JDTECK JDIR-37-AWS JDTECK Industrial Repeater User Manual
JDTECK INC JDTECK Industrial Repeater
JDTECK >
User Manual

JDTECK INC.
215 Celebration Place, Suite 180-190
Kissimmee FL 34747
Technical User Manual
JDIR-37-87 / 40-90
Band Selective Industrial Repeater

IMPORATNT SAFETY INFORMATION
Antennas used for the purpose of radiating signals indoors are limited to a maximum
gain of 3 dBi. The outdoor antenna used for the purpose of communicating to the
wireless infrastructure is limited to -2 dBi, or any combination of gain and loss that
equates to -2 dBi at output. Each antenna must be positioned to observe minimum
separation requirements from all users and bystanders.
The following guidelines should be used when considering separation distances.
Abbreviations…………………………………………..………………………………..2
Safety……………………………………………………………………….……………….2
1. Preface………………………………………………………………………………... 3
2. Introduction / Features & Functions……………………………………..5
3. Installation…………………………………………………………………………….7
3.1 Installation Procedure………………………………………...………………8
3.1 Installation Procedure – Cont….…………………………………………9
3.2 Installation Procedure – Antenna Mounting…………………….10
3.3 Installation Procedure – Repeater Mounting……………………11
3.4 Installation Procedure – Repeater Mounting Cont. ………...12
4. Manual Gain Adjustment UL / DL ………………………..…………….13
5. Testing………………..……………………………..………………...……….…..…15
6. Troubleshooting…………..…..…………………………………...……….……16
7. FCC Statement / Warning…….....……………………………………..…..17
8. Specifications…………..….....……………………………………..……………18
For North American Market.
User Warnings – MUST READ!
1. This repeater must ONLY be used for the purpose it was
intended for. Making any alternations to the design layout
without first consulting with a trained technician can result in
interference to the operator’s network and liability by the end
user.
2. Please read this entire manual carefully before using this product!
3. Only the power supply that came with the repeater should be
used at all times. It is highly recommended that the repeater
is grounded and lightning protection used.
4. Do not attempt to open any sealed part of the repeater. This will
void the warranty and can cause an electric shock.
Electrostatic can also cause damage to the internal
components.
5. Please keep away from any heating-equipment, because the
repeater will dissipate heat when working. Do not cover the
repeater with anything that influences heat-dissipation.
6. Do not use an unauthorized antennas, cables and / or coupling
devices not conforming with the ERP/EIRP and/or indoor-only
use restrictions.
1
INDOOR antennas must be placed such that, under normal conditions, personnel
cannot come within 100 cm (~39.37in.) from any inside antenna.
OUTDOOR antenna must be positioned such that, under normal conditions, personnel
cannot approach closer than 120 cm. (~4ft.). A non- directional antenna having a
maximum gain of -2 dBi is used, precautions should be taken to prevent personnel from
routinely passing closer than specified. 2
Installation height of antenna for AWS band(1700MHz) operation is limited
to 10m above ground.

1. Preface
Personal mobile communication is now part of daily life and persons have
come to expect a robust network that meets their increased demand for an
always-on network that provides seamless coverage and unlimited
bandwidth at high speeds. Cellular repeaters are an integral part of
achieving this goal.
A cellular tower in a non-metro environment typically supports a large
capacity of users but is affected by a relatively small coverage footprint.
Therefore, the average number of users who can access it is limited and a
large amount of channel resources go unused. The best way of solving this
problem is to use repeaters to extend the BTS coverage to fully utilize the
telecommunication resources. Hence cellular repeaters are no longer
considered as peripheral devices to cover blind areas in the network but as
part of the core network itself. Extending coverage and maximizing the
available network resources and revenue growth for the operator.
The complete coverage approach is not only a prerequisite for a high quality
mobile cellular network, but also a factor that attracts users. From this point
of view, a network operator should first consider providing a radio network
architecture with complete coverage in mind. This includes seamless
coverage in urban areas, heavy traffic areas, office buildings, super markets,
and top grade hotels as the first step. Cellular repeaters successfully aid in
accomplishing this.
With this in mind, JDTECK has focused on successfully developing
advanced repeaters that are applicable to any mobile network and indoor
distributed antenna system (DAS). Repeaters are available to support any
technology or frequency used today.
Because a large amount of BTS or Node B devices are deployed in densely
populated urban areas, there is usually no large blind area. Repeaters are
simply used to provide coverage inside buildings, sub-ground locations or
rural outdoor areas. Typically, radio frequency (RF) repeaters are used when
optical fibers are not available in buildings or when using a fiber solution is
not cost effective.
Since the number of repeaters on a cellular network usually increases with
the number of buildings to be covered in a specific sector, multiple repeaters
may end up feeding from one BTS or Node B. In view of this, the design of
the DAS is extremely important to maintain an acceptable noise floor and
thus achieve seamless integration to the macro network especially in
densely populated areas.
Figure 1 shows an indoor application of repeaters. (I-DAS)
Figure 2 shows an outdoor application of repeaters. (O-DAS)
3
4

2. Introduction
This full duplex mobile communications repeater from JDTECK is the perfect
solution for providing a wireless improvement in the cellular reception
of a large office or apartment building, hotel, underground parking garage or
remote outdoor location.
It is designed to improve the call quality of an area by receiving, amplifying,
filtering and re-transmitting the signals from the base station into a specified
area via a distributed antenna system (DAS) or distributed antenna grid.
To maintain safe and specific output signal levels, this repeater has built-in
signal oscillation detection circuits with color changing LEDs to indicate its
environmental status. The Alarm LEDs located inside the enclosure for both
Downlink Alarm & Uplink will change color from green to amber or red,
(depending on the intensity) if the system detects signal oscillation in either
band, or if the input signal is beyond a safe limit so as to avoid interference
to the cellular network, the repeater will indicate this.
This repeater also has an automatic gain control (AGC) feature which will
reduce the output power of the repeater if oscillation is detected. This range
can vary from 10-15dB depending on the model of your repeater. If the
reduction in gain needed to take the unit out of alarm exceeds the range of
the AGC, then the end user can make use of yet another feature of this
repeater called manual gain control (MGC). This allows the end user to
further reduce the output gain of the repeater by using the DIP switches to
manually attenuate (reduce) the repeater’s output gain of either the uplink or
downlink individually.
JDTECK’s repeaters also feature a Network Safe / MUTE feature that
automatically shuts-down the transmission side of the repeater to protect the
cellular network if no adjustments are made to eliminate alarm readings on
the repeater’s LEDs. You will want to make sure the LEDs remain green at
all times for optimum system performance.
The main cause of signal oscillation is when any of the indoor antennas are
too close in proximity to the outdoor antenna on the roof.
Alarm LED status chart and recommended action:
Green – No system errors detected.
Amber – Mild detection of oscillation. (Add attenuation)
Red – Strong signal oscillation. (Add attenuation)
Off – Repeater is not transmitting / MUTE. (Add attenuation & cycle power)
Features & Functions
Stable Performance and Technical Parameters.
Large cooling fins for heat dissipation.
LED indicators to monitor environmental status.
Supports all technologies including GSM, WCDMA, UMTS & LTE.
ALC function. (Automatic Limit Control.
AGC function. (Automatic Gain Control)
MGC function. (Manual Gain Control)
MUTE function. (Shuts down if no change in environmental conditions)
Heat Sink. Cooling fins to dissipate heat quickly and efficiently
Grounding Stud
Outdoor Port
Alarm
Heat Sink
Cooling
Dip Switch
Power
Connection
Indoor Port
5
6
Power LED
Rear View
Mounting
Bracket
IP65 Rated

3. Installation
1. The repeater’s main function is to improve weak RF signals to an area.
2. Selecting the appropriate accessories that are compatible with the
frequency of the repeater is very important for optimal system
performance. A 700MHz Repeater needs to be used with accessories that
supports the 700MHz band. In the same way, choosing accessories in the
1900MHz Band needs to go with a 1900MHz Repeater etc. For multi-
band repeaters, please ensure the peripheral components used supports
all the frequencies needed.
3. The signal strength and quality at the outdoor antenna directly affects the
efficiency of the indoor coverage. Therefore it is very important to choose
the location of the outdoor antenna carefully. With this in mind, it is
recommended that the donor antenna be installed in clear line of sight
(LOS) to the serving sector/s.
4. The repeater is a two-way (full duplex) signal amplifier. Therefore there
needs to be proper isolation between the outdoor antenna and indoor
antenna in order to avoid signal oscillation of the repeater. (Feedback)
There needs to be more than 15dB of isolation above the repeaters gain.
For example, if the repeater gain is 80dB, then you need 95dB of isolation
between outdoor antenna and indoor antenna.
5. The repeater gain is adjustable for both the uplink / downlink individually.
Depending on the environment, the end-user may need to adjust the
repeater gain to achieve optimum performance and desired coverage.
6. The repeater is designed to amplify the input signal, filter it and retransmit
it to the desired area via service antennas. In order to reach the best
performance, the outdoor signal should be better than -80dBm with an
Ec/Io <6 and an RSRQ of <12dB. If the outdoor signal is very weak, then
a pre-amplifier may be used.
7. Calculating the Link budget before setting the repeater gain.
Link budget calculation:
Outdoor signal strength – Loss of accessories (cable, connectors,
splitters, Directional Couplers, Path Loss) + Antenna gain (outdoor
antenna, indoor antenna) + Repeater gain = Indoor signal strength.
8. For all cellular applications, you need to use 50 Ohm rated coax.
Besides affecting voice quality, using any other impedance of coax will
put an extra load on your repeater and shorten its life span.
3.1 Installation Procedure
Site Survey
Carrier Coordination
Link Budget Calculation
Retransmit Agreement
Install Donor Antenna
Install Cables & Sweep
Install Repeater
Install Indoor Antennas
Commission System
Gain Adjustment
Call & Data Quality
7
8
System Optimization

3.1 Installation Procedure – Cont.
Check the contents supplied against your packing list & DAS design.
Identify a suitable location where the donor antenna will be installed on
the roof or at an elevated location free of any other antennas or
immediate obstructions. Confirm this location has the best input signal
for the carriers you would like to support using test equipment. Ensure
the location is properly isolated from any of the indoor service antennas
so as to avoid signal oscillation.
Identify the location for the head-end equipment and that suitable AC
power and a lightning ground is available. Using the DAS design
provided, walk the entire space to confirm all the components and cable
access paths of the DAS can be installed without any omissions.
Install the donor antennas at the suitable location identified and start the
cabling process. DO NOT COIL UP any excess coax you may have or
create any service loops. These are detrimental to cellular performance.
Be sure to weather proof all your external connections and fire stop all
ports of entry.
Carefully follow your DAS diagram to ensure all the components are
installed according to the design. Any alterations made to the system
layout without informing the DAS design engineer could result in system
performance failure or interference to the macro.
It’s EXTREMELY IMPORTANT that all your cable terminations be done
properly and line sweeps completed using the appropriate test
equipment. (Frequency Return Loss) Directional couplers MUST be
installed in the right direction and with the correct values as outlined in
the DAS design. DOUBLE-CHECK ALL YOUR WORK! The extra time
you invest to do so will pay-off with a smooth and successful
commissioning process.
If multiple repeaters are deployed, start by commissioning one repeater
at a time. It’s best to start with the frequencies that support voice
communication, then move on to data (4G, 5G, LTE). Upon
commissioning, quickly work towards getting the LEDs on the repeater
to a green status by adding attenuation as needed. First on the DL,
then on the UL.
If signal oscillation or a strong input signal is between 1~4dB over the
acceptable range then the Alarm LED for the respective band will turn
amber (See manual gain adjustment). If the signal oscillation is between
10-15dB then the Alarm LED for the respective band will turn red and
the circuit will then go into MUTE / Shutdown. This is as a result of not
having enough isolation between the donor and service antennas or the
input signal at the donor antenna is too strong.
3.2 Installation Procedure – Antenna Mounting.
In this case attenuate the DL gain on the repeater till the alarm LED
goes green and then match the UL gain to the same gain value.
Do not install the donor antenna near high voltage power lines.
Please take the necessary safety measures when working on heights.
Do not mount near or in the path of other antennas or satellite dishes.
It is recommended that you mount your donor antenna in a spot that is
free of any immediate obstructions. Making use of a dedicated mast or
mounting bracket is recommended for optimum antenna performance.
9
10

3.3 Installation Procedure – Repeater Mounting.
The JDIR series repeater can be mounted on a wall or pole. First remove
bracket from repeater and securely bolt bracket to the wall. Be sure to use a
level so the bracket is straight when completed.
Once the bracket is secured to the wall, then slide repeater onto the bracket.
Example of repeaters installed in communications closet.
3.4 Installation Procedure – Repeater Mounting Cont.
For the pole mount option, remove the bolts for the 2 lateral cross bars and
turn them 90 degrees so the notches face to the rear. Then reattach the bars
using the same bolts.
Once the bracket is secured to the wall, then slide repeater onto the bracket.
11
12

4. Manual Gain Adjustment ~ UL / DL
In order to meet and maintain safe environmental conditions for seamless
network integration, this repeater is equipped with a dip switch assembly that
allows you to manually control the Uplink / Downlink gain individually. The UL
/ DL attenuator control range is from 0dB to -31dB by 1dB increments in
each band. There is a dip switch bank available for each frequency.
The DIP Switch control method is described as below.
Switches 1-5 represents DL adjustment & 6-10 represents UL adjustment.
4.1 Manual Gain Adjustment ~ UL / DL – Con’t.
When do you adjust the Repeater Gain?
This repeater is equipped with an alarm feature that monitors the input gain.
If the input gain is too high, the DL Alarm LED will change color from green
to either amber or red indicating the intensity of the error. High input gain can
occur if the donor antenna is in a location where the receive signal strength
(RSSI) from the cell tower is extremely good (-50dB or better) or if signal
oscillation is taking place. Signal Oscillation is when the amplified signal
from the indoor service antenna is being received back into the donor
antenna.
To determine the cause of your Alarm LED changing color, disconnect the
indoor antenna / service line from the “INDOOR / OUTPUT” port of the
repeater while the repeater is ON. If the LED does not change to green, then
your input signal from the cell tower is very strong. At this point you
attenuate the DL gain by 1dB increments till the LEDs turns green again.
Then you must match the same attenuation value to the UL set of switches.
If after reconnecting the indoor / output service line the LED changes back to
amber or red then signal oscillation is taking place. This is the result of your
Indoor / Service and Outdoor / Donor antennas being too close to each
other and should therefore have more separation or continue to add more
attenuation.
When complete, try making some test calls throughout the desired area of
coverage while monitoring the LEDs to see if it changes color. If you are
showing strong signal strength but your calls are not going through, it could
be that you need to attenuate your uplink gain a bit more. Keep in mind
however that you do not want to have more than a 5dB difference between
the uplink and downlink values for optimum system performance.
We encourage you to call us if you are experiencing difficulty when
commissioning your repeater system. We want to make sure you have
seamless integration to the cellular network and optimal system
performance. We are always happy to help. 1-866-4-JDTECK (53-8325).
Frequency Alarm
13
Example of the DL & UL
Attenuated by 4dB
Note Switch Positions
Avoid putting more than a 5dB difference between the Uplink and Downlink.
14
DL Switches UL Switches

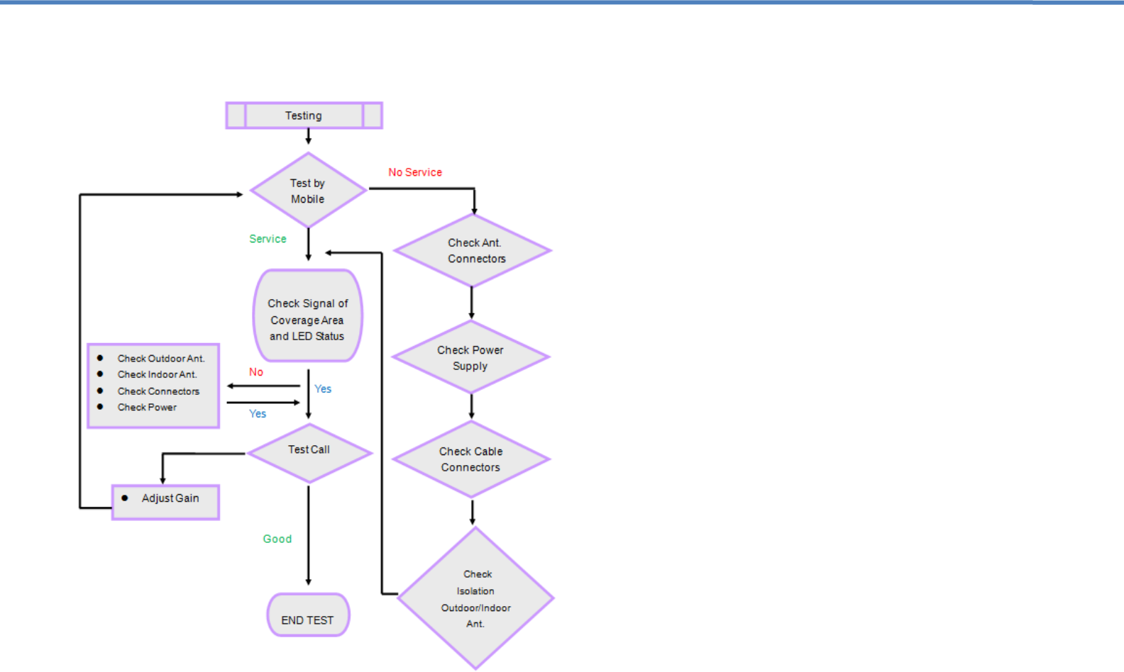
5. Testing
6. Troubleshooting
Q1. Why is there still no signal after installing the equipment?
Answer:
1. Check the power on repeater and power supply.
2. Check the connector of outdoor antenna is tight or not.
3. Check the connectors of RF cable are tight or not.
4. Check the outdoor signal is strong enough or not.
5. Check to make sure the antenna is installed correctly.
6. Check the connector of indoor antenna is tight or not.
7. Check the cable type is suitable or not.
Q2. Why the signal strength is too weak on the edge of area?
Answer:
1. Check the outdoor signal and antenna direction.
2. Check repeater is full gain or not.
3. Check all of the connectors are tight.
4. Change the location of outdoor/indoor antenna.
5. Check the cable type is suitable or not.
6. Deploy more indoor antennas.
Q3. Why can’t I make a call after installation, even though I can
detect a signal?
Answer:
1. Check LED status of repeater to make sure alarms are green.
2. Change the location of outdoor / indoor antenna.
3. Reduce the UL gain of the repeater.
Q4. The signal is not stable after turning on the repeater power.
Answer:
1. Check to see if the outdoor signal is stable or not.
2. Check the location of the donor antenna. Too close to other antennas.
3. Check the RF cable is broken or not and has no coils.
4. Confirm direction of donor antenna in relation to cell tower.
Q5. Why is the LED on the front of the repeater not lit?
Answer:
1. Check the power source is normal or not.
2. MUTE feature is active. Attenuate gain of repeater and cycle power.
15
16

7. FCC Statement
1. FCC RF Exposure Statement
This equipment complies with FCC radiation exposure limits set forth for an
uncontrolled environment. End users must follow the specific operating
instruction for satisfying RF exposure compliance. This transmitter must not be
co-located or operating in conjunction with any other antenna or transmitter.
2. FCC Warning
For North American Market.
8. Specifications.
Electrical Specification Uplink Downlink
JDIR-37-87-700 LTE (Lower 700MHz) 698~716 MHz 728~746 MHz
LTE (Upper 700MHz) 776~787 MHz 746~757 MHz
JDIR-37-87-819 CDMA 824~849 MHz 869~894 MHz
PCS 1850~1910 MHz 1930~1990 MHz
JDIR-37-87-AWS AWS 1710~1755 MHz 2110~2155 MHz
Max .Gain JDIR-37
85dB 87dB
JDIR-40 90dB
Max .Output Power JDIR-37 17±2dBm 37±2dBm
JDIR-40 19±2dBm 43±2dBm
Band width Selective / SAW Filter
Manual Gain Control 31dB
Intermodulation Products 9KHz~1GHz ≦ -36dBm ≦ -45dBc
1GHz~12.75GHz ≦ -30dBm ≦ -45dBc
Spurious Emission 9KHz~1GHz ≦ -36dBm
1GHz~12.75GHz ≦ -30dBm
Gain Flatness CDMA & LTE & AWS ≤ 8dB / PCS ≤10dB
Noise Figure ≤ 5dB
VSWR ≤1.5
Group Delay ≤ 1.0μs
Frequency stability ≤ 0.01ppm
CDMA System Rho ρ > 0.980
ACPR Meet IS95 & CDMA2000
OSCILLATION
DETECTION MUTE Shutdown ≤5 sec
LED Alarm Standard
Power LED Power Indicator
ALC LED Orange @ ALC 1~5dB, Red @ ALC15dB~20dB
Mechanical Specifications Standard
I /O Port N-Female
Impedance 50 ohm
Operating Temperature -25ºC~+55ºC
Environment Conditions IP65
Weight
≤
35Kg
Power Supply
Input AC90~264V
FCC ID
SQX-JDIR-37-700
SQX-JDIR-37-819
SQX-JDIR-37-AWS
17 18
≦
JDIR-40-90-819
JDIR-40-90-AWS

Record your repeater settings here.
Downlink Uplink
DIP Modulation Value DIP Modulation Value
1 LTE 6
2 LTE 7
3 CDMA 8 CDMA
4 PCS 9 PCS
5 AWS 10 AWS
Total dB Attenuated
…………...
Total dB Attenuated
…………...
Adjusted By:
___________________________________
Date:
……./……/…………
NOTES
_________________________________________________________________________________
_________________________________________________________________________________
_________________________________________________________________________________
_________________________________________________________________________________
_________________________________________________________________________________
_________________________________________________________________________________
_________________________________________________________________________________
_________________________________________________________________________________
_________________________________________________________________________________
_________________________________________________________________________________
_________________________________________________________________________________
_________________________________________________________________________________
_________________________________________________________________________________
_________________________________________________________________________________
_________________________________________________________________________________
_________________________________________________________________________________
_________________________________________________________________________________
_________________________________________________________________________________
_________________________________________________________________________________
_________________________________________________________________________________
_________________________________________________________________________________
_________________________________________________________________________________
_________________________________________________________________________________
_________________________________________________________________________________
Record your repeater settings here.
18
19 20
(Lower 700MHz)
(Upper 700MHz)
Downlink Uplink
DIP Modulation Value DIP Modulation Value
1 LTE 6
2 LTE 7
3 CDMA 8 CDMA
4 PCS 9 PCS
5 AWS 10 AWS
Total dB Attenuated
…………...
Total dB Attenuated
…………...
Adjusted By:
___________________________________
Date:
……./……/…………
(Lower 700MHz)
(Upper 700MHz)
LTE (Lower 700MHz)
LTE(Upper 700MHz)
LTE (Lower 700MHz)
LTE(Upper 700MHz)