JVC DT V1710CGC V1910CG/DT V1710CG User Manual V1710CGC, V1910CGC LCT1318 001A
DT-V1910CGC DT-V1910CGC LCT1318-001A English, Simplified Chinese,
User Manual: JVC DT-V1710CGC DT-V1710CGC, DT-V1910CGC English, Simplified Chinese,
Open the PDF directly: View PDF
.
Page Count: 64

INSTRUCTIONS
DT-V1910CG
DT-V1710CG
MULTI-FORMAT MONITOR
VOLUME
SLOT 1
AB
DEGAUSS
MENU
MUTING
SCREENS
CHECK
ASPECT AREA
MARKER
UNDER
SCAN
PULSE
CROSS
COLOR
OFF
SLOT 2
CD
SLOT 3 POWER
EF
INPUT SELECT
The illustration shows the DT-V1910CG with provided wide
mask attached.
LCT1318-001A
0303-MA-CR-VP
© 2003 VICTOR COMPANY OF JAPAN, LIMITED
(DT-V1910CG shown)
00_DT1910CG 03/4/4, 9:281

2
SCREEN BURN
● It is not recommended to keep a certain still image
displayed on screen for a long time as well as displaying
extremely bright images on screen. This may cause a
burning (sticking) phenomenon on the screen of cathode-ray
tube. This problem does not occur as far as displaying
normal video playback motion images.
PRECAUTIONS
● Use only the power source specified on the unit.
(220 V AC, 50 Hz/60 Hz)
● Keep flammable material, water, and metal objects away
from the unit – especially the interior of the unit.
● This unit incorporates high voltage circuitry.
For your own safety and that of your equipment, do not
attempt to modify or disassemble this monitor.
There are no user-serviceable parts inside.
● Video or audio signals cannot be input to this monitor
without optional input cards.
● In these instructions, all explanations (except where noted)
refer to the DT-V1910CG and DT-V1710CG with input cards
installed.
HANDLING
● Avoid shocks or vibrations. These may damage the unit and
cause it to malfunction.
● Do not block the ventilation slots.
● Do not expose this unit to high temperatures.
Extended exposure to direct sunlight or a heater could
deform the cabinet or cause the performance of internal
components to deteriorate.
● Do not place the unit near appliances generating strong
electric or magnetic fields. There can generate picture noise
and instability.
● Keep the monitor clean by wiping the cabinet and CRT
screen with a piece of soft cloth. Do not apply thinner or
benzine. These chemicals can damage the finish and erase
printed letters. When the unit is excessively dirty, use a
diluted neutral cleanser, then wipe away the cleanser with a
dry cloth.
DEGAUSS
● Do not use a magnet eraser to degauss the monitor’s
cathode ray tube from the outside. Doing so may distort its
aperture grill and cause a malfunction.
In order to prevent any fatal accidents caused by misoperation
or mishandling the monitor, be fully aware of all the following
precautions.
WARNINGS
To prevent fire or shock hazard, do not expose this
monitor to rain or moisture. Dangerous high voltages
are present inside the unit. Do not remove the back
cover of the cabinet. When servicing the monitor,
consult qualified service personnel. Never try to service
it yourself.
WARNING : THIS APPARATUS
MUST BE EARTHED.
SAFETY PRECAUTIONS
Thank you for purchasing this JVC Multi-Format Monitor. Before using it, read and follow all in-
structions carefully to take full advantage of the monitor’s capabilities.
WARNING
This is a class A product. In a domestic environment
this product may cause radio interference in which
case the user may be required to take adequate
measures.
01_DT1910CG_p2-17 03/4/4, 9:282

3
SAFETY PRECAUTIONS ........................................................................2
CONTROLS AND FEATURES ................................................................4
CONTROLS AND FEATURES
(INPUT CARD: OPTIONAL) ..................................................................7
PREPARATION......................................................................................11
BASIC MENU OPERATIONS
(MAIN MENU, SETUP MENU).............................................................13
HOW TO USE “MAIN MENU”................................................................15
HOW TO USE “SETUP MENU”.............................................................18
HOW TO USE EXTERNAL CONTROL..................................................23
TROUBLESHOOTING ...........................................................................25
SELF-CHECK INDICATIONS ..............................................................27
SPECIFICATIONS .................................................................................28
CONTENTS
01_DT1910CG_p2-17 03/4/4, 9:283

4
CONTROLS AND FEATURES
FRONT VIEW
<Front Panel>
Tally lamp
Lights when the tally control signal is ON.
•Set the MAKE/TRIGGER terminal’s tally control in the
REMOTE (external control) terminal setup menu.
The lamp colour can be set to red or green.
•To set the colour, use TALLY SELECT in the “FUNC-
TION SETTING” setup menu or MAKE/TRIGGER in the
REMOTE (external control) terminal setup menu.
For details, refer to Page 19 and 23.
PHASE adjustment knob
Adjusts picture hue.
•Turn the knob to the left to make the picture redder, and
turn it to the right to make the picture greener.
CHROMA adjustment knob
Adjusts picture colour density.
•Turn the knob to the left to make the picture colour
lighter, and turn it to the right to make the picture colour
deeper.
BRIGHT adjustment knob
Adjusts picture brightness.
•Turn the knob to the left to make the picture darker, and
turn it to the right to make the picture brighter.
CONTRAST adjustment knob
Adjusts picture contrast.
•Turn the knob to the left to make the picture contrast
lower, and turn it to the right to make the picture
contrast higher.
VOLUME buttons
Adjusts the speaker volume.
•Pressing this button displays the VOLUME level bar on
the screen. Pressing the button again allows you to
adjust speaker volume.
1
10
2
3
4
5
6
9
11
VOLUME
SLOT 1
AB
DEGAUSS
MENU SCREENS
CHECK ASPECT AREA
MARKER
UNDER
SCAN PULSE
CROSS COLOR
OFF
SLOT 2
CD
SLOT 3 POWER
EF
INPUT SELECT
VOLUME
SLOT 1
AB
DEGAUSS
MENU
MUTING
SCREENS
CHECK ASPECT AREA
MARKER
UNDER
SCAN PULSE
CROSS COLOR
OFF SLOT 2
CD
SLOT 3 POWER
EF
INPUT SELECT
2 3 4 5 8 11 12 13 14
1096 6 15 16 17
18 19 20
1
MUTING
7
8
7
!
!
MUTING button
Pressing this button mutes the output sound.
• To cancel “MUTING ON” (no sound), press MUTING
button again, or press the VOLUME “–” or “+” buttons.
NOTE:
When a menu or setting item (such as MAIN MENU, SETUP
MENU, sub-menu, or VOLUME bar) is displayed on the screen,
this button functions as a control button for the menu screen. In
this case, it will not mute the sound when pressed.
EMBEDDED AUDIO channel switch button
Press this button while the VOLUME bar is
displayed on the screen to change the input
sound channel.
•When the button is pressed, the next highest
channel is selected.
•When the button is pressed, the next lowest channel
is selected.
NOTES:
Switchable channels correspond with the group selected in the
“E.AUDIO GROUP” of the “FUNCTION SETTING” setup menu.
* Valid when an input card compliant with EMBEDDED AUDIO is
installed.
Menu select buttons
Selects menu screen items or set-up menu
screen.
MENU button
Displays, adjusts or closes a menu screen.
DEGAUSS button/lamp
Press the DEGAUSS button. The button lights
and degaussing is performed automatically.
•When the degaussing is completed, the light goes off.
(Front view of DT-V1910CG
shown)
01_DT1910CG_p2-17 03/4/4, 9:284

5
13
12 UNDER SCAN button/lamp
Press the UNDER SCAN button. The button
lights and the screen is reduced (under-scan)
and the whole screen is displayed.
•When the UNDER SCAN button is pressed while lit, the
light goes off and the screen returns to normal size
(over-scan).
•Use this function to check the whole screen.
NOTE:
This function is invalid with the RGB-input screen.
PULSE CROSS button/lamp
When you press the PULSE CROSS button, the
button lights and the picture moves horizontally
and vertically. The synchronized signal is dis-
played and the screen automatically brightens to
make it easier to confirm the synchronized
sections.
•When the PULSE CROSS button is pressed while lit,
the light goes off and the normal screen is restored.
NOTE:
This function is invalid with the RGB-input screen.
COLOR OFF button/lamp
When you press the COLOR OFF button, the
button lights and the screen becomes mono-
chrome. Only the brightness signal is displayed.
•When the COLOR OFF button is pressed while lit, the
light goes off and the normal screen is restored.
•Use this function to confirm the noise in the brightness
signal or to confirm the white balance.
NOTE:
This function is invalid with the RGB-input screen.
SCREENS CHECK button/lamp
Press the SCREENS CHECK button. The button
lights and the screen changes in the following
order:
Normal screen[Red screen[Green screen
Blue screen
•Press the SCREENS CHECK button when the blue
screen is displayed. The light goes off and the normal
screen is restored.
•Use this function to confirm or adjust CHROMA or
PHASE.
NOTE:
This function is invalid with the RGB-input screen.
ASPECT button/lamp
When the ASPECT button is pressed while the
screen ratio is 4:3, the button lights and the
screen ratio changes to 16:9.
•When the ASPECT button is pressed while lit, the light
goes off and the normal screen is restored.
NOTE:
This function is invalid with the RGB-input screen.
14
15
16
17
18
[
AREA MARKER button/lamp
This button turns the AREA MARKER function
ON/OFF.
•AREA MARKER function includes MARKER, ZOOM,
and SAFETY AREA functions. Refer to “AREA
MARKER” on page 16 for more information.
• When AREA MARKER is set to ON, the button lights.
NOTES:
•Functions do not operate when they are set to OFF in the
“AREA MARKER”.
•Initial setting of each function in the “AREA MARKER” Menu is
OFF. Before you can use the AREA MARKER function, you
must change the “AREA MARKER” Menu settings first. Refer
to “AREA MARKER” on page 16 for details.
•This button does not operate when RGB is input.
•The ZOOM function does not operate in the under-scan mode.
INPUT SELECT button
Selects an input signal from one of the input
cards installed in the monitor’s card slots
(SLOT1 – SLOT3).
Select SLOT1: press A or B
Select SLOT2: press C or D
Select SLOT3: press E or F
Refer to the input card instructions on pages 7 and 8 for
details on the correspondence between the input terminals
and the INPUT SELECT buttons.
• The INPUT SELECT button corresponding to the
current input signal lights.
• When the input is switched, the new input status is
displayed on the screen for about 3 seconds.
• To display the current input status again, press the
illuminated INPUT SELECT.
About status display
Displays information on the current input selection and
the monitor settings.
INPUT C ................ Selected input
VIDEO ................... Input card status (*1)
NTSC .................... Signal format (*2)
HIGH ..................... Setting of “COLOR TEMP.” (*3)
EXT SYNC ............ External synchronization (*4)
*1 Notes
• “NO SLOT” is displayed when there is no input card inserted in
the slot corresponding to the selected input.
• “COMP.” or “RGB” is displayed when a component or RGB
signal (input from COMPONENT/RGB INPUT CARD) is
selected.
• “VIDEO(Y/C)” is displayed when S-video is input from VIDEO
2(INPUT SELECT B/D/F).
*2 Notes
• “NO SYNC” is displayed when no video signal is input.
• When “SYNC SELECT” is set as “EXT” (external), “NO SYNC”
is displayed even when a video signal is input and a synchro-
nized signal is not input. Refer to “SYNC SELECT” on page 19
for more information.
*3 Note
Refer to “COLOR TEMP.” on page 20 for details on “COLOR
TEMP” settings.
*4 Note
When “SYNC SELECT” is set to “INT.” (internal synchronization),
no message is displayed. Refer to “SYNC SELECT” on page 19
for more information.
01_DT1910CG_p2-17 03/4/4, 9:285

6
REAR/SIDE VIEW
<Rear Panel>
REMOTE (external control) terminals
Terminals for controlling the monitor from an
external unit.
MAKE/TRIGGER terminal:
Enables the monitor to be controlled by closing the
circuit (point of contact) connected to the terminal.
RS-485 IN terminal:
Enables the monitor to be controlled from a personal
computer via a serial cable.
RS-485 OUT terminal:
Enables a cascade control connection. Multiple moni-
tors can be controlled by the device connected to the IN
terminal.
Input card slots (SLOT 1 – SLOT 3)
Optional input cards can be installed in these
slots. Input cards are not provided when you
purchase the monitor.
NOTE:
It is not possible to input video or audio signals to the monitor
when no input cards are installed.
Main power switch
Press the switch to turn the main power ON or
OFF. When the main power is ON, the power
lamp on the front panel lights in yellow and the
monitor enters the stand-by mode.
•I : ON : OFF
G/Y
OUTIN
OUTIN
R/P
R
/B-Y
SLOT1SLOT3
SLOT2
MAIN POWER
OUTIN
VD
OUTIN
HD/C
S
OUTIN
OUTIN
AUDIO
OUT
IN
B/P
B
/B-Y
AUDIO
OUT
IN
SWITCHED
OUT
HD SDI 1
HD SDI 2
IN
IN
22
23
24
MAKE/TRIGGER
REMOTE
21
RS-485
IN
OUT
25
<Side Panel>
21
22
23
24
25
AC inlet
Power input connector. Connect the provided AC
power cord to an AC outlet (220 V AC, 50 Hz/60 Hz).
*Attach the provided Power Cord Holder to prevent
accidental disconnection of the AC power cord.
Refer to page 12 for details.
Built-in speaker (monaural)
Outputs the selected INPUT audio signal.
CONTROLS AND FEATURES (cont'd)
Power lamp
Unlit : The main power is OFF.
Orange : The main power is ON, but the monitor’s power
is OFF (in stand-by mode).
Green : The main power is ON, and the monitor’s
power is ON (in normal operation mode).
POWER switch
Press the power switch to turn the monitor’s
power ON or OFF when the main power is ON.
NOTE:
When RUSH DELAY TIME is set to SLOW in the set-up menu, it
takes approx. 3.2 seconds for the power to actually turn ON after
the power switch is pressed.
19 20
(Rear view of DT-V1910CG shown) (SIde view of DT-V1910CG shown)
01_DT1910CG_p2-17 03/4/4, 9:286

7
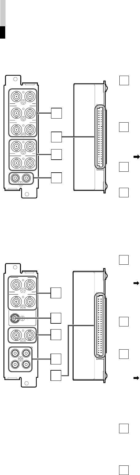
Component/RGB signal input/output terminals
Input (IN) and output (OUT) terminals for component (colour difference) or
RGB signals.
Select component signal: INPUT SELECT A (SLOT1)/C (SLOT2)/E (SLOT3)
Select RGB signal : INPUT SELECT B (SLOT1)/D (SLOT2)/F (SLOT3)
* The IN and OUT terminals are bridge-connected (auto termination).
Synchronized signal input/output terminals
Input (IN) and output (OUT) terminals for the vertical, horizontal or complex
synchronized signals.
•To use these terminals, set “SYNC SELECT” to “EXT”.
Refer to “SYNC SELECT” on page 19 for more information.
Audio input/output terminals
Input (IN) and output (OUT) terminals for the analogue audio signals.
•The IN and OUT terminals are bridge-connected.
Connection terminal
Attach to the connection terminal of your Multi-Format Monitor.
1
CONTROLS AND FEATURES
(INPUT CARD: OPTIONAL)
COMPONENT/RGB INPUT CARD (IF-C01COMG)
Compatible signal formats:
NTSC (3.58 MHz), PAL (4.43 MHz),
black-and-white (50 Hz/60 Hz)
VIDEO INPUT CARD (IF-C01PNG)
Compatible signal formats:
480/60i, 576/50i, 576/50p, 480/60p,
720/60p, 1035/60i, 1080/50i, 1080/60i,
1080/24psF
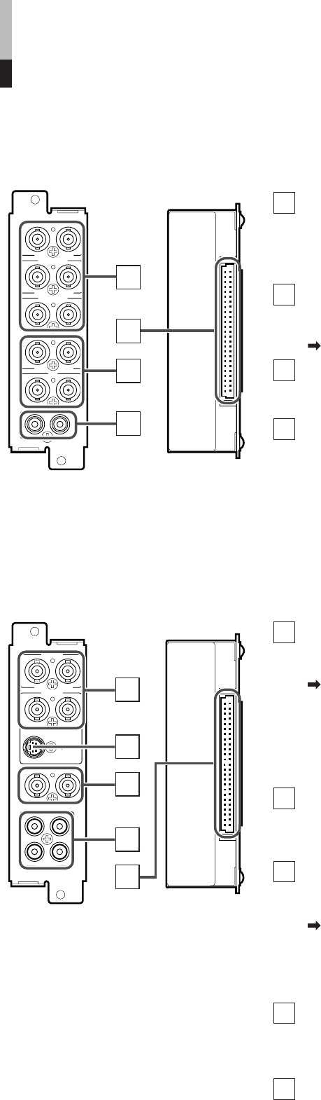
Composite signal input/output terminals (VIDEO 1, VIDEO 2)
Input (IN) and output (OUT) terminals for the composite video signals of the
NTSC, PAL, and black/white (50 Hz/60 Hz).
NTSC and PAL are switched in the “COLOR SYSTEM”. Refer to “COLOR
SYSTEM” on page 19.
Select VIDEO 1: press INPUT SELECT A (SLOT1)/C (SLOT2)/E (SLOT3) buttons.
Select VIDEO 2: press INPUT SELECT B (SLOT1)/D (SLOT2)/F (SLOT3) buttons.
* The IN and OUT terminals are bridge-connected (auto termination).
S-video signal input terminal (only for VIDEO 2)
Input terminal for the S-video signal.
• When an S-video signal is input to this terminal and a video signal is input to VIDEO
2, the S-video signal has priority over the video signal.
Synchronized signal input/output terminals (for both VIDEO
1 and VIDEO 2)
Input (IN) and output (OUT) terminals for the complex synchronized signals.
To use these terminals, set “SYNC SELECT” to “EXT”. Refer to “SYNC
SELECT” on page 19 for more information.
NOTES:
• When an external synchronized signal is input, external synchronization is prioritized
for both VIDEO 1 and VIDEO 2.
• External synchronization does not function when a video signal (except black burst
signal) is included in the complex synchronized signal.
Audio signal input/output terminals (for both VIDEO 1 and
VIDEO 2)
Input (IN) and output (OUT) terminals for analogue audio signals corre-
sponding to VIDEO 1 and VIDEO 2.
•The IN and OUT terminals are bridge-connected.
Connection terminal
Attach to the connection terminal of your Multi-Format Monitor.
1
2
3
4
2
3
4
5
B/P
B
/B-Y
G/Y
OUTIN
OUTIN
R/P
R
/B-Y
OUTIN
VD
OUTIN
HD/C
S
OUTIN
OUTIN
AUDIO
OUT
IN
1
2
3
4
VIDEO 1
OUT
IN
AUDIO 2
AUDIO 1
OUT
IN
VIDEO 2
OUT
Y/C IN
IN
OUT
IN
EXT.SYNC
1
2
3
4
5
01_DT1910CG_p2-17 03/4/4, 9:287

8
HD SDI INPUT CARD (IF-C12HSDG)
Compliant with EMBEDDED AUDIO
Compatible signal formats:
720/60p, 1080/50i, 1080/60i, 1035/60i,
1080/24psF, EMBEDDED AUDIO
HD SDI signal input/output terminals (HD SDI 1, HD SDI 2)
Input (IN) and output (OUT) terminals for the HD SDI signal (HD compo-
nent serial digital signal)
This card is also compatible with EMBEDDED AUDIO signals with a 48 kHz
sampling frequency and channel range of 1 to 8 channels.
The EMBEDDED AUDIO output channel is controlled from this monitor.
Refer to “EMBEDDED AUDIO channel switch button” on page 4 for more
information.
Select HD SDI 1 input press INPUT SELECT A (SLOT1)/C (SLOT2)/E (SLOT3)
buttons.
Select HD SDI 2 input : press INPUT SELECT B (SLOT1)/D (SLOT2)/F (SLOT3)
buttons.
OUT terminal
The re-clocked HD SDI 1 and/or HD SDI 2 input signal is output from the
HD SDI 1 OUT and/or HD SDI 2 OUT terminal.
NOTE:
• Signals cannot be output from the OUT terminal when the monitor’s power is OFF
or in the stand-by mode.
Connection terminal
Attach to the connection terminal of your Multi-Format Monitor.
1
2
CONTROLS AND FEATURES
(INPUT CARD: OPTIONAL) (cont'd)
SDI INPUT CARD (IF-C01SDG)
SWITCHED OUT terminal
Output (OUT) terminal for the re-clocked signal. The input signal from SDI 1
or SDI 2 (selected with the INPUT SELECT buttons) is re-clocked and
output from this terminal.
NOTES:
• Even when the input signal is switched from the SDI Input Card, the SWITCHED
OUT terminal still outputs the SDI 1 or SDI 2 re-clocked signal (whichever you
selected last).
• No signal is output from the SWITCHED OUT terminal when the monitor is turned
off or in the stand-by mode.
D1 SDI signal input terminal (SDI 1, SDI 2)
Accepts an SMPTE259M compliant D1 SDI signal (component serial digital
signal).
Select SDI 1 input: press INPUT SELECT A (SLOT1)/C (SLOT2)/E (SLOT3) buttons.
Select SDI 2 input: press INPUT SELECT B (SLOT1)/D (SLOT2)/F (SLOT3) buttons.
NOTE:
Not compliant with EMBEDDED AUDIO.
Audio signal input/output terminals (for both SDI 1 and
SDI 2)
Input (IN) and output (OUT) terminals for the analogue audio signals.
• The IN and OUT terminals are bridge-connected.
Connection terminal
Attach to the connection terminal of your Multi-Format Monitor.
1
Compatible signal formats:
480/60i, 576/50i
2
3
4
AUDIO 2
AUDIO 1
OUT
IN
SWITCHED
OUT
SDI 1
SDI 2
IN
IN
1
2
3
4
E.AUDIO
HD SDI 1
IN
OUT
2
1
E.AUDIO
HD SDI 2
IN
OUT
01_DT1910CG_p2-17 03/4/4, 9:298

9
SDI INPUT CARD (IF-C21SDG/IF-C51SDG)
Compliant with EMBEDDED AUDIO and AUTO INPUT (the SDI input
card IF-C51SDG is equipped with an AUDIO LEVEL METER function)
SWITCHED OUT terminal
Output (OUT) terminal for the re-locked signal.
The currently selected input signal is output from this terminal.
NOTES:
• When the input signal is switched from the SDI input card, the SWITCHED OUT
terminal still outputs the input signal which is selected last from among the inputs on
this input card.
• No signal is output from the SWITCHED OUT terminal when the monitor is turned
off or in the stand-by mode.
D1 SDI and EMBEDDED AUDIO signal input terminal
Output terminal for the D1 SDI signal (D1 component serial digital signal) in
compliance with SMPTE259M.
This card is also compatible with the EMBEDDED AUDIO signals with a
48 kHz sampling frequency and channel range of 1 to 8 channels.
The EMBEDDED AUDIO channel is controlled from this monitor.
Refer to “EMBEDDED AUDIO channel switch button” on page 4.
Select IN 1 input: press INPUT SELECT A (SLOT1)/C (SLOT2)/E (SLOT3) buttons.
Select IN 2 input: press INPUT SELECT B (SLOT1)/D (SLOT2)/F (SLOT3) buttons.
Audio output terminal
Output terminal for EMBEDDED AUDIO signals that are decoded into
analogue signals.
This terminal outputs the same input and same channel as the audio monitored
with the speakers.
NOTES:
• When the input from other input card is being monitored, the input audio signal
selected last from among the inputs on this card and the audio channel which is
selected at that time are output.
• No signal is output from the audio output terminal when the monitor is turned off or
in the stand-by mode.
Connection terminal
Attach to the connection terminal in the slot for your Multi-Format Monitor.
NOTES:
• Do not touch the dip switches near the connection terminal.
1
Compatible signal formats:
480/60i, 576/50i, EMBEDDED AUDIO
2
3
4
IN1
IN2
MONITOR
OUT
AUDIO
SWITCHED
OUT
E.AUDIO
SDI
1
2
3
4
●Refer to “AUTO INPUT” on page 19 for the AUTO INPUT function.
●Refer to “STATUS DISPLAY” on page 22 for the EMBEDDED AUDIO LEVEL
METER function. (IF-C51SD only)
01_DT1910CG_p2-17 03/4/4, 9:299

10
HD SDI INPUT CARD (IF-C21HSDG/IF-C51HSDG)
Compliant with EMBEDDED AUDIO and AUTO INPUT (the HD AD SDI
input card IF-C51HSDG is equipped with the AUDIO LEVEL METER
function)
HD SDI signal input/output terminals (HD SDI1)
Input (IN) and output (OUT) terminals for the HD SDI signal (HD component
serial digital signal).
This card is also compatible with the EMBEDDED AUDIO signals with a
48 kHz sampling frequency and channel range of 1 to 8 channels.
The EMBEDDED AUDIO channel is controlled from this monitor.
Refer to “EMBEDDED AUDIO channel switch button” on page 4.
Select HD SD1 input: press INPUT SELECT A (SLOT1)/C (SLOT2)/E (SLOT 3) buttons.
OUT terminal: The relocked input signal is output from the HD SDI 1 OUT.
NOTE:
• Signals cannot be output from the OUT terminal when the monitor’s power is OFF or
in the stand-by mode.
Audio output terminal
Output terminal for EMBEDDED AUDIO signals which are decoded into
analogue signals.
This terminal outputs the same input and same channel as the audio monitored
with the speakers.
Connection terminal
Attach to the connection terminal in the slot of your Multi-Format Monitor.
NOTE:
• Do not touch the dip switches near the connection terminal.
1
Compatible signal formats:
720/60p, 720/50p, 1080/60i, 1035/60i,
1080/24psF, EMBEDDED AUDIO
2
3
1
2
IN
OUT
E.AUDIO
HD SDI 1
MONITOR
OUT
AUDIO
3
● Refer to “AUTO INPUT” on page 19 for the AUTO INPUT function.
● Refer to “STATUS DISPLAY” on page 22 for the EMBEDDED AUDIO
LEVEL METER function. (IF-C51HSDG only)
01_DT1910CG_p2-17 03/4/4, 9:2910

11
PREPARATION
1. Turn off the Multi-Format Monitor’s main
power and unplug the power cable from
the AC outlet.
2. Unscrew the screws and remove the slot
cover from the slot (on the rear side of the
monitor) in which you are going to install
the card.
3. Insert the Input Card’s board (green-
coloured) into the slot, fitting the board
into the guide rails on the top and bottom
of the slot.
4. Push the Input Card in so that its front
panel touches the monitor’s rear panel.
5. Secure the Input Card by replacing the
screws removed in Procedure 2.
INSTALLING THE INPUT
CARD
Optional input cards are necessary to use the functions of this
monitor. Before mounting the monitor or connecting other
equipment to the monitor, be sure to install the input cards.
SLOT1SLOT3
SLOT2
MAKE/TRIGGER
REMOTE
RS-485
IN
OUT
MAKE/TRIGGER
REMOTE
RS-485
IN
OUT
SLOT1SLOT3
SLOT2
SLOT1SLOT3
SLOT2
MAKE/TRIGGER
REMOTE
RS-485
IN
OUT
ATTACHING THE WIDE
MASK
A wide mask is provided with the monitor. This changes the
viewable screen area to the 16:9 aspect ratio.
•The wide mask cannot be attached to the monitor after the
monitor is mounted in a rack. Mount the wide mask before
installing the monitor in a rack.
1. Prepare the provided wide mask and 4
screws (for attaching).
2. Attach the wide mask to the monitor.
3. Secure the wide mask with the screws (fix
2 screws each to both right and left side).
● When detaching the wide mask, follow this procedure in
reverse.
Slot cover
Fit the board to
the guide rails.
Knob
Guide rails
Knob
NOTES:
•Do not touch the terminal connected to the monitor or board
pattern.
•Do not remove slot covers from the monitor’s slots if they
are not in use.
Input card (the illustration
shown is of the IF-C01PNG)
Caution:
Use only the provided screws.
Rear side of the DT-V1910CG
Multi-Format Monitor
01_DT1910CG_p2-17 03/4/4, 9:2911

12
1. Attach the Power Cord Holder case to the AC inlet on the back of the monitor with 2 screws
(provided).
2. Attach the Power Cord Holder cover to the AC power cord.
3. Connect the AC power cord to the AC inlet, and join the Power Cord Holder cover with the
case.
ATTACHING THE POWER CORD HOLDER
•The provided Power Cord Holder prevents accidental disconnection of the AC power cord from the AC inlet.
•The Power Cord Holder consists of two parts; a case and cover.
Press the cover until it clicks.
Hold until it clicks.
Caution:
•A different plug shape will result in the cover being
attached to a different position.
•Check to make sure the plug doesn't pull out after the
cover is attached.
Note:
To disconnect the power cord, click the tab to open the
cover.
Caution:
Use only the provided screws.
PREPARATION (cont'd)
01_DT1910CG_p2-17 03/4/4, 9:2912

13
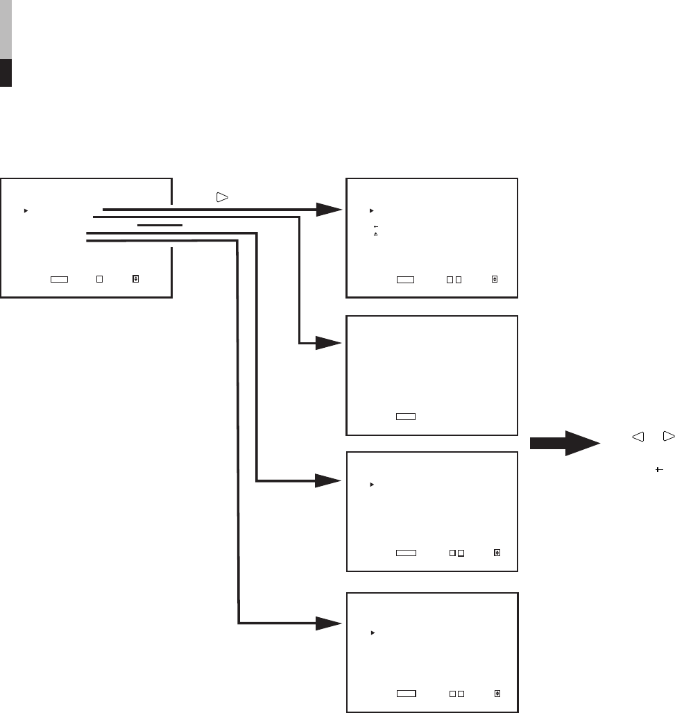
BASIC MENU OPERATIONS
(MAIN MENU, SETUP MENU)
ABOUT MENU SCREENS
This monitor features a MAIN MENU (main menu screen) and a SETUP MENU (setup menu screen).
The MAIN MENU contains the functions normally used, and the SETUP MENU contains the settings required for initial setup.
“MAIN MENU”
Items Functions Displays
1 APERTURE CONTROL Compensates the frequency characteristics of the input video signal. *1
2 SLOT CONDITION Displays the status of the input cards installed in each of the input card slots.
3 sub menu POSITION Selects the display position of the sub menu superimposed on the screen.
4 AREA MARKER Controls ON/OFF and other settings of the MARKER, SAFETY MARKER,
and ZOOM functions included in the AREA MARKER function.
*2
5 COLOR MATRIX Selects or adjusts the picture colour matrix. *1
About “Displays”*1 : Not displayed when an RGB signal is input.
*2 : Displayed only when the screen ratio is 16:9. Not displayed when an RGB signal is input.
When some items are not displayed depending on the input signals, subsequent items will move up.
Position of the menu varies depending on the type of signal.
“SETUP MENU”
Items Functions
1 FUNCTION SETTING Selects the control systems for the COLOR SYSTEM, synchronized signal, RUSH DELAY TIME,
tally lamp colours, and MAKE/TRIGGER terminal.
* Checks the amount of time that the monitor has been used.
* Sets the AUTO INPUT function ON/OFF. (When an input card compliant with AUTO INPUT is
installed.)
* Selects the audio channel group for the EMBEDDED AUDIO. (When an input card compliant
with EMBEDDED AUDIO is installed.)
2 PICTURE SUB ADJ. Controls the approximate adjustment of the video control level when the video adjustment knob is
adjusted to the centre.
* Can also be used to switch the NTSC set-up level, and change the component signal’s input level settings.
3 COLOR TEMP./BAL. Sets or adjusts the colour temperature or white balance.
4 SIZE/POSI. ADJ. Adjusts the size or position of the picture.
5 DISTORTION ADJ. Compensates the picture distortion.
6 STATUS DISPLAY Sets the status display ON/OFF.
* Switches the display on and off. Also selects the type of display. (When an input card compliant with AUDIO LEVEL METER
is installed.)
* Switches the AUDIO PLL setting. (When SDI input card compliant with EMBEDDED AUDIO is installed.)
7 CONTROL LOCK Sets the control lock preventing the monitor from misuse.
8 all reset Sets all items in SETUP MENU to factory-preset values.
BUTTONS FOR MENU OPERATIONS
VOLUME
SLOT 1
AB
DEGAUSS
MENU
MUTING
SCREENS
CHECK ASPECT AREA
MARKER
UNDER
SCAN PULSE
CROSS COLOR
OFF SLOT 2
CD
SLOT 3 POWER
EF
INPUT SELECT
VOLUME
DEGAUSS
MENU
MENU
MUTING
01_DT1910CG_p2-17 03/4/4, 9:2913

14
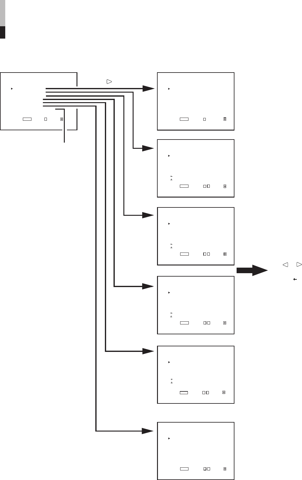
DISPLAYING THE MENU
SCREENS
To display MAIN MENU
Press the MENU button on the front panel.
To display SETUP MENU
Press the button while pressing the button on the front
panel.
NOTES:
• To exit the MENU, press the MENU button several times.
• The MENU automatically exits about 30 seconds after the last Menu
operation.
• To go back the previous MENU, press MENU.
MENU OPERATION
PROCEDURE
Example: Adjusting the “BRIGHT” value to “+10”.
1.Press the button while button is pressed.
“SETUP MENU” is displayed on the screen.
2. Select “PICTURE SUB ADJ.” by pressing the
button, then press the button.
“PICTURE SUB ADJ.” menu is displayed on the
screen.
3. Select “BRIGHT” by pressing the button .
4. Press the and/or buttons as many times
as required to obtain the brightness desired.
Example: Setting brightness to “+10”.
5. Delete the “SETUP MENU” by pressing the
MENU button several times.
<SETUP MENU>
FUNCTION SETTING
PICTURE SUB ADJ.
COLOR TEMP/BAL.
SIZE/POSI.ADJ.
DISTORTION ADJ.
STATUS DISPLAY
CONTROL LOCK :ON
all reset
EXIT:
MENU
ENTER:+ SELECT:
<PICTURE SUB ADJ.>
CONTRAST : 00
BRIGHT : 00
CHROMA : 00
PHASE : 00
NTSC SETUP : 00
COMPO.LEVEL :SMPTE
sub menu
reset
EXIT:
MENU
ADJUST:- + SELECT:
<PICTURE SUB ADJ.>
CONTRAST : 00
BRIGHT :+10
CHROMA : 00
PHASE : 00
NTSC SETUP : 00
COMPO.LEVEL :SMPTE
sub menu
reset
EXIT:
MENU
ADJUST:- + SELECT:
CONTRAST : 00
- - + + [UPPER]
[LOWER]
CONTRAST : 00
- - + +
About “ sub menu”
Only displays selected items. (sub-menu display) Allows
you to adjust and set items while looking at the actual
screen.
NOTE:
• This function is available only when “ sub menu” is displayed in the
MENU.
Example: Setting an item in the “PICTURE SUB ADJ.”
with the sub-menu.
1. Press the button while button is pressed.
“SETUP MENU” is displayed on the screen.
2. Select “PICTURE SUB ADJ.” by pressing the
button, then press the button.
3. Select “ sub menu” by pressing the button
several times, then press the button.
The adjustment bar is displayed at the bottom or top
of the screen.
4. Select the desired setup item by pressing the
and buttons (several times).
5. Press the and/or buttons as many times
as required to obtain the desired setting.
To delete the sub-menu display:
Press the MENU button on the front panel.
•The previous MENU display is restored.
To change the position of the sub-menu display
1. Display the “MAIN MENU” by pressing the MENU button.
2. Select “sub menu POSITION” by pressing the button
several times.
3. Set “UPPER” or “LOWER” by pressing the and
buttons.
BASIC MENU OPERATIONS
(MAIN MENU, SETUP MENU) (cont'd)
About “reset”
Restores all MENU settings (currently displayed) to
factory-preset values.
Select “reset” using the / buttons, then press the
button.
NOTE:
• This function is only available when “reset” is displayed in the
MENU.
01_DT1910CG_p2-17 03/4/4, 9:2914

15
HOW TO USE “MAIN MENU”
“MAIN MENU” SCREENS
<MAIN MENU>
APERTURE CONTROL
SLOT CONDITION
sub menu POSITION :LOWER
AREA MARKER.
COLOR MATRIX
EXIT:
MENU
ENTER:+ SELECT:
<APERTURE CONTROL>
LEVEL : 00
CONTROL FREQ. :HIGH
sub menu
reset
EXIT:
MENU
ADJUST:- + SELECT:
<SLOT CONDITION>
INPUT A : VIDEO-1
INPUT B : VIDEO-2
INPUT C : COMPO.
INPUT D : RGB
INPUT E : NO SLOT
INPUT F : NO SLOT
EXIT:MENU
<COLOR MATRIX>
SELECT :ITU601
EXIT:MENU ADJUST:- + SELECT:
<AREA MARKER>
MARKER SELECT :LINE
ZOOM :ON
ASPECT SELECT : 4:3
SAFETY AREA : 85
R-MARKER SELECT :LINE
R-ZOOM :OFF
R-ASPECT SELECT : 13:9
R-SAFETY AREA : 85
EXIT:MENU ADJUST:- + SELECT:
Some items are not displayed
depending on the picture input
signal. ( See page 13.)
Setting Items
MAIN MENU
Adjusts with
and buttons.
See page 14 for
more information on
“ sub menu” and
“reset”.
Press .
See page 16.
* To go back the previous MENU,
press MENU.
01_DT1910CG_p2-17 03/4/4, 9:2915

16
HOW TO USE “MAIN MENU” (cont'd)
AREA MARKER:
Controls ON/OFF and other settings of the MARKER,
SAFETY MARKER, and ZOOM functions included in
the AREA MARKER function.
Press the button to
display the setting menu
illustrated on the right.
NOTES:
• For the 4:3 screen ratio, only
SAFETY MARKER and R-SAFETY MARKER are displayed.
• To set up non-“R-” items, press the AREA MARKER button on the
front panel. An external control system should not be operated at
this time.
• To set up “R-” items, set the AREA MARKER function to ON via
external control.
• Use the MAKE/TRIGGER terminal for external control of AREA
MARKER function. Please note that this will only work when the
AREA MARKER button on the front panel has been pressed (the
AREA MARKER lamp will be illuminated). For details, refer to
“HOW TO USE THE MAKE/TRIGGER TERMINAL” on page 23.
MARKER SELECT/R-MARKER SELECT
It displays the area of the aspect ratio that has been
set in the ASPECT SELECT/R-ASPECT SELECT,
superimposed on the current screen.
OFF : MARKER does not function.
LINE : Displays the area with an outline.
S.HALF : The area outside the specified screen ratio is
displayed as a 50% transparency.
HALF+L: The area of the specified screen ratio is indicated
by an outline, and the area outside of that is
displayed as a 50% transparency.
S. BLK :The area outside the specified screen ratio is
black. Only the portion of the picture within the
designated area is displayed.
BLK.+L : The area of the specified screen ratio is indicated
by an outline, and the area outside of that
becomes black so that only the area inside the
line is displayed.
ZOOM/R-ZOOM
Zooms the centre of the marked area.
OFF: Does not zoom.
ON : Zooms.
NOTES:
• Does not function when under-scan is operated.
• To adjust the zoom picture size, refer to “ZOOM V. SIZE” and
“ZOOM H. SIZE” on page 19.
ASPECT SELECT/R-ASPECT SELECT
Selects the screen aspect ratio.
• 4:3/13:9/14:9
<AREA MARKER>
MARKER SELECT :LINE
ZOOM :ON
ASPECT SELECT : 4:3
SAFETY AREA :85
R-MARKER SELECT :LINE
R-ZOOM :OFF
R-ASPECT SELECT : 13:9
R-SAFETY AREA :85
EXIT:
MENU
ENTER:+ SELECT:
APERTURE CONTROL
Compensates the frequency characteristics of the
input video signal.
Press the button to
display the setting menu
illustrated on the right.
LEVEL
Adjusts the compensate value. The higher the
number is, the larger the compensate value gets.
•00 ~ +10
CONTROL FREQ.
Adjusts the frequency compensation.
HIGH: Compensates the high frequencies.
LOW : Compensates the low frequencies.
OFF : Deactivates the aperture compensation.
<SLOT CONDITION>
INPUT A : VIDEO-1
INPUT B : VIDEO-2
INPUT C : COMPO.
INPUT D : RGB
INPUT E : NO SLOT
INPUT F : NO SLOT
EXIT:
MENU
ITEM CONTENTS AND ADJUSTMENT RANGE/SETTINGS
<APERTURE CONTROL>
LEVEL : 00
CONTROL FREQ. :HIGH
sub menu
reset
EXIT:
MENU
ADJUST:- + SELECT:
INPUT A/INPUT B : Status of SLOT1
INPUT C/INPUT D : Status of SLOT2
INPUT E/INPUT F : Status of SLOT3
VIDEO-1/VIDEO-2 : With VIDEO input card is installed.
COMP./RGB : With Component/RGB input card is
installed.
SDI1/SDI2 : With SDI input card is installed.
HD SDI1/HD SDI2 : With HD SDI input card is installed.
NOTES:
• If an input card is compatible with EMBEDDED AUDIO, an asterisk
(*) is displayed its name. (Example: HD SDI*)
• If an input card is compatible with both EMBEDDED AUDIO and
AUDO LEVEL METER, two asterisks (**) are displayed after its
name. (Example: HD SDI**)
• The “--” indication may appear. This means that no signal is input
to the corresponding INPUT, either because no input card is
installed or because the input card only has a single input line.
sub menu POSITION
Selects the display position of the sub menu superim-
posed on the screen.
For details, refer to “To change the position of the sub-menu
display” on page 14.
SLOT CONDITION
Displays the status of the input cards installed in each
of the input card slots.
Press the button to
display the setting menu
illustrated on the right.
4:3 14:9 13:9
01_DT1910CG_p2-17 03/4/4, 9:2916

17
SAFETY AREA/R-SAFETY AREA
Displays dotted lines to indicate the areas corre-
sponding to 80%, 88%, or 90% of the screen size
(the aspect ratio setting in “ASPECT SELECT/R-
ASPECT SELECT”).
OFF: SAFETY AREA does not function.
90%: Marked area is 90% of the 16:9 screen ratio.
88%: Marked area is 88% of the 16:9 screen ratio.
80%: Marked area is 80% of the 16:9 screen ratio.
NOTES:
• When a picture of 4:3 aspect ratio is input, SAFETY AREA for 4:3
screen is displayed.
• To display SAFETY AREA for 16:9 screen ratio when a picture of
16:9 aspect ratio is input, set “MARKER SELECT/R-MARKER
SELECT” to OFF. (In this case, setting of ASPECT SELECT is
invalid.)
Input Signal Format Standard Manual
setting setting
(MANUAL)
NTSC, PAL, 480/60i, ITU601
480/60p, 576/50i, 575/50p ITU709
720/60p, 1080/50i, 1080/60i, ITU709
1035/60i, 1080/24psF
<COLOR MATRIX>
SELECT :MANUAL
R-Y PHASE : 90
R/B GAIN :0.86
G-Y PHASE : 244
G/B GAIN :0.36
sub menu
reset
EXIT:
MENU
ADJUST:- + SELECT:
COLOR MATRIX
Selects or adjusts the standard of the colour
demodulation (colour rendering).
Press the button to
display the setting menu
illustrated on the right.
The menu screen when
MANUAL is selected.
●The standard setting is set to “ITU601” or “ITU709”
depending on the input signal format.
The factory preset of MANUAL is ITU709
R-Y PHASE 90
ITU601 R/B GAIN 0.79
G-Y PHASE 244
G/B GAIN 0.45
R-Y PHASE 90
ITU709 R/B GAIN 0.86
G-Y PHASE 244
G/B GAIN 0.30
SELECT
Selects the picture matrix standard.
ITU601 or ITU709 : Standard setting
MANUAL : Manual setting
NOTE :
The following items are displayed when MANUAL is selected.
When ITU601 or ITU709 is selected, they are not displayed.
R-Y PHASE
Sets the R-Y phase.
•90/92/94/112
R/B GAIN
Sets the R/B gain.
•0.86/0.56/0.68/0.79
G-Y PHASE
Sets the G-Y phase.
•244/253/236/240
G/B GAIN
Sets the G/B gain.
•0.30/0.34/0.40/0.45
01_DT1910CG_p2-17 03/4/4, 9:2917

18
HOW TO USE “SETUP MENU”
“SETUP MENU” SCREENS
Setting Items
Adjusts with
and buttons.
See page 14 for
more information on
“ sub menu” and
“reset”.
Press .
See page 22.
SETUP MENU
* To go back the previous MENU,
press MENU.
<SETUP MENU>
FUNCTION SETTING
PICTURE SUB ADJ.
COLOR TEMP./BAL.
SIZE/POSI.ADJ.
DISTORTION ADJ.
STATUS DISPLAY
CONTROL LOCK :ON
all reset
EXIT:MENU ENTER:+ SELECT:
<FUNCTION SETTING>
COLOR SYSTEM :AUTO
AUTO INPUT :ON
SYNC SELECT :INT.
RUSH DELAY TIME :STD.
TALLY SELECT :GREEN
REMOTE SYSTEM :MAKE
E.AUDIO GROUP :1G
HOUR METER X100 :000
EXIT:MENU ADJUST:- + SELECT:
<PICTURE SUB ADJ.>
CONTRAST : 00
BRIGHT : 00
CHROMA : 00
PHASE : 00
NTSC SETUP : 00
COMPO.LEVEL : SMPTE
sub menu
reset
EXIT:MENU ADJUST:- + SELECT:
<COLOR TEMP./BAL.>
COLOR TEMP. : LOW
BLUE DRIVE : 000
RED DRIVE : 000
GREEN CUTOFF : 000
BLUE CUTOFF : 000
RED CUTOFF : 000
sub menu
reset
EXIT:MENU ADJUST:- + SELECT:
<SIZE/POSI. ADJ.>
H.SIZE : 00
H.POSITION : 00
V.SIZE : 00
V.POSITION : 00
ZOOM H.SIZE : 00
ZOOM V.SIZE : 00
sub menu
reset
EXIT:MENU ADJUST:- + SELECT:
<DISTORTION ADJ.>
PINCUSHION : 00
PIN.BALANCE : 00
PARALLELOGRAM : 00
TRAPEZOID : 00
ROTATION : 00
sub menu
reset
EXIT:
MENU
ADJUST:- + SELECT:
<STATUS DISPLAY>
STATUS DISPLAY :ON
LEVEL METER ch :31・24
BAR TYPE :3COLORS
REFERENCE LEVEL :-20dB
OVER LEVEL :-4dB
BAR BRIGHTNESS :HIGH
EXIT:MENU ADJUST:- + SELECT:
02_DT1910CG_p18-32 03/4/4, 9:3018

19
ITEM CONTENTS AND ADJUSTMENT RANGE/SETTINGS
FUNCTION SETTING
Selects the control systems for the COLOR SYSTEM,
synchronized signal, RUSH DELAY TIME, tally lamp
colours, and MAKE/TRIGGER terminal.
•Checks the amount of time that the monitor has been
used.
•Sets the AUTO INPUT function ON/OFF. (When an input
card compliant with AUTO INPUT is installed.)
•Selects the audio channel group for the EMBEDDED
AUDIO. (When an input card compliant with EMBEDDED
AUDIO is installed.)
Press the button to
display the setting menu
illustrated on the right.
COLOR SYSTEM
Selects the colour system when using the video input
card.
AUTO : Changes NTSC and PAL automatically.
NTSC : Keeps the colour system NTSC.
PAL : Keeps the colour system PAL.
NOTE:
Normally select AUTO. However, if the input signal is unstable,
select NTSC or PAL.
AUTO INPUT
When HD SDI signal and D1 SDI signal need to be
switched to input accordingly by one signal cable,
AUTO INPUT automatically detects whether a signal
is being input to Input A (HD SDI input card) or Input
C (SDI input card) and switches INPUT accordingly.
ON : AUTO INPUT is ON.
OFF : AUTO INPUT does not function.
NOTES:
• Functions only when input card compatible with AUTO INPUT is
used.
• “INPUT SELECT ERROR” is displayed for approx. 3 seconds
when different signal cables are connected to each INPUT A and
INPUT C and signals are input to the each of them.
Preparation for the AUTO INPUT function (See below
illustration)
1. Insert HD SDI input card to SLOT1, and SDI input card to
SLOT2 (both cards need to be compatible with AUTO
INPUT), then connect the signal cable.
2. Input HD SDI signal or D1 SDI signal to HD SDI input
card.
SYNC SELECT
Synchronized signal selection.
INT. : The input video signal is synchronized with the
built-in sync signal.
EXT. : The input video signal is synchronized with an
external signal from an external sync terminal.
RUSH DELAY TIME
Sets the time when the power supply to the monitor’s
circuits (excluding the micro computers) starts after
the power switch is pressed.
STD. : The power supply starts approx.
1 second after the power switch is pressed.
SLOW : The power supply starts approx.
3.2 seconds after the power switch is pressed.
NOTE:
If you are going to turn several Multi-Format Monitors on at the
same time, it is recommended to apply SLOW to some of the
monitors to control rush current.
TALLY SELECT
Selects the colour of the tally lamp (when lit) on the
upper front panel.
GREEN : The tally lamp lights in green.
RED : The tally lamp lights in red.
REMOTE SYSTEM
Selects the control system for the MAKE/TRIGGER
terminals. Refer to “HOW TO USE THE MAKE/
TRIGGER TERMINAL” on page 23.
•MAKE (make contact)/TRIGGER (trigger contact)
E.AUDIO GROUP
Selects the audio channel group for EMBEDDED
AUDIO. It is displayed when an input card compliant
with EMBEDDED AUDIO is installed.
•1G/2G/1-2G
1G :
2G :
1-2G :
NOTE:
The auto setting mixes and outputs all 8 signal channels. Sets the
output level automatically by detecting the number of channels
receiving the signal.
* About sound output level
Sound output level is set to a standard output level for all
channels when several sound channels are output at the same
time. The more channels are selected, the lower each channel’s
level will be.
(Each channel's level becomes half for 1– 2 channel, 1/4 for 1– 4
channel.)
HOUR METER X100h
Displays the total usage time of the monitor in
hundred-hour units.
•000 ~ 655
NOTES:
•When the timer passes 655, it returns to 000.
•The timer does not count the usage time under one hour.
<FUNCTION SETTING>
COLOR SYSTEM :AUTO
AUTO INPUT :ON
SYNC SELECT :INT.
RUSH DELAY TIME :STD.
TALLY SELECT :GREEN
REMOTE SYSTEM :MAKE
E.AUDIO GROUP :1G
HOUR METER X100h :000
EXIT:
MENU ADJUST:- + SELECT:
1ch 2ch 3ch 4ch 1-2ch 3-4ch 1-4ch
5ch 6ch 7ch 8ch 5-6ch 7-8ch 5-8ch
AUTO 5-8ch 1-4ch 7-8ch 5-6ch 3-4ch
1ch 2ch 3ch 4ch 5ch 6ch 7ch 8ch 1-2ch
IN
OUT
E.AUDIO
HD SDI 1
IN1
IN2
SWITCHED
OUT
E.AUDIO
SDI
SLOT2
SLOT1
D1 SDI input card
compatible with
AUTO INPUT
HD SDI input card
compatible with
AUTO INPUT
02_DT1910CG_p18-32 03/4/4, 9:3019

20
HOW TO USE “SETUP MENU” (cont'd)
CONTRAST
•–20 ~ 00 ~ +20
BRIGHT
•–20 ~ 00 ~ +20
CHROMA
•–20 ~ 00 ~ +20
PHASE
•–20 ~ 00 ~ +20
NTSC SETUP
Sets the set-up level of the input NTSC signal.
00 : Compliant with 0% set-up signal.
7.5 : Compliant with 7.5% set-up signal.
NOTE :
NTSC SETUP is displayed only when the video input card is
installed and an NTSC signal is input.
COMPO. LEVEL
Sets the set-up level of the input component signal.
SMPTE : Compliant with M2VTR signals.
B75 : Compliant with Betacam 7.5% set-up signal.
B00 : Compliant with Betacam 0% set-up signal.
NOTE :
COMPO. LEVEL is displayed only when a 480/60i, 480/60p, 576/
50i or 576/50p signal is input.
<COLOR TEMP./BAL.>
COLOR TEMP. :LOW
BLUE DRIVE : 000
RED DRIVE : 000
GREEN CUTOFF : 000
BLUE CUTOFF : 000
RED CUTOFF : 000
sub menu
reset
EXIT:
MENU ADJUST:- + SELECT:
COLOR TEMP./BAL.
Sets or adjusts the colour temperature or white
balance.
Press the button to
display the setting menu
illustrated on the right.
•Use the five items indicated with
mark to make fine adjustments
between the monitors.
COLOR TEMP.
Selects the colour temperature.
HIGH : Sets the colour temperature to 9300.
LOW : Sets the colour temperature to 6500.
BLUE DRIVE
Adjusts the blue drive level.
•MIN ~ 000 ~ MAX (in 127 grades)
RED DRIVE
Adjusts the red drive level.
•MIN ~ 000 ~ MAX (in 127 grades)
GREEN CUTOFF
Sets the green cut-off point.
•MIN ~ 000 ~ MAX (in 205 grades)
BLUE CUTOFF
Sets the blue cut-off point.
•MIN ~ 000 ~ MAX (in 205 grades)
RED CUTOFF
Sets the red cut-off point.
•MIN ~ 000 ~ MAX (in 205 grades)
<PICTURE SUB ADJ.>
CONTRAST : 00
BRIGHT : 00
CHROMA : 00
PHASE : 00
NTSC SETUP : 00
COMPO.LEVEL :SMPTE
sub menu
reset
EXIT:
MENU ADJUST:- + SELECT:
PICTURE SUB ADJ.
Controls the approximate adjustment of the video
control level when the video adjustment knob is
adjusted to the centre.
• Can also be used to switch the NTSC set-up level, and
change the component signal’s input level settings.
Press the button to
display the setting menu
illustrated on the right.
NOTE :
When the RGB signal is input, only
CONTRAST and BRIGHT are
displayed. When the PAL signal is
input, only CONTRAST, BRIGHT
and CHROMA are displayed.
02_DT1910CG_p18-32 03/4/4, 9:3020

21
<DISTORTION ADJ.>
PINCUSHION : 00
PIN.BALANCE : 00
PARALLELOGRAM : 00
TRAPEZOID : 00
ROTATION : 00
sub menu
reset
EXIT:
MENU
ADJUST:- + SELECT:
DISTORTION ADJ.
Compensates the picture distortion.
Press the button to
display the setting menu
illustrated on the right.
PINCUSHION
Compensates pincushion picture distortion.
•–20 ~ 00 ~ +20
– : Expands both left and right sides of the picture.
+:Squeezes both left and right sides of the picture.
PIN.BALANCE
Adjusts the compensation balance of the
pincushion picture distortion.
•–20 ~ 00 ~ +20
– : The picture is expanded on the left side, and squeezed on the
right side.
+ : The picture is squeezed on the left side, and expanded on the
right side.
PARALLELOGRAM
Compensates parallelogram picture
distortion.
•–20 ~ 00 ~ +20
– : Moves the upper side of the picture to the right, and the lower
side to the left.
+ : Moves the upper side of the picture to the left, and the lower
side to the right.
TRAPEZOID
Compensates trapezoid picture distortion.
•–20 ~ 00 ~ +20
–:Enlarges the upper side of the picture.
+:Reduces the upper side of the picture.
ROTATION
Compensates for picture tilt.
•–31 ~ 00 ~ +31
–:Turns the picture clockwise.
+ : Turns the picture counterclockwise.
<SIZE/POSI. ADJ.>
H.SIZE : 00
H.POSITION : 00
V.SIZE : 00
V.POSITION : 00
ZOOM H.SIZE : 00
ZOOM V.SIZE : 00
sub menu
reset
EXIT:
MENU
ADJUST:- + SELECT:
H.SIZE
Adjusts the horizontal screen size.
•–20 ~ 00 ~ +20 (*)
–:Reduces the screen size horizontally.
+:Enlarges the screen size horizontally.
* Reduced to 00 ~ +20 during the under-scan mode.
H.POSITION
Adjusts the horizontal screen position.
•–20 ~ 00 ~ +20
–:Move the screen to the left.
+:Move the screen to the right.
V.SIZE
Adjusts the vertical screen size.
•–20 ~ 00 ~ +20
–:Reduces the screen size vertically.
+:Enlarges the screen size vertically.
V.POSITION
Adjusts the vertical screen position.
•– 20 ~ 00 ~ + 20
–:Move the screen up.
+:Move the screen down.
ZOOM V. SIZE
• – 20~00
ZOOM H. SIZE
• – 20~+20
NOTE:
• ZOOM V. SIZE and ZOOM H. SIZE are displayed only when the
ZOOM function is operated. ZOOM V. SIZE adjusts the screen
size vertically, and ZOOM H. SIZE adjusts it horizontally when the
ZOOM is operated.
SIZE/POSI. ADJ.
Adjusts the size or position of the picture.
Press the button to
display the setting menu
illustrated on the right.
02_DT1910CG_p18-32 03/4/4, 9:3021

22
<STATUS DISPLAY>
STATUS DISPLAY : ON
LEVEL METER ch :31•24
BAR TYPE :3COLORS
REFERENCE LEVEL : -20dB
OVER LEVEL : -4dB
BAR BRIGHTNESS : HIGH
EXIT: MENU ADJUST:- + SELECT:
STATUS DISPLAY
Sets the status display ON or OFF.
ON : The information is displayed.
OFF : The information is not displayed.
LEVEL METER ch
Selects the audio channels used in the AUDIO
LEVEL METER display.
• OFF/1:2/12:34/31:24/123:456/1-8
NOTES:
• Numbers indicate the audio channel. The channel input level
indicated on the left side of “:” is displayed on the left side of the
screen, and the channel input level indicated on the right side of
“:” is displayed on the right side of the screen.
• AUDIO LEVEL METER is not displayed when this is set to OFF.
• When “1-8” is selected, the channel input level for 1, 2, 3 and 4 is
displayed on the left side of the screen, and the channel input
level for 5, 6, 7 and 8 is displayed on the right side of the screen.
BAR TYPE
Selects the colour of the audio level meter.
WHITE-1 : White colour display
WHITE-2 : White (half transparent) display
3 COLORS : The audio level meter uses three different
colours (red, yellow and green) to indicate
variations in input levels.
Red : displayed when the audio input exceeds the
level set in “OVER LEVEL”.
Yellow : displayed when the audio input exceeds the
level set in “REFERENCE LEVEL”.
Green : displayed when the audio input does not
exceed the level set in “REFERENCE
LEVEL”.
NOTES:
• For WHITE-1 and WHITE-2, the line indication for the standard
input level set in the “REFERENCE LEVEL” is displayed. Input
level set in the “OVER LEVEL” is not displayed.
• As for the audio channel bar display with no signal input, white is
displayed for the 3COLORS setting, and grey is displayed for
other settings.
REFERENCE LEVEL ( )
Sets the standard input level.
• –20dB/–18dB
CONTROL LOCK
CONTROL LOCK
Invalidates most of operations on the front panel
(including menu screen operations).
OFF : Enables normal operations.
ON : Invalidates all operations except the power switch
and CONTROL LOCK.
NOTES:
•While CONTROL LOCK is set to ON, attempting to perform any
operation except power switch and CONTROL LOCK causes the
“ Control lock on!” warning to appear on the screen for approx.
3 seconds. (It is possible to operate the power switch and display
SETUP MENU.)
•When SETUP MENU is displayed while CONTROL LOCK is set
to ON, the cursor (
4
) is located next to CONTROL LOCK and
cannot be moved.
all reset
Resets all SETUP MENU items to factory-preset
values.
1. Select “all reset” by / buttons, then press button.
Confirmation message is displayed.
2. To initialise, press button.
To cancel the initialization, press the MENU button.
STATUS DISPLAY
Sets the status display ON/OFF.
* Switches the display on and off. Also selects the type of
display. (When an input card compliant with AUDIO
LEVEL METER is installed.)
* Switches the AUDIO PLL setting. (When SDI input card
compliant with EMBEDDED AUDIO is installed.)
Press the button to
display the setting menu
illustrated on the right.
NOTE:
Function setting is displayed
when input card compliant with
AUDIO LEVEL METER is
installed.
1 2 3 4 5 6 7 8
OVER LEVEL ( )
Sets the input level’s lower limit indicated in red for
the “3COLORS” display.
• –8dB/–6dB/–4dB/–2dB
BAR BRIGHTNESS ( )
Selects the brightness of the AUDIO LEVEL METER
display.
HIGH : Brighter
LOW : Darker
AUDIO LEVEL METER display example
LEVEL METER ch: 1-8, BAR TYPE: 3COLORS
OVER LEVEL
[–8dB/–6dB/–4dB/–2dB]
REFERENCE
LEVEL [–20dB/
–18dB]
Audio channels and OVER/REFERENCE
level indication
HOW TO USE “SETUP MENU” (cont'd)
02_DT1910CG_p18-32 03/4/4, 9:3022

23
HOW TO USE EXTERNAL
CONTROL
ABOUT EXTERNAL CONTROL
The Multi-Format Monitor has two external control terminals.
One is the MAKE/TRIGGER terminal, which allows the monitor to be controlled by the MAKE(make contact) or TRG. (trigger
contact) method selected in the function setting.
MAKE (make contact system): Controls functions either by short-circuiting (short with GND of 15th terminal) or stable disconnec-
tion (terminal open) of the controlled terminal.
TRG. (trigger system) : Controls the function by instantaneously (one second) short-circuiting (short with GND of 15th
terminal) the controlled terminal.
* MAKE or TRIGGER are selected from REMOTE SYSTEM in the setup menu.
The other terminal used for remote control is the RS-485 terminal, and this allows the monitor to be controlled by serial
communication.
NOTE: Control priority is in the following order; 1 MAKE/TRIGGER terminal > 2 RS-485 terminal > 3 front panel buttons.
When trigger contact is on, the front panel buttons can be operated.
10 9 8
54321
76
1415 13 12 11
*1 : The TRIGGER (trigger contact) system switches each setting by instantaneously (approx. 1 second) short-circuiting (short with GND of 15th terminal) the
controlled terminal.
*2 : TALLY (1st terminal) and EXTERNAL CONTROL (14th terminal) must be controlled with the MAKE (make contact) system even under the TRIGGER (trigger
contact) system.
*3 : Activating each with “R-” or without “R-” setting in the AREA MARKER menu is possible. Refer to “AREA MARKER” on page 14 for details.
Operation
1. Short-circuit EXTERNAL CONTROL (14th terminal) to GND (15th terminal) to activate the external control.
2. Under the MAKE system, controls each function by short-circuiting (short with GND of 15th terminal) or stable disconnection
(terminal open) of the controlled terminal.
3. Under the TRIGGER (trigger contact) system, controls each function by Pulse Control, that is by instantaneously (approx. 1
second) short-circuiting (short with GND of 15th terminal) the controlled terminal.
NOTES:
• When using INPUT A (the 2nd pin) through INPUT F (7th terminal), only the terminal in use should be short-circuited, the others must be
disconnected.
• Under the TRIGGER system, multiple terminals cannot be short-circuited to GND (15th terminal). Be sure to short-circuit the single terminal to
GND.
No. Functions to be controlled Disconnection Short-circuiting *1
1 Turns on the tally lamp Off On *2
2 Changes the input to INPUT A Invalid Valid
3 Changes the input to INPUT B Invalid Valid
4 Changes the input to INPUT C Invalid Valid
5 Changes the input to INPUT D Invalid Valid
6 Changes the input to INPUT E Invalid Valid
7 Changes the input to INPUT F Invalid Valid
8 COLOR OFF Off On
9 AREA MARKER Off On
10 ASPECT Off On
11 TALLY SELECT GREEN RED
12 AREA MARKER set-up without “R-”with “R-”*3
13 STATUS DISPLAY ON OFF
14 External Control Invalid Valid *2
15 GND
HOW TO USE THE MAKE/TRIGGER TERMINAL
02_DT1910CG_p18-32 03/4/4, 9:3023

24
HOW TO USE THE RS-485 TERMINAL
You can control the monitor from the controller (exclusive for this monitor) or your PC via the RS-485 terminal. For details on
operating the monitor from the PC, consult the service centre.
1. Cable
Prepare a straight cable with a D-sub connector (9-pin, male) and a D-sub
connector (9-pin, male)
2. Communications Specifications
Baud Rate : 4800/9600/19200 (factory pre-set; 4800)
Data Bits : 8 bits
Parity : No parity
Stop Bits : 1
Communication Cord : ASCII Cord
3. Commands
Format
Header ID Command ID Command Content Data CR
Header
! Control from the PC to the monitor
? Reference from the PC to the monitor
@ Answer from the monitor to the PC
ID + Command + Data
B Basic command Characters 00, 01 or No data
D Command for adjusting the picture size 00 ~ 08 U, D (U: UP, D: DOWN)
S Command for adjusting the picture quality 00 ~ 05 U, D (U: UP, D: DOWN)
M Command for selecting the menu item 00 ~ 0E 00, 01, 10, 11
F Command for selecting the menu item 00 ~ 10 00, 01, 02, 03, 04, 05
W Command for adjusting the white balance 00 ~ 05 U, D (U: UP, D: DOWN)
C Command for inquiring for the monitor’s status 00 0 ~ 655
Communication Procedures
The following is the communication procedures.
1. Starting the communication
Receives the connection command (!XXBCN1Cr) from the PC [ Sends the monitor’s status (@XXBOKCr) to the PC
2. Performing the external control
Receives the control command (!XXXXCr) from the PC [ Sends the monitor’s status (@XXBOKCr) to the PC
* The monitor repeats these receiving and sending if necessary.
3. Terminating the communication
Receives the termination command (!XXBCN0Cr) [ Sends the monitor’s status (@XXBOKCr) to the PC
* Hand-shake communication is used. This means that after sending a command to the monitor, the PC must receive a status
return from the monitor before sending the next command.
* When the monitor is controlled by a PC via RS-485, a conversion adapter (RS-232Cp[RS-485) is also required.
4
3
2
1
9
8
5
7
6
Pin No. IN terminal OUT terminal
signal signal
1 5V Power (for
controller exclusively NC
for this monitor)
2TD+TD+
3RD+RD+
4NC NC
5NC NC
6NC NC
7TD–TD–
8 RD–RD–
9NC NC
* The 5V power supply of the 1st terminal is for the controller
exclusively for this monitor. Do not use it for other devices.
HOW TO USE EXTERNAL
CONTROL (cont'd)
02_DT1910CG_p18-32 03/4/4, 9:3024

25
Problems
No power supply
No picture with
the power on
No sound
Wrong colour
Unnatural picture
Shaking picture
Points to be checked
Is the power plug loosened or
disconnected?
Is the main power turned OFF?
Is the signal cable disconnected?
Is the power of the connected
component ON?
Is the signal output from the connected
component?
Is the input signal selected correctly?
Is the input signal adapted to the
monitor’s specification?
Are any of the self-check indicators
(INPUT SELECT A through F buttons)
blinking?
Is the audio cable disconnected?
Is the audio signal output from the
connected component?
Is the volume output set to minimum?
Has the picture adjustment been
changed?
Has the WHITE BALANCE setting
been changed?
Are any cables connected to the
component/RGB input card?
Has the correct signal been input to the
component/RGB input card and the
correct INPUT been selected on the
monitor?
Has [CONTRAST] or [BRIGHT] been
changed?
Is the monitor close to a motor,
transformer or any other device
generating a strong magnetic field?
(a fan, fluorescent light, laser printer,
another monitor, etc.)
Measures (Remedy)
Firmly insert the power plug.
Turn the main power ON.
Connect the signal cable firmly.
Turn on the power of the connected component
and set it correctly.
Select the correct input with the INPUT SELECT
buttons.
Check that the input signal format corresponds to
the installed input card format.
Follow the procedures in “SELF-CHECK
INDICATIONS”.
Connect the audio cable firmly.
Set the connected component correctly.
Adjust the speaker volume with the VOLUME
(volume adjustment) buttons.
Set each picture adjustment knob to the standard
(centred) position. Or, set each picture
adjustment item in [PICTURE SUB ADJ.] in the
<SETUP MENU> screen to Standard (00) (or
use the [reset] function).
Set each [COLOR TEMP./BAL.] item in the
<SETUP MENU> screen to Standard (000) (or
use the [reset] function).
Connect each signal cable firmly.
Select INPUT A/C/E when the component signal
is input, or select INPUT B/D/F when the RGB
signal is input.
Adjust the CONTRAST or BRIGHT picture
adjustment knobs.
Or, adjust the [CONTRAST] or [BRIGHT] item in
[PICTURE SUB ADJ.] in the <SETUP MENU>
screen.
Move the monitor away from the device until the
picture stops shaking.
Connect the power plug to another AC outlet
away from the former one.
TROUBLESHOOTING
Solutions to common problems related to your monitor are described here. If none of the solutions presented here solve
the problem, unplug the monitor and consult a JVC-authorised dealer or service centre for assistance.
Reference
pages
—
6
7 ~ 10
—
5
7 ~ 10
27
7 ~ 10
—
4
4, 20
20
7
7
4, 20
—
02_DT1910CG_p18-32 03/4/4, 9:3025

26
TROUBLESHOOTING (cont'd)
Problems
Irregular colour
Wrong picture
position, wrong
picture size
Front panel
buttons and
knobs do not
function
Points to be checked
Is the monitor placed or moved close to
a speaker or any other device
incorporating a magnet?
Has the position of the monitor been
changed with the power on?
Has the picture position, size or
distortion been changed?
Have the UNDER SCAN or ASPECT
button been pressed?
Has the CONTROL LOCK function
been set to ON?
Has the monitor’s setting been
changed to enable control from an
external unit via the REMOTE
terminals?
Measures (Remedy)
Move the device away from the monitor.
Press the DEGAUSS button on the front panel to
degauss the screen.
When degaussing, wait more than 30 minutes for
maximum effect.
Adjust the picture size (H. SIZE, V. SIZE) or
position (H. POSITION, V. POSITION) in the
[SIZE/POSI. ADJ.] item in the <SETUP MENU>
screen.
Adjust the picture distortion (PINCUSHION, PIN.
BALANCE, TRAPEZOID and PARALLELOGRAM)
in the [DISTORTION ADJ.] item in the <SETUP
MENU> screen.
It may not be possible to expand the picture due
to the selected input mode. In this case,
adjustment is impossible.
When the UNDER SCAN or ASPECT button is
lit, press each button to invalidate each setting.
Set the CONTROL LOCK function to OFF.
Change the setting of the external control to
control the monitor locally.
The following are not malfunctions:
● You may see two horizontal lines on the monitor. They are the
shadows of the “damper lines” that are necessary for composing
the monitor. These lines are not a malfunction.
● About CRT tube reflection (when Zoom mode is used.)
The screen might appear as brownish white. This is due to a
reflection of part of the image on the CRT caused by certain
signal sources, and it is not a malfunction.
● When a bright still image (such as a white cloth) is displayed for a
long period, it may appear to be coloured. This is due to the
structure of the cathode ray tube and will disappear when another
image is displayed.
● You may sometimes experience a mild electric shock when you
touch the picture tube. This phenomenon is due to a normal
buildup of static electricity on the CRT and is not harmful.
● The monitor emits a strange sound when the room temperature
changes suddenly. This is only a problem if an abnormality
appears on the screen as well.
● If two or more monitors are operated next to each other, their
images may shake or be distorted. This phenomenon is due to
mutual interference; it is not a malfunction. Move the monitors
away from each other until the interference disappears or turn the
power off on any monitor that is not being used.
VOLUME
SLOT 1
AB
DEGAUSS
MENU
MUTING
SCREENS
CHECK ASPECT AREA
MARKER
UNDER
SCAN PULSE
CROSS COLOR
OFF SLOT 2
CD
SLOT 3 POWER
EF
INPUT SELECT
Reference
pages
4
21
5
22
23, 24
Damper line
When black vertical lines appear on the screen
Black vertical lines may appear on the screen if the aperture grill is tilted as a result of being shaken or jolted during shipment.
In this case, try tapping the monitor on the side. If this does get rid of the lines, follow the procedure below.
1. Display a white screen, so that the problem area can be seen clearly.
2. Maximize the “CONTRAST” and “BRIGHT” adjustments, then place a bright white rectangle on the area.
3. After a while, the lines should disappear.
VOLUME
SLOT 1
AB
DEGAUSS
MENU
MUTING
SCREENS
CHECK ASPECT AREA
MARKER
UNDER
SCAN PULSE
CROSS COLOR
OFF
SLOT 2
CD
SLOT 3 POWER
EF
INPUT SELECT
VOLUME
SLOT 1
AB
DEGAUSS
MENU
MUTING
SCREENS
CHECK ASPECT AREA
MARKER
UNDER
SCAN PULSE
CROSS COLOR
OFF
SLOT 2
CD
SLOT 3 POWER
EF
INPUT SELECT
VOLUME
SLOT 1
AB
DEGAUSS
MENU
MUTING
SCREENS
CHECK ASPECT AREA
MARKER
UNDER
SCAN PULSE
CROSS COLOR
OFF
SLOT 2
CD
SLOT 3 POWER
EF
INPUT SELECT
(Front view of
DT-V1910CG shown)
02_DT1910CG_p18-32 03/4/4, 9:3026

27
SELF-CHECK INDICATIONS
When the screen goes blank, and one or more of the INPUT SELECT A through F buttons on the front control panel start
blinking...
This monitor has a self-check function, which allows it to detect malfunctions and alert you. This makes trouble-shooting easier.
Whenever a problem occurs, a combination of “self-check indicators” (INPUT SELECT A through F buttons) will blink and the
monitor’s power automatically turns off. If this happens, follow the steps below and contact your dealer to resolve the problem.
1. Check which indicators are blinking.
2. Turn off the main power switch on the back of the monitor.
3. Disconnect the Power Cord from the AC outlet.
4. Contact your dealer with the information about which indicators are blinking.
NOTE:
●If you turn on the monitor’s power immediately after turning it off (or after a short-term power failure), the self-check indicators
may blink, and no image may be displayed.
When this happens, turn off the power, and wait at least 10 seconds before turning it on again. If the self-check indicators have
stopped blinking, you can use the monitor as usual.
SLOT 1
AB
SLOT 2
CD
SLOT 3
EF
INPUT SELECT
VOLUME
SLOT 1
AB
DEGAUSS
MENU
MUTING
SCREENS
CHECK ASPECT AREA
MARKER
UNDER
SCAN PULSE
CROSS COLOR
OFF
SLOT 2
CD
SLOT 3 POWER
EF
INPUT SELECT
(Front view of DT-V1910CG shown)
02_DT1910CG_p18-32 03/4/4, 9:3027

28
SPECIFICATIONS
DT-V1910CG
Multi-Format Monitor
19" measured diagonally
Width :370 mm
Height :270 mm
Diagonal :460 mm
Video (Y/C): 600 TV lines
1080/60i: 900 TV lines
220 V AC: 1.3 A
Width: 440 mm
Height: 375 mm
Depth: 496 mm
(not including wide mask and input card)
29.4 kg
(not including wide mask and input card)
Model
Type
Picture Tube
Effective Screen Size
Scanning Frequency
Video Band
Horizontal Resolution
Input Terminals
Compliant Video Signal
Remote Inputs
Audio Output
Built-in Speaker
Environmental
Conditions
Power
Requirements
Power Consumption
(when input card is
inserted)
Dimensions
Weight
Accessory
H : 15 kHz/27 kHz – 45 kHz
V : 50 Hz – 80 Hz
Component : 25 MHz (–3 dB)
Video (Y/C) : 8 MHz (–3 dB)
Installing an optional input card in SLOT 1, 2, or 3 is required.
INPUT A/INPUT B: Terminals on the input card in SLOT 1
INPUT C/INPUT D: Terminals on the input card in SLOT 2
INPUT E/INPUT F: Terminals on the input card in SLOT 3
NTSC (3.58 MHz)/PAL (4.43 MHz) (using the IF-C01PNG)
480i/576i/480p/576p/1080i (50 Hz/60 Hz/24psF)/720p (50 Hz/60 Hz) (using the IF-C01COMG)
D1 serial digital (using the IF-C01SDG)
HD serial digital (using the IF-C12HSDG)
Point-of-contact connection, 1 line, D-sub connector (15-pin 3-line)
Serial connection, 1 line, D-sub connector (9-pin), compliant to RS-232C
1 W (monaural)
220 V AC, 50 Hz/60 Hz
Operating temperature: 5°C – 35°C (41°F – 95° F)
Operating humidity: 20% – 80% (non-condensing)
8 cm round x 1
AC power cord (2.5 m) x 1
Power cord holder x 1 (case and cover)
Screws x 2 (Power cord holder)
Wide Mask x 1
Screws x 4 (Wide Mask)
DT-V1710CG
Multi-Format Monitor
17" measured diagonally
Width :330 mm
Height :250 mm
Diagonal :410 mm
Video (Y/C): 600 TV lines
1080/60i: 800 TV lines
220 V AC: 1.1 A
Width: 395 mm
Height: 334 mm
Depth: 466.5 mm
(not including wide mask and input card)
23.7 kg
(not including wide mask and input card)
* Illustrations and pictures used in this manual have been
exaggerated, abbreviated or compounded for explanatory purposes only. The appearance of the actual product may differ slightly.
* Dimensions and weight are approximate.
* E. & O.E. Design and specifications subject to change without notice.
02_DT1910CG_p18-32 03/4/4, 9:3028

29
7Dimensions
[DT-V1910CG] Unit : mm
<Front View with the wide mask attached>
440
377*
285*
380.4
372*
206*
336
95.7
5
485
1.5
496
VOLUME
SLOT 1
AB
DEGAUSS
MENU
MUTING
SCREENS
CHECK ASPECT AREA
MARKER
UNDER
SCAN PULSE
CROSS COLOR
OFF
SLOT 2
CD
SLOT 3 POWER
EF
INPUT SELECT
VOLUME
SLOT 1
AB
DEGAUSS
MENU
MUTING
SCREENS
CHECK ASPECT AREA
MARKER
UNDER
SCAN PULSE
CROSS COLOR
OFF
SLOT 2
CD
SLOT 3 POWER
EF
INPUT SELECT
375
5
<Front View>
<Side View>
Asterisks(*) are used to indicate front panel dimensions.
SPECIFICATIONS (cont’d)
[DT-V1710CG] Unit : mm
<Front View with the wide mask attached>
395
336*
254*
288
331*
183*
466.5
454
415
334
286
68
2
1.5
5
VOLUME
SLOT 1
AB
DEGAUSS
MENU
MUTING
SCREENS
CHECK ASPECT AREA
MARKER
UNDER
SCAN PULSE
CROSS COLOR
OFF SLOT 2
CD
SLOT 3 POWER
EF
INPUT SELECT
VOLUME
SLOT 1
AB
DEGAUSS
MENU
MUTING
SCREENS
CHECK ASPECT AREA
MARKER
UNDER
SCAN PULSE
CROSS COLOR
OFF SLOT 2
CD
SLOT 3 POWER
EF
INPUT SELECT
<Front View>
<Side View>
Asterisks(*) are used to indicate front panel dimensions.
02_DT1910CG_p18-32 03/4/4, 9:3029

30
䡵 Compliant Signal Formats of Each Input Card
Input Signals
NTSC (3.58 MHz)
PAL (4.43 MHz)
Black-and-White
(50 Hz/60 Hz)
480/60i (525i)
480/60p (525p)
576/50i
576/50p
720/50 (720p)
720/60p (720p)
1080/50i
1080/60i (1125i)
1035/60i (1125i) (*1)
1080/24psF
EMBEDDED AUDIO
R: Input possible. Pre-set.
䡬: Input possible. Not pre-set.
– : Input impossible
*1 : 1035/60i (1125i) is not pre-set. To input signals of these types, some setup adjustments are required.
IF-C01PNG
R
R
R
—
—
—
—
—
—
—
—
—
—
—
IF-C01CONG
—
—
—
R
R
R
R
R
R
R
R
䡬
R
—
IF-C01SDG
—
—
—
R
—
R
—
—
—
—
—
—
—
—
IF-C21SDG
—
—
—
R
—
䡬
—
—
—
—
—
—
—
R
IF-C51SDG
—
—
—
R
—
䡬
—
—
—
—
—
—
—
R
IF-C12HSDG
—
—
—
—
—
—
—
—
R
R
R
䡬
R
R
IF-C21HSDG
—
—
—
—
—
—
—
R
R
R
R
䡬
R
R
IF-C51HSDG
—
—
—
—
—
—
—
R
R
R
R
䡬
R
R
02_DT1910CG_p18-32 03/4/8, 10:0130

31
SPECIFICATIONS
(Input card : optional)
Precautions when attaching an input card with dip
switches
Some input cards have two dip switch arrays: dip switch array S101 on the upper part of the connector terminal and dip
switch array S102 on the lower part. The surface of these switches is pre-coated with a film on shipment from the factory.
When problems arise, such as not being able to set functions properly with the dip switches, be sure to check the following:
The numbers 1 to 16 on the PC board to the right of the
respective dip switches indicate the respective switch.
Make sure that switches 1 and 16 are set to OFF.
•The numbers 1 to 8 on the dip switch array S101 indicate dip
switches 1 to 8, while the numbers 1 to 8 on dip switch array S102
indicate dip switches 9 to 16.
•A switch is ON when it is set to the right side (where ON is
indicated) and OFF when it is set to the left side. The figure on the
left is the factory default setting, wherein all of the selector switches
are set to OFF.
2
3
4
5
6
7
8
1
O
N
12345678
2
3
4
5
6
7
8
1
O
N
S101 S102
9
10
111213141516
Dip switch array S101
Connector terminal
(side for slot insertion)
Switch numbers
02_DT1910CG_p18-32 03/4/4, 9:3031

VICTOR COMPANY OF JAPAN, LIMITED
Registered Trademark owned by VICTOR COMPANY OF JAPAN, LTD.
02_DT1910CG_p18-32 03/4/4, 9:3032

!"
DT-V1910CG
DT-V1710CG
!"#
VOLUME
SLOT 1
AB
DEGAUSS
MENU
MUTING
SCREENS
CHECK ASPECT AREA
MARKER
UNDER
SCAN PULSE
CROSS COLOR
OFF
SLOT 2
CD
SLOT 3 POWER
EF
INPUT SELECT
!"#$%&'()aqJsNVNM`d !"#-
LCT1318-001A
0303-MA-CR-VP
© 2003 VICTOR COMPANY OF JAPAN, LIMITED
aqJsNVNM`d=
00_LCT1318-001A(ch)cover 03.4.7, 3:33 PM1

2
!
● !"#$%&'()*+,-./0)*12345
- !"#$%&'()*+,-./0123
- !"#$%&'()*+,-./012-
● !"#$%&'(-
OOM=s=^`RM=eòLSM=eò
● !"#$%&!"'()*+,-./012345
-
● !"#$%&'
!"#$%&'($%)*+,-./012345
-
!"#$%&'()"*-
● !"#$%&'()*+,-.%&+/01/-
● !"#$%&'()*+%,-./0 1%234
aqJsNVNM`daqJsNTNM`d-
=
● !"#$- !"#$%&'()*+,-.-
● !"#$-
● !"#$%&'(-
!"#$%&'()*+,-#()./01234
-
● !"#$%&'()'*+,- !"#$%&
!-
● !"#$%&'(`oq !"#$%&'()
- !"#$%&'()*+,$ -./012-
!"#$%&'()*+,&-./0123)45
!"#$%-
● !"#$%&'()*+%,-./012!-
!"#$%&'()*+,-./0-
!"#$%&"#'()*+,-./0123456
!"#$%&-
!"#$%&'()*+,-./0123#4
- !"#$%&- !"#$%-
!"#$%&'()*+- !"#$%-
=W= !"#$-
!"#$%&'
!"gs` !"#$- !"#$%&'()*+,-./012$3456789:;<
-
!"#^ - !"#$%&'()*+
!"#$- !"#$%&'()*+,-
-
01_LCT1318-001A(ch) 03.4.7, 3:19 PM2

3
!"#$%&' KKKKKKKKKKKKKKKKKKKKKKKKKKKKKKKKKKKKKKKKKKKKKKKKKKKKKKKKKKKKKKKKKKKKKKKKKKKKKO
!" KKKKKKKKKKKKKKKKKKKKKKKKKKKKKKKKKKKKKKKKKKKKKKKKKKKKKKKKKKKKKKKKKKKKKKKKKKKKKKKKKKKKKKKKKKKKKKKQ
!"
!"#$% KKKKKKKKKKKKKKKKKKKKKKKKKKKKKKKKKKKKKKKKKKKKKKKKKKKKKKKKKKKKKKKKKKKKKKKKKKKKKKKKKKT
! KKKKKKKKKKKKKKKKKKKKKKKKKKKKKKKKKKKKKKKKKKKKKKKKKKKKKKKKKKKKKKKKKKKKKKKKKKKKKKKKKKKKKKKKKKKKKKKKKNN
!"#
!"#$ !% KKKKKKKKKKKKKKKKKKKKKKKKKKKKKKKKKKKKKKKKKKKKKKKKKKKKKKKKKKKKKKKKKKKKKKKKKNP
!"j^fk=jbkr !"# KKKKKKKKKKKKKKKKKKKKKKKKKKKKKKKKKKKKKKKKKKKKKKKKKKKNR
!"pbqrm=jbkr !"#$KKKKKKKKKKKKKKKKKKKKKKKKKKKKKKKKKKKKKKKKKKKKKNU
!"#$% KKKKKKKKKKKKKKKKKKKKKKKKKKKKKKKKKKKKKKKKKKKKKKKKKKKKKKKKKKKKKKKKKKKKKKKKKKKKKKKKKKOP
! KKKKKKKKKKKKKKKKKKKKKKKKKKKKKKKKKKKKKKKKKKKKKKKKKKKKKKKKKKKKKKKKKKKKKKKKKKKKKKKKKKKKKKKKKKKKKKKKKOR
!KKKKKKKKKKKKKKKKKKKKKKKKKKKKKKKKKKKKKKKKKKKKKKKKKKKKKKKKKKKKKKKKKKKKKKKKKKKKKKKKKKKKKKKKKKKKKKKKKKKKKKKKKKKKKKKKK OT
KKKKKKKKKKKKKKKKKKKKKKKKKKKKKKKKKKKKKKKKKKKKKKKKKKKKKKKKKKKKKKKKKKKKKKKKKKKKKKKKKKKKKKKKKKKKKKKKKKKKKKKKOU
01_LCT1318-001A(ch) 03.4.7, 3:19 PM3

4
VOLUME
SLOT 1
AB
DEGAUSS
MENU SCREENS
CHECK ASPECT AREA
MARKER
UNDER
SCAN PULSE
CROSS COLOR
OFF
SLOT 2
CD
SLOT 3 POWER
EF
INPUT SELECT
VOLUME
SLOT 1
AB
DEGAUSS
MENU
MUTING
SCREENS
CHECK ASPECT AREA
MARKER
UNDER
SCAN PULSE
CROSS COLOR
OFF SLOT 2
CD
SLOT 3 POWER
EF
INPUT SELECT
2 3 4 5 8 11 12 13 14
1096 6 15 16 17
18 19 20
1
MUTING
7
!"
Y [
q^iiv
q^iiv !"#lk !"#$%-
•objlqb !"#$%&'()*+&'j^hbL
qofddbo L !"#q^iiv-
q^iiv !"#$%&'(&-
• !"#$%&'()*+,crk`qflk=pbqqfkd
!"# $%&'()q^iiv=pbib`qq^iiv
!"#$objlqb !"#$%&'()*+
j^hbLqofddbo L -
= !"#NVOP-
me^pb !"#$%
!"#-
• !"#$%&'()* !"%+-
`eolj^ !"#$%
!"#$%-
• !"#$%&'() *"#$%&'+-
_ofdeq !"#$%
!"#-
• !"#$%&' ("#$%)-
`lkqo^pq !"#$%&
!"#$-
• !"#$%&'()* +"#$%&'(
-
slirjb !"#
!"#$-
• !"#$%&'()slirjb !"#$
- ! "#$%&'()*+,-.-
1
9
2
3
4
5
6
10
!
!"#$%-
• !jrqfkd !"#$%slirjb
!"#$%&'()*+,
jrqfkd=lk !"#$ !"-
!"#$%&'()*+,-j^fk=jbkr !"#
pbqrm=jbkr !"#$%!"&slirjb !"!#$
!"#$%&'() - !!"#$%&'
-
bj_baaba=^rafl !"#"$%&'(
!"#$%&'()(*+,-#./0
-
•= = !"#$%&'-
•= = !"#$%&'-
!"#$%&'(crk`qflk=pbqqfkd !"#$%
!"#$%&bK^rafl=dolrm !"#$%"&#'
-
* !bj_baaba=^rafl !"#$%&'()*+,
-
!"#
!"#$%&'( !"#-
jbkr !"#
/ !"#$%&-
abd^rpp !"#=L=
=abd^rpp !"#- !"#$%&
-
• !"#$%&'()-
11
7
8
aqJsNVNM`d= !"
01_LCT1318-001A(ch) 03.4.7, 3:19 PM4

5
12
13
15
17
18
rkabo=p`^k==L=
=rkabo=p`^k=- !"#$%&'
!"#$%&'(-
• !"#$rkabo=p`^k !"#$ %&
!"#$%&'(-
• !"#$%&-
!=od_= !"#-
mripb=`olpp !"#$%=L=
mripb=`olpp !"#$%&$%'(
!"#$%&'(- !"#-
!"#$%&'(-
• !"#$%&'()* %!+,-%./
!"#-
!od_ !"#-
`lilo=lcc !"#$%L
`lilo=lcc !"#$% !"
!"#- !"#$%-
• !"#$%&=`lilo=lcc !"#=
!"#$%&'()*+-
• !"#$%&'()*+,-.$/0123-
!=od_= !"#-
p`obbkp=`eb`h !"#$%L
=p`obbkp=`eb`h !"#$%-
!"#$%&'()

6
!"
=lcc !"-
=lk !"#$%&'(=lcc
!"#$%-
=lk !"#$%&'lk !
!"#$%&-
20
objlqb ! !"#$
!"#$%&'()*-
j^hb=L=qofddbo !"#$%&
!"#$%&'()"*+,-./012-
opQUR=fk !"#$%
!"# $%&'()*+,-.#/0-
opQUR=lrq !"#$
!"#$%- !"#$%&'()fk
!"#$%&'(-
!"pilq N=J=pilq P
!"#$%&'()*+- !"#
!"#$%-
!"#$%&'()*+,-#$,./0.12-
!"
=lk !"=lcc !"#$-
=lk !"/ !"#$%&'
!/ !"#$%&-
•flk !llcc
mltbo !"#
!=lk !"#$%& '(=lk
!=lcc !"#$%&-
!"#$%orpe=abi^v=qfjb !"#$%&'pilt
!"#$%&'()%&*+,-./0123PKO-
19
L
Y [Y [
G/Y
OUTIN
OUTIN
R/P
R
/B-Y
SLOT1SLOT3
SLOT2
MAIN POWER
OUTIN
VD
OUTIN
HD/C
S
OUTIN
OUTIN
AUDIO
OUT
IN
B/P
B
/B-Y
AUDIO
OUT
IN
SWITCHED
OUT
HD SDI 1
HD SDI 2
IN
IN
22
23
24
MAKE/TRIGGER
REMOTE
21
RS-485
IN
OUT
25
!"#
!"#$- !"#$%&'(&)
!"#$OOM=s=^`I=RM=eòLSM=eò-
* !"#$%&'()*+,-./0&'1&(
!-
= !"#$%NO-
!"#$!%&
!"#fkmrq !"#$%-
21 24
22
23
25
aqJsNVNM`d= !" aqJsNVNM`d= !"
01_LCT1318-001A(ch) 03.4.7, 3:20 PM6

7
Lod_ !L !
od_ !"#fk !"lrq -
!"#$fkmrq=pbib`q !"#^pilqNL`pilqOLbpilqP
od_ fkmrq=pbib`q !"#_pilqNLapilqOLcpilqP
*fk !"lrq !"#$%&'()*&+,"-!-
!"#L !
!"#$%&'()*+,-fk !"lrq -
• !"#$%&'(pvk`=pbib`q !"#$%&'(buq !"-
!"#NV pvk`=pbib`q !"#$%&-
!"#$%&L !
!"#$%&'fk !"lrq -
•fk !"lrq !"#$%&'()*&-
!"#$%&'()*
!"#$%&'()#*+-
1
!"
!"#$
=L=od_= !"#$fcJ`MN`ljd
!"#$
kqp`PKRU=jeòm^iQKQP=jeò
RM=eòLSM=eò
!"#$%&fcJ`MNmkd
!"#$
QUMLSMáI=RTSLRMáI=RTSLRMéI=QUMLSMéI=TOMLSMéI
NMPRLSMáI=NMUMLRMáI=NMUMLSMáI=NMUMLOQéëc
!"#L !"sfabl !Nsfabl !O
kqp`m^i !LRM=eòLSM=eò !"#$%&'(fk !
lrq -
kqp`m^i !"`lilo=pvpqbj !"#$%&'()- !"
NV `lilo=pvpqbj !"#$-
sfabl !N fkmrq=pbib`q !"#^pilqNL`pilqOL
bpilqP -
sfabl !O fkmrq=pbib`q !"#_pilqNLapilqOL
cpilqP -
*fk !"lrq !"#$%&'()*&+,"-!-
pJ !"#$%&'()*sfabl !O
pJ !"#$%&-
•pJ !"#$%&' !"#$%&'sfabl !OpJ
!" #$-
!"#L !"#$%sfabl !Nsfabl
O
!"#$%&'fk !"lrq -
!"#$%&'(pvk`=pbib`q !"#$%&'(buq !"-
!"#NV pvk`=pbib`q !"#$%&-
• !"#$%&'()sfabl !Nsfabl !O !"#$%-
• !"#$%&'()#$*+,-./0#$12 !"#$%-
!L !"#$%sfabl !Nsfabl !O
sfabl !Nsfabl !O !"#$%& '()fk
lrq -
• fk !"lrq !"#$%&'#-
!"#$%&'()*
!"#$%&'()#*+-
1
2
3
4
2
3
4
5
B/P
B
/B-Y
G/Y
OUTIN
OUTIN
R/P
R
/B-Y
OUTIN
VD
OUTIN
HD/C
S
OUTIN
OUTIN
AUDIO
OUT
IN
1
2
3
4
VIDEO 1
OUT
IN
AUDIO 2
AUDIO 1
OUT
IN
VIDEO 2
OUT
Y/C IN
IN
OUT
IN
EXT.SYNC
1
2
3
4
5
01_LCT1318-001A(ch) 03.4.7, 3:21 PM7

8
paf !"#$fcJ`MNpad
!"#
oÉÅäçÅâ !"#$lrq -pafNpafO fkmrq=pbib`q
!"#$%& !"'()*+,-.%&oÉÅäçÅâ -
• !"#$paf !"#$%ptfqeba=lrq !"#$%&'!"pafN
pafO=oÉÅäçÅâ !"#$%&'(-
• !"#$%&'()*&'+,ptfqeba=lrq !"#$%&!"'(
-
aN=paf !"#$pafNpafO
pjmqbORVj=aN=paf !"#$paf -
pafN fkmrq=pbib`q !"#^pilqNL`pilqOL
bpilqP -
pafO fkmrq=pbib`q !"#_pilqNLapilqOL
cpilqP -
bj_baaba=^rafl !"#-
!"#L !"#$pafNpafO
!"#$%&'fk !"lrq -
• fk !"lrq !"#$%&'#-
!"#$%&'()*
!"#$%&'()#*+-
1
!"#$
QUMLSMáI=RTSLRMá
2
3
4
ea=paf !"#$fcJ`NOepad
bj_baaba=^rafl !"#
!"#$TOMLSMéINMUMLRMáI=NMUML
SMáINMPRLSMáI=NMUMLOQéëcI=bj_baaba
^rafl !"#$
ea=paf !L !"ea=paf=Nea=paf=O
ea=paf !"fkL lrq !"#ea=paf
!"QU=heò !"#$%bj_baaba=^rafl !"#$%&
NJU-
bj_baaba=^rafl !"#$%"&'()*+,--
!"#Q bj_baaba=^rafl !"#"$%&'()-
ea=pafN fkmrq=pbib`q !"#^pilqNL`pilqOL
bpilqP -
ea=pafO fkmrq=pbib`q !"#_pilqNLapilqOL
cpilqP -
!
oÉÅäçÅâea=paf=NLea=paf=O !"#ea=paf=NLea=paf=O
lrq !"-
• !"lcc !"#$%&'()lrq !"#$% &'-
!"#$%&'()*
!"#$%&'()*$+,-
1
2
!"
!"#$
AUDIO 2
AUDIO 1
OUT
IN
SWITCHED
OUT
SDI 1
SDI 2
IN
IN
1
2
3
4
E.AUDIO
HD SDI 1
IN
OUT
2
1
E.AUDIO
HD SDI 2
IN
OUT
01_LCT1318-001A(ch) 03.4.7, 3:21 PM8

9
paf= !fcJ`ONpadLfcJ`RNpad
bj_baaba=^rafl !"#$^rql=fkmrq !"paf
=fcJ`RNpad= ^rafl=ibsbi=jbqbo !"#$%&$
ptfq`eba=lrq !"#$%
!"#$%lrq -
!"#$%&'()*#+-
• !"#paf !"#$%&ptfq`eba=lrq !"#$%&!"'!
!"#$%&'-
• !"#$%&'()*+,ptfq`eba=lrq !"#$%&!"'(-
aN=pafbj_baaba=^rafl !"#$%&'()
aN=paf aNpaf !"#$%&pjmqbORVj-
!"QU=âeò !"#$%bj_baaba=^rafl !"#$%&
NU-
bj_baaba=^rafl !"#"$%&'()*+,-.- !Q
bj_baaba=^rafl !"#"$%&'()-
fkN fkmrq=pbib`q !"#^pilqNL`pilqOLbpilqP
-
fkO fkmrq=pbib`q !"#_pilqNLapilqOLcpilqP
-
!"#
!"#$%bj_baaba=^rafl !"#$%&'()*-
!"#$%&'()*+,#!-.%/01-
• !"#$%"#&'()"*+$,-./0%"#123456&/0%1
-
• !"#$%&'()*+,-./0123450167-
!
!" #$%&'()*+%,-.-
• !"#$%&'()*+,--
1
!"#$
QUMLSMáI=RTSLRMáI
bj_baaba=^rafl !"#
2
3
4
!NV ^rql=fkmrq !"#$%&'()^rql=fkmrq !"#$
-
!OO pq^qrp=afpmi^v !"#$%&'()bj_baaba=^rafl=ibsbi
jbqbo !"#$%&'(- fcJ`RNpa
IN1
IN2
MONITOR
OUT
AUDIO
SWITCHED
OUT
E.AUDIO
SDI
1
2
3
4
01_LCT1318-001A(ch) 03.4.7, 3:21 PM9

10
ea=paf=fkmrq=`^oaea=paf= !
fcJ`ONepadLfcJ`RNepad
bj_baaba=^rafl !"#$^rql=fkmrq !"#
ea=^a=paf fcJ`RNepad ^rafl=ibsbi=jbqbo !"
!
ea=paf= !L !"ea=pafN
'ea=paf= !"ea=paf !fk !Llrq !"#-
' !"QUâeò !"#$%bj_baaba=^rafl !"#$%&
NU-
bj_baaba=^rafl !"#"$%&'()*+,-.- Q
bj_baaba=^rafl !"#"$%&'()-
ea=paN fkmrq=pbib`q !"#^pilqNL`pilqOL
bpilqP -
lrq !"# !"#$%&ea=paf=N=lrq !-
• !"#$%&'()*+,-.lrq !"#$% &'-
!"#
!"#$%bj_baaba=^rafl !"#$%&'()*-
!"#$%&'()*+,#!-.%/01-
!
!" #$%&'()*+%,-.-
• !"#$%&'()*+,--
1
!"#$
TOMLSMéI=TOMLRMéI=NMUMLSMáI
NMPRLSMáI=NMUMLOQéëcI
bj_baaba=^rafl !"#
2
3
1
2
IN
OUT
E.AUDIO
HD SDI 1
MONITOR
OUT
AUDIO
3
!NV ^rql=fkmrq !"#$%&'()^rql=fkmrq !"#
-
!OO pq^qrp=afpmi^v !"#$%&'()bj_baaba=^rafl=ibsbi
jbqbo !"#$%&'(- fcJ`RNepad
01_LCT1318-001A(ch) 03.4.7, 3:22 PM10

11
!
NK !"#$%&'()* !"#
!"#"$ -
OK !"#$%&'()(*+,-.
!"#$%&-
PK !"#$%&' '()*+,-!
!"#$%&' -
QK !"#$%&'()*+,-.&/
-
RK !"#O !"#$%&'()
-
!"
!"#$%&'()*- !"#$%&'()*
!"#$%&'()*+,-./-
SLOT1SLOT3
SLOT2
MAKE/TRIGGER
REMOTE
RS-485
IN
OUT
MAKE/TRIGGER
REMOTE
RS-485
IN
OUT
SLOT1SLOT3
SLOT2
SLOT1SLOT3
SLOT2
MAKE/TRIGGER
REMOTE
RS-485
IN
OUT
!"#
!"#$%&'()- !"#$%&'()*+
NSWV-
• !"#$%&'(")*+,- !"#$%&
!"#$-
NK !"#$% Q !"#-
OK !"#$%&'() -
PK !"#$ !"# -
● !"#$ !"#$%&' -
!"#
!
E !"
fcJ`MNmkdF
• !"#$%&'()*+,--
• !"#$%&'()*-
!"#$%&'-
aqJsNVNM`d !"#$%&
01_LCT1318-001A(ch) 03.4.7, 3:22 PM11

12
!
NK !"#$%&O !"#$%&'()*+,-./0123-
OK !"#$%&'()*+!,-
PK !"#$% "&'%()*"&#+,-./0+,-1-
!"#$%
• !"#$%&'()*+,-./0$&123./$%45678-
• !"#$%O !"#$%-
!"#$%&'()*+-
!"#$%&'()*-
!"#$%&'-
• !"#$%&'($)*+,-./0-
• !"#$%&'()*+,-./012345-
!"#$%&'($)!*+-
01_LCT1318-001A(ch) 03.4.7, 3:22 PM12

13
!"#
!"# $
!"#
• !"#$=j^fk=jbkr !" !#$"%pbqrm=jbkr !"# !"$%#-
•j^fk=jbkr !"#$%&'()*pbqrm=jbkr= !"#$%&' ()* +,-
j^fk=jbkr !"#
^mboqrob=`lkqoli !"# !"#$%&#'() -GN
pilq=`lkafqflk !" !"#$%&'(#$%)* -
ëìÄ=ãÉåì=mlpfqflk !"#$ !"#$%&'()*+,- -
^ob^=j^ohbo !"# !" ^ob^=j^ohbo !"#
! j^ohbo !"
p^cbqv=j^ohbo !"#$ GO
wllj ! lkLlcc L
!"# -
R `lilo=j^qofu !"# !"#$%&'( -GN
! G !"=od_= !"# -
G !"#$%&'=NSWV= ! - =od_= !"# -
!"#$%&'()*+,- !"#$% -
!"#$%&'( )*+,-. -
pbqrm==jbkr !"
crk`qflk=pbqqfkd !"# `lilo=pvpqbj !"# !"# !"orpe
abi^v=qfjb !"#$%& !"# j^hbLqofddbo
L !" -
* !"#$%&'( -
* ^rql=fkmrq !"# lkLlcc L ! ^rql=fkmrq
!"# !"#$%&-
* bj_baaba=^rafl !"# !" ! bj_baaba=^rafl
!"#$%-
mf`qrob=pr_=^agK !"#$ !"#$!%&'() !"#$%&'()$* -
* !"# kqp` !"#$%&'()*+ -
`lilo=qbjmK _^iK ! !"#$ %#&' -
pfwb=EFmlpfK=^agK !"# !"#$%&' -
afpqloqflkK=^agK !"# !"# -
pq^qrp=afpmi^v !"# !"#$ lkLlcc L-
* !" lkLlcc L- !"#$% - ! ^rafl=ibsbi
jbqbo !"#$ !"#$% -
* ^rafl=mii !"#$ ! bj_baaba=^rafl !"#
paf !"-
`lkqoli=il`h !"# !"#$%&'()*+ -
~ää=êÉëÉí !"#$% =pbqrm=jbkr !"# !"#$%&'()*+&, -
!"#
VOLUME
SLOT 1
AB
DEGAUSS
MENU
MUTING
SCREENS
CHECK ASPECT AREA
MARKER
UNDER
SCAN PULSE
CROSS COLOR
OFF SLOT 2
CD
SLOT 3 POWER
EF
INPUT SELECT
VOLUME
DEGAUSS
MENU
MUTING
jbkr=
01_LCT1318-001A(ch) 03.4.7, 3:22 PM13

14
!"#
!_ofdeq !"#$%&'(NM-
NK = == =-
!"#pbqrm=jbkr !"#$-
<SETUP MENU>
FUNCTION SETTING
PICTURE SUB ADJ.
COLOR TEMP/BAL.
SIZE/POSI.ADJ.
DISTORTION ADJ.
STATUS DISPLAY
CONTROL LOCK :ON
all reset
EXIT:
MENU
ENTER:+ SELECT:
OK= = !"= = !"#mf`qrob
pr_=^agK !"#$%-
!mf`qrob=pr_=^agK !"#$-
<PICTURE SUB ADJ.>
CONTRAST : 00
BRIGHT : 00
CHROMA : 00
PHASE : 00
NTSC SETUP : 00
COMPO.LEVEL :SMPTE
sub menu
reset
EXIT:
MENU
ADJUST:- + SELECT:
PK= = !"_ofdeq !"-
QK=== !"#$%&'(-
!"#$%&'(NM-
<PICTURE SUB ADJ.>
CONTRAST : 00
BRIGHT :+10
CHROMA : 00
PHASE : 00
NTSC SETUP : 00
COMPO.LEVEL :SMPTE
sub menu
reset
EXIT:
MENU
ADJUST:- + SELECT:
RKjbkr !"#$%&'()*pbqrm
jbkr !"#$-
!"#
•=j^fk=jbkr
!"#jbkr !"#-
•=pbqrm=jbkr
!
!"#$= = !"= =-
•jbkr !"#$%&'() -
• !"#$%jbkr !"#$%&'(PM-
•jbkr !"#$%&'jbkr !"#-
!"#
!"# $
ëìÄ=ãÉåì
!"#$- ëìÄ=ãÉåì !"#$%&'()
!"#$%&'(-
• !"#$%&'( ëìÄ=ãÉåì !"#$%&-
ëìÄJãÉåì !"#$%&mf`qrob=pr_=^agK
!"#$%&'(-
NK = == =-
!"#pbqrm=jbkr !"#$-
OK= = !"= = !"#mf`qrob
pr_=^agK !"#$%-
PK= = !"#$%= = !
ëìÄ=ãÉåì !"#-
!"#$%&'()'-
QK= = = = !"#$%&'()*-
RK=== = !"#$%&'(-
• !"#ëìÄJãÉåì !"#
!"#$jbkr !"#-
• !"#jbkr !"#-
•ëìÄJãÉåì !"#$%&'
NK jbkr !j^fk=jbkr !-
OK == !"#$%&ëìÄ=ãÉåì=mlpfqflk !"
-
PK === = !"#rmmbo !"#$iltbo
!"#-
CONTRAST : 00
- - + +
CONTRAST : 00
- - + +
xiltboz
!"
xrmmboz
!"
!"#
!"#$%jbkr !"#$%&'()*+,%
-
== !"êÉëÉí !"# != =-
• !"#êÉëÉí !"#$%&'jbkr !"#$%&
-
01_LCT1318-001A(ch) 03.4.7, 3:23 PM14

15
!"j^fk=jbkr !"
j^fk=jbkr !"#$%
<MAIN MENU>
APERTURE CONTROL
SLOT CONDITION
sub menu POSITION :LOWER
AREA MARKER.
COLOR MATRIX
EXIT:
MENU
ENTER:+ SELECT:
<APERTURE CONTROL>
LEVEL : 00
CONTROL FREQ. :HIGH
sub menu
reset
EXIT:
MENU
ADJUST:- + SELECT:
<SLOT CONDITION>
INPUT A : VIDEO-1
INPUT B : VIDEO-2
INPUT C : COMPO.
INPUT D : RGB
INPUT E : NO SLOT
INPUT F : NO SLOT
EXIT:MENU
<COLOR MATRIX>
SELECT :ITU601
EXIT:MENU ADJUST:- + SELECT:
<AREA MARKER>
MARKER SELECT :LINE
ZOOM :ON
ASPECT SELECT : 4:3
SAFETY AREA : 85
R-MARKER SELECT :LINE
R-ZOOM :OFF
R-ASPECT SELECT : 13:9
R-SAFETY AREA : 85
EXIT:MENU ADJUST:- + SELECT:
j^fk=jbkr ! !
=-
!"#$%&'()*+,-
!"= !NP-
*jbkr !"#
jbkr-
= == =
-
ëìÄ=ãÉåì
!êÉëÉí
!"
!NQ-
NS-
01_LCT1318-001A(ch) 03.4.7, 3:23 PM15

16
^mboqrob=`lkqoli !"#
!"#$%&#'()-
= = !"#$%
!"#$-
!"#$%&'()
!"j^fk=jbkr !"
<APERTURE CONTROL>
LEVEL : 00
CONTROL FREQ. :HIGH
sub menu
reset
EXIT:
MENU
ADJUST:- + SELECT:
ibsbi !
!"#"$%& !"$%-
• MMúHNM
`lkqoli=cobnK !"#
!"#-
efde !"
ilt !"
lcc !"#
pliq=`lkafqflk !"
!"#$%&'(#$%)*-
== !"#$%
!"#$-
<SLOT CONDITION>
INPUT A : VIDEO-1
INPUT B : VIDEO-2
INPUT C : COMPO.
INPUT D : RGB
INPUT E : NO SLOT
INPUT F : NO SLOT
EXIT:
MENU
fkmrq !^Lfkmrq !_
pilq N
fkmrq !`Lfkmrq !a
pilq O
fkmrq !bLfkmrq !c
pilq P
sfabl !JNLsfabl !JO
!"#sfafbl !"#$
-
`ljmKLod_ !"#$%Lod_ -
pafNLpafO !"#paf -
ea=pafNLea=pafO !"#ea=paf -
• !"#bj_baaba=^rafl !"#$%&'()*+
!"G-ea=pafG
• !"#bj_baaba=^rafl !"#$%^rafl=ibsbi
jbqbo !"#$%&'()*+,-./0123GG-
ea=pafGG
• !"JJ - !"#$%&'$%&()*+$%
!"#fkmrq !"#$% -
mlpfqflk !
!"#$%&'()&*+-
!"#NQ !"ëìÄJãÉåì !"#$%&'(-
^ob^=j^ohbo !"#
!"^ob^=j^ohbo !"#$%&'
j^ohbo p^cbqv=j^ohbo !"
wllj !"#$lkLlccL !"#$
-
= = !"#$%
!"#$-
<AREA MARKER>
MARKER SELECT :LINE
ZOOM :ON
ASPECT SELECT : 4:3
SAFETY AREA :85
R-MARKER SELECT :LINE
R-ZOOM :OFF
R-ASPECT SELECT : 13:9
R-SAFETY AREA :85
EXIT:
MENU
ENTER:+ SELECT:
•QWP !"#$%&p^cbqv=j^ohbo !"#$=oJ
p^cbqv=j^ohbooJ !"-
• !"#^ob^=j^ohbo !"#$%&'(oJ
- !"#$%&'()-
• !"#$^ob^=j^ohbo !"#$%&'lk
!"#$oJ !-
•j^hbLqofddbo L !"#^ob^=j^ohbo
!"#$%&'(- !"#$%&'()^ob^
j^ohbo !"#$%^ob^=j^ohbo !"#$%&
- !"#OP !"#$j^hbLqofddbo L
!"-
j^ohbo=pbib`qLoJj^ohbo=pbib`q !"LoJ
!"
^pmb`q=pbib`qLoJ^pmb`q=pbib`q
LoJ !"#$%&'()*+,&-.(
!"#$%-
lccj^ohbo !"#$%-
ifkb !"#$%-
pKe^ic !"#$%&'()RM !"-
e^icHi !"#$%&'()*+,-./0
!"#RM !"-
p_ih !"#$%&'()*+,-
!"#$%-
_ihK=Hi !"#$%&'()*+,-./0
!"#$%&'()*%&+,-.
!-
wlljLoJwllj LoJ
!"#$%&'()-
lcc
lk
• !"#$%&'()-
• !"#$%&'()*+,-.NV wllj=sKpfwb=
!"#$%&wllj=eKpfwb !"#$%&-
^pmb`q=pbib`qLoJ^pmb`q=pbib`q !"LoJ
!
!"#$%-
• QWPLNPWVLNQWV
4:3 14:9 13:9
01_LCT1318-001A(ch) 03.4.7, 3:23 PM16

17
!"# ! !
j^kr^i
NTSC, PAL, 480/60i, ITU601
480/60p, 576/50i, 575/50p ITU709
720/60p, 1080/50i, 1080/60i, ITU709
1035/60i, 1080/24psF
`lilo=j^qofu !"#
!"#$%&'(#)*+-
== !"#$%
!"#$-
=j^kr^i !"#
!"
• !"#$%&'()*+)*,-fqrSMN
fqrTMV
!=j^kr^i !"#$=fqrTMV
pbib`q !
!"#$%-
fqrSMN==fqrTMV !
j^kr^i !" !
=j^kr^i !"#$%&'()*-fqrSMN=
fqrTMV= !"#$-
R-Y PHASE 90
ITU601 R/B GAIN 0.79
G-Y PHASE 244
G/B GAIN 0.45
R-Y PHASE 90
ITU709 R/B GAIN 0.86
G-Y PHASE 244
G/B GAIN 0.30
p^cbqv=^ob^LoJp^cbqv=^ob^ !"L=oJ
F
!"UMUUVM !"#$%&'(
^pmb`q=pbib`qLoJ^pmb`q=pbib`q !"#$
-
lcc p^cbqv=^ob^ !"#$%&'-
VM !"NSWV !VM -
UU !"NSWV !UU -
UM !"NSWV !UM -
• !"#$%&'()QWP QWPp^cbqv=^ob^
-
• !"#$%&'(NSWV !"NSWVp^cbqv=^ob^
! !"j^ohbo=pbib`qLoJj^ohbo=pbib`q
LoJ !"#$lcc-^pmb`q=pbib`q
!"# $%-
<COLOR MATRIX>
SELECT :MANUAL
R-Y PHASE : 90
R/B GAIN :0.86
G-Y PHASE : 244
G/B GAIN :0.36
sub menu
reset
EXIT:
MENU
ADJUST:- + SELECT:
oJv=me^pb
=oJv=
• VMLVOLVQLNNO
oL_=d^fk !
=oL_=
• MKUSLMKRSLMKSULMKTV
dJv=me^pb
=dJv
• OQQLORPLOPSLOQM
dL_=d^fk !
=dL_=
• MKPMLMKPQLMKQMLMKQR
01_LCT1318-001A(ch) 03.4.7, 3:24 PM17

18
!=pbqrm=jbkr !"
pbqrm=jbkr !"
<SETUP MENU>
FUNCTION SETTING
PICTURE SUB ADJ.
COLOR TEMP./BAL.
SIZE/POSI.ADJ.
DISTORTION ADJ.
STATUS DISPLAY
CONTROL LOCK :ON
all reset
EXIT:MENU ENTER:+ SELECT:
<FUNCTION SETTING>
COLOR SYSTEM :AUTO
AUTO INPUT :ON
SYNC SELECT :INT.
RUSH DELAY TIME :STD.
TALLY SELECT :GREEN
REMOTE SYSTEM :MAKE
E.AUDIO GROUP :1G
HOUR METER X100 :000
EXIT:MENU ADJUST:- + SELECT:
<PICTURE SUB ADJ.>
CONTRAST : 00
BRIGHT : 00
CHROMA : 00
PHASE : 00
NTSC SETUP : 00
COMPO.LEVEL : SMPTE
sub menu
reset
EXIT:MENU ADJUST:- + SELECT:
<COLOR TEMP./BAL.>
COLOR TEMP. : LOW
BLUE DRIVE : 000
RED DRIVE : 000
GREEN CUTOFF : 000
BLUE CUTOFF : 000
RED CUTOFF : 000
sub menu
reset
EXIT:MENU ADJUST:- + SELECT:
<SIZE/POSI. ADJ.>
H.SIZE : 00
H.POSITION : 00
V.SIZE : 00
V.POSITION : 00
ZOOM H.SIZE : 00
ZOOM V.SIZE : 00
sub menu
reset
EXIT:MENU ADJUST:- + SELECT:
<DISTORTION ADJ.>
PINCUSHION : 00
PIN.BALANCE : 00
PARALLELOGRAM : 00
TRAPEZOID : 00
ROTATION : 00
sub menu
reset
EXIT:
MENU
ADJUST:- + SELECT:
<STATUS DISPLAY>
STATUS DISPLAY :ON
LEVEL METER ch :31・24
BAR TYPE :3COLORS
REFERENCE LEVEL :-20dB
OVER LEVEL :-4dB
BAR BRIGHTNESS :HIGH
EXIT:MENU ADJUST:- + SELECT:
pbqrm=jbkr !" !
=-
!OO-
•jbkr !"#
jbkr-
= == =
!-
ëìÄ=ãÉåì
!"êÉëÉí
!"#
!NQ-
01_LCT1318-001A(ch) 03.4.7, 3:24 PM18

19
!"#$%&'()
`lilo=pvpqbj !"#
!"#$%&'()*+,-
^rql !=kqp`==m^i-
kqp` !"#$=kqp`-
m^i !"#$=m^i-
!=^rql !- !"#$%&'() *+,
kqp`==m^i-
^rql=fkmrq !"#
!"#$%&'(ea=paf aN=paf
!"#^rql=fkmrq !"#$ %&'
fåéìí=^ea=paf !"#$fåéìí=`paf
!"#$%&'()fkmrq !-
lk^rql=fkmrq !"#$%-
lcc^rql=fkmrq !"#$%-
• !"^rql=fkmrq !"#$%&'(!")*+,
-
• !"#$%&!'(fkmrq !^fkmrq !_
!"#$%&'()*+,-./fkmrq=pbib`q=boolo
!"#$%&'()P-
^rql=fkmrq !"#$%&'()*+,-'
NK ea=paf !pilq N !paf !
pilq O !"#$%^rql=fkmrq
!"#$%&'(-
OK ea=paf aN=paf !ea=paf -
crk`qflk=pbqqfkd !"#
`lilo=pvpqbj !"#$%&'()*+
orpe=abi^v=qfjb !"#$%&'()
j^hbLqofddbo L !"#$%-
• !"#$%&'(-
•^rql=fkmrq !"#$%&lkLlccL
^rql=fkmrq !"#$%&'!"()#-
•bj_baaba=^rafl !"#$!""%&'(
bj_baaba=^rafl !"#$%&-
= = !"#$%&!'()*+-
<FUNCTION SETTING>
COLOR SYSTEM :AUTO
AUTO INPUT :ON
SYNC SELECT :INT.
RUSH DELAY TIME :STD.
TALLY SELECT :GREEN
REMOTE SYSTEM :MAKE
E.AUDIO GROUP :1G
HOUR METER X100h :000
EXIT:
MENU ADJUST:- + SELECT:
pvk`=pbib`q !"#
!"#$%&'(-
fkqK !"#$%&'()*+,-./"#0
-
buqK !"#$%&'!"#$()*+,*+
!"#$%&-
orpe=abi^v=qfjb !"#
!" #$%&'(!)*+,-!./0!
!-
pqaK !"#$%N !"-
pilt !"#$%PKO !"-
!"#$%&'()*+,-.$/01 2%&34'(
!"pilt !"#$%&'()*+,--
q^iiv=pbib`q !"#
!"#$%&'()*+,-./-
dobbk !"#$%&-
oba !"#$%&-
objlqb=pvpqbj !"#
j^hbLqofddbo !"#$%- !"#
OP !"#$j^hbLqofddbo !"#$%
-
•j^hb !Lqofddbo !-
bK^rafl=dolrm !"#$
bj_baaba=^rafl !"#$!""%&-
!"bj_baaba=^rafl !"#$%&'
!"#$%&-
•NdLOdLNJOd
Nd W
1ch 2ch 3ch 4ch 1-2ch 3-4ch 1-4ch
Od W
5ch 6ch 7ch 8ch 5-6ch 7-8ch 5-8ch
NJOd W
AUTO 5-8ch 1-4ch 7-8ch 5-6ch 3-4ch
1ch 2ch 3ch 4ch 5ch 6ch 7ch 8ch 1-2ch
!"#$%&'U !"#$- !"#$%&'(
!"#$%-
G !"#$%
!"#$%&'(&)!"'(*+,-./0#$1
!"#- !"#$%&'()!"*+,#--
NO !"#$%&'(NQ !"NLQ-
elro=jbqbo !"#NMM=Ü !
!"#$%&'()*+,-!.-
•=MMM=ú=SRR
• !"#SRR !"#MMM-
• !"# $%&'-
IN
OUT
E.AUDIO
HD SDI 1
IN1
IN2
SWITCHED
OUT
E.AUDIO
SDI
SLOT2
SLOT1
ea=paf
^rql=fkmrq
!"-
aN=paf=
^rql=fkmrq
!"-
01_LCT1318-001A(ch) 03.4.7, 3:24 PM19

20
!=pbqrm=jbkr !"
mf`qrob=pr_=^agK !"#$
!"#$!%&'()*+,- !./0
!-
• !"#kqp` !"#$%&'()*+-
= = !"#$%
!"#$-
=od_= !"#$%&
`lkqo^pq !"#
_ofdeq !"-m^i
!"#$`lkqo^pq
L_ofdeq !"
`eolj^ !-
`lkqo^pq !"
•=–OM=ú=MM=ú=HOM
_ofdeq !"
•=–OM=ú=MM=ú=HOM
`eolj^ !
•=–OM=ú=MM=ú=HOM
me^pb !
•=–OM=ú=MM=ú=HOM
kqp`=pbqrm !
kqp` !"#$%-
MM =MB= !
TKR =TKRB= !
!"#$%&'()*+kqp` !"#$%&kqp`
pbqrm !-
`ljmlKibsbi !"#
!"#$%&'(-
pjmqb jOsqo-
_TR _Éí~Å~ã=TKRB !-
_MM _Éí~Å~ã=MB !-
=QUMLSMáQUMLSMéRTSLRMá=RTSLRMé= !"#$%
`ljmlK=ibsbi !"#-
`lilo=qbjmK !"L=_^iK !
!"#$$%&'$()-
!"#$%= =
!"#$-
• !" #$R !"
!"#$%&-
`lilo=qbjmK !
!-
efde !"#VPMM-
ilt !"#SRMM-
_irb=aofsb !"#$
!"#$%&-
•=jfk !ú=MMM=ú=j^u !"NOT
oba=aofsb !"#$
!"#$%&-
•=jfk !ú=MMM=ú=j^u !"NOT
dobbk=`rqlcc !"#
!"#$-
•=jfk !ú=MMM=ú=j^u !"OMR
_irb=`rqlcc !"#
!"#$-
•=jfk !ú=MMM=ú=j^u !"OMR
oba=`rqlcc= !"#
!"#$-
•=jfk !ú=MMM=ú=j^u !"OMR
<COLOR TEMP./BAL.>
COLOR TEMP. :LOW
BLUE DRIVE : 000
RED DRIVE : 000
GREEN CUTOFF : 000
BLUE CUTOFF : 000
RED CUTOFF : 000
sub menu
reset
EXIT:
MENU ADJUST:- + SELECT:
<PICTURE SUB ADJ.>
CONTRAST : 00
BRIGHT : 00
CHROMA : 00
PHASE : 00
NTSC SETUP : 00
COMPO.LEVEL :SMPTE
sub menu
reset
EXIT:
MENU
ADJUST:- + SELECT:
01_LCT1318-001A(ch) 03.4.7, 3:25 PM20

21
mfk`rpeflk !
!"#$%-
•=–OM=ú=MM=ú=HOM
–
!"#$%-
H !"#$%-
mfkK_^i^k`b !"
!"#$%&'()*-
•=–OM=ú=MM=ú=HOM
–
!"#L !-
H !"#L !-
m^o^iibildo^j !"#
!"#$%&'-
•=–OM=ú=MM=ú=HOM
–
!"#$%L !"-
H !"#$%L !"-
qo^mbwlfa !"#$
!"#$%&'(-
•=–OM=ú=MM=ú=HOM
–
!"#-
H !"#-
olq^qflk !
!"#-
•=–PN=ú=MM=ú=HPN
–
!"#$-
H !"#$-
eKpfwb !"#
!"#$%-
•=–OM=ú=MM=ú=HOM=EGF
–
!"#$%-
H !"#$%-
* !"#$%&'MM=ú=HOM-
eKmlpfqflk !"#
!"#$%-
•=–OM=ú=MM=ú=HOM
–
!"#-
H !"#-
sKpfwb !"#
!"#$%-
•=–OM=ú=MM=ú=HOM
–
!"#$%-
H !"#$%-
sKmlpfqflk !"#
!"#$%-
•=–OM=ú=MM=ú=HOM
–
!"#-
H !"#-
wllj=sKpfwb !"#$%
•=–OM=ú=MM
wllj=eKpfwb !"#$%
•=–OM=ú=HOM
•wllj=sKpfwb !"#$%&wllj=eKpfwb !"#$%
wllj !"#$%&'(-wllj !"#$%
wllj=sKpfwb !"#$%&'()!"#$*+wllj
eKpfwb !"#$%&'()!"#$-
pfwb !LmlpfK^agK !"#
!"#$%&-
!"#$%==
!"#$-
afpqloqflk=^agK !"#$
!"#$-
!"#$%==
!"#$-
<SIZE/POSI. ADJ.>
H.SIZE : 00
H.POSITION : 00
V.SIZE : 00
V.POSITION : 00
ZOOM H.SIZE : 00
ZOOM V.SIZE : 00
sub menu
reset
EXIT:
MENU
ADJUST:- + SELECT:
<DISTORTION ADJ.>
PINCUSHION : 00
PIN.BALANCE : 00
PARALLELOGRAM : 00
TRAPEZOID : 00
ROTATION : 00
sub menu
reset
EXIT:
MENU
ADJUST:- + SELECT:
01_LCT1318-001A(ch) 03.4.7, 3:25 PM21

22
lsbo=ibsbi !"#
!P`lilop !"#$%&'()*#
!"#-
•=–UÇ_L–SÇ_L–QÇ_L–OÇ_
_^o=_ofdeqkbpp
^rafl=ibsbi=jbqbo !"#$%&'(
-
efde-
ilt-
1 2 3 4 5 6 7 8
`lkqoli=il`h !"#
`lkqoli=il`h !"#
!"#$%&'()*+,-./01'
-
lcc !"#-
lk !"#$=`lkqoli=il`h !
!"#$%&'(-
•`lkqoli=il`h !"#$%&=lk !"#$%&
!"#$%&'()*+,-$./012345=
`çåíêçä=äçÅâ=çå> !"#$%&'()P- !"#$
=pbqrm=jbkr !"#$%&'()#-
•`lkqoli=il`h !"#$%&lk !"#pbqrm
jbkr=E !F !4 =`lkqoli=il`h !
!"#$%&-
~ää=êÉëÉí !"#$%
pbqrm=jbkr !"#$%&'()*+,
!"#-
NK == !"~ää=êÉëÉí !"#$%&'()*+,
=- !"#$%-
OK = = !"#$-
jbkr !"#$%&'()-
pq^qrp=afpmi^v !"#
!"#$lkLlccL-
• !"lkLlccL- !"#$%-
^rafl=ibsbi=jbqbo !"#$%&'()*
-
•^rafl=mii !"#$%&'()bj_baaba
^rafl !"#$%&'(paf !"-
= = !"#$%
!"#$-
!"#$^rafl
ibsbi=jbqbo !"
!"#$%&'()
-
pq^qrp=afpmi^v !"#
!"#lk !lcc -
lk !-
lcc !"-
ibsbi=jbqbo=ÅÜ !"#$
^rafl=ibsbi=jbqbo !"#$%&'()
-
•=lcc LNWOLNOWPQLPNWOQLNOPWQRSLNJU
• !!"#$%- !"#$%&'()*+,$-.
- !"#$%&'()*+,$-./!"-
• !"lcc !"#$%&^rafl=ibsbi=jbqbo
!-
•NJUNOPQ !"#$%&'()*+-RST
U !"#$%&'()*+-
_^o=qvmb !"
!"#$%&'-
tefqb !JN !-
tefqb !JO !"#$%&-
P=`lilop !"#$P !"#$%
!"#$%&'()
-
!"#$%lsbo=ibsbi
!"#$%&'()*+-
!"#$%obcbobk`b
ibsbi !"#$%&'()
-
!"#$%obcbobk`b
ibsbi !"#$%&'()
-
•tefqb !JNtefqb !JO !"!#"!$
obcbobk`b=ibsbi !"#$%&'()*!"-
lsbo=ibsbi !"#$%&'(!"-
• !"#$%&''()*+,-./012P`lilop
!"#$%&'()*-
obcbobk`b=ibsbi !"#
!"#$%-
•=–OMÇ_L–UÇ_
<STATUS DISPLAY>
STATUS DISPLAY : ON
LEVEL METER ch :31•24
BAR TYPE :3COLORS
REFERENCE LEVEL : -20dB
OVER LEVEL : -4dB
BAR BRIGHTNESS : HIGH
EXIT:
MENU ADJUST:- + SELECT:
^rafl=ibsbi=jbqbo !"
ibsbi=jbqbo=ÅÜ !"W=NJUI
_^o=qvmb P`lilop
!lsboLobcbobk`b
L ! !
!=pbqrm=jbkr !"
lsbo=ibsbi !
xJUÇ_LJSÇ_LJQÇ_LJOÇ_z
obcbobk`b
ibsbi !
xJOMÇ_LJNUÇ_z
01_LCT1318-001A(ch) 03.4.7, 3:26 PM22

23
!"#$%
!"#
!"#$%O !"#$-
!"j^hbLqofddbo L !" !"#$% !j^hb !"qodK !"#$%&
-
j^hb !" !"#$NR dka !"#$%&'()*& +,()-./0+,-
qodK !" !"#$%&'()*+,-.'/NR dka !"#$%&-
* !"#objlqb=pbib`q !"#$!"j^hb !"qofddbo !-
!"#$%&'($)opJQUR- !"#$%&'( )*+,-.(/0-
!"#$W=①j^hbLqofddbo[➁opJQUR[➂ !"-
!"#$%&'()*+,-./0123-
GN qofddboEF !"#$%&'()*+,-.N !"#$%NR dka !"#$%&'-
GO !"#$%&q^iiv !"#N !"buqbok^i=`lkqoli !"#$NQ !"#$%j^hb !"#$%-
GP ^ob^=j^ohbo !"#$%&'()*+,-./012oJ- !"#NQ^ob^=j^ohbo !"-
! GN
1 !" GO
2 !"=fkmrq !=^
3 !"=fkmrq !==_
4 !"=fkmrq !==`
5 !"=fkmrq !==a
6 !"=fkmrq !==b
7 !"=fkmrq !==c
8`lilo=lcc !"#
9^ob^=j^ohbo !"#
10 ^pmb`q !
11 q^iiv=pbib`q !"# dobbk ! oba !
12 ^ob^=j^ohbo=ëÉíJìé !"#$% oJoJGP
13 pq^qrp=afpmi^v !"# lk ! lcc !
14 bñíÉêå~ä=`çåíêçä !"# GO
15 dka !"#
!j^hbLqofddbo L !"
NK buqbok^i=`lkqoliNQ !"dkaNR !"#$%&'()*-
OK j^hb !"#$%& '()*+NR dka !"#$%&'()*& +,()-+,./01-
PK qofddbo !"#$%& '()*+,-./%0 '123N !"#$%NR dka !"#$%&
-
•fkmrq !^O !fkmrq !cT !"#$%&'()*+,"-./012-
•qofddbo !"#$%&'()*+,-./dkaNR !"#- !"#$%&dka-
10 9 8
54321 76
1415 13 12 11
01_LCT1318-001A(ch) 03.4.7, 3:26 PM23

24
!opJQUR
!"#$%&'#()*!"&'#+, opJQUR !"#$%&- !"#$%&'()*+,-./01
!"#$%&-
NK
!"=aJpìÄ= !"#$%&V !"#$%
aJpìÄ= !V !"-
OK= !
QUMMLVSMMLNVOMM !"#QUMM
U
!
N
! ^p`ff !"#$%&'()
PK
fa !" !" ! `o
> !"#$%
!"#$%&
] !"#$%&
faHH
_ ! MMMN !
a !"#$% MM=ú=MU rI=a=ErW=rmI=aW=altkF
p !"#$% MM=ú=MR rI=a=ErW=rmI=aW=altkF
j !"#$% MM=ú=Mb MMMNNMNN
c !"#$% MM=ú=NM MM^MNI=MOI=MPI=MQI=MR
t !"#$% MM=ú=MR rI=a=ErW=rmI=aW=altkF
` !"#$%& MM M=ú=SRR
!
!"#$-
NK !
!"#!$%&>uu_`kN`ê[ !"#$%]uu_lh`ê !
OK !"#
!"#$%&'>uuuu`ê[ !"#$%]uu_lh`ê !
* !"#$%&'()*+,--
PK !
!"#$>uu_`kM`ê[ !"#$%]uu_lh`ê !
*Ü~åÇJëÜ~âÉ ! "#$- !"#$%&'()*+,-./0123456789:,-.;<=>?@
!"#$%&'()*-
*opJQUR !"#$%&'()*+,-.!/012)3opJOPO`opJQUR-
!"#$%
4
3
2
1
9
8
5
7
6
*N !"#$%Rs !"#$%&' ()%- !
!-
fk ! lrq !
NRs
!"#$ k`
!"
O qaH qaH
P oaH oaH
Q k` k`
Rk` k`
Sk` k`
T qaJ qaJ
U oaJ oaJ
Vk` k`
01_LCT1318-001A(ch) 03.4.7, 3:27 PM24

25
!
!"#$%&'(!)*+,-.- !"#$%&'()* L !"#$% Lgs` !"#$%&'()*
-
!
!"#$%&
!
!
!"
!
!
!"#"$%&'#"()*
!"#$%lcc !"
!"#"$%&'
!"#$%$=lk !"
!"#"$%&'(
!"#$%&'(
!"#$%&'()*+
!"#$%&'^c !"
!
!"#"$%&'
!"#"$%&'()*
!"#"$%&'()
!"#"$%&'
tefqb=_^i^k`b !"#$%$
!
!"#$%&'(Lod_
!"#$%&'()Lod_
! "#$%&'()fkmrq
!
x`lkqo^pq !z==x_ofdeq
z= !"#
!"!#$%&'() *+,
!"#$%&'()*+,)-
!"#$%&'()
!"#$%
!"# $-
!"#$lk !-
!"#$%-
!"#$%& !-
=fkmrq=pbib`q !"#$%!"&'(
-
!"#$%&'()*+,- !.$%-
!pbic`eb`h=fkaf`^qflkp !
!"#$%&'()
-
!"#$%-
!"#$%-
slirjb !"#$%!"&'( -
!"#$%&'()*+,-./0(-
pbqrm=jbkr !" !
xmf`qrob=pr_=^agK !"
z= !"#$
!"#$%&MM !"#$=x
z= -
pbqrm=jbkr !" !=x`lilo
qbjmKL_^iK !L
z= !"#$%
MMM =xêÉëÉí !"
z= -
!"#$%&'
-
!"#$%&'=fkmrq !^L`Lb
od_= !"#$=fkmrq !_LaLc-
!`lkqo^pq !"#_ofdeq
!"#$%-
pbqrm=jbkr !"
xmf`qrob=pr_=^agK !"
z==x`lkqo^pq
z==x_ofdeq !
z=-
!"#$%&' !"#$%-
!"#$%&'()*+,-./0&
-
—
6
7~10
—
5
7~10
27
7~10
—
4
4, 20
20
7
7
4, 20
—
01_LCT1318-001A(ch) 03.4.7, 3:27 PM25

26
!"
!"#$
!"
!"#$%&
!
!"!#$%&'()%*+,
!"#
!"#$%&'()*+,
!" !"#$#%&
!=rkabo=p`^k !"#
^pmb`q !"#$
`lkqoli=il`h !"#$%&'
!lk !"
!"#$#%&'()*+,-
!objlqb !"#$%&
!"#$%
!"#$%&'-
!"#abd^rpp !"#$%& -
PM ! !"#$%&'°C
pbqrm=jbkr !" pfwbL
mlpfK^agK L ! !"#$%
eK=pfwb !"#$sK=pfwb !"
!eK=mlpfqflk !"#$sK=mlpfqflk
!-
pbqrm=jbkr !afpqloqflk
^agK !" !"#$%mfk`rpeflk
L
mfkK=_^i^k`b !"Lqo^mbwlfa
!"#$%m^o^iibildo^j !"
-
!"#$%&'()L !"#$%
!"#$%&-
rkabo=p`^k !"#$^pmb`q !
!" !"#$%&-
`lkqoli=il`h !"#$%&'(lcc
!-
!"#$%&'() "*+,--
!"#$
● !"#$%&'()*+,- - !"
! !"#$%&'()*+ - !
-
● !"#$% !"#$ !"# !
- !"#$%&'()*+', !"#$
!"#$ -
● !"#$%&'(%)*+!,-./0 -
!"#$%&'"()* ! -
● !"#$%& !"#$% - !"#$
-
●
!"#!"$%
!"
!"#$
- !"#$%&'(
! - !
!
!"#
!"#$%
-
4
21
5
22
23, 24
!"#$%&'()
!"#$%& !" !"#$%&' !"#$%&'( -
!"#
!"
!"# - !"#$%&'(
!"#$ -
NK !"#$%
!"#$%&'()* -
OK `lkqo^pq !"#_ofdeq !" !"
!"#$%&'()*+ -
PK !"
!" -
VOLUME
SLOT 1
AB
DEGAUSS
MENU
MUTING
SCREENS
CHECK ASPECT AREA
MARKER
UNDER
SCAN PULSE
CROSS COLOR
OFF
SLOT 2
CD
SLOT 3 POWER
EF
INPUT SELECT
VOLUME
SLOT 1
AB
DEGAUSS
MENU
MUTING
SCREENS
CHECK ASPECT AREA
MARKER
UNDER
SCAN PULSE
CROSS COLOR
OFF
SLOT 2
CD
SLOT 3 POWER
EF
INPUT SELECT
VOLUME
SLOT 1
AB
DEGAUSS
MENU
MUTING
SCREENS
CHECK ASPECT AREA
MARKER
UNDER
SCAN PULSE
CROSS COLOR
OFF
SLOT 2
CD
SLOT 3 POWER
EF
INPUT SELECT
VOLUME
SLOT 1
AB
DEGAUSS
MENU
MUTING
SCREENS
CHECK ASPECT AREA
MARKER
UNDER
SCAN PULSE
CROSS COLOR
OFF
SLOT 2
CD
SLOT 3 POWER
EF
INPUT SELECT
!
● !"#$%&" !"#$%&
!"#$%&' - !"#$%&'()*+
!"#$%&'()*+,"- !" -
aqJsNVNM`d=
== !
!"
01_LCT1318-001A(ch) 03.4.7, 3:27 PM26

27
pbic`eb`h=fkaf`^qflkp !"#
!"#$%&'()*+^c !"#$%&'
!"#$%&'()*+,-./012- !"#$%&'(- !"# !"#^c=fkmrq
pbib`q !"#$%#&'()*+,-./01234- !"#$%&'()*+,-.&/012345678
-
SLOT 1
AB
SLOT 2
CD
SLOT 3
EF
INPUT SELECT
VOLUME
SLOT 1
AB
DEGAUSS
MENU
MUTING
SCREENS
CHECK ASPECT AREA
MARKER
UNDER
SCAN PULSE
CROSS COLOR
OFF
SLOT 2
CD
SLOT 3 POWER
EF
INPUT SELECT
NK !"#$%&'-
OK !"#$%&'()-
PK !"#$%&'()*+-
QK !"#$%&'()*+,-./-
● !"#$%&'(%&)*+,-./01%&23456789:;<2=>?@A<B6CD-
!"#$% &'(NM !"#$%&'(- !"#$%&'()*+,-./0123456789-
aqJsNVNM`d= !"
01_LCT1318-001A(ch) 03.4.7, 3:27 PM27

28
aqJsNVNM`d
!"#
NV?
W=PTM=ãã
W=OTM=ãã
W=QSM=ãã
=EvL`FW SMM=qs=
NMUMLSMáW VMM=qs=
OOM=s=^`W=NKP=^
QQM=ãã
PTR=ãã
QVS=ãã
!"#$%&'()*
OVKQ=âÖ
!"#$%&'()*
!"#
!
!
!"
!
!"#
!
!
!
!
!
!
!"
e=W=NR=âeòLOT=âeò=— QR=âeò
s=W=RM=eò=— UM=eò
`çãéçåÉåí=W=OR=jeò=E=JP=Ç_F
sáÇÉç=EvL`F=W=U=jeò=E=JP=Ç_F
pilq NLOP !"#$%&
fkmrq !^Lfkmrq !_pilq N !"#
fkmrq !`Lfkmrq !apilq O !"#
fkmrq !bLfkmrq cpilq P !"#
kqp`PKRU=jeòLm^iQKQP=jeò !fcJ`MNmkd
QUMáLRTSáLQUMéLRTSéLNMUMáRM=eòLSM=eòLOQéëcLTOMéRM=eòLSM=eò !fcJ`MN`ljd
aN !"#$fcJ`MNpad
ea= !"#$fcJ`NOepad
!NaJpìÄ !NRP
!"NaJpìÄ !V !"opJOPO`
N=t !"
OOM=s=^`I=RM=eòLSM=eò
!" R=J=PR
!" OMB=J=UMB !"
U=ÅãN
! "=EOKR=ãF=ñ=N
!"#N !"
!O !"#$%
!"N
!Q !"#
aqJsNTNM`d
!"#
NT?
W=PPM=ãã
W=ORM=ãã
W=QNM=ãã
=EvL`FW SMM=qs=
NMUMLSMáW UMM=qs=
OOM=s=^`W=NKN=^
PVR=ãã
PPQ=ãã
QSSKR=ãã
!"#$%&'()*
OPKT=âÖ
!"#$%&'()*
G !"#$%$&'()*+,-./0+1234567- !"#$%&'()*+-
G !"#$%&-
GbK==lKbK= !"#$%&'()*+,-
01_LCT1318-001A(ch) 03.4.7, 3:28 PM28

29
440
377*
285*
380.4
372*
206*
336
95.7
5
485
1.5
496
VOLUME
SLOT 1
AB
DEGAUSS
MENU
MUTING
SCREENS
CHECK ASPECT AREA
MARKER
UNDER
SCAN PULSE
CROSS COLOR
OFF SLOT 2
CD
SLOT 3 POWER
EF
INPUT SELECT
VOLUME
SLOT 1
AB
DEGAUSS
MENU
MUTING
SCREENS
CHECK ASPECT AREA
MARKER
UNDER
SCAN PULSE
CROSS COLOR
OFF SLOT 2
CD
SLOT 3 POWER
EF
INPUT SELECT
375
5
7=
[DT-V1910CG] ãã
Y !"#$%&'([
Y [
Y [
!G !"#$%&'()-
[DT-V1710CG] ãã
Y !"#$%&'([
Y [
Y [
!G !"#$%&'()-
395
336*
254*
288
331*
183*
466.5
454
415
334
286
68
2
1.5
5
VOLUME
SLOT 1
AB
DEGAUSS
MENU
MUTING
SCREENS
CHECK ASPECT AREA
MARKER
UNDER
SCAN PULSE
CROSS COLOR
OFF SLOT 2
CD
SLOT 3 POWER
EF
INPUT SELECT
VOLUME
SLOT 1
AB
DEGAUSS
MENU
MUTING
SCREENS
CHECK ASPECT AREA
MARKER
UNDER
SCAN PULSE
CROSS COLOR
OFF SLOT 2
CD
SLOT 3 POWER
EF
INPUT SELECT
01_LCT1318-001A(ch) 03.4.7, 3:28 PM29

30
䡵 !"#$%&'()
! IF-C01PNG
IF-C01COMG
IF-C01SDG IF-C21SDG IF-C51SDG
IF-C12HSDG IF-C21HSDG
IF-C51HSDG
NTSC (3.58 MHz) R———————
PAL (4.43 MHz) R———————
(50 Hz/60 Hz) R———————
480/60i (525i) — RRRR———
480/60p (525p) — R——————
576/50i — RR䡬䡬———
576/50p — R——————
720/50 (720p) — R————RR
720/60p (720p) — R———RRR
1080/50i — R———RRR
1080/60i (1125i) — R———RRR
1035/60i (1125i) (*1) — 䡬———䡬䡬䡬
1080/24psF — R———RRR
bj_baaba=^rafl !"#$
———RRRRR
R !- -
Q !- !"-
— !"-
GNNMPRLSMáNNORá !- !"#$%&'()*+,-.-
01_LCT1318-001A(ch) 03.4.8, 1:06 PM30

31
!"#$%&'
!"#$%&'()*
!"#$%&'()*+,-./012pNMN !"#$%&pNMO !"
- !"#$%&'()*+,-./01234- !"#$%&'()*+,
!"#$%&'()*+,-./01-
2
3
4
5
6
7
8
1
O
N
12345678
2
3
4
5
6
7
8
1
O
N
S101 S102
9
10
111213141516
m` !"#NNS !"#$%&'()
-
' NNS !"#$lcc !"#-
• pNMN !"#$%&NUNU
!"#$%pNMO !"#$%&NU
VNS !"-
• !"#$%&'(lk !lk !"
!"lcc- !"#$%&'(
!"#$%&'()*lcc-
pNMN !"
!"
!"#
!
01_LCT1318-001A(ch) 03.4.7, 3:28 PM31

DT-V1910CG/DT-V1710CG !"#$
=ReÖáëíÉêÉÇ=qê~ÇÉã~êâ=çïåÉÇ=Äó=sf`qlo=`ljm^kv=lc=g^m^kI=iqaK
VICTOR COMPANY OF JAPAN, LIMITED
01_LCT1318-001A(ch) 03.4.7, 3:28 PM32