JVC EX A1 EXA1[UW] User Manual LVT1095 014A
EX-A1UW EX-A1UW LVT1095-014A nglish, Spanish, Portuguese,
User Manual: JVC EX-A1
Open the PDF directly: View PDF
.
Page Count: 125 [warning: Documents this large are best viewed by clicking the View PDF Link!]

COMPACT COMPONENT SYSTEM
SISTEMAS DE COMPONENTES COMPACTOS
SISTEMA DE COMPONENTES COMPACTOS
EX-A1
Consists of CA-EXA1 and SP-EXA1
Consiste de CA-EXA1 y SP-EXA1
Consiste em CA-EXA1 e SP-EXA1
LVT1095-014A
[UW]
EnglishEspañolPortuguês
INSTRUCTIONS
MANUAL DE INSTRUCCIONES
INSTRUÇÕES
EXA1[UW]-00Cov1.fm Page 1 Friday, January 16, 2004 2:25 PM

G-1
IMPORTANT FOR LASER PRODUCTS /
IMPORTANTE PARA PRODUCTOS LÁSER/
PARA PRODUTOS LASER, IMPORTANTE
CAUTION
To reduce the risk of electrical shocks, fire, etc.:
1. Do not remove screws, covers or cabinet.
2. Do not expose this appliance to rain or moisture.
PRECAUTION
Para reducir el riesgo de descargas eléctricas, fuego, etc.:
1. No quitar los tomillos, tapas o caja.
2. No exponer el aparato a la lluvia ni a la húmedad.
PRECAUÇÃO
Para reduzir o riscos de choques eléctricos, incêndio, etc.:
1. Não retire parafusos nem desmonte as tampas ou o
gabinete.
2. Não exponha este aparelho à chuva nem à umidade.
CAUTION — F button!
Disconnect the mains plug to shut the power off completely
(the STANDBY lamp goes off).
The
F
button in any position does not disconnect the mains line.
• When the system is on standby, the STANDBY lamp
lights red.
• When the system is turned on, the STANDBY lamp goes
off. The power can be remote controlled.
PRECAUCIÓN — Botón F !
Para desactivar la alimentación completamente, desenchufe el
cable de alimentación de CA (lámpara STANDBY se apaga).
La línea de la red no se desconecta en ninguna de las
posiciones del botón F .
• Cuando el sistema se encuentra en standby, lámpara
STANDBY se enciende en rojo.
• Cuando se activa la alimentación del sistema, la lámpara
STANDBY se apaga. La alimentación puede ser
controlada a distancia.
PRECAUÇÃO — botão F !
Desligue a ficha principal da parede para desligar totalmente a
energia (a lâmpada STANDBY apaga-se).
O botão
F
em qualquer posição não desliga o cabo
principal.
• Quando o sistema está em espera, a luz da lâmpada
STANDBY fica vermelha.
• Quando o sistema está ligado, a lâmpada STANDBY
apaga-se. A energia pode ser controlada à distância.
CAUTION
• Do not block the ventilation openings or holes.
(If the ventilation openings or holes are blocked by a
newspaper or cloth, etc., the heat may not be able to get out.)
• Do not place any naked flame sources, such as lighted
candles, on the apparatus.
• When discarding batteries, environmental problems must
be considered and local rules or laws governing the
disposal of these batteries must be followed strictly.
• Do not expose this apparatus to rain, moisture, dripping or
splashing and that no objects filled with liquids, such as
vases, shall be placed on the apparatus.
PRECAUCIÓN
• No obstruya las rendijas o los orificios de ventilación.
(Si las rendijas o los orificios de ventilación quedan
tapados con un periódico, un trozo de tela, etc., no se
podrá disipar el calor).
• No ponga sobre el aparato ninguna llama al descubierto,
como velas encendidas.
• Cuando tenga que descartar las pilas, tenga en cuenta los
problemas ambientales y observe estrictamente los
reglamentos o las leyes locales sobre disposición de las pilas.
• No exponga este aparato a la lluvia, humedad, goteos o
salpicaduras. Tampoco ponga recipientes conteniendo
líquidos, como floreros, encima del aparato.
PRECAUÇÃO
• Não obstrua as aberturas e orifícios de ventilação.
(Se os orifícios ou aberturas de ventilação estiverem
obstruídos por qualquer papel ou tecido, não haverá
circulação do ar quente.)
• Não coloque nenhum objeto com chamas, como velas
acesas, sobre o aparelho.
• Ao descartar as baterias, leve em consideração os
problemas que possam ser causados ao meio ambiente e
os regulamentos e leis locais e governamentais sobre
recolhimento dessas baterias devem ser rigorosamente
seguidos.
• Não exponha este aparelho à chuva, umidade, pingos ou
esguichos de água, nem coloque em cima do mesmo
qualquer tipo de recipiente que contenha líquidos, como
por exemplo vasos.
1. CLASS 1 LASER PRODUCT
2. CAUTION: Do not open the top cover. There are no user
serviceable parts inside the unit; leave all servicing to
qualified service personnel.
3. CAUTION: Visible and invisible laser radiation when open
and interlock failed or defeated. Avoid direct exposure to
beam.
4. REPRODUCTION OF LABEL: CAUTION LABEL,
PLACED INSIDE THE UNIT.
1. PRODUCTO LÁSER CLASE 1
2. PRECAUCIÓN: No abra la tapa superior. En el interior de
la unidad no hay piezas que pueda reparar el usuario;
encargue el servicio a personal técnico cualificado.
3. PRECAUCIÓN: Radiación láser visible e invisible en
caso de apertura o con interbloqueo averiado o
defectuoso. Evite la exposición directa a los haces.
4. REPRODUCCIÓN DE LA ETIQUETA: ETIQUETA DE
PRECAUCIÓN, COLOCADA EN EL INTERIOR DE LA
UNIDAD.
1. PRODUTO LASER DE CLASSE 1
2. PRECAUÇÃO: não abrir a cobertura superior. Dentro da
unidade não existem partes cuja manutenção tenha de
ser feita pelo usuário; deixe qualquer manutenção a
cargo do pessoal de serviço qualificado.
3. PRECAUÇÃO: radiação laser visível e invisível quando
se abre e com a conexão interna em falha ou frustrada.
Evite a exposição direta ao raio.
4. REPRODUÇÃO DE ETIQUETA: ETIQUETA DE AVISO
SITUADA NO INTERIOR DA UNIDADE.
Warnings, cautions and others/Avisos, precauciones y
otras notas/Advertêcias, precauções e outras notas
EXA1[UW]-00Cov2.fm Page 1 Friday, January 16, 2004 2:29 PM

G-2
CAUTION — Proper Ventilation
To avoid risk of electric shock and fire and to protect from damage, locate the apparatus as follows:
Top/Front/Back/Sides:
No obstructions should be placed in the areas shown by the dimensions below.
Bottom: Place on the level surface. Maintain adequate air path for ventilation by placing on a stand
with a height of 10 cm more.
In addition, maintain the best possible air circulation.
PRECAUCIÓN — Ventilación apropiada
Para evitar riesgos de incendios o de descargas eléctricas u otros daños, el aparato deberá colocarse de
siguiente manera:
Parte superior/parte delantera/parte trasera/laterales:
No debe haber ninguna obstrucción en la zona cuyas dimensiones se indican en el
gráfico.
Parte inferior: Deberá instalarse sobre una superficie nivelada. Coloque la unidad sobre un soporte que
tenga como mínimo 10 cm de altura para permitir el paso de aire y una ventilación
adecuada.
Asimismo, mantenga la mejor circulación de aire posible.
CUIDADO — Ventilação adequada
Para evitar risco de choques elétricos e incêndios, e proteger contra avarias, instale o aparelho como se
segue:
Partes tampa/frontal/posterior/laterais:
Nenhuma obstrução deverá ser colocada entre as áreas cujas dimensões são
indicadasabaixo.
Parte inferior: Instale-o sobre uma superfície plana. Deverá ser mantido espaço suficiente para a
ventilação se este for instalado numa posição que tenha uma altura de 10 cm ou mais.
Além disso, mantenha a melhor circulação de ar possível.
Front view Side view
Vista delantera Vista lateral
Visão frontal Visão lateral
1cm 1cm
15cm 15cm
15cm
10cm
15cm
Main unit
Unidad principal
Unidade principal
Wall or obstructions
Pared u obstrucciones
Parede ou obstruções
Front
Frente
Parte frontal
Main unit
Unidad principal
Unidade principal
Introduction
EXA1[UW]-00Cov2.fm Page 2 Friday, January 16, 2004 4:08 PM

1
English
Introduction
Warnings, cautions and others....................G-1
Special cautions ..............................................2
About discs......................................................3
To select the color system...............................5
Description of parts .........................................6
Getting started
Using the remote control .................................7
Putting the batteries in the remote control.......... 7
Operating the TV using the remote control......... 8
Connecting up .................................................9
Basic operations
Playing discs .................................................13
Playback ........................................................... 13
To switch the display ........................................ 14
Select what you want to play by using
the number buttons....................................... 15
To stop playback............................................... 15
To pause playback............................................ 15
To advance picture frame-by-frame.................. 15
Fast reverse/Fast forward search..................... 15
Playing back from a position 10 seconds
before (One Touch Replay) .......................... 16
Slow Motion Playback....................................... 16
Skip to the beginning of the selection............... 16
To change the brightness of the
display window (DIMMER)............................ 17
Adjusting the volume ........................................ 17
Adjusting sound quality..................................... 17
Turning off the sound temporarily (MUTING) ... 17
Advanced operations
Playing MP3 and JPEG discs........................17
Resume Playback .........................................19
Select the scene to be played .......................20
Program Playback/Random Playback...........21
Repeat Playback ...........................................23
Other convenient functions............................25
Selecting the subtitles....................................... 25
Selecting the audio language ........................... 25
Selecting a view angle...................................... 25
Enlarging the picture (ZOOM)........................... 26
Adjusting the picture quality (VFP) ................... 26
Creating realistic sound
(VIRTUAL SURROUND) .............................. 27
Adjusting playback level (DVD LEVEL) ............ 27
Enjoying better pictures (PROGRESSIVE)....... 27
Functions specific to DVD AUDIO.................28
Playing the Bonus Group...................................28
Browsable Still Pictures (B.S.P.) .......................28
Using the menu bar.......................................29
Preferences ...................................................30
Country/Area codes.......................................32
Listening to radio
Listening to a radio broadcast .......................33
Tuning in to a preset station..........................34
Convenient functions
Listening to the sound of
other audio device.....................................35
Auto Standby.................................................35
Sleep Timer...................................................36
Tray Lock.......................................................36
Using AV COMPU LINK................................37
Reference
Troubleshooting.............................................38
Language codes............................................39
Specifications ................................................40
How to read this manual
• Operations are described by mainly using the
remote control buttons. If there are the same
marks on the main unit, the buttons on the main
unit can also be used.
• The following marks tell you for which type of the
discs the operation can be made.
• The illustrations and TV screens may be different
between the actual case and the description.
• “VCD” is an abbreviation of “Video CD”.
• “SVCD” is an abbreviation of “Super Video CD”.
Table of contents
EXA1[UW].book Page 1 Thursday, January 8, 2004 10:09 AM

2
Introduction
English
7Important cautions
Installation of the system
• Select a place which is level, dry and neither too hot
nor too cold; between 5°C and 35°C.
• Leave sufficient distance between the system and the
TV.
• Do not use the system in a place subject to vibration.
Power cord
• Do not handle the power cord with wet hands!
• A small amount of power is always consumed while
the power cord is connected to the wall outlet.
• When unplugging the power cord from the wall outlet,
always pull on the plug, not the power cord.
To prevent malfunctions of the system
• There are no user-serviceable parts inside. If anything
goes wrong, unplug the power cord and consult your
dealer.
• Do not insert any metallic object into the system.
• Do not use any non-standard shape disc (like a heart,
flower or credit card, etc.) available on the market,
because it may damage the system.
• Do not use a disc with tape, stickers, or paste on it,
because it may damage the system.
Note about copyright laws
Check the copyright laws in your country before
recording from DVDs, Super Video CDs (SVCDs), VCDs
and CDs. Recording of copyrighted material may infringe
copyright laws.
Note about copy guard system
DVDs are protected by copy guard system. When you
connect the system to your VCR directly, the copy guard
system activates and the picture may not be played back
correctly.
7Safety precautions
Avoid moisture, water and dust
Do not place the system in moist or dusty places.
Avoid high temperatures
Do not expose the system to direct sunlight and do not
place it near a heating device.
When you are away
When away on travel or for other reasons for an extended
period of time, disconnect the power cord plug from the
wall outlet.
Do not block the vents
Blocking the vents may damage the system.
Care of the cabinet
When cleaning the system, use a soft cloth and follow the
relevant instructions on the use of chemically-coated
cloths. Do not use benzene, thinner or other organic
solvents including disinfectants. These may cause
deformation or discoloring.
If water gets inside the system
Turn the system off and disconnect the power cord plug
from the wall outlet, then call the store where you made
your purchase. Using the system in this condition may
cause fire or electrical shock.
7
When condensation or water drops adhere to the lens
In any of the following cases, condensation or water
drops may adhere to the lens to prevent the system from
working properly:
• Immediately after roomheating starts
• When the system is installed in a steamy or damp
space
• When the system is suddenly moved from a cold place
to a warm space
In any of these cases, leave the system turned on for 1 or
2 hours before use.
Check to be sure you have all of the supplied
accessories.
The number in parentheses is the quantity of the pieces
supplied. If anything is missing, contact your dealer
immediately.
• Remote control (1)
• Batteries (2)
• FM antenna (1)
• AM loop antenna (1)
• Power cord (1)
• Composite video cord (1)
• Speaker cords (2)
• AC plug adaptor (1)
Notes on handling
Paste
Sticker
Label sticker
Supplied accessories
Special cautions
• Manufactured under license from Dolby Laboratories. “Dolby”, “MLP Lossless”, and the double-D symbol are
trademarks of Dolby Laboratories.
• “DTS” and “DTS 2.0+DIGITAL OUT” are registered trademarks of Digital Theater Systems, Inc.
• This product incorporates copyright protection technology that is protected by method claims of certain U.S. patents
and other intellectual property rights owned by Macrovision Corporation and other rights owners. Use of this
copyright protection technology must be authorized by Macrovision Corporation, and is intended for home and other
limited viewing uses only unless otherwise authorized by Macrovision Corporation. Reverse engineering or
disassembly is prohibited.
EXA1[UW]-01.fm Page 2 Friday, January 16, 2004 2:08 PM

3
English
About discs
This system has been designed to play back the following
discs:
DVD VIDEO, DVD AUDIO, VCD, SVCD, CD
This system can also play back the following discs:
• Finalized DVD-R/RW discs recorded in the DVD
VIDEO format.
• CD-R/RW discs recorded in the following formats
- Music CDs (finalized discs)
- VCDs
- SVCDs
- MP3/JPEG discs recorded in ISO 9660 (for details, refer
to “About MP3/JPEG discs ”)
However, some discs may not be played back because of
their disc characteristics, recording conditions, or
damage or stain on them.
Only sounds can be played back from the following discs:
MIX-MODE CD CD-G
CD-EXTRA CD TEXT
Discs you can play:
*Note on Region Code
DVD players and DVD VIDEOs have their own Region
Code numbers. This system can only play back a DVD
VIDEO recorded with the Region Code number and
video format mentioned above.
If a DVD VIDEO with an improper Region Code
number is loaded, “REGION CODE ERROR!” appears
on the TV screen and playback cannot start.
• On some DVD VIDEOs, DVD AUDIOs, VCDs or SVCDs,
their actual operation may be different from what is
explained in this manual. This is due to the disc
programming and disc structure, not a malfunction of
this system.
Discs that cannot be played back
• The following discs cannot be played back:
DVD-ROM, DVD-RAM, DVD-RW (recorded in VR
format), CD-ROM, CD-I (CD-I Ready), Photo CD,
SACD, etc.
Playing back these discs will generate noise and
damage the speakers.
Damaged discs and discs in an extraordinary shape
(other than a disc of 12 cm or 8 cm in diameter) cannot
be played back.
About MP3/JPEG discs
Playable MP3/JPEG discs and files
• Discs recorded in the ISO 9660 format are playable
(except discs recorded in the “packet write” format
(UDF format)).
• Discs recorded in the multi-session format are also
playable.
• Files with an extension of “.mp3,” “.jpg” or “.jpeg”
(extensions with uppercase and lowercase letters
mixed are also acceptable) are playable.
Notes on MP3/JPEG discs and files
• A disc may not be played, or reading it may take a long
time depending on its recording conditions or
properties.
• The time needed for reading varies with the number of
groups or tracks (files) recorded on the disc.
• If a character other than single byte English characters
is used in the file name of an MP3/JPEG file, the track/
file name will not be displayed correctly.
• The order of tracks/groups displayed on the MP3
Control screen, and the order of files/groups displayed
on the JPEG Control screen may be different from that
of files/folders displayed on PC’s monitor screen.
• In the case of MP3 discs, since groups/tracks are
played in alphabetical order, an off-the-shelf MP3 disc
may be played in an order different from that indicated
on the label attached to the disc.
• Playing an MP3 file including a still image may take a
long time. The elapsed time is not displayed until
playing starts. If playing starts, the elapsed time may
not be displayed correctly.
• This system does not handle the ID3 tag of the MP3
file.
• For an MP3 file, a disc with a sampling frequency of
44.1 kHz and transmission rate of 128 kbps is
recommended.
• This system can play a baseline JPEG file, excluding
monochromatic JPEG files.
• This system can play JPEG data taken with a digital
camera conforming to the DCF (Design Rule for
Camera File System) standard (when a function is
applied such as the automatic rotation function of a
digital camera, data goes beyond the DCF standard,
so the image may not be displayed).
• If data has been processed, edited and restored with
PC image editing software, the data may not be
displayed.
• This system cannot play animations such as MOTION
JPEG, or still images (TIFF etc.) other than JPEG, and
image data with sound.
• The resolution of 640 x 480 is recommended for JPEG
files. If a file has been recorded at a resolution of more
than 640 x 480, display may take a long time. An
image with a horizontal resolution of more than 2,400
pixels cannot be displayed.
Playable disc types
Disc
Type Mark (Logo) Video
Format
Region Code
Number
*
DVD
VIDEO
NTSC
/PAL 4/ALL
DVD
AUDIO ——
VCD NTSC
/PAL —
SVCD NTSC
/PAL —
CD — —
CD-R — —
CD-RW — —
AUDIO
Examples:
EXA1[UW].book Page 3 Thursday, January 8, 2004 10:09 AM

4
Introduction
English
DVD VIDEO
A DVD VIDEO consists of “titles” and each title
may be divided into “chapters”.
DVD AUDIO
A DVD AUDIO consists of “groups” and each group
may be divided into “tracks”.
Some discs include a “bonus group” that requires a
password for playing (Apage 28).
VCD/SVCD/CD
VCD, SVCD and CD consist of “tracks”.
In general, each track has its own track number.
(On some discs, each track may also be further
divided by indexes.)
MP3 [JPEG] discs
On an MP3 [JPEG] disc, each still picture
(material) is recorded as a track [file]. Tracks [Files]
are usually grouped into a folder. Folders can also
include other folders, creating hierarchical folder
layers.
This unit simplifies the hierarchical construction of
a disc and manages folders by “groups”.
This unit can recognize up to 150 tracks [files] per
group and up to 99 groups per disc (up to 14,850
files in total). Since the unit ignores the tracks
[files] whose numbers are exceeding 150 and the
groups whose numbers are exceeding 99, they
cannot be played back.
• If there is any type of files other than MP3 [JPEG]
files in a folder, those files are also counted in the
total file number.
Disc structure
Title 1 Title 2
Chapter 1 Chapter 2 Chapter 3 Chapter 1 Chapter 2
Group 1 Group 2
Track 1 Track 2 Track 3 Track 1 Track 2
Track 1 Track 2 Track 3 Track 4 Track 5
Up to 99 groups
Up to 150 files
Group 1 Group 2
Track 1
[File 1] Track 2
[File 2] Group 3 Group 4 Group 5
EXA1[UW].book Page 4 Thursday, January 8, 2004 10:09 AM

5
English
This system is compatible with PAL and NTSC
color systems.
In standby mode, select PAL or NTSC to match
your TV.
If the VIDEO OUT SELECT switch is switched over
when the power is ON, turn off the power, and then
turn it on again.
• Before playing back a disc, it is also required to
select the correct monitor type in the PICTURE
menu according to the aspect ratio of your TV
(Apage 30).
NOTE
If you play back an NTSC disc with this setting set to
“PAL”.
You can watch the playback pictures (the disc will
be reproduced using “PAL 60” format), but the TV
screen may rolls over upward and downward
rapidly.
NOTE
If you play back a PAL disc with this setting set to
“NTSC”.
You can watch the playback pictures, but the
following symptoms may occur:
• The items on the disc menu will be blurred, and
be shown slightly shifted when highlighted.
• The aspect ratio of the picture may differ from
the original aspect ratio.
• The picture movement is not smooth.
1
3
1
3
Color system of TV VIDEO OUT SELECT
Multi-color system PAL or NTSC*
PA L PA L
NTSC NTSC
* Set the color system of the unit and TV to match the
playback disc.
To select the color system
EXA1[UW]-01.fm Page 5 Friday, January 16, 2004 2:08 PM

6
Introduction
English
The numbers represent the page numbers.
* Connect a pair of headphones (commercially available) with a stereo mini plug. If the headphones are
connected, the speakers and subwoofer will not produce any sound.
Front panel
PHONES
Play/Pause:13, 15 Look at “Display window” below.
33 35
12,13
STANDBY/ON
: 13
Open/Close
: 13
Headphones
jack*
Disc tray: 13
Remote control
sensor: 7
VOLUME
control: 17
15 15 15
Display window
Upper display
section: 14
18, 23
22
Lower display
section: 14
33
33
35
28
28
18, 23 21 36 27
Rear panel
11
13
13
12 12 12 38 13 10 10
13
Cooling fan (inside)
The fan rotates and stops automatically.
This discharges heat generated inside the unit.
Do not cover up these holes.
Region Code Number: 3
11 11 11 37 12 9 9
10
12
12
12
5
Description of parts
EXA1[UW]-01.fm Page 6 Friday, January 16, 2004 2:08 PM

7
English
The numbers represent the page numbers.
If the range or effectiveness of the remote control
decreases, replace the batteries. Use two R6P
(SUM-3)/AA(15F) type dry-cell batteries.
CAUTION
•
Do
not use a used battery and a new battery
together.
• Do not use different types of batteries at the
same time.
• Take out the batteries if the remote control is not
to be used for a long time. Otherwise it may
cause a leakage.
Remote control operation
When operating the remote control, point it
towards the front panel of the main unit. If the
remote control is operated from a direction that is
extremely oblique or when there is an obstacle in
the way, signals may not be transmitted.
If the remote control sensor is exposed to a strong
light such as direct sunlight, correct operation may
not be carried out.
36
13
835
8
17
17
13 16
15
20
20, 29
22
25
25
11
34, 35
35
27
33
21
26
28
27
14
30
25
29
20, 29
20
15
16
15, 33
8
8
16, 18
14
17
13
23
27
17
17
15, 33
33
Putting the batteries in
the remote control
Batteries (2)
Using the remote control
Remote control
mode selector: 8
One touch
replay: 16
Number
buttons: 8, 16
EXA1[UW].book Page 7 Thursday, January 8, 2004 10:09 AM

8
Introduction
English
This page is for when operating your TV using the
remote control of this product.
Setting the manufacturer's code
1Slide the remote control mode
selector to the TV side.
2Keep pressing down F TV.
NOTE
Keep pressing down F TV until Step 4 is complete.
3Press ENTER and release.
4Press number buttons (1-9, 0).
Examples:
For a Hitachi TV: Press 1, then 0.
For a Toshiba TV: Press 0, then 8.
If there are more than one manufacturer’s codes,
try them in turn and select the one that causes the
product to work properly.
5Release F TV.
For TV operation
Operate the remote control by pointing it towards
the TV.
*1 Make sure to slide the remote control mode
selector to the TV side in advance.
NOTE
When the batteries are replaced, perform the
manufacturer's code setting again.
Operating the TV using
the remote control
Number
buttons
Manufacturer Code Manufacturer Code
JVC 01 Samsung 12
Hitachi 10 Sanyo 13
Magnavox 02 Sharp 06
Mitsubishi 03 Sony 07
Panasonic 04, 11 Toshiba 08
RCA 05 Zenith 09
Turn ON/OFF the power.
Change channels.
Adjust volume.
Select channels.
Alternates between the
previously selected channel
and the current channel.
Switch TV and video input.
100+
9
*1
Getting started
EXA1[UW].book Page 8 Thursday, January 8, 2004 10:09 AM

9
Connection
English
When positioning the antenna, listen to an actual radio program (refer to “Listening to a radio broadcast” on page 33).
Connecting antennas
Connecting AM loop antenna (supplied)
1Set up the AM loop antenna.
2Connect antenna cords.
3Turn the AM loop antenna to the direction of the
best radio reception.
Locate the AM loop antenna as far away from
the main unit as possible.
• Do not locate the AM loop antenna on a metallic
table or close to a TV, personal computer, etc.
Otherwise it may result in bad radio reception.
7When good radio reception cannot be
obtained with the supplied AM loop antenna
Main unit
(rear panel) How to insert antenna cords
Connect two antenna cords
as described above.
If the antenna cord is
covered with vinyl on the
tip, twist and pull the vinyl
off and remove.
Black White
Electric wire: 3 - 5m (commercially available)
Put up an electric
wire extending
horizontally,
preferably at a high
place such as
above a window or
outdoors.
Connect the AM loop
antenna cords together.
Main unit
(rear panel)
Electric wire
Twist
AM loop
antenna
Connecting FM antenna (supplied)
7When good radio reception cannot be
obtained with the supplied antenna or when
using a communal antenna
For details of connecting a separately sold
antenna, refer to the user guide for the antenna
or converter.
(/ǡ
%1#:+#.
Put the antenna up straight in the direction where
the best radio reception can be obtained, and fix
by using tape.
Main unit
(rear panel)
FM antenna
Antenna cord (sold
separately) Communal
antenna terminal
Outdoor FM antenna
(commercially
available)
Coaxial cable
(commercially
available)
Converter
(sold separately:
compatible with 300C/
75C)
Main unit
(rear panel)
Depending on the radio reception
conditions, an FM feeder antenna (sold
separately: compatible with 300C) can
be used. In the case, a converter (sold
separately) is required.
or
Connecting up –
Do not turn on the power until the connection is complete
–
EXA1[UW].book Page 9 Thursday, January 8, 2004 10:09 AM

10
Connecting up Connection
English
There is no difference between the left and right
speakers.
CAUTION
• DO NOT connect more than one speaker to one
speaker terminal.
• The speakers of this product are magnetically
shielded, but color irregularities may occur on
the TV depending on how the speakers are
installed. Keep in mind the following.
1. Turn off the main power of your TV before
installing the speakers. Wait for about 30
minutes before turning on the TV again.
2. If color irregularity occurs in pictures , keep a
distance of more than 10 cm between the TV
and the speakers.
NOTE
• Impedance of speaker that can be connected to the
main unit is within a range of 4
C
to 16
C
.
• In order to have a sufficient cooling effect, leave a
space of more than 1cm between the main unit and
the speakers or other objects.
Connecting speakers
Speaker terminal
Speaker terminal
Speaker
cord
Speaker
cord
Speaker cord
(supplied) Speaker cord
(supplied)
Without black line
Without
black line
With black line
With black
line
Right speaker
(rear panel) Left speaker
(rear panel)
Main unit
(rear panel)
The speakers employ natural wood for the
diaphragm and the cabinet in order to
reproduce the original sound faithfully.
The appearance will therefore be different for
each unit.
Speaker
cover
Speaker cover can be detached.
Getting started
EXA1[UW].book Page 10 Thursday, January 8, 2004 10:09 AM

11
Connecting up Connection
English
This page is for when connecting the main unit with
other devices.
Connecting subwoofer
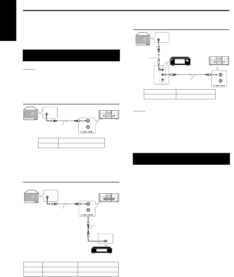
Connecting with other audio device
When you want to hear sound from the subwoofer,
press
S.WFR OUT
on the remote control to display
“SUB WFR ON” (Sub Woofer ON) on the display
window on the main unit. Each time you press the
button, the display toggles between “ON” and “OFF”.
NOTE
When "SUB WFR ON" is selected, bass sound from
the left and right speakers will be automatically
lowered and the bass sound will be emitted mainly
from the subwoofer.
Connecting with a digital device
CAUTION
• For details of signals to be output, refer to page
31.
• If connecting the main unit with equipment with the
function of a Dolby Digital decoder, the setting in
“D. RANGE COMPRESSION” of “AUDIO”
(
A
page 31) will be invalid regarding sound from
the digital audio output of the main unit.
Connecting other devices
With an amplifier-built in subwoofer (sold separately), you can enjoy a more dynamic bass sound.
Refer to the manual of the subwoofer for details.
Audio cord (sold separately)
(If an audio cord comes with the amplifier-built-in subwoofer,
you can use the cord.)
Amplifier-built-in subwoofer
(sold separately)
Main unit
Main unit
Output
Input
Other audio
device
Audio cord (sold
separately)
Output
Optical digital cord
(sold separately)
Digital device
(MD recorder etc.)
To digital input terminal
Input
Main unit
(continued) – Do not turn on the power until the connection is complete –
EXA1[UW].book Page 11 Thursday, January 8, 2004 10:09 AM

12
Connecting up Connection
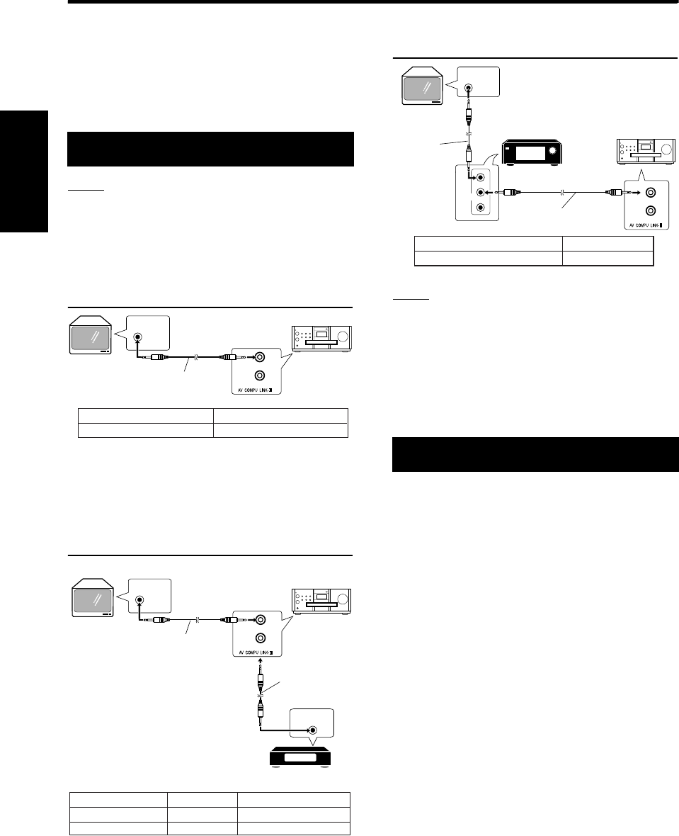
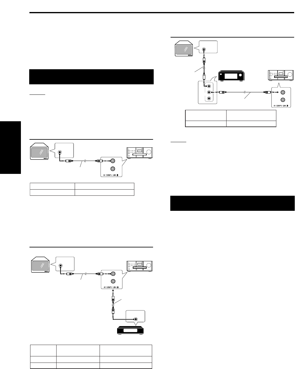
English
CAUTION
Connect the main unit directly with a TV (or a
monitor) without routing through a VCR.
Otherwise it may cause picture distortion while
playing.
Also, when connecting the main unit to a TV with
a VCR built in, there may be picture distortion
while playing.
NOTE
Please check that the setting for VIDEO OUT SELECT
(PAL / NTSC) on the rear panel of the main unit and
the color system on your TV set are the same.
(
A
page 5)
You can enjoy pictures of better quality using the
following cord instead of the supplied video cord.
Connecting by using the S-Video cord
Connecting by using the component video
cord
You can enjoy better quality pictures than when
using the S-Video cord.
CAUTION
Use one of either the S-Video cord or the
component video cord. If both cords are used,
pictures may not be played properly.
NOTE
• In order to enjoy pictures with Progressive mode
(
A
page 27), the TV is required to have Progressive
video input.
• If the component video input jacks of your TV are
BNC type, use a plug adapter (not supplied) to
convert the plugs.
• Connect the power cord after all other
connections are complete.
• The STANDBY lamp (on the front panel) will be
lit.
Connecting with TV
When a clearer picture is
desired
TV Supplied composite video cord Main unit
Main unit
Connecting directly
TV (or
monitor)
TV
Main unit
S-Video cord
(sold separately)
Connecting the power cord
Component video cord
(sold separately)
Main unit
AC outlet
Supplied power cord Main unit
Getting started
EXA1[UW].book Page 12 Thursday, January 8, 2004 10:09 AM

13
English
(Refer to page 17 for playing MP3 and JPEG.)
• The power will be turned on when any of ,
, or on the main unit and ,
, or on the remote control is
pressed while the power is off.
If any button other than or is
pressed, the source will also be changed (if
there is a disc loaded, playback will start).
NOTE
• A menu screen may be displayed after starting
playback of a DVD. In this case, select a desired
item to playback by using the following buttons on
the remote control.
• Select a desired item using and
press .
• Select a desired item using the number buttons.
• Depending on the disc, actual operation may be
different from the description.
Playback
1
3
2
A page 6 Place a disc with the label side
facing up.
•Place an 8 cm disc in to the
hollow part in the center.
Press F AUDIO.
• The power will be turned on and the STANDBY
lamp will go off.
•Press F AUDIO again to turn off the power.
Press 0 OPEN/CLOSE to open the disc
tray to load a disc.
Press 3 (play).
The disc tray will close and playback will start.
Screens displayed on the TV when the power is turned ON.
The following messages appear depending on the status of the system.
(When FM/AM or AUX is selected as a source, the messages do not appear.)
Appears when the system is reading the disc information. Wait for a while.
Appears when the Region Code of the DVD does not match the code the
system supports. (Apage 3)
Appears when no disc is loaded.
Appears when opening the disc tray.
Appears when closing the disc tray.
NOW READING
REGION CODE
ERROR!
NO DISC
OPEN
CLOSE
Playing discs
EXA1[UW].book Page 13 Thursday, January 8, 2004 10:09 AM

14
Basic operations
English
Display window during disc playback
Example:
When a DVD VIDEO or DVD AUDIO is played
If “BONUS” or “B.S.P.” is displayed during a DVD
AUDIO playback, refer to page 28.
Example:
When a SVCD or VCD is played
• PBC (Play Back Control): A signal recorded in a
VCD (version 2.0) for controlling playback. It is
possible to enjoy interactive software or software
with a search function using a menu screen
recorded in a PBC compatible VCD. To play a
disc with the PBC function OFF, carry out the
following operations.
• Designate the track number using the number
buttons while the disc is stopped.
• Designate the track number using 4 or ¢
while the disc is stopped, and then press
3 (play).
• Press RETURN to go back to the upper layer
during the PBC playback of a VCD or SVCD.
Example: When a CD is played
Example: When an MP3 disc is played
Example: When a JPEG disc is played
Press UPPER or LOWER. Each time you press
the button, the display will be alternated.
NOTE
Abbreviations
G: Group
T: Title (DVD VIDEO)
Track (DVD AUDIO and MP3)
C: Chapter
F: File
Elapsed
playing time
Chapter/Track
number
Track number
Elapsed
playing time
Track number
To switch the display
Elapsed
playing time
Track number
File number
Display examples
DVD VIDEO
UPPER:
0:00:03
Elapsed playing time
T1 C3 (Title and Chapter number)
No display
LOWER:
03 Chapter number
T1 Title number
DVD
DVD AUDIO
UPPER:
0:00:03
Elapsed playing time
G1 T3 (Group and Track number)
No display
LOWER:
03
Track number G1 Group number
DVD
VCD/SVCD
UPPER:
0:03
Elapsed playing time
No display
PBC 2
LOWER:
02 Track number VCD
CD
UPPER:
0:03
Elapsed playing time
No display
LOWER:
02 Track number CD
MP3 disc
UPPER:
0:00:03
Elapsed playing time
G1 T3 Track numbe
r
No display
LOWER:
G1 Group number MP3 03 Track number
JPEG disc
UPPER:
G1 F3 (Group number and File number)
No display
LOWER:
JPG
(PBC and Track number appear only
when PBC function is played)
Group number
EXA1[UW].book Page 14 Thursday, January 8, 2004 10:09 AM

15
Playing discs (continued)
English
NOTE
• Set the remote control mode selector to
AUDIO before using the number buttons.
• For a VCD or SVCD, this operation can be carried
out when the disc is stopped, or during playback
without the PBC function.
• For a DVD AUDIO, CD, MP3 or JPEG, this operation
can also be carried out when the disc is stopped.
• This operation may not be carried out for some
discs.
Designate the chapter number or
track number to play during
playback.
Refer to “How to use the number buttons” on page
16.
Press 7 during playback.
Press 8 during playback.
To resume normal playback, press 3 (play).
•Press
8
to pause during JPEG disc slide-show.
Press
3
(play) to start playback from the next file.
• It is not possible to pause by pressing 3 /8 on
the main unit during JPEG disc slide-show.
Press 8 during pause.
Each time you press the button, picture will be
advanced frame-by-frame.
There are two methods.
•Press 1 or ¡ during playback.
Each time you press the button, the speed
increases ( ×2, ×5, ×10, ×20, ×60). To restore
the normal speed, press 3 (play).
• Hold down 4 or ¢ .
Fast reverse/Fast forward search can be carried
out only while the button is pressed ( ×2×5).
NOTE
• Fast reverse/Fast forward search cannot be carried
out for MP3 and JPEG.
• For a DVD VIDEO, SVCD or VCD, no sound comes
out during fast reverse/fast forward search.
• For a CD or DVD AUDIO, sound is intermittent
during fast reverse/fast forward search.
Select what you want to
play by using the number
buttons
Number
buttons
Cursor
(5 // )
To stop playback
To pause playback
To advance picture
frame-by-frame
Fast reverse/Fast forward
search
→
3 (Play button)
EXA1[UW].book Page 15 Thursday, January 8, 2004 10:09 AM

16
Basic operations
English
Press during playback.
NOTE
• This operation may not be carried out for some
discs.
• It is not possible to go back to the immediately
previous title.
Press SLOW or SLOW during
pause.
• Each time you press the button, the speed
increases.
• Press 8
to pause playback, and press
3
(play)
to
resume normal playback.
NOTE
• No sound will be produced.
• The picture motion in the reverse direction may not
be smooth.
• For a VCD or SVCD, Slow Motion Playback can be
carried out in the forward direction only.
Press 4 or ¢ during playback*.
• Each time you press the button, the previous or
next beginning of chapter/track/file to the current
position will be skipped to.
•Press 4
once to skip back to the beginning of
the chapter or track currently being played
(except for JPEG).
•Press GROUP/TITLE or to select the title
or group.
• During playback of a JPEG disc, press ¢
or
cursor / to play the next file, or press 4
or
cursor5 to play the previous file.
NOTE
* For a VCD or SVCD, this operation can be carried out
during playback without the PBC function.
• Except for a DVD VIDEO, this operation can also be
carried out while the disc is stopped.
• This operation may not be carried out for some
discs.
Playing back from a position
10 seconds before
(One Touch Replay)
Slow Motion Playback
Skip to the beginning of
the selection
5:
20:
15:
25:
: Containing multi-angle views
(Apage 25)
: Containing multi-audio languages
(Apage 25)
: Containing multi-subtitle languages
(Apage 25)
: The disc cannot accept the operation you
have attempted.
How to use the number buttons
Examples:
Guide icons displayed on the TV screen (On-screen guide)
: Play
: Pause
: Fast reverse/Fast forward search
: Slow Motion Playback (reverse/
forward directions)
EXA1[UW].book Page 16 Thursday, January 8, 2004 10:09 AM

17
English
Playing discs (continued)
Press DIMMER repeatedly.
• The modified brightness will be stored even after
the power is turned off.
The items below can be carried out for all sources.
Press AUDIO VOL +/–.
NOTE
The volume can be adjusted by turning the VOLUME
control on the main unit.
Bass:
Press BASS +/–.
Treble
:
Press TREBLE +/–.
Press MUTING.
• No sound will come out from the speakers,
headphones and the subwoofer.
• Press MUTING again to restore the sound.
When the power is tuned off once and turned on
again, the sound will be restored.
NOTE
Set the remote control mode selector to
AUDIO before using the number buttons.
To change the
brightness of the display
window (DIMMER)
Adjusting the volume
Adjusting sound quality
Turning off the sound
temporarily (MUTING)
Number
buttons
Cursor
(5 // /2 /3
)
/ENTER
Playing MP3 and JPEG discs
3 (Play button)
EXA1[UW].book Page 17 Thursday, January 8, 2004 10:09 AM

18
Advanced operations
English
Display of an MP3 disc is described here as an
example.
For a JPEG disc, read “track” as “file”.
NOTE
When playing a disc containing both MP3 and JPEG
files, set one of them to be played (
A
page 30).
1Load a disc.
2Press cursor 5 // to select a
group.
3Press cursor 3 to move to the
track list.
• Press cursor 2 to go back to the group list.
4Press cursor 5 // to select a
track.
5Press 3 (play) or ENTER.
NOTE
•GROUP/TITLE can also be used in Step 2.
• The number buttons can also be used in Step 4. In
this case, Steps 3 and 5 are not needed. (For how
to use the number buttons, refer to page 16).
•4 or ¢ can also be used in Step 4. In this case,
Step 3 is not needed.
1Press REPEAT while the disc is
stopped.
Each time you press the button, the Repeat
type will be alternated.
2Press 3 (play).
NOTE
• The Repeat types can be changed during playback.
• The Repeat mode will be automatically cancelled if
there is a file that cannot be played (
A
page 3).
Playback
Time : 00:03:08
Track:
Elapsed time of the track currently being
played (MP3 only).
TV screen
Selected group
Group list
Track list (Tracks
included in the
selected group)
Selected track
Repeat playback
REPEAT TRACK
REPEAT GROUP
REPEAT ALL
No display
REPEAT STEP
REPEAT ALL
ALL
ALL
ALL
*
*
Repeats the current
track (only for MP3).
Repeats the current
group.
Repeats the entire
disc.
Cancels repeat.
Repeats the current track
during a Program or
Random Playback (only
for MP3).
Repeats all programmed
tracks or the all tracks for
Random play (only for
MP3).
Repeat types
Display on the TV screen
Display on the display
window on the main unit
No display
represents blinking.
REPEAT TRACK
REPEAT GROUP
REPEAT ALL
No display
REPEAT STEP
REPEAT ALL
ALL
ALL
ALL
*
*
Repeats the current
track (only for MP3).
Repeats the current
group.
Repeats the entire
disc.
Cancels repeat.
Repeats the current track
during a Program or
Random Playback (only
for MP3).
Repeats all programmed
tracks or the all tracks for
Random play (only for
MP3).
Repeat types
Display on the TV screen
Display on the display
window on the main unit
No display
represents blinking.
Slide-Show Playback
• In Step 5, for a JPEG disc, when 3 (play) is pressed, files will be continuously played from the selected
file (Slide-Show Playback), and when ENTER is pressed, only a selected file will be played.
• Display time for a file in Slide-Show Playback is about 3 seconds.
• When all files are played through, the playback will be automatically stopped.
EXA1[UW].book Page 18 Thursday, January 8, 2004 10:09 AM

19
English
When playback is stopped in the middle, playback
can be started from the stopped scene.
This is called Resume function.
How to suspend playback
Perform any of the following operations during
playback.
* Even if the power is turned off by pressing
F AUDIO after this, the position where playback
has been stopped will be stored.
To start playback from the stored
position
NOTE
• This function does not work in Program Playback or
Random Playback.
• The position where playback starts again may be a
little different from the stopped position.
• When a disc menu is displayed, the Resume
function may not work.
• The audio language, the subtitle language and the
angle at that time are stored as well as the stopped
position.
• The stored position will be cleared if the disc tray is
opened. Further, if 7 is pressed during playback,
“RESUME” will be displayed. If 7 is pressed at this
time, “RESUME OFF” will be displayed and the
stored information will be cleared.
• At the time of purchase, Resume is set to ON.
Resume can be set to OFF (
A
page 31).
Press 7 once.*
Press F AUDIO to turn off the power.
Change the source to FM/AM or AUX.*
Press 3 (play).
Resume Playback
3 (Play button)
EXA1[UW].book Page 19 Thursday, January 8, 2004 10:09 AM

20
Advanced operations
English
NOTE
Set the remote control mode selector to
AUDIO before using the number buttons.
1Press MENU or TOP MENU
while the disc is stopped or
during playback*1.
The disc menu screen will be displayed.
2Press cursor 5 // /2 /3 (only for
a DVD VIDEO or DVD AUDIO) or
the number buttons to select
the scene to be played.
• Refer to “How to use the number buttons”
(Apage 16).
• When the menu screen has a couple of
pages, press 4 or ¢ to change the
page (only for a VCD and SVCD).
3Press ENTER.
NOTE
*1For a VCD and SVCD, this operation can be carried
out only when the PBC function is off.
• This operation cannot be carried out for a disc
without a menu screen.
• Playback may start for some discs without pressing
ENTER.
1Press ON SCREEN twice during
playback*2.
The menu bar will be displayed (Apage 29).
2Press cursor2 /3 to select .
3Press ENTER.
4Input the time*3 using the
number buttons (1-9, 0).
• Input “hours”, “minutes” and “seconds” for a
DVD VIDEO and DVD AUDIO, and input
“minutes” and “seconds” for a CD and VCD.
“minutes” and “seconds” can be omitted.
Example: When you want to play a DVD
VIDEO from the position of (0
hour) 23 minutes 45 seconds,
press the buttons in the order:
• If you input wrong numbers, press cursor2
to delete the numbers and re-input.
5Press ENTER.
To delete the menu bar, press ON SCREEN.
NOTE
• This function does not work for a DVD VIDEO with
no time information recorded.
• This function does not work during Program or
Random Playback.
*2For a CD, this operation can always be carried out,
while, for a VCD, the operation can be carried out
when the disc is stopped or during playback without
the PBC function.
*3Time search for a DVD VIDEO is from the beginning
of the title, for a DVD AUDIO from the beginning of
the track being played. Time search for a VCD and
a CD is as follows:
• When the disc is stopped, time search is from the
beginning of the disc.
• When the disc is being played, time search is
within the track currently being played.
Select from the menu
Number
buttons
Cursor
(5 // /2 /3 )
/ENTER
Designate the time
(Time search)
2345
.
Select the scene to be played
EXA1[UW].book Page 20 Thursday, January 8, 2004 10:09 AM

21
English
NOTE
Set the remote control mode selector to
AUDIO before using the number buttons.
It is possible to program a maximum of 99 chapters
or tracks. The same chapter or track can be
programmed more than once.
1While the disc is stopped, press
PLAY MODE repeatedly to
display “PRGM” on the display
window on the main unit.
“PRGM” is an abbreviation for PROGRAM.
Example: For DVD VIDEO
2Create a program following the
description on the TV screen.
Refer to “How to use the number buttons”
(Apage 16).
• The input content varies depending on the
disc type.
• DVD VIDEO: Titles and chapters
• VCD, SVCD, CD: Tracks
• DVD AUDIO, MP3: Groups and tracks
• To select a DVD AUDIO bonus group, carry
out the operations of “Playing the Bonus
Group” on page 28 in advance to erase the
display “BONUS”.
• If the number of chapters or tracks input is
greater than 99, “FULL” will be displayed.
• In the case of a CD, SVCD or VCD, when
the total playback time reaches 99 minutes
59 seconds, “--:--” will be displayed on the
display window (It is possible to continue
programming).
Number
buttons
Play the disc in the
desired order
(Program Playback)
TV screen
Program
screen
Program Playback/Random Playback
3 (Play button)
EXA1[UW].book Page 21 Thursday, January 8, 2004 10:09 AM

22
Advanced operations
English
To program on the display window on the main
unit, operate as follows.
(1) Select a title/group using the number
buttons.
Display example of the upper display
window: T2 C--
(2) Designate a chapter/track number using the
number buttons.
Display example of the upper display
window: T2 C3
• Refer to “How to use the number buttons”
(Apage 16).
• The program number will be displayed on
the lower display window (Example: “P2”).
(3) Repeat the above operations (1) and (2) to
complete the program. Then, advance to
Step 3.
3Press 3 (play).
• To resume normal playback, press PLAY
MODE repeatedly to display “NORMAL” on
the display window on the main unit while
the disc is stopped. The program content
will not be erased.
• The following operations erase the program
content.
• Hold down CANCEL until “CLEAR!”
appears on the display window with the
program preference screen displayed (if
CANCEL is pressed and released
quickly, programs will be erased one by
one).
• Open the disc tray
• Turn off the power
1Press PLAY MODE repeatedly
to display “RANDOM” on the
display window on the main unit
while the disc is stopped.
• “RANDOM” will also be displayed on the TV
screen.
2Press 3 (play).
• The same chapter or track will not be
played twice.
• To resume normal playback, press PLAY
MODE repeatedly to display “NORMAL” on
the display window on the main unit while
the disc is stopped.
• Random Playback will also be cancelled by
carrying out the following operations.
• Open the disc tray
• Turn off the power
• The previous track will not be returned to
even if 4 is pressed repeatedly during
Random Playback (the beginning of the
current chapter or track will be returned to).
Playing the disc in a
random order
(Random Playback)
EXA1[UW].book Page 22 Thursday, January 8, 2004 10:09 AM

23
English
Refer to page 18 for Repeat Playback of MP3 and
JPEG files.
1Press REPEAT during playback.
Each time you press the button, the Repeat
type will be alternated.
Example:
For DVD VIDEO
For DVD AUDIO
For CD/VCD/SVCD
NOTE
• For a DVD AUDIO and CD, this operation can
always be carried out, while, for a VCD and SVCD,
the operation can be carried out when the disc is
stopped or during playback without the PBC
function.
• It is possible to set Repeat on the menu bar. For
how to operate, refer to “Playing the designated part
repeatedly (A-B Repeat Playback)”(
A
page 24).
• The abbreviations displayed on the main unit are as
follows.
TRK : Track
CHP : Chapter
TI. : Title
GR. : Group
• For a DVD VIDEO and DVD AUDIO, if the source is
switched to FM/AM or AUX, the Repeat mode will be
cancelled.
Repeat Playback during Program or
Random Playback
Playing the title/chapter/
group/track/all tracks
repeatedly (REPEAT)
Cursor
(5 // /2 /3 )
/ENTER
CHAP
Display window on the main unit
ALL
CHAP.
TITLE
OFF
*
Repeat types
Repeats the current
chapter
Repeats the current
title
Cancels repeat
Display on the
main unit
Display on the TV
screen
No display
Repeat types
Repeats the current
track
Repeats the current
group
Cancels repeat
Display on the
main unit
Display on the TV
screen
represents blinking.
No display
TRACK
GROUP
OFF
*
ALL
*
Repeat types
Repeats the current
track
Repeats all tracks
Cancels repeat
Display on the
main unit
Display on the TV
screen
No display
TRACK
ALL
OFF
ALL
Display on the
main unit
Repeat types
Repeats the current
chapter or track
Repeats all
programmed tracks
or all the tracks in
Random Playback
Cancels repeat
Display on the TV
screen
No display
STEP
or
REPEAT STEP
ALL
or
REPEAT ALL
OFF
or
No display
ALL
Repeat Playback
TV screen
EXA1[UW]-04.fm Page 23 Thursday, January 8, 2004 10:18 AM

24
Advanced operations
English
1Press ON SCREEN twice during
playback.
The menu bar (Apage 29) will be displayed.
2Press cursor2 /3 to select
.
3Press ENTER.
4Press cursor5 // to display
.
Other Repeat modes can be selected here.
For other Repeat modes, refer to “Playing the
title/chapter/group/track/all tracks repeatedly
(REPEAT)” (Apage 23).
5Press ENTER at the start point
of the part to be repeated
(designating A point).
• The icon on the menu bar will be .
6Press ENTER at the end point of
the part to be repeated
(designating B point).
• The icon on the menu bar will be .
will appear blinking on the display
window on the main unit and the part
between A and B points will be played
repeatedly.
• A-B Repeat Playback will be cancelled by
carrying out the following operations.
•Press 7 .
• Select and press ENTER twice.
NOTE
A-B Repeat Playback is possible only within the same
title or track. A-B Repeat Playback cannot be carried
out during PBC playback, Program Playback, Random
Playback and Repeat Playback.
Playing the designated
part repeatedly
(A-B Repeat Playback)
OFF
OFF
A B
A-
A-B
A-B
EXA1[UW].book Page 24 Thursday, January 8, 2004 10:09 AM

25
English
1Press SUBTITLE during
playback of a disc containing
subtitles in several languages.
• Each time you press the button, the subtitle
will be alternated between ON/OFF.
2Press cursor5 // to select a
subtitle language.
• For a language code such as “AA”, refer to
“Language codes” (Apage 39).
• The manner of displaying subtitle
languages may be different depending on
the disc.
3Wait for a few seconds or press
ENTER.
NOTE
• It is possible to operate by using the menu bar
(
A
page 29).
• For a SVCD, each time you press SUBTITLE in
Step 1 , the subtitle type and ON/OFF will be
alternated.
1Press AUDIO during playback of
a disc containing several audio
languages.
• Each time you press the button, the audio
language will be alternated. Also, the audio
language can be changed by pressing
cursor5 //.
• For a language code such as “AA”, refer to
“Language codes” (Apage 39).
• “ST”, “L” and “R” displayed when playing a
VCD or SVCD respectively represent
“Stereo”, “left sound” and “right sound”.
2Wait for a few seconds or press
ENTER.
NOTE
It is possible to operate by using the menu bar
(
A
page 29).
1Press ANGLE during playback
of a scene containing multi-view
angles.
• Each time you press the button, the angle
will be alternated. Also, the angle can be
changed by pressing cursor5 //.
2Wait for a few seconds or press
ENTER.
NOTE
It is possible to operate by using the menu bar
(
A
page 29).
Selecting the subtitles
Cursor
(5 // /2 /3 )
/ENTER
(only for moving image)
TV screen
Example:
Selecting the audio
language
Selecting a view angle
TV screen
Example:
(only for moving image)
TV screen
Example:
Other convenient functions
EXA1[UW].book Page 25 Thursday, January 8, 2004 10:09 AM

26
Advanced operations
English
1Press ZOOM during playback or
while paused.
• Each time you press the button, the picture
magnification will be changed (M1.5 only
for a VCD and SVCD).
2Select the portion you want to
see by using cursor 5 // /2 /3.
• This operation cannot be carried out when
the magnification is M1.
• To resume normal playback, select M1 in
Step 1.
1Press VFP during playback or
while paused.
“VFP SET” will appear on the display window
on the main unit and the current setting will be
displayed on the TV screen.
• Gamma: Controls brightness of neutral tints
while maintaining brightness of dark and
bright portions.
• Sharpness: Controls screen sharpness.
2Press cursor2 /3 to select VFP
mode.
• It is recommended to select “NORMAL”
usually, or “CINEMA” in a dark room. When
either “NORMAL” or “CINEMA” is selected,
go to Step 7.
• When either “USER 1” or “USER 2” is
selected, the adjustment can be carried out
in detail in the operations after Step 3.
3Press cursor5 // to select an
item to be adjusted.
4Press ENTER.
5Press cursor5 // to change the
value.
6Press ENTER.
To adjust other items, go back to Step 3.
7Press VFP.
NOTE
• If no operation is made for several seconds during
the procedure, the settings made so far will be
automatically stored.
• “VFP” is an abbreviation of “Video Fine Processor”.
Enlarging the picture
(ZOOM)
Adjusting the picture
quality (VFP)
(only for moving image)
GAMMA
TV screen
Example:
EXA1[UW].book Page 26 Thursday, January 8, 2004 10:09 AM

27
Other convenient functions (continued)
English
NOTE
Virtual Surround can be set only for multi-channel
sound (AC3, LPCM, PPCM and DTS). Virtual
Surround cannot be set for 2 channel audio such as
PCM stereo or Dolby Surround.
1Press VIRTUAL SURROUND
during playback.
• Each time you press the button, the Surround
mode will be alternated between ON/OFF.
• When ON, “SURROUND” appears on the
display window.
• When switching the Surround mode, the
sound will be intermittent.
NOTE
• Virtual Surround is effective for the speakers and
headphones.
• “V.SUR.” displayed on the display window is an
abbreviation of “Virtual Surround”.
The audio of a DVD VIDEO and DVD AUDIO may
be recorded at a lower level (volume) than for other
types of disc. If the difference is not to your liking,
adjust the DVD Level.
1Press DVD LEVEL during
playback.
• Each time you press the button, the level
will be alternated among “NOR” (Normal),
“MID” (Middle) and “HIG” (High).
• Select the level while listening to the sound
played.
NOTE
• DVD Level is effective only for playback of a DVD.
• Even if the DVD Level is changed, the output level
from the digital audio output terminal will not be
changed.
• This operation can be carried out while the disc is
stopped or paused.
In the Progressive mode, better pictures can be
enjoyed.
CAUTION
• In order to enjoy pictures in the Progressive
mode, the following requirements should be met.
• There must be a component video input terminal
on the TV set connected to the main unit.
• The main unit and the TV set must be
connected using a component video cord
(Apage 12).
When the above requirements are not satisfied,
leave the main unit in the Interlace mode. If the
Progressive mode is set, pictures may be distorted.
• When the VIDEO OUT SELECT switch is set to
PAL, there will be no PROGRESSIVE output to
the component video terminal.
NOTE
Progressive mode:
All scanned lines will be displayed at once. Pictures
of higher resolution than those in the Interlace mode
can be realized.
Interlace mode:
This is a conventional image method. Half of the
scanned lines displayed in the Progressive mode
will appear, alternating with the other half.
Display “PROGRESS” by holding
down PROGRESSIVE during
playback or while the disc is stopped,
or when there is no disc loaded.
• Each time you hold down the button, the mode
will be alternated between the Progressive mode
and the Interlace mode.
• The display window displays “PROGRESS”
when in the Progressive mode, and “INTER.”
when in the Interlace mode.
Creating realistic sound
(VIRTUAL SURROUND)
Adjusting playback level
(DVD LEVEL)
TV screen
Example:
Enjoying better pictures
(PROGRESSIVE)
EXA1[UW].book Page 27 Thursday, January 8, 2004 10:09 AM

28
Advanced operations
English
NOTE
Set the remote control mode selector to
AUDIO before using the number buttons.
There are some DVD AUDIO discs with a special
group, called “Bonus Group”, recorded.
NOTE
This operation can be carried out when “BONUS” is lit
on the display window on the main unit.
1Press GROUP/TITLE
repeatedly during playback to
select a bonus group.
“KEY_ _ _ _” appears on the TV screen, and
on the display window on the main unit.
2Press the number buttons to
enter a pin code (4 digits).
The method of getting a pin code may be
different depending on the disc.
3Press ENTER.
• When a correct pin code is entered,
“BONUS” disappears and the playback of
the bonus group starts.
• If an incorrect pin code is entered, try
entering a correct pin code again.
There are some DVD AUDIO discs with still
pictures recorded. Among the still pictures, there
are pictures called B.S.P. (Browsable Still
Pictures). With these pictures, it is possible to
switch a picture as if turning over pages.
NOTE
This operation can be carried out when “B.S.P.” is lit
on the display window on the main unit.
1Press PAGE during playback.
Each time you press the button, the still picture
will be switched over. It is also possible to
switch the picture using cursor
5
/
/
.
2Wait for a few seconds or press
ENTER.
Number
buttons
Cursor
(5 // )
/ENTER
Playing the Bonus Group
Browsable Still Pictures
(B.S.P.)
TV screen
Example:
Functions specific to DVD AUDIO
EXA1[UW].book Page 28 Thursday, January 8, 2004 10:09 AM

29
English
NOTE
• Set the remote control mode selector to
AUDIO before using the number buttons.
• This operation can be carried out when there is a
disc loaded. There are some functions that may not
work while the disc is stopped.
1Press ON SCREEN twice.
“ON SCREEN” will appear on the display
window on the main unit. The status bar and
the menu bar will appear on the TV screen.
2Press cursor2 /3 to select an
item to be operated.
3Press ENTER.
• The selected function can be set. For the
setting content, refer to the following
“Functions list”.
• The currently active function shows blue.
• To delete the menu bar, press ON
SCREEN.
Functions list
For the functions with no special description for the
operations, press cursor5 // to select, and press
ENTER to determine.
Information displayed on the status bar
DVD VIDEO/DVD AUDIO (the example below is for
a DVD VIDEO)
VCD/SVCD/CD (the example below is for a CD)
NOTE
The playback status mark has the same meaning of
the mark on the On-screen guide (
A
page 16).
Number
buttons
Cursor
(5 // /2 /3 )
/ENTER
The above is an example for a DVD VIDEO.
Status bar
Menu bar
Time display
selection
Select this to change time information
displayed on the display window on the
main unit and the status bar. Each time
ENTER is pressed, the display will be
alternated.
DVD VIDEO/DVD AUDIO (operating
during playback)
TOTAL : Elapsed playing time of current title/
group.
T.REM : Remaining time of current title/group
TIME : Elapsed playing time of current
chapter/track.
REM : Remaining time of current chapter/track
CD (operating during playback)/VCD/
SVCD
TIME : Elapsed playing time of current
track.
REM : Remaining time of current track.
TOTAL: Elapsed playing time of disc.
T.REM : Remaining time of disc.
Repeat mode
Apage 23
Time search
Apage 20
Chapter search
(DVD VIDEO)/Track
search (DVD
AUDIO)
Select a chapter/track. Press the
number buttons to input the chapter/
track number and press ENTER.
Examples:
Audio language/
Audio (DVD VIDEO/
DVD AUDIO/VCD/
SVCD)
Apage 25
Subtitle language
(DVD VIDEO/SVCD)
Apage 25
View angle (DVD
VIDEO/DVD AUDIO)
Apage 25
Page switch (DVD
AUDIO)
Switch the still pictures (B.S.P.) recorded
on a DVD AUDIO disc. (Apage 28)
TIME
CHAP
TRACK
.
/
524
5: 24:
1/3
PAGE -/-
Transfer rate
(only for DVD VIDEO)
(DVD VIDEO)
Current title number
(DVD AUDIO)
Current group number
Time Playback status
(DVD VIDEO)
Current chapter number
(DVD AUDIO)
Current track number
Playback mode
Current track number
Time Playback status
Using the menu bar
EXA1[UW].book Page 29 Thursday, January 8, 2004 10:09 AM

30
Advanced operations
English
The initial settings of the system can be changed
according to the environment the system is used
in.
NOTE
• Set the remote control mode selector to
AUDIO before using the number buttons.
• The top and bottom of the preference screen may
not be displayed on a wide TV. Adjust the picture
size on the TV.
1Press CHOICE while the disc is
stopped or no disc is loaded
(“NO DISC” is displayed).
• “SETTING” will appear on the display
window on the main unit and the following
screen will be displayed on the TV.
• Proceed with operations by following the
description on the TV screen.
NOTE
• If the selected language is not recorded on the disc,
the optimum language set for the disc will be
displayed.
• For a language code such as “AA”, refer to the
“Language codes ” (
A
page 39).
Basic operations
Number
buttons
Cursor
(5 // /2 /3 )
/ENTER
LANGUAGE
Items Contents
MENU LANGUAGE
Select the language for the DVD VIDEO menu.
AUDIO LANGUAGE
Select the audio language for the DVD VIDEO.
SUBTITLE
Select the subtitle language for the DVD
VIDEO.
ON SCREEN
LANGUAGE
Select the language displayed on the
preference screens.
PICTURE
Items Contents ( : initial setting)
MONITOR
TYPE
Select a display method suitable for your TV.
16 : 9 NORMAL:
Select this when the aspect ratio of your wide
TV is fixed to 16:9 (when playing a DVD
VIDEO recorded at 4:3, the system
automatically adjusts the screen width of the
output signal).
16 : 9 AUTO:
Select this when your TV is an ordinary wide
TV.
:
Select this when the aspect ratio of your TV is
conventional 4:3. While viewing a wide screen
picture, the black bars appear on the top and
bottom of the screen.
4 : 3 PS (Pan Scan):
Select this when the aspect ratio of your TV is
conventional 4:3. While viewing a wide screen
picture, the left and right edges of the picture
will not be shown on the screen. (If the disc is
not compatible with Pan Scan, the picture will
be displayed at the Letter Box ratio.)
SCREEN
SAVER Select the Screen Saver mode between /
OFF (Screen Saver activates when there is no
operation made for about 5 minutes since a
still picture was last displayed).
MP3/JPEG If there are both and JPEG files on a
disc, you can select which files to play. When
the preference has been changed, open/close
the tray and turn on the power again. (A disc
with only one of MP3 file or JPEG file recorded
can be played regardless of this preference.)
4 : 3 LB (Letter Box)
ON
MP3
Preferences
EXA1[UW].book Page 30 Thursday, January 8, 2004 10:09 AM

31
Preferences (continued)
English
PICTURE
AUDIO
Items Contents ( : initial setting)
DIGITAL
AUDIO
OUTPUT
Select an output signal type from the
following in accordance with the device
connected to the digital audio output
terminal (AV amplifier, etc.). (See the list
below for the preference items and output
signal.)
PCM ONLY:
Device corresponding only to linear PCM.
DOLBY DIGITAL/PCM:
Dolby digital decoder or a device having the
same function.
:
DTS/Dolby digital decoder or a device having
the same function.
DOWN MIX Switch signal from the digital output
terminal of the DVD VIDEO according to the
connected device. Select this when Digital
Audio Output is set to “PCM ONLY”.
:
A Dolby Pro Logic decoder-built-in device.
STEREO:
An ordinary device.
• When Virtual Surround is ON, Down Mix
does not work.
D (Dynamic).
RANGE
COMPRESSION
To make adjustments for the difference
between a high volume and a low volume
when playing back with low volume (only
for a DVD recorded with Dolby digital).
:
D. Range Compression automatically works.
ON:
D. Range Compression always works.
STREAM/PCM
D
O
LBY
S
URR
O
UND
AUT
O
OTHERS
Items Contents ( : initial setting)
RESUME Select /OFF. (Apage 19)
ON SCREEN
GUIDE
Select /OFF. (Apage 16)
AV
COMPULINK
MODE
(Apage 37)
:
Connect to the video-3 input on the TV set or
the DVD input on the AV amplifier.
DVD2:
Connect to the video-1 input of the TV set.
DVD3:
Connect to the video-2 input of the TV set.
PARENTAL
LOCK
Set the Parental Lock function to cut off
violent scenes or replace the scenes with
others. (This is effective only for discs
equipped with the Parental Lock function.)
COUNTRY CODE (Apage 32)
Select your country.
SET LEVEL:
The restriction is stricter as the number
becomes smaller. “NONE” is no restriction.
PASSWORD (essential):
Enter four-digit number as your password
using the number buttons (1-9, 0) every time.
(Enter “8888” if you forget your password.)
The password is required at the time of
playback.
• If you enter a wrong password three times,
“EXIT” will be automatically selected.
ON
ON
DVD1
List of relationships of DIGITAL AUDIO OUTPUT preference items and output signal
NOTE
•For a DVD VIDEO without content protection set, there is a 20 bit or 24 bit output at the digital audio output
terminal.
Playback disc DIGITAL AUDIO OUTPUT preference
STREAM/PCM DOLBY DIGITAL/PCM PCM ONLY
48 kHz, 16/20/24 bits
Linear PCM DVD VIDEO
96 kHz linear PCM DVD VIDEO
48 kHz, 16 bits stereo linear PCM
48/96/192 kHz,
16/20/24 bits linear PCM DVD AUDIO 48 kHz, 16 bits stereo linear PCM
44.1/88.2/176.4k Hz,
16/20/24 bits linear PCM DVD AUDIO 44.1 kHz, 16 bits stereo linear PCM
DTS DVD VIDEO DTS bit stream 48 kHz, 16 bits stereo linear PCM
DOLBY DIGITAL DVD VIDEO/
DVD AUDIO DOLBY DIGITAL bit stream 48 kHz, 16 bits stereo linear
PCM
CD/VCD/SVCD 44.1 kHz, 16 bits stereo linear PCM/48kHz, 16 bits linear PCM
DTS CD DTS bit stream 44.1 kHz, 16 bits linear PCM
MP3 disc No output
EXA1[UW]-04.fm Page 31 Friday, February 6, 2004 11:13 AM

32
Advanced operations
English
AD Andorra
AE United Arab Emirates
AF Afghanistan
AG Antigua and Barbuda
AI Anguilla
AL Albania
AM Armenia
AN Netherlands Antilles
AO Angola
AQ Antarctica
AR Argentina
AS American Samoa
AT Austria
AU Australia
AW Aruba
AZ Azerbaijan
BA Bosnia and
Herzegovina
BB Barbados
BD Bangladesh
BE Belgium
BF Burkina Faso
BG Bulgaria
BH Bahrain
BI Burundi
BJ Benin
BM Bermuda
BN Brunei Darussalam
BO Bolivia
BR Brazil
BS Bahamas
BT Bhutan
BV Bouvet Island
BW Botswana
BY Belarus
BZ Belize
CA Canada
CC Cocos (Keeling)
Islands
CF Central African
Republic
CG Congo
CH Switzerland
CI Côte d’Ivoire
CK Cook Islands
CL Chile
CM Cameroon
CN China
CO Colombia
CR Costa Rica
CU Cuba
CV Cape Verde
CX Christmas Island
CY Cyprus
CZ Czech Republic
DE Germany
DJ Djibouti
DK Denmark
DM Dominica
DO Dominican Republic
DZ Algeria
EC Ecuador
EE Estonia
EG Egypt
EH Western Sahara
ER Eritrea
ES Spain
ET Ethiopia
FI Finland
FJ Fiji
FK Falkland Islands
(Malvinas)
FM Micronesia
(Federated States of)
FO Faroe Islands
FR France
FX France, Metropolitan
GA Gabon
GB United Kingdom
GD Grenada
GE Georgia
GF French Guiana
GH Ghana
GI Gibraltar
GL Greenland
GM Gambia
GN Guinea
GP Guadeloupe
GQ Equatorial Guinea
GR Greece
GS South Georgia and
the South Sandwich
Islands
GT Guatemala
GU Guam
GW Guinea-Bissau
GY Guyana
HK Hong Kong
HM Heard Island and
McDonald Islands
HN Honduras
HR Croatia
HT Haiti
HU Hungary
ID Indonesia
IE Ireland
IL Israel
IN India
IO British Indian Ocean
Territory
IQ Iraq
IR
Iran (Islamic Republic of)
IS Iceland
IT Italy
JM Jamaica
JO Jordan
J P Japan
KE Kenya
KG Kyrgyzstan
KH Cambodia
KI Kiribati
KM Comoros
KN Saint Kitts and Nevis
KP Korea, Democratic
People’s Republic of
KR Korea, Republic of
KW Kuwait
KY Cayman Islands
KZ Kazakhstan
LA Lao People’s
Democratic Republic
LB Lebanon
LC Saint Lucia
LI Liechtenstein
LK Sri Lanka
LR Liberia
LS Lesotho
LT Lithuania
LU Luxembourg
LV Latvia
LY Libyan Arab
Jamahiriya
MA Morocco
MC Monaco
MD Moldova, Republic of
MG Madagascar
MH Marshall Islands
ML Mali
MM Myanmar
MN Mongolia
MO Macau
MP Northern Mariana
Islands
MQ Martinique
MR Mauritania
MS Montserrat
MT Malta
MU Mauritius
MV Maldives
MW Malawi
MX Mexico
MY Malaysia
MZ Mozambique
NA Namibia
NC New Caledonia
NE Niger
NF Norfolk Island
NG Nigeria
NI Nicaragua
NL Netherlands
NO Norway
NP Nepal
NR Nauru
NU Niue
NZ New Zealand
OM Oman
PA Panama
PE Peru
PF French Polynesia
PG Papua New Guinea
PH Philippines
PK Pakistan
PL Poland
PM Saint Pierre and
Miquelon
PN Pitcairn
PR Puerto Rico
PT Portugal
PW Palau
PY Paraguay
QA Qatar
RE Réunion
RO Romania
RU Russian Federation
RW Rwanda
SA Saudi Arabia
SB Solomon Islands
SC Seychelles
SD Sudan
SE Sweden
SG Singapore
SH Saint Helena
SI Slovenia
SJ Svalbard and Jan
Mayen
SK Slovakia
SL Sierra Leone
SM San Marino
SN Senegal
SO Somalia
SR Suriname
ST Sao Tome
and
Principe
SV El Salvador
SY Syrian Arab Republic
SZ Swaziland
TC Turks and Caicos
Islands
TD Chad
TF French Southern
Territories
TG Togo
TH Thailand
TJ Tajikistan
TK Tokelau
TM Turkmenistan
TN Tunisia
TO Tonga
TP East Timor
TR Turkey
TT Trinidad and Tobago
TV Tuvalu
TW Taiwan
TZ Tanzania, United
Republic of
UA Ukraine
UG Uganda
UM United States Minor
Outlying Islands
US United States
UY Uruguay
UZ Uzbekistan
VA Vatican City State
(Holy See)
VC Saint Vincent and the
Grenadines
VE Venezuela
VG Virgin Islands (British)
VI Virgin Islands (U.S.)
VN Viet Nam
VU Vanuatu
WF Wallis and Futuna
Islands
WS Samoa
YE Yemen
YT Mayotte
YU Yugoslavia
ZA South Africa
ZM Zambia
ZR Zaire
ZW Zimbabwe
Country/Area codes
EXA1[UW].book Page 32 Thursday, January 8, 2004 10:09 AM

33
English
Some countries space AM stations 9 kHz apart,
and other countries use 10 kHz spacing.
On the main unit ONLY:
To select 10 kHz intervals, while holing down ¢
on the main unit in Standby mode, press
F STANDBY/ON on the main unit to turn on the
power. “10 kHz” appears on the display window.
To select 9 kHz intervals, while holing down 4
on the main unit in Standby mode, press
F STANDBY/ON on the main unit to turn on the
power. “9 kHz” appears on the display window.
NOTE
If the interval spacing is switched, the memory in
which the radio stations were stored will be erased.
You can tune in to FM or AM.
1Press FM/AM.
Each time you press the button, the band will
be alternated between FM and AM.
Example:
2Press TUNING or TUNING
to select the station (frequency).
Automatic tuning:
Hold down TUNING or TUNING until the
system starts searching, and then release the
button.
When a station of sufficient signal strength is
tuned in to, the system stops searching
automatically.
To stop searching manually, press
TUNING or TUNING .
Manual tuning:
Each time you press
TUNING
or
TUNING
, the frequency changes.
• When an FM stereo program is received,
the “ST” (Stereo) indicator lights.
• You can also select the station with
cursor 5 // .
NOTE
If the stereo FM program currently tuned in to is noisy,
you can improve the reception by pressing FM MODE
to switch to the monaural mode (“MONO” lights). If you
press FM MODE again, or tune in to another station,
the receiving mode returns automatically to the stereo
mode.
Setting the AM tuner
interval spacing
Cursor
(5 // )
PHONES
F
STANDBY/ON
button
¢
4
Selecting a station
Frequency
Listening to a radio broadcast
EXA1[UW].book Page 33 Thursday, January 8, 2004 10:09 AM

34
English
Presetting stations in the system allows you to
easily tune in to a station.
NOTE
Set the remote control mode selector to
AUDIO before using the number buttons.
The system stores up to 30 FM stations and up to
15 AM stations.
1Select a station you want to
store (Apage 33 for how to
select).
2Press MEMORY.
Figures (memory number) blink on the display
window for about 5 seconds.
3Select the number you want to
store by pressing cursor 2 /3
while the memory number is
blinking.
• You can also select the number by using the
number buttons.
• Refer to “How to use the number buttons”
(Apage 16).
4Press MEMORY or ENTER while
the selected number is blinking.
“SET” will be displayed and the selected
station will be stored.
NOTE
Storing a new station to a used number erases the
previously stored station.
1Press FM/AM repeatedly to
select either FM or AM.
2Press the number buttons to
select the memory number of a
station you want to tune in to.
Refer to “How to use the number buttons”
(Apage 16).
You can also select by pressing cursor 2 /3.
Presetting stations
Cursor
(2 /3 )
/ENTER
Number
buttons
Tuning in to a preset
station
Tuning in to a preset station Listening to radio
EXA1[UW].book Page 34 Thursday, January 8, 2004 10:09 AM

35
English
Connect the other audio device to this system in
advance (Apage 11).
1Press AUX.
The source changes to AUX.
2Play the other audio device.
For details, refer to the manual of the device
connected.
3Adjust the volume and the
sound quality of the system
(Apage 17).
You can adjust the sound input level of another
audio device connected to the AUX jack.
1Press AUX.
The source changes to AUX.
2Hold down MEMORY until an
input level is displayed.
Each time you hold down the button, it switches
as follows:
LEVEL 1: Select this normally.
LEVEL 2: Select this when the input level
from the other device is too high
and the sound is distorted.
The initial setting is “LEVEL1”.
If there is no operation for 3 minutes while the disc
is stopped, the power will be automatically turned
off.
1
Press A.STANDBY during playback
or while the disc is stopped, or no
disc is loaded (“NO DISC” is
displayed).
“A.S.ON” (Auto Standby On) and “A.STANDBY”
will be lit on the display window on the main unit.
When a stopped state is entered (after playback is
finished, for example), “A.STANDBY” starts
blinking.
This means that the power will be turned off
automatically if there is no operation for 3 minutes.
And, 20 seconds before the power is turned off,
“POWER OFF” will appear blinking.
Releasing Auto Standby
Press A.STANDBY.
“A.S.OFF” (Auto Standby Off) will appear and
“A.STANDBY” will be turned off on the display
window on the main unit.
NOTE
When the source is FM/AM or AUX, Auto Standby
does not work.
Adjust the sound input
level of the audio device
Auto Standby
Listening to the sound of
other audio device
EXA1[UW].book Page 35 Thursday, January 8, 2004 10:09 AM

36
English
When the time you specify elapses, the system will
be turned off by itself.
Press SLEEP.
Each time you press the button, the time indicated
on the display window on the main unit changes (in
minutes).
Example: When Sleep Timer is set to 60
minutes
Sleep Timer will be automatically set in a few
seconds, and the indication will disappear.
NOTE
When Sleep Timer is set, the display window darkens
automatically.
Changing the time
Reselect the time by pressing SLEEP repeatedly.
Confirming the time
Press SLEEP once while Sleep Timer is set.
Releasing
Press SLEEP repeatedly until “OFF” appears.
NOTE
Sleep Timer will also be released when the power is
turned off.
You can lock the disc tray to prevent the disc from
being ejected.
Setting
Turn off the power. And while holding down
7
(Stop)
on the main unit, press
0
(Open/Close).
“LOCKED” appears on the display window on the
main unit.
Releasing
Carry out the same operations as those for setting.
“UNLOCKED” appears on the display window on
the main unit.
(Blinking)
Sleep Timer Tray Lock
EXA1[UW].book Page 36 Thursday, January 8, 2004 10:09 AM

37
Reference
English
When the TV set or device to be connected is a
JVC product equipped with the AV COMPU LINK-
II or -III jack, connecting them to the AV COMPU
LINK jack on the system will allow you to control
the other devices by operating one device.
NOTE
• Refer to “Others” (
A
page 31) to set the AV
COMPU LINK mode.
• Also carefully read manuals of devices to be
connected.
Connection with a TV set
• Connect to the Video 3 (DVD) input jack on your
TV set. If Video 3 is for DV/Movie input, read the
following descriptions:
Connection with a TV set and a VCR
• When using with initial settings, connect to Video
3 (if not set to DV/Movie input). Set the remote-
control code to “A”.
Connection with a TV set and an AV
amplifier
NOTE
• Connecting DVD sound output to a sound input jack
for any device other than a DVD disables proper
operation.
• When connecting component video output to a TV
set, change setting of the AV COMPU LINK mode in
this system to “DVD 1”. Do not connect to the S-
video jack on the AV amplifier.
1Turn on the main power of the
TV set.
2Insert a disc or videotape into
the source device (the system
or a VCR).
3Press the play button on the
source device.
• The TV set will be turned on.
• TV input will be switched to external input
(Video 1, 2 or 3) of the source device.
• The AV amplifier will be turned on.
• The source of the AV amplifier will be
switched to the device on which the play
button has been pressed.
Connection and setting
JVC
JVC-made
TV set Connection cord
(sold separately)
Main unit
TV input jack
Video 3
Setting of AV COMPU LINK mode
DVD 1
AV COMPU
LINK-II or -III
JVC-made VCR
DVD 2
DVD 3
Remote-control code of VCR
B
A
AV COMPU
LINK-II
TV input jack
Video 1
AV COMPU LINK mode
Video 2
AV COMPU
LINK-II or -III
Connection cord
(sold separately)
Main unit
Connection cord
(sold separately)
JVC
JVC-made
TV set
Operations
DVD 1
AV
COMPU LINK
AV COMPU
LINK-II or -III
Connection
cord (sold
separately)
Connection cord
(sold separately)
AV COMPU LINK mode
JVC
JVC-made
TV set
Main unit
AV amplifier
Input jack of AV amplifier
DVD
• Also read manuals of the
AV amplifier.
Using AV COMPU LINK
EXA1[UW].book Page 37 Thursday, January 8, 2004 10:09 AM

38
Reference
English
When you encounter a problem that seems to be a
fault, check the following points before contacting
your JVC service center:
Power source
7Power does not come on.
• The power cord is not connected to the main
unit or an AC outlet.
→Connect the power cord correctly.
(Apage 12)
Operation
7You cannot operate any button.
• Some specific operations may be inhibited
for some discs.
7The remote control does not work.
• The dry-cell batteries have run out.
→Replace the batteries. (Apage 7)
7A disc cannot be played back.
• In the case of DVD VIDEO discs
→Check the Region Code number of the
disc. (Apage 3)
• “PLAYABLE Err” is displayed on the display
window.
It is not a disc that can be played on this
system.
→Check the disc type. (Apage 3)
• Parental Lock is set. (Apage 31)
About images
7No picture appears.
• The video cord is not connected correctly.
→Apage 12
• Both of the component video jack and S-
video jack are connected.
→Connect either. (Apage 12)
7The picture is distorted.
• A VCR is connected between the main unit
and the TV set.
→Connect the main unit directly to the TV
set. (Apage 12)
• Although this system is connected to a non-
Progressive TV set, DVD’s scan mode is set
to “PROGRESS”.
→Set the scan mode to “INTER.”.
(Apage 27)
7The screen size is abnormal.
• The screen size is set improperly.
→Set “MONITOR TYPE” according to the TV
set you are using. (Apage 30)
7The TV screen darkens.
• “SCREEN SAVER” is set.
→If set, press any button. (Apage 30)
7The screen cannot be switched.
• The Progressive mode is applied only to
component video output.
7The screen rolls over upward and downward.
→Select a color system correctly.
(Apage 5)
About sound
7There is no sound.
• Speakers are not connected correctly.
→Apage 10
• The sound is muted.
→Apage 17
• “NO AUDIO” is displayed on the display
window.
The disc may have been produced through
illegal copying.
→Confirm at the store where you bought the
disc.
7The sound is weak compared with TV or Video.
• “DVD LEVEL” is set to “NOR”.
→Set to other than “NOR”. (Apage 27)
7The sound is distorted.
• The volume is turned up too high.
→Turn down the volume. (Apage 17)
7No sound comes out of the subwoofer.
• “SUB WFR” is turned off.
→Press S.WFR OUT to turn on.
(Apage 11)
About radio
7The sound is noisy while receiving./Receiving
is disabled.
• The antenna is not connected correctly.
→Connect the antenna correctly.
(Apage 9)
Troubleshooting
EXA1[UW].book Page 38 Thursday, January 8, 2004 10:09 AM

39
Reference
English
Others
7It is not possible to switch audio or subtitles
between languages.
• The disc does not contain 2 or more
languages.
→If only a single language is recorded on the
disc, switching to another language is
impossible. (Apage 25)
7No subtitle is displayed.
• The disc does not contain any subtitles.
→A DVD VIDEO without subtitles cannot
display any subtitles.
• The subtitle language is set to “OFF”.
→Specify a language. (Apage 30)
• Before or after A point or B point in A-B
Repeat Playback, no subtitle may be
displayed.
7The disc cannot be ejected.
• Tray Lock is set.
→Apage 36
7“TRAY Err” is displayed on the display
window.
• The tray is not open fully due to an obstacle.
→Close the tray and remove the obstacle.
7“LR ONLY” is displayed on the display window
(for a DVD AUDIO).
• Because, for the track being played back,
down mix is inhibited for multi-channel
sound, the sound of L and R is output directly
(a normal action).
If the system does not work properly
despite correction measures above
Many functions of this system are implemented by
microcomputers. If pressing any button does not
result in the normal action, disconnect the power
plug from the outlet, wait for a while, and reconnect
the system.
Code
Language
Code
Language
AA Afar MK Macedonian
AB Abkhazian ML Malayalam
AF Afrikaans MN Mongolian
AM Ameharic MO Moldavian
AR Arabic MR Marathi
AS Assamese MS Malay (MAY)
AY Aymara MT Maltese
AZ Azerbaijani MY Burmese
BA Bashkir NA Nauru
BE Byelorussian NE Nepali
BG Bulgarian NL Dutch
BH Bihari NO Norwegian
BI Bislama OC Occitan
BN Bengali, Bangla OM (Afan) Oromo
BO Tibetan OR Oriya
BR Breton PA Panjabi
CA Catalan PL Polish
CO Corsican PS Pashto, Pushto
CS Czech PT Portuguese
CY Welsh QU Quechua
DA Danish RM Rhaeto-Romance
DZ Bhutani RN Kirundi
EL Greek RO Rumanian
EO Esperanto RU Russian
ET Estonian RW Kinyarwanda
EU Basque SA Sanskrit
FA Persian SD Sindhi
FI Finnish SG Sangho
FJ Fiji SH Serbo-Croatian
FO Faroese SI Singhalese
FY Frisian SK Slovak
GA Irish SL Slovenian
GD Scots Gaelic SM Samoan
GL Galician SN Shona
GN Guarani SO Somali
GU Gujarati SQ Albanian
HA Hausa SR Serbian
HI Hindi SS Siswati
HR Croatian ST Sesotho
HU Hungarian SU Sundanese
HY Armenian SV Swedish
IA Interlingua SW Swahili
IE Interlingue TA Tamil
IK Inupiak TE Telugu
IN Indonesian TG Tajik
IS Icelandic TH Thai
IW Hebrew TI Tigrinya
JI Yiddish TK Turkmen
JW Javanese TL Tagalog
KA Georgian TN Setswana
KK Kazakh TO Tonga
KL Greenlandic TR Turkish
KM Cambodian TS Tsonga
KN Kannada TT Tatar
KO Korean (KOR) TW Twi
KS Kashmiri UK Ukrainian
KU Kurdish UR Urdu
KY Kirghiz UZ Uzbek
LA Latin VI Vietnamese
LN Lingala VO Volapuk
LO Laothian WO Wolof
LT Lithuanian XH Xhosa
LV Latvian, Lettish YO Yoruba
MG Malagasy ZU Zulu
MI Maori
Language codes
Troubleshooting
(continued)
EXA1[UW].book Page 39 Thursday, January 8, 2004 10:09 AM

40
English
General
Power source: AC 110 -240 V ,
50 Hz/60 Hz
Power consumption: 24 W (in operation)
1.1 W (on standby)
Weight: 3.0 kg
External dimensions
(W M HM D): 232 mm M 100 mm M269 mm
DVD player
Playable discs: DVD VIDEO, DVD AUDIO, VCD,
Super VCD, CD, CD-R/RW (CD,
VCD, MP3, JPEG format), DVD-R/
RW (video format)
Video output
Color system: NTSC/PAL selectable
Horizontal resolution: 500 lines
Composite M 1: 1.0 V (p-p)/75 C,
synchronization negative
S-video M 1: Y output: 1.0 V (p-p)/75 C,
synchronization negative
C output: 0.286 V (p-p)/75 C
Component M 1: Y output: 1.0 V (p-p)/75 C
PB/PR output: 0.7 V (p-p)/75 C
Audio output
Analog sound output:
Speakers M 2
Output power
(IEC 268-3): 60 W (30 W + 30 W)
at 4 C (10% THD)
Fitting impedance: 4 C to 16 C
Headphones M 1: 11 mW/32 C
Fitting impedance: 16 C to 1 kC
Subwoofer M 1: 500mVrms/10kC
Digital sound output:
Optical M 1: –21 dBm to –15 dBm
Other output
AV COMPU LINK M 2 (ø3.5)
Audio input
Sound input: AUX M 1
Level 1: 250 mV/50 kC
Level 2: 500 mV/50 kC
Tuner
FM tuner:
Receiving frequency: 87.50 MHz to 108.00 MHz
Antenna: 75 C- unbalanced type
AM tuner:
Receiving frequency: 531 kHz to 1710 kHz
(at 9 kHz interval space)
530 kHz to 1710 kHz
(at 10 kHz interval space)
Antenna: External antenna jack (loop
antenna)
Speaker
Type: 1-way bass-reflex type
Magnetically shielded type
Speaker: 8 cm cone M 1
Power handling capacity: 30 W
Impedance: 4 C
Sound pressure level: 81 dB/W m
Dimension (W
M
H
M
D): 120 mm
M
161 mm
M
239 mm
Weight (1 unit): 1.6 kg
Designs and Specifications are subject to change
without notice.
Ó
•
Specifications Reference
EXA1[UW]-specification.fm Page 40 Friday, January 16, 2004 4:11 PM

1
Introducción
Español
Introducción
Avisos, precauciones y otras notas.............G-1
Precauciones especiales.................................2
Acerca de los discos .......................................3
Para seleccionar el sistema de color...............5
Nombres de las piezas....................................6
Primeros pasos
Uso del mando a distancia ..............................7
Colocación de las pilas en el mando a
distancia.......................................................... 7
Control del televisor usando el mando a
distancia.......................................................... 8
Conexiones .....................................................9
Operaciones básicas
Reproducción de discos ................................13
Reproducción.................................................... 13
Para cambiar el visor........................................ 14
Selección de la reproducción deseada con
los botones numéricos .................................. 15
Para detener la reproducción ........................... 15
Para hacer una pausa en la reproducción........ 15
Reproducción fotograma a fotograma .............. 15
Búsqueda rápida hacia atrás/hacia delante...... 15
Repetición desde una posición 10 segundos
anterior (Repetición con una sola
pulsación)...................................................... 16
Reproducción a cámara lenta........................... 16
Volver al principio de la selección..................... 16
Cambio del brillo del visor (DIMMER)............... 17
Ajuste del volumen ........................................... 17
Ajuste de la calidad del sonido ......................... 17
Para quitar el sonido temporalmente
(MUTING)...................................................... 17
Operaciones avanzadas
Reproducción de discos MP3 y JPEG ..........17
Reanudación de la reproducción...................19
Selección de la escena que reproducir .........20
Reproducción de programas/Reproducción
aleatoria .....................................................21
Repetición de la reproducción.......................23
Otras funciones convenientes .......................25
Selección de los subtítulos ............................... 25
Selección del idioma del sonido ....................... 25
Selección del ángulo de visión ......................... 25
Ampliación de la imagen (ZOOM) .................... 26
Ajuste de la calidad de la imagen (VFP)........... 26
Creación de campos sonoros realistas
(VIRTUAL SURROUND)............................... 27
Ajuste del nivel de la reproducción
(DVD LEVEL) ................................................ 27
Mejores imágenes (PROGRESSIVE)............... 27
Funciones específicas de DVD AUDIO......... 28
Reproducción del grupo adicional .....................28
Imágenes fijas hojeables (B.S.P.) .....................28
Uso de la barra de menú...............................29
Preferencias ..................................................30
Códigos de país/zona....................................32
Escuchar la radio
Sintonización de una emisión de radio..........33
Sintonización de emisoras memorizadas......34
Funciones convenientes
Escuchar el sonido de otro componente
de audio .....................................................35
Apagado automático .....................................35
Temporizador de reposo ...............................36
Bloqueo de bandeja ......................................36
Utilización de AV COMPULINK.....................37
Referencias
Solución de problemas..................................38
Códigos de idioma.........................................39
Especificaciones............................................40
Cómo leer este manual
• Las distintas operaciones se explican
principalmente usando los botones del mando a
distancia. Si en la unidad principal aparecen las
mismas etiquetas de los botones, también se
pueden utilizar los botones de la unidad principal.
• Las marcas siguientes le indican el tipo de discos
para los que se pueden efectuar las operaciones.
• Las ilustraciones y las pantallas el televisor
pueden ser distintas entre cada caso concreto y
la descripción usada.
• “VCD” es la abreviatura de “CD Vídeo”.
• “SVCD” es la abreviatura de “CD Super Vídeo”.
Índice
EXA1[UW][SP]-TOC.fm Page 1 Thursday, January 29, 2004 3:49 PM

2
Introducción
Español
7Precauciones importantes
Instalación del sistema
• Elija un lugar nivelado, seco y en el que no haga
demasiado calor ni demasiado frío, entre 5 °C y 35 °C.
• Deje suficiente espacio entre el sistema y el televisor.
• No utilice el sistema en lugares sometidos a
vibraciones.
Cable de alimentación
• No manipule el cable de alimentación con las manos
húmedas!
• Siempre se consume una pequeña cantidad de
energía cuando el cable de alimentación está
conectado a la toma de corriente.
• Cuando desenchufe el cable de alimentación, tire
siempre del enchufe y no del cable.
Para evitar fallos de funcionamiento del sistema
• En el interior no hay piezas que pueda reparar el
usuario. Si observa algún defecto de funcionamiento,
desenchufe el cable de alimentación y consulte al
distribuidor.
• No introduzca ningún objeto metálico en el sistema.
• No utilice ningún disco de forma distinta a la estándar
(en forma de corazón, flor, tarjeta de crédito, etc.) de
los que existen en el mercado, ya que podría dañar el
sistema.
• No utilice ningún disco que tenga cinta adhesiva,
pegatinas o pegamento, pues podría dañar el sistema.
Nota sobre las leyes de propiedad intelectual
(copyright)
Antes de grabar desde un DVD, CD Super Vídeo
(SVCD), CD Vídeo (VCD) o CD Audio, compruebe la
legislación sobre propiedad intelectual vigente en su
país. La grabación de material protegido puede infringir
las leyes de propiedad intelectual.
Nota sobre el sistema de protección contra copia
Los DVD están protegidos por un sistema de protección
contra copia. Cuando conecte el sistema directamente a
su aparato de vídeo (VCR), se activará el sistema de
protección contra copia, por lo que es posible que la
imagen no se reproduzca correctamente.
7Precauciones de seguridad
Evite la humedad, el agua y el polvo
No coloque el sistema en lugares húmedos o
polvorientos.
Evite las altas temperaturas
No deje el sistema expuesto a la luz solar directa ni
cerca de aparatos de calefacción.
En caso de ausencia
Cuando vaya a estar ausente por un viaje o por cualquier
otro motivo durante un período prolongado, desconecte
el enchufe de la toma de corriente.
No bloquee las salidas de ventilación
El bloqueo de las salidas de ventilación puede dañar el
sistema.
Cuidado de la carcasa exterior del equipo
Cuando limpie el sistema, utilice un paño suave y siga
las instrucciones correspondientes al uso de paños con
impregnaciones químicas. No utilice benceno, aguarrás
u otros disolventes orgánicos, incluidos los
desinfectantes, ya que podrían provocar deformaciones
o decoloraciones.
Si entra agua en el sistema
Apague el sistema, desconecte el enchufe de la toma de
corriente y póngase en contacto con el establecimiento
donde adquirió el equipo. El uso del sistema en este
estado puede provocar incendios o descargas eléctricas.
7Si se acumulan en la lente gotas de agua o
condensación
En cualquiera de los casos siguientes, pueden
acumularse en la lente gotas de agua o condensación
que impedirán que el sistema funcione correctamente:
• Inmediatamente después de poner en marcha la
calefacción de la habitación
• Cuando el sistema se instala en lugares húmedos o en
los que hay vapor
• Cuando se traslada bruscamente el sistema desde un
lugar frío a otro más caldeado
Si se da alguno de estos casos, deje el sistema
encendido durante una o dos horas antes de utilizarlo.
Compruebe que tiene todos los accesorios.
El número que se indica entre paréntesis es el número
de piezas suministradas. Si falta alguna, póngase
inmediatamente en contacto con su distribuidor.
• Mando a distancia (1)
•Pilas (2)
• Antena de FM (1)
• Antena de cuadro de onda media (AM) (1)
• Cable de alimentación (1)
• Cable de vídeo compuesto (1)
• Cables de altavoz (2)
• Adaptador de conector de CA (1)
Notas sobre la
manipulación
!
Pegamento
Pegatina
Etiqueta adhesiva
Accesorios
suministrados
Precauciones especiales
•Fabricado con licencia de Dolby Laboratories. “Dolby”, “MLP Lossless” y el símbolo de la doble D son marcas
comerciales de Dolby Laboratories.
•“DTS” y “DTS 2.0+DIGITAL OUT” son marcas registradas de Digital Theater Systems, Inc.
•Este producto incorpora una tecnología para la protección del copyright que está protegida por determinadas
patentes de EE.UU. y otros derechos de propiedad intelectual que corresponden a Macrovision Corporation y a otros
titulares de derechos. La utilización de esta tecnología para la protección del copyright debe ser autorizada por
Macrovision Corporation y está exclusivamente destinada al uso doméstico y a otras formas limitadas de visión, a
menos que Macrovision Corporation autorice otros extremos. Se prohibe la ingeniería inversa o el desmontaje de
esta tecnología.
EXA1[UW][SP].book Page 2 Tuesday, January 27, 2004 3:35 PM

3
Español
Acerca de los discos
Este sistema ha sido diseñado para reproducir los
siguientes tipos de disco:
DVD VIDEO, DVD AUDIO, VCD, SVCD, CD
También puede reproducir los siguientes discos:
• Discos DVD-R/RW finalizados grabados en formato
DVD VIDEO.
• Discos CD-R/RW grabados en los siguientes formatos
- CD de música (discos finalizados)
-VCD
-SVCD
- Discos MP3/JPEG grabados según las normas ISO
9660 (para más información, consulte “Acerca de los
discos MP3/JPEG”).
No obstante, algunos discos no pueden reproducirse por
las propias características del disco, las condiciones de
la grabación o porque estén dañados o manchados.
Sólo pueden reproducirse sonidos contenidos en los
siguientes discos:
MIX-MODE CD CD-G
CD-EXTRA CD TEXT
Discos que puede utilizar:
*Nota sobre el código de región
Los reproductores de DVD y DVD VIDEO tienen sus
propios números de código de región. Este sistema
sólo puede reproducir discos DVD VIDEO grabados
con los números de código de región y el formato de
vídeo antes mencionados.
Si se carga un DVD VIDEO con un número de código
de región inadecuado, en la pantalla del televisor
aparece el mensaje “ ERROR CÓDIGO REGIONAL!”
y no puede iniciarse la reproducción.
•En algunos discos DVD VIDEO, DVD AUDIO, VCD y
SVCD, el funcionamiento real puede ser distinto
del explicado en este manual. Esto se debe a la
programación y la estructura del disco, no a un
fallo de funcionamiento del sistema.
Discos que no se pueden reproducir
• No se pueden reproducir los siguientes tipos de disco:
DVD-ROM, DVD-RAM, DVD-RW (grabado en formato
VR), CD-ROM, CD-I (CD-I Ready), Photo CD, SACD,
etc.
La reproducción de estos discos produce ruido y daña
los altavoces.
No pueden reproducirse los discos dañados ni los que
tengan una forma no estándar (aquellos que no tienen
12 u 8 cm de diámetro).
Acerca de los discos MP3/JPEG
Discos y archivos MP3/JPEG reproducibles
• Los discos grabados en formato ISO 9660 son
reproducibles (excepto los discos grabados en el
formato “escritura por paquetes” (formato UDF)).
• También pueden reproducirse discos grabados con
formato multisesión.
• Este sistema también puede reproducir archivos que
tengan las extensiones de archivo “.mp3”, “.jpg” o
“.jpeg” (son además aceptables las extensiones en
letras mayúsculas, minúsculas o cualquier
combinación de ellas).
Notas sobre discos y archivos MP3/JPEG
• Dependiendo de las condiciones de la grabación o de
las características del disco, puede que no sea posible
reproducirlo o que su lectura tarde más de lo normal.
• El tiempo necesario para la lectura varía en función
del número de grupos o de pistas (archivos) grabados
en el disco.
• Si en el nombre de los archivos MP3/JPEG se utilizan
caracteres no incluidos en el juego de caracteres
ingleses de un solo byte, el nombre de la pista o el
archivo no se mostrará correctamente.
• El orden de las pistas o grupos mostrados en la
pantalla de control MP3 y el orden de los archivos o
grupos que aparecen en la pantalla de control JPEG
puede ser distinto al de los archivos o carpetas que se
presenta en la pantalla del monitor del PC.
• En el caso de los discos MP3, dado que los grupos o
pistas se reproducen por orden alfabético, un disco
adquirido en el mercado podría reproducirse en un
orden distinto al que se indica en su etiqueta.
• La reproducción de archivos MP3 que incluyen
imágenes fijas puede tardar mucho tiempo. El tiempo
transcurrido de la canción no se muestra en la pantalla
hasta que comienza la reproducción. Si ésta comienza
antes, el tiempo indicado puede no ser el correcto.
• El sistema no reconoce las etiquetas ID3 de los
archivos MP3.
• La frecuencia de muestreo recomendada para los
archivos MP3 es de 44,1 kHz y la velocidad de
transferencia de datos, de 128 kbps.
• El sistema puede reproducir archivos JPEG básicos,
excepto los archivos JPEG monocromáticos.
• El sistema puede reproducir datos JPEG obtenidos
con una cámara digital que cumpla las normas DCF
(regla de diseño para el sistema de archivos de las
cámaras). Cuando se aplica una función como la
función de giro automático de una cámara digital, los
datos superan la norma DCF, por lo que la imagen no
puede reproducirse.
• Si los datos son el resultado de un procesamiento,
edición y reconstrucción mediante software de
manipulación de imágenes para PC, los datos
tampoco pueden mostrarse.
• El sistema no puede reproducir animaciones como las
que están en formato MOTION JPEG, imágenes fijas
(TIFF, etc.) que no tengan formato JPEG ni datos de
imagen que incluyan sonidos.
• Para los archivos JPEG se recomienda la resolución
de 640 x 480. Si algún archivo tiene una resolución
superior a 640 x 480, la representación de las
imágenes puede llevar mucho tiempo. Las imágenes
con resolución horizontal superior a 2400 píxeles no
pueden mostrarse.
Tipos de disco
Tipo de
disco Marca (logotipo)
Formato
de vídeo
Número de
código de
región
*
DVD
VIDEO
NTSC/
PAL 4/ALL
DVD
AUDIO ——
VCD NTSC/
PAL —
SVCD NTSC/
PAL —
CD — —
CD-R — —
CD-RW — —
AUDIO
Ejemplos:
!
EXA1[UW][SP]-01.fm Page 3 Thursday, January 29, 2004 3:09 PM

4
Introducción
Español
DVD VIDEO
Un DVD VIDEO consta de “títulos” y cada uno de
ellos puede estar dividido en “capítulos”.
DVD AUDIO
Un DVD AUDIO consta de “grupos” y cada uno de
ellos puede estar dividido en “pistas”.
Algunos discos incluyen un “grupo adicional” que
requiere una contraseña para poder reproducirse
(Apágina 28).
VCD/SVCD/CD
Los discos VCD, SVCD y CD están formados por
“pistas”.
En general, cada pista tiene su propio número.
(En algunos discos, cada pista puede estar
dividida, a su vez, en índices.)
Discos MP3 [JPEG]
En un disco MP3 [JPEG], cada imagen fija
(material) se graba como una pista [archivo].
Las pistas [archivos] normalmente se agrupan en
carpetas que, a su vez, pueden incluir otras
carpetas, creándose niveles de carpetas que
siguen un orden jerárquico.
Esta unidad simplifica la estructura jerárquica de un
disco y administra las carpetas mediante “grupos”.
Esta unidad puede reconocer hasta 150 pistas
[archivos] por grupo y hasta 99 grupos por disco
(hasta un máximo de 14.850 archivos en total).
Dado que la unidad no reconoce las pistas
[archivos] cuyo número sea superior a 150 ni los
grupos cuyo número sea superior a 99, estos
archivos no pueden reproducirse.
• Si en una carpeta hay cualquier tipo de archivo
distinto a MP3 [JPEG], dichos archivos también
se tienen en cuenta para calcular el número total
de archivos.
Estructura de los discos
Título 1 Título 2
Capítulo 1 Capítulo 2 Capítulo 3 Capítulo 1 Capítulo 2
Grupo 1 Grupo 2
Pista 1 Pista 2 Pista 3 Pista 1 Pista 2
Pista 1 Pista 2 Pista 3 Pista 4 Pista 5
Hasta 99 grupos
Hasta 150 archivos
Grupo 1 Grupo 2
Pista 1
[Archivo 1] Pista 2
[Archivo 2]
Grupo 3 Grupo 4 Grupo 5
EXA1[UW][SP]-01.fm Page 4 Thursday, January 29, 2004 3:09 PM

5
Español
Este sistema es compatible con los sistemas de
color PAL y NTSC.
En modo de espera, seleccione PAL o NTSC para
ver el televisor.
Si cambia el interruptor VIDEO OUT SELECT
cuando la alimentación está encendida, apáguela
y vuelva a encenderla de nuevo.
• Antes de reproducir un disco, también es
necesario seleccionar el tipo de monitor correcto
en el menú IMAGEN de acuerdo con la relación
de aspecto del televisor (Apágina 30).
NOTA
Si reproduce un disco NTSC con este ajuste en “PAL”.
Puede ver las imágenes reproducidas (el disco se
reproducirá utilizando el formato “PAL 60”), pero la
pantalla del televisor puede desplazarse hacia
arriba y hacia abajo rápidamente.
NOTA
Si reproduce un disco PAL con este ajuste en “NTSC”.
Podrá ver las imágenes pero con los siguientes
síntomas:
•Los elementos del menú del disco estarán borrosos
y aparecerán ligeramente desplazados cuando
estén destacados.
•La relación de aspecto de la imagen puede ser
distinta de la relación de aspecto del original.
•El movimiento de la imagen no es uniforme.
1
3
1
3
Sistema de color del televisor VIDEO OUT SELECT
Sistema multicolor PAL o NTSC*
PAL PAL
NTSC NTSC
*Ajuste el sistema de color de la unidad y del televisor
para que coincidan con el disco reproducido.
Para seleccionar el sistema de color
EXA1[UW][SP]-01.fm Page 5 Tuesday, February 3, 2004 11:48 AM

6
Introducción
Español
Los números que se indican corresponden a números de página.
* Conecte unos auriculares (disponibles en los establecimientos comerciales) que tengan una miniclavija
estéreo. Si los auriculares están conectados, los altavoces y el altavoz de subgraves no emitirán ningún
sonido.
Panel frontal
Visor
Panel posterior
PHONES
Reproducción/Pausa:13, 15 Consulte el apartado “Visor” incluido más adelante.
33 35
12,13
Botón STANDBY/ON
: 13
Botón Abrir/Cerrar
: 13
Toma de
auriculares*
Bandeja de disco: 13
Sensor del mando
a distancia: 7
Control de volumen
(VOLUME): 17
15 15 15
33
33
35
28
28
18, 23 21 36 27
Sección superior
del visor: 14
18, 23
22
Sección inferior
del visor: 14
11
13
13
12 12 12 38 13 10 10
13
11 11 11 37 12 9 9
10
12
12
12
5
Ventilador de refrigeración (en el interior)
El ventilador se pone en marcha y se detiene
automáticamente.
Su función es disipar el calor que se genera en el
interior de la unidad.
No tape estos orificios.
Número de código de región: 3
Nombres de las piezas
EXA1[UW][SP].book Page 6 Tuesday, January 27, 2004 3:35 PM

7
Español
Los números que se indican corresponden a
números de página.
Si el alcance o la eficacia del mando a distancia
disminuyen, cambie las pilas. Utilice dos pilas
secas tipo R6P (SUM-3)/AA (15F).
PRECAUCIÓN
• No instale una pila usada junto a una nueva.
• No utilice distintos tipos de pilas al mismo
tiempo.
• Si el mando a distancia no se va a utilizar
durante un período de tiempo prolongado, quite
las pilas, ya que podrían producirse fugas en
ellas.
Uso del mando a distancia
Oriente el mando a distancia directamente hacia el
panel frontal de la unidad principal. Si se emplea el
mando a distancia desde un punto muy angulado
en relación a la unidad o si hay obstáculos de por
medio, las señales podrían no llegar a ella.
Si el sensor del mando a distancia está expuesto a
una fuente de luz intensa como la luz solar directa,
es posible que no funcione correctamente.
36
13
835
8
17
17
13 16
15
20
20, 29
22
25
25
11
34, 35
35
27
33
21
26
28
27
14
30
25
29
20, 29
20
15
16
15, 33
8
8
16, 18
14
17
13
23
27
17
17
15, 33
33
Colocación de las pilas
en el mando a distancia
Pilas (2)
Uso del mando a distancia
Selector de modo
del mando a
distancia: 8
Repetición con una
sola pulsación: 16
Botones
numéricos: 8, 16
EXA1[UW][SP].book Page 7 Tuesday, January 27, 2004 3:35 PM

8
Introducción
Español
Esta página contiene explicaciones sobre el modo
de controlar el televisor utilizando el mando a
distancia de este producto.
Ajuste del código del fabricante
1Deslice el selector de modo del
mando a distancia hasta la
posición TV.
2Mantenga pulsado el botón
FTV.
NOTA
Mantenga pulsado el botón FTV hasta que finalice
el Paso 4.
3
Pulse el botón
ENTER
y suéltelo.
4Pulse los botones numéricos
(1-9, 0).
Ejemplos:
Para un televisor Hitachi: Pulse 1 y luego 0.
Para un televisor Toshiba: Pulse 0 y luego 8.
Si hay más de un código para cada fabricante,
pruébelos por orden y seleccione el que haga
funcionar correctamente el producto.
5Suelte el botón FTV.
Para el uso con el televisor
Utilice el mando a distancia orientándolo hacia el
televisor.
*1 Antes de realizar cualquier operación,
asegúrese de poner el selector de modo del
mando a distancia en la posición TV.
NOTA
Después de cambiar las pilas tendrá que volver a
ajustar los códigos del fabricante.
Control del televisor usando
el mando a distancia
Fabricante Código Fabricante Código
JVC 01 Samsung 12
Hitachi 10 Sanyo 13
Magnavox 02 Sharp 06
Mitsubishi 03 Sony 07
Panasonic 04, 11 Toshiba 08
RCA 05 Zenith 09
Encender o apagar el
aparato.
Cambiar canales.
Ajustar el volumen.
Seleccionar
canales.
Alternar entre el canal
previamente seleccionado y
el canal actual.
Alternar entre la entrada de
televisión y la entrada de
vídeo.
100+
9
*1
Primeros pasos
Botones
numéricos
EXA1[UW][SP].book Page 8 Tuesday, January 27, 2004 3:35 PM

9
Conexión
Español
Al colocar la antena, sintonice un programa de radio real (consulte el apartado “Sintonización de una emisión de radio”
en la página 33).
Conexión de las antenas
Conexi
ó
n de la antena de cuadro de AM
(OM) suministrada
1
Prepare la antena de cuadro de AM (onda media).
2Conecte los cables de la antena.
3
Oriente la antena de cuadro de AM (OM) hacia la
dirección donde se obtenga la mejor recepción.
Coloque la antena de cuadro de AM (OM) tan
alejada de la unidad principal como sea posible.
• No coloque la antena sobre mesas metálicas o
cerca de un receptor de TV, un ordenador
personal, etc., ya que la calidad de la recepción de
radio podría disminuir.
7Si no se consigue una buena recepción de
radio con la antena de cuadro de AM (OM)
suministrada
Unidad principal
(panel posterior) Cómo insertar los cables de
la antena
Conecte ambos cables
como se explica a
continuación.
Si la punta del cable está
cubierta con una pieza de
vinilo, tire de ella hasta
retirarla por completo.
Negro Blanco
Cable eléctrico: 3 - 5 m (disponible en comercios)
Extienda horizontal-
mente un cable eléc-
trico, preferentemente
en un lugar elevado,
como encima de una
ventana o en el exterior
del edificio.
Una entre sí los dos cables
de la antena de cuadro de
AM (OM).
Unidad principal
(panel posterior)
Cable eléctrico
Trenzar Antena
de cuadro
de AM (OM)
Conexión de la antena de FM
(suministrada)
7Si no se puede obtener una buena recepción
de radio con la antena suministrada o usando
una antena colectiva
Para obtener información detallada para la
conexión de una antena adquirida por
separado, consulte la guía del usuario de la
antena o del convertidor.
Coloque la antena orientada verticalmente hacia
la dirección en la que se obtenga la mejor
recepción de radio y fíjela en esa posición con
cinta adhesiva.
Unidad principal
(panel posterior)
Antena de FM
Cable de antena (se
vende por separado)
Terminal de la
antena colectiva
Antena de FM exterior
(disponible en
comercios)
Cable coaxial
(disponible en
comercios)
Convertidor
(se vende por separado:
compatible con 300C/
75C)
Unidad principal
(panel posterior)
Dependiendo de las condiciones de
recepción de radio, se puede utilizar una
antena amplificadora de FM (se vende por
separado: compatible con 300C). Si éste
es el caso, es necesario emplear un
convertidor (se vende por separado).
o
Conexiones
– No encienda el aparato hasta que haya realizado todas las conexiones –
EXA1[UW][SP].book Page 9 Tuesday, January 27, 2004 3:35 PM

10
Conexiones Conexión
Español
No hay ninguna diferencia entre los altavoces derecho e
izquierdo.
PRECAUCIÓN
• NO CONECTE más de un altavoz a un terminal
de altavoz.
• Los altavoces de este producto están
magnéticamente blindados, pero pueden
producirse irregularidades en el color de las
imágenes de televisión dependiendo de la
instalación de los altavoces. Recuerde los
siguientes puntos.
1. Apague la alimentación principal del
televisor antes de instalar los altavoces.
Espere unos 30 minutos antes de volver a
encender el televisor.
2. Si se producen irregularidades en el color de
las imágenes, deje una distancia de más de
10 cm entre el televisor y los altavoces.
NOTA
•La impedancia de los altavoces que pueden
conectarse a la unidad principal oscila entre 4
C
y
16
C
.
•Con el fin de conseguir un efecto de refrigeración
suficiente, deje libre un espacio de más de 1 cm
entre la unidad principal y los altavoces o cualquier
otro objeto.
Conexión de los
altavoces
Terminal del altavoz
Terminal del
altavoz
Cable de
altavoz
Cable de
altavoz
Cable de altavoz
(suministrado) Cable de altavoz
(suministrado)
Sin línea negra
Sin línea
negra
Con línea negra
Con línea
negra
Altavoz derecho
(panel posterior) Altavoz izquierdo
(panel posterior)
Unidad principal
(panel posterior)
En el diafragma y la caja de los altavoces se
ha utilizado madera natural a fin de aumentar
la fidelidad de la reproducción.
Por lo tanto, el aspecto final de cada unidad
puede variar.
Tapa del
altavoz
La tapa del altavoz puede retirarse.
Primeros pasos
EXA1[UW][SP].book Page 10 Tuesday, January 27, 2004 3:35 PM

11
Conexiones Conexión
Español
En esta página se explica cómo conectar la unidad principal a otros componentes.
Conexión del altavoz de subgraves
Conexión con otro componente de sonido
Si desea escuchar el sonido procedente del altavoz
de subgraves, pulse el botón
S.WFR OUT
del
mando a distancia; a continuación en el visor de la
unidad principal aparecerá el mensaje “SUB WFR
ON” (altavoz de subgraves activado). Cada vez que
pulse el botón, la indicación del visor alternará entre
“ON” (activado) y “OFF” (desactivado).
NOTA
Cuando esté activado el altavoz de subgraves (“SUB
WFR ON”), se reducirá automáticamente la
reproducción de graves de los altavoces derecho e
izquierdo y los tonos graves se emitirán
principalmente a través del altavoz de subgraves.
Conexión a un componente digital
PRECAUCIÓN
• Para obtener información detallada de las
señales de salida, consulte la página 31.
• Si se conecta la unidad principal a componentes
que tengan funciones de decodificador Dolby
Digital, el ajuste “COMPR. GAMA DIN
Á
MICA” de
“SONIDO” (
A
página 31
) no será válido para el
sonido procedente de la salida de sonido digital de
la unidad principal.
Conexión de otros
componentes
Utilizando un altavoz de subgraves con amplificador integrado (que se vende por separado), podrá disfrutar
de un sonido de graves más dinámico.
Consulte el manual del altavoz de subgraves para obtener más detalles.
Cable de sonido (se vende por separado)
(Si el altavoz de subgraves con amplificador incorporado
incluye un cable de sonido, puede utilizarlo para conectarlo
a la unidad.)
Altavoz de subgraves con
amplificador incorporado
(se vende por separado).
Unidad principal
Unidad principal
Salida
Entrada
Otro componente
de sonido
Cable de sonido (se
vende por separado)
Salida
Cable digital óptico
(se vende por
separado)
Componente digital
(grabadora de MD, etc.)
Al terminal de entrada
digital
Entrada
Unidad
principal
(continuación) – No encienda el aparato hasta que haya realizado todas las conexiones –
EXA1[UW][SP].book Page 11 Tuesday, January 27, 2004 3:35 PM

12
Conexiones Conexión
Español
PRECAUCIÓN
Conecte la unidad principal directamente al
televisor (o al monitor) sin hacer pasar la señal
por un aparato de vídeo (VCR). De lo contrario, la
imagen reproducida podría aparecer
distorsionada.
Además, al conectar la unidad principal a un
televisor con aparato de vídeo incorporado,
también pueden producirse distorsiones en la
imagen durante la reproducción.
NOTA
Compruebe que el ajuste de VIDEO OUT SELECT
(PAL / NTSC) del panel posterior de la unidad
principal y el sistema de color del televisor
coinciden
.
(
A
página 5)
Podrá disfrutar de imágenes de mejor calidad
utilizando el siguiente cable en lugar del cable de
vídeo suministrado.
Conexión mediante el cable de S-Vídeo
Conexión mediante el cable de vídeo de
componentes
Podrá disfrutar de imágenes de mejor calidad que
con el cable de S-Vídeo.
PRECAUCIÓN
Utilice el cable de S-Vídeo o el cable de vídeo de
componentes. Si se utilizan ambos cables, la
reproducción de las imágenes no será correcta.
NOTA
•Para ver las imágenes con el modo Progresivo
(
A
página 27), el televisor debe tener una entrada
de vídeo Progresivo.
•Si los conectores de entrada de vídeo de
componentes del televisor son del tipo BNC, utilice
un adaptador de conector (no incluido).
• Enchufe el cable de alimentación después de
haber realizado todas las demás conexiones.
• Se encenderá el indicador STANDBY (en el
panel frontal).
Conexión con un
televisor
Si se desea una imagen
más clara
Cable de vídeo compuesto
suministrado
Televisor Unidad
principal
Unid. principal
Conexión directa
Televisor
(o monitor)
Cable de S-Vídeo (se
vende por separado)
Televisor
Unidad principal
Conexión del cable de
alimentación
Cable de vídeo de
componentes (se
vende por separado)
Unidad principal
T
e
l
ev
i
sor
Toma de CA
Cable de alimentación
suministrado
Unidad
principal
Primeros pasos
EXA1[UW][SP]-02.fm Page 12 Thursday, January 29, 2004 3:45 PM

13
Español
(Consulte la página 17 para reproducir archivos MP3 y JPEG.)
• Si la unidad está apagada, el aparato se
encenderá cuando se pulse cualquiera de los
botones , , y de la unidad
principal, o bien, al pulsar los botones ,
, o del mando a distancia.
Si se pulsa cualquier botón que no sea o
, también se cambiará la fuente de
reproducción (si ya hay un disco cargado en la
bandeja, comenzará la reproducción).
NOTA
•Cuando comience la reproducción de un DVD, se
mostrará una pantalla de menú. En este caso,
seleccione el elemento que desea reproducir con
los botones del mando a distancia que se indican
más adelante.
•Seleccione el elemento deseado usando los
botones y pulse el botón .
•Seleccione el elemento deseado mediante los
botones numéricos.
•Dependiendo del disco, el funcionamiento real
puede ser distinto al explicado anteriormente.
Reproducción
1
3
2
A página 6 Coloque el disco con la cara
de la etiqueta hacia arriba.
•Ponga un disco de 8 cm en
la parte hueca del centro.
Pulse el botón FAUDIO.
• Se activará la alimentación y se apagará el indicador
STANDBY.
• Vuelva a pulsar el botón FAUDIO para apagar el
aparato.
Pulse el botón 0 OPEN/CLOSE para abrir la
bandeja y cargar un disco.
Pulse el botón 3 (reproducir).
La bandeja de disco se cerrará y comenzará la reproducción.
Mensajes que aparecen en el televisor al encender el aparato.
En función del estado del sistema aparecen los siguientes mensajes.
(Cuando la fuente seleccionada es FM/AM o AUX, no aparece ningún mensaje.)
Aparece mientras el sistema está leyendo la información del disco. Espere un instante.
Aparece cuando el código de región del DVD no coincide con el código admitido por el
sistema. (
A
página 3)
Aparece cuando no hay ningún disco cargado.
Aparece al abrir la bandeja de disco.
Aparece al cerrar la bandeja de disco.
LEYENDO
ERROR C
Ó
DIGO
REGIONAL!
NO HAY DISCO
ABRIR
CERRAR
!
Reproducción de discos
EXA1[UW][SP].book Page 13 Tuesday, January 27, 2004 3:35 PM

14
Operaciones básicas
Español
Indicaciones del visor durante la
reproducción de discos
Ejemplo: Cuando se reproduce un DVD VIDEO o
DVD AUDIO
Si durante la reproducción de un DVD AUDIO
aparece la indicación “BONUS” o “B.S.P.”, consulte
la página 28.
Ejemplo:
Cuando se r
eproduce un disco SVCD o VCD
• PBC (Función de control de reproducción):
Señal grabada en un VCD (versión 2,0) usada
para controlar la reproducción. Mediante
pantallas de menú grabadas en un VCD dotado
con PBC puede disfrutar de software de tipo
interactivo y de software con función de
búsqueda. Para reproducir un disco con la
función de PBC desactivada, realice las
operaciones siguientes.
• Señale el número de pista usando los botones
numéricos mientras el disco está detenido.
• Indique el número de pista usando los
botones 4 o ¢ mientras el disco está
detenido y, a continuación,
pulse el botón 3 (reproducir).
• Pulse el botón RETURN para volver al nivel
superior durante la reproducción PBC de un
disco VCD o SVCD.
Ejemplo: Cuando se reproduce un CD
Ejemplo: Cuando se reproduce un disco MP3
Ejemplo: Cuando se reproduce un disco JPEG
Pulse UPPER o LOWER. Cada vez que pulse el
botón, el visor alternará de una disposición a otra.
NOTA
Abreviaturas
G: Group (Grupo)
T: Title (Título) (DVD VIDEO)
Track (Pista) (DVD AUDIO y MP3)
C: Chapter (Capítulo)
F: File (Archivo)
Tiempo de
reproducción
transcurrido
Número de
capítulo/pista
Número de
pista
Tiempo de
reproducción
transcurrido
Número de
pista
Para cambiar el visor
Tiempo de
reproducción
transcurrido
Número de
pista
Número de
archivo
Número de
grupo
EXA1[UW][SP]-03.fm Page 14 Tuesday, January 27, 2004 3:50 PM

15
Reproducción de discos (continuación)
Español
NOTA
•Coloque el selector de modo del mando a
distancia en la posición AUDIO antes de
utilizar los botones numéricos.
•En el caso de discos VCD o SVCD, esta
operación puede realizarse mientras el disco está
detenido, o bien, durante la reproducción si no se
utiliza la función PBC.
•
Si se trata de discos DVD AUDIO, CD, MP3 o JPEG,
esta operación también puede realizarse mientras el
disco está detenido.
•En algunos discos, esta operación no puede
efectuarse.
Indicación del número de capítulo o
pista que desea reproducir durante
la reproducción de otro.
Consulte el apartado “Cómo utilizar los botones
numéricos” en la página 16.
Pulse el botón 7 durante la
reproducción.
Pulse el botón 8 durante la
reproducción.
Para reanudar la reproducción normal, pulse el
botón 3 (reproducir).
• Para realizar una pausa durante la presentación
de un disco JPEG, pulse el botón 8. Pulse el
botón 3 (reproducir) para comenzar la repro-
ducción desde el siguiente archivo.
• No pueden hacerse pausas pulsando el botón
3/8 de la unidad principal durante la present-
ación del contenido de los discos JPEG.
Pulse el botón 8 durante la pausa.
Cada vez que pulse el botón, la imagen fija
avanzará un fotograma.
Pueden utilizarse dos métodos.
• Pulse los botones 1 o ¡
durante la reproducción.
Cada vez que se pulsa el botón, se acelera la
velocidad de reproducción (×2, ×5, ×10, ×20,
×60). Para volver a la velocidad normal, pulse
el botón 3 (reproducir).
• Mantenga pulsado el botón 4 o
¢.
La búsqueda rápida hacia delante o hacia atrás
sólo se realiza cuando está pulsado el botón
(×2×5).
Selección de la repro-
ducción deseada con los
botones numéricos
Botones
numéricos
Cursor
(5//)
Para detener la
reproducción
Para hacer una pausa
en la reproducción
Reproducción
fotograma a fotograma
Búsqueda rápida hacia
atrás/hacia delante
→
3 (Botón
reproducir)
EXA1[UW][SP].book Page 15 Tuesday, January 27, 2004 3:35 PM

16
Operaciones básicas
Español
NOTA
•La búsqueda rápida hacia atrás/hacia delante no
puede realizarse cuando se reproducen archivos
MP3 y JPEG.
•En el caso de DVD VIDEO, SVCD o VCD, durante
la búsqueda rápida hacia atrás/hacia delante no se
emite el sonido correspondiente.
•Al reproducir discos CD o DVD AUDIO, el sonido
que se emite durante la búsqueda rápida hacia
atrás/hacia delante es intermitente.
Pulse el botón durante la
reproducción.
NOTA
•En algunos discos, esta operación no puede
realizarse.
•Tampoco se puede volver al título inmediatamente
anterior.
Durante la pausa, pulse el botón
SLOW o SLOW .
• Cada vez que se pulsa el botón aumenta la
velocidad.
• Pulse el botón 8 para realizar una pausa
durante la reproducción, o bien, pulse el botón
3
(reproducir)
para reanudar la reproducción
normal.
NOTA
•No se emitirá ningún sonido.
•La velocidad de reproducción de las imágenes en
movimiento en dirección inversa puede no ser
uniforme.
•En el caso de los discos VCD y SVCD, la
reproducción a cámara lenta sólo puede realizarse
hacia delante.
Pulse el botón 4 o ¢ durante la
reproducción*.
•Cada vez que pulse uno de los botones, se
dirigirá directamente al principio del capítulo/
pista/archivo anterior o siguiente a la posición
actual.
• Pulse una vez el botón 4 para volver
directamente al principio del capítulo o la pista
que se esté reproduciendo en cada momento
(excepto para JPEG).
• Pulse el botón GROUP/TITLE o para
seleccionar el título o el grupo.
• Durante la reproducción e discos JPEG, pulse el
botón ¢ o el cursor / para reproducir el
siguiente archivo, o bien, pulse el botón 4 o el
cursor5 para reproducir el archivo anterior.
NOTA
* En el caso de discos VCD y SVCD, esta operación sólo
se puede realizarse durante la reproducción sin la función
PBC.
•Excepto si se trata de un disco DVD VIDEO, esta
operación también puede realizarse mientras el
disco está detenido.
•En algunos discos, esta operación no puede
realizarse.
Repetición desde una
posición 10 segundos
anterior (Repetición con una
sola pulsación)
Reproducción a cámara
lenta
Volver al principio de la
selección
5:
20:
15:
25:
: Contiene múltiples ángulos de visión
(Apágina 25)
: El sonido está disponible en varios idiomas
(Apágina 25)
: Subtítulos en varios idiomas
(Apágina 25)
: El disco no puede realizar la operación que
está intentando hacer.
Cómo utilizar los botones numéricos
Ejemplos:
Iconos de guía mostrados en la pantalla del televisor (Guía en pantalla)
: Reproducir
: Pausa
: Búsqueda rápida hacia atrás/
hacia delante
: Reproducción a cámara lenta
(hacia atrás o hacia delante)
EXA1[UW][SP].book Page 16 Tuesday, January 27, 2004 3:35 PM

17
Español
Reproducción de discos (continuación)
Pulse el botón DIMMER
repetidamente.
• El ajuste de brillo elegido se conservará incluso
después de apagar el sistema.
Los elementos siguientes pueden realizarse con
todas las fuentes.
Pulse el botón AUDIO VOL +/–.
NOTA
El volumen también puede ajustarse girando el
mando VOLUME de la unidad principal.
Graves: Pulse los botones
BASS +/–.
Agudos: Pulse los botones
TREBLE +/–.
Pulse el botón MUTING.
• Los altavoces, los auriculares y el altavoz de
subgraves dejarán de emitir sonido.
• Para reanudar el sonido, vuelva a pulsar
MUTING. El sonido se reanudará si se apaga la
unidad y vuelve a encenderse.
NOTA
Coloque el selector de modo del mando a
distancia en la posición AUDIO antes de
utilizar los botones numéricos.
Cambio del brillo del
visor (DIMMER)
Ajuste del volumen
Ajuste de la calidad del
sonido
Para quitar el sonido
temporalmente
(MUTING)
Botones
numéricos
Cursor
(5///2/3
)
/ENTER
Reproducción de discos MP3 y JPEG
3 (Botón
reproducir)
EXA1[UW][SP].book Page 17 Tuesday, January 27, 2004 3:35 PM

18
Operaciones avanzadas
Español
En este ejemplo se ofrecen las indicaciones que
aparecen en la pantalla al reproducir discos MP3.
Cuando se trate de discos JPEG, sustituya la
palabra “pista” por “archivo”.
NOTA
Cuando reproduzca un disco que contenga tanto
archivos MP3 como JPEG, seleccione el formato que
se debe reproducir (
A
página 30).
1Cargue un disco.
2Pulse los cursores 5// para
seleccionar un grupo.
3Pulse el cursor 3 para
desplazarse hasta la lista de
pistas.
• Pulse el cursor 2 para volver a la lista de
grupos.
4Pulse los cursores 5// para
seleccionar una pista.
5Pule el botón 3 (reproducir) o
ENTER.
NOTA
•En el Paso 2 también pueden utilizarse los botones
GROUP/TITLE ,
.
•Los botones numéricos también pueden utilizarse
en el Paso 4. En este caso, los Pasos 3 y 5 no son
necesarios. (Para obtener instrucciones sobre
cómo utilizar los botones numéricos, consulte la
página 16).
•También pueden usarse los botones 4 o ¢ en
el Paso 4. En este caso, el Paso 3 no es necesario.
1Pulse el botón REPEAT
mientras el disco está detenido.
Cada vez que pulse el botón, cambiará el tipo
de repetición.
2Pulse el botón 3 (reproducir).
NOTA
•Los tipos de repetición pueden cambiarse durante
la reproducción.
•Si hay algún archivo que no puede reproducirse, el
modo de repetición se cancelará automáticamente
(
A
página 3).
Reproducción
Tiempo transcurrido de la pista que
se está reproduciendo en ese
momento (sólo MP3).
Pantalla del
televisor
Grupo seleccionado
Lista de grupos
Lista de pistas (pistas
incluidas en el grupo
seleccionado)
Pista seleccionada
Repetición de la
reproducción
REPEAT TRACK
REPEAT GROUP
REPEAT ALL
Sin indicación
REPEAT STEP
REPEAT ALL
ALL
ALL
ALL
*
*
Repite la pista actual
(sólo para MP3).
Repite el grupo
actual.
Repite todo el disco.
Cancela la repetición.
Repite la pista actual
durante la reproducción
aleatoria o de programa
(sólo para MP3).
Repite todas las pistas
programadas o todas las
pistas en reproducción
aleatoria (sólo para MP3).
Tipos de repetición
Indicación en el visor de
la unidad principal
Sin indicación
indica parpadeo.
Indicación en la pantalla
del televisor
REPEAT TRACK
REPEAT GROUP
REPEAT ALL
Sin indicación
REPEAT STEP
REPEAT ALL
ALL
ALL
ALL
*
*
Repite la pista actual
(sólo para MP3).
Repite el grupo
actual.
Repite todo el disco.
Cancela la repetición.
Repite la pista actual
durante la reproducción
aleatoria o de programa
(sólo para MP3).
Repite todas las pistas
programadas o todas las
pistas en reproducción
aleatoria (sólo para MP3).
Tipos de repetición
Indicación en el visor de
la unidad principal
Sin indicación
indica parpadeo.
Indicación en la pantalla
del televisor
Reproducción de presentaciones
• Si se va a reproducir un disco JPEG, en el Paso 5, al pulsar el botón 3 (reproducir), los archivos se
reproducirán continuamente a partir del archivo seleccionado (reproducción de presentaciones) y, si se
pulsa el botón ENTER, sólo se reproducirá el archivo seleccionado.
• En caso de reproducción de presentaciones, el tiempo de visualización de cada archivo es de unos 3
segundos.
• Cuando se hayan mostrado todos los archivos, la reproducción se detendrá automáticamente.
EXA1[UW][SP].book Page 18 Tuesday, January 27, 2004 3:35 PM

19
Español
Si se detiene la reproducción sin que ésta haya
terminado, la reproducción se puede iniciar a partir
de la escena en que se detuvo.
Esta función se denomina Reanudación.
Cómo suspender la reproducción
Efectúe cualquiera de las siguientes operaciones
durante la reproducción.
* Incluso aunque se apague el sistema pulsando
el botón FAUDIO después, se reanudará la
reproducción desde el punto en que se detuvo
anteriormente.
Para iniciar la reproducción desde
la posición almacenada
NOTA
•Esta función no está activa en la reproducción de
programas ni en la reproducción aleatoria.
•La posición en que se reanudará la reproducción
podría ser ligeramente distinta a aquella en la que
se detuvo.
•Cuando se muestra el menú de un disco, la función
de reanudación podría no funcionar.
•Junto con la posición en la que se detuvo la
reproducción también se memoriza, el idioma del
sonido, el de los subtítulos y el ángulo de visión
seleccionado en ese momento.
•Si se abre la bandeja de disco, se borra la posición
memorizada. Además, si durante la reproducción
se pulsa el botón 7, en el visor aparecerá la
indicación “RESUME”. Si en ese momento se pulsa
de nuevo el botón 7, la indicación cambiará a
“RESUME OFF” y se borrará la información
memorizada.
•En el momento de la compra, la función de
reanudación está activada (ON). Dicha función
también se puede desactivar (OFF) (
A
página 31).
Pulse el botón 7 una vez.*
Pulse el botón FAUDIO para apagar el
sistema.
Cambie la fuente de reproducción a FM/AM o
AUX.*
Pulse el botón 3 (reproducir).
Reanudación de la reproducción
3 (Botón
reproducir)
EXA1[UW][SP].book Page 19 Tuesday, January 27, 2004 3:35 PM

20
Operaciones avanzadas
Español
NOTA
Coloque el selector de modo del mando a
distancia en la posición AUDIO antes de
utilizar los botones numéricos.
1Pulse el botón MENU o TOP
MENU mientras el disco está
detenido o durante la
reproducción*1.
Aparecerá la pantalla del menú del disco.
2Pulse los cursores 5///2/3
(sólo para DVD VIDEO o DVD
AUDIO) o los botones
numéricos para seleccionar la
escena que desea reproducir.
• Consulte el apartado “Cómo utilizar los
botones numéricos” (Apágina 16).
• Cuando el menú tiene más de una página,
pulse los botones 4o¢ para cambiar
de página (sólo para discos VCD y SVCD).
3Pulse el botón ENTER.
NOTA
*1En el caso de discos VCD y SVCD, esta operación
sólo se puede efectuar cuando la función PBC esté
desactivada.
•Esta operación no puede realizarse si el disco no
tiene pantalla de menú.
•La reproducción de algunos discos puede
comenzar sin necesidad de pulsar el botón ENTER.
1Pulse dos veces el botón ON
SCREEN durante la
reproducción*2.
Aparecerá la barra de menú (Apágina 29).
2Pulse los cursores 2/3 para
seleccionar .
3Pulse el botón ENTER.
4Introduzca el valor del tiempo*3
usando los botones numéricos
(1-9, 0).
• En el caso de discos DVD VIDEO y DVD
AUDIO, introduzca el valor de “horas”,
“minutos” y “segundos”; si se trata de discos
CD y VCD, proporcione el valor de los
“minutos” y los “segundos”. La introducción
de los valores de “minutos” y “segundos”.
Ejemplo: Si desea reproducir un DVD
VIDEO desde la posición de
(0 hora) 23 minutos y 45
segundos, pulse los botones en
el siguiente orden:
• Si introduce números equivocados, pulse el
cursor 2 para eliminar los números y
volver a introducirlos.
5Pulse el botón ENTER.
Para ocultar la barra de menú, pulse el botón
ON SCREEN.
NOTA
•Esta función no está disponible para discos DVD
VIDEO que no tengan grabada información sobre el
tiempo.
•Esta función no puede utilizarse durante la
reproducción de programas ni en la reproducción
aleatoria.
*2En el caso de discos CD, siempre se puede utilizar
esta función, mientras que, si el disco es un VCD, la
operación sólo se puede efectuar cuando el disco
está parado o durante la reproducción si no está
activada la función PBC.
*3La búsqueda temporal en discos DVD VIDEO se
realiza desde el principio del título y, si es un disco
DVD AUDIO, desde el principio de la pista que se
vaya a reproducir. La búsqueda temporal para
discos VCD y CD se realiza como se explica a
continuación:
•Cuando el disco está parado, la búsqueda
temporal se realiza desde el principio del disco.
•Si se está reproduciendo el disco, la búsqueda
temporal se efectúa en la pista que se esté
reproduciendo.
Selección desde el menú
Botones
numéricos
Cursor
(5///2/3)
/ENTER
Designación del tiempo
(Búsqueda temporal)
2345
Selección de la escena que reproducir
EXA1[UW][SP]-04.fm Page 20 Thursday, January 29, 2004 3:10 PM

21
Español
NOTA
Coloque el selector de modo del mando a
distancia en la posición AUDIO antes de
utilizar los botones numéricos.
Se pueden programar hasta un máximo de 99
capítulos o pistas. Sin embargo, no se puede
reproducir el mismo capítulo o pista más de una
vez.
1Con el disco parado, pulse
varias veces el botón PLAY
MODE hasta que en el visor de
la unidad principal aparezca la
indicación “PRGM”.
“PRGM” es una abreviatura de PROGRAM.
Ejemplo: Para discos de DVD VIDEO
2Cree un programa siguiendo las
instrucciones que aparecen en
la pantalla del televisor.
Consulte el apartado “Cómo utilizar los
botones numéricos” (Apágina 16).
• El contenido de entrada varía dependiendo
del tipo de disco.
• DVD VIDEO: Títulos y capítulos
• VCD, SVCD, CD: Pistas
• DVD AUDIO, MP3: Grupos y pistas
• Para seleccionar un grupo adicional de
DVD AUDIO, siga los pasos expuestos en
el apartado “Reproducción del grupo
adicional” de la página 28 antes de borrar
la indicación “BONUS”.
• Si la entrada de número de capítulos o
pistas es superior a 99, aparecerá el
mensaje “FULL”.
• En caso de disco CD, SVCD o VCD,
cuando el tiempo de reproducción total
alcanza el valor de 99 minutos y 59
segundos, en el visor aparecerá la
indicación “--:--” (Si bien todavía se puede
continuar con la programación).
Botones
numéricos
Reproducir el disco
en el orden deseado
(Reproducción de
programas)
PROGRAMA Pantalla del televisor
Pantalla
del
programa
Reproducción de programas/Reproducción aleatoria
3 (Botón
reproducir)
EXA1[UW][SP]-04.fm Page 21 Monday, February 2, 2004 4:45 PM

22
Operaciones avanzadas
Español
Para preparar el programa en el visor e la
unidad principal, siga estos pasos.
(1) Seleccione un título o grupo mediante los
botones numéricos.
Ejemplo de indicación en la parte superior
del visor: T2 C--
(2) Seleccione un número de capítulo o pista
usando los botones numéricos.
Ejemplo de indicación en la parte superior
del visor: T2 C3
• Consulte el apartado “Cómo utilizar los
botones numéricos” (Apágina 16).
• En la parte inferior del visor aparecerá el
número del programa (Ejemplo: “P2”).
(3) Repita las operaciones (1) y (2) para
terminar de definir el programa. A
continuación, diríjase al Paso 3.
3Pulse el botón 3 (reproducir).
• Para reanudar la reproducción normal,
estando el disco parado, pulse varias veces
el botón PLAY MODE hasta que en el visor
de la unidad principal aparezca el mensaje
“NORMAL”. El contenido del programa no
se borra.
• Si desea borrar el contenido del programa,
siga este procedimiento.
• Mantenga pulsado el botón CANCEL
hasta que en el visor aparezca la
indicación “CLEAR!” estando visible la
pantalla de preferencias de programa (si
se pulsa y suelta rápidamente el botón
CANCEL, los programas se borrarán uno
a uno).
• Abra la bandeja de disco.
• Apague la alimentación del aparato.
1Con el disco parado, pulse
varias veces el botón PLAY
MODE hasta que en el visor de
la unidad principal aparezca la
indicación “RANDOM”.
• En la pantalla del televisor también se
mostrará el mensaje “ALEATORIA”.
2Pulse el botón 3 (reproducir).
• El mismo capítulo o pista no se reproducirá
dos veces.
• Para reanudar la reproducción normal,
estando el disco parado, pulse varias veces
el botón PLAY MODE hasta que en el visor
de la unidad principal aparezca el mensaje
“NORMAL”.
• La reproducción aleatoria también se
puede cancelar realizando las siguientes
operaciones.
• Abra la bandeja de disco.
• Apague la alimentación del aparato.
• No se volverá a la pista anterior, incluso
aunque se pulse varias veces el botón 4
durante la reproducción aleatoria (se
volverá al principio del capítulo o la pista
que se esté reproduciendo).
Reproducción del disco
en orden aleatorio
(Reproducción
aleatoria)
EXA1[UW][SP].book Page 22 Tuesday, January 27, 2004 3:35 PM

23
Español
Consulte la página 18 para efectuar una repetición
de la reproducción de archivos MP3 y JPEG.
1Pulse el botón REPEAT durante
la reproducción.
Cada vez que pulse el botón, cambiará el tipo
de repetición.
Ejemplo:
Para discos DVD VIDEO
Para discos DVD AUDIO
Para discos CD/VCD/SVCD
NOTA
•En el caso de discos DVD AUDIO y CD, siempre se
puede utilizar esta función, mientras que, si el disco
es VCD o SVCD, la operación sólo se puede
efectuar cuando el disco está parado o durante la
reproducción si no está activada la función PBC.
•
La función de repetición se puede activar desde la
barra de menú. Para obtener instrucciones sobre el
uso de esta función, consulte el apartado
“Reproducción repetida de la parte seleccionada
(Repetición de la reproducción A-B)” (
A
página 24).
•Las abreviaturas que aparecen en el visor son las
siguientes.
TRK : Track (Pista)
CHP : Chapter (Capítulo)
TI. : Title (Título)
GR. : Group (Grupo)
•Si se trata de discos DVD VIDEO y DVD AUDIO, si
se cambia la fuente de reproducción a FM/AM o
AUX, se cancelará el modo de repetición.
Repetición de la reproducción durante la
reproducción aleatoria o de programa
Repetir la reproducción
del título/capítulo/grupo/
pista/todas las pistas
(REPEAT)
Cursor
(5///2/3)
/ENTER
CHAP
Visor de la unidad principal
Repetición de la reproducción
Pantalla del televisor
EXA1[UW][SP].book Page 23 Tuesday, January 27, 2004 3:35 PM

24
Operaciones avanzadas
Español
1
Pulse dos veces el botón ON
SCREEN durante la reproducción.
Aparecerá la barra de menú (Apágina 29).
2Pulse los cursores 2/3 para
seleccionar .
3Pulse el botón ENTER.
4Pulse los cursores5// para
seleccionar .
De esta manera también pueden
seleccionarse otros modos de repetición.
Para obtener información sobre otros modos
de repetición, consulte el apartado “Repetir la
reproducción del título/capítulo/grupo/pista/
todas las pistas (REPEAT)” (Apágina 23).
5Pulse el botón ENTER en el
punto inicial de la parte que
desea repetir (indicación del
punto A).
• El icono de la barra de menú será .
6Pulse de nuevo el botón ENTER
en el punto final de la parte que
desea repetir (indicación del
punto B).
• En la barra de menú aparecerá el icono
. Además, la indicación
aparecerá parpadeando en el visor de la
unidad principal y se repetirá la
reproducción de la parte comprendida
entre los puntos A y B.
• La repetición de reproducción A-B se
puede cancelar realizando las siguientes
operaciones.
• Pulse el botón 7.
• Seleccione y pulse dos veces el
botón ENTER.
NOTA
La repetición de reproducción A-B sólo puede
realizarse dentro del mismo título o la misma pista.
La repetición de reproducción A-B no puede llevarse
a cabo durante la reproducción PCB, reproducción de
programa, reproducción aleatoria y la repetición de
reproducción.
Reproducción repetida
de la parte seleccionada
(Repetición de la
reproducción A-B)
OFF
OFF
A B
A-
A-B
A-B
EXA1[UW][SP].book Page 24 Tuesday, January 27, 2004 3:35 PM

25
Español
1Pulse el botón SUBTITLE
durante la reproducción de un
disco que contenga subtítulos
en varios idiomas.
• Cada vez que pulse el botón, se alternará
entre ON/OFF.
2Pulse los cursores 5// para
seleccionar el idioma de los
subtítulos.
• Para conocer el significado de los códigos
de idioma, como “AA”, consulte el apartado
“Códigos de idioma” (Apágina 39).
• La forma de representación de los idiomas
de los subtítulos puede variar dependiendo
del disco utilizado.
3Espere unos segundos o pulse
el botón ENTER.
NOTA
•Estas funciones también se pueden utilizar
mediante la barra de menú (
A
página 29).
•En el caso de los discos SVCD, cada vez que pulse
el botón SUBTITLE en el Paso 1, se alternará entre
el tipo de subtítulos ON/OFF.
1Pulse el botón AUDIO durante la
reproducción de un disco que
contenga sonido en varios
idiomas.
• Cada vez que pulse el botón, cambiará el
idioma del sonido. Asimismo, el idioma del
sonido puede cambiarse pulsando los
cursores 5//.
• Para conocer el significado de los códigos
de idioma, como “AA”, consulte el apartado
“Códigos de idioma” (Apágina 39).
• Cuando se reproducen discos VCD o
SVCD, aparecen las indicaciones “ST”, “L”
y “R” que corresponden, respectivamente a
“Stereo”, “sonido en la izquierda” y “sonido
en la derecha”.
2Espere unos segundos o pulse
el botón ENTER.
NOTA
Estas funciones también se pueden utilizar mediante
la barra de menú (
A
página 29).
1Pulse el botón ANGLE durante
la reproducción de escenas con
múltiples ángulos de visión.
• Cada vez que pulse el botón, cambiará el
ángulo de visión. Además, el ángulo
también puede cambiarse pulsando los
cursores 5//.
2Espere unos segundos o pulse
el botón ENTER.
NOTA
Estas funciones también se pueden utilizar mediante
la barra de menú (
A
página 29).
Selección de los
subtítulos
Cursor
(5///2/3)
/ENTER
(sólo para imágenes en movimiento)
ESPAÑOL
Pantalla del
televisor
Ejemplo:
Selección del idioma del
sonido
Selección del ángulo de
visión
ESPAÑOL
Pantalla del
televisor
Ejemplo:
(sólo para imágenes en movimiento)
Pantalla del
televisor
Ejemplo:
Otras funciones convenientes
EXA1[UW][SP].book Page 25 Tuesday, January 27, 2004 3:35 PM

26
Operaciones avanzadas
Español
1Pulse el botón ZOOM durante la
reproducción o mientras ésta se
encuentra en pausa.
•Cada vez que pulse el botón cambiará el
nivel de ampliación de la imagen(en caso
de discos VCD y SVCD, sólo M1,5).
2Seleccione la sección que
desea ampliar usando los
cursores 5///2/3.
• Esta operación no puede llevarse a cabo
cuando el nivel de ampliación es de M1.
• Para reanudar la reproducción normal,
seleccione M1 en el Paso 1.
1Pulse el botón VFP durante la
reproducción o mientras ésta se
encuentra en pausa.
En el visor de la unidad principal aparecerá la
indicación “VFP SET” y, en la pantalla del
televisor, el ajuste actual de la función.
• GAMMA: Controla el brillo de los matices
neutrales a la vez que mantiene el brillo de
las partes oscuras y claras.
• NITIDEZ: Controla la nitidez de la pantalla.
2Para seleccionar el modo VFP,
pulse los cursores 2/3.
• Si la sala está en penumbra, normalmente
es recomendable seleccionar las configura-
ciones “NORMAL” o “CINEMA”. Una vez
seleccionadas las configuraciones
“NORMAL” o “CINEMA”, diríjase al Paso 7.
• Si se seleccionan las configuraciones
“USUARIO 1” o “USUARIO 2”, se pueden
realizar ajustes detallados siguiendo las
operaciones explicadas después del Paso
3.
3Pulse los cursores 5// para
seleccionar el elemento que
desee ajustar.
4Pulse el botón ENTER.
5Pulse los cursores 5// para
cambiar los valores de los
ajustes.
6Pulse el botón ENTER.
Para ajustar otros elementos, repita las
operaciones desde el Paso 3.
7Pulse el botón VFP.
NOTA
•Si durante este procedimiento transcurren varios
segundos sin que se realice ninguna operación, se
memorizarán automáticamente los ajustes
realizados hasta ese momento.
•“VFP” es la abreviatura de “Video Fine Processor”
(procesador preciso de vídeo).
Ampliación de la imagen
(ZOOM)
Ajuste de la calidad de
la imagen (VFP)
(sólo para imágenes en movimiento)
BRILLO
CONTRASTE
SATURACIÓN
MATIZ
NITIDEZ
GAMMA
GAMMA
Pantalla del televisor
Ejemplo:
EXA1[UW][SP]-04.fm Page 26 Thursday, January 29, 2004 3:47 PM

27
Otras funciones convenientes (continuación)
Español
NOTA
La función Virtual Surround sólo se puede activar para
sonido multicanal (AC3, LPCM, PPCM y DTS).
El sistema Virtual Surround no se puede activar para
sonido en dos canales como PCM estéreo Dolby
Surround.
1Pulse el botón VIRTUAL
SURROUND durante la
reproducción.
• Cada vez que pulse el botón, el modo
Surround de sonido envolvente alternará
entre ON/OFF.
• Si está activado (ON), en el visor aparecerá
la indicación “SURROUND”.
• Mientras se cambia al modo Surround, el
sonido será intermitente.
NOTA
•El sistema Virtual Surround surte efecto para los
altavoces y para los auriculares.
•En el visor aparecerá la indicación “V.SUR.”, que es
la abreviatura de “Virtual Surround”.
El sonido de los discos DVD VIDEO y DVD AUDIO
puede grabarse a un nivel (volumen) más bajo que
el obtenido con otros tipos de disco. Si no le
satisface la diferencia, ajuste el nivel de DVD.
1Pulse el botón DVD LEVEL
durante la reproducción.
• Cada vez que pulse el botón, el nivel irá
pasando por los valores “NOR” (Normal),
“MID” (Medio) y “HIG” (Alto).
• Seleccione el nivel mientras escucha el
sonido reproducido.
NOTA
•La función de ajuste de nivel de DVD sólo surte
efecto durante la reproducción de DVD.
•Incluso aunque se cambie el nivel de DVD, el nivel
de salida del terminal de salida de sonido digital no
se verá modificado.
• Esta operación se puede llevar a cabo mientras el
disco está parado o la reproducción en pausa.
En el modo Progresivo podrá disfrutar de mejores
imágenes.
PRECAUCIÓN
• Para ver imágenes en el modo Progresivo,
deberán cumplirse los siguientes requisitos.
• Debe haber un terminal de entrada de vídeo de
componentes en el televisor conectado a la
unidad principal.
• La unidad principal y el televisor deben
conectarse utilizando un cable de vídeo de
componentes (Apágina 12).
Si no se cumplen los requisitos anteriores, deje
la unidad principal en el modo Entrelazado. Si se
deja el modo Progresivo, las imágenes pueden
aparecer distorsionadas.
• Cuando el interruptor VIDEO OUT SELECT está
ajustado a PAL, no habrá salida PROGRESSIVE
al terminal de vídeo de componentes.
NOTA
Modo Progresivo:
Todas las líneas escaneadas se visualizarán al
mismo tiempo. Pueden verse imágenes de mayor
resolución que en el modo Entrelazado.
Modo Entrelazado:
Es un método de reproducción de imágenes
convencional. Aparece la mitad de las imágenes
escaneadas que se muestran en el modo
Progresivo, alternándose con la otra mitad.
Mantenga pulsado PROGRESSIVE para que
aparezca “PROGRESS” durante la
reproducción, mientras el disco está parado
o cuando no hay ningún disco cargado.
• Siempre que mantenga pulsado el botón, el
modo cambiará entre Progresivo e Entrelazado.
• Mientras esté en el modo Progresivo, en la
pantalla aparecerá “PROGRESS” y en el modo
Entrelazado aparecerá “INTER.”.
Creación de campos
sonoros realistas
(VIRTUAL SURROUND)
Ajuste del nivel de la
reproducción
(DVD LEVEL)
AMBIENTE VIRTUAL
Pantalla del televisorEjemplo:
Mejores imágenes
(PROGRESSIVE)
EXA1[UW][SP]-04.fm Page 27 Monday, February 2, 2004 4:46 PM

28
Operaciones avanzadas
Español
NOTA
Coloque el selector de modo del mando a
distancia en la posición AUDIO antes de
utilizar los botones numéricos.
Algunos discos DVD AUDIO incluyen un grupo
especial denominado “grupo adicional”.
NOTA
Esta operación se puede realizar cuando en el visor
de la unidad principal está iluminada la indicación
“BONUS”.
1Para seleccionar un grupo
adicional, pulse varias veces el
botón GROUP/TITLE
durante la reproducción.
En la pantalla del televisor y en el visor de la
unidad principal aparecerá la indicación
“KEY_ _ _ _”.
2Pulse los botones numéricos
para introducir un código de
seguridad (4 dígitos).
Dependiendo del disco, el método de
obtención del código de seguridad puede
variar.
3Pulse el botón ENTER.
•Cuando se introduce un código de
seguridad correcto, desaparece la
indicación “BONUS” y comienza la
reproducción del grupo adicional.
•Si se proporciona un código de seguridad
incorrecto, pruebe de nuevo a introducir un
código de seguridad correcto.
Algunos discos DVD AUDIO incluyen imágenes
fijas. Entre las imágenes fijas hay algunas que se
denominan B.S.P. (Browsable Still Pictures). Con
estas imágenes es posible cambiar de una a otra
como si se estuvieran pasando páginas.
NOTA
Esta operación se puede realizar cuando en el visor
de la unidad principal está iluminada la indicación
“B.S.P.”.
1Pulse el botón PAGE durante la
reproducción.
Cada vez que pulse el botón, se pasará a la
siguiente imagen fija. También se pueden
pasar las imágenes usando los cursores
5
/
/
.
2Espere unos segundos o pulse
el botón ENTER.
Reproducción del grupo
adicional
Cursor
(5//)
/ENTER
Botones
numéricos
Imágenes fijas
hojeables (B.S.P.)
Pantalla del
televisor
Ejemplo:
Funciones específicas de DVD AUDIO
EXA1[UW][SP].book Page 28 Tuesday, January 27, 2004 3:35 PM

29
Español
NOTA
•Coloque el selector de modo del mando a
distancia en la posición AUDIO antes de
utilizar los botones numéricos.
•Esta operación se puede efectuar cuando
hay un disco cargado. Otras funciones pueden no
funcionar mientras el disco está detenido.
1Pulse dos veces el botón ON
SCREEN.
En el visor de la unidad principal aparecerá la
indicación “ON SCREEN”. En ese caso, en la
pantalla del televisor aparecerán la barra de
estado y la barra de menú.
2Pulse los cursores 2/3 para
seleccionar el elemento que
desea activar.
3Pulse el botón ENTER.
• De ese modo podrá ajustar la función
seleccionada. Para los contenidos de los
ajustes, consulte la siguiente “Lista de
funciones”.
• La función activa en cada momento se
representa en color azul.
• Para ocultar la barra de menú, pulse el
botón ON SCREEN.
Lista de funciones
Para las funciones que no requieren una
explicación especial de su funcionamiento, pulse
los cursores 5// para seleccionarlas y, a
continuación, pulse el botón ENTER para
confirmar la selección.
Información ofrecida en la barra de
estado
DVD VIDEO/DVD AUDIO (el ejemplo siguiente
corresponde a un DVD VIDEO)
VCD/SVCD/CD (el ejemplo siguiente corresponde
a un CD)
NOTA
La marca de estado de la reproducción tiene el mismo
significado que la marca especificada en la Guía en
pantalla (
A
página 16).
Cursor
(5///2/3)
/ENTER
Botones
numéricos
La imagen anterior es un ejemplo de disco DVD VIDEO.
Barra de estado
Barra de menú
Selección de la
indicación de tiempo
Seleccione esta opción para cambiar
la información de tiempo ofrecida por
el visor de la unidad principal y la
barra de estado. Cada vez que pulse
el botón ENTER, cambiará el modo
de presentación del tiempo.
DVD VIDEO/DVD AUDIO
(funcionamiento durante la
reproducción)
TOTAL : Tiempo transcurrido de reproducción
del título o grupo actual.
T.REM : Tiempo restante del título o grupo
actual.
TIME : Tiempo transcurrido de reproducción
del capítulo o pista actual.
REM : Tiempo restante del capítulo o pista
actual.
CD (funcionamiento durante la
reproducción)/VCD/SVCD
TIME : Tiempo transcurrido de
reproducción de la pista actual.
REM : Tiempo restante de la pista actual.
TOTAL: Tiempo transcurrido de
reproducción del disco.
T.REM : Tiempo restante del disco.
Apágina 23
Apágina 20
Búsqueda de capítulos
(DVD VIDEO)/Búsqueda
de pistas (DVD AUDIO)
Seleccione un capítulo o pista. Pulse
los botones numéricos para
introducir el número de capítulo o
pista y pulse el botón ENTER.
Ejemplos:
Idioma del sonido/Sonido
(DVD VIDEO/DVD
AUDIO/VCD/SVCD)
Apágina 25
Idioma de los subtítulos
(DVD VIDEO/SVCD)
Apágina 25
Ángulo de visión (DVD
VIDEO/DVD AUDIO)
Apágina 25
Avance de página (DVD
AUDIO)
Pasar la página de las imágenes fijas
(B.S.P.) grabadas en un disco DVD
AUDIO. (Apágina 28)
TIME
Búsqueda temporal
CHAP
TRACK
.
/
524
5: 24:
1/3
PAGE -/-
Velocidad de transferencia
(sólo para DVD VIDEO)
(DVD VIDEO)
Número de título actual
(DVD AUDIO)
Número de grupo actual
Tiempo
(DVD VIDEO)
Número del capítulo actual
(DVD AUDIO)
Número de la pista actual
Estado de la
reproducción
Modo de reproducción
Número de la pista actual
Tiempo Estado de la
reproducción
Uso de la barra de menú
Modo de repetición
EXA1[UW][SP].book Page 29 Tuesday, January 27, 2004 3:35 PM

30
Operaciones avanzadas
Español
La configuración inicial del sistema se puede
modificar para ajustarla al entorno en el que se va
a utilizar.
NOTA
•Coloque el selector de modo del mando
a distancia en la posición AUDIO antes
de utilizar los botones numéricos.
•La parte superior e inferior de la pantalla de
preferencias podría no mostrarse en televisores
panorámicos. Ajuste el tamaño de la imagen en el
televisor.
1
Pulse el botón CHOICE mientras
el disco está detenido o mientras
no hay ningún disco cargado (en
el visor aparece “NO DISC”).
• En el visor de la unidad principal aparecerá
la indicación “SETTING” y, en la pantalla
del televisor, el siguiente cuadro de
elección.
• Continúe las operaciones siguiendo las
instrucciones que aparecen en la pantalla
del televisor.
NOTA
•
Si en el disco no está incluido el idioma seleccionado,
se mostrará el idioma más apropiado para el disco.
•Para conocer el significado de los códigos de
idioma, como “AA”, consulte el apartado “Códigos
de idioma” (
A
página 39).
Operaciones básicas
Botones
numéricos
Cursor
(5///2/3)
/ENTER
IDIOMA
IDIOMA DE MENU
IDIOMA DE AUDIO
SUBTÍTULO
IDIOMA DE PANTALLA
ESPAÑOL
ESPAÑOL
ESPAÑOL
ESPAÑOL
IDIOMA
Elementos Contenidos
IDIOMA DE
MENU Seleccione el idioma del menú del disco
DVD VIDEO.
IDIOMA DE
AUDIO Seleccione el idioma del sonido del disco
DVD VIDEO.
SUBTÍTULO Seleccione el idioma de los subtítulos del
disco DVD VIDEO.
IDIOMA DE
PANTALLA Seleccione el idioma utilizado en las
pantallas de preferencias.
IMAGEN
Elementos Contenidos ( : ajuste inicial)
TIPO DE
MONITOR Seleccione un método de representación de
imágenes apropiado para su televisor.
16 : 9 NORMAL:
Seleccione este elemento cuando la relación de
aspecto de su televisor esté fijada en 16:9
(cuando se reproduce un DVD VIDEO grabado en
con relación de 4:3, el sistema ajusta
automáticamente la anchura de la pantalla a la
señal de salida).
16 : 9 AUTO:
Seleccione esta opción cuando su televisor tenga
la anchura habitual.
:
Seleccione esta opción cuando la relación de
aspecto de su televisor sea 4:3 (convencional).
Cuando se esté reproduciendo una imagen en
formato de televisión ancha, en la parte superior e
inferior de la pantalla aparecerán franjas negras.
4 : 3 PS (Pantalla completa):
Seleccione esta opción cuando la relación de
aspecto de su televisor sea 4:3 (convencional).
Cuando se esté reproduciendo una imagen en
formato de televisión ancha, los lados izquierdo y
derecho de la imagen no se representarán en la
pantalla. (Si el disco no es compatible con el
formato de pantalla completa (Pan Scan), la
imagen se mostrará con la relación de aspecto
Buzón (Letter Box).
SALVA-
PANTALLA
La función de protector de pantalla (Screen Saver)
puede alternarse entre /
DESCONECTAR (el protector de pantalla se
activa cuando no se realiza ninguna operación
durante unos 5 minutos desde que se muestra por
última vez una imagen fija).
4 : 3 BÚZÓN
CONECTAR
Preferencias
EXA1[UW][SP]-04.fm Page 30 Thursday, January 29, 2004 3:11 PM

31
Preferencias (continuación)
Español
IMAGEN
MP3/JPEG
Si en un disco hay grabados archivos y
JPEG, puede seleccionar qué archivos desea
reproducir. Cuando cambien las preferencias, abra
o cierre la bandeja y vuelva a encender la
alimentación. (Si un disco contiene un solo archivo
MP3 o JPEG, éste puede reproducirse,
independientemente de esta preferencia.)
SONIDO
Elementos Contenidos ( : ajuste inicial)
SALIDA DE
AUDIO
DIGITAL
Seleccione un tipo de señal de salida entre
los descritos a continuación que corresponda
con el componente conectado al terminal de
salida de sonido digital (amplificador AV, etc.).
(Consulte la lista siguiente para conocer los
elementos de las preferencias y la señal de
salida correspondiente.)
PCM SÓLO:
El componente sólo se corresponde con el
sistema PCM lineal.
DOLBY DIGITAL/PCM:
Decodificador de Dolby digital o componente que
tenga la misma función.
:
Decodificador de DTS/Dolby digital o componente
que cumpla la misma función.
MEZCLA Señal de conmutación procedente del
terminal de salida digital del DVD VIDEO de
acuerdo con el componente conectado.
Seleccione esta opción cuando la salida de
sonido digital esté ajustada en “PCM ONLY”.
:
Componente que lleva incorporado el sistema
Dolby Pro Logic.
ESTÉREO:
Componente normal.
•Cuando la opción Virtual Surround esté
activada (ON), la función Down Mix no surte
ningún efecto.
COMPR.
GAMA
DINÁMICA
Se utiliza para realizar ajustes para cubrir la
diferencia existente entre volumen alto y bajo al
reproducir con volumen bajo (sólo en el caso
de un disco DVD grabado con Dolby digital).
:
La opción D. Range Compression se activa
automáticamente.
CONECTAR:
La opción D. Range Compression está siempre
activada.
MP3
STREAM/PCM
DOLBY SURROUND
AUTO
OTRAS
CONFIGURACIONES
Elementos Contenidos ( : ajuste inicial)
RENAUDAR Puede seleccionar entre los valores
/DESCONECTAR.
(Apágina 19)
GUÍA EN
PANTALLA Puede seleccionar entre los valores
/DESCONECTAR.
(Apágina 16)
MODO AV
COMPULINK (Apágina 37)
:
Conéctelo a la entrada vídeo-3 del televisor o
a la entrada DVD del amplificador AV.
DVD2:
Conéctelo a la entrada vídeo-1 del televisor.
DVD3:
Conéctelo a la entrada vídeo-2 del televisor.
BLOQUEO
INFANTIL Para eliminar escenas violentas o
sustituirlas por otras puede utilizar la
función Parental Lock. (Esta función sólo
está disponible para los discos dotados de
la función Parental Lock.)
CÓDIGO REGIONAL (Apágina 32)
Seleccione su país.
NIVEL DE BLOQUEO:
La restricción se hace más estricta a medida
que disminuye el valor del número. La opción
“NONE” significa que no se aplica ninguna
restricción.
CONTRASEÑA (valor fundamental):
Escriba siempre un número de cuatro dígitos
con los botones numéricos (1-9, 0) para que
sirva de contraseña. (Introduzca el número
“8888” si ha olvidado la contraseña.)
La contraseña es necesaria para llevar a cabo
la reproducción.
•Si escribe una contraseña incorrecta en
tres ocasiones, se seleccionará
automáticamente la opción “EXIT”.
CONECTAR
CONECTAR
DVD1
Lista de relaciones de los elementos de preferencia de DIGITAL AUDIO OUTPUT con las señales de salida
NOTA
•En el caso de discos DVD VIDEO sin sistema de protección de contenido, en el terminal de salida de sonido digital
se produce una salida de 20 o 24 bits.
Disco reproducido Preferencia de DIGITAL AUDIO OUTPUT
STREAM/PCM DOLBY DIGITAL/PCM PCM SÓLO
48 kHz, 16/20/24 bits
DVD VIDEO con PCM lineal
DVD VIDEO con PCM lineal a 96 kHz PCM lineal estéreo a 48 kHz y 16 bits
48/96/192 kHz,
DVD AUDIO con PCM lineal de 16/20/24 bits PCM lineal estéreo a 48 kHz y 16 bits
44,1/88,2/176,4 kHz,
DVD AUDIO con PCM lineal de 16/20/24 bits PCM lineal estéreo a 44,1 kHz y 16 bits
DTS DVD VIDEO Flujo de bits DTS PCM lineal estéreo a 48 kHz y 16 bits
DOLBY DIGITAL DVD VIDEO/
DVD AUDIO Flujo de bits DOLBY DIGITAL PCM lineal estéreo a 48 kHz
y 16 bits
CD/VCD/SVCD PCM lineal estéreo a 44,1 kHz y 16 bits/PCM lineal a 48 kHz y 16 bits
DTS CD Flujo de bits DTS PCM lineal a 44,1 kHz y 16 bits
Disco MP3 Sin señal de salida
EXA1[UW][SP].book Page 31 Tuesday, January 27, 2004 3:35 PM

32
Operaciones avanzadas
Español
AD Andorra EH Sáhara Occidental LA Laos RW Ruanda
AE Emiratos Árabes Unidos ER Eritrea LB Líbano SA Arabia Saudí
AF Afganistán ES España LC Santa Lucía SB Islas Salomón
AG Antigua y Barbuda ET Etiopía LI Liechtenstein SC Seychelles
AI Anguila FI Finlandia LK Sri Lanka SD Sudán
AL Albania FJ Fiyi LR Liberia SE Suecia
AM Armenia FK Islas Malvinas LS Lesotho SG Singapur
AN Antillas Holandesas FM
Micronesia
LT Lituania SH Santa Elena
AO Angola FO Islas Feroe LU Luxemburgo SI Eslovenia
AQ Antártida FR Francia LV Letonia SJ Svalbard y Jan Mayen
AR Argentina FX Francia, Metropolitana LY Libia SK Eslovaquia
AS Samoa Americana GA Gabón MA Marruecos SL Sierra Leona
AT Austria GB Reino Unido MC Mónaco SM San Marino
AU Australia GD Granada MD Moldavia SN Senegal
AW Aruba GE Georgia MG Madagascar SO Somalia
AZ Azerbaiyán GF Guayana Francesa MH Islas Marshall SR Surinam
BA Bosnia y Hercegovina GH Ghana ML Malí ST Santo Tomé y Príncipe
BB Barbados GI Gibraltar MM Myanmar SV El Salvador
BD Bangladesh GL Groenlandia MN Mongolia SY Siria
BE Bélgica GM Gambia MO Macao SZ Suazilandia
BF Burkina Faso GN Guinea MP Islas Marianas TC Islas Turcas y Caicos
BG Bulgaria GP Guadalupe MQ Martinica TD Chad
BH Bahréin GQ Guinea Ecuatorial MR Mauritania TF
Territorios Australes Franceses
BI Burundi GR Grecia MS Montserrat TG Togo
BJ Benín GS Islas Georgia del Sur y
Sandwich del Sur
MT Malta TH Tailandia
BM Bermudas MU Mauricio TJ Tayikistán
BN Brunéi Darussalam GT Guatemala MV Maldivas TK Tokelau
BO Bolivia GU Guam MW Malawi TM Turkmenistán
BR Brasil GW Guinea-Bissau MX México TN Túnez
BS Bahamas GY Guyana MY Malasia TO Tonga
BT Bhután HK Hong Kong MZ Mozambique TP Timor Oriental
BV Isla Bouvet HM Islas Heard y McDonald NA Namibia TR Turquía
BW Botsuana HN Honduras NC Nueva Caledonia TT Trinidad y Tobago
BY Bielorrusia HR Croacia NE Níger TV Tuvalu
BZ Belice HT Haití NF Isla Norfolk TW Taiwán
CA Canadá HU Hungría NG Nigeria TZ Tanzania
CC Islas Cocos ID Indonesia NI Nicaragua UA Ucrania
CF República Centroafricana IE Irlanda NL Países Bajos UG Uganda
CG Congo IL Israel NO Noruega UM Islas menores alejadas de
Estados Unidos
CH Suiza IN India NP Nepal
CI IO Territorio Británico del
Océano Índico
NR Nauru US Estados Unidos
CK Islas Cook NU Niue UY Uruguay
CL Chile IQ Iraq NZ Nueva Zelanda UZ Uzbekistán
CM Camerún IR Irán OM Omán VA Ciudad del Vaticano
CN China IS Islandia PA Panamá VC
San Vicente y las Granadinas
CO Colombia IT Italia PE Perú VE Venezuela
CR Costa Rica JM Jamaica PF Polinesia Francesa VG Islas Vírgenes Británicas
CU Cuba JO Jordania PG Papúa Nueva Guinea VI Islas Vírgenes Americanas
CV Cabo Verde JP Japón PH Filipinas VN Vietnam
CX Isla Christmas KE Kenia PK Pakistán VU Vanuatu
CY Chipre KG Kirguistán PL Polonia WF Wallis y Futuna
CZ República Checa KH Camboya PM San Pedro y Miquelón WS Samoa
DE Alemania KI Kiribati PN Islas Pitcairn YE Yemen
DJ Yibuti KM Comoras PR Puerto Rico YT Mayotte
DK Dinamarca KN San Cristóbal y Nieves PT Portugal YU Serbia y Montenegro
DM Dominica KP Corea del Norte PW Paláu ZA Sudáfrica
DO República Dominicana KR Corea del Sur PY Paraguay ZM Zambia
DZ Argelia KW Kuwait QA Qatar ZR República Democrática del
Congo
EC Ecuador KY Islas Caimán RE Reunión
EE Estonia KZ Kazajstán RO Rumania ZW Zimbabue
EG Egipto RU Rusia
Costa de Marfil
Códigos de país/zona
EXA1[UW][SP].book Page 32 Tuesday, January 27, 2004 3:35 PM

33
Español
En algunos países, el intervalo entre emisoras AM es
de 9 kHz; en otros se utiliza un intervalo de 10 kHz.
SÓLO en la unidad principal:
Para seleccionar intervalos de 10 kHz, mantenga
pulsado
¢
de la unidad principal en modo
Standby y pulse
F
STANDBY/ON de la unidad
principal para encender la alimentación. En la
pantalla aparecerá “10 kHz”.
Para seleccionar intervalos de 9 kHz, mantenga
pulsado
4
de la unidad principal en modo
Standby y pulse
F
STANDBY/ON de la unidad
principal para encender la alimentación. En la
pantalla aparecerá “9 kHz”.
NOTA
Si se cambia el intervalo, se borrará la memoria en la
que estaban almacenadas las emisoras de radio.
Puede sintonizar emisoras de FM o AM (onda
media).
1Pulse el botón FM/AM.
Cada vez que pulse el botón, se alternará la
banda de frecuencias entre FM y AM.
Ejemplo:
2Pulse los botones TUNING o
TUNING para seleccionar la
emisora (frecuencia).
Sintonización automática:
Mantenga pulsados los botones TUNING o
TUNING hasta que el sistema comience a
buscar y, entonces, suelte el botón.
Cuando el sistema encuentra una emisora de
una intensidad lo suficientemente fuerza, la
búsqueda se detiene automáticamente.
Para detener la búsqueda manualmente,
pulse los botones TUNING o TUNING .
Sintonización manual:
Cada vez que pulse los botones
TUNING
o
TUNING
, cambia la frecuencia.
• Cuando se recibe un programa de FM
estéreo, se enciende el indicador “ST”
(estéreo).
• También puede seleccionar la emisora con
los cursores 5//.
NOTA
Si el programa de FM estéreo sintonizado tiene
demasiado ruido, puede mejorar la calidad de
recepción pulsando el botón FM MODE para activar el
modo monoaural (se enciende el indicador “MONO”).
Si vuelve a pulsar el botón FM MODE o sintoniza otra
emisora, el modo de recepción volverá
automáticamente al modo estéreo.
Ajuste del intervalo del
sintonizador de AM
Cursor
(5//)
PHONES
Botón
F
STANDBY/ON
¢
4
Selección de una
emisora
Frecuencia
Sintonización de una emisión de radio
EXA1[UW][SP].book Page 33 Tuesday, January 27, 2004 3:35 PM

34
Español
Memorizando las emisoras en el sistema podrá
sintonizarlas fácilmente.
NOTA
Coloque el selector de modo del mando a
distancia en la posición AUDIO antes de
utilizar los botones numéricos.
El sistema puede memorizar hasta 30 emisoras de
FM y un máximo de emisoras de AM.
1Seleccione la emisora que
desee memorizar (Apágina 33
para obtener instrucciones
específicas sobre el proceso).
2Pulse el botón MEMORY.
El número (la posición de memoria)
parpadeará en el visor durante unos 5
segundos.
3Seleccione la posición en la que
desea memorizar la emisora
pulsando los cursores 2/3
mientras parpadea el número de
memoria.
• También puede seleccionar la posición de
memoria utilizando los botones numéricos.
• Consulte el apartado “Cómo utilizar los
botones numéricos” (Apágina 16).
4Pulse los botones MEMORY o
ENTER mientras parpadea el
número de posición
seleccionado.
Se presentará la indicación “SET” y se
memorizará la emisora seleccionada.
NOTA
Al memorizar una nueva emisora en una posición de
memoria ya ocupada, se borra la emisora
memorizada anteriormente.
1Pulse varias veces el botón FM/
AM para seleccionar la banda
FM o AM.
2Pulse los botones numéricos
para seleccionar el número de
memoria de la emisora que
desea sintonizar.
Consulte el apartado “Cómo utilizar los
botones numéricos” (Apágina 16).
También puede seleccionarla pulsando los
cursores 2/3.
Memorización de
emisoras
Cursor
(2/3)
/ENTER
Botones
numéricos
Sintonización de una
emisora memorizada
Sintonización de emisoras memorizadas Escuchar la radio
EXA1[UW][SP].book Page 34 Tuesday, January 27, 2004 3:35 PM

35
Español
Conecte primero el otro componente de audio al
sistema (Apágina 11).
1Pulse el botón AUX.
La fuente de reproducción cambiará a AUX.
2Inicie la reproducción del otro
componente de audio.
Para obtener más detalles, consulte el
manual del componente conectado.
3Ajuste el volumen y la calidad
de imagen del sistema
(Apágina 17).
El nivel de entrada de sonido del componente de
audio conectado a la toma AUX puede regularse.
1Pulse el botón AUX.
La fuente de reproducción cambiará a AUX.
2Mantenga pulsado el botón
MEMORY hasta que en el visor
se indique un nivel de entrada.
Cada vez que se mantiene pulsado el botón,
cambia de la siguiente manera:
LEVEL 1: Éste es el ajuste normal.
(NIVEL 1)
LEVEL 2: Seleccione esta opción cuando el
nivel de entrada del otro compo-
nente sea demasiado elevado y el
sonido quede distorsionado.
El ajuste inicial es “LEVEL1” (NIVEL 1).
Si no se realiza ninguna operación durante más de
3 minutos mientras el disco está parado, la unidad
se apagará automáticamente.
1
Pulse el botón A.STANDBY durante
la reproducción, mientras el disco
está detenido o mientras no hay
ningún disco cargado (en el visor
aparece “NO DISC”).
En el visor de la unidad principal se
encenderán las indicaciones “A.S.ON” (Auto
Standby On) y “A.STANDBY”.
Cuando se llega a un estado de parada (por
ejemplo, cuando termina la reproducción), la
indicación “A.STANDBY” comienza a parpadear.
Esto significa que la unidad se apagará
automáticamente si no se realiza ninguna
operación durante 3 minutos. Asimismo, 20
segundos antes de que se apague la alimentación,
también comenzará a parpadear la indicación
“POWER OFF”.
Desactivación de la función de apagado
automático
Pulse el botón A.STANDBY.
En el visor de la unidad principal se encenderá la
indicación “A.S.OFF” (Auto Standby Off) y se
apagará la de “A.STANDBY”.
NOTA
Cuando la fuente de reproducción sea FM/AM o AUX,
la función de apagado automático no surte efecto.
Ajuste el nivel de
entrada de sonido del
otro componente
Apagado automático
Escuchar el sonido de otro
componente de audio
(NIVEL 2)
EXA1[UW][SP].book Page 35 Tuesday, January 27, 2004 3:35 PM

36
Español
Cuando transcurra el tiempo especificado, el
sistema se apagará automáticamente.
Pulse el botón SLEEP.
Cada vez que pulse el botón, cambiará el tiempo
(en minutos) indicado en el visor de la unidad
principal.
Ejemplo: Temporizador de reposo ajustado a
60 minutos
El temporizador de reposo se ajustará
automáticamente en unos segundos y
desaparecerá la indicación.
NOTA
Cuando está activado el temporizador de reposo, el
visor se oscurece automáticamente.
Cambio del tiempo restante para el
apagado
El tiempo se puede reajustar pulsando varias
veces el botón SLEEP.
Comprobación del tiempo restante
Pulse una vez el botón SLEEP estando activado el
temporizador de reposo.
Cancelación del temporizador
Pulse varias veces el botón SLEEP hasta que
aparezca la opción “OFF”.
NOTA
El temporizador de reposo también se cancela
cuando se apaga la alimentación del sistema.
Para evitar que se expulse el disco, puede
bloquear la bandeja de disco.
Activación
Apague la alimentación del aparato. Mientras
mantiene pulsado el botón
7
(Detener) de la
unidad principal, pulse el botón
0
(Abrir/Cerrar).
En el visor de la unidad principal aparecerá la
indicación “LOCKED”.
Desbloqueo
Siga el mismo procedimiento que para la
activación del bloqueo.
En el visor de la unidad principal aparecerá la
indicación “UNLOCKED”.
(Parpade-
ando)
Temporizador de reposo Bloqueo de bandeja
EXA1[UW][SP].book Page 36 Tuesday, January 27, 2004 3:35 PM

37
Español
Cuando el televisor o el dispositivo que se desea
conectar es un producto JVC equipado con un
conector AV COMPU LINK-II o III, al conectarlos
al conector AV COMPU LINK del sistema podrá
controlar todos los dispositivos manejando sólo
uno.
NOTA
• Consulte “OTRAS CONFIGURACIONES”
(
A
página 31) para activar el modo AV
COMPULINK.
• Lea atentamente los manuales de los dispositivos
que desee conectar.
Conexión con un televisor
• Conéctelo al conector de entrada Vídeo 3 (DVD)
del televisor. Si Vídeo 3 es para la entrada DV/
Movie, lea las siguientes descripciones:
Conexión con un televisor y un aparato
de vídeo (VCR)
• Cuando se utilizan los ajustes iniciales,
conéctelo a Vídeo 3 (si no está ajustado a la
entrada DV/Movie). Ajuste el código del mando a
distancia a “A”.
Conexión con un televisor y un
amplificador AV
NOTA
• Si se conecta una salida de sonido de DVD a un
conector de entrada de sonido de un dispositivo que
no sea un DVD, el funcionamiento no será correcto.
• Al conectar la salida de vídeo de componentes a un
televisor, cambie el ajuste del modo AV
COMPULINK de este sistema a “DVD 1”. No
conecte el conector de S-vídeo en el amplificador
AV.
1Encienda la alimentación
principal del televisor.
2Inserte un disco o una cinta de
vídeo en el dispositivo fuente (el
sistema o un VCR).
3Pulse el botón de reproducción
del dispositivo fuente.
• El televisor se encenderá.
• La entrada de TV cambiará a la entrada
externa (Vídeo 1, 2 o 3) del dispositivo
fuente.
• El amplificador AV se encenderá.
• La fuente del amplificador AV cambiará al
dispositivo en el que se ha pulsado el botón
de reproducción.
Conexión y ajuste
JVC
Televisor
marca JVC Cable de conexión
(se vende por separado)
Unidad principal
Conector de entrada del televisor
Vídeo 3
Ajuste del modo AV COMPULINK
DVD 1
AV COMPU
LINK-II o -III
VCR marca JVC
AV COMPU
LINK-II
Conector de entrada del televisor
Vídeo 1
Modo AV COMPULINK
Vídeo 2
DVD 2
B
Código del mando a distancia del VCR
DVD 3
A
AV COMPU
LINK-II o -III
Cable de conexión
(se vende por separado)
Unidad principal
JVC
Televisor
marca JVC
Operaciones
AV
COMPU LINK
AV COMPU
LINK-II o -III
Cable de conexión
(se vende por separado)
Modo AV COMPULINK
JVC
Televisor
marca JVC
DVD 1
Unidad principal
Amplificador AV
Conector de entrada del amplificador AV
DVD
• Lea también los manuales
del amplificador AV.
Utilización de AV COMPULINK
Cable de
conexión (se
vende por
separado)
Cable de conexión
(se vende por separado)
EXA1[UW][SP]-06.fm Page 37 Monday, February 2, 2004 4:46 PM

38
Referencias
Español
Solución de problemas
Cuando encuentre algún problema que parezca
ser un fallo del equipo, compruebe los puntos
siguientes antes de ponerse en contacto con su
centro de servicio JVC:
Alimentación
7No se enciende el equipo.
• El cable de alimentación no está conectado
a la unidad principal o a una toma de
corriente (CA).
→Conecte correctamente el cable de
alimentación. (Apágina 12)
Funcionamiento
7Al pulsar los botones no ocurre nada.
• Algunas operaciones concretas pueden
estar deshabilitadas para algunos discos.
7El mando a distancia no funciona.
• Se han gastado las pilas.
→Sustituya las pilas. (Apágina 7)
7No se puede reproducir un disco.
• En el caso de discos DVD VIDEO
→Compruebe el número de código de región
del disco. (Apágina 3)
• En el visor aparece el mensaje “PLAYABLE
Err”.
El disco no puede reproducirse en este
sistema.
→Compruebe el tipo de disco. (Apágina 3)
• Está activada la función Parental Lock.
(Apágina 31)
Imagen
7No aparece ninguna imagen.
• El cable de vídeo no está correctamente
conectado.
→Apágina 12
• Están conectados tanto el conector de vídeo
de componentes como el conector de S-vídeo.
→Conecte uno de los dos. (Apágina 12)
7La imagen aparece distorsionada.
• Hay un aparato de vídeo (VCR) conectado
entre la unidad principal y el televisor.
→Conecte directamente la unidad principal
al televisor. (Apágina 12)
• Aunque este sistema está conectado a un
televisor no progresivo, el modo de
escaneado del DVD está ajustado a
“PROGRESS”.
→Ajuste el modo de escaneado a “INTER.”.
(Apágina 27)
7El tamaño de la pantalla es anormal.
• El tamaño de la pantalla está incorrectamente
ajustado.
→Ajuste el valor de “TIPO DE MONITOR” de
acuerdo con el televisor que esté
utilizando. (Apágina 30)
7Se oscurece la pantalla del televisor.
• Está activada la función del protector de
pantalla (“SCREEN SAVER”).
→Si es así, pulse cualquier botón.
(Apágina 30)
7La pantalla no puede conmutarse.
• El modo Progresivo sólo se aplica a la salida
de vídeo de componentes.
7
La pantalla se desplaza hacia arriba y hacia abajo.
→Seleccione correctamente un sistema de
color. (Apágina 5)
Sonido
7No hay sonido.
• Los altavoces no están correctamente
conectados.
→Apágina 10
• Está activada la función de enmudecimiento.
→Apágina 17
• En el visor aparece el mensaje “NO AUDIO”.
El disco puede ser una copia ilegal.
→Confírmelo en el establecimiento donde
adquirió el disco.
7El sonido es débil en comparación con el del
televisor o el vídeo.
• El valor de “DVD LEVEL” está ajustado a
“NOR”.
→Seleccione un ajuste que no sea “NOR”.
(Apágina 27)
7Sonido distorsionado.
• El volumen está ajustado a un nivel
demasiado alto.
→Baje el volumen. (Apágina 17)
7El altavoz de subgraves no emite ningún
sonido.
• La opción “SUB WFR” está desactivada.
→Pulse el botón S.WFR OUT para activarla.
(Apágina 11)
Radio
7La recepción tiene demasiado ruido/
Recepción deshabilitada.
• La antena no está correctamente conectada.
→Conecte correctamente la antena.
(Apágina 9)
EXA1[UW][SP].book Page 38 Tuesday, January 27, 2004 3:35 PM

39
Español
Otros
7No se puede cambiar el idioma del audio ni de
los subtítulos.
• El disco no contiene dos o más idiomas.
→Si en el disco sólo hay grabado un idioma,
no es posible cambiar de idioma.
(Apágina 25)
7No se muestran los subtítulos.
• El disco no contiene subtítulos.
→No se pueden mostrar los subtítulos si el
DVD VIDEO no contiene subtítulos.
• El idioma de los subtítulos está ajustado a
“OFF”.
→Especifique un idioma. (Apágina 30)
• No se pueden mostrar los subtítulos
contenidos antes o después de los puntos A
o B, respectivamente, durante la repetición
de reproducción A-B.
7No se puede expulsar el disco.
• Está activada la función de bloqueo de
bandeja.
→Apágina 36
7En el visor aparece el mensaje “TRAY Err”.
• La bandeja no está completamente abierta
porque hay un obstáculo en su trayectoria.
→Cierre la bandeja y retire el obstáculo.
7En el visor aparece la indicación “LR ONLY”
(en discos DVD AUDIO).
• Puesto que la función Down Mix está
deshabilitada para el sonido multicanal de la
pista que se esté reproduciendo, la salida de
sonido para los canales derecho (R) e
izquierdo (L) se realiza directamente (esto es
normal).
Si el sistema no funciona correctamente
a pesar de llevar a cabo las funciones
anteriores
Muchas de las funciones de este sistema se
realizan mediante microordenadores. Si al pulsar
un botón no se obtiene el resultado previsible,
desenchufe el cable de alimentación de la toma
eléctrica, espere unos momentos y vuelva a
conectar el sistema.
Código
Idioma
Código
Idioma
AA Afar MK Macedonio
AB Abjasio ML Malayálam
AF Afrikaans MN Mongol
AM Amárico MO Moldavo
AR Árabe MR Marathi
AS Assamés MS Malayo (MAY)
AY Aimara MT Maltés
AZ Azerbaiyano MY Birmano
BA Bashkir NA Nauru
BE Bielorruso NE Nepalí
BG Búlgaro NL Holandés
BH Bihari NO Noruego
BI Bislama OC Occitano
BN Bengalí, Bangla OM (Afan) Oromo
BO Tibetano OR Oriya
BR Bretón PA Punjabi
CA Catalán PL Polaco
CO Corso PS Pashtu
CS Checo PT Portugués
CY Galés QU Quechua
DA Danés RM Retorromance
DZ Butaní RN Kirundi
EL Griego RO Rumano
EO Esperanto RU Ruso
ET Estonio RW Kinyarwanda
EU Euskera SA Sánscrito
FA Persa SD Sindhi
FI Finés SG Sangho
FJ Fiyiano SH Serbocroata
FO Feroés SI Cingalés
FY Frisón SK Eslovaco
GA Gaélico SL Esloveno
GD Gaélico de Escocia SM Samoano
GL Gallego SN Shona
GN Guaraní SO Somalí
GU Gujaratí SQ Albanés
HA Hausa SR Serbio
HI Hindi SS Siswati
HR Croata ST Sesotho
HU Húngaro SU Sudanés
HY Armenio SV Sueco
IA Interlingua SW Suahili
IE Interlingüe TA Tamil
IK Inupiak TE Telugu
IN Indonesio TG Tajik
IS Islandés TH Tailandés
IW Hebreo TI Tigrinya
JI Yiddish TK Turcomano
JW Javanés TL Tagalo
KA Georgiano TN Setswana
KK Kazajo TO Tonga
KL Groenlandés TR Turco
KM Camboyano TS Tsonga
KN Canara TT Tártaro
KO Coreano (KOR) TW Twi
KS Cachemirano UK Ucraniano
KU Kurdo UR Urdu
KY Kirguiz UZ Uzbeko
LA Latín VI Vietnamita
LN Lingala VO Volapuk
LO Laosiano WO Wolof
LT Lituano XH Xhosa
LV Letón YO Yoruba
MG Malgache ZU Zulú
MI Maorí
Códigos de idioma
Solución de problemas (continuación)
EXA1[UW][SP].book Page 39 Tuesday, January 27, 2004 3:35 PM

40
Español
General
Alimentación: CA 110 -240 V ,
50 Hz/60 Hz
Consumo de corriente: 24 W (en funcionamiento)
1,1 W (en espera)
Peso: 3,0 kg
Dimensiones exteriores
(An
M
Al
M
Fo):
232 mm
M
100 mm
M
269 mm
Reproductor de DVD
Discos reproducibles: DVD VIDEO, DVD AUDIO,
VCD, Super VCD, CD, CD-R/
RW (formatos CD, VCD,
MP3, JPEG), DVD-R/RW
(formato de vídeo)
Salida de vídeo
Sistema de color: NTSC/PAL seleccionable
Resolución horizontal: 500 líneas
Compuesto M1: 1,0 V (p-p)/75 C,
sincronización negativa
S-vídeo M1: Salida Y: 1,0 V (p-p)/75 C,
sincronización negativa
Salida C: 0,286 V (p-p)/75 C
Componente M1: Salida Y: 1,0 V (p-p)/75 C
Salida P
B
/P
R
: 0,7 V (p-p)/75
C
Salida de audio
Salida de sonido analógico:
Altavoces M2
Potencia de salida
(IEC 268-3): 60 W (30 W + 30 W) a
4C(10% THD)
Impedancia de ajuste: 4 C a 16 C
AuricularesM1: 11 mW/32 C
Impedancia de ajuste: 16 C a 1 kC
Altavoz de subgraves M1: 500 mVrms/10 kC
Salida de sonido digital:
Óptica M1: –21 dBm a –15 dBm
Otras salidas
AV COMPU LINK M2 (ø3,5)
Entrada de audio
Entrada de sonido: AUX M1
Nivel 1: 250 mV/50 kC
Nivel 2: 500 mV/50 kC
Sintonizador
Sintonizador de FM:
Recepción de frecuencias: 87,50 MHz a 108,00 MHz
Antena: 75 C- sin
compensación
Sintonizador de AM:
Recepción de frecuencias: 531 kHz a 1710 kHz
(a intervalos de 9 kHz)
530 kHz a 1710 kHz
(a intervalos de 10 kHz)
Antena: Conector de antena
externa (antena de
cuadro)
Altavoces
Tipo: 1 vía con reflexión de
graves
Magnéticamente
blindado
Altavoces: Cono de 8 cm M1
Capacidad de carga: 30 W
Impedancia: 4 C
Nivel de presión acústica: 81 dB/W m
Dimensiones (An
M
Al
M
Fo): 120 mm
M
161 mm
M
239 mm
Peso (1 unidad): 1,6 kg
Los diseños y especificaciones están sujetos a
cambios sin previo aviso.
Ó
•
Especificaciones Referencias
EXA1[UW][SP].book Page 40 Tuesday, January 27, 2004 3:35 PM

1
Português
Introdução
Advertêcias, precauções e outras notas .....G-1
Precauções especiais .....................................2
Sobre os discos...............................................3
Selecionar o sistema colorido .........................5
Descrição das peças.......................................6
Preparativos
Usar o controle remoto....................................7
Colocar as pilhas no controle remoto ................. 7
Operar o televisor com o controle remoto .......... 8
Conectar..........................................................9
Operações básicas
Reproduzir discos..........................................13
Reproduzir ........................................................ 13
Alternar a exibição............................................ 14
Selecione o que deseja reproduzir usando os
botões numéricos.......................................... 15
Para parar a reprodução................................... 15
Para pausar a reprodução................................ 15
Avançar a imagem quadro-a-quadro................ 15
Busca em retrocesso rápido/avanço rápido ..... 15
Reproduzir a partir de uma posição anterior em
10 segundos (Reprodução por um toque) .... 16
Reprodução em câmara lenta .......................... 16
Salta para o início da seleção........................... 16
Alterar o brilho do visor (DIMMER)................... 17
Ajustar o volume............................................... 17
Ajustar a qualidade do som .............................. 17
Desligar o som temporariamente (MUTING) .... 17
Operações avançadas
Reproduzir discos MP3 e JPEG....................17
Reprodução retomada...................................19
Selecionar a cena a ser reproduzida.............20
Reprodução programada/reprodução
aleatória .................................................. 21
Reprodução repetitiva ...................................23
Outras funções convenientes........................25
Selecionar aslegendas ..................................... 25
Selecionar o idioma do áudio ........................... 25
Selecionar um ângulo de visualização ............. 25
Aumentar a imagem (ZOOM) ........................... 26
Ajustar a qualidade da imagem (VFP).............. 26
Criar sons realísticos (VIRTUAL SURROUND) 27
Ajustar nível de reprodução (DVD LEVEL)....... 27
Apreciar imagens melhores (PROGRESSIVE) 27
Funções específicas para DVD AUDIO ........28
Reproduzir o grupo de bônus............................28
Imagens fixas navegáveis (B.S.P.)....................28
Usar a barra de menus..................................29
Preferências ..................................................30
Códigos país/área .........................................32
Ouvir rádio
Ouvir uma transmissão de rádio ...................33
Sintonizar uma estação pré-selecionada ......34
Funções convenientes
Ouvir o som de outro dispositivo de áudio ....35
Espera automática ........................................35
Temporizador ................................................36
Trava da bandeja ..........................................36
Usar AV COMPU LINK..................................37
Referência
Identificação e solução de problemas...........38
Códigos de idiomas.......................................39
Especificações ..............................................40
Como ler este manual
• As operações são descritas principalmente por
meio da utilização dos botões do controle remoto.
Se houver as mesmas marcas na unidade princi-
pal, os seus botões também serão usados.
• As marcas a seguir, informam os tipos de discos
para os quais as operações podem ser executa-
das.
• As figuras e telas do televisor podem diferir entre
a situação real e o descrito neste manual.
• “VCD” é a abreviatura de “Video CD”.
• “SVCD” é a abreviatura de “Super Video CD”.
Sumário
EXA1[UW][Po].book Page 1 Friday, February 6, 2004 10:53 AM

2
Introdução
Português
7Precauções importantes
Instalação do sistema
• Escolha um local que seja nivelado, seco e não muito
quente ou muito frio; entre 5°C e 35°C.
• Deixe espaço suficiente entre o sistema e o televisor.
• Não use o sistema em um local sujeito a vibrações.
Cabo de alimentação
• Jamais manuseie o cabo de alimentação com as mãos
molhadas!
• Uma pequena quantidade de energia é consumida
mesmo quando o cabo de alimentação está ligado à
tomada de parede.
• Ao desligar o cabo de alimentação da tomada de
parede, sempre segure o plugue, jamais o cabo de
alimentação.
Para evitar o mau funcionamento do sistema
• Não há peças internas que possam ser reparadas
pelo usuário. Se houver qualquer problema, desligue o
cabo de alimentação e consulte o revendedor.
• Não coloque nenhum objeto metálico dentro do
sistema.
• Não use discos de formatos irregulares (tais como
formato de coração, flor ou cartão de crédito, etc.) que
se encontram à venda, pois podem danificar o
sistema.
• Não use discos com fita adesiva, selos ou cola, pois
podem danificar o sistema.
Informações sobre as leis de direitos autorais
Verifique as leis de direitos autorais locais antes de fazer
a gravação de DVDs, Super Video CDs (SVCDs), VCDs
e CDs. A gravação de material com direitos autorais
pode infringir leis de direitos autorais.
Informações sobre o sistema de proteção contra
cópia
Os DVDs são protegidos por um sistema contra cópia.
Quando conectar o sistema diretamente ao seu video-
cassete, o sistema de proteção contra cópia é ativado e
a imagem pode não ser reproduzida corretamente.
7Precauções de segurança
Evitar umidade, água e poeira
Não instale o sistema em locais úmidos ou empoeirados.
Evitar altas temperaturas
Não exponha o sistema à luz solar direta nem instale-o
próximo a um aquecedor.
Quando estiver ausente
Quando for ausentar-se por um longo período de tempo
devido a viagens ou outros motivos, desligue o cabo de
alimentação da tomada de parede.
Não bloquear os orifícios de ventilação
O bloqueio dos orifícios de ventilação pode danificar o
sistema.
Cuidados com a caixa exterior
Para limpar o sistema, use um pano macio e siga as
instruções pertinentes sobre o uso de panos de limpeza
quimicamente tratados. Não use benzina, diluentes ou
outros solventes orgânicos, inclusive desinfetantes.
Esses materiais podem causar deformação ou
descoloração.
Se entrar água no sistema
Desligue o sistema, desligue o cabo de alimentação da
tomada e contate a loja onde adquiriu o sistema. O uso
do sistema nessas condições pode causar incêndio ou
choque elétrico.
7
Quando houver aderência de condensação ou gotas de
água às lentes
Em qualquer um dos casos a seguir, condensação ou
gotas de água podem aderir às lentes e impedir o correto
funcionamento do sistema:
• Imediatamente após o início do aquecimento da sala
• Quando o sistema estiver instalado em um espaço
com vapor ou umidade
• Quando o sistema for levado repentinamente de um
local frio para um local quente
Em qualquer um destes casos, deixe o sistema ligado
por 1 ou 2 horas antes de usá-lo.
Confirme que recebeu todos os acessórios fornecidos.
O número em parêntesis indica a quantidade de peças
fornecidas. Se estiver faltando algum acessório, contate
o seu revendedor imediatamente.
• Controle remoto (1)
• Pilhas (2)
• Antena FM (1)
• Antena de quadro AM (1)
• Cabo de alimentação (1)
• Cabo de vídeo composto (1)
• Cabo dos alto-falantes (2)
• Adaptador do plugue de CA (1)
Notas sobre o manuseio
Cola
Adesivo
Etiqueta adesiva
Acessórios fornecidos
Precauções especiais
• Fabricado sob licença da Dolby Laboratories. “Dolby”, “MLP Lossless” e o símbolo de dois Ds são marcas comerciais
da Dolby Laboratories.
• “DTS” e “DTS 2.0+DIGITAL OUT” são marcas comerciais da Digital Theater Systems, Inc.
• Este produto inclui tecnologia de proteção de direitos autorais que, por sua vez, está protegida por reivindicações de
método de certas patentes dos Estados Unidos e outros direitos de propriedade intelectual da Macrovision
Corporation e outros proprietários. Esta tecnologia destina-se à utilização doméstica e outras utilizações de exibição
limitadas, a não ser que haja autorização em contrário concedida pela Macrovision Corporation. É proibido realizar
engenharia reversa ou desmontagem.
EXA1[UW][Po].book Page 2 Friday, February 6, 2004 10:53 AM

3
Português
Sobre os discos
Este sistema foi projetado para reproduzir os seguintes
discos:
DVD VIDEO, DVD AUDIO, VCD, SVCD, CD
Este sistema reproduz ainda os seguintes discos:
• Discos DVD-R/RW finalizados gravados no formato
DVD VIDEO.
• Discos CD-R/RW gravados nos formatos a seguir
- CDs de música (discos finalizados)
- VCDs
- SVCDs
- Discos MP3/JPEG gravados em ISO 9660 (para obter
detalhes, consulte “Sobre os discos MP3/JPEG”)
No entanto, alguns discos podem não ser reproduzidos
devido as suas características, condições de gravação,
arranhões ou sujeira.
Apenas sons podem ser reproduzidos nestes discos:
MIX-MODE CD CD-G
CD-EXTRA CD TEXT
Discos que podem ser reproduzidos:
*Nota sobre o código regional
Os reprodutores de DVD VIDEOs têm seus próprios
códigos. Este sistema pode apenas reproduzir um
DVD VIDEO gravado com o código regional e formato
de vídeo mencionados acima.
Se colocar um DVD VIDEO com código regional impró-
prio, “REGION CODE ERROR!” aparecerá na tela do
televisor e não será possível iniciar a reprodução.
• O funcionamento de alguns DVD VIDEOs, DVD AUDIOs,
VCDs ou SVCDs, pode ser diferente do explicado neste
manual. Isto é devido à programação e estrutura do
disco, não ao mau funcionamento deste sistema.
Discos que não podem ser reproduzidos
• Os seguintes discos não podem ser reproduzidos:
DVD-ROM, DVD-RAM, DVD-RW (gravado em formato
VR), CD-ROM, CD-I (CD-I Ready), Photo CD, SACD,
etc.
A reprodução desses discos provocará a geração de
ruído e danificará os alto-falantes.
Discos danificados e com formatos irregulares (além de
um disco de 12 cm ou 8 cm de diâmetro) não podem ser
reproduzidos.
Sobre os discos MP3/JPEG
Discos e arquivos MP3/JPEG reproduzíveis
• Discos gravados no formato ISO 9660 são
reproduzíveis (exceto os discos gravados no formato
“packet write” (formato UDF)).
• Discos gravados no formato “multi-sessões” também
são reproduzíveis.
• Arquivos com extensão “.mp3”, “.jpg” ou “.jpeg”
(extensões com letras maiúsculas e minúsculas
misturadas são aceitáveis) são reproduzíveis.
Notas sobre discos e arquivos MP3/JPEG
• Um disco pode não ser reproduzido ou sua leitura
pode levar mais tempo dependendo das condições ou
propriedades de gravação.
• O tempo necessário para a leitura varia com o número
de grupos ou faixas (arquivos) gravados no disco.
• Se um caractere diferente dos caracteres em inglês de
byte único for usado no nome de um arquivo MP3/
JPEG, o nome do arquivo/faixa não será exibido corre-
tamente.
• A ordem de faixas/grupos exibidos na tela de Controle
MP3 e a ordem de arquivos/grupos exibidos na tela de
Controle JPEG pode ser diferente daquela de
arquivos/pastas exibidos na tela do monitor do PC.
• No caso de discos MP3, como grupos/faixas são
reproduzidos em ordem alfabética, um disco MP3
comercial pode ser reproduzido em uma ordem
diferente da indicada na etiqueta do disco.
• A reprodução de um arquivo MP3 com uma imagem
fixa pode levar mais tempo. O tempo decorrido não é
exibido até o início da reprodução. O tempo decorrido
pode não ser exibido corretamente no início da repro-
dução.
• Este sistema não identifica a tag ID3 do arquivo MP3.
• Para um arquivo MP3, recomenda-se um disco com
uma freqüência de amostragem de 44,1 kHz e taxa de
transmissão de 128 kbps.
• Este sistema pode reproduzir arquivos JPEG Baseline,
com exceção de arquivos JPEG monocromáticos.
• Este sistema pode reproduzir dados JPEG obtidos de
uma câmera digital em conformidade com o padrão
DCF (Design Rule for Camera File System) (quando é
aplicada uma função como a função de rotação auto-
mática de uma câmera digital, os dados vão além do
padrão DCF; portanto, a imagem não pode ser
exibida).
• Os dados não serão exibidos caso tenham sido
processados, editados e restaurados com software de
edição de imagens de PC.
• O sistema não pode reproduzir animações do tipo
MOTION JPEG ou imagens fixas (TIFF, etc.)
diferentes de JPEG, e dados de imagem com som.
• A resolução de 640 x 480 é recomendada para
arquivos JPEG. Se um arquivo for gravado em reso-
lução superior a 640 x 480, a exibição pode levar mais
tempo. Uma imagem com resolução horizontal supe-
rior a 2.400 pixels não pode ser exibida.
Tipos de discos
reproduzíveis
Tipo de
disco Marca (logotipo)
Formato
de vídeo Código
regional
*
DVD
VIDEO
NTSC/
PAL 4/ALL
DVD
AUDIO ——
VCD NTSC/
PAL —
SVCD NTSC/
PAL —
CD — —
CD-R — —
CD-RW — —
AUDIO
Exemplos:
EXA1[UW][Po].book Page 3 Friday, February 6, 2004 10:53 AM

4
Introdução
Português
DVD VIDEO
Um DVD VIDEO consiste em “títulos” e cada título
pode ser dividido em “capítulos”.
DVD AUDIO
Um DVD AUDIO consiste em “grupos” e cada
grupo pode ser dividido em “faixas”.
Alguns discos incluem um “grupo de bônus” que
requer uma senha para reprodução (
A
página 28)
.
VCD/SVCD/CD
VCD, SVCD e CD consistem em “faixas”.
Em geral, cada faixa tem seu próprio número.
(Em alguns discos, cada faixa pode ser ainda
dividida por índices.)
Discos MP3 [JPEG]
Em um disco MP3 [JPEG], cada imagem fixa
(material) é gravada como uma faixa [arquivo].
As faixas [Arquivos] são geralmente reunidas em
uma pasta. Pastas podem também incluir outras
pastas, criando camadas hierárquicas de pastas.
Esta unidade simplifica a construção hierárquica
de um disco e gerencia pastas por “grupos”.
Esta unidade pode reconhecer até 150 faixas
[arquivos] por grupo e até 99 grupos por disco
(até 14.850 arquivos no total). Como a unidade
ignora as faixas [arquivos] com números acima de
150 e os grupos com números acima de 99, eles
não podem ser reproduzidos.
• Se houver outro tipo de arquivo além dos
arquivos MP3 [JPEG] em uma pasta, esses
arquivos também serão contados no número
total de arquivos.
Estrutura do disco
Título1 Título2
Capítulo1 Capítulo2 Capítulo3 Capítulo1 Capítulo2
Grupo 1 Grupo 2
Faixa1 Faixa 2 Faixa 3 Faixa1 Faixa 2
Faixa 1 Faixa 2 Faixa 3 Faixa 4 Faixa 5
Até 99 grupos
Até 150 arquivos
Grupo 1 Grupo 2
Faixa 1
[Arquivo 1] Faixa 2
[Arquivo 2]
Grupo 3 Grupo 4 Grupo 5
EXA1[UW][Po].book Page 4 Friday, February 6, 2004 10:53 AM

5
Português
Este sistema é compatível com os sistemas colo-
ridos PAL e NTSC.
No modo de espera, selecione PAL ou NTSC para
corresponderao seu televisor.
Se o interruptor VIDEO OUT SELECT for alternado
com a alimentação ligada, desligue-a e ligue-a
novamente.
• Antes de reproduzir um disco, é necessário
selecionar o tipo de monitor correto no menu
PICTURE de acordo com o formato do seu
televisor (Apágina 30).
NOTA
Se reproduzir um disco NTSC com essa configuração
definida como “PAL”.
Você poderá assistir as imagens reproduzidas
(o disco será reproduzido usando o formato
“PAL 60”), mas a tela da TV talvez role para cima
e para baixo rapidamente.
NOTA
Se reproduzir um disco PAL com essa configuração
definida como “NTSC”.
Você poderá assistir as imagens reproduzidas,
mas as seguintes situações podem ocorrer:
• Os itens no menu do disco ficarão tremidos e
serão exibidos levemente deslocados quando
realçados.
• O formato da imagem pode diferir do original.
• O movimento da imagem não é suave.
1
3
1
3
Sistema de cores do televisor VIDEO OUT SELECT
Sistema colorido PAL ou NTSC*
PA L PA L
NTSC NTSC
* Defina o sistema de cores da unidade e do televisor
para corresponder ao disco de reprodução.
Selecionar o sistema colorido
EXA1[UW][Po]-01.fm Page 5 Tuesday, February 10, 2004 9:02 AM

6
Introdução
Português
Os números representam os números das páginas.
* Conecte um par de fones de ouvido (disponível comercialmente) usando um mini-plugue estéreo. Se os
fones de ouvido estiverem conectados, os alto-falantes e o subwoofer não produzirão qualquer som.
Painel frontal
PHONES
Reprodução/Pausa: 13, 15 Consulte “Visor” a seguir.
33 35
12,13
ESPERA/LIGADA
: 13
Abrir/Fechar
: 13
Fones de ouvido
tomada*
Bandeja do disco: 13
Controle remoto
sensor: 7
VOLUME
controle: 17
15 15 15
Visor
Exibição superior
seção: 14
18, 23
22
Exibição inferior
seção: 14
33
33
35
28
28
18, 23 2721 36
Painel traseiro
11
13
13
12 12 12 38 13 10 10
13
Ventilador de esfriamento (interno)
O ventilador gira e pára automaticamente.
Este processo libera o calor gerado no interior
da unidade.
Não cubra os orifícios.
Código regional: 3
11
10
12
12
12
5
11 911 37 12 9
Descrição das peças
EXA1[UW][Po].book Page 6 Friday, February 6, 2004 10:53 AM

7
Português
Os números representam os números das
páginas.
Se a distância de alcance do controle remoto
diminuir, troque as pilhas. Use duas pilhas secas
do tipo R6P (SUM-3)/AA (15F).
PRECAUÇÃO
• Não misture pilhas novas e velhas.
• Não use tipos diferentes de pilhas ao mesmo
tempo.
• Caso o controle remoto não seja utilizado por
um longo período de tempo, retire suas pilhas.
Caso contrário, pode haver vazamento.
Operação do controle remoto
Ao usar o controle remoto, aponte-o para o painel
frontal da unidade principal. O sinal pode não ser
transmitido caso o controle remoto seja usado em
uma direção muito inclinada ou se houver um
obstáculo no caminho.
Se o sensor do controle remoto for exposto à luz
solar direta, pode não funcionar corretamente.
36
13
835
8
17
17
13 16
15
20
20, 29
22
25
25
11
34, 35
35
27
33
21
26
28
27
14
30
25
29
20, 29
20
15
16
15, 33
8
8
16, 18
14
17
13
23
27
17
17
15, 33
33
Colocar as pilhas no
controle remoto
Pilhas (2)
Seletor do modo
do controle
remoto: 8
Reprodução por
um toque: 16
Botões numéricos:
8, 16
Preparativos
Usar o controle remoto
EXA1[UW][Po].book Page 7 Friday, February 6, 2004 10:53 AM

8
Introdução
Português
Esta página refere-se à operação do seu televisor
usando o controle remoto deste produto.
Ajustar o código do fabricante
1Deslize o seletor do modo do
controle remoto para TV.
2Mantenha pressionado FTV.
NOTA
Mantenha pressionado FTV até concluir o passo 4.
3Pressione ENTER e solte.
4Pressione os botões numéricos
(1-9, 0).
Exemplos:
Para um televisor Hitachi: Pressione 1e,
em seguida, 0.
Para um televisor Toshiba: Pressione 0e,
em seguida, 8.
Se houver mais de um código de fabricante, tente
um de cada vez e selecione o que fizer o produto
funcionar corretamente.
5Libere FTV.
Para operar o televisor
Opere o controle remoto apontando-o para o
televisor.
*1 Deslize o seletor do modo do controle remoto
para TV, previamente.
NOTA
Ao substituir as pilhas, ajuste o código do fabricante
novamente.
Operar o televisor com o
controle remoto
Fabricante Código Fabricante Código
JVC 01 Samsung 12
Hitachi 10 Sanyo 13
Magnavox 02 Sharp 06
Mitsubishi 03 Sony 07
Panasonic 04, 11 Toshiba 08
RCA 05 Zenith 09
Liga/desliga a alimentação.
Muda os canais.
Ajusta o volume.
Seleciona os
canais.
Alterna entre o canal
anteriormente selecionado e
o canal atual.
Alterna entre entrada de TV
e vídeo.
100+
9
*1
Preparativos
Botões
numéricos
EXA1[UW][Po].book Page 8 Friday, February 6, 2004 10:53 AM

9
Conexão
Português
Ao posicionar a antena, ouça um programa de rádio real (consulte “Ouvir uma transmissão de rádio” na página 33).
Conectar as antenas
Conectar a antena de quadro AM
(fornecida)
1Ajuste a antena de quadro AM.
2Conecte os cabos da antena.
3Gire a antena de quadro AM para a direção com
a melhor recepção de rádio.
Posicione a antena de quadro AM tão longe da
unidade principal quanto possível.
• Não posicione a antena de quadro AM sobre uma
mesa metálica ou perto do televisor, computador
pessoal, etc. Caso contrário, pode resultar em má
recepção de rádio.
7
Quando uma boa recepção de rádio não puder
ser obtida com a antena de quadro AM fornecida
Unidade principal
(painel traseiro) Como inserir os cabos da
antena
Conecte os dois cabos da
antena como descrito acima.
Se a ponta do cabo da
antena estiver isolada,
torça e puxe o isolamento
para removê-lo.
Preto Branco
Cabo elétrico: 3 - 5m (disponível comercialmente)
Estenda um cabo
elétrico horizontal-
mente, de preferência
em um lugar alto
como acima de uma
janela ou em local
externo.
Conecte os cabos da
antena de quadro AM
juntos.
Unidade principal
(painel traseiro)
Cabo elétrico
Torcer
Antena de
quadro AM
Conectar a antena FM (fornecida)
7Quando uma boa recepção de rádio não puder
ser obtida com a antena fornecida ou quando
usar antena comunitária.
Para obter detalhes sobre a conexão de
antena vendida separadamente, consulte o
guia do usuário da antena ou do conversor.
Coloque a antena para cima, na direção com a
melhor recepção de rádio e fixe-a com fita
adesiva.
Unidade principal
(painel traseiro)
Antena FM
Cabo de antena
(vendido
separadamente)
Terminal de antena
comunitária
Antena FM externa
(disponível
comercialmente)
Cabo coaxial
(disponível
comercialmente)
Conversor (vendido
separadamente:
compatível com
300C/75C)
Unidade
principal
(painel
traseiro)
Dependendo das condições de
recepção de rádio, uma antena
alimentadora de FM (vendida
separadamente: compatível com 300C)
pode ser usada. No caso, um conversor
(vendido separadamente) é necessário.
ou
Conectar
– Não ligue a alimentação até concluir a conexão –
EXA1[UW][Po].book Page 9 Friday, February 6, 2004 10:53 AM

10
Conectar Conexão
Português
Não há diferença entre os alto-falantes esquerdo e o direito.
PRECAUÇÃO
•NÃO conecte mais de um alto-falante ao
mesmo terminal.
•Os alto-falantes deste produto são protegidos
magneticamente, mas irregularidades em cores
podem ocorrer no televisor dependendo de
como os alto-falantes são instalados.
Recomendações:
1. Desligue a alimentação principal do televisor
antes de instalar os alto-falantes. Aguarde
cerca de 30 minutos antes de ligar o televisor
novamente.
2. Se ocorrerem irregularidades nas cores das
imagens, mantenha uma distância de mais de
10 cm entre o televisor e os alto-falantes. NOTA
•A impedância do alto-falante que pode ser conec-
tado à unidade principal varia de 4
C
a 16
C
.
•Para conseguir um efeito resfriador suficiente, deixe
um espaço de mais de 1 cm entre a unidade
principal e os alto-falantes ou outros objetos.
Conectar os alto-
falantes
Terminal do alto-falante
Terminal do alto-
falante
Cabo do alto-
falante
Cabo do alto-
falante
Cabo do alto-
falante (fornecido) Cabo do alto-falante
(fornecido)
Sem linha preta
Sem linha
preta
Com linha preta
Com linha
preta
Alto-falante direito
(painel traseiro) Alto-falante esquerdo
(painel traseiro)
Unidade principal
(painel traseiro)
Os alto-falantes usam madeira natural em
seus diafragmas e gabinetes para reproduzir
com fidelidade o som original.
A aparência será então diferente para cada
unidade.
Tampa
do alto-
falante
A tampa do alto-falante pode ser destacada.
Preparativos
EXA1[UW][Po].book Page 10 Friday, February 6, 2004 10:53 AM

11
Conectar Conexão
Português
Esta página deve ser usada ao se conectar a unidade principal a outros dispositivos.
Conectar subwoofer
Conectar com outro dispositivo de áudio
Quando você quiser ouvir som do subwoofer,
pressione
S.WFR OUT
no controle remoto para
exibir “SUB WFR ON” (Subwoofer ligado) no visor
da unidade principal. Cada vez que pressionar o
botão, a exibição alternará entre “ON” e “OFF”.
NOTA
Quando “SUB WFR ON” for selecionado, o som grave
dos alto-falantes direito e esquerdo será automatica-
mente diminuído, e passará a ser emitido principal-
mente do subwoofer.
Conectar a um dispositivo digital
PRECAUÇÃO
•Para obter detalhes sobre os sinais de saída,
consulte a página 31.
•Se estiver conectando a unidade principal a um
equipamento com a função de um decodificador
Dolby Digital, a programação de “D. RANGE
COMPRESSION” como “AUDIO” (Apágina 31)
será inválida com respeito ao som da saída de
áudio digital da unidade principal.
Conectar outros
dispositivos
Você pode apreciar um som grave mais dinâmico usando um subwoofer com amplificador incorporado
(vendido separadamente). Consulte o manual do subwoofer para obter detalhes.
Cabo de áudio (vendido separadamente)
(Se um cabo de áudio acompanhar o subwoofer com
amplificador incorporado, você poderá usá-lo.)
Subwoofer com amplificador
incorporado (vendido
separadamente)
Unidade principal
Unidade principal
Saída
Entrada
Outro dispositivo
de áudio
Cabo de áudio (vendido
separadamente)
Saída
Cabo óptico digital
(vendido
separadamente)
Dispositivo digital
(Gravador MD, etc.)
Para o terminal de
entrada digital
Entrada
Unidade
principal
(continuação) – Não ligue a alimentação até concluir a conexão –
EXA1[UW][Po].book Page 11 Friday, February 6, 2004 10:53 AM

12
Conectar Conexão
Português
PRECAUÇÃO
Conecte a unidade principal diretamente ao
televisor (ou a um monitor) sem passar pelo
videocassete. Caso contrário, pode haver
distorção na imagem durante a reprodução.
Além disso, pode haver distorção de imagem
durante a reprodução quando conectar a unidade
principal a um televisor com videocassete
incorporado.
NOTA
Certifique-se de que VIDEO OUT SELECT (PAL/NTSC)
no painel traseiro da unidade principal e o sistema de
cores de seu televisor estejam configurados igual-
mente. (
A
página 5)
Você pode obter imagens de melhor qualidade
usando o cabo a seguir, em vez do cabo de vídeo
fornecido.
Conectar por meio do cabo S-Video
Conectar por meio do cabo de vídeo
componente
Você pode obter imagens de melhor qualidade do
que ao usar o cabo S-Video.
PRECAUÇÃO
Use o cabo S-Video ou o cabo de vídeo compo-
nente. Se ambos os cabos forem usados, as
imagens podem não ser exibidas apropriada-
mente.
NOTA
•Para obter imagens com o modo progressivo,
(
A
página 27), o televisor precisa ter a entrada de
vídeo progressivo.
•
Se as tomadas de entrada de vídeo componente do
seu televisor forem do tipo BNC, use um adaptador
de plugue (não fornecido) para converter os plugues.
• Ligue o cabo de alimentação após concluir
todas as outras conexões.
• A lâmpada STANDBY (no painel frontal) será
acesa.
Conectar ao televisor
Quando uma imagem
mais nítida for desejada
Televisor Cabo de vídeo
composto fornecido
U
n
id
a
d
e
principal
Unidade principal
Conectar diretamente
Televisor
(ou
monitor)
Televisor Unidade
principal
Cabo S-Video (vendido
separadamente)
Ligar o cabo de
alimentação
Cabo de vídeo componente
(vendido separadamente)
Unidade principal
Tomada de CA
Cabo de alimentação
fornecido Unidade
principal
Preparativos
EXA1[UW][Po].book Page 12 Friday, February 6, 2004 10:53 AM

13
Português
(Consulte a página 17 para reprodução de MP3 e JPEG.)
• A alimentação será ligada quando for pressionado
, , ou na unidade principal e
, , ou no controle remoto,
enquanto a alimentação estiver desligada.
Se qualquer botão além de ou for
pressionado, a fonte também será alterada
(se houver um disco na bandeja, a reprodução
iniciará).
NOTA
•Uma tela de menu pode ser exibida após o início da
reprodução de um DVD. Nesse caso, selecione um
item desejado para reprodução usando os botões a
seguir no controle remoto.
•Selecione o item desejado usando
e pressione .
•Selecione o item desejado usando os botões
numéricos.
•Dependendo do disco, o funcionamento real pode
ser diferente do descrito neste manual.
Reproduzir
1
3
2
A página 6 Coloque o disco com a
etiqueta voltada para cima.
•Coloque um disco de 8 cm
na cavidade no centro.
Pressione FAUDIO.
• A alimentação será ligada e a lâmpada STANDBY
se apagará.
• Pressione FAUDIO novamente para desligar a
alimentação.
Pressione 0 OPEN/CLOSE para abrir a
bandeja e colocar um disco.
Pressione 3 (reprodução).
A reprodução iniciará após o fechamento da bandeja.
Telas exibida no televisor quando a alimentação está ligada.
As mensagens a seguir aparecem dependendo do estado do sistema.
(Quando selecionar FM/AM ou AUX como a fonte, as mensagens não aparecem.)
Aparece quando o sistema está lendo as informações do disco. Aguarde alguns instantes.
Aparece quando o código regional do DVD não corresponde ao código compatível com o
sistema. (Apágina 3)
Aparece quando não há disco na bandeja.
Aparece ao abrir a bandeja do disco.
Aparece ao fechar a bandeja do disco.
NOW READING
REGION CODE
ERROR!
NO DISC
OPEN
CLOSE
Operações básicas
Reproduzir discos
EXA1[UW][Po].book Page 13 Friday, February 6, 2004 10:53 AM

14
Operações básicas
Português
Visor durante a reprodução de disco
Exemplo:
Quando um DVD VIDEO ou DVD AUDIO é
reproduzido
Se “BONUS” ou “B.S.P.” for exibido durante uma
reprodução de um DVD AUDIO, consulte a
página 28.
Exemplo:
Quando um SVCD ou VCD é reproduzido
• PBC (Controle de Reprodução): Um sinal
gravado em um VCD (versão 2.0) para o
controle da reprodução. É possível desfrutar de
software interativo ou software com uma função
de busca usando uma tela de menu gravada em
um VCD compatível com PBC. Para reproduzir
um disco com a função PBC desligada, execute
as operações a seguir.
• Especifique o número da faixa usando os
botões numéricos enquanto o disco está
parado.
• Especifique o número da faixa usando 4
ou ¢ enquanto o disco está parado e
pressione 3 (reprodução).
• Pressione RETURN para voltar à camada supe-
rior durante a reprodução PBC de um VCD ou
SVCD.
Exemplo: Quando um CD é reproduzido
Exemplo: Quando um disco MP3 é reproduzido
Exemplo: Quando um disco JPEG é reproduzido
Pressione UPPER ou LOWER. Cada vez que
pressionar o botão, a exibição será alternada.
NOTA
Abreviaturas
G: Grupo
T: Título (DVD VIDEO)
Faixa (DVD AUDIO e MP3)
C: Capítulo
F: Arquivo
Tempo de
reprodução
decorrido
Número do
capítulo/faixa
Número da
faixa
Tempo de
reprodução
decorrido
Número da
faixa
Alternar a exibição
Tempo de
reprodução
decorrido
Número da
faixa
Número do
arquivo
Número do grupo
DVD VIDEO
0:00:03
T1 C3 (
Número do título e capítulo
)
Nenhuma exibição
03
Número do capítulo
T1
(
Número do título
DVD
DVD AUDIO
0:00:03
G1 T3 (Número do grupo e da faixa)
Nenhuma exibição
03
Número da faixa
G1
Número do grupo
DVD
VCD/SVCD
0:03
Tempo de execução
Nenhuma exibição
PBC 2
02
Número da faixa
VCD
CD
0:03
Nenhuma exibição
02
Número da faixa
CD
Disco MP3
0:00:03
G1 T3
Número da faixa
Nenhuma exibição
G1
Número do grupo
MP3 03
Número da faixa
Disco JPEG
G1 F3 (N
ú
mero
do grupo
e número do arquivo
)
Nenhuma exibição
JPG
(Número de PBC e da faixa aparecem
apenas quando a função PBC é reproduzida)
Tempo de repro-
dução decorrido
Tempo de repro-
dução decorrido
Tempo de repro-
dução decorrido
Tempo de repro-
dução decorrido
SUPERIOR:
INFERIOR:
SUPERIOR:
INFERIOR:
SUPERIOR:
INFERIOR:
SUPERIOR:
INFERIOR:
SUPERIOR:
INFERIOR:
SUPERIOR:
INFERIOR:
Exemplos de exibição
EXA1[UW][Po].book Page 14 Friday, February 6, 2004 10:53 AM

15
Reproduzir discos (continuação)
Português
NOTA
•Deslize o seletor do modo do controle
remoto para AUDIO antes de usar os
botões numéricos.
•Para um VCD ou SVCD, esta operação pode ser
executada quando o disco estiver parado ou
durante a reprodução sem a função PBC.
•
Para um DVD AUDIO, CD, MP3 ou JPEG, esta
operação pode também ser executada quando o
disco estiver parado.
•Esta operação pode não ser executada para alguns
discos.
Especifique o número do capítulo
ou da faixa para reprodução.
Consulte “Como usar os botões numéricos” na
página 16.
Pressione 7 durante a reprodução.
Pressione 8 durante a reprodução.
Para retomar a reprodução normal, pressione 3
(reprodução).
•Pressione
8
para pausar durante o slide-show de
um disco JPEG. Pressione
3
(reprodução) para
iniciar a reprodução do próximo arquivo.
• Não é possível pausar pressionando 3/8 na
unidade principal durante o slide-show de um
disco JPEG.
Pressione 8 durante a pausa.
Cada vez que pressionar o botão, a imagem
avançará quadro-a-quadro.
Há dois métodos.
• Pressione 1 ou ¡ durante a
reprodução.
Cada vez que pressionar o botão, a velocidade
aumenta (×2, ×5, ×10, ×20, ×60). Para
restaurar a velocidade normal, pressione 3
(reprodução).
• Mantenha pressionado
4
ou
¢
.
A busca em retrocesso rápido/avanço rápido
pode ser executada enquanto o botão está
pressionado (×2×5).
NOTA
•A busca em retrocesso rápido/avanço rápido não
pode ser executada para MP3 and JPEG.
•
Durante a busca em retrocesso rápido/avanço rápido
em DVD VIDEO, SVCD ou VCD, não há som.
•
Para um CD ou DVD AUDIO, o som é intermitente
durante a busca em retrocesso rápido/avanço rápido.
Selecione o que deseja
reproduzir usando os
botões numéricos
Botões
numéricos
Cursor
(5//)
Para parar a reprodução
Para pausar a
reprodução
Avançar a imagem
quadro-a-quadro.
Busca em retrocesso
rápido/avanço rápido
→
3 (Botão de
reprodução)
EXA1[UW][Po].book Page 15 Friday, February 6, 2004 10:53 AM

16
Operações básicas
Português
Pressione durante a reprodução.
NOTA
•Esta operação pode não ser executada para alguns
discos.
•Não é possível retornar ao título imediatamente
anterior.
Pressione SLOW ou SLOW
durante a pausa.
• Cada vez que pressionar o botão, a velocidade
aumenta.
• Pressione 8 para pausar a reprodução e
3
(reprodução)
para retomar a reprodução normal.
NOTA
•Não há produção de som.
•O movimento da imagem na direção reversa pode
não ser suave.
•Para um VCD ou SVCD, a reprodução em câmara
lenta pode ser executada apenas na direção de
avanço.
Pressione 4 ou ¢ durante a
reprodução*.
• Cada vez que pressionar o botão, o início
anterior ou seguinte de capítulo/faixa/arquivo em
relação à posição atual será omitido.
• Pressione 4 uma vez para saltar para o início
do capítulo ou da faixa atual sendo reproduzida
(exceto para JPEG).
• Pressione GROUP/TITLE ou para
selecionar o título ou grupo.
• Durante a reprodução de um disco JPEG,
pressione ¢ ou cursor / para reproduzir o
próximo arquivo, ou pressione 4 ou cursor 5
para reproduzir o arquivo anterior.
NOTA
* Para um VCD ou SVCD, esta operação pode ser
executada durante a reprodução sem a função
PBC.
•Esta operação pode também ser executada quando
o disco estiver parado, exceto para um DVD
VIDEO.
•Esta operação pode não ser executada para alguns
discos.
Reproduzir a partir de uma
posição anterior em
10 segundos
(Reprodução por um toque)
Reprodução em câmara
lenta
Salta para o início da
seleção.
5:
20:
15:
25:
: Contém vários ângulos de visualização
(Apágina 25)
: Contém áudio em vários idiomas
(Apágina 25)
: Contém legendas em vários idiomas
(Apágina 25)
: O disco não pode aceitar a operação
tentada.
Como usar os botões numéricos
Exemplos:
Ícones exibidos na tela do televisor (Guia na tela)
: Reprodução
: Pausa
: Busca em retrocesso rápido/
avanço rápido
: Reprodução em câmara lenta
(direções de avanço e retrocesso)
EXA1[UW][Po].book Page 16 Friday, February 6, 2004 10:53 AM

17
Português
Reproduzir discos (continuação)
Pressione DIMMER repetidamente.
• O brilho modificado será memorizado mesmo
após a alimentação ser desligada.
Os itens a seguir podem ser executados para
todas as fontes.
Pressione AUDIO VOL +/–.
NOTA
O volume pode ser ajustado girando o controle
VOLUME da unidade principal.
Grave:
Pressione BASS +/–.
Agudo
:
Pressione TREBLE +/–.
Pressione MUTING.
• Os alto-falantes, fones de ouvido e o subwoofer
não produzirão qualquer som.
• Pressione MUTING novamente para restaurar o
som. Quando a alimentação for desligada e
ligada novamente, o som será restaurado.
NOTA
Deslize o seletor do modo do controle remoto
para AUDIO antes de usar os botões
numéricos.
Alterar o brilho do visor
(DIMMER)
Ajustar o volume
Ajustar a qualidade do
som
Desligar o som
temporariamente
(MUTING) Botões
numéricos
Cursor
(5///2/3
)
/ENTER
3(Botão de
reprodução)
Operações avançadas
Reproduzir discos MP3 e JPEG
EXA1[UW][Po].book Page 17 Friday, February 6, 2004 10:53 AM

18
Operações avançadas
Português
A exibição de um disco MP3 é descrita aqui como
um exemplo.
Para um disco JPEG, leia “faixa” como “arquivo”.
NOTA
Ao reproduzir um disco contendo arquivos MP3 e
JPEG, defina um deles para reproduzir (
A
página 30).
1Coloque um disco.
2Pressione o cursor 5// para
selecionar um grupo.
3Pressione o cursor 3 para ir até
a lista de faixas.
• Pressione o cursor 2 para voltar à lista de
grupos.
4Pressione o cursor 5// para
selecionar uma faixa.
5Pressione 3 (reprodução) ou
ENTER.
NOTA
•GROUP/TITLE também pode ser usado no
passo 2.
•O número de botões também pode ser usado no
passo 4. Nesse caso, os passos 3 e 5 não são
necessários. (Para saber como usar os botões
numéricos, consulte a página 16).
•4 ou ¢ também pode ser usado no passo 4.
Nesse caso, o passo 3 não é necessário.
1Pressione REPEAT enquanto o
disco estiver parado.
Cada vez que pressionar o botão, o tipo de
repetição será alternado.
2Pressione 3 (reprodução).
NOTA
•Os tipos de repetição podem ser alterados durante
a reprodução.
•O modo de repetição será automaticamente
cancelado se houver um arquivo que não possa ser
reproduzido (
A
página 3).
Reprodução
Tempo decorrido de reprodução da faixa
atual (apenas MP3).
Tela do
televisor
Grupo selecionado
Lista de grupos
Lista de faixas
(Faixas incluídas no
grupo selecionado)
Faixa selecionada
Reprodução repetitiva
REPEAT TRACK
REPEAT GROUP
REPEAT ALL
Nenhuma exibição
REPEAT STEP
REPEAT ALL
ALL
ALL
ALL
*
*
Repete a faixa atual
(apenas para MP3).
Repete o grupo
atual.
Repete o disco
inteiro.
Cancela repetição.
Repete a faixa atual
durante um programa
ou reprodução aleatória
(apenas para MP3).
Repete todas as faixas
programadas ou todas
as faixas na reprodução
aleatória (apenas para
MP3).
Tipos de repetição
Exibição na tela do
Exibição no visor da
unidade principal
Nenhuma exibição
representa piscamento.
televisor
REPEAT TRACK
REPEAT GROUP
REPEAT ALL
Nenhuma exibição
REPEAT STEP
REPEAT ALL
ALL
ALL
ALL
*
*
Repete a faixa atual
(apenas para MP3).
Repete o grupo
atual.
Repete o disco
inteiro.
Cancela repetição.
Repete a faixa atual
durante um programa
ou reprodução aleatória
(apenas para MP3).
Repete todas as faixas
programadas ou todas
as faixas na reprodução
aleatória (apenas para
MP3).
Tipos de repetição
Exibição na tela do
Exibição no visor da
unidade principal
Nenhuma exibição
representa piscamento.
televisor
Reprodução de slide-show
• No passo 5, para um disco JPEG, quando 3 (reprodução) for pressionado, os arquivos serão
reproduzidos de modo contínuo a partir do arquivo selecionado (Reprodução de slide-show), e quando
ENTER for pressionado, apenas um arquivo selecionado será reproduzido.
• O tempo de exibição de um arquivo na reprodução de slide-show é de cerca de 3 segundos.
• Depois que todos os arquivos do grupo forem reproduzidos, a reprodução pára automaticamente
EXA1[UW][Po].book Page 18 Friday, February 6, 2004 10:53 AM

19
Português
Quando a reprodução é interrompida no meio, ela
pode ser iniciada a partir da cena interrompida.
Este recurso é chamado de função de retomada.
Como suspender a reprodução
Execute qualquer uma das operações a seguir
durante a reprodução.
* Mesmo que alimentação esteja desligada
quando pressionar FAUDIO depois disso, a
posição em que a reprodução parou será
memorizada.
Para iniciar a reprodução a partir da
posição memorizada
NOTA
•Esta função não funciona na reprodução progra-
mada ou na reprodução aleatória.
•A posição em que a reprodução inicia novamente
pode ser um pouco diferente da posição em que
parou.
•Quando um menu do disco é exibido, a função de
retomada pode não funcionar.
•O idioma de áudio, o idioma da legenda e o ângulo
naquele momento são memorizados, assim como a
posição em que parou.
•A posição memorizada será cancelada se a
bandeja do disco for aberta. Além disso, se 7 for
pressionado durante a reprodução, “RESUME” será
exibido. Se 7 for pressionado neste momento,
“RESUME OFF” será exibido e as informações
memorizadas serão canceladas.
•No momento da compra, a retomada está definida
como ON. Ela pode ser definida como OFF
(
A
página 31).
Pressione 7 uma vez.*
Pressione FAUDIO para desligar a
alimentação.
Mude a fonte para FM/AM ou AUX.*
Pressione 3 (reprodução).
Reprodução retomada
3(Botão de
reprodução)
EXA1[UW][Po].book Page 19 Friday, February 6, 2004 10:53 AM

20
Operações avançadas
Português
NOTA
Deslize o seletor do modo do controle remoto
para AUDIO antes de usar os botões
numéricos.
1Pressione MENU ou TOP MENU
enquanto o disco estiver parado
ou durante a reprodução*1.
A tela do menu do disco será exibida.
2Pressione o cursor 5///2/3
(apenas para um DVD VIDEO ou
DVD AUDIO) ou os botões
numéricos para selecionar a
cena a ser reproduzida.
• Consulte “Como usar os botões numéricos”
na (Apágina 16).
• Quando a tela do menu tiver algumas
páginas, pressione 4ou ¢ para
mudar a página (apenas para um VCD e
SVCD).
3Pressione ENTER.
NOTA
*1Para um VCD e SVCD, esta operação pode ser
executada apenas quando a função PBC estiver
desligada.
•Esta operação pode não ser executada para um
disco sem uma tela de menu.
•A reprodução pode iniciar em alguns discos sem
pressionar ENTER.
1Pressione ON SCREEN duas
vezes durante a reprodução*2.
A barra de menus será exibida (
A
página 29).
2Pressione o cursor 2/3 para
selecionar .
3Pressione ENTER.
4Insira o tempo*3 usando os
botões numéricos (1-9, 0).
• Insira “horas”, “minutos” e “segundos” para
um DVD VIDEO e DVD AUDIO, e “minutos”
e “segundos” para um CD e VCD. “minutos”
e “segundos” podem ser omitidos.
Exemplo: Quando quiser reproduzir um
DVD VIDEO a partir da posição
de (0 hora) 23 minutos e 45
segundos, pressione os botões
na ordem:
• Se você inserir os número errados,
pressione o cursor 2 para excluir os
números e reinseri-los.
5Pressione ENTER.
Para excluir a barra de menus, pressione ON
SCREEN.
NOTA
•Esta função não funciona para um DVD VIDEO sem
informação de tempo gravada.
•Esta função não funciona durante a reprodução
programada ou reprodução aleatória.
*2Para um CD, esta operação pode ser executada
sempre, enquanto que, para um VCD, a operação
pode ser executada quando o disco estiver parado
ou durante a reprodução sem a função PBC.
*3A busca de tempo para um DVD VIDEO acontece a
partir do início do título e para um DVD AUDIO a
partir do início da faixa sendo executada. A busca
de tempo para um VCD e um CD é como a seguir:
•Quando o disco está parado, a busca de tempo
acontece a partir do início do disco.
•Quando o disco está sendo reproduzido, a busca
de tempo acontece na trilha sendo reproduzida
no momento.
Selecionar no menu
Botões
numéricos
Cursor
(5///2/3)
/ENTER
Especificar o tempo
(busca de tempo)
2345
.
Selecionar a cena a ser reproduzida
EXA1[UW][Po].book Page 20 Friday, February 6, 2004 10:53 AM

21
Português
NOTA
Deslize o seletor do modo do controle remoto
para AUDIO antes de usar os botões
numéricos.
É possível programar um máximo de 99 capítulos
ou faixas. O mesmo capítulo ou faixa pode ser
programado mais de uma vez.
1Pressione PLAY MODE
repetidamente enquanto o
disco estiver parado para exibir
“PRGM” no visor da unidade
principal.
“PRGM” é a abreviatura de PROGRAM.
Exemplo: Para DVD VIDEO
2Crie um programa seguindo a
descrição na tela do televisor.
Consulte “Como usar os botões numéricos”
na (Apágina 16).
• O conteúdo da entrada varia dependendo
do tipo do disco.
• DVD VIDEO: Títulos e capítulos
• VCD, SVCD, CD: Faixas
• DVD AUDIO, MP3: Grupos e faixas
• Para selecionar um grupo de bônus de
DVD AUDIO, execute as operações de
“Reproduzir o grupo de bônus” em
página 28 antes de apagar a exibição
“BONUS”.
• Se o número de entrada de capítulos ou
faixas for maior que 99, “FULL” será
exibido.
• No caso de um CD, SVCD ou VCD, quando
o tempo total de reprodução chegar a 99
minutos 59 segundos, “--:--” será exibido no
visor (É possível continuar a programação).
Botões
numéricos
Reproduza o disco
na ordem desejada
(reprodução
programada)
Tela do televisor
Tela de
progra-
mação
Reprodução programada/reprodução aleatória
3(Botão de
reprodução)
EXA1[UW][Po].book Page 21 Friday, February 6, 2004 10:53 AM

22
Operações avançadas
Português
Para programar o visor na unidade principal,
execute a seguinte operação:
(1) Selecione um título/grupo usando os
botões numéricos.
Exemplo de exibição do visor superior:
T2 C--
(2) Especifique um número de capítulo/faixa
usando os botões numéricos.
Exemplo de exibição do visor superior:
T2 C3
• Consulte “Como usar os botões
numéricos” na (Apágina 16).
• O número do programa será exibido no
visor inferior (Exemplo: “P2”).
(3) Repita as operações acima (1) e (2) para
concluir o programa. Em seguida, vá para o
passo 3.
3Pressione 3 (reprodução).
• Para retomar a reprodução normal,
pressione PLAY MODE repetidamente
para exibir “NORMAL” no visor da unidade
principal enquanto o disco estiver parado.
O conteúdo do programa não será
apagado.
• As operações a seguir apagam o conteúdo
do programa
• Mantenha pressionado CANCEL até
“CLEAR!” aparecer no visor com a tela
de preferência de programa exibida (se
CANCEL for pressionado e liberado
rapidamente, os programas serão
apagados um de cada vez).
• Abra a bandeja do disco.
• Desligue a alimentação.
1Pressione PLAY MODE repeti-
damente enquanto o disco
estiver parado para exibir
“RANDOM” no visor da unidade
principal.
• “RANDOM” será também exibido na tela do
televisor.
2Pressione 3 (reprodução).
• O mesmo capítulo ou faixa não poderá ser
reproduzido duas vezes.
• Para retomar a reprodução normal,
pressione PLAY MODE repetidamente
para exibir “NORMAL” no visor da unidade
principal enquanto o disco estiver parado.
• Para cancelar a reprodução aleatória,
execute as seguintes operações:
• Abra a bandeja do disco.
• Desligue a alimentação.
• Não será possível voltar à faixa anterior
mesmo se pressionar 4 repetidamente
durante a reprodução aleatória (voltará ao
início do capítulo ou faixa atual).
Reproduza o disco
em ordem aleatória
(reprodução
aleatória)
EXA1[UW][Po].book Page 22 Friday, February 6, 2004 10:53 AM

23
Português
Consulte a página 18 para Reprodução repetitiva
de arquivos MP3 e JPEG.
1Pressione REPEAT durante a
reprodução.
Cada vez que pressionar o botão, o tipo de
repetição será alternado.
Exemplo:
Para DVD VIDEO
Para DVD AUDIO
Para CD/VCD/SVCD
NOTA
•Para um DVD AUDIO e CD, esta operação pode ser
executada sempre, enquanto que, para um VCD e
SVCD, a operação pode ser executada quando o
disco estiver parado ou durante a reprodução sem
a função PBC.
•É possível ajustar a repetição na barra de menus.
Para saber como operar, consulte “Reproduzir a
parte especificada repetidamente (Reprodução
repetitiva A-B)” (
A
página 24).
•As abreviaturas exibidas na unidade principal são
apresentadas a seguir:
TRK : Faixa
CHP : Capítulo
TI. : Título
GR. : Grupo
•Para um DVD VIDEO e DVD AUDIO, se a fonte for
alternada para FM/AM ou AUX, o modo de
repetição será cancelado.
Repetição repetitiva durante repetição
programada ou aleatória
Reproduzir repetida-
mente título/capítulo/
grupo/faixa/todas as
faixas (REPEAT).
Cursor
(5///2/3)
/ENTER
CHAP
Visor na unidade principal
Tela do televisor
ALL
CHAP.
TITLE
OFF
*
Tipos de repetição
Repete o capítulo
atual
Repete o título
atual
Cancela repetição
Exibição na
unidade principal
Exibição na tela do
televisor
Nenhuma exibição
Tipos de repetição
Repete a faixa
atual
Repete o grupo
atual
Cancela repetição
Exibição na
unidade principal
Exibição na tela do
televisor
representa piscamento.
Nenhuma exibição
TRACK
GROUP
OFF
*
ALL
*
Tipos de repetição
Repete a faixa atual
Repete todas as
faixas
Cancela repetição
Exibição na
unidade principal
Exibição na tela do
televisor
Nenhuma exibição
TRACK
ALL
OFF
ALL
Exibição na
unidade principal
Tipos de repetição
Repete o capítulo ou
a faixa atual
Repete todas as
faixas programadas
ou todas as faixas na
reprodução aleatória
Cancela repetição
Exibição na tela do
televisor
Nenhuma exibição
STEP
ou
REPEAT STEP
ALL
ou
REPEAT ALL
OFF
ou
Nenhuma exibição
ALL
Reprodução repetitiva
EXA1[UW][Po].book Page 23 Friday, February 6, 2004 10:53 AM

24
Operações avançadas
Português
1Pressione ON SCREEN duas
vezes durante a reprodução.
A barra de menus (Apágina 29) será
exibida.
2Pressione o cursor 2/3 para
selecionar .
3Pressione ENTER.
4Pressione o cursor 5// para
exibir .
Outros modos de repetição podem ser
selecionados aqui. Para conhecer outros
modos de repetição, consulte “Reproduzir
repetidamente título/capítulo/grupo/faixa/
todas as faixas (REPEAT).” (Apágina 23).
5Pressione ENTER no ponto
inicial da parte a ser repetida
(ponto A especificado).
• O ícone na barra de menus será .
6Pressione ENTER no ponto final
da parte a ser repetida (ponto B
especificado).
• O ícone na barra de menus será .
aparecerá piscando no visor da
unidade principal e a parte entre os pontos
A e B será reproduzida repetidamente.
• Para cancelar a reprodução repetitiva A-B,
execute as seguintes operações:
•Pressione 7.
• Selecione e pressione ENTER
duas vezes.
NOTA
A reprodução repetitiva A-B é possível apenas no
mesmo título ou faixa. A reprodução repetitiva A-B
não pode ser executada durante a reprodução PBC,
reprodução programada, reprodução aleatória e
reprodução repetitiva.
Reproduzir a parte espe-
cificada repetidamente
(Reprodução repetitiva
A-B)
OFF
OFF
A B
A-
A-B
A-B
EXA1[UW][Po].book Page 24 Friday, February 6, 2004 10:53 AM

25
Português
1Pressione SUBTITLE durante a
reprodução de um disco que
contenha legendas em vários
idiomas.
• Cada vez que pressionar o botão, a
legenda alternará entre ligada/desligada.
2Pressione o cursor 5// para
selecionar um idioma de
legenda.
• Para saber o código de um idioma do tipo
“AA”, consulte “Códigos de idiomas”
(Apágina 39).
• A forma de exibição de idiomas de legenda
pode ser diferente dependendo do disco.
3Aguarde alguns segundos ou
pressione ENTER.
NOTA
•A operação é possível por meio da barra de menus
(
A
página 29).
•
Para um SVCD, cada vez que pressionar
SUBTITLE
no passo
1
, o tipo de legenda e ligada/desligada
serão alternados.
1
Pressione AUDIO durante a repro-
dução de um disco que contenha
áudio em vários idiomas.
• Cada vez que pressionar o botão, o idioma
de áudio será alternado. Além disso, o
idioma do áudio pode ser alterado
pressionando o cursor 5//.
• Para saber o código de um idioma do tipo
“AA”, consulte “Códigos de idiomas”
(Apágina 39).
• “ST”, “L” e “R” exibidos na reprodução de
um VCD ou SVCD representam, respecti-
vamente, “Estéreo”, “som esquerdo” e “som
direito”.
2Aguarde alguns segundos ou
pressione ENTER.
NOTA
A operação é possível por meio da barra de menus
(
A
página 29).
1Pressione ANGLE durante a
reprodução de uma cena que
contenha vários ângulos de
visualização.
• Cada vez que pressionar o botão, o tipo de
ângulo será alternado. Além disso, o
ângulo pode ser alterado pressionando o
cursor 5//.
2Aguarde alguns segundos ou
pressione ENTER.
NOTA
A operação é possível por meio da barra de menus
(
A
página 29).
Selecionar aslegendas
Cursor
(5///2/3)
/ENTER
(apenas para imagens em movimento)
Tela do televisor
Exemplo:
Selecionar o idioma do
áudio
Selecionar um ângulo de
visualização
Tela do televisor
Exemplo:
(apenas para imagens em movimento)
Tela do televisor
Exemplo:
Outras funções convenientes
EXA1[UW][Po].book Page 25 Friday, February 6, 2004 10:53 AM

26
Operações avançadas
Português
1Pressione ZOOM durante a
reprodução ou enquanto em
pausa.
• Cada vez que pressionar o botão, a ampli-
ação da imagem será alterada (M1,5
apenas para um VCD e SVCD).
2Selecione a parte que deseja ver
usando o cursor 5///2/3.
• Esta operação não poderá ser executada
quando a ampliação for M1.
• Para retomar a reprodução normal,
selecione M1 no passo 1.
1Pressione VFP durante a
reprodução ou enquanto em
pausa.
“VFP SET” aparecerá no visor da unidade
principal e a configuração atual será exibida
na tela da TV.
• Gamma: Controla o brilho de colorações
neutras mantendo o brilho das partes
escuras e brilhantes.
• Sharpness: Controla a nitidez da tela.
2Pressione o cursor 2/3 para
selecionar o modo VFP.
• Recomenda-se selecionar “NORMAL” ou
“CINEMA” em uma sala escura. Quando
“NORMAL” ou “CINEMA” for selecionado,
vá para o passo 7.
• Quando “USER 1” ou “USER 2” for selecio-
nado, o ajuste poderá ser executado em
detalhes nas operações após o passo 3.
3Pressione o cursor 5// para
selecionar o item a ser ajustado.
4Pressione ENTER.
5Pressione o cursor 5// para
alterar o valor.
6Pressione ENTER.
Para ajustar outros itens, volte ao passo 3.
7Pressione VFP.
NOTA
•Se nenhuma operação for executada por vários
segundos durante o procedimento, as
configurações feitas até o momento serão
automaticamente memorizadas.
•“VFP” é a abreviatura de “Video Fine Processor”.
Aumentar a imagem
(ZOOM)
Ajustar a qualidade da
imagem (VFP)
(apenas para imagens em movimento)
GAMMA
Tela do televisor
Exemplo:
EXA1[UW][Po].book Page 26 Friday, February 6, 2004 10:53 AM

27
Outras funções convenientes (continuação)
Português
NOTA
O surround virtual pode ser ajustado apenas para som
de multi-canais ((AC3, LPCM, PPCM e DTS).
O surround virtual não pode ser ajustado para áudio
de 2 canais como estéreo PCM ou Dolby Surround.
1
Pressione VIRTUAL SURROUND
durante a reprodução.
• Cada vez que pressionar o botão, o modo
surround alternará entre ON/OFF.
• Quando ON, “SURROUND” aparece no
visor.
• Quando estiver alternado o modo surround,
o som será intermitente.
NOTA
•O surround virtual é eficaz para os alto-falantes e
fones de ouvido.
•“V.SUR.” exibido no visor é a abreviatura de “Virtual
Surround”.
O áudio de um DVD VIDEO e DVD AUDIO pode
ser gravado em um nível menor (volume) do que
em outros tipos de disco. Se a diferença não for do
seu gosto, ajuste o nível do DVD.
1Pressione DVD LEVEL durante
a reprodução.
• Cada vez que pressionar o botão, o nível
alternará entre “NOR” (Normal), “MID”
(Médio) e “HIG” (Alto).
• Selecione o nível enquanto estiver ouvindo
o som reproduzido.
NOTA
•O nível DVD é eficaz apenas para a reprodução de
um DVD.
•Mesmo que o nível do DVD seja alterado, o nível de
saída do terminal de saída de áudio digital não o
será.
•Esta operação pode ser executada enquanto o
disco está parado ou em pausa.
No modo progressivo, podem ser apreciadas
imagens melhores.
PRECAUÇÃO
•Para apreciar imagens no modo progressivo, os
requisitos a seguir devem ser satisfeitos.
•Deve haver um terminal de entrada de vídeo
componente no televisor conectado à
unidade principal.
•A unidade principal e o televisor devem ser
conectados por meio de um cabo de vídeo
componente (Apágina 12).
Quando os requisitos acima não forem satis-
feitos, deixe a unidade principal no modo entre-
laçado. Caso o modo progressivo esteja
definido, as imagens podem ficar distorcidas.
•Quando o interruptor VIDEO OUT SELECT
estiver ajustado como PAL, não haverá saída
PROGRESSIVE para o terminal de vídeo
componente.
NOTA
Modo progressivo:
Todas as linhas escaneadas serão exibidas ao
mesmo tempo. Poderão ser apreciadas imagens
com resolução maior do que no modo entrelaçado.
Modo entrelaçado:
Este é um método de imagem convencional.
Metade das linhas escaneadas exibidas
aparecerão no modo progressivo alternando-se
com a outra metade.
Para exibir “PROGRESS”, mantenha
pressionado PROGRESSIVE durante
a reprodução ou enquanto o disco
estiver parado, ou quando não
houver disco na bandeja.
• Cada vez que mantiver pressionado o botão, o
modo será alternado entre progressivo e
entrelaçado.
• O visor exibe “PROGRESS” no modo
progressivo e “INTER.” no modo entrelaçado.
Criar sons realísticos
(VIRTUAL SURROUND)
Ajustar nível de repro-
dução (DVD LEVEL)
Tela do televisor
Exemplo:
Apreciar imagens
melhores (PROGRESSIVE)
EXA1[UW][Po].book Page 27 Friday, February 6, 2004 10:53 AM

28
Operações avançadas
Português
NOTA
Deslize o seletor do modo do controle remoto
para
AUDIO
antes de usar os botões numéricos.
Existem alguns discos de DVD AUDIO gravados
com um grupo especial denominado “Bonus Group”.
NOTA
Esta operação pode ser executada quando “BONUS”
está aceso no visor da unidade principal.
1Pressione GROUP/TITLE
repetidamente durante a repro-
dução para selecionar um
grupo de bônus.
“KEY_ _ _ _” aparece na tela do televisor e
no visor da unidade principal.
2Pressione os botões numéricos
para inserir um código PIN
(número de identificação
pessoal) de 4 dígitos.
O método para a obtenção de um código PIN
pode variar dependendo do disco.
3Pressione ENTER.
• Quando um código PIN correto é inserido,
“BONUS” desaparece e a reprodução do
grupo de bônus inicia.
• Se um PIN incorreto for inserido, tente
digitar um PIN correto novamente.
Existem alguns discos de DVD AUDIO gravados
com imagens fixas. Entre as imagens fixas, existem
as denominadas B.S.P. (imagens fixas navegáveis).
Com essas imagens, é possível mudar de imagem
como se estivesse virando páginas.
NOTA
Esta operação pode ser executada quando “B.S.P.”
está aceso no visor da unidade principal.
1Pressione PAGE durante a
reprodução.
Cada vez que pressionar o botão, a imagem
fixa será trocada. Também é possível mudar a
figura usando o cursor
5
/
/
.
2Aguarde alguns segundos ou
pressione ENTER.
Botões
numéricos
Cursor
(5//)
/ENTER
Reproduzir o grupo de
bônus
Imagens fixas
navegáveis (B.S.P.)
Tela do televisor
Exemplo:
Funções específicas para DVD AUDIO
EXA1[UW][Po].book Page 28 Friday, February 6, 2004 10:53 AM

29
Português
NOTA
•Deslize o seletor do modo do controle
remoto para AUDIO antes de usar os
botões numéricos.
•Esta operação pode ser executada quando existe
um disco na bandeja. Quando o disco está parado,
algumas funções podem não funcionar.
1Pressione ON SCREEN duas
vezes.
“ON SCREEN” aparecerá no visor da
unidade principal. A barra de estado e a barra
de menus aparecerão na tela do televisor.
2Pressione o cursor 2/3 para
selecionar um item a ser
executado.
3Pressione ENTER.
• A função selecionada pode ser definida.
Para configurar o conteúdo, consulte a
“Lista de funções” a seguir.
• A função ativa no momento aparece em
azul.
• Para excluir a barra de menus, pressione
ON SCREEN.
Lista de funções
Para as funções sem descrição especial das
operações, pressione o cursor
5
/
/
para seleci-
onar e, em seguida, pressione
ENTER
para definir.
Informações exibidas na barra de estado
DVD VIDEO/DVD AUDIO (o exemplo abaixo
refere-se a um DVD VIDEO)
VCD/SVCD/CD (o exemplo abaixo refere-se a um
CD)
NOTA
A marca de estado da reprodução tem o mesmo
significado da marca dos ícones na tela (
A
página 16).
Botões
numéricos
Cursor
(5///2/3)
/ENTER
O exemplo acima refere-se a um DVD VIDEO.
Barra de estado
Barra de menus
Seleção de exibição
de tempo
Selecione para alterar as informações de
tempo exibidas no visor da unidade prin-
cipal e na barra de estado. Cada vez que
pressionar ENTER, a exibição será alter-
nada.
DVD VIDEO/DVD AUDIO (operação
durante a reprodução)
TOTAL : Tempo decorrido de reprodução do
título/grupo atual.
T.REM : Tempo restante do título/grupo atual
TIME : Tempo decorrido de reprodução do
capítulo/faixa atual.
REM : Tempo restante do capítulo/faixa atual
CD (operação durante a reprodução)/
VCD/SVCD
TIME : Tempo decorrido de reprodução da
faixa atual.
REM : Tempo restante da faixa atual.
TOTAL: Tempo decorrido de reprodução do
disco.
T.REM : Tempo restante do disco.
Modo de repetição
Apágina 23
Busca de tempo
Apágina 20
Busca de capítulo
(DVD VIDEO)/Busca
de faixa (DVD
AUDIO)
Selecione um capítulo/faixa. Pressione
os botões numéricos para inserir o
número do capítulo/faixa e pressione
ENTER.
Exemplos:
Idioma do áudio/
Áudio (DVD VIDEO/
DVD AUDIO/VCD/
SVCD)
Apágina 25
Idioma da legenda
(DVD VIDEO/SVCD)
Apágina 25
Ângulo de visuali-
zação (DVD VIDEO/
DVD AUDIO)
Apágina 25
Mudança de página
(DVD AUDIO)
Muda as imagens fixas (B.S.P.) gravadas
em um disco DVD AUDIO. (Apágina 28)
TIME
CHAP
TRACK
.
/
524
5: 24:
1/3
PAGE -/-
Taxa de transferência
(apenas para DVD VIDEO)
(DVD VIDEO)
Número do título atual
(DVD AUDIO)
Número do grupo atual
Tempo Estado da
reprodução
(DVD VIDEO)
Número do capítulo atual
(DVD AUDIO)
Número da faixa atual
Modo de reprodução
Número da faixa atual
Tempo Estado da
reprodução
Usar a barra de menus
EXA1[UW][Po]-04.fm Page 29 Friday, February 6, 2004 2:52 PM

30
Operações avançadas
Português
As configurações iniciais do sistema podem ser
alteradas de acordo com o ambiente em que o
sistema é usado.
NOTA
•Deslize o seletor do modo do controle
remoto para AUDIO antes de usar os
botões numéricos.
•As partes de cima e de baixo da tela de preferência
podem não ser exibidas em um televisor com tela
panorâmica. Ajuste o tamanho da imagem no
televisor.
1Pressione CHOICE enquanto
o disco estiver parado ou se
não houver disco na bandeja
(“NO DISC” é exibido).
• “SETTING” aparecerá no visor da unidade
principal e a tela a seguir será exibida no
televisor.
• Continue com as operações seguindo a
descrição na tela do televisor.
NOTA
•Se o idioma selecionado não estiver gravado no
disco, a melhor definição de idioma para o disco
será exibida.
•Para saber o código de um idioma do tipo “AA”,
consulte “Códigos de idiomas” (
A
página 39).
Operações básicas
Botões
numéricos
Cursor
(5///2/3)
/ENTER
IDIOMA
Itens Conteúdo
MENU LANGUAGE
Selecione o idioma do menu do DVD VIDEO.
AUDIO LANGUAGE
Selecione o idioma do áudio do DVD VIDEO.
SUBTITLE
Selecione o idioma da legenda do DVD
VIDEO.
ON SCREEN
LANGUAGE
Selecione o idioma exibido nas telas de
preferência.
IMAGEM
Itens Conteúdo ( : configuração inicial)
MONITOR
TYPE
Selecione um método de exibição adequado ao
seu televisor.
16 : 9 NORMAL:
Selecione esta opção se o formato do seu televisor
com tela panorâmica for fixo em 16:9 (quando
estiver reproduzindo um DVD VIDEO gravado em
4:3, o sistema ajusta automaticamente a largura da
tela do sinal de saída).
16 : 9 AUTO:
Selecione este modo se o seu televisor é um
televisor com tela panorâmica comum.
:
Selecione esta opção se o formato do seu televisor
for 4:3 convencional. Ao visualizar uma imagem
em tela panorâmica, aparece uma barra preta na
parte de cima e na parte de baixo da tela.
4 : 3 PS (Pan Scan):
Selecione esta opção se o formato do seu televisor
for 4:3 convencional. Ao visualizar uma imagem
em tela panorâmica, as margens esquerda e
direita da imagem não aparecerão na tela. (Se o
disco não for compatível com Pan Scan, a imagem
será exibida na relação Letter Box.)
SCREEN
SAVER
Selecione o modo protetor de tela entre / OFF
(o protetor de tela é ativado se não houver operação
por cerca de 5 minutos desde a última exibição de
uma imagem fixa).
MP3/JPEG
Se houver arquivos e JPEG em um disco,
você poderá selecionar quais arquivos reproduzir.
Quando alterar a preferência, abra/feche a bandeja e
ligue novamente a alimentação. (Um disco com
apenas um arquivo MP3 ou JPEG gravado pode ser
reproduzido independentemente da preferência.)
4 : 3 LB (Letter Box)
ON
MP3
Preferências
EXA1[UW][Po].book Page 30 Friday, February 6, 2004 10:53 AM

31
Preferências (continuação)
Português
IMAGEM
ÁUDIO
Itens Conteúdo ( : configuração inicial)
DIGITAL
AUDIO
OUTPUT
Selecione um dos tipos de sinal de saída a
seguir, de acordo com o dispositivo conec-
tado ao terminal de saída de áudio digital
(amplificador AV, etc.). (Consulte a lista
abaixo para ver os itens de preferência e
sinal de saída.)
PCM ONLY:
Dispositivo correspondente apenas ao PCM
linear.
DOLBY DIGITAL/PCM:
Decodificador Dolby Digital ou um dispositivo
com a mesma função.
:
Decodificador DTS/Dolby Digital ou um
dispositivo com a mesma função.
DOWN MIX Alterne o sinal do terminal de saída digital
do DVD VIDEO de acordo com o dispositivo
conectado. Selecione este modo quando a
saída de áudio digital é definida como “PCM
ONLY”.
:
Um dispositivo com decodificador incorporado
Dolby Pro Logic.
STEREO:
Um dispositivo comum.
• Quando o surround virtual está ligado, o
Down Mix não funciona.
D (Dinâmico).
RANGE
COMPRESSION
Para fazer ajustes da diferença entre um
volume alto e baixo quando reproduzindo
com volume baixo (apenas para um DVD
gravado com Dolby Digital).
:
Compressão de gama dinâmica funciona
automaticamente.
ON:
Compressão de gama dinâmica funciona
sempre.
STREAM/PCM
DOLBY SURROUND
AUTO
OUTROS
Itens Conteúdo ( : configuração inicial)
RESUME Selecione /OFF. (Apágina 19)
ON SCREEN
GUIDE Selecione /OFF. (Apágina 16)
AV
COMPULINK
MODE
(Apágina 37)
:
Conecte à entrada video-3 no televisor ou à
entrada DVD no amplificador AV.
DVD2:
Conecte à entrada video-1 do televisor.
DVD3:
Conecte à entrada video-2 do televisor.
PARENTAL
LOCK Ative a função de bloqueio de canais para
cortar cenas violentas ou substituí-las por
outras. (Esta opção é eficaz apenas para
discos equipados com a função de bloqueio
de canais.)
COUNTRY CODE (Apágina 32)
Selecione o país.
SET LEVEL:
A restrição fica mais estrita conforme o número
fica menor. “NONE” significa sem restrição.
PASSWORD (essencial):
Insira um número de quatro dígitos como sua
senha usando sempre os botões numéricos
(1-9, 0). (Se esquecer sua senha, digite
“8888”).
A senha é necessária no momento da
reprodução.
• Se você digitar a senha incorreta três vezes,
“EXIT” será automaticamente selecionado.
ON
ON
DVD1
Lista de relações de itens de preferência DIGITAL AUDIO OUTPUT e sinal de saída
NOTA
•Para um DVD VIDEO sem definição de proteção de conteúdo, existe uma saída de 20 bits ou 24 bits no terminal
de saída de áudio digital.
Disco de reprodução Preferência DIGITAL AUDIO OUTPUT
STREAM/PCM DOLBY DIGITAL/PCM PCM ONLY
48 kHz, 16/20/24 bits
Linear PCM DVD VIDEO
96 kHz Linear PCM DVD VIDEO 48 kHz, 16 bits Linear PCM estéreo
48/96/192 kHz,
16/20/24 bits Linear PCM DVD AUDIO 48 kHz, 16 bits Linear PCM estéreo
44,1/88,2/176,4 kHz,
16/20/24 bits Linear PCM DVD AUDIO 44,1 kHz, 16 bits Linear PCM estéreo
DTS DVD VIDEO Fluxo de bits DTS 48 kHz, 16 bits Linear PCM estéreo
DOLBY DIGITAL DVD VIDEO/
DVD AUDIO Fluxo de bits DOLBY DIGITAL 48 kHz, 16 bits Linear PCM
estéreo
CD/VCD/SVCD 44,1 kHz, 16 bits Linear PCM estéreo/48kHz, 16 bits Linear PCM
DTS CD Fluxo de bits DTS 44,1 kHz, 16 bits Linear PCM
Disco MP3 Não há saída
EXA1[UW][Po].book Page 31 Friday, February 6, 2004 10:53 AM

32
Operações avançadas
Português
Códigos país/área
AD Andorra ES Espanha LC Sainta Luzia SG Cingapura
AE Emiratos Árabes Unidos ET Etiópia LI Liechtenstein SH Santa Helena
AF Afganistão FI Finlândia LK Sri Lanka SI Eslovénia
AG Antigua e Barbuda FJ Fidji LR Libéria SJ Svalbard e Jan Mayen
AI Anguilla FK Ilhas Falkland (Malvinas) LS Lesoto SK Eslováquia
AL Albânia FM Micronésia (Estados
Federados da)
LT Lituânia SL Serra Leoa
AM Arménia LU Luxemburgo SM San Marino
AN Antilhas Holandesas FO Ilhas Faroé LV Letónia SN Senegal
AO Angola FR França LY Líbia Arab Jamahiriya SO Somália
AQ Antárctica FX França, Metropolitana MA Marrocos SR Suriname
AR Argentina GA Gabão MC Mônaco ST São Tomé e Príncipe
AS Samoa Americana GB Reino Unido MD República da Moldávia SV El Salvador
AT Áustria GD Granada MG Madagáscar SY República Árabe da Síria
AU Austrália GE Geórgia MH Ilhas Marshall SZ Suazilândia
AW Aruba GF Guiana francesa ML Mali TC Ilhas Turks e Caicos
AZ Azerbeijão GH Gana MM Myanmar TD Chade
BA Bósnia Herzgovina GI Gibraltar MN Mongólia TF Territórios Franceses do
sul
BB Barbados GL Groenlândia MO Macau
BD Bangladesh GM Gâmbia MP Ilhas Marianas do Norte TG Togo
BE Bélgica GN Guiné MQ Martinica TH Tailândia
BF Burkina Faso GP Guadalupe MR Mauritânia TJ Tajiquistão
BG Bulgária GQ Guiné Equatorial MS Montserrat TK Tokelau
BH Bahrain GR Grécia MT Malta TM Turquemenistão
BI Burundi GS Geórgia do Sul e as Ilhas
Sandwich do Sul
MU Maurício TN Tunísia
BJ Benin MV Maldivas TO Tonga
BM Bermudas GT Guatemala MW Malaui TP Timor Ocidental
BN Brunei Dares-Salam GU Guam MX México TR Turquia
BO Bolívia GW Guiné-Bissau MY Malásia TT Trinidade e Tobago
BR Brasil GY Guiana MZ Moçambique TV Tuvalu
BS Bahamas HK Hong Kong NA Namíbia TW Formosa
BT Botão HM Ilha Heard e Ilhas
McDonald
NC Nova Caledónia TZ Tanzânia, República
Unida da
BV Ilha Bouvet NE Niger
BW Botswana HN Honduras NF Ilha Norfolk UA Ucrânia
BY Bielorrússia HR Croácia NG Nigéria UG Uganda
BZ Belize HT Haiti NI Nicarágua UM Estados Unidos das
Ilhas Menores ao Largo
CA Canadá HU Hungria NL Holanda
CC Ilhas dos Cocos
(Keeling)
ID Indonésia NO Noruega US Estados Unidos
IE Irlanda NP Nepal UY Uruguai
CF República Centro
Africana
IL Israel NR Nauru UZ Uzbequistão
IN India NU Niue VA Estado da Cidade do
Vaticano (Santa Sé)
CG Congo IO Território Britânico do
Oceano Índico
NZ Nova Zelândia
CH Suíça OM Omã VC São Vincente e
Grenadinas
CI Costa do Marfim IQ Iraque PA Panamá
CK Ilhas Cook IR Irão (República Islâmica
do)
PE Peru VE Venezuela
CL Chile PF Polinésia Francesa VG Ilhas Virgens (Britânicas)
CM Camarões IS Islândia PG Papua Nova Guiné VI Ilhas Virgens (E.U.)
CN China IT Itália PH Filipinas VN Vietnã
CO Colômbia JM Jamaica PK Paquistão VU Vanuatu
CR Costa Rica JO Jordânia PL Polônia WF Ilhas Wallis e Futuna
CU Cuba JP Japão PM Saint Pierre e Miquelon WS Samoa
CV Cabo Verde KE Quênia PN Pitcairn YE Iêmen
CX Ilhas Natal KG Quirgizstão PR Porto Rico YT Mayotte
CY Chipre KH Camboja PT Portugal YU Jugoslávia
CZ República Checa KI Kiribati PW Palau ZA África do sul
DE Alemanha KM Comores PY Paraguai ZM Zâmbia
DJ Djibuti KN Saint Kitts e Nevis QA Qatar ZR Zaire
DK Dinamarca KP Coreia, República
popular Democrática da
RE Reunião ZW Zimbábue
DM Dominica RO Romênia
DO República Dominicana KR Coreia, República da RU Federação Russa
DZ Argélia KW Quovaite RW Ruanda
EC Equador KY Ilhas Caimão SA Arábia Saudita
EE Estónia KZ Casaquistão SB Ilhas Salomão
EG Egito LA República Popular
Democrática do Laos
SC Seicheles
EH Sahara Ocidental SD Sudão
ER Eritreia LB Líbano SE Suécia
EXA1[UW][Po].book Page 32 Friday, February 6, 2004 10:53 AM

33
Português
Alguns países usam uma separação de 9 kHz
para as estações AM enquanto que outros usam
10 kHz.
SOMENTE na unidade principal:
Para selecionar intervalos de 10 kHz, enquanto
mantém pressionado ¢ na unidade principal no
modo de espera, pressione F STANDBY/ON na
unidade principal para ligar a alimentação.
“10 kHz” aparece no visor.
Para selecionar intervalos de 9 kHz, enquanto
mantém pressionado 4 na unidade principal no
modo de espera, pressione F STANDBY/ON na
unidade principal para ligar a alimentação.
“9 kHz” aparece no visor.
NOTA
Se o intervalo de separação for alternado, a memória
em que as estações de rádio foram memorizadas será
apagada.
Você pode sintonizar estações FM ou AM.
1Pressione FM/AM.
Cada vez que pressionar o botão, a banda
alternará entre FM and AM.
Exemplo:
2Pressione TUNING ou
TUNING para selecionar a
estação (freqüência).
Sintonização automática:
Mantenha pressionado TUNING ou
TUNING até que o sistema inicie a procura,
e então solte o botão.
Ao sintonizar uma estação com sinal sufici-
ente, o sistema pára a procura automatica-
mente.
Pressione TUNING ou TUNING para
interromper a procura manualmente.
Sintonização manual:
Cada vez que pressionar
TUNING
ou
TUNING
, a freqüência muda.
• Ao receber um programa estéreo FM, o
indicador “ST” (Estéreo) acende-se.
• Você também pode selecionar a
estação com o cursor 5//.
NOTA
Se o programa FM estéreo atualmente sintonizado
tiver interferência, você pode melhorar a recepção
pressionando FM MODE para trocar para o modo
monofônico (“MONO” se acende). Se você pressionar
FM MODE novamente, ou sintonizar outra estação, o
modo de recepção retornará automaticamente ao
modo estéreo.
Ajustar o intervalo de
separação do sintoni-
zador AM
Cursor
(5//)
PHONES
F
STANDBY/ON
botão
¢
4
Selecionar uma estação
Freqüênci
a
Ouvir rádio
Ouvir uma transmissão de rádio
EXA1[UW][Po].book Page 33 Friday, February 6, 2004 10:53 AM

34
Português
A pré-seleção de estações permite sintonizar
facilmente uma estação.
NOTA
Deslize o seletor do modo do controle remoto
para AUDIO antes de usar os botões
numéricos.
O sistema memoriza até 30 estações FM e até 15
estações AM.
1Selecione uma estação que
deseje memorizar (Apágina 33
para saber como selecionar).
2Pressione MEMORY.
Dígitos (número da memória) piscam no visor
por aproximadamente 5 segundos.
3Selecione o número que deseja
memorizar pressionando o
cursor 2 /3 enquanto o
número da memória estiver
piscando.
• Você também pode selecionar o número
usando os botões numéricos.
• Consulte “Como usar os botões numéricos”
na (Apágina 16).
4Pressione MEMORY ou ENTER
enquanto o número selecio-
nado estiver piscando.
“SET” será exibido e a estação selecionada
será memorizada.
NOTA
Memorizar uma nova estação em um número já usado
cancela a estação anteriormente memorizada.
1Pressione FM/AM repetida-
mente para selecionar FM or
AM.
2Pressione os botões numéricos
para selecionar o número da
memória da estação que deseja
sintonizar.
Consulte “Como usar os botões numéricos”
na (Apágina 16).
Você também pode selecionar pressionando
o cursor 2 /3.
Pré-selecionar estações
Cursor
(2 /3)
/ENTER
Botões
numéricos Sintonizar uma estação
pré-selecionada
Sintonizar uma estação pré-selecionada Ouvir rádio
EXA1[UW][Po].book Page 34 Friday, February 6, 2004 10:53 AM

35
Português
Funções convenientes
Conecte primeiro o outro dispositivo de áudio a
este sistema (Apágina 11).
1Pressione AUX.
A fonte muda para AUX.
2Inicie a reprodução do outro
dispositivo de áudio.
Consulte o manual do dispositivo conectado
para obter detalhes.
3
Ajuste o volume e a qualidade do
som do sistema
(
A
página 17).
Você pode ajustar o nível de entrada do som de
outro dispositivo de áudio conectado à tomada
AUX.
1Pressione AUX.
A fonte muda para AUX.
2Mantenha MEMORY pressio-
nado até que um nível de
entrada seja exibido.
Cada vez que o botão for pressionado, ele
alterna como a seguir:
LEVEL 1: Selecione este, normalmente.
LEVEL 2: Selecione este, quando o nível de
entrada do outro dispositivo
estiver muito alto e o som estiver
distorcido.
A configuração inicial é “LEVEL1”.
Se não houver operação por 3 minutos enquanto o
disco estiver parado, a alimentação será automati-
camente desligada.
1Pressione A.STANDBY durante
a reprodução ou enquanto o
disco estiver parado, ou
nenhum disco estiver carre-
gado (“NO DISC” é exibido).
“A.S.ON” (espera automática ligada) e
“A.STANDBY” serão acesos no visor da
unidade principal.
Quando um estado parado ocorrer (após encer-
rada uma reprodução, por exemplo), “A.STANDBY”
começa a piscar.
Isso significa que a alimentação será desligada
automaticamente se não houver operação por 3
minutos. Além disso, 20 segundos antes da alimen-
tação ser desligada, “POWER OFF” aparecerá
piscando.
Liberar a espera automática
Pressione A.STANDBY.
“A.S.OFF” (espera automática desligada)
aparecerá e “A.STANDBY” será desligado no visor
da unidade principal.
NOTA
Quando a fonte for FM/AM ou AUX, a espera
automática não funcionará.
Ajuste o nível de entrada
do som do dispositivo de
áudio
Ouvir o som de outro
dispositivo de áudio Espera automática
EXA1[UW][Po].book Page 35 Friday, February 6, 2004 10:53 AM

36
Português
Quando o tempo especificado se esgotar, o
sistema será automaticamente desligado.
Pressione SLEEP.
Cada vez que o botão é pressionado, o tempo
indicado no visor da unidade principal muda
(em minutos).
Exemplo: Quando o temporizador for
programado para 60 minutos
O temporizador será automaticamente pro-
gramado em alguns segundos, e a indicação
desaparecerá.
NOTA
Quando o temporizador é programado, o visor
escurece automaticamente.
Alterar o tempo
Selecione novamente o tempo pressionando
SLEEP repetidamente.
Confirmar o tempo
Pressione SLEEP uma vez enquanto o
temporizador é programado.
Liberar
Pressione SLEEP repetidamente até aparecer
“OFF”.
NOTA
O temporizador também será liberado quando a
alimentação for desligada.
Você pode travar a bandeja do disco para impedir
que o disco seja ejetado.
Configurar
Desligue a alimentação. E enquanto mantém
pressionado
7
(Parar) na unidade principal,
pressione
0
(Abrir/Fechar).
“LOCKED” aparece no visor da unidade principal.
Liberar
Execute as mesmas operações da configuração.
“UNLOCKED” aparece no visor da unidade
principal.
(Piscando)
Trava da bandeja
Temporizador
EXA1[UW][Po].book Page 36 Friday, February 6, 2004 10:53 AM

37
Referência
Português
Quando o televisor ou dispositivo a ser conectado
for um produto JVC equipado com tomada AV
COMPU LINK-II ou -III, sua conexão com a
tomada AV COMPU LINK do sistema lhe
proporcionará o controle sobre os outros
dispositivos por meio da operação de um deles.
NOTA
•Consulte “Outros” (
A
página 31) para programar o
modo AV COMPU LINK.
•Além disso, leia cuidadosamente os manuais dos
dispositivos a serem conectados.
Conectar ao televisor
• Conecte à tomada de entrada Video 3 (DVD) de
seu televisor. Se Video 3 for para entrada DV/
Movie, leia as seguintes descrições:
Conectar a um televisor e um
videocassete
• Quando usar com as configurações iniciais,
conecte ao Video 3 (caso não estiver programado
para entrada DV/Movie). Defina o código do
controle remoto como “A”
Conectar a um televisor e um amplifi-
cador AV
NOTA
•Conectar a saída de som DVD a uma tomada de
entrada de som para qualquer dispositivo que não
seja um DVD impede uma operação adequada.
•Quando conectar a saída de vídeo componente a
um televisor, mude a configuração do modo AV
COMPU LINK neste sistema para “DVD 1”. Não
conecte à tomada S-video do amplificador AV.
1Ligue a alimentação principal
do televisor.
2Insira um disco ou fita de vídeo
no dispositivo fonte (o sistema
ou um videocassete).
3Pressione o botão de repro-
dução no dispositivo fonte.
• O televisor será ligado.
• A entrada do televisor será alternada para a
entrada externa (Video 1, 2 ou 3) do
dispositivo fonte.
• O amplificador AV será ligado.
• A fonte do amplificador AV será alternada
para o dispositivo no qual o botão de
reprodução foi pressionado.
Conectar e configurar
JVC
Televisor
fabricado
pela JVC Cabo de conexão
(vendido separadamente)
Unidade
principal
Tomada de entrada de TV
Video 3
Configuração do modo AV
DVD 1
AV COMPU
LINK-II or -III
Videocassete fabricado
pela JVC
DVD 2
DVD 3
Código de controle remoto
do videocassete
B
A
AV COMPU
LINK-II
Tomada de
entrada de TV
Video 1
Modo AV COMPU LINK
Video 2
AV COMPU
LINK-II or -III
Cabo de conexão
(vendido separadamente)
Unidade
principal
Cabo de conexão
(vendido
separadamente)
JVC
Televisor
fabricado
pela JVC
Operações
DVD 1
AV
COMPU LINK
AV COMPU
LINK-II or -III
Cabo de conexão
(vendido
separadamente)
Cabo de conexão
(vendido separadamente)
Modo AV COMPU LINK
JVC
Televisor
fabricado
pela JVC Unidade
principal
Amplificador AV
Tomada de entrada de
amplificador AV
DVD
• Leia também os manuais
do amplificador AV.
Usar AV COMPU LINK
EXA1[UW][Po].book Page 37 Friday, February 6, 2004 10:53 AM

38
Referência
Português
Ao encontrar um problema que pareça ser uma
falha, verifique os seguintes pontos antes de
entrar em contato com o serviço de assistência
JVC:
Fonte de alimentação
7Não há alimentação.
• O cabo de alimentação não está conectado
à unidade principal ou à tomada de CA.
→Conecte o cabo de alimentação
corretamente. (Apágina 12)
Operação
7Você não pode operar botão algum.
• Algumas operações específicas podem não
ser possíveis para alguns discos.
7O controle remoto não funciona.
• A energia das pilhas secas acabou.
→Troque as pilhas. (Apágina 7)
7Não é possível reproduzir o disco.
• No caso de discos DVD VIDEO
→Verifique código regional do disco.
(Apágina 3)
• “PLAYABLE Err” é exibido no visor.
Este não é um disco que possa ser
reproduzido pelo sistema.
→Verifique o tipo de disco. (Apágina 3)
• A função de bloqueio de canais está ativada.
(Apágina 31)
Sobre as imagens
7Nenhuma imagem aparece.
• O cabo de vídeo não está conectado
corretamente. → Apágina 12
• As tomadas de vídeo componente e S-video
estão conectadas.
→Conecte apenas uma delas.
(Apágina 12)
7A imagem está distorcida.
• Um videocassete está conectado entre a
unidade principal e o televisor.
→Conecte a unidade principal diretamente
ao televisor. (Apágina 12)
• Apesar deste sistema estar conectado a um
televisor não-progressivo, o modo de scan
do DVD é programado para “PROGRESS”.
→Programe o modo scan para “INTER.”.
(Apágina 27)
7O tamanho da tela é anormal.
• O tamanho da tela está definido
incorretamente.
→Programe “MONITOR TYPE” de acordo
com o televisor que estiver usando.
(Apágina 30)
7A tela do televisor escurece.
• “SCREEN SAVER” está programado.
→Se programado, pressione qualquer
botão. (Apágina 30)
7A tela não pode ser alternada.
• O modo progressivo é aplicado apenas à
saída de vídeo componente.
7A tela rola para cima e para baixo.
→Selecione um sistema de cores
corretamente. (Apágina 5)
Sobre o som
7Não há som.
• Os alto-falantes não estão conectados
corretamente.
→Apágina 10
• O som está bloqueado.
→Apágina 17
• “NO AUDIO” é exibido no visor.
O disco pode ter sido produzido por meio de
cópia ilegal.
→Confirme na loja onde comprou o disco.
7O som está fraco, comparado com o televisor
ou vídeo.
• “DVD LEVEL” está programado para “NOR”.
→Programe com outro diferente de “NOR”.
(Apágina 27)
7O som está distorcido.
• O volume está muito alto.
→Abaixe o volume. (Apágina 17)
7Nenhum som é ouvido no subwoofer.
• “SUB WFR” está desligado.
→Pressione S.WFR OUT para ligar.
(Apágina 11)
Sobre o rádio
7O som está com interferência durante a
recepção./Recepção está desativada.
• A antena não está conectada corretamente.
→ Conecte a antena corretamente.
(Apágina 9)
Identificação e solução de problemas Referência
EXA1[UW][Po].book Page 38 Friday, February 6, 2004 10:53 AM

39
Referência
Português
Outros
7Não é possível alternar áudio ou legendas
entre idiomas.
• O disco não contém 2 ou mais idiomas.
→Não é possível trocar de idioma se apenas
um for gravado no disco. (Apágina 25)
7Nenhuma legenda é exibida.
• O disco não contém legenda alguma.
→A DVD VIDEO sem legenda não pode
exibir legenda alguma.
• O idioma da legenda está definido como
“OFF”.
→Especifique um idioma. (Apágina 30)
• Antes ou depois do ponto A ou Ponto B em
Repetir Reprodução A-B, nenhuma legenda
pode ser exibida.
7O disco não pode ser ejetado.
• A trava da bandeja está ativada.
→Apágina 36
7“TRAY Err” é exibido no visor.
• A bandeja não está completamente aberta
devido a um obstáculo.
→ Feche a bandeja e remova o obstáculo.
7“LR ONLY” é exibido no visor (para um DVD
AUDIO).
• O som de L (Esquerda) e R (Direita) é
emitido diretamente (uma ação normal)
porque, para a trilha em reprodução, a
mistura de sons de vários canais não é
possível.
Se o sistema não funcionar
adequadamente, mesmo com os
procedimentos de correção acima
Várias funções deste sistema são implementadas
por microcomputadores. Se pressionar qualquer
botão não resultar na ação esperada, desconecte
o plugue de alimentação da tomada, aguarde
alguns instantes e reconecte o sistema.
Código
Idioma
Código
Idioma
AA Afar MK Macedónio
AB Abcazião ML Malayalam
AF Africander MN Mongol
AM Ameárico MO Moldavo
AR Árabe MR Marathi
AS Assamese MS Malaio (MAY)
AY Aimara MT Maltês
AZ Azerbaijani MY Burmês
BA Bashkir NA Nauru
BE Bielorusso NE Nepalês
BG Búlgaro NL Holandês
BH Bihari NO Norueguês
BI Bislama OC Occitan
BN Bengali, Bangla OM (Afan) Oromo
BO Tibetano OR Oriya
BR Bretão PA Panjabi
CA Catalão PL Polaco
CO Corso PS Pashtum, Pushto
CS Checo PT Português
CY Galês QU Quechua
DA Dinamarquês RM Rhaeto-Romance
DZ Bhutani RN Kirundi
EL Grego RO Romeno
EO Esperanto RU Russo
ET Estoniano RW Kinyarwanda
EU Basco SA Sanscrito
FA Persa SD Sindhi
FI Finlandês SG Sangho
FJ Fidji SH Serbo-Croata
FO Faroês SI Singhalês
FY Frísio SK Eslovaco
GA Irlandês SL Esloveno
GD Galês Escocês SM Samoano
GL Galego SN Shona
GN Guarani SO Somali
GU Gujarati SQ Albanês
HA Hausa SR Sérvio
HI Hindu SS Siswati
HR Croata ST Sesotho
HU Húngaro SU Sundanês
HY Arménio SV Sueco
IA Interlíngua SW Swahili
IE Interlingue TA Tamil
IK Inupiak TE Telugu
IN Indonésio TG Tajik
IS Islandês TH Thai
IW Hebreu TI Tigrinya
JI Yiddish TK Turkmen
JW Javanês TL Tagalog
KA Georgiano TN Setswana
KK Kazakh TO Tonga
KL Groenlândico TR Turco
KM Cambodjano TS Tsonga
KN Canadiano TT Tatar
KO Coreano (KOR) TW Twi
KS Cashmiriano UK Ucraniano
KU Curdo UR Urdu
KY Quirghiz UZ Uzbeque
LA Latim VI Vietnamiano
LN Lingala VO Volapuk
LO Letão WO Wolof
LT Lituano XH Xhosa
LV Letónio, Lettish YO Yoruba
MG Malagasy ZU Zulu
MI Maori
Códigos de idiomas
Identificação e solução de problemas
(continuação)
EXA1[UW][Po].book Page 39 Friday, February 6, 2004 10:53 AM

40
Português
Geral
Fonte de alimentação: CA 110 - 240 V,
50 Hz/60 Hz
Consumo de energia: 24 W (em operação)
1,1 W (em espera)
Peso: 3,0 kg
Dimensões externas
(L
M
A
M
P): 232 mm
M
100 mm
M
269 mm
Reprodutor de DVD
Discos reproduzíveis: DVD VIDEO, DVD AUDIO,
VCD, Super VCD, CD, CD-R/
RW (formato CD, VCD, MP3,
JPEG), DVD-R/RW (formato
de vídeo)
Saída de vídeo
Sistema de cores: NTSC/PAL selecionável
Resolução horizontal: 500 linhas
Composto M 1: 1,0 V (p-p)/75 C, sincronismo
negativo
S-video M 1: Saída Y: 1,0 V (p-p)/75 C,
sincronismo negativo
Saída C: 0,286 V (p-p)/75 C
Componente M 1: Saída Y: 1,0 V (p-p)/75 C
Saída PB/PR: 0,7 V (p-p)/75 C
Saída de áudio
Saída de som analógica:
Alto-falantes M 2
Potência de saída
(IEC 268-3): 60 W (30 W + 30 W)
em 4 C (10% THD)
Impedância adequada: 4 C a 16 C
Fones de ouvido M 1: 11 mW/32 C
Impedância adequada: 16 C a 1 kC
Subwoofer M 1: 500 mVrms/10 kC
Saída de som digital:
Óptica M 1: –21 dBm a –15 dBm
Outra saída
AV COMPU LINK M 2 (ø3,5)
Entrada de áudio
Entrada de som: AUX M 1
Nível 1: 250 mV/50 kC
Nível 2: 500 mV/50 kC
Sintonizador
Sintonizador FM:
Freqüência de recepção: 87,50 MHz a 108,00 MHz
Antena: 75 C-tipo desbalanceado
Sintonizador AM:
Freqüência de recepção: 531 kHz a 1710 kHz
(em intervalos de 9 kHz)
530 kHz a 1710 kHz
(em intervalos de 10 kHz)
Antena: Tomada de antena
externa (antena de
quadro)
Alto-falante
Tipo: Tipo bass-reflex
unidirecional
Tipo blindado
magneticamente
Alto-falante: Cone de 8 cm M 1
Capacidade de manuseio
de energia: 30 W
Impedância: 4 C
Nível de pressão de som: 81 dB/W m
Dimensão (L M A M P): 120 mm M 161 mm M
239 mm
Peso (1 unidade): 1,6 kg
Os desenhos e as especificações estão sujeitos a
alterações sem aviso prévio.
Ó
•
Especificações Referência
EXA1[UW][Po].book Page 40 Friday, February 6, 2004 10:53 AM

EN, SP, PR
0204SKMMODJSC
2004 VICTOR COMPANY OF JAPAN, LIMITED
c
EXA1[UW]-BackCov.fm Page 42 Friday, February 6, 2004 11:14 AM

Instructions COMPACT COMPONENT SYSTEM EX-A1