JVC KD G210 EN02 03KD AR260_G210.p65 User Manual To The F98c59a0 4d15 4fc6 8258 4375534c46b6
User Manual: JVC KD-G210 to the manual
Open the PDF directly: View PDF
.
Page Count: 38
- Owners Manual
- Installation Guide
- Before Electrical Connections Guide
- Troubleshooting Guide
- Fixing Faceplate to Unit
- Note - Connect Ground Wire First
- Warranty

GET0246-001A
[J]
INSTRUCTIONS
MANUAL DE INSTRUCCIONES
MANUEL D’INSTRUCTIONS
CD RECEIVER KD-AR260/KD-G210
ENGLISH
ESPAÑOL
FRANÇAIS
For installation and connections, refer to the separate manual.
Para la instalación y las conexiones, refiérase al manual separado.
Pour l’installation et les raccordements, se référer au manuel séparé.
RECEPTEUR CD KD-AR260/KD-G210
RECEPTOR CON CD KD-AR260/KD-G210
For customer Use:
Enter below the Model No. and
Serial No. which are located on
the top or bottom of the
cabinet. Retain this information
for future reference.
Model No.
Serial No.
• This unit is equipped with the display demonstration. To cancel it, see page 8.
• Esta unidad está equipada con demostración en la pantalla. Para cancelarla, consulte la página 8.
• Cet appareil est équipé d’une fonction de démonstration des affichages. Pour l’annuler, référez-
vous à la page 8.
SOUND
VOL VOL
SOURCE
RF
U
D
ATT
SOUND
VOL VOL
SOURCE
RF
U
D
ATT

2
ENGLISH
INFORMATION (For U.S.A.)
This equipment has been tested and found to comply with the limits for a Class B digital
device, pursuant to Part 15 of the FCC Rules. These limits are designed to provide reasonable
protection against harmful interference in a residential installation. This equipment generates,
uses, and can radiate radio frequency energy and, if not installed and used in accordance with
the instructions, may cause harmful interference to radio communications. However, there
is no guarantee that interference will not occur in a particular installation. If this equipment
does cause harmful interference to radio or television reception, which can be determined by
turning the equipment off and on, the user is encouraged to try to correct the interference by one
or more of the following measures:
– Reorient or relocate the receiving antenna.
– Increase the separation between the equipment and receiver.
– Connect the equipment into an outlet on a circuit different from that to which the receiver is
connected.
– Consult the dealer or an experienced radio/TV technician for help.
IMPORTANT FOR LASER PRODUCTS
1. CLASS 1 LASER PRODUCT
2. CAUTION: Do not open the top cover. There are no user serviceable parts inside the unit; leave all
servicing to qualified service personnel.
3. CAUTION: Visible and invisible laser radiation when open and interlock failed or defeated. Avoid
direct exposure to beam.
How to reset your receiver
Press and hold both buttons at the same time.
• This will reset the microcomputer. Your
preset adjustments will also be erased.
• If a disc is loaded, it will eject. Be careful not
to drop the disc.
How to forcibly eject a disc
If a disc cannot be recognized by the receiver
or cannot be ejected, ejects the disc as
follows.
Press and hold both buttons at the same time.
• If this does not work, try to reset your
receiver.
• Be careful not to drop the disc when it
ejects.
Warning:
If you need to operate the receiver while driving, be sure to look ahead carefully or you may be involved in a
traffic accident.

3
ENGLISH
CONTENTS
Thank you for purchasing a JVC product. Please read all instructions carefully before operation,
to ensure your complete understanding and to obtain the best possible performance from the unit.
How to reset your receiver ........................ 2
How to forcibly eject a disc........................ 2
How to use the MODE button ................... 3
LOCATION OF THE BUTTONS ............ 4
Control panel............................................. 4
Remote controller...................................... 5
Preparing the remote controller ................ 6
BASIC OPERATIONS ....................... 7
Turning on the power ................................ 7
Canceling the display demonstration ........ 8
Setting the clock........................................ 9
RADIO OPERATIONS ...................... 10
Listening to the radio................................. 10
Storing stations in memory ....................... 12
Tuning in to a preset station ...................... 13
CD OPERATIONS ........................... 14
Playing a CD ............................................. 14
Locating a track or a particular portion
on a CD .................................................. 15
Selecting CD playback modes .................. 15
Prohibiting CD ejection ............................. 16
SOUND ADJUSTMENTS ................... 17
Selecting preset sound modes
(C-EQ: custom equalizer) ....................... 17
Adjusting the sound .................................. 18
OTHER MAIN FUNCTIONS ................ 19
Selecting the dimmer mode ...................... 19
Selecting the amplifier gain control ........... 19
Detaching the control panel ...................... 20
TROUBLESHOOTING ...................... 21
MAINTENANCE ............................. 22
Handling discs........................................... 22
SPECIFICATIONS ........................... 23
BEFORE USE
*
For safety....
• Do not raise the volume level too much, as this will
block outside sounds, making driving dangerous.
• Stop the car before performing any complicated
operations.
*
Temperature inside the car....
If you have parked the car for a long time in hot or
cold weather, wait until the temperature in the car
becomes normal before operating the unit.
How to use the MODE button
If you press MODE, the unit goes into functions mode, then the number buttons work as different
function buttons.
Ex.: When number button 2 works as MO (monaural) button.
To use these buttons for original functions again after pressing MODE, wait for 5 seconds
without pressing any of these buttons until the functions mode is cleared.
• Pressing MODE again also clears the functions mode.
Time countdown indicator

4
ENGLISH
LOCATION OF THE BUTTONS
Control panel
1(standby/on attenuator) button
2SEL (select) button
3FM/AM button
4CD button
5Loading slot
6Display window
70 (eject) button
8Remote sensor
9EQ (equalizer) button
p5 (up) button
¡ (fast-forward) button
qControl dial
wNumber buttons
eMO (monaural) button
rSSM (Strong-station Sequential Memory)
button
tRPT (repeat) button
yRND (random) button
uMODE button
iDISP (display) button
o4/¢ buttons
; (control panel release) button
a∞ (down) button
1 (reverse) button
Display window
sTuner reception indicators—MO (monaural),
ST (stereo)
dCD indicator
fRND (random disc) indicator
gRPT (repeat) indicator
hLOUD (loudness) indicator
jEQ (equalizer) indicator
kSound mode (C-EQ: custom equalizer)
indicators—ROCK, CLASSIC, POPS,
HIP HOP, JAZZ, USER
lMain display
/Source display
Volume level indicator
Display window

5
ENGLISH
Remote controller 4Functions the same as the control dial on the
main unit.
Note:
These buttons are not used for adjusting
“DEMO”, “CLOCK H”, “CLOCK M”,
“DIMMER”, and “AMP GAIN” (see pages
8, 9 and 19).
5Selects the sound mode (C-EQ: custom
equalizer).
Each time you press the button, the sound
mode (C-EQ) changes.
6Selects the source.
Each time you press the button, the source
changes.
7• Searches for stations while listening to the
radio.
• Fast-forwards or reverses the track if
pressed and held while listening to a CD.
• Skips to the beginning of the next track or
goes back to the beginning of the current (or
previous) tracks if pressed briefly while
listening to a CD.
1• Turns on the unit if pressed when the unit is
turned off.
• Turns off the unit if pressed and held until
“SEE YOU” appears on the display.
• Drops the volume level in a moment if
pressed briefly.
Press again to resume the volume.
2Selects the band while listening to the radio.
Each time you press the button, the band
changes.
3Selects the preset stations while listening to
the radio.
Each time you press the button, the preset
station number increases, and the selected
station is tuned in.
SOUND
VOL VOL
SOURCE
RF
U
D
ATT
RM-RK50

6
ENGLISH
3. Return the battery holder.
Insert again the battery holder by pushing it
until you hear a clicking sound.
WARNING:
• Store the battery in a place which children
cannot reach.
If a child accidentally swallows the battery,
immediately consult a doctor.
• Do not recharge, short, disassemble or heat the
battery or dispose of in a fire.
Doing any of these things may cause the battery
to give off heat, crack or start a fire.
• Do not leave the battery with other metallic
materials.
Doing this may cause the battery to give off
heat, crack or start a fire.
• When throwing away or saving the battery,
wrap in tape and insulate; otherwise, it may
cause the battery to give off heat, crack or start
a fire.
• Do not poke the battery with tweezers or similar
tools.
Doing this may cause the battery to give off
heat, crack or start a fire.
CAUTION:
DO NOT leave the remote controller in a place
(such as dashboards) exposed to direct sunlight
for a long time. Otherwise, it may be damaged.
Preparing the remote
controller
Before using the remote controller:
• Aim the remote controller directly at the remote
sensor on the main unit. Make sure there is no
obstacle in between.
• Do not expose the remote sensor to strong
light (direct sunlight or artificial lighting).
Installing the battery
When the controllable range or effectiveness
of the remote controller decreases, replace
the battery.
1. Remove the battery holder.
1) Push out the battery holder in the
direction indicated by the arrow using a
ball point pen or a similar tool.
2) Remove the battery holder.
2. Place the battery.
Slide the battery into the holder with the
+ side facing upwards so that the battery
is fixed in the holder.
Lithium coin
battery (product
number: CR2025)
(back side)
(back side)
Remote sensor

7
ENGLISH
BASIC OPERATIONS
Turning on the power
1
Turn on the power.
Note on One-Touch Operation:
When you select a source in step
2
below, the
power automatically comes on. You do not have
to press this button to turn on the power.
2
Select the source.
To operate the tuner (FM or AM),
see pages 10 – 13.
To play a CD,
see pages 14 – 16.
3
Adjust the volume.
4
Adjust the sound as you want.
(See pages 17 and 18.)
To drop the volume in a moment
Press briefly while listening to any
source. “ATT” starts flashing on the display, and
the volume level will drop in a moment.
To resume the previous volume level, press the
button briefly again.
• If you turn the control dial, you can also restore
the sound.
To turn off the power
Press and hold for more than one
second.
“SEE YOU” appears, then the unit turns off.
•If you turn off the power while listening to a
CD, CD play will start from where playback has
been stopped previously, next time you turn on
the power.
CAUTION on Volume Setting:
CDs produce very little noise compared with other
sources. If the volume level is adjusted for the
tuner, for example, the speakers may be damaged
by the sudden increase in the output level.
Therefore, lower the volume before playing a CD
and adjust it as required during playback.
To increase the volume
To decrease the volume
Volume level indicator
Volume level appears.
2
13

8
ENGLISH
Canceling the display
demonstration
When shipped from the factory, display
demonstration has been activated, and starts
automatically when no operations are done for
about 20 seconds.
• It is recommended to cancel the display
demonstration before you use the unit for the
first time.
To cancel the display demonstration, follow
the procedure below:
1
Press and hold SEL (select) for more
than 2 seconds.
“DEMO”, “CLOCK H”,“CLOCK M”, “DIMMER”,
or “AMP GAIN” appears on the display.
2
Select “DEMO” if not shown on the
display.
3
Select “DEMO OFF.”
4
Finish the setting.
To activate the display demonstration, repeat
the same procedure and select “DEMO ON” in
step
3
.
DEMO OFF DEMO ON

9
ENGLISH
Setting the clock
1
Press and hold SEL (select) for more
than 2 seconds.
“DEMO”, “CLOCK H”, “CLOCK M”, “DIMMER”,
or “AMP GAIN” appears on the display.
2
Set the hour.
1Select “CLOCK H” (hour) if not shown on
the display.
2Adjust the hour.
12
3
Set the minute.
1Select “CLOCK M” (minute).
2Adjust the minute.
12
4
Finish the setting.
To check the current clock time or change the
display mode
Press DISP (display) repeatedly.
Each time you press the button, the
display changes as follows:
• During tuner operation:
•During CD operation:
•During power off:
The power turns on and the clock time is
shown for 5 seconds, then the power turns off.
ClockElapsed playing time
Frequency Clock

10
ENGLISH
RADIO OPERATIONS
Listening to the radio
You can use either automatic searching or manual
searching to tune in to a particular station.
Searching for a station automatically:
Auto search
1
Select the band (FM1 – 3, AM).
Each time you press the
button, the band changes as
follows:
Note:
This receiver has three FM bands (FM1, FM2,
FM3). You can use any one of them to listen to
an FM broadcast.
2
Start searching for a station.
When a station is received, searching stops.
To stop searching before a station is
received, press the same button you have
pressed for searching.
To search for stations of lower frequencies
To search for stations of
higher frequencies
Selected band appears.
Lights up when receiving an FM stereo
broadcast with sufficient signal strength.
FM1 FM2 FM3 AM

11
ENGLISH
When an FM stereo broadcast is hard to
receive
1Press MODE to enter the
functions mode while listening
to an FM stereo broadcast.
2Press MO (monaural), while
“MODE” is still flashing on the
display, so that “MONO”
appears on the display.
Each time you press the button,
monaural mode turns on and off
alternately.
When the MO indicator is lit on the display, the
sound you hear becomes monaural but the
reception will be improved.
MO (monaural) indicator
Searching for a station manually:
Manual search
1
Select the band (FM1 – 3, AM).
Each time you press the
button, the band changes as
follows:
Note:
This receiver has three FM bands (FM1, FM2,
FM3). You can use any one of them to listen to
an FM broadcast.
2
Press and hold ¢ or 4
until “M” (manual) starts flashing on
the display.
3
Tune in to a station you want while
“M” (manual) is still flashing.
• If you release your finger from the button,
the manual mode will automatically turns
off after 5 seconds.
• If you hold down the button, the frequency
keeps changing (in 200 kHz intervals for
FM and 10 kHz for AM) until you release
the button.
FM1 FM2 FM3 AM
To tune in to stations of lower frequencies
To tune in to stations of
higher frequencies

12
ENGLISH
Manual preset
You can preset up to 6 stations in each band
(FM1, FM2, FM3, and AM) manually.
Ex.: Storing FM station of 92.5 MHz into the
preset number 1 of the FM1 band.
1
Select the band (FM1 – 3, AM) you
want to store stations into (in this
example, FM1).
Each time you press the
button, the band changes as
follows:
2
Tune in to a station (in this example,
of 92.5 MHz).
3
Press and hold the number button
(in this example, 1) for more than
2 seconds.
To tune in to stations of lower frequencies
To tune in to stations of
higher frequencies
FM1 FM2 FM3 AM
Preset number flashes for a while.
Storing stations in memory
You can use one of the following two methods to
store broadcasting stations in memory.
• Automatic preset of FM stations: SSM (Strong-
station Sequential Memory)
• Manual preset of both FM and AM stations
FM station automatic preset: SSM
You can preset 6 local FM stations in each FM
band (FM1, FM2, and FM3).
1
Select the FM band (FM1 – 3) you
want to store FM stations into.
Each time you press the
button, the band changes as
follows:
2
Press MODE to enter the functions
mode.
3
Press and hold SSM for about
2 seconds.
Local FM stations with the strongest signals are
searched and stored automatically in the band
number you have selected (FM1, FM2, or FM3).
These stations are preset in the number
buttons—No.1 (lowest frequency) to No.6
(highest frequency).
When automatic preset is over, the station stored
in number button 1 will be automatically tuned in.
“SSM” flashes, then disappears when
automatic preset is over.
FM1 FM2 FM3 AM

13
ENGLISH
Tuning in to a preset station
You can easily tune in to a preset station.
Remember that you must store stations first. If
you have not stored them yet, see “Storing
stations in memory” on pages 12 and 13.
1
Select the band (FM1 – 3, AM).
Each time you press the
button, the band changes as
follows:
2
Select the number (1 – 6) for the
preset station you want.
Note:
You can also use the 5 (up) or ∞ (down) button on
the unit to select the next or previous preset stations.
Each time you press the 5 (up) or ∞ (down) button,
the next or previous preset station is tuned in.
4
Repeat the above procedure to store
other stations into other preset
numbers.
Notes:
• A previously preset station is erased when a new
station is stored in the same preset number.
• Preset stations are erased when the power supply to
the memory circuit is interrupted (for example,
during battery replacement). If this occurs, preset
the stations again.
FM1 FM2 FM3 AM

14
ENGLISH
Playing a CD
Insert a CD into the loading slot.
The unit turns on, draws
the CD and starts
playback automatically.
Note on One-Touch Operation:
When a CD is already in the loading slot, pressing
CD turns on the unit and starts playback
automatically.
All tracks will be played repeatedly until you stop
playback.
CD OPERATIONS
Note:
When a CD is inserted upside down, “EJECT”
appears on the display and the CD automatically
ejects.
To stop play and eject the CD
Press 0.
CD play stops and the CD automatically ejects
from the loading slot. The source changes to the
tuner (you will hear the last received station.)
• If you change the source, CD play also stops
(without ejecting the CD).
Next time you select “CD” as the source, CD
play starts from where playback has been
stopped previously.
Notes:
• If the ejected CD is not removed for about
15 seconds, the CD is automatically inserted again
into the loading slot to protect it from dust.
(CD play will not start this time.)
• You can eject the CD even when the unit is turned
off.
About mistracking:
Mistracking may result from driving on extremely
rough roads. This does not damage the unit and
the CD, but will be annoying.
We recommend that you stop CD play while
driving on such rough roads.
Elapsed playing time Current track
number
Total track number
of the inserted disc
Total playing time
of the inserted disc
Current source indication
CD indicator

15
ENGLISH
Selecting CD playback modes
To play back tracks at random
(Disc Random Play)
You can play back all tracks on the CD at random.
1Press MODE to enter the
functions mode while playing a
CD.
2Press RND (random), while
“MODE” is still flashing on the
display, so that “DISC RND”
appears on the display.
Each time you press the button,
disc random play mode turns on
and off alternately.
When disc random play is turned on, the
RND indicator lights up on the display. A
track randomly selected starts playing.
RND (random disc) indicator
Locating a track or a
particular portion on a CD
To fast-forward or reverse the track
To go to the next or previous tracks
To go to a particular track directly
Press the number button corresponding to the
track number to start its playback.
• To select a track number from 1 – 6:
Press 1 (7) – 6 (12) briefly.
• To select a track number from 7 – 12:
Press and hold 1 (7) – 6 (12) for more than one
second.
Press and hold ¡, while
playing a CD, to fast-forward the
track.
Press and hold 1, while playing a CD, to
reverse the track.
Press ¢ briefly, while
playing a CD, to go ahead to the
beginning of the next track.
Each time you press the button
consecutively, the beginning of
the next tracks is located and
played back.
Press 4 briefly, while playing a CD, to go
back to the beginning of the current track.
Each time you press the button consecutively,
the beginning of the previous tracks is located
and played back.

16
ENGLISH
Prohibiting CD ejection
You can prohibit CD ejection and can lock a CD
in the loading slot.
While pressing CD, press and hold 0 for
more than 2 seconds.
“NO EJECT” flashes on the display for about
5 seconds, and the CD is locked and cannot be
ejected.
To cancel the prohibition and unlock the
CD
While pressing CD, press and hold 0 again for
more than 2 seconds.
“EJECT” appears on the display, and the CD
ejects from the loading slot.
To play back tracks repeatedly
(Track Repeat Play)
You can play back the current track repeatedly.
1Press MODE to enter the
functions mode while playing a
CD.
2Press RPT (repeat), while
“MODE” is still flashing on the
display, so that “TRK RPT”
appears on the display.
Each time you press the button,
track repeat play mode turns on
and off alternately.
When track repeat play is turned on, the RPT
indicator lights up on the display. The current
track starts playing repeatedly.
RPT indicator

17
ENGLISH
SOUND ADJUSTMENTS
Indication For: Preset values
BAS TRE LOUD
USER (Flat sound) 00 00 OFF
ROCK Rock or +03 +01 ON
disco music
CLASSIC Classical +01 –02 OFF
music
POPS Light music +04 +01 OFF
HIP HOP Funk or rap +02 00 ON
music
JAZZ Jazz music +02 +03 OFF
Note:
You can adjust each sound mode to your preference.
Once you make an adjustment, it is automatically
stored for the currently selected sound mode. See
“Adjusting the sound” on page 18.
Selecting preset sound modes
(C-EQ: custom equalizer)
You can select a preset sound mode (C-EQ:
custom equalizer) suitable to the music genre.
Select the sound mode you want.
Each time you press the
button, the sound modes
change as follows:
Ex.: When you select “ROCK”
Indication pattern changes for each
sound mode except for “USER.”
POPS
JAZZ HIP HOP
CLASSICROCKUSER

18
ENGLISH
Adjusting the sound
You can adjust the sound characteristics to your
preference.
1
Select the item you want to adjust.
Each time you press the
button, the adjustable items
change as follows:
Indication To do: Range
BAS*1Adjust the bass. –06 (min.)
|
+06 (max.)
TRE*1Adjust the treble. –06 (min.)
|
+06 (max.)
FAD*2Adjust the front R06 (Rear only)
and rear speaker |
balance. F06 (Front only)
BAL Adjust the left L06 (Left only)
and right speaker |
balance. R06 (Right only)
LOUD*1Boost low and high
frequencies to
produce a well-
balanced sound
at low volume
level.
VOL*3Adjust the volume. 00 (min.)
|
30 or 50 (max.)*4
*1When you adjust the bass, treble, or loudness, the
adjustment you have made is stored for the
currently selected sound mode (C-EQ) including
“USER”.
*2If you are using a two-speaker system, set the fader
level to “00”.
*3Normally the control dial works as the volume
control. So you do not have to select “VOL” to
adjust the volume level.
*4Depending on the amplifier gain control setting.
(See page 19 for details).
2
Adjust the setting.
3
Repeat steps
1
and
2
to adjust the
other items.
To reset each sound mode to the factory
settings, repeat the same procedure and
reassign the preset values listed in the table on
page 17.
To decrease the level
or turn off the loudness
To increase the level or
turn on the loudness
Indication pattern changes as
you adjust the bass or treble.
LOUD ON
|
LOUD OFF
Ex. 1: When you adjust “TRE” (treble)
Ex. 2: When you turn on the loudness
VOL
(volume)
BAS
(bass)
TRE
(treble)
FAD
(fader)
BAL
(balance)
LOUD
(loudness)

19
ENGLISH
OTHER MAIN FUNCTIONS
Selecting the dimmer mode
You can dim the display at night (according to
your preference).
When shipped from the factory, dimmer is
deactivated.
1
Press and hold SEL (select) for more
than 2 seconds.
“DEMO”, “CLOCK H”, “CLOCK M”, “DIMMER”,
or “AMP GAIN” appears on the display.
2
Select “DIMMER” if not shown on
the display.
3
Select the desired mode—“OFF” or
“ON.”
• OFF: Cancels the dimmer.
• ON: Activates the dimmer.
4
Finish the setting.
Selecting the amplifier gain
control
You can change the maximum volume level of
this unit. When the maximum power of the
speakers is less than 50 W, select “LOW PWR”
to prevent them from being damaged.
When shipped from the factory, “HIGH PWR” is
selected.
1
Press and hold SEL (select) for more
than 2 seconds.
“DEMO”, “CLOCK H”, “CLOCK M”, “DIMMER”,
or “AMP GAIN” appears on the display.
2
Select “AMP GAIN” if not shown on
the display.
3
Select the desired mode—
“HIGH PWR” or “LOW PWR”.
• LOW PWR: You can adjust the volume level
from “VOL 00” to “VOL 30”.
• HIGH PWR: You can adjust the volume level
from “VOL 00” to “VOL 50”.
4
Finish the setting.
Note:
If you change the setting from “HIGH PWR” to
“LOW PWR” while listening at a volume level more
than 30, the unit automatically changes the volume
level to “VOL 30”.

20
ENGLISH
Detaching the control panel
You can detach the control panel when leaving
the car.
When detaching or attaching the control panel,
be careful not to damage the connectors on the
back of the control panel and on the panel
holder.
Detaching the control panel
Before detaching the control panel, be sure to
turn off the power.
1
Unlock the control panel.
2
Lift and pull the control panel out of
the unit.
3
Put the detached control panel into
the provided case.
Attaching the control panel
1
Insert the left side of the control
panel into the groove on the panel
holder.
2
Press the right side of the control
panel to fix it to the panel holder.
Note on cleaning the connectors:
If you frequently detach the control panel, the
connectors will deteriorate.
To minimize this possibility, periodically wipe the
connectors with a cotton swab or cloth moistened
with alcohol, being careful not to damage the
connectors.
Connectors

21
ENGLISH
TROUBLESHOOTING
What appears to be trouble is not always serious. Check the following points before calling a service
center.
Remedies
Adjust it to the optimum level.
Check the cords and
connections.
While holding SEL (select),
press (standby/on
attenuator) for more than
2 seconds to reset the unit.
(Your preset adjustments will
also be erased.) (See page 2.)
Store stations manually.
Connect the antenna firmly.
Insert the CD correctly.
• Insert a finalized CD-R/
CD-RW.
• Finalize the CD-R/CD-RW
with the component which
you used for recording.
Unlock the CD.
(See page 16.)
While holding
(standby/on attenuator), press
0 (eject) for more than
2 seconds. Be careful not to
drop the CD when it is ejected.
Stop playback while driving on
rough roads.
Change the CD.
Check the cords and
connections.
Insert a CD into the loading slot.
Insert the CD correctly.
Causes
The volume level is set to the
minimum level.
Connections are incorrect.
The built-in microcomputer
may have functioned
incorrectly due to noise, etc.
Signals are too weak.
The antenna is not connected
firmly.
CD is inserted upside down.
CD-R/CD-RW is not finalized.
CD is locked.
The CD player may have
functioned incorrectly.
You are driving on rough
roads.
CD is scratched.
Connections are incorrect.
No CD in the loading slot.
CD is inserted incorrectly.
Symptoms
• Sound cannot be heard
from the speakers.
• This unit does not work at
all.
• SSM (Strong-station
Sequential Memory)
automatic preset does not
work.
• Static noise while listening
to the radio.
• CD automatically ejects.
• CD-R/CD-RW cannot be
played back.
• Tracks on the CD-R/CD-RW
cannot be skipped.
• CD can be neither played
back nor ejected.
• CD sound is sometimes
interrupted.
• “NO DISC” appears on the
display.
CD Playback General
FM/AM

22
ENGLISH
MAINTENANCE
Center holder
Handling discs
This unit has been designed to reproduce CDs,
CD-Rs (Recordable), and CD-RWs (Rewritable).
• This unit is not compatible with MP3 discs.
How to handle discs
When removing a disc
from its case, press down
the center holder of the case
and lift the disc out, holding
it by the edges.
• Always hold the disc by the edges. Do not
touch its recording surface.
When storing a disc into its case, gently insert
the disc around the center holder (with the
printed surface facing up).
• Make sure to store discs into the cases after
use.
To keep discs clean
A dirty disc may not be played
correctly. If a disc does become
dirty, wipe it with a soft cloth in a
straight line from center to edge.
To play new discs
New discs may have some rough
spots around the inner and outer
edges. If such a disc is used, this
unit may reject the disc.
To remove these rough spots, rub the edges with
a pencil or ball-point pen, etc.
Moisture condensation
Moisture may condense on the lens inside the
CD player in the following cases:
• After starting the heater in the car.
• If it becomes very humid inside the car.
Should this occur, the CD player may
malfunction. In this case, eject the disc and leave
the unit turned on for a few hours until the
moisture evaporates.
When playing a CD-R or CD-RW
Before playing back CD-Rs or CD-RWs, read
their instructions or cautions carefully.
• Use only “finalized” CD-Rs or CD-RWs.
• Some CD-Rs or CD-RWs may not be played
back on this unit because of their disc
characteristics, and for the following reasons:
– Discs are dirty or scratched.
– Moisture condensation on the lens inside the
unit.
– The pickup lens inside the unit is dirty.
• CD-RWs may require a longer readout time
since the reflectance of CD-RWs is lower than
that of regular CDs.
• CD-Rs or CD-RWs are susceptible to high
temperatures or high humidity, so do not leave
them inside your car.
• Do not use following CD-Rs or CD-RWs:
– Discs with stickers, labels, or protective seal
stuck to the surface.
– Discs on which labels can be directly printed
by an ink jet printer.
Using these discs under high temperatures or
high humidity may cause malfunctions or
damage to discs. For example,
– Stickers or labels may shrink and warp a
disc.
– Stickers or labels may be peeled off so discs
cannot be ejected.
– Print on discs may get sticky.
Read instructions or cautions about labels and
printable discs carefully.
CAUTIONS:
• Do not insert 8 cm (3 3/16") discs (single CDs)
into the loading slot. (Such discs cannot be
ejected.)
• Do not insert any disc of unusual shape—like a
heart or flower; otherwise, it will cause a
malfunction.
• Do not expose discs to direct sunlight or any
heat source or place them in a place subject to
high temperature and humidity. Do not leave
them in a car.
• Do not use any solvent (for example,
conventional record cleaner, spray, thinner,
benzine, etc.) to clean discs.
Warped
disc
Sticker Sticker
residue Disc Stick-on
label

23
ENGLISH
AUDIO AMPLIFIER SECTION
Power Output:
18 W RMS × 4 Channels at 4 Ω
and ≤ 1 % THD + N
Signal to Noise Ratio:
80 dBA (reference: 1 W into 4 Ω)
Load Impedance: 4 Ω (4 Ω to 8 Ω allowance)
Tone Control Range:
Bass: ±10 dB at 100 Hz
Treble: ±10 dB at 10 kHz
Frequency Response: 40 Hz to 20 000 Hz
Line-Out Level/Impedance:
2.5 V/20 kΩ load (full scale)
Output Impedance: 1 kΩ
TUNER SECTION
Frequency Range:
FM: 87.5 MHz to 107.9 MHz
AM: 530 kHz to 1 710 kHz
[FM Tuner]
Usable Sensitivity:
11.3 dBf (1.0 µV/75 Ω)
50 dB Quieting Sensitivity:
16.3 dBf (1.8 µV/75 Ω)
Alternate Channel Selectivity (400 kHz):
65 dB
Frequency Response: 40 Hz to 15 000 Hz
Stereo Separation: 35 dB
Capture Ratio: 1.5 dB
[AM Tuner]
Sensitivity: 20 µV
Selectivity: 35 dB
CD PLAYER SECTION
Type: Compact disc player
Signal Detection System: Non-contact optical
pickup (semiconductor laser)
Number of channels: 2 channels (stereo)
Frequency Response: 5 Hz to 20 000 Hz
Dynamic Range: 96 dB
Signal-to-Noise Ratio: 98 dB
Wow and Flutter: Less than measurable limit
GENERAL
Power Requirement:
Operating Voltage:
DC 14.4 V (11 V to 16 V allowance)
Grounding System: Negative ground
Allowable Operating Temperature:
0°C to +40°C (32°F to 104°F)
Dimensions (W × H × D):
Installation Size (approx.):
182 mm × 52 mm × 150 mm
(7-3/16" × 2-1/16" × 5-15/16")
Panel Size (approx.):
188 mm × 58 mm × 11 mm
(7-7/16" × 2-5/16" × 7/16")
Mass (approx.):
1.3 kg (2.9 lbs) (excluding accessories)
Design and specifications are subject to change
without notice.
If a kit is necessary for your car, consult your
telephone directory for the nearest car audio
speciality shop.
SPECIFICATIONS

0904DTSINTJEIN
Having TROUBLE with operation?
Please reset your unit
Refer to page of How to Reset
Still having trouble??
USA ONLY
Call 1-800-252-5722
http://www.jvc.com
We can help you!
EN, SP, FR
© 2004 Victor Company of Japan, Limited

4
3
2
1
53 mm
2
1
4
3
5
6
(2-1/8")
184 mm
(7-1/4")
KD-AR260/KD-G210
Installation/Connection Manual
Manual de instalación/conexión
Manuel d’installation/raccordement 0904DTSINTJEIN
EN, SP, FR
GET0246-002A
[J]
J
Handles
Manijas
Poignées
F
Washer (ø5)
Arandela (ø5)
Rondelle (ø5)
G
Lock nut (M5)
Tuerca de seguridad (M5)
Ecrou d’arrêt (M5)
H
Mounting bolt (M5 x 20 mm)
Perno de montaje (M5 x 20 mm)
Boulon de montage (M5 x 20 mm)
I
Rubber cushion
Cojín de goma
Amortisseur en caoutchouc
Liste des pièces pour l’installation et
raccordement
Les pièces suivantes sont fournies avec cet appareil.
Après vérification, veuillez les placer correctement.
Parts list for installation and connection
The following parts are provided for this unit.
After checking them, please set them correctly.
A / B
Hard case/Control panel
Estuche duro/Panel de
control
Etui de transport/Panneau
de commande
C
Sleeve
Cubierta
Manchon
D
Trim plate
Placa de guarnición
Plaque d’assemblage
E
Power cord
Cordón de alimentación
Cordon d’alimentation
INSTALLATION (MONTAGE DANS LE
TABLEAU DE BORD)
L’illustration suivante est un exemple d’installation typique. Si
vous avez des questions ou avez besoin d’information sur des
kits d’installation, consulter votre revendeur d’autoradios JVC ou
une compagnie d’approvisionnement.
• Si l’on n’est pas sûr de pouvoir installer correctement cet
appareil, le faire installer par un technicien qualifié.
INSTALLATION
(IN-DASH MOUNTING)
The following illustration shows a typical installation. If you have
any questions or require information regarding installation kits,
consult your JVC car audio dealer or a company supplying kits.
• If you are not sure how to install this unit correctly, have it
installed by a qualified technician.
FRANÇAIS
Cet appareil est conçu pour fonctionner sur des sources de
courant continu de
12 V à masse NEGATIVE
. Si votre véhicule
n’offre pas ce type d’alimentation, il vous faut un convertisseur de
tension, que vous pouvez acheter chez un revendeur
d’autoradios JVC.
ENGLISH
This unit is designed to operate on 12 V DC, NEGATIVE ground
electrical systems. If your vehicle does not have this system, a
voltage inverter is required, which can be purchased at JVC car
audio dealers.
*1When you stand the unit, be
careful not to damage the fuse
on the rear.
*1Al poner la unidad vertical,
tenga cuidado de no dañar el
fusible provisto en la parte
posterior.
*1
Lorsque vous mettez l’appareil
à la verticale, faire attention de
ne pas endommager le fusible
situé sur l’arrière.
B
D
J
B
C
H
*1
Do the required electrical connections.
Realice las conexiones eléctricas
requeridas.
Réalisez les connexions électriques.
Bend the appropriate tabs to hold the
sleeve firmly in place.
Doble las lengüetas apropiadas para
retener firmemente la manga en su
lugar.
Tordez les languettes appropriées
pour maintenir le manchon en place.
1
I
C
D
ESPAÑOL
Esta unidad está diseñada para funcionar con 12 V de CC, con
sistemas eléctricos de masa NEGATIVA. Si su vehículo no
posee este sistema, será necesario un inversor de tensión, que
puede ser adquirido en los concesionarios de JVC de equipos
de audio para automóviles.
Lista de piezas para instalación y conexión
Con esta unidad se suministran las siguientes piezas.
Después de inspeccionarlas, colóquelas correctamente.
INSTALACION (MONTAJE EN EL
TABLERO DE INSTRUMENTOS)
La siguiente ilustración muestra una instalación típica. Si tiene
alguna pregunta o necesita información acerca de las
herramientas para instalación, consulte con su concesionario de
JVC de equipos de audio para automóviles o a una compañía
que suministra tales herramientas.
•Si usted no está seguro de cómo instalar correctamente la
unidad, hágala instalar por un técnico cualificado.
L
Battery
Pila
Pile
K
Remote controller
Mando a distancia
Télécommade
CR2025

31 2
When installing the unit without using the sleeve / Instalación de la unidad sin
utilizar la manga / Lors de l’installation de l’appareil scans utiliser de manchon
In a Toyota for example, first remove the car radio and install the unit in its place.
En un Toyota por ejemplo, primero retire la radio del automóvil y luego instale la unidad en su lugar.
Par exemple dans une Toyota, retirer d’abord l’autoradio et installer l’appareil à la place.
Note : When installing the unit on the mounting bracket, make sure to use the 8 mm (3/8")-long screws.
If longer screws are used, they could damage the unit.
Nota : Cuando instala la unidad en la ménsula de montaje, asegúrese de utilizar los tornillos de 8 mm
(3/8 pulgada) de longitud. Si se utilizan tornillos más largos, éstos pueden dañar la unidad.
Remarque :
Lors de l’installation de l’appareil sur le support de montage, s’assurer d’utiliser des vis d’une
longueur de 8 mm (3/8 pouces). Si des vis plus longues sont utilisées, elles peuvent
endommager l’appareil.
When using the optional stay / Cuando emplea un soporte
opcional / Lors de l’utilisation du hauban en option
Bracket*
Ménsula*
Support
*
Bracket*
Ménsula*
Support
*
* Not included with this unit.
* No suministrado con esta unidad.
*
Non fourni avec cet appareil.
Flat type screws—M5 x 8 mm (M5 x 3/8")*
Tornillos tipo plano—M5 x 8 mm (M5 x 3/8 pulgada)*
Vis à tête plate—M5 x 8 mm (M5 x 3/8 pouces)
*
Pocket
Compartimiento
Poche
Flat type screws—M5 x 8 mm (M5 x 3/8")*
Tornillos tipo plano—M5 x 8 mm (M5 x 3/8 pulgada)*
Vis à tête plate—M5 x 8 mm (M5 x 3/8 pouces)
*
Screw (option)
Tornillo (opción)
Vis (en option)
Stay (option)
Soporte (opción)
Hauban (en option)
Fire wall
Tabique a prueba
de incendios
Cloison
Dashboard
Tablero de instrumentos
Tableau de bord
Install the unit at an angle of less than 30˚.
Instale la unidad a un ángulo de menos de 30˚.
Installez l’appareil avec un angle de moins de 30˚.
2
Removing the unit
Before removing the unit, release the rear section. Retrait de l’appareil
Avant de retirer l’appareil, libérer la section arrière.
Insert the two handles, then pull them as illustrated so that
the unit can be removed.
Inserte las dos manijas y, a continuación, extráigalas de la
manera indicada en la ilustración para poder desmontar la
unidad.
Insérez les deux poignées, puis tirez de la façon illustrée de
façon à retirer l’appareil.
J
Extracción de la unidad
Antes de extraer la unidad, libere la sección trasera.
H
FG
TROUBLESHOOTING
•The fuse blows.
* Are the red and black leads connected correctly?
•Power cannot be turned on.
* Is the yellow lead connected?
•No sound from the speakers.
* Is the speaker output lead short-circuited?
•Sound is distorted.
* Is the speaker output lead grounded?
* Are the “–” terminals of L and R speakers grounded in
common?
•Noise interfere with sounds.
* Is the rear ground terminal connected to the car’s chassis using
shorter and thicker cords?
•Unit becomes hot.
* Is the speaker output lead grounded?
* Are the “–” terminals of L and R speakers grounded in
common?
•This receiver does not work at all.
* Have you reset your receiver?
EN CAS DE DIFFICULTES
•Le fusible saute.
*
Les fils rouge et noir sont-ils racordés correctement?
•L’appareil ne peut pas être mise sous tension.
*
Le fil jaune est-elle raccordée?
•Pas de son des enceintes.
*
Le fil de sortie d’enceinte est-il court-circuité?
•Le son est déformé.
*
Le fil de sortie d’enceinte est-il à la masse?
*
Les bornes “–” des enceintes gauche et droit sont-elles mises
ensemble à la masse?
•Interférence avec les sons.
*
La prise arrière de mise à la terre est-elle connectée au
châssis de la voiture avec un cordon court et épais?
•L’appareil devient chaud.
*
Le fil de sortie d’enceinte est-il à la masse?
*
Les bornes “–” des enceintes gauche et droit sont-elles mises
ensemble à la masse?
•Cet appareil ne fonctionne pas du tout.
*
Avez-vous réinitialisé votre appareil?
LOCALIZACION DE AVERIAS
•El fusible se quema.
*¿Están los conductores rojo y negro correctamente
conectados?
•No es posible conectar la alimentación.
*¿Está el cable amarillo conectado?
•No sale sonido de los altavoces.
*¿Está el cable de salida del altavoz cortocircuitado?
•El sonido presenta distorsión.
*¿Está el cable de salida del altavoz conectado a masa?
*¿Están los terminales “–” de los altavoces L y R conectados a
una masa común?
•Perturbación de ruido.
*¿El terminal de tierra trasero está conectado al chasis del
automóvil utilizando los cordones más corto y más grueso?
•La unidad se calienta.
*¿Está el cable de salida del altavoz conectado a masa?
*¿Están los terminales “–” de los altavoces L y R conectados a
una masa común?
•Este receptor no funciona en absoluto.
*¿Reinicializó el receptor?
BD
C

1
2*1
*1
1
2
3
4
5
3
15
3
*2
Before checking the operation of this unit prior to
installation, this lead must be connected, otherwise power
cannot be turned on.
*2Antes de comprobar el funcionamiento de esta unidad
previa a de la instalación, es necesario conectar este
cable, de lo contrario no se podrá conectar la
alimentación.
*2
Pour vérifier le fonctionnement de cet appareil avant
installation, ce fil doit être raccordé, sinon l’appareil ne
peut pas être mis sous tension.
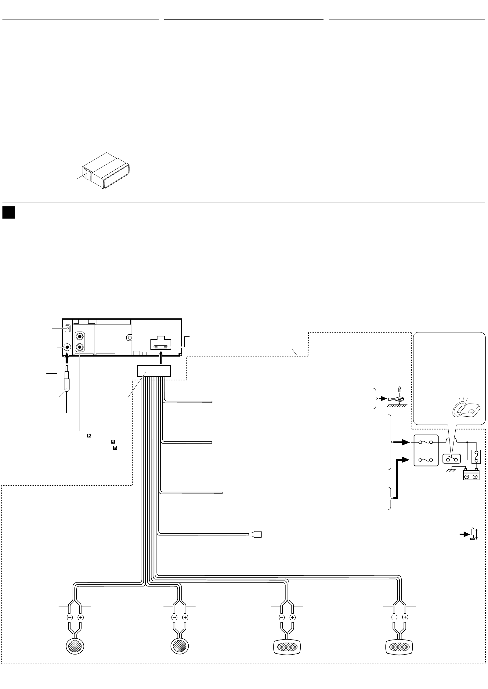
15 A fuse
Fusible de 15 A
Fusible 15 A
Yellow*2
Amarillo*2
Jaune
*2
Blue with white stripe
Azul con rayas blancas
Bleu avec bande blanche
Red
Rojo
Rouge
Fuse block
Bloque de fusibles
Porte-fusible
To a live terminal in the fuse block connecting to the car battery
(bypassing the ignition switch) (constant 12 V)
A un terminal activo del bloque de fusibles conectado a la batería del
automóvil (desviando el interruptor de encendido) (12 V constantes)
À une borne sous tension du porte-fusible connectée à la batterie de
la voiture (en dérivant l’interrupteur d’allumage) (12 V constant)
To metallic body or chassis of the car
A un cuerpo metálico o chasis del automóvil
Vers corps métallique ou châssis de la voiture
*1Not included with this unit
*1No suministrado con esta unidad
*1
Non fourni avec cet appareil
Black
Negro
Noir
To an accessory terminal in the fuse block
A un terminal accesorio del bloque de fusibles
Vers borne accessoire du porte-fusible
Gray with black stripe
Gris con rayas negras
Gris avec bande noire
White
Blanco
Blanc
White with black stripe
Blanco con rayas
negras
Blanc avec bande noire
Green with black stripe
Verde con rayas negras
Vert avec bande noire
Gray
Gris
Gris
Green
Verde
Ver t
Purple with black stripe
Púrpura con rayas negras
Violet avec bande noire
Purple
Púrpura
Violet
Rear ground terminal
Terminal de tierra
posterior
Borne arrière de masse
To the remote lead of other equipment or automatic antenna if any (200 mA max.)
Al conductor remoto de otro equipo o de la antena automática, si hubiere
(máx. 200 mA)
Au fil de télécommande de l’autre appareil ou à l’antenne automatique s’il y en a
une (200 mA max.)
Before connecting: Check the wiring in the vehicle carefully.
Incorrect connection may cause serious damage to this unit.
The leads of the power cord and those of the connector from the
car body may be different in color.
1
Connect the colored leads of the power cord in the order
specified in the illustration below.
2
Connect the antenna cord.
3
Finally connect the wiring harness to the unit.
Avant de commencer la connexion:
Vérifiez attentivement le
câblage du véhicule. Une connexion incorrecte peut
endommager sérieusement l’appareil.
Le fil du cordon d’alimentation et ceux des connecteurs du
châssis de la voiture peuvent être différents en couleur.
1Connectez les fils colorés du cordon d’alimentation dans
l’ordre spécifié sur l’illustration ci-dessous.
2Connectez le cordon d’antenne.
3Finalement, connectez le faisceau de fils à l’appareil.
Line out (see diagram )
Salida de línea (véase diagrama )
Sortie de ligne (voir le diagramme )
A
Left speaker (rear)
Altavoz izquierdo (trasero)
Enceinte gauche (arrière)
Right speaker (front)
Altavoz derecho (delantero)
Enceinte droit (avant)
Left speaker (front)
Altavoz izquierdo (delantero)
Enceinte gauche (avant)
Right speaker (rear)
Altavoz derecho (trasero)
Enceinte droit (arrière)
Ignition switch
Interruptor de encendido
Interrupteur d’allumage
Typical Connections / Conexiones tipicas / Raccordements typiques
Antenna terminal
Terminal de la antena
Borne de l’antenne
Antes de la conexión: Verifique atentamente el conexionado
del vehículo. Una conexión incorrecta podría producir daños
graves en la unidad.
Los cordones del cable de alimentación y los del conector
procedentes de la carrocería del automóvil podrían ser de
diferentes en color.
1
Conecte los conductores de color del cable de alimentación
en el orden especificado en la ilustración de abajo.
2
Conecte el cable de antena.
3
Por último, conecte el cable de alimentación a la unidad.
RACCORDEMENTS ELECTRIQUES
Pour éviter tout court-circuit, nous vous recommandons de
débrancher la borne négative de la batterie et d’effectuer tous
les raccordements électriques avant d’installer l’appareil.
•Assurez-vous de raccorder de nouveau la mise à la masse
de cet appareil au châssis de la voiture après
l’installation.
Remarques:
•
Remplacer le fusible par un de la valeur précisée. Si le fusible
saute souvent, consulter votre revendeur d’autoradios JVC.
•
Il est recommandé de connecter des enceintes avec une
puissance de plus de 50 W (les enceintes arrière et les
enceintes avant, avec une impédance comprise entre
4Ω
et
8Ω
). Si la puissance maximum est inférieure à 50 W, changez
“AMP GAIN” pour éviter d’endommager vos enceintes (voir
page 19 du MANUEL D’INSTRUCTIONS).
•
Pour éviter les court-circuits, couvrir les bornes des fils qui ne
sont PAS UTILISÉS avec de la bande isolante.
•
Le dissipateur de chaleur devient très chaud après usage.
Faire attention de ne pas le toucher en retirant cet appareil.
ELECTRICAL CONNECTIONS
To prevent short circuits, we recommend that you disconnect the
battery’s negative terminal and make all electrical connections
before installing the unit.
•Be sure to ground this unit to the car’s chassis again after
installation.
Notes:
• Replace the fuse with one of the specified rating. If the fuse
blows frequently, consult your JVC car audio dealer.
• It is recommended to connect to the speakers with maximum
power of more than 50 W (both at the rear and at the front,
with an impedance of 4Ω to 8 Ω). If the maximum power is
less than 50 W, change “AMP GAIN” setting to prevent the
speakers from being damaged (see page 19 of the
INSTRUCTIONS).
• To prevent short-circuit, cover the terminals of the UNUSED
leads with insulating tape.
• The heat sink becomes very hot after use. Be careful not to
touch it when removing this unit.
Heat sink
Sumidero térmico
Dissipateur de chaleur
CONEXIONES ELECTRICAS
Para evitar cortocircuitos, recomendamos que desconecte el
terminal negativo de la batería y que efectúe todas las
conexiones eléctricas antes de instalar la unidad.
•Asegúrese de volver a conectar a masa esta unidad al
chasis del automóvil después de la instalación.
Notas:
•Reemplace el fusible por uno con la corriente especificada. Si
el fusible se quemase frecuentemente consulte con su
concesionario de JVC de equipos de audio para automóviles.
•Se recomienda conectar los altavoces con una potencia
máxima de más de 50 W (tanto atrás como adelante, con una
impedancia de 4Ω a 8Ω). Si la potencia máxima es de menos
de 50 W, cambie “AMP GAIN” para evitar daños en los
altavoces (consulte la página 19 del MANUAL DE
INSTRUCCIONES).
•Para evitar cortocircuitos, cubra los cables NO UTILIZADOS
con cinta aislante.
•El sumidero térmico estará muy caliente después del uso.
Asegúrese de no tocarlo al desmontar esta unidad.

L
L
R
L
R
INPUT
R
L
R
R
LINE
REAR
OUT
L
*3
4
You can connect an amplifier to upgrade your car stereo system.
• Connect the remote lead (blue with white stripe) to the remote
lead of the other equipment so that it can be controlled
through this unit.
•Disconnect the speakers from this unit, connect them to
the amplifier. Leave the speaker leads of this unit unused.
Vous pouvez connecter un amplificateur pour améliorer votre
système autoradio.
•
Connectez le fil de commande à distance (bleu avec bande
blanche) au fil de commande à distance de l’autre appareil de
façon qu’il puisse être commandé via cet appareil.
•Déconnectez les enceintes de cet appareil et connectez-
les à l’amplificateur. Laissez les fils d’enceintes de cet
appareil inutilisés.
Connections Adding Other Equipment / Conexiones para añadir otros equipos / Raccordement pour ajouter d’autres appareils
Amplifier / Amplificador / Amplificateur
Rear speakers
Altavoces traseros
Enceintes arrière
Signal cord (not supplied for this unit)
Cable de señal (no suministrado con
esta unidad)
Cordon de signal (non fourni avec cet
appareil)
To the remote lead of other equipment or automatic antenna if any
Al conductor remoto de otro equipo o de la antena automática, si hubiere
Au fil de télécommande de l’autre appareil ou à l’antenne automatique s’il y en a une
Y-connector (not supplied for this unit)
Conector en Y (no suministrado con esta unidad)
Connecteur Y (non fourni avec cet appareil)
Remote lead (Blue with white stripe)
Cable remoto (Azul con rayas blancas)
Fil d’alimentation à distance (Bleu avec bande blanche)
KD-AR260/
KD-G210
B
JVC Amplifier
Amplificador de JVC
JVC Amplificateur
Front speakers
Altavoces delanteros
Enceintes avant
Usted podrá conectar un amplificador para mejorar el sistema
estéreo de su automóvil.
•Conecte el conductor remoto (azul con rayas blancas) al
conductor remoto del otro equipo para poderlo controlar a
través de esta unidad.
•Desconecte los altavoces de esta unidad y conéctelos al
amplificador. Los cables de los altavoces de esta unidad
quedan sin usar.
*3Firmly attach the ground wire to the metallic body or to the
chassis of the car—to the place not coated with paint (if
coated with paint, remove the paint before attaching the
wire). Failure to do so may cause damage to the unit.
*3Fije firmemente el cable de tierra a la carrocería metálica o al
chasis—a un lugar no cubierto con pintura (si está cubierto
con pintura, quítela antes de fijar el cable). De lo contrario, se
podrían producir daños en la unidad.
*3
Attachez solidement le fil de mise à la masse au châssis
métallique de la voiture—à un endroit qui n’est pas
recouvert de peinture (s’il est recouvert de peinture, enlevez
d’abord la peinture avant d’attacher le fil). L’appareil peut
être endommagé si cela n’est pas fait correctement.
PRECAUTIONS on power supply and speaker
connections:
•DO NOT connect the speaker leads of the power cord to
the car battery; otherwise, the unit will be seriously
damaged.
• BEFORE connecting the speaker leads of the power cord to
the speakers, check the speaker wiring in your car.
PRECAUTIONS sur l’alimentation et la connexion
des enceintes:
•NE CONNECTEZ PAS les fils d’enceintes du cordon
d’alimentation à la batterie; sinon, l’appareil serait
sérieusement endommagé.
•
AVANT de connecter les fils d’enceintes du cordon
d’alimentation aux enceintes, vérifiez le câblage des enceintes
de votre voiture.
PRECAUCIONES sobre las conexiones de la fuente
de alimentación y de los altavoces:
•NO conecte los conductores de altavoz del cable de
alimentación a la batería de automóvil, pues podrían
producirse graves daños en la unidad.
•ANTES de conectar a los altavoces los conductores de altavoz
del cable de alimentación, verifique el conexionado de altavoz
de su automóvil.
Remote lead
Cable remoto
Fil d’alimentation à distance
L
R+
-
+
-
+
-
+
-
L
R+
-
+
-
+
-
+
-
L
R+
-
+
-
+
-
+
-









