JVC KD LX10 LX30/KD User Manual LX10, LX30 LVT0394 001A
KD-LX30 KD-LX30 LVT0394-001A English, French, Spanish, INSTALLATION MANUAL
User Manual: JVC KD-LX10 KD-LX10, KD-LX30 English, French, Spanish, INSTALLATION MANUAL
Open the PDF directly: View PDF
.
Page Count: 4

KD-LX30
KD-LX10
Installation/Connection Manual
Manual de instalación/conexión
Manuel d’installation/raccordement
LVT0394-001A
[J]
0100MNMMDWJEIN
EN, SP, FR
J
V
C
FRANÇAIS
•
Cet appareil est conçu pour fonctionner sur des sources de
courant continu de 12 volts à masse NEGATIVE.
INSTALLATION
(MONTAGE DANS LE TABLEAU DE BORD)
•
L’illustration suivante est un exemple d’installation typique.
Cependant, vous devez faire les ajustements correspondant à
votre voiture particulière. Si vous avez des questions ou avez
besoin d’information sur des kits d’installation, consulter votre
revendeur d’autoradios JVC ou une compagnie
d’approvisionnement.
ESPAÑOL
•Esta unidad está diseñada para funcionar con 12 voltios de
CC, con sistemas eléctricos de masa NEGATIVA.
INSTALACION (MONTAJE EN EL
TABLERO DE INSTRUMENTOS)
•La siguiente ilustración muestra una instalación típica. Sin
embargo usted deberá efectuar los ajustes correspondientes
a su automóvil. Si tiene alguna pregunta o necesita información
acerca de las herramientas para instalación, consulte con su
concesionario de JVC de equipos de audio para automóviles o
a una compañía que suministra tales herramientas.
ENGLISH
•This unit is designed to operate on 12 volts DC, NEGATIVE
ground electrical systems.
INSTALLATION
(IN-DASH MOUNTING)
•The following illustration shows a typical installation. However,
you should make adjustments corresponding to your specific
car. If you have any questions or require information regarding
installation kits, consult your JVC car audio dealer or a company
supplying kits.
1
Remove the trim plate.
2
Remove the sleeve after disengaging the sleeve locks.
1Stand the unit.
Note: When you stand the unit, be careful not to damage
the fuse on the rear.
2Insert the 2 handles between the unit and the sleeve, as
illustrated, to disengage the sleeve locks.
3Remove the sleeve.
Note: Be sure to keep the handles for future use after
installing the unit.
3
Attach the trim plate.
4
Install the sleeve into the dashboard.
* After the sleeve is correctly installed into the dashboard,
bend the appropriate tabs to hold the sleeve firmly in place,
as illustrated.
5
Fix the mounting bolt to the rear of the unit’s body and place
the rubber cushion over the end of the bolt.
6
Do the required electrical connections.
7
Slide the unit into the sleeve until it is locked by pressing
the four corners of the trim plate.
Note: Do not press the panel (shaded in the illustration);
otherwise the panel may become unable to open or close.
1
Retire la placa de guarnición.
2
Retire la cubierta después de desenganchar los retenes
de la cubierta.
1Ponga la unidad vertical.
Nota: Al poner la unidad vertical, tenga cuidado de no
dañar el fusible provisto en la parte posterior.
2Inserte las dos asas entre la unidad y la cubierta tal
como en la ilustración y desenganche los retenes de la
cubierta.
3Retire la cubierta.
Nota: Después de instalar la unidad, asegúrese de
guardar las asas para uso futuro.
3
Instale la placa de guarnición.
4
Instale la cubierta en el tablero de instrumentos.
* Después de que la cubierta esté correctamente instalada
en el tablero de instrumentos, doble las lengüetas
correspondientes para sostener la cubierta firmemente
en su lugar, tal como se muestra.
5
Fije el perno de montaje en la parte trasera del cuerpo de
la unidad y coloque el cojín de goma sobre el extremo del
perno.
6
Realice las conexiones eléctricas requeridas .
7
Deslice la unidad dentro de la cubierta hasta que quede
bloqueada al presionar contra las cuatro esquinas de la
placa de guarnición.
Nota: No presione el panel (sombreado en la ilustración);
de lo contrario, podría suceder que no se pueda realizar
su apertura o cierre.
1
Retirer la plaque d’assemblage.
2
Libérer les verrous du manchon et retirer le manchon.
1
Poser l’appareil à la verticale.
Remarque:
Lorsque vous mettez l’appareil à la verticale,
faire attention de ne pas endommager le fusible situé
sur le fond.
2
Insérer les 2 poignées entre l’appareil et le manchon
comme indiqué pour désengagé les verrous de manchon.
3
Retirer le manchon.
Remarque:
S'assurer de garder les poignées pour une
utilisation ultérieur, après l'installation de l'appareil.
3
Fixez la plaque d’assemblage.
4
Installer le manchon dans le tableau de bord.
* Après installation correcte du manchon dans le tableau
de bord, plier les bonnes pattes pour maintenir fermement
le manchon en place, comme montré.
5
Monter le boulon de montage sur l’arrière du corps de
l’appareil puis passer l’amortisseur en caoutchouc sur
l’extrémité du boulon.
6
Réalisez les connexions électriques.
7
Faites glisser l’appareil dans le manchon jusqu’à ce qu’il
soit verrouillé en appuyant sur les quatre coins de la plaque
d’assemblage.
Remarque:
N’appuyez pas sur le panneau (ombré sur
l’illustration); sinon le panneau risquerait de ne pas pouvoir
s’ouvrir ou se fermer.
2
TROUBLESHOOTING
•The fuse blows.
* Are the red and black leads connected correctly?
•Power cannot be turned on.
* Is the yellow lead connected?
•No sound from the speakers.
* Is the speaker output lead short-circuited?
•Sound is distorted.
* Is the speaker output lead grounded?
* Are the “–” terminals of L and R speakers grounded in common?
•The unit becomes hot.
* Is the speaker output lead grounded?
* Are the “–” terminals of L and R speakers grounded in common?
EN CAS DE DIFFICULTÉS
• Le fusible saute.
*
Les fils rouge et noir sont-ils racordés correctement?
• L’appareil ne peut pas être mise sous tension.
*
Le fil jaune est-elle raccordée?
• Pas de son des haut-parleurs.
*
Le fil de sortie de haut-parleur est-il court-circuité?
• Le son est déformé.
*
Le fil de sortie de haut-parleur est-il à la masse?
*
Les bornes “–” des haut-parleurs gauche et droit sont-elles mises
ensemble à la masse?
• L’appareil devient chaud.
*
Le fil de sortie de haut-parleur est-il à la masse?
*
Les bornes “–” des haut-parleurs gauche et droit sont-elles mises
ensemble à la masse?
LOCALIZACION DE AVERIAS
• El fusible se quema.
* ¿Están los conductores rojo y negro correctamente
conectados?
• No es posible conectar la alimentación.
* ¿Está el cable amarillo conectado?
• No sale sonido de los altavoces.
* ¿Está el cable de salida del altavoz cortocircuitado?
• El sonido presenta distorsión.
* ¿Está el cable de salida del altavoz conectado a masa?
* ¿Están los terminales “–” de los altavoces L y R conectados a
una masa común?
• La unidad se calienta.
* ¿Está el cable de salida del altavoz conectado a masa?
* ¿Están los terminales “–” de los altavoces L y R conectados a
una masa común?
13
Trim plate
Placa de guarnición
Plaque d’assemblage
184 mm
53 mm
6
5
See “ELECTRICAL CONNECTIONS.”
Con respecto a las conexiones
eléctricas, consulte “CONEXIONES
ELECTRICAS.”
Référez-vous “RACCORDEMENTS
ELECTRIQUES.”
Dashboard
Tablero de instrumentos
Tableau de bord
Rubber cushion
Cojín de goma
Amortisseur en caoutchouc
Sleeve
Cubierta
Manchon
Mounting bolt
Perno de montaje
Boulon de montage
4
*
Fuse
Fusible
Fusible
Slot
Ranura
Fente
Handle
Manija
Poignée
Lock Plate
Placa de bloqueo
Plaque de verrouillage
Sleeve
Cubierta
Manchon
7
4

• When using the optional stay
• Cuando emplea un soporte opcional
• Lors de l'utilisation du hauban en option
• When installing the unit without using the sleeve
• Instalación de la unidad sin utilizar la cubierta
• Lors de l'installation de l’appareil sans utiliser de manchon
In a Toyota for example, first remove the car radio and install the unit in its place.
En un Toyota por ejemplo, primero extraiga la radio del automóvil y luego instale la unidad en su
lugar.
Par exemple dans une Toyota, retirer d’abord l’autoradio et installer l’appareil à la place.
Parts list for installation and connection
The following parts are provided with this unit.
After checking them, please set them correctly.
Removing the unit
• Before removing the unit, release the rear section.
1
Remove the trim plate.
2
Insert the 2 handles into the slots, as shown. Then, while gently
pulling the handles away from each other, slide out the unit.
(Be sure to keep the handles after installing it.)
Extracción de la unidad
• Antes de extraer la unidad, libere la sección trasera.
1
Retire la placa de guarnición.
2
Inserte las 2 manijas entre las ranuras, como se muestra.
Luego, separe gentilmente las manijas y extraiga la unidad.
(Asegúrese de conservar las manijas después de
instalarlo.)
Retrait de l’appareil
• Avant de retirer l'appareil, libérer la section arrière.
1
Retirer la plaque d’assemblage.
2
Introduire les deux poignées dans les fentes, comme montré.
Puis, tout en tirant doucement les poignées écartées, faire
glisser l’appareil pour le sortir.
(S'assurer de conserver les
poignées après l’installation de l’appareil.)
Note: When installing the unit on the mounting bracket, make sure to use the 6 mm-long screws. If
longer screws are used, they could damage the unit.
Nota: Cuando instala la unidad en la ménsula de montaje, asegúrese de utilizar los tornillos de 6
mm de longitud. Si se utilizan tornillos más largos, éstos pueden dañar la unidad.
Remarque:
Lors de l'installation de l’appareil sur le support de montage, s’assurer d’utiliser des vis
d’une longueur de 6 mm. Si des vis plus longues sont utilisées, elles peuvent endommager l’appareil.
Stay (option)
Soporte (opción)
Hauban (en option)
Lock nut
Tuerca de seguridad
Ecrou d’arrêt
Screw (option)
Tornillo (opción)
Vis (en option)
2
Lista de piezas para instalación y conexión
Con esta unidad se suministran las siguientes piezas.
Después de inspeccionarlas, colóquelas correctamente.
Liste des pièces pour l’installation et
raccordement
Les pièces suivantes sont fournies avec cet appareil.
Après vérification, veuillez les placer correctement.
ENGLISH
ELECTRICAL CONNECTIONS
To prevent short circuits, we recommend that you disconnect the
battery’s negative terminal and make all electrical connections before
installing the unit. If you are not sure how to install this unit correctly,
have it installed by a qualified technician.
Note:
This unit is designed to operate on 12 volts DC, NEGATIVE ground
electrical systems. If your vehicle does not have this system, a
voltage inverter is required, which can be purchased at JVC car audio
dealers.
• Replace the fuse with one of the specified rating. If the fuse blows
frequently, consult your JVC car audio dealer.
• If noise is a problem...
This unit incorporates a noise filter in the power circuit. However,
with some vehicles, clicking or other unwanted noise may occur. If
this happens, connect the unit’s rear ground terminal (See
connection diagram.) to the car’s chassis using shorter and thicker
cords, such as copper braiding or gauge wire. If noise still persists,
consult your JVC car audio dealer.
• Maximum input of the speakers should be more than 45 watts at
the rear and 45 watts at the front, with an impedance of 4 to 8
ohms.
•Be sure to ground this unit to the car’s chassis.
• The heat sink becomes very hot after use. Be careful not to touch
it when removing this unit.
FRANÇAIS
RACCORDEMENTS ELECTRIQUES
Pour éviter tout court-circuit, nous vous recommandons de
débrancher la borne négative de la batterie et d’effectuer tous les
raccordements électriques avant d’installer l’appareil. Si l'on n’est
pas sûr de pouvoir installer correctement cet appareil, le faire installer
par un technicien qualifié.
Remarque:
Cet appareil est conçu pour fonctionner sur des sources de courant
continu de
12 volts à masse NEGATIVE
. Si votre véhicule n’offre
pas ce type d’alimentation, il vous faut un convertisseur de tension,
que vous pouvez acheter chez un revendeur d’autoradios JVC.
•
Remplacer le fusible par un de la valeur précisée. Si le fusible
saute souvent, consulter votre revendeur d’autoradios JVC.
•
Si le bruit est un problème...
Cet appareil incorpore un filtre de bruit dans le circuit d’alimentation.
Cependant, avec certains véhicules, quelques claquements ou
autres bruits non désirés risquent de se produire. Si cela arrive,
raccorder la
borne de masse arrière
de l’appareil au châssis de
la voiture (voir le schéma de raccordement) en utilisant des cordons
les plus gros et les plus courts possibles telle qu'une barre de
cuivre ou une tresse. Si le bruit persiste, consulter votre revendeur
d’autoradios JVC.
•
La puissance admissible des haut-parleurs doit être supérieure à
45 watts à l’arrière et à 45 watts l’avant, avec une impédance de
4
à 8 ohms
.
• S'assurer de raccorder la mise à la masse de cet appareil au
châssis de la voiture.
•
Le radiateur devient très chaud après usage. Faire attention de ne
pas le toucher en retirant cet appareil.
ESPAÑOL
CONEXIONES ELECTRICAS
Para evitar cortocircuitos, recomendamos que desconecte el
terminal negativo de la batería y que efectúe todas las conexiones
eléctricas antes de instalar la unidad. Si usted no está seguro de
cómo instalar correctamente la unidad, hágala instalar por un
técnico cualificado.
Nota:
Esta unidad está diseñada para funcionar con 12 voltios de CC,
con sistemas eléctricos de masa NEGATIVA. Si su vehículo no
posee este sistema, será necesario un inversor de tensión, que
puede ser adquirido en los concesionarios de JVC de equipos
de audio para automóviles.
• Reemplace el fusible por uno con la corriente especificada. Si
el fusible se quemase frecuentemente consulte con su
concesionario de JVC de equipos de audio para automóviles.
• Si el ruido fuese un problema...
Esta unidad tiene un filtro de ruido en el circuito de alimentación.
Sin embargo, en algunos vehículos, pueden producirse
chasquidos u otros ruidos indeseados. En tal caso conecte el
terminal de tierra posterior (Ver diagrama de conexión.) del
receptor al chasis del automóvil, utilizando cordones más
gruesos y cortos tales como alambre de cobre trenzado o de
grueso calibre. Si el ruido persiste, consulte a su concesionario
de JVC de equipos de audio para automóvil.
• La entrada máxima de los altavoces traseros debe ser mayor
de 45 vatios y la de los delanteros de 45 vatios, con una
impedancia de 4 a 8 ohmios.
•Asegúrese de conectar esta unidad a tierra en el chasis del
automóvil.
• El sumidero térmico estará muy caliente después del uso.
Asegúrese de no tocarlo al desmontar esta unidad.
Trim plate
Placa de guarnición
Plaque d’assemblage
Heat sink
Sumidero térmico
Dissipateur de chaleur
Flat type screws (M5 x 6 mm)*
Tornillos tipo plano (M5 x 6 mm)*
Vis à tête plate (M5 x 6 mm)*
Bracket*
Ménsula*
Support*
Bracket*
Ménsula*
Support*
Flat type screws (M5 x 6 mm)*
Tornillos tipo plano (M5 x 6 mm)*
Vis à tête plate (M5 x 6 mm)*
Pocket
Compartimiento
Poche
* Not included with this unit.
* No suministrado con esta unidad.
*
Non fourni avec cet appareil.
Power cord
Cordón de alimentación
Cordon d’alimentation
Lock nut (M5)
Tuerca de seguridad (M5)
Ecrou d’arrêt (M5)
Washer (ø5)
Arandela (ø5)
Rondelle (ø5)
Rubber cushion
Cojín de goma
Amortisseur en caoutchouc
Mounting bolt (M5 x 20 mm)
Perno de montaje (M5 x 20 mm)
Boulon de montage (M5 x 20 mm)
Fire wall
Tabique a prueba de incendios
Cloison
Washer
Arandela
Rondelle
Dashboard
Tablero de instrumentos
Tableau de bord
Mounting bolt
Perno de montaje
Boulon de montage
Sleeve
Cubierta
Manchon
Sleeve
Cubierta
Manchon
Remote controller
Mando a distancia
Télécommande
CR2025
Battery
Pila
Pile
Handle
Manija
Poignée
Handles
Manijas
Poignées
1

15
3
5
6
1
2
3
4
1
2
(ILLUMINATION)
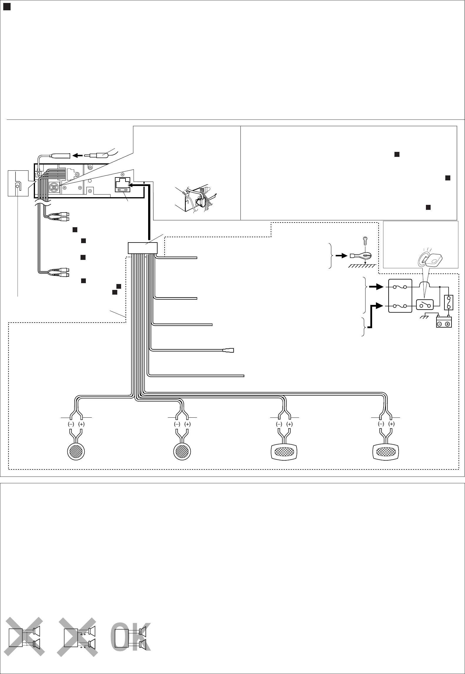
A Typical Connections / Conexiones tipicas / Raccordements typiques
Before connecting: Check the wiring in the vehicle carefully.
Incorrect connection may cause serious damage to this unit.
1
Connect the colored leads of the power cord to the car battery,
speakers and power antenna (if any) in the following sequence.
1Black: ground
2Yellow: to car battery (constant 12V)
3Red: to an accessory terminal
4Others: to speakers
5Blue with white stripe: to power antenna (200mA max.)
6Orange with white stripe: to car light control switch
2
Connect the antenna cord.
3
Finally connect the wiring harness to the unit.
Antes de la conexión: Verifique atentamente el conexionado
del vehículo. Una conexión incorrecta podría producir daños
graves en la unidad.
1
Conecte los conductores de color del cable de alimentación
a la batería del automóvil, altavoces y antena motriz (si la
hubiere) en la secuencia siguiente.
1Negro: a tierra
2Amarillo: a la batería del automóvil (12V constantes)
3Rojo: a un terminal de accesorio
4Otros: a los altavoces
5Azul con rayas blancas: a la antena motriz (máx. 200mA)
6Naranja con rayas blancas: al interruptor de control de
las luces del automóvil
2
Conecte el cable de antena.
3
Por último, conecte el cable de alimentación a la unidad.
Avant de commencer la connexion:
vérifiez attentivement le
câblage du véhicule. Une connexion incorrecte peut endommager
sérieusement l’appareil.
1
Connectez les fils de couleur du cordon d’alimentation à la
batterie de la voiture, aux enceintes et à l’antenne automatique
(s’il y en a une) dans l’ordre suivant.
1
Noir: à la masse
2
Jaune: à la batterie de la voiture (12V constant)
3
Rouge: à la prise accessoire
4
Autres: aux enceintes
5
Bleu à bandes blanches: à l’antenne automatique (200
mA max.)
6
Orange à bandes blanches: à l’interrupteur d’éclairage
de la voiture
2
Connectez le cordon d’antenne.
3
Finalement, connectez le faisceau de fils à l’appareil.
Purple
Púrpura
Violet
Left speaker (rear)
Altavoz izquierdo (trasero)
Haut-parleur gauche (arrière)
Gray with black stripe
Gris con rayas negras
Streifen
Gris avec bande noire
Gray
Gris
Gris
Green
Verde
Ver t
Purple with black stripe
Púrpura con rayas negras
Violet avec bande noire
Right speaker (rear)
Altavoz derecho (trasero)
Haut-parleur droit (arrière)
Right speaker (front)
Altavoz derecho (frontal)
Haut-parleur droit (avant)
Left speaker (front)
Altavoz izquierdo (frontal)
Haut-parleur gauche (avant)
Fuse block
Bloque de fusibles
Porte-fusible
To metallic body or chassis of the car
A un cuerpo metálico o chasis del automóvil
Vers corps métallique ou châssis du véhicule
*
To a live terminal in the fuse block connecting to the car battery
(bypassing the ignition switch)
A un terminal activo del bloque de fusibles conectado a la batería del
automóvil (desviando el interruptor de encendido)
A une borne sous tension du porte-fusible connectée à la batterie de la
voiture (en dérivant l’interrupteur d’allumage)
To an accessory terminal in the fuse block
A un terminal accesorio del bloque de fusibles
Vers borne accessoire du porte-fusible
Ignition switch
Interruptor de encendido
Interrupteur d’allumage
*1: Before checking the operation of this unit prior to
installation, this lead must be connected, otherwise
power cannot be turned on.
*1: Antes de comprobar el funcionamiento de esta unidad
previa a de la instalación, es necesario conectar este
cable, de lo contrario no se podrá conectar la
alimentación.
*1: Pour vérifier le fonctionnement de cet appareil avant
installation, ce fil doit être raccordé, sinon l’appareil
ne peut pas être mis sous tension.
Rear ground terminal
Terminal de tierra posterior
Borne arrière de masse
Black
Negro
Noire
Red
Rojo
Rouge
White with black stripe
Blanco con rayas negras
Blanc avec bande noire
White
Blanco
Blanc
15A fuse
Fusible de 15A
Fusible 15A
To subwoofer (ONLY FOR KD-LX30)
(see diagram B )
Al subwoofer (SOLO PARA KD-LX30)
(véase diagrama B )
Au caisson de grave
(SEULEMENT POUR LE KD-LX30)
(voir le diagramme
B
)
Line out/in (see diagram B )
Salida/entrada de línea (véase diagrama B )
Sortie/entrée de ligne (voir le diagramme
B
)
To antenna
A la antena
A l'antenne
PRECAUTIONS on power supply and speaker
connections:
•DO NOT connect the speaker leads of the power cord to
the car battery; otherwise, the unit will be seriously
damaged.
• Connect the black lead (ground), yellow lead (to car battery,
constant 12V), and red lead (to an accessory terminal) correctly.
• BEFORE connecting the speaker leads of the power cord to
the speakers, check the speaker wiring in your car.
– If the speaker wiring in your car is as illustrated in Fig. 1
and Fig. 2 below, DO NOT connect the unit using that original
speaker wiring. If you do, the unit will be seriously damaged.
Redo the speaker wiring so that you can connect the unit to
the speakers as illustrated in Fig. 3.
– If the speaker wiring in your car is as illustrated in Fig. 3,
you can connect the unit using the original speaker wiring in
your car.
– If you are not sure of the speaker wiring of your car, consult
your car dealer.
PRECAUCIONES sobre las conexiones de la
fuente de alimentación y de los altavoces:
•NO conecte los conductores de altavoz del cable de
alimentación a la batería de automóvil, pues podrían
producirse graves daños en la unidad.
•Conecte correctamente el conductor negro (a tierra), el
conductor amarillo (a la batería del automóvil, 12V constantes),
y el conductor rojo (a un terminal de accesorio).
•ANTES de conectar a los altavoces los conductores de altavoz
del cable de alimentación, verifique el conexionado de altavoz
de su automóvil.
–Si el conexionado de altavoz de su automóvil es como
se indica en las Fig. 1 y 2 de abajo, NO conecte la unidad
utilizando ese conexionado de altavoz original. Si lo hace,
se producirán daños graves en la unidad.
Vuelva a efectuar el conexionado de altavoz de manera que
pueda conectar la unidad a los altavoces de la manera
indicada en la Fig. 3.
–Si el conexionado de altavoz de su automóvil es como
se indica en la Fig. 3, podrá conectar la unidad utilizando
el conexionado de altavoz original de su automóvil.
– Si tiene dudas sobre el conexionado de altavoz de su
automóvil, consulte con su concesionario.
PRECAUTIONS sur l’alimentation et la
connexion des enceintes:
•NE CONNECTEZ PAS les fils d’enceintes du cordon
d’alimentation à la batterie; sinon, l’appareil serait
sérieusement endommagé.
•
Connectez correctement le fil noir (a la masse), le fil jaune (a la
batterie de la voiture,12V constant) et le fil rouge (à la prise
accessoire).
•
AVANT de connecter les fils d’enceintes du cordon
d’alimentation aux enceintes, vérifiez le câblage des enceintes
de votre voiture.
–
Si le câblage des enceintes de votre voiture est réalisé
comme montré sur la Fig. 1 ou Fig. 2 ci-dessous,
NE
CONNECTEZ PAS l’appareil en utilisant ce câblage original
d’enceintes. Si vous le faites, l’appareil sera sérieusement
endommagé.
Recommencez le câblage des enceintes de façon que vous
puissiez connecter l’appareil aux enceintes comme montré
sur la Fig. 3.
–
Si le câblage des enceintes de votre voiture est comme
montré sur la Fig. 3,
vous pouvez connecter l’appareil en
utilisant ce câblage original d’enceintes pour votre voiture.
– Si vous n’êtes pas sûrs du câblage d’enceintes de votre
voiture, consulter le concessionnaire de votre voiture.
L
R+
-
+
-
+
-
+
-
Fig. 3
Fig. 1 Fig. 2
L
R+
-
+
-
+
-
+
-
Blue with white stripe
Azul con rayas blancas
Bleu avec bande blanche
To power antenna if any
A la antena motriz si la hubiere
Vers borne d’antenne automatique s'il y en a une
Green with black stripe
Verde con rayas negras
Vert avec bande noire
Orange with white stripe
Naranja con rayas blancas
Orange avec bande blanche
Yellow*1
Amarillo*1
Jaune*
1
To car light control switch
Al interruptor de control de las luces del automóvil
À l’interrupteur d’éclairage de la voiture
Not included with this unit.
No suministrado con esta unidad.
Non fourni avec cet appareil.
*
*
JVC CD changer jack
Jack para el cambiador de CD de JVC
Prise CD changeur JVC
Antenna terminal
Terminal de la antena
Borne de l’antenne
Before connecting the CD changer, make sure that
the unit is turned off.
Antes de conectar el cambiador de CD, asegúrese
de que la unidad esté apagada.
Avant de connecter le changeur CD, s’assurer que
l’unité est éteinte.
When connecting a CD changer, we recommend that you connect one of the CH-X series CD changers.
• If your CD changer is one of the KD-MK series, you need an optional cord (KS-U15K).
ONLY FOR KD-LX10: You can also use an external component such as a portable MD player by
connecting the Line Input Adaptor KS-U57 (not supplied). (See diagram B )
Cuando conecte un cambiador de CD, se recomienda utilizar uno de la serie CH-X.
• Si su cambiador de CD es de la serie KD-MK, necesitará un cable opcional (KS-U15K).
SOLO PARA KD-LX10: Conectando el adaptador de entrada de línea KS-U57 (no suministrado),
también podrá usar un componente exterior, tal como un reproductor de MD. (Véase diagrama B )
Lors de la connexion d’un changeur CD, nous vous recommandons d’utiliser un des changeurs CD de
la série CH-X.
• Si votre changeur appartient à la série KD-MK, vous avez besoin d’un cordon optionnel (KS-U15K).
SEULEMENT POUR LE KD-LX10: Vous pouvez aussi utiliser un appareil extérieur tel qu’un lecteur de
MD en connectant l’adaptateur d’entrée de ligne KS-U57 (non fourni) (voir le diagramme
B
).

CAUTION / PRECAUCION / PRECAUTION:
• To prevent short-circuit, cover the terminals of the UNUSED leads with
insulating tape.
• Para evitar cortocircuitos, cubra los cables NO UTILIZADOS con cinta
aislante.
• Pour éviter les court-circuits, couvrir les bornes des fils qui ne sont PAS
utilisés avec de la bande isolante
Connecting the leads / Conexión de los conductores
/ Raccordement des fils
Twist the core wires when connecting.
Retuerce los alambres de alma para
conectarlos.
Torsader les âmes des fils en les
raccordant.
Solder the core wires to connect them securely.
Suelde los alambres de alma para conectarlos con
firmeza.
Souder les âmes desfils pour les raccorder entre eux
de façon sûre.
B Connections Adding Other Equipment / Conexiones para añadir otros equipos / Raccordement pour ajouter d’autres appareils
R
L
R
L
Signal cord (not supplied with this unit)
Cable de señal (no suministrado con esta unidad)
Cordon de signal (non fourni avec cet appareil)
KD-LX30
Source equipment
Equipo fuente
Appareil source
Amplifier
Amplificador
Amplificateur
Signal cord (not supplied with this unit)
Cable de señal (no suministrado con esta unidad)
Cordon de signal (non fourni avec cet appareil)
SUBWOOFER OUT
KD-LX30
Subwoofer
Subwoofer
Caisson de grave
LINE IN
FOR KD-LX10/PARA KD-LX10/POUR LE KD-LX10
CD changer jack
Toma del cambiador de CD
Prise du changeur CD
KD-LX10
L
R
L
R
L
R
L
R
Signal cord (not supplied with this unit)
Cable de señal (no suministrado con esta unidad)
Cordon de signal (non fourni avec cet appareil)
External component
Componente exterior
Appareil extérieur
Line Input Adaptor KS-U57 (not supplied with this unit)
Adaptador de entrada de línea KS-U57 (no suministrado con esta unidad)
Adaptateur d’entrée de ligne KS-U57 (non fourni avec cet appareil)
You can connect an amplifier and other equipment to upgrade
your car stereo system. For their connections, refer to the
instructions supplied with each component.
• Connect the remote lead (blue with white stripe) to the remote
lead of the other equipment so that it can be controlled through
this unit.
• For amplifier only:
– Connect this unit’s line-out terminals to the amplifier’s line-in
terminals.
– Disconnect the speakers from this unit, connect them
to the amplifier. Leave the speaker leads of this unit
unused. (Cover the terminals of the these unused leads
with insulating tape, as illustrated above.)
– ONLY FOR KD-LX30: The line output level of this unit is
kept high to maintain the hi-fi sounds reproduced from this
unit.
When connecting an external amplifier to this unit, turn
down the gain control on the external amplifier to obtain the
best performance from this unit.
• For subwoofer only (ONLY FOR KD-LX30): Connect this unit’s
SUBWOOFER OUT plugs to the amplifier’s line-in jacks.
Usted podrá conectar un amplificador y otros equipos para
mejorar el sistema estéreo de su automóvil. Para las conexiones,
refiérase a las instrucciones suministradas con cada componente.
• Conecte el conductor remoto (azul con rayas blancas) al
conductor remoto del otro equipo para poderlo controlar a
través de esta unidad.
• Sólo para el amplificador:
– Conecte los terminales de salida de línea de esta unidad con
los terminales de entrada de línea del amplificador.
– Desconecte los altavoces de esta unidad y conéctelos al
amplificador. Los cables de los altavoces de esta unidad
quedan sin usar. (Cubra los terminales de estos cables sin
usar con cinta aislante, tal comose indica en la figura de
arriba.)
– SOLO PARA KD-LX30: El nivel de salida de línea de esta
unidad permanece alto para que corresponda con los sonidos
de alta fidelidad reproducidos por esta unidad.
Cuando conecte un amplificador externo a esta unidad,
disminuya el control de ganancia del amplificador externo
para obtener un óptimo rendimiento de esta unidad.
• Sólo para el subwoofer (SOLO PARA KD-LX30): Conecte las
clavijas SUBWOOFER OUT de esta unidad a los jacks de
entrada de línea del amplificador.
Vous pouvez connecter un amplificateur ou autre appareil pour
améliorer votre système autoradio. Pour leur connexion, référez-
vous aux instructions fournies avec chaque appareil.
• Connectez le fil de commande à distance (bleu avec bande
blanche) au fil de commande à distance de l’autre appareil de
façon qu’il puisse être commandé via cet appareil.
• Pour l'amplificateur seulement:
– Raccorder les bornes de sortie ligne de cet appareil aux bornes
d’entrée ligne de l’amplificateur.
– Déconnectez les enceintes de cet appareil et connectez-
les à l’amplificateur. Laissez les fils d’enceintes de cet
appareil inutilisés. (Recouvrir les extrémités de ces fils
inutilisés avec de la bande isolante comme montré ci-
dessus.)
– SEULEMENT POUR LE KD-LX30: Le niveau de sortie de
ligne de cet appareil est maintenu à un niveau élevé pour
maintenir une qualité Hi-Fi pour les sons reproduits par cet
appareil.
Lors de la connexion d’un amplificateur extérieur à cet
appareil, diminuez le réglage du gain sur l’amplificateur
extérieur pour obtenir les meilleures performances de cet
appareil.
•
Pour le caisson de grave seulement (SEULEMENT POUR LE
KD-LX30): Connectez les fiches SUBWOOFER OUT de cet
appareil aux prises d’entrée de ligne de l’amplificateur.
INPUT
R
L
LINE OUT
(FRONT)
LINE OUT
(REAR)
L
R
R
L
R
L
INPUT
L
R
L
RR
L
Rear speakers
Altavoces posteriores
Haut-parleur arrière
Remote lead
Cable remoto
Fil d'alimentation à distance
To power antenna if any
A la antena motriz, si la hubiere
Vers l’antenne automatique, s’il y en a une
JVC Amplifier
Amplificador de JVC
JVC Amplificateur
Front speakers
Altavoces delanteros
Haut-parleur avant
JVC Amplifier
Amplificador de JVC
JVC Amplificateur
Front speakers
Altavoces delanteros
Haut-parleur avant
KD-LX30
KD-LX10
Signal cord (not supplied with this unit)
Cable de señal (no suministrado con esta unidad)
Cordon de signal (non fourni avec cet appareil)
You can connect another power
amplifier for front speakers.
Vous pouvez connecter un autre
amplificateur de puissance pour les
enceintes avant.
Podrá conectar otro amplificador de
potencia para los altavoces
delanteros.
Y-connector (not supplied with this unit)
Conector en Y (no suministrado con esta unidad)
Connecteur Y (non fourni avec cet appareil)
ONLY FOR KD-LX30:
SOLO PARA KD-LX30:
SEULEMENT POUR LE KD-LX30:
Blue with white stripe
Azul con rayas blancas
Bleu avec bande blanche
CAUTION / PRECAUCIONES / PRECAUTION:
• To prevent internal heat buildup inside this unit,
place this unit UNDER the other equipment.
• Para evitar el aumento del calor interior de esta
unidad, póngala DEBAJO del otro equipo.
• Pour éviter un échauffement interne de cet
appareil, placez-le SOUS l'autre appareil.
Amplifier / Amplificador / Amplificateur
External component / Componente exterior / Appareil extérieur
FOR KD-LX30/PARA KD-LX30/POUR LE KD-LX30