JVC KD X241 X241_KD X141_M_H2 User Manual B5A 1355 00
KD-X141 KD-X141 B5A-1355-00 English, Persian, Thai, Arabic, (Instruction manual) Asia
KD-X141 KD-X141 (Instruction manual) Asia B5A-1355-00
User Manual: JVC KD-X241 KD-X241 English, Persian, Thai, Arabic, (Instruction manual) Asia
Open the PDF directly: View PDF
.
Page Count: 84

Data Size: B6L (182 mm x 128 mm)
Book Size: B6L (182 mm x 128 mm)
ENGLISH
ไทย
B5A-1355-00 [M]
KD-X241 / KD-X141
DIGITAL MEDIA RECEIVER
INSTRUCTION MANUAL
ตัวรับสื่อดิจิตอล
คู่มือการใช้งาน
JS_JVC_KD-X241_M_C_00.indd 1JS_JVC_KD-X241_M_C_00.indd 1 8/22/2016 12:02:41 PM8/22/2016 12:02:41 PM

Data Size: B6L (182 mm x 128 mm)
Book Size: B6L (182 mm x 128 mm)
2ENGLISH
CONTENTS BEFORE USE
IMPORTANT
•
To ensure proper use, please read through this manual before using this product. It is especially important that you read and observe
Warning and Caution in this manual.
•
Please keep the manual in a safe and accessible place for future reference.
WARNING
•
Do not operate any function that takes your attention away from safe driving.
•
Do not ingest the battery, Chemical Burn Hazard
The remote control supplied with this product contains a coin/button cell battery.
If the coin/button cell battery is swallowed, it can cause severe internal burns in just 2 hours and can lead to death.
Keep new and used batteries away from children.
If the battery compartment does not close securely, stop using the product and keep it away from children.
If you think batteries might have been swallowed or placed inside any part of the body, seek immediate medical attention.
Caution
Volume setting:
•
Adjust the volume so that you can hear sounds outside the car to prevent accidents.
•
Lower the volume before playing digital sources to avoid damaging the speakers by the sudden increase of the output level.
General:
•
Avoid using the external device if it might hinder safe driving.
•
Make sure all important data has been backed up. We shall bear no responsibility for any loss of recorded data.
•
Never put or leave any metallic objects (such as coins or metal tools) inside the unit to prevent a short circuit.
Remote control (RM-RK52):
•
Do not leave the remote control in hot places such as on the dashboard.
•
The Lithium battery is in danger of explosion if replaced incorrectly. Replace it only with the same or equivalent type.
•
The battery pack or batteries shall not be exposed to excessive heat such as sunshine, fire or the like.
BEFORE USE 2
BASICS 3
GETTING STARTED 4
1 Cancel the demonstration
2 Set the clock and date
3 Set the basic settings
RADIO 5
USB/iPod/ANDROID 7
Pandora® (for
KD-X241
) 9
(Applicable for Australia or New Zealand
models only)
iHeartRadio® (for
KD-X241
) 10
AUX 11
AUDIO SETTINGS 11
DISPLAY SETTINGS 13
REFERENCES 14
Maintenance
More information
TROUBLESHOOTING 16
INSTALLATION/
CONNECTION 17
SPECIFICATIONS 20 How to read this manual
•
Operations are explained mainly using buttons on the faceplate of
KD-X241
.
•
English indications are used for the purpose of explanation. You can select the display language from the menu.
( 5)
•
[XX]
indicates the selected items.
•
( XX)
indicates references are available on the stated page.
JS_JVC_KD-X241_M_EN_1.indd 2JS_JVC_KD-X241_M_EN_1.indd 2 8/23/2016 11:29:53 AM8/23/2016 11:29:53 AM

Data Size: B6L (182 mm x 128 mm)
Book Size: B6L (182 mm x 128 mm)
3
ENGLISH
BASICS
To On the faceplate On the remote control
Turn on the power Press .
• Press and hold to turn off the power. ( Not available )
Adjust the volume Turn the volume knob. Press or .
• Press and hold to continuously
increase the volume to 15.
Press the volume knob to mute the sound or pause playback.
• Press again to cancel.
Press to mute the sound or pause playback.
• Press again to cancel.
Select a source • Press repeatedly.
• Press , then turn the volume knob within 2 seconds.
Press SOURCE repeatedly.
Change the display
information
Press repeatedly.
( 15)
( Not available )
Attach How to resetDetach
Your preset adjustments
will be erased except
stored radio stations.
Faceplate
Volume knob
Detach button
Display window
Remote control (RM-RK52)
How to replace the battery
Pull out the insulation
sheet when using for
the first time.
Remote sensor
(Do not expose to bright sunlight.)
JS_JVC_KD-X241_M_EN_1.indd 3JS_JVC_KD-X241_M_EN_1.indd 3 8/23/2016 11:29:55 AM8/23/2016 11:29:55 AM

ENGLISH
4
Data Size: B6L (182 mm x 128 mm)
Book Size: B6L (182 mm x 128 mm)
GETTING STARTED
Cancel the demonstration
When you turn on the power (or after you reset the unit), the display
shows: “CANCEL DEMO” “PRESS” “VOLUME KNOB”
1 Press the volume knob.
[YES]
is selected for the initial setup.
2 Press the volume knob again.
“DEMO OFF” appears.
Set the clock and date
1 Press and hold .
2 Turn the volume knob to select
[CLOCK]
, then press the knob.
To adjust the clock
3 Turn the volume knob to select
[CLOCK ADJUST]
, then press the knob.
4 Turn the volume knob to make the settings, then press the knob.
Hour Minute
5 Turn the volume knob to select
[CLOCK FORMAT]
, then press the
knob.
6 Turn the volume knob to select
[12H]
or
[24H]
, then press the knob.
To set the date
7 Turn the volume knob to select
[DATE SET]
, then press the knob.
8 Turn the volume knob to make the settings, then press the knob.
Day Month Year
9 Press to exit.
To return to the previous setting item, press .
1
2
Set the basic settings
1 Press and hold .
2 Turn the volume knob to select an item (see the following table),
then press the knob.
3 Repeat step 2 until the desired item is selected or activated.
4 Press to exit.
To return to the previous setting item, press .
Default:
XX
SYSTEM
KEY BEEP ON
:Activates the keypress tone.;
OFF
:Deactivates.
SOURCE SELECT
AM SRC
*
ON
:Enables AM in source selection.;
OFF
:Disables.
( 5)
SW1 SRC
*
ON
:Enables SW1 in source selection.;
OFF
:Disables.
( 5)
SW2 SRC
*
ON
:Enables SW2 in source selection.;
OFF
:Disables.
( 5)
PANDORA SRC
*
(For
KD-X241
)
ON
:Enables PANDORA in source selection.;
OFF
:Disables.
( 9)
IHEART SRC
*
(For
KD-X241
)
ON
:Enables IHEARTRADIO in source selection.;
OFF
:Disables.
( 10)
BUILT-IN AUX
*
ON
:Enables AUX in source selection.;
OFF
:Disables.
( 11)
F/W UPDATE
UPDATE SYSTEM
F/W UP xxxx YES
:Starts upgrading the firmware.;
NO
:Cancels (upgrading is not activated).
For details on how to update the firmware, see:
<http://www.jvc.net/cs/car/>.
*
Not displayed when the corresponding source is selected.
3
JS_JVC_KD-X241_M_EN_1.indd 4JS_JVC_KD-X241_M_EN_1.indd 4 8/23/2016 11:30:02 AM8/23/2016 11:30:02 AM

ENGLISH 5
Data Size: B6L (182 mm x 128 mm)
Book Size: B6L (182 mm x 128 mm)
CLOCK
TIME SYNC ON
:The clock time is automatically set using the
Clock Time (CT) data in FM Radio Data System signal.;
OFF
:Cancels.
CLOCK DISPLAY ON
:The clock time is shown on the display even when
the unit is turned off.;
OFF
:Cancels.
ENGLISH
Select the display language for menu and music
information if applicable.
By default,
ENGLISH
is selected.
ESPANOL
RADIO
“ST” lights up when receiving an FM stereo broadcast with sufficient signal strength.
Search for a station
1 Press repeatedly to select FM, AM, SW1 or SW2.
2 Press (or press on the remote control) to search for a station
automatically.
(or)
Press and hold (or press and hold on the remote control) until
“M” flashes, then press repeatedly to search for a station manually.
Settings in memory
You can store up to 18 stations for FM and 6 stations for AM/SW1/SW2.
Store a station
While listening to a station....
Press and hold one of the number buttons (1 to 6).
(or)
1 Press and hold the volume knob until “PRESETMODE” flashes.
2 Turn the volume knob to select a preset number, then press the knob.
The preset number flashes and “MEMORY” appears.
Select a stored station
Press one of the number buttons (1to6).
(or)
1 Press .
2 Turn the volume knob to select a preset number, then press the knob.
GETTING STARTED
JS_JVC_KD-X241_M_EN_1.indd 5JS_JVC_KD-X241_M_EN_1.indd 5 8/23/2016 11:30:07 AM8/23/2016 11:30:07 AM

ENGLISH
6
Data Size: B6L (182 mm x 128 mm)
Book Size: B6L (182 mm x 128 mm)
Other settings
1 Press and hold .
2 Turn the volume knob to select an item
(
see the following table
)
,
then press the knob.
3 Repeat step 2 until the desired item is selected/activated or follow
the instructions stated on the selected item.
4 Press to exit.
To return to the previous setting item, press .
Default:
XX
TUNER SETTING
RADIO TIMER
Turns on the radio at a specific time regardless of the current source.
1
ONCE
/
DAILY
/
WEEKLY
/
OFF
:Select how often the timer will be turned
on.
2
FM
/
AM
/
SW1
/
SW2
:Select the band.
3
01
to
18
(for FM)/
01
to
06
(for AM/SW1/SW2):Select the preset station.
4
Set the activation day
*1
and time.
“
M
” lights up when complete.
Radio Timer will not activate for the following cases.
•
The unit is turned off.
•
[OFF]
is selected for
[AM SRC]
/
[SW1 SRC]
/
[SW2 SRC]
in
[SOURCE SELECT]
after Radio Timer for AM/SW1/SW2 is selected.
( 4)
SSM SSM 01–06
/
SSM 07–12
/
SSM 13–18
: Automatically presets up to 18
stations for FM. “SSM” stops flashing when the first 6 stations are stored.
Select
SSM 07–12
/
SSM 13–18
to store the following 12 stations.
LOCAL SEEK ON
:Searches only AM/SW1/SW2 stations with good reception.;
OFF
:Cancels.
•
Settings made are applicable only to the selected source/station. Once you
change the source/station, you need to make the settings again.
RADIO
IF BAND AUTO
:Increases the tuner selectivity to reduce interference noises from
adjacent FM stations. (Stereo effect may be lost.);
WIDE
:Subjects to
interference noises from adjacent FM stations, but sound quality will not be
degraded and the stereo effect will remain.
MONO SET ON
:Improves the FM reception, but the stereo effect will be lost.;
OFF
:Cancels.
NEWS SET
*2
ON
:The unit will temporarily switch to News Programme if available.;
OFF
:Cancels.
REGIONAL
*2
ON
: Switches to another station only in the specific region using the “AF”
control.;
OFF
:Cancels.
AF SET
*2
ON
: Automatically searches for another station broadcasting the same
program in the same Radio Data System network with better reception
when the current reception is poor.;
OFF
: Cancels.
TI
*2
ON
: Allows the unit to temporarily switch to Traffic Information if available
(“TI” lights up). ;
OFF
:Cancels.
PTY SEARCH
*2
Select a PTY code (see below).
If there is a station broadcasting a program of the same PTY code as you
have selected, that station is tuned in.
*1
Selectable only when
[ONCE]
or
[WEEKLY]
is selected in step
1
.
*2
Only for FM source.
PTY code
NEWS
,
AFFAIRS
,
INFO
,
SPORT
,
EDUCATE
,
DRAMA
,
CULTURE
,
SCIENCE
,
VARIED
,
POP
M
(music),
ROCK M
(music),
EASY M
(music),
LIGHT M
(music),
CLASSICS
,
OTHER
M
(music),
WEATHER
,
FINANCE
,
CHILDREN
,
SOCIAL
,
RELIGION
,
PHONE IN
,
TRAVEL
,
LEISURE
,
JAZZ
,
COUNTRY
,
NATION M
(music),
OLDIES
,
FOLK M
(music),
DOCUMENT
JS_JVC_KD-X241_M_EN_1.indd 6JS_JVC_KD-X241_M_EN_1.indd 6 8/23/2016 11:30:10 AM8/23/2016 11:30:10 AM

ENGLISH 7
Data Size: B6L (182 mm x 128 mm)
Book Size: B6L (182 mm x 128 mm)
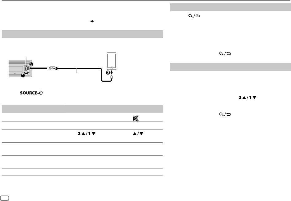
USB/iPod/ANDROID
Selectable sources:
KD-X241
: USB/iPod/ANDROID
KD-X141
: USB/ANDROID
• To directly select USB/iPod/ANDROID source, press or .
To On the faceplate On the remote control
Reverse/Fast-forward*3Press and hold . Press and hold .
Select a file Press .Press .
Select a folder*4Press . Press .
Repeat play*5Press repeatedly.
TRACK REPEAT
/
FOLDER REPEAT
/
ALL REPEAT
: MP3/WMA/WAV/FLAC file
ONE REPEAT
/
ALL REPEAT
/
REPEAT OFF
: iPod or ANDROID
Random play*5Press repeatedly.
FOLDER RANDOM
/
ALL RANDOM
/
RANDOM OFF
: MP3/WMA/WAV/FLAC file
SONG RANDOM
/
ALL RANDOM
/
RANDOM OFF
: iPod or ANDROID
*1
Do not leave the cable inside the car when not using.
*2
When connecting an Android device, “Press [VIEW] to install JVC MUSIC PLAY APP” is shown. Follow the instructions to install
the application. You can also install the latest version of JVC MUSIC PLAY application on your Android device before connecting.
For more information, visit <http://www.jvc.net/cs/car/>.
*3
For ANDROID: Applicable only when
[AUTO MODE]
is selected.
( 8)
*4
Only for MP3/WMA/WAV/FLAC files. This does not work for iPod/ANDROID.
*5
For iPod/ANDROID: Applicable only when
[HEAD MODE]
/
[AUTO MODE]
is selected.
( 8)
Start playback
The source changes automatically and
playback starts.
USB input terminal
USB 2.0 cable
*1
(commercially available)
Micro USB 2.0 cable
*1
(commercially available)
USB
ANDROID*2
iPod/iPhone
Accessory of the
iPod/iPhone
*1
JS_JVC_KD-X241_M_EN_1.indd 7JS_JVC_KD-X241_M_EN_1.indd 7 8/23/2016 11:30:11 AM8/23/2016 11:30:11 AM

ENGLISH
8
Data Size: B6L (182 mm x 128 mm)
Book Size: B6L (182 mm x 128 mm)
Select control mode
While in iPod source, press repeatedly.
HEAD MODE
: Control iPod from this unit.
IPHONE MODE
: Control iPod using the iPod itself. However, you can still
play/pause or file skip from this unit.
While in ANDROID source, press repeatedly.
AUTO MODE
: Control Android device from this unit via JVC MUSIC PLAY
application installed in the Android device.
AUDIO MODE
: Control Android device using the Android device itself via
other media player applications installed in the Android
device. However, you can still play/pause or file skip from
this unit.
Select music drive
While in USB source, press repeatedly.
Stored songs in the following drive will be played back.
• Selected internal or external memory of a smartphone (Mass Storage
Class).
• Selected drive of a multiple drives device.
Select a file from a folder/list
For iPod/ANDROID, applicable only when
[HEAD MODE]
/
[AUTO MODE]
is
selected.
1 Press .
2 Turn the volume knob to select a folder/list, then press the knob.
3 Turn the volume knob to select a file, then press the knob.
Quick search
(applicable only for USB and ANDROID source)
If you have many files, you can search through them quickly.
Turn the volume knob quickly to browse through the list quickly.
Alphabet search
(applicable only for iPod and ANDROID source)
You can search for a file according to the first character.
For iPod source
Press or turn the volume knob quickly to select the
desired character (A to Z, 0to9, OTHERS).
• Select “OTHERS” if the first character is other than AtoZ, 0to9.
For ANDROID source
1 Press to enter character search.
2 Turn the volume knob to select the desired character.
^A^ : Upper case letters (A to Z)
_A_ : Lower case letters (a to z)
-0- : Numbers (0 to 9)
-OTHERS- : Character other than AtoZ, 0to9
3 Press the volume knob to start searching.
• To return to the previous setting item, press .
• To cancel, press and hold .
USB/iPod/ANDROID
JS_JVC_KD-X241_M_EN_1.indd 8JS_JVC_KD-X241_M_EN_1.indd 8 8/23/2016 11:30:16 AM8/23/2016 11:30:16 AM

ENGLISH 9
Data Size: B6L (182 mm x 128 mm)
Book Size: B6L (182 mm x 128 mm)
Pandora®
(for
KD-X241
) (Applicable for Australia or New Zealand models only)
Preparation:
Install the latest version of the Pandora application on your device
(iPhone/iPod touch), then create an account and log in to Pandora.
• Select
[ON]
for
[PANDORA SRC]
in
[SOURCE SELECT]
.
( 4)
Start listening
1 Open the Pandora application on your device.
2 Connect your device to the USB input terminal.
3 Press repeatedly to select PANDORA.
Broadcast starts automatically.
To On the faceplate On the remote control
Playback/pause Press the volume knob. Press .
Skip a track Press T. Press I.
Thumbs up or
thumbs down*2
Press . Press .
*1
Do not leave the cable inside the car when not using.
*2
If thumbs down is selected, the current track is skipped.
Create and store a new station
1 Press .
2 Turn the volume knob to select
[NEW STATION]
, then press the knob.
3 Turn the volume knob to select
[FROM TRACK]
or
[FROM ARTIST]
, then
press the knob.
A new station is created based on the current song or artist.
4 Press and hold one of the number buttons (3, 4, 5 or 6) to store.
To select a stored station: Press one of the number buttons (3, 4, 5 or 6).
Search for a registered station
1 Press .
2 Turn the volume knob to select an item, then press the knob.
[BY DATE]
: According to the registered date
[A-Z]
: By alphabetical order
3 Turn the volume knob to select the desired station, then press the
knob.
To cancel, press and hold .
Bookmark current song information
Press and hold the volume knob.
“BOOKMARKED” appears and the information is stored to your device.
• The bookmark is available on your Pandora account but not on this
unit.
USB input terminal
Accessory of the iPod/iPhone
*1
JS_JVC_KD-X241_M_EN_1.indd 9JS_JVC_KD-X241_M_EN_1.indd 9 8/23/2016 11:30:18 AM8/23/2016 11:30:18 AM

ENGLISH
10
Data Size: B6L (182 mm x 128 mm)
Book Size: B6L (182 mm x 128 mm)
iHeartRadio®
(for
KD-X241
)
Preparation:
Install the latest version of iHeart Link for JVC application on your device (iPhone/
iPod touch), then create an account and log in to iHeartRadio.
• Select
[ON]
for
[IHEART SRC]
in
[SOURCE SELECT]
.
( 4)
Start listening
1 Open the iHeart Link application on your device.
2 Connect your device to the USB input terminal.
3 Press repeatedly to select IHEARTRADIO.
Broadcast starts automatically
To On the faceplate On the remote control
Playback/pause Press the volume knob. Press .
Skip a track for custom station Press T. Press I.
Thumbs up or thumbs down
for custom station*2
Press . Press .
Create a new/custom station Press and hold the
volume knob. ( Not available )
Add to favorite stations for
live station
Press 3.( Not available )
Scan for live station Press 4.( Not available )
*1
Do not leave the cable inside the car when not using.
*2
If thumbs down is selected, the current track is skipped.
Search for a station
1 Press .
2 Turn the volume knob to select a category, then press
the knob.
3 Turn the volume knob to select the desired station, then
press the knob.
When a city list appears, you can search cities in
alphabetical order.
To cancel, press and hold .
Skip cities by alphabetical order
While a city list appears during search...
1 Turn the volume knob quickly to enter character search.
You can search through the list quickly according to the
first character (A to Z).
2 Turn the volume knob or press to select the
character to be searched for.
3 Press the volume knob to start searching.
To cancel, press and hold .
USB input terminal
Accessory of the iPod/iPhone
*1
JS_JVC_KD-X241_M_EN_1.indd 10JS_JVC_KD-X241_M_EN_1.indd 10 8/23/2016 11:30:20 AM8/23/2016 11:30:20 AM

ENGLISH 11
Data Size: B6L (182 mm x 128 mm)
Book Size: B6L (182 mm x 128 mm)
Use a portable audio player
1 Connect a portable audio player (commercially available).
2 Select
[ON]
for
[BUILT-IN AUX]
in
[SOURCE SELECT]
.
( 4)
3 Press repeatedly to select AUX.
4 Turn on the portable audio player and start playback.
Use a 3-core plug head stereo mini plug for optimum audio
output.
3.5mm stereo mini plug with “L” shaped connector
(commercially available)
Portable audio player
Auxiliary input jack
AUX AUDIO SETTINGS
Select a preset equalizer
Press repeatedly.
(or)
Press , then turn the volume knob within 5seconds.
Preset equalizer:
FLAT
(default),
DRVN 3
,
DRVN 2
,
DRVN 1
,
HARD ROCK
,
HIP HOP
,
JAZZ
,
POP
,
R&B
,
TALK
,
USER
,
VOCAL BOOST
,
BASS BOOST
,
CLASSICAL
,
DANCE
• Drive equalizer (
DRVN 3
/
DRVN 2
/
DRVN 1
) boosts specific frequencies in the
audio signal to reduce the noise heard from outside the car or running
noise of the tyres.
Store your own sound settings
1 Press and hold to enter EASY EQ setting.
2 Turn the volume knob to select an item, then press the knob.
Refer to
[EASY EQ]
( 12)
for setting and the result is stored to
[USER]
.
• To return to the previous setting item, press .
• To exit, press .
Other settings
1 Press and hold .
2 Turn the volume knob to select an item
( 12)
, then press the knob.
3 Repeat step 2 until the desired item is selected/activated or follow
the instructions stated on the selected item.
4 Press to exit.
To return to the previous setting item, press .
JS_JVC_KD-X241_M_EN_1.indd 11JS_JVC_KD-X241_M_EN_1.indd 11 8/23/2016 11:30:22 AM8/23/2016 11:30:22 AM

ENGLISH
12
Data Size: B6L (182 mm x 128 mm)
Book Size: B6L (182 mm x 128 mm)
Default:
XX
EQ SETTING
PRESET EQ
Select a preset equalizer suitable to the music genre.
•
Select
[USER]
to use the settings made in
[EASY EQ]
or
[PRO EQ]
.
FLAT
/
DRVN 3
/
DRVN 2
/
DRVN 1
/
HARD ROCK
/
HIP HOP
/
JAZZ
/
POP
/
R&B
/
TALK
/
USER
/
VOCAL BOOST
/
BASS BOOST
/
CLASSICAL
/
DANCE
EASY EQ
Adjust your own sound settings.
•
The settings are stored to
[USER]
.
•
The settings made may affect the current settings of
[PRO EQ]
.
SUB.W SP
*1*2:
00
to
+06
(Default:
03
SUB.W
*1*3:
–08
to
+08
00
BASS
:
LVL–06
to
LVL+06
LVL 00
MID
:
LVL–06
to
LVL+06
LVL 00
TRE
:
LVL–06
to
LVL+06
LVL 00
)
PRO EQ
1
BASS
/
MIDDLE
/
TREBLE
:Select a sound tone.
2
Adjust the sound elements of the selected sound tone.
•
The settings are stored to
[USER]
.
•
The settings made may affect the current settings of
[EASY EQ]
.
BASS
Frequency:
60HZ
/
80HZ
/
100HZ
/
200HZ
(Default:
80HZ
Level:
LVL–06
to
LVL+06
LVL 00
Q:
Q1.0
/
Q1.25
/
Q1.5
/
Q2.0
Q1.0
)
MIDDLE
Frequency:
0.5KHZ
/
1.0KHZ
/
1.5KHZ
/
2.5KHZ
(Default:
1.0KHZ
Level:
LVL–06
to
LVL+06
LVL 00
Q:
Q0.75
/
Q1.0
/
Q1.25
Q1.25
)
TREBLE
Frequency:
10.0KHZ
/
12.5KHZ
/
15.0KHZ
/
17.5KHZ
(Default:
10.0KHZ
Level:
LVL–06
to
LVL+06
LVL 00
Q:
Q FIX
Q FIX
)
AUDIO CONTROL
BASS BOOST LEVEL +01
to
LEVEL +05
(
LEVEL +01
): Selects your preferred bass boost level.;
OFF
:Cancels.
LOUDNESS LEVEL 01
/
LEVEL 02
:Boosts low or high frequencies to produce a well-balanced
sound at low volume.;
OFF
:Cancels.
AUDIO SETTINGS
SUB.W LEVEL
*1
SPK-OUT
*2
SUB.W 00
to
SUB.W +06
(
SUB.W +03
):Adjusts
the output level of the subwoofer connected via
speaker lead.
( 19)
PRE-OUT
*3
SUB.W –08
to
SUB.W +08
(
SUB.W 00
):Adjusts
the output level of the subwoofer connected to the
lineout terminals (REAR/SW) through an external
amplifier.
( 19)
SUBWOOFER SET
*3
ON
: Turns on the subwoofer output.;
OFF
: Cancels.
SUBWOOFER
LPF
*1
FRQ THROUGH
:All signals are sent to the subwoofer;
FRQ 55HZ
/
FRQ 85HZ
/
FRQ 120HZ
:Audio signals with frequencies
lower than 55Hz/85Hz/120Hz are sent to the subwoofer.
SUB.W PHASE
*1*4
REVERSE
(180°)/
NORMAL
(0°):Selects the phase of the subwoofer
output to be in line with the speaker output for optimum
performance.
FADER POSITION R06
to
POSITION F06
(
POSITION 00
):Adjusts the front
and rear speaker output balance.
BALANCE
*5
POSITION L06
to
POSITION R06
(
POSITION 00
):Adjusts the left
and right speaker output balance.
VOLUME
ADJUST LEVEL –15
to
LEVEL +06
(
LEVEL 00
):Preset the initial volume
level of each source (compared to the FM volume level). Before
adjustment, select the source you want to adjust. (“VOLADJFIX”
appears if FM is selected.)
AMP
GAIN LOW POWER
:Limits the maximum volume level to 25. (Select if
the maximum power of each speaker is less than 50W to prevent
damaging the speakers.);
HIGH POWER
:The maximum volume
level is 35.
*1
Displayed only when
[SUBWOOFER SET]
is set to
[ON]
.
*2
Displayed only when
[SPK/PRE OUT]
is set to
[SUB.W/SUB.W]
.
( 13)
*3
Displayed only when
[SPK/PRE OUT]
is set to
[REAR/SUB.W]
or
[SUB.W/SUB.W]
.
( 13)
*4
Selectable only if a setting other than
[FRQ THROUGH]
is selected for
[SUBWOOFER LPF]
.
*5
This adjustment will not affect the subwoofer output.
JS_JVC_KD-X241_M_EN_1.indd 12JS_JVC_KD-X241_M_EN_1.indd 12 8/23/2016 11:30:26 AM8/23/2016 11:30:26 AM

ENGLISH 13
Data Size: B6L (182 mm x 128 mm)
Book Size: B6L (182 mm x 128 mm)
AUDIO SETTINGS
D.T.EXPANDER
(Digital Track
Expander)
ON
:Creates realistic sound by compensating the high-frequency components
and restoring the rise-time of the waveform that are lost in audio data
compression.;
OFF
:Cancels.
SPK/PRE OUT
Depending on the speaker connection method, select the appropriate setting to
get the desired output. (
Speaker output settings
)
Speaker output settings
Select the output setting for the speakers
[SPK/PRE OUT]
, base on the speaker
connection method.
Connection via lineout terminals
For connections through an external amplifier.
( 19)
Setting on
[SPK/PRE OUT]
Audio signal through lineout terminal
REAR/SW
REAR/REAR
Rear speakers output
REAR/SUB.W
(default) Subwoofer output
SUB.W/SUB.W
Subwoofer output
Connection via speaker leads
For connections without using an external amplifier. However, with this
settings you can also enjoy the subwoofer output.
( 19)
Setting on
[SPK/PRE OUT]
Audio signal through rear speaker lead
L (left) R (right)
REAR/REAR
Rear speakers output Rear speakers output
REAR/SUB.W
Rear speakers output Rear speakers output
SUB.W/SUB.W
Subwoofer output (Mute)
If
[SUB.W/SUB.W]
is selected:
–
[FRQ 120HZ]
is selected in
[SUBWOOFER LPF]
and
[FRQ THROUGH]
is not available.
–
[POSITION R01]
is selected in
[FADER]
and selectable range is
[POSITION R06]
to
[POSITION 00]
.
1 Press and hold .
2 Turn the volume knob to select an item (see the following
table), then press the knob.
3 Repeat step 2 until the desired item is selected/activated or
follow the instructions stated on the selected item.
4 Press to exit.
To return to the previous setting item, press .
Default:
XX
DISPLAY
DIMMER
Dim the illumination.
OFF
:Dimmer is turned off. Brightness changes to
[DAY]
setting.
ON
:Dimmer is turned on. Brightness changes to
[NIGHT]
setting.
(
14
,
[BRIGHTNESS]
)
DIMMER TIME
:Set the dimmer on and off time.
1
Turn the volume knob to adjust the
[ON]
time, then press the knob.
2
Turn the volume knob to adjust the
[OFF]
time, then press the knob.
(Default:
[ON]
:
PM6:00
;
[OFF]
:
AM6:00
)
DIMMER AUTO
:Dimmer turns on and off automatically when you turn
off or on the car headlights.
*1
*1
The illumination control wire connection is required.
( 19)
DISPLAY SETTINGS
JS_JVC_KD-X241_M_EN_1.indd 13JS_JVC_KD-X241_M_EN_1.indd 13 8/23/2016 11:30:27 AM8/23/2016 11:30:27 AM

ENGLISH
14
Data Size: B6L (182 mm x 128 mm)
Book Size: B6L (182 mm x 128 mm)
DISPLAY SETTINGS
BRIGHTNESS
Set the brightness for day and night separately.
1
DAY
/
NIGHT
:Select day or night.
2
Select a zone.
( 13)
3
LEVEL 00
to
LEVEL 31
: Set the brightness level.
(Default:
DAY
:
LEVEL 31
;
NIGHT
:
LEVEL 15
)
TEXT SCROLL
*2
SCROLL ONCE
:Scrolls the display information once.;
SCROLL AUTO
:Repeats scrolling at 5-second intervals.;
SCROLL OFF
:Cancels.
*2
Some characters or symbols will not be shown correctly (or will be blanked).
Maintenance
Cleaning the unit
Wipe off dirt on the faceplate with a dry silicone or soft cloth.
Cleaning the connector
Detach the faceplate and clean the connector
gently with a cotton swab, being careful not to
damage the connector.
More information
For: – Latest firmware updates and latest compatible item list
– Any other latest information
Visit <http://www.jvc.net/cs/car/>.
Playable files
•
For detailed information and notes about the playable audio files, visit
<http://www.jvc.net/cs/car/>.
•
Playable audio file: MP3 (.mp3), WMA (.wma), WAV (.wav), FLAC (.flac)
•
Playable USB device file system: FAT12, FAT16, FAT32
Even when audio files comply with the standards listed above, playback may be impossible
depending on the types or conditions of media or device.
About USB devices
•
You cannot connect a USB device via a USB hub.
•
Connecting a cable whose total length is longer than 5m may result in abnormal playback.
•
This unit cannot recognize a USB device whose rating is other than 5V and exceeds 1A.
About iPod/iPhone
Made for
- iPod touch (2nd, 3rd, 4th, 5th, and 6th generation)
- iPod classic
- iPod nano (3rd, 4th, 5th, 6th, and 7th generation)
- iPhone 3G, 3GS, 4, 4S, 5, 5S, 5C, 6, 6 Plus, 6S, 6S Plus, SE
• It is not possible to browse video files on the “Videos” menu in
[HEAD MODE]
.
REFERENCES
Connector (on the reverse
side of the faceplate)
JS_JVC_KD-X241_M_EN_1.indd 14JS_JVC_KD-X241_M_EN_1.indd 14 8/23/2016 11:30:30 AM8/23/2016 11:30:30 AM

ENGLISH 15
Data Size: B6L (182 mm x 128 mm)
Book Size: B6L (182 mm x 128 mm)
REFERENCES
• The song order displayed on the selection menu of this unit may differ from that of the iPod/
iPhone.
•
Depending on the version of the operating system of the iPod/iPhone, some functions may
not operate on this unit.
About Android device
•
This unit supports Android OS 4.1 and above.
•
Some Android devices (with OS4.1 and above) may not fully support Android Open Accessory
(AOA)2.0.
•
If the Android device supports both mass storage class device and AOA2.0, this unit always
playback via AOA2.0 as priority.
About Pandora
•
Pandora is only available in certain countries. For more information, visit
<http://www.pandora.com/legal>.
•
Because Pandora is a third-party service, the specifications are subject to change without
prior notice. Accordingly, compatibility may be impaired, or some or all of the services may
become unavailable.
•
Some functions of Pandora cannot be operated from this unit.
•
For issues using the application, please contact Pandora at pandora-support@pandora.com.
About iHeartRadio
•
iHeartRadio® is a third-party service, therefore the specifications are subject to change
without prior notice. Accordingly, compatibility may be impaired or some or all of the
services may become unavailable.
•
Some iHeartRadio® functionality cannot be operated from this unit.
Change the display information
Each time you press , the display information changes.
•
If the information is unavailable or not recorded, “NO TEXT”, “NO NAME”, or other
information (eg. station name) appears.
Source name Display information
FM
or
AM
Frequency (Date/Clock)
(For FM Radio Data System stations only)
Station name (PS)/Program type (PTY) (Date/Clock) Radiotext (Date/
Clock) Radiotext+ (Radiotext+) Song title (Artist) Song title
(Date/Clock) Frequency (Date/Clock) (back to the beginning)
USB (For MP3/WMA/WAV/FLAC files)
Song title (Artist) Song title (Album name) Song title (Date/Clock)
File name (Folder name) File name (Date/Clock) Playing time (Date/
Clock) (backtothebeginning)
iPod
or
ANDROID
When
[HEAD MODE]
/
[AUTO MODE]
is selected
( 8)
:
Song title (Artist) Song title (Album name) Song title (Date/Clock)
Playing time (Date/Clock) (backtothebeginning)
PANDORA
Station name (Date/Clock) Shared/Radio (Date/Clock) Song title
(Artist) Song title (Album name) Song title (Date/Clock) Playing
time (Date/Clock) (back to the beginning)
IHEARTRADIO
Station name (Date/Clock) Song title (Artist) Song title (Date/Clock)
(back to the beginning)
AUX
AUX (Date/Clock)
JS_JVC_KD-X241_M_EN_1.indd 15JS_JVC_KD-X241_M_EN_1.indd 15 8/23/2016 11:30:30 AM8/23/2016 11:30:30 AM

ENGLISH
16
Data Size: B6L (182 mm x 128 mm)
Book Size: B6L (182 mm x 128 mm)
TROUBLESHOOTING
Symptom Remedy
General
Sound cannot be heard.
•
Adjust the volume to the optimum level.
•
Check the cords and connections.
“MISWIRING CHECK
WIRING THEN PWR ON”
appears.
Turn the power off, then check to be sure the terminals of
the speaker wires are insulated properly. Turn the power
on again.
“PROTECTING SEND
SERVICE” appears.
Send the unit to the nearest service center.
Source cannot be selected.
Check the
[SOURCE SELECT]
setting.
( 4)
Radio
•
Radio reception is poor.
•
Static noise while
listening to the radio.
Connect the antenna firmly.
USB/iPod
Playback order is not as
intended.
The playback order is determined by the file name .
Elapsed playing time is not
correct.
This depends on the recording process earlier.
“NOT SUPPORT” appears
and file skips.
Check whether the file is a playable format.
( 14)
“READING” keeps flashing.
•
Do not use too many hierarchical levels and folders.
•
Reattach the USB device.
“CANNOT PLAY” flashes
and/or connected device
cannot be detected.
•
Check whether the connected device is compatible with
this unit and ensure the files are in supported formats.
( 14)
•
Reattach the device.
The iPod/iPhone does not
turn on or does not work
•
Check the connection between this unit and iPod/iPhone.
•
Detach and reset the iPod/iPhone using hard reset.
Correct characters are not
displayed.
•
This unit can only display uppercase letters, numbers,
and a limited number of symbols.
•
Depending on the display language you have selected
( 5)
, some characters may not be displayed correctly.
Symptom Remedy
ANDROID
•
Sound cannot be heard
during playback.
•
Sound output only from
the Android device.
•
Reconnect the Android device.
•
If in
[AUDIO MODE]
, launch any media player
application on the Android device and start playback.
•
If in
[AUDIO MODE]
, relaunch the current media player
application or use another media player application.
•
Restart the Android device.
•
If this does not solve the problem, the connected Android
device is unable to route the audio signal to unit.
( 15)
Cannot playback at
[AUTO MODE]
.
•
Make sure JVC MUSIC PLAY APP is installed on the
Android device.
( 7)
•
Reconnect the Android device and select the appropriate
control mode.
( 8)
•
If this does not solve the problem, the connected Android
device does not support
[AUTO MODE]
.
( 15)
“NO DEVICE” or “READING”
keeps flashing.
•
Switch off the developer options on the Android device.
•
Reconnect the Android device.
•
If this does not solve the problem, the connected Android
device does not support
[AUTO MODE]
.
( 15)
Playback is intermittent or
sound skips.
Turn off the power saving mode on the Android device.
“CANNOT PLAY”
•
Make sure Android device contains playable audio files.
•
Reconnect the Android device.
•
Restart the Android device.
Pandora
“ADDERROR”
New station creation is unsuccessful.
“CHKDEVICE”
Check the Pandora application on your device.
“NOSKIPS”
The skip limit has been reached.
“NOSTATIONS”
No stations are found.
“STATIONLMT”
The number of registered stations has reached its limit.
Retry after deleting unnecessary stations from your
device.
“UPGRADEAPP”
Make sure you have installed the latest version of the
Pandora application on your device.
JS_JVC_KD-X241_M_EN_1.indd 16JS_JVC_KD-X241_M_EN_1.indd 16 8/23/2016 11:30:40 AM8/23/2016 11:30:40 AM

ENGLISH 17
Data Size: B6L (182 mm x 128 mm)
Book Size: B6L (182 mm x 128 mm)
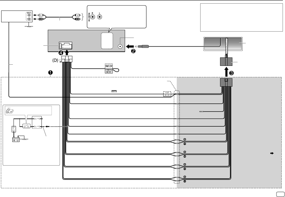
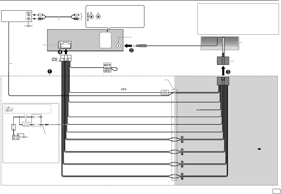
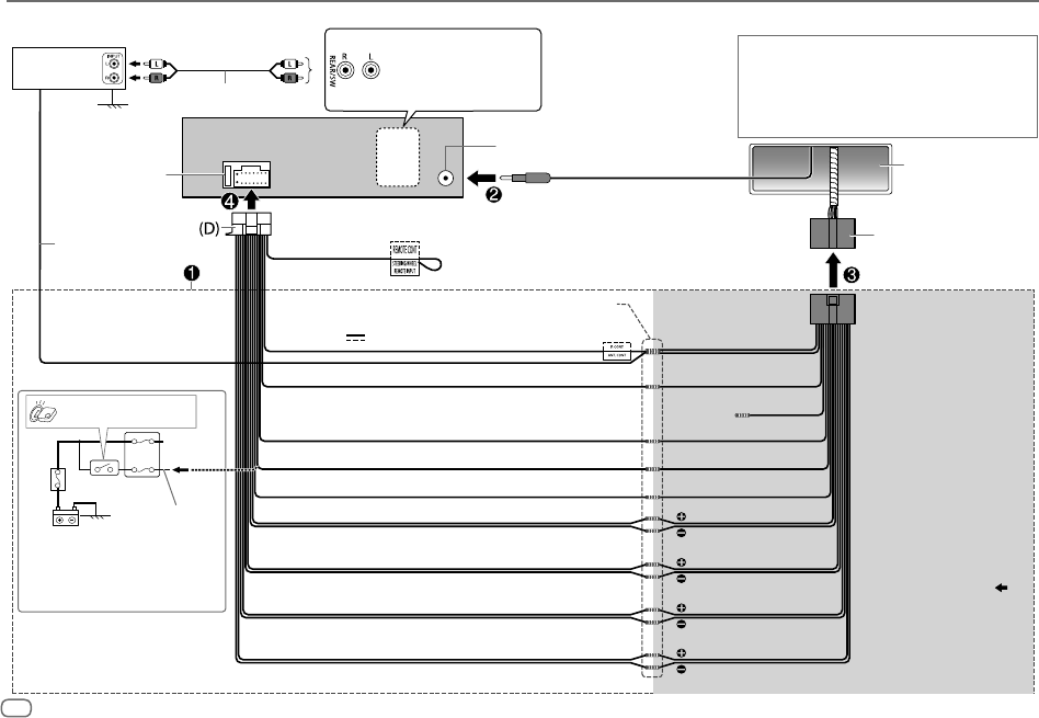
TROUBLESHOOTING INSTALLATION/CONNECTION
Warning
•
The unit can only be used with a 12V DC power supply, negative ground.
•
Disconnect the battery’s negative terminal before wiring and mounting.
•
Do not connect Battery wire (yellow) and Ignition wire (red) to the car chassis or Ground wire
(black) to prevent a short circuit.
•
Insulate unconnected wires with vinyl tape to prevent a short circuit.
•
Be sure to ground this unit to the car’s chassis again after installation.
Caution
•
For safety’s sake, leave wiring and mounting to professionals. Consult the car audio dealer.
•
Install this unit in the console of your vehicle. Do not touch the metal parts of this unit during
and shortly after use of the unit. Metal parts such as the heat sink and enclosure become hot.
•
Do not connect the wires of speakers to the car chassis or Ground wire (black), or connect
them in parallel.
•
Connect speakers with a maximum power of more than 50W. If the maximum power of
the speakers is lower than 50W, change the
[AMP GAIN]
setting to avoid damaging the
speakers.
( 12)
•
Mount the unit at an angle of less than 30º.
•
If your vehicle wiring harness does not have the ignition terminal, connect Ignition wire (red)
to the terminal on the vehicle’s fuse box which provides 12 V DC power supply and is turned
on and off by the ignition key.
•
Keep all cables away from heat dissipate metal parts.
•
After the unit is installed, check whether the brake lamps, blinkers, wipers, etc. on the car are
working properly.
•
If the fuse blows, first make sure the wires are not touching car’s chassis, then replace the old
fuse with one that has the same rating.
Basic procedure
1
Remove the key from the ignition switch, then disconnect the
[
terminal of the car
battery.
2
Connect the wires properly.
See Wiring connection.
( 19)
3
Install the unit to your car.
See Installing the unit (in-dash mounting).
( 18)
4
Connect the terminal of the car battery.
5
Reset the unit.
( 3)
Symptom Remedy
Pandora
“CONNECT ERR”
Communication is unstable.
“RATING ERR”
Registration of thumbs up/thumbs down has failed due
to insufficient network connectivity.
“THUMBS N/A”
Registration of thumbs up/thumbs down is not allowed
“LICENSE ERR”
You try to access from a country which Pandora is not
deliverable.
iHeartRadio
Station cannot be selected.
If “Explicit Content” in [Account Settings] is checked in
the web version of iHeartRADIO, custom stations become
unavailable.
“CREATE ERR”
Custom station name creation is unsuccessful.
“SAVE ERROR”
Addition to the favorite category failed.
“DISCONNCTED”
Check the connection to the device.
“NOSKIPS”
The skip limit has been reached. Retry later.
“NOSTATIONS”
No stations are found.
“NOT CONNCTD”
Link to the application is impossible.
“UPDATE APP”
Make sure you have installed the latest version of the
iHeart Link for JVC application on your device
“PLS LOGIN”
You haven’t log in. Log in again.
“STATION NOT AVAILABLE”
Broadcast from the station is over.
“STATION NOT SELECTED”
No station is selected.
“STREAM ERR”
Broadcast data is interrupted.
“THUMBS ERR”
Registration of thumbs up/thumbs down has failed.
“TIMED OUT”
The request has resulted in time-out.
If you still have troubles, reset the unit.
( 3)
JS_JVC_KD-X241_M_EN_1.indd 17JS_JVC_KD-X241_M_EN_1.indd 17 8/23/2016 11:30:44 AM8/23/2016 11:30:44 AM

ENGLISH
18
Data Size: B6L (182 mm x 128 mm)
Book Size: B6L (182 mm x 128 mm)
INSTALLATION/CONNECTION
How to remove the unit
When installing without the mounting sleeve
1
Remove the mounting sleeve and trim plate from the unit.
2
Align the holes in the unit (on both sides) with the vehicle
mounting bracket and secure the unit with screws (commercially
available).
Use only the specified screws. Using wrong screws might damage the
unit.
Installing the unit (in-dash mounting)
Do the required wiring.
( 19)
Bend the appropriate tabs to
hold the sleeve firmly in place.
Hook on the top side
Orientate the trim plate as
illustrated before fitting.
Dashboard of
your car
Part list for installation
(C)
Mounting sleeve
(B)
Trim plate
(D)
Wiring harness
(E)
Extraction key
(A)
Faceplate
JS_JVC_KD-X241_M_EN_1.indd 18JS_JVC_KD-X241_M_EN_1.indd 18 8/23/2016 11:30:46 AM8/23/2016 11:30:46 AM

ENGLISH 19
Data Size: B6L (182 mm x 128 mm)
Book Size: B6L (182 mm x 128 mm)
INSTALLATION/CONNECTION
*1
Firmly connect the ground
wire of the amplifier to
the car’s chassis to avoid
damaging the unit.
*2
You can also connect a
subwoofer speaker directly
using this lead without
an external subwoofer
amplifier. For setting,
13
.
Wiring connection
Car fuse block
Ignition switch
Blue/white: To amplifier
Blue: To power antenna
Make this connection if your vehicle
factory wiring harness does not
have “12V ignition switch” wire.
Separate red wire
Signal cord (not supplied)
Remote wire
(not supplied)
Fuse (10A)
Antenna terminal
Factory wiring
harness (vehicle)
Vehicle
dashboard
Black: Ground
White: Front speaker (left)
White/black
Gray: Front speaker (right)
Gray/black
Green: Rear speaker (left)
*2
Green/black
*2
Purple: Rear speaker (right)
Purple/black
Join the same color wires together.
Red: Ignition 12V
Orange/white: Illumination
Blue/white: Remote (12V 350mA)
Light blue/yellow To the steering wheel
remote control adapter
JVC Amplifier
*1
Custom wiring harness
(separately purchased)
Recommended connection
IMPORTANT
We recommend installing the unit with a
commercially available custom wiring harness specific
for your car and leave this job to professionals for your
safety. Consult your car audio dealer.
(Not used) Brown
Yellow: Battery 12V
Rear/Subwoofer ouput
JS_JVC_KD-X241_M_EN_1.indd 19JS_JVC_KD-X241_M_EN_1.indd 19 8/23/2016 11:30:47 AM8/23/2016 11:30:47 AM

ENGLISH
20
Data Size: B6L (182 mm x 128 mm)
Book Size: B6L (182 mm x 128 mm)
SPECIFICATIONS
Tuner
FM Frequency Range 87.5MHz — 108.0MHz (50kHz step)
Usable Sensitivity (S/N=26dB) 8.2dBf (0.71μV/75Ω)
Quieting Sensitivity
(DINS/N=46dB)
17.2dBf (2.0μV/75Ω)
Frequency Response (±3dB) 30Hz — 15kHz
Signal-to-Noise Ratio (MONO) 64dB
Stereo Separation (1kHz) 40dB
AM Frequency Range Band 1 (AM): 531kHz — 1602kHz
(9kHz step)
Band 2 (SW1): 2940kHz — 7735kHz
(5kHz step)
Band 3 (SW2): 9500kHz — 10135kHz /
11580kHz — 18135kHz
(5kHz step)
Usable Sensitivity (S/N=20dB) AM: 29dBμ (28.2μV)
SW: 30dBμ (32μV)
USB
USB Standard USB1.1, USB2.0 (Full speed)
Compatible Devices Mass storage class
File System FAT12/16/32
Maximum Supply Current DC5V 1A
D/A Converter 24Bit
Frequency Response (±1dB) 20Hz — 20kHz
Signal-to-Noise Ratio (1kHz) 105dB
Dynamic Range 90dB
Channel Separation 85dB
MP3 Decode Compliant with MPEG-1/2 Audio Layer-3
WMA Decode Compliant with Windows Media Audio
WAV Decode RIFF waveform Audio Format (Linear PCM only)
FLAC Decode FLAC files
Auxiliary
Frequency Response (±3dB) 20Hz—20kHz
Input Maximum Voltage 1000mV
Input Impedance 30kΩ
Audio
Maximum Output Power 50W×4 or
50W×2 + 50W×1 (Subwoofer = 4Ω)
Full Bandwidth Power
(at less than 1% THD)
22W×4
Speaker Impedance 4Ω—8Ω
Preout Level/Load (USB) 2500mV/10kΩ load
Preout Impedance ≤600Ω
JS_JVC_KD-X241_M_EN_1.indd 20JS_JVC_KD-X241_M_EN_1.indd 20 8/23/2016 11:30:48 AM8/23/2016 11:30:48 AM

ENGLISH 21
Data Size: B6L (182 mm x 128 mm)
Book Size: B6L (182 mm x 128 mm)
SPECIFICATIONS
General
Operating Voltage
(10.5V—16V allowable)
14.4V
Maximum Current Consumption 10A
Operating Temperature Range –10°C — +60°C
Installation Size (W×H×D) 182mm×53mm×114mm
Net Weight (includes Trimplate,
Mounting Sleeve)
0.6k
g
• Microsoft and Windows Media are either registered trademarks or trademarks of Microsoft
Corporation in the United States and/or other countries.
• “Made for iPod,” and “Made for iPhone” mean that an electronic accessory has been designed to
connect specifically to iPod, or iPhone, respectively, and has been certified by the developer to
meet Apple performance standards. Apple is not responsible for the operation of this device or its
compliance with safety and regulatory standards. Please note that the use of this accessory with iPod
or iPhone may affect wireless performance.
• iPhone, iPod, iPod classic, iPod nano, iPod touch and iTunes are trademarks of Apple Inc., registered
in the U.S. and other countries.
• Lightning is a trademark of Apple Inc.
• Pandora, the Pandora logo, and the Pandora trade dress are trademarks or registered trademarks of
Pandora Media, Inc., used with permission.
• iHeartRadio® and iHeartAuto™ are trademarks owned by iHeartMedia, Inc. All uses are authorized
under license.
• Android is trademark of Google Inc.
libFLAC
Copyright (C) 2000,2001,2002,2003,2004,2005,2006,2007,2008,2009 Josh Coalson
Redistribution and use in source and binary forms, with or without modification, are permitted provided
that the following conditions are met:
- Redistributions of source code must retain the above copyright notice, this list of conditions and the
following disclaimer.
- Redistributions in binary form must reproduce the above copyright notice, this list of conditions and
the following disclaimer in the documentation and/or other materials provided with the distribution.
- Neither the name of the Xiph.org Foundation nor the names of its contributors may be used to
endorse or promote products derived from this software without specific prior written permission.
THIS SOFTWARE IS PROVIDED BY THE COPYRIGHT HOLDERS AND CONTRIBUTORS “AS IS” AND ANY
EXPRESS OR IMPLIED WARRANTIES, INCLUDING, BUT NOT LIMITED TO, THE IMPLIED WARRANTIES OF
MERCHANTABILITY AND FITNESS FOR A PARTICULAR PURPOSE ARE DISCLAIMED. IN NO EVENT SHALL
THE FOUNDATION OR CONTRIBUTORS BE LIABLE FOR ANY DIRECT, INDIRECT, INCIDENTAL, SPECIAL,
EXEMPLARY, OR CONSEQUENTIAL DAMAGES (INCLUDING, BUT NOT LIMITED TO, PROCUREMENT OF
SUBSTITUTE GOODS OR SERVICES; LOSS OF USE, DATA, OR PROFITS; OR BUSINESS INTERRUPTION)
HOWEVER CAUSED AND ON ANY THEORY OF LIABILITY, WHETHER IN CONTRACT, STRICT LIABILITY,
OR TORT (INCLUDING NEGLIGENCE OR OTHERWISE) ARISING IN ANY WAY OUT OF THE USE OF THIS
SOFTWARE, EVEN IF ADVISED OF THE POSSIBILITY OF SUCH DAMAGE.
Subject to change without notice.
JS_JVC_KD-X241_M_EN_1.indd 21JS_JVC_KD-X241_M_EN_1.indd 21 8/23/2016 11:30:48 AM8/23/2016 11:30:48 AM

Data Size: B6L (182 mm x 128 mm)
Book Size: B6L (182 mm x 128 mm)
2
•
•
•
•
/
/ 2
:
•
•
:
•
•
• ( )
(RM-RK52):
•
•
•
2
3
4
1
2
3
5
USB/iPod/ANDROID 7
Pandora® (
KD-X241
) 9
(
)
iHeartRadio® (
KD-X241
) 10
AUX 11
11
13
14
16
/ 17
20
•
KD-X241
•
( 5)
•
[XX]
•
( XX)
JS_JVC_KD-X241_M_TH.indd 2JS_JVC_KD-X241_M_TH.indd 2 9/28/2016 9:41:01 AM9/28/2016 9:41:01 AM

Data Size: B6L (182 mm x 128 mm)
Book Size: B6L (182 mm x 128 mm)
3
• ( )
• 15
•
•
•
• 2 SOURCE
( 15)
( )
(RM-RK52)
()
JS_JVC_KD-X241_M_TH.indd 3JS_JVC_KD-X241_M_TH.indd 3 9/28/2016 9:41:02 AM9/28/2016 9:41:02 AM

4
Data Size: B6L (182 mm x 128 mm)
Book Size: B6L (182 mm x 128 mm)
() : “CANCEL DEMO” “PRESS”
“VOLUME KNOB”
1
[YES]
2
“DEMO OFF”
1
2
[CLOCK]
3
[CLOCK ADJUST]
4
5
[CLOCK FORMAT]
6
[12H]
[24H]
7
[DATE SET]
8
9
1
2
1
2
()
3 2
4
:
XX
SYSTEM
KEY BEEP ON
: ;
OFF
:
SOURCE SELECT
AM SRC
*
ON
: AM ;
OFF
:
( 5)
SW1 SRC
*
ON
: SW1 ;
OFF
:
( 5)
SW2 SRC
*
ON
: SW2 ;
OFF
:
( 5)
PANDORA SRC
*(
KD-X241
)
ON
: PANDORA ;
OFF
:
( 9)
IHEART SRC
*(
KD-X241
)
ON
: IHEARTRADIO ;
OFF
:
( 10)
BUILT-IN AUX
*
ON
: AUX ;
OFF
:
( 11)
F/W UPDATE
UPDATE SYSTEM
F/W UP xxxx YES
: ;
NO
: ()
:
<http://www.jvc.net/cs/car/>
*
3
JS_JVC_KD-X241_M_TH.indd 4JS_JVC_KD-X241_M_TH.indd 4 9/28/2016 9:41:02 AM9/28/2016 9:41:02 AM

5
Data Size: B6L (182 mm x 128 mm)
Book Size: B6L (182 mm x 128 mm)
CLOCK
TIME SYNC ON
: (CT)
FM ;
OFF
:
CLOCK DISPLAY ON
:
;
OFF
:
ENGLISH
ENGLISH
ESPANOL
FM “ST”
1 FM, AM, SW1 SW2
2 ( )
()
( ) “M”
18 FM 6 AM/SW1/SW2
...
(1 6)
()
1
“PRESET MODE”
2
“MEMORY”
(1 6)
()
1
2
JS_JVC_KD-X241_M_TH.indd 5JS_JVC_KD-X241_M_TH.indd 5 9/28/2016 9:41:03 AM9/28/2016 9:41:03 AM

6
Data Size: B6L (182 mm x 128 mm)
Book Size: B6L (182 mm x 128 mm)
1
2
(
)
3 2 /
4
:
XX
TUNER SETTING
RADIO TIMER
1
ONCE
/
DAILY
/
WEEKLY
/
OFF
:
2
FM
/
AM
/
SW1
/
SW2
:
3
01
18
( FM)/
01
06
( AM/SW1/SW2):
4 *1
“M”
-
•
•
[OFF]
[AM SRC]
/
[SW1 SRC]
/
[SW2 SRC]
[SOURCE SELECT]
- AM/SW1/SW2
( 4)
SSM SSM 01–06
/
SSM 07–12
/
SSM 13–18
:
18 FM “SSM” 6
SSM 07–12
/
SSM 13–18
12
LOCAL SEEK ON
: AM/SW1/SW2 ;
OFF
:
• / /
IF BAND AUTO
: FM
() ;
WIDE
:
FM
MONO SET ON
: FM ;
OFF
:
NEWS SET
*2
ON
: ;
OFF
:
REGIONAL
*2
ON
: “AF” ;
OFF
:
AF SET
*2
ON
:
;
OFF
:
TI
*2
ON
: (
“TI” ) ;
OFF
:
PTY SEARCH
*2 PTY ()
PTY
*1
[ONCE]
[WEEKLY]
1
*2
FM
PTY
NEWS
,
AFFAIRS
,
INFO
,
SPORT
,
EDUCATE
,
DRAMA
,
CULTURE
,
SCIENCE
,
VARIED
,
POP
M
(),
ROCK M
(),
EASY M
(),
LIGHT M
(),
CLASSICS
,
OTHER M
(),
WEATHER
,
FINANCE
,
CHILDREN
,
SOCIAL
,
RELIGION
,
PHONE IN
,
TRAVEL
,
LEISURE
,
JAZZ
,
COUNTRY
,
NATION M
(),
OLDIES
,
FOLK M
(),
DOCUMENT
JS_JVC_KD-X241_M_TH.indd 6JS_JVC_KD-X241_M_TH.indd 6 9/28/2016 9:41:03 AM9/28/2016 9:41:03 AM

7
Data Size: B6L (182 mm x 128 mm)
Book Size: B6L (182 mm x 128 mm)
USB/iPod/ANDROID
:
KD-X241
: USB/iPod/ANDROID
KD-X141
: USB/ANDROID
• USB/iPod/ANDROID
/*3
*4
*5
TRACK REPEAT
/
FOLDER REPEAT
/
ALL REPEAT
: MP3/WMA/WAV/FLAC
ONE REPEAT
/
ALL REPEAT
/
REPEAT OFF
: iPod ANDROID
*5
FOLDER RANDOM
/
ALL RANDOM
/
RANDOM OFF
: MP3/WMA/WAV/FLAC
SONG RANDOM
/
ALL RANDOM
/
RANDOM OFF
: iPod ANDROID
*1
*2
“Press [VIEW] to install JVC MUSIC PLAY APP”
JVC MUSIC PLAY
<http://www.jvc.net/cs/car/>
*3
ANDROID:
[AUTO MODE]
( 8)
*4
MP3/WMA/WAV/FLAC iPod/ANDROID
*5
iPod/ANDROID:
[HEAD MODE]
/
[AUTO MODE]
( 8)
USB
USB 2.0*1
()
USB 2.0*1
()
USB
ANDROID*2
iPod/iPhone
iPod/iPhone*1
JS_JVC_KD-X241_M_TH.indd 7JS_JVC_KD-X241_M_TH.indd 7 9/28/2016 9:41:03 AM9/28/2016 9:41:03 AM

8
Data Size: B6L (182 mm x 128 mm)
Book Size: B6L (182 mm x 128 mm)
iPod
HEAD MODE
: iPod
IPHONE MODE
:
iPod iPod /
ANDROID
AUTO MODE
: Android JVC MUSIC PLAY
Android
AUDIO MODE
: Android Android
Android /
USB
• ()
•
/
iPod/ANDROID
[HEAD MODE]
/
[AUTO MODE]
1
2
/
3
(
USB
ANDROID)
(
iPod
ANDROID)
iPod
(A Z, 0 9, OTHERS)
• “OTHERS” A Z, 0 9
ANDROID
1
2
^A^ : (A Z)
_A_ : (a z)
-0- : (0 9)
-OTHERS- : A Z, 0 9
3
•
•
USB/iPod/ANDROID
JS_JVC_KD-X241_M_TH.indd 8JS_JVC_KD-X241_M_TH.indd 8 9/28/2016 9:41:04 AM9/28/2016 9:41:04 AM

9
Data Size: B6L (182 mm x 128 mm)
Book Size: B6L (182 mm x 128 mm)
Pandora
®
(
KD-X241
) ()
:
Pandora (iPhone/iPod touch)
Pandora
•
[ON]
[PANDORA SRC]
[SOURCE SELECT]
( 4)
1 Pandora
2 USB
3 PANDORA
/
T I
*2
*1
*2
1
2
[NEW STATION]
3
[FROM TRACK]
[FROM ARTIST]
4 (3, 4, 5 6)
: (3, 4, 5 6)
1
2
[BY DATE]
:
[A-Z]
:
3
“BOOKMARKED”
• Pandora
USB
iPod/iPhone*1
JS_JVC_KD-X241_M_TH.indd 9JS_JVC_KD-X241_M_TH.indd 9 9/28/2016 9:41:04 AM9/28/2016 9:41:04 AM

10
Data Size: B6L (182 mm x 128 mm)
Book Size: B6L (182 mm x 128 mm)
iHeartRadio
®
(
KD-X241
)
:
iHeart Link JVC (iPhone/iPod touch)
iHeartRadio
•
[ON]
[IHEART SRC]
[SOURCE SELECT]
( 4)
1 iHeart Link
2 USB
3 IHEARTRADIO
/
T I
*2
/
( )
3( )
4( )
*1
*2
1
2
3
...
1
(A Z)
2
3
USB
iPod/iPhone*1
JS_JVC_KD-X241_M_TH.indd 10JS_JVC_KD-X241_M_TH.indd 10 9/28/2016 9:41:04 AM9/28/2016 9:41:04 AM

11
Data Size: B6L (182 mm x 128 mm)
Book Size: B6L (182 mm x 128 mm)
1 ()
2
[ON]
[BUILT-IN AUX]
[SOURCE SELECT]
( 4)
3 AUX
4
3
3.5 . “L”
()
AUX
AUX
()
5
:
FLAT
(),
DRVN 3
,
DRVN 2
,
DRVN 1
,
HARD ROCK
,
HIP HOP
,
JAZZ
,
POP
,
R&B
,
TALK
,
USER
,
VOCAL BOOST
,
BASS BOOST
,
CLASSICAL
,
DANCE
• (
DRVN 3
/
DRVN 2
/
DRVN 1
)
1 EASY EQ
2
[EASY EQ]
( 12)
[USER]
•
•
1
2
( 12)
3 2 /
4
JS_JVC_KD-X241_M_TH.indd 11JS_JVC_KD-X241_M_TH.indd 11 9/28/2016 9:41:04 AM9/28/2016 9:41:04 AM

12
Data Size: B6L (182 mm x 128 mm)
Book Size: B6L (182 mm x 128 mm)
:
XX
EQ SETTING
PRESET EQ
•
[USER]
[EASY EQ]
[PRO EQ]
FLAT
/
DRVN 3
/
DRVN 2
/
DRVN 1
/
HARD ROCK
/
HIP HOP
/
JAZZ
/
POP
/
R&B
/
TALK
/
USER
/
VOCAL BOOST
/
BASS BOOST
/
CLASSICAL
/
DANCE
EASY EQ
•
[USER]
•
[PRO EQ]
SUB.W SP
*1*2:
00
+06
(:
03
SUB.W
*1*3:
–08
+08 00
BASS
:
LVL–06
LVL+06 LVL 00
MID
:
LVL–06
LVL+06 LVL 00
TRE
:
LVL–06
LVL+06 LVL 00
)
PRO EQ
1
BASS
/
MIDDLE
/
TREBLE
:
2
•
[USER]
•
[EASY EQ]
BASS
:
60HZ
/
80HZ
/
100HZ
/
200HZ
(:
80HZ
:
LVL–06
LVL+06 LVL 00
Q:
Q1.0
/
Q1.25
/
Q1.5
/
Q2.0 Q1.0
)
MIDDLE
:
0.5KHZ
/
1.0KHZ
/
1.5KHZ
/
2.5KHZ
(:
1.0KHZ
:
LVL–06
LVL+06 LVL 00
Q:
Q0.75
/
Q1.0
/
Q1.25 Q1.25
)
TREBLE
:
10.0KHZ
/
12.5KHZ
/
15.0KHZ
/
17.5KHZ
(:
10.0KHZ
:
LVL–06
LVL+06 LVL 00
Q:
Q FIX Q FIX
)
AUDIO CONTROL
BASS BOOST LEVEL +01
LEVEL +05
(
LEVEL +01
): ;
OFF
:
LOUDNESS LEVEL 01
/
LEVEL 02
: ;
OFF
:
SUB.W LEVEL
*1
SPK-OUT
*2
SUB.W 00
SUB.W +06
(
SUB.W +03
):
( 19)
PRE-OUT
*3
SUB.W –08
SUB.W +08
(
SUB.W 00
):
(REAR/SW)
( 19)
SUBWOOFER SET
*3
ON
: ;
OFF
:
SUBWOOFER LPF
*1
FRQ THROUGH
: ;
FRQ 55HZ
/
FRQ 85HZ
/
FRQ 120HZ
:
55 Hz/85 Hz/120 Hz
SUB.W PHASE
*1*4
REVERSE
(180°)/
NORMAL
(0°):
FADER POSITION R06
POSITION F06
(
POSITION 00
):
BALANCE
*5
POSITION L06
POSITION R06
(
POSITION 00
):
VOLUME ADJUST LEVEL –15
LEVEL +06
(
LEVEL 00
):
( FM)
(“VOL ADJ FIX” FM)
AMP GAIN LOW POWER
: 25 (
50 W ) ;
HIGH POWER
: 35
*1
[SUBWOOFER SET]
[ON]
*2
[SPK/PRE OUT]
[SUB.W/SUB.W]
( 13)
*3
[SPK/PRE OUT]
[REAR/SUB.W]
[SUB.W/SUB.W]
( 13)
*4
[FRQ THROUGH]
[SUBWOOFER LPF]
*5
JS_JVC_KD-X241_M_TH.indd 12JS_JVC_KD-X241_M_TH.indd 12 9/28/2016 9:41:05 AM9/28/2016 9:41:05 AM

13
Data Size: B6L (182 mm x 128 mm)
Book Size: B6L (182 mm x 128 mm)
D.T.EXPANDER
(
)
ON
:
;
OFF
:
SPK/PRE OUT
( )
[SPK/PRE OUT]
( 19)
[SPK/PRE OUT]
REAR/SW
REAR/REAR
REAR/SUB.W
()
SUB.W/SUB.W
( 19)
[SPK/PRE OUT]
L ()R ()
REAR/REAR
REAR/SUB.W
SUB.W/SUB.W
()
[SUB.W/SUB.W]
:
–
[FRQ 120HZ]
[SUBWOOFER LPF]
[FRQ THROUGH]
–
[POSITION R01]
[FADER]
[POSITION R06]
[POSITION 00]
1
2
()
3 2 /
4
:
XX
DISPLAY
DIMMER
OFF
:
[DAY]
ON
:
[NIGHT]
(
14
,
[BRIGHTNESS]
)
DIMMER TIME
:
1
[ON]
2
[OFF]
(:
[ON]
:
PM6:00
;
[OFF]
:
AM6:00
)
DIMMER AUTO
: *1
*1
( 19)
JS_JVC_KD-X241_M_TH.indd 13JS_JVC_KD-X241_M_TH.indd 13 9/28/2016 9:41:05 AM9/28/2016 9:41:05 AM

14
Data Size: B6L (182 mm x 128 mm)
Book Size: B6L (182 mm x 128 mm)
BRIGHTNESS
1
DAY
/
NIGHT
:
2
( 13)
3
LEVEL 00
LEVEL 31
:
(:
DAY
:
LEVEL 31
;
NIGHT
:
LEVEL 15
)
TEXT SCROLL
*2
SCROLL ONCE
: ;
SCROLL AUTO
: 5 ;
SCROLL OFF
:
*2
()
: –
–
<http://www.jvc.net/cs/car/>
• <http://www.jvc.net/cs/car/>
• : MP3 (.mp3), WMA (.wma), WAV (.wav), FLAC (.flac)
• USB : FAT12, FAT16, FAT32
USB
• USB USB
• 5
• USB 5 1 A
iPod/iPhone
Made for
- iPod touch (2nd, 3rd, 4th, 5th 6th generation)
- iPod classic
- iPod nano (3rd, 4th, 5th, 6th 7th generation)
- iPhone 3G, 3GS, 4, 4S, 5, 5S, 5C, 6, 6 Plus, 6S, 6S Plus, SE
• “Videos”
[HEAD MODE]
()
JS_JVC_KD-X241_M_TH.indd 14JS_JVC_KD-X241_M_TH.indd 14 9/28/2016 9:41:05 AM9/28/2016 9:41:05 AM

15
Data Size: B6L (182 mm x 128 mm)
Book Size: B6L (182 mm x 128 mm)
• iPod/iPhone
• iPod/iPhone
Android
• Android OS 4.1
• ( OS 4.1 ) Android Open Accessory
(AOA) 2.0
• AOA 2.0 AOA 2.0
Pandora
• Pandora <http://www.pandora.com/legal>
• Pandora
• Pandora
• Pandora pandora-support@pandora.com
iHeartRadio
• iHeartRadio®
• iHeartRadio®
• “NO TEXT”, “NO NAME” ( )
FM
AM
(/)
( FM )
(PS)/ (PTY) (/)
(/) + (+)
() (/) (/) ()
USB ( MP3/WMA/WAV/FLAC)
() () (/) (
) (/) (/) (
)
iPod
ANDROID
[HEAD MODE]
/
[AUTO MODE]
( 8)
:
() () (/)
(/) ()
PANDORA
(/) / (/) ()
() (/) (/)
()
IHEARTRADIO
(/) () (/) (
)
AUX
AUX (/)
JS_JVC_KD-X241_M_TH.indd 15JS_JVC_KD-X241_M_TH.indd 15 9/28/2016 9:41:05 AM9/28/2016 9:41:05 AM

16
Data Size: B6L (182 mm x 128 mm)
Book Size: B6L (182 mm x 128 mm)
•
•
“MISWIRING
CHECK WIRING THEN
PWR ON”
“PROTECTING
SEND SERVICE”
[SOURCE SELECT]
( 4)
•
•
USB/iPod
“NOT SUPPORT”
( 14)
“READING” •
• USB
“CANNOT PLAY”
/
•
( 14)
•
iPod/iPhone
• iPod/iPhone
• iPod/iPhone
•
•
( 5)
ANDROID
•
•
•
•
[AUDIO MODE]
•
[AUDIO MODE]
•
•
( 15)
[AUTO MODE]
• JVC MUSIC PLAY APP
( 7)
•
( 8)
•
[AUTO MODE]
( 15)
“NO DEVICE”
“READING”
•
•
•
[AUTO MODE]
( 15)
“CANNOT PLAY” •
•
•
Pandora
“ADD ERROR”
“CHK DEVICE” Pandora
“NO SKIPS”
“NO STATIONS”
“STATION LMT”
“UPGRADE APP”
Pandora
JS_JVC_KD-X241_M_TH.indd 16JS_JVC_KD-X241_M_TH.indd 16 9/28/2016 9:41:06 AM9/28/2016 9:41:06 AM

17
Data Size: B6L (182 mm x 128 mm)
Book Size: B6L (182 mm x 128 mm)
/
• DC 12 V
•
• () () ()
•
•
•
•
• [ ()
• 50 W 50 W
[AMP GAIN]
( 12)
• 30º
• ()
DC 12 V
•
•
•
1 [
2
( 19)
3
()
( 18)
4 [
5
( 3)
Pandora
“CONNECT ERR”
“RATING ERR” /
“THUMBS N/A” /
“LICENSE ERR” Pandora
iHeartRadio
“” [Account Settings]
iHeartRADIO
“CREATE ERR”
“SAVE ERROR”
“DISCONNCTED”
“NO SKIPS”
“NO STATIONS”
“NOT CONNCTD”
“UPDATE APP”
iHeart Link JVC
“PLS LOGIN”
“STATION NOT
AVAILABLE”
“STATION NOT
SELECTED”
“STREAM ERR”
“THUMBS ERR” /
“TIMED OUT”
( 3)
JS_JVC_KD-X241_M_TH.indd 17JS_JVC_KD-X241_M_TH.indd 17 9/28/2016 9:41:06 AM9/28/2016 9:41:06 AM

18
Data Size: B6L (182 mm x 128 mm)
Book Size: B6L (182 mm x 128 mm)
/
1
2 ()
()
()
( 19)
(C)
(B)
(D)
(E)
(A)
JS_JVC_KD-X241_M_TH.indd 18JS_JVC_KD-X241_M_TH.indd 18 9/28/2016 9:41:06 AM9/28/2016 9:41:06 AM

19
Data Size: B6L (182 mm x 128 mm)
Book Size: B6L (182 mm x 128 mm)
/
*1
*2
13
/:
:
“ 12 V”
()
()
(10 A)
()
:
: ()
/
: ()
/
: ()*2
/*2
: ()
/
: 12 V
/:
/: (12 V 350 mA)
/
JVC*1
()
()
: 12 V
/
JS_JVC_KD-X241_M_TH.indd 19JS_JVC_KD-X241_M_TH.indd 19 9/28/2016 9:41:06 AM9/28/2016 9:41:06 AM

20
Data Size: B6L (182 mm x 128 mm)
Book Size: B6L (182 mm x 128 mm)
Tuner
FM 87.5 MHz — 108.0 MHz ( 50 kHz)
(S/N = 26 dB) 8.2 dBf (0.71 V/75 Ω)
(DIN S/N = 46 dB)
17.2 dBf (2.0 V/75 Ω)
(±3 dB) 30 Hz — 15 kHz
(MONO)
64 dB
(1 kHz) 40 dB
AM 1 (AM): 531 kHz — 1 602 kHz
( 9 kHz)
2 (SW1): 2 940 kHz — 7 735 kHz
( 5 kHz)
3 (SW2): 9 500 kHz — 10 135 kHz /
11 580 kHz — 18 135 kHz
( 5 kHz)
(S/N = 20 dB) AM: 29 dB (28.2 V)
SW: 30 dB (32 V)
USB
USB USB 1.1, USB 2.0 ()
(Mass storage class)
FAT12/16/32
DC 5 V 1 A
D/A 24
(±1 dB) 20 Hz — 20 kHz
(1 kHz)
105 dB
90 dB
85 dB
MP3 MPEG-1/2 Audio Layer-3
WMA Windows Media Audio
WAV RIFF (PCM )
FLAC FLAC
(±3 dB) 20 Hz — 20 kHz
1 000 mV
30 kΩ
50 W × 4
50 W × 2 + 50 W × 1 ( = 4 )
( 1 % THD)
22 W × 4
4 — 8
/ (USB) 2 500 mV/10 k
≤ 600
JS_JVC_KD-X241_M_TH.indd 20JS_JVC_KD-X241_M_TH.indd 20 9/28/2016 9:41:06 AM9/28/2016 9:41:06 AM

21
Data Size: B6L (182 mm x 128 mm)
Book Size: B6L (182 mm x 128 mm)
( 10.5 V — 16 V) 14.4 V
10 A
–10°C — +60°C
( × × ) 182 . × 53 . × 114 .
() 0.6
• Microsoft and Windows Media are either registered trademarks or trademarks of Microsoft
Corporation in the United States and/or other countries.
• “Made for iPod,” and “Made for iPhone” mean that an electronic accessory has been designed to
connect specifically to iPod, or iPhone, respectively, and has been certified by the developer to
meet Apple performance standards. Apple is not responsible for the operation of this device or its
compliance with safety and regulatory standards. Please note that the use of this accessory with iPod
or iPhone may affect wireless performance.
• iPhone, iPod, iPod classic, iPod nano, iPod touch and iTunes are trademarks of Apple Inc., registered in
the U.S. and other countries.
• Lightning is a trademark of Apple Inc.
• Pandora, the Pandora logo, and the Pandora trade dress are trademarks or registered trademarks of
Pandora Media, Inc., used with permission.
• iHeartRadio® and iHeartAuto™ are trademarks owned by iHeartMedia, Inc. All uses are authorized
under license.
• Android is trademark of Google Inc.
libFLAC
Copyright (C) 2000,2001,2002,2003,2004,2005,2006,2007,2008,2009 Josh Coalson
Redistribution and use in source and binary forms, with or without modification, are permitted provided
that the following conditions are met:
- Redistributions of source code must retain the above copyright notice, this list of conditions and the
following disclaimer.
- Redistributions in binary form must reproduce the above copyright notice, this list of conditions and
the following disclaimer in the documentation and/or other materials provided with the distribution.
- Neither the name of the Xiph.org Foundation nor the names of its contributors may be used to
endorse or promote products derived from this software without specific prior written permission.
THIS SOFTWARE IS PROVIDED BY THE COPYRIGHT HOLDERS AND CONTRIBUTORS “AS IS” AND ANY
EXPRESS OR IMPLIED WARRANTIES, INCLUDING, BUT NOT LIMITED TO, THE IMPLIED WARRANTIES OF
MERCHANTABILITY AND FITNESS FOR A PARTICULAR PURPOSE ARE DISCLAIMED. IN NO EVENT SHALL
THE FOUNDATION OR CONTRIBUTORS BE LIABLE FOR ANY DIRECT, INDIRECT, INCIDENTAL, SPECIAL,
EXEMPLARY, OR CONSEQUENTIAL DAMAGES (INCLUDING, BUT NOT LIMITED TO, PROCUREMENT OF
SUBSTITUTE GOODS OR SERVICES; LOSS OF USE, DATA, OR PROFITS; OR BUSINESS INTERRUPTION)
HOWEVER CAUSED AND ON ANY THEORY OF LIABILITY, WHETHER IN CONTRACT, STRICT LIABILITY, OR TORT
(INCLUDING NEGLIGENCE OR OTHERWISE) ARISING IN ANY WAY OUT OF THE USE OF THIS SOFTWARE, EVEN
IF ADVISED OF THE POSSIBILITY OF SUCH DAMAGE.
JS_JVC_KD-X241_M_TH.indd 21JS_JVC_KD-X241_M_TH.indd 21 9/28/2016 9:41:07 AM9/28/2016 9:41:07 AM
JS_JVC_KD-X241_M_PE.indd 23JS_JVC_KD-X241_M_PE.indd 23 27/9/2016 1:55:26 PM27/9/2016 1:55:26 PM
JS_JVC_KD-X241_M_PE.indd 22JS_JVC_KD-X241_M_PE.indd 22 27/9/2016 1:55:27 PM27/9/2016 1:55:27 PM

Data Size: B6L (182 mm x 128 mm)
Book Size: B6L (182 mm x 128 mm)
21 ﻰﺳﺭﺎﻓ
ﺕﺎﺤﻴﺿﻮﺗ
ﻰﻣﻮﻤﻋ
(ﺯﺎﺠﻣ ﺖﻟﻭ 16 — ﺖﻟﻭ 10.5) ﺭﺎﻛ ژﺎﺘﻟﻭﺖﻟﻭ 14.4
ﻕﺮﺑ ﻑﺮﺼﻣ ﻥﺍﺰﻴﻣ ﺮﺜﻛﺍﺪﺣ
ﺮﭙﻣﺁ 10
ﺩﺮﻛﺭﺎﻛ یﺎﻣﺩ ﻩﺩﻭﺪﺤﻣ
ﺩﺍﺮﮕﻴﺘﻧﺎﺳ ﻪﺟﺭﺩ +60 — ﺩﺍﺮﮕﻴﺘﻧﺎﺳ ﻪﺟﺭﺩ –10
(ﻖﻤﻋ ﺭﺩ ﺪﻨﻠﺑ ﺭﺩ ﺎﻨﻬﭘ) ﺐﺼﻧ ﻩﺯﺍﺪﻧﺍ
ﺮﺘﻣ ﻰﻠﻴﻣ 114 × ﺮﺘﻣ ﻰﻠﻴﻣ 53 × ﺮﺘﻣ ﻰﻠﻴﻣ 182
ﻑﻼﻏ ﻭ ﺏﺎﻗ ﺏﺎﺴﺘﺣﺍ ﺎﺑ) ﺺﻟﺎﺧ ﻥﺯﻭ
(ﺐﺼﻧ
ﻡﺮﮔ ﻮﻠﻴﻛ 0.6
. ﺪﻨﻛ ﺮﻴﻴﻐﺗ ﯽﻠﺒﻗ ﻡﻼﻋﺍ ﻥﻭﺪﺑ ﺖﺳﺍ ﻦﻜﻤﻣ
• Microsoft and Windows Media are either registered trademarks or trademarks of Microsoft
Corporation in the United States and/or other countries.
• “Made for iPod,” and “Made for iPhone” mean that an electronic accessory has been designed to
connect specifically to iPod, or iPhone, respectively, and has been certified by the developer to
meet Apple performance standards. Apple is not responsible for the operation of this device or its
compliance with safety and regulatory standards. Please note that the use of this accessory with iPod
or iPhone may affect wireless performance.
• iPhone, iPod, iPod classic, iPod nano, iPod touch and iTunes are trademarks of Apple Inc., registered in
the U.S. and other countries.
• Lightning is a trademark of Apple Inc.
• Pandora, the Pandora logo, and the Pandora trade dress are trademarks or registered trademarks of
Pandora Media, Inc., used with permission.
• iHeartRadio® and iHeartAuto™ are trademarks owned by iHeartMedia, Inc. All uses are authorized
under license.
• Android is trademark of Google Inc.
libFLAC
Copyright (C) 2000,2001,2002,2003,2004,2005,2006,2007,2008,2009 Josh Coalson
Redistribution and use in source and binary forms, with or without modification, are permitted provided
that the following conditions are met:
- Redistributions of source code must retain the above copyright notice, this list of conditions and the
following disclaimer.
- Redistributions in binary form must reproduce the above copyright notice, this list of conditions and
the following disclaimer in the documentation and/or other materials provided with the distribution.
- Neither the name of the Xiph.org Foundation nor the names of its contributors may be used to
endorse or promote products derived from this software without specific prior written permission.
THIS SOFTWARE IS PROVIDED BY THE COPYRIGHT HOLDERS AND CONTRIBUTORS “AS IS” AND ANY
EXPRESS OR IMPLIED WARRANTIES, INCLUDING, BUT NOT LIMITED TO, THE IMPLIED WARRANTIES OF
MERCHANTABILITY AND FITNESS FOR A PARTICULAR PURPOSE ARE DISCLAIMED. IN NO EVENT SHALL
THE FOUNDATION OR CONTRIBUTORS BE LIABLE FOR ANY DIRECT, INDIRECT, INCIDENTAL, SPECIAL,
EXEMPLARY, OR CONSEQUENTIAL DAMAGES (INCLUDING, BUT NOT LIMITED TO, PROCUREMENT OF
SUBSTITUTE GOODS OR SERVICES; LOSS OF USE, DATA, OR PROFITS; OR BUSINESS INTERRUPTION)
HOWEVER CAUSED AND ON ANY THEORY OF LIABILITY, WHETHER IN CONTRACT, STRICT LIABILITY, OR TORT
(INCLUDING NEGLIGENCE OR OTHERWISE) ARISING IN ANY WAY OUT OF THE USE OF THIS SOFTWARE, EVEN
IF ADVISED OF THE POSSIBILITY OF SUCH DAMAGE.
JS_JVC_KD-X241_M_PE.indd 21JS_JVC_KD-X241_M_PE.indd 21 27/9/2016 1:55:27 PM27/9/2016 1:55:27 PM

Data Size: B6L (182 mm x 128 mm)
Book Size: B6L (182 mm x 128 mm)
20
ﻰﺳﺭﺎﻓ
ﺕﺎﺤﻴﺿﻮﺗ
ﺮﻧﻮﻴﺗ
FM
ﺲﻧﺎﻛﺮﻓ ﻩﺯﻮﺣ
ﺰﺗﺮﻫ ﺎﮕﻣ 108.0 — ﺰﺗﺮﻫ ﺎﮕﻣ 87.5
(یﺰﺗﺮﻫﻮﻠﻴﻛ 50 ﻡﺎﮔ)
ﻩﺩﺎﻔﺘﺳﺍ ﻞﺑﺎﻗ ﺖﻴﺳﺎﺴﺣ
(ﻞﺑ ﯽﺳﺩ 26 = S/N)
(75 /0.71 V) 8.2 dBf
ﺕﻮﻜﺳ ﺖﻴﺳﺎﺴﺣ
(ﻞﺑ ﯽﺳﺩ 46 = DIN S/N)
(75 Ω/2.0 V) 17.2 dBf
(ﻞﺑ ﯽﺳﺩ ±3) ﺲﻧﺎﻛﺮﻓ ﺦﺳﺎﭘﺰﺗﺮﻫ ﻮﻠﻴﻛ 15 — ﺰﺗﺮﻫ 30
(ﻮﻧﻮﻣ) ﺖﻳﺯﺍﺭﺎﭘ ﻪﺑ ﻝﺎﻨﮕﻴﺳ ﺖﺒﺴﻧ
ﻞﺑ ﯽﺳﺩ 64
(ﺰﺗﺮﻫﻮﻠﻴﻛ 1) ﻮﻳﺮﺘﺳﺍ یﺯﺎﺳﺍﺪﺟﻞﺑ ﯽﺳﺩ 40
AM
ﺲﻧﺎﻛﺮﻓ ﻩﺯﻮﺣ
ﺰﺗﺮﻫ ﻮﻠﻴﻛ 1 602 — ﺰﺗﺮﻫ ﻮﻠﻴﻛ 531 :(AM) 1 ﺪﻧﺎﺑ
(یﺰﺗﺮﻫﻮﻠﻴﻛ 9 ﻡﺎﮔ)
ﺰﺗﺮﻫ ﻮﻠﻴﻛ 7 735 — ﺰﺗﺮﻫ ﻮﻠﻴﻛ 2 940 :(SW1) 2 ﺪﻧﺎﺑ
(یﺰﺗﺮﻫﻮﻠﻴﻛ 5 ﻡﺎﮔ)
/ ﺰﺗﺮﻫ ﻮﻠﻴﻛ 10 135 — ﺰﺗﺮﻫ ﻮﻠﻴﻛ 9 500 :(SW2) 3 ﺪﻧﺎﺑ
ﺰﺗﺮﻫ ﻮﻠﻴﻛ 18 135 — ﺰﺗﺮﻫ ﻮﻠﻴﻛ 11 580
(یﺰﺗﺮﻫﻮﻠﻴﻛ 5 ﻡﺎﮔ)
ﻩﺩﺎﻔﺘﺳﺍ ﻞﺑﺎﻗ ﺖﻴﺳﺎﺴﺣ
(ﻞﺑ ﯽﺳﺩ 20 = S/N)
(28.2 V) 29 dB : AM
(32 V) 30 dB : SW
USB
USB ﺩﺭﺍﺪﻧﺎﺘﺳﺍ(ﻻﺎﺑ ﺖﻋﺮﺳ) USB 2.0 ،USB 1.1
ﺭﺎﮔﺯﺎﺳ یﺎﻫ ﻩﺎﮕﺘﺳﺩﻩﻮﺒﻧﺍ ﻩﺮﻴﺧﺫ ﺱﻼﻛ
ﻞﻳﺎﻓ ﻢﺘﺴﻴﺳ
32/16/FAT12
ﻕﺮﺑ ﻥﺎﻳﺮﺟ ﺮﺜﻛﺍﺪﺣ
ﺮﭙﻣﺁ 1 DC ﺖﻟﻭ 5
D/A ﻝﺪﺒﻣﺖﻴﺑ 24
(ﻞﺑ ﯽﺳﺩ ±1) ﺲﻧﺎﻛﺮﻓ ﺦﺳﺎﭘﺰﺗﺮﻫ ﻮﻠﻴﻛ 20 — ﺰﺗﺮﻫ 20
(ﺰﺗﺮﻫﻮﻠﻴﻛ 1) ﺖﻳﺯﺍﺭﺎﭘ ﻪﺑ ﻝﺎﻨﮕﻴﺳ ﺖﺒﺴﻧﻞﺑ ﯽﺳﺩ 105
ﮏﻴﻣﺎﻨﻳﺩ ﻪﻨﻣﺍﺩ
ﻞﺑ ﯽﺳﺩ 90
ﻝﺎﻧﺎﻛ یﺯﺎﺳﺍﺪﺟ
ﻞﺑ ﯽﺳﺩ 85
MP3 ﯽﻳﺎﺸﮔﺰﻣﺭMPEG-1/2 Audio Layer-3 ﺎﺑ ﺭﺎﮔﺯﺎﺳ
WMA ﯽﻳﺎﺸﮔﺰﻣﺭWindows Media Audio ﺎﺑ ﺭﺎﮔﺯﺎﺳ
WAV ﯽﻳﺎﺸﮔﺰﻣﺭ(ﯽﻄﺧ PCM ﻂﻘﻓ) RIFF ﻞﻜﺷ ﯽﺟﻮﻣ ﻡﺮﻓ ﯽﺗﻮﺻ ﺖﻣﺮﻓ
FLAC ﯽﻳﺎﺸﮔﺰﻣﺭیﺎﻫ ﻞﻳﺎﻓ FLAC
ﯽﻜﻤﻛ
(ﻞﺑ ﯽﺳﺩ ±3) ﺲﻧﺎﻛﺮﻓ ﺦﺳﺎﭘﺰﺗﺮﻫ ﻮﻠﻴﻛ 20 — ﺰﺗﺮﻫ 20
یﺩﻭﺭﻭ ژﺎﺘﻟﻭ ﺮﺜﻛﺍﺪﺣ
1 000 mV
یﺩﻭﺭﻭ ﺲﻧﺍﺪﭙﻣﺍ
ﻢﻫﺍﻮﻠﻴﻛ 30
ﯽﺗﻮﺻ
ﯽﺟﻭﺮﺧ ﺕﺭﺪﻗ ﺮﺜﻛﺍﺪﺣ
ﺎﻳ 4 × ﺕﺍﻭ 50
(ﻢﻫﺍ 4 = ﺮﻓﻭﻭ ﺏﺎﺳ) 1 × ﺕﺍﻭ 50 + 2 × ﺕﺍﻭ 50
ﺯﺍ ﺮﺘﻤﻛ ﺎﺑ) ﻞﻣﺎﻛ ﺪﻧﺎﺑ یﺎﻨﻬﭘ ﺕﺭﺪﻗ
(1 % THD
4 × ﺕﺍﻭ 22
ﻮﮔﺪﻨﻠﺑ ﺲﻧﺍﺪﭙﻣﺍ
ﻢﻫﺍ 8 — ﻢﻫﺍ 4
(USB) ﺭﺎﺑ/ﻪﻴﻟﻭﺍ ﯽﺟﻭﺮﺧ ﺢﻄﺳﻢﻫﺍﻮﻠﻴﻛ 10/2 500 mV ﺭﺎﺑ
ﻪﻴﻟﻭﺍ ﯽﺟﻭﺮﺧ ﺲﻧﺍﺪﭙﻣﺍ
ﻢﻫﺍ 600 ≥
JS_JVC_KD-X241_M_PE.indd 20JS_JVC_KD-X241_M_PE.indd 20 27/9/2016 1:55:27 PM27/9/2016 1:55:27 PM

Data Size: B6L (182 mm x 128 mm)
Book Size: B6L (182 mm x 128 mm)
19 ﻰﺳﺭﺎﻓ
ﻝﺎﺼﺗﺍ/ﺐﺼﻧ
ﺍﺭ ﺮﻳﺎﻓ ﯽﻠﭙﻣﺁ (ﺕﺭﺍ) ﻦﻴﻣﺯ ﻢﻴﺳ
*1
ﻞﺼﺘﻣ ﻭﺭﺩﻮﺧ ﯽﺳﺎﺷ ﻪﺑ ﻢﻜﺤﻣ
ﻪﺑ ﻥﺪﻴﺳﺭ ﺐﻴﺳﺁ ﺯﺍ ﺎﺗ ﺪﻴﻨﻛ
.ﺪﻳﺁ ﻞﻤﻋ ﻪﺑ یﺮﻴﮔﻮﻠﺟ ﻩﺎﮕﺘﺳﺩ
ﺮﻓﻭﻭ ﺏﺎﺳ ﺪﻴﻧﺍﻮﺗ ﯽﻣ ﻦﻴﻨﭽﻤﻫ
*2
ﻥﻭﺪﺑ ﻭ ﻢﻴﺳ ﻦﻳﺍ ﺯﺍ ﻩﺩﺎﻔﺘﺳﺍ ﺎﺑ ﺍﺭ
ﺏﺎﺳ ﺮﻳﺎﻓ ﯽﻠﭙﻣﺁ ﺯﺍ ﻩﺩﺎﻔﺘﺳﺍ
ﻞﺼﺘﻣ ﻩﺎﮕﺘﺳﺩ ﻪﺑ ﹰﺎﻤﻴﻘﺘﺴﻣ ﺮﻓﻭﻭ
،ﺕﺎﻤﻴﻈﻨﺗ ﻡﺎﺠﻧﺍ یﺍﺮﺑ .ﺪﻴﻨﻛ
.
13
ﯽﺸﻛ ﻢﻴﺳ ﻝﺎﺼﺗﺍ
ﻭﺭﺩﻮﺧ ﺯﻮﻴﻓ کﻮﻠﺑ
ﺕﺭﺎﺘﺳﺍ ﭻﻴﺋﻮﺳ
ﺮﻳﺎﻓ ﯽﻠﭙﻣﺁ ﻪﺑ ﻝﺎﺼﺗﺍ :ﺪﻴﻔﺳ/ﯽﺑﺁ
ﻥﺍﻮﺗ ﻦﺘﻧﺁ ﻪﺑ ﻝﺎﺼﺗﺍ :ﯽﺑﺁ
یﻭﺭﺩﻮﺧ یﺍ ﻪﻧﺎﺧﺭﺎﻛ ﻢﻴﺳ ﻪﺘﺳﺩ ﺮﮔﺍ
ﺍﺭ “ﺖﻟﻭ 12 ﺕﺭﺎﺘﺳﺍ ﭻﻴﺋﻮﺳ” ﻢﻴﺳ ﺎﻤﺷ
.ﺪﻴﻫﺩ ﻡﺎﺠﻧﺍ ﺍﺭ ﻝﺎﺼﺗﺍ ﻦﻳﺍ ،ﺩﺭﺍﺪﻧ
ﺪﻴﻨﻛ ﺍﺪﺟ ﺍﺭ ﺰﻣﺮﻗ ﻢﻴﺳ
(ﺩﻮﺷ ﯽﻤﻧ ﻪﺿﺮﻋ) ﻝﺎﻨﮕﻴﺳ ﻢﻴﺳ
ﺕﻮﻤﻳﺭ ﻢﻴﺳ
(ﺩﻮﺷ ﯽﻤﻧ ﻪﺿﺮﻋ)
(ﺮﭙﻣﺁ 10) ﺯﻮﻴﻓ
ﻦﺘﻧﺁ ﻝﺎﻨﻴﻣﺮﺗ
(ﻭﺭﺩﻮﺧ) ﻪﻧﺎﺧﺭﺎﻛ ﻢﻴﺳ ﻪﺘﺳﺩ
ﺭﻭﺩﻮﺧ ﺩﺭﻮﺒﺷﺍﺩ
ﻦﻴﻣﺯ :ﻩﺎﻴﺳ
(ﭗﭼ) ﻮﻠﺟ یﻮﮔ ﺪﻨﻠﺑ :ﺪﻴﻔﺳ
ﻩﺎﻴﺳ/ﺪﻴﻔﺳ
(ﺖﺳﺍﺭ) ﻮﻠﺟ یﻮﮔﺪﻨﻠﺑ :یﺮﺘﺴﻛﺎﺧ
ﻩﺎﻴﺳ/یﺮﺘﺴﻛﺎﺧ
*2(ﭗﭼ) ﺐﻘﻋ یﻮﮔﺪﻨﻠﺑ :ﺰﺒﺳ
*2ﻩﺎﻴﺳ/ﺰﺒﺳ
(ﺖﺳﺍﺭ) ﺐﻘﻋ یﻮﮔﺪﻨﻠﺑ :ﯽﻧﺍﻮﻏﺭﺍ
ﻩﺎﻴﺳ/ﯽﻧﺍﻮﻏﺭﺍ
.ﺪﻴﻨﻛ ﻞﺻﻭ ﺮﮕﻳﺪﻜﻳ ﻪﺑ ﺍﺭ ﮓﻧﺭ ﻢﻫ یﺎﻫ ﻢﻴﺳ
ﺖﻟﻭ 12 ﺕﺭﺎﺘﺳﺍ :ﺰﻣﺮﻗ
ﯽﻳﺎﻨﺷﻭﺭ :ﺪﻴﻔﺳ/ﯽﺠﻧﺭﺎﻧ
(ﺮﭙﻣﺁ ﯽﻠﻴﻣ 350 ﺖﻟﻭ 12) ﺕﻮﻤﻳﺭ :ﺪﻴﻔﺳ/ﯽﺑﺁ
ﺩﺭﺯ/ﯽﺑﺁ ﻍﺍﺮﭼ ﻥﺎﻣﺮﻓ ﺭﻭﺩ ﻩﺍﺭ ﺯﺍ ﻝﺮﺘﻨﻛ ﺭﻮﺘﭘﺍﺩﺁ ﻪﺑ ﻝﺎﺼﺗﺍ
*1JVC ﺮﻳﺎﻓ ﯽﻠﭙﻣﺁ
ﯽﺷﺭﺎﻔﺳ ﻢﻴﺳ ﻪﺘﺳﺩ
یﺭﺍﺪﻳﺮﺧ ﻪﻧﺎﮔﺍﺪﺟ ﺭﻮﻃ ﻪﺑ ﺪﻳﺎﺑ)
(ﺩﻮﺷ
ﻩﺪﺷ ﻪﻴﺻﻮﺗ ﻝﺎﺼﺗﺍ
ﻢﻬﻣ
ﯽﺷﺭﺎﻔﺳ ﻢﻴﺳ ﻪﺘﺳﺩ ﮏﻳ ﺎﺑ ﺍﺭ ﻩﺎﮕﺘﺳﺩ ﻢﻴﻨﻛ ﯽﻣ ﺩﺎﻬﻨﺸﻴﭘ ﺎﻣ
ﺐﺼﻧ ﺖﺳﺍ ﺩﻮﺟﻮﻣ ﺭﺍﺯﺎﺑ ﺭﺩ ﻪﻛ ﺩﻮﺧ یﻭﺭﺩﻮﺧ ﺹﻮﺼﺨﻣ
ﺭﺍﺬﮔﺍﻭ یﺍ ﻪﻓﺮﺣ ﺩﺍﺮﻓﺍ ﻪﺑ ﺍﺭ ﺭﺎﻛ ﻦﻳﺍ ،ﺩﻮﺧ ﯽﻨﻤﻳﺍ یﺍﺮﺑ ﻭ ﺪﻴﻨﻛ
.ﺪﻴﻨﻛ ﺕﺭﻮﺸﻣ ﻭﺭﺩﻮﺧ ﺕﻮﺻ ﻂﺒﺿ ﻩﺪﻨﺷﻭﺮﻓ ﺎﺑ .ﺪﻴﻳﺎﻤﻧ
ﻩﺩﺎﻔﺘﺳﺍ)
(ﺩﻮﺷ ﯽﻤﻧ
یﺍ ﻩﻮﻬﻗ
ﺖﻟﻭ 12 یﺮﺗﺎﺑ :ﺩﺭﺯ
ﺮﻓﻭﻭ ﺏﺎﺳ/ﺐﻘﻋ ﯽﺟﻭﺮﺧ
JS_JVC_KD-X241_M_PE.indd 19JS_JVC_KD-X241_M_PE.indd 19 27/9/2016 1:55:27 PM27/9/2016 1:55:27 PM

Data Size: B6L (182 mm x 128 mm)
Book Size: B6L (182 mm x 128 mm)
18
ﻰﺳﺭﺎﻓ
ﻝﺎﺼﺗﺍ/ﺐﺼﻧ
ﻩﺎﮕﺘﺳﺩ ﻥﺩﺮﻛ ﺍﺪﺟ ﻩﻮﺤﻧ ﺐﺼﻧ ﻑﻼﻏ ﺯﺍ ﻩﺩﺎﻔﺘﺳﺍ ﻥﻭﺪﺑ ﺐﺼﻧ ﻡﺎﮕﻨﻫ
.ﺪﻴﻨﻛ ﺍﺪﺟ ﻩﺎﮕﺘﺳﺩ ﺯﺍ ﺍﺭ ﺵﺮﺑ ﻪﺤﻔﺻ ﻭ ﻩﺩﺮﻛ ﺍﺪﺟ ﺍﺭ ﺐﺼﻧ ﻞﺤﻣ 1
ﻦﻴﺷﺎﻣ ﻝﺎﺼﺗﺍ ﺏﻼﻗ ﺎﺑ ﺍﺭ (ﺖﻤﺳ ﻭﺩ ﺮﻫ ﺭﺩ) ﻩﺎﮕﺘﺳﺩ ﺭﺩ ﺩﻮﺟﻮﻣ یﺎﻫ ﺥﺍﺭﻮﺳ 2
.ﺪﻴﻨﻛ ﻢﻜﺤﻣ (ﺖﺳﺍ ﺩﻮﺟﻮﻣ ﺪﻳﺮﺧ یﺍﺮﺑ) ﺎﻫ ﭻﻴﭘ ﮏﻤﻛ ﺎﺑ ﺍﺭ ﻩﺎﮕﺘﺳﺩ ﻭ ﻩﺩﺮﻛ ﺯﺍﺮﺗ
ﻦﻜﻤﻣ ﻩﺎﺒﺘﺷﺍ یﺎﻫ ﭻﻴﭘ ﺯﺍ ﻩﺩﺎﻔﺘﺳﺍ .ﺪﻴﻨﻛ ﻩﺩﺎﻔﺘﺳﺍ ﻩﺪﺷ ﺺﺨﺸﻣ یﺎﻫ ﭻﻴﭘ ﺯﺍ ﻂﻘﻓ
.ﺪﻨﻛ ﺩﺭﺍﻭ ﺐﻴﺳﺁ ﻩﺎﮕﺘﺳﺩ ﻪﺑ ﺖﺳﺍ
(ﺩﺭﻮﺒﺷﺍﺩ ﺭﺩ ﻥﺩﺮﻛ ﺐﺼﻧ) ﻩﺎﮕﺘﺳﺩ ﺐﺼﻧ
ﺯﺎﻴﻧ ﺩﺭﻮﻣ یﺎﻫ ﯽﺸﻛ ﻢﻴﺳ
(19 )
.ﺪﻴﻫﺪﺑ ﻡﺎﺠﻧﺍ ﺍﺭ
ﻑﻼﻏ ﺎﺗ ﺪﻴﻨﻛ ﺎﺗ ﺍﺭ ﺐﺳﺎﻨﻣ یﺎﻫﺭﺍﻮﻧ
.ﺩﺭﺍﺩ ﻪﮕﻧ ﺵﺩﻮﺧ یﺎﺟ ﺭﺩ ﻢﻜﺤﻣ ﺍﺭ
ﺭﺩ ﺖﺳﺍﺭ ﺖﻤﺳ یﻭﺭ
ﺪﻴﻨﻛ ﺩﺎﺠﻳﺍ ﺏﻼﻗ ﻻﺎﺑ
ﻪﻛ ﺭﻮﻄﻧﺎﻤﻫ ﺵﺮﺑ ﻪﺤﻔﺻ ﻪﺑ
ﺯﺍ ﻞﺒﻗ ﺖﺳﺍ ﻩﺪﺷ ﻩﺩﺍﺩ ﻥﺎﺸﻧ
.ﺪﻴﻫﺩ ﺖﻬﺟ ﺐﺼﻧ
ﻦﻴﺷﺎﻣ ﺩﺭﻮﺒﺷﺍﺩ
ﺐﺼﻧ یﺍﺮﺑ ﺕﺎﻌﻄﻗ ﺖﺳﺮﻬﻓ
ﺐﺼﻧ ﻑﻼﻏ (C)
ﻂﺒﺿ ﺭﻭﺩ ﺏﺎﻗ (B)
ﻢﻴﺳ ﻪﺘﺳﺩ (D)
ﺝﺍﺮﺨﺘﺳﺍ ﺪﻴﻠﻛ (E)
ﯽﻳﻮﻠﺟ ﻪﺤﻔﺻ (A)
JS_JVC_KD-X241_M_PE.indd 18JS_JVC_KD-X241_M_PE.indd 18 27/9/2016 1:55:27 PM27/9/2016 1:55:27 PM

Data Size: B6L (182 mm x 128 mm)
Book Size: B6L (182 mm x 128 mm)
17 ﻰﺳﺭﺎﻓ
ﻲﺑﺎﻳ ﺐﻴﻋﻝﺎﺼﺗﺍ/ﺐﺼﻧ
ﺭﺎﻄﺧﺍ
.ﺩﻮﺷ ﻩﺩﺎﻔﺘﺳﺍ ﻦﻴﻣﺯ ﯽﻔﻨﻣ DC ﺖﻟﻭ 12 ﻪﻳﺬﻐﺗ ﻊﺒﻨﻣ ﺎﺑ ﺪﻧﺍﻮﺗ ﯽﻣ ﻂﻘﻓ ﻩﺎﮕﺘﺳﺩ ﻦﻳﺍ •
.ﺪﻴﻨﻛ ﺍﺪﺟ ﺍﺭ یﺮﺗﺎﺑ ﯽﻔﻨﻣ ﻝﺎﻨﻴﻣﺮﺗ ،ﺐﺼﻧ ﺎﻳ ﯽﺸﻛ ﻢﻴﺳ ﺯﺍ ﻞﺒﻗ •
ﺎﻳ ﻭﺭﺩﻮﺧ ﯽﺳﺎﺷ ﻪﺑ ﺍﺭ (ﺰﻣﺮﻗ) ﺕﺭﺎﺘﺳﺍ ﻢﻴﺳ ﻭ (ﺩﺭﺯ) یﺮﺗﺎﺑ ﻢﻴﺳ ،ﻩﺎﺗﻮﻛ ﻝﺎﺼﺗﺍ ﮏﻳ ﺯﺍ یﺮﻴﮔﻮﻠﺟ یﺍﺮﺑ •
.ﺪﻴﻨﻜﻧ ﻞﺻﻭ (ﻩﺎﻴﺳ) ﻦﻴﻣﺯ ﻪﺑ ﻝﺎﺼﺗﺍ ﻢﻴﺳ
.ﺪﻴﻨﻛ ﻖﻳﺎﻋ ﻕﺮﺑ ﺐﺴﭼ ﺎﺑ ﺍﺭ ﻩﺪﺸﻧ ﻞﺻﻭ یﺎﻫ ﻢﻴﺳ ،ﻩﺎﺗﻮﻛ ﻝﺎﺼﺗﺍ ﺯﺍ یﺮﻴﮔﻮﻠﺟ یﺍﺮﺑ •
.ﺪﻳﺍ ﻩﺩﺮﻛ ﻞﺻﻭ ﻭﺭﺩﻮﺧ ﯽﺳﺎﺷ ﻪﺑ ﺍﺭ ﻩﺎﮕﺘﺳﺩ ﻦﻳﺍ ﻪﻛ ﺪﻳﻮﺷ ﻦﺌﻤﻄﻣ ،ﺐﺼﻧ ﺯﺍ ﺪﻌﺑ •
ﻁﺎﻴﺘﺣﺍ
ﺕﻮﺻ ﻂﺒﺿ ﻩﺪﻨﺷﻭﺮﻓ ﺎﺑ .ﺪﻳﺭﺎﭙﺴﺑ یﺍ ﻪﻓﺮﺣ ﺩﺍﺮﻓﺍ ﻪﺑ ﺍﺭ ﺐﺼﻧ ﻭ ﯽﺸﻛ ﻢﻴﺳ ﺭﺎﻛ ،ﯽﻨﻤﻳﺍ ﺖﻳﺎﻋﺭ ﺭﻮﻈﻨﻣ ﻪﺑ •
.ﺪﻳﺮﻴﮕﺑ ﺱﺎﻤﺗ ﻭﺭﺩﻮﺧ
ﺯﺍ ﻩﺩﺎﻔﺘﺳﺍ ﺯﺍ ﺪﻌﺑ ﯽﻛﺪﻧﺍ ﺎﻳ ﻩﺩﺎﻔﺘﺳﺍ ﻦﻴﺣ ﺭﺩ .ﺪﻴﻨﻛ ﺐﺼﻧ ﺩﻮﺧ یﻭﺭﺩﻮﺧ ﻝﻮﺴﻨﻛ ﺭﺩ ﺍﺭ ﻩﺎﮕﺘﺳﺩ ﻦﻳﺍ •
ﻩﺎﮕﺘﺳﺩ ﺏﺎﻗ ﻭ ﺭﻮﺧﺎﻣﺮﮔ ﺪﻨﻧﺎﻣ یﺰﻠﻓ یﺎﻫ ﺖﻤﺴﻗ .ﺪﻴﻧﺰﻧ ﺖﺳﺩ ﻩﺎﮕﺘﺳﺩ یﺰﻠﻓ یﺎﻫ ﺖﻤﺴﻗ ﻪﺑ ،ﻩﺎﮕﺘﺳﺩ
.ﺪﻧﻮﺷ ﯽﻣ ﻍﺍﺩ
ﻪﺑ ﺍﺭ ﺎﻬﻧﺁ ﻪﻜﻨﻳﺍ ﺎﻳ ﺪﻴﻨﻛ یﺭﺍﺩﺩﻮﺧ (ﻩﺎﻴﺳ) ﻦﻴﻣﺯ ﻢﻴﺳ ﺎﻳ ﻦﻴﺷﺎﻣ ﯽﺳﺎﺷ ﻪﺑ ﻮﮔﺪﻨﻠﺑ [ یﺎﻫ ﻢﻴﺳ ﻝﺎﺼﺗﺍ ﺯﺍ •
.ﺪﻴﻨﻛ ﻞﺼﺘﻣ ﺮﮕﻳﺪﻜﻳ یﺯﺍﻮﻣ ﺕﺭﻮﺻ
ﺕﺍﻭ 50 ﺯﺍ ﺮﺘﻤﻛ ﻮﮔﺪﻨﻠﺑ ﻥﺍﻮﺗ ﺮﺜﻛﺍﺪﺣ ﺮﮔﺍ .ﺪﻴﻨﻛ ﻞﺻﻭ ﺍﺭ ﺕﺍﻭ 50 ﺯﺍ ﺮﺘﺸﻴﺑ ﻥﺍﻮﺗ ﺮﺜﻛﺍﺪﺣ ﺎﺑ ﯽﻳﺎﻫﻮﮔﺪﻨﻠﺑ •
(12 )
.ﺪﻴﻫﺩ ﺮﻴﻴﻐﺗ ﺍﺭ
[AMP GAIN]
ﺕﺎﻤﻴﻈﻨﺗ ،ﺎﻫﻮﮔﺪﻨﻠﺑ ﻥﺪﻳﺩ ﺐﻴﺳﺁ ﺯﺍ یﺮﻴﮔﻮﻠﺟ یﺍﺮﺑ ،ﺖﺳﺍ
.ﺪﻴﻨﻛ ﺐﺼﻧ ﻪﺟﺭﺩ 30 ﺯﺍ ﺮﺘﻤﻛ یﺍ ﻪﻳﻭﺍﺯ ﺭﺩ ﺍﺭ ﻩﺎﮕﺘﺳﺩ •
ﺭﺩ ﺩﻮﺟﻮﻣ ﻝﺎﻨﻴﻣﺮﺗ ﻪﺑ ﺍﺭ (ﺰﻣﺮﻗ) ﺕﺭﺎﺘﺳﺍ ﻢﻴﺳ ،ﺩﺭﺍﺪﻧ ﺕﺭﺎﺘﺳﺍ ﻝﺎﻨﻴﻣﺮﺗ ﺎﻤﺷ یﻭﺭﺩﻮﺧ ﻢﻴﺳ ﻪﺘﺳﺩ ﺮﮔﺍ •
ﻭ ﻦﺷﻭﺭ ﺕﺭﺎﺘﺳﺍ ﺪﻴﻠﻛ ﺯﺍ ﻩﺩﺎﻔﺘﺳﺍ ﺎﺑ ﻭ ﺪﻨﻛ ﯽﻣ ﻢﻫﺍﺮﻓ DC ﺖﻟﻭ 12 ﻪﻳﺬﻐﺗ ﻎﺒﻨﻣ ﻪﻛ ﻭﺭﺩﻮﺧ ﺯﻮﻴﻓ ﻪﺒﻌﺟ
.ﺪﻴﻨﻛ ﻞﺻﻭ ،ﺩﻮﺷ ﯽﻣ ﺵﻮﻣﺎﺧ
.ﺪﻴﻨﻛ ﺭﻭﺩ ﺍﺯﺎﻣﺮﮔ یﺰﻠﻓ ﺕﺎﻌﻄﻗ ﺯﺍ ﺍﺭ ﺎﻫ ﻞﺑﺎﻛ ﻪﻴﻠﻛ •
ﺩﺭﺍﻮﻣ ﺮﻳﺎﺳ ﻭ ﺎﻬﻨﻛ کﺎﭘ ﻑﺮﺑ ،ﺎﻤﻨﻫﺍﺭ یﺎﻬﻏﺍﺮﭼ ،ﺰﻣﺮﺗ یﺎﻬﻏﺍﺮﭼ ﻪﻛ ﺪﻴﻨﻛ ﯽﺳﺭﺮﺑ ،ﻩﺎﮕﺘﺳﺩ ﺐﺼﻧ ﺯﺍ ﺪﻌﺑ •
.ﺪﻨﻨﻛ ﺭﺎﻛ ﺢﻴﺤﺻ ﺯﺮﻃ ﻪﺑ ﻭﺭﺩﻮﺧ ﺭﺩ ﺩﻮﺟﻮﻣ
ﺎﺑ ﺍﺭ ﯽﻤﻳﺪﻗ ﺯﻮﻴﻓ ﺲﭙﺳ ،ﺪﻨﺘﺴﻴﻧ ﺱﺎﻤﺗ ﺭﺩ ﯽﺳﺎﺷ ﺎﺑ ﺎﻫ ﻢﻴﺳ ﻪﻛ ﺪﻳﻮﺷ ﻦﺌﻤﻄﻣ ﺪﻳﺎﺑ ﺍﺪﺘﺑﺍ ،ﺩﺯﻮﺴﺑ ﺯﻮﻴﻓ ﺮﮔﺍ •
.ﺪﻴﻨﻛ ﺾﻳﻮﻌﺗ ،ﻪﺑﺎﺸﻣ ﺕﺎﺼﺨﺸﻣ ﺎﺑ ﺪﻳﺪﺟ ﺯﻮﻴﻓ ﮏﻳ
ﻰﻠﺻﺍ ﺎﻫﺭﺎﻛ ﺭﻮﺘﺳﺩ
.ﺪﻴﻨﻛ ﻊﻄﻗ ﺍﺭ ﻭﺭﺩﻮﺧ یﺮﺗﺎﺑ [ ﻝﺎﻨﻴﻣﺮﺗ ﺲﭙﺳ ،ﻩﺩﺮﻛ ﺍﺪﺟ ﺕﺭﺎﺘﺳﺍ ﭻﻴﺋﻮﺳ ﺯﺍ ﺍﺭ ﺪﻴﻠﻛ 1
.ﺪﻴﻨﻛ ﻞﺻﻭ ﯽﺘﺳﺭﺩ ﻪﺑ ﺍﺭ ﺎﻫ ﻢﻴﺳ 2
(19 )
.ﺪﻴﻨﻛ ﻉﻮﺟﺭ ﯽﺸﻛ ﻢﻴﺳ ﻝﺎﺼﺗﺍ ﺖﻤﺴﻗ ﻪﺑ
.ﺪﻴﻨﻛ ﺐﺼﻧ ﺩﻮﺧ یﻭﺭﺩﻮﺧ ﺭﺩ ﺍﺭ ﻩﺎﮕﺘﺳﺩ 3
(18 )
.ﺪﻴﻨﻛ ﻉﻮﺟﺭ (ﺩﺭﻮﺒﺷﺍﺩ ﺭﺩ ﻥﺩﺮﻛ ﺐﺼﻧ) ﻩﺎﮕﺘﺳﺩ ﺐﺼﻧ ﺖﻤﺴﻗ ﻪﺑ
.ﺪﻴﻨﻛ ﻞﺻﻭ ﺍﺭ ﻭﺭﺩﻮﺧ یﺮﺗﺎﺑ [ ﻝﺎﻨﻴﻣﺮﺗ 4
(3 )
.ﺪﻴﻨﻛ ﺖﺳ ﺭ ﺍﺭ ﻩﺎﮕﺘﺳﺩ 5
ﺽﺭﺍﻮﻋﺮﻴﻤﻌﺗ ﻩﻮﺤﻧ
Pandora
“CONNECT ERR”.ﺖﺴﻴﻧ ﺕﺎﺒﺛ یﺍﺭﺍﺩ ﻁﺎﺒﺗﺭﺍ
“RATING ERR” ﻪﺑ ﯽﻓﺎﻛﺎﻧ ﻝﺎﺼﺗﺍ ﻞﻴﻟﺩ ﻪﺑ «ﻦﺘﺷﺍﺪﻧ ﺖﺳﻭﺩ/ﻦﺘﺷﺍﺩ ﺖﺳﻭﺩ» ﺖﺒﺛ
.ﺩﻮﺑ ﻖﻓﻮﻣﺎﻧ ﻪﻜﺒﺷ
“THUMBS N/A”ﺖﺴﻴﻧ ﺯﺎﺠﻣ «ﻦﺘﺷﺍﺪﻧ ﺖﺳﻭﺩ/ﻦﺘﺷﺍﺩ ﺖﺳﻭﺩ» ﺖﺒﺛ
“LICENSE ERR” ﻥﺁ ﺭﺩ Pandora ﻪﻛ ﺪﻴﺘﺴﻫ یﺭﻮﺸﻛ ﺯﺍ ﯽﺳﺮﺘﺳﺩ ﻝﺎﺣ ﺭﺩ ﺎﻤﺷ
.ﺖﺴﻴﻧ ﯽﺳﺮﺘﺳﺩ ﻞﺑﺎﻗ
iHeartRadio
ﺏﺎﺨﺘﻧﺍ ﻥﺍﻮﺗ ﯽﻤﻧ ﺍﺭ ﻩﺎﮕﺘﺴﻳﺍ
.ﺩﺮﻛ
ﺭﺩ (Explicit Content) “ﺢﻳﺮﺻ یﺍﻮﺘﺤﻣ” ﺮﮔﺍ
ﻩﺩﺯ ﺖﻣﻼﻋ iHeartRADIO ﯽﺘﻧﺮﺘﻨﻳﺍ ﻪﺨﺴﻧ ﺭﺩ [Account Settings]
.ﺪﻧﻮﺷ ﯽﻣ ﯽﺳﺮﺘﺳﺩ ﻞﺑﺎﻗ ﺮﻴﻏ ﯽﺘﺳﺩ یﺎﻫ ﻩﺎﮕﺘﺴﻳﺍ ،ﺪﺷﺎﺑ ﻩﺪﺷ
“CREATE ERR”.ﺖﺳﺍ ﻩﺩﻮﺑ ﻖﻓﻮﻣﺎﻧ ﯽﺘﺳﺩ ﻩﺎﮕﺘﺴﻳﺍ یﺍﺮﺑ ﻡﺎﻧ ﺩﺎﺠﻳﺍ
“SAVE ERROR”.ﺖﺳﺍ ﻩﺩﻮﺑ ﻖﻓﻮﻣﺎﻧ ﺎﻫ یﺪﻨﻣ ﻪﻗﻼﻋ ﻩﻭﺮﮔ ﻪﺑ ﻥﺩﻭﺰﻓﺍ
“DISCONNCTED”.ﺪﻴﻨﻛ ﯽﺳﺭﺮﺑ ﺍﺭ ﻩﺎﮕﺘﺳﺩ ﻝﺎﺼﺗﺍ
“NO SKIPS”.ﺪﻴﻨﻛ ﻥﺎﺤﺘﻣﺍ ﹰﺍﺪﻌﺑ .ﺪﻳﺍ ﻩﺪﻴﺳﺭ ﻥﺪﺷ ﺩﺭ ﻩﺩﻭﺪﺤﻣ ﻪﺑ
“NO STATIONS”.ﺪﺸﻧ ﺍﺪﻴﭘ ﯽﻫﺎﮕﺘﺴﻳﺍ ﭻﻴﻫ
“NOT CONNCTD”.ﺖﺳﺍ ﻩﺩﻮﺒﻧ ﻦﻜﻤﻣ ﻪﻣﺎﻧﺮﺑ ﺎﺑ ﻁﺎﺒﺗﺭﺍ
“UPDATE APP” ﺹﻮﺼﺨﻣ iHeart Link ﻪﻣﺎﻧﺮﺑ ﻪﺨﺴﻧ ﻦﻳﺮﺗﺪﻳﺪﺟ ﻪﻛ ﺪﻴﻨﻛ ﯽﺳﺭﺮﺑ
ﺪﻴﺷﺎﺑ ﻩﺩﺮﻛ ﺐﺼﻧ ﻥﺎﺘﻫﺎﮕﺘﺳﺩ ﺭﺩ ﺍﺭ JVC ﻪﻣﺎﻧﺮﺑ
“PLS LOGIN”.ﺪﻳﻮﺷ ﺩﺭﺍﻭ ﻩﺭﺎﺑﻭﺩ .ﺪﻳﺍ ﻩﺪﺸﻧ ﺩﻮﺧ ﺏﺎﺴﺣ ﺩﺭﺍﻭ
“STATION NOT AVAILABLE”.ﺖﺳﺍ ﻩﺪﻴﺳﺭ ﻥﺎﻳﺎﭘ ﻪﺑ ﻩﺎﮕﺘﺴﻳﺍ ﺭﺩ ﺎﻫ ﻪﻣﺎﻧﺮﺑ ﺶﺨﭘ
“STATION NOT SELECTED”.ﺖﺳﺍ ﻩﺪﺸﻧ ﺏﺎﺨﺘﻧﺍ ﯽﻫﺎﮕﺘﺴﻳﺍ ﭻﻴﻫ
“STREAM ERR”.ﺖﺳﺍ ﻩﺪﻣﺁ ﺩﻮﺟﻮﺑ ﺶﺨﭘ یﺎﻫ ﻩﺩﺍﺩ ﺭﺩ ﯽﻟﻼﺘﺧﺍ
“THUMBS ERR”.ﺪﺸﻧ ﻡﺎﺠﻧﺍ “ﻦﺘﺷﺍﺪﻧ ﺖﺳﻭﺩ/ﻦﺘﺷﺍﺩ ﺖﺳﻭﺩ” ﺖﺒﺛ
“TIMED OUT”.ﺖﺳﺍ ﻩﺪﻴﺳﺭ ﻥﺎﻳﺎﭘ ﻪﺑ ﺖﺳﺍﻮﺧﺭﺩ ﺖﻠﻬﻣ
(3 )
.ﺪﻴﻨﻛ ﻢﻴﻈﻨﺗ ﺍﺩﺪﺠﻣ ﺍﺭ ﻩﺎﮕﺘﺳﺩ ،ﺪﻴﺘﺴﻫ ﻭﺭ ﻪﺑ ﻭﺭ ﯽﺗﻼﻜﺸﻣ ﺎﺑ ﺯﻮﻨﻫ ﺮﮔﺍ
JS_JVC_KD-X241_M_PE.indd 17JS_JVC_KD-X241_M_PE.indd 17 27/9/2016 1:55:27 PM27/9/2016 1:55:27 PM

Data Size: B6L (182 mm x 128 mm)
Book Size: B6L (182 mm x 128 mm)
16
ﻰﺳﺭﺎﻓ
ﻲﺑﺎﻳ ﺐﻴﻋ
ﺽﺭﺍﻮﻋﺮﻴﻤﻌﺗ ﻩﻮﺤﻧ
ﻰﻣﻮﻤﻋ
.ﺪﺳﺭ ﯽﻤﻧ ﺵﻮﮕﺑ ﯽﻳﺍﺪﺻ
.ﺪﻴﻳﺎﻤﻧ ﻢﻴﻈﻨﺗ ﻥﺁ ﻪﻨﻴﻬﺑ ﻥﺍﺰﻴﻣ ﻭﺭ ﺮﺑ ﺍﺭ ﺍﺪﺻ ﻩﺯﺍﺪﻧﺍ •
.ﺪﻴﻨﻛ ﻰﺳﺭﺮﺑ ﺍﺭ ﺕﻻﺎﺼﺗﺍ ﻭ ﺎﻬﻠﺑﺎﻛ •
“MISWIRING CHECK WIRING
.ﺩﻮﺷ ﯽﻣ ﺮﻫﺎﻇ THEN PWR ON”
یﺎﻫ ﻪﻧﺎﻳﺎﭘ ﻪﻛ ﺪﻴﻳﺎﻤﻧ ﻞﺻﺎﺣ ﻥﺎﻨﻴﻤﻃﺍ ﺲﭙﺳ ،ﺪﻴﻨﻛ ﻊﻄﻗ ﺍﺭ ﻕﺮﺑ
ﻕﺮﺑ .ﺪﻨﺷﺎﺑ ﻩﺪﺷ یﺪﻨﺑ ﻖﻳﺎﻋ ﺐﺳﺎﻨﻣ ﺭﻮﻃ ﻪﺑ ﻮﮔﺪﻨﻠﺑ یﺎﻫ ﻢﻴﺳ
.ﺪﻴﻨﻛ ﻞﺻﻭ ﹰﺍﺩﺪﺠﻣ ﺍﺭ
“PROTECTING SEND SERVICE”
.ﺩﻮﺷ ﯽﻣ ﺮﻫﺎﻇ
.ﺪﻴﻳﺎﻤﻧ ﻝﺎﺳﺭﺍ ﺕﺎﻣﺪﺧ ﺰﻛﺮﻣ ﻦﻳﺮﺗ ﮏﻳﺩﺰﻧ ﻪﺑ ﺍﺭ ﻩﺎﮕﺘﺳﺩ
.ﺩﺮﻛ ﺏﺎﺨﺘﻧﺍ ﻥﺍﻮﺗ ﯽﻤﻧ ﺍﺭ ﻊﺒﻨﻣ
(4 )
.ﺪﻴﻨﻛ ﯽﺳﺭﺮﺑ ﺍﺭ
[SOURCE SELECT]
ﺖﻟﺎﺣ
ﻮﻳﺩﺍﺭ
ﯽﻳﻮﻳﺩﺍﺭ ﺝﻮﻣ ﺖﻓﺎﻳﺭﺩ •
.ﺖﺳﺍ ﻒﻴﻌﺿ
ﻥﺩﺍﺩ ﺵﻮﮔ ﻡﺎﮕﻨﻫ ﻰﺘﺑﺎﺛ ﺰﻳﻮﻧ •
.ﺩﻮﺷ ﻰﻣ ﻩﺪﻴﻨﺷ ﻮﻳﺩﺍﺭ ﻪﺑ
.ﺪﻴﻨﻛ ﻞﺻﻭ ﻢﻜﺤﻣ ﺭﻮﻄﺑ ﺍﺭ ﻰﻳﺍﻮﻫ ﻦﺘﻧﺁ
iPod/USB
ﻪﻛ ﺭﻮﻄﻧﺁ ﺎﻫ ﮓﻨﻫﺁ ﺶﺨﭘ ﺐﻴﺗﺮﺗ
.ﺖﺴﻴﻧ ،ﺩﻭﺭ ﯽﻣ ﺭﺎﻈﺘﻧﺍ
.ﺩﻮﺷ ﯽﻣ ﺺﺨﺸﻣ ﻞﻳﺎﻓ ﻡﺎﻧ ﺱﺎﺳﺍﺮﺑ ﺶﺨﭘ ﺐﻴﺗﺮﺗ
ﺢﻴﺤﺻ ﻩﺪﺷ ﺮﭙﺳ ﺶﺨﭘ ﻥﺎﻣﺯ
.ﺖﺴﻴﻧ
.ﺩﺭﺍﺩ ﯽﮕﺘﺴﺑ ﺎﻫ ﮓﻨﻫﺁ ﻂﺒﺿ ﺪﻧﻭﺭ ﻪﺑ ﺐﻴﺗﺮﺗ ﻦﻳﺍ
یﻭﺭ “NOT SUPPORT” ﺕﺭﺎﺒﻋ
ﺍﺭ ﻞﻳﺎﻓ ﻭ ﺩﻮﺷ ﯽﻣ ﺮﻫﺎﻇ ﻪﺤﻔﺻ
.ﺪﻨﻛ ﯽﻣ ﺩﺭ
.ﺪﺷﺎﺑ ﺶﺨﭘ ﻞﺑﺎﻗ ﺮﻈﻧ ﺩﺭﻮﻣ ﻞﻳﺎﻓ ﺖﻣﺮﻓ ﻪﻛ ﺪﻴﻨﻛ ﯽﺳﺭﺮﺑ
(14 )
(ﻥﺪﻧﺍﻮﺧ ﻝﺎﺣ ﺭﺩ) “READING”
.ﺪﻧﺯ ﯽﻣ ﮏﻤﺸﭼ
.ﺪﻴﻳﺎﻤﻨﻧ ﻩﺩﺎﻔﺘﺳﺍ ﺩﺎﻳﺯ یﺎﻫ ﻪﺷﻮﭘ ﻭ ﺎﻫ ﻪﺧﺎﺷ ﺮﻳﺯ ﺯﺍ •
.ﺪﻴﻨﻛ ﻞﺻﻭ ﺍﺩﺪﺠﻣ ﺍﺭ ﻩﺎﮕﺘﺳﺩ USB •
“CANNOT PLAY” ﺕﺭﺎﺒﻋ
ﻩﺎﮕﺘﺳﺩ ﺎﻳ/ﻭ ﺪﻧﺯ ﯽﻣ ﮏﻤﺸﭼ
.ﺩﻮﺷ ﺖﻓﺎﻳ ﺪﻧﺍﻮﺗ ﯽﻤﻧ ﻞﺼﺘﻣ
ﺎﻳ ﺖﺳﺍ ﺭﺎﮔﺯﺎﺳ ﻩﺎﮕﺘﺳﺩ ﻦﻳﺍ ﺎﺑ ﻞﺼﺘﻣ ﻩﺎﮕﺘﺳﺩ ﻪﻛ ﺪﻴﻨﻛ ﯽﺳﺭﺮﺑ •
ﯽﻧﺎﺒﻴﺘﺸﭘ ﺍﺭ ﺎﻫ ﻞﻳﺎﻓ ﻦﻳﺍ ﺖﻣﺮﻓ ﻩﺎﮕﺘﺳﺩ ﻪﻛ ﺪﻳﻮﺷ ﻦﺌﻤﻄﻣ ﻭ ﺮﻴﺧ
(14 )
.ﺪﻨﻛ ﯽﻣ
.ﺪﻴﻨﻛ ﻞﺻﻭ ﺍﺩﺪﺠﻣ ﺍﺭ ﻩﺎﮕﺘﺳﺩ •
ﺩﻮﺷ ﯽﻤﻧ ﻦﺷﻭﺭ iPhone/iPod
ﺪﻨﻛ ﯽﻤﻧ ﺭﺎﻛ ﺎﻳ
.ﺪﻴﻨﻛ ﯽﺳﺭﺮﺑ ﺍﺭ iPhone/iPod ﻭ ﻩﺎﮕﺘﺳﺩ ﻦﻳﺍ ﻦﻴﺑ ﻝﺎﺼﺗﺍ •
ﺍﺩﺪﺠﻣ ﻭ ﻩﺩﺮﻛ ﺍﺪﺟ ﺍﺭ iPhone/iPod ﺖﺴﻳﺭ ﺩﺭﺎﻫ ﺯﺍ ﻩﺩﺎﻔﺘﺳﺍ ﺎﺑ •
.ﺪﻴﻨﻛ ﻢﻴﻈﻨﺗ
ﻩﺩﺍﺩ ﺶﻳﺎﻤﻧ ﺢﻴﺤﺻ یﺎﻫﺮﺘﻛﺍﺭﺎﻛ
.ﺪﻧﺍ ﻩﺪﺸﻧ
ﺩﺍﺪﻌﺗ ﻭ ﻡﺎﻗﺭﺍ ،ﺎﺒﻔﻟﺍ گﺭﺰﺑ ﻑﻭﺮﺣ ﺪﻧﺍﻮﺗ ﯽﻣ ﻂﻘﻓ ﻩﺎﮕﺘﺳﺩ ﻦﻳﺍ •
.ﺪﻫﺩ ﻥﺎﺸﻧ ﺍﺭ ﻢﺋﻼﻋ ﺯﺍ یﺩﻭﺪﺤﻣ
ﻪﺴﻳﻮﻧ ﺯﺍ ﯽﻀﻌﺑ ،
(5 )
ﺪﻳﺍ ﻩﺪﻳﺰﮔﺮﺑ ﻪﻛ ﯽﺸﻳﺎﻤﻧ ﻥﺎﺑﺯ ﻪﺑ ﻪﺘﺴﺑ •
.ﺪﻧﻮﺸﻧ ﻩﺩﺍﺩ ﺶﻳﺎﻤﻧ ﯽﺘﺳﺭﺩ ﻪﺑ ﺖﺳﺍ ﻦﻜﻤﻣ ﺎﻫ
ﺽﺭﺍﻮﻋﺮﻴﻤﻌﺗ ﻩﻮﺤﻧ
ANDROID
ﻪﺑ ﺶﺨﭘ ﻦﻴﺣ ﺭﺩ ﯽﻳﺍﺪﺻ •
.ﺪﺳﺭ ﯽﻤﻧ ﺵﻮﮔ
ﻩﺎﮕﺘﺳﺩ ﺯﺍ ﻂﻘﻓ ﯽﺟﻭﺮﺧ •
.ﺩﻮﺷ ﯽﻣ ﺝﺭﺎﺧ ﺪﻳﻭﺭﺪﻧﺍ
.ﺪﻴﻨﻛ ﻞﺻﻭ ﻩﺭﺎﺑﻭﺩ ﻭ ﻊﻄﻗ ﻩﺭﺎﺑﻭﺩ ﺍﺭ ﺪﻳﻭﺭﺪﻧﺍ ﻩﺎﮕﺘﺳﺩ •
ﺪﻨﭼ ﺶﺨﭘ ﻪﻣﺎﻧﺮﺑ ﮏﻳ ،ﺪﻴﺘﺴﻫ
[AUDIO MODE]
ﺖﻟﺎﺣ ﺭﺩ ﺮﮔﺍ •
ﹰﺍﺩﺪﺠﻣ ﺍﺭ ﻞﻳﺎﻓ ﻭ ﻩﺩﺮﻛ ﺍﺮﺟﺍ ﺪﻳﻭﺭﺪﻧﺍ ﻩﺎﮕﺘﺳﺩ یﻭﺭ ﺍﺭ یﺍ ﻪﻧﺎﺳﺭ
.ﺪﻴﻨﻛ ﺶﺨﭘ
ﻪﻧﺎﺳﺭ ﺪﻨﭼ ﺶﺨﭘ ﻪﻣﺎﻧﺮﺑ ،ﺪﻴﺘﺴﻫ
[AUDIO MODE]
ﺖﻟﺎﺣ ﺭﺩ ﺮﮔﺍ •
یﺮﮕﻳﺩ یﺍ ﻪﻧﺎﺳﺭ ﺪﻨﭼ ﻪﻣﺎﻧﺮﺑ ﺯﺍ ﺎﻳ ،ﺪﻴﻨﻛ ﺍﺮﺟﺍ ﹰﺍﺩﺪﺠﻣ ﺍﺭ ﯽﻠﻌﻓ یﺍ
.ﺪﻴﻳﺎﻤﻧ ﻩﺩﺎﻔﺘﺳﺍ
.ﺪﻴﻨﻛ ﺩﺪﺠﻣ یﺯﺍﺪﻧﺍ ﻩﺍﺭ ﺍﺭ ﺪﻳﻭﺭﺪﻧﺍ ﻩﺎﮕﺘﺳﺩ •
ﻪﺑ ﺭﺩﺎﻗ ﺪﻳﺍ ﻩﺩﺮﻛ ﻞﺼﺘﻣ ﻪﻛ یﺪﻳﻭﺭﺪﻧﺍ ﻩﺎﮕﺘﺳﺩ ،ﺪﺸﻧ ﻞﺣ ﻞﻜﺸﻣ ﺮﮔﺍ •
(15 )
.ﺖﺴﻴﻧ ﻩﺎﮕﺘﺳﺩ ﻪﺑ ﯽﺗﻮﺻ یﺎﻫ ﻝﺎﻨﮕﻴﺳ ﻝﺎﺳﺭﺍ
ﺖﻟﺎﺣ ﺭﺩ ﺶﺨﭘ
ﻥﺎﻜﻣﺍ
[AUTO MODE]
.ﺖﺴﻴﻧ ﺮﻳﺬﭘ
ﻩﺎﮕﺘﺳﺩ یﻭﺭ JVC MUSIC PLAY APP ﻪﻣﺎﻧﺮﺑ ﻪﻛ ﺪﻳﻮﺷ ﻦﺌﻤﻄﻣ •
(7 )
.ﺪﺷﺎﺑ ﻩﺪﺷ ﺐﺼﻧ ﺎﻤﺷ ﺪﻳﻭﺭﺪﻧﺍ
ﻝﺮﺘﻨﻛ یﺍﺮﺑ ﺐﺳﺎﻨﻣ ﺖﻟﺎﺣ ﻭ ﺪﻴﻨﻛ ﻞﺼﺘﻣ ﻩﺭﺎﺑﻭﺩ ﺍﺭ ﺪﻳﻭﺭﺪﻧﺍ ﻩﺎﮕﺘﺳﺩ •
(8 )
.ﺪﻴﻳﺎﻤﻧ ﺏﺎﺨﺘﻧﺍ ﺍﺭ
ﺯﺍ ﺪﻳﺍ ﻩﺩﺮﻛ ﻞﺼﺘﻣ ﻪﻛ یﺪﻳﻭﺭﺪﻧﺍ ﻩﺎﮕﺘﺳﺩ ،ﺪﺸﻧ ﻞﺣ ﻞﻜﺸﻣ ﺮﮔﺍ •
(15 )
.ﺪﻨﻛ ﯽﻤﻧ ﯽﻧﺎﺒﻴﺘﺸﭘ
[AUTO MODE]
ﺖﻟﺎﺣ
“READING” ﺎﻳ “NO DEVICE”
.ﺪﻧﺯ ﯽﻣ ﮏﻤﺸﭼ
.ﺪﻴﻨﻛ ﻝﺎﻌﻓﺮﻴﻏ ﺍﺭ ﺪﻳﻭﺭﺪﻧﺍ ﻩﺎﮕﺘﺳﺩ یﻭﺭ ﺲﻳﻮﻧ ﻪﻣﺎﻧﺮﺑ یﺎﻫ ﻪﻨﻳﺰﮔ •
.ﺪﻴﻨﻛ ﻞﺻﻭ ﻩﺭﺎﺑﻭﺩ ﻭ ﻊﻄﻗ ﻩﺭﺎﺑﻭﺩ ﺍﺭ ﺪﻳﻭﺭﺪﻧﺍ ﻩﺎﮕﺘﺳﺩ •
ﺯﺍ ﺪﻳﺍ ﻩﺩﺮﻛ ﻞﺼﺘﻣ ﻪﻛ یﺪﻳﻭﺭﺪﻧﺍ ﻩﺎﮕﺘﺳﺩ ،ﺪﺸﻧ ﻞﺣ ﻞﻜﺸﻣ ﺮﮔﺍ •
(15 )
.ﺪﻨﻛ ﯽﻤﻧ ﯽﻧﺎﺒﻴﺘﺸﭘ
[AUTO MODE]
ﺖﻟﺎﺣ
ﻞﺻﻭ ﻭ ﻊﻄﻗ ﺍﺪﺻ ﺶﺨﭘ
.ﺩﺭﺍﺩ ﺵﺮﭘ ﺍﺪﺻ ﺎﻳ ﺩﻮﺷ ﯽﻣ
.ﺪﻴﻨﻛ ﻝﺎﻌﻓﺮﻴﻏ ﺪﻳﻭﺭﺪﻧﺍ ﻩﺎﮕﺘﺳﺩ ﺭﺩ ﺍﺭ یﺮﺗﺎﺑ ﯽﻳﻮﺟ ﻪﻓﺮﺻ ﺖﻟﺎﺣ
“CANNOT PLAY”
.ﺪﺷﺎﺑ ﺶﺨﭘ ﻞﺑﺎﻗ ﯽﺗﻮﺻ یﺎﻫ ﻞﻳﺎﻓ یﻭﺎﺣ ﺪﻳﻭﺭﺪﻧﺍ ﻩﺎﮕﺘﺳﺩ ﻪﻛ ﺪﻴﻨﻛ ﯽﺳﺭﺮﺑ
•
.ﺪﻴﻨﻛ ﻞﺻﻭ ﻩﺭﺎﺑﻭﺩ ﻭ ﻊﻄﻗ ﻩﺭﺎﺑﻭﺩ ﺍﺭ ﺪﻳﻭﺭﺪﻧﺍ ﻩﺎﮕﺘﺳﺩ •
.ﺪﻴﻨﻛ ﺩﺪﺠﻣ یﺯﺍﺪﻧﺍ ﻩﺍﺭ ﺍﺭ ﺪﻳﻭﺭﺪﻧﺍ ﻩﺎﮕﺘﺳﺩ •
Pandora
“ADD ERROR”.ﺪﺷ ﺩﺎﺠﻳﺍ ﺖﻴﻘﻓﻮﻣ ﺎﺑ ﺪﻳﺪﺟ ﻩﺎﮕﺘﺴﻳﺍ
“CHK DEVICE”.ﺪﻴﻨﻛ ﯽﺳﺭﺮﺑ ﺩﻮﺧ ﻩﺎﮕﺘﺳﺩ ﺭﺩ ﺍﺭ Pandora ﻪﻣﺎﻧﺮﺑ
“NO SKIPS”.ﺪﻳﺍ ﻩﺪﻴﺳﺭ ﻥﺪﺷ ﺩﺭ ﻩﺩﻭﺪﺤﻣ ﻪﺑ
“NO STATIONS”.ﺪﺸﻧ ﺍﺪﻴﭘ ﯽﻫﺎﮕﺘﺴﻳﺍ ﭻﻴﻫ
“STATION LMT”
ﺯﺍ ﺲﭘ .ﺖﺳﺍ ﻩﺪﻴﺳﺭ ﺩﻮﺧ ﻩﺩﻭﺪﺤﻣ ﻪﺑ ﻩﺪﺷ ﺖﺒﺛ یﺎﻫ ﻩﺎﮕﺘﺴﻳﺍ ﺩﺍﺪﻌﺗ
.ﺪﻴﻨﻛ ﻥﺎﺤﺘﻣﺍ ﻩﺭﺎﺑﻭﺩ ﺩﻮﺧ ﻩﺎﮕﺘﺳﺩ ﺯﺍ یﺭﻭﺮﺿﺮﻴﻏ یﺎﻫ ﻩﺎﮕﺘﺴﻳﺍ ﻑﺬﺣ
“UPGRADE APP” ﻥﺎﺘﻫﺎﮕﺘﺳﺩ ﺭﺩ ﺍﺭ Pandora ﻪﻣﺎﻧﺮﺑ ﻪﺨﺴﻧ ﻦﻳﺮﺗﺪﻳﺪﺟ ﻪﻛ ﺪﻴﻨﻛ ﯽﺳﺭﺮﺑ
.ﺪﻴﺷﺎﺑ ﻩﺩﺮﻛ ﺐﺼﻧ
JS_JVC_KD-X241_M_PE.indd 16JS_JVC_KD-X241_M_PE.indd 16 27/9/2016 1:55:28 PM27/9/2016 1:55:28 PM

Data Size: B6L (182 mm x 128 mm)
Book Size: B6L (182 mm x 128 mm)
15 ﻰﺳﺭﺎﻓ
ﻊﺑﺎﻨﻣ
ﺩﻮﺟﻮﻣ ﺐﻴﺗﺮﺗ ﺎﺑ ،ﺩﻮﺷ ﯽﻣ ﻩﺩﺍﺩ ﺶﻳﺎﻤﻧ ﻩﺎﮕﺘﺳﺩ ﻦﻳﺍ ﺏﺎﺨﺘﻧﺍ یﻮﻨﻣ ﺭﺩ ﻪﻛ ﯽﻳﺎﻫ ﮓﻨﻫﺁ ﺐﻴﺗﺮﺗ ﺖﺳﺍ ﻦﻜﻤﻣ •
.ﺪﺷﺎﺑ ﻪﺘﺷﺍﺩ ﺕﻭﺎﻔﺗ iPhone/iPod ﺭﺩ
ﺭﺎﻛ ﻩﺎﮕﺘﺳﺩ ﻦﻳﺍ یﻭﺭ ﺖﺳﺍ ﻦﻜﻤﻣ ﺎﻫﺩﺮﻜﻠﻤﻋ ﺯﺍ ﯽﻀﻌﺑ ،iPhone/iPod ﻞﻣﺎﻋ ﻢﺘﺴﻴﺳ ﻪﺨﺴﻧ ﻪﺑ ﻪﺘﺴﺑ •
.ﺪﻨﻨﻜﻧ
ﺪﻳﻭﺭﺪﻧﺍ ﻩﺎﮕﺘﺳﺩ ﻩﺭﺎﺑﺭﺩ
.ﺪﻨﻛ ﯽﻣ ﯽﻧﺎﺒﻴﺘﺸﭘ ﺮﺗﻻﺎﺑ ﻭ 4.1 ﻪﺨﺴﻧ ﺪﻳﻭﺭﺪﻧﺍ ﻞﻣﺎﻋ ﻢﺘﺴﻴﺳ ﺯﺍ ﻩﺎﮕﺘﺳﺩ ﻦﻳﺍ •
ﺯﺍ ﻞﻣﺎﻛ ﺭﻮﻃ ﻪﺑ ﺖﺳﺍ ﻦﻜﻤﻣ (ﺮﺗﻻﺎﺑ ﻭ 4.1 ﻪﺨﺴﻧ ﺎﺑ) ﺪﻳﻭﺭﺪﻧﺍ یﺎﻫ ﻩﺎﮕﺘﺳﺩ ﯽﺧﺮﺑ •
.ﺪﻨﻨﻜﻧ ﯽﻧﺎﺒﻴﺘﺸﭘ 2.0 ﻪﺨﺴﻧ Android Open Accessory (AOA)
AOA 2.0 ﻭ (ﻢﻴﺠﺣ ﻪﻈﻓﺎﺣ) mass storage ﻉﻮﻧ یﺎﻫ ﻩﺎﮕﺘﺳﺩ ﺯﺍ ﺎﻤﺷ ﺪﻳﻭﺭﺪﻧﺍ ﻩﺎﮕﺘﺳﺩ ﻪﻛ ﯽﺗﺭﻮﺻ ﺭﺩ •
.ﺪﻫﺩ ﯽﻣ ﺭﺍﺮﻗ ﺖﻳﻮﻟﻭﺍ ﺭﺩ ﺍﺭ AOA 2.0 ﻖﻳﺮﻃ ﺯﺍ ﺶﺨﭘ ﻪﺸﻴﻤﻫ ﻩﺎﮕﺘﺳﺩ ﻦﻳﺍ ،ﺪﻨﻜﻧ ﯽﻧﺎﺒﻴﺘﺸﭘ
Pandora ﻩﺭﺎﺑﺭﺩ
ﻪﺑ ،ﺮﺘﺸﻴﺑ ﺕﺎﻋﻼﻃﺍ یﺍﺮﺑ .ﺖﺳﺍ ﻩﺩﺎﻔﺘﺳﺍ ﻞﺑﺎﻗ ﺎﻫﺭﻮﺸﻛ ﺯﺍ ﯽﺧﺮﺑ ﺭﺩ ﻂﻘﻓ Pandora •
.ﺪﻴﻳﺎﻣﺮﻓ ﻪﻌﺟﺍﺮﻣ <http://www.pandora.com/legal>
.ﺪﻨﻛ ﯽﻣ ﺮﻴﻴﻐﺗ ﯽﻠﺒﻗ ﻡﻼﻋﺍ ﻥﻭﺪﺑ ﻥﺁ ﺕﺎﺼﺨﺸﻣ ،ﺖﺳﺍ ﺚﻟﺎﺛ ﺺﺨﺷ ﺲﻳﻭﺮﺳ ﮏﻳ Pandora ﻪﻜﻨﻳﺍ ﻞﻴﻟﺩ ﻪﺑ •
ﺮﻴﻏ ﺎﻫ ﺲﻳﻭﺮﺳ ﻡﺎﻤﺗ ﺎﻳ ﻭ ﯽﺧﺮﺑ ﺎﻳ ﺪﺷﺎﺒﻧ ﺮﻳﺬﭘ ﻥﺎﻜﻣﺍ ﯽﺑﻮﺧ ﻪﺑ ﺖﺳﺍ ﻦﻜﻤﻣ یﺭﺎﮔﺯﺎﺳ ﺱﺎﺳﺍ ﻦﻴﻤﻫ ﺮﺑ
.ﺪﻨﺷﺎﺑ ﯽﺳﺮﺘﺳﺩ ﻞﺑﺎﻗ
.ﺪﻨﺘﺴﻴﻧ ﺍﺮﺟﺍ ﻞﺑﺎﻗ ﻩﺎﮕﺘﺳﺩ ﻦﻳﺍ ﺯﺍ Pandora یﺎﻫﺩﺮﻜﻠﻤﻋ ﺯﺍ ﯽﺧﺮﺑ •
ﻞﻴﻤﻳﺍ ﻖﻳﺮﻃ ﺯﺍ ﹰﺎﻔﻄﻟ ،ﻪﻣﺎﻧﺮﺑ ﺯﺍ ﻩﺩﺎﻔﺘﺳﺍ ﺭﺩ ﻩﺪﺷ ﺩﺎﺠﻳﺍ ﺕﻼﻜﺸﻣ ﺎﺑ ﻪﻄﺑﺍﺭ ﺭﺩ •
.ﺪﻳﺮﻴﮕﺑ ﺱﺎﻤﺗ Pandora ﺎﺑ pandora-support@pandora.com
iHeartRadio ﻩﺭﺎﺑﺭﺩ
ﺮﻴﻴﻐﺗ ﻞﺑﺎﻗ ﯽﻠﺒﻗ ﻡﻼﻋﺍ ﻥﻭﺪﺑ ﻥﺁ ﺕﺎﺼﺨﺸﻣ ﻭﺭ ﻦﻳﺍ ﺯﺍ ﻭ ،ﺖﺳﺍ ﺚﻟﺎﺛ ﺺﺨﺷ ﺲﻳﻭﺮﺳ ﮏﻳ iHeartRadio® •
ﺲﻳﻭﺮﺳ ﻡﺎﻤﺗ ﺎﻳ ﻭ ﯽﺧﺮﺑ ﺎﻳ ﺪﺷﺎﺒﻧ ﺮﻳﺬﭘ ﻥﺎﻜﻣﺍ ﯽﺑﻮﺧ ﻪﺑ ﺖﺳﺍ ﻦﻜﻤﻣ یﺭﺎﮔﺯﺎﺳ ﺱﺎﺳﺍ ﻦﻴﻤﻫ ﺮﺑ .ﺪﺷﺎﺑ ﯽﻣ
.ﺪﻨﺷﺎﺑ ﯽﺳﺮﺘﺳﺩ ﻞﺑﺎﻗ ﺮﻴﻏ ﺎﻫ
.ﺪﻨﺘﺴﻴﻧ ﺍﺮﺟﺍ ﻞﺑﺎﻗ ﻩﺎﮕﺘﺳﺩ ﻦﻳﺍ یﻭﺭ iHeartRadio® یﺎﻫﺩﺮﻜﻠﻤﻋ ﺯﺍ ﯽﺧﺮﺑ •
ﺪﻫﺩ ﯽﻣ ﺮﻴﻴﻐﺗ ﺍﺭ ﺶﻳﺎﻤﻧ ﻪﺤﻔﺻ یﻭﺭ ﺕﺎﻋﻼﻃﺍ
.ﺩﺮﻛ ﺪﻫﺍﻮﺧ ﺮﻴﻴﻐﺗ ﺶﻳﺎﻤﻧ ﺩﺭﻮﻣ ﺕﺎﻋﻼﻃﺍ ،ﺪﻴﻫﺩ ﺭﺎﺸﻓ ﺍﺭ ﻪﻤﻛﺩ ﻪﻛ ﺭﺎﺑﺮﻫ
ﺕﺎﻋﻼﻃﺍ ﺎﻳ “NO NAME” ،“NO TEXT” ﺕﺭﺎﺒﻋ ،ﺪﻨﺷﺎﺑ ﻩﺪﺸﻧ ﺖﺒﺛ ﺎﻳ ﺪﻨﺷﺎﺒﻧ ﺱﺮﺘﺳﺩ ﺭﺩ ﺕﺎﻋﻼﻃﺍ ﺮﮔﺍ •
.ﺩﻮﺷ ﯽﻣ ﺮﻫﺎﻇ (ﻩﺎﮕﺘﺴﻳﺍ ﻡﺎﻧ ﹰﻼﺜﻣ) ﺮﮕﻳﺩ
ﻊﺒﻨﻣ ﻡﺎﻧﺮﮕﺸﻳﺎﻤﻧ ﺕﺎﻋﻼﻃﺍ
AM
ﺎﻳ
FM
(ﺖﻋﺎﺳ/ﺦﻳﺭﺎﺗ) ﺲﻧﺎﻛﺮﻓ
یﺎﻫ ﻩﺩﺍﺩ ﻢﺘﺴﻴﺳ) FM Radio Data System ﯽﻳﻮﻳﺩﺍﺭ یﺎﻫ ﻩﺎﮕﺘﺴﻳﺍ یﺍﺮﺑ ﻂﻘﻓ)
((FM ﻮﻳﺩﺍﺭ
ﻦﺘﻣ ﻮﻳﺩﺍﺭ (ﺖﻋﺎﺳ/ﺦﻳﺭﺎﺗ) (PTY) ﻪﻣﺎﻧﺮﺑ ﻉﻮﻧ/(PS) ﻩﺎﮕﺘﺴﻳﺍ ﻡﺎﻧ
(ﺪﻨﻣﺮﻨﻫ ﻡﺎﻧ) ﮓﻨﻫﺁ ﻥﺍﻮﻨﻋ (+ﻦﺘﻣ ﻮﻳﺩﺍﺭ) +ﻦﺘﻣ ﻮﻳﺩﺍﺭ (ﺖﻋﺎﺳ/ﺦﻳﺭﺎﺗ)
(ﻝﻭﺍ ﻪﺑ ﺖﺸﮔﺯﺎﺑ) (ﺖﻋﺎﺳ/ﺦﻳﺭﺎﺗ) ﺲﻧﺎﻛﺮﻓ (ﺖﻋﺎﺳ/ﺦﻳﺭﺎﺗ) ﮓﻨﻫﺁ ﻥﺍﻮﻨﻋ
USB
(FLAC/WAV/WMA/MP3 یﺎﻫ ﻞﻳﺎﻓ یﺍﺮﺑ)
ﮓﻨﻫﺁ ﻥﺍﻮﻨﻋ (ﻡﻮﺒﻟﺁ ﻢﺳﺍ) ﮓﻨﻫﺁ ﻥﺍﻮﻨﻋ (ﺪﻨﻣﺮﻨﻫ ﻡﺎﻧ) ﮓﻨﻫﺁ ﻥﺍﻮﻨﻋ
(ﺖﻋﺎﺳ/ﺦﻳﺭﺎﺗ) ﻞﻳﺎﻓ ﻡﺎﻧ (ﻪﺷﻮﭘ ﻡﺎﻧ) ﻞﻳﺎﻓ ﻡﺎﻧ (ﺖﻋﺎﺳ/ﺦﻳﺭﺎﺗ)
(ﻝﻭﺍ ﻪﺑ ﺖﺸﮔﺯﺎﺑ) (ﺖﻋﺎﺳ/ﺦﻳﺭﺎﺗ) ﺶﺨﭘ ﻥﺎﻣﺯ ﺕﺪﻣ
ﺎﻳ
iPod
ANDROID
:
(8 )
ﺪﺷﺎﺑ ﻩﺪﺷ ﺏﺎﺨﺘﻧﺍ
[AUTO MODE]
/
[HEAD MODE]
ﯽﺘﻗﻭ
ﮓﻨﻫﺁ ﻥﺍﻮﻨﻋ (ﻡﻮﺒﻟﺁ ﻢﺳﺍ) ﮓﻨﻫﺁ ﻥﺍﻮﻨﻋ (ﺪﻨﻣﺮﻨﻫ ﻡﺎﻧ) ﮓﻨﻫﺁ ﻥﺍﻮﻨﻋ
(ﻝﻭﺍ ﻪﺑ ﺖﺸﮔﺯﺎﺑ) (ﺖﻋﺎﺳ/ﺦﻳﺭﺎﺗ) ﺶﺨﭘ ﻥﺎﻣﺯ ﺕﺪﻣ (ﺖﻋﺎﺳ/ﺦﻳﺭﺎﺗ)
PANDORA
(ﺖﻋﺎﺳ/ﺦﻳﺭﺎﺗ) ﻮﻳﺩﺍﺭ/ﻩﺪﺷ ﻪﺘﺷﺍﺬﮔ کﺍﺮﺘﺷﺍ ﻪﺑ (ﺖﻋﺎﺳ/ﺦﻳﺭﺎﺗ) ﻩﺎﮕﺘﺴﻳﺍ ﻡﺎﻧ
ﮓﻨﻫﺁ ﻥﺍﻮﻨﻋ (ﻡﻮﺒﻟﺁ ﻢﺳﺍ) ﮓﻨﻫﺁ ﻥﺍﻮﻨﻋ (ﺪﻨﻣﺮﻨﻫ ﻡﺎﻧ) ﮓﻨﻫﺁ ﻥﺍﻮﻨﻋ
(ﻝﻭﺍ ﻪﺑ ﺖﺸﮔﺯﺎﺑ) (ﺖﻋﺎﺳ/ﺦﻳﺭﺎﺗ) ﺶﺨﭘ ﻥﺎﻣﺯ ﺕﺪﻣ (ﺖﻋﺎﺳ/ﺦﻳﺭﺎﺗ)
IHEARTRADIO
ﮓﻨﻫﺁ ﻥﺍﻮﻨﻋ (ﺪﻨﻣﺮﻨﻫ ﻡﺎﻧ) ﮓﻨﻫﺁ ﻥﺍﻮﻨﻋ (ﺖﻋﺎﺳ/ﺦﻳﺭﺍ) ﻩﺎﮕﺘﺴﻳﺍ ﻡﺎﻧ
(ﻝﻭﺍ ﻪﺑ ﺖﺸﮔﺯﺎﺑ) (ﺖﻋﺎﺳ/ﺦﻳﺭﺍ)
AUX
(ﺖﻋﺎﺳ/ﺦﻳﺭﺎﺗ) AUX
JS_JVC_KD-X241_M_PE.indd 15JS_JVC_KD-X241_M_PE.indd 15 27/9/2016 1:55:28 PM27/9/2016 1:55:28 PM

Data Size: B6L (182 mm x 128 mm)
Book Size: B6L (182 mm x 128 mm)
14
ﻰﺳﺭﺎﻓ
ﺶﻳﺎﻤﻧ ﺕﺎﻤﻴﻈﻨﺗ
BRIGHTNESS
.ﺪﻴﻨﻛ ﻢﻴﻈﻨﺗ ﺐﺷ ﻭ ﺯﻭﺭ یﺍﺮﺑ ﻪﻧﺎﮔﺍﺪﺟ ﺭﻮﻃ ﻪﺑ ﺍﺭ ﯽﻳﺎﻨﺷﻭﺭ ﺪﻴﻧﺍﻮﺗ ﯽﻣ
.ﺪﻴﻨﻛ ﺏﺎﺨﺘﻧﺍ ﺍﺭ ﺐﺷ ﺎﻳ ﺯﻭﺭ :
NIGHT
/
DAY
1
(13 )
.ﺪﻴﻨﻛ ﺏﺎﺨﺘﻧﺍ یﺍ ﻪﻴﺣﺎﻧ 2
.ﺪﻴﻨﻛ ﻢﻴﻈﻨﺗ ﺍﺭ ﯽﻳﺎﻨﺷﻭﺭ ﺢﻄﺳ :
LEVEL 31
ﺎﺗ
LEVEL 00
3
(
LEVEL 15
:
NIGHT
؛
LEVEL 31
:
DAY
: ﺽﺮﻓ ﺶﻴﭘ)
TEXT SCROLL
*2
ﺶﻳﺎﻤﻧ یﺭﺍﻮﻧ ﺕﺭﻮﺼﺑ ﺍﺭ ﺶﻳﺎﻤﻧ ﻪﺤﻔﺻ یﻭﺭ ﺩﻮﺟﻮﻣ ﺕﺎﻋﻼﻃﺍ :
SCROLL ONCE
ﻰﻣ ﺭﺍﺮﻜﺗ ﺍﺭ ﺭﺍﻮﻧ ﺶﻳﺎﻤﻧ یﺍ ﻪﻴﻧﺎﺛ 5 ﻞﺻﺍﻮﻓ ﺭﺩ :
SCROLL AUTO
؛ .ﺪﻫﺩ ﯽﻣ
.ﺩﻮﺷ ﻰﻣ ﻮﻐﻟ :
SCROLL OFF
؛ .ﺪﻨﻛ
ﺪﻨﻫﺍﻮﺧ ﻰﻟﺎﺧ ﺎﻳ) ﺪﺷ ﺪﻨﻫﺍﻮﺨﻧ ﻩﺩﺍﺩ ﺶﻳﺎﻤﻧ ﻪﺤﻔﺻ ﻭﺭ ﺮﺑ ﻰﺘﺳﺭﺩ ﻪﺑ ﻢﺋﻼﻋ ﺎﻳ ،ﺎﻫﺮﺘﻛﺍﺭﺎﻛ ﺯﺍ ﻰﻀﻌﺑ
*2
.(ﺩﻮﺑ
ﺭﺍﺪﻬﮕﻧ
ﻩﺎﮕﺘﺳﺩ ﻥﺩﺮﻛ ﺰﻴﻤﺗ
.ﺪﻴﻨﻛ کﺎﭘ ﻡﺮﻧ ﻪﭼﺭﺎﭘ ﮏﻳ ﺎﻳ ﯽﻧﻮﻜﻴﻠﻴﺳ ﮏﺸﺧ ﻝﺎﻤﺘﺳﺩ ﮏﻳ ﺎﺑ ﺍﺭ ﺏﺎﻗ یﻭﺭ کﺎﺧ ﻭ ﺩﺮﮔ
ﻂﺑﺍﺭ ﻥﺩﺮﻛ ﺰﻴﻤﺗ
ﻂﺑﺍﺭ ﯽﻣﺍﺭﺁ ﻪﺑ ﻦﻛ کﺎﭘ ﺵﻮﮔ ﮏﻳ ﺎﺑ ﻭ ﻩﺩﺮﻛ ﺍﺪﺟ ﺍﺭ ﺏﺎﻗ
.ﺪﻨﻴﺒﻧ ﻪﻣﺪﺻ ﻂﺑﺍﺭ ﺪﻴﺷﺎﺑ ﺐﻗﺍﺮﻣ ﻭ ﺪﻴﻨﻛ کﺎﭘ ﺍﺭ
ﺕﺎﻋﻼﻃﺍ ﺮﻳﺎﺳ
ﺭﺎﮔﺯﺎﺳ ﻡﻼﻗﺍ ﻦﻳﺮﺧﺁ ﺖﺳﺮﻬﻓ ﻭ ﺭﺍﺰﻓﺍ ﻥﺎﻴﻣ یﺎﻫ ﯽﻧﺎﺳﺭﺯﻭﺭ ﻪﺑ ﻦﻳﺮﺧﺁ – : یﺍﺮﺑ
ﺪﻳﺪﺟ ﺕﺎﻋﻼﻃﺍ ﺮﻳﺎﺳ –
.ﺪﻴﻳﺎﻤﻧ ﻪﻌﺟﺍﺮﻣ <http://www.jvc.net/cs/car/> ﻪﺑ
ﺍﺮﺟﺍ ﻞﺑﺎﻗ یﺎﻫ ﻞﻳﺎﻓ
ﻪﺑ ،ﺶﺨﭘ ﻞﺑﺎﻗ ﯽﺗﻮﺻ یﺎﻫ ﻞﻳﺎﻓ ﺹﻮﺼﺧ ﺭﺩ ﯽﺗﺎﺤﻴﺿﻮﺗ ﻭ ﻖﻴﻗﺩ ﺕﺎﻋﻼﻃﺍ یﺍﺮﺑ •
.ﺪﻴﻳﺎﻤﻧ ﻉﻮﺟﺭ <http://www.jvc.net/cs/car/>
(.flac) FLAC ،(.wav) WAV ،(.wma) WMA ،(.mp3) MP3 :ﺶﺨﭘ ﻞﺑﺎﻗ ﯽﺗﻮﺻ ﻞﻳﺎﻓ •
FAT32 ،FAT16 ،FAT12 :ﺶﺨﭘ ﻞﺑﺎﻗ USB ﻩﺎﮕﺘﺳﺩ ﻞﻳﺎﻓ ﻢﺘﺴﻴﺳ •
ﻪﺑ ﻪﺘﺴﺑ ﺖﺳﺍ ﻦﻜﻤﻣ ،ﺪﻧﺭﺍﺩ ﺖﻴﻌﺒﺗ ﻻﺎﺑ ﺭﺩ ﻩﺪﺷ ﺖﺴﻴﻟ یﺎﻫﺩﺭﺍﺪﻧﺎﺘﺳﺍ ﺯﺍ ﯽﺗﻮﺻ یﺎﻫ ﻞﻳﺎﻓ ﻪﻛ ﯽﻧﺎﻣﺯ ﯽﺘﺣ
.ﺪﺷﺎﺒﻧ ﺮﻳﺬﭘ ﻥﺎﻜﻣﺍ ﺶﺨﭘ ،ﻩﺎﮕﺘﺳﺩ ﺎﻳ ﻪﻧﺎﺳﺭ ﻂﻳﺍﺮﺷ ﺎﻳ ﻉﻮﻧ
USB یﺎﻫ ﻩﺎﮕﺘﺳﺩ ﻩﺭﺎﺑﺭﺩ
.ﺪﻴﻨﻛ ﻞﺼﺘﻣ ﺍﺭ USB ﻩﺎﮕﺘﺳﺩ ﮏﻳ ﺪﻴﻧﺍﻮﺗ ﯽﻤﻧ USB ﺏﺎﻫ ﻖﻳﺮﻃ ﺯﺍ •
.ﺩﻮﺷ ﺍﺪﺻ یﺩﺎﻋﺮﻴﻏ ﺶﺨﭘ ﺚﻋﺎﺑ ﺮﺘﻣ 5 ﺯﺍ ﺮﺘﺸﻴﺑ ﻝﻮﻃ ﺎﺑ ﻞﺑﺎﻛ ﮏﻳ ﻝﺎﺼﺗﺍ ﺖﺳﺍ ﻦﻜﻤﻣ •
ﺍﺭ ﺪﺷﺎﺑ ﺮﭙﻣﺁ 1 ﺯﺍ ﺮﺗﻻﺎﺑ ﻭ ﺖﻟﻭ 5 ﺯﺍ ﺮﻴﻏ ﻪﺑ ﻥﺁ یﺪﻨﺑ ﻪﺟﺭﺩ ﻪﻛ USB ﻩﺎﮕﺘﺳﺩ ﺪﻧﺍﻮﺗ ﯽﻤﻧ ﻩﺎﮕﺘﺳﺩ ﻦﻳﺍ •
.ﺪﻫﺩ ﺺﻴﺨﺸﺗ
iPhone/iPod ﻩﺭﺎﺑﺭﺩ
Made for
(6th generation ﻭ 5th ،4th ،3rd ،2nd) iPod touch -
iPod classic -
(7th generation ﻭ 6th ،5th ،4th ،3rd) iPod nano -
SE ،6S Plus ،6S ،6 Plus ،6 ،5C ،5S ،5 ،4S ،4 ،3GS ،iPhone 3G -
.ﺩﻮﻤﻧ ﻭﺭﺮﻣ
[HEAD MODE]
ﺭﺩ “Videos” یﻮﻨﻣ ﺭﺩ ﺍﺭ ﯽﻳﻮﺋﺪﻳﻭ یﺎﻫ ﻞﻳﺎﻓ ﻥﺍﻮﺗ ﯽﻤﻧ •
ﻊﺑﺎﻨﻣ
(ﺏﺎﻗ ﺖﺸﭘ ﺭﺩ) ﻂﺑﺍﺭ
JS_JVC_KD-X241_M_PE.indd 14JS_JVC_KD-X241_M_PE.indd 14 27/9/2016 1:55:28 PM27/9/2016 1:55:28 PM

Data Size: B6L (182 mm x 128 mm)
Book Size: B6L (182 mm x 128 mm)
13 ﻰﺳﺭﺎﻓ
ﺍﺪﺻ ﺕﺎﻤﻴﻈﻨﺗ
D.T.EXPANDER
ﻩﺪﻨﻫﺩ ﺵﺮﺘﺴﮔ)
(ﻝﺎﺘﻴﺠﻳﺩ ﯽﺑﺎﻳﺩﺭ
ﻩﺩﺮﺸﻓ ﺭﺩ ﻪﻛ ﻞﻜﺷ ﯽﺟﻮﻣ ﻡﺮﻓ ﺝﻭﺍ ﻥﺎﻣﺯ ﯽﺑﺎﻳﺯﺎﺑ ﻭ ﻻﺎﺑ ﺲﻧﺎﻛﺮﻓ یﺎﻫ ﻪﻔﻟﺆﻣ ﻥﺍﺮﺒﺟ ﺎﺑ :
ON
ﻰﻣ ﻮﻐﻟ :
OFF
؛ .ﺪﻨﻛ ﯽﻣ ﺩﺎﺠﻳﺍ ﺍﺭ ﯽﻌﻗﺍﻭ ﯽﻳﺎﻫﺍﺪﺻ ،ﺪﻧﺍ ﻪﺘﻓﺭ ﻦﻴﺑ ﺯﺍ ﺍﺪﺻ یﺎﻫ ﻩﺩﺍﺩ یﺯﺎﺳ
.ﺩﻮﺷ
SPK/PRE OUT
ﺖﻓﺎﻳﺭﺩ ﯽﺑﻮﻠﻄﻣ ﯽﺟﻭﺮﺧ ﺎﺗ ﺪﻴﻫﺩ ﻡﺎﺠﻧﺍ ﺍﺭ ﺐﺳﺎﻨﻣ ﺕﺎﻤﻴﻈﻨﺗ ،ﺎﻫﻮﮔﺪﻨﻠﺑ ﻝﺎﺼﺗﺍ ﻉﻮﻧ ﻪﺑ ﻪﺘﺴﺑ
(ﺎﻫﻮﮔﺪﻨﻠﺑ ﯽﺟﻭﺮﺧ ﺕﺎﻤﻴﻈﻨﺗ ) .ﺪﻴﻨﻛ
ﺎﻫﻮﮔﺪﻨﻠﺑ ﯽﺟﻭﺮﺧ ﺕﺎﻤﻴﻈﻨﺗ
.ﺪﻴﻨﻛ ﺏﺎﺨﺘﻧﺍ
،
[SPK/PRE OUT]
ﺎﻫﻮﮔﺪﻨﻠﺑ یﺍﺮﺑ ﺍﺭ ﯽﺟﻭﺮﺧ ﺕﺎﻤﻴﻈﻨﺗ ،ﺎﻫﻮﮔﺪﻨﻠﺑ ﻝﺎﺼﺗﺍ ﻉﻮﻧ ﻪﺑ ﻪﺟﻮﺗ ﺎﺑ
ﯽﺟﻭﺮﺧ یﺎﻫ ﻪﻧﺎﻳﺎﭘ ﻖﻳﺮﻃ ﺯﺍ ﻝﺎﺼﺗﺍ
(19 )
.ﺪﺷﺎﺑ ﯽﻣ ﯽﺟﺭﺎﺧ ﺮﻳﺎﻓ ﯽﻠﭙﻣﺁ ﻖﻳﺮﻃ ﺯﺍ ﻪﻛ ﯽﺗﻻﺎﺼﺗﺍ یﺍﺮﺑ
یﻭﺭ ﻢﻴﻈﻨﺗ
[SPK/PRE OUT]
(lineout) ﯽﺟﻭﺮﺧ ﻦﻳﻻ ﻪﻧﺎﻳﺎﭘ ﻖﻳﺮﻃ ﺯﺍ ﯽﺗﻮﺻ ﻝﺎﻨﮕﻴﺳ
REAR/SW
REAR/REAR
ﺐﻘﻋ یﺎﻫﻮﮔﺪﻨﻠﺑ ﯽﺟﻭﺮﺧ
(ﺽﺮﻓ ﺶﻴﭘ)
REAR/SUB.W
ﺮﻓﻭﻭ ﺏﺎﺳ ﯽﺟﻭﺮﺧ
SUB.W/SUB.W
ﺮﻓﻭﻭ ﺏﺎﺳ ﯽﺟﻭﺮﺧ
ﻮﮔﺪﻨﻠﺑ یﺎﻫ ﻢﻴﺳ ﻖﻳﺮﻃ ﺯﺍ ﻝﺎﺼﺗﺍ
ﺯﺍ ﺪﻴﻧﺍﻮﺗ ﯽﻣ ﺰﻴﻧ ﺕﺎﻤﻴﻈﻨﺗ ﻦﻳﺍ ﺎﺑ ،ﻝﺎﺣ ﻦﻳﺍ ﺎﺑ .ﺪﺷﺎﺑ ﯽﻣ ﯽﺟﺭﺎﺧ ﺮﻳﺎﻓ ﯽﻠﭙﻣﺁ ﺯﺍ ﻩﺩﺎﻔﺘﺳﺍ ﻥﻭﺪﺑ ﻪﻛ ﯽﺗﻻﺎﺼﺗﺍ یﺍﺮﺑ
(19 )
.ﺪﻳﺮﺒﺑ ﺕﺬﻟ ﺮﻓﻭﻭ ﺏﺎﺳ ﯽﺟﻭﺮﺧ
یﻭﺭ ﻢﻴﻈﻨﺗ
[SPK/PRE OUT]
ﺐﻘﻋ یﻮﮔﺪﻨﻠﺑ ﻢﻴﺳ ﻖﻳﺮﻃ ﺯﺍ ﯽﺗﻮﺻ ﻝﺎﻨﮕﻴﺳ
(ﭗﭼ) L(ﺖﺳﺍﺭ) R
REAR/REAR
ﺐﻘﻋ یﺎﻫﻮﮔﺪﻨﻠﺑ ﯽﺟﻭﺮﺧﺐﻘﻋ یﺎﻫﻮﮔﺪﻨﻠﺑ ﯽﺟﻭﺮﺧ
REAR/SUB.W
ﺐﻘﻋ یﺎﻫﻮﮔﺪﻨﻠﺑ ﯽﺟﻭﺮﺧﺐﻘﻋ یﺎﻫﻮﮔﺪﻨﻠﺑ ﯽﺟﻭﺮﺧ
SUB.W/SUB.W
ﺮﻓﻭﻭ ﺏﺎﺳ ﯽﺟﻭﺮﺧ(ﺍﺪﺻ ﻊﻄﻗ)
:ﺪﺷﺎﺑ ﻩﺪﺷ ﺏﺎﺨﺘﻧﺍ
[SUB.W/SUB.W]
ﺮﮔﺍ
.ﺖﺴﻴﻧ ﺮﻳﺬﭘ ﻥﺎﻜﻣﺍ
[FRQ THROUGH]
ﻭ ﺩﻮﺷ ﯽﻣ ﺏﺎﺨﺘﻧﺍ
[SUBWOOFER LPF]
ﺭﺩ
[FRQ 120HZ]
–
ﺎﺗ
[POSITION R06]
ﻦﻴﺑ ﺏﺎﺨﺘﻧﺍ ﻞﺑﺎﻗ ﻩﺯﺎﺑ ﻭ ﺩﻮﺷ ﯽﻣ ﺏﺎﺨﺘﻧﺍ
[FADER]
ﺭﺩ
[POSITION R01]
–
.ﺪﺷﺎﺑ ﯽﻣ
[POSITION 00]
.ﺪﻳﺭﺍﺩ ﻪﮕﻧ ﻭ ﻩﺩﺍﺩ ﺭﺎﺸﻓ ﺍﺭ 1
ﺍﺭ ﻪﻤﻛﺩ ﺲﭙﺳ ،ﺪﻴﻧﺎﺧﺮﭽﺑ ﺍﺭ ﻡﻮﻟﻭ ﻪﻤﻛﺩ ،(ﺪﻴﻨﻛ ﻉﻮﺟﺭ ﻞﻳﺫ ﻝﻭﺪﺟ ﻪﺑ) ﻪﻨﻳﺰﮔ ﮏﻳ ﺏﺎﺨﺘﻧﺍ ﺖﻬﺟ 2
.ﺪﻴﻫﺩ ﺭﺎﺸﻓ
یﺎﻫ ﻞﻤﻌﻟﺍﺭﻮﺘﺳﺩ ﺎﻳ ،ﺪﻴﻳﺎﻤﻧ ﻝﺎﻌﻓ/ﺏﺎﺨﺘﻧﺍ ﺍﺭ ﺮﻈﻧ ﺩﺭﻮﻣ ﻢﺘﻳﺁ ﻪﻜﻨﻳﺍ ﺎﺗ ﺪﻴﻨﻛ ﺭﺍﺮﻜﺗ ﺍﺭ 2 ﻪﻠﺣﺮﻣ 3
.ﺪﻴﻨﻛ ﻝﺎﺒﻧﺩ ﺍﺭ ﯽﺑﺎﺨﺘﻧﺍ ﻢﺘﻳﺁ ﺭﺩ ﺭﻮﻛﺬﻣ
.ﺪﻴﻫﺩ ﺭﺎﺸﻓ ﺍﺭ ﺝﻭﺮﺧ یﺍﺮﺑ 4
.ﺪﻴﻫﺩ ﺭﺎﺸﻓ ﺍﺭ ،ﯽﻠﺒﻗ ﻢﻴﻈﻨﺗ ﺩﺭﻮﻣ ﻪﺑ ﺖﺸﮔﺯﺎﺑ یﺍﺮﺑ
XX
:ﺽﺮﻓ ﺶﻴﭘ
DISPLAY
DIMMER
.ﺪﻨﻛ ﯽﻣ ﻢﻛ ﺍﺭ ﺭﻮﻧ ﺕﺪﺷ
.ﺪﻨﻛ ﯽﻣ ﺮﻴﻴﻐﺗ
[DAY]
ﺕﺎﻤﻴﻈﻨﺗ ﻪﺑ ﯽﻳﺎﻨﺷﻭﺭ .ﺖﺳﺍ ﻝﺎﻌﻓﺮﻴﻏ ﺭﻮﻧ ﻩﺪﻨﻫﺎﻛ :
OFF
.ﺪﻨﻛ ﯽﻣ ﺮﻴﻴﻐﺗ
[NIGHT]
ﺕﺎﻤﻴﻈﻨﺗ ﻪﺑ ﯽﻳﺎﻨﺷﻭﺭ .ﺖﺳﺍ ﻝﺎﻌﻓ ﺭﻮﻧ ﻩﺪﻨﻫﺎﻛ :
ON
(
[BRIGHTNESS]
،
14
)
.ﺪﻨﻛ ﯽﻣ ﻢﻴﻈﻨﺗ ﺍﺭ ﺭﻮﻧ ﻩﺪﻨﻫﺎﻛ ﻥﺪﺷ ﻦﺷﻭﺭ ﻭ ﺵﻮﻣﺎﺧ ﻥﺎﻣﺯ :
DIMMER TIME
ﺭﺎﺸﻓ ﺍﺭ ﻪﻤﻛﺩ ﺲﭙﺳ ،ﺪﻴﻧﺎﺧﺮﭽﺑ ﺍﺭ ﻡﻮﻟﻭ ﻪﻤﻛﺩ ،
[ON]
ﻥﺎﻣﺯ ﺏﺎﺨﺘﻧﺍ ﺖﻬﺟ 1
.ﺪﻴﻫﺩ
ﺭﺎﺸﻓ ﺍﺭ ﻪﻤﻛﺩ ﺲﭙﺳ ،ﺪﻴﻧﺎﺧﺮﭽﺑ ﺍﺭ ﻡﻮﻟﻭ ﻪﻤﻛﺩ ،
[OFF]
ﻥﺎﻣﺯ ﺏﺎﺨﺘﻧﺍ ﺖﻬﺟ 2
.ﺪﻴﻫﺩ
(
AM6:00
:
[OFF]
؛
PM6:00
:
[ON]
:ﺽﺮﻓ ﺶﻴﭘ)
،ﻞﻴﺒﻣﻮﺗﺍ یﻮﻠﺟ یﺎﻫ ﻍﺍﺮﭼ ﻥﺩﺮﻛ ﻦﺷﻭﺭ ﻭ ﺵﻮﻣﺎﺧ ﻡﺎﮕﻨﻫ :
DIMMER AUTO
*1.ﺩﻮﺷ ﯽﻣ ﻦﺷﻭﺭ ﻭ ﺵﻮﻣﺎﺧ ﺭﺎﻛﺩﻮﺧ ﺭﻮﻃ ﻪﺑ ﺭﻮﻧ ﻩﺪﻨﻫﺎﻛ
(19 )
.ﺪﻳﺭﺍﺩ ﺯﺎﻴﻧ ﯽﻳﺎﻨﺷﻭﺭ ﻝﺮﺘﻨﻛ ﻝﺎﺼﺗﺍ ﻢﻴﺳ ﻪﺑ ﺎﻤﺷ
*1
ﺶﻳﺎﻤﻧ ﺕﺎﻤﻴﻈﻨﺗ
JS_JVC_KD-X241_M_PE.indd 13JS_JVC_KD-X241_M_PE.indd 13 27/9/2016 1:55:29 PM27/9/2016 1:55:29 PM

Data Size: B6L (182 mm x 128 mm)
Book Size: B6L (182 mm x 128 mm)
12
ﻰﺳﺭﺎﻓ
XX
:ﺽﺮﻓ ﺶﻴﭘ
EQ SETTING
PRESET EQ
.ﺪﻨﻛ ﯽﻣ ﺏﺎﺨﺘﻧﺍ ﺍﺭ ﯽﻘﻴﺳﻮﻣ ﺮﻧﺍژ ﺎﺑ ﺐﺳﺎﻨﺘﻣ ﻢﻴﻈﻨﺗ ﺶﻴﭘ ﺭﺰﻳﻻﻮﻛﺍ ﮏﻳ
ﺍﺭ
[USER]
،ﺪﻳﺍ ﻩﺩﺍﺩ ﻡﺎﺠﻧﺍ
[PRO EQ]
ﺎﻳ
[EASY EQ]
ﺭﺩ ﻪﻛ ﯽﺗﺎﻤﻴﻈﻨﺗ ﺯﺍ ﻩﺩﺎﻔﺘﺳﺍ یﺍﺮﺑ •
.ﺪﻴﻨﻛ ﺏﺎﺨﺘﻧﺍ
/
R&B
/
POP
/
JAZZ
/
HIP HOP
/
HARD ROCK
/
DRVN 1
/
DRVN 2
/
DRVN 3
/
FLAT
DANCE
/
CLASSICAL
/
BASS BOOST
/
VOCAL BOOST
/
USER
/
TALK
EASY EQ
.ﺪﻴﻨﻛ ﻢﻴﻈﻨﺗ ﺍﺭ ﺩﻮﺧ یﺍﺪﺻ ﺕﺎﻤﻴﻈﻨﺗ
.ﺖﺳﺍ ﻩﺪﺷ ﻩﺮﻴﺧﺫ
[USER]
یﻭﺭ ﺕﺎﻤﻴﻈﻨﺗ ﻦﻳﺍ •
.ﺩﺭﺍﺬﮕﺑ ﺮﻴﺛﺄﺗ
[PRO EQ]
ﯽﻠﻌﻓ ﺕﺎﻤﻴﻈﻨﺗ ﺮﺑ ﻩﺪﺷ ﻡﺎﺠﻧﺍ ﺕﺎﻤﻴﻈﻨﺗ ﺖﺳﺍ ﻦﻜﻤﻣ •
03
: ﺽﺮﻓ ﺶﻴﭘ)
+06
ﺎﺗ
00
:
SUB.W SP
*1*2
00 +08
ﺎﺗ
–08
:
SUB.W
*1*3
LVL 00 LVL+06
ﺎﺗ
LVL–06
:
BASS
LVL 00 LVL+06
ﺎﺗ
LVL–06
:
MID
(
LVL 00 LVL+06
ﺎﺗ
LVL–06
:
TRE
PRO EQ
.ﺪﻴﻨﻛ ﺏﺎﺨﺘﻧﺍ ﺍﺭ ﺍﺪﺻ ﮏﻳ :
TREBLE
/
MIDDLE
/
BASS
1
.ﺪﻴﻨﻛ ﻢﻴﻈﻨﺗ ﺍﺭ ﻩﺪﺷ ﺏﺎﺨﺘﻧﺍ یﺍﺪﺻ ﻪﺑ ﻁﻮﺑﺮﻣ یﺎﻫ ﺖﻤﺴﻗ 2
.ﺖﺳﺍ ﻩﺪﺷ ﻩﺮﻴﺧﺫ
[USER]
یﻭﺭ ﺕﺎﻤﻴﻈﻨﺗ ﻦﻳﺍ •
.ﺩﺭﺍﺬﮕﺑ ﺮﻴﺛﺄﺗ
[EASY EQ]
ﯽﻠﻌﻓ ﺕﺎﻤﻴﻈﻨﺗ ﺮﺑ ﻩﺪﺷ ﻡﺎﺠﻧﺍ ﺕﺎﻤﻴﻈﻨﺗ ﺖﺳﺍ ﻦﻜﻤﻣ •
80HZ
: ﺽﺮﻓ ﺶﻴﭘ)
200HZ
/
100HZ
/
80HZ
/
60HZ
: ﺲﻧﺎﻛﺮﻓ
BASS
LVL 00 LVL+06
ﺎﺗ
LVL–06
: ﺢﻄﺳ
(
Q1.0 Q2.0
/
Q1.5
/
Q1.25
/
Q1.0
: Q
1.0KHZ
: ﺽﺮﻓ ﺶﻴﭘ)
2.5KHZ
/
1.5KHZ
/
1.0KHZ
/
0.5KHZ
: ﺲﻧﺎﻛﺮﻓ
MIDDLE
LVL 00 LVL+06
ﺎﺗ
LVL–06
: ﺢﻄﺳ
(
Q1.25 Q1.25
/
Q1.0
/
Q0.75
: Q
10.0KHZ
: ﺽﺮﻓ ﺶﻴﭘ)
17.5KHZ
/
15.0KHZ
/
12.5KHZ
/
10.0KHZ
: ﺲﻧﺎﻛﺮﻓ
TREBLE
LVL 00 LVL+06
ﺎﺗ
LVL–06
: ﺢﻄﺳ
(
Q FIX Q FIX
: Q
AUDIO CONTROL
BASS BOOST
ﺎﻤﺷ ﻩﺍﻮﺨﻟﺩ ﺩﺭﻮﻣ ﺱﺎﺑ یﺍﺪﺻ ﺖﻳﻮﻘﺗ ﺢﻄﺳ :(
LEVEL +01
)
LEVEL +05
ﺎﺗ
LEVEL +01
.ﺩﻮﺷ ﻰﻣ ﻮﻐﻟ :
OFF
؛ .ﺪﻨﻛ ﯽﻣ ﺏﺎﺨﺘﻧﺍ ﺍﺭ
LOUDNESS
ﺭﺩ ﻲﻟﺎﻋ ﺖﻴﻔﻴﻛ ﺎﺑ ﯽﻳﺍﺪﺻ ،ﻮﻗ ﺎﻳ ﻒﻴﻌﺿ ﺎﻫ ﺲﻧﺎﻛﺮﻓ ﺖﻳﻮﻘﺗ ﺎﺑ :
LEVEL 02
/
LEVEL 01
.ﺩﻮﺷ ﻰﻣ ﻮﻐﻟ :
OFF
؛ .ﺪﻨﻛ ﯽﻣ ﺪﻴﻟﻮﺗ ﻢﻳﻼﻣ ﺢﻄﺳ
ﺍﺪﺻ ﺕﺎﻤﻴﻈﻨﺗ
SUB.W LEVEL
*1
SPK-OUT
*2
ﻥﺍﺰﻴﻣ :(
SUB.W +03
)
SUB.W +06
ﺎﺗ
SUB.W 00
ﻞﺼﺘﻣ ﻮﮔﺪﻨﻠﺑ ﻢﻴﺳ ﻖﻳﺮﻃ ﺯﺍ ﻪﻛ یﺮﻓﻭﻭ ﺏﺎﺳ ﯽﺟﻭﺮﺧ
(19 )
.ﺪﻨﻛ ﯽﻣ ﻢﻴﻈﻨﺗ ﺍﺭ ﺖﺳﺍ ﻩﺪﺷ
PRE-OUT
*3
ﻥﺍﺰﻴﻣ :(
SUB.W 00
)
SUB.W +08
ﺎﺗ
SUB.W –08
ﻪﻧﺎﻳﺎﭘ ﻪﺑ ﺮﻳﺎﻓ ﯽﻠﭙﻣﺁ ﮏﻳ ﻖﻳﺮﻃ ﺯﺍ ﻪﻛ یﺮﻓﻭﻭ ﺏﺎﺳ ﯽﺟﻭﺮﺧ
ﻢﻴﻈﻨﺗ ﺍﺭ ﺖﺳﺍ ﻩﺪﺷ ﻞﺼﺘﻣ (REAR/SW) ﯽﺟﻭﺮﺧ یﺎﻫ
(19 )
.ﺪﻨﻛ ﯽﻣ
SUBWOOFER SET
*3
.ﺩﻮﺷ ﻰﻣ ﻮﻐﻟ :
OFF
؛ .ﺪﻨﻛ ﯽﻣ ﻦﺷﻭﺭ ﺍﺭ ﺮﻓﻭﻭ ﺏﺎﺳ ﯽﺟﻭﺮﺧ :
ON
SUBWOOFER LPF
*1
؛ ﺪﻧﻮﺷ ﯽﻣ ﻝﺎﺳﺭﺍ ﺮﻓﻭﻭ ﺏﺎﺳ ﻖﻳﺮﻃ ﺯﺍ ﺎﻬﻟﺎﮕﻨﻴﺳ ﻪﻴﻤﻫ :
FRQ THROUGH
ﺲﻧﺎﻛﺮﻓ ﺎﺑ ﯽﺗﻮﺻ یﺎﻫ ﻝﺎﻨﮕﻴﺳ :
FRQ 120HZ
/
FRQ 85HZ
/
FRQ 55HZ
.ﺪﻧﻮﺷ ﯽﻣ ﻩﺩﺎﺘﺳﺮﻓ ﺮﻓﻭﻭ ﺏﺎﺳ ﻪﺑ ﺰﺗﺮﻫ 120/ﺰﺗﺮﻫ 85/ﺰﺗﺮﻫ 55 ﺯﺍ ﺮﺘﻤﻛ یﺎﻫ
SUB.W PHASE
*1*4
ﺏﺎﺨﺘﻧﺍ ﺍﺭ ﺮﻓﻭﻮﺑﺎﺳ ﯽﺟﻭﺮﺧ ﻪﻠﺣﺮﻣ :(0°)
NORMAL
/(180°)
REVERSE
.ﺩﻮﺷ ﻪﺋﺍﺭﺍ ﺩﺮﻜﻠﻤﻋ ﻦﻳﺮﺘﻬﺑ ﻭ ﺪﺷﺎﺑ ﻮﮔﺪﻨﻠﺑ ﯽﺟﻭﺮﺧ ﺎﺑ ﻡﺎﮕﻤﻫ ﺎﺗ ﺪﻨﻛ ﯽﻣ
FADER
ﯽﺟﻭﺮﺧ ﺲﻧﻻﺎﺑ :(
POSITION 00
)
POSITION F06
ﺎﺗ
POSITION R06
.ﺪﻴﻨﻛ ﻢﻴﻈﻨﺗ ﺍﺭ ﻰﺘﺸﭘ ﻭ ﻰﻳﻮﻠﺟ ﻮﮔﺪﻨﻠﺑ
BALANCE
*5
ﯽﺟﻭﺮﺧ ﺲﻧﻻﺎﺑ :(
POSITION 00
)
POSITION R06
ﺎﺗ
POSITION L06
.ﺪﻴﻨﻛ ﻢﻴﻈﻨﺗ ﺍﺭ ﺖﺳﺍﺭ ﻭ ﭗﭼ ﻮﮔﺪﻨﻠﺑ
VOLUME ADJUST
ﺭﺩ) ﻊﺒﻨﻣ ﺮﻫ یﺍﺪﺻ ﻪﻴﻟﻭﺍ ﺢﻄﺳ :(
LEVEL 00
)
LEVEL +06
ﺎﺗ
LEVEL –15
ﻪﻛ ﻊﺒﻨﻣ ،ﻢﻴﻈﻨﺗ ﺯﺍ ﻞﺒﻗ .ﺪﻨﻛ ﯽﻣ ﻢﻴﻈﻨﺗ ﺶﻴﭘ ﺯﺍ ﺍﺭ (FM ﻡﻮﻟﻭ ﺢﻄﺳ ﺎﺑ ﻪﺴﻳﺎﻘﻣ
ﻪﻨﻳﺰﮔ ،FM ﺏﺎﺨﺘﻧﺍ ﺕﺭﻮﺻ ﺭﺩ) .ﺪﻴﻳﺎﻤﻧ ﺏﺎﺨﺘﻧﺍ ﺍﺭ ﺪﻴﻨﻛ ﻢﻴﻈﻨﺗ ﺪﻴﻫﺍﻮﺧ ﯽﻣ
(.ﺩﻮﺷ ﯽﻣ ﺮﻫﺎﻇ “VOL ADJ FIX”
AMP GAIN
.ﺪﻨﻛ ﯽﻣ ﺩﻭﺪﺤﻣ 25 ﻪﺑ ﺍﺭ ﺍﺪﺻ ﻡﻮﻟﻭ ﻥﺍﺰﻴﻣ ﺮﺜﻛﺍﺪﺣ :
LOW POWER
یﺍﺮﺑ ،ﺖﺳﺍ ﺕﺍﻭ 50 ﺯﺍ ﺮﺘﻤﻛ ﺎﻫﻮﮔﺪﻨﻠﺑ ﺯﺍ ﮏﻳ ﺮﻫ ﻥﺍﻮﺗ ﺮﺜﻛﺍﺪﺣ ﺮﮔﺍ)
؛ (.ﺪﻴﻨﻛ ﺏﺎﺨﺘﻧﺍ ﺍﺭ ﻪﻨﻳﺰﮔ ﻦﻳﺍ ﺎﻫﻮﮔﺪﻨﻠﺑ ﻥﺪﻳﺩ ﺐﻴﺳﺁ ﺯﺍ یﺮﻴﮔﻮﻠﺟ
.ﺖﺳﺍ 35 ﺍﺪﺻ ﻡﻮﻟﻭ ﻥﺍﺰﻴﻣ ﺮﺜﻛﺍﺪﺣ :
HIGH POWER
.ﺩﻮﺷ ﯽﻣ ﻩﺩﺍﺩ ﺶﻳﺎﻤﻧ ،ﺪﺷﺎﺑ ﻩﺪﺷ ﻢﻴﻈﻨﺗ
[ON]
یﻭﺭ
[SUBWOOFER SET]
ﯽﺘﻗﻭ ﻂﻘﻓ
*1
.ﺩﻮﺷ ﻰﻣ ﻩﺩﺍﺩ ﺶﻳﺎﻤﻧ ﺪﺷﺎﺑ ﻩﺪﺷ ﻢﻴﻈﻨﺗ
[SUB.W/SUB.W]
ﻭﺭ ﺮﺑ
[SPK/PRE OUT]
ﻰﺘﻗﻭ ﻂﻘﻓ
*2
(13 )
ﺪﺷﺎﺑ ﻩﺪﺷ ﻢﻴﻈﻨﺗ
[SUB.W/SUB.W]
ﺎﻳ
[REAR/SUB.W]
ﻭﺭ ﺮﺑ
[SPK/PRE OUT]
ﻰﺘﻗﻭ ﻂﻘﻓ
*3
(13 )
.ﺩﻮﺷ ﻰﻣ ﻩﺩﺍﺩ ﺶﻳﺎﻤﻧ
[SUBWOOFER LPF]
یﺍﺮﺑ
[FRQ THROUGH]
ﺰﺠﺑ ﯽﻤﻴﻈﻨﺗ ﻪﻛ ﺖﺳﺍ ﺏﺎﺨﺘﻧﺍ ﻞﺑﺎﻗ ﯽﻧﺎﻣﺯ ﻂﻘﻓ
*4
.ﺪﺷﺎﺑ ﻩﺪﺷ ﺏﺎﺨﺘﻧﺍ
.ﺩﺭﺍﺬﮕﺑ ﺮﺛﺍ ﺮﻓﻭﻭ ﺏﺎﺳ ﻭﺭ ﺮﺑ ﺪﻧﺍﻮﺗ ﻰﻤﻧ ﻢﻴﻈﻨﺗ
*5
JS_JVC_KD-X241_M_PE.indd 12JS_JVC_KD-X241_M_PE.indd 12 27/9/2016 1:55:29 PM27/9/2016 1:55:29 PM

Data Size: B6L (182 mm x 128 mm)
Book Size: B6L (182 mm x 128 mm)
11 ﻰﺳﺭﺎﻓ
ﻞﻤﺣ ﻞﺑﺎﻗ ﯽﺗﻮﺻ ﻩﺪﻨﻨﻛ ﺶﺨﭘ ﮏﻳ ﺯﺍ ﻩﺩﺎﻔﺘﺳﺍ
.ﺪﻴﻨﻛ ﻞﺻﻭ ﺍﺭ (ﺖﺳﺍ ﺩﻮﺟﻮﻣ ﺪﻳﺮﺧ یﺍﺮﺑ ﻪﻛ) ﻞﻤﺣ ﻞﺑﺎﻗ ﯽﺗﻮﺻ ﻩﺪﻨﻨﻛ ﺶﺨﭘ ﮏﻳ 1
(4 )
.ﺪﻴﻨﻛ ﺏﺎﺨﺘﻧﺍ ﺍﺭ
[ON]
ﻪﻨﻳﺰﮔ
[SOURCE SELECT]
ﺭﺩ
[BUILT-IN AUX]
یﺍﺮﺑ 2
.ﺪﻴﻫﺩ ﺭﺎﺸﻓ ﺭﺎﺑﺪﻨﭼ ﺍﺭ ،AUX ﺏﺎﺨﺘﻧﺍ یﺍﺮﺑ 3
.ﺪﻴﻨﻛ ﺶﺨﭘ ﺍﺭ ﺍﺪﺻ ﻭ ﻦﺷﻭﺭ ﺍﺭ ﻞﻤﺣ ﻞﺑﺎﻗ ﯽﺗﻮﺻ ﻩﺪﻨﻨﻛ ﺶﺨﭘ 4
.ﺪﻴﻨﻛ ﻩﺩﺎﻔﺘﺳﺍ ﯽﻨﻴﻣ ﻮﻳﺮﺘﺳﺍ یﺍ ﻪﺘﺴﻫ ﻪﺳ ﺶﻴﻓ ﮏﻳ ﺯﺍ ،ﺍﺪﺻ ﻪﻨﻴﻬﺑ ﯽﺟﻭﺮﺧ یﺍﺮﺑ
ﺪﻨﻧﺎﻣ “L” ﻂﺑﺍﺭ ﺎﺑ یﺮﺘﻣ ﯽﻠﻴﻣ 3.5 ﻮﻳﺮﺘﺳﺍ ﯽﻨﻴﻣ ﺶﻴﻓ
(ﺖﺳﺍ ﺩﻮﺟﻮﻣ ﺪﻳﺮﺧ یﺍﺮﺑ)
ﻞﻤﺣ ﻞﺑﺎﻗ ﯽﺗﻮﺻ ﻩﺪﻨﻨﻛ ﺶﺨﭘ
ﯽﻜﻤﻛ یﺩﻭﺭﻭ ﻪﻳﺎﭘ
AUX
ﺍﺪﺻ ﺕﺎﻤﻴﻈﻨﺗ
ﻩﺪﺷ ﻢﻴﻈﻨﺗ ﺶﻴﭘ ﺯﺍ ﺭﺰﻳﻻﻮﻛﺍ ﺏﺎﺨﺘﻧﺍ
.ﺪﻴﻫﺩ ﺭﺎﺸﻓ ﺭﺮﻜﻣ ﺭﻮﻄﺑ ﺍﺭ
(ﺎﻳ)
.ﺪﻴﻧﺎﺧﺮﭽﺑ ﻪﻴﻧﺎﺛ 5 یﺍﺮﺑ ﺍﺭ ﻡﻮﻟﻭ ﻪﻤﻛﺩ ﺲﭙﺳ ،ﺪﻴﻫﺩ ﺭﺎﺸﻓ ﺍﺭ
:ﻩﺪﺷ ﻦﻴﻴﻌﺗ ﺶﻴﭘ ﺯﺍ ﺭﺰﻳﻻﺍﻮﻛﺍ
،
R&B
،
POP
،
JAZZ
،
HIP HOP
،
HARD ROCK
،
DRVN 1
،
DRVN 2
،
DRVN 3
،(ﺽﺮﻓ ﺶﻴﭘ)
FLAT
DANCE
،
CLASSICAL
،
BASS BOOST
،
VOCAL BOOST
،
USER
،
TALK
ﺮﺳ ﺶﻫﺎﻛ ﺭﻮﻈﻨﻣ ﻪﺑ ﺍﺭ ﯽﺻﺎﺧ یﺎﻫ ﺲﻧﺎﻛﺮﻓ (
DRVN 1
/
DRVN 2
/
DRVN 3
) ﯽﮔﺪﻨﻧﺍﺭ ﺖﻟﺎﺣ ﺭﺰﻳﻻﻮﻛﺍ •
.ﺪﻨﻛ ﯽﻣ ﺖﻳﻮﻘﺗ ﺎﻫ ﮏﻴﺘﺳﻻ یﺍﺪﺻ ﻭ ﺮﺳ ﺎﻳ ﻥﻭﺮﻴﺑ ﻂﻴﺤﻣ یﺍﺪﺻ ﻭ
ﺍﺪﺻ ﺕﺎﻤﻴﻈﻨﺗ ﻩﺮﻴﺧﺫ
.ﺪﻳﺭﺍﺩ ﻪﮕﻧ ﻭ ﺪﻴﻫﺪﺑ ﺭﺎﺸﻓ ﺍﺭ ،(ﻥﺎﺳﺁ ﺭﺰﻳﻻﺍﻮﻛﺍ) EASY EQ ﺕﺎﻤﻴﻈﻨﺗ ﻪﺑ ﺩﻭﺭﻭ یﺍﺮﺑ 1
.ﺪﻴﻫﺩ ﺭﺎﺸﻓ ﺍﺭ ﻪﻤﻛﺩ ﺲﭙﺳ ،ﺪﻴﻧﺎﺧﺮﭽﺑ ﺍﺭ ﻡﻮﻟﻭ ﻪﻤﻛﺩ ،ﻪﻨﻳﺰﮔ ﮏﻳ ﺏﺎﺨﺘﻧﺍ ﺖﻬﺟ 2
.ﺩﻮﺷ ﯽﻣ ﻩﺮﻴﺧﺫ
[USER]
ﺖﻤﺴﻗ ﺭﺩ ﺞﻳﺎﺘﻧ ؛ﺪﻳﻭﺮﺑ
(12 )
[EASY EQ]
ﺖﻤﺴﻗ ﻪﺑ ﺕﺎﻤﻴﻈﻨﺗ یﺍﺮﺑ
.ﺪﻴﻫﺩ ﺭﺎﺸﻓ ﺍﺭ ،ﯽﻠﺒﻗ ﻢﻴﻈﻨﺗ ﺩﺭﻮﻣ ﻪﺑ ﺖﺸﮔﺯﺎﺑ یﺍﺮﺑ •
.ﺪﻴﻫﺩ ﺭﺎﺸﻓ ﺍﺭ ،ﺝﻭﺮﺧ یﺍﺮﺑ •
ﺕﺎﻤﻴﻈﻨﺗ ﺮﻳﺎﺳ
.ﺪﻳﺭﺍﺩ ﻪﮕﻧ ﻭ ﻩﺩﺍﺩ ﺭﺎﺸﻓ ﺍﺭ 1
.ﺪﻴﻫﺩ ﺭﺎﺸﻓ ﺍﺭ ﻪﻤﻛﺩ ﺲﭙﺳ ،ﺪﻴﻧﺎﺧﺮﭽﺑ ﺍﺭ ﻡﻮﻟﻭ ﻪﻤﻛﺩ ،
(12 )
ﻪﻨﻳﺰﮔ ﮏﻳ ﺏﺎﺨﺘﻧﺍ ﺖﻬﺟ 2
ﺭﻮﻛﺬﻣ یﺎﻫ ﻞﻤﻌﻟﺍﺭﻮﺘﺳﺩ ﺎﻳ ،ﺪﻴﻳﺎﻤﻧ ﻝﺎﻌﻓ/ﺏﺎﺨﺘﻧﺍ ﺍﺭ ﺮﻈﻧ ﺩﺭﻮﻣ ﻢﺘﻳﺁ ﻪﻜﻨﻳﺍ ﺎﺗ ﺪﻴﻨﻛ ﺭﺍﺮﻜﺗ ﺍﺭ 2 ﻪﻠﺣﺮﻣ 3
.ﺪﻴﻨﻛ ﻝﺎﺒﻧﺩ ﺍﺭ ﯽﺑﺎﺨﺘﻧﺍ ﻢﺘﻳﺁ ﺭﺩ
.ﺪﻴﻫﺩ ﺭﺎﺸﻓ ﺍﺭ ﺝﻭﺮﺧ یﺍﺮﺑ 4
.ﺪﻴﻫﺩ ﺭﺎﺸﻓ ﺍﺭ ،ﯽﻠﺒﻗ ﻢﻴﻈﻨﺗ ﺩﺭﻮﻣ ﻪﺑ ﺖﺸﮔﺯﺎﺑ یﺍﺮﺑ
JS_JVC_KD-X241_M_PE.indd 11JS_JVC_KD-X241_M_PE.indd 11 27/9/2016 1:55:29 PM27/9/2016 1:55:29 PM

Data Size: B6L (182 mm x 128 mm)
Book Size: B6L (182 mm x 128 mm)
10
ﻰﺳﺭﺎﻓ
(
KD-X241
یﺍﺮﺑ) iHeartRadio®
:ﺎﻫ ﺯﺎﺳ ﻩﺩﺎﻣﺁ
،(iPod touch/iPhone) ﺪﻴﻨﻛ ﺐﺼﻧ ﺩﻮﺧ ﻩﺎﮕﺘﺳﺩ یﻭﺭ ﺍﺭ JVC ﻪﻣﺎﻧﺮﺑ ﺹﻮﺼﺨﻣ iHeart Link ﻪﺨﺴﻧ ﻦﻳﺮﺗﺪﻳﺪﺟ
.ﺪﻳﻮﺷ ﺩﺭﺍﻭ iHeartRadio ﻪﺑ ﻭ ﻩﺩﺮﻛ ﺩﺎﺠﻳﺍ یﺮﺑﺭﺎﻛ ﺏﺎﺴﺣ ﮏﻳ ﺲﭙﺳ
(4 )
.ﺪﻴﻨﻛ ﺏﺎﺨﺘﻧﺍ ﺍﺭ
[ON]
ﻪﻨﻳﺰﮔ
[SOURCE SELECT]
ﺭﺩ
[IHEART SRC]
یﺍﺮﺑ •
ﺪﻴﻨﻛ ﻥﺩﺮﻛ ﺵﻮﮔ ﻪﺑ ﻉﻭﺮﺷ
.ﺪﻴﻨﻛ ﺯﺎﺑ ﺩﻮﺧ ﻩﺎﮕﺘﺳﺩ ﺭﺩ ﺍﺭ iHeart Link ﻪﻣﺎﻧﺮﺑ 1
.ﺪﻴﻨﻛ ﻞﺼﺘﻣ USB یﺩﻭﺭﻭ ﻝﺎﻨﻴﻣﺮﺗ ﻪﺑ ﺍﺭ ﺩﻮﺧ ﻩﺎﮕﺘﺳﺩ 2
.ﺪﻴﻫﺩ ﺭﺎﺸﻓ ﺭﺎﺑﺪﻨﭼ ﺍﺭ ،IHEARTRADIO ﺏﺎﺨﺘﻧﺍ یﺍﺮﺑ 3
ﺪﺷ ﺪﻫﺍﻮﺧ ﻉﻭﺮﺷ ﺭﺎﻛﺩﻮﺧ ﺭﻮﻃ ﻪﺑ ﺶﺨﭘ ﻞﻤﻋ
ﻪﺑﯽﻳﻮﻠﺟ ﻪﺤﻔﺻ یﻭﺭﺭﻭﺩ ﻩﺍﺭ ﺯﺍ ﻝﺮﺘﻨﻛ یﻭﺭ
ﺚﻜﻣ/ﺶﺨﭘ.ﺪﻴﻫﺩ ﺭﺎﺸﻓ ﺍﺭ ﻡﻮﻟﻭ ﻪﻤﻛﺩ
.ﺪﻴﻫﺩ ﺭﺎﺸﻓ ﺍﺭ
ﯽﺘﺳﺩ ﻩﺎﮕﺘﺴﻳﺍ ﺭﺩ کﺍﺮﺗ ﻥﺩﺮﻛ ﺩﺭ
.ﺪﻴﻫﺩ ﺭﺎﺸﻓ ﺍﺭ T.ﺪﻴﻫﺩ ﺭﺎﺸﻓ ﺍﺭ I
“ﻦﺘﺷﺍﺪﻧ ﺖﺳﻭﺩ” ﺎﻳ “ﻦﺘﺷﺍﺩ ﺖﺳﻭﺩ” ﻦﻴﻴﻌﺗ
*2ﯽﺘﺳﺩ یﺎﻫ ﻩﺎﮕﺘﺴﻳﺍ یﺍﺮﺑ
.ﺪﻴﻫﺩ ﺭﺎﺸﻓ ﺍﺭ
.ﺪﻴﻫﺩ ﺭﺎﺸﻓ ﺍﺭ
ﯽﺘﺳﺩ/ﺪﻳﺪﺟ ﻩﺎﮕﺘﺴﻳﺍ ﮏﻳ ﺩﺎﺠﻳﺍ ﻭ ﺪﻴﻫﺩ ﺭﺎﺸﻓ ﺍﺭ ﺍﺪﺻ ﻢﻴﻈﻨﺗ ﭻﻴﭘ
.ﺪﻳﺭﺍﺪﻬﮕﻧ
( ﺖﺴﻴﻧ ﺱﺮﺘﺳﺩ ﺭﺩ )
یﺍﺮﺑ ﻪﻗﻼﻋ ﺩﺭﻮﻣ یﺎﻫ ﻩﺎﮕﺘﺴﻳﺍ ﻪﺑ ﻥﺩﻭﺰﻓﺍ
ﻩﺪﻧﺯ ﻩﺎﮕﺘﺴﻳﺍ
.ﺪﻴﻫﺩ ﺭﺎﺸﻓ ﺍﺭ 3
( ﺖﺴﻴﻧ ﺱﺮﺘﺳﺩ ﺭﺩ )
ﻩﺪﻧﺯ یﺎﻫ ﻩﺎﮕﺘﺴﻳﺍ یﻮﺠﺘﺴﺟ
.ﺪﻴﻫﺩ ﺭﺎﺸﻓ ﺍﺭ 4
( ﺖﺴﻴﻧ ﺱﺮﺘﺳﺩ ﺭﺩ )
.ﺪﻴﻨﻜﻧ ﺎﻫﺭ ﻭﺭﺩﻮﺧ ﻞﺧﺍﺩ ﺍﺭ ﻞﺑﺎﻛ ،ﺪﻴﻨﻛ ﯽﻤﻧ ﻩﺩﺎﻔﺘﺳﺍ ﻩﺎﮕﺘﺳﺩ ﺯﺍ ﯽﺘﻗﻭ
*1
.ﺪﻳﻮﺷ ﯽﻣ ﺩﺭ ﯽﻠﻌﻓ کﺍﺮﺗ ﺯﺍ ﺪﻴﻨﻛ ﺏﺎﺨﺘﻧﺍ ﺍﺭ (ﻦﺘﺷﺍﺪﻧ ﺖﺳﻭﺩ) ﻦﻴﻳﺎﭘ ﻪﺑ ﻭﺭ ﺖﺸﮕﻧﺍ ﺖﻣﻼﻋ ﺮﮔﺍ
*2
ﯽﻳﻮﻳﺩﺍﺭ ﻩﺎﮕﺘﺴﻳﺍ ﮏﻳ یﻮﺠﺘﺴﺟ
.ﺪﻴﻫﺩ ﺭﺎﺸﻓ ﺍﺭ 1
.ﺪﻴﻫﺩ ﺭﺎﺸﻓ ﺍﺭ ﭻﻴﭘ ﺲﭙﺳ ﻭ ﺩﻮﺷ ﺏﺎﺨﺘﻧﺍ ﻩﻭﺮﮔ ﮏﻳ ﺎﺗ ﺪﻴﻧﺎﺧﺮﭽﺑ ﺍﺭ ﺍﺪﺻ ﻥﺍﺰﻴﻣ ﭻﻴﭘ 2
ﺭﺎﺸﻓ ﺍﺭ ﻪﻤﻛﺩ ﺲﭙﺳ ،ﺪﻴﻧﺎﺧﺮﭽﺑ ﺍﺭ ﻡﻮﻟﻭ ﻪﻤﻛﺩ ،ﺮﻈﻧ ﺩﺭﻮﻣ ﻩﺎﮕﺘﺴﻳﺍ ﺏﺎﺨﺘﻧﺍ ﺖﻬﺟ 3
.ﺪﻴﻫﺩ
ﺎﺒﻔﻟﺍ ﻑﻭﺮﺣ ﺐﻴﺗﺮﺗ ﻪﺑ ﺍﺭ ﺎﻫﺮﻬﺷ ﺪﻴﻧﺍﻮﺗ ﯽﻣ ،ﺩﻮﺷ ﯽﻣ ﺮﻫﺎﻇ ﺎﻫﺮﻬﺷ ﺖﺴﻴﻟ ﯽﺘﻗﻭ
.ﺪﻴﻨﻛ ﻮﺠﺘﺴﺟ
.ﺪﻳﺭﺍﺪﻬﮕﻧ ﻭ ﺪﻴﻫﺩ ﺭﺎﺸﻓ ﺍﺭ ،ﻥﺩﺮﻛ ﻮﻐﻟ یﺍﺮﺑ
ﺎﺒﻔﻟﺍ ﻑﻭﺮﺣ ﺐﻴﺗﺮﺗ ﻪﺑ ﺎﻫﺮﻬﺷ ﻥﺩﺮﻛ ﺩﺭ
...ﺩﻮﺷ ﯽﻣ ﺮﻫﺎﻇ ﺎﻫﺮﻬﺷ ﺖﺴﻴﻟ ،ﻮﺠﺘﺴﺟ ﺕﺎﻴﻠﻤﻋ ﯽﻃ ﻪﻛ ﯽﻣﺎﮕﻨﻫ
.ﺪﻳﻮﺷ ﺩﺭﺍﻭ ﻪﺴﻳﻮﻧ یﻮﺠﺘﺴﺟ ﻪﺑ ﺎﺗ ﺪﻴﻧﺎﺧﺮﭽﺑ ﹰﺎﻌﻳﺮﺳ ﺍﺭ ﺍﺪﺻ ﻥﺍﺰﻴﻣ ﭻﻴﭘ 1
.ﺪﻴﻨﻛ ﻮﺠﺘﺴﺟ ﺖﻋﺮﺳ ﻪﺑ ﺍﺭ ﺖﺴﻴﻟ ،(Z ﺎﺗ A) ﻪﺴﻳﻮﻧ ﻦﻴﻟﻭﺍ ﺏﺎﺨﺘﻧﺍ ﺎﺑ ﺪﻴﻧﺍﻮﺗ ﯽﻣ ﺎﻤﺷ
ﺎﻳ ﺪﻴﻧﺎﺧﺮﭽﺑ ﺍﺭ ﻡﻮﻟﻭ ﻪﻤﻛﺩ ،ﻮﺠﺘﺴﺟ ﺖﻬﺟ ﺮﻈﻧ ﺩﺭﻮﻣ ﻪﺴﻳﻮﻧ ﺏﺎﺨﺘﻧﺍ یﺍﺮﺑ 2
.ﺪﻴﻫﺩ ﺭﺎﺸﻓ ﺍﺭ
.ﺪﻴﻫﺩ ﺭﺎﺸﻓ ﺍﺭ ﺍﺪﺻ ﻥﺍﺰﻴﻣ ﭻﻴﭘ ،ﻮﺠﺘﺴﺟ ﻉﻭﺮﺷ یﺍﺮﺑ 3
.ﺪﻳﺭﺍﺪﻬﮕﻧ ﻭ ﺪﻴﻫﺩ ﺭﺎﺸﻓ ﺍﺭ ،ﻥﺩﺮﻛ ﻮﻐﻟ یﺍﺮﺑ
USB ﺩﻭﺭﻭ ﻝﺎﻨﻴﻣﺮﺗ
*1iPhone/iPod ﯽﺒﻧﺎﺟ ﻡﺯﺍﻮﻟ
JS_JVC_KD-X241_M_PE.indd 10JS_JVC_KD-X241_M_PE.indd 10 27/9/2016 1:55:29 PM27/9/2016 1:55:29 PM

Data Size: B6L (182 mm x 128 mm)
Book Size: B6L (182 mm x 128 mm)
9ﻰﺳﺭﺎﻓ
(ﺖﺳﺍ ﻩﺩﺎﻔﺘﺳﺍ ﻞﺑﺎﻗ ﺪﻨﻠﻳﺯﻮﻴﻧ ﻭ ﺎﻴﻟﺍﺮﺘﺳﺍ یﺎﻫ ﻝﺪﻣ یﺍﺮﺑ ﻂﻘﻓ) (
KD-X241
ﺍﺮﺑ) Pandora®
:ﺎﻫ ﺯﺎﺳ ﻩﺩﺎﻣﺁ
ﺲﭙﺳ (iPod touch/iPhone) ﺪﻴﻨﻛ ﺐﺼﻧ ﺩﻮﺧ ﻩﺎﮕﺘﺳﺩ ﺭﺩ ﺍﺭ Pandora ﻪﻣﺎﻧﺮﺑ ﻪﺨﺴﻧ ﻦﻳﺮﺗﺪﻳﺪﺟ
.ﺪﻳﻮﺷ ﺩﺭﺍﻭ Pandora ﻪﺑ ﻭ ﻩﺩﺮﻛ ﺩﺎﺠﻳﺍ ﺍﺭ ﺏﺎﺴﺣ ﮏﻳ
(4 )
.ﺪﻴﻨﻛ ﺏﺎﺨﺘﻧﺍ ﺍﺭ
[ON]
ﻪﻨﻳﺰﮔ
[SOURCE SELECT]
ﺭﺩ
[PANDORA SRC]
یﺍﺮﺑ •
ﺪﻴﻨﻛ ﻥﺩﺮﻛ ﺵﻮﮔ ﻪﺑ ﻉﻭﺮﺷ
.ﺪﻴﻨﻛ ﺯﺎﺑ ﺩﻮﺧ ﻩﺎﮕﺘﺳﺩ ﺭﺩ ﺍﺭ Pandora ﻪﻣﺎﻧﺮﺑ 1
.ﺪﻴﻨﻛ ﻞﺼﺘﻣ USB یﺩﻭﺭﻭ ﻝﺎﻨﻴﻣﺮﺗ ﻪﺑ ﺍﺭ ﺩﻮﺧ ﻩﺎﮕﺘﺳﺩ 2
.ﺪﻴﻫﺩ ﺭﺎﺸﻓ ﺭﺎﺑﺪﻨﭼ ﺍﺭ ،PANDORA ﺏﺎﺨﺘﻧﺍ یﺍﺮﺑ 3
.ﺪﺷ ﺪﻫﺍﻮﺧ ﻉﻭﺮﺷ ﺭﺎﻛﺩﻮﺧ ﺭﻮﻃ ﻪﺑ ﺶﺨﭘ ﻞﻤﻋ
ﻪﺑﯽﻳﻮﻠﺟ ﻪﺤﻔﺻ یﻭﺭﺭﻭﺩ ﻩﺍﺭ ﺯﺍ ﻝﺮﺘﻨﻛ یﻭﺭ
ﺚﻜﻣ/ﺶﺨﭘ.ﺪﻴﻫﺩ ﺭﺎﺸﻓ ﺍﺭ ﻡﻮﻟﻭ ﻪﻤﻛﺩ
.ﺪﻴﻫﺩ ﺭﺎﺸﻓ ﺍﺭ
کﺍﺮﺗ ﺯﺍ ﻥﺪﺷ ﺩﺭ
.ﺪﻴﻫﺩ ﺭﺎﺸﻓ ﺍﺭ T.ﺪﻴﻫﺩ ﺭﺎﺸﻓ ﺍﺭ I
ﺎﻳ ﻦﺘﺷﺍﺩ ﺖﺳﻭﺩ
*2ﻦﺘﺷﺍﺪﻧ ﺖﺳﻭﺩ
.ﺪﻴﻫﺩ ﺭﺎﺸﻓ ﺍﺭ
.ﺪﻴﻫﺩ ﺭﺎﺸﻓ ﺍﺭ
.ﺪﻴﻨﻜﻧ ﺎﻫﺭ ﻭﺭﺩﻮﺧ ﻞﺧﺍﺩ ﺍﺭ ﻞﺑﺎﻛ ،ﺪﻴﻨﻛ ﯽﻤﻧ ﻩﺩﺎﻔﺘﺳﺍ ﻩﺎﮕﺘﺳﺩ ﺯﺍ ﯽﺘﻗﻭ
*1
.ﺪﻳﻮﺷ ﯽﻣ ﺩﺭ ﯽﻠﻌﻓ کﺍﺮﺗ ﺯﺍ ﺪﻴﻨﻛ ﺏﺎﺨﺘﻧﺍ ﺍﺭ (ﻦﺘﺷﺍﺪﻧ ﺖﺳﻭﺩ) ﻦﻴﻳﺎﭘ ﻪﺑ ﻭﺭ ﺖﺸﮕﻧﺍ ﺖﻣﻼﻋ ﺮﮔﺍ
*2
ﺪﻳﺪﺟ ﻩﺎﮕﺘﺴﻳﺍ ﮏﻳ ﻩﺮﻴﺧﺫ ﻭ ﺩﺎﺠﻳﺍ
.ﺪﻴﻫﺩ ﺭﺎﺸﻓ ﺍﺭ 1
.ﺪﻴﻫﺩ ﺭﺎﺸﻓ ﺍﺭ ﻪﻤﻛﺩ ﺲﭙﺳ ،ﺪﻴﻧﺎﺧﺮﭽﺑ ﺍﺭ ﻡﻮﻟﻭ ﻪﻤﻛﺩ ،
[NEW STATION]
ﺏﺎﺨﺘﻧﺍ ﺖﻬﺟ 2
ﺍﺭ ﭻﻴﭘ ﺲﭙﺳ ﻭ ﺩﻮﺷ ﺏﺎﺨﺘﻧﺍ
[FROM ARTIST]
ﺎﻳ
[FROM TRACK]
ﺎﺗ ﺪﻴﻧﺎﺧﺮﭽﺑ ﺍﺭ ﺍﺪﺻ ﻢﻴﻈﻨﺗ ﭻﻴﭘ 3
.ﺪﻴﻫﺩ ﺭﺎﺸﻓ
.ﺩﻮﺷ ﯽﻣ ﺩﺎﺠﻳﺍ ﯽﻠﻌﻓ ﺪﻨﻣﺮﻨﻫ ﺎﻳ ﮓﻨﻫﺁ ﺱﺎﺳﺍ ﺮﺑ ﺪﻳﺪﺟ ﻩﺎﮕﺘﺴﻳﺍ ﮏﻳ
.ﺪﻳﺭﺍﺩ ﻪﮕﻧ ﻭ ﺪﻴﻫﺩ ﺭﺎﺸﻓ ﺍﺭ (6 ﺎﻳ 5 ،4 ،3) ﺭﺍﺩ ﻩﺭﺎﻤﺷ یﺎﻫ ﻪﻤﻛﺩ ﺯﺍ ﯽﻜﻳ ،ﻩﺮﻴﺧﺫ یﺍﺮﺑ 4
.ﺪﻴﻫﺩ ﺭﺎﺸﻓ ﺍﺭ (6 ﺎﻳ 5 ،4 ،3) ﺭﺍﺩ ﻩﺭﺎﻤﺷ یﺎﻫ ﻪﻤﻛﺩ ﺯﺍ ﯽﻜﻳ :ﻩﺪﺷ ﻩﺮﻴﺧﺫ ﻩﺎﮕﺘﺴﻳﺍ ﮏﻳ ﺏﺎﺨﺘﻧﺍ یﺍﺮﺑ
ﺪﻴﻨﻛ ﻮﺠﺘﺴﺟ ﺍﺭ ﻩﺪﺷ ﺖﺒﺛ ﻩﺎﮕﺘﺴﻳﺍ ﮏﻳ
.ﺪﻴﻫﺩ ﺭﺎﺸﻓ ﺍﺭ 1
.ﺪﻴﻫﺩ ﺭﺎﺸﻓ ﺍﺭ ﻪﻤﻛﺩ ﺲﭙﺳ ،ﺪﻴﻧﺎﺧﺮﭽﺑ ﺍﺭ ﻡﻮﻟﻭ ﻪﻤﻛﺩ ،ﻪﻨﻳﺰﮔ ﮏﻳ ﺏﺎﺨﺘﻧﺍ ﺖﻬﺟ 2
ﻩﺪﺷ ﺖﺒﺛ ﺦﻳﺭﺎﺗ ﻪﺑ ﻪﺟﻮﺗ ﺎﺑ :
[BY DATE]
ﺎﺒﻔﻟﺍ ﻑﻭﺮﺣ ﺐﻴﺗﺮﺗ ﻪﺑ :
[A-Z]
.ﺪﻴﻫﺩ ﺭﺎﺸﻓ ﺍﺭ ﻪﻤﻛﺩ ﺲﭙﺳ ،ﺪﻴﻧﺎﺧﺮﭽﺑ ﺍﺭ ﻡﻮﻟﻭ ﻪﻤﻛﺩ ،ﺮﻈﻧ ﺩﺭﻮﻣ ﻩﺎﮕﺘﺴﻳﺍ ﺏﺎﺨﺘﻧﺍ ﺖﻬﺟ 3
.ﺪﻳﺭﺍﺪﻬﮕﻧ ﻭ ﺪﻴﻫﺩ ﺭﺎﺸﻓ ﺍﺭ ،ﻥﺩﺮﻛ ﻮﻐﻟ یﺍﺮﺑ
ﺏﺎﻳ ﻞﺤﻣ ﻥﺍﻮﻨﻋ ﻪﺑ ﯽﻠﻌﻓ ﮓﻨﻫﺁ ﺕﺎﻋﻼﻃﺍ ﻩﺮﻴﺧﺫ
.ﺪﻳﺭﺍﺪﻬﮕﻧ ﻭ ﺪﻴﻫﺩ ﺭﺎﺸﻓ ﺍﺭ ﺍﺪﺻ ﻢﻴﻈﻨﺗ ﭻﻴﭘ
.ﺩﻮﺷ ﯽﻣ ﻩﺮﻴﺧﺫ ﺎﻤﺷ ﻩﺎﮕﺘﺳﺩ ﺭﺩ ﺕﺎﻋﻼﻃﺍ ﻭ ﺩﻮﺷ ﯽﻣ ﻩﺩﺍﺩ ﺶﻳﺎﻤﻧ “BOOKMARKED” ﺕﺭﺎﺒﻋ
.ﺖﺴﻴﻧ ﯽﺳﺮﺘﺳﺩ ﻞﺑﺎﻗ ﻩﺎﮕﺘﺳﺩ ﻦﻳﺍ ﺭﺩ ﺎﻣﺍ ﺖﺳﺍ ﺩﻮﺟﻮﻣ ﺎﻤﺷ Pandora ﺏﺎﺴﺣ ﺭﺩ ﺏﺎﻳ ﻞﺤﻣ •
USB ﺩﻭﺭﻭ ﻝﺎﻨﻴﻣﺮﺗ
*1iPhone/iPod ﯽﺒﻧﺎﺟ ﻡﺯﺍﻮﻟ
JS_JVC_KD-X241_M_PE.indd 9JS_JVC_KD-X241_M_PE.indd 9 27/9/2016 1:55:30 PM27/9/2016 1:55:30 PM

Data Size: B6L (182 mm x 128 mm)
Book Size: B6L (182 mm x 128 mm)
8
ﻰﺳﺭﺎﻓ
ﻝﺮﺘﻨﻛ ﺖﻟﺎﺣ ﺏﺎﺨﺘﻧﺍ
.ﺪﻴﻫﺩ ﺭﺎﺸﻓ ﺭﺎﺑﺪﻨﭼ ﺍﺭ ،iPod ﻊﺒﻨﻣ ﻥﺩﻮﺑ ﺯﺎﺑ ﻡﺎﮕﻨﻫ
.ﻩﺎﮕﺘﺳﺩ ﻦﻳﺍ یﻭﺭ ﺯﺍ iPod ﻝﺮﺘﻨﻛ :
HEAD MODE
ﻩﺎﮕﺘﺳﺩ یﻭﺭ ﺯﺍ ﺪﻴﻧﺍﻮﺗ ﯽﻣ ﻥﺎﻨﭽﻤﻫ ،ﻝﺎﺣ ﻦﻳﺍ ﺎﺑ .iPod ﺩﻮﺧ ﺯﺍ ﻩﺩﺎﻔﺘﺳﺍ ﺎﺑ iPod ﻝﺮﺘﻨﻛ :
IPHONE MODE
.ﺪﻴﻫﺩ ﻡﺎﺠﻧﺍ ﻩﺎﮕﺘﺳﺩ یﻭﺭ ﺯﺍ ﺍﺭ ﺵﺮﭘ ﺎﻳ ﺚﻜﻣ/ﺶﺨﭘ ﺕﺎﻴﻠﻤﻋ
.ﺪﻴﻫﺩ ﺭﺎﺸﻓ ﺭﺎﺑﺪﻨﭼ ﺍﺭ ،ANDROID ﻊﺒﻨﻣ ﻥﺩﻮﺑ ﺯﺎﺑ ﻡﺎﮕﻨﻫ
.JVC MUSIC PLAY ﻪﻣﺎﻧﺮﺑ ﻦﺘﺷﺍﺩ ﺎﺑ ﻩﺎﮕﺘﺳﺩ ﻦﻳﺍ یﻭﺭ ﺯﺍ ﺪﻳﻭﺭﺪﻧﺍ ﻩﺎﮕﺘﺳﺩ ﻝﺮﺘﻨﻛ :
AUTO MODE
یﺎﻫ ﻪﻣﺎﻧﺮﺑ ﺮﻳﺎﺳ ﻖﻳﺮﻃ ﺯﺍ ﺪﻳﻭﺭﺪﻧﺍ ﻩﺎﮕﺘﺳﺩ ﺩﻮﺧ ﺯﺍ ﻩﺩﺎﻔﺘﺳﺍ ﺎﺑ ﺪﻳﻭﺭﺪﻧﺍ ﻩﺎﮕﺘﺳﺩ ﻝﺮﺘﻨﻛ :
AUDIO MODE
ﯽﻣ ﻥﺎﻨﭽﻤﻫ ،ﻝﺎﺣ ﻦﻳﺍ ﺎﺑ .ﺪﻳﻭﺭﺪﻧﺍ ﻩﺎﮕﺘﺳﺩ یﻭﺭ ﻩﺪﺷ ﺐﺼﻧ یﺍ ﻪﻧﺎﺳﺭﺪﻨﭼ ﻩﺪﻨﻨﻛ ﺶﺨﭘ
.ﺪﻴﻫﺩ ﻡﺎﺠﻧﺍ ﻩﺎﮕﺘﺳﺩ یﻭﺭ ﺯﺍ ﺍﺭ ﺵﺮﭘ ﺎﻳ ﺚﻜﻣ/ﺶﺨﭘ ﺕﺎﻴﻠﻤﻋ ﻩﺎﮕﺘﺳﺩ یﻭﺭ ﺯﺍ ﺪﻴﻧﺍﻮﺗ
ﯽﻘﻴﺳﻮﻣ ﻮﻳﺍﺭﺩ ﺏﺎﺨﺘﻧﺍ
.ﺪﻴﻫﺩ ﺭﺎﺸﻓ ﺭﺎﺑﺪﻨﭼ ﺍﺭ ،USB ﻊﺒﻨﻣ ﻥﺩﻮﺑ ﺯﺎﺑ ﻡﺎﮕﻨﻫ
.ﺪﺷ ﺪﻫﺍﻮﺧ ﺶﺨﭘ ﺮﻳﺯ ﻮﻳﺍﺭﺩ یﻭﺭ ﻩﺪﺷ ﻩﺮﻴﺧﺫ یﺎﻫ ﮓﻨﻫﺁ
.(Mass Storage ﻉﻮﻧ) ﺪﻨﻤﺷﻮﻫ ﯽﺷﻮﮔ ﮏﻳ ﺯﺍ ﻩﺪﺷ ﺏﺎﺨﺘﻧﺍ ﯽﺟﺭﺎﺧ ﺎﻳ ﯽﻠﺧﺍﺩ ﻪﻈﻓﺎﺣ •
.یﻮﻳﺍﺭﺩ ﺪﻨﭼ ﻩﺎﮕﺘﺳﺩ ﮏﻳ ﺯﺍ ﻩﺪﺷ ﺏﺎﺨﺘﻧﺍ ﻮﻳﺍﺭﺩ •
ﺖﺴﻴﻟ/ﻪﺷﻮﭘ ﺯﺍ ﻞﻳﺎﻓ ﮏﻳ ﺏﺎﺨﺘﻧﺍ
[AUTO MODE]
/
[HEAD MODE]
ﻪﻛ ﺖﺳﺍ ﺍﺮﺟﺍ ﻞﺑﺎﻗ ﯽﻧﺎﻣﺯ ﻂﻘﻓ ANDROID/iPod ﻩﺎﮕﺘﺳﺩ یﺍﺮﺑ
.ﺪﺷﺎﺑ ﻩﺪﺷ ﺏﺎﺨﺘﻧﺍ
.ﺪﻴﻫﺩ ﺭﺎﺸﻓ ﺍﺭ 1
.ﺪﻴﻫﺩ ﺭﺎﺸﻓ ﺍﺭ ﻪﻤﻛﺩ ﺲﭙﺳ ،ﺪﻴﻧﺎﺧﺮﭽﺑ ﺍﺭ ﻡﻮﻟﻭ ﻪﻤﻛﺩ ،ﺖﺴﻴﻟ/ﻪﺷﻮﭘ ﮏﻳ ﺏﺎﺨﺘﻧﺍ ﺖﻬﺟ 2
.ﺪﻴﻫﺩ ﺭﺎﺸﻓ ﺍﺭ ﻪﻤﻛﺩ ﺲﭙﺳ ،ﺪﻴﻧﺎﺧﺮﭽﺑ ﺍﺭ ﻡﻮﻟﻭ ﻪﻤﻛﺩ ،ﻞﻳﺎﻓ ﮏﻳ ﺏﺎﺨﺘﻧﺍ ﺖﻬﺟ 3
(ﺖﺳﺍ ANDROID ﻭ USB یﺎﻫ ﻊﺒﻨﻣ ﻪﺑ ﻁﻮﺑﺮﻣ ﻂﻘﻓ) ﻊﻳﺮﺳ یﻮﺠﺘﺴﺟ
.ﺪﻴﻨﻛ ﻮﺠﺘﺴﺟ ﺖﻋﺮﺳ ﻪﺑ ﺎﻬﻧﺁ ﻦﻴﺑ ﺭﺩ ﺪﻴﻧﺍﻮﺗ ﯽﻣ ،ﺖﺳﺍ ﺩﺎﻳﺯ ﺭﺎﻴﺴﺑ ﺎﻤﺷ یﺎﻫ ﻞﻳﺎﻓ ﺩﺍﺪﻌﺗ ﺮﮔﺍ
.ﺪﻴﻧﺎﺧﺮﭽﺑ ﻊﻳﺮﺳ ﺍﺭ ﻡﻮﻟﻭ ﻪﻤﻛﺩ ،ﺖﺳﺮﻬﻓ ﺭﺩ ﻊﻳﺮﺳ یﻮﺠﺘﺴﺟ یﺍﺮﺑ
(ﺖﺳﺍ ANDROID ﻭ iPod یﺎﻫ ﻊﺒﻨﻣ ﻪﺑ ﻁﻮﺑﺮﻣ ﻂﻘﻓ) ﺎﺒﻔﻟﺍ ﺱﺎﺳﺍ ﺮﺑ ﻮﺠﺘﺴﺟ
.ﺪﻴﻫﺩ ﻡﺎﺠﻧﺍ ﺰﻴﻧ ﻞﻳﺎﻓ ﻝﻭﺍ ﻑﺮﺣ ﺱﺎﺳﺍ ﺮﺑ ﺍﺭ ﻮﺠﺘﺴﺟ ﺪﻴﻧﺍﻮﺗ ﯽﻣ
iPod ﻊﺒﻨﻣ یﺍﺮﺑ
ﺎﻳ ﺪﻴﻫﺩ ﺭﺎﺸﻓ ﺍﺭ ،(OTHERS ،9 ﺎﺗ 0 ﺎﻳ Z ﺎﺗ A) ﺮﻈﻧ ﺩﺭﻮﻣ ﻪﺴﻳﻮﻧ ﺏﺎﺨﺘﻧﺍ یﺍﺮﺑ
.ﺪﻴﻧﺎﺧﺮﭽﺑ ﻊﻳﺮﺳ ﺍﺭ ﻡﻮﻟﻭ ﻪﻤﻛﺩ
.ﺪﻴﻨﻛ ﺏﺎﺨﺘﻧﺍ ﺍﺭ “OTHERS” ،ﺖﺴﻴﻧ 9 ﺎﺗ 0 ﺎﻳ Z ﺎﺗ A ﻥﺎﺗﺮﻈﻧ ﺩﺭﻮﻣ ﻪﺴﻳﻮﻧ ﻦﻴﻟﻭﺍ ﺮﮔﺍ •
ANDROID ﻊﺒﻨﻣ یﺍﺮﺑ
.ﺪﻴﻫﺩ ﺭﺎﺸﻓ ﺍﺭ ،ﺎﻫ ﻪﺴﻳﻮﻧ یﻮﺠﺘﺴﺟ ﻪﺑ ﻥﺪﺷ ﺩﺭﺍﻭ یﺍﺮﺑ 1
.ﺪﻴﻧﺎﺧﺮﭽﺑ ﺍﺭ ﻡﻮﻟﻭ ﻪﻤﻛﺩ ،ﺮﻈﻧ ﺩﺭﻮﻣ ﻑﺮﺣ ﺏﺎﺨﺘﻧﺍ ﺖﻬﺟ 2
(Z ﺎﺗ A) گﺭﺰﺑ ﻑﻭﺮﺣ : ^A^
(z ﺎﺗ a) ﮏﭼﻮﻛ ﻑﻭﺮﺣ : _A_
(9 ﺎﺗ 0) ﺩﺍﺪﻋﺍ : -0-
9 ﺎﺗ 0 ﺎﻳ Z ﺎﺗ A ﺯﺍ ﺮﻴﻏ ﻪﺑ یﺎﻫ ﻪﺴﻳﻮﻧ : -OTHERS-
.ﺪﻴﻫﺩ ﺭﺎﺸﻓ ﺍﺭ ﺍﺪﺻ ﻥﺍﺰﻴﻣ ﭻﻴﭘ ،ﻮﺠﺘﺴﺟ ﻉﻭﺮﺷ یﺍﺮﺑ 3
.ﺪﻴﻫﺩ ﺭﺎﺸﻓ ﺍﺭ ،ﯽﻠﺒﻗ ﻢﻴﻈﻨﺗ ﺩﺭﻮﻣ ﻪﺑ ﺖﺸﮔﺯﺎﺑ یﺍﺮﺑ •
.ﺪﻳﺭﺍﺪﻬﮕﻧ ﻭ ﺪﻴﻫﺩ ﺭﺎﺸﻓ ﺍﺭ ،ﻥﺩﺮﻛ ﻮﻐﻟ یﺍﺮﺑ •
ANDROID/iPod/USB
JS_JVC_KD-X241_M_PE.indd 8JS_JVC_KD-X241_M_PE.indd 8 27/9/2016 1:55:30 PM27/9/2016 1:55:30 PM

Data Size: B6L (182 mm x 128 mm)
Book Size: B6L (182 mm x 128 mm)
7ﻰﺳﺭﺎﻓ
ANDROID/iPod/USB
:ﺏﺎﺨﺘﻧﺍ ﻞﺑﺎﻗ یﺎﻫ ﻊﺒﻨﻣ
ANDROID/iPod/USB :
KD-X241
ANDROID/USB :
KD-X141
.ﺪﻴﻫﺩ ﺭﺎﺸﻓ ﺍﺭ ﺎﻳ ،ﻢﻴﻘﺘﺴﻣ ﺕﺭﻮﺻ ﻪﺑ ANDROID/iPod/USB ﻊﺒﻨﻣ ﺏﺎﺨﺘﻧﺍ یﺍﺮﺑ •
ﻪﺑﯽﻳﻮﻠﺟ ﻪﺤﻔﺻ یﻭﺭﺭﻭﺩ ﻩﺍﺭ ﺯﺍ ﻝﺮﺘﻨﻛ یﻭﺭ
*3ﻊﻳﺮﺳ ﻥﺩﺮﺑ ﻮﻠﺟ/ﺐﻘﻋ ﻪﺑ
.ﺪﻳﺭﺍﺩ ﻪﮕﻧ ﻭ ﻩﺩﺍﺩ ﺭﺎﺸﻓ ﺍﺭ
.ﺪﻳﺭﺍﺩ ﻪﮕﻧ ﻭ ﻩﺩﺍﺩ ﺭﺎﺸﻓ ﺍﺭ
ﻞﻳﺎﻓ ﮏﻳ ﺏﺎﺨﺘﻧﺍ
.ﺪﻴﻫﺩ ﺭﺎﺸﻓ ﺍﺭ
.ﺪﻴﻫﺩ ﺭﺎﺸﻓ ﺍﺭ
*4ﺪﻴﻨﻛ ﺏﺎﺨﺘﻧﺍ ﻪﺷﻮﭘ ﮏﻳ
.ﺪﻴﻫﺩ ﺭﺎﺸﻓ ﺍﺭ
.ﺪﻴﻫﺩ ﺭﺎﺸﻓ ﺍﺭ
*5ﺶﺨﭘ ﺭﺍﺮﻜﺗ
.ﺪﻴﻫﺩ ﺭﺎﺸﻓ ﺭﺮﻜﻣ ﺭﻮﻄﺑ ﺍﺭ
FLAC/WAV/WMA/MP3 یﺎﻫ ﻞﻳﺎﻓ :
ALL REPEAT
/
FOLDER REPEAT
/
TRACK REPEAT
ANDROID ﺎﻳ iPod :
REPEAT OFF
/
ALL REPEAT
/
ONE REPEAT
*5ﻰﻓﺩﺎﺼﺗ ﺶﺨﭘ
.ﺪﻴﻫﺩ ﺭﺎﺸﻓ ﺭﺮﻜﻣ ﺭﻮﻄﺑ ﺍﺭ
FLAC/WAV/WMA/MP3 یﺎﻫ ﻞﻳﺎﻓ :
RANDOM OFF
/
ALL RANDOM
/
FOLDER RANDOM
ANDROID ﺎﻳ iPod :
RANDOM OFF
/
ALL RANDOM
/
SONG RANDOM
.ﺪﻴﻨﻜﻧ ﺎﻫﺭ ﻭﺭﺩﻮﺧ ﻞﺧﺍﺩ ﺍﺭ ﻞﺑﺎﻛ ،ﺪﻴﻨﻛ ﯽﻤﻧ ﻩﺩﺎﻔﺘﺳﺍ ﻩﺎﮕﺘﺳﺩ ﺯﺍ ﯽﺘﻗﻭ
*1
،ﻪﻣﺎﻧﺮﺑ ﺐﺼﻧ یﺍﺮﺑ .ﺩﻮﺷ ﯽﻣ ﻩﺩﺍﺩ ﺶﻳﺎﻤﻧ “Press [VIEW] to install JVC MUSIC PLAY APP” ﻡﺎﻴﭘ ،ﺪﻴﻨﻛ ﻞﺼﺘﻣ ﺍﺭ یﺪﻳﻭﺭﺪﻧﺍ ﻩﺎﮕﺘﺳﺩ ﻪﻛ ﯽﻣﺎﮕﻨﻫ
*2
ﺪﻳﻭﺭﺪﻧﺍ ﻩﺎﮕﺘﺳﺩ یﻭﺭ ﺍﺭ JVC MUSIC PLAY ﻪﻣﺎﻧﺮﺑ ﻪﺨﺴﻧ ﻦﻳﺮﺧﺁ ،ﻩﺎﮕﺘﺳﺩ ﻥﺩﺮﻛ ﻞﺼﺘﻣ ﺯﺍ ﻞﺒﻗ ﺪﻴﻧﺍﻮﺗ ﯽﻣ ﻦﻴﻨﭽﻤﻫ .ﺪﻴﻨﻛ ﻝﺎﺒﻧﺩ ﺍﺭ ﺎﻫ ﻞﻤﻌﻟﺍﺭﻮﺘﺳﺩ
.ﺪﻴﻳﺎﻣﺮﻓ ﻪﻌﺟﺍﺮﻣ <http://www.jvc.net/cs/car/> ﻪﺑ ،ﺮﺘﺸﻴﺑ ﺕﺎﻋﻼﻃﺍ یﺍﺮﺑ .ﺪﻴﻨﻛ ﺐﺼﻧ ﺩﻮﺧ
(8 )
.ﺪﺷﺎﺑ ﻩﺪﺷ ﺏﺎﺨﺘﻧﺍ
[AUTO MODE]
ﻪﻛ ﺖﺳﺍ ﻩﺩﺎﻔﺘﺳﺍ ﻞﺑﺎﻗ ﯽﻧﺎﻣﺯ ﻂﻘﻓ :ANDROID ﺍﺮﺑ
*3
.ﺪﻨﻛ ﯽﻤﻧ ﺭﺎﻛ ANDROID/iPod یﺍﺮﺑ ﺩﺭﻮﻣ ﻦﻳﺍ .FLAC/WAV/WMA/MP3 یﺎﻫ ﻞﻳﺎﻓ یﺍﺮﺑ ﻂﻘﻓ
*4
(8 )
.ﺪﺷﺎﺑ ﻩﺪﺷ ﺏﺎﺨﺘﻧﺍ
[AUTO MODE]
/
[HEAD MODE]
ﻪﻛ ﺖﺳﺍ ﻩﺩﺎﻔﺘﺳﺍ ﻞﺑﺎﻗ ﯽﻧﺎﻣﺯ ﻂﻘﻓ :ANDROID/iPod یﺍﺮﺑ
*5
ﺶﺨﭘ ﻉﻭﺮﺷ
.ﺩﻮﺷ ﯽﻣ ﻉﻭﺮﺷ ﺶﺨﭘ ﻭ ﺪﻨﻛ ﯽﻣ ﺮﻴﻴﻐﺗ ﺭﺎﻛﺩﻮﺧ ﺕﺭﻮﺻ ﻪﺑ ﻊﺒﻨﻣ
USB ﺩﻭﺭﻭ ﻝﺎﻨﻴﻣﺮﺗ
*1USB 2.0ﻞﺑﺎﻛ
(ﺖﺳﺍ ﺩﻮﺟﻮﻣ ﺪﻳﺮﺧ یﺍﺮﺑ)
*1USB 2.0 ﻭﺮﻜﻴﻣ ﻞﺑﺎﻛ
(ﺖﺳﺍ ﺩﻮﺟﻮﻣ ﺪﻳﺮﺧ یﺍﺮﺑ)
USB
ANDROID*2
iPhone/iPod
ﯽﺒﻧﺎﺟ ﻡﺯﺍﻮﻟ
*1iPhone/iPod
JS_JVC_KD-X241_M_PE.indd 7JS_JVC_KD-X241_M_PE.indd 7 27/9/2016 1:55:30 PM27/9/2016 1:55:30 PM

Data Size: B6L (182 mm x 128 mm)
Book Size: B6L (182 mm x 128 mm)
6
ﻰﺳﺭﺎﻓ
ﺕﺎﻤﻴﻈﻨﺗ ﺮﻳﺎﺳ
.ﺪﻳﺭﺍﺩ ﻪﮕﻧ ﻭ ﻩﺩﺍﺩ ﺭﺎﺸﻓ ﺍﺭ 1
ﺭﺎﺸﻓ ﺍﺭ ﻪﻤﻛﺩ ﺲﭙﺳ ،ﺪﻴﻧﺎﺧﺮﭽﺑ ﺍﺭ ﻡﻮﻟﻭ ﻪﻤﻛﺩ ،(ﺪﻴﻨﻛ ﻉﻮﺟﺭ ﻞﻳﺫ ﻝﻭﺪﺟ ﻪﺑ) ﻪﻨﻳﺰﮔ ﮏﻳ ﺏﺎﺨﺘﻧﺍ ﺖﻬﺟ 2
.ﺪﻴﻫﺩ
ﺭﻮﻛﺬﻣ یﺎﻫ ﻞﻤﻌﻟﺍﺭﻮﺘﺳﺩ ﺎﻳ ،ﺪﻴﻳﺎﻤﻧ ﻝﺎﻌﻓ/ﺏﺎﺨﺘﻧﺍ ﺍﺭ ﺮﻈﻧ ﺩﺭﻮﻣ ﻢﺘﻳﺁ ﻪﻜﻨﻳﺍ ﺎﺗ ﺪﻴﻨﻛ ﺭﺍﺮﻜﺗ ﺍﺭ 2 ﻪﻠﺣﺮﻣ 3
.ﺪﻴﻨﻛ ﻝﺎﺒﻧﺩ ﺍﺭ ﯽﺑﺎﺨﺘﻧﺍ ﻢﺘﻳﺁ ﺭﺩ
.ﺪﻴﻫﺩ ﺭﺎﺸﻓ ﺍﺭ ﺝﻭﺮﺧ یﺍﺮﺑ 4
.ﺪﻴﻫﺩ ﺭﺎﺸﻓ ﺍﺭ ،ﯽﻠﺒﻗ ﻢﻴﻈﻨﺗ ﺩﺭﻮﻣ ﻪﺑ ﺖﺸﮔﺯﺎﺑ یﺍﺮﺑ
XX
:ﺽﺮﻓ ﺶﻴﭘ
TUNER SETTING
RADIO TIMER
.ﺪﻨﻛ ﯽﻣ ﻦﺷﻭﺭ ﺍﺭ ﻮﻳﺩﺍﺭ ﺺﺨﺸﻣ ﻥﺎﻣﺯ ﮏﻳ ﺭﺩ ،ﯽﻠﻌﻓ ﻊﺒﻨﻣ ﻦﺘﻓﺮﮔ ﺮﻈﻧ ﺭﺩ ﻥﻭﺪﺑ
ﺏﺎﺨﺘﻧﺍ ﺍﺭ ﺮﻤﻳﺎﺗ ﻥﺪﺷ ﻦﺷﻭﺭ ﺕﺎﻌﻓﺩ ﺩﺍﺪﻌﺗ :
OFF
/
WEEKLY
/
DAILY
/
ONCE
1
.ﺪﻴﻨﻛ
.ﺪﻴﻨﻛ ﺏﺎﺨﺘﻧﺍ ﺍﺭ ﺪﻧﺎﺑ :
SW2
/
SW1
/
AM
/
FM
2
ﺯﺍ ﻩﺎﮕﺘﺴﻳﺍ :(SW2/SW1/AM ﺝﺍﻮﻣﺍ یﺍﺮﺑ)
06
ﺎﺗ
01
/(FM ﺝﺍﻮﻣﺍ یﺍﺮﺑ)
18
ﺎﺗ
01
3
.ﺪﻴﻨﻛ ﺏﺎﺨﺘﻧﺍ ﺍﺭ ﻩﺪﺷ ﻢﻴﻈﻨﺗ ﺶﻴﭘ
.ﺪﻴﻨﻛ ﻢﻴﻈﻨﺗ ﺍﺭ یﺯﺎﺳ ﻝﺎﻌﻓ ﺖﻋﺎﺳ ﻭ *1ﺯﻭﺭ 4
.ﺩﻮﺷ ﯽﻣ ﻦﺷﻭﺭ “M” ﺖﻣﻼﻋ ،ﺭﺎﻛ ﻡﺎﻤﺗﺍ ﻡﺎﮕﻨﻫ
.ﺪﺷ ﺪﻫﺍﻮﺨﻧ ﻝﺎﻌﻓ (ﻮﻳﺩﺍﺭ ﺮﻤﻳﺎﺗ) Radio Timer ﻞﻳﺫ ﺩﺭﺍﻮﻣ ﺭﺩ
.ﺖﺳﺍ ﺵﻮﻣﺎﺧ ﻩﺎﮕﺘﺳﺩ ﯽﺘﻗﻭ •
یﺍﺮﺑ
[OFF]
ﻪﻨﻳﺰﮔ ،SW2/SW1/AM ﺝﻮﻣ یﺍﺮﺑ ﻮﻳﺩﺍﺭ ﺮﻤﻳﺎﺗ ﺏﺎﺨﺘﻧﺍ ﺯﺍ ﺪﻌﺑ ﯽﺘﻗﻭ •
ﺏﺎﺨﺘﻧﺍ
[SOURCE SELECT]
ﺭﺩ
[SW2 SRC]
/
[SW1 SRC]
/
[AM SRC]
ﺝﻮﻣ
(4 )
.ﺪﺷﺎﺑ ﻩﺪﺷ
SSM
ﻪﺑ ﺍﺭ ﯽﻳﻮﻳﺩﺍﺭ ﻩﺎﮕﺘﺴﻳﺍ 18 ﺮﺜﻛﺍﺪﺣ :
SSM 13–18
/
SSM 07–12
/
SSM 01–06
ﻩﺮﻴﺧﺫ ﻝﻭﺍ ﯽﻳﻮﻳﺩﺍﺭ ﻩﺎﮕﺘﺴﻳﺍ 6 ﯽﺘﻗﻭ .ﺪﻨﻛ ﯽﻣ ﻢﻴﻈﻨﺗ ﺶﻴﭘ ﺯﺍ FM ﺝﻮﻣ ﺭﺩ ﺭﺎﻛﺩﻮﺧ ﺭﻮﻃ
ﺮﮕﻳﺩ ﻩﺎﮕﺘﺴﻳﺍ 12- ﻩﺮﻴﺧﺫ یﺍﺮﺑ .ﺩﺯ ﺪﻫﺍﻮﺨﻧ ﮏﻤﺸﭼ ﺮﮕﻳﺩ “SSM” ﺖﻣﻼﻋ ،ﺪﻧﻮﺷ
.ﺪﻴﻨﻛ ﺏﺎﺨﺘﻧﺍ ﺍﺭ
SSM 13–18
/
SSM 07–12
LOCAL SEEK
؛ .ﺪﻨﻛ ﯽﻣ ﻮﺠﺘﺴﺟ ﺍﺭ ﺏﻮﺧ ﺖﻓﺎﻳﺭﺩ ﺎﺑ SW2/SW1/AM یﺎﻫ ﻩﺎﮕﺘﺴﻳﺍ ﻂﻘﻓ :
ON
.ﺩﻮﺷ ﻰﻣ ﻮﻐﻟ :
OFF
ﯽﺘﻗﻭ .ﺪﺷﺎﺑ ﯽﻣ ﻝﺎﻤﻋﺍ ﻞﺑﺎﻗ ﯽﺑﺎﺨﺘﻧﺍ ﻩﺎﮕﺘﺴﻳﺍ/ﻊﺒﻨﻣ یﺍﺮﺑ ﻂﻘﻓ ﻩﺪﺷ ﻡﺎﺠﻧﺍ ﺕﺎﻤﻴﻈﻨﺗ •
.ﺪﻴﻫﺩ ﻡﺎﺠﻧﺍ ﻩﺭﺎﺑﻭﺩ ﺍﺭ ﺕﺎﻤﻴﻈﻨﺗ ﺖﺳﺍ ﻡﺯﻻ ،ﺪﻴﻨﻛ ﺽﻮﻋ ﺍﺭ ﻩﺎﮕﺘﺴﻳﺍ/ﻊﺒﻨﻣ
ﻮﻳﺩﺍﺭ
IF BAND
ﺏﺎﺨﺘﻧﺍ ،ﮏﻳﺩﺰﻧ FM یﺎﻫ ﻩﺎﮕﺘﺴﻳﺍ ﺯﺍ ﯽﻓﺎﺿﺍ یﺎﻫﺍﺪﺻ ﻥﺩﺮﻛ ﮏﻤﻛ یﺍﺮﺑ :
AUTO
ﺮﻣﺍ ﻦﻳﺍ :
WIDE
؛ (.ﺩﻭﺮﺑ ﻦﻴﺑ ﺯﺍ ﻰﻳﻮﻳﺮﺘﺳﺍ ﺮﻴﺛﺄﺗ ﺖﺳﺍ ﻦﻜﻤﻣ) .ﺪﻴﻫﺩ ﺶﻳﺍﺰﻓﺍ ﺍﺭ ﺮﻧﻮﻴﺗ
ﯽﻤﻧ ﻢﻛ ﺍﺪﺻ ﺖﻴﻔﻴﻛ ﺎﻣﺍ ﺩﺭﺍﺩ ﯽﮕﺘﺴﺑ ﮏﻳﺩﺰﻧ FM یﺎﻫ ﻩﺎﮕﺘﺴﻳﺍ ﯽﻓﺎﺿﺍ یﺎﻫﺍﺪﺻ ﻪﺑ
.ﺩﻮﺷ ﯽﻣ ﻆﻔﺣ ﻥﺎﻨﭽﻤﻫ ﻮﻳﺮﺘﺳﺍ ﻩﻮﻠﺟ ﻭ ﺩﻮﺷ
MONO SET
ﺪﻫﺍﻮﺧ ﻦﻴﺑ ﺯﺍ ﻮﻳﺮﺘﺳﺍ ﺖﻟﺎﺣ ﺎﻣﺍ ،ﺪﺸﺨﺑ ﯽﻣ ﺩﻮﺒﻬﺑ ﺍﺭ FM ﺝﻮﻣ ﺖﻓﺎﻳﺭﺩ ﺕﺭﺪﻗ :
ON
.ﺩﻮﺷ ﻰﻣ ﻮﻐﻟ :
OFF
؛ .ﺖﻓﺭ
NEWS SET
*2
ﺩﻮﺟﻭ ﺕﺭﻮﺻ ﺭﺩ ﺍﺭ (ﺭﺎﺒﺧﺍ) News Programme یﻮﻳﺩﺍﺭ ﺖﻗﻮﻣ ﺭﻮﻃ ﻪﺑ ﻩﺎﮕﺘﺳﺩ :
ON
.ﺩﻮﺷ ﻰﻣ ﻮﻐﻟ :
OFF
؛ .ﺩﺮﻛ ﺪﻫﺍﻮﺧ ﺶﺨﭘ
REGIONAL
*2
ﺍﺭ ﺮﮕﻳﺩ ﯽﻳﻮﻳﺩﺍﺭ ﻩﺎﮕﺘﺴﻳﺍ ﮏﻳ ،“AF” ﻝﺮﺘﻨﻛ ﺯﺍ ﻩﺩﺎﻔﺘﺳﺍ ﺎﺑ ﻭ ﺹﺎﺧ ﻪﻘﻄﻨﻣ ﺭﺩ ﻂﻘﻓ :
ON
.ﺩﻮﺷ ﻰﻣ ﻮﻐﻟ :
OFF
؛ .ﺪﻨﻛ ﯽﻣ ﺶﺨﭘ
AF SET
*2
ﺭﺎﻛﺩﻮﺧ ﺭﻮﻃ ﻪﺑ ،ﺪﺷﺎﺑ ﻒﻴﻌﺿ ﺩﻮﺟﻮﻣ ﯽﻳﻮﻳﺩﺍﺭ ﺝﻮﻣ ﺖﻓﺎﻳﺭﺩ ﺕﺭﺪﻗ ﺮﮔﺍ :
ON
ﻪﻜﺒﺷ ﻥﺎﻤﻫ ﺭﺩ ﺍﺭ ﻪﻣﺎﻧﺮﺑ ﻥﺎﻤﻫ ﻪﻛ ﺪﻨﻛ ﯽﻣ ﻮﺠﺘﺴﺟ ﺍﺭ یﺮﮕﻳﺩ ﻩﺎﮕﺘﺴﻳﺍ
ﯽﻣ ﺶﺨﭘ ﺮﺗ یﻮﻗ ﺝﻮﻣ ﺖﻓﺎﻳﺭﺩ ﺎﺑ (ﻮﻳﺩﺍﺭ یﺎﻫ ﻩﺩﺍﺩ ﻢﺘﺴﻴﺳ) Radio Data System
.ﺩﻮﺷ ﻰﻣ ﻮﻐﻟ :
OFF
؛ .ﺪﻨﻛ
TI
*2
ﺕﺎﻋﻼﻃﺍ ﻪﺑ ﺖﻗﻮﻣ ﺭﻮﻃ ﻪﺑ ،ﻥﺎﻜﻣﺍ ﺕﺭﻮﺻ ﺭﺩ ﻪﻛ ﺪﻫﺩ ﯽﻣ ﻩﺯﺎﺟﺍ ﻩﺎﮕﺘﺳﺩ ﻪﺑ :
ON
.ﺩﻮﺷ ﻰﻣ ﻮﻐﻟ :
OFF
؛ .(ﺩﻮﺷ ﯽﻣ ﻦﺷﻭﺭ “TI” ﻍﺍﺮﭼ) ﺪﻨﻛ ﺮﻴﻴﻐﺗ ﯽﻜﻴﻓﺍﺮﺗ
PTY SEARCH
*2
.(ﺪﻴﻳﺎﻤﻧ ﻪﻌﺟﺍﺮﻣ ﺮﻳﺯ ﻪﺑ) ﺪﻴﻨﻛ ﺏﺎﺨﺘﻧﺍ PTY ﺪﻛ ﮏﻳ
ﺪﻛ ﻪﺑﺎﺸﻣ ﻥﺁ PTY ﺪﻛ ﻪﻛ ﺪﻨﻛ ﯽﻣ ﺶﺨﭘ ﺍﺭ یﺍ ﻪﻣﺎﻧﺮﺑ ،ﯽﻳﻮﻳﺩﺍﺭ ﻩﺎﮕﺘﺴﻳﺍ ﮏﻳ ﺮﮔﺍ
.ﺖﺳﺍ ﻩﺪﺷ ﻢﻴﻈﻨﺗ ﻩﺎﮕﺘﺴﻳﺍ ﻥﺁ ،ﺖﺳﺍ ﺎﻤﺷ ﯽﺑﺎﺨﺘﻧﺍ
.ﺖﺳﺍ ﺏﺎﺨﺘﻧﺍ ﻞﺑﺎﻗ ﺪﻨﺷﺎﺑ ﻩﺪﺷ ﺏﺎﺨﺘﻧﺍ
[WEEKLY]
ﺎﻳ
[ONCE]
ﻝﻭﺍ ﻡﺎﮔ ﺭﺩ ﻪﻛ ﯽﺗﺭﻮﺻ ﺭﺩ ﻂﻘﻓ
*1
.FM ﻊﺒﻨﻣ یﺍﺮﺑ ﻂﻘﻓ
*2
PTY ﺪﻛ
،
VARIED
،
SCIENCE
،
CULTURE
،
DRAMA
،
EDUCATE
،
SPORT
،
INFO
،
AFFAIRS
،
NEWS
،
CLASSICS
،
LIGHT M
(ﻚﻳﺯﻮﻣ) ،
EASY M
(ﻚﻳﺯﻮﻣ) ،
ROCK M
(ﻚﻳﺯﻮﻣ) ،
POP M
(ﻚﻳﺯﻮﻣ)
،
PHONE IN
،
RELIGION
،
SOCIAL
،
CHILDREN
،
FINANCE
،
WEATHER
،
OTHER M
(ﻚﻳﺯﻮﻣ)
،
FOLK M
(ﻚﻳﺯﻮﻣ) ،
OLDIES
،
NATION M
(ﻚﻳﺯﻮﻣ) ،
COUNTRY
،
JAZZ
،
LEISURE
،
TRAVEL
DOCUMENT
JS_JVC_KD-X241_M_PE.indd 6JS_JVC_KD-X241_M_PE.indd 6 27/9/2016 1:55:30 PM27/9/2016 1:55:30 PM

Data Size: B6L (182 mm x 128 mm)
Book Size: B6L (182 mm x 128 mm)
5ﻰﺳﺭﺎﻓ
CLOCK
TIME SYNC
ﺖﻋﺎﺳ یﺎﻫ ﻩﺩﺍﺩ ﺯﺍ ﻩﺩﺎﻔﺘﺳﺍ ﺎﺑ ﺭﺎﻛﺩﻮﺧ ﺭﻮﻃ ﻪﺑ ﺖﻋﺎﺳ :
ON
یﺎﻫ ﻩﺩﺍﺩ ﻢﺘﺴﻴﺳ) FM Radio Data System ﻝﺎﻨﮕﻴﺳ ﺭﺩ (CT)
.ﺩﻮﺷ ﻰﻣ ﻮﻐﻟ :
OFF
؛ .ﺩﻮﺷ ﯽﻣ ﻢﻴﻈﻨﺗ (FM ﻮﻳﺩﺍﺭ
CLOCK DISPLAY
ﻩﺩﺍﺩ ﺶﻳﺎﻤﻧ ﺖﻋﺎﺳ ،ﺖﺳﺍ ﺵﻮﻣﺎﺧ ﻩﺎﮕﺘﺳﺩ ﻪﻜﻴﻧﺎﻣﺯ ﯽﺘﺣ :
ON
.ﺩﻮﺷ ﻰﻣ ﻮﻐﻟ :
OFF
؛ .ﺩﻮﺷ ﯽﻣ
ENGLISH
ﺕﺭﻮﺻ ﺭﺩ ﺍﺭ ﯽﻘﻴﺳﻮﻣ ﺕﺎﻋﻼﻃﺍ ﻭ یﻮﻨﻣ یﺍﺮﺑ ﺍﺭ ﺶﻳﺎﻤﻧ ﻥﺎﺑﺯ
.ﺪﻴﻨﻛ ﺏﺎﺨﺘﻧﺍ ﺩﻮﺟﻭ
.ﺖﺳﺍ ﻩﺪﺷ ﺏﺎﺨﺘﻧﺍ ﺽﺮﻓ ﺶﻴﭘ ﺭﻮﻃ ﻪﺑ
ENGLISH
ﻥﺎﺑﺯ
ESPANOL
ﻮﻳﺩﺍﺭ
.ﺪﻧﺯ ﯽﻣ ﮏﻤﺸﭼ “ST” ،ﯽﻓﺎﻛ ﻝﺎﻨﮕﻴﺳ ﺕﺭﺪﻗ ﺯﺍ ﺭﺍﺩﺭﻮﺧﺮﺑ FM ﻮﻳﺮﺘﺳﺍ ﺶﺨﭘ ﻝﺎﻨﮕﻴﺳ ﺖﻓﺎﻳﺭﺩ ﻡﺎﮕﻨﻫ
ﯽﻳﻮﻳﺩﺍﺭ ﻩﺎﮕﺘﺴﻳﺍ ﮏﻳ یﻮﺠﺘﺴﺟ
.ﺪﻴﻫﺩ ﺭﺎﺸﻓ ﺭﺎﺑﺪﻨﭼ ﺍﺭ ،SW2 ﺎﻳ SW1 ﺎﻳ AM ﺎﻳ FM ﺏﺎﺨﺘﻧﺍ یﺍﺮﺑ 1
.ﺩﻮﺷ ﻮﺠﺘﺴﺟ ﺭﺎﻛﺩﻮﺧ ﺕﺭﻮﺻ ﻪﺑ ﻩﺎﮕﺘﺴﻳﺍ ﮏﻳ ﺎﺗ (ﺪﻴﻫﺩ ﺭﺎﺸﻓ ﻝﺮﺘﻨﻛ یﻭﺭ ﺯﺍ ﺍﺭ ﺎﻳ) ﺪﻴﻫﺩ ﺭﺎﺸﻓ ﺍﺭ 2
(ﺎﻳ)
ﮏﻤﺸﭼ “M” ﻪﻛ ﯽﻧﺎﻣﺯ ﺎﺗ (ﺪﻳﺭﺍﺩ ﻪﮕﻧ ﻭ ﺪﻴﻫﺩ ﺭﺎﺸﻓ ﻝﺮﺘﻨﻛ یﻭﺭ ﺯﺍ ﺍﺭ ﺎﻳ) ﺪﻳﺭﺍﺩ ﻪﮕﻧ ﻭ ﺪﻴﻫﺩ ﺭﺎﺸﻓ ﺍﺭ
.ﺩﻮﺷ ﻮﺠﺘﺴﺟ ﯽﺘﺳﺩ ﺕﺭﻮﺻ ﻪﺑ ﻩﺎﮕﺘﺴﻳﺍ ﮏﻳ ﺎﺗ ﺪﻴﻫﺩ ﺭﺎﺸﻓ ﹰﺍﺭﺮﻜﻣ ﺲﭙﺳ ﻭ ﺪﻧﺰﺑ
ﻪﻈﻓﺎﺣ ﺕﺎﻤﻴﻈﻨﺗ
.ﺪﻴﻨﻛ ﻩﺮﻴﺧﺫ ﺍﺭ SW2/SW1/AM ﻩﺎﮕﺘﺴﻳﺍ 6 ﻭ FM ﻩﺎﮕﺘﺴﻳﺍ 18 ﺮﺜﻛﺍﺪﺣ ﺪﻴﻧﺍﻮﺗ ﯽﻣ ﺎﻤﺷ
ﯽﻳﻮﻳﺩﺍﺭ ﻩﺎﮕﺘﺴﻳﺍ ﻩﺮﻴﺧﺫ
....ﻩﺎﮕﺘﺴﻳﺍ ﻚﻳ ﻪﺑ ﻥﺩﺮﻛ ﺵﻮﮔ ﻥﺎﻣﺯ ﺭﺩ
.ﺪﻳﺭﺍﺩ ﻪﮕﻧ ﻭ ﺪﻴﻫﺩ ﺭﺎﺸﻓ ﺍﺭ (6 ﺎﺗ 1) ﺭﺍﺩ ﻩﺭﺎﻤﺷ یﺎﻫ ﻪﻤﻛﺩ ﺯﺍ ﯽﻜﻳ
(ﺎﻳ)
.ﺪﻧﺰﺑ ﮏﻤﺸﭼ (ﻩﺪﺷ ﻢﻴﻈﻨﺗ ﺶﻴﭘ ﺯﺍ ﺖﻟﺎﺣ) “PRESET MODE” ﺎﺗ ﺪﻳﺭﺍﺩ ﻪﮕﻧ ﺭﺪﻘﻧﺁ ﻭ ﺪﻴﻫﺩ ﺭﺎﺸﻓ ﺍﺭ ﻡﻮﻟﻭ ﻪﻤﻛﺩ 1
.ﺪﻴﻫﺩ ﺭﺎﺸﻓ ﺍﺭ ﻪﻤﻛﺩ ﺲﭙﺳ ،ﺪﻴﻧﺎﺧﺮﭽﺑ ﺍﺭ ﻡﻮﻟﻭ ﻪﻤﻛﺩ ،ﻩﺪﺷ ﻢﻴﻈﻨﺗ ﺶﻴﭘ ﺯﺍ ﻩﺭﺎﻤﺷ ﮏﻳ ﺏﺎﺨﺘﻧﺍ یﺍﺮﺑ 2
.ﺩﻮﺷ ﯽﻣ ﺮﻫﺎﻇ (ﻪﻈﻓﺎﺣ) “MEMORY” ﺕﺭﺎﺒﻋ ﻭ ﺪﻧﺯ ﯽﻣ ﮏﻤﺸﭼ ﻩﺪﺷ ﻢﻴﻈﻨﺗ ﺶﻴﭘ ﺯﺍ ﻩﺭﺎﻤﺷ
ﺪﻴﻨﻛ ﺏﺎﺨﺘﻧﺍ ﺍﺭ ﻩﺪﺷ ﻩﺮﻴﺧﺫ ﻩﺎﮕﺘﺴﻳﺍ ﮏﻳ
.ﺪﻴﻫﺩ ﺭﺎﺸﻓ ﺍﺭ (6 ﺎﺗ 1) ﺭﺍﺩ ﻩﺭﺎﻤﺷ یﺎﻫ ﻪﻤﻛﺩ ﺯﺍ ﯽﻜﻳ
(ﺎﻳ)
.ﺪﻴﻫﺩ ﺭﺎﺸﻓ ﺍﺭ 1
.ﺪﻴﻫﺩ ﺭﺎﺸﻓ ﺍﺭ ﻪﻤﻛﺩ ﺲﭙﺳ ،ﺪﻴﻧﺎﺧﺮﭽﺑ ﺍﺭ ﻡﻮﻟﻭ ﻪﻤﻛﺩ ،ﻩﺪﺷ ﻢﻴﻈﻨﺗ ﺶﻴﭘ ﺯﺍ ﻩﺭﺎﻤﺷ ﮏﻳ ﺏﺎﺨﺘﻧﺍ یﺍﺮﺑ 2
ﺭﺎﻜﺑ ﻉﻭﺮﺷ
JS_JVC_KD-X241_M_PE.indd 5JS_JVC_KD-X241_M_PE.indd 5 27/9/2016 1:55:30 PM27/9/2016 1:55:30 PM

Data Size: B6L (182 mm x 128 mm)
Book Size: B6L (182 mm x 128 mm)
4
ﻰﺳﺭﺎﻓ
ﺭﺎﻜﺑ ﻉﻭﺮﺷ
ﺶﻳﺎﻤﻧ ﺡﺮﻃ ﻮﻐﻟ
:ﺪﻫﺩ ﯽﻣ ﻥﺎﺸﻧ ﺍﺭ ﺩﺭﺍﻮﻣ ﻦﻳﺍ ﻪﺤﻔﺻ ،(ﻩﺎﮕﺘﺳﺩ ﯽﻧﺎﺸﻧﺯﺎﺑ ﺯﺍ ﺲﭘ ﺎﻳ) ﺪﻴﻨﻛ ﯽﻣ ﻦﺷﻭﺭ ﺍﺭ ﻩﺎﮕﺘﺳﺩ ﻪﻛ ﯽﻣﺎﮕﻨﻫ
“VOLUME KNOB” “PRESS” “CANCEL DEMO”
.ﺪﻴﻫﺩ ﺭﺎﺸﻓ ﺍﺭ ﻡﻮﻟﻭ ﻪﻤﻛﺩ 1
.ﺩﻮﺷ ﯽﻣ ﺏﺎﺨﺘﻧﺍ ﻪﻴﻟﻭﺍ ﻢﻴﻈﻨﺗ یﺍﺮﺑ
[YES]
.ﺪﻴﻫﺩ ﺭﺎﺸﻓ ﺍﺭ ﺍﺪﺻ ﻥﺍﺰﻴﻣ ﭻﻴﭘ ﹰﺍﺩﺪﺠﻣ 2
.ﺩﻮﺷ ﯽﻣ ﺮﻫﺎﻇ “DEMO OFF”
ﺦﻳﺭﺎﺗ ﻭ ﺖﻋﺎﺳ ﻢﻴﻈﻨﺗ
.ﺪﻳﺭﺍﺩ ﻪﮕﻧ ﻭ ﻩﺩﺍﺩ ﺭﺎﺸﻓ ﺍﺭ 1
.ﺪﻴﻫﺩ ﺭﺎﺸﻓ ﺍﺭ ﻪﻤﻛﺩ ﺲﭙﺳ ،ﺪﻴﻧﺎﺧﺮﭽﺑ ﺍﺭ ﻡﻮﻟﻭ ﻪﻤﻛﺩ ،
[CLOCK]
ﺏﺎﺨﺘﻧﺍ ﺖﻬﺟ 2
ﺖﻋﺎﺳ ﻢﻴﻈﻨﺗ یﺍﺮﺑ
.ﺪﻴﻫﺩ ﺭﺎﺸﻓ ﺍﺭ ﻪﻤﻛﺩ ﺲﭙﺳ ،ﺪﻴﻧﺎﺧﺮﭽﺑ ﺍﺭ ﻡﻮﻟﻭ ﻪﻤﻛﺩ ،
[CLOCK ADJUST]
ﺏﺎﺨﺘﻧﺍ ﺖﻬﺟ 3
.ﺪﻴﻫﺩ ﺭﺎﺸﻓ ﺍﺭ ﭻﻴﭘ ﺲﭙﺳ ﻭ ﺪﻧﻮﺷ ﻡﺎﺠﻧﺍ ﺕﺎﻤﻴﻈﻨﺗ ﺎﺗ ﺪﻴﻧﺎﺧﺮﭽﺑ ﺍﺭ ﺍﺪﺻ ﻥﺍﺰﻴﻣ ﭻﻴﭘ 4
ﻪﻘﻴﻗﺩ ﺖﻋﺎﺳ
.ﺪﻴﻫﺩ ﺭﺎﺸﻓ ﺍﺭ ﻪﻤﻛﺩ ﺲﭙﺳ ،ﺪﻴﻧﺎﺧﺮﭽﺑ ﺍﺭ ﻡﻮﻟﻭ ﻪﻤﻛﺩ ،
[CLOCK FORMAT]
ﺏﺎﺨﺘﻧﺍ ﺖﻬﺟ 5
.ﺪﻴﻫﺩ ﺭﺎﺸﻓ ﺍﺭ ﻪﻤﻛﺩ ﺲﭙﺳ ،ﺪﻴﻧﺎﺧﺮﭽﺑ ﺍﺭ ﻡﻮﻟﻭ ﻪﻤﻛﺩ ،
[24H]
ﺎﻳ
[12H]
ﺏﺎﺨﺘﻧﺍ ﺖﻬﺟ 6
ﺦﻳﺭﺎﺗ ﻢﻴﻈﻨﺗ یﺍﺮﺑ
.ﺪﻴﻫﺩ ﺭﺎﺸﻓ ﺍﺭ ﻪﻤﻛﺩ ﺲﭙﺳ ،ﺪﻴﻧﺎﺧﺮﭽﺑ ﺍﺭ ﻡﻮﻟﻭ ﻪﻤﻛﺩ ،
[DATE SET]
ﺏﺎﺨﺘﻧﺍ ﺖﻬﺟ 7
.ﺪﻴﻫﺩ ﺭﺎﺸﻓ ﺍﺭ ﭻﻴﭘ ﺲﭙﺳ ﻭ ﺪﻧﻮﺷ ﻡﺎﺠﻧﺍ ﺕﺎﻤﻴﻈﻨﺗ ﺎﺗ ﺪﻴﻧﺎﺧﺮﭽﺑ ﺍﺭ ﺍﺪﺻ ﻥﺍﺰﻴﻣ ﭻﻴﭘ 8
ﻝﺎﺳ ﻩﺎﻣ ﺯﻭﺭ
.ﺪﻴﻫﺩ ﺭﺎﺸﻓ ﺍﺭ ﺝﻭﺮﺧ یﺍﺮﺑ 9
.ﺪﻴﻫﺩ ﺭﺎﺸﻓ ﺍﺭ ،ﯽﻠﺒﻗ ﻢﻴﻈﻨﺗ ﺩﺭﻮﻣ ﻪﺑ ﺖﺸﮔﺯﺎﺑ یﺍﺮﺑ
1
2
ﻪﻴﻟﻭﺍ ﺕﺎﻤﻴﻈﻨﺗ
.ﺪﻳﺭﺍﺩ ﻪﮕﻧ ﻭ ﻩﺩﺍﺩ ﺭﺎﺸﻓ ﺍﺭ 1
ﺭﺎﺸﻓ ﺍﺭ ﻪﻤﻛﺩ ﺲﭙﺳ ،ﺪﻴﻧﺎﺧﺮﭽﺑ ﺍﺭ ﻡﻮﻟﻭ ﻪﻤﻛﺩ ،(ﺪﻴﻨﻛ ﻉﻮﺟﺭ ﻞﻳﺫ ﻝﻭﺪﺟ ﻪﺑ) ﻪﻨﻳﺰﮔ ﮏﻳ ﺏﺎﺨﺘﻧﺍ ﺖﻬﺟ 2
.ﺪﻴﻫﺩ
.ﺪﺷﺎﺑ ﻩﺪﺷ ﻝﺎﻌﻓ ﺎﻳ ﻩﺪﺷ ﺏﺎﺨﺘﻧﺍ ﻩﺍﻮﺨﻟﺩ ﺩﺭﻮﻣ ﻪﻛ ﯽﻧﺎﻣﺯ ﺎﺗ ﺪﻴﻨﻛ ﺭﺍﺮﻜﺗ ﺍﺭ 2 ﻪﻠﺣﺮﻣ 3
.ﺪﻴﻫﺩ ﺭﺎﺸﻓ ﺍﺭ ﺝﻭﺮﺧ یﺍﺮﺑ 4
.ﺪﻴﻫﺩ ﺭﺎﺸﻓ ﺍﺭ ،ﯽﻠﺒﻗ ﻢﻴﻈﻨﺗ ﺩﺭﻮﻣ ﻪﺑ ﺖﺸﮔﺯﺎﺑ یﺍﺮﺑ
XX
:ﺽﺮﻓ ﺶﻴﭘ
SYSTEM
KEY BEEP
.ﺪﻨﻛ ﯽﻣ ﻝﺎﻌﻓﺮﻴﻏ :
OFF
؛ .ﺪﻨﻛ ﻰﻣ ﻝﺎﻌﻓ ﺍﺭ ﺪﻴﻠﻛ ﺲﻤﻟ ﺍﺪﺻ :
ON
SOURCE SELECT
AM SRC
*
(5 )
.ﺪﻨﻛ ﯽﻣ ﻝﺎﻌﻓﺮﻴﻏ :
OFF
؛ .ﺪﻨﻛ ﯽﻣ ﻝﺎﻌﻓ ﻊﺒﻨﻣ ﺏﺎﺨﺘﻧﺍ ﺭﺩ ﺍﺭ AM :
ON
SW1 SRC
*
(5 )
.ﺪﻨﻛ ﯽﻣ ﻝﺎﻌﻓﺮﻴﻏ :
OFF
؛ .ﺪﻨﻛ ﯽﻣ ﻝﺎﻌﻓ ﻊﺒﻨﻣ ﺏﺎﺨﺘﻧﺍ ﺭﺩ ﺍﺭ SW1 :
ON
SW2 SRC
*
(5 )
.ﺪﻨﻛ ﯽﻣ ﻝﺎﻌﻓﺮﻴﻏ :
OFF
؛ .ﺪﻨﻛ ﯽﻣ ﻝﺎﻌﻓ ﻊﺒﻨﻣ ﺏﺎﺨﺘﻧﺍ ﺭﺩ ﺍﺭ SW2 :
ON
PANDORA SRC
*
(
KD-X241
یﺍﺮﺑ)
.ﺪﻨﻛ ﯽﻣ ﻝﺎﻌﻓﺮﻴﻏ :
OFF
؛ .ﺪﻨﻛ ﯽﻣ ﻝﺎﻌﻓ ﻊﺒﻨﻣ ﺏﺎﺨﺘﻧﺍ ﺭﺩ ﺍﺭ PANDORA :
ON
(9 )
IHEART SRC
*
(
KD-X241
یﺍﺮﺑ)
.ﺪﻨﻛ ﯽﻣ ﻝﺎﻌﻓﺮﻴﻏ :
OFF
؛ .ﺪﻨﻛ ﯽﻣ ﻝﺎﻌﻓ ﻊﺒﻨﻣ ﺏﺎﺨﺘﻧﺍ ﺭﺩ ﺍﺭ IHEARTRADIO :
ON
(10 )
BUILT-IN AUX
*
(11 )
.ﺪﻨﻛ ﯽﻣ ﻝﺎﻌﻓﺮﻴﻏ :
OFF
؛ .ﺪﻨﻛ ﯽﻣ ﻝﺎﻌﻓ ﻊﺒﻨﻣ ﺏﺎﺨﺘﻧﺍ ﺭﺩ ﺍﺭ AUX :
ON
F/W UPDATE
UPDATE SYSTEM
F/W UP xxxx
؛ .ﺪﻨﻛ ﯽﻣ ﻉﻭﺮﺷ ﺍﺭ ﺭﺍﺰﻓﺍ ﻥﺎﻴﻣ یﺎﻘﺗﺭﺍ :
YES
.(ﺖﺴﻴﻧ ﻝﺎﻌﻓ ﺎﻘﺗﺭﺍ) ﺪﻨﻛ ﯽﻣ ﻮﻐﻟ :
NO
:ﻪﺑ ﺪﻴﻨﻛ ﻪﻌﺟﺍﺮﻣ ،ﺭﺍﺰﻓﺍ ﻥﺎﻴﻣ ﯽﻧﺎﺳﺭ ﺯﻭﺭ ﻪﺑ ﻩﺭﺎﺑﺭﺩ ﺕﺎﻴﺋﺰﺟ ﺯﺍ ﻉﻼﻃﺍ یﺍﺮﺑ
.<http://www.jvc.net/cs/car/>
.ﺪﺷ ﺪﻫﺍﻮﺨﻧ ﻩﺩﺍﺩ ﻥﺎﺸﻧ ﺶﻳﺎﻤﻧ ﻪﺤﻔﺻ یﻭﺭ ،ﻪﻃﻮﺑﺮﻣ ﻊﺒﻨﻣ ﺏﺎﺨﺘﻧﺍ ﺕﺭﻮﺻ ﺭﺩ
*
3
JS_JVC_KD-X241_M_PE.indd 4JS_JVC_KD-X241_M_PE.indd 4 27/9/2016 1:55:31 PM27/9/2016 1:55:31 PM

3ﻰﺳﺭﺎﻓ
Data Size: B6L (182 mm x 128 mm)
Book Size: B6L (182 mm x 128 mm)
ﻪﻴﻟﻭﺍ ﺕﺎﻜﻧ
ﻪﺑﯽﻳﻮﻠﺟ ﻪﺤﻔﺻ یﻭﺭﺭﻭﺩ ﻩﺍﺭ ﺯﺍ ﻝﺮﺘﻨﻛ یﻭﺭ
ﺪﻴﻨﻛ ﻦﺷﻭﺭ ﺍﺭ ﻩﺎﮕﺘﺳﺩ
.ﺪﻴﻫﺩ ﺭﺎﺸﻓ ﺍﺭ
.ﺩﻮﺷ ﺵﻮﻣﺎﺧ ﻩﺎﮕﺘﺳﺩ ﺎﺗ ﺪﻳﺭﺍﺩ ﻪﮕﻧ ﺭﺪﻘﻧﺁ •
( ﺖﺴﻴﻧ ﺱﺮﺘﺳﺩ ﺭﺩ )
ﺪﻴﻨﻛ ﻢﻴﻈﻨﺗ ﺍﺭ ﺍﺪﺻ ﻥﺍﺰﻴﻣ.ﺪﻴﻧﺎﺧﺮﭽﺑ ﺍﺭ ﻡﻮﻟﻭ ﻪﻤﻛﺩ
.ﺪﻴﻫﺩ ﺭﺎﺸﻓ ﺍﺭ ﺎﻳ
ﻭ ﺪﻴﻫﺩ ﺭﺎﺸﻓ ﺍﺭ ،15 ﻪﺟﺭﺩ ﺎﺗ ﺍﺪﺻ ﻡﻭﺍﺪﻣ ﺶﻳﺍﺰﻓﺍ یﺍﺮﺑ •
.ﺪﻳﺭﺍﺩ ﻪﮕﻧ
.ﺪﻨﻛ ﺚﻜﻣ ﺎﻳ ﺩﻮﺷ ﻊﻄﻗ ﺍﺪﺻ ﺶﺨﭘ ﺎﺗ ﺪﻴﻫﺩ ﺭﺎﺸﻓ ﺍﺭ ﻡﻮﻟﻭ ﻪﻤﻛﺩ
.ﺪﻴﻫﺩ ﺭﺎﺸﻓ ﺍﺭ ﻪﻤﻛﺩ ﻦﻳﺍ ﻩﺭﺎﺑﻭﺩ ،ﻮﻐﻟ ﺖﻬﺟ •
.ﺪﻨﻛ ﺚﻜﻣ ﺎﻳ ﺩﻮﺷ ﻊﻄﻗ ﺍﺪﺻ ﺶﺨﭘ ﺎﺗ ﺪﻴﻫﺩ ﺭﺎﺸﻓ ﺍﺭ
.ﺪﻴﻫﺩ ﺭﺎﺸﻓ ﺍﺭ ﻪﻤﻛﺩ ﻦﻳﺍ ﻩﺭﺎﺑﻭﺩ ،ﻮﻐﻟ ﺖﻬﺟ •
ﺪﻴﻨﻛ ﺏﺎﺨﺘﻧﺍ ﺍﺭ ﻊﺒﻨﻣ ﮏﻳ
.ﺪﻴﻫﺩ ﺭﺎﺸﻓ ﺭﺮﻜﻣ ﺭﻮﻄﺑ ﺍﺭ •
.ﺪﻴﻧﺎﺧﺮﭽﺑ ﻪﻴﻧﺎﺛ 2 یﺍﺮﺑ ﺍﺭ ﻡﻮﻟﻭ ﻪﻤﻛﺩ ﺲﭙﺳ ،ﺪﻴﻫﺩ ﺭﺎﺸﻓ ﺍﺭ •
.ﺪﻴﻫﺩ ﺭﺎﺸﻓ ﺭﺮﻜﻣ ﺭﻮﻄﺑ ﺍﺭ SOURCE
ﺮﻴﻴﻐﺗ ﺍﺭ ﺶﻳﺎﻤﻧ ﻪﺤﻔﺻ یﻭﺭ ﺕﺎﻋﻼﻃﺍ
ﺪﻫﺩ ﯽﻣ
(15 )
.ﺪﻴﻫﺩ ﺭﺎﺸﻓ ﺭﺮﻜﻣ ﺭﻮﻄﺑ ﺍﺭ
( ﺖﺴﻴﻧ ﺱﺮﺘﺳﺩ ﺭﺩ )
ﻝﺎﺼﺗﺍﺩﺪﺠﻣ ﻢﻴﻈﻨﺗ ﻩﻮﺤﻧ یﺯﺎﺳﺍﺪﺟ
ﺪﻫﺍﻮﺧ کﺎﭘ ﺎﻤﺷ ﯽﻠﻌﻓ ﺕﺎﻤﻴﻈﻨﺗ
ﻩﺪﺷ ﻩﺮﻴﺧﺫ یﺎﻫ ﻩﺎﮕﺘﺴﻳﺍ ﺰﺟ ﻪﺑ ،ﺪﺷ
.ﻮﻳﺩﺍﺭ
ﯽﻳﻮﻠﺟ ﻪﺤﻔﺻ
ﻡﻮﻟﻭ ﻪﻤﻛﺩ
یﺯﺎﺳﺍﺪﺟ ﻪﻤﻛﺩ
ﺶﻳﺎﻤﻧ ﻩﺮﺠﻨﭘ
(RM-RK52) ﺭﻭﺩ ﻩﺍﺭ ﺯﺍ ﻝﺮﺘﻨﻛ
یﺮﺗﺎﺑ ﺾﻳﻮﻌﺗ ﻩﻮﺤﻧ
ﻦﻴﻟﻭﺍ یﺍﺮﺑ ﻩﺩﺎﻔﺘﺳﺍ ﺕﺭﻮﺻ ﺭﺩ
.ﺪﻳﺭﻭﺎﻴﺑ ﻥﻭﺮﻴﺑ ﺍﺭ ﻖﻳﺎﻋ ﻕﺭﻭ ،ﺭﺎﺑ
(.ﺪﻴﻫﺪﻧ ﺭﺍﺮﻗ ﺪﻴﺷﺭﻮﺧ ﺭﻮﻧ ﺮﺑﺍﺮﺑ ﺭﺩ) ﺭﻭﺩ ﻩﺍﺭ ﺯﺍ ﺭﻮﺴﻨﺳ
JS_JVC_KD-X241_M_PE.indd 3JS_JVC_KD-X241_M_PE.indd 3 27/9/2016 1:55:31 PM27/9/2016 1:55:31 PM

2
ﻰﺳﺭﺎﻓ
Data Size: B6L (182 mm x 128 mm)
Book Size: B6L (182 mm x 128 mm)
ﺐﻟﺎﻄﻣ ﺖﺳﺮﻬﻓﻩﺩﺎﻔﺘﺳﺍ ﺯﺍ ﻞﺒﻗ
ﻢﻬﻣ
یﺎﻫ “ﻁﺎﻴﺘﺣﺍ” ﻭ ﺎﻫ “ﺭﺎﻄﺧﺍ” ﺖﻳﺎﻋﺭ ﻭ ﻪﻌﻟﺎﻄﻣ .ﺪﻴﻨﻛ ﻪﻌﻟﺎﻄﻣ ﻝﻮﺼﺤﻣ ﻦﻳﺍ ﺯﺍ ﻩﺩﺎﻔﺘﺳﺍ ﺯﺍ ﻞﺒﻗ ﺍﺭ ﺎﻤﻨﻫﺍﺭ ﻪﭼﺮﺘﻓﺩ ﻦﻳﺍ ﹰﺎﻔﻄﻟ ،ﺢﻴﺤﺻ ﻩﺩﺎﻔﺘﺳﺍ ﺯﺍ ﻥﺎﻨﻴﻤﻃﺍ یﺍﺮﺑ •
.ﺖﺳﺍ ﺭﺍﺩﺭﻮﺧﺮﺑ ﯽﺻﺎﺧ ﺖﻴﻤﻫﺍ ﺯﺍ ﻪﭼﺮﺘﻓﺩ ﻦﻳﺍ ﺭﺩ ﺝﺭﺪﻨﻣ
.ﺪﻴﻫﺩ ﺭﺍﺮﻗ ﺱﺮﺘﺳﺩ ﻞﺑﺎﻗ ﻭ ﻦﻣﺍ ﯽﻠﺤﻣ ﺭﺩ ﻩﺪﻨﻳﺁ ﺭﺩ ﻥﺁ ﻪﺑ ﻪﻌﺟﺍﺮﻣ یﺍﺮﺑ ﺍﺭ ﺎﻤﻨﻫﺍﺭ ﻪﭼﺮﺘﻓﺩ ﻦﻳﺍ ﹰﺎﻔﻄﻟ •
ﺭﺍﺪﺸﻫ
.ﺪﻴﻨﻛ یﺭﺍﺩﺩﻮﺧ ،ﺩﺯﺍﺪﻧﺍ ﯽﻣ ﺮﻄﺧ ﻪﺑ ﺍﺭ ﺎﻤﺷ ﯽﻨﻤﻳﺍ ﻭ ﺩﻮﺷ ﯽﻣ ﯽﮔﺪﻨﻧﺍﺭ ﻦﻴﺣ ﺭﺩ ﺎﻤﺷ ﻪﺟﻮﺗ ﺶﻫﺎﻛ ﺚﻋﺎﺑ ﻪﻛ ﯽﻳﺎﻫﺩﺮﻜﻠﻤﻋ ﺯﺍ ﻩﺩﺎﻔﺘﺳﺍ ﺯﺍ
•
ﯽﻳﺎﻴﻤﻴﺷ ﯽﮕﺘﺧﻮﺳ ﺮﻄﺧ ؛ﺪﻴﻌﻠﺒﻧ ﺍﺭ یﺮﺗﺎﺑ
•
.ﺖﺳﺍ یﺍ ﻪﻤﻛﺩ/یﺍ ﻪﻜﺳ ﯽﻟﻮﻠﺳ یﺮﺗﺎﺑ ﮏﻳ یﻭﺎﺣ ﻝﻮﺼﺤﻣ ﻦﻳﺍ ﺭﻭﺩ ﻩﺍﺭ ﺯﺍ ﻝﺮﺘﻨﻛ
.ﺩﻮﺷ گﺮﻣ ﻪﺑ ﺮﺠﻨﻣ ﻭ ﻩﺪﺷ ﺖﻋﺎﺳ 2 ﯽﻃ ﯽﻠﺧﺍﺩ ﯽﮕﺘﺧﻮﺳ ﺚﻋﺎﺑ ﺖﺳﺍ ﻦﻜﻤﻣ ،ﺩﻮﺷ ﻩﺪﻴﻌﻠﺑ یﺍ ﻪﻤﻛﺩ/یﺍ ﻪﻜﺳ ﯽﻟﻮﻠﺳ یﺮﺗﺎﺑ ﺮﮔﺍ
.ﺪﻴﻫﺩ ﺭﺍﺮﻗ ﻥﺎﻛﺩﻮﻛ ﺱﺮﺘﺳﺩ ﺯﺍ ﺭﻭﺩ ﺍﺭ ﻩﺪﺷ ﻩﺩﺎﻔﺘﺳﺍ ﻭ ﻮﻧ یﺎﻫ یﺮﺗﺎﺑ
.ﺪﻴﻫﺩ ﺭﺍﺮﻗ ﻥﺎﻛﺩﻮﻛ ﺱﺮﺘﺳﺩ ﺯﺍ ﺭﻭﺩ ﺍﺭ ﻥﺁ ﻭ ﺪﻴﻨﻛ یﺭﺍﺩﺩﻮﺧ ﻝﻮﺼﺤﻣ ﺯﺍ ﻩﺩﺎﻔﺘﺳﺍ ﺯﺍ ،ﺩﻮﺷ ﯽﻤﻧ ﻪﺘﺴﺑ ﻦﻤﻳﺍ ﻭ ﺖﺳﺭﺩ یﺮﺗﺎﺑ یﺎﺟ ﻪﻛ ﯽﺗﺭﻮﺻ ﺭﺩ
.ﺪﻴﻨﻛ ﻪﻌﺟﺍﺮﻣ ﮏﺷﺰﭘ ﻪﺑ ﹰﺎﻌﻳﺮﺳ ،ﺪﻧﺍ ﻪﺘﻓﺮﮔ ﺭﺍﺮﻗ ﻥﺪﺑ ﺯﺍ ﯽﻳﺎﺟ ﺭﺩ ﺎﻳ ﻭ ﺪﻧﺍ ﻩﺪﺷ ﻩﺪﻴﻌﻠﺑ ﺎﻫ یﺮﺗﺎﺑ ﺪﻴﻨﻛ ﯽﻣ ﺮﻜﻓ ﻪﻛ ﯽﺗﺭﻮﺻ ﺭﺩ
ﻁﺎﻴﺘﺣﺍ
:ﻡﻮﻟﻭ ﻢﻴﻈﻨﺗ
.ﺪﻳﻮﻨﺸﺑ ﺍﺭ ﻞﻴﺒﻣﻮﺗﺍ ﺯﺍ ﺝﺭﺎﺧ یﺍﺪﺻ ﺪﻴﻧﺍﻮﺘﺑ ﻪﻛ ﺪﻴﻨﻛ ﻢﻴﻈﻨﺗ یﺭﻮﻃ ﺍﺭ ﻡﻮﻟﻭ ،ﺕﺎﻓﺩﺎﺼﺗ ﺯﻭﺮﺑ ﺯﺍ یﺮﻴﮔﻮﻠﺟ یﺍﺮﺑ •
.ﺪﻨﻨﻴﺒﻧ ﻪﻣﺪﺻ ﺎﻫﻮﮔﺪﻨﻠﺑ ،ﯽﺟﻭﺮﺧ ﺢﻄﺳ ﯽﻧﺎﻬﮔﺎﻧ ﺶﻳﺍﺰﻓﺍ ﻞﻴﻟﺪﺑ ﺎﺗ ﺪﻴﻨﻛ ﻢﻛ ﺍﺭ ﻡﻮﻟﻭ ،ﻝﺎﺘﻴﺠﻳﺩ ﻊﺑﺎﻨﻣ ﻦﻳﺍ ﺶﺨﭘ ﺯﺍ ﻞﺒﻗ •
:ﻰﻣﻮﻤﻋ
.ﺪﻴﻨﻜﻧ ﻩﺩﺎﻔﺘﺳﺍ ﻥﺁ ﺯﺍ ،ﺪﺷﺎﺑ ﻪﺘﺷﺍﺩ ﺮﻄﺧ ﯽﮔﺪﻨﻧﺍﺭ ﻦﻴﺣ ﺭﺩ ﺎﻤﺷ ﯽﻨﻤﻳﺍ ﺍﺮﺑ ﯽﺟﺭﺎﺧ ﻩﺎﮕﺘﺳﺩ ﺯﺍ ﻩﺩﺎﻔﺘﺳﺍ ﺩﺭﺍﺩ ﻝﺎﻤﺘﺣﺍ ﺮﮔﺍ •
.ﺖﺷﺍﺩ ﻢﻴﻫﺍﻮﺨﻧ ﻩﺪﺷ ﻂﺒﺿ ﻩﺩﺍﺩ ﻪﻧﻮﮔ ﺮﻫ ﻥﺪﺷ کﺎﭘ ﻝﺎﺒﻗ ﺭﺩ ﯽﺘﻴﻟﻮﺌﺴﻣ ﭻﻴﻫ ﺎﻣ .ﺪﻳﺍ ﻩﺩﺮﻛ ﻪﻴﻬﺗ ﻰﻧﺎﺒﻴﺘﺸﭘ ﻞﻳﺎﻓ ﻢﻬﻣ ﺕﺎﻋﻼﻃﺍ ﻪﻤﻫ ﺯﺍ ﺪﻳﻮﺷ ﻦﺌﻤﻄﻣ •
.ﺪﻴﻫﺪﻧ ﺭﺍﺮﻗ ﻩﺎﮕﺘﺳﺩ ﻞﺧﺍﺩ ﺭﺩ ﺍﺭ (یﺰﻠﻓ ﺭﺍﺰﺑﺍ ﺎﻳ ﻪﻜﺳ ﻞﻴﺒﻗ ﺯﺍ) یﺰﻠﻓ ﺎﻴﺷﺍ ﺰﮔﺮﻫ ،ﻩﺎﺗﻮﻛ ﻝﺎﺼﺗﺍ ﺩﺎﺠﻳﺍ ﺯﺍ یﺮﻴﮔﻮﻠﺟ یﺍﺮﺑ •
:(RM-RK52) ﺭﻭﺩ ﻩﺍﺭ ﺯﺍ ﻝﺮﺘﻨﻛ
.ﺪﻴﻫﺪﻧ ﺭﺍﺮﻗ ﺩﺭﻮﺒﺷﺍﺩ ﻞﻴﺒﻗ ﺯﺍ ﻡﺮﮔ یﺎﻫ ﻥﺎﻜﻣ ﺭﺩ ﺍﺭ ﺭﻭﺩ ﻩﺍﺭ ﺯﺍ ﻝﺮﺘﻨﻛ •
.ﺩﻮﺷ ﺾﻳﻮﻌﺗ ﻝﺩﺎﻌﻣ ﺎﻳ ﻪﺑﺎﺸﻣ ﻉﻮﻧ ﺎﺑ ﻂﻘﻓ .ﺖﺷﺍﺩ ﺪﻫﺍﻮﺧ ﺩﻮﺟﻭ ﺭﺎﺠﻔﻧﺍ ﺮﻄﺧ ،ﺩﻮﺷ ﺾﻳﻮﻌﺗ ﻩﺎﺒﺘﺷﺍ ﺯﺮﻃ ﻪﺑ ﻡﻮﻴﺘﻴﻟ یﺮﺗﺎﺑ ﻪﻛ ﯽﺗﺭﻮﺻ ﺭﺩ •
.ﺪﻧﺮﻴﮔ ﺭﺍﺮﻗ ﻥﺁ ﺪﻨﻧﺎﻣ ﺎﻳ ﺶﺗﺁ ،ﺪﻴﺷﺭﻮﺧ ﺭﻮﻧ ﺮﻴﻈﻧ ﺪﺣ ﺯﺍ ﺶﻴﺑ یﺎﻣﺮﮔ ﺽﺮﻌﻣ ﺭﺩ ﺪﻳﺎﺒﻧ ﺎﻫ یﺮﺗﺎﺑ ﺎﻳ یﺮﺗﺎﺑ ﻪﺘﺴﺑ •
2 ﻩﺩﺎﻔﺘﺳﺍ ﺯﺍ ﻞﺒﻗ
3 ﻪﻴﻟﻭﺍ ﺕﺎﻜﻧ
4 ﺭﺎﻜﺑ ﻉﻭﺮﺷ
ﺶﻳﺎﻤﻧ ﺡﺮﻃ ﻮﻐﻟ 1
ﺦﻳﺭﺎﺗ ﻭ ﺖﻋﺎﺳ ﻢﻴﻈﻨﺗ 2
ﻪﻴﻟﻭﺍ ﺕﺎﻤﻴﻈﻨﺗ 3
5 ﻮﻳﺩﺍﺭ
7 ANDROID/iPod/USB
9
(
KD-X241
یﺍﺮﺑ) Pandora®
ﻞﺑﺎﻗ ﺪﻨﻠﻳﺯﻮﻴﻧ ﻭ ﺎﻴﻟﺍﺮﺘﺳﺍ یﺎﻫ ﻝﺪﻣ یﺍﺮﺑ ﻂﻘﻓ)
(ﺖﺳﺍ ﻩﺩﺎﻔﺘﺳﺍ
10 (
KD-X241
یﺍﺮﺑ) iHeartRadio®
11 AUX
11 ﺍﺪﺻ ﺕﺎﻤﻴﻈﻨﺗ
13 ﺶﻳﺎﻤﻧ ﺕﺎﻤﻴﻈﻨﺗ
14 ﻊﺑﺎﻨﻣ
ﺭﺍﺪﻬﮕﻧ
ﺕﺎﻋﻼﻃﺍ ﺮﻳﺎﺳ
16 ﻲﺑﺎﻳ ﺐﻴﻋ
17 ﻝﺎﺼﺗﺍ/ﺐﺼﻧ
20 ﺕﺎﺤﻴﺿﻮﺗ
ﺪﻧﺍﻮﺧ ﺪﻳﺎﺑ ﺍﺭ ﺎﻤﻨﻫﺍﺭ ﻪﭼﺮﺘﻓﺩ ﻦﻳﺍ ﺭﻮﻄﭼ
.ﺖﺳﺍ ﻩﺪﺷ ﻩﺩﺍﺩ ﺢﻴﺿﻮﺗ
KD-X241
ﯽﻳﻮﻠﺟ ﻪﺤﻔﺻ ﺭﺩ ﺎﻫ ﻪﻤﻛﺩ ﺯﺍ ﻩﺩﺎﻔﺘﺳﺍ ﺎﺑ ﻩﺪﻤﻋ ﺭﻮﻃ ﻪﺑ ﺎﻫﺩﺮﻜﻠﻤﻋ •
(5 )
.ﺪﻴﻨﻛ ﺏﺎﺨﺘﻧﺍ یﻮﻨﻣ ﺯﺍ ﺍﺭ ﺶﻳﺎﻤﻧ ﻥﺎﺑﺯ ﺪﻴﻧﺍﻮﺗ ﯽﻣ .ﺪﻧﺍ ﻪﺘﻓﺭ ﺭﺎﻜﺑ ﺢﻴﺿﻮﺗ ﺭﻮﻈﻨﻣ ﻪﺑ ﯽﺴﻴﻠﮕﻧﺍ ﻢﺋﻼﻋ •
.ﺪﻫﺩ ﯽﻣ ﻥﺎﺸﻧ ﺍﺭ ﻩﺪﺷ ﺏﺎﺨﺘﻧﺍ یﺎﻫ ﻪﻨﻳﺰﮔ
[XX]
•
.ﺪﻨﺘﺴﻫ ﯽﺳﺮﺘﺳﺩ ﻞﺑﺎﻗ ﻩﺪﺷ ﻥﺍﻮﻨﻋ ﻪﺤﻔﺻ ﺭﺩ ﻪﻛ ﺖﺳﺍ ﯽﻳﺎﻫ ﻊﺟﺮﻣ ﻩﺪﻨﻫﺩ ﻥﺎﺸﻧ
(XX )
•
JS_JVC_KD-X241_M_PE.indd 2JS_JVC_KD-X241_M_PE.indd 2 27/9/2016 1:55:31 PM27/9/2016 1:55:31 PM

ﻲﺑﺮﻋ
21
ﺕﺎﻔﺻﺍﻮﻤﻟﺍ
ﻡﺎﻋ
ﻞﻴﻐﺸﺘﻟﺍ ﺔﻴﻄﻟﻮﻓ
(ﺖﻟﻮﻓ
16
— ﺖﻟﻮﻓ
10.5
ﺡﻮﻤﺴﻣ)
ﺖﻟﻮﻓ
14.4
ﺭﺎﻴﺘﻠﻟ ﻙﻼﻬﺘﺳﺍ ﻰﺼﻗﺃﺮﻴﺒﻣﺃ
10
ﻞﻴﻐﺸﺘﻟﺍ ﺓﺭﺍﺮﺣ ﺔﺟﺭﺩ ﻕﺎﻄﻧﺱﻮﻳﺰﻠﺳ ﺔﺟﺭﺩ
+60
— ﺱﻮﻳﺰﻠﺳ ﺔﺟﺭﺩ
–10
ﺐﻴﻛﺮﺘﻟﺍ ﻢﺠﺣ
(ﻉﺎﻔﺗﺭﺍ
×
ﻝﻮﻃ
×
ﺽﺮﻋ)
ﻢﻣ
114
×
ﻢﻣ
53
×
ﻢﻣ
182
ﻲﻓﺎﺼﻟﺍ ﻥﺯﻮﻟﺍ
(ﺐﻴﻛﺮﺘﻟﺍ ﺔﺒﻠﺟ ،ﺪﻴﺠﻨﺘﻟﺍ ﺔﺣﻮﻟ ﻦﻤﻀﺘﻳ)
ﻢﺠﻛ
0.6
• Microsoft and Windows Media are either registered trademarks or trademarks of Microsoft
Corporation in the United States and/or other countries.
• “Made for iPod,” and “Made for iPhone” mean that an electronic accessory has been designed to
connect specifically to iPod, or iPhone, respectively, and has been certified by the developer to
meet Apple performance standards. Apple is not responsible for the operation of this device or its
compliance with safety and regulatory standards. Please note that the use of this accessory with iPod
or iPhone may affect wireless performance.
• iPhone, iPod, iPod classic, iPod nano, iPod touch and iTunes are trademarks of Apple Inc., registered in
the U.S. and other countries.
• Lightning is a trademark of Apple Inc.
• Pandora, the Pandora logo, and the Pandora trade dress are trademarks or registered trademarks of
Pandora Media, Inc., used with permission.
• iHeartRadio® and iHeartAuto™ are trademarks owned by iHeartMedia, Inc. All uses are authorized
under license.
• Android is trademark of Google Inc.
libFLAC
Copyright (C)
2000
,
2001
,
2002
,
2003
,
2004
,
2005
,
2006
,
2007
,
2008
,
2009
Josh Coalson
Redistribution and use in source and binary forms, with or without modification, are permitted provided
that the following conditions are met:
- Redistributions of source code must retain the above copyright notice, this list of conditions and the
following disclaimer.
- Redistributions in binary form must reproduce the above copyright notice, this list of conditions and
the following disclaimer in the documentation and/or other materials provided with the distribution.
- Neither the name of the Xiph.org Foundation nor the names of its contributors may be used to
endorse or promote products derived from this software without specific prior written permission.
THIS SOFTWARE IS PROVIDED BY THE COPYRIGHT HOLDERS AND CONTRIBUTORS “AS IS” AND ANY
EXPRESS OR IMPLIED WARRANTIES, INCLUDING, BUT NOT LIMITED TO, THE IMPLIED WARRANTIES OF
MERCHANTABILITY AND FITNESS FOR A PARTICULAR PURPOSE ARE DISCLAIMED. IN NO EVENT SHALL
THE FOUNDATION OR CONTRIBUTORS BE LIABLE FOR ANY DIRECT, INDIRECT, INCIDENTAL, SPECIAL,
EXEMPLARY, OR CONSEQUENTIAL DAMAGES (INCLUDING, BUT NOT LIMITED TO, PROCUREMENT OF
SUBSTITUTE GOODS OR SERVICES; LOSS OF USE, DATA, OR PROFITS; OR BUSINESS INTERRUPTION)
HOWEVER CAUSED AND ON ANY THEORY OF LIABILITY, WHETHER IN CONTRACT, STRICT LIABILITY, OR TORT
(INCLUDING NEGLIGENCE OR OTHERWISE) ARISING IN ANY WAY OUT OF THE USE OF THIS SOFTWARE, EVEN
IF ADVISED OF THE POSSIBILITY OF SUCH DAMAGE.
.ﻖﺒﺴﻣ ﺭﺎﻄﺧﺇ ﻥﻭﺩ ﺮﻴﻴﻐﺘﻠﻟ ﻊﻀﺨﻳ
JS_JVC_KD-X241_M_AR.indd 21JS_JVC_KD-X241_M_AR.indd 21 28/9/2016 9:32:22 AM28/9/2016 9:32:22 AM

ﻲﺑﺮﻋ 20
ﺕﺎﻔﺻﺍﻮﻤﻟﺍ
ﻒﻟﺍﻮﻤﻟﺍ
FM
ﺩﺩﺮﺘﻟﺍ ﻕﺎﻄﻧ ﺰﺗﺮﻫﺎﺠﻴﻣ
108.0
— ﺰﺗﺮﻫﺎﺠﻴﻣ
87.5
(ﺓﻮﻄﺨﻠﻟ ﺰﺗﺮﻫ ﻮﻠﻴﻛ
50
)
ﺔﻣﺪﺨﺘﺴﻤﻟﺍ ﺔﻴﺳﺎﺴﺤﻟﺍ ﺔﺟﺭﺩ
(ﻞﺒﻴﺴﻳﺩ
26
=
S/N
)
(ﻡﻭﺍ
75
/ﺖﻟﻮﻓ ﻭﺮﻜﻴﻣ
0.71
)
8.2 dBf
ﺔﻴﺳﺎﺴﺤﻟﺍ ﺔﺋﺪﻬﺗ
(ﻞﺒﻴﺴﻳﺩ
46
=
DIN S/N
)
(ﻡﻭﺍ
75
/ﺖﻟﻮﻓ ﻭﺮﻜﻴﻣ
2.0
)
17.2 dBf
(ﻞﺒﻴﺴﻳﺩ
±3
) ﺩﺩﺮﺘﻟﺍ ﺔﺑﺎﺠﺘﺳﺍﺰﺗﺮﻫ ﻮﻠﻴﻛ
15
— ﺰﺗﺮﻫ
30
ﺀﺎﺿﻮﻀﻟﺍ ﻰﻟﺇ ﺓﺭﺎﺷﻹﺍ ﺔﺒﺴﻧ
(ﻱﺩﺎﺣﺃ)
ﻞﺒﻴﺴﻳﺩ
64
(ﺰﺗﺮﻫ ﻮﻠﻴﻛ
1
) ﻮﻳﺮﺘﺳﻻﺍ ﻞﺼﻓﻞﺒﻴﺴﻳﺩ
40
AM
ﺩﺩﺮﺘﻟﺍ ﻕﺎﻄﻧ ﻮﻠﻴﻛ
1 602
—
ﺰﺗﺮﻫ ﻮﻠﻴﻛ
531
:(
AM
)
1
ﺔﺟﻮﻤﻟﺍ
(ﺓﻮﻄﺨﻠﻟ ﺰﺗﺮﻫ ﻮﻠﻴﻛ
9
) ﺰﺗﺮﻫ
— ﺰﺗﺮﻫ ﻮﻠﻴﻛ
2 940
:(
SW1
)
2
ﺔﺟﻮﻤﻟﺍ
ﺰﺗﺮﻫ ﻮﻠﻴﻛ
7 735
(ﺓﻮﻄﺨﻠﻟ ﺰﺗﺮﻫ ﻮﻠﻴﻛ
5
)
— ﺰﺗﺮﻫ ﻮﻠﻴﻛ
9 500
:(
SW2
)
3
ﺔﺟﻮﻤﻟﺍ
/ ﺰﺗﺮﻫ ﻮﻠﻴﻛ
10 135
— ﺰﺗﺮﻫ ﻮﻠﻴﻛ
11 580
ﺰﺗﺮﻫ ﻮﻠﻴﻛ
18 135
(ﺓﻮﻄﺨﻠﻟ ﺰﺗﺮﻫ ﻮﻠﻴﻛ
5
)
ﺔﻣﺪﺨﺘﺴﻤﻟﺍ ﺔﻴﺳﺎﺴﺤﻟﺍ ﺔﺟﺭﺩ
(ﻞﺒﻴﺴﻳﺩ
20
=
S/N
)
ﻞﺒﻴﺴﻳﺩ ﻭﺮﻜﻴﻣ
29
:
AM
(ﺖﻟﻮﻓ ﻭﺮﻜﻴﻣ
28.2
)
ﻞﺒﻴﺴﻳﺩ ﻭﺮﻜﻴﻣ
30
:
SW
(ﺖﻟﻮﻓ ﻭﺮﻜﻴﻣ
32
)
USB
USB
ﺭﺎﻴﻌﻣ(ﻯﻮﺼﻗ ﺔﻋﺮﺳ)
USB 2.0
،
USB 1.1
ﺔﻘﻓﺍﻮﺘﻤﻟﺍ ﺓﺰﻬﺟﻷﺍﻲﻟﺎﻤﺟﻹﺍ ﻦﻳﺰﺨﺘﻟﺍ ﺔﺌﻓ ﻦﻣ
ﺕﺎﻔﻠﻤﻟﺍ ﻡﺎﻈﻧ
32
/
16
/
FAT12
ﺭﺎﻴﺘﻟﺎﺑ ﺩﺍﺪﻣﻺﻟ ﻰﺼﻗﻷﺍ ﺪﺤﻟﺍﺮﻴﺒﻣﺃ
1
ﺖﻟﻮﻓ
5
ﺮﺷﺎﺒﻣ ﺭﺎﻴﺗ
D/A
ﻝﻮﺤﻣﺖﻳﺎﺑ
24
(ﻞﺒﻴﺴﻳﺩ
±1
) ﺩﺩﺮﺘﻟﺍ ﺔﺑﺎﺠﺘﺳﺍﺰﺗﺮﻫ ﻮﻠﻴﻛ
20
— ﺰﺗﺮﻫ
20
ﺀﺎﺿﻮﻀﻟﺍ ﻰﻟﺇ ﺓﺭﺎﺷﻹﺍ ﺔﺒﺴﻧ
(ﺰﺗﺮﻫ ﻮﻠﻴﻛ
1
)
ﻞﺒﻴﺴﻳﺩ
105
ﻲﻜﻴﻣﺎﻨﻳﺪﻟﺍ ﻝﺎﺠﻤﻟﺍﻞﺒﻴﺴﻳﺩ
90
ﺕﺍﻮﻨﻘﻟﺍ ﻞﺼﻓﻞﺒﻴﺴﻳﺩ
85
MP3
ﺓﺮﻔﺷ ﻚﻓ
MPEG-1/2 Audio Layer-3
ﻊﻣ ﻖﻓﺍﻮﺘﻣ
WMA
ﺓﺮﻔﺷ ﻚﻓ
Windows Media Audio
ﺔﻐﻴﺻ ﻊﻣ ﻖﻓﺍﻮﺘﻣ
WAV
ﺓﺮﻔﺷ ﻚﻓ(ﻂﻘﻓ ﻲﻄﺧ
PCM
)
RIFF
waveform
ﺕﻮﺻ ﻖﻴﺴﻨﺗ
FLAC
ﺓﺮﻔﺷ ﻚﻓ
FLAC
ﺕﺎﻔﻠﻣ
ﺔﻴﻓﺎﺿﺇ ﺓﺪﻋﺎﺴﻣ
(ﻞﺒﻴﺴﻳﺩ
±3
) ﺩﺩﺮﺘﻟﺍ ﺔﺑﺎﺠﺘﺳﺍﺰﺗﺮﻫ ﻮﻠﻴﻛ
20
— ﺰﺗﺮﻫ
20
ﻞﺧﺪﻠﻟ ﻰﺼﻗﻷﺍ ﺪﻬﺠﻟﺍﺖﻟﻮﻓ ﻲﻠﻠﻣ
1 000
ﻞﺧﺪﻟﺍ ﺔﻗﻭﺎﻌﻣﻡﻭﺃ ﻮﻠﻴﻛ
30
ﺕﻮﺻ
ﻯﻮﺼﻘﻟﺍ ﺝﺮﺨﻟﺍ ﺓﺭﺪﻗﻭﺃ
4
×
ﻁﺍﻭ
50
1
×
ﻁﺍﻭ
50
+
2
×
ﻁﺍﻭ
50
(ﻡﻭﺍ
4
= ﻲﻋﺮﻔﻟﺍ ﺔﻀﻴﻔﺨﻟﺍ ﺕﺍﺩﺩﺮﺘﻟﺍ ﺭﺎﻬﺠﻣ)
ﻞﻣﺎﻜﻟﺍ ﺚﺒﻟﺍ ﻕﺎﻄﻧ ﺔﻌﺳ ﺓﺭﺪﻗ
ﺖﺘﺸﺗ ﻲﻟﺎﻤﺟﺇ
1%
ﻦﻣ ﻞﻗﺃ ﺪﻨﻋ)
(ﺕﻮﺼﻟﺍ
4
×
ﻁﺍﻭ
22
ﺕﺎﻋﺎﻤﺴﻟﺍ ﺔﻗﻭﺎﻌﻣﻡﻭﺃ
8
— ﻡﻭﺃ
4
ﻞﻤﺤﻟﺍ/ﻲﺋﺍﺪﺘﺑﻻﺍ ﺝﺮﺨﻟﺍ ﻯﻮﺘﺴﻣ
(
USB
)
ﻡﻭﺍ ﻮﻠﻴﻛ
10
ﻞﻤﺣ/ﺖﻟﻮﻓ ﻲﻠﻠﻣ
2 500
ﻲﺋﺍﺪﺘﺑﻻﺍ ﺕﻮﺼﻟﺍ ﺝﺮﺧ ﺔﻗﻭﺎﻌﻣﻡﻭﺍ
600
≥
JS_JVC_KD-X241_M_AR.indd 20JS_JVC_KD-X241_M_AR.indd 20 28/9/2016 9:32:23 AM28/9/2016 9:32:23 AM

ﻲﺑﺮﻋ
19
ﻞﻴﺻﻮﺘﻟﺍ/ﺐﻴﻛﺮﺘﻟﺍ
ﺾﻳﺭﺄﺘﻟﺍ ﻚﻠﺳ ﻞﻴﺻﻮﺘﺑ ﻢﻗ
*1
ﺕﻮﺼﻟﺍ ﻢﺨﻀﻤﺑ ﺹﺎﺨﻟﺍ
ﻡﺎﻜﺣﺈﺑ ﺓﺭﺎﻴﺴﻟﺍ ﻪﻴﺳﺎﺷ ﻰﻟﺍ
ﺓﺪﺣﻮﻟﺍ ﺽﺮﻌﺗ ﻱﺩﺎﻔﺘﻟ
.ﻒﻠﺘﻠﻟ
ﺔﻋﺎﻤﺳ ﻞﻴﺻﻮﺗ ﻦﻜﻤﻳ ﺎﻤﻛ
*2
ﺔﻀﻴﻔﺨﻟﺍ ﺕﺍﺩﺩﺮﺘﻟﺍ ﺭﺎﻬﺠﻣ
ﻡﺍﺪﺨﺘﺳﺎﺑ ﺓﺮﺷﺎﺒﻣ ﻲﻋﺮﻔﻟﺍ
ﻢﺨﻀﻣ ﻥﻭﺪﺑ ﻚﻠﺴﻟﺍ ﺍﺬﻫ
ﺕﺍﺩﺩﺮﺗ ﺭﺎﻬﺠﻤﻟ ﺕﻮﺻ
.ﻲﺟﺭﺎﺧ ﻲﻋﺮﻓ ﺔﻀﻴﻔﺧ
.
13
،ﺩﺍﺪﻋﻺﻟ
ﻙﻼﺳﻷﺍ ﻞﻴﺻﻮﺗ
ﺮﻬﺼﻨﻣ ﻑﺎﻘﻳﺇ
ﺓﺭﺎﻴﺴﻟﺍ
ﻝﺎﻌﺘﺷﻻﺍ ﺡﺎﺘﻔﻣ
ﻢﺨﻀﻤﻟﺍ ﻰﻟﺇ :ﺾﻴﺑﺃ/ﻕﺭﺯﺃ
ﺔﻗﺎﻄﻟﺍ ﻲﺋﺍﻮﻫ ﻰﻟﺇ :ﻕﺭﺯﺃ
ﺓﺮﻴﻔﺿ ﺖﻧﺎﻛ ﺍﺫﺇ ﺔﻠﺻﻮﻟﺍ ﻩﺬﻫ ﻂﺑﺭﺍ
ﻚﻠﺳ ﻰﻠﻋ ﻱﻮﺘﺤﺗ ﻻ ﻚﺗﺭﺎﻴﺳ ﻙﻼﺳﺃ
.
”
ﺖﻟﻮﻓ
12
ﻙﺮﺤﻤﻟﺍ ﻞﻴﻐﺸﺗ ﺡﺎﺘﻔﻣ
“
ﻞﺼﻔﻨﻣ ﺮﻤﺣﺃ ﻚﻠﺳ
ﺓﺭﺎﺷﻹﺍ ﻞﺑﺎﻛ
(ﺔﻘﻓﺮﻣ ﺮﻴﻏ)
ﺪﻴﻌﺑ ﻚﻠﺳ
(ﺔﻘﻓﺮﻣ ﺮﻴﻏ)
ﺔﻴﺋﺎﺑﺮﻬﻛ ﺔﻣﺎﻤﺻ
(ﺮﻴﺒﻣﺃ
10
)
ﻲﺋﺍﻮﻬﻟﺍ ﻞﻴﺻﻮﺗ ﻑﺮﻃ
ﻊﻨﺼﻤﻟﺍ ﻙﻼﺳﺃ ﺓﺮﻴﻔﺿ
(ﺓﺭﺎﻴﺴﻟﺍ)
ﺓﺭﺎﻴﺴﻟﺍ ﺕﺍﺩﺍﺪﻋ ﺔﺣﻮﻟ
ﻲﺿﺭﻷﺍ ﻚﻠﺴﻟﺍ :ﺩﻮﺳﺃ
(ﻯﺮﺴﻴﻟﺍ) ﺔﻴﻣﺎﻣﻷﺍ ﺔﻋﺎﻤﺴﻟﺍ :ﺾﻴﺑﺃ
ﺩﻮﺳﺃ/ﺾﻴﺑﺃ
(ﻰﻨﻤﻴﻟﺍ) ﺔﻴﻣﺎﻣﻷﺍ ﺔﻋﺎﻤﺴﻟﺍ :ﻱﺩﺎﻣﺭ
ﺩﻮﺳﺃ/ﻱﺩﺎﻣﺭ
*2(ﻯﺮﺴﻴﻟﺍ) ﺔﻴﻔﻠﺨﻟﺍ ﺔﻋﺎﻤﺴﻟﺍ :ﺮﻀﺧﺃ
*2ﺩﻮﺳﺃ/ﺮﻀﺧﺃ
(ﻰﻨﻤﻴﻟﺍ) ﺔﻴﻔﻠﺨﻟﺍ ﺔﻋﺎﻤﺴﻟﺍ :ﺔﻴﻧﺍﻮﺟﺭﺃ
ﺩﻮﺳﺃ/ﺔﻴﻧﺍﻮﺟﺭﺃ
.ﺎﹰﻌﻣ ﺔﻬﺑﺎﺸﺘﻤﻟﺍ ﻥﺍﻮﻟﻷﺍ ﺕﺍﺫ ﻙﻼﺳﻷﺍ ﻞﺻﻭ
ﺖﻟﻮﻓ
12
ﻝﺎﻌﺷﺇ :ﺮﻤﺣﺃ
ﺓﺀﺎﺿﺇ :ﺾﻴﺑﺃ/ﻲﻟﺎﻘﺗﺮﺑ
(ﺮﻴﺒﻣﺍ ﻲﻠﻠﻴﻣ
350
ﺖﻟﻮﻓ
12
) ﺪﻴﻌﺑ :ﺾﻴﺑﺃ/ﻕﺭﺯﺃ
ﺮﻔﺻﺃ/ﺢﺗﺎﻓ ﻕﺭﺯﺃ ﻢﻜﺤﺘﻟﺍ ﺯﺎﻬﺟ ﻝﻮﺤﻣ ﻰﻟﺇ
ﺓﺩﺎﻴﻘﻟﺍ ﺔﻠﺠﻋ ﻲﻓ ﺪﻌﺑ ﻦﻋ
* 1
JVC
ﻢﺨﻀﻣ
ﺔﻴﺋﺎﺑﺮﻬﻛ ﻙﻼﺳﺃ ﺓﺮﻴﻔﺿ
(ﺓﺪﺣ ﻰﻠﻋ ﻉﺎﺒﺗ) ﺔﺻﺎﺧ
ﺡﺮﺘﻘﻤﻟﺍ ﻞﻴﺻﻮﺘﻟﺍ
ﻡﺎﻫ
ﺎﻳﺭﺎﺠﺗ ﺓﺮﻓﻮﺘﻣ ﺔﺻﺎﺧ ﺔﻴﺋﺎﺑﺮﻬﻛ ﻙﻼﺳﺍ ﺓﺮﻴﻔﺿ ﻊﻣ ﺯﺎﻬﺠﻟﺍ ﺐﻴﻛﺮﺘﺑ ﺢﺼﻨﻧ
ﻥﺎﻤﻀﻟ ﻚﻟﺫﻭ ﻦﻴﻴﺼﺘﺨﻤﻠﻟ ﺔﻤﻬﻤﻟﺍ ﻩﺬﻫ ﻝﺎﻜﻳﺇﻭ ﻚﺗﺭﺎﻴﺴﻟ ﺔﺼﺼﺨﻣ
.ﻚﻨﻣ ﺐﻳﺮﻘﻟﺍ ﺕﺍﺭﺎﻴﺴﻟﺎﺑ ﺔﺻﺎﺨﻟﺍ ﺕﺎﻴﺗﻮﺼﻟﺍ ﺓﺰﻬﺟﺃ ﻊﺋﺎﺑ ﺮﻴﺸﺘﺳﺍ .ﻚﺘﻣﻼﺳ
ﺮﻴﻏ)
(ﻡﺪﺨﺘﺴﻣ
ﻲﻨﺑ
ﺖﻟﻮﻓ
12
ﺔﻳﺭﺎﻄﺑ :ﺮﻔﺻﺃ
/ﺔﻴﻔﻠﺨﻟﺍ ﻞﻴﺻﻮﺘﻟﺍ ﻑﺍﺮﻃﺃ
ﺮﻓﻭﻮﺒﺼﻟﺍ ﺝﺮﺧ
JS_JVC_KD-X241_M_AR.indd 19JS_JVC_KD-X241_M_AR.indd 19 28/9/2016 9:32:23 AM28/9/2016 9:32:23 AM

ﻲﺑﺮﻋ 18
ﻞﻴﺻﻮﺘﻟﺍ/ﺐﻴﻛﺮﺘﻟﺍ
ﺓﺪﺣﻮﻟﺍ ﺔﻟﺍﺯﺇ ﺔﻴﻔﻴﻛ ﺐﻴﻛﺮﺘﻟﺍ ﺭﺎﻃﺇ ﻥﻭﺪﺑ ﺐﻴﻛﺮﺘﻟﺍ ﺪﻨﻋ
.ﺓﺪﺣﻮﻟﺍ ﻦﻣ ﺔﺌﻴﻬﺘﻟﺍ ﺔﺣﻮﻟﻭ ﺐﻴﻛﺮﺘﻟﺍ ﺭﺎﻃﺇ ﻉﺰﻧﺍ 1
ﻼﻛ ﻲﻓ) ﺯﺎﻬﺠﻟﺍ ﻲﻓ ﺓﺩﻮﺟﻮﻤﻟﺍ ﻒﻳﻭﺎﺠﺘﻟﺍ ﺓﺍﺫﺎﺤﻤﺑ ﻢﻗ 2
ﺯﺎﻬﺠﻟﺍ ﺖﻴﺒﺜﺘﺑ ﻢﻗﻭ ﺓﺭﺎﻴﺴﻟﺎﺑ ﺐﻴﻛﺮﺘﻟﺍ ﻑﺭ ﻊﻣ (ﻦﻴﺒﻧﺎﺠﻟﺍ
.(ﻕﻮﺴﻟﺍ ﻲﻓ ﺓﺮﻓﻮﺘﻤﻟﺍ) ﻲﻏﺍﺮﺒﻟﺍ ﻡﺍﺪﺨﺘﺳﺎﺑ
ﺮﻴﻏ ﻲﻏﺍﺮﺒﻟﺍ ﻡﺍﺪﺨﺘﺳﺍ ﺐﺒﺴﻳ ﺪﻘﻓ .ﻂﻘﻓ ﺓﺩﺪﺤﻤﻟﺍ ﻲﻏﺍﺮﺒﻟﺍ ﻡﺪﺨﺘﺳﺍ
.ﺯﺎﻬﺠﻠﻟ ﺎﹰﻔﻠﺗ ﺔﺤﻴﺤﺼﻟﺍ
(ﺓﺭﺎﻴﺴﻟﺍ ﻮﻠﺑﺎﺗ ﻞﺧﺍﺩ) ﺓﺪﺣﻮﻟﺍ ﺐﻴﻛﺮﺗ
ﻙﻼﺳﻷﺍ ﻞﻴﺻﻮﺘﺑ ﻢﻗ
(19 )
.ﺔﺑﻮﻠﻄﻤﻟﺍ
ﻚﺴﻤﺗ ﻲﻛ ﺔﺤﻴﺤﺼﻟﺍ ﺔﻨﺴﻟﻷﺍ ﻦﺛﺍ
.ﻡﺎﻜﺣﺈﺑ ﺎﻬﻌﺿﻮﻣ ﻲﻓ ﺕﺎﺒﻠﺠﻟﺎﺑ
ﻱﻮﻠﻌﻟﺍ ﺐﻧﺎﺠﻟﺍ ﻲﻓ ﻑﺎﻄﺨﻟﺍ
ﺔﻴﻣﺎﻣﻷﺍ ﺔﻨﻳﺰﻟﺍ ﺔﺣﻮﻟ ﻪﻴﺟﻮﺗ ﻢﺘﻳ
.ﺐﻴﻛﺮﺘﻟﺍ ﻞﺒﻗ ﺢﺿﻮﻣ ﻮﻫ ﺎﻤﻛ
ﺓﺭﺎﻴﺴﻟﺍ ﻩﻮﻠﺑﺎﺗ
ﻲﻓ ﺔﻣﺪﺨﺘﺴﻤﻟﺍ ﺭﺎﻴﻐﻟﺍ ﻊﻄﻗ ﺔﻤﺋﺎﻗ
ﺐﻴﻛﺮﺘﻟﺍ
ﺐﻴﻛﺮﺘﻟﺍ ﺭﺎﻃﺇ (C)
ﺔﻨﻳﺰﻟﺍ ﺔﺣﻭ (B)
ﻙﻼﺳﻷﺍ ﺓﺮﻴﻔﺿ (D)
ﺝﺍﺮﺨﺘﺳﻻﺍ ﺡﺎﺘﻔﻣ (E)
ﺯﺎﻬﺠﻟﺍ ﺔﻬﺟﺍﻭ (A)
JS_JVC_KD-X241_M_AR.indd 18JS_JVC_KD-X241_M_AR.indd 18 28/9/2016 9:32:23 AM28/9/2016 9:32:23 AM

ﻲﺑﺮﻋ
17
ﺡﻼﺻﻻﺍﻭ ﻝﺎﻄﻋﻻﺍ ﻦﻋ ﺚﺤﺒﻟﺍﻞﻴﺻﻮﺘﻟﺍ/ﺐﻴﻛﺮﺘﻟﺍ
ﺮﻳﺬﺤﺗ
.ﻲﺒﻠﺳ ﺾﻳﺭﺄﺗﻭ ،ﺖﻟﻮﻓ
12
ﺮﺷﺎﺒﻣ ﺭﺎﻴﺗ ﺭﺪﺼﻣ ﺎﻬﺑ ﺓﺭﺎﻴﺳ ﻲﻓ ﻂﻘﻓ ﺓﺪﺣﻮﻟﺍ ﻡﺍﺪﺨﺘﺳﺍ ﻦﻜﻤﻳ •
.ﺐﻴﻛﺮﺘﻟﺍﻭ ﻙﻼﺳﻷﺍ ﻞﻴﺻﻮﺗ ﻞﺒﻗ ﺔﻳﺭﺎﻄﺒﻠﻟ ﻲﺒﻠﺴﻟﺍ ﻑﺮﻄﻟﺍ ﻞﺼﻔﺑ ﻢﻗ •
ﻭﺃ ﺓﺭﺎﻴﺴﻟﺍ ﻪﻴﺳﺎﺸﺑ (ﺮﻤﺣﻷﺍ) ﻝﺎﻌﺷﻹﺍ ﻚﻠﺳﻭ (ﺮﻔﺻﻷﺍ) ﺔﻳﺭﺎﻄﺒﻟﺍ ﻚﻠﺳ ﻞﻴﺻﻮﺘﺑ ﻢﻘﺗ ﻻ •
.ﻲﺋﺎﺑﺮﻬﻛ ﺱﺎﻣ ﺙﻭﺪﺣ ﻊﻨﻤﻟ (ﺀﺍﺩﻮﺳ) ﻲﺿﺭﻷﺍ ﻚﻠﺴﻟﺍ
.ﻰﺋﺎﺑﺮﻬﻛ ﺱﺎﻣ ﺙﻭﺪﺣ ﻊﻨﻤﻟ ﻞﻴﻨﻴﻔﻟﺍ ﻦﻣ ﻂﻳﺮﺷ ﺔﻄﺳﺍﻮﺑ ﺔﻠﺻﻮﻤﻟﺍ ﺮﻴﻏ ﻙﻼﺳﻷﺍ ﻝﺰﻌﺑ ﻢﻗ •
.ﺐﻴﻛﺮﺘﻟﺍ ﺪﻌﺑ ﺔﻴﻧﺎﺛ ﺓﺮﻣ ﺓﺭﺎﻴﺴﻟﺍ ﻪﻴﺳﺎﺷ ﻊﻣ ﺓﺪﺣﻮﻟﺍ ﺾﻳﺭﺄﺗ ﻦﻣ ﺪﻛﺄﺗ •
ﻪﻴﺒﻨﺗ
ﻊﺋﺎﺑ ﺮﻴﺸﺘﺳﺍ .ﻦﻴﺼﺘﺨﻤﻟﺍ ﻦﻴﻴﻨﻔﻠﻟ ﺐﻴﻛﺮﺘﻟﺍﻭ ﻙﻼﺳﻷﺍ ﻞﻴﺻﻮﺗ ﺔﻤﻬﻣ ﻙﺮﺗﺍ ،ﺔﻣﻼﺴﻟﺍ ﻲﻋﺍﻭﺪﻟ •
.ﺕﺍﺭﺎﻴﺴﻟﺎﺑ ﺔﺻﺎﺨﻟﺍ ﺕﺎﻴﺗﻮﺼﻟﺍ ﺓﺰﻬﺟﺃ
ﺓﺪﺣﻮﻟﺍ ﻩﺬﻫ ﻦﻣ ﺔﻴﻧﺪﻌﻤﻟﺍ ﺀﺍﺰﺟﻷﺍ ﺲﻤﻠﺗ ﻻﻭ .ﻚﺗﺭﺎﻴﺴﺑ ﺓﺰﻬﺟﻷﺍ ﻞﻣﺎﺣ ﻲﻓ ﺓﺪﺣﻮﻟﺍ ﻩﺬﻫ ﺐﻛﺭ •
ﺓﺪﺣﻮﻠﻟ ﺔﻴﻧﺪﻌﻤﻟﺍ ﺀﺍﺰﺟﻷﺍ ﻥﻮﻜﺗ ﺚﻴﺣ .ﺓﺮﻴﺼﻗ ﺓﺮﺘﻔﺑ ﺎﻬﻣﺍﺪﺨﺘﺳﺍ ﺪﻌﺑ ﻭﺃ ﺎﻬﻣﺍﺪﺨﺘﺳﺍ ﺀﺎﻨﺛﺃ
.ﻦﻴﻨﺧﺎﺳ ﺔﻳﻭﺎﺤﻟﺍﻭ ﺓﺭﺍﺮﺤﻟﺍ ﺩﺪﺒﻣ ﻞﺜﻣ
ﻭﺃ (ﺀﺍﺩﻮﺳ) ﺾﻳﺭﺄﺘﻟﺍ ﻚﻠﺳ ﻭﺃ ﺓﺭﺎﻴﺴﻟﺍ ﻪﻴﺳﺎﺸﺑ ﺕﺎﻋﺎﻤﺴﻟﺍ ﻙﻼﺳﺃ [ ﻞﻴﺻﻮﺘﺑ ﻢﻘﺗ ﻻ •
.ﻱﺯﺍﻮﺘﻟﺍ ﻰﻠﻋ ﺎﻬﻠﻴﺻﻮﺗ
ﺮﹼﻴﻐﻓ ،ﺕﺍﻭ
50
ﻦﻣ ﻞﻗﺃ ﺔﻗﺎﻃ ﻰﺼﻗﺃ ﺖﻧﺎﻛ ﺍﺫﺇ ،ﺕﺍﻭ
50
ﻦﻋ ﺪﻳﺰﺗ ﻯﻮﺼﻗ ﺔﻗﺎﻄﺑ ﺕﺎﻋﺎﻤﺴﻟﺍ ﻞﺻ •
(12 )
.ﺕﺎﻋﺎﻤﺴﻟﺍ ﻒﻠﺗ ﺐﻨﺠﺘﻟ
[AMP GAIN]
ﺩﺍﺪﻋﺇ
.
30º
ﻦﻣ ﻞﻗﺃ ﺔﻳﻭﺍﺯ ﺪﻨﻋ ﺯﺎﻬﺠﻟﺍ ﺐﻴﻛﺮﺘﺑ ﻢﻗ •
ﻝﺎﻌﺷﻹﺍ ﻚﻠﺳ ﻞﻴﺻﻮﺘﺑ ﻢﻗ ،ﻝﺎﻌﺷﺇ ﻑﺮﻃ ﺓﺭﺎﻴﺴﻟﺎﺑ ﺔﻴﺋﺎﺑﺮﻬﻜﻟﺍ ﻙﻼﺳﻷﺍ ﺔﻜﺒﺷ ﻚﻠﺘﻤﺗ ﻢﻟ ﺍﺫﺇ •
ﺖﻟﻮﻓ
12
ﺮﺷﺎﺒﻣ ﺭﺎﻴﺗ ﺭﺪﺼﻣ ﺮﻓﻮﻳ ﻱﺬﻟﺍ ﺓﺭﺎﻴﺴﻟﺍ ﺕﺍﺯﻮﻴﻓ ﻕﻭﺪﻨﺻ ﻲﻓ ﺩﻮﺟﻮﻤﻟﺍ ﻑﺮﻄﻟﺎﺑ (ﺮﻤﺣﻷﺍ)
.ﻝﺎﻌﺷﻹﺍ ﺡﺎﺘﻔﻣ ﺔﻄﺳﺍﻮﺑ ﻪﻓﺎﻘﻳﺇﻭ ﻪﻠﻴﻐﺸﺗ ﻢﺘﻳﻭ
.ﺓﺭﺍﺮﺤﻟﺍ ﺩﺪﺒﺗ ﻲﺘﻟﺍ ﺔﻴﻧﺪﻌﻤﻟﺍ ﺀﺍﺰﺟﻻﺍ ﻦﻋ ﺓﺪﻴﻌﺑ ﺕﻼﺒﻜﻟﺍ ﻊﻴﻤﺠﺑ ﻆﻔﺘﺣﺍ •
ﺕﺎﺣﺎﺴﻤﻟﺍﻭ ﻩﺎﺠﺗﻻﺍ ﺮﻴﻴﻐﺗ ﺕﺍﺭﺎﺷﺇﻭ ﻞﻣﺍﺮﻔﻟﺍ ﺢﻴﺑﺎﺼﻣ ﻞﻤﻋ ﻦﻣ ﺪﻛﺄﺗ ﺯﺎﻬﺠﻟﺍ ﺐﻴﻛﺮﺗ ﺪﻌﺑ •
.ﻢﻴﻠﺳ ﻞﻜﺸﺑ ﻪﻓﻼﺧﻭ
ﻝﺪﺒﺘﺳﺍ ﻢﺛ ﺓﺭﺎﻴﺴﻟﺍ ﻪﻴﺳﺎﺸﻟ ﻙﻼﺳﻷﺍ ﺲﻣﻼﺗ ﻡﺪﻋ ﻦﻣ ﹰﻻﻭﺃ ﺪﻛﺄﺗ ،ﺮﻬﺼﻨﻤﻟﺍ ﻕﺍﺮﺘﺣﺍ ﺔﻟﺎﺣ ﻲﻓ •
.ﺭﺎﻴﺘﻟﺍ ﺓﺪﺷ ﺲﻔﻨﺑ ﺮﺧﺁ ﺮﻬﺼﻨﻤﺑ ﻢﻳﺪﻘﻟﺍ ﺮﻬﺼﻨﻤﻟﺍ
ﻲﺳﺎﺳﻷﺍ ﺀﺍﺮﺟﻹﺍ
ﺔﻳﺭﺎﻄﺑ ﻦﻣ [ ﻑﺮﻄﻟﺍ ﻞﺼﻓﺍ ﻢﺛ ،ﻝﺎﻌﺷﻹﺍ ﺡﺎﺘﻔﻣ ﻦﻣ ﺡﺎﺘﻔﻤﻟﺍ ﻉﺰﻧﺍ 1
.ﺓﺭﺎﻴﺴﻟﺍ
.ﺢﻴﺤﺻ ﻞﻜﺸﺑ ﻙﻼﺳﻷﺍ ﻞﻴﺻﻮﺗ 2
(19 )
.ﻙﻼﺳﻷﺍ ﻞﻴﺻﻮﺗ ﺮﻈﻧﺍ
.ﻚﺗﺭﺎﻴﺳ ﻲﻓ ﺯﺎﻬﺠﻟﺍ ﺐﻛﺭ 3
(18 )
.(ﺓﺭﺎﻴﺴﻟﺍ ﻮﻠﺑﺎﺗ ﻞﺧﺍﺩ) ﺓﺪﺣﻮﻟﺍ ﺐﻴﻛﺮﺗ ﺮﻈﻧﺍ
.ﺓﺭﺎﻴﺴﻟﺍ ﺔﻳﺭﺎﻄﺒﺑ [ ﻑﺮﻃ ﻞﻴﺻﻮﺗ 4
(3 )
.ﺓﺪﺣﻮﻟﺍ ﻂﺒﺿ ﺪﻋﺃ 5
ﺽﺍﺮﻋﻻﺍﻝﺎﻄﻋﻷﺍ ﺔﺠﻟﺎﻌﻣ
Pandora
“CONNECT ERR”
.ﺮﻘﺘﺴﻣ ﺮﻴﻏ ﻝﺎﺼﺗﻻﺍ
“RATING ERR”
ﻡﺪﻋ ﺐﺒﺴﺑ ﻞﻔﺳﻸﻟ/ﻰﻠﻋﻸﻟ ﻚﻳﺮﺤﺘﻟﺍ ﻞﻴﺠﺴﺗ ﻖﻔﺧﺍ
.ﺔﻜﺒﺸﻟﺎﺑ ﻝﺎﺼﺗﻻﺍ ﺔﻳﺎﻔﻛ
“THUMBS N/A”
ﺡﻮﻤﺴﻣ ﺮﻴﻏ ﻞﻔﺳﻸﻟ/ﻰﻠﻋﻸﻟ ﻚﻳﺮﺤﺘﻟﺍ ﻞﻴﺠﺴﺗ
“LICENSE ERR”
Pandora
ﺔﻣﺪﺧ ﻢﻳﺪﻘﺗ ﻢﺘﻳ ﻻ ﺪﻠﺑ ﻦﻣ ﻝﻮﺻﻮﻟﺍ ﻝﻭﺎﺤﺗ ﺖﻧﺃ
.ﺎﻬﺑ
iHeartRadio
.ﺔﻄﺤﻣ ﺭﺎﻴﺘﺧﺍ ﻦﻜﻤﻳ ﻻ ﻲﻓ
“Explicit Content”
ﻡﺎﻣﺍ ﺢﺻ ﺔﻣﻼﻋ ﻊﺿﻭ ﻢﺗ ﺍﺫﺇ
،ﻊﻗﻮﻤﻟﺍ ﻰﻠﻋ
iHeartRADIO
ﺔﺨﺴﻧ ﻲﻓ
[Account Settings]
.ﺔﺣﺎﺘﻣ ﺮﻴﻏ ﺔﺼﺼﺨﻤﻟﺍ ﺕﺎﻄﺤﻤﻟﺍ ﺢﺒﺼﺗ
“CREATE ERR”
.ﺔﺼﺼﺨﻣ ﺔﻄﺤﻣ ﻢﺳﺍ ﺀﺎﺸﻧﺇ ﺢﺠﻨﻳ ﻢﻟ
“SAVE ERROR”
.ﺔﻠﻀﻔﻤﻟﺍ ﺔﺌﻔﻟﺍ ﻰﻟﺍ ﺔﻓﺎﺿﻻﺍ ﺖﻠﺸﻓ
“DISCONNCTED”
.ﺯﺎﻬﺠﻟﺍ ﻰﻟﺍ ﻞﻴﺻﻮﺘﻟﺍ ﻦﻣ ﺪﻛﺄﺗ
“NO SKIPS”
.ﹰﺎﻘﺣﻻ ﺔﻟﻭﺎﺤﻤﻟﺍ ﺪﻋﺍ .ﻲﻄﺨﺘﻟﺍ ﺪﺣ ﻰﻟﺇ ﻝﻮﺻﻮﻟﺍ ﻢﺗ
“NO STATIONS”
.ﺕﺎﻄﺤﻣ ﻰﻠﻋ ﺭﻮﺜﻌﻟﺍ ﻢﺘﻳ ﻢﻟ
“NOT CONNCTD”
.ﻦﻜﻤﻣ ﺮﻴﻏ ﻖﻴﺒﻄﺘﻟﺎﺑ ﻁﺎﺒﺗﺭﻻﺍ
“UPDATE APP”
iHeart Link
ﻦﻣ ﺭﺍﺪﺻﺇ ﺙﺪﺣﺃ ﺖﻴﺒﺜﺘﺑ ﺖﻤﻗ ﻚﻧﺃ ﻦﻣ ﺪﻛﺄﺗ
ﻙﺯﺎﻬﺟ ﻰﻠﻋ
JVC
ﻖﻴﺒﻄﺘﻟ
“PLS LOGIN”
.ﻯﺮﺧﺍ ﺓﺮﻣ ﻞﻴﺠﺴﺘﻟﺎﺑ ﻢﻗ .ﻞﻴﺠﺴﺘﻟﺎﺑ ﻢﻘﺗ ﻢﻟ
“STATION NOT AVAILABLE”
.ﺔﻄﺤﻤﻟﺍ ﻦﻣ ﺚﺒﻟﺍ ﺖﻗﻭ ﺀﺎﻬﺘﻧﺍ ﻢﺗ
“STATION NOT SELECTED”
.ﺔﻄﺤﻣ ﺭﺎﻴﺘﺧﺍ ﻢﺘﻳ ﻢﻟ
“STREAM ERR”
.ﺚﺒﻟﺍ ﺕﺎﻧﺎﻴﺑ ﻉﺎﻄﻘﻧﺍ ﻢﺗ
“THUMBS ERR”
.ﺎﺿﺮﻟﺍ ﻡﺪﻋ/ﺎﺿﺮﻟﺍ ﺔﻣﻼﻋ ﻞﻴﺠﺴﺗ ﻞﺸﻓ
“TIMED OUT”
.ﺓﺪﻤﻟﺍ ﺀﺎﻬﺘﻧﺍ ﻝﻼﺧ ﺐﻠﻄﻟﺍ ﺙﺪﺣ
(3 )
.ﺓﺪﺣﻮﻟﺍ ﻂﺒﺿ ﺪﻋﺃ ،ﺔﻤﺋﺎﻗ ﺕﻼﻜﺸﻤﻟﺍ ﺖﻠﻇ ﺍﺫﺇ
JS_JVC_KD-X241_M_AR.indd 17JS_JVC_KD-X241_M_AR.indd 17 28/9/2016 9:32:24 AM28/9/2016 9:32:24 AM

ﻲﺑﺮﻋ 16
ﺡﻼﺻﻻﺍﻭ ﻝﺎﻄﻋﻻﺍ ﻦﻋ ﺚﺤﺒﻟﺍ
ﺽﺍﺮﻋﻻﺍﻝﺎﻄﻋﻷﺍ ﺔﺠﻟﺎﻌﻣ
ﻡﺎﻋ
.ﺕﻮﺼﻟﺍ ﻉﺎﻤﺳ ﻦﻜﻤﻳ ﻻ.ﻦﻜﻤﻣ ﻯﻮﺘﺴﻣ ﻞﻀﻓﺍ ﻰﻠﻋ ﺕﻮﺼﻟﺍ ﺓﻮﻗ ﻯﻮﺘﺴﻣ ﻂﺒﺿﺍ •
.ﺕﻼﻴﺻﻮﺘﻟﺍﻭ ﻙﻼﺳﻻﺍ ﺺﺤﻓﺍ •
“MISWIRING CHECK
ﺮﻬﻈﺗ
.
WIRING THEN PWR ON”
ﻙﻼﺳﺍ ﻞﻴﺻﻮﺗ ﻑﺮﻃﺍ ﻥﺍ ﻦﻣ ﺪﻛﺄﺗ ﻢﺛ ،ﺔﻗﺎﻄﻟﺍ ﻊﻄﻗﺍ
ﺔﻗﺎﻄﻟﺍ ﻞﻴﻐﺸﺘﺑ ﻢﻗ .ﺢﻴﺤﺻ ﻞﻜﺸﺑ ﺔﻟﻮﺻﻮﻣ ﺔﻋﺎﻤﺴﻟﺍ
.ﻯﺮﺧﺍ ﺓﺮﻣ
“PROTECTING SEND
ﺮﻬﻈﺗ
.
SERVICE”
.ﺔﻣﺪﺧ ﺰﻛﺮﻣ ﺏﺮﻗﺍ ﻰﻟﺍ ﺓﺪﺣﻮﻟﺍ ﻞﺳﺭﺍ
.ﺭﺪﺼﻤﻟﺍ ﺪﻳﺪﺤﺗ ﻦﻜﻤﻳ ﻻ
(4 )
.
[SOURCE SELECT]
ﺩﺍﺪﻋﺇ ﺺﺤﻓﺍ
ﻮﻳﺩﺍﺮﻟﺍ
.ﺀﻱﺩﺭ ﻮﻳﺩﺍﺮﻟﺍ ﻝﺎﺒﻘﺘﺳﺍ •
ﻲﻜﻴﺗﺎﺘﺳﺍ ﺞﻴﺠﺿ ﺪﻟﻮﺘﻳ •
.ﻮﻳﺩﺍﺮﻟﺍ ﻰﻟﺍ ﻉﺎﻤﺘﺳﻻﺍ ﺀﺎﻨﺛﺍ
.ﺔﻤﻜﺤﻣ ﺓﺭﻮﺼﺑ ﻲﺋﺍﻮﻬﻟﺍ ﻞﺻﻭﺍ
iPod/USB
ﻰﻠﻋ ﺮﻴﺴﻳ ﻻ ﻞﻴﻐﺸﺘﻟﺍ ﺮﻣﺃ
.ﻮﺟﺮﻤﻟﺍ ﻮﺤﻨﻟﺍ
.ﻒﻠﻤﻟﺍ ﻢﺳﺍ ﺐﺴﺣ ﻞﻴﻐﺸﺘﻟﺍ ﺐﻴﺗﺮﺗ ﺪﻳﺪﺤﺗ ﻢﺘﻳ
ﻲﻀﻘﻨﻤﻟﺍ ﻞﻴﻐﺸﺘﻟﺍ ﺖﻗﻭ
.ﺢﻴﺤﺻ ﺮﻴﻏ
.ﺔﻘﺑﺎﺴﻟﺍ ﻞﻴﺠﺴﺘﻟﺍ ﺔﻴﻠﻤﻋ ﻰﻠﻋ ﺍﺬﻫ ﺪﻤﺘﻌﻳ
“NOT SUPPORT”
ﺮﻬﻈﺗ
ﻲﻄﺨﺗ ﻢﺘﻳﻭ ﺔﺷﺎﺸﻟﺍ ﻰﻠﻋ
.ﻒﻠﻤﻟﺍ
(14 )
.ﻞﻴﻐﺸﺘﻠﻟ ﻞﺑﺎﻗ ﻖﻴﺴﻨﺘﺑ ﻒﻠﻤﻟﺍ ﻥﺃ ﻦﻣ ﻖﻘﺤﺗ
“READING”
ﻞﺻﺍﻮﻳ
.ﺾﻴﻣﻮﻟﺍ
.ﺔﻳﺎﻐﻠﻟ ﺓﺪﻳﺪﻋ ﺕﺍﺪﻠﺠﻣﻭ ﺔﻴﻣﺮﻫ ﺕﻼﺴﻠﺴﺗ ﻡﺪﺨﺘﺴﺗ ﻻ •
.ﺯﺎﻬﺠﻟﺍ
USB
ﻞﻴﺻﻮﺗ ﺪﻋﺃ •
“CANNOT
ﺔﻟﺎﺳﺭ ﺾﻣﻮﺗ
ﻒﺸﺘﻜﹸﻳ ﻻ ﻭﺃ/ﻭ
PLAY”
.ﻞﺻﻮﻣ ﺯﺎﻬﺟ
ﺓﺪﺣﻮﻟﺍ ﻩﺬﻫ ﻊﻣ ﺎﹰﻘﻓﺍﻮﺘﻣ ﻞﺻﻮﻤﻟﺍ ﺯﺎﻬﺠﻟﺍ ﻥﺎﻛ ﺍﺫﺇ ﺎﻣ ﻖﻘﺤﺗ
•
(14 )
.ﺔﻣﻮﻋﺪﻣ ﺕﺎﻘﻴﺴﻨﺘﺑ ﺕﺎﻔﻠﻤﻟﺍ ﻥﺃ ﻦﻣ ﺪﻛﺄﺗﻭ
.ﺯﺎﻬﺠﻟﺍ ﻞﻴﺻﻮﺗ ﺪﻋﺃ •
ﻞﺼﺗ ﻻ
iPhone
/
iPod
ﺯﺎﻬﺟ
ﻞﻤﻌﻳ ﻻ ﻭﺃ ﺔﻗﺎﻄﻟﺍ ﻪﻴﻟﺇ
.
iPhone
/
iPod
ﻭ ﺓﺪﺣﻮﻟﺍ ﻩﺬﻫ ﻦﻴﺑ ﺔﻠﺻﻮﻟﺍ ﺺﺤﻓﺍ •
ﻕﻼﻏﻹﺍ ﻡﺍﺪﺨﺘﺳﺎﺑ ﻪﻄﺒﺿ ﺪﻋﺃﻭ
iPhone
/
iPod
ﻞﺼﻓﺍ •
.ﻱﺭﺎﺒﺟﻹﺍ
ﻑﺮﺣﻷﺍ ﺽﺮﻌﹸﺗ ﻻ
.ﺔﺤﻴﺤﺼﻟﺍ
ﺔﻴﺋﺎﺠﻬﻟﺍ ﻑﻭﺮﺤﻟﺍ ﺽﺮﻋ ﻂﻘﻓ ﺓﺪﺣﻮﻟﺍ ﻩﺬﻫ ﻊﻴﻄﺘﺴﺗ •
.ﺯﻮﻣﺮﻟﺍ ﻦﻣ ﺩﻭﺪﺤﻣ ﺩﺪﻋﻭ ﻡﺎﻗﺭﻷﺍﻭ ﺓﺮﻴﺒﻜﻟﺍ
ﻢﺘﻳ ﻻ ﺪﻗ ،
(5 )
ﺎﻬﺗﺮﺘﺧﺍ ﻲﺘﻟﺍ ﺽﺮﻌﻟﺍ ﺔﻐﻟ ﻉﻮﻧ ﺐﺴﺣ •
.ﺢﻴﺤﺻ ﻞﻜﺸﺑ ﻑﻭﺮﺤﻟﺍ ﺾﻌﺑ ﺽﺮﻋ
ﺽﺍﺮﻋﻻﺍﻝﺎﻄﻋﻷﺍ ﺔﺠﻟﺎﻌﻣ
ANDROID
ﺕﻮﺼﻟﺍ ﻉﺎﻤﺳ ﻦﻜﻤﻳ ﻻ •
.ﻞﻴﻐﺸﺘﻟﺍ ﺀﺎﻨﺛﺍ
ﺯﺎﻬﺟ ﻦﻣ ﺕﻮﺼﻟﺍ ﺝﺮﺨﻳ •
.ﻂﻘﻓ
Android
.
Android
ﺯﺎﻬﺟ ﻞﻴﺻﻮﺗ ﺪﻋﺃ •
ﻖﻴﺒﻄﺗ ﻱﺍ ﻞﻴﻐﺸﺘﺑ ﻢﻗ ،
[AUDIO MODE]
ﻊﺿﻭ ﻲﻓ ﺖﻨﻛ ﺍﺫﺇ
•
.ﻞﻴﻐﺸﺘﻟﺍ ﺃﺪﺑﺍﻭ
Android
ﺯﺎﻬﺟ ﻰﻠﻋ ﻂﺋﺎﺳﻮﻟﺍ ﻞﻐﺸﻤﻟ
ﻖﻴﺒﻄﺘﻟﺍ ﻞﻴﻐﺸﺗ ﺪﻋﺃ ،
[AUDIO MODE]
ﻊﺿﻭ ﻲﻓ ﺖﻨﻛ ﺍﺫﺇ •
ﺮﺧﺍ ﻖﻴﺒﻄﺗ ﻡﺪﺨﺘﺳﺍ ﻭﺃ ﻂﺋﺎﺳﻮﻟﺍ ﻞﻐﺸﻤﻟ ﻲﻟﺎﺤﻟﺍ
.ﻂﺋﺎﺳﻮﻟﺍ ﻞﻐﺸﻤﻟ
.
Android
ﺯﺎﻬﺟ ﻞﻴﻐﺸﺗ ﺪﻋﺍ •
ﺯﺎﻬﺟ ﻥﺍ ﻲﻨﻌﻳ ﺍﺬﻫ ،ﺔﻠﻜﺸﻤﻟﺍ ﻞﺤﻟ ﻚﻟﺫ ﻱﺩﺆﻳ ﻢﻟ ﺍﺫﺇ •
ﺕﻮﺼﻟﺍ ﺓﺭﺎﺷﺍ ﻪﻴﺟﻮﺗ ﻰﻠﻋ ﺭﺩﺎﻗ ﺮﻴﻏ ﻝﻮﺻﻮﻤﻟﺍ
Android
(15 )
.ﺓﺪﺣﻮﻟﺍ ﻰﻟﺍ
ﻲﻓ ﻞﻴﻐﺸﺘﻟﺍ ﻦﻜﻤﻳ ﻻ
.
[AUTO MODE]
ﻊﺿﻭ
ﺯﺎﻬﺟ ﻲﻓ
JVC MUSIC PLAY APP
ﻖﻴﺒﻄﺘﻟﺍ ﺖﻴﺒﺜﺗ ﻦﻣ ﺪﻛﺄﺗ •
(7 )
.
Android
ﻢﻜﺤﺘﻟﺍ ﻊﺿﻭ ﺮﺘﺧﺍﻭ
Android
ﺯﺎﻬﺟ ﻞﻴﺻﻮﺗ ﺓﺩﺎﻋﺈﺑ ﻢﻗ •
(8 )
.ﺐﺳﺎﻨﻤﻟﺍ
ﺯﺎﻬﺟ ﻥﺍ ﻲﻨﻌﻳ ﺍﺬﻫ ،ﺔﻠﻜﺸﻤﻟﺍ ﻞﺤﻟ ﻚﻟﺫ ﻱﺩﺆﻳ ﻢﻟ ﺍﺫﺇ •
(15 )
.
[AUTO MODE]
ﻢﻋﺪﻳ ﻻ ﻝﻮﺻﻮﻤﻟﺍ
Android
ﻭﺃ
“NO DEVICE”
ﻞﺻﺍﻮﻳ
.ﺾﻴﻣﻮﻟﺍ
“READING”
.
Android
ﺯﺎﻬﺟ ﻰﻠﻋ ﺭﻮﻄﻤﻟﺍ ﺕﺍﺭﺎﻴﺧ ﺊﻔﻃﺍ •
.
Android
ﺯﺎﻬﺟ ﻞﻴﺻﻮﺗ ﺪﻋﺃ •
ﺯﺎﻬﺟ ﻥﺍ ﻲﻨﻌﻳ ﺍﺬﻫ ،ﺔﻠﻜﺸﻤﻟﺍ ﻞﺤﻟ ﻚﻟﺫ ﻱﺩﺆﻳ ﻢﻟ ﺍﺫﺇ •
(15 )
.
[AUTO MODE]
ﻢﻋﺪﻳ ﻻ ﻝﻮﺻﻮﻤﻟﺍ
Android
ﻢﺘﻳ ﻭﺃ ﻞﻴﻐﺸﺘﻟﺍ ﻊﻄﻘﺘﻳ
.ﺕﻮﺼﻟﺍ ﻲﻄﺨﺗ
.
Android
ﺯﺎﻬﺟ ﻰﻠﻋ ﺔﻗﺎﻄﻟﺍ ﺮﻴﻓﻮﺗ ﻊﺿﻭ ﺊﻔﻃﺍ
“CANNOT PLAY”
.ﺕﻮﺼﻟﺍ ﺕﺎﻔﻠﻣ ﻢﻋﺪﻳ
Android
ﺯﺎﻬﺟ ﻥﺃ ﻦﻣ ﺪﻛﺄﺗ •
.
Android
ﺯﺎﻬﺟ ﻞﻴﺻﻮﺗ ﺪﻋﺃ •
.
Android
ﺯﺎﻬﺟ ﻞﻴﻐﺸﺗ ﺪﻋﺍ •
Pandora
“ADD ERROR”
.ﺓﺪﻳﺪﺟ ﺔﻄﺤﻣ ﺀﺎﺸﻧﺇ ﺢﺠﻨﻳ ﻢﻟ
“CHK DEVICE”
.ﻙﺯﺎﻬﺟ ﻰﻠﻋ
Pandora
ﻖﻴﺒﻄﺗ ﻦﻣ ﻖﻘﺤﺗ
“NO SKIPS”
.ﻲﻄﺨﺘﻟﺍ ﺪﺣ ﻰﻟﺇ ﻝﻮﺻﻮﻟﺍ ﻢﺗ
“NO STATIONS”
.ﺕﺎﻄﺤﻣ ﻰﻠﻋ ﺭﻮﺜﻌﻟﺍ ﻢﺘﻳ ﻢﻟ
“STATION LMT”
ﺪﻋﺃ .ﺔﻠﺠﺴﻤﻟﺍ ﺕﺎﻄﺤﻤﻟﺍ ﺩﺪﻋ ﺪﺣ ﻰﻟﺇ ﻝﻮﺻﻮﻟﺍ ﻢﺗ
.ﻙﺯﺎﻬﺟ ﻦﻣ ﺔﻳﺭﻭﺮﻀﻟﺍ ﺮﻴﻏ ﺕﺎﻄﺤﻤﻟﺍ ﻑﺬﺣ ﺪﻌﺑ ﺔﻟﻭﺎﺤﻤﻟﺍ
“UPGRADE APP”
ﻖﻴﺒﻄﺗ ﻦﻣ ﺭﺍﺪﺻﺇ ﺙﺪﺣﺃ ﺖﻴﺒﺜﺘﺑ ﺖﻤﻗ ﻚﻧﺃ ﻦﻣ ﺪﻛﺄﺗ
.ﻙﺯﺎﻬﺟ ﻰﻠﻋ
Pandora
JS_JVC_KD-X241_M_AR.indd 16JS_JVC_KD-X241_M_AR.indd 16 28/9/2016 9:32:24 AM28/9/2016 9:32:24 AM

ﻲﺑﺮﻋ
15
ﻊﺟﺍﺮﻣ
ﻲﻓ ﺐﻴﺗﺮﺘﻟﺍ ﻦﻋ ﺓﺪﺣﻮﻟﺍ ﻩﺬﻫ ﻲﻓ ﺭﺎﻴﺘﺧﻻﺍ ﺔﻤﺋﺎﻗ ﻲﻓ ﺔﺿﻭﺮﻌﻤﻟﺍ ﻲﻧﺎﻏﻷﺍ ﺐﻴﺗﺮﺗ ﻒﻠﺘﺨﻳ ﺪﻗ •
.iPhone
/
iPod ﺯﺎﻬﺟ
ﻒﺋﺎﻇﻮﻟﺍ ﺾﻌﺑ ﻞﻤﻌﺗ ﻻ ﺪﻗ ،
iPhone
/
iPod
ﺯﺎﻬﺠﺑ ﺹﺎﺨﻟﺍ ﻞﻴﻐﺸﺘﻟﺍ ﻡﺎﻈﻧ ﺔﺨﺴﻧ ﻰﻠﻋ ﺍﺩﺎﻤﺘﻋﺍ •
.ﺓﺪﺣﻮﻟﺍ ﻩﺬﻫ ﻰﻠﻋ
Android
ﺯﺎﻬﺟ ﺹﻮﺼﺨﺑ
.ﻰﻠﻋﺍﻭ
Android OS 4.1
ﻞﻴﻐﺸﺘﻟﺍ ﻡﺎﻈﻧ ﻢﻋﺪﺗ ﺓﺪﺣﻮﻟﺍ ﻩﺬﻫ •
ﻞﻜﺸﺑ ﺔﻔﻴﻇﻭ ﻢﻋﺪﺗ ﻻ ﺪﻗ (ﻰﻠﻋﺍﻭ
OS 4.1
ﻞﻴﻐﺸﺘﻟﺍ ﻡﺎﻈﻨﺑ ﺓﺰﻬﺠﻤﻟﺍ)
Android
ﺓﺰﻬﺟﺍ ﺾﻌﺑ •
.
Android Open Accessory (AOA) 2.0
ﻞﻣﺎﻛ
ﺓﺪﺣﻮﻟﺍ ﻩﺬﻫ ﻡﻮﻘﺗ ،
AOA 2.0
ﻭ ﺮﻴﺒﻜﻟﺍ ﻦﻳﺰﺨﺘﻟﺍ ﺔﺌﻓ ﺯﺎﻬﺟ ﻦﻣ ﻞﻛ ﻢﻋﺪﻳ
Android
ﺯﺎﻬﺟ ﻥﺎﻛ ﺍﺫﺇ •
.ﺎﻤﺋﺍﺩ ﺔﻳﻮﻟﻭﺄﻛ
AOA 2.0
ﺮﺒﻋ ﻞﻴﻐﺸﺘﻟﺎﺑ
Pandora
ﻝﻮﺣ
ﺓﺭﺎﻳﺰﺑ ﻢﻗ ،ﺕﺎﻣﻮﻠﻌﻤﻟﺍ ﻦﻣ ﺪﻳﺰﻤﻟ .ﻂﻘﻓ ﺓﺩﺪﺤﻣ ﻥﺍﺪﻠﺑ ﻲﻓ ﺮﻓﻮﺘﻣ
Pandora
ﻊﺿﻭ •
.
<http://www.pandora.com/legal>
ﺮﻴﻴﻐﺘﻠﻟ ﻊﻀﺨﺗ ﺕﺎﻔﺻﺍﻮﻤﻟﺍ ﻥﺈﻓ ،ﺔﻴﺟﺭﺎﺧ ﺔﻬﺟ ﺎﻬﻣﺪﻘﺗ ﺔﻣﺪﺧ ﻮﻫ
Pandora
ﻖﻴﺒﻄﺗ ﻥﻷ ﺍﹰﺮﻈﻧ •
.ﺎﻬﻌﻴﻤﺟ ﻭﺃ ﺕﺎﻣﺪﺨﻟﺍ ﺾﻌﺑ ﺮﻓﻮﺘﺗ ﻻ ﺪﻗ ﻭﺃ ﻖﻓﺍﻮﺘﻟﺍ ﻞﻘﻳ ﺪﻘﻓ ،ﻪﻴﻠﻋ ﺀﺎﻨﺑﻭ .ﻖﺒﺴﻣ ﺭﺎﻌﺷﺇ ﻥﻭﺩ
.ﺓﺪﺣﻮﻟﺍ ﻩﺬﻫ ﻦﻣ
Pandora
ﻒﺋﺎﻇﻭ ﺾﻌﺑ ﻞﻤﻌﺗ ﻻ ﺪﻗ •
ﻰﻠﻋ
Pandora
ـﺑ ﻝﺎﺼﺗﻻﺍ ﻰﺟﺮﻳ ،ﻖﻴﺒﻄﺘﻟﺍ ﻡﺍﺪﺨﺘﺳﺍ ﻦﻣ ﺄﺸﻨﺗ ﻲﺘﻟﺍ ﺕﻼﻜﺸﻤﻠﻟ ﺔﺒﺴﻨﻟﺎﺑ •
.
pandora-support@pandora.com
iHeartRadio
ﺹﻮﺼﺨﺑ
ﻊﻀﺨﺗ ﺕﺎﻔﺻﺍﻮﻤﻟﺍ ﻥﺈﻓ ﻚﻟﺬﻟ ،ﺔﻴﺟﺭﺎﺧ ﺔﻬﺟ ﺎﻬﻣﺪﻘﺗ ﺔﻣﺪﺧ ﻮﻫ
iHeartRadio®
ﻖﻴﺒﻄﺘﻟﺍ •
ﻭﺃ ﺕﺎﻣﺪﺨﻟﺍ ﺾﻌﺑ ﺮﻓﻮﺘﺗ ﻻ ﺪﻗ ﻭﺃ ﻖﻓﺍﻮﺘﻟﺍ ﻞﻘﻳ ﺪﻘﻓ ،ﻪﻴﻠﻋ ﺀﺎﻨﺑﻭ .ﻖﺒﺴﻣ ﺭﺎﻌﺷﺇ ﻥﻭﺩ ﺮﻴﻴﻐﺘﻠﻟ
.ﺎﻬﻌﻴﻤﺟ
.ﺓﺪﺣﻮﻟﺍ ﻩﺬﻫ ﻦﻣ
iHeartRadio®
ﻒﺋﺎﻇﻭ ﺾﻌﺑ ﻞﻤﻌﺗ ﻻ ﺪﻗ •
ﺔﺷﺎﺸﻟﺍ ﺕﺎﻣﻮﻠﻌﻣ ﺮﻴﻴﻐﺗ
.ﺔﺷﺎﺸﻟﺍ ﺕﺎﻣﻮﻠﻌﻣ ﺮﻴﻐﺘﺗ ، ﻰﻠﻋ ﺖﻄﻐﺿ ﺎﻤﻠﻛ
ﻭﺃ
“NO NAME”
ﻭﺃ
“NO TEXT”
ﺮﻬﻈﻳ ،ﺔﻠﺠﺴﻣ ﺮﻴﻏ ﺎﻬﻧﺍ ﻭﺃ ﺓﺮﻓﻮﺘﻣ ﺕﺎﻣﻮﻠﻌﻤﻟﺍ ﻦﻜﺗ ﻢﻟ ﺍﺫﺇ •
.(ﺔﻄﺤﻤﻟﺍ ﻢﺳﺍ ،ﻼﺜﻣ) ﻯﺮﺧﺍ ﺕﺎﻣﻮﻠﻌﻣ
ﺭﺪﺼﻤﻟﺍ ﻢﺳﺍﺔﺷﺎﺸﻟﺍ ﺕﺎﻣﻮﻠﻌﻣ
AM
ﻭﺍ
FM
(ﺔﻋﺎﺴﻟﺍ /ﺦﻳﺭﺎﺘﻟﺍ) ﺩﺩﺮﺘﻟﺍ
(ﻮﻳﺩﺍﺮﻟﺍ ﺕﺎﻧﺎﻴﺑ ﻡﺎﻈﻧ)
Radio Data System
ﺕﺎﻄﺤﻤﻟ ﺡﺎﺘﻣ)
(ﻂﻘﻓ
FM
ﺔﺟﻮﻣ ﻰﻠﻋ
(ﺔﻋﺎﺴﻟﺍ /ﺦﻳﺭﺎﺘﻟﺍ) (
PTY
) ﺞﻣﺎﻧﺮﺒﻟﺍ ﻉﻮﻧ/(
PS
) ﺔﻄﺤﻤﻟﺍ ﻢﺳﺍ
(+ﻮﻳﺩﺍﺭ ﺹﻮﺼﻧ) +ﻮﻳﺩﺍﺭ ﺹﻮﺼﻧ (ﺔﻋﺎﺴﻟﺍ /ﺦﻳﺭﺎﺘﻟﺍ) ﻮﻳﺩﺍﺭ ﺹﻮﺼﻧ
(ﺔﻋﺎﺴﻟﺍ /ﺦﻳﺭﺎﺘﻟﺍ) ﺔﻴﻨﻏﻻﺍ ﻥﺍﻮﻨﻋ (ﻥﺎﻨﻔﻟﺍ) ﺔﻴﻨﻏﻻﺍ ﻥﺍﻮﻨﻋ
(ﺔﻳﺍﺪﺒﻠﻟ ﺓﺩﻮﻋ) (ﺔﻋﺎﺴﻟﺍ /ﺦﻳﺭﺎﺘﻟﺍ) ﺩﺩﺮﺘﻟﺍ
USB
(
FLAC
/
WAV
/
WMA
/
MP3
ﺕﺎﻔﻠﻤﻟ)
ﺔﻴﻨﻏﻻﺍ ﻥﺍﻮﻨﻋ (ﻡﻮﺒﻟﻻﺍ ﻢﺳﺍ) ﺔﻴﻨﻏﻻﺍ ﻥﺍﻮﻨﻋ (ﻥﺎﻨﻔﻟﺍ) ﺔﻴﻨﻏﻻﺍ ﻥﺍﻮﻨﻋ
ﻒﻠﻤﻟﺍ ﻢﺳﺍ (ﺪﻠﺠﻤﻟﺍ ﻢﺳﺍ) ﻒﻠﻤﻟﺍ ﻢﺳﺍ (ﺔﻋﺎﺴﻟﺍ /ﺦﻳﺭﺎﺘﻟﺍ)
(ﺔﻳﺍﺪﺒﻠﻟ ﺓﺩﻮﻋ) (ﺔﻋﺎﺴﻟﺍ /ﺦﻳﺭﺎﺘﻟﺍ) ﻞﻴﻐﺸﺘﻟﺍ ﺖﻗﻭ (ﺔﻋﺎﺴﻟﺍ /ﺦﻳﺭﺎﺘﻟﺍ)
ﻭﺃ
iPod
ANDROID
:
(8 )
[AUTO MODE]
/
[HEAD MODE]
ﺪﻳﺪﺤﺗ ﻢﺘﻳ ﺎﻣﺪﻨﻋ
ﺔﻴﻨﻏﻻﺍ ﻥﺍﻮﻨﻋ (ﻡﻮﺒﻟﻻﺍ ﻢﺳﺍ) ﺔﻴﻨﻏﻻﺍ ﻥﺍﻮﻨﻋ (ﻥﺎﻨﻔﻟﺍ) ﺔﻴﻨﻏﻻﺍ ﻥﺍﻮﻨﻋ
(ﺔﻳﺍﺪﺒﻠﻟ ﺓﺩﻮﻋ) (ﺔﻋﺎﺴﻟﺍ /ﺦﻳﺭﺎﺘﻟﺍ) ﻞﻴﻐﺸﺘﻟﺍ ﺖﻗﻭ (ﺔﻋﺎﺴﻟﺍ /ﺦﻳﺭﺎﺘﻟﺍ)
PANDORA
(ﺔﻋﺎﺴﻟﺍ /ﺦﻳﺭﺎﺘﻟﺍ) ﻮﻳﺩﺍﺭ/ﻙﺮﺘﺸﻣ (ﺔﻋﺎﺴﻟﺍ /ﺦﻳﺭﺎﺘﻟﺍ) ﺔﻄﺤﻤﻟﺍ ﻢﺳﺍ
ﺔﻴﻨﻏﻻﺍ ﻥﺍﻮﻨﻋ (ﻡﻮﺒﻟﻻﺍ ﻢﺳﺍ) ﺔﻴﻨﻏﻻﺍ ﻥﺍﻮﻨﻋ (ﻥﺎﻨﻔﻟﺍ) ﺔﻴﻨﻏﻻﺍ ﻥﺍﻮﻨﻋ
(ﺔﻳﺍﺪﺒﻠﻟ ﺓﺩﻮﻋ) (ﺔﻋﺎﺴﻟﺍ /ﺦﻳﺭﺎﺘﻟﺍ) ﻞﻴﻐﺸﺘﻟﺍ ﺖﻗﻭ (ﺔﻋﺎﺴﻟﺍ /ﺦﻳﺭﺎﺘﻟﺍ)
IHEARTRADIO
(ﻥﺎﻨﻔﻟﺍ) ﺔﻴﻨﻏﻻﺍ ﻥﺍﻮﻨﻋ (ﺔﻋﺎﺴﻟﺍ /ﺦﻳﺭﺎﺘﻟﺍ) ﺔﻄﺤﻤﻟﺍ ﻢﺳﺍ
(ﺔﻳﺍﺪﺒﻠﻟ ﺓﺩﻮﻋ) (ﺔﻋﺎﺴﻟﺍ /ﺦﻳﺭﺎﺘﻟﺍ) ﺔﻴﻨﻏﻻﺍ ﻥﺍﻮﻨﻋ
AUX
(ﺔﻋﺎﺴﻟﺍ /ﺦﻳﺭﺎﺘﻟﺍ)
AUX
JS_JVC_KD-X241_M_AR.indd 15JS_JVC_KD-X241_M_AR.indd 15 28/9/2016 9:32:24 AM28/9/2016 9:32:24 AM

ﻲﺑﺮﻋ 14
ﺔﺷﺎﺸﻟﺍ ﺕﺍﺩﺍﺪﻋﺇ
BRIGHTNESS
.ﺔﻠﺼﻔﻨﻣ ﺓﺭﻮﺼﺑ ﻞﻴﻠﻟﺍﻭ ﺭﺎﻬﻨﻠﻟ ﻉﻮﻄﺴﻟﺍ ﻂﺒﺿﺍ
.ﻞﻴﻠﻟﺍ ﻭﺃ ﺭﺎﻬﻨﻟﺍ ﺩﺪﺤﻳ :
NIGHT
/
DAY
1
(13 )
.ﺔﻘﻄﻨﻣ ﺮﺘﺧﺍ 2
.ﻉﻮﻄﺴﻟﺍ ﻯﻮﺘﺴﻣ ﻂﺒﻀﻳ :
LEVEL 31
ﻰﻟﺇ
LEVEL 00
3
(
LEVEL 15
:
NIGHT
؛
LEVEL 31
:
DAY
:ﻲﺿﺍﺮﺘﻓﺍ)
TEXT SCROLL
*2
؛ .ﺓﺪﺣﺍﻭ ﺓﺮﻣ ﺔﺿﻭﺮﻌﻤﻟﺍ ﺕﺎﻣﻮﻠﻌﻤﻟﺍ ﺭﺮﻤﻳ :
SCROLL ONCE
؛ .(ﻥﺍﻮﺛ
5
ﺎﻬﺗﺪﻣ ﻞﺻﺍﻮﻔﺑ) ﺮﻳﺮﻤﺘﻟﺍ ﺭﺮﻜﻳ :
SCROLL AUTO
.ﺀﺎﻐﻟﺍ :
SCROLL OFF
.(ﺔﻏﺭﺎﻓ ﻭﺪﺒﺘﺳ ﻭﺃ) ﺔﺤﻴﺤﺻ ﺓﺭﻮﺼﺑ ﺯﻮﻣﺮﻟﺍﻭ ﻑﻭﺮﺤﻟﺍ ﺾﻌﺑ ﺮﻬﻈﺗ ﻦﻟ
*2
ﺔﻧﺎﻴﺼﻟﺍ
ﺯﺎﻬﺠﻟﺍ ﻒﻴﻈﻨﺗ
.ﺔﻤﻋﺎﻧ ﺵﺎﻤﻗ ﺔﻌﻄﻗ ﻭﺃ ﻑﺎﺟ ﻥﻮﻜﻴﻠﺳ ﻡﺍﺪﺨﺘﺳﺎﺑ ﺔﺣﻮﻠﻟﺍ ﻦﻣ ﺏﺍﺮﺘﻟﺍ ﺢﺴﻣﺍ
ﻞﺻﻮﻤﻟﺍ ﻒﻴﻈﻨﺗ
ﺔﻌﻄﻘﺑ ﻖﻓﺮﺑ ﻞﺻﻮﻤﻟﺍ ﻒﻈﻧﻭ ﺯﺎﻬﺠﻟﺍ ﺔﻬﺟﺍﻭ ﻚﻓ
.ﻞﺻﻮﻤﻟﺍ ﻑﻼﺗﺇ ﻡﺪﻋ ﻰﻠﻋ ﺹﺮﺤﻟﺍ ﻊﻣ ،ﻦﻄﻗ
ﺕﺎﻣﻮﻠﻌﻤﻟﺍ ﻦﻣ ﺪﻳﺰﻣ
ﺔﻘﻓﺍﻮﺘﻣ ﺩﻮﻨﺑ ﺔﻤﺋﺎﻗ ﺙﺪﺣﺍﻭ ﺔﺘﺑﺎﺜﻟﺍ ﺞﻣﺍﺮﺒﻟﺍ ﺕﺎﺜﻳﺪﺤﺗ ﺮﺧﺁ – :ـﻟ
ﻯﺮﺧﻻﺍ ﺕﺎﻣﻮﻠﻌﻤﻟﺍ ﺙﺪﺣﺍ ﻦﻣ ﻱﺃ –
.
<http://www.jvc.net/cs/car/>
ﺓﺭﺎﻳﺰﺑ ﻢﻗ
ﻞﻴﻐﺸﺘﻠﻟ ﺔﻠﺑﺎﻗ ﺕﺎﻔﻠﻣ
ﻢﻗ ،ﻞﻴﻐﺸﺘﻠﻟ ﺔﻠﺑﺎﻘﻟﺍ ﺕﻮﺼﻟﺍ ﺕﺎﻔﻠﻣ ﺹﻮﺼﺨﺑ ﺕﺎﻈﺣﻼﻣﻭ ﺔﻠﺼﻔﻣ ﺕﺎﻣﻮﻠﻌﻣ ﻰﻠﻋ ﻝﻮﺼﺤﻠﻟ •
.
<http://www.jvc.net/cs/car/>
ﺓﺭﺎﻳﺰﺑ
،(
.wav
)
WAV
،(
.wma
)
WMA
،(
.mp3
)
MP3
:ﻞﻴﻐﺸﺘﻠﻟ ﻞﺑﺎﻘﻟﺍ ﻮﻳﺩﻭﺃ ﺕﺎﻴﺗﻮﺼﻟﺍ ﻒﻠﻣ •
(
.flac
)
FLAC
FAT32
،
FAT16
،
FAT12
:ﻞﻴﻐﺸﺘﻠﻟ ﻞﺑﺎﻘﻟﺍ
USB
ﺯﺎﻬﺟ ﺕﺎﻔﻠﻣ ﻡﺎﻈﻧ •
ﺍﹰﺩﺎﻤﺘﻋﺍ ﻞﻴﻐﺸﺘﻟﺍ ﺭﺬﻌﺘﻳ ﺪﻗ ،ﻩﻼﻋﺃ ﺓﺭﻮﻛﺬﻤﻟﺍ ﺮﻴﻳﺎﻌﻤﻟﺍ ﻊﻣ ﺔﻴﺗﻮﺼﻟﺍ ﺕﺎﻔﻠﻤﻟﺍ ﻖﻓﺍﻮﺗ ﺪﻨﻋ ﻰﺘﺣ
.ﺯﺎﻬﺠﻟﺍ ﻭﺃ ﻂﺋﺎﺳﻮﻟﺍ ﺕﻻﺎﺣ ﻭﺃ ﻉﺍﻮﻧﺃ ﻰﻠﻋ
USB
ﺓﺰﻬﺟﺃ ﻝﻮﺣ
.
USB
ﻱﺰﻛﺮﻣ ﻊﻤﺠﻣ ﻖﻳﺮﻃ ﻦﻋ
USB
ﺯﺎﻬﺟ ﻞﻴﺻﻮﺗ ﻚﻨﻜﻤﻳ ﻻ •
ﺔﻴﻌﻴﺒﻃ ﺮﻴﻏ ﻞﻛﺎﺸﻣ ﺭﻮﻬﻇ ﻲﻓ ﺮﺘﻣ
5
ﻰﻠﻋ ﻲﻟﺎﻤﺟﻹﺍ ﻪﻟﻮﻃ ﺪﻳﺰﻳ ﻞﺑﺎﻛ ﻞﻴﺻﻮﺗ ﺐﺒﺴﺘﻳ ﺪﻗ •
.ﻞﻴﻐﺸﺘﻟﺍ ﻲﻓ
.ﺮﻴﺒﻣﺃ
1
ﺯﻭﺎﺠﺘﻳﻭ ﺖﻟﻮﻓ
5
ﻪﻟﺪﻌﻣ ﻥﻮﻜﻳ
USB
ﺯﺎﻬﺟ ﻰﻠﻋ ﻑﺮﻌﺘﻟﺍ ﺓﺪﺣﻮﻠﻟ ﻦﻜﻤﻳ ﻻ •
iPod/iPhone
ﺯﺎﻬﺟ ﻝﻮﺣ
Made for
(6th generation ﻭ 5th ،4th ،3rd ،2nd) iPod touch -
iPod classic -
(7th generation ﻭ 6th ،5th ،4th ،3rd) iPod nano -
SE ،6S Plus ،6S ،6 Plus ،6 ،5C ،5S ،5 ،4S ،4 ،3GS ،iPhone 3G -
.
[HEAD MODE]
ﻊﺿﻭ ﻲﻓ “Videos” ﺔﻤﺋﺎﻗ ﻦﻣ ﻮﻳﺪﻴﻔﻟﺍ ﺕﺎﻔﻠﻣ ﺽﺍﺮﻌﺘﺳﺍ ﻦﻜﻤﻳ ﻻ •
ﻊﺟﺍﺮﻣ
ﻦﻣ ﻲﻔﻠﺨﻟﺍ ﺐﻧﺎﺠﻟﺍ ﻲﻓ) ﻞﺻﻮﻤﻟﺍ
(ﺯﺎﻬﺠﻟﺍ ﺔﻬﺟﺍﻭ
JS_JVC_KD-X241_M_AR.indd 14JS_JVC_KD-X241_M_AR.indd 14 28/9/2016 9:32:26 AM28/9/2016 9:32:26 AM

ﻲﺑﺮﻋ
13
ﺕﻮﺼﻟﺍ ﺕﺍﺩﺍﺪﻋﺇ
D.T.EXPANDER
ﺭﺎﺴﻤﻟﺍ ﻊﺳﻮﻣ)
(ﻲﻤﻗﺮﻟﺍ
ﻦﻣﺯ ﺓﺩﺎﻌﺘﺳﺍﻭ ﺩﺩﺮﺘﻟﺍ ﺔﻴﻟﺎﻋ ﺕﺎﻧﻮﻜﻤﻟﺍ ﺾﻳﻮﻌﺗ ﻖﻳﺮﻃ ﻦﻋ ﺎﹰﻴﻌﻗﺍﻭ ﺎﹰﺗﻮﺻ ﻖﻠﺨﻳ :
ON
.ﺀﺎﻐﻟﺍ :
OFF
؛ .ﺔﻴﺗﻮﺼﻟﺍ ﺕﺎﻧﺎﻴﺒﻟﺍ ﻂﻐﺿ ﺪﻨﻋ ﺖﻋﺎﺿ ﻲﺘﻟﺍ ﺔﺟﻮﻤﻟﺍ ﻞﻜﺸﻟ ﺩﻮﻌﺼﻟﺍ
SPK/PRE OUT
ﻰﻠﻋ ﻝﻮﺼﺤﻠﻟ ﺐﺳﺎﻨﻤﻟﺍ ﺩﺍﺪﻋﻹﺍ ﺮﺘﺧﺍ ،ﺔﻋﺎﻤﺴﻟﺍ ﻞﻴﺻﻮﺗ ﺔﻘﻳﺮﻃ ﻰﻠﻋ ﺍﺩﺎﻤﺘﻋﺍ
(ﺔﻋﺎﻤﺴﻟﺍ ﺝﺮﺧ ﺕﺍﺩﺍﺪﻋﺇ ) .ﺏﻮﻏﺮﻤﻟﺍ ﺝﺮﺨﻟﺍ
ﺔﻋﺎﻤﺴﻟﺍ ﺝﺮﺧ ﺕﺍﺩﺍﺪﻋﺇ
.ﺔﻋﺎﻤﺴﻟﺍ ﻞﻴﺻﻮﺗ ﺔﻘﻳﺮﻃ ﻰﻠﻋ ﺍﺩﺎﻤﺘﻋﺍ ،
[SPK/PRE OUT]
ﺕﺎﻋﺎﻤﺴﻠﻟ ﺝﺮﺨﻟﺍ ﺩﺍﺪﻋﺇ ﺮﺘﺧﺍ
ﻲﺟﺭﺎﺧ ﻂﺧ ﻞﻴﺻﻮﺗ ﻑﺍﺮﻃﺍ ﺮﺒﻋ ﻞﻴﺻﻮﺘﻟﺍ
(19 )
.ﻲﺟﺭﺎﺧ ﺕﻮﺻ ﻢﺨﻀﻣ ﺮﺒﻋ ﺕﻼﻴﺻﻮﺘﻠﻟ
ﺩﺍﺪﻋﻹﺍ ﻞﻴﻐﺸﺗ
[SPK/PRE OUT]
ﻲﺟﺭﺎﺧ ﻂﺧ ﻞﻴﺻﻮﺗ ﻑﺮﻃ ﺮﺒﻋ ﺕﻮﺼﻟﺍ ﺓﺭﺎﺷﺍ
REAR/SW
REAR/REAR
ﺔﻴﻔﻠﺨﻟﺍ ﺕﺎﻋﺎﻤﺴﻟﺍ ﺝﺮﺧ ﻞﻴﺻﻮﺗ ﻑﺮﻃ
(ﻲﺿﺍﺮﺘﻓﺍ)
REAR/SUB.W
ﺮﻓﻭﻭ ﺐﺼﻟﺍ ﺝﺮﺧ
SUB.W/SUB.W
ﺮﻓﻭﻭ ﺐﺼﻟﺍ ﺝﺮﺧ
ﺔﻋﺎﻤﺴﻟﺍ ﻚﻠﺳ ﺮﺒﻋ ﻞﻴﺻﻮﺘﻟﺍ
ﻉﺎﺘﻤﺘﺳﻻﺍ ﺎﻀﻳﺍ ﻦﻜﻤﻳ ﺩﺍﺪﻋﻹﺍ ﺍﺬﻫ ﺔﻄﺳﺍﻮﺑ ،ﻦﻜﻟ .ﻲﺟﺭﺎﺧ ﺕﻮﺻ ﻢﺨﻀﻣ ﻡﺍﺪﺨﺘﺳﺍ ﻥﻭﺪﺑ ﺕﻼﻴﺻﻮﺘﻠﻟ
(19 )
.ﻲﻋﺮﻔﻟﺍ ﺔﻀﻴﻔﺨﻟﺍ ﺕﺍﺩﺩﺮﺘﻟﺍ ﺭﺎﻬﺠﻣ ﺕﺍﺭﺎﺷﺍ ﺝﺍﺮﺧﺈﺑ
ﺩﺍﺪﻋﻹﺍ ﻞﻴﻐﺸﺗ
[SPK/PRE OUT]
ﺔﻴﻔﻠﺨﻟﺍ ﺔﻋﺎﻤﺴﻟﺍ ﻚﻠﺳ ﺮﺒﻋ ﺕﻮﺼﻟﺍ ﺓﺭﺎﺷﺍ
(ﻯﺮﺴﻴﻟﺍ) L(ﻰﻨﻤﻴﻟﺍ) R
REAR/REAR
ﺔﻴﻔﻠﺨﻟﺍ ﺕﺎﻋﺎﻤﺴﻟﺍ ﺝﺮﺧ ﻞﻴﺻﻮﺗ ﻑﺮﻃ
ﺔﻴﻔﻠﺨﻟﺍ ﺕﺎﻋﺎﻤﺴﻟﺍ ﺝﺮﺧ ﻞﻴﺻﻮﺗ ﻑﺮﻃ
REAR/SUB.W
ﺔﻴﻔﻠﺨﻟﺍ ﺕﺎﻋﺎﻤﺴﻟﺍ ﺝﺮﺧ ﻞﻴﺻﻮﺗ ﻑﺮﻃ
ﺔﻴﻔﻠﺨﻟﺍ ﺕﺎﻋﺎﻤﺴﻟﺍ ﺝﺮﺧ ﻞﻴﺻﻮﺗ ﻑﺮﻃ
SUB.W/SUB.W
ﺮﻓﻭﻭ ﺐﺼﻟﺍ ﺝﺮﺧ
(ﺕﻮﺼﻟﺍ ﻢﺘﻛ)
:
[SUB.W/SUB.W]
ﺭﺎﻴﺘﺧﺍ ﻢﺗ ﺍﺫﺇ
.ﺮﻓﻮﺘﻣ ﺮﻴﻏ
[FRQ THROUGH]
ﺭﺎﻴﺨﻟﺍﻭ
[SUBWOOFER LPF]
ﻲﻓ
[FRQ 120HZ]
ﺭﺎﻴﺘﺧﺍ ﻢﺗ –
ﻰﻟﺍ
[POSITION R06]
ﻮﻫ ﺭﺎﻴﺘﺧﻼﻟ ﻞﺑﺎﻘﻟﺍ ﻕﺎﻄﻨﻟﺍﻭ
[FADER]
ﻲﻓ
[POSITION R01]
ﺭﺎﻴﺘﺧﺍ ﻢﺗ –
.
[POSITION 00]
. ﻰﻠﻋ ﺭﺍﺮﻤﺘﺳﻻﺍ ﻊﻣ ﻂﻐﺿﺍ 1
ﻢﺛ ،(ﻲﻟﺎﺘﻟﺍ ﻝﻭﺪﺠﻟﺍ ﻊﺟﺍﺭ) ﺪﻨﺑ ﺪﻳﺪﺤﺘﻟ ﺕﻮﺼﻟﺍ ﻯﻮﺘﺴﻣ ﺹﺮﻗ ﺭﺩﺃ 2
.ﺹﺮﻘﻟﺍ ﻂﻐﺿﺍ
ﺕﺎﻤﻴﻠﻌﺘﻟﺍ ﻊﺒﺗﺍ ﻭﺍ ﺏﻮﻏﺮﻤﻟﺍ ﺪﻨﺒﻟﺍ ﺭﺎﻴﺘﺧﺍ ﻢﺘﻳ ﻥﺍ ﻰﻟﺍ 2 ﺓﻮﻄﺨﻟﺍ ﺭﺮﻛ 3
.ﺭﺎﺘﺨﻤﻟﺍ ﺪﻨﺒﻟﺎﺑ ﺔﻘﻠﻌﺘﻤﻟﺍ
.ﺝﻭﺮﺨﻠﻟ ﻰﻠﻋ ﻂﻐﺿﺍ 4
. ﻰﻠﻋ ﻂﻐﺿﺍ ،ﻖﺑﺎﺴﻟﺍ ﺩﺍﺪﻋﻹﺍ ﺮﺼﻨﻋ ﻰﻟﺇ ﻉﻮﺟﺮﻠﻟ
XX
:ﻲﺿﺍﺮﺘﻓﺍ
DISPLAY
DIMMER
.ﻲﺤﻴﺿﻮﺘﻟﺍ ﻢﺳﺮﻟﺍ ﻢﻴﺘﻌﺘﺑ ﻢﻗ
.
[DAY]
ﺩﺍﺪﻋﺇ ﻰﻟﺍ ﻉﻮﻄﺴﻟﺍ ﺮﻴﻐﻳ .ﺊﻔﻄﻣ ﻢﺘﻌﻤﻟﺍ :
OFF
.
[NIGHT]
ﺩﺍﺪﻋﺇ ﻰﻟﺍ ﻉﻮﻄﺴﻟﺍ ﺮﻴﻐﻳ .ﻢﺘﻌﻤﻟﺍ ﺊﻔﻄﻨﻳ :
ON
(
[BRIGHTNESS]
،
14
)
.ﻢﺘﻌﻤﻟﺍ ﺀﺎﻔﻃﺍﻭ ﻞﻴﻐﺸﺗ ﺖﻗﻭ ﻂﺒﻀﻳ :
DIMMER TIME
ﻂﻐﺿﺍ ﻢﺛ ،
[ON]
ﻞﻴﻐﺸﺘﻟﺍ ﺖﻗﻭ ﻂﺒﻀﻟ ﺕﻮﺼﻟﺍ ﻯﻮﺘﺴﻣ ﺹﺮﻗ ﺭﺩﺃ 1
.ﺹﺮﻘﻟﺍ ﻰﻠﻋ
ﻂﻐﺿﺍ ﻢﺛ ،
[OFF]
ﻞﻴﻐﺸﺘﻟﺍ ﺖﻗﻭ ﻂﺒﻀﻟ ﺕﻮﺼﻟﺍ ﻯﻮﺘﺴﻣ ﺹﺮﻗ ﺭﺩﺃ 2
.ﺹﺮﻘﻟﺍ ﻰﻠﻋ
(
AM6:00
:
[OFF]
؛
PM6:00
:
[ON]
:ﻲﺿﺍﺮﺘﻓﺍ)
ﺀﺎﻔﻃﺍ ﻭﺃ ﻞﻴﻐﺸﺗ ﺪﻨﻋ ﻢﺘﻌﻤﻟﺍ ﺀﺎﻔﻃﺍﻭ ﻞﻴﻐﺸﺗ ﻢﺘﻳ :
DIMMER AUTO
*1.ﺔﻴﻣﺎﻣﻷﺍ ﺓﺭﺎﻴﺴﻟﺍ ﺢﻴﺑﺎﺼﻣ
(19 )
.ﺓﺀﺎﺿﻹﺍ ﻲﻓ ﻢﻜﺤﺘﻟﺍ ﻚﻠﺳ ﻞﻴﺻﻮﺗ ﺏﻮﻠﻄﻣ
*1
ﺔﺷﺎﺸﻟﺍ ﺕﺍﺩﺍﺪﻋﺇ
JS_JVC_KD-X241_M_AR.indd 13JS_JVC_KD-X241_M_AR.indd 13 28/9/2016 9:32:26 AM28/9/2016 9:32:26 AM

ﻲﺑﺮﻋ 12
XX
:ﻲﺿﺍﺮﺘﻓﺍ
EQ SETTING
PRESET EQ
.ﻰﻘﻴﺳﻮﻤﻟﺍ ﻉﻮﻨﻟ ﺐﺳﺎﻨﻤﻟﺍﻭ ﹰﺎﻘﺒﺴﻣ ﻁﻮﺒﻀﻤﻟﺍ ﻝﹺﺩﺎﻌﹸﻤﻟﺍ ﺩﺪﺤﻳ
.
[PRO EQ]
ﻭﺍ
[EASY EQ]
ﻲﻓ ﺎﻫﺬﻴﻔﻨﺗ ﻢﺗ ﻲﺘﻟﺍ ﺕﺍﺩﺍﺪﻋﻹﺍ ﻡﺍﺪﺨﺘﺳﻻ
[USER]
ﺮﺘﺧﺍ •
/
R&B
/
POP
/
JAZZ
/
HIP HOP
/
HARD ROCK
/
DRVN 1
/
DRVN 2
/
DRVN 3
/
FLAT
DANCE
/
CLASSICAL
/
BASS BOOST
/
VOCAL BOOST
/
USER
/
TALK
EASY EQ
.ﻚﺑ ﺔﺻﺎﺨﻟﺍ ﺕﻮﺼﻟﺍ ﺕﺍﺩﺍﺪﻋﺇ ﻂﺒﻀﺑ ﻢﻗ
.
[USER]
ـﻟ ﺩﺍﺪﻋﻹﺍ ﺍﺬﻫ ﻦﻳﺰﺨﺗ ﻢﺗ •
.
[PRO EQ]
ﺕﺍﺩﺍﺪﻋﺇ ﻰﻠﻋ ﺮﺛﺆﺗ ﺪﻗ ﺎﻫﺬﻴﻔﻨﺗ ﻢﺗ ﻲﺘﻟﺍ ﺕﺍﺩﺍﺪﻋﻹﺍ •
03
:ﻲﺿﺍﺮﺘﻓﺍ)
+06
ﻰﻟﺇ
00
:
SUB.W SP
*1*2
00 +08
ﻰﻟﺇ
–08
:
SUB.W
*1*3
LVL 00 LVL+06
ﻰﻟﺇ
LVL–06
:
BASS
LVL 00 LVL+06
ﻰﻟﺇ
LVL–06
:
MID
(
LVL 00 LVL+06
ﻰﻟﺇ
LVL–06
:
TRE
PRO EQ
.ﺕﻮﺻ ﺔﻤﻐﻧ ﺮﺘﺧﺍ :
TREBLE
/
MIDDLE
/
BASS
1
.ﺓﺭﺎﺘﺨﻤﻟﺍ ﺕﻮﺼﻟﺍ ﺔﻤﻐﻨﻟ ﺕﻮﺼﻟﺍ ﺮﺻﺎﻨﻋ ﻂﺒﺿﺍ 2
.
[USER]
ـﻟ ﺩﺍﺪﻋﻹﺍ ﺍﺬﻫ ﻦﻳﺰﺨﺗ ﻢﺗ •
.
[EASY EQ]
ﺕﺍﺩﺍﺪﻋﺇ ﻰﻠﻋ ﺮﺛﺆﺗ ﺪﻗ ﺎﻫﺬﻴﻔﻨﺗ ﻢﺗ ﻲﺘﻟﺍ ﺕﺍﺩﺍﺪﻋﻹﺍ •
80HZ
:ﻲﺿﺍﺮﺘﻓﺍ)
200HZ
/
100HZ
/
80HZ
/
60HZ
:ﺩﺩﺮﺘﻟﺍ
BASS
LVL 00 LVL+06
ﻰﻟﺇ
LVL–06
:ﻯﻮﺘﺴﻤﻟﺍ
(
Q1.0 Q2.0
/
Q1.5
/
Q1.25
/
Q1.0
:
Q
1.0KHZ
:ﻲﺿﺍﺮﺘﻓﺍ)
2.5KHZ
/
1.5KHZ
/
1.0KHZ
/
0.5KHZ
:ﺩﺩﺮﺘﻟﺍ
MIDDLE
LVL 00 LVL+06
ﻰﻟﺇ
LVL–06
:ﻯﻮﺘﺴﻤﻟﺍ
(
Q1.25 Q1.25
/
Q1.0
/
Q0.75
:
Q
10.0KHZ
:ﻲﺿﺍﺮﺘﻓﺍ)
17.5KHZ
/
15.0KHZ
/
12.5KHZ
/
10.0KHZ
:ﺩﺩﺮﺘﻟﺍ
TREBLE
LVL 00 LVL+06
ﻰﻟﺇ
LVL–06
:ﻯﻮﺘﺴﻤﻟﺍ
(
Q FIX Q FIX
:
Q
AUDIO CONTROL
BASS BOOST
ﺮﻴﻬﺠﻟﺍ ﻊﻓﺭ ﻯﻮﺘﺴﻣ ﺩﺪﺤﻳ :(
LEVEL +01
)
LEVEL +05
ﻰﻟﺇ
LEVEL +01
.ﺀﺎﻐﻟﺍ :
OFF
؛ .ﺏﻮﻠﻄﻤﻟﺍ
LOUDNESS
ﺕﻮﺻ ﻦﻳﻮﻜﺗ ﻞﺟﺃ ﻦﻣ ﺔﻴﻟﺎﻌﻟﺍ ﻭﺃ ﺔﻀﻔﺨﻨﻤﻟﺍ ﺕﺍﺩﺩﺮﺘﻟﺍ ﺯﺰﻌﻳ :
LEVEL 02
/
LEVEL 01
.ﺀﺎﻐﻟﺍ :
OFF
؛ .ﺾﻔﺨﻨﻣ ﺕﻮﺻ ﺓﻮﻗ ﻰﻠﻋ ﻥﺯﺍﻮﺘﻣ
ﺕﻮﺼﻟﺍ ﺕﺍﺩﺍﺪﻋﺇ
SUB.W LEVEL
*1
SPK-OUT
*2
:(
SUB.W +03
)
SUB.W +06
ﻰﻟﺇ
SUB.W 00
ﺔﻀﻴﻔﺨﻟﺍ ﺕﺍﺩﺩﺮﺘﻟﺍ ﺭﺎﻬﺠﻣ ﺝﺮﺧ ﻯﻮﺘﺴﻣ ﻂﺒﻀﻳ
(19 )
.ﺔﻋﺎﻤﺴﻟﺍ ﻞﻤﺣ ﺮﺒﻋ ﻝﻮﺻﻮﻤﻟﺍ ﻲﻋﺮﻔﻟﺍ
PRE-OUT
*3
:(
SUB.W 00
)
SUB.W +08
ﻰﻟﺇ
SUB.W –08
ﺔﻀﻴﻔﺨﻟﺍ ﺕﺍﺩﺩﺮﺘﻟﺍ ﺭﺎﻬﺠﻣ ﺝﺮﺧ ﻯﻮﺘﺴﻣ ﻂﺒﻀﻳ
ﻲﺟﺭﺎﺧ ﻂﺧ ﻞﻴﺻﻮﺗ ﻑﺍﺮﻃﺍ ﻰﻟﺍ ﻝﻮﺻﻮﻤﻟﺍ ﻲﻋﺮﻔﻟﺍ
(19 )
.ﻲﺟﺭﺎﺧ ﺕﻮﺻ ﻢﺨﻀﻣ ﺮﺒﻋ (
REAR/SW
)
SUBWOOFER SET
*3
.ﺀﺎﻐﻟﺍ :
OFF
؛ .ﺮﻓﻭﻮﺒﺼﻟﺍ ﺝﺮﺧ ﻞﻴﻐﺸﺘﺑ ﻡﻮﻘﻳ :
ON
SUBWOOFER LPF
*1
؛ ﺮﻓﻭﻮﺒﺼﻟﺍ ﻰﻟﺇ ﺕﺍﺭﺎﺷﻹﺍ ﻞﻛ ﻝﺎﺳﺭﺇ ﻢﺘﻳ :
FRQ THROUGH
ﺩﺩﺮﺗ ﺕﺍﺫ ﺕﻮﺼﻟﺍ ﺕﺍﺭﺎﺷﺇ ﻞﺳﺮﹸﺗ :
FRQ 120HZ
/
FRQ 85HZ
/
FRQ 55HZ
.ﺮﻓﻭﻮﺒﺼﻟﺍ ﻰﻟﺇ ﺰﺗﺮﻫ
120
/ﺰﺗﺮﻫ
85
/ﺰﺗﺮﻫ
55
ﻦﻣ ﻞﻗﺃ
SUB.W PHASE
*1*4
ﺮﻓﻭﻮﺒﺼﻟﺍ ﺝﺮﺨﻟ ﺭﻮﻄﻟﺍ ﺔﻳﻭﺍﺯ ﺩﺪﺤﻳ :(
0°
)
NORMAL
/(
180°
)
REVERSE
.ﺀﺍﺩﺃ ﻞﻀﻓﺃ ﻰﻠﻋ ﻝﻮﺼﺤﻠﻟ ﺔﻋﺎﻤﺴﻟﺍ ﺝﺮﺨﻟ ﺎﹰﻘﺑﺎﻄﻣ ﻥﻮﻜﻴﻟ
FADER
ﻝﺩﺎﻌﺗ ﻂﺒﺿﺍ :(
POSITION 00
)
POSITION F06
ﻰﻟﺇ
POSITION R06
.ﺔﻴﻣﺎﻣﻷﺍﻭ ﺔﻴﻔﻠﺨﻟﺍ ﺔﻋﺎﻤﺴﻟﺍ ﺝﺮﺧ
BALANCE
*5
ﻥﺯﺍﻮﺗ ﻂﺒﻀﻳ :(
POSITION 00
)
POSITION R06
ﻰﻟﺇ
POSITION L06
.ﻯﺮﺴﻴﻟﺍﻭ ﻰﻨﻤﻴﻟﺍ ﻦﻴﺘﻋﺎﻤﺴﻟﺍ ﺝﺍﺮﺧﺇ
VOLUME ADJUST
ﻖﺒﺴﻤﻟﺍ ﻂﺒﻀﻟﺍ :(
LEVEL 00
)
LEVEL +06
ﻰﻟﺇ
LEVEL –15
ﺔﻧﺭﺎﻘﻣ) ﺭﺪﺼﻣ ﻞﻜﺑ ﺹﺎﺨﻟﺍ ﻲﺋﺪﺒﻤﻟﺍ ﺕﻮﺼﻟﺍ ﻢﺠﺣ ﻯﻮﺘﺴﻤﻟ
ﺪﻳﺮﺗ ﻱﺬﻟﺍ ﺭﺪﺼﻤﻟﺍ ﺩﺪﺣ ،ﻞﻳﺪﻌﺘﻟﺍ ﺀﺍﺮﺟﺇ ﻞﺒﻗﻭ .(
FM
ﺕﻮﺻ ﻯﻮﺘﺴﻤﺑ
(.
FM
ﺪﻳﺪﺤﺗ ﺪﻨﻋ
“VOL ADJ FIX”
ﺮﻬﻈﻳ) .ﻪﻠﻳﺪﻌﺗ
AMP GAIN
ﺍﺫﺇ ﺩﺪﺤﹸﻳ) .
25
ﻰﺘﺣ ﻰﺼﻗﻷﺍ ﺕﻮﺼﻟﺍ ﻯﻮﺘﺴﻣ ﺩﺪﺤﻳ :
LOW POWER
ﻒﻠﺗ ﻊﻨﻤﻟ ﺕﺍﻭ
50
ﻦﻣ ﻞﻗﺃ ﺔﻋﺎﻤﺳ ﻞﻜﻟ ﻯﻮﺼﻘﻟﺍ ﺓﺭﺪﻘﻟﺍ ﺖﻧﺎﻛ
.
35
ﻮﻫ ﻰﺼﻗﻷﺍ ﺕﻮﺼﻟﺍ ﻯﻮﺘﺴﻣ :
HIGH POWER
؛
(.ﺕﺎﻋﺎﻤﺴﻟﺍ
.
[ON]
ﺮﻔﻳﻮﻟﺍ ﻰﻠﻋ ﻁﻮﺒﻀﻣ
[SUBWOOFER SET]
ﻊﺿﻮﻟﺍ ﻥﻮﻜﻳ ﺎﻣﺪﻨﻋ ﻂﻘﻓ ﺽﺮﻌﻳ
*1
ﺮﻔﻳﻮﻟﺍ ﻰﻠﻋ ﻁﻮﺒﻀﻣ
[SPK/PRE OUT]
ﻊﺿﻮﻟﺍ ﻥﻮﻜﻳ ﺎﻣﺪﻨﻋ ﻂﻘﻓ ﺽﺮﻌﻳ
*2
(13 )
.
[SUB.W/SUB.W]
[REAR/SUB.W]
ﺮﻔﻳﻮﻟﺍ ﻰﻠﻋ ﻁﻮﺒﻀﻣ
[SPK/PRE OUT]
ﻊﺿﻮﻟﺍ ﻥﻮﻜﻳ ﺎﻣﺪﻨﻋ ﻂﻘﻓ ﺽﺮﻌﻳ
*3
(13 )
.
[SUB.W/SUB.W]
ﻭﺃ
ﻊﺿﻮﻟ
[FRQ THROUGH]
ﺮﻴﻏ ﺮﺧﺁ ﻂﺒﺿ ﺪﻳﺪﺤﺗ ﺔﻟﺎﺣ ﻲﻓ ﻂﻘﻓ ﻩﺪﻳﺪﺤﺗ ﻦﻜﻤﻳ
*4
.
[SUBWOOFER LPF]
.ﺔﻴﻋﺮﻔﻟﺍ ﺮﻔﻳﻮﻟﺍ ﺔﻋﺎﻤﺳ ﺝﺮﺧ ﻰﻠﻋ ﺮﻴﺛﺄﺘﻟﺍ ﻪﻨﻜﻤﻳ ﻻ ﻂﺒﻀﻟﺍ ﺍﺬﻫ
*5
JS_JVC_KD-X241_M_AR.indd 12JS_JVC_KD-X241_M_AR.indd 12 28/9/2016 9:32:26 AM28/9/2016 9:32:26 AM

ﻲﺑﺮﻋ
11
ﻝﻮﻤﺤﻤﻟﺍ ﺕﻮﺼﻟﺍ ﻞﻐﺸﻣ ﻡﺪﺨﺘﺳﺍ
.(ﺀﺍﺮﺸﻠﻟ ﺡﺎﺘﻣ) ﻝﻮﻤﺤﻤﻟﺍ ﺕﻮﺼﻟﺍ ﻞﻐﺸﻣ ﺯﺎﻬﺠﺑ ﻝﺎﺼﺗﻻﺍ 1
(4 )
.
[SOURCE SELECT]
ﻲﻓ
[BUILT-IN AUX]
ـﻟ
[ON]
ﺩﺪﺣ 2
.AUX ﺭﺎﻴﺘﺧﻻ ﺭﺮﻜﺘﻣ ﻞﻜﺸﺑ ﻂﻐﺿﺍ 3
.ﻞﻴﻐﺸﺘﻟﺍ ﺀﺪﺑﻭ ﻝﻮﻤﺤﻤﻟﺍ ﺕﻮﺼﻟﺍ ﻞﻐﺸﻣ ﺯﺎﻬﺟ ﻞﻴﻐﺸﺘﺑ ﻢﻗ 4
ﺝﺮﺧ ﻞﺟﺃ ﻦﻣ ﻑﺍﺮﻃﻷﺍ ﻲﺛﻼﺛ ﺱﺃﺮﺑ ﻢﺴﺠﻤﻟﺍ ﺕﻮﺼﻠﻟ ﺍﹰﺮﻴﻐﺻ ﺎﹰ
ﺴﺑﺎﻗ ﻡﺪﺨﺘﺳﺍ
.ﻞﺜﻣﻷﺍ ﺕﻮﺼﻟﺍ
ﻰﻠﻋ ﻞﺻﻮﻣ ﻊﻣ ﻢﻣ
3.5
ﻢﺴﺠﻤﻟﺍ ﺕﻮﺼﻠﻟ ﺮﻴﻐﺻ ﺲﺑﺎﻗ
(ﺀﺍﺮﺸﻠﻟ ﺡﺎﺘﻣ)
“L”
ﻑﺮﺣ ﻞﻜﺷ
ﻝﻮﻤﺤﻣ ﺕﻮﺻ ﻞﻐﺸﻣ
ﻲﻓﺎﺿﻹﺍ ﺯﺎﻬﺠﻟﺍ ﻞﻴﺻﻮﺗ ﺲﺒﻘﻣ
AUX
ﺕﻮﺼﻟﺍ ﺕﺍﺩﺍﺪﻋﺇ
ﺎﹰﻘﺒﺴﻣ ﻦﻴﻌﻣ ﻝﺩﺎﻌﻣ ﺯﺎﻬﺟ ﺩﺪﺣ
.ﺭﺍﺮﻜﺘﺑ ﻂﻐﺿﺍ
(ﻭﺃ)
.ﻥﺍﻮﺛ 5 ﻝﻼﺧ ﺕﻮﺼﻟﺍ ﻯﻮﺘﺴﻣ ﺹﺮﻗ ﺭﺩﺃ ﻢﺛ ، ﻰﻠﻋ ﻂﻐﺿﺍ
:ﹰﺎﻘﺒﺴﻣ ﻁﻮﺒﻀﻣ ﻝﺩﺎﻌﻣ
،
R&B
،
POP
،
JAZZ
،
HIP HOP
،
HARD ROCK
،
DRVN 1
،
DRVN 2
،
DRVN 3
،(ﻲﺿﺍﺮﺘﻓﺍ)
FLAT
DANCE
،
CLASSICAL
،
BASS BOOST
،
VOCAL BOOST
،
USER
،
TALK
ﻞﻴﻠﻘﺘﻟ ﺕﻮﺼﻟﺍ ﺓﺭﺎﺷﺍ ﻲﻓ ﺔﻨﻴﻌﻣ ﺕﺍﺩﺩﺮﺗ ﺯﺰﻌﻳ (
DRVN 1
/
DRVN 2
/
DRVN 3
) ﻞﻐﺸﻤﻟﺍ ﻝﺩﺎﻌﻣ •
.ﺕﺍﺭﺎﻃﻻﺍ ﻥﺍﺭﻭﺩ ﺀﺎﺿﻮﺿ ﻭﺍ ﺓﺭﺎﻴﺴﻟﺍ ﺝﺭﺎﺧ ﻦﻣ ﺔﻣﺩﺎﻘﻟﺍ ﺀﺎﺿﻮﻀﻟﺍ
ﻚﺑ ﺔﺻﺎﺨﻟﺍ ﺕﻮﺼﻟﺍ ﺕﺍﺩﺍﺪﻋﺇ ﻥﺰﺧ
.EASY EQ ﺩﺍﺪﻋﺇ ﻊﺿﻭ ﻲﻓ ﻝﻮﺧﺪﻠﻟ ﻰﻠﻋ ﺭﺍﺮﻤﺘﺳﻻﺍ ﻊﻣ ﻂﻐﺿﺍ 1
.ﺹﺮﻘﻟﺍ ﻂﻐﺿﺍ ﻢﺛ ،ﺪﻨﺑ ﺪﻳﺪﺤﺘﻟ ﺕﻮﺼﻟﺍ ﻯﻮﺘﺴﻣ ﺹﺮﻗ ﺭﺩﺃ 2
.
[USER]
ﻊﺿﻮﻟ ﺔﻧﺰﺨﻤﻟﺍ ﺞﺋﺎﺘﻨﻟﺍﻭ ﺕﺍﺩﺍﺪﻋﻹﺍ ﺹﻮﺼﺨﺑ
(12 )
[EASY EQ]
ﻊﺟﺍﺭ
. ﻰﻠﻋ ﻂﻐﺿﺍ ،ﻖﺑﺎﺴﻟﺍ ﺩﺍﺪﻋﻹﺍ ﺮﺼﻨﻋ ﻰﻟﺇ ﻉﻮﺟﺮﻠﻟ •
. ﻰﻠﻋ ﻂﻐﺿﺍ ،ﺝﻭﺮﺨﻠﻟ •
ﻯﺮﺧﺃ ﺕﺍﺩﺍﺪﻋﺇ
. ﻰﻠﻋ ﺭﺍﺮﻤﺘﺳﻻﺍ ﻊﻣ ﻂﻐﺿﺍ 1
.ﺹﺮﻘﻟﺍ ﻂﻐﺿﺍ ﻢﺛ ،
(12 )
ﺪﻨﺑ ﺪﻳﺪﺤﺘﻟ ﺕﻮﺼﻟﺍ ﻯﻮﺘﺴﻣ ﺹﺮﻗ ﺭﺩﺃ 2
ﺕﺎﻤﻴﻠﻌﺘﻟﺍ ﻊﺒﺗﺍ ﻭﺍ ﺏﻮﻏﺮﻤﻟﺍ ﺪﻨﺒﻟﺍ ﺭﺎﻴﺘﺧﺍ ﻢﺘﻳ ﻥﺍ ﻰﻟﺍ 2 ﺓﻮﻄﺨﻟﺍ ﺭﺮﻛ 3
.ﺭﺎﺘﺨﻤﻟﺍ ﺪﻨﺒﻟﺎﺑ ﺔﻘﻠﻌﺘﻤﻟﺍ
.ﺝﻭﺮﺨﻠﻟ ﻰﻠﻋ ﻂﻐﺿﺍ 4
. ﻰﻠﻋ ﻂﻐﺿﺍ ،ﻖﺑﺎﺴﻟﺍ ﺩﺍﺪﻋﻹﺍ ﺮﺼﻨﻋ ﻰﻟﺇ ﻉﻮﺟﺮﻠﻟ
JS_JVC_KD-X241_M_AR.indd 11JS_JVC_KD-X241_M_AR.indd 11 28/9/2016 9:32:26 AM28/9/2016 9:32:26 AM

ﻲﺑﺮﻋ 10
(
KD-X241
ﻲﻠﻳﺩﻮﻤﻟ) iHeartRadio®
:ﺮﻴﻀﺤﺘﻟﺍ
ﻢﻗ ﻢﺛ ،(iPod touch/iPhone) ﻙﺯﺎﻬﺟ ﻰﻠﻋ JVC ﻖﻴﺒﻄﺘﻟ iHeart Link ﻦﻣ ﺭﺍﺪﺻﺇ ﺙﺪﺣﺃ ﺖﻴﺒﺜﺘﺑ ﻢﻗ
.iHeartRadio ﻰﻟﺇ ﻝﻮﺧﺪﻟﺍ ﻞﻴﺠﺴﺗﻭ ﺏﺎﺴﺣ ﺀﺎﺸﻧﺈﺑ
(4 )
.
[SOURCE SELECT]
ﻲﻓ
[IHEART SRC]
ـﻟ
[ON]
ﺩﺪﺣ •
ﻉﺎﻤﺘﺳﻻﺍ ﺀﺪﺑ
.ﻙﺯﺎﻬﺟ ﻰﻠﻋ iHeart Link ﻖﻴﺒﻄﺗ ﺢﺘﻔﺑ ﻢﻗ 1
.USB ﻝﺎﺧﺩﺇ ﻑﺮﻄﺑ ﻙﺯﺎﻬﺟ ﻞﻴﺻﻮﺘﺑ ﻢﻗ 2
.IHEARTRADIO ﺭﺎﻴﺘﺧﻻ ﺭﺮﻜﺘﻣ ﻞﻜﺸﺑ ﻂﻐﺿﺍ 3
ﹰﺎﻴﺋﺎﻘﻠﺗ ﺚﺒﻟﺍ ﺃﺪﺒﻳ
ﻰﻟﺇﺔﻳﺎﻤﺤﻟﺍ ﺀﺎﻄﻏ ﻰﻠﻋ
ﻢﻜﺤﺘﻟﺍ ﺓﺪﺣﻭ ﻰﻠﻋ
ﺪﻌﺑ ﻦﻋ ﺖﻗﺆﻣ ﻒﻗﻮﺗ/ﻞﻴﻐﺸﺗ ﻯﻮﺘﺴﻣ ﺹﺮﻗ ﻂﻐﺿﺍ
.ﺕﻮﺼﻟﺍ
. ﻂﻐﺿﺍ
ﺔﺼﺼﺨﻣ ﺔﻄﺤﻤﻟ ﺭﺎﺴﻣ ﻰﻄﺨﺗ
.T ﻂﻐﺿﺍ.I ﻂﻐﺿﺍ
ﻞﻔﺳﻼﻟ ﻭﺃ ﻰﻠﻋﻼﻟ ﻚﻳﺮﺤﺘﻟﺎﺑ ﻢﻗ
*2ﺔﺼﺼﺨﻣ ﺔﻄﺤﻤﻟ
. ﻂﻐﺿﺍ. ﻂﻐﺿﺍ
/ﺓﺪﻳﺪﺟ ﺔﻄﺤﻣ ﺀﺎﺸﻧﺇ
ﺔﺼﺼﺨﻣ
ﻰﻠﻋ ﺭﺍﺮﻤﺘﺳﻻﺍ ﻊﻣ ﻂﻐﺿﺍ
.ﺕﻮﺼﻟﺍ ﻯﻮﺘﺴﻣ ﺹﺮﻗ
( ﺡﺎﺘﻣ ﺮﻴﻏ )
ﺔﻠﻀﻔﻣ ﺕﺎﻄﺤﻣ ﻰﻟﺇ ﻒﺿﺍ
ﻲﺣ ﺚﺑ ﺔﻄﺤﻤﻟ
.3 ﻂﻐﺿﺍ
( ﺡﺎﺘﻣ ﺮﻴﻏ )
ﻲﺣ ﺚﺑ ﺔﻄﺤﻣ ﻦﻋ ﺚﺤﺒﻟﺍ.4 ﻂﻐﺿﺍ( ﺡﺎﺘﻣ ﺮﻴﻏ )
.ﻪﻣﺍﺪﺨﺘﺳﺍ ﻡﺪﻋ ﺪﻨﻋ ﺓﺭﺎﻴﺴﻟﺍ ﻞﺧﺍﺪﺑ ﻞﺑﺎﻜﻟﺍ ﻙﺮﺘﺗ ﻻ
*1
.ﻲﻟﺎﺤﻟﺍ ﺭﺎﺴﻤﻟﺍ ﻲﻄﺨﺗ ﻢﺘﻴﺴﻓ ،ﺎﺿﺮﻟﺍ ﻡﺪﻋ ﺔﻣﻼﻋ ﺪﻳﺪﺤﺗ ﻢﺗ ﺍﺫﺇ
*2
ﺔﻄﺤﻣ ﻦﻋ ﺚﺤﺒﻟﺍ
. ﻂﻐﺿﺍ 1
ﻰﻠﻋ ﻂﻐﺿﺍ ﻢﺛ ،ﺔﺌﻔﻟﺍ ﺪﻳﺪﺤﺘﻟ ﺕﻮﺼﻟﺍ ﻯﻮﺘﺴﻣ ﺹﺮﻗ ﺭﺩﺃ 2
.ﺹﺮﻘﻟﺍ
ﻢﺛ ،ﺔﺑﻮﻠﻄﻤﻟﺍ ﺔﻄﺤﻤﻟﺍ ﺭﺎﻴﺘﺧﻻ ﺕﻮﺼﻟﺍ ﻯﻮﺘﺴﻣ ﺹﺮﻗ ﺭﺩﺃ 3
.ﺹﺮﻘﻟﺍ ﻰﻠﻋ ﻂﻐﺿﺍ
.ﻱﺪﺠﺑﻻﺍ ﺐﻴﺗﺮﺘﻟﺍ ﺐﺴﺣ ﻥﺪﻣ ﻦﻋ ﺚﺤﺒﻟﺍ ﻦﻜﻤﻳ ،ﺔﻨﻳﺪﻣ ﺔﻤﺋﺎﻗ ﺮﻬﻈﺗ ﺎﻣﺪﻨﻋ
. ﻰﻠﻋ ﺭﺍﺮﻤﺘﺳﻻﺍ ﻊﻣ ﻂﻐﺿﺍ ،ﺀﺎﻐﻟﻺﻟ
ﻱﺪﺠﺑﻻﺍ ﺐﻴﺗﺮﺘﻟﺍ ﺐﺴﺣ ﻥﺪﻣ ﻲﻄﺨﺗ
...ﺚﺤﺒﻟﺍ ﺀﺎﻨﺛﺍ ﻥﺪﻤﻟﺍ ﺔﻤﺋﺎﻗ ﺭﻮﻬﻇ ﺪﻨﻋ
.ﻲﻓﺮﺣ ﺚﺤﺑ ﻝﺎﺧﺩﻹ ﺔﻋﺮﺴﺑ ﺕﻮﺼﻟﺍ ﻯﻮﺘﺴﻣ ﺹﺮﻗ ﺭﺩﺃ 1
.(Z ﻰﻟﺇ A) ﻝﻭﻷﺍ ﻑﺮﺤﻟﺍ ﺐﺴﺣ ﺔﻋﺮﺴﺑ ﺔﻤﺋﺎﻘﻟﺍ ﻲﻓ ﺚﺤﺒﻟﺍ ﻚﻨﻜﻤﻳ
ﺩﺍﺮﻤﻟﺍ ﻑﺮﺤﻟﺍ ﺪﻳﺪﺤﺘﻟ ﻂﻐﺿﺍ ﻭﺃ ﺕﻮﺼﻟﺍ ﺡﺎﺘﻔﻣ ﺭﺩﺍ 2
.ﻪﻨﻋ ﺚﺤﺒﻟﺍ
.ﺚﺤﺒﻟﺍ ﺀﺪﺒﻟ ﺕﻮﺼﻟﺍ ﺡﺎﺘﻔﻣ ﻂﻐﺿﺍ 3
. ﻰﻠﻋ ﺭﺍﺮﻤﺘﺳﻻﺍ ﻊﻣ ﻂﻐﺿﺍ ،ﺀﺎﻐﻟﻺﻟ
USB
ﻝﺎﺧﺩﺇ ﻞﻴﺻﻮﺗ ﻑﺮﻃ
*1
iPhone
/
iPod
ـﻟ ﺭﺍﻮﺴﺴﻛﺇ
JS_JVC_KD-X241_M_AR.indd 10JS_JVC_KD-X241_M_AR.indd 10 28/9/2016 9:32:27 AM28/9/2016 9:32:27 AM

ﻲﺑﺮﻋ
9
(ﻂﻘﻓ ﺍﺪﻨﻟﺯﻮﻴﻧ ﻭﺃ ﺎﻴﻟﺍﺮﺘﺳﺃ ﺯﺮﻃ ﻰﻠﻋ ﻖﺒﻄﻨﻳ) (
KD-X241
ﻲﻠﻳﺩﻮﻤﻟ) Pandora®
:ﺮﻴﻀﺤﺘﻟﺍ
ﻢﻗ ﻢﺛ ،(iPod touch/iPhone) ﻙﺯﺎﻬﺟ ﻰﻠﻋ Pandora ﻖﻴﺒﻄﺗ ﻦﻣ ﺭﺍﺪﺻﺇ ﺙﺪﺣﺃ ﺖﻴﺒﺜﺘﺑ ﻢﻗ
.Pandora ﻰﻟﺇ ﻝﻮﺧﺪﻟﺍ ﻞﻴﺠﺴﺗﻭ ﺏﺎﺴﺣ ﺀﺎﺸﻧﺈﺑ
(4 )
.
[SOURCE SELECT]
ﻲﻓ
[PANDORA SRC]
ـﻟ
[ON]
ﺩﺪﺣ •
ﻉﺎﻤﺘﺳﻻﺍ ﺀﺪﺑ
.ﻙﺯﺎﻬﺟ ﻰﻠﻋ Pandora ﻖﻴﺒﻄﺗ ﺢﺘﻔﺑ ﻢﻗ 1
.USB ﻝﺎﺧﺩﺇ ﻑﺮﻄﺑ ﻙﺯﺎﻬﺟ ﻞﻴﺻﻮﺘﺑ ﻢﻗ 2
.PANDORA ﺭﺎﻴﺘﺧﻻ ﺭﺮﻜﺘﻣ ﻞﻜﺸﺑ ﻂﻐﺿﺍ 3
.ﹰﺎﻴﺋﺎﻘﻠﺗ ﺚﺒﻟﺍ ﺃﺪﺒﻳ
ﻰﻟﺇﺔﻳﺎﻤﺤﻟﺍ ﺀﺎﻄﻏ ﻰﻠﻋ
ﻢﻜﺤﺘﻟﺍ ﺓﺪﺣﻭ ﻰﻠﻋ
ﺪﻌﺑ ﻦﻋ
ﻒﻗﻮﺗ/ﻞﻴﻐﺸﺗ
ﺖﻗﺆﻣ
.ﺕﻮﺼﻟﺍ ﻯﻮﺘﺴﻣ ﺹﺮﻗ ﻂﻐﺿﺍ
. ﻂﻐﺿﺍ
ﺭﺎﺴﻣ ﻲﻄﺨﺗ.T ﻂﻐﺿﺍ.I ﻂﻐﺿﺍ
ﺔﻣﻼﻋ ﻞﻴﺠﺴﺗ
ﻡﺪﻋ ﻭﺃ ﺎﺿﺮﻟﺍ
*2ﺎﺿﺮﻟﺍ
. ﻂﻐﺿﺍ. ﻂﻐﺿﺍ
.ﻪﻣﺍﺪﺨﺘﺳﺍ ﻡﺪﻋ ﺪﻨﻋ ﺓﺭﺎﻴﺴﻟﺍ ﻞﺧﺍﺪﺑ ﻞﺑﺎﻜﻟﺍ ﻙﺮﺘﺗ ﻻ
*1
.ﻲﻟﺎﺤﻟﺍ ﺭﺎﺴﻤﻟﺍ ﻲﻄﺨﺗ ﻢﺘﻴﺴﻓ ،ﺎﺿﺮﻟﺍ ﻡﺪﻋ ﺔﻣﻼﻋ ﺪﻳﺪﺤﺗ ﻢﺗ ﺍﺫﺇ
*2
ﺓﺪﻳﺪﺟ ﺔﻄﺤﻣ ﻦﻳﺰﺨﺗﻭ ﺀﺎﺸﻧﺍ
. ﻂﻐﺿﺍ 1
.ﺹﺮﻘﻟﺍ ﻰﻠﻋ ﻂﻐﺿﺍ ﻢﺛ ،
[NEW STATION]
ﺪﻳﺪﺤﺘﻟ ﺕﻮﺼﻟﺍ ﻯﻮﺘﺴﻣ ﺹﺮﻗ ﺭﺩﺃ 2
ﻢﺛ ،
[FROM ARTIST]
ﻭﺃ
[FROM TRACK]
ﺪﻳﺪﺤﺘﻟ ﺕﻮﺼﻟﺍ ﻯﻮﺘﺴﻣ ﺹﺮﻗ ﺭﺩﺃ 3
.ﺹﺮﻘﻟﺍ ﻰﻠﻋ ﻂﻐﺿﺍ
.ﻲﻟﺎﺤﻟﺍ ﻥﺎﻨﻔﻟﺍ ﻭﺃ ﺔﻴﻨﻏﻷﺍ ﻰﻠﻋ ﺀﺎﻨﺑ ﺓﺪﻳﺪﺟ ﺔﻄﺤﻣ ﺀﺎﺸﻧﺇ ﻢﺘﻳ
.ﻦﻳﺰﺨﺘﻠﻟ (6 ﻭﺃ 5 ،4 ،3) ﺔﻴﻟﺎﺘﻟﺍ ﻡﺎﻗﺭﻷﺍ ﺭﺍﺭﺯﺃ ﻦﻣ ﺪﺣﺍﻭ ﺭﺍﺮﻤﺘﺳﻻﺍ ﻊﻣ ﻂﻐﺿﺍ 4
.(6 ﻭﺃ 5 ،4 ،3) ﺔﻴﻟﺎﺘﻟﺍ ﻡﺎﻗﺭﻷﺍ ﺭﺍﺭﺯﺃ ﻦﻣ ﺪﺣﺍﻭ ﻂﻐﺿﺍ :ﺔﻧﺰﺨﻤﻟﺍ ﺔﻄﺤﻤﻟﺍ ﺪﻳﺪﺤﺘﻟ
ﺔﻠﺠﺴﻣ ﺔﻄﺤﻣ ﻦﻋ ﺚﺤﺒﻟﺍ
. ﻂﻐﺿﺍ 1
.ﺹﺮﻘﻟﺍ ﻂﻐﺿﺍ ﻢﺛ ،ﺪﻨﺑ ﺪﻳﺪﺤﺘﻟ ﺕﻮﺼﻟﺍ ﻯﻮﺘﺴﻣ ﺹﺮﻗ ﺭﺩﺃ 2
ﻞﺠﺴﻤﻟﺍ ﺦﻳﺭﺎﺘﻟﺍ ﺐﺴﺣ :
[BY DATE]
ﻱﺪﺠﺑﺃ ﺐﻴﺗﺮﺘﺑ :
[A-Z]
ﻰﻠﻋ ﻂﻐﺿﺍ ﻢﺛ ،ﺔﺑﻮﻠﻄﻤﻟﺍ ﺔﻄﺤﻤﻟﺍ ﺭﺎﻴﺘﺧﻻ ﺕﻮﺼﻟﺍ ﻯﻮﺘﺴﻣ ﺹﺮﻗ ﺭﺩﺃ 3
.ﺹﺮﻘﻟﺍ
. ﻰﻠﻋ ﺭﺍﺮﻤﺘﺳﻻﺍ ﻊﻣ ﻂﻐﺿﺍ ،ﺀﺎﻐﻟﻺﻟ
ﺔﻴﻟﺎﺤﻟﺍ ﺔﻴﻨﻏﻻﺍ ﺕﺎﻣﻮﻠﻌﻤﻟ ﺔﻴﻌﺟﺮﻣ ﺓﺭﺎﺷﺍ ﻊﺿﻭ
.ﺕﻮﺼﻟﺍ ﻯﻮﺘﺴﻣ ﺹﺮﻗ ﻰﻠﻋ ﺭﺍﺮﻤﺘﺳﻻﺍ ﻊﻣ ﻂﻐﺿﺍ
ﺯﺎﻬﺠﻟﺍ ﻰﻠﻋ ﺕﺎﻣﻮﻠﻌﻤﻟﺍ ﻦﻳﺰﺨﺗ ﻢﺘﻳﻭ (ﺔﻴﻌﺟﺮﻣ ﺓﺭﺎﺷﺇ ﻊﺿﻭ ﻢﺗ) “BOOKMARKED” ﺮﻬﻈﺗ
.ﻚﺑ ﺹﺎﺨﻟﺍ
.ﺓﺪﺣﻮﻟﺍ ﻩﺬﻫ ﻰﻠﻋ ﺲﻴﻟﻭ ﻚﺑ ﺹﺎﺨﻟﺍ Pandora ﺏﺎﺴﺣ ﻰﻠﻋ ﺔﻴﻌﺟﺮﻤﻟﺍ ﺕﺍﺭﺎﺷﻹﺍ ﺮﻓﻮﺘﺗ •
USB
ﻝﺎﺧﺩﺇ ﻞﻴﺻﻮﺗ ﻑﺮﻃ
*1
iPhone
/
iPod
ـﻟ ﺭﺍﻮﺴﺴﻛﺇ
JS_JVC_KD-X241_M_AR.indd 9JS_JVC_KD-X241_M_AR.indd 9 28/9/2016 9:32:28 AM28/9/2016 9:32:28 AM

ﻲﺑﺮﻋ 8
ﻢﻜﺤﺘﻟﺍ ﻊﺿﻭ ﺮﺘﺧﺍ
.ﺭﺮﻜﺘﻣ ﻞﻜﺸﺑ ﻂﻐﺿﺍ ،iPod ﺭﺪﺼﻤﻟﺍ ﻥﻮﻜﻳ ﺎﻣﺪﻨﻋ
.ﺯﺎﻬﺠﻟﺍ ﺍﺬﻫ ﻦﻣ iPod ﺯﺎﻬﺠﺑ ﻢﻜﺤﺗ :
HEAD MODE
ﻦﻜﻤﻳ ﻝﺍﺰﻳ ﻻ ،ﻦﻜﻟ .ﻪﺴﻔﻧ iPod ﺯﺎﻬﺟ ﻡﺍﺪﺨﺘﺳﺎﺑ iPod ﺯﺎﻬﺠﺑ ﻢﻜﺤﺗ :
IPHONE MODE
.ﺯﺎﻬﺠﻟﺍ ﺍﺬﻫ ﻦﻣ ﻒﻠﻤﻟﺍ ﻲﻄﺨﺗ ﻭﺃ ﺖﻗﺆﻤﻟﺍ ﻒﻗﻮﺘﻟﺍ/ﻞﻴﻐﺸﺘﻟﺍ ﺬﻴﻔﻨﺗ
.ﺭﺮﻜﺘﻣ ﻞﻜﺸﺑ ﻂﻐﺿﺍ ،ANDROID ﺭﺪﺼﻤﻟﺍ ﻥﻮﻜﻳ ﺎﻣﺪﻨﻋ
ﻖﻴﺒﻄﺗ ﺮﺒﻋ ﺯﺎﻬﺠﻟﺍ ﺍﺬﻫ ﻦﻣ Android ﺯﺎﻬﺠﺑ ﻢﻜﺤﺘﻟﺎﺑ ﻢﻗ :
AUTO MODE
.Android ﺯﺎﻬﺟ ﻲﻓ ﺖﺒﺜﻤﻟﺍ JVC MUSIC PLAY
ﺮﺒﻋ ﻪﺴﻔﻧ Android ﺯﺎﻬﺟ ﻡﺍﺪﺨﺘﺳﺎﺑ Android ﺯﺎﻬﺠﺑ ﻢﻜﺤﺘﻟﺎﺑ ﻢﻗ :
AUDIO MODE
ﻝﺍﺰﻳ ﻻ ،ﻦﻜﻟ .Android ﺯﺎﻬﺟ ﻲﻓ ﺔﺘﺒﺜﻣ ﻯﺮﺧﺍ ﻂﺋﺎﺳﻭ ﻞﻐﺸﻣ ﺕﺎﻘﻴﺒﻄﺗ
.ﺯﺎﻬﺠﻟﺍ ﺍﺬﻫ ﻦﻣ ﻒﻠﻤﻟﺍ ﻲﻄﺨﺗ ﻭﺃ ﺖﻗﺆﻤﻟﺍ ﻒﻗﻮﺘﻟﺍ/ﻞﻴﻐﺸﺘﻟﺍ ﺬﻴﻔﻨﺗ ﻦﻜﻤﻳ
ﻰﻘﻴﺳﻮﻣ ﻞﻐﺸﻣ ﺮﺘﺧﺍ
.ﺭﺮﻜﺘﻣ ﻞﻜﺸﺑ ﻂﻐﺿﺍ ،USB ﺭﺪﺼﻤﻟﺍ ﻥﻮﻜﻳ ﺎﻣﺪﻨﻋ
.ﻲﻟﺎﺘﻟﺍ ﻞﻐﺸﻤﻟﺍ ﻲﻓ ﺔﻧﺰﺨﻤﻟﺍ ﺕﺎﻴﻨﻏﻻﺍ ﻞﻴﻐﺸﺗ ﻢﺘﻴﺳ
.(Mass Storage Class) ﻲﻛﺬﻟﺍ ﻒﺗﺎﻬﻠﻟ ﺔﻴﺟﺭﺎﺨﻟﺍ ﻭﺃ ﺔﻴﻠﺧﺍﺪﻟﺍ ﺓﺮﻛﺍﺬﻟﺍ •
.ﻂﺋﺎﺳﻮﻟﺍ ﺩﺪﻌﺘﻣ ﺯﺎﻬﺠﻟ ﺭﺎﺘﺨﻤﻟﺍ ﻞﻐﺸﻤﻟﺍ •
ﺔﻤﺋﺎﻗ /ﺪﻠﺠﻣ ﻦﻣ ﻒﻠﻣ ﺮﺘﺧﺍ
/
[HEAD MODE]
ﺭﺎﻴﺘﺧﺍ ﺪﻨﻋ ﻂﻘﻓ ﻖﻴﺒﻄﺘﻠﻟ ﻞﺑﺎﻗ ،ANDROID/iPod ﺯﺎﻬﺠﻟ ﺔﺒﺴﻨﻟﺍ
.
[AUTO MODE]
. ﻂﻐﺿﺍ 1
.ﺾﺒﻘﻤﻟﺍ ﻂﻐﺿﺍ ﻢﺛ ،ﺔﻤﺋﺎﻗ /ﺪﻠﺠﻣ ﺭﺎﻴﺘﺧﻻ ﺕﻮﺼﻟﺍ ﻯﻮﺘﺴﻣ ﺾﺒﻘﻣ ﺭﺩﺍ 2
.ﺾﺒﻘﻤﻟﺍ ﻂﻐﺿﺍ ﻢﺛ ،ﻒﻠﻣ ﺭﺎﻴﺘﺧﻻ ﺕﻮﺼﻟﺍ ﻯﻮﺘﺴﻣ ﺾﺒﻘﻣ ﺭﺩﺍ 3
(
ANDROID
ﻭ
USB
ﺭﺪﺼﻤﻟ ﻂﻘﻓ ﻖﻴﺒﻄﺘﻠﻟ ﻞﺑﺎﻗ) ﻊﻳﺮﺳ ﺚﺤﺑ
.ﺔﻋﺮﺴﺑ ﺎﻬﻟﻼﺧ ﺚﺤﺒﻟﺍ ﻦﻜﻤﻳ ،ﺕﺎﻔﻠﻤﻟﺍ ﻦﻣ ﺮﻴﺜﻜﻟﺍ ﻚﻳﺪﻟ ﺖﻧﺎﻛ ﺍﺫﺇ
.ﺔﻋﺮﺴﺑ ﺔﻤﺋﺎﻘﻟﺍ ﺢﻔﺼﺘﻟ ﺔﻋﺮﺴﺑ ﺕﻮﺼﻟﺍ ﻯﻮﺘﺴﻣ ﺹﺮﻗ ﺭﺩﺃ
ﻭ
iPod
ﺭﺪﺼﻤﻟ ﻂﻘﻓ ﻖﻴﺒﻄﺘﻠﻟ ﻞﺑﺎﻗ) ﺔﻳﺪﺠﺑﻻﺍ ﻑﻭﺮﺤﻟﺍ ﺐﺴﺣ ﺚﺤﺑ
(
ANDROID
.ﻝﻭﻻﺍ ﻑﺮﺤﻟﺍ ﺐﺴﺣ ﻒﻠﻣ ﻦﻋ ﺚﺤﺒﻟﺍ ﻦﻜﻤﻳ
iPod ﺭﺪﺼﻤﻟ
ﺎﹰﻌﻳﺮﺳ ﺕﻮﺼﻟﺍ ﻯﻮﺘﺴﻣ ﺹﺮﻗ ﺮﻳﻭﺪﺘﺑ ﻢﻗ ﻭﺃ ﻰﻠﻋ ﻂﻐﺿﺍ
.(OTHERS ،9 ﻰﻟﺇ 0 ،Z ﻰﻟﺇ A) ﺏﻮﻠﻄﻤﻟﺍ ﻑﺮﺤﻟﺍ ﺪﻳﺪﺤﺘﻟ
.9 ﻰﻟﺇ 0 ﻭ Z ﻰﻟﺇ A ﻦﻋ ﺪﻳﺰﻳ ﻝﻭﻷﺍ ﻑﺮﺤﻟﺍ ﻥﺎﻛ ﺍﺫﺇ (ﻯﺮﺧﺃ) “OTHERS” ﺮﺘﺧﺍ •
ANDROID ﺭﺪﺼﻤﻟ
.ﺚﺤﺒﻟﺍ ﺰﻣﺭ ﻝﺎﺧﺩﻻ ﻂﻐﺿﺍ 1
.ﺏﻮﻏﺮﻤﻟﺍ ﻑﺮﺤﻟﺍ ﺭﺎﻴﺘﺧﻻ ﺕﻮﺼﻟﺍ ﻯﻮﺘﺴﻣ ﺾﺒﻘﻣ ﺭﺩﺍ 2
(Z ﻰﻟﺇ A) ﻢﺠﺤﻟﺍ ﺓﺮﻴﺒﻛ ﻑﻭﺮﺣ : ^A^
(z ﻰﻟﺇ a) ﻢﺠﺤﻟﺍ ﺓﺮﻴﻐﺻ ﻑﻭﺮﺣ : _A_
(9 ﻰﻟﺇ 0) ﻡﺎﻗﺭﺍ : -0-
9 ﻰﻟﺇ 0 ﻭ Z ﻰﻟﺇ A ﺮﻴﻏ ﺰﻣﺭ : -OTHERS-
.ﺚﺤﺒﻟﺍ ﺀﺪﺒﻟ ﺕﻮﺼﻟﺍ ﺡﺎﺘﻔﻣ ﻂﻐﺿﺍ 3
. ﻰﻠﻋ ﻂﻐﺿﺍ ،ﻖﺑﺎﺴﻟﺍ ﺩﺍﺪﻋﻹﺍ ﺮﺼﻨﻋ ﻰﻟﺇ ﻉﻮﺟﺮﻠﻟ •
. ﻰﻠﻋ ﺭﺍﺮﻤﺘﺳﻻﺍ ﻊﻣ ﻂﻐﺿﺍ ،ﺀﺎﻐﻟﻺﻟ •
ANDROID/iPod/USB
JS_JVC_KD-X241_M_AR.indd 8JS_JVC_KD-X241_M_AR.indd 8 28/9/2016 9:32:28 AM28/9/2016 9:32:28 AM

ﻲﺑﺮﻋ
7
ANDROID/iPod/USB
:ﺭﺎﻴﺘﺧﻼﻟ ﺔﻠﺑﺎﻘﻟﺍ ﺭﺩﺎﺼﻤﻟﺍ
ANDROID/iPod/USB :
KD-X241
ANDROID/USB :
KD-X141
. ﻭﺃ ﻂﻐﺿﺍ ،ﺓﺮﺷﺎﺒﻣ ANDROID/iPod/USB ﺭﺪﺼﻣ ﺭﺎﻴﺘﺧﻻ •
ﻰﻟﺇﺔﻳﺎﻤﺤﻟﺍ ﺀﺎﻄﻏ ﻰﻠﻋﺪﻌﺑ ﻦﻋ ﻢﻜﺤﺘﻟﺍ ﺓﺪﺣﻭ ﻰﻠﻋ
*3ﻉﺎﺟﺭﻹﺍ/ﻊﻳﺮﺳ ﻢﻳﺪﻘﺗ. ﻰﻠﻋ ﺭﺍﺮﻤﺘﺳﻻﺍ ﻊﻣ ﻂﻐﺿﺍ
. ﻰﻠﻋ ﺭﺍﺮﻤﺘﺳﻻﺍ ﻊﻣ ﻂﻐﺿﺍ ﻒﻠﻣ ﺪﻳﺪﺤﺗ. ﻂﻐﺿﺍ
. ﻂﻐﺿﺍ
*4ﺪﻠﺠﻣ ﺪﻳﺪﺤﺗ. ﻂﻐﺿﺍ. ﻂﻐﺿﺍ
*5ﻞﻴﻐﺸﺘﻟﺍ ﺭﺍﺮﻜﺗ.ﺭﺍﺮﻜﺘﺑ ﻂﻐﺿﺍ
FLAC/WAV/WMA/MP3 ﻒﻠﻣ :
ALL REPEAT
/
FOLDER REPEAT
/
TRACK REPEAT
ANDROID ﻭﺃ iPod :
REPEAT OFF
/
ALL REPEAT
/
ONE REPEAT
ﺐﻴﺗﺮﺘﺑ ﻞﻴﻐﺸﺘﻟﺍ
*5ﻲﺋﺍﻮﺸﻋ
.ﺭﺍﺮﻜﺘﺑ ﻂﻐﺿﺍ
FLAC/WAV/WMA/MP3 ﻒﻠﻣ :
RANDOM OFF
/
ALL RANDOM
/
FOLDER RANDOM
ANDROID ﻭﺃ iPod :
RANDOM OFF
/
ALL RANDOM
/
SONG RANDOM
.ﻪﻣﺍﺪﺨﺘﺳﺍ ﻡﺪﻋ ﺪﻨﻋ ﺓﺭﺎﻴﺴﻟﺍ ﻞﺧﺍﺪﺑ ﻞﺑﺎﻜﻟﺍ ﻙﺮﺘﺗ ﻻ
*1
ﺎﻤﻛ .ﻖﻴﺒﻄﺘﻟﺍ ﺐﻴﺼﻨﺘﻟ ﺕﺎﻤﻴﻠﻌﺘﻟﺍ ﻊﺒﺗﺍ .
“Press [VIEW] to install JVC MUSIC PLAY APP”
ﺽﺮﻋ ﻢﺘﻳ ،
Android
ﺯﺎﻬﺟ ﻞﻴﺻﻮﺗ ﺪﻨﻋ
*2
ﺓﺭﺎﻳﺰﺑ ﻢﻗ ،ﺕﺎﻣﻮﻠﻌﻤﻟﺍ ﻦﻣ ﺪﻳﺰﻤﻟ .ﻞﻴﺻﻮﺘﻟﺍ ﻞﺒﻗ ﺯﺎﻬﺟ ﻰﻠﻋ
JVC MUSIC PLAY
ﻖﻴﺒﻄﺘﻟﺍ ﻦﻣ ﺭﺍﺪﺻﺍ ﺙﺪﺣﺍ ﺐﻴﻛﺮﺗ ﻦﻜﻤﻳ
.
<http://www.jvc.net/cs/car/>
(8 )
.
[AUTO MODE]
ﺪﻳﺪﺤﺗ ﻢﺘﻳ ﺎﻣﺪﻨﻋ ﻂﻘﻓ ﻪﻘﻴﺒﻄﺗ ﻦﻜﻤﻳ :
ANDROID
ـﻟ
*3
.
ANDROID
/
iPod
ﻊﻣ ﺍﺬﻫ ﻖﻓﺍﻮﺘﻳ ﻻ .
FLAC
/
WAV
/
WMA
/
MP3
ﺕﺎﻔﻠﻤﻟ ﻂﻘﻓ
*4
(8 )
.
[AUTO MODE]
/
[HEAD MODE]
ﺪﻳﺪﺤﺗ ﻢﺘﻳ ﺎﻣﺪﻨﻋ ﻂﻘﻓ ﻪﻘﻴﺒﻄﺗ ﻦﻜﻤﻳ :
ANDROID
/
iPod
ـﻟ
*5
ﻞﻴﻐﺸﺘﻟﺍ ﺀﺪﺑ
.ﻞﻴﻐﺸﺘﻟﺍ ﺃﺪﺒﻳﻭ ﺎﹰﻴﺋﺎﻘﻠﺗ ﺭﺪﺼﻤﻟﺍ ﺮﻴﻐﺘﻳ
USB
ﻝﺎﺧﺩﺇ ﻞﻴﺻﻮﺗ ﻑﺮﻃ
*1
USB 2.0
ﻞﺑﺎﻛ
(ﺀﺍﺮﺸﻠﻟ ﺡﺎﺘﻣ)
*1ﺮﻴﻐﺻ
USB 2.0
ﻞﺑﺎﻛ
(ﺀﺍﺮﺸﻠﻟ ﺡﺎﺘﻣ)
USB
ANDROID*2
iPhone/iPod
ـﻟ ﺭﺍﻮﺴﺴﻛﺇ
*1
iPhone
/
iPod
JS_JVC_KD-X241_M_AR.indd 7JS_JVC_KD-X241_M_AR.indd 7 28/9/2016 9:32:28 AM28/9/2016 9:32:28 AM

ﻲﺑﺮﻋ 6
ﻯﺮﺧﺃ ﺕﺍﺩﺍﺪﻋﺇ
. ﻰﻠﻋ ﺭﺍﺮﻤﺘﺳﻻﺍ ﻊﻣ ﻂﻐﺿﺍ 1
ﻂﻐﺿﺍ ﻢﺛ ،(ﻲﻟﺎﺘﻟﺍ ﻝﻭﺪﺠﻟﺍ ﻊﺟﺍﺭ) ﺪﻨﺑ ﺪﻳﺪﺤﺘﻟ ﺕﻮﺼﻟﺍ ﻯﻮﺘﺴﻣ ﺹﺮﻗ ﺭﺩﺃ 2
.ﺹﺮﻘﻟﺍ
ﺕﺎﻤﻴﻠﻌﺘﻟﺍ ﻊﺒﺗﺍ ﻭﺍ ﺏﻮﻏﺮﻤﻟﺍ ﺪﻨﺒﻟﺍ ﺭﺎﻴﺘﺧﺍ ﻢﺘﻳ ﻥﺍ ﻰﻟﺍ 2 ﺓﻮﻄﺨﻟﺍ ﺭﺮﻛ 3
.ﺭﺎﺘﺨﻤﻟﺍ ﺪﻨﺒﻟﺎﺑ ﺔﻘﻠﻌﺘﻤﻟﺍ
.ﺝﻭﺮﺨﻠﻟ ﻰﻠﻋ ﻂﻐﺿﺍ 4
. ﻰﻠﻋ ﻂﻐﺿﺍ ،ﻖﺑﺎﺴﻟﺍ ﺩﺍﺪﻋﻹﺍ ﺮﺼﻨﻋ ﻰﻟﺇ ﻉﻮﺟﺮﻠﻟ
XX
:ﻲﺿﺍﺮﺘﻓﺍ
TUNER SETTING
RADIO TIMER
.ﻲﻟﺎﺤﻟﺍ ﺭﺪﺼﻤﻟﺍ ﻦﻋ ﺮﻈﻨﻟﺍ ﺾﻐﺑ ﺩﺪﺤﻣ ﺖﻗﻭ ﻲﻓ ﻮﻳﺩﺍﺮﻟﺍ ﻞﻴﻐﺸﺘﺑ ﻡﻮﻘﻳ
.ﻞﻤﻌﻳ ﻥﺃ ﺖﹼﻗﺆﻤﻠﻟ ﻦﻜﻤﻳ ﺓﺮﻣ ﻢﻛ ﺩﺪﺣ :
OFF
/
WEEKLY
/
DAILY
/
ONCE
1
.ﺔﺟﻮﻤﻟﺍ ﺮﺘﺧﺍ :
SW2
/
SW1
/
AM
/
FM
2
ﺮﺘﺧﺍ :(
SW2
/
SW1
/
AM
ﺔﺟﻮﻤﻟ)
06
ﻰﻟﺇ
01
/(
FM
ﺔﺟﻮﻤﻟ)
18
ﻰﻟﺇ
01
3
.ﺎﻘﺒﺴﻣ ﺔﻨﻴﻌﻤﻟﺍ ﺕﺎﻄﺤﻤﻟﺍ
.ﻂﻴﺸﻨﺘﻟﺍ ﺖﻗﻭﻭ *1ﻡﻮﻳ ﻂﺒﺿﺍ 4
.ﻝﺎﻤﺘﻛﻻﺍ ﺪﻨﻋ
“
M
”
ﺀﻲﻀﺗ
.ﺔﻴﻟﺎﺘﻟﺍ ﺕﻻﺎﺤﻟﺍ ﻲﻓ ﻮﻳﺩﺍﺮﻟﺍ ﺖﹼﻗﺆﻣ ﻂﺸﻨﹸﻳ ﻦﻟ
.ﺓﺪﺣﻮﻟﺍ ﻞﻴﻐﺸﺗ ﻑﺎﻘﻳﺇ •
ﻲﻓ
[SW2 SRC]
/
[SW1 SRC]
/
[AM SRC]
ـﻟ
[OFF]
ﺩﺪﺤﹸﻳ •
(4 )
.
SW2
/
SW1
/
AM
ـﻟ ﻮﻳﺩﺍﺮﻟﺍ ﺖﹼﻗﺆﻣ ﺪﻳﺪﺤﺗ ﺪﻌﺑ
[SOURCE SELECT]
SSM
ﺎﹰﻴﻜﻴﺗﺎﻣﻮﺗﻭﺃ ﺎﹰﻘﺒﺴﻣ ﺎﹰﻄﺒﺿ ﻱﺮﺠﻳ :
SSM 13–18
/
SSM 07–12
/
SSM 01–06
ﻝﻭﺃ ﻦﻳﺰﺨﺗ ﺭﻮﻓ
“SSM”
ﺾﻴﻣﻭ ﻒﻗﻮﺘﻳ .
FM
ﺔﺟﻮﻤﻟ ﺔﻄﺤﻣ
18
ﻰﻟﺇ ﻞﺼﻳ ﺎﻤﻟ
.ﺔﻴﻟﺎﺘﻟﺍ ﺔﻄﺤﻣ
12
ـﻟﺍ ﻦﻳﺰﺨﺘﻟ
SSM 13–18
/
SSM 07–12
ﺩﺪﺣ .ﺕﺎﻄﺤﻣ
6
LOCAL SEEK
؛ .ﻂﻘﻓ ﺪﻴﺠﻟﺍ ﻝﺎﺒﻘﺘﺳﻻﺍ ﺕﺍﺫ
SW2
/
SW1
/
AM
ﺕﺎﻄﺤﻤﻟﺍ ﻦﻋ ﺚﺤﺒﻟﺍ :
ON
.ﺀﺎﻐﻟﺍ :
OFF
ﺔﻄﺤﻤﻟﺍ/ﺭﺪﺼﻤﻟﺍ ﻰﻠﻋ ﻖﻴﺒﻄﺘﻠﻟ ﺔﻠﺑﺎﻗ ﺎﻫﺬﻴﻔﻨﺗ ﻢﺘﻳ ﻲﺘﻟﺍ ﺕﺍﺩﺍﺪﻋﻹﺍ •
ﺬﻴﻔﻨﺘﺑ ﻡﻮﻘﺗ ﻥﺍ ﺐﺠﻳ ،ﺔﻄﺤﻤﻟﺍ/ﺭﺪﺼﻤﻟﺍ ﺮﻴﻴﻐﺗ ﺩﺮﺠﻤﺑ .ﻂﻘﻓ ﺓﺭﺎﺘﺨﻤﻟﺍ
.ﻯﺮﺧﺍ ﺓﺮﻣ ﺕﺍﺩﺍﺪﻋﻹﺍ
ﻮﻳﺩﺍﺭ
IF BAND
FM
ﺕﺎﻄﺤﻣ ﻦﻣ ﻞﺧﺍﺪﺘﻟﺍ ﺀﺎﺿﻮﺿ ﺾﻔﺨﻟ ﻒﻟﺍﻮﻤﻟﺍ ﺔﻴﺋﺎﻘﺘﻧﺍ ﺓﺩﺎﻳﺯ :
AUTO
ﻊﺒﺘﻳ :
WIDE
؛
(.ﻮﻳﺮﻴﺘﺴﻟﺍ ﺕﻮﺻ ﺔﻴﻟﺎﻌﻓ ﻥﺍﺪﻘﻓ ﻢﺘﻳ ﻥﺍ ﻦﻜﻤﻳ) .ﺓﺭﻭﺎﺠﻤﻟﺍ
ﺾﻔﺨﻨﺗ ﻦﻟ ﺕﻮﺼﻟﺍ ﺓﺩﻮﺟ ﻦﻜﻟ ،ﺓﺭﻭﺎﺠﻤﻟﺍ
FM
ﺕﺎﻄﺤﻣ ﻦﻣ ﻞﺧﺍﺪﺘﻟﺍ ﺀﺎﺿﻮﺿ
.ﻮﻳﺮﺘﺳﻻﺍ ﺮﻴﺛﺄﺗ ﻰﻘﺒﻴﺳﻭ
MONO SET
؛ .ﻩﺪﻘﻓ ﻢﺘﻴﺳ ﻮﻳﺮﺘﺴﻟﺍ ﺕﻮﺼﻟﺍ ﺮﻴﺛﺄﺗ ﻦﻜﻟﻭ
FM
ﻝﺎﺒﻘﺘﺳﺍ ﻦﺴﺤﻳ :
ON
.ﺀﺎﻐﻟﺍ :
OFF
NEWS SET
*2
؛ .ﺎﹰﺣﺎﺘﻣ ﻥﺎﻛ ﺍﺫﺇ ﺭﺎﺒﺧﻷﺍ ﺞﻣﺎﻧﺮﺑ ﻰﻟﺇ ﺎﹰﺘﻗﺆﻣ ﺯﺎﻬﺠﻟﺍ ﻝﻮﺤﺘﻳ ﻑﻮﺳ :
ON
.ﺀﺎﻐﻟﺍ :
OFF
REGIONAL
*2
ﻡﺍﺪﺨﺘﺳﺎﺑ ﺓﺩﺪﺤﻤﻟﺍ ﺔﻘﻄﻨﻤﻟﺍ ﻲﻓ ﻂﻘﻓ ﻯﺮﺧﺃ ﺔﻄﺤﻣ ﻰﻟﺇ ﻝﻮﺤﺘﻳ :
ON
.ﺀﺎﻐﻟﺍ :
OFF
؛ .
“AF”
ﻲﻓ ﻢﻜﺤﺘﻟﺍ
AF SET
*2
ﺔﻜﺒﺷ ﺲﻔﻧ ﻲﻓ ﺞﻣﺎﻧﺮﺒﻟﺍ ﺲﻔﻧ ﺚﺒﺗ ﻯﺮﺧﺃ ﺔﻄﺤﻣ ﻦﻋ ﺎﹰﻴﺋﺎﻘﻠﺗ ﺚﺤﺒﻳ :
ON
؛ .ﺊﻴﺳ ﻲﻟﺎﺤﻟﺍ ﻝﺎﺒﻘﺘﺳﻻﺍ ﻥﻮﻜﻳ ﺎﻣﺪﻨﻋ ﻞﻀﻓﺃ ﻝﺎﺒﻘﺘﺳﺎﺑ
Radio Data System
.ﺀﺎﻐﻟﺍ :
OFF
TI
*2
ﺓﺮﻓﻮﺘﻣ ﺖﻧﺎﻛ ﺍﺫﺇ ﺭﻭﺮﻤﻟﺍ ﺕﺎﻣﻮﻠﻌﻣ ﻰﻟﺍ ﹰﺎﺘﻗﺆﻣ ﻝﻮﺤﺘﻟﺎﺑ ﺓﺪﺣﻮﻠﻟ ﺢﻤﺴﻳ :
ON
.ﺀﺎﻐﻟﺍ :
OFF
؛ .(
“TI”
ﺮﺷﺆﻤﻟﺍ ﺀﺎﻀﻳ)
PTY SEARCH
*2
.(ﻩﺎﻧﺩﺍ ﻊﺟﺍﺭ)
PTY
ﺰﻣﺭ ﺮﺘﺧﺍ
ﻢﺘﻳ ،ﻪﺗﺩﺪﺣ ﻱﺬﻟﺍ ﺰﻣﺮﻠﻟ ﻞﺛﺎﻤﻣ
PTY
ﺰﻣﺮﺑ ﺎﹰﺠﻣﺎﻧﺮﺑ ﺚﺒﺗ ﺔﻄﺤﻣ ﺩﻮﺟﻭ ﺔﻟﺎﺣ ﻲﻓ
.ﺔﻄﺤﻤﻟﺍ ﻩﺬﻫ ﻰﻟﺇ ﻒﻴﻟﻮﺘﻟﺍ
.1 ﺓﻮﻄﺨﻟﺍ ﻲﻓ
[WEEKLY]
ﻭﺃ
[ONCE]
ﺪﻳﺪﺤﺗ ﺪﻨﻋ ﻂﻘﻓ ﻩﺪﻳﺪﺤﺗ ﻦﻜﻤﻳ
*1
.ﻂﻘﻓ
FM
ﺭﺪﺼﻤﻟ
*2
PTY ﺰﻣﺭ
،
VARIED
،
SCIENCE
،
CULTURE
،
DRAMA
،
EDUCATE
،
SPORT
،
INFO
،
AFFAIRS
،
NEWS
،
LIGHT M
(ﻰﻘﻴﺳﻮﻣ) ،
EASY M
(ﻰﻘﻴﺳﻮﻣ) ،
ROCK M
(ﻰﻘﻴﺳﻮﻣ) ،
POP M
(ﻰﻘﻴﺳﻮﻣ)
،
RELIGION
،
SOCIAL
،
CHILDREN
،
FINANCE
،
WEATHER
،
OTHER M
(ﻰﻘﻴﺳﻮﻣ) ،
CLASSICS
،
OLDIES
،
NATION M
(ﻰﻘﻴﺳﻮﻣ) ،
COUNTRY
،
JAZZ
،
LEISURE
،
TRAVEL
،
PHONE IN
DOCUMENT
،
FOLK M
(ﻰﻘﻴﺳﻮﻣ)
JS_JVC_KD-X241_M_AR.indd 6JS_JVC_KD-X241_M_AR.indd 6 28/9/2016 9:32:29 AM28/9/2016 9:32:29 AM

ﻲﺑﺮﻋ
5
CLOCK
TIME SYNC
ﺕﺎﻧﺎﻴﺑ ﻡﺍﺪﺨﺘﺳﺎﺑ ﺎﹰﻴﺋﺎﻘﻠﺗ ﺔﻋﺎﺴﻟﺍ ﺖﻗﻭ ﻂﺒﻀﹸﻳ :
ON
ﻮﻳﺩﺍﺭ ﺕﺎﻧﺎﻴﺑ ﻡﺎﻈﻧ ﺓﺭﺎﺷﺇ ﻲﻓ ﺩﻮﺟﻮﻤﻟﺍ
Clock Time (CT)
.ﺀﺎﻐﻟﺍ :
OFF
؛ .
FM Radio Data System
CLOCK DISPLAY
ﺎﻣﺪﻨﻋ ﻰﺘﺣ ﺔﺷﺎﺸﻟﺍ ﻰﻠﻋ ﺔﻋﺎﺴﻟﺍ ﺖﻗﻭ ﺽﺮﻋ ﻢﺘﻳ :
ON
.ﺀﺎﻐﻟﺍ :
OFF
؛ .ﺓﺄﻔﻄﻣ ﺓﺪﺣﻮﻟﺍ ﻥﻮﻜﺗ
ENGLISH
ﺍﺫﺇ ﻰﻘﻴﺳﻮﻤﻟﺍ ﺕﺎﻣﻮﻠﻌﻤﻟﻭ ﺔﻤﺋﺎﻘﻠﻟ ﺽﺮﻌﻟﺍ ﺔﻐﻟ ﺮﺘﺧﺍ
.ﻖﻴﺒﻄﺘﻠﻟ ﺔﻠﺑﺎﻗ ﺖﻧﺎﻛ
.
ENGLISH
ﺭﺎﻴﺘﺧﺍ ﻢﺘﻳ ،ﺔﻴﺿﺍﺮﺘﻓﻻﺍ ﺔﺌﻴﻬﺘﻠﻟ ﺎﻘﻓﻭ
ESPANOL
ﻮﻳﺩﺍﺭ
.ﺔﻴﻓﺎﻛ ﺓﺭﺎﺷﺇ ﺓﻮﻗ ﻊﻣ FM ﺔﺟﻮﻣ ﻰﻠﻋ ﻢﺴﺠﻣ ﺕﻮﺼﺑ ﺚﺑ ﻝﺎﺒﻘﺘﺳﺍ ﺪﻨﻋ “ST” ﺀﻲﻀﺗ
ﺔﻄﺤﻣ ﻦﻋ ﺚﺤﺒﻟﺍ
.SW2 ﻭﺃ SW1 ﻭﺃ AM ﻭﺃ FM ﻒﻟﺍﻮﻤﻟﺍ ﺭﺎﻴﺘﺧﻻ ﺭﺮﻜﺘﻣ ﻞﻜﺸﺑ ﻂﻐﺿﺍ 1
ﺔﻄﺤﻣ ﻦﻋ ﺚﺤﺒﻠﻟ (ﺪﻌﺑ ﻦﻋ ﻢﻜﺤﺘﻟﺍ ﺓﺪﺣﻭ ﻰﻠﻋ ﻂﻐﺿﺍ ﻭﺃ) ﻂﻐﺿﺍ 2
.ﺎﻴﺋﺎﻘﻠﺗ
(ﻭﺃ)
ﻢﻜﺤﺘﻟﺍ ﺓﺪﺣﻭ ﻰﻠﻋ ﻰﻠﻋ ﺭﺍﺮﻤﺘﺳﺎﺑ ﻂﻐﺿﺍ ﻭﺃ) ﻰﻠﻋ ﺭﺍﺮﻤﺘﺳﺎﺑ ﻂﻐﺿﺍ
.ﺎﹰﻳﻭﺪﻳ ﺔﻄﺤﻤﻟﺍ ﻦﻋ ﺚﺤﺒﻠﻟ ﺭﺮﻜﺘﻣ ﻞﻜﺸﺑ ﻂﻐﺿﺍ ﻢﺛ ،“M” ﺾﻣﻮﺗ ﻰﺘﺣ (ﺪﻌﺑ ﻦﻋ
ﺓﺮﻛﺍﺬﻟﺍ ﻲﻓ ﺕﺍﺩﺍﺪﻋﺇ
.SW2/SW1/AM ﺔﺟﻮﻤﻟ ﺕﺎﻄﺤﻣ 6ﻭ FM ﺔﺟﻮﻤﻟ ﺔﻄﺤﻣ 18 ﻰﻟﺇ ﻞﺼﻳ ﺎﻣ ﻦﻳﺰﺨﺗ ﻚﻨﻜﻤﻳ
ﺔﻄﺤﻣ ﻦﻳﺰﺨﺗ
....ﺔﻄﺤﻣ ﻰﻟﺇ ﻉﺎﻤﺘﺳﻻﺍ ﺀﺎﻨﺛﺃ
.(6 ﻰﻟﺇ 1 ﻦﻣ) ﺔﻴﻟﺎﺘﻟﺍ ﻡﺎﻗﺭﻷﺍ ﺭﺍﺭﺯﺃ ﻦﻣ ﺪﺣﺍﻭ ﺭﺍﺮﻤﺘﺳﻻﺍ ﻊﻣ ﻂﻐﺿﺍ
(ﻭﺃ)
.“PRESET MODE” ﺾﻣﻮﺗ ﻰﻨﺣ ﺕﻮﺼﻟﺍ ﻯﻮﺘﺴﻣ ﺹﺮﻗ ﻰﻠﻋ ﺭﺍﺮﻤﺘﺳﺎﺑ ﻂﻐﺿﺍ 1
.ﺹﺮﻘﻟﺍ ﻰﻠﻋ ﻂﻐﺿﺍ ﻢﺛ ،ﺎﹰﻘﺒﺴﻣ ﻦﻴﻌﻣ ﻢﻗﺭ ﺪﻳﺪﺤﺘﻟ ﺕﻮﺼﻟﺍ ﻯﻮﺘﺴﻣ ﺹﺮﻗ ﺭﺩﺃ 2
.“MEMORY” ﺮﻬﻈﺗﻭ ،ﺎﹰﻘﺒﺴﻣ ﻦﻴﻌﻤﻟﺍ ﻢﻗﺮﻟﺍ ﺾﻣﻮﻳ
ﺔﻧﺰﺨﻣ ﺔﻄﺤﻣ ﺮﺘﺧﺍ
.(6 ﻰﻟﺇ 1 ﻦﻣ) ﺔﻴﻟﺎﺘﻟﺍ ﻡﺎﻗﺭﻷﺍ ﺭﺍﺭﺯﺃ ﻦﻣ ﺪﺣﺍﻭ ﻂﻐﺿﺍ
(ﻭﺃ)
. ﻂﻐﺿﺍ 1
.ﺹﺮﻘﻟﺍ ﻰﻠﻋ ﻂﻐﺿﺍ ﻢﺛ ،ﺎﹰﻘﺒﺴﻣ ﻦﻴﻌﻣ ﻢﻗﺭ ﺪﻳﺪﺤﺘﻟ ﺕﻮﺼﻟﺍ ﻯﻮﺘﺴﻣ ﺹﺮﻗ ﺭﺩﺃ 2
ﻞﻤﻌﻟﺍ ﻲﻓ ﻉﻭﺮﺸﻟﺍ
JS_JVC_KD-X241_M_AR.indd 5JS_JVC_KD-X241_M_AR.indd 5 28/9/2016 9:32:29 AM28/9/2016 9:32:29 AM

ﻲﺑﺮﻋ 4
ﻞﻤﻌﻟﺍ ﻲﻓ ﻉﻭﺮﺸﻟﺍ
ﺽﺍﺮﻌﺘﺳﻻﺍ ﺔﻴﻠﻤﻋ ﺀﺎﻐﻟﺇ
:ﻲﻠﻳ ﺎﻣ ﺔﺷﺎﺸﻟﺍ ﺽﺮﻌﺘﺳ ،(ﺯﺎﻬﺠﻟﺍ ﻂﺒﺿ ﺓﺩﺎﻋﺇ ﺪﻌﺑ ﻭﺃ) ﺔﻗﺎﻄﻟﺍ ﻞﻴﻐﺸﺗ ﺪﻨﻋ
“VOLUME KNOB” “PRESS” “CANCEL DEMO”
.ﺕﻮﺼﻟﺍ ﻯﻮﺘﺴﻣ ﺹﺮﻗ ﻂﻐﺿﺍ 1
.ﻲﺋﺪﺒﻣ ﺩﺍﺪﻋﺈﻛ
[YES]
ﺪﻳﺪﺤﺗ ﻢﺘﻳ
.ﻯﺮﺧﺃ ﺓﺮﻣ ﺕﻮﺼﻟﺍ ﻯﻮﺘﺴﻣ ﺹﺮﻗ ﻂﻐﺿﺍ 2
.“DEMO OFF” ﺮﻬﻈﺗ
ﺦﻳﺭﺎﺘﻟﺍ ﻭ ﺔﻋﺎﺴﻟﺍ ﻂﺒﺿ
. ﻰﻠﻋ ﺭﺍﺮﻤﺘﺳﻻﺍ ﻊﻣ ﻂﻐﺿﺍ 1
.ﺹﺮﻘﻟﺍ ﻰﻠﻋ ﻂﻐﺿﺍ ﻢﺛ ،
[CLOCK]
ﺪﻳﺪﺤﺘﻟ ﺕﻮﺼﻟﺍ ﻯﻮﺘﺴﻣ ﺹﺮﻗ ﺭﺩﺃ 2
ﺔﻋﺎﺴﻟﺍ ﻂﺒﻀﻟ
ﻰﻠﻋ ﻂﻐﺿﺍ ﻢﺛ ،
[CLOCK ADJUST]
ﺪﻳﺪﺤﺘﻟ ﺕﻮﺼﻟﺍ ﻯﻮﺘﺴﻣ ﺹﺮﻗ ﺭﺩﺃ 3
.ﺹﺮﻘﻟﺍ
.ﺹﺮﻘﻟﺍ ﻰﻠﻋ ﻂﻐﺿﺍ ﻢﺛ ،ﺕﺍﺩﺍﺪﻋﻹﺍ ﺪﻳﺪﺤﺘﻟ ﺕﻮﺼﻟﺍ ﻯﻮﺘﺴﻣ ﺹﺮﻗ ﺭﺩﺃ 4
ﺔﻘﻴﻗﺩ ﺔﻋﺎﺳ
ﻰﻠﻋ ﻂﻐﺿﺍ ﻢﺛ ،
[CLOCK FORMAT]
ﺪﻳﺪﺤﺘﻟ ﺕﻮﺼﻟﺍ ﻯﻮﺘﺴﻣ ﺹﺮﻗ ﺭﺩﺃ 5
.ﺹﺮﻘﻟﺍ
.ﺹﺮﻘﻟﺍ ﻰﻠﻋ ﻂﻐﺿﺍ ﻢﺛ ،
[24H]
ﻭﺃ
[12H]
ﺪﻳﺪﺤﺘﻟ ﺕﻮﺼﻟﺍ ﻯﻮﺘﺴﻣ ﺹﺮﻗ ﺭﺩﺃ 6
ﺦﻳﺭﺎﺘﻟﺍ ﻂﺒﻀﻟ
.ﺹﺮﻘﻟﺍ ﻰﻠﻋ ﻂﻐﺿﺍ ﻢﺛ ،
[DATE SET]
ﺪﻳﺪﺤﺘﻟ ﺕﻮﺼﻟﺍ ﻯﻮﺘﺴﻣ ﺹﺮﻗ ﺭﺩﺃ 7
.ﺹﺮﻘﻟﺍ ﻰﻠﻋ ﻂﻐﺿﺍ ﻢﺛ ،ﺕﺍﺩﺍﺪﻋﻹﺍ ﺪﻳﺪﺤﺘﻟ ﺕﻮﺼﻟﺍ ﻯﻮﺘﺴﻣ ﺹﺮﻗ ﺭﺩﺃ 8
ﺔﻨﺳ ﺮﻬﺷ ﻡﻮﻳ
.ﺝﻭﺮﺨﻠﻟ ﻰﻠﻋ ﻂﻐﺿﺍ 9
. ﻰﻠﻋ ﻂﻐﺿﺍ ،ﻖﺑﺎﺴﻟﺍ ﺩﺍﺪﻋﻹﺍ ﺮﺼﻨﻋ ﻰﻟﺇ ﻉﻮﺟﺮﻠﻟ
1
2
ﺔﻴﺳﺎﺳﻷﺍ ﺕﺍﺩﺍﺪﻋﻹﺍ ﻂﺒﺿ
. ﻰﻠﻋ ﺭﺍﺮﻤﺘﺳﻻﺍ ﻊﻣ ﻂﻐﺿﺍ 1
ﻂﻐﺿﺍ ﻢﺛ ،(ﻲﻟﺎﺘﻟﺍ ﻝﻭﺪﺠﻟﺍ ﻊﺟﺍﺭ) ﺪﻨﺑ ﺪﻳﺪﺤﺘﻟ ﺕﻮﺼﻟﺍ ﻯﻮﺘﺴﻣ ﺹﺮﻗ ﺭﺩﺃ 2
.ﺹﺮﻘﻟﺍ
.ﻪﻄﻴﺸﻨﺗ ﻭﺃ ﺏﻮﻠﻄﻤﻟﺍ ﺮﺼﻨﻌﻟﺍ ﺪﻳﺪﺤﺗ ﻢﺘﻳ ﻰﺘﺣ 2 ﺓﻮﻄﺨﻟﺍ ﺭﺮﻛ 3
.ﺝﻭﺮﺨﻠﻟ ﻰﻠﻋ ﻂﻐﺿﺍ 4
. ﻰﻠﻋ ﻂﻐﺿﺍ ،ﻖﺑﺎﺴﻟﺍ ﺩﺍﺪﻋﻹﺍ ﺮﺼﻨﻋ ﻰﻟﺇ ﻉﻮﺟﺮﻠﻟ
XX
:ﻲﺿﺍﺮﺘﻓﺍ
SYSTEM
KEY BEEP
.ﻂﻴﺸﻨﺘﻟﺍ ﺀﺎﻐﻟﺇ :
OFF
؛ .ﺡﺎﺘﻔﻤﻟﺍ ﻰﻠﻋ ﻂﻐﻀﻟﺍ ﺔﻤﻐﻧ ﻂﻴﺸﻨﺗ :
ON
SOURCE SELECT
AM SRC
*
(5 )
.ﻞﻄﻌﻣ :
OFF
؛ .ﺭﺪﺼﻤﻟﺍ ﺪﻳﺪﺤﺗ ﻲﻓ
AM
ﻦﻴﻜﻤﺗ :
ON
SW1 SRC
*
(5 )
.ﻞﻄﻌﻣ :
OFF
؛ .ﺭﺪﺼﻤﻟﺍ ﺪﻳﺪﺤﺗ ﻲﻓ
SW1
ﻦﻴﻜﻤﺗ :
ON
SW2 SRC
*
(5 )
.ﻞﻄﻌﻣ :
OFF
؛ .ﺭﺪﺼﻤﻟﺍ ﺪﻳﺪﺤﺗ ﻲﻓ
SW2
ﻦﻴﻜﻤﺗ :
ON
PANDORA SRC
*
(
KD-X241
ﻲﻠﻳﺩﻮﻤﻟ)
(9 )
.ﻞﻄﻌﻣ :
OFF
؛ .ﺭﺪﺼﻤﻟﺍ ﺪﻳﺪﺤﺗ ﻲﻓ
PANDORA
ﻦﻴﻜﻤﺗ :
ON
IHEART SRC
*
(
KD-X241
ﻲﻠﻳﺩﻮﻤﻟ)
(10 )
.ﻞﻄﻌﻣ :
OFF
؛ .ﺭﺪﺼﻤﻟﺍ ﺪﻳﺪﺤﺗ ﻲﻓ
IHEARTRADIO
ﻦﻴﻜﻤﺗ :
ON
BUILT-IN AUX
*
(11 )
.ﻞﻄﻌﻣ :
OFF
؛ .ﺭﺪﺼﻤﻟﺍ ﺪﻳﺪﺤﺗ ﻲﻓ
AUX
ﻦﻴﻜﻤﺗ :
ON
F/W UPDATE
UPDATE SYSTEM
F/W UP xxxx
؛ .ﺖﺑﺎﺜﻟﺍ ﺞﻣﺎﻧﺮﺒﻟﺍ ﺔﻴﻗﺮﺗ ﺃﺪﺒﻳ :
YES
.(ﺔﻄﺸﻨﻣ ﺮﻴﻏ ﺔﻴﻗﺮﺘﻟﺍ) ﻲﻐﻠﻳ :
NO
:ﺮﻈﻧﺍ ،ﺖﺑﺎﺜﻟﺍ ﺞﻣﺎﻧﺮﺒﻟﺍ ﺚﻳﺪﺤﺗ ﺔﻴﻔﻴﻛ ﻝﻮﺣ ﻞﻴﺻﺎﻔﺗ ﻰﻠﻋ ﻝﻮﺼﺤﻠﻟ
.
<http://www.jvc.net/cs/car/>
.ﺮﻇﺎﻨﻤﻟﺍ ﺭﺪﺼﻤﻟﺍ ﺩﺪﺤﹸﻳ ﺎﻣﺪﻨﻋ ﺽﺮﻌﹸﺗ ﻻ
*
3
JS_JVC_KD-X241_M_AR.indd 4JS_JVC_KD-X241_M_AR.indd 4 28/9/2016 9:32:30 AM28/9/2016 9:32:30 AM

3ﻲﺑﺮﻋ
ﺕﺎﹼﻴﹺ
ﺳﺎﺳﹶﺃ
ﻰﻟﺇﺔﻳﺎﻤﺤﻟﺍ ﺀﺎﻄﻏ ﻰﻠﻋﺪﻌﺑ ﻦﻋ ﻢﻜﺤﺘﻟﺍ ﺓﺪﺣﻭ ﻰﻠﻋ ﺔﻴﺋﺎﺑﺮﻬﻜﻟﺍ ﺔﻗﺎﻄﻟﺍ ﻞﺻﻭﺍ
. ﻂﻐﺿﺍ
.ﺯﺎﻬﺠﻟﺍ ﻑﺎﻘﻳﻹ ﺭﺍﺮﻤﺘﺳﻻﺍ ﻊﻣ ﻂﻐﺿﺍ •
( ﺡﺎﺘﻣ ﺮﻴﻏ )
ﺕﻮﺼﻟﺍ ﻯﻮﺘﺴﻣ ﻂﺒﺿ.ﺕﻮﺼﻟﺍ ﻯﻮﺘﺴﻣ ﺹﺮﻗ ﺭﺩﺃ. ﻭﺃ ﻂﻐﺿﺍ
ﺓﺩﺎﻳﺰﻟ ﻰﻠﻋ ﻂﻐﻀﻟﺎﺑ ﺭﺍﺮﻤﺘﺳﻻﺍ ﻊﻣ ﻂﻐﺿﺍ •
.ﺮﻤﺘﺴﻣ ﻞﻜﺸﺑ ﺔﻠﺣﺮﻣ 15 ﺭﺍﺪﻘﻤﺑ ﺕﻮﺼﻟﺍ ﻯﻮﺘﺴﻣ
.ﻞﻴﻐﺸﺘﻠﻟ ﺖﻗﺆﻣ ﻑﺎﻘﻳﻹ ﻭﺃ ﺕﻮﺼﻟﺍ ﻢﺘﻜﻟ ﺕﻮﺼﻟﺍ ﻯﻮﺘﺴﻣ ﺹﺮﻗ ﻰﻠﻋ ﻂﻐﺿﺍ
.ﺯﺎﻬﺠﻟﺍ ﻞﻴﻐﺸﺗ ﻒﻗﻮﻟ ﻯﺮﺧﺃ ﺓﺮﻣ ﻂﻐﺿﺍ •
.ﻞﻴﻐﺸﺘﻠﻟ ﺖﻗﺆﻣ ﻑﺎﻘﻳﻹ ﻭﺃ ﺕﻮﺼﻟﺍ ﻢﺘﻜﻟ ﻰﻠﻋ ﻂﻐﺿﺍ
.ﺯﺎﻬﺠﻟﺍ ﻞﻴﻐﺸﺗ ﻒﻗﻮﻟ ﻯﺮﺧﺃ ﺓﺮﻣ ﻂﻐﺿﺍ •
ﻞﻴﻐﺸﺘﻟﺍ ﺭﺪﺼﻣ ﺪﻳﺪﺤﺗ
.ﺭﺍﺮﻜﺘﺑ ﻂﻐﺿﺍ •
.ﻦﻴﺘﻴﻧﺎﺛ ﻝﻼﺧ ﺕﻮﺼﻟﺍ ﻯﻮﺘﺴﻣ ﺹﺮﻗ ﺭﺩﺃ ﻢﺛ ، ﻰﻠﻋ ﻂﻐﺿﺍ •
.ﺭﺍﺮﻜﺘﺑ SOURCE ﻂﻐﺿﺍ
ﺔﺷﺎﺸﻟﺍ ﺕﺎﻣﻮﻠﻌﻣ ﺮﻴﻴﻐﺗ
(15 )
.ﺭﺍﺮﻜﺘﺑ ﻂﻐﺿﺍ
( ﺡﺎﺘﻣ ﺮﻴﻏ )
ﻞﻴﺻﻮﺗﻂﺒﻀﻟﺍ ﺓﺩﺎﻋﺇ ﻦﻜﻤﻳ ﻒﻴﻛ ﻞﺼﻓ
ﻂﺒﻀﻟﺍ ﺕﺎﻴﻠﻤﻋ ﺢﺴﻣ ﻢﺘﻴﺳ
ﺕﺎﻄﺤﻣ ﺀﺎﻨﺜﺘﺳﺎﺑ ﻖﺒﺴﻤﻟﺍ
.ﺔﻧﺰﺨﻤﻟﺍ ﻮﻳﺩﺍﺮﻟﺍ
ﺯﺎﻬﺠﻟﺍ ﺔﻬﺟﺍﻭ
ﺕﻮﺼﻟﺍ ﻯﻮﺘﺴﻣ ﺹﺮﻗ
ﻞﺼﻔﻟﺍ ﺭﺯ
ﺽﺮﻌﻟﺍ ﺓﺬﻓﺎﻧ
(RM-RK52) ﺪﻌﺑ ﻦﻋ ﻢﻜﺤﺘﻟﺍ ﺓﺪﺣﻭ
ﺔﻳﺭﺎﻄﺒﻟﺍ ﻝﺍﺪﺒﺘﺳﺍ ﻦﻜﻤﻳ ﻒﻴﻛ
ﻝﺯﺎﻋ ﺀﺎﻄﻏ ﺐﺤﺴﺑ ﻢﻗ
ﻡﺍﺪﺨﺘﺳﻻﺍ ﺪﻨﻋ ﺀﺎﺑﺮﻬﻜﻟﺍ
.ﺓﺮﻣ ﻝﻭﻷ
ﺪﻌﺑ ﻦﻋ ﻢﻜﺤﺘﻟﺍ ﺱﺎﺴﺣ
(.ﻊﻃﺎﺴﻟﺍ ﺲﻤﺸﻟﺍ ﺀﻮﻀﻟ ﺾﻳﺮﻌﺘﻟﺍ ﺐﻨﺠﺗ)
JS_JVC_KD-X241_M_AR.indd 3JS_JVC_KD-X241_M_AR.indd 3 28/9/2016 9:32:31 AM28/9/2016 9:32:31 AM

2
ﻲﺑﺮﻋ
ﺕﺎﻳﻮﺘﺤﻤﻟﺍﻡﺍﺪﺨﺘﺳﻻﺍ ﻞﺒﻗ
ﻡﺎﻫ
ﺕﺍﺮﻳﺬﺤﺘﻟﺍ ﺐﻗﺍﺮﺗﻭ ﺃﺮﻘﺗ ﻥﺍ ﺍﺪﺟ ﻢﻬﻤﻟﺍ ﻦﻣ .ﺞﺘﻨﻤﻟﺍ ﺍﺬﻫ ﻡﺍﺪﺨﺘﺳﺍ ﻞﺒﻗ ﻦﻌﻤﺘﺑ ﻞﻴﻟﺪﻟﺍ ﺍﺬﻫ ﺓﺀﺍﺮﻗ ﻰﺟﺮﻳ ،ﺐﺳﺎﻨﻤﻟﺍ ﻢﻟﺪﺨﺘﺳﻻﺍ ﻥﺎﻤﻀﻟ •
.ﻞﻴﻟﺪﻟﺍ ﺍﺬﻫ ﻲﻓ ﺔﻴﻃﺎﻴﺘﺣﻻﺍ ﺕﺎﻬﻴﺒﻨﺘﻟﺍﻭ
.ﻞﺒﻘﺘﺴﻤﻟﺍ ﻲﻓ ﻪﻴﻟﺍ ﻉﻮﺟﺮﻠﻟ ﻝﻮﺻﻮﻟﺍ ﻞﻬﺳﻭ ﻦﻣﺁ ﻥﺎﻜﻣ ﻲﻓ ﻞﻴﻟﺪﻟﺍ ﺍﺬﻬﺑ ﻅﺎﻔﺘﺣﻻﺍ ﻰﺟﺮﻳ •
ﺮﻳﺬﺤﺗ
.ﺔﻨﻣﻵﺍ ﺓﺩﺎﻴﻘﻟﺍ ﻦﻋ ﹰﺍﺪﻴﻌﺑ ﻚﻫﺎﺒﺘﻧﺍ ﺏﺬﺠﺗ ﺪﻗ ﺔﻔﻴﻇﻭ ﻱﺃ ﺀﺍﺮﺟﺈﺑ ﻢﻘﺗ ﻻ •
ﺔﻴﺋﺎﻴﻤﻴﻛ ﻕﻭﺮﺤﺑ ﺔﺑﺎﺻﻹﺍ ﺮﻄﺧ ،ﺔﻳﺭﺎﻄﺒﻟﺍ ﻉﻼﺘﺑﺍ ﻝﻭﺎﺤﺗ ﻻ •
.ﺭﺯ/ﺔﻠﻤﻋ ﺔﺌﻴﻫ ﻰﻠﻋ ﺔﻳﻮﻠﺧ ﺔﻳﺭﺎﻄﺑ ﻰﻠﻋ ﺞﺘﻨﻤﻟﺍ ﺍﺬﻬﺑ ﺔﻘﻓﺮﻤﻟﺍ ﺪﻌﺑ ﻦﻋ ﻢﻜﺤﺘﻟﺍ ﺓﺪﺣﻭ ﻱﻮﺘﺤﺗ
ﻝﻼﺧ ﺓﺎﻓﻮﻠﻟ ﺏﺎﺼﻤﻟﺍ ﺽﹼﺮﻌﺘﻳ ﻥﺃ ﻦﻜﻤﻤﻟﺍ ﻦﻣﻭ ﺓﺪﻳﺪﺷ ﺔﻴﻠﺧﺍﺩ ﻕﻭﺮﺣ ﻚﻟﺫ ﻦﻋ ﺞﺘﻨﻳ ﺪﻘﻓ ،ﺭﺯ/ﺔﻠﻤﻋ ﺔﺌﻴﻫ ﻰﻠﻋ ﺔﻳﻮﻠﺧ ﺔﻳﺭﺎﻄﺑ ﻉﻼﺘﺑﺍ ﺔﻟﺎﺣ ﻲﻓ
.ﻂﻘﻓ ﻦﻴﺘﻋﺎﺳ
.ﻝﺎﻔﻃﻷﺍ ﻝﻭﺎﻨﺘﻣ ﻦﻋ ﺍﹰﺪﻴﻌﺑ ﺔﻠﻤﻌﺘﺴﻤﻟﺍﻭ ﺓﺪﻳﺪﺠﻟﺍ ﺕﺎﻳﺭﺎﻄﺒﻟﺎﺑ ﻆﻔﺘﺣﺍ
.ﻝﺎﻔﻃﻷﺍ ﻝﻭﺎﻨﺘﻣ ﻦﻋ ﺍﹰﺪﻴﻌﺑ ﻪﻘﺑﺃﻭ ﺞﺘﻨﻤﻟﺍ ﻡﺍﺪﺨﺘﺳﺍ ﻦﻋ ﻒﹼﻗﻮﺗ ﺬﺋﺪﻨﻋ ،ﻡﺎﻜﺣﺈﺑ ﺔﻳﺭﺎﻄﺒﻟﺍ ﺝﺭﺩ ﻕﻼﻏﺇ ﺭﺬﻌﺗ ﺍﺫﺇ
.ﺭﻮﻔﻟﺍ ﻰﻠﻋ ﺔﻴﺒﻄﻟﺍ ﺓﺪﻋﺎﺴﻤﻟﺍ ﺐﻠﻃﺎﻓ ،ﻢﺴﺠﻟﺍ ﺀﺍﺰﺟﺃ ﻦﻣ ﺀﺰﺟ ﻱﺃ ﻲﻓ ﺎﻬﻟﺎﺧﺩﺇ ﻭﺃ ﺎﻬﻋﻼﺘﺑﺍ ﻢﺗ ﺕﺎﻳﺭﺎﻄﺒﻟﺍ ﻥﺃ ﺪﻘﺘﻌﺗ ﺖﻨﻛ ﺍﺫﺇ
ﻪﻴﺒﻨﺗ
:ﺕﻮﺼﻟﺍ ﺩﺍﺪﻋﺇ
.ﺙﺩﺍﻮﺤﻟﺍ ﺐﻨﺠﺗ ﻦﻣ ﻦﻜﻤﺘﺗ ﻰﺘﺣ ﺓﺭﺎﻴﺴﻟﺍ ﺝﺭﺎﺧ ﺕﺍﻮﺻﻷﺍ ﻉﺎﻤﺳ ﻚﻟ ﺢﻴﺘﻳ ﺚﻴﺤﺑ ﺕﻮﺼﻟﺍ ﻯﻮﺘﺴﻣ ﻂﺒﺿﺍ •
.ﺝﺮﺨﻟﺍ ﻯﻮﺘﺴﻣ ﻲﻓ ﺔﺌﺟﺎﻔﻤﻟﺍ ﺓﺩﺎﻳﺰﻟﺍ ﻝﻼﺧ ﻦﻣ ﺕﻮﺼﻟﺍ ﺮﺒﻜﻣ ﺭﺮﺿ ﺐﻨﺠﺘﻟ ﺔﻴﻤﻗﺭ ﺭﺩﺎﺼﻣ ﻱﺃ ﻞﻴﻐﺸﺗ ﻞﺒﻗ ﺕﻮﺼﻟﺍ ﻯﻮﺘﺴﻣ ﺾﻴﻔﺨﺗ •
:ﻡﺎﻋ
.ﺔﻨﻣﻵﺍ ﺓﺩﺎﻴﻘﻟﺍ ﻖﻴﻌﻳ ﻥﺍ ﻞﻤﺘﺤﻤﻟﺍ ﻦﻣ ﻥﺎﻛ ﺍﺫﺇ ﻲﺟﺭﺎﺨﻟﺍ ﺯﺎﻬﺠﻟﺍ ﻡﺍﺪﺨﺘﺳﺍ ﺐﻨﺠﺗ •
ﻢﺗ ﻲﺘﻟﺍ ﺕﺎﻧﺎﻴﺒﻠﻟ ﺓﺭﺎﺴﺧ ﺔﻳﺃ ﻦﻋ ﺔﻴﻟﻭﺆﺴﻣ ﺔﻳﺃ ﻞﻤﺤﺘﻧ ﻻﺃ ﺐﺠﻳ .ﺎﻬﻟ ﻲﻃﺎﻴﺘﺣﺍ ﺦﺴﻧ ﻞﻤﻋ ﻢﺗ ﺪﻗ ﺔﻣﺎﻬﻟﺍ ﺕﺎﻧﺎﻴﺒﻟﺍ ﻊﻴﻤﺟ ﻥﺃ ﻦﻣ ﺪﻛﺄﺗ •
.ﺎﻬﻠﻴﺠﺴﺗ
.ﺭﺎﻴﺘﻟﺍ ﻉﺎﻄﻘﻧﺍ ﺙﻭﺪﺣ ﻊﻨﻤﻟ ﺓﺪﺣﻮﻟﺍ ﻞﺧﺍﺩ (ﺔﻴﻧﺪﻌﻤﻟﺍ ﺕﺍﻭﺩﻷﺍ ﻭﺃ ﺕﻼﻤﻌﻟﺍ ﻞﺜﻣ) ﺔﻴﻧﺪﻌﻣ ﻡﺎﺴﺟﺃ ﻱﺃ ﻙﺮﺘﺗ ﻭﺃ ﻊﻀﺗ ﻻ •
:(RM-RK52) ﺪﻌﺑ ﻦﻋ ﻢﻜﺤﺘﻟﺍ ﺓﺪﺣﻭ
.ﻥﺎﻴﺒﻟﺍﻭ ﺱﺎﻴﻘﻟﺍ ﺓﺰﻬﺟﺃ ﺔﺣﻮﻟ ﻞﺜﻣ ﺔﻨﺧﺎﺳ ﻦﻛﺎﻣﺃ ﻰﻠﻋ ﻢﻜﺤﺘﻟﺍ ﺕﻮﻤﻳﺭ ﻊﻀﺗ ﻻ •
ﻦﻣ ﻭﺃ ﻉﻮﻨﻟﺍ ﺲﻔﻧ ﻦﻣ ﻯﺮﺧﺄﺑ ﺔﻳﺭﺎﻄﺒﻟﺍ ﻝﺪﺒﺘﺳﺍ .ﺢﻴﺤﺻ ﺮﻴﻏ ﻞﻜﺸﺑ ﺎﻬﻟﺍﺪﺒﺘﺳﺍ ﺔﻟﺎﺣ ﻲﻓ ﺭﺎﺠﻔﻧﺍ ﺙﻭﺪﺣ ﻰﻟﺇ ﻡﻮﻴﺜﻴﻟ ﺔﻳﺭﺎﻄﺑ ﻱﺩﺆﺗ ﻥﺃ ﻦﻜﻤﻳ •
.ﺊﻓﺎﻜﻣ ﻉﻮﻧ
.ﻪﺑﺎﺷ ﺎﻣ ﻭﺃ ﺐﻬﻠﻟﺍ ﻭﺃ ﺲﻤﺸﻟﺍ ﺀﻮﺿ ﻞﺜﻣ ﺔﻃﺮﻔﻤﻟﺍ ﺓﺭﺍﺮﺤﻠﻟ ﺕﺎﻳﺭﺎﻄﺒﻟﺍ ﻭﺃ ﺔﻳﺭﺎﻄﺒﻟﺍ ﺓﻮﺒﻋ ﺾﻳﺮﻌﺗ ﻡﺪﻋ ﺐﺠﻳ •
2 ﻡﺍﺪﺨﺘﺳﻻﺍ ﻞﺒﻗ
3 ﺕﺎﹼﻴﹺ
ﺳﺎﺳﹶﺃ
4 ﻞﻤﻌﻟﺍ ﻲﻓ ﻉﻭﺮﺸﻟﺍ
ﺽﺍﺮﻌﺘﺳﻻﺍ ﺔﻴﻠﻤﻋ ﺀﺎﻐﻟﺇ
1
ﺦﻳﺭﺎﺘﻟﺍ ﻭ ﺔﻋﺎﺴﻟﺍ ﻂﺒﺿ
2
ﺔﻴﺳﺎﺳﻷﺍ ﺕﺍﺩﺍﺪﻋﻹﺍ ﻂﺒﺿ
3
5 ﻮﻳﺩﺍﺭ
7 ANDROID/iPod/USB
9
(
KD-X241
ﻲﻠﻳﺩﻮﻤﻟ) Pandora®
(ﻂﻘﻓ ﺍﺪﻨﻟﺯﻮﻴﻧ ﻭﺃ ﺎﻴﻟﺍﺮﺘﺳﺃ ﺯﺮﻃ ﻰﻠﻋ ﻖﺒﻄﻨﻳ)
10 (
KD-X241
ﻲﻠﻳﺩﻮﻤﻟ) iHeartRadio®
11 AUX
11 ﺕﻮﺼﻟﺍ ﺕﺍﺩﺍﺪﻋﺇ
13 ﺔﺷﺎﺸﻟﺍ ﺕﺍﺩﺍﺪﻋﺇ
14 ﻊﺟﺍﺮﻣ
ﺔﻧﺎﻴﺼﻟﺍ
ﺕﺎﻣﻮﻠﻌﻤﻟﺍ ﻦﻣ ﺪﻳﺰﻣ
16 ﺡﻼﺻﻻﺍﻭ ﻝﺎﻄﻋﻻﺍ ﻦﻋ ﺚﺤﺒﻟﺍ
17 ﻞﻴﺻﻮﺘﻟﺍ/ﺐﻴﻛﺮﺘﻟﺍ
20 ﺕﺎﻔﺻﺍﻮﻤﻟﺍ
ﻞﻴﻟﺪﻟﺍ ﺍﺬﻫ ﺃﺮﻘﺗ ﻒﻴﻛ
.
KD-X241
ﺔﻬﺟﺍﻭ ﺔﺣﻮﻟ ﻰﻠﻋ ﺓﺩﻮﺟﻮﻤﻟﺍ ﺭﺍﺭﺯﻷﺍ ﻡﺍﺪﺨﺘﺳﺎﺑ ﻲﺴﻴﺋﺭ ﻞﻜﺸﺑ ﻞﻴﻐﺸﺘﻟﺍ ﺕﺎﻴﻠﻤﻋ ﺢﻴﺿﻮﺗ ﻢﺘﻳ •
(5 )
.ﺔﻤﺋﺎﻘﻟﺍ ﻦﻣ ﺽﺮﻌﻟﺍ ﺔﻐﻟ ﺭﺎﻴﺘﺧﺍ ﻦﻜﻤﻳ .ﺡﺮﺸﻟﺍ ﺽﺍﺮﻏﻻ ﺔﻳﺰﻴﻠﺠﻧﻻﺍ ﺔﻐﻠﻟﺎﺑ ﺕﺍﺮﺷﺆﻣ ﻡﺍﺪﺨﺘﺳﺍ ﻢﺗ •
.ﺓﺩﺪﺤﻤﻟﺍ ﺮﺻﺎﻨﻌﻟﺍ ﻰﻟﺇ ﺮﻴﺸﺗ
[XX]
•
.ﺓﺩﺪﺤﻤﻟﺍ ﺔﺤﻔﺼﻟﺍ ﻲﻓ ﺓﺮﻓﻮﺘﻣ ﻊﺟﺍﺮﻤﻟﺍ ﻥﺃ ﻰﻟﺇ ﺮﻴﺸﺗ
(XX )
•
JS_JVC_KD-X241_M_AR.indd 2JS_JVC_KD-X241_M_AR.indd 2 28/9/2016 9:32:32 AM28/9/2016 9:32:32 AM

Data Size: B6L (182 mm x 128 mm)
Book Size: B6L (182 mm x 128 mm)
© 2016 JVC KENWOOD Corporation 1016DTSMDTJEIN
ﻲﺑﺮﻋ
ﻰﺳﺭﺎﻓ
KD-X141 / KD-X241
ﺔﻴﻤﻗﺮﻟﺍ ﻂﺋﺎﺳﻮﻟﺍ ﻝﺎﺒﻘﺘﺳﺍ ﺯﺎﻬﺟ
ﺕﺎﻤﻴﻠﻌﺘﻟﺍ ﻞﻴﻟﺩ
ﻝﺎﺘﻴﺠﻳﺩ ﻪﻧﺎﺳﺭ ﻩﺪﻧﺮﻴﮔ
ﻩﺩﺎﻔﺘﺳﺍ یﺎﻤﻨﻫﺍﺭ
JS_JVC_KD-X241_M_C_00.indd 2JS_JVC_KD-X241_M_C_00.indd 2 8/22/2016 12:02:42 PM8/22/2016 12:02:42 PM