JVC KD X351BT KD_X351BT_M User Manual B5A 2134 00
KD-X351BT KD-X351BT (Instruction manual) Asia B5A-2134-00
User Manual: JVC KD-X351BT KD-X351BT English, Persian, Thai, Arabic, (Instruction manual) Asia
Open the PDF directly: View PDF
.
Page Count: 132 [warning: Documents this large are best viewed by clicking the View PDF Link!]

Data Size: B6L (182 mm x 128 mm)
Book Size: B6L (182 mm x 128 mm)
ENGLISH
ไทย
B5A-2134-00 [M]
KD-X351BT
DIGITAL MEDIA RECEIVER
INSTRUCTION MANUAL
ตัวรับสื่อดิจิตอล
คูมือการใชงาน
JS_JVC_KD_X351BT_M_C.indd 1JS_JVC_KD_X351BT_M_C.indd 1 7/17/2017 11:18:47 AM7/17/2017 11:18:47 AM

Data Size: B6L (182 mm x 128 mm)
Book Size: B6L (182 mm x 128 mm)
2ENGLISH
CONTENTS BEFORE USE
IMPORTANT
• To ensure proper use, please read through this manual before using this product. It is especially important that you read and observe
Warning and Caution in this manual.
• Please keep the manual in a safe and accessible place for future reference.
WARNING
•
Do not operate any function that takes your attention away from safe driving.
•
Do not ingest the battery, Chemical Burn Hazard
The remote control supplied with this product contains a coin/button cell battery.
If the coin/button cell battery is swallowed, it can cause severe internal burns in just 2 hours and can lead to death.
Keep new and used batteries away from children.
If the battery compartment does not close securely, stop using the product and keep it away from children.
If you think batteries might have been swallowed or placed inside any part of the body, seek immediate medical attention.
Caution
Volume setting:
• Adjust the volume so that you can hear sounds outside the car to prevent accidents.
• Lower the volume before playing digital sources to avoid damaging the speakers by the sudden increase of the output level.
General:
• Avoid using the external device if it might hinder safe driving.
• Make sure all important data has been backed up. We shall bear no responsibility for any loss of recorded data.
• Never put or leave any metallic objects (such as coins or metal tools) inside the unit to prevent a short circuit.
• Depending on the types of cars, the antenna will automatically extend when you turn on the unit with the antenna control wire connected
( 31)
. Turn off the unit when parking at a low ceiling area.
Remote control (RM-RK52):
• Do not leave the remote control in hot places such as on the dashboard.
• The Lithium battery is in danger of explosion if replaced incorrectly. Replace it only with the same or equivalent type.
• The battery pack or batteries shall not be exposed to excessive heat such as sunshine, fire or the like.
BEFORE USE 2
BASICS 3
GETTING STARTED 4
1 Cancel the demonstration
2 Set the clock and date
3 Set the basic settings
RADIO 5
USB/iPod/ANDROID 7
Pandora® 9
Spotify 10
BLUETOOTH® 11
AUX 18
AUDIO SETTINGS 19
DISPLAY SETTINGS 24
REFERENCES 25
Maintenance
More information
TROUBLESHOOTING 27
INSTALLATION/
CONNECTION 29
SPECIFICATIONS 32
How to read this manual
• Operations are explained mainly using buttons on the faceplate.
• English indications are used for the purpose of explanation. You can select the display language from the menu.
( 5)
•
[XX]
indicates the selected items.
•
( XX)
indicates references are available on the stated page.
JS_JVC_KD_X351BT_M_EN_2.indd 2JS_JVC_KD_X351BT_M_EN_2.indd 2 7/24/2017 3:19:39 PM7/24/2017 3:19:39 PM

Data Size: B6L (182 mm x 128 mm)
Book Size: B6L (182 mm x 128 mm)
3
ENGLISH
BASICS
To On the faceplate On the remote control
Turn on the power Press .
• Press and hold to turn off the power. ( Not available )
Adjust the volume Turn the volume knob. Press or .
• Press and hold to continuously increase the
volume to 15.
Press the volume knob to mute the sound or pause playback.
• Press again to cancel. The volume level returns to the
previous level before muting or pause.
Press to mute the sound or pause playback.
• Press again to cancel. The volume level returns to the
previous level before muting or pause.
Select a source • Press repeatedly.
• Press , then turn the volume knob within 2 seconds.
Press SOURCE repeatedly.
Change the display
information
Press repeatedly.
( 26)
( Not available )
Faceplate
Attach How to resetDetach
Reset the unit
within 5 seconds
after detaching the
faceplate.
Remote control (RM-RK52)
How to replace the battery
Pull out the
insulation sheet
when using for
the first time.
Remote sensor
(Do not expose to bright sunlight.)
Volume knob
Detach button
Display window
JS_JVC_KD_X351BT_M_EN_2.indd 3JS_JVC_KD_X351BT_M_EN_2.indd 3 7/24/2017 3:19:41 PM7/24/2017 3:19:41 PM

4ENGLISH
Data Size: B6L (182 mm x 128 mm)
Book Size: B6L (182 mm x 128 mm)
GETTING STARTED
Cancel the demonstration
When you turn on the power for the first time (or
[FACTORY RESET]
is set to
[YES] , 5
), the display shows: “CANCEL DEMO” “PRESS” “VOLUME
KNOB”
1 Press the volume knob.
[YES]
is selected for the initial setup.
2 Press the volume knob again.
“DEMO OFF” appears.
Set the clock and date
1 Press and hold .
2 Turn the volume knob to select
[CLOCK]
, then press the knob.
To adjust the clock
3 Turn the volume knob to select
[CLOCK ADJUST]
, then press the knob.
4 Turn the volume knob to make the settings, then press the knob.
Hour Minute
5 Turn the volume knob to select
[CLOCK FORMAT]
, then press the knob.
6 Turn the volume knob to select
[12H]
or
[24H]
, then press the knob.
To set the date
7 Turn the volume knob to select
[DATE SET]
, then press the knob.
8 Turn the volume knob to make the settings, then press the knob.
Day Month Year
9 Press to exit.
To return to the previous setting item, press .
1
2
Set the basic settings
1 Press and hold .
2 Turn the volume knob to select an item (see the following table),
then press the knob.
3 Repeat step 2 until the desired item is selected or activated.
4 Press to exit.
To return to the previous setting item, press .
Default:
XX
SYSTEM
KEY BEEP
(Not applicable when 3-way crossover is selected.)
ON
:Activates the keypress tone.;
OFF
:Deactivates.
SOURCE SELECT
AM SRC
*
ON
:Enables AM in source selection.;
OFF
:Disables.
( 5)
SW1 SRC
*
ON
:Enables SW1 in source selection.;
OFF
:Disables.
( 5)
SW2 SRC
*
ON
:Enables SW2 in source selection.;
OFF
:Disables.
( 5)
PANDORA SRC
*
ON
:Enables PANDORA in source selection.;
OFF
:Disables.
( 9)
SPOTIFY SRC
*
ON
:Enables SPOTIFY in source selection.;
OFF
:Disables.
( 10)
BUILT-IN AUX
*
ON
:Enables AUX in source selection.;
OFF
:Disables.
( 18)
F/W UPDATE
UPDATE SYSTEM
F/W UP xxxx YES
:Starts upgrading the firmware.;
NO
:Cancels (upgrading is not
activated).
For details on how to update the firmware, visit
<http://www.jvc.net/cs/car/>.
*
Not displayed when the corresponding source is selected.
3
JS_JVC_KD_X351BT_M_EN_2.indd 4JS_JVC_KD_X351BT_M_EN_2.indd 4 8/22/2017 4:16:17 PM8/22/2017 4:16:17 PM

ENGLISH 5
Data Size: B6L (182 mm x 128 mm)
Book Size: B6L (182 mm x 128 mm)
FACTORY
RESET
YES
:Resets the settings to default (except the
stored station).;
NO
:Cancels.
CLOCK
TIME SYNC ON
:The clock time is automatically set using the
Clock Time (CT) data in FM Radio Data System
signal.;
OFF
:Cancels.
CLOCK
DISPLAY
ON
:The clock time is shown on the display even
when the unit is turned off.;
OFF
:Cancels.
ENGLISH
Select the display language for menu and music
information if applicable.
By default,
ENGLISH
is selected.
ESPANOL
RADIO
“STEREO” lights up when receiving an FM stereo broadcast with sufficient signal strength.
Search for a station
1 Press repeatedly to select FM, AM, SW1 or SW2.
2 Press (or press on the remote control) to search for a station
automatically.
(or)
Press and hold (or press and hold on the remote control) until “M”
flashes, then press repeatedly to search for a station manually.
Settings in memory
You can store up to 18 stations for FM and 6 stations for AM/SW1/SW2.
Store a station
While listening to a station....
Press and hold one of the number buttons (1 to 6).
(or)
1 Press and hold the volume knob until “PRESETMODE” flashes.
2 Turn the volume knob to select a preset number, then press the knob.
The preset number flashes and “MEMORY” appears.
Select a stored station
Press one of the number buttons (1to6).
(or)
1 Press .
2 Turn the volume knob to select a preset number, then press the knob.
GETTING STARTED
JS_JVC_KD_X351BT_M_EN_2.indd 5JS_JVC_KD_X351BT_M_EN_2.indd 5 7/24/2017 3:19:44 PM7/24/2017 3:19:44 PM

6ENGLISH
Data Size: B6L (182 mm x 128 mm)
Book Size: B6L (182 mm x 128 mm)
Other settings
1 Press and hold .
2 Turn the volume knob to select an item (see the following table),
then press the knob.
3 Repeat step 2 until the desired item is selected/activated or follow
the instructions stated on the selected item.
4 Press to exit.
To return to the previous setting item, press .
Default:
XX
TUNER SETTING
RADIO TIMER
Turns on the radio at a specific time regardless of the current source.
1
ONCE
/
DAILY
/
WEEKLY
/
OFF
:Select how often the timer will be turned
on.
2
FM
/
AM
/
SW1
/
SW2
:Select the source.
3
01
to
18
(for FM)/
01
to
06
(for AM/SW1/SW2):Select the preset
station.
4
Set the activation day
*1
and time.
“
M
” lights up when complete.
Radio Timer will not activate for the following cases.
• The unit is turned off.
•
[OFF]
is selected for
[AM SRC]
/
[SW1 SRC]
/
[SW2 SRC]
in
[SOURCE SELECT]
after Radio Timer for AM/SW1/SW2 is selected.
( 4)
SSM SSM 01–06
/
SSM 07–12
/
SSM 13–18
:Automatically presets up to 18
stations for FM. “SSM” stops flashing when the first 6 stations are stored.
Select
SSM 07–12
/
SSM 13–18
to store the following 12 stations.
LOCAL SEEK ON
:Searches only AM/SW1/SW2 stations with good reception.;
OFF
:Cancels.
• Settings made are applicable only to the selected source/station. Once
you change the source/station, you need to make the settings again.
RADIO
IF BAND AUTO
:Increases the tuner selectivity to reduce interference noises from
adjacent FM stations. (Stereo effect may be lost.);
WIDE
:Subjects to
interference noises from adjacent FM stations, but sound quality will not be
degraded and the stereo effect will remain.
MONO SET ON
:Improves the FM reception, but the stereo effect will be lost.;
OFF
:Cancels.
NEWS SET
*2
ON
:The unit will temporarily switch to News Programme if available.;
OFF
:Cancels.
REGIONAL
*2
ON
: Switches to another station only in the specific region using the “AF”
control.;
OFF
:Cancels.
AF SET
*2
ON
: Automatically searches for another station broadcasting the same
program in the same Radio Data System network with better reception
when the current reception is poor.;
OFF
: Cancels.
TI ON
: Allows the unit to temporarily switch to Traffic Information if available
(“TI” lights up) while listening to all sources except in AM/SW1/SW2. ;
OFF
:Cancels.
PTY SEARCH
*2
Select a PTY code (see below).
If there is a station broadcasting a program of the same PTY code as you
have selected, that station is tuned in.
*1
Selectable only when
[ONCE]
or
[WEEKLY]
is selected in step
1
.
*2
Only for FM source.
PTY code
NEWS
,
AFFAIRS
,
INFO
,
SPORT
,
EDUCATE
,
DRAMA
,
CULTURE
,
SCIENCE
,
VARIED
,
POP
M
(music),
ROCK M
(music),
EASY M
(music),
LIGHT M
(music),
CLASSICS
,
OTHER
M
(music),
WEATHER
,
FINANCE
,
CHILDREN
,
SOCIAL
,
RELIGION
,
PHONE IN
,
TRAVEL
,
LEISURE
,
JAZZ
,
COUNTRY
,
NATION M
(music),
OLDIES
,
FOLK M
(music),
DOCUMENT
JS_JVC_KD_X351BT_M_EN_2.indd 6JS_JVC_KD_X351BT_M_EN_2.indd 6 7/24/2017 3:19:45 PM7/24/2017 3:19:45 PM

ENGLISH 7
Data Size: B6L (182 mm x 128 mm)
Book Size: B6L (182 mm x 128 mm)
USB/iPod/ANDROID
To On the faceplate On the remote control
Reverse/Fast-forward*3Press and hold . Press and hold .
Select a file Press .Press .
Select a folder*4Press . Press .
Repeat play*5Press repeatedly.
TRACK REPEAT
/
FOLDER REPEAT
/
ALL REPEAT
: MP3/WMA/AAC/WAV/
FLAC file
ONE REPEAT
/
ALL REPEAT
/
REPEAT OFF
: iPod or ANDROID
Random play*5Press repeatedly.
FOLDER RANDOM
/
ALL RANDOM
/
RANDOM OFF
: MP3/WMA/AAC/WAV/
FLAC file
SONG RANDOM
/
ALL RANDOM
/
RANDOM OFF
: iPod or ANDROID
*1
Do not leave the cable inside the car when not using.
*2
When connecting an Android device, “Press [VIEW] to install JVC MUSIC PLAY APP” is shown. Follow the instructions
to install the application. You can also install the latest version of JVC MUSIC PLAY application on your Android device
before connecting. For more information, visit <http://www.jvc.net/cs/car/>.
*3
For ANDROID: Applicable only when
[AUTO MODE]
is selected.
( 8)
*4
This does not work for iPod/ANDROID.
*5
For iPod/ANDROID: Applicable only when
[HEAD MODE]
/
[AUTO MODE]
is selected.
( 8)
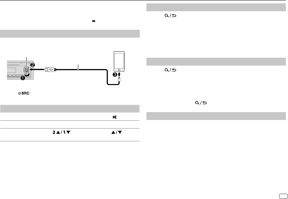
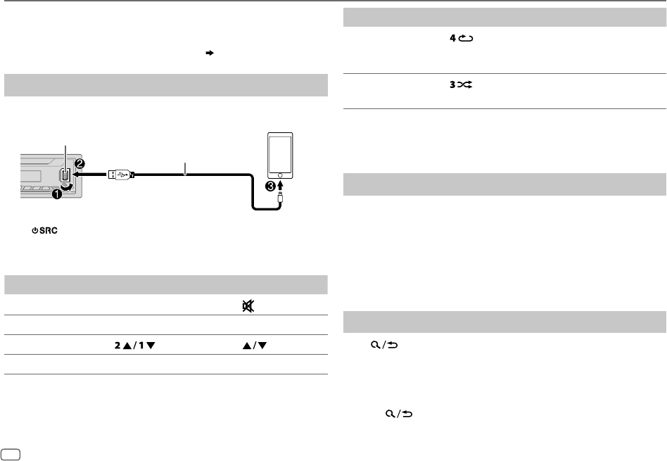
Start playback
The source changes automatically and playback
starts.
USB input terminal
USB 2.0 cable*
1
(commercially available)
USB cable
*1
(commercially available)
Accessory of the
iPod/iPhone*
1
USB
iPod/iPhone
ANDROID*2
JS_JVC_KD_X351BT_M_EN_2.indd 7JS_JVC_KD_X351BT_M_EN_2.indd 7 7/24/2017 3:19:45 PM7/24/2017 3:19:45 PM

8ENGLISH
Data Size: B6L (182 mm x 128 mm)
Book Size: B6L (182 mm x 128 mm)
Select control mode
While in iPodUSB source, press repeatedly.
HEAD MODE
: Control iPod from this unit.
IPHONE MODE
: Control iPod using the iPod itself. However, you can still
play/pause or file skip from this unit.
While in ANDROID source, press repeatedly.
AUTO MODE
: Control Android device from this unit via JVC MUSIC PLAY
application installed in the Android device.
AUDIO MODE
: Control Android device using the Android device itself via
other media player applications installed in the Android
device. However, you can still play/pause or file skip from
this unit.
Select music drive
While in USB source, press repeatedly.
Stored songs in the following drive will be played back.
• Selected internal or external memory of a smartphone (Mass Storage
Class).
• Selected drive of a multiple drives device.
Settings to use JVC Remote application
JVC Remote application is designed to control the JVC car receiver’s
operations from the iPhone/iPod (via USB input terminal).
Preparation:
Install the latest version of JVC Remote application on your device before
connecting. For more information, visit <http://www.jvc.net/cs/car/>.
You can make the settings in the same way as connection via Bluetooth.
( 17)
Select a file from a folder/list
For iPod/ANDROID, applicable only when
[HEAD MODE]
/
[AUTO MODE]
is
selected.
1 Press .
2 Turn the volume knob to select a folder/list, then press the knob.
3 Turn the volume knob to select a file, then press the knob.
Quick search
(applicable only for USB and ANDROID source)
If you have many files, you can search through them quickly.
Turn the volume knob quickly to browse through the list quickly.
Alphabet search
(applicable only for iPod USB and ANDROID source)
You can search for a file according to the first character.
For iPodUSB source
Press or turn the volume knob quickly to select the
desired character (A to Z, 0to9, OTHERS).
• Select “OTHERS” if the first character is other than AtoZ, 0to9.
For ANDROID source
1 Press to enter character search.
2 Turn the volume knob to select the desired character.
^A^: Upper case letters (A to Z)
_A_: Lower case letters (a to z)
-0-: Numbers (0 to 9)
-OTHERS-: Character other than AtoZ, 0to9
3 Press the volume knob to start searching.
• To return to the previous setting item, press .
• To cancel, press and hold .
USB/iPod/ANDROID
JS_JVC_KD_X351BT_M_EN_2.indd 8JS_JVC_KD_X351BT_M_EN_2.indd 8 7/24/2017 3:19:47 PM7/24/2017 3:19:47 PM

ENGLISH 9
Data Size: B6L (182 mm x 128 mm)
Book Size: B6L (182 mm x 128 mm)
Pandora®
(Applicable for Australia or New Zealand models only)
Preparation:
Install the latest version of the Pandora application on your device
(iPhone/iPod touch), then create an account and log in to Pandora.
• Select
[ON]
for
[PANDORA SRC]
in
[SOURCE SELECT]
.
( 4)
Start listening
1 Open the Pandora application on your device.
2 Connect your device to the USB input terminal.
3 Press repeatedly to select PANDORA.
Broadcast starts automatically.
To On the faceplate On the remote control
Playback/pause Press the volume knob. Press .
Skip a track Press T. Press I.
Thumbs up or
thumbs down*2
Press . Press .
*1
Do not leave the cable inside the car when not using.
*2
If thumbs down is selected, the current track is skipped.
Create and store a new station
1 Press .
2 Turn the volume knob to select
[NEW STATION]
, then press the knob.
3 Turn the volume knob to select
[FROM TRACK]
or
[FROM ARTIST]
, then
press the knob.
A new station is created based on the current song or artist.
4 Press and hold one of the number buttons (3, 4, 5 or 6) to store.
To select a stored station: Press one of the number buttons (3, 4, 5 or 6).
Search for a registered station
1 Press .
2 Turn the volume knob to select an item, then press the knob.
[BY DATE]
:
According to the registered date
[A-Z]
:
By alphabetical order
3 Turn the volume knob to select the desired station, then press the
knob.
To cancel, press and hold .
Bookmark current song information
Press and hold the volume knob.
“BOOKMARKED” appears and the information is stored to your device.
• The bookmark is available on your Pandora account but not on this
unit.
USB input terminal
Accessory of the iPod/iPhone*
1
JS_JVC_KD_X351BT_M_EN_2.indd 9JS_JVC_KD_X351BT_M_EN_2.indd 9 7/24/2017 3:19:47 PM7/24/2017 3:19:47 PM

10 ENGLISH
Data Size: B6L (182 mm x 128 mm)
Book Size: B6L (182 mm x 128 mm)
Spotify
Preparation:
Install the latest version of the Spotify application on your device (iPhone/
iPod touch), then create an account and log in to Spotify.
• Select
[ON]
for
[SPOTIFY SRC]
in
[SOURCE SELECT]
.
( 4)
Start listening
1 Open the Spotify application on your device.
2 Connect your device to the USB input terminal.
3 Press repeatedly to select SPOTIFY.
Broadcast starts automatically
* Do not leave the cable inside the car when not using.
To On the faceplate On the remote control
Playback/pause Press the volume knob. Press .
Skip a track Press S*1 / T. Press H*1 / I.
Thumbs up or
thumbs down
*2
Press . Press .
Start radio Press and hold 5.( Not available )
To On the faceplate On the remote control
Repeat play
*3Press repeatedly.
ALL REPEAT
,
ONE REPEAT
*1
,
REPEAT OFF
( Not available )
Random play
*3Press repeatedly.*1
ALL RANDOM
,
RANDOM OFF
( Not available )
*1
Available for premium account users only.
*2
This feature is available for tracks in Radio only. If thumbs down is selected, the current
track is skipped.
*3
Available for tracks in Playlists only.
Save favorite song information
While listening to the Radio on Spotify...
Press and hold the volume knob.
“SAVED” appears and the information is stored to “Your Music” or “Your
Library” on your Spotify account.
To unsave, repeat the same procedure.
“REMOVED” appears and the information is removed from “Your Music”
or “Your Library” on your Spotify account.
Search for a song or station
1 Press .
2 Turn the volume knob to select a list type, then press the knob.
The list types displayed differ depending on the information sent
from Spotify.
3 Turn the volume knob to select the desired song or station, then
press the knob.
You can browse through the list quickly by turning the volume knob
quickly.
To cancel, press and hold .
USB input terminal
Accessory of the iPod/iPhone*
JS_JVC_KD_X351BT_M_EN_2.indd 10JS_JVC_KD_X351BT_M_EN_2.indd 10 7/24/2017 3:19:48 PM7/24/2017 3:19:48 PM

ENGLISH 11
Data Size: B6L (182 mm x 128 mm)
Book Size: B6L (182 mm x 128 mm)
Pair and connect a Bluetooth device for the first time
1 Press to turn on the unit.
2 Search and select “KD-X3 BT” on the Bluetooth device.
“BTPAIRING” flashes on the display.
• For some Bluetooth devices, you may need to enter the Personal Identification Number
(PIN) code immediately after searching.
3 Perform (A) or (B) depending on what appears on the display.
For some Bluetooth devices, pairing sequence may vary from the steps described below.
(A) “[Device Name]” “XXXXXX” “VOL–YES” “BACK–NO”
“XXXXXX” is a 6-digit passkey randomly generated during each pairing.
Ensure that the passkeys appear on the unit and Bluetooth device are the same.
Press the volume knob to confirm the passkey.
Operate the Bluetooth device to confirm the passkey.
(B) “[Device Name]” “VOL–YES” “BACK–NO”
Press the volume knob to start pairing.
• If “PAIRING” “PIN 0000” scrolls on the display, enter the PIN code “0000” into the
Bluetooth device.
You can change to a desired PIN code before pairing.
( 15)
• If only “PAIRING” appears, operate the Bluetooth device to confirm pairing.
“PAIRING COMPLETED” appears when pairing is completed and “ ” will light up when the
Bluetooth connection is established.
• This unit supports Secure Simple Pairing (SSP).
• Up to five devices can be registered (paired) in total.
• Once the pairing is completed, the Bluetooth device will remain registered in the unit even if
you reset the unit. To delete the paired device,
15
,
[DEVICE DELETE]
.
• A maximum of two Bluetooth phones and one Bluetooth audio device can be connected at
any time.
However, while in BT AUDIO source, you can connect to five Bluetooth audio devices and
switch between these five devices. (
16
)
• Some Bluetooth devices may not automatically connect to the unit after pairing. Connect the
device to the unit manually.
• Refer to the instruction manual of the Bluetooth device for more information.
BLUETOOTH®
BLUETOOTH — Connection
Supported Bluetooth profiles
– Hands-Free Profile (HFP)
– Advanced Audio Distribution Profile (A2DP)
– Audio/Video Remote Control Profile (AVRCP)
– Serial Port Profile (SPP)
– Phonebook Access Profile (PBAP)
Supported Bluetooth codecs
– Sub Band Codec (SBC)
– Advanced Audio Coding (AAC)
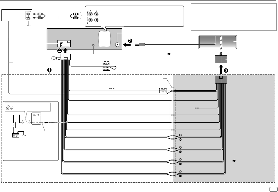
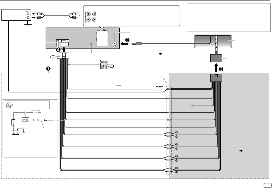
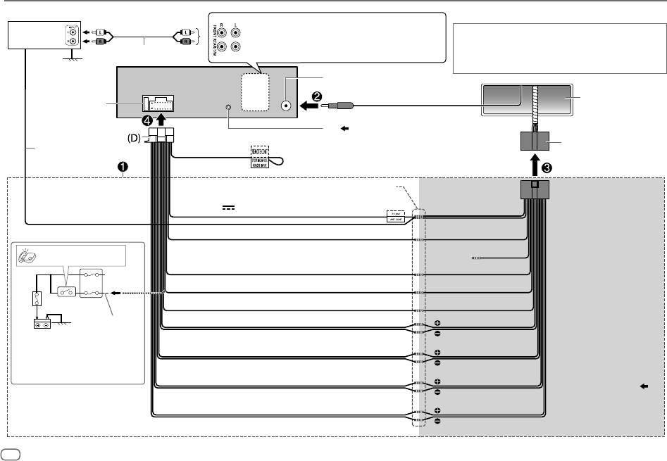
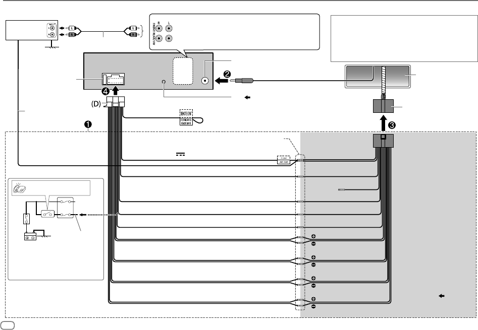
Connect the microphone
Adjust the microphone
angle Secure using cord clamps
(not supplied) if necessary.
Microphone input jack
Microphone (supplied)
Rear panel
JS_JVC_KD_X351BT_M_EN_2.indd 11JS_JVC_KD_X351BT_M_EN_2.indd 11 7/24/2017 3:19:49 PM7/24/2017 3:19:49 PM

12 ENGLISH
Data Size: B6L (182 mm x 128 mm)
Book Size: B6L (182 mm x 128 mm)
Auto Pairing
When you connect the iPhone/iPod
touch/Android device to the USB input
terminal, pairing request (via Bluetooth) is
automatically activated.
Press the volume knob to pair once you
have confirmed the device name.
Automatic pairing request is activated only if:
– Bluetooth function of the connected device
is turned on.
–
[AUTO PAIRING]
is set to
[ON]
.
( 15)
– JVC MUSIC PLAY application is installed
on the Android device
( 7)
and
[AUTO
MODE]
is selected
( 8)
.
BLUETOOTH — Mobile phone
Receive a call
When there is an incoming call:
• The buttons will blink in the blinking pattern you have selected in
[RING ILLUMI]
.
( 13)
• The unit answers the call automatically if
[AUTO ANSWER]
is set to a selected time.
( 13)
During a call:
• The buttons stop blinking.
• If you turn off the unit or detach the faceplate, the Bluetooth connection is disconnected.
The following operations may differ or not available depending on the connected phone.
To On the faceplate On the remote control
First incoming call...
Answer a call Press or the volume knob. Press .
Reject a call Press and hold or the volume knob. Press and hold
.
End a call Press and hold or the volume knob. Press and hold
.
BLUETOOTH®
JS_JVC_KD_X351BT_M_EN_2.indd 12JS_JVC_KD_X351BT_M_EN_2.indd 12 7/24/2017 3:19:50 PM7/24/2017 3:19:50 PM

ENGLISH 13
Data Size: B6L (182 mm x 128 mm)
Book Size: B6L (182 mm x 128 mm)
To On the faceplate On the remote control
While talking on the first incoming call...
Answer another incoming
call and hold the current
call
Press or the
volume knob. ( Not available )
Reject another incoming
call
Press and hold
or the volume knob. ( Not available )
While having two active calls...
End current call and
activate held call
Press and hold
or the volume knob.
Press and hold
.
Swap between the current
call and held call
Press .( Not available )
Adjust the phone volume*1
[00]
to
[35]
(Default:
[15]
)
Turn the volume
knob during a call.
Press *2 or
during a call.
Switch between hands-free
and private talk modes*3
Press during
a call. ( Not available )
*1
This adjustment will not affect the volume of the other sources.
*2
Press and hold to continuously increase the volume to 15.
*3
Operations may vary according to the connected Bluetooth device.
Improve the voice quality
While talking on the phone....
1 Press and hold .
2 Turn the volume knob to select an item
(
see the following table
)
, then
press the knob.
3 Repeat step 2 until the desired item is selected or activated.
4 Press to exit.
To return to the previous setting item, press .
Default:
XX
MIC GAIN LEVEL –10
to
LEVEL +10
(
LEVEL –04
):The sensitivity of the
microphone increases as the number increased.
NR LEVEL LEVEL –05
to
LEVEL+05
(
LEVEL 00
):Adjust the noise reduction
level until the least noise is being heard during a phone conversation.
ECHO CANCEL LEVEL –05
to
LEVEL +05
(
LEVEL 00
):Adjust the echo cancellation
delay time until the least echo is being heard during a phone
conversation.
Make the settings for receiving a call
1 Press to enter Bluetooth mode.
2 Turn the volume knob to select an item (see the following
table), then press the knob.
3 Repeat step 2 until the desired item is selected or activated.
To return to the previous setting item, press .
Default:
XX
SETTINGS
AUTO ANSWER 01 SEC
to
30 SEC
:The unit answers incoming call automatically in
the selected time (in seconds).;
OFF
:Cancels.
RING ILLUMI BLINK 01
to
BLINK 05
(
BLINK 02
): Selects the blinking pattern
for the buttons as notification when there is an incoming call.;
OFF
:Cancels.
BLUETOOTH®
JS_JVC_KD_X351BT_M_EN_2.indd 13JS_JVC_KD_X351BT_M_EN_2.indd 13 7/24/2017 3:19:51 PM7/24/2017 3:19:51 PM

14 ENGLISH
Data Size: B6L (182 mm x 128 mm)
Book Size: B6L (182 mm x 128 mm)
Make a call
You can make a call from the call history, phonebook, or dialing the number. Call by
voice is also possible if your mobile phone has the feature.
1 Press to enter Bluetooth mode.
“(First device name)” appears.
• If two Bluetooth phones are connected, press again to switch to another
phone.
“(Second device name)” appears.
2 Turn the volume knob to select an item (see the following table), then press the
knob.
3 Repeat step 2 until the desired item is selected/activated or follow the instructions
stated on the selected item.
To return to the previous setting item, press .
RECENT CALL
(Applicable only if the phone supports PBAP.)
1
Press the volume knob to select a name or a phone number.
• “<” indicates call received, “>“ indicates call made, “M” indicates call missed.
• “NO HISTORY” appears if there is no recorded call history or call number.
2
Press the volume knob to call.
PHONEBOOK
(Applicable only if the phone supports PBAP.)
1
Press to select the desired letter (A to Z, 0to9, and OTHERS).
• “OTHERS” appears if the first character is other than Ato Z, 0 to 9.
2
Turn the volume knob to select a name, then press the knob.
3
Turn the volume knob to select a phone number, then press the knob to call.
• The phonebook of the connected phone is automatically transferred to the unit when pairing.
• This unit can display only non-accent letters. (Accent letters such as “Ú” is showns as “U”.)
DIAL NUMBER
1
Turn the volume knob to select a number (0 to 9) or character ( , #, +).
2
Press to move the entry position.
Repeat steps
1
and
2
until you finish entering the phone number.
3
Press the volume knob to call.
VOICE
Speak the name of the contact you want to call or the voice command to control the phone
functions.
( Make a call using voice recognition)
BLUETOOTH®
Make a call using voice recognition
1 Press and hold to activate the connected
phone.
2 Speak the name of the contact you want to call or
the voice command to control the phone functions.
• Supported Voice Recognition features vary for each
phone. Refer to the instruction manual of the connected
phone for details.
• This unit also supports the intelligent personal assistant
function of iPhone.
Settings in memory
Store a contact in memory
You can store up to 6 contacts into the number buttons
(1 to 6).
1 Press to enter Bluetooth mode.
2 Turn the volume knob to select
[RECENT CALL]
,
[PHONEBOOK]
or
[DIAL NUMBER]
, then press the knob.
3 Turn the volume knob to select a contact or enter a
phone number.
If a contact is selected, press the volume knob to show
the phone number.
4 Press and hold one of the number buttons (1 to 6).
“MEMORY P(selected preset number)” appears when
the contact is stored.
To erase a contact from the preset memory, select
[DIAL NUMBER]
in step 2 and store a blank number.
Make a call from memory
1 Press to enter Bluetooth mode.
2 Press one of the number buttons (1 to 6).
3 Press the volume knob to call.
“NO PRESET” appears if there is no contact stored.
JS_JVC_KD_X351BT_M_EN_2.indd 14JS_JVC_KD_X351BT_M_EN_2.indd 14 7/24/2017 3:19:53 PM7/24/2017 3:19:53 PM

ENGLISH 15
Data Size: B6L (182 mm x 128 mm)
Book Size: B6L (182 mm x 128 mm)
Bluetooth mode settings
1 Press and hold .
2 Turn the volume knob to select an item
(
see the following table
)
, then press the knob.
3 Repeat step 2 until the desired item is selected/activated or follow the instructions
stated on the selected item.
4 Press to exit.
To return to the previous setting item, press .
Default:
XX
BT MODE
PHONE SELECT
* Selects the phone or audio device to connect or disconnect.
“” appears in front of the device name when connected.
“” appears in front of the current playback audio device.
AUDIO SELECT
*
DEVICE DELETE
1
Turn the volume knob to select a device to delete, then press the knob.
2
Turn the volume knob to select
[YES]
or
[NO]
, then press the knob.
PIN CODE EDIT
(0000)
Changes the PIN code (up to 6 digits).
1
Turn the volume knob to select a number.
2
Press to move the entry position.
Repeat steps
1
and
2
until you finish entering the PIN code.
3
Press the volume knob to confirm.
RECONNECT ON
:The unit automatically reconnect when the last connected Bluetooth device is within range.;
OFF
:Cancels.
AUTO PAIRING ON
:The unit automatically pair supported Bluetooth device (iPhone/iPod touch/Android device)
when it is connected through USB input terminal.Depending on the operating system of the
connected device, this function may not work. ;
OFF
:Cancels.
INITIALIZE YES
:Initializes all the Bluetooth settings (including stored pairing, phonebook, and etc.).;
NO
:Cancels.
INFORMATION MY
BT
NAME
: Displays the unit name (“KD-X3 BT”).;
MY
ADDRESS
: Shows address of this unit.
* You can only connect a maximum of two Bluetooth phones and one Bluetooth audio device at any time.
BLUETOOTH®
Bluetooth compatibility check mode
You can check the connectivity of the supported
profile between the Bluetooth device and the unit.
• Make sure there is no Bluetooth device paired.
1 Press and hold .
“BLUETOOTH” “CHECK MODE” appears.
“SEARCH NOW USING PHONE” “PIN IS 0000”
scrolls on the display.
2 Search and select “KD-X3 BT”on the Bluetooth
device within 3minutes.
3 Perform (A), (B) or (C) depending on what
appears on the display.
(A) “PAIRING” “XXXXXX” (6-digit passkey):
Ensure that the same passkey appears on the
unit and Bluetooth device, then operate the
Bluetooth device to confirm the passkey.
(B) “PAIRING” “PIN IS 0000”: Enter “0000” on
the Bluetooth device.
(C) “PAIRING”: Operate the Bluetooth device to
confirm pairing.
After pairing is successful, “PAIRING OK” “[Device
Name]” appears and Bluetooth compatibility check
starts.
If “CONNECT NOW USING PHONE” appears, operate
the Bluetooth device to allow phonebook access to
continue.
“TESTING” flashes on the display.
JS_JVC_KD_X351BT_M_EN_2.indd 15JS_JVC_KD_X351BT_M_EN_2.indd 15 7/24/2017 3:19:53 PM7/24/2017 3:19:53 PM

16 ENGLISH
Data Size: B6L (182 mm x 128 mm)
Book Size: B6L (182 mm x 128 mm)
The connectivity result flashes on the display.
“PAIRING OK” and/or “HANDS-FREEOK”*1 and/
or “AUD.STREAMOK”*2 and/or “PBAP OK”*3 :
Compatible
*1
Compatible with Hands-Free Profile (HFP)
*2
Compatible with Advanced Audio Distribution Profile (A2DP)
*3
Compatible with Phonebook Access profile (PBAP)
After 30 seconds, “PAIRING DELETED” appears to
indicate that pairing has been deleted, and the
unit exits check mode.
• To cancel, press and hold to turn off the
power, then turn on the power again.
BLUETOOTH®
BLUETOOTH — Audio
Audio player via Bluetooth
1 Press repeatedly to select BTAUDIO (or press SOURCE on the remote control).
• Pressing enters BT AUDIO directly.
2 Operate the Bluetooth audio player to start playback.
To On the faceplate On the remote control
Playback/pause Press the volume knob. Press .
Select group or folder Press . Press .
Reverse skip/Forward skip Press .Press .
Reverse/Fast-forward Press and hold .Press and hold .
Repeat play Press repeatedly.
TRACK REPEAT
,
ALL REPEAT
,
REPEAT OFF
( Not available )
Random play Press repeatedly.
GROUP RANDOM
,
ALL RANDOM
,
RANDOM OFF
( Not available )
Select a file from a folder/
list
Refer to “Select a file from a folder/list”
on page8. ( Not available )
Switch between connected
Bluetooth audio devices
Press 5.*( Not available )
* Pressing the “Play” key on the connected device itself also causes switching of sound output from the device.
Operations and display indications may differ according to their availability on the connected
device.
While in BT AUDIO source, you
can connect to five Bluetooth
audio devices and switch
between these five devices.
JS_JVC_KD_X351BT_M_EN_2.indd 16JS_JVC_KD_X351BT_M_EN_2.indd 16 7/24/2017 3:19:54 PM7/24/2017 3:19:54 PM

ENGLISH 17
Data Size: B6L (182 mm x 128 mm)
Book Size: B6L (182 mm x 128 mm)
STATUS
Shows the status of the selected device.
IOS CONNECTED
: You are able to use the application using the iPhone/
iPod connected via Bluetooth or USB input terminal.
IOS NOT CONNECTED
: No IOS device is connected to use the application.
ANDROID CONNECTED
: You are able to use the application using the
Android smartphone connected via Bluetooth.
ANDROID NOT CONNECTED
: No Android device is connected to use the
application.
Listen to iPhone/iPod via Bluetooth
You can listen to the songs on the iPhone/iPod via Bluetooth on this unit.
Press repeatedly to select iPodBT.
• You can operate the iPod/iPhone in the same way as iPod/iPhone via
USB input terminal.
( 7)
• If you plug in an iPhone/iPod to the USB input terminal while listening
to iPodBT source, the source automatically change to iPodUSB.
Press to select iPodBT if the device is still connected via
Bluetooth.
BLUETOOTH®
Settings to use JVC Remote application
JVC Remote application is designed to control the JVC car receiver’s
operations from the iPhone/iPod (via Bluetooth or via USB input terminal)
or Android smartphone (via Bluetooth).
Preparation:
Install the latest version of JVC Remote application on your device before
connecting. For more information, visit <http://www.jvc.net/cs/car/>.
1 Press and hold .
2 Turn the volume knob to select an item
(
see the following table
)
,
then press the knob.
3 Repeat step 2 until the desired item is selected or activated.
4 Press to exit.
To return to the previous setting item, press .
Default:
XX
REMOTE APP
SELECT
Select the device (IOS or ANDROID) to use the application.
IOS YES
:Selects iPhone/iPod to use the application via Bluetooth or connected
via USB input terminal.;
NO
:Cancels.
If IOS is selected, select iPod BT source (or iPod USB if your iPhone/iPod is
connected via USB input terminal) to activate the application.
•
The connectivity of the application will be interrupted or disconnected if:
– You change from iPod BT source to any playback source connected via
the USB input terminal.
– You change from iPod USB source to iPod BT source.
ANDROID YES
:Selects Android smartphone to use the application via Bluetooth.;
NO
:Cancels.
ANDROID
LIST
*
Selects the Android smartphone to use from the list.
*
Displayed only when
[ANDROID]
of
[SELECT]
is set to
[YES]
.
JS_JVC_KD_X351BT_M_EN_2.indd 17JS_JVC_KD_X351BT_M_EN_2.indd 17 7/24/2017 3:19:55 PM7/24/2017 3:19:55 PM

18 ENGLISH
Data Size: B6L (182 mm x 128 mm)
Book Size: B6L (182 mm x 128 mm)
Internet radio via Bluetooth
You can listen to internet radio (Pandora and Spotify) on the iPhone/iPod
touch/Android device via Bluetooth on this unit.
• Make sure the USB input terminal is not connected to any device.
Listen to Pandora
(Applicable for Australia or New Zealand models only)
Preparation:
Select
[ON]
for
[PANDORA SRC]
in
[SOURCE SELECT]
.
( 4)
1 Open the Pandora application on your device.
2 Connect your device via Bluetooth connection.
( 11)
3 Press repeatedly to select PANDORA (for iPhone/iPod) or
PANDORA BT (for Android device).
The source switches and broadcast starts automatically.
• You can operate Pandora in the same way as Pandora via USB input
terminal.
( 9)
Listen to Spotify
Preparation:
Select
[ON]
for
[SPOTIFY SRC]
in
[SOURCE SELECT]
.
( 4)
1 Open the Spotify application on your device.
2 Connect your device via Bluetooth connection.
( 11)
3 Press repeatedly to select SPOTIFY (for iPhone/iPod) or
SPOTIFY BT (for Android device).
The source switches and broadcast starts automatically.
• You can operate Spotify in the same way as Spotify via USB input
terminal.
( 10)
BLUETOOTH®
Use a portable audio player
1 Connect a portable audio player (commercially available).
2 Select
[ON]
for
[BUILT-IN AUX]
in
[SOURCE SELECT]
.
( 4)
3 Press repeatedly to select AUX.
4 Turn on the portable audio player and start playback.
Use a 3-core plug head stereo mini plug for optimum audio
output.
3.5mm stereo mini plug with “L” shaped connector
(commercially available)
Portable audio player
Auxiliary input jack
AUX
JS_JVC_KD_X351BT_M_EN_2.indd 18JS_JVC_KD_X351BT_M_EN_2.indd 18 7/24/2017 3:19:55 PM7/24/2017 3:19:55 PM

ENGLISH 19
Data Size: B6L (182 mm x 128 mm)
Book Size: B6L (182 mm x 128 mm)
AUDIO SETTINGS
1 Press and hold .
2 Turn the volume knob to select an item (see the following table),
then press the knob.
3 Repeat step 2 until the desired item is selected/activated or follow
the instructions stated on the selected item.
4 Press to exit.
To return to the previous setting item, press .
Default:
XX
EQ SETTING
PRESET EQ
Select a preset equalizer suitable to the music genre.
• Select
[USER]
to use the settings made in
[EASY EQ]
or
[PRO EQ]
.
FLAT
/
DRVN 3
/
DRVN 2
/
DRVN 1
/
HARD ROCK
/
HIP HOP
/
JAZZ
/
POP
/
R&B
/
USER
/
CLASSICAL
Drive equalizer (
DRVN 3
/
DRVN 2
/
DRVN 1
)
boosts specific frequencies in
the audio signal to reduce the noise heard from outside the car or running
noise of the tyres.
EASY EQ
Adjust your own sound settings.
• The settings are stored to
[USER]
.
• The settings made may affect the current settings of
[PRO EQ]
.
SUB.W SP
*1*2
:
00
to
+06
(Default:
+03
SUB.W
*1*3
:
–50
to
+10
00
BASS
:
LVL–09
to
LVL+09
LVL 00
MID
:
LVL–09
to
LVL+09
LVL 00
TRE
:
LVL–09
to
LVL+09
LVL 00
)
PRO EQ
Adjust your own sound settings.
• The settings are stored to
[USER]
.
• The settings made may affect the current settings of
[EASY EQ]
.
62.5HZ
LEVEL –09
to
LEVEL +09 (LEVEL 00)
: Adjusts the level to memorize for each source.
(Before making an adjustment, select the source you want to adjust.)
ON
:Turns on the extended bass.;
OFF
:Cancels.
100HZ
/
160HZ
/
250HZ
/
400HZ
/
630HZ
/
1KHZ
/
1.6KHZ
/
2.5KHZ
/
4KHZ
/
6.3KHZ
/
10KHZ
/
16kHZ
LEVEL –09
to
LEVEL +09 (LEVEL 00)
:
Adjusts the level to memorize for each source.
(Before making an adjustment, select the source you want to adjust.)
Q FACTOR 1.35
/
1.50
/
2.00
:Adjust the quality factor.
AUDIO CONTROL
BASS BOOST LEVEL +01
to
LEVEL +05
: Selects your preferred bass boost level.;
OFF
:Cancels.
LOUDNESS LEVEL 01
/
LEVEL 02
:Boosts low or high frequencies to produce a well-
balanced sound at low volume.;
OFF
:Cancels
SUB.W LEVEL
*1
SPK-OUT
*2
(Not applicable when 3-way crossover is selected.)
SUB.W 00
to
SUB.W +06
(
SUB.W +03
):Adjusts
the output level of the subwoofer connected via
speaker lead.
( 31)
PRE-OUT
*3
SUB.W –50
to
SUB.W +10
(
SUB.W 00
):Adjusts
the output level of the subwoofer connected to the
lineout terminals (REAR/SW) through an external
amplifier.
( 31)
SUBWOOFER
SET
*3
ON
: Turns on the subwoofer output.;
OFF
:Cancels.
*1
,
*2
,
*3
:
( 20)
JS_JVC_KD_X351BT_M_EN_2.indd 19JS_JVC_KD_X351BT_M_EN_2.indd 19 7/24/2017 3:19:57 PM7/24/2017 3:19:57 PM

20 ENGLISH
Data Size: B6L (182 mm x 128 mm)
Book Size: B6L (182 mm x 128 mm)
AUDIO SETTINGS
FADER
(Not applicable when 3-way crossover is selected.)
POSITION R15
to
POSITION F15
(
POSITION 00
):Adjusts the front and
rear speaker output balance.
BALANCE
*4
POSITION L15
to
POSITION R15
(
POSITION 00
):Adjusts the left and
right speaker output balance.
VOLUME
ADJUST LEVEL –15
to
LEVEL +06
(
LEVEL 00
):Preset the initial volume level
of each source (compared to the FM volume level). Before adjustment,
select the source you want to adjust.
AMP
GAIN LOW
POWER
:Limits the maximum volume level to 25. (Select if
the maximum power of each speaker is less than 50W to prevent
damaging the speakers.);
HIGH POWER
:The maximum volume level
is 35.
SPK/PRE
OUT
(Not applicable when 3-way crossover is selected.)
Depending on the speaker connection method, select the appropriate
setting to get the desired output. (
21, Speaker output
settings
)
SPEAKER SIZE
Depending on the crossover type you have selected (
[X ' OVER
TYPE]
), 2-way crossover or 3-way crossover setting items will be
shown.
( 21, Crossover settings)
By default, 2-way crossover type is selected.
X ' OVER
DTA SETTINGS
For settings,
23, Digital Time Alignment settings
.
CAR SETTINGS
X ' OVER TYPE Caution
: Adjust the volume before changing the
[X ' OVER TYPE]
to
avoid the sudden increase or decrease of the output level.
2-WAY
(Displayed only when
[3-WAY]
is selected)
YES
:Selects two way crossover type.;
NO
:Cancels.
3-WAY
(Displayed only when
[2-WAY]
is selected)
YES
:Selects three way crossover type.;
NO
:Cancels.
SOUND EFFECT
SPACE ENHANCE
(Not applicable for TUNER source.)
SMALL/MEDIUM/LARGE
: Virtually enhances the sound space.;
OFF
:Cancels.
SND RESPONSE LEVEL1
/
LEVEL2
/
LEVEL3
: Virtually makes the sound more realistic.;
OFF
:Cancels.
SOUND LIFT LOW
/
MIDDLE
/
HIGH
: Virtually adjust the sound position heard from
the speakers.;
OFF
:Cancels.
VOL LINK EQ ON
:Boosts the frequency to reduce the noise heard from outside the
car or running noise of the tyres.;
OFF
:Cancels.
K2 TECHNOLOGY
(Not applicable for TUNER source and AUX source.)
ON
:Improve the sound quality of compressed music.;
OFF
:Cancels.
* 1
Displayed only when
[SUBWOOFER SET]
is set to
[ON]
.
( 19)
*2
For 2-way crossover: Displayed only when
[SPK/PRE OUT]
is set to
[SUB.W/SUB.W]
.
( 21)
*3
For 2-way crossover: Displayed only when
[SPK/PRE OUT]
is set to
[REAR/SUB.W]
or
[SUB.W/SUB.W]
.
( 21)
*4
This adjustment will not affect the subwoofer output.
JS_JVC_KD_X351BT_M_EN_2.indd 20JS_JVC_KD_X351BT_M_EN_2.indd 20 7/24/2017 3:19:57 PM7/24/2017 3:19:57 PM

ENGLISH 21
Data Size: B6L (182 mm x 128 mm)
Book Size: B6L (182 mm x 128 mm)
AUDIO SETTINGS
Crossover settings
Below are the available setting items for 2-way crossover and 3-way
crossover.
Caution
Select a crossover type according to how the speakers are connected.
( 31)
If you select a wrong type:
• The speakers may damage.
• The output sound level may be extremely high or low.
SPEAKER SIZE
Selects according to the connected speaker size for optimum
performance.
•
The frequency and slope settings are automatically set for the crossover
of the selected speaker.
•
When 2-way crossover is selected, if
[NONE]
is selected for
[TWEETER]
of
[FRONT]
,
[REAR]
and
[SUBWOOFER]
for
[SPEAKER SIZE]
, the
[X ‘ OVER]
setting of
the selected speaker is not available.
•
When 3-way crossover is selected, if
[NONE]
is selected for
[WOOFER]
of
[SPEAKER SIZE]
, the
[X ‘ OVER]
setting of
[WOOFER]
is not available.
X ‘ OVER
(crossover)
• [FRQ]
/
[F-HPF FRQ]
/
[R-HPF FRQ]
/
[SW LPF FRQ]
/
[HPF FRQ]
/
[LPF FRQ]
: Adjusts the
crossover frequency for the selected speakers (high pass filter or low
pass filter).
If
[THROUGH]
is selected, all signals are sent to the selected speakers.
• [SLOPE]
/
[F-HPF SLOPE]
/
[R-HPF SLOPE]
/
[SW LPF SLOPE]
/
[HPF SLOPE]
/
[LPF SLOPE]:
Adjusts the crossover slope.
Selectable only if a setting other than
[THROUGH]
is selected for the
crossover frequency.
• [SW LPF PHASE]
/
[PHASE]:
Selects the phase of the speaker output to be in
line with the other speaker output.
•
[GAIN LEFT]
/
[GAIN RIGHT]
/
[F-HPF GAIN]
/
[R-HPF GAIN]
/
[SW LPF GAIN]
/
[GAIN]
:
Adjusts the output volume of the selected speaker.
Speaker output settings
[SPK/PRE OUT]
(Applicable only if [X ' OVER TYPE ] is set to [2-WAY]) ( 20)
Select the output setting for the speakers
[SPK/PRE OUT]
, based on the
speaker connection method.
Connection via lineout terminals
For connections through an external amplifier.
( 31)
Setting on
[SPK/PRE OUT]
Audio signal through lineout terminal
FRONT REAR/SW
REAR/REAR
Front speakers output Rear speakers output
REAR/SUB.W
(default) Front speakers output Subwoofer output
SUB.W/SUB.W
Front speakers output Subwoofer output
Connection via speaker leads
For connections without using an external amplifier. However, with this
settings you can also enjoy the subwoofer output.
( 31)
Setting on
[SPK/PRE OUT]
Audio signal through rear speaker lead
L (left) R (right)
REAR/REAR
Rear speakers output Rear speakers output
REAR/SUB.W
Rear speakers output Rear speakers output
SUB.W/SUB.W
Subwoofer output (Mute)
If
[SUB.W/SUB.W]
is selected:
–
[120HZ]
is selected in
[SUBWOOFER LPF]
and
[THROUGH]
is not available.
( 22)
–
[POSITION R02]
is selected in
[FADER]
and selectable range is
[POSITION R15]
to
[POSITION 00]
.
( 20)
JS_JVC_KD_X351BT_M_EN_2.indd 21JS_JVC_KD_X351BT_M_EN_2.indd 21 7/24/2017 3:19:58 PM7/24/2017 3:19:58 PM

22 ENGLISH
Data Size: B6L (182 mm x 128 mm)
Book Size: B6L (182 mm x 128 mm)
AUDIO SETTINGS
2-way crossover setting items
SPEAKER SIZE
FRONT SIZE 8CM
/
10CM
/
12CM
/
13CM
/
16CM
/
17CM
/
18CM
/
4×6
/
5×7
/
6×8
/
6×9
/
7×10
TWEETER SMALL
/
MIDDLE
/
LARGE
/
NONE
(not connected)
REAR
*1
8CM
/
10CM
/
12CM
/
13CM
/
16CM
/
17CM
/
18CM
/
4×6
/
5×7
/
6×8
/
6×9
/
7×10
/
NONE
(not connected)
SUBWOOFER
*2*3
16CM
/
20CM
/
25CM
/
30CM
/
38CM OVER
/
NONE
(not connected)
X ' OVER
TWEETER FRQ 1KHZ
/
1.6KHZ
/
2.5KHZ
/
4KHZ
/
5KHZ
/
6.3KHZ
/
8KHZ
/
10KHZ
/
12.5KHZ
GAIN LEFT –08DB
to
00DB
GAIN RIGHT –08DB
to
00DB
FRONT HPF F-HPF FRQ 30HZ
/
40HZ
/
50HZ
/
60HZ
/
70HZ
/
80HZ
/
90HZ
/
100HZ
/
120HZ
/
150HZ
/
180HZ
/
220HZ
/
250HZ
/
THROUGH
F-HPF SLOPE –06DB
/
–12DB
/
–18DB
/
–24DB
F-HPF GAIN –08DB
to
00DB
REAR HPF
*1
R-HPF FRQ 30HZ
/
40HZ
/
50HZ
/
60HZ
/
70HZ
/
80HZ
/
90HZ
/
100HZ
/
120HZ
/
150HZ
/
180HZ
/
220HZ
/
250HZ
/
THROUGH
R-HPF SLOPE –06DB
/
–12DB
/
–18DB
/
–24DB
R-HPF GAIN –08DB
to
00DB
SUBWOOFER
LPF
*2*3
SW LPF FRQ 30HZ
/
40HZ
/
50HZ
/
60HZ
/
70HZ
/
80HZ
/
90HZ
/
100HZ
/
120HZ
/
150HZ
/
180HZ
/
220HZ
/
250HZ
/
THROUGH
SW LPF SLOPE –06DB
/
–12DB
/
–18DB
/
–24DB
SW LPF PHASE REVERSE
(180°)/
NORMAL
(0°)
SW LPF GAIN –08DB
to
00DB
3-way crossover setting items
SPEAKER SIZE
TWEETER SMALL
/
MIDDLE
/
LARGE
MID RANGE 8CM
/
10CM
/
12CM
/
13CM
/
16CM
/
17CM
/
18CM
/
4×6
/
5×7
/
6×8
/
6×9
WOOFER
*3
16CM
/
20CM
/
25CM
/
30CM
/
38CM OVER
/
NONE
(not connected)
X ' OVER
TWEETER HPF FRQ 1KHZ
/
1.6KHZ
/
2.5KHZ
/
4KHZ
/
5KHZ
/
6.3KHZ
/
8KHZ
/
10KHZ
/
12.5KHZ
SLOPE –06DB
/
–12DB
PHASE REVERSE
(180°)/
NORMAL
(0°)
GAIN –08DB
to
00DB
MID RANGE HPF FRQ 30HZ
/
40HZ
/
50HZ
/
60HZ
/
70HZ
/
80HZ
/
90HZ
/
100HZ
/
120HZ
/
150HZ
/
180HZ
/
220HZ
/
250HZ
/
THROUGH
HPF SLOPE –06DB
/
–12DB
LPF FRQ 1KHZ
/
1.6KHZ
/
2.5KHZ
/
4KHZ
/
5KHZ
/
6.3KHZ
/
8KHZ
/
10KHZ
/
12.5KHZ
/
THROUGH
LPF SLOPE –06DB
/
–12DB
PHASE REVERSE
(180°)/
NORMAL
(0°)
GAIN –08DB
to
00DB
WOOFER
*3
LPF FRQ 30HZ
/
40HZ
/
50HZ
/
60HZ
/
70HZ
/
80HZ
/
90HZ
/
100HZ
/
120HZ
/
150HZ
/
180HZ
/
220HZ
/
250HZ
/
THROUGH
SLOPE –06DB
/
–12DB
PHASE REVERSE
(180°)/
NORMAL
(0°)
GAIN –08DB
to
00DB
*1
Displayed only when
[SPK/PRE OUT]
is set to
[REAR/REAR]
or
[REAR/SUB.W]
.
( 21)
*2
Displayed only when
[SPK/PRE OUT]
is set to
[REAR/SUB.W]
or
[SUB.W/SUB.W]
.
( 21)
*3
Displayed only when
[SUBWOOFER SET]
is set to
[ON]
.
( 19)
JS_JVC_KD_X351BT_M_EN_2.indd 22JS_JVC_KD_X351BT_M_EN_2.indd 22 7/24/2017 3:19:59 PM7/24/2017 3:19:59 PM

ENGLISH 23
Data Size: B6L (182 mm x 128 mm)
Book Size: B6L (182 mm x 128 mm)
AUDIO SETTINGS
Digital Time Alignment settings
Digital Time Alignment sets the delay time of the speaker output to
create a more suitable environment for your vehicle.
• For more information,
Determining the value for [DISTANCE] and [GAIN] of
[DTA SETTINGS]
.
DTA SETTINGS
POSITION
Selects your listening position (reference point).
ALL
:Not compensating;
FRONT RIGHT:
Front right seat;
FRONT LEFT
:Front left seat;
FRONT ALL
:Front seat
•
[FRONT ALL]
is displayed only when
[X ' OVER TYPE]
is set to
[2-WAY]
.
( 20)
DISTANCE
*1
0CM
to
610CM
:Fine adjust the distance to compensate.
GAIN
*1
–8DB
to
0DB
:Fine adjust the output volume of the selected
speaker.
DTA RESET YES
:Resets the settings (
[DISTANCE]
and
[GAIN]
) of the selected
[POSITION]
to default.;
NO
:Cancels.
CAR SETTINGS
Identify your car type and rear speaker location in order to make the
adjustment for
[DTA SETTINGS]
.
CAR TYPE COMPACT
/
FULL SIZE CAR
/
WAGON
/
MINIVAN
/
SUV
/
MINIVAN(LONG)
:Selects the type of vehicle.;
OFF:
Not
compensating.
R-SP LOCATION
*2
Selects the location of the rear speakers in your vehicle to calculate
the furthest distance from the listening position selected (reference
point).
•
DOOR
/
REAR DECK
:Selectable only when
[CAR TYPE]
is selected
as
[OFF]
,
[COMPACT]
,
[FULL SIZE CAR]
,
[WAGON]
or
[SUV]
.
•
2ND ROW
/
3RD ROW
:Selectable only when
[CAR TYPE]
is
selected as
[MINIVAN]
or
[MINIVAN(LONG)]
.
Determining the value for [DISTANCE] and [GAIN] of [DTA SETTINGS]
If you specify the distance from the center of the
currently set listening position to every speaker,
the delay time will be automatically computed
and set.
1
Determine the center of the currently set
listening position as the reference point.
2
Measure the distances from the reference
point to the speakers.
3
Calculate the differences between the distance
of the furthest speaker (rear speaker) and
other speakers.
4
Set the
[DISTANCE]
calculated in step
3
for
individual speakers.
5
Adjust
[GAIN]
for individual speakers.
Example: When
[FRONT ALL]
is selected as the
listening position
*1
Before making an adjustment, select the speaker:
When 2-way crossover is selected:
FRONT LEFT
/
FRONT RIGHT
/
REAR LEFT
/
REAR RIGHT
/
SUBWOOFER:
–
[REAR LEFT]
,
[REAR RIGHT]
and
[SUBWOOFER]
is selectable only if a setting other than
[NONE]
is selected for
[REAR]
and
[SUBWOOFER]
of
[SPEAKER SIZE]
.
( 22)
When 3-way crossover is selected:
TWEETER LEFT
/
TWEETER RIGHT
/
MID LEFT
/
MID RIGHT
/
WOOFER:
–
[WOOFER]
is selectable only if a setting other than
[NONE]
is selected for
[WOOFER]
of
[SPEAKER SIZE]
.
( 22)
*2
Displayed only when
[X ' OVER TYPE ]
is set to
[2-WAY]
( 20)
and if a setting other
than
[NONE]
is selected for [
REAR
] of
[SPEAKER SIZE]
.
( 22)
JS_JVC_KD_X351BT_M_EN_2.indd 23JS_JVC_KD_X351BT_M_EN_2.indd 23 7/24/2017 3:20:00 PM7/24/2017 3:20:00 PM

24 ENGLISH
Data Size: B6L (182 mm x 128 mm)
Book Size: B6L (182 mm x 128 mm)
DISPLAY SETTINGS
1 Press and hold .
2 Turn the volume knob to select an item (see the following table),
then press the knob.
3 Repeat step 2 until the desired item is selected/activated or follow
the instructions stated on the selected item.
4 Press to exit.
To return to the previous setting item, press .
Default:
XX
DISPLAY
DIMMER
Dim the illumination.
OFF
:Dimmer is turned off. Brightness changes to
[DAY]
setting.
ON
:Dimmer is turned on. Brightness changes to
[NIGHT]
setting.
( [BRIGHTNESS])
DIMMER TIME
:Set the dimmer on and off time.
1
Turn the volume knob to adjust the
[ON]
time, then press the knob.
2
Turn the volume knob to adjust the
[OFF]
time, then press the knob.
(Default:
[ON]
:
PM6:00
;
[OFF]
:
AM6:00
)
DIMMER AUTO
:Dimmer turns on and off automatically when you turn off or
on the car headlights.*
1
BRIGHTNESS
Set the brightness for day and night separately.
1
DAY
/
NIGHT
:Select day or night.
2
Select a zone. (See the illustration.)
3
LEVEL 00
to
LEVEL 31
: Set the brightness level.
TEXT SCROLL
*2
SCROLL ONCE
:Scrolls the display information once.;
SCROLL AUTO
:Repeats scrolling at 5-second intervals.;
SCROLL OFF
:Cancels.
*1
The illumination control wire connection is required.
( 31)
*2
Some characters or symbols will not be shown correctly (or will be blanked).
JS_JVC_KD_X351BT_M_EN_2.indd 24JS_JVC_KD_X351BT_M_EN_2.indd 24 7/24/2017 3:20:00 PM7/24/2017 3:20:00 PM

ENGLISH 25
Data Size: B6L (182 mm x 128 mm)
Book Size: B6L (182 mm x 128 mm)
REFERENCES
Maintenance
Cleaning the unit
Wipe off dirt on the faceplate with a dry silicone or soft cloth.
Cleaning the connector
Detach the faceplate and clean the connector
gently with a cotton swab, being careful not to
damage the connector.
More information
For: – Latest firmware updates and latest compatible item list
– JVC original application
– Any other latest information
Visit <http://www.jvc.net/cs/car/>.
Playable files
• For detailed information and notes about the playable audio files, visit
<http://www.jvc.net/cs/car/>.
• Playable audio file:
MP3 (.mp3), WMA (.wma), AAC(.aac), AAC(.m4a), WAV (.wav), FLAC (.flac)
• Playable USB device file system: FAT12, FAT16, FAT32
Even when audio files comply with the standards listed above, playback may be impossible
depending on the types or conditions of media or device.
About USB devices
• You cannot connect a USB device via a USB hub.
• Connecting a cable whose total length is longer than 5m may result in abnormal playback.
• This unit cannot recognize a USB device whose rating is other than 5V and exceeds 1.5A.
Connector (on the reverse
side of the faceplate)
About iPod/iPhone
• Via USB input terminal:
Made for
– iPod touch (5th and 6th generation)
– iPod nano (7th generation)
– iPhone 4S, 5, 5S, 5C, 6, 6 Plus, 6S, 6S Plus, SE, 7, 7 Plus
• Via Bluetooth:
Made for
– iPod touch (5th and 6th generation)
– iPhone 4S, 5, 5S, 5C, 6, 6 Plus, 6S, 6S Plus, SE, 7, 7 Plus
• It is not possible to browse video files on the “Videos” menu in
[HEAD MODE]
.
• The song order displayed on the selection menu of this unit may differ from that of the iPod/
iPhone.
• Depending on the version of the operating system of the iPod/iPhone, some functions may
not operate on this unit.
About Android device
• This unit supports Android OS 4.1 and above.
• Some Android devices (with OS4.1 and above) may not fully support Android Open Accessory
(AOA)2.0.
• If the Android device supports both mass storage class device and AOA2.0, this unit always
playback via AOA2.0 as priority.
About Pandora
• Pandora is only available in certain countries.
For more information, visit <http://www.pandora.com/legal>.
• Because Pandora is a third-party service, the specifications are subject to change without
prior notice. Accordingly, compatibility may be impaired, or some or all of the services may
become unavailable.
• Some functions of Pandora cannot be operated from this unit.
• For issues using the application, please contact Pandora at pandora-support@pandora.com.
JS_JVC_KD_X351BT_M_EN_2.indd 25JS_JVC_KD_X351BT_M_EN_2.indd 25 7/24/2017 3:20:01 PM7/24/2017 3:20:01 PM

26 ENGLISH
Data Size: B6L (182 mm x 128 mm)
Book Size: B6L (182 mm x 128 mm)
REFERENCES
About Spotify
• Spotify application supports:
– iPhone 4S, 5, 5S, 5C, 6, 6 Plus, 6S, 6S Plus, SE, 7, 7 Plus (iOS 8 or above)
– iPod touch (5th and 6th generation)
– Android OS 4.0.3 or above
• Spotify is a third party service, therefore the specifications are subject to change without
prior notice. Accordingly, compatibility may be impaired or some or all of the services may
become unavailable.
• Some functions of Spotify cannot be operated from this unit.
• For issues using the application, please contact Spotify at <www.spotify.com>.
About Bluetooth
• Depending on the Bluetooth version of the device, some Bluetooth devices may not be able
to connect to this unit.
• This unit may not work with some Bluetooth devices.
• Signal conditions vary, depending on the surroundings.
Change the display information
Each time you press , the display information changes.
• If the information is unavailable or not recorded, “NO TEXT”, “NO NAME”, or other
information (eg. station name) appears or display will be blank.
Source name Display information
FM
/
AM
/
SW1
/
SW2
Frequency Clock Frequency with music synchronisation*
(back to the beginning)
(For FM Radio Data System stations only)
Station name (PS)/Program type (PTY) Radiotext Radiotext+
Radiotext+ title/Radio text+ artist Frequency Clock
Station name (PS)/Program type (PTY) with music synchronisation*
(back to the beginning)
USB (For MP3/WMA/AAC/WAV/FLAC files)
Song title/Artist Album name/Artist Folder name File
name Playing time Clock Song title/Artist with music
synchronisation* (backtothebeginning)
Source name Display information
iPod USB
/
iPod BT
or
ANDROID
When
[HEAD MODE]
/
[AUTO MODE]
is selected
( 8)
:
Song title/Artist Album name/Artist Playing time
Clock Song title/Artist with music synchronisation*
(backtothebeginning)
PANDORA
/
PANDORA
BT
Station name Shared/Radio Song title Artist name
Album name Playing time Clock Station name with music
synchronisation* (back to the beginning)
SPOTIFY
/
SPOTIFY BT
Context title Song title Artist name Album name Playing
Time Clock Context title with music synchronisation* (back
to the beginning)
BT AUDIO
Song title/Artist Album name/Artist Playing time Clock
Song title/Artist with music synchronisation* (back to the
beginning)
AUX
AUX Clock AUX with music synchronisation* (back to the
beginning)
* The brightness of the button illumination changes and synchronises with the music.
JS_JVC_KD_X351BT_M_EN_2.indd 26JS_JVC_KD_X351BT_M_EN_2.indd 26 7/24/2017 3:20:01 PM7/24/2017 3:20:01 PM

ENGLISH 27
Data Size: B6L (182 mm x 128 mm)
Book Size: B6L (182 mm x 128 mm)
Symptom Remedy
General
Sound cannot be heard. • Adjust the volume to the optimum level.
• Check the cords and connections.
“MISWIRING CHECK
WIRING THEN PWR ON”
appears.
Turn the power off, then check to be sure the terminals
of the speaker wires are insulated properly. Turn the
power on again.
“PROTECTING SEND
SERVICE” appears.
Send the unit to the nearest service center.
Source cannot be selected. Check the
[SOURCE SELECT]
setting.
( 4)
Radio
• Radio reception is poor.
• Static noise while
listening to the radio.
Connect the antenna firmly.
USB/iPod
Playback order is not as
intended.
The playback order is determined by the file name.
Elapsed playing time is not
correct.
This depends on the recording process earlier.
“NOT SUPPORT” appears
and file skips.
Check whether the file is a playable format.
( 25)
“READING” keeps flashing. • Do not use too many hierarchical levels and folders.
• Reattach the USB device.
“UNSUPPORTED DEVICE”
appears.
• Check whether the connected device is compatible with
this unit and ensure the file systems are in supported
formats.
( 25)
• Reattach the device.
“UNRESPONSIVE DEVICE”
appears.
Make sure the device is not malfunction and reattach
the device.
TROUBLESHOOTING
Symptom Remedy
USB/iPod
“USB HUB IS NOT
SUPPORTED” appears.
This unit cannot support a USB device connected via a
USB hub.
“CANNOT PLAY” appears. Connect a USB device that contains playable audio files.
• The source does not
change to “USB” when
you connect a USB
device while listening
to another source.
• “USB ERROR” appears
The USB port is drawing more power than the design
limit. Turn the power off and unplug the USB device.
Then, turn on the power and reattach the USB device.
If this does not solve the problem, turn the power off and
on (or reset the unit) before replacing with another USB
device.
The iPod/iPhone does not
turn on or does not work
• Check the connection between this unit and iPod/iPhone.
• Disconnect and reset the iPod/iPhone using hard reset.
“LOADING” appears when
you enter search mode by
pressing .
This unit is still preparing the iPod/iPhone music list. It
may take some time to load, try again later.
Correct characters are not
displayed.
• This unit can only display uppercase letters, numbers,
and a limited number of symbols.
• Depending on the display language you have selected
( 5)
, some characters may not be displayed
correctly.
ANDROID
• Sound cannot be heard
during playback.
• Sound output only from
the Android device.
• Reconnect the Android device.
• If in
[AUDIO MODE]
, launch any media player
application on the Android device and start playback.
• If in
[AUDIO MODE]
, relaunch the current media player
application or use another media player application.
• Restart the Android device.
• If this does not solve the problem, the connected Android
device is unable to route the audio signal to unit.
( 25)
JS_JVC_KD_X351BT_M_EN_2.indd 27JS_JVC_KD_X351BT_M_EN_2.indd 27 8/23/2017 1:48:29 PM8/23/2017 1:48:29 PM

28 ENGLISH
Data Size: B6L (182 mm x 128 mm)
Book Size: B6L (182 mm x 128 mm)
TROUBLESHOOTING
Symptom Remedy
ANDROID
Cannot playback at
[AUTO MODE]
.
• Make sure JVC MUSIC PLAY APP is installed on the
Android device.
( 7)
• Reconnect the Android device and select the appropriate
control mode.
( 8)
• If this does not solve the problem, the connected
Android device does not support
[AUTO MODE]
.
( 25)
“NO DEVICE” or “READING”
keeps flashing.
• Switch off the developer options on the Android device.
• Reconnect the Android device.
• If this does not solve the problem, the connected
Android device does not support [
AUTO MODE
].
( 25)
Playback is intermittent or
sound skips.
Turn off the power saving mode on the Android device.
“CANNOT PLAY” • Make sure Android device contains playable audio files.
• Reconnect the Android device.
• Restart the Android device.
Pandora
“ADDERROR” New station creation is unsuccessful.
“CHKDEVICE” Check the Pandora application on your device.
“NOSKIPS” The skip limit has been reached.
“NOSTATIONS” No stations are found.
“STATIONLMT” The number of registered stations has reached its limit.
Retry after deleting unnecessary stations from your
device.
“UPGRADEAPP” Make sure you have installed the latest version of the
Pandora application on your device.
“CONNECT ERR” Communication is unstable.
Symptom Remedy
Pandora
“RATING ERR” Registration of thumbs up/thumbs down has failed due
to insufficient network connectivity.
“THUMBS N/A” Registration of thumbs up/thumbs down is not allowed.
“LICENSE ERR” You try to access from a country which Pandora is not
deliverable.
Spotify
“DISCONNECTED” USB is disconnected from the head unit. Please make
sure the device is connected properly through USB.
“CONNECTING” • Connected via USB input terminal: The device is
connecting to the head unit. Please wait.
• Connected via Bluetooth: The Bluetooth is disconnected.
Please check Bluetooth connection and make sure both
the device and unit are paired and connected.
“CHECK APP” The Spotify application is not connected properly, or
user is not login. End the Spotify application and restart,
then log in to your Spotify account.
Bluetooth®
No Bluetooth device is
detected.
• Search from the Bluetooth device again.
• Reset the unit.
( 3)
Pairing cannot be made. • Make sure you have entered the same PIN code to both
the unit and Bluetooth device.
• Delete pairing information from both the unit and the
Bluetooth device, then perform pairing again.
( 11)
Echo or noise occurs. • Adjust the microphone unit’s position.
( 11)
• Check the
[ECHO CANCEL]
setting.
( 13)
Phone sound quality is
poor.
• Reduce the distance between the unit and the Bluetooth
device.
• Move the car to a place where you can get a better
signal reception.
JS_JVC_KD_X351BT_M_EN_2.indd 28JS_JVC_KD_X351BT_M_EN_2.indd 28 8/22/2017 4:16:05 PM8/22/2017 4:16:05 PM

ENGLISH 29
Data Size: B6L (182 mm x 128 mm)
Book Size: B6L (182 mm x 128 mm)
Symptom Remedy
Bluetooth®
Sound is being interrupted
or skipped during playback
of a Bluetooth audio
player.
• Reduce the distance between the unit and the Bluetooth
audio player.
• Turn off, then turn on the unit and try to connect again.
• Other Bluetooth devices might be trying to connect to
the unit.
The connected Bluetooth
audio player cannot be
controlled.
• Check whether the connected Bluetooth audio player
supports Audio/Video Remote Control Profile (AVRCP).
(Refer to the instructions of your audio player.)
• Disconnect and connect the Bluetooth player again.
“PLEASE WAIT” The unit is preparing to use the Bluetooth function. If the
message does not disappear, turn off and turn on the
unit, then connect the device again.
“NOT SUPPORT” The connected phone does not support Voice Recognition
feature.
“ERROR” Try the operation again. If “ERROR” appears again, check
if the device supports the function you have tried.
“H/W ERROR” Reset the unit and try the operation again. If “H/W
ERROR” appears again, consult your nearest service
center.
“SWITCHING NG” The connected phones might not support phone
switching feature.
If you still have troubles, reset the unit.
( 3)
TROUBLESHOOTING
Warning
• The unit can only be used with a 12V DC power supply, negative ground.
• Disconnect the battery’s negative terminal before wiring and mounting.
• Do not connect Battery wire (yellow) and Ignition wire (red) to the car chassis or Ground wire
(black) to prevent a short circuit.
• To prevent short circuit:
– Insulate unconnected wires with vinyl tape.
– Be sure to ground this unit to the car’s chassis again after installation.
– Secure the wires with cable clamps and wrap vinyl tape around the wires that comes into
contact with metal parts to protect the wires.
Caution
• For safety’s sake, leave wiring and mounting to professionals. Consult the car audio dealer.
• Install this unit in the console of your vehicle. Do not touch the metal parts of this unit during
and shortly after use of the unit. Metal parts such as the heat sink and enclosure become hot.
• Do not connect the wires of speakers to the car chassis or Ground wire (black), or connect
them in parallel.
• Connect speakers with a maximum power of more than 50W. If the maximum power of
the speakers is lower than 50W, change the
[AMP GAIN]
setting to avoid damaging the
speakers.
( 20)
• Mount the unit at an angle of less than 30º.
• If your vehicle wiring harness does not have the ignition terminal, connect Ignition wire (red)
to the terminal on the vehicle’s fuse box which provides 12 V DC power supply and is turned
on and off by the ignition key.
• Keep all cables away from heat dissipate metal parts.
• After the unit is installed, check whether the brake lamps, blinkers, wipers, etc. on the car are
working properly.
• If the fuse blows, first make sure the wires are not touching car’s chassis, then replace the old
fuse with one that has the same rating.
INSTALLATION/CONNECTION
JS_JVC_KD_X351BT_M_EN_2.indd 29JS_JVC_KD_X351BT_M_EN_2.indd 29 7/24/2017 3:20:09 PM7/24/2017 3:20:09 PM

30 ENGLISH
Data Size: B6L (182 mm x 128 mm)
Book Size: B6L (182 mm x 128 mm)
Part list for installation
Basic procedure
1
Remove the key from the ignition switch, then disconnect
the terminal of the car battery.
2
Connect the wires properly.
See Wiring connection.
( 31)
3
Install the unit to your car.
See Installing the unit (in-dash mounting).
4
Connect the terminal of the car battery.
5
Press to turn on the power.
6
Detach the faceplate and reset the unit within 5 seconds.
( 3)
Installing the unit (in-dash mounting)
How to remove the unitWhen installing without the mounting sleeve
1
Remove the mounting sleeve and trim plate from the unit.
2
Align the holes in the unit (on both sides) with the
vehicle mounting bracket and secure the unit with screws
(commercially available).
Use only the specified screws. Using wrong screws might
damage the unit.
Do the required wiring.
(
31)
Bend the appropriate tabs to hold
the sleeve firmly in place.
Hook on the top side
Orientate the trim
plate as illustrated
before fitting.
Dashboard of
your car
(A)
Faceplate
(C)
Mounting sleeve
(B)
Trim plate
(D)
Wiring harness
(E)
Extraction key
INSTALLATION/CONNECTION
JS_JVC_KD_X351BT_M_EN_2.indd 30JS_JVC_KD_X351BT_M_EN_2.indd 30 7/24/2017 3:20:09 PM7/24/2017 3:20:09 PM

ENGLISH 31
Data Size: B6L (182 mm x 128 mm)
Book Size: B6L (182 mm x 128 mm)
INSTALLATION/CONNECTION
*1
Firmly connect the ground
wire of the amplifier to
the car’s chassis to avoid
damaging the unit.
*2
You can also connect a
subwoofer speaker directly
using this lead without
an external subwoofer
amplifier. For setting,
21
.
Wiring connection
Car fuse block
Ignition switch
Blue/white: To amplifier
Blue: To power antenna
Make this connection if your vehicle
factory wiring harness does not
have “12V ignition switch” wire.
Separate red wire
Fuse (10A)
Antenna terminal
Factory wiring
harness (vehicle)
Vehicle
dashboard
Black: Ground
White: Front speaker/For 3-way crossover: Mid range speaker (left)
White/black
Gray: Front speaker/For 3-way crossover: Mid range speaker (right)
Gray/black
Green: Rear speaker
* 2
/For 3-way crossover: Tweeter (left)
Green/black
* 2
Purple: Rear speaker/For 3-way crossover: Tweeter (right)
Purple/black
Join the same color wires together.
Red: Ignition 12V
Orange/white: Illumination
Blue/white: Remote (12V 350mA)
Light blue/yellow To the steering wheel
remote control adapter
Custom wiring harness
(separately purchased)
Recommended connection
IMPORTANT
We recommend installing the unit with a commercially
available custom wiring harness specific for your car and
leave this job to professionals for your safety. Consult
your car audio dealer.
(Not used) Brown
Yellow: Battery 12V
JVC Amplifier
*1
Signal cord (not supplied)
Remote wire
(not supplied)
Microphone input jack
( 11)
Front output/3-way crossover: Mid range output
Rear/subwoofer output/3-way crossover: Woofer output
JS_JVC_KD_X351BT_M_EN_2.indd 31JS_JVC_KD_X351BT_M_EN_2.indd 31 7/24/2017 3:20:10 PM7/24/2017 3:20:10 PM

32 ENGLISH
Data Size: B6L (182 mm x 128 mm)
Book Size: B6L (182 mm x 128 mm)
SPECIFICATIONS
Tuner
FM Frequency Range 87.5MHz — 108.0MHz (50kHz step)
Usable Sensitivity (S/N=26dB) 8.2dBf (0.71μV/75Ω)
Quieting Sensitivity (DINS/N=46dB) 17.2dBf (2.0μV/75Ω)
Frequency Response (±3dB) 30Hz — 15kHz
Signal-to-Noise Ratio (MONO) 64dB
Stereo Separation (1kHz) 40dB
AM Frequency Range Band1 (AM):
531kHz — 1602kHz (9kHz step)
Band2 (SW1):
2940kHz — 7735kHz (5kHz step)
Band3 (SW2):
9500kHz — 10135kHz/
11580kHz — 18135kHz (5kHz step)
Usable Sensitivity (S/N=20dB) AM: 29dBμ (28.2μV)
SW: 30dBμ (32μV)
USB
USB Standard USB1.1, USB2.0 (Full speed)
Compatible Devices Mass storage class
File System FAT12/16/32
Maximum Supply Current DC5V 1.5A
D/A Converter 24 Bit
Frequency Response (±1dB) 20Hz — 20kHz
Signal-to-Noise Ratio (1kHz) 105dB
Dynamic Range 90dB
Channel Separation 85dB
USB
MP3 Decode Compliant with MPEG-1/2 Audio Layer-3
WMA Decode Compliant with Windows Media Audio
AAC Decode AAC-LC “.aac”, “.m4a” files
WAV Decode Linear PCM
FLAC Decode FLAC file, up to 24bit/96kHz
Auxiliary
Frequency Response (±3dB) 20Hz—20kHz
Input Maximum Voltage 1000mV
Input Impedance 30kΩ
Bluetooth
Version Bluetooth 3.0
Frequency Range 2.402 GHz — 2.480 GHz
Output Power +4 dBm (MAX), 0 dBm (AVE) Power Class 2
Maximum Communication Range Line of sight approx. 10 m (32.8 ft)
Pairing SSP (Secure Simple Pairing)
Profile HFP1.6 (Hands-Free Profile)
A2DP (Advanced Audio Distribution Profile)
AVRCP1.5 (Audio/Video Remote Control Profile)
PBAP (Phonebook Access Profile)
SPP (Serial Port Profile)
JS_JVC_KD_X351BT_M_EN_2.indd 32JS_JVC_KD_X351BT_M_EN_2.indd 32 7/24/2017 3:20:10 PM7/24/2017 3:20:10 PM

ENGLISH 33
Data Size: B6L (182 mm x 128 mm)
Book Size: B6L (182 mm x 128 mm)
Audio
Maximum Output Power 50W×4 or
50W×2 + 50W×1 (Subwoofer = 4Ω)
Full Bandwidth Power
(at less than 1% THD)
22W×4
Speaker Impedance 4Ω—8Ω
Preout Level/Load (USB) 2500mV/10kΩ load
Preout Impedance ≤600Ω
General
Operating Voltage
(10.5V—16V allowable)
14.4V
Maximum Current Consumption 10A
Operating Temperature Range –10°C — +60°C
Installation Size (W×H×D) 182mm×53mm×100mm
Net Weight (includes Trimplate,
Mounting Sleeve)
0.6k
g
Subject to change without notice.
SPECIFICATIONS
JS_JVC_KD_X351BT_M_EN_2.indd 33JS_JVC_KD_X351BT_M_EN_2.indd 33 7/24/2017 3:20:10 PM7/24/2017 3:20:10 PM

Data Size: B6L (182 mm x 128 mm)
Book Size: B6L (182 mm x 128 mm)
2ไทย
• เพื่อใหแนใจวาใชงานถูกตอง กรุณาอานคูมือนี้กอนใชผลิตภัณฑ คุณจําเปนตองอานและดูคําเตือนและขอควรระวังในคูมือนี้
• กรุณาเก็บคูมือไวในที่ปลอดภัยและหยิบใชไดในภายหลัง
•
•
รีโมทคอนโทรลที่จัดสงใหพรอมผลิตภัณฑนี้มีแบตเตอรี่เซลลแบบเหรียญ/ถานกระดุม
หากกลืนแบตเตอรี่เซลลแบบเหรียญ/ถานกระดุมลงคอ อาจทําใหเกิดการไหมภายในรางกายภายในเวลาเพียง 2 ชั่วโมง และอาจทําใหเสียชีวิตได
เก็บแบตเตอรี่ทั้งใหมและที่ใชแลวใหพนมือเด็ก
หากชองใสแบตเตอรี่ปดไมสนิท ควรหยุดใชผลิตภัณฑและเก็บผลิตภัณฑใหพนมือเด็ก
หากคุณคิดวาคุณอาจกลืนแบตเตอรี่ลงคอ หรือแบตเตอรี่เขาไปอยูในสวนหนึ่งสวนใดของรางกาย โปรดไปพบแพทยทันที
:
• ปรับระดับเสียงใหเหมาะสมเพื่อใหทานสามารถไดยินเสียงจากภายนอกรถเพื่อปองกันอุบัติเหตุ
• ลดระดับเสียงกอนที่จะเลนแหลงสัญญาณดิจิตอลเพื่อหลีกเลี่ยงความเสียหายตอลําโพงจากการปรับเพิ่มเสียงทันทีทันใด
:
• หลีกเลี่ยงการใชงานอุปกรณภายนอก หากจะเปนอุปสรรคตอความปลอดภัยในระหวางการขับขี่ของคุณ
• ดูใหแนใจวาไดสํารองขอมูลสําคัญทั้งหมดแลว เราจะไมรับผิดชอบสําหรับการสูญหายใดๆ ของขอมูลที่บันทึกไว
• หามใสหรือทิ้งวัตถุที่เปนโลหะใดๆ (เชน เหรียญหรือเครื่องมือโลหะ) ลงในเครื่อง เพื่อปองกันการลัดวงจร
• เสาอากาศจะยืดออกอัตโนมัติเมื่อเปดเครื่องที่เชื่อมตอกับสายควบคุมเสาอากาศ
( 31)
ตามประเภทของรถยนตที่ใช ปดเครื่องขณะจอดในพื้นที่เพดานตํ่า
(RM-RK52):
• อยาวางรีโมทคอนโทรลไวในตําแหนงที่รอน เชน บนแผงหนาปดรถยนต
• แบตเตอรี่ลิเธียมอาจทําใหเกิดอันตรายจากการระเบิดไดหากเปลี่ยนไมถูกตอง เปลี่ยนใชแบตเตอรี่ประเภทเดียวกันหรือเทียบเทาเทานั้น
• อยาใหชุดแบตเตอรี่หรือแบตเตอรี่สัมผัสกับความรอนมากเกินไป เชน แสงแดด เปลวไฟ หรือลักษณะที่คลายกัน
2
3
4
1 การยกเลิกการสาธิต
2 ตั้งเวลาและวันที่
3 การตั้งคาเบื้องตน
5
USB/iPod/ANDROID 7
Pandora® 9
Spotify 10
BLUETOOTH® 11
AUX 18
19
24
25
การดูแลรักษา
ขอมูลเพิ่มเติม
27
/ 29
32
• การใชงานที่มีการอธิบายโดยใชปุมบนแผงหนาปดวิทยุเปนหลัก
• ขอบงชี้ภาษาอังกฤษใชเพื่อวัตถุประสงคการอธิบาย คุณสามารถเลือกภาษาที่แสดงไดจากเมนู
( 5)
•
[XX]
หมายถึงรายการที่เลือกไว
•
( XX)
บงชี้วามีการอางอิงในหนาดังกลาว
JS_JVC_KD_X351BT_M_TH.indd 2JS_JVC_KD_X351BT_M_TH.indd 2 18/8/2017 5:22:11 PM18/8/2017 5:22:11 PM

Data Size: B6L (182 mm x 128 mm)
Book Size: B6L (182 mm x 128 mm)
3
ไทย
กด
• กดคางไวเพื่อปดเครื่อง ( ไมสามารถใชงานได )
หมุนปุมปรับระดับเสียง กด หรือ
• กดคางที่ เพื่อเพิ่มระดับเสียงตอเนื่องไปที่ 15
กดปุมปรับระดับเสียงเพื่อปดเสียงหรือหยุดเลนชั่วคราว
• กดอีกครั้งเพื่อยกเลิก ระดับเสียงจะกลับคืนเปนระดับกอนหนากอนที่จะปดเสียงหรือหยุด
ชั่วคราว
กด เพื่อปดเสียงหรือหยุดเลนชั่วคราว
• กดอีกครั้งเพื่อยกเลิก ระดับเสียงจะกลับคืนเปนระดับกอนหนากอนที่จะปดเสียง
หรือหยุดชั่วคราว
• กด ซํ้าๆ
• กด จากนั้นหมุนปุมปรับระดับเสียงภายใน 2 วินาที กด SOURCE ซํ้าๆ
กด ซํ้าๆ
( 26)
( ไมสามารถใชงานได )
รีเซ็ตเครื่องภายใน 5 วินาที
หลังถอดแผงหนาปดออก
(RM-RK52)
ดึงแผนฉนวนออก
เมื่อใชงานครั้งแรก
รีโมทเซ็นเซอร (อยาวางใหถูกแสงแดดจัด)
ปุมปรับระดับเสียง
ปุมปลดแผงหนาปด
หนาจอแสดงผล
JS_JVC_KD_X351BT_M_TH.indd 3JS_JVC_KD_X351BT_M_TH.indd 3 18/8/2017 5:22:12 PM18/8/2017 5:22:12 PM

4ไทย
Data Size: B6L (182 mm x 128 mm)
Book Size: B6L (182 mm x 128 mm)
เมื่อคุณเปดเครื่องครั้งแรก (หรือ
[FACTORY RESET]
ตั้งเปน
[YES] , 5
) หนาจอจะปรากฏ:
“CANCEL DEMO” “PRESS” “VOLUME KNOB”
1
เลือก
[YES]
สําหรับการตั้งคาเริ่มตน
2
ขอความ “DEMO OFF” ปรากฏขึ้น
1
2
[CLOCK]
3
[CLOCK ADJUST]
4
ชั่วโมง นาที
5
[CLOCK FORMAT]
6
[12H]
[24H]
7
[DATE SET]
8
วัน เดือน ป
9
เพื่อกลับไปยังรายการการตั้งคากอนหนา กด
1
2
1
2
()
3 2
4
เพื่อกลับไปยังรายการการตั้งคากอนหนา กด
คาเริ่มตน:
XX
SYSTEM
KEYBEEP
(ใชไมไดเมื่อเลือกจุดขาม 3 ทาง)
ON
: เปดใชงานเสียงปุมกด ;
OFF
: ปดการใชงาน
SOURCESELECT
AM SRC
*
ON
: เปดใชงาน AM ในการเลือกแหลงสัญญาณ ;
OFF
: ปดใชงาน
( 5)
SW1 SRC
*
ON
: เปดใชงาน SW1 ในการเลือกแหลงสัญญาณ ;
OFF
: ปดใชงาน
( 5)
SW2 SRC
*
ON
: เปดใชงาน SW2 ในการเลือกแหลงสัญญาณ ;
OFF
: ปดใชงาน
( 5)
PANDORA SRC
*
ON
: เปดใชงาน PANDORA ในการเลือกแหลงสัญญาณ ;
OFF
: ปดใชงาน
( 9)
SPOTIFY SRC
*
ON
: เปดใชงาน SPOTIFY ในการเลือกแหลงสัญญาณ ;
OFF
: ปดใชงาน
( 10)
BUILT-IN AUX
*
ON
: เปดใชงาน AUX ในการเลือกแหลงสัญญาณ ;
OFF
: ปดใชงาน
( 18)
F/W UPDATE
UPDATE SYSTEM
F/W UP xxxx YES
: เริ่มการอัพเกรดเฟรมแวร ;
NO
: ยกเลิก (การอัพเกรดไมไดเปดใชงาน)
ดูรายละเอียดการอัพเดตเฟรมแวรไดจาก <http://www.jvc.net/cs/car/>
* ไมแสดงขึ้นมาเมื่อเลือกแหลงสัญญาณที่สอดคลองกัน
3
JS_JVC_KD_X351BT_M_TH.indd 4JS_JVC_KD_X351BT_M_TH.indd 4 18/8/2017 5:22:12 PM18/8/2017 5:22:12 PM

ไทย 5
Data Size: B6L (182 mm x 128 mm)
Book Size: B6L (182 mm x 128 mm)
FACTORY
RESET YES
: ตั้งคาใหมเปนคาเริ่มตน (ยกเวนสถานีที่จัดเก็บ) ;
NO
: ยกเลิก
CLOCK
TIME SYNC ON
: เวลาของนาฬกาจะถูกตั้งคาโดยใชขอมูลเวลานาฬกา
(CT) ในสัญญาณระบบขอมูลวิทยุ FM ;
OFF
: ยกเลิก
CLOCK
DISPLAY ON
: เวลาของนาฬกาจะแสดงบนหนาจอตลอดเวลาแมจะ
ปดเครื่อง ;
OFF
: ยกเลิก
ENGLISH
เลือกภาษาที่แสดงสําหรับเมนูและขอมูลเพลงหากมี
จากคาที่ตั้งไว เลือกเปน
ENGLISH
ESPANOL
เมื่อรับสัญญาณคลื่น FM สเตอริโอที่มีสัญญาณแรงพอ ไฟสัญญาณ “STEREO” จะสวางขึ้นบนหนาจอ
1 FM, AM, SW1 SW2
2 ( )
()
( ) “M”
ทานสามารถบันทึกไดมากถึง 18 สถานีสําหรับ FM และ 6 สถานีสําหรับ AM/SW1/SW2
ขณะที่ฟงเสียงจากสถานี...
(1 6)
()
1
“PRESET MODE”
2
หมายเลขที่ตั้งไวลวงหนาจะกะพริบและคําวา “MEMORY” ปรากฏขึ้น
(1 6)
()
1
2
JS_JVC_KD_X351BT_M_TH.indd 5JS_JVC_KD_X351BT_M_TH.indd 5 18/8/2017 5:22:12 PM18/8/2017 5:22:12 PM

6ไทย
Data Size: B6L (182 mm x 128 mm)
Book Size: B6L (182 mm x 128 mm)
1
2
()
3 2 /
4
เพื่อกลับไปยังรายการการตั้งคากอนหนา กด
คาเริ่มตน:
XX
TUNERSETTING
RADIO TIMER
เปดวิทยุในชวงเวลาที่กําหนดโดยไมคํานึงถึงแหลงสัญญาณปจจุบัน
1
ONCE
/
DAILY
/
WEEKLY
/
OFF
: เลือกความถี่ในการเปดใชตัวตั้งเวลา
2
FM
/
AM
/
SW1
/
SW2
: เลือกแหลงสัญญาณ
3
01
ถึง
18
(สําหรับ FM)/
01
ถึง
06
(สําหรับ AM/SW1/SW2):
เลือกสถานีที่ตั้งไวลวงหนา
4 ตั้งคาวัน*1และเวลาที่เปดใชงาน
“M” จะติดสวางเมื่อเสร็จสมบูรณ
ตัวตั้งเวลาเปด-ปดวิทยุจะไมถูกเปดใชงานในกรณีตอไปนี้
• ปดเครื่อง
• เลือก
[OFF]
ไวสําหรับ
[AM SRC]
/
[SW1 SRC]
/
[SW2 SRC]
ใน
[SOURCE SELECT]
หลังจากตัวตั้งเวลาเปด-ปดวิทยุสําหรับ AM/SW1/SW2 ถูก
เลือกไว
( 4)
SSM SSM 01–06
/
SSM 07–12
/
SSM 13–18
: สามารถตั้งคาลวงหนาโดยอัตโนมั
ติไดถึง 18 สถานีสําหรับ FM “SSM” จะหยุดกะพริบเมื่อบันทึก 6 สถานีแรก เลือก
SSM 07–12
/
SSM 13–18
เพื่อบันทึก 12 สถานีตอไป
LOCAL SEEK ON
: คนหาเฉพาะสถานี AM/SW1/SW2 ที่รับสัญญาณไดดี ;
OFF
: ยกเลิก
• สามารถตั้งคาไดกับแหลงสัญญาณ/สถานีที่เลือกเทานั้น เมื่อเปลี่ยนแหลงสัญญาณ/
สถานี ตองตั้งคาใหมอีกครั้ง
IF BAND AUTO
: เพิ่มความสามารถในการเลือกของจูนเนอรเพื่อลดเสียงรบกวนจากสถานี FM
ขางเคียง (อาจไมเปนเสียงสเตอริโอ) ;
WIDE
: ขึ้นอยูกับระดับเสียงรบกวนจากสถานี
FM ขางเคียง แตคุณภาพของเสียงจะไมลดลงและยังคงเปนเสียงสเตอริโออยู
MONO SET ON
: ปรับปรุงภาครับสัญญาณ FM ใหดีขึ้น แตไมเปนเสียงสเตอริโอ ;
OFF
: ยกเลิก
NEWSSET
*2
ON
: เครื่องจะเปลี่ยนเปนโปรแกรมขาวชั่วคราวถามี ;
OFF
: ยกเลิก
REGIONAL
*2
ON
: เปลี่ยนไปยังสถานีอื่นเมื่ออยูในภูมิภาคเฉพาะโดยใชการควบคุม “AF” ;
OFF
: ยกเลิก
AF SET
*2
ON
: คนหาสถานีอื่นที่ออกอากาศในเครือขายระบบขอมูลวิทยุเดียวกันที่มีการรับดีขึ้น
โดยอัตโนมัติเมื่อการรับปจจุบันแย ;
OFF
: ยกเลิก
TI ON
: เครื่องจะสามารถสลับไปที่ขอมูลการจราจรชั่วคราว (ถามี) (ไฟ “TI” ติดขึ้น) ขณะ
รับฟงแหลงสัญญาณทั้งหมด ยกเวน AM/SW1/SW2 ;
OFF
: ยกเลิก
PTY SEARCH
*2เลือกรหัส PTY (ดูดานลาง)
ถามีสถานีที่กระจายเสียงโปรแกรมที่มีรหัส PTY เดียวกับที่คุณเลือกไว สถานีนั้นจะ
ถูกปรับ
*1 สามารถเลือกไดหากเลือก
[ONCE]
หรือ
[WEEKLY]
ในขั้นตอนที่ 1
*2 สําหรับแหลงเสียง FM เทานั้น
PTY
NEWS
,
AFFAIRS
,
INFO
,
SPORT
,
EDUCATE
,
DRAMA
,
CULTURE
,
SCIENCE
,
VARIED
,
POP M
(เพลง),
ROCK M
(เพลง),
EASY M
(เพลง),
LIGHT M
(เพลง),
CLASSICS
,
OTHER M
(เพลง),
WEATHER
,
FINANCE
,
CHILDREN
,
SOCIAL
,
RELIGION
,
PHONE IN
,
TRAVEL
,
LEISURE
,
JAZZ
,
COUNTRY
,
NATION M
(เพลง),
OLDIES
,
FOLK M
(เพลง),
DOCUMENT
JS_JVC_KD_X351BT_M_TH.indd 6JS_JVC_KD_X351BT_M_TH.indd 6 18/8/2017 5:22:12 PM18/8/2017 5:22:12 PM

ไทย 7
Data Size: B6L (182 mm x 128 mm)
Book Size: B6L (182 mm x 128 mm)
USB/iPod/ANDROID
/*3
*4
*5
TRACK REPEAT
/
FOLDER REPEAT
/
ALL REPEAT
: ไฟล MP3/WMA/AAC/WAV/FLAC
ONE REPEAT
/
ALL REPEAT
/
REPEAT OFF
: iPod หรือ ANDROID
*5
FOLDER RANDOM
/
ALL RANDOM
/
RANDOM OFF
: ไฟล MP3/WMA/AAC/WAV/FLAC
SONG RANDOM
/
ALL RANDOM
/
RANDOM OFF
: iPod หรือ ANDROID
*1 อยาทิ้งสายเคเบิลไวในรถเมื่อไมใชงาน
*2 เมื่อเชื่อมตอกับอุปกรณ Android จะปรากฏ “Press [VIEW] to install JVC MUSIC PLAY APP” ปฏิบัติตามคําแนะนําเพื่อติดตั้งแอปพลิ
เคชัน นอกจากนี้ยังสามารถติดตั้งแอปพลิเคชัน JVC MUSIC PLAY เวอรชั่นลาสุดบนอุปกรณ Android กอนเชื่อมตอ ดูรายละเอียดเพิ่ม
เติมไดที่ <http://www.jvc.net/cs/car/>
*3 สําหรับ ANDROID: ใชไดเมื่อเลือก
[AUTO MODE]
เทานั้น
( 8)
*4 ไมทํางานสําหรับ iPod/ANDROID
*5 สําหรับ iPod/ANDROID: ใชไดเมื่อเลือก
[HEAD MODE]
/
[AUTO MODE]
เทานั้น
( 8)
แหลงเสียงจะเปลี่ยนทันทีและเริ่มการเลนโดยอัตโนมัติ
ชองสัญญาณเขา USB
สาย USB 2.0*1
(ที่มีขายทั่วไป)
สาย USB*1
(ที่มีขายทั่วไป)
อุปกรณ์เสริมของ
iPod/iPhone*1
USB
iPod/iPhone
ANDROID*2
JS_JVC_KD_X351BT_M_TH.indd 7JS_JVC_KD_X351BT_M_TH.indd 7 18/8/2017 5:22:12 PM18/8/2017 5:22:12 PM

8ไทย
Data Size: B6L (182 mm x 128 mm)
Book Size: B6L (182 mm x 128 mm)
iPod USB
HEAD MODE
: ควบคุม iPod จากเครื่องนี้
IPHONE MODE
:
ควบคุม iPod ดวย iPod เอง อยางไรก็ตาม คุณสามารถเลน/หยุดหรือขามไฟลไดจากเครื่องนี้
ANDROID
AUTO MODE
: ควบคุมอุปกรณ Android จากเครื่องนี้ผานแอปพลิเคชั่น JVC MUSIC PLAY ที่ติดตั้งใน
อุปกรณ Android
AUDIO MODE
: ควบคุมอุปกรณ Android ดวยอุปกรณ Android เองผานแอปพลิเคชั่นเลนมิเดียที่ติดตั้งใน
อุปกรณ Android อยางไรก็ตาม คุณสามารถเลน/หยุดหรือขามไฟลไดจากเครื่องนี้
USB
จะเปดเลนเพลงที่จัดเก็บในไดรฟตอไปนี้
• ความจําภายในหรือภายนอกของสมารทโฟน (ประเภทการจัดเก็บขอมูลความจุสูง)
• ไดรฟที่เลือกของอุปกรณที่มีหลายไดรฟ
JVC Remote
JVC Remote ออกแบบมาสําหรับควบคุมการรับสัญญาณในรถโดยระบบ JVC จาก iPhone/iPod
(ผานขั้วสัญญาณ USB ขาเขา)
:
ติดตั้งแอพพลิเคชั่น JVC Remote ตัวลาสุดที่อุปกรณของคุณกอนทําการเชื่อมตอ ดูรายละเอียดเพิ่มเติมไดที่
<http://www.jvc.net/cs/car/>
คุณสามารถปรับตั้งคาในลักษณะเดียวกันกับการเชื่อมตอผาน Bluetooth
( 17)
/
สําหรับ iPod/ANDROID ใชไดเมื่อเลือก
[HEAD MODE]
/
[AUTO MODE]
เทานั้น
1
2
/
3
(
USB
ANDROID)
หากมีหลายไฟล สามารถคนหาไดอยางรวดเร็ว
(
iPod USB
ANDROID)
สามารถคนหาไฟลไดตามอักขระตัวแรก
iPod USB
(A Z, 0 9, OTHERS)
• เลือก “OTHERS” หากอักขระตัวแรกไมใช A ถึง Z, 0 ถึง 9
ANDROID
1
2
^A^: ตัวพิมพใหญ (A ถึง Z)
_A_: ตัวพิมพเล็ก (a ถึง z)
-0-: ตัวเลข (0 ถึง 9)
-OTHERS-: อักขระอื่นนอกเหนือจาก A ถึง Z, 0 ถึง 9
3
• เพื่อกลับไปยังรายการการตั้งคากอนหนา กด
• ยกเลิกโดยกด คางไว
USB/iPod/ANDROID
JS_JVC_KD_X351BT_M_TH.indd 8JS_JVC_KD_X351BT_M_TH.indd 8 18/8/2017 5:22:12 PM18/8/2017 5:22:12 PM

ไทย 9
Data Size: B6L (182 mm x 128 mm)
Book Size: B6L (182 mm x 128 mm)
Pandora
®
(ใชไดสําหรับรุนที่จําหนายในออสเตรเลียหรือนิวซีแลนดเทานั้น)
:
ติดตั้งเวอรชันลาสุดของแอปพลิเคชัน Pandora ลงบนอุปกรณของคุณ (iPhone/iPod touch) หลังจากนั้นสราง
บัญชีและล็อกอินไปยัง Pandora
• เลือก
[ON]
สําหรับ
[PANDORA SRC]
ใน
[SOURCE SELECT]
( 4)
1 Pandora
2 USB
3 PANDORA
เริ่มการออกอากาศโดยอัตโนมัติ
/
T I
*2
*1 อยาทิ้งสายเคเบิลไวในรถเมื่อไมใชงาน
*2 ถาเลือกเลื่อนขึ้น แทรคปจจุบันจะถูกขาม
1
2
[NEW STATION]
3
[FROM TRACK]
[FROM ARTIST]
สถานีใหมถูกสรางโดยขึ้นกับเพลงหรือศิลปนปจจุบัน
4 (3, 4, 5 6)
: กดหมายเลขใดหมายเลขหนึ่ง (3, 4, 5 หรือ 6)
1
2
[BY DATE]
: ตามวันที่ที่ลงทะเบียนไว
[A-Z]
: ลําดับตามตัวอักษร
3
ยกเลิกโดยกด คางไว
“BOOKMARKED” ปรากฏขึ้นและขอมูลจะถูกบันทึกไปยังอุปกรณของคุณ
• บุกมารกจะมีอยูบนบัญชี Pandora ของคุณแตไมใชบนเครื่องนี้
ชองสัญญาณเขา USB
อุปกรณเสริมของ iPod/iPhone*1
JS_JVC_KD_X351BT_M_TH.indd 9JS_JVC_KD_X351BT_M_TH.indd 9 18/8/2017 5:22:12 PM18/8/2017 5:22:12 PM

10 ไทย
Data Size: B6L (182 mm x 128 mm)
Book Size: B6L (182 mm x 128 mm)
Spotify
:
ติดตั้งเวอรชันลาสุดของแอปพลิเคชัน Spotify ลงบนอุปกรณของคุณ (iPhone/iPod touch) หลังจากนั้นสราง
บัญชีและล็อกอินไปยัง Spotify
• เลือก
[ON]
สําหรับ
[SPOTIFY SRC]
ใน
[SOURCE SELECT]
( 4)
1 Spotify
2 USB
3 SPOTIFY
เริ่มการออกอากาศโดยอัตโนมัติ
* อยาทิ้งสายเคเบิลไวในรถเมื่อไมใชงาน
/
S*1 / T H*1 / I
*2
5 ( ไมสามารถใชงานได )
*3
ALL REPEAT
,
ONE REPEAT
*1,
REPEAT OFF
( ไมสามารถใชงานได )
*3 *1
ALL RANDOM
,
RANDOM OFF
( ไมสามารถใชงานได )
*1 สําหรับผูใชบัญชีพรีเมียมเทานั้น
*2 คุณสมบัตินี้ใชไดเฉพาะสําหรับแทร็คในวิทยุเทานั้น ถาเลือกเลื่อนขึ้น แทรคปจจุบันจะถูกขาม
*3 ใชไดสําหรับแทร็คในเพลยลิสตเทานั้น
ขณะรับฟงวิทยุผาน Spotify...
.
ขอความ “SAVED” จะปรากฏขึ้น และขอมูลจะถูกจัดเก็บไวใน “Your Music (เพลงของคุณ)” หรือ
“Your Library (ไลบรารี่ของคุณ)” ในบัญชี Spotify ของคุณ
ยกเลิกการบันทึกโดยทวนซํ้าขั้นตอนเดียวกันนี้
ขอความ “REMOVED” จะปรากฏขึ้น และขอมูลจะถูกลบจาก “Your Music (เพลงของคุณ)” หรือ
“Your Library (ไลบรารี่ของคุณ)” ในบัญชี Spotify ของคุณ
1
2
ประเภทรายการที่ปรากฏขึ้นจะแตกตางกันไปตามขอมูลที่สงมาจาก Spotify
3
คุณสามารถเรียกดูรายการไดอยางรวดเร็วโดยหมุนปุมปรับระดับเสียงอยางรวดเร็ว
ยกเลิกโดยกด คางไว
ชองสัญญาณเขา USB
อุปกรณเสริมของ iPod/iPhone*
JS_JVC_KD_X351BT_M_TH.indd 10JS_JVC_KD_X351BT_M_TH.indd 10 18/8/2017 5:22:12 PM18/8/2017 5:22:12 PM

ไทย 11
Data Size: B6L (182 mm x 128 mm)
Book Size: B6L (182 mm x 128 mm)
Bluetooth
1
2 “KD-X3 BT” Bluetooth
“BT PAIRING” จะกะพริบบนหนาจอ
• สําหรับอุปกรณ Bluetooth บางอยาง คุณอาจตองปอนรหัสประจําตัว (PIN) ทันทีหลังจากการคนหา
3 (A) (B)
สําหรับอุปกรณ Bluetooth บางอยาง ลําดับการจับคูอาจแตกตางไปจากขั้นตอนที่อธิบายไวดานลาง
(A) “[]” “XXXXXX” “VOL – YES” “BACK – NO”
“XXXXXX” คือรหัสผาน 6 หลักสรางโดยสุมระหวางการจับคูแตละครั้ง
ตรวจสอบใหแนใจวารหัสผานที่ปรากฏบนเครื่องและอุปกรณ Bluetooth เปนตัวเลขเดียวกัน
กดปุมปรับระดับเสียงเพื่อยืนยันรหัสผาน
ใชงานอุปกรณ Bluetooth เพื่อยืนยันรหัสผาน
(B) “[]” “VOL – YES” “BACK – NO”
กดปุมปรับระดับเสียงเพื่อเริ่มตนการจับคู
• หาก “PAIRING” “PIN 0000” เลื่อนอยูบนหนาจอ ใหปอนรหัส PIN “0000” ลงในอุปกรณ Bluetooth
คุณสามารถเปลี่ยนรหัส PIN ไดตามที่ตองการกอนการจับคู
( 15)
• หากปรากฏเฉพาะคําวา “PAIRING” ใหใชงานอุปกรณ Bluetooth เพื่อยืนยันการจับคู
ขอความ “PAIRING COMPLETED” จะปรากฏขึ้นเมื่อการจับคูเสร็จสมบูรณ และ “ ” จะติดสวางเมื่อมีการเชื่อมตอ Bluetooth
• เครื่องนี้รองรับการใช Secure Simple Pairing (SSP)
• สามารถลงทะเบียน (จับคู) ไดสูงสุดหาอุปกรณ
• เมื่อการจับคูเสร็จสมบูรณ อุปกรณ Bluetooth จะยังคงลงทะเบียนอยูในเครื่องแมเมื่อคุณรีเซ็ตเครื่อง หากตองการลบอุปกรณที่จับคู
15
,
[DEVICE DELETE]
• สามารถเชื่อมตออุปกรณเสียง Bluetooth ไดสูงสุดหนึ่งชุดกับโทรศัพท Bluetooth สองเครื่องตลอดเวลา
ทั้งนี้ขณะใชแหลงขอมูล BT AUDIO คุณสามารถเชื่อมตออุปกรณเสียง Bluetooth ไดสูงสุดหาตัว และสลับใชงานระหวางอุปกรณทั้งหาตัวนี้
( 16)
• อุปกรณ Bluetooth บางอยางอาจไมมีการเชื่อมตอกับเครื่องโดยอัตโนมัติหลังจากการจับคู การเชื่อมตอเขากับอุปกรณดวยตนเอง
• โปรดดูขอมูลเพิ่มเติมที่คูมือการใชงานของอุปกรณ Bluetooth
BLUETOOTH
®
BLUETOOTH —
Bluetooth
– Hands-Free Profile (HFP)
– Advanced Audio Distribution Profile (A2DP)
– Audio/Video Remote Control Profile (AVRCP)
– Serial Port Profile (SPP)
– Phonebook Access Profile (PBAP)
Bluetooth
– ตัวแปลงสัญญาณความถี่ยอย (SBC)
– การแปลงสัญญาณเสียงขั้นสูง (AAC)
การปรับมุมของไมโครโฟน ยึดโดยใชแคลมปรัดสาย
(ไมมีให) หากจําเปน
ชองเสียบไมโครโฟน
ไมโครโฟน (มีให)
แผงดานหลัง
JS_JVC_KD_X351BT_M_TH.indd 11JS_JVC_KD_X351BT_M_TH.indd 11 18/8/2017 5:22:12 PM18/8/2017 5:22:12 PM

12 ไทย
Data Size: B6L (182 mm x 128 mm)
Book Size: B6L (182 mm x 128 mm)
เมื่อตออุปกรณ iPhone/iPod touch/Android กับขั้วอินพุต USB
คํารองขอการจับคู (ผาน Bluetooth) จะถูกเปดใชงานโดยอัตโนมัติ
คํารองขอการจับคูอัตโนมัติจะถูกเปดใชงานหาก:
– มีการเปดฟงกชัน Bluetooth ของอุปกรณที่เชื่อมตอ
–
[AUTO PAIRING]
ถูกตั้งคาเปน
[ON]
( 15)
– แอปพลิเคชัน JVC MUSIC PLAY ติดตั้งอยูบนอุปกรณ Android
( 7)
และจะเลือก
[AUTO MODE]
( 8)
BLUETOOTH —
เมื่อมีสายเรียกเขา:
• ปุมจะกระพริบในรูปแบบการกระพริบที่คุณเลือกไวใน
[RING ILLUMI]
( 13)
• เครื่องจะตอบรับสายโดยอัตโนมัติหากตั้งคา
[AUTO ANSWER]
ตามเวลาที่เลือกไว
( 13)
ระหวางการโทร:
• ปุมหยุดกระพริบ
• การเชื่อมตอ Bluetooth จะถูกยกเลิกหากคุณปดเครื่องหรือถอดแผงหนาปดออก
การดําเนินการตอไปนี้อาจแตกตางกันไปหรือไมมีใชงานขึ้นอยูกับโทรศัพทที่เชื่อมตออยู
สายเรียกเขาครั้งแรก...
BLUETOOTH
®
JS_JVC_KD_X351BT_M_TH.indd 12JS_JVC_KD_X351BT_M_TH.indd 12 18/8/2017 5:22:12 PM18/8/2017 5:22:12 PM

ไทย 13
Data Size: B6L (182 mm x 128 mm)
Book Size: B6L (182 mm x 128 mm)
ขณะกําลังสนทนาสายเรียกเขาครั้งแรก...
( ไมสามารถใชงานได )
( ไมสามารถใชงานได )
ขณะถือสองสาย...
( ไมสามารถใชงานได )
*1
[00]
[35]
(:
[15]
)
กด *2 หรือ
ระหวางการโทร
*3
( ไมสามารถใชงานได )
*1 การปรับนี้ไมมีผลกระทบกับระดับเสียงของแหลงสัญญาณอื่นๆ
*2 กดคางที่ เพื่อเพิ่มระดับเสียงตอเนื่องไปที่ 15
*3 การดําเนินการอาจแตกตางกันไป ขึ้นอยูกับอุปกรณที่ที่เชื่อมตอ Bluetooth
ขณะสนทนาผานโทรศัพท....
1
2
(
)
3 2
4
เพื่อกลับไปยังรายการการตั้งคากอนหนา กด
คาเริ่มตน:
XX
MIC GAIN LEVEL –10
ถึง
LEVEL +10
(
LEVEL –04
): ความไวของไมโครโฟนจะเพิ่
มขึ้นเมื่อตัวเลขเพิ่มขึ้น
NR LEVEL LEVEL –05
ถึง
LEVEL+05
(
LEVEL 00
): ปรับระดับการลดเสียงรบกวนจน
กวาจะไดยินเสียงรบกวนนอยที่สุดขณะสนทนาทางโทรศัพท
ECHO CANCEL LEVEL –05
ถึง
LEVEL +05
(
LEVEL 00
): ปรับระยะเวลาการหนวงเพื่อตัดเ
สียงกองจนกวาจะไดยินเสียงกองนอยที่สุดขณะสนทนาทางโทรศัพท
1
Bluetooth
2
()
3 2
เพื่อกลับไปยังรายการการตั้งคากอนหนา กด
คาเริ่มตน:
XX
SETTINGS
AUTO ANSWER 01 SEC
ถึง
30 SEC
: เครื่องจะตอบรับสายเรียกเขาโดยอัตโนมัติภายในเวลาที่เ
ลือกไว (วินาที) ;
OFF
: ยกเลิก
RING ILLUMI BLINK 01
ถึง
BLINK 05
(
BLINK 02
): เลือกรูปแบบการกระพริบสําหรับ
ปุมสั่งการเมื่อมีสายเรียกเขา ;
OFF
: ยกเลิก
BLUETOOTH
®
JS_JVC_KD_X351BT_M_TH.indd 13JS_JVC_KD_X351BT_M_TH.indd 13 18/8/2017 5:22:13 PM18/8/2017 5:22:13 PM

14 ไทย
Data Size: B6L (182 mm x 128 mm)
Book Size: B6L (182 mm x 128 mm)
คุณสามารถโทรออกไดจากประวัติการโทร สมุดโทรศัพท หรือกดหมายเลข ทั้งนี้ คุณสามารถโทรออกดวยเสียงหากโทรศัพทืมือถือ
ของคุณมีคุณลักษณะดังกลาว
1
Bluetooth
“(ชื่ออุปกรณตัวแรก)” จะปรากฏขึ้น
• หากเชื่อมตอโทรศัพท Bluetooth ไวสองตัว ใหกด อีกครั้งเพื่อสลับไปใชโทรศัพทอีกเครื่อง
“(ชื่ออุปกรณตัวที่สอง)” จะปรากฏขึ้น
2
()
3 2 /
เพื่อกลับไปยังรายการการตั้งคากอนหนา กด
RECENT CALL
(ใชไดเมื่อโทรศัพทรองรับ PBAP เทานั้น)
1 กดปุมปรับระดับเสียงเพื่อเลือกชื่อหรือหมายเลขโทรศัพท
• “<” แสดงสายที่ไดรับ “>” แสดงสายที่โทรออก “M” แสดงสายที่ไมไดรับ
• ขอความ “NO HISTORY” จะปรากฏขึ้นหากไมมีประวัติการโทรหรือหมายเลขโทรศัพทที่บันทึกไว
2 กดปุมปรับระดับเสียงเพื่อโทรออก
PHONEBOOK
(ใชไดเมื่อโทรศัพทรองรับ PBAP เทานั้น)
1 กดปุม เพื่อเลือกตัวอักษรที่ตองการ (A ถึง Z, 0 ถึง 9, และ OTHERS)
• ขอความ “OTHERS” จะปรากฏขึ้น หากอักขระตัวแรกไมใช A ถึง Z, 0 ถึง 9
2 หมุนปุมปรับระดับเสียงเพื่อเลือกชื่อ จากนั้นใหกดปุมนี้
3 หมุนปุมปรับระดับเสียงเพื่อเลือกหมายเลขโทรศัพท จากนั้นใหกดปุมนี้เพื่อโทร
• สมุดโทรศัพทในโทรศัพทที่เชื่อมตอจะโอนไปที่ตัวเครื่องโดยอัตโนมัติเมื่อจับคู
• เครื่องนี้สามารถแสดงไดเฉพาะตัวอักษรที่ไมใชเครื่องหมายเนนเสียง (ตัวอักษรเนนเสียง เชน “Ú” จะแสดง
เปน “U”)
DIAL NUMBER
1 หมุนปุมปรับระดับเสียงเพื่อเลือกตัวเลข (0 ถึง 9) หรืออักขระ ( , #, +)
2 กด เพื่อเลื่อนตําแหนงรายการ
ทําซํ้าขั้นตอนที่ 1 และ 2 จนกวาคุณจะปอนหมายเลขโทรศัพทเสร็จสิ้น
3 กดปุมปรับระดับเสียงเพื่อโทรออก
VOICE
พูดชื่อของผูติดตอที่คุณตองการโทร หรือคําสั่งเสียงเพื่อควบคุมการทํางานของโทรศัพท
(
)
BLUETOOTH
®
1
2
• คุณสมบัติของระบบจดจําเสียงที่สนับสนุนอาจแตกตางกันไปสําหรับโทรศัพทแตละ
เครื่อง โปรดดูรายละเอียดในคูมือการใชงานโทรศัพทที่เชื่อมตออยู
• เครื่องนี้ยังรองรับฟงกชันผูชวยสวนตัวอัจฉริยะของ iPhone อีกดวย
คุณสามารถบันทึกรายชื่อไดถึง 6 รายชื่อลงบนปุมตัวเลข (1 ถึง 6)
1
Bluetooth
2
[RECENT CALL]
,
[PHONEBOOK]
[DIAL NUMBER]
3
หากเลือกชื่อผูติดตอ ใหกดปุมปรับระดับเสียงเพื่อแสดงหมายเลขโทรศัพท
4
(1 6)
“MEMORY P(หมายเลขที่ตั้งไวลวงหนาที่เลือกไว)” จะปรากฏขึ้นเมื่อมีการ
บันทึกรายชื่อ
หากตองการลบชื่อผูติดตอออกจากหนวยความจําที่ตั้งไวลวงหนา ใหเลือก
[DIAL NUMBER]
ในขั้นตอนที่ 2 และจัดเก็บหมายเลขที่วางเปลา
1
Bluetooth
2 (1 6)
3
ขอความ “NO PRESET” จะปรากฏขึ้นหากไมมีรายชื่อจัดเก็บไว
JS_JVC_KD_X351BT_M_TH.indd 14JS_JVC_KD_X351BT_M_TH.indd 14 18/8/2017 5:22:13 PM18/8/2017 5:22:13 PM

ไทย 15
Data Size: B6L (182 mm x 128 mm)
Book Size: B6L (182 mm x 128 mm)
Bluetooth
1
2
(
)
3 2 /
4
เพื่อกลับไปยังรายการการตั้งคากอนหนา กด
คาเริ่มตน:
XX
BT MODE
PHONE SELECT
*เลือกโทรศัพทหรืออุปกรณเสียงเพื่อเชื่อมตอหรือตัดการเชื่อมตอ
“ ” จะปรากฏขึ้นที่ดานหนาชื่ออุปกรณเมื่อทําการเชื่อมตอ
“ ” จะปรากฏขึ้นดานหนาของอุปกรณเปดเลนเสียงในปจจุบัน
AUDIO SELECT
*
DEVICE DELETE
1 หมุนปุมปรับระดับเสียงเพื่อเลือกอุปกรณที่จะลบ แลวกดปุม
2 หมุนปุมปรับระดับเสียงเพื่อเลือก
[YES]
หรือ
[NO]
จากนั้นกดปุม
PIN CODE EDIT
(0000)
เปลี่ยนรหัส PIN (สูงสุด 6 หลัก)
1 หมุนปุมปรับระดับเสียงเพื่อเลือกตัวเลข
2 กด เพื่อเลื่อนตําแหนงรายการ
ทําซํ้าขั้นตอนที่ 1 และ 2 จนกวาคุณจะปอนรหัส PIN เสร็จสิ้น
3 กดปุมปรับระดับเสียงเพื่อยืนยัน
RECONNECT ON
: เครื่องจะเชื่อมตอใหมโดยอัตโนมัติเมื่ออุปกรณ Bluetooth ที่ตอไวลาสุดอยูในระยะสัญญาณ ;
OFF
: ยกเลิก
AUTO PAIRING ON
: เครื่องจะจับคูกับอุปกรณ Bluetooth ที่สนับสนุน (อุปกรณ iPhone/iPod touch/Android) โดยอัตโนมัติเมื่อ
เชื่อมตอผานขั้วอินพุต USB ฟงกชันนี้อาจไมทํางาน ทั้งนี้ขึ้นอยูกับระบบปฏิบัติการของอุปกรณที่เชื่อมตอ ;
OFF
: ยกเลิก
INITIALIZE YES
: เริ่มการทํางานที่ตั้งคาไวของ Bluetooth ทั้งหมด (ไดแก การจับคูที่จัดเก็บไว สมุดโทรศัพท และอื่นๆ
เปนตน) ;
NO
: ยกเลิก
INFORMATION MY BT NAME
: แสดงชื่อเครื่อง (“KD-X3 BT”) ;
MY ADDRESS
: แสดงที่อยูของเครื่องนี้
* สามารถเชื่อมตอโทรศัพท Bluetooth ไดสูงสุดสองชุดกับอุปกรณเสียง Bluetooth หนึ่งเครื่องตลอดเวลา
BLUETOOTH
®
Bluetooth
คุณสามารถตรวจสอบการเชื่อมตอของโปรไฟลที่สนับสนุนระหวางอุปกรณ
Bluetooth กับเครื่องนี้
• ตรวจสอบใหแนใจวาไมมีอุปกรณ Bluetooth ที่จับคู
1
“BLUETOOTH” “CHECK MODE” จะปรากฏขึ้น
“SEARCH NOW USING PHONE” “PIN IS 0000” จะเลื่อนอยู
บนหนาจอ
2 “KD-X3 BT” Bluetooth
3
3 (A), (B) (C)
(A) “PAIRING” “XXXXXX” ( 6 ):
ตรวจสอบใหแนใจวารหัสผานเดียวกันนี้ปรากฏบนเครื่องและ
อุปกรณ Bluetooth แลวใชอุปกรณ Bluetooth เพื่อยืนยันรหัสผาน
(B) “PAIRING” “PIN IS 0000”: ปอน “0000” บนอุปกรณ
Bluetooth
(C) “PAIRING”: ใชงานอุปกรณ Bluetooth เพื่อยืนยันการจับคู
เมื่อจับคูสําเร็จ ขอความ “PAIRING OK” “[ชื่ออุปกรณ]” จะปรากฏขึ้น การ
ตรวจสอบความเขากันไดกับ Bluetooth จะเริ่มทํางาน
หากขอความ “CONNECT NOW USING PHONE” ปรากฏขึ้น ใหใชอุปกรณ
Bluetooth เพื่อใหระบบเขาถึงสมุดโทรศัพทไดตอไป
“TESTING” จะกะพริบบนหนาจอ
JS_JVC_KD_X351BT_M_TH.indd 15JS_JVC_KD_X351BT_M_TH.indd 15 18/8/2017 5:22:13 PM18/8/2017 5:22:13 PM

16 ไทย
Data Size: B6L (182 mm x 128 mm)
Book Size: B6L (182 mm x 128 mm)
“PAIRING OK” และ/หรือ “HANDS-FREE OK”*1 และ/หรือ
“AUD.STREAM OK”*2 และ/หรือ “PBAP OK”*3 : ใชงานรวมกันได
*1 ใชงานเขากันไดกับ Hands-Free Profile (HFP)
*2 ใชงานเขากันไดกับ Advanced Audio Distribution Profile (A2DP)
*3 ใชงานเขากันไดกับ Phonebook Access Profile (PBAP)
เมื่อเวลาผานไป 30 วินาที ขอความ “PAIRING DELETED” จะปรากฏ
ขึ้นเพื่อแสดงวาการจับคูถูกลบออกแลว และเครื่องจะออกจากโหมด
ตรวจสอบ
• หากตองการยกเลิก ใหกดปุม คางไวเพื่อปดเครื่อง แลวเปด
เครื่องใหมอีกครั้ง
BLUETOOTH
®
BLUETOOTH —
Bluetooth
1 BT AUDIO ( SOURCE )
• การกด จะเปนการเขาสู BT AUDIO โดยตรง
2 Bluetooth
/
/
/
TRACKREPEAT
,
ALLREPEAT
,
REPEATOFF
( ไมสามารถใชงานได )
GROUPRANDOM
,
ALLRANDOM
,
RANDOMOFF
( ไมสามารถใชงานได )
/ ดู “เลือกไฟลจากโฟลเดอร/รายการ” ในหนา 8( ไมสามารถใชงานได )
Bluetooth
5*( ไมสามารถใชงานได )
* การกดปุม “Play” ที่อุปกรณที่เชื่อมตอจะปนการสั่งการสัญญาณเสียงจากอุปกรณดวยเชนกัน
การใชงานและสัญญาณการแสดงผลอาจจะแตกตางกันไปตามความพรอมใชงานของฟงกชันดังกลาวบนอุปกรณที่เชื่อมตออยู
ขณะใชแหลงขอมูล BT AUDIO คุณสามารถ
เชื่อมตออุปกรณเสียง Bluetooth ไดสูงสุดหา
ตัว และสลับใชงานระหวางอุปกรณทั้งหาตัวนี้
JS_JVC_KD_X351BT_M_TH.indd 16JS_JVC_KD_X351BT_M_TH.indd 16 18/8/2017 5:22:13 PM18/8/2017 5:22:13 PM

ไทย 17
Data Size: B6L (182 mm x 128 mm)
Book Size: B6L (182 mm x 128 mm)
STATUS
แสดงสถานะอุปกรณที่เลือกไว
IOS CONNECTED
: คุณสามารถใชแอพพลิเคชั่นนี้ผาน iPhone/iPod ที่เชื่อมตอผาน
Bluetooth หรือขั้วสัญญาณขาเขา USB
IOS NOT CONNECTED
: ไมมีอุปกรณ iOS ที่เชื่อมตอสําหรับใชแอพพลิเคชั่น
ANDROID CONNECTED
: คุณสามารถใชแอพพลิเคชั่นนี้ผานสมารทโฟน Android
ที่เชื่อมตอผาน Bluetooth
ANDROID NOT CONNECTED
: ไมมีอุปกรณ Android ที่เชื่อมตอสําหรับใชแอพ
พลิเคชั่น
iPhone/iPod Bluetooth
คุณสามารถรับฟงเพลงบน iPhone/iPod ผาน Bluetooth ของเครื่องนี้ได
iPod BT
• คุณสามารถใชงาน iPod/iPhone ลักษณะเดียวกับการใช iPod/iPhone ผานขั้วสัญญาณขาเขา USB
( 7)
• หากคุณเสียบตอ iPhone/iPod เขากับขั้วสัญญาณขาเขา USB ขณะรับฟงแหลงสัญญาณ iPod BT แหลง
สัญญาณจะเปลี่ยนเปน iPod USB อัตโนมัติ
กด เพื่อเลือก iPod BT หากอุปกรณยังเชื่อมตอผาน Bluetooth
BLUETOOTH
®
JVC Remote
JVC Remote ออกแบบมาสําหรับควบคุมการรับสัญญาณในรถโดยระบบ JVC จาก iPhone/iPod
(ผาน Bluetooth หรือ ผานขั้วสัญญาณ USB ขาเขา) หรือสมารทโฟน Android (ผาน Bluetooth)
:
ติดตั้งแอพพลิเคชั่น JVC Remote ตัวลาสุดที่อุปกรณของคุณกอนทําการเชื่อมตอ ดูรายละเอียดเพิ่มเติมไดที่
<http://www.jvc.net/cs/car/>
1
2
(
)
3 2
4
เพื่อกลับไปยังรายการการตั้งคากอนหนา กด
คาเริ่มตน:
XX
REMOTE APP
SELECT
เลือกอุปกรณ (IOS หรือ ANDROID) เพื่อใชงานแอพพลิเคชั่น
IOS YES
: เลือก iPhone/iPod เพื่อใชแอพพลิเคชั่นผาน Bluetooth หรือเชื่อมตอผานขั้ว
สัญญาณขาเขา Bluetooth ;
NO
: ยกเลิก
หากเลือก IOS ใหเลือกแหลงสัญญาณ iPod BT (หรือ iPod USB หาก iPhone/iPod ของ
คุณเชื่อมตอผานพอรต USB) เพื่อเปดใชงานแอพพลิเคชั่น
• การเชื่อมตอแอพพลิเคชั่นจะหยุดลงหรือตัดการเชื่อมตอหาก:
– คุณเปลี่ยนแหลงสัญญาณจาก iPod BT เปนแหลงสัญญาณอื่นที่เชื่อมตอผาน
พอรต USB
– คุณเปลี่ยนจากแหลงสัญญาณ iPod USB เปน iPod BT
ANDROID YES
: เลือกสมารทโฟน Android สําหรับใชแอพพลิเคชั่นผานทาง Bluetooth ;
NO
: ยกเลิก
ANDROID
LIST
* เลือกสมารทโฟน Android สําหรับเรียกใชจากรายการ
* แสดงขั้นเฉพาะในกรณีที่ตั้งคา
[ANDROID]
จาก
[SELECT]
เปน
[YES]
.
JS_JVC_KD_X351BT_M_TH.indd 17JS_JVC_KD_X351BT_M_TH.indd 17 18/8/2017 5:22:13 PM18/8/2017 5:22:13 PM

18 ไทย
Data Size: B6L (182 mm x 128 mm)
Book Size: B6L (182 mm x 128 mm)
Bluetooth
คุณสามารถรับฟงวิทยุทางอินเทอรเน็ต (Pandora หรือ Spotify) บน iPhone/iPod touch/อุปกรณ Android ผาน
Bluetooth ของเครื่องนี้ได
• ขั้วสัญญาณขาเขา USB จะตองเชื่อมตออยูกับอุปกรณ
Pandora
(
)
:
เลือก
[ON]
สําหรับ
[PANDORA SRC]
ใน
[SOURCE SELECT]
( 4)
1 Pandora
2 Bluetooth
( 11)
3 PANDORA ( iPhone/iPod) PANDORA BT
( Android)
แหลงสัญญาณจะเปลี่ยนไปและการออกอากาศจะเริ่มขึ้นโดยอัตโนมัติ
• คุณสามารถใชงาน Pandora ลักษณะเดียวกับ Pandora ที่ใชงานผานชองสัญญาณขาเขา USB
( 9)
Spotify
:
เลือก
[ON]
สําหรับ
[SPOTIFY SRC]
ใน
[SOURCE SELECT]
( 4)
1 Spotify
2 Bluetooth
( 11)
3 SPOTIFY ( iPhone/iPod) SPOTIFY BT
( Android)
แหลงสัญญาณจะเปลี่ยนไปและการออกอากาศจะเริ่มขึ้นโดยอัตโนมัติ
• คุณสามารถใชงาน Spotify ลักษณะเดียวกับ Spotify ที่ใชงานผานชองสัญญาณขาเขา USB
( 10)
BLUETOOTH
®
1 ()
2
[ON]
[BUILT-IN AUX]
[SOURCE SELECT]
( 4)
3 AUX
4
ใหใชขั้วตอมินิสเตอริโอแบบ 3 ชั้น เพื่อการสงสัญญาณเสียงอยางดีที่สุด
ขั้วตอมินิสเตอริโอขนาด 3.5 มม. พรอมดวยขั้วตอทรง “L”
(ที่มีขายทั่วไป)
เครื่องเลนวิทยุแบบพกพาและอื่นๆ
ขั้วรับสัญญาณ AUX
AUX
JS_JVC_KD_X351BT_M_TH.indd 18JS_JVC_KD_X351BT_M_TH.indd 18 18/8/2017 5:22:13 PM18/8/2017 5:22:13 PM

ไทย 19
Data Size: B6L (182 mm x 128 mm)
Book Size: B6L (182 mm x 128 mm)
1
2
()
3 2 /
4
เพื่อกลับไปยังรายการการตั้งคากอนหนา กด
คาเริ่มตน:
XX
EQSETTING
PRESET EQ
เลือกอีควอไลเซอรที่ตั้งไวลวงหนาใหเหมาะกับประเภทของเพลง
• เลือก
[USER]
เพื่อใชการตั้งคาใน
[EASY EQ]
หรือ
[PRO EQ]
FLAT
/
DRVN 3
/
DRVN 2
/
DRVN 1
/
HARD ROCK
/
HIP HOP
/
JAZZ
/
POP
/
R&B
/
USER
/
CLASSICAL
อีควอไลเซอรขับสัญญาณ (
DRVN 3
/
DRVN 2
/
DRVN 1
) จะเพิ่มความถี่ของสัญญาณ
เสียงเพื่อลดเสียงรบกวนจากนอกรถ หรือเสียงของยาง
EASYEQ
ปรับการตั้งคาเสียงของคุณเอง
• การตั้งคาจะถูกบันทึกเปน
[USER]
• การตั้งคาอาจมีผลตอการตั้งคาปจจุบันของ
[PRO EQ]
SUB.W SP
*1*2:
00
ถึง
+06
(คาเริ่มตน:
+03
SUB.W
*1*3:
–50
ถึง
+10 00
BASS
:
LVL–09
ถึง
LVL+09 LVL 00
MID
:
LVL–09
ถึง
LVL+09 LVL 00
TRE
:
LVL–09
ถึง
LVL+09 LVL 00
)
PRO EQ
ปรับการตั้งคาเสียงของคุณเอง
• การตั้งคาจะถูกบันทึกเปน
[USER]
• การตั้งคาอาจมีผลตอการตั้งคาปจจุบันของ
[EASY EQ]
62.5HZ
LEVEL –09
ถึง
LEVEL +09 (LEVEL 00)
: ปรับระดับเพื่อบันทึกแหลงสัญญาณแตละแหลง
(กอนปรับ ใหเลือกแหลงสัญญาณที่ตองการปรับ)
ON
: เปดเสียงเบสเพิ่ม ;
OFF
: ยกเลิก
100HZ
/
160HZ
/
250HZ
/
400HZ
/
630HZ
/
1KHZ
/
1.6KHZ
/
2.5KHZ
/
4KHZ
/
6.3KHZ
/
10KHZ
/
16KHZ
LEVEL –09
ถึง
LEVEL +09 (LEVEL 00)
:
ปรับระดับเพื่อบันทึกแหลงสัญญาณแตละแหลง
(กอนปรับ ใหเลือกแหลงสัญญาณที่ตองการปรับ)
Q FACTOR 1.35
/
1.50
/
2.00
: ปรับองคประกอบคุณภาพ
AUDIO CONTROL
BASS BOOST LEVEL +01
ถึง
LEVEL +05
: เลือกระดับเสียงเบสที่คุณชื่นชอบ ;
OFF
: ยกเลิก
LOUDNESS LEVEL 01
/
LEVEL 02
: เพิ่มความถี่ตํ่าหรือสูงเพื่อสรางสมดุลที่ดีในระดับเสียงตํ่า ;
OFF
: ยกเลิก
SUB.W LEVEL
*1
SPK-OUT
*2(ใชไมไดเมื่อเลือกจุดขาม 3 ทาง)
SUB.W 00
ถึง
SUB.W +06
(
SUB.W +03
): ปรับระดับสั
ญญาณออกของซับวูฟเฟอรที่ตอผานสายตอลําโพง
( 31)
PRE-OUT
*3
SUB.W –50
ถึง
SUB.W +10
(
SUB.W 00
): ปรับระดับสั
ญญาณออกของซับวูฟเฟอรที่ตอกับ (REAR/SW) ผานแอมปลิ
ฟายเออรภายนอก
( 31)
SUBWOOFER
SET
*3
ON
: เปดสัญญาณซับวูฟเฟอร ;
OFF
: ยกเลิก
*1, *2, *3:
( 20)
JS_JVC_KD_X351BT_M_TH.indd 19JS_JVC_KD_X351BT_M_TH.indd 19 18/8/2017 5:22:13 PM18/8/2017 5:22:13 PM

20 ไทย
Data Size: B6L (182 mm x 128 mm)
Book Size: B6L (182 mm x 128 mm)
FADER
(ใชไมไดเมื่อเลือกจุดขาม 3 ทาง)
POSITION R15
ถึง
POSITION F15
(
POSITION 00
): ปรับคาบาลานซสัญญา
ณออกของลําโพงหนาและหลัง
BALANCE
*4
POSITION L15
ถึง
POSITION R15
(
POSITION 00
): ปรับคาบาลานซสัญญา
ณออกของลําโพงซายและขวา
VOLUMEADJUST LEVEL –15
ถึง
LEVEL +06
(
LEVEL 00
): ตั้งคาระดับเสียงเริ่มตนลวงหาขอ
งแตละแหลงสัญญาณ (เปรียบเทียบกับระดับเสียง FM) กอนปรับ ใหเลือกแหลง
สัญญาณที่ตองการปรับ
AMPGAIN LOW POWER
: จํากัดระดับเสียงสูงสุดที่ 25 (เลือกรายการนี้ หาก
กําลังขับสูงสุดของลําโพงตํ่ากวา 50 W เพื่อปองกันไมใหลําโพงเสีย) ;
HIGH POWER
: ระดับเสียงสูงสุดเทากับ 35
SPK/PREOUT
(ใชไมไดเมื่อเลือกจุดขาม 3 ทาง)
เลือกการตั้งคาที่เหมาะสมเพื่อใหไดสัญญาณออกตามตองการ ขึ้นอยูกับวิธีการ
เชื่อมตอลําโพง
( 21
,
)
SPEAKER SIZE
ขึ้นอยูกับประเภทของจุดขามที่คุณเลือก
( [X ' OVER TYPE])
จะปรากฏ
รายการตั้งคาจุดขาม 2 ทาง หรือจุดขาม 3 ทาง
( 21,
)
คาเริ่มตนเลือกประเภทของจุดขามไวที่ 2 ทาง
X ' OVER
DTA SETTINGS
สําหรับการตั้งคา,
23
,
Digital Time Alignment
CAR SETTINGS
X ' OVER TYPE
: ปรับเสียงกอนเปลี่ยน
[X ' OVER TYPE]
เพื่อหลีกเลี่ยงการเพิ่มหรือ
ลดระดับสัญญาณออกโดยทันที
2-WAY
(แสดงเมื่อเลือก
[3-WAY]
เทานั้น)
YES
: เลือกประเภทจุดขามสองทาง ;
NO
: ยกเลิก
3-WAY
(แสดงเมื่อเลือก
[2-WAY]
เทานั้น)
YES
: เลือกประเภทจุดขามสามทาง ;
NO
: ยกเลิก
SOUND EFFECT
SPACE ENHANCE
(ใชไมไดสําหรับแหลงสัญญาณของ TUNER)
SMALL/MEDIUM/LARGE
: เพิ่มพื้นที่เสียงทั้งหมด ;
OFF
: ยกเลิก
SND RESPONSE LEVEL1
/
LEVEL2
/
LEVEL3
: ใหเสียงเหมือนจริงทั้งหมด ;
OFF
: ยกเลิก
SOUND LIFT LOW
/
MIDDLE
/
HIGH
: ปรับตําแหนงเสียงที่ไดยินจากลําโพงทั้งหมด ;
OFF
: ยกเลิก
VOL LINK EQ ON
: เพิ่มความถี่เพื่อลดเสียงที่ไดยินจากนอกรถหรือเสียงรบกวนจากยางขณะวิ่ง ;
OFF
: ยกเลิก
K2 TECHNOLOGY
(ใชไมไดสําหรับแหลงสัญญาณของ TUNER และแหลงสัญญาณ AUX)
ON
: ปรับปรุงคุณภาพเสียงของเพลงที่บีบอัด ;
OFF
: ยกเลิก
* 1 จะแสดงขึ้นเมื่อตั้งคา
[SUBWOOFER SET]
เปน
[ON]
เทานั้น
( 19)
*2 สําหรับจุดขาม 2 ทาง: จะแสดงขึ้นเมื่อตั้งคา
[SPK/PRE OUT]
เปน
[SUB.W/SUB.W]
เทานั้น
( 21)
*3 สําหรับจุดขาม 2 ทาง: จะแสดงขึ้นเมื่อตั้งคา
[SPK/PRE OUT]
เปน
[REAR/SUB.W]
หรือ
[SUB.W/SUB.W]
เทานั้น
( 21)
*4 การปรับคาดังกลาวไมมีผลใดๆ ตอการขับพลังเสียงซับวูฟเฟอร
JS_JVC_KD_X351BT_M_TH.indd 20JS_JVC_KD_X351BT_M_TH.indd 20 18/8/2017 5:22:13 PM18/8/2017 5:22:13 PM

ไทย 21
Data Size: B6L (182 mm x 128 mm)
Book Size: B6L (182 mm x 128 mm)
ตอไปนี้เปนรายการตั้งคาที่มีสําหรับจุดขาม 2 ทางและจุดขาม 3 ทาง
เลือกประเภทของจุดขามตามวิธีการเชื่อมตอลําโพง
( 31)
หากคุณเลือกผิดประเภท:
• ลําโพงอาจชํารุด
• ระดับเสียงของสัญญาณออกอาจสูงหรือตํ่าเกินไป
SPEAKER SIZE
เลือกตามขนาดของลําโพงที่เชื่อมตอเพื่อใหไดประสิทธิภาพที่ดี
•
ตั้งคาความถี่และความชันโดยอัตโนมัติสําหรับจุดขามของลําโพงที่เลือก
•
ขณะเลือกครอสโอเวอร 2 ทิศทางไว หากเลือก
[NONE]
ไวสําหรับ
[TWEETER]
จาก
[FRONT]
,
[REAR]
และ
[SUBWOOFER]
ใน
[SPEAKER SIZE]
คา
[X ‘ OVER]
ของลําโพงที่เลือกไวจะไม
สามารถใชการได
•
ขณะเลือกครอสโอเวอร 3 ทิศทาง หากเลือก
[NONE]
ไวสําหรับ
[WOOFER]
จาก
[SPEAKER SIZE]
คา
[X ‘ OVER]
ของ
[WOOFER]
จะไมสามารถใชการได
X ‘ OVER ()
• [FRQ]
/
[F-HPF FRQ]
/
[R-HPF FRQ]
/
[SW LPF FRQ]
/
[HPF FRQ]
/
[LPF FRQ]
: ปรับความถี่ของจุด
ขามสําหรับลําโพงที่เลือก (ตัวกรองสูงสําหรับขามหรือตัวกรองตํ่าสําหรับขาม)
หากเลือก
[THROUGH]
จะสงสัญญาณทั้งหมดไปยังลําโพงที่เลือก
• [SLOPE]
/
[F-HPF SLOPE]
/
[R-HPF SLOPE]
/
[SW LPF SLOPE]
/
[HPF SLOPE]
/
[LPF SLOPE]
:
ปรับความชันของจุดขาม
สามารถเลือกไดหากเลือกการตั้งคาแบบอื่นที่ไมใช
[THROUGH]
สําหรับความถี่ของจุดขาม
• [SW LPF PHASE]
/
[PHASE]
:
เลือกเฟสสัญญาณออกของลําโพงที่จะตอกับสัญญาณออกของลําโพงอื่น
•
[GAIN LEFT]
/
[GAIN RIGHT]
/
[F-HPF GAIN]
/
[R-HPF GAIN]
/
[SW LPF GAIN]
/
[GAIN]
:
ปรับเสียง
สัญญาณออกของลําโพงที่เลือก
[SPK/PRE OUT]
( [X ' OVER TYPE ] [2-WAY]) ( 20)
เลือกการตั้งคาสัญญาณออกสําหรับลําโพง
[SPK/PRE OUT]
ตามวิธีการเชื่อมตอลําโพง
สําหรับการเชื่อมตอผานแอมปลิฟายเออรภายนอก
( 31)
การตั้งคาใน
[SPK/PRE OUT]
สัญญาณเสียงผานขั้วตอสายสัญญาณออก
FRONT REAR/SW
REAR/REAR
สัญญาณเสียงออกลําโพงดานหนาสัญญาณเสียงออกดานหลังลําโพง
REAR/SUB.W
(คาเริ่มตน)สัญญาณเสียงออกลําโพงดานหนาซับวูฟเฟอร
SUB.W/SUB.W
สัญญาณเสียงออกลําโพงดานหนาซับวูฟเฟอร
สําหรับการเชื่อมตอโดยไมใชแอมปลิฟายเออรภายนอก อยางไรก็ตาม คุณยังสามารถเพลิดเพลินกับสัญญาณ
ออกของซับวูฟเฟอรไดโดยการตั้งคานี้
( 31)
การตั้งคาใน
[SPK/PRE OUT]
สัญญาณเสียงผานสายตอลําโพงหลัง
L (ซาย)R (ขวา)
REAR/REAR
สัญญาณเสียงออกดานหลังลําโพง สัญญาณเสียงออกดานหลังลําโพง
REAR/SUB.W
สัญญาณเสียงออกดานหลังลําโพง สัญญาณเสียงออกดานหลังลําโพง
SUB.W/SUB.W
ซับวูฟเฟอร (ปดเสียง)
หากเลือก
[SUB.W/SUB.W]
:
– เลือก
[120HZ]
ใน
[SUBWOOFER LPF]
และ
[THROUGH]
ไมสามารถใชงานได
( 22)
– เลือก
[POSITION R02]
ใน
[FADER]
และสามารถเลือกไดที่ชวง
[POSITION R15]
ถึง
[POSITION 00]
( 20)
JS_JVC_KD_X351BT_M_TH.indd 21JS_JVC_KD_X351BT_M_TH.indd 21 18/8/2017 5:22:13 PM18/8/2017 5:22:13 PM

22 ไทย
Data Size: B6L (182 mm x 128 mm)
Book Size: B6L (182 mm x 128 mm)
2
SPEAKER SIZE
FRONT SIZE 8CM
/
10CM
/
12CM
/
13CM
/
16CM
/
17CM
/
18CM
/
4×6
/
5×7
/
6×8
/
6×9
/
7×10
TWEETER SMALL
/
MIDDLE
/
LARGE
/
NONE
(ไมเชื่อมตอ)
REAR
*1
8CM
/
10CM
/
12CM
/
13CM
/
16CM
/
17CM
/
18CM
/
4×6
/
5×7
/
6×8
/
6×9
/
7×10
/
NONE
(ไมเชื่อมตอ)
SUBWOOFER
*2*3
16CM
/
20CM
/
25CM
/
30CM
/
38CM OVER
/
NONE
(ไมเชื่อมตอ)
X ' OVER
TWEETER FRQ 1KHZ
/
1.6KHZ
/
2.5KHZ
/
4KHZ
/
5KHZ
/
6.3KHZ
/
8KHZ
/
10KHZ
/
12.5KHZ
GAIN LEFT –08DB
ถึง
00DB
GAIN RIGHT –08DB
ถึง
00DB
FRONT HPF F-HPF FRQ 30HZ
/
40HZ
/
50HZ
/
60HZ
/
70HZ
/
80HZ
/
90HZ
/
100HZ
/
120HZ
/
150HZ
/
180HZ
/
220HZ
/
250HZ
/
THROUGH
F-HPF SLOPE –06DB
/
–12DB
/
–18DB
/
–24DB
F-HPF GAIN –08DB
ถึง
00DB
REAR HPF
*1
R-HPF FRQ 30HZ
/
40HZ
/
50HZ
/
60HZ
/
70HZ
/
80HZ
/
90HZ
/
100HZ
/
120HZ
/
150HZ
/
180HZ
/
220HZ
/
250HZ
/
THROUGH
R-HPF SLOPE –06DB
/
–12DB
/
–18DB
/
–24DB
R-HPF GAIN –08DB
ถึง
00DB
SUBWOOFER
LPF
*2*3
SW LPF FRQ 30HZ
/
40HZ
/
50HZ
/
60HZ
/
70HZ
/
80HZ
/
90HZ
/
100HZ
/
120HZ
/
150HZ
/
180HZ
/
220HZ
/
250HZ
/
THROUGH
SW LPF SLOPE –06DB
/
–12DB
/
–18DB
/
–24DB
SW LPF PHASE REVERSE
(180°)/
NORMAL
(0°)
SW LPF GAIN –08DB
ถึง
00DB
3
SPEAKER SIZE
TWEETER SMALL
/
MIDDLE
/
LARGE
MID RANGE 8CM
/
10CM
/
12CM
/
13CM
/
16CM
/
17CM
/
18CM
/
4×6
/
5×7
/
6×8
/
6×9
WOOFER
*3
16CM
/
20CM
/
25CM
/
30CM
/
38CM OVER
/
NONE
(ไมเชื่อมตอ)
X ' OVER
TWEETER HPF FRQ 1KHZ
/
1.6KHZ
/
2.5KHZ
/
4KHZ
/
5KHZ
/
6.3KHZ
/
8KHZ
/
10KHZ
/
12.5KHZ
SLOPE –06DB
/
–12DB
PHASE REVERSE
(180°)/
NORMAL
(0°)
GAIN –08DB
ถึง
00DB
MID RANGE HPF FRQ 30HZ
/
40HZ
/
50HZ
/
60HZ
/
70HZ
/
80HZ
/
90HZ
/
100HZ
/
120HZ
/
150HZ
/
180HZ
/
220HZ
/
250HZ
/
THROUGH
HPF SLOPE –06DB
/
–12DB
LPF FRQ 1KHZ
/
1.6KHZ
/
2.5KHZ
/
4KHZ
/
5KHZ
/
6.3KHZ
/
8KHZ
/
10KHZ
/
12.5KHZ
/
THROUGH
LPF SLOPE –06DB
/
–12DB
PHASE REVERSE
(180°)/
NORMAL
(0°)
GAIN –08DB
ถึง
00DB
WOOFER
*3
LPF FRQ 30HZ
/
40HZ
/
50HZ
/
60HZ
/
70HZ
/
80HZ
/
90HZ
/
100HZ
/
120HZ
/
150HZ
/
180HZ
/
220HZ
/
250HZ
/
THROUGH
SLOPE –06DB
/
–12DB
PHASE REVERSE
(180°)/
NORMAL
(0°)
GAIN –08DB
ถึง
00DB
*1 จะแสดงขึ้นเมื่อตั้งคา
[
SPK/PRE OUT]
เปน
[REAR/REAR]
หรือ
[REAR/SUB.W]
เทานั้น
( 21)
*2 จะแสดงขึ้นเมื่อตั้งคา
[SPK/PRE OUT]
เปน
[REAR/SUB.W]
หรือ
[SUB.W/SUB.W]
เทานั้น
( 21)
*3 จะแสดงขึ้นเมื่อตั้งคา
[SUBWOOFER SET]
เปน
[ON]
เทานั้น
( 19)
JS_JVC_KD_X351BT_M_TH.indd 22JS_JVC_KD_X351BT_M_TH.indd 22 18/8/2017 5:22:13 PM18/8/2017 5:22:13 PM

ไทย 23
Data Size: B6L (182 mm x 128 mm)
Book Size: B6L (182 mm x 128 mm)
Digital Time Alignment
Digital Time Alignment เปนการกําหนดระยะเวลาหนวงของสัญญาณเสียงจากลําโพงเพื่อใหเหมาะสม
สําหรับการใชงานในรถ
• ดูรายละเอียดเพิ่มเติมโดย,
[DISTANCE]
[GAIN]
[DTA SETTINGS]
DTA SETTINGS
POSITION
เลือกตําแหนงการรับฟงของคุณ (จุดอางอิง)
ALL
: ไมมีการชดเชย ;
FRONT RIGHT
: เบาะดานหนาขวา ;
FRONT LEFT
: เบาะดานหนาซาย ;
FRONT ALL
: เบาะดานหนา
•
[FRONT ALL]
จะปรากฏขึ้นเฉพาะในกรณีที่
[X ' OVER TYPE]
ตั้งคาเปน
[2-WAY]
( 20)
DISTANCE
*1
0CM
ถึง
610CM
: ปรับระยะทางในการชดเชยอยางละเอียด
GAIN
*1
–8DB
ถึง
0DB
: ปรับระดับเสียงสําหรับลําโพงที่เลือกอยางละเอียด
DTA RESET YES
: รีเซ็ตคา (
[DISTANCE]
และ
[GAIN]
) ของ
[POSITION]
ที่เลือกเปน
คาเริ่มตน ;
NO
: ยกเลิก
CAR SETTINGS
ระบุประเภทรถของคุณและตําแหนงลําโพงดานหลังเพื่อปรับแตงคาสําหรับ
[DTA SETTINGS]
CAR TYPE COMPACT
/
FULL SIZE CAR
/
WAGON
/
MINIVAN
/
SUV
/
MINIVAN(LONG)
: เลือกประเภทรถยนต ;
OFF
: ไมมีการชดเชย
R-SP LOCATION
*2เลือกตําแหนงลําโพงดานหลังในรถของคุณเพื่อคํานวณระยะที่ไกลที่สุดจาก
ตําแหนงการรับฟงที่เลือก (จุดอางอิง)
•
DOOR
/
REAR DECK
: เลือกไดเฉพาะในกรณีที่เลือก
[CAR TYPE]
เปน
[OFF]
,
[COMPACT]
,
[FULL SIZE CAR]
,
[WAGON]
หรือ
[SUV]
•
2ND ROW
/
3RD ROW
: เลือกไดเฉพาะในกรณีที่เลือก
[CAR TYPE]
เปน
[MINIVAN]
หรือ
[MINIVAN(LONG)]
[DISTANCE] [GAIN] [DTA SETTINGS]
หากคุณระบุระยะจากศูนยกลางของตําแหนงการรับฟงที่
กําหนดไวในปจจุบันสําหรับลําโพงทุกตัว เวลาหนวงจะ
คํานวณและปรับตั้งอัตโนมัติ
1 พิจารณาศูนยกลางของตําแหนงการรับฟงที่กําหนดไว
ในปจจุบันเปนจุดอางอิง
2 วัดระยะจากจุดอางอิงไปยังลําโพง
3 คํานวณสวนตางระหวางระยะทางไปยังลําโพงที่อยู
ไกลที่สุด (ลําโพงดานหลัง) และลําโพงตัวอื่น ๆ
4 กําหนดคา
[DISTANCE]
ที่คํานวณไวในขั้นตอนที่ 3
สําหรับลําโพงแตละตัว
5 ปรับ
[GAIN]
สําหรับลําโพงแตละตัว
ตัวอยาง หากเลือก
[FRONT ALL]
เปนตําแหนงรับฟง
*1 กอนปรับแตง ใหเลือกลําโพงดังกลาว:
หากเลือกครอสโอเวอร 2 ทิศทางไว:
FRONT LEFT
/
FRONT RIGHT
/
REAR LEFT
/
REAR RIGHT
/
SUBWOOFER:
–
[REAR LEFT]
,
[REAR RIGHT]
และ
[SUBWOOFER]
จะสามารถเลือกไดก็ตอเมื่อเลือกคาที่ไมใช
[NONE]
ไวสําหรับ
[REAR]
และ
[SUBWOOFER]
จาก
[SPEAKER SIZE]
( 22)
หากเลือกครอสโอเวอร 3 ทิศทางไว:
TWEETER LEFT
/
TWEETER RIGHT
/
MID LEFT
/
MID RIGHT
/
WOOFER:
–
[WOOFER]
จะสามารถเลือกไดก็ตอเมื่อเลือกคาที่ไมใช
[NONE]
ไวสําหรับ
[WOOFER]
จาก
[SPEAKER SIZE]
.
( 22)
*2 แสดงเฉพาะในกรณีที่
[X ' OVER TYPE]
ตั้งคาเปน
[2-WAY]
( 20)
และหากเลือกคาอื่นที่ไมใช
[NONE]
ไวสําหรับ
[REAR]
จาก
[SPEAKER SIZE]
( 22)
JS_JVC_KD_X351BT_M_TH.indd 23JS_JVC_KD_X351BT_M_TH.indd 23 18/8/2017 5:22:13 PM18/8/2017 5:22:13 PM

24 ไทย
Data Size: B6L (182 mm x 128 mm)
Book Size: B6L (182 mm x 128 mm)
1
2
()
3 2 /
4
เพื่อกลับไปยังรายการการตั้งคากอนหนา กด
คาเริ่มตน:
XX
DISPLAY
DIMMER
หรี่แสง
OFF
: การหรี่ไฟปดอยู การเปนความสวางเปนการตั้งคา
[DAY]
ON
: การหรี่ไฟเปดอยู การเปนความสวางเปนการตั้งคา
[NIGHT]
( [BRIGHTNESS])
DIMMER TIME
: ตั้งเวลาเปดและปดการหรี่ไฟ
1 หมุนปุมปรับระดับเสียงเพื่อปรับเวลา
[ON]
จากนั้นใหกดปุมนี้
2 หมุนปุมปรับระดับเสียงเพื่อปรับเวลา
[OFF]
จากนั้นใหกดปุมนี้
(คาเริ่มตน:
[ON]
:
PM6:00
;
[OFF]
:
AM6:00
)
DIMMER AUTO
: การหรี่เปดและปดโดยอัตโนมัติเมื่อคุณเปดหรือปดไฟหนารถ*1
BRIGHTNESS
ตั้งคาความสวางสําหรับกลางวันและกลางคืนแยกกัน
1
DAY
/
NIGHT
: เลือกกลางวันหรือกลางคืน
2 เลือกโซน (ดูภาพประกอบ)
3
LEVEL 00
ถึง
LEVEL 31
: ตั้งคาระดับความสวาง
TEXT SCROLL
*2
SCROLL ONCE
: เลื่อนขอมูลที่แสดงหนึ่งครั้ง ;
SCROLL AUTO
: รอบการแสดงขอมูลซํ้าที่ชวงหาง 5 วินาทีในแตละครั้ง ;
SCROLL OFF
: ยกเลิก
*1 ตองมีการตอสายไฟควบคุมความสวาง
( 31)
*2 สัญลักษณหรือตัวอักษรบางตัวอาจแสดงไมถูกตอง (หรือเปนชองวาง)
JS_JVC_KD_X351BT_M_TH.indd 24JS_JVC_KD_X351BT_M_TH.indd 24 18/8/2017 5:22:13 PM18/8/2017 5:22:13 PM

ไทย 25
Data Size: B6L (182 mm x 128 mm)
Book Size: B6L (182 mm x 128 mm)
เช็ดสิ่งสกปรกออกจากแผงหนาปดวิทยุโดยใชซิลิกอนแหงหรือผานุม
ปลดแผงหนาปดวิทยุ และทําความสะอาดขั้วตอเบาๆ ดวย
กานสําลี โดยระมัดระวังอยาใหเกิดความเสียหายกับขั้วตอ
สําหรับ: – การอัพเดตเฟรมแวรลาสุดและรายการสินคาที่เขากันได
– แอพพลิเคชั่นจาก JVC
– ขอมูลลาสุดอื่นๆ
เขาไปที่ <http://www.jvc.net/cs/car/>
• ดูรายละเอียดและหมายเลขเกี่ยวกับไฟลเสียงไดจาก <http://www.jvc.net/cs/car/>
• ไฟลเสียงทีเลนได:
MP3 (.mp3), WMA (.wma), AAC (.aac), AAC (.m4a), WAV (.wav), FLAC (.flac)
• ระบบไฟลของอุปกรณ USB ที่เลนได: FAT12, FAT16, FAT32
แมวาไฟลเสียงจะเขากันไดกับมาตรฐานในรายการขางตน อาจไมสามารถเลนได ขึ้นอยูกับประเภทหรือ
สภาวะของสื่อหรืออุปกรณ
USB
• คุณไมสามารถเชื่อมตออุปกรณ USB ทางฮับ USB
• การเชื่อมตอสายที่มีความยาวเกินกวา 5 เมตรอาจทําใหการเลนผิดปกติ
• เครื่องเลนนี้ไมสามารถจําอุปกรณ USB ที่มีอัตรามากกวา 5 โวลต และ 1.5 A
ขั้วตอ (ที่ดานหลังของแผงหนาปด)
iPod/iPhone
• ผานชองสัญญาณเขา USB:
Made for
– iPod touch (5th และ 6th generation)
– iPod nano (7th generation)
– iPhone 4S, 5, 5S, 5C, 6, 6 Plus, 6S, 6S Plus, SE, 7, 7 Plus
• ผาน Bluetooth:
Made for
– iPod touch (5th และ 6th generation)
– iPhone 4S, 5, 5S, 5C, 6, 6 Plus, 6S, 6S Plus, SE, 7, 7 Plus
• ไมสามารถเรียกดูไฟลวิดีโอบนเมนู “Videos” ใน
[HEAD MODE]
ได
• ลําดับเพลงที่แสดงบนเมนูการเลือกของเครื่องนี้อาจตางจากลําดับเพลงใน iPod/iPhone
• บางฟงกชั่นอาจไมทํางานบนเครื่องนี้ ขึ้นกับเวอรชั่นระบบปฏิบัติการของ iPod/iPhone
Android
• เครื่องนี้รองรับ Android OS 4.1 เวอรชั่นที่สูงกวา
• อุปกรณ Android บางเครื่อง (เวอรชั่น OS 4.1 ขึ้นไป) อาจไมรองรับ Android Open Accessory (AOA) 2.0
ทั้งหมด
• หากอุปกรณ Android รองรับทั้งการจัดเก็บขอมูลความจุสูงและ AOA 2.0 เครื่องนี้จะเลนผาน AOA 2.0
เปนหลัก
Pandora
• Pandora มีเฉพาะในบางประเทศเทานั้น
ดูรายละเอียดเพิ่มเติมไดที่ <http://www.pandora.com/legal>
• เนื่องจาก Pandora เปนบริการบุคคลที่สาม ขอมูลจําเพาะอาจมีการเปลี่ยนแปลงโดยไมแจงใหทราบลวงหนา
ทั้งนี้ความเขากันไดอาจบกพรอง หรืออาจไมมีบางบริการหรือบริการทั้งหมด
• บางฟงกชันของ Pandora ไมสามารถทํางานจากเครื่องนี้
• สําหรับปญหาในการใชแอปพลิเคชัน โปรดติดตอ Pandora ที่ pandora-support@pandora.com
JS_JVC_KD_X351BT_M_TH.indd 25JS_JVC_KD_X351BT_M_TH.indd 25 18/8/2017 5:22:13 PM18/8/2017 5:22:13 PM

26 ไทย
Data Size: B6L (182 mm x 128 mm)
Book Size: B6L (182 mm x 128 mm)
Spotify
• แอพพลิเคชั่น Spotify รองรับ:
– iPhone 4S, 5, 5S, 5C, 6, 6 Plus, 6S, 6S Plus, SE, 7, 7 Plus (iOS 8 หรือใหมกวา)
– iPod touch (5th และ 6th generation)
– Android OS 4.0.3 หรือใหมกวา
• เนื่องจาก Spotify เปนบริการบุคคลที่สาม ดังนั้นขอมูลจําเพาะอาจมีการเปลี่ยแนปลงโดยไมแจงใหทราบ
ลวงหนา ทั้งนี้ความเขากันไดอาจบกพรอง หรืออาจไมมีบางบริการหรือบริการทั้งหมด
• บางฟงกชันของ Spotify ไมสามารถทํางานจากเครื่องนี้
• สําหรับปญหาในการใชแอปพลิเคชัน โปรดติดตอ Spotify ที่ <www.spotify.com>
Bluetooth
• อุปกรณ Bluetooth บางสวนอาจไมสามารถเชื่อมตอกับเครื่องนี้ได ขึ้นอยูกับรุน Bluetooth ของอุปกรณ
• เครื่องนี้อาจไมสามารถทํางานรวมกับอุปกรณ Bluetooth บางสวนได
• ลักษณะของสัญญาณอาจแตกตางกันไป ขึ้นอยูกับสภาพแวดลอม
แตละครั้งที่คุณกด ขอมูลหนาจอจะเปลี่ยน
• หากไมมีขอมูลหรือไมไดบันทึกไว จะปรากฏ “NO TEXT”, “NO NAME” หรือขอมูลอื่น (เชน ชื่อสถานี)
จะปรากฏขึ้น ไมเชนนั้นจอแสดงผลจะวางเปลา
FM
/
AM
/
SW1
/
SW2
ความถี่ นาฬกา ความถี่ พรอมการซิงคเพลง* (กลับไปที่จุดเริ่มตน)
( FM )
ชื่อสถานี (PS)/ประเภทโปรแกรม (PTY) ขอความเกี่ยวกับวิดีโอ
ขอความเกี่ยวกับวิดีโอ+ ขอความเกี่ยวกับวิทยุ+ ชื่อ/ขอความเกี่ยวกับวิทยุ+
ศิลปน ความถี่ นาฬกา ชื่อสถานี (PS)/ประเภทโปรแกรม (PTY) พรอม
การซิงคเพลง* (กลับไปที่จุดเริ่มตน)
USB ( MP3/WMA/AAC/WAV/FLAC)
ชื่อเพลง/ศิลปน ชื่ออัลบั้ม/ศิลปน ชื่อโฟลเดอร ชื่อไฟล
เวลาการเลน นาฬกา ชื่อเพลง/ศิลปน พรอมการซิงคเพลง*
(กลับไปที่จุดเริ่มตน)
iPod USB
/
iPod BT
หรือ
ANDROID
หากเลือก
[HEAD MODE]
/
[AUTO MODE]
( 8)
:
ชื่อเพลง/ศิลปน ชื่ออัลบั้ม/ศิลปน เวลาการเลน นาฬกา
ชื่อเพลง/ศิลปน พรอมการซิงคเพลง* (กลับไปที่จุดเริ่มตน)
PANDORA
/
PANDORA BT
ชื่อสถานี รายการที่แชร/วิทยุ ชื่อเพลง ชื่อศิลปน ชื่ออัลบั้ม
เวลาการเลน นาฬกา ชื่อสถานี พรอมการซิงคเพลง*
(กลับไปที่จุดเริ่มตน)
SPOTIFY
/
SPOTIFYBT
ชื่อบริบท ชื่อเพลง ชื่อศิลปน ชื่ออัลบั้ม เวลาการเลน นาฬกา
ชื่อบริบท พรอมการซิงคเพลง* (กลับไปที่จุดเริ่มตน)
BT AUDIO
ชื่อเพลง/ศิลปน ชื่ออัลบั้ม/ศิลปน เวลาการเลน นาฬกา
ชื่อเพลง/ศิลปน พรอมการซิงคเพลง* (กลับไปที่จุดเริ่มตน)
AUX
AUX นาฬกา AUX พรอมการซิงคเพลง* (กลับไปที่จุดเริ่มตน)
* ความสวางของไฟสองสวางปุมจะปรับและซิงคใหเขากับดนตรี
JS_JVC_KD_X351BT_M_TH.indd 26JS_JVC_KD_X351BT_M_TH.indd 26 18/8/2017 5:22:13 PM18/8/2017 5:22:13 PM

ไทย 27
Data Size: B6L (182 mm x 128 mm)
Book Size: B6L (182 mm x 128 mm)
ทั่วไป
ไมไดยินเสียง • ปรับเสียงใหอยูในระดับที่พอเหมาะ
• ตรวจเช็คสายไฟและการตอสาย
ขอความ “MISWIRING
CHECK WIRING THEN
PWR ON” ปรากฏขึ้น
ปดเครื่อง ตรวจสอบใหแนใจวาขั้วตอของสายลําโพงมีการหุมไว
อยางถูกตอง เปดเครื่องอีกครั้ง
ขอความ “PROTECTING
SEND SERVICE” ปรากฏขึ้น
สงเครื่องไปยังศูนยบริการที่ใกลที่สุด
ไมสามารถเลือกแหลงสัญญาณ ตรวจสอบการตั้งคา
[SOURCE SELECT]
( 4)
วิทยุ
• รับสัญญาณวิทยุไดไมดี
• มีเสียงแทรกขณะฟงวิทยุ
ตอสายอากาศใหแนน
USB/iPod
ลําดับการเลนไมเปนไปตาม
ที่ตองการ
กําหนดลําดับการเลนตามชื่อไฟล
เวลาที่เลนเพลงผานไปไม
ถูกตอง
ทั้งนี้จะขึ้นอยูกับขั้นตอนการบันทึกกอนหนานี้
ขอความ “NOT SUPPORT”
ปรากฏและขามไฟล
ตรวจสอบวาไฟลเปนรูปแบบที่สามารถเลนไดหรือไม
( 25)
ขอความ “READING” กะพริบ • อยาใชลําดับชั้นและโฟลเดอรมากเกินไป
• ตออุปกรณ USB ใหมอีกครั้ง
ขอความ “UNSUPPORTED
DEVICE” ปรากฏขึ้น
• ตรวจสอบวาอุปกรณที่เชื่อมตอรองรับกับอุปกรณนี้หรือไม และ
ระบบไฟลเปนฟอรแมตที่รองรับหรือไม
( 25)
• ตออุปกรณใหมอีกครั้ง
ขอความ “UNRESPONSIVE
DEVICE” ปรากฏขึ้น
อุปกรณจะตองไมทํางานผิดพลาด จากนั้นตออุปกรณกลับเขาไป
ใหม
USB/iPod
ขอความ “USB HUB IS NOT
SUPPORTED” ปรากฏขึ้น
อุปกรณไมรองรับอุปกรณ USB ที่เชื่อมตอผานฮับ USB
ขอความ “CANNOT PLAY”
ปรากฏขึ้น
เชื่อมตออุปกรณ USB ที่มีไฟลเสียงที่เปดเลนได
• แหลงสัญญาณจะไมเปลี่ยน
เปน “USB” ขณะเชื่อมตอ
อุปกรณ USB ในขณะที่รับ
ฟงสัญญาณเสียงจากแหลง
สัญญาณอื่น
• ขอความ “USB ERROR”
ปรากฏขึ้น
พอรต USB ใชกําลังไฟมากกวาขีดความสามารถที่ออกแบบไว ปด
การทํางานและถอดปลั๊กอุปกรณ USB จากนั้นเปดการทํางานและ
ตออุปกรณ USB เขาไปใหม
หากไมสามารถแกปญหาได ใหปดการทํางานและเปดใหม
(หรือรีเซ็ตเครื่อง) กอนเปลี่ยนเปนอุปกรณ USB อื่น
เปด iPod/iPhone ไมไดหรือ
ไมทํางาน
• ตรวจสอบการเชื่อมตอระหวางเครื่องเลนนี้กับ iPod/iPhone
• ปลดสายและรีเซ็ต iPod/iPhone แบบฮารดรีเซ็ต
“LOADING” ปรากฏเมื่อคุณ
เขาสูโหมดคนหาโดยการกด
เครื่องนี้ยังคงเตรียมรายการเพลงของ iPod/iPhone อาจใชเวลาใน
การโหลด ลองใหมในภายหลัง
แสดงตัวอักษรไมถูกตอง • เครื่องเลนนี้จะแสดงเฉพาะตัวอักษรพิมพใหญ ตัวเลข และ
เครื่องหมายเพียงบางตัวเทานั้น
• ขึ้นกับภาษาหนาจอที่คุณเลือก
( 5)
อักขระบางตัวอาจปรากฏไม
ถูกตอง
ANDROID
• ไมไดยินเสียงระหวางเลน
• สัญญาณเสียงออกจาก
อุปกรณ Android เทานั้น
• เชื่อมตอกับอุปกรณ Android อีกครั้ง
• หากอยูใน
[AUDIO MODE]
เปดแอปพลิเคชันเลนสื่อบนอุปกรณ
Android และเริ่มเลนเพลง
• หากอยูใน
[AUDIO MODE]
เปดแอปพลิเคชั่นเลนสื่อปจจุบันอีก
ครั้งหรือใชแอปพลิเคชันอื่นสําหรับเลนสื่อ
• เปดอุปกรณ Android ใหม
• หากวิธีนี้ไมสามารถแกปญหาได แสดงวาอุปกรณ Android ที่เชื่อม
ตอไมสามารถเชื่อมโยงสัญญาณเสียงเขากับเครื่องได
( 25)
JS_JVC_KD_X351BT_M_TH.indd 27JS_JVC_KD_X351BT_M_TH.indd 27 18/8/2017 5:22:14 PM18/8/2017 5:22:14 PM

28 ไทย
Data Size: B6L (182 mm x 128 mm)
Book Size: B6L (182 mm x 128 mm)
ANDROID
ไมสามารถเลนไดใน
[AUTO MODE]
• ใหแนใจวามี JVC MUSIC PLAY APP ติดตั้งบนอุปกรณ
Android
( 7)
• เชื่อมตออุปกรณ Android ใหมและเลือกโหมดควบคุมที่เหมาะ
สม
( 8)
• หากวิธีนี้ไมสามารถแกปญหาได แสดงวาอุปกรณ Android ที่
เชื่อมตอไมรองรับ
[AUTO MODE]
( 25)
ขอความ “NO DEVICE” หรือ
“READING” กะพริบ
• ปดตัวเลือกของผูพัฒนาบนอุปกรณ Android
• เชื่อมตอกับอุปกรณ Android อีกครั้ง
• หากวิธีนี้ไมสามารถแกปญหาได แสดงวาอุปกรณ Android ที่
เชื่อมตอไมรองรับ [
AUTO MODE
]
( 25)
เลนเปนชวงๆ หรือขามเสียง ปดโหมดประหยัดพลังงานบนอุปกรณ Android
“CANNOT PLAY” • ใหแนใจวาอุปกรณ Android มีไฟลเสียง
• เชื่อมตอกับอุปกรณ Android อีกครั้ง
• เปดอุปกรณ Android ใหม
Pandora
“ADD ERROR” การสรางสถานีใหมไมสําเร็จ
“CHK DEVICE” ตรวจสอบแอปพลิเคชัน Pandora บนอุปกรณของคุณ
“NO SKIPS” การขามถึงขีดจํากัดแลว
“NO STATIONS” ไมพบสถานีใด
“STATION LMT” จํานวนของสถานีที่ลงทะเบียนถึงขีดจํากัดแลว ลองใหมหลังจาก
ลบสถานีที่ไมจําเปนจากอุปกรณของคุณ
“UPGRADE APP” ตรวจสอบใหแนใจวาคุณไดติดตั้งเวอรชันลาสุดของแอปพลิเค
ชัน Pandora บนอุปกรณของคุณ
“CONNECT ERR” การสื่อสารไมเสถียร
Pandora
“RATING ERR” การลงทะเบียนสําหรับเลื่อนขึ้น/เลื่อนลงผิดพลาดเนื่องจากการ
เชื่อมตอเครือขายไมเพียงพอ
“THUMBS N/A” ไมอนุญาตใหลงทะเบียนสําหรับเลื่อนขึ้น/เลื่อนลง
“LICENSE ERR” คุณลองเขาถึงจากประเทศที่ไมสามารถจัดสง Pandora ได
Spotify
“DISCONNECTED” ตัดการเชื่อมตอ USB จากคอนโซล กรุณาตรวจสอบวาอุปกรณ
เชื่อมตอถูกตองกับ USB
“CONNECTING” • เชื่อมตอผานชองสัญญาณ USB ขาเขา: อุปกรณกําลังเชื่อมตอกับ
คอนโซล กรุณารอสักครู
• เชื่อมตอผาน Bluetooth: Bluetooth ตัดการเชื่อมตอ กรุณาตรวจ
สอบการเชื่อมตอ Bluetooth และดูใหแนใจวาอุปกรณและเครื่อง
เขาคูไวแลวและเชื่อมตออยู
“CHECK APP” แอพพลิเคชั่น Spotify ไมไดเชื่อมตออยางถูกตองหรือผูใชไม
ไดล็อกอิน ปดแอพพลิเคชั่น Spotify จากนั้นล็อกอินไปยังบัญชี
Spotify ของคุณ
Bluetooth®
ไมพบอุปกรณ Bluetooth • คนหาจากอุปกรณ Bluetooth อีกครั้ง
• ตั้งคาเครื่องใหม
( 3)
จับคูไมสําเร็จ • ตรวจสอบใหแนใจวาคุณไดปอนรหัส PIN เดียวกันสําหรับทั้ง
เครื่องและอุปกรณ Bluetooth
• ลบขอมูลการจับคูออกจากเครื่องและอุปกรณ Bluetooth จากนั้น
ดําเนินการจับคูอีกครั้ง
( 11)
มีเสียงกองหรือเสียงรบกวน • ปรับตําแหนงของไมโครโฟน
( 11)
• ตรวจสอบการตั้งคา
[ECHO CANCEL]
( 13)
คุณภาพเสียงของโทรศัพทไมดี • ลดระยะหางระหวางเครื่องและอุปกรณ Bluetooth
• เลื่อนรถไปยังตําแหนงที่สามารถรับสัญญาณไดดีขึ้น
JS_JVC_KD_X351BT_M_TH.indd 28JS_JVC_KD_X351BT_M_TH.indd 28 18/8/2017 5:22:14 PM18/8/2017 5:22:14 PM

ไทย 29
Data Size: B6L (182 mm x 128 mm)
Book Size: B6L (182 mm x 128 mm)
Bluetooth®
เสียงขาดๆ หายๆ หรือขามไป
ระหวางการเลนเครื่องเลนเสียง
Bluetooth
• ลดระยะหางระหวางเครื่องและเครื่องเลนเสียง Bluetooth
• ปดและเปดเครื่อง จากนั้นลองเชื่อมตออีกครั้ง
• อุปกรณ Bluetooth อื่นๆ อาจกําลังพยายามเชื่อมตอกับเครื่องอยู
ไมสามารถควบคุมเครื่องเลน
เสียง Bluetooth ที่เชื่อมตออยู
• ตรวจสอบวาเครื่องเลนเสียง Bluetooth ที่เชื่อมตออยูสนับสนุน
Audio/Video Remote Control Profile (AVRCP) หรือไม
(โปรดดูที่คําแนะนําสําหรับเครื่องเลนเสียงของคุณ)
• ยกเลิกการเชื่อมตอและเชื่อมตอเครื่องเลน Bluetooth อีกครั้ง
“PLEASE WAIT” เครื่องกําลังเตรียมการใชฟงกชัน Bluetooth หากขอความไม
ปรากฏขึ้น ใหปดและเปดเครื่องใหม จากนั้นเชื่อมตออุปกรณอีก
ครั้ง
“NOT SUPPORT” โทรศัพทที่เชื่อมตออยูไมสนับสนุนคุณสมบัติของระบบการจดจํา
เสียง
“ERROR” ลองดําเนินการอีกครั้ง หาก “ERROR” ปรากฏขึ้นอีกครั้ง ใหตรวจ
สอบวาอุปกรณสนับสนุนฟงกชันที่คุณพยายามใชอยูหรือไม
“H/W ERROR” รีเซ็ตเครื่อง และลองดําเนินการอีกครั้ง หาก “H/W ERROR” ยัง
คงปรากฏอยู ใหปรึกษาศูนยบริการที่อยูใกลบานคุณที่สุด
“SWITCHING NG” โทรศัพทที่เชื่อมตออาจไมรองรับระบบสลับการใชงานโทรศัพท
( 3)
• เครื่องเลนสามารถใชรวมกับแหลงจายไฟ DC 12 V และตอกราวนลบเทานั้น
• ปลดขั้วลบของแบตเตอรี่ออกกอนการเดินสายและติดตั้ง
• อยาเชื่อมตอสายแบตเตอรี่ (สีเหลือง) และสายจุดระเบิด (สีแดง) เขากับโครงรถ หรือสายกราวด (สีดํา) เพื่อ
ปองกันการลัดวงจร
• เพื่อปองกันการลัดวงจร:
– หุมฉนวนสายที่ไมไดเชื่อมตอดวยเทปไวนิล
– ตรวจสอบใหแนใจวาติดตั้งเครื่องกับโครงรถกอนการติดตั้ง
– ยยึดสายตอดวยที่รัดสาย และปดทับดวยเทปไวนิลรอบ ๆ สายที่สัมผัสกับชิ้นสวนโลหะเพื่อปองกันสาย
• เพื่อความปลอดภัยสูงสุด ควรใหผูเชี่ยวชาญเปนผูติดตั้งและเดินสายไฟ ปรึกษาตัวแทนจําหนายระบบเครื่อง
เสียงในรถยนต
• ติดตั้งเครื่องนี้ในแผงหนาปดของรถยนต อยาสัมผัสกับสวนที่เปนโลหะของเครื่องเลนในระหวางการใชงาน
และหลังจากที่ปดเครื่องไดไมนาน ชิ้นสวนโลหะอยางเชนแผนระบายความรอนและตัวเครื่อง อาจรอนจัด
• หามเชื่อมตอ สายของลําโพงกับตัวถังรถหรือสายกราวด (สีดํา) หรือเชื่อมตอขนานกัน
• เชื่อมตอลําโพงที่มีกําลังขับสูงสุดมากกวา 50 W หากกําลังขับสูงสุดของลําโพงตํ่ากวา 50 W ให
เปลี่ยนแปลงการตั้งคา
[AMP GAIN]
เพื่อปองกันไมใหลําโพงเสีย
( 20)
• ติดตั้งเครื่องดวยมุมที่นอยกวา 30º
• หากชุดสายไฟภายในรถยนตของคุณไมมีขั้วจุดระเบิด ใหตอสายจุดระเบิด (สีแดง) เขากับขั้วในกลองฟวส
ของรถยนตซึ่งมีแหลงจายไฟ DC 12 V และมีการเปดและปดการใชงานจากสวิตชกุญแจ
• เก็บสายทั้งหมดใหหางจากชิ้นสวนโลหะที่อยูกระจัดกระจาย
•
หลังจากติดตั้งเครื่องแลว ใหตรวจดูวาไฟเบรก ไฟกะพริบ ที่ปดนํ้าฝน ฯลฯ ในรถยนตทํางานอยางเหมาะสม
• หากฟวสขาด กอนอื่นตรวจดูวาสายไฟไมไดสัมผัสเขากับโครงรถ จากนั้นใหเปลี่ยนฟวสเกาดวยฟวสใหมที่
มีกําลังไฟเทากัน
/
JS_JVC_KD_X351BT_M_TH.indd 29JS_JVC_KD_X351BT_M_TH.indd 29 18/8/2017 5:22:14 PM18/8/2017 5:22:14 PM

30 ไทย
Data Size: B6L (182 mm x 128 mm)
Book Size: B6L (182 mm x 128 mm)
1
2
ดูการเชื่อมตอสายไฟ
( 31)
3
ดูการติดตั้งเครื่อง (การยึดเขากับชองหนาปด)
4
5
6 5
( 3)
()
1
2 ()
()
ใชสกรูที่ระบุเทานั้น การใชสกรูผิดอาจทําใหเครื่องเสียหาย
จัดการเดินสายไฟที่จําเปน
(
31)
บิดแถบล็อคเพื่อรองรับปลอกหุมให
เขาที่อยางแนนหนา
เกี่ยวกับดานบน
จัดแนวผานทริมดังที่
แสดงในรูปกอนยึด
ใหแนน
แดชบอรดของ
รถยนตของคุณ
(A) แผงหนาปด
(C) เหล็กยึด
(B) ทริมเพลท
(D) ชุดสายไฟ
(E) ตัวยึดสําหรับดึงเครื่อง
/
JS_JVC_KD_X351BT_M_TH.indd 30JS_JVC_KD_X351BT_M_TH.indd 30 18/8/2017 5:22:14 PM18/8/2017 5:22:14 PM

ไทย 31
Data Size: B6L (182 mm x 128 mm)
Book Size: B6L (182 mm x 128 mm)
/
*1 ตอสายดินของแอมปลิฟายเออร
เขากับโครงรถใหแนนเพื่อหลีก
เลี่ยงเครื่องชํารุด
*2 นอกจากนี้ยังสามารถตอลําโพง
ซับวูฟเฟอรไดโดยตรงดวยสาย
นี้โดยไมตองมีแอมปลิฟายเออร
ของซับวูฟเฟอรภายนอก สําหรับ
การตั้งคา
21
กลองฟวสของรถ
สวิตชจุดระเบิด
สีนํ้าเงิน/สีขาว: ไปยังแอมพลิฟลายเออร
สีนํ้าเงิน: ไปยังเสาอากาศ
ดําเนินการเชื่อมตอนี้ หากชุดสายไฟจาก
โรงงานภายในรถยนตของคุณไมมีสายไฟ
“สวิตชการจุดระเบิด 12 V”
สายสีแดงแยกตางหาก
ฟวส (10 A)
ขั้วตอสายอากาศ
ชุดสายไฟจากโรงงาน
(รถยนต)
แผงหนาปด
รถยนต
สีดํา: สายดิน
สีขาว: ลําโพงดานหนา/สําหรับจุดขาม 3 ทาง: ลําโพงชวงกลาง (ซาย)
สีขาว/สีดํา
สีเทา: ลําโพงดานหนา/สําหรับจุดขาม 3 ทาง: ลําโพงชวงกลาง (ขวา)
สีเทา/สีดํา
สีเขียว: ลําโพงดานหลัง
*2/สําหรับจุดขาม 3 ทาง: เครื่องขยายเสียงเครื่องเล็ก (ซาย)
สีเขียว/สีดํา
*2
สีมวง: ลําโพงดานหลัง/สําหรับจุดขาม 3 ทาง: เครื่องขยายเสียงเครื่องเล็ก (ขวา)
สีมวง/สีดํา
ตอสายสีเดียวกันเขาดวยกัน
สีแดง: ระบบจุดระเบิด 12 V
สีสม/สีขาว: ไฟสองสวาง
สีนํ้าเงิน/สีขาว: รีโมทคอนโทรล (12 V 350 mA)
สีนํ้าเงินออน/สีเหลือง ไปยังอะแดปเตอรควบคุม
รีโมทบนพวงมาลัยรถยนต
ชุดสายไฟที่กําหนด
(แยกซื้อตางหาก)
แนะนําใหติดตั้งเครื่องดวยชุดสายไฟเฉพาะที่กําหนดซึ่งมีจําหนาย
สําหรับรถยนตของคุณและใหผูเชี่ยวชาญเปนผูดําเนินการเพื่อ
ความปลอดภัยของคุณ ปรึกษาตัวแทนจําหนายระบบเครื่องเสียง
ในรถยนตของคุณ
(ไมไดใช)สีนํ้าตาล
สีเหลือง: แบตเตอรี่ 12 V
แอมพลิฟลายเอ
อรของ JVC*1
สายสัญญาณ (ไมมีให)
สายรีโมทคอนโทรล
(ไมมีให)
ชองเสียบไมโครโฟน
( 11)
สัญญาณเสียงออกดานหนา/ครอสโอเวอร 3 ทิศทาง:
สัญญาณออกชวงกลาง
ดานหลัง/ซับวูฟเฟอร/ครอสโอเวอร 3 ทิศทาง:
สัญญาณออกของลําโพงเสียงทุม
JS_JVC_KD_X351BT_M_TH.indd 31JS_JVC_KD_X351BT_M_TH.indd 31 18/8/2017 5:22:14 PM18/8/2017 5:22:14 PM

32 ไทย
Data Size: B6L (182 mm x 128 mm)
Book Size: B6L (182 mm x 128 mm)
Tuner
FM ชวงความถี่ 87.5 MHz — 108.0 MHz (ขั้นละ 50 kHz)
ความไวใชงาน (S/N = 26 dB) 8.2 dBf (0.71 μV/75 Ω)
ความไวในการเงียบ (DIN S/N = 46 dB) 17.2 dBf (2.0 μV/75 Ω)
การตอบสนองคลื่นความถี่ (±3 dB) 30 Hz — 15 kHz
อัตราสวนของสัญญาณตอเสียงรบกวน
(MONO)
64 dB
การแยกเสียงสเตอริโอ (1 kHz) 40 dB
AM ชวงความถี่ แบนด 1 (AM):
531 kHz — 1 602 kHz (ขั้นละ 9 kHz)
แบนด 2 (SW1):
2 940 kHz — 7 735 kHz (ขั้นละ 5 kHz)
แบนด 3 (SW2):
9 500 kHz — 10 135 kHz/
11 580 kHz — 18 135 kHz (ขั้นละ 5 kHz)
ความไวใชงาน (S/N = 20 dB) AM: 29 dBμ (28.2 μV)
SW: 30 dBμ (32 μV)
USB
มาตรฐาน USB USB 1.1, USB 2.0 (ความเร็วสูง)
อุปกรณที่ใชดวยกันได ประเภทการจัดเก็บขอมูลความจุสูง
(Mass storage class)
ระบบไฟล FAT12/16/32
กระแสไฟสูงสุดของแหลงจายไฟ DC 5 V 1.5 A
ตัวแปลง D/A 24 บิต
การตอบสนองคลื่นความถี่ (±1 dB) 20 Hz — 20 kHz
อัตราสวนของสัญญาณตอเสียงรบกวน (1 kHz) 105 dB
ชวงไดนามิก 90 dB
การแยกชอง 85 dB
USB
ถอดรหัส MP3 สอดคลองกับมาตรฐาน MPEG-1/2 Audio Layer-3
ถอดรหัส WMA สอดคลองกับมาตรฐาน Windows Media Audio
ถอดรหัส AAC ไฟล AAC-LC “.aac”, “.m4a”
ถอดรหัส WAV PCM เชิงเสน
ถอดรหัส FLAC ไฟล FLAC, สูงสุด 24 บิต/96 kHz
ชองเสริม
การตอบสนองคลื่นความถี่ (±3 dB) 20 Hz — 20 kHz
แรงดันไฟฟาอินพุตสูงสุด 1 000 mV
อิมพีแดนซของอินพุต 30 k
Bluetooth
รุน Bluetooth 3.0
ชวงความถี่ 2.402 GHz — 2.480 GHz
กําลังเอาตพุต +4 dBm (สูงสุด), 0 dBm (AVE) Power Class 2
ชวงสัญญาณการสื่อสารสูงสุดเสนทางสื่อสารของคลื่นวิทยุประมาณ 10 เมตร (32.8 ft)
การจับคู SSP (Secure Simple Pairing)
โปรไฟล HFP1.6 (Hands-Free Profile)
A2DP (Advanced Audio Distribution Profile)
AVRCP1.5 (Audio/Video Remote Control Profile)
PBAP (Phonebook Access Profile)
SPP (Serial Port Profile)
JS_JVC_KD_X351BT_M_TH.indd 32JS_JVC_KD_X351BT_M_TH.indd 32 18/8/2017 5:22:14 PM18/8/2017 5:22:14 PM

ไทย 33
Data Size: B6L (182 mm x 128 mm)
Book Size: B6L (182 mm x 128 mm)
เสียง
กําลังเอาตพุตสูงสุด 50 W × 4 หรือ
50 W × 2 + 50 W × 1 (ซับวูฟเฟอร = 4 )
กําลังเต็มแบนดวิดธ (ที่นอยกวา 1 % THD) 22 W × 4
อิมพีแดนซของลําโพง 4 — 8
ระดับของพรีเอาต/โหลด (USB) โหลด 2 500 mV/10 k
อิมพีแดนซของพรีเอาต ≤ 600
ทั่วไป
แรงดันใชงาน (อยูระหวาง 10.5 V — 16 V) 14.4 V
ความสิ้นเปลืองกระแสสูงสุด 10 A
ชวงอุณหภูมิการทํางาน –10°C — +60°C
ขนาดติดตั้ง (กวาง × สูง × ลึก) 182 มม. × 53 มม. × 100 มม.
นํ้าหนักสุทธิ (รวมทั้งกรอบและปลอกยึด) 0.6 กก
เปลี่ยนแปลงไดโดยไมตองแจงใหทราบลวงหนา
JS_JVC_KD_X351BT_M_TH.indd 33JS_JVC_KD_X351BT_M_TH.indd 33 18/8/2017 5:22:14 PM18/8/2017 5:22:14 PM

i
Data Size: B6L (182 mm x 128 mm)
Book Size: B6L (182 mm x 128 mm)
• Microsoft and Windows Media are either registered trademarks or trademarks of Microsoft
Corporation in the United States and/or other countries.
• “Made for iPod,” and “Made for iPhone” mean that an electronic accessory has been designed to
connect specifically to iPod, or iPhone, respectively, and has been certified by the developer to
meet Apple performance standards. Apple is not responsible for the operation of this device or its
compliance with safety and regulatory standards. Please note that the use of this accessory with iPod
or iPhone may affect wireless performance.
• iPhone, iPod, iPod classic, iPod nano, and iPod touch are trademarks of Apple Inc., registered in the
U.S. and other countries.
• Lightning is a trademark of Apple Inc.
• Pandora, the Pandora logo, and the Pandora trade dress are trademarks or registered trademarks of
Pandora Media, Inc., used with permission.
• SPOTIFY and the Spotify logo are among the registered trademarks of Spotify AB.
• Android is trademark of Google Inc.
• The Bluetooth® word mark and logos are registered trademarks owned by Bluetooth SIG, Inc. and any
use of such marks by JVC KENWOOD Corporation is under license. Other trademarks and trade names
are those of their respective owners.
libFLAC
Copyright (C) 2000-2009 Josh Coalson
Copyright (C) 2011-2013 Xiph.Org Foundation
Redistribution and use in source and binary forms, with or without modification, are permitted provided
that the following conditions are met:
- Redistributions of source code must retain the above copyright notice, this list of conditions and the
following disclaimer.
- Redistributions in binary form must reproduce the above copyright notice, this list of conditions and
the following disclaimer in the documentation and/or other materials provided with the distribution.
- Neither the name of the Xiph.org Foundation nor the names of its contributors may be used to
endorse or promote products derived from this software without specific prior written permission.
THIS SOFTWARE IS PROVIDED BY THE COPYRIGHT HOLDERS AND CONTRIBUTORS “AS IS” AND ANY
EXPRESS OR IMPLIED WARRANTIES, INCLUDING, BUT NOT LIMITED TO, THE IMPLIED WARRANTIES OF
MERCHANTABILITY AND FITNESS FOR A PARTICULAR PURPOSE ARE DISCLAIMED. IN NO EVENT SHALL
THE FOUNDATION OR CONTRIBUTORS BE LIABLE FOR ANY DIRECT, INDIRECT, INCIDENTAL, SPECIAL,
EXEMPLARY, OR CONSEQUENTIAL DAMAGES (INCLUDING, BUT NOT LIMITED TO, PROCUREMENT OF
SUBSTITUTE GOODS OR SERVICES; LOSS OF USE, DATA, OR PROFITS; OR BUSINESS INTERRUPTION)
HOWEVER CAUSED AND ON ANY THEORY OF LIABILITY, WHETHER IN CONTRACT, STRICT LIABILITY,
OR TORT (INCLUDING NEGLIGENCE OR OTHERWISE) ARISING IN ANY WAY OUT OF THE USE OF THIS
SOFTWARE, EVEN IF ADVISED OF THE POSSIBILITY OF SUCH DAMAGE.
JS_JVC_KD_X351BT_M_S.indd iJS_JVC_KD_X351BT_M_S.indd i 7/17/2017 11:19:17 AM7/17/2017 11:19:17 AM

i
Data Size: B6L (182 mm x 128 mm)
Book Size: B6L (182 mm x 128 mm)
libFLAC
Copyright (C) 2000-2009 Josh Coalson
Copyright (C) 2011-2013 Xiph.Org Foundation
Redistribution and use in source and binary forms, with or without modification, are permitted provided
that the following conditions are met:
- Redistributions of source code must retain the above copyright notice, this list of conditions and the
following disclaimer.
- Redistributions in binary form must reproduce the above copyright notice, this list of conditions and
the following disclaimer in the documentation and/or other materials provided with the distribution.
- Neither the name of the Xiph.org Foundation nor the names of its contributors may be used to
endorse or promote products derived from this software without specific prior written permission.
THIS SOFTWARE IS PROVIDED BY THE COPYRIGHT HOLDERS AND CONTRIBUTORS “AS IS” AND ANY
EXPRESS OR IMPLIED WARRANTIES, INCLUDING, BUT NOT LIMITED TO, THE IMPLIED WARRANTIES OF
MERCHANTABILITY AND FITNESS FOR A PARTICULAR PURPOSE ARE DISCLAIMED. IN NO EVENT SHALL
THE FOUNDATION OR CONTRIBUTORS BE LIABLE FOR ANY DIRECT, INDIRECT, INCIDENTAL, SPECIAL,
EXEMPLARY, OR CONSEQUENTIAL DAMAGES (INCLUDING, BUT NOT LIMITED TO, PROCUREMENT OF
SUBSTITUTE GOODS OR SERVICES; LOSS OF USE, DATA, OR PROFITS; OR BUSINESS INTERRUPTION)
HOWEVER CAUSED AND ON ANY THEORY OF LIABILITY, WHETHER IN CONTRACT, STRICT LIABILITY,
OR TORT (INCLUDING NEGLIGENCE OR OTHERWISE) ARISING IN ANY WAY OUT OF THE USE OF THIS
SOFTWARE, EVEN IF ADVISED OF THE POSSIBILITY OF SUCH DAMAGE.
• Microsoft and Windows Media are either registered trademarks or trademarks of Microsoft
Corporation in the United States and/or other countries.
• “Made for iPod,” and “Made for iPhone” mean that an electronic accessory has been designed to
connect specifically to iPod, or iPhone, respectively, and has been certified by the developer to
meet Apple performance standards. Apple is not responsible for the operation of this device or its
compliance with safety and regulatory standards. Please note that the use of this accessory with iPod
or iPhone may affect wireless performance.
• iPhone, iPod, iPod classic, iPod nano, and iPod touch are trademarks of Apple Inc., registered in the
U.S. and other countries.
• Lightning is a trademark of Apple Inc.
• Pandora, the Pandora logo, and the Pandora trade dress are trademarks or registered trademarks of
Pandora Media, Inc., used with permission.
• SPOTIFY and the Spotify logo are among the registered trademarks of Spotify AB.
• Android is trademark of Google Inc.
• The Bluetooth® word mark and logos are registered trademarks owned by Bluetooth SIG, Inc. and any
use of such marks by JVC KENWOOD Corporation is under license. Other trademarks and trade names
are those of their respective owners.
JS_JVC_KD_X351BT_M_S.indd iJS_JVC_KD_X351BT_M_S.indd i 7/17/2017 11:19:17 AM7/17/2017 11:19:17 AM

ﻰﺳﺭﺎﻓ
33
Data Size: B6L (182 mm x 128 mm)
Book Size: B6L (182 mm x 128 mm)
ﯽﺗﻮﺻ
ﯽﺟﻭﺮﺧ ﺕﺭﺪﻗ ﺮﺜﻛﺍﺪﺣ
ﺎﻳ 4 × ﺕﺍﻭ 50
(ﻢﻫﺍ 4 = ﺮﻓﻭﻭ ﺏﺎﺳ) 1 × ﺕﺍﻭ 50 + 2 × ﺕﺍﻭ 50
ﻞﻣﺎﻛ ﺪﻧﺎﺑ یﺎﻨﻬﭘ ﺕﺭﺪﻗ
(THD % 1 ﺯﺍ ﺮﺘﻤﻛ ﺎﺑ)
4 × ﺕﺍﻭ 22
ﻮﮔﺪﻨﻠﺑ ﺲﻧﺍﺪﭙﻣﺍ
ﻢﻫﺍ 8 — ﻢﻫﺍ 4
(USB) ﺭﺎﺑ/ﻪﻴﻟﻭﺍ ﯽﺟﻭﺮﺧ ﺢﻄﺳﻢﻫﺍﻮﻠﻴﻛ 10/2 500 mV ﺭﺎﺑ
ﻪﻴﻟﻭﺍ ﯽﺟﻭﺮﺧ ﺲﻧﺍﺪﭙﻣﺍ
ﻢﻫﺍ 600 ≥
ﻰﻣﻮﻤﻋ
(ﺯﺎﺠﻣ ﺖﻟﻭ 16 — ﺖﻟﻭ 10.5) ﺭﺎﻛ ژﺎﺘﻟﻭﺖﻟﻭ 14.4
ﻕﺮﺑ ﻑﺮﺼﻣ ﻥﺍﺰﻴﻣ ﺮﺜﻛﺍﺪﺣ
ﺮﭙﻣﺁ 10
ﺩﺮﻛﺭﺎﻛ یﺎﻣﺩ ﻩﺩﻭﺪﺤﻣ
ﺩﺍﺮﮕﻴﺘﻧﺎﺳ ﻪﺟﺭﺩ +60 — ﺩﺍﺮﮕﻴﺘﻧﺎﺳ ﻪﺟﺭﺩ –10
(ﻖﻤﻋ ﺭﺩ ﺪﻨﻠﺑ ﺭﺩ ﺎﻨﻬﭘ) ﺐﺼﻧ ﻩﺯﺍﺪﻧﺍ
ﺮﺘﻣ ﻰﻠﻴﻣ 100 × ﺮﺘﻣ ﻰﻠﻴﻣ 53 × ﺮﺘﻣ ﻰﻠﻴﻣ 182
ﻑﻼﻏ ﻭ ﺏﺎﻗ ﺏﺎﺴﺘﺣﺍ ﺎﺑ) ﺺﻟﺎﺧ ﻥﺯﻭ
(ﺐﺼﻧ
ﻡﺮﮔ ﻮﻠﻴﻛ 0.6
. ﺪﻨﻛ ﺮﻴﻴﻐﺗ ﯽﻠﺒﻗ ﻡﻼﻋﺍ ﻥﻭﺪﺑ ﺖﺳﺍ ﻦﻜﻤﻣ
ﺕﺎﺤﻴﺿﻮﺗ
JS_JVC_KD_X351BT_M_PE.indd 33JS_JVC_KD_X351BT_M_PE.indd 33 18/8/2017 5:10:14 PM18/8/2017 5:10:14 PM

32
ﻰﺳﺭﺎﻓ
Data Size: B6L (182 mm x 128 mm)
Book Size: B6L (182 mm x 128 mm)
ﺕﺎﺤﻴﺿﻮﺗ
ﺮﻧﻮﻴﺗ
FM
ﺲﻧﺎﻛﺮﻓ ﻩﺯﻮﺣ
ﺰﺗﺮﻫ ﺎﮕﻣ 108.0 — ﺰﺗﺮﻫ ﺎﮕﻣ 87.5
(یﺰﺗﺮﻫﻮﻠﻴﻛ 50 ﻡﺎﮔ)
ﻩﺩﺎﻔﺘﺳﺍ ﻞﺑﺎﻗ ﺖﻴﺳﺎﺴﺣ
(ﻞﺑ ﯽﺳﺩ 26 = S/N)
(75 /0.71 V) 8.2 dBf
ﺕﻮﻜﺳ ﺖﻴﺳﺎﺴﺣ
(ﻞﺑ ﯽﺳﺩ 46 = DIN S/N)
(75 Ω/2.0 V) 17.2 dBf
(ﻞﺑ ﯽﺳﺩ ±3) ﺲﻧﺎﻛﺮﻓ ﺦﺳﺎﭘﺰﺗﺮﻫ ﻮﻠﻴﻛ 15 — ﺰﺗﺮﻫ 30
(ﻮﻧﻮﻣ) ﺖﻳﺯﺍﺭﺎﭘ ﻪﺑ ﻝﺎﻨﮕﻴﺳ ﺖﺒﺴﻧ
ﻞﺑ ﯽﺳﺩ 64
(ﺰﺗﺮﻫﻮﻠﻴﻛ 1) ﻮﻳﺮﺘﺳﺍ یﺯﺎﺳﺍﺪﺟﻞﺑ ﯽﺳﺩ 40
AM
ﺲﻧﺎﻛﺮﻓ ﻩﺯﻮﺣ
:(AM) 1 ﺪﻧﺎﺑ
(یﺰﺗﺮﻫﻮﻠﻴﻛ 9 ﻡﺎﮔ) ﺰﺗﺮﻫ ﻮﻠﻴﻛ 1 602 — ﺰﺗﺮﻫ ﻮﻠﻴﻛ 531
:(SW1) 2 ﺪﻧﺎﺑ
(یﺰﺗﺮﻫﻮﻠﻴﻛ 5 ﻡﺎﮔ) ﺰﺗﺮﻫ ﻮﻠﻴﻛ 7 735 — ﺰﺗﺮﻫ ﻮﻠﻴﻛ 2 940
:(SW2) 3 ﺪﻧﺎﺑ
/ﺰﺗﺮﻫ ﻮﻠﻴﻛ 10 135 — ﺰﺗﺮﻫ ﻮﻠﻴﻛ 9 500
ﺰﺗﺮﻫ ﻮﻠﻴﻛ 18 135 — ﺰﺗﺮﻫ ﻮﻠﻴﻛ 11 580
(یﺰﺗﺮﻫﻮﻠﻴﻛ 5 ﻡﺎﮔ)
ﻩﺩﺎﻔﺘﺳﺍ ﻞﺑﺎﻗ ﺖﻴﺳﺎﺴﺣ
(ﻞﺑ ﯽﺳﺩ 20 = S/N)
(28.2 V) 29 dB : AM
(32 V) 30 dB : SW
USB
USB ﺩﺭﺍﺪﻧﺎﺘﺳﺍ(ﻻﺎﺑ ﺖﻋﺮﺳ) USB 2.0 ،USB 1.1
ﺭﺎﮔﺯﺎﺳ یﺎﻫ ﻩﺎﮕﺘﺳﺩﻩﻮﺒﻧﺍ ﻩﺮﻴﺧﺫ ﺱﻼﻛ
ﻞﻳﺎﻓ ﻢﺘﺴﻴﺳ
32/16/FAT12
ﻕﺮﺑ ﻥﺎﻳﺮﺟ ﺮﺜﻛﺍﺪﺣ
ﺮﭙﻣﺁ 1.5 DC ﺖﻟﻭ 5
D/A ﻝﺪﺒﻣﺖﻴﺑ 24
(ﻞﺑ ﯽﺳﺩ ±1) ﺲﻧﺎﻛﺮﻓ ﺦﺳﺎﭘﺰﺗﺮﻫ ﻮﻠﻴﻛ 20 — ﺰﺗﺮﻫ 20
(ﺰﺗﺮﻫﻮﻠﻴﻛ 1) ﺖﻳﺯﺍﺭﺎﭘ ﻪﺑ ﻝﺎﻨﮕﻴﺳ ﺖﺒﺴﻧﻞﺑ ﯽﺳﺩ 105
ﮏﻴﻣﺎﻨﻳﺩ ﻪﻨﻣﺍﺩ
ﻞﺑ ﯽﺳﺩ 90
ﻝﺎﻧﺎﻛ یﺯﺎﺳﺍﺪﺟ
ﻞﺑ ﯽﺳﺩ 85
USB
MP3 ﯽﻳﺎﺸﮔﺰﻣﺭMPEG-1/2 Audio Layer-3 ﺎﺑ ﺭﺎﮔﺯﺎﺳ
WMA ﯽﻳﺎﺸﮔﺰﻣﺭWindows Media Audio ﺎﺑ ﺭﺎﮔﺯﺎﺳ
AAC ﯽﻳﺎﺸﮔﺰﻣﺭ“.m4a” ،“.aac” AAC-LC یﺎﻫ ﻞﻳﺎﻓ
WAV ﯽﻳﺎﺸﮔﺰﻣﺭﯽﻄﺧ PCM
FLAC ﯽﻳﺎﺸﮔﺰﻣﺭﺰﺗﺮﻫﻮﻠﻴﻛ 96/ﺖﻴﺑ 24 ﺎﺗ ،FLAC ﻞﻳﺎﻓ
ﯽﻜﻤﻛ
(ﻞﺑ ﯽﺳﺩ ±3) ﺲﻧﺎﻛﺮﻓ ﺦﺳﺎﭘﺰﺗﺮﻫ ﻮﻠﻴﻛ 20 — ﺰﺗﺮﻫ 20
یﺩﻭﺭﻭ ژﺎﺘﻟﻭ ﺮﺜﻛﺍﺪﺣ
1 000 mV
یﺩﻭﺭﻭ ﺲﻧﺍﺪﭙﻣﺍ
ﻢﻫﺍﻮﻠﻴﻛ 30
Bluetooth
ﻪﺨﺴﻧ
Bluetooth 3.0
ﺲﻧﺎﻛﺮﻓ ﻩﺯﻮﺣ
ﺰﺗﺮﻫﺎﮕﻴﮔ 2.480 — ﺰﺗﺮﻫﺎﮕﻴﮔ 2.402
ﯽﺟﻭﺮﺧ ﺕﺭﺪﻗ
Power Class 2 (AVE) 0 dBm ،(MAX) +4 dBm
ﯽﻃﺎﺒﺗﺭﺍ ﻩﺩﻭﺪﺤﻣ ﺮﺜﻛﺍﺪﺣ
(32.8 ft) ﺮﺘﻣ 10 ﹰﺎﺒﻳﺮﻘﺗ ﺪﻳﺩ ﻂﺧ
یﺯﺎﺳ ﺖﻔﺟ
(ﻦﺌﻤﻄﻣ ﻭ ﻩﺩﺎﺳ یﺯﺎﺳ ﺖﻔﺟ) SSP
ﻞﻳﺎﻓﻭﺮﭘ
(یﺮﻓﺯﺪﻨﻫ ﻞﻳﺎﻓﻭﺮﭘ) HFP1.6
(ﻪﺘﻓﺮﺸﻴﭘ ﯽﺗﻮﺻ ﻊﻳﺯﻮﺗ ﻞﻳﺎﻓﻭﺮﭘ) A2DP
(ﺮﻳﻮﺼﺗ/ﺍﺪﺻ ﺭﻭﺩ ﻩﺍﺭ ﺯﺍ ﻝﺮﺘﻨﻛ ﻞﻳﺎﻓﻭﺮﭘ) AVRCP1.5
(ﻦﻔﻠﺗ ﻪﭼﺮﺘﻓﺩ ﻪﺑ ﯽﺳﺮﺘﺳﺩ ﻞﻳﺎﻓﻭﺮﭘ) PBAP
(ﻝﺎﻳﺮﺳ ﺕﺭﻮﭘ ﻞﻳﺎﻓﻭﺮﭘ) SPP
JS_JVC_KD_X351BT_M_PE.indd 32JS_JVC_KD_X351BT_M_PE.indd 32 18/8/2017 5:10:15 PM18/8/2017 5:10:15 PM

ﻰﺳﺭﺎﻓ
31
Data Size: B6L (182 mm x 128 mm)
Book Size: B6L (182 mm x 128 mm)
ﻝﺎﺼﺗﺍ/ﺐﺼﻧ
ﯽﺸﻛ ﻢﻴﺳ ﻝﺎﺼﺗﺍ
ﺍﺭ ﺮﻳﺎﻓ ﯽﻠﭙﻣﺁ (ﺕﺭﺍ) ﻦﻴﻣﺯ ﻢﻴﺳ
*1
ﻞﺼﺘﻣ ﻭﺭﺩﻮﺧ ﯽﺳﺎﺷ ﻪﺑ ﻢﻜﺤﻣ
ﻪﺑ ﻥﺪﻴﺳﺭ ﺐﻴﺳﺁ ﺯﺍ ﺎﺗ ﺪﻴﻨﻛ
.ﺪﻳﺁ ﻞﻤﻋ ﻪﺑ یﺮﻴﮔﻮﻠﺟ ﻩﺎﮕﺘﺳﺩ
ﺮﻓﻭﻭ ﺏﺎﺳ ﺪﻴﻧﺍﻮﺗ ﯽﻣ ﻦﻴﻨﭽﻤﻫ
*2
ﻥﻭﺪﺑ ﻭ ﻢﻴﺳ ﻦﻳﺍ ﺯﺍ ﻩﺩﺎﻔﺘﺳﺍ ﺎﺑ ﺍﺭ
ﺏﺎﺳ ﺮﻳﺎﻓ ﯽﻠﭙﻣﺁ ﺯﺍ ﻩﺩﺎﻔﺘﺳﺍ
ﻞﺼﺘﻣ ﻩﺎﮕﺘﺳﺩ ﻪﺑ ﹰﺎﻤﻴﻘﺘﺴﻣ ﺮﻓﻭﻭ
،ﺕﺎﻤﻴﻈﻨﺗ ﻡﺎﺠﻧﺍ یﺍﺮﺑ .ﺪﻴﻨﻛ
.
21
ﻭﺭﺩﻮﺧ ﺯﻮﻴﻓ کﻮﻠﺑ
ﺕﺭﺎﺘﺳﺍ ﭻﻴﺋﻮﺳ
ﺮﻳﺎﻓ ﯽﻠﭙﻣﺁ ﻪﺑ ﻝﺎﺼﺗﺍ :ﺪﻴﻔﺳ/ﯽﺑﺁ
ﻥﺍﻮﺗ ﻦﺘﻧﺁ ﻪﺑ ﻝﺎﺼﺗﺍ :ﯽﺑﺁ
یﻭﺭﺩﻮﺧ یﺍ ﻪﻧﺎﺧﺭﺎﻛ ﻢﻴﺳ ﻪﺘﺳﺩ ﺮﮔﺍ
ﺍﺭ “ﺖﻟﻭ 12 ﺕﺭﺎﺘﺳﺍ ﭻﻴﺋﻮﺳ” ﻢﻴﺳ ﺎﻤﺷ
.ﺪﻴﻫﺩ ﻡﺎﺠﻧﺍ ﺍﺭ ﻝﺎﺼﺗﺍ ﻦﻳﺍ ،ﺩﺭﺍﺪﻧ
ﺪﻴﻨﻛ ﺍﺪﺟ ﺍﺭ ﺰﻣﺮﻗ ﻢﻴﺳ
(ﺮﭙﻣﺁ 10) ﺯﻮﻴﻓ
ﻦﺘﻧﺁ ﻝﺎﻨﻴﻣﺮﺗ
(ﻭﺭﺩﻮﺧ) ﻪﻧﺎﺧﺭﺎﻛ ﻢﻴﺳ ﻪﺘﺳﺩ
ﺭﻭﺩﻮﺧ ﺩﺭﻮﺒﺷﺍﺩ
ﻦﻴﻣﺯ :ﻩﺎﻴﺳ
(ﭗﭼ ﺖﻤﺳ) ﻂﺳﻮﺘﻣ ﻪﻨﻣﺍﺩ یﻮﮔﺪﻨﻠﺑ :ﻪﻓﺮﻃ
3
یﺭﺬﮔ ﻢﻫ یﺍﺮﺑ/ﻮﻠﺟ یﻮﮔﺪﻨﻠﺑ :ﺪﻴﻔﺳ
ﻩﺎﻴﺳ/ﺪﻴﻔﺳ
(ﺖﺳﺍﺭ ﺖﻤﺳ) ﻂﺳﻮﺘﻣ ﻪﻨﻣﺍﺩ یﻮﮔﺪﻨﻠﺑ :ﻪﻓﺮﻃ
3
یﺭﺬﮔ ﻢﻫ یﺍﺮﺑ/ﻮﻠﺟ یﻮﮔﺪﻨﻠﺑ :یﺮﺘﺴﻛﺎﺧ
ﻩﺎﻴﺳ/یﺮﺘﺴﻛﺎﺧ
(ﭗﭼ ﺖﻤﺳ) ﺮﺘﻴﺋﻮﺗ :ﻪﻓﺮﻃ 3 یﺭﺬﮔ ﻢﻫ یﺍﺮﺑ/ * 2ﺐﻘﻋ یﻮﮔﺪﻨﻠﺑ :ﺰﺒﺳ
* 2ﻩﺎﻴﺳ/ﺰﺒﺳ
(ﺖﺳﺍﺭ ﺖﻤﺳ) ﺮﺘﻴﺋﻮﺗ :ﻪﻓﺮﻃ 3 یﺭﺬﮔ ﻢﻫ یﺍﺮﺑ/ﺐﻘﻋ یﻮﮔﺪﻨﻠﺑ :ﯽﻧﺍﻮﻏﺭﺍ
ﻩﺎﻴﺳ/ﯽﻧﺍﻮﻏﺭﺍ
.ﺪﻴﻨﻛ ﻞﺻﻭ ﺮﮕﻳﺪﻜﻳ ﻪﺑ ﺍﺭ ﮓﻧﺭ ﻢﻫ یﺎﻫ ﻢﻴﺳ
ﺖﻟﻭ 12 ﺕﺭﺎﺘﺳﺍ :ﺰﻣﺮﻗ
ﯽﻳﺎﻨﺷﻭﺭ :ﺪﻴﻔﺳ/ﯽﺠﻧﺭﺎﻧ
(ﺮﭙﻣﺁ ﯽﻠﻴﻣ 350 ﺖﻟﻭ 12) ﺕﻮﻤﻳﺭ :ﺪﻴﻔﺳ/ﯽﺑﺁ
ﺩﺭﺯ/ﯽﺑﺁ ﻍﺍﺮﭼ ﻝﺮﺘﻨﻛ ﺭﻮﺘﭘﺍﺩﺁ ﻪﺑ ﻝﺎﺼﺗﺍ
ﻥﺎﻣﺮﻓ ﺭﻭﺩ ﻩﺍﺭ ﺯﺍ
ﻪﺑ ﺪﻳﺎﺑ) ﯽﺷﺭﺎﻔﺳ ﻢﻴﺳ ﻪﺘﺳﺩ
(ﺩﻮﺷ یﺭﺍﺪﻳﺮﺧ ﻪﻧﺎﮔﺍﺪﺟ ﺭﻮﻃ
ﻩﺪﺷ ﻪﻴﺻﻮﺗ ﻝﺎﺼﺗﺍ
ﻢﻬﻣ
یﻭﺭﺩﻮﺧ ﺹﻮﺼﺨﻣ ﯽﺷﺭﺎﻔﺳ ﻢﻴﺳ ﻪﺘﺳﺩ ﮏﻳ ﺎﺑ ﺍﺭ ﻩﺎﮕﺘﺳﺩ ﻢﻴﻨﻛ ﯽﻣ ﺩﺎﻬﻨﺸﻴﭘ ﺎﻣ
ﻪﺑ ﺍﺭ ﺭﺎﻛ ﻦﻳﺍ ،ﺩﻮﺧ ﯽﻨﻤﻳﺍ یﺍﺮﺑ ﻭ ﺪﻴﻨﻛ ﺐﺼﻧ ﺖﺳﺍ ﺩﻮﺟﻮﻣ ﺭﺍﺯﺎﺑ ﺭﺩ ﻪﻛ ﺩﻮﺧ
.ﺪﻴﻨﻛ ﺕﺭﻮﺸﻣ ﻭﺭﺩﻮﺧ ﺕﻮﺻ ﻂﺒﺿ ﻩﺪﻨﺷﻭﺮﻓ ﺎﺑ .ﺪﻴﻳﺎﻤﻧ ﺭﺍﺬﮔﺍﻭ یﺍ ﻪﻓﺮﺣ ﺩﺍﺮﻓﺍ
ﻩﺩﺎﻔﺘﺳﺍ)
(ﺩﻮﺷ ﯽﻤﻧ
یﺍ ﻩﻮﻬﻗ
ﺖﻟﻭ 12 یﺮﺗﺎﺑ :ﺩﺭﺯ
*1JVC
ﺮﻳﺎﻓ ﯽﻠﭙﻣﺁ
(ﺩﻮﺷ ﯽﻤﻧ ﻪﺿﺮﻋ) ﻝﺎﻨﮕﻴﺳ ﻢﻴﺳ
ﺕﻮﻤﻳﺭ ﻢﻴﺳ
(ﺩﻮﺷ ﯽﻤﻧ ﻪﺿﺮﻋ)
(11 )
ﻥﻮﻓﻭﺮﻜﻴﻣ یﺩﻭﺭﻭ ﺶﻴﻓ
ﻂﺳﻮﺘﻣ ﻪﻨﻣﺍﺩ ﯽﺟﻭﺮﺧ :ﻪﻓﺮﻃ 3 یﺭﺬﮔ ﻢﻫ/ﻮﻠﺟ ﯽﺟﻭﺮﺧ
ﺮﻓﻭﻭ ﯽﺟﻭﺮﺧ :ﻪﻓﺮﻃ 3 یﺭﺬﮔ ﻢﻫ/ﺮﻓﻭﻭ ﺏﺎﺳ/ﺐﻘﻋ ﯽﺟﻭﺮﺧ
JS_JVC_KD_X351BT_M_PE.indd 31JS_JVC_KD_X351BT_M_PE.indd 31 18/8/2017 5:10:15 PM18/8/2017 5:10:15 PM

30
ﻰﺳﺭﺎﻓ
Data Size: B6L (182 mm x 128 mm)
Book Size: B6L (182 mm x 128 mm)
ﺐﺼﻧ یﺍﺮﺑ ﺕﺎﻌﻄﻗ ﺖﺳﺮﻬﻓ
ﻰﻠﺻﺍ ﺎﻫﺭﺎﻛ ﺭﻮﺘﺳﺩ
یﺮﺗﺎﺑ ﻝﺎﻨﻴﻣﺮﺗ ﺲﭙﺳ ،ﻩﺩﺮﻛ ﺍﺪﺟ ﺕﺭﺎﺘﺳﺍ ﭻﻴﺋﻮﺳ ﺯﺍ ﺍﺭ ﺪﻴﻠﻛ 1
.ﺪﻴﻨﻛ ﻊﻄﻗ ﺍﺭ ﻭﺭﺩﻮﺧ
.ﺪﻴﻨﻛ ﻞﺻﻭ ﯽﺘﺳﺭﺩ ﻪﺑ ﺍﺭ ﺎﻫ ﻢﻴﺳ 2
(31 )
.ﺪﻴﻨﻛ ﻉﻮﺟﺭ ﯽﺸﻛ ﻢﻴﺳ ﻝﺎﺼﺗﺍ ﺖﻤﺴﻗ ﻪﺑ
.ﺪﻴﻨﻛ ﺐﺼﻧ ﺩﻮﺧ یﻭﺭﺩﻮﺧ ﺭﺩ ﺍﺭ ﻩﺎﮕﺘﺳﺩ 3
.ﺪﻴﻨﻛ ﻉﻮﺟﺭ (ﺩﺭﻮﺒﺷﺍﺩ ﺭﺩ ﻥﺩﺮﻛ ﺐﺼﻧ) ﻩﺎﮕﺘﺳﺩ ﺐﺼﻧ ﺖﻤﺴﻗ ﻪﺑ
.ﺪﻴﻨﻛ ﻞﺻﻭ ﺍﺭ ﻭﺭﺩﻮﺧ یﺮﺗﺎﺑ ﻝﺎﻨﻴﻣﺮﺗ 4
.ﺪﻴﻫﺩ ﺭﺎﺸﻓ ﺍﺭ ،ﻩﺎﮕﺘﺳﺩ ﻥﺩﺮﻛ ﻦﺷﻭﺭ ﺖﻬﺟ 5
ﯽﻧﺎﺸﻧﺯﺎﺑ ﻪﻴﻧﺎﺛ 5 ﺽﺮﻋ ﺭﺩ ﺍﺭ ﻩﺎﮕﺘﺳﺩ ﻭ ﺪﻴﻨﻛ ﺍﺪﺟ ﺍﺭ ﯽﻳﻮﻠﺟ ﻪﺤﻔﺻ 6
(3 )
.ﺪﻴﻨﻛ
(ﺩﺭﻮﺒﺷﺍﺩ ﺭﺩ ﻥﺩﺮﻛ ﺐﺼﻧ) ﻩﺎﮕﺘﺳﺩ ﺐﺼﻧ
ﻩﺎﮕﺘﺳﺩ ﻥﺩﺮﻛ ﺍﺪﺟ ﻩﻮﺤﻧ ﺐﺼﻧ ﻑﻼﻏ ﺯﺍ ﻩﺩﺎﻔﺘﺳﺍ ﻥﻭﺪﺑ ﺐﺼﻧ ﻡﺎﮕﻨﻫ
.ﺪﻴﻨﻛ ﺍﺪﺟ ﻩﺎﮕﺘﺳﺩ ﺯﺍ ﺍﺭ ﺵﺮﺑ ﻪﺤﻔﺻ ﻭ ﻩﺩﺮﻛ ﺍﺪﺟ ﺍﺭ ﺐﺼﻧ ﻞﺤﻣ 1
ﻝﺎﺼﺗﺍ ﺏﻼﻗ ﺎﺑ ﺍﺭ (ﺖﻤﺳ ﻭﺩ ﺮﻫ ﺭﺩ) ﻩﺎﮕﺘﺳﺩ ﺭﺩ ﺩﻮﺟﻮﻣ یﺎﻫ ﺥﺍﺭﻮﺳ 2
ﺩﻮﺟﻮﻣ ﺪﻳﺮﺧ یﺍﺮﺑ) ﺎﻫ ﭻﻴﭘ ﮏﻤﻛ ﺎﺑ ﺍﺭ ﻩﺎﮕﺘﺳﺩ ﻭ ﻩﺩﺮﻛ ﺯﺍﺮﺗ ﻦﻴﺷﺎﻣ
.ﺪﻴﻨﻛ ﻢﻜﺤﻣ (ﺖﺳﺍ
یﺎﻫ ﭻﻴﭘ ﺯﺍ ﻩﺩﺎﻔﺘﺳﺍ .ﺪﻴﻨﻛ ﻩﺩﺎﻔﺘﺳﺍ ﻩﺪﺷ ﺺﺨﺸﻣ یﺎﻫ ﭻﻴﭘ ﺯﺍ ﻂﻘﻓ
.ﺪﻨﻛ ﺩﺭﺍﻭ ﺐﻴﺳﺁ ﻩﺎﮕﺘﺳﺩ ﻪﺑ ﺖﺳﺍ ﻦﻜﻤﻣ ﻩﺎﺒﺘﺷﺍ
ﯽﻳﻮﻠﺟ ﻪﺤﻔﺻ (A)
ﺐﺼﻧ ﻑﻼﻏ (C)
ﻂﺒﺿ ﺭﻭﺩ ﺏﺎﻗ (B)
ﻢﻴﺳ ﻪﺘﺳﺩ (D)
ﺝﺍﺮﺨﺘﺳﺍ ﺪﻴﻠﻛ (E)
ﻝﺎﺼﺗﺍ/ﺐﺼﻧ
ﺯﺎﻴﻧ ﺩﺭﻮﻣ یﺎﻫ ﯽﺸﻛ ﻢﻴﺳ
(31 )
.ﺪﻴﻫﺪﺑ ﻡﺎﺠﻧﺍ ﺍﺭ
ﺍﺭ ﻑﻼﻏ ﺎﺗ ﺪﻴﻨﻛ ﺎﺗ ﺍﺭ ﺐﺳﺎﻨﻣ یﺎﻫﺭﺍﻮﻧ
.ﺩﺭﺍﺩ ﻪﮕﻧ ﺵﺩﻮﺧ یﺎﺟ ﺭﺩ ﻢﻜﺤﻣ
ﺭﺩ ﺖﺳﺍﺭ ﺖﻤﺳ یﻭﺭ
ﺪﻴﻨﻛ ﺩﺎﺠﻳﺍ ﺏﻼﻗ ﻻﺎﺑ
ﺭﻮﻄﻧﺎﻤﻫ ﺵﺮﺑ ﻪﺤﻔﺻ ﻪﺑ
ﺖﺳﺍ ﻩﺪﺷ ﻩﺩﺍﺩ ﻥﺎﺸﻧ ﻪﻛ
.ﺪﻴﻫﺩ ﺖﻬﺟ ﺐﺼﻧ ﺯﺍ ﻞﺒﻗ
ﻦﻴﺷﺎﻣ ﺩﺭﻮﺒﺷﺍﺩ
JS_JVC_KD_X351BT_M_PE.indd 30JS_JVC_KD_X351BT_M_PE.indd 30 18/8/2017 5:10:15 PM18/8/2017 5:10:15 PM

ﻰﺳﺭﺎﻓ
29
Data Size: B6L (182 mm x 128 mm)
Book Size: B6L (182 mm x 128 mm)
ﺽﺭﺍﻮﻋﺮﻴﻤﻌﺗ ﻩﻮﺤﻧ
Bluetooth®
ﺶﺨﭘ ﺯﺍ ﺍﺪﺻ ﺶﺨﭘ ﯽﻃ ﺭﺩ
Bluetooth ﯽﺗﻮﺻ ﻩﺪﻨﻨﻛ
ﺎﻳ ﺩﻮﺷ ﯽﻣ ﻊﻄﻗ ﺍﺪﺻ ،ﺭﺍﺩ
.ﺩﺭﺍﺩ ﺵﺮﭘ
ﺍﺭ ﺭﺍﺩ Bluetooth ﯽﺗﻮﺻ ﻩﺪﻨﻨﻛ ﺶﺨﭘ ﻭ ﻩﺎﮕﺘﺳﺩ ﻦﻴﺑ ﻪﻠﺻﺎﻓ
•
.ﺪﻴﻫﺪﺑ ﺶﻫﺎﻛ
.ﺪﻴﻨﻛ ﻞﺻﻭ ﺍﺩﺪﺠﻣ ﺍﺭ ﻥﺁ ﻭ ،ﻩﺩﺮﻛ ﻦﺷﻭﺭ ﻭ ﺵﻮﻣﺎﺧ ﺍﺭ ﻩﺎﮕﺘﺳﺩ
•
ﻦﻳﺍ ﻪﺑ ﺪﻨﻨﻛ ﯽﻌﺳ Bluetooth یﺎﻫ ﻩﺎﮕﺘﺳﺩ ﺮﻳﺎﺳ ﺖﺳﺍ ﻦﻜﻤﻣ
•
.ﺪﻧﻮﺷ ﻞﺻﻭ ﻩﺎﮕﺘﺳﺩ
ﯽﺗﻮﺻ ﻩﺪﻨﻨﻛ ﺶﺨﭘ
ﺍﺭ ﻩﺪﺷ ﻞﺻﻭ ﺭﺍﺩ Bluetooth
.ﺩﺮﻛ ﻝﺮﺘﻨﻛ ﻥﺍﻮﺗ ﯽﻤﻧ
ﻞﺻﻭ Bluetooth ﯽﺗﻮﺻ ﻩﺪﻨﻨﻛ ﺶﺨﭘ ﺎﻳﺁ ﻪﻛ ﺪﻴﻨﻛ ﯽﺳﺭﺮﺑ
•
ﺍﺭ (AVRCP) یﺮﻳﻮﺼﺗ/ﯽﺗﻮﺻ ﺭﻭﺩ ﻩﺍﺭ ﺯﺍ ﻝﺮﺘﻨﻛ ﻞﻳﺎﻓﻭﺮﭘ ﻩﺪﺷ
ﯽﺗﻮﺻ ﻩﺪﻨﻨﻛ ﺶﺨﭘ ﻞﻤﻌﻟﺍﺭﻮﺘﺳﺩ ﻪﺑ) .ﺮﻴﺧ ﺎﻳ ﺪﻨﻛ ﯽﻣ ﯽﻧﺎﺒﻴﺘﺸﭘ
(.ﺪﻴﻨﻛ ﻉﻮﺟﺭ ﺩﻮﺧ
ﻞﺻﻭ ﺍﺩﺪﺠﻣ ﻭ ﻩﺩﺮﻛ ﺍﺪﺟ ﺍﺭ Bluetooth ﯽﺗﻮﺻ ﻩﺪﻨﻨﻛ ﺶﺨﭘ
•
.ﺪﻴﻨﻛ
“PLEASE WAIT” Bluetooth ﺩﺮﻜﻠﻤﻋ ﺯﺍ ﻩﺩﺎﻔﺘﺳﺍ یﺍﺮﺑ ﻥﺪﺷ ﻩﺩﺎﻣﺁ ﻝﺎﺣ ﺭﺩ ﻩﺎﮕﺘﺳﺩ
ﻦﺷﻭﺭ ﻭ ﺵﻮﻣﺎﺧ ﺍﺭ ﻩﺎﮕﺘﺳﺩ ﺪﻳﺎﺑ ،ﺩﻮﺸﻧ ﺮﻫﺎﻇ ﻡﺎﻴﭘ ﺮﮔﺍ .ﺖﺳﺍ
.ﺪﻴﻨﻛ ﻞﺻﻭ ﺍﺩﺪﺠﻣ ﺍﺭ ﺙﻮﺗﻮﻠﺑ ﻩﺎﮕﺘﺳﺩ ﺲﭙﺳ ،ﻩﺩﺮﻛ
“NOT SUPPORT”.ﺪﻨﻛ ﯽﻤﻧ ﯽﻧﺎﺒﻴﺘﺸﭘ ﺍﺭ ﺍﺪﺻ ﺺﻴﺨﺸﺗ ﺖﻴﻠﺑﺎﻗ ﻩﺪﺷ ﻞﺻﻭ ﻦﻔﻠﺗ
“ERROR” “ERROR” ﺕﺭﺎﺒﻋ ﺮﮕﻳﺩ ﺭﺎﺑ ﺮﮔﺍ .ﺪﻴﻨﻛ ﻥﺎﺤﺘﻣﺍ ﺍﺩﺪﺠﻣ ﺍﺭ ﻞﻤﻋ ﻦﻳﺍ
ﺎﻤﺷ ﺮﻈﻧ ﺩﺭﻮﻣ ﺖﻴﻠﺑﺎﻗ ﻩﺎﮕﺘﺳﺩ ﻪﻛ ﺪﻴﻨﻛ ﯽﺳﺭﺮﺑ ﺪﻳﺎﺑ ،ﺩﻮﺷ ﺮﻫﺎﻇ
.ﺮﻴﺧ ﺎﻳ ﺪﻨﻛ ﯽﻣ ﯽﻧﺎﺒﻴﺘﺸﭘ ﺍﺭ
“H/W ERROR” ﺕﺭﺎﺒﻋ ﺮﮔﺍ .ﺪﻴﻨﻛ ﻥﺎﺤﺘﻣﺍ ﺍﺩﺪﺠﻣ ﻭ ﻩﺩﺮﻛ ﺖﺴﻳﺭ ﺍﺭ ﻩﺎﮕﺘﺳﺩ
ﺰﻛﺮﻣ ﻦﻳﺮﺘﻜﻳﺩﺰﻧ ﺎﺑ ﺪﻳﺎﺑ ،ﺩﻮﺷ ﺮﻫﺎﻇ ﻩﺭﺎﺑﻭﺩ “H/W ERROR”
.ﺪﻳﺮﻴﮕﺑ ﺱﺎﻤﺗ ﺩﻮﺧ ﻞﺤﻣ ﻪﺑ ﯽﻧﺎﺳﺭ ﺕﺎﻣﺪﺧ
“SWITCHING NG” ﻦﻔﻠﺗ ﺾﻳﻮﻌﺗ ﺖﻴﻠﺑﺎﻗ ﺯﺍ ﺖﺳﺍ ﻦﻜﻤﻣ ﻩﺪﺷ ﻞﺻﻭ یﺎﻫ ﻦﻔﻠﺗ
.ﺪﻨﻜﻧ ﯽﻧﺎﺒﻴﺘﺸﭘ
(3 )
.ﺪﻴﻨﻛ ﻢﻴﻈﻨﺗ ﺍﺩﺪﺠﻣ ﺍﺭ ﻩﺎﮕﺘﺳﺩ ،ﺪﻴﺘﺴﻫ ﻭﺭ ﻪﺑ ﻭﺭ ﯽﺗﻼﻜﺸﻣ ﺎﺑ ﺯﻮﻨﻫ ﺮﮔﺍ
ﻲﺑﺎﻳ ﺐﻴﻋ
ﺭﺎﻄﺧﺍ
.ﺩﻮﺷ ﻩﺩﺎﻔﺘﺳﺍ ﻦﻴﻣﺯ ﯽﻔﻨﻣ DC ﺖﻟﻭ 12 ﻪﻳﺬﻐﺗ ﻊﺒﻨﻣ ﺎﺑ ﺪﻧﺍﻮﺗ ﯽﻣ ﻂﻘﻓ ﻩﺎﮕﺘﺳﺩ ﻦﻳﺍ
•
.ﺪﻴﻨﻛ ﺍﺪﺟ ﺍﺭ یﺮﺗﺎﺑ ﯽﻔﻨﻣ ﻝﺎﻨﻴﻣﺮﺗ ،ﺐﺼﻧ ﺎﻳ ﯽﺸﻛ ﻢﻴﺳ ﺯﺍ ﻞﺒﻗ
•
ﺎﻳ ﻭﺭﺩﻮﺧ ﯽﺳﺎﺷ ﻪﺑ ﺍﺭ (ﺰﻣﺮﻗ) ﺕﺭﺎﺘﺳﺍ ﻢﻴﺳ ﻭ (ﺩﺭﺯ) یﺮﺗﺎﺑ ﻢﻴﺳ ،ﻩﺎﺗﻮﻛ ﻝﺎﺼﺗﺍ ﮏﻳ ﺯﺍ یﺮﻴﮔﻮﻠﺟ یﺍﺮﺑ
•
.ﺪﻴﻨﻜﻧ ﻞﺻﻭ (ﻩﺎﻴﺳ) ﻦﻴﻣﺯ ﻪﺑ ﻝﺎﺼﺗﺍ ﻢﻴﺳ
:ﻩﺎﺗﻮﻛ ﻝﺎﺼﺗﺍ ﻉﻮﻗﻭ ﺯﺍ یﺮﻴﮔﻮﻠﺟ یﺍﺮﺑ
•
.ﺪﻴﻨﻛ ﻖﻳﺎﻋ ﻞﻴﻨﻳﻭ ﺭﺍﻮﻧ ﺎﺑ ﺍﺭ ﻩﺪﺸﻧ ﻞﺼﺘﻣ یﺎﻫ ﻢﻴﺳ –
.ﺪﻳﺍ ﻩﺩﺮﻛ ﻞﺻﻭ ﻭﺭﺩﻮﺧ ﯽﺳﺎﺷ ﻪﺑ ﺍﺭ ﻩﺎﮕﺘﺳﺩ ﻦﻳﺍ ﻪﻛ ﺪﻳﻮﺷ ﻦﺌﻤﻄﻣ ،ﺐﺼﻧ ﺯﺍ ﺪﻌﺑ –
ﺎﺑ ﻪﻛ یﺎﻫ ﻢﻴﺳ ﺭﻭﺩ ﺍﺭ ﻞﻴﻨﻳﻭ ﺭﺍﻮﻧ ﺎﻫ ﻢﻴﺳ ﺯﺍ ﺖﻈﻓﺎﺤﻣ ﺖﻬﺟ ﻭ ﺪﻳﺪﻨﺒﺑ ﻞﺑﺎﻛ ﺖﺴﺑ ﺎﺑ ﺍﺭ ﺎﻫ ﻢﻴﺳ –
.ﺪﻴﭽﻴﭙﺑ ﺖﺳﺍ ﺱﺎﻤﺗ ﺭﺩ یﺰﻠﻓ یﺎﻫ ﺶﺨﺑ
ﻁﺎﻴﺘﺣﺍ
ﺕﻮﺻ ﻂﺒﺿ ﻩﺪﻨﺷﻭﺮﻓ ﺎﺑ .ﺪﻳﺭﺎﭙﺴﺑ یﺍ ﻪﻓﺮﺣ ﺩﺍﺮﻓﺍ ﻪﺑ ﺍﺭ ﺐﺼﻧ ﻭ ﯽﺸﻛ ﻢﻴﺳ ﺭﺎﻛ ،ﯽﻨﻤﻳﺍ ﺖﻳﺎﻋﺭ ﺭﻮﻈﻨﻣ ﻪﺑ
•
.ﺪﻳﺮﻴﮕﺑ ﺱﺎﻤﺗ ﻭﺭﺩﻮﺧ
ﺯﺍ ﻩﺩﺎﻔﺘﺳﺍ ﺯﺍ ﺪﻌﺑ ﯽﻛﺪﻧﺍ ﺎﻳ ﻩﺩﺎﻔﺘﺳﺍ ﻦﻴﺣ ﺭﺩ .ﺪﻴﻨﻛ ﺐﺼﻧ ﺩﻮﺧ یﻭﺭﺩﻮﺧ ﻝﻮﺴﻨﻛ ﺭﺩ ﺍﺭ ﻩﺎﮕﺘﺳﺩ ﻦﻳﺍ
•
ﻩﺎﮕﺘﺳﺩ ﺏﺎﻗ ﻭ ﺭﻮﺧﺎﻣﺮﮔ ﺪﻨﻧﺎﻣ یﺰﻠﻓ یﺎﻫ ﺖﻤﺴﻗ .ﺪﻴﻧﺰﻧ ﺖﺳﺩ ﻩﺎﮕﺘﺳﺩ یﺰﻠﻓ یﺎﻫ ﺖﻤﺴﻗ ﻪﺑ ،ﻩﺎﮕﺘﺳﺩ
.ﺪﻧﻮﺷ ﯽﻣ ﻍﺍﺩ
ﻪﺑ ﺍﺭ ﺎﻬﻧﺁ ﻪﻜﻨﻳﺍ ﺎﻳ ﺪﻴﻨﻛ یﺭﺍﺩﺩﻮﺧ (ﻩﺎﻴﺳ) ﻦﻴﻣﺯ ﻢﻴﺳ ﺎﻳ ﻦﻴﺷﺎﻣ ﯽﺳﺎﺷ ﻪﺑ ﻮﮔﺪﻨﻠﺑ یﺎﻫ ﻢﻴﺳ ﻝﺎﺼﺗﺍ ﺯﺍ
•
.ﺪﻴﻨﻛ ﻞﺼﺘﻣ ﺮﮕﻳﺪﻜﻳ یﺯﺍﻮﻣ ﺕﺭﻮﺻ
ﺕﺍﻭ 50 ﺯﺍ ﺮﺘﻤﻛ ﻮﮔﺪﻨﻠﺑ ﻥﺍﻮﺗ ﺮﺜﻛﺍﺪﺣ ﺮﮔﺍ .ﺪﻴﻨﻛ ﻞﺻﻭ ﺍﺭ ﺕﺍﻭ 50 ﺯﺍ ﺮﺘﺸﻴﺑ ﻥﺍﻮﺗ ﺮﺜﻛﺍﺪﺣ ﺎﺑ ﯽﻳﺎﻫﻮﮔﺪﻨﻠﺑ
•
(20 )
.ﺪﻴﻫﺩ ﺮﻴﻴﻐﺗ ﺍﺭ
[AMP GAIN]
ﺕﺎﻤﻴﻈﻨﺗ ،ﺎﻫﻮﮔﺪﻨﻠﺑ ﻥﺪﻳﺩ ﺐﻴﺳﺁ ﺯﺍ یﺮﻴﮔﻮﻠﺟ یﺍﺮﺑ ،ﺖﺳﺍ
.ﺪﻴﻨﻛ ﺐﺼﻧ ﻪﺟﺭﺩ 30 ﺯﺍ ﺮﺘﻤﻛ یﺍ ﻪﻳﻭﺍﺯ ﺭﺩ ﺍﺭ ﻩﺎﮕﺘﺳﺩ
•
ﺭﺩ ﺩﻮﺟﻮﻣ ﻝﺎﻨﻴﻣﺮﺗ ﻪﺑ ﺍﺭ (ﺰﻣﺮﻗ) ﺕﺭﺎﺘﺳﺍ ﻢﻴﺳ ،ﺩﺭﺍﺪﻧ ﺕﺭﺎﺘﺳﺍ ﻝﺎﻨﻴﻣﺮﺗ ﺎﻤﺷ یﻭﺭﺩﻮﺧ ﻢﻴﺳ ﻪﺘﺳﺩ ﺮﮔﺍ
•
ﻭ ﻦﺷﻭﺭ ﺕﺭﺎﺘﺳﺍ ﺪﻴﻠﻛ ﺯﺍ ﻩﺩﺎﻔﺘﺳﺍ ﺎﺑ ﻭ ﺪﻨﻛ ﯽﻣ ﻢﻫﺍﺮﻓ DC ﺖﻟﻭ 12 ﻪﻳﺬﻐﺗ ﻎﺒﻨﻣ ﻪﻛ ﻭﺭﺩﻮﺧ ﺯﻮﻴﻓ ﻪﺒﻌﺟ
.ﺪﻴﻨﻛ ﻞﺻﻭ ،ﺩﻮﺷ ﯽﻣ ﺵﻮﻣﺎﺧ
.ﺪﻴﻨﻛ ﺭﻭﺩ ﺍﺯﺎﻣﺮﮔ یﺰﻠﻓ ﺕﺎﻌﻄﻗ ﺯﺍ ﺍﺭ ﺎﻫ ﻞﺑﺎﻛ ﻪﻴﻠﻛ
•
ﺩﺭﺍﻮﻣ ﺮﻳﺎﺳ ﻭ ﺎﻬﻨﻛ کﺎﭘ ﻑﺮﺑ ،ﺎﻤﻨﻫﺍﺭ یﺎﻬﻏﺍﺮﭼ ،ﺰﻣﺮﺗ یﺎﻬﻏﺍﺮﭼ ﻪﻛ ﺪﻴﻨﻛ ﯽﺳﺭﺮﺑ ،ﻩﺎﮕﺘﺳﺩ ﺐﺼﻧ ﺯﺍ ﺪﻌﺑ
•
.ﺪﻨﻨﻛ ﺭﺎﻛ ﺢﻴﺤﺻ ﺯﺮﻃ ﻪﺑ ﻭﺭﺩﻮﺧ ﺭﺩ ﺩﻮﺟﻮﻣ
ﺎﺑ ﺍﺭ ﯽﻤﻳﺪﻗ ﺯﻮﻴﻓ ﺲﭙﺳ ،ﺪﻨﺘﺴﻴﻧ ﺱﺎﻤﺗ ﺭﺩ ﯽﺳﺎﺷ ﺎﺑ ﺎﻫ ﻢﻴﺳ ﻪﻛ ﺪﻳﻮﺷ ﻦﺌﻤﻄﻣ ﺪﻳﺎﺑ ﺍﺪﺘﺑﺍ ،ﺩﺯﻮﺴﺑ ﺯﻮﻴﻓ ﺮﮔﺍ
•
.ﺪﻴﻨﻛ ﺾﻳﻮﻌﺗ ،ﻪﺑﺎﺸﻣ ﺕﺎﺼﺨﺸﻣ ﺎﺑ ﺪﻳﺪﺟ ﺯﻮﻴﻓ ﮏﻳ
ﻝﺎﺼﺗﺍ/ﺐﺼﻧ
JS_JVC_KD_X351BT_M_PE.indd 29JS_JVC_KD_X351BT_M_PE.indd 29 18/8/2017 5:10:16 PM18/8/2017 5:10:16 PM

28
ﻰﺳﺭﺎﻓ
Data Size: B6L (182 mm x 128 mm)
Book Size: B6L (182 mm x 128 mm)
ﻲﺑﺎﻳ ﺐﻴﻋ
ﺽﺭﺍﻮﻋﺮﻴﻤﻌﺗ ﻩﻮﺤﻧ
ANDROID
ﺖﻟﺎﺣ ﺭﺩ ﺶﺨﭘ
ﺮﻳﺬﭘ ﻥﺎﻜﻣﺍ
[AUTO MODE]
.ﺖﺴﻴﻧ
ﻩﺎﮕﺘﺳﺩ یﻭﺭ JVC MUSIC PLAY APP ﻪﻣﺎﻧﺮﺑ ﻪﻛ ﺪﻳﻮﺷ ﻦﺌﻤﻄﻣ
•
(7 )
.ﺪﺷﺎﺑ ﻩﺪﺷ ﺐﺼﻧ ﺎﻤﺷ Android
یﺍﺮﺑ ﺐﺳﺎﻨﻣ ﺖﻟﺎﺣ ﻭ ﺪﻴﻨﻛ ﻞﺼﺘﻣ ﻩﺭﺎﺑﻭﺩ ﺍﺭ Android ﻩﺎﮕﺘﺳﺩ
•
(8 )
.ﺪﻴﻳﺎﻤﻧ ﺏﺎﺨﺘﻧﺍ ﺍﺭ ﻝﺮﺘﻨﻛ
ﺯﺍ ﺪﻳﺍ ﻩﺩﺮﻛ ﻞﺼﺘﻣ ﻪﻛ Android ﻩﺎﮕﺘﺳﺩ ،ﺪﺸﻧ ﻞﺣ ﻞﻜﺸﻣ ﺮﮔﺍ
•
(25 )
.ﺪﻨﻛ ﯽﻤﻧ ﯽﻧﺎﺒﻴﺘﺸﭘ
[AUTO MODE]
ﺖﻟﺎﺣ
“READING” ﺎﻳ “NO DEVICE”
.ﺪﻧﺯ ﯽﻣ ﮏﻤﺸﭼ
ﻝﺎﻌﻓﺮﻴﻏ ﺍﺭ Android ﻩﺎﮕﺘﺳﺩ یﻭﺭ ﺲﻳﻮﻧ ﻪﻣﺎﻧﺮﺑ یﺎﻫ ﻪﻨﻳﺰﮔ
•
.ﺪﻴﻨﻛ
.ﺪﻴﻨﻛ ﻞﺻﻭ ﻩﺭﺎﺑﻭﺩ ﻭ ﻊﻄﻗ ﻩﺭﺎﺑﻭﺩ ﺍﺭ Android ﻩﺎﮕﺘﺳﺩ
•
ﺯﺍ ﺪﻳﺍ ﻩﺩﺮﻛ ﻞﺼﺘﻣ ﻪﻛ Android ﻩﺎﮕﺘﺳﺩ ،ﺪﺸﻧ ﻞﺣ ﻞﻜﺸﻣ ﺮﮔﺍ
•
(25 )
.ﺪﻨﻛ ﯽﻤﻧ ﯽﻧﺎﺒﻴﺘﺸﭘ
[AUTO MODE]
ﺖﻟﺎﺣ
ﯽﻣ ﻞﺻﻭ ﻭ ﻊﻄﻗ ﺍﺪﺻ ﺶﺨﭘ
.ﺩﺭﺍﺩ ﺵﺮﭘ ﺍﺪﺻ ﺎﻳ ﺩﻮﺷ
ﻝﺎﻌﻓﺮﻴﻏ Android ﻩﺎﮕﺘﺳﺩ ﺭﺩ ﺍﺭ یﺮﺗﺎﺑ ﯽﻳﻮﺟ ﻪﻓﺮﺻ ﺖﻟﺎﺣ
.ﺪﻴﻨﻛ
“CANNOT PLAY” ﻞﺑﺎﻗ ﯽﺗﻮﺻ یﺎﻫ ﻞﻳﺎﻓ یﻭﺎﺣ Android ﻩﺎﮕﺘﺳﺩ ﻪﻛ ﺪﻴﻨﻛ ﯽﺳﺭﺮﺑ
•
.ﺪﺷﺎﺑ ﺶﺨﭘ
.ﺪﻴﻨﻛ ﻞﺻﻭ ﻩﺭﺎﺑﻭﺩ ﻭ ﻊﻄﻗ ﻩﺭﺎﺑﻭﺩ ﺍﺭ Android ﻩﺎﮕﺘﺳﺩ
•
.ﺪﻴﻨﻛ ﺩﺪﺠﻣ یﺯﺍﺪﻧﺍ ﻩﺍﺭ ﺍﺭ Android ﻩﺎﮕﺘﺳﺩ
•
Pandora
“ADD ERROR”.ﺪﺷ ﺩﺎﺠﻳﺍ ﺖﻴﻘﻓﻮﻣ ﺎﺑ ﺪﻳﺪﺟ ﻩﺎﮕﺘﺴﻳﺍ
“CHK DEVICE”.ﺪﻴﻨﻛ ﯽﺳﺭﺮﺑ ﺩﻮﺧ ﻩﺎﮕﺘﺳﺩ ﺭﺩ ﺍﺭ Pandora ﻪﻣﺎﻧﺮﺑ
“NO SKIPS”.ﺪﻳﺍ ﻩﺪﻴﺳﺭ ﻥﺪﺷ ﺩﺭ ﻩﺩﻭﺪﺤﻣ ﻪﺑ
“NO STATIONS”.ﺪﺸﻧ ﺍﺪﻴﭘ ﯽﻫﺎﮕﺘﺴﻳﺍ ﭻﻴﻫ
“STATION LMT” .ﺖﺳﺍ ﻩﺪﻴﺳﺭ ﺩﻮﺧ ﻩﺩﻭﺪﺤﻣ ﻪﺑ ﻩﺪﺷ ﺖﺒﺛ یﺎﻫ ﻩﺎﮕﺘﺴﻳﺍ ﺩﺍﺪﻌﺗ
ﻩﺭﺎﺑﻭﺩ ﺩﻮﺧ ﻩﺎﮕﺘﺳﺩ ﺯﺍ یﺭﻭﺮﺿﺮﻴﻏ یﺎﻫ ﻩﺎﮕﺘﺴﻳﺍ ﻑﺬﺣ ﺯﺍ ﺲﭘ
.ﺪﻴﻨﻛ ﻥﺎﺤﺘﻣﺍ
“UPGRADE APP” ﺭﺩ ﺍﺭ Pandora ﻪﻣﺎﻧﺮﺑ ﻪﺨﺴﻧ ﻦﻳﺮﺗﺪﻳﺪﺟ ﻪﻛ ﺪﻴﻨﻛ ﯽﺳﺭﺮﺑ
.ﺪﻴﺷﺎﺑ ﻩﺩﺮﻛ ﺐﺼﻧ ﻥﺎﺘﻫﺎﮕﺘﺳﺩ
“CONNECT ERR”.ﺖﺴﻴﻧ ﺕﺎﺒﺛ یﺍﺭﺍﺩ ﻁﺎﺒﺗﺭﺍ
ﺽﺭﺍﻮﻋﺮﻴﻤﻌﺗ ﻩﻮﺤﻧ
Pandora
“RATING ERR” ﯽﻓﺎﻛﺎﻧ ﻝﺎﺼﺗﺍ ﻞﻴﻟﺩ ﻪﺑ «ﻦﺘﺷﺍﺪﻧ ﺖﺳﻭﺩ/ﻦﺘﺷﺍﺩ ﺖﺳﻭﺩ» ﺖﺒﺛ
.ﺩﻮﺑ ﻖﻓﻮﻣﺎﻧ ﻪﻜﺒﺷ ﻪﺑ
“THUMBS N/A”.ﺖﺴﻴﻧ ﺯﺎﺠﻣ «ﻦﺘﺷﺍﺪﻧ ﺖﺳﻭﺩ/ﻦﺘﺷﺍﺩ ﺖﺳﻭﺩ» ﺖﺒﺛ
“LICENSE ERR” ﻥﺁ ﺭﺩ Pandora ﻪﻛ ﺪﻴﺘﺴﻫ یﺭﻮﺸﻛ ﺯﺍ ﯽﺳﺮﺘﺳﺩ ﻝﺎﺣ ﺭﺩ ﺎﻤﺷ
.ﺖﺴﻴﻧ ﯽﺳﺮﺘﺳﺩ ﻞﺑﺎﻗ
Spotify
“DISCONNECTED” ﻦﺌﻤﻄﻣ ﹰﺎﻔﻄﻟ .ﺖﺳﺍ ﻩﺪﺷ ﺍﺪﺟ ﺶﺨﭘ ﻭ ﻂﺒﺿ ﺯﺍ USB ﻩﺎﮕﺘﺳﺩ
.ﺖﺳﺍ ﻩﺪﺷ ﻞﺼﺘﻣ USB ﻖﻳﺮﻃ ﺯﺍ ﯽﺘﺳﺭﺩ ﻪﺑ ﻩﺎﮕﺘﺳﺩ ﻪﻛ ﺪﻳﻮﺷ
“CONNECTING” ﻪﺑ ﻝﺎﺼﺗﺍ ﻝﺎﺣ ﺭﺩ ﻩﺎﮕﺘﺳﺩ :USB ﺩﻭﺭﻭ ﻪﻧﺎﻳﺎﭘ ﻖﻳﺮﻃ ﺯﺍ ﻝﺎﺼﺗﺍ
•
.ﺪﻴﻨﻛ ﺮﺒﺻ ﹰﺎﻔﻄﻟ .ﺖﺳﺍ ﺶﺨﭘ ﻭ ﻂﺒﺿ
.ﺖﺳﺍ ﻩﺪﺷ ﻊﻄﻗ Bluetooth ﻝﺎﺼﺗﺍ :Bluetooth ﻖﻳﺮﻃ ﺯﺍ ﻝﺎﺼﺗﺍ
•
ﺮﻫ ﻪﻛ ﺪﻳﻮﺷ ﻦﺌﻤﻄﻣ ﻭ ﺪﻴﻨﻛ ﯽﺳﺭﺮﺑ ﺍﺭ Bluetooth ﻝﺎﺼﺗﺍ ﹰﺎﻔﻄﻟ
.ﺪﻨﺘﺴﻫ ﻞﺼﺘﻣ ﻢﻫ ﻪﺑ ﻭ ﻩﺪﺷ ﺖﻔﺟ ﺮﮕﻳﺪﻜﻳ ﺎﺑ ﻩﺎﮕﺘﺳﺩ ﻭﺩ
“CHECK APP” ﺩﺭﺍﻭ ﺮﺑﺭﺎﻛ ﻪﻛ ﻦﻳﺍ ﺎﻳ ﺖﺳﺍ ﻩﺪﺸﻧ ﻞﺼﺘﻣ ﯽﺘﺳﺭﺩ ﻪﺑ Spotify ﻪﻣﺎﻧﺮﺑ
ﻭ ﺪﻴﻨﻛ ﺯﺎﺑ ﹰﺍﺩﺪﺠﻣ ﺍﺭ ﻥﺁ ﻭ ﺪﻳﺪﻨﺒﺑ ﺍﺭ Spotify ﻪﻣﺎﻧﺮﺑ .ﺖﺳﺍ ﻩﺪﺸﻧ
.ﺪﻳﻮﺷ ﺩﻮﺧ Spotify ﺏﺎﺴﺣ ﺩﺭﺍﻭ
Bluetooth®
ﻪﺘﺧﺎﻨﺷ Bluetooth ﻩﺎﮕﺘﺳﺩ
.ﺪﺸﻧ
.ﺪﻴﻨﻛ ﻮﺠﺘﺴﺟ Bluetooth ﻩﺎﮕﺘﺳﺩ ﺯﺍ ﻩﺭﺎﺑﻭﺩ
•
(3 )
.ﺪﻴﻨﻛ ﺖﺳ ﺭ ﺍﺭ ﻩﺎﮕﺘﺳﺩ
•
ﯽﻤﻧ ﺍﺮﺟﺍ ﻞﺑﺎﻗ ﻥﺩﺮﻛ ﺖﻔﺟ
.ﺪﺷﺎﺑ
ﻩﺎﮕﺘﺳﺩ ﻭ ﻂﺒﺿ ﺭﺩ ﺍﺭ ﻥﺎﺴﻜﻳ PIN ﺪﻛ ﮏﻳ ﻪﻛ ﺪﻳﻮﺷ ﻦﺌﻤﻄﻣ
•
.ﺪﻳﺍ ﻩﺩﺮﻛ ﺩﺭﺍﻭ Bluetooth
ﻑﺬﺣ Bluetooth ﻩﺎﮕﺘﺳﺩ ﻭ ﻂﺒﺿ ﺯﺍ ﺍﺭ ﻥﺩﺮﻛ ﺖﻔﺟ ﺕﺎﻋﻼﻃﺍ
•
(11 )
.ﺪﻴﻫﺩ ﻡﺎﺠﻧﺍ ﺍﺭ ﻥﺩﺮﻛ ﺖﻔﺟ ﻞﻤﻋ ﺍﺩﺪﺠﻣ ﺲﭙﺳ ،ﺪﻴﻨﻛ
.ﺩﺭﺍﺩ ﺩﻮﺟﻭ ﺰﻳﻮﻧ ﺎﻳ ﻮﻛﺍ
(11 )
.ﺪﻴﻨﻛ ﻢﻴﻈﻨﺗ ﺍﺭ ﻥﻮﻓﻭﺮﻜﻴﻣ ﺖﻴﻌﻗﻮﻣ
•
(13 )
.ﺪﻴﻨﻛ ﯽﺳﺭﺮﺑ ﺍﺭ
[ECHO CANCEL]
ﺖﻟﺎﺣ
•
ﻦﻴﻳﺎﭘ ﻦﻔﻠﺗ یﺍﺪﺻ ﺖﻴﻔﻴﻛ
.ﺖﺳﺍ
.ﺪﻴﻫﺪﺑ ﺶﻫﺎﻛ ﺍﺭ Bluetooth ﻭ ﻩﺎﮕﺘﺳﺩ ﻦﻴﺑ ﻪﻠﺻﺎﻓ
•
ﺍﺭ ﺎﻫ ﻝﺎﻨﮕﻴﺳ ﺪﻴﻧﺍﻮﺗ ﯽﻣ ﺎﺠﻧﺁ ﺭﺩ ﻪﻛ ﺪﻳﺮﺒﺑ ﯽﻧﺎﻜﻣ ﻪﺑ ﺍﺭ ﻭﺭﺩﻮﺧ
•
.ﺪﻴﻨﻛ ﺖﻓﺎﻳﺭﺩ ﺮﺘﻬﺑ
JS_JVC_KD_X351BT_M_PE.indd 28JS_JVC_KD_X351BT_M_PE.indd 28 18/8/2017 5:10:16 PM18/8/2017 5:10:16 PM

ﻰﺳﺭﺎﻓ
27
Data Size: B6L (182 mm x 128 mm)
Book Size: B6L (182 mm x 128 mm)
ﺽﺭﺍﻮﻋﺮﻴﻤﻌﺗ ﻩﻮﺤﻧ
ﻰﻣﻮﻤﻋ
.ﺪﺳﺭ ﯽﻤﻧ ﺵﻮﮕﺑ ﯽﻳﺍﺪﺻ
.ﺪﻴﻳﺎﻤﻧ ﻢﻴﻈﻨﺗ ﻥﺁ ﻪﻨﻴﻬﺑ ﻥﺍﺰﻴﻣ ﻭﺭ ﺮﺑ ﺍﺭ ﺍﺪﺻ ﻩﺯﺍﺪﻧﺍ
•
.ﺪﻴﻨﻛ ﻰﺳﺭﺮﺑ ﺍﺭ ﺕﻻﺎﺼﺗﺍ ﻭ ﺎﻬﻠﺑﺎﻛ
•
“MISWIRING CHECK WIRING
ﯽﻣ ﺮﻫﺎﻇ THEN PWR ON”
.ﺩﻮﺷ
یﺎﻫ ﻪﻧﺎﻳﺎﭘ ﻪﻛ ﺪﻴﻳﺎﻤﻧ ﻞﺻﺎﺣ ﻥﺎﻨﻴﻤﻃﺍ ﺲﭙﺳ ،ﺪﻴﻨﻛ ﻊﻄﻗ ﺍﺭ ﻕﺮﺑ
ﻕﺮﺑ .ﺪﻨﺷﺎﺑ ﻩﺪﺷ یﺪﻨﺑ ﻖﻳﺎﻋ ﺐﺳﺎﻨﻣ ﺭﻮﻃ ﻪﺑ ﻮﮔﺪﻨﻠﺑ یﺎﻫ ﻢﻴﺳ
.ﺪﻴﻨﻛ ﻞﺻﻭ ﹰﺍﺩﺪﺠﻣ ﺍﺭ
“PROTECTING SEND SERVICE”
.ﺩﻮﺷ ﯽﻣ ﺮﻫﺎﻇ
.ﺪﻴﻳﺎﻤﻧ ﻝﺎﺳﺭﺍ ﺕﺎﻣﺪﺧ ﺰﻛﺮﻣ ﻦﻳﺮﺗ ﮏﻳﺩﺰﻧ ﻪﺑ ﺍﺭ ﻩﺎﮕﺘﺳﺩ
.ﺩﺮﻛ ﺏﺎﺨﺘﻧﺍ ﻥﺍﻮﺗ ﯽﻤﻧ ﺍﺭ ﻊﺒﻨﻣ
(4 )
.ﺪﻴﻨﻛ ﯽﺳﺭﺮﺑ ﺍﺭ
[SOURCE SELECT]
ﺖﻟﺎﺣ
ﻮﻳﺩﺍﺭ
ﯽﻳﻮﻳﺩﺍﺭ ﺝﻮﻣ ﺖﻓﺎﻳﺭﺩ
•
.ﺖﺳﺍ ﻒﻴﻌﺿ
ﺵﻮﮔ ﻡﺎﮕﻨﻫ ﻰﺘﺑﺎﺛ ﺰﻳﻮﻧ
•
ﻰﻣ ﻩﺪﻴﻨﺷ ﻮﻳﺩﺍﺭ ﻪﺑ ﻥﺩﺍﺩ
.ﺩﻮﺷ
.ﺪﻴﻨﻛ ﻞﺻﻭ ﻢﻜﺤﻣ ﺭﻮﻄﺑ ﺍﺭ ﻰﻳﺍﻮﻫ ﻦﺘﻧﺁ
iPod/USB
ﺭﻮﻄﻧﺁ ﺎﻫ ﮓﻨﻫﺁ ﺶﺨﭘ ﺐﻴﺗﺮﺗ
.ﺖﺴﻴﻧ ،ﺩﻭﺭ ﯽﻣ ﺭﺎﻈﺘﻧﺍ ﻪﻛ
.ﺩﻮﺷ ﯽﻣ ﺺﺨﺸﻣ ﻞﻳﺎﻓ ﻡﺎﻧ ﺱﺎﺳﺍﺮﺑ ﺶﺨﭘ ﺐﻴﺗﺮﺗ
ﻩﺪﺷ ﺮﭙﺳ ﺶﺨﭘ ﻥﺎﻣﺯ
.ﺖﺴﻴﻧ ﺢﻴﺤﺻ
.ﺩﺭﺍﺩ ﯽﮕﺘﺴﺑ ﺎﻫ ﮓﻨﻫﺁ ﻂﺒﺿ ﺪﻧﻭﺭ ﻪﺑ ﺐﻴﺗﺮﺗ ﻦﻳﺍ
یﻭﺭ “NOT SUPPORT” ﺕﺭﺎﺒﻋ
ﻞﻳﺎﻓ ﻭ ﺩﻮﺷ ﯽﻣ ﺮﻫﺎﻇ ﻪﺤﻔﺻ
.ﺪﻨﻛ ﯽﻣ ﺩﺭ ﺍﺭ
.ﺪﺷﺎﺑ ﺶﺨﭘ ﻞﺑﺎﻗ ﺮﻈﻧ ﺩﺭﻮﻣ ﻞﻳﺎﻓ ﺖﻣﺮﻓ ﻪﻛ ﺪﻴﻨﻛ ﯽﺳﺭﺮﺑ
(25 )
.ﺪﻧﺯ ﯽﻣ ﮏﻤﺸﭼ “READING”.ﺪﻴﻳﺎﻤﻨﻧ ﻩﺩﺎﻔﺘﺳﺍ ﺩﺎﻳﺯ یﺎﻫ ﻪﺷﻮﭘ ﻭ ﺎﻫ ﻪﺧﺎﺷ ﺮﻳﺯ ﺯﺍ
•
.ﺪﻴﻨﻛ ﻞﺻﻭ ﺍﺩﺪﺠﻣ ﺍﺭ ﻩﺎﮕﺘﺳﺩ USB
•
”UNSUPPORTED DEVICE“
.ﺩﻮﺷ ﯽﻣ ﺮﻫﺎﻇ
ﺎﻳ ﺖﺳﺍ ﺭﺎﮔﺯﺎﺳ ﻩﺎﮕﺘﺳﺩ ﻦﻳﺍ ﺎﺑ ﻞﺼﺘﻣ ﻩﺎﮕﺘﺳﺩ ﻪﻛ ﺪﻴﻨﻛ ﯽﺳﺭﺮﺑ
•
ﯽﻤﺘﺴﻴﺳ یﺎﻫ ﻞﻳﺎﻓ ﻦﻳﺍ ﺖﻣﺮﻓ ﻩﺎﮕﺘﺳﺩ ﻪﻛ ﺪﻳﻮﺷ ﻦﺌﻤﻄﻣ ﻭ ﺮﻴﺧ
(25 )
.ﺪﻨﻛ ﯽﻣ ﯽﻧﺎﺒﻴﺘﺸﭘ ﺍﺭ
.ﺪﻴﻨﻛ ﻞﺻﻭ ﺍﺩﺪﺠﻣ ﺍﺭ ﻩﺎﮕﺘﺳﺩ
•
“UNRESPONSIVE DEVICE”
.ﺩﻮﺷ ﯽﻣ ﺮﻫﺎﻇ
ﻩﺭﺎﺑﻭﺩ ﺍﺭ ﻥﺁ ﻭ ﺪﻳﻮﺷ ﻦﺌﻤﻄﻣ ﻩﺎﮕﺘﺳﺩ ﺩﺮﻜﻠﻤﻋ ﺭﺩ ﺺﻘﻧ ﻡﺪﻋ ﺯﺍ
.ﺪﻴﻧﺰﺑ ﺎﺟ
ﻲﺑﺎﻳ ﺐﻴﻋ
ﺽﺭﺍﻮﻋﺮﻴﻤﻌﺗ ﻩﻮﺤﻧ
iPod/USB
“USB HUB IS NOT
.ﺩﻮﺷ ﯽﻣ ﺮﻫﺎﻇ SUPPORTED”
ﻩﺪﺷ ﻞﺼﺘﻣ USB ﺏﺎﻫ ﻖﻳﺮﻃ ﺯﺍ ﻪﻛ USB ﻩﺎﮕﺘﺳﺩ ﺯﺍ ﻩﺎﮕﺘﺳﺩ ﻦﻳﺍ
.ﺪﻨﻛ ﯽﻤﻧ ﯽﻧﺎﺒﻴﺘﺸﭘ ﺪﺷﺎﺑ
ﺮﻫﺎﻇ “CANNOT PLAY”
.ﺩﻮﺷ ﯽﻣ
ﻞﺑﺎﻗ ﯽﺗﻮﺻ یﺎﻫ ﻞﻳﺎﻓ یﻭﺎﺣ ﻪﻛ ﺪﻴﻨﻛ ﻞﺼﺘﻣ USB ﻩﺎﮕﺘﺳﺩ ﮏﻳ
.ﺪﺷﺎﺑ ﺶﺨﭘ
ﻝﺎﺼﺗﺍ ﻡﺎﮕﻨﻫ ﻊﺒﻨﻣ
•
ﻡﺎﮕﻨﻫ USB ﺎﺑ ﯽﻫﺎﮕﺘﺳﺩ
ﺮﮕﻳﺩ ﯽﻌﺒﻨﻣ ﻪﺑ ﻥﺩﺮﻛ ﺵﻮﮔ
.ﺪﻨﻛ ﻲﻤﻧ ﺮﻴﻴﻐﺗ “USB” ﻪﺑ
ﯽﻣ ﺮﻫﺎﻇ “USB ERROR”
•
.ﺩﻮﺷ
.ﺪﻨﻛ ﻲﻣ ﻑﺮﺼﻣ ﻕﺮﺑ ﺩﻮﺧ ﯽﺣﺍﺮﻃ ﻩﺩﻭﺪﺤﻣ ﺯﺍ ﺮﺘﺸﻴﺑ USB ﻩﺎﮔﺭﺩ
ﺍﺭ ﻕﺮﺑ ﺲﭙﺳ .ﺪﻳﺭﻭﺎﻴﺑ ﻥﻭﺮﻴﺑ ﺍﺭ USB ﻩﺎﮕﺘﺳﺩ ﻭ ﻩﺩﺮﻛ ﻊﻄﻗ ﺍﺭ ﻕﺮﺑ
.ﺪﻴﻨﻛ ﻞﺻﻭ ﹰﺍﺩﺪﺠﻣ ﺍﺭ USB ﻩﺎﮕﺘﺳﺩ ﻭ ﺪﻴﻨﻛ ﻞﺻﻭ
ﺎﺑ ﺾﻳﻮﻌﺗ ﺯﺍ ﻞﺒﻗ ﺍﺭ ﻕﺮﺑ ،ﺪﺸﻧ ﻞﺣ ﻖﻳﺮﻃ ﻦﻳﺍ ﺯﺍ ﻞﻜﺸﻣ ﺮﮔﺍ
.(ﺪﻴﻨﻛ ﯽﻧﺎﺸﻧﺯﺎﺑ ﺍﺭ ﻩﺎﮕﺘﺳﺩ ﺎﻳ) ﺪﻴﻨﻛ ﻞﺻﻭ ﻭ ﻊﻄﻗ USB ﻩﺎﮕﺘﺳﺩ
ﯽﻤﻧ ﻦﺷﻭﺭ iPhone/iPod
ﺪﻨﻛ ﯽﻤﻧ ﺭﺎﻛ ﺎﻳ ﺩﻮﺷ
.ﺪﻴﻨﻛ ﯽﺳﺭﺮﺑ ﺍﺭ iPhone/iPod ﻭ ﻩﺎﮕﺘﺳﺩ ﻦﻳﺍ ﻦﻴﺑ ﻝﺎﺼﺗﺍ
•
ﺍﺩﺪﺠﻣ ﻭ ﻩﺩﺮﻛ ﺍﺪﺟ ﺍﺭ iPhone/iPod ﺖﺴﻳﺭ ﺩﺭﺎﻫ ﺯﺍ ﻩﺩﺎﻔﺘﺳﺍ ﺎﺑ
•
.ﺪﻴﻨﻛ ﻢﻴﻈﻨﺗ
ﻪﻛ ﯽﻣﺎﮕﻨﻫ ﺭﺩ “LOADING”
ﺩﺭﺍﻭ ﻥﺩﺍﺩ ﺭﺎﺸﻓ ﺎﺑ
،ﺩﻮﺷ ﯽﻣ ﻮﺠﺘﺴﺟ ﺖﻟﺎﺣ
.ﺩﺩﺮﮔ ﯽﻣ ﺮﻫﺎﻇ
/ﺩﺎﭘ یﺁ ﯽﻘﻴﺳﻮﻣ ﺖﺳﺮﻬﻓ ﻥﺩﺮﻛ ﻩﺩﺎﻣﺁ ﻝﺎﺣ ﺭﺩ ﺯﻮﻨﻫ ﻩﺎﮕﺘﺳﺩ
ﹰﺍﺪﻌﺑ ،ﺪﺸﻜﺑ ﻝﻮﻃ ﻥﺁ یﺭﺍﺬﮔﺭﺎﺑ ﺖﺳﺍ ﻦﻜﻤﻣ .ﺖﺳﺍ ﻥﻮﻓ یﺁ
.ﺪﻴﻨﻛ ﻥﺎﺤﺘﻣﺍ ﻩﺭﺎﺑﻭﺩ
ﺶﻳﺎﻤﻧ ﺢﻴﺤﺻ یﺎﻫﺮﺘﻛﺍﺭﺎﻛ
.ﺪﻧﺍ ﻩﺪﺸﻧ ﻩﺩﺍﺩ
ﺩﺍﺪﻌﺗ ﻭ ﻡﺎﻗﺭﺍ ،ﺎﺒﻔﻟﺍ گﺭﺰﺑ ﻑﻭﺮﺣ ﺪﻧﺍﻮﺗ ﯽﻣ ﻂﻘﻓ ﻩﺎﮕﺘﺳﺩ ﻦﻳﺍ
•
.ﺪﻫﺩ ﻥﺎﺸﻧ ﺍﺭ ﻢﺋﻼﻋ ﺯﺍ یﺩﻭﺪﺤﻣ
ﺎﻫ ﻪﺴﻳﻮﻧ ﺯﺍ ﯽﻀﻌﺑ ،
(5 )
ﺪﻳﺍ ﻩﺪﻳﺰﮔﺮﺑ ﻪﻛ ﯽﺸﻳﺎﻤﻧ ﻥﺎﺑﺯ ﻪﺑ ﻪﺘﺴﺑ
•
.ﺪﻧﻮﺸﻧ ﻩﺩﺍﺩ ﺶﻳﺎﻤﻧ ﯽﺘﺳﺭﺩ ﻪﺑ ﺖﺳﺍ ﻦﻜﻤﻣ
ANDROID
ﻪﺑ ﺶﺨﭘ ﻦﻴﺣ ﺭﺩ ﯽﻳﺍﺪﺻ
•
.ﺪﺳﺭ ﯽﻤﻧ ﺵﻮﮔ
ﻩﺎﮕﺘﺳﺩ ﺯﺍ ﻂﻘﻓ ﯽﺟﻭﺮﺧ
•
.ﺩﻮﺷ ﯽﻣ ﺝﺭﺎﺧ Android
.ﺪﻴﻨﻛ ﻞﺻﻭ ﻩﺭﺎﺑﻭﺩ ﻭ ﻊﻄﻗ ﻩﺭﺎﺑﻭﺩ ﺍﺭ Android ﻩﺎﮕﺘﺳﺩ
•
ﺪﻨﭼ ﺶﺨﭘ ﻪﻣﺎﻧﺮﺑ ﮏﻳ ،ﺪﻴﺘﺴﻫ
[AUDIO MODE]
ﺖﻟﺎﺣ ﺭﺩ ﺮﮔﺍ
•
ﹰﺍﺩﺪﺠﻣ ﺍﺭ ﻞﻳﺎﻓ ﻭ ﻩﺩﺮﻛ ﺍﺮﺟﺍ Android ﻩﺎﮕﺘﺳﺩ یﻭﺭ ﺍﺭ یﺍ ﻪﻧﺎﺳﺭ
.ﺪﻴﻨﻛ ﺶﺨﭘ
ﺪﻨﭼ ﺶﺨﭘ ﻪﻣﺎﻧﺮﺑ ،ﺪﻴﺘﺴﻫ
[AUDIO MODE]
ﺖﻟﺎﺣ ﺭﺩ ﺮﮔﺍ
•
یﺍ ﻪﻧﺎﺳﺭ ﺪﻨﭼ ﻪﻣﺎﻧﺮﺑ ﺯﺍ ﺎﻳ ،ﺪﻴﻨﻛ ﺍﺮﺟﺍ ﹰﺍﺩﺪﺠﻣ ﺍﺭ ﯽﻠﻌﻓ یﺍ ﻪﻧﺎﺳﺭ
.ﺪﻴﻳﺎﻤﻧ ﻩﺩﺎﻔﺘﺳﺍ یﺮﮕﻳﺩ
.ﺪﻴﻨﻛ ﺩﺪﺠﻣ یﺯﺍﺪﻧﺍ ﻩﺍﺭ ﺍﺭ Android ﻩﺎﮕﺘﺳﺩ
•
ﺭﺩﺎﻗ ﺪﻳﺍ ﻩﺩﺮﻛ ﻞﺼﺘﻣ ﻪﻛ Android ﻩﺎﮕﺘﺳﺩ ،ﺪﺸﻧ ﻞﺣ ﻞﻜﺸﻣ ﺮﮔﺍ
•
(25 )
.ﺖﺴﻴﻧ ﻩﺎﮕﺘﺳﺩ ﻪﺑ ﯽﺗﻮﺻ یﺎﻫ ﻝﺎﻨﮕﻴﺳ ﻝﺎﺳﺭﺍ ﻪﺑ
JS_JVC_KD_X351BT_M_PE.indd 27JS_JVC_KD_X351BT_M_PE.indd 27 18/8/2017 5:10:16 PM18/8/2017 5:10:16 PM

26
ﻰﺳﺭﺎﻓ
Data Size: B6L (182 mm x 128 mm)
Book Size: B6L (182 mm x 128 mm)
ﻊﺑﺎﻨﻣ
Spotify ﻩﺭﺎﺑﺭﺩ
:ﺪﻨﻛ ﻲﻣ ﯽﻧﺎﺒﻴﺘﺸﭘ ﺩﺭﺍﻮﻣ ﻦﻳﺍ ﺯﺍ Spotify ﻪﻣﺎﻧﺮﺑ
•
(ﺮﺗﻻﺎﺑ ﺎﻳ iOS 8) 7 Plus ،7 ،SE ،6S Plus ،6S ،6 Plus ،6 ،5C ،5S ،5 ،iPhone 4S –
(6th generation ﻭ 5th) iPod touch –
ﺮﺗﻻﺎﺑ ﺎﻳ Android 4.0.3 ﻞﻣﺎﻋ ﻢﺘﺴﻴﺳ –
ﯽﻣ ﺮﻴﻴﻐﺗ ﻞﺑﺎﻗ ﯽﻠﺒﻗ ﻡﻼﻋﺍ ﻥﻭﺪﺑ ﻥﺁ ﺕﺎﺼﺨﺸﻣ ﻭﺭ ﻦﻳﺍ ﺯﺍ ﻭ ،ﺖﺳﺍ ﺚﻟﺎﺛ ﺺﺨﺷ ﺲﻳﻭﺮﺳ ﮏﻳ Spotify
•
ﺎﻫ ﺲﻳﻭﺮﺳ ﻡﺎﻤﺗ ﺎﻳ ﻭ ﯽﺧﺮﺑ ﺎﻳ ﺪﺷﺎﺒﻧ ﺮﻳﺬﭘ ﻥﺎﻜﻣﺍ ﯽﺑﻮﺧ ﻪﺑ ﺖﺳﺍ ﻦﻜﻤﻣ یﺭﺎﮔﺯﺎﺳ ﺱﺎﺳﺍ ﻦﻴﻤﻫ ﺮﺑ .ﺪﺷﺎﺑ
.ﺪﻨﺷﺎﺑ ﯽﺳﺮﺘﺳﺩ ﻞﺑﺎﻗ ﺮﻴﻏ
.ﺪﻨﺘﺴﻴﻧ ﺍﺮﺟﺍ ﻞﺑﺎﻗ ﻩﺎﮕﺘﺳﺩ ﻦﻳﺍ ﺯﺍ Spotify یﺎﻫﺩﺮﻜﻠﻤﻋ ﺯﺍ ﯽﺧﺮﺑ
•
ﺎﺑ <www.spotify.com> ﻞﻴﻤﻳﺍ ﻖﻳﺮﻃ ﺯﺍ ﹰﺎﻔﻄﻟ ،ﻪﻣﺎﻧﺮﺑ ﺯﺍ ﻩﺩﺎﻔﺘﺳﺍ ﺭﺩ ﻩﺪﺷ ﺩﺎﺠﻳﺍ ﺕﻼﻜﺸﻣ ﺎﺑ ﻪﻄﺑﺍﺭ ﺭﺩ
•
.ﺪﻳﺮﻴﮕﺑ ﺱﺎﻤﺗ Spotify
Bluetooth ﻩﺭﺎﺑﺭﺩ
ﻞﺻﻭ ﻩﺎﮕﺘﺳﺩ ﻦﻳﺍ ﻪﺑ ﺪﻨﻧﺍﻮﺗ ﯽﻤﻧ Bluetooth یﺎﻫ ﻩﺎﮕﺘﺳﺩ ﺯﺍ ﯽﻀﻌﺑ ،ﻩﺎﮕﺘﺳﺩ Bluetooth ﻪﺨﺴﻧ ﻪﺑ ﻪﺘﺴﺑ
•
.ﺪﻧﻮﺷ
.ﺪﻨﻜﻧ ﺭﺎﻛ Bluetooth یﺎﻫ ﻩﺎﮕﺘﺳﺩ ﺯﺍ ﯽﻀﻌﺑ ﺎﺑ ﺖﺳﺍ ﻦﻜﻤﻣ ﻩﺎﮕﺘﺳﺩ ﻦﻳﺍ
•
.ﺖﺳﺍ ﺮﻴﻐﺘﻣ ﻑﺍﺮﻃﺍ ﻂﻴﺤﻣ ﻪﺑ ﻪﺘﺴﺑ ﯽﻟﺎﻨﮕﻴﺳ ﻂﻳﺍﺮﺷ
•
ﺪﻫﺩ ﯽﻣ ﺮﻴﻴﻐﺗ ﺍﺭ ﺶﻳﺎﻤﻧ ﻪﺤﻔﺻ یﻭﺭ ﺕﺎﻋﻼﻃﺍ
.ﺩﺮﻛ ﺪﻫﺍﻮﺧ ﺮﻴﻴﻐﺗ ﺶﻳﺎﻤﻧ ﺩﺭﻮﻣ ﺕﺎﻋﻼﻃﺍ ،ﺪﻴﻫﺩ ﺭﺎﺸﻓ ﺍﺭ ﻪﻤﻛﺩ ﻪﻛ ﺭﺎﺑﺮﻫ
ﺕﺎﻋﻼﻃﺍ ﺎﻳ “NO NAME” ،“NO TEXT” ﺕﺭﺎﺒﻋ ،ﺪﻨﺷﺎﺑ ﻩﺪﺸﻧ ﺖﺒﺛ ﺎﻳ ﺪﻨﺷﺎﺒﻧ ﺱﺮﺘﺳﺩ ﺭﺩ ﺕﺎﻋﻼﻃﺍ ﺮﮔﺍ
•
.ﺩﻮﺑ ﺪﻫﺍﻮﺧ ﯽﻟﺎﺧ ﻪﺤﻔﺻ ﺎﻳ ﺩﻮﺷ ﯽﻣ ﺮﻫﺎﻇ (ﻩﺎﮕﺘﺴﻳﺍ ﻡﺎﻧ ﹰﻼﺜﻣ) ﺮﮕﻳﺩ
ﻊﺒﻨﻣ ﻡﺎﻧﺮﮕﺸﻳﺎﻤﻧ ﺕﺎﻋﻼﻃﺍ
SW2
/
SW1
/
AM
/
FM
(ﻝﻭﺍ ﻪﺑ ﺖﺸﮔﺯﺎﺑ) *ﮓﻨﻫﺁ یﺯﺎﺳ ﻡﺎﮕﻤﻫ ﺎﺑ ﺲﻧﺎﻛﺮﻓ ﺖﻋﺎﺳ ﺲﻧﺎﻛﺮﻓ
ﻩﺩﺍﺩ ﻢﺘﺴﻴﺳ) FM Radio Data System ﯽﻳﻮﻳﺩﺍﺭ یﺎﻫ ﻩﺎﮕﺘﺴﻳﺍ یﺍﺮﺑ ﻂﻘﻓ)
((FM ﻮﻳﺩﺍﺭ یﺎﻫ
ﻮﻳﺩﺍﺭ +ﻦﺘﻣ ﻮﻳﺩﺍﺭ ﻦﺘﻣ ﻮﻳﺩﺍﺭ (PTY) ﻪﻣﺎﻧﺮﺑ ﻉﻮﻧ/(PS) ﻩﺎﮕﺘﺴﻳﺍ ﻡﺎﻧ
ﻩﺎﮕﺘﺴﻳﺍ ﻡﺎﻧ ﺖﻋﺎﺳ ﺲﻧﺎﻛﺮﻓ ﺪﻨﻣﺮﻨﻫ +ﻦﺘﻣ ﻮﻳﺩﺍﺭ/ﻥﺍﻮﻨﻋ +ﻦﺘﻣ
(ﻝﻭﺍ ﻪﺑ ﺖﺸﮔﺯﺎﺑ) *ﮓﻨﻫﺁ یﺯﺎﺳ ﻡﺎﮕﻤﻫ ﺎﺑ (PTY) ﻪﻣﺎﻧﺮﺑ ﻉﻮﻧ/(PS)
USB
(FLAC/WAV/AAC/WMA/MP3 یﺎﻫ ﻞﻳﺎﻓ یﺍﺮﺑ)
ﻪﺷﻮﭘ ﻡﺎﻧ ﺪﻨﻣﺮﻨﻫ ﻡﺎﻧ/ﻡﻮﺒﻟﺁ ﻢﺳﺍ ﺪﻨﻣﺮﻨﻫ ﻡﺎﻧ/ﮓﻨﻫﺁ ﻥﺍﻮﻨﻋ
ﺎﺑ ﺪﻨﻣﺮﻨﻫ ﻡﺎﻧ/ﮓﻨﻫﺁ ﻥﺍﻮﻨﻋ ﺖﻋﺎﺳ ﺶﺨﭘ ﻥﺎﻣﺯ ﺕﺪﻣ ﻞﻳﺎﻓ ﻡﺎﻧ
(ﻝﻭﺍ ﻪﺑ ﺖﺸﮔﺯﺎﺑ) *ﮓﻨﻫﺁ یﺯﺎﺳ ﻡﺎﮕﻤﻫ
ﻊﺒﻨﻣ ﻡﺎﻧﺮﮕﺸﻳﺎﻤﻧ ﺕﺎﻋﻼﻃﺍ
ﺎﻳ
iPod BT
/
iPod USB
ANDROID
:
(8 )
ﺪﺷﺎﺑ ﻩﺪﺷ ﺏﺎﺨﺘﻧﺍ
[AUTO MODE]
/
[HEAD MODE]
ﯽﺘﻗﻭ
ﺶﺨﭘ ﻥﺎﻣﺯ ﺕﺪﻣ ﺪﻨﻣﺮﻨﻫ ﻡﺎﻧ/ﻡﻮﺒﻟﺁ ﻢﺳﺍ ﺪﻨﻣﺮﻨﻫ ﻡﺎﻧ/ﮓﻨﻫﺁ ﻥﺍﻮﻨﻋ
*ﮓﻨﻫﺁ یﺯﺎﺳ ﻡﺎﮕﻤﻫ ﺎﺑ ﺪﻨﻣﺮﻨﻫ ﻡﺎﻧ/ﮓﻨﻫﺁ ﻥﺍﻮﻨﻋ ﺖﻋﺎﺳ
(ﻝﻭﺍ ﻪﺑ ﺖﺸﮔﺯﺎﺑ)
/
PANDORA
PANDORA BT
ﮓﻨﻫﺁ ﻥﺍﻮﻨﻋ ﻩﺪﺷ ﻪﺘﺷﺍﺬﮔ کﺍﺮﺘﺷﺍ ﻪﺑ/ﯽﻳﻮﻳﺩﺍﺭ ﻩﺎﮕﺘﺴﻳﺍ ﻩﺎﮕﺘﺴﻳﺍ ﻡﺎﻧ
ﻩﺎﮕﺘﺴﻳﺍ ﻡﺎﻧ ﺖﻋﺎﺳ ﺶﺨﭘ ﻥﺎﻣﺯ ﺕﺪﻣ ﻡﻮﺒﻟﺁ ﻢﺳﺍ ﺪﻨﻣﺮﻨﻫ ﻡﺎﻧ
(ﻝﻭﺍ ﻪﺑ ﺖﺸﮔﺯﺎﺑ) *ﮓﻨﻫﺁ یﺯﺎﺳ ﻡﺎﮕﻤﻫ ﺎﺑ
SPOTIFY BT
/
SPOTIFY
ﻥﺎﻣﺯ ﺕﺪﻣ ﻡﻮﺒﻟﺁ ﻢﺳﺍ ﺪﻨﻣﺮﻨﻫ ﻡﺎﻧ ﮓﻨﻫﺁ ﻥﺍﻮﻨﻋ ﻦﺘﻣ ﻥﺍﻮﻨﻋ
ﺖﺸﮔﺯﺎﺑ) *ﮓﻨﻫﺁ یﺯﺎﺳ ﻡﺎﮕﻤﻫ ﺎﺑ ﻦﺘﻣ ﻥﺍﻮﻨﻋ ﺖﻋﺎﺳ ﺶﺨﭘ
(ﻝﻭﺍ ﻪﺑ
BT AUDIO
ﺶﺨﭘ ﻥﺎﻣﺯ ﺕﺪﻣ ﺪﻨﻣﺮﻨﻫ ﻡﺎﻧ/ﻡﻮﺒﻟﺁ ﻢﺳﺍ ﺪﻨﻣﺮﻨﻫ ﻡﺎﻧ/ﮓﻨﻫﺁ ﻥﺍﻮﻨﻋ
*ﮓﻨﻫﺁ یﺯﺎﺳ ﻡﺎﮕﻤﻫ ﺎﺑ ﺪﻨﻣﺮﻨﻫ ﻡﺎﻧ/ﮓﻨﻫﺁ ﻥﺍﻮﻨﻋ ﺖﻋﺎﺳ
(ﻝﻭﺍ ﻪﺑ ﺖﺸﮔﺯﺎﺑ)
AUX
(ﻝﻭﺍ ﻪﺑ ﺖﺸﮔﺯﺎﺑ) *ﮓﻨﻫﺁ یﺯﺎﺳ ﻡﺎﮕﻤﻫ ﺎﺑ AUX ﺖﻋﺎﺳ AUX
.ﺩﻮﺷ ﯽﻣ ﮓﻨﻫﺎﻤﻫ ﮓﻨﻫﺁ ﺎﺑ ﻭ ﺪﻨﻛ ﯽﻣ ﺮﻴﻴﻐﺗ ﻪﻤﻛﺩ ﻍﺍﺮﭼ ﯽﻳﺎﻨﺷﻭﺭ
*
JS_JVC_KD_X351BT_M_PE.indd 26JS_JVC_KD_X351BT_M_PE.indd 26 18/8/2017 5:10:16 PM18/8/2017 5:10:16 PM

ﻰﺳﺭﺎﻓ
25
Data Size: B6L (182 mm x 128 mm)
Book Size: B6L (182 mm x 128 mm)
ﻊﺑﺎﻨﻣ
ﺭﺍﺪﻬﮕﻧ
ﻩﺎﮕﺘﺳﺩ ﻥﺩﺮﻛ ﺰﻴﻤﺗ
.ﺪﻴﻨﻛ کﺎﭘ ﻡﺮﻧ ﻪﭼﺭﺎﭘ ﮏﻳ ﺎﻳ ﯽﻧﻮﻜﻴﻠﻴﺳ ﮏﺸﺧ ﻝﺎﻤﺘﺳﺩ ﮏﻳ ﺎﺑ ﺍﺭ ﺏﺎﻗ یﻭﺭ کﺎﺧ ﻭ ﺩﺮﮔ
ﻂﺑﺍﺭ ﻥﺩﺮﻛ ﺰﻴﻤﺗ
ﻂﺑﺍﺭ ﯽﻣﺍﺭﺁ ﻪﺑ ﻦﻛ کﺎﭘ ﺵﻮﮔ ﮏﻳ ﺎﺑ ﻭ ﻩﺩﺮﻛ ﺍﺪﺟ ﺍﺭ ﺏﺎﻗ
.ﺪﻨﻴﺒﻧ ﻪﻣﺪﺻ ﻂﺑﺍﺭ ﺪﻴﺷﺎﺑ ﺐﻗﺍﺮﻣ ﻭ ﺪﻴﻨﻛ کﺎﭘ ﺍﺭ
ﺕﺎﻋﻼﻃﺍ ﺮﻳﺎﺳ
ﺭﺎﮔﺯﺎﺳ ﻡﻼﻗﺍ ﻦﻳﺮﺧﺁ ﺖﺳﺮﻬﻓ ﻭ ﺭﺍﺰﻓﺍ ﻥﺎﻴﻣ یﺎﻫ ﯽﻧﺎﺳﺭﺯﻭﺭ ﻪﺑ ﻦﻳﺮﺧﺁ – : یﺍﺮﺑ
JVC ﯽﻠﺻﺍ ﻪﻣﺎﻧﺮﺑ –
ﺪﻳﺪﺟ ﺕﺎﻋﻼﻃﺍ ﺮﻳﺎﺳ –
.ﺪﻴﻳﺎﻤﻧ ﻪﻌﺟﺍﺮﻣ <http://www.jvc.net/cs/car/> ﻪﺑ
ﺍﺮﺟﺍ ﻞﺑﺎﻗ یﺎﻫ ﻞﻳﺎﻓ
ﻪﺑ ،ﺶﺨﭘ ﻞﺑﺎﻗ ﯽﺗﻮﺻ یﺎﻫ ﻞﻳﺎﻓ ﺹﻮﺼﺧ ﺭﺩ ﯽﺗﺎﺤﻴﺿﻮﺗ ﻭ ﻖﻴﻗﺩ ﺕﺎﻋﻼﻃﺍ یﺍﺮﺑ
•
.ﺪﻴﻳﺎﻤﻧ ﻉﻮﺟﺭ <http://www.jvc.net/cs/car/>
:ﺶﺨﭘ ﻞﺑﺎﻗ ﯽﺗﻮﺻ ﻞﻳﺎﻓ
•
(.flac) FLAC ،(.wav) WAV ،(.m4a) AAC ،(.aac) AAC ،(.wma) WMA ،(.mp3) MP3
FAT32 ،FAT16 ،FAT12 :ﺶﺨﭘ ﻞﺑﺎﻗ USB ﻩﺎﮕﺘﺳﺩ ﻞﻳﺎﻓ ﻢﺘﺴﻴﺳ
•
ﻪﺑ ﻪﺘﺴﺑ ﺖﺳﺍ ﻦﻜﻤﻣ ،ﺪﻧﺭﺍﺩ ﺖﻴﻌﺒﺗ ﻻﺎﺑ ﺭﺩ ﻩﺪﺷ ﺖﺴﻴﻟ یﺎﻫﺩﺭﺍﺪﻧﺎﺘﺳﺍ ﺯﺍ ﯽﺗﻮﺻ یﺎﻫ ﻞﻳﺎﻓ ﻪﻛ ﯽﻧﺎﻣﺯ ﯽﺘﺣ
.ﺪﺷﺎﺒﻧ ﺮﻳﺬﭘ ﻥﺎﻜﻣﺍ ﺶﺨﭘ ،ﻩﺎﮕﺘﺳﺩ ﺎﻳ ﻪﻧﺎﺳﺭ ﻂﻳﺍﺮﺷ ﺎﻳ ﻉﻮﻧ
USB یﺎﻫ ﻩﺎﮕﺘﺳﺩ ﻩﺭﺎﺑﺭﺩ
.ﺪﻴﻨﻛ ﻞﺼﺘﻣ ﺍﺭ USB ﻩﺎﮕﺘﺳﺩ ﮏﻳ ﺪﻴﻧﺍﻮﺗ ﯽﻤﻧ USB ﺏﺎﻫ ﻖﻳﺮﻃ ﺯﺍ
•
.ﺩﻮﺷ ﺍﺪﺻ یﺩﺎﻋﺮﻴﻏ ﺶﺨﭘ ﺚﻋﺎﺑ ﺮﺘﻣ 5 ﺯﺍ ﺮﺘﺸﻴﺑ ﻝﻮﻃ ﺎﺑ ﻞﺑﺎﻛ ﮏﻳ ﻝﺎﺼﺗﺍ ﺖﺳﺍ ﻦﻜﻤﻣ
•
ﺍﺭ ﺪﺷﺎﺑ ﺮﭙﻣﺁ 1.5 ﺯﺍ ﺮﺗﻻﺎﺑ ﻭ ﺖﻟﻭ 5 ﺯﺍ ﺮﻴﻏ ﻪﺑ ﻥﺁ یﺪﻨﺑ ﻪﺟﺭﺩ ﻪﻛ USB ﻩﺎﮕﺘﺳﺩ ﺪﻧﺍﻮﺗ ﯽﻤﻧ ﻩﺎﮕﺘﺳﺩ ﻦﻳﺍ
•
.ﺪﻫﺩ ﺺﻴﺨﺸﺗ
(ﺏﺎﻗ ﺖﺸﭘ ﺭﺩ) ﻂﺑﺍﺭ
iPhone/iPod ﻩﺭﺎﺑﺭﺩ
:USB ﺩﻭﺭﻭ ﻪﻧﺎﻳﺎﭘ ﻖﻳﺮﻃ ﺯﺍ
•
Made for
(6th generation ﻭ 5th) iPod touch –
(7th generation) iPod nano –
7 Plus ،7 ،SE ،6S Plus ،6S ،6 Plus ،6 ،5C ،5S ،5 ،iPhone 4S –
:Bluetooth ﻖﻳﺮﻃ ﺯﺍ
•
Made for
(6th generation ﻭ 5th) iPod touch –
7 Plus ،7 ،SE ،6S Plus ،6S ،6 Plus ،6 ،5C ،5S ،5 ،iPhone 4S –
.ﺩﻮﻤﻧ ﻭﺭﺮﻣ
[HEAD MODE]
ﺭﺩ “Videos” یﻮﻨﻣ ﺭﺩ ﺍﺭ ﯽﻳﻮﺋﺪﻳﻭ یﺎﻫ ﻞﻳﺎﻓ ﻥﺍﻮﺗ ﯽﻤﻧ
•
ﺩﻮﺟﻮﻣ ﺐﻴﺗﺮﺗ ﺎﺑ ،ﺩﻮﺷ ﯽﻣ ﻩﺩﺍﺩ ﺶﻳﺎﻤﻧ ﻩﺎﮕﺘﺳﺩ ﻦﻳﺍ ﺏﺎﺨﺘﻧﺍ یﻮﻨﻣ ﺭﺩ ﻪﻛ ﯽﻳﺎﻫ ﮓﻨﻫﺁ ﺐﻴﺗﺮﺗ ﺖﺳﺍ ﻦﻜﻤﻣ
•
.ﺪﺷﺎﺑ ﻪﺘﺷﺍﺩ ﺕﻭﺎﻔﺗ iPhone/iPod ﺭﺩ
ﺭﺎﻛ ﻩﺎﮕﺘﺳﺩ ﻦﻳﺍ یﻭﺭ ﺖﺳﺍ ﻦﻜﻤﻣ ﺎﻫﺩﺮﻜﻠﻤﻋ ﺯﺍ ﯽﻀﻌﺑ ،iPhone/iPod ﻞﻣﺎﻋ ﻢﺘﺴﻴﺳ ﻪﺨﺴﻧ ﻪﺑ ﻪﺘﺴﺑ
•
.ﺪﻨﻨﻜﻧ
Android ﻩﺎﮕﺘﺳﺩ ﻩﺭﺎﺑﺭﺩ
.ﺪﻨﻛ ﯽﻣ ﯽﻧﺎﺒﻴﺘﺸﭘ ﺮﺗﻻﺎﺑ ﻭ 4.1 ﻪﺨﺴﻧ Android ﻞﻣﺎﻋ ﻢﺘﺴﻴﺳ ﺯﺍ ﻩﺎﮕﺘﺳﺩ ﻦﻳﺍ
•
ﺯﺍ ﻞﻣﺎﻛ ﺭﻮﻃ ﻪﺑ ﺖﺳﺍ ﻦﻜﻤﻣ (ﺮﺗﻻﺎﺑ ﻭ 4.1 ﻪﺨﺴﻧ ﺎﺑ) Android یﺎﻫ ﻩﺎﮕﺘﺳﺩ ﯽﺧﺮﺑ
•
.ﺪﻨﻨﻜﻧ ﯽﻧﺎﺒﻴﺘﺸﭘ 2.0 ﻪﺨﺴﻧ Android Open Accessory (AOA)
AOA 2.0 ﻭ (ﻢﻴﺠﺣ ﻪﻈﻓﺎﺣ) mass storage ﻉﻮﻧ یﺎﻫ ﻩﺎﮕﺘﺳﺩ ﺯﺍ ﺎﻤﺷ Android ﻩﺎﮕﺘﺳﺩ ﻪﻛ ﯽﺗﺭﻮﺻ ﺭﺩ
•
.ﺪﻫﺩ ﯽﻣ ﺭﺍﺮﻗ ﺖﻳﻮﻟﻭﺍ ﺭﺩ ﺍﺭ AOA 2.0 ﻖﻳﺮﻃ ﺯﺍ ﺶﺨﭘ ﻪﺸﻴﻤﻫ ﻩﺎﮕﺘﺳﺩ ﻦﻳﺍ ،ﺪﻨﻜﻧ ﯽﻧﺎﺒﻴﺘﺸﭘ
Pandora ﻩﺭﺎﺑﺭﺩ
.ﺖﺳﺍ ﻩﺩﺎﻔﺘﺳﺍ ﻞﺑﺎﻗ ﺎﻫﺭﻮﺸﻛ ﺯﺍ ﯽﺧﺮﺑ ﺭﺩ ﻂﻘﻓ Pandora
•
.ﺪﻴﻳﺎﻣﺮﻓ ﻪﻌﺟﺍﺮﻣ <http://www.pandora.com/legal> ﻪﺑ ،ﺮﺘﺸﻴﺑ ﺕﺎﻋﻼﻃﺍ یﺍﺮﺑ
.ﺪﻨﻛ ﯽﻣ ﺮﻴﻴﻐﺗ ﯽﻠﺒﻗ ﻡﻼﻋﺍ ﻥﻭﺪﺑ ﻥﺁ ﺕﺎﺼﺨﺸﻣ ،ﺖﺳﺍ ﺚﻟﺎﺛ ﺺﺨﺷ ﺲﻳﻭﺮﺳ ﮏﻳ Pandora ﻪﻜﻨﻳﺍ ﻞﻴﻟﺩ ﻪﺑ
•
ﺮﻴﻏ ﺎﻫ ﺲﻳﻭﺮﺳ ﻡﺎﻤﺗ ﺎﻳ ﻭ ﯽﺧﺮﺑ ﺎﻳ ﺪﺷﺎﺒﻧ ﺮﻳﺬﭘ ﻥﺎﻜﻣﺍ ﯽﺑﻮﺧ ﻪﺑ ﺖﺳﺍ ﻦﻜﻤﻣ یﺭﺎﮔﺯﺎﺳ ﺱﺎﺳﺍ ﻦﻴﻤﻫ ﺮﺑ
.ﺪﻨﺷﺎﺑ ﯽﺳﺮﺘﺳﺩ ﻞﺑﺎﻗ
.ﺪﻨﺘﺴﻴﻧ ﺍﺮﺟﺍ ﻞﺑﺎﻗ ﻩﺎﮕﺘﺳﺩ ﻦﻳﺍ ﺯﺍ Pandora یﺎﻫﺩﺮﻜﻠﻤﻋ ﺯﺍ ﯽﺧﺮﺑ
•
ﻞﻴﻤﻳﺍ ﻖﻳﺮﻃ ﺯﺍ ﹰﺎﻔﻄﻟ ،ﻪﻣﺎﻧﺮﺑ ﺯﺍ ﻩﺩﺎﻔﺘﺳﺍ ﺭﺩ ﻩﺪﺷ ﺩﺎﺠﻳﺍ ﺕﻼﻜﺸﻣ ﺎﺑ ﻪﻄﺑﺍﺭ ﺭﺩ
•
.ﺪﻳﺮﻴﮕﺑ ﺱﺎﻤﺗ Pandora ﺎﺑ pandora-support@pandora.com
JS_JVC_KD_X351BT_M_PE.indd 25JS_JVC_KD_X351BT_M_PE.indd 25 18/8/2017 5:10:16 PM18/8/2017 5:10:16 PM

24
ﻰﺳﺭﺎﻓ
Data Size: B6L (182 mm x 128 mm)
Book Size: B6L (182 mm x 128 mm)
ﺶﻳﺎﻤﻧ ﺕﺎﻤﻴﻈﻨﺗ
.ﺪﻳﺭﺍﺩ ﻪﮕﻧ ﻭ ﻩﺩﺍﺩ ﺭﺎﺸﻓ ﺍﺭ 1
ﺭﺎﺸﻓ ﺍﺭ ﻪﻤﻛﺩ ﺲﭙﺳ ،ﺪﻴﻧﺎﺧﺮﭽﺑ ﺍﺭ ﻡﻮﻟﻭ ﻪﻤﻛﺩ ،(ﺪﻴﻨﻛ ﻉﻮﺟﺭ ﻞﻳﺫ ﻝﻭﺪﺟ ﻪﺑ) ﻪﻨﻳﺰﮔ ﮏﻳ ﺏﺎﺨﺘﻧﺍ ﺖﻬﺟ 2
.ﺪﻴﻫﺩ
ﺭﻮﻛﺬﻣ یﺎﻫ ﻞﻤﻌﻟﺍﺭﻮﺘﺳﺩ ﺎﻳ ،ﺪﻴﻳﺎﻤﻧ ﻝﺎﻌﻓ/ﺏﺎﺨﺘﻧﺍ ﺍﺭ ﺮﻈﻧ ﺩﺭﻮﻣ ﻢﺘﻳﺁ ﻪﻜﻨﻳﺍ ﺎﺗ ﺪﻴﻨﻛ ﺭﺍﺮﻜﺗ ﺍﺭ 2 ﻪﻠﺣﺮﻣ 3
.ﺪﻴﻨﻛ ﻝﺎﺒﻧﺩ ﺍﺭ ﯽﺑﺎﺨﺘﻧﺍ ﻢﺘﻳﺁ ﺭﺩ
.ﺪﻴﻫﺩ ﺭﺎﺸﻓ ﺍﺭ ﺝﻭﺮﺧ یﺍﺮﺑ 4
.ﺪﻴﻫﺩ ﺭﺎﺸﻓ ﺍﺭ ،ﯽﻠﺒﻗ ﻢﻴﻈﻨﺗ ﺩﺭﻮﻣ ﻪﺑ ﺖﺸﮔﺯﺎﺑ یﺍﺮﺑ
XX
:ﺽﺮﻓ ﺶﻴﭘ
DISPLAY
DIMMER
.ﺪﻨﻛ ﯽﻣ ﻢﻛ ﺍﺭ ﺭﻮﻧ ﺕﺪﺷ
.ﺪﻨﻛ ﯽﻣ ﺮﻴﻴﻐﺗ
[DAY]
ﺕﺎﻤﻴﻈﻨﺗ ﻪﺑ ﯽﻳﺎﻨﺷﻭﺭ .ﺖﺳﺍ ﻝﺎﻌﻓﺮﻴﻏ ﺭﻮﻧ ﻩﺪﻨﻫﺎﻛ :
OFF
.ﺪﻨﻛ ﯽﻣ ﺮﻴﻴﻐﺗ
[NIGHT]
ﺕﺎﻤﻴﻈﻨﺗ ﻪﺑ ﯽﻳﺎﻨﺷﻭﺭ .ﺖﺳﺍ ﻝﺎﻌﻓ ﺭﻮﻧ ﻩﺪﻨﻫﺎﻛ :
ON
([BRIGHTNESS] )
.ﺪﻨﻛ ﯽﻣ ﻢﻴﻈﻨﺗ ﺍﺭ ﺭﻮﻧ ﻩﺪﻨﻫﺎﻛ ﻥﺪﺷ ﻦﺷﻭﺭ ﻭ ﺵﻮﻣﺎﺧ ﻥﺎﻣﺯ :
DIMMER TIME
.ﺪﻴﻫﺩ ﺭﺎﺸﻓ ﺍﺭ ﻪﻤﻛﺩ ﺲﭙﺳ ،ﺪﻴﻧﺎﺧﺮﭽﺑ ﺍﺭ ﻡﻮﻟﻭ ﻪﻤﻛﺩ ،
[ON]
ﻥﺎﻣﺯ ﺏﺎﺨﺘﻧﺍ ﺖﻬﺟ 1
.ﺪﻴﻫﺩ ﺭﺎﺸﻓ ﺍﺭ ﻪﻤﻛﺩ ﺲﭙﺳ ،ﺪﻴﻧﺎﺧﺮﭽﺑ ﺍﺭ ﻡﻮﻟﻭ ﻪﻤﻛﺩ ،
[OFF]
ﻥﺎﻣﺯ ﺏﺎﺨﺘﻧﺍ ﺖﻬﺟ 2
(
AM6:00
:
[OFF]
؛
PM6:00
:
[ON]
:ﺽﺮﻓ ﺶﻴﭘ)
ﻩﺪﻨﻫﺎﻛ ،ﻞﻴﺒﻣﻮﺗﺍ یﻮﻠﺟ یﺎﻫ ﻍﺍﺮﭼ ﻥﺩﺮﻛ ﻦﺷﻭﺭ ﻭ ﺵﻮﻣﺎﺧ ﻡﺎﮕﻨﻫ :
DIMMER AUTO
*1.ﺩﻮﺷ ﯽﻣ ﻦﺷﻭﺭ ﻭ ﺵﻮﻣﺎﺧ ﺭﺎﻛﺩﻮﺧ ﺭﻮﻃ ﻪﺑ ﺭﻮﻧ
BRIGHTNESS
.ﺪﻴﻨﻛ ﻢﻴﻈﻨﺗ ﺐﺷ ﻭ ﺯﻭﺭ یﺍﺮﺑ ﻪﻧﺎﮔﺍﺪﺟ ﺭﻮﻃ ﻪﺑ ﺍﺭ ﯽﻳﺎﻨﺷﻭﺭ ﺪﻴﻧﺍﻮﺗ ﯽﻣ
.ﺪﻴﻨﻛ ﺏﺎﺨﺘﻧﺍ ﺍﺭ ﺐﺷ ﺎﻳ ﺯﻭﺭ :
NIGHT
/
DAY
1
(.ﺪﻴﻨﻛ ﻉﻮﺟﺭ ﺮﻳﻮﺼﺗ ﻪﺑ) .ﺪﻴﻨﻛ ﺏﺎﺨﺘﻧﺍ یﺍ ﻪﻴﺣﺎﻧ 2
.ﺪﻴﻨﻛ ﻢﻴﻈﻨﺗ ﺍﺭ ﯽﻳﺎﻨﺷﻭﺭ ﺢﻄﺳ :
LEVEL 31
ﺎﺗ
LEVEL 00
3
TEXT SCROLL
*2
ﺶﻳﺎﻤﻧ یﺭﺍﻮﻧ ﺕﺭﻮﺼﺑ ﺍﺭ ﺶﻳﺎﻤﻧ ﻪﺤﻔﺻ یﻭﺭ ﺩﻮﺟﻮﻣ ﺕﺎﻋﻼﻃﺍ :
SCROLL ONCE
؛ .ﺪﻨﻛ ﻰﻣ ﺭﺍﺮﻜﺗ ﺍﺭ ﺭﺍﻮﻧ ﺶﻳﺎﻤﻧ یﺍ ﻪﻴﻧﺎﺛ 5 ﻞﺻﺍﻮﻓ ﺭﺩ :
SCROLL AUTO
؛ .ﺪﻫﺩ ﯽﻣ
.ﺩﻮﺷ ﻰﻣ ﻮﻐﻟ :
SCROLL OFF
(31 )
.ﺪﻳﺭﺍﺩ ﺯﺎﻴﻧ ﯽﻳﺎﻨﺷﻭﺭ ﻝﺮﺘﻨﻛ ﻝﺎﺼﺗﺍ ﻢﻴﺳ ﻪﺑ ﺎﻤﺷ
*1
ﺪﻨﻫﺍﻮﺧ ﻰﻟﺎﺧ ﺎﻳ) ﺪﺷ ﺪﻨﻫﺍﻮﺨﻧ ﻩﺩﺍﺩ ﺶﻳﺎﻤﻧ ﻪﺤﻔﺻ ﻭﺭ ﺮﺑ ﻰﺘﺳﺭﺩ ﻪﺑ ﻢﺋﻼﻋ ﺎﻳ ،ﺎﻫﺮﺘﻛﺍﺭﺎﻛ ﺯﺍ ﻰﻀﻌﺑ
*2
.(ﺩﻮﺑ
JS_JVC_KD_X351BT_M_PE.indd 24JS_JVC_KD_X351BT_M_PE.indd 24 18/8/2017 5:10:16 PM18/8/2017 5:10:16 PM

ﻰﺳﺭﺎﻓ
23
Data Size: B6L (182 mm x 128 mm)
Book Size: B6L (182 mm x 128 mm)
ﺍﺪﺻ ﺕﺎﻤﻴﻈﻨﺗ
ﻥﺎﻣﺯ ﻝﺎﺘﻴﺠﻳﺩ یﺯﺍﺮﺘﻤﻫ ﺕﺎﻤﻴﻈﻨﺗ
ﺎﺗ ﺪﻴﻨﻛ ﻢﻴﻈﻨﺗ ﺍﺭ ﺎﻫﻮﮔﺪﻨﻠﺑ ﺯﺍ ﯽﺟﻭﺮﺧ یﺍﺪﺻ ﺮﻴﺧﺄﺗ ﻥﺎﻣﺯ ﺪﻴﻧﺍﻮﺗ ﯽﻣ “ﻥﺎﻣﺯ ﻝﺎﺘﻴﺠﻳﺩ یﺯﺍﺮﺘﻤﻫ” ﮏﻤﻛ ﻪﺑ
.ﺩﻮﺷ ﺩﺎﺠﻳﺍ ﺎﻤﺷ یﻭﺭﺩﻮﺧ یﺍﺮﺑ یﺮﺘﺒﺳﺎﻨﻣ یﺎﻀﻓ
.
[DTA SETTINGS]
یﺍﺮﺑ
[GAIN]
ﻭ
[DISTANCE]
ﺭﺍﺪﻘﻣ ﻦﻴﻴﻌﺗ ،ﺮﺘﺸﻴﺑ ﺕﺎﻋﻼﻃﺍ یﺍﺮﺑ •
DTA SETTINGS
POSITION
.ﺪﻨﻛ ﯽﻣ ﺏﺎﺨﺘﻧﺍ ﺍﺭ (ﻊﺟﺮﻣ ﻪﻄﻘﻧ) ﺎﻤﺷ ﺩﻮﻨﺷ ﻩﺎﮕﻳﺎﺟ
؛ ﺖﺳﺍﺭ ﺖﻤﺳ ،ﻮﻠﺟ ﯽﻟﺪﻨﺻ :
FRONT RIGHT
؛ ﻥﺍﺮﺒﺟ ﻥﻭﺪﺑ :
ALL
ﻮﻠﺟ ﯽﻟﺪﻨﺻ :
FRONT ALL
؛ ﭗﭼ ﺖﻤﺳ ،ﻮﻠﺟ ﯽﻟﺪﻨﺻ :
FRONT LEFT
ﺪﺷﺎﺑ ﻩﺪﺷ ﻢﻴﻈﻨﺗ
[2-WAY]
یﻭﺭ
[X ' OVER TYPE]
ﻪﻛ ﯽﻧﺎﻣﺯ ﺎﻬﻨﺗ
•
(20 )
.ﺩﻮﺷ ﯽﻣ ﻩﺩﺍﺩ ﺶﻳﺎﻤﻧ
[FRONT ALL]
DISTANCE
*1
.ﺩﺮﻴﮔ ﺕﺭﻮﺻ ﻥﺍﺮﺒﺟ ﺎﺗ ﺪﻴﻨﻛ ﻢﻴﻈﻨﺗ ﻖﻴﻗﺩ ﺍﺭ ﻪﻠﺻﺎﻓ :
610CM
ﺎﺗ
0CM
GAIN
*1
ﻖﻴﻗﺩ ﺍﺭ ﻩﺪﺷ ﺏﺎﺨﺘﻧﺍ یﻮﮔﺪﻨﻠﺑ ﺯﺍ ﯽﺟﻭﺮﺧ یﺍﺪﺻ ﻥﺍﺰﻴﻣ :
0DB
ﺎﺗ
–8DB
.ﺪﻴﻨﻛ ﻢﻴﻈﻨﺗ
DTA RESET
ﯽﺑﺎﺨﺘﻧﺍ
[POSITION]
ﻪﺑ ﻁﻮﺑﺮﻣ (
[GAIN]
ﻭ
[DISTANCE]
) ﺕﺎﻤﻴﻈﻨﺗ :
YES
.ﺩﻮﺷ ﻰﻣ ﻮﻐﻟ :
NO
؛ .ﺪﻨﻛ ﯽﻣ ﯽﻧﺎﺸﻧ ﺯﺎﺑ ﺽﺮﻓ ﺶﻴﭘ ﺖﻟﺎﺣ ﻪﺑ ﺍﺭ
CAR SETTINGS
ﺕﺎﻤﻴﻈﻨﺗ ﺎﺗ ﺪﻴﻨﻛ ﺺﺨﺸﻣ ﺍﺭ ﺐﻘﻋ یﺎﻫﻮﮔﺪﻨﻠﺑ ﻞﺤﻣ ﻭ ﻭﺭﺩﻮﺧ ﻉﻮﻧ
.ﺩﺮﻴﮔ ﻡﺎﺠﻧﺍ
[DTA SETTINGS]
CAR TYPE
/
SUV
/
MINIVAN
/
WAGON
/
FULL SIZE CAR
/
COMPACT
.ﻥﺍﺮﺒﺟ ﻥﻭﺪﺑ :
OFF
؛ .ﺪﻨﻛ ﯽﻣ ﺏﺎﺨﺘﻧﺍ ﺍﺭ ﻭﺭﺩﻮﺧ ﻉﻮﻧ :
MINIVAN(LONG)
R-SP LOCATION
*2
ﻩﺎﮕﻳﺎﺟ ﺯﺍ ﻪﻠﺻﺎﻓ ﻦﻳﺮﺗﺭﻭﺩ ﺎﺗ ﺪﻨﻛ ﯽﻣ ﺏﺎﺨﺘﻧﺍ ﺍﺭ ﺐﻘﻋ یﺎﻫﻮﮔﺪﻨﻠﺑ ﻞﺤﻣ
.ﺩﻮﺷ ﻪﺒﺳﺎﺤﻣ (ﻊﺟﺮﻣ ﻪﻄﻘﻧ) ﯽﺑﺎﺨﺘﻧﺍ ﺩﻮﻨﺷ
یﺍﺮﺑ ﻪﻛ ﺖﺳﺍ ﺏﺎﺨﺘﻧﺍ ﻞﺑﺎﻗ ﯽﻧﺎﻣﺯ ﺎﻬﻨﺗ :
REAR DECK
/
DOOR
•
،
[COMPACT]
،
[OFF]
یﺎﻫ ﻪﻨﻳﺰﮔ ﺯﺍ ﯽﻜﻳ ،
[CAR TYPE]
.ﺪﺷﺎﺑ ﻩﺪﺷ ﺏﺎﺨﺘﻧﺍ
[SUV]
ﺎﻳ
[WAGON]
،
[FULL SIZE CAR]
یﺍﺮﺑ ﻪﻛ ﺖﺳﺍ ﺏﺎﺨﺘﻧﺍ ﻞﺑﺎﻗ ﯽﻧﺎﻣﺯ ﺎﻬﻨﺗ :
3RD ROW
/
2ND ROW
•
.
[MINIVAN(LONG)]
ﺎﻳ
[MINIVAN]
یﺎﻫ ﻪﻨﻳﺰﮔ ﺯﺍ ﯽﻜﻳ
[CAR TYPE]
[DTA SETTINGS]
یﺍﺮﺑ
[GAIN]
ﻭ
[DISTANCE]
ﺭﺍﺪﻘﻣ ﻦﻴﻴﻌﺗ
ﺯﺍ ﮏﻳﺮﻫ ﺎﺗ ﯽﻧﻮﻨﻛ ﺩﻮﻨﺷ ﻩﺎﮕﻳﺎﺟ ﺰﻛﺮﻣ ﻪﻠﺻﺎﻓ ﺮﮔﺍ
ﺕﺭﻮﺻ ﻪﺑ ﺮﻴﺧﺄﺗ ﻥﺎﻣﺯ ،ﺪﻴﻨﻛ ﺺﺨﺸﻣ ﺍﺭ ﺎﻫﻮﮔﺪﻨﻠﺑ
.ﺪﺷ ﺪﻫﺍﻮﺧ ﻦﻴﻴﻌﺗ ﻭ ﻪﺒﺳﺎﺤﻣ ﺭﺎﻛﺩﻮﺧ
ﻊﺟﺮﻣ ﻪﻄﻘﻧ ﻥﺍﻮﻨﻋ ﻪﺑ ﺍﺭ ﯽﻧﻮﻨﻛ ﺩﻮﻨﺷ ﻩﺎﮕﻳﺎﺟ ﺰﻛﺮﻣ 1
.ﺪﻴﻳﺎﻤﻧ ﻦﻴﻴﻌﺗ
یﺮﻴﮔ ﻩﺯﺍﺪﻧﺍ ﺍﺭ ﺎﻫﻮﮔﺪﻨﻠﺑ ﺎﺗ ﻊﺟﺮﻣ ﻪﻄﻘﻧ ﻦﻴﺑ ﻞﺻﺍﻮﻓ 2
.ﺪﻴﻨﻛ
یﻮﮔﺪﻨﻠﺑ) ﻮﮔﺪﻨﻠﺑ ﻦﻳﺮﺗﺭﻭﺩ ﻦﻴﺑ ﻪﻠﺻﺎﻓ ﺕﻭﺎﻔﺗ 3
.ﺪﻴﻨﻛ ﻪﺒﺳﺎﺤﻣ ﺍﺭ ﺎﻫﻮﮔﺪﻨﻠﺑ ﺮﻳﺎﺳ ﻭ (ﺐﻘﻋ
ﺎﻫﻮﮔﺪﻨﻠﺑ ﺯﺍ ﮏﻳﺮﻫ یﺍﺮﺑ 3 ﻪﻠﺣﺮﻣ ﺭﺩ ﻪﻛ یﺍ ﻪﻠﺻﺎﻓ 4
.ﺪﻴﻫﺩ ﺭﺍﺮﻗ
[DISTANCE]
یﺍﺮﺑ ﺍﺭ ﺪﻳﺩﺮﻛ ﻪﺒﺳﺎﺤﻣ
.ﺪﻴﻨﻛ ﻢﻴﻈﻨﺗ ﺎﻫﻮﮔﺪﻨﻠﺑ ﺯﺍ ﮏﻳﺮﻫ یﺍﺮﺑ ﺍﺭ
[GAIN]
5
ﺩﻮﻨﺷ ﻩﺎﮕﻳﺎﺟ ﻥﺍﻮﻨﻋ ﻪﺑ
[FRONT ALL]
ﯽﺘﻗﻭ :ﻝﺎﺜﻣ
ﺪﺷﺎﺑ ﻩﺪﺷ ﺏﺎﺨﺘﻧﺍ
:ﺪﻴﻨﻛ ﺏﺎﺨﺘﻧﺍ ﺍﺭ ﻮﮔﺪﻨﻠﺑ ،ﺕﺎﻤﻴﻈﻨﺗ ﻡﺎﺠﻧﺍ ﺯﺍ ﻞﺒﻗ
*1
:ﺪﺷﺎﺑ ﻩﺪﺷ ﺏﺎﺨﺘﻧﺍ ﻪﻓﺮﻃ 2 یﺭﺬﮔ ﻢﻫ ﯽﺘﻗﻭ
:
SUBWOOFER
/
REAR RIGHT
/
REAR LEFT
/
FRONT RIGHT
/
FRONT LEFT
ﺮﻴﻏ یﺍ ﻪﻨﻳﺰﮔ ﻪﻛ ﺖﺳﺍ ﺏﺎﺨﺘﻧﺍ ﻞﺑﺎﻗ ﯽﻧﺎﻣﺯ ﺎﻬﻨﺗ
[SUBWOOFER]
ﻭ
[REAR RIGHT]
،
[REAR LEFT]
–
(22 )
.ﺪﺷﺎﺑ ﻩﺪﺷ ﺏﺎﺨﺘﻧﺍ
[SPEAKER SIZE]
ﺭﺩ
[SUBWOOFER]
ﻭ
[REAR]
یﺍﺮﺑ
[NONE]
ﺯﺍ
:ﺪﺷﺎﺑ ﻩﺪﺷ ﺏﺎﺨﺘﻧﺍ ﻪﻓﺮﻃ 3 یﺭﺬﮔ ﻢﻫ ﯽﺘﻗﻭ
:
WOOFER
/
MID RIGHT
/
MID LEFT
/
TWEETER RIGHT
/
TWEETER LEFT
ﺭﺩ
[WOOFER]
یﺍﺮﺑ
[NONE]
ﺯﺍ ﺮﻴﻏ یﺍ ﻪﻨﻳﺰﮔ ﻪﻛ ﺖﺳﺍ ﺏﺎﺨﺘﻧﺍ ﻞﺑﺎﻗ ﯽﻧﺎﻣﺯ ﺎﻬﻨﺗ
[WOOFER]
–
(22 )
.ﺪﺷﺎﺑ ﻩﺪﺷ ﺏﺎﺨﺘﻧﺍ
[SPEAKER SIZE]
ﻭ ،ﺪﺷﺎﺑ ﻩﺪﺷ ﻢﻴﻈﻨﺗ
(20 )
[2-WAY]
یﻭﺭ
[X ' OVER TYPE]
ﻪﻛ ﺩﻮﺷ ﯽﻣ ﻩﺩﺍﺩ ﻥﺎﺸﻧ ﯽﻧﺎﻣﺯ ﺎﻬﻨﺗ
*2
ﻩﺪﺷ ﺏﺎﺨﺘﻧﺍ
[SPEAKER SIZE]
ﺭﺩ
[REAR]
یﺍﺮﺑ
[NONE]
ﺯﺍ ﺮﻴﻏ یﺍ ﻪﻨﻳﺰﮔ ﻪﻛ ﯽﻃﺮﺷ ﻪﺑ ﻦﻴﻨﭽﻤﻫ
(22 )
.ﺪﺷﺎﺑ
JS_JVC_KD_X351BT_M_PE.indd 23JS_JVC_KD_X351BT_M_PE.indd 23 18/8/2017 5:10:16 PM18/8/2017 5:10:16 PM

22
ﻰﺳﺭﺎﻓ
Data Size: B6L (182 mm x 128 mm)
Book Size: B6L (182 mm x 128 mm)
ﺍﺪﺻ ﺕﺎﻤﻴﻈﻨﺗ
ﻪﻓﺮﻃ 2 یﺭﺬﮔ ﻢﻫ ﻢﻴﻈﻨﺗ ﺩﺭﺍﻮﻣ
SPEAKER SIZE
FRONTSIZE
/
17CM
/
16CM
/
13CM
/
12CM
/
10CM
/
8CM
7×10
/
6×9
/
6×8
/
5×7
/
4×6
/
18CM
TWEETER
(ﻩﺪﺸﻧ ﻞﺼﺘﻣ)
NONE
/
LARGE
/
MIDDLE
/
SMALL
REAR
*1
/
5×7
/
4×6
/
18CM
/
17CM
/
16CM
/
13CM
/
12CM
/
10CM
/
8CM
(ﻩﺪﺸﻧ ﻞﺼﺘﻣ)
NONE
/
7×10
/
6×9
/
6×8
SUBWOOFER
*2*3
(ﻩﺪﺸﻧ ﻞﺼﺘﻣ)
NONE
/
38CM OVER
/
30CM
/
25CM
/
20CM
/
16CM
X ' OVER
TWEETERFRQ
/
6.3KHZ
/
5KHZ
/
4KHZ
/
2.5KHZ
/
1.6KHZ
/
1KHZ
12.5KHZ
/
10KHZ
/
8KHZ
GAIN LEFT
00DB
ﺎﺗ
–08DB
GAIN RIGHT
00DB
ﺎﺗ
–08DB
FRONT HPFF-HPF FRQ
/
90HZ
/
80HZ
/
70HZ
/
60HZ
/
50HZ
/
40HZ
/
30HZ
/
250HZ
/
220HZ
/
180HZ
/
150HZ
/
120HZ
/
100HZ
THROUGH
F-HPF SLOPE–24DB
/
–18DB
/
–12DB
/
–06DB
F-HPF GAIN
00DB
ﺎﺗ
–08DB
REAR HPF
*1
R-HPF FRQ
/
90HZ
/
80HZ
/
70HZ
/
60HZ
/
50HZ
/
40HZ
/
30HZ
/
250HZ
/
220HZ
/
180HZ
/
150HZ
/
120HZ
/
100HZ
THROUGH
R-HPF SLOPE
–24DB
/
–18DB
/
–12DB
/
–06DB
R-HPF GAIN
00DB
ﺎﺗ
–08DB
SUBWOOFER
LPF
*2*3
SW LPF FRQ
/
90HZ
/
80HZ
/
70HZ
/
60HZ
/
50HZ
/
40HZ
/
30HZ
/
250HZ
/
220HZ
/
180HZ
/
150HZ
/
120HZ
/
100HZ
THROUGH
SW LPF SLOPE
–24DB
/
–18DB
/
–12DB
/
–06DB
SW LPF PHASE
(0°)
NORMAL
/(180°)
REVERSE
SW LPF GAIN
00DB
ﺎﺗ
–08DB
ﻪﻓﺮﻃ 3 یﺭﺬﮔ ﻢﻫ ﻢﻴﻈﻨﺗ ﺩﺭﺍﻮﻣ
SPEAKER SIZE
TWEETER
LARGE
/
MIDDLE
/
SMALL
MID RANGE
/
5×7
/
4×6
/
18CM
/
17CM
/
16CM
/
13CM
/
12CM
/
10CM
/
8CM
6×9
/
6×8
WOOFER
*3
(ﻩﺪﺸﻧ ﻞﺼﺘﻣ)
NONE
/
38CM OVER
/
30CM
/
25CM
/
20CM
/
16CM
X ' OVER
TWEETERHPF FRQ
/
6.3KHZ
/
5KHZ
/
4KHZ
/
2.5KHZ
/
1.6KHZ
/
1KHZ
12.5KHZ
/
10KHZ
/
8KHZ
SLOPE
–12DB
/
–06DB
PHASE
(0°)
NORMAL
/(180°)
REVERSE
GAIN
00DB
ﺎﺗ
–08DB
MID RANGEHPF FRQ
/
90HZ
/
80HZ
/
70HZ
/
60HZ
/
50HZ
/
40HZ
/
30HZ
/
250HZ
/
220HZ
/
180HZ
/
150HZ
/
120HZ
/
100HZ
THROUGH
HPF SLOPE
–12DB
/
–06DB
LPF FRQ
/
6.3KHZ
/
5KHZ
/
4KHZ
/
2.5KHZ
/
1.6KHZ
/
1KHZ
THROUGH
/
12.5KHZ
/
10KHZ
/
8KHZ
LPF SLOPE
–12DB
/
–06DB
PHASE
(0°)
NORMAL
/(180°)
REVERSE
GAIN
00DB
ﺎﺗ
–08DB
WOOFER
*3
LPF FRQ
/
90HZ
/
80HZ
/
70HZ
/
60HZ
/
50HZ
/
40HZ
/
30HZ
/
250HZ
/
220HZ
/
180HZ
/
150HZ
/
120HZ
/
100HZ
THROUGH
SLOPE
–12DB
/
–06DB
PHASE
(0°)
NORMAL
/(180°)
REVERSE
GAIN
00DB
ﺎﺗ
–08DB
ﺶﻳﺎﻤﻧ ﺪﺷﺎﺑ ﻩﺪﺷ ﻢﻴﻈﻨﺗ
[REAR/SUB.W]
ﺎﻳ
[REAR/REAR]
ﻭﺭ ﺮﺑ
[SPK/PRE OUT]
ﻰﺘﻗﻭ ﻂﻘﻓ
*1
(21 )
.ﺩﻮﺷ ﻰﻣ ﻩﺩﺍﺩ
ﺪﺷﺎﺑ ﻩﺪﺷ ﻢﻴﻈﻨﺗ
[SUB.W/SUB.W]
ﺎﻳ
[REAR/SUB.W]
ﻭﺭ ﺮﺑ
[SPK/PRE OUT]
ﻰﺘﻗﻭ ﻂﻘﻓ
*2
(21 )
.ﺩﻮﺷ ﻰﻣ ﻩﺩﺍﺩ ﺶﻳﺎﻤﻧ
(19 )
.ﺩﻮﺷ ﯽﻣ ﻩﺩﺍﺩ ﺶﻳﺎﻤﻧ ،ﺪﺷﺎﺑ ﻩﺪﺷ ﻢﻴﻈﻨﺗ
[ON]
یﻭﺭ
[SUBWOOFER SET]
ﯽﺘﻗﻭ ﻂﻘﻓ
*3
JS_JVC_KD_X351BT_M_PE.indd 22JS_JVC_KD_X351BT_M_PE.indd 22 18/8/2017 5:10:16 PM18/8/2017 5:10:16 PM

ﻰﺳﺭﺎﻓ
21
Data Size: B6L (182 mm x 128 mm)
Book Size: B6L (182 mm x 128 mm)
ﺍﺪﺻ ﺕﺎﻤﻴﻈﻨﺗ
یﺭﺬﮔ ﻢﻫ ﺕﺎﻤﻴﻈﻨﺗ
.ﺖﺳﺍ ﻩﺪﺷ ﺮﻛﺫ ﻪﻓﺮﻃ 3 یﺭﺬﮔ ﻢﻫ ﻭ ﻪﻓﺮﻃ 2 یﺭﺬﮔ ﻢﻫ یﺍﺮﺑ ﺩﻮﺟﻮﻣ ﺕﺎﻤﻴﻈﻨﺗ ﺩﺭﺍﻮﻣ ﺮﻳﺯ ﺭﺩ
ﻁﺎﻴﺘﺣﺍ
(31 )
.ﺪﻴﻨﻛ ﺏﺎﺨﺘﻧﺍ ﺎﻫﻮﮔﺪﻨﻠﺑ ﻝﺎﺼﺗﺍ ﻩﻮﺤﻧ ﺱﺎﺳﺍﺮﺑ ﺍﺭ یﺭﺬﮔ ﻢﻫ ﻉﻮﻧ
:ﺪﻴﻨﻛ ﺏﺎﺨﺘﻧﺍ ﺍﺭ ﯽﻫﺎﺒﺘﺷﺍ ﻉﻮﻧ ﺮﮔﺍ
.ﺪﺳﺮﺑ ﺐﻴﺳﺁ ﺎﻫﻮﮔﺪﻨﻠﺑ ﻪﺑ ﺖﺳﺍ ﻦﻜﻤﻣ •
.ﺪﺷﺎﺑ ﻢﻛ ﺎﻳ ﺩﺎﻳﺯ ﺭﺎﻴﺴﺑ ﯽﺟﻭﺮﺧ یﺍﺪﺻ ﻥﺍﺰﻴﻣ ﺖﺳﺍ ﻦﻜﻤﻣ •
SPEAKER SIZE
.ﺩﻮﺷ ﯽﻣ ﺏﺎﺨﺘﻧﺍ ﺏﻮﻠﻄﻣ ﺩﺮﻜﻠﻤﻋ ﻪﺑ ﯽﺑﺎﻴﺘﺳﺩ ﺖﻬﺟ ﻞﺼﺘﻣ یﻮﮔﺪﻨﻠﺑ ﻩﺯﺍﺪﻧﺍ ﻪﺑ ﻪﺟﻮﺗ ﺎﺑ
.ﺪﻧﻮﺷ ﯽﻣ ﻢﻴﻈﻨﺗ ﻩﺪﺷ ﺏﺎﺨﺘﻧﺍ یﻮﮔﺪﻨﻠﺑ یﺭﺬﮔ ﻢﻫ یﺍﺮﺑ ﺭﺎﻛﺩﻮﺧ ﺭﻮﻃ ﻪﺑ ﺐﻴﺷ ﻭ ﺲﻧﺎﻛﺮﻓ ﺕﺎﻤﻴﻈﻨﺗ
•
،
[FRONT]
ﺭﺩ
[TWEETER]
یﺍﺮﺑ
[NONE]
ﺮﮔﺍ ،ﺪﺷﺎﺑ ﻩﺪﺷ ﺏﺎﺨﺘﻧﺍ ﻪﻓﺮﻃ 2 یﺭﺬﮔ ﻢﻫ ﻪﻛ ﯽﻣﺎﮕﻨﻫ
•
یﺍﺮﺑ
[X ‘ OVER]
ﺕﺎﻤﻴﻈﻨﺗ ،ﺩﻮﺷ ﺏﺎﺨﺘﻧﺍ
[SPEAKER SIZE]
یﺍﺮﺑ
[SUBWOOFER]
ﻭ
[REAR]
.ﺩﻮﺑ ﺪﻫﺍﻮﺨﻧ ﺱﺮﺘﺳﺩ ﺭﺩ ﻩﺪﺷ ﺏﺎﺨﺘﻧﺍ یﻮﮔﺪﻨﻠﺑ
ﺭﺩ
[WOOFER]
یﺍﺮﺑ
[NONE]
ﺮﮔﺍ ،ﺪﺷﺎﺑ ﻩﺪﺷ ﺏﺎﺨﺘﻧﺍ ﻪﻓﺮﻃ 3 یﺭﺬﮔ ﻢﻫ ﻪﻛ ﯽﻣﺎﮕﻨﻫ
•
.ﺩﻮﺑ ﺪﻫﺍﻮﺨﻧ ﺱﺮﺘﺳﺩ ﺭﺩ
[WOOFER]
یﺍﺮﺑ
[X ‘ OVER]
ﺕﺎﻤﻴﻈﻨﺗ ،ﺩﻮﺷ ﺏﺎﺨﺘﻧﺍ
[SPEAKER SIZE]
(یﺭﺬﮔ ﻢﻫ) X ‘ OVER
ﺲﻧﺎﻛﺮﻓ :
[LPF FRQ]
/
[HPF FRQ]
/
[SW LPF FRQ]
/
[R-HPF FRQ]
/
[F-HPF FRQ]
/
[FRQ]
•
.(ﺭﺬﮔ ﻦﻴﻳﺎﭘ ﺮﺘﻠﻴﻓ ﺎﻳ ﺭﺬﮔﻻﺎﺑ ﺮﺘﻠﻴﻓ) ﺪﻨﻛ ﯽﻣ ﻢﻴﻈﻨﺗ ﻩﺪﺷ ﺏﺎﺨﺘﻧﺍ یﺎﻫﻮﮔﺪﻨﻠﺑ یﺍﺮﺑ ﺍﺭ یﺭﺬﮔ ﻢﻫ
.ﺪﻧﻮﺷ ﯽﻣ ﻝﺎﺳﺭﺍ ﺎﻫﻮﮔﺪﻨﻠﺑ ﻪﺑ ﺎﻫ ﻝﺎﮕﻨﻴﺳ ﻪﻤﻫ ،ﺩﻮﺷ ﺏﺎﺨﺘﻧﺍ
[THROUGH]
ﺮﮔﺍ
:
[LPF SLOPE]
/
[HPF SLOPE]
/
[SW LPF SLOPE]
/
[R-HPF SLOPE]
/
[F-HPF SLOPE]
/
[SLOPE]
•
.ﺪﻨﻛ ﯽﻣ ﻢﻴﻈﻨﺗ ﺍﺭ یﺭﺬﮔ ﻢﻫ ﺐﻴﺷ
ﻩﺪﺷ ﺏﺎﺨﺘﻧﺍ یﺭﺬﮔ ﻢﻫ ﺲﻧﺎﻛﺮﻓ یﺍﺮﺑ
[THROUGH]
ﺰﺠﺑ ﯽﻤﻴﻈﻨﺗ ﻪﻛ ﺖﺳﺍ ﺏﺎﺨﺘﻧﺍ ﻞﺑﺎﻗ ﯽﻧﺎﻣﺯ ﻂﻘﻓ
.ﺪﺷﺎﺑ
ﺮﮕﻳﺩ یﻮﮔﺪﻨﻠﺑ ﯽﺟﻭﺮﺧ ﺎﺑ ﺎﺗ ﺪﻨﻛ ﯽﻣ ﺏﺎﺨﺘﻧﺍ ﺍﺭ ﻮﮔﺪﻨﻠﺑ ﯽﺟﻭﺮﺧ ﺯﺎﻓ :
[PHASE]
/
[SW LPF PHASE]
•
.ﺪﺷﺎﺑ ﻡﺎﮕﻤﻫ
:
[GAIN]
/
[SW LPF GAIN]
/
[R-HPF GAIN]
/
[F-HPF GAIN]
/
[GAIN RIGHT]
/
[GAIN LEFT]
•
.ﺪﻨﻛ ﯽﻣ ﻢﻴﻈﻨﺗ ﺍﺭ ﻩﺪﺷ ﺏﺎﺨﺘﻧﺍ یﻮﮔﺪﻨﻠﺑ ﺯﺍ ﯽﺟﻭﺮﺧ یﺍﺪﺻ ﻥﺍﺰﻴﻣ
[SPK/PRE OUT]
ﻮﮔﺪﻨﻠﺑ ﯽﺟﻭﺮﺧ ﺕﺎﻤﻴﻈﻨﺗ
(20 )
(ﺪﺷﺎﺑ ﻩﺪﺷ ﻢﻴﻈﻨﺗ
[2-WAY]
یﻭﺭ
[X ' OVER TYPE ]
ﻪﻛ ﯽﻧﺎﻣﺯ ﺎﻬﻨﺗ)
.ﺪﻴﻨﻛ ﺏﺎﺨﺘﻧﺍ ،
[SPK/PRE OUT]
ﺎﻫﻮﮔﺪﻨﻠﺑ یﺍﺮﺑ ﺍﺭ ﯽﺟﻭﺮﺧ ﺕﺎﻤﻴﻈﻨﺗ ،ﺎﻫﻮﮔﺪﻨﻠﺑ ﻝﺎﺼﺗﺍ ﻉﻮﻧ ﻪﺑ ﻪﺟﻮﺗ ﺎﺑ
ﯽﺟﻭﺮﺧ یﺎﻫ ﻪﻧﺎﻳﺎﭘ ﻖﻳﺮﻃ ﺯﺍ ﻝﺎﺼﺗﺍ
(31 )
.ﺪﺷﺎﺑ ﯽﻣ ﯽﺟﺭﺎﺧ ﺮﻳﺎﻓ ﯽﻠﭙﻣﺁ ﻖﻳﺮﻃ ﺯﺍ ﻪﻛ ﯽﺗﻻﺎﺼﺗﺍ یﺍﺮﺑ
یﺯﺎﺳ ﻝﺎﻌﻓ
[SPK/PRE OUT]
(lineout) ﯽﺟﻭﺮﺧ ﻦﻳﻻ ﻪﻧﺎﻳﺎﭘ ﻖﻳﺮﻃ ﺯﺍ ﯽﺗﻮﺻ ﻝﺎﻨﮕﻴﺳ
FRONTREAR/SW
REAR/REAR
ﻮﻠﺟ یﺎﻫﻮﮔﺪﻨﻠﺑ ﯽﺟﻭﺮﺧﺐﻘﻋ یﺎﻫﻮﮔﺪﻨﻠﺑ ﯽﺟﻭﺮﺧ
(ﺽﺮﻓ ﺶﻴﭘ)
REAR/SUB.W
ﻮﻠﺟ یﺎﻫﻮﮔﺪﻨﻠﺑ ﯽﺟﻭﺮﺧﺮﻓﻭﻭ ﺏﺎﺳ ﯽﺟﻭﺮﺧ
SUB.W/SUB.W
ﻮﻠﺟ یﺎﻫﻮﮔﺪﻨﻠﺑ ﯽﺟﻭﺮﺧﺮﻓﻭﻭ ﺏﺎﺳ ﯽﺟﻭﺮﺧ
ﻮﮔﺪﻨﻠﺑ یﺎﻫ ﻢﻴﺳ ﻖﻳﺮﻃ ﺯﺍ ﻝﺎﺼﺗﺍ
ﺪﻴﻧﺍﻮﺗ ﯽﻣ ﺰﻴﻧ ﺕﺎﻤﻴﻈﻨﺗ ﻦﻳﺍ ﺎﺑ ،ﻝﺎﺣ ﻦﻳﺍ ﺎﺑ .ﺪﺷﺎﺑ ﯽﻣ ﯽﺟﺭﺎﺧ ﺮﻳﺎﻓ ﯽﻠﭙﻣﺁ ﺯﺍ ﻩﺩﺎﻔﺘﺳﺍ ﻥﻭﺪﺑ ﻪﻛ ﯽﺗﻻﺎﺼﺗﺍ یﺍﺮﺑ
(31 )
.ﺪﻳﺮﺒﺑ ﺕﺬﻟ ﺮﻓﻭﻭ ﺏﺎﺳ ﯽﺟﻭﺮﺧ ﺯﺍ
یﺯﺎﺳ ﻝﺎﻌﻓ
[SPK/PRE OUT]
ﺐﻘﻋ یﻮﮔﺪﻨﻠﺑ ﻢﻴﺳ ﻖﻳﺮﻃ ﺯﺍ ﯽﺗﻮﺻ ﻝﺎﻨﮕﻴﺳ
(ﭗﭼ) L(ﺖﺳﺍﺭ) R
REAR/REAR
ﺐﻘﻋ یﺎﻫﻮﮔﺪﻨﻠﺑ ﯽﺟﻭﺮﺧﺐﻘﻋ یﺎﻫﻮﮔﺪﻨﻠﺑ ﯽﺟﻭﺮﺧ
REAR/SUB.W
ﺐﻘﻋ یﺎﻫﻮﮔﺪﻨﻠﺑ ﯽﺟﻭﺮﺧﺐﻘﻋ یﺎﻫﻮﮔﺪﻨﻠﺑ ﯽﺟﻭﺮﺧ
SUB.W/SUB.W
ﺮﻓﻭﻭ ﺏﺎﺳ ﯽﺟﻭﺮﺧ(ﺍﺪﺻ ﻊﻄﻗ)
:ﺪﺷﺎﺑ ﻩﺪﺷ ﺏﺎﺨﺘﻧﺍ
[SUB.W/SUB.W]
ﺮﮔﺍ
(22 )
.ﺖﺴﻴﻧ ﺮﻳﺬﭘ ﻥﺎﻜﻣﺍ
[THROUGH]
ﻭ ﺩﻮﺷ ﯽﻣ ﺏﺎﺨﺘﻧﺍ
[SUBWOOFER LPF]
ﺭﺩ
[120HZ]
–
ﺎﺗ
[POSITION R15]
ﻦﻴﺑ ﺏﺎﺨﺘﻧﺍ ﻞﺑﺎﻗ ﻩﺯﺎﺑ ﻭ ﺩﻮﺷ ﯽﻣ ﺏﺎﺨﺘﻧﺍ
[FADER]
ﺭﺩ
[POSITION R02]
–
(20 )
.ﺪﺷﺎﺑ ﯽﻣ
[POSITION 00]
JS_JVC_KD_X351BT_M_PE.indd 21JS_JVC_KD_X351BT_M_PE.indd 21 18/8/2017 5:10:16 PM18/8/2017 5:10:16 PM

20
ﻰﺳﺭﺎﻓ
Data Size: B6L (182 mm x 128 mm)
Book Size: B6L (182 mm x 128 mm)
ﺍﺪﺻ ﺕﺎﻤﻴﻈﻨﺗ
FADER
(.ﺩﺭﺍﺪﻧ ﺩﺮﺑﺭﺎﻛ ،ﺪﺷﺎﺑ ﻩﺪﺷ ﺏﺎﺨﺘﻧﺍ ﻪﻓﺮﻃ 3 یﺭﺬﮔ ﻢﻫ ﯽﺘﻗﻭ)
ﯽﺟﻭﺮﺧ ﻥﺯﺍﻮﺗ ﻥﺍﺰﻴﻣ :(
POSITION 00
)
POSITION F15
ﺎﺗ
POSITION R15
.ﺪﻨﻛ ﯽﻣ ﻢﻴﻈﻨﺗ ﺍﺭ ﺐﻘﻋ ﻭ ﻮﻠﺟ یﻮﮔﺪﻨﻠﺑ
BALANCE
*4
ﯽﺟﻭﺮﺧ ﻥﺯﺍﻮﺗ ﻥﺍﺰﻴﻣ :(
POSITION 00
)
POSITION R15
ﺎﺗ
POSITION L15
.ﺪﻨﻛ ﯽﻣ ﻢﻴﻈﻨﺗ ﺍﺭ ﺖﺳﺍﺭ ﻭ ﭗﭼ یﻮﮔﺪﻨﻠﺑ
VOLUME ADJUST
ﺭﺩ) ﻊﺒﻨﻣ ﺮﻫ یﺍﺪﺻ ﻪﻴﻟﻭﺍ ﺢﻄﺳ :(
LEVEL 00
)
LEVEL +06
ﺎﺗ
LEVEL –15
ﯽﻣ ﻪﻛ ﻊﺒﻨﻣ ،ﻢﻴﻈﻨﺗ ﺯﺍ ﻞﺒﻗ .ﺪﻨﻛ ﯽﻣ ﻢﻴﻈﻨﺗ ﺶﻴﭘ ﺯﺍ ﺍﺭ (FM ﻡﻮﻟﻭ ﺢﻄﺳ ﺎﺑ ﻪﺴﻳﺎﻘﻣ
.ﺪﻴﻳﺎﻤﻧ ﺏﺎﺨﺘﻧﺍ ﺍﺭ ﺪﻴﻨﻛ ﻢﻴﻈﻨﺗ ﺪﻴﻫﺍﻮﺧ
AMP GAIN
ﺮﮔﺍ) .ﺪﻨﻛ ﯽﻣ ﺩﻭﺪﺤﻣ 25 ﻪﺑ ﺍﺭ ﺍﺪﺻ ﻡﻮﻟﻭ ﻥﺍﺰﻴﻣ ﺮﺜﻛﺍﺪﺣ :
LOW POWER
ﺯﺍ یﺮﻴﮔﻮﻠﺟ یﺍﺮﺑ ،ﺖﺳﺍ ﺕﺍﻭ 50 ﺯﺍ ﺮﺘﻤﻛ ﺎﻫﻮﮔﺪﻨﻠﺑ ﺯﺍ ﮏﻳ ﺮﻫ ﻥﺍﻮﺗ ﺮﺜﻛﺍﺪﺣ
ﺮﺜﻛﺍﺪﺣ :
HIGH POWER
؛ (.ﺪﻴﻨﻛ ﺏﺎﺨﺘﻧﺍ ﺍﺭ ﻪﻨﻳﺰﮔ ﻦﻳﺍ ﺎﻫﻮﮔﺪﻨﻠﺑ ﻥﺪﻳﺩ ﺐﻴﺳﺁ
.ﺖﺳﺍ 35 ﺍﺪﺻ ﻡﻮﻟﻭ ﻥﺍﺰﻴﻣ
SPK/PRE OUT
(.ﺩﺭﺍﺪﻧ ﺩﺮﺑﺭﺎﻛ ،ﺪﺷﺎﺑ ﻩﺪﺷ ﺏﺎﺨﺘﻧﺍ ﻪﻓﺮﻃ 3 یﺭﺬﮔ ﻢﻫ ﯽﺘﻗﻭ)
ﯽﺟﻭﺮﺧ ﺎﺗ ﺪﻴﻫﺩ ﻡﺎﺠﻧﺍ ﺍﺭ ﺐﺳﺎﻨﻣ ﺕﺎﻤﻴﻈﻨﺗ ،ﺎﻫﻮﮔﺪﻨﻠﺑ ﻝﺎﺼﺗﺍ ﻉﻮﻧ ﻪﺑ ﻪﺘﺴﺑ
(ﻮﮔﺪﻨﻠﺑ ﯽﺟﻭﺮﺧ ﺕﺎﻤﻴﻈﻨﺗ ،
21
) .ﺪﻴﻨﻛ ﺖﻓﺎﻳﺭﺩ ﯽﺑﻮﻠﻄﻣ
SPEAKER SIZE
ﻢﻴﻈﻨﺗ ﺩﺭﺍﻮﻣ ،
([X ' OVER TYPE] )
ﺪﻳﺍ ﻩﺩﺮﻛ ﺏﺎﺨﺘﻧﺍ ﻪﻛ یﺭﺬﮔ ﻢﻫ ﻉﻮﻧ ﻪﺑ ﻪﺘﺴﺑ
.ﺪﺷ ﺪﻫﺍﻮﺧ ﻩﺩﺍﺩ ﻥﺎﺸﻧ ﻪﻓﺮﻃ 3 یﺭﺬﮔ ﻢﻫ ﺎﻳ ﻪﻓﺮﻃ 2 یﺭﺬﮔ ﻢﻫ
(
یﺭﺬﮔ ﻢﻫ ﺕﺎﻤﻴﻈﻨﺗ ،
21 )
.ﺖﺳﺍ ﻩﺪﺷ ﺏﺎﺨﺘﻧﺍ ﻪﻓﺮﻃ 2 یﺭﺬﮔ ﻢﻫ ﻉﻮﻧ ،ﺽﺮﻓ ﺶﻴﭘ ﺭﻮﻃ ﻪﺑ
X ' OVER
DTA SETTINGS
.ﻥﺎﻣﺯ ﻝﺎﺘﻴﺠﻳﺩ یﺯﺍﺮﺘﻤﻫ ﺕﺎﻤﻴﻈﻨﺗ ،
23
،ﺕﺎﻤﻴﻈﻨﺗ ﻡﺎﺠﻧﺍ یﺍﺮﺑ
CAR SETTINGS
X ' OVER TYPE
ﺶﻫﺎﻛ ﺎﻳ ﺶﻳﺍﺰﻓﺍ ﺯﺍ یﺮﻴﮔﻮﻠﺟ یﺍﺮﺑ
[X ' OVER TYPE]
ﺮﻴﻴﻐﺗ ﺯﺍ ﻞﺒﻗ :ﻁﺎﻴﺘﺣﺍ
.ﺪﻴﻨﻛ ﻢﻴﻈﻨﺗ ﺍﺭ ﺍﺪﺻ ﻥﺍﺰﻴﻣ ،ﯽﺟﻭﺮﺧ ﺢﻄﺳ ﯽﻧﺎﻬﮔﺎﻧ
2-WAY
(ﺪﺷﺎﺑ ﻩﺪﺷ ﺏﺎﺨﺘﻧﺍ
[3-WAY]
ﻪﻛ ﺩﻮﺷ ﯽﻣ ﻩﺩﺍﺩ ﺶﻳﺎﻤﻧ ﯽﻣﺎﮕﻨﻫ ﻂﻘﻓ)
.ﺩﻮﺷ ﻰﻣ ﻮﻐﻟ :
NO
؛ .ﺪﻨﻛ ﯽﻣ ﺏﺎﺨﺘﻧﺍ ﺍﺭ ﻪﻓﺮﻃﻭﺩ یﺭﺬﮔ ﻢﻫ ﻉﻮﻧ :
YES
3-WAY
(ﺪﺷﺎﺑ ﻩﺪﺷ ﺏﺎﺨﺘﻧﺍ
[2-WAY]
ﻪﻛ ﺩﻮﺷ ﯽﻣ ﻩﺩﺍﺩ ﺶﻳﺎﻤﻧ ﯽﻣﺎﮕﻨﻫ ﻂﻘﻓ)
.ﺩﻮﺷ ﻰﻣ ﻮﻐﻟ :
NO
؛ .ﺪﻨﻛ ﯽﻣ ﺏﺎﺨﺘﻧﺍ ﺍﺭ ﻪﻓﺮﻃ ﻪﺳ یﺭﺬﮔ ﻢﻫ ﻉﻮﻧ :
YES
SOUND EFFECT
SPACE ENHANCE
(.ﺩﺭﺍﺪﻧ ﺩﺮﺑﺭﺎﻛ TUNER ﻊﺒﻨﻣ ﺩﺭﻮﻣ ﺭﺩ)
؛ .ﺪﻫﺩ ﯽﻣ ﺶﻳﺍﺰﻓﺍ ﺍﺭ ﺍﺪﺻ یﺎﻀﻓ یﺯﺎﺠﻣ ﺭﻮﻃ ﻪﺑ :
SMALL/MEDIUM/LARGE
.ﺩﻮﺷ ﻰﻣ ﻮﻐﻟ :
OFF
SND RESPONSE
؛ .ﺪﻨﻛ ﯽﻣ ﺮﺗ ﯽﻌﻗﺍﻭ ﺍﺭ ﺍﺪﺻ یﺯﺎﺠﻣ ﺭﻮﻃ ﻪﺑ :
LEVEL3
/
LEVEL2
/
LEVEL1
.ﺩﻮﺷ ﻰﻣ ﻮﻐﻟ :
OFF
SOUND LIFT
ﻮﮔﺪﻨﻠﺑ ﺯﺍ ﻩﺪﺷ ﻩﺪﻴﻨﺷ یﺍﺪﺻ ﺖﻴﻌﻗﻮﻣ یﺯﺎﺠﻣ ﺭﻮﻃ ﻪﺑ :
HIGH
/
MIDDLE
/
LOW
.ﺩﻮﺷ ﻰﻣ ﻮﻐﻟ :
OFF
؛ .ﺪﻨﻛ ﯽﻣ ﻢﻴﻈﻨﺗ ﺍﺭ
VOL LINK EQ
ﺎﻳ ﻭﺭﺩﻮﺧ ﺝﺭﺎﺧ ﺯﺍ ﻩﺪﺷ ﻩﺪﻴﻨﺷ یﺍﺪﺻ ﻭ ﺮﺳ ﺶﻫﺎﻛ ﺭﻮﻈﻨﻣ ﻪﺑ ﺍﺭ ﺲﻧﺎﻛﺮﻓ :
ON
.ﺩﻮﺷ ﻰﻣ ﻮﻐﻟ :
OFF
؛ .ﺪﻨﻛ ﯽﻣ ﺖﻳﻮﻘﺗ ﺎﻫ ﮏﻴﺘﺳﻻ یﺍﺪﺻ ﻭ ﺮﺳ
K2 TECHNOLOGY
(.ﺩﺭﺍﺪﻧ ﺩﺮﺑﺭﺎﻛ AUX ﻊﺒﻨﻣ ﻭ TUNER ﻊﺒﻨﻣ ﺩﺭﻮﻣ ﺭﺩ)
.ﺩﻮﺷ ﻰﻣ ﻮﻐﻟ :
OFF
؛ .ﻩﺩﺮﺸﻓ ﯽﻘﻴﺳﻮﻣ یﺍﺪﺻ ﺖﻴﻔﻴﻛ ﺩﻮﺒﻬﺑ :
ON
(19 )
.ﺩﻮﺷ ﯽﻣ ﻩﺩﺍﺩ ﺶﻳﺎﻤﻧ ،ﺪﺷﺎﺑ ﻩﺪﺷ ﻢﻴﻈﻨﺗ
[ON]
یﻭﺭ
[SUBWOOFER SET]
ﯽﺘﻗﻭ ﻂﻘﻓ
* 1
ﺶﻳﺎﻤﻧ ﺪﺷﺎﺑ ﻩﺪﺷ ﻢﻴﻈﻨﺗ
[SUB.W/SUB.W]
ﻭﺭ ﺮﺑ
[SPK/PRE OUT]
ﻰﺘﻗﻭ ﻂﻘﻓ :ﻪﻓﺮﻃ 2 یﺭﺬﮔ ﻢﻫ
*2
(21 )
.ﺩﻮﺷ ﻰﻣ ﻩﺩﺍﺩ
[SUB.W/SUB.W]
ﺎﻳ
[REAR/SUB.W]
ﻭﺭ ﺮﺑ
[SPK/PRE OUT]
ﻰﺘﻗﻭ ﻂﻘﻓ :ﻪﻓﺮﻃ 2 یﺭﺬﮔ ﻢﻫ
*3
(21 )
.ﺩﻮﺷ ﻰﻣ ﻩﺩﺍﺩ ﺶﻳﺎﻤﻧ ﺪﺷﺎﺑ ﻩﺪﺷ ﻢﻴﻈﻨﺗ
.ﺩﺭﺍﺬﮕﺑ ﺮﺛﺍ ﺮﻓﻭﻭ ﺏﺎﺳ ﻭﺭ ﺮﺑ ﺪﻧﺍﻮﺗ ﻰﻤﻧ ﻢﻴﻈﻨﺗ
*4
JS_JVC_KD_X351BT_M_PE.indd 20JS_JVC_KD_X351BT_M_PE.indd 20 18/8/2017 5:10:16 PM18/8/2017 5:10:16 PM

ﻰﺳﺭﺎﻓ
19
Data Size: B6L (182 mm x 128 mm)
Book Size: B6L (182 mm x 128 mm)
ﺍﺪﺻ ﺕﺎﻤﻴﻈﻨﺗ
.ﺪﻳﺭﺍﺩ ﻪﮕﻧ ﻭ ﻩﺩﺍﺩ ﺭﺎﺸﻓ ﺍﺭ 1
ﺭﺎﺸﻓ ﺍﺭ ﻪﻤﻛﺩ ﺲﭙﺳ ،ﺪﻴﻧﺎﺧﺮﭽﺑ ﺍﺭ ﻡﻮﻟﻭ ﻪﻤﻛﺩ ،(ﺪﻴﻨﻛ ﻉﻮﺟﺭ ﻞﻳﺫ ﻝﻭﺪﺟ ﻪﺑ) ﻪﻨﻳﺰﮔ ﮏﻳ ﺏﺎﺨﺘﻧﺍ ﺖﻬﺟ 2
.ﺪﻴﻫﺩ
ﺭﻮﻛﺬﻣ یﺎﻫ ﻞﻤﻌﻟﺍﺭﻮﺘﺳﺩ ﺎﻳ ،ﺪﻴﻳﺎﻤﻧ ﻝﺎﻌﻓ/ﺏﺎﺨﺘﻧﺍ ﺍﺭ ﺮﻈﻧ ﺩﺭﻮﻣ ﻢﺘﻳﺁ ﻪﻜﻨﻳﺍ ﺎﺗ ﺪﻴﻨﻛ ﺭﺍﺮﻜﺗ ﺍﺭ 2 ﻪﻠﺣﺮﻣ 3
.ﺪﻴﻨﻛ ﻝﺎﺒﻧﺩ ﺍﺭ ﯽﺑﺎﺨﺘﻧﺍ ﻢﺘﻳﺁ ﺭﺩ
.ﺪﻴﻫﺩ ﺭﺎﺸﻓ ﺍﺭ ﺝﻭﺮﺧ یﺍﺮﺑ 4
.ﺪﻴﻫﺩ ﺭﺎﺸﻓ ﺍﺭ ،ﯽﻠﺒﻗ ﻢﻴﻈﻨﺗ ﺩﺭﻮﻣ ﻪﺑ ﺖﺸﮔﺯﺎﺑ یﺍﺮﺑ
XX
:ﺽﺮﻓ ﺶﻴﭘ
EQ SETTING
PRESET EQ
.ﺪﻨﻛ ﯽﻣ ﺏﺎﺨﺘﻧﺍ ﺍﺭ ﯽﻘﻴﺳﻮﻣ ﺮﻧﺍژ ﺎﺑ ﺐﺳﺎﻨﺘﻣ ﻢﻴﻈﻨﺗ ﺶﻴﭘ ﺭﺰﻳﻻﻮﻛﺍ ﮏﻳ
[USER]
،ﺪﻳﺍ ﻩﺩﺍﺩ ﻡﺎﺠﻧﺍ
[PRO EQ]
ﺎﻳ
[EASY EQ]
ﺭﺩ ﻪﻛ ﯽﺗﺎﻤﻴﻈﻨﺗ ﺯﺍ ﻩﺩﺎﻔﺘﺳﺍ یﺍﺮﺑ
•
.ﺪﻴﻨﻛ ﺏﺎﺨﺘﻧﺍ ﺍﺭ
/
JAZZ
/
HIP HOP
/
HARD ROCK
/
DRVN 1
/
DRVN 2
/
DRVN 3
/
FLAT
CLASSICAL
/
USER
/
R&B
/
POP
ﯽﺻﺎﺧ یﺎﻫ ﺲﻧﺎﻛﺮﻓ
(
DRVN 1
/
DRVN 2
/
DRVN 3
) ﯽﮔﺪﻨﻧﺍﺭ ﺖﻟﺎﺣ ﺭﺰﻳﻻﻮﻛﺍ
ﺖﻳﻮﻘﺗ ﺎﻫ ﮏﻴﺘﺳﻻ یﺍﺪﺻ ﻭ ﺮﺳ ﺎﻳ ﻥﻭﺮﻴﺑ ﻂﻴﺤﻣ یﺍﺪﺻ ﻭ ﺮﺳ ﺶﻫﺎﻛ ﺭﻮﻈﻨﻣ ﻪﺑ ﺍﺭ
.ﺪﻨﻛ ﯽﻣ
EASY EQ
.ﺪﻴﻨﻛ ﻢﻴﻈﻨﺗ ﺍﺭ ﺩﻮﺧ یﺍﺪﺻ ﺕﺎﻤﻴﻈﻨﺗ
.ﺖﺳﺍ ﻩﺪﺷ ﻩﺮﻴﺧﺫ
[USER]
یﻭﺭ ﺕﺎﻤﻴﻈﻨﺗ ﻦﻳﺍ
•
.ﺩﺭﺍﺬﮕﺑ ﺮﻴﺛﺄﺗ
[PRO EQ]
ﯽﻠﻌﻓ ﺕﺎﻤﻴﻈﻨﺗ ﺮﺑ ﻩﺪﺷ ﻡﺎﺠﻧﺍ ﺕﺎﻤﻴﻈﻨﺗ ﺖﺳﺍ ﻦﻜﻤﻣ
•
+03
: ﺽﺮﻓ ﺶﻴﭘ)
+06
ﺎﺗ
00
:
SUB.W SP
*1*2
00 +10
ﺎﺗ
–50
:
SUB.W
*1*3
LVL 00 LVL+09
ﺎﺗ
LVL–09
:
BASS
LVL 00 LVL+09
ﺎﺗ
LVL–09
:
MID
(
LVL 00 LVL+09
ﺎﺗ
LVL–09
:
TRE
PRO EQ
.ﺪﻴﻨﻛ ﻢﻴﻈﻨﺗ ﺍﺭ ﺩﻮﺧ یﺍﺪﺻ ﺕﺎﻤﻴﻈﻨﺗ
.ﺖﺳﺍ ﻩﺪﺷ ﻩﺮﻴﺧﺫ
[USER]
یﻭﺭ ﺕﺎﻤﻴﻈﻨﺗ ﻦﻳﺍ
•
.ﺩﺭﺍﺬﮕﺑ ﺮﻴﺛﺄﺗ
[EASY EQ]
ﯽﻠﻌﻓ ﺕﺎﻤﻴﻈﻨﺗ ﺮﺑ ﻩﺪﺷ ﻡﺎﺠﻧﺍ ﺕﺎﻤﻴﻈﻨﺗ ﺖﺳﺍ ﻦﻜﻤﻣ
•
62.5HZ
ﺯﺍ ﻞﺒﻗ) .ﺩﻮﺷ ﻩﺮﻴﺧﺫ ﻊﺒﻨﻣ ﺮﻫ یﺍﺮﺑ ﺎﺗ ﺪﻴﻨﻛ ﻢﻴﻈﻨﺗ ﺍﺭ ﺢﻄﺳ :
(LEVEL 00)
LEVEL +09
ﺎﺗ
LEVEL –09
(.ﺪﻴﻨﻛ ﺏﺎﺨﺘﻧﺍ ﺍﺭ ﻢﻴﻈﻨﺗ یﺍﺮﺑ ﺮﻈﻧ ﺩﺭﻮﻣ ﻊﺒﻨﻣ ،ﺕﺎﻤﻴﻈﻨﺗ ﻡﺎﺠﻧﺍ
.ﺩﻮﺷ ﻰﻣ ﻮﻐﻟ :
OFF
؛ .ﺪﻨﻛ ﯽﻣ ﻝﺎﻌﻓ ﺍﺭ ﻪﺘﻓﺎﻳ ﺵﺮﺘﺴﮔ ﻢﺑ یﺍﺪﺻ :
ON
/
6.3KHZ
/
4KHZ
/
2.5KHZ
/
1.6KHZ
/
1KHZ
/
630HZ
/
400HZ
/
250HZ
/
160HZ
/
100HZ
16KHZ
/
10KHZ
.ﺩﻮﺷ ﻩﺮﻴﺧﺫ ﻊﺒﻨﻣ ﺮﻫ یﺍﺮﺑ ﺎﺗ ﺪﻴﻨﻛ ﻢﻴﻈﻨﺗ ﺍﺭ ﺢﻄﺳ
:
(LEVEL 00)
LEVEL +09
ﺎﺗ
LEVEL –09
(.ﺪﻴﻨﻛ ﺏﺎﺨﺘﻧﺍ ﺍﺭ ﻢﻴﻈﻨﺗ یﺍﺮﺑ ﺮﻈﻧ ﺩﺭﻮﻣ ﻊﺒﻨﻣ ،ﺕﺎﻤﻴﻈﻨﺗ ﻡﺎﺠﻧﺍ ﺯﺍ ﻞﺒﻗ)
Q FACTOR
.ﺪﻨﻛ ﯽﻣ ﻢﻴﻈﻨﺗ ﺍﺭ ﺖﻴﻔﻴﻛ ﺭﻮﺘﻛﺎﻓ :
2.00
/
1.50
/
1.35
AUDIO CONTROL
BASS BOOST
ﺍﺭ ﺎﻤﺷ ﻩﺍﻮﺨﻟﺩ ﺩﺭﻮﻣ ﺱﺎﺑ یﺍﺪﺻ ﺖﻳﻮﻘﺗ ﺢﻄﺳ :
LEVEL +05
ﺎﺗ
LEVEL +01
.ﺩﻮﺷ ﻰﻣ ﻮﻐﻟ :
OFF
؛ .ﺪﻨﻛ ﯽﻣ ﺏﺎﺨﺘﻧﺍ
LOUDNESS
ﺎﺑ ﯽﻳﺍﺪﺻ ،ﻮﻗ ﺎﻳ ﻒﻴﻌﺿ ﺎﻫ ﺲﻧﺎﻛﺮﻓ ﺖﻳﻮﻘﺗ ﺎﺑ :
LEVEL 02
/
LEVEL 01
ﺩﻮﺷ ﻰﻣ ﻮﻐﻟ :
OFF
؛ .ﺪﻨﻛ ﯽﻣ ﺪﻴﻟﻮﺗ ﻢﻳﻼﻣ ﺢﻄﺳ ﺭﺩ ﻲﻟﺎﻋ ﺖﻴﻔﻴﻛ
SUB.W LEVEL
*1
SPK-OUT
*2
ﺩﺮﺑﺭﺎﻛ ،ﺪﺷﺎﺑ ﻩﺪﺷ ﺏﺎﺨﺘﻧﺍ ﻪﻓﺮﻃ 3 یﺭﺬﮔ ﻢﻫ ﯽﺘﻗﻭ)
(.ﺩﺭﺍﺪﻧ
ﻥﺍﺰﻴﻣ :(
SUB.W +03
)
SUB.W +06
ﺎﺗ
SUB.W 00
ﻩﺪﺷ ﻞﺼﺘﻣ ﻮﮔﺪﻨﻠﺑ ﻢﻴﺳ ﻖﻳﺮﻃ ﺯﺍ ﻪﻛ یﺮﻓﻭﻭ ﺏﺎﺳ ﯽﺟﻭﺮﺧ
(31 )
.ﺪﻨﻛ ﯽﻣ ﻢﻴﻈﻨﺗ ﺍﺭ ﺖﺳﺍ
PRE-OUT
*3
ﻥﺍﺰﻴﻣ :(
SUB.W 00
)
SUB.W +10
ﺎﺗ
SUB.W –50
ﻪﻧﺎﻳﺎﭘ ﻪﺑ ﺮﻳﺎﻓ ﯽﻠﭙﻣﺁ ﮏﻳ ﻖﻳﺮﻃ ﺯﺍ ﻪﻛ یﺮﻓﻭﻭ ﺏﺎﺳ ﯽﺟﻭﺮﺧ
ﯽﻣ ﻢﻴﻈﻨﺗ ﺍﺭ ﺖﺳﺍ ﻩﺪﺷ ﻞﺼﺘﻣ (REAR/SW) ﯽﺟﻭﺮﺧ یﺎﻫ
(31 )
.ﺪﻨﻛ
SUBWOOFER
SET
*3
.ﺩﻮﺷ ﻰﻣ ﻮﻐﻟ :
OFF
؛ .ﺪﻨﻛ ﯽﻣ ﻦﺷﻭﺭ ﺍﺭ ﺮﻓﻭﻭ ﺏﺎﺳ ﯽﺟﻭﺮﺧ :
ON
(20 )
:*3 ،*2 ،*1
JS_JVC_KD_X351BT_M_PE.indd 19JS_JVC_KD_X351BT_M_PE.indd 19 18/8/2017 5:10:16 PM18/8/2017 5:10:16 PM

18
ﻰﺳﺭﺎﻓ
Data Size: B6L (182 mm x 128 mm)
Book Size: B6L (182 mm x 128 mm)
Bluetooth ﻖﻳﺮﻃ ﺯﺍ ﯽﺘﻧﺮﺘﻨﻳﺍ ﻮﻳﺩﺍﺭ
ﻪﺑ ،ﻩﺎﮕﺘﺳﺩ ﻦﻳﺍ Bluetooth ﻖﻳﺮﻃ ﺯﺍ Android/iPod touch/iPhone ﻩﺎﮕﺘﺳﺩ ﺎﺑ ﺪﻴﻧﺍﻮﺗ ﻲﻣ ﺎﻤﺷ
.ﺪﻴﻫﺩ ﺵﻮﮔ (Spotify ﻭ Pandora) ﻲﻳﻮﻳﺩﺍﺭ ﺖﻧﺮﺘﻨﻳﺍ
.ﺪﺷﺎﺒﻧ ﻞﺼﺘﻣ ﯽﻫﺎﮕﺘﺳﺩ ﭻﻴﻫ ﻪﺑ USB یﺩﻭﺭﻭ ﻪﻧﺎﻳﺎﭘ ﻪﻛ ﺪﻴﻨﻛ ﻞﺻﺎﺣ ﻥﺎﻨﻴﻤﻃﺍ •
(ﺖﺳﺍ ﻩﺩﺎﻔﺘﺳﺍ ﻞﺑﺎﻗ ﺪﻨﻠﻳﺯﻮﻴﻧ ﻭ ﺎﻴﻟﺍﺮﺘﺳﺍ یﺎﻫ ﻝﺪﻣ یﺍﺮﺑ ﻂﻘﻓ) Pandora ﻪﺑ ﻥﺩﺍﺩ ﺵﻮﮔ
:ﺎﻫ ﺯﺎﺳ ﻩﺩﺎﻣﺁ
(4 )
.ﺪﻴﻨﻛ ﺏﺎﺨﺘﻧﺍ ﺍﺭ
[ON]
ﻪﻨﻳﺰﮔ
[SOURCE SELECT]
ﺭﺩ
[PANDORA SRC]
یﺍﺮﺑ
.ﺪﻴﻨﻛ ﺯﺎﺑ ﺩﻮﺧ ﻩﺎﮕﺘﺳﺩ ﺭﺩ ﺍﺭ Pandora ﻪﻣﺎﻧﺮﺑ 1
(11 )
.ﺪﻴﻨﻛ ﻞﺻﻭ Bluetooth ﻖﻳﺮﻃ ﺯﺍ ﺍﺭ ﻥﺎﺘﻫﺎﮕﺘﺳﺩ 2
PANDORA BT ﺎﻳ (iPod/iPhone یﺍﺮﺑ) PANDORA ﺎﺗ ﺪﻴﻫﺩ ﺭﺎﺸﻓ ﺭﺎﺑﺪﻨﭼ ﺍﺭ 3
.ﺩﻮﺷ ﺏﺎﺨﺘﻧﺍ (Android ﻩﺎﮕﺘﺳﺩ یﺍﺮﺑ)
.ﺩﺩﺮﮔ ﯽﻣ ﺯﺎﻏﺁ ﺭﺎﻛﺩﻮﺧ ﺕﺭﻮﺻ ﻪﺑ ﺶﺨﭘ ﻭ ﺩﻮﺷ ﯽﻣ ﺎﺠﺑﺎﺟ ﻊﺒﻨﻣ
(9 )
.ﺪﻴﺷﺎﺑ ﻩﺩﺮﻛ ﻞﺻﻭ USB یﺩﻭﺭﻭ ﻪﻧﺎﻳﺎﭘ ﻖﻳﺮﻃ ﺯﺍ ﺍﺭ ﻥﺁ ﻪﻛ ﺖﺳﺍ ﯽﻧﺎﻣﺯ ﻞﺜﻣ Pandora ﺎﺑ ﺭﺎﻛ •
Spotify ﻪﺑ ﻥﺩﺍﺩ ﺵﻮﮔ
:ﺎﻫ ﺯﺎﺳ ﻩﺩﺎﻣﺁ
(4 )
.ﺪﻴﻨﻛ ﺏﺎﺨﺘﻧﺍ ﺍﺭ
[ON]
ﻪﻨﻳﺰﮔ
[SOURCE SELECT]
ﺭﺩ
[SPOTIFY SRC]
یﺍﺮﺑ
.ﺪﻴﻨﻛ ﺯﺎﺑ ﺩﻮﺧ ﻩﺎﮕﺘﺳﺩ ﺭﺩ ﺍﺭ Spotify ﻪﻣﺎﻧﺮﺑ 1
(11 )
.ﺪﻴﻨﻛ ﻞﺻﻭ Bluetooth ﻖﻳﺮﻃ ﺯﺍ ﺍﺭ ﻥﺎﺘﻫﺎﮕﺘﺳﺩ 2
یﺍﺮﺑ) SPOTIFY BT ﺎﻳ (iPod/iPhone یﺍﺮﺑ) SPOTIFY ﺎﺗ ﺪﻴﻫﺩ ﺭﺎﺸﻓ ﺭﺎﺑﺪﻨﭼ ﺍﺭ 3
.ﺩﻮﺷ ﺏﺎﺨﺘﻧﺍ (Android ﻩﺎﮕﺘﺳﺩ
.ﺩﺩﺮﮔ ﯽﻣ ﺯﺎﻏﺁ ﺭﺎﻛﺩﻮﺧ ﺕﺭﻮﺻ ﻪﺑ ﺶﺨﭘ ﻭ ﺩﻮﺷ ﯽﻣ ﺎﺠﺑﺎﺟ ﻊﺒﻨﻣ
(10 )
.ﺪﻴﺷﺎﺑ ﻩﺩﺮﻛ ﻞﺻﻭ USB یﺩﻭﺭﻭ ﻪﻧﺎﻳﺎﭘ ﻖﻳﺮﻃ ﺯﺍ ﺍﺭ ﻥﺁ ﻪﻛ ﺖﺳﺍ ﯽﻧﺎﻣﺯ ﻞﺜﻣ Spotify ﺎﺑ ﺭﺎﻛ •
BLUETOOTH®
ﻞﻤﺣ ﻞﺑﺎﻗ ﯽﺗﻮﺻ ﻩﺪﻨﻨﻛ ﺶﺨﭘ ﮏﻳ ﺯﺍ ﻩﺩﺎﻔﺘﺳﺍ
.ﺪﻴﻨﻛ ﻞﺻﻭ ﺍﺭ (ﺖﺳﺍ ﺩﻮﺟﻮﻣ ﺪﻳﺮﺧ یﺍﺮﺑ ﻪﻛ) ﻞﻤﺣ ﻞﺑﺎﻗ ﯽﺗﻮﺻ ﻩﺪﻨﻨﻛ ﺶﺨﭘ ﮏﻳ 1
(4 )
.ﺪﻴﻨﻛ ﺏﺎﺨﺘﻧﺍ ﺍﺭ
[ON]
ﻪﻨﻳﺰﮔ
[SOURCE SELECT]
ﺭﺩ
[BUILT-IN AUX]
یﺍﺮﺑ 2
.ﺪﻴﻫﺩ ﺭﺎﺸﻓ ﺭﺎﺑﺪﻨﭼ ﺍﺭ ،AUX ﺏﺎﺨﺘﻧﺍ یﺍﺮﺑ 3
.ﺪﻴﻨﻛ ﺶﺨﭘ ﺍﺭ ﺍﺪﺻ ﻭ ﻦﺷﻭﺭ ﺍﺭ ﻞﻤﺣ ﻞﺑﺎﻗ ﯽﺗﻮﺻ ﻩﺪﻨﻨﻛ ﺶﺨﭘ 4
.ﺪﻴﻨﻛ ﻩﺩﺎﻔﺘﺳﺍ ﯽﻨﻴﻣ ﻮﻳﺮﺘﺳﺍ یﺍ ﻪﺘﺴﻫ ﻪﺳ ﺶﻴﻓ ﮏﻳ ﺯﺍ ،ﺍﺪﺻ ﻪﻨﻴﻬﺑ ﯽﺟﻭﺮﺧ یﺍﺮﺑ
ﺪﻨﻧﺎﻣ “L” ﻂﺑﺍﺭ ﺎﺑ یﺮﺘﻣ ﯽﻠﻴﻣ 3.5 ﻮﻳﺮﺘﺳﺍ ﯽﻨﻴﻣ ﺶﻴﻓ
(ﺖﺳﺍ ﺩﻮﺟﻮﻣ ﺪﻳﺮﺧ یﺍﺮﺑ)
ﯽﺗﻮﺻ ﻩﺪﻨﻨﻛ ﺶﺨﭘ
ﻞﻤﺣ ﻞﺑﺎﻗ
ﯽﻜﻤﻛ یﺩﻭﺭﻭ ﻪﻳﺎﭘ
AUX
JS_JVC_KD_X351BT_M_PE.indd 18JS_JVC_KD_X351BT_M_PE.indd 18 18/8/2017 5:10:16 PM18/8/2017 5:10:16 PM

ﻰﺳﺭﺎﻓ
17
Data Size: B6L (182 mm x 128 mm)
Book Size: B6L (182 mm x 128 mm)
STATUS
.ﺪﻫﺩ ﯽﻣ ﻥﺎﺸﻧ ﺍﺭ ﯽﺑﺎﺨﺘﻧﺍ ﻩﺎﮕﺘﺳﺩ ﺖﻴﻌﺿﻭ
ﻖﻳﺮﻃ ﺯﺍ ﻪﻛ iPod/iPhone ﺯﺍ ﻩﺩﺎﻔﺘﺳﺍ ﺎﺑ ﺪﻴﺘﺴﻫ ﺭﺩﺎﻗ ﺎﻤﺷ :
IOS CONNECTED
.ﺪﻴﻨﻛ ﺭﺎﻛ ﻪﻣﺎﻧﺮﺑ ﺎﺑ ،ﺖﺳﺍ ﻩﺪﺷ ﻞﺼﺘﻣ USB یﺩﻭﺭﻭ ﻪﻧﺎﻳﺎﭘ ﺎﻳ Bluetooth
.ﺖﺳﺍ ﻩﺪﺸﻧ ﻞﺼﺘﻣ ﻪﻣﺎﻧﺮﺑ ﺎﺑ ﺭﺎﻛ یﺍﺮﺑ iOS ﻩﺎﮕﺘﺳﺩ ﭻﻴﻫ :
IOS NOT CONNECTED
Android یﺪﻨﻤﺷﻮﻫ ﻦﻔﻠﺗ ﺯﺍ ﻩﺩﺎﻔﺘﺳﺍ ﺎﺑ ﺪﻴﺘﺴﻫ ﺭﺩﺎﻗ ﺎﻤﺷ :
ANDROID CONNECTED
.ﺪﻴﻨﻛ ﺭﺎﻛ ﻪﻣﺎﻧﺮﺑ ﺎﺑ ،ﺖﺳﺍ ﻩﺪﺷ ﻞﺼﺘﻣ Bluetooth ﻖﻳﺮﻃ ﺯﺍ ﻪﻛ
ﻞﺼﺘﻣ ﻪﻣﺎﻧﺮﺑ ﺎﺑ ﺭﺎﻛ یﺍﺮﺑ Android ﻩﺎﮕﺘﺳﺩ ﭻﻴﻫ :
ANDROID NOT CONNECTED
.ﺖﺳﺍ ﻩﺪﺸﻧ
Bluetooth ﺎﺑ iPod/iPhone ﻪﺑ ﻥﺩﺍﺩ ﺵﻮﮔ
.ﺪﻴﻫﺩ ﺵﻮﮔ iPod/iPhone یﻭﺭ یﺎﻫ ﮓﻨﻫﺁ ﻪﺑ Bluetooth ﻖﻳﺮﻃ ﺯﺍ ،ﻩﺎﮕﺘﺳﺩ ﻦﻳﺍ ﺎﺑ ﺪﻴﻧﺍﻮﺗ ﯽﻣ ﺎﻤﺷ
.ﺪﻴﻫﺩ ﺭﺎﺸﻓ ﺭﺎﺑﺪﻨﭼ ﺍﺭ ،iPod BT ﺏﺎﺨﺘﻧﺍ یﺍﺮﺑ
.ﺪﻴﺷﺎﺑ ﻩﺩﺮﻛ ﻞﺻﻭ USB یﺩﻭﺭﻭ ﻪﻧﺎﻳﺎﭘ ﻖﻳﺮﻃ ﺯﺍ ﺍﺭ ﻥﺁ ﻪﻛ ﺖﺳﺍ ﯽﻧﺎﻣﺯ ﻞﺜﻣ iPhone/iPod ﺎﺑ ﺭﺎﻛ •
(7 )
،ﺪﻴﻧﺰﺑ USB یﺩﻭﺭﻭ ﻪﻧﺎﻳﺎﭘ ﻪﺑ ﺍﺭ iPod/iPhone ﻩﺎﮕﺘﺳﺩ ﮏﻳ ،iPod BT ﻊﺒﻨﻣ ﻪﺑ ﻥﺩﺍﺩ ﺵﻮﮔ ﻦﻴﺣ ﺮﮔﺍ •
.ﺪﺑﺎﻳ ﯽﻣ ﺮﻴﻴﻐﺗ iPod USB ﻪﺑ ﺭﺎﻛﺩﻮﺧ ﺕﺭﻮﺻ ﻪﺑ ﻊﺒﻨﻣ
ﺏﺎﺨﺘﻧﺍ iPod BT ﺎﺗ ﺪﻴﻫﺩ ﺭﺎﺸﻓ ﺍﺭ ،ﺖﺳﺍ ﻞﺻﻭ Bluetooth ﻖﻳﺮﻃ ﺯﺍ ﻥﺎﻨﭽﻤﻫ ﻩﺎﮕﺘﺳﺩ ﺮﮔﺍ
.ﺩﻮﺷ
BLUETOOTH®
JVC Remote ﻪﻣﺎﻧﺮﺑ ﺯﺍ ﻩﺩﺎﻔﺘﺳﺍ ﻪﺑ ﻁﻮﺑﺮﻣ ﺕﺎﻤﻴﻈﻨﺗ
iPod/iPhone یﻭﺭ ﺯﺍ ﻭﺭﺩﻮﺧ JVC ﻢﺘﺴﻴﺳ ﻩﺪﻧﺮﻴﮔ ﺕﺎﻴﻠﻤﻋ ﻝﺮﺘﻨﻛ یﺍﺮﺑ JVC Remote ﻪﻣﺎﻧﺮﺑ
(Bluetooth ﻖﻳﺮﻃ ﺯﺍ) Android ﺪﻨﻤﺷﻮﻫ ﻦﻔﻠﺗ ﺎﻳ (USB یﺩﻭﺭﻭ ﻪﻧﺎﻳﺎﭘ ﺎﻳ Bluetooth ﻖﻳﺮﻃ ﺯﺍ)
.ﺖﺳﺍ ﻩﺪﺷ ﻪﺘﺧﺎﺳ
:ﺎﻫ ﺯﺎﺳ ﻩﺩﺎﻣﺁ
ﺕﺎﻋﻼﻃﺍ یﺍﺮﺑ .ﺪﻴﻨﻛ ﺐﺼﻧ ﻥﺎﺘﻫﺎﮕﺘﺳﺩ یﻭﺭ ﺍﺭ JVC Remote ﻪﻣﺎﻧﺮﺑ ﻪﺨﺴﻧ ﻦﻳﺮﺧﺁ ،ﻝﺎﺼﺗﺍ ﺯﺍ ﻞﺒﻗ
.ﺪﻴﻳﺎﻣﺮﻓ ﻪﻌﺟﺍﺮﻣ <http://www.jvc.net/cs/car/> ﻪﺑ ،ﺮﺘﺸﻴﺑ
.ﺪﻳﺭﺍﺩ ﻪﮕﻧ ﻭ ﻩﺩﺍﺩ ﺭﺎﺸﻓ ﺍﺭ 1
ﺭﺎﺸﻓ ﺍﺭ ﻪﻤﻛﺩ ﺲﭙﺳ ،ﺪﻴﻧﺎﺧﺮﭽﺑ ﺍﺭ ﻡﻮﻟﻭ ﻪﻤﻛﺩ ،(ﺪﻴﻨﻛ ﻉﻮﺟﺭ ﻞﻳﺫ ﻝﻭﺪﺟ ﻪﺑ) ﻪﻨﻳﺰﮔ ﮏﻳ ﺏﺎﺨﺘﻧﺍ ﺖﻬﺟ 2
.ﺪﻴﻫﺩ
.ﺪﺷﺎﺑ ﻩﺪﺷ ﻝﺎﻌﻓ ﺎﻳ ﻩﺪﺷ ﺏﺎﺨﺘﻧﺍ ﻩﺍﻮﺨﻟﺩ ﺩﺭﻮﻣ ﻪﻛ ﯽﻧﺎﻣﺯ ﺎﺗ ﺪﻴﻨﻛ ﺭﺍﺮﻜﺗ ﺍﺭ 2 ﻪﻠﺣﺮﻣ 3
.ﺪﻴﻫﺩ ﺭﺎﺸﻓ ﺍﺭ ﺝﻭﺮﺧ یﺍﺮﺑ 4
.ﺪﻴﻫﺩ ﺭﺎﺸﻓ ﺍﺭ ،ﯽﻠﺒﻗ ﻢﻴﻈﻨﺗ ﺩﺭﻮﻣ ﻪﺑ ﺖﺸﮔﺯﺎﺑ یﺍﺮﺑ
XX
:ﺽﺮﻓ ﺶﻴﭘ
REMOTE APP
SELECT
.ﺪﻴﻨﻛ ﺏﺎﺨﺘﻧﺍ ﺍﺭ ﻪﻣﺎﻧﺮﺑ ﺎﺑ ﺭﺎﻛ یﺍﺮﺑ (ANDROID ﺎﻳ IOS) ﺮﻈﻧ ﺩﺭﻮﻣ ﻩﺎﮕﺘﺳﺩ
IOS
ﺯﺍ ،USB یﺩﻭﺭﻭ ﻪﻧﺎﻳﺎﭘ ﺎﻳ Bluetooth ﻖﻳﺮﻃ ﺯﺍ ﺎﺗ ﺪﻨﻛ ﯽﻣ ﺏﺎﺨﺘﻧﺍ ﺍﺭ iPod/iPhone :
YES
.ﺩﻮﺷ ﻰﻣ ﻮﻐﻟ :
NO
؛ .ﺩﻮﺷ ﻩﺩﺎﻔﺘﺳﺍ ﻪﻣﺎﻧﺮﺑ
ﻖﻳﺮﻃ ﺯﺍ iPod/iPhone ﺮﮔﺍ iPod USB ﺎﻳ) iPod BT ﻊﺒﻨﻣ ،ﺪﻳﺩﺮﻛ ﺏﺎﺨﺘﻧﺍ ﺍﺭ IOS ﺮﮔﺍ
.ﺪﻴﻳﺎﻤﻧ ﺏﺎﺨﺘﻧﺍ ﻪﻣﺎﻧﺮﺑ یﺯﺎﺴﻟﺎﻌﻓ یﺍﺮﺑ ﺍﺭ (ﺖﺳﺍ ﻩﺪﺷ ﻞﺻﻭ USB یﺩﻭﺭﻭ ﻪﻧﺎﻳﺎﭘ
:ﺪﺷ ﺪﻫﺍﻮﺧ ﻞﺘﺨﻣ ﺎﻳ ﻊﻄﻗ ﺮﻳﺯ ﻂﻳﺍﺮﺷ ﺭﺩ ﻪﻣﺎﻧﺮﺑ ﻝﺎﺼﺗﺍ •
USB یﺩﻭﺭﻭ ﻪﻧﺎﻳﺎﭘ ﻖﻳﺮﻃ ﺯﺍ ﻪﻛ یﺮﮕﻳﺩ ﺶﺨﭘ ﻊﺒﻨﻣ ﻪﺑ ﺍﺭ iPod BT ﻊﺒﻨﻣ ﺮﮔﺍ –
.ﺪﻴﻫﺩ ﺮﻴﻴﻐﺗ ﺖﺳﺍ ﻩﺪﺷ ﻞﺼﺘﻣ
.ﺪﻴﻫﺩ ﺮﻴﻴﻐﺗ iPod BT ﻊﺒﻨﻣ ﻪﺑ ﺍﺭ iPod USB ﻊﺒﻨﻣ ﺮﮔﺍ –
ANDROID
؛ .ﺩﻮﺷ ﻩﺩﺎﻔﺘﺳﺍ ﻪﻣﺎﻧﺮﺑ ﺯﺍ ،Bluetooth ﻖﻳﺮﻃ ﺯﺍ ﺎﺗ ﺪﻨﻛ ﯽﻣ ﺏﺎﺨﺘﻧﺍ ﺍﺭ Android :
YES
.ﺩﻮﺷ ﻰﻣ ﻮﻐﻟ :
NO
ANDROID
LIST
*
.ﺩﻮﺷ ﻩﺩﺎﻔﺘﺳﺍ ﻥﺁ ﺯﺍ ﺎﺗ ﺪﻨﻛ ﯽﻣ ﺏﺎﺨﺘﻧﺍ ﺖﺴﻴﻟ ﺯﺍ ﺍﺭ Android ﺪﻨﻤﺷﻮﻫ ﻦﻔﻠﺗ
.ﺩﻮﺷ ﯽﻣ ﻩﺩﺍﺩ ﺶﻳﺎﻤﻧ ﺪﺷﺎﺑ ﻩﺪﺷ ﻢﻴﻈﻨﺗ
[YES]
یﻭﺭ ﺮﺑ
[SELECT]
ﺖﻤﺴﻗ ﺭﺩ
[ANDROID]
ﯽﺘﻗﻭ ﻂﻘﻓ
*
JS_JVC_KD_X351BT_M_PE.indd 17JS_JVC_KD_X351BT_M_PE.indd 17 18/8/2017 5:10:16 PM18/8/2017 5:10:16 PM

16
ﻰﺳﺭﺎﻓ
Data Size: B6L (182 mm x 128 mm)
Book Size: B6L (182 mm x 128 mm)
.ﺪﻧﺯ ﯽﻣ ﮏﻤﺸﭼ ﺶﻳﺎﻤﻧ ﻪﺤﻔﺻ یﻭﺭ ﻝﺎﺼﺗﺍ ﻪﺠﻴﺘﻧ
ﺎﻳ/ﻭ *1“HANDS-FREE OK” ﺎﻳ/ﻭ “PAIRING OK”
ﺭﺎﮔﺯﺎﺳ : *3“PBAP OK” ﺎﻳ/ﻭ *2“AUD.STREAM OK”
(HFP) یﺮﻓﺯﺪﻨﻫ ﻞﻳﺎﻓﻭﺮﭘ ﺎﺑ ﺭﺎﮔﺯﺎﺳ
*1
(A2DP) ﻪﺘﻓﺮﺸﻴﭘ ﯽﺗﻮﺻ ﻊﻳﺯﻮﺗ ﻞﻳﺎﻓﻭﺮﭘ ﺎﺑ ﺭﺎﮔﺯﺎﺳ
*2
(PBAP) ﻦﻔﻠﺗ ﻪﭼﺮﺘﻓﺩ ﻪﺑ ﯽﺳﺮﺘﺳﺩ ﻞﻳﺎﻓﻭﺮﭘ ﺎﺑ ﺭﺎﮔﺯﺎﺳ
*3
ﯽﻨﻌﻳ ؛ﺩﻮﺷ ﯽﻣ ﻩﺩﺍﺩ ﻥﺎﺸﻧ “PAIRING DELETED” ،ﻪﻴﻧﺎﺛ 30 ﺯﺍ ﺲﭘ
ﺝﺭﺎﺧ ﯽﺳﺭﺮﺑ ﺖﻟﺎﺣ ﺯﺍ ﻩﺎﮕﺘﺳﺩ ﻭ ﺖﺳﺍ ﻩﺪﺷ ﻑﺬﺣ یﺯﺎﺳ ﺖﻔﺟ ﻪﻜﻨﻳﺍ
.ﺩﻮﺷ ﯽﻣ
ﺵﻮﻣﺎﺧ ﻩﺎﮕﺘﺳﺩ ﺎﺗ ﺪﻳﺭﺍﺩ ﻪﮕﻧ ﻭ ﻩﺩﺍﺩ ﺭﺎﺸﻓ ﺍﺭ ،ﻮﻐﻟ یﺍﺮﺑ •
.ﺪﻴﻨﻛ ﻦﺷﻭﺭ ﺍﺭ ﻥﺁ ﻩﺭﺎﺑﻭﺩ ﺲﭙﺳ ،ﺩﻮﺷ
BLUETOOTH®
ﺍﺪﺻ ﺶﺨﭘ — BLUETOOTH
Bluetooth ﻖﻳﺮﻃ ﺯﺍ ﯽﺗﻮﺻ ﻩﺪﻨﻨﻛ ﺶﺨﭘ
.(ﺪﻴﻫﺩ ﺭﺎﺸﻓ ﻝﺮﺘﻨﻛ یﻭﺭ ﺯﺍ ﺍﺭ SOURCE ﻪﻤﻛﺩ ﺎﻳ) ﺪﻴﻨﻛ ﺏﺎﺨﺘﻧﺍ ﺍﺭ BT AUDIO ﺎﺗ ﺪﻴﻫﺩ ﺭﺎﺸﻓ ﺭﺎﺑﺪﻨﭼ ﺍﺭ 1
.ﺪﻳﻮﺷ ﯽﻣ BT AUDIO ﺩﺭﺍﻭ ﹰﺎﻤﻴﻘﺘﺴﻣ ، ﻥﺩﺍﺩ ﺭﺎﺸﻓ ﺎﺑ •
.ﺪﻴﻨﻛ ﻝﺎﻌﻓ ﺍﺭ ﺭﺍﺩ Bluetooth ﯽﺗﻮﺻ ﻩﺪﻨﻨﻛ ﺶﺨﭘ ،ﺍﺪﺻ ﺶﺨﭘ ﺖﻬﺟ 2
ﻪﺑﯽﻳﻮﻠﺟ ﻪﺤﻔﺻ یﻭﺭﺭﻭﺩ ﻩﺍﺭ ﺯﺍ ﻝﺮﺘﻨﻛ یﻭﺭ
ﺚﻜﻣ/ﺶﺨﭘ.ﺪﻴﻫﺩ ﺭﺎﺸﻓ ﺍﺭ ﻡﻮﻟﻭ ﻪﻤﻛﺩ
.ﺪﻴﻫﺩ ﺭﺎﺸﻓ ﺍﺭ
ﺭﺪﻟﻮﻓ ﺎﻳ ﻩﻭﺮﮔ ﺏﺎﺨﺘﻧﺍ
.ﺪﻴﻫﺩ ﺭﺎﺸﻓ ﺍﺭ
.ﺪﻴﻫﺩ ﺭﺎﺸﻓ ﺍﺭ
ﻮﻠﺟ/ﺐﻘﻋ ﻪﺑ ﺵﺮﭘ
.ﺪﻴﻫﺩ ﺭﺎﺸﻓ ﺍﺭ
.ﺪﻴﻫﺩ ﺭﺎﺸﻓ ﺍﺭ
ﻊﻳﺮﺳ ﻥﺩﺮﺑ ﻮﻠﺟ/ﺐﻘﻋ ﻪﺑ
.ﺪﻳﺭﺍﺩ ﻪﮕﻧ ﻭ ﻩﺩﺍﺩ ﺭﺎﺸﻓ ﺍﺭ
.ﺪﻳﺭﺍﺩ ﻪﮕﻧ ﻭ ﻩﺩﺍﺩ ﺭﺎﺸﻓ ﺍﺭ
ﺶﺨﭘ ﺭﺍﺮﻜﺗ.ﺪﻴﻫﺩ ﺭﺎﺸﻓ ﺭﺮﻜﻣ ﺭﻮﻄﺑ ﺍﺭ
REPEAT OFF
،
ALL REPEAT
،
TRACK REPEAT
( ﺖﺴﻴﻧ ﺱﺮﺘﺳﺩ ﺭﺩ )
ﻰﻓﺩﺎﺼﺗ ﺶﺨﭘ
.ﺪﻴﻫﺩ ﺭﺎﺸﻓ ﺭﺮﻜﻣ ﺭﻮﻄﺑ ﺍﺭ
RANDOM OFF
،
ALL RANDOM
،
GROUP RANDOM
( ﺖﺴﻴﻧ ﺱﺮﺘﺳﺩ ﺭﺩ )
ﺖﺴﻴﻟ/ﻪﺷﻮﭘ ﺯﺍ ﻞﻳﺎﻓ ﮏﻳ ﺏﺎﺨﺘﻧﺍ
8 ﻪﺤﻔﺻ ﺭﺩ “ﺖﺴﻴﻟ/ﻪﺷﻮﭘ ﺯﺍ ﻞﻳﺎﻓ ﮏﻳ ﺏﺎﺨﺘﻧﺍ” ﻪﺑ
.ﺪﻴﻨﻛ ﻪﻌﺟﺍﺮﻣ
( ﺖﺴﻴﻧ ﺱﺮﺘﺳﺩ ﺭﺩ )
ﻞﺼﺘﻣ ﯽﺗﻮﺻ یﺎﻫ ﻩﺎﮕﺘﺳﺩ ﻦﻴﺑ ﯽﻳﺎﺠﺑﺎﺟ
Bluetooth ﻪﺑ
*.ﺪﻴﻫﺩ ﺭﺎﺸﻓ ﺍﺭ 5
( ﺖﺴﻴﻧ ﺱﺮﺘﺳﺩ ﺭﺩ )
.ﺪﺑﺎﻳ ﯽﻣ ﺮﻴﻴﻐﺗ ﻩﺎﮕﺘﺳﺩ ﻥﺁ ﻪﺑ ﺍﺪﺻ ﯽﺟﻭﺮﺧ ﻢﻫ ﻞﺼﺘﻣ ﻩﺎﮕﺘﺳﺩ ﺩﻮﺧ یﻭﺭ ﺯﺍ “(ﺶﺨﭘ) Play” ﻪﻤﻛﺩ ﻥﺩﺍﺩ ﺭﺎﺸﻓ ﺎﺑ
*
.ﺪﻨﻛ ﯽﻣ ﻕﺮﻓ ﻩﺪﺷ ﻞﺼﺘﻣ ﻩﺎﮕﺘﺳﺩ ﺭﺩ ﻥﺁ ﻥﺩﻮﺑ ﺩﻮﺟﻮﻣ ﻪﺑ ﻪﺘﺴﺑ ﺶﻳﺎﻤﻧ ﻪﺤﻔﺻ ﺕﺎﻳﻮﺘﺤﻣ ﻭ ﺎﻫﺩﺮﻜﻠﻤﻋ
،ﺪﻴﺷﺎﺑ BT AUDIO ﻊﺒﻨﻣ ﺭﺩ ﯽﺘﻗﻭ
Bluetooth ﻩﺎﮕﺘﺳﺩ ﺞﻨﭘ ﻪﺑ ﺪﻴﻧﺍﻮﺗ ﯽﻣ
.ﺪﻳﻮﺷ ﺎﺠﺑﺎﺟ ﺎﻬﻧﺁ ﻦﻴﺑ ﻭ ﻩﺪﺷ ﻞﺼﺘﻣ
JS_JVC_KD_X351BT_M_PE.indd 16JS_JVC_KD_X351BT_M_PE.indd 16 18/8/2017 5:10:16 PM18/8/2017 5:10:16 PM

ﻰﺳﺭﺎﻓ
15
Data Size: B6L (182 mm x 128 mm)
Book Size: B6L (182 mm x 128 mm)
Bluetooth ﺖﻟﺎﺣ ﺕﺎﻤﻴﻈﻨﺗ
.ﺪﻳﺭﺍﺩ ﻪﮕﻧ ﻭ ﻩﺩﺍﺩ ﺭﺎﺸﻓ ﺍﺭ 1
.ﺪﻴﻫﺩ ﺭﺎﺸﻓ ﺍﺭ ﻪﻤﻛﺩ ﺲﭙﺳ ،ﺪﻴﻧﺎﺧﺮﭽﺑ ﺍﺭ ﻡﻮﻟﻭ ﻪﻤﻛﺩ ،(ﺪﻴﻨﻛ ﻉﻮﺟﺭ ﻞﻳﺫ ﻝﻭﺪﺟ ﻪﺑ) ﻪﻨﻳﺰﮔ ﮏﻳ ﺏﺎﺨﺘﻧﺍ ﺖﻬﺟ 2
ﻝﺎﺒﻧﺩ ﺍﺭ ﯽﺑﺎﺨﺘﻧﺍ ﻢﺘﻳﺁ ﺭﺩ ﺭﻮﻛﺬﻣ یﺎﻫ ﻞﻤﻌﻟﺍﺭﻮﺘﺳﺩ ﺎﻳ ،ﺪﻴﻳﺎﻤﻧ ﻝﺎﻌﻓ/ﺏﺎﺨﺘﻧﺍ ﺍﺭ ﺮﻈﻧ ﺩﺭﻮﻣ ﻢﺘﻳﺁ ﻪﻜﻨﻳﺍ ﺎﺗ ﺪﻴﻨﻛ ﺭﺍﺮﻜﺗ ﺍﺭ 2 ﻪﻠﺣﺮﻣ 3
.ﺪﻴﻨﻛ
.ﺪﻴﻫﺩ ﺭﺎﺸﻓ ﺍﺭ ﺝﻭﺮﺧ یﺍﺮﺑ 4
.ﺪﻴﻫﺩ ﺭﺎﺸﻓ ﺍﺭ ،ﯽﻠﺒﻗ ﻢﻴﻈﻨﺗ ﺩﺭﻮﻣ ﻪﺑ ﺖﺸﮔﺯﺎﺑ یﺍﺮﺑ
XX
:ﺽﺮﻓ ﺶﻴﭘ
BT MODE
PHONE SELECT
*
.ﺪﻨﻛ ﯽﻣ ﺏﺎﺨﺘﻧﺍ ﻝﺎﺼﺗﺍ ﻊﻄﻗ ﺎﻳ ﻥﺪﺷ ﻞﺼﺘﻣ یﺍﺮﺑ ﺍﺭ ﯽﺗﻮﺻ ﻩﺎﮕﺘﺳﺩ ﺎﻳ ﻦﻔﻠﺗ
.ﺩﻮﺷ ﯽﻣ ﺮﻫﺎﻇ ﻥﺁ ﻡﺎﻧ یﻮﻠﺟ ﺭﺩ “” ،ﻩﺎﮕﺘﺳﺩ ﻥﺪﺷ ﻞﺼﺘﻣ ﻡﺎﮕﻨﻫ
.ﺩﻮﺷ ﯽﻣ ﺮﻫﺎﻇ ﺶﺨﭘ ﻝﺎﺣ ﺭﺩ ﯽﺗﻮﺻ ﻩﺎﮕﺘﺳﺩ یﻮﻠﺟ ﺭﺩ “”
AUDIO SELECT
*
DEVICE DELETE
.ﺪﻴﻫﺩ ﺭﺎﺸﻓ ﺍﺭ ﻪﻤﻛﺩ ﺲﭙﺳ ،ﺪﻴﻧﺎﺧﺮﭽﺑ ﺍﺭ ﻡﻮﻟﻭ ﻪﻤﻛﺩ ،ﻑﺬﺣ یﺍﺮﺑ ﻩﺎﮕﺘﺳﺩ ﮏﻳ ﺏﺎﺨﺘﻧﺍ ﺭﻮﻈﻨﻣ ﻪﺑ 1
.ﺪﻴﻫﺩ ﺭﺎﺸﻓ ﺍﺭ ﻪﻤﻛﺩ ﺲﭙﺳ ،ﺪﻴﻧﺎﺧﺮﭽﺑ ﺍﺭ ﻡﻮﻟﻭ ﻪﻤﻛﺩ ،
[NO]
ﺎﻳ
[YES]
ﺏﺎﺨﺘﻧﺍ ﺖﻬﺟ 2
PIN CODE EDIT
(0000)
.(ﻢﻗﺭ 6 ﺎﺗ) ﺪﻫﺩ ﯽﻣ ﺮﻴﻴﻐﺗ ﺍﺭ PIN ﺪﻛ
.ﺪﻴﻧﺎﺧﺮﭽﺑ ﺍﺭ ﻡﻮﻟﻭ ﻪﻤﻛﺩ ،ﻩﺭﺎﻤﺷ ﮏﻳ ﺏﺎﺨﺘﻧﺍ ﺖﻬﺟ 1
.ﺪﻴﻫﺩ ﺭﺎﺸﻓ ﺍﺭ ﺎﻫ ﻞﺧﺪﻣ ﺯﺍ ﮏﻳ ﺮﻫ یﺎﺟ ﺮﻴﻴﻐﺗ ﺖﻬﺟ 2
.ﺩﻮﺷ ﺩﺭﺍﻭ PIN ﺪﻛ ﺎﺗ ﺪﻴﻨﻛ ﺭﺍﺮﻜﺗ ﺍﺭ 2 ﻭ 1 ﻞﺣﺍﺮﻣ ﺭﺪﻘﻧﺁ
.ﺪﻴﻫﺩ ﺭﺎﺸﻓ ﺍﺭ ﻡﻮﻟﻭ ﻪﻤﻛﺩ ﺪﻴﻳﺎﺗ یﺍﺮﺑ 3
RECONNECT
ﺭﺎﻛﺩﻮﺧ ﺕﺭﻮﺻ ﻪﺑ ﻩﺎﮕﺘﺳﺩ ،ﺪﺷﺎﺑ ﻩﺩﻭﺪﺤﻣ ﺭﺩ ﺪﻳﺍ ﻩﺪﺷ ﻞﺼﺘﻣ ﻥﺁ ﻪﺑ ﺭﺎﺑ ﻦﻳﺮﺧﺁ ﻪﻛ Bluetooth ﻩﺎﮕﺘﺳﺩ ﺮﮔﺍ :
ON
.ﺩﻮﺷ ﻰﻣ ﻮﻐﻟ :
OFF
؛ .ﺩﻮﺷ ﯽﻣ ﻞﺼﺘﻣ ﻥﺁ ﻪﺑ ﻩﺭﺎﺑﻭﺩ
AUTO PAIRING
ﻖﻳﺮﻃ ﺯﺍ (Android/iPod touch/iPhone ﻩﺎﮕﺘﺳﺩ) ﺪﻨﻛ ﯽﻣ ﯽﻧﺎﺒﻴﺘﺸﭘ Bluetooth ﺯﺍ ﻪﻛ یﺍ ﻪﻠﻴﺳﻭ ﯽﺘﻗﻭ :
ON
ﻞﻣﺎﻋ ﻢﺘﺴﻴﺳ ﻉﻮﻧ ﻪﺑ ﻪﺘﺴﺑ .ﺩﻮﺷ ﯽﻣ یﺯﺎﺳ ﺖﻔﺟ ﻥﺁ ﺎﺑ ﺭﺎﻛﺩﻮﺧ ﺭﻮﻃ ﻪﺑ ﻩﺎﮕﺘﺳﺩ ،ﺩﻮﺷ ﻞﺼﺘﻣ USB یﺩﻭﺭﻭ ﻪﻧﺎﻳﺎﭘ
.ﺩﻮﺷ ﻰﻣ ﻮﻐﻟ :
OFF
؛ .ﺪﻨﻜﻧ ﺭﺎﻛ ﺖﺳﺍ ﻦﻜﻤﻣ ﺩﺮﻜﻠﻤﻋ ﻦﻳﺍ ،ﻩﺪﺷ ﻞﺼﺘﻣ ﻩﺎﮕﺘﺳﺩ
INITIALIZE
ﯽﻣ ﻡﺎﺠﻧﺍ ﺍﺭ (ﻩﺮﻴﻏ ﻭ ،ﻩﺪﺷ ﻩﺮﻴﺧﺫ ﻦﻔﻠﺗ ﻪﭼﺮﺘﻓﺩ ،ﻥﺩﺮﻛ ﺖﻔﺟ ﻪﻠﻤﺟ ﺯﺍ ) Bluetooth ﺕﺎﻤﻴﻈﻨﺗ ﻡﺎﻤﺗ :
YES
.ﺩﻮﺷ ﻰﻣ ﻮﻐﻟ :
NO
؛ .ﺪﻫﺩ
INFORMATION
؛ .ﺪﻫﺩ ﯽﻣ ﻥﺎﺸﻧ ﺍﺭ (“KD-X3 BT”) ﻩﺎﮕﺘﺳﺩ ﻡﺎﻧ :
MY BT NAME
.ﺪﻫﺩ ﯽﻣ ﻥﺎﺸﻧ ﺍﺭ ﻩﺎﮕﺘﺳﺩ ﻦﻳﺍ ﯽﻧﺎﺸﻧ :
MY ADDRESS
.ﺪﻴﻨﻛ ﻞﺼﺘﻣ ﻥﺎﻣﺯ ﺮﻫ ﺭﺩ ﺍﺭ ﺭﺍﺩ Bluetooth ﯽﺗﻮﺻ ﻩﺎﮕﺘﺳﺩ ﮏﻳ ﻭ ﺭﺍﺩ Bluetooth ﻦﻔﻠﺗ ﻭﺩ ﺮﺜﻛﺍﺪﺣ ﺪﻴﻧﺍﻮﺗ ﯽﻣ ﺎﻤﺷ
*
BLUETOOTH®
Bluetooth یﺭﺎﮔﺯﺎﺳ ﯽﺳﺭﺮﺑ ﺖﻟﺎﺣ
ﻦﻳﺍ ﻭ Bluetooth ﻩﺎﮕﺘﺳﺩ ﺎﺑ ﻩﺪﺷ ﯽﻧﺎﺒﻴﺘﺸﭘ ﻞﻳﺎﻓﻭﺮﭘ ﻝﺎﺼﺗﺍ ﺖﻴﻠﺑﺎﻗ ﺪﻴﻧﺍﻮﺗ ﯽﻣ
.ﺪﻴﻨﻛ ﯽﺳﺭﺮﺑ ﺍﺭ ﻩﺎﮕﺘﺳﺩ
ﻩﺪﺸﻧ یﺯﺎﺳ ﺖﻔﺟ Bluetooth ﻩﺎﮕﺘﺳﺩ ﭻﻴﻫ ﻪﻛ ﺪﻴﻨﻛ ﻞﺻﺎﺣ ﻥﺎﻨﻴﻤﻃﺍ •
.ﺪﺷﺎﺒﻧ
.ﺪﻳﺭﺍﺩ ﻪﮕﻧ ﻭ ﻩﺩﺍﺩ ﺭﺎﺸﻓ ﺍﺭ 1
.ﺩﻮﺷ ﯽﻣ ﺮﻫﺎﻇ “CHECK MODE” “BLUETOOTH“
یﻭﺭ “PIN IS 0000” “SEARCH NOW USING PHONE”
.ﺪﻨﻛ ﯽﻣ ﺖﻛﺮﺣ ﺮﮕﺸﻳﺎﻤﻧ
ﺏﺎﺨﺘﻧﺍ ﻭ ﺪﻴﺑﺎﻴﺑ Bluetooth ﻩﺎﮕﺘﺳﺩ ﺭﺩ ﺍﺭ “KD-X3 BT” ﻪﻨﻳﺰﮔ 2
.(ﻪﻘﻴﻗﺩ 3 ﺕﺪﻣ ﻑﺮﻇ) ﺪﻴﻨﻛ
ﺍﺮﺟﺍ ﺍﺭ (C) ﺎﻳ (B) ،(A) ،ﺩﻮﺷ ﯽﻣ ﻩﺩﺍﺩ ﻥﺎﺸﻧ ﺮﮕﺸﻳﺎﻤﻧ یﻭﺭ ﻪﭽﻧﺁ ﻪﺑ ﻪﺘﺴﺑ 3
.ﺪﻴﻨﻛ
:(ﯽﻤﻗﺭ 6 ﺰﻣﺭ) “XXXXXX” “PAIRING” (A)
Bluetooth ﻩﺎﮕﺘﺳﺩ ﺭﺩ ﺰﻣﺭ ﻪﻛ ﺪﻴﻨﻛ ﻞﺻﺎﺣ ﻥﺎﻨﻴﻤﻃﺍ
ﺎﺗ ﺪﻴﻨﻛ ﻝﺎﻌﻓ ﺍﺭ Bluetooth ﻩﺎﮕﺘﺳﺩ ﺲﭙﺳ ،ﺩﻮﺷ ﻥﺎﻳﺎﻤﻧ
.ﺪﻴﻳﺎﻤﻧ ﺪﻴﻳﺄﺗ ﺍﺭ ﺰﻣﺭ
ﺭﺩ ﺍﺭ “0000” :“PIN IS 0000” “PAIRING” (B)
.ﺪﻴﻨﻛ ﺩﺭﺍﻭ Bluetooth ﻩﺎﮕﺘﺳﺩ
ﻩﺎﮕﺘﺳﺩ ،یﺯﺎﺳ ﺖﻔﺟ ﺪﻴﻳﺄﺗ ﺭﻮﻈﻨﻣ ﻪﺑ :“PAIRING” (C)
.ﺪﻴﻨﻛ ﻝﺎﻌﻓ ﺍﺭ Bluetooth
“PAIRING OK” ،ﺪﺷ ﻡﺎﺠﻧﺍ ﺖﻴﻘﻓﻮﻣﺎﺑ یﺯﺎﺳ ﺖﻔﺟ ﻪﻜﻨﻳﺍ ﺯﺍ ﺲﭘ
ﻉﻭﺮﺷ Bluetooth یﺭﺎﮔﺯﺎﺳ ﯽﺳﺭﺮﺑ ﻭ ﻩﺪﺷ ﻩﺩﺍﺩ ﻥﺎﺸﻧ “[ﻩﺎﮕﺘﺳﺩ ﻡﺎﻧ]”
.ﺩﻮﺷ ﯽﻣ
ﻩﺎﮕﺘﺳﺩ ،ﺪﺷ ﻩﺩﺍﺩ ﻥﺎﺸﻧ “CONNECT NOW USING PHONE” ﺮﮔﺍ
ﯽﺳﺮﺘﺳﺩ ﻩﺯﺎﺟﺍ ﺭﺎﻛ ﻪﻣﺍﺩﺍ یﺍﺮﺑ ﻦﻔﻠﺗ ﻪﭼﺮﺘﻓﺩ ﻪﺑ ﺎﺗ ﺪﻴﻨﻛ ﻝﺎﻌﻓ ﺍﺭ Bluetooth
.ﺪﻴﻫﺪﺑ
.ﺩﺯ ﺪﻫﺍﻮﺧ ﮏﻤﺸﭼ ﻪﺤﻔﺻ یﻭﺭ “TESTING” ﺕﺭﺎﺒﻋ ﻡﺎﮕﻨﻫ ﻦﻳﺍ ﺭﺩ
JS_JVC_KD_X351BT_M_PE.indd 15JS_JVC_KD_X351BT_M_PE.indd 15 18/8/2017 5:10:17 PM18/8/2017 5:10:17 PM

14
ﻰﺳﺭﺎﻓ
Data Size: B6L (182 mm x 128 mm)
Book Size: B6L (182 mm x 128 mm)
ﯽﻨﻔﻠﺗ ﺱﺎﻤﺗ یﺭﺍﺮﻗﺮﺑ
ﺮﻳﺬﭘ ﻥﺎﻜﻣﺍ ﺰﻴﻧ ﯽﺗﻮﺻ ﺭﻮﺘﺳﺩ ﺎﺑ ﺱﺎﻤﺗ .ﺪﻳﺮﻴﮕﺑ یﺍ ﻩﺭﺎﻤﺷ ﺎﻳ ﺪﻴﻨﻛ ﺭﺍﺮﻗﺮﺑ ﻦﻔﻠﺗ ﻪﭼﺮﺘﻓﺩ ﺎﻳ ﺎﻫ ﺱﺎﻤﺗ ﺖﺳﺮﻬﻓ ﺯﺍ ﺍﺭ ﯽﺳﺎﻤﺗ ﺪﻴﻧﺍﻮﺗ ﯽﻣ
.ﺪﺷﺎﺑ ﻪﺘﺷﺍﺩ ﺍﺭ ﯽﮔﮋﻳﻭ ﻦﻳﺍ ﺎﻤﺷ ﻩﺍﺮﻤﻫ ﻦﻔﻠﺗ ﻪﻛ ﯽﻃﺮﺷ ﻪﺑ ﺖﺳﺍ
.ﺪﻴﻫﺩ ﺭﺎﺸﻓ ﺍﺭ ،Bluetooth ﺖﻟﺎﺣ ﻪﺑ ﺩﻭﺭﻭ یﺍﺮﺑ 1
.ﺩﻮﺷ ﯽﻣ ﺮﻫﺎﻇ “(ﻝﻭﺍ ﻩﺎﮕﺘﺳﺩ ﻡﺎﻧ)”
.ﺪﻳﻭﺮﺑ یﺮﮕﻳﺩ ﻦﻔﻠﺗ ﻪﺑ ﺎﺗ ﺪﻴﻫﺩ ﺭﺎﺸﻓ ﺍﺭ ،ﺪﻧﺍ ﻩﺪﺷ ﻞﺼﺘﻣ Bluetooth ﺎﺑ ﻦﻔﻠﺗ ﻭﺩ ﺮﮔﺍ •
.ﺩﻮﺷ ﯽﻣ ﺮﻫﺎﻇ “(ﻡﻭﺩ ﻩﺎﮕﺘﺳﺩ ﻡﺎﻧ)”
.ﺪﻴﻫﺩ ﺭﺎﺸﻓ ﺍﺭ ﻪﻤﻛﺩ ﺲﭙﺳ ،ﺪﻴﻧﺎﺧﺮﭽﺑ ﺍﺭ ﻡﻮﻟﻭ ﻪﻤﻛﺩ ،(ﺪﻴﻨﻛ ﻉﻮﺟﺭ ﻞﻳﺫ ﻝﻭﺪﺟ ﻪﺑ) ﻪﻨﻳﺰﮔ ﮏﻳ ﺏﺎﺨﺘﻧﺍ ﺖﻬﺟ 2
ﻝﺎﺒﻧﺩ ﺍﺭ ﯽﺑﺎﺨﺘﻧﺍ ﻢﺘﻳﺁ ﺭﺩ ﺭﻮﻛﺬﻣ یﺎﻫ ﻞﻤﻌﻟﺍﺭﻮﺘﺳﺩ ﺎﻳ ،ﺪﻴﻳﺎﻤﻧ ﻝﺎﻌﻓ/ﺏﺎﺨﺘﻧﺍ ﺍﺭ ﺮﻈﻧ ﺩﺭﻮﻣ ﻢﺘﻳﺁ ﻪﻜﻨﻳﺍ ﺎﺗ ﺪﻴﻨﻛ ﺭﺍﺮﻜﺗ ﺍﺭ 2 ﻪﻠﺣﺮﻣ 3
.ﺪﻴﻨﻛ
.ﺪﻴﻫﺩ ﺭﺎﺸﻓ ﺍﺭ ،ﯽﻠﺒﻗ ﻢﻴﻈﻨﺗ ﺩﺭﻮﻣ ﻪﺑ ﺖﺸﮔﺯﺎﺑ یﺍﺮﺑ
RECENT CALL
(.ﺪﻨﻛ ﯽﻧﺎﺒﻴﺘﺸﭘ PBAP ﺯﺍ ﻦﻔﻠﺗ ﻪﻛ ﺖﺳﺍ ﻝﺎﻤﻋﺍ ﻞﺑﺎﻗ ﯽﻧﺎﻣﺯ ﻂﻘﻓ)
.ﺪﻴﻫﺩ ﺭﺎﺸﻓ ﺍﺭ ﻡﻮﻟﻭ ﻪﻤﻛﺩ ،ﻦﻔﻠﺗ ﻩﺭﺎﻤﺷ ﺎﻳ ﻡﺎﻧ ﺏﺎﺨﺘﻧﺍ ﺖﻬﺟ 1
.ﺪﻫﺩ ﯽﻣ ﻥﺎﺸﻧ ﺍﺭ ﺦﺳﺎﭘ ﻥﻭﺪﺑ یﺎﻫ ﺱﺎﻤﺗ “M” ﻭ ،ﯽﻟﺎﺳﺭﺍ یﺎﻫ ﺱﺎﻤﺗ “<” ،ﯽﺘﻓﺎﻳﺭﺩ یﺎﻫ ﺱﺎﻤﺗ “>” •
ﯽﻣ ﺮﻫﺎﻇ “NO HISTORY” ،ﺪﺷﺎﺑ ﻩﺪﺸﻧ ﺖﺒﺛ ﺱﺎﻤﺗ ﻪﭽﺨﻳﺭﺎﺗ ﺭﺩ ﻦﻔﻠﺗ ﻩﺭﺎﻤﺷ ﺎﻳ ﯽﻨﻔﻠﺗ ﺱﺎﻤﺗ ﭻﻴﻫ ﺮﮔﺍ •
.ﺩﻮﺷ
.ﺪﻴﻫﺩ ﺭﺎﺸﻓ ﺍﺭ ﻡﻮﻟﻭ ﻪﻤﻛﺩ ﯽﻨﻔﻠﺗ ﺱﺎﻤﺗ یﺭﺍﺮﻗﺮﺑ یﺍﺮﺑ 2
PHONEBOOK
(.ﺪﻨﻛ ﯽﻧﺎﺒﻴﺘﺸﭘ PBAP ﺯﺍ ﻦﻔﻠﺗ ﻪﻛ ﺖﺳﺍ ﻝﺎﻤﻋﺍ ﻞﺑﺎﻗ ﯽﻧﺎﻣﺯ ﻂﻘﻓ)
.(OTHERS ﻭ 9 ﺎﺗ 0 ،Z ﺎﺗ A) ﺪﻴﻫﺩ ﺭﺎﺸﻓ ﺍﺭ ،ﺮﻈﻧ ﺩﺭﻮﻣ ﻑﺮﺣ ﺏﺎﺨﺘﻧﺍ یﺍﺮﺑ 1
.ﺩﻮﺷ ﯽﻣ ﺮﻫﺎﻇ ﻪﺤﻔﺻ یﻭﺭ “OTHERS” ،ﺪﺷﺎﺒﻧ 9 ﺎﺗ 0 ﺎﻳ Z ﺎﺗ A ﺮﺘﻛﺍﺭﺎﻛ ﻦﻴﻟﻭﺍ ﺮﮔﺍ •
.ﺪﻴﻫﺩ ﺭﺎﺸﻓ ﺍﺭ ﻪﻤﻛﺩ ﺲﭙﺳ ،ﺪﻴﻧﺎﺧﺮﭽﺑ ﺍﺭ ﻡﻮﻟﻭ ﻪﻤﻛﺩ ،ﻡﺎﻧ ﮏﻳ ﺏﺎﺨﺘﻧﺍ ﺖﻬﺟ 2
.ﺪﻴﻫﺩ ﺭﺎﺸﻓ ﺍﺭ ﻪﻤﻛﺩ یﺮﻴﮔ ﻩﺭﺎﻤﺷ ﺖﻬﺟ ﺲﭙﺳ ،ﺪﻴﻧﺎﺧﺮﭽﺑ ﺍﺭ ﻡﻮﻟﻭ ﻪﻤﻛﺩ ،ﻦﻔﻠﺗ ﻩﺭﺎﻤﺷ ﮏﻳ ﺏﺎﺨﺘﻧﺍ یﺍﺮﺑ
3
.ﺩﺩﺮﮔ ﯽﻣ ﻞﻘﺘﻨﻣ ﻩﺎﮕﺘﺳﺩ ﻪﺑ ﺭﺎﻛﺩﻮﺧ ﺭﻮﻃ ﻪﺑ یﺯﺎﺳ ﺖﻔﺟ ﻡﺎﮕﻨﻫ ﺭﺩ ﻩﺪﺷ ﻞﺼﺘﻣ ﻦﻔﻠﺗ ﻪﺑ ﻁﻮﺑﺮﻣ ﻦﻔﻠﺗ ﻪﭼﺮﺘﻓﺩ
•
ﺕﺭﻮﺻ ﻪﺑ “Ú” ﺮﻴﻈﻧ ﺭﺍﺩ ﺖﻣﻼﻋ ﻑﻭﺮﺣ) .ﺪﻫﺩ ﻥﺎﺸﻧ ﺍﺭ ﺖﻣﻼﻋ ﻥﻭﺪﺑ ﻑﻭﺮﺣ ﺪﻧﺍﻮﺗ ﻰﻣ ﻂﻘﻓ ﻩﺎﮕﺘﺳﺩ ﻦﻳﺍ
•
(.ﺪﻧﻮﺷ ﯽﻣ ﻩﺩﺍﺩ ﻥﺎﺸﻧ “U”
DIAL NUMBER
.ﺪﻴﻧﺎﺧﺮﭽﺑ ﺍﺭ ﻡﻮﻟﻭ ﻪﻤﻛﺩ ( ،+ ،#) ﺮﺘﻛﺍﺭﺎﻛ ﺎﻳ (9 ﺎﺗ 0) ﻩﺭﺎﻤﺷ ﮏﻳ ﺏﺎﺨﺘﻧﺍ ﺖﻬﺟ 1
.ﺪﻴﻫﺩ ﺭﺎﺸﻓ ﺍﺭ ﺎﻫ ﻞﺧﺪﻣ ﺯﺍ ﮏﻳ ﺮﻫ یﺎﺟ ﺮﻴﻴﻐﺗ ﺖﻬﺟ 2
.ﺩﻮﺷ ﺩﺭﺍﻭ ﻦﻔﻠﺗ ﻩﺭﺎﻤﺷ ﺎﺗ ﺪﻴﻨﻛ ﺭﺍﺮﻜﺗ ﺍﺭ 2 ﻭ 1 ﻞﺣﺍﺮﻣ ﺭﺪﻘﻧﺁ
.ﺪﻴﻫﺩ ﺭﺎﺸﻓ ﺍﺭ ﻡﻮﻟﻭ ﻪﻤﻛﺩ ﯽﻨﻔﻠﺗ ﺱﺎﻤﺗ یﺭﺍﺮﻗﺮﺑ یﺍﺮﺑ 3
VOICE
ﻥﺎﺑﺯ ﻪﺑ ﺍﺭ ﯽﺗﻮﺻ ﻥﺎﻣﺮﻓ ،ﻦﻔﻠﺗ یﺎﻫﺩﺮﻜﻠﻤﻋ ﻝﺮﺘﻨﻛ یﺍﺮﺑ ﺎﻳ ﺮﻈﻧ ﺩﺭﻮﻣ ﺐﻃﺎﺨﻣ ﻡﺎﻧ ﺱﺎﻤﺗ یﺭﺍﺮﻗﺮﺑ یﺍﺮﺑ
(
ﺍﺪﺻ ﺺﻴﺨﺸﺗ ﺩﺮﻜﻠﻤﻋ ﻩﺩﺎﻔﺘﺳﺍ ﺎﺑ ﺱﺎﻤﺗ یﺭﺍﺮﻗﺮﺑ
)
. ﺪﻳﺭﻭﺎﻴﺑ
BLUETOOTH®
ﺍﺪﺻ ﺺﻴﺨﺸﺗ ﺩﺮﻜﻠﻤﻋ ﻩﺩﺎﻔﺘﺳﺍ ﺎﺑ ﺱﺎﻤﺗ یﺭﺍﺮﻗﺮﺑ
.ﺪﻳﺭﺍﺩ ﻪﮕﻧ ﻭ ﺪﻴﻫﺩ ﺭﺎﺸﻓ ﺍﺭ ،ﻞﺼﺘﻣ ﻦﻔﻠﺗ ﻥﺩﺮﻛ ﻝﺎﻌﻓ یﺍﺮﺑ 1
،ﻦﻔﻠﺗ یﺎﻫﺩﺮﻜﻠﻤﻋ ﻝﺮﺘﻨﻛ یﺍﺮﺑ ﺎﻳ ﺮﻈﻧ ﺩﺭﻮﻣ ﺐﻃﺎﺨﻣ ﻡﺎﻧ ﺱﺎﻤﺗ یﺭﺍﺮﻗﺮﺑ یﺍﺮﺑ 2
. ﺪﻳﺭﻭﺎﻴﺑ ﻥﺎﺑﺯ ﻪﺑ ﺍﺭ ﯽﺗﻮﺻ ﻥﺎﻣﺮﻓ
ﺎﻫ ﻦﻔﻠﺗ ﺯﺍ ﮏﻳ ﺮﻫ ﺭﺩ ﻩﺪﺷ ﯽﻧﺎﺒﻴﺘﺸﭘ یﺍﺪﺻ ﺺﻴﺨﺸﺗ ﺖﻴﻠﺑﺎﻗ یﺎﻫ ﯽﮔﮋﻳﻭ •
ﻩﺪﺷ ﻞﺼﺘﻣ ﻦﻔﻠﺗ ﻩﺩﺎﻔﺘﺳﺍ یﺎﻤﻨﻫﺍﺭ ﻪﺑ ﺮﺘﺸﻴﺑ ﺕﺎﻋﻼﻃﺍ ﺐﺴﻛ یﺍﺮﺑ .ﺖﺳﺍ ﺕﻭﺎﻔﺘﻣ
.ﺪﻴﻨﻛ ﻪﻌﺟﺍﺮﻣ
.ﺪﻨﻛ ﯽﻣ ﯽﻧﺎﺒﻴﺘﺸﭘ ﺰﻴﻧ iPhone ﺪﻨﻤﺷﻮﻫ ﯽﺼﺨﺷ ﺭﺎﻴﺘﺳﺩ ﺩﺮﻜﻠﻤﻋ ﺯﺍ ﻩﺎﮕﺘﺳﺩ ﻦﻳﺍ •
ﻪﻈﻓﺎﺣ ﺕﺎﻤﻴﻈﻨﺗ
ﻪﻈﻓﺎﺣ ﺭﺩ ﺐﻃﺎﺨﻣ ﻩﺮﻴﺧﺫ
.ﺪﻴﻨﻛ ﻩﺮﻴﺧﺫ (6 ﺎﺗ 1) یﺩﺪﻋ یﺎﻫ ﻪﻤﻛﺩ یﻭﺭ ﺍﺭ ﺐﻃﺎﺨﻣ 6 ﺮﺜﻛﺍﺪﺣ ﺪﻴﻧﺍﻮﺗ ﯽﻣ
.ﺪﻴﻫﺩ ﺭﺎﺸﻓ ﺍﺭ ،Bluetooth ﺖﻟﺎﺣ ﻪﺑ ﺩﻭﺭﻭ یﺍﺮﺑ 1
،
[DIAL NUMBER]
ﺎﻳ
[PHONEBOOK]
،
[RECENT CALL]
ﺏﺎﺨﺘﻧﺍ یﺍﺮﺑ 2
.ﺪﻴﻫﺩ ﺭﺎﺸﻓ ﺍﺭ ﻪﻤﻛﺩ ﺲﭙﺳ ،ﺪﻴﻧﺎﺧﺮﭽﺑ ﺍﺭ ﻡﻮﻟﻭ ﻪﻤﻛﺩ
ﺍﺭ ﻡﻮﻟﻭ ﻪﻤﻛﺩ ،ﻦﻔﻠﺗ ﻩﺭﺎﻤﺷ ﻥﺩﺮﻛ ﺩﺭﺍﻭ ﺎﻳ ﺐﻃﺎﺨﻣ ﮏﻳ ﺏﺎﺨﺘﻧﺍ ﺖﻬﺟ 3
.ﺪﻴﻧﺎﺧﺮﭽﺑ
ﻩﺩﺍﺩ ﻥﺎﺸﻧ ﻦﻔﻠﺗ ﻩﺭﺎﻤﺷ ﺎﺗ ﺪﻴﻫﺩ ﺭﺎﺸﻓ ﺍﺭ ﻡﻮﻟﻭ ﻪﻤﻛﺩ ،ﺐﻃﺎﺨﻣ ﺏﺎﺨﺘﻧﺍ ﺯﺍ ﺲﭘ
.ﺩﻮﺷ
.ﺪﻳﺭﺍﺩ ﻪﮕﻧ ﻭ ﺪﻴﻫﺩ ﺭﺎﺸﻓ ﺍﺭ (6 ﺎﺗ 1) ﺭﺍﺩ ﻩﺭﺎﻤﺷ یﺎﻫ ﻪﻤﻛﺩ ﺯﺍ ﯽﻜﻳ 4
“MEMORY P(ﻩﺪﺷ ﻢﻴﻈﻨﺗ ﺶﻴﭘ ﺯﺍ ﻩﺭﺎﻤﺷ)” ﺕﺭﺎﺒﻋ ،ﺐﻃﺎﺨﻣ ﻥﺪﺷ ﻩﺮﻴﺧﺫ ﺯﺍ ﺲﭘ
.ﺩﻮﺷ ﯽﻣ ﻩﺩﺍﺩ ﻥﺎﺸﻧ ﻪﺤﻔﺻ یﻭﺭ
[DIAL NUMBER]
ﻪﻨﻳﺰﮔ ،ﻩﺪﺷ ﻦﻴﻴﻌﺗ ﺶﻴﭘ ﺯﺍ ﻪﻈﻓﺎﺣ ﺯﺍ ﺐﻃﺎﺨﻣ ﮏﻳ ﻑﺬﺣ ﺖﻬﺟ
.ﺪﻴﻨﻛ ﻩﺮﻴﺧﺫ ﺍﺭ ﯽﻟﺎﺧ ﻩﺭﺎﻤﺷ ﮏﻳ ﻭ ﺏﺎﺨﺘﻧﺍ ﺍﺭ 2 ﻪﻠﺣﺮﻣ ﺭﺩ
ﻪﻈﻓﺎﺣ ﺯﺍ ﻁﺎﺒﺗﺭﺍ یﺭﺍﺮﻗﺮﺑ
.ﺪﻴﻫﺩ ﺭﺎﺸﻓ ﺍﺭ ،Bluetooth ﺖﻟﺎﺣ ﻪﺑ ﺩﻭﺭﻭ یﺍﺮﺑ 1
.ﺪﻴﻫﺩ ﺭﺎﺸﻓ ﺍﺭ (6 ﺎﺗ 1) ﺭﺍﺩ ﻩﺭﺎﻤﺷ یﺎﻫ ﻪﻤﻛﺩ ﺯﺍ ﯽﻜﻳ 2
.ﺪﻴﻫﺩ ﺭﺎﺸﻓ ﺍﺭ ﻡﻮﻟﻭ ﻪﻤﻛﺩ ﯽﻨﻔﻠﺗ ﺱﺎﻤﺗ یﺭﺍﺮﻗﺮﺑ یﺍﺮﺑ 3
ﺮﻫﺎﻇ ﻪﺤﻔﺻ یﻭﺭ “NO PRESET” ،ﺪﺷﺎﺑ ﻩﺪﺸﻧ ﻩﺮﻴﺧﺫ ﯽﺒﻃﺎﺨﻣ ﭻﻴﻫ ﺮﮔﺍ
.ﺩﻮﺷ ﯽﻣ
JS_JVC_KD_X351BT_M_PE.indd 14JS_JVC_KD_X351BT_M_PE.indd 14 18/8/2017 5:10:17 PM18/8/2017 5:10:17 PM

ﻰﺳﺭﺎﻓ
13
Data Size: B6L (182 mm x 128 mm)
Book Size: B6L (182 mm x 128 mm)
ﻪﺑﯽﻳﻮﻠﺟ ﻪﺤﻔﺻ یﻭﺭﺭﻭﺩ ﻩﺍﺭ ﺯﺍ ﻝﺮﺘﻨﻛ یﻭﺭ
...ﯽﺘﻓﺎﻳﺭﺩ ﺱﺎﻤﺗ ﻦﻴﻟﻭﺍ ﺎﺑ ﻥﺩﺮﻛ ﺖﺒﺤﺻ ﻡﺎﮕﻨﻫ ﺭﺩ
ﺭﺩ ﻭ ﺮﮕﻳﺩ ﯽﺘﻓﺎﻳﺭﺩ ﺱﺎﻤﺗ ﻪﺑ ﻥﺩﺍﺩ ﺦﺳﺎﭘ
ﯽﻠﻌﻓ ﺱﺎﻤﺗ ﻦﺘﺷﺍﺬﮔ ﺭﺎﻈﺘﻧﺍ
ﺭﺎﺸﻓ ﺍﺭ ﻡﻮﻟﻭ ﺎﻳ ﻪﻤﻛﺩ
.ﺪﻴﻫﺩ
( ﺖﺴﻴﻧ ﺱﺮﺘﺳﺩ ﺭﺩ )
ﺮﮕﻳﺩ ﯽﺘﻓﺎﻳﺭﺩ ﺱﺎﻤﺗ ﺩﺭ
ﺭﺎﺸﻓ ﺍﺭ ﻡﻮﻟﻭ ﺎﻳ ﻪﻤﻛﺩ
.ﺪﻳﺭﺍﺩ ﻪﮕﻧ ﻭ ﺪﻴﻫﺩ
( ﺖﺴﻴﻧ ﺱﺮﺘﺳﺩ ﺭﺩ )
...ﻝﺎﻌﻓ ﺱﺎﻤﺗ ﻭﺩ ﻦﺘﺷﺍﺩ ﻡﺎﮕﻨﻫ ﺭﺩ
ﻥﺩﺮﻛ ﻝﺎﻌﻓ ﻭ ﯽﻠﻌﻓ ﺱﺎﻤﺗ ﻪﺑ ﻥﺩﺍﺩ ﻥﺎﻳﺎﭘ
ﺭﺎﻈﺘﻧﺍ ﺭﺩ ﺱﺎﻤﺗ
ﺭﺎﺸﻓ ﺍﺭ ﻡﻮﻟﻭ ﺎﻳ ﻪﻤﻛﺩ
.ﺪﻳﺭﺍﺩ ﻪﮕﻧ ﻭ ﺪﻴﻫﺩ
ﻩﺩﺍﺩ ﺭﺎﺸﻓ ﺍﺭ
.ﺪﻳﺭﺍﺩ ﻪﮕﻧ ﻭ
ﺱﺎﻤﺗ ﻭ ﯽﻠﻌﻓ ﺱﺎﻤﺗ ﻦﻴﺑ ﯽﻳﺎﺠﺑﺎﺟ
ﺭﺎﻈﺘﻧﺍ ﺭﺩ
.ﺪﻴﻫﺩ ﺭﺎﺸﻓ ﺍﺭ
( ﺖﺴﻴﻧ ﺱﺮﺘﺳﺩ ﺭﺩ )
*1ﻦﻔﻠﺗ یﺍﺪﺻ ﻥﺍﺰﻴﻣ ﻢﻴﻈﻨﺗ
(
[15]
:ﺽﺮﻓ ﺶﻴﭘ)
[35]
ﺎﺗ
[00]
ﻡﻮﻟﻭ ﻪﻤﻛﺩ ﯽﻨﻔﻠﺗ ﺱﺎﻤﺗ ﯽﻃ ﺭﺩ
.ﺪﻴﻧﺎﺧﺮﭽﺑ ﺍﺭ
ﻪﻤﻛﺩ ﯽﻨﻔﻠﺗ ﺱﺎﻤﺗ ﻦﻴﺣ ﺭﺩ
ﺍﺭ ﺎﻳ *2
.ﺪﻴﻫﺩ ﺭﺎﺸﻓ
ﺱﺎﻤﺗ ﻪﺑ یﺮﻓﺯﺪﻨﻫ ﺖﻟﺎﺣ ﺯﺍ ﺮﻴﻴﻐﺗ
*3ﺲﻜﻌﻟﺎﺑ ﻭ ﯽﺻﻮﺼﺧ
ﻪﻤﻛﺩ ﯽﻨﻔﻠﺗ ﺱﺎﻤﺗ ﻦﻴﺣ ﺭﺩ
.ﺪﻴﻫﺩ ﺭﺎﺸﻓ ﺍﺭ
( ﺖﺴﻴﻧ ﺱﺮﺘﺳﺩ ﺭﺩ )
.ﺖﺷﺍﺩ ﺪﻫﺍﻮﺨﻧ ﺮﻴﺛﺎﺗ ﻊﺑﺎﻨﻣ ﺮﻳﺎﺳ یﺍﺪﺻ ﻥﺍﺰﻴﻣ ﺮﺑ ﺕﺎﻤﻴﻈﻨﺗ ﻦﻳﺍ
*1
.ﺪﻳﺭﺍﺩ ﻪﮕﻧ ﻭ ﺪﻴﻫﺩ ﺭﺎﺸﻓ ﺍﺭ ،15 ﻪﺟﺭﺩ ﺎﺗ ﺍﺪﺻ ﻡﻭﺍﺪﻣ ﺶﻳﺍﺰﻓﺍ یﺍﺮﺑ
*2
.ﺩﺭﺍﺩ ﯽﮕﺘﺴﺑ ﻩﺎﮕﺘﺳﺩ ﻦﻳﺍ ﻪﺑ ﻞﺼﺘﻣ Bluetooth ﻩﺎﮕﺘﺳﺩ ﻪﺑ ﺩﻮﺷ ﯽﻣ ﻡﺎﺠﻧﺍ ﻪﻛ ﯽﻳﺎﻫﺭﺎﻛ
*3
ﺍﺪﺻ ﺖﻴﻔﻴﻛ یﺎﻘﺗﺭﺍ
...ﻦﻔﻠﺗ ﺎﺑ ﻥﺩﺮﻛ ﺖﺒﺤﺻ ﻡﺎﮕﻨﻫ
.ﺪﻳﺭﺍﺩ ﻪﮕﻧ ﻭ ﻩﺩﺍﺩ ﺭﺎﺸﻓ ﺍﺭ 1
.ﺪﻴﻫﺩ ﺭﺎﺸﻓ ﺍﺭ ﻪﻤﻛﺩ ﺲﭙﺳ ،ﺪﻴﻧﺎﺧﺮﭽﺑ ﺍﺭ ﻡﻮﻟﻭ ﻪﻤﻛﺩ ،(ﺪﻴﻨﻛ ﻉﻮﺟﺭ ﻞﻳﺫ ﻝﻭﺪﺟ ﻪﺑ) ﻪﻨﻳﺰﮔ ﮏﻳ ﺏﺎﺨﺘﻧﺍ ﺖﻬﺟ 2
.ﺪﺷﺎﺑ ﻩﺪﺷ ﻝﺎﻌﻓ ﺎﻳ ﻩﺪﺷ ﺏﺎﺨﺘﻧﺍ ﻩﺍﻮﺨﻟﺩ ﺩﺭﻮﻣ ﻪﻛ ﯽﻧﺎﻣﺯ ﺎﺗ ﺪﻴﻨﻛ ﺭﺍﺮﻜﺗ ﺍﺭ 2 ﻪﻠﺣﺮﻣ 3
.ﺪﻴﻫﺩ ﺭﺎﺸﻓ ﺍﺭ ﺝﻭﺮﺧ یﺍﺮﺑ 4
.ﺪﻴﻫﺩ ﺭﺎﺸﻓ ﺍﺭ ،ﯽﻠﺒﻗ ﻢﻴﻈﻨﺗ ﺩﺭﻮﻣ ﻪﺑ ﺖﺸﮔﺯﺎﺑ یﺍﺮﺑ
XX
:ﺽﺮﻓ ﺶﻴﭘ
MIC GAIN
،ﺎﻫ ﻩﺭﺎﻤﺷ ﻦﺘﻓﺭ ﻻﺎﺑ ﺎﺑ :(
LEVEL –04
)
LEVEL +10
ﺎﺗ
LEVEL –10
.ﺪﻨﻛ ﯽﻣ ﺍﺪﻴﭘ ﺶﻳﺍﺰﻓﺍ ﻥﻮﻓﻭﺮﻜﻴﻣ ﺖﻴﺳﺎﺴﺣ
NR LEVEL
ﺪﻴﻨﻛ ﻢﻴﻈﻨﺗ ﺍﺭ ﺰﻳﻮﻧ ﺶﻫﺎﻛ ﺢﻄﺳ :(
LEVEL 00
)
LEVEL+05
ﺎﺗ
LEVEL –05
.ﺩﻮﺷ ﻩﺪﻴﻨﺷ ﯽﻨﻔﻠﺗ ﻪﻤﻟﺎﻜﻣ ﯽﻃ ﺭﺩ ﺰﻳﻮﻧ ﻥﺍﺰﻴﻣ ﻦﻳﺮﺘﻤﻛ ﻪﻜﻴﻳﺎﺟ ﺎﺗ
ECHO CANCEL
ﻢﻴﻈﻨﺗ ﺍﺭ ﻮﻛﺍ ﻮﻐﻟ ﯽﻧﺎﻣﺯ ﺰﻴﺧﺎﺗ :(
LEVEL 00
)
LEVEL +05
ﺎﺗ
LEVEL –05
.ﺩﻮﺷ ﻩﺪﻴﻨﺷ ﯽﻨﻔﻠﺗ ﻪﻤﻟﺎﻜﻣ ﯽﻃ ﺭﺩ ﻮﻛﺍ ﻥﺍﺰﻴﻣ ﻦﻳﺮﺘﻤﻛ ﻪﻜﻴﻳﺎﺟ ﺎﺗ ﺪﻴﻨﻛ
ﯽﺘﻓﺎﻳﺭﺩ یﺎﻫ ﺱﺎﻤﺗ یﺍﺮﺑ ﺕﺎﻤﻴﻈﻨﺗ ﻦﻳﺍ ﻡﺎﺠﻧﺍ
.ﺪﻴﻫﺩ ﺭﺎﺸﻓ ﺍﺭ ،Bluetooth ﺖﻟﺎﺣ ﻪﺑ ﺩﻭﺭﻭ یﺍﺮﺑ 1
ﻪﻤﻛﺩ ﺲﭙﺳ ،ﺪﻴﻧﺎﺧﺮﭽﺑ ﺍﺭ ﻡﻮﻟﻭ ﻪﻤﻛﺩ ،(ﺪﻴﻨﻛ ﻉﻮﺟﺭ ﻞﻳﺫ ﻝﻭﺪﺟ ﻪﺑ) ﻪﻨﻳﺰﮔ ﮏﻳ ﺏﺎﺨﺘﻧﺍ ﺖﻬﺟ 2
.ﺪﻴﻫﺩ ﺭﺎﺸﻓ ﺍﺭ
.ﺪﺷﺎﺑ ﻩﺪﺷ ﻝﺎﻌﻓ ﺎﻳ ﻩﺪﺷ ﺏﺎﺨﺘﻧﺍ ﻩﺍﻮﺨﻟﺩ ﺩﺭﻮﻣ ﻪﻛ ﯽﻧﺎﻣﺯ ﺎﺗ ﺪﻴﻨﻛ ﺭﺍﺮﻜﺗ ﺍﺭ 2 ﻪﻠﺣﺮﻣ 3
.ﺪﻴﻫﺩ ﺭﺎﺸﻓ ﺍﺭ ،ﯽﻠﺒﻗ ﻢﻴﻈﻨﺗ ﺩﺭﻮﻣ ﻪﺑ ﺖﺸﮔﺯﺎﺑ یﺍﺮﺑ
XX
:ﺽﺮﻓ ﺶﻴﭘ
SETTINGS
AUTO ANSWER
ﺕﺭﻮﺻ ﻪﺑ (ﻪﻴﻧﺎﺛ ﻪﺑ) ﻩﺪﺷ ﻦﻴﻴﻌﺗ ﻥﺎﻣﺯ ﺭﺩ ﻩﺎﮕﺘﺳﺩ :
30 SEC
ﺎﺗ
01 SEC
.ﺩﻮﺷ ﻰﻣ ﻮﻐﻟ :
OFF
؛ .ﺪﻫﺩ ﯽﻣ ﺦﺳﺎﭘ یﺩﻭﺭﻭ یﺎﻫ ﺱﺎﻤﺗ ﻪﺑ ﺭﺎﻛﺩﻮﺧ
RING ILLUMI
ﻥﺍﻮﻨﻋ ﻪﺑ ﺍﺭ ﻥﺩﺯ ﮏﻤﺸﭼ یﻮﮕﻟﺍ :(
BLINK 02
)
BLINK 05
ﺎﺗ
BLINK 01
ﺏﺎﺨﺘﻧﺍ ،ﺩﺭﺍﺩ ﺩﻮﺟﻭ ﯽﺘﻓﺎﻳﺭﺩ ﺱﺎﻤﺗ ﻪﻛ ﯽﻣﺎﮕﻨﻫ ﺭﺩ ﺎﻫ ﻪﻤﻛﺩ یﺍﺮﺑ ﻥﻼﻋﺍ
.ﺩﻮﺷ ﻰﻣ ﻮﻐﻟ :
OFF
؛ .ﺪﻨﻛ ﯽﻣ
BLUETOOTH®
JS_JVC_KD_X351BT_M_PE.indd 13JS_JVC_KD_X351BT_M_PE.indd 13 18/8/2017 5:10:17 PM18/8/2017 5:10:17 PM

12
ﻰﺳﺭﺎﻓ
Data Size: B6L (182 mm x 128 mm)
Book Size: B6L (182 mm x 128 mm)
ﺭﺎﻛﺩﻮﺧ ﺮﻴﻤﻌﺗ
ﻪﻧﺎﻳﺎﭘ ﻪﺑ ﺍﺭ Android/iPod touch/iPhone ﻩﺎﮕﺘﺳﺩ ﯽﺘﻗﻭ
یﺯﺎﺳ ﺖﻔﺟ ﺖﺳﺍﻮﺧﺭﺩ ،ﺪﻴﻨﻛ ﯽﻣ ﻞﺼﺘﻣ USB یﺩﻭﺭﻭ
.ﺩﻮﺷ ﯽﻣ ﻝﺎﻌﻓ ﺭﺎﻛﺩﻮﺧ ﺭﻮﻃ ﻪﺑ (Bluetooth ﻖﻳﺮﻃ ﺯﺍ)
ﺭﺎﺸﻓ ﺍﺭ ﻡﻮﻟﻭ ﻪﻤﻛﺩ ،ﻩﺎﮕﺘﺳﺩ ﻡﺎﻧ ﺪﻴﻳﺄﺗ ﺯﺍ ﺲﭘ یﺯﺎﺳ ﺖﻔﺟ یﺍﺮﺑ
.ﺪﻴﻫﺩ
:ﻪﻛ ﺩﻮﺷ ﯽﻣ ﻝﺎﻌﻓ ﯽﻧﺎﻣﺯ ﺎﻬﻨﺗ ﺭﺎﻛﺩﻮﺧ یﺯﺎﺳ ﺖﻔﺟ ﺖﺳﺍﻮﺧﺭﺩ
.ﺪﺷﺎﺑ ﻩﺪﺷ ﻦﺷﻭﺭ ﻞﺼﺘﻣ ﻩﺎﮕﺘﺳﺩ Bluetooth –
(15 )
.ﺪﺷﺎﺑ ﻩﺪﺷ ﻢﻴﻈﻨﺗ
[ON]
یﻭﺭ
[AUTO PAIRING]
–
ﺎﻤﺷ Android ﻩﺎﮕﺘﺳﺩ یﻭﺭ JVC MUSIC PLAY ﻪﻣﺎﻧﺮﺑ –
ﺪﺷﺎﺑ ﻩﺪﺷ ﺏﺎﺨﺘﻧﺍ
[AUTO MODE]
ﻭ
(7 )
ﻩﺪﺷ ﺐﺼﻧ
.
(8 )
ﻩﺍﺮﻤﻫ ﻦﻔﻠﺗ — BLUETOOTH
ﯽﻨﻔﻠﺗ ﺱﺎﻤﺗ ﺖﻓﺎﻳﺭﺩ
:ﺪﻴﺷﺎﺑ ﻪﺘﺷﺍﺩ یﺩﻭﺭﻭ ﺱﺎﻤﺗ ﯽﺘﻗﻭ
(13 )
.ﺩﺯ ﺪﻨﻫﺍﻮﺧ ﮏﻤﺸﭼ ،ﺪﻳﺍ ﻩﺩﺮﻛ ﺏﺎﺨﺘﻧﺍ
[RING ILLUMI]
ﺭﺩ ﻪﻛ ﻥﺩﺯ ﮏﻤﺸﭼ یﻮﮕﻟﺍ ﻪﺑ ﺎﻨﺑ ﺎﻫ ﻪﻤﻛﺩ •
(13 )
.ﺪﻫﺩ ﯽﻣ ﺦﺳﺎﭘ ﺱﺎﻤﺗ ﻪﺑ ﺭﺎﻛﺩﻮﺧ ﺭﻮﻃ ﻪﺑ ﻩﺎﮕﺘﺳﺩ ،ﺪﺷﺎﺑ ﻩﺪﺷ ﻦﻴﻴﻌﺗ
[AUTO ANSWER]
یﺍﺮﺑ ﯽﻧﺎﻣﺯ ﺮﮔﺍ •
:ﯽﻨﻔﻠﺗ ﺱﺎﻤﺗ ﻦﻴﺣ
.ﺩﻮﺷ ﯽﻣ ﻒﻗﻮﺘﻣ ﺎﻫ ﻪﻤﻛﺩ ﻥﺩﺯ ﮏﻤﺸﭼ •
.ﺪﺷ ﺪﻫﺍﻮﺧ ﻊﻄﻗ Bluetooth ﻝﺎﺼﺗﺍ ،ﺪﻴﻨﻛ ﺍﺪﺟ ﺍﺭ ﯽﻳﻮﻠﺟ ﻪﺤﻔﺻ ﺎﻳ ﻩﺩﺮﻛ ﺵﻮﻣﺎﺧ ﺍﺭ ﻩﺎﮕﺘﺳﺩ ﺮﮔﺍ •
.ﺪﺷﺎﺒﻧ ﺮﻳﺬﭘ ﻥﺎﻜﻣﺍ ﺎﻳ ﻩﺩﻮﺑ ﺕﻭﺎﻔﺘﻣ ﻩﺪﺷ ﻞﺼﺘﻣ ﻦﻔﻠﺗ ﻪﺑ ﻪﺘﺴﺑ ﺖﺳﺍ ﻦﻜﻤﻣ ﺮﻳﺯ ﺕﺎﻴﻠﻤﻋ
ﻪﺑﯽﻳﻮﻠﺟ ﻪﺤﻔﺻ یﻭﺭﺭﻭﺩ ﻩﺍﺭ ﺯﺍ ﻝﺮﺘﻨﻛ یﻭﺭ
...ﯽﺘﻓﺎﻳﺭﺩ ﺱﺎﻤﺗ ﻦﻴﻟﻭﺍ
ﯽﻨﻔﻠﺗ ﺱﺎﻤﺗ ﻪﺑ ﺦﺳﺎﭘ
.ﺪﻴﻫﺩ ﺭﺎﺸﻓ ﺍﺭ ﻡﻮﻟﻭ ﺎﻳ ﻪﻤﻛﺩ
.ﺪﻴﻫﺩ ﺭﺎﺸﻓ ﺍﺭ
ﯽﻨﻔﻠﺗ ﺱﺎﻤﺗ ﺩﺭ
.ﺪﻳﺭﺍﺩ ﻪﮕﻧ ﻭ ﺪﻴﻫﺩ ﺭﺎﺸﻓ ﺍﺭ ﻡﻮﻟﻭ ﺎﻳ ﻪﻤﻛﺩ
.ﺪﻳﺭﺍﺩ ﻪﮕﻧ ﻭ ﻩﺩﺍﺩ ﺭﺎﺸﻓ ﺍﺭ
ﯽﻨﻔﻠﺗ ﺱﺎﻤﺗ ﻪﺑ ﻥﺩﺍﺩ ﻥﺎﻳﺎﭘ
.ﺪﻳﺭﺍﺩ ﻪﮕﻧ ﻭ ﺪﻴﻫﺩ ﺭﺎﺸﻓ ﺍﺭ ﻡﻮﻟﻭ ﺎﻳ ﻪﻤﻛﺩ
.ﺪﻳﺭﺍﺩ ﻪﮕﻧ ﻭ ﻩﺩﺍﺩ ﺭﺎﺸﻓ ﺍﺭ
BLUETOOTH®
JS_JVC_KD_X351BT_M_PE.indd 12JS_JVC_KD_X351BT_M_PE.indd 12 18/8/2017 5:10:17 PM18/8/2017 5:10:17 PM

ﻰﺳﺭﺎﻓ
11
Data Size: B6L (182 mm x 128 mm)
Book Size: B6L (182 mm x 128 mm)
ﺭﺎﺑ ﻦﻴﻟﻭﺍ یﺍﺮﺑ Bluetooth ﻩﺎﮕﺘﺳﺩ ﮏﻳ ﻝﺎﺼﺗﺍ ﻭ یﺯﺎﺳ ﺖﻔﺟ
.ﺪﻴﻫﺩ ﺭﺎﺸﻓ ﺍﺭ ﻪﻤﻛﺩ ،ﻩﺎﮕﺘﺳﺩ ﻥﺩﺮﻛ ﻦﺷﻭﺭ ﺖﻬﺟ 1
.ﺪﻴﻨﻛ ﺏﺎﺨﺘﻧﺍ ﻭ ﺪﻴﺑﺎﻴﺑ Bluetooth ﻩﺎﮕﺘﺳﺩ ﺭﺩ ﺍﺭ “KD-X3 BT” ﻪﻨﻳﺰﮔ 2
.ﺩﺯ ﺪﻫﺍﻮﺧ ﮏﻤﺸﭼ ﻪﺤﻔﺻ یﻭﺭ “BT PAIRING” ﺕﺭﺎﺒﻋ ﻡﺎﮕﻨﻫ ﻦﻳﺍ ﺭﺩ
ﯽﺼﺨﺷ ﯽﻳﺎﺳﺎﻨﺷ ﻩﺭﺎﻤﺷ ﻪﻠﺻﺎﻓﻼﺑ ﻮﺠﺘﺴﺟ ﺯﺍ ﺪﻌﺑ ﻪﻛ ﺪﺷﺎﺑ ﺯﺎﻴﻧ ﺖﺳﺍ ﻦﻜﻤﻣ ،Bluetooth یﺎﻫ ﻩﺎﮕﺘﺳﺩ ﺯﺍ ﯽﻀﻌﺑ ﺭﺩ •
.ﺪﻴﻨﻛ ﺩﺭﺍﻭ ﺍﺭ (PIN)
.ﺪﻴﻫﺩ ﻡﺎﺠﻧﺍ ﺍﺭ (B) ﺎﻳ (A) ،ﺩﻮﺷ ﯽﻣ ﺮﻫﺎﻇ ﺶﻳﺎﻤﻧ ﻪﺤﻔﺻ یﻭﺭ ﻪﭽﻧﺁ ﻪﺑ ﻪﺘﺴﺑ 3
.ﺪﺷﺎﺑ ﺕﻭﺎﻔﺘﻣ ،ﺪﻧﺍ ﻩﺪﺷ ﻩﺩﺍﺩ ﺢﻴﺿﻮﺗ ﺮﻳﺯ ﺭﺩ ﻪﻛ ﯽﻠﺣﺍﺮﻣ ﺎﺑ ﻥﺩﺮﻛ ﺖﻔﺟ ﺪﻧﻭﺭ ﺖﺳﺍ ﻦﻜﻤﻣ ،Bluetooth یﺎﻫ ﻩﺎﮕﺘﺳﺩ ﺯﺍ ﯽﻀﻌﺑ ﺭﺩ
“BACK – NO” “VOL – YES” “XXXXXX” “[ﻩﺎﮕﺘﺳﺩ ﻡﺎﻧ]” ( A)
.ﺩﻮﺷ ﯽﻣ ﺩﺎﺠﻳﺍ ﯽﻓﺩﺎﺼﺗ ﺭﻮﻃ ﻪﺑ ﻥﺩﺮﻛ ﺖﻔﺟ ﺭﺎﺑ ﺮﻫ ﯽﻃ ﺭﺩ ﻪﻛ ﺖﺳﺍ ﯽﻤﻗﺭ 6 ﺰﻣﺭ ﮏﻳ “XXXXXX”
.ﺪﻨﺷﺎﺑ ﻥﺎﺴﻜﻳ ،ﺪﻧﻮﺷ ﯽﻣ ﺮﻫﺎﻇ Bluetooth ﻭ ﻩﺎﮕﺘﺳﺩ یﻭﺭ ﻪﻛ ﯽﻳﺎﻫﺰﻣﺭ ﻪﻛ ﺪﻳﻮﺷ ﻦﺌﻤﻄﻣ
.ﺪﻴﻫﺪﺑ ﺭﺎﺸﻓ ﺍﺭ ﻡﻮﻟﻭ ﻪﻤﻛﺩ ،ﺰﻣﺭ ﺪﻴﻳﺎﺗ ﺖﻬﺟ
.ﺪﻴﻨﻛ ﻝﺎﻌﻓ ﺍﺭ Bluetooth ﻩﺎﮕﺘﺳﺩ ،ﺰﻣﺭ ﺪﻴﻳﺎﺗ ﺖﻬﺟ
“BACK – NO” “VOL – YES” “[ﻩﺎﮕﺘﺳﺩ ﻡﺎﻧ]” ( B)
.ﺪﻴﻫﺩ ﺭﺎﺸﻓ ﺍﺭ ﻡﻮﻟﻭ ﻪﻤﻛﺩ ،ﻥﺩﺮﻛ ﺖﻔﺟ ﻉﻭﺮﺷ ﺖﻬﺟ
ﻩﺎﮕﺘﺳﺩ ﺭﺩ ﺍﺭ PIN “0000” ﺪﻛ ،ﺪﻨﻛ ﯽﻣ ﺖﻛﺮﺣ ﺶﻳﺎﻤﻧ ﻪﺤﻔﺻ یﻭﺭ “PIN 0000” ﺕﺭﺎﺒﻋ “PAIRING” ﻡﺎﮕﻨﻫ •
.ﺪﻴﻨﻛ ﺩﺭﺍﻭ Bluetooth
(15 )
.ﺪﻴﻫﺩ ﺮﻴﻴﻐﺗ ﺩﻮﺧ ﺮﻈﻧ ﺩﺭﻮﻣ ﺪﻛ ﻪﺑ ﺍﺭ PIN ﺪﻛ ،ﻥﺩﺮﻛ ﺖﻔﺟ ﺯﺍ ﻞﺒﻗ ﺪﻴﻧﺍﻮﺗ ﯽﻣ ﺎﻤﺷ
ﺍﺭ Bluetooth ﻩﺎﮕﺘﺳﺩ ﺪﻳﺎﺑ ﻥﺩﺮﻛ ﺖﻔﺟ ﺪﻴﻳﺎﺗ ﺖﻬﺟ ،ﺩﻮﺷ ﺮﻫﺎﻇ ﻪﺤﻔﺻ یﻭﺭ “PAIRING” ﻂﻘﻓ ﺮﮔﺍ •
.ﺪﻴﻨﻛ ﻝﺎﻌﻓ
Bluetooth ﻝﺎﺼﺗﺍ یﺭﺍﺮﻗﺮﺑ ﻡﺎﮕﻨﻫ ﻭ ﺩﻮﺷ ﯽﻣ ﺮﻫﺎﻇ ﻪﺤﻔﺻ یﻭﺭ “PAIRING COMPLETED” ﺕﺭﺎﺒﻋ ،ﺩﻮﺷ ﻡﺎﻤﺗ ﻥﺩﺮﻛ ﺖﻔﺟ ﯽﺘﻗﻭ
.ﺪﺷ ﺪﻫﺍﻮﺧ ﻦﺷﻭﺭ “ ” ﺰﻴﻧ
.ﺪﻨﻛ ﯽﻣ ﯽﻧﺎﺒﻴﺘﺸﭘ Secure Simple Pairing (SSP) ﺯﺍ ﻩﺎﮕﺘﺳﺩ ﻦﻳﺍ •
.ﺩﺮﻛ (ﺖﻔﺟ) ﺖﺒﺛ ﺍﺭ ﻩﺎﮕﺘﺳﺩ ﺞﻨﭘ ﺮﺜﻛﺍﺪﺣ ﻥﺍﻮﺗ ﯽﻣ ﻞﻛ ﺭﺩ •
ﻥﺩﺮﻛ ﻑﺬﺣ یﺍﺮﺑ .ﺪﺷ ﺪﻫﺍﻮﺧ ﺖﺒﺛ ﺎﻤﺷ ﻂﺒﺿ ﺭﺩ Bluetooth ﻩﺎﮕﺘﺳﺩ ﻡﺎﻧ ﺪﻴﻨﻛ ﺖﺴﻳﺭ ﺍﺭ ﻂﺒﺿ ﺮﮔﺍ ﯽﺘﺣ ،ﺪﻧﺪﺷ ﺖﻔﺟ ﺎﻫ ﻩﺎﮕﺘﺳﺩ ﯽﺘﻗﻭ •
.
[DEVICE DELETE]
،
15
،ﻩﺪﺷ یﺯﺎﺳ ﺖﻔﺟ ﻩﺎﮕﺘﺳﺩ
.ﺩﺮﻛ ﻞﺼﺘﻣ ﻂﺒﺿ ﻪﺑ ﯽﻧﺎﻣﺯ ﺮﻫ ﺭﺩ ﻥﺍﻮﺗ ﯽﻣ ﺍﺭ ﺭﺍﺩ Bluetooth ﯽﺗﻮﺻ ﻩﺎﮕﺘﺳﺩ ﮏﻳ ﻭ ﺭﺍﺩ Bluetooth ﻦﻔﻠﺗ ﻭﺩ ﺮﺜﻛﺍﺪﺣ •
(16 )
.ﺪﻳﻮﺷ ﺎﺠﺑﺎﺟ ﺎﻬﻧﺁ ﻦﻴﺑ ﻭ ﻩﺪﺷ ﻞﺼﺘﻣ Bluetooth ﻩﺎﮕﺘﺳﺩ ﺞﻨﭘ ﻪﺑ ﺪﻴﻧﺍﻮﺗ ﯽﻣ ،ﺪﻴﺷﺎﺑ BT AUDIO ﻊﺒﻨﻣ ﺭﺩ ﯽﺘﻗﻭ ،ﻝﺎﺣ ﻦﻳﺍ ﺎﺑ
ﺕﺭﻮﺻ ﻪﺑ ﺍﺭ ﻩﺎﮕﺘﺳﺩ .ﺪﻧﻮﺸﻧ ﻞﺼﺘﻣ ﻩﺎﮕﺘﺳﺩ ﻪﺑ ﺭﺎﻛﺩﻮﺧ ﺭﻮﻃ ﻪﺑ ﻥﺩﺮﻛ ﺖﻔﺟ ﺯﺍ ﺪﻌﺑ Bluetooth یﺎﻫ ﻩﺎﮕﺘﺳﺩ ﺯﺍ ﯽﻀﻌﺑ ﺖﺳﺍ ﻦﻜﻤﻣ •
.ﺪﻴﻨﻛ ﻞﺻﻭ ﻂﺒﺿ ﻪﺑ ﯽﺘﺳﺩ
.ﺪﻴﻨﻛ ﻉﻮﺟﺭ Bluetooth ﻩﺎﮕﺘﺳﺩ ﺯﺍ ﻩﺩﺎﻔﺘﺳﺍ یﺎﻤﻨﻫﺍﺭ ﻪﺑ ،ﺮﺘﺸﻴﺑ ﺕﺎﻋﻼﻃﺍ ﺐﺴﻛ ﺖﻬﺟ •
BLUETOOTH®
ﻝﺎﺼﺗﺍ — BLUETOOTH
ﺪﻨﻛ ﯽﻣ ﯽﻧﺎﺒﻴﺘﺸﭘ ﺍﺭ ﺎﻬﻧﺁ Bluetooth ﻪﻛ ﯽﻳﺎﻫ ﻞﻳﺎﻓﻭﺮﭘ
(HFP) یﺮﻓﺯﺪﻨﻫ ﻞﻳﺎﻓﻭﺮﭘ –
(A2DP) ﻪﺘﻓﺮﺸﻴﭘ ﯽﺗﻮﺻ ﻊﻳﺯﻮﺗ ﻞﻳﺎﻓﻭﺮﭘ –
(AVRCP) ﺮﻳﻮﺼﺗ/ﺍﺪﺻ ﺭﻭﺩ ﻩﺍﺭ ﺯﺍ ﻝﺮﺘﻨﻛ ﻞﻳﺎﻓﻭﺮﭘ –
(SPP) ﻝﺎﻳﺮﺳ ﺕﺭﻮﭘ ﻞﻳﺎﻓﻭﺮﭘ –
(PBAP) ﻦﻔﻠﺗ ﻪﭼﺮﺘﻓﺩ ﻪﺑ ﯽﺳﺮﺘﺳﺩ ﻞﻳﺎﻓﻭﺮﭘ –
ﺪﻧﻮﺷ ﯽﻣ ﯽﻧﺎﺒﻴﺘﺸﭘ Bluetooth ﺎﺑ ﻪﻛ ﯽﻳﺎﻫ کﺪﻛ
(SBC) ﯽﻋﺮﻓ ﺪﻧﺎﺑ کﺪﻛ –
(AAC) ﻪﺘﻓﺮﺸﻴﭘ ﯽﺗﻮﺻ یﺭﺍﺬﮔﺪﻛ –
ﻥﻮﻓﻭﺮﻜﻴﻣ ﻥﺩﺮﻛ ﻞﺻﻭ
ﻥﻮﻓﻭﺮﻜﻴﻣ ﻪﻳﻭﺍﺯ ﻢﻴﻈﻨﺗ ﯽﻨﻤﻳﺍ یﺍﺮﺑ ﻭ ﺯﺎﻴﻧ ﺕﺭﻮﺻ ﺭﺩ
ﯽﻤﻧ ﻪﺿﺮﻋ) ﻩﺮﻴﮔ ﺯﺍ ﺮﺘﺸﻴﺑ
.ﺪﻴﻨﻛ ﻩﺩﺎﻔﺘﺳﺍ (ﺩﻮﺷ
ﻥﻮﻓﻭﺮﻜﻴﻣ یﺩﻭﺭﻭ ﺶﻴﻓ
ﻥﻮﻓﻭﺮﻜﻴﻣ
(ﺩﻮﺷ ﯽﻣ ﻪﺿﺮﻋ)
ﯽﺘﺸﭘ ﻞﻧﺎﭘ
JS_JVC_KD_X351BT_M_PE.indd 11JS_JVC_KD_X351BT_M_PE.indd 11 18/8/2017 5:10:17 PM18/8/2017 5:10:17 PM

10
ﻰﺳﺭﺎﻓ
Data Size: B6L (182 mm x 128 mm)
Book Size: B6L (182 mm x 128 mm)
Spotify
:ﺎﻫ ﺯﺎﺳ ﻩﺩﺎﻣﺁ
ﮏﻳ ﺲﭙﺳ (iPod touch/iPhone) ﺪﻴﻨﻛ ﺐﺼﻧ ﺩﻮﺧ ﻩﺎﮕﺘﺳﺩ ﺭﺩ ﺍﺭ Spotify ﻪﻣﺎﻧﺮﺑ ﻪﺨﺴﻧ ﻦﻳﺮﺗﺪﻳﺪﺟ
.ﺪﻳﻮﺷ ﺩﺭﺍﻭ Spotify ﻪﺑ ﻭ ﻩﺩﺮﻛ ﺩﺎﺠﻳﺍ ﺍﺭ ﺏﺎﺴﺣ
(4 )
.ﺪﻴﻨﻛ ﺏﺎﺨﺘﻧﺍ ﺍﺭ
[ON]
ﻪﻨﻳﺰﮔ
[SOURCE SELECT]
ﺭﺩ
[SPOTIFY SRC]
یﺍﺮﺑ •
ﺪﻴﻨﻛ ﻥﺩﺮﻛ ﺵﻮﮔ ﻪﺑ ﻉﻭﺮﺷ
.ﺪﻴﻨﻛ ﺯﺎﺑ ﺩﻮﺧ ﻩﺎﮕﺘﺳﺩ ﺭﺩ ﺍﺭ Spotify ﻪﻣﺎﻧﺮﺑ 1
.ﺪﻴﻨﻛ ﻞﺼﺘﻣ USB یﺩﻭﺭﻭ ﻝﺎﻨﻴﻣﺮﺗ ﻪﺑ ﺍﺭ ﺩﻮﺧ ﻩﺎﮕﺘﺳﺩ 2
.ﺪﻴﻫﺩ ﺭﺎﺸﻓ ﺭﺎﺑﺪﻨﭼ ﺍﺭ ،SPOTIFY ﺏﺎﺨﺘﻧﺍ یﺍﺮﺑ 3
ﺪﺷ ﺪﻫﺍﻮﺧ ﻉﻭﺮﺷ ﺭﺎﻛﺩﻮﺧ ﺭﻮﻃ ﻪﺑ ﺶﺨﭘ ﻞﻤﻋ
.ﺪﻴﻨﻜﻧ ﺎﻫﺭ ﻭﺭﺩﻮﺧ ﻞﺧﺍﺩ ﺍﺭ ﻞﺑﺎﻛ ،ﺪﻴﻨﻛ ﯽﻤﻧ ﻩﺩﺎﻔﺘﺳﺍ ﻩﺎﮕﺘﺳﺩ ﺯﺍ ﯽﺘﻗﻭ
*
ﻪﺑﯽﻳﻮﻠﺟ ﻪﺤﻔﺻ یﻭﺭﺭﻭﺩ ﻩﺍﺭ ﺯﺍ ﻝﺮﺘﻨﻛ یﻭﺭ
ﺚﻜﻣ/ﺶﺨﭘ.ﺪﻴﻫﺩ ﺭﺎﺸﻓ ﺍﺭ ﻡﻮﻟﻭ ﻪﻤﻛﺩ
.ﺪﻴﻫﺩ ﺭﺎﺸﻓ ﺍﺭ
کﺍﺮﺗ ﺯﺍ ﻥﺪﺷ ﺩﺭ
.ﺪﻴﻫﺩ ﺭﺎﺸﻓ ﺍﺭ S*1/ T.ﺪﻴﻫﺩ ﺭﺎﺸﻓ ﺍﺭ H*1 / I
ﺖﺳﻭﺩ ﺎﻳ ﻦﺘﺷﺍﺩ ﺖﺳﻭﺩ
*2ﻦﺘﺷﺍﺪﻧ
.ﺪﻴﻫﺩ ﺭﺎﺸﻓ ﺍﺭ
.ﺪﻴﻫﺩ ﺭﺎﺸﻓ ﺍﺭ
ﻮﻳﺩﺍﺭ ﻥﺩﺮﻛ ﻦﺷﻭﺭ
.ﺪﻳﺭﺍﺩ ﻪﮕﻧ ﻭ ﻩﺩﺍﺩ ﺭﺎﺸﻓ ﺍﺭ 5
( ﺖﺴﻴﻧ ﺱﺮﺘﺳﺩ ﺭﺩ )
ﻪﺑﯽﻳﻮﻠﺟ ﻪﺤﻔﺻ یﻭﺭﺭﻭﺩ ﻩﺍﺭ ﺯﺍ ﻝﺮﺘﻨﻛ یﻭﺭ
*3ﺶﺨﭘ ﺭﺍﺮﻜﺗ
.ﺪﻴﻫﺩ ﺭﺎﺸﻓ ﺭﺮﻜﻣ ﺭﻮﻄﺑ ﺍﺭ
،
ONE REPEAT
*1 ،
ALL REPEAT
REPEAT OFF
( ﺖﺴﻴﻧ ﺱﺮﺘﺳﺩ ﺭﺩ )
*3ﻰﻓﺩﺎﺼﺗ ﺶﺨﭘ
*1.ﺪﻴﻫﺩ ﺭﺎﺸﻓ ﺭﺮﻜﻣ ﺭﻮﻄﺑ ﺍﺭ
RANDOM OFF
،
ALL RANDOM
( ﺖﺴﻴﻧ ﺱﺮﺘﺳﺩ ﺭﺩ )
.ﺖﺳﺍ ﺱﺮﺘﺳﺩ ﺭﺩ ﻩﮋﻳﻭ ﺏﺎﺴﺣ ﺎﺑ ﻥﺍﺮﺑﺭﺎﻛ یﺍﺮﺑ ﺎﻬﻨﺗ ﯽﮔﮋﻳﻭ ﻦﻳﺍ
*1
ﻦﻴﻳﺎﭘ ﻪﺑ ﻭﺭ ﺖﺸﮕﻧﺍ ﺖﻣﻼﻋ ﺮﮔﺍ .ﺖﺳﺍ ﺱﺮﺘﺳﺩ ﺭﺩ Radio ﺭﺩ ﺩﻮﺟﻮﻣ یﺎﻫ ﮓﻨﻫﺁ یﺍﺮﺑ ﺎﻬﻨﺗ ﯽﮔﮋﻳﻭ ﻦﻳﺍ
*2
.ﺪﻳﻮﺷ ﯽﻣ ﺩﺭ ﯽﻠﻌﻓ کﺍﺮﺗ ﺯﺍ ﺪﻴﻨﻛ ﺏﺎﺨﺘﻧﺍ ﺍﺭ (ﻦﺘﺷﺍﺪﻧ ﺖﺳﻭﺩ)
.Playlists ﺭﺩ ﺩﻮﺟﻮﻣ یﺎﻫ ﮓﻨﻫﺁ یﺍﺮﺑ ﻩﺩﺎﻔﺘﺳﺍ ﻞﺑﺎﻗ ﺎﻬﻨﺗ
*3
ﻪﻗﻼﻋ ﺩﺭﻮﻣ ﮓﻨﻫﺁ ﺕﺎﻋﻼﻃﺍ ﻩﺮﻴﺧﺫ
...Spotify ﺭﺩ Radio ﻪﺑ ﻥﺩﺍﺩ ﺵﻮﮔ ﻡﺎﮕﻨﻫ
.ﺪﻳﺭﺍﺪﻬﮕﻧ ﻭ ﺪﻴﻫﺩ ﺭﺎﺸﻓ ﺍﺭ ﺍﺪﺻ ﻢﻴﻈﻨﺗ ﭻﻴﭘ.
ﺎﻳ “(ﺎﻤﺷ یﺎﻫ ﮓﻨﻫﺁ) Your Music” ﺭﺩ ﺕﺎﻋﻼﻃﺍ ﻭ ﺩﻮﺷ ﻲﻣ ﺮﻫﺎﻇ “SAVED” ﻪﻤﻠﻛ
.ﺩﻮﺷ ﻲﻣ ﻩﺮﻴﺧﺫ ﺎﻤﺷ Spotify ﺏﺎﺴﺣ ﺭﺩ “(ﺎﻤﺷ ﻪﻧﺎﺨﺑﺎﺘﻛ) Your Library”
.ﺪﻴﻨﻛ ﺭﺍﺮﻜﺗ ﺍﺭ ﺪﻧﻭﺭ ﻥﺎﻤﻫ ،ﻱﺯﺎﺳ ﻩﺮﻴﺧﺫ ﻮﻐﻟ یﺍﺮﺑ
ﺎﻳ “(ﺎﻤﺷ یﺎﻫ ﮓﻨﻫﺁ) Your Music” ﺯﺍ ﺕﺎﻋﻼﻃﺍ ﻭ ﺩﻮﺷ ﻲﻣ ﺮﻫﺎﻇ “REMOVED” ﻪﻤﻠﻛ
.ﺩﻮﺷ ﻲﻣ ﻑﺬﺣ ﺎﻤﺷ Spotify ﺏﺎﺴﺣ ﺯﺍ “(ﺎﻤﺷ ﻪﻧﺎﺨﺑﺎﺘﻛ) Your Library”
ﮓﻨﻫﺁ ﺎﻳ ﻲﻳﻮﻳﺩﺍﺭ ﻩﺎﮕﺘﺴﻳﺍ یﻮﺠﺘﺴﺟ
.ﺪﻴﻫﺩ ﺭﺎﺸﻓ ﺍﺭ 1
.ﺪﻴﻫﺩ ﺭﺎﺸﻓ ﺍﺭ ﻪﻤﻛﺩ ﺲﭙﺳ ،ﺪﻴﻧﺎﺧﺮﭽﺑ ﺍﺭ ﺍﺪﺻ ﻪﻤﻛﺩ ،ﺖﺳﺮﻬﻓ ﻉﻮﻧ ﺏﺎﺨﺘﻧﺍ یﺍﺮﺑ 2
.ﺖﺳﺍ ﺮﻴﻐﺘﻣ Spotify ﺯﺍ ﻩﺪﺷ ﻝﺎﺳﺭﺍ ﺕﺎﻋﻼﻃﺍ ﻪﺑ ﻪﺟﻮﺗ ﺎﺑ ﻩﺪﺷ ﻩﺩﺍﺩ ﺶﻳﺎﻤﻧ یﺎﻫ ﺖﺳﺮﻬﻓ ﻉﻮﻧ
.ﺪﻴﻫﺩ ﺭﺎﺸﻓ ﺍﺭ ﻪﻤﻛﺩ ﺲﭙﺳ ،ﺪﻴﻧﺎﺧﺮﭽﺑ ﺍﺭ ﻡﻮﻟﻭ ﻪﻤﻛﺩ ،ﺮﻈﻧ ﺩﺭﻮﻣ ﻩﺎﮕﺘﺴﻳﺍ ﺎﻳ ﮓﻨﻫﺁ ﺏﺎﺨﺘﻧﺍ ﺖﻬﺟ 3
.ﺪﻴﻧﺎﺧﺮﭽﺑ ﻊﻳﺮﺳ ﺍﺭ ﺍﺪﺻ ﻪﻤﻛﺩ ﺖﺳﺮﻬﻓ ﻊﻳﺮﺳ ﻩﺪﻫﺎﺸﻣ یﺍﺮﺑ ﺪﻴﻧﺍﻮﺗ ﻲﻣ
.ﺪﻳﺭﺍﺪﻬﮕﻧ ﻭ ﺪﻴﻫﺩ ﺭﺎﺸﻓ ﺍﺭ ،ﻥﺩﺮﻛ ﻮﻐﻟ یﺍﺮﺑ
USB ﺩﻭﺭﻭ ﻝﺎﻨﻴﻣﺮﺗ
*iPhone/iPod ﯽﺒﻧﺎﺟ ﻡﺯﺍﻮﻟ
JS_JVC_KD_X351BT_M_PE.indd 10JS_JVC_KD_X351BT_M_PE.indd 10 18/8/2017 5:10:17 PM18/8/2017 5:10:17 PM

ﻰﺳﺭﺎﻓ
9
Data Size: B6L (182 mm x 128 mm)
Book Size: B6L (182 mm x 128 mm)
(ﺖﺳﺍ ﻩﺩﺎﻔﺘﺳﺍ ﻞﺑﺎﻗ ﺪﻨﻠﻳﺯﻮﻴﻧ ﻭ ﺎﻴﻟﺍﺮﺘﺳﺍ یﺎﻫ ﻝﺪﻣ یﺍﺮﺑ ﻂﻘﻓ) Pandora®
:ﺎﻫ ﺯﺎﺳ ﻩﺩﺎﻣﺁ
ﺲﭙﺳ (iPod touch/iPhone) ﺪﻴﻨﻛ ﺐﺼﻧ ﺩﻮﺧ ﻩﺎﮕﺘﺳﺩ ﺭﺩ ﺍﺭ Pandora ﻪﻣﺎﻧﺮﺑ ﻪﺨﺴﻧ ﻦﻳﺮﺗﺪﻳﺪﺟ
.ﺪﻳﻮﺷ ﺩﺭﺍﻭ Pandora ﻪﺑ ﻭ ﻩﺩﺮﻛ ﺩﺎﺠﻳﺍ ﺍﺭ ﺏﺎﺴﺣ ﮏﻳ
(4 )
.ﺪﻴﻨﻛ ﺏﺎﺨﺘﻧﺍ ﺍﺭ
[ON]
ﻪﻨﻳﺰﮔ
[SOURCE SELECT]
ﺭﺩ
[PANDORA SRC]
یﺍﺮﺑ •
ﺪﻴﻨﻛ ﻥﺩﺮﻛ ﺵﻮﮔ ﻪﺑ ﻉﻭﺮﺷ
.ﺪﻴﻨﻛ ﺯﺎﺑ ﺩﻮﺧ ﻩﺎﮕﺘﺳﺩ ﺭﺩ ﺍﺭ Pandora ﻪﻣﺎﻧﺮﺑ 1
.ﺪﻴﻨﻛ ﻞﺼﺘﻣ USB یﺩﻭﺭﻭ ﻝﺎﻨﻴﻣﺮﺗ ﻪﺑ ﺍﺭ ﺩﻮﺧ ﻩﺎﮕﺘﺳﺩ 2
.ﺪﻴﻫﺩ ﺭﺎﺸﻓ ﺭﺎﺑﺪﻨﭼ ﺍﺭ ،PANDORA ﺏﺎﺨﺘﻧﺍ یﺍﺮﺑ 3
.ﺪﺷ ﺪﻫﺍﻮﺧ ﻉﻭﺮﺷ ﺭﺎﻛﺩﻮﺧ ﺭﻮﻃ ﻪﺑ ﺶﺨﭘ ﻞﻤﻋ
ﻪﺑﯽﻳﻮﻠﺟ ﻪﺤﻔﺻ یﻭﺭﺭﻭﺩ ﻩﺍﺭ ﺯﺍ ﻝﺮﺘﻨﻛ یﻭﺭ
ﺚﻜﻣ/ﺶﺨﭘ.ﺪﻴﻫﺩ ﺭﺎﺸﻓ ﺍﺭ ﻡﻮﻟﻭ ﻪﻤﻛﺩ
.ﺪﻴﻫﺩ ﺭﺎﺸﻓ ﺍﺭ
کﺍﺮﺗ ﺯﺍ ﻥﺪﺷ ﺩﺭ
.ﺪﻴﻫﺩ ﺭﺎﺸﻓ ﺍﺭ T.ﺪﻴﻫﺩ ﺭﺎﺸﻓ ﺍﺭ I
ﺖﺳﻭﺩ ﺎﻳ ﻦﺘﺷﺍﺩ ﺖﺳﻭﺩ
*2ﻦﺘﺷﺍﺪﻧ
.ﺪﻴﻫﺩ ﺭﺎﺸﻓ ﺍﺭ
.ﺪﻴﻫﺩ ﺭﺎﺸﻓ ﺍﺭ
.ﺪﻴﻨﻜﻧ ﺎﻫﺭ ﻭﺭﺩﻮﺧ ﻞﺧﺍﺩ ﺍﺭ ﻞﺑﺎﻛ ،ﺪﻴﻨﻛ ﯽﻤﻧ ﻩﺩﺎﻔﺘﺳﺍ ﻩﺎﮕﺘﺳﺩ ﺯﺍ ﯽﺘﻗﻭ
*1
.ﺪﻳﻮﺷ ﯽﻣ ﺩﺭ ﯽﻠﻌﻓ کﺍﺮﺗ ﺯﺍ ﺪﻴﻨﻛ ﺏﺎﺨﺘﻧﺍ ﺍﺭ (ﻦﺘﺷﺍﺪﻧ ﺖﺳﻭﺩ) ﻦﻴﻳﺎﭘ ﻪﺑ ﻭﺭ ﺖﺸﮕﻧﺍ ﺖﻣﻼﻋ ﺮﮔﺍ
*2
ﺪﻳﺪﺟ ﻩﺎﮕﺘﺴﻳﺍ ﮏﻳ ﻩﺮﻴﺧﺫ ﻭ ﺩﺎﺠﻳﺍ
.ﺪﻴﻫﺩ ﺭﺎﺸﻓ ﺍﺭ 1
.ﺪﻴﻫﺩ ﺭﺎﺸﻓ ﺍﺭ ﻪﻤﻛﺩ ﺲﭙﺳ ،ﺪﻴﻧﺎﺧﺮﭽﺑ ﺍﺭ ﻡﻮﻟﻭ ﻪﻤﻛﺩ ،
[NEW STATION]
ﺏﺎﺨﺘﻧﺍ ﺖﻬﺟ 2
ﺭﺎﺸﻓ ﺍﺭ ﻪﻤﻛﺩ ﺲﭙﺳ ،ﺪﻴﻧﺎﺧﺮﭽﺑ ﺍﺭ ﻡﻮﻟﻭ ﻪﻤﻛﺩ ،
[FROM ARTIST]
ﺎﻳ
[FROM TRACK]
ﺏﺎﺨﺘﻧﺍ ﺖﻬﺟ 3
.ﺪﻴﻫﺩ
.ﺩﻮﺷ ﯽﻣ ﺩﺎﺠﻳﺍ ﯽﻠﻌﻓ ﺪﻨﻣﺮﻨﻫ ﺎﻳ ﮓﻨﻫﺁ ﺱﺎﺳﺍ ﺮﺑ ﺪﻳﺪﺟ ﻩﺎﮕﺘﺴﻳﺍ ﮏﻳ
.ﺪﻳﺭﺍﺩ ﻪﮕﻧ ﻭ ﺪﻴﻫﺩ ﺭﺎﺸﻓ ﺍﺭ (6 ﺎﻳ 5 ،4 ،3) ﺭﺍﺩ ﻩﺭﺎﻤﺷ یﺎﻫ ﻪﻤﻛﺩ ﺯﺍ ﯽﻜﻳ ،ﻩﺮﻴﺧﺫ یﺍﺮﺑ 4
.ﺪﻴﻫﺩ ﺭﺎﺸﻓ ﺍﺭ (6 ﺎﻳ 5 ،4 ،3) ﺭﺍﺩ ﻩﺭﺎﻤﺷ یﺎﻫ ﻪﻤﻛﺩ ﺯﺍ ﯽﻜﻳ :ﻩﺪﺷ ﻩﺮﻴﺧﺫ ﻩﺎﮕﺘﺴﻳﺍ ﮏﻳ ﺏﺎﺨﺘﻧﺍ یﺍﺮﺑ
ﺪﻴﻨﻛ ﻮﺠﺘﺴﺟ ﺍﺭ ﻩﺪﺷ ﺖﺒﺛ ﻩﺎﮕﺘﺴﻳﺍ ﮏﻳ
.ﺪﻴﻫﺩ ﺭﺎﺸﻓ ﺍﺭ 1
.ﺪﻴﻫﺩ ﺭﺎﺸﻓ ﺍﺭ ﻪﻤﻛﺩ ﺲﭙﺳ ،ﺪﻴﻧﺎﺧﺮﭽﺑ ﺍﺭ ﻡﻮﻟﻭ ﻪﻤﻛﺩ ،ﻪﻨﻳﺰﮔ ﮏﻳ ﺏﺎﺨﺘﻧﺍ ﺖﻬﺟ 2
ﻩﺪﺷ ﺖﺒﺛ ﺦﻳﺭﺎﺗ ﻪﺑ ﻪﺟﻮﺗ ﺎﺑ :
[BY DATE]
ﺎﺒﻔﻟﺍ ﻑﻭﺮﺣ ﺐﻴﺗﺮﺗ ﻪﺑ :
[A-Z]
.ﺪﻴﻫﺩ ﺭﺎﺸﻓ ﺍﺭ ﻪﻤﻛﺩ ﺲﭙﺳ ،ﺪﻴﻧﺎﺧﺮﭽﺑ ﺍﺭ ﻡﻮﻟﻭ ﻪﻤﻛﺩ ،ﺮﻈﻧ ﺩﺭﻮﻣ ﻩﺎﮕﺘﺴﻳﺍ ﺏﺎﺨﺘﻧﺍ ﺖﻬﺟ 3
.ﺪﻳﺭﺍﺪﻬﮕﻧ ﻭ ﺪﻴﻫﺩ ﺭﺎﺸﻓ ﺍﺭ ،ﻥﺩﺮﻛ ﻮﻐﻟ یﺍﺮﺑ
ﺏﺎﻳ ﻞﺤﻣ ﻥﺍﻮﻨﻋ ﻪﺑ ﯽﻠﻌﻓ ﮓﻨﻫﺁ ﺕﺎﻋﻼﻃﺍ ﻩﺮﻴﺧﺫ
.ﺪﻳﺭﺍﺪﻬﮕﻧ ﻭ ﺪﻴﻫﺩ ﺭﺎﺸﻓ ﺍﺭ ﺍﺪﺻ ﻢﻴﻈﻨﺗ ﭻﻴﭘ.
.ﺩﻮﺷ ﯽﻣ ﻩﺮﻴﺧﺫ ﺎﻤﺷ ﻩﺎﮕﺘﺳﺩ ﺭﺩ ﺕﺎﻋﻼﻃﺍ ﻭ ﺩﻮﺷ ﯽﻣ ﻩﺩﺍﺩ ﺶﻳﺎﻤﻧ “BOOKMARKED” ﺕﺭﺎﺒﻋ
.ﺖﺴﻴﻧ ﯽﺳﺮﺘﺳﺩ ﻞﺑﺎﻗ ﻩﺎﮕﺘﺳﺩ ﻦﻳﺍ ﺭﺩ ﺎﻣﺍ ﺖﺳﺍ ﺩﻮﺟﻮﻣ ﺎﻤﺷ Pandora ﺏﺎﺴﺣ ﺭﺩ ﺏﺎﻳ ﻞﺤﻣ •
USB ﺩﻭﺭﻭ ﻝﺎﻨﻴﻣﺮﺗ
*1iPhone/iPod ﯽﺒﻧﺎﺟ ﻡﺯﺍﻮﻟ
JS_JVC_KD_X351BT_M_PE.indd 9JS_JVC_KD_X351BT_M_PE.indd 9 18/8/2017 5:10:17 PM18/8/2017 5:10:17 PM

8
ﻰﺳﺭﺎﻓ
Data Size: B6L (182 mm x 128 mm)
Book Size: B6L (182 mm x 128 mm)
ﻝﺮﺘﻨﻛ ﺖﻟﺎﺣ ﺏﺎﺨﺘﻧﺍ
.ﺪﻴﻫﺩ ﺭﺎﺸﻓ ﺭﺎﺑﺪﻨﭼ ﺍﺭ ،iPod USB ﻊﺒﻨﻣ ﻥﺩﻮﺑ ﺯﺎﺑ ﻡﺎﮕﻨﻫ
.ﻩﺎﮕﺘﺳﺩ ﻦﻳﺍ یﻭﺭ ﺯﺍ iPod ﻝﺮﺘﻨﻛ :
HEAD MODE
ﻩﺎﮕﺘﺳﺩ یﻭﺭ ﺯﺍ ﺪﻴﻧﺍﻮﺗ ﯽﻣ ﻥﺎﻨﭽﻤﻫ ،ﻝﺎﺣ ﻦﻳﺍ ﺎﺑ .iPod ﺩﻮﺧ ﺯﺍ ﻩﺩﺎﻔﺘﺳﺍ ﺎﺑ iPod ﻝﺮﺘﻨﻛ :
IPHONE MODE
.ﺪﻴﻫﺩ ﻡﺎﺠﻧﺍ ﻩﺎﮕﺘﺳﺩ یﻭﺭ ﺯﺍ ﺍﺭ ﺵﺮﭘ ﺎﻳ ﺚﻜﻣ/ﺶﺨﭘ ﺕﺎﻴﻠﻤﻋ
.ﺪﻴﻫﺩ ﺭﺎﺸﻓ ﺭﺎﺑﺪﻨﭼ ﺍﺭ ،ANDROID ﻊﺒﻨﻣ ﻥﺩﻮﺑ ﺯﺎﺑ ﻡﺎﮕﻨﻫ
ﻪﻣﺎﻧﺮﺑ ﻦﺘﺷﺍﺩ ﺎﺑ ﻩﺎﮕﺘﺳﺩ ﻦﻳﺍ یﻭﺭ ﺯﺍ Android ﻩﺎﮕﺘﺳﺩ ﻝﺮﺘﻨﻛ :
AUTO MODE
.JVC MUSIC PLAY
ﺮﻳﺎﺳ ﻖﻳﺮﻃ ﺯﺍ Android ﻩﺎﮕﺘﺳﺩ ﺩﻮﺧ ﺯﺍ ﻩﺩﺎﻔﺘﺳﺍ ﺎﺑ Android ﻩﺎﮕﺘﺳﺩ ﻝﺮﺘﻨﻛ :
AUDIO MODE
،ﻝﺎﺣ ﻦﻳﺍ ﺎﺑ .Android ﻩﺎﮕﺘﺳﺩ یﻭﺭ ﻩﺪﺷ ﺐﺼﻧ یﺍ ﻪﻧﺎﺳﺭﺪﻨﭼ ﻩﺪﻨﻨﻛ ﺶﺨﭘ یﺎﻫ ﻪﻣﺎﻧﺮﺑ
ﻩﺎﮕﺘﺳﺩ یﻭﺭ ﺯﺍ ﺍﺭ ﺵﺮﭘ ﺎﻳ ﺚﻜﻣ/ﺶﺨﭘ ﺕﺎﻴﻠﻤﻋ ﻩﺎﮕﺘﺳﺩ یﻭﺭ ﺯﺍ ﺪﻴﻧﺍﻮﺗ ﯽﻣ ﻥﺎﻨﭽﻤﻫ
.ﺪﻴﻫﺩ ﻡﺎﺠﻧﺍ
ﯽﻘﻴﺳﻮﻣ ﻮﻳﺍﺭﺩ ﺏﺎﺨﺘﻧﺍ
.ﺪﻴﻫﺩ ﺭﺎﺸﻓ ﺭﺎﺑﺪﻨﭼ ﺍﺭ ،USB ﻊﺒﻨﻣ ﻥﺩﻮﺑ ﺯﺎﺑ ﻡﺎﮕﻨﻫ
.ﺪﺷ ﺪﻫﺍﻮﺧ ﺶﺨﭘ ﺮﻳﺯ ﻮﻳﺍﺭﺩ یﻭﺭ ﻩﺪﺷ ﻩﺮﻴﺧﺫ یﺎﻫ ﮓﻨﻫﺁ
.(Mass Storage ﻉﻮﻧ) ﺪﻨﻤﺷﻮﻫ ﯽﺷﻮﮔ ﮏﻳ ﺯﺍ ﻩﺪﺷ ﺏﺎﺨﺘﻧﺍ ﯽﺟﺭﺎﺧ ﺎﻳ ﯽﻠﺧﺍﺩ ﻪﻈﻓﺎﺣ •
.یﻮﻳﺍﺭﺩ ﺪﻨﭼ ﻩﺎﮕﺘﺳﺩ ﮏﻳ ﺯﺍ ﻩﺪﺷ ﺏﺎﺨﺘﻧﺍ ﻮﻳﺍﺭﺩ •
JVC Remote ﻪﻣﺎﻧﺮﺑ ﺯﺍ ﻩﺩﺎﻔﺘﺳﺍ ﻪﺑ ﻁﻮﺑﺮﻣ ﺕﺎﻤﻴﻈﻨﺗ
ﺯﺍ) iPod/iPhone یﻭﺭ ﺯﺍ ﻭﺭﺩﻮﺧ JVC ﻢﺘﺴﻴﺳ ﻩﺪﻧﺮﻴﮔ ﺕﺎﻴﻠﻤﻋ ﻝﺮﺘﻨﻛ یﺍﺮﺑ JVC Remote ﻪﻣﺎﻧﺮﺑ
.ﺖﺳﺍ ﻩﺪﺷ ﻪﺘﺧﺎﺳ (USB یﺩﻭﺭﻭ ﻪﻧﺎﻳﺎﭘ ﻖﻳﺮﻃ
:ﺎﻫ ﺯﺎﺳ ﻩﺩﺎﻣﺁ
ﺕﺎﻋﻼﻃﺍ یﺍﺮﺑ .ﺪﻴﻨﻛ ﺐﺼﻧ ﻥﺎﺘﻫﺎﮕﺘﺳﺩ یﻭﺭ ﺍﺭ JVC Remote ﻪﻣﺎﻧﺮﺑ ﻪﺨﺴﻧ ﻦﻳﺮﺧﺁ ،ﻝﺎﺼﺗﺍ ﺯﺍ ﻞﺒﻗ
.ﺪﻴﻳﺎﻣﺮﻓ ﻪﻌﺟﺍﺮﻣ <http://www.jvc.net/cs/car/> ﻪﺑ ،ﺮﺘﺸﻴﺑ
.ﺪﻴﻫﺩ ﯽﻣ ﻡﺎﺠﻧﺍ Bluetooth ﺎﺑ ﻝﺎﺼﺗﺍ یﺍﺮﺑ ﻪﻛ ﺪﻴﻫﺩ ﻡﺎﺠﻧﺍ ﯽﺷﻭﺭ ﻥﺎﻤﻫ ﻪﺑ ﺍﺭ ﺕﺎﻤﻴﻈﻨﺗ ﺪﻴﻧﺍﻮﺗ ﯽﻣ
(17 )
ﺖﺴﻴﻟ/ﻪﺷﻮﭘ ﺯﺍ ﻞﻳﺎﻓ ﮏﻳ ﺏﺎﺨﺘﻧﺍ
[AUTO MODE]
/
[HEAD MODE]
ﻪﻛ ﺖﺳﺍ ﺍﺮﺟﺍ ﻞﺑﺎﻗ ﯽﻧﺎﻣﺯ ﻂﻘﻓ ANDROID/iPod ﻩﺎﮕﺘﺳﺩ یﺍﺮﺑ
.ﺪﺷﺎﺑ ﻩﺪﺷ ﺏﺎﺨﺘﻧﺍ
.ﺪﻴﻫﺩ ﺭﺎﺸﻓ ﺍﺭ 1
.ﺪﻴﻫﺩ ﺭﺎﺸﻓ ﺍﺭ ﻪﻤﻛﺩ ﺲﭙﺳ ،ﺪﻴﻧﺎﺧﺮﭽﺑ ﺍﺭ ﻡﻮﻟﻭ ﻪﻤﻛﺩ ،ﺖﺴﻴﻟ/ﻪﺷﻮﭘ ﮏﻳ ﺏﺎﺨﺘﻧﺍ ﺖﻬﺟ 2
.ﺪﻴﻫﺩ ﺭﺎﺸﻓ ﺍﺭ ﻪﻤﻛﺩ ﺲﭙﺳ ،ﺪﻴﻧﺎﺧﺮﭽﺑ ﺍﺭ ﻡﻮﻟﻭ ﻪﻤﻛﺩ ،ﻞﻳﺎﻓ ﮏﻳ ﺏﺎﺨﺘﻧﺍ ﺖﻬﺟ 3
(ﺖﺳﺍ
ANDROID
ﻭ
USB
یﺎﻫ ﻊﺒﻨﻣ ﻪﺑ ﻁﻮﺑﺮﻣ ﻂﻘﻓ) ﻊﻳﺮﺳ یﻮﺠﺘﺴﺟ
.ﺪﻴﻨﻛ ﻮﺠﺘﺴﺟ ﺖﻋﺮﺳ ﻪﺑ ﺎﻬﻧﺁ ﻦﻴﺑ ﺭﺩ ﺪﻴﻧﺍﻮﺗ ﯽﻣ ،ﺖﺳﺍ ﺩﺎﻳﺯ ﺭﺎﻴﺴﺑ ﺎﻤﺷ یﺎﻫ ﻞﻳﺎﻓ ﺩﺍﺪﻌﺗ ﺮﮔﺍ
.ﺪﻴﻧﺎﺧﺮﭽﺑ ﻊﻳﺮﺳ ﺍﺭ ﻡﻮﻟﻭ ﻪﻤﻛﺩ ،ﺖﺳﺮﻬﻓ ﺭﺩ ﻊﻳﺮﺳ یﻮﺠﺘﺴﺟ یﺍﺮﺑ
(ﺖﺳﺍ
ANDROID
ﻭ
iPod USB
یﺎﻫ ﻊﺒﻨﻣ ﻪﺑ ﻁﻮﺑﺮﻣ ﻂﻘﻓ) ﺎﺒﻔﻟﺍ ﺱﺎﺳﺍ ﺮﺑ ﻮﺠﺘﺴﺟ
.ﺪﻴﻫﺩ ﻡﺎﺠﻧﺍ ﺰﻴﻧ ﻞﻳﺎﻓ ﻝﻭﺍ ﻑﺮﺣ ﺱﺎﺳﺍ ﺮﺑ ﺍﺭ ﻮﺠﺘﺴﺟ ﺪﻴﻧﺍﻮﺗ ﯽﻣ
iPod USB ﻊﺒﻨﻣ یﺍﺮﺑ
ﺎﻳ ﺪﻴﻫﺩ ﺭﺎﺸﻓ ﺍﺭ ،(OTHERS ،9 ﺎﺗ 0 ﺎﻳ Z ﺎﺗ A) ﺮﻈﻧ ﺩﺭﻮﻣ ﻪﺴﻳﻮﻧ ﺏﺎﺨﺘﻧﺍ یﺍﺮﺑ
.ﺪﻴﻧﺎﺧﺮﭽﺑ ﻊﻳﺮﺳ ﺍﺭ ﻡﻮﻟﻭ ﻪﻤﻛﺩ
.ﺪﻴﻨﻛ ﺏﺎﺨﺘﻧﺍ ﺍﺭ “OTHERS” ،ﺖﺴﻴﻧ 9 ﺎﺗ 0 ﺎﻳ Z ﺎﺗ A ﻥﺎﺗﺮﻈﻧ ﺩﺭﻮﻣ ﻪﺴﻳﻮﻧ ﻦﻴﻟﻭﺍ ﺮﮔﺍ •
ANDROID ﻊﺒﻨﻣ یﺍﺮﺑ
.ﺪﻴﻫﺩ ﺭﺎﺸﻓ ﺍﺭ ،ﺎﻫ ﻪﺴﻳﻮﻧ یﻮﺠﺘﺴﺟ ﻪﺑ ﻥﺪﺷ ﺩﺭﺍﻭ یﺍﺮﺑ 1
.ﺪﻴﻧﺎﺧﺮﭽﺑ ﺍﺭ ﻡﻮﻟﻭ ﻪﻤﻛﺩ ،ﺮﻈﻧ ﺩﺭﻮﻣ ﻑﺮﺣ ﺏﺎﺨﺘﻧﺍ ﺖﻬﺟ 2
(Z ﺎﺗ A) گﺭﺰﺑ ﻑﻭﺮﺣ : ^A^
(z ﺎﺗ a) ﮏﭼﻮﻛ ﻑﻭﺮﺣ : _A_
(9 ﺎﺗ 0) ﺩﺍﺪﻋﺍ : -0-
9 ﺎﺗ 0 ﺎﻳ Z ﺎﺗ A ﺯﺍ ﺮﻴﻏ ﻪﺑ یﺎﻫ ﻪﺴﻳﻮﻧ : -OTHERS-
.ﺪﻴﻫﺩ ﺭﺎﺸﻓ ﺍﺭ ﺍﺪﺻ ﻥﺍﺰﻴﻣ ﭻﻴﭘ ،ﻮﺠﺘﺴﺟ ﻉﻭﺮﺷ یﺍﺮﺑ 3
.ﺪﻴﻫﺩ ﺭﺎﺸﻓ ﺍﺭ ،ﯽﻠﺒﻗ ﻢﻴﻈﻨﺗ ﺩﺭﻮﻣ ﻪﺑ ﺖﺸﮔﺯﺎﺑ یﺍﺮﺑ •
.ﺪﻳﺭﺍﺪﻬﮕﻧ ﻭ ﺪﻴﻫﺩ ﺭﺎﺸﻓ ﺍﺭ ،ﻥﺩﺮﻛ ﻮﻐﻟ یﺍﺮﺑ •
ANDROID/iPod/USB
JS_JVC_KD_X351BT_M_PE.indd 8JS_JVC_KD_X351BT_M_PE.indd 8 18/8/2017 5:10:17 PM18/8/2017 5:10:17 PM

ﻰﺳﺭﺎﻓ
7
Data Size: B6L (182 mm x 128 mm)
Book Size: B6L (182 mm x 128 mm)
ANDROID/iPod/ USB
ﻪﺑﯽﻳﻮﻠﺟ ﻪﺤﻔﺻ یﻭﺭﺭﻭﺩ ﻩﺍﺭ ﺯﺍ ﻝﺮﺘﻨﻛ یﻭﺭ
*3ﻊﻳﺮﺳ ﻥﺩﺮﺑ ﻮﻠﺟ/ﺐﻘﻋ ﻪﺑ
.ﺪﻳﺭﺍﺩ ﻪﮕﻧ ﻭ ﻩﺩﺍﺩ ﺭﺎﺸﻓ ﺍﺭ
.ﺪﻳﺭﺍﺩ ﻪﮕﻧ ﻭ ﻩﺩﺍﺩ ﺭﺎﺸﻓ ﺍﺭ
ﻞﻳﺎﻓ ﮏﻳ ﺏﺎﺨﺘﻧﺍ
.ﺪﻴﻫﺩ ﺭﺎﺸﻓ ﺍﺭ
.ﺪﻴﻫﺩ ﺭﺎﺸﻓ ﺍﺭ
*4ﺪﻴﻨﻛ ﺏﺎﺨﺘﻧﺍ ﻪﺷﻮﭘ ﮏﻳ
.ﺪﻴﻫﺩ ﺭﺎﺸﻓ ﺍﺭ
.ﺪﻴﻫﺩ ﺭﺎﺸﻓ ﺍﺭ
*5ﺶﺨﭘ ﺭﺍﺮﻜﺗ
.ﺪﻴﻫﺩ ﺭﺎﺸﻓ ﺭﺮﻜﻣ ﺭﻮﻄﺑ ﺍﺭ
/AAC/WMA/MP3 یﺎﻫ ﻞﻳﺎﻓ :
ALL REPEAT
/
FOLDER REPEAT
/
TRACK REPEAT
FLAC/WAV
ANDROID ﺎﻳ iPod :
REPEAT OFF
/
ALL REPEAT
/
ONE REPEAT
*5ﻰﻓﺩﺎﺼﺗ ﺶﺨﭘ
.ﺪﻴﻫﺩ ﺭﺎﺸﻓ ﺭﺮﻜﻣ ﺭﻮﻄﺑ ﺍﺭ
/AAC/WMA/MP3 یﺎﻫ ﻞﻳﺎﻓ :
RANDOM OFF
/
ALL RANDOM
/
FOLDER RANDOM
FLAC/WAV
ANDROID ﺎﻳ iPod :
RANDOM OFF
/
ALL RANDOM
/
SONG RANDOM
.ﺪﻴﻨﻜﻧ ﺎﻫﺭ ﻭﺭﺩﻮﺧ ﻞﺧﺍﺩ ﺍﺭ ﻞﺑﺎﻛ ،ﺪﻴﻨﻛ ﯽﻤﻧ ﻩﺩﺎﻔﺘﺳﺍ ﻩﺎﮕﺘﺳﺩ ﺯﺍ ﯽﺘﻗﻭ
*1
ﺐﺼﻧ یﺍﺮﺑ .ﺩﻮﺷ ﯽﻣ ﻩﺩﺍﺩ ﺶﻳﺎﻤﻧ “Press [VIEW] to install JVC MUSIC PLAY APP” ﻡﺎﻴﭘ ،ﺪﻴﻨﻛ ﻞﺼﺘﻣ ﺍﺭ Android ﻩﺎﮕﺘﺳﺩ ﻪﻛ ﯽﻣﺎﮕﻨﻫ
*2
ﺍﺭ JVC MUSIC PLAY ﻪﻣﺎﻧﺮﺑ ﻪﺨﺴﻧ ﻦﻳﺮﺧﺁ ،ﻩﺎﮕﺘﺳﺩ ﻥﺩﺮﻛ ﻞﺼﺘﻣ ﺯﺍ ﻞﺒﻗ ﺪﻴﻧﺍﻮﺗ ﯽﻣ ﻦﻴﻨﭽﻤﻫ .ﺪﻴﻨﻛ ﻝﺎﺒﻧﺩ ﺍﺭ ﺎﻫ ﻞﻤﻌﻟﺍﺭﻮﺘﺳﺩ ،ﻪﻣﺎﻧﺮﺑ
.ﺪﻴﻳﺎﻣﺮﻓ ﻪﻌﺟﺍﺮﻣ <http://www.jvc.net/cs/car/> ﻪﺑ ،ﺮﺘﺸﻴﺑ ﺕﺎﻋﻼﻃﺍ یﺍﺮﺑ .ﺪﻴﻨﻛ ﺐﺼﻧ ﺩﻮﺧ Android ﻩﺎﮕﺘﺳﺩ یﻭﺭ
(8 )
.ﺪﺷﺎﺑ ﻩﺪﺷ ﺏﺎﺨﺘﻧﺍ
[AUTO MODE]
ﻪﻛ ﺖﺳﺍ ﻩﺩﺎﻔﺘﺳﺍ ﻞﺑﺎﻗ ﯽﻧﺎﻣﺯ ﻂﻘﻓ :ANDROID ﺍﺮﺑ
*3
.ﺪﻨﻛ ﯽﻤﻧ ﺭﺎﻛ ANDROID/iPod یﺍﺮﺑ ﺩﺭﻮﻣ ﻦﻳﺍ
*4
(8 )
.ﺪﺷﺎﺑ ﻩﺪﺷ ﺏﺎﺨﺘﻧﺍ
[AUTO MODE]
/
[HEAD MODE]
ﻪﻛ ﺖﺳﺍ ﻩﺩﺎﻔﺘﺳﺍ ﻞﺑﺎﻗ ﯽﻧﺎﻣﺯ ﻂﻘﻓ :ANDROID/iPod یﺍﺮﺑ
*5
ﺶﺨﭘ ﻉﻭﺮﺷ
.ﺩﻮﺷ ﯽﻣ ﻉﻭﺮﺷ ﺶﺨﭘ ﻭ ﺪﻨﻛ ﯽﻣ ﺮﻴﻴﻐﺗ ﺭﺎﻛﺩﻮﺧ ﺕﺭﻮﺻ ﻪﺑ ﻊﺒﻨﻣ
USB ﺩﻭﺭﻭ ﻝﺎﻨﻴﻣﺮﺗ
*1USB 2.0 ﻞﺑﺎﻛ
(ﺖﺳﺍ ﺩﻮﺟﻮﻣ ﺪﻳﺮﺧ یﺍﺮﺑ)
*1USB ﻞﺑﺎﻛ
(ﺖﺳﺍ ﺩﻮﺟﻮﻣ ﺪﻳﺮﺧ یﺍﺮﺑ)
*1iPhone/iPod ﯽﺒﻧﺎﺟ ﻡﺯﺍﻮﻟ
USB
iPhone/iPod
ANDROID*2
JS_JVC_KD_X351BT_M_PE.indd 7JS_JVC_KD_X351BT_M_PE.indd 7 18/8/2017 5:10:18 PM18/8/2017 5:10:18 PM

6
ﻰﺳﺭﺎﻓ
Data Size: B6L (182 mm x 128 mm)
Book Size: B6L (182 mm x 128 mm)
ﺕﺎﻤﻴﻈﻨﺗ ﺮﻳﺎﺳ
.ﺪﻳﺭﺍﺩ ﻪﮕﻧ ﻭ ﻩﺩﺍﺩ ﺭﺎﺸﻓ ﺍﺭ 1
ﺭﺎﺸﻓ ﺍﺭ ﻪﻤﻛﺩ ﺲﭙﺳ ،ﺪﻴﻧﺎﺧﺮﭽﺑ ﺍﺭ ﻡﻮﻟﻭ ﻪﻤﻛﺩ ،(ﺪﻴﻨﻛ ﻉﻮﺟﺭ ﻞﻳﺫ ﻝﻭﺪﺟ ﻪﺑ) ﻪﻨﻳﺰﮔ ﮏﻳ ﺏﺎﺨﺘﻧﺍ ﺖﻬﺟ 2
.ﺪﻴﻫﺩ
ﺭﻮﻛﺬﻣ یﺎﻫ ﻞﻤﻌﻟﺍﺭﻮﺘﺳﺩ ﺎﻳ ،ﺪﻴﻳﺎﻤﻧ ﻝﺎﻌﻓ/ﺏﺎﺨﺘﻧﺍ ﺍﺭ ﺮﻈﻧ ﺩﺭﻮﻣ ﻢﺘﻳﺁ ﻪﻜﻨﻳﺍ ﺎﺗ ﺪﻴﻨﻛ ﺭﺍﺮﻜﺗ ﺍﺭ 2 ﻪﻠﺣﺮﻣ 3
.ﺪﻴﻨﻛ ﻝﺎﺒﻧﺩ ﺍﺭ ﯽﺑﺎﺨﺘﻧﺍ ﻢﺘﻳﺁ ﺭﺩ
.ﺪﻴﻫﺩ ﺭﺎﺸﻓ ﺍﺭ ﺝﻭﺮﺧ یﺍﺮﺑ 4
.ﺪﻴﻫﺩ ﺭﺎﺸﻓ ﺍﺭ ،ﯽﻠﺒﻗ ﻢﻴﻈﻨﺗ ﺩﺭﻮﻣ ﻪﺑ ﺖﺸﮔﺯﺎﺑ یﺍﺮﺑ
XX
:ﺽﺮﻓ ﺶﻴﭘ
TUNER SETTING
RADIO TIMER
.ﺪﻨﻛ ﯽﻣ ﻦﺷﻭﺭ ﺍﺭ ﻮﻳﺩﺍﺭ ﺺﺨﺸﻣ ﻥﺎﻣﺯ ﮏﻳ ﺭﺩ ،ﯽﻠﻌﻓ ﻊﺒﻨﻣ ﻦﺘﻓﺮﮔ ﺮﻈﻧ ﺭﺩ ﻥﻭﺪﺑ
ﺏﺎﺨﺘﻧﺍ ﺍﺭ ﺮﻤﻳﺎﺗ ﻥﺪﺷ ﻦﺷﻭﺭ ﺕﺎﻌﻓﺩ ﺩﺍﺪﻌﺗ :
OFF
/
WEEKLY
/
DAILY
/
ONCE
1
.ﺪﻴﻨﻛ
ﺪﻴﻨﻛ ﺏﺎﺨﺘﻧﺍ ﺍﺭ ﻊﺒﻨﻣ ﮏﻳ :
SW2
/
SW1
/
AM
/
FM
2
ﻩﺎﮕﺘﺴﻳﺍ :(SW2/SW1/AM ﺝﺍﻮﻣﺍ یﺍﺮﺑ)
06
ﺎﺗ
01
/(FM ﺝﺍﻮﻣﺍ یﺍﺮﺑ)
18
ﺎﺗ
01
3
.ﺪﻴﻨﻛ ﺏﺎﺨﺘﻧﺍ ﺍﺭ ﻩﺪﺷ ﻢﻴﻈﻨﺗ ﺶﻴﭘ ﺯﺍ
.ﺪﻴﻨﻛ ﻢﻴﻈﻨﺗ ﺍﺭ یﺯﺎﺳ ﻝﺎﻌﻓ ﺖﻋﺎﺳ ﻭ *1ﺯﻭﺭ 4
.ﺩﻮﺷ ﯽﻣ ﻦﺷﻭﺭ “M” ﺖﻣﻼﻋ ،ﺭﺎﻛ ﻡﺎﻤﺗﺍ ﻡﺎﮕﻨﻫ
.ﺪﺷ ﺪﻫﺍﻮﺨﻧ ﻝﺎﻌﻓ (ﻮﻳﺩﺍﺭ ﺮﻤﻳﺎﺗ) Radio Timer ﻞﻳﺫ ﺩﺭﺍﻮﻣ ﺭﺩ
.ﺖﺳﺍ ﺵﻮﻣﺎﺧ ﻩﺎﮕﺘﺳﺩ ﯽﺘﻗﻭ
•
یﺍﺮﺑ
[OFF]
ﻪﻨﻳﺰﮔ ،SW2/SW1/AM ﺝﻮﻣ یﺍﺮﺑ ﻮﻳﺩﺍﺭ ﺮﻤﻳﺎﺗ ﺏﺎﺨﺘﻧﺍ ﺯﺍ ﺪﻌﺑ ﯽﺘﻗﻭ
•
ﺏﺎﺨﺘﻧﺍ
[SOURCE SELECT]
ﺭﺩ
[SW2 SRC]
/
[SW1 SRC]
/
[AM SRC]
ﺝﻮﻣ
(4 )
.ﺪﺷﺎﺑ ﻩﺪﺷ
SSM
ﻪﺑ ﺍﺭ ﯽﻳﻮﻳﺩﺍﺭ ﻩﺎﮕﺘﺴﻳﺍ 18 ﺮﺜﻛﺍﺪﺣ :
SSM 13–18
/
SSM 07–12
/
SSM 01–06
ﻝﻭﺍ ﯽﻳﻮﻳﺩﺍﺭ ﻩﺎﮕﺘﺴﻳﺍ 6 ﯽﺘﻗﻭ .ﺪﻨﻛ ﯽﻣ ﻢﻴﻈﻨﺗ ﺶﻴﭘ ﺯﺍ FM ﺝﻮﻣ ﺭﺩ ﺭﺎﻛﺩﻮﺧ ﺭﻮﻃ
ﻩﺎﮕﺘﺴﻳﺍ 12- ﻩﺮﻴﺧﺫ یﺍﺮﺑ .ﺩﺯ ﺪﻫﺍﻮﺨﻧ ﮏﻤﺸﭼ ﺮﮕﻳﺩ “SSM” ﺖﻣﻼﻋ ،ﺪﻧﻮﺷ ﻩﺮﻴﺧﺫ
.ﺪﻴﻨﻛ ﺏﺎﺨﺘﻧﺍ ﺍﺭ
SSM 13–18
/
SSM 07–12
ﺮﮕﻳﺩ
LOCAL SEEK
؛ .ﺪﻨﻛ ﯽﻣ ﻮﺠﺘﺴﺟ ﺍﺭ ﺏﻮﺧ ﺖﻓﺎﻳﺭﺩ ﺎﺑ SW2/SW1/AM یﺎﻫ ﻩﺎﮕﺘﺴﻳﺍ ﻂﻘﻓ :
ON
.ﺩﻮﺷ ﻰﻣ ﻮﻐﻟ :
OFF
.ﺪﺷﺎﺑ ﯽﻣ ﻝﺎﻤﻋﺍ ﻞﺑﺎﻗ ﯽﺑﺎﺨﺘﻧﺍ ﻩﺎﮕﺘﺴﻳﺍ/ﻊﺒﻨﻣ یﺍﺮﺑ ﻂﻘﻓ ﻩﺪﺷ ﻡﺎﺠﻧﺍ ﺕﺎﻤﻴﻈﻨﺗ
•
.ﺪﻴﻫﺩ ﻡﺎﺠﻧﺍ ﻩﺭﺎﺑﻭﺩ ﺍﺭ ﺕﺎﻤﻴﻈﻨﺗ ﺖﺳﺍ ﻡﺯﻻ ،ﺪﻴﻨﻛ ﺽﻮﻋ ﺍﺭ ﻩﺎﮕﺘﺴﻳﺍ/ﻊﺒﻨﻣ ﯽﺘﻗﻭ
ﻮﻳﺩﺍﺭ
IF BAND
ﺏﺎﺨﺘﻧﺍ ،ﮏﻳﺩﺰﻧ FM یﺎﻫ ﻩﺎﮕﺘﺴﻳﺍ ﺯﺍ ﯽﻓﺎﺿﺍ یﺎﻫﺍﺪﺻ ﻥﺩﺮﻛ ﮏﻤﻛ یﺍﺮﺑ :
AUTO
ﺮﻣﺍ ﻦﻳﺍ :
WIDE
؛ (.ﺩﻭﺮﺑ ﻦﻴﺑ ﺯﺍ ﻰﻳﻮﻳﺮﺘﺳﺍ ﺮﻴﺛﺄﺗ ﺖﺳﺍ ﻦﻜﻤﻣ) .ﺪﻴﻫﺩ ﺶﻳﺍﺰﻓﺍ ﺍﺭ ﺮﻧﻮﻴﺗ
ﯽﻤﻧ ﻢﻛ ﺍﺪﺻ ﺖﻴﻔﻴﻛ ﺎﻣﺍ ﺩﺭﺍﺩ ﯽﮕﺘﺴﺑ ﮏﻳﺩﺰﻧ FM یﺎﻫ ﻩﺎﮕﺘﺴﻳﺍ ﯽﻓﺎﺿﺍ یﺎﻫﺍﺪﺻ ﻪﺑ
.ﺩﻮﺷ ﯽﻣ ﻆﻔﺣ ﻥﺎﻨﭽﻤﻫ ﻮﻳﺮﺘﺳﺍ ﻩﻮﻠﺟ ﻭ ﺩﻮﺷ
MONO SET
ﺪﻫﺍﻮﺧ ﻦﻴﺑ ﺯﺍ ﻮﻳﺮﺘﺳﺍ ﺖﻟﺎﺣ ﺎﻣﺍ ،ﺪﺸﺨﺑ ﯽﻣ ﺩﻮﺒﻬﺑ ﺍﺭ FM ﺝﻮﻣ ﺖﻓﺎﻳﺭﺩ ﺕﺭﺪﻗ :
ON
.ﺩﻮﺷ ﻰﻣ ﻮﻐﻟ :
OFF
؛ .ﺖﻓﺭ
NEWS SET
*2
ﺩﻮﺟﻭ ﺕﺭﻮﺻ ﺭﺩ ﺍﺭ (ﺭﺎﺒﺧﺍ) News Programme یﻮﻳﺩﺍﺭ ﺖﻗﻮﻣ ﺭﻮﻃ ﻪﺑ ﻩﺎﮕﺘﺳﺩ :
ON
.ﺩﻮﺷ ﻰﻣ ﻮﻐﻟ :
OFF
؛ .ﺩﺮﻛ ﺪﻫﺍﻮﺧ ﺶﺨﭘ
REGIONAL
*2
ﺍﺭ ﺮﮕﻳﺩ ﯽﻳﻮﻳﺩﺍﺭ ﻩﺎﮕﺘﺴﻳﺍ ﮏﻳ ،“AF” ﻝﺮﺘﻨﻛ ﺯﺍ ﻩﺩﺎﻔﺘﺳﺍ ﺎﺑ ﻭ ﺹﺎﺧ ﻪﻘﻄﻨﻣ ﺭﺩ ﻂﻘﻓ :
ON
.ﺩﻮﺷ ﻰﻣ ﻮﻐﻟ :
OFF
؛ .ﺪﻨﻛ ﯽﻣ ﺶﺨﭘ
AF SET
*2
ﺭﺎﻛﺩﻮﺧ ﺭﻮﻃ ﻪﺑ ،ﺪﺷﺎﺑ ﻒﻴﻌﺿ ﺩﻮﺟﻮﻣ ﯽﻳﻮﻳﺩﺍﺭ ﺝﻮﻣ ﺖﻓﺎﻳﺭﺩ ﺕﺭﺪﻗ ﺮﮔﺍ :
ON
ﻪﻜﺒﺷ ﻥﺎﻤﻫ ﺭﺩ ﺍﺭ ﻪﻣﺎﻧﺮﺑ ﻥﺎﻤﻫ ﻪﻛ ﺪﻨﻛ ﯽﻣ ﻮﺠﺘﺴﺟ ﺍﺭ یﺮﮕﻳﺩ ﻩﺎﮕﺘﺴﻳﺍ
ﯽﻣ ﺶﺨﭘ ﺮﺗ یﻮﻗ ﺝﻮﻣ ﺖﻓﺎﻳﺭﺩ ﺎﺑ (ﻮﻳﺩﺍﺭ یﺎﻫ ﻩﺩﺍﺩ ﻢﺘﺴﻴﺳ) Radio Data System
.ﺩﻮﺷ ﻰﻣ ﻮﻐﻟ :
OFF
؛ .ﺪﻨﻛ
TI
/AM ﺯﺍ ﺮﻴﻏ ﻪﺑ ﯽﻌﺒﻨﻣ ﺮﻫ ﻪﺑ ﻥﺩﺍﺩ ﺵﻮﮔ ﻦﻴﺣ ﺭﺩ ﺎﺗ ﺪﻫﺩ ﯽﻣ ﻥﺎﻜﻣﺍ ﻩﺎﮕﺘﺳﺩ ﻪﺑ :
ON
ﺕﺎﻋﻼﻃﺍ ﻪﺑ ﹰﺎﺘﻗﻮﻣ (ﺩﻮﺷ ﯽﻣ ﻦﺷﻭﺭ “TI” ﻍﺍﺮﭼ) ﺩﻮﺟﻭ ﺕﺭﻮﺻ ﺭﺩ ،SW2/SW1
.ﺩﻮﺷ ﻰﻣ ﻮﻐﻟ :
OFF
؛ .ﺩﻭﺮﺑ ﯽﻜﻴﻓﺍﺮﺗ
PTY SEARCH
*2
.(ﺪﻴﻳﺎﻤﻧ ﻪﻌﺟﺍﺮﻣ ﺮﻳﺯ ﻪﺑ) ﺪﻴﻨﻛ ﺏﺎﺨﺘﻧﺍ PTY ﺪﻛ ﮏﻳ
ﺪﻛ ﻪﺑﺎﺸﻣ ﻥﺁ PTY ﺪﻛ ﻪﻛ ﺪﻨﻛ ﯽﻣ ﺶﺨﭘ ﺍﺭ یﺍ ﻪﻣﺎﻧﺮﺑ ،ﯽﻳﻮﻳﺩﺍﺭ ﻩﺎﮕﺘﺴﻳﺍ ﮏﻳ ﺮﮔﺍ
.ﺖﺳﺍ ﻩﺪﺷ ﻢﻴﻈﻨﺗ ﻩﺎﮕﺘﺴﻳﺍ ﻥﺁ ،ﺖﺳﺍ ﺎﻤﺷ ﯽﺑﺎﺨﺘﻧﺍ
.ﺖﺳﺍ ﺏﺎﺨﺘﻧﺍ ﻞﺑﺎﻗ ﺪﻨﺷﺎﺑ ﻩﺪﺷ ﺏﺎﺨﺘﻧﺍ
[WEEKLY]
ﺎﻳ
[ONCE]
ﻝﻭﺍ ﻡﺎﮔ ﺭﺩ ﻪﻛ ﯽﺗﺭﻮﺻ ﺭﺩ ﻂﻘﻓ
*1
.FM ﻊﺒﻨﻣ یﺍﺮﺑ ﻂﻘﻓ
*2
PTY ﺪﻛ
،
VARIED
،
SCIENCE
،
CULTURE
،
DRAMA
،
EDUCATE
،
SPORT
،
INFO
،
AFFAIRS
،
NEWS
،
CLASSICS
،
LIGHT M
(ﻚﻳﺯﻮﻣ) ،
EASY M
(ﻚﻳﺯﻮﻣ) ،
ROCK M
(ﻚﻳﺯﻮﻣ) ،
POP M
(ﻚﻳﺯﻮﻣ)
،
PHONE IN
،
RELIGION
،
SOCIAL
،
CHILDREN
،
FINANCE
،
WEATHER
،
OTHER M
(ﻚﻳﺯﻮﻣ)
،
FOLK M
(ﻚﻳﺯﻮﻣ) ،
OLDIES
،
NATION M
(ﻚﻳﺯﻮﻣ) ،
COUNTRY
،
JAZZ
،
LEISURE
،
TRAVEL
DOCUMENT
JS_JVC_KD_X351BT_M_PE.indd 6JS_JVC_KD_X351BT_M_PE.indd 6 18/8/2017 5:10:18 PM18/8/2017 5:10:18 PM

ﻰﺳﺭﺎﻓ
5
Data Size: B6L (182 mm x 128 mm)
Book Size: B6L (182 mm x 128 mm)
FACTORY
RESET
ﺪﻨﻛ ﯽﻣ ﯽﻧﺎﺸﻧﺯﺎﺑ ﺽﺮﻓ ﺶﻴﭘ ﺖﻟﺎﺣ ﻪﺑ ﺍﺭ ﺕﺎﻤﻴﻈﻨﺗ :
YES
.ﺩﻮﺷ ﻰﻣ ﻮﻐﻟ :
NO
؛ .(ﻩﺪﺷ ﻩﺮﻴﺧﺫ یﺎﻫ ﻩﺎﮕﺘﺴﻳﺍ ﺰﺟ ﻪﺑ)
CLOCK
TIME SYNC
یﺎﻫ ﻩﺩﺍﺩ ﺯﺍ ﻩﺩﺎﻔﺘﺳﺍ ﺎﺑ ﺭﺎﻛﺩﻮﺧ ﺭﻮﻃ ﻪﺑ ﺖﻋﺎﺳ :
ON
FM Radio Data System ﻝﺎﻨﮕﻴﺳ ﺭﺩ (CT) ﺖﻋﺎﺳ
؛ .ﺩﻮﺷ ﯽﻣ ﻢﻴﻈﻨﺗ (FM ﻮﻳﺩﺍﺭ یﺎﻫ ﻩﺩﺍﺩ ﻢﺘﺴﻴﺳ)
.ﺩﻮﺷ ﻰﻣ ﻮﻐﻟ :
OFF
CLOCK
DISPLAY
ﺖﻋﺎﺳ ،ﺖﺳﺍ ﺵﻮﻣﺎﺧ ﻩﺎﮕﺘﺳﺩ ﻪﻜﻴﻧﺎﻣﺯ ﯽﺘﺣ :
ON
.ﺩﻮﺷ ﻰﻣ ﻮﻐﻟ :
OFF
؛ .ﺩﻮﺷ ﯽﻣ ﻩﺩﺍﺩ ﺶﻳﺎﻤﻧ
ENGLISH
ﺭﺩ ﺍﺭ ﯽﻘﻴﺳﻮﻣ ﺕﺎﻋﻼﻃﺍ ﻭ یﻮﻨﻣ یﺍﺮﺑ ﺍﺭ ﺶﻳﺎﻤﻧ ﻥﺎﺑﺯ
.ﺪﻴﻨﻛ ﺏﺎﺨﺘﻧﺍ ﺩﻮﺟﻭ ﺕﺭﻮﺻ
.ﺖﺳﺍ ﻩﺪﺷ ﺏﺎﺨﺘﻧﺍ ﺽﺮﻓ ﺶﻴﭘ ﺭﻮﻃ ﻪﺑ
ENGLISH
ﻥﺎﺑﺯ
ESPANOL
ﻮﻳﺩﺍﺭ
.ﺪﻧﺯ ﯽﻣ ﮏﻤﺸﭼ “STEREO” ،ﯽﻓﺎﻛ ﻝﺎﻨﮕﻴﺳ ﺕﺭﺪﻗ ﺯﺍ ﺭﺍﺩﺭﻮﺧﺮﺑ FM ﻮﻳﺮﺘﺳﺍ ﺶﺨﭘ ﻝﺎﻨﮕﻴﺳ ﺖﻓﺎﻳﺭﺩ ﻡﺎﮕﻨﻫ
ﯽﻳﻮﻳﺩﺍﺭ ﻩﺎﮕﺘﺴﻳﺍ ﮏﻳ یﻮﺠﺘﺴﺟ
.ﺪﻴﻫﺩ ﺭﺎﺸﻓ ﺭﺎﺑﺪﻨﭼ ﺍﺭ ،SW2 ﺎﻳ SW1 ﺎﻳ AM ﺎﻳ FM ﺏﺎﺨﺘﻧﺍ یﺍﺮﺑ 1
.ﺩﻮﺷ ﻮﺠﺘﺴﺟ ﺭﺎﻛﺩﻮﺧ ﺕﺭﻮﺻ ﻪﺑ ﻩﺎﮕﺘﺴﻳﺍ ﮏﻳ ﺎﺗ (ﺪﻴﻫﺩ ﺭﺎﺸﻓ ﻝﺮﺘﻨﻛ یﻭﺭ ﺯﺍ ﺍﺭ ﺎﻳ) ﺪﻴﻫﺩ ﺭﺎﺸﻓ ﺍﺭ 2
(ﺎﻳ)
ﻭ ﺪﻧﺰﺑ ﮏﻤﺸﭼ “M” ﻪﻛ ﯽﻧﺎﻣﺯ ﺎﺗ (ﺪﻳﺭﺍﺩ ﻪﮕﻧ ﻭ ﺪﻴﻫﺩ ﺭﺎﺸﻓ ﻝﺮﺘﻨﻛ یﻭﺭ ﺯﺍ ﺍﺭ ﺎﻳ) ﺪﻳﺭﺍﺩ ﻪﮕﻧ ﻭ ﺪﻴﻫﺩ ﺭﺎﺸﻓ ﺍﺭ
.ﺩﻮﺷ ﻮﺠﺘﺴﺟ ﯽﺘﺳﺩ ﺕﺭﻮﺻ ﻪﺑ ﻩﺎﮕﺘﺴﻳﺍ ﮏﻳ ﺎﺗ ﺪﻴﻫﺩ ﺭﺎﺸﻓ ﹰﺍﺭﺮﻜﻣ ﺲﭙﺳ
ﻪﻈﻓﺎﺣ ﺕﺎﻤﻴﻈﻨﺗ
.ﺪﻴﻨﻛ ﻩﺮﻴﺧﺫ ﺍﺭ SW2/SW1/AM ﻩﺎﮕﺘﺴﻳﺍ 6 ﻭ FM ﻩﺎﮕﺘﺴﻳﺍ 18 ﺮﺜﻛﺍﺪﺣ ﺪﻴﻧﺍﻮﺗ ﯽﻣ ﺎﻤﺷ
ﯽﻳﻮﻳﺩﺍﺭ ﻩﺎﮕﺘﺴﻳﺍ ﻩﺮﻴﺧﺫ
....ﻩﺎﮕﺘﺴﻳﺍ ﻚﻳ ﻪﺑ ﻥﺩﺮﻛ ﺵﻮﮔ ﻥﺎﻣﺯ ﺭﺩ
.ﺪﻳﺭﺍﺩ ﻪﮕﻧ ﻭ ﺪﻴﻫﺩ ﺭﺎﺸﻓ ﺍﺭ (6 ﺎﺗ 1) ﺭﺍﺩ ﻩﺭﺎﻤﺷ یﺎﻫ ﻪﻤﻛﺩ ﺯﺍ ﯽﻜﻳ
(ﺎﻳ)
.ﺪﻧﺰﺑ ﮏﻤﺸﭼ “PRESET MODE” ﺎﺗ ﺪﻳﺭﺍﺩ ﻪﮕﻧ ﺭﺪﻘﻧﺁ ﻭ ﺪﻴﻫﺩ ﺭﺎﺸﻓ ﺍﺭ ﻡﻮﻟﻭ ﻪﻤﻛﺩ 1
.ﺪﻴﻫﺩ ﺭﺎﺸﻓ ﺍﺭ ﻪﻤﻛﺩ ﺲﭙﺳ ،ﺪﻴﻧﺎﺧﺮﭽﺑ ﺍﺭ ﻡﻮﻟﻭ ﻪﻤﻛﺩ ،ﻩﺪﺷ ﻢﻴﻈﻨﺗ ﺶﻴﭘ ﺯﺍ ﻩﺭﺎﻤﺷ ﮏﻳ ﺏﺎﺨﺘﻧﺍ یﺍﺮﺑ 2
.ﺩﻮﺷ ﯽﻣ ﺮﻫﺎﻇ “MEMORY” ﺕﺭﺎﺒﻋ ﻭ ﺪﻧﺯ ﯽﻣ ﮏﻤﺸﭼ ﻩﺪﺷ ﻢﻴﻈﻨﺗ ﺶﻴﭘ ﺯﺍ ﻩﺭﺎﻤﺷ
ﺪﻴﻨﻛ ﺏﺎﺨﺘﻧﺍ ﺍﺭ ﻩﺪﺷ ﻩﺮﻴﺧﺫ ﻩﺎﮕﺘﺴﻳﺍ ﮏﻳ
.ﺪﻴﻫﺩ ﺭﺎﺸﻓ ﺍﺭ (6 ﺎﺗ 1) ﺭﺍﺩ ﻩﺭﺎﻤﺷ یﺎﻫ ﻪﻤﻛﺩ ﺯﺍ ﯽﻜﻳ
(ﺎﻳ)
.ﺪﻴﻫﺩ ﺭﺎﺸﻓ ﺍﺭ 1
.ﺪﻴﻫﺩ ﺭﺎﺸﻓ ﺍﺭ ﻪﻤﻛﺩ ﺲﭙﺳ ،ﺪﻴﻧﺎﺧﺮﭽﺑ ﺍﺭ ﻡﻮﻟﻭ ﻪﻤﻛﺩ ،ﻩﺪﺷ ﻢﻴﻈﻨﺗ ﺶﻴﭘ ﺯﺍ ﻩﺭﺎﻤﺷ ﮏﻳ ﺏﺎﺨﺘﻧﺍ یﺍﺮﺑ 2
ﺭﺎﻜﺑ ﻉﻭﺮﺷ
JS_JVC_KD_X351BT_M_PE.indd 5JS_JVC_KD_X351BT_M_PE.indd 5 18/8/2017 5:10:18 PM18/8/2017 5:10:18 PM

4
ﻰﺳﺭﺎﻓ
Data Size: B6L (182 mm x 128 mm)
Book Size: B6L (182 mm x 128 mm)
ﺭﺎﻜﺑ ﻉﻭﺮﺷ
ﺶﻳﺎﻤﻧ ﺡﺮﻃ ﻮﻐﻟ
ﻢﻴﻈﻨﺗ
[YES]
یﻭﺭ ﺮﺑ
[FACTORY RESET]
ﺮﮔﺍ ﺎﻳ) ﺪﻴﻨﻛ ﯽﻣ ﻦﺷﻭﺭ ﻦﻴﻟﻭﺍ یﺍﺮﺑ ﺍﺭ ﻦﺷﻭﺭ ﺪﻴﻠﻛ ﻪﻛ ﯽﻣﺎﮕﻨﻫ
“PRESS” “CANCEL DEMO” :ﺪﻫﺩ ﯽﻣ ﻥﺎﺸﻧ ﺍﺭ ﺩﺭﻮﻣ ﻦﻳﺍ ﺶﻳﺎﻤﻧ ﻪﺤﻔﺻ ،(
5
،ﺪﺷﺎﺑ ﻩﺪﺷ
“VOLUME KNOB”
.ﺪﻴﻫﺩ ﺭﺎﺸﻓ ﺍﺭ ﻡﻮﻟﻭ ﻪﻤﻛﺩ 1
.ﺩﻮﺷ ﯽﻣ ﺏﺎﺨﺘﻧﺍ ﻪﻴﻟﻭﺍ ﻢﻴﻈﻨﺗ یﺍﺮﺑ
[YES]
.ﺪﻴﻫﺩ ﺭﺎﺸﻓ ﺍﺭ ﺍﺪﺻ ﻥﺍﺰﻴﻣ ﭻﻴﭘ ﹰﺍﺩﺪﺠﻣ 2
.ﺩﻮﺷ ﯽﻣ ﺮﻫﺎﻇ “DEMO OFF”
ﺦﻳﺭﺎﺗ ﻭ ﺖﻋﺎﺳ ﻢﻴﻈﻨﺗ
.ﺪﻳﺭﺍﺩ ﻪﮕﻧ ﻭ ﻩﺩﺍﺩ ﺭﺎﺸﻓ ﺍﺭ 1
.ﺪﻴﻫﺩ ﺭﺎﺸﻓ ﺍﺭ ﻪﻤﻛﺩ ﺲﭙﺳ ،ﺪﻴﻧﺎﺧﺮﭽﺑ ﺍﺭ ﻡﻮﻟﻭ ﻪﻤﻛﺩ ،
[CLOCK]
ﺏﺎﺨﺘﻧﺍ ﺖﻬﺟ 2
ﺖﻋﺎﺳ ﻢﻴﻈﻨﺗ یﺍﺮﺑ
.ﺪﻴﻫﺩ ﺭﺎﺸﻓ ﺍﺭ ﻪﻤﻛﺩ ﺲﭙﺳ ،ﺪﻴﻧﺎﺧﺮﭽﺑ ﺍﺭ ﻡﻮﻟﻭ ﻪﻤﻛﺩ ،
[CLOCK ADJUST]
ﺏﺎﺨﺘﻧﺍ ﺖﻬﺟ 3
.ﺪﻴﻫﺩ ﺭﺎﺸﻓ ﺍﺭ ﭻﻴﭘ ﺲﭙﺳ ﻭ ﺪﻧﻮﺷ ﻡﺎﺠﻧﺍ ﺕﺎﻤﻴﻈﻨﺗ ﺎﺗ ﺪﻴﻧﺎﺧﺮﭽﺑ ﺍﺭ ﺍﺪﺻ ﻥﺍﺰﻴﻣ ﭻﻴﭘ 4
ﻪﻘﻴﻗﺩ ﺖﻋﺎﺳ
.ﺪﻴﻫﺩ ﺭﺎﺸﻓ ﺍﺭ ﻪﻤﻛﺩ ﺲﭙﺳ ،ﺪﻴﻧﺎﺧﺮﭽﺑ ﺍﺭ ﻡﻮﻟﻭ ﻪﻤﻛﺩ ،
[CLOCK FORMAT]
ﺏﺎﺨﺘﻧﺍ ﺖﻬﺟ 5
.ﺪﻴﻫﺩ ﺭﺎﺸﻓ ﺍﺭ ﻪﻤﻛﺩ ﺲﭙﺳ ،ﺪﻴﻧﺎﺧﺮﭽﺑ ﺍﺭ ﻡﻮﻟﻭ ﻪﻤﻛﺩ ،
[24H]
ﺎﻳ
[12H]
ﺏﺎﺨﺘﻧﺍ ﺖﻬﺟ 6
ﺦﻳﺭﺎﺗ ﻢﻴﻈﻨﺗ یﺍﺮﺑ
.ﺪﻴﻫﺩ ﺭﺎﺸﻓ ﺍﺭ ﻪﻤﻛﺩ ﺲﭙﺳ ،ﺪﻴﻧﺎﺧﺮﭽﺑ ﺍﺭ ﻡﻮﻟﻭ ﻪﻤﻛﺩ ،
[DATE SET]
ﺏﺎﺨﺘﻧﺍ ﺖﻬﺟ 7
.ﺪﻴﻫﺩ ﺭﺎﺸﻓ ﺍﺭ ﭻﻴﭘ ﺲﭙﺳ ﻭ ﺪﻧﻮﺷ ﻡﺎﺠﻧﺍ ﺕﺎﻤﻴﻈﻨﺗ ﺎﺗ ﺪﻴﻧﺎﺧﺮﭽﺑ ﺍﺭ ﺍﺪﺻ ﻥﺍﺰﻴﻣ ﭻﻴﭘ 8
ﻝﺎﺳ ﻩﺎﻣ ﺯﻭﺭ
.ﺪﻴﻫﺩ ﺭﺎﺸﻓ ﺍﺭ ﺝﻭﺮﺧ یﺍﺮﺑ 9
.ﺪﻴﻫﺩ ﺭﺎﺸﻓ ﺍﺭ ،ﯽﻠﺒﻗ ﻢﻴﻈﻨﺗ ﺩﺭﻮﻣ ﻪﺑ ﺖﺸﮔﺯﺎﺑ یﺍﺮﺑ
1
2
ﻪﻴﻟﻭﺍ ﺕﺎﻤﻴﻈﻨﺗ
.ﺪﻳﺭﺍﺩ ﻪﮕﻧ ﻭ ﻩﺩﺍﺩ ﺭﺎﺸﻓ ﺍﺭ 1
ﺭﺎﺸﻓ ﺍﺭ ﻪﻤﻛﺩ ﺲﭙﺳ ،ﺪﻴﻧﺎﺧﺮﭽﺑ ﺍﺭ ﻡﻮﻟﻭ ﻪﻤﻛﺩ ،(ﺪﻴﻨﻛ ﻉﻮﺟﺭ ﻞﻳﺫ ﻝﻭﺪﺟ ﻪﺑ) ﻪﻨﻳﺰﮔ ﮏﻳ ﺏﺎﺨﺘﻧﺍ ﺖﻬﺟ 2
.ﺪﻴﻫﺩ
.ﺪﺷﺎﺑ ﻩﺪﺷ ﻝﺎﻌﻓ ﺎﻳ ﻩﺪﺷ ﺏﺎﺨﺘﻧﺍ ﻩﺍﻮﺨﻟﺩ ﺩﺭﻮﻣ ﻪﻛ ﯽﻧﺎﻣﺯ ﺎﺗ ﺪﻴﻨﻛ ﺭﺍﺮﻜﺗ ﺍﺭ 2 ﻪﻠﺣﺮﻣ 3
.ﺪﻴﻫﺩ ﺭﺎﺸﻓ ﺍﺭ ﺝﻭﺮﺧ یﺍﺮﺑ 4
.ﺪﻴﻫﺩ ﺭﺎﺸﻓ ﺍﺭ ،ﯽﻠﺒﻗ ﻢﻴﻈﻨﺗ ﺩﺭﻮﻣ ﻪﺑ ﺖﺸﮔﺯﺎﺑ یﺍﺮﺑ
XX
:ﺽﺮﻓ ﺶﻴﭘ
SYSTEM
KEY BEEP
(.ﺩﺭﺍﺪﻧ ﺩﺮﺑﺭﺎﻛ ،ﺪﺷﺎﺑ ﻩﺪﺷ ﺏﺎﺨﺘﻧﺍ ﻪﻓﺮﻃ 3 یﺭﺬﮔ ﻢﻫ ﯽﺘﻗﻭ)
.ﺪﻨﻛ ﯽﻣ ﻝﺎﻌﻓﺮﻴﻏ :
OFF
؛ .ﺪﻨﻛ ﻰﻣ ﻝﺎﻌﻓ ﺍﺭ ﺪﻴﻠﻛ ﺲﻤﻟ ﺍﺪﺻ :
ON
SOURCE SELECT
AM SRC
*
(5 )
.ﺪﻨﻛ ﯽﻣ ﻝﺎﻌﻓﺮﻴﻏ :
OFF
؛ .ﺪﻨﻛ ﯽﻣ ﻝﺎﻌﻓ ﻊﺒﻨﻣ ﺏﺎﺨﺘﻧﺍ ﺭﺩ ﺍﺭ AM :
ON
SW1 SRC
*
(5 )
.ﺪﻨﻛ ﯽﻣ ﻝﺎﻌﻓﺮﻴﻏ :
OFF
؛ .ﺪﻨﻛ ﯽﻣ ﻝﺎﻌﻓ ﻊﺒﻨﻣ ﺏﺎﺨﺘﻧﺍ ﺭﺩ ﺍﺭ SW1 :
ON
SW2 SRC
*
(5 )
.ﺪﻨﻛ ﯽﻣ ﻝﺎﻌﻓﺮﻴﻏ :
OFF
؛ .ﺪﻨﻛ ﯽﻣ ﻝﺎﻌﻓ ﻊﺒﻨﻣ ﺏﺎﺨﺘﻧﺍ ﺭﺩ ﺍﺭ SW2 :
ON
PANDORA SRC
*
.ﺪﻨﻛ ﯽﻣ ﻝﺎﻌﻓﺮﻴﻏ :
OFF
؛ .ﺪﻨﻛ ﯽﻣ ﻝﺎﻌﻓ ﻊﺒﻨﻣ ﺏﺎﺨﺘﻧﺍ ﺭﺩ ﺍﺭ PANDORA :
ON
(9 )
SPOTIFY SRC
*
.ﺪﻨﻛ ﯽﻣ ﻝﺎﻌﻓﺮﻴﻏ :
OFF
؛ .ﺪﻨﻛ ﯽﻣ ﻝﺎﻌﻓ ﻊﺒﻨﻣ ﺏﺎﺨﺘﻧﺍ ﺭﺩ ﺍﺭ SPOTIFY :
ON
(10 )
BUILT-IN AUX
*
(18 )
.ﺪﻨﻛ ﯽﻣ ﻝﺎﻌﻓﺮﻴﻏ :
OFF
؛ .ﺪﻨﻛ ﯽﻣ ﻝﺎﻌﻓ ﻊﺒﻨﻣ ﺏﺎﺨﺘﻧﺍ ﺭﺩ ﺍﺭ AUX :
ON
F/W UPDATE
UPDATE SYSTEM
F/W UP xxxx
؛ .ﺪﻨﻛ ﯽﻣ ﻉﻭﺮﺷ ﺍﺭ ﺭﺍﺰﻓﺍ ﻥﺎﻴﻣ یﺎﻘﺗﺭﺍ :
YES
.(ﺖﺴﻴﻧ ﻝﺎﻌﻓ ﺎﻘﺗﺭﺍ) ﺪﻨﻛ ﯽﻣ ﻮﻐﻟ :
NO
ﻪﺑ ،ﺭﺍﺰﻓﺍ ﻥﺎﻴﻣ ﯽﻧﺎﺳﺭ ﺯﻭﺭ ﻪﺑ ﻩﺭﺎﺑﺭﺩ ﺕﺎﻴﺋﺰﺟ ﺯﺍ ﻉﻼﻃﺍ یﺍﺮﺑ
.ﺪﻴﻨﻛ ﻪﻌﺟﺍﺮﻣ <http://www.jvc.net/cs/car/>
.ﺪﺷ ﺪﻫﺍﻮﺨﻧ ﻩﺩﺍﺩ ﻥﺎﺸﻧ ﺶﻳﺎﻤﻧ ﻪﺤﻔﺻ یﻭﺭ ،ﻪﻃﻮﺑﺮﻣ ﻊﺒﻨﻣ ﺏﺎﺨﺘﻧﺍ ﺕﺭﻮﺻ ﺭﺩ
*
3
JS_JVC_KD_X351BT_M_PE.indd 4JS_JVC_KD_X351BT_M_PE.indd 4 18/8/2017 5:10:18 PM18/8/2017 5:10:18 PM

Data Size: B6L (182 mm x 128 mm)
Book Size: B6L (182 mm x 128 mm)
3ﻰﺳﺭﺎﻓ
ﻪﻴﻟﻭﺍ ﺕﺎﻜﻧ
ﻪﺑﯽﻳﻮﻠﺟ ﻪﺤﻔﺻ یﻭﺭﺭﻭﺩ ﻩﺍﺭ ﺯﺍ ﻝﺮﺘﻨﻛ یﻭﺭ
ﺪﻴﻨﻛ ﻦﺷﻭﺭ ﺍﺭ ﻩﺎﮕﺘﺳﺩ
.ﺪﻴﻫﺩ ﺭﺎﺸﻓ ﺍﺭ
.ﺩﻮﺷ ﺵﻮﻣﺎﺧ ﻩﺎﮕﺘﺳﺩ ﺎﺗ ﺪﻳﺭﺍﺩ ﻪﮕﻧ ﺭﺪﻘﻧﺁ •
( ﺖﺴﻴﻧ ﺱﺮﺘﺳﺩ ﺭﺩ )
ﺪﻴﻨﻛ ﻢﻴﻈﻨﺗ ﺍﺭ ﺍﺪﺻ ﻥﺍﺰﻴﻣ.ﺪﻴﻧﺎﺧﺮﭽﺑ ﺍﺭ ﻡﻮﻟﻭ ﻪﻤﻛﺩ
.ﺪﻴﻫﺩ ﺭﺎﺸﻓ ﺍﺭ ﺎﻳ
.ﺪﻳﺭﺍﺩ ﻪﮕﻧ ﻭ ﺪﻴﻫﺩ ﺭﺎﺸﻓ ﺍﺭ ،15 ﻪﺟﺭﺩ ﺎﺗ ﺍﺪﺻ ﻡﻭﺍﺪﻣ ﺶﻳﺍﺰﻓﺍ یﺍﺮﺑ •
.ﺪﻨﻛ ﺚﻜﻣ ﺎﻳ ﺩﻮﺷ ﻊﻄﻗ ﺍﺪﺻ ﺶﺨﭘ ﺎﺗ ﺪﻴﻫﺩ ﺭﺎﺸﻓ ﺍﺭ ﻡﻮﻟﻭ ﻪﻤﻛﺩ
ﻊﻄﻗ ﺯﺍ ﻞﺒﻗ یﺍﺪﺻ ﻥﺍﺰﻴﻣ ﻪﺑ ﺍﺪﺻ ﻥﺍﺰﻴﻣ .ﺪﻴﻫﺩ ﺭﺎﺸﻓ ﺍﺭ ﻪﻤﻛﺩ ﻦﻳﺍ ﻩﺭﺎﺑﻭﺩ ،ﻮﻐﻟ ﺖﻬﺟ •
.ﺩﺩﺮﮔ ﯽﻣﺮﺑ ﺖﻗﻮﻣ ﻒﻗﻮﺗ ﺎﻳ ﺍﺪﺻ
.ﺪﻨﻛ ﺚﻜﻣ ﺎﻳ ﺩﻮﺷ ﻊﻄﻗ ﺍﺪﺻ ﺶﺨﭘ ﺎﺗ ﺪﻴﻫﺩ ﺭﺎﺸﻓ ﺍﺭ
ﺯﺍ ﻞﺒﻗ یﺍﺪﺻ ﻥﺍﺰﻴﻣ ﻪﺑ ﺍﺪﺻ ﻥﺍﺰﻴﻣ .ﺪﻴﻫﺩ ﺭﺎﺸﻓ ﺍﺭ ﻪﻤﻛﺩ ﻦﻳﺍ ﻩﺭﺎﺑﻭﺩ ،ﻮﻐﻟ ﺖﻬﺟ •
.ﺩﺩﺮﮔ ﯽﻣﺮﺑ ﺖﻗﻮﻣ ﻒﻗﻮﺗ ﺎﻳ ﺍﺪﺻ ﻊﻄﻗ
ﺪﻴﻨﻛ ﺏﺎﺨﺘﻧﺍ ﺍﺭ ﻊﺒﻨﻣ ﮏﻳ
.ﺪﻴﻫﺩ ﺭﺎﺸﻓ ﺭﺮﻜﻣ ﺭﻮﻄﺑ ﺍﺭ •
.ﺪﻴﻧﺎﺧﺮﭽﺑ ﻪﻴﻧﺎﺛ 2 یﺍﺮﺑ ﺍﺭ ﻡﻮﻟﻭ ﻪﻤﻛﺩ ﺲﭙﺳ ،ﺪﻴﻫﺩ ﺭﺎﺸﻓ ﺍﺭ •
.ﺪﻴﻫﺩ ﺭﺎﺸﻓ ﺭﺮﻜﻣ ﺭﻮﻄﺑ ﺍﺭ SOURCE
ﺮﻴﻴﻐﺗ ﺍﺭ ﺶﻳﺎﻤﻧ ﻪﺤﻔﺻ یﻭﺭ ﺕﺎﻋﻼﻃﺍ
ﺪﻫﺩ ﯽﻣ
(26 )
.ﺪﻴﻫﺩ ﺭﺎﺸﻓ ﺭﺮﻜﻣ ﺭﻮﻄﺑ ﺍﺭ
( ﺖﺴﻴﻧ ﺱﺮﺘﺳﺩ ﺭﺩ )
ﯽﻳﻮﻠﺟ ﻪﺤﻔﺻ
ﻝﺎﺼﺗﺍﺩﺪﺠﻣ ﻢﻴﻈﻨﺗ ﻩﻮﺤﻧ یﺯﺎﺳﺍﺪﺟ
ﻪﺤﻔﺻ یﺯﺎﺳﺍﺪﺟ ﺯﺍ ﺪﻌﺑ
ﺭﺩ ﺍﺭ ﻩﺎﮕﺘﺳﺩ ،ﯽﻳﻮﻠﺟ
ﯽﻧﺎﺸﻧﺯﺎﺑ ﻪﻴﻧﺎﺛ 5 ﺽﺮﻋ
.ﺪﻴﻨﻛ
(RM-RK52) ﺭﻭﺩ ﻩﺍﺭ ﺯﺍ ﻝﺮﺘﻨﻛ
یﺮﺗﺎﺑ ﺾﻳﻮﻌﺗ ﻩﻮﺤﻧ
،ﺭﺎﺑ ﻦﻴﻟﻭﺍ یﺍﺮﺑ ﻩﺩﺎﻔﺘﺳﺍ ﺕﺭﻮﺻ ﺭﺩ
.ﺪﻳﺭﻭﺎﻴﺑ ﻥﻭﺮﻴﺑ ﺍﺭ ﻖﻳﺎﻋ ﻕﺭﻭ
ﺭﻭﺩ ﻩﺍﺭ ﺯﺍ ﺭﻮﺴﻨﺳ
(.ﺪﻴﻫﺪﻧ ﺭﺍﺮﻗ ﺪﻴﺷﺭﻮﺧ ﺭﻮﻧ ﺮﺑﺍﺮﺑ ﺭﺩ)
ﻡﻮﻟﻭ ﻪﻤﻛﺩ
یﺯﺎﺳﺍﺪﺟ ﻪﻤﻛﺩ
ﺶﻳﺎﻤﻧ ﻩﺮﺠﻨﭘ
JS_JVC_KD_X351BT_M_PE.indd 3JS_JVC_KD_X351BT_M_PE.indd 3 18/8/2017 5:10:18 PM18/8/2017 5:10:18 PM

Data Size: B6L (182 mm x 128 mm)
Book Size: B6L (182 mm x 128 mm)
2
ﻰﺳﺭﺎﻓ
ﺐﻟﺎﻄﻣ ﺖﺳﺮﻬﻓ
ﻩﺩﺎﻔﺘﺳﺍ ﺯﺍ ﻞﺒﻗ
ﻢﻬﻣ
یﺎﻫ “ﻁﺎﻴﺘﺣﺍ” ﻭ ﺎﻫ “ﺭﺍﺪﺸﻫ” ﺖﻳﺎﻋﺭ ﻭ ﻪﻌﻟﺎﻄﻣ .ﺪﻴﻨﻛ ﻪﻌﻟﺎﻄﻣ ﻝﻮﺼﺤﻣ ﻦﻳﺍ ﺯﺍ ﻩﺩﺎﻔﺘﺳﺍ ﺯﺍ ﻞﺒﻗ ﺍﺭ ﺎﻤﻨﻫﺍﺭ ﻪﭼﺮﺘﻓﺩ ﻦﻳﺍ ﹰﺎﻔﻄﻟ ،ﺢﻴﺤﺻ ﻩﺩﺎﻔﺘﺳﺍ ﺯﺍ ﻥﺎﻨﻴﻤﻃﺍ یﺍﺮﺑ
•
.ﺖﺳﺍ ﺭﺍﺩﺭﻮﺧﺮﺑ ﯽﺻﺎﺧ ﺖﻴﻤﻫﺍ ﺯﺍ ﻪﭼﺮﺘﻓﺩ ﻦﻳﺍ ﺭﺩ ﺝﺭﺪﻨﻣ
.ﺪﻴﻫﺩ ﺭﺍﺮﻗ ﺱﺮﺘﺳﺩ ﻞﺑﺎﻗ ﻭ ﻦﻣﺍ ﯽﻠﺤﻣ ﺭﺩ ﻩﺪﻨﻳﺁ ﺭﺩ ﻥﺁ ﻪﺑ ﻪﻌﺟﺍﺮﻣ یﺍﺮﺑ ﺍﺭ ﺎﻤﻨﻫﺍﺭ ﻪﭼﺮﺘﻓﺩ ﻦﻳﺍ ﹰﺎﻔﻄﻟ
•
ﺭﺍﺪﺸﻫ
.ﺪﻴﻨﻛ یﺭﺍﺩﺩﻮﺧ ،ﺩﺯﺍﺪﻧﺍ ﯽﻣ ﺮﻄﺧ ﻪﺑ ﺍﺭ ﺎﻤﺷ ﯽﻨﻤﻳﺍ ﻭ ﺩﻮﺷ ﯽﻣ ﯽﮔﺪﻨﻧﺍﺭ ﻦﻴﺣ ﺭﺩ ﺎﻤﺷ ﻪﺟﻮﺗ ﺶﻫﺎﻛ ﺚﻋﺎﺑ ﻪﻛ ﯽﻳﺎﻫﺩﺮﻜﻠﻤﻋ ﺯﺍ ﻩﺩﺎﻔﺘﺳﺍ ﺯﺍ
•
ﯽﻳﺎﻴﻤﻴﺷ ﯽﮕﺘﺧﻮﺳ ﺮﻄﺧ ؛ﺪﻴﻌﻠﺒﻧ ﺍﺭ یﺮﺗﺎﺑ
•
.ﺖﺳﺍ یﺍ ﻪﻤﻛﺩ/یﺍ ﻪﻜﺳ ﯽﻟﻮﻠﺳ یﺮﺗﺎﺑ ﮏﻳ یﻭﺎﺣ ﻝﻮﺼﺤﻣ ﻦﻳﺍ ﺭﻭﺩ ﻩﺍﺭ ﺯﺍ ﻝﺮﺘﻨﻛ
.ﺩﻮﺷ گﺮﻣ ﻪﺑ ﺮﺠﻨﻣ ﻭ ﻩﺪﺷ ﺖﻋﺎﺳ 2 ﯽﻃ ﯽﻠﺧﺍﺩ ﯽﮕﺘﺧﻮﺳ ﺚﻋﺎﺑ ﺖﺳﺍ ﻦﻜﻤﻣ ،ﺩﻮﺷ ﻩﺪﻴﻌﻠﺑ یﺍ ﻪﻤﻛﺩ/یﺍ ﻪﻜﺳ ﯽﻟﻮﻠﺳ یﺮﺗﺎﺑ ﺮﮔﺍ
.ﺪﻴﻫﺩ ﺭﺍﺮﻗ ﻥﺎﻛﺩﻮﻛ ﺱﺮﺘﺳﺩ ﺯﺍ ﺭﻭﺩ ﺍﺭ ﻩﺪﺷ ﻩﺩﺎﻔﺘﺳﺍ ﻭ ﻮﻧ یﺎﻫ یﺮﺗﺎﺑ
.ﺪﻴﻫﺩ ﺭﺍﺮﻗ ﻥﺎﻛﺩﻮﻛ ﺱﺮﺘﺳﺩ ﺯﺍ ﺭﻭﺩ ﺍﺭ ﻥﺁ ﻭ ﺪﻴﻨﻛ یﺭﺍﺩﺩﻮﺧ ﻝﻮﺼﺤﻣ ﺯﺍ ﻩﺩﺎﻔﺘﺳﺍ ﺯﺍ ،ﺩﻮﺷ ﯽﻤﻧ ﻪﺘﺴﺑ ﻦﻤﻳﺍ ﻭ ﺖﺳﺭﺩ یﺮﺗﺎﺑ یﺎﺟ ﻪﻛ ﯽﺗﺭﻮﺻ ﺭﺩ
.ﺪﻴﻨﻛ ﻪﻌﺟﺍﺮﻣ ﮏﺷﺰﭘ ﻪﺑ ﹰﺎﻌﻳﺮﺳ ،ﺪﻧﺍ ﻪﺘﻓﺮﮔ ﺭﺍﺮﻗ ﻥﺪﺑ ﺯﺍ ﯽﻳﺎﺟ ﺭﺩ ﺎﻳ ﻭ ﺪﻧﺍ ﻩﺪﺷ ﻩﺪﻴﻌﻠﺑ ﺎﻫ یﺮﺗﺎﺑ ﺪﻴﻨﻛ ﯽﻣ ﺮﻜﻓ ﻪﻛ ﯽﺗﺭﻮﺻ ﺭﺩ
ﻁﺎﻴﺘﺣﺍ
:ﻡﻮﻟﻭ ﻢﻴﻈﻨﺗ
.ﺪﻳﻮﻨﺸﺑ ﺍﺭ ﻞﻴﺒﻣﻮﺗﺍ ﺯﺍ ﺝﺭﺎﺧ یﺍﺪﺻ ﺪﻴﻧﺍﻮﺘﺑ ﻪﻛ ﺪﻴﻨﻛ ﻢﻴﻈﻨﺗ یﺭﻮﻃ ﺍﺭ ﻡﻮﻟﻭ ،ﺕﺎﻓﺩﺎﺼﺗ ﺯﻭﺮﺑ ﺯﺍ یﺮﻴﮔﻮﻠﺟ یﺍﺮﺑ
•
.ﺪﻨﻨﻴﺒﻧ ﻪﻣﺪﺻ ﺎﻫﻮﮔﺪﻨﻠﺑ ،ﯽﺟﻭﺮﺧ ﺢﻄﺳ ﯽﻧﺎﻬﮔﺎﻧ ﺶﻳﺍﺰﻓﺍ ﻞﻴﻟﺪﺑ ﺎﺗ ﺪﻴﻨﻛ ﻢﻛ ﺍﺭ ﻡﻮﻟﻭ ،ﻝﺎﺘﻴﺠﻳﺩ ﻊﺑﺎﻨﻣ ﻦﻳﺍ ﺶﺨﭘ ﺯﺍ ﻞﺒﻗ
•
:ﻰﻣﻮﻤﻋ
.ﺪﻴﻨﻜﻧ ﻩﺩﺎﻔﺘﺳﺍ ﻥﺁ ﺯﺍ ،ﺪﺷﺎﺑ ﻪﺘﺷﺍﺩ ﺮﻄﺧ ﯽﮔﺪﻨﻧﺍﺭ ﻦﻴﺣ ﺭﺩ ﺎﻤﺷ ﯽﻨﻤﻳﺍ ﺍﺮﺑ ﯽﺟﺭﺎﺧ ﻩﺎﮕﺘﺳﺩ ﺯﺍ ﻩﺩﺎﻔﺘﺳﺍ ﺩﺭﺍﺩ ﻝﺎﻤﺘﺣﺍ ﺮﮔﺍ
•
.ﺖﺷﺍﺩ ﻢﻴﻫﺍﻮﺨﻧ ﻩﺪﺷ ﻂﺒﺿ ﻩﺩﺍﺩ ﻪﻧﻮﮔ ﺮﻫ ﻥﺪﺷ کﺎﭘ ﻝﺎﺒﻗ ﺭﺩ ﯽﺘﻴﻟﻮﺌﺴﻣ ﭻﻴﻫ ﺎﻣ .ﺪﻳﺍ ﻩﺩﺮﻛ ﻪﻴﻬﺗ ﻰﻧﺎﺒﻴﺘﺸﭘ ﻞﻳﺎﻓ ﻢﻬﻣ ﺕﺎﻋﻼﻃﺍ ﻪﻤﻫ ﺯﺍ ﺪﻳﻮﺷ ﻦﺌﻤﻄﻣ
•
.ﺪﻴﻫﺪﻧ ﺭﺍﺮﻗ ﻩﺎﮕﺘﺳﺩ ﻞﺧﺍﺩ ﺭﺩ ﺍﺭ (یﺰﻠﻓ ﺭﺍﺰﺑﺍ ﺎﻳ ﻪﻜﺳ ﻞﻴﺒﻗ ﺯﺍ) یﺰﻠﻓ ﺎﻴﺷﺍ ﺰﮔﺮﻫ ،ﻩﺎﺗﻮﻛ ﻝﺎﺼﺗﺍ ﺩﺎﺠﻳﺍ ﺯﺍ یﺮﻴﮔﻮﻠﺟ یﺍﺮﺑ
•
ﻒﻘﺳ ﺎﺑ ﯽﻧﺎﻜﻣ ﺭﺩ ﯽﺘﻗﻭ .
(31 )
ﺪﺷ ﺪﻫﺍﻮﺧ ﺯﺎﺑ ﺭﺎﻛﺩﻮﺧ ﺭﻮﻃ ﻪﺑ ﻦﺘﻧﺁ ،ﺪﺷﺎﺑ ﻞﺼﺘﻣ ﻦﺘﻧﺁ ﻝﺮﺘﻨﻛ ﻢﻴﺳ ﻭ ﺪﻴﻨﻛ ﻦﺷﻭﺭ ﺍﺭ ﻩﺎﮕﺘﺳﺩ ﯽﺘﻗﻭ ،ﺎﻫﻭﺭﺩﻮﺧ ﻉﻮﻧ ﻪﺑ ﻪﺘﺴﺑ
•
.ﺪﻴﻳﺎﻤﻧ ﺵﻮﻣﺎﺧ ﺍﺭ ﻩﺎﮕﺘﺳﺩ ،ﺪﻴﻨﻛ ﯽﻣ کﺭﺎﭘ ﻩﺎﺗﻮﻛ
:(RM-RK52) ﺭﻭﺩ ﻩﺍﺭ ﺯﺍ ﻝﺮﺘﻨﻛ
.ﺪﻴﻫﺪﻧ ﺭﺍﺮﻗ ﺩﺭﻮﺒﺷﺍﺩ ﻞﻴﺒﻗ ﺯﺍ ﻡﺮﮔ یﺎﻫ ﻥﺎﻜﻣ ﺭﺩ ﺍﺭ ﺭﻭﺩ ﻩﺍﺭ ﺯﺍ ﻝﺮﺘﻨﻛ
•
.ﺩﻮﺷ ﺾﻳﻮﻌﺗ ﻝﺩﺎﻌﻣ ﺎﻳ ﻪﺑﺎﺸﻣ ﻉﻮﻧ ﺎﺑ ﻂﻘﻓ .ﺖﺷﺍﺩ ﺪﻫﺍﻮﺧ ﺩﻮﺟﻭ ﺭﺎﺠﻔﻧﺍ ﺮﻄﺧ ،ﺩﻮﺷ ﺾﻳﻮﻌﺗ ﻩﺎﺒﺘﺷﺍ ﺯﺮﻃ ﻪﺑ ﻡﻮﻴﺘﻴﻟ یﺮﺗﺎﺑ ﻪﻛ ﯽﺗﺭﻮﺻ ﺭﺩ
•
.ﺪﻧﺮﻴﮔ ﺭﺍﺮﻗ ﻥﺁ ﺪﻨﻧﺎﻣ ﺎﻳ ﺶﺗﺁ ،ﺪﻴﺷﺭﻮﺧ ﺭﻮﻧ ﺮﻴﻈﻧ ﺪﺣ ﺯﺍ ﺶﻴﺑ یﺎﻣﺮﮔ ﺽﺮﻌﻣ ﺭﺩ ﺪﻳﺎﺒﻧ ﺎﻫ یﺮﺗﺎﺑ ﺎﻳ یﺮﺗﺎﺑ ﻪﺘﺴﺑ
•
2 ﻩﺩﺎﻔﺘﺳﺍ ﺯﺍ ﻞﺒﻗ
3 ﻪﻴﻟﻭﺍ ﺕﺎﻜﻧ
4 ﺭﺎﻜﺑ ﻉﻭﺮﺷ
ﺶﻳﺎﻤﻧ ﺡﺮﻃ ﻮﻐﻟ 1
ﺦﻳﺭﺎﺗ ﻭ ﺖﻋﺎﺳ ﻢﻴﻈﻨﺗ 2
ﻪﻴﻟﻭﺍ ﺕﺎﻤﻴﻈﻨﺗ 3
5 ﻮﻳﺩﺍﺭ
7 ANDROID/iPod/USB
9 Pandora®
10 Spotify
11 BLUETOOTH®
18 AUX
19 ﺍﺪﺻ ﺕﺎﻤﻴﻈﻨﺗ
24 ﺶﻳﺎﻤﻧ ﺕﺎﻤﻴﻈﻨﺗ
25 ﻊﺑﺎﻨﻣ
ﺭﺍﺪﻬﮕﻧ
ﺕﺎﻋﻼﻃﺍ ﺮﻳﺎﺳ
27 ﻲﺑﺎﻳ ﺐﻴﻋ
29 ﻝﺎﺼﺗﺍ/ﺐﺼﻧ
32 ﺕﺎﺤﻴﺿﻮﺗ
ﺪﻧﺍﻮﺧ ﺪﻳﺎﺑ ﺍﺭ ﺎﻤﻨﻫﺍﺭ ﻪﭼﺮﺘﻓﺩ ﻦﻳﺍ ﺭﻮﻄﭼ
.ﺪﻧﺍ ﻩﺪﺷ ﻩﺩﺍﺩ ﺢﻴﺿﻮﺗ ﺏﺎﻗ یﻭﺭ یﺎﻫ ﻪﻤﻛﺩ ﺯﺍ ﻩﺩﺎﻔﺘﺳﺍ ﺎﺑ ﺎﻫﺩﺮﻜﻠﻤﻋ ،ﻩﺪﻤﻋ ﺭﻮﻃ ﻪﺑ
•
(5 )
.ﺪﻴﻨﻛ ﺏﺎﺨﺘﻧﺍ یﻮﻨﻣ ﺯﺍ ﺍﺭ ﺶﻳﺎﻤﻧ ﻥﺎﺑﺯ ﺪﻴﻧﺍﻮﺗ ﯽﻣ .ﺪﻧﺍ ﻪﺘﻓﺭ ﺭﺎﻜﺑ ﺢﻴﺿﻮﺗ ﺭﻮﻈﻨﻣ ﻪﺑ ﯽﺴﻴﻠﮕﻧﺍ ﻢﺋﻼﻋ
•
.ﺪﻫﺩ ﯽﻣ ﻥﺎﺸﻧ ﺍﺭ ﻩﺪﺷ ﺏﺎﺨﺘﻧﺍ یﺎﻫ ﻪﻨﻳﺰﮔ
[XX]
•
.ﺪﻨﺘﺴﻫ ﯽﺳﺮﺘﺳﺩ ﻞﺑﺎﻗ ﻩﺪﺷ ﻥﺍﻮﻨﻋ ﻪﺤﻔﺻ ﺭﺩ ﻪﻛ ﺖﺳﺍ ﯽﻳﺎﻫ ﻊﺟﺮﻣ ﻩﺪﻨﻫﺩ ﻥﺎﺸﻧ
(XX )
•
JS_JVC_KD_X351BT_M_PE.indd 2JS_JVC_KD_X351BT_M_PE.indd 2 18/8/2017 5:10:18 PM18/8/2017 5:10:18 PM

ﻲﺑﺮﻋ
33
Data Size: B6L (182 mm x 128 mm)
Book Size: B6L (182 mm x 128 mm)
ﺕﻮﺻ
ﻯﻮﺼﻘﻟﺍ ﺝﺮﺨﻟﺍ ﺓﺭﺪﻗﻭﺃ 4 × ﻁﺍﻭ 50
1 × ﻁﺍﻭ 50 + 2 × ﻁﺍﻭ 50
(ﻡﻭﺍ 4 = ﻲﻋﺮﻔﻟﺍ ﺔﻀﻴﻔﺨﻟﺍ ﺕﺍﺩﺩﺮﺘﻟﺍ ﺭﺎﻬﺠﻣ)
ﻞﻣﺎﻜﻟﺍ ﺚﺒﻟﺍ ﻕﺎﻄﻧ ﺔﻌﺳ ﺓﺭﺪﻗ
ﺖﺘﺸﺗ ﻲﻟﺎﻤﺟﺇ %1 ﻦﻣ ﻞﻗﺃ ﺪﻨﻋ)
(ﺕﻮﺼﻟﺍ
4 × ﻁﺍﻭ 22
ﺕﺎﻋﺎﻤﺴﻟﺍ ﺔﻗﻭﺎﻌﻣﻡﻭﺃ 8 — ﻡﻭﺃ 4
ﻞﻤﺤﻟﺍ/ﻲﺋﺍﺪﺘﺑﻻﺍ ﺝﺮﺨﻟﺍ ﻯﻮﺘﺴﻣ
(USB)
ﻡﻭﺍ ﻮﻠﻴﻛ 10 ﻞﻤﺣ/ﺖﻟﻮﻓ ﻲﻠﻠﻣ 2 500
ﻲﺋﺍﺪﺘﺑﻻﺍ ﺕﻮﺼﻟﺍ ﺝﺮﺧ ﺔﻗﻭﺎﻌﻣﻡﻭﺍ 600 ≥
ﻡﺎﻋ
ﺡﻮﻤﺴﻣ) ﻞﻴﻐﺸﺘﻟﺍ ﺔﻴﻄﻟﻮﻓ
(ﺖﻟﻮﻓ 16 — ﺖﻟﻮﻓ 10.5
ﺖﻟﻮﻓ 14.4
ﺭﺎﻴﺘﻠﻟ ﻙﻼﻬﺘﺳﺍ ﻰﺼﻗﺃﺮﻴﺒﻣﺃ 10
ﻞﻴﻐﺸﺘﻟﺍ ﺓﺭﺍﺮﺣ ﺔﺟﺭﺩ ﻕﺎﻄﻧﺱﻮﻳﺰﻠﺳ ﺔﺟﺭﺩ +60 — ﺱﻮﻳﺰﻠﺳ ﺔﺟﺭﺩ –10
ﺐﻴﻛﺮﺘﻟﺍ ﻢﺠﺣ
(ﻉﺎﻔﺗﺭﺍ × ﻝﻮﻃ × ﺽﺮﻋ)
ﻢﻣ 100 × ﻢﻣ 53 × ﻢﻣ 182
ﺔﺣﻮﻟ ﻦﻤﻀﺘﻳ) ﻲﻓﺎﺼﻟﺍ ﻥﺯﻮﻟﺍ
(ﺐﻴﻛﺮﺘﻟﺍ ﺔﺒﻠﺟ ،ﺪﻴﺠﻨﺘﻟﺍ
ﻢﺠﻛ 0.6
.ﻖﺒﺴﻣ ﺭﺎﻄﺧﺇ ﻥﻭﺩ ﺮﻴﻴﻐﺘﻠﻟ ﻊﻀﺨﻳ
ﺕﺎﻔﺻﺍﻮﻤﻟﺍ
JS_JVC_KD_X351BT_M_AR.indd 33JS_JVC_KD_X351BT_M_AR.indd 33 22/8/2017 3:34:04 PM22/8/2017 3:34:04 PM

32
ﻲﺑﺮﻋ
Data Size: B6L (182 mm x 128 mm)
Book Size: B6L (182 mm x 128 mm)
ﺕﺎﻔﺻﺍﻮﻤﻟﺍ
ﻒﻟﺍﻮﻤﻟﺍ
FM
ﺩﺩﺮﺘﻟﺍ ﻕﺎﻄﻧ ﺰﺗﺮﻫﺎﺠﻴﻣ 108.0 — ﺰﺗﺮﻫﺎﺠﻴﻣ 87.5
(ﺓﻮﻄﺨﻠﻟ ﺰﺗﺮﻫ ﻮﻠﻴﻛ 50)
ﺔﻣﺪﺨﺘﺴﻤﻟﺍ ﺔﻴﺳﺎﺴﺤﻟﺍ ﺔﺟﺭﺩ
(ﻞﺒﻴﺴﻳﺩ 26 = S/N)
(ﻡﻭﺍ 75 /ﺖﻟﻮﻓ ﻭﺮﻜﻴﻣ 0.71) 8.2 dBf
ﺔﻴﺳﺎﺴﺤﻟﺍ ﺔﺋﺪﻬﺗ
(ﻞﺒﻴﺴﻳﺩ 46 = DIN S/N)
(ﻡﻭﺍ 75 /ﺖﻟﻮﻓ ﻭﺮﻜﻴﻣ 2.0) 17.2 dBf
(ﻞﺒﻴﺴﻳﺩ ±3) ﺩﺩﺮﺘﻟﺍ ﺔﺑﺎﺠﺘﺳﺍﺰﺗﺮﻫ ﻮﻠﻴﻛ 15 — ﺰﺗﺮﻫ 30
(ﻱﺩﺎﺣﺃ) ﺀﺎﺿﻮﻀﻟﺍ ﻰﻟﺇ ﺓﺭﺎﺷﻹﺍ ﺔﺒﺴﻧﻞﺒﻴﺴﻳﺩ 64
(ﺰﺗﺮﻫ ﻮﻠﻴﻛ 1) ﻮﻳﺮﺘﺳﻻﺍ ﻞﺼﻓﻞﺒﻴﺴﻳﺩ 40
AM
ﺩﺩﺮﺘﻟﺍ ﻕﺎﻄﻧ:(AM) 1 ﺔﺟﻮﻤﻟﺍ
ﺰﺗﺮﻫ ﻮﻠﻴﻛ 1 602 — ﺰﺗﺮﻫ ﻮﻠﻴﻛ 531
(ﺓﻮﻄﺨﻠﻟ ﺰﺗﺮﻫ ﻮﻠﻴﻛ 9)
:(SW1) 2 ﺔﺟﻮﻤﻟﺍ
ﺰﺗﺮﻫ ﻮﻠﻴﻛ 7 735 ﻰﻟﺇ ﺰﺗﺮﻫ ﻮﻠﻴﻛ 2 940
(ﺓﻮﻄﺨﻠﻟ ﺰﺗﺮﻫ ﻮﻠﻴﻛ 5)
:(SW2) 3 ﺔﺟﻮﻤﻟﺍ
/ﺰﺗﺮﻫ ﻮﻠﻴﻛ 10 135 — ﺰﺗﺮﻫ ﻮﻠﻴﻛ 9 500
ﺰﺗﺮﻫ ﻮﻠﻴﻛ 18 135 ﻰﻟﺇ ﺰﺗﺮﻫ ﻮﻠﻴﻛ 11 580
(ﺓﻮﻄﺨﻠﻟ ﺰﺗﺮﻫ ﻮﻠﻴﻛ 5)
ﺔﻣﺪﺨﺘﺴﻤﻟﺍ ﺔﻴﺳﺎﺴﺤﻟﺍ ﺔﺟﺭﺩ
(ﻞﺒﻴﺴﻳﺩ 20 = S/N)
ﻭﺮﻜﻴﻣ 28.2) ﻞﺒﻴﺴﻳﺩ ﻭﺮﻜﻴﻣ 29 :AM
(ﺖﻟﻮﻓ
ﻭﺮﻜﻴﻣ 32) ﻞﺒﻴﺴﻳﺩ ﻭﺮﻜﻴﻣ 30 :SW
(ﺖﻟﻮﻓ
USB
USB ﺭﺎﻴﻌﻣ(ﻯﻮﺼﻗ ﺔﻋﺮﺳ) USB 2.0 ،USB 1.1
ﺔﻘﻓﺍﻮﺘﻤﻟﺍ ﺓﺰﻬﺟﻷﺍﻲﻟﺎﻤﺟﻹﺍ ﻦﻳﺰﺨﺘﻟﺍ ﺔﺌﻓ ﻦﻣ
ﺕﺎﻔﻠﻤﻟﺍ ﻡﺎﻈﻧ32/16/FAT12
ﺭﺎﻴﺘﻟﺎﺑ ﺩﺍﺪﻣﻺﻟ ﻰﺼﻗﻷﺍ ﺪﺤﻟﺍﺮﻴﺒﻣﺃ 1.5 ﺖﻟﻮﻓ 5 ﺮﺷﺎﺒﻣ ﺭﺎﻴﺗ
D/A ﻝﻮﺤﻣﺖﻳﺎﺑ 24
(ﻞﺒﻴﺴﻳﺩ ±1) ﺩﺩﺮﺘﻟﺍ ﺔﺑﺎﺠﺘﺳﺍﺰﺗﺮﻫ ﻮﻠﻴﻛ 20 — ﺰﺗﺮﻫ 20
(ﺰﺗﺮﻫ ﻮﻠﻴﻛ 1) ﺀﺎﺿﻮﻀﻟﺍ ﻰﻟﺇ ﺓﺭﺎﺷﻹﺍ ﺔﺒﺴﻧﻞﺒﻴﺴﻳﺩ 105
ﻲﻜﻴﻣﺎﻨﻳﺪﻟﺍ ﻝﺎﺠﻤﻟﺍﻞﺒﻴﺴﻳﺩ 90
ﺕﺍﻮﻨﻘﻟﺍ ﻞﺼﻓﻞﺒﻴﺴﻳﺩ 85
USB
MP3 ﺓﺮﻔﺷ ﻚﻓMPEG-1/2 Audio Layer-3 ﻊﻣ ﻖﻓﺍﻮﺘﻣ
WMA ﺓﺮﻔﺷ ﻚﻓWindows Media Audio ﺔﻐﻴﺻ ﻊﻣ ﻖﻓﺍﻮﺘﻣ
AAC ﺓﺮﻔﺷ ﻚﻓ“.m4a”،“.aac” AAC-LC ﺕﺎﻔﻠﻣ
WAV ﺓﺮﻔﺷ ﻚﻓﻲﻄﺧ PCM
FLAC ﺓﺮﻔﺷ ﻚﻓﺰﺗﺮﻫ ﻮﻠﻴﻛ 96 /ﺖﺑ 24 ﻰﻟﺍ ﻞﺼﻳ ﺎﻣ ،FLAC ﻒﻠﻣ
ﺔﻴﻓﺎﺿﺇ ﺓﺪﻋﺎﺴﻣ
(ﻞﺒﻴﺴﻳﺩ ±3) ﺩﺩﺮﺘﻟﺍ ﺔﺑﺎﺠﺘﺳﺍﺰﺗﺮﻫ ﻮﻠﻴﻛ 20 — ﺰﺗﺮﻫ 20
ﻞﺧﺪﻠﻟ ﻰﺼﻗﻷﺍ ﺪﻬﺠﻟﺍﺖﻟﻮﻓ ﻲﻠﻠﻣ 1 000
ﻞﺧﺪﻟﺍ ﺔﻗﻭﺎﻌﻣﻡﻭﺃ ﻮﻠﻴﻛ 30
Bluetooth
ﺭﺍﺪﺻﻹﺍ
Bluetooth 3.0
ﺩﺩﺮﺘﻟﺍ ﻕﺎﻄﻧﺰﺗﺮﻫﺎﺠﻴﺟ 2.480 — ﺰﺗﺮﻫﺎﺠﻴﺟ 2.402
ﺝﺮﺨﻟﺍ ﺓﺭﺪﻗ ،(ﻰﺼﻗﺃ ﺪﺤﻛ) ﺕﺍﻭ ﻲﻠﻠﻣ ﻞﺒﻴﺴﻳﺩ +4
2 ﺔﻗﺎﻄﻟﺍ ﺔﺌﻔﻟ (ﻂﺳﻮﺘﻣ) ﺕﺍﻭ ﻲﻠﻠﻣ ﻞﺒﻴﺴﻳﺩ 0
ﻝﺎﺼﺗﻻﺍ ﻕﺎﻄﻨﻟ ﻰﺼﻗﻷﺍ ﺪﺤﻟﺍﺎﹰﺒﻳﺮﻘﺗ (32.8 ft) ﺭﺎﺘﻣﺃ 10 ﺔﻳﺅﺮﻟﺍ ﻂﺧ
ﻥﺍﺮﻗﻻﺍ(ﻦﻣﻵﺍ ﻂﻴﺴﺒﻟﺍ ﻥﺍﺮﻗﻹﺍ) SSP
ﻊﺿﻮﻟﺍ(ﻦﻳﺪﻴﻟﺍ ﻡﺍﺪﺨﺘﺳﺍ ﻡﺪﻋ ﻊﺿﻭ) HFP1.6
(ﻡﺪﻘﺘﻤﻟﺍ ﺕﻮﺼﻟﺍ ﻊﻳﺯﻮﺗ ﻊﺿﻭ) A2DP
/ﺕﻮﺼﻟﺍ ﻲﻓ ﺪﻌﺑ ﻦﻋ ﻢﻜﺤﺘﻟﺍ ﻊﺿﻭ) AVRCP1.5
(ﻮﻳﺪﻴﻔﻟﺍ
(ﻒﺗﺎﻬﻟﺍ ﻞﻴﻟﺩ ﻰﻟﺇ ﻝﻮﺻﻮﻟﺍ ﻊﺿﻭ) PBAP
(ﻲﻠﺴﻠﺴﺘﻟﺍ ﺬﻔﻨﻤﻟﺍ ﻊﺿﻭ) SPP
JS_JVC_KD_X351BT_M_AR.indd 32JS_JVC_KD_X351BT_M_AR.indd 32 22/8/2017 3:34:05 PM22/8/2017 3:34:05 PM

ﻲﺑﺮﻋ
31
Data Size: B6L (182 mm x 128 mm)
Book Size: B6L (182 mm x 128 mm)
ﻞﻴﺻﻮﺘﻟﺍ/ﺐﻴﻛﺮﺘﻟﺍ
ﺾﻳﺭﺄﺘﻟﺍ ﻚﻠﺳ ﻞﻴﺻﻮﺘﺑ ﻢﻗ
*1
ﺕﻮﺼﻟﺍ ﻢﺨﻀﻤﺑ ﺹﺎﺨﻟﺍ
ﺓﺭﺎﻴﺴﻟﺍ ﻪﻴﺳﺎﺷ ﻰﻟﺍ
ﺽﺮﻌﺗ ﻱﺩﺎﻔﺘﻟ ﻡﺎﻜﺣﺈﺑ
.ﻒﻠﺘﻠﻟ ﺓﺪﺣﻮﻟﺍ
ﺔﻋﺎﻤﺳ ﻞﻴﺻﻮﺗ ﻦﻜﻤﻳ ﺎﻤﻛ
*2
ﺔﻀﻴﻔﺨﻟﺍ ﺕﺍﺩﺩﺮﺘﻟﺍ ﺭﺎﻬﺠﻣ
ﻡﺍﺪﺨﺘﺳﺎﺑ ﺓﺮﺷﺎﺒﻣ ﻲﻋﺮﻔﻟﺍ
ﻢﺨﻀﻣ ﻥﻭﺪﺑ ﻚﻠﺴﻟﺍ ﺍﺬﻫ
ﺕﺍﺩﺩﺮﺗ ﺭﺎﻬﺠﻤﻟ ﺕﻮﺻ
.ﻲﺟﺭﺎﺧ ﻲﻋﺮﻓ ﺔﻀﻴﻔﺧ
.
21
،ﺩﺍﺪﻋﻺﻟ
ﻙﻼﺳﻷﺍ ﻞﻴﺻﻮﺗ
ﺓﺭﺎﻴﺴﻟﺍ ﺮﻬﺼﻨﻣ ﻑﺎﻘﻳﺇ
ﻝﺎﻌﺘﺷﻻﺍ ﺡﺎﺘﻔﻣ
ﻢﺨﻀﻤﻟﺍ ﻰﻟﺇ :ﺾﻴﺑﺃ/ﻕﺭﺯﺃ
ﺔﻗﺎﻄﻟﺍ ﻲﺋﺍﻮﻫ ﻰﻟﺇ :ﻕﺭﺯﺃ
ﺓﺮﻴﻔﺿ ﺖﻧﺎﻛ ﺍﺫﺇ ﺔﻠﺻﻮﻟﺍ ﻩﺬﻫ ﻂﺑﺭﺍ
ﻚﻠﺳ ﻰﻠﻋ ﻱﻮﺘﺤﺗ ﻻ ﻚﺗﺭﺎﻴﺳ ﻙﻼﺳﺃ
.“ﺖﻟﻮﻓ 12 ﻙﺮﺤﻤﻟﺍ ﻞﻴﻐﺸﺗ ﺡﺎﺘﻔﻣ”
ﻞﺼﻔﻨﻣ ﺮﻤﺣﺃ ﻚﻠﺳ
ﺔﻴﺋﺎﺑﺮﻬﻛ ﺔﻣﺎﻤﺻ
(ﺮﻴﺒﻣﺃ 10)
ﻲﺋﺍﻮﻬﻟﺍ ﻞﻴﺻﻮﺗ ﻑﺮﻃ
ﻙﻼﺳﺃ ﺓﺮﻴﻔﺿ
(ﺓﺭﺎﻴﺴﻟﺍ) ﻊﻨﺼﻤﻟﺍ
ﺓﺭﺎﻴﺴﻟﺍ ﺕﺍﺩﺍﺪﻋ ﺔﺣﻮﻟ
ﻲﺿﺭﻷﺍ ﻚﻠﺴﻟﺍ :ﺩﻮﺳﺃ
(ﻯﺮﺴﻴﻟﺍ) ﻕﺎﻄﻨﻟﺍ ﺔﻄﺳﻮﺘﻣ ﺔﻋﺎﻤﺳ :ﺕﺍﻮﻨﻗ 3 ﺔﻳﺪﻌﺘﻠﻟ/ﺔﻴﻣﺎﻣﻷﺍ ﺔﻋﺎﻤﺴﻟﺍ :ﺾﻴﺑﺃ
ﺩﻮﺳﺃ/ﺾﻴﺑﺃ
(ﻰﻨﻤﻴﻟﺍ) ﻕﺎﻄﻨﻟﺍ ﺔﻄﺳﻮﺘﻣ ﺔﻋﺎﻤﺳ :ﺕﺍﻮﻨﻗ 3 ﺔﻳﺪﻌﺘﻠﻟ/ﺔﻴﻣﺎﻣﻷﺍ ﺔﻋﺎﻤﺴﻟﺍ :ﻱﺩﺎﻣﺭ
ﺩﻮﺳﺃ/ﻱﺩﺎﻣﺭ
(ﻯﺮﺴﻴﻟﺍ) ﺕﻮﺼﻟﺍ ﺮﺒﻜﻣ :ﺕﺍﻮﻨﻗ 3 ﺔﻳﺪﻌﺘﻠﻟ/*2 ﺔﻴﻔﻠﺨﻟﺍ ﺔﻋﺎﻤﺴﻟﺍ :ﺮﻀﺧﺃ
*2
ﺩﻮﺳﺃ/ﺮﻀﺧﺃ
(ﻰﻨﻤﻴﻟﺍ) ﺕﻮﺼﻟﺍ ﺮﺒﻜﻣ :ﺕﺍﻮﻨﻗ 3 ﺔﻳﺪﻌﺘﻠﻟ/ﺔﻴﻔﻠﺨﻟﺍ ﺔﻋﺎﻤﺴﻟﺍ :ﺔﻴﻧﺍﻮﺟﺭﺃ
ﺩﻮﺳﺃ/ﺔﻴﻧﺍﻮﺟﺭﺃ
.ﺎﹰﻌﻣ ﺔﻬﺑﺎﺸﺘﻤﻟﺍ ﻥﺍﻮﻟﻷﺍ ﺕﺍﺫ ﻙﻼﺳﻷﺍ ﻞﺻﻭ
ﺖﻟﻮﻓ 12 ﻝﺎﻌﺷﺇ :ﺮﻤﺣﺃ
ﺓﺀﺎﺿﺇ :ﺾﻴﺑﺃ/ﻲﻟﺎﻘﺗﺮﺑ
(ﺮﻴﺒﻣﺍ ﻲﻠﻠﻴﻣ 350 ﺖﻟﻮﻓ 12) ﺪﻴﻌﺑ :ﺾﻴﺑﺃ/ﻕﺭﺯﺃ
ﺮﻔﺻﺃ/ﺢﺗﺎﻓ ﻕﺭﺯﺃ ﻢﻜﺤﺘﻟﺍ ﺯﺎﻬﺟ ﻝﻮﺤﻣ ﻰﻟﺇ
ﺓﺩﺎﻴﻘﻟﺍ ﺔﻠﺠﻋ ﻲﻓ ﺪﻌﺑ ﻦﻋ
ﺔﻴﺋﺎﺑﺮﻬﻛ ﻙﻼﺳﺃ ﺓﺮﻴﻔﺿ
(ﺓﺪﺣ ﻰﻠﻋ ﻉﺎﺒﺗ) ﺔﺻﺎﺧ
ﺡﺮﺘﻘﻤﻟﺍ ﻞﻴﺻﻮﺘﻟﺍ
ﻡﺎﻫ
ﺔﻴﺋﺎﺑﺮﻬﻛ ﻙﻼﺳﺍ ﺓﺮﻴﻔﺿ ﻊﻣ ﺯﺎﻬﺠﻟﺍ ﺐﻴﻛﺮﺘﺑ ﺢﺼﻨﻧ
ﻩﺬﻫ ﻝﺎﻜﻳﺇﻭ ﻚﺗﺭﺎﻴﺴﻟ ﺔﺼﺼﺨﻣ ﺎﻳﺭﺎﺠﺗ ﺓﺮﻓﻮﺘﻣ ﺔﺻﺎﺧ
ﺮﻴﺸﺘﺳﺍ .ﻚﺘﻣﻼﺳ ﻥﺎﻤﻀﻟ ﻚﻟﺫﻭ ﻦﻴﻴﺼﺘﺨﻤﻠﻟ ﺔﻤﻬﻤﻟﺍ
.ﻚﻨﻣ ﺐﻳﺮﻘﻟﺍ ﺕﺍﺭﺎﻴﺴﻟﺎﺑ ﺔﺻﺎﺨﻟﺍ ﺕﺎﻴﺗﻮﺼﻟﺍ ﺓﺰﻬﺟﺃ ﻊﺋﺎﺑ
(ﻡﺪﺨﺘﺴﻣ ﺮﻴﻏ)
ﻲﻨﺑ
ﺖﻟﻮﻓ 12 ﺔﻳﺭﺎﻄﺑ :ﺮﻔﺻﺃ
*1
JVC
ﻢﺨﻀﻣ
(ﺔﻘﻓﺮﻣ ﺮﻴﻏ) ﺓﺭﺎﺷﻹﺍ ﻞﺑﺎﻛ
ﺪﻴﻌﺑ ﻚﻠﺳ
(ﺔﻘﻓﺮﻣ ﺮﻴﻏ)
(11 )
ﻥﻮﻓﻭﺮﻜﻴﻤﻟﺍ ﻞﻴﺻﻮﺗ ﺲﺒﻘﻣ
ﻯﺪﻤﻟﺍ ﻂﺳﻮﺘﻣ ﺝﺮﺧ :ﺕﺍﻮﻨﻗ 3 ﺔﻳﺪﻌﺗ /ﻲﻣﺎﻣﻷﺍ ﺝﺮﺨﻤﻟﺍ
ﺝﺮﺧ :ﺕﺍﻮﻨﻗ 3 ﺔﻳﺪﻌﺗ /ﺮﻓﻭﻮﺒﺼﻟﺍ ﺝﺮﺧ/ﻲﻔﻠﺨﻟﺍ ﺝﺮﺨﻟﺍ
ﺔﻀﻴﻔﺤﻟﺍ ﺕﺎﻤﻐﻨﻟﺍ ﺭﺎﻬﺠﻣ
JS_JVC_KD_X351BT_M_AR.indd 31JS_JVC_KD_X351BT_M_AR.indd 31 22/8/2017 3:34:05 PM22/8/2017 3:34:05 PM

30
ﻲﺑﺮﻋ
Data Size: B6L (182 mm x 128 mm)
Book Size: B6L (182 mm x 128 mm)
ﺐﻴﻛﺮﺘﻟﺍ ﻲﻓ ﺔﻣﺪﺨﺘﺴﻤﻟﺍ ﺭﺎﻴﻐﻟﺍ ﻊﻄﻗ ﺔﻤﺋﺎﻗ
ﻲﺳﺎﺳﻷﺍ ﺀﺍﺮﺟﻹﺍ
ﻞﺼﻓﺍ ﻢﺛ ،ﻝﺎﻌﺷﻹﺍ ﺡﺎﺘﻔﻣ ﻦﻣ ﺡﺎﺘﻔﻤﻟﺍ ﻉﺰﻧﺍ
1
.ﺓﺭﺎﻴﺴﻟﺍ ﺔﻳﺭﺎﻄﺑ ﻦﻣ ﻑﺮﻄﻟﺍ
.ﺢﻴﺤﺻ ﻞﻜﺸﺑ ﻙﻼﺳﻷﺍ ﻞﻴﺻﻮﺗ
2
(31 )
.ﻙﻼﺳﻷﺍ ﻞﻴﺻﻮﺗ ﺮﻈﻧﺍ
.ﻚﺗﺭﺎﻴﺳ ﻲﻓ ﺯﺎﻬﺠﻟﺍ ﺐﻛﺭ
3
.(ﺓﺭﺎﻴﺴﻟﺍ ﻮﻠﺑﺎﺗ ﻞﺧﺍﺩ) ﺓﺪﺣﻮﻟﺍ ﺐﻴﻛﺮﺗ ﺮﻈﻧﺍ
.ﺓﺭﺎﻴﺴﻟﺍ ﺔﻳﺭﺎﻄﺒﺑ ﻑﺮﻃ ﻞﻴﺻﻮﺗ
4
.ﺔﻗﺎﻄﻟﺍ ﻞﻴﻐﺸﺘﻟ ﻰﻠﻋ ﻂﻐﺿﺍ
5
ﻝﻼﺧ ﺎﻬﺒﻴﻛﺮﺗ ﺪﻋﺃﻭ ﺯﺎﻬﺠﻟﺍ ﺔﻬﺟﺍﻭ ﻞﺼﻓﺍ
6
(3 )
.ﻥﺍﻮﺛ 5
(ﺓﺭﺎﻴﺴﻟﺍ ﻮﻠﺑﺎﺗ ﻞﺧﺍﺩ) ﺓﺪﺣﻮﻟﺍ ﺐﻴﻛﺮﺗ
ﺓﺪﺣﻮﻟﺍ ﺔﻟﺍﺯﺇ ﺔﻴﻔﻴﻛ ﺐﻴﻛﺮﺘﻟﺍ ﺭﺎﻃﺇ ﻥﻭﺪﺑ ﺐﻴﻛﺮﺘﻟﺍ ﺪﻨﻋ
.ﺓﺪﺣﻮﻟﺍ ﻦﻣ ﺔﺌﻴﻬﺘﻟﺍ ﺔﺣﻮﻟﻭ ﺐﻴﻛﺮﺘﻟﺍ ﺭﺎﻃﺇ ﻉﺰﻧﺍ
1
ﺯﺎﻬﺠﻟﺍ ﻲﻓ ﺓﺩﻮﺟﻮﻤﻟﺍ ﻒﻳﻭﺎﺠﺘﻟﺍ ﺓﺍﺫﺎﺤﻤﺑ ﻢﻗ
2
ﺓﺭﺎﻴﺴﻟﺎﺑ ﺐﻴﻛﺮﺘﻟﺍ ﻑﺭ ﻊﻣ (ﻦﻴﺒﻧﺎﺠﻟﺍ ﻼﻛ ﻲﻓ)
ﻲﻏﺍﺮﺒﻟﺍ ﻡﺍﺪﺨﺘﺳﺎﺑ ﺯﺎﻬﺠﻟﺍ ﺖﻴﺒﺜﺘﺑ ﻢﻗﻭ
.(ﻕﻮﺴﻟﺍ ﻲﻓ ﺓﺮﻓﻮﺘﻤﻟﺍ)
ﻡﺍﺪﺨﺘﺳﺍ ﺐﺒﺴﻳ ﺪﻘﻓ .ﻂﻘﻓ ﺓﺩﺪﺤﻤﻟﺍ ﻲﻏﺍﺮﺒﻟﺍ ﻡﺪﺨﺘﺳﺍ
.ﺯﺎﻬﺠﻠﻟ ﺎﹰﻔﻠﺗ ﺔﺤﻴﺤﺼﻟﺍ ﺮﻴﻏ ﻲﻏﺍﺮﺒﻟﺍ
ﻙﻼﺳﻷﺍ ﻞﻴﺻﻮﺘﺑ ﻢﻗ
(31 )
.ﺔﺑﻮﻠﻄﻤﻟﺍ
ﻚﺴﻤﺗ ﻲﻛ ﺔﺤﻴﺤﺼﻟﺍ ﺔﻨﺴﻟﻷﺍ ﻦﺛﺍ
.ﻡﺎﻜﺣﺈﺑ ﺎﻬﻌﺿﻮﻣ ﻲﻓ ﺕﺎﺒﻠﺠﻟﺎﺑ
ﻱﻮﻠﻌﻟﺍ ﺐﻧﺎﺠﻟﺍ ﻲﻓ ﻑﺎﻄﺨﻟﺍ
ﺔﺣﻮﻟ ﻪﻴﺟﻮﺗ ﻢﺘﻳ
ﺔﻴﻣﺎﻣﻷﺍ ﺔﻨﻳﺰﻟﺍ
ﺢﺿﻮﻣ ﻮﻫ ﺎﻤﻛ
.ﺐﻴﻛﺮﺘﻟﺍ ﻞﺒﻗ
ﺓﺭﺎﻴﺴﻟﺍ ﻩﻮﻠﺑﺎﺗ
ﺯﺎﻬﺠﻟﺍ ﺔﻬﺟﺍﻭ
(A)
ﺐﻴﻛﺮﺘﻟﺍ ﺭﺎﻃﺇ
(C)
ﺔﻨﻳﺰﻟﺍ ﺔﺣﻭ
(B)
ﻙﻼﺳﻷﺍ ﺓﺮﻴﻔﺿ
(D)
ﺝﺍﺮﺨﺘﺳﻻﺍ ﺡﺎﺘﻔﻣ
(E)
ﻞﻴﺻﻮﺘﻟﺍ/ﺐﻴﻛﺮﺘﻟﺍ
JS_JVC_KD_X351BT_M_AR.indd 30JS_JVC_KD_X351BT_M_AR.indd 30 22/8/2017 3:34:05 PM22/8/2017 3:34:05 PM

ﻲﺑﺮﻋ
29
Data Size: B6L (182 mm x 128 mm)
Book Size: B6L (182 mm x 128 mm)
ﺽﺍﺮﻋﻻﺍﻝﺎﻄﻋﻷﺍ ﺔﺠﻟﺎﻌﻣ
Bluetooth®
ﺕﻮﺼﻟﺍ ﺔﻌﻃﺎﻘﻣ ﻢﺘﺗ
ﻞﻴﻐﺸﺗ ﺀﺎﻨﺛﺃ ﻪﻴﻄﺨﺗ ﻭﺃ
.Bluetooth ﺕﻮﺻ ﻞﻐﺸﻣ
ﺕﻮﺻ ﻞﻐﺸﻣﻭ ﺓﺪﺣﻮﻟﺍ ﻦﻴﺑ ﺔﻓﺎﺴﻤﻟﺍ ﻞﻴﻠﻘﺘﺑ ﻢﻗ •
.Bluetooth
ﻝﻭﺎﺣﻭ ﺎﻬﻠﻴﻐﺸﺗ ﻢﺛ ﺓﺪﺣﻮﻟﺍ ﻞﻴﻐﺸﺗ ﻑﺎﻘﻳﺈﺑ ﻢﻗ •
.ﻯﺮﺧﺃ ﺓﺮﻣ ﻝﺎﺼﺗﻻﺍ
.ﺓﺪﺣﻮﻟﺎﺑ ﻝﺎﺼﺗﻻﺍ ﻯﺮﺧﺃ Bluetooth ﺓﺰﻬﺟﺃ ﻝﻭﺎﺤﺗ ﺪﻗ •
ﻢﻜﺤﺘﻟﺍ ﻦﻜﻤﻳ ﻻ
Bluetooth ﺕﻮﺻ ﻞﻐﺸﻤﺑ
.ﻞﺼﺘﻤﻟﺍ
ﻞﺼﺘﻤﻟﺍ Bluetooth ﺕﻮﺻ ﻞﻐﺸﻣ ﻥﺎﻛ ﺍﺫﺇ ﺎﻤﻣ ﻖﻘﺤﺗ •
ﻮﻳﺪﻴﻔﻟﺍ/ﺕﻮﺼﻟﺍ ﻲﻓ ﺪﻌﺑ ﻦﻋ ﻢﻜﺤﺘﻟﺍ ﻊﺿﻭ ﻢﻋﺪﻳ
ﺕﻮﺼﻟﺍ ﻞﻐﺸﻤﺑ ﺔﺻﺎﺨﻟﺍ ﺕﺎﻤﻴﻠﻌﺘﻟﺍ ﻊﺟﺍﺭ) .(AVRCP)
.(ﻚﺑ ﺹﺎﺨﻟﺍ
.ﻯﺮﺧﺃ ﺓﺮﻣ ﻪﻠﻴﺻﻮﺗﻭ Bluetooth ﻞﻐﺸﻣ ﻞﺼﻔﺑ ﻢﻗ •
“PLEASE WAIT”
ﻲﻓ .Bluetooth ﺔﻔﻴﻇﻭ ﻡﺍﺪﺨﺘﺳﻻ ﺓﺪﺣﻮﻟﺍ ﺰﻴﻬﺠﺗ ﻢﺘﻳ
ﻞﻴﻐﺸﺗ ﻑﺎﻘﻳﺈﺑ ﻢﻗ ،ﺔﻟﺎﺳﺮﻟﺍ ﺭﻮﻬﻇ ﺭﺍﺮﻤﺘﺳﺍ ﺔﻟﺎﺣ
.ﻯﺮﺧﺃ ﺓﺮﻣ ﺯﺎﻬﺠﻟﺍ ﻞﻴﺻﻮﺗ ﻢﺛ ،ﺎﻬﻠﻴﻐﺸﺗﻭ ﺓﺪﺣﻮﻟﺍ
“NOT SUPPORT”
.”ﺕﻮﺼﻟﺍ ﻰﻠﻋ ﻑﺮﻌﺘﻟﺍ“ ﺓﺰﻴﻣ ﻞﺼﺘﻤﻟﺍ ﻒﺗﺎﻬﻟﺍ ﻢﻋﺪﻳ ﻻ
“ERROR”
ﺔﻟﺎﺳﺮﻟﺍ ﺕﺮﻬﻇ ﺍﺫﺇ .ﻯﺮﺧﺃ ﺓﺮﻣ ﺔﻴﻠﻤﻌﻟﺍ ﺀﺍﺮﺟﺇ ﺪﻋﺃ
ﻢﻋﺪﻳ ﺯﺎﻬﺠﻟﺍ ﻥﺎﻛ ﺍﺫﺇ ﺎﻤﻣ ﻖﻘﺤﺘﻓ ،ﻯﺮﺧﺃ ﺓﺮﻣ “ERROR”
.ﺎﻫﺀﺍﺮﺟﺇ ﻝﻭﺎﺤﺗ ﻲﺘﻟﺍ ﺔﻔﻴﻇﻮﻟﺍ
“H/W ERROR”
ﺍﺫﺇ .ﻯﺮﺧﺃ ﺓﺮﻣ ﺔﻴﻠﻤﻌﻟﺍ ﺀﺍﺮﺟﺇ ﻝﻭﺎﺣﻭ ﺓﺪﺣﻮﻟﺍ ﻂﺒﺿ ﺪﻋﺃ
ﺏﺮﻗﺃ ﻊﺟﺍﺭ ،ﻯﺮﺧﺃ ﺓﺮﻣ “H/W ERROR” ﺔﻟﺎﺳﺮﻟﺍ ﺕﺮﻬﻇ
.ﺔﻣﺪﺨﻠﻟ ﺰﻛﺮﻣ
“SWITCHING NG”
.ﻒﺗﺎﻬﻟﺍ ﻞﻳﻮﺤﺗ ﺓﺰﻴﻣ ﺔﻠﺼﺘﻤﻟﺍ ﻒﺗﺍﻮﻬﻟﺍ ﻢﻋﺪﺗ ﻻ ﺪﻗ
(3 )
.ﺓﺪﺣﻮﻟﺍ ﻂﺒﺿ ﺪﻋﺃ ،ﺔﻤﺋﺎﻗ ﺕﻼﻜﺸﻤﻟﺍ ﺖﻠﻇ ﺍﺫﺇ
ﺡﻼﺻﻻﺍﻭ ﻝﺎﻄﻋﻻﺍ ﻦﻋ ﺚﺤﺒﻟﺍ
ﺮﻳﺬﺤﺗ
ﺾﻳﺭﺄﺗﻭ ،ﺖﻟﻮﻓ 12 ﺮﺷﺎﺒﻣ ﺭﺎﻴﺗ ﺭﺪﺼﻣ ﺎﻬﺑ ﺓﺭﺎﻴﺳ ﻲﻓ ﻂﻘﻓ ﺓﺪﺣﻮﻟﺍ ﻡﺍﺪﺨﺘﺳﺍ ﻦﻜﻤﻳ •
.ﻲﺒﻠﺳ
.ﺐﻴﻛﺮﺘﻟﺍﻭ ﻙﻼﺳﻷﺍ ﻞﻴﺻﻮﺗ ﻞﺒﻗ ﺔﻳﺭﺎﻄﺒﻠﻟ ﻲﺒﻠﺴﻟﺍ ﻑﺮﻄﻟﺍ ﻞﺼﻔﺑ ﻢﻗ •
ﻭﺃ ﺓﺭﺎﻴﺴﻟﺍ ﻪﻴﺳﺎﺸﺑ (ﺮﻤﺣﻷﺍ) ﻝﺎﻌﺷﻹﺍ ﻚﻠﺳﻭ (ﺮﻔﺻﻷﺍ) ﺔﻳﺭﺎﻄﺒﻟﺍ ﻚﻠﺳ ﻞﻴﺻﻮﺘﺑ ﻢﻘﺗ ﻻ •
.ﻲﺋﺎﺑﺮﻬﻛ ﺱﺎﻣ ﺙﻭﺪﺣ ﻊﻨﻤﻟ (ﺀﺍﺩﻮﺳ) ﻲﺿﺭﻷﺍ ﻚﻠﺴﻟﺍ
:ﻲﺋﺎﺑﺮﻬﻛ ﺱﺎﻤﺗ ﺙﻭﺪﺣ ﻱﺩﺎﻔﺘﻟ •
.ﻞﻴﻨﻴﻔﻟﺍ ﻦﻣ ﻂﻳﺮﺷ ﺔﻄﺳﺍﻮﺑ ﺔﻠﺻﻮﻤﻟﺍ ﺮﻴﻏ ﻙﻼﺳﻷﺍ ﻝﺰﻌﺑ ﻢﻗ –
.ﺐﻴﻛﺮﺘﻟﺍ ﺪﻌﺑ ﺔﻴﻧﺎﺛ ﺓﺮﻣ ﺓﺭﺎﻴﺴﻟﺍ ﻪﻴﺳﺎﺷ ﻊﻣ ﺓﺪﺣﻮﻟﺍ ﺾﻳﺭﺄﺗ ﻦﻣ ﺪﻛﺄﺗ –
ﻙﻼﺳﻻﺍ ﻝﻮﺣ ﻞﻴﻨﻴﻔﻟﺍ ﻦﻣ ﻂﻳﺮﺷ ﻒﻟﻭ ﻞﺑﺎﻜﻟﺍ ﻚﺑﺎﺸﻣ ﺔﻄﺳﺍﻮﺑ ﻙﻼﺳﻻﺍ ﻦﻴﻣﺄﺘﺑ ﻢﻗ –
.ﻙﻼﺳﻻﺍ ﺔﻳﺎﻤﺤﻟ ﺔﻴﻧﺪﻌﻤﻟﺍ ﺀﺍﺰﺟﻻﺍ ﻊﻣ ﺲﻣﻼﺘﺗ ﻲﺘﻟﺍ
ﻪﻴﺒﻨﺗ
ﺮﻴﺸﺘﺳﺍ .ﻦﻴﺼﺘﺨﻤﻟﺍ ﻦﻴﻴﻨﻔﻠﻟ ﺐﻴﻛﺮﺘﻟﺍﻭ ﻙﻼﺳﻷﺍ ﻞﻴﺻﻮﺗ ﺔﻤﻬﻣ ﻙﺮﺗﺍ ،ﺔﻣﻼﺴﻟﺍ ﻲﻋﺍﻭﺪﻟ •
.ﺕﺍﺭﺎﻴﺴﻟﺎﺑ ﺔﺻﺎﺨﻟﺍ ﺕﺎﻴﺗﻮﺼﻟﺍ ﺓﺰﻬﺟﺃ ﻊﺋﺎﺑ
ﻩﺬﻫ ﻦﻣ ﺔﻴﻧﺪﻌﻤﻟﺍ ﺀﺍﺰﺟﻷﺍ ﺲﻤﻠﺗ ﻻﻭ .ﻚﺗﺭﺎﻴﺴﺑ ﺓﺰﻬﺟﻷﺍ ﻞﻣﺎﺣ ﻲﻓ ﺓﺪﺣﻮﻟﺍ ﻩﺬﻫ ﺐﻛﺭ •
ﺔﻴﻧﺪﻌﻤﻟﺍ ﺀﺍﺰﺟﻷﺍ ﻥﻮﻜﺗ ﺚﻴﺣ .ﺓﺮﻴﺼﻗ ﺓﺮﺘﻔﺑ ﺎﻬﻣﺍﺪﺨﺘﺳﺍ ﺪﻌﺑ ﻭﺃ ﺎﻬﻣﺍﺪﺨﺘﺳﺍ ﺀﺎﻨﺛﺃ ﺓﺪﺣﻮﻟﺍ
.ﻦﻴﻨﺧﺎﺳ ﺔﻳﻭﺎﺤﻟﺍﻭ ﺓﺭﺍﺮﺤﻟﺍ ﺩﺪﺒﻣ ﻞﺜﻣ ﺓﺪﺣﻮﻠﻟ
ﻭﺃ (ﺀﺍﺩﻮﺳ) ﺾﻳﺭﺄﺘﻟﺍ ﻚﻠﺳ ﻭﺃ ﺓﺭﺎﻴﺴﻟﺍ ﻪﻴﺳﺎﺸﺑ ﺕﺎﻋﺎﻤﺴﻟﺍ ﻙﻼﺳﺃ ﻞﻴﺻﻮﺘﺑ ﻢﻘﺗ ﻻ •
.ﻱﺯﺍﻮﺘﻟﺍ ﻰﻠﻋ ﺎﻬﻠﻴﺻﻮﺗ
،ﺕﺍﻭ 50 ﻦﻣ ﻞﻗﺃ ﺔﻗﺎﻃ ﻰﺼﻗﺃ ﺖﻧﺎﻛ ﺍﺫﺇ ،ﺕﺍﻭ 50 ﻦﻋ ﺪﻳﺰﺗ ﻯﻮﺼﻗ ﺔﻗﺎﻄﺑ ﺕﺎﻋﺎﻤﺴﻟﺍ ﻞﺻ •
(20 )
.ﺕﺎﻋﺎﻤﺴﻟﺍ ﻒﻠﺗ ﺐﻨﺠﺘﻟ
[AMP GAIN]
ﺩﺍﺪﻋﺇ ﺮﹼﻴﻐﻓ
.30º ﻦﻣ ﻞﻗﺃ ﺔﻳﻭﺍﺯ ﺪﻨﻋ ﺯﺎﻬﺠﻟﺍ ﺐﻴﻛﺮﺘﺑ ﻢﻗ •
ﻚﻠﺳ ﻞﻴﺻﻮﺘﺑ ﻢﻗ ،ﻝﺎﻌﺷﺇ ﻑﺮﻃ ﺓﺭﺎﻴﺴﻟﺎﺑ ﺔﻴﺋﺎﺑﺮﻬﻜﻟﺍ ﻙﻼﺳﻷﺍ ﺔﻜﺒﺷ ﻚﻠﺘﻤﺗ ﻢﻟ ﺍﺫﺇ •
ﺭﺎﻴﺗ ﺭﺪﺼﻣ ﺮﻓﻮﻳ ﻱﺬﻟﺍ ﺓﺭﺎﻴﺴﻟﺍ ﺕﺍﺯﻮﻴﻓ ﻕﻭﺪﻨﺻ ﻲﻓ ﺩﻮﺟﻮﻤﻟﺍ ﻑﺮﻄﻟﺎﺑ (ﺮﻤﺣﻷﺍ) ﻝﺎﻌﺷﻹﺍ
.ﻝﺎﻌﺷﻹﺍ ﺡﺎﺘﻔﻣ ﺔﻄﺳﺍﻮﺑ ﻪﻓﺎﻘﻳﺇﻭ ﻪﻠﻴﻐﺸﺗ ﻢﺘﻳﻭ ﺖﻟﻮﻓ 12 ﺮﺷﺎﺒﻣ
.ﺓﺭﺍﺮﺤﻟﺍ ﺩﺪﺒﺗ ﻲﺘﻟﺍ ﺔﻴﻧﺪﻌﻤﻟﺍ ﺀﺍﺰﺟﻻﺍ ﻦﻋ ﺓﺪﻴﻌﺑ ﺕﻼﺒﻜﻟﺍ ﻊﻴﻤﺠﺑ ﻆﻔﺘﺣﺍ •
ﺕﺎﺣﺎﺴﻤﻟﺍﻭ ﻩﺎﺠﺗﻻﺍ ﺮﻴﻴﻐﺗ ﺕﺍﺭﺎﺷﺇﻭ ﻞﻣﺍﺮﻔﻟﺍ ﺢﻴﺑﺎﺼﻣ ﻞﻤﻋ ﻦﻣ ﺪﻛﺄﺗ ﺯﺎﻬﺠﻟﺍ ﺐﻴﻛﺮﺗ ﺪﻌﺑ •
.ﻢﻴﻠﺳ ﻞﻜﺸﺑ ﻪﻓﻼﺧﻭ
ﻢﺛ ﺓﺭﺎﻴﺴﻟﺍ ﻪﻴﺳﺎﺸﻟ ﻙﻼﺳﻷﺍ ﺲﻣﻼﺗ ﻡﺪﻋ ﻦﻣ ﹰﻻﻭﺃ ﺪﻛﺄﺗ ،ﺮﻬﺼﻨﻤﻟﺍ ﻕﺍﺮﺘﺣﺍ ﺔﻟﺎﺣ ﻲﻓ •
.ﺭﺎﻴﺘﻟﺍ ﺓﺪﺷ ﺲﻔﻨﺑ ﺮﺧﺁ ﺮﻬﺼﻨﻤﺑ ﻢﻳﺪﻘﻟﺍ ﺮﻬﺼﻨﻤﻟﺍ ﻝﺪﺒﺘﺳﺍ
ﻞﻴﺻﻮﺘﻟﺍ/ﺐﻴﻛﺮﺘﻟﺍ
JS_JVC_KD_X351BT_M_AR.indd 29JS_JVC_KD_X351BT_M_AR.indd 29 22/8/2017 3:34:05 PM22/8/2017 3:34:05 PM

28
ﻲﺑﺮﻋ
Data Size: B6L (182 mm x 128 mm)
Book Size: B6L (182 mm x 128 mm)
ﺡﻼﺻﻻﺍﻭ ﻝﺎﻄﻋﻻﺍ ﻦﻋ ﺚﺤﺒﻟﺍ
ﺽﺍﺮﻋﻻﺍﻝﺎﻄﻋﻷﺍ ﺔﺠﻟﺎﻌﻣ
ANDROID
ﻲﻓ ﻞﻴﻐﺸﺘﻟﺍ ﻦﻜﻤﻳ ﻻ
.[
AUTO MODE
] ﻊﺿﻭ
ﻲﻓ JVC MUSIC PLAY APP ﻖﻴﺒﻄﺘﻟﺍ ﺖﻴﺒﺜﺗ ﻦﻣ ﺪﻛﺄﺗ •
(7 )
.Android ﺯﺎﻬﺟ
ﻢﻜﺤﺘﻟﺍ ﻊﺿﻭ ﺮﺘﺧﺍﻭ Android ﺯﺎﻬﺟ ﻞﻴﺻﻮﺗ ﺓﺩﺎﻋﺈﺑ ﻢﻗ •
(8 )
.ﺐﺳﺎﻨﻤﻟﺍ
ﺯﺎﻬﺟ ﻥﺍ ﻲﻨﻌﻳ ﺍﺬﻫ ،ﺔﻠﻜﺸﻤﻟﺍ ﻞﺤﻟ ﻚﻟﺫ ﻱﺩﺆﻳ ﻢﻟ ﺍﺫﺇ •
(25 )
.[
AUTO MODE
] ﻢﻋﺪﻳ ﻻ ﻝﻮﺻﻮﻤﻟﺍ Android
ﻭﺃ “NO DEVICE” ﻞﺻﺍﻮﻳ
.ﺾﻴﻣﻮﻟﺍ “READING”
.Android ﺯﺎﻬﺟ ﻰﻠﻋ ﺭﻮﻄﻤﻟﺍ ﺕﺍﺭﺎﻴﺧ ﺊﻔﻃﺍ •
.Android ﺯﺎﻬﺟ ﻞﻴﺻﻮﺗ ﺪﻋﺃ •
ﺯﺎﻬﺟ ﻥﺍ ﻲﻨﻌﻳ ﺍﺬﻫ ،ﺔﻠﻜﺸﻤﻟﺍ ﻞﺤﻟ ﻚﻟﺫ ﻱﺩﺆﻳ ﻢﻟ ﺍﺫﺇ •
(25 )
.[
AUTO MODE
] ﻢﻋﺪﻳ ﻻ ﻝﻮﺻﻮﻤﻟﺍ Android
ﻢﺘﻳ ﻭﺃ ﻞﻴﻐﺸﺘﻟﺍ ﻊﻄﻘﺘﻳ
.ﺕﻮﺼﻟﺍ ﻲﻄﺨﺗ
.Android ﺯﺎﻬﺟ ﻰﻠﻋ ﺔﻗﺎﻄﻟﺍ ﺮﻴﻓﻮﺗ ﻊﺿﻭ ﺊﻔﻃﺍ
“CANNOT PLAY”
.ﺕﻮﺼﻟﺍ ﺕﺎﻔﻠﻣ ﻢﻋﺪﻳ Android ﺯﺎﻬﺟ ﻥﺃ ﻦﻣ ﺪﻛﺄﺗ •
.Android ﺯﺎﻬﺟ ﻞﻴﺻﻮﺗ ﺪﻋﺃ •
.Android ﺯﺎﻬﺟ ﻞﻴﻐﺸﺗ ﺪﻋﺍ •
Pandora
“ADD ERROR”
.ﺓﺪﻳﺪﺟ ﺔﻄﺤﻣ ﺀﺎﺸﻧﺇ ﺢﺠﻨﻳ ﻢﻟ
“CHK DEVICE”
.ﻙﺯﺎﻬﺟ ﻰﻠﻋ Pandora ﻖﻴﺒﻄﺗ ﻦﻣ ﻖﻘﺤﺗ
“NO SKIPS”
.ﻲﻄﺨﺘﻟﺍ ﺪﺣ ﻰﻟﺇ ﻝﻮﺻﻮﻟﺍ ﻢﺗ
“NO STATIONS”
.ﺕﺎﻄﺤﻣ ﻰﻠﻋ ﺭﻮﺜﻌﻟﺍ ﻢﺘﻳ ﻢﻟ
“STATION LMT”
ﺪﻋﺃ .ﺔﻠﺠﺴﻤﻟﺍ ﺕﺎﻄﺤﻤﻟﺍ ﺩﺪﻋ ﺪﺣ ﻰﻟﺇ ﻝﻮﺻﻮﻟﺍ ﻢﺗ
ﻦﻣ ﺔﻳﺭﻭﺮﻀﻟﺍ ﺮﻴﻏ ﺕﺎﻄﺤﻤﻟﺍ ﻑﺬﺣ ﺪﻌﺑ ﺔﻟﻭﺎﺤﻤﻟﺍ
.ﻙﺯﺎﻬﺟ
“UPGRADE APP”
ﻖﻴﺒﻄﺗ ﻦﻣ ﺭﺍﺪﺻﺇ ﺙﺪﺣﺃ ﺖﻴﺒﺜﺘﺑ ﺖﻤﻗ ﻚﻧﺃ ﻦﻣ ﺪﻛﺄﺗ
.ﻙﺯﺎﻬﺟ ﻰﻠﻋ Pandora
“CONNECT ERR”
.ﺮﻘﺘﺴﻣ ﺮﻴﻏ ﻝﺎﺼﺗﻻﺍ
ﺽﺍﺮﻋﻻﺍﻝﺎﻄﻋﻷﺍ ﺔﺠﻟﺎﻌﻣ
Pandora
“RATING ERR”
ﺐﺒﺴﺑ ﻞﻔﺳﻸﻟ/ﻰﻠﻋﻸﻟ ﻚﻳﺮﺤﺘﻟﺍ ﻞﻴﺠﺴﺗ ﻖﻔﺧﺍ
.ﺔﻜﺒﺸﻟﺎﺑ ﻝﺎﺼﺗﻻﺍ ﺔﻳﺎﻔﻛ ﻡﺪﻋ
“THUMBS N/A”
.ﺡﻮﻤﺴﻣ ﺮﻴﻏ ﻞﻔﺳﻸﻟ/ﻰﻠﻋﻸﻟ ﻚﻳﺮﺤﺘﻟﺍ ﻞﻴﺠﺴﺗ
“LICENSE ERR”
ﺔﻣﺪﺧ ﻢﻳﺪﻘﺗ ﻢﺘﻳ ﻻ ﺪﻠﺑ ﻦﻣ ﻝﻮﺻﻮﻟﺍ ﻝﻭﺎﺤﺗ ﺖﻧﺃ
.ﺎﻬﺑ Pandora
Spotify
“DISCONNECTED”
ﻰﺟﺮﻳ .ﺔﻴﺴﻴﺋﺮﻟﺍ ﺓﺪﺣﻮﻟﺍ ﻦﻣ ﻝﻮﺼﻔﻣ USB ﺯﺎﻬﺟ
ﺮﺒﻋ ﺢﻴﺤﺻ ﻞﻜﺸﺑ ﻝﻮﺻﻮﻣ ﺯﺎﻬﺠﻟﺍ ﻥﺍ ﻦﻣ ﺪﻛﺄﺘﻟﺍ
.USB
“CONNECTING”
ﺯﺎﻬﺠﻟﺍ :USB ﻝﺎﺧﺩﺇ ﻞﻴﺻﻮﺗ ﻑﺮﻃ ﺮﺒﻋ ﻝﻮﺻﻮﻣ •
.ﺭﺎﻈﺘﻧﻻﺍ ﻰﺟﺮﻳ .ﺔﻴﺴﻴﺋﺮﻟﺍ ﺓﺪﺣﻮﻟﺎﺑ ﻝﻮﺻﻮﻣ
ﻝﺎﺼﺗﺍ ﻊﻄﻗ ﻢﺗ :Bluetooth ﺮﺒﻋ ﻝﻮﺻﻮﻣ •
Bluetooth ﻝﺎﺼﺗﺍ ﻦﻣ ﺪﻛﺄﺘﻟﺍ ﻰﺟﺮﻳ .Bluetooth
.ﺓﺪﺣﻮﻟﺍﻭ ﺯﺎﻬﺠﻟﺍ ﻥﺍﺮﻗﺍ ﻦﻣ ﺪﻛﺄﺘﻟﺍﻭ
“CHECK APP”
،ﺢﻴﺤﺻ ﻞﻜﺸﺑ Spotify ﻖﻴﺒﻄﺘﻟﺍ ﻞﻴﺻﻮﺗ ﻢﺘﻳ ﻢﻟ
.ﻝﻮﺧﺪﻟﺍ ﻞﻴﺠﺴﺘﺑ ﻢﻘﻳ ﻢﻟ ﻡﺪﺨﺘﺴﻤﻟﺍ ﻥﺍ ﻭﺃ
ﻢﻗ ﻢﺛ ،ﻪﻠﻴﻐﺸﺗ ﺪﻋﺍﻭ Spotify ﻖﻴﺒﻄﺗ ﺀﺎﻬﻧﺈﺑ ﻢﻗ
.ﻚﺑ ﺹﺎﺨﻟﺍ Spotify ﺏﺎﺴﺣ ﻲﻓ ﻝﻮﺧﺪﻟﺍ ﻞﻴﺠﺴﺘﺑ
Bluetooth®
ﺯﺎﻬﺟ ﻰﻠﻋ ﻑﺮﻌﺘﻟﺍ ﻢﺘﻳ ﻢﻟ
.Bluetooth
.ﻯﺮﺧﺃ ﺓﺮﻣ Bluetooth ﺯﺎﻬﺟ ﻦﻣ ﺚﺤﺒﻟﺍ •
(3 )
.ﺓﺪﺣﻮﻟﺍ ﻂﺒﺿ ﺪﻋﺃ •
.ﻥﺍﺮﻗﻹﺍ ﺀﺍﺮﺟﺇ ﻦﻜﻤﻳ ﻻ ﻲﺼﺨﺸﻟﺍ ﻒﻳﺮﻌﺘﻟﺍ ﻢﻗﺭ ﺰﻣﺭ ﺲﻔﻧ ﻝﺎﺧﺩﺇ ﻦﻣ ﺪﻛﺄﺗ •
.Bluetooth ﺯﺎﻬﺟﻭ ﺓﺪﺣﻮﻟﺍ ﻦﻣ ﻞﻜﻟ
ﺓﺪﺣﻮﻟﺍ ﻦﻣ ﻞﻛ ﻦﻣ ﻥﺍﺮﻗﻹﺍ ﺕﺎﻣﻮﻠﻌﻣ ﻑﺬﺤﺑ ﻢﻗ •
.ﻯﺮﺧﺃ ﺓﺮﻣ ﻥﺍﺮﻗﻹﺍ ﺀﺍﺮﺟﺇ ﻢﺛ ،Bluetooth ﺯﺎﻬﺟﻭ
(11 )
.ﺶﻳﻮﺸﺗ ﻭﺃ ﻯﺪﺻ ﺩﻮﺟﻭ
(11 )
.ﻥﻮﻓﻭﺮﻜﻴﻤﻟﺍ ﺓﺪﺣﻭ ﻊﺿﻮﻣ ﻂﺒﻀﺑ ﻢﻗ •
(13 )
.
[ECHO CANCEL]
ﺩﺍﺪﻋﺇ ﺺﺤﻓﺍ •
.ﺔﺌﻴﺳ ﻒﺗﺎﻬﻟﺍ ﺕﻮﺻ ﺓﺩﻮﺟ ﺯﺎﻬﺟﻭ ﺓﺪﺣﻮﻟﺍ ﻦﻴﺑ ﺔﻓﺎﺴﻤﻟﺍ ﻞﻴﻠﻘﺘﺑ ﻢﻗ •
.Bluetooth
ﻝﺎﺒﻘﺘﺳﺍ ﻚﻨﻜﻤﻳ ﺚﻴﺣ ﻥﺎﻜﻣ ﻰﻟﺇ ﺓﺭﺎﻴﺴﻟﺍ ﻙﺮﺣ •
.ﻞﻀﻓﺃ ﻞﻜﺸﺑ ﺓﺭﺎﺷﻹﺍ
JS_JVC_KD_X351BT_M_AR.indd 28JS_JVC_KD_X351BT_M_AR.indd 28 22/8/2017 3:34:05 PM22/8/2017 3:34:05 PM

ﻲﺑﺮﻋ
27
Data Size: B6L (182 mm x 128 mm)
Book Size: B6L (182 mm x 128 mm)
ﺽﺍﺮﻋﻻﺍﻝﺎﻄﻋﻷﺍ ﺔﺠﻟﺎﻌﻣ
ﻡﺎﻋ
.ﺕﻮﺼﻟﺍ ﻉﺎﻤﺳ ﻦﻜﻤﻳ ﻻ ﻯﻮﺘﺴﻣ ﻞﻀﻓﺍ ﻰﻠﻋ ﺕﻮﺼﻟﺍ ﺓﻮﻗ ﻯﻮﺘﺴﻣ ﻂﺒﺿﺍ •
.ﻦﻜﻤﻣ
.ﺕﻼﻴﺻﻮﺘﻟﺍﻭ ﻙﻼﺳﻻﺍ ﺺﺤﻓﺍ •
“MISWIRING CHECK ﺮﻬﻈﺗ
.WIRING THEN PWR ON”
ﻙﻼﺳﺍ ﻞﻴﺻﻮﺗ ﻑﺮﻃﺍ ﻥﺍ ﻦﻣ ﺪﻛﺄﺗ ﻢﺛ ،ﺔﻗﺎﻄﻟﺍ ﻊﻄﻗﺍ
ﻞﻴﻐﺸﺘﺑ ﻢﻗ .ﺢﻴﺤﺻ ﻞﻜﺸﺑ ﺔﻟﻮﺻﻮﻣ ﺔﻋﺎﻤﺴﻟﺍ
.ﻯﺮﺧﺍ ﺓﺮﻣ ﺔﻗﺎﻄﻟﺍ
“PROTECTING SEND ﺮﻬﻈﺗ
.SERVICE”
.ﺔﻣﺪﺧ ﺰﻛﺮﻣ ﺏﺮﻗﺍ ﻰﻟﺍ ﺓﺪﺣﻮﻟﺍ ﻞﺳﺭﺍ
.ﺭﺪﺼﻤﻟﺍ ﺪﻳﺪﺤﺗ ﻦﻜﻤﻳ ﻻ
(4 )
.
[SOURCE SELECT]
ﺩﺍﺪﻋﺇ ﺺﺤﻓﺍ
ﻮﻳﺩﺍﺮﻟﺍ
.ﺀﻱﺩﺭ ﻮﻳﺩﺍﺮﻟﺍ ﻝﺎﺒﻘﺘﺳﺍ •
ﺞﻴﺠﺿ ﺪﻟﻮﺘﻳ •
ﺀﺎﻨﺛﺍ ﻲﻜﻴﺗﺎﺘﺳﺍ
.ﻮﻳﺩﺍﺮﻟﺍ ﻰﻟﺍ ﻉﺎﻤﺘﺳﻻﺍ
.ﺔﻤﻜﺤﻣ ﺓﺭﻮﺼﺑ ﻲﺋﺍﻮﻬﻟﺍ ﻞﺻﻭﺍ
iPod/USB
ﺮﻴﺴﻳ ﻻ ﻞﻴﻐﺸﺘﻟﺍ ﺮﻣﺃ
.ﻮﺟﺮﻤﻟﺍ ﻮﺤﻨﻟﺍ ﻰﻠﻋ
.ﻒﻠﻤﻟﺍ ﻢﺳﺍ ﺐﺴﺣ ﻞﻴﻐﺸﺘﻟﺍ ﺐﻴﺗﺮﺗ ﺪﻳﺪﺤﺗ ﻢﺘﻳ
ﻲﻀﻘﻨﻤﻟﺍ ﻞﻴﻐﺸﺘﻟﺍ ﺖﻗﻭ
.ﺢﻴﺤﺻ ﺮﻴﻏ
.ﺔﻘﺑﺎﺴﻟﺍ ﻞﻴﺠﺴﺘﻟﺍ ﺔﻴﻠﻤﻋ ﻰﻠﻋ ﺍﺬﻫ ﺪﻤﺘﻌﻳ
“NOT SUPPORT” ﺮﻬﻈﺗ
ﻢﺘﻳﻭ ﺔﺷﺎﺸﻟﺍ ﻰﻠﻋ
.ﻒﻠﻤﻟﺍ ﻲﻄﺨﺗ
(25 )
.ﻞﻴﻐﺸﺘﻠﻟ ﻞﺑﺎﻗ ﻖﻴﺴﻨﺘﺑ ﻒﻠﻤﻟﺍ ﻥﺃ ﻦﻣ ﻖﻘﺤﺗ
“READING” ﻞﺻﺍﻮﻳ
.ﺾﻴﻣﻮﻟﺍ
ﺓﺪﻳﺪﻋ ﺕﺍﺪﻠﺠﻣﻭ ﺔﻴﻣﺮﻫ ﺕﻼﺴﻠﺴﺗ ﻡﺪﺨﺘﺴﺗ ﻻ •
.ﺔﻳﺎﻐﻠﻟ
.ﺯﺎﻬﺠﻟﺍ USB ﻞﻴﺻﻮﺗ ﺪﻋﺃ •
ﺮﻬﻈﺗ
.“UNSUPPORTED DEVICE”
ﻩﺬﻫ ﻊﻣ ﺎﹰﻘﻓﺍﻮﺘﻣ ﻞﺻﻮﻤﻟﺍ ﺯﺎﻬﺠﻟﺍ ﻥﺎﻛ ﺍﺫﺇ ﺎﻣ ﻖﻘﺤﺗ •
ﺕﺎﻘﻴﺴﻨﺘﺑ ﻒﻠﻤﻟﺍ ﺔﻤﻈﻧﺍ ﻥﺃ ﻦﻣ ﺪﻛﺄﺗﻭ ﺓﺪﺣﻮﻟﺍ
(25 )
.ﺔﻣﻮﻋﺪﻣ
.ﺯﺎﻬﺠﻟﺍ ﻞﻴﺻﻮﺗ ﺪﻋﺃ •
ﺮﻬﻈﺗ
.“UNRESPONSIVE DEVICE”
.ﺯﺎﻬﺠﻟﺍ ﻞﻴﻐﺸﺗ ﺪﻋﺃﻭ ﺯﺎﻬﺠﻟﺍ ﻞﻄﻋ ﻡﺪﻋ ﻦﻣ ﺪﻛﺄﺗ
ﺡﻼﺻﻻﺍﻭ ﻝﺎﻄﻋﻻﺍ ﻦﻋ ﺚﺤﺒﻟﺍ
ﺽﺍﺮﻋﻻﺍﻝﺎﻄﻋﻷﺍ ﺔﺠﻟﺎﻌﻣ
iPod/USB
“USB HUB IS NOT ﺮﻬﻈﻳ
.SUPPORTED”
ﻦﻋ ﻝﻮﺻﻮﻣ USB ﺯﺎﻬﺟ ﻢﻋﺩ ﻊﻴﻄﺘﺴﺗ ﻻ ﺓﺪﺣﻮﻟﺍ ﻩﺬﻫ
.USB ﻱﺰﻛﺮﻣ ﻊﻤﺠﻣ ﻖﻳﺮﻃ
.“CANNOT PLAY” ﺮﻬﻈﻳ ﺕﻮﺻ ﺕﺎﻔﻠﻣ ﻰﻠﻋ ﻱﻮﺘﺤﺗ ﻲﺘﻟﺍ USB ﺯﺎﻬﺟ ﻞﻴﺻﻮﺘﺑ ﻢﻗ
.ﻞﻴﻐﺸﺘﻠﻟ ﺔﻠﺑﺎﻗ
ﻰﻟﺍ ﺭﺪﺼﻤﻟﺍ ﺮﻴﻐﺘﻳ ﻻ •
ﻞﻴﺻﻮﺗ ﺪﻨﻋ “USB”
ﺀﺎﻨﺛﺍ USB ﺯﺎﻬﺟ
ﺭﺪﺼﻣ ﻰﻟﺍ ﻉﺎﻤﺘﺳﻻﺍ
.ﺮﺧﺍ
.“USB ERROR” ﺮﻬﻈﺗ •
.ﻢﻴﻤﺼﺘﻟﺍ ﺪﺣ ﻦﻣ ﺮﺜﻛﺍ ﺔﻗﺎﻃ ﺐﺤﺴﻳ USB ﺬﻔﻨﻣ
ﻞﻴﻐﺸﺘﺑ ﻢﻗ ،ﻢﺛ .USB ﺯﺎﻬﺟ ﻞﺼﻓﺍﻭ ﺔﻗﺎﻄﻟﺍ ﻊﻄﻗﺍ
.USB ﺯﺎﻬﺟ ﻞﻴﺻﻮﺗ ﺪﻋﺍﻭ ﺔﻗﺎﻄﻟﺍ
ﻊﻄﻗﺍ ،ﺔﻠﻜﺸﻤﻟﺍ ﻞﺣ ﻰﻟﺍ ﺀﺍﺮﺟﻻﺍ ﺍﺬﻫ ﻱﺩﺆﻳ ﻢﻟ ﺍﺫﺍ
ﻞﺒﻗ (ﺓﺪﺣﻮﻟﺍ ﻂﺒﺿ ﺪﻋﺍ ﻭﺃ) ﺎﻬﻠﻴﻐﺸﺘﺑ ﻢﻗﻭ ﺔﻗﺎﻄﻟﺍ
.ﺮﺧﺁ ﺯﺎﻬﺠﺑ USB ﺯﺎﻬﺟ ﻝﺍﺪﺒﺘﺳﺍ
ﻻ iPhone/iPod ﺯﺎﻬﺟ
ﻭﺃ ﺔﻗﺎﻄﻟﺍ ﻪﻴﻟﺇ ﻞﺼﺗ
ﻞﻤﻌﻳ ﻻ
.iPhone/iPod ﻭ ﺓﺪﺣﻮﻟﺍ ﻩﺬﻫ ﻦﻴﺑ ﺔﻠﺻﻮﻟﺍ ﺺﺤﻓﺍ •
ﻕﻼﻏﻹﺍ ﻡﺍﺪﺨﺘﺳﺎﺑ ﻪﻄﺒﺿ ﺪﻋﺃﻭ iPhone/iPod ﻞﺼﻓﺍ •
.ﻱﺭﺎﺒﺟﻹﺍ
ﺪﻨﻋ “LOADING” ﺮﻬﻈﻳ
ﺚﺤﺒﻟﺍ ﻊﺿﻭ ﻲﻓ ﻝﻮﺧﺪﻟﺍ
. ﻂﻐﻀﺑ
ﺯﺎﻬﺟ ﻰﻘﻴﺳﻮﻣ ﺔﻤﺋﺎﻗ ﺩﺍﺪﻋﺈﺑ ﻡﻮﻘﺗ ﻝﺍﺰﺗ ﻻ ﺓﺪﺣﻮﻟﺍ ﻩﺬﻫ
ﻝﻭﺎﺣ ،ﻼﻳﻮﻃ ﺎﺘﻗﻭ ﻞﻴﻤﺤﺘﻟﺍ ﻕﺮﻐﺘﺴﻳ ﺪﻗ .iPhone/iPod
.ﺎﻘﺣﻻ ﻯﺮﺧﺍ ﺓﺮﻣ
ﻑﺮﺣﻷﺍ ﺽﺮﻌﹸﺗ ﻻ
.ﺔﺤﻴﺤﺼﻟﺍ
ﺔﻴﺋﺎﺠﻬﻟﺍ ﻑﻭﺮﺤﻟﺍ ﺽﺮﻋ ﻂﻘﻓ ﺓﺪﺣﻮﻟﺍ ﻩﺬﻫ ﻊﻴﻄﺘﺴﺗ •
.ﺯﻮﻣﺮﻟﺍ ﻦﻣ ﺩﻭﺪﺤﻣ ﺩﺪﻋﻭ ﻡﺎﻗﺭﻷﺍﻭ ﺓﺮﻴﺒﻜﻟﺍ
ﻢﺘﻳ ﻻ ﺪﻗ ،
(5 )
ﺎﻬﺗﺮﺘﺧﺍ ﻲﺘﻟﺍ ﺽﺮﻌﻟﺍ ﺔﻐﻟ ﻉﻮﻧ ﺐﺴﺣ •
.ﺢﻴﺤﺻ ﻞﻜﺸﺑ ﻑﻭﺮﺤﻟﺍ ﺾﻌﺑ ﺽﺮﻋ
ANDROID
ﺕﻮﺼﻟﺍ ﻉﺎﻤﺳ ﻦﻜﻤﻳ ﻻ •
.ﻞﻴﻐﺸﺘﻟﺍ ﺀﺎﻨﺛﺍ
ﺯﺎﻬﺟ ﻦﻣ ﺕﻮﺼﻟﺍ ﺝﺮﺨﻳ •
.ﻂﻘﻓ Android
.Android ﺯﺎﻬﺟ ﻞﻴﺻﻮﺗ ﺪﻋﺃ •
ﻱﺍ ﻞﻴﻐﺸﺘﺑ ﻢﻗ ،[
AUDIO MODE
] ﻊﺿﻭ ﻲﻓ ﺖﻨﻛ ﺍﺫﺇ •
ﺃﺪﺑﺍﻭ Android ﺯﺎﻬﺟ ﻰﻠﻋ ﻂﺋﺎﺳﻮﻟﺍ ﻞﻐﺸﻤﻟ ﻖﻴﺒﻄﺗ
.ﻞﻴﻐﺸﺘﻟﺍ
ﻞﻴﻐﺸﺗ ﺪﻋﺃ ،[
AUDIO MODE
] ﻊﺿﻭ ﻲﻓ ﺖﻨﻛ ﺍﺫﺇ •
ﻖﻴﺒﻄﺗ ﻡﺪﺨﺘﺳﺍ ﻭﺃ ﻂﺋﺎﺳﻮﻟﺍ ﻞﻐﺸﻤﻟ ﻲﻟﺎﺤﻟﺍ ﻖﻴﺒﻄﺘﻟﺍ
.ﻂﺋﺎﺳﻮﻟﺍ ﻞﻐﺸﻤﻟ ﺮﺧﺍ
.Android ﺯﺎﻬﺟ ﻞﻴﻐﺸﺗ ﺪﻋﺍ •
ﺯﺎﻬﺟ ﻥﺍ ﻲﻨﻌﻳ ﺍﺬﻫ ،ﺔﻠﻜﺸﻤﻟﺍ ﻞﺤﻟ ﻚﻟﺫ ﻱﺩﺆﻳ ﻢﻟ ﺍﺫﺇ •
ﺕﻮﺼﻟﺍ ﺓﺭﺎﺷﺍ ﻪﻴﺟﻮﺗ ﻰﻠﻋ ﺭﺩﺎﻗ ﺮﻴﻏ ﻝﻮﺻﻮﻤﻟﺍ Android
(25 )
.ﺓﺪﺣﻮﻟﺍ ﻰﻟﺍ
JS_JVC_KD_X351BT_M_AR.indd 27JS_JVC_KD_X351BT_M_AR.indd 27 22/8/2017 3:34:06 PM22/8/2017 3:34:06 PM

26
ﻲﺑﺮﻋ
Data Size: B6L (182 mm x 128 mm)
Book Size: B6L (182 mm x 128 mm)
ﻊﺟﺍﺮﻣ
Spotify ﺹﻮﺼﺨﺑ
:ﻢﻋﺪﻳ Spotify ﻖﻴﺒﻄﺗ •
(ﻰﻠﻋﺍ ﻭﺍ iOS 8 ﺭﺍﺪﺻﻻﺍ) 7 Plus ،7 ،SE ،6S Plus ،6S ،6 Plus ،6 ،5C ،5S ،5 ،iPhone 4S –
(6th generation ﻭ 5th) iPod touch –
ﻰﻠﻋﺍ ﻭﺍ Android OS 4.0.3 ﺭﺍﺪﺻﻻﺍ –
ﺮﻴﻴﻐﺘﻠﻟ ﻊﻀﺨﺗ ﺕﺎﻔﺻﺍﻮﻤﻟﺍ ﻥﺈﻓ ﻚﻟﺬﻟ ،ﺔﻴﺟﺭﺎﺧ ﺔﻬﺟ ﺎﻬﻣﺪﻘﺗ ﺔﻣﺪﺧ ﻮﻫ Spotify ﻖﻴﺒﻄﺘﻟﺍ •
ﻭﺃ ﺕﺎﻣﺪﺨﻟﺍ ﺾﻌﺑ ﺮﻓﻮﺘﺗ ﻻ ﺪﻗ ﻭﺃ ﻖﻓﺍﻮﺘﻟﺍ ﻞﻘﻳ ﺪﻘﻓ ،ﻪﻴﻠﻋ ﺀﺎﻨﺑﻭ .ﻖﺒﺴﻣ ﺭﺎﻌﺷﺇ ﻥﻭﺩ
.ﺎﻬﻌﻴﻤﺟ
.ﺓﺪﺣﻮﻟﺍ ﻩﺬﻫ ﻦﻣ Spotify ﻒﺋﺎﻇﻭ ﺾﻌﺑ ﻞﻤﻌﺗ ﻻ ﺪﻗ •
ﻰﻠﻋ Spotify ـﺑ ﻝﺎﺼﺗﻻﺍ ﻰﺟﺮﻳ ،ﻖﻴﺒﻄﺘﻟﺍ ﻡﺍﺪﺨﺘﺳﺍ ﻦﻣ ﺄﺸﻨﺗ ﻲﺘﻟﺍ ﺕﻼﻜﺸﻤﻠﻟ ﺔﺒﺴﻨﻟﺎﺑ •
.<www.spotify.com>
Bluetooth ﺔﻴﻨﻘﺗ ﻝﻮﺣ ﺓﺬﺒﻧ
Bluetooth ﺭﺍﺪﺻﺇ ﺐﺴﺣ ﺓﺪﺣﻮﻟﺍ ﻩﺬﻬﺑ ﻝﺎﺼﺗﻻﺍ ﻦﻣ Bluetooth ﺓﺰﻬﺟﺃ ﺾﻌﺑ ﻦﻜﻤﺘﺗ ﻻ ﺪﻗ •
.ﺯﺎﻬﺠﻟﺎﺑ ﺹﺎﺨﻟﺍ
.Bluetooth ﺓﺰﻬﺟﺃ ﺾﻌﺑ ﻊﻣ ﺓﺪﺣﻮﻟﺍ ﻩﺬﻫ ﻞﻤﻌﺗ ﻻ ﺪﻗ •
.ﺔﻄﻴﺤﻤﻟﺍ ﻑﻭﺮﻈﻟﺍ ﺐﺴﺣ ﺓﺭﺎﺷﻹﺍ ﻑﻭﺮﻇ ﻒﻠﺘﺨﺗ •
ﺔﺷﺎﺸﻟﺍ ﺕﺎﻣﻮﻠﻌﻣ ﺮﻴﻴﻐﺗ
.ﺔﺷﺎﺸﻟﺍ ﺕﺎﻣﻮﻠﻌﻣ ﺮﻴﻐﺘﺗ ، ﻰﻠﻋ ﺖﻄﻐﺿ ﺎﻤﻠﻛ
ﻭﺃ “NO NAME” ﻭﺃ “NO TEXT” ﺮﻬﻈﻳ ،ﺔﻠﺠﺴﻣ ﺮﻴﻏ ﺎﻬﻧﺍ ﻭﺃ ﺓﺮﻓﻮﺘﻣ ﺕﺎﻣﻮﻠﻌﻤﻟﺍ ﻦﻜﺗ ﻢﻟ ﺍﺫﺍ •
.ﺔﻏﺭﺎﻓ ﺔﺷﺎﺸﻟﺍ ﻥﻮﻜﺘﺳ ﻭﺍ (ﺔﻄﺤﻤﻟﺍ ﻢﺳﺍ ،ﻼﺜﻣ) ﻯﺮﺧﺍ ﺕﺎﻣﻮﻠﻌﻣ
ﺭﺪﺼﻤﻟﺍ ﻢﺳﺍﺔﺷﺎﺸﻟﺍ ﺕﺎﻣﻮﻠﻌﻣ
SW2
/
SW1
/
AM
/
FM
ﺓﺩﻮﻋ)
*
ﺔﻴﻘﻴﺳﻮﻣ ﺔﻨﻣﺍﺰﻣ ﻊﻣ ﺩﺩﺮﺘﻟﺍ ﺔﻋﺎﺴﻟﺍ ﺩﺩﺮﺘﻟﺍ
(ﺔﻳﺍﺪﺒﻠﻟ
ﺕﺎﻧﺎﻴﺑ ﻡﺎﻈﻧ) Radio Data System ﺕﺎﻄﺤﻤﻟ ﺡﺎﺘﻣ)
(ﻂﻘﻓ FM ﺔﺟﻮﻣ ﻰﻠﻋ (ﻮﻳﺩﺍﺮﻟﺍ
ﻮﻳﺩﺍﺭ ﺹﻮﺼﻧ (PTY) ﺞﻣﺎﻧﺮﺒﻟﺍ ﻉﻮﻧ/(PS) ﺔﻄﺤﻤﻟﺍ ﻢﺳﺍ
ﻥﺎﻨﻓ +ﻮﻳﺩﺍﺭ ﺹﻮﺼﻧ/ﻥﺍﻮﻨﻋ +ﻮﻳﺩﺍﺭ ﺹﻮﺼﻧ +ﻮﻳﺩﺍﺭ ﺹﻮﺼﻧ
ﻊﻣ (PTY) ﺞﻣﺎﻧﺮﺒﻟﺍ ﻉﻮﻧ/(PS) ﺔﻄﺤﻤﻟﺍ ﻢﺳﺍ ﺔﻋﺎﺴﻟﺍ ﺩﺩﺮﺘﻟﺍ
(ﺔﻳﺍﺪﺒﻠﻟ ﺓﺩﻮﻋ)
*
ﺔﻴﻘﻴﺳﻮﻣ ﺔﻨﻣﺍﺰﻣ
USB
(FLAC/WAV/AAC/WMA/MP3 ﺕﺎﻔﻠﻤﻟ)
ﺪﻠﺠﻤﻟﺍ ﻢﺳﺍ ﻥﺎﻨﻔﻟﺍ/ﻡﻮﺒﻟﻻﺍ ﻢﺳﺍ ﻥﺎﻨﻔﻟﺍ/ﺔﻴﻨﻏﻻﺍ ﻥﺍﻮﻨﻋ
/ﺔﻴﻨﻏﻻﺍ ﻥﺍﻮﻨﻋ ﺔﻋﺎﺴﻟﺍ ﻞﻴﻐﺸﺘﻟﺍ ﺖﻗﻭ ﻒﻠﻤﻟﺍ ﻢﺳﺍ
(ﺔﻳﺍﺪﺒﻠﻟ ﺓﺩﻮﻋ)
*
ﺔﻴﻘﻴﺳﻮﻣ ﺔﻨﻣﺍﺰﻣ ﻊﻣ ﻥﺎﻨﻔﻟﺍ
ﺭﺪﺼﻤﻟﺍ ﻢﺳﺍﺔﺷﺎﺸﻟﺍ ﺕﺎﻣﻮﻠﻌﻣ
ﻭﺃ
iPod BT
/
iPod USB
ANDROID
:
(8 ) [AUTO MODE]
/
[HEAD MODE]
ﺪﻳﺪﺤﺗ ﻢﺘﻳ ﺎﻣﺪﻨﻋ
ﻞﻴﻐﺸﺘﻟﺍ ﺖﻗﻭ ﻥﺎﻨﻔﻟﺍ/ﻡﻮﺒﻟﻻﺍ ﻢﺳﺍ ﻥﺎﻨﻔﻟﺍ/ﺔﻴﻨﻏﻻﺍ ﻥﺍﻮﻨﻋ
*
ﺔﻴﻘﻴﺳﻮﻣ ﺔﻨﻣﺍﺰﻣ ﻊﻣ ﻥﺎﻨﻔﻟﺍ/ﺔﻴﻨﻏﻻﺍ ﻥﺍﻮﻨﻋ ﺔﻋﺎﺴﻟﺍ
(ﺔﻳﺍﺪﺒﻠﻟ ﺓﺩﻮﻋ)
/
PANDORA
PANDORA BT
ﺔﻴﻨﻏﻻﺍ ﻥﺍﻮﻨﻋ ﻮﻳﺩﺍﺭ ﺔﻄﺤﻣ/ﻙﺮﺘﺸﻣ ﺔﻄﺤﻤﻟﺍ ﻢﺳﺍ
ﺔﻋﺎﺴﻟﺍ ﻞﻴﻐﺸﺘﻟﺍ ﺖﻗﻭ ﻡﻮﺒﻟﻻﺍ ﻢﺳﺍ ﻥﺎﻨﻔﻟﺍ ﻢﺳﺍ
(ﺔﻳﺍﺪﺒﻠﻟ ﺓﺩﻮﻋ)
*
ﺔﻴﻘﻴﺳﻮﻣ ﺔﻨﻣﺍﺰﻣ ﻊﻣ ﺔﻄﺤﻤﻟﺍ ﻢﺳﺍ
SPOTIFY BT
/
SPOTIFY
ﻡﻮﺒﻟﻻﺍ ﻢﺳﺍ ﻥﺎﻨﻔﻟﺍ ﻢﺳﺍ ﺔﻴﻨﻏﻻﺍ ﻥﺍﻮﻨﻋ ﻕﺎﻴﺴﻟﺍ ﻥﺍﻮﻨﻋ
ﺔﻨﻣﺍﺰﻣ ﻊﻣ ﻕﺎﻴﺴﻟﺍ ﻥﺍﻮﻨﻋ ﺔﻋﺎﺴﻟﺍ ﻞﻴﻐﺸﺘﻟﺍ ﺖﻗﻭ
(ﺔﻳﺍﺪﺒﻠﻟ ﺓﺩﻮﻋ)
*
ﺔﻴﻘﻴﺳﻮﻣ
BT AUDIO
ﻞﻴﻐﺸﺘﻟﺍ ﺖﻗﻭ ﻥﺎﻨﻔﻟﺍ/ﻡﻮﺒﻟﻻﺍ ﻢﺳﺍ ﻥﺎﻨﻔﻟﺍ/ﺔﻴﻨﻏﻻﺍ ﻥﺍﻮﻨﻋ
*
ﺔﻴﻘﻴﺳﻮﻣ ﺔﻨﻣﺍﺰﻣ ﻊﻣ ﻥﺎﻨﻔﻟﺍ/ﺔﻴﻨﻏﻻﺍ ﻥﺍﻮﻨﻋ ﺔﻋﺎﺴﻟﺍ
(ﺔﻳﺍﺪﺒﻠﻟ ﺓﺩﻮﻋ)
AUX
ﺓﺩﻮﻋ)
*
ﺔﻴﻘﻴﺳﻮﻣ ﺔﻨﻣﺍﺰﻣ ﻊﻣ AUX ﺔﻋﺎﺴﻟﺍ AUX
(ﺔﻳﺍﺪﺒﻠﻟ
.ﻰﻘﻴﺳﻮﻤﻟﺍ ﻊﻣ ﻦﻣﺍﺰﺘﻳﻭ ﺭﺰﻟﺍ ﺓﺀﺎﺿﺍ ﻥﻮﻟ ﺮﻴﻐﺘﻳ
*
JS_JVC_KD_X351BT_M_AR.indd 26JS_JVC_KD_X351BT_M_AR.indd 26 22/8/2017 3:34:06 PM22/8/2017 3:34:06 PM

ﻲﺑﺮﻋ
25
Data Size: B6L (182 mm x 128 mm)
Book Size: B6L (182 mm x 128 mm)
ﻊﺟﺍﺮﻣ
ﺔﻧﺎﻴﺼﻟﺍ
ﺯﺎﻬﺠﻟﺍ ﻒﻴﻈﻨﺗ
.ﺔﻤﻋﺎﻧ ﺵﺎﻤﻗ ﺔﻌﻄﻗ ﻭﺃ ﻑﺎﺟ ﻥﻮﻜﻴﻠﺳ ﻡﺍﺪﺨﺘﺳﺎﺑ ﺔﺣﻮﻠﻟﺍ ﻦﻣ ﺏﺍﺮﺘﻟﺍ ﺢﺴﻣﺍ
ﻞﺻﻮﻤﻟﺍ ﻒﻴﻈﻨﺗ
ﻖﻓﺮﺑ ﻞﺻﻮﻤﻟﺍ ﻒﻈﻧﻭ ﺯﺎﻬﺠﻟﺍ ﺔﻬﺟﺍﻭ ﻚﻓ
ﻑﻼﺗﺇ ﻡﺪﻋ ﻰﻠﻋ ﺹﺮﺤﻟﺍ ﻊﻣ ،ﻦﻄﻗ ﺔﻌﻄﻘﺑ
.ﻞﺻﻮﻤﻟﺍ
ﺕﺎﻣﻮﻠﻌﻤﻟﺍ ﻦﻣ ﺪﻳﺰﻣ
ﺔﻘﻓﺍﻮﺘﻣ ﺩﻮﻨﺑ ﺔﻤﺋﺎﻗ ﺙﺪﺣﺍﻭ ﺔﺘﺑﺎﺜﻟﺍ ﺞﻣﺍﺮﺒﻟﺍ ﺕﺎﺜﻳﺪﺤﺗ ﺮﺧﺁ – :ـﻟ
ﻲﻠﺻﻻﺍ JVC ﻖﻴﺒﻄﺘﻟﺍ –
ﻯﺮﺧﻻﺍ ﺕﺎﻣﻮﻠﻌﻤﻟﺍ ﺙﺪﺣﺍ ﻦﻣ ﻱﺃ –
.<http://www.jvc.net/cs/car/> ﺓﺭﺎﻳﺰﺑ ﻢﻗ
ﻞﻴﻐﺸﺘﻠﻟ ﺔﻠﺑﺎﻗ ﺕﺎﻔﻠﻣ
،ﻞﻴﻐﺸﺘﻠﻟ ﺔﻠﺑﺎﻘﻟﺍ ﺕﻮﺼﻟﺍ ﺕﺎﻔﻠﻣ ﺹﻮﺼﺨﺑ ﺕﺎﻈﺣﻼﻣﻭ ﺔﻠﺼﻔﻣ ﺕﺎﻣﻮﻠﻌﻣ ﻰﻠﻋ ﻝﻮﺼﺤﻠﻟ •
.<http://www.jvc.net/cs/car/> ﺓﺭﺎﻳﺰﺑ ﻢﻗ
:ﻞﻴﻐﺸﺘﻠﻟ ﻞﺑﺎﻘﻟﺍ ﻮﻳﺩﻭﺃ ﺕﺎﻴﺗﻮﺼﻟﺍ ﻒﻠﻣ •
(.flac) FLAC
،
(.wav) WAV
،
(.m4a) AAC
،
(.aac) AAC
،
(.wma) WMA
،
(.mp3) MP3
FAT32 ،FAT16 ،FAT12 :ﻞﻴﻐﺸﺘﻠﻟ ﻞﺑﺎﻘﻟﺍ USB ﺯﺎﻬﺟ ﺕﺎﻔﻠﻣ ﻡﺎﻈﻧ •
ﻞﻴﻐﺸﺘﻟﺍ ﺭﺬﻌﺘﻳ ﺪﻗ ،ﻩﻼﻋﺃ ﺓﺭﻮﻛﺬﻤﻟﺍ ﺮﻴﻳﺎﻌﻤﻟﺍ ﻊﻣ ﺔﻴﺗﻮﺼﻟﺍ ﺕﺎﻔﻠﻤﻟﺍ ﻖﻓﺍﻮﺗ ﺪﻨﻋ ﻰﺘﺣ
.ﺯﺎﻬﺠﻟﺍ ﻭﺃ ﻂﺋﺎﺳﻮﻟﺍ ﺕﻻﺎﺣ ﻭﺃ ﻉﺍﻮﻧﺃ ﻰﻠﻋ ﺍﹰﺩﺎﻤﺘﻋﺍ
USB ﺓﺰﻬﺟﺃ ﻝﻮﺣ
.USB ﻱﺰﻛﺮﻣ ﻊﻤﺠﻣ ﻖﻳﺮﻃ ﻦﻋ USB ﺯﺎﻬﺟ ﻞﻴﺻﻮﺗ ﻚﻨﻜﻤﻳ ﻻ •
ﺮﻴﻏ ﻞﻛﺎﺸﻣ ﺭﻮﻬﻇ ﻲﻓ ﺮﺘﻣ 5 ﻰﻠﻋ ﻲﻟﺎﻤﺟﻹﺍ ﻪﻟﻮﻃ ﺪﻳﺰﻳ ﻞﺑﺎﻛ ﻞﻴﺻﻮﺗ ﺐﺒﺴﺘﻳ ﺪﻗ •
.ﻞﻴﻐﺸﺘﻟﺍ ﻲﻓ ﺔﻴﻌﻴﺒﻃ
.ﺮﻴﺒﻣﺃ 1.5 ﺯﻭﺎﺠﺘﻳﻭ ﺖﻟﻮﻓ 5 ﻪﻟﺪﻌﻣ ﻥﻮﻜﻳ USB ﺯﺎﻬﺟ ﻰﻠﻋ ﻑﺮﻌﺘﻟﺍ ﺓﺪﺣﻮﻠﻟ ﻦﻜﻤﻳ ﻻ •
ﺐﻧﺎﺠﻟﺍ ﻲﻓ) ﻞﺻﻮﻤﻟﺍ
(ﺯﺎﻬﺠﻟﺍ ﺔﻬﺟﺍﻭ ﻦﻣ ﻲﻔﻠﺨﻟﺍ
iPhone/iPod ﺯﺎﻬﺟ ﻝﻮﺣ
:USB ﻝﺎﺧﺩﺇ ﻞﻴﺻﻮﺗ ﻑﺮﻃ ﺮﺒﻋ •
Made for
(6th generation ﻭ 5th) iPod touch –
(7th generation) iPod nano –
7 Plus ،7 ،SE ،6S Plus ،6S ،6 Plus ،6 ،5C ،5S ،5 ،iPhone 4S –
:Bluetooth ﺮﺒﻋ •
Made for
(6th generation ﻭ 5th) iPod touch –
7 Plus ،7 ،SE ،6S Plus ،6S ،6 Plus ،6 ،5C ،5S ،5 ،iPhone 4S –
.
[HEAD MODE]
ﻊﺿﻭ ﻲﻓ “Videos” ﺔﻤﺋﺎﻗ ﻦﻣ ﻮﻳﺪﻴﻔﻟﺍ ﺕﺎﻔﻠﻣ ﺽﺍﺮﻌﺘﺳﺍ ﻦﻜﻤﻳ ﻻ •
ﻲﻓ ﺐﻴﺗﺮﺘﻟﺍ ﻦﻋ ﺓﺪﺣﻮﻟﺍ ﻩﺬﻫ ﻲﻓ ﺭﺎﻴﺘﺧﻻﺍ ﺔﻤﺋﺎﻗ ﻲﻓ ﺔﺿﻭﺮﻌﻤﻟﺍ ﻲﻧﺎﻏﻷﺍ ﺐﻴﺗﺮﺗ ﻒﻠﺘﺨﻳ ﺪﻗ •
.iPhone/iPod ﺯﺎﻬﺟ
ﺾﻌﺑ ﻞﻤﻌﺗ ﻻ ﺪﻗ ،iPhone/iPod ﺯﺎﻬﺠﺑ ﺹﺎﺨﻟﺍ ﻞﻴﻐﺸﺘﻟﺍ ﻡﺎﻈﻧ ﺔﺨﺴﻧ ﻰﻠﻋ ﺍﺩﺎﻤﺘﻋﺍ •
.ﺓﺪﺣﻮﻟﺍ ﻩﺬﻫ ﻰﻠﻋ ﻒﺋﺎﻇﻮﻟﺍ
Android ﺯﺎﻬﺟ ﺹﻮﺼﺨﺑ
.ﻰﻠﻋﺍﻭ Android OS 4.1ﻞﻴﻐﺸﺘﻟﺍ ﻡﺎﻈﻧ ﻢﻋﺪﺗ ﺓﺪﺣﻮﻟﺍ ﻩﺬﻫ •
ﺔﻔﻴﻇﻭ ﻢﻋﺪﺗ ﻻ ﺪﻗ (ﻰﻠﻋﺍﻭ OS 4.1 ﻞﻴﻐﺸﺘﻟﺍ ﻡﺎﻈﻨﺑ ﺓﺰﻬﺠﻤﻟﺍ) Android ﺓﺰﻬﺟﺍ ﺾﻌﺑ •
.Android Open Accessory (AOA) 2.0 ﻞﻣﺎﻛ ﻞﻜﺸﺑ
ﻩﺬﻫ ﻡﻮﻘﺗ ،AOA 2.0 ﻭ ﺮﻴﺒﻜﻟﺍ ﻦﻳﺰﺨﺘﻟﺍ ﺔﺌﻓ ﺯﺎﻬﺟ ﻦﻣ ﻞﻛ ﻢﻋﺪﻳ Android ﺯﺎﻬﺟ ﻥﺎﻛ ﺍﺫﺇ •
.ﺎﻤﺋﺍﺩ ﺔﻳﻮﻟﻭﺄﻛ AOA 2.0 ﺮﺒﻋ ﻞﻴﻐﺸﺘﻟﺎﺑ ﺓﺪﺣﻮﻟﺍ
Pandora ﻝﻮﺣ
.ﻂﻘﻓ ﺓﺩﺪﺤﻣ ﻥﺍﺪﻠﺑ ﻲﻓ ﺮﻓﻮﺘﻣ Pandora ﻊﺿﻭ •
.<http://www.pandora.com/legal> ﺓﺭﺎﻳﺰﺑ ﻢﻗ ،ﺕﺎﻣﻮﻠﻌﻤﻟﺍ ﻦﻣ ﺪﻳﺰﻤﻟ
ﻊﻀﺨﺗ ﺕﺎﻔﺻﺍﻮﻤﻟﺍ ﻥﺈﻓ ،ﺔﻴﺟﺭﺎﺧ ﺔﻬﺟ ﺎﻬﻣﺪﻘﺗ ﺔﻣﺪﺧ ﻮﻫ Pandora ﻖﻴﺒﻄﺗ ﻥﻷ ﺍﹰﺮﻈﻧ •
ﺕﺎﻣﺪﺨﻟﺍ ﺾﻌﺑ ﺮﻓﻮﺘﺗ ﻻ ﺪﻗ ﻭﺃ ﻖﻓﺍﻮﺘﻟﺍ ﻞﻘﻳ ﺪﻘﻓ ،ﻪﻴﻠﻋ ﺀﺎﻨﺑﻭ .ﻖﺒﺴﻣ ﺭﺎﻌﺷﺇ ﻥﻭﺩ ﺮﻴﻴﻐﺘﻠﻟ
.ﺎﻬﻌﻴﻤﺟ ﻭﺃ
.ﺓﺪﺣﻮﻟﺍ ﻩﺬﻫ ﻦﻣ Pandora ﻒﺋﺎﻇﻭ ﺾﻌﺑ ﻞﻤﻌﺗ ﻻ ﺪﻗ •
ﻰﻠﻋ Pandora ـﺑ ﻝﺎﺼﺗﻻﺍ ﻰﺟﺮﻳ ،ﻖﻴﺒﻄﺘﻟﺍ ﻡﺍﺪﺨﺘﺳﺍ ﻦﻣ ﺄﺸﻨﺗ ﻲﺘﻟﺍ ﺕﻼﻜﺸﻤﻠﻟ ﺔﺒﺴﻨﻟﺎﺑ •
.pandora-support@pandora.com
JS_JVC_KD_X351BT_M_AR.indd 25JS_JVC_KD_X351BT_M_AR.indd 25 22/8/2017 3:34:06 PM22/8/2017 3:34:06 PM

24
ﻲﺑﺮﻋ
Data Size: B6L (182 mm x 128 mm)
Book Size: B6L (182 mm x 128 mm)
ﺔﺷﺎﺸﻟﺍ ﺕﺍﺩﺍﺪﻋﺇ
. ﻰﻠﻋ ﺭﺍﺮﻤﺘﺳﻻﺍ ﻊﻣ ﻂﻐﺿﺍ 1
ﻂﻐﺿﺍ ﻢﺛ ،(ﻲﻟﺎﺘﻟﺍ ﻝﻭﺪﺠﻟﺍ ﻊﺟﺍﺭ) ﺪﻨﺑ ﺪﻳﺪﺤﺘﻟ ﺕﻮﺼﻟﺍ ﻯﻮﺘﺴﻣ ﺹﺮﻗ ﺭﺩﺃ 2
.ﺹﺮﻘﻟﺍ
ﺕﺎﻤﻴﻠﻌﺘﻟﺍ ﻊﺒﺗﺍ ﻭﺍ ﺏﻮﻏﺮﻤﻟﺍ ﺪﻨﺒﻟﺍ ﺭﺎﻴﺘﺧﺍ ﻢﺘﻳ ﻥﺍ ﻰﻟﺍ 2 ﺓﻮﻄﺨﻟﺍ ﺭﺮﻛ 3
.ﺭﺎﺘﺨﻤﻟﺍ ﺪﻨﺒﻟﺎﺑ ﺔﻘﻠﻌﺘﻤﻟﺍ
.ﺝﻭﺮﺨﻠﻟ ﻰﻠﻋ ﻂﻐﺿﺍ 4
. ﻰﻠﻋ ﻂﻐﺿﺍ ،ﻖﺑﺎﺴﻟﺍ ﺩﺍﺪﻋﻹﺍ ﺮﺼﻨﻋ ﻰﻟﺇ ﻉﻮﺟﺮﻠﻟ
XX
:ﻲﺿﺍﺮﺘﻓﺍ
DISPLAY
DIMMER
.ﻲﺤﻴﺿﻮﺘﻟﺍ ﻢﺳﺮﻟﺍ ﻢﻴﺘﻌﺘﺑ ﻢﻗ
.
[DAY]
ﺩﺍﺪﻋﺇ ﻰﻟﺍ ﻉﻮﻄﺴﻟﺍ ﺮﻴﻐﻳ .ﺊﻔﻄﻣ ﻢﺘﻌﻤﻟﺍ :
OFF
.
[NIGHT]
ﺩﺍﺪﻋﺇ ﻰﻟﺍ ﻉﻮﻄﺴﻟﺍ ﺮﻴﻐﻳ .ﺀﺎﻀﻣ ﻢﺘﻌﻤﻟﺍ :
ON
([BRIGHTNESS] )
.ﻢﺘﻌﻤﻟﺍ ﺀﺎﻔﻃﺍﻭ ﻞﻴﻐﺸﺗ ﺖﻗﻭ ﻂﺒﻀﻳ :
DIMMER TIME
ﻂﻐﺿﺍ ﻢﺛ ،
[ON]
ﻞﻴﻐﺸﺘﻟﺍ ﺖﻗﻭ ﻂﺒﻀﻟ ﺕﻮﺼﻟﺍ ﻯﻮﺘﺴﻣ ﺹﺮﻗ ﺭﺩﺃ
1
.ﺹﺮﻘﻟﺍ ﻰﻠﻋ
ﻂﻐﺿﺍ ﻢﺛ ،
[OFF]
ﻞﻴﻐﺸﺘﻟﺍ ﺖﻗﻭ ﻂﺒﻀﻟ ﺕﻮﺼﻟﺍ ﻯﻮﺘﺴﻣ ﺹﺮﻗ ﺭﺩﺃ
2
.ﺹﺮﻘﻟﺍ ﻰﻠﻋ
(
AM6:00
:
[OFF]
؛
PM6:00
:
[ON]
:ﻲﺿﺍﺮﺘﻓﺍ)
ﺀﺎﻔﻃﺍ ﻭﺃ ﻞﻴﻐﺸﺗ ﺪﻨﻋ ﻢﺘﻌﻤﻟﺍ ﺀﺎﻔﻃﺍﻭ ﻞﻴﻐﺸﺗ ﻢﺘﻳ :
DIMMER AUTO
*1
.ﺔﻴﻣﺎﻣﻷﺍ ﺓﺭﺎﻴﺴﻟﺍ ﺢﻴﺑﺎﺼﻣ
BRIGHTNESS
.ﺔﻠﺼﻔﻨﻣ ﺓﺭﻮﺼﺑ ﻞﻴﻠﻟﺍﻭ ﺭﺎﻬﻨﻠﻟ ﻉﻮﻄﺴﻟﺍ ﻂﺒﺿﺍ
.ﻞﻴﻠﻟﺍ ﻭﺃ ﺭﺎﻬﻨﻟﺍ ﺩﺪﺤﻳ :
NIGHT
/
DAY
1
(.ﻲﺤﻴﺿﻮﺘﻟﺍ ﻞﻜﺸﻟﺍ ﻊﺟﺍﺭ) .ﺔﻘﻄﻨﻣ ﺮﺘﺧﺍ
2
.ﻉﻮﻄﺴﻟﺍ ﻯﻮﺘﺴﻣ ﻂﺒﻀﻳ :
LEVEL 31
ﻰﻟﺇ
LEVEL 00
3
TEXT SCROLL
*2
؛ .ﺓﺪﺣﺍﻭ ﺓﺮﻣ ﺔﺿﻭﺮﻌﻤﻟﺍ ﺕﺎﻣﻮﻠﻌﻤﻟﺍ ﺭﺮﻤﻳ :
SCROLL ONCE
؛ .(ﻥﺍﻮﺛ 5 ﺎﻬﺗﺪﻣ ﻞﺻﺍﻮﻔﺑ) ﺮﻳﺮﻤﺘﻟﺍ ﺭﺮﻜﻳ :
SCROLL AUTO
.ﺀﺎﻐﻟﺍ :
SCROLL OFF
(31 )
.ﺓﺀﺎﺿﻹﺍ ﻲﻓ ﻢﻜﺤﺘﻟﺍ ﻚﻠﺳ ﻞﻴﺻﻮﺗ ﺏﻮﻠﻄﻣ
*1
.(ﺔﻏﺭﺎﻓ ﻭﺪﺒﺘﺳ ﻭﺃ) ﺔﺤﻴﺤﺻ ﺓﺭﻮﺼﺑ ﺯﻮﻣﺮﻟﺍﻭ ﻑﻭﺮﺤﻟﺍ ﺾﻌﺑ ﺮﻬﻈﺗ ﻦﻟ
*2
JS_JVC_KD_X351BT_M_AR.indd 24JS_JVC_KD_X351BT_M_AR.indd 24 22/8/2017 3:34:06 PM22/8/2017 3:34:06 PM

ﻲﺑﺮﻋ
23
Data Size: B6L (182 mm x 128 mm)
Book Size: B6L (182 mm x 128 mm)
ﺕﻮﺼﻟﺍ ﺕﺍﺩﺍﺪﻋﺇ
ﻲﻤﻗﺮﻟﺍ ﺖﻗﻮﻟﺍ ﺓﺍﺫﺎﺤﻣ ﺕﺍﺩﺍﺪﻋﺇ
ﺮﺜﻛﺍ ﺔﺌﻴﺑ ﻖﻠﺧ ﻞﺟﺍ ﻦﻣ ﺔﻋﺎﻤﺴﻟﺍ ﺝﺍﺮﺧﻻ ﺮﻴﺧﺄﺘﻟﺍ ﺖﻗﻭ ﻂﺒﻀﺗ ﻲﻤﻗﺮﻟﺍ ﺖﻗﻮﻟﺍ ﺓﺍﺫﺎﺤﻣ ﺔﻔﻴﻇﻭ
.ﻚﺗﺭﺎﻴﺴﻟ ﺔﻤﺋﻼﻣ
ﺪﻨﺒﻠﻟ
[GAIN]
ﻭ
[DISTANCE]
ﺪﻨﺒﻠﻟ ﺔﻤﻴﻘﻟﺍ ﺮﻳﺮﻘﺗ ،ﺕﺎﻣﻮﻠﻌﻤﻟﺍ ﻦﻣ ﺪﻳﺰﻤﻟ •
.
[DTA SETTINGS]
DTA SETTINGS
POSITION
.(ﺔﻴﻌﺟﺮﻣ ﺔﻄﻘﻧ) ﻉﺎﻤﺘﺳﻻﺍ ﻊﺿﻮﻣ ﺭﺎﺘﺨﻳ
؛ ﻦﻤﻳﻻﺍ ﻲﻣﺎﻣﻻﺍ ﺪﻌﻘﻤﻟﺍ :
FRONT RIGHT
؛ ﺾﻳﻮﻌﺗ ﻻ :
ALL
ﺪﻌﻘﻤﻟﺍ :
FRONT ALL
؛ ﺮﺴﻳﻻﺍ ﻲﻣﺎﻣﻻﺍ ﺪﻌﻘﻤﻟﺍ :
FRONT LEFT
ﻲﻣﺎﻣﻻﺍ
[X ' OVER TYPE]
ﻥﻮﻜﻳ ﺎﻣﺪﻨﻋ ﻂﻘﻓ
[FRONT ALL]
ﺽﺮﻋ ﻢﺘﻳ •
(20 )
.
[2-WAY]
ﻰﻟﺍ ﻁﻮﺒﻀﻣ
DISTANCE
*1
.ﺾﻳﻮﻌﺘﻠﻟ ﻖﻴﻗﺩ ﻞﻜﺸﺑ ﺔﻓﺎﺴﻤﻟﺍ ﻂﺒﺿﺍ :
610CM
ﻰﻟﺇ
0CM
GAIN
*1
ﻖﻴﻗﺩ ﻞﻜﺸﺑ ﺝﺮﺨﻟﺍ ﺕﻮﺻ ﻯﻮﺘﺴﻣ ﻂﺒﺿﺍ :
0DB
ﻰﻟﺇ
–8DB
.ﺓﺭﺎﺘﺨﻤﻟﺍ ﺔﻋﺎﻤﺴﻠﻟ
DTA RESET
ﺪﻨﺒﻠﻟ (
[GAIN]
ﻭ
[DISTANCE]
) ﺕﺍﺩﺍﺪﻋﻻﺍ ﻂﺒﺿ ﺪﻴﻌﻳ :
YES
.ﺀﺎﻐﻟﺍ :
NO
؛ .ﻲﺿﺍﺮﺘﻓﻻﺍ ﺩﺍﺪﻋﻹﺍ ﻰﻟﺍ ﺭﺎﺘﺨﻤﻟﺍ
[POSITION]
CAR SETTINGS
ﺀﺍﺮﺟﺍ ﻞﺟﺍ ﻦﻣ ﺔﻴﻔﻠﺨﻟﺍ ﺔﻋﺎﻤﺴﻟﺍ ﻥﺎﻜﻣﻭ ﻚﺗﺭﺎﻴﺳ ﻉﻮﻧ ﺩﺪﺣ
.
[DTA SETTINGS]
ﺪﻨﺒﻠﻟ ﻂﺒﻀﻟﺍ
CAR TYPE
/
SUV
/
MINIVAN
/
WAGON
/
FULL SIZE CAR
/
COMPACT
.ﺾﻳﻮﻌﺗ ﻻ :
OFF
؛ .ﺓﺭﺎﻴﺴﻟﺍ ﻉﻮﻧ ﺭﺎﺘﺨﻳ :
MINIVAN(LONG)
R-SP LOCATION
*2
ﻞﻀﻓﺍ ﺏﺎﺴﺤﻟ ﻚﺗﺭﺎﻴﺳ ﻲﻓ ﺔﻴﻔﻠﺨﻟﺍ ﺕﺎﻋﺎﻤﺴﻟﺍ ﻥﺎﻜﻣ ﺭﺎﺘﺨﻳ
.(ﺔﻴﻌﺟﺮﻣ ﺔﻄﻘﻧ) ﺭﺎﺘﺨﻤﻟﺍ ﻉﺎﻤﺘﺳﻻﺍ ﻊﺿﻮﻣ ﻦﻣ ﺔﻓﺎﺴﻣ
ﺪﻨﺒﻟﺍ ﻥﻮﻜﻳ ﺎﻣﺪﻨﻋ ﻂﻘﻓ ﺐﺳﺎﻨﻣ :
REAR DECK
/
DOOR
•
ﻭﺃ
[COMPACT]
ﻭﺃ
[OFF]
ﺩﺍﺪﻋﺈﻛ ﺭﺎﺘﺨﻣ
[CAR TYPE]
.
[SUV]
ﻭﺃ
[WAGON]
ﻭﺃ
[FULL SIZE CAR]
ﺪﻨﺒﻟﺍ ﻥﻮﻜﻳ ﺎﻣﺪﻨﻋ ﻂﻘﻓ ﺐﺳﺎﻨﻣ :
3RD ROW
/
2ND ROW
•
.
[MINIVAN(LONG)]
ﻭﺃ
[MINIVAN]
ﺩﺍﺪﻋﺈﻛ ﺭﺎﺘﺨﻣ
[CAR TYPE]
[DTA SETTINGS] ﺪﻨﺒﻠﻟ [GAIN] ﻭ [DISTANCE] ﺪﻨﺒﻠﻟ ﺔﻤﻴﻘﻟﺍ ﺮﻳﺮﻘﺗ
ﻉﺎﻤﺘﺳﻻﺍ ﻊﺿﻮﻣ ﺰﻛﺮﻣ ﻦﻣ ﺔﻓﺎﺴﻤﻟﺍ ﺕﺩﺪﺣ ﺍﺫﺍ
ﻢﺘﻴﺳ ،ﺔﻋﺎﻤﺳ ﻞﻛ ﻰﻟﺍ ﺎﻴﻟﺎﺣ ﻁﻮﺒﻀﻤﻟﺍ
.ﺎﻴﺋﺎﻘﻠﺗ ﺮﻴﺧﺄﺘﻟﺍ ﺖﻗﻭ ﻂﺒﺿﻭ ﺏﺎﺴﺣ
ﺎﻴﻟﺎﺣ ﻁﻮﺒﻀﻤﻟﺍ ﻉﺎﻤﺘﺳﻻﺍ ﻊﺿﻮﻣ ﺰﻛﺮﻣ ﺩﺪﺣ
1
.ﺔﻴﻌﺟﺮﻣ ﺔﻄﻘﻨﻛ
ﺔﻴﻌﺟﺮﻤﻟﺍ ﺔﻄﻘﻨﻟﺍ ﻦﻣ ﺕﺎﻓﺎﺴﻤﻟﺍ ﺱﺎﻴﻘﺑ ﻢﻗ
2
.ﺕﺎﻋﺎﻤﺴﻟﺍ ﻰﻟﺍ
ﺔﻓﺎﺴﻣ ﻦﻴﺑ ﺕﺎﻓﻼﺘﺧﻻﺍ ﺏﺎﺴﺤﺑ ﻢﻗ
3
(ﺔﻴﻔﻠﺨﻟﺍ ﺔﻋﺎﻤﺴﻟﺍ) ﺪﻌﺑﻻﺍ ﺔﻋﺎﻤﺴﻟﺍ
.ﻯﺮﺧﻻﺍ ﺕﺎﻋﺎﻤﺴﻟﺍﻭ
ﺓﻮﻄﺨﻟﺍ ﻲﻓ ﺏﻮﺴﺤﻤﻟﺍ
[DISTANCE]
ﻂﺒﺿﺍ
4
.ﺓﺪﺣ ﻰﻠﻋ ﺔﻋﺎﻤﺳ ﻞﻜﻟ
3
.ﺓﺪﺣ ﻰﻠﻋ ﺔﻋﺎﻤﺳ ﻞﻜﻟ
[GAIN]
ﻂﺒﺿﺍ
5
ﻁﻮﺒﻀﻣ
[FRONT ALL]
ﻥﻮﻜﻳ ﺎﻣﺪﻨﻋ :ﻝﺎﺜﻣ
ﻉﺎﻤﺘﺳﺍ ﻊﺿﻮﻤﻛ
:ﺔﻋﺎﻤﺴﻟﺍ ﺮﺘﺧﺍ ،ﻂﺒﺿ ﻱﺍ ﺀﺍﺮﺟﺍ ﻞﺒﻗ
*1
:ﺓﺭﺎﺘﺨﻣ ﺕﺍﻮﻨﻗ 2 ﺔﻳﺪﻌﺗ ﻥﻮﻜﺗ ﺎﻣﺪﻨﻋ
:
SUBWOOFER
/
REAR RIGHT
/
REAR LEFT
/
FRONT RIGHT
/
FRONT LEFT
ﻱﺍ ﻥﺎﻛ ﺍﺫﺍ ﻂﻘﻓ ﺭﺎﻴﺘﺧﻼﻟ ﻞﺑﺎﻗ
[SUBWOOFER]
ﻭ
[REAR RIGHT]
ﻭ
[REAR LEFT]
ﻥﻮﻜﻳ –
(22 )
.
[SPEAKER SIZE]
ﻲﻓ
[SUBWOOFER]
ﻭ
[REAR]
ﺪﻨﺒﻠﻟ ﺭﺎﺘﺨﻣ
[NONE]
ﺮﻴﻏ ﺪﻨﺑ
:ﺓﺭﺎﺘﺨﻣ ﺕﺍﻮﻨﻗ 3 ﺔﻳﺪﻌﺗ ﻥﻮﻜﺗ ﺎﻣﺪﻨﻋ
:
WOOFER
/
MID RIGHT
/
MID LEFT
/
TWEETER RIGHT
/
TWEETER LEFT
ﺪﻨﺒﻠﻟ ﺭﺎﺘﺨﻣ
[NONE]
ﺮﻴﻏ ﺪﻨﺑ ﻱﺍ ﻥﺎﻛ ﺍﺫﺍ ﻂﻘﻓ ﺭﺎﻴﺘﺧﻼﻟ ﻞﺑﺎﻗ
ﻳﻜﻮﻥ [WOOFER]
–
(22 )
.
[SPEAKER SIZE]
ﻲﻓ
[WOOFER]
ﻱﺍ ﻥﺎﻛ ﺍﺫﺍﻭ
(20 ) [2-WAY]
ﻰﻟﺍ ﻁﻮﺒﻀﻣ
[X ' OVER TYPE]
ﻥﻮﻜﻳ ﺎﻣﺪﻨﻋ ﻂﻘﻓ ﻪﺿﺮﻋ ﻢﺘﻳ
*2
(22 )
.
[SPEAKER SIZE]
ﻲﻓ
[REAR]
ﺪﻨﺒﻠﻟ ﺭﺎﺘﺨﻣ
[NONE]
ﺮﻴﻏ ﺩﺍﺪﻋﺍ
JS_JVC_KD_X351BT_M_AR.indd 23JS_JVC_KD_X351BT_M_AR.indd 23 22/8/2017 3:34:06 PM22/8/2017 3:34:06 PM

22
ﻲﺑﺮﻋ
Data Size: B6L (182 mm x 128 mm)
Book Size: B6L (182 mm x 128 mm)
ﺕﻮﺼﻟﺍ ﺕﺍﺩﺍﺪﻋﺇ
ﺕﺍﻮﻨﻗ 2 ﺔﻳﺪﻌﺗ ﺩﺍﺪﻋﺇ ﺩﻮﻨﺑ
SPEAKER SIZE
FRONTSIZE
/
18CM
/
17CM
/
16CM
/
13CM
/
12CM
/
10CM
/
8CM
7×10
/
6×9
/
6×8
/
5×7
/
4×6
TWEETER
(ﻝﻮﺻﻮﻣ ﺮﻴﻏ)
NONE
/
LARGE
/
MIDDLE
/
SMALL
REAR
*1
/
6×8
/
5×7
/
4×6
/
18CM
/
17CM
/
16CM
/
13CM
/
12CM
/
10CM
/
8CM
(ﻝﻮﺻﻮﻣ ﺮﻴﻏ)
NONE
/
7×10
/
6×9
SUBWOOFER
*2*3
(ﻝﻮﺻﻮﻣ ﺮﻴﻏ)
NONE
/
38CM OVER
/
30CM
/
25CM
/
20CM
/
16CM
X ' OVER
TWEETERFRQ
/
6.3KHZ
/
5KHZ
/
4KHZ
/
2.5KHZ
/
1.6KHZ
/
1KHZ
12.5KHZ
/
10KHZ
/
8KHZ
GAIN LEFT
00DB
ﻰﻟﺇ
–08DB
GAIN RIGHT
00DB
ﻰﻟﺇ
–08DB
FRONT HPFF-HPF FRQ
/
90HZ
/
80HZ
/
70HZ
/
60HZ
/
50HZ
/
40HZ
/
30HZ
/
250HZ
/
220HZ
/
180HZ
/
150HZ
/
120HZ
/
100HZ
THROUGH
F-HPF SLOPE
–24DB
/
–18DB
/
–12DB
/
–06DB
F-HPF GAIN
00DB
ﻰﻟﺇ
–08DB
REAR HPF
*1
R-HPF FRQ
/
90HZ
/
80HZ
/
70HZ
/
60HZ
/
50HZ
/
40HZ
/
30HZ
/
250HZ
/
220HZ
/
180HZ
/
150HZ
/
120HZ
/
100HZ
THROUGH
R-HPF SLOPE
–24DB
/
–18DB
/
–12DB
/
–06DB
R-HPF GAIN
00DB
ﻰﻟﺇ
–08DB
SUBWOOFER
LPF
*2*3
SW LPF FRQ
/
90HZ
/
80HZ
/
70HZ
/
60HZ
/
50HZ
/
40HZ
/
30HZ
/
250HZ
/
220HZ
/
180HZ
/
150HZ
/
120HZ
/
100HZ
THROUGH
SW LPF SLOPE
–24DB
/
–18DB
/
–12DB
/
–06DB
SW LPF PHASE
(0°)
NORMAL
/(180°)
REVERSE
SW LPF GAIN
00DB
ﻰﻟﺇ
–08DB
ﺕﺍﻮﻨﻗ 3 ﺔﻳﺪﻌﺗ ﺩﺍﺪﻋﺇ ﺩﻮﻨﺑ
SPEAKER SIZE
TWEETER
LARGE
/
MIDDLE
/
SMALL
MID RANGE
6×9
/
6×8
/
5×7
/
4×6
/
18CM
/
17CM
/
16CM
/
13CM
/
12CM
/
10CM
/
8CM
WOOFER
*3
(ﻝﻮﺻﻮﻣ ﺮﻴﻏ)
NONE
/
38CM OVER
/
30CM
/
25CM
/
20CM
/
16CM
X ' OVER
TWEETERHPF FRQ
/
8KHZ
/
6.3KHZ
/
5KHZ
/
4KHZ
/
2.5KHZ
/
1.6KHZ
/
1KHZ
12.5KHZ
/
10KHZ
SLOPE
–12DB
/
–06DB
PHASE
(0°)
NORMAL
/(180°)
REVERSE
GAIN
00DB
ﻰﻟﺇ
–08DB
MID RANGEHPF FRQ
/
100HZ
/
90HZ
/
80HZ
/
70HZ
/
60HZ
/
50HZ
/
40HZ
/
30HZ
THROUGH
/
250HZ
/
220HZ
/
180HZ
/
150HZ
/
120HZ
HPF SLOPE
–12DB
/
–06DB
LPF FRQ
/
8KHZ
/
6.3KHZ
/
5KHZ
/
4KHZ
/
2.5KHZ
/
1.6KHZ
/
1KHZ
THROUGH
/
12.5KHZ
/
10KHZ
LPF SLOPE
–12DB
/
–06DB
PHASE
(0°)
NORMAL
/(180°)
REVERSE
GAIN
00DB
ﻰﻟﺇ
–08DB
WOOFER
*3
LPF FRQ
/
100HZ
/
90HZ
/
80HZ
/
70HZ
/
60HZ
/
50HZ
/
40HZ
/
30HZ
THROUGH
/
250HZ
/
220HZ
/
180HZ
/
150HZ
/
120HZ
SLOPE
–12DB
/
–06DB
PHASE
(0°)
NORMAL
/(180°)
REVERSE
GAIN
00DB
ﻰﻟﺇ
–08DB
[REAR/REAR]
ﺮﻔﻳﻮﻟﺍ ﻰﻠﻋ ﻁﻮﺒﻀﻣ
[SPK/PRE OUT]
ﻊﺿﻮﻟﺍ ﻥﻮﻜﻳ ﺎﻣﺪﻨﻋ ﻂﻘﻓ ﺽﺮﻌﻳ
*1
(21 )
.
[REAR/SUB.W]
ﻭﺃ
[REAR/SUB.W]
ﺮﻔﻳﻮﻟﺍ ﻰﻠﻋ ﻁﻮﺒﻀﻣ
[SPK/PRE OUT]
ﻊﺿﻮﻟﺍ ﻥﻮﻜﻳ ﺎﻣﺪﻨﻋ ﻂﻘﻓ ﺽﺮﻌﻳ
*2
(21 )
.
[SUB.W/SUB.W]
ﻭﺃ
.
[ON]
ﺮﻔﻳﻮﻟﺍ ﻰﻠﻋ ﻁﻮﺒﻀﻣ
[SUBWOOFER SET]
ﻊﺿﻮﻟﺍ ﻥﻮﻜﻳ ﺎﻣﺪﻨﻋ ﻂﻘﻓ ﺽﺮﻌﻳ
*3
(19 )
JS_JVC_KD_X351BT_M_AR.indd 22JS_JVC_KD_X351BT_M_AR.indd 22 22/8/2017 3:34:07 PM22/8/2017 3:34:07 PM

ﻲﺑﺮﻋ
21
Data Size: B6L (182 mm x 128 mm)
Book Size: B6L (182 mm x 128 mm)
ﺕﻮﺼﻟﺍ ﺕﺍﺩﺍﺪﻋﺇ
ﺔﻳﺪﻌﺘﻟﺍ ﺕﺍﺩﺍﺪﻋﺇ
.ﺕﺍﻮﻨﻗ 3 ﺔﻳﺪﻌﺑ ﻭﺃ ﻦﻴﺗﺎﻘﺑ ﺔﻳﺪﻌﺘﻠﻟ ﺔﺣﺎﺘﻤﻟﺍ ﺩﺍﺪﻋﻹﺍ ﺩﻮﻨﺑ ﻲﻠﻳ ﺎﻤﻴﻓ
ﻪﻴﺒﻨﺗ
(31 )
.ﺕﺎﻋﺎﻤﺴﻟﺍ ﻂﻳﺭ ﺔﻴﻔﻴﻜﻟ ﺎﻘﻓﻭ ﺔﻳﺪﻌﺗ ﻉﻮﻧ ﺮﺘﺧﺍ
:ﺊﻃﺎﺧ ﻉﻮﻧ ﺕﺮﺘﺧﺍ ﺍﺫﺍ
.ﻒﻠﺘﻠﻟ ﺕﺎﻋﺎﻤﺴﻟﺍ ﺽﺮﻌﺘﺗ ﺪﻗ •
.ﺪﺣ ﻰﺼﻗﻻ ﺎﻀﻔﺨﻨﻣ ﻭﺍ ﺎﻴﻟﺎﻋ ﺭﺩﺎﺼﻟﺍ ﺕﻮﺼﻟﺍ ﻯﻮﺘﺴﻣ ﻥﻮﻜﻳ ﺪﻗ •
SPEAKER SIZE
.ﻞﻀﻓﻻﺍ ﺀﺍﺩﻻﺍ ﻥﺎﻤﻀﻟ ﺔﻟﻮﺻﻮﻤﻟﺍ ﺔﻋﺎﻤﺴﻟﺍ ﻢﺠﺤﻟ ﺎﻘﻓﻭ ﺭﺎﺘﺨﻳ
.ﺓﺭﺎﺘﺨﻤﻟﺍ ﺔﻋﺎﻤﺴﻟﺍ ﺔﻳﺪﻌﺘﻟ ﺎﻴﺋﺎﻘﻠﺗ ﺭﺍﺪﺤﻧﻻﺍﻭ ﺩﺩﺮﺘﻟﺍ ﺕﺍﺩﺍﺪﻋﺇ ﻂﺒﺿ ﻢﺘﻳ
•
ﻲﻓ
[TWEETER]
ﺪﻨﺒﻠﻟ
[NONE]
ﺭﺎﻴﺘﺧﺍ ﻢﺗ ﺍﺫﺍ ،ﺓﺭﺎﺘﺨﻣ ﻦﻴﺗﺎﻨﻘﺑ ﺔﻳﺪﻌﺘﻟﺍ ﻥﻮﻜﺗ ﺎﻣﺪﻨﻋ
•
[X ‘ OVER]
ﺩﺍﺪﻋﻹﺍ ﺮﻓﻮﺘﻳ ﻻ ،
[SPEAKER SIZE]
ﺪﻨﺒﻠﻟ
[SUBWOOFER]
ﻭ
[REAR]
ﻭ
[FRONT]
.ﺓﺭﺎﺘﺨﻤﻟﺍ ﺔﻋﺎﻤﺴﻠﻟ
ﻲﻓ
[WOOFER]
ﺪﻨﺒﻠﻟ
[NONE]
ﺭﺎﻴﺘﺧﺍ ﻢﺗ ﺍﺫﺍ ،ﺓﺭﺎﺘﺨﻣ ﺕﺍﻮﻨﻗ 3 ﺔﻳﺪﻌﺗ ﻥﻮﻜﺗ ﺎﻣﺪﻨﻋ
•
.
[WOOFER]
ﺪﻨﺒﻠﻟ
[X ‘ OVER]
ﺩﺍﺪﻋﻹﺍ ﺮﻓﻮﺘﻳ ﻻ ،
[SPEAKER SIZE]
(ﺔﻳﺪﻌﺗ) X ‘ OVER
ﺩﺩﺮﺗ ﻂﺒﻀﻳ :
[LPF FRQ]
/
[HPF FRQ]
/
[SW LPF FRQ]
/
[R-HPF FRQ]
/
[F-HPF FRQ]
/
[FRQ] •
.(ﺾﻔﺨﻨﻤﻟﺍ ﺮﻴﻬﺠﻟﺍ ﺢﺷﺮﻣ ﻭﺃ ﻲﻟﺎﻌﻟﺍ ﺮﻴﻬﺠﻟﺍ ﺢﺷﺮﻣ) ﺓﺭﺎﺘﺨﻤﻟﺍ ﺕﺎﻋﺎﻤﺴﻠﻟ ﺔﻳﺪﻌﺘﻟﺍ
.ﺓﺭﺎﺘﺨﻤﻟﺍ ﺕﺎﻋﺎﻤﺴﻟﺍ ﻰﻟﺍ ﺕﺍﺭﺎﺷﻻﺍ ﻊﻴﻤﺟ ﻝﺎﺳﺭﺍ ﻢﺘﻳ ،
[THROUGH]
ﺭﺎﻴﺘﺧﺍ ﻢﺗ ﺍﺫﺍ
:
[LPF SLOPE]
/
[HPF SLOPE]
/
[SW LPF SLOPE]
/
[R-HPF SLOPE]
/
[F-HPF SLOPE]
/
[SLOPE] •
.ﺔﻳﺪﻌﺘﻟﺍ ﺭﺍﺪﺤﻧﺍ ﻂﺒﻀﻳ
.ﺔﻳﺪﻌﺘﻟﺍ ﺩﺩﺮﺘﻟ
[THROUGH]
ﺮﻴﻏ ﺮﺧﺁ ﻂﺒﺿ ﺭﺎﻴﺘﺧﺍ ﺔﻟﺎﺣ ﻲﻓ ﻂﻘﻓ ﻩﺭﺎﻴﺘﺧﺍ ﻦﻜﻤﻳ
ﺔﻋﺎﻤﺴﻟﺍ ﺝﺮﺨﻟ ﺎﻘﺑﺎﻄﻣ ﻥﻮﻜﻴﻟ ﺔﻋﺎﻤﺴﻟﺍ ﺝﺮﺨﻟ ﺭﻮﻄﻟﺍ ﺩﺪﺤﻳ
:
[PHASE]
/
[SW LPF PHASE] •
.ﻯﺮﺧﻻﺍ
:
[GAIN]
/
[SW LPF GAIN]
/
[R-HPF GAIN]
/
[F-HPF GAIN]
/
[GAIN RIGHT]
/
[GAIN LEFT]
•
.ﺓﺭﺎﺘﺨﻤﻟﺍ ﺔﻋﺎﻤﺴﻠﻟ ﺝﺮﺨﻟﺍ ﺕﻮﺻ ﻯﻮﺘﺴﻣ ﻂﺒﻀﻳ
[SPK/PRE OUT]
ﺔﻋﺎﻤﺴﻟﺍ ﺝﺮﺧ ﺕﺍﺩﺍﺪﻋﺇ
(20 ) ([2-WAY] ﻰﻟﺍ ﻁﻮﺒﻀﻣ [X ' OVER TYPE ] ﻥﺎﻛ ﺍﺫﺇ ﻻﺇ ﻞﻤﻌﻳ ﻻ)
.ﺔﻋﺎﻤﺴﻟﺍ ﻞﻴﺻﻮﺗ ﺔﻘﻳﺮﻃ ﻰﻠﻋ ﺍﺩﺎﻤﺘﻋﺍ
،[SPK/PRE OUT]
ﺕﺎﻋﺎﻤﺴﻠﻟ ﺝﺮﺨﻟﺍ ﺩﺍﺪﻋﺇ ﺮﺘﺧﺍ
ﻲﺟﺭﺎﺧ ﻂﺧ ﻞﻴﺻﻮﺗ ﻑﺍﺮﻃﺍ ﺮﺒﻋ ﻞﻴﺻﻮﺘﻟﺍ
(31 )
.ﻲﺟﺭﺎﺧ ﺕﻮﺻ ﻢﺨﻀﻣ ﺮﺒﻋ ﺕﻼﻴﺻﻮﺘﻠﻟ
ﺩﺍﺪﻋﻹﺍ ﻞﻴﻐﺸﺗ
[SPK/PRE OUT]
ﻲﺟﺭﺎﺧ ﻂﺧ ﻞﻴﺻﻮﺗ ﻑﺮﻃ ﺮﺒﻋ ﺕﻮﺼﻟﺍ ﺓﺭﺎﺷﺍ
FRONT
REAR/SW
REAR/REAR
ﺕﺎﻋﺎﻤﺴﻟﺍ ﺝﺮﺧ ﻞﻴﺻﻮﺗ ﻑﺮﻃ
ﺔﻴﻣﺎﻣﻻﺍ
ﺕﺎﻋﺎﻤﺴﻟﺍ ﺝﺮﺧ ﻞﻴﺻﻮﺗ ﻑﺮﻃ
ﺔﻴﻔﻠﺨﻟﺍ
(ﻲﺿﺍﺮﺘﻓﺍ)
REAR/SUB.W
ﺕﺎﻋﺎﻤﺴﻟﺍ ﺝﺮﺧ ﻞﻴﺻﻮﺗ ﻑﺮﻃ
ﺔﻴﻣﺎﻣﻻﺍ
ﺮﻓﻭﻭ ﺐﺼﻟﺍ ﺝﺮﺧ
SUB.W/SUB.W
ﺕﺎﻋﺎﻤﺴﻟﺍ ﺝﺮﺧ ﻞﻴﺻﻮﺗ ﻑﺮﻃ
ﺔﻴﻣﺎﻣﻻﺍ
ﺮﻓﻭﻭ ﺐﺼﻟﺍ ﺝﺮﺧ
ﺔﻋﺎﻤﺴﻟﺍ ﻚﻠﺳ ﺮﺒﻋ ﻞﻴﺻﻮﺘﻟﺍ
ﺎﻀﻳﺍ ﻦﻜﻤﻳ ﺩﺍﺪﻋﻹﺍ ﺍﺬﻫ ﺔﻄﺳﺍﻮﺑ ،ﻦﻜﻟ .ﻲﺟﺭﺎﺧ ﺕﻮﺻ ﻢﺨﻀﻣ ﻡﺍﺪﺨﺘﺳﺍ ﻥﻭﺪﺑ ﺕﻼﻴﺻﻮﺘﻠﻟ
(31 )
.ﻲﻋﺮﻔﻟﺍ ﺔﻀﻴﻔﺨﻟﺍ ﺕﺍﺩﺩﺮﺘﻟﺍ ﺭﺎﻬﺠﻣ ﺕﺍﺭﺎﺷﺍ ﺝﺍﺮﺧﺈﺑ ﻉﺎﺘﻤﺘﺳﻻﺍ
ﺩﺍﺪﻋﻹﺍ ﻞﻴﻐﺸﺗ
[SPK/PRE OUT]
ﺔﻴﻔﻠﺨﻟﺍ ﺔﻋﺎﻤﺴﻟﺍ ﻚﻠﺳ ﺮﺒﻋ ﺕﻮﺼﻟﺍ ﺓﺭﺎﺷﺍ
(ﻯﺮﺴﻴﻟﺍ) L(ﻰﻨﻤﻴﻟﺍ) R
REAR/REAR
ﺕﺎﻋﺎﻤﺴﻟﺍ ﺝﺮﺧ ﻞﻴﺻﻮﺗ ﻑﺮﻃ
ﺔﻴﻔﻠﺨﻟﺍ
ﺕﺎﻋﺎﻤﺴﻟﺍ ﺝﺮﺧ ﻞﻴﺻﻮﺗ ﻑﺮﻃ
ﺔﻴﻔﻠﺨﻟﺍ
REAR/SUB.W
ﺕﺎﻋﺎﻤﺴﻟﺍ ﺝﺮﺧ ﻞﻴﺻﻮﺗ ﻑﺮﻃ
ﺔﻴﻔﻠﺨﻟﺍ
ﺕﺎﻋﺎﻤﺴﻟﺍ ﺝﺮﺧ ﻞﻴﺻﻮﺗ ﻑﺮﻃ
ﺔﻴﻔﻠﺨﻟﺍ
SUB.W/SUB.W
ﺮﻓﻭﻭ ﺐﺼﻟﺍ ﺝﺮﺧ(ﺕﻮﺼﻟﺍ ﻢﺘﻛ)
:
[SUB.W/SUB.W]
ﺭﺎﻴﺘﺧﺍ ﻢﺗ ﺍﺫﺇ
(22 )
.ﺮﻓﻮﺘﻣ ﺮﻴﻏ
[THROUGH]
ﺭﺎﻴﺨﻟﺍﻭ
[SUBWOOFER LPF]
ﻲﻓ
[120HZ]
ﺭﺎﻴﺘﺧﺍ ﻢﺗ –
ﻰﻟﺍ
[POSITION R15]
ﻮﻫ ﺭﺎﻴﺘﺧﻼﻟ ﻞﺑﺎﻘﻟﺍ ﻕﺎﻄﻨﻟﺍﻭ
[FADER]
ﻲﻓ
[POSITION R02]
ﺭﺎﻴﺘﺧﺍ ﻢﺗ –
(20 )
.
[POSITION 00]
JS_JVC_KD_X351BT_M_AR.indd 21JS_JVC_KD_X351BT_M_AR.indd 21 22/8/2017 3:34:07 PM22/8/2017 3:34:07 PM

20
ﻲﺑﺮﻋ
Data Size: B6L (182 mm x 128 mm)
Book Size: B6L (182 mm x 128 mm)
ﺕﻮﺼﻟﺍ ﺕﺍﺩﺍﺪﻋﺇ
FADER
(.ﺕﺍﻮﻨﻗ 3 ﺔﻳﺪﻌﺗ ﺭﺎﻴﺘﺧﺍ ﺪﻨﻋ ﻖﻴﺒﻄﺘﻠﻟ ﻞﺑﺎﻗ ﺮﻴﻏ)
ﻝﺩﺎﻌﺗ ﻂﺒﺿﺍ :(
POSITION 00
)
POSITION F15
ﻰﻟﺇ
POSITION R15
.ﺔﻴﻣﺎﻣﻷﺍﻭ ﺔﻴﻔﻠﺨﻟﺍ ﺔﻋﺎﻤﺴﻟﺍ ﺝﺮﺧ
BALANCE
*4
ﻥﺯﺍﻮﺗ ﻂﺒﻀﻳ :(
POSITION 00
)
POSITION R15
ﻰﻟﺇ
POSITION L15
.ﻯﺮﺴﻴﻟﺍﻭ ﻰﻨﻤﻴﻟﺍ ﻦﻴﺘﻋﺎﻤﺴﻟﺍ ﺝﺍﺮﺧﺇ
VOLUME ADJUST
ﻯﻮﺘﺴﻤﻟ ﻖﺒﺴﻤﻟﺍ ﻂﺒﻀﻟﺍ :(
LEVEL 00
)
LEVEL +06
ﻰﻟﺇ
LEVEL –15
ﺕﻮﺻ ﻯﻮﺘﺴﻤﺑ ﺔﻧﺭﺎﻘﻣ) ﺭﺪﺼﻣ ﻞﻜﺑ ﺹﺎﺨﻟﺍ ﻲﺋﺪﺒﻤﻟﺍ ﺕﻮﺼﻟﺍ ﻢﺠﺣ
.ﻪﻠﻳﺪﻌﺗ ﺪﻳﺮﺗ ﻱﺬﻟﺍ ﺭﺪﺼﻤﻟﺍ ﺩﺪﺣ ،ﻞﻳﺪﻌﺘﻟﺍ ﺀﺍﺮﺟﺇ ﻞﺒﻗﻭ .(FM
AMP GAIN
ﺍﺫﺇ ﺩﺪﺤﹸﻳ) .25 ﻰﺘﺣ ﻰﺼﻗﻷﺍ ﺕﻮﺼﻟﺍ ﻯﻮﺘﺴﻣ ﺩﺪﺤﻳ :
LOW POWER
ﻒﻠﺗ ﻊﻨﻤﻟ ﺕﺍﻭ 50 ﻦﻣ ﻞﻗﺃ ﺔﻋﺎﻤﺳ ﻞﻜﻟ ﻯﻮﺼﻘﻟﺍ ﺓﺭﺪﻘﻟﺍ ﺖﻧﺎﻛ
.35 ﻮﻫ ﻰﺼﻗﻷﺍ ﺕﻮﺼﻟﺍ ﻯﻮﺘﺴﻣ :
HIGH POWER
؛
(.ﺕﺎﻋﺎﻤﺴﻟﺍ
SPK/PRE OUT
(.ﺕﺍﻮﻨﻗ 3 ﺔﻳﺪﻌﺗ ﺭﺎﻴﺘﺧﺍ ﺪﻨﻋ ﻖﻴﺒﻄﺘﻠﻟ ﻞﺑﺎﻗ ﺮﻴﻏ)
ﺐﺳﺎﻨﻤﻟﺍ ﺩﺍﺪﻋﻹﺍ ﺮﺘﺧﺍ ،ﺔﻋﺎﻤﺴﻟﺍ ﻞﻴﺻﻮﺗ ﺔﻘﻳﺮﻃ ﻰﻠﻋ ﺍﺩﺎﻤﺘﻋﺍ
ﺝﺮﺧ ﺕﺍﺩﺍﺪﻋﺇ ،
21
) .ﺏﻮﻏﺮﻤﻟﺍ ﺝﺮﺨﻟﺍ ﻰﻠﻋ ﻝﻮﺼﺤﻠﻟ
(ﺔﻋﺎﻤﺴﻟﺍ
SPEAKER SIZE
ﺭﺎﻬﻇﺍ ﻢﺘﻴﺳ ،(
[X ' OVER TYPE]
) ﻪﺗﺮﺘﺧﺍ ﻱﺬﻟﺍ ﺔﻳﺪﻌﺘﻟﺍ ﻉﻮﻨﻟ ﺎﻘﻓﻭ
ﺕﺍﺩﺍﺪﻋﺇ ،
21
) .ﺕﺍﻮﻨﻗ 3 ﺔﻳﺪﻌﺑ ﻭﺃ ﻦﻴﺗﺎﻘﺑ ﺔﻳﺪﻌﺗ ﺕﺍﺩﺍﺪﻋﺇ ﺩﻮﻨﺑ
(ﺔﻳﺪﻌﺘﻟﺍ
.ﻦﻴﺗﺎﻨﻘﺑ ﺔﻳﺪﻌﺘﻟﺍ ﻉﻮﻧ ﺭﺎﻴﺘﺧﺍ ﻢﺗ ،ﺔﻴﺿﺍﺮﺘﻓﺍﺍ ﺔﺌﻴﻬﺘﻟﺍ ﻲﻓ
X ' OVER
DTA SETTINGS
.ﻲﻤﻗﺮﻟﺍ ﺖﻗﻮﻟﺍ ﺓﺍﺫﺎﺤﻣ ﺕﺍﺩﺍﺪﻋﺇ ،
23
،ﺕﺍﺩﺍﺪﻋﻹﺍ ﺹﻮﺼﺨﺑ
CAR SETTINGS
X ' OVER TYPE
ﻱﺩﺎﻔﺘﻟ
[X ' OVER TYPE]
ﺮﻴﻴﻐﺗ ﻞﺒﻗ ﺕﻮﺼﻟﺍ ﻯﻮﺘﺴﻣ ﻂﺒﺿﺍ :ﻪﻴﺒﻨﺗ
.ﺝﺮﺨﻟﺍ ﻯﻮﺘﺴﻣ ﻲﻓ ﺊﺣﺎﻔﻤﻟﺍ ﺽﺎﻔﺨﻧﻻﺍ ﻭﺃ ﺓﺩﺎﻳﺰﻟﺍ
2-WAY
(.
[3-WAY]
ﺭﺎﻴﺘﺧﺍ ﺪﻨﻋ ﻂﻘﻓ ﺮﻬﻈﻳ)
.ﺀﺎﻐﻟﺍ :
NO
؛ .ﻦﻴﺗﺎﻨﻘﺑ ﺔﻳﺪﻌﺗ ﻉﻮﻧ ﺭﺎﺘﺨﻳ :
YES
3-WAY
(.
[2-WAY]
ﺭﺎﻴﺘﺧﺍ ﺪﻨﻋ ﻂﻘﻓ ﺮﻬﻈﻳ)
.ﺀﺎﻐﻟﺍ :
NO
؛ .ﺕﺍﻮﻨﻗ 3 ﺔﻳﺪﻌﺗ ﻉﻮﻧ ﺭﺎﺘﺨﻳ :
YES
SOUND EFFECT
SPACE ENHANCE
(.TUNER ﺕﻮﺻ ﺭﺪﺼﻤﻟ ﻖﻴﺒﻄﺘﻠﻟ ﻞﺑﺎﻗ ﺮﻴﻏ)
؛ .ﺎﻴﺿﺍﺮﺘﻓﺍ ﺕﻮﺼﻟﺍ ﺔﺣﺎﺴﻣ ﺯﺰﻌﻳ :
SMALL/MEDIUM/LARGE
.ﺀﺎﻐﻟﺍ :
OFF
SND RESPONSE
؛ .ﺎﻴﺿﺍﺮﺘﻓﺍ ﺔﻴﻌﻗﺍﻭ ﺮﺜﻛﺍ ﺕﻮﺼﻟﺍ ﻞﻌﺠﻳ :
LEVEL3
/
LEVEL2
/
LEVEL1
.ﺀﺎﻐﻟﺍ :
OFF
SOUND LIFT
ﺕﺎﻋﺎﻤﺴﻟﺍ ﻦﻣ ﺭﺩﺎﺼﻟﺍ ﺕﻮﺼﻟﺍ ﻯﻮﺘﺴﻣ ﻂﺒﻀﻳ :
HIGH
/
MIDDLE
/
LOW
.ﺀﺎﻐﻟﺍ :
OFF
؛ .ﺎﻴﺿﺍﺮﺘﻓﺍ
VOL LINK EQ
ﻭﺍ ﺓﺭﺎﻴﺴﻟﺍ ﺝﺭﺎﺧ ﻦﻣ ﺔﻣﺩﺎﻘﻟﺍ ﺀﺎﺿﻮﻀﻟﺍ ﻞﻴﻠﻘﺘﻟ ﺩﺩﺮﺘﻟﺍ ﺯﺰﻌﻳ :
ON
.ﺀﺎﻐﻟﺍ :
OFF
؛ .ﺕﺍﺭﺎﻃﻻﺍ ﻥﺍﺭﻭﺩ ﺀﺎﺿﻮﺿ
K2 TECHNOLOGY
(.AUX ﺕﻮﺻ ﺭﺪﺼﻣﻭ TUNER ﺕﻮﺻ ﺭﺪﺼﻤﻟ ﻖﻴﺒﻄﺘﻠﻟ ﻞﺑﺎﻗ ﺮﻴﻏ)
.ﺀﺎﻐﻟﺍ :
OFF
؛ .ﺔﻃﻮﻐﻀﻤﻟﺍ ﻰﻘﻴﺳﻮﻤﻠﻟ ﺕﻮﺼﻟﺍ ﺓﺩﻮﺟ ﻦﻴﺴﺤﺗ :
ON
.
[ON]
ﺮﻔﻳﻮﻟﺍ ﻰﻠﻋ ﻁﻮﺒﻀﻣ
[SUBWOOFER SET]
ﻊﺿﻮﻟﺍ ﻥﻮﻜﻳ ﺎﻣﺪﻨﻋ ﻂﻘﻓ ﺽﺮﻌﻳ
* 1
(19 )
ﻰﻠﻋ ﻁﻮﺒﻀﻣ
[SPK/PRE OUT]
ﻊﺿﻮﻟﺍ ﻥﻮﻜﻳ ﺎﻣﺪﻨﻋ ﻂﻘﻓ ﺽﺮﻌﻳ :ﻦﻴﺗﺎﻨﻘﺑ ﺔﻳﺪﻌﺘﻠﻟ
*2
(21 )
.
[SUB.W/SUB.W]
ﺮﻔﻳﻮﻟﺍ
ﻰﻠﻋ ﻁﻮﺒﻀﻣ
[SPK/PRE OUT]
ﻊﺿﻮﻟﺍ ﻥﻮﻜﻳ ﺎﻣﺪﻨﻋ ﻂﻘﻓ ﺽﺮﻌﻳ :ﻦﻴﺗﺎﻨﻘﺑ ﺔﻳﺪﻌﺘﻠﻟ
*3
(21 )
.
[SUB.W/SUB.W]
ﻭﺃ
[REAR/SUB.W]
ﺮﻔﻳﻮﻟﺍ
.ﺔﻴﻋﺮﻔﻟﺍ ﺮﻔﻳﻮﻟﺍ ﺔﻋﺎﻤﺳ ﺝﺮﺧ ﻰﻠﻋ ﺮﻴﺛﺄﺘﻟﺍ ﻪﻨﻜﻤﻳ ﻻ ﻂﺒﻀﻟﺍ ﺍﺬﻫ
*4
JS_JVC_KD_X351BT_M_AR.indd 20JS_JVC_KD_X351BT_M_AR.indd 20 22/8/2017 3:34:07 PM22/8/2017 3:34:07 PM

ﻲﺑﺮﻋ
19
Data Size: B6L (182 mm x 128 mm)
Book Size: B6L (182 mm x 128 mm)
ﺕﻮﺼﻟﺍ ﺕﺍﺩﺍﺪﻋﺇ
. ﻰﻠﻋ ﺭﺍﺮﻤﺘﺳﻻﺍ ﻊﻣ ﻂﻐﺿﺍ 1
ﻂﻐﺿﺍ ﻢﺛ ،(ﻲﻟﺎﺘﻟﺍ ﻝﻭﺪﺠﻟﺍ ﻊﺟﺍﺭ) ﺪﻨﺑ ﺪﻳﺪﺤﺘﻟ ﺕﻮﺼﻟﺍ ﻯﻮﺘﺴﻣ ﺹﺮﻗ ﺭﺩﺃ 2
.ﺹﺮﻘﻟﺍ
ﺕﺎﻤﻴﻠﻌﺘﻟﺍ ﻊﺒﺗﺍ ﻭﺍ ﺏﻮﻏﺮﻤﻟﺍ ﺪﻨﺒﻟﺍ ﺭﺎﻴﺘﺧﺍ ﻢﺘﻳ ﻥﺍ ﻰﻟﺍ 2 ﺓﻮﻄﺨﻟﺍ ﺭﺮﻛ 3
.ﺭﺎﺘﺨﻤﻟﺍ ﺪﻨﺒﻟﺎﺑ ﺔﻘﻠﻌﺘﻤﻟﺍ
.ﺝﻭﺮﺨﻠﻟ ﻰﻠﻋ ﻂﻐﺿﺍ 4
. ﻰﻠﻋ ﻂﻐﺿﺍ ،ﻖﺑﺎﺴﻟﺍ ﺩﺍﺪﻋﻹﺍ ﺮﺼﻨﻋ ﻰﻟﺇ ﻉﻮﺟﺮﻠﻟ
XX
:ﻲﺿﺍﺮﺘﻓﺍ
EQ SETTING
PRESET EQ
.ﻰﻘﻴﺳﻮﻤﻟﺍ ﻉﻮﻨﻟ ﺐﺳﺎﻨﻤﻟﺍﻭ ﹰﺎﻘﺒﺴﻣ ﻁﻮﺒﻀﻤﻟﺍ ﻝﹺﺩﺎﻌﹸﻤﻟﺍ ﺩﺪﺤﻳ
ﻭﺍ
[EASY EQ]
ﻲﻓ ﺎﻫﺬﻴﻔﻨﺗ ﻢﺗ ﻲﺘﻟﺍ ﺕﺍﺩﺍﺪﻋﻹﺍ ﻡﺍﺪﺨﺘﺳﻻ
[USER]
ﺮﺘﺧﺍ •
.
[PRO EQ]
/
JAZZ
/
HIP HOP
/
HARD ROCK
/
DRVN 1
/
DRVN 2
/
DRVN 3
/
FLAT
CLASSICAL
/
USER
/
R&B
/
POP
ﻲﻓ ﺔﻨﻴﻌﻣ ﺕﺍﺩﺩﺮﺗ ﺯﺰﻌﻳ
(
DRVN 1
/
DRVN 2
/
DRVN 3
) ﻞﻐﺸﻤﻟﺍ ﻝﺩﺎﻌﻣ
ﺀﺎﺿﻮﺿ ﻭﺍ ﺓﺭﺎﻴﺴﻟﺍ ﺝﺭﺎﺧ ﻦﻣ ﺔﻣﺩﺎﻘﻟﺍ ﺀﺎﺿﻮﻀﻟﺍ ﻞﻴﻠﻘﺘﻟ ﺕﻮﺼﻟﺍ ﺓﺭﺎﺷﺍ
.ﺕﺍﺭﺎﻃﻻﺍ ﻥﺍﺭﻭﺩ
EASY EQ
.ﻚﺑ ﺔﺻﺎﺨﻟﺍ ﺕﻮﺼﻟﺍ ﺕﺍﺩﺍﺪﻋﺇ ﻂﺒﻀﺑ ﻢﻗ
.
[USER]
ـﻟ ﺩﺍﺪﻋﻹﺍ ﺍﺬﻫ ﻦﻳﺰﺨﺗ ﻢﺗ •
.
[PRO EQ]
ﺕﺍﺩﺍﺪﻋﺇ ﻰﻠﻋ ﺮﺛﺆﺗ ﺪﻗ ﺎﻫﺬﻴﻔﻨﺗ ﻢﺗ ﻲﺘﻟﺍ ﺕﺍﺩﺍﺪﻋﻹﺍ •
03
:ﻲﺿﺍﺮﺘﻓﺍ)
+06
ﻰﻟﺇ
00
:
SUB.W SP
*1*2
00 +10
ﻰﻟﺇ
–50
:
SUB.W
*1*3
LVL 00 LVL+09
ﻰﻟﺇ
LVL–09
:
BASS
LVL 00 LVL+09
ﻰﻟﺇ
LVL–09
:
MID
(
LVL 00 LVL+09
ﻰﻟﺇ
LVL–09
:
TRE
PRO EQ
.ﻚﺑ ﺔﺻﺎﺨﻟﺍ ﺕﻮﺼﻟﺍ ﺕﺍﺩﺍﺪﻋﺇ ﻂﺒﻀﺑ ﻢﻗ
.
[USER]
ـﻟ ﺩﺍﺪﻋﻹﺍ ﺍﺬﻫ ﻦﻳﺰﺨﺗ ﻢﺗ •
.
[EASY EQ]
ﺕﺍﺩﺍﺪﻋﺇ ﻰﻠﻋ ﺮﺛﺆﺗ ﺪﻗ ﺎﻫﺬﻴﻔﻨﺗ ﻢﺗ ﻲﺘﻟﺍ ﺕﺍﺩﺍﺪﻋﻹﺍ •
62.5HZ
ﻞﺒﻗ) .ﺭﺪﺼﻣ ﻞﻛ ﻆﻔﺤﻟ ﻯﻮﺘﺴﻤﻟﺍ ﻂﺒﺿ :
(LEVEL 00) LEVEL +09
ﻰﻟﺇ
LEVEL –09
(.ﻪﻄﺒﺿ ﺪﻳﺮﺗ ﻱﺬﻟﺍ ﺭﺪﺼﻤﻟﺍ ﺮﺘﺧﺍ ،ﻂﺒﻀﻟﺍ ﻞﻤﻋ
.ﺀﺎﻐﻟﺍ :
OFF
؛ .ﺪﺘﻤﻤﻟﺍ ﺮﻴﻬﺠﻟﺍ ﺕﻮﺼﻟﺍ ﻞﻴﻐﺸﺘﺑ ﻡﻮﻘﻳ :
ON
/
10KHZ
/
6.3KHZ
/
4KHZ
/
2.5KHZ
/
1.6KHZ
/
1KHZ
/
630HZ
/
400HZ
/
250HZ
/
160HZ
/
100HZ
16KHZ
.ﺭﺪﺼﻣ ﻞﻛ ﻆﻔﺤﻟ ﻯﻮﺘﺴﻤﻟﺍ ﻂﺒﺿ
:
(LEVEL 00) LEVEL +09
ﻰﻟﺇ
LEVEL –09
(.ﻪﻄﺒﺿ ﺪﻳﺮﺗ ﻱﺬﻟﺍ ﺭﺪﺼﻤﻟﺍ ﺮﺘﺧﺍ ،ﻂﺒﻀﻟﺍ ﻞﻤﻋ ﻞﺒﻗ)
Q FACTOR
.ﺓﺩﻮﺠﻟﺍ ﻞﻣﺎﻋ ﻂﺒﺿﺍ :
2.00
/
1.50
/
1.35
AUDIO CONTROL
BASS BOOST
؛ .ﺏﻮﻠﻄﻤﻟﺍ ﺮﻴﻬﺠﻟﺍ ﻊﻓﺭ ﻯﻮﺘﺴﻣ ﺩﺪﺤﻳ :
LEVEL +05
ﻰﻟﺇ
LEVEL +01
.ﺀﺎﻐﻟﺍ :
OFF
LOUDNESS
ﻞﺟﺃ ﻦﻣ ﺔﻴﻟﺎﻌﻟﺍ ﻭﺃ ﺔﻀﻔﺨﻨﻤﻟﺍ ﺕﺍﺩﺩﺮﺘﻟﺍ ﺯﺰﻌﻳ :
LEVEL 02
/
LEVEL 01
ﺀﺎﻐﻟﺍ :
OFF
؛ .ﺾﻔﺨﻨﻣ ﺕﻮﺻ ﺓﻮﻗ ﻰﻠﻋ ﻥﺯﺍﻮﺘﻣ ﺕﻮﺻ ﻦﻳﻮﻜﺗ
SUB.W LEVEL
*1
SPK-OUT
*2
(.ﺕﺍﻮﻨﻗ 3 ﺔﻳﺪﻌﺗ ﺭﺎﻴﺘﺧﺍ ﺪﻨﻋ ﻖﻴﺒﻄﺘﻠﻟ ﻞﺑﺎﻗ ﺮﻴﻏ)
ﻂﺒﻀﻳ :(
SUB.W +03
)
SUB.W +06
ﻰﻟﺇ
SUB.W 00
ﻲﻋﺮﻔﻟﺍ ﺔﻀﻴﻔﺨﻟﺍ ﺕﺍﺩﺩﺮﺘﻟﺍ ﺭﺎﻬﺠﻣ ﺝﺮﺧ ﻯﻮﺘﺴﻣ
(31 )
.ﺔﻋﺎﻤﺴﻟﺍ ﻞﻤﺣ ﺮﺒﻋ ﻝﻮﺻﻮﻤﻟﺍ
PRE-OUT
*3
ﻂﺒﻀﻳ :(
SUB.W 00
)
SUB.W +10
ﻰﻟﺇ
SUB.W –50
ﻲﻋﺮﻔﻟﺍ ﺔﻀﻴﻔﺨﻟﺍ ﺕﺍﺩﺩﺮﺘﻟﺍ ﺭﺎﻬﺠﻣ ﺝﺮﺧ ﻯﻮﺘﺴﻣ
ﻲﺟﺭﺎﺧ ﻂﺧ ﻞﻴﺻﻮﺗ ﻑﺍﺮﻃﺍ ﻰﻟﺍ ﻝﻮﺻﻮﻤﻟﺍ
(31 )
.ﻲﺟﺭﺎﺧ ﺕﻮﺻ ﻢﺨﻀﻣ ﺮﺒﻋ (REAR/SW)
SUBWOOFER
SET
*3
.ﺀﺎﻐﻟﺍ :
OFF
؛ .ﺮﻓﻭﻮﺒﺼﻟﺍ ﺝﺮﺧ ﻞﻴﻐﺸﺘﺑ ﻡﻮﻘﻳ :
ON
(20 )
:
*3
،
*2
،
*1
JS_JVC_KD_X351BT_M_AR.indd 19JS_JVC_KD_X351BT_M_AR.indd 19 22/8/2017 3:34:07 PM22/8/2017 3:34:07 PM

18
ﻲﺑﺮﻋ
Data Size: B6L (182 mm x 128 mm)
Book Size: B6L (182 mm x 128 mm)
Bluetooth ﻖﻳﺮﻃ ﻦﻋ ﺖﻧﺮﺘﻧﻹﺍ ﻮﻳﺩﺍﺭ
/iPhone ﺯﺎﻬﺟ ﻰﻠﻋ (Spotify ﻭ Pandora) ﺖﻧﺮﺘﻧﻻﺍ ﻮﻳﺩﺍﺭ ﻰﻟﺇ ﻉﺎﻤﺘﺳﻻﺍ ﻚﻨﻜﻤﻳ
.ﺓﺪﺣﻮﻟﺍ ﻩﺬﻫ ﻰﻠﻋ Bluetooth ﻖﻳﺮﻃ ﻦﻋ Android/iPod touch
.ﺯﺎﻬﺟ ﻱﺍ ﻰﻟﺍ ﻻﻮﺻﻮﻣ USB ﻝﺎﺧﺩﻻﺍ ﻑﺮﻃ ﻥﻮﻜﻳ ﻻ ﻥﺍ ﻦﻣ ﺪﻛﺄﺗ •
(ﻂﻘﻓ ﺍﺪﻨﻟﺯﻮﻴﻧ ﻭﺃ ﺎﻴﻟﺍﺮﺘﺳﺃ ﺯﺮﻃ ﻰﻠﻋ ﻖﺒﻄﻨﻳ) Pandora ﻰﻟﺇ ﻉﺎﻤﺘﺳﻻﺍ
:ﺮﻴﻀﺤﺘﻟﺍ
(4 )
.
[SOURCE SELECT]
ﻲﻓ
[PANDORA SRC]
ـﻟ
[ON]
ﺩﺪﺣ
.ﻙﺯﺎﻬﺟ ﻰﻠﻋ Pandora ﻖﻴﺒﻄﺗ ﺢﺘﻔﺑ ﻢﻗ 1
(11 )
.Bluetooth ﻞﻴﺻﻮﺗ ﺮﺒﻋ ﺯﺎﻬﺠﻟﺍ ﻞﺻ 2
(iPod/iPhone ﺯﺎﻬﺠﻟ) PANDORA ﺭﺎﻴﺘﺧﻻ ﺭﺮﻜﺘﻣ ﻞﻜﺸﺑ ﻂﻐﺿﺍ 3
.(Android ﺯﺎﻬﺠﻟ) PANDORA BT ﻭﺍ
.ﹰﺎﻴﺋﺎﻘﻠﺗ ﺚﺒﻟﺍ ﺃﺪﺒﻳﻭ ﺭﺪﺼﻤﻟﺍ ﺮﻴﻐﺘﻳ
.USB ﻝﺎﺧﺩﻻﺍ ﻑﺮﻃ ﺮﺒﻋ Pandora ﻞﻴﻐﺸﺗ ﺔﻘﻳﺮﻃ ﺲﻔﻨﺑ Pandora ﻞﻴﻐﺸﺗ ﻚﻨﻜﻤﻳ •
(9 )
Spotify ﺔﻣﺪﺧ ﻰﻟﺍ ﻉﺎﻤﺘﺳﻻﺍ
:ﺮﻴﻀﺤﺘﻟﺍ
(4 )
.
[SOURCE SELECT]
ﻲﻓ
[SPOTIFY SRC]
ـﻟ
[ON]
ﺩﺪﺣ
.ﻙﺯﺎﻬﺟ ﻰﻠﻋ Spotify ﻖﻴﺒﻄﺗ ﺢﺘﻔﺑ ﻢﻗ 1
(11 )
.Bluetooth ﻞﻴﺻﻮﺗ ﺮﺒﻋ ﺯﺎﻬﺠﻟﺍ ﻞﺻ 2
ﻭﺍ (iPod/iPhone ﺯﺎﻬﺠﻟ) SPOTIFY ﺭﺎﻴﺘﺧﻻ ﺭﺮﻜﺘﻣ ﻞﻜﺸﺑ ﻂﻐﺿﺍ 3
.(Android ﺯﺎﻬﺠﻟ) SPOTIFY BT
.ﹰﺎﻴﺋﺎﻘﻠﺗ ﺚﺒﻟﺍ ﺃﺪﺒﻳﻭ ﺭﺪﺼﻤﻟﺍ ﺮﻴﻐﺘﻳ
(10 )
.USB ﻝﺎﺧﺩﻻﺍ ﻑﺮﻃ ﺮﺒﻋ Spotify ﻞﻴﻐﺸﺗ ﺔﻘﻳﺮﻃ ﺲﻔﻨﺑ Spotify ﻞﻴﻐﺸﺗ ﻚﻨﻜﻤﻳ •
BLUETOOTH®
ﻝﻮﻤﺤﻤﻟﺍ ﺕﻮﺼﻟﺍ ﻞﻐﺸﻣ ﻡﺪﺨﺘﺳﺍ
.(ﺀﺍﺮﺸﻠﻟ ﺡﺎﺘﻣ) ﻝﻮﻤﺤﻤﻟﺍ ﺕﻮﺼﻟﺍ ﻞﻐﺸﻣ ﺯﺎﻬﺠﺑ ﻝﺎﺼﺗﻻﺍ 1
(4 )
.
[SOURCE SELECT]
ﻲﻓ
[BUILT-IN AUX]
ـﻟ
[ON]
ﺩﺪﺣ 2
.AUX ﺭﺎﻴﺘﺧﻻ ﺭﺮﻜﺘﻣ ﻞﻜﺸﺑ ﻂﻐﺿﺍ 3
.ﻞﻴﻐﺸﺘﻟﺍ ﺀﺪﺑﻭ ﻝﻮﻤﺤﻤﻟﺍ ﺕﻮﺼﻟﺍ ﻞﻐﺸﻣ ﺯﺎﻬﺟ ﻞﻴﻐﺸﺘﺑ ﻢﻗ 4
ﺝﺮﺧ ﻞﺟﺃ ﻦﻣ ﻑﺍﺮﻃﻷﺍ ﻲﺛﻼﺛ ﺱﺃﺮﺑ ﻢﺴﺠﻤﻟﺍ ﺕﻮﺼﻠﻟ ﺍﹰﺮﻴﻐﺻ ﺎﹰ
ﺴﺑﺎﻗ ﻡﺪﺨﺘﺳﺍ
.ﻞﺜﻣﻷﺍ ﺕﻮﺼﻟﺍ
ﻊﻣ ﻢﻣ 3.5 ﻢﺴﺠﻤﻟﺍ ﺕﻮﺼﻠﻟ ﺮﻴﻐﺻ ﺲﺑﺎﻗ
(ﺀﺍﺮﺸﻠﻟ ﺡﺎﺘﻣ) “L” ﻑﺮﺣ ﻞﻜﺷ ﻰﻠﻋ ﻞﺻﻮﻣ
ﻝﻮﻤﺤﻣ ﺕﻮﺻ ﻞﻐﺸﻣ
ﻲﻓﺎﺿﻹﺍ ﺯﺎﻬﺠﻟﺍ ﻞﻴﺻﻮﺗ ﺲﺒﻘﻣ
AUX
JS_JVC_KD_X351BT_M_AR.indd 18JS_JVC_KD_X351BT_M_AR.indd 18 22/8/2017 3:34:07 PM22/8/2017 3:34:07 PM

ﻲﺑﺮﻋ
17
Data Size: B6L (182 mm x 128 mm)
Book Size: B6L (182 mm x 128 mm)
STATUS
.ﻝﻮﺻﻮﻤﻟﺍ ﺯﺎﻬﺠﻟﺍ ﺔﻟﺎﺣ ﻦﻴﺒﻳ
ﺯﺎﻬﺟ ﻡﺍﺪﺨﺘﺳﺎﺑ ﻖﻴﺒﻄﺘﻟﺍ ﻡﺍﺪﺨﺘﺳﺍ ﻊﻴﻄﺘﺴﺗ :
IOS CONNECTED
.USB ﻝﺎﺧﺩﻻﺍ ﻑﺮﻃ ﺮﺒﻋ ﻭﺍ Bluetooth ﺮﺒﻋ ﻝﻮﺻﻮﻣ iPod/iPhone
.ﻖﻴﺒﻄﺘﻟﺍ ﻡﺍﺪﺨﺘﺳﻻ ﻝﻮﺻﻮﻣ IOS ﺯﺎﻬﺟ ﺪﺟﻮﻳ ﻻ :
IOS NOT CONNECTED
ﻒﺗﺎﻫ ﻡﺍﺪﺨﺘﺳﺎﺑ ﻖﻴﺒﻄﺘﻟﺍ ﻡﺍﺪﺨﺘﺳﺍ ﻊﻴﻄﺘﺴﺗ :
ANDROID CONNECTED
.Bluetooth ﺮﺒﻋ ﻝﻮﺻﻮﻣ ﻲﻛﺬﻟﺍ Android
ﻡﺍﺪﺨﺘﺳﻻ ﻝﻮﺻﻮﻣ Android ﺯﺎﻬﺟ ﺪﺟﻮﻳ ﻻ :
ANDROID NOT CONNECTED
.ﻖﻴﺒﻄﺘﻟﺍ
Bluetooth ﺮﺒﻋ iPod/iPhone ﺯﺎﻬﺟ ﻰﻟﺍ ﻉﺎﻤﺘﺳﻻﺍ
.ﺓﺪﺣﻮﻟﺍ ﻩﺬﻫ ﻰﻠﻋ Bluetooth ﺮﺒﻋ iPod/iPhone ﺯﺎﻬﺟ ﻰﻠﻋ ﻲﻧﺎﻏﻻﺍ ﻰﻟﺇ ﻉﺎﻤﺘﺳﻻﺍ ﻚﻨﻜﻤﻳ
.iPod BT ﺭﺎﻴﺘﺧﻻ ﺭﺮﻜﺘﻣ ﻞﻜﺸﺑ ﻂﻐﺿﺍ
iPod/iPhone ﺯﺎﻬﺟ ﻥﻮﻜﻳ ﺎﻣﺪﻨﻋ ﺔﻘﻳﺮﻄﻟﺍ ﺲﻔﻨﺑ iPod/iPhone ﺯﺎﻬﺟ ﻞﻴﻐﺸﺗ ﻚﻨﻜﻤﻳ •
(7 )
.USB ﻝﺎﺧﺩﻻﺍ ﻑﺮﻃ ﺮﺒﻋ ﻝﻮﺻﻮﻣ
ﺭﺪﺼﻣ ﻰﻟﺍ ﻉﺎﻤﺘﺳﻻﺍ ﺀﺎﻨﺛﺍ USB ﻝﺎﺧﺩﻻﺍ ﻑﺮﻃ ﻰﻟﺍ iPod/iPhone ﺯﺎﻬﺟ ﻞﻴﺻﻮﺘﺑ ﺖﻤﻗ ﺍﺫﺍ •
.ﺎﻴﺋﺎﻘﻠﺗ iPod USB ﻰﻟﺍ ﺭﺪﺼﻤﻟﺍ ﺮﻴﻐﺘﻳ ،iPod BT
.Bluetooth ﺮﺒﻋ ﻝﻮﺻﻮﻣ ﺯﺎﻬﺠﻟﺍ ﻝﺍﺯ ﻻ ﺍﺫﺍ iPod BT ﺭﺎﻴﺘﺧﻻ ﻂﻐﺿﺍ
BLUETOOTH®
JVC Remote ﻖﻴﺒﻄﺘﻟﺍ ﻡﺍﺪﺨﺘﺳﻻ ﺕﺍﺩﺍﺪﻋﺍ
ﺯﺎﻬﺟ ﻦﻣ ﺓﺭﺎﻴﺴﻟﺎﺑ JVC ﻞﺒﻘﺘﺴﻣ ﻞﻴﻐﺸﺗ ﺕﺎﻴﻠﻤﻌﺑ ﻢﻜﺤﺘﻠﻟ ﻢﻤﺼﻣ JVC Remote ﻖﻴﺒﻄﺘﻟﺍ
Android ﻲﻛﺬﻟﺍ ﻒﺗﺎﻬﻟﺍ ﻭﺍ (USB ﻝﺎﺧﺩﻻﺍ ﻑﺮﻃ ﺮﺒﻋ ﻭﺍ Bluetooth ﺮﺒﻋ) iPod/iPhone
.(Bluetooth ﺮﺒﻋ)
:ﺮﻴﻀﺤﺘﻟﺍ
ﻦﻣ ﺪﻳﺰﻤﻟ .ﻞﻴﺻﻮﺘﻟﺍ ﻞﺒﻗ ﻙ ﺯﺎﻬﺟ ﻰﻠﻋ JVC Remote ﻖﻴﺒﻄﺘﻟﺍ ﻦﻣ ﺭﺍﺪﺻﺍ ﺙﺪﺣﺍ ﺖﻴﺒﺜﺘﺑ ﻢﻗ
.<http://www.jvc.net/cs/car/> ﺓﺭﺎﻳﺰﺑ ﻢﻗ ،ﺕﺎﻣﻮﻠﻌﻤﻟﺍ
. ﻰﻠﻋ ﺭﺍﺮﻤﺘﺳﻻﺍ ﻊﻣ ﻂﻐﺿﺍ 1
ﻂﻐﺿﺍ ﻢﺛ ،(ﻲﻟﺎﺘﻟﺍ ﻝﻭﺪﺠﻟﺍ ﻊﺟﺍﺭ) ﺪﻨﺑ ﺪﻳﺪﺤﺘﻟ ﺕﻮﺼﻟﺍ ﻯﻮﺘﺴﻣ ﺹﺮﻗ ﺭﺩﺃ 2
.ﺹﺮﻘﻟﺍ
.ﻪﻄﻴﺸﻨﺗ ﻭﺃ ﺏﻮﻠﻄﻤﻟﺍ ﺮﺼﻨﻌﻟﺍ ﺪﻳﺪﺤﺗ ﻢﺘﻳ ﻰﺘﺣ 2 ﺓﻮﻄﺨﻟﺍ ﺭﺮﻛ 3
.ﺝﻭﺮﺨﻠﻟ ﻰﻠﻋ ﻂﻐﺿﺍ 4
. ﻰﻠﻋ ﻂﻐﺿﺍ ،ﻖﺑﺎﺴﻟﺍ ﺩﺍﺪﻋﻹﺍ ﺮﺼﻨﻋ ﻰﻟﺇ ﻉﻮﺟﺮﻠﻟ
XX
:ﻲﺿﺍﺮﺘﻓﺍ
REMOTE APP
SELECT
.ﻖﻴﺒﻄﺘﻟﺍ ﻡﺍﺪﺨﺘﺳﻻ (ANDROID ﻭﺍ IOS) ﺯﺎﻬﺠﻟﺍ ﺮﺘﺧﺍ
IOS
ﻭﺍ Bluetooth ﺮﺒﻋ ﻖﻴﺒﻄﺘﻟﺍ ﻡﺍﺪﺨﺘﺳﻻ iPod/iPhone ﺯﺎﻬﺟ ﺭﺎﺘﺨﻳ :
YES
.ﺀﺎﻐﻟﺍ :
NO
؛ .USB ﻝﺎﺧﺩﻻﺍ ﻑﺮﻃ ﺮﺒﻋ ﻝﻮﺻﻮﻤﻟﺍ
ﻞﻴﺻﻮﺗ ﻢﺗ ﺍﺫﺍ iPod USB ﺮﺘﺧﺍ ﻭﺃ) iPod BT ﺭﺪﺼﻤﻟﺍ ﺮﺘﺣﺍ ،IOS ﺭﺎﻴﺘﺧﺍ ﻢﺗ ﺍﺫﺍ
.ﻖﻴﺒﻄﺘﻟﺍ ﻞﻴﻌﻔﺘﻟ (USB ﻝﺎﺧﺩﻻﺍ ﻑﺮﻃ ﺮﺒﻋ iPod/iPhone ﺯﺎﻬﺟ
:ﺍﺫﺍ ﻖﻴﺒﻄﺘﻟﺎﺑ ﻝﺎﺼﺗﻻﺍ ﻉﺎﻄﻘﻧﺍ ﻭﺍ ﻊﻄﻗ ﻢﺘﻴﺳ
•
ﻞﻴﻐﺸﺘﻠﻟ ﻞﺑﺎﻗ ﺭﺪﺼﻣ ﻰﻟﺍ iPod BT ﺭﺪﺼﻣ ﻦﻣ ﺮﻴﻴﻐﺘﻟﺎﺑ ﺖﻤﻗ –
.USB ﻝﺎﺧﺩﻻﺍ ﻑﺮﻃ ﺮﺒﻋ ﻝﻮﺻﻮﻣ
.iPod BT ﺭﺪﺼﻣ ﻰﻟﺍ iPod USB ﺭﺪﺼﻣ ﻦﻣ ﺮﻴﻴﻐﺘﻟﺎﺑ ﺖﻤﻗ –
ANDROID
؛ .Bluetooth ﺮﺒﻋ ﻖﻴﺒﻄﺘﻟﺍ ﻡﺍﺪﺨﺘﺳﻻ Android ﻲﻛﺬﻟﺍ ﻒﺗﺎﻬﻟﺍ ﺭﺎﺘﺨﻳ :
YES
.ﺀﺎﻐﻟﺍ :
NO
ANDROID
LIST
*
.ﺔﻤﺋﺎﻘﻟﺍ ﻦﻣ ﻡﺍﺪﺨﺘﺳﻼﻟ Android ﻲﻛﺬﻟﺍ ﻒﺗﺎﻬﻟﺍ ﺭﺎﺘﺨﻳ
.
[YES]
ﻰﻟﺍ ﻁﻮﺒﻀﻣ
[SELECT]
ﻦﻤﺿ
[ANDROID]
*
JS_JVC_KD_X351BT_M_AR.indd 17JS_JVC_KD_X351BT_M_AR.indd 17 22/8/2017 3:34:07 PM22/8/2017 3:34:07 PM

16
ﻲﺑﺮﻋ
Data Size: B6L (182 mm x 128 mm)
Book Size: B6L (182 mm x 128 mm)
.ﺔﺷﺎﺸﻟﺍ ﻰﻠﻋ ﻝﺎﺼﺗﻻﺍ ﺔﺠﻴﺘﻧ ﺾﻣﻮﺗ ﻑﻮﺳ
ﻭﺃ/ﻭ “HANDS-FREE OK”*1 ﻭﺃ/ﻭ “PAIRING OK”
ﻖﻓﺍﻮﺘﻣ : “PBAP OK”*3 ﻭﺃ/ﻭ “AUD.STREAM OK”*2
(HFP) ﻦﻳﺪﻴﻟﺍ ﻡﺍﺪﺨﺘﺳﺍ ﻡﺪﻋ ﻊﺿﻭ ﻊﻣ ﻖﻓﺍﻮﺘﻣ
*1
(A2DP) ﻡﺪﻘﺘﻤﻟﺍ ﺕﻮﺼﻟﺍ ﻊﻳﺯﻮﺗ ﻊﺿﻭ ﻊﻣ ﻖﻓﺍﻮﺘﻣ
*2
(PBAP) ﻒﺗﺎﻬﻟﺍ ﻞﻴﻟﺩ ﻰﻟﺇ ﻝﻮﺻﻮﻟﺍ ﻊﺿﻭ ﻊﻣ ﻖﻓﺍﻮﺘﻣ
*3
ﻰﻟﺇ ﺓﺭﺎﺷﻺﻟ “PAIRING DELETED” ﺮﻬﻈﺗ ،ﺔﻴﻧﺎﺛ 30 ﺪﻌﺑ
.ﺺﺤﻔﻟﺍ ﻊﺿﻭ ﻦﻣ ﺓﺪﺣﻮﻟﺍ ﺝﺮﺨﺗﻭ ،ﻥﺍﺮﺘﻗﻻﺍ ﻑﺬﺣ
،ﺔﻗﺎﻄﻟﺍ ﻞﺼﻔﻟ ﻰﻠﻋ ﺭﺍﺮﻤﺘﺳﻻﺍ ﻊﻣ ﻂﻐﺿﺍ ،ﺀﺎﻐﻟﻺﻟ •
.ﻯﺮﺧﺃ ﺓﺮﻣ ﺔﻗﺎﻄﻟﺍ ﻞﻴﻐﺸﺘﺑ ﻢﻗ ﻢﺛ
BLUETOOTH®
ﺕﻮﺻ — BLUETOOTH
Bluetooth ﺮﺒﻋ ﺕﻮﺼﻟﺍ ﻞﻐﺸﻣ
ﻦﻋ ﻢﻜﺤﺘﻟﺍ ﺓﺪﺣﻭ ﻰﻠﻋ SOURCE ﻂﻐﺿﺍ ﻭﺃ) BT AUDIO ﺭﺎﻴﺘﺧﻻ ﺍﺭﺮﻜﺘﻣ ﺎﻄﻐﺿ ﻂﻐﺿﺍ 1
.(ﺪﻌﺑ
.ﺓﺮﺷﺎﺒﻣ BT AUDIO ﻊﺿﻭ ﻰﻟﺍ ﻝﻮﺧﺪﻟﺍ ﻰﻟﺍ ﻱﺩﺆﻳ ﻂﻐﺿ •
.ﺀﺪﺒﻠﻟ Bluetooth ﺕﻮﺻ ﻞﻐﺸﻣ ﻞﻴﻐﺸﺘﺑ ﻢﻗ 2
ﻰﻟﺇﺔﻳﺎﻤﺤﻟﺍ ﺀﺎﻄﻏ ﻰﻠﻋ
ﻢﻜﺤﺘﻟﺍ ﺓﺪﺣﻭ ﻰﻠﻋ
ﺪﻌﺑ ﻦﻋ
ﺖﻗﺆﻣ ﻒﻗﻮﺗ/ﻞﻴﻐﺸﺗ.ﺕﻮﺼﻟﺍ ﻯﻮﺘﺴﻣ ﺹﺮﻗ ﻂﻐﺿﺍ
. ﻂﻐﺿﺍ ﺪﻠﺠﻣ ﻭﺃ ﺔﻋﻮﻤﺠﻣ ﺪﻳﺪﺤﺗ. ﻂﻐﺿﺍ. ﻂﻐﺿﺍ ﻲﻄﺨﺗ / ﻢﻳﺪﻘﺘﻟﺍ ﻲﻄﺨﺗ
ﻉﺎﺟﺭﻹﺍ
. ﻂﻐﺿﺍ
. ﻂﻐﺿﺍ
ﻉﺎﺟﺭﻹﺍ/ﻊﻳﺮﺳ ﻢﻳﺪﻘﺗ. ﻰﻠﻋ ﺭﺍﺮﻤﺘﺳﻻﺍ ﻊﻣ ﻂﻐﺿﺍ ﺭﺍﺮﻤﺘﺳﻻﺍ ﻊﻣ ﻂﻐﺿﺍ
. ﻰﻠﻋ ﻞﻴﻐﺸﺘﻟﺍ ﺭﺍﺮﻜﺗ.ﺭﺍﺮﻜﺘﺑ ﻂﻐﺿﺍ
REPEAT OFF
،
ALL REPEAT
،
TRACK REPEAT
( ﺡﺎﺘﻣ ﺮﻴﻏ )
ﻲﺋﺍﻮﺸﻋ ﺐﻴﺗﺮﺘﺑ ﻞﻴﻐﺸﺘﻟﺍ
.ﺭﺍﺮﻜﺘﺑ ﻂﻐﺿﺍ
RANDOM OFF
،
ALL RANDOM
،
GROUP RANDOM
( ﺡﺎﺘﻣ ﺮﻴﻏ )
ﺔﻤﺋﺎﻗ/ﺪﻠﺠﻣ ﻦﻣ ﻒﻠﻣ ﺮﺘﺧﺍ.8 ﺔﺤﻔﺻ ﻲﻓ “ﺔﻤﺋﺎﻗ/ﺪﻠﺠﻣ ﻦﻣ ﻒﻠﻣ ﺮﺘﺧﺍ” ﻊﺟﺍﺭ( ﺡﺎﺘﻣ ﺮﻴﻏ )
ﺕﻮﺻ ﺓﺰﻬﺟﺍ ﻦﻴﺑ ﻝﻮﺤﻳ
ﺔﻟﻮﺻﻮﻤﻟﺍ Bluetooth
*.5 ﻂﻐﺿﺍ
( ﺡﺎﺘﻣ ﺮﻴﻏ )
.ﺯﺎﻬﺠﻟﺍ ﻦﻣ ﺕﻮﺼﻟﺍ ﺝﺍﺮﺧﺍ ﻞﻳﻮﺤﺗ ﻲﻓ ﺎﻀﻳﺍ ﺐﺒﺴﺘﻳ ﻪﺴﻔﻧ ﻝﻮﺻﻮﻤﻟﺍ ﺯﺎﻬﺠﻟﺍ ﻰﻠﻋ “(ﺽﺮﻋ) Play” ﺡﺎﺘﻔﻤﻟﺍ ﻂﻐﺿ
*
.ﻞﺼﺘﻤﻟﺍ ﺯﺎﻬﺠﻟﺎﺑ ﺎﻫﺮﻓﺍﻮﺗ ﺐﺴﺣ ﺔﺷﺎﺸﻟﺍ ﺕﺍﺮﺷﺆﻣﻭ ﺕﺎﻴﻠﻤﻌﻟﺍ ﻒﻠﺘﺨﺗ ﺪﻗ
،BT AUDIO ﺭﺪﺼﻤﻟﺍ ﻡﺍﺪﺨﺘﺳﺍ ﺀﺎﻨﺛﺍ
ﺓﺰﻬﺟﺍ ﺲﻤﺧ ﻰﻟﺍ ﻞﻴﺻﻮﺘﻟﺍ ﻦﻜﻤﻳ
ﻚﻠﺗ ﻦﻴﺑ ﻞﻳﻮﺤﺘﻟﺍﻭ Bluetooth ﺕﻮﺻ
.ﺔﺴﻤﺨﻟﺍ ﺓﺰﻬﺟﻻﺍ
JS_JVC_KD_X351BT_M_AR.indd 16JS_JVC_KD_X351BT_M_AR.indd 16 22/8/2017 3:34:07 PM22/8/2017 3:34:07 PM

ﻲﺑﺮﻋ
15
Data Size: B6L (182 mm x 128 mm)
Book Size: B6L (182 mm x 128 mm)
Bluetooth ﻊﺿﻭ ﺕﺍﺩﺍﺪﻋﺇ
. ﻰﻠﻋ ﺭﺍﺮﻤﺘﺳﻻﺍ ﻊﻣ ﻂﻐﺿﺍ 1
.ﺹﺮﻘﻟﺍ ﻂﻐﺿﺍ ﻢﺛ ،(ﻲﻟﺎﺘﻟﺍ ﻝﻭﺪﺠﻟﺍ ﻊﺟﺍﺭ) ﺪﻨﺑ ﺪﻳﺪﺤﺘﻟ ﺕﻮﺼﻟﺍ ﻯﻮﺘﺴﻣ ﺹﺮﻗ ﺭﺩﺃ 2
ﺪﻨﺒﻟﺎﺑ ﺔﻘﻠﻌﺘﻤﻟﺍ ﺕﺎﻤﻴﻠﻌﺘﻟﺍ ﻊﺒﺗﺍ ﻭﺍ ﺏﻮﻏﺮﻤﻟﺍ ﺪﻨﺒﻟﺍ ﺭﺎﻴﺘﺧﺍ ﻢﺘﻳ ﻥﺍ ﻰﻟﺍ 2 ﺓﻮﻄﺨﻟﺍ ﺭﺮﻛ 3
.ﺭﺎﺘﺨﻤﻟﺍ
.ﺝﻭﺮﺨﻠﻟ ﻰﻠﻋ ﻂﻐﺿﺍ 4
. ﻰﻠﻋ ﻂﻐﺿﺍ ،ﻖﺑﺎﺴﻟﺍ ﺩﺍﺪﻋﻹﺍ ﺮﺼﻨﻋ ﻰﻟﺇ ﻉﻮﺟﺮﻠﻟ
XX
:ﻲﺿﺍﺮﺘﻓﺍ
BT MODE
PHONE SELECT
*
.ﻝﺎﺼﺗﻻﺍ ﻊﻄﻗ ﻭﺃ ﻝﺎﺼﺗﻻﺍ ﻞﺟﺃ ﻦﻣ ﺕﻮﺼﻟﺍ ﺯﺎﻬﺟ ﻭﺃ ﻒﺗﺎﻬﻟﺍ ﺩﺪﺣ
.ﻻﻮﺻﻮﻣ ﻥﻮﻜﻳ ﺎﻣﺪﻨﻋ ﺯﺎﻬﺠﻟﺍ ﻢﺳﺍ ﻡﺎﻣﺃ “” ﺮﺷﺆﻤﻟﺍ ﺮﻬﻈﻳ
.ﺎﻴﻟﺎﺣ ﻡﺪﺨﺘﺴﻤﻟﺍ ﺕﻮﺼﻟﺍ ﺯﺎﻬﺟ ﺔﻣﺪﻘﻣ ﻲﻓ “” ﺮﻬﻈﻳ
AUDIO SELECT
*
DEVICE DELETE
.ﺹﺮﻘﻟﺍ ﻰﻠﻋ ﻂﻐﺿﺍ ﻢﺛ ،ﻑﺬﺤﻠﻟ ﺯﺎﻬﺟ ﺪﻳﺪﺤﺘﻟ ﺕﻮﺼﻟﺍ ﻯﻮﺘﺴﻣ ﺹﺮﻗ ﺭﺩﺃ
1
.ﺹﺮﻘﻟﺍ ﻰﻠﻋ ﻂﻐﺿﺍ ﻢﺛ ،
[NO]
ﻭﺃ
[YES]
ﺪﻳﺪﺤﺘﻟ ﺕﻮﺼﻟﺍ ﻯﻮﺘﺴﻣ ﺹﺮﻗ ﺭﺩﺃ
2
PIN CODE EDIT
(0000)
.(ﻡﺎﻗﺭﺃ 6 ﻰﺘﺣ) ﻲﺼﺨﺸﻟﺍ ﻒﻳﺮﻌﺘﻟﺍ ﻢﻗﺭ ﺮﻴﻴﻐﺗ
.ﻢﻗﺭ ﺪﻳﺪﺤﺘﻟ ﺕﻮﺼﻟﺍ ﻯﻮﺘﺴﻣ ﺹﺮﻗ ﺮﻳﻭﺪﺘﺑ ﻢﻗ
1
.ﻝﺎﺧﺩﻹﺍ ﻊﺿﻮﻣ ﻚﻳﺮﺤﺘﻟ ﻰﻠﻋ ﻂﻐﺿﺍ
2
.ﻲﺼﺨﺸﻟﺍ ﻒﻳﺮﻌﺘﻟﺍ ﻢﻗﺭ ﺰﻣﺭ ﻝﺎﺧﺩﺇ ﻦﻣ ﻲﻬﺘﻨﺗ ﻰﺘﺣ
2
ﻭ
1
ﻦﻴﺗﻮﻄﺨﻟﺍ ﺪﻋﺃ
.ﺪﻴﻛﺄﺘﻠﻟ ﺕﻮﺼﻟﺍ ﻯﻮﺘﺴﻣ ﺹﺮﻗ ﻰﻠﻋ ﻂﻐﺿﺍ
3
RECONNECT
ﻞﺧﺍﺩ ﻝﻮﺻﻮﻣ Bluetooth ﺯﺎﻬﺟ ﺮﺧﺍ ﻥﻮﻜﻳ ﺎﻣﺪﻨﻋ ﺎﹰﻴﺋﺎﻘﻠﺗ ﻝﺎﺼﺗﻻﺍ ﺓﺩﺎﻋﺈﺑ ﺓﺪﺣﻮﻟﺍ ﻡﻮﻘﺗ :
ON
.ﺀﺎﻐﻟﺍ :
OFF
؛ .ﻕﺎﻄﻨﻟﺍ
AUTO PAIRING
/iPhone) ﺯﺎﻬﺟ ﻞﺜﻣ Bluetooth ﺔﻴﻨﻘﺗ ﻢﻋﺪﻳ ﻱﺬﻟﺍ ﺯﺎﻬﺠﻟﺎﺑ ﻥﺍﺮﻗﻹﺎﺑ ﺓﺪﺣﻮﻟﺍ ﻡﻮﻘﺗ :
ON
ﻩﺬﻫ ﻞﻤﻌﺗ ﻻ ﺪﻗ .USB ﻝﺎﺧﺩﻻﺍ ﻑﺮﻃ ﺮﺒﻋ ﻪﻠﻴﺻﻮﺗ ﺪﻨﻋ ﺎﹰﻴﺋﺎﻘﻠﺗ (Android ﺯﺎﻬﺟ/iPod touch
.ﺀﺎﻐﻟﺍ :
OFF
؛ .ﻝﻮﺻﻮﻤﻟﺍ ﺯﺎﻬﺠﻟﺍ ﻞﻴﻐﺸﺗ ﻡﺎﻈﻧ ﻰﻠﻋ ﺍﺀﺎﻨﺑ ﺔﻔﻴﻇﻮﻟﺍ
INITIALIZE
؛ .(ﺦﻟﺇ ،ﻒﺗﺎﻬﻟﺍ ﻞﻴﻟﺩﻭ ﻥﺰﺨﻤﻟﺍ ﻥﺍﺮﻗﻹﺍ ﻚﻟﺫ ﻲﻓ ﺎﻤﺑ) Bluetooth ﺕﺍﺩﺍﺪﻋﺇ ﻊﻴﻤﺟ ﺔﺌﻴﻬﺗ :
YES
.ﺀﺎﻐﻟﺍ :
NO
INFORMATION
؛ .(“KD-X3 BT”) ﺓﺪﺣﻮﻟﺍ ﻢﺳﺍ ﺽﺮﻋ :
MY BT NAME
.ﺓﺪﺣﻮﻟﺍ ﻩﺬﻫ ﻥﺍﻮﻨﻋ ﺽﺮﻋ :
MY ADDRESS
.ﺖﻗﻭ ﻱﺃ ﻲﻓ ﻰﺼﻗﺃ ﺪﺤﺑ ﺪﺣﺍﻭ Bluetooth ﺕﻮﺻ ﺯﺎﻬﺟﻭ Bluetooth ﻲﻔﺗﺎﻫ ﻂﻘﻓ ﻞﻴﺻﻮﺗ ﻦﻜﻤﻳ
*
BLUETOOTH®
Bluetooth ﻖﻓﺍﻮﺗ ﺺﺤﻓ ﻊﺿﻭ
Bluetooth ﺯﺎﻬﺟ ﻦﻴﺑ ﻡﻮﻋﺪﻤﻟﺍ ﻊﺿﻮﻟﺍ ﻝﺎﺼﺗﺍ ﺺﺤﻓ ﻚﻨﻜﻤﻳ
.ﺓﺪﺣﻮﻟﺍﻭ
.ﻥﺭﺎﻘﻣ Bluetooth ﺯﺎﻬﺟ ﺩﻮﺟﻭ ﻡﺪﻋ ﻦﻣ ﺪﻛﺄﺗ •
. ﻰﻠﻋ ﺭﺍﺮﻤﺘﺳﻻﺍ ﻊﻣ ﻂﻐﺿﺍ 1
“CHECK MODE” “BLUETOOTH” ﺔﻟﺎﺳﺮﻟﺍ ﺮﻬﻈﺘﺳ
“SEARCH NOW USING PHONE” .“ﺺﺤﻔﻟﺍ ﻊﺿﻭ”
.ﺔﺷﺎﺸﻟﺍ ﻰﻠﻋ ﻞﻘﻨﺘﻠﻟ “PIN IS 0000”
Bluetooth ﺯﺎﻬﺟ ﻰﻠﻋ “KD-X3 BT” ﺩﺪﺣﻭ ﺚﺤﺑﺍ 2
.ﹴﻥﺍﻮﺛ 3 ﻝﻼﺧ
ﻲﺘﻟﺍ ﺕﺍﺮﺷﺆﻤﻟﺍ ﺐﺴﺣ (C) ﻭﺃ (B) ﻭﺃ (A) ﺀﺍﺮﺟﺈﺑ ﻢﻗ 3
.ﺔﺷﺎﺸﻟﺍ ﻰﻠﻋ ﺮﻬﻈﺗ
ﻦﻣ ﺭﻭﺮﻣ ﺡﺎﺘﻔﻣ) “PAIRING” “XXXXXX” (A)
ﻰﻠﻋ ﺭﻭﺮﻤﻟﺍ ﺡﺎﺘﻔﻣ ﺲﻔﻧ ﺭﻮﻬﻇ ﻦﻣ ﺪﻛﺄﺗ :(ﺩﺍﺪﻋﺃ
6
ﺯﺎﻬﺟ ﻞﻴﻐﺸﺘﺑ ﻢﻗ ﻢﺛ ،Bluetooth ﺯﺎﻬﺟﻭ ﺓﺪﺣﻮﻟﺍ
.ﺭﻭﺮﻤﻟﺍ ﺡﺎﺘﻔﻣ ﺪﻴﻛﺄﺘﻟ Bluetooth
“0000” ﻞﺧﺩﺃ :“PAIRING” “PIN IS 0000” (B)
.Bluetooth ﺯﺎﻬﺟ ﻲﻓ
Bluetooth ﺯﺎﻬﺟ ﻞﻴﻐﺸﺘﺑ ﻢﻗ :“PAIRING” (C)
.ﻥﺍﺮﻗﻹﺍ ﺪﻴﻛﺄﺘﻟ
ﻢﺳﺍ]” “PAIRING OK” ﺔﻟﺎﺳﺮﻟﺍ ﺮﻬﻈﺗ ،ﻥﺍﺮﺘﻗﻻﺍ ﺡﺎﺠﻧ ﺪﻌﺑ
.Bluetooth ﻊﻣ ﻖﻓﺍﻮﺘﻟﺍ ﺺﺤﻓ ﺃﺪﺒﻳﻭ “[ﺯﺎﻬﺠﻟﺍ
ﻢﻘﻓ ،“CONNECT NOW USING PHONE” ﺭﻮﻬﻇ ﺔﻟﺎﺣ ﻲﻓ
ﻞﻴﻟﺩ ﻰﻟﺇ ﻝﻮﺻﻮﻟﺍ ﺔﻌﺑﺎﺘﻤﺑ ﺡﺎﻤﺴﻠﻟ Bluetooth ﺯﺎﻬﺟ ﻞﻴﻐﺸﺘﺑ
.ﻒﺗﺎﻬﻟﺍ
.ﺔﺷﺎﺸﻟﺍ ﻰﻠﻋ “TESTING” ﺔﻟﺎﺳﺮﻟﺍ ﺾﻣﻮﺗ
JS_JVC_KD_X351BT_M_AR.indd 15JS_JVC_KD_X351BT_M_AR.indd 15 22/8/2017 3:34:07 PM22/8/2017 3:34:07 PM

14
ﻲﺑﺮﻋ
Data Size: B6L (182 mm x 128 mm)
Book Size: B6L (182 mm x 128 mm)
ﺔﻤﻟﺎﻜﻣ ﺀﺍﺮﺟﺍ
ﻝﺎﺼﺗﻻﺍ ﺔﻔﻴﻇﻭ ﺮﻓﻮﺘﺗ ﺎﻤﻛ .ﻢﻗﺮﻟﺎﺑ ﻝﺎﺼﺗﻻﺍ ﻭﺃ ﻒﺗﺎﻬﻟﺍ ﻞﻴﻟﺩ ﻦﻣ ﻭﺃ ﺕﺎﻤﻟﺎﻜﻤﻟﺍ ﻞﺠﺳ ﻦﻣ ﺔﻤﻟﺎﻜﻣ ﺀﺍﺮﺟﺍ ﻦﻜﻤﻳ
.ﺔﻔﻴﻇﻮﻟﺍ ﻩﺬﻬﺑ ﺰﻬﺠﻣ ﻝﻮﻤﺤﻤﻟﺍ ﻒﺗﺎﻬﻟﺍ ﻥﺎﻛ ﺍﺫﺍ ﺕﻮﺼﻟﺍ ﺔﻄﺳﺍﻮﺑ
.Bluetooth ﻊﺿﻭ ﻰﻟﺇ ﻝﻮﺧﺪﻠﻟ ﻰﻠﻋ ﻂﻐﺿﺍ 1
.“(ﻝﻭﻻﺍ ﺯﺎﻬﺠﻟﺍ ﻢﺳﺍ)” ﺮﻬﻈﻳ
.ﺮﺧﻻﺍ ﻒﺗﺎﻬﻟﺍ ﻰﻟﺍ ﻞﻳﻮﺤﺘﻠﻟ ﻯﺮﺧﺍ ﺓﺮﻣ ﻂﻐﺿﺍ ،ﻥﻻﻮﺻﻮﻣ Bluetooth ﻒﺗﺎﻫ ﻱﺯﺎﻬﺟ ﻥﺎﻛ ﺍﺫﺍ •
.“(ﻲﻧﺎﺜﻟﺍ ﺯﺎﻬﺠﻟﺍ ﻢﺳﺍ)” ﺮﻬﻈﻳ
.ﺹﺮﻘﻟﺍ ﻂﻐﺿﺍ ﻢﺛ ،(ﻲﻟﺎﺘﻟﺍ ﻝﻭﺪﺠﻟﺍ ﻊﺟﺍﺭ) ﺪﻨﺑ ﺪﻳﺪﺤﺘﻟ ﺕﻮﺼﻟﺍ ﻯﻮﺘﺴﻣ ﺹﺮﻗ ﺭﺩﺃ 2
ﺪﻨﺒﻟﺎﺑ ﺔﻘﻠﻌﺘﻤﻟﺍ ﺕﺎﻤﻴﻠﻌﺘﻟﺍ ﻊﺒﺗﺍ ﻭﺍ ﺏﻮﻏﺮﻤﻟﺍ ﺪﻨﺒﻟﺍ ﺭﺎﻴﺘﺧﺍ ﻢﺘﻳ ﻥﺍ ﻰﻟﺍ 2 ﺓﻮﻄﺨﻟﺍ ﺭﺮﻛ 3
.ﺭﺎﺘﺨﻤﻟﺍ
. ﻰﻠﻋ ﻂﻐﺿﺍ ،ﻖﺑﺎﺴﻟﺍ ﺩﺍﺪﻋﻹﺍ ﺮﺼﻨﻋ ﻰﻟﺇ ﻉﻮﺟﺮﻠﻟ
RECENT CALL
(.PBAP ﻢﻋﺪﻳ ﻒﺗﺎﻬﻟﺍ ﻥﺎﻛ ﺍﺫﺍ ﻂﻘﻓ ﻖﻴﺒﻄﺘﻠﻟ ﻞﺑﺎﻗ)
.ﻒﺗﺎﻬﻟﺍ ﻢﻗﺭ ﻭﺃ ﻢﺳﻻﺍ ﺪﻳﺪﺤﺘﻟ ﺕﻮﺼﻟﺍ ﻯﻮﺘﺴﻣ ﺹﺮﻗ ﻰﻠﻋ ﻂﻐﺿﺍ
1
ﺎﻫﺅﺍﺮﺟﺇ ﻢﺗ ﺔﻤﻟﺎﻜﻣ ﻰﻟﺇ “
” ﺰﻣﺮﻟﺍ ﺮﻴﺸﻳﻭ ﺎﻬﻴﻘﻠﺗ ﻢﺗ ﺔﻤﻟﺎﻜﻣ ﻰﻟﺇ “
” ﺰﻣﺮﻟﺍ ﺮﻴﺸﻳ •
.ﺎﻬﻴﻠﻋ ﺩﺮﻟﺍ ﻢﺘﻳ ﻢﻟ ﺔﻤﻟﺎﻜﻣ ﻰﻟﺇ ”M“ ﺰﻣﺮﻟﺍ ﺮﻴﺸﻳﻭ
ﻭﺃ ﺕﺎﻤﻟﺎﻜﻤﻠﻟ ﺔﻠﺠﺴﻣ ﺕﺎﻇﻮﻔﺤﻣ ﺩﻮﺟﻭ ﻡﺪﻋ ﺔﻟﺎﺣ ﻲﻓ “NO HISTORY” ﺔﻟﺎﺳﺮﻟﺍ ﺮﻬﻈﺗ •
.ﻝﺎﺼﺗﺍ ﻢﻗﺭ
.ﻝﺎﺼﺗﻼﻟ ﺕﻮﺼﻟﺍ ﻯﻮﺘﺴﻣ ﺹﺮﻗ ﻰﻠﻋ ﻂﻐﺿﺍ
2
PHONEBOOK
(.PBAP ﻢﻋﺪﻳ ﻒﺗﺎﻬﻟﺍ ﻥﺎﻛ ﺍﺫﺍ ﻂﻘﻓ ﻖﻴﺒﻄﺘﻠﻟ ﻞﺑﺎﻗ)
.(OTHERSﻭ 9 ﻰﻟﺇ 0 ﻭ Z ﻰﻟﺇ A) ﺏﻮﻠﻄﻤﻟﺍ ﻑﺮﺤﻟﺍ ﺪﻳﺪﺤﺘﻟ ﻰﻠﻋ ﻂﻐﺿﺍ
1
.9 ﻰﻟﺇ 0 ﻭ Z ﻰﻟﺇ A ﻦﻋ ﺪﻳﺰﻳ ﻝﻭﻷﺍ ﻑﺮﺤﻟﺍ ﻥﺎﻛ ﺍﺫﺇ “OTHERS” ﺔﻟﺎﺳﺮﻟﺍ ﺮﻬﻈﺗ •
.ﺹﺮﻘﻟﺍ ﻰﻠﻋ ﻂﻐﺿﺍ ﻢﺛ ،ﻢﺳﺍ ﺪﻳﺪﺤﺘﻟ ﺕﻮﺼﻟﺍ ﻯﻮﺘﺴﻣ ﺹﺮﻗ ﺭﺩﺃ
2
.ﻝﺎﺼﺗﻻﺍ ﺀﺍﺮﺟﻹ ﺹﺮﻘﻟﺍ ﻰﻠﻋ ﻂﻐﺿﺍ ﻢﺛ ،ﻒﺗﺎﻫ ﻢﻗﺭ ﺪﻳﺪﺤﺘﻟ ﺕﻮﺼﻟﺍ ﻯﻮﺘﺴﻣ ﺹﺮﻗ ﺭﺩﺃ
3
.ﻥﺍﺮﻗﻹﺍ ﺪﻨﻋ ﺓﺪﺣﻮﻟﺍ ﻰﻟﺇ ﺎﹰﻴﺋﺎﻘﻠﺗ ﻞﺼﺘﻤﻟﺍ ﻒﺗﺎﻬﻟﺎﺑ ﺹﺎﺨﻟﺍ ﻒﺗﺎﻬﻟﺍ ﻞﻴﻟﺩ ﻞﻘﻧ ﻢﺘﻳ •
ﺔﺻﺎﺧ ﻞﻴﻜﺸﺗ ﺕﺎﻣﻼﻋ ﻱﺃ ﺎﻬﻴﻠﻋ ﺖﺴﻴﻟ ﻲﺘﻟﺍ ﻑﻭﺮﺤﻟﺍ ﻯﻮﺳ ﺽﺮﻋ ﺓﺪﺣﻮﻟﺍ ﻩﺬﻬﻟ ﻦﻜﻤﻳ ﻻ •
(.“U” ﻞﻜﺷ ﻲﻓ “Ú” ﻞﺜﻣ ﺔﻨﻴﻌﻣ ﻖﻄﻧ ﺕﺎﻣﻼﻌﺑ ﺔﻠﹼﻜﺸﹸﻤﻟﺍ ﻑﻭﺮﺤﻟﺍ ﺮﻬﻈﺗ) .ﻦﻴﻌﻣ ﻖﻄﻨﺑ
DIAL NUMBER
.(+ ،# ،) ﻑﺮﺣ ﻭﺃ (9 ﻰﻟﺇ 0) ﻢﻗﺭ ﺪﻳﺪﺤﺘﻟ ﺕﻮﺼﻟﺍ ﻯﻮﺘﺴﻣ ﺹﺮﻗ ﺮﻳﻭﺪﺘﺑ ﻢﻗ
1
.ﻝﺎﺧﺩﻹﺍ ﻊﺿﻮﻣ ﻚﻳﺮﺤﺘﻟ ﻰﻠﻋ ﻂﻐﺿﺍ
2
.ﻒﺗﺎﻬﻟﺍ ﻢﻗﺭ ﻝﺎﺧﺩﺇ ﻦﻣ ﻲﻬﺘﻨﺗ ﻰﺘﺣ
2
ﻭ
1
ﻦﻴﺗﻮﻄﺨﻟﺍ ﺪﻋﺃ
.ﻝﺎﺼﺗﻼﻟ ﺕﻮﺼﻟﺍ ﻯﻮﺘﺴﻣ ﺹﺮﻗ ﻰﻠﻋ ﻂﻐﺿﺍ
3
VOICE
ﻒﺋﺎﻇﻭ ﻲﻓ ﻢﻜﺤﺘﻠﻟ ﻲﺗﻮﺼﻟﺍ ﺮﻣﻷﺍ ﻭﺃ ﺎﻬﺑ ﻝﺎﺼﺗﻻﺍ ﺪﻳﺮﺗ ﻲﺘﻟﺍ ﻝﺎﺼﺗﻻﺍ ﺔﻬﺟ ﻢﺳﺍ ﻖﻄﻨﺑ ﻢﻗ
(ﺕﻮﺼﻟﺍ ﻰﻠﻋ ﻑﺮﻌﺘﻟﺍ ﺓﺰﻴﻣ ﺔﻄﺳﺍﻮﺑ ﺔﻤﻟﺎﻜﻣ ﺀﺍﺮﺟﺍ ) .ﻒﺗﺎﻬﻟﺍ
BLUETOOTH®
ﺕﻮﺼﻟﺍ ﻰﻠﻋ ﻑﺮﻌﺘﻟﺍ ﺓﺰﻴﻣ ﺔﻄﺳﺍﻮﺑ ﺔﻤﻟﺎﻜﻣ ﺀﺍﺮﺟﺍ
ﻂﻴﺸﻨﺘﻟ ﻰﻠﻋ ﻂﻐﻀﻟﺎﺑ ﺭﺍﺮﻤﺘﺳﻻﺍ ﻊﻣ ﻂﻐﺿﺍ 1
.ﻝﻮﺻﻮﻤﻟﺍ ﻒﺗﺎﻬﻟﺍ
ﻭﺃ ﺎﻬﺑ ﻝﺎﺼﺗﻻﺍ ﺪﻳﺮﺗ ﻲﺘﻟﺍ ﻝﺎﺼﺗﻻﺍ ﺔﻬﺟ ﻢﺳﺍ ﻖﻄﻨﺑ ﻢﻗ 2
.ﻒﺗﺎﻬﻟﺍ ﻒﺋﺎﻇﻭ ﻲﻓ ﻢﻜﺤﺘﻠﻟ ﻲﺗﻮﺼﻟﺍ ﺮﻣﻷﺍ
ﻰﺟﺮﹸﻳ .ﻒﺗﺎﻫ ﻞﻛ ﻲﻓ ﺔﻣﻮﻋﺪﻤﻟﺍ ﺕﻮﺼﻟﺍ ﻰﻠﻋ ﻑﺮﻌﺘﻟﺍ ﺕﺍﺰﻴﻣ ﻒﻠﺘﺨﺗ •
ﻰﻠﻋ ﻉﻼﻃﻼﻟ ﻞﺻﻮﻤﻟﺍ ﻒﺗﺎﻬﻟﺎﺑ ﺹﺎﺨﻟﺍ ﺕﺎﻤﻴﻠﻌﺘﻟﺍ ﻞﻴﻟﺩ ﺔﻌﺟﺍﺮﻣ
.ﻞﻴﺻﺎﻔﺘﻟﺍ
ﺯﺎﻬﺠﻟ ﻲﻛﺬﻟﺍ ﻲﺼﺨﺸﻟﺍ ﺪﻋﺎﺴﻤﻟﺍ ﺔﻔﻴﻇﻭ ﺎﹰ
ﻀﻳﺃ ﺓﺪﺣﻮﻟﺍ ﻩﺬﻫ ﻢﻋﺪﺗ •
.iPhone
ﺓﺮﻛﺍﺬﻟﺍ ﻲﻓ ﺕﺍﺩﺍﺪﻋﺇ
ﺓﺮﻛﺍﺬﻟﺍ ﻲﻓ ﻝﺎﺼﺗﺍ ﺔﻬﺟ ﻦﻳﺰﺨﺗ
.(6 ﻰﻟﺇ 1 ﻦﻣ) ﻡﺎﻗﺭﻻﺍ ﺭﺍﺭﺯﻻ ﻝﺎﺼﺗﺍ ﺕﺎﻬﺟ 6 ﻰﻟﺍ ﻞﺼﻳ ﺎﻣ ﻦﻳﺰﺨﺗ ﻦﻜﻤﻳ
.Bluetooth ﻊﺿﻭ ﻰﻟﺇ ﻝﻮﺧﺪﻠﻟ ﻰﻠﻋ ﻂﻐﺿﺍ 1
،
[RECENT CALL]
ﺪﻳﺪﺤﺘﻟ ﺕﻮﺼﻟﺍ ﻯﻮﺘﺴﻣ ﺹﺮﻗ ﺭﺩﺃ 2
.ﺹﺮﻘﻟﺍ ﻰﻠﻋ ﻂﻐﺿﺍ ﻢﺛ ،
[DIAL NUMBER]
ﻭﺃ
[PHONEBOOK]
ﻭﺃ ﻝﺎﺼﺗﺍ ﺔﻬﺟ ﺪﻳﺪﺤﺘﻟ ﺕﻮﺼﻟﺍ ﻯﻮﺘﺴﻣ ﺹﺮﻗ ﺮﻳﻭﺪﺘﺑ ﻢﻗ 3
.ﻒﺗﺎﻫ ﻢﻗﺭ ﻝﺎﺧﺩﺇ
ﺕﻮﺼﻟﺍ ﻯﻮﺘﺴﻣ ﺹﺮﻗ ﻰﻠﻋ ﻂﻐﺿﺍ ،ﻝﺎﺼﺗﺍ ﺔﻬﺟ ﺪﻳﺪﺤﺗ ﺔﻟﺎﺣ ﻲﻓ
.ﻒﺗﺎﻬﻟﺍ ﻢﻗﺭ ﺽﺮﻌﻟ
1 ﻦﻣ) ﺔﻴﻟﺎﺘﻟﺍ ﻡﺎﻗﺭﻷﺍ ﺭﺍﺭﺯﺃ ﻦﻣ ﺪﺣﺍﻭ ﺭﺍﺮﻤﺘﺳﻻﺍ ﻊﻣ ﻂﻐﺿﺍ 4
.(6 ﻰﻟﺇ
ﺪﻨﻋ “MEMORY P (ﺩﺪﺤﻤﻟﺍ ﹰﺎﻘﺒﺴﻣ ﻦﻴﻌﻤﻟﺍ ﻢﻗﺮﻟﺍ)” ﺔﻤﻠﻛ ﺮﻬﻈﺗ
.ﻝﺎﺼﺗﻻﺍ ﺔﻬﺟ ﻦﻳﺰﺨﺗ
ﺩﺪﺣ ،ﺎﹰﻘﺒﺴﻣ ﺔﻃﻮﺒﻀﻤﻟﺍ ﺓﺮﻛﺍﺬﻟﺍ ﻦﻣ ﻝﺎﺼﺗﺍ ﺔﻬﺟ ﺢﺴﻤﻟ
.ﻍﺭﺎﻓ ﻢﻗﺭ ﻦﻳﺰﺨﺘﺑ ﻢﻗﻭ 2 ﺓﻮﻄﺨﻟﺍ ﻲﻓ
[DIAL NUMBER]
ﺓﺮﻛﺍﺬﻟﺍ ﻦﻣ ﺔﻤﻟﺎﻜﻣ ﺀﺍﺮﺟﺇ
.Bluetooth ﻊﺿﻭ ﻰﻟﺇ ﻝﻮﺧﺪﻠﻟ ﻰﻠﻋ ﻂﻐﺿﺍ 1
.(6 ﻰﻟﺇ 1 ﻦﻣ) ﺔﻴﻟﺎﺘﻟﺍ ﻡﺎﻗﺭﻷﺍ ﺭﺍﺭﺯﺃ ﻦﻣ ﺪﺣﺍﻭ ﻂﻐﺿﺍ 2
.ﻝﺎﺼﺗﻼﻟ ﺕﻮﺼﻟﺍ ﻯﻮﺘﺴﻣ ﺹﺮﻗ ﻰﻠﻋ ﻂﻐﺿﺍ 3
ﻝﺎﺼﺗﺍ ﺔﻬﺟ ﺔﻳﺃ ﺩﻮﺟﻭ ﻡﺪﻋ ﺔﻟﺎﺣ ﻲﻓ “NO PRESET” ﺔﻟﺎﺳﺮﻟﺍ ﺮﻬﻈﺗ
.ﺔﻧﺰﺨﻣ
JS_JVC_KD_X351BT_M_AR.indd 14JS_JVC_KD_X351BT_M_AR.indd 14 22/8/2017 3:34:08 PM22/8/2017 3:34:08 PM

ﻲﺑﺮﻋ
13
Data Size: B6L (182 mm x 128 mm)
Book Size: B6L (182 mm x 128 mm)
ﻰﻟﺇﺔﻳﺎﻤﺤﻟﺍ ﺀﺎﻄﻏ ﻰﻠﻋ
ﺓﺪﺣﻭ ﻰﻠﻋ
ﺪﻌﺑ ﻦﻋ ﻢﻜﺤﺘﻟﺍ
...ﺓﺩﺭﺍﻭ ﺔﻤﻟﺎﻜﻣ ﻝﻭﺍ ﻰﻠﻋ ﺩﺮﻟﺍ ﺀﺎﻨﺛﺍ
ﺔﻤﻟﺎﻜﻤﻟﺍ ﻰﻠﻋ ﺔﺑﺎﺟﻻﺍ
ﻊﻄﻗ ﻥﻭﺩ ﻯﺮﺧﻻﺍ ﺓﺩﺭﺍﻮﻟﺍ
ﺔﻴﻟﺎﺤﻟﺍ ﺔﻤﻟﺎﻜﻤﻟﺍ
ﻭﺃ ﻰﻠﻋ ﻂﻐﺿﺍ
ﻯﻮﺘﺴﻣ ﺹﺮﻗ ﻰﻠﻋ
.ﺕﻮﺼﻟﺍ
( ﺡﺎﺘﻣ ﺮﻴﻏ )
ﺓﺩﺭﺍﻮﻟﺍ ﺔﻨﻟﺎﻜﻤﻟﺍ ﺾﻓﺭ
ﻯﺮﺧﻻﺍ
ﺭﺍﺮﻤﺘﺳﻻﺍ ﻊﻣ ﻂﻐﺿﺍ
ﺹﺮﻗ ﻭﺃ ﻰﻠﻋ
.ﺕﻮﺼﻟﺍ ﻯﻮﺘﺴﻣ
( ﺡﺎﺘﻣ ﺮﻴﻏ )
...ﻦﻴﺘﻟﺎﻌﻓ ﻦﻴﺘﻤﻟﺎﻜﻣ ﻚﻳﺪﻟ ﻥﻮﻜﺗ ﺎﻣﺪﻨﻋ
ﺔﻴﻟﺎﺤﻟﺍ ﺔﻤﻟﺎﻜﻤﻟﺍ ﺀﺎﻬﻧﺍ
ﺔﻔﻗﻮﺘﻤﻟﺍ ﺔﻤﻟﺎﻜﻤﻟﺍ ﻞﻴﻌﻔﺗﻭ
ﺭﺍﺮﻤﺘﺳﻻﺍ ﻊﻣ ﻂﻐﺿﺍ
ﺹﺮﻗ ﻭﺃ ﻰﻠﻋ
.ﺕﻮﺼﻟﺍ ﻯﻮﺘﺴﻣ
ﺭﺍﺮﻤﺘﺳﻻﺍ ﻊﻣ ﻂﻐﺿﺍ
. ﻰﻠﻋ
ﺔﻤﻟﺎﻜﻤﻟﺍ ﻦﻴﺑ ﺔﻟﺩﺎﺒﻤﻟﺍ
ﺔﻤﻟﺎﻜﻤﻟﺍﻭ ﺔﻴﻟﺎﺤﻟﺍ
ﺔﻔﻗﻮﺘﻤﻟﺍ
. ﻂﻐﺿﺍ
( ﺡﺎﺘﻣ ﺮﻴﻏ )
*1ﻒﺗﺎﻬﻟﺍ ﺕﻮﺻ ﻯﻮﺘﺴﻣ ﻂﺒﺿ
(
[15]
:ﻲﺿﺍﺮﺘﻓﺍ)
[35]
ﻰﻟﺇ
[00]
ﺹﺮﻗ ﺮﻳﻭﺪﺘﺑ ﻢﻗ
ﺀﺎﻨﺛﺃ ﺕﻮﺼﻟﺍ ﻯﻮﺘﺴﻣ
.ﺔﻤﻟﺎﻜﻣ ﺀﺍﺮﺟﺇ
*2 ﻰﻠﻋ ﻂﻐﺿﺍ
ﺀﺍﺮﺟﺇ ﺀﺎﻨﺛﺃ ﻭﺃ
.ﺔﻤﻟﺎﻜﻣ
ﻲﻌﺿﻭ ﻦﻴﺑ ﻞﻳﺪﺒﺘﻟﺎﺑ ﻢﻗ
ﺙﺪﺤﺘﻟﺍﻭ ﺮﺤﻟﺍ ﺙﺪﺤﺘﻟﺍ
*3ﻲﺼﺨﺸﻟﺍ
ﻰﻠﻋ ﻂﻐﺿﺍ
.ﺔﻤﻟﺎﻜﻣ ﺀﺍﺮﺟﺇ ﺀﺎﻨﺛﺃ
( ﺡﺎﺘﻣ ﺮﻴﻏ )
.ﻯﺮﺧﻷﺍ ﺭﺩﺎﺼﻤﻟﺍ ﺕﻮﺻ ﻯﻮﺘﺴﻣ ﻰﻠﻋ ﻩﺬﻫ ﻂﺒﻀﻟﺍ ﺔﻴﻠﻤﻋ ﺮﺛﺆﺗ ﻦﻟ
*1
.ﺮﻤﺘﺴﻣ ﻞﻜﺸﺑ ﺔﻠﺣﺮﻣ 15 ﺭﺍﺪﻘﻤﺑ ﺕﻮﺼﻟﺍ ﻯﻮﺘﺴﻣ ﺓﺩﺎﻳﺰﻟ ﻰﻠﻋ ﻂﻐﻀﻟﺎﺑ ﺭﺍﺮﻤﺘﺳﻻﺍ ﻊﻣ ﻂﻐﺿﺍ
*2
.ﻞﺼﺘﻤﻟﺍ Bluetooth ﺯﺎﻬﺟ ﺐﺴﺣ ﺕﺎﻴﻠﻤﻌﻟﺍ ﻒﻠﺘﺨﺗ ﺪﻗ
*3
ﺕﻮﺼﻟﺍ ﺓﺩﻮﺟ ﻦﻴﺴﺤﺗ
....ﻒﺗﺎﻬﻟﺍ ﻲﻓ ﺙﺪﺤﺘﻟﺍ ﺀﺎﻨﺛﺃ
. ﻰﻠﻋ ﺭﺍﺮﻤﺘﺳﻻﺍ ﻊﻣ ﻂﻐﺿﺍ 1
.ﺹﺮﻘﻟﺍ ﻂﻐﺿﺍ ﻢﺛ ،(ﻲﻟﺎﺘﻟﺍ ﻝﻭﺪﺠﻟﺍ ﻊﺟﺍﺭ) ﺪﻨﺑ ﺪﻳﺪﺤﺘﻟ ﺕﻮﺼﻟﺍ ﻯﻮﺘﺴﻣ ﺹﺮﻗ ﺭﺩﺃ
2
.ﻪﻄﻴﺸﻨﺗ ﻭﺃ ﺏﻮﻠﻄﻤﻟﺍ ﺮﺼﻨﻌﻟﺍ ﺪﻳﺪﺤﺗ ﻢﺘﻳ ﻰﺘﺣ 2 ﺓﻮﻄﺨﻟﺍ ﺭﺮﻛ 3
.ﺝﻭﺮﺨﻠﻟ ﻰﻠﻋ ﻂﻐﺿﺍ 4
. ﻰﻠﻋ ﻂﻐﺿﺍ ،ﻖﺑﺎﺴﻟﺍ ﺩﺍﺪﻋﻹﺍ ﺮﺼﻨﻋ ﻰﻟﺇ ﻉﻮﺟﺮﻠﻟ
XX
:ﻲﺿﺍﺮﺘﻓﺍ
MIC GAIN
ﺔﻴﺳﺎﺴﺣ ﺪﻳﺰﺗ :(
LEVEL –04
)
LEVEL +10
ﻰﻟﺇ
LEVEL –10
.ﻢﻗﺮﻟﺍ ﺩﺍﺯ ﺎﻤﻠﻛ ﻥﻮﻓﻭﺮﻜﻴﻤﻟﺍ
NR LEVEL
ﻦﻣ ﺪﺤﻟﺍ ﻯﻮﺘﺴﻣ ﻂﺒﺿﺍ :(
LEVEL 00
)
LEVEL+05
ﻰﻟﺇ
LEVEL –05
.ﺔﻴﻔﺗﺎﻫ ﺔﺛﺩﺎﺤﻣ ﺀﺎﻨﺛﺃ ﺀﺎﺿﻮﺿ ﻞﻗﺃ ﻉﺎﻤﺳ ﻢﺘﻳ ﻰﺘﺣ ﺀﺎﺿﻮﻀﻟﺍ
ECHO CANCEL
ﺮﻴﺧﺄﺗ ﺖﻗﻭ ﻂﺒﻀﺑ ﻢﻗ :(
LEVEL 00
)
LEVEL +05
ﻰﻟﺇ
LEVEL –05
ﺔﺛﺩﺎﺤﻤﻟﺍ ﺀﺎﻨﺛﺃ ﻦﻜﻤﻣ ﻯﺪﺻ ﻞﻗﺃ ﻉﺎﻤﺳ ﻢﺘﻳ ﻰﺘﺣ ﻯﺪﺼﻟﺍ ﺀﺎﻐﻟﺇ
.ﺔﻴﻔﺗﺎﻬﻟﺍ
ﺔﻤﻟﺎﻜﻣ ﻡﻼﺘﺳﻻ ﺕﺍﺩﺍﺪﻋﻹﺍ ﺬﻴﻔﻨﺗ
.Bluetooth ﻊﺿﻭ ﻰﻟﺇ ﻝﻮﺧﺪﻠﻟ ﻰﻠﻋ ﻂﻐﺿﺍ 1
ﻢﺛ ،(ﻲﻟﺎﺘﻟﺍ ﻝﻭﺪﺠﻟﺍ ﻊﺟﺍﺭ) ﺪﻨﺑ ﺪﻳﺪﺤﺘﻟ ﺕﻮﺼﻟﺍ ﻯﻮﺘﺴﻣ ﺹﺮﻗ ﺭﺩﺃ 2
.ﺹﺮﻘﻟﺍ ﻂﻐﺿﺍ
.ﻪﻄﻴﺸﻨﺗ ﻭﺃ ﺏﻮﻠﻄﻤﻟﺍ ﺮﺼﻨﻌﻟﺍ ﺪﻳﺪﺤﺗ ﻢﺘﻳ ﻰﺘﺣ 2 ﺓﻮﻄﺨﻟﺍ ﺭﺮﻛ 3
. ﻰﻠﻋ ﻂﻐﺿﺍ ،ﻖﺑﺎﺴﻟﺍ ﺩﺍﺪﻋﻹﺍ ﺮﺼﻨﻋ ﻰﻟﺇ ﻉﻮﺟﺮﻠﻟ
XX
:ﻲﺿﺍﺮﺘﻓﺍ
SETTINGS
AUTO ANSWER
ﻲﻓ ﹰﺎﻴﺋﺎﻘﻠﺗ ﺓﺩﺭﺍﻮﻟﺍ ﺔﻤﻟﺎﻜﻤﻟﺍ ﻰﻠﻋ ﺓﺪﺣﻮﻟﺍ ﺩﺮﺗ :
30 SEC
ﻰﻟﺇ
01 SEC
.ﺀﺎﻐﻟﺍ :
OFF
؛ .(ﻥﺍﻮﺛ ﻲﻓ) ﺩﺪﺤﻤﻟﺍ ﺖﻗﻮﻟﺍ
RING ILLUMI
ﺾﻴﻣﻮﻟﺍ ﻂﻤﻧ ﺭﺎﺘﺨﻳ :(
BLINK 02
)
BLINK 05
ﻰﻟﺇ
BLINK 01
.ﺀﺎﻐﻟﺍ :
OFF
؛ .ﺔﻤﻟﺎﻜﻣ ﺩﻭﺭﻭ ﺪﻨﻋ ﺭﺍﺭﺯﻻﺍ ﺕﺍﺭﺎﻄﺧﻻ
BLUETOOTH®
JS_JVC_KD_X351BT_M_AR.indd 13JS_JVC_KD_X351BT_M_AR.indd 13 22/8/2017 3:34:08 PM22/8/2017 3:34:08 PM

12
ﻲﺑﺮﻋ
Data Size: B6L (182 mm x 128 mm)
Book Size: B6L (182 mm x 128 mm)
ﻲﺋﺎﻘﻠﺘﻟﺍ ﻥﺍﺮﺘﻗﻻﺍ
ﻰﻟﺍ Android/iPod touch/iPhone ﺯﺎﻬﺟ ﻞﻴﺻﻮﺗ ﺪﻨﻋ
ﻥﺍﺮﻗﻹﺍ ﺐﻠﻃ ﻞﻴﻌﻔﺗ ﻢﺘﻳ ،USB ﻝﺎﺧﺩﻻﺍ ﻑﺮﻃ
.ﹰﺎﻴﺋﺎﻘﻠﺗ (Bluetooth ﺮﺒﻋ)
ﻥﺍﺮﻗﻺﻟ ﺕﻮﺼﻟﺍ ﻯﻮﺘﺴﻣ ﺹﺮﻗ ﻰﻠﻋ ﻂﻐﺿﺍ
.ﺯﺎﻬﺠﻟﺍ ﻢﺳﺍ ﺪﻴﻛﺄﺗ ﺩﺮﺠﻤﺑ
:ﺍﺫﺍ ﻂﻘﻓ ﹰﺎﻴﺋﺎﻘﻠﺗ ﻥﺍﺮﻗﻹﺍ ﺐﻠﻃ ﻞﻴﻌﻔﺗ ﻢﺘﻳ
ﻝﻮﺻﻮﻤﻟﺍ ﺯﺎﻬﺠﻟﺎﺑ ﺔﺻﺎﺨﻟﺍ Bluetooth ﺔﻔﻴﻇﻭ ﺖﻧﺎﻛ –
.ﻞﻴﻐﺸﺘﻟﺍ ﻊﺿﻭ ﻲﻓ
(15 )
.
[ON]
ﻊﺿﻭ ﻰﻠﻋ ﻁﻮﺒﻀﻣ
[AUTO PAIRING]
–
ﺪﻳﻭﺭﺪﻧﺍ ﺯﺎﻬﺟ ﻰﻠﻋ ﺖﺒﺜﻣ JVC MUSIC PLAY ﻖﻴﺒﻄﺘﻟﺍ –
.
(8 )
[AUTO MODE]
ﺭﺎﻴﺘﺧﺍ ﻢﺗﻭ
(7 )
Android
ﻝﻮﻤﺤﻣ ﻒﺗﺎﻫ — BLUETOOTH
ﺔﻠﻣﺎﻜﻣ ﻲﻘﻠﺗ
:ﺓﺩﺭﺍﻭ ﺔﻤﻟﺎﻜﻣ ﺪﺟﻮﺗ ﺎﻣﺪﻨﻋ
(13 )
.
[RING ILLUMI]
ﺪﻨﺒﻟﺍ ﻲﻓ ﻪﺗﺮﺘﺧﺍ ﻱﺬﻟﺍ ﺾﻴﻣﻮﻟﺍ ﻂﻤﻨﺑ ﺭﺍﺭﺯﻻﺍ ﺾﻣﻮﺘﺳ •
(13 )
.ﺭﺎﺘﺨﻤﻟﺍ ﺖﻗﻮﻟﺍ ﻰﻠﻋ ﻁﻮﺒﻀﻣ
[AUTO ANSWER]
ﻥﺎﻛ ﺍﺫﺇ ﹰﺎﻴﺋﺎﻘﻠﺗ ﺔﻤﻟﺎﻜﻤﻟﺍ ﻰﻠﻋ ﺔﺑﺎﺟﻻﺎﺑ ﺯﺎﻬﺠﻟﺍ ﻡﻮﻘﻳ •
:ﺔﻤﻟﺎﻜﻣ ﺀﺍﺮﺟﺍ ﺀﺎﻨﺛﺍ
.ﺭﺍﺭﺯﻻﺍ ﺾﻴﻣﻭ ﻒﻗﻮﺘﻳ •
.Bluetooth ﺔﻔﻴﻇﻭ ﻞﺼﻓ ﻢﺘﻴﺳ ،ﺯﺎﻬﺠﻟﺍ ﺔﻬﺟﺍﻭ ﻞﺼﻓ ﻭﺃ ﺯﺎﻬﺠﻟﺍ ﺀﺎﻔﻃﺈﺑ ﺖﻤﻗ ﺍﺫﺇ •
.ﻝﻮﻤﺤﻤﻟﺍ ﻒﺗﺎﻬﻠﻟ ﺎﻘﻓﻭ ﺔﺣﺎﺘﻣ ﺮﻴﻏ ﻥﻮﻜﺗ ﻭﺍ ﺔﻴﻟﺎﺘﻟﺍ ﻞﻴﻐﺸﺘﻟﺍ ﺕﺎﻴﻠﻤﻋ ﻒﻠﺘﺨﺗ ﺪﻗ
ﻰﻟﺇﺔﻳﺎﻤﺤﻟﺍ ﺀﺎﻄﻏ ﻰﻠﻋ
ﻢﻜﺤﺘﻟﺍ ﺓﺪﺣﻭ ﻰﻠﻋ
ﺪﻌﺑ ﻦﻋ
...ﺓﺩﺭﺍﻭ ﺔﻤﻟﺎﻜﻣ ﻝﻭﺍ
ﺔﻤﻟﺎﻜﻣ ﻰﻠﻋ ﺔﺑﺎﺟﻻﺍ
ﻯﻮﺘﺴﻣ ﺹﺮﻗ ﻰﻠﻋ ﻭﺃ ﻰﻠﻋ ﻂﻐﺿﺍ
.ﺕﻮﺼﻟﺍ
. ﻂﻐﺿﺍ
ﺔﻤﻟﺎﻜﻣ ﺾﻓﺭ
ﺹﺮﻗ ﻭﺃ ﻰﻠﻋ ﺭﺍﺮﻤﺘﺳﻻﺍ ﻊﻣ ﻂﻐﺿﺍ
.ﺕﻮﺼﻟﺍ ﻯﻮﺘﺴﻣ
ﻰﻠﻋ ﺭﺍﺮﻤﺘﺳﻻﺍ ﻊﻣ ﻂﻐﺿﺍ
.
ﺔﻤﻟﺎﻜﻣ ﺀﺎﻬﻧﺇ
ﺹﺮﻗ ﻭﺃ ﻰﻠﻋ ﺭﺍﺮﻤﺘﺳﻻﺍ ﻊﻣ ﻂﻐﺿﺍ
.ﺕﻮﺼﻟﺍ ﻯﻮﺘﺴﻣ
ﻰﻠﻋ ﺭﺍﺮﻤﺘﺳﻻﺍ ﻊﻣ ﻂﻐﺿﺍ
.
BLUETOOTH®
JS_JVC_KD_X351BT_M_AR.indd 12JS_JVC_KD_X351BT_M_AR.indd 12 22/8/2017 3:34:08 PM22/8/2017 3:34:08 PM

ﻲﺑﺮﻋ
11
Data Size: B6L (182 mm x 128 mm)
Book Size: B6L (182 mm x 128 mm)
ﺓﺮﻣ ﻝﻭﻻ Bluetooth ﺙﻮﺗﻮﻠﺑ ﺯﺎﻬﺟ ﻞﻴﺻﻮﺗﻭ ﻥﺍﺮﺘﻗﺍ
.ﺓﺪﺣﻮﻟﺍ ﻞﻴﻐﺸﺘﻟ ﻰﻠﻋ ﻂﻐﺿﺍ 1
.Bluetooth ﺯﺎﻬﺟ ﻰﻠﻋ “KD-X3 BT” ﺪﻳﺪﺤﺗﻭ ﺚﺤﺒﻟﺎﺑ ﻢﻗ 2
.ﺔﺷﺎﺸﻟﺍ ﻰﻠﻋ “BT PAIRING” ﺔﻟﺎﺳﺮﻟﺍ ﺾﻣﻮﺗ
ﺚﺤﺒﻟﺍ ﺪﻌﺑ (PIN) ﻲﺼﺨﺸﻟﺍ ﻒﻳﺮﻌﺘﻟﺍ ﻢﻗﺭ ﺰﻣﺭ ﻝﺎﺧﺩﺇ ﻰﻟﺇ ﺝﺎﺘﺤﺗ ﺪﻗ ،Bluetooth ﺓﺰﻬﺟﺃ ﺾﻌﺑ ﻰﻟﺇ ﺔﺒﺴﻨﻟﺎﺑ •
.ﺓﺮﺷﺎﺒﻣ
.ﺔﺷﺎﺸﻟﺍ ﻰﻠﻋ ﺮﻬﻈﻳ ﺎﻣ ﺐﺴﺣ (B) ﻭﺃ (A) ﺀﺍﺮﺟﺈﺑ ﻢﻗ 3
.ﻩﺎﻧﺩﺃ ﺓﺭﻮﻛﺬﻤﻟﺍ ﺕﺍﻮﻄﺨﻟﺍ ﻦﻋ ﻥﺍﺮﻗﻹﺍ ﻞﺴﻠﺴﺗ ﻒﻠﺘﺨﻳ ﺪﻗ ،Bluetooth ﺓﺰﻬﺟﺃ ﺾﻌﺑ ﻰﻟﺇ ﺔﺒﺴﻨﻟﺎﺑ
“NO – BACK” “YES – VOL” “XXXXXX” “[ﺯﺎﻬﺠﻟﺍ ﻢﺳﺍ]” (A)
.ﻥﺍﺮﻗﻹﺍ ﺀﺎﻨﺛﺃ ﺎﹰﻴﺋﺍﻮﺸﻋ ﻩﺅﺎﺸﻧﺇ ﻢﺘﻳ ﻡﺎﻗﺭﺃ 6 ﻦﻣ ﻥﻮﻜﻣ ﺭﻭﺮﻣ ﺡﺎﺘﻔﻣ ﻦﻋ ﺓﺭﺎﺒﻋ “XXXXXX” ﻥﺇ
.Bluetooth ﺯﺎﻬﺟﻭ ﺓﺪﺣﻮﻟﺍ ﻰﻠﻋ ﺮﻬﻈﺗ ﻲﺘﻟﺍ ﺭﻭﺮﻤﻟﺍ ﺢﻴﺗﺎﻔﻣ ﻞﺛﺎﻤﺗ ﻦﻣ ﺪﻛﺄﺗ
.ﺭﻭﺮﻤﻟﺍ ﺡﺎﺘﻔﻣ ﺪﻴﻛﺄﺘﻟ ﺕﻮﺼﻟﺍ ﻯﻮﺘﺴﻣ ﺹﺮﻗ ﻰﻠﻋ ﻂﻐﺿﺍ
.ﺭﻭﺮﻤﻟﺍ ﺡﺎﺘﻔﻣ ﺪﻴﻛﺄﺘﻟ Bluetooth ﺯﺎﻬﺟ ﻞﻴﻐﺸﺘﺑ ﻢﻗ
“NO – BACK” “YES – VOL” “[ﺯﺎﻬﺠﻟﺍ ﻢﺳﺍ]” (B)
.ﻥﺍﺮﻗﻹﺍ ﺀﺪﺒﻟ ﺕﻮﺼﻟﺍ ﻯﻮﺘﺴﻣ ﺹﺮﻗ ﻰﻠﻋ ﻂﻐﺿﺍ
ﻲﺼﺨﺸﻟﺍ ﻒﻳﺮﻌﺘﻟﺍ ﻢﻗﺭ ﺰﻣﺭ ﻞﺧﺩﺃ ،ﺔﺷﺎﺸﻟﺍ ﻰﻠﻋ “PIN 0000” “PAIRING” ﺮﻬﻇ ﺍﺫﺇ •
.Bluetooth ﺯﺎﻬﺟ ﻲﻓ “0000”
(15 )
.ﻥﺍﺮﻗﻹﺍ ﻞﺒﻗ ﺏﻮﻠﻄﻤﻟﺍ ﻲﺼﺨﺸﻟﺍ ﻒﻳﺮﻌﺘﻟﺍ ﻢﻗﺭ ﺰﻣﺭ ﻰﻟﺇ ﺮﻴﻴﻐﺘﻟﺍ ﻚﻨﻜﻤﻳ
.ﻥﺍﺮﻗﻹﺍ ﺪﻴﻛﺄﺘﻟ Bluetooth ﺯﺎﻬﺟ ﻞﻴﻐﺸﺘﺑ ﻢﻘﻓ ،ﻂﻘﻓ “PAIRING” ﺮﻬﻇ ﺍﺫﺇ •
.Bluetooth ﻝﺎﺼﺗﺍ ﺀﺎﺸﻧﺇ ﺪﻨﻋ “” ﺰﻣﺮﻟﺍ ﺀﻲﻀﻳﻭ ﻥﺍﺮﻗﻹﺍ ﻝﺎﻤﺘﻛﺍ ﺪﻨﻋ “PAIRING COMPLETED” ﺔﻟﺎﺳﺮﻟﺍ ﺮﻬﻈﺗ
.(SSP) ﻦﻣﻵﺍ ﻂﻴﺴﺒﻟﺍ ﻥﺍﺮﻗﻹﺍ ﺓﺪﺣﻮﻟﺍ ﻩﺬﻫ ﻢﻋﺪﺗ •
.ﻲﻟﺎﻤﺟﺇ ﻞﻜﺸﺑ (ﺎﻬﻧﺍﺮﻗﺇ ﻢﺗ) ﺓﺰﻬﺟﺃ ﺔﺴﻤﺧ ﻰﺘﺣ ﻞﻴﺠﺴﺗ ﻦﻜﻤﻳﻭ •
ﻱﺬﻟﺍ ﺯﺎﻬﺠﻟﺍ ﻑﺬﺤﻟ .ﺎﻬﻠﻴﻐﺸﺗ ﺓﺩﺎﻋﺈﺑ ﺖﻤﻗ ﺍﺫﺇ ﻰﺘﺣ ﺓﺪﺣﻮﻟﺍ ﻲﻓ ﹰﻼﺠﺴﻣ Bluetooth ﺯﺎﻬﺟ ﻞﻈﻴﺳ ،ﻥﺍﺮﻗﻹﺍ ﻝﺎﻤﻛﺇ ﺩﺮﺠﻤﺑﻭ •
.
[DEVICE DELETE]
،
15
،ﻪﻧﺍﺮﻗﺍ ﻢﺗ
.ﺖﻗﻭ ﻱﺃ ﻲﻓ ﻰﺼﻗﺃ ﺪﺤﺑ ﺪﺣﺍﻭ Bluetooth ﺕﻮﺻ ﺯﺎﻬﺟﻭ Bluetooth ﻲﻔﺗﺎﻫ ﻞﻴﺻﻮﺗ ﻦﻜﻤﻳ •
ﻚﻠﺗ ﻦﻴﺑ ﻞﻳﻮﺤﺘﻟﺍﻭ Bluetooth ﺕﻮﺻ ﺓﺰﻬﺟﺍ ﺲﻤﺧ ﻰﻟﺍ ﻞﻴﺻﻮﺘﻟﺍ ﻦﻜﻤﻳ ،BT AUDIO ﺭﺪﺼﻤﻟﺍ ﻡﺍﺪﺨﺘﺳﺍ ﺀﺎﻨﺛﺍ ،ﻦﻜﻟ
(16 )
.ﺔﺴﻤﺨﻟﺍ ﺓﺰﻬﺟﻻﺍ
.ﺎﹰﻳﻭﺪﻳ ﺓﺪﺣﻮﻟﺎﺑ ﺯﺎﻬﺠﻟﺍ ﻞﻴﺻﻮﺘﺑ ﻢﻗ .ﻥﺍﺮﻗﻹﺍ ﺪﻌﺑ ﺎﹰﻴﺋﺎﻘﻠﺗ ﺓﺪﺣﻮﻟﺎﺑ Bluetooth ﺓﺰﻬﺟﺃ ﺾﻌﺑ ﻞﺼﺘﺗ ﻻ ﺪﻗ •
.ﺕﺎﻣﻮﻠﻌﻤﻟﺍ ﻦﻣ ﺪﻳﺰﻤﻟ Bluetooth ﺯﺎﻬﺠﺑ ﺹﺎﺨﻟﺍ ﺕﺎﻤﻴﻠﻌﺘﻟﺍ ﻞﻴﻟﺩ ﺮﻈﻧﺍ •
BLUETOOTH®
ﻞﻴﺻﻮﺘﻟﺍ — BLUETOOTH
ﺔﻣﻮﻋﺪﻤﻟﺍ Bluetooth ﻉﺎﺿﻭﺃ
(HFP) ﻦﻳﺪﻴﻟﺍ ﻡﺍﺪﺨﺘﺳﺍ ﻡﺪﻋ ﻊﺿﻭ –
(A2DP) ﻡﺪﻘﺘﻤﻟﺍ ﺕﻮﺼﻟﺍ ﻊﻳﺯﻮﺗ ﻊﺿﻭ –
(AVRCP) ﻮﻳﺪﻴﻔﻟﺍ/ﺕﻮﺼﻟﺍ ﻲﻓ ﺪﻌﺑ ﻦﻋ ﻢﻜﺤﺘﻟﺍ ﻊﺿﻭ –
(SPP) ﻲﻠﺴﻠﺴﺘﻟﺍ ﺬﻔﻨﻤﻟﺍ ﻊﺿﻭ –
(PBAP) ﻒﺗﺎﻬﻟﺍ ﻞﻴﻟﺩ ﻰﻟﺇ ﻝﻮﺻﻮﻟﺍ ﻊﺿﻭ –
ﺔﻣﻮﻋﺪﻤﻟﺍ Bluetooth ﺰﻴﻣﺮﺗ ﺞﻣﺍﺮﺑ
(SBC) ﺔﻴﻋﺮﻔﻟﺍ ﺔﺟﻮﻤﻟﺍ ﺰﻴﻣﺮﺗ –
(AAC) ﻡﺪﻘﺘﻤﻟﺍ ﺕﻮﺼﻟﺍ ﺰﻴﻣﺮﺗ –
ﻥﻮﻓﻭﺮﻜﻴﻤﻟﺍ ﻞﻴﺻﻮﺗ
ﺔﻳﻭﺍﺯ ﻂﺒﻀﺑ ﻢﻗ
ﻥﻮﻓﻭﺮﻜﻴﻤﻟﺍ ﻡﺍﺪﺨﺘﺳﺎﺑ ﺖﻴﺒﺜﺘﻟﺎﺑ ﻢﻗ
(ﺔﻘﻓﺮﻣ ﺮﻴﻏ) ﻚﻠﺴﻟﺍ ﺕﺎﻄﻣﺎﻗ
.ﺮﻣﻷﺍ ﻡﺰﻟ ﺍﺫﺇ
ﻥﻮﻓﻭﺮﻜﻴﻤﻟﺍ ﻞﻴﺻﻮﺗ ﺲﺒﻘﻣ
(ﻖﻓﺮﻣ) ﻥﻮﻓﺮﻜﻴﻣ
ﺔﻴﻔﻠﺨﻟﺍ ﺔﺣﻮﻠﻟﺍ
JS_JVC_KD_X351BT_M_AR.indd 11JS_JVC_KD_X351BT_M_AR.indd 11 22/8/2017 3:34:08 PM22/8/2017 3:34:08 PM

10
ﻲﺑﺮﻋ
Data Size: B6L (182 mm x 128 mm)
Book Size: B6L (182 mm x 128 mm)
Spotify
:ﺮﻴﻀﺤﺘﻟﺍ
ﻢﻗ ﻢﺛ ،(iPod touch/iPhone) ﻙﺯﺎﻬﺟ ﻰﻠﻋ Spotify ﻖﻴﺒﻄﺗ ﻦﻣ ﺭﺍﺪﺻﺇ ﺙﺪﺣﺃ ﺖﻴﺒﺜﺘﺑ ﻢﻗ
.Spotify ﻰﻟﺇ ﻝﻮﺧﺪﻟﺍ ﻞﻴﺠﺴﺗﻭ ﺏﺎﺴﺣ ﺀﺎﺸﻧﺈﺑ
(4 )
.
[SOURCE SELECT]
ﻲﻓ
[SPOTIFY SRC]
ـﻟ
[ON]
ﺩﺪﺣ •
ﻉﺎﻤﺘﺳﻻﺍ ﺀﺪﺑ
.ﻙﺯﺎﻬﺟ ﻰﻠﻋ Spotify ﻖﻴﺒﻄﺗ ﺢﺘﻔﺑ ﻢﻗ 1
.USB ﻝﺎﺧﺩﺇ ﻑﺮﻄﺑ ﻙﺯﺎﻬﺟ ﻞﻴﺻﻮﺘﺑ ﻢﻗ 2
.SPOTIFY ﺭﺎﻴﺘﺧﻻ ﺭﺮﻜﺘﻣ ﻞﻜﺸﺑ ﻂﻐﺿﺍ 3
ﹰﺎﻴﺋﺎﻘﻠﺗ ﺚﺒﻟﺍ ﺃﺪﺒﻳ
.ﻪﻣﺍﺪﺨﺘﺳﺍ ﻡﺪﻋ ﺪﻨﻋ ﺓﺭﺎﻴﺴﻟﺍ ﻞﺧﺍﺪﺑ ﻞﺑﺎﻜﻟﺍ ﻙﺮﺘﺗ ﻻ
*
ﻰﻟﺇﺔﻳﺎﻤﺤﻟﺍ ﺀﺎﻄﻏ ﻰﻠﻋ
ﺓﺪﺣﻭ ﻰﻠﻋ
ﺪﻌﺑ ﻦﻋ ﻢﻜﺤﺘﻟﺍ
ﻒﻗﻮﺗ/ﻞﻴﻐﺸﺗ
ﺖﻗﺆﻣ
ﻯﻮﺘﺴﻣ ﺹﺮﻗ ﻂﻐﺿﺍ
.ﺕﻮﺼﻟﺍ
. ﻂﻐﺿﺍ
ﺭﺎﺴﻣ ﻲﻄﺨﺗ.S*1 / T ﻂﻐﺿﺍ.H*1 / I ﻂﻐﺿﺍ
ﺔﻣﻼﻋ ﻞﻴﺠﺴﺗ
ﻡﺪﻋ ﻭﺃ ﺎﺿﺮﻟﺍ
*2ﺎﺿﺮﻟﺍ
. ﻂﻐﺿﺍ. ﻂﻐﺿﺍ
ﻮﻳﺩﺍﺮﻟﺍ ﻞﻴﻐﺸﺗ ﺀﺪﺑ ﺭﺍﺮﻤﺘﺳﻻﺍ ﻊﻣ ﻂﻐﺿﺍ
.5 ﻰﻠﻋ
( ﺡﺎﺘﻣ ﺮﻴﻏ )
ﻰﻟﺇﺔﻳﺎﻤﺤﻟﺍ ﺀﺎﻄﻏ ﻰﻠﻋ
ﺓﺪﺣﻭ ﻰﻠﻋ
ﺪﻌﺑ ﻦﻋ ﻢﻜﺤﺘﻟﺍ
*3ﻞﻴﻐﺸﺘﻟﺍ ﺭﺍﺮﻜﺗ.ﺭﺍﺮﻜﺘﺑ ﻂﻐﺿﺍ
،
ONE REPEAT
*1
،
ALL REPEAT
REPEAT OFF
( ﺡﺎﺘﻣ ﺮﻴﻏ )
ﺐﻴﺗﺮﺘﺑ ﻞﻴﻐﺸﺘﻟﺍ
*3ﻲﺋﺍﻮﺸﻋ
*1.ﺭﺍﺮﻜﺘﺑ ﻂﻐﺿﺍ
RANDOM OFF
،
ALL RANDOM
( ﺡﺎﺘﻣ ﺮﻴﻏ )
.ﻂﻘﻓ ﺰﻴﻤﺘﻤﻟﺍ ﺏﺎﺴﺤﻟﺍ ﻲﻣﺪﺨﺘﺴﻤﻟ ﺡﺎﺘﻣ
*1
ﻡﺪﻋ ﺔﻣﻼﻋ ﺪﻳﺪﺤﺗ ﻢﺗ ﺍﺫﺇ .ﻂﻘﻓ ﻮﻳﺩﺍﺮﻟﺍ ﻲﻓ ﺔﻴﺗﻮﺼﻟﺍ ﻊﻃﺎﻘﻤﻠﻟ ﺔﺣﺎﺘﻣ ﺓﺰﻴﻤﻟﺍ ﻩﺬﻫ
*2
.ﻲﻟﺎﺤﻟﺍ ﺭﺎﺴﻤﻟﺍ ﻲﻄﺨﺗ ﻢﺘﻴﺴﻓ ،ﺎﺿﺮﻟﺍ
.ﻂﻘﻓ ﻞﻴﻐﺸﺘﻟﺍ ﻢﺋﺍﻮﻗ ﻲﻓ ﺔﻴﺗﻮﺼﻟﺍ ﻊﻃﺎﻘﻤﻠﻟ ﺔﺣﺎﺘﻣ
*3
ﺔﻠﻀﻔﻤﻟﺍ ﺔﻴﻨﻏﻻﺍ ﺕﺎﻣﻮﻠﻌﻣ ﻆﻔﺣ
...Spotify ﻊﺿﻮﺑ ﻮﻳﺩﺍﺮﻠﻟ ﻉﺎﻤﺘﺳﻻﺍ ﺀﺎﻨﺛﺍ
.ﺕﻮﺼﻟﺍ ﻯﻮﺘﺴﻣ ﺹﺮﻗ ﻰﻠﻋ ﺭﺍﺮﻤﺘﺳﻻﺍ ﻊﻣ ﻂﻐﺿﺍ
ﻭﺃ “(ﻚﺑ ﺔﺻﺎﺨﻟﺍ ﻰﻘﻴﺳﻮﻤﻟﺍ) Your Music” ﻲﻓ ﺕﺎﻣﻮﻠﻌﻤﻟﺍ ﻆﻔﺣ ﻢﺘﻳﻭ “SAVED” ﺮﻬﻈﻳ
.ﻚﺑ ﺹﺎﺨﻟﺍ Spotify ﺏﺎﺴﺣ ﻰﻠﻋ “(ﻚﺑ ﺔﺻﺎﺨﻟﺍ ﺔﺒﺘﻜﻤﻟﺍ) Your Library”
.ﺀﺍﺮﺟﻻﺍ ﺲﻔﻧ ﺭﺮﻛ ،ﻆﻔﺤﻟﺍ ﺀﺎﻐﻟﻻ
ﻭﺃ “(ﻚﺑ ﺔﺻﺎﺨﻟﺍ ﻰﻘﻴﺳﻮﻤﻟﺍ) Your Music” ﻦﻣ ﺕﺎﻣﻮﻠﻌﻤﻟﺍ ﺀﺎﻐﻟﺍ ﻢﺘﻳﻭ “REMOVED” ﺮﻬﻈﻳ
.ﻚﺑ ﺹﺎﺨﻟﺍ Spotify ﺏﺎﺴﺣ ﻰﻠﻋ “(ﻚﺑ ﺔﺻﺎﺨﻟﺍ ﺔﺒﺘﻜﻤﻟﺍ) Your Library”
ﺔﻄﺤﻣ ﻭﺍ ﺔﻴﻨﻏﺍ ﻦﻋ ﺚﺤﺒﻟﺍ
. ﻂﻐﺿﺍ 1
.ﺹﺮﻘﻟﺍ ﻰﻠﻋ ﻂﻐﺿﺍ ﻢﺛ ،ﺔﻤﺋﺎﻘﻟﺍ ﻉﻮﻧ ﺪﻳﺪﺤﺘﻟ ﺕﻮﺼﻟﺍ ﻯﻮﺘﺴﻣ ﺹﺮﻗ ﺭﺩﺃ 2
.Spotify ﻦﻣ ﺔﻠﺳﺮﻤﻟﺍ ﺕﺎﻣﻮﻠﻌﻤﻟﺍ ﻰﻠﻋ ﺍﺀﺎﻨﺑ ﺔﺿﻭﺮﻌﻤﻟﺍ ﻢﺋﺍﻮﻘﻟﺍ ﻉﺍﻮﻧﺍ ﻒﻠﺘﺨﺗ
ﻢﺛ ،ﺔﺑﻮﻠﻄﻤﻟﺍ ﺔﻄﺤﻤﻟﺍ ﻭﺍ ﺔﻴﻨﻏﻻﺍ ﺭﺎﻴﺘﺧﻻ ﺕﻮﺼﻟﺍ ﻯﻮﺘﺴﻣ ﺹﺮﻗ ﺭﺩﺃ 3
.ﺹﺮﻘﻟﺍ ﻰﻠﻋ ﻂﻐﺿﺍ
.ﺔﻋﺮﺴﺑ ﺕﻮﺼﻟﺍ ﻯﻮﺘﺴﻣ ﺹﺮﻗ ﺮﻳﻭﺪﺗ ﻖﻳﺮﻃ ﻦﻋ ﺔﻋﺮﺴﺑ ﺔﻤﺋﺎﻘﻟﺍ ﺢﻔﺼﺗ ﻚﻨﻜﻤﻳ
. ﻰﻠﻋ ﺭﺍﺮﻤﺘﺳﻻﺍ ﻊﻣ ﻂﻐﺿﺍ ،ﺀﺎﻐﻟﻺﻟ
USB ﻝﺎﺧﺩﺇ ﻞﻴﺻﻮﺗ ﻑﺮﻃ
*
iPhone/iPod ـﻟ ﺭﺍﻮﺴﺴﻛﺇ
JS_JVC_KD_X351BT_M_AR.indd 10JS_JVC_KD_X351BT_M_AR.indd 10 22/8/2017 3:34:08 PM22/8/2017 3:34:08 PM

ﻲﺑﺮﻋ
9
Data Size: B6L (182 mm x 128 mm)
Book Size: B6L (182 mm x 128 mm)
(ﻂﻘﻓ ﺍﺪﻨﻟﺯﻮﻴﻧ ﻭﺃ ﺎﻴﻟﺍﺮﺘﺳﺃ ﺯﺮﻃ ﻰﻠﻋ ﻖﺒﻄﻨﻳ) Pandora®
:ﺮﻴﻀﺤﺘﻟﺍ
ﻢﻗ ﻢﺛ ،(iPod touch/iPhone) ﻙﺯﺎﻬﺟ ﻰﻠﻋ Pandora ﻖﻴﺒﻄﺗ ﻦﻣ ﺭﺍﺪﺻﺇ ﺙﺪﺣﺃ ﺖﻴﺒﺜﺘﺑ ﻢﻗ
.Pandora ﻰﻟﺇ ﻝﻮﺧﺪﻟﺍ ﻞﻴﺠﺴﺗﻭ ﺏﺎﺴﺣ ﺀﺎﺸﻧﺈﺑ
(4 )
.
[SOURCE SELECT]
ﻲﻓ
[PANDORA SRC]
ـﻟ
[ON]
ﺩﺪﺣ •
ﻉﺎﻤﺘﺳﻻﺍ ﺀﺪﺑ
.ﻙﺯﺎﻬﺟ ﻰﻠﻋ Pandora ﻖﻴﺒﻄﺗ ﺢﺘﻔﺑ ﻢﻗ 1
.USB ﻝﺎﺧﺩﺇ ﻑﺮﻄﺑ ﻙﺯﺎﻬﺟ ﻞﻴﺻﻮﺘﺑ ﻢﻗ 2
.PANDORA ﺭﺎﻴﺘﺧﻻ ﺭﺮﻜﺘﻣ ﻞﻜﺸﺑ ﻂﻐﺿﺍ 3
.ﹰﺎﻴﺋﺎﻘﻠﺗ ﺚﺒﻟﺍ ﺃﺪﺒﻳ
ﻰﻟﺇﺔﻳﺎﻤﺤﻟﺍ ﺀﺎﻄﻏ ﻰﻠﻋ
ﺓﺪﺣﻭ ﻰﻠﻋ
ﺪﻌﺑ ﻦﻋ ﻢﻜﺤﺘﻟﺍ
ﻒﻗﻮﺗ/ﻞﻴﻐﺸﺗ
ﺖﻗﺆﻣ
ﻯﻮﺘﺴﻣ ﺹﺮﻗ ﻂﻐﺿﺍ
.ﺕﻮﺼﻟﺍ
. ﻂﻐﺿﺍ
ﺭﺎﺴﻣ ﻲﻄﺨﺗ.T ﻂﻐﺿﺍ.I ﻂﻐﺿﺍ
ﺔﻣﻼﻋ ﻞﻴﺠﺴﺗ
ﻡﺪﻋ ﻭﺃ ﺎﺿﺮﻟﺍ
*2ﺎﺿﺮﻟﺍ
. ﻂﻐﺿﺍ. ﻂﻐﺿﺍ
.ﻪﻣﺍﺪﺨﺘﺳﺍ ﻡﺪﻋ ﺪﻨﻋ ﺓﺭﺎﻴﺴﻟﺍ ﻞﺧﺍﺪﺑ ﻞﺑﺎﻜﻟﺍ ﻙﺮﺘﺗ ﻻ
*1
.ﻲﻟﺎﺤﻟﺍ ﺭﺎﺴﻤﻟﺍ ﻲﻄﺨﺗ ﻢﺘﻴﺴﻓ ،ﺎﺿﺮﻟﺍ ﻡﺪﻋ ﺔﻣﻼﻋ ﺪﻳﺪﺤﺗ ﻢﺗ ﺍﺫﺇ
*2
ﺓﺪﻳﺪﺟ ﺔﻄﺤﻣ ﻦﻳﺰﺨﺗﻭ ﺀﺎﺸﻧﺍ
. ﻂﻐﺿﺍ 1
.ﺹﺮﻘﻟﺍ ﻰﻠﻋ ﻂﻐﺿﺍ ﻢﺛ ،
[NEW STATION]
ﺪﻳﺪﺤﺘﻟ ﺕﻮﺼﻟﺍ ﻯﻮﺘﺴﻣ ﺹﺮﻗ ﺭﺩﺃ 2
ﻢﺛ ،
[FROM ARTIST]
ﻭﺃ
[FROM TRACK]
ﺪﻳﺪﺤﺘﻟ ﺕﻮﺼﻟﺍ ﻯﻮﺘﺴﻣ ﺹﺮﻗ ﺭﺩﺃ 3
.ﺹﺮﻘﻟﺍ ﻰﻠﻋ ﻂﻐﺿﺍ
.ﻲﻟﺎﺤﻟﺍ ﻥﺎﻨﻔﻟﺍ ﻭﺃ ﺔﻴﻨﻏﻷﺍ ﻰﻠﻋ ﺀﺎﻨﺑ ﺓﺪﻳﺪﺟ ﺔﻄﺤﻣ ﺀﺎﺸﻧﺇ ﻢﺘﻳ
.ﻦﻳﺰﺨﺘﻠﻟ (6 ﻭﺃ 5 ،4 ،3) ﺔﻴﻟﺎﺘﻟﺍ ﻡﺎﻗﺭﻷﺍ ﺭﺍﺭﺯﺃ ﻦﻣ ﺪﺣﺍﻭ ﺭﺍﺮﻤﺘﺳﻻﺍ ﻊﻣ ﻂﻐﺿﺍ 4
.(6 ﻭﺃ 5 ،4 ،3) ﺔﻴﻟﺎﺘﻟﺍ ﻡﺎﻗﺭﻷﺍ ﺭﺍﺭﺯﺃ ﻦﻣ ﺪﺣﺍﻭ ﻂﻐﺿﺍ :ﺔﻧﺰﺨﻤﻟﺍ ﺔﻄﺤﻤﻟﺍ ﺪﻳﺪﺤﺘﻟ
ﺔﻠﺠﺴﻣ ﺔﻄﺤﻣ ﻦﻋ ﺚﺤﺒﻟﺍ
. ﻂﻐﺿﺍ 1
.ﺹﺮﻘﻟﺍ ﻂﻐﺿﺍ ﻢﺛ ،ﺪﻨﺑ ﺪﻳﺪﺤﺘﻟ ﺕﻮﺼﻟﺍ ﻯﻮﺘﺴﻣ ﺹﺮﻗ ﺭﺩﺃ 2
ﻞﺠﺴﻤﻟﺍ ﺦﻳﺭﺎﺘﻟﺍ ﺐﺴﺣ :
[BY DATE]
ﻱﺪﺠﺑﺃ ﺐﻴﺗﺮﺘﺑ :
[A-Z]
ﻰﻠﻋ ﻂﻐﺿﺍ ﻢﺛ ،ﺔﺑﻮﻠﻄﻤﻟﺍ ﺔﻄﺤﻤﻟﺍ ﺭﺎﻴﺘﺧﻻ ﺕﻮﺼﻟﺍ ﻯﻮﺘﺴﻣ ﺹﺮﻗ ﺭﺩﺃ 3
.ﺹﺮﻘﻟﺍ
. ﻰﻠﻋ ﺭﺍﺮﻤﺘﺳﻻﺍ ﻊﻣ ﻂﻐﺿﺍ ،ﺀﺎﻐﻟﻺﻟ
ﺔﻴﻟﺎﺤﻟﺍ ﺔﻴﻨﻏﻻﺍ ﺕﺎﻣﻮﻠﻌﻤﻟ ﺔﻴﻌﺟﺮﻣ ﺓﺭﺎﺷﺍ ﻊﺿﻭ
.ﺕﻮﺼﻟﺍ ﻯﻮﺘﺴﻣ ﺹﺮﻗ ﻰﻠﻋ ﺭﺍﺮﻤﺘﺳﻻﺍ ﻊﻣ ﻂﻐﺿﺍ
.ﻚﺑ ﺹﺎﺨﻟﺍ ﺯﺎﻬﺠﻟﺍ ﻰﻠﻋ ﺕﺎﻣﻮﻠﻌﻤﻟﺍ ﻦﻳﺰﺨﺗ ﻢﺘﻳﻭ “BOOKMARKED” ﺮﻬﻈﺗ
.ﺓﺪﺣﻮﻟﺍ ﻩﺬﻫ ﻰﻠﻋ ﺲﻴﻟﻭ ﻚﺑ ﺹﺎﺨﻟﺍ Pandora ﺏﺎﺴﺣ ﻰﻠﻋ ﺔﻴﻌﺟﺮﻤﻟﺍ ﺕﺍﺭﺎﺷﻹﺍ ﺮﻓﻮﺘﺗ •
USB ﻝﺎﺧﺩﺇ ﻞﻴﺻﻮﺗ ﻑﺮﻃ
*1
iPhone/iPod ـﻟ ﺭﺍﻮﺴﺴﻛﺇ
JS_JVC_KD_X351BT_M_AR.indd 9JS_JVC_KD_X351BT_M_AR.indd 9 22/8/2017 3:34:08 PM22/8/2017 3:34:08 PM

8
ﻲﺑﺮﻋ
Data Size: B6L (182 mm x 128 mm)
Book Size: B6L (182 mm x 128 mm)
ﻢﻜﺤﺘﻟﺍ ﻊﺿﻭ ﺮﺘﺧﺍ
.ﺭﺮﻜﺘﻣ ﻞﻜﺸﺑ ﻂﻐﺿﺍ ،iPod USB ﺭﺪﺼﻤﻟﺍ ﻥﻮﻜﻳ ﺎﻣﺪﻨﻋ
.ﺯﺎﻬﺠﻟﺍ ﺍﺬﻫ ﻦﻣ iPod ﺯﺎﻬﺠﺑ ﻢﻜﺤﺗ :
HEAD MODE
ﻦﻜﻤﻳ ﻝﺍﺰﻳ ﻻ ،ﻦﻜﻟ .ﻪﺴﻔﻧ iPod ﺯﺎﻬﺟ ﻡﺍﺪﺨﺘﺳﺎﺑ iPod ﺯﺎﻬﺠﺑ ﻢﻜﺤﺗ :
IPHONE MODE
.ﺯﺎﻬﺠﻟﺍ ﺍﺬﻫ ﻦﻣ ﻒﻠﻤﻟﺍ ﻲﻄﺨﺗ ﻭﺃ ﺖﻗﺆﻤﻟﺍ ﻒﻗﻮﺘﻟﺍ/ﻞﻴﻐﺸﺘﻟﺍ ﺬﻴﻔﻨﺗ
.ﺭﺮﻜﺘﻣ ﻞﻜﺸﺑ ﻂﻐﺿﺍ ،ANDROID ﺭﺪﺼﻤﻟﺍ ﻥﻮﻜﻳ ﺎﻣﺪﻨﻋ
ﻖﻴﺒﻄﺗ ﺮﺒﻋ ﺯﺎﻬﺠﻟﺍ ﺍﺬﻫ ﻦﻣ Android ﺯﺎﻬﺠﺑ ﻢﻜﺤﺘﻟﺎﺑ ﻢﻗ :
AUTO MODE
.Android ﺯﺎﻬﺟ ﻲﻓ ﺖﺒﺜﻤﻟﺍ JVC MUSIC PLAY
ﺮﺒﻋ ﻪﺴﻔﻧ Android ﺯﺎﻬﺟ ﻡﺍﺪﺨﺘﺳﺎﺑ Android ﺯﺎﻬﺠﺑ ﻢﻜﺤﺘﻟﺎﺑ ﻢﻗ :
AUDIO MODE
ﻝﺍﺰﻳ ﻻ ،ﻦﻜﻟ .Android ﺯﺎﻬﺟ ﻲﻓ ﺔﺘﺒﺜﻣ ﻯﺮﺧﺍ ﻂﺋﺎﺳﻭ ﻞﻐﺸﻣ ﺕﺎﻘﻴﺒﻄﺗ
.ﺯﺎﻬﺠﻟﺍ ﺍﺬﻫ ﻦﻣ ﻒﻠﻤﻟﺍ ﻲﻄﺨﺗ ﻭﺃ ﺖﻗﺆﻤﻟﺍ ﻒﻗﻮﺘﻟﺍ/ﻞﻴﻐﺸﺘﻟﺍ ﺬﻴﻔﻨﺗ ﻦﻜﻤﻳ
ﻰﻘﻴﺳﻮﻣ ﻞﻐﺸﻣ ﺮﺘﺧﺍ
.ﺭﺮﻜﺘﻣ ﻞﻜﺸﺑ ﻂﻐﺿﺍ ،USB ﺭﺪﺼﻤﻟﺍ ﻥﻮﻜﻳ ﺎﻣﺪﻨﻋ
.ﻲﻟﺎﺘﻟﺍ ﻞﻐﺸﻤﻟﺍ ﻲﻓ ﺔﻧﺰﺨﻤﻟﺍ ﺕﺎﻴﻨﻏﻻﺍ ﻞﻴﻐﺸﺗ ﻢﺘﻴﺳ
.(Mass Storage Class) ﻲﻛﺬﻟﺍ ﻒﺗﺎﻬﻠﻟ ﺔﻴﺟﺭﺎﺨﻟﺍ ﻭﺃ ﺔﻴﻠﺧﺍﺪﻟﺍ ﺓﺮﻛﺍﺬﻟﺍ •
.ﻂﺋﺎﺳﻮﻟﺍ ﺩﺪﻌﺘﻣ ﺯﺎﻬﺠﻟ ﺭﺎﺘﺨﻤﻟﺍ ﻞﻐﺸﻤﻟﺍ •
JVC Remote ﻖﻴﺒﻄﺘﻟﺍ ﻡﺍﺪﺨﺘﺳﻻ ﺕﺍﺩﺍﺪﻋﺍ
ﺯﺎﻬﺟ ﻦﻣ ﺓﺭﺎﻴﺴﻟﺎﺑ JVC ﻞﺒﻘﺘﺴﻣ ﻞﻴﻐﺸﺗ ﺕﺎﻴﻠﻤﻌﺑ ﻢﻜﺤﺘﻠﻟ ﻢﻤﺼﻣ JVC Remote ﻖﻴﺒﻄﺘﻟﺍ
.(USB ﻝﺎﺧﺩﺍ ﻑﺮﻃ ﺮﺒﻋ) iPod/iPhone
:ﺮﻴﻀﺤﺘﻟﺍ
ﻦﻣ ﺪﻳﺰﻤﻟ .ﻞﻴﺻﻮﺘﻟﺍ ﻞﺒﻗ ﻙ ﺯﺎﻬﺟ ﻰﻠﻋ JVC Remote ﻖﻴﺒﻄﺘﻟﺍ ﻦﻣ ﺭﺍﺪﺻﺍ ﺙﺪﺣﺍ ﺖﻴﺒﺜﺘﺑ ﻢﻗ
.</http://www.jvc.net/cs/car> ﺓﺭﺎﻳﺰﺑ ﻢﻗ ،ﺕﺎﻣﻮﻠﻌﻤﻟﺍ
(17 )
.Bluetooth ﺮﺒﻋ ﻞﻴﺻﻮﺘﻟﺍ ﺪﻨﻋ ﺔﻘﻳﺮﻄﻟﺍ ﺲﻔﻨﺑ ﺕﺍﺩﺍﺪﻋﻻﺍ ﺀﺍﺮﺟﺍ ﻦﻜﻤﻳ
ﺔﻤﺋﺎﻗ/ﺪﻠﺠﻣ ﻦﻣ ﻒﻠﻣ ﺮﺘﺧﺍ
/
[HEAD MODE]
ﺭﺎﻴﺘﺧﺍ ﺪﻨﻋ ﻂﻘﻓ ﻖﻴﺒﻄﺘﻠﻟ ﻞﺑﺎﻗ ،ANDROID/iPod ﺯﺎﻬﺠﻟ ﺔﺒﺴﻨﻟﺍ
.
[AUTO MODE]
. ﻂﻐﺿﺍ 1
.ﺾﺒﻘﻤﻟﺍ ﻂﻐﺿﺍ ﻢﺛ ،ﺔﻤﺋﺎﻗ/ﺪﻠﺠﻣ ﺭﺎﻴﺘﺧﻻ ﺕﻮﺼﻟﺍ ﻯﻮﺘﺴﻣ ﺾﺒﻘﻣ ﺭﺩﺍ 2
.ﺾﺒﻘﻤﻟﺍ ﻂﻐﺿﺍ ﻢﺛ ،ﻒﻠﻣ ﺭﺎﻴﺘﺧﻻ ﺕﻮﺼﻟﺍ ﻯﻮﺘﺴﻣ ﺾﺒﻘﻣ ﺭﺩﺍ 3
(
ANDROID
ﻭ
USB
ﺭﺪﺼﻤﻟ ﻂﻘﻓ ﻖﻴﺒﻄﺘﻠﻟ ﻞﺑﺎﻗ) ﻊﻳﺮﺳ ﺚﺤﺑ
.ﺔﻋﺮﺴﺑ ﺎﻬﻟﻼﺧ ﺚﺤﺒﻟﺍ ﻦﻜﻤﻳ ،ﺕﺎﻔﻠﻤﻟﺍ ﻦﻣ ﺮﻴﺜﻜﻟﺍ ﻚﻳﺪﻟ ﺖﻧﺎﻛ ﺍﺫﺇ
.ﺔﻋﺮﺴﺑ ﺔﻤﺋﺎﻘﻟﺍ ﺢﻔﺼﺘﻟ ﺔﻋﺮﺴﺑ ﺕﻮﺼﻟﺍ ﻯﻮﺘﺴﻣ ﺹﺮﻗ ﺭﺩﺃ
ﺭﺪﺼﻤﻟ ﻂﻘﻓ ﻖﻴﺒﻄﺘﻠﻟ ﻞﺑﺎﻗ) ﺔﻳﺪﺠﺑﻻﺍ ﻑﻭﺮﺤﻟﺍ ﺐﺴﺣ ﺚﺤﺑ
(
ANDROID
ﻭ
iPod USB
.ﻝﻭﻻﺍ ﻑﺮﺤﻟﺍ ﺐﺴﺣ ﻒﻠﻣ ﻦﻋ ﺚﺤﺒﻟﺍ ﻦﻜﻤﻳ
iPod USB ﺭﺪﺼﻤﻟ
ﺎﹰﻌﻳﺮﺳ ﺕﻮﺼﻟﺍ ﻯﻮﺘﺴﻣ ﺹﺮﻗ ﺮﻳﻭﺪﺘﺑ ﻢﻗ ﻭﺃ ﻰﻠﻋ ﻂﻐﺿﺍ
.(OTHERS ،9 ﻰﻟﺇ 0 ،Z ﻰﻟﺇ A) ﺏﻮﻠﻄﻤﻟﺍ ﻑﺮﺤﻟﺍ ﺪﻳﺪﺤﺘﻟ
.9 ﻰﻟﺇ 0 ﻭ Z ﻰﻟﺇ A ﻦﻋ ﺪﻳﺰﻳ ﻝﻭﻷﺍ ﻑﺮﺤﻟﺍ ﻥﺎﻛ ﺍﺫﺇ “OTHERS” ﺮﺘﺧﺍ •
ANDROID ﺭﺪﺼﻤﻟ
.ﺚﺤﺒﻟﺍ ﺰﻣﺭ ﻝﺎﺧﺩﻻ ﻂﻐﺿﺍ 1
.ﺏﻮﻏﺮﻤﻟﺍ ﻑﺮﺤﻟﺍ ﺭﺎﻴﺘﺧﻻ ﺕﻮﺼﻟﺍ ﻯﻮﺘﺴﻣ ﺾﺒﻘﻣ ﺭﺩﺍ 2
(Z ﻰﻟﺇ A) ﻢﺠﺤﻟﺍ ﺓﺮﻴﺒﻛ ﻑﻭﺮﺣ :^A^
(z ﻰﻟﺇ a) ﻢﺠﺤﻟﺍ ﺓﺮﻴﻐﺻ ﻑﻭﺮﺣ :_A_
(9 ﻰﻟﺇ 0) ﻡﺎﻗﺭﺍ :-0-
9 ﻰﻟﺇ 0 ﻭ Z ﻰﻟﺇ A ﺮﻴﻏ ﺰﻣﺭ :-OTHERS-
.ﺚﺤﺒﻟﺍ ﺀﺪﺒﻟ ﺕﻮﺼﻟﺍ ﺡﺎﺘﻔﻣ ﻂﻐﺿﺍ 3
. ﻰﻠﻋ ﻂﻐﺿﺍ ،ﻖﺑﺎﺴﻟﺍ ﺩﺍﺪﻋﻹﺍ ﺮﺼﻨﻋ ﻰﻟﺇ ﻉﻮﺟﺮﻠﻟ •
. ﻰﻠﻋ ﺭﺍﺮﻤﺘﺳﻻﺍ ﻊﻣ ﻂﻐﺿﺍ ،ﺀﺎﻐﻟﻺﻟ •
ANDROID/iPod/USB
JS_JVC_KD_X351BT_M_AR.indd 8JS_JVC_KD_X351BT_M_AR.indd 8 22/8/2017 3:34:09 PM22/8/2017 3:34:09 PM

ﻲﺑﺮﻋ
7
Data Size: B6L (182 mm x 128 mm)
Book Size: B6L (182 mm x 128 mm)
ANDROID/iPod/ USB
ﻰﻟﺇﺔﻳﺎﻤﺤﻟﺍ ﺀﺎﻄﻏ ﻰﻠﻋ
ﻦﻋ ﻢﻜﺤﺘﻟﺍ ﺓﺪﺣﻭ ﻰﻠﻋ
ﺪﻌﺑ
*3ﻉﺎﺟﺭﻹﺍ/ﻊﻳﺮﺳ ﻢﻳﺪﻘﺗ. ﻰﻠﻋ ﺭﺍﺮﻤﺘﺳﻻﺍ ﻊﻣ ﻂﻐﺿﺍ ﻰﻠﻋ ﺭﺍﺮﻤﺘﺳﻻﺍ ﻊﻣ ﻂﻐﺿﺍ
.
ﻒﻠﻣ ﺪﻳﺪﺤﺗ. ﻂﻐﺿﺍ
. ﻂﻐﺿﺍ *4ﺪﻠﺠﻣ ﺪﻳﺪﺤﺗ. ﻂﻐﺿﺍ. ﻂﻐﺿﺍ *5ﻞﻴﻐﺸﺘﻟﺍ ﺭﺍﺮﻜﺗ.ﺭﺍﺮﻜﺘﺑ ﻂﻐﺿﺍ
/WAV/AAC/WMA/MP3 ﻒﻠﻣ :
ALL REPEAT
/
FOLDER REPEAT
/
TRACK REPEAT
FLAC
ANDROID ﻭﺃ iPod :
REPEAT OFF
/
ALL REPEAT
/
ONE REPEAT
ﺐﻴﺗﺮﺘﺑ ﻞﻴﻐﺸﺘﻟﺍ
*5ﻲﺋﺍﻮﺸﻋ
.ﺭﺍﺮﻜﺘﺑ ﻂﻐﺿﺍ
/AAC/WMA/MP3 ﻒﻠﻣ :
RANDOM OFF
/
ALL RANDOM
/
FOLDER RANDOM
FLAC/WAV
ANDROID ﻭﺃ iPod :
RANDOM OFF
/
ALL RANDOM
/
SONG RANDOM
.ﻪﻣﺍﺪﺨﺘﺳﺍ ﻡﺪﻋ ﺪﻨﻋ ﺓﺭﺎﻴﺴﻟﺍ ﻞﺧﺍﺪﺑ ﻞﺑﺎﻜﻟﺍ ﻙﺮﺘﺗ ﻻ
*1
ﺐﻴﺼﻨﺘﻟ ﺕﺎﻤﻴﻠﻌﺘﻟﺍ ﻊﺒﺗﺍ .“Press [VIEW] to install JVC MUSIC PLAY APP” ﺽﺮﻋ ﻢﺘﻳ ،Android ﺯﺎﻬﺟ ﻞﻴﺻﻮﺗ ﺪﻨﻋ
*2
ﺪﻳﺰﻤﻟ .ﻞﻴﺻﻮﺘﻟﺍ ﻞﺒﻗ Android ﺯﺎﻬﺟ ﻰﻠﻋ JVC MUSIC PLAY ﻖﻴﺒﻄﺘﻟﺍ ﻦﻣ ﺭﺍﺪﺻﺍ ﺙﺪﺣﺍ ﺐﻴﻛﺮﺗ ﻦﻜﻤﻳ ﺎﻤﻛ .ﻖﻴﺒﻄﺘﻟﺍ
.</http://www.jvc.net/cs/car> ﺓﺭﺎﻳﺰﺑ ﻢﻗ ،ﺕﺎﻣﻮﻠﻌﻤﻟﺍ ﻦﻣ
(8 )
.
[AUTO MODE]
ﺪﻳﺪﺤﺗ ﻢﺘﻳ ﺎﻣﺪﻨﻋ ﻂﻘﻓ ﻪﻘﻴﺒﻄﺗ ﻦﻜﻤﻳ :ANDROID ـﻟ
*3
.ANDROID/iPod ﻊﻣ ﺍﺬﻫ ﻖﻓﺍﻮﺘﻳ ﻻ
*4
(8 )
.
[AUTO MODE]
/
[HEAD MODE]
ﺪﻳﺪﺤﺗ ﻢﺘﻳ ﺎﻣﺪﻨﻋ ﻂﻘﻓ ﻪﻘﻴﺒﻄﺗ ﻦﻜﻤﻳ :ANDROID/iPod ـﻟ
*5
ﻞﻴﻐﺸﺘﻟﺍ ﺀﺪﺑ
.ﻞﻴﻐﺸﺘﻟﺍ ﺃﺪﺒﻳﻭ ﺎﹰﻴﺋﺎﻘﻠﺗ ﺭﺪﺼﻤﻟﺍ ﺮﻴﻐﺘﻳ
USB ﻝﺎﺧﺩﺇ ﻞﻴﺻﻮﺗ ﻑﺮﻃ
*1
USB 2.0 ﻞﺑﺎﻛ
(ﺀﺍﺮﺸﻠﻟ ﺡﺎﺘﻣ)
*1
USB ﻞﺑﺎﻛ
(ﺀﺍﺮﺸﻠﻟ ﺡﺎﺘﻣ)
ـﻟ ﺭﺍﻮﺴﺴﻛﺇ
*1
iPhone/iPod
USB
iPod/iPhone
ANDROID*2
JS_JVC_KD_X351BT_M_AR.indd 7JS_JVC_KD_X351BT_M_AR.indd 7 22/8/2017 3:34:09 PM22/8/2017 3:34:09 PM

6
ﻲﺑﺮﻋ
Data Size: B6L (182 mm x 128 mm)
Book Size: B6L (182 mm x 128 mm)
ﻯﺮﺧﺃ ﺕﺍﺩﺍﺪﻋﺇ
. ﻰﻠﻋ ﺭﺍﺮﻤﺘﺳﻻﺍ ﻊﻣ ﻂﻐﺿﺍ 1
ﻂﻐﺿﺍ ﻢﺛ ،(ﻲﻟﺎﺘﻟﺍ ﻝﻭﺪﺠﻟﺍ ﻊﺟﺍﺭ) ﺪﻨﺑ ﺪﻳﺪﺤﺘﻟ ﺕﻮﺼﻟﺍ ﻯﻮﺘﺴﻣ ﺹﺮﻗ ﺭﺩﺃ 2
.ﺹﺮﻘﻟﺍ
ﺕﺎﻤﻴﻠﻌﺘﻟﺍ ﻊﺒﺗﺍ ﻭﺍ ﺏﻮﻏﺮﻤﻟﺍ ﺪﻨﺒﻟﺍ ﺭﺎﻴﺘﺧﺍ ﻢﺘﻳ ﻥﺍ ﻰﻟﺍ 2 ﺓﻮﻄﺨﻟﺍ ﺭﺮﻛ 3
.ﺭﺎﺘﺨﻤﻟﺍ ﺪﻨﺒﻟﺎﺑ ﺔﻘﻠﻌﺘﻤﻟﺍ
.ﺝﻭﺮﺨﻠﻟ ﻰﻠﻋ ﻂﻐﺿﺍ 4
. ﻰﻠﻋ ﻂﻐﺿﺍ ،ﻖﺑﺎﺴﻟﺍ ﺩﺍﺪﻋﻹﺍ ﺮﺼﻨﻋ ﻰﻟﺇ ﻉﻮﺟﺮﻠﻟ
XX
:ﻲﺿﺍﺮﺘﻓﺍ
TUNER SETTING
RADIO TIMER
.ﻲﻟﺎﺤﻟﺍ ﺭﺪﺼﻤﻟﺍ ﻦﻋ ﺮﻈﻨﻟﺍ ﺾﻐﺑ ﺩﺪﺤﻣ ﺖﻗﻭ ﻲﻓ ﻮﻳﺩﺍﺮﻟﺍ ﻞﻴﻐﺸﺘﺑ ﻡﻮﻘﻳ
.ﻞﻤﻌﻳ ﻥﺃ ﺖﹼﻗﺆﻤﻠﻟ ﻦﻜﻤﻳ ﺓﺮﻣ ﻢﻛ ﺩﺪﺣ :
OFF
/
WEEKLY
/
DAILY
/
ONCE
1
ﻞﻴﻐﺸﺘﻟﺍ ﺭﺪﺼﻣ ﺪﻳﺪﺤﺗ :
SW2
/
SW1
/
AM
/
FM
2
ﺮﺘﺧﺍ :(SW2/SW1/AM ﺔﺟﻮﻤﻟ)
06
ﻰﻟﺇ
01
/(FM ﺔﺟﻮﻤﻟ)
18
ﻰﻟﺇ
01
3
.ﺎﻘﺒﺴﻣ ﺔﻨﻴﻌﻤﻟﺍ ﺕﺎﻄﺤﻤﻟﺍ
.ﻂﻴﺸﻨﺘﻟﺍ ﺖﻗﻭﻭ
*1
ﻡﻮﻳ ﻂﺒﺿﺍ
4
.ﻝﺎﻤﺘﻛﻻﺍ ﺪﻨﻋ “
M
” ﺀﻲﻀﺗ
.ﺔﻴﻟﺎﺘﻟﺍ ﺕﻻﺎﺤﻟﺍ ﻲﻓ ﻮﻳﺩﺍﺮﻟﺍ ﺖﹼﻗﺆﻣ ﻂﺸﻨﹸﻳ ﻦﻟ
.ﺓﺪﺣﻮﻟﺍ ﻞﻴﻐﺸﺗ ﻑﺎﻘﻳﺇ •
ﻲﻓ
[SW2 SRC]
/
[SW1 SRC]
/
[AM SRC]
ـﻟ
[OFF]
ﺩﺪﺤﹸﻳ •
(4 )
.SW2/SW1/AM ـﻟ ﻮﻳﺩﺍﺮﻟﺍ ﺖﹼﻗﺆﻣ ﺪﻳﺪﺤﺗ ﺪﻌﺑ
[SOURCE SELECT]
SSM
ﺎﹰﻘﺒﺴﻣ ﺎﹰﻄﺒﺿ ﻱﺮﺠﻳ :
SSM 13–18
/
SSM 07–12
/
SSM 01–06
“SSM” ﺾﻴﻣﻭ ﻒﻗﻮﺘﻳ .FM ﺔﺟﻮﻤﻟ ﺔﻄﺤﻣ 18 ﻰﻟﺇ ﻞﺼﻳ ﺎﻤﻟ ﺎﹰﻴﻜﻴﺗﺎﻣﻮﺗﻭﺃ
ـﻟﺍ ﻦﻳﺰﺨﺘﻟ
SSM 13–18
/
SSM 07–12
ﺩﺪﺣ .ﺕﺎﻄﺤﻣ 6 ﻝﻭﺃ ﻦﻳﺰﺨﺗ ﺭﻮﻓ
.ﺔﻴﻟﺎﺘﻟﺍ ﺔﻄﺤﻣ 12
LOCAL SEEK
ﺪﻴﺠﻟﺍ ﻝﺎﺒﻘﺘﺳﻻﺍ ﺕﺍﺫ SW2/SW1/AM ﺕﺎﻄﺤﻤﻟﺍ ﻦﻋ ﺚﺤﺒﻟﺍ :
ON
.ﺀﺎﻐﻟﺍ :
OFF
؛ .ﻂﻘﻓ
ﺔﻄﺤﻤﻟﺍ/ﺭﺪﺼﻤﻟﺍ ﻰﻠﻋ ﻖﻴﺒﻄﺘﻠﻟ ﺔﻠﺑﺎﻗ ﺎﻫﺬﻴﻔﻨﺗ ﻢﺘﻳ ﻲﺘﻟﺍ ﺕﺍﺩﺍﺪﻋﻹﺍ •
ﻡﻮﻘﺗ ﻥﺍ ﺐﺠﻳ ،ﺔﻄﺤﻤﻟﺍ/ﺭﺪﺼﻤﻟﺍ ﺮﻴﻴﻐﺗ ﺩﺮﺠﻤﺑ .ﻂﻘﻓ ﺓﺭﺎﺘﺨﻤﻟﺍ
.ﻯﺮﺧﺍ ﺓﺮﻣ ﺕﺍﺩﺍﺪﻋﻹﺍ ﺬﻴﻔﻨﺘﺑ
ﻮﻳﺩﺍﺭ
IF BAND
FM ﺕﺎﻄﺤﻣ ﻦﻣ ﻞﺧﺍﺪﺘﻟﺍ ﺀﺎﺿﻮﺿ ﺾﻔﺨﻟ ﻒﻟﺍﻮﻤﻟﺍ ﺔﻴﺋﺎﻘﺘﻧﺍ ﺓﺩﺎﻳﺯ :
AUTO
ﻊﺒﺘﻳ :
WIDE
؛
(.ﻮﻳﺮﻴﺘﺴﻟﺍ ﺕﻮﺻ ﺔﻴﻟﺎﻌﻓ ﻥﺍﺪﻘﻓ ﻢﺘﻳ ﻥﺍ ﻦﻜﻤﻳ) .ﺓﺭﻭﺎﺠﻤﻟﺍ
ﻦﻟ ﺕﻮﺼﻟﺍ ﺓﺩﻮﺟ ﻦﻜﻟ ،ﺓﺭﻭﺎﺠﻤﻟﺍ FM ﺕﺎﻄﺤﻣ ﻦﻣ ﻞﺧﺍﺪﺘﻟﺍ ﺀﺎﺿﻮﺿ
.ﻮﻳﺮﺘﺳﻻﺍ ﺮﻴﺛﺄﺗ ﻰﻘﺒﻴﺳﻭ ﺾﻔﺨﻨﺗ
MONO SET
؛ .ﻩﺪﻘﻓ ﻢﺘﻴﺳ ﻮﻳﺮﺘﺴﻟﺍ ﺕﻮﺼﻟﺍ ﺮﻴﺛﺄﺗ ﻦﻜﻟﻭ FM ﻝﺎﺒﻘﺘﺳﺍ ﻦﺴﺤﻳ :
ON
.ﺀﺎﻐﻟﺍ :
OFF
NEWS SET
*2
؛ .ﺎﹰﺣﺎﺘﻣ ﻥﺎﻛ ﺍﺫﺇ ﺭﺎﺒﺧﻷﺍ ﺞﻣﺎﻧﺮﺑ ﻰﻟﺇ ﺎﹰﺘﻗﺆﻣ ﺯﺎﻬﺠﻟﺍ ﻝﻮﺤﺘﻳ ﻑﻮﺳ :
ON
.ﺀﺎﻐﻟﺍ :
OFF
REGIONAL
*2
ﻡﺍﺪﺨﺘﺳﺎﺑ ﺓﺩﺪﺤﻤﻟﺍ ﺔﻘﻄﻨﻤﻟﺍ ﻲﻓ ﻂﻘﻓ ﻯﺮﺧﺃ ﺔﻄﺤﻣ ﻰﻟﺇ ﻝﻮﺤﺘﻳ :
ON
.ﺀﺎﻐﻟﺍ :
OFF
؛ .“AF” ﻲﻓ ﻢﻜﺤﺘﻟﺍ
AF SET
*2
ﺲﻔﻧ ﻲﻓ ﺞﻣﺎﻧﺮﺒﻟﺍ ﺲﻔﻧ ﺚﺒﺗ ﻯﺮﺧﺃ ﺔﻄﺤﻣ ﻦﻋ ﺎﹰﻴﺋﺎﻘﻠﺗ ﺚﺤﺒﻳ :
ON
ﻝﺎﺒﻘﺘﺳﻻﺍ ﻥﻮﻜﻳ ﺎﻣﺪﻨﻋ ﻞﻀﻓﺃ ﻝﺎﺒﻘﺘﺳﺎﺑ Radio Data System ﺔﻜﺒﺷ
.ﺀﺎﻐﻟﺍ :
OFF
؛ .ﺊﻴﺳ ﻲﻟﺎﺤﻟﺍ
TI
ﺀﺎﻀﻳ) ﺭﻭﺮﻤﻟﺍ ﺕﺎﻣﻮﻠﻌﻣ ﻰﻟﺍ ﺖﻗﺆﻣ ﻞﻜﺸﺑ ﻝﻮﺤﺘﻟﺎﺑ ﺯﺎﻬﺠﻠﻟ ﺢﻤﺴﻳ :
ON
ﺎﻣ ﺭﺩﺎﺼﻤﻟﺍ ﻊﻴﻤﺟ ﻰﻟﺍ ﻉﺎﻤﺘﺳﻻﺍ ﺀﺎﻨﺛﺍ ﺓﺮﻓﻮﺘﻣ ﺖﻧﺎﻛ ﺍﺫﺍ (“TI” ﺮﺷﺆﻤﻟﺍ
.ﺀﺎﻐﻟﺍ :
OFF
؛ .
SW2
/
SW1
/
AM
ﺭﺪﺼﻤﻟﺍ ﻊﺿﻭ ﻲﻓ ﻥﻮﻜﺗ ﺎﻣﺪﻨﻋ ﺍﺪﻋ
PTY SEARCH
*2
.(ﻩﺎﻧﺩﺍ ﻊﺟﺍﺭ) PTY ﺰﻣﺭ ﺮﺘﺧﺍ
،ﻪﺗﺩﺪﺣ ﻱﺬﻟﺍ ﺰﻣﺮﻠﻟ ﻞﺛﺎﻤﻣ PTY ﺰﻣﺮﺑ ﺎﹰﺠﻣﺎﻧﺮﺑ ﺚﺒﺗ ﺔﻄﺤﻣ ﺩﻮﺟﻭ ﺔﻟﺎﺣ ﻲﻓ
.ﺔﻄﺤﻤﻟﺍ ﻩﺬﻫ ﻰﻟﺇ ﻒﻴﻟﻮﺘﻟﺍ ﻢﺘﻳ
.
1
ﺓﻮﻄﺨﻟﺍ ﻲﻓ
[WEEKLY]
ﻭﺃ
[ONCE]
ﺪﻳﺪﺤﺗ ﺪﻨﻋ ﻂﻘﻓ ﻩﺪﻳﺪﺤﺗ ﻦﻜﻤﻳ
*1
.ﻂﻘﻓ FM ﺭﺪﺼﻤﻟ
*2
PTY ﺰﻣﺭ
،
VARIED
،
SCIENCE
،
CULTURE
،
DRAMA
،
EDUCATE
،
SPORT
،
INFO
،
AFFAIRS
،
NEWS
،
LIGHT M
(ﻰﻘﻴﺳﻮﻣ) ،
EASY M
(ﻰﻘﻴﺳﻮﻣ) ،
ROCK M
(ﻰﻘﻴﺳﻮﻣ) ،
POP M
(ﻰﻘﻴﺳﻮﻣ)
،
RELIGION
،
SOCIAL
،
CHILDREN
،
FINANCE
،
WEATHER
،
OTHER M
(ﻰﻘﻴﺳﻮﻣ) ،
CLASSICS
،
OLDIES
،
NATION M
(ﻰﻘﻴﺳﻮﻣ) ،
COUNTRY
،
JAZZ
،
LEISURE
،
TRAVEL
،
PHONE IN
DOCUMENT
،
FOLK M
(ﻰﻘﻴﺳﻮﻣ)
JS_JVC_KD_X351BT_M_AR.indd 6JS_JVC_KD_X351BT_M_AR.indd 6 22/8/2017 3:34:09 PM22/8/2017 3:34:09 PM

ﻲﺑﺮﻋ
5
Data Size: B6L (182 mm x 128 mm)
Book Size: B6L (182 mm x 128 mm)
FACTORY
RESET
ﺔﻴﺿﺍﺮﺘﻓﻻﺍ ﺕﺍﺩﺍﺪﻋﻹﺍ ﻰﻟﺍ ﺕﺍﺩﺍﺪﻋﻹﺍ ﺪﻴﻌﻳ :
YES
.ﺀﺎﻐﻟﺍ :
NO
؛ .(ﺔﻧﺰﺨﻤﻟﺍ ﺕﺎﻄﺤﻤﻟﺍ ﺀﺎﻨﺜﺘﺳﺎﺑ)
CLOCK
TIME SYNC
ﻡﺍﺪﺨﺘﺳﺎﺑ ﺎﹰﻴﺋﺎﻘﻠﺗ ﺔﻋﺎﺴﻟﺍ ﺖﻗﻭ ﻂﺒﻀﹸﻳ :
ON
ﻡﺎﻈﻧ ﺓﺭﺎﺷﺇ ﻲﻓ ﺩﻮﺟﻮﻤﻟﺍ Clock Time (CT) ﺕﺎﻧﺎﻴﺑ
.ﺀﺎﻐﻟﺍ :
OFF
؛ .FM Radio Data System ﻮﻳﺩﺍﺭ ﺕﺎﻧﺎﻴﺑ
CLOCK
DISPLAY
ﺔﺷﺎﺸﻟﺍ ﻰﻠﻋ ﺔﻋﺎﺴﻟﺍ ﺖﻗﻭ ﺽﺮﻋ ﻢﺘﻳ :
ON
.ﺀﺎﻐﻟﺍ :
OFF
؛ .ﺓﺄﻔﻄﻣ ﺓﺪﺣﻮﻟﺍ ﻥﻮﻜﺗ ﺎﻣﺪﻨﻋ ﻰﺘﺣ
ENGLISH
ﺕﺎﻣﻮﻠﻌﻤﻟﻭ ﺔﻤﺋﺎﻘﻠﻟ ﺽﺮﻌﻟﺍ ﺔﻐﻟ ﺮﺘﺧﺍ
.ﻖﻴﺒﻄﺘﻠﻟ ﺔﻠﺑﺎﻗ ﺖﻧﺎﻛ ﺍﺫﺇ ﻰﻘﻴﺳﻮﻤﻟﺍ
.
ENGLISH
ﺭﺎﻴﺘﺧﺍ ﻢﺘﻳ ،ﺔﻴﺿﺍﺮﺘﻓﻻﺍ ﺔﺌﻴﻬﺘﻠﻟ ﺎﻘﻓﻭ
ESPANOL
ﻮﻳﺩﺍﺭ
.ﺔﻴﻓﺎﻛ ﺓﺭﺎﺷﺇ ﺓﻮﻗ ﻊﻣ FM ﺔﺟﻮﻣ ﻰﻠﻋ ﻢﺴﺠﻣ ﺕﻮﺼﺑ ﺚﺑ ﻝﺎﺒﻘﺘﺳﺍ ﺪﻨﻋ “STEREO” ﺀﻲﻀﺗ
ﺔﻄﺤﻣ ﻦﻋ ﺚﺤﺒﻟﺍ
.SW2 ﻭﺃ SW1 ﻭﺃ AM ﻭﺃ FM ﻒﻟﺍﻮﻤﻟﺍ ﺭﺎﻴﺘﺧﻻ ﺭﺮﻜﺘﻣ ﻞﻜﺸﺑ ﻂﻐﺿﺍ 1
.ﺎﻴﺋﺎﻘﻠﺗ ﺔﻄﺤﻣ ﻦﻋ ﺚﺤﺒﻠﻟ (ﺪﻌﺑ ﻦﻋ ﻢﻜﺤﺘﻟﺍ ﺓﺪﺣﻭ ﻰﻠﻋ ﻂﻐﺿﺍ ﻭﺃ) ﻂﻐﺿﺍ 2
(ﻭﺃ)
(ﺪﻌﺑ ﻦﻋ ﻢﻜﺤﺘﻟﺍ ﺓﺪﺣﻭ ﻰﻠﻋ ﻰﻠﻋ ﺭﺍﺮﻤﺘﺳﺎﺑ ﻂﻐﺿﺍ ﻭﺃ) ﻰﻠﻋ ﺭﺍﺮﻤﺘﺳﺎﺑ ﻂﻐﺿﺍ
.ﺎﹰﻳﻭﺪﻳ ﺔﻄﺤﻤﻟﺍ ﻦﻋ ﺚﺤﺒﻠﻟ ﺭﺮﻜﺘﻣ ﻞﻜﺸﺑ ﻂﻐﺿﺍ ﻢﺛ ،“M” ﺾﻣﻮﺗ ﻰﺘﺣ
ﺓﺮﻛﺍﺬﻟﺍ ﻲﻓ ﺕﺍﺩﺍﺪﻋﺇ
.SW2/SW1/AM ﺔﺟﻮﻤﻟ ﺕﺎﻄﺤﻣ 6ﻭ FM ﺔﺟﻮﻤﻟ ﺔﻄﺤﻣ 18 ﻰﻟﺇ ﻞﺼﻳ ﺎﻣ ﻦﻳﺰﺨﺗ ﻚﻨﻜﻤﻳ
ﺔﻄﺤﻣ ﻦﻳﺰﺨﺗ
....ﺔﻄﺤﻣ ﻰﻟﺇ ﻉﺎﻤﺘﺳﻻﺍ ﺀﺎﻨﺛﺃ
.(6 ﻰﻟﺇ 1 ﻦﻣ) ﺔﻴﻟﺎﺘﻟﺍ ﻡﺎﻗﺭﻷﺍ ﺭﺍﺭﺯﺃ ﻦﻣ ﺪﺣﺍﻭ ﺭﺍﺮﻤﺘﺳﻻﺍ ﻊﻣ ﻂﻐﺿﺍ
(ﻭﺃ)
.“PRESET MODE” ﺾﻣﻮﺗ ﻰﻨﺣ ﺕﻮﺼﻟﺍ ﻯﻮﺘﺴﻣ ﺹﺮﻗ ﻰﻠﻋ ﺭﺍﺮﻤﺘﺳﺎﺑ ﻂﻐﺿﺍ 1
.ﺹﺮﻘﻟﺍ ﻰﻠﻋ ﻂﻐﺿﺍ ﻢﺛ ،ﺎﹰﻘﺒﺴﻣ ﻦﻴﻌﻣ ﻢﻗﺭ ﺪﻳﺪﺤﺘﻟ ﺕﻮﺼﻟﺍ ﻯﻮﺘﺴﻣ ﺹﺮﻗ ﺭﺩﺃ 2
.“MEMORY” ﺮﻬﻈﺗﻭ ،ﺎﹰﻘﺒﺴﻣ ﻦﻴﻌﻤﻟﺍ ﻢﻗﺮﻟﺍ ﺾﻣﻮﻳ
ﺔﻧﺰﺨﻣ ﺔﻄﺤﻣ ﺮﺘﺧﺍ
.(6 ﻰﻟﺇ 1 ﻦﻣ) ﺔﻴﻟﺎﺘﻟﺍ ﻡﺎﻗﺭﻷﺍ ﺭﺍﺭﺯﺃ ﻦﻣ ﺪﺣﺍﻭ ﻂﻐﺿﺍ
(ﻭﺃ)
. ﻂﻐﺿﺍ 1
.ﺹﺮﻘﻟﺍ ﻰﻠﻋ ﻂﻐﺿﺍ ﻢﺛ ،ﺎﹰﻘﺒﺴﻣ ﻦﻴﻌﻣ ﻢﻗﺭ ﺪﻳﺪﺤﺘﻟ ﺕﻮﺼﻟﺍ ﻯﻮﺘﺴﻣ ﺹﺮﻗ ﺭﺩﺃ 2
ﻞﻤﻌﻟﺍ ﻲﻓ ﻉﻭﺮﺸﻟﺍ
JS_JVC_KD_X351BT_M_AR.indd 5JS_JVC_KD_X351BT_M_AR.indd 5 22/8/2017 3:34:09 PM22/8/2017 3:34:09 PM

4
ﻲﺑﺮﻋ
Data Size: B6L (182 mm x 128 mm)
Book Size: B6L (182 mm x 128 mm)
ﻞﻤﻌﻟﺍ ﻲﻓ ﻉﻭﺮﺸﻟﺍ
ﺽﺍﺮﻌﺘﺳﻻﺍ ﺔﻴﻠﻤﻋ ﺀﺎﻐﻟﺇ
ﺽﺮﻌﺘﺳ ،(
5
،
[YES]
ﻰﻟﺍ
[FACTORY RESET]
ﻂﺒﺿﺪﻨﻋ ﻭﺃ) ﺓﺮﻣ ﻝﻭﻻ ﺔﻗﺎﻄﻟﺍ ﻞﻴﻐﺸﺗ ﺪﻨﻋ
“VOLUME KNOB” “PRESS” “CANCEL DEMO” :ﻲﻠﻳ ﺎﻣ ﺔﺷﺎﺸﻟﺍ
.ﺕﻮﺼﻟﺍ ﻯﻮﺘﺴﻣ ﺹﺮﻗ ﻂﻐﺿﺍ 1
.ﻲﺋﺪﺒﻣ ﺩﺍﺪﻋﺈﻛ
[YES]
ﺪﻳﺪﺤﺗ ﻢﺘﻳ
.ﻯﺮﺧﺃ ﺓﺮﻣ ﺕﻮﺼﻟﺍ ﻯﻮﺘﺴﻣ ﺹﺮﻗ ﻂﻐﺿﺍ 2
.“DEMO OFF” ﺮﻬﻈﺗ
ﺦﻳﺭﺎﺘﻟﺍ ﻭ ﺔﻋﺎﺴﻟﺍ ﻂﺒﺿ
. ﻰﻠﻋ ﺭﺍﺮﻤﺘﺳﻻﺍ ﻊﻣ ﻂﻐﺿﺍ 1
.ﺹﺮﻘﻟﺍ ﻰﻠﻋ ﻂﻐﺿﺍ ﻢﺛ ،
[CLOCK]
ﺪﻳﺪﺤﺘﻟ ﺕﻮﺼﻟﺍ ﻯﻮﺘﺴﻣ ﺹﺮﻗ ﺭﺩﺃ 2
ﺔﻋﺎﺴﻟﺍ ﻂﺒﻀﻟ
ﻰﻠﻋ ﻂﻐﺿﺍ ﻢﺛ ،
[CLOCK ADJUST]
ﺪﻳﺪﺤﺘﻟ ﺕﻮﺼﻟﺍ ﻯﻮﺘﺴﻣ ﺹﺮﻗ ﺭﺩﺃ 3
.ﺹﺮﻘﻟﺍ
.ﺹﺮﻘﻟﺍ ﻰﻠﻋ ﻂﻐﺿﺍ ﻢﺛ ،ﺕﺍﺩﺍﺪﻋﻹﺍ ﺪﻳﺪﺤﺘﻟ ﺕﻮﺼﻟﺍ ﻯﻮﺘﺴﻣ ﺹﺮﻗ ﺭﺩﺃ 4
ﺔﻘﻴﻗﺩ ﺔﻋﺎﺳ
ﻰﻠﻋ ﻂﻐﺿﺍ ﻢﺛ ،
[CLOCK FORMAT]
ﺪﻳﺪﺤﺘﻟ ﺕﻮﺼﻟﺍ ﻯﻮﺘﺴﻣ ﺹﺮﻗ ﺭﺩﺃ 5
.ﺹﺮﻘﻟﺍ
.ﺹﺮﻘﻟﺍ ﻰﻠﻋ ﻂﻐﺿﺍ ﻢﺛ ،
[24H]
ﻭﺃ
[12H]
ﺪﻳﺪﺤﺘﻟ ﺕﻮﺼﻟﺍ ﻯﻮﺘﺴﻣ ﺹﺮﻗ ﺭﺩﺃ 6
ﺦﻳﺭﺎﺘﻟﺍ ﻂﺒﻀﻟ
.ﺹﺮﻘﻟﺍ ﻰﻠﻋ ﻂﻐﺿﺍ ﻢﺛ ،
[DATE SET]
ﺪﻳﺪﺤﺘﻟ ﺕﻮﺼﻟﺍ ﻯﻮﺘﺴﻣ ﺹﺮﻗ ﺭﺩﺃ 7
.ﺹﺮﻘﻟﺍ ﻰﻠﻋ ﻂﻐﺿﺍ ﻢﺛ ،ﺕﺍﺩﺍﺪﻋﻹﺍ ﺪﻳﺪﺤﺘﻟ ﺕﻮﺼﻟﺍ ﻯﻮﺘﺴﻣ ﺹﺮﻗ ﺭﺩﺃ 8
ﺔﻨﺳ ﺮﻬﺷ ﻡﻮﻳ
.ﺝﻭﺮﺨﻠﻟ ﻰﻠﻋ ﻂﻐﺿﺍ 9
. ﻰﻠﻋ ﻂﻐﺿﺍ ،ﻖﺑﺎﺴﻟﺍ ﺩﺍﺪﻋﻹﺍ ﺮﺼﻨﻋ ﻰﻟﺇ ﻉﻮﺟﺮﻠﻟ
1
2
ﺔﻴﺳﺎﺳﻷﺍ ﺕﺍﺩﺍﺪﻋﻹﺍ ﻂﺒﺿ
. ﻰﻠﻋ ﺭﺍﺮﻤﺘﺳﻻﺍ ﻊﻣ ﻂﻐﺿﺍ 1
ﻂﻐﺿﺍ ﻢﺛ ،(ﻲﻟﺎﺘﻟﺍ ﻝﻭﺪﺠﻟﺍ ﻊﺟﺍﺭ) ﺪﻨﺑ ﺪﻳﺪﺤﺘﻟ ﺕﻮﺼﻟﺍ ﻯﻮﺘﺴﻣ ﺹﺮﻗ ﺭﺩﺃ 2
.ﺹﺮﻘﻟﺍ
.ﻪﻄﻴﺸﻨﺗ ﻭﺃ ﺏﻮﻠﻄﻤﻟﺍ ﺮﺼﻨﻌﻟﺍ ﺪﻳﺪﺤﺗ ﻢﺘﻳ ﻰﺘﺣ 2 ﺓﻮﻄﺨﻟﺍ ﺭﺮﻛ 3
.ﺝﻭﺮﺨﻠﻟ ﻰﻠﻋ ﻂﻐﺿﺍ 4
. ﻰﻠﻋ ﻂﻐﺿﺍ ،ﻖﺑﺎﺴﻟﺍ ﺩﺍﺪﻋﻹﺍ ﺮﺼﻨﻋ ﻰﻟﺇ ﻉﻮﺟﺮﻠﻟ
XX
:ﻲﺿﺍﺮﺘﻓﺍ
SYSTEM
KEY BEEP
(.ﺕﺍﻮﻨﻗ 3 ﺔﻳﺪﻌﺗ ﺭﺎﻴﺘﺧﺍ ﺪﻨﻋ ﻖﻴﺒﻄﺘﻠﻟ ﻞﺑﺎﻗ ﺮﻴﻏ)
.ﻂﻴﺸﻨﺘﻟﺍ ﺀﺎﻐﻟﺇ :
OFF
؛ .ﺡﺎﺘﻔﻤﻟﺍ ﻰﻠﻋ ﻂﻐﻀﻟﺍ ﺔﻤﻐﻧ ﻂﻴﺸﻨﺗ :
ON
SOURCE SELECT
AM SRC
*
(5 )
.ﻞﻄﻌﻣ :
OFF
؛ .ﺭﺪﺼﻤﻟﺍ ﺪﻳﺪﺤﺗ ﻲﻓ AM ﻦﻴﻜﻤﺗ :
ON
SW1 SRC
*
(5 )
.ﻞﻄﻌﻣ :
OFF
؛ .ﺭﺪﺼﻤﻟﺍ ﺪﻳﺪﺤﺗ ﻲﻓ SW1 ﻦﻴﻜﻤﺗ :
ON
SW2 SRC
*
(5 )
.ﻞﻄﻌﻣ :
OFF
؛ .ﺭﺪﺼﻤﻟﺍ ﺪﻳﺪﺤﺗ ﻲﻓ SW2 ﻦﻴﻜﻤﺗ :
ON
PANDORA SRC
*
(9 )
.ﻞﻄﻌﻣ :
OFF
؛ .ﺭﺪﺼﻤﻟﺍ ﺪﻳﺪﺤﺗ ﻲﻓ PANDORA ﻦﻴﻜﻤﺗ :
ON
SPOTIFY SRC
*
(10 )
.ﻞﻄﻌﻣ :
OFF
؛ .ﺭﺪﺼﻤﻟﺍ ﺪﻳﺪﺤﺗ ﻲﻓ SPOTIFY ﻦﻴﻜﻤﺗ :
ON
BUILT-IN AUX
*
(18 )
.ﻞﻄﻌﻣ :
OFF
؛ .ﺭﺪﺼﻤﻟﺍ ﺪﻳﺪﺤﺗ ﻲﻓ AUX ﻦﻴﻜﻤﺗ :
ON
F/W UPDATE
UPDATE SYSTEM
F/W UP xxxx
.(ﺔﻄﺸﻨﻣ ﺮﻴﻏ ﺔﻴﻗﺮﺘﻟﺍ) ﻲﻐﻠﻳ :
NO
؛
.ﺖﺑﺎﺜﻟﺍ ﺞﻣﺎﻧﺮﺒﻟﺍ ﺔﻴﻗﺮﺗ ﺃﺪﺒﻳ :
YES
ﻢﻗ ،ﺖﺑﺎﺜﻟﺍ ﺞﻣﺎﻧﺮﺒﻟﺍ ﺚﻳﺪﺤﺗ ﺔﻴﻔﻴﻛ ﻝﻮﺣ ﻞﻴﺻﺎﻔﺗ ﻰﻠﻋ ﻝﻮﺼﺤﻠﻟ
.<http://www.jvc.net/cs/car/> ﺓﺭﺎﻳﺰﺑ
.ﺮﻇﺎﻨﻤﻟﺍ ﺭﺪﺼﻤﻟﺍ ﺩﺪﺤﹸﻳ ﺎﻣﺪﻨﻋ ﺽﺮﻌﹸﺗ ﻻ
*
3
JS_JVC_KD_X351BT_M_AR.indd 4JS_JVC_KD_X351BT_M_AR.indd 4 22/8/2017 3:34:09 PM22/8/2017 3:34:09 PM

Data Size: B6L (182 mm x 128 mm)
Book Size: B6L (182 mm x 128 mm)
3ﻲﺑﺮﻋ
ﺕﺎﹼﻴﹺ
ﺳﺎﺳﹶﺃ
ﻰﻟﺇﺔﻳﺎﻤﺤﻟﺍ ﺀﺎﻄﻏ ﻰﻠﻋﺪﻌﺑ ﻦﻋ ﻢﻜﺤﺘﻟﺍ ﺓﺪﺣﻭ ﻰﻠﻋ
ﺔﻴﺋﺎﺑﺮﻬﻜﻟﺍ ﺔﻗﺎﻄﻟﺍ ﻞﺻﻭﺍ
. ﻂﻐﺿﺍ
.ﺯﺎﻬﺠﻟﺍ ﻑﺎﻘﻳﻹ ﺭﺍﺮﻤﺘﺳﻻﺍ ﻊﻣ ﻂﻐﺿﺍ •
( ﺡﺎﺘﻣ ﺮﻴﻏ )
ﺕﻮﺼﻟﺍ ﻯﻮﺘﺴﻣ ﻂﺒﺿ.ﺕﻮﺼﻟﺍ ﻯﻮﺘﺴﻣ ﺹﺮﻗ ﺭﺩﺃ. ﻭﺃ ﻂﻐﺿﺍ
ﺕﻮﺼﻟﺍ ﻯﻮﺘﺴﻣ ﺓﺩﺎﻳﺰﻟ ﻰﻠﻋ ﻂﻐﻀﻟﺎﺑ ﺭﺍﺮﻤﺘﺳﻻﺍ ﻊﻣ ﻂﻐﺿﺍ •
.ﺮﻤﺘﺴﻣ ﻞﻜﺸﺑ ﺔﻠﺣﺮﻣ 15 ﺭﺍﺪﻘﻤﺑ
.ﻞﻴﻐﺸﺘﻠﻟ ﺖﻗﺆﻣ ﻑﺎﻘﻳﻹ ﻭﺃ ﺕﻮﺼﻟﺍ ﻢﺘﻜﻟ ﺕﻮﺼﻟﺍ ﻯﻮﺘﺴﻣ ﺹﺮﻗ ﻰﻠﻋ ﻂﻐﺿﺍ
ﻰﻟﺍ ﺕﻮﺼﻟﺍ ﻢﺠﺣ ﻯﻮﺘﺴﻣ ﺩﻮﻌﻳ .ﺯﺎﻬﺠﻟﺍ ﻞﻴﻐﺸﺗ ﻒﻗﻮﻟ ﻯﺮﺧﺃ ﺓﺮﻣ ﻂﻐﺿﺍ •
.ﺖﻗﺆﻤﻟﺍ ﻑﺎﻘﻳﻻﺍ ﻭﺍ ﺕﻮﺼﻟﺍ ﻢﺘﻛ ﻞﺒﻗ ﻖﺑﺎﺴﻟﺍ ﻯﻮﺘﺴﻤﻟﺍ
.ﻞﻴﻐﺸﺘﻠﻟ ﺖﻗﺆﻣ ﻑﺎﻘﻳﻹ ﻭﺃ ﺕﻮﺼﻟﺍ ﻢﺘﻜﻟ ﻰﻠﻋ ﻂﻐﺿﺍ
ﺕﻮﺼﻟﺍ ﻢﺠﺣ ﻯﻮﺘﺴﻣ ﺩﻮﻌﻳ .ﺯﺎﻬﺠﻟﺍ ﻞﻴﻐﺸﺗ ﻒﻗﻮﻟ ﻯﺮﺧﺃ ﺓﺮﻣ ﻂﻐﺿﺍ •
.ﺖﻗﺆﻤﻟﺍ ﻑﺎﻘﻳﻻﺍ ﻭﺍ ﺕﻮﺼﻟﺍ ﻢﺘﻛ ﻞﺒﻗ ﻖﺑﺎﺴﻟﺍ ﻯﻮﺘﺴﻤﻟﺍ ﻰﻟﺍ ﻞﻴﻐﺸﺘﻟﺍ ﺭﺪﺼﻣ ﺪﻳﺪﺤﺗ.ﺭﺍﺮﻜﺘﺑ ﻂﻐﺿﺍ •
.ﻦﻴﺘﻴﻧﺎﺛ ﻝﻼﺧ ﺕﻮﺼﻟﺍ ﻯﻮﺘﺴﻣ ﺹﺮﻗ ﺭﺩﺃ ﻢﺛ ، ﻰﻠﻋ ﻂﻐﺿﺍ •
.ﺭﺍﺮﻜﺘﺑ SOURCE ﻂﻐﺿﺍ
ﺔﺷﺎﺸﻟﺍ ﺕﺎﻣﻮﻠﻌﻣ ﺮﻴﻴﻐﺗ
(26 )
.ﺭﺍﺮﻜﺘﺑ ﻂﻐﺿﺍ
( ﺡﺎﺘﻣ ﺮﻴﻏ )
ﺯﺎﻬﺠﻟﺍ ﺔﻬﺟﺍﻭ
ﻞﻴﺻﻮﺗﻂﺒﻀﻟﺍ ﺓﺩﺎﻋﺇ ﻦﻜﻤﻳ ﻒﻴﻛ ﻞﺼﻓ
ﻝﻼﺧ ﺯﺎﻬﺠﻟﺍ ﻂﺒﺿ ﺪﻋﺃ
ﺔﻬﺟﺍﻭ ﻚﻓ ﺪﻌﺑ ﻥﺍﻮﺛ 5
.ﺯﺎﻬﺠﻟﺍ
(RM-RK52) ﺪﻌﺑ ﻦﻋ ﻢﻜﺤﺘﻟﺍ ﺓﺪﺣﻭ
ﺔﻳﺭﺎﻄﺒﻟﺍ ﻝﺍﺪﺒﺘﺳﺍ ﻦﻜﻤﻳ ﻒﻴﻛ
ﺀﺎﻄﻏ ﺐﺤﺴﺑ ﻢﻗ
ﺪﻨﻋ ﺀﺎﺑﺮﻬﻜﻟﺍ ﻝﺯﺎﻋ
.ﺓﺮﻣ ﻝﻭﻷ ﻡﺍﺪﺨﺘﺳﻻﺍ
ﺪﻌﺑ ﻦﻋ ﻢﻜﺤﺘﻟﺍ ﺱﺎﺴﺣ
(.ﻊﻃﺎﺴﻟﺍ ﺲﻤﺸﻟﺍ ﺀﻮﻀﻟ ﺾﻳﺮﻌﺘﻟﺍ ﺐﻨﺠﺗ)
ﺕﻮﺼﻟﺍ ﻯﻮﺘﺴﻣ ﺹﺮﻗ
ﻞﺼﻔﻟﺍ ﺭﺯ
ﺽﺮﻌﻟﺍ ﺓﺬﻓﺎﻧ
JS_JVC_KD_X351BT_M_AR.indd 3JS_JVC_KD_X351BT_M_AR.indd 3 22/8/2017 3:34:09 PM22/8/2017 3:34:09 PM

Data Size: B6L (182 mm x 128 mm)
Book Size: B6L (182 mm x 128 mm)
2
ﻲﺑﺮﻋ
ﺕﺎﻳﻮﺘﺤﻤﻟﺍﻡﺍﺪﺨﺘﺳﻻﺍ ﻞﺒﻗ
ﻡﺎﻫ
ﺕﺍﺮﻳﺬﺤﺘﻟﺍ ﺐﻗﺍﺮﺗﻭ ﺃﺮﻘﺗ ﻥﺍ ﺍﺪﺟ ﻢﻬﻤﻟﺍ ﻦﻣ .ﺞﺘﻨﻤﻟﺍ ﺍﺬﻫ ﻡﺍﺪﺨﺘﺳﺍ ﻞﺒﻗ ﻦﻌﻤﺘﺑ ﻞﻴﻟﺪﻟﺍ ﺍﺬﻫ ﺓﺀﺍﺮﻗ ﻰﺟﺮﻳ ،ﺐﺳﺎﻨﻤﻟﺍ ﻢﻟﺪﺨﺘﺳﻻﺍ ﻥﺎﻤﻀﻟ •
.ﻞﻴﻟﺪﻟﺍ ﺍﺬﻫ ﻲﻓ ﺔﻴﻃﺎﻴﺘﺣﻻﺍ ﺕﺎﻬﻴﺒﻨﺘﻟﺍﻭ
.ﻞﺒﻘﺘﺴﻤﻟﺍ ﻲﻓ ﻪﻴﻟﺍ ﻉﻮﺟﺮﻠﻟ ﻝﻮﺻﻮﻟﺍ ﻞﻬﺳﻭ ﻦﻣﺁ ﻥﺎﻜﻣ ﻲﻓ ﻞﻴﻟﺪﻟﺍ ﺍﺬﻬﺑ ﻅﺎﻔﺘﺣﻻﺍ ﻰﺟﺮﻳ •
ﺮﻳﺬﺤﺗ
.ﺔﻨﻣﻵﺍ ﺓﺩﺎﻴﻘﻟﺍ ﻦﻋ ﹰﺍﺪﻴﻌﺑ ﻚﻫﺎﺒﺘﻧﺍ ﺏﺬﺠﺗ ﺪﻗ ﺔﻔﻴﻇﻭ ﻱﺃ ﺀﺍﺮﺟﺈﺑ ﻢﻘﺗ ﻻ •
ﺔﻴﺋﺎﻴﻤﻴﻛ ﻕﻭﺮﺤﺑ ﺔﺑﺎﺻﻹﺍ ﺮﻄﺧ ،ﺔﻳﺭﺎﻄﺒﻟﺍ ﻉﻼﺘﺑﺍ ﻝﻭﺎﺤﺗ ﻻ •
.ﺭﺯ/ﺔﻠﻤﻋ ﺔﺌﻴﻫ ﻰﻠﻋ ﺔﻳﻮﻠﺧ ﺔﻳﺭﺎﻄﺑ ﻰﻠﻋ ﺞﺘﻨﻤﻟﺍ ﺍﺬﻬﺑ ﺔﻘﻓﺮﻤﻟﺍ ﺪﻌﺑ ﻦﻋ ﻢﻜﺤﺘﻟﺍ ﺓﺪﺣﻭ ﻱﻮﺘﺤﺗ
ﺓﺎﻓﻮﻠﻟ ﺏﺎﺼﻤﻟﺍ ﺽﹼﺮﻌﺘﻳ ﻥﺃ ﻦﻜﻤﻤﻟﺍ ﻦﻣﻭ ﺓﺪﻳﺪﺷ ﺔﻴﻠﺧﺍﺩ ﻕﻭﺮﺣ ﻚﻟﺫ ﻦﻋ ﺞﺘﻨﻳ ﺪﻘﻓ ،ﺭﺯ/ﺔﻠﻤﻋ ﺔﺌﻴﻫ ﻰﻠﻋ ﺔﻳﻮﻠﺧ ﺔﻳﺭﺎﻄﺑ ﻉﻼﺘﺑﺍ ﺔﻟﺎﺣ ﻲﻓ
.ﻂﻘﻓ ﻦﻴﺘﻋﺎﺳ ﻝﻼﺧ
.ﻝﺎﻔﻃﻷﺍ ﻝﻭﺎﻨﺘﻣ ﻦﻋ ﺍﹰﺪﻴﻌﺑ ﺔﻠﻤﻌﺘﺴﻤﻟﺍﻭ ﺓﺪﻳﺪﺠﻟﺍ ﺕﺎﻳﺭﺎﻄﺒﻟﺎﺑ ﻆﻔﺘﺣﺍ
.ﻝﺎﻔﻃﻷﺍ ﻝﻭﺎﻨﺘﻣ ﻦﻋ ﺍﹰﺪﻴﻌﺑ ﻪﻘﺑﺃﻭ ﺞﺘﻨﻤﻟﺍ ﻡﺍﺪﺨﺘﺳﺍ ﻦﻋ ﻒﹼﻗﻮﺗ ﺬﺋﺪﻨﻋ ،ﻡﺎﻜﺣﺈﺑ ﺔﻳﺭﺎﻄﺒﻟﺍ ﺝﺭﺩ ﻕﻼﻏﺇ ﺭﺬﻌﺗ ﺍﺫﺇ
.ﺭﻮﻔﻟﺍ ﻰﻠﻋ ﺔﻴﺒﻄﻟﺍ ﺓﺪﻋﺎﺴﻤﻟﺍ ﺐﻠﻃﺎﻓ ،ﻢﺴﺠﻟﺍ ﺀﺍﺰﺟﺃ ﻦﻣ ﺀﺰﺟ ﻱﺃ ﻲﻓ ﺎﻬﻟﺎﺧﺩﺇ ﻭﺃ ﺎﻬﻋﻼﺘﺑﺍ ﻢﺗ ﺕﺎﻳﺭﺎﻄﺒﻟﺍ ﻥﺃ ﺪﻘﺘﻌﺗ ﺖﻨﻛ ﺍﺫﺇ
ﻪﻴﺒﻨﺗ
:ﺕﻮﺼﻟﺍ ﺩﺍﺪﻋﺇ
.ﺙﺩﺍﻮﺤﻟﺍ ﺐﻨﺠﺗ ﻦﻣ ﻦﻜﻤﺘﺗ ﻰﺘﺣ ﺓﺭﺎﻴﺴﻟﺍ ﺝﺭﺎﺧ ﺕﺍﻮﺻﻷﺍ ﻉﺎﻤﺳ ﻚﻟ ﺢﻴﺘﻳ ﺚﻴﺤﺑ ﺕﻮﺼﻟﺍ ﻯﻮﺘﺴﻣ ﻂﺒﺿﺍ •
.ﺝﺮﺨﻟﺍ ﻯﻮﺘﺴﻣ ﻲﻓ ﺔﺌﺟﺎﻔﻤﻟﺍ ﺓﺩﺎﻳﺰﻟﺍ ﻝﻼﺧ ﻦﻣ ﺕﻮﺼﻟﺍ ﺮﺒﻜﻣ ﺭﺮﺿ ﺐﻨﺠﺘﻟ ﺔﻴﻤﻗﺭ ﺭﺩﺎﺼﻣ ﻱﺃ ﻞﻴﻐﺸﺗ ﻞﺒﻗ ﺕﻮﺼﻟﺍ ﻯﻮﺘﺴﻣ ﺾﻴﻔﺨﺗ •
:ﻡﺎﻋ
.ﺔﻨﻣﻵﺍ ﺓﺩﺎﻴﻘﻟﺍ ﻖﻴﻌﻳ ﻥﺍ ﻞﻤﺘﺤﻤﻟﺍ ﻦﻣ ﻥﺎﻛ ﺍﺫﺇ ﻲﺟﺭﺎﺨﻟﺍ ﺯﺎﻬﺠﻟﺍ ﻡﺍﺪﺨﺘﺳﺍ ﺐﻨﺠﺗ •
ﻢﺗ ﻲﺘﻟﺍ ﺕﺎﻧﺎﻴﺒﻠﻟ ﺓﺭﺎﺴﺧ ﺔﻳﺃ ﻦﻋ ﺔﻴﻟﻭﺆﺴﻣ ﺔﻳﺃ ﻞﻤﺤﺘﻧ ﻻﺃ ﺐﺠﻳ .ﺎﻬﻟ ﻲﻃﺎﻴﺘﺣﺍ ﺦﺴﻧ ﻞﻤﻋ ﻢﺗ ﺪﻗ ﺔﻣﺎﻬﻟﺍ ﺕﺎﻧﺎﻴﺒﻟﺍ ﻊﻴﻤﺟ ﻥﺃ ﻦﻣ ﺪﻛﺄﺗ •
.ﺎﻬﻠﻴﺠﺴﺗ
.ﺭﺎﻴﺘﻟﺍ ﻉﺎﻄﻘﻧﺍ ﺙﻭﺪﺣ ﻊﻨﻤﻟ ﺓﺪﺣﻮﻟﺍ ﻞﺧﺍﺩ (ﺔﻴﻧﺪﻌﻤﻟﺍ ﺕﺍﻭﺩﻷﺍ ﻭﺃ ﺕﻼﻤﻌﻟﺍ ﻞﺜﻣ) ﺔﻴﻧﺪﻌﻣ ﻡﺎﺴﺟﺃ ﻱﺃ ﻙﺮﺘﺗ ﻭﺃ ﻊﻀﺗ ﻻ •
.
(31 )
ﻻﻮﺻﻮﻣ ﻲﺋﺍﻮﻬﻟﺎﺑ ﻢﻜﺤﺘﻟﺍ ﻚﻠﺳ ﻥﻮﻜﻳ ﺎﻣﺪﻨﻋ ﺯﺎﻬﺠﻟﺍ ﻞﻴﻐﺸﺗ ﺪﻨﻋ ﺎﻴﺋﺎﻘﻠﺗ ﻲﺋﺍﻮﻬﻟﺍ ﺪﻳﺪﻤﺗ ﻢﺘﻴﺳ ،ﺕﺍﺭﺎﻴﺴﻟﺍ ﻉﺍﻮﻧﻷ ﺎﻘﻓﻭ •
.ﺾﻔﺨﻨﻣ ﺎﻬﻔﻘﺳ ﺔﻘﻄﻨﻣ ﻲﻓ ﺓﺭﺎﻴﺴﻟﺍ ﻒﺻ ﺪﻨﻋ ﺯﺎﻬﺠﻟﺍ ﺊﻔﻃﺍ
:(RM-RK52) ﺪﻌﺑ ﻦﻋ ﻢﻜﺤﺘﻟﺍ ﺓﺪﺣﻭ
.ﻥﺎﻴﺒﻟﺍﻭ ﺱﺎﻴﻘﻟﺍ ﺓﺰﻬﺟﺃ ﺔﺣﻮﻟ ﻞﺜﻣ ﺔﻨﺧﺎﺳ ﻦﻛﺎﻣﺃ ﻰﻠﻋ ﻢﻜﺤﺘﻟﺍ ﺕﻮﻤﻳﺭ ﻊﻀﺗ ﻻ •
ﻭﺃ ﻉﻮﻨﻟﺍ ﺲﻔﻧ ﻦﻣ ﻯﺮﺧﺄﺑ ﺔﻳﺭﺎﻄﺒﻟﺍ ﻝﺪﺒﺘﺳﺍ .ﺢﻴﺤﺻ ﺮﻴﻏ ﻞﻜﺸﺑ ﺎﻬﻟﺍﺪﺒﺘﺳﺍ ﺔﻟﺎﺣ ﻲﻓ ﺭﺎﺠﻔﻧﺍ ﺙﻭﺪﺣ ﻰﻟﺇ ﻡﻮﻴﺜﻴﻟ ﺔﻳﺭﺎﻄﺑ ﻱﺩﺆﺗ ﻥﺃ ﻦﻜﻤﻳ •
.ﺊﻓﺎﻜﻣ ﻉﻮﻧ ﻦﻣ
.ﻪﺑﺎﺷ ﺎﻣ ﻭﺃ ﺐﻬﻠﻟﺍ ﻭﺃ ﺲﻤﺸﻟﺍ ﺀﻮﺿ ﻞﺜﻣ ﺔﻃﺮﻔﻤﻟﺍ ﺓﺭﺍﺮﺤﻠﻟ ﺕﺎﻳﺭﺎﻄﺒﻟﺍ ﻭﺃ ﺔﻳﺭﺎﻄﺒﻟﺍ ﺓﻮﺒﻋ ﺾﻳﺮﻌﺗ ﻡﺪﻋ ﺐﺠﻳ •
2 ﻡﺍﺪﺨﺘﺳﻻﺍ ﻞﺒﻗ
3 ﺕﺎﹼﻴﹺ
ﺳﺎﺳﹶﺃ
4 ﻞﻤﻌﻟﺍ ﻲﻓ ﻉﻭﺮﺸﻟﺍ
ﺽﺍﺮﻌﺘﺳﻻﺍ ﺔﻴﻠﻤﻋ ﺀﺎﻐﻟﺇ 1
ﺦﻳﺭﺎﺘﻟﺍ ﻭ ﺔﻋﺎﺴﻟﺍ ﻂﺒﺿ 2
ﺔﻴﺳﺎﺳﻷﺍ ﺕﺍﺩﺍﺪﻋﻹﺍ ﻂﺒﺿ 3
5 ﻮﻳﺩﺍﺭ
7 ANDROID/iPod/USB
9 Pandora®
10 Spotify
11 BLUETOOTH®
18 AUX
19 ﺕﻮﺼﻟﺍ ﺕﺍﺩﺍﺪﻋﺇ
24 ﺔﺷﺎﺸﻟﺍ ﺕﺍﺩﺍﺪﻋﺇ
25 ﻊﺟﺍﺮﻣ
ﺔﻧﺎﻴﺼﻟﺍ
ﺕﺎﻣﻮﻠﻌﻤﻟﺍ ﻦﻣ ﺪﻳﺰﻣ
27
ﺡﻼﺻﻻﺍﻭ ﻝﺎﻄﻋﻻﺍ ﻦﻋ ﺚﺤﺒﻟﺍ
29 ﻞﻴﺻﻮﺘﻟﺍ/ﺐﻴﻛﺮﺘﻟﺍ
32 ﺕﺎﻔﺻﺍﻮﻤﻟﺍ
ﻞﻴﻟﺪﻟﺍ ﺍﺬﻫ ﺃﺮﻘﺗ ﻒﻴﻛ
.ﺔﺣﻮﻠﻟﺍ ﻰﻠﻋ ﺪﺟﺍﻮﺘﻣ ﺭﺍﺭﺯﻷﺍ ﻡﺍﺪﺨﺘﺳﺍ ﻥﺃ ﻲﺴﻴﺋﺭ ﻞﻜﺸﺑ ﺯﺎﻬﺠﻟﺍ ﻞﻴﻐﺸﺗ ﺕﺎﻴﻠﻤﻋ ﺖﺤﺿﻭﺃ •
(5 )
.ﺔﻤﺋﺎﻘﻟﺍ ﻦﻣ ﺽﺮﻌﻟﺍ ﺔﻐﻟ ﺭﺎﻴﺘﺧﺍ ﻦﻜﻤﻳ .ﺡﺮﺸﻟﺍ ﺽﺍﺮﻏﻻ ﺔﻳﺰﻴﻠﺠﻧﻻﺍ ﺔﻐﻠﻟﺎﺑ ﺕﺍﺮﺷﺆﻣ ﻡﺍﺪﺨﺘﺳﺍ ﻢﺗ •
.ﺓﺩﺪﺤﻤﻟﺍ ﺮﺻﺎﻨﻌﻟﺍ ﻰﻟﺇ ﺮﻴﺸﺗ
[XX]
•
.ﺓﺩﺪﺤﻤﻟﺍ ﺔﺤﻔﺼﻟﺍ ﻲﻓ ﺓﺮﻓﻮﺘﻣ ﻊﺟﺍﺮﻤﻟﺍ ﻥﺃ ﻰﻟﺇ ﺮﻴﺸﺗ
(XX )
•
JS_JVC_KD_X351BT_M_AR.indd 2JS_JVC_KD_X351BT_M_AR.indd 2 22/8/2017 3:34:10 PM22/8/2017 3:34:10 PM

Data Size: B6L (182 mm x 128 mm)
Book Size: B6L (182 mm x 128 mm)
© 2017 JVC KENWOOD Corporation 0817DTSMDTJEIN
ﻲﺑﺮﻋ
ﻰﺳﺭﺎﻓ
KD-X351BT
ﺔﻴﻤﻗﺮﻟﺍ ﻂﺋﺎﺳﻮﻟﺍ ﻝﺎﺒﻘﺘﺳﺍ ﺯﺎﻬﺟ
ﺕﺎﻤﻴﻠﻌﺘﻟﺍ ﻞﻴﻟﺩ
ﻝﺎﺘﻴﺠﻳﺩ ﻪﻧﺎﺳﺭ ﻩﺪﻧﺮﻴﮔ
ﻩﺩﺎﻔﺘﺳﺍ یﺎﻤﻨﻫﺍﺭ
JS_JVC_KD_X351BT_M_C.indd 2JS_JVC_KD_X351BT_M_C.indd 2 7/17/2017 11:18:48 AM7/17/2017 11:18:48 AM