JVC KD X352BT X352BT_E User Manual B5A 2133 01
KD-X351BT KD-X351BT B5A-2133-01 French, German, Italian, Russian, (Instruction Manual) Europe
KD-X351BT KD-X351BT (Instruction manual) Europe B5A-2133-01
Instruction 15B90088493F4590Abfdcc7Cd55597F2 instruction_15b90088493f4590abfdcc7cd55597f2 instruction_15b90088493f4590abfdcc7cd55597f2 instruction upload idei74 3:
User Manual: JVC KD-X352BT KD-X352BT French, German, Italian, Russian, (Instruction Manual) Europe
Open the PDF directly: View PDF
.
Page Count: 128 [warning: Documents this large are best viewed by clicking the View PDF Link!]

Data Size: B6L (182 mm x 128 mm)
Book Size: B6L (182 mm x 128 mm)
DEUTSCH
FRANÇAIS
ITALIANO
РУCCKИЙ
B5A-2133-01 [E]
KD-X352BT / KD-X351BT
DIGITAL-MEDIA-RECEIVER
BEDIENUNGSANLEITUNG
RÉCEPTEUR MULTIMÉDIA NUMÉRIQUE
MANUEL D’INSTRUCTIONS
RICEVITORE MULTIMEDIALE DIGITALE
ISTRUZIONI PER L’USO
ЦИФРОВОЙ МЕДИА-РЕСИВЕР
ИHCTPУKЦИЯ ПO ЭKCПЛУATAЦИИ
JS_JVC_KD_X352BT_E_C01.indd 1JS_JVC_KD_X352BT_E_C01.indd 1 7/12/2017 11:21:12 AM7/12/2017 11:21:12 AM

Data Size: B6L (182 mm x 128 mm)
Book Size: B6L (182 mm x 128 mm)
i
Entsorgung von gebrauchten elektrischen und elektronischen Geräten und Batterien
(anzuwenden in Ländern mit einem separaten Sammelsystem für solche Geräte)
Das Symbol (durchgestrichene Mülltonne) auf dem Produkt oder seiner Verpackung weist darauf hin, dass
dieses Produkt nicht als normaler Haushaltsabfall behandelt werden darf, sondern an einer Annahmestelle
für das Recycling von elektrischen und elektronischen Geräten und batterien abgegeben werden muss.
Durch Ihren Beitrag zur korrekten Entsorgung dieses Produktes schützen Sie die Umwelt und die
Gesundheit Ihrer Mitmenschen.
Unsachgemässe oder falsche Entsorgung gefährden Umwelt und Gesundheit. Weitere Informationen
über das Recycling dieses Produktes erhalten Sie von Ihrer Gemeinde oder den kommunalen
Entsorgungsbetrieben.
Achtung: Das Zeichen „Pb“ unter dem Symbol fur Batterien zeigt an, dass diese Batterie Blei enthalt.
Information sur l’élimination des anciens équipements électriques et électroniques et piles
électriques (applicable dans les pays qui ont adopté des systèmes de collecte sélective)
Les produits et piles électriques sur lesquels le pictogramme (poubelle barrée) est apposé ne peuvent pas
être éliminés comme ordures ménagères.
Les anciens équipements électriques et électroniques et piles électriques doivent être recyclés sur des sites
capables de traiter ces produits et leurs déchets.
Contactez vos autorités locales pour connaître le site de recyclage le plus proche. Un recyclage adapté et
l’élimination des déchets aideront à conserver les ressources et à nous préserver des leurs effets nocifs sur
notre santé et sur l’environnement.
Remarque: Le symbole “Pb“ ci-dessous sur des piles électrique indique que cette pile contient du plomb.
Informazioni sullo smaltimento delle vecchie apparecchiature elettriche ed elettroniche e
delle batterie (valide per i paesi che hanno adottato sistemi di raccolta differenziata)
I prodotti e le batterie recanti il simbolo di un cassonetto della spazzatura su ruote barrato non possono
essere smaltiti insieme ai normali rifiuti di casa.
I vecchi prodotti elettrici ed elettronici e le batterie devono essere riciclati presso un'apposita struttura in
grado di trattare questi prodotti e di smaltirne i loro componenti.
Per conoscere dove e come recapitare tali prodotti nel luogo a voi più vicino, contattare l'apposito ufficio
comunale. Un appropriato riciclo e smaltimento aiuta a conservare la natura e a prevenire effetti nocivi alla
salute e all'ambiente.
Nota: Il simbolo “Pb” sotto al simbolo delle batterie indica che questa batteria contiene piombo.
JS_JVC_KD_X352BT_E_C01.indd iJS_JVC_KD_X352BT_E_C01.indd i 7/12/2017 10:43:05 AM7/12/2017 10:43:05 AM

Data Size: B6L (182 mm x 128 mm)
Book Size: B6L (182 mm x 128 mm)
ii
Дата изготовления (месяц/год) находится на этикетке устройства.
В соответствии с Законом Российской Федерации “О защите прав потребителей” срок службы
(годности) данного товара “по истечении которого он может представлять опасность для жизни,
здоровья потребителя, причинять вред его имуществу или окружающей среде” составляет семь (7)
лет со дня производства.
Дополнительные косметические материалы к данному товару, поставляемые вместе с ним, могут
храниться в течение двух (2) лет со дня его производства.
Срок службы (годности), кроме срока хранения дополнительных косметических материалов,
упомянутых в предыдущих двух пунктах, не затрагивает никаких других прав потребителя, в
частности, гарантийного обслуживания JVC, которое он может получить в соответствии с законом о
правах потребителя или других законов, связанных с ним.
Условия хранения:
Температура: от –30°C до +85°C
Влажность: от 0% до 90%
JS_JVC_KD_X352BT_E_C01.indd iiJS_JVC_KD_X352BT_E_C01.indd ii 7/12/2017 10:43:05 AM7/12/2017 10:43:05 AM

Data Size: B6L (182 mm x 128 mm)
Book Size: B6L (182 mm x 128 mm)
iii
Konformitätserklärung in Bezug auf die RE-Vorschrift 2014/53/EU
Konformitätserklärung in Bezug auf die RoHS-Vorschrift 2011/65/EU
Hersteller:
JVC KENWOOD Corporation
3-12, Moriya-cho, Kanagawa-ku, Yokohama-shi, Kanagawa, 221-0022, JAPAN
EU-Vertreter:
JVCKENWOOD Deutschland GmbH
Konrad-Adenauer-Allee 1-11, 61118 Bad Vilbel, GERMANY
Déclaration de conformité se rapportant à la directive RE 2014/53/EU
Déclaration de conformité se rapportant à la directive RoHS 2011/65/EU
Fabricant:
JVC KENWOOD Corporation
3-12, Moriya-cho, Kanagawa-ku, Yokohama-shi, Kanagawa, 221-0022, JAPAN
Représentants dans l’UE:
JVCKENWOOD Deutschland GmbH
Konrad-Adenauer-Allee 1-11, 61118 Bad Vilbel, GERMANY
Dichiarazione di conformità alla Direttiva RE 2014/53/EU
Dichiarazione di conformità relativa alla direttiva RoHS 2011/65/EU
Produttore:
JVC KENWOOD Corporation
3-12, Moriya-cho, Kanagawa-ku, Yokohama-shi, Kanagawa, 221-0022, JAPAN
Rappresentante UE:
JVCKENWOOD Deutschland GmbH
Konrad-Adenauer-Allee 1-11, 61118 Bad Vilbel, GERMANY
Декларация соответствия относительно Директивы RE 2014/53/EU
Декларация соответствия относительно Директивы RoHS 2011/65/EU
Производитель:
JVC KENWOOD Corporation
3-12, Moriya-cho, Kanagawa-ku, Yokohama-shi, Kanagawa, 221-0022, JAPAN
Представительство в ЕС:
JVCKENWOOD Deutschland GmbH
Konrad-Adenauer-Allee 1-11, 61118 Bad Vilbel, GERMANY
English
Hereby, JVCKENWOOD declares that the radio equipment
“KD-X352BT/KD-X351BT” is in compliance with Directive
2014/53/EU.
The full text of the EU declaration of conformity is available
at the following internet address:
http://www.jvc.net/cs/car/eudoc/
Français
Par la présente, JVCKENWOOD déclare que l’équipement
radio « KD-X352BT/KD-X351BT » est conforme à la directive
2014/53/UE.
L’intégralité de la déclaration de conformité UE est
disponible à l’adresse Internet suivante :
http://www.jvc.net/cs/car/eudoc/
Deutsch
Hiermit erklärt JVCKENWOOD, dass das Funkgerät
“KD-X352BT/KD-X351BT” der Richtlinie 2014/53/EU
entspricht.
Der volle Text der EU-Konformitätserklärung steht unter der
folgenden Internetadresse zur Verfügung:
http://www.jvc.net/cs/car/eudoc/
Nederlands
Hierbij verklaart JVCKENWOOD dat de radioapparatuur
“KD-X352BT/KD-X351BT” in overeenstemming is met
Richtlijn 2014/53/EU.
De volledige tekst van de EU-verklaring van
overeenstemming is te vinden op het volgende
internetadres:
http://www.jvc.net/cs/car/eudoc/
Italiano
Con la presente, JVCKENWOOD dichiara che l΄apparecchio
radio “KD-X352BT/KD-X351BT” è conforme alla Direttiva
2014/53/UE.
Il testo integrale della dichiarazione di conformità UE è
disponibile al seguente indirizzo internet:
http://www.jvc.net/cs/car/eudoc/
Español
Por la presente, JVCKENWOOD declara que el equipo de radio
“KD-X352BT/KD-X351BT” cumple la Directiva 2014/53/EU.
El texto completo de la declaración de conformidad con la UE
está disponible en la siguiente dirección de internet:
http://www.jvc.net/cs/car/eudoc/
Português
Deste modo, a JVCKENWOOD declara que o equipamento de
rádio “KD-X352BT/KD-X351BT” está em conformidade com a
Diretiva 2014/53/UE.
O texto integral da declaração de conformidade da UE está
disponível no seguinte endereço de internet:
http://www.jvc.net/cs/car/eudoc/
Polska
Niniejszym, JVCKENWOOD deklaruje, że sprzęt radiowy
“KD-X352BT/KD-X351BT” jest zgodny z dyrektywą
2014/53/UE.
Pełny tekst deklaracji zgodności EU jest dostępny pod
adresem:
http://www.jvc.net/cs/car/eudoc/
Český
Společnost JVCKENWOOD tímto prohlašuje, že rádiové
zařízení “KD-X352BT/KD-X351BT” splňuje podmínky
směrnice 2014/53/EU.
Plný text EU prohlášení o shodě je dostupný na následující
internetové adrese:
http://www.jvc.net/cs/car/eudoc/
Magyar
JVCKENWOOD ezennel kijelenti, hogy a
„KD-X352BT/KD-X351BT“ rádióberendezés megfelel a
2014/53/EU irányelvnek.
Az EU konformitási nyilatkozat teljes szövege az alábbi
weboldalon érhető el:
http://www.jvc.net/cs/car/eudoc/
JS_JVC_KD_X352BT_E_C01.indd iiiJS_JVC_KD_X352BT_E_C01.indd iii 7/12/2017 10:43:05 AM7/12/2017 10:43:05 AM

Data Size: B6L (182 mm x 128 mm)
Book Size: B6L (182 mm x 128 mm)
iv
Svenska
Härmed försäkrar JVCKENWOOD att
radioutrustningen “KD-X352BT/KD-X351BT” är i
enlighet med direktiv 2014/53/EU.
Den fullständiga texten av EU-försäkran
om överensstämmelse finns på följande
Internetadress :
http://www.jvc.net/cs/car/eudoc/
Suomi
JVCKENWOOD julistaa täten, että radiolaite
“KD-X352BT/KD-X351BT” on direktiivin
2014/53/EU mukainen.
EU-vaatimustenmukaisuusvakuutusvaatimus
löytyy kokonaisuudessaan seuraavasta internet-
osoitteesta:
http://www.jvc.net/cs/car/eudoc/
Slovensko
S tem JVCKENWOOD izjavlja, da je radijska oprema
»KD-X352BT/KD-X351BT« v skladu z Direktivo
2014/53/EU.
Celotno besedilo direktive EU o skladnosti je
dostopno na tem spletnem naslovu:
http://www.jvc.net/cs/car/eudoc/
Slovensky
Spoločnosť JVCKENWOOD týmto vyhlasuje, že
rádiové zariadenie „KD-X352BT/KD-X351BT“
vyhovuje smernici 2014/53/EÚ.
Celý text EÚ vyhlásenia o zhode nájdete na
nasledovnej internetovej adrese:
http://www.jvc.net/cs/car/eudoc/
Dansk
Herved erklærer JVCKENWOOD, at radioudstyret
“KD-X352BT/KD-X351BT” er i overensstemmelse
med Direktiv 2014/53/EU.
EU-overensstemmelseserklæringens fulde ordlyd
er tilgængelig på følgende internetadresse:
http://www.jvc.net/cs/car/eudoc/
Ελληνικά
Με το παρόν, η JVCKENWOOD δηλώνει ότι ο
ραδιοεξοπλισμός «KD-X352BT/KD-X351BT»
συμμορφώνεται με την Οδηγία 2014/53/ΕΕ.
Το πλήρες κείμενο της δήλωσης συμμόρφωσης
της ΕΕ είναι διαθέσιμο στην ακόλουθη διεύθυνση
στο διαδίκτυο:
http://www.jvc.net/cs/car/eudoc/
Eesti
Käesolevaga JVCKENWOOD kinnitab, et
„KD-X352BT/KD-X351BT“ raadiovarustus on
vastavuses direktiiviga 2014/53/EL.
ELi vastavusdeklaratsiooni terviktekst on
kättesaadav järgmisel internetiaadressil:
http://www.jvc.net/cs/car/eudoc/
Latviešu
JVCKENWOOD ar šo deklarē, ka radio aparatūra
„KD-X352BT/KD-X351BT” atbilst direktīvas
2014/53/ES prasībām.
Pilns ES atbilstības deklarācijas teksts ir pieejams
šādā tīmekļa adresē:
http://www.jvc.net/cs/car/eudoc/
Lietuviškai
Šiuo JVCKENWOOD pažymi, kad radijo įranga
„KD-X352BT/KD-X351BT“ atitinka 2014/53/EB
direktyvos reikalavimus.
Visą EB direktyvos atitikties deklaracijos tekstą
galite rasti šiuo internetiniu adresu:
http://www.jvc.net/cs/car/eudoc/
Malti
B’dan, JVCKENWOOD jiddikjara li t-tagħmir tar-
radju “KD-X352BT/KD-X351BT” huwa konformi
mad-Direttiva 2014/53/UE.
It-test kollu tad-dikjarazzjoni ta’ konformità huwa
disponibbli fl-indirizz intranet li ġej:
http://www.jvc.net/cs/car/eudoc/
HRVATSKI / SRPSKI JEZIK
JVCKENWOOD ovim izjavljuje da je radio oprema
“KD-X352BT/KD-X351BT” u skladu s Direktivom
2014/53/EU.
Cjeloviti tekst deklaracije Europske unije o
usklađenosti dostupan je na sljedećoj internet
adresi:
http://www.jvc.net/cs/car/eudoc/
ROMÂNĂ
Prin prezenta, JVCKENWOOD declară că
echipamentul radio “
KD-X352BT/KD-X351BT
” este
în conformitate cu Directiva 2014/53/UE.
Textul integral al declarației de conformitate UE este
disponibil la urmatoarea adresă de internet:
http://www.jvc.net/cs/car/eudoc/
БЪЛГАРСКИ
С настоящото JVCKENWOOD декларира, че
радиооборудването на “
KD-X352BT/KD-X351BT
”
е в съответствие с Директива 2014/53/ЕС.
Пълният текст на ЕС декларацията за
съответствие е достъпен на следния интернет
адрес:
http://www.jvc.net/cs/car/eudoc/
Turkish
Burada, JVCKENWOOD “
KD-X352BT/KD-X351BT
”
radyo ekipmanının 2014/53/AB Direktifine uygun
olduğunu bildirir.
AB uyumluluk deklarasyonunun tam metni
aşağıdaki internet adresinde mevcuttur.
http://www.jvc.net/cs/car/eudoc/
Русский
JVCKENWOOD настоящим заявляет, что
радиооборудование «KD-X352BT/KD-X351BT»
соответствует Директиве 2014/53/EU.
Полный текст декларации соответствия
ЕС доступен по следующему адресу в сети
Интернет:
http://www.jvc.net/cs/car/eudoc/
Українська
Таким чином, компанія JVCKENWOOD заявляє,
що радіообладнання «KD-X352BT/KD-X351BT»
відповідає Директиві 2014/53/EU.
Повний текст декларації про відповідність ЄС
можна знайти в Інтернеті за такою адресою:
http://www.jvc.net/cs/car/eudoc/
JS_JVC_KD_X352BT_E_C01.indd ivJS_JVC_KD_X352BT_E_C01.indd iv 7/12/2017 10:43:05 AM7/12/2017 10:43:05 AM

Data Size: B6L (182 mm x 128 mm)
Book Size: B6L (182 mm x 128 mm)
2DEUTSCH
INHALT VOR DER INBETRIEBNAHME
WICHTIG
• Um richtige Verwendung sicherzustellen, lesen Sie die Bedienungsanleitung vor der Verwendung des Produkts sorgfältig durch.
Es ist besonders wichtig, dass Sie die als Warnung und Vorsicht gekennzeichneten Hinweise in dieser Anleitung lesen und
beachten.
• Bitte bewahren Sie die Anleitung an sicherer Stelle und griffbereit zum Nachschlagen auf.
Warnung
• Bedienen Sie keine Funktion, die Ihre Aufmerksamkeit vom Straßenverkehr ablenkt.
Vorsicht
Lautstärkeeinstellung:
• Stellen Sie die Lautstärke so ein, dass Sie immer noch Geräusche von außerhalb des Fahrzeugs hören können, um Unfälle zu
vermeiden.
• Senken Sie die Lautstärke vor dem Abspielen digitaler Tonquellen, um Beschädigung der Lautsprecher durch plötzliche
Tonspitzen zu vermeiden.
Allgemeines:
• Vermeiden Sie Verwendung des externen Geräts, wenn dieses das sichere Fahren behindern kann.
• Stellen Sie sicher, dass alle wichtigen Daten gesichert sind. Wir übernehmen keine Haftung für jeglichen Verlust
aufgenommener Daten.
• Stellen Sie sicher, dass keine Metallgegenstände (wie etwa Münzen oder Werkzeuge) ins Innere des Geräts gelangen und
Kurzschlüsse verursachen.
VOR DER INBETRIEBNAHME 2
GRUNDLAGEN 3
ERSTE SCHRITTE 4
1 Brechen Sie die Demonstration ab
2 Stellen Sie die Uhrzeit und das
Datum ein
3 Einstellen der grundlegenden
Einstellungen
RADIO 5
USB/iPod/ANDROID 7
Spotify 9
BLUETOOTH® 10
AUX 17
AUDIOEINSTELLUNGEN 18
DISPLAY-EINSTELLUNGEN 23
ZUR BEZUGNAHME 24
Wartung
Weitere Informationen
FEHLERSUCHE 26
TECHNISCHE DATEN 28
EINBAU/ANSCHLUSS 29
Wie Sie diese Anleitung lesen
• Die Bedienung wird im Wesentlichen anhand der Tasten auf der Frontblende des
KD-X352BT
erläutert.
• Englischsprachige Anzeigen werden zur Erklärung verwendet. Sie können die Anzeigesprache im Menü wählen.
( 5)
•
[XX]
zeigt die gewählten Punkte an.
•
( XX)
zeigt an, das Bezugsinformationen auf der angegebenen Seitennummer vorhanden sind.
JS_JVC_KD_X352BT_E_GE.indd 2JS_JVC_KD_X352BT_E_GE.indd 2 22/8/2017 10:22:42 AM22/8/2017 10:22:42 AM

Data Size: B6L (182 mm x 128 mm)
Book Size: B6L (182 mm x 128 mm)
3
DEUTSCH
GRUNDLAGEN
Zum Auf der Frontblende
Einschalten
Drücken Sie .
• Zum Ausschalten halten Sie die Taste gedrückt.
Einstellen der Lautstärke
Drehen Sie den Lautstärke-Regler.
Drücken Sie den Lautstärke-Regler zum Stummschalten des Tons oder zum Pausieren der Wiedergabe.
• Zum Abbrechen drücken Sie die Taste erneut. Die Lautstärke wird vor dem Stummschalten oder Pause auf den vorherigen Pegel
zurückgestellt.
Quelle auswählen
• Drücken Sie wiederholt.
• Drücken Sie , und drehen Sie dann den Lautstärke-Regler innerhalb von 2 Sekunden.
Ändern der Display-Information
Drücken Sie wiederholt.
( 25)
Anbringen
Rücksetzen
Abnehmen
Frontblende
Nehmen Sie einen Reset
am Gerät innerhalb
von 5 Sekunden nach
dem Abnehmen der
Frontblende vor.
Lautstärke-Regler
Abnehmen-Taste
Displayfenster
JS_JVC_KD_X352BT_E_GE.indd 3JS_JVC_KD_X352BT_E_GE.indd 3 22/8/2017 10:22:42 AM22/8/2017 10:22:42 AM

4DEUTSCH
Data Size: B6L (182 mm x 128 mm)
Book Size: B6L (182 mm x 128 mm)
ERSTE SCHRITTE
Brechen Sie die Demonstration ab
Beim ersten Einschalten des Geräts (oder wenn
[FACTORY RESET]
auf
[YES]
gestellt ist),
erscheint Folgendes im Display: “CANCEL DEMO” “PRESS” “VOLUME KNOB”
1 Drücken Sie den Lautstärke-Regler.
[YES]
ist für das ursprüngliche Setup gewählt.
2 Drücken Sie den Lautstärke-Regler erneut.
“DEMO OFF” erscheint.
Stellen Sie die Uhrzeit und das Datum ein
1 Halten Sie gedrückt.
2 Drehen Sie den Lautstärke-Regler zum Wählen von
[CLOCK]
, und drücken
Sie dann den Regler.
Zum Einstellen der Uhr
3 Drehen Sie den Lautstärke-Regler zum Wählen von
[CLOCKADJUST]
, und
drücken Sie dann den Regler.
4 Drehen Sie den Lautstärke-Regler, um die Einstellungen vorzunehmen,
und drücken Sie dann den Regler.
Stunde Minute
5 Drehen Sie den Lautstärke-Regler zum Wählen von
[CLOCK FORMAT]
, und
drücken Sie dann den Regler.
6 Drehen Sie den Lautstärke-Regler zum Wählen von
[12H]
oder
[24H]
, und
drücken Sie dann den Regler.
Zum Einstellen des Datums
7 Drehen Sie den Lautstärke-Regler zum Wählen von
[DATESET]
, und
drücken Sie dann den Regler.
8 Drehen Sie den Lautstärke-Regler, um die Einstellungen vorzunehmen,
und drücken Sie dann den Regler.
Tag Monat Jahr
9 Drücken Sie zum Beenden.
Zum Zurückschalten zum vorherigen Einstellelement drücken Sie .
1
2
Einstellen der grundlegenden Einstellungen
1 Halten Sie gedrückt.
2 Drehen Sie den Lautstärke-Regler, um einen Gegenstand zu treffen
(siehe folgende Tabelle), und drücken Sie dann den Regler.
3 Wiederholen Sie Schritt 2, bis der gewünschte Gegenstand gewählt
oder aktiviert ist.
4 Drücken Sie zum Beenden.
Zum Zurückschalten zum vorherigen Einstellelement drücken Sie .
Standard:
XX
SYSTEM
KEY BEEP
(Nicht anwendbar, wenn 3-Wege-Übergang gewählt ist.)
ON
:Aktiviert den Tastenberührungston.;
OFF
:Deaktiviert.
SOURCE SELECT
AM SRC
*
ON
:Aktiviert Sie AM in der Quellenwahl.;
OFF
:Deaktiviert.
( 5)
SPOTIFY SRC
*
ON
:Aktiviert Sie SPOTIFY in der Quellenwahl.;
OFF
:Deaktiviert.
( 9)
BUILT-IN AUX
*
ON
:Aktiviert Sie AUX in der Quellenwahl.;
OFF
:Deaktiviert.
( 17)
F/W UPDATE
UPDATE SYSTEM
F/W UP xxxx YES
:Startet die Aktualisierung der Firmware.;
NO
:Hebt auf (Aktualisierung wird nicht
ausgeführt).
Einzelheiten darüber, wie Sie die Firmware aktualisieren können, besuchen Sie
<http://www.jvc.net/cs/car/>.
FACTORY RESET YES
:Setzt die Einstellungen auf Standardwerte zurück (ausgenommen gespeicherte
Sender).;
NO
:Hebt auf.
*
Nicht angezeigt, wenn die entsprechende Quelle gewählt ist.
3
JS_JVC_KD_X352BT_E_GE.indd 4JS_JVC_KD_X352BT_E_GE.indd 4 22/8/2017 10:22:42 AM22/8/2017 10:22:42 AM

DEUTSCH 5
Data Size: B6L (182 mm x 128 mm)
Book Size: B6L (182 mm x 128 mm)
CLOCK
TIMESYNC ON
:Die Uhrzeit wird automatisch mit den Uhrzeit-Daten
(CT) im -Daten (Uhrzeit) im FM (UKW) Radio Data System
eingestellt.;
OFF
:Hebt auf.
CLOCK
DISPLAY ON
:Die Uhrzeit wird im Display angezeigt, auch wenn das
Gerät ausgeschaltet wird.;
OFF
:Hebt auf.
ENGLISH
Wählen Sie die Anzeigesprache für das Menü und die Musik-
Information, wo zutreffend.
Als Standard ist
ENGLISH
ausgewählt.
РУССКИЙ
ESPANOL
RADIO
“STEREO” leuchtet auf, wenn eine FM (UKW)-Stereosendung mit ausreichender Signalstärke empfangen wird.
Suche nach einem Sender
1 Drücken Sie wiederholt, um FM (UKW) oder AM zu wählen.
2 Drücken Sie , um einen Sender automatisch zu suchen.
(oder)
Halten Sie gedrückt, bis “M” blinkt, und drücken Sie die Taste dann wiederholt, um
einen Sender manuell zu suchen.
Einstellungen im Speicher
Sie können bis zu 18 Sender für FM (UKW) und 6 Sender für AM speichern.
Speichern eines Senders
Während des Hörens eines Senders....
Halten Sie eine der Zifferntasten (1bis 6) gedrückt.
(oder)
1 Halten Sie den Lautstärke-Regler gedrückt, bis “PRESETMODE” blinkt.
2 Drehen Sie den Lautstärke-Regler zum Wählen einer Festsendernummer, und drücken Sie
dann den Regler.
Die Festsendernummer blinkt, und “MEMORY” erscheint.
Wählen Sie einen gespeicherten Sender aus
Drücken Sie eine der Zifferntasten (1bis6).
(oder)
1 Drücken Sie .
2 Drehen Sie den Lautstärke-Regler zum Wählen einer Festsendernummer, und drücken Sie
dann den Regler.
ERSTE SCHRITTE
JS_JVC_KD_X352BT_E_GE.indd 5JS_JVC_KD_X352BT_E_GE.indd 5 22/8/2017 10:22:43 AM22/8/2017 10:22:43 AM

6DEUTSCH
Data Size: B6L (182 mm x 128 mm)
Book Size: B6L (182 mm x 128 mm)
Andere Einstellungen
1 Halten Sie gedrückt.
2 Drehen Sie den Lautstärke-Regler, um einen Gegenstand zu treffen
(siehe folgende Tabelle), und drücken Sie dann den Regler.
3 Wiederholen Sie Schritt 2, bis der gewünschte Gegenstand gewählt/
aktiviert ist, oder folgen Sie den Anweisungen auf dem gewählten
Gegenstand.
4 Drücken Sie zum Beenden.
Zum Zurückschalten zum vorherigen Einstellelement drücken Sie .
Standard:
XX
TUNER SETTING
RADIO TIMER
Schaltet das Radio zu einer spezifischen Zeit ein, ungeachtet der aktuellen Quelle.
1
ONCE
/
DAILY
/
WEEKLY
/
OFF
:Wählen Sie, wie oft der Timer eingeschaltet wird.
2
FM
/
AM
:Quelle auswählen.
3
01
bis
18
(für FM)/
01
bis
06
(für AM):Wählen Sie den Festsender.
4
Stellen Sie den Tag
*1
und die Zeit der Aktivierung ein.
“
M
” leuchtet auf, wenn der Vorgang fertig ist.
Radio Timer wird in den folgenden Fällen nicht aktiviert.
• Das Gerät ist ausgeschaltet.
•
[OFF]
ist für
[AM SRC]
in
[SOURCESELECT]
gewählt, nachdem Radio Timer
für AM gewählt wurde.
( 4)
SSM SSM01–06
/
SSM07–12
/
SSM13–18
:Automatische Voreinstellung von
bis zu 18 Sendern für FM (UKW). “SSM” hört zu blinken auf, wenn die ersten 6 Sender
gespeichert sind. Wählen Sie
SSM07–12
/
SSM13–18
zum Speichern der
folgenden 12 Sender.
LOCAL SEEK ON
:Sucht nur FM (UKW)-Sender mit gutem Empfang.;
OFF
:Hebt auf.
• Die vorgenommenen Einstellungen gelten nur für die gewählte Quelle/den
gewählten Sender. Wenn Sie die Quelle/den Sender gewechselt haben, müssen Sie die
Einstellungen erneut vornehmen.
RADIO
IF BAND AUTO
:Steigert die Tuner-Empfindlichkeit, um Störgeräusche von benachbarten FM (UKW)-
Sendern zu verringern. (Stereo-Effekt kann verlorengehen).;
WIDE
:Ist Interferenz von
benachbarten FM (UKW)-Sendern ausgesetzt, aber die Klangqualität wird nicht verringert, und
der Stereoeffekt wird bewahrt.
MONO SET ON
:Verbessert den FM (UKW)-Empfang, aber der Stereoeffekt geht verloren.;
OFF
:Hebt auf.
NEWSSET
*2
ON
:Das Gerät schaltet kurzzeitig auf das Nachrichtenprogramm, falls verfügbar.;
OFF
:Hebt
auf.
REGIONAL
*2
ON
: Schaltet auf einen anderen Sender in der spezifischen Region nur mit der “AF”-Steuerung.;
OFF
:Hebt auf.
AF SET
*2
ON
: Sucht automatisch einen anderen Sender auf, der das gleiche Programm im gleichen Radio
Data System-Netzwerk sendet und einen besseren Empfang aufweist, falls der aktuelle Empfang
schlecht ist.;
OFF
: Hebt auf.
TI ON
: Erlaubt es, das Gerät kurzzeitig auf Verkehrsinformation schalten, wenn verfügbar (“TI”
leuchtet auf), während alle Quellen gehört werden ausgenommen auf AM. ;
OFF
:Hebt auf.
PTY SEARCH
*2
Wählen Sie einen PTY-Code (siehe unten).
Wenn ein Sender eine Sendung mit dem PTY-Code ausstrahlt, den Sie gewählt haben, wird
dieser Sender eingestellt.
*1
Nur wählbar, wenn
[ONCE]
oder
[WEEKLY]
in Schritt
1
gewählt wurde.
*2
Nur für FM (UKW)-Quelle.
PTY-Code
NEWS
,
AFFAIRS
,
INFO
,
SPORT
,
EDUCATE
,
DRAMA
,
CULTURE
,
SCIENCE
,
VARIED
,
POP
M
(Musik),
ROCK M
(Musik),
EASY M
(Musik),
LIGHT M
(Musik),
CLASSICS
,
OTHER
M
(Musik),
WEATHER
,
FINANCE
,
CHILDREN
,
SOCIAL
,
RELIGION
,
PHONE IN
,
TRAVEL
,
LEISURE
,
JAZZ
,
COUNTRY
,
NATION M
(Musik),
OLDIES
,
FOLK M
(Musik),
DOCUMENT
JS_JVC_KD_X352BT_E_GE.indd 6JS_JVC_KD_X352BT_E_GE.indd 6 22/8/2017 10:22:43 AM22/8/2017 10:22:43 AM

DEUTSCH 7
Data Size: B6L (182 mm x 128 mm)
Book Size: B6L (182 mm x 128 mm)
USB/iPod/ANDROID
Zum Auf der Frontblende
Vorspulen/Rückspulen*3Halten Sie gedrückt.
Auswählen einer Datei Drücken Sie .
Auswählen eines
Ordners*4Drücken Sie .
Wiederholte
Wiedergabe*5Drücken Sie wiederholt.
TRACK REPEAT
/
FOLDER REPEAT
/
ALL REPEAT
: MP3/WMA/AAC/WAV/FLAC-
Datei
ONE REPEAT
/
ALL REPEAT
/
REPEAT OFF
: iPod oder ANDROID
Zufallswiedergabe*5Drücken Sie wiederholt.
FOLDERRANDOM
/
ALL RANDOM
/
RANDOM OFF
: MP3/WMA/AAC/WAV/FLAC-
Datei
SONG RANDOM
/
ALL RANDOM
/
RANDOM OFF
: iPod oder ANDROID
*1
Lassen Sie bei Nichtgebrauch nicht das Kabel im Auto liegen.
*2
Wenn ein Android-Gerät angeschlossen wird, wird “Press [VIEW] to install JVC MUSIC PLAY APP” angezeigt. Gehen Sie zur Installation der
Anwendung gemäß den Anweisungen vor. Sie können auch vor dem Verbinden die neueste Version der JVC MUSIC PLAY-Anwendung auf Ihrem
Android-Gerät installieren. Für die neueste Information besuchen Sie <http://www.jvc.net/cs/car/>.
*3
Bei ANDROID: Trifft nur zu, wenn
[AUTO MODE]
gewählt ist.
( 8)
*4
Dies funktioniert nicht bei iPod/ANDROID.
*5
Bei iPod/ANDROID: Trifft nur zu, wenn
[HEAD MODE]
/
[AUTO MODE]
gewählt ist.
( 8)
Starten Sie die Wiedergabe
Die Quelle schaltet automatisch um, und die Wiedergabe
startet.
USB-Eingangsterminal
USB 2.0-Kabel*
1
(im Handel erhältlich)
USB Kabel
*1
(im Handel erhältlich)
Zubehör beim iPod/iPhone*
1
USB
iPod/iPhone
ANDROID*2
JS_JVC_KD_X352BT_E_GE.indd 7JS_JVC_KD_X352BT_E_GE.indd 7 22/8/2017 10:22:43 AM22/8/2017 10:22:43 AM

8DEUTSCH
Data Size: B6L (182 mm x 128 mm)
Book Size: B6L (182 mm x 128 mm)
Wählen Sie den Steuermodus
Während iPodUSB als Quelle gewählt ist, drücken Sie wiederholt.
HEAD MODE
: Steuern Sie den iPod von dieser Einheit.
IPHONE MODE
: Steuern Sie den iPod mit dem iPod selber. Sie können aber weiterhin
Wiedergabe/Pause oder Datei-Überspringen von dieser Einheit steuern.
Während ANDROID als Quelle gewählt ist, drücken Sie wiederholt.
AUTO MODE
: Steuern Sie das Android-Gerät von dieser Einheit über die im Android-
Gerät installierte Anwendung JVC MUSIC PLAY.
AUDIO MODE
: Steuern Sie das Android-Gerät vom Android-Gerät selber über andere
im Android-Gerät installierte Media-Player-Anwendungen. Sie können
aber weiterhin Wiedergabe/Pause oder Datei-Überspringen von dieser
Einheit steuern.
Wählen Sie das Musiklaufwerk
Während USB als Quelle gewählt ist, drücken Sie wiederholt.
Im folgenden Laufwerk gespeicherte Titel werden abgespielt.
• Wählen Sie internen oder externen Speicher für ein Smartphone
(Massenspeicherklasse).
• Gewähltes Laufwerk bei Gerät mit mehreren Laufwerken.
Einstellungen zur Verwendung der JVC Remote-Anwendung
JVC Remote-Anwendung ist darauf ausgelegt, die Bedienung des JVC Auto-Receivers
vom iPhone/iPod (über USB-Eingang).
Vorbereitung:
Installieren Sie vor dem Verbinden die neueste Version der JVC Remote-Anwendung auf
Ihrem Gerät. Für die neueste Information besuchen Sie <http://www.jvc.net/cs/car/>.
Sie können die Einstellungen auf gleiche Weise vornehmen wie bei Verbindung über
Bluetooth.
( 16)
Auswählen einer Datei aus einem Ordner/einer Liste
Beim iPod/ANDROID nur gültig, wenn
[HEAD MODE]
/
[AUTO MODE]
gewählt ist.
1 Drücken Sie .
2 Drehen Sie den Lautstärke-Regler zum Wählen eines Ordners/einer Liste,
und drücken Sie dann den Regler.
3 Drehen Sie den Lautstärke-Regler zum Wählen einer Datei, und drücken
Sie dann den Regler.
Schnellsuche
(gilt nur für USB und ANDROID-Quelle)
Wenn Sie viele Dateien haben, können Sie diese schnell durchsuchen.
Drehen Sie den Lautstärke-Regler schnell, um die Liste schnell zu
durchsuchen.
Alphabetische Suche
(gilt nur für iPod USB und ANDROID-Quelle)
Sie können eine Datei anhand des Anfangsbuchstabens suchen.
Für iPod USB-Quelle
Drücken Sie oder drehen Sie den Lautstärke-Regler schnell,
um das gewünschte Zeichen (A bis Z, 0 bis 9, OTHERS) zu wählen.
• Wählen Sie “OTHERS”, wenn das erste Zeichen nicht AbisZ, 0bis9 ist.
Für ANDROID-Quelle
1 Drücken Sie , um auf Zeichensuche zu schalten.
2 Drehen Sie den Lautstärke-Regler zum Wählen des gewünschten
Buchstabens.
^A^
: Großbuchstaben (A bis Z)
_A_
: Kleinbuchstaben (a bis z)
-0-
: Zahlen (0 bis 9)
-OTHERS-
: Andere Zeichen als die Buchstaben A bis Z oder die Zahlen
0 bis 9
3 Drücken Sie den Lautstärke-Regler zum Starten der Suche.
• Zum Zurückschalten zum vorherigen Einstellelement drücken Sie .
• Zum Abbrechen halten Sie gedrückt.
USB/iPod/ANDROID
JS_JVC_KD_X352BT_E_GE.indd 8JS_JVC_KD_X352BT_E_GE.indd 8 22/8/2017 10:22:43 AM22/8/2017 10:22:43 AM

DEUTSCH 9
Data Size: B6L (182 mm x 128 mm)
Book Size: B6L (182 mm x 128 mm)
Spotify
Vorbereitung:
Installieren Sie die neueste Version der Spotify-Anwendung auf Ihrem Gerät (iPhone/
iPod touch), erstellen Sie ein Konto und melden sich bei Spotify an.
• Wählen Sie
[ON]
für
[SPOTIFY SRC]
in
[SOURCESELECT]
.
( 4)
Beginnen Sie zu hören
1 Öffnen Sie die Spotify-Anwendung auf Ihrem Gerät.
2 Schließen Sie Ihr Gerät an die USB-Eingangsbuchse an.
3 Drücken Sie wiederholt zum Wählen von SPOTIFY.
Die Sendung beginnt automatisch
* Lassen Sie bei Nichtgebrauch nicht das Kabel im Auto liegen.
Zum Auf der Frontblende
Wiedergabe/Pause Drücken Sie den Lautstärke-Regler.
Einen Track überspringen Drücken Sie S*1 / T.
Daumen nach oben oder
Daumen nach unten*2Drücken Sie .
Starten Sie das Radio Halten Sie 5 gedrückt.
Zum Auf der Frontblende
Wiederholte
Wiedergabe
*3Drücken Sie wiederholt.
ALLREPEAT
,
ONE REPEAT
*1
,
REPEATOFF
Zufallswiedergabe
*3Drücken Sie wiederholt.*1
ALLRANDOM
,
RANDOMOFF
*1
Nur für Premium-Konto-Anwender verfügbar.
*2
Diese Funktion steht nur für Tracks im Radio zur Verfügung. Wenn Daumen nach unten gewählt ist, wird der
aktuelle Track übersprungen.
*3
Nicht für die Tracks in der Playlist verfügbar.
Bevorzugte Song-Information speichern
Während des Hörens von Radio mit Spotify...
Halten Sie den Lautstärke-Regler gedrückt.
“SAVED” erscheint, und die Informationen werden in “Your Music (Ihre Musik)” oder
“Your Library (Ihre Bibliothek)” in Ihrem Spotify-Konto gespeichert.
Zum Rücknehmen der Speicherung wiederholen Sie das gleiche Verfahren.
“REMOVED” erscheint, und die Informationen werden von “Your Music (Ihre Musik)” oder
“Your Library (Ihre Bibliothek)” in Ihrem Spotify-Konto entfernt.
Suchen Sie nach einem Song oder Sender
1 Drücken Sie .
2 Drehen Sie den Lautstärke-Regler zum Wählen eines Listentyps, und
drücken Sie dann den Regler.
Die angezeigten Listentypen unterscheiden sich je nach der von Spotify
gesendeten Information.
3 Drehen Sie den Lautstärke-Regler zum Wählen des gewünschten Songs
oder Senders, und drücken Sie dann den Regler.
Sie können die Liste schnell durchsuchen, indem Sie den Lautstärke-Regler schnell
drehen.
Zum Abbrechen halten Sie gedrückt.
USB-Eingangsterminal
Zubehör beim iPod/iPhone*
JS_JVC_KD_X352BT_E_GE.indd 9JS_JVC_KD_X352BT_E_GE.indd 9 22/8/2017 10:22:43 AM22/8/2017 10:22:43 AM

10 DEUTSCH
Data Size: B6L (182 mm x 128 mm)
Book Size: B6L (182 mm x 128 mm)
Zum erstmaligen Registrieren und Anschließen eines Bluetooth-Geräts
1 Drücken Sie , um die Einheit einzuschalten.
2 Suchen und wählen Sie “KD-X3 BT” am Bluetooth-Gerät.
“BTPAIRING” blinkt im Display.
• Bei einigen Bluetooth-Geräten müssen Sie möglicherweise den PIN-Code (Personal Identification Number)
sofort nach der Suche eingeben.
3 Führen Sie (A) oder (B) aus, je nachdem was im Display erscheint.
Bei manchen Bluetooth-Geräten kann sich die Pairing-Sequenz von den unten beschriebenen Schritten
unterscheiden.
(A) “[Gerätename]” “XXXXXX” “VOL–YES” “BACK–NO”
“XXXXXX” ist ein 6-stelliger Passkey, der bei jedem Pairing zufällig erzeugt wird.
Stellen Sie sicher, dass die Passkeys an der Einheit und am Bluetooth-Gerät übereinstimmen.
Drücken Sie den Lautstärke-Regler zum Bestätigen des Passkeys.
Bedienen Sie das Bluetooth-Gerät, um den Passkey zu bestätigen.
(B) “[Gerätename]” “VOL–YES” “BACK–NO”
Drücken Sie den Lautstärke-Regler zum Starten des Pairing-Vorgangs.
• Wenn “PAIRING” “PIN 0000” durch das Display läuft, geben Sie den PIN-Code “0000” im Bluetooth-
Gerät ein.
Sie können vor dem Pairing auf einen PIN-Code Ihrer Wahl wechseln.
( 14)
• Wenn nur “PAIRING” erscheint, bedienen Sie das Bluetooth-Gerät, um das Pairing zu bestätigen.
“PAIRING COMPLETED” erscheint, wenn das Pairing fertig ist, und “ ” leuchtet auf, wenn die Bluetooth-Verbindung
hergestellt ist.
• Diese Einheit unterstützt Secure Simple Pairing (SSP).
• Bis zu fünf Geräte können insgesamt registriert (gepairt) werden.
• Wenn das Pairing ausgeführt ist, bleibt das Bluetooth-Gerät in der Einheit registriert, auch wenn Sie die Einheit
zurücksetzen. Zum Löschen des gekoppelten Geräts,
14
,
[DEVICE DELETE]
.
• Es können maximal zwei Bluetooth-Telefone und ein Bluetooth-Audiogerät zur Zeit angeschlossen werden.
Während BT AUDIO als Quelle eingestellt ist, können Sie die Verbindung zu fünf Bluetooth-Audiogeräten
herstellen und zwischen diesen Geräten umschalten.
( 15)
• Manche Bluetooth-Geräte können nicht in der Lage sein, nach dem Pairing die Verbindung automatisch
herzustellen. Schließen Sie das Gerät manuell an die Einheit an.
• Weitere Information siehe Bedienungsanleitung Ihres Bluetooth-Geräts.
BLUETOOTH®
BLUETOOTH — Verbindung
Unterstützte Bluetooth-Profile
– Hands-Free Profile (HFP)
– Advanced Audio Distribution Profile (A2DP)
– Audio/Video Remote Control Profile (AVRCP)
– Serial Port Profile (SPP)
– Phonebook Access Profile (PBAP)
Unterstützte Bluetooth-Codecs
– Sub-Band-Codec (SBC)
– Erweiterte Audio-Codierung (AAC)
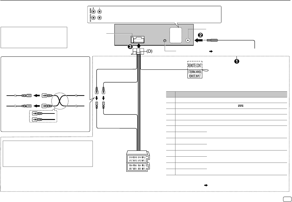
Schließen das Mikrofon an
Stellen Sie den
Mikrofonwinkel ein Sichern Sie das Kabel mit Kabelklemmen
(nicht mitgeliefert), wenn erforderlich.
Mikrofoneingangsbuchse
Mikrofon (mitgeliefert)
Geräterückseite
JS_JVC_KD_X352BT_E_GE.indd 10JS_JVC_KD_X352BT_E_GE.indd 10 22/8/2017 10:22:43 AM22/8/2017 10:22:43 AM

DEUTSCH 11
Data Size: B6L (182 mm x 128 mm)
Book Size: B6L (182 mm x 128 mm)
Auto Pairing
Wenn Sie Ihr iPhone/iPod touch/Android-Gerät an
den USB-Eingang anschließen, wird automatisch eine
Pairing-Anforderung (über Bluetooth) aktiviert.
Drücken Sie den Lautstärke-Regler einmal zum
Pairing, nachdem Sie den Gerätenamen bestätigt
haben.
Automatische Pairing-Anforderung wird nur aktiviert,
wenn:
– Die Bluetooth-Funktion des angeschlossenen Geräts
eingeschaltet ist.
–
[AUTO PAIRING]
auf
[ON]
gestellt ist.
( 14)
– Die JVC MUSIC PLAY-Anwendung wird auf dem
Android-Gerät
( 7)
installiert, und
[AUTO MODE]
wird
gewählt
( 8)
.
BLUETOOTH — Handy
Empfangen Sie einen Ruf
Wenn ein Ruf empfangen wird:
• Die Tasten blinken in dem Blinkmuster, das Sie in
[RING ILLUMI]
gewählt haben.
( 12)
• Das Gerät nimmt automatisch den Ruf entgegen, wenn
[AUTO ANSWER]
auf eine gewählte Zeit gestellt ist.
( 12)
Während eines Rufs:
• Die Tasten hören zu blinken auf.
• Falls Sie das Gerät ausschalten oder die Frontblende abnehmen, wird die Bluetooth-Verbindung getrennt.
Die folgenden Bedienungsvorgänge sind je nach dem angeschlossenen Telefon möglicherweise nicht verfügbar.
Zum Auf der Frontblende
Erster ankommender Anrufe...
Nehmen Sie einen Ruf entgegen Drücken oder den Lautstärke-Regler.
Weisen Sie einen Ruf ab Halten Sie oder den Lautstärke-Regler gedrückt.
Einen Anruf beenden Halten Sie oder den Lautstärke-Regler gedrückt.
Während des Sprechens beim ersten ankommenden Anruf...
Einen anderen ankommenden
Anruf entgegennehmen und
den aktuellen Anruf halten
Drücken oder den Lautstärke-Regler.
Einen anderen ankommenden
Anruf abweisen Halten Sie oder den Lautstärke-Regler gedrückt.
BLUETOOTH®
JS_JVC_KD_X352BT_E_GE.indd 11JS_JVC_KD_X352BT_E_GE.indd 11 22/8/2017 10:22:43 AM22/8/2017 10:22:43 AM

12 DEUTSCH
Data Size: B6L (182 mm x 128 mm)
Book Size: B6L (182 mm x 128 mm)
Zum Auf der Frontblende
Bei zwei aktiven Anrufen...
Aktuellen Anruf beenden und
gehaltenen Anruf aktivieren Halten Sie oder den Lautstärke-Regler
gedrückt.
Umschalten zwischen
aktuellem Anruf und
gehaltenem Anruf
Drücken Sie .
Stellen Sie die Telefonlautstärke
ein*1
[00]
bis
[35]
(Standard:
[15]
)
Drehen Sie den Lautstärke-Regler während
eines Anrufs.
Umschalten zwischen
Freisprech- und Privatgespräch-
Modi*2
Drücken Sie während eines Anrufs.
*1
Diese Einstellung hat keine Auswirkung auf den Lautstärkepegel der anderen Quellen.
*2
Die Bedienung kann je nach dem angeschlossenen Bluetooth-Gerät unterschiedlich sein.
Verbessern Sie die Sprachqualität
Während am Telefon gesprochen wird....
1 Halten Sie gedrückt.
2 Drehen Sie den Lautstärke-Regler, um einen Gegenstand zu treffen
(
siehe
folgende Tabelle
)
, und drücken Sie dann den Regler.
3 Wiederholen Sie Schritt 2, bis der gewünschte Gegenstand gewählt oder
aktiviert ist.
4 Drücken Sie zum Beenden.
Zum Zurückschalten zum vorherigen Einstellelement drücken Sie .
Standard:
XX
MIC GAIN LEVEL–10
bis
LEVEL+10
(
LEVEL–04
):Die Empfindlichkeit des Mikrofons
nimmt mit höherer Zahl zu.
NR LEVEL LEVEL–05
bis
LEVEL+05
(
LEVEL00
):Passen Sie den
Rauschunterdrückungspegel an, bis das geringste Rauschen bei einem Telefongespräch
gehört wird.
ECHO CANCEL LEVEL–05
bis
LEVEL+05
(
LEVEL00
):Passen Sie die Verzögerungszeit für
die Echo-Löschung an, bis das letzte Echo bei einem Telefongespräch gehört wird.
Nehmen Sie die Einstellungen zum Empfang eines Anrufs
vor
1 Drücken Sie , um auf Bluetooth-Modus zu schalten.
2 Drehen Sie den Lautstärke-Regler, um einen Gegenstand zu treffen
(siehe folgende Tabelle), und drücken Sie dann den Regler.
3 Wiederholen Sie Schritt 2, bis der gewünschte Gegenstand gewählt
oder aktiviert ist.
Zum Zurückschalten zum vorherigen Einstellelement drücken Sie .
Standard:
XX
SETTINGS
AUTO ANSWER 01 SEC
bis
30 SEC
:Die Einheit nimmt den ankommenden Ruf automatisch
innerhalb der gewählten Zeit entgegen (in Sekunden).;
OFF
:Hebt auf.
RING ILLUMI BLINK01
bis
BLINK05
(
BLINK02
): Wählt das Benachrichtigungs-
Blinkmuster für die Tasten, wenn ein Ruf empfangen wird.;
OFF
:Hebt auf.
BLUETOOTH®
JS_JVC_KD_X352BT_E_GE.indd 12JS_JVC_KD_X352BT_E_GE.indd 12 22/8/2017 10:22:43 AM22/8/2017 10:22:43 AM

DEUTSCH 13
Data Size: B6L (182 mm x 128 mm)
Book Size: B6L (182 mm x 128 mm)
Tätigen Sie einen Ruf
Sie können einen Ruf von der Ruf-Historie, dem Telefonbuch oder durch Wählen der Telefonnummer
tätigen. Ruf durch Sprachbefehl ist auch möglich, wenn Ihr Handy dieses Merkmal hat.
1 Drücken Sie , um auf Bluetooth-Modus zu schalten.
“(Name des ersten Geräts)” erscheint.
• Wenn zwei Bluetooth-Telefone angeschlossen sind, drücken Sie erneut, um auf das andere
Telefon umzuschalten.
“(Name des zweiten Geräts)” erscheint.
2 Drehen Sie den Lautstärke-Regler, um einen Gegenstand zu treffen (siehe folgende
Tabelle), und drücken Sie dann den Regler.
3 Wiederholen Sie Schritt 2, bis der gewünschte Gegenstand gewählt/aktiviert ist, oder
folgen Sie den Anweisungen auf dem gewählten Gegenstand.
Zum Zurückschalten zum vorherigen Einstellelement drücken Sie .
RECENT CALL
(Nur gültig, wenn das Telefon PBAP unterstützt.)
1
Drücken Sie den Lautstärke-Regler zum Wählen eines Namens oder einer Telefonnummer.
• “<” zeigt einen empfangenen Anruf an, “>” zeigt einen getätigten Anruf an, “M” zeigt einen verpassten Anruf an.
• “NO HISTORY” erscheint, wenn kein aufgezeichneter Ruf-Verlauf oder eine Rufnummer vorhanden ist.
2
Drücken Sie den Lautstärke-Regler zum Anrufen.
PHONEBOOK
(Nur gültig, wenn das Telefon PBAP unterstützt.)
1
Drücken Sie , um den gewünschten Buchstaben zu wählen (AbisZ, 0bis9, und OTHERS).
• “OTHERS” erscheint, wenn das erste Zeichen nicht A bis Z, 0 bis 9 ist.
2
Drehen Sie den Lautstärke-Regler zum Wählen eines Namens, und drücken Sie dann den Regler.
3
Drehen Sie den Lautstärke-Regler zum Wählen einer Telefonnummer, und drücken Sie dann den Regler zum
Anrufen.
• Das Telefonbuch des angeschlossenen Telefons wird automatisch beim Pairing zur Einheit übertragen.
• Dieses Gerät kann nur Buchstaben ohne Umlaute oder Akzentzeichen anzeigen. (Buchstaben mit Akzentzeichen wie
“Ú” werden als “U” angezeigt.)
DIAL NUMBER
1
Drehen Sie den Lautstärke-Regler zum Wählen einer Nummer (0 bis 9) oder eines Zeichens ( , #, +).
2
Drücken Sie , um die Eingabeposition zu verschieben.
Wiederholen Sie Schritt
1
und
2
, bis die Eingabe der Telefonnummer beendet ist.
3
Drücken Sie den Lautstärke-Regler zum Anrufen.
VOICE
Sprechen Sie den Namen des anzurufenden Kontakts oder den Sprachbefehl deutlich, um die Telefonfunktionen zu
steuern.
(Einen Ruf mit Spracherkennung tätigen)
BLUETOOTH®
Einen Ruf mit Spracherkennung tätigen
1 Halten Sie gedrückt, um das angeschlossene
Telefon zu aktivieren.
2 Sprechen Sie den Namen des anzurufenden
Kontakts oder den Sprachbefehl deutlich, um die
Telefonfunktionen zu steuern.
• Unterstützte Spracherkennungsmerkmale können sich je nach
Telefon unterscheiden. Einzelheiten siehe Bedienungsanleitung
des angeschlossenen Telefons.
• Diese Einheit unterstützt auch die Funktion “intelligenter
persönlicher Assistent” des iPhone.
Einstellungen im Speicher
Speichern Sie einen Kontakt im Speicher
Sie können bis zu 6 Kontakte unter den Nummerntasten (
1
bis
6
)
speichern.
1 Drücken Sie , um auf Bluetooth-Modus zu
schalten.
2 Drehen Sie den Lautstärke-Regler zum Wählen von
[RECENTCALL]
,
[PHONEBOOK]
oder
[DIALNUMBER]
, und
drücken Sie dann den Regler.
3 Drehen Sie den Lautstärke-Regler zum Wählen eines
Kontakts oder zum Eingeben einer Telefonnummer.
Wenn ein Kontakt gewählt wird, drücken Sie den Lautstärke-
Regler zur Anzeige der Telefonnummer.
4 Halten Sie eine der Zifferntasten (1bis 6) gedrückt.
“MEMORY P(gewählte Festsendernummer)” erscheint, wenn der
Kontakt gespeichert ist.
Zum Löschen eines Kontakts aus dem Festspeicher wählen Sie
[DIALNUMBER]
in Schritt
2
und speichern Sie eine leere Nummer.
Einen Ruf aus dem Speicher tätigen
1 Drücken Sie , um auf Bluetooth-Modus zu
schalten.
2 Drücken Sie eine der Zifferntasten (1bis 6).
3 Drücken Sie den Lautstärke-Regler zum Anrufen.
“NO PRESET” erscheint, wenn kein Kontakt gespeichert ist.
JS_JVC_KD_X352BT_E_GE.indd 13JS_JVC_KD_X352BT_E_GE.indd 13 22/8/2017 10:22:44 AM22/8/2017 10:22:44 AM

14 DEUTSCH
Data Size: B6L (182 mm x 128 mm)
Book Size: B6L (182 mm x 128 mm)
Bluetooth-Modus-Einstellungen
1 Halten Sie gedrückt.
2 Drehen Sie den Lautstärke-Regler, um einen Gegenstand zu treffen
(
siehe folgende Tabelle
)
,
und drücken Sie dann den Regler.
3 Wiederholen Sie Schritt 2, bis der gewünschte Gegenstand gewählt/aktiviert ist, oder folgen
Sie den Anweisungen auf dem gewählten Gegenstand.
4 Drücken Sie zum Beenden.
Zum Zurückschalten zum vorherigen Einstellelement drücken Sie .
Standard:
XX
BT MODE
PHONE SELECT
*Wählt das Telefon oder Audiogerät zum Anschließen oder Abtrennen.
“” erscheint vor dem Gerätenamen, wenn angeschlossen.
“” erscheint vor dem aktuellen Wiedergabe-Audiogerät.
AUDIO SELECT
*
DEVICE DELETE
1
Drehen Sie den Lautstärke-Regler zum Wählen eines Geräts zum Löschen, und drücken Sie dann den Regler.
2
Drehen Sie den Lautstärke-Regler zum Wählen von
[YES]
oder
[NO]
, und drücken Sie dann den Regler.
PIN CODE EDIT
(0000)
Ändert den PIN-Code (bis zu 6 Stellen).
1
Drehen Sie den Lautstärke-Regler zum Wählen einer Nummer.
2
Drücken Sie , um die Eingabeposition zu verschieben.
Wiederholen Sie Schritt
1
und
2
, bis die Eingabe des PIN-Codes beendet ist.
3
Drücken Sie den Lautstärke-Regler zum Bestätigen.
RECONNECT ON
:Die Einheit stellt die Verbindung automatisch neu her, wenn das zuletzt angeschlossene Bluetooth-Gerät innerhalb
der Reichweite ist.;
OFF
:Hebt auf.
AUTO PAIRING ON
:Die Einheit führt automatisch Pairing mit dem unterstützten Bluetooth-Gerät aus (iPhone/iPod touch/Android-Gerät),
wenn sie über die USB-Eingangsklemme verbunden wird.Je nach dem Betriebssystem des angeschlossenen Geräts
arbeitet diese Funktion möglicherweise nicht. ;
OFF
:Hebt auf.
INITIALIZE YES
:Initialisiert alle Bluetooth-Einstellungen (einschließlich gespeichertes Pairing, Telefonbuch usw.).;
NO
:Hebt auf.
INFORMATION MYBTNAME
: Zeigt den Namen der Einheit an (“KD-X3 BT”).;
MYADDRESS
: Zeigt die Adresse dieser Einheit.
* Sie können maximal zwei Bluetooth-Telefone und ein Bluetooth-Audiogerät zur Zeit anschließen.
BLUETOOTH®
Prüfmodus für Bluetooth-Kompatibilität
Sie können die Konnektivität des unterstützten Profils zwischen
dem Bluetooth-Gerät und der Einheit prüfen.
• Stellen Sie sicher, dass kein Bluetooth-Gerät gekoppelt ist.
1 Halten Sie gedrückt.
“BLUETOOTH” “CHECK MODE” erscheint. “SEARCH NOW
USING PHONE” “PIN IS 0000” scrollt durch das Display.
2 Suchen und wählen Sie “KD-X3 BT” am Bluetooth-
Gerät innerhalb von 3 Minuten.
3 Führen Sie (A), (B) oder (C) aus, je nachdem was im
Display erscheint.
(A) “PAIRING” “XXXXXX” (6-stelliger Passkey)
:
Stellen Sie sicher, dass der gleiche Passkey auf der
Einheit und auf dem Bluetooth-Gerät erscheint, und
bedienen Sie dann das Bluetooth-Gerät, um den
Passkey zu bestätigen.
(B) “PAIRING” “PIN IS 0000”
: Geben Sie “0000” auf dem
Bluetooth-Gerät ein.
(C) “PAIRING”
: Bedienen Sie das Bluetooth-Gerät, um das
Pairing zu bestätigen.
Nachdem das Pairing erfolgreich ausgeführt ist, erscheint
“PAIRING OK” “[Gerätename]”, und die Prüfung der Bluetooth-
Kompatibilität beginnt.
Wenn “CONNECT NOW USING PHONE” erscheint, bedienen Sie
das Bluetooth-Gerät, um Telefonbuch-Zugriff zu erlauben, um
fortzufahren.
“TESTING” blinkt im Display.
JS_JVC_KD_X352BT_E_GE.indd 14JS_JVC_KD_X352BT_E_GE.indd 14 22/8/2017 10:22:44 AM22/8/2017 10:22:44 AM

DEUTSCH 15
Data Size: B6L (182 mm x 128 mm)
Book Size: B6L (182 mm x 128 mm)
Das Konnektivitätsergebnis blinkt im Display.
“PAIRING OK” und/oder “HANDS-FREE OK”*
1
und/oder
“AUD.STREAM OK”*
2
und/oder “PBAP OK”*
3
: Kompatibel
*1
Kompatibel mit Hands-Free Profile (HFP)
*2
Kompatibel mit Advanced Audio Distribution Profile (A2DP)
*3
Kompatibel mit Phonebook Access Profile (PBAP)
Nach 30 Sekunden erscheint “PAIRING DELETED”, um
anzuzeigen, dass Pairing gelöscht wurde, und die Einheit
beendet den Prüfmodus.
• Zum Abbrechen halten Sie gedrückt, um die
Stromversorgung auszuschalten, und schalten Sie dann
die Stromversorgung erneut ein.
BLUETOOTH®
BLUETOOTH — Audio
Audioplayer über Bluetooth
1 Drücken Sie wiederholt zum Wählen von BTAUDIO.
• Durch Drücken von gehen Sie direkt zu BT AUDIO.
2 Bedienen Sie den Bluetooth-Audioplayer zum Starten der Wiedergabe.
Zum Auf der Frontblende
Wiedergabe/Pause Drücken Sie den Lautstärke-Regler.
Wählen Sie die Gruppe oder den
Ordner Drücken Sie .
Rückwärts-Sprung/Vorwärts-
Sprung Drücken Sie .
Vorspulen/Rückspule Halten Sie gedrückt.
Wiederholte Wiedergabe Drücken Sie wiederholt.
TRACKREPEAT
,
ALLREPEAT
,
REPEATOFF
Zufallswiedergabe Drücken Sie wiederholt.
GROUPRANDOM
,
ALLRANDOM
,
RANDOMOFF
Auswählen einer Datei aus einem
Ordner/einer Liste
Siehe “Auswählen einer Datei aus einem Ordner/einer Liste” auf Seite 8.
Umschalten zwischen
angeschlossenen Bluetooth-
Audiogeräten
Drücken Sie 5.*
* Durch Drücken der “Play”-Taste am angeschlossenen Gerät selber wird ebenfalls die Tonausgabe vom Gerät umgeschaltet.
Die Bedienungen und Displayanzeigen unterscheiden möglicherweise sich je nach Verfügbarkeit auf dem
angeschlossenen Gerät.
Während BT AUDIO als Quelle
eingestellt ist, können Sie die
Verbindung zu fünf Bluetooth-
Audiogeräten herstellen und
zwischen diesen Geräten
umschalten.
JS_JVC_KD_X352BT_E_GE.indd 15JS_JVC_KD_X352BT_E_GE.indd 15 22/8/2017 10:22:44 AM22/8/2017 10:22:44 AM

16 DEUTSCH
Data Size: B6L (182 mm x 128 mm)
Book Size: B6L (182 mm x 128 mm)
STATUS
Zeigt den Status des gewählten Geräts.
IOS CONNECTED
: Sie können die Anwendung mit dem über Bluetooth oder USB-Eingang
angeschlossenen iPhone/iPod verwenden.
IOS NOT CONNECTED
: Kein IOS-Gerät ist zur Verwendung der Anwendung
angeschlossen.
ANDROID CONNECTED
: Sie können die Anwendung mit dem über Bluetooth
angeschlossenen Android-Smartphone verwenden.
ANDROID NOT CONNECTED
: Kein Android-Gerät ist zur Verwendung der Anwendung
angeschlossen.
Hören von iPhone/iPod über Bluetooth
Sie können die Titel auf dem iPhone/iPod über Bluetooth auf dieser Einheit hören.
Drücken Sie wiederholt zum Wählen von iPodBT.
• Sie können das iPod/iPhone auf gleiche Weise wie iPod/iPhone über USB-Eingang
bedienen.
( 7)
• Wenn Sie ein iPhone/iPod an den USB-Eingang anschließen, während Sie die iPod BT-
Quelle hören, schaltet die Quelle automatisch auf iPod USB um. Drücken Sie ,
um iPod BT zu wählen wenn das Gerät immer noch über Bluetooth angeschlossen ist.
BLUETOOTH®
Einstellungen zur Verwendung der JVC Remote-Anwendung
JVC Remote-Anwendung ist darauf ausgelegt, die Bedienung des JVC Auto-Receivers
vom iPhone/iPod (über Bluetooth oder über USB-Eingang) oder Android-Smartphone
(über Bluetooth) auszuführen.
Vorbereitung:
Installieren Sie vor dem Verbinden die neueste Version der JVC Remote-Anwendung auf
Ihrem Gerät. Für die neueste Information besuchen Sie <http://www.jvc.net/cs/car/>.
1 Halten Sie gedrückt.
2 Drehen Sie den Lautstärke-Regler, um einen Gegenstand zu treffen
(
siehe folgende Tabelle
)
, und drücken Sie dann den Regler.
3 Wiederholen Sie Schritt 2, bis der gewünschte Gegenstand gewählt
oder aktiviert ist.
4 Drücken Sie zum Beenden.
Zum Zurückschalten zum vorherigen Einstellelement drücken Sie .
Standard:
XX
REMOTE APP
SELECT
Wählen Sie das Gerät (IOS oder ANDROID), das die Anwendung ausführen soll.
IOS YES
:Wählt das über Bluetooth oder USB-Eingang angeschlossene iPhone/iPod, das die
Anwendung ausführen soll.;
NO
:Hebt auf.
Wenn IOS gewählt ist, wählen Sie iPod BT Quelle (oder iPod USB, wenn Ihr iPhone/iPod über
USB-Eingang angeschlossen ist) zum Aktivieren der Anwendung.
•
Die Konnektivität der Anwendung wird unterbrochen oder abgetrennt, wenn:
– Sie von der iPod BT-Quelle auf eine andere Wiedergabequelle umschalten, die über den
USB-Eingang angeschlossen ist.
– Sie können von iPod USB-Quelle auf iPod BT-Quelle umschalten.
ANDROID YES
:Wählt das Android-Smartphone zur Verwendung der Anwendung über Bluetooth.;
NO
:Hebt auf.
ANDROID
LIST
*
Wählt das Android-Smartphone zur Verwendung aus der Liste.
*
Wird nur angezeigt, wenn
[ANDROID]
unter
[SELECT]
auf
[YES]
gestellt ist.
JS_JVC_KD_X352BT_E_GE.indd 16JS_JVC_KD_X352BT_E_GE.indd 16 22/8/2017 10:22:44 AM22/8/2017 10:22:44 AM

DEUTSCH 17
Data Size: B6L (182 mm x 128 mm)
Book Size: B6L (182 mm x 128 mm)
Internetradio über Bluetooth
Sie können Spotify auf dem iPhone/iPod touch/Android-Gerät über Bluetooth auf
dieser Einheit hören.
• Stellen Sie sicher, dass an dem USB-Eingang kein Gerät angeschlossen ist.
Spotify hören
Vorbereitung:
Wählen Sie
[ON]
für
[SPOTIFY SRC]
in
[SOURCESELECT]
.
( 4)
1 Öffnen Sie die Spotify-Anwendung auf Ihrem Gerät.
2 Verbinden Sie Ihr Gerät über Bluetooth-Verbindung.
( 10)
3 Drücken Sie wiederholt, um SPOTIFY (für iPhone/iPod) oder
SPOTIFY BT (für Android-Gerät) zu wählen.
Die Quelle wird umgeschaltet, und die Sendung startet automatisch.
• Sie können das Spotify auf gleiche Weise wie Spotify über USB-Eingang bedienen.
( 9)
BLUETOOTH®
Verwendung eines tragbaren Audioplayers
1 Schließen Sie einen tragbaren Audioplayer (im Handel erhältlich) an.
2 Wählen Sie
[ON]
für
[BUILT-IN AUX]
in
[SOURCE SELECT]
.
( 4)
3 Drücken Sie wiederholt zum Wählen von AUX.
4 Schalten Sie den tragbaren Audioplayer ein und starten Sie die
Wiedergabe.
Verwenden Sie einen 3-adrigen Stereo-Ministecker für optimale
Audioausgabe.
3,5-mm-Stereo-Ministecker mit “L”-förmigem
Anschluss (im Handel erhältlich)
Tragbarer Audioplayer
Auxiliary-Eingabebuchse
AUX
JS_JVC_KD_X352BT_E_GE.indd 17JS_JVC_KD_X352BT_E_GE.indd 17 22/8/2017 10:22:44 AM22/8/2017 10:22:44 AM

18 DEUTSCH
Data Size: B6L (182 mm x 128 mm)
Book Size: B6L (182 mm x 128 mm)
AUDIOEINSTELLUNGEN
1 Halten Sie gedrückt.
2 Drehen Sie den Lautstärke-Regler, um einen Gegenstand zu treffen
(siehe folgende Tabelle), und drücken Sie dann den Regler.
3 Wiederholen Sie Schritt 2, bis der gewünschte Gegenstand gewählt/
aktiviert ist, oder folgen Sie den Anweisungen auf dem gewählten
Gegenstand.
4 Drücken Sie zum Beenden.
Zum Zurückschalten zum vorherigen Einstellelement drücken Sie .
Standard:
XX
EQSETTING
PRESET EQ
Wählt einen Vorwahl-Equalizer, der für das Musikgenre geeignet ist.
• Wählen Sie
[USER]
, um die in
[EASYEQ]
oder
[PROEQ]
vorgenommenen
Einstellungen zu verwenden.
FLAT
/
DRVN 3
/
DRVN 2
/
DRVN 1
/
HARD ROCK
/
HIP HOP
/
JAZZ
/
POP
/
R&B
/
USER
/
CLASSICAL
Der Drive-Equalizer (
DRVN3
/
DRVN2
/
DRVN1
) hebt spezifische Frequenzen an, um
Störgeräusche von außerhalb des Fahrzeugs oder Laufgeräusche der Reifen zu verringern.
EASYEQ
Justieren Ihre eigenen Klangeinstellungen.
• Diese Einstellungen werden unter
[USER]
gespeichert.
• Die vorgenommenen Einstellungen können die aktuellen Einstellungen von
[PROEQ]
beeinflussen.
SUB.W SP
*1*2
:
00
bis
+06
(Standard:
+03
SUB.W
*1*3
:
–50
bis
+10 00
BASS
:
LVL–09
bis
LVL+09 LVL00
MID
:
LVL–09
bis
LVL+09 LVL00
TRE
:
LVL–09
bis
LVL+09 LVL00
)
PRO EQ
Justieren Ihre eigenen Klangeinstellungen.
• Diese Einstellungen werden unter
[USER]
gespeichert.
• Die vorgenommenen Einstellungen können die aktuellen Einstellungen von
[EASYEQ]
beeinflussen.
62.5HZ
LEVEL–09
bis
LEVEL+09 (LEVEL00)
: Stellt den Pegel zum Speichern für jede Quelle ein.
(Bevor Sie eine Einstellung vornehmen, wählen Sie eine anzupassende Quelle aus.)
ON
:Schaltet den erweiterten Bass ein.;
OFF
:Hebt auf.
100HZ
/
160HZ
/
250HZ
/
400HZ
/
630HZ
/
1KHZ
/
1.6KHZ
/
2.5KHZ
/
4KHZ
/
6.3KHZ
/
10KHZ
/
16KHZ
LEVEL–09
bis
LEVEL+09 (LEVEL00)
:
Stellt den Pegel zum Speichern für jede Quelle ein.
(Bevor Sie eine Einstellung vornehmen, wählen Sie eine anzupassende Quelle aus.)
Q FACTOR 1.35
/
1.50
/
2.00
:Den Qualitätsfaktor einstellen.
AUDIO CONTROL
BASS BOOST LEVEL+01
bis
LEVEL+05
: Wählt Ihren bevorzugten Bass-Boost-Pegel.;
OFF
:Hebt auf.
LOUDNESS LEVEL01
/
LEVEL02
:Verstärkt niedrige oder hohe Frequenzen, um eine gute
Klangwirkung auch bei niedriger Lautstärke zu erhalten.;
OFF
:Hebt auf
SUB.W LEVEL
*1
SPK-OUT
*2
(Nicht anwendbar, wenn 3-Wege-Übergang gewählt ist.)
SUB.W00
bis
SUB.W+06
(
SUB.W+03
):Stellt den
Ausgangspegel des über Lautsprecherleitung angeschlossenen
Subwoofers ein.
( 31)
PRE-OUT
*3
SUB.W–50
bis
SUB.W+10
(
SUB.W00
):Stellt den
Ausgangspegel des an die Line-Out-Anschlüsse (REAR/SW) über
einen externen Verstärker angeschlossenen Subwoofers ein.
( 31)
SUBWOOFER
SET
*3
ON
: Schaltet den Subwoofer-Ausgang ein.;
OFF
:Hebt auf.
*1
,
*2
,
*3
:
( 19)
JS_JVC_KD_X352BT_E_GE.indd 18JS_JVC_KD_X352BT_E_GE.indd 18 22/8/2017 10:22:44 AM22/8/2017 10:22:44 AM

DEUTSCH 19
Data Size: B6L (182 mm x 128 mm)
Book Size: B6L (182 mm x 128 mm)
AUDIOEINSTELLUNGEN
FADER
(Nicht anwendbar, wenn 3-Wege-Übergang gewählt ist.)
POSITIONR15
bis
POSITIONF15
(
POSITION00
):Stellen Sie die
Ausgangsbalance zwischen vorderen und hinteren Lautsprechern ein.
BALANCE
*4
POSITIONL15
bis
POSITIONR15
(
POSITION00
):Stellen Sie die
Ausgangsbalance zwischen linken und rechten Lautsprechern ein.
VOLUMEADJUST LEVEL–15
bis
LEVEL+06
(
LEVEL00
):Nehmen Sie die Vorwahl des
anfänglichen Lautstärkepegels für jede Quelle (in Bezug auf den FM (UKW)-
Lautstärkepegel) vor. Vor der Einstellung wählen Sie eine anzupassende Quelle aus.
AMPGAIN LOWPOWER
:Beschränkt den maximalen Lautstärkepegel auf 25. (Wählen Sie dies,
wenn die Maximalleistung jedes Lautsprechers weniger als 50 W beträgt, um Schäden an
den Lautsprechern zu verhindern).;
HIGHPOWER
:Der maximale Lautstärkepegel
ist 35.
SPK/PREOUT
(Nicht anwendbar, wenn 3-Wege-Übergang gewählt ist.)
Wählen Sie je nach der Art des Lautsprecheranschlusses die geeignete Einstellung,
um den gewünschten Ausgang zu erhalten.
(20, Lautsprecher-
Ausgangseinstellungen)
SPEAKER SIZE
Je nach dem gewählten Übergangstyp (
[X ' OVER TYPE]
) werden die
Einstellpunkte 2-Wege-Übergang oder 3-Wege-Übergang gezeigt.
(20,
Übergangseinstellungen)
Als Standard ist der 2-Wege-Übergangstyp gewählt.
X ' OVER
DTA SETTINGS
Für Einstellungen,
22, Einstellungen der digitalen Zeitanpassung
.
CAR SETTINGS
X ' OVER TYPE Vorsicht
: Passen Sie die Lautstärke an, bevor der Punkt
[X ' OVER TYPE]
geändert
wird, um plötzliche Schwankungen im Ausgangspegel zu vermeiden.
2-WAY
(Wird nur angezeigt, wenn
[3-WAY]
gewählt ist)
YES
:Wählt den Zwei-Wege-Übergangstyp.;
NO
:Hebt auf.
3-WAY
(Wird nur angezeigt, wenn
[2-WAY]
gewählt ist)
YES
:Wählt den Drei-Wege-Übergangstyp.;
NO
:Hebt auf.
SOUND EFFECT
SPACE ENHANCE
(Gilt nicht für TUNER-Quelle.)
SMALL/MEDIUM/LARGE
: Erlaubt virtuelle Verbesserung des Klangraums.;
OFF
:Hebt auf.
SND RESPONSE LEVEL1
/
LEVEL2
/
LEVEL3
: Lässt den Klang virtuell realistischer wirken.;
OFF
:Hebt auf.
SOUND LIFT LOW
/
MIDDLE
/
HIGH
: Stellt die von den Lautsprechern gehörte Klangposition
virtuell ein.;
OFF
:Hebt auf.
VOL LINK EQ ON
:Hebt die Frequenz an, um Störgeräusche von außerhalb des Fahrzeugs oder
Laufgeräusche der Reifen zu verringern.;
OFF
:Hebt auf.
K2 TECHNOLOGY
(Gilt nicht für TUNER-Quelle und AUX-Quelle.)
ON
:Verbessern Sie die Klangqualität von komprimierter Musik.;
OFF
:Hebt auf.
* 1
Wird nur angezeigt, wenn
[SUBWOOFERSET]
auf
[ON]
gestellt ist.
( 18)
*2
Für 2-Wege-Übergang: Wird nur angezeigt, wenn
[SPK/PREOUT]
auf
[SUB.W/SUB.W]
gestellt ist.
( 20)
*3
Für 2-Wege-Übergang: Wird nur angezeigt, wenn
[SPK/PREOUT]
auf
[REAR/SUB.W]
oder
[SUB.W/SUB.W]
gestellt ist.
( 20)
*4
Die Einstellung kann nicht den Subwoofer-Ausgang beeinflussen.
JS_JVC_KD_X352BT_E_GE.indd 19JS_JVC_KD_X352BT_E_GE.indd 19 22/8/2017 10:22:44 AM22/8/2017 10:22:44 AM

20 DEUTSCH
Data Size: B6L (182 mm x 128 mm)
Book Size: B6L (182 mm x 128 mm)
AUDIOEINSTELLUNGEN
Übergangseinstellungen
Im Folgenden werden die verfügbaren Einstellpunkte für 2-Wege-Übergang und
3-Wege-Übergang gezeigt.
Vorsicht
Wählen Sie einen Übergangstyp entsprechend der Art des Anschlusses der
Lautsprecher.
( 31)
Wenn Sie einen falschen Typ wählen:
• Die Lautsprecher können beschädigt werden.
• Der Ausgangstonpegel kann sehr hoch oder niedrig sein.
SPEAKER SIZE
Wählt entsprechend der Größe der angeschlossenen Lautsprecher für optimale
Leistung.
•
Die Einstellungen für Frequenz und Flanke werden automatisch für die
Übergangseinstellung des gewählten Lautsprechers übernommen.
•
Wenn 2-Wege-Übergang gewählt ist und
[NONE]
für
[TWEETER]
von
[FRONT]
,
[REAR]
und
[SUBWOOFER]
für
[SPEAKER SIZE]
gewählt ist, steht die Einstellung
[X ‘ OVER]
des
gewählten Lautsprechers nicht zur Verfügung.
•
Wenn 3-Wege-Übergang gewählt ist, wenn
[NONE]
für
[WOOFER]
von
[SPEAKER SIZE]
gewählt ist, steht die Einstellung
[X’OVER]
von
[WOOFER]
nicht zur Verfügung.
X ‘ OVER (Übergang)
• [FRQ]
/
[F-HPFFRQ]
/
[R-HPFFRQ]
/
[SWLPF FRQ]
/
[HPFFRQ]
/
[LPFFRQ]
: Passt die
Übergangsfrequenz für die gewählten Lautsprecher an (Hochpassfilter oder
Tiefpassfilter).
Wenn
[THROUGH]
gewählt ist, werden alle Signale zu den gewählten Lautsprechern
gesendet.
• [SLOPE]
/
[F-HPFSLOPE]
/
[R-HPFSLOPE]
/
[SWLPF SLOPE]
/
[HPFSLOPE]
/
[LPFSLOPE]
:
Passt die Stellt die Übergangsflanke an.
Nur wählbar, wenn eine andere Einstellung als
[THROUGH]
für die
Übergangsfrequenz gewählt ist.
• [SW LPF PHASE]
/
[PHASE]
:
Wählt die Phase des Lautsprecherausgangs so, dass sie
dem anderen Lautsprecherausgang entspricht.
•
[GAINLEFT]
/
[GAINRIGHT]
/
[F-HPFGAIN]
/
[R-HPFGAIN]
/
[SWLPF GAIN]
/
[GAIN]
:
Passt
die Ausgangslautstärke des gewählten Lautsprechers an.
Lautsprecher-Ausgangseinstellungen
[SPK/PRE OUT]
(Gilt nur wenn [X ' OVER TYPE ] auf [2-WAY] gestellt ist) (19)
Wählen Sie die Ausgangseinstellung für die Lautsprecher
[SPK/PRE OUT]
, basierend auf
der Art des Lautsprecheranschlusses.
Anschluss über Line-Out-Buchsen
Für Verbindungen über einen externen Verstärker.
( 31)
Einstellung auf
[SPK/PRE OUT]
Audiosignal über Line-Out-Anschluss
FRONT REAR/SW
REAR/REAR
Vorderer Lautsprecherausgang Hinterer Lautsprecherausgang
REAR/SUB.W
(Standard) Vorderer Lautsprecherausgang Subwoofer-Ausgang
SUB.W/SUB.W
Vorderer Lautsprecherausgang Subwoofer-Ausgang
Anschluss über Lautsprecherkabel
Für Verbindungen ohne externen Verstärker. Mit diesen Einstellungen können Sie aber
auch den Subwoofer-Ausgang genießen.
( 31)
Einstellung auf
[SPK/PRE OUT]
Audiosignal über hintere Lautsprecherleitung
L (links) R (rechts)
REAR/REAR
Hinterer Lautsprecherausgang Hinterer Lautsprecherausgang
REAR/SUB.W
Hinterer Lautsprecherausgang Hinterer Lautsprecherausgang
SUB.W/SUB.W
Subwoofer-Ausgang (Stummschaltung)
Wenn
[SUB.W/SUB.W]
gewählt ist:
–
[120HZ]
ist in
[SUBWOOFERLPF]
gewählt, und
[THROUGH]
steht nicht zur Verfügung.
( 21)
–
[POSITIONR02]
ist in
[FADER]
gewählt, und der Wahlbereich ist
[POSITION R15]
bis
[POSITION00]
.
( 19)
JS_JVC_KD_X352BT_E_GE.indd 20JS_JVC_KD_X352BT_E_GE.indd 20 22/8/2017 10:22:44 AM22/8/2017 10:22:44 AM

DEUTSCH 21
Data Size: B6L (182 mm x 128 mm)
Book Size: B6L (182 mm x 128 mm)
AUDIOEINSTELLUNGEN
Einstellpunkte für 2-Wege-Übergang
SPEAKER SIZE
FRONT SIZE 8CM
/
10CM
/
12CM
/
13CM
/
16CM
/
17CM
/
18CM
/
4×6
/
5×7
/
6×8
/
6×9
/
7×10
TWEETER SMALL
/
MIDDLE
/
LARGE
/
NONE
(nicht angeschlossen)
REAR
*1
8CM
/
10CM
/
12CM
/
13CM
/
16CM
/
17CM
/
18CM
/
4×6
/
5×7
/
6×8
/
6×9
/
7×10
/
NONE
(nicht angeschlossen)
SUBWOOFER
*2*3
16CM
/
20CM
/
25CM
/
30CM
/
38CM OVER
/
NONE
(nicht angeschlossen)
X ' OVER
TWEETER FRQ 1KHZ
/
1.6KHZ
/
2.5KHZ
/
4KHZ
/
5KHZ
/
6.3KHZ
/
8KHZ
/
10KHZ
/
12.5KHZ
GAIN LEFT –08DB
bis
00DB
GAIN RIGHT –08DB
bis
00DB
FRONT HPF F-HPF FRQ 30HZ
/
40HZ
/
50HZ
/
60HZ
/
70HZ
/
80HZ
/
90HZ
/
100HZ
/
120HZ
/
150HZ
/
180HZ
/
220HZ
/
250HZ
/
THROUGH
F-HPF SLOPE –06DB
/
–12DB
/
–18DB
/
–24DB
F-HPF GAIN –08DB
bis
00DB
REAR HPF
*1
R-HPF FRQ 30HZ
/
40HZ
/
50HZ
/
60HZ
/
70HZ
/
80HZ
/
90HZ
/
100HZ
/
120HZ
/
150HZ
/
180HZ
/
220HZ
/
250HZ
/
THROUGH
R-HPF SLOPE –06DB
/
–12DB
/
–18DB
/
–24DB
R-HPF GAIN –08DB
bis
00DB
SUBWOOFER
LPF
*2*3
SW LPF FRQ 30HZ
/
40HZ
/
50HZ
/
60HZ
/
70HZ
/
80HZ
/
90HZ
/
100HZ
/
120HZ
/
150HZ
/
180HZ
/
220HZ
/
250HZ
/
THROUGH
SW LPF SLOPE –06DB
/
–12DB
/
–18DB
/
–24DB
SW LPF PHASE REVERSE
(180°)/
NORMAL
(0°)
SW LPF GAIN –08DB
bis
00DB
Einstellpunkte für 3-Wege-Übergang
SPEAKER SIZE
TWEETER SMALL
/
MIDDLE
/
LARGE
MID RANGE 8CM
/
10CM
/
12CM
/
13CM
/
16CM
/
17CM
/
18CM
/
4×6
/
5×7
/
6×8
/
6×9
WOOFER
*3
16CM
/
20CM
/
25CM
/
30CM
/
38CM OVER
/
NONE
(nicht angeschlossen)
X ' OVER
TWEETER HPF FRQ 1KHZ
/
1.6KHZ
/
2.5KHZ
/
4KHZ
/
5KHZ
/
6.3KHZ
/
8KHZ
/
10KHZ
/
12.5KHZ
SLOPE –06DB
/
–12DB
PHASE REVERSE
(180°)/
NORMAL
(0°)
GAIN –08DB
bis
00DB
MID RANGE HPF FRQ 30HZ
/
40HZ
/
50HZ
/
60HZ
/
70HZ
/
80HZ
/
90HZ
/
100HZ
/
120HZ
/
150HZ
/
180HZ
/
220HZ
/
250HZ
/
THROUGH
HPF SLOPE –06DB
/
–12DB
LPF FRQ 1KHZ
/
1.6KHZ
/
2.5KHZ
/
4KHZ
/
5KHZ
/
6.3KHZ
/
8KHZ
/
10KHZ
/
12.5KHZ
/
THROUGH
LPF SLOPE –06DB
/
–12DB
PHASE REVERSE
(180°)/
NORMAL
(0°)
GAIN –08DB
bis
00DB
WOOFER
*3
LPF FRQ 30HZ
/
40HZ
/
50HZ
/
60HZ
/
70HZ
/
80HZ
/
90HZ
/
100HZ
/
120HZ
/
150HZ
/
180HZ
/
220HZ
/
250HZ
/
THROUGH
SLOPE –06DB
/
–12DB
PHASE REVERSE
(180°)/
NORMAL
(0°)
GAIN –08DB
bis
00DB
*1
Wird nur angezeigt, wenn
[SPK/PREOUT]
auf
[REAR/REAR]
oder
[REAR/SUB.W]
gestellt ist.
( 20)
*2
Wird nur angezeigt, wenn
[SPK/PREOUT]
auf
[REAR/SUB.W]
oder
[SUB.W/SUB.W]
gestellt ist.
( 20)
*3
Wird nur angezeigt, wenn
[SUBWOOFER SET]
auf
[ON]
gestellt ist.
( 18)
JS_JVC_KD_X352BT_E_GE.indd 21JS_JVC_KD_X352BT_E_GE.indd 21 22/8/2017 10:22:44 AM22/8/2017 10:22:44 AM

22 DEUTSCH
Data Size: B6L (182 mm x 128 mm)
Book Size: B6L (182 mm x 128 mm)
AUDIOEINSTELLUNGEN
Einstellungen der digitalen Zeitanpassung
Die digitale Zeitanpassung stellt die Verzögerungszeit des Lautsprecherausgangs ein,
um eine geeignetere Umgebung für Ihr Fahrzeug zu erzeugen.
• Für die weitere Informationen,
Bestimmen des Werts für [DISTANCE] und [GAIN]
unter [DTA SETTINGS].
DTA SETTINGS
POSITION
Wählt Ihre Hörposition (Bezugspunkt).
ALL
:Keine Kompensation;
FRONT RIGHT
: Vorderer rechter Sitz;
FRONT LEFT
:Vorderer linker Sitz;
FRONT ALL
:Vorderer Sitz
•
[FRONT ALL]
wird nur angezeigt, wenn
[X ' OVER TYPE]
auf
[2-WAY]
gestellt ist.
( 19)
DISTANCE
*1
0CM
bis
610CM
:Stellen Sie den auszugleichenden Abstand fein ein.
GAIN
*1
–8DB
bis
0DB
:Nehmen Sie Anpassung der Ausgangslautstärke des gewählten
Lautsprechers vor.
DTA RESET YES
:Setzt die Einstellungen (
[DISTANCE]
und
[GAIN]
) der gewählten
[POSITION]
auf Standardwerte zurück.;
NO
:Hebt auf.
CAR SETTINGS
Identifizieren Sie Ihren Fahrzeugtyp und die Lage der hinteren Lautsprecher, um die
Anpassung für
[DTA SETTINGS]
vorzunehmen.
CAR TYPE COMPACT
/
FULL SIZE CAR
/
WAGON
/
MINIVAN
/
SUV
/
MINIVAN(LONG)
:Wählt den Typ des Fahrzeugs.;
OFF
: Keine Kompensation.
R-SP LOCATION
*2
Wählt die Lage der hinteren Lautsprecher in Ihrem Fahrzeug, um den weitesten
Abstand von der gewählten Hörposition zu berechnen (Bezugspunkt).
•
DOOR
/
REAR DECK
:Nur wählbar, wenn
[CAR TYPE]
als
[OFF]
,
[COMPACT]
,
[FULL SIZE CAR]
,
[WAGON]
oder
[SUV]
gewählt ist.
•
2ND ROW
/
3RD ROW
:Nur wählbar, wenn
[CAR TYPE]
als
[MINIVAN]
oder
[MINIVAN(LONG)]
gewählt ist.
Bestimmen des Werts für [DISTANCE] und [GAIN] unter [DTA SETTINGS]
Wenn Sie den Abstand von der Mitte der momentan
eingestellten Hörposition zu jedem Lautsprecher festlegen,
wird die Verzögerungszeit automatisch berechnet und
eingestellt.
1
Bestimmen Sie die Mitte der momentan eingestellten
Hörposition als Bezugspunkt.
2
Messen Sie den Abstand vom Bezugspunkt zu den
Lautsprechern.
3
Berechnen Sie die Unterschiede zwischen dem Abstand
des am weitesten entfernten Lautsprechers (hinteren
Lautsprechers) und anderen Lautsprechern.
4
Stellen Sie den in Schritt
3
für die einzelnen Lautsprecher
berechneten Wert für
[DISTANCE]
ein.
5
Stellen Sie
[GAIN]
für einzelne Lautsprecher ein.
Beispiel: Wenn
[FRONT ALL]
als Hörposition gewählt ist
*1
Bevor Sie eine Einstellung vornehmen, wählen Sie den Lautsprecher aus:
Wenn 2-Wege-Übergang gewählt ist:
FRONT LEFT
/
FRONT RIGHT
/
REAR LEFT
/
REAR RIGHT
/
SUBWOOFER:
–
[REAR LEFT]
,
[REAR RIGHT]
und
[SUBWOOFER]
ist nur wählbar, wenn eine andere Einstellung als
[NONE]
für
[REAR]
und
[SUBWOOFER]
unter
[SPEAKER SIZE]
gewählt ist.
( 21)
Wenn 3-Wege-Übergang gewählt ist:
TWEETER LEFT
/
TWEETER RIGHT
/
MID LEFT
/
MID RIGHT
/
WOOFER:
–
[WOOFER]
ist nur wählbar, wenn eine andere Einstellung als
[NONE]
und
[WOOFER]
unter
[SPEAKER
SIZE]
gewählt ist.
( 21)
*2
Wird nur angezeigt, wenn
[X ' OVER TYPE ]
auf
[2-WAY]
( 19)
gestellt ist und eine andere Einstellung als
[NONE]
für
[REAR]
unter
[SPEAKER SIZE]
gewählt ist.
( 21)
JS_JVC_KD_X352BT_E_GE.indd 22JS_JVC_KD_X352BT_E_GE.indd 22 22/8/2017 10:22:44 AM22/8/2017 10:22:44 AM

DEUTSCH 23
Data Size: B6L (182 mm x 128 mm)
Book Size: B6L (182 mm x 128 mm)
DISPLAY-EINSTELLUNGEN
1 Halten Sie gedrückt.
2 Drehen Sie den Lautstärke-Regler, um einen Gegenstand zu treffen
(siehe folgende Tabelle), und drücken Sie dann den Regler.
3 Wiederholen Sie Schritt 2, bis der gewünschte Gegenstand gewählt/
aktiviert ist, oder folgen Sie den Anweisungen auf dem gewählten
Gegenstand.
4 Drücken Sie zum Beenden.
Zum Zurückschalten zum vorherigen Einstellelement drücken Sie .
Standard:
XX
DISPLAY
DIMMER
Blenden Sie die Beleuchtung ab.
OFF
:Die Abblendung ist ausgeschaltet. Die Helligkeit wechselt auf
[DAY]
-Einstellung um.
ON
:Die Abblendung ist eingeschaltet. Die Helligkeit wechselt auf
[NIGHT]
-Einstellung um.
( [BRIGHTNESS])
DIMMER TIME
:Stellen Sie die Anfangs- und Endzeit für die Abblendfunktion ein.
1
Drehen Sie den Lautstärke-Regler zum Einstellen der Einschaltzeit
[ON]
, und drücken Sie
dann den Regler.
2
Drehen Sie den Lautstärke-Regler zum Einstellen der Einschaltzeit
[OFF]
, und drücken Sie
dann den Regler.
(Standard:
[ON]
:
18:00
;
[OFF]
:
6:00
)
DIMMER AUTO
:Die Abblendung schaltet automatisch ein und aus, wenn Sie die
Autoscheinwerfer ein- oder ausschalten.*
1
BRIGHTNESS
Stellen Sie die Helligkeit für Tag und Nacht separat ein.
1
DAY
/
NIGHT
:Wählen Sie Tag oder Nacht.
2
Wählen Sie eine Zone. (Siehe Abbildung.)
3
LEVEL 00
bis
LEVEL 31
: Stellen Sie den Helligkeitspegel ein.
TEXT SCROLL
*2
SCROLLONCE
:Scrollt die Display-Information einmal.;
SCROLLAUTO
:Wiederholt das Scrollen in 5-Sekunden-Intervallen.;
SCROLLOFF
:Hebt auf.
*1
Die Steuerleitungsverbindung für Beleuchtung ist erforderlich.
( 31)
*2
Manche Zeichen oder Symbole werden nicht richtig angezeigt (oder werden ausgeblendet).
JS_JVC_KD_X352BT_E_GE.indd 23JS_JVC_KD_X352BT_E_GE.indd 23 22/8/2017 10:22:44 AM22/8/2017 10:22:44 AM

24 DEUTSCH
Data Size: B6L (182 mm x 128 mm)
Book Size: B6L (182 mm x 128 mm)
ZUR BEZUGNAHME
Wartung
Reinigung des Geräts
Wischen Sie die Frontblende mit einem trockenen Silikonlappen oder weichen Lappen sauber.
Reinigung des Steckverbinders
Die Frontblende abnehmen und den Anschluss sanft mit einem
Wattetupfer oder Lappen reinigen, wobei darauf geachtet
werden muss, die Anschlusskontakte nicht zu beschädigen.
Weitere Informationen
Bei: – Neuste Firmware-Aktualisierungen und eine Liste der neuesten kompatiblen Artikel
– JVC-Originalanwendung
– Jegliche neuesten Informationen
Besuchen Sie <http://www.jvc.net/cs/car/>.
Abspielbare Dateien
• Für detaillierte Information und Hinweise über abspielbare Audiodateien besuchen Sie
<http://www.jvc.net/cs/car/>.
• Wiederzugebende Audiodateien:
MP3 (.mp3), WMA (.wma), AAC(.aac), AAC(.m4a), WAV (.wav), FLAC (.flac)
• Mögliche Dateisysteme auf USB-Geräten: FAT12, FAT16, FAT32
Auch wenn Audiodateien den oben aufgeführten Standards entsprechen, kann das Abspielen unter Umständen auf
Grund von Typ oder Zustand der Medien bzw. Geräte nicht möglich sein.
Wissenswertes über USB-Geräte
• Sie können ein USB-Gerät nicht über einen USB-Hub anschließen.
• Der Anschluss eines Kabels mit einer Gesamtlänge von mehr als 5 m kann eine fehlerhafte Wiedergabe verursachen.
• Diese Einheit kann nicht ein USB-Gerät mit einer anderen Bewertung als 5 V und mehr als 1,5A erkennen.
Anschluss (an der Rückseite der
Frontblende)
Wissenswertes über iPod/iPhone
• Über USB-Eingangsterminal:
Made for
– iPod touch (5th und 6th generation)
– iPod nano (7th generation)
– iPhone 4S, 5, 5S, 5C, 6, 6 Plus, 6S, 6S Plus, SE, 7, 7 Plus
• Über Bluetooth:
Made for
– iPod touch (5th und 6th generation)
– iPhone 4S, 5, 5S, 5C, 6, 6 Plus, 6S, 6S Plus, SE, 7, 7 Plus
• Es ist nicht möglich, Videodateien im Menü “Videos” in
[HEAD MODE]
zu durchsuchen.
• Die Song-Reihenfolge, die im gewählten Menü dieser Einheit erscheint, kann sich vom iPod/iPhone unterscheiden.
• Je nach der Version des Betriebssystems des iPod/iPhone sind einige Funktionen möglicherweise nicht verfügbar.
Wissenswertes über Android-Geräte
• Diese Einheit unterstützt Android OS 4.1 und höher.
• Manche Android-Geräte (mit OS 4.1 und höher) unterstützen möglicherweise Android Open Accessory (AOA) 2.0
nicht vollständig.
• Wenn das Android-Gerät sowohl Massenspeicherklasse-Gerät als auch AOA 2.0 unterstützt, hat diese Einheit immer
Wiedergabe über AOA 2.0 als Vorrang.
Wissenwertes über Spotify
• Spotify-Anwendung unterstützt:
– iPhone 4S, 5, 5S, 5C, 6, 6 Plus, 6S, 6S Plus, SE, 7, 7 Plus (iOS 8 oder höher)
– iPod touch (5th und 6th generation)
– Android OS 4.0.3 oder höher
• Spotify ist ein Dritter Dienstanbieter, deshalb bleiben unangekündigte Änderungen der technischen Daten jederzeit
vorbehalten. Entsprechend kann die Kompatibilität eingeschränkt sein, oder einzelne oder alle der Dienste können
unverfügbar werden.
• Bestimmte Funktionen von Spotify können nicht von dieser Einheit bedient werden.
• Bezüglich Fragen zur Verwendung der Anwendung wenden Sie sich bitte an Spotify bei <www.spotify.com>.
JS_JVC_KD_X352BT_E_GE.indd 24JS_JVC_KD_X352BT_E_GE.indd 24 22/8/2017 10:22:45 AM22/8/2017 10:22:45 AM

DEUTSCH 25
Data Size: B6L (182 mm x 128 mm)
Book Size: B6L (182 mm x 128 mm)
ZUR BEZUGNAHME
Wissenwertes über Bluetooth
• Je nach Bluetooth-Version des Geräts lassen sich manche Bluetooth-Geräte möglicherweise nicht an diese Einheit
anschließen.
• Diese Einheit arbeitet u.U. nicht mit bestimmten Bluetooth-Geräten.
• Die Signalbedingungen sind je nach Umgebung unterschiedlich.
Ändern der Display-Information
Jedesmal, wenn Sie drücken, wechselt die Anzeige-Information.
• Wenn die Information nicht verfügbar oder nicht aufgezeichnet ist, erscheint “NO TEXT”, “NO NAME” oder andere
Information (z.B. Sendername) oder die Anzeige ist leer.
Quellenname Display-Information
FM
oder
AM
Frequenz Uhrzeit Frequenz mit Musiksynchronisation* (zurück zum
Anfang)
(Nur für Radio Data System-FM (UKW)-Sender)
Sendername (PS)/Programmtyp (PTY) Radiotext Radiotext+ Radiotext+
Titel/Radiotext+ Interpret Frequenz Uhrzeit Sendername (PS)/
Programmtyp (PTY) mit Musiksynchronisation* (zurück zum Anfang)
USB (Für MP3/WMA/AAC/WAV/FLAC-Datei)
Songtitel/Interpret Albumname/Interpret Ordnername Dateiname
Spielzeit Uhrzeit Songtitel/Interpret mit Musiksynchronisation*
(zurückzumAnfang)
iPodUSB/iPodBT
oder
ANDROID
Wenn
[HEAD MODE]
/
[AUTO MODE]
ausgewählt ist
( 8)
:
Songtitel/Interpret Albumname/Interpret Spielzeit Uhrzeit Songtitel/
Interpret mit Musiksynchronisation* (zurück zum Anfang)
SPOTIFY/SPOTIFYBT
Kontexttitel Songtitel Interpretenname Albumname Spielzeit
Uhrzeit Kontexttitel mit Musiksynchronisation* (zurück zum Anfang)
Quellenname Display-Information
BT AUDIO
Songtitel/Interpret Albumname/Interpret Spielzeit Uhrzeit Songtitel/
Interpret mit Musiksynchronisation* (zurück zum Anfang)
AUX
AUX Uhrzeit AUX mit Musiksynchronisation* (zurück zum Anfang)
* Die Helligkeit der Tastenbeleuchtung wechselt und wird mit der Musik synchronisiert.
Verfügbare kyrillische Buchstaben
Verfügbares Zeichen
Displayanzeigen
JS_JVC_KD_X352BT_E_GE.indd 25JS_JVC_KD_X352BT_E_GE.indd 25 22/8/2017 10:22:45 AM22/8/2017 10:22:45 AM

26 DEUTSCH
Data Size: B6L (182 mm x 128 mm)
Book Size: B6L (182 mm x 128 mm)
Symptom Abhilfe
Allgemeines
Es wird kein Ton gehört. • Die Lautstärke auf den optimalen Pegel einstellen.
• Prüfen Sie die Kabel und Verbindungen.
“MISWIRING CHECK WIRING THEN
PWR ON” erscheint.
Schalten Sie die Stromversorgung aus, und prüfen Sie, ob die
Klemmen der Lautsprecherdrähte richtig isoliert sind. Schalten Sie die
Stromversorgung wieder ein.
“PROTECTING SEND SERVICE”
erscheint.
Reichen Sie die Einheit beim nächsten Kundendienstzentrum ein.
Quelle kann nicht gewählt
werden. Prüfen Sie die Einstellung
[SOURCESELECT]
.
( 4)
Radio
• Der Radioempfang ist schlecht.
• Statikrauschen beim
Radiohören.
Schließen Sie das Antennenkabel fest an.
USB/iPod
Die Wiedergabereihenfolge ist
nicht wie gewünscht.
Die Wiedergabereihenfolge wird durch den Dateinamen.
Verflossene Spielzeit ist nicht
richtig.
Dies hängt von dem vorherigen Aufnahmevorgang ab.
“NOT SUPPORT” erscheint, und
Dateien werden übersprungen. Prüfen Sie, ob die Datei ein abspielbares Format hat.
( 24)
“READING” blinkt weiter. • Verwenden Sie nicht zu viele Hierarchie-Ebenen und Ordner.
• Bringen Sie das USB Gerät wieder an.
“UNSUPPORTED DEVICE” erscheint. • Prüfen Sie, ob das angeschlossene Gerät kompatibel mit diesem Gerät
ist, und stellen Sie sicher, dass die Dateisysteme die unterstützten
Formate haben.
( 24)
• Bringen Sie das Gerät wieder an.
“UNRESPONSIVE DEVICE”
erscheint.
Stellen Sie sicher, dass das Gerät nicht eine Fehlfunktion aufweist, und
bringen Sie das Gerät wieder an.
“USB HUB IS NOT SUPPORTED”
erscheint.
Diese Einheit nicht kann ein USB-Gerät unterstützen, das über einen
USB-Hub angeschlossen ist.
“CANNOT PLAY” erscheint. Schließen Sie ein USB-Gerät an, das abspielbare Audiodateien enthält.
FEHLERSUCHE
Symptom Abhilfe
USB/iPod
• Die Quelle wechselt nicht auf
“USB” um, wenn Sie ein USB-
Gerät anschließen, während
Sie eine andere Quelle hören.
• “USB ERROR” erscheint.
Der USB-Anschluss nimmt mehr Leistung auf als das Designlimit
vorgibt. Schalten Sie die Stromversorgung aus und trennen Sie das
USB-Gerät ab. Schalten Sie dann die Stromversorgung wieder ein und
schließen Sie das USB-Gerät erneut an.
Wenn dies das Problem nicht behebt, schalten Sie die Stromversorgung
aus und wieder ein (oder setzen Sie die Einheit zurück), bevor Sie das
USB-Gerät durch ein anderes ersetzen.
Der iPod/iPhone schaltet nicht
ein oder funktioniert nicht
• Prüfen Sie die Verbindung zwischen diesem Gerät und dem iPod/
iPhone.
• Trennen Sie das iPod/iPhone ab und setzen es mit Hard Reset zurück.
“LOADING” erscheint, wenn Sie
durch Drücken von auf
den Suchmodus schalten.
Die Einheit bereitet die iPod/iPhone-Musikliste vor. Das Laden kann eine
gewisse Zeit dauern, wiederholen Sie den Vorgang später.
Richtige Zeichen werden nicht
angezeigt.
• Dieses Gerät kann nur Großbuchstaben, Zahlen und eine begrenzte
Anzahl von Symbolen anzeigen.
• Je nach der Anzeigesprache, die Sie gewählt haben
( 5)
, können
bestimmte Buchstaben möglicherweise nicht richtig angezeigt werden.
ANDROID
• Bei Wiedergabe wird kein Ton
gehört.
• Ton wird nur vom Android-
Gerät ausgegeben.
• Verbinden Sie das Android-Gerät neu.
• Während der [
AUDIO MODE
] eingestellt ist, starten Sie eine
Media Player Anwendung auf dem Android-Gerät und starten Sie die
Wiedergabe.
• Während der [
AUDIO MODE
] eingestellt ist, starten Sie die aktuelle
Media Player Anwendung erneut oder verwenden Sie eine andere
Media Player Anwendung.
• Starten Sie das Android-Gerät neu.
• Wenn dadurch das Problem nicht gelöst wird, kann das angeschlossene
Android-Gerät nicht das Audiosignal zur Einheit leiten.
( 24)
Bei
[AUTOMODE]
ist
Wiedergabe unmöglich.
• Stellen Sie sicher, dass JVC MUSIC PLAY APP im Android-Gerät installiert
ist.
( 7)
• Schließen Sie das Android-Gerät erneut an und wählen Sie den
geeigneten Steuermodus.
( 8)
• Wenn das Problem dadurch nicht gelöst wird, unterstützt das
verbundene Android-Gerät nicht
[AUTO MODE]
.
( 24)
JS_JVC_KD_X352BT_E_GE.indd 26JS_JVC_KD_X352BT_E_GE.indd 26 22/8/2017 10:22:45 AM22/8/2017 10:22:45 AM

DEUTSCH 27
Data Size: B6L (182 mm x 128 mm)
Book Size: B6L (182 mm x 128 mm)
FEHLERSUCHE
Symptom Abhilfe
ANDROID
“NO DEVICE” oder “READING”
blinkt weiter.
• Schalten Sie die Entwickler-Optionen am Android-Gerät aus.
• Verbinden Sie das Android-Gerät neu.
• Wenn das Problem dadurch nicht gelöst wird, unterstützt das
verbundene Android-Gerät nicht
[AUTO MODE]
.
( 24)
Die Wiedergabe ist unterbrochen
oder es treten Aussetzer im
Ton auf.
Schalten Sie den Stromsparmodus am Android-Gerät aus.
“CANNOT PLAY” • Achten Sie darauf, dass das Android-Gerät abspielbare Audiodateien
enthält.
• Verbinden Sie das Android-Gerät neu.
• Starten Sie das Android-Gerät neu.
Spotify
“DISCONNECTED” USB ist vom Kopfgerät getrennt. Bitte stellen Sie sicher, dass das Gerät
richtig über USB angeschlossen ist.
“CONNECTING” • Angeschlossen über den USB-Eingang: Das Gerät stillt die Verbindung
zur Kopfgerät her. Bitte warten.
• Angeschlossen über Bluetooth: Die Bluetooth-Verbindung ist getrennt.
Bitte prüfen Sie, ob die Bluetooth-Verbindung und stellen Sie sicher,
dass das Gerät und die Einheit gekoppelt und verbunden sind.
“CHECK APP” Die Spotify-Anwendung ist nicht richtig verbunden, oder der Benutzer
ist nicht angemeldet. Beenden Sie die Spotify-Anwendung und starten
Sie sie neu, und melden Sie sich dann bei Ihrem Spotify-Konto an.
Bluetooth®
Kein Bluetooth-Gerät ist erkannt. • Suchen Sie erneut vom Bluetooth-Gerät.
• Setzen Sie das Gerät zurück.
( 3)
Pairing kann nicht ausgeführt
werden.
• Stellen Sie sicher, dass Sie den gleichen PIN-Code für die Einheit und
das Bluetooth-Gerät eingegeben haben.
• Löschen Sie Pairing-Information sowohl von der Einheit als auch dem
Bluetooth-Gerät, und führen Sie dann das Pairing erneut aus.
(10)
Echo oder Rauschen tritt auf. • Justieren Sie die Mikrofoneinheit-Position.
( 10)
• Prüfen Sie die
[ECHO CANCEL]
-Einstellung.
( 12)
Symptom Abhilfe
Bluetooth®
Die Telefon-Tonqualität ist
schlecht.
• Verringern Sie den Abstand zwischen der Einheit und dem Bluetooth-
Gerät.
• Bewegen Sie das Fahrzeug zu einem Ort, wo ein besseres Signal
empfangen wird.
Der Ton wird unterbrochen
oder weist bei Wiedergabe von
einem Bluetooth-Audioplayer
Aussetzer auf.
• Verringern Sie den Abstand zwischen dem Gerät und dem Bluetooth-
Audioplayer.
• Schalten Sie die Einheit aus und wieder ein, und versuchen Sie erneut,
die Verbindung herzustellen.
• Andere Bluetooth-Geräte versuchen möglicherweise, die Verbindung
zur Einheit herzustellen.
Der angeschlossene Bluetooth-
Audioplayer kann nicht gesteuert
werden.
• Prüfen Sie, ob der angeschlossene Bluetooth-Audioplayer das Audio/
Video Remote Control Profile (AVRCP) unterstützt. (Siehe auch
Bedienungsanleitung Ihres Audioplayers.)
• Trennen Sie den Bluetooth-Player ab und schließen ihn erneut an.
“PLEASE WAIT” Die Einheit bereitet die Verwendung der Bluetooth-Funktion vor. Wenn
die Meldung nicht verschwindet, schalten sie aus und wieder ein, und
schließen dann das Gerät erneut an.
“NOT SUPPORT” Das angeschlossene Telefon unterstützt nicht das
Spracherkennungssystem.
“ERROR” Wiederholen Sie die Bedienung. Wenn “ERROR” erneut erscheint, prüfen
Sie, ob das Gerät die probierte Funktion unterstützt.
“H/W ERROR” Setzen Sie die Einheit zurück und probieren Sie den Vorgang
erneut. Falls “H/W ERROR” erneut erscheint, wenden Sie sich an den
Kundendienst.
“SWITCHING NG” Die angeschlossene Telefone unterstützen möglicherweise nicht die
Telefon-Umschalten-Funktion.
Wenn Sie weiterhin Probleme haben, führen Sie einen Reset aus.
( 3)
JS_JVC_KD_X352BT_E_GE.indd 27JS_JVC_KD_X352BT_E_GE.indd 27 22/8/2017 10:22:45 AM22/8/2017 10:22:45 AM

28 DEUTSCH
Data Size: B6L (182 mm x 128 mm)
Book Size: B6L (182 mm x 128 mm)
TECHNISCHE DATEN
Tuner
FM Frequenzbereich 87,5MHz — 108,0MHz (50-kHz-Raster)
Empfindlichkeit (Rauschabstand = 26dB) 0,71V/75 (8,2dBf)
Empfindlichkeitsschwelle (DIN S/N = 46 dB) 2,0 V/75 Ω
Frequenzgang (±3 dB) 30Hz — 15kHz
Signal-Rauschabstand (MONO) 64dB
Kanaltrennung (1 kHz) 40dB
AM
(MW)
Frequenzbereich 531 kHz — 1 611 kHz (9-kHz-Raster)
Empfindlichkeit (Rauschabstand = 20dB) 28,2V (29dB)
AM
(LW)
Frequenzbereich 153kHz — 279kHz (9-kHz-Raster)
Empfindlichkeit (Rauschabstand = 20dB) 50V (33,9dB)
USB
USB Standard USB1.1, USB2.0 (Höchstgeschwindigkeit)
Kompatible Geräte Massenspeichergerät
Dateisystem FAT12/16/32
Maximaler Versorgungsstrom DC 5 V 1,5A
D/A-Wandler 24 Bit
Frequenzgang (±1 dB) 20Hz — 20kHz
Signal-Rauschabstand (1 kHz) 105dB
Dynamikbereich 90dB
Kanaltrennung 85dB
MP3-Decodierung Unterstützt MPEG-1/2 Audio Layer-3
WMA-Decodierung Unterstützt Windows Media Audio
USB
AAC-Decodierung AAC-LC “.aac”, “.m4a”-Dateien
WAV-Decodierung Linear PCM
FLAC-Decodierung FLAC-Datei, bis zu 24bit/96kHz
Auxiliary
Frequenzgang (±3 dB) 20Hz — 20kHz
Maximaler Spannungseingang 1 000mV
Eingangsimpedanz 30k
Bluetooth
Version Bluetooth 3.0
Frequenzbereich 2,402 GHz — 2,480 GHz
Ausgangsleistung +4 dBm (MAX), 0 dBm (AVE) Leistungsklasse 2
Maximaler Kommunikationsbereich Sichtlinie ca. 10 m (32,8 ft)
Pairing SSP (Secure Simple Pairing)
Profil HFP1.6 (Hands-Free Profile)
A2DP (Advanced Audio Distribution Profile)
AVRCP1.5 (Audio/Video Remote Control Profile)
PBAP (Phonebook Access Profile)
SPP (Serial Port Profile)
Audio
Maximale Ausgangsleistung 50W×4 oder
50W × 2 + 50W × 1 (Subwoofer = 4 )
Volle Bandbreitenleistung
(bei weniger als 1% Klirrfaktor)
22W×4
Lautsprecherimpedanz 4—8
Vorverstärkerpegel/Last (USB) 2500mV/10 k Last
Vorverstärkungsimpedanz ≤600
JS_JVC_KD_X352BT_E_GE.indd 28JS_JVC_KD_X352BT_E_GE.indd 28 22/8/2017 10:22:45 AM22/8/2017 10:22:45 AM

DEUTSCH 29
Data Size: B6L (182 mm x 128 mm)
Book Size: B6L (182 mm x 128 mm)
Warnung
• Das Gerät kann nur bei 12 V DC-Versorgung mit negativer Masse eingebaut werden.
• Trennen Sie den negativen Batterieanschluss vor der Verkabelung und Befestigung ab.
• Schließen Sie nicht das Batteriekabel (gelb) das Zündkabel (rot) an der Fahrzeugkarosserie oder dem Massekabel
(schwarz) an, um einen Kurzschluss zu vermeiden.
• Zum Verhindern von Kurzschlüssen:
– Isolieren Sie nicht angeschlossene Kabel mit Vinylband.
– Sicherstellen, daß das Gerät nach dem Einbau a Chassis des Fahrzeugs geerdet wird.
– Sichern Sie die Kabel mit Kabelklemmen und wickeln Sie Vinylband um die Kabel, die mit Metallteilen in
Berührung kommen, um die Kabel zu schützen.
Vorsicht
• Überlassen Sie aus Sicherheitsgründen die Arbeiten zur Montage und Verkabelung ausgewiesenem Fachpersonal.
Lassen Sie sich vom Autoradiohändler beraten.
• Montieren Sie dieses Gerät in der Konsole Ihres Fahrzeugs. Keine Metallteile dieses Geräts bei und kurz nach der
Verwendung des Geräts berühren. Metallteile wie der Kühlkörper und das Gehäuse werden heiß.
• Verbinden Sie nicht die -Drähte von Lautsprechern mit der Karosserie, dem Massekabel (schwarz) oder schließen
sie parallel an.
• Schließen Sie Lautsprecher mit einer Maximalleistung von mehr als 50 W an. Wenn die Maximalleistung der
Lautsprecher unter 50 W ist, ändern Sie die Einstellung von
[AMPGAIN]
, um Beschädigung der Lautsprecher zu
vermeiden.
( 19)
• Montieren Sie das Gerät mit einem Winkel von weniger als 30°.
• Wenn Ihr Fahrzeugkabelbaum nicht die Zündklemme hat, verbinden Sie das Zündkabel (rot) mit der Klemme am
Sicherungskasten des Fahrzeugs, die 12 V DC-Versorgung bietet und durch den Zündschlüssel ein- und ausgeschaltet
wird.
• Halten Sie alle Kabel von hitzeableitenden Metallteilen fern.
• Überprüfen Sie nach der Montage des Geräts, ob die Bremslichter, Blinker, Scheibenwischer usw. ordnungsgemäß
funktionieren.
• Wenn die Sicherung durchbrennt, überprüfen Sie zuerst, dass die Drähte nicht die Karosserie berühren, und ersetzen
Sie dann die durchgebrannte Sicherung durch eine neue Sicherung mit der gleichen Nenngröße.
EINBAU/ANSCHLUSS
Allgemeines
Betriebsspannung
(10,5 V — 16 V zulässig)
14,4V
Maximale Stromaufnahme 10A
Betriebstemperaturbereich –10°C — +60°C
Einbaumaße (B × H × T) 182mm×53mm×100mm
Nettogewicht (einschließlich Frontrahmen,
Einbauhalterung)
0,6kg
Änderungen ohne Vorankündigung bleiben vorbehalten.
TECHNISCHE DATEN
JS_JVC_KD_X352BT_E_GE.indd 29JS_JVC_KD_X352BT_E_GE.indd 29 22/8/2017 10:22:45 AM22/8/2017 10:22:45 AM

30 DEUTSCH
Data Size: B6L (182 mm x 128 mm)
Book Size: B6L (182 mm x 128 mm)
Teileliste für den Einbau
Grundlegendes Verfahren
1
Ziehen Sie den Schlüssel aus dem Zündschloss, und trennen Sie dann den
-Klemme der Autobatterie ab.
2
Schließen Sie die Kabel richtig an.
Siehe Verdrahtungsanschluss.
( 31)
3
Bauen Sie das Autoradio in Ihrem Fahrzeug ein.
Siehe Einbau der Einheit (Einbau im Armaturenbrett).
4
Schließen Sie die -Klemme der Autobatterie an.
5
Drücken Sie zum Einschalten.
6
Nehmen Sie die Frontblende ab und setzen Sie das Gerät innerhalb von
5 Sekunden zurück.
( 3)
Einbau der Einheit (Einbau im Armaturenbrett)
Entfernen der EinheitBeim Einbau des Geräts ohne
Einbauhalterung
1
Nehmen Sie die Einbauhalterung und den Frontrahmen vom Gerät ab.
2
Richten Sie die Öffnungen am Gerät (an beiden Seiten) mit der
Befestigungskonsole am Fahrzeug aus und sichern Sie das Gerät mit
Schrauben (im Handel erhältlich).
Verwenden Sie nur die vorgeschriebenen Schrauben. Durch Verwendung
falscher Schrauben kann das Gerät beschädigt werden.
Führen Sie die erforderliche
Verkabelung aus.
(
31)
Die geeigneten Zapfen biegen, um
die Manschette sicher festzuhalten.
Haken auf der Oberseite
Richten Sie den
Frontrahmen vor dem
Anbringen aus, wie in
der Abbildung gezeigt.
Armaturenbrett
Ihres Autos
(A)
Frontblende
(C)
Einbauhalterung
(B)
Frontrahmen
(D)
Kabelbaum
(E)
Ausziehschlüssel
EINBAU/ANSCHLUSS
JS_JVC_KD_X352BT_E_GE.indd 30JS_JVC_KD_X352BT_E_GE.indd 30 22/8/2017 10:22:45 AM22/8/2017 10:22:45 AM

DEUTSCH 31
Data Size: B6L (182 mm x 128 mm)
Book Size: B6L (182 mm x 128 mm)
EINBAU/ANSCHLUSS
Bei Anschluss an einen externen Verstärker
schließen Sie dessen Massedraht an der
Autokarosserie an, um Beschädigung des Geräts
zu vermeiden.
Verdrahtungsanschluss
Sicherung (10 A)
Mikrofoneingangsbuchse
( 10)
Antennenanschluss
Hellblau/Gelb
(Lekungs-Fernbedienungskabel) Zum Lenkrad-Fernbedienungsadapter
Gelb (A4)
Rot (A7)
Gelb (Batteriekabel)
Stift Farbe und Funktion
A4 Gelb : Batterie
A5 Blau/Weiß : Stromsteuerung (12V 350mA)
A6 Orangefarben/Weiß : Auto-Lichtreglerschalter
A7 Rot : Zündung (ACC)
A8 Schwarz : Erdungsanschluss (Masse)
B1 Lila
]
: Hinterer Lautsprecher (rechts)
Für 3-Wege-Übergang: Hochtöner (rechts)
B2 Lila/Schwarz
[
B3 Grau
]
: Vorderer Lautsprecher (rechts)
Für 3-Wege-Übergang: Mitteltöner (rechts)
B4 Grau/Schwarz
[
B5 Weiß
]
: Vorderer Lautsprecher (links)
Für 3-Wege-Übergang: Mitteltöner (links)
B6 Weiß/Schwarz
[
B7 Grün
]
: Hinterer Lautsprecher (links)
*
Für 3-Wege-Übergang: Hochtöner (links)
B8 Grün/Schwarz
[
Gerät
Anschluss des ISO-Anschlusses an manche VW/
Audi oder Opel (Vauxhall) Automobile
Sie müssen möglicherweise die Verkabelung des mitgelieferten
Kabelbaums modifizieren, wie unten gezeigt.
Fahrzeug
A7 (Rot) Zündkabel (Rot)
A4 (Gelb)
Standardverkabelung
Batteriekabel
(Gelb)
*
Sie können auch einen Subwoofer-Lautsprecher direkt ohne einen externen Subwoofer-Verstärker
anschließen. Für Einstellung,
20
.
ISO-Anschlüsse
Wenn Ihr Fahrzeug KEINEN ISO-Anschluss hat
Wir empfehlen, die Einheit mit einem im Handel erhältlichen, für Ihr
Fahrzeug ausgelegten Kabelbaum zu installieren und diese Arbeit zur
Ihrer eigenen Sicherheit von qualifizierten Fachleuten ausführen zu
lassen. Lassen Sie sich von Ihrem Autoradiohändler beraten.
Rot (Zündkabel)
Vorderer Ausgang/3-Wege-Übergang: Mittelbereich-Ausgang
Hinterer/Subwoofer-Ausgang/3-Wege-Übergang: Tieftöner-Ausgang
JS_JVC_KD_X352BT_E_GE.indd 31JS_JVC_KD_X352BT_E_GE.indd 31 22/8/2017 10:22:45 AM22/8/2017 10:22:45 AM

Data Size: B6L (182 mm x 128 mm)
Book Size: B6L (182 mm x 128 mm)
2FRANÇAIS
TABLE DES MATIERES
AVANT L’UTILISATION
IMPORTANTES
• Pour utiliser correctement l’appareil, veuillez ce manuel complément avant de l’utiliser. Il est particulièrement important que
vous lisiez et acceptiez les avertissements et les précautions de ce manuel.
• Veuillez garder ce manuel dans un endroit sûr et accessible pour une utilisation future.
Avertissement
• N’utilisez aucune fonction qui risque de vous distraire de la conduite sure de votre véhicule.
Précautions
Réglage du volume:
• Ajustez le volume de façon à pouvoir entendre les sons extérieurs à la voiture afin d’éviter tout risque d’accident.
• Réduisez le volume avant de reproduire des sources numériques afin d’éviter d’endommager les enceintes par la soudaine
augmentation du niveau de sortie.
Généralités:
• Éviter d’utiliser le périphérique extérieur s’il peut gêner une conduite en toute sécurité.
• Assurez-vous que toutes les données importantes ont été sauvegardées. Nous ne pouvons pas être tenu responsable pour toute
perte des données enregistrées.
• Veuillez faire en sorte de ne jamais mettre ou laisser d’objets métalliques (tels que des pièces ou des outils) dans l’appareil, afin
d’éviter tout risque de court-circuit.
AVANT L’UTILISATION 2
FONCTIONNEMENT DE BASE 3
PRISE EN MAIN 4
1 Annulez la démonstration
2 Réglez l’horloge et la date
3 Faites les réglages de base
RADIO 5
USB/iPod/ANDROID 7
Spotify 9
BLUETOOTH® 10
AUX 17
RÉGLAGES AUDIO 18
RÉGLAGES D’AFFICHAGE 23
RÉFÉRENCES 24
Entretien
Plus d’informations
GUIDE DE DÉPANNAGE 26
SPÉCIFICATIONS 28
INSTALLATION/
RACCORDEMENT 29
Comment lire ce manuel
• Les opérations sont expliquées principalement en utilisant les touches de la façade du
KD-X352BT
.
• Les indications en anglais sont utilisées dans un but explicatif. Vous pouvez choisir la langue d’affichage à partir du menu.
( 5)
•
[XX]
indique les éléments choisis.
•
( XX)
indique que des références sont disponibles aux page citées.
JS_JVC_KD_X352BT_E_FR.indd 2JS_JVC_KD_X352BT_E_FR.indd 2 22/8/2017 10:53:48 AM22/8/2017 10:53:48 AM

Data Size: B6L (182 mm x 128 mm)
Book Size: B6L (182 mm x 128 mm)
3
FRANÇAIS
FONCTIONNEMENT DE BASE
Pour Sur la façade
Mettez l’appareil sous tension
Appuyez sur .
• Maintenez la touche enfoncée pour mettre l’appareil hors tension.
Ajustez le volume
Tournez le bouton de volume.
Appuyez sur le bouton de volume pour couper le son ou mettre la lecture en pause.
• Appuyez une nouvelle fois pour annuler. Le niveau de volume retourne au niveau précédent avant la mise en sourdine ou la pause.
Sélectionner la source
• Appuyez répétitivement sur .
• Appuyez sur , puis tournez le bouton de volume avant 2 secondes.
Changez l’information sur
l’affichage
Appuyez répétitivement sur .
( 25)
Attachez
Comment réinitialiser
Détachez
Façade
Réinitialisez l’appareil
en moins de 5 secondes
après avoir détaché la
façade.
Bouton de volume
Touche de détachement
Fenêtre d’affichage
JS_JVC_KD_X352BT_E_FR.indd 3JS_JVC_KD_X352BT_E_FR.indd 3 22/8/2017 10:53:48 AM22/8/2017 10:53:48 AM

4FRANÇAIS
Data Size: B6L (182 mm x 128 mm)
Book Size: B6L (182 mm x 128 mm)
PRISE EN MAIN
Annulez la démonstration
Quand vous mettez l’appareil sous tension pour la première fois (ou que
[FACTORY
RESET]
est réglé sur
[YES]
), l’affichage montre: “CANCEL DEMO” “PRESS”
“VOLUME KNOB”
1 Appuyez sur le bouton de volume.
[YES]
est choisi pour le réglage initial.
2 Appuyez de nouveau sur le bouton de volume.
“DEMO OFF” apparaît.
Réglez l’horloge et la date
1 Maintenez enfoncée .
2 Tournez le bouton de volume pour choisir
[CLOCK]
, puis appuyez sur le
bouton.
Pour ajuster l’horloge
3 Tournez le bouton de volume pour choisir
[CLOCKADJUST]
, puis appuyez
sur le bouton.
4 Tournez le bouton de volume pour faire les réglages, puis appuyez sur le
bouton.
Heure Minute
5 Tournez le bouton de volume pour choisir
[CLOCK FORMAT]
, puis appuyez
sur le bouton.
6 Tournez le bouton de volume pour choisir
[12H]
ou
[24H]
, puis appuyez
sur le bouton.
Pour régler la date
7 Tournez le bouton de volume pour choisir
[DATESET]
, puis appuyez sur le
bouton.
8 Tournez le bouton de volume pour faire les réglages, puis appuyez sur le
bouton.
Jour Mois Année
9 Appuyez sur pour quitter.
Pour retourner à l’option de réglage précédente, appuyez sur .
1
2
Faites les réglages de base
1 Maintenez enfoncée .
2 Tournez le bouton de volume pour sélectionner un élément (voir le
tableau suivant), puis appuyez sur le bouton.
3 Répétez l’étape 2 jusqu’à ce que l’élément souhaité soit sélectionné ou
activé.
4 Appuyez sur pour quitter.
Pour retourner à l’option de réglage précédente, appuyez sur .
Défaut:
XX
SYSTEM
KEY BEEP
(Non applicable quand la transition 3 voies est sélectionnée.)
ON
:Met en service la tonalité des touches.;
OFF
:Met hors service la fonction.
SOURCE SELECT
AM SRC
*
ON
:Met en service AM dans la sélection de la source.;
OFF
:Hors service.
( 5)
SPOTIFY SRC
*
ON
:Met en service SPOTIFY dans la sélection de la source.;
OFF
:Hors service.
( 9)
BUILT-IN AUX
*
ON
:Met en service AUX dans la sélection de la source.;
OFF
:Hors service.
( 17)
F/W UPDATE
UPDATE SYSTEM
F/W UP xxxx YES
:Démarrer la mise à niveau du micrologiciel.;
NO
:Annulation (la mise à niveau
n’est pas activée).
Pour en savoir plus sur la mise à niveau du micrologiciel, consultez
<http://www.jvc.net/cs/car/>.
FACTORY RESET YES
:Réinitialise les réglages aux valeurs par défaut (sauf la station mémorisée).;
NO
:Annulation.
*
Pas d’affichage quand la source correspondante est sélectionnée.
3
JS_JVC_KD_X352BT_E_FR.indd 4JS_JVC_KD_X352BT_E_FR.indd 4 22/8/2017 10:53:48 AM22/8/2017 10:53:48 AM

FRANÇAIS 5
Data Size: B6L (182 mm x 128 mm)
Book Size: B6L (182 mm x 128 mm)
CLOCK
TIMESYNC ON
:L’horloge est réglée automatiquement à l’aide des
données d’horloge (CT) comprises dans les données du signal
FM Radio Data System.;
OFF
:Annulation.
CLOCK
DISPLAY ON
:L’horloge apparaît sur l’affichage même quand l’appareil
est hors tension.;
OFF
:Annulation.
ENGLISH
Sélectionnez la langue d’affichage pour le menu et
l’information sur le morceau si elle est disponible.
Par défaut,
ENGLISH
est sélectionné.
РУССКИЙ
ESPANOL
RADIO
“STEREO” s’allume lors de la réception d’une émission FM stéréo avec un signal suffisamment fort.
Recherchez une station
1 Appuyez répétitivemenent sur pour sélectionner FM ou AM.
2 Appuyez sur pour rechercher une station automatiquement.
(ou)
Maintenez en enfoncé jusqu’à ce que “M” clignote, puis appuyez répétitive ment
dessus pour rechercher une station manuellement.
Réglages en mémoire
Vous pouvez mémoriser un maximum de 18 stations pour FM et de 6 stations pour AM.
Mémorisez une station
Pendant l’écoute d’une station....
Maintenez pressée une des touches numériques (1 à 6).
(ou)
1 Maintenez enfoncé le bouton de volume jusqu’à ce que “PRESETMODE” clignote.
2 Tournez le bouton de volume pour choisir un numéro de préréglage, puis appuyez sur le
bouton.
Le numéro de préréglage clignote et “MEMORY” apparaît.
Sélectionnez une station mémorisée
Appuyez sur l’une des touches numériques (1à6).
(ou)
1 Appuyez sur .
2 Tournez le bouton de volume pour choisir un numéro de préréglage, puis appuyez sur le
bouton.
PRISE EN MAIN
JS_JVC_KD_X352BT_E_FR.indd 5JS_JVC_KD_X352BT_E_FR.indd 5 22/8/2017 10:53:48 AM22/8/2017 10:53:48 AM

6FRANÇAIS
Data Size: B6L (182 mm x 128 mm)
Book Size: B6L (182 mm x 128 mm)
Autres paramètres
1 Maintenez enfoncée .
2 Tournez le bouton de volume pour sélectionner un élément (voir le
tableau suivant), puis appuyez sur le bouton.
3 Répétez l’étape 2 jusqu’à ce que l’élément souhaité soit sélectionné/
activé ou suivez les instructions données pour l’élément sélectionné.
4 Appuyez sur pour quitter.
Pour retourner à l’option de réglage précédente, appuyez sur .
Défaut:
XX
TUNER SETTING
RADIO TIMER
Met la radio sous tension à une heure spécifique quelle que soit la source actuelle.
1
ONCE
/
DAILY
/
WEEKLY
/
OFF
:Sélectionnez la fréquence de mise en service de la
minuterie.
2
FM
/
AM
:Sélectionner la source.
3
01
à
18
(pour FM)/
01
à
06
(pour AM):Sélectionnez la station préréglée.
4
Réglez l’heure et le jour
*1
de mise en service.
“
M
” s’allume quand le réglage est terminé.
La minuterie de radio ne se met pas en service dans les cas suivants.
• L’appareil est mis hors tension.
•
[OFF]
est sélectionné pour
[AM SRC]
dans
[SOURCESELECT]
après la
sélection de la minuterie de radio pour AM.
( 4)
SSM SSM01–06
/
SSM07–12
/
SSM13–18
:Prérègle automatiquement un
maximum de 18 stations pour FM. “SSM” s’arrête de clignoter quand les 6 premières
stations sont mémorisées. Sélectionnez
SSM07–12
/
SSM13–18
pour mémoriser
les 12 stations suivantes.
LOCAL SEEK ON
:Recherche uniquement les stations FM avec une bonne réception.;
OFF
:Annulation.
• Les réglages réalisés sont applicables uniquement à la source/station sélectionnée.
Si vous changez la source/station, vous devez refaire les réglages.
RADIO
IF BAND AUTO
:Augmente la sélectivité du tuner pour réduire les interférences des stations FM
adjacentes. (L’effet stéréo peut être perdu.);
WIDE
:Il y a des interférences des stations FM
adjacentes, mais la qualité du son n’est pas dégradée et l’effet stéréo est conservé.
MONO SET ON
:Améliore la réception FM mais l’effet stéréo sera perdu.;
OFF
:Annulation.
NEWSSET
*2
ON
:L’appareil commute temporairement sur le programme d’information s’il est disponible.;
OFF
:Annulation.
REGIONAL
*2
ON
: Commute sur une autre station uniquement dans la région spécifiée, à l’aide de la
commande “AF”.;
OFF
:Annulation.
AF SET
*2
ON
: Recherche automatiquement une autre station diffusant le même programme dans le
même réseau Radio Data System mais qui possède une meilleure réception quand la réception
actuelle est mauvaise.;
OFF
: Annulation.
TI ON
: Permet à l’appareil de commuter temporairement sur les informations routières si
elles sont disponibles (“TI” s’allume) pendant l’écoute de n’importe quelle source sauf AM. ;
OFF
:Annulation.
PTY SEARCH
*2
Sélectionnez un code PTY (voir ci-dessous).
S’il y a une station diffusant un programme du code PTY que vous avez choisi, la station est
accordée.
*1
Sélectionnable uniquement quand
[ONCE]
ou
[WEEKLY]
est choisi à l’étape
1
.
*2
Uniquement pour la source FM.
Code PTY
NEWS
,
AFFAIRS
,
INFO
,
SPORT
,
EDUCATE
,
DRAMA
,
CULTURE
,
SCIENCE
,
VARIED
,
POP
M
(musique),
ROCK M
(musique),
EASY M
(musique),
LIGHT M
(musique),
CLASSICS
,
OTHER M
(musique),
WEATHER
,
FINANCE
,
CHILDREN
,
SOCIAL
,
RELIGION
,
PHONE IN
,
TRAVEL
,
LEISURE
,
JAZZ
,
COUNTRY
,
NATION M
(musique),
OLDIES
,
FOLK M
(musique),
DOCUMENT
JS_JVC_KD_X352BT_E_FR.indd 6JS_JVC_KD_X352BT_E_FR.indd 6 22/8/2017 10:53:48 AM22/8/2017 10:53:48 AM

FRANÇAIS 7
Data Size: B6L (182 mm x 128 mm)
Book Size: B6L (182 mm x 128 mm)
USB/iPod/ANDROID
Pour Sur la façade
Recherche rapide vers
l’arrière/vers l’avant*3Maintenez enfoncée .
Sélectionnez un fichier Appuyez sur .
Sélectionnez un dossier*4Appuyez sur .
Répéter la lecture*5Appuyez répétitivement sur .
TRACK REPEAT
/
FOLDER REPEAT
/
ALL REPEAT
: Fichier MP3/WMA/AAC/WAV/
FLAC
ONE REPEAT
/
ALL REPEAT
/
REPEAT OFF
: iPod ou ANDROID
Lecture aléatoire*5Appuyez répétitivement sur .
FOLDERRANDOM
/
ALL RANDOM
/
RANDOM OFF
: Fichier MP3/WMA/AAC/WAV/
FLAC
SONG RANDOM
/
ALL RANDOM
/
RANDOM OFF
: iPod ou ANDROID
*1
Ne laissez pas le câble à l’intérieur de la voiture quand il n’est pas utilisé.
*2
Lors de la connexion d’un périphérique Android, “Press [VIEW] to install JVC MUSIC PLAY APP” apparaît. Suivez les instructions pour installer
l’application. Vous pouvez aussi intaller la dernière version de l’application JVC MUSIC PLAY sur votre périphérique Android avant la connexion. Pour
plus d’informations, consultez <http://www.jvc.net/cs/car/>.
*3
Pour ANDROID: Fonctionne uniquement quand
[AUTO MODE]
est sélectionné.
( 8)
*4
Cela ne fonctionne pas pour l’iPod/ANDROID.
*5
Pour iPod/ANDROID: Fonctionne uniquement quand
[HEAD MODE]
/
[AUTO MODE]
est sélectionné.
( 8)
Démarrez la lecture
La source change automatiquement et le lecture démarre.
Prise d’entrée USB
Câble USB 2.0*
1
(en vente dans le commerce)
Câble USB
*1
(en vente dans le commerce)
Accessoire du iPod/iPhone*
1
USB
iPod/iPhone
ANDROID*2
JS_JVC_KD_X352BT_E_FR.indd 7JS_JVC_KD_X352BT_E_FR.indd 7 22/8/2017 10:53:48 AM22/8/2017 10:53:48 AM

8FRANÇAIS
Data Size: B6L (182 mm x 128 mm)
Book Size: B6L (182 mm x 128 mm)
Sélectionnez le mode de commande
Quand la source est iPodUSB, appuyez répétitivement sur .
HEAD MODE
: Commande l’iPod à partir de cet appareil.
IPHONE MODE
: Commande l’iPod en utilisant l’iPod lui-même. Cependant, vous pouvez
encore utiliser la lecture/pause ou le saut de fichier de cet appareil.
Quand la source est ANDROID, appuyez répétitivement sur .
AUTO MODE
: Commandez le périphérique Android à partir de cet appareil via
l’application JVC MUSIC PLAY installée sur le périphérique Android.
AUDIO MODE
: Commandez le périphérique Android en utilisant le périphérique
Android lui-même via une autre application multimédia installée sur
le périphérique Android. Cependant, vous pouvez encore utiliser la
lecture/pause ou le saut de fichier de cet appareil.
Sélectionnez le lecteur de musique
Quand la source est USB, appuyez répétitivement sur .
Les morceaux mémorisés dans le lecture suivant seront lus.
• Mémoire sélectionnée interne ou externe d’un smartphone (Mass Storage Class).
• Lecteur sélectionné parmi plusieurs lecteurs.
Réglages pour utiliser une application JVC Remote
L’application JVC Remote est conçue pour commander l’autoradio JVC à partir de
l’iPhone/iPod (via la prise d’entrée USB).
Préparation:
Installez la dernière version de l’application JVC Remote sur votre périphérique avant la
connexion. Pour plus d’informations, consultez <http://www.jvc.net/cs/car/>.
Vous pouvez réaliser les réglages de la même façon que la connexion via Bluetooth.
( 16)
Sélectionnez un fichier à partir d’un dossier/liste
Pour iPod/ANDROID, applicable uniquement quand
[HEAD MODE]
/
[AUTO MODE]
est
sélectionné.
1 Appuyez sur .
2 Tournez le bouton de volume pour sélectionner un dossier/liste, puis
appuyez sur le bouton.
3 Tournez le bouton de volume pour choisir un fichier, puis appuyez sur le
bouton.
Recherche rapide
(applicable uniquement pour la source USB et
ANDROID)
Si vous avez beaucoup de fichiers, vous pouvez effectuer une recherche rapide
parmi eux.
Tournez rapidement le bouton de volume pour parcourir la liste
rapidement.
Recherche alphabétique
(applicable uniquement pour la source iPod
USB et ANDROID)
Vous pouvez rechercher un fichier en fonction du premier caractère.
Pour la source iPod USB
Appuyez sur ou tournez le bouton de volume rapidement
pour sélectionner le caractère souhaité (A à Z, 0à9, OTHERS).
• Sélectionnez “OTHERS” si le premier caractère est autre que AàZ, 0à9.
Pour la source ANDROID
1 Appuyez sur pour entrer en recherche de caractères.
2 Tournez le bouton de volume pour sélectionner le caractère
souhaité.
^A^
: Lettres majuscules (A à Z)
_A_
: Lettres minuscules (a à z)
-0-
: Nombres (0 à 9)
-OTHERS-
: Caractères autre que A à Z, 0 à 9
3 Appuyez sur le bouton de volume pour démarrer la recherche.
• Pour retourner à l’option de réglage précédente, appuyez sur .
• Pour annuler, maintenez enfoncée .
USB/iPod/ANDROID
JS_JVC_KD_X352BT_E_FR.indd 8JS_JVC_KD_X352BT_E_FR.indd 8 22/8/2017 10:53:48 AM22/8/2017 10:53:48 AM

FRANÇAIS 9
Data Size: B6L (182 mm x 128 mm)
Book Size: B6L (182 mm x 128 mm)
Spotify
Préparation:
Installez la dernière version de l’application Spotify sur votre appareil (iPhone/
iPod touch), puis créez un compte et connectez-vous sur Spotify.
• Sélectionnez
[ON]
pour
[SPOTIFYSRC]
dans
[SOURCE SELECT]
.
( 4)
Démarrez l’écoute
1 Ouvrez l’application Spotify sur votre appareil.
2 Connectez votre appareil à la prise d’entrée USB.
3 Appuyez répétitivement sur pour sélectionner SPOTIFY.
La diffusion démarre automatiquement
* Ne laissez pas le câble à l’intérieur de la voiture quand il n’est pas utilisé.
Pour Sur la façade
Lecture/pause Appuyez sur le bouton de volume.
Sauter une plage Appuyez sur S*1 / T.
Fait défiler vers le haut
ou vers le bas*2Appuyez sur .
Démarrer la radio Maintenez enfoncée 5.
Pour Sur la façade
Répéter la lecture
*3Appuyez répétitivement sur .
ALLREPEAT
,
ONE REPEAT
*1
,
REPEATOFF
Lecture aléatoire
*3Appuyez répétitivement sur .*1
ALLRANDOM
,
RANDOMOFF
*1
Disponible uniquement pour les utilisateurs avec un compte Premium.
*2
Cette fonction est disponible uniquement pour les plages de la radio. Si le défilement vers le bas est sélectionné, la
plage actuelle est sautée.
*3
Disponible uniquement pour les plages des listes de lecture.
Sauvegarde des informations des morceaux favoris
Lors de l’écoute de la radio sur Spotify...
Maintenez enfoncé le bouton de volume.
“SAVED” apparaît et les informations sont stockées dans “Your music (votre musique)”
ou “Your library (votre bibliothèque)” sur votre compte Spotify.
Pour annuler la sauvegarde, répétez la même procédure.
“REMOVED” apparaît et les informations sont supprimées de “Your music (votre
musique)” ou “Your library (votre bibliothèque)” sur votre compte Spotify.
Recherche d’un morceau ou d’une station
1 Appuyez sur .
2 Tournez le bouton de volume pour choisir un type de liste, puis appuyez
sur le bouton.
Les types de liste affichés diffèrent en fonction des informations envoyées par
Spotify.
3 Tournez le bouton de volume pour sélectionner le morceau ou la station
souhaité, puis appuyez sur le bouton.
Vous pouvez parcourir la liste rapidement en tournant le bouton de volume
rapidement.
Pour annuler, maintenez enfoncée .
Prise d’entrée USB
Accessoire du iPod/iPhone*
JS_JVC_KD_X352BT_E_FR.indd 9JS_JVC_KD_X352BT_E_FR.indd 9 22/8/2017 10:53:48 AM22/8/2017 10:53:48 AM

10 FRANÇAIS
Data Size: B6L (182 mm x 128 mm)
Book Size: B6L (182 mm x 128 mm)
Faites le pairage et connectez un périphérique Bluetooth pour la première fois
1 Appuyez sur pour mettre l’appareil sous tension.
2 Cherchez et sélectionnez “KD-X3 BT” sur le périphérique Bluetooth.
“BTPAIRING” clignote sur l’affichage.
• Pour certains périphériques Bluetooth, il se peut que vous ayez besoin d’entrer le code PIN (numéro
d’identification personnel) immédiatement après la recherche.
3 Réalisez (A) ou (B) en fonction de ce qui apparait sur l’affichage.
Pour certains périphériques Bluetooth, la séquence de pairage peut varier en fonction des étapes décrites
ci-dessous.
(A) “[Nom du périphérique]” “XXXXXX” “VOL–YES” “BACK–NO”
“XXXXXX” est un code à 6 chiffres généré aléatoirement pendant chaque pairage.
Assurez-vous que les codes qui apparaissent sur l’appareil et le périphérique Bluetooth sont les
mêmes.
Appuyez sur le bouton de volume pour valider le code.
Utilisez le périphérique Bluetooth pour valider le code.
(B) “[Nom du périphérique]” “VOL–YES” “BACK–NO”
Appuyez sur le bouton de volume pour démarrer le pairage.
• Si “PAIRING” “PIN 0000” défile sur l’affichage, entrez le code PIN “0000” sur le périphérique
Bluetooth.
Vous pouvez choisir le code PIN souhaité avant le pairage.
( 14)
• Si seul “PAIRING” apparaît, utilisez le périphérique Bluetooth pour confirmer le pairage.
“PAIRING COMPLETED” apparaît quand le pairage est terminé et “ ” s’allume quand la connexion Bluetooth est
établie.
• Cet appareil prend en charge le Pairage simple sécurisé (SSP).
• Un maximum de cinq appareils peuvent être enregistrés (appariés) en tout.
• Une fois que le pairage est termine, le périphérique Bluetooth reste enregistré sur l’appareil même si vous
réinitialisez l’appareil. Pour supprimer un périphérique apparié,
14
,
[DEVICE DELETE]
.
• Un maximum de deux téléphones Bluetooth et un périphérique audio Bluetooth peuvent être connecté en
même temps.
Cependant, quand la source est BT AUDIO, vous pouvez vous connecter à cinq périphériques audio Bluetooth et
commuter parmi ces cinq périphériques.
( 15)
• Certains périphériques Bluetooth peuvent ne pas se connecter automatiquement au système après le pairage.
Connectez le périphérique à l’appareil manuellement.
• Référez-vous au manuel d’instructions de votre périphérique Bluetooth pour en savoir plus.
BLUETOOTH®
BLUETOOTH — Connexion
Profiles Bluetooth pris en charge
– Hands-Free Profile — Profile mains libres (HFP)
– Advanced Audio Distribution Profile — Profile de
distribution audio avancé (A2DP)
– Audio/Video Remote Control Profile — Profile de
télécommande audio/vidéo (AVRCP)
– Serial Port Profile — Profile de port série (SPP)
– Phonebook Access Profile — Profile d’accès au répertoire
d’adresses (PBAP)
Codecs Bluetooth pris en charge
– Codec Sous-bande (SBC)
– Codage audio avancé (AAC)
Connectez le microphone
Ajustez l’angle du microphone
Fixez si nécessaire en utilisant des
serre-câbles (non fourni).
Prise d’entrée du microphone
Microphone (fourni)
Panneau arrière
JS_JVC_KD_X352BT_E_FR.indd 10JS_JVC_KD_X352BT_E_FR.indd 10 22/8/2017 10:53:48 AM22/8/2017 10:53:48 AM

FRANÇAIS 11
Data Size: B6L (182 mm x 128 mm)
Book Size: B6L (182 mm x 128 mm)
Pairage automatique
Quand vous connectez un périphérique iPhone/iPod
touch/Android à la prise d’entrée USB, la demande de
pairage (via Bluetooth) est activée automatiquement.
Appuyez sur le bouton de volume pour faire le
pairage une fois que vous avez validé le nom de
périphérique.
La demande de pairage automatique est activée
uniquement si:
– La fonction Bluetooth du périphérique connecté est
activée.
–
[AUTO PAIRING]
est réglé sur
[ON]
.
( 14)
– L’application JVC MUSIC PLAY est installée sur le
périphérique Android
( 7)
et
[AUTO MODE]
est
sélectionné
( 8)
.
BLUETOOTH — Téléphone portable
Réception d’un appel
Quand il y a un appel entrant:
• Les touches clignotent de la façon que vous avez sélectionnée dans
[RING ILLUMI]
.
( 12)
• L’appareil répond automatiquement à l’appel si
[AUTO ANSWER]
sur une heure sélectionnée.
( 12)
Pendant un appel:
• Les touches s’arrêtent de clignoter.
• Si vous mettez hors tension l’appareil ou détachez la façade, la connexion Bluetooth est déconnectée.
Les opérations suivantes peuvent différer ou peuvent ne pas être disponibles en fonction du téléphone connecté.
Pour Sur la façade
Premier appel entrant...
Répondre à un appel Appuyez sur ou sur le bouton de volume.
Refuser un appel Maintenez enfoncé ou le bouton de volume.
Fin d’un appel Maintenez enfoncé ou le bouton de volume.
Pendant que vous parlez pour le premier appel entrant...
Répondez à un autre appel
entrant et mettez en attente
l’appel actuel
Appuyez sur ou sur le bouton de volume.
Refusez un autre appel entrant Maintenez enfoncé ou le bouton de volume.
BLUETOOTH®
JS_JVC_KD_X352BT_E_FR.indd 11JS_JVC_KD_X352BT_E_FR.indd 11 22/8/2017 10:53:48 AM22/8/2017 10:53:48 AM

12 FRANÇAIS
Data Size: B6L (182 mm x 128 mm)
Book Size: B6L (182 mm x 128 mm)
Pour Sur la façade
Quand vous avez deux appels actifs...
Terminez l’appel actuel et
activez l’appel en attente Maintenez enfoncé ou le bouton de
volume.
Commutez entre l’appel
actuel et l’appel en attente Appuyez sur .
Ajustez le volume du
téléphone*1
[00]
à
[35]
(Défaut:
[15]
)
Tournez le bouton de volume pendant un
appel.
Commute entre le mode
mains libres et le mode de
conversation privée*2
Appuyez sur pendant un appel.
*1
Cet ajustement n’affecte pas le volume des autres sources.
*2
Les opérations peuvent différer en fonction du périphérique Bluetooth connecté.
Amélioration de la qualité des voix
Quand vous parlez au téléphone....
1 Maintenez enfoncée .
2 Tournez le bouton de volume pour sélectionner un élément
(
voir le tableau
suivant
)
, puis appuyez sur le bouton.
3 Répétez l’étape 2 jusqu’à ce que l’élément souhaité soit sélectionné ou
activé.
4 Appuyez sur pour quitter.
Pour retourner à l’option de réglage précédente, appuyez sur .
Défaut:
XX
MIC GAIN LEVEL–10
à
LEVEL+10
(
LEVEL–04
):La sensibilité du microphone
augmente quand le numéro augmente.
NR LEVEL LEVEL–05
à
LEVEL+05
(
LEVEL00
):Ajustez le niveau de réduction de
bruit jusqu’à ce qu’un minimum de bruit soit entendu pendant une conversation
téléphonique.
ECHO CANCEL LEVEL–05
à
LEVEL+05
(
LEVEL00
):Ajustez le temps de retard d’annulation
de l’écho jusqu’à ce que le dernier écho est entendu pendant une conversation
téléphonique.
Réalise les réglages de réception d’un appel
1 Appuyez sur pour entrer en mode Bluetooth.
2 Tournez le bouton de volume pour sélectionner un élément (voir le
tableau suivant), puis appuyez sur le bouton.
3 Répétez l’étape 2 jusqu’à ce que l’élément souhaité soit sélectionné
ou activé.
Pour retourner à l’option de réglage précédente, appuyez sur .
Défaut:
XX
SETTINGS
AUTO ANSWER 01 SEC
à
30 SEC
:L’appareil répond au téléphone entrant automatiquement
pendant le temps sélectionné (secondes).;
OFF
:Annulation.
RING ILLUMI BLINK01
à
BLINK05
(
BLINK02
): Sélectionne le mode de clignotement des
touches pour la notification quand il y a un appel entrant.;
OFF
:Annulation.
BLUETOOTH®
JS_JVC_KD_X352BT_E_FR.indd 12JS_JVC_KD_X352BT_E_FR.indd 12 22/8/2017 10:53:48 AM22/8/2017 10:53:48 AM

FRANÇAIS 13
Data Size: B6L (182 mm x 128 mm)
Book Size: B6L (182 mm x 128 mm)
Faire un appel
Vous pouvez faire un appel à partir de l’historique, du répertoire d’adresses ou composer le numéro. Un
appel par commande vocale est possible si votre téléphone portable possède cette fonction.
1 Appuyez sur pour entrer en mode Bluetooth.
“(Nom du premier périphérique)” apparaît.
• Si deux téléphones Bluetooth sont connectés, appuyez de nouveau sur pour connecter sur
un autre téléphone.
“(Nom du deuxième périphérique)” apparaît.
2 Tournez le bouton de volume pour sélectionner un élément (voir le tableau suivant),
puis appuyez sur le bouton.
3 Répétez l’étape 2 jusqu’à ce que l’élément souhaité soit sélectionné/activé ou suivez les
instructions données pour l’élément sélectionné.
Pour retourner à l’option de réglage précédente, appuyez sur .
RECENT CALL
(Applicable uniquement quand le téléphone prend en charge PBAP.)
1
Appuyez sur le bouton de volume pour sélectionner un nom ou un numéro de téléphone.
• “<” indique l’appel reçu, “>” indique un appel passé, “M” indique un appel manqué.
• “NO HISTORY” apparaît s’il n’y a pas d’historique d’appels enregistré ou de numéro d’appel.
2
Appuyez sur le bouton de volume pour appeler.
PHONEBOOK
(Applicable uniquement quand le téléphone prend en charge PBAP.)
1
Appuyez sur pour choisir la lettre souhaitée (A à Z, 0à9, et OTHERS).
• “OTHERS” apparaît si le premier caractère est autre que Aà Z, 0 à 9.
2
Tournez le bouton de volume pour choisir un nom, puis appuyez sur le bouton.
3
Tournez le bouton de volume pour choisir un numéro de téléphone, puis appuyez sur le bouton pour appeler.
• Le répertoire d’adresse du téléphone connecté est transféré automatiquement sur l’appareil lors du pairage.
• Cet appareil peut uniquement afficher les lettres non accentuées. (Les lettres accentuées telles que “Ú” sont affichées
comme “U”.)
DIAL NUMBER
1
Tournez le bouton de volume pour sélectionner un numéro (0 à 9) ou un caractère ( , #, +).
2
Appuyez sur pour déplacer la position d’entrée.
Répétez les étapes
1
et
2
jusqu’à ce que vous terminiez d’entrer le numéro de téléphone.
3
Appuyez sur le bouton de volume pour appeler.
VOICE
Dites le nom du contact que vous souhaitez appeler ou la commande vocale pour commander les fonctions du téléphone.
(Faites au appel en utilisant la reconnaissance vocale)
BLUETOOTH®
Faites au appel en utilisant la reconnaissance
vocale
1 Maintenez pressé pour activer le téléphone
connecté.
2 Dites le nom du contact que vous souhaitez appeler ou
la commande vocale pour commander les fonctions du
téléphone.
• Les fonctions de reconnaissance vocale prises en charge varient
pour chaque téléphone. Référez-vous au mode d’emploi du
téléphone connecté pour les détails.
• L’appareil prend aussi en charge la fonction d’assistant personnel
intelligent de l’iPhone.
Réglages en mémoire
Stockage d’un contact en mémoire
Vous pouvez mémoriser un maximum de 6 contacts sur les touches
numériques (
1
à
6
).
1 Appuyez sur pour entrer en mode Bluetooth.
2 Tournez le bouton de volume pour choisir
[RECENTCALL]
,
[PHONEBOOK]
, ou
[DIALNUMBER]
, puis appuyez sur le
bouton.
3 Tournez le bouton de volume pour sélectionner un
contact ou entrez un numéro de téléphone.
Si un contact est sélectionné, appuyez sur le bouton de volume
pour afficher le numéro de téléphone.
4 Maintenez pressée une des touches numériques (1 à 6).
“MEMORY P(numéro préréglé sélectionné)” apparaît quand les
contacts sont mémorisés.
Pour supprimer un contact de la mémoire préréglée, choisissez
[DIALNUMBER]
à l’étape
2
et mémorisé un numéro vide.
Pour passer un appel à partir de la mémoire
1 Appuyez sur pour entrer en mode Bluetooth.
2 Appuyez sur l’une des touches numériques (1 à 6).
3 Appuyez sur le bouton de volume pour appeler.
“NO PRESET” apparaît s’il n’y a pas de contact mémorisé.
JS_JVC_KD_X352BT_E_FR.indd 13JS_JVC_KD_X352BT_E_FR.indd 13 22/8/2017 10:53:49 AM22/8/2017 10:53:49 AM

14 FRANÇAIS
Data Size: B6L (182 mm x 128 mm)
Book Size: B6L (182 mm x 128 mm)
Réglages du mode Bluetooth
1 Maintenez enfoncée .
2 Tournez le bouton de volume pour sélectionner un élément
(
voir le tableau suivant
)
, puis
appuyez sur le bouton.
3 Répétez l’étape 2 jusqu’à ce que l’élément souhaité soit sélectionné/activé ou suivez les
instructions données pour l’élément sélectionné.
4 Appuyez sur pour quitter.
Pour retourner à l’option de réglage précédente, appuyez sur .
Défaut:
XX
BT MODE
PHONE SELECT
*Permet de sélectionner le téléphone ou le périphérique audio à connecter ou déconnecter.
“” apparaît devant le nom de l’appareil quand il est connecté.
“” apparaît devant le périphérique de lecture audio actuel.
AUDIO SELECT
*
DEVICE DELETE
1
Tournez le bouton de volume pour choisir le périphérique à supprimer, puis appuyez sur le bouton.
2
Tournez le bouton de volume pour choisir
[YES]
ou
[NO]
, puis appuyez sur le bouton.
PIN CODE EDIT
(0000)
Change le code PIN (6 chiffres maximum).
1
Tournez le bouton de volume pour sélectionner un numéro.
2
Appuyez sur pour déplacer la position d’entrée.
Répétez les étapes
1
et
2
jusqu’à ce que le code PIN soit entré complètement.
3
Appuyez sur le bouton de volume pour valider.
RECONNECT ON
:L’appareil se reconnecte automatiquement quand le dernier périphérique Bluetooth connecté est dans la plage.;
OFF
:Annulation.
AUTO PAIRING ON
:L’appareil apparie automatiquement le périphérique Bluetooth pris en charge (iPhone/iPod touch/périphérique
Android) quand il est connecté par la prise d’entrée USB.En fonction du système d’exploitation du périphérique connecté,
il se peut que cette fonction ne fonctionne pas. ;
OFF
:Annulation.
INITIALIZE YES
:Initialise tous les réglages Bluetooth (y compris le pairage mémorisé, le répertoire téléphonique, etc.).;
NO
:Annulation.
INFORMATION MYBTNAME
: Affiche le nom de l’appareil (“KD-X3 BT”).;
MYADDRESS
: Affiche l’adresse de cet appareil.
* Vous pouvez connecter un maximum de deux téléphones Bluetooth et un périphérique audio Bluetooth en même temps.
BLUETOOTH®
Mode de vérification de la compatibilité
Bluetooth
Vous pouvez vérifier la connectivité du profile pris en charge
entre le périphérique Bluetooth et l’appareil.
• Assurez-vous qu’il n’y aucun périphérique Bluetooth apparié.
1 Maintenez enfoncée .
“BLUETOOTH” “CHECK MODE” apparaît. “SEARCH NOW
USING PHONE” “PIN IS 0000” défile sur l’affichage.
2 Cherchez et sélectionnez “KD-X3 BT” sur le
périphérique Bluetooth avant 3 minutes.
3 Réalisez (A), (B) ou (C) en fonction de ce qui apparait
sur l’affichage.
(A) “PAIRING” “XXXXXX” (code de 6 chiffres)
:
Assurez-vous que le même code apparaît sur
l’appareil et le périphérique Bluetooth, puis utilisez le
périphérique Bluetooth pour valider le code.
(B) “PAIRING” “PIN IS 0000”
: Entrez “0000” sur le
périphérique Bluetooth.
(C) “PAIRING”
: Utilisez le périphérique Bluetooth pour
valider le pairage.
Quand le pairage a réussi, “PAIRING OK” “[Nom du
périphérique]” apparaît et la vérification de la compatibilité
Bluetooth démarre.
Si “CONNECT NOW USING PHONE” apparaît, utilisez le
périphérique Bluetooth pour autoriser l’accès au répertoire
d’adresse et continuer.
“TESTING” clignote sur l’affichage.
JS_JVC_KD_X352BT_E_FR.indd 14JS_JVC_KD_X352BT_E_FR.indd 14 22/8/2017 10:53:49 AM22/8/2017 10:53:49 AM

FRANÇAIS 15
Data Size: B6L (182 mm x 128 mm)
Book Size: B6L (182 mm x 128 mm)
Le résultat de la connectivité clignote sur
l’affichage.
“PAIRING OK” et/ou “HANDS-FREEOK”*
1
et/ou
“AUD.STREAMOK”*
2
et/ou “PBAP OK”*
3
: Compatible
*1
Compatible avec le Profile mains libres (HFP)
*2
Compatible avec le Profile de distribution audio avancé (A2DP)
*3
Compatible avec le Profile d’accès au répertoire d’adresses (PBAP)
Après 30 secondes, “PAIRING DELETED” apparaît pour
indiquer que le pairage a été supprimé, et l’appareil qui le
mode de vérification.
• Pour annuler, maintenez pressée pour mettre
l’appareil hors tension, puis mettez de nouveau l’appareil
sous tension.
BLUETOOTH®
BLUETOOTH — Audio
Lecteur audio via Bluetooth
1 Appuyez répétitivement sur pour sélectionner BTAUDIO.
• Appuyer sur permet d’accéder directement à BT AUDIO.
2 Commandez le lecture audio Bluetooth pour démarrer la lecture.
Pour Sur la façade
Lecture/pause Appuyez sur le bouton de volume.
Choisissez un groupe ou un
dossier Appuyez sur .
Saut vers l’arrière/saut vers
l’avant Appuyez sur .
Recherche rapide vers l’arrière/
vers l’avant Maintenez enfoncée .
Lecture répétée Appuyez répétitivement sur .
TRACKREPEAT
,
ALLREPEAT
,
REPEATOFF
Lecture aléatoire Appuyez répétitivement sur .
GROUPRANDOM
,
ALLRANDOM
,
RANDOMOFF
Sélectionnez un fichier à partir
d’un dossier/liste
Reportez-vous à “Sélectionnez un fichier à partir d’un dossier/liste” à la
page 8.
Commutation entre les
périphériques audio Bluetooth Appuyez sur 5.*
* Appuyer sur la touche “Play” directement sur le périphérique connecté permet aussi de commuter sur la sortie sonore du périphérique.
Les opérations et les indications de l’affichage peuvent différer en fonction de leur disponibilité sur le périphérique
connecté.
Quand la source est BT AUDIO,
vous pouvez vous connecter à cinq
périphériques audio Bluetooth
et commuter parmi ces cinq
périphériques.
JS_JVC_KD_X352BT_E_FR.indd 15JS_JVC_KD_X352BT_E_FR.indd 15 22/8/2017 10:53:49 AM22/8/2017 10:53:49 AM

16 FRANÇAIS
Data Size: B6L (182 mm x 128 mm)
Book Size: B6L (182 mm x 128 mm)
STATUS
Montre l’état du périphérique sélectionné.
IOS CONNECTED
: Vous pouvez utiliser l’application à l’aide de l’iPhone/iPod connecté via
Bluetooth ou par la prise d’entrée USB.
IOS NOT CONNECTED
: Aucun périphérique IOS n’est connecté pour utiliser l’application.
ANDROID CONNECTED
: Vous pouvez utiliser l’application à l’aide du smartphone
Android connecté via Bluetooth.
ANDROID NOT CONNECTED
: Aucun périphérique Android n’est connecté pour utiliser
l’application.
Écoute de l’iPhone/iPod via Bluetooth
Vous pouvez écouter des morceaux sur l’iPhone/iPod via le Bluetooth de cet appareil.
Appuyez répétitivement sur pour sélectionner iPodBT.
• Vous pouvez commander iPod/iPhone de la même façon que iPod/iPhone via prise
d’entrée USB.
( 7)
• Si vous branchez un iPhone/iPod sur la prise d’entrée USB pendant l’écoute d’une
source iPodBT, la source change automatiquement sur iPod USB. Appuyez
pour sélectionner iPodBT si le périphérique est toujours connecté via Bluetooth.
BLUETOOTH®
Réglages pour utiliser une application JVC Remote
L’application JVC Remote est conçue pour commander l’autoradio JVC à partir de
l’iPhone/iPod (via Bluetooth ou via la prise d’entrée USB) ou le smartphone Android (via
Bluetooth).
Préparation:
Installez la dernière version de l’application JVC Remote sur votre périphérique avant la
connexion. Pour plus d’informations, consultez <http://www.jvc.net/cs/car/>.
1 Maintenez enfoncée .
2 Tournez le bouton de volume pour sélectionner un élément
(
voir le
tableau suivant
)
, puis appuyez sur le bouton.
3 Répétez l’étape 2 jusqu’à ce que l’élément souhaité soit sélectionné ou
activé.
4 Appuyez sur pour quitter.
Pour retourner à l’option de réglage précédente, appuyez sur .
Défaut:
XX
REMOTE APP
SELECT
Sélectionnez le périphérique (IOS ou ANDROID) pour utiliser l’application.
IOS YES
:Sélectionnez iPhone/iPod pour utiliser l’application via Bluetooth ou connecté via la prise
d’entrée USB.;
NO
:Annulation.
Si IOS est sélectionné, sélectionnez la source iPod BT (pour iPod USB si votre iPhone/iPod est
connecté via la prise d’entrée USB) pour activer l’application.
•
La connectivité del’application est interrompue ou déconnectée si :
– Vous changez la source de iPod BT à n’importe quelle source de lecture connectée via la
prise d’entrée USB.
– Vous passez de la source iPod USB a la source iPod BT.
ANDROID YES
:Sélectionnez le smartphone Android pour utiliser l’application via Bluetooth.;
NO
:Annulation.
ANDROID
LIST
*
Sélectionnez le smartphone Android à utiliser dans la liste.
*
Affiché uniquement quand
[ANDROID]
de
[SELECT]
est réglé sur
[YES]
.
JS_JVC_KD_X352BT_E_FR.indd 16JS_JVC_KD_X352BT_E_FR.indd 16 22/8/2017 10:53:49 AM22/8/2017 10:53:49 AM

FRANÇAIS 17
Data Size: B6L (182 mm x 128 mm)
Book Size: B6L (182 mm x 128 mm)
Radio internet via Bluetooth
Vous pouvez écouter Spotify sur votre périphérique iPhone/iPod touch/Android via le
Bluetooth de cet appareil.
• Assurez-vous que la prise d’entrée USB n’est connectée à aucun périphérique.
Écoute de Spotify
Préparation:
Sélectionnez
[ON]
pour
[SPOTIFYSRC]
dans
[SOURCE SELECT]
.
( 4)
1 Ouvrez l’application Spotify sur votre appareil.
2 Connectez votre périphérique via la connexion Bluetooth.
( 10)
3 Appuyez répétitivement sur pour sélectionner SPOTIFY (pour
iPhone/iPod) ou SPOTIFY BT (pour le périphérique Android).
La source change et l'émission démarre automatiquement.
• Vous pouvez commander Spotify de la même façon que Spotify via prise d’entrée
USB.
( 9)
BLUETOOTH®
Utilisation d’un lecteur audio portable
1 Connectez un lecteur audio portable (en vente dans le commerce).
2 Sélectionnez
[ON]
pour
[BUILT-IN AUX]
dans
[SOURCE SELECT]
.
( 4)
3 Appuyez répétitivement sur pour sélectionner AUX.
4 Mettez sous tension le lecteur audio portable et démarrez la lecture.
Utilisez une mini fiche stéréo munie d’une fiche à 3 connecteurs pour
obtenir une sortie audio optimum.
Mini fiche stéréo de 3,5 mm avec connecteur en forme
de “L” (en vente dans le commerce)
Lecteur audio portable
Prise d’entrée auxiliaire
AUX
JS_JVC_KD_X352BT_E_FR.indd 17JS_JVC_KD_X352BT_E_FR.indd 17 22/8/2017 10:53:49 AM22/8/2017 10:53:49 AM

18 FRANÇAIS
Data Size: B6L (182 mm x 128 mm)
Book Size: B6L (182 mm x 128 mm)
RÉGLAGES AUDIO
1 Maintenez enfoncée .
2 Tournez le bouton de volume pour sélectionner un élément (voir le
tableau suivant), puis appuyez sur le bouton.
3 Répétez l’étape 2 jusqu’à ce que l’élément souhaité soit sélectionné/
activé ou suivez les instructions données pour l’élément sélectionné.
4 Appuyez sur pour quitter.
Pour retourner à l’option de réglage précédente, appuyez sur .
Défaut:
XX
EQSETTING
PRESET EQ
Sélectionne un égaliseur préréglé adapté à votre genre de musique.
• Sélectionnez
[USER]
pour utiliser les réglages réalisés dans
[EASYEQ]
ou
[PROEQ]
.
FLAT
/
DRVN 3
/
DRVN 2
/
DRVN 1
/
HARD ROCK
/
HIP HOP
/
JAZZ
/
POP
/
R&B
/
USER
/
CLASSICAL
L’égaliseur Drive (
DRVN3
/
DRVN2
/
DRVN1
) accentue des fréquences spécifiques du
signal audio pour réduire le bruit entendu de l’extérieur de la voiture ou le bruit roulement
des pneus.
EASYEQ
Ajustez vos propres ajustements sonores.
• Les réglages sont mémorisés dans
[USER]
.
• Les réglages réalisés peuvent affecter les réglages actuels de
[PRO EQ]
.
SUB.W SP
*1*2
:
00
à
+06
(Défaut:
+03
SUB.W
*1*3
:
–50
à
+10 00
BASS
:
LVL–09
à
LVL+09 LVL00
MID
:
LVL–09
à
LVL+09 LVL00
TRE
:
LVL–09
à
LVL+09 LVL00
)
PRO EQ
Ajustez vos propres ajustements sonores.
• Les réglages sont mémorisés dans
[USER]
.
• Les réglages réalisés peuvent affecter les réglages actuels de
[EASYEQ]
.
62.5HZ
LEVEL–09
à
LEVEL+09 (LEVEL00)
: Réglez le niveau à mémoriser pour chaque source.
(Avant de réaliser un ajustement, choisissez la source que vous souhaitez ajuster.)
ON
:Met en service les graves étendus.;
OFF
:Annulation.
100HZ
/
160HZ
/
250HZ
/
400HZ
/
630HZ
/
1KHZ
/
1.6KHZ
/
2.5KHZ
/
4KHZ
/
6.3KHZ
/
10KHZ
/
16KHZ
LEVEL–09
à
LEVEL+09 (LEVEL00)
:
Réglez le niveau à mémoriser pour chaque source.
(Avant de réaliser un ajustement, choisissez la source que vous souhaitez ajuster.)
Q FACTOR 1.35
/
1.50
/
2.00
:Règle le facteur de qualité.
AUDIO CONTROL
BASS BOOST LEVEL+01
à
LEVEL+05
: Choisit votre niveau préféré d’accentuation des graves.;
OFF
:Annulation.
LOUDNESS LEVEL01
/
LEVEL02
:Accentue les basses ou hautes fréquences pour produire un son
plus équilibré aux faibles niveaux de volume.;
OFF
:Annulation
SUB.W LEVEL
*1
SPK-OUT
*2
(Non applicable quand la transition 3 voies est sélectionnée.)
SUB.W00
à
SUB.W+06
(
SUB.W+03
):Ajuste le
niveau de sortie du caisson de grave connecté par le câble
d’enceinte.
( 31)
PRE-OUT
*3
SUB.W–50
à
SUB.W+10
(
SUB.W00
):Ajuste le niveau
de sortie du caisson de grave connecté aux prises de sortie de ligne
(REAR/SW) via un amplificateur extérieur.
( 31)
SUBWOOFER
SET
*3
ON
: Met en service la sortie du caisson de grave.;
OFF
:Annulation.
*1
,
*2
,
*3
:
( 19)
JS_JVC_KD_X352BT_E_FR.indd 18JS_JVC_KD_X352BT_E_FR.indd 18 22/8/2017 10:53:49 AM22/8/2017 10:53:49 AM

FRANÇAIS 19
Data Size: B6L (182 mm x 128 mm)
Book Size: B6L (182 mm x 128 mm)
RÉGLAGES AUDIO
FADER
(Non applicable quand la transition 3 voies est sélectionnée.)
POSITIONR15
à
POSITIONF15
(
POSITION00
):Règle la balance de sortie
des enceintes avant et arrière.
BALANCE
*4
POSITIONL15
à
POSITIONR15
(
POSITION00
):Règle la balance de sortie
des enceintes gauche et droite.
VOLUMEADJUST LEVEL–15
à
LEVEL+06
(
LEVEL00
):Préréglez le niveau de volume initial de
chaque source (en comparaison avec le niveau de volume FM). Avant un ajustement,
choisissez la source que vous souhaitez ajuster.
AMPGAIN LOWPOWER
:Limite le volume maximum à 25. (Choisissez ce réglage si la puissance
maximum de chaque enceinte est inférieure à 50 W pour éviter tout dommage des
enceintes.);
HIGHPOWER
:Le niveau de volume maximum est de 35.
SPK/PREOUT
(Non applicable quand la transition 3 voies est sélectionnée.)
En fonction de la méthode de connexion des enceintes, sélectionner le réglage approprié
pour obtenir la sortie souhaitée.
(20, Réglages de sortie d’enceinte)
SPEAKER SIZE
En fonction du type de transition que vous avez sélectionné (
[X ' OVER TYPE]
),
les options de réglage pour transition 2 voies ou transition 3 voies apparaîtront.
(20,
Réglages de transition)
Par défaut, le type de transition 2 voies est sélectionné.
X ' OVER
DTA SETTINGS
Pour les réglages,
22, Réglages de l’alignement temporel numérique
.
CAR SETTINGS
X ' OVER TYPE Précautions
: Ajustez le volume avant de changer le
[X ' OVER TYPE]
pour éviter
l’augmentation ou la diminution soudaine du niveau de sortie.
2-WAY
(Affiché uniquement quand
[3-WAY]
est sélectionné)
YES
:Sélectionne le type de transition deux voies.;
NO
:Annulation.
3-WAY
(Affiché uniquement quand
[2-WAY]
est sélectionné)
YES
:Sélectionne le type de transition trois voies.;
NO
:Annulation.
SOUND EFFECT
SPACE ENHANCE
(Ne s’applique pas à la source TUNER.)
SMALL/MEDIUM/LARGE
: Améliore virtuellement l’espace sonore.;
OFF
:Annulation.
SND RESPONSE LEVEL1
/
LEVEL2
/
LEVEL3
: Rend virtuellement le son plus réaliste.;
OFF
:Annulation.
SOUND LIFT LOW
/
MIDDLE
/
HIGH
: Ajuste virtuellement la position sonore entendue par les
enceintes.;
OFF
:Annulation.
VOL LINK EQ ON
:Accentue la fréquence pour réduire le bruit entendu de l’extérieur de la voiture ou le
bruit roulement des pneus.;
OFF
:Annulation.
K2 TECHNOLOGY
(Ne s’applique pas à la source TUNER et à la source AUX.)
ON
:Pour améliorer la qualité du son de la musique compressée.;
OFF
:Annulation.
* 1
Affiché uniquement quand
[SUBWOOFER SET]
est réglé sur
[ON]
.
( 18)
*2
Pour la transition 2 voies: Affiché uniquement quand
[SPK/PREOUT]
est réglé sur
[SUB.W/SUB.W]
.
( 20)
*3
Pour la transition 2 voies: Affiché uniquement quand
[SPK/PREOUT]
est réglé sur
[REAR/SUB.W]
ou
[SUB.W/SUB.W]
.
( 20)
*4
L’ajustement ne peut pas affecter la sortie du caisson de grave.
JS_JVC_KD_X352BT_E_FR.indd 19JS_JVC_KD_X352BT_E_FR.indd 19 22/8/2017 10:53:49 AM22/8/2017 10:53:49 AM

20 FRANÇAIS
Data Size: B6L (182 mm x 128 mm)
Book Size: B6L (182 mm x 128 mm)
RÉGLAGES AUDIO
Réglages de transition
Voici les options de réglage disponibles pour la transition 2 voies et la transition 3 voies.
Précautions
Sélectionnez un type de transition en fonction de la connexion de vos enceintes.
( 31)
Si vous sélectionnez une mauvais type:
• Les enceintes peuvent être endommagées.
• Le niveau sonore de sortie peut être extrêmement élevé ou faible.
SPEAKER SIZE
La sélection est faite en fonction de la taille de l’enceinte connectée permettant
d’obtenir les performances optimales.
•
Les réglages de la fréquence et de la pente sont réalisés automatiquement pour la
transition de l’enceinte sélectionnée.
•
Quand l’option de transition 2 voies est sélectionnée, si
[NONE]
est sélectionné pour
[TWEETER]
de
[FRONT]
,
[REAR]
et
[SUBWOOFER]
pour
[SPEAKER SIZE]
, le réglage
[X ‘ OVER]
de l’enceinte sélectionnée n’est pas disponible.
•
Quand l’option de transition 3 voies est sélectionnée, si
[NONE]
est sélectionné pour
[WOOFER]
de
[SPEAKER SIZE]
, le réglage
[X ‘ OVER]
de
[WOOFER]
n’est pas disponible.
X ‘ OVER (transition)
• [FRQ]
/
[F-HPFFRQ]
/
[R-HPFFRQ]
/
[SWLPF FRQ]
/
[HPFFRQ]
/
[LPFFRQ]
: Ajuste la
fréquence de transition pour les enceintes sélectionnées (filtre passe haut ou filtre
passe bas).
Si
[THROUGH]
est sélectionné, tous les signaux sont envoyés aux enceintes
sélectionnées.
• [SLOPE]
/
[F-HPFSLOPE]
/
[R-HPFSLOPE]
/
[SWLPF SLOPE]
/
[HPFSLOPE]
/
[LPFSLOPE]
:
Ajuste la pente de transition.
Peut être uniquement sélectionné si un réglage autre que
[THROUGH]
est choisi pour
la fréquence de transition.
• [SW LPF PHASE]
/
[PHASE]
:
Sélectionne la phase de la sortie de l’enceinte à
synchroniser avec la sortie des autres enceintes.
•
[GAINLEFT]
/
[GAINRIGHT]
/
[F-HPFGAIN]
/
[R-HPFGAIN]
/
[SWLPF GAIN]
/
[GAIN]
:
Ajuste
le volume de sortie de l’enceinte sélectionnée.
Réglages de sortie d’enceinte
[SPK/PRE OUT]
(Applicable uniquement si [X ' OVER TYPE ] est réglé sur [2-WAY]) (19)
Sélectionnez le réglage de sortie pour les enceintes
[SPK/PRE OUT],
sur la base de la
méthode de connexion des enceintes.
Connexion via les prises de sortie de ligne
Pour les connexions via un amplificateur extérieur.
( 31)
Réglage sur
[SPK/PRE OUT]
Signal audio via la prise de sortie de ligne
FRONT REAR/SW
REAR/REAR
Sortie des enceintes avant Sortie des enceintes arrière
REAR/SUB.W
(défaut) Sortie des enceintes avant Sortie de caisson de grave
SUB.W/SUB.W
Sortie des enceintes avant Sortie de caisson de grave
Connexion via les câbles d’enceinte
Pour les connexions sans utiliser un amplificateur extérieur. Cependant, avec ces
réglages vous pouvez aussi profiter de la sortie du caisson de grave.
( 31)
Réglage sur
[SPK/PRE OUT]
Signal audio via le fil de l’enceinte arrière
L (gauche) R (droite)
REAR/REAR
Sortie des enceintes arrière Sortie des enceintes arrière
REAR/SUB.W
Sortie des enceintes arrière Sortie des enceintes arrière
SUB.W/SUB.W
Sortie de caisson de grave (Sourdine)
Si
[SUB.W/SUB.W]
est sélectionné:
–
[120HZ]
est sélectionné dans
[SUBWOOFERLPF]
et
[THROUGH]
n’est pas disponible.
( 21)
–
[POSITIONR02]
est sélectionné dans
[FADER]
et la plage sélectionnable est de
[POSITION R15]
à
[POSITION 00]
.
( 19)
JS_JVC_KD_X352BT_E_FR.indd 20JS_JVC_KD_X352BT_E_FR.indd 20 22/8/2017 10:53:49 AM22/8/2017 10:53:49 AM

FRANÇAIS 21
Data Size: B6L (182 mm x 128 mm)
Book Size: B6L (182 mm x 128 mm)
RÉGLAGES AUDIO
Options de réglage de la transition 2 voies
SPEAKER SIZE
FRONT SIZE 8CM
/
10CM
/
12CM
/
13CM
/
16CM
/
17CM
/
18CM
/
4×6
/
5×7
/
6×8
/
6×9
/
7×10
TWEETER SMALL
/
MIDDLE
/
LARGE
/
NONE
(non connecté)
REAR
*1
8CM
/
10CM
/
12CM
/
13CM
/
16CM
/
17CM
/
18CM
/
4×6
/
5×7
/
6×8
/
6×9
/
7×10
/
NONE
(non connecté)
SUBWOOFER
*2*3
16CM
/
20CM
/
25CM
/
30CM
/
38CM OVER
/
NONE
(non connecté)
X ' OVER
TWEETER FRQ 1KHZ
/
1.6KHZ
/
2.5KHZ
/
4KHZ
/
5KHZ
/
6.3KHZ
/
8KHZ
/
10KHZ
/
12.5KHZ
GAIN LEFT –08DB
à
00DB
GAIN RIGHT –08DB
à
00DB
FRONT HPF F-HPF FRQ 30HZ
/
40HZ
/
50HZ
/
60HZ
/
70HZ
/
80HZ
/
90HZ
/
100HZ
/
120HZ
/
150HZ
/
180HZ
/
220HZ
/
250HZ
/
THROUGH
F-HPF SLOPE –06DB
/
–12DB
/
–18DB
/
–24DB
F-HPF GAIN –08DB
à
00DB
REAR HPF
*1
R-HPF FRQ 30HZ
/
40HZ
/
50HZ
/
60HZ
/
70HZ
/
80HZ
/
90HZ
/
100HZ
/
120HZ
/
150HZ
/
180HZ
/
220HZ
/
250HZ
/
THROUGH
R-HPF SLOPE –06DB
/
–12DB
/
–18DB
/
–24DB
R-HPF GAIN –08DB
à
00DB
SUBWOOFER
LPF
*2*3
SW LPF FRQ 30HZ
/
40HZ
/
50HZ
/
60HZ
/
70HZ
/
80HZ
/
90HZ
/
100HZ
/
120HZ
/
150HZ
/
180HZ
/
220HZ
/
250HZ
/
THROUGH
SW LPF SLOPE –06DB
/
–12DB
/
–18DB
/
–24DB
SW LPF PHASE REVERSE
(180°)/
NORMAL
(0°)
SW LPF GAIN –08DB
à
00DB
Options de réglage de la transition 3 voies
SPEAKER SIZE
TWEETER SMALL
/
MIDDLE
/
LARGE
MID RANGE 8CM
/
10CM
/
12CM
/
13CM
/
16CM
/
17CM
/
18CM
/
4×6
/
5×7
/
6×8
/
6×9
WOOFER
*3
16CM
/
20CM
/
25CM
/
30CM
/
38CM OVER
/
NONE
(non connecté)
X ' OVER
TWEETER HPF FRQ 1KHZ
/
1.6KHZ
/
2.5KHZ
/
4KHZ
/
5KHZ
/
6.3KHZ
/
8KHZ
/
10KHZ
/
12.5KHZ
SLOPE –06DB
/
–12DB
PHASE REVERSE
(180°)/
NORMAL
(0°)
GAIN –08DB
à
00DB
MID RANGE HPF FRQ 30HZ
/
40HZ
/
50HZ
/
60HZ
/
70HZ
/
80HZ
/
90HZ
/
100HZ
/
120HZ
/
150HZ
/
180HZ
/
220HZ
/
250HZ
/
THROUGH
HPF SLOPE –06DB
/
–12DB
LPF FRQ 1KHZ
/
1.6KHZ
/
2.5KHZ
/
4KHZ
/
5KHZ
/
6.3KHZ
/
8KHZ
/
10KHZ
/
12.5KHZ
/
THROUGH
LPF SLOPE –06DB
/
–12DB
PHASE REVERSE
(180°)/
NORMAL
(0°)
GAIN –08DB
à
00DB
WOOFER
*3
LPF FRQ 30HZ
/
40HZ
/
50HZ
/
60HZ
/
70HZ
/
80HZ
/
90HZ
/
100HZ
/
120HZ
/
150HZ
/
180HZ
/
220HZ
/
250HZ
/
THROUGH
SLOPE –06DB
/
–12DB
PHASE REVERSE
(180°)/
NORMAL
(0°)
GAIN –08DB
à
00DB
*1
Affiché uniquement quand
[SPK/PRE OUT]
est réglé sur
[REAR/REAR]
ou
[REAR/SUB.W]
.
( 20)
*2
Affiché uniquement quand
[SPK/PREOUT]
est réglé sur
[REAR/SUB.W]
ou
[SUB.W/SUB.W]
.
( 20)
*3
Affiché uniquement quand
[SUBWOOFER SET]
est réglé sur
[ON]
.
( 18)
JS_JVC_KD_X352BT_E_FR.indd 21JS_JVC_KD_X352BT_E_FR.indd 21 22/8/2017 10:53:49 AM22/8/2017 10:53:49 AM

22 FRANÇAIS
Data Size: B6L (182 mm x 128 mm)
Book Size: B6L (182 mm x 128 mm)
RÉGLAGES AUDIO
Réglages de l’alignement temporel numérique
L’alignement temporel numérique règle la temporisation de la sortie d’enceinte pour
créer un environnement qui convient mieux à votre véhicule.
• Pour plus d’informations,
Déterminez la valeur pour [DISTANCE] et [GAIN] de
[DTA SETTINGS]
.
DTA SETTINGS
POSITION
Sélectionne votre position d’écoute (point de référence).
ALL
:Sans compensation;
FRONT RIGHT
: Siège avant droit;
FRONT LEFT
:Siège avant gauche;
FRONT ALL
:Siège avant
•
[FRONT ALL]
est affiché uniquement quand
[X ' OVER TYPE]
est réglé sur
[2-WAY]
.
( 19)
DISTANCE
*1
0CM
à
610CM
:Ajuste avec précision la distance de compensation.
GAIN
*1
–8DB
à
0DB
:Ajuste avec précision le volume de sortie de l’enceinte sélectionnée.
DTA RESET YES
:Réinitialise les réglages (
[DISTANCE]
et
[GAIN]
) du réglage
[POSITION]
sélectionné au réglages par défaut.;
NO
:Annulation.
CAR SETTINGS
Identifiez votre type de voiture et l’emplacement des enceintes arrière afin de réaliser
les ajustement pour
[DTA SETTINGS]
.
CAR TYPE COMPACT
/
FULL SIZE CAR
/
WAGON
/
MINIVAN
/
SUV
/
MINIVAN(LONG)
:Sélectionne le type de véhicule.;
OFF
: Sans compensation.
R-SP LOCATION
*2
Sélectionne l’emplacement des enceintes arrières de votre véhicule pour calculer la
distance la plus loin de la position d’écoute sélectionnée (point de référence).
•
DOOR
/
REAR DECK
:Sélectionnable uniquement quand
[CAR TYPE]
est
sélectionné pour
[OFF]
,
[COMPACT]
,
[FULL SIZE CAR]
,
[WAGON]
ou
[SUV]
.
•
2ND ROW
/
3RD ROW
:Sélectionnable uniquement quand
[CAR TYPE]
est sélectionné pour
[MINIVAN]
ou
[MINIVAN(LONG)]
.
Déterminez la valeur pour [DISTANCE] et [GAIN] de [DTA SETTINGS]
Si vous spécifiez la distance à partir du centre de la positon
d’écoute actuellement réglée sur n’importe quel réglage, la
temporisation est calculée automatiquement et réglée.
1
Détermine le centre de la position d’écoute actuellement
réglée comme point de référence.
2
Mesure la distance entre la position de référence et les
enceintes.
3
Calcule la différence entre la distance de l’enceinte la plus
loin (enceinte arrière) et les autres enceintes.
4
Règle
[DISTANCE]
calculé à l’étape
3
pour les
enceintes individuelles.
5
Ajuste
[GAIN]
pour les enceintes individuelles.
Exemple: Quand
[FRONT ALL]
est sélectionné comme
position d’écoute
*1
Avant de réaliser un ajustement, choisissez l’enceinte:
Quand la transition 2 voies est sélectionnée:
FRONT LEFT
/
FRONT RIGHT
/
REAR LEFT
/
REAR RIGHT
/
SUBWOOFER:
–
[REAR LEFT]
,
[REAR RIGHT]
et
[SUBWOOFER]
est sélectionnable uniquement si un autre réglage
que
[NONE]
est sélectionné pour
[REAR]
et
[SUBWOOFER]
de
[SPEAKER SIZE]
.
( 21)
Quand la transition 3 voies est sélectionnée:
TWEETER LEFT
/
TWEETER RIGHT
/
MID LEFT
/
MID RIGHT
/
WOOFER:
–
[WOOFER]
est sélectionnable uniquement si un autre réglage que
[NONE]
est sélectionné pour
[WOOFER]
de
[SPEAKER SIZE]
.
( 21)
*2
Affiché uniquement quand
[X ' OVER TYPE]
est réglé sur
[2-WAY]
( 19)
et si un autre réglage que
[NONE]
est sélectionné pour
[REAR]
de
[SPEAKER SIZE]
.
( 21)
JS_JVC_KD_X352BT_E_FR.indd 22JS_JVC_KD_X352BT_E_FR.indd 22 22/8/2017 10:53:49 AM22/8/2017 10:53:49 AM

FRANÇAIS 23
Data Size: B6L (182 mm x 128 mm)
Book Size: B6L (182 mm x 128 mm)
RÉGLAGES D’AFFICHAGE
1 Maintenez enfoncée .
2 Tournez le bouton de volume pour sélectionner un élément (voir le
tableau suivant), puis appuyez sur le bouton.
3 Répétez l’étape 2 jusqu’à ce que l’élément souhaité soit sélectionné/
activé ou suivez les instructions données pour l’élément sélectionné.
4 Appuyez sur pour quitter.
Pour retourner à l’option de réglage précédente, appuyez sur .
Défaut:
XX
DISPLAY
DIMMER
Assombrit l’éclairage.
OFF
:Le gradateur est désactivé. La luminosité change sur le réglage
[DAY]
.
ON
:Le gradateur est activé. La luminosité change sur le réglage
[NIGHT]
.
( [BRIGHTNESS])
DIMMER TIME
:Réglez l’heure de mise en et hors service du gradateur.
1
Tournez le bouton de volume pour régler l’heure de mise en service
[ON]
, puis appuyez sur
le bouton.
2
Tournez le bouton de volume pour régler l’heure de mise en service
[OFF]
, puis appuyez
sur le bouton.
(Défaut:
[ON]
:
18:00
;
[OFF]
:
6:00
)
DIMMER AUTO
:Le gradateur est activé et désactivé automatiquement quand vous éteignez
ou allumez les feux de la voiture.*
1
BRIGHTNESS
Réglez la luminosité séparément pour le jour et la nuit.
1
DAY
/
NIGHT
:Choisissez le jour ou la nuit.
2
Choisissez une zone. (Reportez-vous à l’illustration.)
3
LEVEL 00
à
LEVEL 31
: Réglez le niveau de luminosité.
TEXT SCROLL
*2
SCROLLONCE
:Fait défiler une fois les informations de l’affichage.;
SCROLLAUTO
:Répète le défilement à 5 secondes d’intervalle.;
SCROLLOFF
:Annulation.
*1
La connexion du fil de commande de l’éclairage est requise.
( 31)
*2
Certains caractères ou symboles n’apparaissent pas correctement (ou un blanc apparaît à leur place).
JS_JVC_KD_X352BT_E_FR.indd 23JS_JVC_KD_X352BT_E_FR.indd 23 22/8/2017 10:53:49 AM22/8/2017 10:53:49 AM

24 FRANÇAIS
Data Size: B6L (182 mm x 128 mm)
Book Size: B6L (182 mm x 128 mm)
RÉFÉRENCES
Entretien
Nettoyage de l’appareil
Essuyez la saleté de la façade avec un chiffon sec au silicone ou un chiffon doux.
Nettoyage du connecteur
Détachez la façade et nettoyez le connecteur à l’aide d’un coton
tige en faisant attention de ne pas endommager le connecteur.
Plus d’informations
Pour: – Les dernières mise à jour du micrologiciel et la liste de compatibilité la plus récente
– Application originale JVC
– Autres informations récentes
Consultez <http://www.jvc.net/cs/car/>.
Fichiers pouvant être lus
• Pour des informations détaillées et des remarques sur les fichiers audio compatibles, reportez-vous à
<http://www.jvc.net/cs/car/>.
• Fichier audio reproductible:
MP3 (.mp3), WMA (.wma), AAC(.aac), AAC(.m4a), WAV (.wav), FLAC (.flac)
• Systèmes de fichier de périphérique USB compatibles: FAT12, FAT16, FAT32
Même quand les fichiers audio sont conformes aux normes établies ci-dessus, il est possible que la lecture ne soit pas
possible suivant le type ou les conditions du support ou périphérique.
À propos des périphériques USB
• Vous ne pouvez pas connecter un périphérique USB via un hub USB.
• La connexion d’un câble dont la longueur totale dépasse 5 m peut avoir pour conséquence un fonctionnement
anormal de la lecture.
• Cet appareil ne peut pas reconnaître les périphériques USB dont l’alimentation n’est pas de 5 V et dépasse 1,5A.
Connecteur (sur la face arrière
de la façade)
À propos de l’iPod/iPhone
• Via la prise d’entrée USB:
Made for
– iPod touch (5th et 6th generation)
– iPod nano (7th generation)
– iPhone 4S, 5, 5S, 5C, 6, 6 Plus, 6S, 6S Plus, SE, 7, 7 Plus
• Via Bluetooth:
Made for
– iPod touch (5th et 6th generation)
– iPhone 4S, 5, 5S, 5C, 6, 6 Plus, 6S, 6S Plus, SE, 7, 7 Plus
• Il n’est pas possible de parcourir les fichiers vidéo sur le menu “Videos” en mode
[HEAD MODE]
.
• L’ordre des morceaux affichés sur le menu de sélection de cet appareil peut être différent de celui de iPod/iPhone.
• En fonction de la version du système d’exploitation de l’iPod/iPhone, certaines fonctions peuvent ne pas être
utilisables sur cet appareil.
À propos du périphérique Android
• Cet appareil prend en charge Android OS 4.1 et ultérieur.
• Certains périphériques Android (avec OS 4.1 et ultérieur) peuvent ne pas prendre en charge complétement Android
Open Accessory (AOA) 2.0.
• Si le périphérique Android prend en charge à la fois le protocole mass storage class et AOA 2.0, cet appareil utilise
toujours en priorité la lecture via AOA 2.0.
À propos de Spotify
• Prise en charge par l’application Spotify:
– iPhone 4S, 5, 5S, 5C, 6, 6 Plus, 6S, 6S Plus, SE, 7, 7 Plus (iOS 8 ou ultérieur)
– iPod touch (5th et 6th generation)
– Android OS 4.0.3 ou ultérieur
• Spotify est un service tiers, et par conséquent les spécifications sont sujettes à changement sans notification
préalable. Par conséquent, la compatibilité peut réduite ou certains services ou même tous les services peuvent
devenir indisponibles.
• Certaines fonction de Spotify ne peuvent pas être utilisées à partir de cet appareil.
• Pour les problèmes lors de l’utilisation de l’application, veuillez contacter Spotify à <www.spotify.com>.
JS_JVC_KD_X352BT_E_FR.indd 24JS_JVC_KD_X352BT_E_FR.indd 24 22/8/2017 10:53:49 AM22/8/2017 10:53:49 AM

FRANÇAIS 25
Data Size: B6L (182 mm x 128 mm)
Book Size: B6L (182 mm x 128 mm)
RÉFÉRENCES
À propos de Bluetooth
• En fonction de la version Bluetooth du périphérique, il se peut que certains périphériques Bluetooth ne puissent pas
être connectés à cet appareil.
• Cet appareil peut ne pas fonctionner avec certains périphériques Bluetooth.
• La condition du signal varie en fonction de l’environnement.
Changez l’information sur l’affichage
Chaque fois que vous appuyez sur , les informations affichées changent.
• Si aucune information n’est disponible ou si aucune information n’est enregistrée, “NO TEXT”, “NO NAME”, ou une
autre information (par ex. le nom de la station) apparaît ou l’affichage est vide.
Nom de la source Informations sur l’affichage
FM
ou
AM
Fréquence Horloge Fréquence avec la synchronisation de la musique*
(retour au début)
(Pour les stations FM Radio Data System uniquement)
Nom de la station (PS)/Type de programme (PTY) Radio texte Radio texte+
Radio texte+ titre/Radio texte+ artiste Fréquence Horloge Nom de la
station (PS)/Type de programme (PTY) avec la synchronisation de la musique*
(retour au début)
USB (Pour les fichiers MP3/WMA/AAC/WAV/FLAC)
Titre du morceau/Artiste Nom de l’album/Artiste Nom de dossier Nom
de fichier Durée de lecture Horloge Titre du morceau/Artiste avec la
synchronisation de la musique* (retour au début)
iPodUSB/iPodBT
ou
ANDROID
Quand
[HEAD MODE]
/
[AUTO MODE]
est sélectionné
( 8)
:
Titre du morceau/Artiste Nom de l’album/Artiste Durée de lecture Horloge
Titre du morceau/Artiste avec la synchronisation de la musique* (retour au
début)
SPOTIFY/SPOTIFYBT
Titre contextuel Titre de morceau Nom de l’artiste Nom de l’album
Durée de lecture Horloge Titre contextuel avec la synchronisation de la
musique* (retour au début)
Nom de la source Informations sur l’affichage
BT AUDIO
Titre du morceau/Artiste Nom de l’album/Artiste Durée de lecture Horloge
Titre du morceau/Artiste avec la synchronisation de la musique* (retour au
début)
AUX
AUX Horloge AUX avec la synchronisation de la musique* (retour au début)
* La luminosité de l’éclairage des touches change et est synchronisée avec la musique.
Lettres cyrilliques disponibles
Caractères disponibles
Indications sur l’affichage
JS_JVC_KD_X352BT_E_FR.indd 25JS_JVC_KD_X352BT_E_FR.indd 25 22/8/2017 10:53:49 AM22/8/2017 10:53:49 AM

26 FRANÇAIS
Data Size: B6L (182 mm x 128 mm)
Book Size: B6L (182 mm x 128 mm)
Symptôme Remède
Généralités
Le son ne peut pas être entendu. • Ajustez le volume sur le niveau optimum.
• Vérifiez les cordons et les connexions.
“MISWIRING CHECK WIRING THEN
PWR ON” apparaît.
Mettez l’appareil hors tension, puis assurez-vous que les prises des
câbles d’enceinte sont correctement isolées. Mettez de nouveau
l’appareil sous tension.
“PROTECTING SEND SERVICE”
apparaît.
Envoyez l’appareil au centre de service le plus proche.
Vous ne pouvez pas choisir la
source. Cochez le réglage
[SOURCESELECT]
.
( 4)
Radio
• La réception radio est
mauvaise.
• Bruit statique pendant l’écoute
de la radio.
Connectez l’antenne solidement.
USB/iPod
L’ordre de lecture n’est pas celui
que vous pensiez.
L’ordre de lecture est déterminé par le nom du fichier.
La durée de lecture écoulée n’est
pascorrecte.
Cela dépend du processus d’enregistrement utilisé.
“NOT SUPPORT” apparaît et la
fichier est sautée. Vérifiez si la fichier est dans un format compatible.
( 24)
“READING” clignote sur. • N’utilisez pas trop de niveaux de hiérarchie et de dossiers.
• Reconnectez le USB périphérique.
“UNSUPPORTED DEVICE” apparaît. • Vérifiez si le périphérique connecté est compatible avec cet appareil et
assurez-vous que le système de fichiers est dans un format compatible.
( 24)
• Reconnectez le périphérique.
“UNRESPONSIVE DEVICE” apparaît. Assurez-vous que le périphérique n’est pas défaillant et reconnectez-le.
“USB HUB IS NOT SUPPORTED”
apparaît.
Cet appareil ne peut pas prendre en charge un périphérique USB
connectez via un hub USB.
“CANNOT PLAY” apparaît. Connectez un périphérique USB qui contient des fichiers audio
compatibles.
GUIDE DE DÉPANNAGE
Symptôme Remède
USB/iPod
• La source ne change pas sur
“USB” quand vous connectez
un périphérique USB lors de
l’écoute d’une autre source.
• “USB ERROR” apparaît
Le port USB consomme plus de puissance que la limite de conception.
Mettez l’appareil hors tension et débranchez le périphérique USB. Puis,
remettez l’appareil sous tension et rebranchez le périphérique USB.
Si cette solution ne résout pas le problème, mettez l’appareil hors
tension puis de nouveau sous tension (ou réinitialisez l’appareil) avant
de remplacer le périphérique USB par un autre.
iPod/iPhone ne peut pas
être mis sous tension ou ne
fonctionne pas
• Vérifiez la connexion entre cet appareil et l’iPod/iPhone.
• Déconnectez et réinitialisez l’iPod/iPhone en utilisant un réinitialisation
matérielle.
“LOADING” apparaît quand vous
entrez en mode de recherche en
appuyant sur .
Cet appareil continue de préparer la liste des morceaux de l’iPod/iPhone.
Le chargement des données peut être long, essayez de nouveau plus
tard.
Les caractères corrects ne sont
pas affichés.
• Cet appareil peut uniquement afficher les lettres majuscules, les chiffres
et un nombre limité de symboles.
• En fonction de la langue d’affichage que vous avez choisie
( 5)
,
certains caractères peuvent ne pas être affichés correctement.
ANDROID
• Aucun son ne peut être
entendu pendant la lecture.
• Le son sort uniquement du
périphérique Android.
• Reconnectez le périphérique Android.
• En mode
[AUDIO MODE]
, lancez n’importe quelle application
multimédia sur le périphérique Android et démarrez la lecture.
• En mode
[AUDIO MODE]
, relancez l’application multimédia actuelle
ou utilisez une autre application multimédia.
• Redémarrez le périphérique Android.
• Si cela ne résout pas le problème, c’est que le périphérique Android
connecté ne peut pas diriger le signal audio sur l’appareil.
( 24)
Lecture impossible en mode
[AUTOMODE]
.
• Assurez-vous que JVC MUSIC PLAY APP est installé sur le périphérique
Android.
( 7)
• Reconnectez le périphérique Android et sélectionnez le mode de
commande approprié.
( 8)
• Si cela ne résout pas le problème, c’est que le périphérique Android
connecté ne prend pas en charge
[AUTO MODE]
.
( 24)
JS_JVC_KD_X352BT_E_FR.indd 26JS_JVC_KD_X352BT_E_FR.indd 26 22/8/2017 10:53:49 AM22/8/2017 10:53:49 AM

FRANÇAIS 27
Data Size: B6L (182 mm x 128 mm)
Book Size: B6L (182 mm x 128 mm)
GUIDE DE DÉPANNAGE
Symptôme Remède
ANDROID
“NO DEVICE” ou “READING”
clignote sur.
• Déactivez les options développeur sur le périphérique Android.
• Reconnectez le périphérique Android.
• Si cela ne résout pas le problème, c’est que le périphérique Android
connecté ne prend pas en charge
[AUTO MODE]
.
( 24)
La lecture est intermittente ou
le son saute.
Déactivez le mode d’économie d’énergie sur le périphérique Android.
“CANNOT PLAY” • Assurez-vous que le périphérique Android contient des fichiers audio
compatibles.
• Reconnectez le périphérique Android.
• Redémarrez le périphérique Android.
Spotify
“DISCONNECTED” La prise USB est déconnectée de l’appareil principal. Assurez-vous que
l’appareil est connecté correctement via USB.
“CONNECTING” • Connecté via la prise d’entrée USB: L’appareil est connfecté à l’appareil
principal. Patienter svp.
• Connecté via Bluetooth: Le Bluetooth est déconnecté. Veuillez vérifier
la connexion Bluetooth et assurez-vous que le périphérique et
l’appareil sont appariés et connecctés.
“CHECK APP” L’application Spotify n’est pas connectée correctement, ou l’utilisateur
n’est pas connecté. Quittez l’application Spotify et redémarrez, puis
connectez vous à votre compte Spotify.
Bluetooth®
Aucun périphérique Bluetooth
n’est détecté.
• Faites de nouveau une recherche à partir du périphérique Bluetooth.
• Réinitialisez l’appareil.
( 3)
Le pairage ne peut pas être
réalisé.
• Assurez-vous que vous avez entré le même code PIN pour l’appareil et
le périphérique Bluetooth.
• Supprimez les informations de pairage pour cet appareil et le
périphérique Bluetooth, puis effectuez de nouveau le pairage.
( 10)
Il y a un écho ou du bruit. • Ajustez la position du microphone.
( 10)
• Cochez le réglage
[ECHO CANCEL]
.
( 12)
Symptôme Remède
Bluetooth®
Le son du téléphone est de
mauvaise qualité.
• Réduisez la distance entre cet appareil et le périphérique Bluetooth.
• Déplacez la voiture dans un endroit où vous pouvez obtenir un meilleur
signal de réception.
Le son est interrompu ou saute
pendant la lecture d’un lecteur
audio Bluetooth.
• Réduisez la distance entre cet appareil et le lecteur audio Bluetooth.
• Mettez cet appareil hors tension, puis de nouveau sous tension et
essayez de nouveau de connecter l’appareil.
• D’autres périphériques Bluetooth peuvent être en train de se connecter
à l’appareil.
Le lecteur audio Bluetooth
connecté ne peut pas être
commandé.
• Vérifiez si le lecteur audio Bluetooth connecté prend en charge AVRCP
(Audio/Video Remote Control Profile). (Référez-vous aux instructions de
votre lecteur audio.)
• Déconnectez et reconnectez à nouveau le lecteur Bluetooth.
“PLEASE WAIT” L’appareil se prépare pour utiliser la fonction Bluetooth. Si le message
ne disparaît pas, mettez l’appareil hors tension puis sous tension, puis
connecter de nouveau le périphérique.
“NOT SUPPORT” Le téléphone connecté ne prend pas en charge la fonction de
reconnaissance vocale.
“ERROR” Essayez de nouveau l’opération. Si “ERROR” apparaît de nouveau,
vérifiez si l’appareil extérieur prend en charge la fonction que vous avez
essayée.
“H/W ERROR” Réinitialiser l’appareil et essayez de nouveau l’opération. Si “H/W
ERROR” apparaît de nouveau, consultez le centre de service le plus
proche.
“SWITCHING NG” Les téléphones connectés ne prennent peut-être pas en charge la
fonction de commutation de téléphone.
Si vous avez toujours des problème, réinitialisez l’appareil.
( 3)
JS_JVC_KD_X352BT_E_FR.indd 27JS_JVC_KD_X352BT_E_FR.indd 27 22/8/2017 10:53:49 AM22/8/2017 10:53:49 AM

28 FRANÇAIS
Data Size: B6L (182 mm x 128 mm)
Book Size: B6L (182 mm x 128 mm)
SPÉCIFICATIONS
Tuner
FM Plage de fréquences 87,5MHz — 108,0MHz (pas de 50kHz)
Sensibilité utilisable (S/B = 26dB) 0,71V/75 (8,2dBf)
Seuil de sensibilité (DINS/N=46dB) 2,0 V/75 Ω
Réponse en fréquence (±3 dB) 30Hz — 15kHz
Taux de Signal/Bruit (MONO) 64 dB
Séparation stéréo (1 kHz) 40 dB
AM
(MW)
Plage de fréquences 531kHz — 1611kHz (pas de 9kHz)
Sensibilité utilisable (S/B = 20dB) 28,2V (29dB)
AM
(LW)
Plage de fréquences 153kHz — 279kHz (pas de 9kHz)
Sensibilité utilisable (S/B = 20dB) 50V (33,9dB)
USB
Standard USB USB1.1, USB2.0 (Vitesse maximale)
Périphériques compatibles À mémoire de grande capacité
Système de fichiers FAT12/16/32
Courant d’alimentation maximum CC5 V 1,5A
Convertisseur D/A 24 Bit
Réponse en fréquence (±1 dB) 20 Hz — 20 kHz
Taux de Signal/Bruit (1 kHz) 105 dB
Gamme dynamique 90 dB
Séparation des canaux 85 dB
Décodage MP3 Compatible avec le format MPEG-1/2 Audio Layer-3
Décodeur WMA Compatible Windows Media Audio
USB
Décode AAC Fichiers AAC-LC “.aac”, “.m4a”
Décodeur WAV PCM linéaire
Décodeur FLAC Fichier FLAC jusqu’à 24 bits/96kHz
Auxiliaire
Réponse en fréquence (±3 dB) 20Hz—20kHz
Tension maximum d’entrée 1000 mV
Impédance d’entrée 30k
Bluetooth
Version Bluetooth 3.0
Plage de fréquences 2,402 GHz — 2,480 GHz
Puissance de sortie +4 dBm (MAX), 0 dBm (AVE) Power Class 2
Portée de communication maximale Ligne de vue approximative 10 m (32,8 ft)
Pairage SSP (Profile simple sécurisé)
Profile HFP1.6 (Hands-Free Profile — Profile mains libres)
A2DP (Advanced Audio Distribution Profile — Profile de
distribution audio avancé)
AVRCP1.5 (Audio/Video Remote Control Profile — Profile de
télécommande audio/vidéo)
PBAP (Phonebook Access Profile — Profile d’accès au
répertoire d’adresses)
SPP (Serial Port Profile — Profile de port série)
Audio
Puissance de sortie maximum 50W×4 ou
50W×2 + 50W×1 (Caisson de grave = 4)
Pleine Puissance de Largeur de Bande
(avec moins de 1% DHT)
22W×4
Impédance d’enceinte 4—8
Niveau de préamplification/charge (USB) 2500 mV/10k en charge
Impédance du préamplificateur ≤600
JS_JVC_KD_X352BT_E_FR.indd 28JS_JVC_KD_X352BT_E_FR.indd 28 22/8/2017 10:53:49 AM22/8/2017 10:53:49 AM

FRANÇAIS 29
Data Size: B6L (182 mm x 128 mm)
Book Size: B6L (182 mm x 128 mm)
Avertissement
• L’appareil peut uniquement être utilisé avec une alimentation de 12 V CC, à masse négative.
• Déconnectez la borne négative de la batterie avant le câblage et le montage.
• Ne connectez pas le fil de batterie (jaune) et le fil d’allumage (rouge) au châssis de la voiture ou au fil de masse (noir)
pour éviter les courts-circuits.
• Pour éviter les courts-circuits:
– Isolez les fils non connectés avec du ruban adhésif.
– Assurez-vous de raccorder de nouveau la mise à la masse de cet appareil au châssis de la voiture après
l’installation.
– Fixez les câbles avec des serre-câbles et enrouler un ruban de vinyle autour des câbles qui entrent en contact avec
des pièces métalliques pour protéger les câbles.
Précautions
• Pour des raison de sécurité, laissez le travail de câblage et de montage des professionnels. Consultez votre revendeur
autoradio.
• Installez cet appareil dans la console de votre véhicule. Ne touchez pas les parties métalliques de cet appareil
pendant ou juste après son utilisation. Les parties métalliques, comme le dissipateur de chaleur et le boîtier,
deviennent chaudes.
• Ne connectez pas les fils des l’enceintes au châssis de la voiture, au fil de masse (noir) ou en parallèle.
• Connectez des enceintes avec une puissance maximum de plus de 50 W. Si la puissance maximum des enceintes est
inférieure à 50W, changez le réglage
[AMPGAIN]
pour éviter d’endommager les enceintes.
( 19)
• Montez l’appareil avec un angle de moins de 30º.
• Si le faisceau de fils de votre véhicule ne possède pas de borne d’allumage, connectez le fil d’allumage (rouge) à la
borne du boîtier de fusible de votre véhicule qui offre une alimentation de 12 V CC et qui se met en et hors service
avec la clé de contact.
• Gardez tous les câbles à l’écart des dissipateurs thermiques.
• Après avoir installé l’appareil, vérifiez si les lampes de frein, les indicateurs, les clignotants, etc. de la voiture
fonctionnent correctement.
• Si un fusible saute, assurez-vous d’abord que les câbles ne touches pas le châssis de la voiture puis remplacez le vieux
fusible par un nouveau de même valeur.
INSTALLATION/RACCORDEMENT
Généralités
Tension de fonctionnement
(10,5 V — 16V admissible)
14,4V
Consommation de courant maximale 10A
Gamme de température de fonctionnement –10°C — +60°C
Dimensions d’installation (L × H × P) 182 mm×53 mm×100mm
Poids net (y compris la plaque d’assemblage et
le manchon de montage)
0,6kg
Sujet à changement sans notification.
SPÉCIFICATIONS
JS_JVC_KD_X352BT_E_FR.indd 29JS_JVC_KD_X352BT_E_FR.indd 29 22/8/2017 10:53:49 AM22/8/2017 10:53:49 AM

30 FRANÇAIS
Data Size: B6L (182 mm x 128 mm)
Book Size: B6L (182 mm x 128 mm)
Liste des pièces pour l’installation
Procédure de base
1
Retirez la clé de contact, puis déconnectez la borne de la batterie de
la voiture.
2
Connectez les fils correctement.
Reportez-vous à Connexions.
( 31)
3
Installez l’appareil dans votre voiture.
Reportez-vous à Installation de l’appareil (montage encastré).
4
Connectez la borne de la batterie de la voiture.
5
Appuyez sur pour mettre l’appareil sous tension.
6
Détachez la façade et réinitialisez l’appareil avant 5 secondes.
( 3)
Installation de l’appareil (montage encastré)
Comment retirer l’appareilLors d’une installation sans manchon de
montage
1
Retirez le manchon de montage et la plaque d’assemblage de l’appareil.
2
Alignez les entailles de l’appareil (des deux côtés) avec le support de
montage du véhicule et fixez l’appareil avec les vis (en vente dans le
commerce).
N’utiliser que les vis spécifiés. L’utilisation de vis incorrects peut endommager
l’appareil.
Réalisez les connexions
nécessaires.
(
31)
Tordez les languettes appropriées pour
maintenir le manchon en place.
Crochet sur le côté supérieur
Orientez la plaque de
garniture de la façon
illustrée avant la
fixation.
Tableau de bord
de votre voiture
(A)
Façade
(C)
Manchon de montage
(B)
Plaque d’assemblage
(D)
Faisceau de fils
(E)
Clé d’extraction
INSTALLATION/RACCORDEMENT
JS_JVC_KD_X352BT_E_FR.indd 30JS_JVC_KD_X352BT_E_FR.indd 30 22/8/2017 10:53:50 AM22/8/2017 10:53:50 AM

FRANÇAIS 31
Data Size: B6L (182 mm x 128 mm)
Book Size: B6L (182 mm x 128 mm)
INSTALLATION/RACCORDEMENT
Lors de la connexion à un amplificateur extérieur,
connectez son fil de masse au châssis de la voiture
pour éviter d’endommager l’appareil.
Connexions
Fusible (10 A)
Prise d’entrée du microphone
( 10)
Borne de l’antenne
Bleu clair/jaune
(Fil de télécommande de volant) À l’adaptateur de télécommande volant
Jaune (A4)
Rouge (A7)
Jaune (Câble de batterie)
Broche Couleur et fonction
A4 Jaune : Pile
A5 Bleu/Blanc : Commande d’alimentation (12V 350mA)
A6 Orange/blanc : Éclairage de la voiture
A7 Rouge : Allumage (ACC)
A8 Noir : Connexion à la terre (masse)
B1 Violet
]
: Enceinte arrière (droite)
Pour la transition 3 voies: Enceinte des aigus (droite)
B2 Violet/noir
[
B3 Gris
]
: Enceinte avant (droite)
Pour la transition 3 voies: Enceinte des médiums (droite)
B4 Gris/noir
[
B5 Blanc
]
: Enceinte avant (gauche)
Pour la transition 3 voies: Enceinte des médiums (gauche)
B6 Blanc/noir
[
B7 Vert
]
: Enceinte arrière (gauche)
*
Pour la transition 3 voies: Enceinte des aigus (gauche)
B8 Vert/noir
[
Appareil
Connexion des connecteurs ISO sur certaines
voitures VW/Audi ou Opel (Vauxhall)
Vous aurez peut-être besoin de modifier le câblage du faisceau de fils
fourni comme montré sur l’illustration ci-dessous.
Véhicule
A7 (Rouge)
Câble d’allumage
(Rouge)
A4 (Jaune)
Câblage par défaut
Câble de
batterie (Jaune)
*
Vous pouvez aussi connecter directement un caisson de grave sans amplificateur de caisson de grave
extérieur. Pour les réglages,
20
.
Connecteurs ISO
Si votre voiture ne possède pas de prise ISO
Nous recommandons d’installer l’appareil en utilisant un harnais de
câblage en vente dans le commerce recommandé spécifiquement
pour votre voiture et, pour votre sécurité, de laisser ce travail a des
professionnels. Consultez votre revendeur autoradio.
Rouge (Câble d’allumage)
Sortie avant/transition 3 voies: Sortie de l’enceinte des médiums
Sortie arrière/caisson de grave/transition 3 voies: Sortie de l’enceinte des graves
JS_JVC_KD_X352BT_E_FR.indd 31JS_JVC_KD_X352BT_E_FR.indd 31 22/8/2017 10:53:50 AM22/8/2017 10:53:50 AM

Data Size: B6L (182 mm x 128 mm)
Book Size: B6L (182 mm x 128 mm)
2ITALIANO
INDICE PRIMA DELL’USO
IMPORTANTE
• Prima di usare l’apparecchio, e per usarlo in modo corretto, si raccomanda di leggere a fondo questo manuale. È particolarmente
importante leggerne e osservarne gli avvisi e le note di attenzione.
• È infine consigliabile tenerlo in un luogo sicuro e prontamente accessibile per ogni necessità futura.
Avviso
• Non usare l’apparecchio in alcun modo che distragga dalla guida.
Attenzione
Regolazione del volume:
• Per ridurre il rischio d’incidenti regolare il volume in modo che sia possibile udire i rumori esterni al veicolo.
• Per evitare di danneggiare i diffusori con l’aumento improvviso del livello d’uscita, ridurre il volume prima di riprodurre le
sorgenti digitali.
Generale:
• Non usare un apparecchio esterno se ciò può far distrarre dalla guida.
• Eseguire il backup di tutti i dati importanti. Il produttore dell’apparecchio non accetta alcuna responsabilità in caso di perdita
dei dati registrati.
• Non inserire né lasciare nell’apparecchio corpi metallici quali monete o attrezzi, pena la possibilità di cortocircuiti.
PRIMA DELL’USO 2
FONDAMENTI 3
OPERAZIONI PRELIMINARI 4
1 Annullare il funzionamento
dimostrativo
2 Impostare l’ora e la data
3 Eseguire le impostazioni di base
RADIO 5
USB, iPod e ANDROID 7
Spotify 9
BLUETOOTH® 10
AUX 17
IMPOSTAZIONI AUDIO 18
IMPOSTAZIONI DI
VISUALIZZAZIONE 23
RIFERIMENTI 24
Manutenzione
Informazioni aggiuntive
RISOLUZIONE DEI PROBLEMI 26
CARATTERISTICHE TECNICHE 28
INSTALLAZIONE E
COLLEGAMENTI 29
Come leggere il manuale
• Le operazioni di seguito descritte si riferiscono principalmente ai tasti del frontalino del modello
KD-X352BT
.
• Per le spiegazioni si usano indicazioni in inglese. La lingua delle visualizzazioni è selezionabile dal menu.
( 5)
•
[XX]
indica l’elemento selezionato.
•
( XX)
indica la disponibilità di riferimenti nella pagina specificata.
JS_JVC_KD_X352BT_E_IT.indd 2JS_JVC_KD_X352BT_E_IT.indd 2 22/8/2017 11:21:59 AM22/8/2017 11:21:59 AM

Data Size: B6L (182 mm x 128 mm)
Book Size: B6L (182 mm x 128 mm)
3
ITALIANO
FONDAMENTI
Per Dal frontalino
Accendere l’impianto
Premere .
• Premere a lungo per spegnere l’impianto.
Regolare il volume
Ruotare la manopola del volume.
Premere la manopola del volume per silenziare il suono o sospendere la riproduzione.
• Premerla nuovamente per annullare l’attenuazione. Il volume ritorna al livello impostato prima del suo azzeramento o della messa
in pausa.
Selezione della sorgente
• Premere quante volte necessario.
• Premere ed entro 2 secondi ruotare la manopola del volume.
Cambiare le informazioni
visualizzate sul display
Premere quante volte necessario.
( 25)
Applicare
Come resettare
Rimuovere
Frontalino
Resettare l'apparecchio
entro 5 secondi dalla
rimozione del frontalino.
Manopola del volume
Pulsante di rimozione
Finestra del display
JS_JVC_KD_X352BT_E_IT.indd 3JS_JVC_KD_X352BT_E_IT.indd 3 22/8/2017 11:22:00 AM22/8/2017 11:22:00 AM

4ITALIANO
Data Size: B6L (182 mm x 128 mm)
Book Size: B6L (182 mm x 128 mm)
OPERAZIONI PRELIMINARI
Annullare il funzionamento dimostrativo
Alla prima accensione dell’unità (o quando s’imposta
[FACTORY RESET]
su
[YES]
), il
display mostra: “CANCEL DEMO” “PRESS” “VOLUME KNOB”
1 Premere la manopola del volume.
L’impostazione predefinita è
[YES]
.
2 Premere nuovamente la manopola del volume.
Viene visualizzata l’indicazione “DEMO OFF”.
Impostare l’ora e la data
1 Premere a lungo .
2 Ruotare la manopola del volume sino a selezionare
[CLOCK]
e quindi
premerla.
Per regolare l’ora
3 Ruotare la manopola del volume sino a selezionare
[CLOCKADJUST]
e
quindi premerla.
4 Ruotando la manopola del volume eseguire le varie impostazioni e
quindi premerla.
Ora Minuti
5 Ruotare la manopola del volume sino a selezionare
[CLOCKFORMAT]
e
quindi premerla.
6 Ruotare la manopola del volume sino a selezionare
[12H]
o
[24H]
e quindi
premerla.
Per impostare la data
7 Ruotare la manopola del volume sino a selezionare
[DATESET]
e quindi
premerla.
8 Ruotando la manopola del volume eseguire le varie impostazioni e
quindi premerla.
Giorno Mese Anno
9 Premere per uscire.
Per ritornare all’impostazione precedente premere .
1
2
Eseguire le impostazioni di base
1 Premere a lungo .
2 Ruotare la manopola del volume sino a selezionare l’elemento
desiderato (vedere la tabella che segue), e quindi premerla.
3 Ripetere il passo 2 sino a selezionare o attivare l’elemento desiderato.
4 Premere per uscire.
Per ritornare all’impostazione precedente premere .
Impostazione predefinita:
XX
SYSTEM
KEY BEEP
(Non selezionabile quando è selezionato il crossover a tre vie.)
ON
:attiva il tono alla pressione dei tasti.;
OFF
:disattiva il tono.
SOURCE SELECT
AM SRC
*
ON
:abilita la sorgente AM nella selezione delle sorgenti.;
OFF
:la disabilita.
( 5)
SPOTIFY SRC
*
ON
:abilita la sorgente SPOTIFY nella selezione delle sorgenti.;
OFF
:la disabilita.
( 9)
BUILT-IN AUX
*
ON
:abilita la sorgente AUX nella selezione delle sorgenti.;
OFF
:la disabilita.
( 17)
F/W UPDATE
UPDATE SYSTEM
F/W UP xxxx YES
:avvia l’aggiornamento del firmware.;
NO
:annulla l’operazione (non avvia
l’aggiornamento).
Per informazioni particolareggiate sull’aggiornamento del firmware si prega di vedere il
sito <http://www.jvc.net/cs/car/>.
FACTORY RESET YES
:ripristina le impostazioni di fabbrica (a eccezione di quelle salvate dall’utilizzatore).;
NO
:annulla.
*
Non appare quando è selezionata la sorgente corrispondente.
3
JS_JVC_KD_X352BT_E_IT.indd 4JS_JVC_KD_X352BT_E_IT.indd 4 22/8/2017 11:22:00 AM22/8/2017 11:22:00 AM

ITALIANO 5
Data Size: B6L (182 mm x 128 mm)
Book Size: B6L (182 mm x 128 mm)
CLOCK
TIMESYNC ON
:l’apparecchio regola automaticamente l’ora con i dati
Clock Time (CT) del segnale FM del Radio Data System.;
OFF
:annulla.
CLOCK
DISPLAY ON
:sul display appare l’ora anche ad apparecchio spento.;
OFF
:annulla.
ENGLISH
Selezionare la lingua di visualizzazione del menu e delle
informazioni musicali, se disponibile.
La lingua predefinita è
ENGLISH
.
РУССКИЙ
ESPANOL
RADIO
Quando l’apparecchio riceve una trasmissione FM stereo di segnale sufficientemente forte “STEREO” s’illumina.
Ricercare una stazione
1 Premere sino a selezionare FM o AM.
2 Premere per ricercare automaticamente le stazioni.
(o)
Premere a lungo sino a quando “M” inizia a lampeggiare, quindi premerlo quante
volte necessario sino a individuare manualmente la stazione desiderata.
Impostazioni in memoria
Con questo apparecchio è possibile salvare in memoria sino a 18 stazioni FM e sino a 6 stazioni AM.
Per salvare una stazione in memoria
Mentre si ascolta una stazione....
Premere a lungo uno dei tasti numerici da 1 a 6.
(o)
1 Premere a lungo manopola del volume sino a quando “PRESET MODE” inizia a lampeggiare.
2 Ruotare la manopola del volume sino a selezionare il numero di preimpostazione desiderato
e quindi premerla.
Il numero di preimpostazione inizia a lampeggiare e sul display appare “MEMORY”.
Selezionare le stazioni salvate in memoria
Premere uno dei tasti numerici da 1 a 6.
(o)
1 Premere .
2 Ruotare la manopola del volume sino a selezionare il numero di preimpostazione desiderato
e quindi premerla.
OPERAZIONI PRELIMINARI
JS_JVC_KD_X352BT_E_IT.indd 5JS_JVC_KD_X352BT_E_IT.indd 5 22/8/2017 11:22:00 AM22/8/2017 11:22:00 AM

6ITALIANO
Data Size: B6L (182 mm x 128 mm)
Book Size: B6L (182 mm x 128 mm)
Altre impostazioni
1 Premere a lungo .
2 Ruotare la manopola del volume sino a selezionare l’elemento
desiderato (vedere la tabella che segue), e quindi premerla.
3 Ripetere il passo 2 sino a selezionare o attivare l’elemento desiderato,
oppure seguire le istruzioni riportate per l’elemento selezionato.
4 Premere per uscire.
Per ritornare all’impostazione precedente premere .
Impostazione predefinita:
XX
TUNER SETTING
RADIO TIMER
Accende la radio all’istante specificato a prescindere dalla sorgente attualmente
selezionata.
1
ONCE
/
DAILY
/
WEEKLY
/
OFF
:specifica la frequenza di accensione con il timer.
2
FM
/
AM
:selezione della sorgente.
3
01
a
18
(banda FM)/
01
a
06
(banda AM):selezionare una stazione preimpostata.
4
Impostare il giorno
*1
e l’ora di attivazione.
Al completamento della procedura appare “
M
”.
Il timer radio non si attiva nei seguenti casi:
• Quando l’apparecchio è spento.
• Quando, dopo avere selezionato il timer radio e la banda AM, in
[SOURCESELECT]
l’opzione
[AM SRC]
è impostata su
[OFF]
.
( 4)
SSM SSM01–06
/
SSM07–12
/
SSM13–18
:preimposta automaticamente sino a
18 stazioni FM. “SSM” cessa di lampeggiare non appena l’apparecchio salva in memoria
le prime sei stazioni. Per salvare le successive dodici stazioni occorre selezionare
SSM07–12
/
SSM13–18
.
LOCAL SEEK ON
:cerca soltanto le stazioni FM la cui ricezione è buona.;
OFF
:annulla.
• L’impostazione eseguita riguarda solo la sorgente/stazione selezionata. Quando si
cambia sorgente/stazione è necessario ripetere l’impostazione.
RADIO
IF BAND AUTO
:aumenta la selettività del sintonizzatore per ridurre le interferenze causate dalle
stazioni FM adiacenti. (Tuttavia si potrebbe perdere l’effetto stereo.);
WIDE
:pur esponendo
l’apparecchio alle interferenze delle stazioni FM adiacenti, questo modo mantiene l’effetto
stereo e non degrada la qualità audio.
MONO SET ON
:migliora la ricezione FM (l’effetto stereo va comunque perso).;
OFF
:annulla.
NEWSSET
*2
ON
:se disponibile, l’apparecchio seleziona temporaneamente il programma dei notiziari.;
OFF
:annulla.
REGIONAL
*2
ON
: passa a un’altra stazione, ma solo nella regione specifica, usando il comando “AF”.;
OFF
:annulla.
AF SET
*2
ON
: quando la qualità di ricezione non è soddisfacente cerca automaticamente un’altra stazione
che diffonda lo stesso programma nella medesima rete Radio Data System ma il cui segnale sia
migliore.;
OFF
: annulla.
TI ON
: durante l’ascolto di qualsiasi sorgente (ad eccezione della radio AM) abilita il passaggio
temporaneo alle informazioni sul traffico, se disponibili (“TI” s’illumina). ;
OFF
:annulla.
PTY SEARCH
*2
Seleziona un codice PTY (vedere sotto).
Se una stazione trasmette un programma con lo stesso codice PTY selezionato, l’unità viene
sintonizzata su tale stazione.
*1
Selezionabili soltanto quando al passo
1
si seleziona
[ONCE]
o
[WEEKLY]
.
*2
Disponibile soltanto con la sorgente FM.
Codice PTY
NEWS
,
AFFAIRS
,
INFO
,
SPORT
,
EDUCATE
,
DRAMA
,
CULTURE
,
SCIENCE
,
VARIED
,
POP
M
(musica),
ROCK M
(musica),
EASY M
(musica),
LIGHT M
(musica),
CLASSICS
,
OTHER
M
(musica),
WEATHER
,
FINANCE
,
CHILDREN
,
SOCIAL
,
RELIGION
,
PHONE IN
,
TRAVEL
,
LEISURE
,
JAZZ
,
COUNTRY
,
NATION M
(musica),
OLDIES
,
FOLK M
(musica),
DOCUMENT
JS_JVC_KD_X352BT_E_IT.indd 6JS_JVC_KD_X352BT_E_IT.indd 6 22/8/2017 11:22:00 AM22/8/2017 11:22:00 AM

ITALIANO 7
Data Size: B6L (182 mm x 128 mm)
Book Size: B6L (182 mm x 128 mm)
USB, iPod e ANDROID
Per Dal frontalino
Avanzare o retrocedere
rapidamente*3Premere a lungo .
Selezionare un file Premere .
Seleziona una cartella*4Premere .
Ripetizione*5Premere quante volte necessario.
TRACK REPEAT
/
FOLDER REPEAT
/
ALL REPEAT
: file MP3, WMA, AAC, WAV e FLAC
ONE REPEAT
/
ALL REPEAT
/
REPEAT OFF
: iPod o ANDROID
Riproduzione casuale*5Premere quante volte necessario.
FOLDERRANDOM
/
ALL RANDOM
/
RANDOM OFF
: file MP3, WMA, AAC, WAV e
FLAC
SONG RANDOM
/
ALL RANDOM
/
RANDOM OFF
: iPod o ANDROID
*1
Quando non lo si usa, non lasciare il cavo nella vettura.
*2
Quando è collegata una periferica Android: appare “Press [VIEW] to install JVC MUSIC PLAY APP”. Seguire le istruzioni per installare l’applicazione.
La più recente versione dell’applicazione JVC MUSIC PLAY può essere altresì installata nella periferica Android prima di collegarla. Per maggiori
informazioni al riguardo si prega di visitare il sito <http://www.jvc.net/cs/car/>
*3
Per le periferiche ANDROID: Disponibile soltanto quando si seleziona
[AUTO MODE]
.
( 8)
*4
Non disponibile per l’iPod e ANDROID.
*5
Per iPod/ANDROID: Disponibile soltanto quando si seleziona
[HEAD MODE]
/
[AUTO MODE]
.
( 8)
Avviare la riproduzione
L’apparecchio seleziona automaticamente la sorgente e ne
avvia la riproduzione.
Presa d’ingresso USB
Comune cavo USB 2.0*
1
(del tipo
comunemente disponibile in commercio)
Comune cavo USB
*1
(del tipo comunemente
disponibile in commercio)
Accessorio dell’iPod/iPhone*
1
USB
iPod/iPhone
ANDROID*2
JS_JVC_KD_X352BT_E_IT.indd 7JS_JVC_KD_X352BT_E_IT.indd 7 22/8/2017 11:22:00 AM22/8/2017 11:22:00 AM

8ITALIANO
Data Size: B6L (182 mm x 128 mm)
Book Size: B6L (182 mm x 128 mm)
Selezionare il modo di controllo
Mentre è selezionata la sorgente iPodUSB premere quante volte necessario
.
HEAD MODE
: controlla l’iPod dall’unità principale.
IPHONE MODE
: controlla l’iPod dall’iPod stesso. Dall’unità principale rimane tuttavia
possibile riprodurre, mettere in pausa e saltare i file.
Mentre è selezionata la sorgente ANDROID premere quante volte necessario
.
AUTO MODE
: controlla il dispositivo Android dall’unità principale per mezzo
dell’applicazione JVC MUSIC PLAY in esso installata.
AUDIO MODE
: controlla il dispositivo Android da esso stesso per mezzo di un’altra
applicazione di riproduzione musicale in esso installata. Dall’unità
principale rimane tuttavia possibile riprodurre, mettere in pausa e
saltare i file.
Selezionare un’unità con file audio
Mentre è selezionata la sorgente USB premere quante volte necessario
.
L’apparecchio riprodurrà i brani salvati in.
• Memoria interna o esterna selezionata di uno smartphone (classe di archiviazione di
massa).
• Unità selezionata di un dispositivo multi-unità.
Impostazioni per l’uso dell’applicazione JVC Remote
L’applicazione JVC Remote permette di gestire il sintolettore JVC con un iPhone o un
iPod (mediante la presa d’ingresso USB).
Preparazione:
Prima di connettere il dispositivo è necessario installarvi la versione più recente
dell’applicazione JVC Remote. Per maggiori informazioni al riguardo si prega di visitare
il sito <http://www.jvc.net/cs/car/>
Le impostazioni sono effettuabili allo stesso modo della connessione Bluetooth.
( 16)
Selezionare un file da una cartella o da un elenco
Con l’iPod o un dispositivo Android questa funzione è disponibile soltanto quando si
seleziona
[HEAD MODE]
/
[AUTO MODE]
.
1 Premere .
2 Ruotare la manopola del volume sino a selezionare la cartella o l’elenco
desiderato, quindi premerla.
3 Ruotare la manopola del volume sino a selezionare il file desiderato,
quindi premerla.
Ricerca rapida
(solo con l’unità USB e la sorgente ANDROID)
Se i file sono molti è possibile cercarli rapidamente.
Ruotando velocemente la manopola del volume si scorre velocemente
l’elenco.
Ricerca alfabetica
(solo con l’iPod USB e la sorgente ANDROID)
La ricerca dei file può essere effettuata inserendone il primo carattere.
Sorgente iPod USB
Premendo o ruotando velocemente la manopola del volume
selezionare il carattere desiderato (da A a Z, da 0a9, OTHERS).
• Selezionare “OTHERS” se il primo carattere non è compreso tra AeZ e tra 0e9.
Sorgente ANDROID
1 Premere per accedere alla ricerca per caratteri.
2 Ruotare la manopola del volume sino a selezionare il carattere
desiderato.
^A^
: lettere maiuscole (da A a Z)
_A_
: lettere minuscole (da a a z)
-0-
: numeri (da 0 a 9)
-OTHERS-
: caratteri diversi da A a Z e da 0 a 9
3 Premere la manopola del volume per avviare la ricerca.
• Per ritornare all’impostazione precedente premere .
• Per annullare l’operazione premere a lungo .
USB, iPod e ANDROID
JS_JVC_KD_X352BT_E_IT.indd 8JS_JVC_KD_X352BT_E_IT.indd 8 22/8/2017 11:22:00 AM22/8/2017 11:22:00 AM

ITALIANO 9
Data Size: B6L (182 mm x 128 mm)
Book Size: B6L (182 mm x 128 mm)
Spotify
Preparazione:
Installare nel proprio iPhone o iPod touch l’ultima versione di Spotify, creare un account
e accedere al sito Spotify.
• In
[SOURCESELECT]
impostare
[SPOTIFY SRC]
su
[ON]
.
( 4)
Avviare l’ascolto
1 Aprire nella periferica l’applicazione Spotify.
2 Collegare la periferica alla presa USB dell’apparecchio.
3 Premere quante volte necessario sino a selezionare SPOTIFY.
Se ne avvia automaticamente la ricezione
* Quando non si usa questo cavo si raccomanda di non lasciarlo nel veicolo.
Per Dal frontalino
Riprodurre/mettere in
pausa Premere la manopola del volume.
Saltare un brano Premere S*1 / T.
Approvare o
disapprovare
*2Premere .
Avviare la radio Premere a lungo 5.
Per Dal frontalino
Ripetizione
*3Premere quante volte necessario.
ALLREPEAT
,
ONE REPEAT
*1
,
REPEATOFF
Riproduzione
casuale
*3Premere quante volte necessario.*1
ALLRANDOM
,
RANDOMOFF
*1
Disponibile soltanto con gli account premium.
*2
Funzione disponibile unicamente in modalità Radio. Quando si disapprova un brano il sistema lo salta e passa a un
altro.
*3
Disponibile soltanto con i brani registrati nelle liste di riproduzione.
Come salvare i dati relativi ai brani preferiti
Durante l’ascolto della radio...
Premere a lungo la manopola del volume.
Appare “SAVED” e i dati vengono salvati in “Your Music (La tua musica)” o in “Your Library
(La tua libreria)” del proprio account Spotify.
Per eliminarli ripetere la medesima procedura:
Appare “REMOVED” e i dati prima salvati vengono rimossi da “Your Music (La tua
musica)” o da “Your Library (La tua libreria)” dell’account.
Ricerca di un brano o di una stazione
1 Premere .
2 Ruotando la manopola selezionare un tipo di elenco e premerla.
I tipi di elenchi visualizzati dipendono dalle informazioni trasmesse da Spotify.
3 Ruotando la manopola selezionare il brano o la stazione d’interesse,
quindi premere la manopola.
Per velocizzare la ricerca occorre ruotare velocemente la manopola.
Per annullare l’operazione premere a lungo .
Presa d’ingresso USB
Accessorio dell’iPod/iPhone*
JS_JVC_KD_X352BT_E_IT.indd 9JS_JVC_KD_X352BT_E_IT.indd 9 22/8/2017 11:22:00 AM22/8/2017 11:22:00 AM

10 ITALIANO
Data Size: B6L (182 mm x 128 mm)
Book Size: B6L (182 mm x 128 mm)
Accoppiamento e connessione iniziale di un dispositivo Bluetooth
1 Premere per accendere l’apparecchio.
2 Dalla periferica Bluetooth cercare e selezionare “KD-X3 BT”.
Sul display inizia a lampeggiare “BTPAIRING”.
• Con alcune periferiche Bluetooth subito dopo la ricerca potrebbe essere necessario inserire il codice PIN
(Personal Identification Number).
3 Sulla base del testo che appare in scorrimento sul display dare luogo all’operazione (A) o (B).
Con alcune periferiche Bluetooth la sequenza di accoppiamento potrebbe variare rispetto alle due qui oltre
descritte.
(A) “[Nome della periferica connessa]” “XXXXXX” “VOL–YES” “BACK–NO”
“XXXXXX” è la password da 6 cifre generata in modo casuale durante ogni singola operazione di
accoppiamento.
Accertarsi che le password visualizzate sull’apparecchio e sul dispositivo Bluetooth siano identiche.
Premere la manopola del volume dell’apparecchio per confermare la password.
Confermare ora la password dalla periferica Bluetooth.
(B) “[Nome della periferica connessa]” “VOL–YES” “BACK–NO”
Premere la manopola del volume per avviare l’accoppiamento.
• Se sul display dell’apparecchio appare in scorrimento “PAIRING” “PIN 0000” inserire nella periferica
Bluetooth il codice PIN “0000”.
Prima dell’accoppiamento si può specificare il codice PIN desiderato.
( 14)
• Se appare solo “PAIRING” confermare l’accoppiamento dalla periferica Bluetooth.
Al termine dell’accoppiamento appare “PAIRING COMPLETED” e all’individuazione di una periferica Bluetooth
appare inoltre “ ”.
• Questo apparecchio è compatibile con la funzione SSP (accoppiamento semplificato e sicuro).
• È possibile registrare (accoppiare) sino a cinque periferiche.
• Una volta eseguito l’accoppiamento la periferica Bluetooth rimane registrata nell’apparecchio anche qualora lo si
resetti. Per informazioni sulla cancellazione della periferica connessa:
14
,
[DEVICE DELETE]
.
• In qualsiasi momento è possibile connettere sino a due cellulari e un lettore audio Bluetooth.
Tuttavia mentre ci si trova nella sorgente BT AUDIO è possibile connettere e commutare a piacere sino a cinque
periferiche audio Bluetooth.
( 15)
• Alcune periferiche Bluetooth potrebbero non riuscire a connettersi automaticamente all’apparecchio anche ad
accoppiamento riuscito. In tal caso occorre provvedervi manualmente.
• Per maggiori informazioni al riguardo si prega di vedere il manuale d’istruzioni della periferica in uso.
BLUETOOTH®
BLUETOOTH — Connessione
Profili BLUETOOTH compatibili
– HFP (chiamate vivavoce)
– A2DP (distribuzione audio avanzata)
– AVRCP (controllo audio/video remoto)
– SPP (porta seriale)
– PBAP (accesso alla rubrica telefonica)
Codec Bluetooth compatibili
– Sub Band Codec (SBC)
– Advanced Audio Coding (AAC)
Collegare il microfono
Regolazione dell’angolo
del microfono Se necessario assicurare con un fermacavo
(non in dotazione all’apparecchio).
Presa d’ingresso microfono
Microfono (in dotazione)
Pannello posteriore
JS_JVC_KD_X352BT_E_IT.indd 10JS_JVC_KD_X352BT_E_IT.indd 10 22/8/2017 11:22:00 AM22/8/2017 11:22:00 AM

ITALIANO 11
Data Size: B6L (182 mm x 128 mm)
Book Size: B6L (182 mm x 128 mm)
Accoppiamento automatico
Quando alla presa d’ingresso USB dell’apparecchio
si collega un iPhone, un iPod touch o un dispositivo
Android, attraverso la connessione Bluetooth se ne attiva
automaticamente la richiesta di accoppiamento.
Una volta controllato il nome della periferica, per
accoppiarla premere una volta la manopola del
volume.
La richiesta automatica di accoppiamento si attiva
soltanto quando:
– la funzione Bluetooth della periferica connessa è
attiva.
– la funzione
[AUTO PAIRING]
è impostata su
[ON]
.
( 14)
– nel dispositivo Android è installata l’applicazione JVC
MUSIC PLAY
( 7)
ed è selezionato
[AUTO MODE]
( 8)
.
BLUETOOTH — Telefono cellulare
Ricevere una chiamata
Al sopraggiungere di una chiamata:
• i tasti iniziano a lampeggiare nel modo selezionato in
[RING ILLUMI]
.
( 12)
• se la funzione
[AUTO ANSWER]
è stata impostata su un determinato intervallo di tempo l’apparecchio risponde alla
chiamata automaticamente.
( 12)
Durante la conversazione:
• i tasti cessano di lampeggiare.
• se si spegne l’apparecchio o se ne rimuove il frontalino la connessione Bluetooth s’interrompe.
Le funzionalità di seguito elencate possono differire o mancare del tutto a seconda del modello di telefono connesso.
Per Dal frontalino
Alla prima chiamata in arrivo...
Rispondere a una chiamata Premere o la manopola del volume.
Rifiutare una chiamata Premere a lungo o la manopola del volume.
Terminare una conversazione Premere a lungo o la manopola del volume.
Mentre si risponde alla prima chiamata...
Rispondere a un’altra chiamata
lasciando in attesa quella già
in corso
Premere o la manopola del volume.
Rifiutare un’altra chiamata in
arrivo Premere a lungo o la manopola del volume.
BLUETOOTH®
JS_JVC_KD_X352BT_E_IT.indd 11JS_JVC_KD_X352BT_E_IT.indd 11 22/8/2017 11:22:00 AM22/8/2017 11:22:00 AM

12 ITALIANO
Data Size: B6L (182 mm x 128 mm)
Book Size: B6L (182 mm x 128 mm)
Per Dal frontalino
Quando vi sono due chiamate attive...
Terminare quella in corso e
accettare quella in attesa Premere a lungo o la manopola del
volume.
Commutare tra la chiamata in
corso e quella in attesa Premere .
Regolare il volume della
conversazione*1 da
[00]
a
[35]
(Impostazione predefinita:
[15]
)
Mentre si parla ruotare la manopola del
volume.
Passare dal modo vivavoce
al modo di conversazione
privata*2
Durante la conversazione premere .
*1
Questa regolazione non ha influenza sul volume delle altre sorgenti.
*2
I comandi possono variare secondo il cellulare Bluetooth effettivamente connesso.
Come migliorare la qualità audio
Mentre si parla....
1 Premere a lungo .
2 Ruotare la manopola del volume sino a selezionare l’elemento desiderato
(
vedere la tabella che segue
)
, e quindi premerla.
3 Ripetere il passo 2 sino a selezionare o attivare l’elemento desiderato.
4 Premere per uscire.
Per ritornare all’impostazione precedente premere .
Impostazione predefinita:
XX
MIC GAIN LEVEL–10
a
LEVEL+10
(
LEVEL–04
):la sensibilità del microfono
incorporato aumenta all’aumentare del numero selezionato.
NR LEVEL LEVEL–05
a
LEVEL+05
(
LEVEL00
):regola il livello di riduzione dell’eco sino
a ridurre al minimo il rumore durante la conversazione telefonica.
ECHO CANCEL LEVEL–05
a
LEVEL+05
(
LEVEL00
):regola il ritardo per la cancellazione
dell’eco sino a ridurlo al minimo durante la conversazione.
Impostazione di ricezione delle chiamate
1 Premere per accedere al modo Bluetooth.
2 Ruotare la manopola del volume sino a selezionare l’elemento
desiderato (vedere la tabella che segue), e quindi premerla.
3 Ripetere il passo 2 sino a selezionare o attivare l’elemento
desiderato.
Per ritornare all’impostazione precedente premere .
Impostazione predefinita:
XX
SETTINGS
AUTO ANSWER 01 SEC
a
30 SEC
:l’apparecchio risponde automaticamente alle chiamate in arrivo
entro l’intervallo di tempo specificato (in secondi).;
OFF
:annulla.
RING ILLUMI BLINK01
a
BLINK05
(
BLINK02
): permette di selezionare il modo di
lampeggio dei tasti per la notifica delle chiamate in arrivo.;
OFF
:annulla.
BLUETOOTH®
JS_JVC_KD_X352BT_E_IT.indd 12JS_JVC_KD_X352BT_E_IT.indd 12 22/8/2017 11:22:00 AM22/8/2017 11:22:00 AM

ITALIANO 13
Data Size: B6L (182 mm x 128 mm)
Book Size: B6L (182 mm x 128 mm)
Come effettuare una chiamata
Le chiamate possono essere effettuate dalla cronologia delle chiamate, dalla rubrica telefonica o
componendo direttamente il numero. Se il cellulare in uso è provvisto della funzione di comando vocale è
altresì possibile effettuarle in tal modo.
1 Premere per accedere al modo Bluetooth.
Appare il nome del primo cellulare.
• Se sono connessi due cellulari Bluetooth, premendo nuovamente si passa all’altro.
Appare il nome del secondo cellulare.
2 Ruotare la manopola del volume sino a selezionare l’elemento desiderato (vedere la
tabella che segue), e quindi premerla.
3 Ripetere il passo 2 sino a selezionare o attivare l’elemento desiderato, oppure seguire le
istruzioni riportate per l’elemento selezionato.
Per ritornare all’impostazione precedente premere .
RECENT CALL
(Selezionabile soltanto quando il telefono connesso è compatibile con il profilo PBAP.)
1
Premendo la manopola selezionare il nome o il numero telefonico da chiamare.
• “<” indica chiamata ricevuta, “>” chiamata effettuata e “M” chiamata mancata.
• In assenza di registrazione della cronologia delle chiamate o di numeri chiamati appare “NO HISTORY”.
2
Premere la manopola del volume per effettuare la chiamata.
PHONEBOOK
(Selezionabile soltanto quando il telefono connesso è compatibile con il profilo PBAP.)
1
Con selezionare il carattere desiderato (da A a Z, da 0 a 9 o OTHERS).
• “OTHERS” appare quando il primo carattere non è compreso tra Ae Z e tra 0 e 9.
2
Ruotare la manopola del volume sino a selezionare il nome desiderato, quindi premerla.
3
Ruotare la manopola del volume sino a selezionare il numero desiderato, quindi premerla per comporlo.
• Durante l’accoppiamento la rubrica telefonica del telefono connesso viene automaticamente trasferita all’unità.
• L’apparecchio visualizza esclusivamente le lettere non accentate. (La “Ú”, ad esempio, appare come “U”.)
DIAL NUMBER
1
Ruotando la manopola del volume selezionare un numero da 0 a 9 o un carattere ( , # o +).
2
Con fare scorrere la posizione d’inserimento.
Ripetere i passi
1
e
2
sino a completare la composizione del numero.
3
Premere la manopola del volume per effettuare la chiamata.
VOICE
Pronunciare il nome del contatto da chiamare oppure il comando vocale di controllo della funzione telefonica desiderata.
(Come effettuare una chiamata mediante riconoscimento vocale)
BLUETOOTH®
Come effettuare una chiamata mediante
riconoscimento vocale
1 Premere a lungo per attivare il cellulare connesso.
2 Pronunciare il nome del contatto da chiamare oppure il
comando vocale di controllo della funzione telefonica
desiderata.
• La capacità di riconoscimento vocale varia secondo il telefono
effettivamente in uso. Per maggiori informazioni al riguardo si
prega di vedere il manuale d’istruzioni del telefono.
• Questo apparecchio è altresì compatibile con la funzione di
assistenza personale intelligente dell’iPhone.
Impostazioni in memoria
Registrare contatti nella memoria
In corrispondenza dei tasti numerici da
1
a
6
è possibile
memorizzare sino a 6 contatti.
1 Premere per accedere al modo Bluetooth.
2 Ruotare la manopola del volume sino a selezionare
[RECENTCALL]
,
[PHONEBOOK]
o
[DIALNUMBER]
, quindi
premerla.
3 Ruotando la manopola selezionare il nome o il numero
di telefono da chiamare.
Dopo avere selezionato il contatto, premendo la manopola del
volume se ne visualizza il numero telefonico.
4 Premere a lungo uno dei tasti numerici da 1 a 6.
Quando si salva un contatto appare “MEMORY P(numero di
preimpostazione selezionato)”.
Per cancellare un contatto dalla memoria di preimpostazione al passo
2
selezionare
[DIALNUMBER]
e registrare quindi un semplice spazio.
Chiamata dalla memoria
1 Premere per accedere al modo Bluetooth.
2 Premere uno dei tasti numerici da 1 a 6.
3 Premere la manopola del volume per effettuare la
chiamata.
Se non vi è alcun contatto salvato appare “NO PRESET”.
JS_JVC_KD_X352BT_E_IT.indd 13JS_JVC_KD_X352BT_E_IT.indd 13 22/8/2017 11:22:00 AM22/8/2017 11:22:00 AM

14 ITALIANO
Data Size: B6L (182 mm x 128 mm)
Book Size: B6L (182 mm x 128 mm)
Impostazione della modalità Bluetooth
1 Premere a lungo .
2 Ruotare la manopola del volume sino a selezionare l’elemento desiderato
(
vedere la tabella
che segue
)
, e quindi premerla.
3 Ripetere il passo 2 sino a selezionare o attivare l’elemento desiderato, oppure seguire le
istruzioni riportate per l’elemento selezionato.
4 Premere per uscire.
Per ritornare all’impostazione precedente premere .
Impostazione predefinita:
XX
BT MODE
PHONE SELECT
*Selezionano il telefono o la periferica audio da connettere o disconnettere.
Quando la periferica è connessa, di fronte al suo nome appare “ ”.
Davanti al lettore audio correntemente selezionato appare “ ”.
AUDIO SELECT
*
DEVICE DELETE
1
Ruotare la manopola del volume sino a selezionare la periferica da cancellare, quindi premerla.
2
Ruotando la manopola selezionare
[YES]
o
[NO]
, quindi premerla.
PIN CODE EDIT
(0000)
Cambia il codice PIN (sino a 6 cifre).
1
Ruotando la manopola selezionare un numero di telefono.
2
Con fare scorrere la posizione d’inserimento.
Ripetere i passi
1
e
2
sino a completare l’inserimento del codice PIN.
3
Premere la manopola del volume per confermare.
RECONNECT ON
:quando la trova a portata di connessione, l’apparecchio riconnette automaticamente l’ultima periferica connessa.;
OFF
:annulla.
AUTO PAIRING ON
:quando si collega alla presa d’ingresso USB una periferica Bluetooth compatibile (iPhone, iPod touch o un dispositivo
Android) l’apparecchio l’accoppia automaticamente.Questa funzione potrebbe non operare a seconda del sistema
operativo installato nella periferica connessa. ;
OFF
:annulla.
INITIALIZE YES
:inizializza tutte le impostazioni Bluetooth, dati di accoppiamento e rubrica telefonica compresi.;
NO
:annulla.
INFORMATION MYBTNAME
: visualizza il nome dell’apparecchio (“KD-X3 BT”).;
MYADDRESS
: visualizza l’indirizzo dell’apparecchio.
* In qualsiasi momento è possibile connettere sino a due telefoni e un lettore audio Bluetooth.
BLUETOOTH®
Modo di controllo compatibilità Bluetooth
L’apparecchio può verificare l’effettiva capacità di connessione
dei propri profili con le periferiche Bluetooth.
• Accertarsi che non vi sia alcuna periferica Bluetooth
accoppiata.
1 Premere a lungo .
Appare “BLUETOOTH” “CHECK MODE”. Sul display appare
in scorrimento “SEARCH NOW USING PHONE”
“PIN IS 0000”.
2 Entro 3 minuti dalla periferica Bluetooth cercare e
selezionare “KD-X3 BT”.
3 Sulla base del testo che appare in scorrimento sul
display dare luogo all’operazione (A), (B) o (C).
(A) “PAIRING” “XXXXXX” (password a 6 cifre)
:
accertarsi che sull’apparecchio e sulla periferica
Bluetooth appaia la medesima password; quindi
confermarla dalla periferica stessa.
(B) “PAIRING” “PIN IS 0000”
: inserire la password
“0000” nella periferica Bluetooth.
(C) “PAIRING”
: confermare l’accoppiamento dalla
periferica Bluetooth.
Al termine dell’accoppiamento con esito positivo sul display
appare “PAIRING OK” “[nome della periferica connessa]” e
quindi ha inizio il controllo di compatibilità Bluetooth.
Se appare “CONNECT NOW USING PHONE” agire sulla periferica
Bluetooth per permettere l’accesso alla rubrica telefonica.
Sul display inizia a lampeggiare “TESTING”.
JS_JVC_KD_X352BT_E_IT.indd 14JS_JVC_KD_X352BT_E_IT.indd 14 22/8/2017 11:22:00 AM22/8/2017 11:22:00 AM

ITALIANO 15
Data Size: B6L (182 mm x 128 mm)
Book Size: B6L (182 mm x 128 mm)
Al termine della verifica ne lampeggiano sul display
i risultati.
“PAIRING OK” e/o “HANDS-FREE OK”*
1
e/o
“AUD.STREAM OK”*
2
e/o “PBAP OK”*
3
: compatibile
*1
Compatibilità accertata con il profilo vivavoce (HFP)
*2
Compatibilità accertata con il profilo di distribuzione audio avanzata (A2DP)
*3
Compatibilità accertata con il profilo accesso alla rubrica telefonica (PBAP)
Dopo 30 secondi appare “PAIRING DELETED” per indicare
l’avvenuta cancellazione dell’accoppiamento; l’apparecchio
esce quindi dal modo di controllo della compatibilità.
• Per annullare l’operazione premere a lungo per
spegnere l’apparecchio; quindi riaccenderlo.
BLUETOOTH®
BLUETOOTH — Audio
Come usare un lettore audio Bluetooth
1 Premere quante volte necessario sino a selezionare BTAUDIO.
• La pressione di fa accedere direttamente ad BT AUDIO.
2 Avviare la riproduzione dal lettore audio Bluetooth.
Per Dal frontalino
Riprodurre/mettere in pausa Premere la manopola del volume.
Selezionare un gruppo o una
cartella Premere .
Saltare all’indietro o in avanti Premere .
Avanzare o retrocedere
rapidamente Premere a lungo .
Ripetizione Premere quante volte necessario.
TRACKREPEAT
,
ALLREPEAT
,
REPEATOFF
Riproduzione casuale Premere quante volte necessario.
GROUPRANDOM
,
ALLRANDOM
,
RANDOMOFF
Selezionare un file da una
cartella o da un elenco
Vedere la sezione “Selezionare un file da una cartella o da un elenco” a
pagina 8.
Commutare tra le periferiche
Bluetooth audio connesse Premere 5.*
* Anche la pressione del tasto “Play” del dispositivo connesso determina l’emissione del suono dal dispositivo stesso.
I comandi e i messaggi possono cambiare secondo la loro effettiva disponibilità nella periferica connessa.
Mentre ci si trova nella sorgente
BT AUDIO è possibile connettere e
commutare a piacere sino a cinque
periferiche audio Bluetooth.
JS_JVC_KD_X352BT_E_IT.indd 15JS_JVC_KD_X352BT_E_IT.indd 15 22/8/2017 11:22:00 AM22/8/2017 11:22:00 AM

16 ITALIANO
Data Size: B6L (182 mm x 128 mm)
Book Size: B6L (182 mm x 128 mm)
STATUS
Mostra lo stato del dispositivo correntemente selezionato.
IOS CONNECTED
: permette di usare l’applicazione con l’iPhone o l’iPod mediante la
connessione Bluetooth o la presa d’ingresso USB.
IOS NOT CONNECTED
: non è connesso alcun dispositivo IOS con il quale usare
l’applicazione.
ANDROID CONNECTED
: permette di usare l’applicazione con uno smartphone Android
mediante la connessione Bluetooth.
ANDROID NOT CONNECTED
: non è connesso alcun dispositivo Android con il quale
usare l’applicazione.
Ascolto dell’iPhone o dell’iPod mediante la connessione
Bluetooth
Questo apparecchio permette di ascoltare mediante la connessione Bluetooth la musica
salvata nell’iPhone o nell’iPod.
Premere quante volte necessario sino a selezionare iPodBT.
• L’iPhone o l’iPod è utilizzabile esattamente come quando è collegato alla presa
d’ingresso USB.
( 7)
• Se durante l’ascolto della sorgente iPod BT si collega un iPhone o l’iPod stesso alla
presa d’ingresso USB, l’apparecchio seleziona automaticamente la sorgente iPod USB.
Se il dispositivo è ancora via Bluetooth premere per selezionare iPodBT.
BLUETOOTH®
Impostazioni per l’uso dell’applicazione JVC Remote
L’applicazione JVC Remote permette di gestire il sintolettore JVC con un iPhone o
un iPod (mediante la connessione Bluetooth o la presa d’ingresso USB) o con uno
smartphone Android (mediante la connessione Bluetooth).
Preparazione:
Prima di connettere il dispositivo è necessario installarvi la versione più recente
dell’applicazione JVC Remote. Per maggiori informazioni al riguardo si prega di visitare
il sito <http://www.jvc.net/cs/car/>.
1 Premere a lungo .
2 Ruotare la manopola del volume sino a selezionare l’elemento
desiderato
(
vedere la tabella che segue
)
, e quindi premerla.
3 Ripetere il passo 2 sino a selezionare o attivare l’elemento desiderato.
4 Premere per uscire.
Per ritornare all’impostazione precedente premere .
Impostazione predefinita:
XX
REMOTE APP
SELECT
Seleziona il dispositivo (IOS o ANDROID) da usare con l’applicazione.
IOS YES
:specifica l’iPhone o l’iPod da usare con l’applicazione mediante la connessione Bluetooth
o la presa d’ingresso USB.;
NO
:annulla.
Se si è selezionato IOS, per attivare l’applicazione selezionare la sorgente iPod BT (o iPod USB se
l’iPhone o l’iPod è collegato alla presa d’ingresso USB).
•
L’applicazione s’interrompe o si disconnette quando:
– Si passa dalla sorgente iPod BT a un’altra sorgente collegata mediante la presa
d’ingresso USB.
– Si passa dalla sorgente iPod USB alla sorgente iPod BT.
ANDROID YES
:specifica l’uso dello smartphone Android con l’applicazione mediante la connessione
Bluetooth.;
NO
:annulla.
ANDROID
LIST
*
Permette di selezionare dall’elenco lo smartphone Android da usare.
*
Visualizzato solo quando
[ANDROID]
in
[SELECT]
è impostato su
[YES]
.
JS_JVC_KD_X352BT_E_IT.indd 16JS_JVC_KD_X352BT_E_IT.indd 16 22/8/2017 11:22:01 AM22/8/2017 11:22:01 AM

ITALIANO 17
Data Size: B6L (182 mm x 128 mm)
Book Size: B6L (182 mm x 128 mm)
Radio Internet attraverso la connessione Bluetooth
Questo apparecchio permette di ascoltare Spotify con un iPhone, un iPod touch o un
dispositivo Android mediante la connessione Bluetooth.
• Accertarsi innanzi tutto che alla presa d’ingresso USB non sia collegato un dispositivo.
Ascoltare Spotify
Preparazione:
In
[SOURCESELECT]
impostare
[SPOTIFY SRC]
su
[ON]
.
( 4)
1 Aprire nella periferica l’applicazione Spotify.
2 Connettere il dispositivo mediante Bluetooth.
( 10)
3 Premere quante vole necessario sino a selezionare SPOTIFY (se
con l’iPhone o l’iPod) o SPOTIFY BT (se con un dispositivo Android).
La periferica cambia sorgente e l’avvia automaticamente.
• In questo caso Spotify è utilizzabile esattamente come quando lo si ascolta attraverso
la presa USB.
( 9)
BLUETOOTH®
A questa presa si può collegare un lettore audio portatile
1 Collegare un comune lettore audio portatile (del tipo comunemente
disponibile in commercio).
2 In
[SOURCE SELECT]
impostare
[BUILT-IN AUX]
su
[ON]
.
( 4)
3 Premere quante volte necessario sino a selezionare AUX.
4 Accendere il lettore audio portatile e avviarne la riproduzione.
Per ottenere le massime prestazioni audio è necessario usare un mini
spinotto stereo a 3 contatti.
Mini spinotto stereo da 3,5mm con connettore a “L”
(del tipo comunemente disponibile in commercio)
Lettore audio portatile
Presa d’ingresso ausiliario
AUX
JS_JVC_KD_X352BT_E_IT.indd 17JS_JVC_KD_X352BT_E_IT.indd 17 22/8/2017 11:22:01 AM22/8/2017 11:22:01 AM

18 ITALIANO
Data Size: B6L (182 mm x 128 mm)
Book Size: B6L (182 mm x 128 mm)
IMPOSTAZIONI AUDIO
1 Premere a lungo .
2 Ruotare la manopola del volume sino a selezionare l’elemento
desiderato (vedere la tabella che segue), e quindi premerla.
3 Ripetere il passo 2 sino a selezionare o attivare l’elemento desiderato,
oppure seguire le istruzioni riportate per l’elemento selezionato.
4 Premere per uscire.
Per ritornare all’impostazione precedente premere .
Impostazione predefinita:
XX
EQSETTING
PRESET EQ
Seleziona un equalizzatore preimpostato adatto al genere musicale in esecuzione.
• Selezionare
[USER]
per usare le impostazioni fatte in
[EASYEQ]
o
[PROEQ]
.
FLAT
/
DRVN 3
/
DRVN 2
/
DRVN 1
/
HARD ROCK
/
HIP HOP
/
JAZZ
/
POP
/
R&B
/
USER
/
CLASSICAL
L’equalizzatore di guida (
DRVN3
/
DRVN2
/
DRVN1
) potenzia frequenze specifiche
del segnale audio per ridurre il rumore esterno al veicolo o quello prodotto dagli pneumatici
durante la guida.
EASYEQ
Permette di personalizzare le impostazioni audio:
• Le impostazioni rimangono salvate in
[USER]
.
• Una volta effettuate, queste impostazioni possono influenzare quelle attuali di
[PROEQ]
.
SUB.W SP
*1*2
:
00
a
+06
(Impostazione predefinita:
+03
SUB.W
*1*3
:
–50
a
+10 00
BASS
:
LVL–09
a
LVL+09 LVL00
MID
:
LVL–09
a
LVL+09 LVL00
TRE
:
LVL–09
a
LVL+09 LVL00
)
PRO EQ
Permette di personalizzare le impostazioni audio:
• Le impostazioni rimangono salvate in
[USER]
.
• Una volta effettuate, queste impostazioni possono influenzare quelle attuali di
[EASYEQ]
.
62.5HZ
LEVEL–09
a
LEVEL+09 (LEVEL00)
: regolano il livello da salvare per ciascuna sorgente.
(Prima di effettuare una regolazione, selezionare la sorgente che si desidera regolare.)
ON
:attiva i bassi estesi.;
OFF
:annulla.
100HZ
/
160HZ
/
250HZ
/
400HZ
/
630HZ
/
1KHZ
/
1.6KHZ
/
2.5KHZ
/
4KHZ
/
6.3KHZ
/
10KHZ
/
16KHZ
LEVEL–09
a
LEVEL+09 (LEVEL00)
:
regolano il livello da salvare per ciascuna sorgente.
(Prima di effettuare una regolazione, selezionare la sorgente che si desidera regolare.)
Q FACTOR 1.35
/
1.50
/
2.00
:regola il fattore di qualità.
AUDIO CONTROL
BASS BOOST LEVEL+01
a
LEVEL+05
: specifica il livello di potenziamento dei bassi.;
OFF
:annulla.
LOUDNESS LEVEL01
/
LEVEL02
:potenzia le frequenze basse o alte per fornire un suono ben
bilanciato a basso volume.;
OFF
:annulla
SUB.W LEVEL
*1
SPK-OUT
*2
(Non selezionabile quando è selezionato il crossover a tre vie.)
SUB.W00
a
SUB.W+06
(
SUB.W+03
):regola il livello
d’uscita del subwoofer collegato con il cavo altoparlante.
( 31)
PRE-OUT
*3
SUB.W–50
a
SUB.W+10
(
SUB.W00
):regola il livello
d’uscita del subwoofer collegato alle prese di uscita audio (REAR/
SW) attraverso un amplificatore esterno.
( 31)
SUBWOOFER
SET
*3
ON
: attiva l’uscita al subwoofer.;
OFF
:annulla.
*1
,
*2
,
*3
:
( 19)
JS_JVC_KD_X352BT_E_IT.indd 18JS_JVC_KD_X352BT_E_IT.indd 18 22/8/2017 11:22:01 AM22/8/2017 11:22:01 AM

ITALIANO 19
Data Size: B6L (182 mm x 128 mm)
Book Size: B6L (182 mm x 128 mm)
IMPOSTAZIONI AUDIO
FADER
(Non selezionabile quando è selezionato il crossover a tre vie.)
POSITIONR15
a
POSITIONF15
(
POSITION00
):regola il bilanciamento delle
uscite dei diffusori anteriori e posteriori.
BALANCE
*4
POSITIONL15
a
POSITIONR15
(
POSITION00
):regola il bilanciamento delle
uscite dei diffusori destro e sinistro.
VOLUMEADJUST LEVEL–15
a
LEVEL+06
(
LEVEL00
):preimposta il volume iniziale per ciascuna
sorgente (rispetto al volume della banda FM). Selezionare innanzi tutto la sorgente da
regolare.
AMPGAIN LOWPOWER
:limita il volume al livello massimo 25. (Da selezionare quando la
potenza massima di ciascun diffusore è 50 Win modo da impedirne il danneggiamento.);
HIGHPOWER
:il livello massimo del volume è 35.
SPK/PREOUT
(Non selezionabile quando è selezionato il crossover a tre vie.)
Per ottenere l’uscita desiderata selezionare l’impostazione adatta al metodo di
collegamento dei diffusori.
(20, Impostazione di uscita dei diffusori)
SPEAKER SIZE
Appaiono i parametri d’impostazione del crossover a due o a tre vie (
[X ' OVER
TYPE]
) a seconda di quello effettivamente selezionato.
(20, Impostazione
del crossover)
Per impostazione predefinita è selezionato il crossover a due vie.
X ' OVER
DTA SETTINGS
Impostazioni,
22, Allineamento temporale digitale
.
CAR SETTINGS
X ' OVER TYPE Attenzione
: regolare il volume prima di cambiare
[X ' OVER TYPE]
per evitare un
improvviso aumento o riduzione del livello d’uscita.
2-WAY
(Visualizzato solo quando è selezionato
[3-WAY]
)
YES
:seleziona il crossover a due vie;;
NO
:annulla.
3-WAY
(Visualizzato solo quando è selezionato
[2-WAY]
)
YES
:seleziona il crossover a tre vie;;
NO
:annulla.
SOUND EFFECT
SPACE ENHANCE
(Non selezionabile con la sorgente TUNER.)
SMALL/MEDIUM/LARGE
: potenzia virtualmente lo spazio sonoro.;
OFF
:annulla.
SND RESPONSE LEVEL1
/
LEVEL2
/
LEVEL3
: rende virtualmente più realistico il suono.;
OFF
:annulla.
SOUND LIFT LOW
/
MIDDLE
/
HIGH
: regola virtualmente la posizione sonora percepita attraverso i
diffusori.;
OFF
:annulla.
VOL LINK EQ ON
:aumenta la frequenza per compensare il rumore esterno al veicolo o quello prodotto
dagli pneumatici durante la guida.;
OFF
:annulla.
K2 TECHNOLOGY
(Non selezionabile con le sorgenti TUNER e AUX.)
ON
:migliora la qualità audio della musica compressa.;
OFF
:annulla.
* 1
Visualizzato solo quando
[SUBWOOFER SET]
è impostato su
[ON]
.
( 18)
*2
Con il crossover a due vie: Visualizzato solo quando
[SPK/PREOUT]
è impostato su
[SUB.W/SUB.W]
.
( 20)
*3
Con il crossover a due vie: Visualizzato solo quando
[SPK/PREOUT]
è impostato su
[REAR/SUB.W]
o
[SUB.W/SUB.W]
.
( 20)
*4
La regolazione non influisce sull’uscita del subwoofer.
JS_JVC_KD_X352BT_E_IT.indd 19JS_JVC_KD_X352BT_E_IT.indd 19 22/8/2017 11:22:01 AM22/8/2017 11:22:01 AM

20 ITALIANO
Data Size: B6L (182 mm x 128 mm)
Book Size: B6L (182 mm x 128 mm)
IMPOSTAZIONI AUDIO
Impostazione del crossover
Di seguito si riportano i parametri d’impostazione dei crossover a due e a tre vie.
Attenzione
Si deve selezionare il tipo di crossover adatto alla modo di collegamento dei diffusori.
( 31)
Se si seleziona il tipo sbagliato:
• i diffusori possono danneggiarsi.
• il livello sonoro potrebbe essere eccessivamente alto o basso.
SPEAKER SIZE
Per ottenere le massime prestazioni con questa impostazione, selezionare la
dimensione dei diffusori collegati.
•
L’apparecchio imposta automaticamente la frequenza e la pendenza della curva del
diffusore selezionato.
•
Quando si seleziona il crossover a due vie, se per
[SPEAKER SIZE]
in corrispondenza
di
[TWEETER]
di
[FRONT]
,
[REAR]
e
[SUBWOOFER]
si seleziona
[NONE]
l’impostazione
[X ‘ OVER]
del diffusore selezionato non è disponibile.
•
Quando si seleziona il crossover a tre vie, se per
[SPEAKER SIZE]
in corrispondenza
di
[WOOFER]
si seleziona
[NONE]
l’impostazione
[X’OVER]
di
[WOOFER]
stesso non è
disponibile.
X ‘ OVER (crossover)
• [FRQ]
/
[F-HPFFRQ]
/
[R-HPFFRQ]
/
[SWLPF FRQ]
/
[HPFFRQ]
/
[LPFFRQ]
: permette di
regolare la frequenza di cross-over per i diffusori selezionati (filtro passa-alto o filtro
passa-basso).
Quando si seleziona
[THROUGH]
l’unità invia tutti i segnali ai diffusori selezionati.
• [SLOPE]
/
[F-HPFSLOPE]
/
[R-HPFSLOPE]
/
[SWLPF SLOPE]
/
[HPFSLOPE]
/
[LPFSLOPE]
:
permette di regolare la pendenza della curva di crossover.
Questa impostazione è disponibile soltanto quando la frequenza di cross-over non è
impostata su
[THROUGH]
.
• [SW LPF PHASE]
/
[PHASE]
:
permette di specificare la fase dell’uscita di un determinato
diffusore per allinearla con quella degli altri diffusori.
•
[GAINLEFT]
/
[GAINRIGHT]
/
[F-HPFGAIN]
/
[R-HPFGAIN]
/
[SWLPF GAIN]
/
[GAIN]
:
permette di regolare il volume d’uscita del diffusore selezionato.
Impostazione di uscita dei diffusori
[SPK/PRE OUT]
(Soltanto quando [X ' OVER TYPE ] è impostato su [2-WAY]) (19)
Selezionare l’impostazione d’uscita dei diffusori
[SPK/PREOUT]
,
sulla base del metodo
di collegamento usato.
Collegamento alle prese d’uscita audio
Collegamento a un amplificatore esterno.
( 31)
Impostazione di
[SPK/PRE OUT]
Segnale audio dalla presa di uscita audio
FRONT REAR/SW
REAR/REAR
Uscita diffusori anteriori Uscita diffusori posteriori
REAR/SUB.W
(impostazione predefinita)
Uscita diffusori anteriori Uscita per subwoofer
SUB.W/SUB.W
Uscita diffusori anteriori Uscita per subwoofer
Collegamento con cavi diffusori
Collegamento senza amplificatore esterno. Questa impostazione permette tuttavia di
ascoltare anche il subwoofer.
( 31)
Impostazione di
[SPK/PRE OUT]
Segnale audio dal cavo dei diffusori posteriori
L (sinistro) R (destro)
REAR/REAR
Uscita diffusori posteriori Uscita diffusori posteriori
REAR/SUB.W
Uscita diffusori posteriori Uscita diffusori posteriori
SUB.W/SUB.W
Uscita per subwoofer (silenziamento)
Quando si seleziona
[SUB.W/SUB.W]
:
– in
[SUBWOOFERLPF]
è selezionato
[120HZ]
e
[THROUGH]
non è disponibile.
( 21)
– in
[FADER]
è selezionato
[POSITIONR02]
e la gamma selezionabile è
[POSITION R15]
-
[POSITION00]
.
( 19)
JS_JVC_KD_X352BT_E_IT.indd 20JS_JVC_KD_X352BT_E_IT.indd 20 22/8/2017 11:22:01 AM22/8/2017 11:22:01 AM

ITALIANO 21
Data Size: B6L (182 mm x 128 mm)
Book Size: B6L (182 mm x 128 mm)
IMPOSTAZIONI AUDIO
Parametri d’impostazione del crossover a due vie
SPEAKER SIZE
FRONT SIZE 8CM
/
10CM
/
12CM
/
13CM
/
16CM
/
17CM
/
18CM
/
4×6
/
5×7
/
6×8
/
6×9
/
7×10
TWEETER SMALL
/
MIDDLE
/
LARGE
/
NONE
(non collegato)
REAR
*1
8CM
/
10CM
/
12CM
/
13CM
/
16CM
/
17CM
/
18CM
/
4×6
/
5×7
/
6×8
/
6×9
/
7×10
/
NONE
(non collegato)
SUBWOOFER
*2*3
16CM
/
20CM
/
25CM
/
30CM
/
38CM OVER
/
NONE
(non collegato)
X ' OVER
TWEETER FRQ 1KHZ
/
1.6KHZ
/
2.5KHZ
/
4KHZ
/
5KHZ
/
6.3KHZ
/
8KHZ
/
10KHZ
/
12.5KHZ
GAIN LEFT
da
–08DB
a
00DB
GAIN RIGHT
da
–08DB
a
00DB
FRONT HPF F-HPF FRQ 30HZ
/
40HZ
/
50HZ
/
60HZ
/
70HZ
/
80HZ
/
90HZ
/
100HZ
/
120HZ
/
150HZ
/
180HZ
/
220HZ
/
250HZ
/
THROUGH
F-HPF SLOPE –06DB
/
–12DB
/
–18DB
/
–24DB
F-HPF GAIN
da
–08DB
a
00DB
REAR HPF
*1
R-HPF FRQ 30HZ
/
40HZ
/
50HZ
/
60HZ
/
70HZ
/
80HZ
/
90HZ
/
100HZ
/
120HZ
/
150HZ
/
180HZ
/
220HZ
/
250HZ
/
THROUGH
R-HPF SLOPE –06DB
/
–12DB
/
–18DB
/
–24DB
R-HPF GAIN
da
–08DB
a
00DB
SUBWOOFER
LPF
*2*3
SW LPF FRQ 30HZ
/
40HZ
/
50HZ
/
60HZ
/
70HZ
/
80HZ
/
90HZ
/
100HZ
/
120HZ
/
150HZ
/
180HZ
/
220HZ
/
250HZ
/
THROUGH
SW LPF SLOPE –06DB
/
–12DB
/
–18DB
/
–24DB
SW LPF PHASE REVERSE
(180°)/
NORMAL
(0°)
SW LPF GAIN
da
–08DB
a
00DB
Parametri d’impostazione del crossover a tre vie
SPEAKER SIZE
TWEETER SMALL
/
MIDDLE
/
LARGE
MID RANGE 8CM
/
10CM
/
12CM
/
13CM
/
16CM
/
17CM
/
18CM
/
4×6
/
5×7
/
6×8
/
6×9
WOOFER
*3
16CM
/
20CM
/
25CM
/
30CM
/
38CM OVER
/
NONE
(non collegato)
X ' OVER
TWEETER HPF FRQ 1KHZ
/
1.6KHZ
/
2.5KHZ
/
4KHZ
/
5KHZ
/
6.3KHZ
/
8KHZ
/
10KHZ
/
12.5KHZ
SLOPE –06DB
/
–12DB
PHASE REVERSE
(180°)/
NORMAL
(0°)
GAIN
da
–08DB
a
00DB
MID RANGE HPF FRQ 30HZ
/
40HZ
/
50HZ
/
60HZ
/
70HZ
/
80HZ
/
90HZ
/
100HZ
/
120HZ
/
150HZ
/
180HZ
/
220HZ
/
250HZ
/
THROUGH
HPF SLOPE –06DB
/
–12DB
LPF FRQ 1KHZ
/
1.6KHZ
/
2.5KHZ
/
4KHZ
/
5KHZ
/
6.3KHZ
/
8KHZ
/
10KHZ
/
12.5KHZ
/
THROUGH
LPF SLOPE –06DB
/
–12DB
PHASE REVERSE
(180°)/
NORMAL
(0°)
GAIN
da
–08DB
a
00DB
WOOFER
*3
LPF FRQ 30HZ
/
40HZ
/
50HZ
/
60HZ
/
70HZ
/
80HZ
/
90HZ
/
100HZ
/
120HZ
/
150HZ
/
180HZ
/
220HZ
/
250HZ
/
THROUGH
SLOPE –06DB
/
–12DB
PHASE REVERSE
(180°)/
NORMAL
(0°)
GAIN
da
–08DB
a
00DB
*1
Visualizzato solo quando
[SPK/PREOUT]
è impostato su
[REAR/REAR]
o
[REAR/SUB.W]
.
( 20)
*2
Visualizzato solo quando
[SPK/PREOUT]
è impostato su
[REAR/SUB.W]
o
[SUB.W/SUB.W]
.
( 20)
*3
Visualizzato solo quando
[SUBWOOFER SET]
è impostato su
[ON]
.
( 18)
JS_JVC_KD_X352BT_E_IT.indd 21JS_JVC_KD_X352BT_E_IT.indd 21 22/8/2017 11:22:01 AM22/8/2017 11:22:01 AM

22 ITALIANO
Data Size: B6L (182 mm x 128 mm)
Book Size: B6L (182 mm x 128 mm)
IMPOSTAZIONI AUDIO
Allineamento temporale digitale
La funzione Allineamento temporale digitale imposta il ritardo temporale dell’uscita
dei diffusori per creare un ambiente di ascolto più adatto al proprio veicolo.
• Per maggiori informazioni,
Determinazione dei parametri [DISTANCE] e [GAIN] di
[DTA SETTINGS].
DTA SETTINGS
POSITION
Permette di selezionare la propria posizione d’ascolto (punto di riferimento):
ALL
:nessuna compensazione;
FRONT RIGHT
: sedile anteriore destro;
FRONT LEFT
:sedile anteriore sinistro;
FRONT ALL
:sedili anteriori
•
[FRONT ALL]
appare solo quando
[X ' OVER TYPE]
è impostato su
[2-WAY]
.
( 19)
DISTANCE
*1
0CM
a
610CM
:regolazione fine di compensazione della distanza.
GAIN
*1
–8DB
a
0DB
:regolazione del volume d’uscita del diffusore selezionato.
DTA RESET YES
:resetta le impostazioni
[DISTANCE]
e
[GAIN]
del parametro
[POSITION]
ai valori predefinite.;
NO
:annulla.
CAR SETTINGS
Permette d’identificare il tipo di veicolo in uso e la posizione dei diffusori posteriori
per impostare i parametri
[DTA SETTINGS]
.
CAR TYPE COMPACT
/
FULL SIZE CAR
/
WAGON
/
MINIVAN
/
SUV
/
MINIVAN(LONG)
:seleziona il tipo di veicolo;
OFF
: nessuna compensazione
R-SP LOCATION
*2
Permette di selezionare la posizione dei diffusori posteriori per calcolare la distanza
maggiore dalla posizione d’ascolto specificata (punto di riferimento):
•
DOOR
/
REAR DECK
:selezionabile soltanto quando per
[CAR TYPE]
si
seleziona
[OFF]
,
[COMPACT]
,
[FULL SIZE CAR]
,
[WAGON]
o
[SUV]
.
•
2ND ROW
/
3RD ROW
:selezionabile soltanto quando per
[CAR TYPE]
si
seleziona
[MINIVAN]
o
[MINIVAN(LONG)]
.
Determinazione dei parametri [DISTANCE] e [GAIN] di [DTA SETTINGS]
Quando per ciascun diffusore si specifica la distanza
rispetto al punto centrale della posizione d’ascolto
correntemente impostata, l’apparecchio ne calcola e imposta
automaticamente il ritardo temporale:
1
Determinazione, come punto di riferimento, del punto
centrale della posizione d’ascolto correntemente
impostata.
2
Misurazione della distanza dei diffusori da detto punto di
riferimento.
3
Calcolo delle differenze tra la distanza del diffusore più
lontano (diffusori posteriori) e quella dei rimanenti
diffusori.
4
Impostazione per ciascun diffusore del parametro
[DISTANCE]
calcolato al passo
3
.
5
Regolazione del parametro
[GAIN]
per ciascun diffusore.
Esempio in figura: come posizione d’ascolto si è selezionato
[FRONT ALL]
*1
Prima di effettuare una regolazione selezionare il diffusore interessato:
Quando si seleziona il crossover a due vie:
FRONT LEFT
/
FRONT RIGHT
/
REAR LEFT
/
REAR RIGHT
/
SUBWOOFER:
– Quando per
[REAR]
e
[SUBWOOFER]
di
[SPEAKER SIZE]
si seleziona un’impostazione diversa da
[NONE]
le selezioni possibili sono
[REAR LEFT]
,
[REAR RIGHT]
e
[SUBWOOFER]
.
( 21)
Quando si seleziona il crossover a tre vie:
TWEETER LEFT
/
TWEETER RIGHT
/
MID LEFT
/
MID RIGHT
/
WOOFER:
– Quando per
[WOOFER]
di
[SPEAKER SIZE]
si seleziona un’impostazione diversa da
[NONE]
le selezioni
possibili sono
[WOOFER]
.
( 21)
*2
Appare soltanto quando
[X ' OVER TYPE]
è impostato su
[2-WAY]
( 19)
e
[REAR]
di
[SPEAKER
SIZE]
è impostato su un’opzione diversa da
[NONE]
.
( 21)
JS_JVC_KD_X352BT_E_IT.indd 22JS_JVC_KD_X352BT_E_IT.indd 22 22/8/2017 11:22:01 AM22/8/2017 11:22:01 AM

ITALIANO 23
Data Size: B6L (182 mm x 128 mm)
Book Size: B6L (182 mm x 128 mm)
IMPOSTAZIONI DI VISUALIZZAZIONE
1 Premere a lungo .
2 Ruotare la manopola del volume sino a selezionare l’elemento
desiderato (vedere la tabella che segue), e quindi premerla.
3 Ripetere il passo 2 sino a selezionare o attivare l’elemento desiderato,
oppure seguire le istruzioni riportate per l’elemento selezionato.
4 Premere per uscire.
Per ritornare all’impostazione precedente premere .
Impostazione predefinita:
XX
DISPLAY
DIMMER
Riduce la luminosità.
OFF
:attenuazione disattivata. Si attiva l’impostazione d’illuminazione
[DAY]
.
ON
:attenuazione attivata. Si attiva l’impostazione d’illuminazione
[NIGHT]
.
( [BRIGHTNESS])
DIMMER TIME
:imposta gli istanti di attivazione e disattivazione dell’attenuazione luminosa
(dimmer).
1
Ruotando la manopola del volume regolare l’istante
[ON]
, quindi premerla.
2
Ruotando la manopola del volume regolare l’istante
[OFF]
, quindi premerla.
(Impostazione predefinita:
[ON]
:
18:00
;
[OFF]
:
6:00
)
DIMMER AUTO
:l’attenuazione si attiva e disattiva automaticamente sulla base dello stato
di accensione dei fanali anteriori.*
1
BRIGHTNESS
Imposta la luminosità separatamente per il giorno e la notte.
1
DAY
/
NIGHT
:selezionare l’impostazione diurna o notturna.
2
Selezionare una zona. (Vedere l’illustrazione.)
3
da
LEVEL 00
a
LEVEL 31
: Impostare la luminosità.
TEXT SCROLL
*2
SCROLLONCE
:fa scorrere le informazioni sul display una sola volta.;
SCROLLAUTO
:ripete lo scorrimento delle informazioni a intervalli di 5 secondi.;
SCROLLOFF
:annulla.
*1
È necessario collegare il cavo di controllo dell’illuminazione.
( 31)
*2
Alcuni caratteri o simboli potrebbero non apparire correttamente o non apparire affatto.
JS_JVC_KD_X352BT_E_IT.indd 23JS_JVC_KD_X352BT_E_IT.indd 23 22/8/2017 11:22:01 AM22/8/2017 11:22:01 AM

24 ITALIANO
Data Size: B6L (182 mm x 128 mm)
Book Size: B6L (182 mm x 128 mm)
RIFERIMENTI
Manutenzione
Pulizia dell’unità
Rimuovere la sporcizia dal pannello con un panno asciutto e morbido o uno al silicone.
Pulizia della presa
In tal caso rimuoverlo e facendo attenzione a non danneggiare
il connettore pulirne delicatamente i contatti con un bastoncino
cotonato.
Informazioni aggiuntive
Per: – Ottenere il firmware più recente e l’elenco aggiornato degli accessori compatibili
– Applicazioni originali JVC
– Ottenere altre informazioni aggiornate
Vedere il sito <http://www.jvc.net/cs/car/>.
File riproducibili
• Per informazioni dettagliate e le note sui file audio riproducibili si prega di vedere il sito
<http://www.jvc.net/cs/car/>.
• File audio riproducibili:
MP3 (.mp3), WMA (.wma), AAC(.aac), AAC(.m4a), WAV (.wav), FLAC (.flac)
• Formati file system dispositivo USB riproducibili: FAT12, FAT16, FAT32
Anche quando i file audio rispettano gli standard sopra elencati, la riproduzione potrebbe non riuscire a causa del tipo o
delle condizioni del supporto o dell’apparecchio usato per registrarli.
Note sulle unità USB
• Non è possibile collegare un dispositivo USB tramite un hub USB.
• Il collegamento di un cavo la cui lunghezza totale supera 5 m può causare una riproduzione anomala.
• Questo apparecchio non riconosce le unità USB non alimentate a 5 V e con assorbimento di corrente superiore a
1,5A.
Connettore (situato sul lato
posteriore del frontalino)
Note sull’iPod e l’iPhone
• Mediante la presa d’ingresso USB:
Made for
– iPod touch (5th e 6th generation)
– iPod nano (7th generation)
– iPhone 4S, 5, 5S, 5C, 6, 6 Plus, 6S, 6S Plus, SE, 7, 7 Plus
• Connessione Bluetooth:
Made for
– iPod touch (5th e 6th generation)
– iPhone 4S, 5, 5S, 5C, 6, 6 Plus, 6S, 6S Plus, SE, 7, 7 Plus
• Nell’
[HEAD MODE]
non è possibile scorrere lungo i file video del menù “Videos”.
• L’ordine dei brani visualizzati nel menu di selezione dell’apparecchio potrebbe differire da quello dell’iPod o
dell’iPhone.
• Dipendentemente dalla versione del sistema operativo dell’iPod o dell’iPhone, con questa unità alcune funzioni
potrebbero non operare.
Informazioni sulla periferica Android
• Questo apparecchio è compatibile con i sistemi operativi Android 4.1 e superiori.
• Alcune periferiche Android (con sistema operativo 4.1 o superiore) potrebbero non essere totalmente compatibili con
la tecnologia Android Open Accessory (AOA) 2.0.
• Se la periferica Android in uso è compatibile sia con i dispositivi di archiviazione di massa sia con la tecnologia
AOA 2.0 questo apparecchio riprodurrà sempre e prioritariamente la musica con tale tecnologia.
Informazioni su Spotify
• L’applicazione Spotify è compatibile con:
– iPhone 4S, 5, 5S, 5C, 6, 6 Plus, 6S, 6S Plus, SE, 7, 7 Plus (iOS 8 o successivo)
– iPod touch (5th e 6th generation)
– Android OS 4.0.3 o successivo
• Poiché Spotify è un servizio fornito da una diversa società, le sue specifiche possono cambiare senza preavviso. Di
conseguenza si potrebbero creare problemi di compatibilità, oppure di disponibilità di alcuni o tutti i servizi offerti.
• Da questo apparecchio non è possibile utilizzare alcune funzioni Spotify.
• Per qualsiasi problema con l’uso dell’applicazione s’invita a rivolgersi direttamente a Spotify visitando il sito
<www.spotify.com>.
JS_JVC_KD_X352BT_E_IT.indd 24JS_JVC_KD_X352BT_E_IT.indd 24 22/8/2017 11:22:01 AM22/8/2017 11:22:01 AM

ITALIANO 25
Data Size: B6L (182 mm x 128 mm)
Book Size: B6L (182 mm x 128 mm)
RIFERIMENTI
Note sulla funzione Bluetooth
• Dipendentemente dalla loro versione Bluetooth alcune periferiche potrebbero non riuscire a connettersi con questo
apparecchio.
• L’apparecchio potrebbe non operare con alcune periferiche Bluetooth.
• Le condizioni del segnale possono essere influenzate dai corpi circostanti.
Cambiare le informazioni visualizzate sul display
Ogni volta che si preme le informazioni visualizzate sul display cambiano.
• Se le informazioni non sono disponibili o non sono registrate, sul display appare “NO TEXT”, “NO NAME” o un altro
testo (ad esempio il nome della stazione), oppure non appare nulla.
Nome della sorgente Informazioni visualizzate
FM
o
AM
Frequenza Orologio Frequenza con sincronizzazione musicale* (torna
all’inizio)
(Solo per stazioni FM Radio Data System)
Nome della stazione (PS)/Tipo di programma (PTY) Testo radio Testo radio+
Testo radio+ titolo/Testo radio+ esecutore Frequenza Orologio Nome
della stazione (PS)/Tipo di programma (PTY) con sincronizzazione musicale*
(torna all’inizio)
USB (Per file MP3, WMA, AAC, WAV e FLAC)
Titolo del brano/artista Nome dell’album/artista Nome della cartella
Nome del file Durata di riproduzione Orologio Titolo del brano/artista con
sincronizzazione musicale* (torna all’inizio)
iPodUSB/iPodBT
o
ANDROID
Quando è selezionato
[HEADMODE]
/
[AUTOMODE]
( 8)
:
Titolo del brano/artista Nome dell’album/artista Durata di riproduzione
Orologio Titolo del brano/artista con sincronizzazione musicale* (torna
all’inizio)
SPOTIFY/SPOTIFY BT
Titolo contesto Titolo del brano Nome dell’autore Nome dell’album
Durata di riproduzione Orologio Titolo contesto con sincronizzazione musicale*
(torna all’inizio)
Nome della sorgente Informazioni visualizzate
BT AUDIO
Titolo del brano/artista Nome dell’album/artista Durata di riproduzione
Orologio Titolo del brano/artista con sincronizzazione musicale* (torna
all’inizio)
AUX
AUX Orologio AUX con sincronizzazione musicale* (torna all’inizio)
* L’intensità luminosa dei tasti cambia in sincronia con la musica.
Caratteri cirillici visualizzabili
Carattere disponibile
Caratteri effettivamente visualizzati
JS_JVC_KD_X352BT_E_IT.indd 25JS_JVC_KD_X352BT_E_IT.indd 25 22/8/2017 11:22:01 AM22/8/2017 11:22:01 AM

26 ITALIANO
Data Size: B6L (182 mm x 128 mm)
Book Size: B6L (182 mm x 128 mm)
Problema Rimedi
Generale
Il suono non è udibile. • Regolare il volume al livello ottimale.
• Controllare i cavi e i collegamenti.
Viene visualizzata l’indicazione
“MISWIRING CHECK WIRING THEN
PWR ON”.
Spegnere l’apparecchio e controllare che le prese dei cavi dei diffusori
siano adeguatamente isolate. Riaccendere l’apparecchio.
Viene visualizzata l’indicazione
“PROTECTING SEND SERVICE”.
Inviare l’apparecchio al più vicino centro di assistenza.
Le sorgenti non sono udibili. Controllare l’impostazione
[SOURCESELECT]
.
( 4)
Radio
• La ricezione radio è scarsa.
• Interferenze statiche durante
l’ascolto di programmi
radiofonici.
Collegare l’antenna correttamente.
USB/iPod
La riproduzione dei brani non
avviene nel modo inteso.
L’ordine di riproduzione dei brani viene stabilito sulla base del loro
nome.
Il tempo di riproduzione trascorso
non è corretto.
Ciò dipende dal modo di registrazione usato.
Appare “NOT SUPPORT” e
l’apparecchio salta i file. Accertarsi che il file sia in un formato riproducibile.
( 24)
“READING” continua a
lampeggiare.
• Limitare l’uso di livelli gerarchici e cartelle.
• Ricollegare la USB periferica.
Viene visualizzata l’indicazione
“UNSUPPORTED DEVICE”.
• Accertarsi che il dispositivo connesso sia compatibile con questo
apparecchio e che anche i file siano in formato compatibile.
( 24)
• Ricollegare la periferica.
Viene visualizzata l’indicazione
“UNRESPONSIVE DEVICE”.
Accertarsi che il dispositivo funzioni correttamente, quindi scollegarlo e
ricollegarlo.
Viene visualizzata l’indicazione
“USB HUB IS NOT SUPPORTED”.
L’apparecchio non è compatibile con le unità USB collegate attraverso
un hub USB.
Viene visualizzata l’indicazione
“CANNOT PLAY”.
Collegare un’unità USB che contenga file audio compatibili con
l’apparecchio.
RISOLUZIONE DEI PROBLEMI
Problema Rimedi
USB/iPod
• L’apparecchio non seleziona
“USB” quando si connette
un dispositivo USB durante
l’ascolto di un’altra sorgente.
• Viene visualizzata
l’indicazione “USB ERROR”.
La porta USB sta assorbendo più corrente di quella massima prevista
dalle specifiche. Spegnere l’apparecchio e scollegare il dispositivo USB.
Quindi riaccenderlo e ricollegare il dispositivo.
Se il problema persiste riaccendere l’apparecchio (o resettarlo) e
collegare un altro dispositivo USB.
L’iPod/iPhone non si accende o
non funziona
• Controllare il collegamento tra l’apparecchio e l’iPod o l’iPhone.
• Scollegare l’iPod o l’iPhone e resettarlo con un ripristino hardware.
Quando si preme
per accedere al modo di ricerca
appare “LOADING”.
La preparazione dell’elenco musicale dell’iPod o dell’iPhone non è
ancora terminata. Poiché tale operazione richiede del tempo, prima di
provare occorre attendere qualche istante.
I caratteri non appaiono
correttamente sul display.
• Questa unità può visualizzare soltanto lettere maiuscole, numeri e un
numero limitato di simboli.
• A seconda della lingua di visualizzazione selezionata
( 5)
alcuni
caratteri potrebbero non apparire correttamente.
ANDROID
• Durante la riproduzione il
suono non è udibile.
• Il suono viene emesso
soltanto dalla periferica
Android.
• Ricollegare la periferica Android.
• Se è selezionato
[AUDIO MODE]
, dalla periferica Android aprire una
qualsiasi applicazione di riproduzione e avviarla.
• Se è selezionato
[AUDIO MODE]
, riavviare l’applicazione di
riproduzione attualmente aperta o usarne un’altra.
• Riavviare la periferica Android.
• Se il problema non si risolve può significare che la periferica Android
collegata non è in grado d’instradare il segnale audio a questo
apparecchio.
( 24)
La riproduzione
[AUTO
MODE]
non riesce.
• Accertarsi che nella periferica Android sia installata l’applicazione JVC
MUSIC PLAY APP.
( 7)
• Ricollegare la periferica Android e selezionare il modo di controllo
appropriato.
( 8)
• Se questo non risolve il problema può significare che la periferica
Android in uso non è compatibile con il modo
[AUTO MODE]
.
( 24)
JS_JVC_KD_X352BT_E_IT.indd 26JS_JVC_KD_X352BT_E_IT.indd 26 22/8/2017 11:22:01 AM22/8/2017 11:22:01 AM

ITALIANO 27
Data Size: B6L (182 mm x 128 mm)
Book Size: B6L (182 mm x 128 mm)
RISOLUZIONE DEI PROBLEMI
Problema Rimedi
ANDROID
“NO DEVICE” o “READING”
continua a lampeggiare.
• Nella periferica Android disattivare le opzioni per sviluppatori.
• Ricollegare la periferica Android.
• Se questo non risolve il problema può significare che la periferica
Android in uso non è compatibile con il modo
[AUTO MODE]
.
( 24)
La riproduzione è intermittente,
oppure il suono salta.
Disattivare il modo di risparmio energetico della periferica Android.
“CANNOT PLAY” • Accertarsi che la periferica Android contenga file audio effettivamente
riproducibili.
• Ricollegare la periferica Android.
• Riavviare la periferica Android.
Spotify
“DISCONNECTED” L’unità USB si scollega. Accertarsi che sia saldamente collegata alla
presa USB.
“CONNECTING” • In caso di connessione USB: il dispositivo sta tentando di connettersi
all’apparecchio. Attendere.
• In caso di connessione Bluetooth: connessione Bluetooth assente.
Controllare la connessione Bluetooth e accoppiare (associare) il
dispositivo all’apparecchio.
“CHECK APP” L’applicazione Spotify non è correttamente connessa oppure l’utente
non ha effettuato l’accesso al proprio account Spotify. Chiudere e
riavviare l’applicazione e accedere all’account.
Bluetooth®
Non è stata rilevata alcuna
periferica Bluetooth.
• Avviare una nuova ricerca.
• Resettare l’unità.
( 3)
L’accoppiamento non riesce. • Accertarsi di avere inserito lo stesso codice PIN sia nell’apparecchio sia
nella periferica Bluetooth.
• Cancellare le informazioni di accoppiamento sia dall’apparecchio sia
dalla periferica Bluetooth ed eseguirlo nuovamente.
( 10)
Si sentono echi o altri rumori. • Regolare la posizione del microfono dell’apparecchio.
( 10)
• Controllare l’impostazione
[ECHO CANCEL]
.
( 12)
Problema Rimedi
Bluetooth®
La qualità audio del cellulare è
insoddisfacente.
• Ridurre la distanza tra l’apparecchio e la periferica Bluetooth.
• Spostare la vettura in un punto che permetta una miglior ricezione.
Durante la riproduzione del
lettore audio Bluetooth il suono
s’interrompe o salta.
• Ridurre la distanza tra l’apparecchio e la periferica Bluetooth.
• Spegnere e riaccendere l’apparecchio e tentare una nuova connessione.
• Vi potrebbero essere altre periferiche Bluetooth che stanno tentando di
connettersi all’apparecchio.
Non si riesce a controllare il
lettore audio Bluetooth connesso.
• Controllare se il lettore Bluetooth è compatibile con il profilo AVRCP
(connessione remota per apparecchi audio/video). (Consultare il
manuale d’uso del lettore.)
• Scollegare e ricollegare il lettore Bluetooth.
“PLEASE WAIT” L’apparecchio si sta predisponendo all’uso della funzione Bluetooth. Se
il messaggio non scompare si consiglia di riaccendere l’apparecchio e
riconnettere la periferica.
“NOT SUPPORT” Il cellulare connesso non dispone della funzione di riconoscimento
vocale.
“ERROR” Riprovare. Se continua ad apparire “ERROR” controllare innanzi tutto
che la periferica disponga effettivamente della funzione richiesta.
“H/W ERROR” Resettare l’apparecchio e riprovare. Se “H/W ERROR” riappare si
raccomanda di rivolgersi al più vicino centro di assistenza.
“SWITCHING NG” I telefoni connessi potrebbero non essere compatibili con la funzione di
commutazione.
Se il problema riscontrato persiste si suggerisce di provare a resettare
l’apparecchio.
( 3)
JS_JVC_KD_X352BT_E_IT.indd 27JS_JVC_KD_X352BT_E_IT.indd 27 22/8/2017 11:22:01 AM22/8/2017 11:22:01 AM

28 ITALIANO
Data Size: B6L (182 mm x 128 mm)
Book Size: B6L (182 mm x 128 mm)
CARATTERISTICHE TECNICHE
Sintonizzatore
FM Gamma di frequenza 87,5MHz — 108,0MHz (a passi di 50kHz)
Sensibilità utile (S/R = 26dB) 0,71V/75 (8,2dBf)
Sensibilità silenziamento (DIN S/N = 46dB) 2,0 V/75 Ω
Risposta di frequenza (±3 dB) 30Hz — 15kHz
Rapporto segnale/rumore (MONO) 64 dB
Separazione stereo (1 kHz) 40 dB
AM
(MW)
Gamma di frequenza 531kHz — 1611kHz (a passi di 9kHz)
Sensibilità utile (S/R = 20dB) 28,2V (29dB)
AM
(LW)
Gamma di frequenza 153kHz — 279kHz (a passi di 9kHz)
Sensibilità utile (S/R = 20dB) 50V (33,9dB)
USB
Standard USB USB1.1, USB2.0 (Piena velocità)
Periferiche compatibili Classe di archiviazione di massa
Sistema file FAT12/16/32
Corrente di alimentazione massima CC 5 V 1,5A
Convertitore D/A 24 Bit
Risposta di frequenza (±1 dB) 20Hz — 20kHz
Rapporto segnale/rumore (1kHz) 105 dB
Gamma dinamica 90 dB
Separazione tra i canali 85 dB
Decodifica MP3 Conforme a MPEG-1/2 Audio Layer-3
Decodifica WMA Conforme a Windows Media Audio
USB
Decodifica AAC File AAC-LC “.aac” e “.m4a”
Decodifica WAV PCM lineare
Decodifica FLAC File FLAC sino a 24bit/96kHz
AUX
Risposta di frequenza (±3 dB) 20Hz—20kHz
Voltaggio massimo d’ingresso 1 000 mV
Impedenza ingresso 30k
Bluetooth
Versione Bluetooth 3.0
Gamma di frequenza 2,402 GHz — 2,480 GHz
Potenza d’uscita Categoria 2 +4 dBm (massimo), 0 dBm (medio)
Portata massima 10 metri in linea d’aria (32,8 ft)
Accoppiamento SSP (accoppiamento semplificato e sicuro)
Profili HFP1.6 (chiamate vivavoce)
A2DP (distribuzione audio avanzata)
AVRCP1.5 (controllo audio/video remoto)
PBAP (accesso alla rubrica telefonica)
SPP (porta seriale)
Audio
Potenza di uscita massima 50W×4 o
50 W × 2 + 50 W × 1 (subwoofer = 4 )
Potenza alla massima larghezza di banda
(con distorsione armonica totale inferiore
all’1%)
22W×4
Impedenza altoparlanti 4—8
Livello preuscita/carico (USB) 2500mV/10k carico
Impedenza di preuscita ≤600
JS_JVC_KD_X352BT_E_IT.indd 28JS_JVC_KD_X352BT_E_IT.indd 28 22/8/2017 11:22:01 AM22/8/2017 11:22:01 AM

ITALIANO 29
Data Size: B6L (182 mm x 128 mm)
Book Size: B6L (182 mm x 128 mm)
Avviso
• Questo apparecchio è installabile esclusivamente nei veicoli provvisti di alimentazione da 12 V CC con messa a terra
sul negativo.
• Prima d’installarlo e di eseguire i collegamenti elettrici scollegare il cavo negativo della batteria.
• Per evitare la formazione di cortocircuiti non collegare il cavo della batteria (giallo) né il cavo di accensione del
motore (rosso) al telaio del veicolo né al cavo di messa a terra (nero).
• Per prevenire i cortocircuiti:
– Avvolgere con del nastro adesivo i cavi non collegati.
– Al termine dell’installazione si deve nuovamente collegare l’unità a massa attraverso la carrozzeria della vettura.
– Fissare in posizione tutti i cavi con apposite fascette e avvolgere con del nastro adesivo quelli che possono andare
a contatto con parti metalliche.
Attenzione
• Per motivi di sicurezza si raccomanda di affidare l’installazione e i collegamenti elettrici a un tecnico professionista.
Rivolgersi al proprio rivenditore.
• Installare l’unità nella console del veicolo. Non toccarne le parti metalliche durante e subito dopo l’uso. Parti
metalliche come il dissipatore di calore e l’involucro infatti si riscaldano molto.
• Non collegare i cavi dei diffusori al telaio del veicolo, al cavo di messa a terra (nero) né in parallelo.
• Collegare diffusori di potenza massima superiore a 50 W. Se la potenza è inferiore a 50 W, per non danneggiarli è
necessario cambiare l’impostazione
[AMPGAIN]
.
( 19)
• Installare l’apparecchio a un angolo inferiore a 30°.
• Se il fascio di cavi preassemblati del veicolo non dispone del connettore di accensione, collegare il cavo di accensione
(rosso) alla presa nella scatola dei fusibili del veicolo stesso che fornisce 12 V CC e viene alimentata e disalimentata
dalla chiave di accensione.
• Tenere tutti i cavi lontani dalle parti metalliche che dissipano calore.
• Dopo aver installato l’unità, controllare che le luci dei freni, i lampeggianti, i tergicristalli ecc. del veicolo funzionino
correttamente.
• Se il fusibile brucia assicurarsi innanzitutto che i cavi non siano a contatto con il telaio del veicolo e quindi sostituirlo
con uno nuovo dalle medesime caratteristiche elettriche.
INSTALLAZIONE E COLLEGAMENTI
Generale
Tensione
(tolleranza da 10,5 a 16 V)
14,4V
Consumo di corrente massimo 10A
Gamma di temperature d’uso –10°C — +60°C
Ingombro effettivo di installazione (L × H × P) 182mm × 53mm × 100mm
Peso netto (inclusi il supporto di montaggio e
la mascherina)
0,6kg
Soggette a modifica senza preavviso.
CARATTERISTICHE TECNICHE
JS_JVC_KD_X352BT_E_IT.indd 29JS_JVC_KD_X352BT_E_IT.indd 29 22/8/2017 11:22:01 AM22/8/2017 11:22:01 AM

30 ITALIANO
Data Size: B6L (182 mm x 128 mm)
Book Size: B6L (182 mm x 128 mm)
Elenco delle parti per l’installazione
Procedura di base
1
Sfilare la chiave di accensione e scollegare la presa della batteria del
veicolo.
2
Collegare correttamente i cavi elettrici.
Vedere il diagramma di collegamento.
( 31)
3
Installare l’unità nell’automobile.
Vedere la sezione Installazione dell’apparecchio (nel cruscotto).
4
Ricollegare il cavo della batteria del veicolo.
5
Premere per accendere l’impianto.
6
Rimuovere il frontalino ed entro 5 secondi resettare l’unità.
( 3)
Installazione dell’apparecchio (nel cruscotto)
Come rimuovere l’apparecchioInstallazione dell’apparecchio nell’apposito
supporto di montaggio
1
Rimuovere il supporto di montaggio e la mascherina dall’unità.
2
Allineare i fori dell’unità (di entrambi i lati) con quelli della staffa di
montaggio del veicolo e fissarvela usando comuni viti.
Usare soltanto le viti specificate. L’uso di viti diverse può causare il
danneggiamento dell’unità.
Eseguire i collegamenti
elettrici previsti.
(
31)
Piegare le linguette necessarie per mantenere
la custodia nella posizione corretta.
Agganciare alla parte alta
Prima di applicare la
mascherina orientarla
nel modo qui illustrato.
Cruscotto del
veicolo
(A)
Frontalino
(C)
Supporto di montaggio
(B)
Mascherina
(D)
Fascio dei cavi
(E)
Chiavetta di estrazione
INSTALLAZIONE E COLLEGAMENTI
JS_JVC_KD_X352BT_E_IT.indd 30JS_JVC_KD_X352BT_E_IT.indd 30 22/8/2017 11:22:01 AM22/8/2017 11:22:01 AM

ITALIANO 31
Data Size: B6L (182 mm x 128 mm)
Book Size: B6L (182 mm x 128 mm)
INSTALLAZIONE E COLLEGAMENTI
Per evitare che l’apparecchio si danneggi, in
caso di collegamento di un amplificatore esterno
si raccomanda di collegarne il filo di terra alla
carrozzeria del veicolo.
Collegamento dei cavi
Fusibile (10 A)
Presa d’ingresso microfono
( 10)
Presa d’antenna
Azzurro/giallo
(Telecomando da volante) All’adattatore per telecomando da volante
Giallo (A4)
Rosso (A7)
Giallo (cavo della batteria)
Contatto Colori e funzione
A4 Giallo : Batteria
A5 Blu/bianco : Alimentazione (12V 350mA)
A6 Arancione/bianco : Selettore di controllo illuminazione del veicolo
A7 Rosso : Accensione (ACC)
A8 Nero : Collegamento a terra (massa)
B1 Porpora
]
: Diffusore posteriore (destro)
Con il crossover a tre vie: tweeter (destra)
B2 Porpora/nero
[
B3 Grigio
]
: Diffusore anteriore (destro)
Con il crossover a tre vie: diffusore dei medi (destra)
B4 Grigio/nero
[
B5 Bianco
]
: Diffusore anteriore (sinistro)
Con il crossover a tre vie: diffusore dei medi (sinistra)
B6 Bianco/nero
[
B7 Verde
]
: Diffusore posteriore (sinistro)
*
Con il crossover a tre vie: tweeter (sinistra)
B8 Verde/nero
[
Unità
Collegamento delle prese ISO in alcuni veicoli
VW/Audi e Opel (Vauxhall)
Potrebbe essere necessario modificare nel seguente modo il
collegamento del fascio di cavi preassemblati fornito in dotazione.
Veicolo
A7 (rosso)
Cavo di accensione
(rosso)
A4 (giallo)
Collegamento predefinito
Cavo della
batteria (giallo)
*
Il subwoofer può altresì essere collegato direttamente, cioè senza un apposito amplificatore. Per le
impostazioni:
20
.
Prese ISO
Veicolo non provvisto di connettore ISO
Si raccomanda di fare installare l’unità principale usando un fascio di
cavi del tipo comunemente disponibile in commercio e specifico per la
propria auto e, per la propria sicurezza, di affidare il lavoro a un tecnico
qualificato. Per informazioni al riguardo rivolgersi al proprio rivenditore.
Rosso (cavo di accensione)
Uscita anteriore/crossover a tre vie: uscita medi
Uscita anteriore/subwoofer/crossover a tre vie: uscita bassi
JS_JVC_KD_X352BT_E_IT.indd 31JS_JVC_KD_X352BT_E_IT.indd 31 22/8/2017 11:22:01 AM22/8/2017 11:22:01 AM

Data Size: B6L (182 mm x 128 mm)
Book Size: B6L (182 mm x 128 mm)
2РУССКИЙ
CОДЕРЖАНИЕ ПОДГОТОВКА К ЭКСПЛУАТАЦИИ
ВАЖНО
• В целях обеспечения надлежащей эксплуатации, пожалуйста, перед тем как приступить к эксплуатации данного изделия,
внимательно прочтите настоящее руководство. Особенно важно, чтобы вы прочли и соблюдали все указания в данном
руководстве, отмеченные словами Предупреждение и Внимание.
• Пожалуйста, держите данное руководство в надежном и доступном месте для обращения к нему за справками в
будущем.
Предупреждение
• Не используйте функции, которые отвлекают внимание и мешают безопасному вождению.
Внимание
Настройка громкости:
• Отрегулируйте громкость таким образом, чтобы слышать звуки за пределами автомобиля для предотвращения аварий.
• Уменьшите громкость перед воспроизведением, чтобы предотвратить повреждение динамиков из-за внезапного
повышения уровня громкости на выходе.
Общие характеристики:
• Не используйте внешние устройства, если это может отрицательно повлиять на безопасность движения.
• Убедитесь в том, что созданы резервные копии всех важных данных. Мы не несем ответственность за потерю записанных
данных.
• Никогда не оставляйте металлические предметы (например, монеты или металлические инструменты) внутри устройства
во избежание коротких замыканий.
ПОДГОТОВКА К
ЭКСПЛУАТАЦИИ 2
ОСНОВНЫЕ СВЕДЕНИЯ 3
НАЧАЛО ЭКСПЛУАТАЦИИ 4
1 Отмена демонстрации
2 Установка часов и даты
3 Задание базовых настроек
РАДИОПРИЕМНИК 5
USB/iPod/ANDROID 7
Spotify 9
BLUETOOTH® 10
AUX 17
ЗВУКОВЫЕ НАСТРОЙКИ 18
НАСТРОЙКИ ДИСПЛЕЯ 23
СПРАВОЧНЫЕ МАТЕРИАЛЫ 24
Обслуживание
Дополнительная информация
УСТРАНЕНИЕ ПРОБЛЕМ 26
ТЕХНИЧЕСКИЕ
ХАРАКТЕРИСТИКИ 28
УСТАНОВКА И
ПОДКЛЮЧЕНИЕ 29 Как пользоваться данным руководством
• Операции объясняются в основном с использованием кнопок на передней панели модели
KD-X352BT
.
• В объяснительных целях используются индикации на английском языке. Вы можете выбрать язык отображения из
меню.
( 5)
•
[XX]
обозначает выбранные элементы.
•
( XX)
означает, что материалы доступны на указанной странице.
JS_JVC_KD_X352BT_E_RU.indd 2JS_JVC_KD_X352BT_E_RU.indd 2 22/8/2017 11:46:46 AM22/8/2017 11:46:46 AM

Data Size: B6L (182 mm x 128 mm)
Book Size: B6L (182 mm x 128 mm)
3
РУССКИЙ
ОСНОВНЫЕ СВЕДЕНИЯ
Задача На передней панели
Включение питания
Нажмите кнопку .
• Нажмите и удерживайте нажатой, чтобы отключить питание.
Настройка громкости
Поверните ручку регулировки громкости.
Нажмите ручку регулировки громкости, чтобы выключить звук или приостановить воспроизведение.
• Нажмите кнопку еще раз, чтобы отменить действие. Уровень громкости вернется на уровень, предшествующий отключению
звука или установке паузы.
Выберите источник
• Нажмите кнопку несколько раз.
• Нажмите кнопку , затем поверните ручку регулировки громкости в течение 2 секунд.
Изменение отображаемой
информации
Нажмите кнопку несколько раз.
( 25)
Прикрепление
Порядок сброса
Отсоединение
Передняя панель
Выполните сброс
настроек устройства
в течение 5 секунд
после отсоединения
передней панели.
Ручка регулировки громкости
Кнопка отсоединения
Дисплей
JS_JVC_KD_X352BT_E_RU.indd 3JS_JVC_KD_X352BT_E_RU.indd 3 22/8/2017 11:46:46 AM22/8/2017 11:46:46 AM

4РУССКИЙ
Data Size: B6L (182 mm x 128 mm)
Book Size: B6L (182 mm x 128 mm)
НАЧАЛО ЭКСПЛУАТАЦИИ
Отмена демонстрации
При первом включении питания (или если для параметра
[FACTORY RESET]
установлено значение
[YES]
) на дисплее отображается следующая информация:
“CANCEL DEMO” “PRESS” “VOLUME KNOB”
1 Нажмите ручку регулировки громкости.
В качестве начальной настройки выбрано значение
[YES]
.
2 Нажмите ручку регулировки громкости еще раз.
Отображается надпись “DEMO OFF”.
Установка часов и даты
1 Нажмите и удерживайте нажатой кнопку .
2 Поверните ручку регулировки громкости для выбора элемента
[CLOCK]
, а затем нажмите ее.
Чтобы настроить часы
3 Поверните ручку регулировки громкости для выбора элемента
[CLOCKADJUST]
, а затем нажмите ее.
4 Поворачивайте ручку регулировки громкости, чтобы выбрать
значения параметров, а затем нажмите ее.
Час Минута
5 Поверните ручку регулировки громкости для выбора элемента
[CLOCK FORMAT]
, а затем нажмите ее.
6 Поверните ручку регулировки громкости для выбора
[12H]
или
[24H]
,
а затем нажмите ее.
Чтобы установить дату
7 Поверните ручку регулировки громкости для выбора элемента
[DATESET]
, а затем нажмите ее.
8 Поворачивайте ручку регулировки громкости, чтобы выбрать
значения параметров, а затем нажмите ее.
День Месяц Год
9 Нажмите для выхода.
Для возврата к предыдущему элементу настройки нажмите кнопку .
1
2
Задание базовых настроек
1 Нажмите и удерживайте нажатой кнопку .
2 Чтобы выбрать элемент, поверните ручку регулировки громкости
(см. следующую таблицу), затем нажмите ее.
3 Повторяйте действие 2 до тех пор, пока не будет выбран или
активирован необходимый элемент.
4 Нажмите для выхода.
Для возврата к предыдущему элементу настройки нажмите кнопку .
По умолчанию:
XX
SYSTEM
KEY BEEP
(Не применимо, когда выбран 3-полосный кроссовер.)
ON
:Включение звука нажатия кнопки.;
OFF
:Выключение.
SOURCE SELECT
AM SRC
*
ON
:Включение варианта AM при выборе источника.;
OFF
:Отключение.
( 5)
SPOTIFY SRC
*
ON
:Включение варианта SPOTIFY при выборе источника.;
OFF
:Отключение.
( 9)
BUILT-IN AUX
*
ON
:Включение варианта AUX при выборе источника.;
OFF
:Отключение.
( 17)
F/W UPDATE
UPDATE SYSTEM
F/W UP xxxx YES
:Запуск обновления встроенного программного обеспечения.;
NO
:Отмена
(обновление не запущено).
Для получения более подробной информации об обновлении встроенного
программного обеспечения посетите <http://www.jvc.net/cs/car/>.
FACTORY RESET YES
:Сброс всех настроек на значения по умолчанию (кроме сохраненных
радиостанций).;
NO
:Отмена.
*
Не отображается, если выбран соответствующий источник.
3
JS_JVC_KD_X352BT_E_RU.indd 4JS_JVC_KD_X352BT_E_RU.indd 4 22/8/2017 11:46:46 AM22/8/2017 11:46:46 AM

РУССКИЙ 5
Data Size: B6L (182 mm x 128 mm)
Book Size: B6L (182 mm x 128 mm)
CLOCK
TIMESYNC ON
:Время часов автоматически настраивается с
помощью данных времени на часах (CT) в сигнале FM
Radio Data System.;
OFF
:Отмена.
CLOCK
DISPLAY ON
:Даже в выключенном состоянии на дисплее
отображается текущее время.;
OFF
:Отмена.
ENGLISH
Выберите язык отображения для меню и в применимых
случаях информации о музыке.
По умолчанию выбрано значение
ENGLISH
.
РУССКИЙ
ESPANOL
РАДИОПРИЕМНИК
Индикатор “STEREO” загорается при приеме стереосигнала FM-трансляции достаточного уровня.
Поиск радиостанции
1 Нажмите кнопку несколько раз для выбора FM или AM.
2 Нажмите кнопку для автоматического поиска радиостанции.
(или)
Нажмите и удерживайте нажатой кнопку , пока символ “M” не начнет мигать,
затем нажмите несколько раз для поиска радиостанции вручную.
Настройки в памяти
Можно сохранять до 18 радиостанций FM и 6 радиостанций AM.
Сохранение радиостанции
При прослушивании радиостанции....
Нажмите и удерживайте нажатой одну из нумерованных кнопок (1–6).
(или)
1 Нажмите и удерживайте нажатой ручку регулировки громкости, пока не замигает текст
“PRESETMODE”.
2 Поверните ручку регулировки громкости для выбора запрограммированного номера, а
затем нажмите ручку.
Запрограммированный номер мигает, и отображается надпись “MEMORY”.
Выбор сохраненной радиостанции
Нажмите одну из нумерованных кнопок (1–6).
(или)
1 Нажмите кнопку .
2 Поверните ручку регулировки громкости для выбора запрограммированного номера, а
затем нажмите ручку.
НАЧАЛО ЭКСПЛУАТАЦИИ
JS_JVC_KD_X352BT_E_RU.indd 5JS_JVC_KD_X352BT_E_RU.indd 5 22/8/2017 11:46:46 AM22/8/2017 11:46:46 AM

6РУССКИЙ
Data Size: B6L (182 mm x 128 mm)
Book Size: B6L (182 mm x 128 mm)
Другие настройки
1 Нажмите и удерживайте нажатой кнопку .
2 Чтобы выбрать элемент, поверните ручку регулировки громкости
(см. следующую таблицу), затем нажмите ее.
3 Повторяйте действие 2 до тех пор, пока не будет выбран/
активирован желаемый элемент, или следуйте инструкциям,
приведенным для выбранного элемента.
4 Нажмите для выхода.
Для возврата к предыдущему элементу настройки нажмите кнопку .
По умолчанию:
XX
TUNER SETTING
RADIO TIMER
Включение радио в определенное время независимо от текущего источника.
1
ONCE
/
DAILY
/
WEEKLY
/
OFF
:Выбор частоты включения таймера.
2
FM
/
AM
:Выберите источник.
3
01
до
18
(для FM)/
01
до
06
(для AM):Выбор запрограммированной
радиостанции.
4
Установка дня
*1
и времени включения.
“
M
” загорается после завершения.
Таймер радио не будет включен в следующих случаях.
• Устройство выключено.
• Значение
[OFF]
выбрано для
[AM SRC]
в меню
[SOURCESELECT]
после
выбора таймера радио для AM.
( 4)
SSM SSM01–06
/
SSM07–12
/
SSM13–18
:Автоматическое программирование
до 18 радиостанций FM. Текст “SSM” перестает мигать после сохранения первых 6
радиостанций. Выберите
SSM07–12
/
SSM13–18
для сохранения следующих
12 радиостанций.
LOCAL SEEK ON
:Поиск только радиостанций FM-диапазона с хорошим качеством приема.;
OFF
:Отмена.
• Выполняемые настройки применяются только к выбранному источнику/
радиостанции. После переключения источника/радиостанции, настройки
требуется выполнить еще раз.
РАДИОПРИЕМНИК
IF BAND AUTO
:Повышение избирательности тюнера для устранения интерференционных помех
от соседних FM-радиостанций. (Сопровождается потерей стереоэффекта.);
WIDE
:Могут
возникать интерференционные помехи от соседних FM-радиостанций, но при этом
качество звучания не будет ухудшаться и стереоэффект будет сохраняться.
MONO SET ON
:Улучшение качества приема в FM-диапазоне (при этом стереоэффект может быть
утрачен).;
OFF
:Отмена.
NEWSSET
*2
ON
:Устройство временно переключается на программу новостей, если она доступна.;
OFF
:Отмена.
REGIONAL
*2
ON
: Переключение на другую станцию только в определенном регионе с помощью
элемента управления “AF”.;
OFF
:Отмена.
AF SET
*2
ON
: Автоматический поиск другой станции, транслирующей эту же программу в данной
сети Radio Data System с более высоким качеством приема, если текущее качество приема
является неудовлетворительным.;
OFF
: Отмена.
TI ON
: Позволяет устройству временно переключаться в режим приема сообщений о
движении на дорогах, когда эти сообщения доступны (загорается индикатор “TI”), во
время прослушивания всех источников, кроме режима AM. ;
OFF
:Отмена.
PTY SEARCH
*2
Выберите код PTY (см. ниже).
Если есть радиостанция, передающая в эфир программу того же кода PTY, что был
выбран, осуществляется настройка на эту радиостанцию.
*1
Доступно для выбора, только когда в действии
1
выбран параметр
[ONCE]
или
[WEEKLY]
.
*2
Только для источника FM.
Код PTY
NEWS
,
AFFAIRS
,
INFO
,
SPORT
,
EDUCATE
,
DRAMA
,
CULTURE
,
SCIENCE
,
VARIED
,
POP M
(музыка),
ROCK M
(музыка),
EASY M
(музыка),
LIGHT M
(музыка),
CLASSICS
,
OTHER
M
(музыка),
WEATHER
,
FINANCE
,
CHILDREN
,
SOCIAL
,
RELIGION
,
PHONE IN
,
TRAVEL
,
LEISURE
,
JAZZ
,
COUNTRY
,
NATION M
(музыка),
OLDIES
,
FOLK M
(музыка),
DOCUMENT
JS_JVC_KD_X352BT_E_RU.indd 6JS_JVC_KD_X352BT_E_RU.indd 6 22/8/2017 11:46:47 AM22/8/2017 11:46:47 AM

РУССКИЙ 7
Data Size: B6L (182 mm x 128 mm)
Book Size: B6L (182 mm x 128 mm)
USB/iPod/ANDROID
Задача На передней панели
Перемотка назад или
вперед*3Нажмите и удерживайте нажатой кнопку .
Выбор файла Нажмите кнопку .
Выбор папки*4Нажмите кнопку .
Воспроизведение в
режиме повтора*5Нажмите кнопку несколько раз.
TRACK REPEAT
/
FOLDER REPEAT
/
ALL REPEAT
: Файл MP3/WMA/AAC/WAV/
FLAC
ONE REPEAT
/
ALL REPEAT
/
REPEAT OFF
: iPod или ANDROID
Воспроизведение в
случайном порядке*5Нажмите кнопку несколько раз.
FOLDERRANDOM
/
ALL RANDOM
/
RANDOM OFF
: Файл MP3/WMA/AAC/WAV/
FLAC
SONG RANDOM
/
ALL RANDOM
/
RANDOM OFF
: iPod или ANDROID
*1
Не оставляйте кабель в автомобиле, когда он не используется.
*2
При подключении устройства Android отобразится “Press [VIEW] to install JVC MUSIC PLAY APP”. Следуйте инструкциям на экране, чтобы
установить приложение. Вы также можете установить последнюю версию приложения JVC MUSIC PLAY на ваше устройство Android до его
подключения. Для получения дополнительной информации посетите <http://www.jvc.net/cs/car/>.
*3
Для ANDROID: Применимо, только если выбрано
[AUTO MODE]
.
( 8)
*4
Эта функция не работают для устройства iPod/ANDROID.
*5
Для iPod/ANDROID: Применимо, только если выбрано
[HEAD MODE]
/
[AUTO MODE]
.
( 8)
Начало воспроизведения
Происходит автоматическая смена источника, и начинается
воспроизведение.
Входной USB-разъем
Кабель USB 2.0*
1
(имеется в продаже)
Кабель USB
*1
(имеется в продаже)
Аксессуар устройства
iPod/iPhone*
1
USB
iPod/iPhone
ANDROID*2
JS_JVC_KD_X352BT_E_RU.indd 7JS_JVC_KD_X352BT_E_RU.indd 7 22/8/2017 11:46:47 AM22/8/2017 11:46:47 AM

8РУССКИЙ
Data Size: B6L (182 mm x 128 mm)
Book Size: B6L (182 mm x 128 mm)
Выбор режима управления
Когда источником является iPod USB, последовательно нажимайте
.
HEAD MODE
: Управление устройством iPod с данного устройства.
IPHONE MODE
: Управление устройством iPod с самого iPod. Однако вы по-
прежнему можете запускать воспроизведение/ставить на паузу или
пропускать файлы с данного устройства.
Когда источником является ANDROID, последовательно нажимайте
.
AUTO MODE
: Управление устройством Android с данного устройства через
приложение JVC MUSIC PLAY, установленное на устройстве Android.
AUDIO MODE
: Управление устройством Android с помощью самого устройства
Android через другие программные медиаплееры, установленные
на устройстве Android. Однако вы по-прежнему можете запускать
воспроизведение/ставить на паузу или пропускать файлы с
данного устройства.
Выбор музыкального диска
Когда источником является USB, последовательно нажимайте .
Будут воспроизводиться песни, сохраненные на следующем диске.
• Выбранная внутренняя или внешняя память смартфона (запоминающее
устройство большой емкости).
• Выбранный привод устройства с несколькими дисками.
Настройки для использования приложения JVC Remote
Приложение JVC Remote предназначено для управления операциями
автомобильного приемника JVC с устройства iPhone/iPod (через входной USB-
разъем).
Подготовка:
Установите последнюю версию приложения JVC Remote на ваше устройство
до его подключения. Для получения дополнительной информации посетите
<http://www.jvc.net/cs/car/>.
Вы можете выполнить настройки таким же образом, как соединение через
Bluetooth.
( 16)
Выбор файла из папки/списка
Для iPod/ANDROID применимо, только когда выбрано
[HEAD MODE]
/
[AUTO MODE]
.
1 Нажмите кнопку .
2 Поверните ручку регулировки громкости для выбора папки/списка,
а затем нажмите ручку.
3 Поверните ручку регулировки громкости для выбора файла, а затем
нажмите ручку.
Быстрый поиск
(применимо только для источника USB и ANDROID)
Если у вас имеется большое количество файлов, вы можете выполнить
быстрый поиск по ним.
Для быстрого просмотра списка быстро поворачивайте ручку
регулировки громкости.
Поиск по алфавиту
(применимо только для источника iPod USB и
ANDROID)
Вы можете выполнить поиск файла по первому символу в имени.
Для источника iPod USB
Нажмите или быстро поверните ручку регулировки
громкости, чтобы выбрать желаемый символ (A–Z, 0–9, OTHERS).
• Выберите “OTHERS”, если первый символ отличается от A–Z, 0–9.
Для источника ANDROID
1 Нажмите для перехода к поиску по символу.
2 Поверните ручку регулировки громкости для выбора
желаемого символа.
^A^
: Буквы верхнего регистра (A–Z)
_A_
: Буквы нижнего регистра (a–z)
-0-
: Цифры (0–9)
-OTHERS-
: Символ, отличный от A–Z и 0–9
3 Нажмите ручку регулировки громкости, чтобы запустить
поиск.
• Для возврата к предыдущему элементу настройки нажмите кнопку .
• Для отмены нажмите и удерживайте нажатой кнопку .
USB/iPod/ANDROID
JS_JVC_KD_X352BT_E_RU.indd 8JS_JVC_KD_X352BT_E_RU.indd 8 22/8/2017 11:46:47 AM22/8/2017 11:46:47 AM

РУССКИЙ 9
Data Size: B6L (182 mm x 128 mm)
Book Size: B6L (182 mm x 128 mm)
Spotify
Подготовка:
Установите последнюю версию приложения Spotify на ваше устройство (iPhone/
iPod touch), затем создайте учетную запись и войдите в Spotify.
• Выберите
[ON]
для
[SPOTIFY SRC]
в
[SOURCE SELECT]
.
( 4)
Начало прослушивания
1 Откройте приложение Spotify на вашем устройстве.
2 Подсоедините ваше устройство к входному USB-разъему.
3 Нажмите кнопку несколько раз для выбора SPOTIFY.
Воспроизведение принимаемого вещания начнется автоматически
* Не оставляйте кабель в автомобиле, когда он не используется.
Задача На передней панели
Воспроизведение/пауза Нажмите ручку регулировки громкости.
Пропуск дорожки Нажмите кнопку S*1 / T.
Большие пальцы вверх
или большие пальцы*2Нажмите кнопку .
Запустить радио Нажмите и удерживайте нажатой кнопку 5.
Задача На передней панели
Воспроизведение в
режиме повтора
*3Нажмите кнопку несколько раз.
ALLREPEAT
,
ONE REPEAT
*1
,
REPEATOFF
Воспроизведение
в случайном
порядке
*3
Нажмите кнопку несколько раз.*1
ALLRANDOM
,
RANDOMOFF
*1
Доступно только для пользователей с премиум аккаунтом.
*2
Данная функция доступна только для дорожек в режиме Радио. Если выбраны большие пальцы вниз,
текущая дорожка пропускается.
*3
Доступно только для дорожек в списках воспроизведения.
Сохранение информации о любимых песнях
Во время прослушивания радио через Spotify...
Нажмите и удерживайте ручку регулировки громкости.
Отобразится “SAVED” и информация будет сохранена в “Your Music (Ваша музыка)”
или “Your Library (Ваша библиотека)” в вашем аккаунте на Spotify.
Чтобы удалить из памяти, повторите ту же процедуру.
Отобразится “REMOVED” и информация будет удалена из “Your Music (Ваша музыка)”
или “Your Library (Ваша библиотека)” в вашем аккаунте на Spotify.
Поиск песни или радиостанции
1 Нажмите кнопку .
2 Поверните ручку регулировки громкости для выбора типа списка, а
затем нажмите ручку.
Отображаемые типы списков отличаются в зависимости от информации,
переданной со Spotify.
3 Поверните ручку регулировки громкости для выбора желаемой
песни или радиостанции, затем нажмите ручку.
Вы можете быстро просматривать список, быстро поворачивая ручку
регулировки громкости.
Для отмены нажмите и удерживайте нажатой кнопку .
Входной USB-разъем
Аксессуар устройства iPod/iPhone*
JS_JVC_KD_X352BT_E_RU.indd 9JS_JVC_KD_X352BT_E_RU.indd 9 22/8/2017 11:46:47 AM22/8/2017 11:46:47 AM

10 РУССКИЙ
Data Size: B6L (182 mm x 128 mm)
Book Size: B6L (182 mm x 128 mm)
Сопряжение и подключение устройства Bluetooth в первый раз
1 Для включения устройства нажмите .
2 На устройстве Bluetooth найдите и выберите “KD-X3 BT”.
На дисплее мигает надпись “BTPAIRING”.
• Для некоторых устройств Bluetooth может потребоваться ввод персонального идентификационного
кода (PIN) непосредственно после поиска.
3 В зависимости от отображаемых на экране данных, выполните действие (A) или (B).
Некоторые устройства Bluetooth могут иметь процедуру сопряжения, которая отличается от указанной
ниже.
(A) “[Имя устройства]” “XXXXXX” “VOL–YES” “BACK–NO”
“XXXXXX” — это ключ доступа, состоящий из 6 цифр, который случайным образом формируется во
время каждого сопряжения.
Убедитесь, что ключи доступа, отображающиеся на данном устройстве и устройстве Bluetooth,
одинаковы.
Нажмите ручку регулировки громкости для подтверждения ключа доступа.
Используйте устройство Bluetooth для подтверждения ключа доступа.
(B) “[Имя устройства]” “VOL–YES” “BACK–NO”
Нажмите ручку регулировки громкости, чтобы запустить сопряжение.
• При прокрутке на экране сообщения “PAIRING” “PIN 0000” введите PIN-код “0000” на
устройстве Bluetooth.
Перед сопряжением можно установить нужный PIN-код.
( 14)
• Если отображается только сообщение “PAIRING”, с помощью устройства Bluetooth подтвердите
сопряжение.
Сообщение “PAIRING COMPLETED” отображается при завершении сопряжения, а при установке соединения
Bluetooth загорается символ “ ”.
• Данное устройство поддерживает SSP (Secure Simple Pairing).
• Всего можно зарегистрировать (выполнить сопряжение) до пяти устройств.
• После сопряжения устройство Bluetooth останется зарегистрированным в устройстве даже при сбросе его
настроек. Чтобы удалить сопряженное устройство,
14
,
[DEVICE DELETE]
.
• Одновременно могут быть подключены не более двух телефонов Bluetooth и одно аудиоустройство
Bluetooth.
Однако в режиме источника BT AUDIO вы можете подключать до пяти аудиоустройств Bluetooth и
переключать между этими пятью устройствами.
( 15)
• Некоторые устройства Bluetooth могут автоматически выполнять подключение после сопряжения.
Подключите такое устройство вручную.
• Подробные сведения см. в руководстве устройства Bluetooth.
BLUETOOTH®
BLUETOOTH — Подключение
Поддерживаемые профили Bluetooth
– Hands-Free Profile — профиль громкой связи (HFP)
– Advanced Audio Distribution Profile — профиль
расширенного распространения звука (A2DP)
– Audio/Video Remote Control Profile — профиль
удаленного управления звуком и видеоизображением
(AVRCP)
– Serial Port Profile — профиль последовательного порта
(SPP)
– Phonebook Access Profile — профиль доступа к
телефонной книге (PBAP)
Поддерживаемые кодеки Bluetooth
– Sub Band Codec (SBC)
– Advanced Audio Coding (AAC)
Подключение микрофона
Настройка угла микрофона При необходимости закрепите
с помощью зажимов шнура (не
входят в комплект поставки).
Входной разъем микрофона
Микрофон (входит в
комплект поставки)
Задняя панель
JS_JVC_KD_X352BT_E_RU.indd 10JS_JVC_KD_X352BT_E_RU.indd 10 22/8/2017 11:46:47 AM22/8/2017 11:46:47 AM

РУССКИЙ 11
Data Size: B6L (182 mm x 128 mm)
Book Size: B6L (182 mm x 128 mm)
Автоматическое сопряжение
При подсоединении устройства iPhone/iPod touch/
Android к входному USB-разъему автоматически
wактивируется запрос на сопряжение (через
Bluetooth).
Нажмите ручку регулировки громкости для
сопряжения после того, как подтвердите имя
устройства.
Автоматически запрос на сопряжение активируется
только при условии, что:
– Функция Bluetooth подсоединенного устройства
включена.
– Для параметра
[AUTO PAIRING]
установлено
значение
[ON]
.
( 14)
– Приложение JVC MUSIC PLAY установлено на
устройстве Android
( 7)
и выбрана опция
[AUTO
MODE]
( 8)
.
BLUETOOTH — Мобильный телефон
Прием вызова
При поступлении входящего вызова:
• Кнопки будут мигать в соответствии с шаблоном мигания, выбранным вами в
[RING ILLUMI]
.
( 12)
• Устройство отвечает на вызов автоматически, если для параметра
[AUTO ANSWER]
установлено выбранное
время.
( 12)
Во время вызова:
• Кнопки прекращают мигать.
• Если вы отключите устройство или отсоедините переднюю панель, соединение Bluetooth будет разорвано.
Следующие операции могут отличаться или быть недоступными в зависимости от подключенного телефона.
Задача На передней панели
Первый входящий вызов...
Ответ на вызов Нажмите или ручку регулировки громкости.
Отклонение вызова Нажмите и удерживайте или ручку регулировки
громкости.
Завершение вызова Нажмите и удерживайте или ручку регулировки
громкости.
Во время разговора при первом входящем вызове...
Ответ на другой входящий
вызов и удержание текущего
вызова
Нажмите или ручку регулировки громкости.
Отклонение другого
входящего вызова Нажмите и удерживайте или ручку регулировки
громкости.
BLUETOOTH®
JS_JVC_KD_X352BT_E_RU.indd 11JS_JVC_KD_X352BT_E_RU.indd 11 22/8/2017 11:46:47 AM22/8/2017 11:46:47 AM

12 РУССКИЙ
Data Size: B6L (182 mm x 128 mm)
Book Size: B6L (182 mm x 128 mm)
Задача На передней панели
При наличии двух активных вызовов...
Завершение текущего
вызова и активация
удерживаемого вызова
Нажмите и удерживайте или ручку
регулировки громкости.
Переключение между
текущим вызовом и
удерживаемым вызовом
Нажмите кнопку .
Настройка громкости
телефона*1
[00]
–
[35]
(По умолчанию:
[15]
)
Во время вызова поверните ручку
регулировки громкости.
Переключение между
режимами громкой связи и
частного разговора*2
Во время вызова нажмите .
*1
Эта настройка не влияет на уровень громкости других источников.
*2
Набор доступных функциональных возможностей зависит от подключенного устройства Bluetooth.
Улучшение качества голосовой связи
Во время разговора по телефону....
1 Нажмите и удерживайте нажатой кнопку .
2 Чтобы выбрать элемент, поверните ручку регулировки громкости
(
см.
следующую таблицу
)
, затем нажмите ее.
3 Повторяйте действие 2 до тех пор, пока не будет выбран или
активирован необходимый элемент.
4 Нажмите для выхода.
Для возврата к предыдущему элементу настройки нажмите кнопку .
По умолчанию:
XX
MIC GAIN
От
LEVEL–10
до
LEVEL+10
(
LEVEL–04
):Чувствительность микрофона
увеличивается с увеличением числа.
NR LEVEL
От
LEVEL–05
до
LEVEL+05
(
LEVEL00
):Настраивайте уровень
подавления шума, пока шум не будет минимальным во время телефонного
разговора.
ECHO CANCEL
От
LEVEL–05
до
LEVEL+05
(
LEVEL00
):Настраивайте задержку
эхоподавления, пока эхо не будет минимальным во время телефонного
разговора.
Выполнение настроек для приема вызовов
1 Нажмите для включения режима Bluetooth.
2 Чтобы выбрать элемент, поверните ручку регулировки
громкости (см. следующую таблицу), затем нажмите ее.
3 Повторяйте действие 2 до тех пор, пока не будет выбран или
активирован необходимый элемент.
Для возврата к предыдущему элементу настройки нажмите кнопку .
По умолчанию:
XX
SETTINGS
AUTO ANSWER
От
01 SEC
до
30 SEC
:Устройство автоматически отвечает на входящий вызов
через выбранное время (в секундах).;
OFF
:Отмена.
RING ILLUMI
От
BLINK01
до
BLINK05
(
BLINK02
): Выбор шаблона мигания кнопок
для оповещения при входящем вызове.;
OFF
:Отмена.
BLUETOOTH®
JS_JVC_KD_X352BT_E_RU.indd 12JS_JVC_KD_X352BT_E_RU.indd 12 22/8/2017 11:46:47 AM22/8/2017 11:46:47 AM

РУССКИЙ 13
Data Size: B6L (182 mm x 128 mm)
Book Size: B6L (182 mm x 128 mm)
Выполнение вызова
Вы можете выполнять вызов из истории вызовов, из телефонной книги или через набор номера.
Вызов по голосовой команде также возможен, если ваш мобильный телефон поддерживает эту
функцию.
1 Нажмите для включения режима Bluetooth.
Отобразится “(Имя первого устройства)”.
• Если подключены два телефона Bluetooth, нажмите еще раз, чтобы переключить на
другой телефон.
Отобразится “(Имя второго устройства)”.
2 Чтобы выбрать элемент, поверните ручку регулировки громкости (см. следующую
таблицу), затем нажмите ее.
3 Повторяйте действие 2 до тех пор, пока не будет выбран/активирован желаемый
элемент, или следуйте инструкциям, приведенным для выбранного элемента.
Для возврата к предыдущему элементу настройки нажмите кнопку .
RECENT CALL
(Применимо, только если телефон поддерживает PBAP.)
1
Нажмите ручку регулировки громкости для выбора имени или номера телефона.
• “<” указывает на входящий вызов, “>” указывает на исходящий вызов, а “M” указывает на пропущенный
вызов.
• При отсутствии записей в журнале вызовов или номеров вызовов отображается сообщение “NO HISTORY”.
2
Нажмите ручку регулировки громкости, чтобы выполнить вызов.
PHONEBOOK
(Применимо, только если телефон поддерживает PBAP.)
1
Нажмите для выбора нужного знака (A–Z, 0–9 и OTHERS).
• “OTHERS” отображается, если первый символ отличается от A–Z, 0–9.
2
Поверните ручку регулировки громкости для выбора имени, а затем нажмите ручку.
3
Поверните ручку регулировки громкости для выбора номера телефона, а затем нажмите ее для вызова.
• При сопряжении телефонная книга подключенного телефона автоматически передается на устройство.
• Данное устройство может отображать только неакцентированные буквы. (Акцентированные буквы, такие как
“Ú”, будут отображаться как “U”.)
DIAL NUMBER
1
Поверните ручку регулировки громкости и выберите число (0 – 9) или символ ( , #, +).
2
Нажмите для переноса позиции ввода.
Повторяйте действия
1
и
2
до тех пор, пока не завершите ввод номера телефона.
3
Нажмите ручку регулировки громкости, чтобы выполнить вызов.
VOICE
Произнесите имя контакта, которому нужно позвонить, или голосовую команду для управления функциями
телефона.
(Выполнение вызова с помощью распознавания голоса)
BLUETOOTH®
Выполнение вызова с помощью
распознавания голоса
1 Нажмите и удерживайте для активации
подсоединенного телефона.
2 Произнесите имя контакта, которому нужно
позвонить, или голосовую команду для управления
функциями телефона.
• Поддерживаемые функции распознавания голоса зависят
от телефона. Подробные сведения см. в руководстве
подключенного телефона.
• Это устройство также поддерживает функцию
интеллектуального личного помощника iPhone.
Настройки в памяти
Сохранение контакта в памяти
Вы можете сохранить до 6 контактов под нумерованными
кнопками (
1
–
6
).
1 Нажмите для включения режима Bluetooth.
2 Поверните ручку регулировки громкости для выбора
[RECENTCALL]
,
[PHONEBOOK]
или
[DIALNUMBER]
, а затем
нажмите ее.
3 Поверните ручку регулировки громкости для выбора
контакта или ввода номера телефона.
Если контакт выбран, нажмите ручку регулировки громкости
для отображения номера телефона.
4 Нажмите и удерживайте нажатой одну из
нумерованных кнопок (1 – 6).
После сохранения контакта отображается сообщение
“MEMORY P(выбранный запрограммированный номер)”.
Чтобы удалить контакт из памяти, в действии
2
выберите
[DIALNUMBER]
и сохраните пустой номер.
Выполнение вызова из памяти
1 Нажмите для включения режима Bluetooth.
2 Нажмите одну из нумерованных кнопок (1 – 6).
3 Нажмите ручку регулировки громкости, чтобы
выполнить вызов.
При отсутствии сохраненных в памяти контактов
отображается сообщение “NO PRESET”.
JS_JVC_KD_X352BT_E_RU.indd 13JS_JVC_KD_X352BT_E_RU.indd 13 22/8/2017 11:46:47 AM22/8/2017 11:46:47 AM

14 РУССКИЙ
Data Size: B6L (182 mm x 128 mm)
Book Size: B6L (182 mm x 128 mm)
Настройки режима Bluetooth
1 Нажмите и удерживайте нажатой кнопку .
2 Чтобы выбрать элемент, поверните ручку регулировки громкости
(
см. следующую
таблицу
)
, затем нажмите ее.
3 Повторяйте действие 2 до тех пор, пока не будет выбран/активирован желаемый
элемент, или следуйте инструкциям, приведенным для выбранного элемента.
4 Нажмите для выхода.
Для возврата к предыдущему элементу настройки нажмите кнопку .
По умолчанию:
XX
BT MODE
PHONE SELECT
*Выбор телефона или аудиоустройства для подключения или отключения.
“” отображается перед именем устройства при установлении соединения.
“” отображается перед текущим воспроизводимым аудиоустройством.
AUDIO SELECT
*
DEVICE DELETE
1
Поверните ручку регулировки громкости для выбора удаляемого устройства, а затем нажмите ручку.
2
Поверните ручку регулировки громкости для выбора
[YES]
или
[NO]
, а затем нажмите ее.
PIN CODE EDIT
(0000)
Изменение PIN-кода (до 6 цифр).
1
Для выбора номера поверните ручку регулировки громкости.
2
Нажмите для переноса позиции ввода.
Повторяйте действия
1
и
2
до тех пор, пока не завершите ввод PIN-кода.
3
Нажмите ручку регулировки громкости для подтверждения.
RECONNECT ON
:Устройство автоматически повторно подключается, когда устройство Bluetooth, подключавшееся последним,
находится в зоне действия.;
OFF
:Отмена.
AUTO PAIRING ON
:Устройство автоматически выполняет сопряжение с поддерживаемым устройством Bluetooth (iPhone/
iPod touch/устройство Android), когда оно подключено к входному разъему USB.В зависимости от операционной
системы подключенного устройства, данная функция может не работать. ;
OFF
:Отмена.
INITIALIZE YES
:Инициализирует все настройки Bluetooth (включая сохраненное сопряжение, телефонную книгу и т. д.).;
NO
:Отмена.
INFORMATION MYBTNAME
: Отображает имя устройства (“KD-X3 BT”).;
MYADDRESS
: Отображает адрес этого устройства.
* Вы можете одновременно подключать не более двух телефонов Bluetooth и одного аудиоустройства Bluetooth.
BLUETOOTH®
Режим проверки совместимости Bluetooth
Можно проверить подключение поддерживаемого профиля
между устройством Bluetooth и данным устройством.
• Убедитесь в отсутствии какого-либо сопряженного
устройства Bluetooth.
1 Нажмите и удерживайте нажатой кнопку .
Отображается сообщение “BLUETOOTH” “CHECK
MODE”. На дисплее прокручивается сообщение “SEARCH
NOW USING PHONE” “PIN IS 0000”.
2 Найдите и выберите “KD-X3 BT” на устройстве
Bluetooth в течение 3минут.
3 В зависимости от отображаемых на экране
данных, выполните действие (A), (B) или (C).
(A) “PAIRING” “XXXXXX” (6-значный ключ
доступа)
: Убедитесь, что на данном устройстве и
устройстве Bluetooth отображается одинаковый
ключ доступа, затем на устройстве Bluetooth
подтвердите ключ доступа.
(B) “PAIRING” “PIN IS 0000”
: Введите “0000” на
устройстве Bluetooth.
(C) “PAIRING”
: Используйте устройство Bluetooth для
подтверждения сопряжения.
После успешного выполнения сопряжения отображается
сообщение “PAIRING OK” “[Имя устройства]” и запускается
проверка совместимости Bluetooth.
Если отобразится сообщение “CONNECT NOW USING PHONE”,
выполняя операции на устройстве Bluetooth, разрешите
доступ к телефонной книге, чтобы продолжить.
На дисплее мигает надпись “TESTING”.
JS_JVC_KD_X352BT_E_RU.indd 14JS_JVC_KD_X352BT_E_RU.indd 14 22/8/2017 11:46:47 AM22/8/2017 11:46:47 AM

РУССКИЙ 15
Data Size: B6L (182 mm x 128 mm)
Book Size: B6L (182 mm x 128 mm)
Результаты подключения мигают на экране.
“PAIRING OK” и/или “HANDS-FREE OK”*
1
и/или
“AUD.STREAM OK”*
2
и/или “PBAP OK”*
3
: Совместимо
*1
Совместимо с профилем громкой связи (HFP)
*2
Совместимо с профилем расширенного распространения звука (A2DP)
*3
Совместимо с профилем доступа к телефонной книге (PBAP)
Через 30 секунд отобразится сообщение “PAIRING
DELETED”, показывающее, что сопряжение было
удалено, и устройство выйдет из режима проверки.
• Для отмены нажмите и удерживайте в нажатом
положении , чтобы отключить питание, затем
снова включите питание.
BLUETOOTH®
BLUETOOTH — Звук
Аудиопроигрыватель через Bluetooth
1 Нажмите кнопку несколько раз для выбора BT AUDIO.
• Нажатие напрямую переключает в BT AUDIO.
2 Для начала воспроизведения включите аудиопроигрыватель Bluetooth.
Задача На передней панели
Воспроизведение/пауза Нажмите ручку регулировки громкости.
Выбор группы/папки Нажмите кнопку .
Переход назад/Переход вперед Нажмите кнопку .
Перемотка назад или вперед Нажмите и удерживайте нажатой кнопку .
Воспроизведение в режиме
повтора
Нажмите кнопку несколько раз.
TRACKREPEAT
,
ALLREPEAT
,
REPEATOFF
Воспроизведение в случайном
порядке Нажмите кнопку несколько раз.
GROUPRANDOM
,
ALLRANDOM
,
RANDOMOFF
Выбор файла из папки/списка
См. “Выбор файла из папки/списка” на стр. 8.
Переключение между
подключенными
аудиоустройствами Bluetooth
Нажмите 5.*
* Нажатие кнопки “Play” на самом подключенном устройстве также вызывает переключение звука, выводимого с устройства.
Функции и отображаемые элементы могут различаться в зависимости от их наличия на подключенном
устройстве.
В режиме источника BT AUDIO
вы можете подключать до пяти
аудиоустройств Bluetooth и
переключать между этими пятью
устройствами.
JS_JVC_KD_X352BT_E_RU.indd 15JS_JVC_KD_X352BT_E_RU.indd 15 22/8/2017 11:46:47 AM22/8/2017 11:46:47 AM

16 РУССКИЙ
Data Size: B6L (182 mm x 128 mm)
Book Size: B6L (182 mm x 128 mm)
STATUS
Отображение состояния выбранного устройства.
IOS CONNECTED
: Вы можете использовать приложение с помощью iPhone/iPod,
подключенного через Bluetooth или входной USB-разъем.
IOS NOT CONNECTED
: Отсутствует устройство IOS, подключенное для
использования приложения.
ANDROID CONNECTED
: Вы можете использовать приложение с помощью
устройства смартфона Android, подключенного через Bluetooth.
ANDROID NOT CONNECTED
: Отсутствует устройство Android, подключенное для
использования приложения.
Прослушивание iPhone/iPod через Bluetooth
Вы можете прослушивать песни с iPhone/iPod через Bluetooth на данном
устройстве.
Нажмите кнопку несколько раз для выбора iPodBT.
• Вы можете управлять iPod/iPhone таким же образом, как устройством iPod/
iPhone через входной USB-разъем.
( 7)
• Если вы подсоедините iPhone/iPod к входному USB-разъему во время
прослушивания источника iPodBT, источник автоматически переключится на
iPodUSB. Нажмите , чтобы выбрать iPodBT, если устройство все еще
подключено через Bluetooth.
BLUETOOTH®
Настройки для использования приложения JVC Remote
Приложение JVC Remote предназначено для управления операциями
автомобильного приемника JVC с устройства iPhone/iPod (через Bluetooth или
через входной USB-разъем) или смартфона Android (через Bluetooth).
Подготовка:
Установите последнюю версию приложения JVC Remote на ваше устройство до его
подключения. Для получения дополнительной информации посетите
<http://www.jvc.net/cs/car/>.
1 Нажмите и удерживайте нажатой кнопку .
2 Чтобы выбрать элемент, поверните ручку регулировки громкости
(
см. следующую таблицу
)
, затем нажмите ее.
3 Повторяйте действие 2 до тех пор, пока не будет выбран или
активирован необходимый элемент.
4 Нажмите для выхода.
Для возврата к предыдущему элементу настройки нажмите кнопку .
По умолчанию:
XX
REMOTE APP
SELECT
Выберите устройство (IOS или ANDROID) для использования приложения.
IOS YES
:Выбор устройства iPhone/iPod для использования приложения через Bluetooth или
подключения через входной USB-разъем.;
NO
:Отмена.
Если выбрано IOS, выберите источник iPod BT (или iPod USB, если ваш iPhone/iPod
подключен через входной USB-разъем), чтобы активировать приложение.
•
Соединение с приложением может быть прервано или разорвано, если:
– вы переключите с источника iPod BT на любой источник воспроизведения,
подключенный через входной USB-разъем.
– вы переключите с источника iPod USB на источник iPod BT.
ANDROID YES
:Выбор смартфона Android для использования приложения через Bluetooth.;
NO
:Отмена.
ANDROID
LIST
*
Выбор смартфона Android для использования из списка.
*
Отображается только в том случае, если для параметра
[ANDROID]
в
[SELECT]
установлено значение
[YES]
.
JS_JVC_KD_X352BT_E_RU.indd 16JS_JVC_KD_X352BT_E_RU.indd 16 22/8/2017 11:46:47 AM22/8/2017 11:46:47 AM

РУССКИЙ 17
Data Size: B6L (182 mm x 128 mm)
Book Size: B6L (182 mm x 128 mm)
Интернет-радио по Bluetooth
Вы можете прослушивать Spotify с устройства iPhone/iPod touch/Android через
Bluetooth на данном устройстве.
• Убедитесь в том, что входной USB-разъем не подключен ни к какому устройству.
Прослушивание Spotify
Подготовка:
Выберите
[ON]
для
[SPOTIFY SRC]
в
[SOURCE SELECT]
.
( 4)
1 Откройте приложение Spotify на вашем устройстве.
2 Подключите ваше устройство через соединение Bluetooth.
( 10)
3 Нажмите кнопку несколько раз, чтобы выбрать SPOTIFY (для
iPhone/iPod) или SPOTIFY BT (для устройства Android).
Источник переключится и автоматически запустится воспроизведение
принимаемого вещания.
• Вы можете управлять Spotify таким же образом, как Spotify через входной USB-
разъем.
( 9)
BLUETOOTH®
Использование портативного аудиопроигрывателя
1 Подключите портативный аудиопроигрыватель (имеется в
продаже).
2 Выберите
[ON]
для
[BUILT-IN AUX]
в
[SOURCE SELECT]
.
( 4)
3 Нажмите кнопку несколько раз для выбора AUX.
4 Включите портативный аудиопроигрыватель и начните
воспроизведение.
Используйте мини-стереоразъем с 3 контактами для обеспечения
оптимального качества выходного аудиосигнала.
Мини-стереоразъем 3,5мм с разъемом в форме
буквы “L” (имеется в продаже)
Портативный аудиопроигрыватель
Дополнительный входной разъем
AUX
JS_JVC_KD_X352BT_E_RU.indd 17JS_JVC_KD_X352BT_E_RU.indd 17 22/8/2017 11:46:47 AM22/8/2017 11:46:47 AM

18 РУССКИЙ
Data Size: B6L (182 mm x 128 mm)
Book Size: B6L (182 mm x 128 mm)
ЗВУКОВЫЕ НАСТРОЙКИ
1 Нажмите и удерживайте нажатой кнопку .
2 Чтобы выбрать элемент, поверните ручку регулировки громкости
(см. следующую таблицу), затем нажмите ее.
3 Повторяйте действие 2 до тех пор, пока не будет выбран/
активирован желаемый элемент, или следуйте инструкциям,
приведенным для выбранного элемента.
4 Нажмите для выхода.
Для возврата к предыдущему элементу настройки нажмите кнопку .
По умолчанию:
XX
EQSETTING
PRESET EQ
Выберите предварительно установленный режим эквалайзера, соответствующего
музыкальному жанру.
• Чтобы использовать настройки, заданные в
[EASYEQ]
или
[PROEQ]
, выберите
[USER]
.
FLAT
/
DRVN 3
/
DRVN 2
/
DRVN 1
/
HARD ROCK
/
HIP HOP
/
JAZZ
/
POP
/
R&B
/
USER
/
CLASSICAL
Эквалайзер в зависимости от дорожных условий (
DRVN3
/
DRVN2
/
DRVN1
)
усиливает определенные частоты в звуковом сигнале с целью снижения шума,
слышимого извне автомобиля, или шума шин
EASYEQ
Настройте собственные параметры звука.
• Настройки сохраняются в разделе
[USER]
.
• Заданные настройки могут повлиять на текущие настройки
[PROEQ]
.
SUB.W SP
*1*2
: От
00
до
+06
(По умолчанию:
+03
SUB.W
*1*3
: От
–50
до
+10 00
BASS
: От
LVL–09
до
LVL+09 LVL00
MID
: От
LVL–09
до
LVL+09 LVL00
TRE
: От
LVL–09
до
LVL+09 LVL00
)
PRO EQ
Настройте собственные параметры звука.
• Настройки сохраняются в разделе
[USER]
.
• Заданные настройки могут повлиять на текущие настройки
[EASYEQ]
.
62.5HZ
От
LEVEL –09
до
LEVEL +09 (LEVEL00)
: Настройте уровень для сохранения в каждом источнике.
(Перед выполнением настройки выберите источник, который необходимо настроить.)
ON
:Включение усиленных нижних частот.;
OFF
:Отмена.
100HZ
/
160HZ
/
250HZ
/
400HZ
/
630HZ
/
1KHZ
/
1.6KHZ
/
2.5KHZ
/
4KHZ
/
6.3KHZ
/
10KHZ
/
16KHZ
От
LEVEL –09
до
LEVEL +09 (LEVEL00)
:
Настройте уровень для сохранения в каждом источнике.
(Перед выполнением настройки выберите источник, который необходимо настроить.)
Q FACTOR 1.35
/
1.50
/
2.00
:Настройка коэффициента качества.
AUDIO CONTROL
BASS BOOST
От
LEVEL+01
до
LEVEL+05
: Выбор предпочитаемого уровня подъема нижних
частот.;
OFF
:Отмена.
LOUDNESS LEVEL01
/
LEVEL02
:Увеличение низких или высоких частот для получения
хорошо сбалансированного звучания при низком уровне громкости.;
OFF
:Отмена
SUB.W LEVEL
*1
SPK-OUT
*2
(Не применимо, когда выбран 3-полосный кроссовер.)
От
SUB.W00
до
SUB.W+06
(
SUB.W+03
):
Регулировка уровня выходного сигнала низкочастотного
динамика, подсоединенного через акустические провода.
( 31)
PRE-OUT
*3
От
SUB.W–50
до
SUB.W+10
(
SUB.W00
):
Регулировка уровня выходного сигнала низкочастотного
динамика, подсоединенного к разъемам линейного выхода
(REAR/SW) через внешний усилитель.
( 31)
SUBWOOFER
SET
*3
ON
: Включение выходного сигнала низкочастотного динамика.;
OFF
:Отмена.
*1
,
*2
,
*3
:
( 19)
JS_JVC_KD_X352BT_E_RU.indd 18JS_JVC_KD_X352BT_E_RU.indd 18 22/8/2017 11:46:47 AM22/8/2017 11:46:47 AM

РУССКИЙ 19
Data Size: B6L (182 mm x 128 mm)
Book Size: B6L (182 mm x 128 mm)
ЗВУКОВЫЕ НАСТРОЙКИ
FADER
(Не применимо, когда выбран 3-полосный кроссовер.)
POSITIONR15
до
POSITIONF15
(
POSITION00
):Настройка выходного
баланса передних и задних динамиков.
BALANCE
*4
POSITIONL15
до
POSITIONR15
(
POSITION00
):Настройка выходного
баланса левых и правых динамиков.
VOLUMEADJUST
От
LEVEL–15
до
LEVEL+06
(
LEVEL00
):Программирование
первоначального уровня громкости для каждого источника (в сравнении с уровнем
громкости FM). Перед настройкой выберите источник, который необходимо
настроить.
AMPGAIN LOWPOWER
:Ограничение максимального уровня громкости значением 25.
(Если максимальная мощность динамика меньше 50Вт, выберите эту настройку,
чтобы предотвратить повреждение динамиков.);
HIGHPOWER
:Максимальный
уровень громкости — 35.
SPK/PREOUT
(Не применимо, когда выбран 3-полосный кроссовер.)
В зависимости от способа подключения динамиков, выберите подходящую
настройку для задания желаемого выхода.
(20, Настройки выхода на
динамики)
SPEAKER SIZE
В зависимости от выбранного вами типа кроссовера (
[X ' OVER TYPE]
), будут
отображаться элементы настройки 2-полосового кроссовера или 3-полосового
кроссовера.
(20, Настройки кроссовера)
По умолчанию выбран тип 2-полосового кроссовера.
X ' OVER
DTA SETTINGS
Для настроек,
22, Настройки функции цифровой задержки
сигнала
.
CAR SETTINGS
X ' OVER TYPE Внимание
: Настройте уровень громкости перед тем, как изменять
[X ' OVER
TYPE]
, во избежание неожиданного повышения или понижения выходного
уровня.
2-WAY
(Отображается только в том случае, если выбран параметр
[3-WAY]
.)
YES
:Выбор типа 2-полосового кроссовера.;
NO
:Отмена.
3-WAY
(Отображается только в том случае, если выбран параметр
[2-WAY]
.)
YES
:Выбор типа 3-полосового кроссовера.;
NO
:Отмена.
SOUND EFFECT
SPACE ENHANCE
(Не применимо для источника TUNER.)
SMALL/MEDIUM/LARGE
: Виртуальное улучшение звукового пространства.;
OFF
:Отмена.
SND RESPONSE LEVEL1
/
LEVEL2
/
LEVEL3
: Виртуальное повышение реалистичности звучания.;
OFF
:Отмена.
SOUND LIFT LOW
/
MIDDLE
/
HIGH
: Виртуальная регулировка позиции звука,
воспроизводимого через динамики.;
OFF
:Отмена.
VOL LINK EQ ON
:Усиление частоты в целью снижения шума, слышимого извне автомобиля, или
шума шин.;
OFF
:Отмена.
K2 TECHNOLOGY
(Не применимо для источника TUNER и источника AUX.)
ON
:Улучшение качества звучания сжатых музыкальных данных.;
OFF
:Отмена.
* 1
Отображается только в том случае, если параметр
[SUBWOOFER SET]
имеет значение
[ON]
.
( 18)
*2
Для 2-полосного кроссовера: Отображается только в том случае, если параметр
[SPK/PREOUT]
имеет
значение
[SUB.W/SUB.W]
.
( 20)
*3
Для 2-полосного кроссовера: Отображается только в том случае, если параметр
[SPK/PREOUT]
имеет
значение
[REAR/SUB.W]
или
[SUB.W/SUB.W]
.
( 20)
*4
Эта настройка не влияет на выходной сигнал сабвуфера.
JS_JVC_KD_X352BT_E_RU.indd 19JS_JVC_KD_X352BT_E_RU.indd 19 22/8/2017 11:46:47 AM22/8/2017 11:46:47 AM

20 РУССКИЙ
Data Size: B6L (182 mm x 128 mm)
Book Size: B6L (182 mm x 128 mm)
ЗВУКОВЫЕ НАСТРОЙКИ
Настройки кроссовера
Ниже приведены доступные элементы настройки для 2-полосового кроссовера и
3-полосового кроссовера.
Внимание
Выбирайте тип кроссовера в соответствии с конфигурацией подключения
динамиков.
( 31)
Если вы выберите неправильный тип:
• Динамики могут повредиться.
• Уровень выходного звука может быть чрезмерно высоким или низким.
SPEAKER SIZE
Выбирается в соответствии с размером подключенного динамика для обеспечения
оптимальных характеристик.
•
Настройки частоты и крутизны для кроссовера выбранного динамика
устанавливаются автоматически.
•
Когда выбран 2-полосный кроссовер, если значение
[NONE]
выбрано для
[TWEETER]
в
[FRONT]
,
[REAR]
и
[SUBWOOFER]
для
[SPEAKER SIZE]
, настройка
[X ‘ OVER]
для выбранного динамика не доступна.
•
Когда выбран 3-полосный кроссовер, если значение
[NONE]
выбрано для
[WOOFER]
в
[SPEAKER SIZE]
, настройка
[X’OVER]
для
[WOOFER]
не доступна.
X ‘ OVER (кроссовер)
• [FRQ]
/
[F-HPFFRQ]
/
[R-HPFFRQ]
/
[SWLPF FRQ]
/
[HPFFRQ]
/
[LPFFRQ]
: Регулировка
частоты кроссовера для выбранных динамиков (фильтр высоких частот или
фильтр низких частот).
Если выбрано
[THROUGH]
, все сигналы передаются на выбранные динамики.
• [SLOPE]
/
[F-HPFSLOPE]
/
[R-HPFSLOPE]
/
[SWLPF SLOPE]
/
[HPFSLOPE]
/
[LPFSLOPE]
:
Регулировка крутизны кроссовера.
Доступно для выбора, только если для частоты кроссовера выбрана другая
настройка, кроме
[THROUGH]
.
• [SW LPF PHASE]
/
[PHASE]
:
Выбор фазы выходного сигнала динамика в
соответствии с выходным сигналом другого динамика.
•
[GAINLEFT]
/
[GAINRIGHT]
/
[F-HPFGAIN]
/
[R-HPFGAIN]
/
[SWLPF GAIN]
/
[GAIN]
:
Регулировка уровня выходного сигнала выбранного динамика.
Настройки выхода на динамики
[SPK/PRE OUT]
(Доступно, только если для параметра [X ' OVER TYPE ] установлено значение
[2-WAY]) (19)
Выберите настройку выхода на динамики
[SPK/PRE OUT]
,
в соответствии с методом
подключения динамиков.
Подсоединение через разъемы линейного выхода
Для подключений через внешний усилитель.
( 31)
Настройка в
[SPK/PRE OUT]
Аудиосигнал через линейный выход
FRONT REAR/SW
REAR/REAR
Выход на передние динамики Выход на задние динамики
REAR/SUB.W
(по умолчанию)
Выход на передние динамики Выход сабвуфера
SUB.W/SUB.W
Выход на передние динамики Выход сабвуфера
Подсоединение через акустические провода
Для подключений без использования внешнего усилителя. Однако данная
настройка также позволяет использовать низкочастотный динамик.
( 31)
Настройка в
[SPK/PRE OUT]
Аудиосигнал через провод заднего динамика
L (левый) R (правый)
REAR/REAR
Выход на задние динамики Выход на задние динамики
REAR/SUB.W
Выход на задние динамики Выход на задние динамики
SUB.W/SUB.W
Выход сабвуфера (Звук отключен)
Если выбрано
[SUB.W/SUB.W]
:
–
[120HZ]
выбрано в
[SUBWOOFERLPF]
и опция
[THROUGH]
недоступна.
( 21)
–
[POSITIONR02]
выбрано в
[FADER]
и для выбора доступен диапазон с
[POSITION
R15]
до
[POSITION00]
.
( 19)
JS_JVC_KD_X352BT_E_RU.indd 20JS_JVC_KD_X352BT_E_RU.indd 20 22/8/2017 11:46:47 AM22/8/2017 11:46:47 AM

РУССКИЙ 21
Data Size: B6L (182 mm x 128 mm)
Book Size: B6L (182 mm x 128 mm)
ЗВУКОВЫЕ НАСТРОЙКИ
Элементы настройки 2-полосного кроссовера
SPEAKER SIZE
FRONT SIZE 8CM
/
10CM
/
12CM
/
13CM
/
16CM
/
17CM
/
18CM
/
4×6
/
5×7
/
6×8
/
6×9
/
7×10
TWEETER SMALL
/
MIDDLE
/
LARGE
/
NONE
(не подключено)
REAR
*1
8CM
/
10CM
/
12CM
/
13CM
/
16CM
/
17CM
/
18CM
/
4×6
/
5×7
/
6×8
/
6×9
/
7×10
/
NONE
(не подключено)
SUBWOOFER
*2*3
16CM
/
20CM
/
25CM
/
30CM
/
38CM OVER
/
NONE
(не подключено)
X ' OVER
TWEETER FRQ 1KHZ
/
1.6KHZ
/
2.5KHZ
/
4KHZ
/
5KHZ
/
6.3KHZ
/
8KHZ
/
10KHZ
/
12.5KHZ
GAIN LEFT
От
–08DB
до
00DB
GAIN RIGHT
От
–08DB
до
00DB
FRONT HPF F-HPF FRQ 30HZ
/
40HZ
/
50HZ
/
60HZ
/
70HZ
/
80HZ
/
90HZ
/
100HZ
/
120HZ
/
150HZ
/
180HZ
/
220HZ
/
250HZ
/
THROUGH
F-HPF SLOPE –06DB
/
–12DB
/
–18DB
/
–24DB
F-HPF GAIN
От
–08DB
до
00DB
REAR HPF
*1
R-HPF FRQ 30HZ
/
40HZ
/
50HZ
/
60HZ
/
70HZ
/
80HZ
/
90HZ
/
100HZ
/
120HZ
/
150HZ
/
180HZ
/
220HZ
/
250HZ
/
THROUGH
R-HPF SLOPE –06DB
/
–12DB
/
–18DB
/
–24DB
R-HPF GAIN
От
–08DB
до
00DB
SUBWOOFER
LPF
*2*3
SW LPF FRQ 30HZ
/
40HZ
/
50HZ
/
60HZ
/
70HZ
/
80HZ
/
90HZ
/
100HZ
/
120HZ
/
150HZ
/
180HZ
/
220HZ
/
250HZ
/
THROUGH
SW LPF SLOPE –06DB
/
–12DB
/
–18DB
/
–24DB
SW LPF PHASE REVERSE
(180°)/
NORMAL
(0°)
SW LPF GAIN
От
–08DB
до
00DB
Элементы настройки 3-полосного кроссовера
SPEAKER SIZE
TWEETER SMALL
/
MIDDLE
/
LARGE
MID RANGE 8CM
/
10CM
/
12CM
/
13CM
/
16CM
/
17CM
/
18CM
/
4×6
/
5×7
/
6×8
/
6×9
WOOFER
*3
16CM
/
20CM
/
25CM
/
30CM
/
38CM OVER
/
NONE
(не подключено)
X ' OVER
TWEETER HPF FRQ 1KHZ
/
1.6KHZ
/
2.5KHZ
/
4KHZ
/
5KHZ
/
6.3KHZ
/
8KHZ
/
10KHZ
/
12.5KHZ
SLOPE –06DB
/
–12DB
PHASE REVERSE
(180°)/
NORMAL
(0°)
GAIN
От
–08DB
до
00DB
MID RANGE HPF FRQ 30HZ
/
40HZ
/
50HZ
/
60HZ
/
70HZ
/
80HZ
/
90HZ
/
100HZ
/
120HZ
/
150HZ
/
180HZ
/
220HZ
/
250HZ
/
THROUGH
HPF SLOPE –06DB
/
–12DB
LPF FRQ 1KHZ
/
1.6KHZ
/
2.5KHZ
/
4KHZ
/
5KHZ
/
6.3KHZ
/
8KHZ
/
10KHZ
/
12.5KHZ
/
THROUGH
LPF SLOPE –06DB
/
–12DB
PHASE REVERSE
(180°)/
NORMAL
(0°)
GAIN
От
–08DB
до
00DB
WOOFER
*3
LPF FRQ 30HZ
/
40HZ
/
50HZ
/
60HZ
/
70HZ
/
80HZ
/
90HZ
/
100HZ
/
120HZ
/
150HZ
/
180HZ
/
220HZ
/
250HZ
/
THROUGH
SLOPE –06DB
/
–12DB
PHASE REVERSE
(180°)/
NORMAL
(0°)
GAIN
От
–08DB
до
00DB
*1
Отображается только в том случае, если параметр
[SPK/PREOUT]
имеет значение
[REAR/REAR]
или
[REAR/SUB.W]
.
( 20)
*2
Отображается только в том случае, если параметр
[SPK/PREOUT]
имеет значение
[REAR/SUB.W]
или
[SUB.W/SUB.W]
.
( 20)
*3
Отображается только в том случае, если параметр
[SUBWOOFER SET]
имеет значение
[ON]
.
( 18)
JS_JVC_KD_X352BT_E_RU.indd 21JS_JVC_KD_X352BT_E_RU.indd 21 22/8/2017 11:46:47 AM22/8/2017 11:46:47 AM

22 РУССКИЙ
Data Size: B6L (182 mm x 128 mm)
Book Size: B6L (182 mm x 128 mm)
ЗВУКОВЫЕ НАСТРОЙКИ
Настройки функции цифровой задержки сигнала
Функция цифровой задержки сигнала устанавливает время задержки выходного
сигнала динамика для создания более подходящих условий для вашего
автомобиля.
• Для получения дополнительной информации,
Определение значения для
параметров [DISTANCE] и [GAIN] в [DTA SETTINGS]
.
DTA SETTINGS
POSITION
Выбор позиции прослушивания (контрольная точка).
ALL
:Без компенсации;
FRONT RIGHT
: Переднее правое сиденье;
FRONT LEFT
:Переднее левое сиденье;
FRONT ALL
:Переднее сиденье
•
[FRONT ALL]
отображается, только когда для параметра
[X ' OVER
TYPE]
установлено значение
[2-WAY]
.
( 19)
DISTANCE
*1
От
0CM
до
610CM
:Тонкая регулировка расстояния для компенсации.
GAIN
*1
От
–8DB
до
0DB
:Тонкая регулировка уровня выходного сигнала выбранного
динамика.
DTA RESET YES
:Сброс настроек (
[DISTANCE]
и
[GAIN]
) выбранного параметра
[POSITION]
на значения по умолчанию.;
NO
:Отмена.
CAR SETTINGS
Задайте тип вашего автомобиля и место расположения заднего динамика,
чтобы выполнить настройки для
[DTA SETTINGS]
.
CAR TYPE COMPACT
/
FULL SIZE CAR
/
WAGON
/
MINIVAN
/
SUV
/
MINIVAN(LONG)
:Выбор типа автомобиля.;
OFF
: Без компенсации.
R-SP LOCATION
*2
Выбор места расположения задних динамиков в автомобиле для расчета
максимального расстояния от выбранной позиции прослушивания
(контрольной точки).
•
DOOR
/
REAR DECK
:Доступно для выбора, только когда для параметра
[CAR TYPE]
выбрано
[OFF]
,
[COMPACT]
,
[FULL SIZE CAR]
,
[WAGON]
или
[SUV]
.
•
2ND ROW
/
3RD ROW
:Доступно для выбора, только когда для
параметра
[CAR TYPE]
выбрано
[MINIVAN]
или
[MINIVAN(LONG)]
.
Определение значения для параметров [DISTANCE] и [GAIN] в [DTA SETTINGS]
Если вы укажите расстояние от центра текущей заданной
позиции прослушивания до каждого динамика, будет
автоматически вычислено и установлено время задержки.
1
Определите центр текущей заданной позиции
прослушивания в качестве контрольной точки.
2
Измерьте расстояния от контрольной точки до
динамиков.
3
Вычислите разницу между расстоянием до самого
удаленного динамика (заднего динамика) и других
динамиков.
4
Установите значение
[DISTANCE]
, вычисленное в
шаге
3
, для каждого отдельного динамика.
5
Отрегулируйте параметр
[GAIN]
для каждого
отдельного динамика.
Пример: Когда в качестве позиции прослушивания
выбрано
[FRONT ALL]
*1
Перед выполнением настройки выберите динамик:
Когда выбран 2-полосный кроссовер:
FRONT LEFT
/
FRONT RIGHT
/
REAR LEFT
/
REAR RIGHT
/
SUBWOOFER:
– Параметры
[REAR LEFT]
,
[REAR RIGHT]
и
[SUBWOOFER]
доступны для выбора, только если
для параметров
[REAR]
и
[SUBWOOFER]
в
[SPEAKER SIZE]
выбрано значение, отличное от
[NONE]
.
( 21)
Когда выбран 3-полосный кроссовер:
TWEETER LEFT
/
TWEETER RIGHT
/
MID LEFT
/
MID RIGHT
/
WOOFER:
– Параметры
[WOOFER]
доступны для выбора, только если для параметров
[WOOFER]
в
[SPEAKER
SIZE]
выбрано значение, отличное от
[NONE]
.
( 21)
*2
Отображается, только когда для параметра
[X ' OVER TYPE]
установлено значение
[2-WAY]
( 19)
и
если для параметра
[REAR]
в
[SPEAKER SIZE]
выбрана настройка, отличная от
[NONE]
.
( 21)
JS_JVC_KD_X352BT_E_RU.indd 22JS_JVC_KD_X352BT_E_RU.indd 22 22/8/2017 11:46:47 AM22/8/2017 11:46:47 AM

РУССКИЙ 23
Data Size: B6L (182 mm x 128 mm)
Book Size: B6L (182 mm x 128 mm)
НАСТРОЙКИ ДИСПЛЕЯ
1 Нажмите и удерживайте нажатой кнопку .
2 Чтобы выбрать элемент, поверните ручку регулировки громкости
(см. следующую таблицу), затем нажмите ее.
3 Повторяйте действие 2 до тех пор, пока не будет выбран/
активирован желаемый элемент, или следуйте инструкциям,
приведенным для выбранного элемента.
4 Нажмите для выхода.
Для возврата к предыдущему элементу настройки нажмите кнопку .
По умолчанию:
XX
DISPLAY
DIMMER
Затемнение подсветки.
OFF
:Затемнение выключено. Яркость переключается на настройку
[DAY]
.
ON
:Затемнение включено. Яркость переключается на настройку
[NIGHT]
.
( [BRIGHTNESS])
DIMMER TIME
:Настройка времени включения и выключения затемнения.
1
Поверните ручку регулировки громкости для настройки значения времени
[ON]
, а
затем нажмите ее.
2
Поверните ручку регулировки громкости для настройки значения времени
[OFF]
, а
затем нажмите ее.
(По умолчанию:
[ON]
:
18:00
;
[OFF]
:
6:00
)
DIMMER AUTO
:Затемнение включается и выключается автоматически при
выключении и включении фар автомобиля.*
1
BRIGHTNESS
Настройка яркости для дневного и ночного времени по отдельности.
1
DAY
/
NIGHT
:Выбор дневного или ночного времени.
2
Выбор зоны. (См. рисунок.)
3
От
LEVEL 00
до
LEVEL 31
: Задание уровня яркости.
TEXT SCROLL
*2
SCROLLONCE
:Однократная прокрутка отображаемой информации.;
SCROLLAUTO
:Повторная прокрутка через 5-секундные интервалы.;
SCROLLOFF
:Отмена.
*1
Необходимо подключение провода регулятора освещенности.
( 31)
*2
Некоторые буквы или символы не будут отображаться правильно (или не будут отображаться) на дисплее.
JS_JVC_KD_X352BT_E_RU.indd 23JS_JVC_KD_X352BT_E_RU.indd 23 22/8/2017 11:46:47 AM22/8/2017 11:46:47 AM

24 РУССКИЙ
Data Size: B6L (182 mm x 128 mm)
Book Size: B6L (182 mm x 128 mm)
СПРАВОЧНЫЕ МАТЕРИАЛЫ
Обслуживание
Чистка устройства
В случае загрязнения протрите переднюю панель сухой силиконовой или мягкой тканью.
Очистка разъема
Отсоедините лицевую панель и аккуратно протрите разъем
ватной палочкой. Соблюдайте осторожность, чтобы не
повредить разъем.
Дополнительная информация
Для: – Последние обновления встроенного программного обеспечения и последний список
поддерживаемых функций
– Оригинальное приложение JVC
– Любая другая последняя информация
Посетите <http://www.jvc.net/cs/car/>.
Воспроизводимые файлы
• Чтобы ознакомиться с подробными сведениями и примечаниями относительно доступных для
воспроизведения звуковых файлов, посетите <http://www.jvc.net/cs/car/>.
• Воспроизводимый звуковой файл:
MP3 (.mp3), WMA (.wma), AAC(.aac), AAC(.m4a), WAV (.wav), FLAC (.flac)
• Воспроизводимая файловая система устройств USB: FAT12, FAT16, FAT32
Даже если аудиофайлы соответствуют перечисленным выше стандартам, при некоторых типах или состояниях
носителей воспроизведение может оказаться невозможным.
Об устройствах USB
• Запрещается подключать USB-носитель через USB-концентратор.
• Подключение кабеля, общая длина которого превышает 5 м, может привести к некорректному
воспроизведению.
• Это устройство не распознает устройства USB с номинальным напряжением, отличным от 5В, и
номинальным током свыше 1,5А.
Разъем (на обратной стороне
лицевой панели)
Об iPod/iPhone
• Через входной USB-разъем:
Made for
– iPod touch (5th и 6th generation)
– iPod nano (7th generation)
– iPhone 4S, 5, 5S, 5C, 6, 6 Plus, 6S, 6S Plus, SE, 7, 7 Plus
• Через Bluetooth:
Made for
– iPod touch (5th и 6th generation)
– iPhone 4S, 5, 5S, 5C, 6, 6 Plus, 6S, 6S Plus, SE, 7, 7 Plus
• Просмотр видеофайлов в меню “Videos” в режиме
[HEAD MODE]
невозможен.
• Порядок отображения песен в меню выбора данного устройства может отличаться от порядка песен в
проигрывателе iPod/iPhone.
• В зависимости от версии операционной системы iPod/iPhone некоторые функции могут не работать на
данном устройстве.
Об устройствах Android
• Данное устройство поддерживает Android OS 4.1 и выше.
• Некоторые устройства Android (с OS 4.1 и выше) могут не поддерживать полностью Android Open Accessory
(AOA) 2.0.
• Если устройство Android одновременно поддерживает запоминающие устройства большой емкости и AOA
2.0, данное устройство всегда воспроизводит через AOA 2.0 в качестве приоритета.
О функции Spotify
• Приложение Spotify поддерживает:
– iPhone 4S, 5, 5S, 5C, 6, 6 Plus, 6S, 6S Plus, SE, 7, 7 Plus (iOS 8 или выше)
– iPod touch (5th и 6th generation)
– Android OS 4.0.3 или выше
• Spotify является услугой, предоставляемой третьей стороной, поэтому ее технические и функциональные
характеристики могут изменяться без предварительного уведомления. Соответственно, совместимость
может нарушаться, либо некоторые или все из предоставляемых услуг могут стать недоступными.
• Некоторые функции Spotify не могут управляться с данного устройства.
• По всем вопросам работы с приложением, пожалуйста, обращайтесь в Spotify по адресу <www.spotify.com>.
JS_JVC_KD_X352BT_E_RU.indd 24JS_JVC_KD_X352BT_E_RU.indd 24 22/8/2017 11:46:48 AM22/8/2017 11:46:48 AM

РУССКИЙ 25
Data Size: B6L (182 mm x 128 mm)
Book Size: B6L (182 mm x 128 mm)
СПРАВОЧНЫЕ МАТЕРИАЛЫ
О функции Bluetooth
• В зависимости от версии Bluetooth некоторые устройства Bluetooth не могут быть подключены к этому
устройству.
• Устройство может не работать с некоторыми устройствами Bluetooth.
• Окружающая среда оказывает влияние на состояние сигнала.
Изменение отображаемой информации
Каждое нажатие кнопки переключает отображаемую информацию.
• Если информация не доступна или не записана, отображается сообщение “NO TEXT”, “NO NAME” или другая
информация (например, название радиостанции) либо экран будет пустым.
Название
источника
Информация на дисплее
FM
или
AM
Частота Часы Частота с синхронизацией музыки* (обратно к началу)
(Только для FM-радиостанций системы передачи
цифровой информации)
Название радиостанции (PS)/Тип программы (PTY) Радиотекст
Радиотекст+ Радиотекст+ название/Радиотекст+ исполнитель
Частота Часы Название радиостанции (PS)/Тип программы (PTY) с
синхронизацией музыки* (обратно к началу)
USB (Для файлов MP3/WMA/AAC/WAV/FLAC)
Название песни/Исполнитель Название альбома/Исполнитель Имя
папки Имя файла Время воспроизведения Часы Название песни/
Исполнитель с синхронизацией музыки* (обратно к началу)
iPodUSB/iPodBT
или
ANDROID
Когда выбрано
[HEADMODE]
/
[AUTOMODE]
( 8)
:
Название песни/Исполнитель Название альбома/Исполнитель Время
воспроизведения Часы Название песни/Исполнитель с синхронизацией
музыки* (обратно к началу)
SPOTIFY/SPOTIFYBT
Контекстное название Название песни Имя исполнителя Название
альбома Время воспроизведения Часы Контекстное название с
синхронизацией музыки* (обратно к началу)
Название
источника
Информация на дисплее
BT AUDIO
Название песни/Исполнитель Название альбома/Исполнитель Время
воспроизведения Часы Название песни/Исполнитель с синхронизацией
музыки* (обратно к началу)
AUX
AUX Часы AUX с синхронизацией музыки* (обратно к началу)
* Яркость подсветки кнопок изменяется и синхронизируется с музыкой.
Доступные кириллические символы
Допустимые символы
Отображение индикаторов
JS_JVC_KD_X352BT_E_RU.indd 25JS_JVC_KD_X352BT_E_RU.indd 25 22/8/2017 11:46:48 AM22/8/2017 11:46:48 AM

26 РУССКИЙ
Data Size: B6L (182 mm x 128 mm)
Book Size: B6L (182 mm x 128 mm)
Симптомы Способы устранения
Общие характеристики
Звук не слышен. • Установите оптимальный уровень громкости.
• Проверьте кабели и соединения.
Отображается надпись
“MISWIRING CHECK WIRING THEN
PWR ON”.
Выключите питание, затем выполните проверку, чтобы
убедиться, что контакты проводов динамиков должным образом
изолированы. Снова включите питание.
Отображается надпись
“PROTECTING SEND SERVICE”.
Отправьте устройство в ближайший сервисный центр.
Источник нельзя выбрать. Проверьте настройку
[SOURCESELECT]
.
( 4)
Радиоприемник
• Слабый радиоприем.
• Статические помехи при
прослушивании радио.
Плотно вставьте антенну.
USB/iPod
Неправильный порядок
воспроизведения.
Порядок воспроизведения определяется по имени файла.
Время от начала
воспроизведения
неправильное.
Это зависит от прежнего процесса записи.
Отображается сообщение “NOT
SUPPORT”, и файл пропускается.
Убедитесь в том, что файл имеет формат, поддерживаемый для
воспроизведения.
( 24)
Продолжает мигать текст
“READING”.
• Не используйте многоуровневую иерархическую структуру и
много папок.
• Повторно подключите USB устройство.
Отображается надпись
“UNSUPPORTED DEVICE”.
• Убедитесь в том, что подключенное устройство совместимо
с данным устройством и что формат файловой системы
поддерживается.
( 24)
• Повторно подключите устройство.
Отображается надпись
“UNRESPONSIVE DEVICE”.
Убедитесь в том, что устройство исправно, и повторно подключите
устройство.
Отображается надпись “USB HUB
IS NOT SUPPORTED”.
Данное устройство не поддерживает USB-устройства,
подключенные через USB-концентратор.
Отображается надпись “CANNOT
PLAY”.
Подключите устройство USB, содержащее доступные для
воспроизведения аудиофайлы.
УСТРАНЕНИЕ ПРОБЛЕМ
Симптомы Способы устранения
USB/iPod
• Источник не переключается
на “USB” при подключении
USB-устройства во время
прослушивания другого
источника.
• Отображается надпись “USB
ERROR”.
USB-порт отбирает мощность, превышающую конструктивную
предельную нагрузку. Выключите питание и отсоедините
USB-устройство. Затем включите питание и переподсоедините
USB-устройство.
Если это не решит проблему, выключите и включите питание (или
выполните сброс настроек устройства) перед тем как заменить
USB-устройство другим.
Проигрыватель iPod/iPhone не
включается или не работает
• Проверьте соединение между устройством и iPod/iPhone.
• Отключите и перезагрузите iPod/iPhone с помощью аппаратной
перезагрузки.
“LOADING” отображается при
переходе в режим поиска
посредством нажатия
.
Данное устройство еще подготавливает список музыки на iPod/
iPhone. Для загрузки может потребоваться некоторое время,
повторите попытку позже.
Правильные символы не
отображаются.
• Данное устройство может отображать только буквы верхнего
регистра, цифры и ограниченное число символов.
• В зависимости от выбранного вами языка отображения
( 5)
,
некоторые символы могут отображаться неправильно.
ANDROID
• Во время воспроизведения
не слышен звук.
• Звук выводится только с
устройства Android.
• Повторно выполните подключение устройства Android.
• Если работает режим
[AUDIO MODE]
, запустите любой
программный медиаплеер на устройстве Android и начните
воспроизведение.
• Если работает режим
[AUDIO MODE]
, перезапустите текущий
программный медиаплеер или используйте другой программный
медиаплеер.
• Перезапустите устройство Android.
• Если это не решит проблему, подключенное устройство Android
неспособно передавать аудиосигнал на данное устройство.
( 24)
Не удается воспроизвести в
режиме
[AUTOMODE]
.
• Убедитесь в том, что приложение JVC MUSIC PLAY APP установлено
на устройство Android.
( 7)
• Повторно выполните подключение устройства Android и выберите
соответствующий режим управления.
( 8)
• Если это не решит проблему, подключенное устройство Android не
поддерживает
[AUTO MODE]
.
( 24)
JS_JVC_KD_X352BT_E_RU.indd 26JS_JVC_KD_X352BT_E_RU.indd 26 22/8/2017 11:46:48 AM22/8/2017 11:46:48 AM

РУССКИЙ 27
Data Size: B6L (182 mm x 128 mm)
Book Size: B6L (182 mm x 128 mm)
УСТРАНЕНИЕ ПРОБЛЕМ
Симптомы Способы устранения
ANDROID
Продолжает мигать текст
“NO DEVICE” или “READING”.
• Отключите на устройстве Android опции для разработчика.
• Повторно выполните подключение устройства Android.
• Если это не решит проблему, подключенное устройство Android не
поддерживает
[AUTO MODE]
.
( 24)
Прерывистое воспроизведение
или пропускается звук.
Выключите режим энергосбережения на устройстве Android.
“CANNOT PLAY” • Убедитесь, что устройство Android содержит аудиофайлы,
доступные для воспроизведения.
• Повторно выполните подключение устройства Android.
• Перезапустите устройство Android.
Spotify
“DISCONNECTED” USB отсоединено от основного аппарата. Пожалуйста, убедитесь в
том, что устройство правильно подключено через USB.
“CONNECTING” • Подключение через входной USB-разъем: Идет подключение
устройства к основному аппарату. Пожалуйста, подождите.
• Подключение через Bluetooth: Bluetooth отсоединено.
Пожалуйста, проверьте соединение Bluetooth и убедитесь в том,
что и устройство и данный аппарат сопряжены и соединены.
“CHECK APP” Приложение Spotify не подключено надлежащим образом или
пользователь не вошел в систему. Завершите приложение Spotify
и перезапустите, затем выполните вход в ваш аккаунт Spotify.
Bluetooth®
Устройства Bluetooth не
обнаружены.
• Выполните поиск с устройства Bluetooth еще раз.
• Выполните сброс устройства.
( 3)
Сопряжение невозможно. • Удостоверьтесь, что введен одинаковый PIN-код на устройстве и
устройстве Bluetooth.
• Удалите информацию о сопряжении с устройства и устройства
Bluetooth, а затем выполните сопряжение еще раз.
( 10)
Возникает эхо или шум. • Отрегулируйте положение микрофона.
( 10)
• Проверьте настройку
[ECHO CANCEL]
.
( 12)
Симптомы Способы устранения
Bluetooth®
Плохое качество звука
телефона.
• Уменьшите расстояние между устройством и устройством
Bluetooth.
• Переместите автомобиль в место с более сильным уровнем
сигнала сотовой сети.
Во время воспроизведения с
помощью аудиопроигрывателя
Bluetooth происходит
прерывание звука.
• Уменьшите расстояние между устройством и
аудиопроигрывателем Bluetooth.
• Выключите и включите приемник, затем подключите устройство.
• Другие устройства Bluetooth могут пытаться подключиться к
устройству.
Не удается осуществить
управление подключенным
аудиопроигрывателем
Bluetooth.
• Проверьте, поддерживает ли подключенный аудиопроигрыватель
Bluetooth профиль Audio/Video Remote Control Profile (AVRCP —
профиль удаленного управления звуком и видеоизображением).
(См. инструкции к аудиопроигрывателю.)
• Отключите и подключите проигрыватель Bluetooth еще раз.
“PLEASE WAIT” Приемник выполняет подготовку к использованию функции
Bluetooth. Если сообщение не исчезает, выключите и снова
включите устройство, после чего выполните повторное
подключение устройства Bluetooth.
“NOT SUPPORT” Подключенный телефон не поддерживает функцию распознавания
голоса.
“ERROR” Попытайтесь выполнить операцию еще раз. Если снова
отображается сообщение “ERROR”, проверьте, поддерживает ли
устройство запрашиваемую функцию.
“H/W ERROR” Выполните сброс приемника и повторите операцию. Если снова
отображается сообщение “H/W ERROR”, обратитесь в ближайший
сервисный центр.
“SWITCHING NG” Подключенные телефоны могут не поддерживать функцию
переключения телефонов.
При повторном возникновении проблем сбросьте устройство.
( 3)
JS_JVC_KD_X352BT_E_RU.indd 27JS_JVC_KD_X352BT_E_RU.indd 27 22/8/2017 11:46:48 AM22/8/2017 11:46:48 AM

28 РУССКИЙ
Data Size: B6L (182 mm x 128 mm)
Book Size: B6L (182 mm x 128 mm)
ТЕХНИЧЕСКИЕ ХАРАКТЕРИСТИКИ
Тюнер
FM Диапазон частот 87,5МГц — 108,0МГц (интервалом 50кГц)
Полезная чувствительность
(отношение сигнал/шум = 26дБ)
0,71 мкВ/75 Ом (8,2дБф)
Пороговая чувствительность
(ДИН отношение сигнал/шум = 46дБ)
2,0 мкВ/75 Ом
Частотная характеристика (±3 дБ) 30Гц — 15кГц
Отношение сигнал/шум (MONO) 64 дБ
Разделение стереоканалов (1 кГц) 40 дБ
AM
(MW)
Диапазон частот 531кГц — 1611кГц (интервалом 9кГц)
Полезная чувствительность
(отношение сигнал/шум = 20дБ)
28,2 мкВ (29 дБмкВ)
AM
(LW)
Диапазон частот 153кГц — 279кГц (интервалом 9кГц)
Полезная чувствительность
(отношение сигнал/шум = 20дБ)
50 мкВ (33,9 дБмкВ)
USB
USB-стандарт USB1.1, USB2.0 (Полноскоростной)
Совместимые устройства Запоминающее устройство большой емкости
Система файлов FAT12/16/32
Максимальный ток источника питания Постоянный ток 5 В 1,5A
Цифро-аналоговый преобразователь 24 бит
Частотная характеристика (±1 дБ) 20Гц — 20кГц
Отношение сигнал/шум (1 кГц) 105 дБ
Динамический диапазон 90 дБ
Разделение каналов 85 дБ
MP3-декодирование В соответствии с аудиоуровнем-3 стандарта
MPEG-1/2
WMA-декодирование Совместимо с Windows Media Audio
USB
AAC-декодирование Файлы AAC-LC “.aac”, “.m4a”
WAV-декодирование Линейный PCM
FLAC-декодирование Файл FLAC, до 24бит/96кГц
Вспом. оборуд.
Частотная характеристика (±3 дБ) 20Гц — 20кГц
Максимальное напряжение на входе 1000мВ
Полное сопротивление на входе 30 кОм
Bluetooth
Версия Bluetooth 3.0
Диапазон частот 2,402ГГц — 2,480ГГц
Выходная мощность Класс мощности 2: +4 дБм (МАКС.), 0 дБм (СРЕД.)
Максимальный диапазон связи Луч обзора приблизительно 10 м (32,8 фута)
Сопряжение SSP (Secure Simple Pairing — безопасное простое
сопряжение)
Профиль HFP1.6 (Hands-Free Profile — профиль громкой связи)
A2DP (Advanced Audio Distribution Profile — профиль
расширенного распространения звука)
AVRCP1.5 (Audio/Video Remote Control Profile — профиль
удаленного управления звуком и видеоизображением)
PBAP (Phonebook Access Profile — профиль доступа к
телефонной книге)
SPP (Serial Port Profile — профиль последовательного
порта)
Звук
Mаксимальная выходная мощность 50 Bт × 4 или
50Вт×2 + 50Вт×1 (Низкочастотный динамик = 4Ом)
Полный диапазон частот
(енее чем 1% THD)
22 Bт × 4
Полное сопротивление катушки
громкоговорителя
4Ом—8Ом
Уровень/нагрузка предусилителя (USB) нагрузка 2500 мВ/10 кОм
Полное сопротивление выхода
предусилителя
≤600Ом
JS_JVC_KD_X352BT_E_RU.indd 28JS_JVC_KD_X352BT_E_RU.indd 28 22/8/2017 11:46:48 AM22/8/2017 11:46:48 AM

РУССКИЙ 29
Data Size: B6L (182 mm x 128 mm)
Book Size: B6L (182 mm x 128 mm)
Предупреждение
• Устройство можно использовать только с источником питания 12 В постоянного тока с отрицательным
заземлением.
• Отключите отрицательную клемму аккумулятора перед подключением проводов и монтажом.
• Не подключайте провод аккумулятора (жёлтый) и провод высокого напряжения (красный) к корпусу
машины или проводу заземления (чёрный), чтобы не допустить короткое замыкание.
• Во избежание короткого замыкания:
– Изолируйте неподсоединенные провода с помощью виниловой ленты.
– После установки обязательно заземлите данное устройство на корпус автомобиля.
– Закрепите провода с помощью фиксаторов кабеля и оберните провода, контактирующие с
металлическими частями, виниловой лентой, чтобы защитить провода.
Внимание
• В целях безопасности работа по подключению проводов и монтажу должна выполняться специалистами.
Обратитесь к поставщику автомобильных аудиосистем.
• Данное устройство подлежит установке в консоль автомобиля. Не прикасайтесь к металлическим деталям
устройства в процессе и на протяжении некоторого времени после завершения эксплуатации устройства.
Температура металлических деталей, таких как радиатор охлаждения и кожух, существенно повышается.
• Не подключайте провода динамиков к корпусу машины, проводу заземления (чёрный) или
параллельно.
• Подключите динамики с максимальной мощностью более 50Вт. Если максимальная мощность динамиков
менее 50Вт, измените значение параметра
[AMPGAIN]
, чтобы не повредить динамики.
( 19)
• Установите устройство под углом менее 30º.
• Если в электропроводке транспортного средства нет клеммы зажигания, подключите провод высокого
напряжения (красный) к клемме на блоке плавких предохранителей, которая обеспечивает питание с
напряжением 12 В постоянного тока и которая включается и выключается ключом зажигания.
• Держите все кабели вдали от тепловыделяющих металлических частей.
• После установки устройства, убедитесь в том, что все осветительные и электронные приборы вашего
автомобиля работают в прежнем режиме.
• Если предохранитель сгорел, первым делом убедитесь в том, что кабели не касаются корпуса автомобиля,
после чего замените предохранитель на аналогичный новый.
УСТАНОВКА И ПОДКЛЮЧЕНИЕ
Общие характеристики
Рабочее напряжение
(допустимо от 10,5 В—16В)
14,4В
Максимальное текущее потребление 10A
Диапазон рабочих температур –10°C — +60°C
Установочные размеры (Ш × B × Г) 182 мм × 53 мм × 100 мм
Вес нетто (включая декоративную панель и
посадочный корпус)
0,6кг
Данные могут быть изменены без уведомления.
ТЕХНИЧЕСКИЕ ХАРАКТЕРИСТИКИ
JS_JVC_KD_X352BT_E_RU.indd 29JS_JVC_KD_X352BT_E_RU.indd 29 22/8/2017 11:46:48 AM22/8/2017 11:46:48 AM

30 РУССКИЙ
Data Size: B6L (182 mm x 128 mm)
Book Size: B6L (182 mm x 128 mm)
Список деталей для установки
Стандартная процедура
1
Извлеките ключ из замка зажигания, затем отсоедините разъем
автомобильного аккумулятора.
2
Правильно подключите провода.
См. раздел “Подключение проводов”.
( 31)
3
Установите устройство в вашем автомобиле.
См. раздел “Установка устройства (установка в приборную панель)”.
4
Подключите клемму автомобильного аккумулятора.
5
Нажмите , чтобы включить питание.
6
Отсоедините переднюю панель и выполните сброс устройства в
течение 5 секунд.
( 3)
Установка устройства (установка в приборную панель)
Порядок извлечения
устройства
При установке без посадочного корпуса
1
Снимите посадочный корпус и декоративную панель с устройства.
2
Совместите отверстия в устройстве (с обеих сторон) с монтажной
консолью автомобиля и закрепите устройство винтами (которые
можно приобрести в магазине).
Используйте только специальные винты. Использование неподходящих
винтов может привести к повреждению устройства.
Подключите необходимые
провода.
(
31)
Отогните соответствующие фиксаторы,
предназначенные для прочной установки корпуса.
Фиксатор вверху
Перед сборкой
расположите
декоративную панель,
как показано.
Приборная панель
автомобиля
(A)
Передняя панель
(C)
Посадочный корпус
(B)
Декоративная панель
(D)
Жгут проводов
(E)
Ключ для демонтажа
УСТАНОВКА И ПОДКЛЮЧЕНИЕ
JS_JVC_KD_X352BT_E_RU.indd 30JS_JVC_KD_X352BT_E_RU.indd 30 22/8/2017 11:46:48 AM22/8/2017 11:46:48 AM

РУССКИЙ 31
Data Size: B6L (182 mm x 128 mm)
Book Size: B6L (182 mm x 128 mm)
УСТАНОВКА И ПОДКЛЮЧЕНИЕ
При подсоединении внешнего усилителя
подсоедините его провод заземления к корпусу
автомобиля, чтобы предотвратить повреждение
устройства.
Подключение проводов
Предохранитель (10 A)
Входной разъем микрофона
( 10)
Разъем для антенны
Лампа синяя/жёлтая
(Провод дистанционного
управления с руля)
К адаптеру дистанционного управления с руля
Жёлтый (A4)
Kрасный (A7)
Жёлтый (Kабель батареи)
Контакт Цвет и функция
A4 Жёлтый : Аккумулятор
A5 Синий/белый : Управление питанием (12 В 350 мА)
A6 Оранжевый/белый : Переключатель управления освещением автомобиля
A7 Kрасный : Зажигание (АCC)
A8 Чёрный : Заземляющее соединение (земля)
B1 Фиолетовый
]
: Задний динамик (правый)
Для 3-полосного кроссовера: Высокочастотный
динамик (правый)
B2 Фиолетовый/чёрный
[
B3 Cерый
]
: Передний динамик (правый)
Для 3-полосного кроссовера: Среднечастотный
динамик (правый)
B4 Серый/чёрный
[
B5 Белый
]
: Передний динамик (левый)
Для 3-полосного кроссовера: Среднечастотный
динамик (левый)
B6 Белый/чёрный
[
B7 Зелёный
]
: Задний динамик (левый)
*
Для 3-полосного кроссовера: Высокочастотный
динамик (левый)
B8 Зелёный/чёрный
[
Устройство
Подключение разъемов ISO на некоторых
автомобилях VW/Audi или Opel (Vauxhall)
Возможно, потребуется изменить схему соединений для
прилагаемого жгута проводов, как показано на рисунке.
Автомобиль
A7 (Красный)
Kабель зажигания
(Kрасный)
A4 (Жёлтый)
Схема соединений по умолчанию
Kабель батареи
(Жёлтый)
*
Вы также можете подсоединить низкочастотный динамик напрямую без внешнего усилителя
низкочастотного динамика. Для настройки,
20
.
Разъемы ISO
Если в автомобиле отсутствует разъем ISO
Рекомендуется устанавливать устройство с использованием
имеющегося в продаже жгута проводов, специально
предназначенного для вашего автомобиля, и, в целях вашей
безопасности, поручить эту работу профессионалам. Обратитесь к
поставщику автомобильных аудиосистем.
Kрасный (Kабель зажигания)
Фронтальный выход/3-полосного кроссовера: Выход на среднечастотный динамик
Выходные разъемы для задних/низкочастотного динамиков/3-полосного кроссовера:
Выход на низкочастотный динамик
JS_JVC_KD_X352BT_E_RU.indd 31JS_JVC_KD_X352BT_E_RU.indd 31 22/8/2017 11:46:48 AM22/8/2017 11:46:48 AM
JS_JVC_KD_X352BT_E_RU.indd 32JS_JVC_KD_X352BT_E_RU.indd 32 22/8/2017 11:46:48 AM22/8/2017 11:46:48 AM
JS_JVC_KD_X352BT_E_RU.indd 33JS_JVC_KD_X352BT_E_RU.indd 33 22/8/2017 11:46:48 AM22/8/2017 11:46:48 AM

Data Size: B6L (182 mm x 128 mm)
Book Size: B6L (182 mm x 128 mm)
© 2017 JVC KENWOOD Corporation 0817DTSMDTJEIN
• Microsoft and Windows Media are either registered trademarks or trademarks of Microsoft
Corporation in the United States and/or other countries.
• “Made for iPod,” and “Made for iPhone” mean that an electronic accessory has been designed to
connect specifically to iPod, or iPhone, respectively, and has been certified by the developer to
meet Apple performance standards. Apple is not responsible for the operation of this device or its
compliance with safety and regulatory standards. Please note that the use of this accessory with iPod
or iPhone may affect wireless performance.
• iPhone, iPod, iPod classic, iPod nano, and iPod touch are trademarks of Apple Inc., registered in the
U.S. and other countries.
• Lightning is a trademark of Apple Inc.
• SPOTIFY and the Spotify logo are among the registered trademarks of Spotify AB.
• Android is trademark of Google Inc.
• The Bluetooth® word mark and logos are registered trademarks owned by Bluetooth SIG, Inc. and any
use of such marks by JVC KENWOOD Corporation is under license. Other trademarks and trade names
are those of their respective owners.
libFLAC
Copyright (C) 2000-2009 Josh Coalson
Copyright (C) 2011-2013 Xiph.Org Foundation
Redistribution and use in source and binary forms, with or without modification, are permitted provided
that the following conditions are met:
- Redistributions of source code must retain the above copyright notice, this list of conditions and the
following disclaimer.
- Redistributions in binary form must reproduce the above copyright notice, this list of conditions and
the following disclaimer in the documentation and/or other materials provided with the distribution.
- Neither the name of the Xiph.org Foundation nor the names of its contributors may be used to
endorse or promote products derived from this software without specific prior written permission.
THIS SOFTWARE IS PROVIDED BY THE COPYRIGHT HOLDERS AND CONTRIBUTORS “AS IS” AND ANY
EXPRESS OR IMPLIED WARRANTIES, INCLUDING, BUT NOT LIMITED TO, THE IMPLIED WARRANTIES OF
MERCHANTABILITY AND FITNESS FOR A PARTICULAR PURPOSE ARE DISCLAIMED. IN NO EVENT SHALL
THE FOUNDATION OR CONTRIBUTORS BE LIABLE FOR ANY DIRECT, INDIRECT, INCIDENTAL, SPECIAL,
EXEMPLARY, OR CONSEQUENTIAL DAMAGES (INCLUDING, BUT NOT LIMITED TO, PROCUREMENT OF
SUBSTITUTE GOODS OR SERVICES; LOSS OF USE, DATA, OR PROFITS; OR BUSINESS INTERRUPTION)
HOWEVER CAUSED AND ON ANY THEORY OF LIABILITY, WHETHER IN CONTRACT, STRICT LIABILITY,
OR TORT (INCLUDING NEGLIGENCE OR OTHERWISE) ARISING IN ANY WAY OUT OF THE USE OF THIS
SOFTWARE, EVEN IF ADVISED OF THE POSSIBILITY OF SUCH DAMAGE.
JS_JVC_KD_X352BT_E_C01.indd vJS_JVC_KD_X352BT_E_C01.indd v 7/12/2017 10:43:05 AM7/12/2017 10:43:05 AM