JVC KD X35MBS X350BTS_K User Manual B5A 2132 00
KD-X350BTS KD-X350BTS B5A-2132-00 English, French, Spanish, (Instruction manual) America
KD-X350BTS KD-X350BTS (Instruction manual) America B5A-2132-00
User Manual: JVC KD-X35MBS KD-X35MBS English, French, Spanish, (Instruction manual) America
Open the PDF directly: View PDF
.
Page Count: 128 [warning: Documents this large are best viewed by clicking the View PDF Link!]

Data Size: B6L (182 mm x 128 mm)
Book Size: B6L (182 mm x 128 mm)
ENGLISH
FRANÇAIS
ESPAÑOL
B5A-2132-00 [K]
KD-X350BTS / KD-X255BT / KD-X35MBS
DIGITAL MEDIA RECEIVER
INSTRUCTION MANUAL
RÉCEPTEUR MULTIMÉDIA NUMÉRIQUE
MANUEL D’INSTRUCTIONS
RECEPTOR DE MEDIOS DIGITALES
MANUAL DE INSTRUCCIONES
For customer Use:
Enter below the Model No. and Serial No. which are
located on the top or bottom of the cabinet. Retain this
information for future reference.
Model No.
Serial No.
JS_JVC_KD_X350BTS_K_C.indd 1JS_JVC_KD_X350BTS_K_C.indd 1 7/3/2017 9:48:07 AM7/3/2017 9:48:07 AM

Data Size: B6L (182 mm x 128 mm)
Book Size: B6L (182 mm x 128 mm)
i
FCC WARNING
This equipment may generate or use radio frequency energy. Changes or modifications to this
equipment may cause harmful interference unless the modifications are expressly approved in the
instruction manual. The user could lose the authority to operate this equipment if an unauthorized
change or modification is made.
FCC NOTE
This equipment has been tested and found to comply with the limits for a Class B digital device,
pursuant to Part 15 of the FCC Rules. These limits are designed to provide reasonable protection against
harmful interference in a residential installation. This equipment may cause harmful interference to
radio communications, if it is not installed and used in accordance with the instructions. However,
there is no guarantee that interference will not occur in a particular installation. If this equipment does
cause harmful interference to radio or television reception, which can be determined by turning the
equipment off and on, the user is encouraged to try to correct the interference by one or more of the
following measures:
• Reorient or relocate the receiving antenna.
• Increase the separation between the equipment and receiver.
• Connect the equipment into an outlet on a circuit different from that to which the receiver is
connected.
• Consult the dealer or an experienced radio/TV technician for help.
CALIFORNIA, USA ONLY
This product contains a CR Coin Cell Lithium Battery which contains Perchlorate Material—special
handling may apply. See www.dtsc.ca.gov/hazardouswaste/perchlorate
Información acerca de la eliminación de equipos eléctricos y electrónicos al final de la vida
útil (aplicable a los países que hayan adoptado sistemas independientes de recogida de
residuos)
Los productos con el símbolo de un contenedor con ruedas tachado no podrán ser
desechados como residuos domésticos. Los equipos eléctricos y electrónicos al final
de la vida útil, deberán ser reciclados en instalaciones que puedan dar el tratamiento
adecuado a estos productos y a sus subproductos residuales correspondientes.
Póngase en contacto con su administración local para obtener información sobre el
punto de recogida más cercano. Un tratamiento correcto del reciclaje y la eliminación
de residuos ayuda a conservar los recursos y evita al mismo tiempo efectos
perjudiciales en la salud y el medio ambiente.
Informação sobre a eliminação de pilhas
Este produto não deve ser eliminado como lixo doméstico geral. Devolva a pilha usada ao revendedor ou
entidade autorizada para que a mesma seja devolvida ao fabricante ou importador.
A reciclagem e a eliminação de lixo de maneira apropriada ajudarão a conservar os recursos naturais ao
mesmo tempo que prevenirão os efeitos prejudicais à nossa saúde e ao meio ambiente.
JS_JVC_KD_X350BTS_K_C.indd iJS_JVC_KD_X350BTS_K_C.indd i 7/3/2017 9:48:07 AM7/3/2017 9:48:07 AM

Data Size: B6L (182 mm x 128 mm)
Book Size: B6L (182 mm x 128 mm)
ii
CAUTION
This equipment complies with FCC/IC radiation exposure limits set forth for an uncontrolled
environment and meets the FCC radio frequency (RF) Exposure Guidelines and RSS-102 of the IC radio
frequency (RF) Exposure rules. This equipment has very low levels of RF energy that it deemed to
comply without maximum permissive exposure evaluation (MPE). But it is desirable that it should be
installed and operated keeping the radiator at least 20cm or more away from person’s body.
ATTENTION
Cet équipement est conforme aux limites d’exposition aux rayonnements énoncées pour un
environnement non contrôlé et respecte les règles les radioélectriques (RF) de la FCC lignes directrices
d’exposition et d’exposition aux fréquences radioélectriques (RF) CNR-102 de l’IC. Cet équipement émet
une énergie RF très faible qui est considérée comme conforme sans évaluation de l’exposition maximale
autorisée (MPE). Cependant, il est souhaitable qu’il devrait être installé et utilisé en gardant une
distance de 20 cm ou plus entre le radiateur et le corps humain.
IC (Industry Canada) Notice
This device complies with Industry Canada’s licence-exempt RSSs.
Operation is subject to the following two conditions:
(1) This device may not cause interference, and
(2) this device must accept any interference, including interference that may cause undesired
operation of the device.
Note de IC (Industrie Canada)
Le présent appareil est conforme aux CNR d’Industrie Canada applicables aux apprareils radio exempts
de licence.
L’exploitation est autorisée aux deux conditions suivantes:
(1) l’appareil ne doit pas produire de brouillage;
(2) I’utilisateur de l’appareil doit accepter tout brouillage radioélectrique subi, même si le brouillage
est susceptible d’en compromettre le fonctionnement.
Para cumplimiento de la IFT:
“La operación de este equipo está sujeta a las siguientes dos condiciones:
(1) es posible que este equipo o dispositivo no cause interferencia perjudicial y
(2) este equipo o dispositivo debe aceptar cualquier interferencia, incluyendo la que pueda causar su
operación no deseada”
Contains Bluetooth Module FCC ID: ZWY8811X
IC ID: 12033A-8811X
This transmitter must not be co-located or operated in conjunction with any other antenna or
transmitter.
JS_JVC_KD_X350BTS_K_C.indd iiJS_JVC_KD_X350BTS_K_C.indd ii 7/3/2017 9:48:08 AM7/3/2017 9:48:08 AM

Data Size: B6L (182 mm x 128 mm)
Book Size: B6L (182 mm x 128 mm)
iii
SOFTWARE LICENSE AGREEMENT
The software embedded in the Product (hereinafter the "Licensed Software") provided by Licensor is
copyrighted to or sublicensable by the Licensor, and this Agreement provides for the terms and conditions
which Users shall follow in order to use the Licensed Software.
The User shall use the Licensed Software by agreeing with the terms of this Software License Agreement.
This Agreement shall be deemed completed at the time the User (hereinafter the "User") initially used the
Product in which the "Licensed Software" is embedded.
The Licensed Software may include the software which has been licensed to the Licensor directly or
indirectly from any third party. In such case, some third parties require the Users to follow their conditions
for use separately from this Software License Agreement. Such software shall not be subject to this
Agreement, and the Users are urged to read the "Important Notice concerning the Software" to be provided
separately below.
Article 1 General Provision
The Licensor shall grant to the User a non-exclusive and non-transferable (other than the exceptional case
referred to in Article 3, Paragraph 1) licensed to use the Licensed Software within the country of the User.
(the country where the User bought the Product(hereinafter the "Country")
Article 2 License
1. The license granted under this Agreement shall be the right to use the Licensed Software in the
Product.
2. The User shall not duplicate, copy, modify, add, translate or otherwise alter, or lease the Licensed
Software and any related documents, whether in whole or in part.
3. The use of the Licensed Software shall be limited to personal purpose, and the Licensed Software shall
not be distributed, licensed or sub-licensed whether it is for commercial purpose or not.
4. The User shall use the Licensed Software according to the directions described in the operation
manual or help file, and is prohibited to use or duplicate any data in a manner violating the Copyright
Law or any other laws and regulations by applying whole or a part of the Licensed Software.
Article 3 Conditions for Grant of License
1. When the User transfers the Product, it may also transfer the license to use the Licensed Software
embedded in the Product (including any related materials, updates and upgrades) on condition that
no original, copies or related materials continue in the possession of the User, and that the User shall
cause the transferee to comply with this Software License Agreement.
2. The User shall not carry out reverse engineering, disassembling, decompiling or any other code
analysis works in connection with the Licensed Software.
Article 4 Right pertaining to the Licensed Software
Any and all copyrights and other rights pertaining to the Licensed Software and related documents
shall belong to the Licensor or the original holder of the right who granted to the Licensor the license or
sublicense for the Licensed Software (hereinafter the "Original Rightholder"), and the User shall not be
entitled to any right other than the license granted hereunder, in respect of the Licensed Software and any
related documents.
Article 5 Indemnification of Licensor
1. Neither the Licensor nor the Original Rightholder shall be liable for any damage incurred by the User
or any third party due to the exercise of the license granted to the User under this Agreement, unless
otherwise restricted by law.
2. The Licensor will offer no guarantee for the merchantability, convertibility and consistency with
certain objective of the Licensed Software.
Article 6 Liability to Third Party
If any dispute has arisen with any third party due to an infringement upon a copyright, patent or any
other intellectual property right that was caused by the User's use of the Licensed Software, the User shall
settle such dispute at its own cost and hold the Licensor and the Original Rightholder harmless from any
inconvenience it may cause.
Article 7 Confidentiality
The User shall keep the confidentiality of such portion of the Licensed Software, related documents thereof
or any other information to be granted under this Agreement, as well as the conditions of this Agreement
as has not yet entered the public domain, and shall not disclose or divulge the same to any third party
without approval of the Licensor.
JS_JVC_KD_X350BTS_K_C.indd iiiJS_JVC_KD_X350BTS_K_C.indd iii 7/3/2017 9:48:08 AM7/3/2017 9:48:08 AM

Data Size: B6L (182 mm x 128 mm)
Book Size: B6L (182 mm x 128 mm)
iv
Article 8 Termination
In case the User falls under any of the events described in the following items, the Licensor may immediately terminate this
Agreement or claim that the User compensates for the damage incurred by the Licensor due to such event:
(1) when the User violated any provision of this Agreement; or
(2) when a petition has been filed against the User for an attachment,
provisional attachment, provisional disposition or any other compulsory execution.
Article 9 Destruction of the Licensed Software
If this Agreement is terminated pursuant to the provision of Article 8, the User shall destroy the Licensed Software, any related
documents and copies thereof within two (2) weeks from such date of termination.
Article 10 Protection of Copyright
1. The copyright and all the other intellectual property rights relating to the Licensed Software shall belong to the Licensor and
the Original Rightholder, and in no event shall they be under the ownership of the User.
2. The User shall, whenever it uses the Licensed Software, comply with any laws relating to the copyright and other intellectual
property rights.
Article 11 Export Restriction
1. It is prohibited to export the Licensed Software and any related documents outside the country of the User (including
transmission thereof outside the country of the User via Internet of other communication tools).
2. The User shall understand that the Licensed Software shall be subject to the export restrictions adopted by the country of
User and any other countries.
3. The User shall agree that the software will be subject to any and all applicable international and domestic laws (including
the export control regulation of the country of User and any other countries, and any restrictions concerning the end-users,
the use by end-users and importing countries to be provided by the country of User and any other countries, and any other
governmental authorities).
Article 12 Miscellaneous
1. In the event any part of this Agreement is invalidated by operation of law, the residual provisions shall continue in force.
2. Matters not stipulated in this Agreement or any ambiguity or question raised in the construction of this Agreement shall be
provided or settled upon good-faith consultation between the Licensor and the User.
3. The Licensor and the User hereby agree that this Agreement is governed by the laws of Japan, and any dispute arising from,
and relating to the rights and obligations under, this Agreement shall be submitted to the exclusive jurisdiction of the Tokyo
District Court for its first instance.
Important Notice concerning the Software
-jansson
Copyright (c) 2009-2012 Petri Lehtinen <petri@digip.org>
Permission is hereby granted, free of charge, to any person obtaining a copy of
this software and associated documentation files (the "Software"), to deal in the
Software without restriction, including without limitation the rights to use, copy,
modify, merge, publish, distribute, sublicense, and/or sell copies of the Software,
and to permit persons to whom the Software is furnished to do so, subject to the
following conditions:
The above copyright notice and this permission notice shall be included in all copies
or substantial portions of the Software.
THE SOFTWARE IS PROVIDED "AS IS", WITHOUT WARRANTY OF ANY KIND,
EXPRESS OR IMPLIED, INCLUDING BUT NOT LIMITED TO THE WARRANTIES OF
MERCHANTABILITY, FITNESS FOR A PARTICULAR PURPOSE AND NONINFRINGEMENT.
IN NO EVENT SHALL THE AUTHORS OR COPYRIGHT HOLDERS BE LIABLE FOR ANY
CLAIM, DAMAGES OR OTHER LIABILITY, WHETHER IN AN ACTION OF CONTRACT, TORT
OR OTHERWISE, ARISING FROM, OUT OF OR IN CONNECTION WITH THE SOFTWARE OR
THE USE OR OTHER DEALINGS IN THE SOFTWARE.
JS_JVC_KD_X350BTS_K_C.indd ivJS_JVC_KD_X350BTS_K_C.indd iv 7/3/2017 9:48:08 AM7/3/2017 9:48:08 AM

ENGLISH
Data Size: B6L (182 mm x 128 mm)
Book Size: B6L (182 mm x 128 mm)
2
CONTENTS BEFORE USE
IMPORTANT
• To ensure proper use, please read through this manual before using this product. It is especially important that you read and observe
Warning and Caution in this manual.
• Please keep the manual in a safe and accessible place for future reference.
WARNING
•
Do not operate any function that takes your attention away from safe driving.
•
Do not ingest the battery, Chemical Burn Hazard
The remote control supplied with this product contains a coin/button cell battery.
If the coin/button cell battery is swallowed, it can cause severe internal burns in just 2 hours and can lead to death.
Keep new and used batteries away from children.
If the battery compartment does not close securely, stop using the product and keep it away from children.
If you think batteries might have been swallowed or placed inside any part of the body, seek immediate medical attention.
Caution
Volume setting:
• Adjust the volume so that you can hear sounds outside the car to prevent accidents.
• Lower the volume before playing digital sources to avoid damaging the speakers by the sudden increase of the output level.
General:
• Avoid using the external device if it might hinder safe driving.
• Make sure all important data has been backed up. We shall bear no responsibility for any loss of recorded data.
• Never put or leave any metallic objects (such as coins or metal tools) inside the unit to prevent a short circuit.
• Depending on the types of cars, the antenna will automatically extend when you turn on the unit with the antenna control wire connected
( 39)
. Turn off the unit when parking at a low ceiling area.
Remote control (RM-RK52):
• Do not leave the remote control in hot places such as on the dashboard.
• The Lithium battery is in danger of explosion if replaced incorrectly. Replace it only with the same or equivalent type.
• The battery pack or batteries shall not be exposed to excessive heat such as sunshine, fire or the like.
BEFORE USE 2
BASICS 3
GETTING STARTED 4
1 Cancel the demonstration
2 Set the clock and date
3 Set the basic settings
RADIO 5
USB/iPod/ANDROID 7
Pandora® 9
iHeartRadio® 10
Spotify 11
SiriusXM® Radio 12
BLUETOOTH® 15
AUX 23
AUDIO SETTINGS 23
DISPLAY SETTINGS 28
REFERENCES 29
Maintenance
More information
TROUBLESHOOTING 33
SPECIFICATIONS 36
INSTALLATION/
CONNECTION 37
How to read this manual
• Operations are explained mainly using buttons on the faceplate of
KD-X350BTS
.
• English indications are used for the purpose of explanation. You can select the display language from the menu.
( 5)
•
[XX]
indicates the selected items.
•
( XX)
indicates references are available on the stated page.
JS_JVC_KD_X350BTS_K_EN_5.indd 2JS_JVC_KD_X350BTS_K_EN_5.indd 2 7/5/2017 9:55:16 AM7/5/2017 9:55:16 AM

ENGLISH
Data Size: B6L (182 mm x 128 mm)
Book Size: B6L (182 mm x 128 mm)
3
BASICS
To On the faceplate On the remote control
Turn on the power Press .
• Press and hold to turn off the power. ( Not available )
Adjust the volume Turn the volume knob. Press or .
• Press and hold to continuously increase
the volume to 15.
Press the volume knob to mute the sound or pause playback.
• Press again to cancel. The volume level returns to the previous level
before muting or pause.
Press to mute the sound or pause playback.
• Press again to cancel. The volume level returns to
the previous level before muting or pause.
Select a source • Press repeatedly.
• Press , then turn the volume knob within 2 seconds.
Press SOURCE repeatedly.
Change the display
information
Press repeatedly.
( 31, 32)
( Not available )
Remote control (RM-RK52)
This unit can be remotely controlled with an optionally
purchased remote control.
Attach How to resetDetach
Volume knob
Detach button
Display window
Faceplate
Reset the unit
within 5 seconds
after detaching the
faceplate.
How to replace the battery
Pull out the
insulation sheet
when using for
the first time.
Remote sensor (Do not expose to bright sunlight.)
JS_JVC_KD_X350BTS_K_EN_5.indd 3JS_JVC_KD_X350BTS_K_EN_5.indd 3 7/5/2017 9:55:17 AM7/5/2017 9:55:17 AM

ENGLISH
4
Data Size: B6L (182 mm x 128 mm)
Book Size: B6L (182 mm x 128 mm)
GETTING STARTED
Cancel the demonstration
When you turn on the power for the first time (or
[FACTORY RESET]
is set to
[YES]
), the display shows: “CANCEL DEMO” “PRESS” “VOLUME KNOB”
1 Press the volume knob.
[YES]
is selected for the initial setup.
2 Press the volume knob again.
“DEMO OFF” appears.
Set the clock and date
1 Press and hold .
2 Turn the volume knob to select
[CLOCK]
, then press the knob.
To adjust the clock
3 Turn the volume knob to select
[CLOCK ADJUST]
, then press the knob.
4 Turn the volume knob to make the settings, then press the knob.
Hour Minute
5 Turn the volume knob to select
[CLOCK FORMAT]
, then press the knob.
6 Turn the volume knob to select
[12H]
or
[24H]
, then press the knob.
To set the date
7 Turn the volume knob to select
[DATE SET]
, then press the knob.
8 Turn the volume knob to make the settings, then press the knob.
Day Month Year
9 Press to exit.
To return to the previous setting item, press .
1
2
Set the basic settings
1 Press and hold .
2 Turn the volume knob to select an item (see the following table),
then press the knob.
3 Repeat step 2 until the desired item is selected or activated.
4 Press to exit.
To return to the previous setting item, press .
Default:
XX
SYSTEM
KEY BEEP
(Not applicable when 3-way crossover is selected.)
ON
:Activates the keypress tone.;
OFF
:Deactivates.
SOURCE SELECT
AM SRC
*
ON
:Enables AM in source selection.;
OFF
:Disables.
( 5)
PANDORA SRC
*
ON
:Enables PANDORA in source selection.;
OFF
:Disables.
( 9)
IHEART SRC
*
ON
:Enables IHEARTRADIO in source selection.;
OFF
:Disables.
( 10)
SPOTIFY SRC
*
ON
:Enables SPOTIFY in source selection.;
OFF
:Disables.
( 11)
BUILT-IN AUX
*
ON
:Enables AUX in source selection.;
OFF
:Disables.
( 23)
F/W UPDATE
UPDATE SYSTEM
F/W UP xxxx YES
:Starts upgrading the firmware.;
NO
:Cancels (upgrading is not
activated).
For details on how to update the firmware, visit
<http://www.jvc.net/cs/car/>.
FACTORY RESET YES
:Resets the settings to default (except the stored station).;
NO
:Cancels.
*
Not displayed when the corresponding source is selected.
3
JS_JVC_KD_X350BTS_K_EN_5.indd 4JS_JVC_KD_X350BTS_K_EN_5.indd 4 7/5/2017 9:55:20 AM7/5/2017 9:55:20 AM

ENGLISH 5
Data Size: B6L (182 mm x 128 mm)
Book Size: B6L (182 mm x 128 mm)
CLOCK
TIME SYNC ON
:The clock time is automatically set using the
Clock Time (CT) data in FM Radio Broadcast Data
System signal.;
OFF
:Cancels.
CLOCK
DISPLAY
ON
:The clock time is shown on the display even
when the unit is turned off.;
OFF
:Cancels.
ENGLISH
Select the display language for menu and music
information if applicable.
By default,
ENGLISH
is selected.
ESPANOL
RADIO
“ST” or “STEREO” lights up when receiving an FM stereo broadcast with sufficient signal
strength.
Search for a station
1 Press repeatedly to select FM or AM.
2 Press (or press on the remote control) to search for a station
automatically.
(or)
Press and hold (or press and hold on the remote control) until “M”
flashes, then press repeatedly to search for a station manually.
Settings in memory
You can store up to 18 stations for FM and 6 stations for AM.
Store a station
While listening to a station....
Press and hold one of the number buttons (1 to 6).
(or)
1 Press and hold the volume knob until “PRESETMODE” flashes.
2 Turn the volume knob to select a preset number, then press the knob.
The preset number flashes and “MEMORY” appears.
Select a stored station
Press one of the number buttons (1to6).
(or)
1 Press .
2 Turn the volume knob to select a preset number, then press the knob.
GETTING STARTED
JS_JVC_KD_X350BTS_K_EN_5.indd 5JS_JVC_KD_X350BTS_K_EN_5.indd 5 7/5/2017 9:55:22 AM7/5/2017 9:55:22 AM

ENGLISH
6
Data Size: B6L (182 mm x 128 mm)
Book Size: B6L (182 mm x 128 mm)
Other settings
1 Press and hold .
2 Turn the volume knob to select an item (see the following table),
then press the knob.
3 Repeat step 2 until the desired item is selected/activated or follow
the instructions stated on the selected item.
4 Press to exit.
To return to the previous setting item, press .
Default:
XX
TUNER SETTING
RADIO TIMER
Turns on the radio at a specific time regardless of the current source.
1
ONCE
/
DAILY
/
WEEKLY
/
OFF
:Select how often the timer will be
turned on.
2
FM
/
AM
/
SIRIUS XM
*1
:Select the source.
3
01
to
18
(for FM/SIRIUS XM)/
01
to
06
(for AM):Select the preset
station.
4
Set the activation day
*2
and time.
“
M
” lights up when complete.
Radio Timer will not activate for the following cases.
• The unit is turned off.
•
[OFF]
is selected for
[AM SRC]
in
[SOURCE SELECT]
after Radio
Timer for AM is selected.
( 4)
SSM SSM 01–06
/
SSM 07–12
/
SSM 13–18
:Automatically presets up
to 18 stations for FM. “SSM” stops flashing when the first 6 stations
are stored. Select
SSM 07–12
/
SSM 13–18
to store the following 12
stations.
RADIO
IF BAND AUTO
:Increases the tuner selectivity to reduce interference noises from
adjacent FM stations. (Stereo effect may be lost.);
WIDE
:Subjects to
interference noises from adjacent FM stations, but sound quality will not
be degraded and the stereo effect will remain.
MONO SET ON
:Improves the FM reception, but the stereo effect will be lost.;
OFF
:Cancels.
AREA N.AMERICA
: For North/Central/South America, AM/FM intervals:
10kHz/200kHz.;
S.AMERICA
:For some South American countries, AM/
FM intervals: 10kHz/50kHz.;
EUROPE
:For any other areas, AM/FM
intervals: 9kHz/50kHz.
PTY SEARCH
*3
Select a PTY code (see below).
If there is a station broadcasting a program of the same PTY code as you
have selected, that station is tuned in.
*1
For
KD-X350BTS
/
KD-X35MBS
:
Selectable only when SiriusXM Vehicle Tuner is connected.
( 12)
*2
Selectable only when
[ONCE]
or
[WEEKLY]
is selected in step
1
.
*3
Only for FM source.
PTY code
NEWS
,
INFORM
(information),
SPORTS
,
TALK
,
ROCK
,
CLS ROCK
(classic rock),
ADLT HIT
(adult hits),
SOFT RCK
(softrock),
TOP 40
,
COUNTRY
,
OLDIES
,
SOFT
,
NOSTALGA
(nostalgia),
JAZZ
,
CLASSICL
(classical),
R & B
(rhythm and blues),
SOFT R&B
(soft rhythm and blues),
LANGUAGE
,
REL MUSC
(religious music),
REL TALK
(religious talk),
PERSNLTY
(personality),
PUBLIC
,
COLLEGE
,
HABL ESP
(Spanish talk),
MUSC ESP
(Spanish music),
HIP HOP
,
WEATHER
JS_JVC_KD_X350BTS_K_EN_5.indd 6JS_JVC_KD_X350BTS_K_EN_5.indd 6 7/5/2017 9:55:23 AM7/5/2017 9:55:23 AM

ENGLISH 7
Data Size: B6L (182 mm x 128 mm)
Book Size: B6L (182 mm x 128 mm)
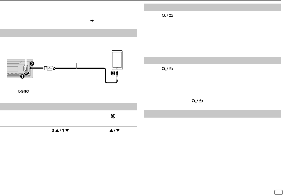
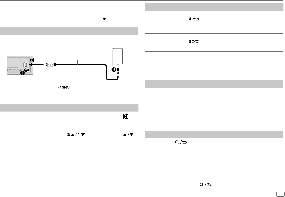
USB/iPod/ANDROID
To On the faceplate On the remote control
Reverse/Fast-forward*3Press and hold . Press and hold .
Select a file Press .Press .
Select a folder*4Press . Press .
Repeat play*5Press repeatedly.
TRACK REPEAT
/
FOLDER REPEAT
/
ALL REPEAT
: MP3/WMA/AAC/WAV/
FLAC file
ONE REPEAT
/
ALL REPEAT
/
REPEAT OFF
: iPod or ANDROID
Random play*5Press repeatedly.
FOLDER RANDOM
/
ALL RANDOM
/
RANDOM OFF
: MP3/WMA/AAC/WAV/
FLAC file
SONG RANDOM
/
ALL RANDOM
/
RANDOM OFF
: iPod or ANDROID
*1
Do not leave the cable inside the car when not using.
*2
When connecting an Android device, “Press [VIEW] to install JVC MUSIC PLAY APP” is shown. Follow the instructions
to install the application. You can also install the latest version of JVC MUSIC PLAY application on your Android device
before connecting. For more information, visit <http://www.jvc.net/cs/car/>.
*3
For ANDROID: Applicable only when
[AUTO MODE]
is selected.
( 8)
*4
Only for MP3/WMA/AAC/WAV/FLAC files. This does not work for iPod/ANDROID.
*5
For iPod/ANDROID: Applicable only when
[HEAD MODE]
/
[AUTO MODE]
is selected.
( 8)
Start playback
The source changes automatically and playback
starts.
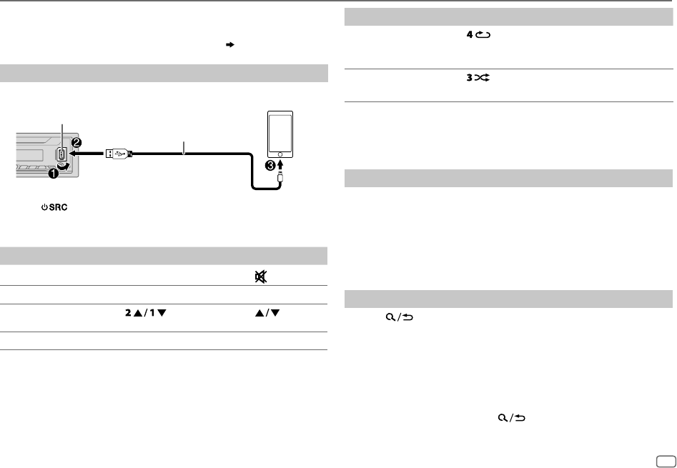
USB input terminal
USB 2.0 cable*
1
(commercially available)
USB cable
*1
(commercially available)
Accessory of the
iPod/iPhone*
1
USB
iPod/iPhone
ANDROID*2
JS_JVC_KD_X350BTS_K_EN_5.indd 7JS_JVC_KD_X350BTS_K_EN_5.indd 7 7/5/2017 9:55:23 AM7/5/2017 9:55:23 AM

ENGLISH
8
Data Size: B6L (182 mm x 128 mm)
Book Size: B6L (182 mm x 128 mm)
Select control mode
While in iPodUSB source, press repeatedly.
HEAD MODE
: Control iPod from this unit.
IPHONE MODE
: Control iPod using the iPod itself. However, you can still
play/pause or file skip from this unit.
While in ANDROID source, press repeatedly.
AUTO MODE
: Control Android device from this unit via JVC MUSIC PLAY
application installed in the Android device.
AUDIO MODE
: Control Android device using the Android device itself via
other media player applications installed in the Android
device. However, you can still play/pause or file skip from
this unit.
Select music drive
While in USB source, press repeatedly.
Stored songs in the following drive will be played back.
• Selected internal or external memory of a smartphone (Mass Storage
Class).
• Selected drive of a multiple drives device.
Settings to use JVC Remote application
JVC Remote application is designed to control the JVC car receiver’s
operations from the iPhone/iPod (via USB input terminal).
Preparation:
Install the latest version of JVC Remote application on your device before
connecting. For more information, visit <http://www.jvc.net/cs/car/>.
You can make the settings in the same way as connection via Bluetooth.
( 21)
Select a file from a folder/list
For iPod/ANDROID, applicable only when
[HEAD MODE]
/
[AUTO MODE]
is
selected.
1 Press .
2 Turn the volume knob to select a folder/list, then press the knob.
3 Turn the volume knob to select a file, then press the knob.
Quick search
(applicable only for USB and ANDROID source)
If you have many files, you can search through them quickly.
Turn the volume knob quickly to browse through the list quickly.
Alphabet search
(applicable only for iPod USB and ANDROID source)
You can search for a file according to the first character.
For iPodUSB source
Press or turn the volume knob quickly to select the
desired character (A to Z, 0to9, OTHERS).
• Select “OTHERS” if the first character is other than AtoZ, 0to9.
For ANDROID source
1 Press to enter character search.
2 Turn the volume knob to select the desired character.
^A^: Upper case letters (A to Z)
_A_: Lower case letters (a to z)
-0-: Numbers (0 to 9)
-OTHERS-: Character other than AtoZ, 0to9
3 Press the volume knob to start searching.
• To return to the previous setting item, press .
• To cancel, press and hold .
USB/iPod/ANDROID
JS_JVC_KD_X350BTS_K_EN_5.indd 8JS_JVC_KD_X350BTS_K_EN_5.indd 8 7/5/2017 9:55:24 AM7/5/2017 9:55:24 AM

ENGLISH 9
Data Size: B6L (182 mm x 128 mm)
Book Size: B6L (182 mm x 128 mm)
Pandora®
Preparation:
Install the latest version of the Pandora application on your device
(iPhone/iPod touch), then create an account and log in to Pandora.
• Select
[ON]
for
[PANDORA SRC]
in
[SOURCE SELECT]
.
( 4)
Start listening
1 Open the Pandora application on your device.
2 Connect your device to the USB input terminal.
3 Press repeatedly to select PANDORA.
Broadcast starts automatically.
To On the faceplate On the remote control
Playback/pause Press the volume knob. Press .
Skip a track Press T. Press I.
Thumbs up or
thumbs down*2
Press . Press .
*1
Do not leave the cable inside the car when not using.
*2
If thumbs down is selected, the current track is skipped.
Create and store a new station
1 Press .
2 Turn the volume knob to select
[NEW STATION]
, then press the knob.
3 Turn the volume knob to select
[FROM TRACK]
or
[FROM ARTIST]
, then
press the knob.
A new station is created based on the current song or artist.
4 Press and hold one of the number buttons (3, 4, 5 or 6) to store.
To select a stored station: Press one of the number buttons (3, 4, 5 or 6).
Search for a registered station
1 Press .
2 Turn the volume knob to select an item, then press the knob.
[BY DATE]
:
According to the registered date
[A-Z]
:
By alphabetical order
3 Turn the volume knob to select the desired station, then press the
knob.
To cancel, press and hold .
Bookmark current song information
Press and hold the volume knob.
“BOOKMARKED” appears and the information is stored to your device.
• The bookmark is available on your Pandora account but not on this
unit.
USB input terminal
Accessory of the iPod/iPhone*
1
JS_JVC_KD_X350BTS_K_EN_5.indd 9JS_JVC_KD_X350BTS_K_EN_5.indd 9 7/5/2017 9:55:25 AM7/5/2017 9:55:25 AM

ENGLISH
10
Data Size: B6L (182 mm x 128 mm)
Book Size: B6L (182 mm x 128 mm)
iHeartRadio®
Preparation:
Install the latest version of iHeartAuto application on your device
(iPhone/iPod touch), then create an account and log in to iHeartRadio.
• Select
[ON]
for
[IHEART SRC]
in
[SOURCE SELECT]
.
( 4)
Start listening
1 Open the iHeartAuto application on your device.
2 Connect your device to the USB input terminal.
3 Press repeatedly to select IHEARTRADIO.
Broadcast starts automatically
* Do not leave the cable inside the car when not using.
To On the faceplate On the remote control
Playback/pause Press the volume knob. Press .
Skip a track for
custom station
Press T. Press I.
Thumbs up or
thumbs down
Press . Press .
Create a new/
custom station
Press and hold the
volume knob. ( Not available )
Scan for live station 1 Press 3 to start
scanning.
2 Press 3 again to listen
to the station.
( Not available )
Search and store a station
1 Press .
2 Turn the volume knob to select a category, then press the knob.
3 Turn the volume knob to select the desired station, then press the
knob.
When a city list appears, you can search cities in alphabetical order by
turning the volume knob quickly.
To cancel, press and hold .
To store a station: Press and hold one of the number buttons (4, 5 or 6).
To select a stored station: Press one of the number buttons (4, 5 or 6).
USB input terminal
Accessory of the iPod/iPhone*
JS_JVC_KD_X350BTS_K_EN_5.indd 10JS_JVC_KD_X350BTS_K_EN_5.indd 10 7/5/2017 9:55:26 AM7/5/2017 9:55:26 AM

ENGLISH 11
Data Size: B6L (182 mm x 128 mm)
Book Size: B6L (182 mm x 128 mm)
Spotify
Preparation:
Install the latest version of the Spotify application on your device (iPhone/
iPod touch), then create an account and log in to Spotify.
• Select
[ON]
for
[SPOTIFY SRC]
in
[SOURCE SELECT]
.
( 4)
Start listening
1 Open the Spotify application on your device.
2 Connect your device to the USB input terminal.
3 Press repeatedly to select SPOTIFY.
Broadcast starts automatically
* Do not leave the cable inside the car when not using.
To On the faceplate On the remote control
Playback/pause Press the volume knob. Press .
Skip a track Press S*1 / T. Press H*1 / I.
Thumbs up or
thumbs down
*2
Press . Press .
Start radio Press and hold 5.( Not available )
To On the faceplate On the remote control
Repeat play
*3Press repeatedly.
ALL REPEAT
,
ONE REPEAT
*1
,
REPEAT OFF
( Not available )
Random play
*3Press repeatedly.*1
ALL RANDOM
,
RANDOM OFF
( Not available )
*1
Available for premium account users only.
*2
This feature is available for tracks in Radio only. If thumbs down is selected, the current
track is skipped.
*3
Available for tracks in Playlists only.
Save favorite song information
While listening to the Radio on Spotify...
Press and hold the volume knob.
“SAVED” appears and the information is stored to “Your Music” or “Your
Library” on your Spotify account.
To unsave, repeat the same procedure.
“REMOVED” appears and the information is removed from “Your Music”
or “Your Library” on your Spotify account.
Search for a song or station
1 Press .
2 Turn the volume knob to select a list type, then press the knob.
The list types displayed differ depending on the information sent
from Spotify.
3 Turn the volume knob to select the desired song or station, then
press the knob.
You can browse through the list quickly by turning the volume knob
quickly.
To cancel, press and hold .
USB input terminal
Accessory of the iPod/iPhone*
JS_JVC_KD_X350BTS_K_EN_5.indd 11JS_JVC_KD_X350BTS_K_EN_5.indd 11 7/5/2017 9:55:27 AM7/5/2017 9:55:27 AM

ENGLISH
12
Data Size: B6L (182 mm x 128 mm)
Book Size: B6L (182 mm x 128 mm)
SiriusXM® Radio
(for KD-X350BTS/KD-X35MBS)
Start listening
1 Press repeatedly to select SIRIUSXM.
2 Press .
“ ” lights up.
3 Turn the volume knob to select a CATEGORY, then press the knob.
4 Turn the volume knob to select a category from the list, then press the knob.
If “ALL CHANNEL” is selected, all the available channels will be shown.
5 Turn the volume knob to select a channel, then press the knob.
(or)
Press to search for a channel manually.
• Pressing and holding changes the channel rapidly.
If a locked channel or a mature channel is selected, a pass code input screen appears.
Enter the pass code to receive the channel.
( 14)
Settings in memory
You can store up to 18 channels.
Store a channel
While listening to a channel....
Press and hold one of the number buttons (1 to 6).
(or)
1 Press and hold the volume knob until “PRESETMODE” flashes.
2 Turn the volume knob to select a preset number, then press the knob.
The preset number flashes and “MEMORY” appears.
Select a stored channel
Press one of the number buttons (1to6).
(or)
1 Press .
2 Turn the volume knob to select PRESET, then press the knob.
3 Turn the volume knob to select a preset number, then press the knob.
(or)
Press on the remote control.
Only SiriusXM® brings you more of what you love
to listen to, all in one place. Get over 140 channels,
including commercial-free music plus the best sports,
news, talk, comedy and entertainment. Welcome to the
world of satellite radio. A SiriusXM Vehicle Tuner and
Subscription are required. For more information, visit
<www.siriusxm.com>.
Preparation:
1 Connect the optional SiriusXM Vehicle Tuner
(commercially available).
2 Check your Radio ID for activation.
The SiriusXM Radio ID is required for activation and
can be found by tuning to Channel 0 as well as on
the label found on the SiriusXM Vehicle Tuner and
its packaging.
The Radio ID does not include the letters I, O, S or F.
3 Activate the subscription.
For users in the U.S.A.:
Online: Go to <www.siriusxm.com>
Phone: Call 1-866-635-2349
For users in Canada:
Online: Go to <www.siriusxm.ca/activatexm>
Phone: Call 1-877-438-9677
4 Press repeatedly to select SIRIUSXM to
start updating.
Antenna
Expansion port on
the rear panel
SiriusXM Vehicle Tuner
JS_JVC_KD_X350BTS_K_EN_5.indd 12JS_JVC_KD_X350BTS_K_EN_5.indd 12 7/5/2017 9:55:28 AM7/5/2017 9:55:28 AM

ENGLISH 13
Data Size: B6L (182 mm x 128 mm)
Book Size: B6L (182 mm x 128 mm)
Using SiriusXM tuner models later than SXV200: This unit can
assign a maximum of 18 SmartFavorites channels. Initially, all preset
channels are assigned as SmartFavorites.
• “
* ” appears at the last character of the channel name for the
SmartFavorites channels.
When you select a SmartFavorite channel, you can rewind and replay
up to 30 minutes of any of the missed news, talk, sports or music
content.
• Playback starts from the beginning of the song if
[TUNE START]
is set
to
[ON]
( 14)
for most music channels stored as a SmartFavorite.
To On the faceplate
Select a stored
SmartFavorite
channel
Press one of the number buttons (1to6).
1 Press .
2 Turn the volume knob to select PRESET, then
press the knob.
3 Turn the volume knob to select a preset
number, then press the knob.
Cancel
SmartFavorites
channels
1 Press .
2 Turn the volume knob to select PRESET, then
press the knob.
3 Turn the volume knob to select a preset
number, then press and hold the knob.
“
* ” is removed from the last character.
Reassign
SmartFavorites
channels
Repeat steps 1 to 3 of cancelling SmartFavorites
channels.
“
* ” appears at the last character.
SiriusXM Replay™
While listening to a channel....
1 Press the volume knob.
“ ” lights up and the unit memorizes this paused position.
2 Press the volume knob to start Replay.
Replay starts from the paused position in step 1.
During Replay...
To On the faceplate On the remote control
Playback/pause Press the volume knob. Press .
Skip backward/
forward
Press .Press .
Rewind/Fast-forward Press and hold .Press and hold .
Go to Live and exit
Replay
Press and hold the
volume knob. Press and hold .
1 Press .
2 Turn the volume knob
to select LIVE, then
press the knob.
SmartFavorites and TuneStart™
User preset channels are initially assigned as the SmartFavorites channels.
SmartFavorite channel is available with SXV200 or later SiriusXM tuner
models. The SiriusXM Vehicle Tuner automatically buffers the broadcast
audio content of the SmartFavorites channels in the background.
Using SXV200: This unit can assign a maximum of 6 SmartFavorites channels.
If you try to assign the 7th channel, an error beep tone will be heard. Initially,
preset channels 1 to 6 are assigned as SmartFavorites.
SiriusXM® Radio
(for KD-X350BTS/KD-X35MBS)
JS_JVC_KD_X350BTS_K_EN_5.indd 13JS_JVC_KD_X350BTS_K_EN_5.indd 13 7/5/2017 9:55:29 AM7/5/2017 9:55:29 AM

ENGLISH
14
Data Size: B6L (182 mm x 128 mm)
Book Size: B6L (182 mm x 128 mm)
TuneScan™
You can get a short preview of the songs that you have missed on each of
your SmartFavorites music channels or currently tuned music channel.
1 Press .
2 Turn the volume knob to select TUNE SCAN, then press the knob.
Scanning start for the first 6 seconds of the recorded music contents.
• To listen to the current song, press the volume knob to stop scanning.
The unit continues playing the current song.
• To select the previous/next song, press .
• To cancel scanning, press and hold the volume knob. Playback returns
to the channel before you entered TuneScan.
SiriusXM settings
1 Press and hold .
2 Turn the volume knob to select an item (see the following table),
then press the knob.
3 Repeat step 2 until the desired item is selected/activated or follow
the instructions stated on the selected item.
4 Press to exit.
To return to the previous setting item, press .
Default:
XX
SIRIUS XM
CHANNEL LOCK
To unlock settings:
1
Turn the volume knob to select a number.
2
Press to move to the entry position.
3
Repeat steps
1
and
2
to enter the current pass code.
(Initial pass code is 0000.)
4
Press the volume knob to confirm.
CODE SET
1
Press the volume knob to enter
[NEW CODE]
.
2
Turn the volume knob to select a number.
3
Press to move to the entry position.
4
Repeat steps
2
and
3
to enter a new 4-digit pass code.
5
Press the volume knob to confirm.
6
Repeat steps
2
to
5
to reconfirm the pass code.
• Make a note of the new pass code to enter channel lock settings
for next time.
LOCK SETTING MATURE CH
:Selects the SiriusXM-defined lock setting.;
USER DEFINED
:Selects the individual channels the user wants to
lock.;
OFF
:Cancels.
CHANNEL EDIT
*11
Turn the volume knob to select a category, then press the knob.
2
Turn the volume knob to select a channel you want to lock, then
press the knob.
“L” appears in front of the channel number.
3
Press and hold to exit.
CHANNEL CLEAR
*1
YES
:Clears all the locked channels.;
NO
:Cancels.
TUNE START
*2
ON
:All qualified music channels in the SmartFavorites will start
playback from the beginning of the song.;
OFF
:Cancels.
SIGNAL LEVEL
Shows the strength (
NO SIGNAL
/
WEAK
/
GOOD
/
STRONG
) of the
current received signal.
BUFFER USAGE
Shows the memory usage (
0%
to
100%
) for Replay buffer.
SXM RESET YES
:Resets stored channel and lock setting to default.;
NO
:Cancels.
*1
Displayed only when
[USER DEFINED]
is selected.
*2
Available only if the connected SiriusXM Vehicle Tuner is SXV200 or later that supports
SmartFavorites.
SiriusXM® Radio
(for KD-X350BTS/KD-X35MBS)
JS_JVC_KD_X350BTS_K_EN_5.indd 14JS_JVC_KD_X350BTS_K_EN_5.indd 14 7/5/2017 9:55:30 AM7/5/2017 9:55:30 AM

ENGLISH 15
Data Size: B6L (182 mm x 128 mm)
Book Size: B6L (182 mm x 128 mm)
Pair and connect a Bluetooth device for the first time
1 Press to turn on the unit.
2 Search and select “KD-X3 BTS”/“KD-X2 BT”/“KD-X3 MBS” on the Bluetooth device.
“BTPAIRING” flashes on the display.
• For some Bluetooth devices, you may need to enter the Personal Identification Number
(PIN) code immediately after searching.
3 Perform (A) or (B) depending on what appears on the display.
For some Bluetooth devices, pairing sequence may vary from the steps described below.
(A) “[Device Name]” “XXXXXX” “VOL–YES” “BACK–NO”
“XXXXXX” is a 6-digit passkey randomly generated during each pairing.
Ensure that the passkeys appear on the unit and Bluetooth device are the same.
Press the volume knob to confirm the passkey.
Operate the Bluetooth device to confirm the passkey.
(B) “[Device Name]” “VOL–YES” “BACK–NO”
Press the volume knob to start pairing.
• If “PAIRING” “PIN 0000” scrolls on the display, enter the PIN code “0000” into the
Bluetooth device.
You can change to a desired PIN code before pairing.
( 19)
• If only “PAIRING” appears, operate the Bluetooth device to confirm pairing.
“PAIRING COMPLETED” appears when pairing is completed and “ ” will light up when the
Bluetooth connection is established.
• This unit supports Secure Simple Pairing (SSP).
• Up to five devices can be registered (paired) in total.
• Once the pairing is completed, the Bluetooth device will remain registered in the unit even if
you reset the unit. To delete the paired device,
19
,
[DEVICE DELETE]
.
• A maximum of two Bluetooth phones and one Bluetooth audio device can be connected at
any time.
However, while in BT AUDIO source, you can connect to five Bluetooth audio devices and
switch between these five devices. (
20
)
• Some Bluetooth devices may not automatically connect to the unit after pairing. Connect the
device to the unit manually.
• Refer to the instruction manual of the Bluetooth device for more information.
BLUETOOTH®
BLUETOOTH — Connection
Supported Bluetooth profiles
– Hands-Free Profile (HFP)
– Advanced Audio Distribution Profile (A2DP)
– Audio/Video Remote Control Profile (AVRCP)
– Serial Port Profile (SPP)
– Phonebook Access Profile (PBAP)
Supported Bluetooth codecs
– Sub Band Codec (SBC)
– Advanced Audio Coding (AAC)
Connect the microphone
*
For the location of the microphone input terminal/microphone
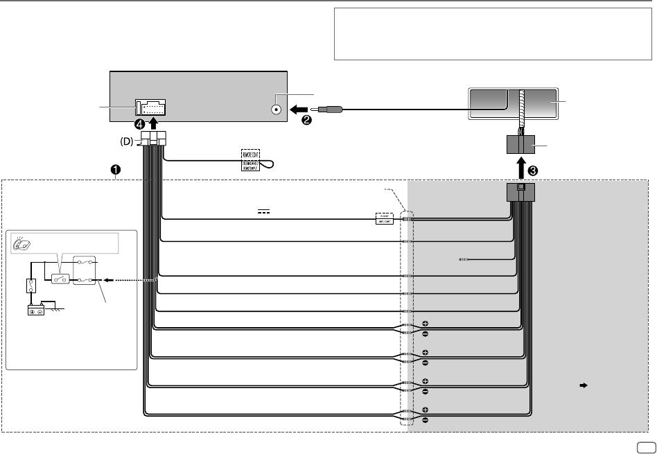
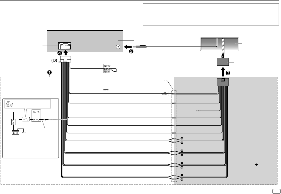
input jack, refer to page40.
Adjust the microphone
angle Secure using cord clamps
(not supplied) if necessary.
MIC (microphone input terminal)
*
Microphone (supplied)
Rear panel
JS_JVC_KD_X350BTS_K_EN_5.indd 15JS_JVC_KD_X350BTS_K_EN_5.indd 15 7/5/2017 9:55:31 AM7/5/2017 9:55:31 AM

ENGLISH
16
Data Size: B6L (182 mm x 128 mm)
Book Size: B6L (182 mm x 128 mm)
Auto Pairing
When you connect the iPhone/iPod touch/
Android device to the USB input terminal,
pairing request (via Bluetooth) is automatically
activated.
Press the volume knob to pair once you have
confirmed the device name.
Automatic pairing request is activated only if:
– Bluetooth function of the connected device is
turned on.
–
[AUTO PAIRING]
is set to
[ON]
.
( 19)
– JVC MUSIC PLAY application is installed on
the Android device
( 7)
and
[AUTO MODE]
is
selected
( 8)
.
BLUETOOTH — Mobile phone
Receive a call
When there is an incoming call:
•
KD-X350BTS
/
KD-X35MBS
:
The buttons will blink in the color you have selected in
[RING COLOR]
.
( 17)
KD-X255BT
:
The buttons will blink in the blinking pattern you have selected in
[RING ILLUMI]
.
( 17)
• The unit answers the call automatically if
[AUTO ANSWER]
is set to a selected time.
( 17)
During a call:
•
KD-X350BTS
/
KD-X35MBS
:
The buttons stop blinking and illuminate in the color you have selected in
[RING COLOR]
.
( 17)
KD-X255BT:
The buttons stop blinking.
• If you turn off the unit or detach the faceplate, the Bluetooth connection is disconnected.
The following operations may differ or not available depending on the connected phone.
To On the faceplate On the remote control
First incoming call...
Answer a call Press or the volume knob. Press .
Reject a call Press and hold or the volume
knob.
Press and hold .
End a call Press and hold or the volume
knob.
Press and hold .
BLUETOOTH®
JS_JVC_KD_X350BTS_K_EN_5.indd 16JS_JVC_KD_X350BTS_K_EN_5.indd 16 7/5/2017 9:55:33 AM7/5/2017 9:55:33 AM

ENGLISH 17
Data Size: B6L (182 mm x 128 mm)
Book Size: B6L (182 mm x 128 mm)
To On the faceplate On the remote control
While talking on the first incoming call...
Answer another incoming
call and hold the current
call
Press or the
volume knob. ( Not available )
Reject another incoming
call Press and hold
or the volume knob. ( Not available )
While having two active calls...
End current call and
activate held call Press and hold
or the volume knob.
Press and hold
.
Swap between the current
call and held call Press .( Not available )
Adjust the phone volume*1
[00]
to
[35]
(Default:
[15]
)
Turn the volume knob
during a call.
Press *2 or
during a call.
Switch between hands-free
and private talk modes*3Press during
a call. ( Not available )
*1
This adjustment will not affect the volume of the other sources.
*2
Press and hold to continuously increase the volume to 15.
*3
Operations may vary according to the connected Bluetooth device.
Improve the voice quality
While talking on the phone....
1 Press and hold .
2 Turn the volume knob to select an item
(
see the following table
)
, then
press the knob.
3 Repeat step 2 until the desired item is selected or activated.
4 Press to exit.
To return to the previous setting item, press .
Default:
XX
MIC GAIN LEVEL –10
to
LEVEL +10
(
LEVEL –04
):The sensitivity of the
microphone increases as the number increased.
NR LEVEL LEVEL –05
to
LEVEL+05
(
LEVEL 00
):Adjust the noise reduction
level until the least noise is being heard during a phone conversation.
ECHO CANCEL LEVEL –05
to
LEVEL +05
(
LEVEL 00
):Adjust the echo cancellation
delay time until the least echo is being heard during a phone
conversation.
Make the settings for receiving a call
1 Press to enter Bluetooth mode.
2 Turn the volume knob to select an item (see the following
table), then press the knob.
3 Repeat step 2 until the desired item is selected or activated.
To return to the previous setting item, press .
Default:
XX
SETTINGS
AUTO ANSWER 01 SEC
to
30 SEC
:The unit answers incoming call automatically in
the selected time (in seconds).;
OFF
:Cancels.
RING COLOR KD-X350BTS
/
KD-X35MBS
:
COLOR 01
to
COLOR 49
(
COLOR 08
): Selects the illumination color
for the buttons as notification when there is an incoming call and
during a call.;
OFF
:Cancels.
RING ILLUMI KD-X255BT:
BLINK 01
to
BLINK 05
(
BLINK 02
): Selects the blinking pattern
for the buttons as notification when there is an incoming call.;
OFF
:Cancels.
BATT/SIGNAL
*
KD-X350BTS
/
KD-X35MBS
:
AUTO
:Shows the strength of the battery and signal when the unit
detects a Bluetooth device and the Bluetooth device is connected.;
OFF
:Cancels.
*
Functionality depends on the type of the phone used.
BLUETOOTH®
JS_JVC_KD_X350BTS_K_EN_5.indd 17JS_JVC_KD_X350BTS_K_EN_5.indd 17 7/5/2017 9:55:35 AM7/5/2017 9:55:35 AM

ENGLISH
18
Data Size: B6L (182 mm x 128 mm)
Book Size: B6L (182 mm x 128 mm)
Make a call
You can make a call from the call history, phonebook, or dialing the number. Call by
voice is also possible if your mobile phone has the feature.
1 Press to enter Bluetooth mode.
“(First device name)” appears.
• If two Bluetooth phones are connected, press again to switch to another
phone.
“(Second device name)” appears.
2 Turn the volume knob to select an item (see the following table), then press the
knob.
3 Repeat step 2 until the desired item is selected/activated or follow the instructions
stated on the selected item.
To return to the previous setting item, press .
RECENT CALL
(Applicable only if the phone supports PBAP.)
1
Press the volume knob to select a name or a phone number.
• “<” indicates call received, “>“ indicates call made, “M” indicates call missed.
• “NO HISTORY” appears if there is no recorded call history or call number.
2
Press the volume knob to call.
PHONEBOOK
(Applicable only if the phone supports PBAP.)
1
Press to select the desired letter (A to Z, 0to9, and OTHERS).
• “OTHERS” appears if the first character is other than Ato Z, 0 to 9.
2
Turn the volume knob to select a name, then press the knob.
3
Turn the volume knob to select a phone number, then press the knob to call.
• The phonebook of the connected phone is automatically transferred to the unit when pairing.
• This unit can display only non-accent letters. (Accent letters such as “Ú” is showns as “U”.)
DIAL NUMBER
1
Turn the volume knob to select a number (0 to 9) or character ( , #, +).
2
Press to move the entry position.
Repeat steps
1
and
2
until you finish entering the phone number.
3
Press the volume knob to call.
VOICE
Speak the name of the contact you want to call or the voice command to control the phone
functions.
( Make a call using voice recognition)
BLUETOOTH®
Make a call using voice recognition
1 Press and hold to activate the connected
phone.
2 Speak the name of the contact you want to call or
the voice command to control the phone functions.
• Supported Voice Recognition features vary for each
phone. Refer to the instruction manual of the connected
phone for details.
• This unit also supports the intelligent personal assistant
function of iPhone.
Settings in memory
Store a contact in memory
You can store up to 6 contacts into the number buttons
(1 to 6).
1 Press to enter Bluetooth mode.
2 Turn the volume knob to select
[RECENT CALL]
,
[PHONEBOOK]
or
[DIAL NUMBER]
, then press the knob.
3 Turn the volume knob to select a contact or enter a
phone number.
If a contact is selected, press the volume knob to show
the phone number.
4 Press and hold one of the number buttons (1 to 6).
“MEMORY P(selected preset number)” appears when
the contact is stored.
To erase a contact from the preset memory, select
[DIAL NUMBER]
in step 2 and store a blank number.
Make a call from memory
1 Press to enter Bluetooth mode.
2 Press one of the number buttons (1 to 6).
3 Press the volume knob to call.
“NO PRESET” appears if there is no contact stored.
JS_JVC_KD_X350BTS_K_EN_5.indd 18JS_JVC_KD_X350BTS_K_EN_5.indd 18 7/5/2017 9:55:36 AM7/5/2017 9:55:36 AM

ENGLISH 19
Data Size: B6L (182 mm x 128 mm)
Book Size: B6L (182 mm x 128 mm)
Bluetooth mode settings
1 Press and hold .
2 Turn the volume knob to select an item
(
see the following table
)
, then press the knob.
3 Repeat step 2 until the desired item is selected/activated or follow the instructions
stated on the selected item.
4 Press to exit.
To return to the previous setting item, press .
Default:
XX
BT MODE
PHONE SELECT
* Selects the phone or audio device to connect or disconnect.
“” appears in front of the device name when connected.
“” appears in front of the current playback audio device.
AUDIO SELECT
*
DEVICE DELETE
1
Turn the volume knob to select a device to delete, then press the knob.
2
Turn the volume knob to select
[YES]
or
[NO]
, then press the knob.
PIN CODE EDIT
(0000)
Changes the PIN code (up to 6 digits).
1
Turn the volume knob to select a number.
2
Press to move the entry position.
Repeat steps
1
and
2
until you finish entering the PIN code.
3
Press the volume knob to confirm.
RECONNECT ON
:The unit automatically reconnect when the last connected Bluetooth device is within range.;
OFF
:Cancels.
AUTO PAIRING ON
:The unit automatically pair supported Bluetooth device (iPhone/iPod touch/Android device)
when it is connected through USB input terminal.Depending on the operating system of the
connected device, this function may not work. ;
OFF
:Cancels.
INITIALIZE YES
:Initializes all the Bluetooth settings (including stored pairing, phonebook, and etc.).;
NO
:Cancels.
INFORMATION MY
BT
NAME
: Displays the unit name (“KD-X3 BTS”/“KD-X2 BT”/“KD-X3 MBS”).;
MY
ADDRESS
: Shows address of this unit.
* You can only connect a maximum of two Bluetooth phones and one Bluetooth audio device at any time.
BLUETOOTH®
Bluetooth compatibility check mode
You can check the connectivity of the supported
profile between the Bluetooth device and the unit.
• Make sure there is no Bluetooth device paired.
1 Press and hold .
“BLUETOOTH” “CHECK MODE” appears.
“SEARCH NOW USING PHONE” “PIN IS 0000”
scrolls on the display.
2 Search and select “KD-X3 BTS”/“KD-X2 BT”/
“KD-X3 MBS”on the Bluetooth device within
3minutes.
3 Perform (A), (B) or (C) depending on what
appears on the display.
(A) “PAIRING” “XXXXXX” (6-digit passkey):
Ensure that the same passkey appears on the
unit and Bluetooth device, then operate the
Bluetooth device to confirm the passkey.
(B) “PAIRING” “PIN IS 0000”: Enter “0000” on
the Bluetooth device.
(C) “PAIRING”: Operate the Bluetooth device to
confirm pairing.
After pairing is successful, “PAIRING OK” “[Device
Name]” appears and Bluetooth compatibility check
starts.
If “CONNECT NOW USING PHONE” appears, operate
the Bluetooth device to allow phonebook access to
continue.
“TESTING” flashes on the display.
JS_JVC_KD_X350BTS_K_EN_5.indd 19JS_JVC_KD_X350BTS_K_EN_5.indd 19 7/5/2017 9:55:37 AM7/5/2017 9:55:37 AM

ENGLISH
20
Data Size: B6L (182 mm x 128 mm)
Book Size: B6L (182 mm x 128 mm)
The connectivity result flashes on the display.
“PAIRING OK” and/or “HANDS-FREEOK”*1 and/
or “AUD.STREAMOK”*2 and/or “PBAP OK”*3 :
Compatible
*1
Compatible with Hands-Free Profile (HFP)
*2
Compatible with Advanced Audio Distribution Profile (A2DP)
*3
Compatible with Phonebook Access profile (PBAP)
After 30 seconds, “PAIRING DELETED” appears to
indicate that pairing has been deleted, and the
unit exits check mode.
• To cancel, press and hold to turn off the
power, then turn on the power again.
BLUETOOTH®
BLUETOOTH — Audio
Audio player via Bluetooth
1 Press repeatedly to select BTAUDIO (or press SOURCE on the remote control).
• Pressing enters BT AUDIO directly.
2 Operate the Bluetooth audio player to start playback.
To On the faceplate On the remote control
Playback/pause Press the volume knob. Press .
Select group or folder Press . Press .
Reverse skip/Forward skip Press .Press .
Reverse/Fast-forward Press and hold .Press and hold .
Repeat play Press repeatedly.
TRACK REPEAT
,
ALL REPEAT
,
REPEAT OFF
( Not available )
Random play Press repeatedly.
GROUP RANDOM
,
ALL RANDOM
,
RANDOM OFF
( Not available )
Select a file from a folder/list Refer to “Select a file from a folder/list”
on page 8. ( Not available )
Switch between connected
Bluetooth audio devices
Press 5.*( Not available )
* Pressing the “Play” key on the connected device itself also causes switching of sound output from the device.
Operations and display indications may differ according to their availability on the connected
device.
While in BT AUDIO source, you
can connect to five Bluetooth
audio devices and switch
between these five devices.
JS_JVC_KD_X350BTS_K_EN_5.indd 20JS_JVC_KD_X350BTS_K_EN_5.indd 20 7/5/2017 9:55:38 AM7/5/2017 9:55:38 AM

ENGLISH 21
Data Size: B6L (182 mm x 128 mm)
Book Size: B6L (182 mm x 128 mm)
STATUS
Shows the status of the selected device.
IOS CONNECTED
: You are able to use the application using the iPhone/
iPod connected via Bluetooth or USB input terminal.
IOS NOT CONNECTED
: No IOS device is connected to use the application.
ANDROID CONNECTED
: You are able to use the application using the
Android smartphone connected via Bluetooth.
ANDROID NOT CONNECTED
: No Android device is connected to use the
application.
Listen to iPhone/iPod via Bluetooth
You can listen to the songs on the iPhone/iPod via Bluetooth on this unit.
Press repeatedly to select iPodBT.
• You can operate the iPod/iPhone in the same way as iPod/iPhone via
USB input terminal.
( 7)
• If you plug in an iPhone/iPod to the USB input terminal while listening
to iPodBT source, the source automatically change to iPodUSB. Press
to select iPodBT if the device is still connected via Bluetooth.
BLUETOOTH®
Settings to use JVC Remote application
JVC Remote application is designed to control the JVC car receiver’s
operations from the iPhone/iPod (via Bluetooth or via USB input terminal)
or Android smartphone (via Bluetooth).
Preparation:
Install the latest version of JVC Remote application on your device before
connecting. For more information, visit <http://www.jvc.net/cs/car/>.
1 Press and hold .
2 Turn the volume knob to select an item
(
see the following table
)
,
then press the knob.
3 Repeat step 2 until the desired item is selected or activated.
4 Press to exit.
To return to the previous setting item, press .
Default:
XX
REMOTE APP
SELECT
Select the device (IOS or ANDROID) to use the application.
IOS YES
:Selects iPhone/iPod to use the application via Bluetooth or connected
via USB input terminal.;
NO
:Cancels.
If IOS is selected, select iPod BT source (or iPod USB if your iPhone/iPod is
connected via USB input terminal) to activate the application.
•
The connectivity of the application will be interrupted or disconnected if:
– You change from iPod BT source to any playback source connected via
the USB input terminal.
– You change from iPod USB source to iPod BT source.
ANDROID YES
:Selects Android smartphone to use the application via Bluetooth.;
NO
:Cancels.
ANDROID
LIST
*
Selects the Android smartphone to use from the list.
*
Displayed only when
[ANDROID]
of
[SELECT]
is set to
[YES]
.
JS_JVC_KD_X350BTS_K_EN_5.indd 21JS_JVC_KD_X350BTS_K_EN_5.indd 21 7/5/2017 9:55:39 AM7/5/2017 9:55:39 AM

ENGLISH
22
Data Size: B6L (182 mm x 128 mm)
Book Size: B6L (182 mm x 128 mm)
Internet radio via Bluetooth
You can listen to internet radio (Pandora, iHeartRadio and Spotify) on the
iPhone/iPod touch/Android device via Bluetooth on this unit.
• Make sure the USB input terminal is not connected to any device.
Listen to Pandora
Preparation:
Select
[ON]
for
[PANDORA SRC]
in
[SOURCE SELECT]
.
( 4)
1 Open the Pandora application on your device.
2 Connect your device via Bluetooth connection.
( 15)
3 Press repeatedly to select PANDORA (for iPhone/iPod) or
PANDORA BT (for Android device).
The source switches and broadcast starts automatically.
• You can operate Pandora in the same way as Pandora via USB input
terminal.
( 9)
Listen to iHeartRadio
Preparation:
Select
[ON]
for
[IHEART SRC]
in
[SOURCE SELECT]
.
( 4)
1 Open the iHeartAuto application on your device.
2 Connect your device via Bluetooth connection.
( 15)
3 Press repeatedly to select IHEARTRADIO.
The source switches and broadcast starts automatically.
• You can operate iHeartRadio in the same way as iHeartRadio via USB
input terminal.
( 10)
BLUETOOTH®
Listen to Spotify
Preparation:
Select
[ON]
for
[SPOTIFY SRC]
in
[SOURCE SELECT]
.
( 4)
1 Open the Spotify application on your device.
2 Connect your device via Bluetooth connection.
( 15)
3 Press repeatedly to select SPOTIFY (for iPhone/iPod) or
SPOTIFY BT (for Android device).
The source switches and broadcast starts automatically.
• You can operate Spotify in the same way as Spotify via USB input
terminal.
( 11)
JS_JVC_KD_X350BTS_K_EN_5.indd 22JS_JVC_KD_X350BTS_K_EN_5.indd 22 7/5/2017 9:55:40 AM7/5/2017 9:55:40 AM

ENGLISH 23
Data Size: B6L (182 mm x 128 mm)
Book Size: B6L (182 mm x 128 mm)
Use a portable audio player
1 Connect a portable audio player (commercially available).
2 Select
[ON]
for
[BUILT-IN AUX]
in
[SOURCE SELECT]
.
( 4)
3 Press repeatedly to select AUX.
4 Turn on the portable audio player and start playback.
Use a 3-core plug head stereo mini plug for optimum audio
output.
3.5mm (1/8") stereo mini plug with “L”
shaped connector (commercially available)
Portable audio player
Auxiliary input jack
AUX AUDIO SETTINGS
1 Press and hold .
2 Turn the volume knob to select an item (see the following table),
then press the knob.
3 Repeat step 2 until the desired item is selected/activated or follow
the instructions stated on the selected item.
4 Press to exit.
To return to the previous setting item, press .
Default:
XX
EQ SETTING
PRESET EQ
Select a preset equalizer suitable to the music genre.
• Select
[USER]
to use the settings made in
[EASY EQ]
or
[PRO EQ]
.
FLAT
/
DRVN 3
/
DRVN 2
/
DRVN 1
/
HARD ROCK
/
HIP HOP
/
JAZZ
/
POP
/
R&B
/
USER
/
CLASSICAL
Drive equalizer (
DRVN 3
/
DRVN 2
/
DRVN 1
)
boosts specific frequencies in
the audio signal to reduce the noise heard from outside the car or running
noise of the tyres.
EASY EQ
Adjust your own sound settings.
• The settings are stored to
[USER]
.
• The settings made may affect the current settings of
[PRO EQ]
.
SUB.W SP
*1*2
:
00
to
+06
(Default:
+03
SUB.W
*1*3
:
–50
to
+10
00
BASS
:
LVL–09
to
LVL+09
LVL 00
MID
:
LVL–09
to
LVL+09
LVL 00
TRE
:
LVL–09
to
LVL+09
LVL 00
)
*1
,
*2
,
*3
:
( 24)
JS_JVC_KD_X350BTS_K_EN_5.indd 23JS_JVC_KD_X350BTS_K_EN_5.indd 23 7/5/2017 9:55:41 AM7/5/2017 9:55:41 AM

ENGLISH
24
Data Size: B6L (182 mm x 128 mm)
Book Size: B6L (182 mm x 128 mm)
AUDIO SETTINGS
PRO EQ
Adjust your own sound settings.
• The settings are stored to
[USER]
.
• The settings made may affect the current settings of
[EASY EQ]
.
62.5HZ
LEVEL –09
to
LEVEL +09 (LEVEL 00)
: Adjusts the level to memorize for each source.
(Before making an adjustment, select the source you want to adjust.)
ON
:Turns on the extended bass.;
OFF
:Cancels.
100HZ
/
160HZ
/
250HZ
/
400HZ
/
630HZ
/
1KHZ
/
1.6KHZ
/
2.5KHZ
/
4KHZ
/
6.3KHZ
/
10KHZ
/
16kHZ
LEVEL –09
to
LEVEL +09 (LEVEL 00)
:
Adjusts the level to memorize for each source.
(Before making an adjustment, select the source you want to adjust.)
Q FACTOR 1.35
/
1.50
/
2.00
:Adjust the quality factor.
AUDIO CONTROL
BASS BOOST LEVEL +01
to
LEVEL +05
: Selects your preferred bass boost level.;
OFF
:Cancels.
LOUDNESS LEVEL 01
/
LEVEL 02
:Boosts low or high frequencies to produce a well-
balanced sound at low volume.;
OFF
:Cancels
SUB.W LEVEL
*1
SPK-OUT
*2
(Not applicable when 3-way crossover is selected.)
SUB.W 00
to
SUB.W +06
(
SUB.W +03
):Adjusts
the output level of the subwoofer connected via
speaker lead.
( 39)
PRE-OUT
*3
SUB.W –50
to
SUB.W +10
(
SUB.W 00
):Adjusts
the output level of the subwoofer connected to
the lineout terminals (SW or REAR/SW) through an
external amplifier.
( 40)
SUBWOOFER
SET
*3
ON
: Turns on the subwoofer output.;
OFF
:Cancels.
FADER
(Not applicable when 3-way crossover is selected.)
POSITION R15
to
POSITION F15
(
POSITION 00
):Adjusts the front and
rear speaker output balance.
BALANCE
*4
POSITION L15
to
POSITION R15
(
POSITION 00
):Adjusts the left and
right speaker output balance.
VOLUME
ADJUST LEVEL –15
to
LEVEL +06
(
LEVEL 00
):Preset the initial volume level
of each source (compared to the FM volume level). Before adjustment,
select the source you want to adjust.
AMP
GAIN LOW
POWER
:Limits the maximum volume level to 25. (Select if
the maximum power of each speaker is less than 50W to prevent
damaging the speakers.);
HIGH POWER
:The maximum volume level
is 35.
SPK/PRE
OUT
(Not applicable when 3-way crossover is selected.)
Depending on the speaker connection method, select the appropriate
setting to get the desired output. (
25, Speaker output settings
)
SPEAKER SIZE
Depending on the crossover type you have selected (
[X ' OVER
TYPE]
), 2-way crossover or 3-way crossover setting items will be
shown.
( 26, Crossover settings)
By default, 2-way crossover type is selected.
X ' OVER
DTA SETTINGS
For settings,
27, Digital Time Alignment settings
.
CAR SETTINGS
X ' OVER TYPE Caution
: Adjust the volume before changing the
[X ' OVER TYPE]
to
avoid the sudden increase or decrease of the output level.
2-WAY
(Displayed only when
[3-WAY]
is selected)
YES
:Selects two way crossover type.;
NO
:Cancels.
3-WAY
(Displayed only when
[2-WAY]
is selected)
YES
:Selects three way crossover type.;
NO
:Cancels.
*1
Displayed only when
[SUBWOOFER SET]
is set to
[ON]
.
*2
For 2-way crossover: Displayed only when
[SPK/PRE OUT]
is set to
[SUB.W/SUB.W]
.
( 25)
*3
For 2-way crossover: Displayed only when
[SPK/PRE OUT]
is set to
[REAR/SUB.W]
or
[SUB.W/SUB.W]
.
( 25)
*4
This adjustment will not affect the subwoofer output.
JS_JVC_KD_X350BTS_K_EN_5.indd 24JS_JVC_KD_X350BTS_K_EN_5.indd 24 7/5/2017 9:55:42 AM7/5/2017 9:55:42 AM

ENGLISH 25
Data Size: B6L (182 mm x 128 mm)
Book Size: B6L (182 mm x 128 mm)
AUDIO SETTINGS
SOUND EFFECT
SPACE ENHANCE
(Not applicable for TUNER source.)
SMALL/MEDIUM/LARGE
: Virtually enhances the sound space.;
OFF
:Cancels.
SND RESPONSE LEVEL1
/
LEVEL2
/
LEVEL3
: Virtually makes the sound more realistic.;
OFF
:Cancels.
SOUND LIFT LOW
/
MIDDLE
/
HIGH
: Virtually adjust the sound position heard from
the speakers.;
OFF
:Cancels.
VOL LINK EQ ON
:Boosts the frequency to reduce the noise heard from outside the
car or running noise of the tyres.;
OFF
:Cancels.
K2 TECHNOLOGY
(Not applicable for TUNER source, SIRIUS XM source and AUX source.)
ON
:Improve the sound quality of compressed music.;
OFF
:Cancels.
Speaker output settings
[SPK/PRE OUT]
(Applicable only if [X ' OVER TYPE ] is set to [2-WAY]) ( 24)
Select the output setting for the speakers
[SPK/PRE OUT]
, based on the
speaker connection method.
Connection via lineout terminals
For connections through an external amplifier.
( 40)
KD-X350BTS
/
KD-X35MBS
:
Setting on
[SPK/PRE OUT]
Audio signal through lineout terminal
FRONT REAR SW
REAR/REAR
(default) Front speakers output Rear speakers output Subwoofer output
REAR/SUB.W
( Not available ) ( Not available ) ( Not available )
SUB.W/SUB.W
Front speakers output L (left): Subwoofer
output
R (right): (Mute)
Subwoofer output
KD-X255BT
:
Setting on
[SPK/PRE OUT]
Audio signal through lineout terminal
FRONT REAR/SW
REAR/REAR
Front speakers output Rear speakers output
REAR/SUB.W
(default) Front speakers output Subwoofer output
SUB.W/SUB.W
Front speakers output Subwoofer output
Connection via speaker leads
For connections without using an external amplifier. However, with this
settings you can also enjoy the subwoofer output.
( 39)
Setting on
[SPK/PRE OUT]
Audio signal through rear speaker lead
L (left) R (right)
REAR/REAR
Rear speakers output Rear speakers output
REAR/SUB.W
Rear speakers output Rear speakers output
SUB.W/SUB.W
Subwoofer output (Mute)
If
[SUB.W/SUB.W]
is selected:
–
[120HZ]
is selected in
[SUBWOOFER LPF]
and
[THROUGH]
is not available.
–
[POSITION R02]
is selected in
[FADER]
and selectable range is
[POSITION
R15]
to
[POSITION 00]
.
JS_JVC_KD_X350BTS_K_EN_5.indd 25JS_JVC_KD_X350BTS_K_EN_5.indd 25 7/5/2017 9:55:43 AM7/5/2017 9:55:43 AM

ENGLISH
26
Data Size: B6L (182 mm x 128 mm)
Book Size: B6L (182 mm x 128 mm)
AUDIO SETTINGS
2-way crossover setting items
SPEAKER SIZE
FRONT SIZE 3.5"
/
4"
/
4.75"
/
5"
/
6.5"
/
6.75"
/
7"
/
4×6
/
5×7
/
6×8
/
6×9
/
7×10
TWEETER SMALL
/
MIDDLE
/
LARGE
/
NONE
(not connected)
REAR
*1
3.5"
/
4"
/
4.75"
/
5"
/
6.5"
/
6.75"
/
7"
/
4×6
/
5×7
/
6×8
/
6×9
/
7×10
/
NONE
(not connected)
SUBWOOFER
*2*3
6.5"
/
8"
/
10"
/
12"
/
15" OVER
/
NONE
(not connected)
X ' OVER
TWEETER FRQ 1KHZ
/
1.6KHZ
/
2.5KHZ
/
4KHZ
/
5KHZ
/
6.3KHZ
/
8KHZ
/
10KHZ
/
12.5KHZ
GAIN LEFT –08DB
to
00DB
GAIN RIGHT –08DB
to
00DB
FRONT HPF F-HPF FRQ 30HZ
/
40HZ
/
50HZ
/
60HZ
/
70HZ
/
80HZ
/
90HZ
/
100HZ
/
120HZ
/
150HZ
/
180HZ
/
220HZ
/
250HZ
/
THROUGH
F-HPF SLOPE –06DB
/
–12DB
/
–18DB
/
–24DB
F-HPF GAIN –08DB
to
00DB
REAR HPF
*1
R-HPF FRQ 30HZ
/
40HZ
/
50HZ
/
60HZ
/
70HZ
/
80HZ
/
90HZ
/
100HZ
/
120HZ
/
150HZ
/
180HZ
/
220HZ
/
250HZ
/
THROUGH
R-HPF SLOPE –06DB
/
–12DB
/
–18DB
/
–24DB
R-HPF GAIN –08DB
to
00DB
SUBWOOFER
LPF
*2*3
SW LPF FRQ 30HZ
/
40HZ
/
50HZ
/
60HZ
/
70HZ
/
80HZ
/
90HZ
/
100HZ
/
120HZ
/
150HZ
/
180HZ
/
220HZ
/
250HZ
/
THROUGH
SW LPF SLOPE –06DB
/
–12DB
/
–18DB
/
–24DB
SW LPF PHASE REVERSE
(180°)/
NORMAL
(0°)
SW LPF GAIN –08DB
to
00DB
*1
,
*2
,
*3
:
( 27)
Crossover settings
Below are the available setting items for 2-way crossover and 3-way
crossover.
Caution
Select a crossover type according to how the speakers are connected.
( 39, 40)
If you select a wrong type:
• The speakers may damage.
• The output sound level may be extremely high or low.
SPEAKER SIZE
Selects according to the connected speaker size for optimum
performance.
•
The frequency and slope settings are automatically set for the
crossover of the selected speaker.
•
When 2-way crossover is selected, if
[NONE]
is selected for
[TWEETER]
of
[FRONT]
,
[REAR]
and
[SUBWOOFER]
for
[SPEAKER SIZE]
, the
[X ‘ OVER]
setting
of the selected speaker is not available.
•
When 3-way crossover is selected, if
[NONE]
is selected for
[WOOFER]
of
[SPEAKER SIZE]
, the
[X ‘ OVER]
setting of
[WOOFER]
is not available.
X ‘ OVER
(crossover)
• [FRQ]
/
[F-HPF FRQ]
/
[R-HPF FRQ]
/
[SW LPF FRQ]
/
[HPF FRQ]
/
[LPF FRQ]
: Adjusts
the crossover frequency for the selected speakers (high pass filter or
low pass filter).
If
[THROUGH]
is selected, all signals are sent to the selected speakers.
• [SLOPE]
/
[F-HPF SLOPE]
/
[R-HPF SLOPE]
/
[SW LPF SLOPE]
/
[HPF SLOPE]
/
[LPF SLOPE]:
Adjusts the crossover slope.
Selectable only if a setting other than
[THROUGH]
is selected for the
crossover frequency.
• [SW LPF PHASE]
/
[PHASE]:
Selects the phase of the speaker output to be
in line with the other speaker output.
•
[GAIN LEFT]
/
[GAIN RIGHT]
/
[F-HPF GAIN]
/
[R-HPF GAIN]
/
[SW LPF GAIN]
/
[GAIN]
:
Adjusts the output volume of the selected speaker.
JS_JVC_KD_X350BTS_K_EN_5.indd 26JS_JVC_KD_X350BTS_K_EN_5.indd 26 7/5/2017 9:55:44 AM7/5/2017 9:55:44 AM

ENGLISH 27
Data Size: B6L (182 mm x 128 mm)
Book Size: B6L (182 mm x 128 mm)
AUDIO SETTINGS
3-way crossover setting items
SPEAKER SIZE
TWEETER SMALL/MIDDLE/LARGE
MID RANGE 3.5"
/
4"
/
4.75"
/
5"
/
6.5"
/
6.75"
/
7"
/
4×6
/
5×7
/
6×8
/
6×9
WOOFER
*3
6.5"
/
8"
/
10"
/
12"
/
15" OVER
/
NONE
(not connected)
X ' OVER
TWEETER HPF FRQ 1KHZ
/
1.6KHZ
/
2.5KHZ
/
4KHZ
/
5KHZ
/
6.3KHZ
/
8KHZ
/
10KHZ
/
12.5KHZ
SLOPE –06DB
/
–12DB
PHASE REVERSE
(180°)/
NORMAL
(0°)
GAIN –08DB
to
00DB
MID RANGE HPF FRQ 30HZ
/
40HZ
/
50HZ
/
60HZ
/
70HZ
/
80HZ
/
90HZ
/
100HZ
/
120HZ
/
150HZ
/
180HZ
/
220HZ
/
250HZ
/
THROUGH
HPF SLOPE –06DB
/
–12DB
LPF FRQ 1KHZ
/
1.6KHZ
/
2.5KHZ
/
4KHZ
/
5KHZ
/
6.3KHZ
/
8KHZ
/
10KHZ
/
12.5KHZ
/
THROUGH
LPF SLOPE –06DB
/
–12DB
PHASE REVERSE
(180°)/
NORMAL
(0°)
GAIN –08DB
to
00DB
WOOFER
*3
LPF FRQ 30HZ
/
40HZ
/
50HZ
/
60HZ
/
70HZ
/
80HZ
/
90HZ
/
100HZ
/
120HZ
/
150HZ
/
180HZ
/
220HZ
/
250HZ
/
THROUGH
SLOPE –06DB
/
–12DB
PHASE REVERSE
(180°)/
NORMAL
(0°)
GAIN –08DB
to
00DB
*1
Displayed only when
[SPK/PRE OUT]
is set to
[REAR/REAR]
or
[REAR/SUB.W]
.
( 25)
*2
KD-X255BT
: Displayed only when
[SPK/PRE OUT]
is set to
[REAR/SUB.W]
or
[SUB.W/SUB.W]
.
( 25)
*3
Displayed only when
[SUBWOOFER SET]
is set to
[ON]
.
( 24)
Digital Time Alignment settings
Digital Time Alignment sets the delay time of the speaker output
to create a more suitable environment for your vehicle.
• For more information,
28, Determining the value for [DISTANCE] and
[GAIN] of [DTA SETTINGS]
.
DTA SETTINGS
POSITION
Selects your listening position (reference point).
ALL
:Not compensating;
FRONT RIGHT:
Front right seat;
FRONT LEFT
:Front left seat;
FRONT ALL
:Front seat
•
[FRONT ALL]
is displayed only when
[X ' OVER TYPE]
is
set to
[2-WAY]
.
( 24)
DISTANCE
*1
0FT
to
20.01FT
:Fine adjust the distance to compensate.
GAIN
*1
–8DB
to
0DB
:Fine adjust the output volume of the
selected speaker.
DTA RESET YES
:Resets the settings (
[DISTANCE]
and
[GAIN]
) of the
selected
[POSITION]
to default.;
NO
:Cancels.
CAR SETTINGS
Identify your car type and rear speaker location in order to
make the adjustment for
[DTA SETTINGS]
.
CAR TYPE COMPACT
/
FULL SIZE CAR
/
WAGON
/
MINIVAN
/
SUV
/
MINIVAN(LONG)
:Selects the type of vehicle.;
OFF:
Not
compensating.
R-SP LOCATION
*2
Selects the location of the rear speakers in your vehicle to
calculate the furthest distance from the listening position
selected (reference point).
•
DOOR
/
REAR DECK
:Selectable only when
[CAR TYPE]
is selected as
[OFF]
,
[COMPACT]
,
[FULL SIZE CAR]
,
[WAGON]
or
[SUV]
.
•
2ND ROW
/
3RD ROW
:Selectable only when
[CAR TYPE]
is selected as
[MINIVAN]
or
[MINIVAN(LONG)]
.
*1
,
*2
:
( 28)
JS_JVC_KD_X350BTS_K_EN_5.indd 27JS_JVC_KD_X350BTS_K_EN_5.indd 27 7/5/2017 9:55:44 AM7/5/2017 9:55:44 AM

ENGLISH
28
Data Size: B6L (182 mm x 128 mm)
Book Size: B6L (182 mm x 128 mm)
AUDIO SETTINGS DISPLAY SETTINGS
Zone identification for brightness setting
Zone identification for color setting (for
KD-X350BTS
/
KD-X35MBS
)
1 Press and hold .
2 Turn the volume knob to select an item (see the following table),
then press the knob.
3 Repeat step 2 until the desired item is selected/activated or follow
the instructions stated on the selected item.
4 Press to exit.
To return to the previous setting item, press .
Default:
XX
DISPLAY
DIMMER
Dim the illumination.
OFF
:Dimmer is turned off. Brightness changes to
[DAY]
setting.
ON
:Dimmer is turned on. Brightness changes to
[NIGHT]
setting.
( 29, [BRIGHTNESS])
DIMMER TIME
:Set the dimmer on and off time.
1
Turn the volume knob to adjust the
[ON]
time, then press the knob.
2
Turn the volume knob to adjust the
[OFF]
time, then press the knob.
(Default:
[ON]
:
PM6:00
;
[OFF]
:
AM6:00
)
DIMMER AUTO
:Dimmer turns on and off automatically when you turn off
or on the car headlights.*
1
*1
The illumination control wire connection is required.
( 39)
Determining the value for [DISTANCE] and [GAIN] of [DTA SETTINGS]
If you specify the distance from the center of the
currently set listening position to every speaker,
the delay time will be automatically computed
and set.
1
Determine the center of the currently set
listening position as the reference point.
2
Measure the distances from the reference
point to the speakers.
3
Calculate the differences between the distance
of the furthest speaker (rear speaker) and
other speakers.
4
Set the
[DISTANCE]
calculated in step
3
for
individual speakers.
5
Adjust
[GAIN]
for individual speakers.
Example: When
[FRONT ALL]
is selected as the
listening position
*1
Before making an adjustment, select the speaker:
When 2-way crossover is selected:
FRONT LEFT
/
FRONT RIGHT
/
REAR LEFT
/
REAR RIGHT
/
SUBWOOFER:
[REAR LEFT]
,
[REAR RIGHT]
and
[SUBWOOFER]
is selectable only if a setting other than
[NONE]
is selected for
[REAR]
and
[SUBWOOFER]
of
[SPEAKER SIZE]
.
( 26)
When 3-way crossover is selected:
TWEETER LEFT
/
TWEETER RIGHT
/
MID LEFT
/
MID RIGHT
/
WOOFER:
[WOOFER]
is selectable only if a setting other than
[NONE]
is selected for
[WOOFER]
of
[SPEAKER SIZE]
.
( 27)
*2
Displayed only when
[X ' OVER TYPE ]
is set to
[2-WAY]
( 24)
and if a setting other than
[NONE]
is selected for [
REAR
] of
[SPEAKER SIZE]
.
( 26)
JS_JVC_KD_X350BTS_K_EN_5.indd 28JS_JVC_KD_X350BTS_K_EN_5.indd 28 7/5/2017 9:55:45 AM7/5/2017 9:55:45 AM

ENGLISH 29
Data Size: B6L (182 mm x 128 mm)
Book Size: B6L (182 mm x 128 mm)
BRIGHTNESS
Set the brightness for day and night separately.
1
DAY
/
NIGHT
:Select day or night.
2
Select a zone.
( 28)
3
LEVEL 00
to
LEVEL 31
: Set the brightness level.
TEXT SCROLL
*2
SCROLL ONCE
:Scrolls the display information once.;
SCROLL AUTO
:Repeats scrolling at 5-second intervals.;
SCROLL OFF
:Cancels.
COLOR
(for
KD-X350BTS
/
KD-X35MBS
)
PRESET
Select an illumination color for the buttons.
•
COLOR 01
to
COLOR 49
•
USER
: The color you have created for
[DAY COLOR]
or
[NIGHT COLOR]
is shown.
•
COLOR FLOW01
to
COLOR FLOW03
: Color changes at different speeds.
DAY COLOR
Store your own day and night illumination colors for the buttons.
1
RED
/
GREEN
/
BLUE
:Select a primary color.
2
00
to
31
:Select the level.
Repeat steps
1
and
2
for all the primary colors.
• Your setting is stored to
[USER]
in
[PRESET]
.
•
[NIGHT COLOR]
or
[DAY COLOR]
is changed by turning on or off your
car’s headlight.
NIGHT COLOR
MENU COLOR ON
:The color of buttons illumination changes to white color when in menu
mode or when selecting a music file from a folder/list.;
OFF
:Cancels.
*2
Some characters or symbols will not be shown correctly (or will be blanked).
DISPLAY SETTINGS REFERENCES
Maintenance
Cleaning the unit
Wipe off dirt on the faceplate with a dry silicone or soft cloth.
Cleaning the connector
Detach the faceplate and clean the connector
gently with a cotton swab, being careful not to
damage the connector.
More information
For: – Latest firmware updates and latest compatible item list
– JVC original application
– Any other latest information
Visit <http://www.jvc.net/cs/car/>.
Playable files
• For detailed information and notes about the playable audio files, visit
<http://www.jvc.net/cs/car/>.
• Playable audio file:
MP3 (.mp3), WMA (.wma), AAC(.aac), AAC(.m4a), WAV (.wav), FLAC (.flac)
• Playable USB device file system: FAT12, FAT16, FAT32
Even when audio files comply with the standards listed above, playback may be impossible
depending on the types or conditions of media or device.
About USB devices
• You cannot connect a USB device via a USB hub.
• Connecting a cable whose total length is longer than 5m may result in abnormal playback.
• This unit cannot recognize a USB device whose rating is other than 5V and exceeds 1.5A.
Connector (on the reverse
side of the faceplate)
JS_JVC_KD_X350BTS_K_EN_5.indd 29JS_JVC_KD_X350BTS_K_EN_5.indd 29 7/5/2017 9:55:46 AM7/5/2017 9:55:46 AM

ENGLISH
30
Data Size: B6L (182 mm x 128 mm)
Book Size: B6L (182 mm x 128 mm)
REFERENCES
About iPod/iPhone
• Via USB input terminal:
Made for
– iPod touch (5th and 6th generation)
– iPod nano (7th generation)
– iPhone 4S, 5, 5S, 5C, 6, 6 Plus, 6S, 6S Plus, SE, 7, 7 Plus
• Via Bluetooth:
Made for
– iPod touch (5th and 6th generation)
– iPhone 4S, 5, 5S, 5C, 6, 6 Plus, 6S, 6S Plus, SE, 7, 7 Plus
• It is not possible to browse video files on the “Videos” menu in
[HEAD MODE]
.
• The song order displayed on the selection menu of this unit may differ from that of the iPod/
iPhone.
• Depending on the version of the operating system of the iPod/iPhone, some functions may
not operate on this unit.
About Android device
• This unit supports Android OS 4.1 and above.
• Some Android devices (with OS4.1 and above) may not fully support Android Open Accessory
(AOA)2.0.
• If the Android device supports both mass storage class device and AOA2.0, this unit always
playback via AOA2.0 as priority.
About Pandora
• Pandora is only available in certain countries.
For more information, visit <http://www.pandora.com/legal>.
• Because Pandora is a third-party service, the specifications are subject to change without
prior notice. Accordingly, compatibility may be impaired, or some or all of the services may
become unavailable.
• Some functions of Pandora cannot be operated from this unit.
• For issues using the application, please contact Pandora at pandora-support@pandora.com.
About iHeartRadio
• iHeartRadio® is a third-party service, therefore the specifications are subject to change
without prior notice. Accordingly, compatibility may be impaired or some or all of the
services may become unavailable.
• Some iHeartRadio® functionality cannot be operated from this unit.
About Spotify
• Spotify application supports:
– iPhone 4S, 5, 5S, 5C, 6, 6 Plus, 6S, 6S Plus, SE, 7, 7 Plus (iOS 8 or above)
– iPod touch (5th and 6th generation)
– Android OS 4.0.3 or above
• Spotify is a third party service, therefore the specifications are subject to change without
prior notice. Accordingly, compatibility may be impaired or some or all of the services may
become unavailable.
• Some functions of Spotify cannot be operated from this unit.
• For issues using the application, please contact Spotify at <www.spotify.com>.
About Bluetooth
• Depending on the Bluetooth version of the device, some Bluetooth devices may not be able
to connect to this unit.
• This unit may not work with some Bluetooth devices.
• Signal conditions vary, depending on the surroundings.
JS_JVC_KD_X350BTS_K_EN_5.indd 30JS_JVC_KD_X350BTS_K_EN_5.indd 30 7/5/2017 9:55:47 AM7/5/2017 9:55:47 AM

ENGLISH 31
Data Size: B6L (182 mm x 128 mm)
Book Size: B6L (182 mm x 128 mm)
REFERENCES
Change the display information
Each time you press , the display information changes.
• If the information is unavailable or not recorded, “NO TEXT”, “NO NAME”, or other information (eg. station name) appears or display will be blank.
Source name Display information
KD-X350BTS/KD-X35MBS KD-X255BT
FM
or
AM
Frequency (Date/Clock)
*1
Frequency (Date) with music synchronisation*
2
(back to the
beginning)
Frequency Clock Frequency with music synchronisation*
2
(back to the beginning)
(For FM Radio Broadcast Data System stations only)
Station name (PS)/Program type (PTY) (Date/Clock)
*1
Radiotext (Date/Clock)
*1
Radiotext+ (Radiotext+) Song title (Artist) Song title (Date/Clock)
*1
Frequency
(Date/Clock)
*1
Station name (PS)/Program type (PTY) (Date) with music synchronisation*
2
(back to the beginning)
(For FM Radio Broadcast Data System stations only)
Station name (PS)/Program type (PTY) Radiotext
Radiotext+ Radiotext+ title/Radio text+ artist Frequency
Clock Station name (PS)/Program type (PTY) with music
synchronisation*
2
(back to the beginning)
USB (For MP3/WMA/AAC/WAV/FLAC files)
Song title (Artist) Song title (Album name) Song title (Date/Clock)
*1
File name (Folder
name) File name (Date/Clock)
*1
Playing time (Date/Clock)
*1
Song title (Artist) with
music synchronisation*
2
(backtothebeginning)
(For MP3/WMA/AAC/WAV/FLAC files)
Song title/Artist Album name/Artist Folder name
File name Playing time Clock Song title/Artist with
music synchronisation*
2
(backtothebeginning)
iPod USB/iPod BT
or
ANDROID
When
[HEAD MODE]
/
[AUTO MODE]
is selected
( 8)
:
Song title (Artist) Song title (Album name) Song title (Date/Clock)
*1
Playing time (Date/Clock)
*1
Song title (Artist) with music synchronisation*
2
(backtothebeginning)
When
[HEAD MODE]
/
[AUTO MODE]
is selected
( 8)
:
Song title/Artist Album name/Artist Playing time
Clock Song title/Artist with music synchronisation*
2
(backtothebeginning)
PANDORA/
PANDORA BT
Station name (Date/Clock)
*1
Shared/Radio (Date/Clock)
*1
Song title (Artist) Song title
(Album name) Song title (Date/Clock)
*1
Playing time (Date/Clock)
*1
Station name
(Date) with music synchronisation*
2
(back to the beginning)
Station name Shared/Radio Song title Artist name
Album name Playing time Clock Station name with music
synchronisation*
2
(back to the beginning)
IHEARTRADIO
Station name (Date/Clock)
*1
Song title (Artist) Song title (Date/Clock)
*1
Station name
(Date) with music synchronisation*
2
(back to the beginning)
Station name Song title/Artist Clock Station name with
music synchronisation*
2
(back to the beginning)
*1
,
*2
:
( 32)
JS_JVC_KD_X350BTS_K_EN_5.indd 31JS_JVC_KD_X350BTS_K_EN_5.indd 31 7/5/2017 9:55:47 AM7/5/2017 9:55:47 AM

ENGLISH
32
Data Size: B6L (182 mm x 128 mm)
Book Size: B6L (182 mm x 128 mm)
REFERENCES
Source name Display information
KD-X350BTS/KD-X35MBS KD-X255BT
SPOTIFY/SPOTIFY BT
Context title (Date/Clock)
*1
Song title (Artist) Song title (Album name) Song
title (Date/Clock)
*1
Playing Time (Date/Clock)
*1
Context title (Date) with music
synchronisation*
2
(back to the beginning)
Context title Song title Artist name Album name
Playing Time Clock Context title with music
synchronisation*
2
(back to the beginning)
SIRIUS XM
Channel number (Status) Channel name (Status) Artist (Status) Song title (Status)
Content information (Status) Category name (Status) Date (Status) Channel number
(Status) with music synchronisation*
2
(back to the beginning)
—
BT AUDIO
Song title (Artist) Song title (Album name) Song title (Date/Clock)
*1
Playing time
(Date/Clock)
*1
Song title (Artist) with music synchronisation*
2
(back to the beginning)
Song title/Artist Album name/Artist Playing time Clock
Song title/Artist with music synchronisation*
2
(back to the
beginning)
AUX
AUX (Date/Clock)
*1
AUX (Date) with music synchronisation*
2
(back to the beginning) AUX Clock AUX with music synchronisation*
2
(back to
the beginning)
*1
Battery and signal strength of the Bluetooth device will be shown if
[BATT/SIGNAL]
is set to
[AUTO]
.
( 17)
*2
For
KD-X350BTS
/
KD-X35MBS
: The color of the button illumination changes and synchronises with the music.
For
KD-X255BT
: The brightness of the button illumination changes and synchronises with the music.
JS_JVC_KD_X350BTS_K_EN_5.indd 32JS_JVC_KD_X350BTS_K_EN_5.indd 32 7/5/2017 9:55:56 AM7/5/2017 9:55:56 AM

ENGLISH 33
Data Size: B6L (182 mm x 128 mm)
Book Size: B6L (182 mm x 128 mm)
Symptom Remedy
General
Sound cannot be heard. • Adjust the volume to the optimum level.
• Check the cords and connections.
“MISWIRING CHECK
WIRING THEN PWR ON”
appears.
Turn the power off, then check to be sure the terminals
of the speaker wires are insulated properly. Turn the
power on again.
“PROTECTING SEND
SERVICE” appears.
Send the unit to the nearest service center.
Source cannot be selected. Check the
[SOURCE SELECT]
setting.
( 4)
Radio
• Radio reception is poor.
• Static noise while
listening to the radio.
Connect the antenna firmly.
USB/iPod
Playback order is not as
intended.
The playback order is determined by the file name.
Elapsed playing time is not
correct.
This depends on the recording process earlier.
“NOT SUPPORT” appears
and file skips.
Check whether the file is a playable format.
( 29)
“READING” keeps flashing. • Do not use too many hierarchical levels and folders.
• Reattach the USB device.
“UNSUPPORTED DEVICE”
appears.
• Check whether the connected device is compatible with
this unit and ensure the file systems are in supported
formats.
( 29)
• Reattach the device.
“UNRESPONSIVE DEVICE”
appears.
Make sure the device is not malfunction and reattach
the device.
TROUBLESHOOTING
Symptom Remedy
USB/iPod
“USB HUB IS NOT
SUPPORTED” appears.
This unit cannot support a USB device connected via a
USB hub.
“CANNOT PLAY” appears. Connect a USB device that contains playable audio files.
• The source does not
change to “USB” when
you connect a USB
device while listening to
another source.
• “USB ERROR” appears
The USB port is drawing more power than the design
limit. Turn the power off and unplug the USB device.
Then, turn on the power and reattach the USB device.
If this does not solve the problem, turn the power off and
on (or reset the unit) before replacing with another USB
device.
The iPod/iPhone does not
turn on or does not work
• Check the connection between this unit and iPod/
iPhone.
• Disconnect and reset the iPod/iPhone using hard reset.
“LOADING” appears when
you enter search mode by
pressing .
This unit is still preparing the iPod/iPhone music list. It
may take some time to load, try again later.
Correct characters are not
displayed.
• This unit can only display uppercase letters, numbers,
and a limited number of symbols.
• Depending on the display language you have selected
( 5)
, some characters may not be displayed correctly.
ANDROID
• Sound cannot be heard
during playback.
• Sound output only from
the Android device.
• Reconnect the Android device.
• If in [
AUDIO MODE
], launch any media player
application on the Android device and start playback.
• If in [
AUDIO MODE
], relaunch the current media player
application or use another media player application.
• Restart the Android device.
• If this does not solve the problem, the connected Android
device is unable to route the audio signal to unit.
( 30)
JS_JVC_KD_X350BTS_K_EN_5.indd 33JS_JVC_KD_X350BTS_K_EN_5.indd 33 7/5/2017 9:56:00 AM7/5/2017 9:56:00 AM

ENGLISH
34
Data Size: B6L (182 mm x 128 mm)
Book Size: B6L (182 mm x 128 mm)
TROUBLESHOOTING
Symptom Remedy
ANDROID
Cannot playback at
[
AUTO MODE
].
• Make sure JVC MUSIC PLAY APP is installed on the
Android device.
( 7)
• Reconnect the Android device and select the appropriate
control mode.
( 8)
• If this does not solve the problem, the connected
Android device does not support [
AUTO MODE
].
( 30)
“NO DEVICE” or “READING”
keeps flashing.
• Switch off the developer options on the Android device.
• Reconnect the Android device.
• If this does not solve the problem, the connected
Android device does not support [
AUTO MODE
].
( 30)
Playback is intermittent or
sound skips.
Turn off the power saving mode on the Android device.
“CANNOT PLAY” • Make sure Android device contains playable audio files.
• Reconnect the Android device.
• Restart the Android device.
Pandora
“ADDERROR” New station creation is unsuccessful.
“CHKDEVICE” Check the Pandora application on your device.
“NOSKIPS” The skip limit has been reached.
“NOSTATIONS” No stations are found.
“STATIONLMT” The number of registered stations has reached its limit.
Retry after deleting unnecessary stations from your
device.
“UPGRADEAPP” Make sure you have installed the latest version of the
Pandora application on your device.
“CONNECT ERR” Communication is unstable.
Symptom Remedy
Pandora
“RATING ERR” Registration of thumbs up/thumbs down has failed due
to insufficient network connectivity.
“THUMBS N/A” Registration of thumbs up/thumbs down is not allowed.
“LICENSE ERR” You try to access from a country which Pandora is not
deliverable.
iHeartRadio
Station cannot be selected. If “Explicit Content” in [Account Settings] is checked
in the web version of iHeartRADIO, custom stations
become unavailable.
“NOT CONNCTD” Link to the application is impossible.
Spotify
“DISCONNECTED” USB is disconnected from the head unit. Please make
sure the device is connected properly through USB.
“CONNECTING” • Connected via USB input terminal: The device is
connecting to the head unit. Please wait.
• Connected via Bluetooth: The Bluetooth is disconnected.
Please check Bluetooth connection and make sure both
the device and unit are paired and connected.
“CHECK APP” The Spotify application is not connected properly, or
user is not login. End the Spotify application and restart,
then log in to your Spotify account.
SiriusXM® Radio
“CHLOCKED LOCK CODE?” The selected channel is locked. Enter the correct pass
code to unlock.
( 14)
“CHANUNSUB” The selected channel is unsubscribed.
Call 1-866-635-2349 in the U.S.A. or 1-877-438-9677 in
Canada to subscribe.
“CHUNAVAIL” The selected channel is unavailable. For more
information about the SiriusXM channel lineup, visit
<www.siriusxm.com>.
JS_JVC_KD_X350BTS_K_EN_5.indd 34JS_JVC_KD_X350BTS_K_EN_5.indd 34 7/5/2017 9:56:01 AM7/5/2017 9:56:01 AM

ENGLISH 35
Data Size: B6L (182 mm x 128 mm)
Book Size: B6L (182 mm x 128 mm)
TROUBLESHOOTING
Symptom Remedy
SiriusXM® Radio
“CHECKANTENNA” Check that the antenna and its connection are in good
condition.
“CHECKTUNER” Make sure the SiriusXM Vehicle Tuner is connected to the
unit.
“NOSIGNAL” Make sure the antenna is mounted outside the vehicle.
“SUBSCRIPTION UPDATED
– PRESS ENTER TO
CONTINUE.”
Your subscription is updated. Press the volume knob to
continue.
“CODE ERROR” Make sure you have entered the correct pass code.
( 14)
“NO CONTENT” There is insufficient content to start TuneScan.
“SCAN CANCEL” TuneScan has been aborted.
Bluetooth®
No Bluetooth device is
detected.
• Search from the Bluetooth device again.
• Reset the unit.
( 3)
Pairing cannot be made. • Make sure you have entered the same PIN code to both
the unit and Bluetooth device.
• Delete pairing information from both the unit and the
Bluetooth device, then perform pairing again.
( 15)
Echo or noise occurs. • Adjust the microphone unit’s position.
( 15)
• Check the
[ECHO CANCEL]
setting.
( 17)
Phone sound quality
is poor
• Reduce the distance between the unit and the Bluetooth
device.
• Move the car to a place where you can get a better signal
reception.
Symptom Remedy
Bluetooth®
Sound is being interrupted
or skipped during playback
of a Bluetooth audio
player.
• Reduce the distance between the unit and the Bluetooth
audio player.
• Turn off, then turn on the unit and try to connect again.
• Other Bluetooth devices might be trying to connect to
the unit.
The connected Bluetooth
audio player cannot be
controlled.
• Check whether the connected Bluetooth audio player
supports Audio/Video Remote Control Profile (AVRCP).
(Refer to the instructions of your audio player.)
• Disconnect and connect the Bluetooth player again.
“PLEASE WAIT” The unit is preparing to use the Bluetooth function. If the
message does not disappear, turn off and turn on the
unit, then connect the device again.
“NOT SUPPORT” The connected phone does not support Voice Recognition
feature.
“ERROR” Try the operation again. If “ERROR” appears again, check
if the device supports the function you have tried.
“H/W ERROR” Reset the unit and try the operation again. If “H/W
ERROR” appears again, consult your nearest service
center.
“SWITCHING NG” The connected phones might not support phone
switching feature.
If you have any troubles, try the following:
1 Check TROUBLESHOOTING
2 Reset the unit
( 3)
3 Contact (USA only)
Call: 1-800-252-5722 ( or ) visit: <http://www.jvc.com>
JS_JVC_KD_X350BTS_K_EN_5.indd 35JS_JVC_KD_X350BTS_K_EN_5.indd 35 7/5/2017 9:56:02 AM7/5/2017 9:56:02 AM

ENGLISH
36
Data Size: B6L (182 mm x 128 mm)
Book Size: B6L (182 mm x 128 mm)
SPECIFICATIONS
Tuner
FM Frequency Range 87.9MHz — 107.9MHz (200kHz step)
87.5MHz — 108.0MHz (50kHz step)
Usable Sensitivity (S/N=26dB) 8.2dBf (0.71μV/75Ω)
Quieting Sensitivity (DINS/N=46dB) 17.2dBf (2.0μV/75Ω)
Frequency Response (±3dB) 30Hz — 15kHz
Signal-to-Noise Ratio (MONO) 64dB
Stereo Separation (1kHz) 40dB
AM Frequency Range 530kHz — 1700kHz (10kHz step)
531kHz — 1611kHz (9kHz step)
Usable Sensitivity (S/N=20dB) 29dBμ (28.2μV)
USB
USB Standard USB1.1, USB2.0 (Full speed)
Compatible Devices Mass storage class
File System FAT12/16/32
Maximum Supply Current DC5V 1.5A
D/A Converter 24 Bit
Frequency Response (±1dB) 20Hz — 20kHz
Signal-to-Noise Ratio (1kHz) 105dB
Dynamic Range 90dB
Channel Separation 85dB
MP3 Decode Compliant with MPEG-1/2 Audio Layer-3
WMA Decode Compliant with Windows Media Audio
AAC Decode AAC-LC “.aac”, “.m4a” files
WAV Decode RIFF waveform Audio Format (Linear
PCM only)
FLAC Decode FLAC file, up to 24bit/96kHz
Auxiliary
Frequency Response (±3dB) 20Hz—20kHz
Input Maximum Voltage 1000mV
Input Impedance 30kΩ
Bluetooth
Version Bluetooth 3.0
Frequency Range 2.402 GHz — 2.480 GHz
Output Power +4 dBm (MAX), 0 dBm (AVE) Power Class 2
Maximum Communication Range Line of sight approx. 10 m (32.8 ft)
Pairing SSP (Secure Simple Pairing)
Profile HFP1.6 (Hands-Free Profile)
A2DP (Advanced Audio Distribution Profile)
AVRCP1.5 (Audio/Video Remote Control Profile)
PBAP (Phonebook Access Profile)
SPP (Serial Port Profile)
Audio
Maximum Output Power 50W×4 or
50W×2 + 50W×1 (Subwoofer = 4Ω)
Full Bandwidth Power
(at less than 1% THD)
22W×4
Speaker Impedance 4Ω—8Ω
Preout Level/Load (USB)
KD-X350BTS
/
KD-X35MBS
:
4000mV/10kΩ load
KD-X255BT
:
2500mV/10kΩ load
Preout Impedance ≤600Ω
JS_JVC_KD_X350BTS_K_EN_5.indd 36JS_JVC_KD_X350BTS_K_EN_5.indd 36 7/5/2017 9:56:02 AM7/5/2017 9:56:02 AM

ENGLISH 37
Data Size: B6L (182 mm x 128 mm)
Book Size: B6L (182 mm x 128 mm)
Warning
• The unit can only be used with a 12V DC power supply, negative ground.
• Disconnect the battery’s negative terminal before wiring and mounting.
• Do not connect Battery wire (yellow) and Ignition wire (red) to the car chassis or Ground wire
(black) to prevent a short circuit.
• To prevent short circuit:
– Insulate unconnected wires with vinyl tape.
– Be sure to ground this unit to the car’s chassis again after installation.
– Secure the wires with cable clamps and wrap vinyl tape around the wires that comes into
contact with metal parts to protect the wires.
Caution
• For safety’s sake, leave wiring and mounting to professionals. Consult the car audio dealer.
• Install this unit in the console of your vehicle. Do not touch the metal parts of this unit during
and shortly after use of the unit. Metal parts such as the heat sink and enclosure become hot.
• Do not connect the wires of speakers to the car chassis or Ground wire (black), or connect
them in parallel.
• Connect speakers with a maximum power of more than 50W. If the maximum power of
the speakers is lower than 50W, change the
[AMP GAIN]
setting to avoid damaging the
speakers.
( 24)
• Mount the unit at an angle of less than 30º.
• If your vehicle wiring harness does not have the ignition terminal, connect Ignition wire (red)
to the terminal on the vehicle’s fuse box which provides 12 V DC power supply and is turned
on and off by the ignition key.
• Keep all cables away from heat dissipate metal parts.
• After the unit is installed, check whether the brake lamps, blinkers, wipers, etc. on the car are
working properly.
• If the fuse blows, first make sure the wires are not touching car’s chassis, then replace the old
fuse with one that has the same rating.
INSTALLATION/CONNECTION
General
Operating Voltage
(10.5V—16V allowable)
14.4V
Maximum Current Consumption 10A
Operating Temperature Range –10°C — +60°C
Installation Size (W×H×D) 182mm×53mm×100mm
(7-3/16"×2-1/8"×3-15/16")
Net Weight (includes Trimplate,
Mounting Sleeve)
0.6k
g
(1.4lbs)
Subject to change without notice.
SPECIFICATIONS
JS_JVC_KD_X350BTS_K_EN_5.indd 37JS_JVC_KD_X350BTS_K_EN_5.indd 37 7/5/2017 9:56:03 AM7/5/2017 9:56:03 AM

ENGLISH
38
Data Size: B6L (182 mm x 128 mm)
Book Size: B6L (182 mm x 128 mm)
Part list for installation
Basic procedure
1
Remove the key from the ignition switch, then
disconnect the terminal of the car battery.
2
Connect the wires properly.
See Wiring connection.
( 39)
3
Install the unit to your car.
See Installing the unit (in-dash mounting).
4
Connect the terminal of the car battery.
5
Press to turn on the power.
6
Detach the faceplate and reset the unit within 5 seconds.
( 3)
Installing the unit (in-dash mounting)
How to remove the unitWhen installing without the mounting sleeve
1
Remove the mounting sleeve and trim plate from the unit.
2
Align the holes in the unit (on both sides) with the
vehicle mounting bracket and secure the unit with screws
(commercially available).
Use only the specified screws. Using wrong screws might
damage the unit.
Do the required wiring.
(
39)
Bend the appropriate tabs to hold
the sleeve firmly in place.
Hook on the top side
Orientate the trim
plate as illustrated
before fitting.
Dashboard of
your car
(A)
Faceplate
(C)
Mounting sleeve
(B)
Trim plate
(D)
Wiring harness
(E)
Extraction key
INSTALLATION/CONNECTION
JS_JVC_KD_X350BTS_K_EN_5.indd 38JS_JVC_KD_X350BTS_K_EN_5.indd 38 7/5/2017 9:56:03 AM7/5/2017 9:56:03 AM

ENGLISH 39
Data Size: B6L (182 mm x 128 mm)
Book Size: B6L (182 mm x 128 mm)
INSTALLATION/CONNECTION
*1
You can also connect a
subwoofer speaker directly
using this lead without
an external subwoofer
amplifier. For setting,
25
.
Wiring connection
Car fuse block
Ignition switch
Blue/white: To amplifier
Blue: To power antenna
Make this connection if your vehicle
factory wiring harness does not
have “12V ignition switch” wire.
Separate red wire
Fuse (10A)
Antenna terminal
Factory wiring
harness (vehicle)
Vehicle
dashboard
Black: Ground
White: Front speaker/For 3-way crossover: Mid range speaker (left)
White/black
Gray: Front speaker/For 3-way crossover: Mid range speaker (right)
Gray/black
Green: Rear speaker
* 1
/For 3-way crossover: Tweeter (left)
Green/black
* 1
Purple: Rear speaker/For 3-way crossover: Tweeter (right)
Purple/black
Join the same color wires together.
Red: Ignition 12V
Orange/white: Illumination
Blue/white: Remote (12V 350mA)
Light blue/yellow To the steering wheel
remote control adapter
Custom wiring harness
(separately purchased)
Recommended connection
IMPORTANT
We recommend installing the unit with a commercially available custom wiring harness
specific for your car and leave this job to professionals for your safety. Consult your car audio
dealer.
(Not used) Brown
Yellow: Battery 12V
JS_JVC_KD_X350BTS_K_EN_5.indd 39JS_JVC_KD_X350BTS_K_EN_5.indd 39 7/5/2017 9:56:05 AM7/5/2017 9:56:05 AM

ENGLISH
40
Data Size: B6L (182 mm x 128 mm)
Book Size: B6L (182 mm x 128 mm)
INSTALLATION/CONNECTION
Connecting external components
KD-X255BT:
Microphone input jack
( 15)
KD-X350BTS
/
KD-X35MBS
:
MIC (Microphone input terminal)
( 15)
KD-X350BTS
/
KD-X35MBS
:
Expansion port (12 V 500mA) To the optional SiriusXM Vehicle Tuner
(commercially available)
( 12)
Connecting external amplifiers via output terminals
*2
Firmly connect the ground wire of the amplifier to the car’s chassis to avoid damaging
the unit.
Output terminals 2-way crossover setting 3-way crossover setting
REAR :
FRONT :
SW :
Rear output
Front output
Subwoofer output
Tweeter output
Mid Range output
Woofer output
FRONT :
REAR/SW :
Front output
Rear/subwoofer output
Mid Range output
Woofer output
KD-X350BTS/
KD-X35MBS KD-X255BT
JVC Amplifier
*2
Signal cord (not supplied) To remote lead (blue/white) of
the wiring harness.
( 39)
Remote wire (not supplied)
Output terminals
JS_JVC_KD_X350BTS_K_EN_5.indd 40JS_JVC_KD_X350BTS_K_EN_5.indd 40 7/5/2017 9:56:05 AM7/5/2017 9:56:05 AM
JS_JVC_KD_X350BTS_K_EN_5.indd 41JS_JVC_KD_X350BTS_K_EN_5.indd 41 7/5/2017 9:56:06 AM7/5/2017 9:56:06 AM

FRANÇAIS
Data Size: B6L (182 mm x 128 mm)
Book Size: B6L (182 mm x 128 mm)
2
TABLE DES MATIERES
AVANT L’UTILISATION
IMPORTANTES
• Pour utiliser correctement l’appareil, veuillez ce manuel complément avant de l’utiliser. Il est particulièrement important que vous lisiez et acceptiez les avertissements et les
précautions de ce manuel.
• Veuillez garder ce manuel dans un endroit sûr et accessible pour une utilisation future.
MISE EN GARDE
•
N’utilisez aucune fonction qui risque de vous distraire de la conduite sure de votre véhicule.
•
Ne pas ingérer la pile. Risque de brûlures chimiques.
La télécommande fournie avec ce produit contient une pile bouton.
Une ingestion de la pile bouton risque de provoquer de graves brûlures internes en seulement 2 heures ; brûlures qui risquent d’entraîner le décès.
Conservez les piles neuves et usagées hors de portée des enfants.
Si le compartiment des piles ferme mal, n’utilisez plus le produit et conservez-le hors de portée des enfants.
Si vous pensez que des piles ont été ingérées ou insérées dans une quelconque partie du corps, contactez immédiatement un médecin.
Précautions
Réglage du volume:
• Ajustez le volume de façon à pouvoir entendre les sons extérieurs à la voiture afin d’éviter tout risque d’accident.
• Réduisez le volume avant de reproduire des sources numériques afin d’éviter d’endommager les enceintes par la soudaine augmentation du niveau de sortie.
Généralités:
• Éviter d’utiliser le périphérique extérieur s’il peut gêner une conduite en toute sécurité.
• Assurez-vous que toutes les données importantes ont été sauvegardées. Nous ne pouvons pas être tenu responsable pour toute perte des données enregistrées.
• Veuillez faire en sorte de ne jamais mettre ou laisser d’objets métalliques (tels que des pièces ou des outils) dans l’appareil, afin d’éviter tout risque de court-circuit.
• En fonction du type de voiture, l’antenne s’étendra automatiquement quand vous mettrez l’appareil sous tension si le câble de commande d’antenne est connecté
( 39)
.
Mettez l’appareil hors tension quand vous vous garez dans un parking avec un plafond bas.
Télécommande (RM-RK52):
• Ne laissez pas la télécommande dans des endroits exposés à la chaleur, comme sur le tableau de bord par exemple.
• La pile au lithium risque d’exploser si elle est remplacée incorrectement. Ne la remplacez uniquement qu’avec le même type de pile ou son équivalent.
• Le boîtier de la pile ou les piles ne doivent pas être exposés à des chaleurs excessives telles que les rayons du soleil, du feu, etc.
AVANT L’UTILISATION 2
FONCTIONNEMENT DE BASE 3
PRISE EN MAIN 4
1 Annulez la démonstration
2 Réglez l’horloge et la date
3 Faites les réglages de base
RADIO 5
USB/iPod/ANDROID 7
Pandora® 9
iHeartRadio® 10
Spotify 11
Radio SiriusXM® 12
BLUETOOTH® 15
AUX 23
RÉGLAGES AUDIO 23
RÉGLAGES D’AFFICHAGE 28
RÉFÉRENCES 29
Entretien
Plus d’informations
GUIDE DE DÉPANNAGE 33
SPÉCIFICATIONS 36
INSTALLATION/
RACCORDEMENT 37 Comment lire ce manuel
• Les opérations sont expliquées principalement en utilisant les touches de la façade du
KD-X350BTS
.
• Les indications en anglais sont utilisées dans un but explicatif. Vous pouvez choisir la langue d’affichage à partir du menu.
( 5)
•
[XX]
indique les éléments choisis.
•
( XX)
indique que des références sont disponibles aux page citées.
JS_JVC_KD_X350BTS_K_EN_FR.indd 2JS_JVC_KD_X350BTS_K_EN_FR.indd 2 17/7/2017 3:21:07 PM17/7/2017 3:21:07 PM

FRANÇAIS
Data Size: B6L (182 mm x 128 mm)
Book Size: B6L (182 mm x 128 mm)
3
FONCTIONNEMENT DE BASE
Pour Sur la façade Sur la télécommande
Mettez l’appareil sous
tension
Appuyez sur .
• Maintenez la touche enfoncée pour mettre l’appareil hors tension. ( Non disponible )
Ajustez le volume
Tournez le bouton de volume. Appuyez sur ou .
• Maintenez enfoncé de façon continue pour augmenter
le volume sur 15.
Appuyez sur le bouton de volume pour couper le son ou mettre la lecture
en pause.
• Appuyez une nouvelle fois pour annuler. Le niveau de volume retourne au
niveau précédent avant la mise en sourdine ou la pause.
Appuyez sur pour couper le son ou mettre la lecture en pause.
• Appuyez une nouvelle fois pour annuler. Le niveau de volume
retourne au niveau précédent avant la mise en sourdine ou la
pause.
Sélectionner la source
• Appuyez répétitivement sur .
• Appuyez sur , puis tournez le bouton de volume avant 2 secondes.
Appuyez répétitivement sur
SOURCE
.
Changez l’information
sur l’affichage
Appuyez répétitivement sur .
( 31, 32)
( Non disponible )
Télécommande (RM-RK52)
Cet appareil peut être commandé à distance avec une
télécommande vendue séparément.
Attachez Comment réinitialiserDétachez
Bouton de volume
Touche de détachement
Fenêtre d’affichage
Façade
Réinitialisez l’appareil
en moins de 5 secondes
après avoir détaché la
façade.
Comment remplacer la pile
Retirez la feuille
d’isolant lors de la
première utilisation.
Capteur de télécommande (Ne l’exposez
Pas à la lumière directe du soleil.)
JS_JVC_KD_X350BTS_K_EN_FR.indd 3JS_JVC_KD_X350BTS_K_EN_FR.indd 3 17/7/2017 3:21:08 PM17/7/2017 3:21:08 PM

FRANÇAIS
4
Data Size: B6L (182 mm x 128 mm)
Book Size: B6L (182 mm x 128 mm)
PRISE EN MAIN
Annulez la démonstration
Quand vous mettez l’appareil sous tension pour la première fois (ou que
[FACTORY RESET]
est réglé sur
[YES]
), l’affichage montre: “CANCEL DEMO” “PRESS” “VOLUME KNOB”
1 Appuyez sur le bouton de volume.
[YES]
est choisi pour le réglage initial.
2 Appuyez de nouveau sur le bouton de volume.
“DEMO OFF” apparaît.
Réglez l’horloge et la date
1 Maintenez enfoncée .
2 Tournez le bouton de volume pour choisir
[CLOCK]
, puis appuyez sur le
bouton.
Pour ajuster l’horloge
3 Tournez le bouton de volume pour choisir
[CLOCK ADJUST]
, puis appuyez
sur le bouton.
4 Tournez le bouton de volume pour faire les réglages, puis appuyez sur le
bouton.
Heure Minute
5 Tournez le bouton de volume pour choisir
[CLOCK FORMAT]
, puis appuyez
sur le bouton.
6 Tournez le bouton de volume pour choisir
[12H]
ou
[24H]
, puis appuyez
sur le bouton.
Pour régler la date
7 Tournez le bouton de volume pour choisir
[DATE SET]
, puis appuyez sur le
bouton.
8 Tournez le bouton de volume pour faire les réglages, puis appuyez sur le
bouton.
Jour Mois Année
9 Appuyez sur pour quitter.
Pour retourner à l’option de réglage précédente, appuyez sur .
1
2
Faites les réglages de base
1 Maintenez enfoncée .
2 Tournez le bouton de volume pour sélectionner un élément (voir le
tableau suivant), puis appuyez sur le bouton.
3 Répétez l’étape 2 jusqu’à ce que l’élément souhaité soit sélectionné ou
activé.
4 Appuyez sur pour quitter.
Pour retourner à l’option de réglage précédente, appuyez sur .
Défaut:
XX
SYSTEM
KEY BEEP
(Non applicable quand la transition 3 voies est sélectionnée.)
ON
:Met en service la tonalité des touches.;
OFF
:Met hors service la fonction.
SOURCE SELECT
AM SRC
*
ON
:Met en service AM dans la sélection de la source.;
OFF
:Hors service.
( 5)
PANDORA SRC
*
ON
:Met en service PANDORA dans la sélection de la source.;
OFF
:Hors service.
( 9)
IHEART SRC
*
ON
:Met en service IHEARTRADIO dans la sélection de la source.;
OFF
:Hors service.
( 10)
SPOTIFY SRC
*
ON
:Met en service SPOTIFY dans la sélection de la source.;
OFF
:Hors service.
( 11)
BUILT-IN AUX
*
ON
:Met en service AUX dans la sélection de la source.;
OFF
:Hors service.
( 23)
F/W UPDATE
UPDATE SYSTEM
F/W UP xxxx YES
:Démarrer la mise à niveau du micrologiciel.;
NO
:Annulation (la mise à niveau
n’est pas activée).
Pour en savoir plus sur la mise à niveau du micrologiciel, consultez
<http://www.jvc.net/cs/car/>.
FACTORY RESET YES
:Réinitialise les réglages aux valeurs par défaut (sauf la station mémorisée).;
NO
:Annulation.
*
Pas d’affichage quand la source correspondante est sélectionnée.
3
JS_JVC_KD_X350BTS_K_EN_FR.indd 4JS_JVC_KD_X350BTS_K_EN_FR.indd 4 17/7/2017 3:21:10 PM17/7/2017 3:21:10 PM

FRANÇAIS 5
Data Size: B6L (182 mm x 128 mm)
Book Size: B6L (182 mm x 128 mm)
CLOCK
TIME SYNC ON
:L’horloge est réglée automatiquement à l’aide des
données d’horloge (CT) comprises dans les données du signal
FM Radio Broadcast Data System.;
OFF
:Annulation.
CLOCK
DISPLAY
ON
:L’horloge apparaît sur l’affichage même quand l’appareil
est hors tension.;
OFF
:Annulation.
ENGLISH
Sélectionnez la langue d’affichage pour le menu et
l’information sur le morceau si elle est disponible.
Par défaut,
ENGLISH
est sélectionné.
ESPANOL
RADIO
“ST” ou “STEREO” s’allume lors de la réception d’une émission FM stéréo avec un signal suffisamment fort.
Recherchez une station
1 Appuyez répétitivemenent sur pour sélectionner FM ou AM.
2 Appuyez sur (ou appuyez sur sur la télécommande) pour rechercher une
station automatiquement.
(ou)
Maintenez en enfoncé (ou maintenez pressée sur la télécommande) jusqu’à
ce que “M” clignote, puis appuyez répétitivement dessus pour rechercher une station
manuellement.
Réglages en mémoire
Vous pouvez mémoriser un maximum de 18 stations pour FM et de 6 stations pour AM.
Mémorisez une station
Pendant l’écoute d’une station....
Maintenez pressée une des touches numériques (1 à 6).
(ou)
1 Maintenez enfoncé le bouton de volume jusqu’à ce que “PRESETMODE” clignote.
2 Tournez le bouton de volume pour choisir un numéro de préréglage, puis appuyez sur le
bouton.
Le numéro de préréglage clignote et “MEMORY” apparaît.
Sélectionnez une station mémorisée
Appuyez sur l’une des touches numériques (1à6).
(ou)
1 Appuyez sur .
2 Tournez le bouton de volume pour choisir un numéro de préréglage, puis appuyez sur le
bouton.
PRISE EN MAIN
JS_JVC_KD_X350BTS_K_EN_FR.indd 5JS_JVC_KD_X350BTS_K_EN_FR.indd 5 17/7/2017 3:21:13 PM17/7/2017 3:21:13 PM

FRANÇAIS
6
Data Size: B6L (182 mm x 128 mm)
Book Size: B6L (182 mm x 128 mm)
Autres paramètres
1 Maintenez enfoncée .
2 Tournez le bouton de volume pour sélectionner un élément (voir le
tableau suivant), puis appuyez sur le bouton.
3 Répétez l’étape 2 jusqu’à ce que l’élément souhaité soit sélectionné/
activé ou suivez les instructions données pour l’élément sélectionné.
4 Appuyez sur pour quitter.
Pour retourner à l’option de réglage précédente, appuyez sur .
Défaut:
XX
TUNER SETTING
RADIO TIMER
Met la radio sous tension à une heure spécifique quelle que soit la source actuelle.
1
ONCE
/
DAILY
/
WEEKLY
/
OFF
:Sélectionnez la fréquence de mise en service de la
minuterie.
2
FM
/
AM
/
SIRIUS XM
*1
:Sélectionner la source.
3
01
à
18
(pour FM/SIRIUS XM)/
01
à
06
(pour AM):Sélectionnez la station
préréglée.
4
Réglez l’heure et le jour
*2
de mise en service.
“
M
” s’allume quand le réglage est terminé.
La minuterie de radio ne se met pas en service dans les cas suivants.
• L’appareil est mis hors tension.
•
[OFF]
est sélectionné pour
[AM SRC]
dans
[SOURCE SELECT]
après la
sélection de la minuterie de radio pour AM.
( 4)
SSM SSM 01–06
/
SSM 07–12
/
SSM 13–18
:Prérègle automatiquement un
maximum de 18 stations pour FM. “SSM” s’arrête de clignoter quand les 6 premières
stations sont mémorisées. Sélectionnez
SSM 07–12
/
SSM 13–18
pour mémoriser
les 12 stations suivantes.
RADIO
IF BAND AUTO
:Augmente la sélectivité du tuner pour réduire les interférences des stations FM
adjacentes. (L’effet stéréo peut être perdu.);
WIDE
:Il y a des interférences des stations FM
adjacentes, mais la qualité du son n’est pas dégradée et l’effet stéréo est conservé.
MONO SET ON
:Améliore la réception FM mais l’effet stéréo sera perdu.;
OFF
:Annulation.
AREA N.AMERICA
: Pour l’Amérique du Nord/Centrale/du Sud, intervalles AM/FM:
10kHz/200kHz.;
S.AMERICA
:Pour les pays d’Amérique du Sud, intervalles AM/FM:
10kHz/50kHz.;
EUROPE
:Pour les autres régions, intervalles AM/FM: 9kHz/50kHz.
PTY SEARCH
*3
Sélectionnez un code PTY (voir ci-dessous).
S’il y a une station diffusant un programme du code PTY que vous avez choisi, la station
est accordée.
*1
Pour
KD-X350BTS
/
KD-X35MBS
: Sélectionnable quand le tuner SiriusXM Vehicle est connecté.
( 12)
*2
Sélectionnable uniquement quand
[ONCE]
ou
[WEEKLY]
est choisi à l’étape
1
.
*3
Uniquement pour la source FM.
Code PTY
NEWS
,
INFORM
(information),
SPORTS
,
TALK
,
ROCK
,
CLS ROCK
(rock classique),
ADLT HIT
(hits adultes),
SOFT RCK
(rock soft),
TOP 40
,
COUNTRY
,
OLDIES
,
SOFT
,
NOSTALGA
(nostalgique),
JAZZ
,
CLASSICL
(classique),
R & B
(rhythm et blues),
SOFT R&B
(rhythm et blues soft),
LANGUAGE
,
REL MUSC
(musique religieuses),
REL TALK
(discussion religieuse),
PERSNLTY
(personnalité),
PUBLIC
,
COLLEGE
,
HABL ESP
(discussion en espagnol),
MUSC ESP
(musique espagnole),
HIP HOP
,
WEATHER
JS_JVC_KD_X350BTS_K_EN_FR.indd 6JS_JVC_KD_X350BTS_K_EN_FR.indd 6 17/7/2017 3:21:13 PM17/7/2017 3:21:13 PM

FRANÇAIS 7
Data Size: B6L (182 mm x 128 mm)
Book Size: B6L (182 mm x 128 mm)
USB/iPod/ANDROID
Pour Sur la façade Sur la télécommande
Recherche rapide vers
l’arrière/vers l’avant*3Maintenez enfoncée .Maintenez enfoncée .
Sélectionnez un fichier Appuyez sur .Appuyez sur .
Sélectionnez un dossier*4Appuyez sur . Appuyez sur .
Répéter la lecture*5Appuyez répétitivement sur .
TRACK REPEAT
/
FOLDER REPEAT
/
ALL REPEAT
: Fichier MP3/WMA/AAC/WAV/
FLAC
ONE REPEAT
/
ALL REPEAT
/
REPEAT OFF
: iPod ou ANDROID
Lecture aléatoire*5Appuyez répétitivement sur .
FOLDER RANDOM
/
ALL RANDOM
/
RANDOM OFF
: Fichier MP3/WMA/AAC/WAV/
FLAC
SONG RANDOM
/
ALL RANDOM
/
RANDOM OFF
: iPod ou ANDROID
*1
Ne laissez pas le câble à l’intérieur de la voiture quand il n’est pas utilisé.
*2
Lors de la connexion d’un périphérique Android, “Press [VIEW] to install JVC MUSIC PLAY APP” apparaît. Suivez les instructions
pour installer l’application. Vous pouvez aussi intaller la dernière version de l’application JVC MUSIC PLAY sur votre périphérique
Android avant la connexion. Pour plus d’informations, consultez <http://www.jvc.net/cs/car/>.
*3
Pour ANDROID: Fonctionne uniquement quand
[AUTO MODE]
est sélectionné.
( 8)
*4
Uniquement pour les fichiers MP3/WMA/AAC/WAV/FLAC. Cela ne fonctionne pas pour l’iPod/ANDROID.
*5
Pour iPod/ANDROID: Fonctionne uniquement quand
[HEAD MODE]
/
[AUTO MODE]
est sélectionné.
( 8)
Démarrez la lecture
La source change automatiquement et le lecture démarre.
Prise d’entrée USB
Câble USB 2.0*
1
(en vente dans le commerce)
Câble USB
*1
(en vente dans le commerce)
Accessoire du
iPod/iPhone*
1
USB
iPod/iPhone
ANDROID*2
JS_JVC_KD_X350BTS_K_EN_FR.indd 7JS_JVC_KD_X350BTS_K_EN_FR.indd 7 17/7/2017 3:21:14 PM17/7/2017 3:21:14 PM

FRANÇAIS
8
Data Size: B6L (182 mm x 128 mm)
Book Size: B6L (182 mm x 128 mm)
Sélectionnez le mode de commande
Quand la source est iPodUSB, appuyez répétitivement sur .
HEAD MODE
: Commande l’iPod à partir de cet appareil.
IPHONE MODE
: Commande l’iPod en utilisant l’iPod lui-même. Cependant, vous pouvez
encore utiliser la lecture/pause ou le saut de fichier de cet appareil.
Quand la source est ANDROID, appuyez répétitivement sur .
AUTO MODE
: Commandez le périphérique Android à partir de cet appareil via
l’application JVC MUSIC PLAY installée sur le périphérique Android.
AUDIO MODE
: Commandez le périphérique Android en utilisant le périphérique
Android lui-même via une autre application multimédia installée sur
le périphérique Android. Cependant, vous pouvez encore utiliser la
lecture/pause ou le saut de fichier de cet appareil.
Sélectionnez le lecteur de musique
Quand la source est USB, appuyez répétitivement sur .
Les morceaux mémorisés dans le lecture suivant seront lus.
• Mémoire sélectionnée interne ou externe d’un smartphone (Mass Storage Class).
• Lecteur sélectionné parmi plusieurs lecteurs.
Réglages pour utiliser l’application JVC Remote
L’application JVC Remote est conçue pour commander l’autoradio JVC à partir de
l’iPhone/iPod (via la prise d’entrée USB).
Préparation:
Installez la dernière version de l’application JVC Remote sur votre périphérique avant la
connexion. Pour plus d’informations, consultez <http://www.jvc.net/cs/car/>.
Vous pouvez réaliser les réglages de la même façon que la connexion via Bluetooth.
( 21)
Sélectionnez un fichier à partir d’un dossier/liste
Pour iPod/ANDROID, applicable uniquement quand
[HEAD MODE]
/
[AUTO MODE]
est
sélectionné.
1 Appuyez sur .
2 Tournez le bouton de volume pour sélectionner un dossier/liste, puis
appuyez sur le bouton.
3 Tournez le bouton de volume pour choisir un fichier, puis appuyez sur le
bouton.
Recherche rapide
(applicable uniquement pour la source USB et ANDROID)
Si vous avez beaucoup de fichiers, vous pouvez effectuer une recherche rapide
parmi eux.
Tournez rapidement le bouton de volume pour parcourir la liste
rapidement.
Recherche alphabétique
(applicable uniquement pour la source iPod
USB et ANDROID)
Vous pouvez rechercher un fichier en fonction du premier caractère.
Pour la source iPod USB
Appuyez sur ou tournez le bouton de volume rapidement
pour sélectionner le caractère souhaité (A à Z, 0à9, OTHERS).
• Sélectionnez “OTHERS” si le premier caractère est autre que AàZ, 0à9.
Pour la source ANDROID
1 Appuyez sur pour entrer en recherche de caractères.
2 Tournez le bouton de volume pour sélectionner le caractère
souhaité.
^A^
: Lettres majuscules (A à Z)
_A_
: Lettres minuscules (a à z)
-0-
: Nombres (0 à 9)
-OTHERS-
: Caractères autre que A à Z, 0 à 9
3 Appuyez sur le bouton de volume pour démarrer la recherche.
• Pour retourner à l’option de réglage précédente, appuyez sur .
• Pour annuler, maintenez enfoncée .
USB/iPod/ANDROID
JS_JVC_KD_X350BTS_K_EN_FR.indd 8JS_JVC_KD_X350BTS_K_EN_FR.indd 8 17/7/2017 3:21:15 PM17/7/2017 3:21:15 PM

FRANÇAIS 9
Data Size: B6L (182 mm x 128 mm)
Book Size: B6L (182 mm x 128 mm)
Pandora®
Préparation:
Installez la dernière version de l’application Pandora sur votre appareil (iPhone/iPod
touch), puis créez un compte et connectez-vous sur Pandora.
• Sélectionnez
[ON]
pour
[PANDORA SRC]
dans
[SOURCE SELECT]
.
( 4)
Démarrez l’écoute
1 Ouvrez l’application Pandora sur votre appareil.
2 Connectez votre appareil à la prise d’entrée USB.
3 Appuyez répétitivement sur pour sélectionner PANDORA.
La diffusion démarre automatiquement.
Pour Sur la façade Sur la télécommande
Lecture/pause Appuyez sur le bouton de
volume. Appuyez sur .
Sauter une plage Appuyez sur T. Appuyez sur I.
Fait défiler vers
le haut ou vers le
bas*2
Appuyez sur . Appuyez sur .
*1
Ne laissez pas le câble à l’intérieur de la voiture quand il n’est pas utilisé.
*2
Si le défilement vers le bas est sélectionné, la plage actuelle est sautée.
Création et mémorise une nouvelle station
1 Appuyez sur .
2 Tournez le bouton de volume pour choisir
[NEW STATION]
, puis appuyez
sur le bouton.
3 Tournez le bouton de volume pour choisir
[FROM TRACK]
ou
[FROM ARTIST]
,
puis appuyez sur le bouton.
Une nouvelle station est créée sur la base du morceau ou de l’artiste actuel.
4 Maintenez pressée une des touches numériques (3, 4, 5 ou 6) pour
mémoriser.
Pour choisir une station mémorisée:
Appuyez sur l’une des touches numériques
(
3
,
4
,
5
ou
6
).
Recherchez une station mémorisée
1 Appuyez sur .
2 Tournez le bouton de volume pour choisir un élément, puis appuyez sur
le bouton.
[BY DATE]
: En fonction de la date d’enregistrement
[A-Z]
: Par ordre alphabétique
3 Tournez le bouton de volume pour choisir la station souhaitée, puis
appuyez sur le bouton.
Pour annuler, maintenez enfoncée .
Enregistrez un signet sur le morceau actuel
Maintenez enfoncé le bouton de volume.
“BOOKMARKED” apparaît et l’information est mémorisée sur votre périphérique.
• Le signet est disponible sur votre compte Pandora mais pas sur cet appareil.
Prise d’entrée USB
Accessoire du iPod/iPhone*
1
JS_JVC_KD_X350BTS_K_EN_FR.indd 9JS_JVC_KD_X350BTS_K_EN_FR.indd 9 17/7/2017 3:21:15 PM17/7/2017 3:21:15 PM

FRANÇAIS
10
Data Size: B6L (182 mm x 128 mm)
Book Size: B6L (182 mm x 128 mm)
iHeartRadio®
Préparation:
Installez la dernière version de l’application iHeartAuto sur votre appareil (iPhone/
iPod touch), puis créez un compte et connectez-vous sur iHeartRadio.
• Sélectionnez
[ON]
pour
[IHEART SRC]
dans
[SOURCE SELECT]
.
( 4)
Démarrez l’écoute
1 Ouvrez l’application iHeartAuto sur votre appareil.
2 Connectez votre appareil à la prise d’entrée USB.
3 Appuyez répétitivement sur pour sélectionner IHEARTRADIO.
La diffusion démarre automatiquement
* Ne laissez pas le câble à l’intérieur de la voiture quand il n’est pas utilisé.
Pour Sur la façade Sur la télécommande
Lecture/pause Appuyez sur le bouton de
volume. Appuyez sur .
Saute une plage pour
choisir une station
personnalisée
Appuyez sur T. Appuyez sur I.
Fait défiler vers le
haut ou vers le bas Appuyez sur . Appuyez sur .
Crée une nouvelle
station/station
personnalisée
Maintenez enfoncé le
bouton de volume.
( Non disponible )
Recherche d’une
station en direct 1 Appuyez sur 3 pour
démarrer le balayage.
2 Appuyez de nouveau
sur 3 pour écouter la
station.
( Non disponible )
Recherche et mémorisation d’une station
1 Appuyez sur .
2 Tournez le bouton de volume pour choisir une catégorie, puis appuyez
sur le bouton.
3 Tournez le bouton de volume pour choisir la station souhaitée, puis
appuyez sur le bouton.
Quand une liste de villes apparaît, vous pouvez chercher une ville par ordre
alphabétique en tournant le bouton de volume rapidement.
Pour annuler, maintenez enfoncée .
Pour mémoriser une station
: Maintenez pressée une des touches numériques
(
4
,
5
ou
6
).
Pour choisir une station mémorisée
: Appuyez sur l’une des touches numériques
(
4
,
5
ou
6
).
Prise d’entrée USB
Accessoire du iPod/iPhone*
JS_JVC_KD_X350BTS_K_EN_FR.indd 10JS_JVC_KD_X350BTS_K_EN_FR.indd 10 17/7/2017 3:21:16 PM17/7/2017 3:21:16 PM

FRANÇAIS 11
Data Size: B6L (182 mm x 128 mm)
Book Size: B6L (182 mm x 128 mm)
Spotify
Préparation:
Installez la dernière version de l’application Spotify sur votre appareil (iPhone/
iPod touch), puis créez un compte et connectez-vous sur Spotify.
• Sélectionnez
[ON]
pour
[SPOTIFY SRC]
dans
[SOURCE SELECT]
.
( 4)
Démarrez l’écoute
1 Ouvrez l’application Spotify sur votre appareil.
2 Connectez votre appareil à la prise d’entrée USB.
3 Appuyez répétitivement sur pour sélectionner SPOTIFY.
La diffusion démarre automatiquement
* Ne laissez pas le câble à l’intérieur de la voiture quand il n’est pas utilisé.
Pour Sur la façade Sur la télécommande
Lecture/pause Appuyez sur le bouton de
volume. Appuyez sur .
Sauter une plage Appuyez sur S*1 / T. Appuyez sur H*1 / I.
Fait défiler vers le
haut ou vers le bas*2Appuyez sur .Appuyez sur .
Démarrer la radio Maintenez enfoncée 5.
( Non disponible )
Pour Sur la façade Sur la télécommande
Répéter la lecture
*3Appuyez répétitivement sur
.
ALL REPEAT
,
ONE REPEAT
*1
,
REPEAT OFF
( Non disponible )
Lecture aléatoire
*3Appuyez répétitivement sur
.*1
ALL RANDOM
,
RANDOM OFF
( Non disponible )
*1
Disponible uniquement pour les utilisateurs avec un compte Premium.
*2
Cette fonction est disponible uniquement pour les plages de la radio. Si le défilement vers le bas
est sélectionné, la plage actuelle est sautée.
*3
Disponible uniquement pour les plages des listes de lecture.
Sauvegarde des informations des morceaux favoris
Lors de l’écoute de la radio sur Spotify...
Maintenez enfoncé le bouton de volume.
“SAVED” apparaît et les informations sont stockées dans “Your music (votre musique)”
ou “Your library (votre bibliothèque)” sur votre compte Spotify.
Pour annuler la sauvegarde, répétez la même procédure.
“REMOVED” apparaît et les informations sont supprimées de “Your music (votre
musique)” ou “Your library (votre bibliothèque)” sur votre compte Spotify.
Recherche d’un morceau ou d’une station
1 Appuyez sur .
2 Tournez le bouton de volume pour choisir un type de liste, puis appuyez
sur le bouton.
Les types de liste affichés diffèrent en fonction des informations envoyées par
Spotify.
3 Tournez le bouton de volume pour sélectionner le morceau ou la station
souhaité, puis appuyez sur le bouton.
Vous pouvez parcourir la liste rapidement en tournant le bouton de volume
rapidement.
Pour annuler, maintenez enfoncée .
Prise d’entrée USB
Accessoire du iPod/iPhone*
JS_JVC_KD_X350BTS_K_EN_FR.indd 11JS_JVC_KD_X350BTS_K_EN_FR.indd 11 17/7/2017 3:21:17 PM17/7/2017 3:21:17 PM

FRANÇAIS
12
Data Size: B6L (182 mm x 128 mm)
Book Size: B6L (182 mm x 128 mm)
Radio SiriusXM®
(pour KD-X350BTS/KD-X35MBS)
Démarrez l’écoute
1 Appuyez répétitivement sur pour sélectionner SIRIUSXM.
2 Appuyez sur .
“ ” s’allume.
3 Tournez le bouton de volume pour choisir CATEGORY, puis appuyez sur le bouton.
4 Tournez le bouton de volume pour choisir une catégorie dans la liste, puis appuyez sur le
bouton.
Si “ALL CHANNEL” est sélectionné, tous les canaux disponibles sont affichés.
5 Tournez le bouton de volume pour choisir un canal, puis appuyez sur le bouton.
(ou)
Appuyez sur pour rechercher un canal manuellement.
• Maintenir enfoncée permet de changer le canal rapidement.
Si un canal verrouillé ou un canal adulte est sélectionné, un écran d’entrée de code secret apparait. Entrez
le code secret pour recevoir le canal.
( 14)
Réglages en mémoire
Vous pouvez mémoriser un maximum de 18 canaux.
Mémorisez un canal
Lors de l’écoute d’un canal....
Maintenez pressée une des touches numériques (1 à 6).
(ou)
1 Maintenez enfoncé le bouton de volume jusqu’à ce que “PRESETMODE” clignote.
2 Tournez le bouton de volume pour choisir un numéro de préréglage, puis appuyez sur le
bouton.
Le numéro de préréglage clignote et “MEMORY” apparaît.
Sélectionnez un canal mémorisé
Appuyez sur l’une des touches numériques (1à6).
(ou)
1 Appuyez sur .
2 Tournez le bouton de volume pour choisir PRESET, puis appuyez sur le bouton.
3 Tournez le bouton de volume pour choisir un numéro de préréglage, puis appuyez sur le
bouton.
(ou)
Appuyez sur sur la télécommande.
Seul SiriusXM® vous apporte plus de ce que vous aimez écouter,
en un seul endroit. Obtenez plus de 140 canaux, y compris de
la musique sans pauses publicitaires, le meilleur du sport, les
nouvelles, les discussions, les comédies et de les divertissements.
Bienvenue dans le monde de la radio satellite. Un tuner
SiriusXM Vehicle et un abonnement sont nécessaires. Pour plus
d’informations, consultez <www.siriusxm.com>.
Préparation:
1 Connectez le tuner SiriusXM Vehicle optionnel
(en vente dans le commerce).
2 Vérifiez votre numéro d’identification radio pour
l’activation.
Le numéro d’identification de Radio SiriusXM est nécessaire
pour l’activation et peut être trouvé en accordant le canal 0 de
même que sur l’étiquette qui se trouve sur le tuner SiriusXM
Vehicle et sur son emballage.
Le numéro d’identification radio ne comprend pas les lettres
I, O, S ou F.
3 Activez l’abonnement.
Pour les utilisateurs aux États-Unis:
En ligne: Allez sur <www.siriusxm.com>
Téléphone: Appelez le 1-866-635-2349
Pour les utilisateurs au Canada:
En ligne: Allez sur <www.siriusxm.ca/activatexm>
Téléphone: Appelez le 1-877-438-9677
4 Appuyez répétitivement sur pour sélectionner
SIRIUSXM et démarrer la mise à jour.
Antenne
Port d’extension sur le
panneau arrière
Tuner SiriusXM Vehicle
JS_JVC_KD_X350BTS_K_EN_FR.indd 12JS_JVC_KD_X350BTS_K_EN_FR.indd 12 17/7/2017 3:21:18 PM17/7/2017 3:21:18 PM

FRANÇAIS 13
Data Size: B6L (182 mm x 128 mm)
Book Size: B6L (182 mm x 128 mm)
Utilisation d’un de tuner SiriusXM ultérieur au SXV200:
Cet appareil peut
affecter un maximum de 18 canaux SmartFavorites. Les canaux préréglés sont
affectés initialement comme canaux SmartFavorites.
• “
* ” apparaît comme dernier caractère du nom de canal pour les canaux
SmartFavorites.
Quand vous syntonisez un canal SmartFavorite vous pouvez revenir en arrière
et relire 30 minutes maximum de n’importe quel contenu manqué: nouvelles,
discussions, sport ou musique.
• La lecture démarre à partir du début du morceau si
[TUNE START]
est réglé
sur
[ON]
( 14)
pour la plupart des canaux de musique mémorisés comme
SmartFavorite.
Pour Sur la façade
Sélectionnez
un canal
SmartFavorite
Appuyez sur l’une des touches numériques (1à6).
1 Appuyez sur .
2 Tournez le bouton de volume pour choisir
PRESET, puis appuyez sur le bouton.
3 Tournez le bouton de volume pour choisir un
numéro de préréglage, puis appuyez sur le
bouton.
Annulation
des canaux
SmartFavorites
1 Appuyez sur .
2 Tournez le bouton de volume pour choisir
PRESET, puis appuyez sur le bouton.
3 Tournez le bouton de volume pour choisir un
numéro de préréglage, puis maintenez enfoncé
le bouton.
“
* ” disparaît du dernier caractères.
Réaffectation
des canaux
SmartFavorites
Répétez les étapes 1 à 3 pour annuler les canaux
SmartFavorites.
“
* ” apparaît au dernier caractère.
Relecture SiriusXM™
Lors de l’écoute d’un canal....
1 Appuyez sur le bouton de volume.
“ ” s’allume et l’appareil mémorise la position de pause.
2 Appuyez sur le bouton de volume pour démarrer la relecture.
La relecture démarre à partir de la position de pause de l’étape
1
.
Pendant la relecture...
Pour Sur la façade Sur la télécommande
Lecture/pause Appuyez sur le bouton de
volume. Appuyez sur .
Saut en arrière/avant Appuyez sur .Appuyez sur .
Retour/avance rapide Maintenez enfoncée
.
Maintenez enfoncée
.
Allez sur le direct et
quittez la relecture
Maintenez enfoncé le
bouton de volume. Maintenez enfoncée .
1 Appuyez sur .
2 Tournez le bouton de
volume pour choisir
LIVE, puis appuyez sur
le bouton.
SmartFavorites et TuneStart™
Les canaux préréglés de l’utilisateur sont affectés initialement comme canaux
SmartFavorites. Les canaux préférés intelligents sont disponibles avec le tuner SiriusXM
SXV200 ou ultérieur. Le tuner SiriusXM Vehicle met automatiquement en cache le contenu
audio diffusé des canaux SmartFavorites en tache de fond.
Utilisation de SXV200:
Cet appareil peut affecter un maximum de six canaux
SmartFavorites. Si vous essayez d’affecter un 7e canal, un bip d’erreur est émis. Les canaux
préréglés 1 à 6 sont affectés initialement comme canaux SmartFavorites.
Radio SiriusXM®
(pour KD-X350BTS/KD-X35MBS)
JS_JVC_KD_X350BTS_K_EN_FR.indd 13JS_JVC_KD_X350BTS_K_EN_FR.indd 13 17/7/2017 3:21:18 PM17/7/2017 3:21:18 PM

FRANÇAIS
14
Data Size: B6L (182 mm x 128 mm)
Book Size: B6L (182 mm x 128 mm)
TuneScan™
Vous pouvez obtenir un bref aperçu des morceaux que vous avez manqués sur chacun
de vos canaux de musique SmartFavorites ou sur le canal de musique que vous écoutez
actuellement.
1 Appuyez sur .
2 Tournez le bouton de volume pour choisir TUNE SCAN, puis appuyez sur
le bouton.
Le balayage démarre pour les 6 premières secondes du contenu musical enregistré.
• Pour écouter le morceau actuel, appuyez sur le bouton de volume pour arrêter le
balayage. L’appareil continue de lire le morceau actuel.
• Pour sélectionner le morceau précédent/suivant, appuyez sur .
• Pour annuler le balayage, maintenez enfoncé le bouton de volume. L’appareil retour
sur le canal que vous écoutiez avant de lancer TuneScan.
Réglages SiriusXM
1 Maintenez enfoncée .
2 Tournez le bouton de volume pour sélectionner un élément (voir le
tableau suivant), puis appuyez sur le bouton.
3 Répétez l’étape 2 jusqu’à ce que l’élément souhaité soit sélectionné/
activé ou suivez les instructions données pour l’élément sélectionné.
4 Appuyez sur pour quitter.
Pour retourner à l’option de réglage précédente, appuyez sur .
Défaut:
XX
SIRIUS XM
CHANNEL LOCK
Pour déverrouiller les réglages:
1
Tournez le bouton de volume pour sélectionner un numéro.
2
Appuyez sur pour déplacer la position d’entrée.
3
Répétez les étapes
1
et
2
pour entrer le code secret actuel.
(Le code secret initial est 0000.)
4
Appuyez sur le bouton de volume pour valider.
CODE SET
1
Appuyez sur le bouton de volume pour entrer
[NEW CODE]
.
2
Tournez le bouton de volume pour sélectionner un numéro.
3
Appuyez sur pour déplacer la position d’entrée.
4
Répétez les étapes
2
et
3
pour entrer un nouveau code secret de 4 chiffres.
5
Appuyez sur le bouton de volume pour valider.
6
Répétez les étapes
2
à
5
pour confirmer le code secret.
• Notez le nouveau code secret afin de pouvoir accéder aux réglages de verrouillage
de canal la fois suivante.
LOCK SETTING MATURE CH
:Sélectionne le réglage du verrouillage défini SiriusXM.;
USER DEFINED
:Sélectionne les canaux individuels que l’utilisateur souhaite
verrouiller.;
OFF
:Annulation.
CHANNEL EDIT
*11
Tournez le bouton de volume pour choisir une catégorie, puis appuyez sur le
bouton.
2
Tournez le bouton de volume pour choisir un canal que vous souhaitez verrouiller,
puis appuyez sur le bouton.
“L” apparaît devant le numéro de canal.
3
Maintenez enfoncée pour quitter.
CHANNEL CLEAR
*1
YES
:Annule tous les canaux verrouillés.;
NO
:Annulation.
TUNE START
*2
ON
:Tous les canaux de musique qualifiés dans SmartFavorites démarreront la lecture
à partir du début du morceau.;
OFF
:Annulation.
SIGNAL LEVEL
Montre la puissance (
NO SIGNAL
/
WEAK
/
GOOD
/
STRONG
) du signal
actuellement reçu.
BUFFER USAGE
Montre l’utilisation actuelle (
0%
à
100%
) pour la mémoire tampon de relecture.
SXM RESET YES
:Réinitialise les canaux mémorisés et le réglage de verrouillage aux défauts.;
NO
:Annulation.
*1
Affiché uniquement quand
[USER DEFINED]
est sélectionné.
*2
Disponible uniquement si le tuner SiriusXM Vehicle connecté est le SXV200 ou un tuner ultérieur
qui prend en charge SmartFavorites.
Radio SiriusXM®
(pour KD-X350BTS/KD-X35MBS)
JS_JVC_KD_X350BTS_K_EN_FR.indd 14JS_JVC_KD_X350BTS_K_EN_FR.indd 14 17/7/2017 3:21:19 PM17/7/2017 3:21:19 PM

FRANÇAIS 15
Data Size: B6L (182 mm x 128 mm)
Book Size: B6L (182 mm x 128 mm)
Faites le pairage et connectez un périphérique Bluetooth pour la première fois
1 Appuyez sur pour mettre l’appareil sous tension.
2 Cherchez et sélectionnez “KD-X3 BTS”/“KD-X2 BT”/“KD-X3 MBS” sur le périphérique
Bluetooth.
“BTPAIRING” clignote sur l’affichage.
• Pour certains périphériques Bluetooth, il se peut que vous ayez besoin d’entrer le code PIN (numéro
d’identification personnel) immédiatement après la recherche.
3 Réalisez (A) ou (B) en fonction de ce qui apparait sur l’affichage.
Pour certains périphériques Bluetooth, la séquence de pairage peut varier en fonction des étapes décrites
ci-dessous.
(A)
“[Nom du périphérique]” “XXXXXX” “VOL–YES” “BACK–NO”
“XXXXXX” est un code à 6 chiffres généré aléatoirement pendant chaque pairage.
Assurez-vous que les codes qui apparaissent sur l’appareil et le périphérique Bluetooth sont les
mêmes.
Appuyez sur le bouton de volume pour valider le code.
Utilisez le périphérique Bluetooth pour valider le code.
(B)
“[Nom du périphérique]” “VOL–YES” “BACK–NO”
Appuyez sur le bouton de volume pour démarrer le pairage.
• Si “PAIRING” “PIN 0000” défile sur l’affichage, entrez le code PIN “0000” sur le périphérique
Bluetooth.
Vous pouvez choisir le code PIN souhaité avant le pairage.
( 19)
• Si seul “PAIRING” apparaît, utilisez le périphérique Bluetooth pour confirmer le pairage.
“PAIRING COMPLETED” apparaît quand le pairage est terminé et “ ” s’allume quand la connexion Bluetooth est
établie.
• Cet appareil prend en charge le Pairage simple sécurisé (SSP).
• Un maximum de cinq appareils peuvent être enregistrés (appariés) en tout.
• Une fois que le pairage est termine, le périphérique Bluetooth reste enregistré sur l’appareil même si vous
réinitialisez l’appareil. Pour supprimer un périphérique apparié,
19
,
[DEVICE DELETE]
.
• Un maximum de deux téléphones Bluetooth et un périphérique audio Bluetooth peuvent être connecté en
même temps.
Cependant, quand la source est BT AUDIO, vous pouvez vous connecter à cinq périphériques audio Bluetooth et
commuter parmi ces cinq périphériques. (
20
)
• Certains périphériques Bluetooth peuvent ne pas se connecter automatiquement au système après le pairage.
Connectez le périphérique à l’appareil manuellement.
• Référez-vous au manuel d’instructions de votre périphérique Bluetooth pour en savoir plus.
BLUETOOTH®
BLUETOOTH — Connexion
Profiles Bluetooth pris en charge
– Hands-Free Profile — Profile mains libres (HFP)
– Advanced Audio Distribution Profile — Profile de
distribution audio avancé (A2DP)
– Audio/Video Remote Control Profile — Profile de
télécommande audio/vidéo (AVRCP)
– Serial Port Profile — Profile de port série (SPP)
– Phonebook Access Profile — Profile d’accès au répertoire
d’adresses (PBAP)
Codecs Bluetooth pris en charge
– Codec Sous-bande (SBC)
– Codage audio avancé (AAC)
Connectez le microphone
*
Pour l’emplacement de la prise d’entrée du microphone/jack d’entrée du
microphone, référez-vous à la page 40.
Ajustez l’angle du microphone Fixez si nécessaire en utilisant des
serre-câbles (non fourni).
MIC (prise d’entrée microphone)
*
Microphone (fourni)
Panneau arrière
JS_JVC_KD_X350BTS_K_EN_FR.indd 15JS_JVC_KD_X350BTS_K_EN_FR.indd 15 17/7/2017 3:21:20 PM17/7/2017 3:21:20 PM

FRANÇAIS
16
Data Size: B6L (182 mm x 128 mm)
Book Size: B6L (182 mm x 128 mm)
Pairage automatique
Quand vous connectez un périphérique iPhone/
iPod touch/Android à la prise d’entrée USB, la demande
de pairage (via Bluetooth) est activée automatiquement.
Appuyez sur le bouton de volume pour faire le
pairage une fois que vous avez validé le nom de
périphérique.
La demande de pairage automatique est activée
uniquement si:
– La fonction Bluetooth du périphérique connecté est
activée.
–
[AUTO PAIRING]
est réglé sur
[ON]
.
( 19)
– L’application JVC MUSIC PLAY est installée sur le
périphérique Android
( 7)
et
[AUTO MODE]
est
sélectionné
( 8)
.
BLUETOOTH — Téléphone portable
Réception d’un appel
Quand il y a un appel entrant:
•
KD-X350BTS
/
KD-X35MBS
:
Les touches clignotent dans la couleur que vous avez sélectionnée dans
[RING COLOR]
.
( 17)
KD-X255BT
:
Les touches clignotent de la façon que vous avez sélectionnée dans
[RING ILLUMI]
.
( 17)
• L’appareil répond automatiquement à l’appel si
[AUTO ANSWER]
sur une heure sélectionnée.
( 17)
Pendant un appel:
•
KD-X350BTS
/
KD-X35MBS
:
Les touches s’arrêtent de clignoter et s’allument dans la couleur que vous avez sélectionnée dans
[RING COLOR]
.
( 17)
KD-X255BT
:
Les touches s’arrêtent de clignoter.
• Si vous mettez hors tension l’appareil ou détachez la façade, la connexion Bluetooth est déconnectée.
Les opérations suivantes peuvent différer ou peuvent ne pas être disponibles en fonction du téléphone connecté.
Pour Sur la façade Sur la télécommande
Premier appel entrant...
Répondre à un appel Appuyez sur ou sur le bouton
de volume.
Appuyez sur .
Refuser un appel Maintenez enfoncé ou le
bouton de volume.
Maintenez enfoncée .
Fin d’un appel Maintenez enfoncé ou le
bouton de volume.
Maintenez enfoncée .
BLUETOOTH®
JS_JVC_KD_X350BTS_K_EN_FR.indd 16JS_JVC_KD_X350BTS_K_EN_FR.indd 16 17/7/2017 3:21:21 PM17/7/2017 3:21:21 PM

FRANÇAIS 17
Data Size: B6L (182 mm x 128 mm)
Book Size: B6L (182 mm x 128 mm)
Pour Sur la façade Sur la télécommande
Pendant que vous parlez pour le premier appel entrant...
Répondez à un autre appel
entrant et mettez en attente
l’appel actuel
Appuyez sur
ou sur le bouton de
volume.
( Non disponible )
Refusez un autre appel
entrant
Maintenez enfoncé
ou le bouton de
volume.
( Non disponible )
Quand vous avez deux appels actifs...
Terminez l’appel actuel et
activez l’appel en attente
Maintenez enfoncé
ou le bouton de
volume.
Maintenez enfoncée
.
Commutez entre l’appel
actuel et l’appel en attente Appuyez sur .
( Non disponible )
Ajustez le volume du
téléphone*1
[00]
à
[35]
(Défaut:
[15]
)
Tournez le bouton de
volume pendant un
appel.
Appuyez sur *2
ou pendant un
appel.
Commute entre le mode
mains libres et le mode de
conversation privée*3
Appuyez sur
pendant un appel.
( Non disponible )
*1
Cet ajustement n’affecte pas le volume des autres sources.
*2
Maintenez enfoncé de façon continue pour augmenter le volume sur 15.
*3
Les opérations peuvent différer en fonction du périphérique Bluetooth connecté.
Amélioration de la qualité des voix
Quand vous parlez au téléphone....
1 Maintenez enfoncée .
2 Tournez le bouton de volume pour sélectionner un élément
(
voir le tableau
suivant
)
, puis appuyez sur le bouton.
3 Répétez l’étape 2 jusqu’à ce que l’élément souhaité soit sélectionné ou
activé.
4 Appuyez sur pour quitter.
Pour retourner à l’option de réglage précédente, appuyez sur .
Défaut:
XX
MIC GAIN LEVEL –10
à
LEVEL +10
(
LEVEL –04
):La sensibilité du microphone
augmente quand le numéro augmente.
NR LEVEL LEVEL –05
à
LEVEL+05
(
LEVEL 00
):Ajustez le niveau de réduction de
bruit jusqu’à ce qu’un minimum de bruit soit entendu pendant une conversation
téléphonique.
ECHO CANCEL LEVEL –05
à
LEVEL +05
(
LEVEL 00
):Ajustez le temps de retard d’annulation
de l’écho jusqu’à ce que le dernier écho est entendu pendant une conversation
téléphonique.
Réalise les réglages de réception d’un appel
1 Appuyez sur pour entrer en mode Bluetooth.
2 Tournez le bouton de volume pour sélectionner un élément (voir le
tableau suivant), puis appuyez sur le bouton.
3 Répétez l’étape 2 jusqu’à ce que l’élément souhaité soit sélectionné
ou activé.
Pour retourner à l’option de réglage précédente, appuyez sur .
Défaut:
XX
SETTINGS
AUTO ANSWER 01 SEC
à
30 SEC
:L’appareil répond au téléphone entrant automatiquement
pendant le temps sélectionné (secondes).;
OFF
:Annulation.
RING COLOR KD-X350BTS
/
KD-X35MBS
:
COLOR 01
à
COLOR 49
(
COLOR 08
): Sélectionne la couleur l’éclairage pour
les touches comme notification quand il y a un appel entrant et pendant un appel.;
OFF
:Annulation.
RING ILLUMI KD-X255BT
:
BLINK 01
à
BLINK 05
(
BLINK 02
): Sélectionne le mode de clignotement des
touches pour la notification quand il y a un appel entrant.;
OFF
:Annulation.
BATT/SIGNAL
*
KD-X350BTS
/
KD-X35MBS
:
AUTO
:Indique la puissance de la batterie et du signal quand l’appareil détectée
un périphérique Bluetooth et que le périphérique Bluetooth est connecté.;
OFF
:Annulation.
*
Les fonctionnalités dépendent du type de téléphone utilisé.
BLUETOOTH®
JS_JVC_KD_X350BTS_K_EN_FR.indd 17JS_JVC_KD_X350BTS_K_EN_FR.indd 17 17/7/2017 3:21:23 PM17/7/2017 3:21:23 PM

FRANÇAIS
18
Data Size: B6L (182 mm x 128 mm)
Book Size: B6L (182 mm x 128 mm)
Faire un appel
Vous pouvez faire un appel à partir de l’historique, du répertoire d’adresses ou composer le numéro. Un
appel par commande vocale est possible si votre téléphone portable possède cette fonction.
1 Appuyez sur pour entrer en mode Bluetooth.
“(Nom du premier périphérique)” apparaît.
• Si deux téléphones Bluetooth sont connectés, appuyez de nouveau sur pour connecter sur
un autre téléphone.
“(Nom du deuxième périphérique)” apparaît.
2 Tournez le bouton de volume pour sélectionner un élément (voir le tableau suivant),
puis appuyez sur le bouton.
3 Répétez l’étape 2 jusqu’à ce que l’élément souhaité soit sélectionné/activé ou suivez les
instructions données pour l’élément sélectionné.
Pour retourner à l’option de réglage précédente, appuyez sur .
RECENT CALL
(Applicable uniquement quand le téléphone prend en charge PBAP.)
1
Appuyez sur le bouton de volume pour sélectionner un nom ou un numéro de téléphone.
• “<” indique l’appel reçu, “>” indique un appel passé, “M” indique un appel manqué.
• “NO HISTORY” apparaît s’il n’y a pas d’historique d’appels enregistré ou de numéro d’appel.
2
Appuyez sur le bouton de volume pour appeler.
PHONEBOOK
(Applicable uniquement quand le téléphone prend en charge PBAP.)
1
Appuyez sur pour choisir la lettre souhaitée (A à Z, 0à9, et OTHERS).
• “OTHERS” apparaît si le premier caractère est autre que Aà Z, 0 à 9.
2
Tournez le bouton de volume pour choisir un nom, puis appuyez sur le bouton.
3
Tournez le bouton de volume pour choisir un numéro de téléphone, puis appuyez sur le bouton pour appeler.
• Le répertoire d’adresse du téléphone connecté est transféré automatiquement sur l’appareil lors du pairage.
• Cet appareil peut uniquement afficher les lettres non accentuées. (Les lettres accentuées telles que “Ú” sont affichées
comme “U”.)
DIAL NUMBER
1
Tournez le bouton de volume pour sélectionner un numéro (0 à 9) ou un caractère ( , #, +).
2
Appuyez sur pour déplacer la position d’entrée.
Répétez les étapes
1
et
2
jusqu’à ce que vous terminiez d’entrer le numéro de téléphone.
3
Appuyez sur le bouton de volume pour appeler.
VOICE
Dites le nom du contact que vous souhaitez appeler ou la commande vocale pour commander les fonctions du téléphone.
( Faites au appel en utilisant la reconnaissance vocale)
BLUETOOTH®
Faites au appel en utilisant la reconnaissance
vocale
1 Maintenez pressé pour activer le téléphone
connecté.
2 Dites le nom du contact que vous souhaitez appeler ou
la commande vocale pour commander les fonctions du
téléphone.
• Les fonctions de reconnaissance vocale prises en charge varient
pour chaque téléphone. Référez-vous au mode d’emploi du
téléphone connecté pour les détails.
• L’appareil prend aussi en charge la fonction d’assistant personnel
intelligent de l’iPhone.
Réglages en mémoire
Stockage d’un contact en mémoire
Vous pouvez mémoriser un maximum de 6 contacts sur les touches
numériques (
1
à
6
).
1 Appuyez sur pour entrer en mode Bluetooth.
2 Tournez le bouton de volume pour choisir
[RECENT CALL]
,
[PHONEBOOK]
, ou
[DIAL NUMBER]
, puis appuyez sur le
bouton.
3 Tournez le bouton de volume pour sélectionner un
contact ou entrez un numéro de téléphone.
Si un contact est sélectionné, appuyez sur le bouton de volume
pour afficher le numéro de téléphone.
4 Maintenez pressée une des touches numériques (1 à 6).
“MEMORY P(numéro préréglé sélectionné)” apparaît quand les
contacts sont mémorisés.
Pour supprimer un contact de la mémoire préréglée, choisissez
[DIAL NUMBER]
à l’étape
2
et mémorisé un numéro vide.
Pour passer un appel à partir de la mémoire
1 Appuyez sur pour entrer en mode Bluetooth.
2 Appuyez sur l’une des touches numériques (1 à 6).
3 Appuyez sur le bouton de volume pour appeler.
“NO PRESET” apparaît s’il n’y a pas de contact mémorisé.
JS_JVC_KD_X350BTS_K_EN_FR.indd 18JS_JVC_KD_X350BTS_K_EN_FR.indd 18 17/7/2017 3:21:24 PM17/7/2017 3:21:24 PM

FRANÇAIS 19
Data Size: B6L (182 mm x 128 mm)
Book Size: B6L (182 mm x 128 mm)
Réglages du mode Bluetooth
1 Maintenez enfoncée .
2 Tournez le bouton de volume pour sélectionner un élément
(
voir le tableau suivant
)
, puis
appuyez sur le bouton.
3 Répétez l’étape 2 jusqu’à ce que l’élément souhaité soit sélectionné/activé ou suivez les
instructions données pour l’élément sélectionné.
4 Appuyez sur pour quitter.
Pour retourner à l’option de réglage précédente, appuyez sur .
Défaut:
XX
BT MODE
PHONE SELECT
*Permet de sélectionner le téléphone ou le périphérique audio à connecter ou déconnecter.
“” apparaît devant le nom de l’appareil quand il est connecté.
“” apparaît devant le périphérique de lecture audio actuel.
AUDIO SELECT
*
DEVICE DELETE
1
Tournez le bouton de volume pour choisir le périphérique à supprimer, puis appuyez sur le bouton.
2
Tournez le bouton de volume pour choisir
[YES]
ou
[NO]
, puis appuyez sur le bouton.
PIN CODE EDIT
(0000)
Change le code PIN (6 chiffres maximum).
1
Tournez le bouton de volume pour sélectionner un numéro.
2
Appuyez sur pour déplacer la position d’entrée.
Répétez les étapes
1
et
2
jusqu’à ce que le code PIN soit entré complètement.
3
Appuyez sur le bouton de volume pour valider.
RECONNECT ON
:L’appareil se reconnecte automatiquement quand le dernier périphérique Bluetooth connecté est dans la plage.;
OFF
:Annulation.
AUTO PAIRING ON
:L’appareil apparie automatiquement le périphérique Bluetooth pris en charge (iPhone/iPod touch/périphérique
Android) quand il est connecté par la prise d’entrée USB.En fonction du système d’exploitation du périphérique connecté, il
se peut que cette fonction ne fonctionne pas. ;
OFF
:Annulation.
INITIALIZE YES
:Initialise tous les réglages Bluetooth (y compris le pairage mémorisé, le répertoire téléphonique, etc.).;
NO
:Annulation.
INFORMATION MY BT NAME
: Affiche le nom de l’appareil (“KD-X3 BTS”/“KD-X2 BT”/“KD-X3 MBS”).;
MY ADDRESS
: Affiche l’adresse de cet appareil.
* Vous pouvez connecter un maximum de deux téléphones Bluetooth et un périphérique audio Bluetooth en même temps.
BLUETOOTH®
Mode de vérification de la compatibilité
Bluetooth
Vous pouvez vérifier la connectivité du profile pris en charge
entre le périphérique Bluetooth et l’appareil.
• Assurez-vous qu’il n’y aucun périphérique Bluetooth apparié.
1 Maintenez enfoncée .
“BLUETOOTH” “CHECK MODE” apparaît. “SEARCH NOW
USING PHONE” “PIN IS 0000” défile sur l’affichage.
2 Cherchez et sélectionnez “KD-X3 BTS”/
“KD-X2 BT”/“KD-X3 MBS” sur le périphérique
Bluetooth avant 3 minutes.
3 Réalisez (A), (B) ou (C) en fonction de ce qui apparait
sur l’affichage.
(A) “PAIRING” “XXXXXX” (code de 6 chiffres)
:
Assurez-vous que le même code apparaît sur
l’appareil et le périphérique Bluetooth, puis utilisez le
périphérique Bluetooth pour valider le code.
(B) “PAIRING” “PIN IS 0000”
: Entrez “0000” sur le
périphérique Bluetooth.
(C) “PAIRING”
: Utilisez le périphérique Bluetooth pour
valider le pairage.
Quand le pairage a réussi, “PAIRING OK” “[Nom du
périphérique]” apparaît et la vérification de la compatibilité
Bluetooth démarre.
Si “CONNECT NOW USING PHONE” apparaît, utilisez le
périphérique Bluetooth pour autoriser l’accès au répertoire
d’adresse et continuer.
“TESTING” clignote sur l’affichage.
JS_JVC_KD_X350BTS_K_EN_FR.indd 19JS_JVC_KD_X350BTS_K_EN_FR.indd 19 17/7/2017 3:21:24 PM17/7/2017 3:21:24 PM

FRANÇAIS
20
Data Size: B6L (182 mm x 128 mm)
Book Size: B6L (182 mm x 128 mm)
Le résultat de la connectivité clignote sur
l’affichage.
“PAIRING OK” et/ou “HANDS-FREEOK”*
1
et/ou
“AUD.STREAMOK”*
2
et/ou “PBAP OK”*
3
: Compatible
*1
Compatible avec le Profile mains libres (HFP)
*2
Compatible avec le Profile de distribution audio avancé (A2DP)
*3
Compatible avec le Profile d’accès au répertoire d’adresses (PBAP)
Après 30 secondes, “PAIRING DELETED” apparaît pour
indiquer que le pairage a été supprimé, et l’appareil qui le
mode de vérification.
• Pour annuler, maintenez pressée pour mettre
l’appareil hors tension, puis mettez de nouveau l’appareil
sous tension.
BLUETOOTH®
BLUETOOTH — Audio
Lecteur audio via Bluetooth
1 Appuyez répétitivement sur pour sélectionner BTAUDIO (ou appuyez sur SOURCE sur la
télécommande).
• Appuyer sur permet d’accéder directement à BT AUDIO.
2 Commandez le lecture audio Bluetooth pour démarrer la lecture.
Pour Sur la façade Sur la télécommande
Lecture/pause Appuyez sur le bouton de volume. Appuyez sur .
Choisissez un groupe ou un
dossier Appuyez sur . Appuyez sur .
Saut vers l’arrière/saut vers
l’avant Appuyez sur .Appuyez sur .
Recherche rapide vers l’arrière/
vers l’avant Maintenez enfoncée .Maintenez enfoncée
.
Lecture répétée Appuyez répétitivement sur .
TRACK REPEAT
,
ALL REPEAT
,
REPEAT OFF
( Non disponible )
Lecture aléatoire Appuyez répétitivement sur .
GROUP RANDOM
,
ALL RANDOM
,
RANDOM OFF
( Non disponible )
Sélectionnez un fichier à partir
d’un dossier/liste
Reportez-vous à “Sélectionnez un fichier à
partir d’un dossier/liste” à la page 8. ( Non disponible )
Commutation entre les
périphériques audio Bluetooth Appuyez sur 5.*
( Non disponible )
* Appuyer sur la touche “Play” directement sur le périphérique connecté permet aussi de commuter sur la sortie sonore du périphérique.
Les opérations et les indications de l’affichage peuvent différer en fonction de leur disponibilité sur le périphérique
connecté.
Quand la source est BT AUDIO,
vous pouvez vous connecter à cinq
périphériques audio Bluetooth
et commuter parmi ces cinq
périphériques.
JS_JVC_KD_X350BTS_K_EN_FR.indd 20JS_JVC_KD_X350BTS_K_EN_FR.indd 20 17/7/2017 3:21:25 PM17/7/2017 3:21:25 PM

FRANÇAIS 21
Data Size: B6L (182 mm x 128 mm)
Book Size: B6L (182 mm x 128 mm)
STATUS
Montre l’état du périphérique sélectionné.
IOS CONNECTED
: Vous pouvez utiliser l’application à l’aide de l’iPhone/iPod connecté via
Bluetooth ou par la prise d’entrée USB.
IOS NOT CONNECTED
: Aucun périphérique IOS n’est connecté pour utiliser l’application.
ANDROID CONNECTED
: Vous pouvez utiliser l’application à l’aide du smartphone
Android connecté via Bluetooth.
ANDROID NOT CONNECTED
: Aucun périphérique Android n’est connecté pour utiliser
l’application.
Écoute de l’iPhone/iPod via Bluetooth
Vous pouvez écouter des morceaux sur l’iPhone/iPod via le Bluetooth de cet appareil.
Appuyez répétitivement sur pour sélectionner iPodBT.
• Vous pouvez commander iPod/iPhone de la même façon que iPod/iPhone via prise
d’entrée USB.
( 7)
• Si vous branchez un iPhone/iPod sur la prise d’entrée USB pendant l’écoute d’une
source iPodBT, la source change automatiquement sur iPod USB. Appuyez
pour sélectionner iPodBT si le périphérique est toujours connecté via Bluetooth.
BLUETOOTH®
Réglages pour utiliser l’application JVC Remote
L’application JVC Remote est conçue pour commander l’autoradio JVC à partir de
l’iPhone/iPod (via Bluetooth ou via la prise d’entrée USB) ou le smartphone Android
(via Bluetooth).
Préparation:
Installez la dernière version de l’application JVC Remote sur votre périphérique avant la
connexion. Pour plus d’informations, consultez <http://www.jvc.net/cs/car/>.
1 Maintenez enfoncée .
2 Tournez le bouton de volume pour sélectionner un élément
(
voir le
tableau suivant
)
, puis appuyez sur le bouton.
3 Répétez l’étape 2 jusqu’à ce que l’élément souhaité soit sélectionné ou
activé.
4 Appuyez sur pour quitter.
Pour retourner à l’option de réglage précédente, appuyez sur .
Défaut:
XX
REMOTE APP
SELECT
Sélectionnez le périphérique (IOS ou ANDROID) pour utiliser l’application.
IOS YES
:Sélectionnez iPhone/iPod pour utiliser l’application via Bluetooth ou connecté via la prise
d’entrée USB.;
NO
:Annulation.
Si IOS est sélectionné, sélectionnez la source iPod BT (pour iPod USB si votre iPhone/iPod est
connecté via la prise d’entrée USB) pour activer l’application.
•
La connectivité del’application est interrompue ou déconnectée si :
– Vous changez la source de iPod BT à n’importe quelle source de lecture connectée via la
prise d’entrée USB.
– Vous passez de la source iPod USB a la source iPod BT.
ANDROID YES
:Sélectionnez le smartphone Android pour utiliser l’application via Bluetooth.;
NO
:Annulation.
ANDROID
LIST
*
Sélectionnez le smartphone Android à utiliser dans la liste.
*
Affiché uniquement quand
[ANDROID]
de
[SELECT]
est réglé sur
[YES]
.
JS_JVC_KD_X350BTS_K_EN_FR.indd 21JS_JVC_KD_X350BTS_K_EN_FR.indd 21 17/7/2017 3:21:26 PM17/7/2017 3:21:26 PM

FRANÇAIS
22
Data Size: B6L (182 mm x 128 mm)
Book Size: B6L (182 mm x 128 mm)
Radio internet via Bluetooth
Vous pouvez écouter la radio internet (Pandora, iHeartRadio et Spotify) sur votre
périphérique iPhone/iPod touch/Android via le Bluetooth de cet appareil.
• Assurez-vous que la prise d’entrée USB n’est connectée à aucun périphérique.
Écoute de Pandora
Préparation:
Sélectionnez
[ON]
pour
[PANDORA SRC]
dans
[SOURCE SELECT]
.
( 4)
1 Ouvrez l’application Pandora sur votre appareil.
2 Connectez votre périphérique via la connexion Bluetooth.
( 15)
3 Appuyez répétitivement sur pour sélectionner PANDORA (pour
iPhone/iPod) ou PANDORA BT (pour le périphérique Android).
La source change et l’émission démarre automatiquement.
• Vous pouvez commander Pandora de la même façon que Pandora via prise d’entrée
USB.
( 9)
Écoute de iHeartRadio
Préparation:
Sélectionnez
[ON]
pour
[IHEART SRC]
dans
[SOURCE SELECT]
.
( 4)
1 Ouvrez l’application iHeartAuto sur votre appareil.
2 Connectez votre périphérique via la connexion Bluetooth.
( 15)
3 Appuyez répétitivement sur pour sélectionner IHEARTRADIO.
La source change et l’émission démarre automatiquement.
• Vous pouvez commander iHeartRadio de la même façon que iHeartRadio via prise
d’entrée USB.
( 10)
BLUETOOTH®
Écoute de Spotify
Préparation:
Sélectionnez
[ON]
pour
[SPOTIFY SRC]
dans
[SOURCE SELECT]
.
( 4)
1 Ouvrez l’application Spotify sur votre appareil.
2 Connectez votre périphérique via la connexion Bluetooth.
( 15)
3 Appuyez répétitivement sur pour sélectionner SPOTIFY (pour
iPhone/iPod) ou SPOTIFY BT (pour le périphérique Android).
La source change et l’émission démarre automatiquement.
• Vous pouvez commander Spotify de la même façon que Spotify via prise d’entrée
USB.
( 11)
JS_JVC_KD_X350BTS_K_EN_FR.indd 22JS_JVC_KD_X350BTS_K_EN_FR.indd 22 17/7/2017 3:21:26 PM17/7/2017 3:21:26 PM

FRANÇAIS 23
Data Size: B6L (182 mm x 128 mm)
Book Size: B6L (182 mm x 128 mm)
Utilisation d’un lecteur audio portable
1 Connectez un lecteur audio portable (en vente dans le commerce).
2 Sélectionnez
[ON]
pour
[BUILT-IN AUX]
dans
[SOURCE SELECT]
.
( 4)
3 Appuyez répétitivement sur pour sélectionner AUX.
4 Mettez sous tension le lecteur audio portable et démarrez la lecture.
Utilisez une mini fiche stéréo munie d’une fiche à 3 connecteurs pour
obtenir une sortie audio optimum.
Mini fiche stéréo de 3,5 mm (1/8 pouces) avec connecteur
en forme de “L” (en vente dans le commerce)
Lecteur audio portable
Prise d’entrée auxiliaire
AUX RÉGLAGES AUDIO
1 Maintenez enfoncée .
2 Tournez le bouton de volume pour sélectionner un élément (voir le
tableau suivant), puis appuyez sur le bouton.
3 Répétez l’étape 2 jusqu’à ce que l’élément souhaité soit sélectionné/
activé ou suivez les instructions données pour l’élément sélectionné.
4 Appuyez sur pour quitter.
Pour retourner à l’option de réglage précédente, appuyez sur .
Défaut:
XX
EQ SETTING
PRESET EQ
Sélectionne un égaliseur préréglé adapté à votre genre de musique.
• Sélectionnez
[USER]
pour utiliser les réglages réalisés dans
[EASY EQ]
ou
[PRO EQ]
.
FLAT
/
DRVN 3
/
DRVN 2
/
DRVN 1
/
HARD ROCK
/
HIP HOP
/
JAZZ
/
POP
/
R&B
/
USER
/
CLASSICAL
L’égaliseur Drive (
DRVN 3
/
DRVN 2
/
DRVN 1
) accentue des fréquences spécifiques du
signal audio pour réduire le bruit entendu de l’extérieur de la voiture ou le bruit roulement
des pneus.
EASY EQ
Ajustez vos propres ajustements sonores.
• Les réglages sont mémorisés dans
[USER]
.
• Les réglages réalisés peuvent affecter les réglages actuels de
[PRO EQ]
.
SUB.W SP
*1*2
:
00
à
+06
(Défaut:
+03
SUB.W
*1*3
:
–50
à
+10 00
BASS
:
LVL–09
à
LVL+09 LVL 00
MID
:
LVL–09
à
LVL+09 LVL 00
TRE
:
LVL–09
à
LVL+09 LVL 00
)
*1
,
*2
,
*3
:
( 24)
JS_JVC_KD_X350BTS_K_EN_FR.indd 23JS_JVC_KD_X350BTS_K_EN_FR.indd 23 17/7/2017 3:21:27 PM17/7/2017 3:21:27 PM

FRANÇAIS
24
Data Size: B6L (182 mm x 128 mm)
Book Size: B6L (182 mm x 128 mm)
RÉGLAGES AUDIO
PRO EQ
Ajustez vos propres ajustements sonores.
• Les réglages sont mémorisés dans
[USER]
.
• Les réglages réalisés peuvent affecter les réglages actuels de
[EASY EQ]
.
62.5HZ
LEVEL –09
à
LEVEL +09 (LEVEL 00)
: Réglez le niveau à mémoriser pour chaque source.
(Avant de réaliser un ajustement, choisissez la source que vous souhaitez ajuster.)
ON
:Met en service les graves étendus.;
OFF
:Annulation.
100HZ
/
160HZ
/
250HZ
/
400HZ
/
630HZ
/
1KHZ
/
1.6KHZ
/
2.5KHZ
/
4KHZ
/
6.3KHZ
/
10KHZ
/
16KHZ
LEVEL –09
à
LEVEL +09 (LEVEL 00)
:
Réglez le niveau à mémoriser pour chaque source.
(Avant de réaliser un ajustement, choisissez la source que vous souhaitez ajuster.)
Q FACTOR 1.35
/
1.50
/
2.00
:Règle le facteur de qualité.
AUDIO CONTROL
BASS BOOST LEVEL +01
à
LEVEL +05
: Choisit votre niveau préféré d’accentuation des graves.;
OFF
:Annulation.
LOUDNESS LEVEL 01
/
LEVEL 02
:Accentue les basses ou hautes fréquences pour produire un son
plus équilibré aux faibles niveaux de volume.;
OFF
:Annulation
SUB.W LEVEL
*1
SPK-OUT
*2
(Non applicable quand la transition 3 voies est sélectionnée.)
SUB.W 00
à
SUB.W +06
(
SUB.W +03
):Ajuste le
niveau de sortie du caisson de grave connecté par le câble
d’enceinte.
( 39)
PRE-OUT
*3
SUB.W –50
à
SUB.W +10
(
SUB.W 00
):Ajuste le niveau
de sortie du caisson de grave connecté aux prises de sortie de ligne
(SW ou REAR/SW) via un amplificateur extérieur.
( 40)
SUBWOOFER
SET
*3
ON
: Met en service la sortie du caisson de grave.;
OFF
:Annulation.
FADER
(Non applicable quand la transition 3 voies est sélectionnée.)
POSITION R15
à
POSITION F15
(
POSITION 00
):Règle la balance de sortie des
enceintes avant et arrière.
BALANCE
*4
POSITION L15
à
POSITION R15
(
POSITION 00
):Règle la balance de sortie
des enceintes gauche et droite.
VOLUME ADJUST LEVEL –15
à
LEVEL +06
(
LEVEL 00
):Préréglez le niveau de volume initial de
chaque source (en comparaison avec le niveau de volume FM). Avant un ajustement,
choisissez la source que vous souhaitez ajuster.
AMP GAIN LOW POWER
:Limite le volume maximum à 25. (Choisissez ce réglage si la puissance
maximum de chaque enceinte est inférieure à 50 W pour éviter tout dommage des
enceintes.);
HIGH POWER
:Le niveau de volume maximum est de 35.
SPK/PRE OUT
(Non applicable quand la transition 3 voies est sélectionnée.)
En fonction de la méthode de connexion des enceintes, sélectionner le réglage approprié
pour obtenir la sortie souhaitée. (
25, Réglages de sortie d’enceinte
)
SPEAKER SIZE
En fonction du type de transition que vous avez sélectionné (
[X ’ OVER TYPE]
), les
options de réglage pour transition 2 voies ou transition 3 voies apparaîtront.
(
26, Réglages de transition
)
Par défaut, le type de transition 2 voies est sélectionné.
X ’ OVER
DTA SETTINGS
Pour les réglages,
27, Réglages de l’alignement temporel numérique
.
CAR SETTINGS
X ’ OVER TYPE Précautions
: Ajustez le volume avant de changer le
[X ’ OVER TYPE]
pour éviter
l’augmentation ou la diminution soudaine du niveau de sortie.
2-WAY
(Affiché uniquement quand
[3-WAY]
est sélectionné)
YES
:Sélectionne le type de transition deux voies.;
NO
:Annulation.
3-WAY
(Affiché uniquement quand
[2-WAY]
est sélectionné)
YES
:Sélectionne le type de transition trois voies.;
NO
:Annulation.
*1
Affiché uniquement quand
[SUBWOOFER SET]
est réglé sur
[ON]
.
*2
Pour la transition 2 voies: Affiché uniquement quand
[SPK/PRE OUT]
est réglé sur
[SUB.W/SUB.W]
.
( 25)
*3
Pour la transition 2 voies: Affiché uniquement quand
[SPK/PRE OUT]
est réglé sur
[REAR/SUB.W]
ou
[SUB.W/SUB.W]
.
( 25)
*4
L’ajustement ne peut pas affecter la sortie du caisson de grave.
JS_JVC_KD_X350BTS_K_EN_FR.indd 24JS_JVC_KD_X350BTS_K_EN_FR.indd 24 17/7/2017 3:21:27 PM17/7/2017 3:21:27 PM

FRANÇAIS 25
Data Size: B6L (182 mm x 128 mm)
Book Size: B6L (182 mm x 128 mm)
RÉGLAGES AUDIO
SOUND EFFECT
SPACE ENHANCE
(Ne s’applique pas à la source TUNER.)
SMALL/MEDIUM/LARGE
: Améliore virtuellement l’espace sonore.;
OFF
:Annulation.
SND RESPONSE LEVEL1
/
LEVEL2
/
LEVEL3
: Rend virtuellement le son plus réaliste.;
OFF
:Annulation.
SOUND LIFT LOW
/
MIDDLE
/
HIGH
: Ajuste virtuellement la position sonore entendue par les
enceintes.;
OFF
:Annulation.
VOL LINK EQ ON
:Accentue la fréquence pour réduire le bruit entendu de l’extérieur de la voiture ou le
bruit roulement des pneus.;
OFF
:Annulation.
K2 TECHNOLOGY
(Ne s’applique pas à la source TUNER, à la source SIRIUS XM et à la source AUX.)
ON
:Pour améliorer la qualité du son de la musique compressée.;
OFF
:Annulation.
Réglages de sortie d’enceinte
[SPK/PRE OUT]
(Applicable uniquement si [X ’ OVER TYPE ] est réglé sur [2-WAY]) ( 24)
Sélectionnez le réglage de sortie pour les enceintes
[SPK/PRE OUT]
,
sur la base de la
méthode de connexion des enceintes.
Connexion via les prises de sortie de ligne
Pour les connexions via un amplificateur extérieur.
( 40)
KD-X350BTS
/
KD-X35MBS
:
Réglage sur
[SPK/PRE OUT]
Signal audio via la prise de sortie de ligne
FRONT REAR SW
REAR/REAR
(défaut) Sortie des enceintes avant Sortie des enceintes arrière Sortie de caisson de grave
REAR/SUB.W
( Non disponible ) ( Non disponible ) ( Non disponible )
SUB.W/SUB.W
Sortie des enceintes avant L (gauche): Sortie de caisson
de grave
R (droite): (Sourdine)
Sortie de caisson de grave
KD-X255BT
:
Réglage sur
[SPK/PRE OUT]
Signal audio via la prise de sortie de ligne
FRONT REAR/SW
REAR/REAR
Sortie des enceintes avant Sortie des enceintes arrière
REAR/SUB.W
(défaut) Sortie des enceintes avant Sortie de caisson de grave
SUB.W/SUB.W
Sortie des enceintes avant Sortie de caisson de grave
Connexion via les câbles d’enceinte
Pour les connexions sans utiliser un amplificateur extérieur. Cependant, avec ces
réglages vous pouvez aussi profiter de la sortie du caisson de grave.
( 39)
Réglage sur
[SPK/PRE OUT]
Signal audio via le fil de l’enceinte arrière
L (gauche) R (droite)
REAR/REAR
Sortie des enceintes arrière Sortie des enceintes arrière
REAR/SUB.W
Sortie des enceintes arrière Sortie des enceintes arrière
SUB.W/SUB.W
Sortie de caisson de grave (Sourdine)
Si
[SUB.W/SUB.W]
est sélectionné:
–
[120HZ]
est sélectionné dans
[SUBWOOFER LPF]
et
[THROUGH]
n’est pas disponible.
–
[POSITION R02]
est sélectionné dans
[FADER]
et la plage sélectionnable est de
[POSITION R15]
à
[POSITION 00]
.
JS_JVC_KD_X350BTS_K_EN_FR.indd 25JS_JVC_KD_X350BTS_K_EN_FR.indd 25 17/7/2017 3:21:27 PM17/7/2017 3:21:27 PM

FRANÇAIS
26
Data Size: B6L (182 mm x 128 mm)
Book Size: B6L (182 mm x 128 mm)
RÉGLAGES AUDIO
Options de réglage de la transition 2 voies
SPEAKER SIZE
FRONT SIZE 3.5"
/
4"
/
4.75"
/
5"
/
6.5"
/
6.75"
/
7"
/
4×6
/
5×7
/
6×8
/
6×9
/
7×10
TWEETER SMALL
/
MIDDLE
/
LARGE
/
NONE
(non connecté)
REAR
*1
3.5"
/
4"
/
4.75"
/
5"
/
6.5"
/
6.75"
/
7"
/
4×6
/
5×7
/
6×8
/
6×9
/
7×10
/
NONE
(non connecté)
SUBWOOFER
*2*3
6.5"
/
8"
/
10"
/
12"
/
15" OVER
/
NONE
(non connecté)
X ’ OVER
TWEETER FRQ 1KHZ
/
1.6KHZ
/
2.5KHZ
/
4KHZ
/
5KHZ
/
6.3KHZ
/
8KHZ
/
10KHZ
/
12.5KHZ
GAIN LEFT –08DB
à
00DB
GAIN RIGHT –08DB
à
00DB
FRONT HPF F-HPF FRQ 30HZ
/
40HZ
/
50HZ
/
60HZ
/
70HZ
/
80HZ
/
90HZ
/
100HZ
/
120HZ
/
150HZ
/
180HZ
/
220HZ
/
250HZ
/
THROUGH
F-HPF SLOPE –06DB
/
–12DB
/
–18DB
/
–24DB
F-HPF GAIN –08DB
à
00DB
REAR HPF
*1
R-HPF FRQ 30HZ
/
40HZ
/
50HZ
/
60HZ
/
70HZ
/
80HZ
/
90HZ
/
100HZ
/
120HZ
/
150HZ
/
180HZ
/
220HZ
/
250HZ
/
THROUGH
R-HPF SLOPE –06DB
/
–12DB
/
–18DB
/
–24DB
R-HPF GAIN –08DB
à
00DB
SUBWOOFER
LPF
*2*3
SW LPF FRQ 30HZ
/
40HZ
/
50HZ
/
60HZ
/
70HZ
/
80HZ
/
90HZ
/
100HZ
/
120HZ
/
150HZ
/
180HZ
/
220HZ
/
250HZ
/
THROUGH
SW LPF SLOPE –06DB
/
–12DB
/
–18DB
/
–24DB
SW LPF PHASE REVERSE
(180°)/
NORMAL
(0°)
SW LPF GAIN –08DB
à
00DB
*1
,
*2
,
*3
:
( 27)
Réglages de transition
Voici les options de réglage disponibles pour la transition 2 voies et la transition
3 voies.
Précautions
Sélectionnez un type de transition en fonction de la connexion de vos enceintes.
( 39, 40)
Si vous sélectionnez une mauvais type:
• Les enceintes peuvent être endommagées.
• Le niveau sonore de sortie peut être extrêmement élevé ou faible.
SPEAKER SIZE
La sélection est faite en fonction de la taille de l’enceinte connectée permettant
d’obtenir les performances optimales.
•
Les réglages de la fréquence et de la pente sont réalisés automatiquement pour la
transition de l’enceinte sélectionnée.
•
Quand l’option de transition 2 voies est sélectionnée, si
[NONE]
est sélectionné
pour
[TWEETER]
de
[FRONT]
,
[REAR]
et
[SUBWOOFER]
pour
[SPEAKER SIZE]
, le
réglage
[X ’ OVER]
de l’enceinte sélectionnée n’est pas disponible.
•
Quand l’option de transition 3 voies est sélectionnée, si
[NONE]
est sélectionné
pour
[WOOFER]
de
[SPEAKER SIZE]
, le réglage
[X ’ OVER]
de
[WOOFER]
n’est pas
disponible.
X ’ OVER (transition)
• [FRQ]
/
[F-HPF FRQ]
/
[R-HPF FRQ]
/
[SW LPF FRQ]
/
[HPF FRQ]
/
[LPF FRQ]
: Ajuste la
fréquence de transition pour les enceintes sélectionnées (filtre passe haut ou filtre
passe bas).
Si
[THROUGH]
est sélectionné, tous les signaux sont envoyés aux enceintes
sélectionnées.
• [SLOPE]
/
[F-HPF SLOPE]
/
[R-HPF SLOPE]
/
[SW LPF SLOPE]
/
[HPF SLOPE]
/
[LPF SLOPE]
:
Ajuste la pente de transition.
Peut être uniquement sélectionné si un réglage autre que
[THROUGH]
est choisi
pour la fréquence de transition.
• [SW LPF PHASE]
/
[PHASE]
:
Sélectionne la phase de la sortie de l’enceinte à
synchroniser avec la sortie des autres enceintes.
•
[GAIN LEFT]
/
[GAIN RIGHT]
/
[F-HPF GAIN]
/
[R-HPF GAIN]
/
[SW LPF GAIN]
/
[GAIN]
:
Ajuste le volume de sortie de l’enceinte sélectionnée.
JS_JVC_KD_X350BTS_K_EN_FR.indd 26JS_JVC_KD_X350BTS_K_EN_FR.indd 26 17/7/2017 3:21:28 PM17/7/2017 3:21:28 PM

FRANÇAIS 27
Data Size: B6L (182 mm x 128 mm)
Book Size: B6L (182 mm x 128 mm)
RÉGLAGES AUDIO
Options de réglage de la transition 3 voies
SPEAKER SIZE
TWEETER SMALL/MIDDLE/LARGE
MID RANGE 3.5"
/
4"
/
4.75"
/
5"
/
6.5"
/
6.75"
/
7"
/
4×6
/
5×7
/
6×8
/
6×9
WOOFER
*3
6.5"
/
8"
/
10"
/
12"
/
15" OVER
/
NONE
(non connecté)
X ’ OVER
TWEETER HPF FRQ 1KHZ
/
1.6KHZ
/
2.5KHZ
/
4KHZ
/
5KHZ
/
6.3KHZ
/
8KHZ
/
10KHZ
/
12.5KHZ
SLOPE –06DB
/
–12DB
PHASE REVERSE
(180°)/
NORMAL
(0°)
GAIN –08DB
à
00DB
MID RANGE HPF FRQ 30HZ
/
40HZ
/
50HZ
/
60HZ
/
70HZ
/
80HZ
/
90HZ
/
100HZ
/
120HZ
/
150HZ
/
180HZ
/
220HZ
/
250HZ
/
THROUGH
HPF SLOPE –06DB
/
–12DB
LPF FRQ 1KHZ
/
1.6KHZ
/
2.5KHZ
/
4KHZ
/
5KHZ
/
6.3KHZ
/
8KHZ
/
10KHZ
/
12.5KHZ
/
THROUGH
LPF SLOPE –06DB
/
–12DB
PHASE REVERSE
(180°)/
NORMAL
(0°)
GAIN –08DB
à
00DB
WOOFER
*3
LPF FRQ 30HZ
/
40HZ
/
50HZ
/
60HZ
/
70HZ
/
80HZ
/
90HZ
/
100HZ
/
120HZ
/
150HZ
/
180HZ
/
220HZ
/
250HZ
/
THROUGH
SLOPE –06DB
/
–12DB
PHASE REVERSE
(180°)/
NORMAL
(0°)
GAIN –08DB
à
00DB
*1
Affiché uniquement quand
[SPK/PRE OUT]
est réglé sur
[REAR/REAR]
ou
[REAR/SUB.W]
.
( 25)
*2
KD-X255BT
: Affiché uniquement quand
[SPK/PRE OUT]
est réglé sur
[REAR/SUB.W]
ou
[SUB.W/SUB.W]
.
( 25)
*3
Affiché uniquement quand
[SUBWOOFER SET]
est réglé sur
[ON]
.
( 24)
Réglages de l’alignement temporel numérique
L’alignement temporel numérique règle la temporisation de la sortie d’enceinte
pour créer un environnement qui convient mieux à votre véhicule.
• Pour plus d’informations,
28, Déterminez la valeur pour [DISTANCE] et
[GAIN] de [DTA SETTINGS]
.
DTA SETTINGS
POSITION
Sélectionne votre position d’écoute (point de référence).
ALL
:Sans compensation;
FRONT RIGHT
: Siège avant droit;
FRONT LEFT
:Siège avant gauche;
FRONT ALL
:Siège avant
•
[FRONT ALL]
est affiché uniquement quand
[X ’ OVER TYPE]
est réglé sur
[2-WAY]
.
( 24)
DISTANCE
*1
0FT
à
20.01FT
:Ajuste avec précision la distance de compensation.
GAIN
*1
–8DB
à
0DB
:Ajuste avec précision le volume de sortie de l’enceinte
sélectionnée.
DTA RESET YES
:Réinitialise les réglages (
[DISTANCE]
et
[GAIN]
) du réglage
[POSITION]
sélectionné au réglages par défaut.;
NO
:Annulation.
CAR SETTINGS
Identifiez votre type de voiture et l’emplacement des enceintes arrière afin
de réaliser les ajustement pour
[DTA SETTINGS]
.
CAR TYPE COMPACT
/
FULL SIZE CAR
/
WAGON
/
MINIVAN
/
SUV
/
MINIVAN(LONG)
:Sélectionne le type de véhicule.;
OFF
: Sans compensation.
R-SP LOCATION
*2
Sélectionne l’emplacement des enceintes arrières de votre véhicule pour
calculer la distance la plus loin de la position d’écoute sélectionnée (point
de référence).
•
DOOR
/
REAR DECK
:Sélectionnable uniquement quand
[CAR TYPE]
est sélectionné pour
[OFF]
,
[COMPACT]
,
[FULL SIZE CAR]
,
[WAGON]
ou
[SUV]
.
•
2ND ROW
/
3RD ROW
:Sélectionnable uniquement
quand
[CAR TYPE]
est sélectionné pour
[MINIVAN]
ou
[MINIVAN(LONG)]
.
*1
,
*2
:
( 28)
JS_JVC_KD_X350BTS_K_EN_FR.indd 27JS_JVC_KD_X350BTS_K_EN_FR.indd 27 17/7/2017 3:21:28 PM17/7/2017 3:21:28 PM

FRANÇAIS
28
Data Size: B6L (182 mm x 128 mm)
Book Size: B6L (182 mm x 128 mm)
RÉGLAGES AUDIO RÉGLAGES D’AFFICHAGE
Identification de zone pour les réglages de la luminosité
Identification de zone pour les réglages de la couleur (pour
KD-X350BTS
/
KD-X35MBS
)
1 Maintenez enfoncée .
2 Tournez le bouton de volume pour sélectionner un élément (voir le
tableau suivant), puis appuyez sur le bouton.
3 Répétez l’étape 2 jusqu’à ce que l’élément souhaité soit sélectionné/
activé ou suivez les instructions données pour l’élément sélectionné.
4 Appuyez sur pour quitter.
Pour retourner à l’option de réglage précédente, appuyez sur .
Défaut:
XX
DISPLAY
DIMMER
Assombrit l’éclairage.
OFF
:Le gradateur est désactivé. La luminosité change sur le réglage
[DAY]
.
ON
:Le gradateur est activé. La luminosité change sur le réglage
[NIGHT]
.
( 29, [BRIGHTNESS])
DIMMER TIME
:Réglez l’heure de mise en et hors service du gradateur.
1
Tournez le bouton de volume pour régler l’heure de mise en service
[ON]
, puis appuyez
sur le bouton.
2
Tournez le bouton de volume pour régler l’heure de mise en service
[OFF]
, puis appuyez
sur le bouton.
(Défaut:
[ON]
:
PM6:00
;
[OFF]
:
AM6:00
)
DIMMER AUTO
:Le gradateur est activé et désactivé automatiquement quand vous
éteignez ou allumez les feux de la voiture.*
1
*1
La connexion du fil de commande de l’éclairage est requise.
( 39)
Déterminez la valeur pour [DISTANCE] et [GAIN] de [DTA SETTINGS]
Si vous spécifiez la distance à partir du centre de la positon
d’écoute actuellement réglée sur n’importe quel réglage, la
temporisation est calculée automatiquement et réglée.
1
Détermine le centre de la position d’écoute actuellement
réglée comme point de référence.
2
Mesure la distance entre la position de référence et les
enceintes.
3
Calcule la différence entre la distance de l’enceinte la plus
loin (enceinte arrière) et les autres enceintes.
4
Règle
[DISTANCE]
calculé à l’étape
3
pour les
enceintes individuelles.
5
Ajuste
[GAIN]
pour les enceintes individuelles.
Exemple: Quand
[FRONT ALL]
est sélectionné comme
position d’écoute
*1
Avant de réaliser un ajustement, choisissez l’enceinte:
Quand la transition 2 voies est sélectionnée:
FRONT LEFT
/
FRONT RIGHT
/
REAR LEFT
/
REAR RIGHT
/
SUBWOOFER:
[REAR LEFT]
,
[REAR RIGHT]
et
[SUBWOOFER]
est sélectionnable uniquement si un autre
réglage que
[NONE]
est sélectionné pour
[REAR]
et
[SUBWOOFER]
de
[SPEAKER SIZE]
.
( 26)
Quand la transition 3 voies est sélectionnée:
TWEETER LEFT
/
TWEETER RIGHT
/
MID LEFT
/
MID RIGHT
/
WOOFER:
[WOOFER]
est sélectionnable uniquement si un autre réglage que
[NONE]
est sélectionné pour
[WOOFER]
de
[SPEAKER SIZE]
.
( 27)
*2
Affiché uniquement quand
[X ’ OVER TYPE ]
est réglé sur
[2-WAY]
( 24)
et si un autre réglage
que
[NONE]
est sélectionné pour
[REAR]
de
[SPEAKER SIZE]
.
( 26)
JS_JVC_KD_X350BTS_K_EN_FR.indd 28JS_JVC_KD_X350BTS_K_EN_FR.indd 28 17/7/2017 3:21:28 PM17/7/2017 3:21:28 PM

FRANÇAIS 29
Data Size: B6L (182 mm x 128 mm)
Book Size: B6L (182 mm x 128 mm)
BRIGHTNESS
Réglez la luminosité séparément pour le jour et la nuit.
1
DAY
/
NIGHT
:Choisissez le jour ou la nuit.
2
Choisissez une zone.
( 28)
3
LEVEL 00
à
LEVEL 31
: Réglez le niveau de luminosité.
TEXT SCROLL
*2
SCROLL ONCE
:Fait défiler une fois les informations de l’affichage.;
SCROLL AUTO
:Répète le défilement à 5 secondes d’intervalle.;
SCROLL OFF
:Annulation.
COLOR
(pour
KD-X350BTS
/
KD-X35MBS
)
PRESET
Sélectionnez une couleur d’éclairage pour les touches.
•
COLOR 01
à
COLOR 49
•
USER
: La couleur que vous avez créée pour
[DAY COLOR]
ou
[NIGHT COLOR]
apparaît.
•
COLOR FLOW01
à
COLOR FLOW03
: La couleur change à une vitesse différente.
DAY COLOR
Mémorisez vos propres couleurs d’éclairage du jour et de la nuit pour les touches.
1
RED
/
GREEN
/
BLUE
:Choisissez une couleur primaire.
2
00
à
31
:Sélectionnez le niveau.
Répétez les étapes
1
et
2
pour toutes les couleurs primaires.
• Votre réglages est mémorisé sur
[USER]
dans
[PRESET]
.
•
[NIGHT COLOR]
ou
[DAY COLOR]
est changé quand vous allumez ou éteignez les
feux de la voiture.
NIGHT COLOR
MENU COLOR ON
:La couleur de l’éclairage des touches change sur blanc quand vous êtes en mode
de menu ou lors de la sélection d’un fichier musical à partir d’un dossier ou d’une liste.;
OFF
:Annulation.
*2
Certains caractères ou symboles n’apparaissent pas correctement (ou un blanc apparaît à leur
place).
RÉGLAGES D’AFFICHAGE RÉFÉRENCES
Entretien
Nettoyage de l’appareil
Essuyez la saleté de la façade avec un chiffon sec au silicone ou un chiffon doux.
Nettoyage du connecteur
Détachez la façade et nettoyez le connecteur à l’aide d’un
coton tige en faisant attention de ne pas endommager le
connecteur.
Plus d’informations
Pour: – Les dernières mise à jour du micrologiciel et la liste de compatibilité la plus récente
– Application originale JVC
– Autres informations récentes
Consultez <http://www.jvc.net/cs/car/>.
Fichiers pouvant être lus
• Pour des informations détaillées et des remarques sur les fichiers audio compatibles, reportez-vous à
<http://www.jvc.net/cs/car/>.
• Fichier audio reproductible:
MP3 (.mp3), WMA (.wma), AAC(.aac), AAC(.m4a), WAV (.wav), FLAC (.flac)
• Systèmes de fichier de périphérique USB compatibles: FAT12, FAT16, FAT32
Même quand les fichiers audio sont conformes aux normes établies ci-dessus, il est possible que la lecture ne soit pas
possible suivant le type ou les conditions du support ou périphérique.
À propos des périphériques USB
• Vous ne pouvez pas connecter un périphérique USB via un hub USB.
• La connexion d’un câble dont la longueur totale dépasse 5 m peut avoir pour conséquence un fonctionnement
anormal de la lecture.
• Cet appareil ne peut pas reconnaître les périphériques USB dont l’alimentation n’est pas de 5 V et dépasse 1,5A.
Connecteur (sur la face arrière
de la façade)
JS_JVC_KD_X350BTS_K_EN_FR.indd 29JS_JVC_KD_X350BTS_K_EN_FR.indd 29 17/7/2017 3:21:29 PM17/7/2017 3:21:29 PM

FRANÇAIS
30
Data Size: B6L (182 mm x 128 mm)
Book Size: B6L (182 mm x 128 mm)
RÉFÉRENCES
À propos de l’iPod/iPhone
• Via la prise d’entrée USB:
Made for
– iPod touch (5th et 6th generation)
– iPod nano (7th generation)
– iPhone 4S, 5, 5S, 5C, 6, 6 Plus, 6S, 6S Plus, SE, 7, 7 Plus
• Via Bluetooth:
Made for
– iPod touch (5th et 6th generation)
– iPhone 4S, 5, 5S, 5C, 6, 6 Plus, 6S, 6S Plus, SE, 7, 7 Plus
• Il n’est pas possible de parcourir les fichiers vidéo sur le menu “Videos” en mode
[HEAD MODE]
.
• L’ordre des morceaux affichés sur le menu de sélection de cet appareil peut être différent de celui de iPod/iPhone.
• En fonction de la version du système d’exploitation de l’iPod/iPhone, certaines fonctions peuvent ne pas être
utilisables sur cet appareil.
À propos du périphérique Android
• Cet appareil prend en charge Android OS 4.1 et ultérieur.
• Certains périphériques Android (avec OS 4.1 et ultérieur) peuvent ne pas prendre en charge complétement Android
Open Accessory (AOA) 2.0.
• Si le périphérique Android prend en charge à la fois le protocole mass storage class et AOA 2.0, cet appareil utilise
toujours en priorité la lecture via AOA 2.0.
À propos de Pandora
• Pandora est disponible uniquement dans certains pays.
Pour plus d’informations, consultez <http://www.pandora.com/legal>.
• Puisque Pandora est un service tiers, les spécifications sont sujettes à changement sans notification préalable.
Par conséquent, la compatibilité peut réduite ou certains services ou même tous les services peuvent devenir
indisponibles.
• Certaines fonction de Pandora ne peuvent pas être utilisées à partir de cet appareil.
• Pour les problèmes lors de l’utilisation de l’application, veuillez contacter Pandora à pandora-support@pandora.com.
À propos de iHeartRadio
• iHeartRadio® est un service tiers, et par conséquent les spécifications sont sujettes à changement sans notification
préalable. Par conséquent, la compatibilité peut réduite ou certains services ou même tous les services peuvent
devenir indisponibles.
• Certaines fonction de iHeartRadio® ne peuvent pas être utilisées à partir de cet appareil.
À propos de Spotify
• Prise en charge par l’application Spotify:
– iPhone 4S, 5, 5S, 5C, 6, 6 Plus, 6S, 6S Plus, SE, 7, 7 Plus (iOS 8 ou ultérieur)
– iPod touch (5th et 6th generation)
– Android OS 4.0.3 ou ultérieur
• Spotify est un service tiers, et par conséquent les spécifications sont sujettes à changement sans notification
préalable. Par conséquent, la compatibilité peut réduite ou certains services ou même tous les services peuvent
devenir indisponibles.
• Certaines fonction de Spotify ne peuvent pas être utilisées à partir de cet appareil.
• Pour les problèmes lors de l’utilisation de l’application, veuillez contacter Spotify à <www.spotify.com>.
À propos de Bluetooth
• En fonction de la version Bluetooth du périphérique, il se peut que certains périphériques Bluetooth ne puissent pas
être connectés à cet appareil.
• Cet appareil peut ne pas fonctionner avec certains périphériques Bluetooth.
• La condition du signal varie en fonction de l’environnement.
JS_JVC_KD_X350BTS_K_EN_FR.indd 30JS_JVC_KD_X350BTS_K_EN_FR.indd 30 17/7/2017 3:21:29 PM17/7/2017 3:21:29 PM

FRANÇAIS 31
Data Size: B6L (182 mm x 128 mm)
Book Size: B6L (182 mm x 128 mm)
RÉFÉRENCES
Changez l’information sur l’affichage
Chaque fois que vous appuyez sur , les informations affichées changent.
• Si aucune information n’est disponible ou si aucune information n’est enregistrée, “NO TEXT”, “NO NAME”, ou une autre information (par ex. le nom de la station) apparaît ou l’affichage est vide.
Nom de la source Informations sur l’affichage
KD-X350BTS/KD-X35MBS KD-X255BT
FM
ou
AM
Fréquence (Date/Horloge)
*1
Fréquence (Date) avec la synchronisation de la musique*
2
(retour au début) Fréquence Horloge Fréquence avec la synchronisation de la musique*
2
(retour au début)
(Pour les stations FM Radio Broadcast Data System uniquement)
Nom de la station (PS)/Type de programme (PTY) (Date/Horloge)
*1
Radio texte (Date/Horloge)
*1
Radio texte+ (Radio texte+) Titre de morceau (Artiste) Titre de morceau (Date/Horloge)
*1
Fréquence
(Date/Horloge)
*1
Nom de la station (PS)/Type de programme (PTY) (Date) avec la synchronisation de la
musique*
2
(retour au début)
(Pour les stations FM Radio Broadcast Data System
uniquement)
Nom de la station (PS)/Type de programme (PTY) Radio texte Radio texte+
Radio texte+ titre/Radio texte+ artiste Fréquence Horloge
Nom de la station (PS)/Type de programme (PTY) avec la synchronisation de la
musique*
2
(retour au début)
USB (Pour les fichiers MP3/WMA/AAC/WAV/FLAC)
Titre de morceau (Artiste) Titre de morceau (Nom de l’album) Titre de morceau (Date/Horloge)
*1
Nom de fichier (Nom de dossier) Nom de fichier (Date/Horloge)
*1
Durée de lecture (Date/Horloge)
*1
Titre de morceau (Artiste) avec la synchronisation de la musique*
2
(retour au début)
(Pour les fichiers MP3/WMA/AAC/WAV/FLAC)
Titre du morceau/Artiste Nom de l’album/Artiste Nom de dossier
Nom de fichier Durée de lecture Horloge Titre du morceau/Artiste
avec la synchronisation de la musique*
2
(retour au début)
iPod USB/iPod BT
ou
ANDROID
Quand
[HEAD MODE]
/
[AUTO MODE]
est sélectionné
( 8)
:
Titre de morceau (Artiste) Titre de morceau (Nom de l’album) Titre de morceau (Date/Horloge)
*1
Durée de
lecture (Date/Horloge)
*1
Titre de morceau (Artiste) avec la synchronisation de la musique*
2
(retour au début)
Quand
[HEAD MODE]
/
[AUTO MODE]
est sélectionné
( 8)
:
Titre du morceau/Artiste Nom de l’album/Artiste Durée de lecture
Horloge Titre du morceau/Artiste avec la synchronisation de la musique*
2
(retour au début)
PANDORA/
PANDORA BT
Nom de la station (Date/Horloge)
*1
Partagée/Radio (Date/Horloge)
*1
Titre de morceau (Artiste)
Titre de morceau (Nom de l’album) Titre de morceau (Date/Horloge)
*1
Durée de lecture (Date/Horloge)
*1
Nom de la station (Date) avec la synchronisation de la musique*
2
(retour au début)
Nom de la station Partagée/Radio Titre du morceau Nom de l’artiste
Nom de l’album Durée de lecture Horloge Nom de la station avec la
synchronisation de la musique*
2
(retour au début)
IHEARTRADIO
Nom de la station (Date/Horloge)
*1
Titre de morceau (Artiste) Titre de morceau (Date/Horloge)
*1
Nom de la station (Date) avec la synchronisation de la musique*
2
(retour au début)
Nom de la station Titre de morceau/Artiste Horlage Nom de la station
avec la synchronisation de la musique*
2
(retour au début)
*1
,
*2
:
( 32)
JS_JVC_KD_X350BTS_K_EN_FR.indd 31JS_JVC_KD_X350BTS_K_EN_FR.indd 31 17/7/2017 3:21:29 PM17/7/2017 3:21:29 PM

FRANÇAIS
32
Data Size: B6L (182 mm x 128 mm)
Book Size: B6L (182 mm x 128 mm)
RÉFÉRENCES
Nom de la source Informations sur l’affichage
KD-X350BTS/KD-X35MBS KD-X255BT
SPOTIFY/SPOTIFY BT
Titre contextuel (Date/Horloge)
*1
Titre de morceau (Artiste) Titre de morceau (Nom de l’album) Titre de
morceau (Date/Horloge)
*1
Durée de lecture (Date/Horloge)
*1
Titre contextuel (Date) avec la synchronisation
de la musique*
2
(retour au début)
Titre contextuel Titre de morceau Nom de l’artiste Nom de l’album
Durée de lecture Horloge Titre contextuel avec la synchronisation de la
musique*
2
(retour au début)
SIRIUS XM
Numéro de canal (État) Nom de canal (État) Artiste (État) Titre de morceau (État) Informations sur le
contenu (État) Nom de catégorie (État) Date (État) Numéro de canal (État) avec la synchronisation de la
musique*
2
(retour au début)
—
BT AUDIO
Titre de morceau (Artiste) Titre de morceau (Nom de l’album) Titre de morceau (Date/Horloge)
*1
Durée de
lecture (Date/Horloge)
*1
Titre de morceau (Artiste) avec la synchronisation de la musique*
2
(retour au début)
Titre du morceau/Artiste Nom de l’album/Artiste Durée de lecture
Horloge Titre du morceau/Artiste avec la synchronisation de la musique*
2
(retour au début)
AUX
AUX (Date/Horloge)
*1
AUX (Date) avec la synchronisation de la musique*
2
(retour au début) AUX Horloge AUX avec la synchronisation de la musique*
2
(retour au début)
*1
Le niveau de batterie et la force du signal du périphérique Bluetooth est affiché si
[BATT/SIGNAL]
est réglé sur
[AUTO]
.
( 17)
*2
Pour
KD-X350BTS
/
KD-X35MBS
: La couleur de l’éclairage des touches change et est synchronisée avec la musique.
Pour
KD-X255BT
: La luminosité de l’éclairage des touches change et est synchronisée avec la musique.
JS_JVC_KD_X350BTS_K_EN_FR.indd 32JS_JVC_KD_X350BTS_K_EN_FR.indd 32 17/7/2017 3:21:32 PM17/7/2017 3:21:32 PM

FRANÇAIS 33
Data Size: B6L (182 mm x 128 mm)
Book Size: B6L (182 mm x 128 mm)
Symptôme Remède
Généralités
Le son ne peut pas être entendu. • Ajustez le volume sur le niveau optimum.
• Vérifiez les cordons et les connexions.
“MISWIRING CHECK WIRING THEN
PWR ON” apparaît.
Mettez l’appareil hors tension, puis assurez-vous que les prises des
câbles d’enceinte sont correctement isolées. Mettez de nouveau
l’appareil sous tension.
“PROTECTING SEND SERVICE”
apparaît.
Envoyez l’appareil au centre de service le plus proche.
Vous ne pouvez pas choisir la
source. Cochez le réglage
[SOURCE SELECT]
.
( 4)
Radio
• La réception radio est
mauvaise.
• Bruit statique pendant l’écoute
de la radio.
Connectez l’antenne solidement.
USB/iPod
L’ordre de lecture n’est pas celui
que vous pensiez.
L’ordre de lecture est déterminé par le nom du fichier.
La durée de lecture écoulée n’est
pascorrecte.
Cela dépend du processus d’enregistrement utilisé.
“NOT SUPPORT” apparaît et la
fichier est sautée. Vérifiez si la fichier est dans un format compatible.
( 29)
“READING” clignote sur. • N’utilisez pas trop de niveaux de hiérarchie et de dossiers.
• Reconnectez le USB périphérique.
“UNSUPPORTED DEVICE” apparaît. • Vérifiez si le périphérique connecté est compatible avec cet appareil et
assurez-vous que le système de fichiers est dans un format compatible.
( 29)
• Reconnectez le périphérique.
“UNRESPONSIVE DEVICE” apparaît. Assurez-vous que le périphérique n’est pas défaillant et reconnectez-le.
GUIDE DE DÉPANNAGE
Symptôme Remède
USB/iPod
“USB HUB IS NOT SUPPORTED”
apparaît.
Cet appareil ne peut pas prendre en charge un périphérique USB
connectez via un hub USB.
“CANNOT PLAY” apparaît. Connectez un périphérique USB qui contient des fichiers audio
compatibles.
• La source ne change pas sur
“USB” quand vous connectez
un périphérique USB lors de
l’écoute d’une autre source.
• “USB ERROR” apparaît
Le port USB consomme plus de puissance que la limite de conception.
Mettez l’appareil hors tension et débranchez le périphérique USB. Puis,
remettez l’appareil sous tension et rebranchez le périphérique USB.
Si cette solution ne résout pas le problème, mettez l’appareil hors
tension puis de nouveau sous tension (ou réinitialisez l’appareil) avant
de remplacer le périphérique USB par un autre.
iPod/iPhone ne peut pas être mis
sous tension ou ne fonctionne pas
• Vérifiez la connexion entre cet appareil et l’iPod/iPhone.
• Déconnectez et réinitialisez l’iPod/iPhone en utilisant un réinitialisation
matérielle.
“LOADING” apparaît quand vous
entrez en mode de recherche en
appuyant sur .
Cet appareil continue de préparer la liste des morceaux de l’iPod/
iPhone. Le chargement des données peut être long, essayez de nouveau
plus tard.
Les caractères corrects ne sont
pas affichés.
• Cet appareil peut uniquement afficher les lettres majuscules, les chiffres
et un nombre limité de symboles.
• En fonction de la langue d’affichage que vous avez choisie
( 5)
,
certains caractères peuvent ne pas être affichés correctement.
ANDROID
• Aucun son ne peut être
entendu pendant la lecture.
• Le son sort uniquement du
périphérique Android.
• Reconnectez le périphérique Android.
• En mode
[AUDIO MODE]
, lancez n’importe quelle application
multimédia sur le périphérique Android et démarrez la lecture.
• En mode
[AUDIO MODE]
, relancez l’application multimédia
actuelle ou utilisez une autre application multimédia.
• Redémarrez le périphérique Android.
• Si cela ne résout pas le problème, c’est que le périphérique Android
connecté ne peut pas diriger le signal audio sur l’appareil.
( 30)
JS_JVC_KD_X350BTS_K_EN_FR.indd 33JS_JVC_KD_X350BTS_K_EN_FR.indd 33 17/7/2017 3:21:34 PM17/7/2017 3:21:34 PM

FRANÇAIS
34
Data Size: B6L (182 mm x 128 mm)
Book Size: B6L (182 mm x 128 mm)
GUIDE DE DÉPANNAGE
Symptôme Remède
ANDROID
Lecture impossible en mode
[AUTO MODE]
.
• Assurez-vous que JVC MUSIC PLAY APP est installé sur le périphérique
Android.
( 7)
• Reconnectez le périphérique Android et sélectionnez le mode de
commande approprié.
( 8)
• Si cela ne résout pas le problème, c’est que le périphérique Android
connecté ne prend pas en charge
[AUTO MODE]
.
( 30)
“NO DEVICE” ou “READING”
clignote sur.
• Déactivez les options développeur sur le périphérique Android.
• Reconnectez le périphérique Android.
• Si cela ne résout pas le problème, c’est que le périphérique Android
connecté ne prend pas en charge
[AUTO MODE]
.
( 30)
La lecture est intermittente ou
le son saute.
Déactivez le mode d’économie d’énergie sur le périphérique Android.
“CANNOT PLAY” • Assurez-vous que le périphérique Android contient des fichiers audio
compatibles.
• Reconnectez le périphérique Android.
• Redémarrez le périphérique Android.
Pandora
“ADDERROR” La création d’une nouvelle station n’a pas réussie.
“CHK DEVICE” Vérifiez l’application Pandora sur votre appareil.
“NO SKIPS” La limite de saut a été atteinte.
“NO STATIONS” Aucune station n’a été trouvée.
“STATIONLMT” Le nombre de stations enregistrées a atteint la limite. Essayez de
nouveau après avoir supprimer des stations inutiles de votre appareil.
“UPGRADE APP” Assurez-vous que vous avez bien installé la dernière version de
l’application Pandora sur votre appareil.
“CONNECT ERR” La communication est instable.
Symptôme Remède
Pandora
“RATING ERR” L’enregistrement des pouces vers le haut/vers le bas a échoué à cause
d’une connectivité réseau insuffisante.
“THUMBS N/A” L’enregistrement de pouces vers le haut/vers le bas n’est pas permis.
“LICENSE ERR” Vous avez essayé d’accéder à un pays pour lequel Pandora n’est pas
disponible.
iHeartRadio
La station ne peut pas être
choisie.
Si “Explicit Content” est coché pour [Account Settings] dans la
version web de iHeartRADIO, les stations personnalisées deviennent
disponibles.
“NOT CONNCTD” La liaison à l’application est impossible.
Spotify
“DISCONNECTED” La prise USB est déconnectée de l’appareil principal. Assurez-vous que
l’appareil est connecté correctement via USB.
“CONNECTING” • Connecté via la prise d’entrée USB: L’appareil est connfecté à l’appareil
principal. Patienter svp.
• Connecté via Bluetooth: Le Bluetooth est déconnecté. Veuillez vérifier
la connexion Bluetooth et assurez-vous que le périphérique et
l’appareil sont appariés et connecctés.
“CHECK APP” L’application Spotify n’est pas connectée correctement, ou l’utilisateur
n’est pas connecté. Quittez l’application Spotify et redémarrez, puis
connectez vous à votre compte Spotify.
Radio SiriusXM®
“CHLOCKED LOCK CODE?” Le canal sélectionné est verrouillé. Entrez le code secret correct pour
déverrouiller.
( 14)
“CHAN UNSUB” Le canal sélectionné ne fait pas parti de l’abonnement.
Appelez le 1-866-635-2349 aux États-Unis ou le 1-877-438-9677 au
Canada pour vous abonner.
“CHUNAVAIL” Le canal sélectionné n’est pas disponible. Pour obtenir plus
d’informations sur les canaux disponibles SiriusXM, consultez
<www.siriusxm.com>.
JS_JVC_KD_X350BTS_K_EN_FR.indd 34JS_JVC_KD_X350BTS_K_EN_FR.indd 34 17/7/2017 3:21:34 PM17/7/2017 3:21:34 PM

FRANÇAIS 35
Data Size: B6L (182 mm x 128 mm)
Book Size: B6L (182 mm x 128 mm)
GUIDE DE DÉPANNAGE
Symptôme Remède
Radio SiriusXM®
“CHECKANTENNA” Vérifiez que l’antenne et sa connexion sont correctes.
“CHECK TUNER” Assurez-vous que le tuner SiriusXM Vehicle est connecté à l’appareil.
“NO SIGNAL” Assurez-vous que l’antenne est montée à l’extérieure du véhicule.
“SUBSCRIPTION UPDATED –
PRESS ENTER TO CONTINUE.”
Votre abonnement a été mis à jour. Appuyez sur le bouton de volume
pour continuer.
“CODE ERROR” Assurez-vous que vous avez entré le code secret correct.
( 14)
“NO CONTENT” Le contenu est insuffisant pour démarrer TuneScan.
“SCAN CANCEL” TuneScan a été interrompu.
Bluetooth®
Aucun périphérique Bluetooth
n’est détecté.
• Faites de nouveau une recherche à partir du périphérique Bluetooth.
• Réinitialisez l’appareil.
( 3)
Le pairage ne peut pas être
réalisé.
• Assurez-vous que vous avez entré le même code PIN pour l’appareil et le
périphérique Bluetooth.
• Supprimez les informations de pairage pour cet appareil et le
périphérique Bluetooth, puis effectuez de nouveau le pairage.
( 15)
Il y a un écho ou du bruit. • Ajustez la position du microphone.
( 15)
• Cochez le réglage
[ECHO CANCEL]
.
( 17)
Le son du téléphone est de
mauvaise qualité
• Réduisez la distance entre cet appareil et le périphérique Bluetooth.
• Déplacez la voiture dans un endroit où vous pouvez obtenir un meilleur
signal de réception.
Symptôme Remède
Bluetooth®
Le son est interrompu ou saute
pendant la lecture d’un lecteur
audio Bluetooth.
• Réduisez la distance entre cet appareil et le lecteur audio Bluetooth.
• Mettez cet appareil hors tension, puis de nouveau sous tension et
essayez de nouveau de connecter l’appareil.
• D’autres périphériques Bluetooth peuvent être en train de se connecter
à l’appareil.
Le lecteur audio Bluetooth
connecté ne peut pas être
commandé.
• Vérifiez si le lecteur audio Bluetooth connecté prend en charge AVRCP
(Audio/Video Remote Control Profile). (Référez-vous aux instructions de
votre lecteur audio.)
• Déconnectez et reconnectez à nouveau le lecteur Bluetooth.
“PLEASE WAIT” L’appareil se prépare pour utiliser la fonction Bluetooth. Si le message
ne disparaît pas, mettez l’appareil hors tension puis sous tension, puis
connecter de nouveau le périphérique.
“NOT SUPPORT” Le téléphone connecté ne prend pas en charge la fonction de
reconnaissance vocale.
“ERROR” Essayez de nouveau l’opération. Si “ERROR” apparaît de nouveau,
vérifiez si l’appareil extérieur prend en charge la fonction que vous avez
essayée.
“H/W ERROR” Réinitialiser l’appareil et essayez de nouveau l’opération. Si “H/W
ERROR” apparaît de nouveau, consultez le centre de service le plus
proche.
“SWITCHING NG” Les téléphones connectés ne prennent peut-être pas en charge la
fonction de commutation de téléphone.
En cas de problèmes, essayez ce qui suit:
1 Vérifiez la section GUIDE DE DÉPANNAGE
2 Réinitialisez l’appareil
( 3)
3 Contactez (USA uniquement)
Appelez: 1-800-252-5722 ( ou ) consultez: <http://www.jvc.com>
JS_JVC_KD_X350BTS_K_EN_FR.indd 35JS_JVC_KD_X350BTS_K_EN_FR.indd 35 17/7/2017 3:21:35 PM17/7/2017 3:21:35 PM

FRANÇAIS
36
Data Size: B6L (182 mm x 128 mm)
Book Size: B6L (182 mm x 128 mm)
SPÉCIFICATIONS
Tuner
FM Plage de fréquences 87,9MHz — 107,9MHz (pas de 200kHz)
87,5MHz — 108,0MHz (pas de 50kHz)
Sensibilité utilisable (S/B = 26dB) 8,2dBf (0,71μV/75Ω)
Seuil de sensibilité (DINS/N=46dB) 17,2dBf (2,0μV/75Ω)
Réponse en fréquence (±3 dB) 30Hz — 15kHz
Taux de Signal/Bruit (MONO) 64 dB
Séparation stéréo (1 kHz) 40 dB
AM Plage de fréquences 530kHz — 1700kHz (pas de 10kHz)
531kHz — 1611kHz (pas de 9kHz)
Sensibilité utilisable (S/B = 20dB) 29dBμ (28,2μV)
USB
Standard USB USB1.1, USB2.0 (Vitesse maximale)
Périphériques compatibles À mémoire de grande capacité
Système de fichiers FAT12/16/32
Courant d’alimentation maximum CC5 V 1,5A
Convertisseur D/A 24 Bit
Réponse en fréquence (±1 dB) 20 Hz — 20 kHz
Taux de Signal/Bruit (1 kHz) 105 dB
Gamme dynamique 90 dB
Séparation des canaux 85 dB
Décodage MP3 Compatible avec le format MPEG-1/2 Audio Layer-3
Décodeur WMA Compatible Windows Media Audio
Décode AAC Fichiers AAC-LC “.aac”, “.m4a”
Décodeur WAV Format audio de forme d’onde RIFF (PCM linéaire
uniquement)
Décodeur FLAC Fichier FLAC jusqu’à 24 bits/96kHz
Auxiliaire
Réponse en fréquence (±3 dB) 20Hz—20kHz
Tension maximum d’entrée 1000 mV
Impédance d’entrée 30kΩ
Bluetooth
Version Bluetooth 3.0
Plage de fréquences 2,402 GHz — 2,480 GHz
Puissance de sortie +4 dBm (MAX), 0 dBm (AVE) Power Class 2
Portée de communication maximale Ligne de vue approximative 10 m (32,8 ft)
Pairage SSP (Profile simple sécurisé)
Profile HFP1.6 (Hands-Free Profile — Profile mains libres)
A2DP (Advanced Audio Distribution Profile — Profile de
distribution audio avancé)
AVRCP1.5 (Audio/Video Remote Control Profile — Profile de
télécommande audio/vidéo)
PBAP (Phonebook Access Profile — Profile d’accès au
répertoire d’adresses)
SPP (Serial Port Profile — Profile de port série)
Audio
Puissance de sortie maximum 50W×4 ou
50W×2 + 50W×1 (Caisson de grave = 4Ω)
Pleine Puissance de Largeur de Bande
(avec moins de 1% DHT)
22W×4
Impédance d’enceinte 4Ω—8Ω
Niveau de préamplification/charge (USB)
KD-X350BTS
/
KD-X35MBS
:
4000mV/10kΩ en charge
KD-X255BT
:
2500 mV/10kΩ en charge
Impédance du préamplificateur ≤600Ω
JS_JVC_KD_X350BTS_K_EN_FR.indd 36JS_JVC_KD_X350BTS_K_EN_FR.indd 36 17/7/2017 3:21:35 PM17/7/2017 3:21:35 PM

FRANÇAIS 37
Data Size: B6L (182 mm x 128 mm)
Book Size: B6L (182 mm x 128 mm)
Avertissement
• L’appareil peut uniquement être utilisé avec une alimentation de 12 V CC, à masse négative.
• Déconnectez la borne négative de la batterie avant le câblage et le montage.
• Ne connectez pas le fil de batterie (jaune) et le fil d’allumage (rouge) au châssis de la voiture ou au fil de masse (noir)
pour éviter les courts-circuits.
• Pour éviter les courts-circuits:
– Isolez les fils non connectés avec du ruban adhésif.
– Assurez-vous de raccorder de nouveau la mise à la masse de cet appareil au châssis de la voiture après
l’installation.
– Fixez les câbles avec des serre-câbles et enrouler un ruban de vinyle autour des câbles qui entrent en contact avec
des pièces métalliques pour protéger les câbles.
Précautions
• Pour des raison de sécurité, laissez le travail de câblage et de montage des professionnels. Consultez votre revendeur
autoradio.
• Installez cet appareil dans la console de votre véhicule. Ne touchez pas les parties métalliques de cet appareil
pendant ou juste après son utilisation. Les parties métalliques, comme le dissipateur de chaleur et le boîtier,
deviennent chaudes.
• Ne connectez pas les fils des l’enceintes au châssis de la voiture, au fil de masse (noir) ou en parallèle.
• Connectez des enceintes avec une puissance maximum de plus de 50 W. Si la puissance maximum des enceintes est
inférieure à 50W, changez le réglage
[AMP GAIN]
pour éviter d’endommager les enceintes.
( 24)
• Montez l’appareil avec un angle de moins de 30º.
• Si le faisceau de fils de votre véhicule ne possède pas de borne d’allumage, connectez le fil d’allumage (rouge) à la
borne du boîtier de fusible de votre véhicule qui offre une alimentation de 12 V CC et qui se met en et hors service
avec la clé de contact.
• Gardez tous les câbles à l’écart des dissipateurs thermiques.
• Après avoir installé l’appareil, vérifiez si les lampes de frein, les indicateurs, les clignotants, etc. de la voiture
fonctionnent correctement.
• Si un fusible saute, assurez-vous d’abord que les câbles ne touches pas le châssis de la voiture puis remplacez le vieux
fusible par un nouveau de même valeur.
INSTALLATION/RACCORDEMENT
Généralités
Tension de fonctionnement
(10,5 V — 16V admissible)
14,4V
Consommation de courant maximale 10A
Gamme de température de fonctionnement –10°C — +60°C
Dimensions d’installation (L × H × P) 182 mm×53 mm×100mm
(7-3/16 pouces×2-1/8 pouces×3-15/16 pouces)
Poids net (y compris la plaque d’assemblage
et le manchon de montage)
0,6k
g
(1,4 livres)
Sujet à changement sans notification.
SPÉCIFICATIONS
JS_JVC_KD_X350BTS_K_EN_FR.indd 37JS_JVC_KD_X350BTS_K_EN_FR.indd 37 17/7/2017 3:21:35 PM17/7/2017 3:21:35 PM

FRANÇAIS
38
Data Size: B6L (182 mm x 128 mm)
Book Size: B6L (182 mm x 128 mm)
Liste des pièces pour l’installation
Procédure de base
1
Retirez la clé de contact, puis déconnectez la borne de la batterie de
la voiture.
2
Connectez les fils correctement.
Reportez-vous à Connexions.
( 39)
3
Installez l’appareil dans votre voiture.
Reportez-vous à Installation de l’appareil (montage encastré).
4
Connectez la borne de la batterie de la voiture.
5
Appuyez sur pour mettre l’appareil sous tension.
6
Détachez la façade et réinitialisez l’appareil avant 5 secondes.
( 3)
Installation de l’appareil (montage encastré)
Comment retirer l’appareilLors d’une installation sans manchon de
montage
1
Retirez le manchon de montage et la plaque d’assemblage de l’appareil.
2
Alignez les entailles de l’appareil (des deux côtés) avec le support de
montage du véhicule et fixez l’appareil avec les vis (en vente dans le
commerce).
N’utiliser que les vis spécifiés. L’utilisation de vis incorrects peut endommager
l’appareil.
Réalisez les connexions
nécessaires.
(
39)
Tordez les languettes appropriées pour
maintenir le manchon en place.
Crochet sur le côté supérieur
Orientez la plaque de
garniture de la façon
illustrée avant la fixation.
Tableau de bord
de votre voiture
(A)
Façade
(C)
Manchon de montage
(B)
Plaque d’assemblage
(D)
Faisceau de fils
(E)
Clé d’extraction
INSTALLATION/RACCORDEMENT
JS_JVC_KD_X350BTS_K_EN_FR.indd 38JS_JVC_KD_X350BTS_K_EN_FR.indd 38 17/7/2017 3:21:36 PM17/7/2017 3:21:36 PM

FRANÇAIS 39
Data Size: B6L (182 mm x 128 mm)
Book Size: B6L (182 mm x 128 mm)
INSTALLATION/RACCORDEMENT
*1
Vous pouvez aussi connecter
directement un caisson de
grave en utilisant ce câble
sans amplificateur de caisson
de grave extérieur. Pour les
réglages,
25
.
Connexions
Porte fusible
Interrupteur d’allumage
Bleu/blanc: À l’amplificateur
Bleu: À l’antenne alimentée
Réalisez cette connexion si le faisceau de fils
du fabricant de votre voiture ne possède pas
de “Interrupteur d’allumage 12 V”.
Fil rouge séparé
Fusible (10 A)
Borne de l’antenne
Faisceau de câbles
de l’usine (véhicule)
Tableau de bord
du véhicule
Noir: Masse
Blanc: Enceinte avant/Pour la transition 3 voies: Enceinte des médiums (gauche)
Blanc/noir
Gris: Enceinte avant/Pour la transition 3 voies: Enceinte des médiums (droite)
Gris/noir
Vert: Enceinte arrière
* 1
/Pour la transition 3 voies: Enceinte des aigus (gauche)
Vert/noir
* 1
Violet: Enceinte arrière/Pour la transition 3 voies: Enceinte des aigus (droite)
Violet/noir
Joignez les fils de même couleur ensemble.
Rouge: Allumage 12V
Orange/blanc: Éclairage
Bleu/blanc: Télécommande (12V 350mA)
Bleu clair/jaune
À l’adaptateur de télécommande volant
Faisceau de fils personnalisé
(vendu séparément)
Connexion recommandée
IMPORTANTES
Nous recommandons d’installer l’appareil en utilisant un harnais de câblage en vente dans le commerce
recommandé spécifiquement pour votre voiture et, pour votre sécurité, de laisser ce travail a des professionnels.
Consultez votre revendeur autoradio.
(Non utilisé) Marron
Jaune: Batterie 12 V
JS_JVC_KD_X350BTS_K_EN_FR.indd 39JS_JVC_KD_X350BTS_K_EN_FR.indd 39 17/7/2017 3:21:37 PM17/7/2017 3:21:37 PM

FRANÇAIS
40
Data Size: B6L (182 mm x 128 mm)
Book Size: B6L (182 mm x 128 mm)
INSTALLATION/RACCORDEMENT
Connexion d’appareils extérieurs
KD-X255BT
:
Jack d’entrée du microphone
( 15)
KD-X350BTS
/
KD-X35MBS
:
MIC (prise d’entrée microphone)
( 15)
KD-X350BTS
/
KD-X35MBS
:
Port d’extension (12 V 500mA) Au tuner SiriusXM Vehicle optionnel (en vente dans le commerce)
( 12)
Connexion d’amplificateurs extérieurs via les prises de sortie
*2
Connectez solidement le câble de masse de l’amplificateur au châssis de la voiture pour
éviter d’endommager l’appareil.
Prises de sortie Réglage de la transition
2 voies
Réglage de la transition
3 voies
REAR :
FRONT :
SW :
Sortie arrière
Sortie avant
Sortie de caisson de grave
Sortie de l’enceinte des aigus
Sortie de l’enceinte des médiums
Sortie de l’enceinte des graves
FRONT :
REAR/SW :
Sortie avant
Sortie arrière/caisson de grave
Sortie de l’enceinte des médiums
Sortie de l’enceinte des graves
KD-X350BTS/
KD-X35MBS KD-X255BT
JVC Amplificateur
*2
Cordon de signal (non fournie) Au fil de télécommande (bleu/blanc)
du faisceau de fils.
( 39)
Fil de télécommande (non fournie)
Prises de sortie
JS_JVC_KD_X350BTS_K_EN_FR.indd 40JS_JVC_KD_X350BTS_K_EN_FR.indd 40 17/7/2017 3:21:37 PM17/7/2017 3:21:37 PM
JS_JVC_KD_X350BTS_K_EN_FR.indd 41JS_JVC_KD_X350BTS_K_EN_FR.indd 41 17/7/2017 3:21:37 PM17/7/2017 3:21:37 PM

ESPAÑOL
Data Size: B6L (182 mm x 128 mm)
Book Size: B6L (182 mm x 128 mm)
2
CONTENIDO ANTES DEL USO
IMPORTANTE
• Antes de utilizar este producto y para asegurar su uso correcto, lea completamente este manual. En especial, lea y observe las Advertencias y Precauciones incluidas en este
manual.
• Guarde el manual en un lugar seguro y accesible para futuras consultas.
ADVERTENCIA
•
No utilice ninguna función que pueda desviar su atención mientras está conduciendo el vehículo.
•
No ingiera la pila, existe riesgo de quemaduras por productos químicos
El mando a distancia suministrado con este producto contiene una pila de botón/plana.
Si se ingiere la pila de botón/plana, puede causar quemaduras internas graves en solo 2 horas y puede provocar la muerte.
Mantenga las pilas nuevas y usadas fuera del alcance de los niños.
Si el compartimento de la pila no se cierra con seguridad, deje de usar el producto y manténgalo alejado de los niños.
Si piensa que las pilas pueden haber sido ingeridas o colocadas dentro de alguna parte del cuerpo, busque inmediatamente asistencia médica.
Precaución
Ajuste del volumen:
• Ajuste el volumen a un nivel que le permita oír los ruidos del exterior para impedir accidentes.
• Antes de reproducir fuentes digitales, baje el volumen para evitar que el repentino aumento del nivel de salida cause daños a los altavoces.
General:
• Evite el uso de dispositivos externos cuando puedan afectar la seguridad de conducción.
• Asegúrese de tener una copia de respaldo de todos los datos importantes. No aceptamos responsabilidad alguna por la pérdida de los datos grabados.
• Para evitar cortocircuitos, nunca coloque ni deje objetos metálicos (por ejemplo, monedas o herramientas metálicas) dentro de la unidad.
• Dependiendo del tipo de vehículo, la antena se extiende automáticamente cuando se enciende la unidad con el cable de control de antena conectado
( 39)
. Apague la
unidad cuando estacione en un lugar con techo bajo.
Mando a distancia (RM-RK52):
• No deje el mando a distancia sobre superficies calientes, tales como el salpicadero.
• Si la batería de litio no se instala correctamente, existirá el peligro de una explosión. Sustituya la pila únicamente por otra del mismo tipo o un tipo equivalente.
• El bloque de baterías no debe exponerse a una fuente de calor excesiva, como luz solar, fuego o similar.
ANTES DEL USO 2
PUNTOS BÁSICOS 3
PROCEDIMIENTOS INICIALES 4
1 Cancele la demostración
2 Ajuste del reloj y la fecha
3 Realice los ajustes básicos
RADIO 5
USB/iPod/ANDROID 7
Pandora® 9
iHeartRadio® 10
Spotify 11
Radio SiriusXM® 12
BLUETOOTH® 15
AUX 23
AJUSTES DE AUDIO 23
AJUSTES DE VISUALIZACIÓN 28
REFERENCIAS 29
Mantenimiento
Más información
LOCALIZACIÓN Y SOLUCIÓN
DE PROBLEMAS 33
ESPECIFICACIONES 36
INSTALACIÓN/CONEXIÓN 37 Cómo leer este manual
• Las operaciones se explican utilizando principalmente los botones de la placa frontal del
KD-X350BTS
.
• Se utilizan indicaciones en inglés para las explicaciones. Puede seleccionar el idioma de visualización desde el menú.
( 5)
•
[XX]
indica los elementos seleccionados.
•
( XX)
significa que hay información disponible en la página indicada.
JS_JVC_KD_X350BTS_K_EN_SP.indd 2JS_JVC_KD_X350BTS_K_EN_SP.indd 2 17/7/2017 3:40:10 PM17/7/2017 3:40:10 PM

ESPAÑOL
Data Size: B6L (182 mm x 128 mm)
Book Size: B6L (182 mm x 128 mm)
3
PUNTOS BÁSICOS
Para En la placa frontal En el mando a distancia
Encender la unidad
Pulse .
• Pulse y mantenga pulsado para apagar la unidad. ( No disponible )
Ajustar el volumen
Gire la rueda de volumen. Pulse o .
• Pulse y mantenga pulsado para aumentar
continuamente el volumen a 15.
Pulse la rueda de volumen para enmudecer el sonido o pausar la reproducción.
• Pulse otra vez para cancelar. El nivel de volumen vuelve al nivel anterior antes
del silenciamiento o la pausa.
Pulse para enmudecer el sonido o pausar la reproducción.
• Pulse otra vez para cancelar. El nivel de volumen vuelve al
nivel anterior antes del silenciamiento o la pausa.
Seleccionar una fuente
• Pulse repetidamente.
• Pulse y, a continuación, gire la rueda de volumen antes de que
transcurran 2 segundos.
Pulse
SOURCE
repetidamente.
Cambiar la información
en pantalla
Pulse repetidamente.
( 31, 32)
( No disponible )
Mando a distancia (RM-RK52)
Esta unidad puede controlarse a distancia mediante un mando a
distancia adquirido a opción.
Fijar Cómo reinicializarDesmontar
Rueda de volumen
Botón de liberación
Ventanilla de visualización
Placa frontal
Reinicialice la unidad en
menos de 5 segundos
después de haber
extraído el placa frontal.
Cómo cambiar la batería
Retire la hoja
aislante cuando se
utilice por primera
vez.
Sensor remoto (Do lo exponga a la luz solar brillante.)
JS_JVC_KD_X350BTS_K_EN_SP.indd 3JS_JVC_KD_X350BTS_K_EN_SP.indd 3 17/7/2017 3:40:11 PM17/7/2017 3:40:11 PM

ESPAÑOL
4
Data Size: B6L (182 mm x 128 mm)
Book Size: B6L (182 mm x 128 mm)
PROCEDIMIENTOS INICIALES
Cancele la demostración
Cuando enciende la unidad por primera vez (o
[FACTORY RESET]
está ajustado a
[YES]
),
en la pantalla se muestra: “CANCEL DEMO” “PRESS” “VOLUME KNOB”
1 Pulse la rueda de volumen.
Se selecciona
[YES]
para la configuración inicial.
2 Pulse de nuevo la rueda de volumen.
Aparece “DEMO OFF”.
Ajuste del reloj y la fecha
1 Pulse y mantenga pulsado .
2 Gire la rueda de volumen para seleccionar
[CLOCK]
y, a continuación,
pulse la rueda.
Para ajustar el reloj
3 Gire la rueda de volumen para seleccionar
[CLOCK ADJUST]
y, a
continuación, pulse la rueda.
4 Gire la rueda de volumen para realizar los ajustes y, a continuación,
pulse la rueda.
Hora Minutos
5 Gire la rueda de volumen para seleccionar
[CLOCK FORMAT]
y, a
continuación, pulse la rueda.
6 Gire la rueda de volumen para seleccionar
[12H]
o
[24H]
y, a continuación,
pulse la rueda.
Para ajustar la fecha
7 Gire la rueda de volumen para seleccionar
[DATE SET]
y, a continuación,
pulse la rueda.
8 Gire la rueda de volumen para realizar los ajustes y, a continuación,
pulse la rueda.
Día Mes Año
9 Pulse para salir.
Para volver al elemento de ajuste anterior, pulse .
1
2
Realice los ajustes básicos
1 Pulse y mantenga pulsado .
2 Gire la rueda de volumen para seleccionar un elemento (consulte la
siguiente tabla), y, a continuación, pulse la rueda.
3 Repita el paso 2 hasta que se seleccione o active el elemento deseado.
4 Pulse para salir.
Para volver al elemento de ajuste anterior, pulse .
Predeterminado:
XX
SYSTEM
KEY BEEP
(No aplicable si se ha seleccionado crossover de 3 vías.)
ON
:Activa el tono de pulsación de teclas.;
OFF
:Se desactiva.
SOURCE SELECT
AM SRC
*
ON
:Habilita AM en la selección de la fuente.;
OFF
:Se deshabilita.
( 5)
PANDORA SRC
*
ON
:Habilita PANDORA en la selección de la fuente.;
OFF
:Se deshabilita.
( 9)
IHEART SRC
*
ON
:Habilita IHEARTRADIO en la selección de la fuente.;
OFF
:Se deshabilita.
( 10)
SPOTIFY SRC
*
ON
:Habilita SPOTIFY en la selección de la fuente.;
OFF
:Se deshabilita.
( 11)
BUILT-IN AUX
*
ON
:Habilita AUX en la selección de la fuente.;
OFF
:Se deshabilita.
( 23)
F/W UPDATE
UPDATE SYSTEM
F/W UP xxxx YES
:Se empieza a actualizar el firmware.;
NO
:Se cancela (la actualización no se activa).
Para obtener información sobre cómo actualizar el firmware, visite
<http://www.jvc.net/cs/car/>.
FACTORY RESET YES
:Se restablecen los ajustes predeterminados (excepto la emisora memorizada).;
NO
:Se cancela.
*
No se visualiza cuando se ha seleccionado la fuente correspondiente.
3
JS_JVC_KD_X350BTS_K_EN_SP.indd 4JS_JVC_KD_X350BTS_K_EN_SP.indd 4 17/7/2017 3:40:14 PM17/7/2017 3:40:14 PM

ESPAÑOL 5
Data Size: B6L (182 mm x 128 mm)
Book Size: B6L (182 mm x 128 mm)
CLOCK
TIME SYNC ON
:El reloj se ajusta automáticamente en sincronización
con los datos de CT (hora del reloj) de la señal del FM Radio
Broadcast Data System.;
OFF
:Se cancela.
CLOCK
DISPLAY
ON
:La hora del reloj siempre se visualiza en la pantalla
cuando la unidad está apagada.;
OFF
:Se cancela.
ENGLISH
Seleccione el idioma de visualización para el menú y la
información de la música, si corresponde.
Por defecto, se selecciona
ENGLISH
.
ESPANOL
RADIO
“ST” o “STEREO” se enciende cuando se recibe una radiodifusión FM estéreo con una intensidad de señal
suficiente.
Búsqueda de una emisora
1 Pulse repetidamente para seleccionar FM o AM.
2 Pulse (o pulse en el mando a distancia) para la búsqueda automática de
emisoras.
(o)
Pulse y mantenga pulsado (o pulse y mantenga pulsado en el mando a
distancia) hasta que parpadee “M” y, a continuación, pulse repetidamente para la búsqueda
manual de emisoras.
Ajustes en la memoria
Puede almacenar hasta 18 emisoras de FM y 6 emisoras de AM en la memoria.
Almacene una emisora
Mientras escucha una emisora....
Pulse y mantenga pulsado uno de los botones numéricos (1 a 6).
(o)
1 Pulse y mantenga pulsada la rueda de volumen hasta que “PRESETMODE” parpadee.
2 Gire la rueda de volumen para seleccionar un número de preajuste y, a continuación, pulse la
rueda.
El número de preajuste parpadea y aparece “MEMORY”.
Seleccione una emisora almacenada
Pulse uno de los botones numéricos (1a6).
(o)
1 Pulse .
2 Gire la rueda de volumen para seleccionar un número de preajuste y, a continuación, pulse la
rueda.
PROCEDIMIENTOS INICIALES
JS_JVC_KD_X350BTS_K_EN_SP.indd 5JS_JVC_KD_X350BTS_K_EN_SP.indd 5 17/7/2017 3:40:16 PM17/7/2017 3:40:16 PM

ESPAÑOL
6
Data Size: B6L (182 mm x 128 mm)
Book Size: B6L (182 mm x 128 mm)
Otros ajustes
1 Pulse y mantenga pulsado .
2 Gire la rueda de volumen para seleccionar un elemento (consulte la
siguiente tabla), y, a continuación, pulse la rueda.
3 Repita el paso 2 hasta que se seleccione o active el elemento que desee
o siga las instrucciones indicadas en el elemento seleccionado.
4 Pulse para salir.
Para volver al elemento de ajuste anterior, pulse .
Predeterminado:
XX
TUNER SETTING
RADIO TIMER
Enciende la radio a una hora específica, independientemente de la fuente actual.
1
ONCE
/
DAILY
/
WEEKLY
/
OFF
:Selecciona la frecuencia de activación del
temporizador.
2
FM
/
AM
/
SIRIUS XM
*1
:Seleccionar una fuente.
3
01
a
18
(para FM/SIRIUS XM)/
01
a
06
(para AM):Seleccione la emisora
preajustada.
4
Define el día
*2
la hora de activación.
Se ilumina “
M
” al finalizar.
El temporizador de la radio no se activará en los siguientes casos.
• La unidad está apagada.
• Se ha seleccionado
[OFF]
para
[AM SRC]
en
[SOURCE SELECT]
después de
haber seleccionado AM para el temporizador de la radio.
( 4)
SSM SSM 01–06
/
SSM 07–12
/
SSM 13–18
:Configura automáticamente hasta
18 emisoras para FM. “SSM” deja de destellar cuando se almacenan las primeras
6 emisoras. Seleccione
SSM 07–12
/
SSM 13–18
para almacenar las 12 emisoras
siguientes.
RADIO
IF BAND AUTO
:Aumenta la selectividad del sintonizador para reducir las interferencias
con emisoras FM adyacentes. (Se puede perder el efecto estéreo.);
WIDE
:Sujeto a
interferencias de las emisoras FM adyacentes, pero la calidad del sonido no se degrada y se
conserva el efecto estereofónico.
MONO SET ON
:Mejora la recepción de FM pero se puede perder el efecto estéreo.;
OFF
:Se cancela.
AREA N.AMERICA
: Intervalos de AM/FM para América del Norte/Central/Sur:
10kHz/200kHz.;
S.AMERICA
:Intervalos de AM/FM para algunos países de América del
Sur: 10kHz/50kHz.;
EUROPE
:Intervalos de AM/FM para otras áreas: 9kHz/50kHz.
PTY SEARCH
*3
Seleccione un código PTY (véase más abajo).
Si hay una emisora que esta difundiendo un programa que tenga el mismo código PTY que
el seleccionado por usted, se sintonizará esa emisora.
*1
Para
KD-X350BTS
/
KD-X35MBS
: Solo es posible seleccionarlo si el sintonizador para vehículos
SiriusXM está conectado.
( 12)
*2
Puede seleccionarse solo si se selecciona
[ONCE]
o
[WEEKLY]
en el paso
1
.
*3
Solo para la fuente de FM.
Código PTY
NEWS
,
INFORM
(información),
SPORTS
,
TALK
,
ROCK
,
CLS ROCK
(rock clásico),
ADLT HIT
(éxitos antiguos),
SOFT RCK
(rock suave),
TOP 40
,
COUNTRY
,
OLDIES
,
SOFT
,
NOSTALGA
(nostalgia),
JAZZ
,
CLASSICL
(clásica),
R & B
(ritmos y blues),
SOFT R&B
(ritmos y
blues suaves),
LANGUAGE
,
REL MUSC
(música religiosa),
REL TALK
(charlas sobre
religión),
PERSNLTY
(personalidad),
PUBLIC
,
COLLEGE
,
HABL ESP
(charlas en español),
MUSC ESP
(música española),
HIP HOP
,
WEATHER
JS_JVC_KD_X350BTS_K_EN_SP.indd 6JS_JVC_KD_X350BTS_K_EN_SP.indd 6 17/7/2017 3:40:16 PM17/7/2017 3:40:16 PM

ESPAÑOL 7
Data Size: B6L (182 mm x 128 mm)
Book Size: B6L (182 mm x 128 mm)
USB/iPod/ANDROID
Para En la placa frontal En el mando a distancia
Retroceder/avanzar
rápidamente*3Pulse y mantenga pulsado
.Pulse y mantenga pulsado .
Seleccionar un archivo Pulse .Pulse .
Seleccionar una carpeta*4Pulse . Pulse .
Repetir reproducción*5Pulse repetidamente.
TRACK REPEAT
/
FOLDER REPEAT
/
ALL REPEAT
: Archivo MP3/WMA/AAC/WAV/
FLAC
ONE REPEAT
/
ALL REPEAT
/
REPEAT OFF
: iPod o ANDROID
Reproducción aleatoria*5Pulse repetidamente.
FOLDER RANDOM
/
ALL RANDOM
/
RANDOM OFF
: Archivo MP3/WMA/AAC/
WAV/FLAC
SONG RANDOM
/
ALL RANDOM
/
RANDOM OFF
: iPod o ANDROID
*1
No deje el cable dentro del vehículo cuando no lo esté utilizando.
*2
Cuando conecte un dispositivo Android, se mostrará “Press [VIEW] to install JVC MUSIC PLAY APP”. Siga las instrucciones para
instalar la aplicación. Antes de la conexión, también puede instalar la versión más reciente de la aplicación JVC MUSIC PLAY en
su dispositivo Android. Para obtener más información, visite <http://www.jvc.net/cs/car/>.
*3
Para ANDROID: Aplicable sólo cuando se selecciona
[AUTO MODE]
.
( 8)
*4
Sólo para archivos MP3/WMA/AAC/WAV/FLAC. Esto no funciona para iPod/ANDROID.
*5
Para iPod/ ANDROID: Aplicable sólo cuando se selecciona
[HEAD MODE]
/
[AUTO MODE]
.
( 8)
Inicie la reproducción
La fuente cambia automáticamente y se inicia la reproducción.
Terminal de entrada USB
Cable USB 2.0*
1
(disponible en el mercado)
Cable USB
*1
(disponible en el mercado)
Accesorio del
iPod/iPhone*
1
USB
iPod/iPhone
ANDROID*2
JS_JVC_KD_X350BTS_K_EN_SP.indd 7JS_JVC_KD_X350BTS_K_EN_SP.indd 7 17/7/2017 3:40:17 PM17/7/2017 3:40:17 PM

ESPAÑOL
8
Data Size: B6L (182 mm x 128 mm)
Book Size: B6L (182 mm x 128 mm)
Seleccionar modo de control
Pulse repetidamente mientras está en una fuente iPodUSB.
HEAD MODE
: Controla el iPod desde esta unidad.
IPHONE MODE
: Controla el iPod desde el propio iPod. No obstante, podrá seguir
controlando la reproducción/pausa o el salto de archivos desde esta
unidad.
Pulse repetidamente mientras está en una fuente ANDROID.
AUTO MODE
: Controla el dispositivo Android desde esta unidad a través de la
aplicación JVC MUSIC PLAY instalada en el dispositivo Android.
AUDIO MODE
: Controla el dispositivo Android desde el propio Android a través de
otras aplicaciones del reproductor de medios instalado en el dispositivo
Android. No obstante, podrá seguir controlando la reproducción/pausa
o el salto de archivos desde esta unidad.
Seleccionar Music drive
Pulse repetidamente mientras está en una fuente USB.
Se reproducirán las canciones almacenadas en la siguiente unidad.
• Memoria interna o externa seleccionada de un smartphone (Clase de
almacenamiento masivo).
• Unidad seleccionada de un dispositivo de múltiples unidades.
Ajustes para utilizar la JVC Remote aplicación
La aplicación JVC Remote ha sido diseñada para controlar las operaciones del receptor
para automóvil JVC desde un iPhone/iPod (a través del terminal de entrada USB).
Preparativos:
Antes de la conexión, instale la versión más reciente de la aplicación JVC Remote en su
dispositivo. Para obtener más información, visite <http://www.jvc.net/cs/car/>.
Puede realizar los ajustes de la misma manera que a través de la conexión Bluetooth.
( 21)
Seleccionar un archivo de una carpeta/lista
Para iPod/ANDROID, aplicable solo cuando se selecciona
[HEAD MODE]
/
[AUTO MODE]
.
1 Pulse .
2 Gire la rueda de volumen para seleccionar una carpeta/lista y, a
continuación, pulse la rueda.
3 Gire la rueda de volumen para seleccionar un archivo y, a continuación,
pulse la rueda.
Búsqueda rápida
(aplicable solo para fuentes USB y ANDROID)
Si existen numerosos archivos, puede realizar una búsqueda rápida.
Gire la rueda de volumen rápidamente para navegar por la lista con
rapidez.
Búsqueda alfabética
(aplicable solo para fuentes iPod USB y ANDROID)
Puede realizar la búsqueda de un archivo por el primer carácter.
Para fuente iPod USB
Pulse o gire rápidamente la rueda de volumen para
seleccionar el carácter deseado (A a Z, 0a9, OTHERS).
• Seleccione “OTHERS” si el primer carácter no es una letra (AaZ) ni un número
(0a9).
Para fuente ANDROID
1 Pulse para ingresar a la búsqueda de caracteres.
2 Gire la rueda de volumen para seleccionar el carácter que desee.
^A^
: Letras mayúsculas (A a Z)
_A_
: Letras minúsculas (a a z)
-0-
: Números (0 a 9)
-OTHERS-
: Carácter distinto de A a Z y 0 a 9
3 Pulse la rueda de volumen para iniciar la búsqueda.
• Para volver al elemento de ajuste anterior, pulse .
• Para cancelar, pulse y mantenga pulsado .
USB/iPod/ANDROID
JS_JVC_KD_X350BTS_K_EN_SP.indd 8JS_JVC_KD_X350BTS_K_EN_SP.indd 8 17/7/2017 3:40:18 PM17/7/2017 3:40:18 PM

ESPAÑOL 9
Data Size: B6L (182 mm x 128 mm)
Book Size: B6L (182 mm x 128 mm)
Pandora®
Preparativos:
Instale la última versión de la aplicación Pandora en su dispositivo (iPhone/iPod touch)
y, a continuación, cree una cuenta e inicie sesión en Pandora.
• Seleccione
[ON]
para
[PANDORA SRC]
en
[SOURCE SELECT]
.
( 4)
Comience a escuchar
1 Abra la aplicación Pandora en su dispositivo.
2 Conecte su dispositivo al terminal de entrada USB.
3 Pulse repetidamente para seleccionar PANDORA.
El programa de difusión se inicia automáticamente.
Para En la placa frontal En el mando a distancia
Reproducción/
pausa
Pulse la rueda de volumen. Pulse .
Saltar una pista Pulse T. Pulse I.
Pulgar arriba o
pulgar abajo*2Pulse . Pulse .
*1
No deje el cable dentro del vehículo cuando no lo esté utilizando.
*2
Si selecciona pulgar abajo, se omitirá la pista actual.
Cree y almacene una emisora nueva
1 Pulse .
2 Gire la rueda de volumen para seleccionar
[NEW STATION]
y, a
continuación, pulse la rueda.
3 Gire la rueda de volumen para seleccionar
[FROM TRACK]
o
[FROM ARTIST]
y, a continuación, pulse la rueda.
Una nueva emisora se crea en base a la canción o al artista actual.
4 Para almacenarlas, pulse y mantenga pulsado uno de los botones
numéricos (3, 4, 5 o 6).
Para seleccionar una emisora programada:
Pulse uno de los botones numéricos
(
3
,
4
,
5
o
6
).
Buscar una emisora registrada
1 Pulse .
2 Gire la rueda de volumen para seleccionar un elemento y, a
continuación, pulse la rueda.
[BY DATE]
: Según la fecha de registro
[A-Z]
: Por orden alfabético
3 Gire la rueda de volumen para seleccionar la emisora deseada y, a
continuación, pulse la rueda.
Para cancelar, pulse y mantenga pulsado .
Para marcar la información sobre la canción actual
Pulse y mantenga pulsada la rueda de volumen.
Aparece “BOOKMARKED” y la información se almacena en su dispositivo.
• El marcador está disponible en su cuenta de Pandora pero no en esta unidad.
Terminal de entrada USB
Accesorio del iPod/iPhone*
1
JS_JVC_KD_X350BTS_K_EN_SP.indd 9JS_JVC_KD_X350BTS_K_EN_SP.indd 9 17/7/2017 3:40:19 PM17/7/2017 3:40:19 PM

ESPAÑOL
10
Data Size: B6L (182 mm x 128 mm)
Book Size: B6L (182 mm x 128 mm)
iHeartRadio®
Preparativos:
Instale la última versión de la aplicación iHeartAuto en su dispositivo (iPhone/iPod
touch) y, a continuación, cree una cuenta e inicie sesión en iHeartRadio.
• Seleccione
[ON]
para
[IHEART SRC]
en
[SOURCE SELECT]
.
( 4)
Comience a escuchar
1 Abra la aplicación iHeartAuto en su dispositivo.
2 Conecte su dispositivo al terminal de entrada USB.
3 Pulse repetidamente para seleccionar IHEARTRADIO.
El programa de difusión se inicia automáticamente
* No deje el cable dentro del vehículo cuando no lo esté utilizando.
Para En la placa frontal En el mando a distancia
Reproducción/pausa Pulse la rueda de volumen. Pulse .
Omitir una pista para
personalizar una
emisora
Pulse T. Pulse I.
Pulgar arriba o pulgar
abajo Pulse . Pulse .
Crear una emisora
nueva/personalizada
Pulse y mantenga pulsada
la rueda de volumen.
( No disponible )
Buscar una emisora
en vivo 1 Pulse 3 para comenzar
el escaneo.
2 Pulse 3 otra vez para
escuchar la emisora.
( No disponible )
Busque y sintonice la emisora
1 Pulse .
2 Gire la rueda de volumen para seleccionar una categoría y, a
continuación, pulse la rueda.
3 Gire la rueda de volumen para seleccionar la emisora deseada y, a
continuación, pulse la rueda.
Cuando aparezca la lista de ciudades, podrá buscar las ciudades en orden alfabético
girando rápidamente la rueda de volumen.
Para cancelar, pulse y mantenga pulsado .
Para programar una emisora
: Pulse y mantenga pulsado uno de los botones
numéricos (
4
,
5
o
6
).
Para seleccionar una emisora programada
: Pulse uno de los botones numéricos
(
4
,
5
o
6
).
Terminal de entrada USB
Accesorio del iPod/iPhone*
JS_JVC_KD_X350BTS_K_EN_SP.indd 10JS_JVC_KD_X350BTS_K_EN_SP.indd 10 17/7/2017 3:40:20 PM17/7/2017 3:40:20 PM

ESPAÑOL 11
Data Size: B6L (182 mm x 128 mm)
Book Size: B6L (182 mm x 128 mm)
Spotify
Preparativos:
Instale la última versión de la aplicación Spotify en su dispositivo (iPhone/iPod touch) y,
a continuación, cree una cuenta e inicie sesión en Spotify.
• Seleccione
[ON]
para
[SPOTIFY SRC]
en
[SOURCE SELECT]
.
( 4)
Comience a escuchar
1 Abra la aplicación Spotify en su dispositivo.
2 Conecte su dispositivo al terminal de entrada USB.
3 Pulse repetidamente para seleccionar SPOTIFY.
El programa de difusión se inicia automáticamente
* No deje el cable dentro del vehículo cuando no lo esté utilizando.
Para En la placa frontal En el mando a distancia
Reproducción/pausa Pulse la rueda de volumen. Pulse .
Saltar una pista Pulse S*1 / T. Pulse H*1 / I.
Pulgar arriba o
pulgar abajo
*2Pulse . Pulse .
Iniciar la radio Pulse y mantenga pulsado 5.
( No disponible )
Para En la placa frontal En el mando a distancia
Repetir
reproducción
*3Pulse repetidamente.
ALL REPEAT
,
ONE REPEAT
*1
,
REPEAT OFF
( No disponible )
Reproducción
aleatoria
*3Pulse repetidamente.*1
ALL RANDOM
,
RANDOM OFF
( No disponible )
*1
Disponible solamente para usuarios de cuenta premium.
*2
Esta función está disponible solamente para las pistas de Radio. Si selecciona pulgar abajo, se
omitirá la pista actual.
*3
Disponible solamente para las pistas en listas de reproducción.
Guardar información sobre canciones favoritas
Mientras escucha la Radio en Spotify...
Pulse y mantenga pulsada la rueda de volumen.
Aparece “SAVED” y la información se guarda en “Your Music (Tu Música)” o “Your Library
(Tu Biblioteca)” de su cuenta de Spotify.
Para no guardar, repita el mismo procedimiento.
Aparece “REMOVED” y la información se elimina de “Your Music (Tu Música)” o “Your
Library (Tu Biblioteca)” de su cuenta de Spotify.
Buscar una canción o una emisora
1 Pulse .
2 Gire la rueda de volumen para seleccionar un tipo de lista y, a
continuación, pulse la rueda.
Los tipos de listas visualizados difieren dependiendo de la información enviada por
Spotify.
3 Gire la rueda de volumen para para seleccionar la canción o la emisora
deseada y, a continuación, pulse la rueda.
También puede realizar una búsqueda rápida a través de la lista girando
rápidamente la rueda de volumen.
Para cancelar, pulse y mantenga pulsado .
Terminal de entrada USB
Accesorio del iPod/iPhone*
JS_JVC_KD_X350BTS_K_EN_SP.indd 11JS_JVC_KD_X350BTS_K_EN_SP.indd 11 17/7/2017 3:40:21 PM17/7/2017 3:40:21 PM

ESPAÑOL
12
Data Size: B6L (182 mm x 128 mm)
Book Size: B6L (182 mm x 128 mm)
Radio SiriusXM®
(para KD-X350BTS/KD-X35MBS)
Comience a escuchar
1 Pulse repetidamente para seleccionar SIRIUSXM.
2 Pulse .
“ ” se enciende.
3 Gire la rueda de volumen para seleccionar CATEGORY y, a continuación, pulse la rueda.
4 Gire la rueda de volumen para seleccionar una categoría en la lista y, a continuación, pulse
la rueda.
Si se selecciona “ALL CHANNEL”, se mostrarán todos los canales disponibles.
5 Gire la rueda de volumen para seleccionar un canal y, a continuación, pulse la rueda.
(o)
Pulse para la búsqueda manual de un canal.
• Para cambiar rápidamente de canal mantenga pulsado .
La pantalla de entrada del código de acceso aparece cuando se selecciona un canal bloqueado o con
contenido para adultos. Para recibir el canal, introduzca el código de acceso.
( 14)
Ajustes en la memoria
Puede almacenar hasta 18 canales.
Guarde un canal
Mientras escucha un canal....
Pulse y mantenga pulsado uno de los botones numéricos (1 a 6).
(o)
1 Pulse y mantenga pulsada la rueda de volumen hasta que “PRESETMODE” parpadee.
2 Gire la rueda de volumen para seleccionar un número de preajuste y, a continuación, pulse
la rueda.
El número de preajuste parpadea y aparece “MEMORY”.
Seleccionar un canal presintonizado
Pulse uno de los botones numéricos (1a6).
(o)
1 Pulse .
2 Gire la rueda de volumen para seleccionar PRESET y, a continuación, pulse la rueda.
3 Gire la rueda de volumen para seleccionar un número de preajuste y, a continuación, pulse
la rueda.
(o)
Pulse en el mando a distancia.
Solo SiriusXM® ofrece todo lo que quiere escuchar, en un solo
lugar. Con más de 140 canales, incluida música sin publicidad
además de lo mejor en deportes, noticias, entrevistas,
comedia y entretenimiento. Bienvenido al mundo de la radio
satelital. Se requiere un sintonizador para vehículos SiriusXM
y una suscripción. Para obtener más información, visite
<www.siriusxm.com>.
Preparativos:
1 Conecte el sintonizador para vehículos SiriusXM
opcional (disponible en el mercado).
2 Revise su ID de Radio para la activación.
Se necesita el ID de Radio SiriusXM para la activación;
lo encontrará sintonizando el canal 0, en la etiqueta del
sintonizador para vehículos SiriusXM y en su empaque.
El ID de Radio no incluye las letras I, O, S ni F.
3 Active la suscripción.
Para usuarios en los EE. UU.:
En línea: Visite <www.siriusxm.com>
Teléfono: Llame al 1-866-635-2349
Para los usuarios de Canadá:
En línea: Visite <www.siriusxm.ca/activatexm>
Teléfono: Llame al 1-877-438-9677
4 Pulse repetidamente para seleccionar
SIRIUSXM y comenzar la actualización.
Antena
Puerto de expansión
en el panel posterior
Sintonizador para vehículos SiriusXM
JS_JVC_KD_X350BTS_K_EN_SP.indd 12JS_JVC_KD_X350BTS_K_EN_SP.indd 12 17/7/2017 3:40:21 PM17/7/2017 3:40:21 PM

ESPAÑOL 13
Data Size: B6L (182 mm x 128 mm)
Book Size: B6L (182 mm x 128 mm)
Uso de los modelos del sintonizador SiriusXM posteriores al SXV200:
Esta
unidad puede asignar un máximo de 18 canales SmartFavorites. Inicialmente, todos
los canales presintonizados se asignan a SmartFavorites.
• Para los canales SmartFavorites, aparece “
* ” junto al último carácter del nombre
de canal.
Le permite rebobinar y reproducir hasta 30 minutos de cualquier programa de
noticias, charlas, deportes o música al seleccionar un canal SmartFavorite.
• La reproducción comienza desde el principio de la canción si
[TUNE START]
está
ajustado en
[ON]
( 14)
para la mayoría de los canales de música almacenados
como SmartFavorite.
Para En la placa frontal
Seleccionar
un canal
SmartFavorite
guardado
Pulse uno de los botones numéricos (1a6).
1 Pulse .
2 Gire la rueda de volumen para seleccionar
PRESET y, a continuación, pulse la rueda.
3 Gire la rueda de volumen para seleccionar un
número de preajuste y, a continuación, pulse la
rueda.
Cancelar
los canales
SmartFavorites
1 Pulse .
2 Gire la rueda de volumen para seleccionar
PRESET y, a continuación, pulse la rueda.
3 Gire la rueda de volumen para seleccionar
un número de preajuste y luego púlsela y
manténgala pulsada.
“
* ” se elimina del último carácter.
Reasignar
los canales
SmartFavorites
Repita los pasos 1 a 3 de cancelar los canales
SmartFavorites.
Aparece“
* ” junto al último carácter.
SiriusXM Replay™
Mientras escucha un canal....
1 Pulse la rueda de volumen.
“ ” se ilumina y la unidad memoriza la posición en pausa.
2 Pulse la rueda de volumen para iniciar la reproducción.
La reproducción comienza desde la posición en pausa del paso
1
.
Durante la reproducción...
Para En la placa frontal En el mando a distancia
Reproducción/pausa Pulse la rueda de volumen. Pulse .
Saltar hacia atrás/hacia
adelante Pulse .Pulse .
Retroceder/Adelantar Pulse y mantenga pulsado
.
Pulse y mantenga
pulsado .
Ir a Live (En vivo)
y salir de Replay
(Reproducción)
Pulse y mantenga pulsada la
rueda de volumen.
Pulse y mantenga
pulsado .
1 Pulse .
2 Gire la rueda de volumen
para seleccionar LIVE y,
a continuación, pulse la
rueda.
SmartFavorites y TuneStart™
Los canales presintonizados por el usuario se asignan inicialmente a los canales
SmartFavorites. El canal SmartFavorite estará disponible con los sintonizadores SiriusXM
modelo SXV200 o posteriores. El sintonizador para vehículos SiriusXM almacena
automáticamente el contenido de difusión de audio de los canales SmartFavorites en
segundo plano.
Uso de SXV200:
Esta unidad puede asignar un máximo de seis canales SmartFavorites.
Si intenta asignar un 7º canal, se emitirá un pitido de error. Inicialmente, los canales
presintonizados 1 a 6 se asignan a SmartFavorites.
Radio SiriusXM®
(para KD-X350BTS/KD-X35MBS)
JS_JVC_KD_X350BTS_K_EN_SP.indd 13JS_JVC_KD_X350BTS_K_EN_SP.indd 13 17/7/2017 3:40:22 PM17/7/2017 3:40:22 PM

ESPAÑOL
14
Data Size: B6L (182 mm x 128 mm)
Book Size: B6L (182 mm x 128 mm)
TuneScan™
Puede obtener una pequeña vista previa de las canciones que se perdió en cada uno de
los canales de música SmartFavorites o el canal de música actualmente sintonizado.
1 Pulse .
2 Gire la rueda de volumen para seleccionar TUNE SCAN y, a continuación,
pulse la rueda.
La exploración comienza para los primeros seis segundos del contenido de música
grabado.
• Para escuchar la canción actual, pulse la rueda de volumen para detener la
exploración. La unidad continúa reproduciendo la canción actual.
• Para seleccionar la canción anterior/siguiente, pulse .
• Para cancelar la exploración, mantenga pulsada la rueda de volumen. La
reproducción vuelve al canal en que estaba antes de acceder a TuneScan.
Ajustes de SiriusXM
1 Pulse y mantenga pulsado .
2 Gire la rueda de volumen para seleccionar un elemento (consulte la
siguiente tabla), y, a continuación, pulse la rueda.
3 Repita el paso 2 hasta que se seleccione o active el elemento que desee
o siga las instrucciones indicadas en el elemento seleccionado.
4 Pulse para salir.
Para volver al elemento de ajuste anterior, pulse .
Predeterminado:
XX
SIRIUS XM
CHANNEL LOCK
Para desbloquear los ajustes:
1
Gire la rueda de volumen para seleccionar un número.
2
Pulse para desplazarse a la posición de introducción.
3
Repita los pasos
1
y
2
para ingresar el código de acceso actual.
(El código de acceso inicial es 0000.)
4
Pulse la rueda de volumen para confirmar.
CODE SET
1
Pulse la rueda de volumen para ingresar en
[NEW CODE]
.
2
Gire la rueda de volumen para seleccionar un número.
3
Pulse para desplazarse a la posición de introducción.
4
Repita los pasos
2
y
3
para ingresar un nuevo código de acceso de 4 dígitos.
5
Pulse la rueda de volumen para confirmar.
6
Repita los pasos
2
a
5
para volver a confirmar el código de acceso.
• Tome nota del nuevo código de acceso para la próxima vez que ingrese a la
configuración de bloqueo de canales.
LOCK SETTING MATURE CH
:Selecciona la configuración de bloqueo definida por SiriusXM.;
USER DEFINED
:Selecciona los canales individuales que el usuario desea
bloquear.;
OFF
:Se cancela.
CHANNEL EDIT
*11
Gire la rueda de volumen para seleccionar una categoría y, a continuación, pulse
la rueda.
2
Gire la rueda de volumen para seleccionar el canal que desea bloquear y, a
continuación, pulse la rueda.
La “L” antecede al número de canal.
3
Para salir, pulse y mantenga pulsado .
CHANNEL CLEAR
*1
YES
:Borra todos los canales bloqueados.;
NO
:Se cancela.
TUNE START
*2
ON
:Todos los canales de música calificados de SmartFavorites comenzarán a
reproducir desde el principio de la canción.;
OFF
:Se cancela.
SIGNAL LEVEL
Muestra la intensidad (
NO SIGNAL
/
WEAK
/
GOOD
/
STRONG
) de la recepción
actual de la señal.
BUFFER USAGE
Muestra el uso de la memoria (
0%
a
100%
) del búfer de reproducción.
SXM RESET YES
:Restablece los canales presintonizados y la configuración de bloqueo a los
valores predeterminados.;
NO
:Se cancela.
*1
Solo se visualiza cuando
[USER DEFINED]
está seleccionado.
*2
Solo está disponible si el sintonizador para vehículos SiriusXM es un modelo SXV200 o posterior
compatible con SmartFavorites.
Radio SiriusXM®
(para KD-X350BTS/KD-X35MBS)
JS_JVC_KD_X350BTS_K_EN_SP.indd 14JS_JVC_KD_X350BTS_K_EN_SP.indd 14 17/7/2017 3:40:23 PM17/7/2017 3:40:23 PM

ESPAÑOL 15
Data Size: B6L (182 mm x 128 mm)
Book Size: B6L (182 mm x 128 mm)
Emparejar y conectar por primera vez un dispositivo Bluetooth
1 Pulse para encender la unidad.
2 Busque y seleccione “KD-X3 BTS”/“KD-X2 BT”/“KD-X3 MBS” en el dispositivo Bluetooth.
“BTPAIRING” parpadea en la pantalla.
• En el caso de algunos dispositivos Bluetooth, puede ser necesario ingresar el número de identificación
personal (código PIN) inmediatamente después de la búsqueda.
3 Realice (A) o (B) dependiendo de los datos mostrados en la pantalla.
En el caso de algunos dispositivos Bluetooth, la secuencia de emparejamiento puede diferir de lo descrito en
los siguientes pasos.
(A) “[Nombre del dispositivo]” “XXXXXX” “VOL–YES” “BACK–NO”
“XXXXXX” es una clave de 6 dígitos que se genera aleatoriamente durante cada emparejamiento.
Asegúrese de que las claves que aparecen en la unidad coincidan con las que aparecen en el
dispositivo Bluetooth.
Pulse la rueda de volumen para confirmar la clave.
Opere el dispositivo Bluetooth para confirmar la clave.
(B) “[Nombre del dispositivo]” “VOL–YES” “BACK–NO”
Pulse la rueda de volumen para iniciar el emparejamiento.
• Si “PAIRING” “PIN 0000” aparece en la pantalla, ingrese el código PIN “0000” en el dispositivo
Bluetooth.
Puede cambiar el código PIN deseado antes del emparejamiento.
( 19)
• Si solo aparece “PAIRING”, opere el dispositivo Bluetooth para confirmar el emparejamiento.
El mensaje “PAIRING COMPLETED” aparece cuando ha finalizado el emparejamiento; “ ” se iluminará cuando se
establezca la conexión Bluetooth.
• Esta unidad es compatible con Emparejamiento Simple y Seguro (SSP).
• Pueden registrarse (emparejarse) hasta cinco dispositivos en total.
• Una vez finalizado el procedimiento, el dispositivo Bluetooth quedará registrado en la unidad aunque la
reinicialice. Para borrar el dispositivo emparejado,
19
,
[DEVICE DELETE]
.
• Pueden conectarse dos teléfonos Bluetooth y un dispositivo de audio Bluetooth a la vez.
No obstante, mientras está activada la fuente BT AUDIO, es posible conectar a cinco dispositivos de audio
Bluetooth y cambiar entre los cinco dispositivos. (
20
)
• Algunos dispositivos Bluetooth pueden no conectarse automáticamente a la unidad después del
emparejamiento. Conecte el dispositivo a la unidad manualmente.
• Si desea más información, consulte el manual de instrucciones del dispositivo Bluetooth.
BLUETOOTH®
BLUETOOTH — Conexión
Perfiles Bluetooth compatibles
– Perfil manos libres (HFP)
– Perfil Avanzado de Distribución de Audio (A2DP)
– Perfil de mando a distancia de Audio/Video (AVRCP)
– Perfil del puerto en serie (SPP)
– Perfil de acceso a la guía telefónica (PBAP)
Códecs Bluetooth compatibles
– Códec de sub-banda (SBC)
– Codificador avanzado de audio (AAC)
Conecte el micrófono
*
Para la ubicación del terminal de entrada de micrófono/jack de entrada de
micrófono, consulte la página 40.
Ajuste el ángulo del micrófono Asegúrelo mediante abrazaderas
para cable (no suministradas) si
fuera necesario.
MIC (terminal de entrada de micrófono)
*
Micrófono (suministrado)
Panel trasero
JS_JVC_KD_X350BTS_K_EN_SP.indd 15JS_JVC_KD_X350BTS_K_EN_SP.indd 15 17/7/2017 3:40:24 PM17/7/2017 3:40:24 PM

ESPAÑOL
16
Data Size: B6L (182 mm x 128 mm)
Book Size: B6L (182 mm x 128 mm)
Emparejamiento automático
La solicitud de emparejamiento (a través de Bluetooth)
se activa automáticamente si hay un iPhone/iPod touch/
dispositivo Android conectado a través del terminal de
entrada USB.
Para el emparejamiento, pulse la rueda de
volumen después de confirmar el nombre del
dispositivo.
La solicitud de emparejamiento automático se activa
únicamente si:
– Está activada la función Bluetooth del dispositivo
conectado.
–
[AUTO PAIRING]
está ajustado a
[ON]
.
( 19)
– La aplicación JVC MUSIC PLAY está instalada en el
dispositivo Android
( 7)
y la opción
[AUTO MODE]
seleccionada
( 8)
.
BLUETOOTH — Teléfono móvil
Recibir una llamada
Cuando se recibe una llamada entrante:
•
KD-X350BTS
/
KD-X35MBS
:
Los botones parpadean en el color que ha seleccionado en
[RING COLOR]
.
( 17)
KD-X255BT
:
Los botones parpadean en el patrón de parpadeo que ha seleccionado en
[RING ILLUMI]
.
( 17)
• Si
[AUTO ANSWER]
está ajustado al tiempo seleccionado, la unidad contesta automáticamente la llamada.
( 17)
Durante una llamada:
•
KD-X350BTS
/
KD-X35MBS
:
Los botones dejan de parpadean y se iluminan en el color que ha seleccionado en
[RING COLOR]
.
( 17)
KD-X255BT
:
Los botones dejan de parpadear.
• Si apaga la unidad o extrae el placa frontal, la conexión Bluetooth se interrumpe.
Las siguientes operaciones pueden diferir o no estar disponibles dependiendo del teléfono que se haya conectado.
Para En la placa frontal En el mando a distancia
Primera llamada entrante...
Contestar una llamada Pulse o la rueda de volumen. Pulse .
Rechazar una llamada Mantenga pulsado o la rueda
de volumen.
Pulse y mantenga pulsado
.
Finalizar una llamada Mantenga pulsado o la rueda
de volumen.
Pulse y mantenga pulsado
.
BLUETOOTH®
JS_JVC_KD_X350BTS_K_EN_SP.indd 16JS_JVC_KD_X350BTS_K_EN_SP.indd 16 17/7/2017 3:40:25 PM17/7/2017 3:40:25 PM

ESPAÑOL 17
Data Size: B6L (182 mm x 128 mm)
Book Size: B6L (182 mm x 128 mm)
Para En la placa frontal En el mando a distancia
Mientras habla con la primera llamada entrante...
Responder a otra llamada
entrante y dejar en espera la
llamada actual
Pulse o la rueda
de volumen.
( No disponible )
Rechazar otra llamada
entrante
Mantenga pulsado
o la rueda de
volumen.
( No disponible )
Mientras tiene dos llamadas activas...
Finalizar la llamada actual y
activar la llamada en espera
Mantenga pulsado
o la rueda de
volumen.
Pulse y mantenga
pulsado .
Pase de la llamada actual
a la llamada en espera y
viceversa
Pulse .
( No disponible )
Ajustar el volumen del
teléfono*1
[00]
a
[35]
(Predeterminado:
[15]
)
Gire la rueda de
volumen durante una
llamada.
Pulse *2 o
durante una
llamada.
Cambiar entre los modos
manos libres y conversación
privada*3
Pulse durante
una llamada.
( No disponible )
*1
Este ajuste no influirá en el volumen del resto de las fuentes.
*2
Pulse y mantenga pulsado para aumentar continuamente el volumen a 15.
*3
Las operaciones pueden variar dependiendo del dispositivo Bluetooth conectado.
Mejorar la calidad de voz
Mientras habla por teléfono....
1 Pulse y mantenga pulsado .
2 Gire la rueda de volumen para seleccionar un elemento
(
consulte la siguiente
tabla
)
, y, a continuación, pulse la rueda.
3 Repita el paso 2 hasta que se seleccione o active el elemento deseado.
4 Pulse para salir.
Para volver al elemento de ajuste anterior, pulse .
Predeterminado:
XX
MIC GAIN LEVEL –10
a
LEVEL +10
(
LEVEL –04
):La sensibilidad del micrófono
aumenta a medida que aumenta el número.
NR LEVEL LEVEL –05
a
LEVEL+05
(
LEVEL 00
):Ajuste el nivel de reducción de ruido
hasta que el ruido que se escucha durante una conversación telefónica sea mínimo.
ECHO CANCEL LEVEL –05
a
LEVEL +05
(
LEVEL 00
):Ajuste el tiempo de retardo de
cancelación de eco hasta que el eco que escucha durante una conversación telefónica
sea mínimo.
Realice los ajustes para recibir una llamada
1 Pulse para ingresar al modo Bluetooth.
2 Gire la rueda de volumen para seleccionar un elemento (consulte la
siguiente tabla), y, a continuación, pulse la rueda.
3 Repita el paso 2 hasta que se seleccione o active el elemento
deseado.
Para volver al elemento de ajuste anterior, pulse .
Predeterminado:
XX
SETTINGS
AUTO ANSWER 01 SEC
a
30 SEC
:La unidad contesta automáticamente las llamadas entrantes en
el tiempo seleccionado (en segundos).;
OFF
:Se cancela.
RING COLOR KD-X350BTS
/
KD-X35MBS
:
COLOR 01
a
COLOR 49
(
COLOR 08
): Selecciona el color de iluminación de
los botones como notificación cuando se recibe una llamada entrante y durante la
llamada.;
OFF
:Se cancela.
RING ILLUMI KD-X255BT
:
BLINK 01
a
BLINK 05
(
BLINK 02
): Selecciona el patrón de parpadeo de los
botones como notificación cuando se recibe una llamada entrante.;
OFF
:Se cancela.
BATT/SIGNAL
*
KD-X350BTS
/
KD-X35MBS
:
AUTO
:Muestra el estado de la carga y la intensidad de la señal cuando la unidad
detecta un dispositivo Bluetooth y se conecta el dispositivo Bluetooth.;
OFF
:Se cancela.
*
La funcionalidad depende del tipo de teléfono en uso.
BLUETOOTH®
JS_JVC_KD_X350BTS_K_EN_SP.indd 17JS_JVC_KD_X350BTS_K_EN_SP.indd 17 17/7/2017 3:40:25 PM17/7/2017 3:40:25 PM

ESPAÑOL
18
Data Size: B6L (182 mm x 128 mm)
Book Size: B6L (182 mm x 128 mm)
Realizar una llamada
Puede realizar una llamada desde el historial de llamadas, la guía telefónica o mediante marcación del
número. La llamada con marcación por voz también es posible si su teléfono móvil dispone de esta
función.
1 Pulse para ingresar al modo Bluetooth.
Aparece “(nombre del primer dispositivo)”.
• Si hay dos teléfonos Bluetooth conectados, pulse nuevamente para cambiar al otro teléfono.
Aparece “(nombre del segundo dispositivo)”.
2 Gire la rueda de volumen para seleccionar un elemento (consulte la siguiente tabla), y, a
continuación, pulse la rueda.
3 Repita el paso 2 hasta que se seleccione o active el elemento que desee o siga las
instrucciones indicadas en el elemento seleccionado.
Para volver al elemento de ajuste anterior, pulse .
RECENT CALL
(Solo si el teléfono es compatible con PBAP.)
1
Pulse la rueda de volumen para seleccionar un nombre o un número de teléfono.
• “<” indica llamada recibida, “>” indica llamada realizada, “M” indica llamada perdida.
• El mensaje “NO HISTORY” aparece si no existe un historial de llamadas o número de llamada registrado.
2
Pulse la rueda de volumen para llamar.
PHONEBOOK
(Solo si el teléfono es compatible con PBAP.)
1
Pulse para seleccionar la letra que desee (A a Z, 0a9, y OTHERS).
• Aparece “OTHERS” si el primer carácter no es una letra (A a Z) ni un número (0 a 9).
2
Gire la rueda de volumen para seleccionar un nombre y, a continuación, pulse la rueda.
3
Gire la rueda de volumen para seleccionar un número de teléfono y, a continuación, pulse la rueda para hacer la
llamada.
• La guía telefónica del teléfono conectado se transfiere automáticamente a la unidad cuando se realiza el
emparejamiento.
• Esta unidad puede visualizar solamente letras sin acento. (Las letras acentuadas tal como la “Ú” se muestra como “U”.)
DIAL NUMBER
1
Gire la rueda de volumen para seleccionar un número (0 a 9) o un carácter ( , #, +).
2
Pulse para mover la posición de ingreso.
Repita los pasos
1
y
2
hasta finalizar el ingreso del número telefónico.
3
Pulse la rueda de volumen para llamar.
VOICE
Pronuncie el nombre del contacto al que desea llamar o el comando de voz para controlar las funciones del teléfono.
( Realice una llamada mediante reconocimiento de voz)
BLUETOOTH®
Realice una llamada mediante reconocimiento
de voz
1 Pulse y mantenga pulsado para activar el
teléfono conectado.
2 Pronuncie el nombre del contacto al que desea llamar
o el comando de voz para controlar las funciones del
teléfono.
• Las características de reconocimiento de voz compatibles varían
según el teléfono. Si desea más información, consulte el manual de
instrucciones del teléfono conectado.
• Esta unidad también es compatible con las funciones de asistente
personal inteligente de iPhone.
Ajustes en la memoria
Almacenar un contacto en la memoria
Puede guardar hasta 6 contactos en los botones numéricos (
1
a
6
).
1 Pulse para ingresar al modo Bluetooth.
2 Gire la rueda de volumen para seleccionar
[RECENT CALL]
,
[PHONEBOOK]
o
[DIAL NUMBER]
y, a continuación, pulse la
rueda.
3 Gire la rueda de volumen para seleccionar un contacto o
ingrese un número de teléfono.
Si se ha seleccionado un contacto, pulse la rueda de volumen
para que aparezca el número de teléfono.
4 Pulse y mantenga pulsado uno de los botones
numéricos (1 a 6).
Aparece “MEMORY P(número de preajuste seleccionado)”
cuando se guarda el contacto.
Para borrar un contacto de la memoria preajustada, seleccione
[DIAL NUMBER]
en el paso
2
y almacene un número en blanco.
Realizar una llamada desde la memoria
1 Pulse para ingresar al modo Bluetooth.
2 Pulse uno de los botones numéricos (1 a 6).
3 Pulse la rueda de volumen para llamar.
Aparece “NO PRESET” si no hay ningún contacto guardado.
JS_JVC_KD_X350BTS_K_EN_SP.indd 18JS_JVC_KD_X350BTS_K_EN_SP.indd 18 17/7/2017 3:40:26 PM17/7/2017 3:40:26 PM

ESPAÑOL 19
Data Size: B6L (182 mm x 128 mm)
Book Size: B6L (182 mm x 128 mm)
Ajustes del modo Bluetooth
1 Pulse y mantenga pulsado .
2 Gire la rueda de volumen para seleccionar un elemento
(
consulte la siguiente tabla
)
, y, a
continuación, pulse la rueda.
3 Repita el paso 2 hasta que se seleccione o active el elemento que desee o siga las
instrucciones indicadas en el elemento seleccionado.
4 Pulse para salir.
Para volver al elemento de ajuste anterior, pulse .
Predeterminado:
XX
BT MODE
PHONE SELECT
*Selecciona el teléfono o el dispositivo de audio que desea conectar o desconectar.
Al conectarse, aparece “ ” delante del nombre del dispositivo.
Aparece “ ” delante del actual dispositivo de audio para reproducción.
AUDIO SELECT
*
DEVICE DELETE
1
Gire la rueda de volumen para seleccionar el dispositivo a eliminar y, a continuación, pulse la rueda.
2
Gire la rueda de volumen para seleccionar
[YES]
o
[NO]
y, a continuación, pulse la rueda.
PIN CODE EDIT
(0000)
Cambia el código PIN (hasta 6 dígitos).
1
Gire la rueda de volumen para seleccionar un número.
2
Pulse para mover la posición de ingreso.
Repita los pasos
1
y
2
hasta terminar de ingresar el código PIN.
3
Pulse la rueda de volumen para confirmar.
RECONNECT ON
:La unidad restablecerá automáticamente la conexión cuando el dispositivo Bluetooth conectado en último término
vuelva dentro del rango.;
OFF
:Se cancela.
AUTO PAIRING ON
:La unidad empareja automáticamente el dispositivo Bluetooth compatible (iPhone/iPod touch/dispositivo Android)
cuando se lo conecta a través del terminal de entrada USB.Esta función podrá no estar disponible, dependiendo del sistema
operativo del dispositivo conectado. ;
OFF
:Se cancela.
INITIALIZE YES
:Inicializa todos los ajustes Bluetooth (incluyendo el emparejamiento almacenado, directorio telefónico y etc.).;
NO
:Se cancela.
INFORMATION MY BT NAME
: Muestra el nombre de la unidad (“KD-X3 BTS”/“KD-X2 BT”/“KD-X3 MBS”).;
MY ADDRESS
: Muestra la dirección de la unidad.
* Solo se pueden conectar un máximo de dos teléfonos con Bluetooth y un dispositivo de audio con Bluetooth a la vez.
BLUETOOTH®
Modo de comprobación de compatibilidad
Bluetooth
Puede comprobar la conectividad del perfil compatible entre el
dispositivo Bluetooth y la unidad.
• Asegúrese de que no haya ningún dispositivo Bluetooth
emparejado.
1 Pulse y mantenga pulsado .
Aparece “BLUETOOTH” “CHECK MODE”.
“SEARCH NOW USING PHONE” “PIN IS 0000” se desplazan
en la pantalla.
2 Busque y seleccione “KD-X3 BTS”/“KD-X2 BT”/
“KD-X3 MBS” en el dispositivo Bluetooth en el lapso
de 3 minutos.
3 Realice (A), (B) o (C) dependiendo de los datos
mostrados en la pantalla.
(A) “PAIRING” “XXXXXX” (Clave de paso de
6 dígitos)
: Asegúrese de que la clave de paso que
aparece en la unidad coincida con la que aparece en
el dispositivo Bluetooth y, a continuación, opere el
dispositivo Bluetooth para confirmar la clave de paso.
(B) “PAIRING” “PIN IS 0000”
: Ingrese “0000” en el
dispositivo Bluetooth.
(C) “PAIRING”
: Opere el dispositivo Bluetooth para
confirmar el emparejamiento.
Una vez realizado el emparejamiento, aparece “PAIRING OK”
“[Nombre del dispositivo]” y se inicia la comprobación de
compatibilidad con Bluetooth.
Si aparece “CONNECT NOW USING PHONE”, opere el dispositivo
Bluetooth para que se pueda continuar el acceso al directorio
telefónico.
“TESTING” parpadea en la pantalla.
JS_JVC_KD_X350BTS_K_EN_SP.indd 19JS_JVC_KD_X350BTS_K_EN_SP.indd 19 17/7/2017 3:40:26 PM17/7/2017 3:40:26 PM

ESPAÑOL
20
Data Size: B6L (182 mm x 128 mm)
Book Size: B6L (182 mm x 128 mm)
El resultado de la conectividad parpadea en la
pantalla.
“PAIRING OK” y/o “HANDS-FREEOK”*
1
y/o
“AUD.STREAMOK”*
2
y/o “PBAP OK”*
3
: Compatible
*1
Compatible con el Perfil Manos Libres (HFP, Hands-Free Profile)
*2
Compatible con el Perfil Avanzado de Distribución de Audio
(A2DP, Advanced Audio Distribution Profile)
*3
Compatible con el Perfil de acceso a la guía telefónica
(PBAP, Phonebook Access Profile)
Después de 30 segundos, aparece “PAIRING DELETED” para
indicar que se ha eliminado el emparejamiento y la unidad
sale del modo de comprobación.
• Para cancelar, pulse y mantenga pulsado para
apagar la unidad y luego vuélvala a encender.
BLUETOOTH®
BLUETOOTH — Audio
Reproductor de audio a través de Bluetooth
1 Pulse repetidamente para seleccionar BTAUDIO (o pulse SOURCE en el mando a
distancia).
• Si pulsa se accede directamente a BT AUDIO.
2 Opere el reproductor de audio Bluetooth para comenzar la reproducción.
Para En la placa frontal En el mando a distancia
Reproducción/pausa Pulse la rueda de volumen. Pulse .
Seleccione un grupo o carpeta Pulse . Pulse .
Omisión hacia atrás/omisión
hacia delante Pulse .Pulse .
Retroceder/avanzar
rápidamente Pulse y mantenga pulsado .Pulse y mantenga
pulsado .
Repetir reproducción Pulse repetidamente.
TRACK REPEAT
,
ALL REPEAT
,
REPEAT OFF
( No disponible )
Reproducción aleatoria Pulse repetidamente.
GROUP RANDOM
,
ALL RANDOM
,
RANDOM OFF
( No disponible )
Seleccionar un archivo de una
carpeta/lista
Consulte el apartado “Seleccionar un archivo de
una carpeta/lista” que aparece en la página 8.
( No disponible )
Cambiar entre los dispositivos
de audio Bluetooth conectados Pulse 5.*
( No disponible )
* Si pulsa la tecla “Play” en el dispositivo conectado también se cambiará el sonido generado por el dispositivo.
Las operaciones y las indicaciones en pantalla difieren según su disponibilidad en el dispositivo conectado.
Mientras está activada la fuente
BT AUDIO, es posible conectar
a cinco dispositivos de audio
Bluetooth y cambiar entre los cinco
dispositivos.
JS_JVC_KD_X350BTS_K_EN_SP.indd 20JS_JVC_KD_X350BTS_K_EN_SP.indd 20 17/7/2017 3:40:27 PM17/7/2017 3:40:27 PM

ESPAÑOL 21
Data Size: B6L (182 mm x 128 mm)
Book Size: B6L (182 mm x 128 mm)
STATUS
Muestra el estado del dispositivo seleccionado.
IOS CONNECTED
: Puede utilizar la aplicación mediante el iPhone/iPod conectado a
través de Bluetooth o del terminal de entrada USB.
IOS NOT CONNECTED
: No se ha conectado ningún dispositivo IOS para usar la
aplicación.
ANDROID CONNECTED
: Puede usar la aplicación mediante el smartphone Android
conectado a través de Bluetooth.
ANDROID NOT CONNECTED
: No se ha conectado ningún dispositivo Android para
usar la aplicación.
Escuchar el iPhone/iPod a través de Bluetooth
Puede escuchar las canciones en el iPhone/iPod a través de la conexión Bluetooth de
esta unidad.
Pulse repetidamente para seleccionar iPodBT.
• Puede operar el iPod/iPhone de la misma forma en que lo hace cuando el iPod/
iPhone está conectado a través del terminal de entrada USB.
( 7)
• Si conecta un iPhone/iPod al terminal de entrada USB mientras escucha una fuente
iPodBT, la fuente cambiará automáticamente a iPodUSB. Pulse para
seleccionar iPodBT si el dispositivo aún está conectado a través de Bluetooth.
BLUETOOTH®
Ajustes para utilizar la JVC Remote aplicación
La aplicación JVC Remote ha sido diseñada para controlar las operaciones del receptor
para automóvil JVC desde un iPhone/iPod (a través de Bluetooth o del terminal de
entrada USB) o un smartphone Android (a través de Bluetooth).
Preparativos:
Antes de la conexión, instale la versión más reciente de la aplicación JVC Remote en su
dispositivo. Para obtener más información, visite <http://www.jvc.net/cs/car/>.
1 Pulse y mantenga pulsado .
2 Gire la rueda de volumen para seleccionar un elemento
(
consulte la
siguiente tabla
)
, y, a continuación, pulse la rueda.
3 Repita el paso 2 hasta que se seleccione o active el elemento deseado.
4 Pulse para salir.
Para volver al elemento de ajuste anterior, pulse .
Predeterminado:
XX
REMOTE APP
SELECT
Seleccione el dispositivo (IOS o ANDROID) en el que desea ejecutar la aplicación.
IOS YES
:Seleccione iPhone/iPod para usar la aplicación a través de Bluetooth o a través del
terminal de entrada USB conectado.;
NO
:Se cancela.
Si se selecciona IOS, seleccione la fuente iPod BT (o iPod USB si su iPhone/iPod está conectado a
través del terminal de entrada USB) para activar la aplicación.
•
La conectividad de la aplicación será interrumpida o desconectada si:
– Se cambia de la fuente iPod BT a cualquier fuente de reproducción conectada a través
del terminal de entrada USB.
– Se cambia de la fuente iPod USB a la fuente iPod BT.
ANDROID YES
:Seleccione smartphone Android para usar la aplicación a través de Bluetooth.;
NO
:Se cancela.
ANDROID
LIST
*
Seleccione en la lista el smartphone Android a usar.
*
Se visualiza sólo cuando
[ANDROID]
de
[SELECT]
se ajusta a
[YES]
.
JS_JVC_KD_X350BTS_K_EN_SP.indd 21JS_JVC_KD_X350BTS_K_EN_SP.indd 21 17/7/2017 3:40:28 PM17/7/2017 3:40:28 PM

ESPAÑOL
22
Data Size: B6L (182 mm x 128 mm)
Book Size: B6L (182 mm x 128 mm)
Radio Internet a través de Bluetooth
Puede escuchar radio Internet (Pandora, iHeartRadio e Spotify) en el dispositivo iPhone/
iPod touch/Android a través de Bluetooth de esta unidad.
• Asegúrese de que el terminal de entrada USB no esté conectado a ningún dispositivo.
Escuchar Pandora
Preparativos:
Seleccione
[ON]
para
[PANDORA SRC]
en
[SOURCE SELECT]
.
( 4)
1 Abra la aplicación Pandora en su dispositivo.
2 Conecte su dispositivo a través de la conexión Bluetooth.
( 15)
3 Pulse repetidamente para seleccionar PANDORA (para iPhone/
iPod) o PANDORA BT (para el dispositivo Android).
La fuente cambia y la emisión comienza automáticamente.
• Puede operar Pandora de la misma forma en que lo hace cuando Pandora está
conectada a través del terminal de entrada USB.
( 9)
Escuchar iHeartRadio
Preparativos:
Seleccione
[ON]
para
[IHEART SRC]
en
[SOURCE SELECT]
.
( 4)
1 Abra la aplicación iHeartAuto en su dispositivo.
2 Conecte su dispositivo a través de la conexión Bluetooth.
( 15)
3 Pulse repetidamente para seleccionar IHEARTRADIO.
La fuente cambia y la emisión comienza automáticamente.
• Puede operar iHeartRadio de la misma forma en que lo hace cuando iHeartRadio está
conectada a través del terminal de entrada USB.
( 10)
BLUETOOTH®
Escuchar Spotify
Preparativos:
Seleccione
[ON]
para
[SPOTIFY SRC]
en
[SOURCE SELECT]
.
( 4)
1 Abra la aplicación Spotify en su dispositivo.
2 Conecte su dispositivo a través de la conexión Bluetooth.
( 15)
3 Pulse repetidamente para seleccionar SPOTIFY (para iPhone/
iPod) o SPOTIFY BT (para el dispositivo Android).
La fuente cambia y la emisión comienza automáticamente.
• Puede operar Spotify de la misma forma en que lo hace cuando Spotify está
conectada a través del terminal de entrada USB.
( 11)
JS_JVC_KD_X350BTS_K_EN_SP.indd 22JS_JVC_KD_X350BTS_K_EN_SP.indd 22 17/7/2017 3:40:28 PM17/7/2017 3:40:28 PM

ESPAÑOL 23
Data Size: B6L (182 mm x 128 mm)
Book Size: B6L (182 mm x 128 mm)
Uso de un reproductor de audio portátil
1 Conecte un reproductor de audio portátil (disponible en el mercado).
2 Seleccione
[ON]
para
[BUILT-IN AUX]
en
[SOURCE SELECT]
.
( 4)
3 Pulse repetidamente para seleccionar AUX.
4 Encienda el reproductor de audio portátil e inicie la reproducción.
Para una salida de audio óptima, utilice una miniclavija estéreo auricular
de 3 contactos.
Miniclavija estéreo de 3,5 mm (1/8 pulgada) con conector
en “L” (disponible en el mercado)
Reproductor de audio portátil
Toma de entrada auxiliar
AUX AJUSTES DE AUDIO
1 Pulse y mantenga pulsado .
2 Gire la rueda de volumen para seleccionar un elemento (consulte la
siguiente tabla), y, a continuación, pulse la rueda.
3 Repita el paso 2 hasta que se seleccione o active el elemento que desee
o siga las instrucciones indicadas en el elemento seleccionado.
4 Pulse para salir.
Para volver al elemento de ajuste anterior, pulse .
Predeterminado:
XX
EQ SETTING
PRESET EQ
Selecciona un ecualizador predefinido adecuado para el género musical.
• Seleccione
[USER]
para utilizar los ajustes realizados en
[EASY EQ]
o
[PRO EQ]
.
FLAT
/
DRVN 3
/
DRVN 2
/
DRVN 1
/
HARD ROCK
/
HIP HOP
/
JAZZ
/
POP
/
R&B
/
USER
/
CLASSICAL
El ecualizador de conducción (
DRVN 3
/
DRVN 2
/
DRVN 1
) refuerza frecuencias
específicas de la señal de audio para reducir el ruido proveniente del exterior del vehículo o el
ruido producido por los neumáticos.
EASY EQ
Ajuste su propia configuración de sonido.
• Los ajustes se guardan en
[USER]
.
• Los ajustes realizados afectan a los ajustes actuales de
[PRO EQ]
.
SUB.W SP
*1*2
:
00
a
+06
(Predeterminado:
+03
SUB.W
*1*3
:
–50
a
+10 00
BASS
:
LVL–09
a
LVL+09 LVL 00
MID
:
LVL–09
a
LVL+09 LVL 00
TRE
:
LVL–09
a
LVL+09 LVL 00
)
*1
,
*2
,
*3
:
( 24)
JS_JVC_KD_X350BTS_K_EN_SP.indd 23JS_JVC_KD_X350BTS_K_EN_SP.indd 23 17/7/2017 3:40:30 PM17/7/2017 3:40:30 PM

ESPAÑOL
24
Data Size: B6L (182 mm x 128 mm)
Book Size: B6L (182 mm x 128 mm)
AJUSTES DE AUDIO
PRO EQ
Ajuste su propia configuración de sonido.
• Los ajustes se guardan en
[USER]
.
• Los ajustes realizados afectan a los ajustes actuales de
[EASY EQ]
.
62.5HZ
LEVEL –09
a
LEVEL +09 (LEVEL 00)
: Ajusta el volumen a programarse para cada fuente.
(Antes de realizar un ajuste, seleccione la fuente que desea ajustar.)
ON
:Activa la ampliación de graves.;
OFF
:Se cancela.
100HZ
/
160HZ
/
250HZ
/
400HZ
/
630HZ
/
1KHZ
/
1.6KHZ
/
2.5KHZ
/
4KHZ
/
6.3KHZ
/
10KHZ
/
16KHZ
LEVEL –09
a
LEVEL +09 (LEVEL 00)
:
Ajusta el volumen a programarse para cada fuente.
(Antes de realizar un ajuste, seleccione la fuente que desea ajustar.)
Q FACTOR 1.35
/
1.50
/
2.00
:Ajusta el factor de calidad.
AUDIO CONTROL
BASS BOOST LEVEL +01
a
LEVEL +05
: Selecciona su nivel de refuerzo de graves preferido.;
OFF
:Se cancela.
LOUDNESS LEVEL 01
/
LEVEL 02
:Refuerza las frecuencias altas o bajas para producir un sonido
bien balanceado a bajos niveles de volumen.;
OFF
:Se cancela
SUB.W LEVEL
*1
SPK-OUT
*2
(No aplicable si se ha seleccionado crossover de 3 vías.)
SUB.W 00
a
SUB.W +06
(
SUB.W +03
):Ajusta el nivel
de salida del subwoofer conectado a través del cable del altavoz.
( 39)
PRE-OUT
*3
SUB.W –50
a
SUB.W +10
(
SUB.W 00
):Ajusta el nivel
de salida del subwoofer conectado a los terminales de salida de
línea (SW o REAR/SW) a través del amplificador externo.
( 40)
SUBWOOFER
SET
*3
ON
: Activa la salida del subwoofer.;
OFF
:Se cancela.
FADER
(No aplicable si se ha seleccionado crossover de 3 vías.)
POSITION R15
a
POSITION F15
(
POSITION 00
):Ajusta el balance de salida de
los altavoces delanteros y traseros.
BALANCE
*4
POSITION L15
a
POSITION R15
(
POSITION 00
):Ajusta el balance de salida
de los altavoces izquierdo y derecho.
VOLUME ADJUST LEVEL –15
a
LEVEL +06
(
LEVEL 00
):Preajuste el nivel de volumen inicial de
cada fuente (al compararse con el nivel de volumen de FM). Antes del ajuste, seleccione la
fuente que desea ajustar.
AMP GAIN LOW POWER
:Limita el nivel de volumen máximo a 25. (Selecciónelo si la potencia
máxima de cada altavoz es inferior a 50 W, con el fin de evitar posibles daños en los
altavoces.);
HIGH POWER
:El nivel máximo de volumen es 35.
SPK/PRE OUT
(No aplicable si se ha seleccionado crossover de 3 vías.)
Dependiendo del método de conexión del altavoz, seleccione la configuración apropiada
para obtener la salida deseada. (
25, Ajustes salida altavoz
)
SPEAKER SIZE
Se muestran los elementos de ajuste de crossover de 2 vías o de 3 vías, dependiendo del
tipo de crossover seleccionado (
[X ' OVER TYPE]
).
(
26, Ajustes de crossover
)
Por defecto, se ha seleccionado el tipo crossover de 2 vías.
X ' OVER
DTA SETTINGS
Para los ajustes,
27, Ajustes de la alineación del tiempo digital
.
CAR SETTINGS
X ' OVER TYPE Precaución
: Ajuste el volumen antes de cambiar
[X ' OVER TYPE]
, para evitar un
repentino aumento o disminución del nivel de volumen.
2-WAY
(Se visualiza solo si está seleccionado
[3-WAY]
)
YES
:Selecciona el tipo crossover de dos vías.;
NO
:Se cancela.
3-WAY
(Se visualiza solo si está seleccionado
[2-WAY]
)
YES
:Selecciona el tipo crossover de tres vías.;
NO
:Se cancela.
*1
Se visualiza sólo cuando
[SUBWOOFER SET]
se ajusta a
[ON]
.
*2
Para crossover de 2 vías: Se visualiza sólo cuando
[SPK/PRE OUT]
se ajusta a
[SUB.W/SUB.W]
.
( 25)
*3
Para crossover de 2 vías: Se visualiza sólo cuando
[SPK/PRE OUT]
se ajusta a
[REAR/SUB.W]
o
[SUB.W/SUB.W]
.
( 25)
*4
El ajuste no afecta a la salida del subwoofer.
JS_JVC_KD_X350BTS_K_EN_SP.indd 24JS_JVC_KD_X350BTS_K_EN_SP.indd 24 17/7/2017 3:40:30 PM17/7/2017 3:40:30 PM

ESPAÑOL 25
Data Size: B6L (182 mm x 128 mm)
Book Size: B6L (182 mm x 128 mm)
AJUSTES DE AUDIO
SOUND EFFECT
SPACE ENHANCE
(No aplicable para la fuente TUNER.)
SMALL/MEDIUM/LARGE
: Aumenta virtualmente el espacio acústico.;
OFF
:Se cancela.
SND RESPONSE LEVEL1
/
LEVEL2
/
LEVEL3
: Hace que el sonido sea virtualmente más realista.;
OFF
:Se cancela.
SOUND LIFT LOW
/
MIDDLE
/
HIGH
: Realiza el ajuste virtual de la posición de escucha del sonido
emitido por los altavoces.;
OFF
:Se cancela.
VOL LINK EQ ON
:Refuerza la frecuencia para reducir el ruido proveniente del exterior del vehículo o el
rido producido por los neumáticos.;
OFF
:Se cancela.
K2 TECHNOLOGY
(No aplicable para la fuente TUNER, para la fuente SIRIUS XM ni para la fuente AUX.)
ON
:Para mejorar la calidad del sonido de la música comprimida.;
OFF
:Se cancela.
Ajustes salida altavoz
[SPK/PRE OUT]
(Aplicable solo si [X ' OVER TYPE ] está ajustado a [2-WAY]) ( 24)
Seleccione la configuración de salida para los altavoces
[SPK/PRE OUT]
,
basándose en el
método de conexión del altavoz.
Conexión a través de los terminales de salida de línea
Para conexiones a través de un amplificador externo.
( 40)
KD-X350BTS
/
KD-X35MBS
:
Configuración de
[SPK/PRE OUT]
Señal de audio a través de la terminal de salida de línea
FRONT REAR SW
REAR/REAR
(predeterminado)
Salida de los altavoces
delanteros
Salida de los altavoces
traseros
Salida del subwoofer
REAR/SUB.W
( No disponible ) ( No disponible ) ( No disponible )
SUB.W/SUB.W
Salida de los altavoces
delanteros
L (izquierdo): Salida del
subwoofer
R (derecho): (Silencio)
Salida del subwoofer
KD-X255BT
:
Configuración de
[SPK/PRE OUT]
Señal de audio a través de la terminal de salida de línea
FRONT REAR/SW
REAR/REAR
Salida de los altavoces delanteros Salida de los altavoces traseros
REAR/SUB.W
(predeterminado)
Salida de los altavoces delanteros Salida del subwoofer
SUB.W/SUB.W
Salida de los altavoces delanteros Salida del subwoofer
Conexión a través de los cables de los altavoces
Para conexiones que no utilizan un amplificador externo. No obstante, con estos ajustes
puedes gozar también de la salida del subwoofer.
( 39)
Configuración de
[SPK/PRE OUT]
Señal de audio a través del cable del altavoz trasero
L (izquierdo) R (derecho)
REAR/REAR
Salida de los altavoces traseros Salida de los altavoces traseros
REAR/SUB.W
Salida de los altavoces traseros Salida de los altavoces traseros
SUB.W/SUB.W
Salida del subwoofer (Silencio)
Si se selecciona
[SUB.W/SUB.W]
:
– Se selecciona
[120HZ]
en
[SUBWOOFER LPF]
y
[THROUGH]
no está disponible.
– Se selecciona
[POSITION R02]
en
[FADER]
y el rango seleccionable es de
[POSITION R15]
a
[POSITION 00]
.
JS_JVC_KD_X350BTS_K_EN_SP.indd 25JS_JVC_KD_X350BTS_K_EN_SP.indd 25 17/7/2017 3:40:31 PM17/7/2017 3:40:31 PM

ESPAÑOL
26
Data Size: B6L (182 mm x 128 mm)
Book Size: B6L (182 mm x 128 mm)
AJUSTES DE AUDIO
Elementos de ajuste de crossover de 2 vías
SPEAKER SIZE
FRONT SIZE 3.5"
/
4"
/
4.75"
/
5"
/
6.5"
/
6.75"
/
7"
/
4×6
/
5×7
/
6×8
/
6×9
/
7×10
TWEETER SMALL
/
MIDDLE
/
LARGE
/
NONE
(no conectado)
REAR
*1
3.5"
/
4"
/
4.75"
/
5"
/
6.5"
/
6.75"
/
7"
/
4×6
/
5×7
/
6×8
/
6×9
/
7×10
/
NONE
(no conectado)
SUBWOOFER
*2*3
6.5"
/
8"
/
10"
/
12"
/
15" OVER
/
NONE
(no conectado)
X ' OVER
TWEETER FRQ 1KHZ
/
1.6KHZ
/
2.5KHZ
/
4KHZ
/
5KHZ
/
6.3KHZ
/
8KHZ
/
10KHZ
/
12.5KHZ
GAIN LEFT –08DB
a
00DB
GAIN RIGHT –08DB
a
00DB
FRONT HPF F-HPF FRQ 30HZ
/
40HZ
/
50HZ
/
60HZ
/
70HZ
/
80HZ
/
90HZ
/
100HZ
/
120HZ
/
150HZ
/
180HZ
/
220HZ
/
250HZ
/
THROUGH
F-HPF SLOPE –06DB
/
–12DB
/
–18DB
/
–24DB
F-HPF GAIN –08DB
a
00DB
REAR HPF
*1
R-HPF FRQ 30HZ
/
40HZ
/
50HZ
/
60HZ
/
70HZ
/
80HZ
/
90HZ
/
100HZ
/
120HZ
/
150HZ
/
180HZ
/
220HZ
/
250HZ
/
THROUGH
R-HPF SLOPE –06DB
/
–12DB
/
–18DB
/
–24DB
R-HPF GAIN –08DB
a
00DB
SUBWOOFER
LPF
*2*3
SW LPF FRQ 30HZ
/
40HZ
/
50HZ
/
60HZ
/
70HZ
/
80HZ
/
90HZ
/
100HZ
/
120HZ
/
150HZ
/
180HZ
/
220HZ
/
250HZ
/
THROUGH
SW LPF SLOPE –06DB
/
–12DB
/
–18DB
/
–24DB
SW LPF PHASE REVERSE
(180°)/
NORMAL
(0°)
SW LPF GAIN –08DB
a
00DB
*1
,
*2
,
*3
:
( 27)
Ajustes de crossover
A continuación se describen los elementos de ajuste disponibles para crossover de
2 vías y crossover de 3 vías.
Precaución
Seleccione el tipo de crossover de acuerdo con la conexión de los altavoces.
( 39, 40)
Si selecciona un tipo incorrecto:
• Se podrán dañar los altavoces.
• El nivel de sonido de salida puede ser extremadamente alto o bajo.
SPEAKER SIZE
Selecciona, dependiendo del tamaño del altavoz conectado, el rendimiento óptimo.
•
Los ajustes de frecuencia y pendiente se definen automáticamente para el
crossover del altavoz seleccionado.
•
Cuando se ha seleccionado crossover de 2 vías, si se selecciona
[NONE]
para
[TWEETER]
de
[FRONT]
,
[REAR]
y
[SUBWOOFER]
en
[SPEAKER SIZE]
, el ajuste
[X ‘ OVER]
del altavoz seleccionado no estará disponible.
•
Cuando se ha seleccionado crossover de 3 vías, si se selecciona
[NONE]
para
[WOOFER]
en
[SPEAKER SIZE]
, el ajuste
[X ‘ OVER]
de
[WOOFER]
no estará
disponible.
X ‘ OVER (crossover)
• [FRQ]
/
[F-HPF FRQ]
/
[R-HPF FRQ]
/
[SW LPF FRQ]
/
[HPF FRQ]
/
[LPF FRQ]
: Ajusta la
frecuencia de cruce de los altavoces seleccionados (filtro de paso alto o de paso
bajo).
Si se selecciona
[THROUGH]
, todas las señales se envían a los altavoces
seleccionados.
• [SLOPE]
/
[F-HPF SLOPE]
/
[R-HPF SLOPE]
/
[SW LPF SLOPE]
/
[HPF SLOPE]
/
[LPF SLOPE]
:
Ajusta la pendiente de cruce.
Puede seleccionarse solo si se seleccionó un ajuste distinto de
[THROUGH]
para la
frecuencia de cruce.
• [SW LPF PHASE]
/
[PHASE]
:
Selecciona la fase de la salida del altavoz de acuerdo
con la salida del otro altavoz.
•
[GAIN LEFT]
/
[GAIN RIGHT]
/
[F-HPF GAIN]
/
[R-HPF GAIN]
/
[SW LPF GAIN]
/
[GAIN]
:
Ajusta el volumen de salida del altavoz seleccionado.
JS_JVC_KD_X350BTS_K_EN_SP.indd 26JS_JVC_KD_X350BTS_K_EN_SP.indd 26 17/7/2017 3:40:31 PM17/7/2017 3:40:31 PM

ESPAÑOL 27
Data Size: B6L (182 mm x 128 mm)
Book Size: B6L (182 mm x 128 mm)
AJUSTES DE AUDIO
Elementos de ajuste de crossover de 3 vías
SPEAKER SIZE
TWEETER SMALL/MIDDLE/LARGE
MID RANGE 3.5"
/
4"
/
4.75"
/
5"
/
6.5"
/
6.75"
/
7"
/
4×6
/
5×7
/
6×8
/
6×9
WOOFER
*3
6.5"
/
8"
/
10"
/
12"
/
15" OVER
/
NONE
(no conectado)
X ' OVER
TWEETER HPF FRQ 1KHZ
/
1.6KHZ
/
2.5KHZ
/
4KHZ
/
5KHZ
/
6.3KHZ
/
8KHZ
/
10KHZ
/
12.5KHZ
SLOPE –06DB
/
–12DB
PHASE REVERSE
(180°)/
NORMAL
(0°)
GAIN –08DB
a
00DB
MID RANGE HPF FRQ 30HZ
/
40HZ
/
50HZ
/
60HZ
/
70HZ
/
80HZ
/
90HZ
/
100HZ
/
120HZ
/
150HZ
/
180HZ
/
220HZ
/
250HZ
/
THROUGH
HPF SLOPE –06DB
/
–12DB
LPF FRQ 1KHZ
/
1.6KHZ
/
2.5KHZ
/
4KHZ
/
5KHZ
/
6.3KHZ
/
8KHZ
/
10KHZ
/
12.5KHZ
/
THROUGH
LPF SLOPE –06DB
/
–12DB
PHASE REVERSE
(180°)/
NORMAL
(0°)
GAIN –08DB
a
00DB
WOOFER
*3
LPF FRQ 30HZ
/
40HZ
/
50HZ
/
60HZ
/
70HZ
/
80HZ
/
90HZ
/
100HZ
/
120HZ
/
150HZ
/
180HZ
/
220HZ
/
250HZ
/
THROUGH
SLOPE –06DB
/
–12DB
PHASE REVERSE
(180°)/
NORMAL
(0°)
GAIN –08DB
a
00DB
*1
Se visualiza sólo cuando
[SPK/PRE OUT]
se ajusta a
[REAR/REAR]
o
[REAR/SUB.W]
.
( 25)
*2
KD-X255BT
: Se visualiza sólo cuando
[SPK/PRE OUT]
se ajusta a
[REAR/SUB.W]
o
[SUB.W/SUB.W]
.
( 25)
*3
Se visualiza sólo cuando
[SUBWOOFER SET]
se ajusta a
[ON]
.
( 24)
Ajustes de la alineación del tiempo digital
La Alineación de Tiempo Digital ajusta el tiempo de retardo de la salida de los
altavoces creando un entorno más adecuado para su vehículo.
• Para obtener más información,
28, Calculando el valor para [DISTANCE] y
[GAIN] de [DTA SETTINGS]
.
DTA SETTINGS
POSITION
Selecciona su posición de escucha (punto de referencia).
ALL
:Sin compensación;
FRONT RIGHT
: Asiento delantero derecho;
FRONT LEFT
:Asiento delantero izquierdo;
FRONT ALL
:Asiento
delantero
•
[FRONT ALL]
se visualiza sólo cuando
[X ' OVER TYPE]
se
ajusta a
[2-WAY]
.
( 24)
DISTANCE
*1
0FT
a
20.01FT
:Ajusta con precisión la distancia a compensar.
GAIN
*1
–8DB
a
0DB
:Ajusta con precisión el volumen de salida del altavoz
seleccionado.
DTA RESET YES
:Restablece los ajustes (
[DISTANCE]
y
[GAIN]
) de la posición
seleccionada en
[POSITION]
a sus valores predeterminados.;
NO
:Se cancela.
CAR SETTINGS
Identifica su tipo de automóvil y la ubicación del altavoz trasero para
realizar el ajuste de
[DTA SETTINGS]
.
CAR TYPE COMPACT
/
FULL SIZE CAR
/
WAGON
/
MINIVAN
/
SUV
/
MINIVAN(LONG)
:Selecciona el tipo de vehículo.;
OFF
: Sin compensación.
R-SP LOCATION
*2
Selecciona la ubicación de los altavoces traseros en su vehículo para
calcular la distancia mayor desde la posición de escucha seleccionada
(punto de referencia).
•
DOOR
/
REAR DECK
:Solo se puede seleccionar si se seleccionó
previamente
[CAR TYPE]
como
[OFF]
,
[COMPACT]
,
[FULL
SIZE CAR]
,
[WAGON]
o
[SUV]
.
•
2ND ROW
/
3RD ROW
:Solo se puede seleccionar si se
seleccionó previamente
[CAR TYPE]
como
[MINIVAN]
o
[MINIVAN(LONG)]
.
*1
,
*2
:
( 28)
JS_JVC_KD_X350BTS_K_EN_SP.indd 27JS_JVC_KD_X350BTS_K_EN_SP.indd 27 17/7/2017 3:40:31 PM17/7/2017 3:40:31 PM

ESPAÑOL
28
Data Size: B6L (182 mm x 128 mm)
Book Size: B6L (182 mm x 128 mm)
AJUSTES DE AUDIO AJUSTES DE VISUALIZACIÓN
Identificación de zonas para los ajustes de brillo
Identificación de zonas para los ajustes de color (para
KD-X350BTS
/
KD-X35MBS
)
1 Pulse y mantenga pulsado .
2 Gire la rueda de volumen para seleccionar un elemento (consulte la
siguiente tabla), y, a continuación, pulse la rueda.
3 Repita el paso 2 hasta que se seleccione o active el elemento que desee
o siga las instrucciones indicadas en el elemento seleccionado.
4 Pulse para salir.
Para volver al elemento de ajuste anterior, pulse .
Predeterminado:
XX
DISPLAY
DIMMER
Oscurece la iluminación.
OFF
:El dimmer está desactivado. El brillo cambia a la configuración
[DAY]
.
ON
:El dimmer está activado. El brillo cambia a la configuración
[NIGHT]
.
( 29, [BRIGHTNESS])
DIMMER TIME
:Establece el tiempo de activación y desactivación del dimmer.
1
Gire la rueda de volumen para ajustar el tiempo de activación
[ON]
y, a continuación,
pulse la rueda.
2
Gire la rueda de volumen para ajustar el tiempo de activación
[OFF]
y, a continuación,
pulse la rueda.
(Predeterminado:
[ON]
:
PM6:00
;
[OFF]
:
AM6:00
)
DIMMER AUTO
:El dimmer se enciende y se apaga automáticamente cuando se apagan o
encienden los faros del vehículo.*
1
*1
Se requiere la conexión del cable de control de iluminación.
( 39)
Calculando el valor para [DISTANCE] y [GAIN] de [DTA SETTINGS]
Si especifica la distancia desde el centro de la posición de
escucha seleccionada hacia cada altavoz, el tiempo de retraso
se calculará y ajustará automáticamente.
1
Establezca el centro de la posición de escucha seleccionada
como el punto de referencia.
2
Mida las distancias desde el punto de referencia hacia los
altavoces.
3
Calcule las diferencias entre la distancia del altavoz más
alejado (altavoz trasero) y los demás altavoces.
4
Ajuste la
[DISTANCE]
calculada en el paso
3
para cada
uno de los altavoces.
5
Ajuste
[GAIN]
para cada uno de los altavoces.
Ejemplo: Cuando se seleccionó
[FRONT ALL]
como la
posición de escucha
*1
Antes de hacer un ajuste, seleccione el altavoz:
Cuando se ha seleccionado crossover de 2 vías:
FRONT LEFT
/
FRONT RIGHT
/
REAR LEFT
/
REAR RIGHT
/
SUBWOOFER:
Solo se puede seleccionar
[REAR LEFT]
,
[REAR RIGHT]
y
[SUBWOOFER]
si se seleccionó
previamente un ajuste distinto de
[NONE]
para
[REAR]
y
[SUBWOOFER]
de
[SPEAKER SIZE]
.
( 26)
Cuando se ha seleccionado crossover de 3 vías:
TWEETER LEFT
/
TWEETER RIGHT
/
MID LEFT
/
MID RIGHT
/
WOOFER:
S
olo se puede seleccionar
[WOOFER]
si se seleccionó previamente un ajuste distinto de
[NONE]
para
[WOOFER]
de
[SPEAKER SIZE]
.
( 27)
*2
Se visualiza solo cuando
[X ' OVER TYPE ]
se ha ajustado a
[2-WAY]
( 24)
y se ha seleccionado
un ajuste distinto de
[NONE]
para
[REAR]
de
[SPEAKER SIZE]
.
( 26)
JS_JVC_KD_X350BTS_K_EN_SP.indd 28JS_JVC_KD_X350BTS_K_EN_SP.indd 28 17/7/2017 3:40:31 PM17/7/2017 3:40:31 PM

ESPAÑOL 29
Data Size: B6L (182 mm x 128 mm)
Book Size: B6L (182 mm x 128 mm)
BRIGHTNESS
Ajuste separadamente el brillo para uso diurno y nocturno.
1
DAY
/
NIGHT
:Selecciona ajuste diurno o nocturno.
2
Selecciona una zona.
( 28)
3
LEVEL 00
a
LEVEL 31
: Ajusta el nivel de brillo.
TEXT SCROLL
*2
SCROLL ONCE
:Desplaza una vez la información en pantalla.;
SCROLL AUTO
:El desplazamiento se repite a intervalos de 5 segundos.;
SCROLL OFF
:Se cancela.
COLOR
(para
KD-X350BTS
/
KD-X35MBS
)
PRESET
Seleccionar un color de iluminación para los botones.
•
COLOR 01
a
COLOR 49
•
USER
: Se muestra el color que ha creado para
[DAY COLOR]
o
[NIGHT COLOR]
.
•
COLOR FLOW01
a
COLOR FLOW03
: El color cambia según las velocidades.
DAY COLOR
Guarda sus propios colores de iluminación diurna y nocturna para los botones.
1
RED
/
GREEN
/
BLUE
:Seleccione un color primario.
2
00
a
31
:Seleccione el nivel.
Repita los pasos
1
y
2
para todos los colores primarios.
• Su ajuste se guarda en
[USER]
para
[PRESET]
.
•
[NIGHT COLOR]
o
[DAY COLOR]
cambian al encender o apagar los faros de su
vehículo.
NIGHT COLOR
MENU COLOR ON
:La iluminación de los botones cambia a color blanco en el modo menú o cuando se
selecciona un archivo de música desde una carpeta/lista.;
OFF
:Se cancela.
*2
Algunos caracteres o símbolos no se mostrarán correctamente (o aparecerán en blanco).
AJUSTES DE VISUALIZACIÓN REFERENCIAS
Mantenimiento
Limpieza de la unidad
Limpie la suciedad de la placa frontal con un paño suave o paño de silicona seco.
Limpieza del conector
Desmonte la placa frontal y limpie el conector con un palillo
de algodón, teniendo cuidado de no dañarlo.
Más información
Para: – Últimas actualizaciones de firmware y lista de los
últimos elementos compatibles
– Aplicación original JVC
– Cualquier otra información más reciente
Visite <http://www.jvc.net/cs/car/>.
Archivos reproducibles
• Para obtener información detallada y notas acerca de los archivos de audio que pueden reproducirse, visite
<http://www.jvc.net/cs/car/>.
• Archivos de audio que pueden reproducirse:
MP3 (.mp3), WMA (.wma), AAC(.aac), AAC(.m4a), WAV (.wav), FLAC (.flac)
• Sistema de archivos del dispositivo USB reproducible: FAT12, FAT16, FAT32
Aunque los archivos de audio cumplan con los criterios mencionados arriba, la reproducción podría no ser posible
dependiendo de los tipos o condiciones del medio o dispositivo.
Acerca de los dispositivos USB
• No es posible conectar un dispositivo USB a través de un concentrador USB.
• La conexión con un cable de más de 5 m de largo puede ocasionar una reproducción anormal.
• Esta unidad no puede reconocer ningún dispositivo USB cuyo régimen sea distinto de 5 V y que exceda de 1,5A.
Conector (en el reverso de la
placa frontal)
JS_JVC_KD_X350BTS_K_EN_SP.indd 29JS_JVC_KD_X350BTS_K_EN_SP.indd 29 17/7/2017 3:40:32 PM17/7/2017 3:40:32 PM

ESPAÑOL
30
Data Size: B6L (182 mm x 128 mm)
Book Size: B6L (182 mm x 128 mm)
REFERENCIAS
Acerca del iPod/iPhone
• A través del terminal de entrada USB:
Made for
– iPod touch (5th y 6th generation)
– iPod nano (7th generation)
– iPhone 4S, 5, 5S, 5C, 6, 6 Plus, 6S, 6S Plus, SE, 7, 7 Plus
• A través de Bluetooth:
Made for
– iPod touch (5th y 6th generation)
– iPhone 4S, 5, 5S, 5C, 6, 6 Plus, 6S, 6S Plus, SE, 7, 7 Plus
• No se puede navegar a través de archivos de video en el menú “Videos” en
[HEAD MODE]
.
• El orden de canciones mostrado en el menú de selección de esta unidad puede diferir del que se encuentra en el
iPod/iPhone.
• Según la versión del sistema operativo del iPod/iPhone, algunas funciones podrían no estar disponibles en esta
unidad.
Acerca del dispositivo Android
• Esta unidad es compatible con Android OS 4.1 y superior.
• Algunos dispositivos Android (con OS 4.1 y superior) pueden no ser completamente compatibles con Android Open
Accessory (AOA) 2.0.
• Si el dispositivo Android es compatible con dispositivos de clase de almacenamiento masivo y con AOA2.0, esta
unidad siempre reproducirá con prioridad a través de AOA 2.0.
Acerca de Pandora
• Pandora está disponible sólo en algunos países.
Para obtener más información, visite <http://www.pandora.com/legal>.
• Debido a que el servicio de radio por Internet Pandora es de un tercero, las especificaciones se encuentran sujetas
a cambios sin previo aviso. Por consiguiente, la compatibilidad podría verse afectada, y alguno o todos los servicios
podrían dejar de estar disponibles.
• Algunas funciones de Pandora no están disponibles desde esta unidad.
• Si tiene alguna duda sobre el uso de esta aplicación, póngase en contacto con pandora-support@pandora.com.
Acerca de iHeartRadio
• Debido a que iHeartRadio® es un servicio de terceros, las especificaciones se encuentran sujetas a cambios sin previo
aviso. Por consiguiente, la compatibilidad podría verse afectada, y alguno o todos los servicios podrían dejar de estar
disponibles.
• Algunas funciones de iHeartRadio® no se pueden controlar desde esta unidad.
Acerca de Spotify
• La aplicación Spotify es compatible con:
– iPhone 4S, 5, 5S, 5C, 6, 6 Plus, 6S, 6S Plus, SE, 7, 7 Plus (iOS 8 o superior)
– iPod touch (5th y 6th generation)
– Android OS 4.0.3 o superior
• Debido a que Spotify es un servicio de terceros, las especificaciones se encuentran sujetas a cambios sin previo aviso.
Por consiguiente, la compatibilidad podría verse afectada, y alguno o todos los servicios podrían dejar de estar
disponibles.
• Algunas funciones de Spotify no están disponibles desde esta unidad.
• Si tiene alguna duda sobre el uso de esta aplicación, póngase en contacto con <www.spotify.com>.
Acerca de Bluetooth
• Dependiendo de la versión Bluetooth del dispositivo, algunos dispositivos Bluetooth pueden no conectarse a esta
unidad.
• Esta unidad puede no funcionar con algunos dispositivos Bluetooth.
• Las condiciones de la señal varían dependiendo del entorno.
JS_JVC_KD_X350BTS_K_EN_SP.indd 30JS_JVC_KD_X350BTS_K_EN_SP.indd 30 17/7/2017 3:40:32 PM17/7/2017 3:40:32 PM

ESPAÑOL 31
Data Size: B6L (182 mm x 128 mm)
Book Size: B6L (182 mm x 128 mm)
REFERENCIAS
Cambiar la información en pantalla
Cada vez que pulsa , la información en pantalla cambia.
• Si la información no está disponible o no está registrada, aparecerá “NO TEXT”, “NO NAME”, u otra información (por ej., nombre de la emisora) o la pantalla quedará en blanco.
Nombre de la fuente Información en pantalla
KD-X350BTS/KD-X35MBS KD-X255BT
FM
o
AM
Frecuencia (Fecha/Reloj)
*1
Frecuencia (Fecha) con sincronización de música*
2
(vuelta al comienzo) Frecuencia Reloj Frecuencia con sincronización de música*
2
(vuelta al comienzo)
(Solo para emisoras del FM Radio Broadcast Data System)
Nombre de la emisora (PS)/Tipo de programa (PTY) (Fecha/Reloj)
*1
Radio texto (Fecha/Reloj)
*1
Radio texto+ (Radio texto+) Título de la canción (Artista) Título de la canción (Fecha/Reloj)
*1
Frecuencia (Fecha/Reloj)
*1
Nombre de la emisora (PS)/Tipo de programa (PTY) (Fecha/Reloj) con sincronización de
música*
2
(vuelta al comienzo)
(Solo para emisoras del FM Radio Broadcast Data
System)
Nombre de la emisora (PS)/Tipo de programa (PTY) Radio texto
Radio texto+ Radio texto+ título/Radio texto+ artista Frecuencia
Reloj Nombre de la emisora (PS)/Tipo de programa (PTY) con sincronización de
música*
2
(vuelta al comienzo)
USB (Para archivos MP3/WMA/AAC/WAV/FLAC)
Título de la canción (Artista) Título de la canción (Nombre del álbum) Título de la canción (Fecha/Reloj)
*1
Nombre del archivo (Nombre de la carpeta) Nombre del archivo (Fecha/Reloj)
*1
Tiempo de reproducción
(Fecha/Reloj)
*1
Título de la canción (Artista) con sincronización de música*
2
(vuelta al comienzo)
(Para archivos MP3/WMA/AAC/WAV/FLAC)
Título de la canción/Artista Nombre del álbum/Artista Nombre de la carpeta
Nombre del archivo Tiempo de reproducción Reloj Título de la
canción/Artista con sincronización de música*
2
(vuelta al comienzo)
iPod USB/iPod BT
o
ANDROID
Cuando se selecciona
[HEAD MODE]
/
[AUTO MODE]
( 8)
:
Título de la canción (Artista) Título de la canción (Nombre del álbum) Título de la canción (Fecha/Reloj)
*1
Tiempo de reproducción (Fecha/Reloj)
*1
Título de la canción (Artista) con sincronización de música*
2
(vuelta al comienzo)
Cuando se selecciona
[HEAD MODE]
/
[AUTO MODE]
( 8)
:
Título de la canción/Artista Nombre del álbum/Artista Tiempo de
reproducción Reloj Título de la canción/Artista con sincronización de
música*
2
(vuelta al comienzo)
PANDORA/
PANDORA BT
Nombre de la emisora (Fecha/Reloj)
*1
Compartida/Radio (Fecha/Reloj)
*1
Título de la canción (Artista)
Título de la canción (Nombre del álbum) Título de la canción (Fecha/Reloj)
*1
Tiempo de reproducción
(Fecha/Reloj)
*1
Nombre de la emisora (Fecha) con sincronización de música*
2
(vuelta al comienzo)
Nombre de la emisora Compartida/Radio Título de la canción Nombre
del artista Nombre del álbum Tiempo de reproducción Reloj Nombre
de la emisora con sincronización de música*
2
(vuelta al comienzo)
IHEARTRADIO
Nombre de la emisora (Fecha/Reloj)
*1
Título de la canción (Artista) Título de la canción (Fecha/Reloj)
*1
Nombre de la emisora (Fecha) con sincronización de música*
2
(vuelta al comienzo)
Nombre de la emisora Título de la canción/Artista Reloj Nombre de la
emisora con sincronización de música*
2
(vuelta al comienzo)
*1
,
*2
:
( 32)
JS_JVC_KD_X350BTS_K_EN_SP.indd 31JS_JVC_KD_X350BTS_K_EN_SP.indd 31 17/7/2017 3:40:32 PM17/7/2017 3:40:32 PM

ESPAÑOL
32
Data Size: B6L (182 mm x 128 mm)
Book Size: B6L (182 mm x 128 mm)
REFERENCIAS
Nombre de la fuente Información en pantalla
KD-X350BTS/KD-X35MBS KD-X255BT
SPOTIFY/SPOTIFY BT
Título del contexto (Fecha/Reloj)
*1
Título de la canción (Artista) Título de la canción (Título del álbum)
Título de la canción (Fecha/Reloj)
*1
Tiempo de reproducción (Fecha/Reloj)
*1
Título del contexto (Fecha) con
sincronización de música*
2
(vuelta al comienzo)
Título del contexto Título de la canción Nombre del artista
Nombre del álbum Tiempo de reproducción Reloj Título del contexto con
sincronización de música*
2
(vuelta al comienzo)
SIRIUS XM
Número de canal (Estado) Nombre del canal (Estado) Artista (Estado) Título de la canción (Estado)
Información del contenido (Estado) Nombre de la categoría (Estado) Fecha (Estado) Número de canal
(Estado) con sincronización de música*
2
(vuelta al comienzo)
—
BT AUDIO
Título de la canción (Artista) Título de la canción (Nombre del álbum) Título de la canción (Fecha/Reloj)
*1
Tiempo de reproducción (Fecha/Reloj)
*1
Título de la canción (Artista) con sincronización de música*
2
(vuelta al comienzo)
Título de la canción/Artista Nombre del álbum/Artista Tiempo de
reproducción Reloj Título de la canción/Artista con sincronización de
música*
2
(vuelta al comienzo)
AUX
AUX (Fecha/Reloj)
*1
AUX (Fecha) con sincronización de música*
2
(vuelta al comienzo) AUX Reloj AUX con sincronización de música*
2
(vuelta al comienzo)
*1
La batería y la fuerza de la señal del dispositivo Bluetooth se visualizarán si
[BATT/SIGNAL]
está configurada en
[AUTO]
.
( 17)
*2
Para
KD-X350BTS
/
KD-X35MBS
: El color de iluminación de los botones cambia y se sincroniza con la música.
Para
KD-X255BT
: El brillo de iluminación de los botones cambia y se sincroniza con la música.
JS_JVC_KD_X350BTS_K_EN_SP.indd 32JS_JVC_KD_X350BTS_K_EN_SP.indd 32 17/7/2017 3:40:35 PM17/7/2017 3:40:35 PM

ESPAÑOL 33
Data Size: B6L (182 mm x 128 mm)
Book Size: B6L (182 mm x 128 mm)
Síntoma Solución
General
El sonido no se escucha. • Ajuste el volumen al nivel óptimo.
• Inspeccione los cables y las conexiones.
Aparece “MISWIRING CHECK
WIRING THEN PWR ON”.
Apague la unidad y luego compruebe que los terminales de los cables
de altavoz estén correctamente aislados. A continuación, vuelva a
encender la unidad.
Aparece “PROTECTING SEND
SERVICE”.
Lleve la unidad al centro de servicio más cercano.
La fuente no se puede seleccionar. Verifique el ajuste
[SOURCE SELECT]
.
( 4)
Radio
• Recepción de radio deficiente.
• Ruidos estáticos mientras se
escucha la radio.
Conecte firmemente la antena.
USB/iPod
El orden de reproducción no es el
que se esperaba.
El orden de reproducción se determina por el nombre del archivo.
El tiempo de reproducción
transcurrido no escorrecto.
Esto depende del proceso de grabación anterior.
Aparece “NOT SUPPORT” y se
omiten las archivo. Compruebe que la archivo sea de un formato reproducible.
( 29)
El mensaje “READING” sigue
destellando.
• No utilice demasiados niveles de jerarquías y carpetas.
• Vuelva a conectar el USB dispositivo.
Aparece “UNSUPPORTED DEVICE”. • Verifique si el dispositivo conectado es compatible con esta unidad
y asegúrese de que los sistemas de archivos estén en formatos
compatibles.
( 29)
• Vuelva a conectar el dispositivo.
Aparece “UNRESPONSIVE DEVICE”. Asegúrese de que no exista ningún fallo de funcionamiento en el
dispositivo y vuelva a conectarlo.
LOCALIZACIÓN Y SOLUCIÓN DE PROBLEMAS
Síntoma Solución
USB/iPod
Aparece “USB HUB IS NOT
SUPPORTED”.
No es posible conectar un dispositivo USB a través de un concentrador
USB a esta unidad.
Aparece “CANNOT PLAY”. Conecte un dispositivo USB que contenga archivos de audio
reproducibles.
• La fuente no cambia a
“USB” cuando se conecta un
dispositivo USB mientras
escucha cualquier otra fuente.
• Aparece “USB ERROR”.
El puerto USB está emitiendo más potencia que el límite de
diseño. Apague la alimentación y desconecte el dispositivo USB.
A continuación, encienda la alimentación y vuelva a conectar el
dispositivo USB.
Si con lo anterior no se soluciona el problema, apague la alimentación o
vuélvala a encender (o reinicialice la unidad) antes de reemplazarlo por
otro dispositivo USB.
El iPod/iPhone no se enciende o
no funciona
• Verifique la conexión entre esta unidad y el iPod/iPhone.
• Desconecte y realice el reinicio forzado del iPod/iPhone.
“LOADING” aparece al acceder al
modo búsqueda presionando
.
Esta unidad está preparando todavía la lista de música del iPod/iPhone.
Puede que tarde un poco, inténtelo de nuevo más tarde.
No se visualizan los caracteres
correctos.
• Esta unidad visualiza sólo letras mayúsculas, números, y un número
limitado de símbolos.
• Dependiendo del idioma en pantalla que haya seleccionado en
( 5)
,
algunos caracteres podrían no visualizarse correctamente.
ANDROID
• El sonido no se escucha
durante la reproducción.
• El sonido se genera solo por el
dispositivo Android.
• Vuelva a conectar el dispositivo Android.
• Si está en
[AUDIO MODE]
, arranque la aplicación de cualquier
reproductor de medios en el dispositivo Android e inicie la
reproducción.
• Si está en
[AUDIO MODE]
, vuelva a arrancar la aplicación del
reproductor de medios actual o utilice otra aplicación.
• Vuelva a iniciar el dispositivo Android.
• Si con esto no se consigue resolver el problema, el dispositivo Android
conectado no podrá enviar la señal de audio a la unidad.
( 30)
JS_JVC_KD_X350BTS_K_EN_SP.indd 33JS_JVC_KD_X350BTS_K_EN_SP.indd 33 17/7/2017 3:40:37 PM17/7/2017 3:40:37 PM

ESPAÑOL
34
Data Size: B6L (182 mm x 128 mm)
Book Size: B6L (182 mm x 128 mm)
LOCALIZACIÓN Y SOLUCIÓN DE PROBLEMAS
Síntoma Solución
ANDROID
No se puede reproducir en
[AUTO MODE]
.
• Asegúrese de que JVC MUSIC PLAY APP esté instalado en el dispositivo
Android.
( 7)
• Vuelva a conectar el dispositivo Android y seleccione el modo de
control apropiado.
( 8)
• Si con esto no se consigue resolver el problema, el dispositivo Android
conectado no es compatible con
[AUTO MODE]
.
( 30)
El mensaje “NO DEVICE” o
“READING” sigue destellando.
• Desactive las opciones del desarrollador en el dispositivo Android.
• Vuelva a conectar el dispositivo Android.
• Si con esto no se consigue resolver el problema, el dispositivo Android
conectado no es compatible con
[AUTO MODE]
.
( 30)
Reproducción intermitente o con
saltos de sonido.
Desactive el modo de ahorro de energía en el dispositivo Android.
“CANNOT PLAY” • Asegúrese de que el dispositivo Android contenga archivos de audio
que puedan reproducirse.
• Vuelva a conectar el dispositivo Android.
• Vuelva a iniciar el dispositivo Android.
Pandora
“ADDERROR” Fracasó la creación de la nueva emisora.
“CHK DEVICE” Verifique la aplicación Pandora en su dispositivo.
“NO SKIPS” Se ha llegado al límite de saltos.
“NO STATIONS” No se pueden encontrar emisoras.
“STATIONLMT” Se alcanzó el número límite de emisoras registradas. Vuelva a
intentarlo después de eliminar emisoras que no necesite de su
dispositivo.
“UPGRADE APP” Asegúrese de haber instalado la última versión de la aplicación
Pandora en su dispositivo.
“CONNECT ERR” La comunicación es inestable.
Síntoma Solución
Pandora
“RATING ERR” El registro con el pulgar arriba/abajo ha fracasado debido a
conectividad a red insuficiente.
“THUMBS N/A” El registro con el pulgar arriba/abajo no está permitido.
“LICENSE ERR” Está intentando acceder desde un país donde Pandora no está
disponible.
iHeartRadio
No se pudo seleccionar la
emisora.
Si se marca “Explicit Content” en [Account Settings] en la versión web
de iHeartRADIO, las emisoras personalizadas no estarán disponibles.
“NOT CONNCTD” El enlace con la aplicación es imposible.
Spotify
“DISCONNECTED” El USB está desconectado de la unidad cabezal. Por favor asegúrese de
que el dispositivo esté correctamente conectado a través de USB.
“CONNECTING” • Conectado a través del terminal de entrada USB: El dispositivo está
conectado a la unidad cabezal. Por favor espere.
• Conectado a través de Bluetooth: El Bluetooth está desconectado. Por
favor compruebe la conexión Bluetooth y asegúrese de que tanto el
dispositivo como la unidad estén emparejados y conectados.
“CHECK APP” La aplicación Spotify no está conectada correctamente, o el usuario no
ha iniciado sesión. Finalice la aplicación Spotify, vuélvala a iniciar y, a
continuación, inicie sesión en su cuenta de Spotify.
Radio SiriusXM®
“CHLOCKED LOCK CODE?” El canal seleccionado está bloqueado. Para desbloquearlo, ingrese el
código de bloqueo correcto.
( 14)
“CHAN UNSUB” Se ha seleccionado un canal al que no está suscrito.
Para suscribirse, llame al 1-866-635-2349, en EE. UU., o al
1-877-438-9677, en Canadá.
“CHUNAVAIL” Se ha seleccionado un canal que no está disponible. Si desea
más información acerca de la línea de canales SiriusXM, visite
<www.siriusxm.com>.
JS_JVC_KD_X350BTS_K_EN_SP.indd 34JS_JVC_KD_X350BTS_K_EN_SP.indd 34 17/7/2017 3:40:37 PM17/7/2017 3:40:37 PM

ESPAÑOL 35
Data Size: B6L (182 mm x 128 mm)
Book Size: B6L (182 mm x 128 mm)
LOCALIZACIÓN Y SOLUCIÓN DE PROBLEMAS
Síntoma Solución
Radio SiriusXM®
“CHECKANTENNA” Verifique que la antena y su conexión estén en condiciones satisfactorias.
“CHECK TUNER” Asegúrese de que el sintonizador para vehículos SiriusXM esté conectado
a la unidad.
“NO SIGNAL” Asegúrese de que la antena esté montada fuera del vehículo.
“SUBSCRIPTION UPDATED –
PRESS ENTER TO CONTINUE.”
Su suscripción ha sido actualizada. Para continuar, pulse la rueda de
volumen.
“CODE ERROR” Asegúrese de haber ingresado el código de acceso correcto.
( 14)
“NO CONTENT” No existe suficiente contenido para iniciar TuneScan.
“SCAN CANCEL” TuneScan ha sido cancelado.
Bluetooth®
No se detecta ningún
dispositivo Bluetooth.
• Vuelva a buscar el dispositivo Bluetooth.
• Reinicialice la unidad.
( 3)
No se puede realizar el
emparejamiento.
• Asegúrese de haber ingresado el mismo código PIN en la unidad y en el
dispositivo Bluetooth.
• Elimine la información de emparejamiento de la unidad y del dispositivo
Bluetooth; a continuación, vuelva a realizar el emparejamiento.
( 15)
Existe eco o ruido. • Ajuste la posición del micrófono.
( 15)
• Verifique el ajuste
[ECHO CANCEL]
.
( 17)
La calidad del sonido del
teléfono es baja
• Reduzca la distancia entre la unidad y el dispositivo Bluetooth.
• Mueva el automóvil a un lugar donde exista mejor recepción de señal.
Síntoma Solución
Bluetooth®
El sonido se interrumpe o se
omite durante la reproducción
de un reproductor de audio
Bluetooth.
• Reduzca la distancia entre la unidad y el reproductor de audio
Bluetooth.
• Apague la unidad y vuelva a encenderla; intente conectar nuevamente.
• Otros dispositivos Bluetooth pueden estar intentando conectarse a la
unidad.
No se puede controlar el
reproductor de audio Bluetooth
conectado.
• Verifique si el reproductor de audio Bluetooth conectado es compatible
con Audio/Video Remote Control Profile (AVRCP). (Consulte las
instrucciones del reproductor de audio.)
• Desconecte y vuelva a conectar el reproductor Bluetooth.
“PLEASE WAIT” La unidad se está preparando para utilizar la función Bluetooth. Si el
mensaje no aparece, apague y encienda la unidad; a continuación,
vuelva a conectar el dispositivo.
“NOT SUPPORT” El teléfono conectado no es compatible con la función de
reconocimiento de voz.
“ERROR” Inténtelo nuevamente. Si vuelve a aparecer “ERROR”, verifique si el
dispositivo es compatible con la función que está intentando utilizar.
“H/W ERROR” Reinicialice la unidad y vuelva a intentar la operación. Si vuelve a
aparecer “H/W ERROR”, consulte al centro de servicio más cercano.
“SWITCHING NG” Los teléfonos conectados no son compatibles con la función cambio de
teléfono.
Si experimenta problemas, intente lo siguiente:
1 Verifique la LOCALIZACIÓN Y SOLUCIÓN DE PROBLEMAS
2 Reinicialice la unidad
( 3)
3 Llame al (solo EE.UU.)
Llame al: 1-800-252-5722 ( o ) visite: <http://www.jvc.com>
JS_JVC_KD_X350BTS_K_EN_SP.indd 35JS_JVC_KD_X350BTS_K_EN_SP.indd 35 17/7/2017 3:40:37 PM17/7/2017 3:40:37 PM

ESPAÑOL
36
Data Size: B6L (182 mm x 128 mm)
Book Size: B6L (182 mm x 128 mm)
ESPECIFICACIONES
Sintonizador
FM Gama de frecuencias 87,9MHz — 107,9MHz (pasos de 200kHz)
87,5MHz — 108,0MHz (pasos de 50kHz)
Sensibilidad útil (Relación señal/ruido = 26dB) 8,2 dBf (0,71V/75)
Sensibilidad de silenciamiento (DIN S/N = 46dB) 17,2 dBf (2,0V/75)
Respuesta de frecuencia (±3 dB) 30Hz—15kHz
Relación señal a ruido (MONO) 64dB
Separación estéreo (1 kHz) 40dB
AM Gama de frecuencias 530kHz — 1 700kHz (pasos de 10kHz)
531kHz — 1 611kHz (pasos de 9kHz)
Sensibilidad útil (Relación señal/ruido = 20dB) 29 dBµ (28,2 µV)
USB
Estándar USB USB1.1, USB2.0 (Alta velocidad)
Dispositivos compatibles Clase de almacenamiento masivo
Sistema de archivos FAT12/16/32
Corriente máxima de alimentación 5 V CC 1,5A
Convertidor D/A 24 Bit
Respuesta de frecuencia (±1 dB) 20Hz—20kHz
Relación señal a ruido (1 kHz) 105dB
Gama dinámica 90dB
Separación de canales 85dB
MP3 decodificado Compatible con MPEG-1/2 Audio Layer-3
WMA decodificado Compatible con Windows Media Audio
AAC decodificado Archivos AAC-LC “.aac”, “.m4a”
WAV decodificado Formato de audio de formas de onda RIFF (PCM lineal
solamente)
FLAC decodificado Archivo FLAC, hasta 24bit /96kHz
Auxiliar
Respuesta de frecuencia (±3 dB) 20 Hz — 20 kHz
Voltaje de entrada máximo 1 000mV
Impedancia de entrada 30k
Bluetooth
Versión Bluetooth 3.0
Gama de frecuencias 2,402 GHz—2,480 GHz
Potencia de salida Clase de potencia 2 +4 dBm (MÁX), 0 dBm (AVE)
Alcance máximo de comunicación En línea recta, aproximadamente 10 m (32,8 ft)
Emparejamiento SSP (Emparejamiento simple y seguro)
Perfil HFP1.6 (Perfil manos libres)
A2DP (Perfil Avanzado de Distribución de Audio)
AVRCP1.5 (Perfil de mando a distancia de Audio/Video)
PBAP (Perfil de acceso a la guía telefónica)
SPP (Perfil del puerto en serie)
Audio
Potencia de salida máxima 50W×4 ó
50W×2 + 50W×1 (Subwoofer = 4)
Potencia en todo el ancho de banda
(a menos del 1 % THD)
22W×4
Impedancia del altavoz 4—8
Nivel de salida de preamplificador/carga (USB)
KD-X350BTS
/
KD-X35MBS
:
4 000mV/10k de carga
KD-X255BT
:
2 500 mV/10k de carga
Impedancia de salida de preamplificador ≤600
JS_JVC_KD_X350BTS_K_EN_SP.indd 36JS_JVC_KD_X350BTS_K_EN_SP.indd 36 17/7/2017 3:40:38 PM17/7/2017 3:40:38 PM

ESPAÑOL 37
Data Size: B6L (182 mm x 128 mm)
Book Size: B6L (182 mm x 128 mm)
Advertencia
• La unidad puede utilizarse solamente con una fuente de alimentación de 12 V CC con negativo a masa.
• Desconecte el terminal negativo de la batería antes de realizar el cableado y el montaje.
• Para evitar un cortocircuito, no conecte el cable de la batería (amarillo) ni el cable de encendido (rojo) al chasis del
vehículo o cable de conexión a masa (negro).
• Para evitar cortocircuitos:
– Utilice una cinta de vinilo para aislar los cables no conectados.
– Asegúrese de volver a conectar a masa esta unidad al chasis del automóvil después de la instalación.
– Para proteger los cables, asegúrelos con abrazaderas de cables y con una cinta de vinilo, enrolle los cables que
entran en contacto con partes metálicas.
Precaución
• Para fines de seguridad, deje que un profesional realice el cableado y el montaje. Consulte con un distribuidor de
productos de audio para automóviles.
• Instale esta unidad en la consola de su vehículo. No toque las partes metálicas de la unidad durante o un poco
después del uso de la unidad. Las partes metálicas, tales como el disipador de calor o la carcasa, pueden estar muy
calientes.
• No conecte los cables de los altavoces al chasis del vehículo, al cable de conexión a masa (negro) o en paralelo.
• Conecte altavoces con una potencia máxima de más de 50 W. Si la potencia máxima de los altavoces es inferior a
50 W, cambie el ajuste
[AMP GAIN]
para evitar daños en los mismos.
( 24)
• Monte la unidad a un ángulo de menos de 30˚.
• Si el mazo de conductores de su vehículo no dispone de terminal de encendido, conecte el cable de encendido (rojo)
al terminal de la caja de fusibles del vehículo, el cual suministrará una alimentación de 12 V CC y podrá conectarse y
desconectarse mediante la llave de encendido.
• Mantenga todos los cables alejados de las partes metálicas disipadoras de calor.
• Después de instalar la unidad, compruebe que las lámparas de freno, las luces intermitentes, el limpiaparabrisas, etc.
funcionen satisfactoriamente.
• Si se funde el fusible, en primer lugar asegúrese de que los cables no estén en contacto con el chasis del vehículo y, a
continuación, reemplace el fusible usado por otro del mismo régimen.
INSTALACIÓN/CONEXIÓN
General
Voltaje de trabajo
(10,5V—16V admisibles)
14,4V
Consumo de corriente máxima 10A
Gama de temperaturas de funcionamiento –10°C — +60°C
Tamaño de instalación (An×Al× F) 182mm×53mm×100mm
(7-3/16 pulgada×2-1/8 pulgada×3-15/16 pulgada)
Peso neto (incluyendo placa embellecedora,
manguito de montaje)
0,6k
g
(1,4lbs)
Sujeto a cambios sin previo aviso.
ESPECIFICACIONES
JS_JVC_KD_X350BTS_K_EN_SP.indd 37JS_JVC_KD_X350BTS_K_EN_SP.indd 37 17/7/2017 3:40:38 PM17/7/2017 3:40:38 PM

ESPAÑOL
38
Data Size: B6L (182 mm x 128 mm)
Book Size: B6L (182 mm x 128 mm)
Lista de piezas para la instalación
Procedimiento básico
1
Quite la llave del interruptor de encendido; después, desconecte el
terminal de la batería del automóvil.
2
Conecte los cables correctamente.
Consulte Conexión del cableado.
( 39)
3
Instale la unidad en su automóvil.
Consulte Instalación de la unidad (montaje en el tablero).
4
Conecte el terminal de la batería del automóvil.
5
Pulse para encender la unidad.
6
Extraiga la placa frontal y reinicialice la unidad en menos de
5 segundos.
( 3)
Instalación de la unidad (montaje en el tablero)
Cómo desmontar la unidadCuando instale sin el manguito de montaje
1
Retire de la unidad, el manguito de montaje y la placa embellecedora.
2
Alinee los orificios de la unidad (en ambos lados) con la ménsula de
montaje del vehículo y asegure la unidad con los tornillos (disponibles en
el mercado).
Utilice solo los tornillos especificados. El uso de tornillos incorrectos puede
dañar la unidad.
Prepare el cableado
necesario.
(
39)
Doble las lengüetas apropiadas para retener
firmemente la manga en su lugar.
Gancho en el lado superior
Antes del montaje, oriente
la placa embellecedora
tal como se muestra en la
ilustración.
Salpicadero del
automóvil
(A)
Placa frontal
(C)
Manguito de montaje
(B)
Placa embellecedora
(D)
Mazo de conductores
(E)
Herramienta de extracción
INSTALACIÓN/CONEXIÓN
JS_JVC_KD_X350BTS_K_EN_SP.indd 38JS_JVC_KD_X350BTS_K_EN_SP.indd 38 17/7/2017 3:40:38 PM17/7/2017 3:40:38 PM

ESPAÑOL 39
Data Size: B6L (182 mm x 128 mm)
Book Size: B6L (182 mm x 128 mm)
INSTALACIÓN/CONEXIÓN
*1
También es posible conectar
directamente un subwoofer
con este conductor sin
el amplificador externo
para subwoofer. Para la
configuración,
25
.
Conexión del cableado
Bloque de fusibles
del vehículo
Interruptor de encendido
Azul/blanco: Al amplificador
Azul: A la antena motriz
Realice esta conexión si el mazo de
conductores de fábrica de su vehículo no
incluye el cable del “interruptor de encendido
de 12 V”.
Cable rojo separado
Fusible (10 A)
Terminal de la antena
Mazo de cables de
fábrica (vehículo)
Salpicadero
del vehículo
Negro: Tierra
Blanco: Altavoz delantero/Para crossover de 3 vías: Altavoz de rango medio (izquierdo)
Blanco/negro
Gris: Altavoz delantero/Para crossover de 3 vías: Altavoz de rango medio (derecho)
Gris/negro
Verde: Altavoz trasero
* 1
/Para crossover de 3 vías: Tweeter (izquierdo)
Verde/negro
* 1
Púrpura: Altavoz trasero/Para crossover de 3 vías: Tweeter (derecho)
Púrpura/negro
Junte los cables del mismo color.
Rojo: Encendido de 12 V
Naranja/blanco: Iluminación
Azul/blanco: Remoto (12V 350mA)
Luz azul/amarilla Al adaptador del mando a distancia
del volante de la dirección
Mazo de conductores personalizado
(adquirido por separado)
Conexión recomendada
IMPORTANTE
Se recomienda instalar la unidad con un mazo de cables disponible en el mercado que sea adecuado para su
automóvil y, para fines de seguridad, deje esta tarea en manos de profesionales. Consulte con un distribuidor de
productos de audio para automóviles.
(Sin utilizar) Marrón
Amarillo: Batería de 12 V
JS_JVC_KD_X350BTS_K_EN_SP.indd 39JS_JVC_KD_X350BTS_K_EN_SP.indd 39 17/7/2017 3:40:39 PM17/7/2017 3:40:39 PM

ESPAÑOL
40
Data Size: B6L (182 mm x 128 mm)
Book Size: B6L (182 mm x 128 mm)
INSTALACIÓN/CONEXIÓN
Conexión de componentes externos
KD-X255BT
:
Jack de entrada de micrófono
( 15)
KD-X350BTS
/
KD-X35MBS
:
MIC (terminal de entrada de micrófono)
( 15)
KD-X350BTS
/
KD-X35MBS
:
Puerto de expansión (12 V 500mA) Al sintonizador para vehículos SiriusXM opcional
(disponible en el mercado)
( 12)
Conexión de amplificadores externos a través de los terminales de salida
*2
Para evitar daños a la unidad, conecte firmemente el cable de conexión a masa del
amplificador al chasis del vehículo.
Terminales
de salida
Ajuste de crossover de 2 vías Ajuste de crossover de 3 vías
REAR :
FRONT :
SW :
Salida posterior
Salida frontal
Salida del subwoofer
Salida del tweeter
Salida de rango medio
Salida del woofer
FRONT :
REAR/SW :
Salida frontal
Salida posterior/subwoofer
Salida de rango medio
Salida del woofer
KD-X350BTS/
KD-X35MBS KD-X255BT
Amplificador de JVC
*2
Cable de señal (no suministrado) Al cable remoto (azul/blanco) del mazo
de cables.
( 39)
Cable remoto (no suministrado)
Terminales de salida
JS_JVC_KD_X350BTS_K_EN_SP.indd 40JS_JVC_KD_X350BTS_K_EN_SP.indd 40 17/7/2017 3:40:39 PM17/7/2017 3:40:39 PM
JS_JVC_KD_X350BTS_K_EN_SP.indd 41JS_JVC_KD_X350BTS_K_EN_SP.indd 41 17/7/2017 3:40:39 PM17/7/2017 3:40:39 PM
JS_JVC_KD_X350BTS_K_EN_SP.indd 42JS_JVC_KD_X350BTS_K_EN_SP.indd 42 17/7/2017 3:40:39 PM17/7/2017 3:40:39 PM
JS_JVC_KD_X350BTS_K_EN_SP.indd 43JS_JVC_KD_X350BTS_K_EN_SP.indd 43 17/7/2017 3:40:39 PM17/7/2017 3:40:39 PM

Data Size: B6L (182 mm x 128 mm)
Book Size: B6L (182 mm x 128 mm)
© 2017 JVC KENWOOD Corporation 0717DTSMDTJEIN
• Microsoft and Windows Media are either registered trademarks or trademarks of Microsoft
Corporation in the United States and/or other countries.
• “Made for iPod,” and “Made for iPhone” mean that an electronic accessory has been designed to
connect specifically to iPod, or iPhone, respectively, and has been certified by the developer to
meet Apple performance standards. Apple is not responsible for the operation of this device or its
compliance with safety and regulatory standards. Please note that the use of this accessory with iPod
or iPhone may affect wireless performance.
• iPhone, iPod, iPod classic, iPod nano, and iPod touch are trademarks of Apple Inc., registered in the
U.S. and other countries.
• Lightning is a trademark of Apple Inc.
• Pandora, the Pandora logo, and the Pandora trade dress are trademarks or registered trademarks of
Pandora Media, Inc., used with permission.
• iHeartRadio® and iHeartAuto™ are trademarks owned by iHeartMedia, Inc. All uses are authorized
under license.
• SPOTIFY and the Spotify logo are among the registered trademarks of Spotify AB.
• Sirius, XM and all related marks and logos are trademarks of Sirius XM Radio Inc. All rights reserved.
• Android is trademark of Google Inc.
• The Bluetooth® word mark and logos are registered trademarks owned by Bluetooth SIG, Inc. and any
use of such marks by JVC KENWOOD Corporation is under license. Other trademarks and trade names
are those of their respective owners.
libFLAC
Copyright (C) 2000-2009 Josh Coalson
Copyright (C) 2011-2013 Xiph.Org Foundation
Redistribution and use in source and binary forms, with or without modification, are permitted provided
that the following conditions are met:
- Redistributions of source code must retain the above copyright notice, this list of conditions and the
following disclaimer.
- Redistributions in binary form must reproduce the above copyright notice, this list of conditions and
the following disclaimer in the documentation and/or other materials provided with the distribution.
- Neither the name of the Xiph.org Foundation nor the names of its contributors may be used to
endorse or promote products derived from this software without specific prior written permission.
THIS SOFTWARE IS PROVIDED BY THE COPYRIGHT HOLDERS AND CONTRIBUTORS “AS IS” AND ANY
EXPRESS OR IMPLIED WARRANTIES, INCLUDING, BUT NOT LIMITED TO, THE IMPLIED WARRANTIES OF
MERCHANTABILITY AND FITNESS FOR A PARTICULAR PURPOSE ARE DISCLAIMED. IN NO EVENT SHALL
THE FOUNDATION OR CONTRIBUTORS BE LIABLE FOR ANY DIRECT, INDIRECT, INCIDENTAL, SPECIAL,
EXEMPLARY, OR CONSEQUENTIAL DAMAGES (INCLUDING, BUT NOT LIMITED TO, PROCUREMENT OF
SUBSTITUTE GOODS OR SERVICES; LOSS OF USE, DATA, OR PROFITS; OR BUSINESS INTERRUPTION)
HOWEVER CAUSED AND ON ANY THEORY OF LIABILITY, WHETHER IN CONTRACT, STRICT LIABILITY,
OR TORT (INCLUDING NEGLIGENCE OR OTHERWISE) ARISING IN ANY WAY OUT OF THE USE OF THIS
SOFTWARE, EVEN IF ADVISED OF THE POSSIBILITY OF SUCH DAMAGE.
JS_JVC_KD_X350BTS_K_C.indd 1JS_JVC_KD_X350BTS_K_C.indd 1 7/3/2017 9:48:08 AM7/3/2017 9:48:08 AM