JVC KW V21BTU User Manual V21BTU, V41BTU B5A 0222 00
KW-V11U KW-V11U B5A-0222-00 English, Traditional Chinese, Thai, Instruction manual
KW-V41BTU KW-V41BTU B5A-0222-00 English, Traditional Chinese, Thai, Instruction manual
KW-V41BTU KW-V41BTU Instruction manual (Asia) B5A-0222-00
User Manual: JVC KW-V21BTU KW-V21BTU, KW-V41BTU English, Traditional Chinese, Thai, Instruction manual
Open the PDF directly: View PDF
.
Page Count: 164 [warning: Documents this large are best viewed by clicking the View PDF Link!]

Instruction Manual MONITOR WITH DVD RECEIVER KW-V41BT/KW-V21BT/KW-V11
Having TROUBLE with operation?
Please reset your unit
Refer to page of How to reset your unit
0914EHHMDWJEIN B5A-0222-00 (U)© 2014 JVC KENWOOD Corporation
MONITOR WITH DVD RECEIVER
INSTRUCTION MANUAL
KW-V41BT/KW-V21BT/KW-V11
ENGLISH

2
CONTENTSCONTENTS
BEFORE USE............................................................ 2
How to reset your unit.................................................... 3
INITIAL SETTINGS .................................................. 4
BASICS .................................................................... 5
Component names and functions ............................. 5
Common operations ....................................................... 6
Common screen operations ......................................... 8
Selecting the playback source ..................................... 9
DISCS .................................................................... 10
USB........................................................................ 14
iPod/iPhone ......................................................... 15
APPs ...................................................................... 18
TUNER ................................................................... 19
OTHER EXTERNAL COMPONENTS ...................... 21
Using external audio/video players—AV-IN ........21
Using a rear view camera ............................................21
Using the external navigation unit
(Only for KW-V41BT/KW-V21BT) ...............................22
BLUETOOTH
(Only for KW-V41BT/KW-V21BT) ........................ 23
SETTINGS .............................................................. 31
Sound adjustment .........................................................31
Adjustment for video playback .................................32
Changing display design .............................................34
Customizing the Home screen ..................................35
Customizing the system settings .............................35
Setting menu items .......................................................37
REMOTE CONTROLLER ........................................ 40
CONNECTION/INSTALLATION ............................ 42
REFERENCES ......................................................... 46
Maintenance ....................................................................46
More information ...........................................................46
Error message list ...........................................................50
Troubleshooting .............................................................50
Specifications ...................................................................53
How to read this manual:
• Illustrations of KW-V41BT are mainly used for explanation. The displays and panels shown in this manual
are examples used to provide clear explanations of the operations. For this reason, they may be different
from the actual displays or panels.
• This manual mainly explains operations using the buttons on the monitor panel and touch panel. For
operations using the remote controller ( RM-RK258 ), see page 40 .
• < > indicates the various screens/menus/operations/settings that appear on the touch panel.
• [ ] indicates the buttons on the touch panel.
• Indication language: English indications are used for the purpose of explanation. You can select the
indication language from the < Settings> menu. (Page39)
• Updated information (the latest Instruction Manual, system updates, new functions, etc.) is available
from <http://www.jvc.net/cs/car/>.
BEFORE USEBEFORE USE
IMPORTANT
To ensure proper use, please read through this
manual before using this product. It is especially
important that you read and observe WARNINGS
and CAUTIONS in this manual. Please keep the
manual in a safe and accessible place for future
reference.
V WARNINGS: (To prevent accidents and
damage)
• DO NOT install any unit or wire any cable in a
location where;
– it may obstruct the steering wheel and gearshift
lever operations.
– it may obstruct the operation of safety devices
such as air bags.
– it may obstruct visibility.
• DO NOT operate the unit while driving.
If you need to operate the unit while driving, be
sure to look around carefully.
• The driver must not watch the monitor while
driving.
KW-V_Entry_U.indb 2KW-V_Entry_U.indb 2 2014/09/10 19:492014/09/10 19:49

ENGLISH 3
The marking of products using lasers
The label is attached to the chassis/case and says
that the component uses laser beams that have
been classified as Class 1. It means that the unit is
utilizing laser beams that are of a weaker class. There
is no danger of hazardous radiation outside the unit.
V Cautions on the monitor:
• The monitor built into this unit has been
produced with high precision, but it may have
some ineffective dots. This is inevitable and is not
considered defective.
• Do not expose the monitor to direct sunlight.
• Do not operate the touch panel using a ball-point
pen or similar tool with a sharp tip.
Touch the buttons on the touch panel with your
finger directly (if you are wearing a glove, take it
off).
• When the temperature is very cold or very hot...
– Chemical changes occur inside, causing
malfunction.
– Pictures may not appear clearly or may move
slowly. Pictures may not be synchronized with
the sound or picture quality may decline in such
environments.
For safety...
• Do not raise the volume level too much, as this
will make driving dangerous by blocking outside
sounds, and may cause hearing loss.
• Stop the car before performing any complicated
operations.
Temperature inside the car...
If you have parked the car for a long time in hot or
cold weather, wait until the temperature in the car
becomes normal before operating the unit.
R How to reset your unit
If the unit fails to operate properly, press the reset
button.
KW-V21BT
KW-V11
KW-V41BT
BEFORE USEBEFORE USE
KW-V_Entry_U.indb 3KW-V_Entry_U.indb 3 2014/09/10 19:492014/09/10 19:49

4
INITIAL SETTINGSINITIAL SETTINGS
Initial setup
When you power on the unit for the first time or
reset the unit, the initial setting screen appears.
• You can also change the settings on the
<Settings> screen. (Page37)
1
KW-V21BT/KW-V11
KW-V41BT
<Demonstration>
(Page38)
Activate or deactivate the
display demonstration.
<Language>
(Page39)
Select the text language
used for on-screen
information.
• Set <GUI Language>
to display the operation
buttons and menu items
in the selected language
([Local]: initially
selected) or English
([English]).
<Angle>*1
(Page7)
Adjust the panel angle.
<AV Input>
(Page38)
Select an external
component connected to
the iPod/AV-IN terminal
to play.
<R-CAM
Interrupt>
(Page38)
Select [ON] when
connecting the rear view
camera.
<Panel Color>*1
(Page34)
Select the color of the
buttons on the monitor
panel.
<User
Customize>*2
(Page34)
Select the display design.
2 Finish the procedure.
The Home screen is displayed.
• [AV Off] is selected initially. Select the
playback source. (Page9)
*1 Only for KW-V41BT.
*2 Only for KW-V21BT/KW-V11.
Clock settings
1 Display the Home screen.
KW-V41BT KW-V21BT/KW-V11
2 Display the <Settings> screen.
3 Display the <Clock> screen.
KW-V_Entry_U.indb 4KW-V_Entry_U.indb 4 2014/09/10 19:492014/09/10 19:49

ENGLISH 5
INITIAL SETTINGSINITIAL SETTINGS
4 Set the clock time.
Adjust the hour (1), then adjust the minute (2).
• Press [Reset] to set the minute to “00”.
5 Finish the procedure.
BASICSBASICS
Component names and functions
V Caution on the volume setting:
Digital devices produce very little noise
compared with other sources. Lower the
volume before playing these digital sources
to avoid damaging the speakers by sudden
increase of the output level.
KW-V41BT
1 Screen (touch panel)
2 Monitor panel*
3 VOLUME –/+ button
Adjusts the audio volume. (Page 7)
4 ATT button
Attenuates the sound. (Page 7)
5 HOME/ button
• Displays the Home screen. (Press) (Page 8)
• Turns on the power. (Press) (Page 6)
• Turns off the power. (Hold) (Page 6)
6 / button
• Displays the <Hands Free> screen. (Press)
(Page 26)
• Activates the voice dialing. (Hold) (Page 28)
7 DISP/DISP OFF button
• Switches the screen. (Press)
– The screen switched to depends on the
<Input> setting in <Navigation Input>
(Page 22).
• Turns off the screen. (Hold) (Page 7)
• Turns on the screen. (Hold) (Page 7)
8 M (Eject) button
Ejects the disc (Tilts the monitor panel fully).
(Page 10)
9 Reset button
Resets the unit. (Page 3)
* You can change the color of the buttons on the monitor panel.
(Page 34)
KW-V_Entry_U.indb 5KW-V_Entry_U.indb 5 2014/09/10 19:492014/09/10 19:49

6
BASICSBASICS
KW-V21BT/KW-V11
KW-V21BT KW-V11
1 Reset button
Resets the unit. (Page 3)
2 Loading slot
3 M (Eject) button
Ejects the disc. (Press) (Page 10)
4 HOME/ button
• Displays the Home screen. (Press) (Page 8)
• Turns on the power. (Press) (See the far right
column.)
• Turns off the power. (Hold) (See the far right
column.)
5 For KW-V21BT: / button
• Displays the <Hands Free> screen. (Press)
(Page 26)
• Activates the voice dialing. (Hold) (Page 28)
For KW-V11: SRC button
Displays the source control screen. (Page 8)
6 USB input terminal (Page 45)
7 Monitor panel
8 Screen (touch panel)
9 button
• Switches the screen. (Press)
– The screen switched to depends on the
<Input> setting in <Navigation Input>
(for KW-V21BT) (Page22) or <Navigation
Input> setting for KW-V11 (Page38).
• Turns off the screen. (Hold) (Page 7)
• Turns on the screen. (Hold) (Page 7)
p Volume +/– button
Adjusts the audio volume. (Page 7)
q EQ button
Displays the <Equalizer> screen. (Page 31)
Common operations
R Turning on the power
KW-V41BT KW-V21BT/KW-V11
R Turning off the power
KW-V41BT KW-V21BT/KW-V11
(Hold)
(Hold)
KW-V_Entry_U.indb 6KW-V_Entry_U.indb 6 2014/09/10 19:502014/09/10 19:50

ENGLISH 7
BASICSBASICS
R Adjusting the volume
To adjust the volume (00 to 35)
KW-V21BT/
KW-V11
KW-V41BT
Press + to increase, and press – to decrease.
• Holding the button increases/decreases the
volume continuously.
To attenuate the sound (only for KW-V41BT)
The ATT indicator lights up.
To cancel the attenuation: Press the same button
again.
R Turning off the screen
KW-V41BT KW-V21BT/KW-V11
(Hold) (Hold)
To turn on the screen: Press and hold the same
button on the monitor panel, or touch the display.
R Turning on/off the AV source
You can activate the AV function by selecting a
source.
On the Home screen:
• You can also activate the AV function by selecting
a source on the Home screen.
To turn off the AV source:
R Adjusting the panel angle (only for
KW-V41BT)
1 Display the <Angle Adjust> screen.
On the Home screen:
• Press [K] repeatedly to change the page on
the <Display> menu screen.
2 Select an angle (0 – 6).
• To set the current position as the power off
position, select [Memory] for <Off Position>.
KW-V_Entry_U.indb 7KW-V_Entry_U.indb 7 2014/09/10 19:502014/09/10 19:50

8
BASICSBASICS
Common screen operations
❏Common screen descriptions
You can display other screens any time to change
the source, show the information, or change the
settings, etc.
Source control screen
Performs source playback operations.
• The operation buttons vary depending on the
selected source.
Gesture control on the source control screen:
You can also control playback by moving your finger
on the touch panel as follows (for some sources, the
gesture control is not available).
• Sliding the finger towards up/down: Functions
same as pressing [ ]/[ ] .
• Sliding the finger towards left/right: Functions
same as pressing [S]/[T].
• Moving your finger clockwise or counter-
clockwise: increases/decreases the volume.
Home screen
Displays the source control screen/settings screen
and changes the picture source.
• To display the Home screen, press HOME on the
monitor panel.
• You can arrange the items to display on the Home
screen. (Page 35)
3
12
Common operating buttons:
1 Displays all the sources. (Page9)
2 Displays the <Settings> screen. (See below.)
3 Changes the playback source. (Page 9)
<Settings> screen
Changes the detailed settings. (Page 37)
1
2
3
4
Common operating buttons:
1 Selects the menu category.
2 Returns to the previous screen.
3 Changes the page.
4 Displays the current source control screen.
❏Touch screen operations
1
3
2
4
1 Displays the video control menu while playing a
video.
2 Displays the source control screen while playing
a video.
• The operation buttons disappear when the
screen is touched or when no operation is
done for about 5 seconds.
3 Goes to the previous chapter/track.*
4 Goes to the next chapter/track.*
* Not available for video from an external component. Dragging your
finger to the left or right functions in the same way as touching.
02_JVC-Initial-Basic.indd 802_JVC-Initial-Basic.indd 8 14/10/23 11:4214/10/23 11:42

ENGLISH 9
BASICSBASICS
Selecting the playback source
1 Display the Home screen.
KW-V41BT KW-V21BT/KW-V11
2 Display [All] screen, then select the source.
[Tuner] Switches to the radio broadcast.
(Page 19)
[Disc] Plays a disc. (Page 10)
[USB] Plays files on a USB device.
(Page 14)
[iPod] Plays an iPod/iPhone. (Page 15)
[ BT Phone]* 1
Displays the <Hands Free> screen.
(Page 26)
[BT Audio]*1
Plays a Bluetooth audio player.
(Page 30)
[AV-IN]* 2
Switches to an external component
connected to the iPod/AV-IN
terminal on the rear panel.
(Page 21)
[Apps]* 3 Switches to the App screen from
the connected iPod touch/iPhone.
(Page 18)
[AV Off] Turns off the AV source.
(Page 7)
[Camera] Displays the picture from the rear
view camera. (Page 21)
* 1 Only for KW-V41BT/ KW-V21BT.
* 2
Appears only when <AV Input> is set to [AV-IN].
(Page38)
* 3
Appears only when <AV Input> is set to [iPod]. (Page38)
R Selecting the playback source on the
Home screen
• You can change the items (other than [Settings])
to display on the Home screen. (Page35)
KW-V_Entry_U.indb 9KW-V_Entry_U.indb 9 2014/09/10 19:502014/09/10 19:50

10
DISCS DISCS
Playing a disc
• If a disc does not have a disc menu, all tracks on
it will be played repeatedly until you change the
source or eject the disc.
• For playable disc types/file types, see page 47.
RInserting a disc
Insert a disc with the label side facing up.
KW-V41BT
KW-V21BT/KW-V11
The source changes to “DISC” and playback starts.
• The DISC IN indicator lights up while a disc is
inserted.
• If “ ” appears on the screen, the unit cannot
accept the operation you have tried to do.
– In some cases, without showing “ ,”
operations will not be accepted.
• When playing back a multi-channel encoded
disc, the multi-channel signals are downmixed
to stereo.
R Ejecting a disc
KW-V41BT KW-V21BT/KW-V11
• When removing a disc, pull it horizontally.
• You can eject a disc when playing another AV
source.
• If the ejected disc is not removed within
15 seconds, the disc is automatically inserted
again into the loading slot to protect it from dust.
Closing the monitor panel (only for KW-V41BT)
After removing the disc, press M on the monitor
panel. The monitor panel closes.
Playback operations
When the operation buttons are
not displayed on the screen, touch
the area shown on the illustration.
• To change settings for video
playback, see page 32.
RIndications and buttons on the source
control screen
For video playback
23 4561
Playback information
• The information displayed on the screen differs
depending on the type of disc/file being played
back.
1 Media type
2 Playback mode (Page13)
3 File type
4 DISC IN indicator
5 Current playback item information (title no./
chapter no./folder no./file no./track no.)
6 Playing time
KW-V_Entry_U.indb 10KW-V_Entry_U.indb 10 2014/09/10 19:502014/09/10 19:50

ENGLISH 11
DISCSDISCS
Operation buttons
• Available buttons on the screen and operations
differ depending on the type of disc/file being
played back.
[Mode] Changes the settings for disc
playback on the <DVD Mode> or
<DISC Mode> screen. (Page13)
[ ] [ ] Selects a folder.
[ ] [ ] Selects playback mode.
(Page13)
[ ] Displays the folder/track list. (See
the far right column.)
[o]Stops playback.
[IW]Starts/pauses playback.
[S] [T]• Selects a chapter/track. (Press)
• Reverse/forward search. (Hold)
[Title ]
[Title ]
Selects a title.
For audio playback
34 786 9521
Playback information
• The information displayed on the screen differs
depending on the type of disc/file being played
back.
1 Media type
2 Track/file information
• Pressing [ H] scrolls the text if not all of the text
is shown.
3 Playback mode (Page13)
4 File type
5 Current playback item information (folder no./file
no./track no.)
6 Playback status
7 DISC IN indicator
8 Playing time
9 Jacket picture (Shown while playing if the file has
tag data that includes the jacket picture)
Operation buttons
• Available buttons on the screen and operations
differ depending on the type of disc/file being
played back.
[Mode ] Changes the settings for disc
playback on the <DISC Mode>
screen. (Page13)
[ ] [ ] Selects a folder.
[ ] [ ] Selects playback mode.
(Page13)
[ ] Displays the folder/track list. (See
the right column.)
[IW]Starts/pauses playback.
[S] [T]• Selects a track. (Press)
• Reverse/forward search. (Hold)
RSelecting a folder/track on the list
1
2 Select the folder (1), then the item in the
selected folder (2).
• Repeat the procedure until you select the
desired track.
• If you want to play all tracks in the folder,
press [I] on the right of the desired folder.
• You can change the page to display more
items by pressing [ J]/[ K].
• Press [ ] to return to the root folder.
• Press [ ] to return to the upper layer.
KW-V_Entry_U.indb 11KW-V_Entry_U.indb 11 2014/09/10 19:502014/09/10 19:50

12
DISCSDISCS
R Video menu operations
You can display the video menu screen during video
playback.
• The operation buttons disappear when the screen
is touched or when no operation is done for about
5 seconds.
For video playback except VCD
• Available buttons on the screen and operations
differ depending on the type of disc/file being
played back.
[Zoom ] Displays the picture size selecting
screen. (Page33)
[Aspect] Selects the aspect ratio. (Page33)
[Pict Adjust] Displays the picture adjustment
screen. (Page32)
[Audio] Selects the audio type.
[Subtitle] Selects the subtitle type.
[Angle] Selects the view angle.
[Menu] Displays the disc menu (DVD).
[Top Menu] Displays the disc menu (DVD).
[Highlight] Switches to the direct disc menu
mode. Touch the target item to
select.
• To restore the screen, press
DISP (for KW-V41BT)/ (for
K W-V21BT/KW-V11) on the
monitor panel.
[ Cursor] Displays the menu/scene selecting
screen.
• [J] [K] [H] [I]: Selects an item.
– For DivX®: [H] [I] skips back or
forward by about 5 minutes.
• [Enter]: Confirms the selection.
• [Return]: Returns to the previous
screen.
For VCD
[Menu ] Displays the disc menu.
[Direct] Displays/hides the direct selecting
buttons. (See below.)
[Audio] Selects the audio channel (ST: stereo,
L: left, R: right).
[Return] Displays the previous screen or menu.
[Zoom] Displays the picture size selecting
screen. (Page33)
[Aspect] Selects the aspect ratio. (Page33)
[Pict
Adjust]
Displays the picture adjustment
screen. (Page32)
• To deactivate the PBC function, stop playback,
then use the direct selecting buttons to select a
track number.
To select a track directly on a VCD
• When you enter a wrong number, press [Direct/
CLR] to delete the last entry.
KW-V_Entry_U.indb 12KW-V_Entry_U.indb 12 2014/09/10 19:502014/09/10 19:50

ENGLISH 13
DISCSDISCS
R Selecting playback mode
[ ] Selects Random playback mode.
[ ] Selects Repeat playback mode.
• Available playback modes differ depending on the
type of disc/file being played back.
• You cannot activate the repeat mode and the
random mode at the same time.
• Each time you press the button, the playback
mode changes. (The corresponding indicator
lights up.)
– Available items differ depending on the type of
disc/file being played back.
CHAPRepeats current chapter.
TITLERepeats current title.
SONGRepeats current track.
F OLDERRepeats all tracks of the
current folder.
F OLDERRandomly plays all tracks of
the current folder, then tracks
of the next folder.
ALL Randomly plays all tracks.
To cancel Repeat/Random playback: Press the
button repeatedly until the indicator disappears.
Settings for disc playback
RSetting items
• Available items shown on the <DVD Mode> or
<DISC Mode> screen differ depending on the
type of disc/file being played back.
<Menu
Language>
Select the initial disc menu language.
(Initial: English ) (Page49)
<Audio
Language>
Select the initial audio language.
(Initial: English ) (Page49)
<Subtitle
Language>
Select the initial subtitle language
or turn subtitles off (Off). (Initial:
English ) (Page49)
<Down Mix> When playing back a multi-channel
disc, this setting affects the signals
reproduced through the front and/or
rear speakers.
• Dolby Surround: Select this to
enjoy multi-channel surround
sound by connecting an amplifier
compatible with Dolby Surround.
• Stereo (initial): Normally select
this.
<Dynamic
Range
Control>
You can change the dynamic range
while playing Dolby Digital software.
• Wide: Select this to enjoy a
powerful sound at a low volume
level with its full dynamic range.
• Normal: Select this to reduce the
dynamic range a little.
• Dialog (initial): Select this to
reproduce movie dialog more
clearly.
< Screen
Ratio>
Select the monitor type to watch a
wide screen picture on the external
monitor.
16:9
(Initial) 4:3 LB 4:3 PS
<File Type>*Select the playback file type when a
disc contains different types of files.
• Audio: Plays back audio files.
• Still Image: Plays back picture files.
• Video: Plays back video files.
• Audio&Video (initial): Plays back
audio files and video files.
* For playable file types, see page 47.
If the disc contains no files of the selected type, the existing files are
played in the following priority: audio, video, then still picture.
KW-V_Entry_U.indb 13KW-V_Entry_U.indb 13 2014/09/10 19:502014/09/10 19:50

14
USB USB
Connecting a USB device
You can connect a USB mass storage class device
such as a USB memory, Digital Audio Player etc. to
the unit.
• For details about connecting USB devices, see
page 45 .
• You cannot connect a computer or portable HDD
to the USB input terminal.
• For playable file types and notes on using USB
devices, see page 48.
When a USB device is connected...
The source changes to “USB” and playback starts.
• All tracks in the USB device will be played
repeatedly until you change the source.
To disconnect the USB device safely:
Press [M], then disconnect the USB device after “No
Device” appears.
Playback operations
When the operation buttons are
not displayed on the screen, touch
the area shown on the illustration.
• To change settings for video
playback, see page 32.
RIndications and buttons on the source
control screen
2563 71 4
Playback information
• The information displayed on the screen differs
depending on the type of file being played back.
1 Track/file information
• Pressing [ H] scrolls the text if not all of the text
is shown.
2 Playback mode (See the right column.)
3 File type
4 Current playback item information (folder no./file
no.)
5 Playback status
6 Playing time
7 Jacket picture (Shown while playing if the file has
tag data that includes the jacket picture)
Operation buttons
• Available buttons on the screen and operations
differ depending on the type of file being played
back.
[Mode] Changes the settings on the <USB
Mode> screen. (Page15)
[M]Disconnects the USB device safely.
[ ]
[ ]
Selects a folder.
[ ] Selects random playback mode.*1 *2
• F OLDER: Randomly plays all
tracks in the folder.
• ALL: Randomly plays all tracks.
[ ] Selects repeat playback mode.*1 *2
• SONG: Repeats the current track.
• F OLDER: Repeats all tracks in the
current folder.
[ ] Displays the folder/track list.
(Page15)
[IW]Starts/pauses playback.
[S] [T]• Selects a track. (Press)
• Reverse/forward search. (Hold)
* 1 To cancel random or repeat mode, press the button repeatedly until
the indicator disappears.
*2 You cannot activate the repeat mode and the random mode at the
same time.
KW-V_Entry_U.indb 14KW-V_Entry_U.indb 14 2014/09/10 19:502014/09/10 19:50

ENGLISH 15
USBUSB
R < USB Mode> settings
Setting <File Type>
[Audio] Plays back audio files.
[Still Image] Plays back picture files.
[Video] Plays back video files.
[Audio&Video]
(Initial)
Plays back audio files and video
files.
• For playable files, see page 48. If the USB device
contains no files of the selected type, the existing
files are played in the following priority: audio,
video, then still picture.
Setting <Screen Ratio>
Select the monitor type to watch a wide screen
picture on the external monitor.
[16:9] (Initial) [4:3 LB] [4:3 PS]
Setting <Drive Select>
Press [Next]. Switches between internal memory
and the memory source of the connected device
(such as mobile phone).
R Selecting a folder/track on the list
1
2 Select the folder (1), then the item in the
selected folder (2).
• Repeat the procedure until you select the
desired track.
• If you want to play all tracks in the folder,
press [I] on the right of the desired folder.
• You can change the page to display more
items by pressing [ J]/[ K].
• Press [ ] to return to the root folder.
• Press [ ] to return to the upper layer.
iPod/iPhone iPod/iPhone
• To use iPod touch/iPhone Apps, see page 18.
Preparation
RConnecting iPod/iPhone
• For details about connecting iPod/iPhone, see
page 45.
• For playable iPod/iPhone types, see page 48.
Connect your iPod/iPhone using the appropriate
cable according to your purpose.
• To listen to music:
– For iPod/iPhone except for iPod nano (7th
Generation)/iPod touch (5th Generation)/iPhone
5S/iPhone 5C/iPhone 5: USB 2.0 cable (accessory
of iPod/iPhone)
– For iPod nano (7th Generation)/iPod touch (5th
Generation)/iPhone 5S/iPhone 5C/iPhone 5: KS-
U62 (optional accessory)
• To watch video and listen to music: USB Audio
and Video cable for iPod/iPhone—KS-U59
(optional accessory)
– You cannot connect iPod nano (7th Generation)/
iPod touch (5th Generation)/iPhone 5S/iPhone
5C/iPhone 5 with KS-U59 .
KW-V_Entry_U.indb 15KW-V_Entry_U.indb 15 2014/09/10 19:502014/09/10 19:50

16
iPod/iPhoneiPod/iPhone
R Selecting preference settings for iPod/
iPhone playback
When the source is “iPod”...
1
2
<Audiobooks> Select the speed of audio
books.
<Artwork> Shows/hides artwork of iPod.
R Setting <AV Input> for iPod/iPhone
playback
Select an appropriate input setting for <AV Input>
according to the connection method of the iPod/
iPhone.
1 Turn off the AV source.
On the Home screen:
2 Display the <Input> setting screen.
3
[AV-IN]
Select this when the iPod/iPhone
is connected using KS-U62
(optional accessory) or the USB 2.0
cable (accessory of iPod/iPhone).
[iPod] Select this when the iPod/iPhone
is connected using KS-U59
(optional accessory).
Playback operations
When the operation buttons are
not displayed on the screen, touch
the area shown on the illustration.
• To change settings for video
playback, see page 32.
RIndications and buttons on the source
control screen
256 71 34
Playback information
1 Song/video information
• Pressing [ H] scrolls the text if not all of the text
is shown.
2 Playback mode (Page17)
3 File type
4 Track no./Total track number
5 Playback status
6 Playing time
7 Artwork (Shown if the song contains Artwork)
• To change the Artwork display, see the far left
column.
KW-V_Entry_U.indb 16KW-V_Entry_U.indb 16 2014/09/10 19:502014/09/10 19:50

ENGLISH 17
iPod/iPhoneiPod/iPhone
Operation buttons
[Mode] Changes the settings for iPod/iPhone
playback on the <iPod Mode>
screen. (Page16)
[ ] Selects random playback mode.*1
• ALL: Functions the same as Shuffle
Songs.
• ALBUM: Functions the same as
Shuffle Albums.
[ ] Selects repeat playback mode.
• SONG: Functions the same as
Repeat One.
• ALL: Functions the same as Repeat
All.
[ ] Displays the audio/video file list. (See
the right column.)
[IW]Starts/pauses playback.
[S] [T]• Selects an audio/video file.*2 (Press)
• Reverse/forward search. (Hold)
* 1 To cancel random mode, press the button repeatedly until the
indicator disappears.
*2 Resume playback is unavailable for video files.
RSelecting an audio/video file from the
menu
1
2 Select the menu ( : audio or : video)
(1), a category (2), then a desired item
(3).
• Select the item in the selected layer until a
desired file starts playing.
• If you want to play all items in the layer, press
[I] on the right of the desired item.
Audio menu:
Video menu:
• You can change the page to display more
items by pressing [ J]/[ K].
• Press [ ] to return to the root folder.
• Press [ ] to return to the upper layer.
• Available categories differ depending on the type
of your iPod/iPhone.
KW-V_Entry_U.indb 17KW-V_Entry_U.indb 17 2014/09/10 19:502014/09/10 19:50

18
APPs APPs
You can use Apps of the connected iPod touch/
iPhone on this unit.
• You cannot use Apps with iPod touch (5th
Generation)/iPhone 5S/iPhone 5C/iPhone 5.
• For Apps you can use on this unit, visit
<http://www.jvc.net/cs/car/>.
Preparation
1 Connect iPod touch/iPhone using KS-U59 .
(Page 45 )
2 Select [iPod] for <AV Input>. (Page16)
Using an App
When the operation buttons are not displayed on
the screen, touch the screen to show them.
• To change settings for video playback, see
page32.
R Playback operations
1 Start the App on your iPod touch/iPhone.
2 Select “ Apps” as the source.
On the Home screen:
R Operation buttons on the source
control screen
[I]Starts playback.
[W]Pauses playback.
[S] [T]• Selects an audio/video file. (Press)
• Reverse/forward search. (Hold)
[IW]Starts/pauses playback.
• You can operate some functions of the App on the
touch panel.
• For some applications such as navigation
applications, the operation buttons and
information are not shown. You can perform the
operations on the touch panel, such as scrolling
the map.
– If “ ” appears on the screen, the unit cannot
accept the touch operation you have tried to do.
• You can also play back the audio/video using
iPod/iPhone itself instead of the unit.
R Switching to the App screen while
listening to another source
• For KW-V41BT/KW-V21BT: Select [iPhone] for
<Input> in <Navigation Input> beforehand.
(Page22)
• For KW-V11: Select [iPhone] for <Navigation
Input> beforehand. (Page38)
KW-V41BT KW-V21BT/KW-V11
KW-V_Entry_U.indb 18KW-V_Entry_U.indb 18 2014/09/10 19:502014/09/10 19:50

ENGLISH 19
TUNER TUNER
Listening to the radio
RIndications and buttons on the source
control screen
6
42315
Tuner reception information
1 STEREO/MONO indicator
• The STEREO indicator lights up when receiving
an FM stereo broadcast with sufficient signal
strength.
2 Seek mode
3 LO indicator
4 Band
5 The station frequency currently tuned in
6 Preset list
Operation buttons
[P1] – [P6] • Selects a stored station. (Press)
• Stores the current station. (Hold)
[SSM ]*Presets stations automatically.
(Page20)
[MONO]* Activates/deactivates monaural
mode for better FM reception.
(Stereo effect will be lost.)
• The MONO indicator lights up
while monaural mode is activated.
[Mode] Changes the settings for tuner
reception on the <Tuner Mode>
screen. (Pages19–20)
[AM]Selects the AM band.
[FM]Selects the FM band.
[Seek] Changes the seek mode.
• AUTO1: Auto Search
• AUTO2: Tunes in stations in the
memory one after another.
• MANUAL: Manual Search
[S] [T]Searches for a station.
• The search method differs
according to the selected seek
mode. (See above.)
* Appears only when FM is selected as the source.
R Tuning in FM stations only with strong
signals—Local/Distance-extreme
1
2
[ON]Select this to tune in only to stations
with sufficient signal strength. The LO
indicator lights up.
[OFF] Deactivate the function.
KW-V_Entry_U.indb 19KW-V_Entry_U.indb 19 2014/09/10 19:502014/09/10 19:50

20
TUNERTUNER
R Reducing interference during FM
reception
1
2
[Auto] Increases the tuner selectivity to
reduce interference between adjacent
stations. (Stereo effect may be lost.)
[Wide] Subject to interference from adjacent
stations, but sound quality will not be
degraded and the stereo effect will
remain.
Presetting stations
RStoring stations in the memory
You can preset 6 stations for each band.
Automatic presetting — SSM (Strong-station
Sequential Memory) (For FM only)
(Hold)
Local stations with the strongest signals are found
and stored automatically.
Manual presetting
1 Tune in to a station you want to preset.
(Page 19)
2 Select a preset number.
(Hold)
The station selected in step 1 is stored.
RSelecting a preset station
KW-V_Entry_U.indb 20KW-V_Entry_U.indb 20 2014/09/10 19:502014/09/10 19:50

ENGLISH 21
OTHER EXTERNAL COMPONENTSOTHER EXTERNAL COMPONENTS
Using external audio/video
players—AV-IN
When the operation buttons are
not displayed on the screen, touch
the area shown on the illustration.
• To change settings for video
playback, see page 32.
You can connect an external component to the
iPod/AV-IN terminal. (Page 45)
Preparation:
Select [AV-IN] for <AV Input>. (Page38)
• For KW-V41BT/KW-V21BT: <AV Input> can be
changed only when <Input> in <Navigation
Input> is set to [RGB] or [OFF]. (Page22)
• For KW-V11: <AV Input> can be changed only
when <Navigation Input> is set to [OFF].
(Page38)
RIndications and buttons on the source
control screen
1
Playback information
1 AV-IN name
Operation buttons
[Mode] Changes the AV-IN name.
• Press [H] or [I] to select an AV-IN name.
RStarting playback
1 Connect an external component to the
iPod/AV-IN terminal.
• To connect an external component, see
page 45.
2 Select “AV-IN” as the source. (Page9)
3 Turn on the connected component and
start playing the source.
Using a rear view camera
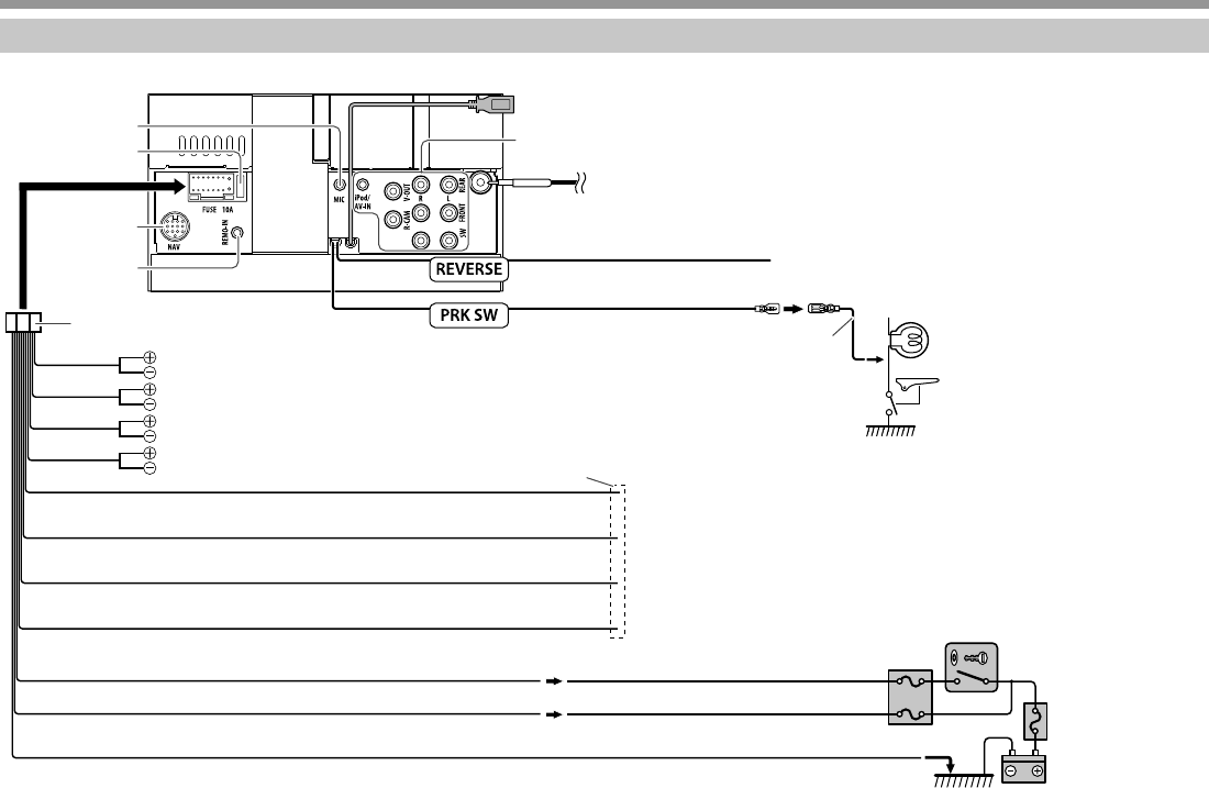
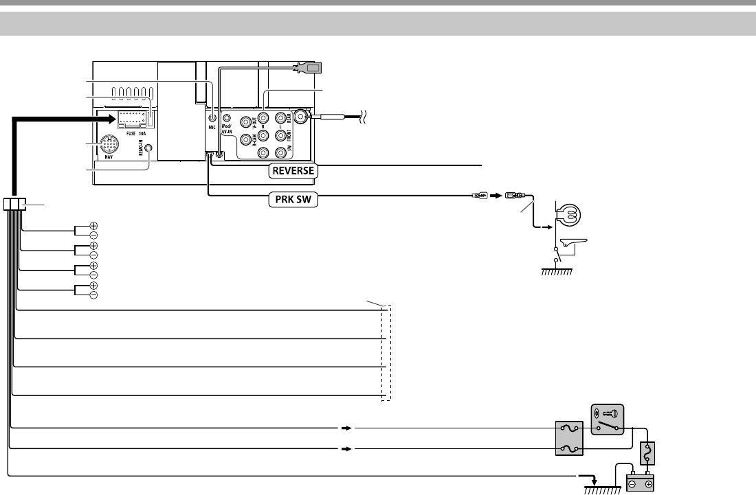
• To connect a rear view camera, see page 45.
• To use a rear view camera, a REVERSE lead
connection is required. (Page 44)
R Activating the rear view camera
1 Display the <Input> setting screen.
On the Home screen:
2
To deactivate: Select [OFF] for <R-CAM Interrupt>.
RDisplaying the picture from the rear
view camera
The rear view screen is displayed when you shift the
gear to the reverse (R) position.
• To erase the caution message, touch the screen.
• You can change the setting of the picture using
[Zoom]/[Aspect]/[Pict Adjust]. (Page32)
To display the picture from the rear view camera
manually
On the Home screen:
To exit the rear view screen: Press HOME on the
monitor panel.
KW-V_Entry_U.indb 21KW-V_Entry_U.indb 21 2014/09/10 19:502014/09/10 19:50

22
OTHER EXTERNAL COMPONENTSOTHER EXTERNAL COMPONENTS
Using the external navigation unit
(Only for KW-V41BT/KW-V21BT)
You can connect a navigation unit (commercially
available) to the NAV input terminal so that you can
view the navigation screen. (Page45)
• The navigation guidance comes out of the front
speakers even when you listen to an audio source.
R Preparation for displaying the
navigation screen
1 Display the <Input> setting screen.
On the Home screen:
2 Display the <Navigation Input> screen.
3 Select [RGB] for <Input>.
R Viewing the navigation screen
KW-V41BT KW-V21BT
• While the navigation screen is displayed, the touch
panel operations are available only for navigation.
• The aspect ratio of the navigation screen is fixed
to <FULL> regardless of the <Aspect> setting
(Page33).
To exit the navigation screen
KW-V41BT KW-V21BT
R Settings for the navigation unit
1 Display the <Navigation Input> screen.
(See the left column)
2
<Input> Select the source screen
displayed when DISP (for KW-
V41BT) or (for KW-V21BT)
on the monitor panel is pressed.
• RGB: Switches to the
navigation screen from the
connected navigation unit by
pressing the button. (See the
far left column.)
• iPhone: Switches to the
screen of App from the
connected iPod touch/iPhone
by pressing the button.
(Page18)
• OFF: Deactivates the display
switch function.
<Output> Select which front speakers
are used for the navigation
guidance.
<Volume> Adjust the volume of the
navigation guidance. (0 to 35)
KW-V_Entry_U.indb 22KW-V_Entry_U.indb 22 2014/09/10 19:502014/09/10 19:50

ENGLISH 23
BLUETOOTH BLUETOOTH (Only for (Only for KW-V41BT/KW-V41BT/ KW-V21BTKW-V21BT ) )
Information for using Bluetooth®
devices
Bluetooth is a short-range wireless radio
communication technology for mobile devices such
as mobile phones, portable PCs, and other devices.
Bluetooth devices can be connected without cables
and communicate with each other.
Notes
• While driving, do not perform complicated
operations such as dialing numbers, using
the phonebook, etc. When you perform these
operations, stop your car in a safe place.
• Some Bluetooth devices may not connect to this
unit depending on the Bluetooth version of the
device.
• This unit may not work for some Bluetooth
devices.
• Connecting conditions may vary depending on
your environment.
• For some Bluetooth devices, the device is
disconnected when the unit is turned off.
Bluetooth Information: If you wish to receive
more information about Bluetooth, visit the
following JVC web site:
<http://www.jvc.net/cs/car/>
Connecting Bluetooth devices
R Registering a new Bluetooth device
When you connect a Bluetooth device to the unit for
the first time, pair the unit and the device. Pairing
allows Bluetooth devices to communicate with each
other.
• The pairing method differs depending on the
Bluetooth version of the device.
– For devices with Bluetooth 2.1: You can pair the
device and the unit using SSP (Secure Simple
Pairing) which only requires confirmation.
– For devices with Bluetooth 2.0: You need to
enter a PIN code both on the device and unit for
pairing.
• Once the connection is established, it is registered
in the unit even if you reset the unit. Up to 5
devices can be registered in total.
• Only one device for Bluetooth phone and one for
Bluetooth audio can be connected at a time.
• To use the Bluetooth function, you need to turn on
the Bluetooth function of the device.
• To use the registered device, you need to connect
the device to the unit. (Page25)
Auto pairing
When <Auto Pairing> is set to [ON], iOS device
(such as iPhone) is automatically paired when
connected via USB. (Page39)
Pairing a Bluetooth device using SSP (for
Bluetooth 2.1)
When the Bluetooth device is compatible with
Bluetooth 2.1, a pairing request is sent from an
available device.
1 Search “JVC KW-V” from your Bluetooth
device.
2 Confirm the request both on the device
and the unit.
OK
256950
• Press [Cancel] to reject the request.
KW-V_Entry_U.indb 23KW-V_Entry_U.indb 23 2014/09/10 19:502014/09/10 19:50

24
BLUETOOTHBLUETOOTH
Pairing a Bluetooth device using a PIN code (for
Bluetooth 2.0)
1 Display the <Bluetooth Setup> screen.
On the Home screen:
• Press [ K] repeatedly to change the page on
the <System> menu screen.
2 Change the PIN code.
• If you skip changing the PIN code, go to step
3.
• The PIN code is initially set to “0000”.
• The maximum number of digits in the PIN
code is 16.
• Press [Clear] to delete the last entry.
3 Search “JVC KW-V” from your Bluetooth
device.
4 Select “JVC KW-V” for your Bluetooth
device.
JVC KW-V
• If the PIN code is required, enter “0000”
(initial).
PIN code
OK
0000
When pairing is complete, the device is listed on
<Paired Device List>.
• To use the paired device, connect the device
on <Paired Device List>. (Page25)
KW-V_Entry_U.indb 24KW-V_Entry_U.indb 24 2014/09/10 19:502014/09/10 19:50

ENGLISH 25
BLUETOOTHBLUETOOTH
R Connecting a registered Bluetooth
device
1 Display the <Bluetooth Setup> screen.
(Page24)
2
3 Select the device you want to connect
(1), then select what you want to use the
device for (2).
[ TEL (HFP)]: for mobile phone
[Audio (A2DP)]: for Bluetooth audio player
• Selectable items depend on the device you
are operating.
• If you connect a device while another device
is connected, the device previously connected
is disconnected and the connection for the
newly connected device is established.
• When a Bluetooth mobile phone is connected,
the signal strength and battery level are
displayed when the information is acquired
from the device.
To disconnect
Select [TEL (HFP)] or [Audio (A2DP)] to disconnect
the Bluetooth device being used for that function
on the <Paired Device List> screen (see the left
column).
RDeleting a registered Bluetooth device
1 Display the <Bluetooth Setup> screen.
(Page24)
2
3 Select a device to delete (1), then delete
the registration (2).
A confirmation message appears. Press [Yes].
Using the Bluetooth mobile phone
RReceiving a call
When a call comes in...
• Call information is displayed if acquired.
• Phone operation is not available while the
picture from the rear view camera is displayed.
(Page21 )
To reject a call
When <Auto Response> is set to [ON] (Page30)
The unit answers the incoming call automatically.
REnding a call
While talking...
KW-V_Entry_U.indb 25KW-V_Entry_U.indb 25 2014/09/10 19:502014/09/10 19:50

26
BLUETOOTHBLUETOOTH
RAdjusting the volume of calls/earpiece/
microphone
While talking...
• You can adjust the volume level between –20 to
+8 (initial: 0).
• Use the monitor panel to adjust the call/earpiece
volume. (Page7 )
RSwitching between handsfree mode
and phone mode
While talking...
Each time you press the button, the talking method
is switched ( : handsfree mode / : phone
mode).
R Notification when SMS is received
If the mobile phone is compatible with SMS (Short
Message Service), the unit tells you a message has
been received when <SMS Notify> is set to [ON].
(Page30)
• To read a received message, operate the mobile
phone after stopping the car in a safe place.
– You cannot read, edit, or send a message
through the unit.
• For some mobile phones, the notification message
may not be shown even if the SMS function is
supported.
R Reducing noise/adjusting the echo
cancel level
While talking...
Activate the noise reduction/echo cancel function
(1), then adjust the level (2).
• To adjust the echo volume (between 1 to 10,
initial: 4): Adjust <EC LEVEL>.
• To adjust the noise reduction volume (between
−5 to −20, initial: −7) : Adjust <NR LEVEL>.
R Making a call
1 Display the <Hands Free> screen.
On the Home screen:
• You can also display the <Hands Free> screen
by pressing / on the monitor panel.
2 Select a method to make a call.
132 4
1From the phone book/call lists
2Direct number entry
3Voice dialing
4Preset list
• To preset, see page28.
KW-V_Entry_U.indb 26KW-V_Entry_U.indb 26 2014/09/10 19:502014/09/10 19:50

ENGLISH 27
BLUETOOTHBLUETOOTH
From the phone book/call lists
1
[Outgoing] From the dialed call list
[Incoming] From the received call list
[Missed] From the missed call list
[Phonebook] From the phone book
• To copy the phone book, see
page28.
• You can change the page to display more
items by pressing [ J]/[ K].
2
• To use the A to Z search in the phone book:
When the <Phonebook> screen is displayed, you
can search by initial.
1
2 Select the initial.
• If the initial is not a letter or number, press
[Others].
3 Select a phone number from the list.
• To display the details of an entry:
When the <Phonebook> is displayed, you can
display the details of an entry and select a phone
number if several phone numbers are registered.
1 Display the details of the desired entry.
2 Select a phone number to call.
Direct number entry
You can enter up to 32 numbers.
• Press [Clear] to delete the last entry.
• Press and hold [0+] to add “+” to the phone
number.
• Press [Preset] to save the entered phone number
onto the preset list.
KW-V_Entry_U.indb 27KW-V_Entry_U.indb 27 2014/09/10 19:502014/09/10 19:50

28
BLUETOOTHBLUETOOTH
Voice dialing
• Available only when the connected mobile phone
has a voice recognition system.
1 Activate voice dialing.
On the <Hands Free> screen:
On the monitor panel:
KW-V41BT KW-V21BT
(Hold) (Hold)
2 Say the name of the person you want to
call.
• If the unit cannot find the target, the following
screen appears. Press [Start], then say the
name again.
To cancel voice dialing: Press [Cancel].
R Presetting phone numbers
You can preset up to 6 phone numbers.
1 Display the <Hands Free> screen.
(Page26)
2 Select an item from the phone book/call
lists. (Page27)
3 Select a phone number.
(Hold)
4 Select a preset number to store into.
• You can also preset a phone number entered
on the <Direct Number> screen by pressing
[Preset]. (Page27)
To delete the preset phone numbers: Initialize the
settings from <Initialize> in <Bluetooth Setup>.
(Page39)
R Copying the phone book
You can copy the phone book memory of a mobile
phone into the unit (up to 400 entries).
1 Display the <Hands Free> screen.
(Page26)
2
3
The PIN code (initial: 0000) necessary for
copying the phonebook from the mobile phone
and the number of copied phone book entries
are displayed.
4 Operate the target mobile phone.
• Refer to the instruction manual supplied with
your mobile phone.
• To cancel the transfer, press [Finish].
5 Finish the procedure.
The phone book memory is copied from the
mobile phone.
KW-V_Entry_U.indb 28KW-V_Entry_U.indb 28 2014/09/10 19:502014/09/10 19:50

ENGLISH 29
BLUETOOTHBLUETOOTH
About mobile phones compatible with Phone
Book Access Profile (PBAP)
If your mobile phone supports PBAP, you can
display the phone book and call lists on the touch
panel screen when the mobile phone is connected.
• Phone book: up to 5 000 entries
• Dialed calls, received calls, and missed calls: up
to 50 entries each
To display the phone book/call lists of the
mobile phone or the unit
[Phone] Displays the phone book/call lists on
the connected mobile phone.
[System] Displays the phone book/call lists
copied to the unit.
RDeleting the phone number entries in
the unit
1 Display the phone book/call list you want
to delete. (Page26)
2
• You cannot delete data when [Phone] is
selected.
3 Select the item you want to delete.
• Press [All] to delete all the numbers/names in
the selected list.
A confirmation message appears. Press [Yes].
Settings for Bluetooth mobile
phones
1 Display the <Hands Free> screen.
(Page26)
2
KW-V_Entry_U.indb 29KW-V_Entry_U.indb 29 2014/09/10 19:502014/09/10 19:50

30
BLUETOOTHBLUETOOTH
RSetting items
<Phone
Device>
Shows the connected phone device
name.
< Auto
Response>
• ON: The unit answers the incoming
calls automatically .
• OFF (Initial): The unit does not
answer the calls automatically.
Answer the calls manually.
< SMS
Notify>
• ON (Initial): The unit informs you of
the arrival of a message by ringing
and displaying “Receiving Message”.
• OFF : The unit does not inform you
of the arrival of a message.
<Ring
Mode>
• System (Initial): The ring tone set on
the unit is used.
• Phone: The ring tone set on the
mobile phone is used. (This function
may not work depending on the
mobile phone.)
<Ring Tone
Change>
When <Ring Mode> is set to
<System>, press [Enter], then select
the ring tone for received calls and
SMS from <Tone1> (Initial), <Tone2>,
<Tone3>.
• Call Tone: Selects the ring tone for
phone calls.
• Message Tone: Selects the ring
tone for SMS.
Using the Bluetooth audio player
• To register a new device, see page23.
• To connect/disconnect a device, see page25.
RIndications and buttons on the source
control screen
21345
6
• The operation buttons, indications and
information displayed on the screen differ
depending on the connected device.
Playback information
1 Playback mode
2 Track no.*1
3 Playback status*1
4 Playing time*1
5 The signal strength and battery level (only when
the information is acquired from the device)
6 Tag data (current track title/artist name/album
title)*1
• Pressing [H] scrolls the text if not all of the text
is shown.
Operation buttons
[ ] Selects Repeat playback mode.*1 *2
[ ] Selects Random playback mode.*1 *2
[S] [T]
• Selects a track. (Press)
• Reverse/forward search. (Hold)
[I]Starts playback.
[W]Pauses playback.
*1 Available only for devices compatible with AVRCP 1.3.
*2 To cancel random and repeat mode, press the button repeatedly
until the indicator disappears.
KW-V_Entry_U.indb 30KW-V_Entry_U.indb 30 2014/09/10 19:502014/09/10 19:50

ENGLISH 31
SETTINGSSETTINGS
Sound adjustment
R Using the sound equalization
• The adjustment is memorized for each source until
you adjust the sound again. If the source is a disc,
the adjustment is stored for each of the following
categories.
– DVD/VCD
– CD
– DivX/MPEG1/MPEG2/MP3/WMA/WAV
• You cannot adjust the sound when the AV source
is turned off .
Selecting a preset sound mode
1 Display the <Equalizer> screen.
On the Home screen:
2 Select a sound mode.
• You can change the page to display more
items by pressing [ J]/[ K].
Storing your own adjustment—Customizing
preset sound mode
1 Select a sound mode. (See the left column.)
2 Adjust the level of each band (1), then
select the subwoofer level (2).
The adjustments are stored and <User> is
activated.
Storing your own adjustment— Adjusting the
sound precisely
1 Select a sound mode. (See the left column.)
2 Display the adjustment screen.
3 Select a band.
4 Adjust the sound.
[Reset] Changes level of all bands to 0.
<Freq> Selects frequency.
<Q> Adjusts the width of the
frequency.
<SW Level> Adjusts subwoofer level.*
The adjustments are overwritten if the <User>
setting has been created (see the left column),
and <User> is activated.
• The adjustments are memorized until you adjust
sound again.
• To make adjustment for other bands, repeat steps
3 and 4.
* Adjustable only when the subwoofer is activated. (Page37)
KW-V_Entry_U.indb 31KW-V_Entry_U.indb 31 2014/09/10 19:502014/09/10 19:50

32
SETTINGSSETTINGS
R Adjusting the crossover frequency
1 Display the <X’over> screen.
On the Home screen:
2 Select the item to adjust (1), then make
adjustments (2).
<HPF> Adjusts the crossover for the
front/rear speakers (high pass
filter).
<LPF> Adjusts the crossover for the
subwoofer (low pass filter).*1
<Level> Adjusts the subwoofer level.*1
<Phase> Selects the phase for the
subwoofer.*2
<Freq> Adjusts the crossover frequency.
*1 Adjustable only when the subwoofer is activated. (Page37)
*2 Not selectable when <Freq> is set to <Through>.
Adjustment for video playback
R Adjusting the picture
You can adjust the picture quality.
1 Display the adjustment menu.
• When the App or navigation*1 screen is
displayed, you can press and hold DISP (for
KW-V41BT)/ (for KW-V21BT/KW-V11) on
the monitor panel to switch to the picture
adjustment menu.
2 Select [DIM ON] (dimmer on) or [DIM OFF]
(dimmer off).
3 Adjust the picture (–15 to +15).
<Bright> Adjusts the brightness.
<Contrast> Adjusts the contrast.
<Black> Adjusts the blackness.
<Color> Adjusts the color.
<Tint>*2Adjusts the tint.
<Sharpness> Adjusts the sharpness.
*1 Navigation is available for KW-V41BT/KW-V21BT only.
*2 Adjustable only when the incoming signal is NTSC.
KW-V_Entry_U.indb 32KW-V_Entry_U.indb 32 2014/09/10 19:502014/09/10 19:50

ENGLISH 33
SETTINGSSETTINGS
R Changing the aspect ratio
You can change the aspect ratio for video playback.
1 Display the adjustment menu.
2 Select the aspect ratio.
<FULL>* For 16:9 original pictures
4:3 signal 16:9 signal
<JUST>For viewing 4:3 pictures
naturally on the wide screen
4:3 signal 16:9 signal
<Normal>* For 4:3 original pictures
4:3 signal 16:9 signal
<Auto> For “DISC”/“USB” only: The
aspect ratio is automatically
selected to match the incoming
signals.
* While DivX is played back with <Screen Ratio> set to [16:9]
(for DVD: Page 13/for USB: Page15), the aspect ratio is not set
correctly.
R Zooming the picture
You can zoom the picture (<FULL>, <Zoom1> to
<Zoom3>).
• When <Aspect> is set to <JUST> or <Auto> (see
the left column), the picture is zoomed with the
aspect ratio of the <FULL> setting.
1 Display the adjustment menu.
2 Change the magnification (1), then move
the zooming frame (2).
• The zoom function cannot be used for some video
sources.
KW-V_Entry_U.indb 33KW-V_Entry_U.indb 33 2014/09/10 19:502014/09/10 19:50

34
SETTINGSSETTINGS
Changing display design
1 Display the <User Customize> screen.
On the Home screen:
2 Only for KW-V41BT: Select an item
to change (background design:
[Background]/panel color: [Panel Color]).
3 Select a background/panel color*1.
To select a background
*2
To select a panel color*1
*3
• Selecting [Scan] changes the illumination
color gradually.
*1 Panel color is selectable only for KW-V41BT.
*2
Store your own scene beforehand. (See the right column.)
* 3 Store your own color adjustment beforehand. (See below.)
RMaking your own color adjustment
(only for KW-V41BT)
1 Select [Panel Color] on the <User
Customize> screen. (See the left column.)
2
3 Select the dimmer setting for the color (1),
then adjust the color (2).
RStoring your own scene for the
background image
While playing a video or picture, you can capture an
image and use the captured image as a background.
• You cannot capture copyrighted content and
images from iPod/iPhone.
• When using a JPEG file as the background, make
sure that the resolution is 800 x 480 pixels.
• The color of the captured image may look
different from that of the actual scene.
1 Play a video or picture.
2 Display the <User Customize> screen.
(See the far left column.)
3
4 Adjust the image.
[J][K][H][I]Moves the zooming frame.
[ ]Magnifies the scene. (<OFF>,
<Zoom1> – <Zoom3>)
[IW]* Starts/pauses playback.
[ ]* Advances scenes frame-by-
frame.
• To cancel the capture, press [Cancel].
KW-V_Entry_U.indb 34KW-V_Entry_U.indb 34 2014/09/10 19:502014/09/10 19:50

ENGLISH 35
SETTINGSSETTINGS
5 Capture the image displayed on the
screen.
A confirmation message appears. Press [Yes] to
store the newly captured image. (The existing
image is replaced with the new one.)
• Press [No] to return to the previous screen.
* Not displayed when playing an external component connected to
the iPod/AV-IN input terminal.
Customizing the Home screen
You can arrange the items to display on the Home
screen.
1 Display the <Menu Customize> screen.
On the Home screen:
• Press [ K] repeatedly to change the page on
the <Display> menu screen.
2 Select where to place the icon (1), then
select the item you want to display in the
selected position (2).
Repeat this step to place icons for other items.
Customizing the system settings
R Memorizing/recalling the settings
• You can memorize the settings changed in the
<Settings > menu and recall the memorized
settings anytime.
• The memorized settings are kept even when the
unit is reset. (Page3)
1 Display the <SETUP Memory> screen.
On the Home screen:
2
• To cancel, press [No].
3 Select an operation.
[Recall] Recalls the memorized settings.
[Memory] Memorizes the current settings.
[Clear] Clears the currently memorized
settings.
• To cancel, press [Cancel].
A confirmation message appears. Press [Yes].
• When you perform recall or clear, AV source is
turned off after confirmation.
KW-V_Entry_U.indb 35KW-V_Entry_U.indb 35 2014/09/10 19:502014/09/10 19:50

36
SETTINGSSETTINGS
R Updating the system
You can update the system by connecting a USB
device containing an update file.
• For system updates, visit <http://www.jvc.net/cs/
car/ >.
1 Create an update file, copy it to a USB
device, and connect it to the unit.
• To connect a USB device, see page 45 .
2 Display the <System Information>
screen.
On the Home screen:
• Press [ K] repeatedly to change the page on
the <System> menu screen.
3
<Application
Version>
Updates the system
application.
<DVD Version> Updates the DVD system
application.
<System
Version> Updates the system.
<Bluetooth
Version>*
Updates the Bluetooth
application.
It may take a while.
If the update has been completed successfully,
“Update Completed” appears. Reset the unit.
• If the update has failed, turn the power off and
then on, and retry the update.
• Even if you have turned off the power during the
update, you can restart the update after the power
is turned on. The update will be performed from
the beginning.
*
Only for KW-V41BT/ KW-V21BT.
R Adjusting the touch position
You can adjust the touch position on the touch
panel if the position touched and the operation
performed do not match.
1 Display the <Touch Panel Adjust> screen.
On the Home screen:
• Press [ K] repeatedly to change the page on
the <System> menu screen.
2 Touch the center of the marks at the lower
left and at the upper right as instructed.
• To reset the touch position, press [Reset].
• To cancel the current operation, press
[Cancel].
KW-V_Entry_U.indb 36KW-V_Entry_U.indb 36 2014/09/10 19:502014/09/10 19:50

ENGLISH 37
SETTINGSSETTINGS
Setting menu items
RDisplaying the < Settings> menu screen
On the Home screen:
• When changing settings for <AV Input> and
<Navigation Input> (for KW-V11)/<AV Input>
and <Input> in <Navigation Input> (for
KW-V41BT/KW-V21BT), turn off the AV source
(Page7). Other settings can be changed when
the AV source is turned on.
R<Audio> setting screen
<Fader/Balance>
Fader: Adjust the front and rear speaker output
balance.
• F6 to R6 (Initial: 0)
– When using a two-speaker system, set the fader
to the center (0).
Balance: Adjust the left and right speaker output
balance.
• L6 to R6 (Initial: 0)
Press [J]/[K]/[H]/[I] or drag [ ] to adjust.
– To clear the adjustment, press [Center].
<Equalizer>
Change the sound mode or adjust and store the
equalization for each source. (Page31)
• Flat (Initial)/Hard Rock/Jazz/Pops/R&B/Talk/
User/Vocal Boost/Bass Boost/Classical/Dance
<Loudness>
You can activate/deactivate loudness.
• ON (Initial): Boost low and high frequencies to
produce a well-balanced sound at a low volume
level. The LOUD indicator lights up.
• OFF: Cancels.
<X’over>
Adjust the crossover frequency. (Page32)
<Volume Offset>
Adjust and store the auto-adjustment volume level
for each source. (For discs, the adjustment is stored
for each of the following categories: DVD/VCD, CD,
and DivX/MPEG1/MPEG2/MP3/WMA/WAV .) The
volume level will automatically increase or decrease
when you change the source.
• –15 to +6 (Initial: 0)
< Subwoofer>
• ON (Initial): Activates the subwoofer.
• OFF: Deactivates the subwoofer.
<Bass Boost>
Select your preferred bass boost level.
• OFF (Initial)/Level 1/Level 2
KW-V_Entry_U.indb 37KW-V_Entry_U.indb 37 2014/09/10 19:502014/09/10 19:50

38
R<Display> setting screen
<Dimmer>
• Auto (Initial): Dims the screen and button
illumination when you turn on the headlights.
– The ILLUMI lead connection is required.
(Page 44 )
• ON: Activates dimmer.
• OFF: Cancels.
< User Customize>
Change the display design . (Page34)
<OSD Clock>
• ON: Displays the clock while a video source is
played back.
• OFF (Initial): Cancels.
<Demonstration>
• ON (Initial): Activates the demonstration on the
screen.
• OFF: Cancels.
< Scroll>
• ON : Repeats scrolling.
• Once (Initial): Scrolls the displayed information
once.
• OFF: Cancels.
Pressing [ H] scrolls the text regardless of this setting.
<Menu Customize>
Change the items to display on the
Home screen.
(Page35)
<Screen Adjust>
Adjust the brightness and blackness of the screen.
Press [Enter] to display the setting screen, select
[DIM ON] (dimmer on)/[DIM OFF] (dimmer off),
then change the following settings:
• Bright: Adjusts brightness.
– –15 to +15 (Initial: 0 for Dimmer On/+15 for
Dimmer Off)
• Black: Adjusts blackness.
– –15 to +15 (Initial: 0)
<Video Output>* 1
Select the color system of the external monitor.
• NTSC , PAL (Initial)
<Angle>*2
Adjust the panel angle. (Page 7)
* 1
“Please Power Off” appears when the setting is changed. Turn off
the power, then turn on to enable the change.
*2
Only for KW-V41BT.
R < Input> setting screen
< AV Input>*
You can determine the use of the iPod/AV-IN
terminal.
• AV-IN (Initial): Select to use the external
component connected to the iPod/AV-IN terminal
or iPod/iPhone connected using KS-U62 or a USB
2.0 cable. (Page 45)
• iPod: Select to use iPod/iPhone connected using
KS-U59. (Page 45)
<R-CAM Interrupt>
• ON (Initial): Displays the picture from the rear view
camera when you shift the gear to the reverse (R)
position.
• OFF : Select this when no camera is connected.
< Navigation Input>*
For KW-V41BT/KW-V21BT:
Change the settings for displaying the screen of
App from the connected iPod touch/iPhone or the
screen of an external navigation unit. (Pages18
and 22)
• When <Input> is set to [iPhone], <Navigation
Mute> does not work.
For KW-V11:
• iPhone: Switches to the screen of App from the
connected iPod touch/iPhone by pressing on
the monitor panel. (Page18)
• OFF: Switches to the current source control
screen.
* To change the setting, turn off the AV source by pressing [AV Off]
on the Home screen beforehand.
For KW-V41BT/KW-V21BT: <AV Input> can be changed only
when <Input> in <Navigation Input> is set to [RGB]
or [OFF].
For KW-V11: <AV Input> can be changed only when
<Navigation Input> is set to [OFF].
SETTINGSSETTINGS
KW-V_Entry_U.indb 38KW-V_Entry_U.indb 38 2014/09/10 19:502014/09/10 19:50

ENGLISH 39
R<System> setting screen
< Language>
Select the text language used for on-screen
information.
• English (Initial )/Español/Français/Deutsch/
Italiano/Nederlands /Português/Türkçe /
Руccĸий / / / / / /
/Bahasa Malaysia/Bahasa Indonesia
– “Please Power Off” appears when the setting is
changed. Turn off the power, then turn on to
enable the change.
• GUI Language: Select a language used for
displaying operation buttons and menu items.
– English (Initial)/Local (the language selected
above)
< Clock>
Adjust the clock time. (Page4 )
<Beep>
• ON (Initial): Activates the key-touch tone.
• OFF: Cancels.
< SETUP Memory>
You can memorize, recall, or clear the settings you
have made. (Page35)
< Touch Panel Adjust>
Adjust the touch position of the buttons on the
screen. (Page36)
<Bluetooth Setup>*
Configure settings for using a Bluetooth device, such
as connection and other general operations.
• Paired Device List: Press [Enter] to show the list
of registered devices. You can connect the device
or delete the registration. (Page25)
• PIN Code: Changes the PIN code of the unit.
(Page24)
• Device Name: Shows the device name to be
shown on the Bluetooth device—JVC KW-V .
• Device Address: Shows the device address of the
unit.
• Auto Connect:
– ON (Initial): The connection is automatically
established with the last connected Bluetooth
device when the unit is turned on.
– OFF: Cancels.
• Bluetooth HF/Audio: Select the speakers used for
Bluetooth (both phone and audio player).
– Front Only: From front speakers only.
– All (Initial): From all speakers.
• Auto Pairing:
– ON (initial): Establishes pairing automatically
with the connected iOS device (such as iPhone)
even if the Bluetooth function is deactivated on
the device. (Auto pairing may not work for some
devices depending on the iOS version.)
– OFF: Cancels.
• Initialize: Hold [Enter] to initialize all settings you
have made for using Bluetooth mobile phone and
Bluetooth audio player.
< Initialize>
Initialize all settings you have made. Hold [Enter] to
initialize the settings.
• After initializing the settings, adjust the settings
on the <Initial Settings> screen.
<DivX® VOD>
This unit has its own Registration Code. Once you
have played back a file with the Registration Code
recorded, this unit’s Registration Code is overwritten
for copyright protection.
• Press [Enter] to display the information.
• To return to the previous screen, press [OK].
< Serial Number>
Displays the serial number.
< Steering Remote Controller>
Assign the functions to the keys on the remote
controller of the steering wheel. ( Contact your JVC
dealer for details.)
<System Information>
Displays the version information of the software.
You can update the software. (Page36)
*
Only for KW-V41BT/ KW-V21BT.
SETTINGSSETTINGS
KW-V_Entry_U.indb 39KW-V_Entry_U.indb 39 2014/09/10 19:502014/09/10 19:50

40
REMOTE CONTROLLER REMOTE CONTROLLER
The unit is equipped with steering wheel remote
control function.
• See page 45 for connection.
• Operations may differ depending on the type of
steering wheel remote control.
Preparation
RRemoving the battery sheet
Pull the battery sheet out from the remote controller
to activate the battery.
RChanging the battery of the remote
controller
CR2025 (+side)
• Use a commercially available button battery
(CR2025).
• Insert the battery with the + and – poles aligned
properly.
– If the effectiveness of the remote controller
decreases, replace the battery.
V Caution:
• Keep the battery out of reach of children and in
original package until ready to use. Dispose of
used batteries promptly. If swallowed contact
physician immediately.
• Do not leave the battery near fire or under direct
sunlight. A fire, explosion or excessive heat
generation may result.
• Do not set the remote control in hot places such
as on the dashboard.
• Danger of explosion if Lithium battery is
incorrectly replaced. Replace only with the same
or equivalent type.
Before using the remote controller:
• Aim the remote controller directly at the remote
sensor on the unit.
• DO NOT expose the remote sensor to bright light
(direct sunlight or artificial lighting).
KW-V_Entry_U.indb 40KW-V_Entry_U.indb 40 2014/09/10 19:502014/09/10 19:50

ENGLISH 41
REMOTE CONTROLLERREMOTE CONTROLLER
Operations using the remote
controller (RM-RK258)
RBasic button functions
ATT Attenuates/restores the sound.
DISP
Switches the screen.
• The screen switched to depends on
the <Input> setting in <Navigation
Input> (for KW-V41BT/KW-V21BT)
(Page22) or <Navigation Input>
setting for KW-V11 (Page38).
FM/J /
AM/K
• Selects the preset stations.
• Selects a title/item/folder.
/
• Searches for stations automatically.
• Searches for stations manually. (Hold)
• Selects a track.
• Reverse search/forward search. (Hold)
VOL +/
VOL – Adjusts the volume level.
SRC Selects the source.
I/WStarts/pauses*1
playback.
Answers incoming calls.*2
0 – 9 Enters a number. (See the far right
column.)
1 – 6 Enters preset station number.
ANGLE Tilts the monitor panel.*3
ASPECT
Changes the aspect ratio.
• To check the current aspect ratio
setting, operate on the touch panel.
(Page33)
ENTConfirms selection.
DIRECTEnters direct search mode. (See the right
column.)
CLR Erases the misentry.
* 1
Does not work while listening to Bluetooth audio.
*2
Available for KW-V41BT/KW-V21BT only.
*3
Available for KW-V41BT only.
R Searching for an item directly
Tuner frequency
1 Press DIRECT to enter the search mode.
2 Press number buttons to enter a frequency.
• To erase a misentry, press CLR (clear).
3 Press ENT to confirm the entry.
Chapter/title/folder/file/track on the disc/USB
1 Press DIRECT to enter the search mode.
• Each time you press DIRECT, the item to search
for changes.
2 Press a number button to select a desired item.
• To erase a misentry, press CLR (clear).
3 Press ENT to confirm the selection.
RDisc operations
Using the VCD menu
During PBC playback...
1 Press DIRECT to enter the search mode.
2 Press a number button to select the item you
want to play.
3 Press ENT to confirm the selection.
KW-V_Entry_U.indb 41KW-V_Entry_U.indb 41 2014/09/10 19:502014/09/10 19:50

42
CONNECTION/INSTALLATIONCONNECTION/INSTALLATION
Before installing the unit
V WARNING
• If you connect the ignition wire (red) and the
battery wire (yellow) to the car chassis (ground),
you may cause a short circuit, that in turn may
start a fire. Always connect those wires to the
power source running through the fuse box.
• Do not cut out the fuse from the ignition wire (red)
and the battery wire (yellow). The power supply
must be connected to the wires via the fuse.
V Precautions on installation and connection
• Mounting and wiring this product requires
skills and experience. For best safety, leave the
mounting and wiring work to professionals.
• Make sure to ground the unit to a negative 12V
DC power supply.
• Do not install the unit in a spot exposed to direct
sunlight or excessive heat or humidity. Also avoid
places with too much dust or the possibility of
water splashing.
• Do not use your own screws. Use only the screws
provided. If you use the wrong screws, you could
damage the unit.
• If the power is not turned on (“Miswiring DC Offset
Error”, “Warning DC Offset Error” is displayed),
the speaker wire may have a short circuit or
have touched the chassis of the vehicle and the
protection function may have been activated.
Therefore, the speaker wire should be checked.
• If your car’s ignition does not have an ACC
position, connect the ignition wires to a power
source that can be turned on and off with the
ignition key. If you connect the ignition wire to a
power source with a constant voltage supply, such
as with battery wires, the battery may be drained.
• Only for KW-V41BT:
If the console has a lid, make sure to install the
unit so that the monitor panel will not hit the lid
when closing and opening.
• If the fuse blows, first make sure the wires are not
touching to cause a short circuit, then replace the
old fuse with one with the same rating.
• Insulate unconnected wires with vinyl tape or
other similar material. To prevent a short circuit,
do not remove the caps on the ends of the
unconnected wires or the terminals.
• Connect the speaker wires correctly to the
terminals to which they correspond. The unit may
be damaged or fail to work if you share the ·
wires or ground them to any metal part in the car.
• When only two speakers are being connected to
the system, connect both connectors either to
the front output terminals or to the rear output
terminals (do not mix front and rear). For example,
if you connect the ª connector of the left speaker
to a front output terminal, do not connect the ·
connector to a rear output terminal.
• After the unit is installed, check whether the brake
lamps, blinkers, wipers, etc. on the car are working
properly.
• Mount the unit so that the mounting angle is 30°
or less.
• Do not press hard on the panel surface when
installing the unit to the vehicle. Otherwise scars,
damage, or failure may result.
KW-V_Entry_U.indb 42KW-V_Entry_U.indb 42 2014/09/10 19:502014/09/10 19:50

ENGLISH 43
CONNECTION/INSTALLATIONCONNECTION/INSTALLATION
V CAUTION
Install this unit in the console of your vehicle.
Do not touch the metal part of this unit during and
shortly after the use of the unit. Metal parts such as
the heat sink and enclosure become hot.
RSupplied accessories for installation
1 Wiring harness x 1
2 Trim plate x 1
3 Extension wire (2 m) x 1
4 Flat head screws (M5 x 8 mm) x 6
5 Round head screws (M5 x 8 mm) x 6
6 Microphone (3 m) x 1 *
* Only for KW-V41BT/KW-V21BT.
RInstallation procedure
1 To prevent a short circuit, remove the key
from the ignition and disconnect the ·
battery.
2 Make the proper input and output wire
connections for each unit.
3 Connect the speaker wires of the wiring
harness.
4 Connect the wiring harness wires in the
following order: ground, battery, ignition.
5 Connect the wiring harness connector to
the unit.
6 Install the unit in your car.
7 Reconnect the · battery.
8 Press the reset button.
9 Configure <Initial Settings>. (Page4)
Installing the unit
RInstalling the unit using the mounting
bracket removed from the car
Car Bracket
4 or 5
4 or 5
• Select the appropriate type of screw for the
mounting bracket: flat head (4) or round head
(5).
RInstalling in Toyota cars
Install onto the car bracket using the supplied
screws (5). Use the mounting holes (A or B) that fit
the car bracket. Then, install the trim plate (2).
A/B
A/B
A
A
B
B
Car Bracket
2
5
5
KW-V_Entry_U.indb 43KW-V_Entry_U.indb 43 2014/09/10 19:502014/09/10 19:50

44
CONNECTION/INSTALLATIONCONNECTION/INSTALLATION
Connection
R Connecting wires to terminals
(POWER ANTENNA)
(REMOTE OUTPUT)
(STEERING WHEEL REMOTE)
(ILLUMI)
(ACC)
(BATT)
(GND)
See page45.*1
USB terminal (0.8 m): See page45.*2
10 A fuse
Ignition key switch
Fuse box
Battery
Connect to the vehicle’s reverse lamp harness when using
the optional rear view camera.
Connect to the vehicle’s parking
brake detection switch harness.
• For best safety, be sure to
connect the parking sensor.
To automatic antenna if any (250 mA max.)
To the remote lead of other equipment (200 mA max.)
To the OE remote adapter matching your car
To car light control switch
To car chassis
Purple with white stripe
(Reverse sensor wire)
Light green (Parking sensor wire)
White ª / White with black stripe · : To front speaker (left)
Gray ª / Gray with black stripe · : To front speaker (right)
Green ª / Green with black stripe · : To rear speaker (left)
Purple ª / Purple with black stripe · : To rear speaker (right)
Blue (Power antenna wire)
Blue with white stripe (Remote output wire)
Light blue with yellow stripe (Steering remote control wire)
Orange with white stripe (Dimmer control wire)
Red (Ignition wire)
Yellow (Battery wire)
Black (Ground wire)
*3
*1 Only for KW-V41BT/KW-V21BT.
*2 Only for KW-V41BT.
*3 If no connections are made, do not let the cable come out from the tab.
See page45.
See page45.*1
See page45.
Connect the antenna cord to the antenna terminal.
13
KW-V_Entry_U.indb 44KW-V_Entry_U.indb 44 2014/09/10 19:502014/09/10 19:50

ENGLISH 45
CONNECTION/INSTALLATIONCONNECTION/INSTALLATION
R Connecting a USB device/iPod/iPhone
0.8 m
0.8 m 1.8 m
0.8 m
USB device
(commercially
available) USB 2.0 cable
(accessory of the
iPod/iPhone)
iPod nano (7th
Generation)/
iPod touch (5th
Generation)/iPhone
5S/iPhone 5C/iPhone 5
(commercially available)
iPod/iPhone except
for iPod nano (7th
Generation)/iPod touch
(5th Generation)/iPhone
5S/iPhone 5C/iPhone 5
(commercially available)
KS-U62
(optional accessory)
KS-U59 (optional
accessory)
KW-V41BT KW-V21BT
KW-V11
(Front panel)
R Connecting external components
1 iPod/AV-IN
• Connect the following type of 4-pole mini
plug:
1
24
31 Left audio
2 Right audio
3 Ground
4 Composite video
2 Video output (Yellow)
3 Rear preout*1
• Audio left output (White)
• Audio right output (Red)
4 Front preout*1
• Audio left output (White)
• Audio right output (Red)
5 Subwoofer preout (monaural output)*1
• Subwoofer left output (White)
• Subwoofer right output (Red)
6 NAV input for an external navigation unit*2
7 Steering wheel remote controller input
• Connect to the vehicle’s steering remote
harness. Contact your JVC dealer for details.
8 Rear view camera input (Yellow)
*1 When connecting an external amplifier, connect its ground wire to
the chassis of the car; otherwise the unit may be damaged.
*2 Only for KW-V41BT/KW-V21BT.
R Connecting microphone for Bluetooth
(only for KW-V41BT/KW-V21BT)
Connect the microphone (6) to the MIC terminal.
• To install the microphone, peel off the adhesive
tape, fix on the installation position, then adjust
the direction of the microphone to face the driver.
After installing, fix the microphone cable to the car
with clamps (commercially available).
6
KW-V_Entry_U.indb 45KW-V_Entry_U.indb 45 2014/09/10 19:502014/09/10 19:50

46
REFERENCESREFERENCES
Maintenance
RCaution on cleaning the unit
Do not use any solvent (for example, thinner,
benzine, etc.), detergent, or insecticide. This may
damage the monitor or the unit.
Recommended cleaning method:
Gently wipe the panel with a soft, dry cloth.
RMoisture condensation
Moisture may condense on the lens inside the unit in
the following cases:
• After starting the heater in the car.
• If it becomes very humid inside the car.
Should this occur, the unit may malfunction. In this
case, eject the disc and leave the unit turned on for a
few hours until the moisture evaporates.
RHow to handle discs
• When removing a disc from its case, press down
the center holder of the case and lift the disc out,
holding it by the edges.
– Always hold the disc by the edges. Do not touch
its recording surface.
• When storing a disc in its case, gently insert the
disc around the center holder (with the printed
surface facing up).
– Make sure to store discs in their cases after use.
RTo keep discs clean
Dirty discs may not play correctly.
If a disc does become dirty, wipe it with a soft cloth
in a straight line from center to edge.
• Do not use any solvents (for example,
conventional record cleaner, spray, thinner,
benzine, etc.) to clean discs.
RTo play new discs
New discs may have some rough spots around the
inner and outer edges. If such a disc is used, this unit
may reject the disc.
• To remove these rough spots, rub the edges with
a pencil or ball-point pen, etc.
More information
RFile playback
Playing DivX files
• This unit can play back DivX files with the
extension code <.divx>, <.div>, or <.avi>
(regardless of the letter case—upper/lower).
• Audio stream should conform to MP3 or Dolby
Digital.
• Files encoded in the interlaced scanning mode
may not be played back correctly.
• The maximum bit rate for video signals (average)
is 4 Mbps.
Playing MPEG1/MPEG2 files
• This unit can play back MPEG1/MPEG2 files with
the extension code <.mpg>, <.mpeg>, or <.mod>.
• The stream format should conform to MPEG
system/program stream.
The file format should be MP@ML (Main Profile at
Main Level)/SP@ML (Simple Profile at Main Level)/
MP@LL (Main Profile at Low Level).
• Audio streams should conform to MPEG1 Audio
Layer-2 or Dolby Digital.
• The maximum bit rate for video signals (average)
is 4 Mbps.
Playing JPEG files
• This unit can play back JPEG files with the
extension code <.jpg> or <.jpeg>.
• This unit can play back JPEG files that are at 32 x
32 to 8192 x 7680 resolution.
It may take time to display the file depending on
its resolution.
• This unit can play back baseline JPEG files.
Progressive JPEG files or lossless JPEG files cannot
be played.
KW-V_Entry_U.indb 46KW-V_Entry_U.indb 46 2014/09/10 19:502014/09/10 19:50

ENGLISH 47
REFERENCESREFERENCES
Playing MP3/WMA/WAV files
• This unit can play back files with the extension
code <.mp3>, <.wma>, or <.wav> (regardless of
the letter case—upper/lower).
• This unit can play back files that meet the
conditions below:
– Bit rate:
MP3/WMA: 32 kbps — 320 kbps
– Sampling frequency:
48 kHz, 44.1 kHz, 32 kHz (for MPEG1)
24 kHz, 22.05 kHz, 16 kHz (for MPEG2)
48 kHz, 44.1 kHz, 32 kHz, 22.05 kHz (for WMA)
44.1 kHz (for WAV)
• This unit can show ID3 Tag Version
1.0/1.1/2.2/2.3/2.4 (for MP3).
• This unit can also show WAV/WMA Tag.
• This unit can play back files recorded in VBR
(variable bit rate).
• Files recorded in VBR have a discrepancy in
elapsed time indication.
• This unit cannot play back the following files:
– MP3 files encoded with MP3i and MP3 PRO
format.
– MP3 files encoded with Layer 1/2.
– WMA files encoded with lossless, professional,
and voice format.
– WMA files which are not based upon Windows
Media® Audio.
– WMA files copy-protected with DRM.
• This unit can display jacket pictures that meet the
conditions below:
– Picture size: 32 x 32 to 1232 x 672 resolution
– Data size: less than 650 KB.
– File type: JPEG
RDisc playback
Playable disc types
Disc type Recording format,
file type, etc.
DVD
• DTS sound cannot be
reproduced or emitted
from this unit.
DVD Video*1
DVD Recordable/Rewritable
(DVD-R/-RW*2, +R/+RW*3)
• DVD Video: UDF bridge
• DivX
/MPEG1/MPEG2/JPEG/
MP3/WMA/WAV : ISO 9660
level1, level2, Romeo,
Joliet
• DVD Video
• DivX
/MPEG1/
MPEG2
• JPEG
• MP3/WMA/WAV
Dual Disc DVD side
CD/VCD• VCD (Video CD)
• Audio CD/
CDText (CD-DA)
CD Recordable/Rewritable
(CD-R/-RW)
• ISO 9660 level1, level2,
Romeo, Joliet
• VCD (Video CD)
• CD-DA
• MPEG1/MPEG2
• JPEG
• MP3/WMA/WAV
*1 DVD Region code: 3
If you insert a DVD Video disc of an incorrect Region Code, “Region
Code Error” appears on the screen.
*2 DVD-R recorded in multi-border format is also playable (except for
dual layer discs). DVD-RW dual layer discs are not playable.
*3 It is possible to play back finalized +R/+RW (Video format only)
discs. “DVD” is selected as the disc type when a +R/+RW disc is
loaded. +RW double layer discs are not playable.
Unplayable discs
• Unplayable disc types and formats are as follows:
– DVD-Audio/DVD-ROM discs
– MPEG4/AAC/ DVD-VR/DVD+VR/DVD-RAM
recorded in the DVD-R/RW or +R/+RW
– DTS-CD, SVCD (Super Video CD), CD-ROM, CD-I
(CD-I Ready)
– DivX/MPEG4/AAC recorded in the CD-R/RW
• Discs that are not round.
• Discs with coloring on the recording surface or
discs that are dirty.
• Recordable/Rewritable discs that have not been
finalized.
• 8 cm discs. Attempting to insert using an adapter
may cause malfunction.
DualDisc playback
The Non-DVD side of a “DualDisc” does not comply
with the “Compact Disc Digital Audio” standard.
Therefore, the use of Non-DVD side of a DualDisc on
this product cannot be recommended.
KW-V_Entry_U.indb 47KW-V_Entry_U.indb 47 2014/09/10 19:502014/09/10 19:50

48
REFERENCESREFERENCES
Playing Recordable/Rewritable discs
• This unit can recognize a total of 5000 files and
250 folders (a maximum of 999 files per folder).
• Use only “finalized” discs.
• This unit can play back multi-session discs;
however, unclosed sessions will be skipped while
playing.
• Some discs or files may not be played back due to
their characteristics or recording conditions.
RAbout data stored in the connected
USB device/iPod/iPhone
• We bear no responsibility for any loss of data in an
iPod/iPhone and USB mass storage class device
while using this unit.
R USB playback
Playable files on a USB device
• This unit can play JPEG/DivX
/MPEG1/MPEG2*
/
MP3/WMA/WAV files stored in a USB mass storage
class device.
• This unit can recognize a total of 5000 files and
250 folders (a maximum of 999 files per folder).
• Make sure all important data has been backed up
to avoid losing the data.
* Except for MPEG2 files recorded by JVC Everio camcorder (extension
code <.mod>).
Notes on using a USB device:
• This unit may not play back files in a USB device
properly when using a USB extension cable.
• USB devices equipped with special functions such
as data security functions cannot be used with the
unit.
• Do not use a USB device with 2 or more partitions.
• Depending on the shape of the USB devices and
connection ports, some USB devices may not be
attached properly or the connection might be
loose.
• This unit cannot recognize a USB device whose
rating is other than 5 V and exceeds 1 A.
• This unit may not recognize a memory card
inserted into the USB card reader.
• Connect only one USB device to the unit at a time.
Do not use a USB hub.
• When connecting with a USB cable, use the USB
2.0 cable.
• The maximum number of characters (when the
characters are 1 byte):
– Folder names: 50 characters
– File names: 50 characters
• Avoid using the USB device if it might affect
driving safety.
• Do not pull out and connect the USB device
repeatedly while “Reading” is shown on the
screen.
• Electrostatic shock when connecting a USB device
may cause abnormal playback of the device. In this
case, disconnect the USB device then reset this
unit and the USB device.
• Operation and power supply may not work as
intended for some USB devices.
• Do not leave a USB device in the car, or expose
to direct sunlight or high temperatures to avoid
deformation or damage to the device.
R Notes on playing iPod/iPhone
• iPod/iPhone that can be connected to this unit:
Made for
– iPod with video
– iPod classic
– iPod nano (7th Generation)*
– iPod nano (6th Generation)
– iPod nano (5th Generation)
– iPod nano (4th Generation)
– iPod nano (3rd Generation)
– iPod touch (5th Generation)*
– iPod touch (4th Generation)
– iPod touch (3rd Generation)
– iPod touch (2nd Generation)
– iPod touch (1st Generation)
– iPhone 5S*
– iPhone 5C*
– iPhone 5*
– iPhone 4S
– iPhone 4
– iPhone 3GS
– iPhone 3G
– iPhone
* You cannot watch video when connecting iPod nano (7th
Generation)/iPod touch (5th Generation)/iPhone 5S/iPhone 5C/
iPhone 5.
• When operating iPod/iPhone, some operations
may not be performed correctly or as intended. In
this case, visit the following JVC web site:
<http://www.jvc.net/cs/car/>
• For some iPod/iPhone models, the performance
may be abnormal or unstable during operation. In
this case, disconnect the iPod/iPhone device, then
check its condition.
If the performance is not improved or slow, reset
your iPod/iPhone.
• When you turn on this unit, the iPod/iPhone is
charged through the unit.
• The text information may not be displayed
correctly.
KW-V_Entry_U.indb 48KW-V_Entry_U.indb 48 2014/09/10 19:502014/09/10 19:50

ENGLISH 49
REFERENCESREFERENCES
R Language codes (for DVD language selection)
AA Afar GL Galician MI Maori SO Somali
AB Abkhazian GN Guarani MKMacedonian SQ Albanian
AF Afrikaans GUGujarati ML Malayalam SR Serbian
AMAmeharic HAHausa MN Mongolian SS Siswati
ARArabic HI Hindi MO Moldavian STSesotho
ASAssamese HR Croatian MR Marathi SUSundanese
AY Aymara HUHungarian MS Malay (MAY) SW Swahili
AZ Azerbaijani HY Armenian MTMaltese TA Tamil
BA Bashkir IAInterlingua MY Burmese TETelugu
BEByelorussian IE Interlingue NANauru TGTajik
BGBulgarian IKInupiak NE Nepali THThai
BHBihari IN Indonesian NO Norwegian TITigrinya
BIBislama IS Icelandic OC Occitan TK Turkmen
BNBengali, Bangla IW Hebrew OM (Afan) Oromo TLTagalog
BOTibetan JA Japanese OR Oriya TNSetswana
BRBreton JIYiddish PA Panjabi TOTonga
CACatalan JWJavanese PLPolish TRTurkish
CO Corsican KA Georgian PSPashto, Pushto TSTsonga
CS Czech KK Kazakh QU Quechua TT Tatar
CYWelsh KLGreenlandic RM Rhaeto-Romance TWTwi
DZ Bhutani KMCambodian RN Kirundi UK Ukrainian
EL Greek KNKannada RO Rumanian URUrdu
EO Esperanto KOKorean (KOR)RW Kinyarwanda UZ Uzbek
ETEstonian KSKashmiri SASanskrit VI Vietnamese
EU Basque KU Kurdish SD Sindhi VO Volapuk
FA Persian KY Kirghiz SG Sangho WO Wolof
FIFinnish LALatin SH Serbo-Croatian XHXhosa
FJ Fiji LN Lingala SI Singhalese YOYoruba
FOFaroese LO Laothian SKSlovak ZU Zulu
FY Frisian LTLithuanian SL Slovenian
GAIrish LV Latvian, Lettish SM Samoan
GD Scots Gaelic MG Malagasy SN Shona
KW-V_Entry_U.indb 49KW-V_Entry_U.indb 49 2014/09/10 19:502014/09/10 19:50

50
Error message list
If an error occurs while using the unit, a message
appears. Take appropriate action according to the
following message/remedy/cause list.
“No Signal”:
• Start the playback on the external component
connected to the iPod/AV-IN terminal.
• Check the cords and connections.
• Signal input is too weak.
“Miswiring DC Offset Error”/“Warning DC Offset
Error”:
• A speaker cord has shorted or it has come into
contact with the car chassis. Wire or insulate the
speaker cord as appropriate, then reset the unit.
(Pages3 and 44 )
“Parking Off”:
• No playback picture is shown when the parking
brake is not engaged.
“Authorization Error”:
• Check whether the connected iPod/iPhone is
compatible with this unit. (Page48)
“USB Device Error”:
• The USB power voltage is abnormal.
• Turn off and turn on the unit.
• Connect another USB device.
“Panel Mecha Error”:
• The panel does not work properly. Reset the unit.
“Connection Error”:
• The device is registered but the connection has
failed. Connect the registered device. (Page25)
“Please Wait...”:
• The unit is preparing to use the Bluetooth
function. If the message does not disappear, turn
off and turn on the unit, then connect the device
again (or reset the unit).
“No Voice Device”:
• The connected mobile phone does not have a
voice recognition system.
“No Data”:
• No phone book data is contained in the connected
Bluetooth phone.
“Initialize Error”:
• The unit has failed to initialize the Bluetooth
module. Try the operation again.
“Dial Error”:
• Dialing has failed. Try the operation again.
“Hung Up Error”:
• The call has not ended yet. Park your car, and use
the connected mobile phone to end the call.
“Pick Up Error”:
• The unit has failed to receive a call.
Troubleshooting
What appears to be trouble is not always serious.
Check the following points before calling a service
center.
• For operations with the external components,
refer also to the instructions supplied with the
adapters used for the connections (as well as
the instructions supplied with the external
components).
RGeneral
No sound comes out of the speakers.
• Adjust the volume to the optimum level.
• Check the cords and connections.
No picture is displayed on the screen.
• Turn on the screen. (Page7 )
The unit does not work at all.
• Reset the unit. (Page3)
The remote controller does not work.
• Replace the battery.
The App or navigation screen is not displayed
even when DISP (for KW-V41BT) or (for
KW-V21BT/KW-V11) is pressed.
• Select an appropriate setting for <Input>
in <Navigation Input> (for KW-V41BT/
KW-V21BT)/<Navigation Input> (for KW-V11).
(Page38)
The desired source button ([AV-IN] or [Apps ])
cannot be selected on the Home screen.
• Select an appropriate setting for <AV Input>.
(Page16)
REFERENCESREFERENCES
KW-V_Entry_U.indb 50KW-V_Entry_U.indb 50 2014/09/10 19:502014/09/10 19:50

ENGLISH 51
RDiscs in general
Recordable/Rewritable discs cannot be played
back.
• Insert a finalized disc.
• Finalize the discs with the component which you
used for recording.
Tracks on the Recordable/Rewritable discs
cannot be skipped.
• Insert a finalized disc.
• Finalize the discs with the component which you
used for recording.
Playback does not start.
• The file format is not supported by the unit.
No picture appears on the external monitor.
• Connect the video cord correctly.
• Select the correct input on the external monitor.
RDivX /MPEG1/MPEG2/JPEG/MP3/WMA/
WAV
Discs cannot be played back.
• Record the tracks using a compliant application on
the appropriate discs. (Page47)
• Add appropriate extension codes to the file
names.
Tracks are not played back as you have intended
them to play.
• Playback order may differ from the one played
back using other players.
RUSB
“Reading” does not disappear from the screen.
• Turn the power off and on again.
While playing a track, sound is sometimes
interrupted.
• The tracks are not properly copied onto the USB
device. Copy the tracks again, and try again.
R iPod/iPhone
No sound comes out of the speakers.
• Disconnect the iPod/iPhone, then connect it again.
• Select another source, then reselect “iPod”.
The iPod/iPhone does not turn on or does not
work.
• Check the connecting cable and its connection.
• Update the firmware version.
• Charge the battery.
• Reset the iPod/iPhone.
Sound is distorted.
• Deactivate the equalizer either on this unit or the
iPod/iPhone.
A lot of noise is generated.
• Turn off (uncheck) “VoiceOver” of the iPod/iPhone.
For details, visit <http://www.apple.com>.
No operations are available when playing back a
track containing Artwork.
• Operate the unit after the Artwork has loaded.
Sound does not synchronize with the video.
• Select [iPod] for <AV Input>. (Page16)
Videos cannot be played.
• Connect with USB Audio and Video cable JVC
KS-U59 . Other cables cannot be used.
• Select [iPod] for <AV Input>. (Page16)
Videos have no sound.
• Connect with USB Audio and Video cable JVC
KS-U59 . Other cables cannot be used.
• Select [iPod] for <AV Input>. (Page16)
REFERENCESREFERENCES
KW-V_Entry_U.indb 51KW-V_Entry_U.indb 51 2014/09/10 19:502014/09/10 19:50

52
RTuner
SSM automatic presetting does not work.
• Store stations manually. (Page 20)
Static noise while listening to the radio.
• Connect the antenna firmly.
R AV-IN
No picture appears on the screen.
• Turn on the video component if it is not on.
• Connect the video component correctly.
RBluetooth (only for KW-V41BT/ KW-
V21BT )
Phone sound quality is poor.
• Reduce the distance between the unit and the
Bluetooth mobile phone.
• Move the car to a place where you can get a better
signal reception.
The sound is interrupted or skipped while using a
Bluetooth audio player.
• Reduce the distance between the unit and the
Bluetooth audio player.
• Disconnect the device connected for Bluetooth
phone.
• Turn off, then turn on the unit.
• (If the sound is not yet restored) connect the
player again.
The connected audio player cannot be
controlled.
• Check whether the connected audio player
supports AVRCP (Audio Video Remote Control
Profile).
Bluetooth device does not detect the unit.
• Search from the Bluetooth device again.
The unit does not pair with the Bluetooth device.
• For devices compatible with Bluetooth 2.1:
Register the device using a PIN code. (Page24)
• For devices compatible with Bluetooth 2.0:
Enter the same PIN code for both the unit and
target device. If the PIN code of the device is not
indicated in its instructions, try “0000” or “1234”.
Echo or noise occurs.
• Adjust the microphone unit position.
• Make sure that the noise reduction/echo cancel
function is activated. Adjust the echo volume and
the noise reduction volume. (Page26)
The unit does not respond when you try to copy
the phone book to the unit.
• You may have tried to copy the same entries (as
stored) to the unit.
REFERENCESREFERENCES
KW-V_Entry_U.indb 52KW-V_Entry_U.indb 52 2014/09/10 19:502014/09/10 19:50

ENGLISH 53
Specifications
RMonitor section
Picture Size (W x H)
K W-V41BT: 6.95 inches (diagonal) wide
156.6 mm × 81.6 mm
K W-V21BT/KW-V11:
6.2 inches (diagonal) wide
137.5 mm × 77.2 mm
Display System Transparent TN LCD panel
Drive System TFT active matrix system
Number of Pixels 1 152000 (800H × 480V × RGB)
Effective Pixels 99.99%
Pixel Arrangement
RGB striped arrangement
Back Lighting LED
RDVD player section
D/A Converter 24 bit
Audio Decoder Linear PCM/Dolby Digital/MP3/
WMA /WAV
Video Decoder MPEG1/MPEG2/DivX /JPEG
Wow & Flutter Below Measurable Limit
Frequency Response
96 kHz Sampling: 20 Hz – 22000 Hz
48 kHz Sampling: 20 Hz – 22000 Hz
44.1 kHz Sampling: 20 Hz – 20000 Hz
Total Harmonic Distortion
0.010% (1 kHz)
Signal to Noise Ratio
99 dB (DVD-Video 96 kHz)
Dynamic Range 99 dB (DVD-Video 96 kHz)
Disc Format DVD-Video/VIDEO-CD/CD-DA
Sampling Frequency
44.1 kHz/48 kHz/96 kHz
Quantifying Bit Number
16/20/24 bit
RUSB interface section
USB Standard USB 2.0 Full Speed
Compatible Devices
Mass storage class
File System FAT 12/16/32
Maximum Power Supply Current
DC 5 V 1 A
D/A Converter 24 bit
Audio Decoder MP3/WMA /WAV
Video Decoder MPEG1/MPEG2/DivX /JPEG
R Bluetooth section (only for
KW-V41BT/ KW-V21BT )
Technology Bluetooth 2.1 + EDR
Frequency 2.402 GHz – 2.480 GHz
Output Power +4 dBm (MAX), 0 dBm (AVE),
Power Class 2
Maximum Communication Range
Line of sight approx. 10 m
Audio Codec SBC
Profile HFP (Hands Free Profile) 1.5
SPP (Serial Port Profile) 1.1
SDP (Service Discovery Profile)
A2DP (Advanced Audio
Distribution Profile) 1.2
AVRCP (Audio/Video Remote
Control Profile) 1.3
OPP (Object Push Profile)
PBAP (Phonebook Access Profile)
1.0
GAP (Generic Access Profile)
REFERENCESREFERENCES
KW-V_Entry_U.indb 53KW-V_Entry_U.indb 53 2014/09/10 19:502014/09/10 19:50

54
R F M tuner section
Frequency Range (50 kHz)
87.5 MHz to 108.0MHz
Usable Sensitivity (S/N: 30 dB Dev 22.5 kHz)
6.2 dBf ( 0.56 μV/75 Ω)
Quieting Sensitivity (S/N: 46 dB Dev 22.5 kHz)
15.2 dBf (1.58 μV/75 Ω)
Frequency Response (± 3.0 dB)
30 Hz – 15 kHz
Signal to Noise Ratio
68 dB (MONO)
Selectivity (± 400 kHz)
≥ 80 dB
Stereo Separation 40 dB (1 kHz)
RAM tuner section
Frequency Range ( 9 kHz)
531 kHz to 1 611 kHz
Usable Sensitivity 29 dBμ
R Video section
Color System of External Video Input
NTSC/PAL
External Video Input Level (RCA/mini jack)
1 Vp-p/75 Ω
Video Output Level (RCA jack)
1 Vp-p/75 Ω
Analog RGB input* 0.7 Vp-p/75 Ω
* Only for KW-V41BT/KW-V21BT.
RAudio section
Maximum Power (Front & Rear)
50 W × 4
Full Bandwidth Power (Front & Rear)
( at less than 1% THD)
22 W × 4
Preout Level 4 V/10 kΩ
Preout Impedance ≤ 600 Ω
Speaker Impedance 4 Ω – 8 Ω
Parametric Equalizer (5 Band)
Bass : 63Hz, 80Hz, 100Hz, 125Hz,
±10dB
Mid Bass : 200Hz, 250Hz, 315Hz, 400Hz,
±10dB
Mid: 0.63kHz, 0.8kHz, 1.0kHz,
1.25kHz, ±10dB
Mid High: 2.0kHz, 2.5kHz, 3.15kHz, 4.0kHz,
±10 dB
High: 6.3kHz, 8.0kHz, 10.0kHz,
12.5kHz, ±10dB
RGeneral
Operating Voltage
14.4 V (10.5 V – 16 V allowable)
Maximum Current Consumption
10 A
Installation Dimensions (W × H × D)
178 mm × 100 mm × 162 mm
Operational Temperature Range
–10°C – +60°C
Weight (Main Unit)
K W-V41BT : 2.3 kg
K W-V21BT /KW-V11 :
1.6 kg
Design and specifications are subject to change
without notice.
REFERENCESREFERENCES
KW-V_Entry_U.indb 54KW-V_Entry_U.indb 54 2014/09/10 19:502014/09/10 19:50

ENGLISH 55
RTrademarks and licenses
• Manufactured under license from Dolby
Laboratories. Dolby and the double-D symbol are
trademarks of Dolby Laboratories.
• “DVD Logo” is a trademark of DVD Format/Logo
Licensing Corporation registered in the US, Japan
and other countries.
• Microsoft and Windows Media are either
registered trademarks or trademarks of Microsoft
Corporation in the United States and/or other
countries.
• “Made for iPod,” and “Made for iPhone” mean
that an electronic accessory has been designed
to connect specifically to iPod, or iPhone,
respectively, and has been certified by the
developer to meet Apple performance standards.
Apple is not responsible for the operation of
this device or its compliance with safety and
regulatory standards. Please note that the use
of this accessory with iPod, or iPhone may affect
wireless performance. iPhone, iPod, iPod classic,
iPod nano, and iPod touch are trademarks of
Apple Inc., registered in the U.S. and other
countries.
• Lightning is a trademark of Apple Inc.
• This item incorporates copy protection technology
that is protected by U.S. patents and other
intellectual property rights of Rovi Corporation.
Reverse engineering and disassembly are
prohibited.
• Font for this product is designed by Ricoh.
• DivX Certified® to play DivX® video, including
premium content.
• DivX®, DivX Certified® and associated logos are
trademarks of Rovi Corporation or its subsidiaries
and are used under license.
• ABOUT DIVX VIDEO: DivX® is a digital video
format created by DivX, LLC, a subsidiary of Rovi
Corporation. This is an official DivX Certified®
device that has passed rigorous testing to verify
that it plays DivX video. Visit divx.com for more
information and software tools to convert your
files into DivX videos.
• ABOUT DIVX VIDEO-ON-DEMAND: This DivX
Certified® device must be registered in order to
play purchased DivX Video-on-Demand (VOD)
movies. To obtain your registration code, locate
the DivX VOD section in your device setup
menu (Page39). Go to vod.divx.com for more
information on how to complete your registration.
• THIS PRODUCT IS LICENSED UNDER THE MPEG-
4 VISUAL PATENT PORTFOLIO LICENSE FOR
THE PERSONAL AND NON-COMMERCIAL USE
OF A CONSUMER FOR (i) ENCODING VIDEO
IN COMPLIANCE WITH THE MPEG-4 VISUAL
STANDARD (“MPEG-4 VIDEO”) AND/OR (ii)
DECODING MPEG-4 VIDEO THAT WAS ENCODED
BY A CONSUMER ENGAGED IN A PERSONAL
AND NON-COMMERCIAL ACTIVITY AND/OR WAS
OBTAINED FROM A VIDEO PROVIDER LICENSED
BY MPEG LA TO PROVIDE MPEG-4 VIDEO. NO
LICENSE IS GRANTED OR SHALL BE IMPLIED FOR
ANY OTHER USE. ADDITIONAL INFORMATION
INCLUDING THAT RELATING TO PROMOTIONAL,
INTERNAL AND COMMERCIAL USES AND
LICENSING MAY BE OBTAINED FROM MPEG LA,
LLC. SEE HTTP://WWW.MPEGLA.COM.
• The Bluetooth® word mark and logos are
registered trademarks owned by Bluetooth SIG,
Inc. and any use of such marks by JVC KENWOOD
Corporation is under license. Other trademarks
and trade names are those of their respective
owners.
REFERENCESREFERENCES
KW-V_Entry_U.indb 55KW-V_Entry_U.indb 55 2014/09/10 19:502014/09/10 19:50

2
目錄目錄
使用之前 ................................................................. 2
如何重置本機 ................................................................... 3
初始設定 ................................................................. 4
基本操作 ................................................................. 5
裝置名稱和功能 ............................................................... 5
一般操作 ............................................................................. 6
一般畫面操作 ................................................................... 8
選擇播放源 ........................................................................ 9
碟片 ....................................................................... 10
USB........................................................................ 14
iPod/iPhone ......................................................... 15
應用程式 ............................................................... 18
調諧器 ................................................................... 19
其他外接裝置 ....................................................... 21
使用外接音頻/視訊播放機—AV-IN .......................21
使用後視攝影機 .............................................................21
使用外接導航裝置
(僅對應 KW-V41BT/KW-V21BT) ..........................22
藍牙
(僅對應 KW-V41BT/KW-V21BT) ..................... 23
設定 ....................................................................... 31
聲訊調整 ...........................................................................31
視訊播放的調整 .............................................................32
更改顯示外觀 .................................................................34
自訂主畫面 ......................................................................35
自訂本機設定 .................................................................35
設定選單項目 .................................................................37
遙控器 ................................................................... 40
連接/安裝 .............................................................. 42
參考 ....................................................................... 46
保養 .....................................................................................46
更多訊息 ...........................................................................46
錯誤訊息列表 .................................................................50
故障排除 ...........................................................................50
規格 .....................................................................................53
本手冊的閱讀方法:
• 主要使用 KW-V41BT 的圖例進行說明。本手冊中作為示例的顯示窗和面板是用於提供清晰的操作說
明。因此,它們可能與實際的顯示窗或面板有所不同。
• 本使用手冊主要對使用顯示器面板和觸摸屏上的按鍵完成的操作進行解釋說明。關於使用遙控器
(RM-RK258)進行的操作,參閱第 40 頁。
• < > 用於表示出現在觸摸屏上的各種畫面/選單/操作/設定。
• [ ] 用於表示觸摸屏上的按鍵。
• 指示語言:英語指示用於解釋說明。您可以從 <Settings> 選單選擇指示語言。(第 39 頁)
• 更新的訊息(最新的使用說明書,系統更新,新功能等)可從 <http://www.jvc.net/cs/car/> 獲得。
使用之前使用之前
重要
為確保正常使用,使用本產品前請仔細閱讀本手
冊。特別重要的是閱讀並遵守本手冊中的警告和
注意事項。請將本手冊存放在安全並易拿取的地
方,以備日後參考。
V 警告:(防止意外事故和損壞)
• 切勿在下列位置安裝本機或纏繞電纜;
– 可能會妨礙方向盤和變速排檔桿的操作。
– 可能會妨礙操作安全裝置,如安全氣袋等。
– 可能會妨礙視野。
• 切勿在駕駛過程中操作本機。
在駕駛過程中若需要操作本機,切記要密切注
意前方。
• 駕駛員在駕駛過程中切勿觀看顯示器。
KW-V_Entry_CT.indb 2KW-V_Entry_CT.indb 2 9/19/2014 10:48:37 AM9/19/2014 10:48:37 AM

中文 3
使用雷射的產品標誌
貼在底架/殼體上的標籤表示本裝置使用分類為
1 級的雷射射束。這表明本機使用較弱等級的雷射
射束。在本機的外面不存在受到輻射的危險。
藍牙設備使用注意事項
經型式認證合格之低功率射頻電機、非經許可公
司、商號或使用者均不得擅自變更頻率、加大功
率或變更原設計之特性及功能。
低功率射頻電機之使用不得影響飛航安全及干擾
合法通信; 經發現有干擾現象時、應立即停用、並
改善至無干擾時方得繼續使用。
前項合法通信、指依電信法規定作業之無線電通
信。 低功率射頻電機須忍受合法通信或工業、科
學及醫療用電波輻射性電機設備之干擾。
V 關於顯示器的注意事項:
• 本機內建的顯示器以高精度製造,但仍有某些不
足之處。這是不可避免的,且不視為缺陷。
• 切勿將顯示器暴露於直射的陽光下。
• 切勿使用原子筆或類似帶尖頭的工具操作觸摸
屏。
直接用手指觸摸觸摸屏上的按鍵(如果您戴了手
套,將其脫掉)。
• 當溫度過低或過高時...
– 會引起內部化學變化,產生故障。
– 畫面顯示不清,或滾動速度過慢。在此種環
境下,畫面可能與聲訊不同步,或畫面質量
下降。
基於安全事項...
• 切勿將音量設定得太高,因為這會妨礙聽到外
界的聲訊,給駕駛帶來危險,並可能導致聽力
損傷。
• 在進行任何複雜的操作之前請先將車停下。
關於車內溫度...
若長時間將車停在炎熱或寒冷的氣候裡,在操作
主機前先等待一段時間,直到車內的溫度恢復到
正常。
R 如何重置本機
如果本機無法正常操作,按重置鍵。
KW-V21BT
KW-V11
KW-V41BT
使用之前使用之前
KW-V_Entry_CT.indb 3KW-V_Entry_CT.indb 3 9/19/2014 10:48:37 AM9/19/2014 10:48:37 AM

4
初始設定初始設定
初始設定
首次啟動本機的電源或重置本機時,初始設定畫
面出現。
• 您也可以在 <Settings> 畫面上更改設定。
(第 37 頁)
1
KW-V21BT/KW-V11
KW-V41BT
<Demonstration>
(第 38 頁)
啟動或停用屏幕演示。
<Language>
(第 39 頁)
選擇用於螢幕訊息的文案
語言。
• 設定 <GUI Language> 以
用所選語言([Local]:
初始選擇)或英語
([English])顯示操作鍵
和選單項目。
<Angle>*1
(第 7 頁)
調整面板角度。
<AV Input>
(第 38 頁)
選擇與 iPod/AV-IN 端子接
上的外接裝置進行播放。
<R-CAM
Interrupt>
(第 38 頁)
連接後視攝影機時選擇
[ON]。
<Panel Color>*1
(第 34 頁)
選擇顯示器面板上的按鍵
顏色。
<User
Customize>*2
(第 34 頁)
選擇螢幕顯示。
2 完成設定。
主畫面顯示。
• [AV Off] 為初始選擇。選擇播放源。
(第 9 頁)
*1 僅對應 KW-V41BT
*2 僅對應 KW-V21BT/KW-V11。
時鐘設定
1 顯示主畫面。
KW-V41BT KW-V21BT/KW-V11
2 顯示 <Settings> 畫面。
3 顯示 <Clock> 畫面。
KW-V_Entry_CT.indb 4KW-V_Entry_CT.indb 4 9/19/2014 10:48:37 AM9/19/2014 10:48:37 AM

中文 5
初始設定初始設定
4 設定時鐘。
調整小時(1),然後調整分鐘(2)。
• 按 [Reset] 將分鐘設定為“00”。
5 完成設定。
基本操作基本操作
裝置名稱和功能
V 音量設定注意事項:
數位裝置與其他播放源相比產生的雜訊較
少。播放這些數位播放源前調低音量以避免
因為輸出強度的突然增加而損壞揚聲器。
KW-V41BT
1 螢幕(觸摸屏)
2 顯示器面板*
3 VOLUME –/+ 鍵
調整音量。(第 7 頁)
4 ATT 鍵
降低音量。(第 7 頁)
5 HOME/ 鍵
• 顯示主畫面。(按)(第 8 頁)
• 啟動電源。(按)(第 6 頁)
• 關閉電源。(按住)(第 6 頁)
6 / 鍵
• 顯示 <Hands Free> 畫面。(按)
(第 26 頁)
• 啟動語音撥號。(按住)(第 28 頁)
7 DISP/DISP OFF 鍵
• 切換畫面。(按)
– 根據 <Navigation Input> 上的 <Input> 設
定,畫面進行切換(第22 頁)。
• 關閉畫面。(按住)(第 7 頁)
• 打開畫面。(按住)(第 7 頁)
8 M(退出)鍵
退出碟片(完全傾斜顯示器面板)。
(第 10 頁)
9 重置鍵
重置本機。(第 3 頁)
* 您可以更改顯示器面板上的按鍵顏色。
(第 34 頁)
KW-V_Entry_CT.indb 5KW-V_Entry_CT.indb 5 9/19/2014 10:48:38 AM9/19/2014 10:48:38 AM

6
基本操作基本操作
KW-V21BT/KW-V11
KW-V21BT KW-V11
1 重置鍵
重置本機。(第 3 頁)
2 載槽
3 M(退出)鍵
退出碟片。(按)(第 10 頁)
4 HOME/ 鍵
• 顯示主畫面。(按)(第 8 頁)
• 啟動電源。(按)(參閱最右欄。)
• 關閉電源。(按住)(參閱最右欄。)
5 對應 KW-V21BT: / 鍵
• 顯示 <Hands Free> 畫面。(按)
(第 26 頁)
• 啟動語音撥號。(按住)(第 28 頁)
對應 KW-V11:SRC 鍵
顯示播放源控制畫面。(第 8 頁)
6 USB 輸入端子(第 45 頁)
7 顯示器面板
8 螢幕(觸摸屏)
9 鍵
• 切換畫面。(按)
– 根據 <Navigation Input> 上的 <Input> 設
定(對應 KW-V21BT)(第22 頁)或
<Navigation Input> 設定(對應 KW-V11)
(第38 頁),畫面進行切換。
• 關閉畫面。(按住)(第 7 頁)
• 打開畫面。(按住)(第 7 頁)
p 音量 +/– 鍵
調整音量。(第 7 頁)
q EQ 鍵
顯示 <Equalizer> 畫面。(第 31 頁)
一般操作
R 啟動電源
KW-V41BT KW-V21BT/KW-V11
R 關閉電源
KW-V41BT KW-V21BT/KW-V11
(按住)
(按住)
KW-V_Entry_CT.indb 6KW-V_Entry_CT.indb 6 9/19/2014 10:48:38 AM9/19/2014 10:48:38 AM

中文 7
基本操作基本操作
R 調整音量
調整音量(00 至 35)
KW-V21BT/
KW-V11
KW-V41BT
按 + 提高音量,按 – 降低音量。
• 按住按鍵連續提高/降低音量。
降低音量(僅對應 KW-V41BT)
ATT 指示燈點亮。
取消音量的降低:再次按相同的鍵。
R 關閉畫面
KW-V41BT KW-V21BT/KW-V11
(按住) (按住)
打開畫面:按住顯示器面板上的相同按鍵,或觸
摸顯示窗。
R 打開/關閉 AV 播放源
您可以選擇一個播放源,以此來啟動 AV 功能。
在主畫面上:
• 您也可以在主畫面上選擇一個播放源,以此來啟
動 AV 功能。
關閉 AV 播放源:
R 調整面板角度(僅對應 KW-V41BT)
1 顯示 <Angle Adjust> 畫面。
在主畫面上:
• 反複按 [K] 切換 <Display> 選單畫面上的
頁碼。
2 選擇一個角度(0 – 6)。
• 想將當前位置設為電源關閉位置,請為
<Off Position> 選擇 [Memory]。
KW-V_Entry_CT.indb 7KW-V_Entry_CT.indb 7 9/19/2014 10:48:39 AM9/19/2014 10:48:39 AM

8
基本操作基本操作
一般畫面操作
一般畫面說明
您可以隨時顯示其他畫面,以切換播放源,顯示
訊息或更改設定等。
播放源控制畫面
執行播放源播放操作。
• 操作鍵因所選播放源而有所不同。
主畫面
顯示播放源控制畫面/設定畫面并切換圖像播放
源。
• 想要顯示主畫面,按顯示器面板上的 HOME。
• 您可以安排想要在主畫面上顯示的項目。
(第 35 頁)
3
12
一般操作鍵:
1 顯示所有播放源。(第 9 頁)
2 顯示 <Settings> 畫面。(參閱以下內容。)
3 切換播放源。(第 9 頁)
<Settings> 畫面
更改詳細設定。(第 37 頁)
1
2
3
4
一般操作鍵:
1 選擇選單類別。
2 返回上一畫面。
3 切換頁面。
4 顯示當前播放源控制畫面。
觸摸屏的操作
1
3
2
4
1 在播放視訊時顯示視訊控制選單。
2 在播放視訊時顯示播放源控制畫面。
• 觸摸畫面或 5 秒鐘左右沒有進行任何操作
時,操作鍵消失。
3 進入上一章節/曲目。*
4 進入下一章節/曲目。*
* 不適用於外接裝置的視訊。向左或向右拖動手
指與觸摸畫面的功能相同。
基本操作
播放源控制畫面上的手勢控制:
您也可以如下所示在觸摸屏上移動手指來控制播
放(對應某些播放源,手勢控制不可用)。
• 向上/向下滑動手指:與按 [ ]/[ ] 的功能相同。
• 向左/向右滑動手指:與按 [S]/[T] 的功能相
同。
• 順時針或逆時針移動手指:提高/降低音量。
KW-V_Entry_U_CT.indb 7 11/14/13 5:48 PM
名称未設定-2 1名称未設定-2 1 14/10/23 12:4214/10/23 12:42

中文 9
基本操作基本操作
選擇播放源
1 顯示主畫面。
KW-V41BT KW-V21BT/KW-V11
2 顯示 [All] 畫面,然後選擇播放源。
[Tuner] 切換至廣播。(第 19 頁)
[Disc] 播放碟片。(第 10 頁)
[USB] 播放 USB 裝置上的檔案。
(第 14 頁)
[iPod] 播放 iPod/iPhone。(第 15 頁)
[BT Phone]*1 顯示 <Hands Free> 畫面。
(第 26 頁)
[BT Audio]*1 播放藍牙音頻播放機。
(第 30 頁)
[AV-IN]*2 切換至後面板上 iPod/AV-IN 端子
接上的外接裝置。(第 21 頁)
[Apps]*3 切換至接上的 iPod touch/iPhone
的應用程式畫面。(第 18 頁)
[AV Off] 關閉 AV 播放源。(第 7 頁)
[Camera] 顯示後視攝影機的圖像。
(第 21 頁)
*1 僅對應 KW-V41BT/KW-V21BT。
*2 僅當 <AV Input> 設定為 [AV-IN] 時出現。
(第 38 頁)
*3 僅當 <AV Input> 設定為 [iPod] 時出現。
(第 38 頁)
R 選擇主畫面上的播放源
• 您可以更改顯示在主畫面上的項目([Settings]
除外)。(第 35 頁)
KW-V_Entry_CT.indb 9KW-V_Entry_CT.indb 9 9/19/2014 10:48:40 AM9/19/2014 10:48:40 AM

10
碟片 碟片
播放碟片
• 如果碟片中沒有碟片選單,則碟片上的所有曲目
將會重複播放,直到您切換播放源或退出碟片。
• 關於可播放的碟片類型/檔案類型,參閱第 47
頁。
R裝入碟片
裝入碟片,使標籤面朝上。
KW-V41BT
KW-V21BT/KW-V11
播放源切換至“DISC”且播放開始。
• 碟片裝入時,DISC IN 指示燈點亮。
• 如果“ ”字樣出現在螢幕上,說明本機不
能接受您所嘗試的操作。
– 在某些情況下,“ ”字樣不顯示,但操作
仍然不被接受。
• 當播放多聲道編碼的碟片時,多聲道信號被下
行混合為立體聲。
R 退出碟片
KW-V41BT KW-V21BT/KW-V11
• 取出碟片時,請水平將其拉出。
• 您可以在另一個 AV 播放源播放時退出碟片。
• 如果退出的碟片在 15秒以內沒有被拿出,碟片
會自動插入載槽以免被弄髒。
閉合顯示器面板(僅對應 KW-V41BT)
取出碟片後,按顯示器面板上的 M。顯示器面板
閉合。
播放的操作
當操作鍵未在畫面上顯示時,觸
摸如圖所示的區域。
• 想要更改視訊播放的設定,參
閱第 32 頁。
R播放源控制畫面上的指示和按鍵
對應視訊播放
23 4561
播放訊息
• 畫面上顯示的訊息因正在播放的碟片/檔案的類
型而異。
1 媒體類型
2 播放模式(第 13 頁)
3 檔案類型
4 DISC IN 指示燈
5 當前播放項目訊息(標題號碼/章節號碼/資料
夾號碼/檔案號碼/曲目號碼)
6 播放時間
KW-V_Entry_CT.indb 10KW-V_Entry_CT.indb 10 9/19/2014 10:48:40 AM9/19/2014 10:48:40 AM

中文 11
碟片碟片
操作鍵
• 畫面上的可用按鍵和操作因正在播放的碟片/檔
案的類型而異。
[Mode]
在 <DVD Mode> 或 <DISC Mode>
畫面上更改碟片播放的設定。
(第 13 頁)
[ ] [ ] 選擇資料夾。
[ ] [ ] 選擇播放模式。(第 13 頁)
[ ] 顯示資料夾/曲目列表。(參閱最
右欄。)
[o]停止播放。
[IW]開始/暫停播放。
[S] [T]• 選擇章節/曲目。(按)
• 倒退/前進搜尋。(按住)
[Title ]
[Title ]
選擇一個標題。
對應音頻播放
34 786 9521
播放訊息
• 畫面上顯示的訊息因正在播放的碟片/檔案的類
型而異。
1 媒體類型
2 曲目/檔案訊息
• 若文案訊息沒有顯示完整,按 [H] 使文案滾
動顯示。
3 播放模式(第 13 頁)
4 檔案類型
5 當前播放項目訊息(資料夾號碼/檔案號碼/曲
目號碼)
6 播放狀態
7 DISC IN 指示燈
8 播放時間
9 封套圖片(若檔案中包含帶封套圖片的標籤數
據,則播放時會顯示)
操作鍵
• 畫面上的可用按鍵和操作因正在播放的碟片/檔
案的類型而異。
[Mode] 在 <DISC Mode> 畫面上更改碟
片播放的設定。(第 13 頁)
[ ] [ ] 選擇資料夾。
[ ] [ ] 選擇播放模式。(第 13 頁)
[ ] 顯示資料夾/曲目列表。(參閱
右欄。)
[IW]開始/暫停播放。
[S] [T]• 選擇一首曲目。(按)
• 倒退/前進搜尋。(按住)
R在列表上選擇資料夾/曲目
1
2 選擇資料夾(1),然後選擇所選資料夾
中的項目(2)。
• 重複操作步驟,直到您選擇所需的曲目。
• 如果您想要播放資料夾中的所有曲目,按所
需資料夾的右邊的 [I]。
• 您可以按 [J]/[K] 切換頁面以顯示更多項
目。
• 按 [ ] 返回根資料夾。
• 按 [ ] 返回上一層。
KW-V_Entry_CT.indb 11KW-V_Entry_CT.indb 11 9/19/2014 10:48:40 AM9/19/2014 10:48:40 AM

12
碟片碟片
R 視訊選單的操作
您可以在視訊播放時顯示視訊選單畫面。
• 觸摸畫面或 5 秒鐘左右沒有進行任何操作時,操
作鍵消失。
對應視訊播放(除了 VCD)
• 畫面上的可用按鍵和操作因正在播放的碟片/檔
案的類型而異。
[Zoom] 顯示圖像尺寸選擇畫面。
(第 33 頁)
[Aspect] 選擇長寬比。(第 33 頁)
[Pict Adjust] 顯示圖像調整畫面。(第 32 頁)
[Audio] 選擇音頻類型。
[Subtitle] 選擇字幕類型。
[Angle] 切換觀賞角度。
[Menu] 顯示碟片選單(DVD)。
[Top Menu] 顯示碟片選單(DVD)。
[Highlight] 切換至直接碟片選單模式。觸摸想
要選擇的目標項目。
• 想要恢復畫面,按顯示器面板上
的 DISP(對應 KW-V41BT)/
(對應 KW-V21BT/KW-V11)。
[Cursor] 顯示選單/場景選擇畫面。
• [J] [K] [H] [I]:選擇一個項目。
– 對應 DivX®:[H] [I] 向後或向前
跳播約 5 分鐘。
• [Enter]:確認選擇。
• [Return]:返回上一畫面。
對應 VCD
[Menu] 顯示碟片選單。
[Direct] 顯示/隱藏直接選擇鍵。(參閱以下
內容。)
[Audio] 選擇聲道(ST:立體聲,L:左聲
道,R:右聲道)。
[Return] 顯示上一畫面或選單。
[Zoom] 顯示圖像尺寸選擇畫面。
(第 33 頁)
[Aspect] 選擇長寬比。(第 33 頁)
[Pict
Adjust]
顯示圖像調整畫面。(第 32 頁)
• 想要停用 PBC 功能,先停止播放,然後按直接選
擇鍵選擇曲目號碼。
在 VCD 上直接選擇一首曲目
• 輸入了錯誤的號碼時,按 [Direct/CLR] 刪除上一
次的輸入。
KW-V_Entry_CT.indb 12KW-V_Entry_CT.indb 12 9/19/2014 10:48:41 AM9/19/2014 10:48:41 AM

中文 13
碟片碟片
R 選擇播放模式
[ ] 選擇隨機播放模式。
[ ] 選擇重複播放模式。
• 可用播放模式因正在播放的碟片/檔案的類型而
異。
• 您無法同時啟動重複播放模式和隨機播放模式。
• 每次按該鍵,播放模式切換。(相應的指示燈
點亮。)
– 可用項目因正在播放的碟片/檔案的類型而
異。
CHAP 重複播放當前章節。
TITLE 重複播放當前標題。
SONG 重複播放當前曲目。
FOLDER 重複播放當前資料夾中的所
有曲目。
FOLDER 隨機播放當前資料夾中的所
有曲目,接著播放下一個資
料夾中的曲目。
ALL 隨機播放所有曲目。
取消重複/隨機播放:反複按該鍵,直到指示燈熄
滅。
碟片播放的設定
R設定項目
• <DVD Mode> 或 <DISC Mode> 畫面上顯示的可
用項目因正在播放的碟片/檔案的類型而異。
<Menu
Language>
選擇初始碟片語言。(初始設
定:English)(第49 頁)
<Audio
Language>
選擇初始音頻語言。(初始設
定:English)(第49 頁)
<Subtitle
Language>
選擇初始字幕語言或將字幕關閉
(Off)。(初始設定:English)
(第49 頁)
<Down Mix> 在播放多聲道碟片時,該設定會影
響從前置和/或後置揚聲器重現的
信號。
• Dolby Surround:在連接與杜
比環繞音效相容的放大器時,
想要欣賞多聲道環繞音效則選擇
此項。
• Stereo(初始設定):一般情況
下選擇此項。
<Dynamic
Range
Control>
您可以在播放杜比數位軟體節目時
更改動態範圍。
• Wide:想要在低音量強度下欣
賞全動態範圍的強勁音效則選擇
此項。
• Normal:想要略微減小範圍則選
擇此項。
• Dialog (初始設定):想要更清
晰地重現電影對白則選擇此項。
<Screen
Ratio>
選擇顯示器類型,以便在外接顯示
器上觀賞寬螢幕圖像。
16:9
(初始設定)
4:3 LB 4:3 PS
<File Type>*當碟片包含不同類型的檔案時,選
擇播放檔案的類型。
• Audio:播放音頻檔案。
• Still Image:播放圖像檔案。
• Video:播放視訊檔案。
• Audio&Video(初始設定):播
放音頻檔案和視訊檔案。
* 關於可播放的檔案類型,參閱第 47 頁。
如果碟片中不包含所選類型的檔案,則現有的
檔案會按以下的優先順序播放:音頻,視訊,
然後是靜止圖像。
KW-V_Entry_CT.indb 13KW-V_Entry_CT.indb 13 9/19/2014 10:48:41 AM9/19/2014 10:48:41 AM

14
USB USB
連接 USB 裝置
您可以將 USB 記憶體,數位播放機等 USB 大量儲
存裝置連接至本機。
• 關於連接 USB 裝置的詳情,參閱第 45 頁。
• 您無法將電腦或手提式 HDD 連接至 USB 輸入端
子。
• 關於可播放的檔案類型和使用 USB 裝置的注意
事項,參閱第 48 頁。
當 USB 裝置接上時...
播放源切換至“USB”且播放開始。
• USB 裝置中的所有曲目將重複播放,直到您切
換播放源。
安全地拔開 USB 裝置:
按 [M],然後在“No Device”字樣出現後拔開 USB
裝置。
播放的操作
當操作鍵未在畫面上顯示時,觸
摸如圖所示的區域。
• 想要更改視訊播放的設定,參
閱第 32 頁。
R播放源控制畫面上的指示和按鍵
2563 71 4
播放訊息
• 畫面上顯示的訊息因正在播放的檔案的類型而
異。
1 曲目/檔案訊息
• 若文案訊息沒有顯示完整,按 [H] 使文案滾
動顯示。
2 播放模式(參閱右欄。)
3 檔案類型
4 當前播放項目訊息(資料夾號碼/檔案號碼)
5 播放狀態
6 播放時間
7 封套圖片(若檔案中包含帶封套圖片的標籤數
據,則播放時會顯示)
操作鍵
• 畫面上的可用按鍵和操作因正在播放的檔案的
類型而異。
[Mode] 在 <USB Mode> 畫面上更改設定。
(第 15 頁)
[M]安全地拔開 USB 裝置。
[ ]
[ ]
選擇資料夾。
[ ] 選擇隨機播放模式。*1 *2
• FOLDER:隨機播放資料夾中的
所有曲目。
• ALL:隨機播放所有曲目。
[ ] 選擇重複播放模式。*1 *2
• SONG:重複播放當前曲目。
• FOLDER:重複播放當前資料夾
中的所有曲目。
[ ] 顯示資料夾/曲目列表。
(第 15 頁)
[IW]開始/暫停播放。
[S] [T]• 選擇一首曲目。(按)
• 倒退/前進搜尋。(按住)
*1 想要取消隨機播放或重複播放模式,反複按該
鍵,直到指示燈熄滅。
*2 您無法同時啟動重複播放模式和隨機播放模
式。
KW-V_Entry_CT.indb 14KW-V_Entry_CT.indb 14 9/19/2014 10:48:41 AM9/19/2014 10:48:41 AM

中文 15
USBUSB
R <USB Mode> 設定
設定 <File Type>
[Audio] 播放音頻檔案。
[Still Image] 播放圖像檔案。
[Video] 播放視訊檔案。
[Audio&Video]
(初始設定)
播放音頻檔案和視訊檔案。
• 關於可播放的檔案,參閱第 48 頁。如果 USB
裝置中不包含所選類型的檔案,則現有的的檔案
會按以下的優先順序播放:音頻,視訊,然後是
靜止圖像。
設定 <Screen Ratio>
選擇顯示器類型,以便在外接顯示器上觀賞寬螢
幕圖像。
16:9(初始設定) [4:3 LB] [4:3 PS]
設定 <Drive Select>
按 [Next]。在所接裝置(如移動電話)的內記憶源
和記憶源間進行切換。
R 在列表上選擇資料夾/曲目
1
2 選擇資料夾(1),然後選擇所選資料夾
中的項目(2)。
• 重複操作步驟,直到您選擇所需的曲目。
• 如果您想要播放資料夾中的所有曲目,按所
需資料夾的右邊的 [I]。
• 您可以按 [J]/[K] 切換頁面以顯示更多項
目。
• 按 [ ] 返回根資料夾。
• 按 [ ] 返回上一層。
iPod/iPhone iPod/iPhone
• 想要使用 iPod touch/iPhone 應用程式,參閱
第 18 頁。
著手準備
R連接 iPod/iPhone
• 關於連接 iPod/iPhone 的詳情,參閱第 45 頁。
• 關於可播放的 iPod/iPhone 類型,參閱第 48
頁。
根據目的使用適當的電纜連接 iPod/iPhone。
• 聆聽音樂:
– 對應 iPod/iPhone,除了 iPod nano (7th
Generation)/iPod touch (5th Generation)/
iPhone 5S/iPhone 5C/iPhone 5:USB 2.0 電纜
(iPod/iPhone 的附件)
– 對應 iPod nano (7th Generation)/iPod touch
(5th Generation)/iPhone 5S/iPhone 5C/
iPhone 5:KS-U62(選購附件)
• 觀看視訊和聆聽音樂:對應 iPod/iPhone 的 USB
聲音和影像電纜—KS-U59(選購附件)
– 您無法將 iPod nano (7th Generation)/iPod
touch (5th Generation)/iPhone 5S/iPhone 5C/
iPhone 5 與 KS-U59 連接。
KW-V_Entry_CT.indb 15KW-V_Entry_CT.indb 15 9/19/2014 10:48:41 AM9/19/2014 10:48:41 AM

16
iPod/iPhoneiPod/iPhone
R 為 iPod/iPhone 播放選擇偏好設定
當播放源為“iPod”時...
1
2
<Audiobooks> 選擇有聲書的速度。
<Artwork> 顯示/隱藏 iPod 的插圖。
R 為 iPod/iPhone 播放設定 <AV Input>
根據 iPod/iPhone 的連接方式為 <AV Input> 選擇
適當的輸入設定。
1 關閉 AV 播放源。
在主畫面上:
2 顯示 <Input> 設定畫面。
3
[AV-IN] 當使用 KS-U62(選購附件)或
USB 2.0 電纜(iPod/iPhone 的
附件)接上 iPod/iPhone 時選擇
此項。
[iPod] 當使用 KS-U59(選購附件)接上
iPod/iPhone 時選擇此項。
播放的操作
當操作鍵未在畫面上顯示時,觸
摸如圖所示的區域。
• 想要更改視訊播放的設定,參
閱第 32 頁。
R播放源控制畫面上的指示和按鍵
256 71 34
播放訊息
1 歌曲/視訊訊息
• 若文案訊息沒有顯示完整,按 [H] 使文案滾
動顯示。
2 播放模式(第 17 頁)
3 檔案類型
4 曲目號碼/曲目總數
5 播放狀態
6 播放時間
7 插圖(若歌曲包含插圖則會顯示)
• 想要更改插圖顯示,參閱最左欄。
KW-V_Entry_CT.indb 16KW-V_Entry_CT.indb 16 9/19/2014 10:48:42 AM9/19/2014 10:48:42 AM

中文 17
iPod/iPhoneiPod/iPhone
操作鍵
[Mode] 在 <iPod Mode> 畫面上更改 iPod/
iPhone 播放的設定。(第 16 頁)
[ ] 選擇隨機播放模式。*1
• ALL:功能與隨機播放歌曲相同。
• ALBUM:功能與隨機播放專輯
相同。
[ ] 選擇重複播放模式。
• SONG:功能與重複播放一首相
同。
• ALL:功能與重複播放全部相同。
[ ] 顯示音頻/視訊檔案列表。(參閱
右欄。)
[IW]開始/暫停播放。
[S] [T]• 選擇音頻/視頻檔案。*2(按)
• 倒退/前進搜尋。(按住)
*1 想要取消隨機播放模式,反複按該鍵,直到指
示燈熄滅。
*2 記憶播放不適用於視訊檔案。
R從選單選擇音頻/視訊檔案
1
2
選擇選單( :音頻或 :視訊)(1),
類別(2),然後選擇所需的項目(3)。
• 在所選層級中選擇項目,直到所需的檔案開
始播放。
• 如果您想要播放層級中的所有項目,按所需
項目的右邊的 [I]。
音頻選單:
視訊選單:
• 您可以按 [J]/[K] 切換頁面以顯示更多項
目。
• 按 [ ] 返回根資料夾。
• 按 [ ] 返回上一層。
• 可用類別因 iPod/iPhone 的類型而有所不同。
KW-V_Entry_CT.indb 17KW-V_Entry_CT.indb 17 9/19/2014 10:48:42 AM9/19/2014 10:48:42 AM

18
應用程式 應用程式
您可以在本機上使用所接 iPod touch/iPhone 上的
應用程式。
• 您無法將應用程式與 iPod touch (5th
Generation)/iPhone 5S/iPhone 5C/iPhone 5 一起
使用。
• 關於本機上可以使用的應用程式,請造訪
<http://www.jvc.net/cs/car/>。
著手準備
1 使用 KS-U59 連接 iPod touch/iPhone。
(第 45 頁)
2 為 <AV Input> 選擇 [iPod]。
(第 16 頁)
使用應用程式
當操作鍵未在畫面上顯示時,觸摸畫面以顯示
操作鍵。
• 想要更改視訊播放的設定,參閱第 32 頁。
R 播放的操作
1 開啟 iPod touch/iPhone 上的應用程式。
2 選擇“Apps”作為播放源。
在主畫面上:
R播放源控制畫面上的操作鍵
[I]開始播放。
[W]暫停播放。
[S] [T]• 選擇音頻/視訊檔案。(按)
• 倒退/前進搜尋。(按住)
[IW]開始/暫停播放。
• 您可以在觸摸屏上操作應用程序的某些功能。
• 對應某些應用程式,如導航應用程式,操作鍵和
訊息不顯示。您可以在觸摸屏上執行操作,如滾
動顯示地圖。
– 如果“ ”字樣出現在螢幕上,說明本機不能
接受您所嘗試的觸摸操作。
• 您也可以使用 iPod/iPhone 代替本機來播放音頻/
視訊。
R 在聆聽另一個播放源時切換至應用程式
畫面
• 對應 KW-V41BT/KW-V21BT:事先在 <Navigation
Input> 上為 <Input> 選擇 [iPhone]。(第 22 頁)
• 對應 KW-V11:事先為 <Navigation Input> 選擇
[iPhone]。(第 38 頁)
KW-V41BT KW-V21BT/KW-V11
KW-V_Entry_CT.indb 18KW-V_Entry_CT.indb 18 9/19/2014 10:48:42 AM9/19/2014 10:48:42 AM

中文 19
調諧器 調諧器
收聽廣播
R播放源控制畫面上的指示和按鍵
6
42315
調諧器接收訊息
1 STEREO/MONO 指示燈
• STEREO 指示燈在接收具有足夠信號強度的
FM 立體聲廣播時點亮。
2 搜尋模式
3 LO 指示燈
4 波段
5 當前接收的電台頻率
6 預設列表
操作鍵
[P1] – [P6] • 選擇儲存的電台。(按)
• 儲存當前電台。(按住)
[SSM ]*自動預設電台。(第 20 頁)
[MONO]*啟動/停用單聲道模式來改善 FM
接收效果。(立體聲效果將會喪
失。)
• 當單聲道模式啟動時,MONO 指
示燈點亮。
[Mode]
在 <Tuner Mode> 畫面上更改調諧器
接收的設定。(第 19 – 20 頁)
[AM] 選擇 AM 波段。
[FM] 選擇 FM 波段。
[Seek] 切換搜尋模式。
• AUTO1:自動搜尋
• AUTO2:一個接一個地接收儲存
的電台。
• MANUAL:手動搜尋
[S] [T]搜尋電台。
• 搜尋方式因所選搜尋模式而異。
(參閱以上內容。)
* 僅當選擇 FM 作為播放源時出現。
R 只接收信號強的 FM 電台—本地/遠距離
1
2
[ON] 想要只接收具有足夠信號強度的電台
則選擇此項。LO 指示燈點亮。
[OFF] 停用該功能。
KW-V_Entry_CT.indb 19KW-V_Entry_CT.indb 19 9/19/2014 10:48:42 AM9/19/2014 10:48:42 AM

20
調諧器調諧器
R 在 FM 接收過程中減少干擾
1
2
[Auto] 增強調諧器選擇性以減小鄰近電台
間的干擾。(立體聲效果可能會喪
失。)
[Wide] 受到鄰近電台的干擾,但音質不會降
低且保留立體聲效果。
預設電台
R將電台儲存在記憶體中
您可以為每個波段預設 6 個電台。
自動預設—SSM(依序儲存信號強的電台)
(僅對應 FM)
(按住)
信號最強的本地電台會被自動找到並儲存。
手動預設
1 接收您想要預設的電台。(第 19 頁)
2 選擇預設號碼。
(按住)
步驟 1 中選擇的電台被儲存。
R選擇預設電台
KW-V_Entry_CT.indb 20KW-V_Entry_CT.indb 20 9/19/2014 10:48:42 AM9/19/2014 10:48:42 AM

中文 21
其他外接裝置其他外接裝置
使用外接音頻/視訊播放機—AV-IN
當操作鍵未在畫面上顯示時,觸
摸如圖所示的區域。
• 想要更改視訊播放的設定,參閱
第 32 頁。
您可以將外接裝置連接至 iPod/AV-IN 端子。
(第 45 頁)
著手準備:
為 <AV Input> 選擇 [AV-IN]。(第 38 頁)
• 對應 KW-V41BT/KW-V21BT:僅當 <Navigation
Input> 中的 <Input> 設定為 [RGB] 或 [OFF]
時,<AV Input> 可以更改。(第 22 頁)
• 對應 KW-V11:僅當 <Navigation Input> 設定
為 [OFF] 時,<AV Input> 可以更改。(第 38
頁)
R播放源控制畫面上的指示和按鍵
1
播放訊息
1 AV-IN 名稱
操作鍵
[Mode] 更改 AV-IN 名稱。
• 按 [H] 或 [I] 選擇 AV-IN 名稱。
R開始播放
1 將外接裝置連接至 iPod/AV-IN 端子。
• 想要連接外接裝置,參閱第45 頁。
2 選擇“AV-IN”作為播放源。
(第 9 頁)
3 啟動接上的裝置並開始播放播放源。
使用後視攝影機
• 想要連接後視攝影機,參閱第 45 頁。
• 想要使用後視攝影機,需要連接 REVERSE 導線。
(第44 頁)
R 啟動後視攝影機
1 顯示 <Input> 設定畫面。
在主畫面上:
2
停用:為 <R-CAM Interrupt> 選擇 [OFF]。
R 顯示後視攝影機的圖像
當您將變速器轉到反向(R)位置時,後視畫面
顯示。
• 想要清除注意訊息,請觸摸畫面。
• 您可以使用 [Zoom]/[Aspect]/[Pict Adjust] 更改
圖像的設定。(第 32 頁)
手動顯示後視攝影機的圖像
在主畫面上:
退出後視畫面:按顯示器面板上的 HOME。
KW-V_Entry_CT.indb 21KW-V_Entry_CT.indb 21 9/19/2014 10:48:43 AM9/19/2014 10:48:43 AM

22
其他外接裝置其他外接裝置
使用外接導航裝置
(僅對應 KW-V41BT/KW-V21BT)
您可以將外接導航裝置(市售)連接至 NAV 輸入
端子,以便觀看導航畫面。(第 45 頁)
• 即使在您聆聽音頻播放源時,導航指南仍從前置
揚聲器輸出。
R 著手準備顯示導航畫面
1 顯示 <Input> 設定畫面。
在主畫面上:
2 顯示 <Navigation Input> 畫面。
3 為 <Input> 選擇 [RGB]。
R 查看導航畫面
KW-V41BT KW-V21BT
• 當導航畫面顯示時,觸摸屏操作僅適用於導航
功能。
• 導航畫面的長寬比固定為 <FULL>,與 <Aspect>
設定(第 33 頁)無關。
退出導航畫面
KW-V41BT KW-V21BT
R 導航裝置的設定
1 顯示 <Navigation Input> 畫面。
(參閱左欄)
2
<Input> 當按下顯示器面板上的 DISP
(對應 KW-V41BT)或 (對
應 KW-V21BT)時,選擇顯示
的播放源畫面。
• RGB:通過按該鍵切換為所
接導航裝置上的導航畫面。
(參閱最左欄。)
• iPhone:通過按該鍵切換為
所接 iPod touch/iPhone 上應
用程式的畫面。
(第 18 頁)
• OFF:停用顯示切換功能。
<Output> 選擇用於導航指南的前置揚
聲器。
<Volume> 調整導航指南的音量。
(0 至 35)
KW-V_Entry_CT.indb 22KW-V_Entry_CT.indb 22 9/19/2014 10:48:43 AM9/19/2014 10:48:43 AM

中文 23
藍牙藍牙(僅對應 KW-V41BT/KW-V21BT)(僅對應 KW-V41BT/KW-V21BT)
藍牙(Bluetooth®)裝置的使用須知
藍牙是一種短距離無線傳輸通訊技術,用於移動
電話,手提式 PC 和其他移動裝置。藍牙裝置可以
不經電纜接上而相互通訊。
注意
• 駕駛時切勿進行如撥號,使用通訊錄等複雜的操
作。當進行這些操作時,將車停在安全的地方。
• 某些藍牙裝置可能無法接上本機,這取決於裝置
的藍牙版本。
• 對應某些藍牙裝置,本機可能無法工作。
• 連接情況可能因您所處的環境而有所不同。
• 對應某些藍牙裝置,當本機關閉時,裝置拔開
連接。
藍牙訊息:如果想要了解關於藍牙的更多訊息,
訪問下列 JVC 網站:
<http://www.jvc.net/cs/car/>
連接藍牙裝置
R 註冊新的藍牙裝置
第一次連接藍牙裝置至本機時,將裝置和本機配
對。配對可讓藍牙裝置相互通訊。
• 配對方式因裝置的藍牙版本而有所不同。
– 對應帶有藍牙 2.1 的裝置:您可以使用 SSP
(安全簡單配對)配對裝置與本機,配對時僅
需進行確認。
– 對應帶有藍牙 2.0 的裝置:您需要在裝置和本
機上輸入用於配對的 PIN 碼。
• 一旦建立連接,它將在本機內註冊,即使您重置
本機。最多可註冊 5 個裝置。
• 對應藍牙電話和藍牙音頻播放機,一次僅可接上
一項裝置。
• 想要使用藍牙功能時,您需要打開裝置的藍牙
功能。
• 想要使用已註冊的裝置,您需要將裝置連接至本
機。(第 25 頁)
自動配對
當 <Auto Pairing> 設定為 [ON] 時,經由 USB 接上
時 iOS 裝置(如 iPhone)自動配對。(第 39 頁)
使用 SSP 配對藍牙裝置(對應藍牙 2.1)
當藍牙裝置與藍牙 2.1 相容時,配對請求從可用的
裝置發送。
1 從藍牙裝置搜尋“JVC KW-V”。
2 在裝置和本機上確認請求。
OK
256950
• 按 [Cancel] 拒絕請求。
KW-V_Entry_CT.indb 23KW-V_Entry_CT.indb 23 9/19/2014 10:48:43 AM9/19/2014 10:48:43 AM

24
藍牙藍牙
使用 PIN 碼配對藍牙裝置(對應藍牙 2.0)
1 顯示 <Bluetooth Setup> 畫面。
在主畫面上:
• 反複按 [K] 切換 <System> 選單畫面上的頁
碼。
2 更改 PIN 碼。
• 如果您跳過 PIN 碼的更改,進入步驟 3。
• PIN 碼初始設定為“0000”。
• PIN 碼最多為 16 位。
• 按 [Clear] 刪除上一次的輸入。
3 從藍牙裝置搜尋“JVC KW-V”。
4 為藍牙裝置選擇“JVC KW-V”。
JVC KW-V
• 如果需要 PIN 碼,輸入“0000”
(初始設定)。
PIN code
OK
0000
當配對完成時,裝置在 <Paired Device List>
上列出。
• 想要使用已配對的裝置,連接 <Paired
Device List> 上的裝置。(第 25 頁)
KW-V_Entry_CT.indb 24KW-V_Entry_CT.indb 24 9/19/2014 10:48:44 AM9/19/2014 10:48:44 AM

中文 25
藍牙藍牙
R 連接已註冊的藍牙裝置
1 顯示 <Bluetooth Setup> 畫面。
(第 24 頁)
2
3 選擇您想要連接的裝置(1),然後選擇
該裝置的用途(2)。
[TEL (HFP)]:用作移動電話
[Audio (A2DP)]:用作藍牙音頻播放機
• 可用項目取決於您正在操作的裝置。
• 如果您連接一個裝置時另一個裝置已接上,
則之前接上的裝置拔開,最近接上的裝置的
連接建立。
• 當藍牙移動電話接上時,若從該裝置獲取訊
息,則信號強度和電池強度顯示。
拔開
選擇 [TEL (HFP)] 或 [Audio (A2DP)] 拔開 <Paired
Device List> 畫面(參閱左欄)上正被使用成該功
能的藍牙裝置。
R刪除已註冊的藍牙裝置
1 顯示 <Bluetooth Setup> 畫面。
(第 24 頁)
2
3 選擇想要刪除的裝置(1),然後刪除該
註冊(2)。
確認訊息出現。按 [Yes]。
使用藍牙移動電話
R接聽來電
當有電話接入時...
• 若需要,可顯示電話訊息。
• 電話操作在後視攝影機的圖像顯示時不可用。
(第 21 頁)
拒絕來電
當 <Auto Response> 設定為 [ON] 時(第30 頁)
本機自動接聽來電。
R結束通話
通話時...
KW-V_Entry_CT.indb 25KW-V_Entry_CT.indb 25 9/19/2014 10:48:44 AM9/19/2014 10:48:44 AM

26
藍牙藍牙
R調整通話/耳機/麥克風的音量
通話時...
• 您可以在 –20 至 +8(初始設定:0)之間調整音
量強度。
• 使用顯示器面板調整通話/耳機的音量。
(第 7 頁)
R在免持聽筒模式和電話模式之間切換
通話時...
每次按該鍵,通話方式會進行切換( :免持
聽筒模式 / :電話模式)。
R 收到 SMS 時的通知
如果移動電話與 SMS(短訊息服務)相容,當
<SMS Notify> 設定為 [ON] 時,本機會通知您已收
到訊息。(第 30 頁)
• 想要閱讀已收到的訊息,把汽車停在一個安全的
地方後操作移動電話。
– 不能從本機閱讀,編輯或發送訊息。
• 對應某些移動電話,即使機器支援 SMS 功能,
通知訊息也可能不會顯示。
R 雜訊抑制/ 整迴音消除度
通話時...
啟動雜訊抑制/迴音取消功能(1),然後調整強
度(2)。
• 調整迴音強度(在 1 至 10 之間,初始設定:4):
調整 <EC LEVEL>。
• 調整雜訊抑制音量(在–5 至 –20 之間,初始設
定:–7):調整 <NR LEVEL>。
R 撥打電話
1 顯示 <Hands Free> 畫面。
在主畫面上:
• 您也可以按顯示器面板上的 / 顯示
<Hands Free> 畫面。
2 選擇撥打電話的方法。
132 4
1從通訊錄/電話列表
2直接輸入號碼
3語音撥號
4預設列表
• 想要預設,參閱第28 頁。
KW-V_Entry_CT.indb 26KW-V_Entry_CT.indb 26 9/19/2014 10:48:44 AM9/19/2014 10:48:44 AM

中文 27
藍牙藍牙
從通訊錄/電話列表
1
[Outgoing] 從已撥電話列表
[Incoming] 從已接電話列表
[Missed] 從未接電話列表
[Phonebook] 從通訊錄
• 關於複製通訊錄,參閱第
28 頁。
• 您可以按 [J]/[K] 切換頁面以顯示更多項
目。
2
• 在通訊錄中使用 A 到 Z 搜尋:
當 <Phonebook> 畫面顯示時,您可以按首字母
進行搜尋。
1
2 選擇首字母。
• 如果首字母不是一個字母或數字,按
[Others]。
3 從列表中選擇一個電話號碼。
• 顯示通訊錄條目的詳細內容:
當 <Phonebook> 顯示時,您可以顯示通訊錄條
目的詳細內容,如果該條目已註冊了幾個電話號
碼,請選擇一個電話號碼。
1 顯示所需通訊錄條目的詳細內容。
2 選擇想要撥打的電話號碼。
直接輸入號碼
您最多可以輸入 32 個號碼。
• 按 [Clear] 刪除上一次的輸入。
• 按住 [0+] 將“+”添加至電話號碼。
• 按 [Preset] 將輸入的電話號碼保存至預設列表。
KW-V_Entry_CT.indb 27KW-V_Entry_CT.indb 27 9/19/2014 10:48:45 AM9/19/2014 10:48:45 AM

28
藍牙藍牙
語音撥號
• 僅當接上的移動電話配備了語音識別系統時可
用。
1 啟動語音撥號。
在 <Hands Free> 畫面上:
在顯示器面板上:
KW-V41BT KW-V21BT
(按住) (按住)
2 說出您想要撥打電話的姓名。
• 如果本機無法找到目標,以下畫面會出現。
按 [Start],然後再說出人名。
取消語音撥號:按 [Cancel]。
R 預設電話號碼
您最多可以預設 6 個電話號碼。
1 顯示 <Hands Free> 畫面。
(第 26 頁)
2 從通訊錄/電話列表選擇一個項目。
(第 27 頁)
3 選擇一個電話號碼。
(按住)
4 選擇想要儲存該電話號碼的預設號碼。
• 通過按 [Preset] 您也可以預設在 <Direct
Number> 畫面上輸入的電話號碼。
(第 27 頁)
刪除預設電話號碼:從 <Bluetooth Setup> 中的
<Initialize> 初始化設定。(第 39 頁)
R 複製通訊錄
您可以將移動電話的通訊錄複製到本機
(最多 400 條)。
1 顯示 <Hands Free> 畫面。
(第 26 頁)
2
3
從移動電話複製通訊錄所需的 PIN 碼(初始設
定:0000)和複製的通訊錄條目數顯示。
4 操作目標移動電話。
• 參閱隨移動電話附帶的使用說明書。
• 想要取消傳輸,按 [Finish]。
5 完成設定。
通訊錄從移動電話被複製。
KW-V_Entry_CT.indb 28KW-V_Entry_CT.indb 28 9/19/2014 10:48:45 AM9/19/2014 10:48:45 AM

中文 29
藍牙藍牙
關於相容通訊錄訪問配置檔案(PBAP)的移動
電話
如果移動電話支援 PBAP,當電話接上時,您可
以在觸摸屏螢幕上顯示通訊錄和電話列表。
• 通訊錄:最多 5 000 條
• 已撥電話,已接電話和未接電話:最多各 50 條
顯示移動電話或本機的通訊錄/電話列表
[Phone] 顯示所接移動電話上的通訊錄/電話
列表。
[System] 顯示複製到本機的通訊錄/電話列
表。
R刪除本機中的電話號碼條目
1 顯示您想要刪除的通訊錄/電話列表。
(第 26 頁)
2
• 當選擇了 [Phone] 時,您無法刪除數據。
3 選擇您想要刪除的項目。
• 按 [All] 刪除所選列表中的所有號碼/姓名。
確認訊息出現。按 [Yes]。
藍牙移動電話的設定
1 顯示 <Hands Free> 畫面。
(第 26 頁)
2
KW-V_Entry_CT.indb 29KW-V_Entry_CT.indb 29 9/19/2014 10:48:46 AM9/19/2014 10:48:46 AM

30
藍牙藍牙
R設定項目
<Phone
Device>
顯示接上的電話裝置的名稱。
<Auto
Response>
• ON:本機自動接聽來電。
• OFF(初始設定):本機不會自動
接聽來電。手動接聽來電。
<SMS
Notify>
• ON(初始設定):本機發出鈴聲
並顯示“Receiving Message”字
樣,通知您已收到訊息。
• OFF:本機不會通知您已收到訊
息。
<Ring
Mode>
• System(初始設定):本機上設
定的鈴聲已被使用。
• Phone:移動電話上設定的鈴聲已
被使用。(此功能可能無效,這取
決於移動電話。)
<Ring Tone
Change>
當 <Ring Mode> 設定為 <System>
時,按 [Enter],然後從 <Tone1>
(初始設定),<Tone2>,<Tone3>
中為已接電話和 SMS 選擇鈴聲。
• Call Tone:為電話選擇鈴聲。
• Message Tone:為 SMS 選擇鈴
聲。
使用藍牙音頻播放機
• 想要註冊新的裝置,參閱第 23 頁。
• 想要連接/拔開裝置,參閱第 25 頁。
R播放源控制畫面上的指示和按鍵
21345
6
• 畫面上顯示的操作鍵,指示和訊息因接上的裝置
而有所不同。
播放訊息
1 播放模式
2 曲目號碼*1
3 播放狀態*1
4 播放時間*1
5 信號強度/電池強度(僅當從該裝置獲取訊息
時)
6 標籤數據(當前曲目標題/藝術家名稱/專輯標
題)*1
• 若文案訊息沒有顯示完整,按 [H] 使文案滾
動顯示。
操作鍵
[ ] 選擇重複播放模式。*1 *2
[ ] 選擇隨機播放模式。*1 *2
[S] [T]• 選擇一首曲目。(按)
• 倒退/前進搜尋。(按住)
[I]開始播放。
[W]暫停播放。
*1 僅適用於與 AVRCP 1.3 相容的裝置。
*2 想要取消隨機播放和重複播放模式,反複按該
鍵,直到指示燈熄滅。
KW-V_Entry_CT.indb 30KW-V_Entry_CT.indb 30 9/19/2014 10:48:46 AM9/19/2014 10:48:46 AM

中文 31
設定設定
聲訊調整
R 使用聲訊等化器
• 為每個播放源儲存調整,直到您再次調整聲訊。
如果播放源為碟片,則調整儲存為以下各個類
別。
– DVD/VCD
– CD
– DivX/MPEG1/MPEG2/MP3/WMA/WAV
• 當 AV 播放源關閉時您無法調整聲訊。
選擇預設聲訊模式
1 顯示 <Equalizer> 畫面。
在主畫面上:
2 選擇聲訊模式。
• 您可以按 [J]/[K] 切換頁面以顯示更多項
目。
儲存您自己的調整—自訂預設聲訊模式
1 選擇聲訊模式。(參閱左欄。)
2 調整各個波段的強度(1),然後選擇重
低音揚聲器的強度(2)。
調整被儲存且 <User> 啟動。
儲存您自己的調整—精確調整聲訊
1 選擇一種聲訊模式。(參閱左欄。)
2 顯示調整畫面。
3 選擇波段。
4 調整聲訊。
[Reset] 將所有波段的強度切換為 0。
<Freq> 選擇頻率。
<Q> 調整頻寬。
<SW Level> 調整重低音揚聲器的強度。*
如果進行了 <User> 設定(參閱左欄),則調
整會被覆蓋,且 <User> 啟動。
• 調整被儲存,直到您再次調整聲訊。
• 想要調整其他波段,重複步驟 3 和 4。
*
僅當重低音揚聲器啟動時才可調整。(第 37 頁)
KW-V_Entry_CT.indb 31KW-V_Entry_CT.indb 31 9/19/2014 10:48:46 AM9/19/2014 10:48:46 AM

32
設定設定
R 調整交叉頻率
1 顯示 <X’over> 畫面。
在主畫面上:
2 選擇想要調整的項目(1),然後進行調
整(2)。
<HPF> 為前置/後置揚聲器調整交叉頻
率(高通濾波器)。
<LPF> 為重低音揚聲器調整交叉頻率
(低通濾波器)。*1
<Level> 調整重低音揚聲器的強度。*1
<Phase> 選擇重低音揚聲器的相位。*2
<Freq> 調整交叉頻率。
*1 僅當重低音揚聲器啟動時才可調整。
(第 37 頁)
*2 當 <Freq> 設定為 <Through> 時不可選。
視訊播放的調整
R 調整圖像
您可以調整畫質。
1 顯示調整選單。
• 當應用程式或導航*1 畫面顯示時,您可以按
住顯示器面板上的 DISP(對應 KW-V41BT)/
(對應 KW-V21BT/KW-V11)以切換至圖
像調整選單。
2 選擇 [DIM ON](調光器開啟)或 [DIM
OFF](調光器關閉)。
3 調整圖像(–15 至 +15)。
<Bright> 調整亮度。
<Contrast> 調整對比度。
<Black> 調整黑度。
<Color> 調整顏色。
<Tint>*2調整色調。
<Sharpness> 調整清晰度。
*1 導航僅適用於 KW-V41BT/KW-V21BT。
*2 僅當輸入信號為 NTSC 時才可調整。
KW-V_Entry_CT.indb 32KW-V_Entry_CT.indb 32 9/19/2014 10:48:46 AM9/19/2014 10:48:46 AM

中文 33
設定設定
R 切換長寬比
您可以切換視訊播放的長寬比。
1 顯示調整選單。
2 選擇長寬比。
<FULL>* 用於 16:9 原始圖像
4:3 信號 16:9 信號
<JUST> 用於在寬螢幕上觀看 4:3 圖像
4:3 信號 16:9 信號
<Normal>* 用於 4:3 原始圖像
4:3 信號 16:9 信號
<Auto> 僅對應“DISC”/“USB”:
自動選擇長寬比,使其與輸入
信號相一致。
* 當 <Screen Ratio> 設定為 [16:9] 時播放 DivX(對
應 DVD:第 13 頁/對應 USB:第 15 頁),長寬比
設定不正確。
R 放大圖像
您可以放大圖像(<FULL>,<Zoom1> 至
<Zoom3>)。
• 當 <Aspect> 設定為 <JUST> 或 <Auto> 時(參
閱左欄),圖像按照 <FULL> 設定的長寬比放
大。
1 顯示調整選單。
2 更改放大率(1),然後移動放大框
(2)。
• 放大功能不適用於某些視訊播放源。
KW-V_Entry_CT.indb 33KW-V_Entry_CT.indb 33 9/19/2014 10:48:47 AM9/19/2014 10:48:47 AM

34
設定設定
更改顯示外觀
1 顯示 <User Customize> 畫面。
在主畫面上:
2 僅對應 KW-V41BT:選擇想要更改的項
目(背景顯示:[Background]/面板顏
色:[Panel Color])。
3 選擇背景/面板顏色*1。
如何選擇背景
*2
如何選擇面板顏色*1
*3
• 選擇 [Scan] 可逐漸更改照明顏色。
*1 僅對應 KW-V41BT,面板顏色可選擇。
*2 事先儲存您自己的場景。(參閱右欄。)
*3 事先儲存您自己的顏色調整。(參閱以下內
容。)
R進行您自己的顏色調整(僅對應
KW-V41BT)
1 在 <User Customize> 畫面上選擇 [Panel
Color]。(參閱左欄。)
2
3 為顏色選擇調光器設定(1),然後調整
顏色(2)。
R將您的場景儲存為背景圖像
播放視訊或圖像時,您可以截取一個圖像並使用
該截取的圖像作為背景。
• 您無法截取 iPod/iPhone 中受版權保護的內容和
圖像。
• 使用 JPEG 檔案作為背景時,確認解晰度為
800 x 480 像素。
• 截取圖像的顏色可能看起來與實際畫面有所不
同。
1 播放視訊或圖像。
2 顯示 <User Customize> 畫面。(參閱最
左欄。)
3
4 調整圖像。
[J][K][H][I]移動放大框。
[ ] 放大場景。(<OFF>
,<Zoom1> – <Zoom3>)
[IW]* 開始/暫停播放。
[ ]* 逐幀向前播放場景。
• 想要取消截取的畫面,按 [Cancel]。
KW-V_Entry_CT.indb 34KW-V_Entry_CT.indb 34 9/19/2014 10:48:47 AM9/19/2014 10:48:47 AM

中文 35
設定設定
5 截取顯示在螢幕上的圖像。
確認訊息出現。按 [Yes] 儲存新截取的圖像。
(現有的圖像更換為新圖像。)
• 按 [No] 返回上一畫面。
* 當播放與 iPod/AV-IN 輸入端子接上的外接裝置時不
顯示。
自訂主畫面
您可以安排想要在主畫面上顯示的項目。
1 顯示 <Menu Customize> 畫面。
在主畫面上:
• 反複按 [K] 切換 <Display> 選單畫面上的
頁碼。
2 選擇放置圖標的位置(1),然後選擇您
想要在所選位置顯示的項目(2)。
重複該步驟,放置其他項目的圖標。
自訂本機設定
R 儲存/調出設定
• 您可以儲存在 <Settings> 選單中更改的設定並
隨時調出儲存的設定。
• 即使本機重置,儲存的設定仍會保留。
(第 3 頁)
1 顯示 <SETUP Memory> 畫面。
在主畫面上:
2
• 想要取消,按 [No]。
3 選擇一個操作。
[Recall] 調出儲存的設定。
[Memory] 儲存當前設定。
[Clear] 清除當前儲存的設定。
• 想要取消,按 [Cancel]。
確認訊息出現。按 [Yes]。
• 當您執行調出或清除操作時,確認後 AV 播
放源關閉。
KW-V_Entry_CT.indb 35KW-V_Entry_CT.indb 35 9/19/2014 10:48:48 AM9/19/2014 10:48:48 AM

36
設定設定
R 升級系統
在連接了含有升級檔案的 USB 裝置後,您可以升
級系統。
• 關於系統升級,請訪問 <http://www.jvc.net/cs/
car/>。
1 創建一個升級檔案,將其複製到 USB 裝
置,然後將該裝置連接到本機。
• 想要連接 USB 裝置,參閱第 45 頁。
2 顯示 <System Information> 畫面。
在主畫面上:
• 反複按 [K] 切換 <System> 選單畫面上的頁
碼。
3
<Application
Version> 升級系統的應用程式。
<DVD Version> 升級 DVD 系統的應用程
式。
<System
Version> 升級系統。
<Bluetooth
Version>*升級藍牙應用程式。
可能要稍等片刻。
如果升級成功,則“Update Completed”字樣
會出現。重置本機。
• 如果升級失敗,請關閉電源後再重新啟動,然後
重新開始升級。
• 即使在升級過程中關閉電源,您也可以在電源啟
動後再重新開始升級。升級將從頭開始。
* 僅對應 KW-V41BT/KW-V21BT。
R 調整觸摸位置
如果觸摸的位置與進行的操作不符,您可以調整
觸摸屏上的觸摸位置。
1 顯示 <Touch Panel Adjust> 畫面。
在主畫面上:
• 反複按 [K] 切換 <System> 選單畫面上的頁
碼。
2 按指示觸摸左下和右上標記的中心。
• 想要重置觸摸位置,按 [Reset]。
• 想要取消當前操作,按 [Cancel]。
KW-V_Entry_CT.indb 36KW-V_Entry_CT.indb 36 9/19/2014 10:48:48 AM9/19/2014 10:48:48 AM

中文 37
設定設定
設定選單項目
R顯示 <Settings> 選單畫面
在主畫面上:
• 當為 <AV Input> 和 <Navigation Input> (對應
KW-V11)/<Navigation Input> 中的 <AV Input>
和 <Input> (對應 KW-V41BT/KW-V21BT)更改設
定時,關閉 AV 播放源(第7 頁)。當 AV 播放
源開啟時可以更改其他設定。
R<Audio> 設定畫面
<Fader/Balance>
Fader:調整前置和後置揚聲器的輸出平衡。
• F6 至 R6(初始設定:0)
– 使用雙揚聲器系統時,將衰減器設定在中間位
置(0)。
Balance:調整左置和右置揚聲器的輸出平衡。
• L6 至 R6(初始設定:0)
按 [J]/[K]/[H]/[I] 或拖動 [ ] 進行調整。
– 想要清除調整,按 [Center]。
<Equalizer>
為各個播放源切換聲訊模式或調整並儲存等化器
設定。(第 31 頁)
• Flat(初始設定)/Hard Rock/Jazz/Pops/R&B/
Talk/User/Vocal Boost/Bass Boost/Classical/
Dance
<Loudness>
您可以啟動/停用響亮度功能。
• ON(初始設定):在音量強度較低的情況下,
提高低頻和高頻的音量以達到更好的平衡效
果。LOUD 指示燈點亮。
• OFF:取消。
<X’over>
調整交叉頻率。(第 32 頁)
<Volume Offset>
為各個播放源調整並儲存自動調整音量強度。
(關於碟片,調整儲存為以下各個類別:DVD/
VCD,CD 和 DivX/MPEG1/MPEG2/MP3/WMA/
WAV。)當切換播放源時,音量強度會自動升高
或降低。
• –15 至 +6(初始設定:0)
<Subwoofer>
• ON(初始設定):啟動重低音揚聲器。
• OFF:停用重低音揚聲器。
<Bass Boost>
選擇您偏愛的低音增強強度。
• OFF (初始設定)/Level 1/Level 2
KW-V_Entry_CT.indb 37KW-V_Entry_CT.indb 37 9/19/2014 10:48:48 AM9/19/2014 10:48:48 AM

38
R<Display> 設定畫面
<Dimmer>
• Auto(初始設定):當您打開車前燈時降低螢
幕和按鍵照明的亮度。
– 需要連接 ILLUMI 導線。(第 44 頁)
• ON:啟動調光器。
• OFF:取消。
<User Customize>
更改螢幕顯示。(第 34 頁)
<OSD Clock>
• ON:當視訊播放源播放時顯示時鐘。
• OFF(初始設定):取消。
<Demonstration>
• ON(初始設定):在螢幕上啟動演示功能。
• OFF:取消。
<Scroll>
• ON:重複滾動顯示。
• Once(初始設定):滾動顯示訊息一次。
• OFF:取消。
按 [H] 滾動顯示文案,不管該設定如何。
<Menu Customize>
更改顯示在主畫面上的項目。(第 35 頁)
<Screen Adjust>
調整螢幕的亮度和黑度。
按 [Enter] 顯示設定畫面,選擇 [DIM ON](調光器
啟動)/[DIM OFF](調光器關閉),然後切換以
下設定:
• Bright:調整亮度。
– –15 至 +15(初始設定:0 對應調光器開
啟/+15 對應調光器關閉)
• Black:調整黑度。
– –15 至 +15(初始設定:0)
<Video Output>*1
選擇外接顯示器的彩色制式。
• NTSC,PAL(初始設定)
<Angle>*2
調整面板角度。(第 7 頁)
*1 當設定更改時,“Please Power Off”字樣出現。關
閉電源,然後再重新啟動,從而使更改生效。
*2 僅對應 KW-V41BT。
R<Input> 設定畫面
<AV Input>*
您可以決定 iPod/AV-IN 端子的使用。
• AV-IN(初始設定):想要使用與 iPod/AV-IN 端
子接上的外接裝置或使用經 KS-U62 或 USB 2.0 電
纜接上的 iPod/iPhone 時則選擇此項。
(第 45 頁)
• iPod:想要使用經 KS-U59 接上的 iPod/iPhone 時
則選擇此項。(第 45 頁)
<R-CAM Interrupt>
• ON(初始設定):將變速器轉到反向(R)位置
時顯示後視攝影機的圖像。
• OFF:當沒有攝影機接上時選擇此項。
<Navigation Input>*
對應 KW-V41BT/KW-V21BT:
更改所接 iPod touch/iPhone 應用程式畫面或外接
導航裝置畫面的顯示設定。(第18 和22 頁)
• 當 <Input> 設定為 [iPhone] 時,<Navigation
Mute> 無效。
對應 KW-V11:
• iPhone:通過按顯示器面板上的 切換為所接
iPod touch/iPhone 上應用程式的畫面。
(第 18 頁)
• OFF:切換為當前播放源控制畫面。
* 想要更改設定,事先按主畫面上的 [AV Off] 關
閉 AV 播放源。
對應 KW-V41BT/KW-V21BT:僅當 <Navigation Input>
中的 <Input> 設定為 [RGB] 或 [OFF] 時,
<AV Input> 可以更改。
對應 KW-V11:僅當 <Navigation Input> 設定為
[OFF] 時,<AV Input> 可以更改。
設定設定
KW-V_Entry_CT.indb 38KW-V_Entry_CT.indb 38 9/19/2014 10:48:48 AM9/19/2014 10:48:48 AM

中文 39
R<System> 設定畫面
<Language>
選擇用於螢幕訊息的文案語言。
• English(初始設定)/Español/Français/
Deutsch/Italiano/Nederlands/Português/
Türkçe/Руccĸий/ / / / /
/ /Bahasa Malaysia/Bahasa
Indonesia
– 當設定更改時,“Please Power Off ”字樣出
現。關閉電源,然後再重新啟動,從而使更
改生效。
• GUI Language:選擇一種語言來顯示操作鍵和
選單項目。
– English(初始設定)/Local(以上選擇的語
言)
<Clock>
調整時鐘。(第 4 頁)
<Beep>
• ON(初始設定):啟動觸鍵音。
• OFF:取消。
<SETUP Memory>
您可以儲存,調出或清除已完成的設定。
(第 35 頁)
<Touch Panel Adjust>
調整螢幕上按鍵的觸摸位置。(第 36 頁)
<Bluetooth Setup>*
為使用藍牙裝置配置設定,如連接和其他一般操
作。
• Paired Device List:按 [Enter] 顯示已註冊裝置
的列表。您可以連接裝置或刪除註冊。
(第 25 頁)
• PIN Code:更改本機的 PIN 碼。(第 24 頁)
• Device Name:顯示想要在藍牙裝置上顯示的裝
置名稱—JVC KW-V。
• Device Address:顯示本機的裝置地址。
• Auto Connect:
– ON(初始設定):當本機啟動時,自動與最
後接上的藍牙裝置建立連接。
– OFF:取消。
• Bluetooth HF/Audio:選擇用於藍牙(電話和音
頻播放機)的揚聲器。
– Front Only:僅從前置揚聲器。
– All(初始設定):從所有揚聲器。
• Auto Pairing:
– ON(初始設定):即使裝置上的藍牙功能
被停用,也會自動與接上的 iOS 裝置(如
iPhone)建立配對。(某些裝置的自動配對可
能不工作,這取決於 iOS 的版本。)
– OFF:取消。
• Initialize:按住 [Enter] 將所有為使用藍牙移動
電話和藍牙音頻播放機而作出的設定初始化。
<Initialize>
將所有已調整的設定返回初始狀態。按住 [Enter]
返回初始設定。
• 返回初始設定後,在 <Initial Settings> 畫面上
調整設定。
<DivX® VOD>
本機有其自帶的註冊代碼。當播放帶有註冊代碼
的檔案時,註冊代碼將改寫為版權保護。
• 按 [Enter] 顯示訊息。
• 想要返回上一畫面,按 [OK]。
<Serial Number>
顯示序列號。
<Steering Remote Controller>
為方向盤的遙控器上的按鍵分配功能。(詳情請
聯絡您的 JVC 經銷商。)
<System Information>
顯示軟體節目的版本訊息。您可以更新軟體節
目。(第 36 頁)
* 僅對應 KW-V41BT/KW-V21BT。
設定設定
KW-V_Entry_CT.indb 39KW-V_Entry_CT.indb 39 9/19/2014 10:48:49 AM9/19/2014 10:48:49 AM

40
遙控器 遙控器
本機配備了方向盤遙控功能。
• 連接請參閱第 45 頁。
• 操作可能因方向盤遙控的類型而有所不同。
著手準備
R取出電池絕緣片
從遙控器拉出電池絕緣片以啟用電池。
R更換遙控器的電池
CR2025(+ 面)
• 使用市售的鈕扣電池(CR2025)。
• 插入電池,正確對準 + 和 – 極。
– 如果遙控器的有效性降低,更換電池。
V 注意:
• 將電池存放在兒童無法觸及的地方且存放在原始
包裝中以備用。迅速處理廢舊電池。若吞下電
池,請立即聯繫醫生。
• 切勿將電池靠近火源或置於直射陽光下。這麼做
可能會導致火災,爆炸或產生過度的熱量。
• 切勿將遙控器放置在高溫的地方,如儀錶盤上。
• 錯誤更換鋰電池會有爆炸的危險。僅使用相同或
同等類型的電池進行更換。
在使用遙控器之前:
• 將遙控器直接對準本機上的遙控檢知器。
• 切勿將遙控檢知器暴露於強光照射處(直射的陽
光或人工光線)。
KW-V_Entry_CT.indb 40KW-V_Entry_CT.indb 40 9/19/2014 10:48:49 AM9/19/2014 10:48:49 AM

中文 41
遙控器遙控器
使用遙控器(RM-RK258)操作
R基本按鍵功能
ATT 降低/恢復音量。
DISP
切換畫面。
• 根據 <Navigation Input> 上的
<Input> 設定(對應 KW-V41BT/
KW-V21BT)(第22 頁)或
<Navigation Input> 設定(對應
KW-V11)(第38 頁),畫面進
行切換。
FM/J /
AM/K
• 選擇預設電台。
• 選擇標題/項目/資料夾。
/
• 自動搜尋電台。
• 手動搜尋電台。(按住)
• 選擇一首曲目。
• 倒退搜尋/前進搜尋。(按住)
VOL +/
VOL – 調整音量強度。
SRC 選擇播放源。
I/W開始/暫停*1 播放。
接聽來電。*2
0 – 9 輸入一個號碼。(參閱最右欄。)
1 – 6 輸入預設電台號碼。
ANGLE 傾斜顯示器面板。*3
ASPECT
切換長寬比。
• 想要查看當前長寬比設定,在觸摸屏
上進行操作。(第 33 頁)
ENT 確認選擇。
DIRECT 進入直接搜尋模式。(參閱右欄。)
CLR 清除錯誤輸入。
*1 聆聽藍牙音頻時無效。
*2 僅適用於 KW-V41BT/KW-V21BT。
*3 僅適用於 KW-V41BT。
R 直接搜尋項目
調諧器頻率
1 按 DIRECT 進入搜尋模式。
2 按數字鍵輸入頻率。
• 想要清除錯誤輸入,按 CLR(清除)。
3 按 ENT 確認輸入。
碟片/USB 上的章節/標題/資料夾/檔案/曲目
1 按 DIRECT 進入搜尋模式。
• 每次按 DIRECT,想要搜尋的項目進行切換。
2 按數字鍵選擇所需項目。
• 想要清除錯誤輸入,按 CLR(清除)。
3 按 ENT 確認選擇。
R碟片的操作
使用 VCD 選單
在 PBC 播放過程中...
1 按 DIRECT 進入搜尋模式。
2 按數字鍵選擇您想要播放的項目。
3 按 ENT 確認選擇。
KW-V_Entry_CT.indb 41KW-V_Entry_CT.indb 41 9/19/2014 10:48:49 AM9/19/2014 10:48:49 AM

42
連接/安裝連接/安裝
安裝本機之前
V 警告
• 如果將點火線(紅色)和電池線(黃色)與汽車
底盤(接地線)相連接,可能會引起短路,進而
導致火災。請務必將這些導線與接有保險絲盒的
電源相連。
• 切勿將保險絲與點火線(紅色)和電池線(黃
色)斷開。電源必須經由保險絲與導線接上。
V 安裝和連接的注意事項
• 本產品的安裝和接線作業需要技術和經驗。為
了安全起見,請讓專業人員來完成安裝和接線
作業。
• 確認將本機接地連接到直流 12V 電源的負極。
• 切勿將本機安裝在直射陽光下或過熱或過濕的地
方。也避免將本機安裝在積滿灰塵或者濺起水
花的地方。
• 切勿使用您自己的螺絲。只能使用附帶的螺絲。
如果使用了錯誤的螺絲,可能會損壞本機。
• 如果電源沒有啟動(“Miswiring DC Offset Error”,
“Warning DC Offset Error”字樣顯示),表示揚聲
器導線可能已經短路或接觸到汽車底盤,保護功能
可能已經啟動。因此需要檢查揚聲器導線。
• 如果汽車的點火開關不具有 ACC 位置,請將點
火線連接到可用點火開關鑰匙通電和斷電的電
源。如果將點火線接到恆定電壓的電源,如電池
線,則電池電力可能會耗盡。
• 僅對應 KW-V41BT:
如果儀錶盤有蓋子,請在安裝本機時多加注意,
確認顯示器面板在閉合和打開時不會碰到蓋子。
• 如果保險絲熔斷,首先確認導線沒有因為相互接
觸而引起短路,然後用相同額定值的保險絲來更
換舊保險絲。
• 用聚氯乙烯絕緣帶或其他類似的材料對未接上的
導線進行絕緣。為了防止短路,切勿將未接上的
導線或端子末端的蓋子取下。
• 將揚聲器導線正確連接至相應的端子。如果共
用 · 導線或將其接地連接到汽車的任何金屬部
分,本機可能會損壞或無法正常運行。
• 只有兩個揚聲器接上至本機時,請將兩個連接器
都連接至前置輸出端子,或者都連接至後置輸出
端子(切勿混接前置和後置端子)。例如,如
果將左置揚聲器的 ª 連接器連接至前置輸出端
子,切勿將 · 連接器連接至後置輸出端子。
• 本機安裝完成後,請確認汽車的煞車燈,方向燈
和雨刷等是否運行正常。
• 安裝本機時請確保安裝角度不超過 30°。
• 將本機安裝到車內時,切勿用力按壓面板表面。
否則可能會產生劃痕,損傷或發生故障。
KW-V_Entry_CT.indb 42KW-V_Entry_CT.indb 42 9/19/2014 10:48:49 AM9/19/2014 10:48:49 AM

中文 43
連接/安裝連接/安裝
V 注意
將本機安裝至汽車的儀錶盤。
在使用本機時和剛結束使用本機後切勿觸摸本
機的金屬部分。散熱片和外殼等金屬部分會變
得很燙。
R用於安裝的附件
1 配線束 x 1
2 裝飾框 x 1
3 延長線(2 m)x 1
4 圓頭螺絲(M5 x 8 mm)x 6
5 平頭螺絲(M5 x 8 mm)x 6
6 麥克風(3 m)x 1 *
* 僅對應 KW-V41BT/KW-V21BT。
R安裝步驟
1 為了防止短路,請拔出點火開關鑰匙,
并拔開 · 電池。
2 為各個裝置正確連接輸入和輸出線。
3 連接配線束的揚聲器導線。
4 按以下順序連接配線束:接地,電池,
點火開關。
5 將配線束連接至本機。
6 將本機安裝在車內。
7 重新連接 · 電池。
8 按重置鍵。
9 配置 <Initial Settings>。(第 4 頁)
安裝本機
R使用從汽車拆卸的裝配架安裝本機
汽車裝配架
4 或 5
4 或 5
• 選擇適合裝配架的螺絲型號:平頭螺絲(4)或
圓頭螺絲(5)。
R在豐田汽車上安裝
使用附帶的螺絲(5)安裝在汽車裝配架上。使用
與汽車裝配架匹配的安裝孔(A 或 B)。然後,安
裝裝飾框(2)。
A/B
A/B
A
A
B
B
汽車裝配架
2
5
5
KW-V_Entry_CT.indb 43KW-V_Entry_CT.indb 43 9/19/2014 10:48:49 AM9/19/2014 10:48:49 AM

44
連接/安裝連接/安裝
連接
R 將線纜連接至端子
(POWER ANTENNA)
(REMOTE OUTPUT)
(STEERING WHEEL REMOTE)
(ILLUMI)
(ACC)
(BATT)
(GND)
參閱第45 頁。*1
USB
端子(
0.8 m
)
:
參閱第
45
頁。*2
10 A 保險絲
點火鑰匙開關
保險絲盒
電池
使用選購後視攝影機時,請連接至汽車的倒車燈配線
束。
連接至汽車的手煞車檢測開關配
線束。
• 為了安全起見,請確保連接停
車傳感器。
接至自動天線(若有裝設)(最大 250 mA)
接至其他設備的遙控導線(最大 200 mA)
接至與您汽車匹配的 OE 遙控轉換器
接至車燈控制開關
接至汽車底盤
紫色帶有白色條紋
(倒車傳感器線)
淺綠色(停車傳感器線)
白色 ª / 白色帶有黑色條紋 ·:接至前置揚聲器(左)
灰色 ª / 灰色帶有黑色條紋 ·:接至前置揚聲器(右)
綠色 ª / 綠色帶有黑色條紋 ·:接至後置揚聲器(左)
紫色 ª / 紫色帶有黑色條紋 ·:接至後置揚聲器(右)
藍色(功率天線)
藍色帶有白色條紋(遙控輸出線)
淺藍色帶有黃色條紋(方向盤遙控線)
橙色帶有白色條紋(減光器控制線)
紅色(點火線)
黃色(電池線)
黑色(接地線)
*3
*1
僅對應
KW-V41BT/KW-V21BT。
*2 僅對應 KW-V41BT。
*3 如果不進行連接,切勿讓電纜伸出接頭。
參閱第45 頁。
參閱第45
頁。*1
參閱第45
頁。
將天線導線連接至天線端子。
1
3
KW-V_Entry_CT.indb 44KW-V_Entry_CT.indb 44 9/19/2014 10:48:50 AM9/19/2014 10:48:50 AM

中文 45
連接/安裝連接/安裝
R 連接 USB 裝置/iPod/iPhone
0.8 m
0.8 m 1.8 m
0.8 m
USB 裝置
(市售) USB 2.0 電纜
(iPod/iPhone
的附件)
iPod nano (7th
Generation)/
iPod touch (5th
Generation)/iPhone
5S/iPhone 5C/iPhone 5
(市售)
iPod/iPhone,除了 iPod
nano (7th Generation)/
iPod touch (5th
Generation)/iPhone 5S/
iPhone 5C/iPhone 5
(市售)
KS-U62
(選購附件)
KS-U59
(選購附件)
KW-V41BT KW-V21BT
KW-V11
(前面板)
R 連接外接裝置
1 iPod/AV-IN
• 連接 4 極迷你插頭的以下種類:
1
24
31 左置音頻
2 右置音頻
3 接地
4 色差影像
2 影像輸出(黃色)
3 後置預輸出*1
• 音頻左置輸出(白色)
• 音頻右置輸出(紅色)
4 前置預輸出*1
• 音頻左置輸出(白色)
• 音頻右置輸出(紅色)
5 重低音揚聲器預輸出(單聲道輸出)*1
• 左置重低音揚聲器輸出(白色)
• 右置重低音揚聲器輸出(紅色)
6 對應外接導航裝置的 NAV 輸入*2
7 方向盤遙控輸入
• 連接至汽車的方向盤遙控配線束。詳情請聯
絡您的 JVC 經銷商。
8 後視攝影機輸入(黃色)
*1 連接外接功率放大器時,將其接地線連接至汽
車底盤,否則本機可能會損壞。
*2 僅對應 KW-V41BT/KW-V21BT。
R 連接藍牙麥克風(僅對應 KW-V41BT/
KW-V21BT)
將麥克風(6)連接至 MIC 端子。
• 想要安裝麥克風,請剝去膠帶,將麥克風固定
在安裝位置,然後調整麥克風的方向,使其面
向駕駛員。安裝後,用夾子(市售)固定住麥
克風電纜。
6
KW-V_Entry_CT.indb 45KW-V_Entry_CT.indb 45 9/19/2014 10:48:50 AM9/19/2014 10:48:50 AM

46
參考參考
保養
R清潔本機的注意事項
切勿使用任何溶劑(如稀釋劑,輕油精等),清
潔劑或殺蟲劑。這可能損壞顯示器或本機。
建議的清潔方法:
用柔軟乾燥的布輕柔地擦拭面板。
R水蒸氣結露
在下列情況下,本機內部的鏡頭可能發生水蒸氣
結露:
• 打開車內取暖器後。
• 若車內異常潮濕。
發生此種情況時,本機出現故障。此時可退出碟
片,將主機啟動幾個小時,直到結露蒸發掉。
R如何保養碟片
• 當將碟片從盒中取出時,握持碟片的邊緣,同時
按下盒內的中央鈕將其取出。
– 需握持碟片的邊緣。切勿觸摸其錄製面。
• 欲將碟片放回盒中時,請將碟片輕輕套在中央鈕
上(使印刷面朝上)。
– 使用後務必將碟片放入盒中保存。
R保持碟片的清潔
髒污的碟片無法正確播放。
如果碟片確實髒污,請用軟布從中心到邊緣直線
擦拭。
• 切勿使用任何溶劑(例如:傳統的錄音清潔劑,
噴霧劑,稀釋劑,輕油精等)來清潔碟片。
R播放新碟片
新碟片的裡面邊緣和外邊緣上可能有一些粗糙的
污點。使用這樣的碟片時,本機可能將其退出。
• 若要去除這些粗糙的污點時,請用鉛筆或原子筆
等擦拭碟片的邊緣。
更多訊息
R檔案的播放
播放 DivX 檔案
• 本機可以播放副檔名為 <.divx>,<.div> 或 <.avi>
(不論字母大小寫—大寫/小寫)的 DivX 檔案。
• 音頻串流應與 MP3 或杜比數位相一致。
• 以交錯掃描模式編碼的檔案可能無法正確播放。
• 影像信號的最大位元率(平均)為 4 Mbps。
播放 MPEG1/MPEG2 檔案
• 本機可以播放副檔名為 <.mpg>,<.mpeg> 或
<.mod> 的 MPEG1/MPEG2 檔案。
• 串流式格式應與 MPEG 系統/程序串流相一致。
檔案格式應該是 MP@ML(Main Profile at Main
Level)/SP@ML(Simple Profile at Main Level)/
MP@LL(Main Profile at Low Level)。
• 音頻串流應該與 MPEG1 Audio Layer-2 或杜比數
位相一致。
• 影像信號的最大位元率(平均)為 4 Mbps。
播放 JPEG 檔案
• 本機可以播放副檔名為 <.jpg> 或 <.jpeg> 的
JPEG 檔案。
• 本機可以播放解晰度為 32 x 32 至 8192 x 7680
的 JPEG 檔案。
根據其解晰度,顯示檔案可能需要一些時間。
• 本機可以播放基線式 JPEG 檔案。無法播放漸進
JPEG 檔案或無損耗 JPEG 檔案。
KW-V_Entry_CT.indb 46KW-V_Entry_CT.indb 46 9/19/2014 10:48:50 AM9/19/2014 10:48:50 AM

中文 47
參考參考
播放 MP3/WMA/WAV 檔案
• 本機可以播放副檔名為 <.mp3>,<.wma> 或
<.wav>(不論字母大小寫—大寫/小寫)的檔
案。
• 本機可以播放滿足以下條件的檔案:
– 位元率:
MP3/WMA:32 kbps — 320 kbps
– 取樣頻率:
48 kHz,44.1 kHz,32 kHz(對應 MPEG1)
24 kHz,22.05 kHz,16 kHz(對應 MPEG2)
48 kHz,44.1 kHz,32 kHz,22.05 kHz(對應
WMA)
44.1 kHz(對應 WAV)
• 本機可以顯示 ID3 標籤版本 1.0/1.1/2.2/2.3/2.4
(對應 MP3)。
• 本機也可以顯示 WAV/WMA 標籤。
• 本機可以播放以 VBR(可變位元率)錄製的檔
案。
• 以 VBR 錄製的檔案在顯示已過播放時間上會有
差異。
• 本機不能播放下列檔案:
– 以 MP3i 和 MP3 PRO 格式編碼的 MP3 檔案。
– 以 1/2 層編碼的 MP3 檔案。
– 以無損的,專業的聲音格式編碼的 WMA 檔
案。
– 非基於 Windows Media® Audio 的 WMA 檔案。
– 以 DRM 拷貝保護的 WMA 檔案。
• 本機可以顯示滿足以下條件的封套圖片:
– 圖片大小:解晰度為 32 x 32 至 1 232 x 672
– 數據大小:小於 650 KB。
– 檔案類型:JPEG
R碟片播放
可播放碟片類型
碟片類型 錄製制式,檔案
類型等
DVD
• 不能從本機重現或輸出
DTS 聲訊。
DVD 視訊*1
可錄製/可反複錄製的
DVD(DVD-R/-RW*2,
+R/+RW*3)
• DVD 視訊:UDF bridge
• DivX/MPEG1/MPEG2/JPEG/
MP3/WMA/WAV:ISO 9660
level 1,level 2,Romeo,
Joliet
• DVD 視訊
• DivX/MPEG1/
MPEG2
• JPEG
• MP3/WMA/WAV
雙層光碟 DVD 碟面
CD/VCD • VCD
(視訊 CD)
• 音頻 CD/文案
CD(CD-DA)
可錄製/可反複錄製的
CD(CD-R/-RW)
• ISO 9660 level 1,level 2,
Romeo,Joliet
• VCD
(視訊 CD)
• CD-DA
• MPEG1/MPEG2
• JPEG
• MP3/WMA/WAV
*1 DVD 區碼:3
如果裝入了區碼不正確的 DVD 影像光
碟,則“Region Code Error”字樣在顯示器上出現。
*2 以多邊界格式錄製的 DVD-R 也可以播放(雙層光
碟除外)。不可以播放 DVD-RW 雙層光碟。
*3 可以播放封片的 +R/+RW(僅視訊格式)碟片。
當 +R/+RW 碟片載入時,選擇“ DVD”作為其碟片
類型。不可以播放 +RW 雙層光碟。
無法播放的碟片
• 無法播放的碟片類型和格式如下所示:
– DVD-音頻/DVD-ROM 碟片
– 以 DVD-R/RW 或 +R/+RW 錄製的 MPEG4/AAC/
DVD-VR/DVD+VR/DVD-RAM
– DTS-CD,SVCD(超級視訊 CD),
CD-ROM,CD-I(CD-I 就緒)
– 以 CD-R/RW 錄製的 DivX/MPEG4/AAC
• 非圓形的碟片。
• 錄製面有顏色或髒污的碟片。
• 未封片的可錄製/可反複錄製的碟片。
• 8 公分碟片。試圖用轉換器插入可能會導致故
障。
碟片播放
“DualDisc(雙層光碟)”的非 DVD 碟面與“CD
數位音訊”標準不相容。因此,建議您不要在本
產品上播放雙層光碟的非 DVD 碟面。
KW-V_Entry_CT.indb 47KW-V_Entry_CT.indb 47 9/19/2014 10:48:50 AM9/19/2014 10:48:50 AM

48
參考參考
播放可錄製/可反複錄製碟片
• 本機總共可以識別 5 000 個檔案和 250 個資料夾
(每個資料夾最多 999 個檔案)。
• 僅可使用“已封片”的碟片。
• 本機可以播放多重區段碟片;然而,播放時未關
閉的區段將被跳過。
• 基於其自身特性或錄製情況,某些碟片或檔案可
能無法播放。
R關於接上的 USB 裝置/iPod/iPhone 中儲
存的數據
• 本公司不對使用本機時 iPod/iPhone 和 USB 大量
儲存裝置中任何數據的遺失承擔責任。
R USB 播放
USB 裝置上的可播放檔案
• 本機可以播放儲存在 USB 大量儲存裝置上的
JPEG/DivX/MPEG1/MPEG2*/MP3/WMA/WAV 檔
案。
• 本機總共可以識別 5 000 個檔案和 250 個資料夾
(每個資料夾最多 999 個檔案)。
• 確認已做好重要數據的備份以防止丟失數據。
* 除用 JVC Everio 可攜式攝像機錄製的 MPEG2 檔案以外
(副檔名 <.mod>)。
使用 USB 裝置的注意事項:
• 當使用 USB 延長線時,本機可能無法正常播放
USB 裝置中的檔案。
• 具備如數據安全功能等特殊功能的 USB 裝置不
能與本機使用。
• 切勿使用 2 個或更多分區的 USB 裝置。
• 基於 USB 裝置和連接端口的形狀,某些 USB 裝
置可能無法正確連接或連接可能鬆動。
• 本機不能識別額定值不是 5 V 且超過 1 A 的 USB
裝置。
• 本機可能無法識別插入 USB 讀卡器的記憶卡。
• 一次只連接一個 USB 裝置到本機。切勿連接 USB
集線器。
• 當使用 USB 電纜連接時,使用 USB 2.0 電纜。
• 字母數最多為(當字母為單字節時):
– 資料夾名稱:50 個字母
– 檔案名稱:50 個字母
• 若影響駕駛安全,請避免使用 USB 裝置。
• 切勿在“Reading”字樣在螢幕上顯示時反複拔
出和連接 USB 裝置。
• 在連接 USB 裝置時受到靜電干擾可能會引起裝
置播放不正常。此種情況下,拔開 USB 裝置後
再重置本機和 USB 裝置。
• 對應某些 USB 裝置,操作和電源可能無法按想
要的方式進行。
• 切勿將 USB 裝置放置在車內,曝露於直射陽光
下或高溫的位置,以免引起裝置變形或損壞。
R 播放 iPod/iPhone 的注意事項
• 可以接上本機的 iPod/iPhone:
Made for
– iPod with video
– iPod classic
– iPod nano (7th Generation)*
– iPod nano (6th Generation)
– iPod nano (5th Generation)
– iPod nano (4th Generation)
– iPod nano (3rd Generation)
– iPod touch (5th Generation)*
– iPod touch (4th Generation)
– iPod touch (3rd Generation)
– iPod touch (2nd Generation)
– iPod touch (1st Generation)
– iPhone 5S*
– iPhone 5C*
– iPhone 5*
– iPhone 4S
– iPhone 4
– iPhone 3GS
– iPhone 3G
– iPhone
* 連接 iPod nano (7th Generation)/iPod touch (5th Generation)/
iPhone 5S/iPhone 5C/iPhone 5 時,您無法觀看視訊。
• 當操作 iPod/iPhone 時,某些操作可能無法正常
或按意願進行。此種情況下,訪問以下 JVC 網
站: <http://www.jvc.net/cs/car/>
• 對應某些 iPod/iPhone 型號,在操作過程中其
性能可能不正常或不穩定。此種情況下,拔開
iPod/iPhone 裝置,然後對其進行檢查。
如果性能沒有提高或運行緩慢,請重置 iPod/
iPhone。
• 當您啟動本機時,iPod/iPhone 從本機進行充
電。
• 文案訊息可能無法正確顯示。
KW-V_Entry_CT.indb 48KW-V_Entry_CT.indb 48 9/19/2014 10:48:50 AM9/19/2014 10:48:50 AM

中文 49
參考參考
R 語言代碼(對應 DVD 語言選擇)
AA 阿法爾語 GL 加利西亞語 MI 毛利語 SO 索馬裡語
AB 阿布哈茲語 GN 瓜拉尼語 MK 馬其頓語 SQ 阿爾巴尼亞語
AF 南非利堪斯語 GU 古吉拉特語 ML 馬拉亞拉姆語 SR 塞爾維亞語
AM 阿姆哈拉語 HA 豪薩語 MN 蒙古語 SS 塞斯瓦替語
AR 阿拉伯語 HI 印地語 MO 摩爾達維亞語 ST 塞索托語
AS 阿薩姆語 HR 克羅地亞語 MR 馬拉提語 SU 蘇丹語
AY 埃馬拉語 HU 匈牙利語 MS 馬來語(MAY)SW 斯瓦希利語
AZ 阿塞拜疆語 HY 亞美尼亞語 MT 馬爾他語 TA 泰米爾語
BA 巴什基爾語 IA 國際語 A MY 緬甸語 TE 泰盧固語
BE 白俄羅斯語 IE 國際語E NA 瑙魯語 TG 塔吉克語
BG 保加利亞語 IK 依努庇克語 NE 尼泊爾語 TH 泰國語
BH 比哈爾語 IN 印尼語 NO 挪威語 TI 提格里尼亞語
BI 比斯拉瑪語 IS 冰島語 OC 奧克西唐語 TK 土庫曼語
BN 孟加拉語 IW 希伯來語 OM
(阿梵)奧洛寞語
TL 塔加路族語
BO 藏語 JA 日語 OR 奧利亞語 TN 塞茨瓦納語
BR 布列塔尼語 JI 依地語 PA 旁遮普語 TO 湯加語
CA 加泰隆語 JW 爪哇語 PL 波蘭語 TR 土耳其語
CO 科西嘉語 KA 格魯吉亞語 PS 普什圖語 TS 從咖語
CS 捷克語 KK 哈薩克語 QU 凱楚亞語 TT 韃靼語
CY 威爾士語 KL 格陵蘭語 RM 利托–羅曼語 TW 特維語
DZ 不丹語 KM 柬埔寨語 RN 基隆迪語 UK 烏克蘭語
EL 希臘語 KN 坎納達語 RO 羅馬尼亞語 UR 烏爾都語
EO 世界語 KO 朝鮮語 (KOR)RW 基尼阿萬達語 UZ 烏茲別克語
ET 愛莎尼亞語 KS 克什米爾語 SA 梵語 VI 越南語
EU 巴斯克語 KU 庫爾德語 SD 信德語 VO 沃拉普克語
FA 波斯語 KY 吉爾吉斯語 SG 桑戈語 WO 沃洛夫語
FI 芬蘭語 LA 拉丁語 SH
塞爾維亞- 克羅地亞語
XH 科薩語
FJ 斐濟語 LN 林加拉語 SI 僧加羅語 YO 約魯巴語
FO 法羅斯語 LO 老撾語 SK 斯洛伐克語 ZU 祖魯語
FY 弗里西亞語 LT 立陶宛語 SL 斯洛文尼亞語
GA 愛爾蘭語 LV 拉托維亞語 SM 薩摩亞語
GD 蘇格蘭語 MG 馬達加斯加語 SN 紹納語
KW-V_Entry_CT.indb 49KW-V_Entry_CT.indb 49 9/19/2014 10:48:50 AM9/19/2014 10:48:50 AM

50
錯誤訊息列表
使用本機時若發生錯誤,會有訊息出現。根據以
下訊息/措施/原因列表來採取適當的行動。
“No Signal”:
• 在接上 iPod/AV-IN 端子的外接裝置上開始播放。
• 檢查導線和線路連接。
• 傳入的信號太弱。
“Miswiring DC Offset Error”/“Warning DC
Offset Error”:
• 某根揚聲器導線短路或與汽車底盤碰觸。正確連
接揚聲器導線或使其絕緣,然後重置本機。
(第3 和44 頁)
“Parking Off”:
• 未進行泊車制動時播放圖像不顯示。
“Authorization Error”:
• 檢查接上的 iPod/iPhone 是否與本機相容。
(第 48 頁)
“USB Device Error”:
• USB 電壓不正常。
• 關閉,然後啟動本機。
• 連接另一個 USB 裝置。
“Panel Mecha Error”:
• 面板無法正常工作。重置本機。
“Connection Error”:
• 已註冊裝置但連接失敗。連接註冊的裝置。
(第 25 頁)
“Please Wait...”:
• 本機正在為使用藍牙功能做準備。如果訊息不出
現,關閉並啟動本機,然後再次連接該裝置(或
重置本機)。
“No Voice Device”:
• 接上的移動電話沒有語音識別系統。
“No Data”:
• 接上的藍牙電話中沒有通訊錄數據。
“Initialize Error”:
• 本機初始化藍牙模塊失敗。再次嘗試該操作。
“Dial Error”:
• 撥號失敗。再次嘗試該操作。
“Hung Up Error”:
• 通話尚未結束。停下汽車,然後使用接上的移動
電話結束通話。
“Pick Up Error”:
• 本機接聽電話失敗。
故障排除
所出現的問題並不總是嚴重的故障。在洽詢維修
服務中心之前,請首先檢查下述要點。
• 對應外接裝置的操作,另參閱隨用於連接的轉
換器附帶的說明書(和隨外接裝置附帶的說明
書)。
R一般
揚聲器不發出聲訊。
• 將音量調至最佳強度。
• 檢查導線和線路連接。
畫面上不顯示圖像。
• 打開畫面。(第 7 頁)
本機完全不工作。
• 重置本機。(第 3 頁)
遙控器不工作。
• 更換電池。
即使按下 DISP(對應 KW-V41BT)或 (對應
KW-V21BT/KW-V11),應用程式或導航畫面不
顯示。
• 為 <Navigation Input> 中的 <Input> (對應
KW-V41BT/KW-V21BT)/<Navigation Input>(對
應 KW-V11)選擇適當的設定。(第 38 頁)
所需播放源鍵([AV-IN] 或 [Apps])無法在主畫面
上選擇。
• 為 <AV Input> 選擇適當的設定。(第 16 頁)
參考參考
KW-V_Entry_CT.indb 50KW-V_Entry_CT.indb 50 9/19/2014 10:48:50 AM9/19/2014 10:48:50 AM

中文 51
R一般碟片
不能播放可錄製/可反複錄製碟片。
• 裝入已封片的碟片。
• 使用您用來錄音的裝置將碟片封片。
可錄製/可反複錄製碟片上的曲目不能跳播。
• 裝入已封片的碟片。
• 使用您用來錄音的裝置將碟片封片。
不能開始播放。
• 本機不支援檔案格式。
外接顯示器上不出現圖像。
• 正確連接影像線。
• 在外接顯示器上選擇正確的輸入。
RDivX/MPEG1/MPEG2/JPEG/MP3/WMA/
WAV
碟片無法播放。
• 在合適的碟片上用相容的應用程式錄製曲目。
(第 47 頁)
• 為檔案名稱增加合適的副檔名。
無法按照您想要的順序播放曲目。
• 播放順序可能與使用其他播放機播放的順序不
同。
RUSB
“Reading”字樣不從畫面上消失。
• 關閉電源再重新啟動。
當播放曲目時,聲訊有時中斷。
• 曲目沒有正確複製到 USB 裝置上。重新複製曲
目,並再試一次。
RiPod/iPhone
揚聲器不發出聲訊。
• 拔開 iPod/iPhone,然後重新連接。
• 選擇另一個播放源,然後重新選擇“iPod”。
iPod/iPhone 不能啟動或根本無法工作。
• 檢查連接電纜及其連接狀況。
• 更新固件版本。
• 為電池充電。
• 重置 iPod/iPhone。
聲訊失真。
• 停用本機或 iPod/iPhone 上的等化器。
產生大量噪音。
• 關閉(不勾選)iPod/iPhone 的“VoiceOver”。
關於詳情,請訪問 <http://www.apple.com>。
當播放含有插圖的曲目時,無法進行任何操作。
• 在插圖裝載後操作本機。
聲訊與視訊不同步。
• 為 <AV Input> 選擇 [iPod]。(第 16 頁)
視訊無法播放。
• 用 USB 聲音和影像電纜 JVC KS-U59 進行連接。
無法使用其他電纜。
• 為 <AV Input> 選擇 [iPod]。(第 16 頁)
視訊沒有聲訊。
• 用 USB 聲音和影像電纜 JVC KS-U59 進行連接。
無法使用其他電纜。
• 為 <AV Input> 選擇 [iPod]。(第 16 頁)
參考參考
KW-V_Entry_CT.indb 51KW-V_Entry_CT.indb 51 9/19/2014 10:48:51 AM9/19/2014 10:48:51 AM

52
R調諧器
SSM 自動預設無效。
• 手動儲存電台。(第 20 頁)
收聽廣播時有靜電干擾。
• 將天線連接牢固。
RAV-IN
畫面上不出現圖像。
• 如果沒有啟動影像裝置,將其啟動。
• 正確連接影像裝置。
R藍牙(僅對應 KW-V41BT/KW-V21BT)
電話音質不佳。
• 減少本機和藍牙移動電話間的距離。
• 將汽車開至信號更好的地方。
在使用藍牙音頻播放機的過程中,聲訊發生中斷
或跳動。
• 減少本機和藍牙音頻播放機間的距離。
• 拔開為藍牙電話接上的裝置。
• 關閉,然後啟動本機。
• (若聲訊沒有恢復)再一次連接播放機。
接上的音頻播放機無法控制。
• 檢查接上的音頻播放機是否支援 AVRCP(音頻視
訊遠程控制配置檔案)。
藍牙裝置不能檢測到本機。
• 再次從藍牙裝置進行搜尋。
本機無法與藍牙裝置進行配對。
• 對應與藍牙 2.1 相容的裝置:使用 PIN 碼註冊裝
置。(第 24 頁)
• 對應與藍牙 2.0 相容的裝置:為本機和目標裝置
輸入相同的 PIN 碼。如果使用說明書中沒有指出
裝置的 PIN 碼,嘗試“0000”或“1234”。
出現迴音或雜訊。
• 調整麥克風裝置的位置。
• 確認雜訊抑制/迴音消除功能已啟動。調整迴音
音量和雜訊抑制音量。(第 26 頁)
當您嘗試將通訊錄複製到本機時,本機沒有反應。
• 您可能嘗試複製了(与儲存)相同的條目至本
機。
參考參考
KW-V_Entry_CT.indb 52KW-V_Entry_CT.indb 52 9/19/2014 10:48:51 AM9/19/2014 10:48:51 AM

中文 53
規格
R顯示器部分
圖像尺寸(寬 x 高)
KW-V41BT: 6.95 英吋(對角線)寬
156.6 mm × 81.6 mm
KW-V21BT/KW-V11:
6.2 英吋(對角線)寬
137.5 mm × 77.2 mm
顯示器系統 穿透型 TN 液晶顯示面板
驅動系統 TFT 主動矩陣系統
像素數
1152000(800H × 480V × RGB)
有效像素 99.99%
像素排列 RGB 條形排列
背光源 LED
RDVD 播放機部分
D/A 轉換器 24 位元
音頻解碼器 線性 PCM/杜比數位/MP3/WMA/
WAV
視訊解碼器 MPEG1/MPEG2/DivX/JPEG
抖晃率 測量極限
頻率響應
96 kHz 取樣: 20 Hz – 22000 Hz
48 kHz 取樣: 20 Hz – 22000 Hz
44.1 kHz 取樣: 20 Hz – 20000 Hz
總諧波失真 0.010%(1 kHz)
訊噪比 99 dB(DVD-視訊 96 kHz)
動態範圍 99 dB(DVD-視訊 96 kHz)
碟片格式 DVD-視訊/VIDEO-CD/CD-DA
取樣頻率 44.1 kHz/48 kHz/96 kHz
量子化位數 16/20/24 位元
RUSB 接口部分
USB 標準 USB 2.0 全速
相容裝置 大量儲存
檔案系統 FAT 12/16/32
最大電流 DC 5 V 1 A
D/A 轉換器 24 位元
音頻解碼器 MP3/WMA/WAV
視訊解碼器 MPEG1/MPEG2/DivX/JPEG
R藍牙部分
(僅對應 KW-V41BT/KW-V21BT)
技術 藍牙 2.1 + EDR
頻率 2.402 GHz – 2.480 GHz
輸出功率 +4 dBm(MAX),
0 dBm(AVE),2 級功率
最大通訊範圍 可視距離約 10 m
音頻編解碼器 SBC
配置檔案 HFP(免持聽筒配置檔案) 1.5
SPP(序列端口配置檔案) 1.1
SDP(服務發現配置檔案)
A2DP(進階音頻傳輸配置檔
案) 1.2
AVRCP(音頻/視訊遠程控制配
置檔案) 1.3
OPP(對象推送配置檔案)
PBAP(通訊錄訪問配置檔案)
1.0
GAP(通用訪問配置檔案)
參考參考
KW-V_Entry_CT.indb 53KW-V_Entry_CT.indb 53 9/19/2014 10:48:51 AM9/19/2014 10:48:51 AM

54
RFM 調諧器部分
頻率範圍(50 kHz)
87.5 MHz 至 108.0MHz
有效靈敏度(訊噪比:30 dB Dev 22.5 kHz)
6.2 dBf(0.56 μV/75 Ω)
靜噪靈敏度(訊噪比:46 dB Dev 22.5 kHz)
15.2 dBf(1.58 μV/75 Ω)
頻率響應(± 3.0 dB)
30 Hz – 15 kHz
訊噪比 68 dB(MONO)
選擇性(± 400 kHz)
≥ 80 dB
立體聲分隔頻率 40 dB(1 kHz)
RAM 調諧器部分
頻率範圍(9 kHz)
531 kHz 至 1 611 kHz
有效靈敏度 29 dBμ
R視訊部分
外接影像輸入的彩色制式
NTSC/PAL
外接影像輸入強度(RCA/迷你插孔)
1 Vp-p/75 Ω
影像輸出強度(RCA 插孔)
1 Vp-p/75 Ω
類比 RGB 輸入* 0.7 Vp-p/75 Ω
* 僅對應 KW-V41BT/KW-V21BT。
R音頻部分
最大功率(前 & 後)
50 W × 4
全帶寬功率(前 & 後)
(不超過 1% THD)
22 W × 4
預輸出強度 4 V/10 kΩ
預輸出阻抗 ≤ 600 Ω
揚聲器阻抗 4 Ω – 8 Ω
參數等化器(5 波段)
低: 63Hz,80Hz,100Hz,125Hz,
±10dB
中低: 200Hz,250Hz,315Hz,400Hz,
±10dB
中: 0.63kHz,0.8kHz,1.0kHz,1.25kHz,
±10dB
中高: 2.0kHz,2.5kHz,3.15kHz,4.0kHz,
±10 dB
高: 6.3kHz,8.0kHz,10.0kHz,12.5kHz,
±10dB
R一般
操作電壓 14.4 V(10.5 V – 16 V 容限)
最大消耗電流 10 A
安裝尺寸(寬 × 高 × 深)
178 mm × 100 mm × 162 mm
操作溫度範圍 –10°C – +60°C
重量(主機)
KW-V41BT: 2.3 kg
KW-V21BT/KW-V11:
1.6 kg
設計和規格若有變更,恕不另行通知。
參考參考
KW-V_Entry_CT.indb 54KW-V_Entry_CT.indb 54 9/19/2014 10:48:51 AM9/19/2014 10:48:51 AM

中文 55
R商標和許可
• Manufactured under license from Dolby
Laboratories. Dolby and the double-D symbol are
trademarks of Dolby Laboratories.
• “DVD Logo” is a trademark of DVD Format/Logo
Licensing Corporation registered in the US, Japan
and other countries.
• Microsoft and Windows Media are either
registered trademarks or trademarks of Microsoft
Corporation in the United States and/or other
countries.
• “Made for iPod,” and “Made for iPhone” mean
that an electronic accessory has been designed
to connect specifically to iPod, or iPhone,
respectively, and has been certified by the
developer to meet Apple performance standards.
Apple is not responsible for the operation of
this device or its compliance with safety and
regulatory standards.Please note that the use of
this accessory with iPod, or iPhone may affect
wireless performance. iPhone, iPod, iPod classic,
iPod nano, and iPod touch are trademarks of
Apple Inc., registered in the U.S. and other
countries.
• Lightning is a trademark of Apple Inc.
• This item incorporates copy protection technology
that is protected by U.S. patents and other
intellectual property rights of Rovi Corporation.
Reverse engineering and disassembly are
prohibited.
• Font for this product is designed by Ricoh.
• 經 DivX 認證® 播放 DivX® 視訊,包括优質內容。
• DivX®,DivX 認證® 和相關標識是 Rovi
Corporation 或其子公司的商標,經授權使用。
• 關於 DIVX 視訊:DivX® 是由 Rovi Corporation 的
子公司 DivX, LLC 創建的一種數位視訊格式。這
是一個已經過嚴格測試,證明可播放 DivX 視訊
的官方 DivX 認證® 設備。關於更多訊息以及將
檔案轉換為 DivX 視訊的軟體節目工具,請訪問
divx.com。
• 關於 DIVX 視訊點播:這種經 DivX 認證® 的設備必
須註冊,以便播放購買的 DivX 視訊點播(VOD)
電影。想要獲取註冊代碼,請在設備的設定選單
中找到 DivX VOD 部分(第 39 頁)。關於如何
完成註冊的更多訊息,請訪問 vod.divx.com。
• THIS PRODUCT IS LICENSED UNDER THE
MPEG-4 VISUAL PATENT PORTFOLIO LICENSE
FOR THE PERSONAL AND NON-COMMERCIAL
USE OF A CONSUMER FOR (i) ENCODING VIDEO
IN COMPLIANCE WITH THE MPEG-4 VISUAL
STANDARD (“MPEG-4 VIDEO”) AND/OR (ii)
DECODING MPEG-4 VIDEO THAT WAS ENCODED
BY A CONSUMER ENGAGED IN A PERSONAL
AND NON-COMMERCIAL ACTIVITY AND/OR WAS
OBTAINED FROM A VIDEO PROVIDER LICENSED
BY MPEG LA TO PROVIDE MPEG-4 VIDEO. NO
LICENSE IS GRANTED OR SHALL BE IMPLIED FOR
ANY OTHER USE. ADDITIONAL INFORMATION
INCLUDING THAT RELATING TO PROMOTIONAL,
INTERNAL AND COMMERCIAL USES AND
LICENSING MAY BE OBTAINED FROM MPEG LA,
LLC.SEE HTTP://WWW.MPEGLA.COM.
• The Bluetooth® word mark and logos are
registered trademarks owned by Bluetooth SIG,
Inc. and any use of such marks by JVC KENWOOD
Corporation is under license. Other trademarks
and trade names are those of their respective
owners.
參考參考
KW-V_Entry_CT.indb 55KW-V_Entry_CT.indb 55 9/19/2014 10:48:51 AM9/19/2014 10:48:51 AM

!
µ¦´µ¦´
n°µ¦Äoµ!""""""""""""""""""""""""""""""""""""""""""""""""""""""""""""""""""""""""""""""""""""""""""""""""""""""""""#
ª·¸µ¦´ÊÁ¦ºÉ°Ä®¤n"###########################################################################################$
µ¦´ÊnµÁºÊ°o!"""""""""""""""""""""""""""""""""""""""""""""""""""""""""""""""""""""""""""""""""""""""""""""""""""""$
ÁºÊ°o!""""""""""""""""""""""""""""""""""""""""""""""""""""""""""""""""""""""""""""""""""""""""""""""""""""""""""""""""""""%
ºÉ°nª¦³°nµÇ"¨³µ¦Äoµ"###############################################################%
µ¦Äoµ´ÉªÅ#################################################################################################&
µ¦Äoµ®oµ°´ÉªÅ"#####################################################################################'
µ¦Á¨º°Â®¨n´µµ¦Á¨n"#########################################################################(
Ân·r!"""""""""""""""""""""""""""""""""""""""""""""""""""""""""""""""""""""""""""""""""""""""""""""""""""""""""""""""""&'
()*!""""""""""""""""""""""""""""""""""""""""""""""""""""""""""""""""""""""""""""""""""""""""""""""""""""""""""""""""""""""""&$
+,-./+,0-12!"""""""""""""""""""""""""""""""""""""""""""""""""""""""""""""""""""""""""""""""""""""""""""""""""""""""""""&%
3,,4!""""""""""""""""""""""""""""""""""""""""""""""""""""""""""""""""""""""""""""""""""""""""""""""""""""""""""""""""""""""&5
ª·¥»!""""""""""""""""""""""""""""""""""""""""""""""""""""""""""""""""""""""""""""""""""""""""""""""""""""""""""""""""""""""""&6
°»¦r£µ¥°°ºÉÇ!""""""""""""""""""""""""""""""""""""""""""""""""""""""""""""""""""""""""""""""""""""""""""""""#&
µ¦ÄoÁ¦ºÉ°¦´´µ£µ¡)Á¸¥£µ¥°"*"+,-./"###################################!0
µ¦Äo¨o°¤°®¨´########################################################################################!0
µ¦Äo°»¦rεµ£µ¥°
1宦´¦»n"23-,4056)23-,!056"Ánµ´Ê7"###############################################!!
*7(89::9;!
<宦´¦»n!=>?@$&*9/=>?@#&*9!Ánµ´ÊA!"""""""""""""""""""""""""""""""""""""""""""""""""""""#B
µ¦´Ênµ!"""""""""""""""""""""""""""""""""""""""""""""""""""""""""""""""""""""""""""""""""""""""""""""""""""""""""""""""""B&
µ¦¦´Á¸¥"####################################################################################################$0
µ¦¦´nµµ¦Á¨nª·¸Ã°"##################################################################################$!
µ¦Á¨¸É¥¸År°Â¨"###########################################################################$4
µ¦¦´Ân®oµ°®¨´"#################################################################################$%
µ¦Îµ®µ¦´Ênµ¦³"##############################################################################$%
µ¦´Ênµ¦µ¥µ¦Á¤¼"########################################################################################$8
¦¸Ã¤°Ã¦¨!""""""""""""""""""""""""""""""""""""""""""""""""""""""""""""""""""""""""""""""""""""""""""""""""""""""$'
µ¦ÁºÉ°¤n°/µ¦·´Ê!"""""""""""""""""""""""""""""""""""""""""""""""""""""""""""""""""""""""""""""""""""""""""""$#
Á°µ¦°oµ°·!"""""""""""""""""""""""""""""""""""""""""""""""""""""""""""""""""""""""""""""""""""""""""""""""""""""""""$C
µ¦¼Â¨¦´¬µ"###################################################################################################4&
o°¤¼¨Á¡·É¤Á·¤"###################################################################################################4&
¦µ¥µ¦o°ªµ¤o°·¡¨µ"############################################################################%9
µ¦ÂoÅ{®µÁºÊ°o"##################################################################################%9
o°¤¼¨ÎµÁ¡µ³"####################################################################################################%$
ª·¸µ¦°nµ¼n¤º°Á¨n¤¸ÊD
:" £µ¡¦³°°¦»n"23-,4056"ÄoÁ¡ºÉ°µ¦°·µ¥Á}®¨´"°Â¨"¨³Â°£µ¡¸ÉÂļn¤º°¸ÊÁ}´ª°¥nµ¸ÉÄo°·µ¥µ¦ÎµµÄ®o´Á"oª¥Á®»¸Ê"¹
°µÂnµµ°Â¨®¦º°Â°£µ¡¸ÉÄoµ¦·
:" ¼n¤º°¸ÊnªÄ®n³°·µ¥µ¦ÎµµÃ¥Äo»i¤Â°£µ¡Â¨³Â´¤´"宦´µ¦ÄoµÃ¥Äo¦¸Ã¤°Ã¦¨"1;<-;2!%'7"æ¼®oµ"49
:" E!F"Äo¹®oµ°)Á¤¼)µ¦Äoµ)µ¦´Ênµ¸É¦´Á¨¸É¥Åo´¤´
:" G!H"»i¤Â´¤´
:" £µ¬µÄµ¦Â¨D"Äo£µ¬µ°´§¬Á¡ºÉ°°·µ¥µ¦Äoµ"»µ¤µ¦Á¨º°£µ¬µÄµ¦Â¨µÁ¤¼"E)2II+1J4F"1®oµ"$(7
:" »µ¤µ¦¼o°¤¼¨¸É¤¸µ¦¦´¦»"1Án"¼n¤º°µ¦Äoµ¨nµ»="µ¦°´¡Á¦³="¢{r´Ä®¤nÇ7"Åoµ">?@@AB))CCC#DEF#GH@)FI)FJK)L
n°µ¦Äoµn°µ¦Äoµ
o°Îµ´
Á¡ºÉ°µ¦Äoµ¸É¼o°"æ°nµ¼n¤º°Á¨n¤¸Ê°¥nµ¨³Á°¸¥n°Äoµ¨·£´r"µ¦
°nµÂ¨³·´·µ¤"εÁº°"¨³"o°ª¦¦³ª´"ļn¤º°Á¨n¤¸Êº°Á}·É¸Éε´¤µ"
æÁȼn¤º°Åªoĸɨ°£´¥Â¨³®¥·ÄoÅo³ªÄ¦´Ên°Å
V!εÁº°D!<Á¡ºÉ°j°´°»´·Á®»Â¨³ªµ¤Á¸¥®µ¥A
:" °¥nµ·´ÊÁ¦ºÉ°®¦º°n°µ¥Å¢Äε®n¸ÉB
"–°µ¸ªµµ¦Îµµ°¡ª¤µ¨´¥Â¨³´Á¸¥¦r
"–°µ¸ªµµ¦Îµµ°°»¦rj°´ªµ¤¨°£´¥"Án"°¦rÂ
"–°µ´µ¥µ
:" °¥nµÄoµ³´¸É
oµÎµÁ}o°ÄoÁ¦ºÉ°³´¸É"°Ä®o¼µoµ®oµÄ®o¸
:" ¼o´¸Éo°Å¤n¤°°£µ¡³´¸É
KW-V_Entry_U_TH.indb 2KW-V_Entry_U_TH.indb 2 9/18/2014 10:13:29 AM9/18/2014 10:13:29 AM

Å¥ $
µ¦ÎµÁ¦ºÉ°®¤µ¥¸É¨·£´roª¥Á¨Á°¦r
¨µÂ°¥¼n´Ã¦)ÁÁ¦ºÉ°¡¦o°¤¦³»ªnµnª¦³°ÄoÂÁ¨Á°¦r¦³Á£"
MNJII"0"¹É®¤µ¥ªµ¤ªnµÁ¦ºÉ°ÄoÂÁ¨Á°¦rĨ»n¤¸É°n°ªnµ"¹Å¤nÁ}°´¦µ¥
Áº°µµ¦Ân¦´¸°°Å£µ¥°´ªÁ¦ºÉ°
V!o°ª¦¦³ª´Îµ®¦´°¤°·Á°¦rD
:" ®oµ°ÄÁ¦ºÉ°Á¨n»¸Ê¼¨·¹Ê¤µoª¥ªµ¤Á¸É¥¦¼"°¥nµÅ¦Èµ¤"°µ
³¤¸»®oµ°Á·¹ÊÅooµ"¸ÉÁ}·É¸É®¨¸Á¨¸É¥Å¤nÅo¨³Å¤nº°Á}o°
¡¦n°
:" °¥nµªµ°¤°·Á°¦rŪoÄ®oÃÂÂÃ¥¦
:" ®oµ¤Äoµ®oµ°´¤´Ã¥Äoµµ¨¼¨ºÉ®¦º°°»¦r°ºÉÇ"¸É¤¸¨µ¥Â®¨¤
Äo·Êª¤º°»i¤Â®oµ°´¤´Ã¥¦"1®µª¤»¤º°°¥¼n¨oª³o°
°°°Á¸¥n°7
:" Á¤ºÉ°°»®£¼¤·Á¥È®¦º°¦o°´###
"–Á·µ¦Á¨¸É¥Â¨µÁ¤¸£µ¥Ä"°´Á}¨Ä®oÁ¦ºÉ°··
"–£µ¡°µ¦µÅ¤n´Á®¦º°°µÁ¨ºÉ°Å®ªoµ"£µ¡°µÅ¤n¦´Á¸¥"
®¦º°»£µ¡°£µ¡°µ°¥¨Ä£µª³Âª¨o°¤Án¸Ê
Á¡ºÉ°ªµ¤¨°£´¥"""
:" Ťnª¦Á¡·É¤¦³´Á¸¥´Á·Å"Á¡¦µ³³ÎµÄ®oŤnÅo¥·Á¸¥µ£µ¥°"¹É
°µÁ·°´¦µ¥³´¦Åo
:" ª¦®¥»¦n°µ¦Äoµ¦Îµµ¸É¥»n¥µ´o°
°»®£¼¤·£µ¥Ä¦"""
®µ°¦·ÊŪoĸɸɤ¸°µµ«¦o°®¦º°®µªÁ}Áª¨µµ"ª¦¦°ªnµ°»®£¼¤·
£µ¥Ä¦¨´¼n¦³´·n°Á¦·É¤ÄoµÁ¦ºÉ°
!R!ª·¸µ¦´ÊÁ¦ºÉ°Ä®¤n
®µÁ¦ºÉ°Å¤nεµµ¤·"»i¤¦¸ÁÈ
=>?@#&*9
=>?@&&
=>?@$&*9
n°µ¦Äoµn°µ¦Äoµ
KW-V_Entry_U_TH.indb 3KW-V_Entry_U_TH.indb 3 9/18/2014 10:13:29 AM9/18/2014 10:13:29 AM

4
µ¦´ÊnµÁºÊ°oµ¦´ÊnµÁºÊ°o
!µ¦´ÊnµÁ¦·É¤o
Á¤ºÉ°»ÁdÁ¦ºÉ°Á}¦´Ê¦®¦º°¦¸ÁÈÁ¦ºÉ°"®oµ°µ¦´ÊnµÁ¦·É¤o³¦µ¹Ê
:" »¥´µ¤µ¦Á¨¸É¥µ¦´Ênµ®oµ°"E)2II+1J4F"1®oµ"$87
&"
=>?@#&*9/=>?@&&
=>?@$&*9
EK2L-14IMNI+-1F
1®oµ"$'7
Ád®¦º°dÄoµµ¦µ·°Â¨
E7N1JONJ2F
1®oµ"$(7
Á¨º°£µ¬µo°ªµ¤¸ÉÄo宦´o°¤¼¨
®oµ°
:" ´Ê"EP(Q!7N1JONJ2F"Á¡ºÉ°¸É³Â
»i¤µ¦ÎµµÂ¨³¦µ¥µ¦Á¤¼Ä£µ¬µ
¸ÉÁ¨º°"1G7-RNSHB"¸ÉÁ¨º°Ä´Êo7"®¦º°
£µ¬µ°´§¬"1G81JS+40H7
E31JS2FO0
1®oµ"87
¦´¤»¤®oµ°
E3@!Q1TOIF
1®oµ"$'7
Á¨º°°»¦r£µ¥°¸ÉÁºÉ°¤n°´´Êªn°"
PQRS)+,-./"Á¡ºÉ°Á¨n
EU?V3W!Q1I2MMOTIF
1®oµ"$'7
Á¨º°"G:XH"Á¤ºÉ°ÁºÉ°¤n°¨o°¤°®¨´
E,N12S!V-S-MFO0
1®oµ"$47
Á¨º°¸»i¤Â°£µ¡
E(42M!VO4I-L+Y2FO!
1®oµ"$47
Á¨º°¦¼Âµ¦Â¨
#"Á¦È·Ê´Ê°
®oµ°®¨´³¦µ
:" G3@!:ZZH"¼Á¨º°Åªo´ÊÂnÁ¦·É¤o"Á¨º°Â®¨n´µµ¦Á¨n"1®oµ"(7
O0"宦´¦»n"23-,4056"Ánµ´Ê
O!"宦´¦»n"23-,!056)23-,00"Ánµ´Ê
!µ¦´Êµ¯dµ
&"®oµ°®¨´
=>?@$&*9 =>?@#&*9/=>?@&&
#"®oµ°"E)2II+1J4F
B"®oµ°"EVS-R[F
KW-V_Entry_U_TH.indb 4KW-V_Entry_U_TH.indb 4 9/18/2014 10:13:29 AM9/18/2014 10:13:29 AM

Å¥ %
µ¦´ÊnµÁºÊ°oµ¦´ÊnµÁºÊ°o
$"´ÊÁª¨µ°µ¯dµ
¦´´ÉªÃ¤"117"µ´Ê"¦´µ¸"127
:" "GU242IH"Á¡ºÉ°´Ênµµ¸Á}"T99U
%"Á¦È·Ê´Ê°
ÁºÊ°oÁºÊ°o
ºÉ°nª¦³°nµÇ!¨³µ¦Äoµ
V!o°ª¦¦³ª´Îµ®¦´µ¦´Ênµ¦³´Á¸¥D
°»¦r··°¨n°Á¸¥¦ªo°¥¤µÁ¤ºÉ°Á¸¥´Â®¨n°ºÉÇ"¨¦³´
Á¸¥n°¸É³Á¨n®¨n´µ··°¨Á®¨nµ¸ÊÁ¡ºÉ°®¨¸Á¨¸É¥ªµ¤Á¸¥®µ¥
n°¨ÎµÃ¡Á¡¦µ³µ¦¦´Á¡·É¤Á¸¥´¸´Ä
=>?@$&*9
1"®oµ°"1´¤´7
2"¤°·Á°¦rO
3"»i¤",VWX<Y"Z)[
"¦´¦³´Á¸¥"1®oµ"87
4"»i¤"+66
"¨Á¸¥"1®oµ"87
5"»i¤"\V<Y)"
:" ®oµ°®¨´"17"1®oµ"'7
:" µ¦ÁdÁ¦ºÉ°"17"1®oµ"&7
:" dÁ¦ºÉ°"1oµÅªo7"1®oµ"&7
6"»i¤"")"
:" ®oµ°"E;N1.4!\M22F"17"1®oµ"!&7
:" ÁdÄoµ¦Ã¦°°oª¥Á¸¥"1oµÅªo7"1®oµ"!'7
7"»i¤"].^Q)].^Q"V__
:" Á¨¸É¥®oµ°"17
"–®oµ°Á¨¸É¥ÅÃ¥¹Ê°¥¼n´µ¦´Ênµ"EQ1TOIF"Ä"EXN]+JNI+-1!
Q1TOIF"1®oµ"!!7
:" d®oµ°"1oµÅªo7"1®oµ"87
:" Ád®oµ°"1oµÅªo7"1®oµ"87
8"»i¤"M"1ε°°7
"¸Ân·r°°µÁ¦ºÉ°"1Á°¸¥Â¤°·Á°¦r»7"1®oµ"097
9"»i¤¦¸ÁÈ
"´ÊnµÁ¦ºÉ°Ä®¤n"1®oµ"$7
O" »µ¤µ¦Á¨¸É¥¸»i¤Â°£µ¡Åo"1®oµ"$47
KW-V_Entry_U_TH.indb 5KW-V_Entry_U_TH.indb 5 9/18/2014 10:13:30 AM9/18/2014 10:13:30 AM

&
ÁºÊ°oÁºÊ°o
=>?@#&*9/=>?@&&
23-,!056 23-,00
1"»i¤¦¸ÁÈ
"´ÊnµÁ¦ºÉ°Ä®¤n"1®oµ"$7
2"n°µÄnÂn·r
3"»i¤"M"1ε°°7
"¸Ân·r°°µÁ¦ºÉ°"17"1®oµ"097
4"»i¤"\V<Y)"
:" ®oµ°®¨´"17"1®oµ"'7
:" µ¦ÁdÁ¦ºÉ°"17"1¼°¨´¤rªµ»7
:" dÁ¦ºÉ°"1oµÅªo7"1¼°¨´¤rªµ»7
5"宦´¦»n!=>?@#&*9B"»i¤" ")"
:" ®oµ°"E;N1.4!\M22F"17"1®oµ"!&7
:" ÁdÄoµ¦Ã¦°°oª¥Á¸¥"1oµÅªo7"1®oµ"!'7
"宦´¦»n!=>?@&&B"»i¤"^;M
"®oµ°µ¦ª»¤Â®¨n´µ"1®oµ"'7
6"´Êªn°´µÁoµ"X^5"1®oµ"4%7
7"¤°·Á°¦r
8"®oµ°"1´¤´7
9"»i¤"
:" Á¨¸É¥®oµ°"17
"–®oµ°Á¨¸É¥ÅÃ¥¹Ê°¥¼n´µ¦´Ênµ"EQ1TOIF"Ä"EXN]+JNI+-1!
Q1TOIF!1宦´¦»n"23-,!0567"1®oµ"!!7"®¦º°µ¦´Ênµ"
EXN]+JNI+-1!Q1TOIF"宦´¦»n"23-,00"1®oµ"$'7
:" d®oµ°"1oµÅªo7"1®oµ"87
:" Ád®oµ°"1oµÅªo7"1®oµ"87
p"»i¤¦´¦³´Á¸¥"[)Z
"¦´¦³´Á¸¥"1®oµ"87
q"»i¤"Y`
"®oµ°"E8^ONS+Y2MF"1®oµ"$07
µ¦Äoµ´ÉªÅ
!R!µ¦ÁdÁ¦ºÉ°
=>?@$&*9 =>?@#&*9/=>?@&&
!R!µ¦dÁ¦ºÉ°
=>?@$&*9 =>?@#&*9/=>?@&&
1o揦o7
1o揦o7
KW-V_Entry_U_TH.indb 6KW-V_Entry_U_TH.indb 6 9/18/2014 10:13:30 AM9/18/2014 10:13:30 AM

Å¥ 8
ÁºÊ°oÁºÊ°o
!R!µ¦¦´¦³´Á¸¥
¦´¦³´Á¸¥!<''!¹!B%A
=>?@#&*9/=>?@&&=>?@$&*9
»i¤"["Á¡ºÉ°Á¡·É¤Á¸¥"¨³»i¤"Z"Á¡ºÉ°ÁµÁ¸¥
:" µ¦»i¤oµÅªo³Á¡·É¤)Áµ¦³´Á¸¥°¥nµn°ÁºÉ°
!µ¦¨Á¸¥!<宦´¦»n!=>?@$&*9!Ánµ´ÊA
Å¢´µ"+66"·ªnµ
µ¦¥Á¨·µ¦¨Á¸¥D"»i¤Á¸¥ª´°¸¦´Ê
!R!µ¦d®oµ°
=>?@$&*9 =>?@#&*9/=>?@&&
1o揦o71o揦o7
!Ád®oµ°D"»i¤Á¸¥ª´Â¤°·Á°¦roµÅªo"®¦º°Â³®oµ°
!R!µ¦Ád/d®¨n´µ!3@
»µ¤µ¦ÁdÄoµ¢{r´"+,"ÅoÃ¥µ¦Á¨º°Â®¨n´µ
®oµ°®¨´B
:" »¥´µ¤µ¦ÁdÄoµ¢{r´"+,"ÅoÃ¥µ¦Á¨º°Â®¨n´µ®oµ
°®¨´
µ¦d®¨n´µ!3@D
!R!µ¦¦´¤»¤®oµ°!<宦´¦»n!=>?@$&*9!Ánµ´ÊA
&"®oµ°"E31JS2!3._O4IF
®oµ°®¨´B
:" "aKb"ÎʵÇ"Á¡ºÉ°Á¨¸É¥®oµ®oµ°Á¤¼"EK+4TSN`F
#"Á¨º°¤»¤"19"Z"&7
:" ĵ¦´ÊnµÎµÂ®n{»´Á}ε®ndÁ¦ºÉ°"Á¨º°"GW2L-M`H"
宦´"E:ZZ!,-4+I+-1F
KW-V_Entry_U_TH.indb 7KW-V_Entry_U_TH.indb 7 9/18/2014 10:13:31 AM9/18/2014 10:13:31 AM

74?,74?,
0$:0*0,/>&;
A0,10#*0,/>&;
>19)9+A12!944=G!ED-4@.-92949+@#-;G*!A2-189
A14)?-2+=4@#-;G*!9+8H9@#!!
*0,0$&5"8*%)/0
C9+@-!9A2-189
P #>)C9!7A98!9)A2-189;G@-=4
*0,*%/
A12!949+.">)A2-1892!949+8H9A-7@#-;G*!A2-189
(9&
P C!9+A12!942-8#>) '%"!A$)4!:@4+
P >19)9+8@+;*+9*9+;GA1"!2!942-8D2!9
3
12
5"0$:0/>&;
1A1A2-1898H2)2!9
2A12!94)7FF;@9E?9!-9
3@#-;G*!A2-1899+@-!2!9
*0,)7FF;@9E
@#-;G*!9+8H94*9-7@4;*2!9
1
2
3
4
5"0$:0/>&;
1@-=42).@)!?
2-8"1?2!944!2!9
3@#-;G*!2!9
4A12!949+.">)A2-189#>"8!
0$:0*0,)/"/)
1
3
2
4
1A1@)!?9+.">).:;B47@-!.:;B4
2A1#>)2!94.">)A2-1897@-!.:;B4
P #>)9+K99!729*D#B*9+A72!942+=4@)=G4D));9+K99!!9!
.:!9;
3D#*8"A+F4!2!9
4D#*8"A+F8D#
D)19)9+CD1K92+8".:;B494>#+(9*!49+-9!:H.4>D#9
'8!9*2+=4.97K99!A""@;*.8"9+18)$81
KW-V_Entry_U_TH.indb 8 9/18/2014 10:13:32 AM
ÁºÊ°o
µ¦´Éµoª¥µ¦Á¨ºÉ°Å®ª®oµ°µ¦ª»¤Â®¨n´µ
»µ¤µ¦ª»¤µ¦Á¨nÃ¥Á¨ºÉ°Å®ª·Êª¤º°Â´¤´Åo´¸Ê (宦´
®¨n´µµÂ®n ³Äoµ¦´Éµoª¥µ¦Á¨ºÉ°Å®ªÅ¤nÅo)
• µ¦Á¨ºÉ°·Êª¤º°¹Ê/¨: µ¦ÎµµÁ®¤º°´´µ¦»i¤ [ ]/[ ]
• µ¦Á¨ºÉ°·Êª¤º°Åµoµ¥/µªµ: µ¦ÎµµÁ®¤º°´´µ¦»i¤
[S]/[T]
• µ¦Á¨ºÉ°·Êª¤º°µ¤ÁȤµ¯·µ®¦º°ªÁȤµ¯·µ: Á¡·É¤/¨¦³´Á¸¥
KW-V_Entry_U_TH.indb 7 8/11/2013 12:12:30 PM
BASICS
g
[ ]/[ ] .
f
02_JVC-Initial-Basic.indd 8 14/10/23 11:42
名称未設定-2 1名称未設定-2 1 14/10/23 12:3314/10/23 12:33

Å¥ (
ÁºÊ°oÁºÊ°o
!µ¦Á¨º°Â®¨n´µµ¦Á¨n
&"®oµ°®¨´
=>?@$&*9 =>?@#&*9/=>?@&&
#"®oµ°"G3SSH"¨oªÁ¨º°Â®¨n´µ
G9O12MH! ¨´Å¸Éµ¦¦³µ¥Á¸¥ª·¥»"1®oµ"0(7
GK+4RH! Á¨nÂn·r"1®oµ"097
G()*H! Á¨nÅ¢¨r°»¦r"X^5"1®oµ"047
G+,-.H! Á¨n"PQRS)PQ?RGH"1®oµ"0%7
G*9!,0-12HO0!®oµ°"E;N1.4!\M22F"1®oµ"!&7
G*9!3O.+-HO0!Á¨nÁ¦ºÉ°Á¨nÁ¡¨¦³"5NcH@RR@?"1®oµ"$97
G3@?QXHO!!¨´Å¸É°»¦r£µ¥°¸ÉÁºÉ°¤n°´´Êªn°"PQRS)
+,-./"¸ÉÂoµ®¨´"1®oµ"!07
G3TT4HO$!Á¨¸É¥Á}®oµ°°"+AA"µ"PQRS"@RcF?)PQ?RGH"¸É
ÁºÉ°¤n°"1®oµ"0'7
G3@!:ZZH! d®¨n´µ"+,"1®oµ"87
GVNL2MNH! µ¦Â£µ¡µ¨o°¤°®¨´"1®oµ"!07
O0"宦´¦»n"23-,4056)23-,!056"Ánµ´Ê
O!"³¦µÁ¤ºÉ°"E3@!Q1TOIF"¼´ÊnµÁ}"G3@?QXH"Ánµ´Ê"1®oµ"$'7
O$"³¦µÁ¤ºÉ°"E3@!Q1TOIF"¼´ÊnµÁ}"G+,-.H"Ánµ´Ê"1®oµ"$'7
!R!µ¦Á¨º°Â®¨n´µµ¦Á¨n®oµ°®¨´
:" »µ¤µ¦Á¨¸É¥Â¨¦µ¥µ¦"1¥Áªo"G)2II+1J4H7"¸É®oµ°®¨´
Åo"1®oµ"$%7
KW-V_Entry_U_TH.indb 9KW-V_Entry_U_TH.indb 9 9/18/2014 10:13:32 AM9/18/2014 10:13:32 AM

09
!Ân·r!Ân·r
µ¦Á¨nÂn·r
:" ®µÂn·rŤn¤¸Á¤¼Ân·rÄÇ"Á¦ºÉ°³Á¨n¦ÈÄ´Ê´Ê®¤ÎʵÇ"
ªnµ³Á¨¸É¥°¦r®¦º°´Ân°°
:" 宦´¦³Á£°Ân·r)¦³Á£Å¢¨r¸Éµ¤µ¦Á¨nÅo"æ¼®oµ"48
!Rµ¦ÄnÂn·r
Än·rÃ¥®µ¥oµ¸É¤¸¨µ¹Ê
=>?@$&*9
=>?@#&*9/=>?@&&
®¨n´µÁ¨¸É¥Á}"aKQ)Vb"¨³µ¦Á¨n³Á¦·É¤o¹Ê
:" Å¢´µ"].^M"./"³ªnµ¹ÊÁ¤ºÉ°ÄnÂn·r
:" ®µ"T U"¦µ¹Ê°£µ¡"ªnµÁ¦ºÉ°Å¤n¥°¤¦´µ¦Îµµ¸É
»¡¥µ¥µ¤Îµ
"–µ¦´Ê¤o³Å¤n¤¸"T U"°£µ¡"ÂnÈŤnµ¤µ¦ÄoµÅo
:" Á¤ºÉ°Á¨nÂn·r¸ÉÁoµ¦®´¤µÂ®¨µ¥n°µ"´µÁ¸¥³µªr¤·r
Á}Á¸¥Á°¦·Ã°
!R!µ¦Á°µ·r°°
=>?@$&*9 =>?@#&*9/=>?@&&
:" ĵ¦ÎµÂn·r°°"Ä®o¹°°µ¤Âª°
:" »µ¤µ¦´Ân·r°°Á¤ºÉ°Á¨n®¨n´µ"+,"°ºÉ
:" ®µÅ¤nÅoεÂn¸É¸°°£µ¥Ä"0%"ª·µ¸"Ân³¼¹¨´Áoµn°Ã®¨°¸
¦´ÊÃ¥°´Ã¤´·Á¡ºÉ°j°´Å¤nÄ®o»i´
µ¦d¤°·Á°¦r!<宦´¦»n!=>?@$&*9!Ánµ´ÊA
Á¤ºÉ°ÎµÂn·r°°Â¨oª""M"¤°·Á°¦r"¤°·Á°¦r³d¨
µ¦Äoµµ¦Á¨n
Á¤ºÉ°»i¤µ¦ÎµµÅ¤n¦µ®oµ°"Ä®o³¦·Áª
¸É£µ¡¦³°
:" µ¦Á¨¸É¥µ¦´ÊnµÎµ®¦´µ¦Á¨nª·¸Ã°"¼®oµ"$!
"
!R»i¤Â¨³Å¢´µ®oµ°µ¦ª»¤Â®¨n´µ
宦´µ¦Á¨nª·¸Ã°
23 4561
o°¤¼¨µ¦Á¨n
:" o°¤¼¨¸É®oµ°°µÂnµ´¹Ê°¥¼n´¦³Á£°Ân·r)Å¢¨r
¸Éε¨´Á¨n
1"¦³Á£ºÉ°
2"¦Á¨n"1®oµ"0$7
3"·Å¢¨r
4"Å¢´µ"].^M"./
5"o°¤¼¨¦µ¥µ¦Á¨n{»´"1®¤µ¥Á¨ºÉ°)®¤µ¥Á¨ÂÈÁ°¦r)®¤µ¥Á¨
â¨Á°¦r)®¤µ¥Á¨Å¢¨r)®¤µ¥Á¨Â¦È7
6"Áª¨µÄµ¦Á¨n
KW-V_Entry_U_TH.indb 10KW-V_Entry_U_TH.indb 10 9/18/2014 10:13:32 AM9/18/2014 10:13:32 AM

Å¥ 00
Ân·rÂn·r
»i¤µ¦Îµµ
:" »i¤¸ÉÄoµÅo®oµ°Â¨³µ¦Îµµ°µÂnµ´¹Ê°¥¼n´¦³Á£°
Ân·r)Å¢¨r¸Éε¨´Á¨n
GW-.2H Á¨¸É¥µ¦´ÊnµÎµ®¦´µ¦Á¨nÂn·r®oµ°"
EK@K!W-.2F"®¦º°"EKQ)V!W-.2F"1®oµ"0$7
G! !H!G! !H Á¨º°Ã¢¨Á°¦r
G! !H!G! !H Á¨º°Ã®¤µ¦Á¨n"1®oµ"0$7"
G! !H ¦µ¥µ¦Ã¢¨Á°¦r)¦È"1¼°¨´¤rªµ»7
GoH®¥»Á¨n
GIWHÁ¦·É¤)®¥»µ¦Á¨n´Éª¦µª
GSH!GTH:" Á¨º°ÂÈÁ°¦r)¦È"17
:" o®µ°¥®¨´)Á·®oµ"1oµÅªo7
G9+IS2! !H
G9+IS2! !H
Á¨º°ºÉ°
宦´µ¦Á¨nÁ¸¥
34 786 9521
o°¤¼¨µ¦Á¨n
:" o°¤¼¨¸É®oµ°°µÂnµ´¹Ê°¥¼n´¦³Á£°Ân·r)Å¢¨r
¸Éε¨´Á¨n
1"¦³Á£ºÉ°
2"o°¤¼¨Â¦È)Å¢¨r
:" µ¦"GHH"³Á}µ¦Á¨ºÉ°o°ªµ¤®µ®oµ°Âo°ªµ¤Å¤n®¤
3"¦Á¨n"1®oµ"0$7
4"·Å¢¨r
5"o°¤¼¨¦µ¥µ¦Á¨n{»´"1®¤µ¥Á¨Ã¢¨Á°¦r)®¤µ¥Á¨Å¢¨r)®¤µ¥Á¨Â¦È7
6"µ³µ¦Á¨n
7"Å¢´µ"].^M"./
8"Áª¨µÄµ¦Á¨n
9"£µ¡"1¹ʳÁ¨n®µÅ¢¨r¤¸o°¤¼¨Âȸɦª¤£µ¡°¥¼noª¥7
»i¤µ¦Îµµ
:" »i¤¸ÉÄoµÅo®oµ°Â¨³µ¦Îµµ°µÂnµ´¹Ê°¥¼n´¦³Á£°
Ân·r)Å¢¨r¸Éε¨´Á¨n
GW-.2H Á¨¸É¥µ¦´ÊnµÎµ®¦´µ¦Á¨nÂn·r®oµ°"
EKQ)V!W-.2F"1®oµ"0$7
G! !H!G! !H Á¨º°Ã¢¨Á°¦r
G! !H!G! !H Á¨º°Ã®¤µ¦Á¨n"1®oµ"0$7"
G! !H ¦µ¥µ¦Ã¢¨Á°¦r)¦È"1¼°¨´¤rªµ7
GIWHÁ¦·É¤)®¥»µ¦Á¨n´Éª¦µª
GSH!GTH:" Á¨º°Â¦È"17
:" o®µ°¥®¨´)Á·®oµ"1oµÅªo7
"
!Rµ¦Á¨º°Ã¢¨Á°¦r/¦ÈĦµ¥µ¦
&"
#"Á¨º°"â¨Á°¦r"117"µ¤oª¥¦µ¥µ¦Äâ¨Á°¦r¸ÉÁ¨º°Åªo"127"
:" εÎʵ´Ê°´¨nµªªnµ³Á¨º°Â¦È¸Éo°µ¦
:" ®µ»o°µ¦Á¨n¦ȴʮ¤Äâ¨Á°¦r""aIb"¸Éoµªµ°
â¨Á°¦r¸ÉÁ¨º°
:" »µ¤µ¦Á¨¸É¥®oµÁ¡ºÉ°Â¦µ¥µ¦°ºÉÇ"Á¡·É¤ÅoÃ¥»i¤"
aJb)aKb
:" »i¤"a" "b"Á¡ºÉ°¨´¼nâ¨Á°¦r¦µ
:" "a" "b"Á¡ºÉ°¨´¼nÁ¨Á¥°¦rn°®oµ
KW-V_Entry_U_TH.indb 11KW-V_Entry_U_TH.indb 11 9/18/2014 10:13:33 AM9/18/2014 10:13:33 AM

0!
Ân·rÂn·r
!R!µ¦ÄoµÁ¤¼ª·¸Ã°
»µ¤µ¦ÂÁ¤¼ª¸¸Ã°Ä¦³®ªnµ¸ÉÁ¨nª¸¸Ã°
:" »i¤µ¦Îµµ³®µ¥ÅÃ¥µ¦Â³®oµ°®¦º°Á¤ºÉ°Å¤n¤¸µ¦Îµµµ"%"ª·µ¸
宦´µ¦Á¨nª·¸Ã°¥Áªoª¸¸¸
:" »i¤¸ÉÄoµÅo®oµ°Â¨³µ¦Îµµ°µÂnµ´¹Ê°¥¼n´¦³Á£°
Ân·r)Å¢¨r¸Éε¨´Á¨n
Gc--LH ®oµ°µ¦Á¨º°µ£µ¡"1®oµ"$$7
G34T2RIH Á¨º°´nª£µ¡"1®oµ"$$7
G,+RI!3._O4IH ®oµ°µ¦¦´£µ¡"1®oµ"$!7
G3O.+-H Á¨º°¦³Á£Á¸¥
G)OdI+IS2H Á¨º°¦³Á£Îµ¦¦¥µ¥
G31JS2H Á¨º°¤»¤¤°
GW21OH ÂÁ¤¼Ân·r"1],]7
G9-T!W21OH ÂÁ¤¼Ân·r"1],]7
G;+J0S+J0IH ¨´Â®¨n´µÅ¥´Ã®¤Ân·rÃ¥¦"³
¦µ¥µ¦Ájµ®¤µ¥¸Éo°µ¦Á¨º°
:" 宦´µ¦Á¦¸¥º®oµ°"»i¤"].^Q"1宦´¦»n"
23-,40567)" "1宦´¦»n"23-,!056)
23-,007"¤°·Á°¦r
GVOM4-MH ®oµ°µ¦Á¨º°Á¤¼)µ
:" aJb"aKb"aHb"aIbB"Á¨º°¦µ¥µ¦
"–宦´"]PEdeB"aHb"aIb"oµ¤¥o°®¨´®¦º°oµ¤Å
oµ®oµ¸¨³¦³¤µ"%"µ¸
:" G81I2MHB"¥º¥´µ¦Á¨º°
:" GU2IOM1HB"¨´¼n®oµ°n°®oµ
宦´!@VK
GW21OH ÂÁ¤¼Ân·r
GK+M2RIH Â)n°»i¤µ¦Á¨º°Ã¥¦"1¼oµ¨nµ7
G3O.+-H Á¨º°n°´µÁ¸¥"1^6B"Á°¦·Ã°="WB"oµ¥=";B"ªµ7
GU2IOM1H ®oµ°n°®oµ®¦º°Á¤¼
Gc--LH ®oµ°µ¦Á¨º°µ£µ¡"1®oµ"$$7
G34T2RIH Á¨º°´nª£µ¡"1®oµ"$$7
G,+RI!3._O4IH ®oµ°µ¦¦´£µ¡"1®oµ"$!7
:" ®µo°µ¦dÄoµ¢{r´"Q5M"Ä®o®¥»Á¨n"¨oªÄo»i¤µ¦Á¨º°Ã¥¦Á¡ºÉ°
Á¨º°®¤µ¥Á¨Â¦È
µ¦Á¨º°Â¦Èµª¸¸¸Ã¥¦
:" ®µj°´ªÁ¨·""GK+M2RI/V7UH"Á¡ºÉ°¨¦µ¥µ¦»oµ¥
KW-V_Entry_U_TH.indb 12KW-V_Entry_U_TH.indb 12 9/18/2014 10:13:33 AM9/18/2014 10:13:33 AM

Å¥ 0$
Ân·rÂn·r
!R!µ¦Á¨º°Ã®¤µ¦Á¨n
G! !H Á¨º°Ã®¤µ¦Á¨n»n¤
G! !H Á¨º°Ã®¤µ¦Á¨nÎʵ
:" ¦Á¨n¸ÉÄoÅo°µÂnµ´¹Ê°¥¼n´¦³Á£°Ân·r)Å¢¨r¸É
ε¨´Á¨n
:" »Å¤nµ¤µ¦ÁdÄoµÃ®¤Á¨nÎʵ¨³Ã®¤»n¤¡¦o°¤´
:" »¦´Ê¸É»i¤¸Ê"¦Á¨n³Á¨¸É¥"1Å¢´µ¸ÉÁ¸É¥ªo°³ªnµ¹Ê7
"–¦µ¥µ¦¸ÉÄoÅo°µÂnµ´¹Ê°¥¼n´¦³Á£°Ân·r)Å¢¨r¸Éε¨´
Á¨n
V;3, Á¨nÂÈÁ°¦r{»´oε
9Q978 Á¨nºÉ°{»´oε
"
):XP Á¨nÂÈÁ°¦r{»´oε
\:7K8U Á¨n»Â¦ÈÄâ¨Á°¦r{»´oε
\:7K8U Á¨n»Â¦ÈÄâ¨Á°¦r{»´Â»n¤"µ
´ÊÁ¨n¦Ȱâ¨Á°¦r´Å
377 Á¨n»Â¦È»n¤
µ¦¥Á¨·µ¦Á¨nÎʵ/Á¨n»n¤D!»i¤ÎʵÇ"ªnµÅ¢´µ³®µ¥Å
!µ¦´ÊnµÎµ®¦´µ¦Á¨nÂn·r
!R¦µ¥µ¦µ¦´Ênµ
:" ¦µ¥µ¦¸ÉÄoÅo¸É®oµ°"EK@K!W-.2F"®¦º°"EKQ)V!W-.2F"°µÂ
nµ´¹Ê°¥¼n´¦³Á£°Ân·r)Å¢¨r¸Éε¨´Á¨n
EW21O!7N1JONJ2F Á¨º°£µ¬µÁ¤¼Ân·rÁ¦·É¤o"1Á¦·É¤oB"81JS+407"
1®oµ"4(7
E3O.+-!7N1JONJ2F Á¨º°£µ¬µÁ¸¥Á¦·É¤o"1Á¦·É¤oB"81JS+407"1®oµ"4(7
E)OdI+IS2!
7N1JONJ2F
Á¨º°£µ¬µÎµ¦¦¥µ¥Á¦·É¤o®¦º°Á°µÎµ¦¦¥µ¥°°"1:ZZ7"
1Á¦·É¤oB"81JS+407"1®oµ"4(7
EK-e1!W+fF Á¤ºÉ°Á¨nÂn·r¤´¨·Â¨"µ¦´Ênµ¸Ê³¤¸¨n°
´µ¸É¦oµÄ®¤nnµ¨ÎµÃ¡oµ®oµÂ¨³)®¦º°oµ®¨´
:" K-Sd`!)OMM-O1.B"Á¨º°µ¦´Ênµ¸ÊÁ¡ºÉ°Á¡¨·Á¡¨·´
Á¸¥Á°¦r¦µªr®¨µ¥n°µÅooª¥µ¦n°Â°¤
¡¨·¢µ¥Á°°¦r¸ÉÄoÅo´¦³"]RNfg"^cKKRcGS
:" )I2M2-"1Á¦·É¤o7B"·Â¨oªÄ®oÁ¨º°µ¦´Ênµ¸Ê
EK`1NL+R!UN1J2!
V-1IM-SF
»µ¤µ¦Á¨¸É¥¡·´¥µ¦Á¨¸É¥Â¨³Á¨n
°¢rª¦r"]RNfg"]PhP@JN
:" >+.2B"Á¨º°µ¦´Ênµ¸ÊÁ¡ºÉ°Á¡¨·Á¡¨·´Á¸¥°´
¦¡¨´¸É¦³´ªµ¤´Îɵoª¥¡·´¥µ¦Á¨¸É¥Â¨
¸É¤¼¦r
:" X-MLNSB"Á¨º°µ¦´Ênµ¸ÊÁ¡ºÉ°¨¡·´¥µ¦Á¨¸É¥Â¨
¨Á¨Èo°¥
:" K+NS-J!1Á¦·É¤o7B"Á¨º°µ¦´Ênµ¸ÊÁ¡ºÉ°Ä®oµÄ
£µ¡¥¦r´Á¹Ê
!E)RM221!UNI+-F Á¨º°¦³Á£°¤°·Á°¦r¸É³¼£µ¡°ªoµ°
¤°·Á°¦r£µ¥°
&CD6"
1Á¦·É¤o7$DB!7*! $DB!,)
E\+S2!9`T2FOÁ¨º°·Å¢¨r¸É³Á¨nÁ¤ºÉ°·r"¤¸Å¢¨rnµ·´
:" 3O.+-B"Á¨nÅ¢¨r°°·Ã°
:" )I+SS!QLNJ2B"Á¨nÅ¢¨r£µ¡
:" @+.2-B"Á¨nÅ¢¨rª·¸Ã°
:" 3O.+-g@+.2-!1Á¦·É¤o7B"Á¨nÅ¢¨r°°·Ã°Â¨³Å¢¨rª·¸Ã°
O" 宦´¦³Á£Å¢¨r¸Éµ¤µ¦Á¨nÅo"¼®oµ"48
"®µÂn·rŤn¤¸Å¢¨r¦³Á£¸ÉÁ¨º°"Á¦ºÉ°³Á¨nÅ¢¨r¸É¤¸°¥¼nµ¤¨Îµ´n°Å
¸ÊB"Á¸¥"ª·¸Ã°"¨³£µ¡·É
KW-V_Entry_U_TH.indb 13KW-V_Entry_U_TH.indb 13 9/18/2014 10:13:33 AM9/18/2014 10:13:33 AM

04
!()*!()*
µ¦ÁºÉ°¤n°°»¦r!()*
»µ¤µ¦ÁºÉ°¤n°ºÉ°¦³Á£´ÁÈo°¤¼¨µÄ®n"X^5"Án"®nª¥ªµ¤Îµ"
X^5="Á¦ºÉ°Á¨nÁ¡¨··°¨="²¨²"Áoµ´Á¦ºÉ°
:" 宦´¦µ¥¨³Á°¸¥Á¸É¥ª´µ¦ÁºÉ°¤n°°»¦r"X^5"¼®oµ"4%
:" »Å¤nµ¤µ¦ÁºÉ°¤n°°¤¡·ªÁ°¦r®¦º°"\]]"¡¡µ´´Êªn°´µ
Áoµ"X^5"Åo
:" 宦´¦³Á£Å¢¨r¸Éµ¤µ¦Á¨nÅo¨³®¤µ¥Á®»Á¸É¥ª´µ¦Äo°»¦r"
X^5"¼®oµ"4'
Á¤ºÉ°ÁºÉ°¤n°´°»¦r!()*"""
®¨n´µÁ¨¸É¥Á}"a()*b"¨³µ¦Á¨n³Á¦·É¤o¹Ê
:" ³Á¨nÎʵ¦ȴʮ¤Ä°»¦r"X^5"ªnµ»³Á¨¸É¥Â®¨no°¤¼¨
µ¦¥Á¨·µ¦ÁºÉ°¤n°°»¦r!()*!°¥nµ¨°£´¥D
»i¤"aMb"¨oª°°»¦r"X^5"Á¤ºÉ°o°ªµ¤"T/R"]HEPFHU"¦µ¹Ê
µ¦Äoµµ¦Á¨n
Á¤ºÉ°»i¤µ¦ÎµµÅ¤n¦µ®oµ°"Ä®o³¦·Áª
¸É£µ¡¦³°
:" µ¦Á¨¸É¥µ¦´ÊnµÎµ®¦´µ¦Á¨nª·¸Ã°"¼®oµ"$!
!R»i¤Â¨³Å¢´µ®oµ°µ¦ª»¤Â®¨n´µ
2563 71 4
o°¤¼¨µ¦Á¨n
:" o°¤¼¨¸É®oµ°°µÂnµ´¹Ê°¥¼n´¦³Á£°Å¢¨r¸Éε¨´Á¨n
1"o°¤¼¨Â¦È)Å¢¨r
:" µ¦"GHH"³Á}µ¦Á¨ºÉ°o°ªµ¤®µ®oµ°Âo°ªµ¤Å¤n®¤
2"¦Á¨n"1¼°¨´¤rªµ7
3"·Å¢¨r
4"o°¤¼¨¦µ¥µ¦Á¨n{»´"1®¤µ¥Á¨Ã¢¨Á°¦r)®¤µ¥Á¨Å¢¨r7
5"µ³µ¦Á¨n
6"Áª¨µÄµ¦Á¨n
7"£µ¡"1¹ʳÁ¨n®µÅ¢¨r¤¸o°¤¼¨Âȸɦª¤£µ¡°¥¼noª¥7
»i¤µ¦Îµµ
:" »i¤¸ÉÄoµÅo®oµ°Â¨³µ¦Îµµ°µÂnµ´¹Ê°¥¼n´¦³Á£°
Å¢¨r¸Éε¨´Á¨n
GW-.2H Á¨¸É¥µ¦´Ênµ®oµ°"E()*!W-.2F"1®oµ"0%7
GMH¥Á¨·µ¦ÁºÉ°¤n°°»¦r"X^5"°¥nµ¨°£´¥
G! !H
G! !H
Á¨º°Ã¢¨Á°¦r
G! !H Á¨º°Ã®¤µ¦Á¨n»n¤O0O!
:" \:7K8UB"Á¨n»n¤»Â¦ÈÄâ¨Á°¦r
:" 377B"Á¨n»Â¦È»n¤
G! !H Á¨º°Ã®¤µ¦Á¨nÎʵO0O!
:" ):XPB"Á¨nÂÈÁ°¦r{»´oε
:" \:7K8UB"Á¨n»Â¦ÈÄâ¨Á°¦r{»´oε
G! !H ¦µ¥µ¦Ã¢¨Á°¦r)¦È"1®oµ"0%7
GIWHÁ¦·É¤)®¥»µ¦Á¨n´Éª¦µª
GSH!GTH:" Á¨º°Â¦È"17
:" o®µ°¥®¨´)Á·®oµ"1oµÅªo7
O0"®µo°µ¦¥Á¨·µ¦»n¤®¦º°µ¦Á¨nÎʵ"»i¤´¨nµªÎʵÇ"ªnµÅ¢
´µ³®µ¥Å
O!"»Å¤nµ¤µ¦ÁdÄoµÃ®¤Á¨nÎʵ¨³Ã®¤»n¤¡¦o°¤´
KW-V_Entry_U_TH.indb 14KW-V_Entry_U_TH.indb 14 9/18/2014 10:13:34 AM9/18/2014 10:13:34 AM

Å¥ 0%
()*()*
!R!µ¦´Ênµ!E()*!W-.2F
!µ¦´Ênµ!E\+S2!9`T2F
G3O.+-H Á¨nÅ¢¨r°°·Ã°
G)I+SS!QLNJ2H Á¨nÅ¢¨r£µ¡
G@+.2-H Á¨nÅ¢¨rª·¸Ã°
G3O.+-g@+.2-H!1Á¦·É¤Ê7Á¨nÅ¢¨r°°·Ã°Â¨³Å¢¨rª·¸Ã°
:" 宦´Å¢¨r¸Éµ¤µ¦Á¨nÅo"¼®oµ"4'"®µ°»¦r"X^5"Ťn¤¸Å¢¨r¦³Á£¸É
Á¨º°"Á¦ºÉ°³Á¨nÅ¢¨r¸É¤¸°¥¼nµ¤¨Îµ´n°Å¸ÊB"Á¸¥"ª·¸Ã°"¨³£µ¡·É
"
!µ¦´Ênµ!E)RM221!UNI+-F
Á¨º°¦³Á£°¤°·Á°¦r¸É³¼£µ¡°ªoµ°¤°·Á°¦r£µ¥°
G&CD6H"1Á¦·É¤o7G$DB!7*H! G$DB!,)H!
µ¦´Ênµ!EKM+]2!)2S2RIF
"GX2fIH"¨´Å¤µ¦³®ªnµ®nª¥ªµ¤Îµ£µ¥Ä¨³®nª¥ªµ¤Îµ°°»¦r¸É
ÁºÉ°¤n°°¥¼n"1Án"æ«´¡rÁ¨ºÉ°¸É7
!R!µ¦Á¨º°Ã¢¨Á°¦r/¦ÈĦµ¥µ¦
&"
#"Á¨º°"â¨Á°¦r"117"µ¤oª¥¦µ¥µ¦Äâ¨Á°¦r¸ÉÁ¨º°Åªo"127"
:" εÎʵ´Ê°´¨nµªªnµ³Á¨º°Â¦È¸Éo°µ¦
:" ®µ»o°µ¦Á¨n¦ȴʮ¤Äâ¨Á°¦r""aIb"¸Éoµªµ°
â¨Á°¦r¸ÉÁ¨º°
:" »µ¤µ¦Á¨¸É¥®oµÁ¡ºÉ°Â¦µ¥µ¦°ºÉÇ"Á¡·É¤ÅoÃ¥»i¤"
aJb)aKb
:" »i¤"a" "b"Á¡ºÉ°¨´¼nâ¨Á°¦r¦µ
:" "a" "b"Á¡ºÉ°¨´¼nÁ¨Á¥°¦rn°®oµ
!+,-./+,0-12!+,-./+,0-12
:" ĵ¦Äo"+AA"°"PQRS"@RcF?)PQ?RGH"¼®oµ"0'
µ¦Á¦¸¥¤µ¦
!Rµ¦ÁºÉ°¤n°!+,-./+,0-12
:" 宦´¦µ¥¨³Á°¸¥Á¸É¥ª´µ¦ÁºÉ°¤n°"PQRS)PQ?RGH"¼®oµ"4%
:" 宦´¦³Á£°"PQRS)PQ?RGH"¸Éµ¤µ¦Á¨nÅo"¼®oµ"4'
ÁºÉ°¤n°"PQRS)PQ?RGH"°»Ã¥Äoµ¥¸ÉÁ®¤µ³¤µ¤ª´»¦³rĵ¦Äo
µ°»
:" µ¦¢{Á¡¨D
"–®¦´"PQRS)PQ?RGH"¥Áªo"PQRS"GJGR"1¦»n¸É"87)PQRS"@RcF?"1¦»n¸É"%7)PQ?RGH"%^)
PQ?RGH"%M)PQ?RGH"%B"µ¥"X^5"!#9"1°»¦rÁ¦·¤°"PQRS)PQ?RGH7
"–宦´"PQRS"GJGR"1¦»n¸É"87)PQRS"@RcF?"1¦»n¸É"%7)PQ?RGH"%^)PQ?RGH"%M)
PQ?RGH"%B"2^-X&!"1°»¦rÁ¦·¤7
:" µ¦¼ª·¸Ã°Â¨³¢{Á¡¨D"µ¥ÁÁ·¨¦³Á¸¥Â¨³ª·¸Ã°"X^5"宦´"PQRS)
PQ?RGH"*"2^-X%("1°»¦rÁ¦·¤7
"–»Å¤nµ¤µ¦ÁºÉ°¤n°"PQRS"GJGR"1¦»n¸É"87)PQRS"@RcF?"1¦»n¸É"%7)PQ?RGH"%^)
PQ?RGH"%M)PQ?RGH"%"Ã¥Äo"2^-X%(
KW-V_Entry_U_TH.indb 15KW-V_Entry_U_TH.indb 15 9/18/2014 10:13:34 AM9/18/2014 10:13:34 AM

0&
+,-./+,0-12+,-./+,0-12
!R!µ¦Á¨º°µ¦´Ênµµ¦Îµ®¨´¬³Îµ®¦´µ¦Á¨n!+,-./+,0-12
Á¤ºÉ°Â®¨n´µÁ}"a+,-.b###
&"
#"
E3O.+-d--[4F Á¨º°ªµ¤Á¦Èª°®´º°Á¸¥
E3MIe-M[F Â)n°°´¨´Ê¤°"PQRS
!R!µ¦´Ênµ!E3@!Q1TOIF!宦´µ¦Á¨n!+,-./+,0-12
Á¨º°µ¦´Ênµ´µÁoµ¸ÉÁ®¤µ³¤Îµ®¦´"E3@!Q1TOIF"µ¤ª·¸µ¦ÁºÉ°¤n°
°"PQRS)PQ?RGH
&"d®¨n´µ"+,
®oµ°®¨´B
#"®oµ°´Ênµ"EQ1TOIF
B"
G3@?QXH Á¨º°´ªÁ¨º°¸ÊÁ¤ºÉ°ÅoÁºÉ°¤n°"PQRS)PQ?RGH"Ã¥Äo"
2^-X&!"1°»¦rÁ¦·¤7"®¦º°µ¥ÁÁ·¨"X^5"!#9"
1°»¦rÁ¦·¤Îµ®¦´"PQRS)PQ?RGH7
G+,-.H Á¨º°´ªÁ¨º°¸ÊÁ¤ºÉ°ÅoÁºÉ°¤n°´"PQRS)PQ?RGH"Ã¥Äo"
2^-X%("1°»¦rÁ¦·¤7
µ¦Äoµµ¦Á¨n
Á¤ºÉ°»i¤µ¦ÎµµÅ¤n¦µ®oµ°"Ä®o³¦·Áª
¸É£µ¡¦³°
:" µ¦Á¨¸É¥µ¦´ÊnµÎµ®¦´µ¦Á¨nª·¸Ã°"¼®oµ"$!
!R»i¤Â¨³Å¢´µ®oµ°µ¦ª»¤Â®¨n´µ
256 71 34
o°¤¼¨µ¦Á¨n
1"o°¤¼¨ª·¸Ã°)Á¡¨
:" µ¦"GHH"³Á}µ¦Á¨ºÉ°o°ªµ¤®µ®oµ°Âo°ªµ¤Å¤n®¤
2"¦Á¨n"1®oµ"087
3"·Å¢¨r
4"®¤µ¥Á¨Â¦È)®¤µ¥Á¨Â¦È´Ê®¤
5"µ³µ¦Á¨n
6"Áª¨µÄµ¦Á¨n
7"°´¨´Ê¤"1¹ʮµÁ¡¨¤¸°´¨´Ê¤7
:" 宦´µ¦Á¨¸É¥µ¦Â°´¨´Ê¤"¼°¨´¤roµoµ¥»
KW-V_Entry_U_TH.indb 16KW-V_Entry_U_TH.indb 16 9/18/2014 10:13:34 AM9/18/2014 10:13:34 AM

Å¥ 08
+,-./+,0-12+,-./+,0-12
»i¤µ¦Îµµ
GW-.2H Á¨¸É¥µ¦´Ênµµ¦Á¨n"PQRS)PQ?RGH"®oµ°"E+,-.!
W-.2F"1®oµ"0&7
G! !H Á¨º°Ã®¤µ¦Á¨n»n¤O0"
:" 377B"ε®oµ¸ÉÁ®¤º°´¢{r´"´Á¨¸É¥Á¡¨
:" 37*(WB"ε®oµ¸ÉÁ®¤º°´¢{r´"´Á¨¸É¥°´¨´Ê¤
G! !H "Á¨º°Ã®¤µ¦Á¨nÎʵ
:" ):XPB"ε®oµ¸ÉÁ®¤º°´¢{r´"Á¨nÎʵÁ¡¨Á¸¥ª
:" 377B"ε®oµ¸ÉÁ®¤º°´¢{r´"Á¨nÎʵ´Ê®¤
G! !H ¦µ¥ºÉ°Å¢¨rÁ¸¥)ª·¸Ã°"1¼°¨´¤rªµ7
GIWHÁ¦·É¤)®¥»µ¦Á¨n´Éª¦µª
GSH!GTH:" Á¨º°Å¢¨rÁ¸¥)ª·¸Ã°O!"17
:" o®µ°¥®¨´)Á·®oµ"1oµÅªo7
O0"®µo°µ¦¥Á¨·µ¦»n¤"»i¤´¨nµªÎʵÇ"ªnµÅ¢´µ³®µ¥Å
O!"»Å¤nµ¤µ¦Á¨nn°Îµ®¦´Å¢¨rª·¸Ã°
!RÁ¨º°Å¢¨rÁ¸¥/ª·¸Ã°µÁ¤¼
&"
#"Á¨º°Á¤¼"1!"B"Á¸¥®¦º°" "B"ª·¸Ã°7"117="¦³Á£"127="¨oª
¦µ¥µ¦¸Éo°µ¦"137
:" Á¨º°¦µ¥µ¦ÄÁ¨Á¥°¦r¸ÉÁ¨º°ÅªoªnµÁ¦ºÉ°³Á¦·É¤Á¨nÅ¢¨r¸Éo°µ¦
:" ®µ»o°µ¦Á¨n¦µ¥µ¦´Ê®¤ÄÁ¨Á¥°¦r""aIb"¸Éoµªµ°
¦µ¥µ¦¸Éo°µ¦
Á¤¼Á¸¥D
Á¤¼ª·¸Ã°D
:" »µ¤µ¦Á¨¸É¥®oµÁ¡ºÉ°Â¦µ¥µ¦°ºÉÇ"Á¡·É¤ÅoÃ¥»i¤"
aJb)aKb
:" »i¤"a" "b"Á¡ºÉ°¨´¼nâ¨Á°¦r¦µ
:" "a" "b"Á¡ºÉ°¨´¼nÁ¨Á¥°¦rn°®oµ
:" ®¤ª®¤¼n¸ÉÄoÅoÂnµ´"´Ê¸Ê"¹Ê´¦³Á£"PQRS)PQ?RGH"°»
KW-V_Entry_U_TH.indb 17KW-V_Entry_U_TH.indb 17 9/18/2014 10:13:34 AM9/18/2014 10:13:34 AM

0'
!3,,4!3,,4
»µ¤µ¦Äo"+AA"°"PQRS"@RcF?)PQ?RGH"¸ÉÁºÉ°¤n°´Á¦ºÉ°¸Ê
:" »Å¤nµ¤µ¦Äo"+AA"oª¥"PQRS"@RcF?"1¦»n¸É"%7)PQ?RGH"%^)PQ?RGH"%M)PQ?RGH"%
:" 宦´"+AAI"¸É»µ¤µ¦Äo´Á¦ºÉ°¸Ê"æÁoµÅ¸É"
>?@@AB))CCC#DEF#GH@)FI)FJK)L
!µ¦Á¦¸¥¤µ¦
&"µ¦ÁºÉ°¤n°"PQRS"@RcF?)PQ?RGH"Ã¥Äo"2^-X%("1®oµ"4%7
#"Á¨º°"G+,-.H"宦´"E3@!Q1TOIF"1®oµ"0&7
!µ¦Äo!3TT
Á¤ºÉ°»i¤µ¦ÎµµÅ¤n¦µ®oµ°"Ä®o³®oµ°Á¡ºÉ°Â»i¤
:" µ¦Á¨¸É¥µ¦´ÊnµÎµ®¦´µ¦Á¨nª·¸Ã°"¼®oµ"$!
!R!µ¦Äoµµ¦Á¨n
&"Á¦·É¤o"+AA""PQRS"@RcF?)PQ?RGH"°»
#"Á¨º°"a3TT4b"Á}®¨n´µ
®oµ°®¨´B
!R»i¤Äoµ®oµ°µ¦ª»¤Â®¨n´µ
GIHÁ¦·É¤Á¨n
GWH®¥»Á¨n´Éª¦µª
GSH!GTH:" Á¨º°Å¢¨rÁ¸¥)ª·¸Ã°"17
:" o®µ°¥®¨´)Á·®oµ"1oµÅªo7
"
GIWHÁ¦·É¤)®¥»µ¦Á¨n´Éª¦µª
:" »µ¤µ¦Äoµ¢{r´Éµnª°"+AA"°´¤´
:" µÂ°¡¡¨·Á´É"Án"°¡¡¨·Á´Éεµ"³Å¤n¦µ»i¤ÎµµÂ¨³o°¤¼¨"
µ¤µ¦ÎµÁ·µ¦Åo®oµ°´¤´"Án"Á¨ºÉ°Â¸É
"–®µ"T U"¦µ¹Ê°£µ¡"ªnµÁ¦ºÉ°Å¤n¥°¤¦´µ¦Â³¸É»
¡¥µ¥µ¤Îµ
:" °µ¸Ê»¥´µ¤µ¦Á¨nÁ¡¨)ª·¸Ã°Ã¥Äo"PQRS)PQ?RGH"µ¦Á¨nµ
Á¦ºÉ°Á¨n
!R!Á¨¸É¥Á}®oµ°!3TT!ij¸É¢{Á¡¨µÂ®¨n´µ°ºÉ!Ç
:" 宦´¦»n"23-,4056)23-,!056B"Á¨º°"G+,0-12H"宦´"EQ1TOIF"Ä"
EXN]+JNI+-1!Q1TOIF"n°"1®oµ"!!7
:" 宦´¦»n"23-,00B"Á¨º°"G+,0-12H"宦´"EXN]+JNI+-1!Q1TOIF"n°"
1®oµ"$'7
!
=>?@$&*9 =>?@#&*9/=>?@&&
KW-V_Entry_U_TH.indb 18KW-V_Entry_U_TH.indb 18 9/18/2014 10:13:35 AM9/18/2014 10:13:35 AM

Å¥ 0(
!ª·¥»!ª·¥»
!µ¦¢{ª·¥»
!R»i¤Â¨³Å¢´µ®oµ°µ¦ª»¤Â®¨n´µ
6
42315
o°¤¼¨µ¦¦´´µ´ª¦´¼
1"Å¢´µ"^6Y;YV)<V/V
:" Å¢´µ"^6Y;YV"³·Á¤ºÉ°¦´¨ºÉ"_<"Á°¦·Ã°¸É¤¸´µÂ¦¡°
2"î¤o®µ
3"Å¢´µ"WV
4"ªµ¤¸É
5"ªµ¤¸Éµ¸{»´¸É¼Ä
6"¦µ¥µ¦µ¦´Ênµ¨nª®oµ
!»i¤µ¦Îµµ
G,&H!h!G,CH :" Á¨º°µ¸ª·¥»¸ÉÅo´¹Åªo"17
:" Áȵ¸Ä{»´"1oµÅªo7
G))W! !HO´Ênµµ¸¨nª®oµÃ¥°´Ã¤´·"1®oµ"!97
GW:X:HOÁdÄoµ)dÄoµÃ®¤Ã¤ÃÁ¡ºÉ°µ¦¦´´µ"_<"
¸É¸¹Ê"1Á¸¥Á°¦·Ã°³®µ¥Å7
:" ´¨´¬r"<V/V"³ªnµ¹ÊÁ¤ºÉ°ÁdÄoµÃ®¤
äÃ
GW-.2H Á¨¸É¥µ¦´Ênµµ¦¦´´µ´ª¦´¼®oµ°"
E9O12M!W-.2F"1®oµ"0(Z!97
G3WH Á¨º°Âªµ¤¸É"+<
G\WH Á¨º°Âªµ¤¸É"_<
G)22[H Á¨¸É¥Ã®¤o®µ
:" 3(9:&B"o®µ°´Ã¤´·
:" 3(9:#B"o®µµ¸Ä®nª¥ªµ¤Îµ¸¨³Â®¨n
:" W3X(37B"o®µÂ¤ª¨
GSH!GTHo®µµ¸
:" ª·¸o®µ°µÂnµ´¹Ê°¥¼n´Ã®¤o®µ¸ÉÁ¨º°
Ūo"1¼oµo7
O" ³¦µ¹ÊÁ¤ºÉ°Á¨º°"_<"Á}®¨n´µÁnµ´Ê
!R!µ¦¦´¼µ¸!\W!¸É¤¸´µ´ÁÁnµ´Ê!i!7-RNS/
K+4IN1R2?2fIM2L2
&"
#"
G:XH Á¨º°µ¦´Ênµ¸ÊÁ¡ºÉ°¦´¼µ¸¸É¤¸´µ´ÁÁ¡¸¥¡°
Ánµ´Ê"Å¢´µ"WV"·ªnµ
G:\\H dÄoµ¢{r´¸Ê
KW-V_Entry_U_TH.indb 19KW-V_Entry_U_TH.indb 19 9/18/2014 10:13:35 AM9/18/2014 10:13:35 AM

!9
ª·¥»ª·¥»
!R!µ¦¨¨ºÉ¦ª³¦´´µª·¥»!\W
&"
#"
G3OI-H Á¡·É¤¦³´Á¸¥¨ÎµÃ¡Â¥Á¡ºÉ°¨Á¸¥¦ª¦³®ªnµµ¸
ĨoÁ¸¥"1°µÅ¤nÁ}Á¸¥Á°¦·Ã°7
G>+.2H Åo¦´´µ¦ªµµ¸Ä¨oÁ¸¥"Ân»£µ¡Á¸¥³
Ťn¨¨Â¨³Á°¢Á¢}rÁ°¦·Ã°³¥´°¥¼n
µ¦´Êµ¸¨nª®oµ
!Rµ¦´¹µ¸¨Ä®nª¥ªµ¤Îµ
»µ¤µ¦´Ênµ¨nª®oµÅo"&"µ¸Îµ®¦´Ân¨³Âªµ¤¸É
!µ¦´Ênµ¨nª®oµ°´Ã¤´·!i!))W!<µ¦´¹µ¸Ä®nª¥ªµ¤ÎµÂ°»
¦¤A!<宦´!\W!Ánµ´ÊA
1o揦o7
µ¸o°·É¸É¤¸´µ´Á¸É»³¼o®µÂ¨³´ÁÈÃ¥°´Ã¤´·
!µ¦´Ênµ¨nª®oµoª¥Á°
&"o®µµ¸ª·¥»¸Énµo°µ¦´ÊŪo¨nª®oµ"1®oµ"0(7
#"Á¨º°®¤µ¥Á¨¸Éε®Åªo
1o揦o7
µ¸¸ÉÁ¨º°Ä´Ê°¸É"&"³¼´ÁÈŪo
!Rµ¦Á¨º°µ¸¸É´ÊnµÅªo¨oª
KW-V_Entry_U_TH.indb 20KW-V_Entry_U_TH.indb 20 9/18/2014 10:13:35 AM9/18/2014 10:13:35 AM

Å¥ !0
°»¦r£µ¥°°ºÉǰ»¦r£µ¥°°ºÉÇ
!µ¦ÄoÁ¦ºÉ°¦´´µ£µ¡/Á¸¥£µ¥°!i!3@?QX
Á¤ºÉ°»i¤µ¦ÎµµÅ¤n¦µ®oµ°"Ä®o³¦·Áª¸É
£µ¡¦³°
:" µ¦Á¨¸É¥µ¦´ÊnµÎµ®¦´µ¦Á¨nª·¸Ã°"¼®oµ"$!
»µ¤µ¦ÁºÉ°¤n°°»¦r£µ¥°´´Êªn°"PQRS)+,-./"1®oµ"4%7
µ¦Á¦¸¥¤µ¦D
Á¨º°"G3@?QXH"宦´"E3@!Q1TOIF"1®oµ"$'7
:" 宦´¦»n"23-,4056)23-,!056B"µ¦´Ênµ"E3@!Q1TOIF"µ¤µ¦Á¨¸É¥Åo
Èn°Á¤ºÉ°µ¦´Ênµ"EQ1TOIF"Ä"EXN]+JNI+-1!Q1TOIF"¼´ÊnµÁ}"GUP*H"®¦º°"
G:\\H"1®oµ"!!7
:" 宦´¦»n"23-,00B"µ¦´Ênµ"E3@!Q1TOIF"µ¤µ¦Á¨¸É¥ÅoÈn°Á¤ºÉ°´Ênµ"
EXN]+JNI+-1!Q1TOIF"Á}"G:\\H"1®oµ"$'7
!R»i¤Â¨³Å¢´µ®oµ°µ¦ª»¤Â®¨n´µ
1
o°¤¼¨µ¦Á¨n
1"ºÉ°"+,-./
»i¤µ¦Îµµ
GW-.2H Á¨¸É¥ºÉ°"+,-./
:" "aHb"®¦º°"aIb"Á¡ºÉ°Á¨º°ºÉ°"+,-./
!Rµ¦Á¦·É¤Á¨n
&"ÁºÉ°¤n°°»¦r£µ¥°´´Êªn°"PQRS)+,-./
:" 宦´µ¦ÁºÉ°¤n°°»¦r£µ¥°"¼®oµ"4%
#"Á¨º°"a3@?QXb"Á}®¨n´µ"1®oµ"(7
B"Ád°»¦r¸ÉÁºÉ°¤n°Â¨oªÁ¨n°¦r
!µ¦Äo¨o°¤°®¨´
:" 宦´µ¦ÁºÉ°¤n°¨o°¤°®¨´"¼®oµ"4%
:" ®µo°µ¦Äo¨o°¤°®¨´"o°¤¸µ¦n°µ¥Å¢";Y,Y;^Y"1®oµ"447
!R!µ¦ÁdÄoµ¨o°¤°®¨´
&"®oµ°´Ênµ"EQ1TOIF
®oµ°®¨´B
#"
µ¦dÄoµD!Á¨º°"G:\\H"宦´"EU?V3W!Q1I2MMOTIF
!Rµ¦Â£µ¡µ¨o°¤°®¨´
®oµ°¤»¤¤°oµ®¨´³¦µ¹ÊÁ¤ºÉ°»Á¨¸É¥Á¸¥¦rŸÉε®n°¥®¨´"1;7
:" ®µo°µ¦¨o°ªµ¤Áº°"³®oµ°
:" »µ¤µ¦Á¨¸É¥µ¦´Ênµ£µ¡ÅoÃ¥Äo"Gc--LH/G34T2RIH/G,+RI!3._O4IH"
1®oµ"$!7
µ¦Â£µ¡µ¨o°¤°®¨´oª¥Á°
®oµ°®¨´B
µ¦°°µ®oµ°¤°®¨´D!"\V<Y"¤°·Á°¦r
KW-V_Entry_U_TH.indb 21KW-V_Entry_U_TH.indb 21 9/18/2014 10:13:35 AM9/18/2014 10:13:35 AM

!!
°»¦r£µ¥°°ºÉǰ»¦r£µ¥°°ºÉÇ
µ¦Äo°»¦rεµ£µ¥°!<宦´¦»n!=>?@$&*9/
=>?@#&*9!Ánµ´ÊA
»µ¤µ¦ÁºÉ°¤n°°»¦rεµ"1¤¸Îµ®nµ¥Äo°¨µ7"´´Êªn°¦´´µ"
/+,"Á¡ºÉ°Ä®o»µ¤µ¦¼®oµ°ÎµµÅo"1®oµ"4%7
:" ε³εµ¦Îµµ³¤¸Á¸¥°°µ¨ÎµÃ¡®oµÂ¤oij¸É»¢{®¨n
´µ°°·Ã°
!R!µ¦Á¦¸¥¤µ¦Â®oµ°Îµµ
&"®oµ°´Ênµ"EQ1TOIF
®oµ°®¨´B
#"®oµ°"EXN]+JNI+-1!Q1TOIF
B"Á¨º°"GUP*H"宦´"EQ1TOIF
!R!µ¦¼®oµ°Îµµ
=>?@$&*9 =>?@#&*9
:" ³¸É®oµ°Îµµ¦µ¹Ê"µ¦ÄoµÂ´¤´³ÄoÅo宦´µ¦Äo
µ¦ÎµµÁnµ´Ê
:" °´¦µnª£µ¡°®oµ°Îµµ¼´ÊŪoµ¥´ª¸É"E\(77F"Ťnªnµ»³´Ênµ"
E34T2RIF"ŪoÁnµÄȵ¤"1®oµ"$$7
µ¦°°µ®oµ°Îµµ
=>?@$&*9 =>?@#&*9
!R!µ¦´ÊnµÎµ®¦´°»¦rεµ
&"®oµ°"EXN]+JNI+-1!Q1TOIF"1¼°¨´¤roµoµ¥7
#"
EQ1TOIF Á¨º°®oµ°Â®¨n´µ¸É³ÂÁ¤ºÉ°
»i¤"].^Q"1宦´¦»n"23-,40567"®¦º°""
1宦´¦»n"23-,!0567"¤°·Á°¦r
:" UP*B"Á¨¸É¥Á}®oµ°Îµµµ°»¦r
εµ¸ÉÁºÉ°¤n°Ã¥µ¦»i¤"1¼°¨´¤r
oµ¥»7
:" +,0-12B"Á¨¸É¥Á}®oµ°°"+AA"µ"
PQRS"@RcF?)PQ?RGH"¸ÉÁºÉ°¤n°Ã¥µ¦»i¤"
1®oµ"0'7
:" :\\B"dÄoµ¢{r´¨´µ¦Â¨
E:OITOIF Á¨º°¨ÎµÃ¡®oµ¸ÉÄo宦´ÎµÂ³Îµµ¦Îµµ
E@-SOL2F ¦´¦³´Á¸¥°ÎµÂ³Îµµ¦Îµµ"19"¹"$%7
KW-V_Entry_U_TH.indb 22KW-V_Entry_U_TH.indb 22 9/18/2014 10:13:36 AM9/18/2014 10:13:36 AM

Å¥ !$
*7(89::9;!*7(89::9;!<宦´¦»n!=>?@$&*9/=>?@#&*9!Ánµ´ÊA<宦´¦»n!=>?@$&*9/=>?@#&*9!Ánµ´ÊA
o°¤¼¨Îµ®¦´µ¦Äo°»¦r!*SO2I--I0e
5NcH@RR@?"º°ÁÃ襸µ¦ºÉ°µ¦ª·¥»Å¦oµ¥nª´Ê宦´°»¦rÁ¨ºÉ°¸É"Án"
æ«´¡rÁ¨ºÉ°¸É"¡¸¸Â¡¡µ"¨³°»¦r°ºÉÇ"°»¦r"5NcH@RR@?"µ¤µ¦
ÁºÉ°¤n°ÅoåŤno°Äoµ¥Â¨³ºÉ°µ¦¦³®ªnµ´"
®¤µ¥Á®»
:" ³´¦"Ťnª¦Äoµ¸É´o°"Án"µ¦®¤µ¥Á¨"µ¦Äo¤»Ã¦«´¡r"
²¨²"Á¤ºÉ°nµÄoµ¦ÎµµÁ®¨nµ¸Ê"Ä®o®¥»¦Ä¸É¸É¨°£´¥
:" °»¦r"5NcH@RR@?"µÁ¦ºÉ°°µÅ¤nµ¤µ¦ÁºÉ°¤n°´Á¦ºÉ°¸Ê"¹Ê°¥¼n´
Áª°¦r´"5NcH@RR@?"°°»¦r
:" Á¦ºÉ°¸Ê°µÅ¤nεµ´°»¦r"5NcH@RR@?"µÁ¦ºÉ°
:" £µ¡µ¦ÁºÉ°¤n°°µnµ´µ¤£µ¡Âª¨o°¤¦°´ªnµ
:" 宦´°»¦r"5NcH@RR@?"µ°¥nµ"°»¦r³¼´µ¦ÁºÉ°¤n°Á¤ºÉ°dÁ¦ºÉ°
o°¤¼¨Á¸É¥ª´!*SO2I--I0D"®µnµo°µ¦¦´o°¤¼¨Á¡·É¤Á·¤Á¸É¥ª´"5NcH@RR@?"
æŸÉÁªÈÅr°"i,M"n°Å¸ÊB">?@@AB))CCC#DEF#GH@)FI)FJK)L
!µ¦ÁºÉ°¤n°°»¦r!*SO2I--I0
!R!µ¦¨³Á¸¥°»¦r¨¼¼Ä®¤n
Á¤ºÉ°nµÁºÉ°¤n°°»¦r"5NcH@RR@?"´Á¦ºÉ°Á}¦´Ê¦"o°Îµµ¦´¼n¦³®ªnµ
Á¦ºÉ°´°»¦r"µ¦´¼n³ÎµÄ®o°»¦r"5NcH@RR@?"µ¤µ¦ºÉ°µ¦´Åo
:" ª·¸µ¦´¼n°»¦r¤¸ªµ¤Ânµ´"Ã¥¹Ê°¥¼n´Áª°¦r´É¨¼¼°°»¦r
"–宦´°»¦r¸É¤¸¨¼¼"!#0B"»µ¤µ¦´¼n°»¦r¨³Á¦ºÉ°Ã¥Äo"
^^Q"1µ¦´¼nÂnµ¥7"¹É¤¸Á¡¸¥µ¦¥º¥´È¡°
"–宦´°»¦r¸É¤¸¨¼¼"!#9B"»o°j°¦®´"Q./"´Ê°»¦r¨³
Á¦ºÉ°Îµ®¦´µ¦´¼n
:" Á¤ºÉ°Îµµ¦ÁºÉ°¤n°Â¨oª"°»¦r³Åo¦´µ¦¨³Á¸¥ÄÁ¦ºÉ°Â¤onµ³¦¸ÁÈ
Á¦ºÉ°Èµ¤"µ¤µ¦¨´Ê®¤Åo"%"´ª
:" µ¤µ¦ÁºÉ°¤n°Ã¦«´¡r"5NcH@RR@?"´°»¦rÁ¸¥"5NcH@RR@?"®¹ÉÁ¦ºÉ°Ä
Ân¨³¦´ÊÁnµ´Ê
:" Á¤ºÉ°o°µ¦Äo¢{r´"5NcH@RR@?"»³o°Ád¢{r´"5NcH@RR@?"°°»¦r
n°
:" ĵ¦Äo°»¦r¸É¨³Á¸¥"»o°ÁºÉ°¤n°°»¦rÅ¥´Á¦ºÉ°"1®oµ"!%7
!
µ¦´¼n°´Ã¤´·
Á¤ºÉ°´Ênµ"E3OI-!,N+M+1JF"Á}"G:XH"°»¦r"PV^"1Án"PQ?RGH7"³¼´¼nÃ¥
°´Ã¤´·Á¤ºÉ°ÁºÉ°¤n°nµ"X^5"1®oµ"$(7
µ¦´¼n°»¦r¨¼¼¸ÉÄo!)),!<宦´¨¼¼!#"&A
Á¤ºÉ°°»¦r¨¼¼"µ¤µ¦Îµµ¦nª¤´¨¼¼"!#0"ε°´¼n³¼nµ°»¦r
¸É¤¸°¥¼n
!& "o®µ"aj@V!=>?@b"µ°»¦r"5NcH@RR@?
!# "¥º¥´Îµ°´Ê°»¦r¨³Á¦ºÉ°
OK
256950
:" "GVN1R2SH"Á¡ºÉ°·Áε°
KW-V_Entry_U_TH.indb 23KW-V_Entry_U_TH.indb 23 9/18/2014 10:13:36 AM9/18/2014 10:13:36 AM

!4
*7(89::9;*7(89::9;
!µ¦´¼n°»¦r¨¼¼¸ÉÄo¦®´!,QX!<宦´¨¼¼!#"'A
!& "®oµ°"E*SO2I--I0!)2IOTF
®oµ°®¨´B
:" "aKb"ÎʵÇ"Á¡ºÉ°Á¨¸É¥®oµ®oµ°Á¤¼"E)`4I2LF
!# "Á¨¸É¥¦®´"Q./
:" ®µ»oµ¤µ¦Á¨¸É¥¦®´"Q./"Ÿɴʰ¸É"B
:" ¦®´"Q./"Á¦·É¤oº°"T9999U
:" εª´ªÁ¨¼»Îµ®¦´¦®´"Q./"º°"0&
:" "GVS2NMH"Á¡ºÉ°¨¦µ¥µ¦¨nµ»
B"o®µ"aj@V!=>?@b"µ°»¦r"5NcH@RR@?
$"Á¨º°"aj@V!=>?@b"µ°»¦r"5NcH@RR@?
JVC KW-V
:" ®µo°Äo¦®´"Q./"Ä®oj°"T9999U"1nµÁ¦·É¤o7
PIN code
OK
0000
Á¤ºÉ°µ¦´¼nÁ¦È¤¼¦r"°»¦r³¦µÁ}¦µ¥µ¦Ä"E,N+M2.!K2]+R2!
7+4IF
:" ĵ¦¸É³Äo°»¦r¸É´¼n"ÁºÉ°¤n°°»¦r¸É"E,N+M2.!K2]+R2!7+4IF"
1®oµ"!%7
KW-V_Entry_U_TH.indb 24KW-V_Entry_U_TH.indb 24 9/18/2014 10:13:37 AM9/18/2014 10:13:37 AM

Å¥ !%
*7(89::9;*7(89::9;
!R!µ¦ÁºÉ°¤n°°»¦r!*SO2I--I0!¸É¨³Á¸¥
&"®oµ°"E*SO2I--I0!)2IOTF"1®oµ"!47
#"
B"Á¨º°°»¦r¸Éo°µ¦ÁºÉ°¤n°"117"¨oªÁ¨º°¦µ¥µ¦¸É³Äo
°»¦r"127
G987!<;\,AHB"宦´Ã¦«´¡rÁ¨ºÉ°¸É
G3O.+-!<3#K,AHB"宦´Á¦ºÉ°Á¨nÁ¡¨"5NcH@RR@?
:" ¦µ¥µ¦¸Éµ¤µ¦Á¨º°Åo¹Ê°¥¼n´°»¦r¸É»Äoµ°¥¼n
:" ®µ»ÁºÉ°¤n°°»¦r³¸ÉÁºÉ°¤n°°»¦r°¸Á¦ºÉ°Åªo"°»¦r¸É
ÁºÉ°¤n°Åªon°®oµ³¼¥Á¨·µ¦ÁºÉ°¤n°"¨³Á¦ºÉ°³¦oµµ¦ÁºÉ°¤
n°Îµ®¦´°»¦r¸ÉÁºÉ°¤n°Ä®¤n
:" Á¤ºÉ°ÁºÉ°¤n°´Ã¦«´¡rÁ¨ºÉ°¸É¦³"5NcH@RR@?"¦³´ÂÁ°¦¸É¨³
ªµ¤Â¦°´µ³Â¹ÊÁ¤ºÉ°Á¦ºÉ°Åo¦´o°¤¼¨µ°»¦r
´¨nµª
µ¦¥Á¨·µ¦ÁºÉ°¤n°
Á¨º°"G987!<;\,AH"®¦º°"G3O.+-!<3#K,AH"Á¡ºÉ°¥Á¨·µ¦ÁºÉ°¤n°°»¦r"
5NcH@RR@?"¸Éε¨´Äo宦´¢{r´´¨nµª®oµ°"E,N+M2.!K2]+R2!7+4IF"1¼
°¨´¤roµoµ¥7
!Rµ¦¨°»¦r!*SO2I--I0!¸É¨³Á¸¥!
&"®oµ°"E*SO2I--I0!)2IOTF"1®oµ"!47
#"
B"Á¨º°°»¦r¸Éo°µ¦¨"117"¨oª¨µ¦¨³Á¸¥"127
o°ªµ¤µ¦¥º¥´³¦µ¹Ê""Gk24H
!µ¦Äoæ«´¡r¤º°º°¨¼¼
!Rµ¦¦´µ¥
Á¤ºÉ°¤¸µ¥Á¦¸¥Áoµ###
:" o°¤¼¨µ¦Ã¦³¦µ¹Ê®µÅo¦´
:" µ¦ÄoµÃ¦«´¡r³Å¤nµ¤µ¦ÎµÅoÁ¤ºÉ°£µ¡µ¨o°¤°®¨´¦µ¹Ê"
1®oµ"!07
µ¦·Áµ¥Á¦¸¥Áoµ
!Á¤ºÉ°´Ê!E3OI-!U24T-142F!Á}!G:XH"1®oµ"$97
Á¦ºÉ°³¦´µ¥¸ÉÁ¦¸¥ÁoµÃ¥°´Ã¤´·
!Rµ¦ªµµ¥
³µ###
KW-V_Entry_U_TH.indb 25KW-V_Entry_U_TH.indb 25 9/18/2014 10:13:37 AM9/18/2014 10:13:37 AM

!&
*7(89::9;*7(89::9;
!Rµ¦¦´¦³´Á¸¥°Á¸¥Á¦¸¥Áoµ/®¼¢{/Ťæâ
³µ###
:" µ¤µ¦¦´¦³´Á¸¥Åo¦³®ªnµ"Z!9"¹"['"1Á¦·É¤¸ÉB"97"
:" Äo¤°·Á°¦rÁ¡ºÉ°¦´¦³´Á¸¥Á¦¸¥Áoµ)®¼¢{"1®oµ"87
!Rµ¦¨´¦³®ªnµÃ®¤Â±r¢¦¸´Ã®¤Ã¦«´¡r
³µ###
»¦´Ê¸É»»i¤"¦µ³¼¨´"1 "B"î¤Â±r¢¦¸")"
"B"î¤Ã¦«´¡r7
!R!µ¦ÂoÁº°Á¤ºÉ°Åo¦´!)W)
®µÃ¦«´¡rÁ¨ºÉ°¸Éµ¤µ¦Äoµ¦nª¤´"^<^"1¦·µ¦o°ªµ¤´Ê7"Á¦ºÉ°
³Âoªnµ»Åo¦´o°ªµ¤Á¤ºÉ°´Ênµ"E)W)!X-I+Z`F"Á}"G:XH"1®oµ"$97
:" Á¤ºÉ°o°µ¦°nµo°ªµ¤¸ÉÅo¦´"æÄoµÃ¦«´¡r¤º°º°®¨´µ®¥»¦Ä
µ¸É¸É¨°£´¥Â¨oª
"–nµÅ¤nµ¤µ¦°nµ"ÂoÅ"®¦º°no°ªµ¤nµÁ¦ºÉ°Åo
:" 宦´Ã¦«´¡r¤º°º°µÁ¦ºÉ°"o°ªµ¤ÂoÁº°°µÅ¤n¦µ¹Â¤oªnµ³
¦°¦´¢{r´É"^<^
!R!µ¦¨/µ¦¦´¦³´µ¦¥Á¨·Á¸¥o°
³µ###
ÁdÄoµ¢{r´¨Á¸¥¦ª)¥Á¨·Á¸¥o°"117"¨oª¦´¦³´"127
:" ¦´Á¸¥³o°!<¦³®ªnµ!&!¹!&'!Á¦·É¤¸ÉD!$AD"¦´"E8V!78@87F
:" ¦´µ¦¨Á¸¥¦ª!<¦³®ªnµ!h%!¹!−#'!Á¦·É¤¸ÉD!hlA!D"¦´"EXU!78@87F
!R!µ¦Ã¦°°
!& "®oµ°"E;N1.4!\M22F
®oµ°®¨´B
:" ´Ê¸Ê"»µ¤µ¦Â®oµ°"E;N1.4!\M22F"ÅoÃ¥" ")" "
¤°·Á°¦r
#"Á¨º°ª·¸µ¦Á¡ºÉ°Ã¦°°
132 4
1µ¤»Ã¦«´¡r)¦µ¥µ¦µ¦Ã¦
2¦µ¥µ¦®¤µ¥Á¨¦
3µ¦Ã¦°°oª¥Á¸¥
4¦µ¥µ¦µ¦´Ênµ¨nª®oµ
:" ®µo°µ¦´Ênµ¨nª®oµ"¼®oµ"!'
KW-V_Entry_U_TH.indb 26KW-V_Entry_U_TH.indb 26 9/18/2014 10:13:37 AM9/18/2014 10:13:37 AM

Å¥ !8
*7(89::9;*7(89::9;
!µ¤»Ã¦«´¡r/¦µ¥µ¦µ¦Ã¦
&!
G:OIJ-+1JH µ¦µ¥µ¦¸Éæ°°
GQ1R-L+1JH µ¦µ¥µ¦¸É¦´µ¥
GW+442.H µ¦µ¥µ¦µ¥¸ÉŤnÅo¦´
G,0-12d--[H µ¤»Ã¦«´¡r
:" 宦´µ¦´¨°¤»Ã¦«´¡r"¼®oµ"!'
:" »µ¤µ¦Á¨¸É¥®oµÁ¡ºÉ°Â¦µ¥µ¦°ºÉÇ"Á¡·É¤ÅoÃ¥»i¤"
aJb)aKb
#"
:" µ¦Äoµ¦o®µ´ÊÂn"+"¹"j"¤»Ã¦«´¡rB
Á¤ºÉ°®oµ°"E,0-12d--[F"¦µ"»µ¤µ¦o®µµ¤ÎµÎµ®oµ
&
#"Á¨º°µ¦Á¦·É¤o
:" ®µ°´¬¦´ªÂ¦Å¤nÄn°´¦³®¦º°®¤µ¥Á¨"Ä®o"G:I02M4H
B"Á¨º°®¤µ¥Á¨Ã¦«´¡rµ¦µ¥ºÉ°
:" µ¦Â¦µ¥¨³Á°¸¥¦µ¥µ¦B
Á¤ºÉ°"E,0-12d--[F"¦µ"»µ¤µ¦Â¦µ¥¨³Á°¸¥°¦µ¥µ¦Â¨³Á¨º°
®¤µ¥Á¨Ã¦«´¡r®µ¤¸®¤µ¥Á¨Ã¦«´¡r®¨µ¥®¤µ¥Á¨¸É¨³Á¸¥°¥¼n
&"¦µ¥¨³Á°¸¥°¦µ¥µ¦¸Éo°µ¦
#"Á¨º°®¤µ¥Á¨Ã¦«´¡r¸É³Ã¦
!¦µ¥µ¦®¤µ¥Á¨¦
»µ¤µ¦j°®¤µ¥Á¨¼»"$!"®¤µ¥Á¨
:" "GVS2NMH"Á¡ºÉ°¨¦µ¥µ¦¨nµ»
:" "G'mH"oµÅªoÁ¡ºÉ°Á¡·É¤"T[U"¨Ä®¤µ¥Á¨Ã¦«´¡r
:" "G,M242IH"Á¡ºÉ°´¹®¤µ¥Á¨Ã¦«´¡r¸Éj°¨Ä¦µ¥µ¦¸É´Ê¨nª®oµ
KW-V_Entry_U_TH.indb 27KW-V_Entry_U_TH.indb 27 9/18/2014 10:13:38 AM9/18/2014 10:13:38 AM

!'
*7(89::9;*7(89::9;
!µ¦Ã¦°°oª¥Á¸¥
:" ÄoµÅoÁ¤ºÉ°Ã¦«´¡r¤º°º°¸ÉÁºÉ°¤n°¤¸¦³ªµ¤ÎµÁ¸¥Ánµ´Ê
&"ÁdÄo"µ¦Ã¦°°oª¥Á¸¥
®oµ°"E;N1.4!\M22FB
¤°·Á°¦rB
=>?@$&*9 =>?@#&*9
1o揦o71o揦o7
#"Á¨nÁ¸¥ºÉ°»¨¸É»o°µ¦Ã¦®µ
:" ®µÁ¦ºÉ°o®µºÉ°´¨nµªÅ¤n¡"®oµ°n°Å¸Ê³¦µ¹Ê""
G)INMIH"¨oªÁ¨nÁ¸¥ºÉ°´¨nµª°¸¦´Ê
µ¦¥Á¨·µ¦Ã¦°°oª¥Á¸¥""GVN1R2SH
!R!µ¦Îµ®®¤µ¥Á¨Ã¦«´¡r¨nª®oµ
µ¤µ¦Îµ®®¤µ¥Á¨Ã¦«´¡rŪo"&"®¤µ¥Á¨
&"®oµ°"E;N1.4!\M22F"1®oµ"!&7
#"Á¨º°¦µ¥µ¦µ¤»Ã¦«´¡r)¦µ¥µ¦µ¦Ã¦"1®oµ"!87
B"Á¨º°¤»Ã¦«´¡r
1o揦o7
$"Á¨º°®¤µ¥Á¨¸É´ÊŪo¨nª®oµÁ¡ºÉ°´¹
:" »¥´µ¤µ¦´Ênµ®¤µ¥Á¨Ã¦«´¡r¸Éj°¨nª®oµ®oµ°"EK+M2RI!
XOLd2MF"ÅoÃ¥µ¦"G,M242IH"1®oµ"!87
µ¦¨®¤µ¥Á¨Ã¦«´¡r¸Éj°Åªo¨nª®oµD"Á¦¸¥¤Äoµµ¦´Ênµµ"
EQ1+I+NS+Y2F"Ä"E*SO2I--I0!)2IOTF"1®oµ"$(7
!R!µ¦´¨°¤»Ã¦«´¡r
µ¤µ¦´¨°ªµ¤Îµ¤»Ã¦«´¡r°Ã¦«´¡r¤º°º°¨ÄÁ¦ºÉ°Á¨nÅo"1¼»"
499"¦µ¥µ¦7
&"®oµ°"E;N1.4!\M22F"1®oµ"!&7
#"
B"
εÁ}o°Äo¦®´"Q./"1nµÁ¦·É¤oB"99997"ĵ¦´¨°¤»Ã¦«´¡rµ
æ«´¡rÁ¨ºÉ°¸É¨³Îµª®¤µ¥Á¨Ä¤»Ã¦«´¡r¸É´¨°³¦µ
®oµ°
$"ÄoµÃ¦«´¡r¤º°º°Ájµ®¤µ¥
:" «¹¬µ¼n¤º°µ¦Äoµ¸ÉÄ®o¤µ¡¦o°¤Ã¦«´¡r¤º°º°
:" ®µo°µ¦¥Á¨·µ¦Ã°""G\+1+40H
%"Á¦È·Ê´Ê°
®nª¥ªµ¤Îµ¤»Ã¦«´¡r³¼´¨°µÃ¦«´¡rÁ¨ºÉ°¸É
KW-V_Entry_U_TH.indb 28KW-V_Entry_U_TH.indb 28 9/18/2014 10:13:38 AM9/18/2014 10:13:38 AM

Å¥ !(
*7(89::9;*7(89::9;
Á¸É¥ª´Ã¦«´¡rÁ¨ºÉ°¸É¸Éµ¤µ¦Äoµ¦nª¤´Ã¦Å¢¨rµ¦ÁoµÄoµ¤»
æ«´¡r!<,*3,A
®µÃ¦«´¡r¤º°º°°»¦°¦´"Q5+Q"»µ¤µ¦Â¤»Ã¦«´¡r¨³
¦µ¥µ¦Ã¦®oµ°¦³´¤´"Á¤ºÉ°Ã¦«´¡r¤º°º°¤¸µ¦ÁºÉ°¤n°
:" ¤»Ã¦«´¡rB"¼»"%"999"¦µ¥µ¦
:" µ¥¸Éæ°°"µ¥¸É¦´"¨³µ¥¸ÉŤnÅo¦´B"¼»"%9"¦µ¥µ¦ÄÂn¨³´ª
Á¨º°
®µo°µ¦Â¤»Ã¦«´¡r/¦µ¥µ¦µ¦Ã¦°Ã¦«´¡rÁ¨ºÉ°¸É®¦º°
Á¦ºÉ°
G,0-12H ¤»Ã¦«´¡r)¦µ¥µ¦µ¦Ã¦Ã¦«´¡r¤º°º°¸É
ÁºÉ°¤n°
G)`4I2LH ¤»Ã¦«´¡r)¦µ¥µ¦µ¦Ã¦¸É´¹¨ÄÁ¦ºÉ°
!Rµ¦¨¦µ¥µ¦®¤µ¥Á¨Ã¦«´¡rÄÁ¦ºÉ°
&"¤»Ã¦«´¡r)¦µ¥µ¦µ¦Ã¦¸É»o°µ¦¨"1®oµ"!&7
#"
:" »Å¤nµ¤µ¦¨o°¤¼¨Á¤ºÉ°Á¨º°"G,0-12H
B"Á¨º°¦µ¥µ¦¸É»o°µ¦¨
:" "G3SSH"Á¡ºÉ°¨®¤µ¥Á¨)ºÉ°´Ê®¤Ä¦µ¥µ¦¸ÉÁ¨º°
o°ªµ¤µ¦¥º¥´³¦µ¹Ê""Gk24H
!µ¦´ÊnµÎµ®¦´Ã¦«´¡r¤º°º°¨¼¼
&"®oµ°"E;N1.4!\M22F"1®oµ"!&7
#"
KW-V_Entry_U_TH.indb 29KW-V_Entry_U_TH.indb 29 9/18/2014 10:13:39 AM9/18/2014 10:13:39 AM

$9
*7(89::9;*7(89::9;
!R¦µ¥µ¦µ¦´Ênµ
E,0-12!K2]+R2F ºɰ°»¦ræ«´¡r¸ÉÁºÉ°¤n°
!E3OI-!U24T-142F :" :XB"Á¦ºÉ°³¦´µ¥¸ÉÁ¦¸¥ÁoµÃ¥°´Ã¤´·
:" :\\"1Á¦·É¤o7B"Á¦ºÉ°³Å¤n¦´µ¥¸ÉÁ¦¸¥ÁoµÃ¥°´Ã¤´·"
o°¦´µ¥Á°
!E)W)!X-I+Z`F :" :X"1Á¦·É¤o7B"Á¦ºÉ°³ÂoÄ®o¦µªnµ¤¸o°ªµ¤ÁoµÃ¥¤¸
Á¸¥Áº°Â¨³¤¸o°ªµ¤"T;HFHPEPGh"<HIIJhHU
:" :\\B"Á¦ºÉ°³Å¤nÂoÁº°ªnµ¤¸o°ªµ¤Áoµ
EU+1J!W-.2F :" )`4I2L"1Á¦·É¤o7B"³ÄoÁ¸¥Á¦¸¥Áoµ¸É´ÊŪoÄÁ¦ºÉ°
:" ,0-12B"³ÄoÁ¸¥Á¦¸¥Áoµ¸É´ÊŪoÄæ«´¡r¤º°º°"
1¢{r´¸Ê°µÅ¤nεµ"¹Ê°¥¼n´Ã¦«´¡r¤º°º°7
EU+1J!9-12!
V0N1J2F
Á¤ºÉ°"EU+1J!W-.2F"¼´ÊÁ}"E)`4I2LF""G81I2MH"¨oª
Á¨º°Á¸¥Á¦¸¥ÁoµÎµ®¦´µ¥¸É¦´Â¨³"^<^"µ"E9-12&F"
1Á¦·É¤o7"E9-12#F"E9-12BF
:" VNSS!9-12B"Á¨º°Á¸¥Á¦¸¥ÁoµÎµ®¦´µ¥Ã¦Áoµ
:" W244NJ2!9-12B"Á¨º°Á¸¥Á¦¸¥ÁoµÎµ®¦´"^<^
!µ¦ÄoÁ¦ºÉ°Á¨nÁ¸¥¨¼¼
:" 宦´µ¦¨³Á¸¥°»¦rÄ®¤n"¼®oµ"!$
:" 宦´µ¦ÁºÉ°¤n°)´µ¦ÁºÉ°¤n°°»¦r"¼®oµ"!%
!R»i¤Â¨³Å¢´µ®oµ°µ¦ª»¤Â®¨n´µ
21345
6
:" »i¤µ¦Îµµ"Å¢´µ"¨³o°¤¼¨¸É®oµ°³Ânµ´"´Ê¸Ê"¹Ê
´°»¦r¸ÉÁºÉ°¤n°
o°¤¼¨µ¦Á¨n
1"¦Á¨n
2"®¤µ¥Á¨Â¦ÈO0
3"µ³µ¦Á¨nO0
4"Áª¨µÄµ¦Á¨nO0
5"ªµ¤Â¦°´µÂ¨³¦³´ÂÁ°¦¸É"1Á¤ºÉ°Åo¦´o°¤¼¨´¨nµªµ
°»¦rÁnµ´Ê7
6"o°¤¼¨ÂÈ"1ºÉ°Â¦È)ºÉ°«·¨d)ºÉ°°´¨´Ê¤{»´7O0
:" µ¦"GHH"³Á}µ¦Á¨ºÉ°o°ªµ¤®µ®oµ°Âo°ªµ¤Å¤n®¤
»i¤µ¦Îµµ
G! !H Á¨º°Ã®¤µ¦Á¨nÎʵO0O!
G! !H Á¨º°Ã®¤µ¦Á¨n»n¤O0O!
GSH!GTH:" Á¨º°Â¦È"17
:" o®µ°¥®¨´)Á·®oµ"1oµÅªo7
GIHÁ¦·É¤Á¨n
GWH®¥»Á¨n´Éª¦µª
O0"¡¦o°¤ÄoµÎµ®¦´°»¦r¸ÉÄoµ¦nª¤´"+,;MQ"0#$"ÅoÁnµ´Ê
O!"®µo°µ¦¥Á¨·µ¦»n¤Â¨³µ¦Á¨nÎʵ"»i¤´¨nµªÎʵÇ"ªnµÅ¢
´µ³®µ¥Å
KW-V_Entry_U_TH.indb 30KW-V_Entry_U_TH.indb 30 9/18/2014 10:13:39 AM9/18/2014 10:13:39 AM

Å¥ $0
µ¦´Ênµµ¦´Ênµ
!µ¦¦´Á¸¥
!R!µ¦Äoµ¦´ÊnµÁ¸¥
:" µ¦¦´Ân³¼ÎµÎµ®¦´Ân¨³Â®¨n´µªnµ»³¦´Á¸¥°¸
¦´Ê"®µÂ®¨n´µÁ}Ân·r"µ¦¦´Ân³Åo¦´µ¦´ÁÈ宦´
Ân¨³®¤ª®¤¼nn°Å¸Ê
"–],]),M]
"–M]
"–]PEd)<QYk0)<QYk!)<Q$)3<+)3+,
:" »Å¤nµ¤µ¦Á¨¸É¥µ¦´ÊnµÁ¸¥Á¤ºÉ°d®¨n´µ"+,
"µ¦Á¨º°Ã®¤Á¸¥¸É´Ê¨nª®oµ
&"®oµ°"E8^ONS+Y2MF
®oµ°®¨´B
#"Á¨º°Ã®¤Á¸¥
:" »µ¤µ¦Á¨¸É¥®oµÁ¡ºÉ°Â¦µ¥µ¦°ºÉÇ"Á¡·É¤ÅoÃ¥»i¤"
aJb)aKb
µ¦´¹nµ¸É¦´´ÊŪooª¥Á°!i!µ¦Îµ®nµÃ®¤Á¸¥¸É´Ê¨nª®oµ
oª¥Á°
&"Á¨º°Ã®¤Á¸¥"1¼°¨´¤roµoµ¥7"
#"¦´¦³´ªµ¤¸ÉÂn¨³ªµ¤¸É"117"¨oªÁ¨º°¦³´´ª¼¢Á¢°¦r"
127
µ¦¦´Ân³Åo¦´µ¦´ÁȨ³"E(42MF"¼ÁdÄoµ
!µ¦´¹nµ¸É¦´´ÊŪooª¥Á°!i!µ¦¦´Á¸¥Ä®o¼o°
&"Á¨º°Ã®¤Á¸¥"1¼°¨´¤roµoµ¥7
#"®oµ°µ¦¦´nµ
B"Á¨º°Â
$"¦´Á¸¥
GU242IH Á¨¸É¥¦³´Âªµ¤¸É´Ê®¤Á}"9
E\M2^F Á¨º°ªµ¤¸É
EnF ¦´ªµ¤ªoµ°ªµ¤¸É
E)>!72]2SF ¦´¦³´´ª¼¢Á¢°¦rO
nµ¸É¦´Åªo³¼Á¸¥´®µµ¦´Ênµ"E(42MF"¼¦oµ¹Ê"1¼°¨´¤roµ
oµ¥7"¨oª"E(42MF"¼ÁdÄoµ
:" µ¦¦´Ân³¼Îµªnµ»³¦´Á¸¥°¸¦´Ê
:" ®µo°µ¦Îµµ¦¦´Ân宦´Â°ºÉÇ"εÎʵ´Ê°¸É"B"¨³"$
O" ¦´ÅoÁ¤ºÉ°ÁdÄoµ´ª¼¢Á¢°¦rÁnµ´Ê"1®oµ"$87
KW-V_Entry_U_TH.indb 31KW-V_Entry_U_TH.indb 31 9/18/2014 10:13:39 AM9/18/2014 10:13:39 AM

$!
µ¦´Ênµµ¦´Ênµ
!R!µ¦¦´ªµ¤¸É¸¦°Ã°Áª°¦r
&"®oµ°"Eop-]2MF
®oµ°®¨´B
#"Á¨º°¦µ¥µ¦¸É³¦´"117"¨oªÎµÁ·µ¦¦´Ânnµ"127
E;,\F ¦´ªµ¤¸É´Ân宦´¨ÎµÃ¡®oµ)®¨´"1ª¦
¦°´µªµ¤¸É¼7
E7,\F ¦´ªµ¤¸É´Ân宦´´ª¼¢Á¢°¦r"1´ª¦°¸É
Ä®oªµ¤¸ÉÎɵnµÅo7O0
E72]2SF ¦´¦³´´ª¼¢Á¢°¦rO0
E,0N42F Á¨º°´Ê°Îµ®¦´´ª¼¢Á¢°¦rO!
E\M2^F µ¦¦´ªµ¤¸É¸¦°Ã°Áª°¦r
O0"¦´ÅoÁ¤ºÉ°ÁdÄoµ´ª¼¢Á¢°¦rÁnµ´Ê"1®oµ"$87
O!"Ťnµ¤µ¦Á¨º°ÅoÁ¤ºÉ°´Ênµ"E\M2^F"Á}"E90M-OJ0F
!µ¦¦´nµµ¦Á¨nª·¸Ã°
!R!µ¦¦´£µ¡
»µ¤µ¦¦´»£µ¡°£µ¡Åo
&"ÂÁ¤¼µ¦¦´Ân
:" Á¤ºÉ°®oµ°"+AA"®¦º°®oµ°ÎµµO0"¦µ¹Ê"»µ¤µ¦»i¤"
].^Q"1宦´¦»n"23-,40567)" "1宦´¦»n"23-,!056)
23-,007"¤°·Á°¦roµÅªoÁ¡ºÉ°Á¨¸É¥Á}Á¤¼µ¦¦´£µ¡
#"Á¨º°"GKQW!:XH"1Ádµ¦®¦¸ÉÅ¢7"®¦º°"GKQW!:\\H"1dµ¦®¦¸ÉÅ¢7
B"¦´£µ¡"1Z0%"¹"[0%7
E*M+J0IF ¦´ªµ¤ªnµ
EV-1IMN4IF ¦´ªµ¤¤´
E*SNR[F ¦´ªµ¤Îµ
EV-S-MF ¦´¸
E9+1IFO!¦´¦³´¸
E)0NMT1244F ¦´ªµ¤¤´
O0"¢{r´Îµµµ¤µ¦Á¨º°ÄoÅoĦ»n"23-,4056)23-,!056"Ánµ´Ê
O!"µ¤µ¦¦´ÅoÁ¤ºÉ°´µ¸ÉÁoµ¤µº°"/6^M"Ánµ´Ê
KW-V_Entry_U_TH.indb 32KW-V_Entry_U_TH.indb 32 9/18/2014 10:13:39 AM9/18/2014 10:13:39 AM

Å¥ $$
µ¦´Ênµµ¦´Ênµ
!R!µ¦Á¨¸É¥°´¦µnª£µ¡
"»µ¤µ¦Á¨¸É¥°´¦µnª£µ¡Îµ®¦´µ¦Á¨nª·¸Ã°
&"ÂÁ¤¼µ¦¦´Ân
#"Á¨º°´nª£µ¡
E\(77FO宦´£µ¡´ÊÁ·¤"0&B(
´µ"4B$ ´µ"0&B(
Ej()9F 宦´µ¦¼£µ¡"4B$"·®oµ°ªoµ
´µ"4B$ ´µ"0&B(
EX-MLNSFO宦´£µ¡´ÊÁ·¤"4B$"
´µ"4B$ ´µ"0&B(
E3OI-F 宦´"aKQ)Vb/a()*b"Ánµ´ÊB"°´¦µnª£µ¡
³¼Á¨º°Ä®o°¨o°´´µ¸ÉÁoµ¤µÃ¥
°´Ã¤´·
O" ³Á¨n"]PEd"¸É´Ênµ"E)RM221!UNI+-F"Á}"G&CD6H"Ūo"1宦´"],]"®oµ"
0$)宦´"X^5B"®oµ"0%7"´nª£µ¡¼´ÊnµÅªoŤn¼o°
!R!µ¦¼¤£µ¡
»µ¤µ¦¼¤£µ¡"1E\(77F="Ec--L&F"¹"Ec--LBF7
:" Á¤ºÉ°´Ênµ"E34T2RIF"Á}"Ej()9F"®¦º°"E3OI-F"1¼°¨´¤roµoµ¥7"£µ¡³¼
¼¤oª¥nªnª£µ¡µµ¦´Ênµ"E\(77F
&"ÂÁ¤¼µ¦¦´Ân
#"Á¨¸É¥°´¦µnª"117"¨oª¥oµ¥Á¢¦¤µ¦¼¤"127
:" ¢{r´É¼¤Å¤nµ¤µ¦ÄoÅo宦´Â®¨n´µª·¸Ã°µ¦µ¥µ¦
KW-V_Entry_U_TH.indb 33KW-V_Entry_U_TH.indb 33 9/18/2014 10:13:40 AM9/18/2014 10:13:40 AM

$4
µ¦´Ênµµ¦´Ênµ
!µ¦Á¨¸É¥¸År°Â¨
&"®oµ°"E(42M!VO4I-L+Y2F
®oµ°®¨´B
#"宦´¦»n"23-,4056"Ánµ´ÊB"Á¨º°¦µ¥µ¦¸É³Á¨¸É¥"
1¦¼Â¡ºÊ®¨´B"G*NR[JM-O1.H)¸Â°£µ¡B"G,N12S!V-S-MH7
B"Á¨º°¡ºÊ®¨´)¸Â°£µ¡O0
®µo°µ¦Á¨º°¡ºÊ®¨´
O!
µ¦Á¨º°¸Â°£µ¡O0
O$
:" µ¦Á¨º°"G)RN1H"³n°¥Ç"Á¨¸É¥¸°ªµ¤ªnµ
O0"¸Â°£µ¡µ¤µ¦Á¨º°ÅoĦ»n"23-,4056"Ánµ´Ê
O!"´Áȵ°Á°Åªon°"1¼°¨´¤rªµ7
O$"´¹µ¦¦´nµ¸Åªon°"1¼oµ¨nµ7
!Rµ¦¦´nµ¸°»Á°!<宦´¦»n!=>?@$&*9!Ánµ´ÊA
&"Á¨º°"G,N12S!V-S-MH"®oµ°"E(42M!VO4I-L+Y2F"
1¼°¨´¤roµoµ¥7
#"
B"Á¨º°µ¦´ÊnµÅ¢®¦¸É宦´¸"117"¨oª¦´¸"127
!Rµ¦´Áȵ°Á°ÅªoÁ}£µ¡¡ºÊ®¨´
³Á¨nª·¸Ã°®¦º°Â£µ¡"»µ¤µ¦´£µ¡Â¨³Äo£µ¡¸É´Á}£µ¡¡ºÊ®¨´
:" »Å¤nµ¤µ¦´ÁºÊ°®µÂ¨³£µ¡µ"PQRS)PQ?RGH"¸É¤¸¨···ÍÅo
:" Á¤ºÉ°ÄoÅ¢¨r"iQYk"Á}£µ¡¡ºÊ®¨´"¦ª°Ä®oÂnĪnµªµ¤¨³Á°¸¥º°"
'99"l"4'9"¡·Á¨
:" ¸°£µ¡¸É´°µ¼nµµ¸°µ¦·
&"Á¨nª·¸Ã°®¦º°£µ¡"
#"®oµ°"E(42M!VO4I-L+Y2F"1¼°¨´¤roµ¥»7
B"
$"¦´£µ¡
GJHGKHGHHGIHÁ¨ºÉ°Á¢¦¤µ¦¼¤
G! !H ¥µ¥µ"1E:\\F="Ec--L&F"Z"Ec--LBF7
GIWHOÁ¦·É¤)®¥»µ¦Á¨n´Éª¦µª
G! !HOÁ¨ºÉ°µÅoµ®oµ¸¨³Á¢¦¤
:" ®µo°µ¦¥Á¨·µ¦´®oµ°""GVN1R2SH
KW-V_Entry_U_TH.indb 34KW-V_Entry_U_TH.indb 34 9/18/2014 10:13:40 AM9/18/2014 10:13:40 AM

Å¥ $%
µ¦´Ênµµ¦´Ênµ
%"´£µ¡¸É®oµ°
o°ªµ¤µ¦¥º¥´³¦µ¹Ê""Gk24H"Á¡ºÉ°´ÁÈ£µ¡¸É´Ä®¤n"1£µ¡¸É¤¸
°¥¼n³¼Â¸Éoª¥£µ¡Ä®¤n7
:" "GX-H"Á¡ºÉ°¨´Å¸É®oµ°n°®oµ
O" ŤnÂÁ¤ºÉ°Á¨n°»¦r£µ¥°¸ÉÁºÉ°¤n°´´Êªn°´µÁoµ"PQRS)+,-./
!µ¦¦´Ân®oµ°®¨´
»µ¤µ¦´Á¦¸¥¦µ¥µ¦¸É®oµ°®¨´Åo
&"®oµ°"EW21O!VO4I-L+Y2F
®oµ°®¨´B
:" "aKb"ÎʵÇ"Á¡ºÉ°Á¨¸É¥®oµ®oµ°Á¤¼"EK+4TSN`F
#"Á¨º°ÎµÂ®n¸É³ªµÅ°°"117"¨oªÁ¨º°¦µ¥µ¦¸É»o°µ¦
ÂÄε®n¸ÉÁ¨º°Åªo"127
εÎʵ´Ê°¸ÊÁ¡ºÉ°ªµÅ°°°¦µ¥µ¦°ºÉ
µ¦Îµ®µ¦´Ênµ¦³
!R!µ¦Îµ/µ¦Á¦¸¥ºµ¦´Ênµ
:" »µ¤µ¦Îµµ¦´Ênµ¸ÉÁ¨¸É¥Â¨ÄÁ¤¼"E)2II+1J4F"¨³Á¦¸¥ºµ¦´Ê
nµ¸ÉεŪoÅo¨°
:" Á¦ºÉ°³Áȵ¦´Ênµ¸ÉεŪo¤o³¤¸µ¦¦¸ÁÈÁ¦ºÉ°Èµ¤"1®oµ"$7
!& "®oµ°"E)89(,!W2L-M`F
®oµ°®¨´B
#"
:" ®µo°µ¦¥Á¨·""GX-H
B"Á¨º°µ¦Îµµ
GU2RNSSH Á¦¸¥ºµ¦´Ênµ¸ÉεŪo
GW2L-M`H 嵦´Ênµ{»´
GVS2NMH ¨oµµ¦´Ênµ¸ÉεŪoij´Ê
:" ®µo°µ¦¥Á¨·""GVN1R2SH
o°ªµ¤µ¦¥º¥´³¦µ¹Ê""Gk24H
:" Á¤ºÉ°ÎµÁ·µ¦Á¦¸¥º®¦º°¨oµ"®¨n´µ"+,"³¼d£µ¥®¨´
µ¦¥º¥´
KW-V_Entry_U_TH.indb 35KW-V_Entry_U_TH.indb 35 9/18/2014 10:13:41 AM9/18/2014 10:13:41 AM

$&
µ¦´Ênµµ¦´Ênµ
!R!µ¦°´¡Á¦³
nµµ¤µ¦°´¡Á¦³ÅoÃ¥ÁºÉ°¤n°°»¦r"X^5"¸É´ÁÈÅ¢¨r°´¡Á°¥¼n
:" ¼µ¦°´¡Á¦³"¸É">?@@AB))CCC#DEF#GH@)FI)FJK)L
&"¦oµÅ¢¨r°´¡Á"´¨°Å¢¨rÅ¥´°»¦r"X^5"¨oªÁºÉ°¤n°
°»¦r´Á¦ºÉ°
:" 宦´µ¦ÁºÉ°¤n°°»¦r"X^5"¼®oµ"4%
#"®oµ°"E)`4I2L!Q1Z-MLNI+-1F
®oµ°®¨´B
:" "aKb"ÎʵÇ"Á¡ºÉ°Á¨¸É¥®oµ®oµ°Á¤¼"E)`4I2LF
B"
E3TTS+RNI+-1!@2M4+-1F µ¦¦´¦»Ã¦Â¦¤°¦³
EK@K!@2M4+-1F µ¦¦´¦»Ã¦Â¦¤°¦³"],]
E)`4I2L!@2M4+-1F ¦´¦»¦³
E*SO2I--I0!@2M4+-1FO¦´¦»Ã¦Â¦¤"5NcH@RR@?
µ¦ÎµÁ·µ¦¸Ê°µÄoÁª¨µ´¦¼n
Á¤ºÉ°µ¦°´¡ÁÁ¦È¤¼¦r¨oª"o°ªµ¤"TXASJ@H"MRmANH@HSU"³¦µ¹Ê"
´ÊnµÁ¦ºÉ°Ä®¤n
:" ®µµ¦°´¡ÁŤnεÁ¦È"Ä®od¨oªÁdÁ¦ºÉ°Ä®¤n"¨oª¨°°´¡Á°¸¦´Ê
:" ¹Â¤onµ³dÁ¦ºÉ°ÅĦ³®ªnµµ¦°´¡Á"nµ¥´µ¤µ¦Á¦·É¤¦³µ¦
°´¡ÁÄ®¤nÅo®¨´µ¸ÉÁdÁ¦ºÉ°Â¨oª"µ¦°´¡Á³Á¦·É¤oÄ®¤n´ÊÂno
O" 宦´¦»n"23-,4056)23-,!056"Ánµ´Ê
!R!µ¦¦´ÎµÂ®n´¤´!
»µ¤µ¦¦´ÎµÂ®n´¤´Â´¤´®µÎµÂ®n¸É´¤´Â¨³µ¦Äoµ
Ťn°¨o°´
&"®oµ°"E9-OR0!,N12S!3._O4IF
®oµ°®¨´B
:" "aKb"ÎʵÇ"Á¡ºÉ°Á¨¸É¥®oµ®oµ°Á¤¼"E)`4I2LF
#"³»¹É¨µ°Á¦ºÉ°®¤µ¥¸Éoµoµ¥¨nµÂ¨³oµªµµ¤Îµ
³ε
:" ®µo°µ¦¦¸ÁÈε®n´¤´"Ä®o"GU242IH
:" ®µo°µ¦¥Á¨·µ¦ÎµÁ·µ¦{»´"Ä®o"GVN1R2SH
KW-V_Entry_U_TH.indb 36KW-V_Entry_U_TH.indb 36 9/18/2014 10:13:41 AM9/18/2014 10:13:41 AM

Å¥ $8
µ¦´Ênµµ¦´Ênµ
!µ¦´Ênµ¦µ¥µ¦Á¤¼
!Rµ¦Â®oµ°Á¤¼!E)2II+1J4F
®oµ°®¨´B
:" Á¤ºÉ°Á¨¸É¥µ¦´ÊnµÎµ®¦´"E3@!Q1TOIF"¨³"EXN]+JNI+-1!Q1TOIF"
1宦´¦»n"23-,007)E3@!Q1TOIF"¨³"EQ1TOIF"Ä"EXN]+JNI+-1!Q1TOIF"
1宦´¦»n"23-,4056)23-,!0567"Ä®od®¨n´µ"+,"1®oµ"87"
µ¤µ¦Á¨¸É¥Â¨µ¦´Ênµ°ºÉÇ"ÅoÁ¤ºÉ°Â®¨n´µ"+,"Ád
!R®oµ°µ¦´Ênµ!E3O.+-F
E\N.2M/*NSN1R2F
\N.2MB"¦´nµµ¨µr´µ°°°¨ÎµÃ¡®oµÂ¨³®¨´
:" \C!¹!UC"1Á¦·É¤oB"'7
"–Á¤ºÉ°Äo¦³°¨ÎµÃ¡"Ä®o´ÊÁ¨º°Åªo¦¨µ"1'7
*NSN1R2B"¦´nµµ¨µr´µ°°°¨ÎµÃ¡oµ¥Â¨³ªµ
:" 7C!¹!UC"1Á¦·É¤oB"'7
"aJb)aKb)aHb)aIb"®¦º°¨µ"G! !H"Á¡ºÉ°¦´Ân
"–®µo°µ¦¨oµµ¦¦´nµ""GV21I2MH
E8^ONS+Y2MF
Á¨¸É¥Ã®¤Á¸¥®¦º°¦´Ân¨³´Áȵ¦´ÊnµÁ¸¥Îµ®¦´Ân¨³Â®¨n´µ"
1®oµ"$07
:" \SNI"1Á¦·É¤o7/;NM.!U-R[/jNYY/,-T4/Ug*/9NS[/(42M/@-RNS!*--4I/*N44!
*--4I/VSN44+RNS/KN1R2
E7-O.1244F
»µ¤µ¦Ád)dµ¦Äoµ¢{r´ªµ¤´Åo
:" :X"1Á¦·É¤o7B"
Á¡·É¤ªµ¤¸ÉÎɵ¨³¼"Á¡ºÉ°Ä®oÁ¸¥Åo¤»¨¸¥·É¹Ê"¸É¦³´Á¸¥n°¥"
Å¢´µ"WVX]"·ªnµ
:" :\\B"¥Á¨·
Eop-]2MF
µ¦¦´ªµ¤¸É¸¦°Ã°Áª°¦r"1®oµ"$!7
E@-SOL2!:ZZ42IF
¦´Ân¨³ÁȦ³´ªµ¤´¸É¦´Ã¥°´Ã¤´·°Ân¨³Â®¨n´µ"
1宦´Ân·r"µ¦¦´Ân³¼´ÁÈ宦´Ân¨³®¤ª®¤¼nn°Å¸ÊB"
],]),M]="M]="¨³"]PEd)<QYk0)<QYk!)<Q$)3<+)3+,7"¦³´ªµ¤´³
Á¡·É¤¹Ê®¦º°¨¨Ã¥°´Ã¤´·
:" h&%"¹"mC"1Á¦·É¤oB"'7
!E)Ode--Z2MF
:" :X"1Á¦·É¤o7B"ÁdÄoµ´ª¼¢Á¢°¦r
:" :\\B"dÄoµ´ª¼¢Á¢°¦r
E*N44!*--4IF
Á¨º°¦³´ªµ¤´°ªµ¤¸É¸É»o°µ¦
:" :\\!1Á¦·É¤o7/72]2S!&/72]2S!#
KW-V_Entry_U_TH.indb 37KW-V_Entry_U_TH.indb 37 9/18/2014 10:13:41 AM9/18/2014 10:13:41 AM

$'
!R®oµ°µ¦´Ênµ!EK+4TSN`F
EK+LL2MF
:" 3OI-"1Á¦·É¤o7B"¦´®¦¸Éªµ¤ªnµ°®oµ°Â¨³»i¤Á¤ºÉ°ÁdÅ¢®oµ¦
"–o°¤¸µ¦n°µ¥Å¢".WWX<."1®oµ"447
:" :XB"ÁdÄoµ¨ªµ¤ªnµ
:" :\\B"¥Á¨·
E(42M!VO4I-L+Y2F!
Á¨¸É¥¦¼Âµ¦Â¨"1®oµ"$47
E:)K!VS-R[F
:" :XB"µ¯dµÁ¤ºÉ°Á¨n®¨n´µª·¸Ã°
:" :\\"1Á¦·É¤o7B"¥Á¨·
!EK2L-14IMNI+-1F
:" :X"1Á¦·É¤o7B"ÁdÄoµµ¦µ·®oµ°
:" :\\B"¥Á¨·
E)RM-SSF
:" :XB"Á¨ºÉ°µ¦Âo°¤¼¨Îʵ
:" :1R2"1Á¦·É¤o7B"Á¨ºÉ°o°¤¼¨¸É®¹É¦´Ê
:" :\\B"¥Á¨·
µ¦»i¤"GHH"³Á}µ¦Á¨ºÉ°o°ªµ¤Å¤nªnµ´ÊnµÅªo°¥nµÅ¦
EW21O!VO4I-L+Y2F
Á¨¸É¥¦µ¥µ¦¸É®oµ°®¨´Åo"1®oµ"$%7
E)RM221!3._O4IF
¦´ªµ¤ªnµÂ¨³¸Îµ°®oµ°
"G81I2MH"Á¡ºÉ°Â®oµ°µ¦´Ênµ"Á¨º°"GKQW!:XH"1Ádµ¦®¦¸ÉÅ¢7)
GKQW!:\\H"1dµ¦®¦¸ÉÅ¢7"µ´Ê"Á¨¸É¥µ¦´Ênµ´n°Å¸ÊB
:" *M+J0IB"¦´ªµ¤ªnµ
"–h&%"¹"m&%"1Á¦·É¤oB"'"宦´Ádµ¦®¦¸ÉÅ¢)m&%"宦´dµ¦®¦¸ÉÅ¢7
:" *SNR[B"¦´ªµ¤Îµ
"–h&%"¹"m&%"1Á¦·É¤oB"'7
E@+.2-!:OITOIFO0
Á¨º°¦³¸°¤°·Á°¦r£µ¥°
:" X9)V=",37"1Á¦·É¤o7
E31JS2FO!
¦´¤»¤®oµ°"1®oµ"87
O0"o°ªµ¤"TQNHJIH"QRCHK"VnnU"³¦µ¹ÊÁ¤ºÉ°µ¦´Ênµ¤¸µ¦Á¨¸É¥Â¨"
dÁ¦ºÉ°Â¨³ÁdÄ®¤nÁ¡ºÉ°Ä®oµ¦Á¨¸É¥Â¨¤¸¨´´Äo
O!"宦´¦»n"23-,4056"Ánµ´Ê
!R®oµ°µ¦´Ênµ!EQ1TOIF
!E3@!Q1TOIFO
»µ¤µ¦Îµ®µ¦Äo´Êªn°"PQRS)+,-./
:" !3@?QX"1Á¦·É¤o7B"Á¨º°Á¡ºÉ°Äo°»¦r£µ¥°¸ÉÁºÉ°¤n°´´Êªn°"PQRS)+,-./"
®¦º°"PQRS)PQ?RGH"¸ÉÁºÉ°¤n°Ã¥Äo"2^-X&!"®¦º°µ¥ÁÁ·¨"X^5"!#9"1®oµ"4%7
:" +,-.B"Á¨º°Á¡ºÉ°Äo"PQRS)PQ?RGH"¸ÉÁºÉ°¤n°Ã¥Äo"2^-X%("1®oµ"4%7
!
EU?V3W!Q1I2MMOTIF
:" :X"1Á¦·É¤o7B"£µ¡µ¨o°¤°®¨´Á¤ºÉ°»Á¨¸É¥Á¸¥¦rŸÉε®n
°¥®¨´"1;7
:" :\\B"Á¨º°¦µ¥µ¦¸ÊÁ¤ºÉ°Å¤nÅoÁºÉ°¤n°¨o°
!EXN]+JNI+-1!Q1TOIFO
宦´¦»n"23-,4056)23-,!056B
Á¨¸É¥µ¦´ÊnµÎµ®¦´µ¦Â¨®oµ°°"+AA"µ"PQRS"@RcF?)PQ?RGH"
®¦º°®oµ°°°»¦rεµ£µ¥°¸ÉÁºÉ°¤n°"1®oµ"0'"¨³"!!7
:" Á¤ºÉ°´Ênµ"EQ1TOIF"Á}"G+,0-12H"¨oª"EXN]+JNI+-1!WOI2F"³Å¤nεµ
宦´¦»n"23-,00B
:" +,0-12B"Á¨¸É¥Á}®oµ°°"+AA"µ"PQRS"@RcF?)PQ?RGH"¸ÉÁºÉ°¤n°Ã¥µ¦
»i¤" "¤°·Á°¦r"1®oµ"0'7
:" :\\B"Á¨¸É¥Á}®oµ°µ¦ª»¤Â®¨n´µ{»´
!
O" ®µo°µ¦Á¨¸É¥Â¨µ¦´Ênµ"Ä®od®¨n´µ"+,"Ã¥µ¦"
G3@!:ZZH"®oµ°®¨´n°"
"宦´¦»n"23-,4056)23-,!056B"µ¦´Ênµ"E3@!Q1TOIF"µ¤µ¦Á¨¸É¥
ÅoÈn°Á¤ºÉ°µ¦´Ênµ"EQ1TOIF"Ä"EXN]+JNI+-1!Q1TOIF"¼´ÊnµÁ}"GUP*H"
®¦º°"G:\\H
"宦´¦»n"23-,00B"µ¦´Ênµ"E3@!Q1TOIF"µ¤µ¦Á¨¸É¥ÅoÈn°Á¤ºÉ°´Ênµ"
EXN]+JNI+-1!Q1TOIF"Á}"G:\\H
µ¦´Ênµµ¦´Ênµ
KW-V_Entry_U_TH.indb 38KW-V_Entry_U_TH.indb 38 9/18/2014 10:13:42 AM9/18/2014 10:13:42 AM

Å¥ $(
!R®oµ°µ¦´Ênµ!E)`4I2LF
!E7N1JONJ2F
Á¨º°£µ¬µo°ªµ¤¸ÉÄo宦´o°¤¼¨®oµ°
:" 81JS+40"1Á¦·É¤o7/84TNq-S/\MN1rN+4/K2OI4R0/QINS+N1-/X2.2MSN1.4/,-MIOJOs4/
9tM[r2/Руccĸий/ / / / / /
/*N0N4N!WNSN`4+N/*N0N4N!Q1.-124+N
"–o°ªµ¤"TQNHJIH"QRCHK"VnnU"³¦µ¹ÊÁ¤ºÉ°µ¦´Ênµ¤¸µ¦Á¨¸É¥Â¨"
dÁ¦ºÉ°Â¨³ÁdÄ®¤nÁ¡ºÉ°Ä®oµ¦Á¨¸É¥Â¨¤¸¨´´Äo
:" P(Q!7N1JONJ2B"Á¨º°£µ¬µ¸ÉÄo宦´µ¦Â»i¤µ¦ÎµµÂ¨³¦µ¥µ¦Á¤¼
"–81JS+40"1Á¦·É¤o7)7-RNS"1£µ¬µ¸ÉÁ¨º°oµ7
EVS-R[F
´ÊÁª¨µµ¯dµ"1®oµ"47
E*22TF
:" :X"1Á¦·É¤o7B"ÁdÁ¸¥Áª¨µ¡·¤¡r´¤´
:" :\\B"¥Á¨·
E)89(,!W2L-M`F
»µ¤µ¦Îµ"Á¦¸¥º"®¦º°¨oµµ¦´Ênµ¸É´ÊŪo"1®oµ"$%7
!E9-OR0!,N12S!3._O4IF
¦´ÎµÂ®n´¤´°»i¤®oµ°"1®oµ"$&7
E*SO2I--I0!)2IOTFO
ε®nµµ¦´ÊnµÎµ®¦´µ¦Äo°»¦r¨¼¼"Án"µ¦ÁºÉ°¤n°Â¨³µ¦Äoµ
´ÉªÅ°ºÉÇ
:" ,N+M2.!K2]+R2!7+4IB""G81I2MH"Á¡ºÉ°Â¦µ¥µ¦°»¦r¸É¨³Á¸¥"»
µ¤µ¦ÁºÉ°¤n°°»¦r®¦º°¨µ¦¨³Á¸¥"1®oµ"!%7
:" ,QX!V-.2B"Á¨¸É¥¦®´"Q./"°Á¦ºÉ°"1®oµ"!47
:" K2]+R2!XNL2B"ºɰ°»¦r¸É³¦µ°»¦r"5NcH@RR@?"*"
i,M"23-,
:" K2]+R2!3..M244B"¸ɰ¥¼n°»¦r°Á¦ºÉ°
:" 3OI-!V-112RIB
"–:X"1Á¦·É¤o7B"µ¦ÁºÉ°¤n°³Á}ÅÃ¥°´Ã¤´·´°»¦r"5NcH@RR@?"
¸ÉÁºÉ°¤n°¨nµ»Á¤ºÉ°Á¦ºÉ°Ád
"–:\\B"¥Á¨·
:" *SO2I--I0!;\/3O.+-B"Á¨º°¨ÎµÃ¡¸ÉÄo宦´"5NcH@RR@?"1´Êµ¦Äoæ«´¡r
¨³Á¦ºÉ°Á¨nÁ¡¨7
"–\M-1I!:1S`B"µ¨ÎµÃ¡®oµÁnµ´Ê
"–3SS"1Á¦·É¤o7B"µ¨ÎµÃ¡»´ª
:" !3OI-!,N+M+1JB
"–:X"1Á¦·É¤o7B"¦oµµ¦´¼n°´Ã¤´·´°»¦r"PV^"¸ÉÁºÉ°¤n°Åªo"1Án"
PQ?RGH7"¤o³dÄoµ¢{r´"5NcH@RR@?"°°»¦rŪoȵ¤"1µ¦´¼n
°´Ã¤´·°µÅ¤nεµ´°»¦rµÁ¦ºÉ°"´Ê¸Ê¹Ê°¥¼n´Áª°¦r´"PV^7
"–:\\B"¥Á¨·
:" Q1+I+NS+Y2B""G81I2MH"oµÁ¡ºÉ°Á¦¸¥¤Äoµµ¦´Ênµ´Ê®¤¸É»´Ê宦´µ¦
Äoæ«´¡rÁ¨ºÉ°¸É"5NcH@RR@?"¨³Á¦ºÉ°Á¨nÁ¡¨"5NcH@RR@?
EQ1+I+NS+Y2F
Á¦¸¥¤Äoµµ¦´Ênµ´Ê®¤¸É´ÊŪo""G81I2MH"oµÅªoÁ¡ºÉ°Á¦¸¥¤Äoµµ¦´Ênµ
:" ®¨´Á¦·É¤oµ¦´Ênµ"¦´µ¦´Ênµ®oµ°"EQ1+I+NS!)2II+1J4F
"" EK+]oe!@:KF
Á¦ºÉ°¸Ê¤¸¦®´³Á¸¥°¤´Á°°¥¼n"Á¤ºÉ°Ä¸É»Á¨nÅ¢¨r¸É¤¸¦®´³Á¸¥´¹°¥¼n"
¦®´³Á¸¥Á·¤°Á¦ºÉ°È³¼´¹´Å"´Ê¸ÊÁ¡ºÉ°j°´Äoµ¨···Í
:" "G81I2MH"Á¡ºÉ°Âo°¤¼¨
:" ®µo°µ¦¨´Å¥´®oµ°n°®oµ""G:=H
E)2M+NS!XOLd2MF
®¤µ¥Á¨¸Á¦¸¥¨
E)I22M+1J!U2L-I2!V-1IM-SS2MF
ε®®oµ¸ÉÄ®o´»i¤ª»¤¸É¦¸Ã¤°Ã¦¨¡ª¤µ¨´¥"1·n°°¦µ¥
¨³Á°¸¥Åoµ´ªÂε®nµ¥"i,M7
E)`4I2L!Q1Z-MLNI+-1F
Âo°¤¼¨Áª°¦r´É°°¢rª¦r"nµµ¤µ¦°´¡Á°¢rª¦rÅo"1®oµ"$&7
O" 宦´¦»n"23-,4056)23-,!056"Ánµ´Ê
µ¦´Ênµµ¦´Ênµ
KW-V_Entry_U_TH.indb 39KW-V_Entry_U_TH.indb 39 9/18/2014 10:13:42 AM9/18/2014 10:13:42 AM

49
!¦¸Ã¤°Ã¦¨!¦¸Ã¤°Ã¦¨
Á¦ºÉ°·´Ê¤µ¡¦o°¤¢{r´¦¸Ã¤°Ã¦¨¡ª¤µ¨´¥
:" ¼®oµ"4%"宦´µ¦ÁºÉ°¤n°
:" µ¦Äoµ°µÂnµ´¹Ê°¥¼n´¦³Á£°¦¸Ã¤°Ã¦¨¡ª¤µ¨´¥
µ¦Á¦¸¥¤µ¦
!Rµ¦¹ÂndÂÁ°¦¸É
¹ÂndÂÁ°¦¸É°°µ¦¸Ã¤°Ã¦¨Á¡ºÉ°ÁdÄoµÂÁ°¦¸É
!Rµ¦Á¨¸É¥ÂÁ°¦¸ÉĦ¸Ã¤°Ã¦¨
M;!9!%"1oµ"[7
:" ÄoÂÁ°¦¸É¦³»¤¸É¤¸Îµ®nµ¥Äo°¨µ"1M;!9!%7
:" ¦³°ÂÁ°¦¸ÉåĮo´Êª"["¨³´Êª"Z"°¥¼nÄε®n¸É¼o°
"–®µ¦¸Ã¤°Ã¦¨¤¸¦³··£µ¡¨¨"Ä®oÁ¨¸É¥ÂÁ°¦¸É
V!o°ª¦¦³ª´D
:" ÁÈÂÁ°¦¸ÉÄ®o¡o¤º°ÁÈ"Ã¥ÁÈŪoĦ¦»£´rÁ·¤ªnµ³Îµ¤µÄoµ"
·ÊÂÁ°¦¸É¸ÉÄoµÂ¨oª´¸"®µ¨ºÁoµÅ"æš¡¥r´¸
:" °¥nµªµÂÁ°¦¸ÉĨo°Å¢®¦º°Ä®oÃÂÂÃ¥¦"ÁºÉ°µ°µÎµÄ®o
Á·Å¢Å®¤o"µ¦¦³Á·"®¦º°Á·ªµ¤¦o°´
:" °¥nµ¦´¦¸Ã¤°Ã¦¨Äµ¸É¸É¦o°´"Án"¸É®oµ{
:" °µÁ·°´¦µ¥µµ¦¦³Á·®µÄnÂÁ°¦¸É¨·Á¸¥¤Å¤n¼o°"Á¨¸É¥Äo
ÂÁ°¦¸É¦³Á£Á¸¥ª´®¦º°Á¸¥ÁnµÁnµ´Ê
n°Á¦·É¤oÄo¦¸Ã¤°Ã¦¨D
:" Á¨È¦¸Ã¤°Ã¦¨Å¥´´ª¦´´µ¦¸Ã¤°Ã¦¨¸É´ªÁ¦ºÉ°Ã¥¦
:" °¥nµÄ®o¦¸Ã¤ÁÈÁ°¦rÃÂoµ"1®¦º°Âµ®¨°Å¢Ã¥¦7
KW-V_Entry_U_TH.indb 40KW-V_Entry_U_TH.indb 40 9/18/2014 10:13:42 AM9/18/2014 10:13:42 AM

Å¥ 40
¦¸Ã¤°Ã¦¨¦¸Ã¤°Ã¦¨
!µ¦Äoµoª¥¦¸Ã¤°Ã¦¨!<UW?U=#%5A
!R¢{r´»i¤¡ºÊµ
+66 ¨)Á¦¸¥ºÁ¸¥
].^Q
Á¨¸É¥®oµ°
:" ®oµ°Á¨¸É¥ÅÃ¥¹Ê°¥¼n´µ¦´Ênµ"EQ1TOIF"Ä"
EXN]+JNI+-1!Q1TOIF!1宦´¦»n"23-,4056)23-,!0567"
1®oµ"!!7"®¦º°µ¦´Ênµ"EXN]+JNI+-1!Q1TOIF"宦´¦»n"
23-,00"1®oµ"$'7
_<)J )
+<)K
:" Á¨º°µ¸¸É´ÊnµÅªo
:" Á¨º°ºÉ°)¦µ¥µ¦)â¨Á°¦r
")"
:" o®µµ¸Ã¥°´Ã¤´·
:" o®µµ¸oª¥Á°"1oµÅªo7
:" Á¨º°Â¦È
:" o®µ°¥®¨´)o®µÁ·®oµ"1oµÅªo7
,VW"[),VW"Z ¦´¦³´Á¸¥
^;M Á¨º°°¦r
I)WÁ¦·É¤)®¥»O0"µ¦Á¨n´Éª¦µª
"¦´µ¥Á¦¸¥ÁoµO!
9"Z"( j°´ªÁ¨"1¼°¨´¤rªµ»7
0"Z"& j°Á¨µ¸¸É´ÊŪo¨oª®oµ
+/kWY Á°¸¥Â¤°·Á°¦rO$
+^QYM6
Á¨¸É¥´nª£µ¡
:" ®µo°µ¦¦ª°µ¦´Ênµ°´¦µnª£µ¡{»´"
Ä®oÄoµÂ´¤´"1®oµ"$$7
Y/6 ¥º¥´µ¦Á¨º°
].;YM6 Áoµ¼n¦o®µÃ¥¦"1¼°¨´¤rªµ7
MW; ¨nµ¸ÉÄn·
O0"Ťnεµ³¢{Á¡¨µ"5NcH@RR@?
O!"µ¤µ¦Á¨º°ÄoÅoĦ»n"23-,4056)23-,!056"Ánµ´Ê
O$"µ¤µ¦Á¨º°ÄoÅoĦ»n"23-,4056"Ánµ´Ê
!R!µ¦o®µ¦µ¥µ¦Ã¥¦
ªµ¤¸É´ª¦´¼
1""].;YM6"Á¡ºÉ°Áoµ¼nî¤o®µ
2"»i¤®¤µ¥Á¨Á¡ºÉ°j°ªµ¤¸É
:" ĵ¦¨Îµ¸ÉÄn·"»i¤"MW;"1¨7
3""Y/6"Á¡ºÉ°¥º¥´µ¦j°o°¤¼¨
ÂÈÁ°¦r/ºÉ°/â¨Á°¦r/Å¢¨r/¦ÈÂn·r/()*
1""].;YM6"Á¡ºÉ°Áoµ¼nî¤o®µ
:" »¦´Ê¸É»"].;YM6"¦µ¥µ¦³o®µµ¦Á¨¸É¥Â¨
2"»i¤®¤µ¥Á¨Á¡ºÉ°Á¨º°¦µ¥µ¦¸Éo°µ¦
:" ĵ¦¨Îµ¸ÉÄn·"»i¤"MW;"1¨7
3""Y/6"Á¡ºÉ°¥º¥´µ¦Á¨º°
!Rµ¦Äoµ·r
µ¦ÄoÁ¤¼ª¸¸¸
¦³®ªnµµ¦Á¨n"Q5M###
1""].;YM6"Á¡ºÉ°Áoµ¼nî¤o®µ
2"»i¤®¤µ¥Á¨Á¡ºÉ°Á¨º°¦µ¥µ¦¸É»o°µ¦Á¨n
3""Y/6"Á¡ºÉ°¥º¥´µ¦Á¨º°
KW-V_Entry_U_TH.indb 41KW-V_Entry_U_TH.indb 41 9/18/2014 10:13:42 AM9/18/2014 10:13:42 AM

4!
µ¦ÁºÉ°¤n°/µ¦·´Êµ¦ÁºÉ°¤n°/µ¦·´Ê
n°·´Ê°»¦r»¸Ê
V!εÁº°
:" ®µ»ÁºÉ°¤n°µ¥»¦³Á·"1¸Â7"´µ¥ÂÁ°¦¸É"1¸Á®¨º°7"
Áoµ´Ã¦´"1¦µªr7"°µÎµÄ®oÁ·µ¦¨´ª¦"¹É³ÎµÄ®oÁÂŢ٤oÅo"
n°µ¥Å¢´¨nµªÁoµ´Â®¨nnµ¥Å¢¸ÉÅ®¨nµ¨n°¢dªr»¦´Ê
:" ®oµ¤´¢dªrµµ¥»¦³Á·"1¸Â7"¨³µ¥ÂÁ°¦¸É"1¸Á®¨º°7"®¨nnµ¥
Å¢o°ÁºÉ°¤n°´µ¥Å¢nµ¢dªr
V!o°ª¦¦³ª´Á¸É¥ª´µ¦·´Ê¨³µ¦ÁºÉ°¤n°
:" µ¦·´Ê¨³Á·µ¥Å¢¨·£´r¸Êo°°µ«´¥´¬³Â¨³¦³µ¦r"
Á¡ºÉ°ªµ¤¨°£´¥¸É¸¸É»"ª¦Ä®onµ¼oεµÁ}¼o·´Ê¨³Á·µ¥Å¢
:" ¦ª°Ä®oÂnĪnµ·´ÊÁ¦ºÉ°´Â®¨nnµ¥Å¢¦³Â¦"0!"ê¨r
:" ®oµ¤·´ÊÁ¦ºÉ°Ä»¸ÉÃÂÂn°"굤ºÊ"ªµ¤¦o°´Ã¥¦"
®¨¸Á¨¸É¥µ¸É¸É¤¸»i¤µÁ·Å®¦º°ÃÎʵµÅonµ¥
:" ®oµ¤Äo¦¼°Á°"ÄoÁ¡µ³¦¼¸ÉÄ®o¤µ"®µ»Äo¦¼·"»°µÎµÄ®o
Á¦ºÉ°Åo¦´ªµ¤Á¸¥®µ¥
:" ®µÅ¤nÅoÁdÁ¦ºÉ°"1o°ªµ¤"T<PICPKPGh"]M"VnnIH@"YKKRKU="T3JKGPGh"]M"
VnnIH@"YKKRKU"³¦µ¹Ê7"µ¥¨ÎµÃ¡°µ¨´ª¦®¦º°Â³´Ã¦¦"
εĮo¢{r´j°´¼ÁdÄoµ"ª¦¦ª°µ¥¨ÎµÃ¡
:" ®µ¦³»¦³Á·°¦¥rŤn¤¸ÎµÂ®n"+MM"Ä®oÁºÉ°¤n°µ¥»¦³Á·
´Â®¨nnµ¥Å¢¸Éµ¤µ¦ÁddÃ¥Äo»Â¦³Á·Åo"®µ»ÁºÉ°¤n°µ¥
»¦³Á·´Â®¨nnµ¥Å¢¸É¤¸µ¦nµ¥Â¦´Å¢´¸"Án"´µ¥ÂÁ°¦¸É"
ÂÁ°¦¸É°µ®¤¨
:" 宦´¦»n"23-,4056"Ánµ´ÊB"
®µ°Ã¨¤¸µd"o°ÂnĪnµÅo·´ÊÁ¦ºÉ°Ã¥Â¤°·Á°¦r³Å¤n¦³
´µdÁ¤ºÉ°Ád®¦º°dµ
:" ®µ¢dªrµ"n°°ºÉ¦ª¼ªnµµ¥Å¢Å¤nÅo´¤´´Á}Á®»Ä®oÁ·µ¦
¨´ª¦"¨oªÁ¨¸É¥¢dªrÁnµoª¥¢dªrÄ®¤n¸Éε¨´Å¢Á¸¥ª´
:" ®»o¤µ¥Å¢¸ÉŤnÅoÁºÉ°¤n°oª¥ÁŪ·¨®¦º°ª´»°ºÉ¸ÉĨoÁ¸¥´¸Ê"Á¡ºÉ°
j°´Å¤nÄ®oÁ·Å¢¨´ª¦"°¥nµ°µ¦°¸É¨µ¥µ¥Å¢®¦º°´Êªn°¸É¥´Å¤n
ÅoÁºÉ°¤n°°°
:" ÁºÉ°¤n°µ¥¨ÎµÃ¡´´Êªn°¸É°°µ¦ÎµµÄ®o¼o°"Á¦ºÉ°°µÅo¦´
ªµ¤Á¸¥®µ¥®¦º°Îµµ·¡¨µ®µ»Äoµ¥´Êª"·"®¦º°¦µªr´·Ênª
讳Ħ¥r
:" Á¤ºÉ°ÁºÉ°¤n°¨ÎµÃ¡°´ªÁoµ´¦³"Ä®oÁºÉ°¤n°´Êªn°´Ê°Áoµ´n°n
´µoµ®oµ®¦º°n°n´µoµ®¨´"1®oµ¤Äooµ®oµ´oµ®¨´
´7"´ª°¥nµÁn"®µ»ÁºÉ°¤n°´Êªn°"ª"°¨ÎµÃ¡oµoµ¥Áoµ´n°n
´µoµ®oµ"®oµ¤n°´Êªn°"·"Áoµ´n°n´µoµ®¨´
:" ®¨´µ·´ÊÁ¦ºÉ°Â¨oª"Ä®o¦ª¼ªnµÅ¢Á¦"Å¢³¡¦·"¸É{Îʵ"²¨²"
Ħ¥rεµ°¥nµÁ®¤µ³¤
:" ·´ÊÁ¦ºÉ°Ã¥Ä®oÁ¦ºÉ°Îµ¤»¤"$9o"®¦º°o°¥ªnµ
:" ³·´ÊÁ¦ºÉ°¨Ä¦"®oµ¤Äo¦¡ºÊ·ªÂ¤µÁ·Å"Á¡¦µ³°µÎµÄ®o
Á}¦°¥"Á·ªµ¤Á¸¥®µ¥"®¦º°¦³´o°Åo
KW-V_Entry_U_TH.indb 42KW-V_Entry_U_TH.indb 42 9/18/2014 10:13:42 AM9/18/2014 10:13:42 AM

Å¥ 4$
µ¦ÁºÉ°¤n°/µ¦·´Êµ¦ÁºÉ°¤n°/µ¦·´Ê
V!o°ª¦¦³ª´
·´Ê®nª¥¸Êİè°¡µ®³°nµ
Ťn´¤´´nª¸ÉÁ}讳°´ªÁ¦ºÉ°Ä¦³®ªnµµ¦ÄoµÂ¨³®¨´µ¸É
dÁ¦ºÉ°ÅoŤnµ"nªÃ¨®³Án±¸·r¨³Ã¦³¦o°
!R°»¦rÁ¦·¤¸ÉÄ®o¤µÁ¡ºÉ°·´Ê
1"»µ¥Å¢"l"0
2"¦·¤Á¡¨"l"0
3"»µ¥¡nª"1!"Á¤¦7"l"0
4"³¼ª®´ªÂ"1<%"l"'"¤¤7"l"&
5"¦¼®´ª¨¤"1<%"l"'"¤¤7"l"&
6"Ťæâ"1$"Á¤¦7"l"0 O
O" 宦´¦»n"23-,4056)23-,!056"Ánµ´Ê
!R´Ê°µ¦·´Ê
&"Á¡ºÉ°j°´µ¦¨´ª¦"Ä®o°»Â°°µª·r»Â"¨oª´
µ¦ÁºÉ°¤n°ÂÁ°¦¸É"·
#"o°ÂnĪnµÁºÉ°¤n°µ¥¦´´µÂ¨³µ¥n´µ°Ân¨³
Á¦ºÉ°°¥nµ¼o°
B"ÁºÉ°¤n°µ¥¨ÎµÃ¡°»µ¥Å¢
$"ÁºÉ°¤n°»µ¥Å¢µ¤¨Îµ´n°Å¸ÊB"¦µªr"ÂÁ°¦¸É"»¦³Á·
%"ÁºÉ°¤n°´Êªn°»µ¥Å¢´´ªÁ¦ºÉ°
C"·´Ê°»¦rÁoµÄ¦
l"n°ÂÁ°¦¸É"·"Ä®¤n
5"»i¤¦¸ÁÈ
6"ε®nµ"EQ1+I+NS!)2II+1J4F"1®oµ"47
µ¦·´ÊÁ¦ºÉ°
!Rµ¦·´ÊÁ¦ºÉ°Ã¥Äoµ¥¹¸É°°°µ¦¥r
µ¥¹
4"®¦º°"5
4"®¦º°"5
:" Á¨º°¦³Á£°¦¼¸ÉÁ®¤µ³Îµ®¦´µ¥¹B"®´ªÁ¦¸¥"147"®¦º°®´ª¨¤"157
!Rµ¦·´ÊĦ¥rÃÃ¥oµ
·´Ê¨µ¥¹Ã¥Äo¦¼¸ÉÄ®o¤µ"157"Äo¦¼¥¹"1A"®¦º°"B7"¸É¡°¸´µ¥¹"
µ´Ê"·´Ê¦·¤Á¡¨"127
A/B
A/B
A
A
B
B
µ¥¹
2
5
5
KW-V_Entry_U_TH.indb 43KW-V_Entry_U_TH.indb 43 9/18/2014 10:13:42 AM9/18/2014 10:13:42 AM

44
µ¦ÁºÉ°¤n°/µ¦·´Êµ¦ÁºÉ°¤n°/µ¦·´Ê
µ¦ÁºÉ°¤n°
!R!µ¦n°µ¥Å¢´´Êªn°
(POWER ANTENNA)
(REMOTE OUTPUT)
(STEERING WHEEL REMOTE)
(ILLUMI)
(ACC)
(BATT)
(GND)
¼®oµ"4%#O0
´Êªn°"X^5"19#'"Á¤¦7B"¼®oµ"4%#O!
¢dªr"09"+
ª·r»¦³Á·
¨n°¢dªr
ÂÁ°¦¸É
n°µ¥Å¢Å¢°¥®¨´°¦Á¤ºÉ°Äo¨o°¤°®¨´
n°µ¥Å¢ª·r¦ª´Á¦¤º°°¦
:" Á¡ºÉ°ªµ¤¨°£´¥¸É¸¸É»"o°ÂnĪnµÅoÁºÉ°¤n°
ÁÈÁ°¦r°¦
n°´Áµ°µµ«°´Ã¤´·"oµ¤¸"1¼»"!%9"m+7
宦´µ¥¦¸Ã¤°°»¦Í°ºÉ"1¼»"!99"m+7
Ÿɰ³ÂÁ°¦r¦¸Ã¤"VY"¸É¦´¦°»
Ÿɪ·rª»¤®¨°Å¢¦¥r
Ÿɴª´¦
¸¤nª¸É¤¸Â¸µª
1µ¥Å¢ÁÈÁ°¦r°¥®¨´7
¸Á¸¥ª°n°"1µ¥Å¢ÁÈÁ°¦rnª¥°7
¸µª"ª")"¸µªÂε"·"B"Ũεá®oµ"1oµ¥7
¸Áµ"ª")"¸ÁµÂε"·"B"Ũεá®oµ"1ªµ7
¸Á¸¥ª"ª")"¸Á¸¥ªÂε"·"B"Ũεᮨ´"1oµ¥7
¸¤Éª"ª")"¸¤ÉªÂε"·"B"Ũεᮨ´"1ªµ7
¸ÎʵÁ·"1µ¥Å¢Áµ°µµ«7
¸ÎʵÁ·Âµª"1µ¥Å¢¦¸Ã¤Á°µr¡»7
¸¢jµÂÁ®¨º°"1µ¥Å¢¦¸Ã¤°Ã¦¨¡ª¤µ¨´¥7
¸o¤Âµª"1µ¥Å¢ª»¤Å¢®¦¸É7
¸Â"1µ¥»¦³Á·7
¸Á®¨º°"1µ¥ÂÁ°¦¸É7
¸Îµ"1µ¥¦µªr7
O$
O0"宦´¦»n"23-,4056)23-,!056"Ánµ´Ê
O!"宦´¦»n"23-,4056"Ánµ´Ê
O$"®µÅ¤n¤¸µ¦ÁºÉ°¤n°"°¥nµÄ®oµ¥Å¢®¨»°°¤µµÂÈ
¼®oµ"4%
¼®oµ"4%#O0
¼®oµ"4%
n°µ¥°µµ«¸É´Êªn°µ¥°µµ«
13
KW-V_Entry_U_TH.indb 44KW-V_Entry_U_TH.indb 44 9/18/2014 10:13:43 AM9/18/2014 10:13:43 AM

Å¥ 4%
µ¦ÁºÉ°¤n°/µ¦·´Êµ¦ÁºÉ°¤n°/µ¦·´Ê
!R!µ¦ÁºÉ°¤n°°»¦r!()*/+,-./+,0-12
9#'"Á¤¦
9#'"Á¤¦ 0#'"Á¤¦
9#'"Á¤¦
°»¦r!()*!
1¤¸Îµ®nµ¥Äo°¨µ7µ¥"X^5"!#9"
1°»¦rÁ¦·¤°"
PQRS)PQ?RGH7
+,-.!1N1-!<¦»n¸É!lA/
+,-.!I-OR0!<¦»n¸É!%A/+,0-12!%)/
+,0-12!%V/+,0-12!%!
1¤¸Îµ®nµ¥Äo°¨µ7
+,-./+,0-12!¥Áªo!+,-.!1N1-!<¦»n¸É!lA/
+,-.!I-OR0!<¦»n¸É!%A/+,0-12!%)/
+,0-12!%V/+,0-12!%!
1¤¸Îµ®nµ¥Äo°¨µ7
2^-X&!
1°»¦rÁ¦·¤7
2^-X%("1°»¦rÁ¦·¤7
23-,4056 23-,!056
23-,00
1Âoµ®oµ7
!R!µ¦ÁºÉ°¤n°°»¦r£µ¥°
1" PQRS)+,-./
:" ÁºÉ°¤n°¨´Ë"4"µµÁ¨ÈB
1
24
31"Á¸¥oµoµ¥
2"Á¸¥oµªµ
3"µ¥·
4"ª·¸Ã°°¤Ã¡·
2"´µª·¸Ã°µ°°"1¸Á®¨º°7
3"¡¦¸Á°µroµ®¨´O0
:" n°´µÁ¸¥°°oµoµ¥"1¸µª7
:" n°´µÁ¸¥°°oµªµ"1¸Â7
4"¡¦¸Á°µroµ®oµO0
:" n°´µÁ¸¥°°oµoµ¥"1¸µª7
:" n°´µÁ¸¥°°oµªµ"1¸Â7
5"¡¦¸Á°µr´ª¼¢Á¢°¦r"1´µ°°n°Á¸¥ª7O0
:" n°´µÁ¸¥°°oµoµ¥°´ª¼¢Á¢°¦r"1¸µª7
:" n°´µÁ¸¥°°oµªµ°´ª¼¢Á¢°¦r"1¸Â7
6"n°´µÁoµ"/+,"宦´°»¦rεµ£µ¥°O!
7"n°´µÁoµ¦¸Ã¤°Ã¦¨¡ª¤µ¨´¥
:" ÁºÉ°¤n°»µ¥Å¢¦¸Ã¤°Ã¦¨"·n°°¦µ¥¨³Á°¸¥Åoµ´ªÂ
ε®nµ¥"i,M
8"´µµÁoµ¨o°¤°®¨´"1¸Á®¨º°7
O0"Á¤ºÉ°ÁºÉ°¤n°Á¦ºÉ°¥µ¥Á¸¥£µ¥°"Ä®on°µ¥·Áoµ´´ª´¦"¤·³´Ê"
Á¦ºÉ°°µÁ·ªµ¤Á¸¥®µ¥Åo
O!"宦´¦»n"23-,4056)23-,!056"Ánµ´Ê
!R!µ¦ÁºÉ°¤n°Å¤Ã¦Ã¢Îµ®¦´!*SO2I--I0!<宦´¦»n!
=>?@$&*9/=>?@#&*9!Ánµ´ÊA
ÁºÉ°¤n°Å¤Ã¦Ã¢"167"¸Én°Á¸¥"<.M
:" 宦´µ¦¦³°Å¤Ã¦Ã¢"Ä®o³Áµª°°"·Å¤Ã¦Ã¢¸Éε®n
·´Ê"¨oª¦´·«µ°Å¤Ã¦Ã¢Ä®o®´Åµ´"Á¤ºÉ°·´ÊÁ¦È"Ä®o¥¹
µ¥Å¤Ã¦Ã¢oª¥Â¨¤m"1¤¸Îµ®nµ¥Äo°¨µ7
6
KW-V_Entry_U_TH.indb 45KW-V_Entry_U_TH.indb 45 9/18/2014 10:13:43 AM9/18/2014 10:13:43 AM

4&
Á°µ¦°oµ°·Á°µ¦°oµ°·
µ¦¼Â¨¦´¬µ
!Ro°ª¦¦³ª´Á¸É¥ª´µ¦Îµªµ¤³°µÁ¦ºÉ°
°¥nµÄo´ªÎµ¨³¨µ¥ÄÇ"1´ª°¥nµÁn"·Á°¦r"Á·"²¨²7"´¢°"®¦º°¥µnµ
¤¨"Á¡¦µ³°µÎµÄ®o°£µ¡®¦º°´ªÁ¦ºÉ°Á¸¥®µ¥Åo
ª·¸µ¦Îµªµ¤³°µ¸É³εD
ÁȰ£µ¡ÁµÇ"oª¥oµ»n¤Â®o
!RŰÎʵ
ªµ¤ºÊ°µªÂnÁ¨roµÄÁ¦ºÉ°ÅoĦ¸n°Å¸ÊB
:" Á¤ºÉ°Á¦·É¤ÁdÁ¦ºÉ°Îµªµ¤¦o°Ä¦
:" ®µÄ¦¤¸ªµ¤ºÊ¤µ
®µÁ·¦¸¸Ê¹Ê"Á¦ºÉ°°µÎµµ·¡¨µÅo"Ħ¸Án¸Ê"Ä®o´Ân·r°°
¨³·ÊŪo¦³¤µ°¹µ¤´ÉªÃ¤¦³´ÉŰÎʵ¦³Á®¥Å®¤
!Rª·¸´Ân·r
:" ĵ¦ÎµÂn·r°°µÁ¦ºÉ°"Ä®o´ª¨È°¦¨µ¨´"¨oª´Ân°°"
Ã¥´¸É°Ân
"–Ä®o´Ân·r¸É°Á¤°"®oµ¤Â³¦nª¸ÉÄo´¹o°¤¼¨
:" ĵ¦ÁÈÂn·r¨¨´"n°¥Ç"°Ân¨¦°´ª¨È°¦¨µ"1®µ¥
oµ¸É¡·¤¡ro°ªµ¤¹Ê7
"–Á¤ºÉ°ÄoµÁ¦È"ª¦ÁÈÂn·rŪoĨ´Á¤°
!Rµ¦Îµªµ¤³°µÂn·r
Ân·r¦°µÎµÄ®oµ¦Á¨n·Á¡¸Ê¥Å
®µÂn·r¦"Ä®oÄooµ»n¤ÁÈÁ}ª¦"µ¦¨µÅ¹°
:" ®oµ¤ÄoÎʵ¥µÎµªµ¤³°µ·ÄÇ"1Án"Îʵ¥µÎµªµ¤³°µÂnÁ¸¥´ÉªÅ"
Á¦¥r"·Á°¦r"Îʵ¤´Á·"Á}o7"媵¤³°µÂn·r
!Rµ¦Á¨nÂn·rÄ®¤n
Ân·rÄ®¤n°µ¤¸¦°¥¦»¦³¦·Áª°oµÄ¨³°oµ°"®µÎµÂn
·r¨´¬³´¨nµª¤µÄo"Á¦ºÉ°°µ´Ân°°
:" µ¦¨¦°¥¦»¦³°°"°µÎµÅoÃ¥Äoª´»"Án"·°"®¦º°µµ¨¼¨ºÉ"
´¦·Áª°Ân
o°¤¼¨Á¡·É¤Á·¤
!Rµ¦Á¨nÅ¢¨r
µ¦Á¨nÅ¢¨r!K+]o
:" Á¦ºÉ°¸Êµ¤µ¦Á¨nÅ¢¨r"]PEd"¸É¤¸nª¥µ¥Á}">#SPEpL=">#SPEL"®¦º°">#JEPL"
1Ťnªnµ³Á}´ª°´¬¦´ªÄ®n®¦º°´ªÁ¨È7
:" µ¦¸°´Å¢¨r°°·Ã°"¦¸¤"1JcSPR"I@KHJm7"ª¦³Áoµ´Åo´"<Q$"®¦º°"
]RNfg"]PhP@JN
:" Å¢¨r¸ÉÁoµ¦®´Ä¦ÂÂÁºÉ°¤Ã¥´°µ³Å¤nµ¤µ¦Á¨nÅo
°¥nµ¼o°
:" °´¦µ·¼»Îµ®¦´´µª·¸Ã°"1Á¨¸É¥7"º°"4"<fAI
µ¦Á¨nÅ¢¨r!W,8P&/W,8P#
:" Á¦ºÉ°Á¨n¸Êµ¤µ¦Á¨nÅ¢¨r"<QYk0)<QYk!"¸É¤¸nª¥µ¥Á}">#mAhL="
>#mAHhL"®¦º°">#mRSL
:" ¦¼Â"I@KHJm"ª¦ÄoµÅo´"<QYk"IgI@Hm)AKRhKJm"I@KHJm
¦¼ÂÅ¢¨rª¦Á}"<Qq<W"1<JPG"QKRnPNH"J@"<JPG"WHEHN7)^Qq<W"1^PmANH"
QKRnPNH"J@"<JPG"WHEHN7)<QqWW"1<JPG"QKRnPNH"J@"WRC"WHEHN7
:" +cSPR"I@KHJm"ª¦ÄoµÅo´"<QYk0"+cSPR"WJgHK-!"®¦º°"]RNfg"]PhP@JN
:" °´¦µ·¼»Îµ®¦´´µª·¸Ã°"1Á¨¸É¥7"º°"4"<fAI
µ¦Á¨nÅ¢¨r!j,8P
:" Á¦ºÉ°Á¨n¸Êµ¤µ¦Á¨nÅ¢¨r"iQYk"¸É¤¸nª¥µ¥Å¢¨r">#DAhL"®¦º°">#DAHhL
:" Á¦ºÉ°µ¤µ¦Á¨nÅ¢¨r"iQYk"¸É¤¸nµÁ¦Ã¨¼´É´ÊÂn"$!"l"$!"¹"'"0(!"l"8"&'9"Åo
Á¦ºÉ°³ÄoÁª¨µÄµ¦ÂÅ¢¨r´Ê¸Ê¹Ê°¥¼n´nµÁ¦Ã¨¼´É°Å¢¨r´ÊÇ
:" Á¦ºÉ°Á¨n¸Êµ¤µ¦Á¨nÅ¢¨r"fJIHNPGH"iQYk"ÂnÁ¨nÅ¢¨r"QKRhKHIIPEH"iQYk"®¦º°
Å¢¨r"NRIINHII"iQYk"ŤnÅo
KW-V_Entry_U_TH.indb 46KW-V_Entry_U_TH.indb 46 9/18/2014 10:13:43 AM9/18/2014 10:13:43 AM

Å¥ 48
Á°µ¦°oµ°·Á°µ¦°oµ°·
µ¦Á¨nÅ¢¨r!W,B/>W3/>3@
:" Á¦ºÉ°Á¨n¸Êµ¤µ¦Á¨nÅ¢¨r¸É¤¸nª¥µ¥">#mA$L=">#CmJL"®¦º°">#CJEL"
1Ťnªnµ³Á}´ª°´¬¦´ªÄ®n®¦º°´ªÁ¨È7
:" Á¦ºÉ°¸Êµ¤µ¦Á¨nÅ¢¨r¸É¦µ¤ÁºÉ°Åoµ¨nµ¸ÊÅoB
"–·Á¦°B
<Q$)3<+B"$!"rfAI"*"$!9"rfAI
"–ªµ¤¸Éĵ¦n´µB
4'"r\s="44#0"r\s="$!"r\s"1宦´"<QYk07
!4"r\s="!!#9%"r\s="0&"r\s"1宦´"<QYk!7
4'"r\s="44#0"r\s="$!"r\s="!!#9%"r\s"1宦´"3<+7
44#0"Á±·¦rr"1宦´"3+,7
:" Á¦ºÉ°Á¨n¸Êµ¤µ¦ÂÂÈÁª°¦r´".]$"0#9)0#0)!#!)!#$)!#4"1宦´"<Q$7
:" Á¦ºÉ°Á¨n¸Ê¥´µ¤µ¦ÂÂÈ"3+,)3<+"Åo
:" Á¦ºÉ°¸Êµ¤µ¦Á¨nÅ¢¨r¸É´¹Â",5;"1EJKPJfNH"fP@"KJ@H7
:" Å¢¨r¸É´¹Ä¦¼Â°",5;"³¤¸ªµ¤¨µÁ¨ºÉ°Äµ¦ÂÁª¨µÁ¨n
¸ÉnµÅ
:" Á¦ºÉ°¸ÊŤnµ¤µ¦Á¨nÅ¢¨rn°Å¸ÊÅoB
"–Å¢¨r"<Q$"¸ÉÁoµ¦®´Ä¦¼Â°"<Q$P"¨³"<Q$"Q;V
"–Å¢¨r"<Q$"¸ÉÄn¦®´oª¥"WJgHK"0)!
"–Å¢¨r"3<+"¸ÉÁoµ¦®´oª¥¦¼Â¸ÉŤn¼®µ¥"Á}¤º°°µ¸¡"¨³Á¸¥
"–Å¢¨r"3<+"Ťnµ¤µ¦Á¨nĦ³"3PGSRCI"<HSPJe"+cSPR"Åo
"–Å¢¨rĦ¼Â°"3<+"¸É¤¸µ¦j°¨···Íoª¥"];<
:" Á¦ºÉ°¸Êµ¤µ¦Á¨n£µ¡¸É¦µ¤ÁºÉ°Åoµ¨nµ¸ÊÅoB
"–µ£µ¡B"ªµ¤¤´"$!"l"$!"¹"0"!$!"l"&8!
"–µo°¤¼¨B"o°¥ªnµ"&%9"25
"–·Å¢¨rB"iQYk
!Rµ¦Á¨nÂn·r
!¦³Á£°Ân·r¸Éµ¤µ¦Á¨nÅo
¦³Á£°Ân·r ¦¼Âµ¦´¹"
¦³Á£Å¢¨r"²¨²
K@K
:" Ťnµ¤µ¦n°Á¸¥"]6^"°°¤µÅo"®¦º°
Ťnµ¤µ¦nÁ¸¥"]6^"°°¤µµÁ¦ºÉ°
Á¨n¸ÊÅo
],]",PSHRO0
¸ª¸¸Â´¹Åo/Á¸¥ÎʵÅo!
<K@K?U/?U>O!u!mU/mU>O$A
:" ],]",PSHRB"X]_"fKPShH
:" ]PEd)<QYk0)<QYk!)iQYk)<Q$)
3<+)3+,B".^V"(&&9"NHEHN"0="NHEHN"!="
;RmHR="iRNPH@
:" ],]",PSHR
:" ]PEd)<QYk0)<QYk!
:" iQYk
:" <Q$)3<+)3+,
KONS!K+4R oµ"],]
VK/@VK :" ,M]"1,PSHR"M]7
:" +cSPR"M])M]"6Hp@"
1M]-]+7
¸¸Â´¹Åo/Á¸¥ÎʵÅo!<VK?U/?U>A
:" .^V"(&&9"NHEHN"0="NHEHN"!=";RmHR="iRNPH@
:" ,M]"1,PSHR"M]7
:" M]-]+
:" <QYk0)<QYk!
:" iQYk
:" <Q$)3<+)3+,
O0"¦®´£¼¤·£µ"],]B"$
"®µ»ÄnÂn"],]",PSHR"¸É¤¸¦®´£¼¤·£µÅ¤n¼o°"o°ªµ¤"T;HhPRG"MRSH"
YKKRKU"³¦µ¹Ê®oµ°
O!"Ân"],]-;"¸É´¹¤µÄ¦¼Â"mcN@P-fRKSHK"ȵ¤µ¦Á¨nÅoÁn´"
1¥ÁªoÂn¸ª¸¸Â°´Ê"1ScJN"NJgHK77"Ťnµ¤µ¦Á¨nÂn"],]-;3"
°´ÊÅo
O$"µ¤µ¦Á¨nÂn"[;)[;3"´Ê»oµ¥Åo"1¢°¦r¤ª·¸Ã°Ánµ´Ê7"Á¤ºÉ°Än·r"
[;)[;3"Á¦ºÉ°³Á¨º°¦³Á£Ân·rÁ}"T],]U"Ťnµ¤µ¦Á¨nÂn"
[;3"°´ÊÅo
·r¸ÉŤnµ¤µ¦Á¨nÅo
:" ¦³Á£Â¨³¦¼Â°Ân·r¸ÉÁ¨nŤnÅo¤¸´n°Å¸Ê
"–Ân"],]-+cSPR)],]-;V<
"–<QYk4)++M)],]-,;)],][,;)],]-;+<"¸É´¹Ä"],]-;);3"
®¦º°"[;)[;3
"–]6^-M]="^,M]"1^cAHK",PSHR"M]7="M]-;V<="M]-."1M]-.";HJSg7
"–]PEd)<QYk4)++M"¸É´¹Ä"M]-;);3
:" Ân·r¸ÉŤnÁ}¦¨¤
:" Ân·r¸É¤¸¸·ª®oµ¸É´¹®¦º°Ân·r¸É¦
:" Ân·r´¹)Á¸¥Ä®¤nÅo¹É¥´Å¤nÅo¦»µ¦Îµ¦µ¥µ¦
:" Ân·rµ"'"Á·Á¤¦"µ¦¡¥µ¥µ¤ÄnÃ¥Äo°³ÂÁ°¦rµ¤µ¦ÎµÄ®o
Á¦ºÉ°Îµµ··Åo
ÁdÁ¨n!KONSK+4R
oµ¸ÉŤnÄn"],]"°Ân"T]cJN]PIFU"Á}nª¸ÉŤnÁ}ŵ¤¤µ¦µ"
T¦³Á¸¥··°¨°Ân°¤Â¡·rU"´´Ê¹Å¤n³εĮoÄooµ¸ÉŤnÄn"
],]"°Ân"]cJN]PIF"´Á¦ºÉ°¸Ê
KW-V_Entry_U_TH.indb 47KW-V_Entry_U_TH.indb 47 9/18/2014 10:13:43 AM9/18/2014 10:13:43 AM

4'
Á°µ¦°oµ°·Á°µ¦°oµ°·
µ¦Á¨nÂn¸Éµ¤µ¦´¹/´¹ÎʵÅo
:" Á¦ºÉ°¸Êµ¤µ¦ÎµÅ¢¨rÅo´Ê®¤"%"999"Å¢¨r"!%9"â¨Á°¦r"1¼»"((("
Å¢¨rn°®¹Éâ¨Á°¦r7
:" ÄoÂn·r"T¸É´¦¼Â»oµ¥U"¨oªÁnµ´Ê
:" Á¦ºÉ°¸Êµ¤µ¦Á¨nÂn·r¤´¨·Á´ÉÅo"ÂnÁ´É¸ÉÁd°¥¼n³¼oµ¤Å
³Á¨n
:" Ân·rµÂn®¦º°Å¢¨rµÅ¢¨r°µÅ¤nµ¤µ¦Á¨nÅoÁºÉ°µ¨´¬³°
Ân®¦º°Å¢¨rÁ°®¦º°£µ¡µ¦´¹
!RÁ¸É¥ª´o°¤¼¨¸ÉÁÈŪoİ»¦r!()*/+,-./+,0-12!¸ÉÁºÉ°¤n°
:" Á¦µÅ¤n¦´·°n°µ¦¼®µ¥ÄÇ"°o°¤¼¨Ä"PQRS)PQ?RGH"¨³ºÉ°Îµ®¦´
ÁÈo°¤¼¨ªµ¤»¼"X^5"ij¸ÉÄoÁ¦ºÉ°Á¨n¸Ê
!R!µ¦Á¨n!()*
!Å¢¨r°»¦r!()*!¸Éµ¤µ¦Á¨nÅo
:" Á¦ºÉ°Á¨n¸Êµ¤µ¦Á¨nÅ¢¨r"iQYk)]PEd)<QYk0)<QYk!O)<Q$)3<+)3+,"
¸É´¹Åªoİ»¦r´¹o°¤¼¨ªµ¤»¼"X^5"Åo
:" Á¦ºÉ°¸Êµ¤µ¦ÎµÅ¢¨rÅo´Ê®¤"%"999"Å¢¨r"!%9"â¨Á°¦r"1¼»"((("
Å¢¨rn°®¹Éâ¨Á°¦r7
:" o°ÂnĪnµÅoε¦°o°¤¼¨Îµ´Åªo®¤Â¨oª"Á¡ºÉ°Å¤nÄ®oo°¤¼¨o°¼®µ¥
O" ¥ÁªoÅ¢¨r"<QYk!"¸É´¹¤µoª¥¨o°"i,M"YEHKPR"1nª¥µ¥Å¢¨rº°">#mRSL7
®¤µ¥Á®»Á¸É¥ª´µ¦Äo°»¦r!()*
:" Á¦ºÉ°¸Ê°µÁ¨nÅ¢¨rİ»¦r"X^5"ÅoŤn¼o°®µÄoµ¥n°¥µ¥"X^5
:" °»¦r"X^5"¸ÉÁ¦·¤¢{r´¡·Á«¬"Án"¢{r´µ¦¦´¬µªµ¤¨°£´¥o°¤¼¨
³Å¤nµ¤µ¦ÄoÅo´Á¦ºÉ°¸Ê
:" ®oµ¤Äo°»¦r"X^5"¸É¤¸¤µªnµ"!"¡µ¦r·´
:" °»¦r"X^5"µ´ª°µ³Å¤nµ¤µ¦Á¸¥´Á¦ºÉ°ÅoÁ®¤µ³¤¡°¸®¦º°Å¤n
Ân"´Ê¸Ê¹Ê°¥¼n´¦¼¦°°»¦r¨³¡°¦r
:" Á¦ºÉ°Á¨n¸ÊŤnµ¤µ¦Îµ°»¦r"X^5"¸É¤¸°´¦µ¤µªnµ"%"ê¨r"¨³"0"+
:" Á¦ºÉ°¸Ê°µÅ¤nε®nª¥ªµ¤Îµ¸ÉÁ¸¥Ä"X^5"µ¦r¦¸Á°¦r
:" n°°»¦r"X^5"´Á¦ºÉ°Åo¦´Ê¨³®¹É´ªÁnµ´Ê"®oµ¤Äo"X^5"?cf
:" Á¤ºÉ°ÁºÉ°¤n°´µ¥ÁÁ·¨"X^5"Ä®oÄoµ¥ÁÁ·¨"X^5"!#9
:" εª°´¦³¼»"1Á¤ºÉ°°´¦³¤¸µ"0"År7B
"–ºÉ°Ã¢¨Á°¦rB"°´¦³"%9"´ª
"–ºÉ°Å¢¨rB"°´¦³"%9"´ª
:" ®¨¸Á¨¸É¥µ¦Äo°»¦r"X^5"®µÄo¨oªÁ}°»¦¦n°µ¦´¸É¦¥r°¥nµ
¨°£´¥
:" °¥nµ°Â¨³Á¸¥°»¦r"X^5"®¨µ¥Ç"¸"³¸É®oµ°Âo°ªµ¤"
T;HJSPGhU
:" µ¦¦³»µÅ¢¢jµ·¸É°»¦r"X^5"¹Én°Áoµ´Á¦ºÉ°°µÎµÄ®o°»¦r
Á¨n··"Ħ¸¸Ê"Ä®o´µ¦ÁºÉ°¤n°°»¦r"X^5"¨oª´ÊÁ¦ºÉ°Â¨³
°»¦r"X^5"Ä®¤n"
:" µ¦ÎµµÂ¨³Â®¨nnµ¥Å¢°µÎµµÅ¤nÅoµ¤o°µ¦Á¤ºÉ°Äo´°»¦r"
X^5"µ·Ê
:" ®oµ¤·Ê°»¦r"X^5"ŪoĦ¥r"®oµ¤¨n°¥Ä®o°ªµÅªoĸɸÉ
¤¸°»®£¼¤·¼"´Ê¸ÊÁ¡ºÉ°®¨¸Á¨¸É¥µ¦Á¸¥¦¼®¦º°Îµªµ¤Á¸¥®µ¥Ä®oÂn°»¦r
!R!®¤µ¥Á®»Á¸É¥ª´µ¦Á¨n!+,-./+,0-12
:" "PQRS)PQ?RGH"¸Éµ¤µ¦ÁºÉ°¤n°´Á¦ºÉ°ÅoB
<JSH"nRK
"–PQRS"CP@?"EPSHR"
"–PQRS"FNJIIPF"
"–PQRS"GJGR"18@?"kHGHKJ@PRG7O
"–PQRS"GJGR"1&@?"kHGHKJ@PRG7
"–PQRS"GJGR"1%@?"kHGHKJ@PRG7
"–PQRS"GJGR"14@?"kHGHKJ@PRG7"
"–"PQRS"GJGR"1$KS"kHGHKJ@PRG7
"–PQRS"@RcF?"1%@?"kHGHKJ@PRG7O
"–PQRS"@RcF?"14@?"kHGHKJ@PRG7"
"–PQRS"@RcF?"1$KS"kHGHKJ@PRG7
"–PQRS"@RcF?"1!GS"kHGHKJ@PRG7
"–PQRS"@RcF?"10I@"kHGHKJ@PRG7
"–PQ?RGH"%^O
"–PQ?RGH"%MO
"–PQ?RGH"%O
"–PQ?RGH"4^
"–PQ?RGH"4
"–PQ?RGH"$k^
"–PQ?RGH"$k
"–PQ?RGH
O" »Å¤nµ¤µ¦¦´¤ª·¸Ã°ÅoÁ¤ºÉ°ÁºÉ°¤n°"PQRS"GJGR"1¦»n¸É"87)
PQRS"@RcF?"1¦»n¸É"%7/PQ?RGH"%^)PQ?RGH"%M)PQ?RGH"%
:" Á¤ºÉ°Äoµ"PQRS)PQ?RGH"°µÅ¤nµ¤µ¦Îµµµ°¥nµÅo°¥nµ¼o°®¦º°µ¤
¸Éo°µ¦"Ħ¸¸ÊÄ®oŸÉÁªÈÅr°"i,MB">?@@AB))CCC#DEF#GH@)FI)FJK)L
:" 宦´"PQRS)PQ?RGH"µ¦»n"¦³··£µ¡°µÅ¤n·®¦º°Å¤n¸É¦³®ªnµÄo
µ"Ħ¸¸Ê"Ä®o´µ¦ÁºÉ°¤n°°»¦r"PQRS)PQ?RGH"¨³¦ª°£µ¡
°Á¦ºÉ°
®µ¦³··£µ¡¥´Å¤n¸¹Ê®¦º°oµ¨"Ä®o¦¸ÁÈ"PQRS)PQ?RGH
:" Á¤ºÉ°»ÁdÁ¦ºÉ°¸Ê"PQRS)PQ?RGH"³µ¦rÂÁ°¦¸ÉnµÁ¦ºÉ°¸Ê
:" o°¤¼¨´ª°´¬¦°µÂŤn¼o°
KW-V_Entry_U_TH.indb 48KW-V_Entry_U_TH.indb 48 9/18/2014 10:13:44 AM9/18/2014 10:13:44 AM

Å¥ 4(
Á°µ¦°oµ°·Á°µ¦°oµ°·
!R!¦®´£µ¬µ!<宦´Á¨º°£µ¬µ°!K@KA
++ °¢µ¦r kW µ¨·Á¸¥ <. Á¤µ¦¸ ^V 䵨¸
+5 °µÁ¸¥ k/ µ¦µ¸É <2 ¤µÁÃÁ¸¥ ^` °´¨µÁ¸¥
+_ °¢¦·´ kX ¼µ¦µ· <W ¤µ¨µ¥µ¨´¤ ^; Á°¦rÁ¸¥
+< °Á¤±µ¦· \+ ±´ªµ </ ¤°ÃÁ¨¸¥ ^^ ·ªµ·
+; °µ¦µ· \. ±·¸ <V 䨵Áª¸¥ ^6 ÁÃÃ
+^ °´µ¤· \; æÁ°Á¸¥ <; ¤µ¦µ· ^X ¼Â·
+t °´¥¤µ¦µ \X ±´µÁ¦¸¥ <^ ¤µÁ¨¥r"1<+t7 ^3 ªµ±·¨¸
+j °Á°¦rµ¥µ \t °µ¦rÁ¤Á¸¥ <6 ¤´¨¸ 6+ ¤·¯
5+ µ¸¦r .+ °·Á°¦r¨·´ª <t ¡¤nµ 6Y Á¨¼¼
5Y Å覴Á¸¥ .Y °·Á°¦r¨·Á /+ Áµ¦¼ 6k µ·
5k ´¨ÁÁ¦¸¥ .2 °·¼Á¸¥ /Y Áµ¨· 6\ Å¥
5\ ¡·®µ¦¸É ./ °·Ã¸Á¸¥ /V °¦Íª¸Á¸¥ 6. ·¦·¥µ
5. ·¨µ¤µ .^ Űr¨· VM °È°·´ 62 Á·¦rÁ¤
5/ Áµ¨·="´¨µ .3 ±·¦¼ V< 1°µ¢{7"ðæä 6W µµ¨È°
5V ·Á´ i+ ¸É»É V; 𦷥µ 6/ Áªµµ
5; Á¦´ i. ¥·· Q+ {µ 6V °oµ
M+ µµ¨´ i3 µªµ· QW è· 6; Á°¦r·
MV °¦r·´ 2+ °¦ÍÁ¸¥ Q^ µÃ="»Ã 6^ °oµ
M^ Á 22 µµ `X Á´ª 66 µµ¦r
Mt Áª¨r 2W ¦¸Â¨· ;< Á¦Ã-椵r 63 ª·
]j £¼µ· 2< Á¤¦ ;/ ·¦´· X2 ¥¼Á¦Á¸¥
YW ¦¸2/ ´µµ ;V ¦¼¤µÁ¸É¥ X; °¼¦¼
YV Á°Á¡°¦´Ã 2V Áµ®¨¸"12V;7 ;3 ·¥µ¦rª´µ Xj °»Á
Y6 Á°ÃÁ¸¥ 2^ ¤·¦· ^+ ´§· ,. Áª¸¥µ¤
YX µr 2X »¦· ^] ·· ,V ꨵ¡´
_+ Á°¦rÁ¸¥ 2t Á°¦Í· ^k µÃ± 3V ꨰ¢
_. ¢·· W+ ¨µ· ^\ Á°¦ÍÃ-æÁ°Á¸¥ d\ õ
_i ¢·· W/ ¨·µ¨µ ^. ·®µ¨¸ tV Ã¥¦¼µ
_V ¢µÃ¦°· WV ¨µª ^2 誴 jX ¼¨¼
_t ¢¦·Á¸¥ W6 ¨·´ªÁ¸¥ ^W èÁªÁ¸¥
k+ ۦ· W, ¨Áª¸¥="Á¨· ^< µÃ¤
k] °r"Á¨· <k ¤µ¨µµ¸É ^/ õ
KW-V_Entry_U_TH.indb 49KW-V_Entry_U_TH.indb 49 9/18/2014 10:13:44 AM9/18/2014 10:13:44 AM

%9
¦µ¥µ¦o°ªµ¤o°·¡¨µ
®µÁ·o°·¡¨µ³ÄoÁ¦ºÉ°"³¤¸o°ªµ¤¦µ¹Ê"εÁ·µ¦°¥nµÁ®¤µ³
¤µ¤¦µ¥µ¦o°ªµ¤)ª·¸ÂoÅ)µÁ®»n°Å¸Ê
aX-!)+J1NSbD
:" Á¦·É¤oÁ¨nİ»¦r£µ¥°¸Én°´´Êªn°"PQRS)+,-./
:" ¦ªÁȵ¥Å¢Â¨³µ¦n°µ¥
:" ´µÁoµ°n°Á·Å
aW+4e+M+1J!KV!:ZZ42I!8MM-Mb/a>NM1+1J!KV!:ZZ42I!8MM-MbD
:" µ¥¨ÎµÃ¡¼´®¦º°´¤´´Ã¦¦"Á·µ¥Å¢®¦º°·ªµ¥¨ÎµÃ¡µ¤
¸ÉÁ®¤µ³¤"µ´Ê¦¸ÁÈÁ¦ºÉ°"1®oµ"$"¨³"447
a,NM[+1J!:ZZbD
:" Ťn¤¸£µ¡µ¦Á¨n¦µÁ¤ºÉ°Å¤nÅo¹ÊÁ¦¤º°Åªo
a3OI0-M+YNI+-1!8MM-MbD
:" ¦ª°ªnµ"PQRS)PQ?RGH"¸ÉÁºÉ°¤n°µ¤µ¦ÄoµÅo´Á¦ºÉ°¸Ê®¦º°Å¤n"
1®oµ"4'7
a()*!K2]+R2!8MM-MbD
:" ¦´Å¢¢jµ°"X^5"··
:" d¨³ÁdÁ¦ºÉ°
:" ÁºÉ°¤n°°»¦r"X^5"°¸Á¦ºÉ°
a,N12S!W2R0N!8MM-MbD
:" ª»¤Å¤nεµµ¤·"´ÊnµÁ¦ºÉ°Ä®¤n
aV-112RI+-1!8MM-MbD
:" ¨³Á¸¥°»¦r¨oªÂnµ¦ÁºÉ°¤n°¨o¤Á®¨ª"ÁºÉ°¤n°°»¦r¸É¨³Á¸¥"
1®oµ"!%7
a,S2N42!>N+I"""bD
:" Á¦ºÉ°Îµ¨´Á¦¸¥¤¡¦o°¤Á¡ºÉ°Äo¢{r´"5NcH@RR@?"®µo°ªµ¤´¨nµªÅ¤n
¦µ"dÁ¦ºÉ°Â¨³ÁdÄ®¤n"µ´ÊÁºÉ°¤n°°»¦r°¸¦´Ê"1®¦º°¦¸ÁÈÁ¦ºÉ°7
aX-!@-+R2!K2]+R2bD
:" æ«´¡r¤º°º°¸ÉÁºÉ°¤n°Å¤n¤¸¦³ÎµÁ¸¥
aX-!KNINbD
:" Ťn¤¸o°¤¼¨¤»Ã¦«´¡rÄæ«´¡r"5NcH@RR@?"¸ÉÁºÉ°¤n°
aQ1+I+NS+Y2!8MM-MbD
:" Á¦ºÉ°Å¤nµ¤µ¦Á¦¸¥¤ÄoµÃ¤¼¨"5NcH@RR@?"¨°Äoµ°¸¦´Ê
aK+NS!8MM-MbD
:" µ¦Ã¦°°¨o¤Á®¨ª"¨°Äoµ°¸¦´Ê
a;O1J!(T!8MM-MbD
:" ¥´Å¤nÅoªµµ¥"°¦Â¨³Äoæ«´¡rÁ¨ºÉ°¸É¸ÉÁºÉ°¤n°Á¡ºÉ°ªµµ¥
a,+R[!(T!8MM-MbD
:" Á¦ºÉ°Å¤nµ¤µ¦¦´µ¥Á¦¸¥Áoµ
µ¦ÂoÅ{®µÁºÊ°o
·É¸É¼Á®¤º°³Á}{®µ°µÅ¤n¦oµ¥Â¦Á¤°Å"°Ä®o¦ª°µ¤»nµÇ"
Á®¨nµ¸Ên°Ã¦®µ«¼¥r¦·µ¦
:" æ¼o°¤¼¨Á¡·É¤Á·¤Á¸É¥ª´µ¦Îµµ´°»¦r£µ¥°µ¼n¤º°µ¦Äoµ
¸ÉÄ®o¤µ´°ÂÁ°¦r¸ÉÄo宦´µ¦ÁºÉ°¤n°"1¨°¼n¤º°¸ÉÄ®o¤µ´°»¦r
£µ¥°·Ê´ÊÇ7
!R´ÉªÅ
Ťn¤¸Á¸¥°°¤µµ¨ÎµÃ¡
:" ¦´Á¸¥Ä®o°¥¼nĦ³´¸É¡°Á®¤µ³
:" ¦ªÁȵ¥Å¢Â¨³µ¦n°µ¥
Ťn¤¸£µ¡¦µ®oµ°
:" d®oµ°"1®oµ"87
Á¦ºÉ°ÄoµÅ¤nÅoÁ¨¥
:" ´ÊnµÁ¦ºÉ°Ä®¤n"1®oµ"$7
¦¸Ã¤°Ã¦¨Å¤nεµ
:" Á¨¸É¥ÂÁ°¦¸É
®oµ°!3TT!®¦º°®oµ°ÎµµÅ¤n¹Ê¤o³»i¤!KQ),!<宦´¦»n!
=>?@$&*9A!®¦º°! !<宦´¦»n!=>?@#&*9/=>?@&&A
:" Á¨º°µ¦´Ênµ¸ÉÁ®¤µ³¤Îµ®¦´"EQ1TOIF"Ä"EXN]+JNI+-1!Q1TOIF"1宦´
¦»n"23-,4056)23-,!0567)EXN]+JNI+-1!Q1TOIF"1宦´¦»n"23-,007"
1®oµ"$'7
»i¤Â®¨n´µ¸Éo°µ¦!<G3@?QXH!®¦º°!G3TT4HA!Ťnµ¤µ¦Á¨º°Åo®oµ
°®¨´
:" Á¨º°µ¦´Ênµ¸ÉÁ®¤µ³¤Îµ®¦´"E3@!Q1TOIF"1®oµ"0&7
Á°µ¦°oµ°·Á°µ¦°oµ°·
KW-V_Entry_U_TH.indb 50KW-V_Entry_U_TH.indb 50 9/18/2014 10:13:44 AM9/18/2014 10:13:44 AM

Å¥ %0
!RÂn·r´ÉªÅ
Á¦ºÉ°Å¤nµ¤µ¦Á¨nÂn¸Éµ¤µ¦´¹/´¹ÎʵÅo
:" ÄnÂn¸É´¦¼Â´Ê»oµ¥Â¨oª
:" ε´Ê»oµ¥"1_PGJNPsH7"Ân·rÃ¥Äo°»¦r¸É»Äo嵦´¹
Á¦ºÉ°Å¤nµ¤µ¦oµ¤Â¦ÈÂn¸Éµ¤µ¦´¹/´¹ÎʵÅo
:" ÄnÂn¸É´¦¼Â´Ê»oµ¥Â¨oª
:" ε´Ê»oµ¥"1_PGJNPsH7"Ân·rÃ¥Äo°»¦r¸É»Äo嵦´¹
Á¦ºÉ°Å¤nÁ¨n
:" Á¦ºÉ°Å¤n¦°¦´¢°¦r¤°Å¢¨r¸ÉÁ¨n
Ťn¤¸£µ¡¦µ¤°·Á°¦r£µ¥°
:" ÁºÉ°¤n°µ¥ª·¸Ã°Ä®o¼o°
:" Á¨º°´µÁoµ°¤°·Á°¦r£µ¥°Ä®o¼o°
!RK+]o/W,8P&/W,8P#/j,8P/W,B/>W3/>3@
Ťnµ¤µ¦Á¨nÂn·rÅo
:" ´¹Â¦ÈÃ¥Äo°¡¨·Á´¸ÉÄoµ¦nª¤´ÅoÄÂn·r¸ÉÁ®¤µ³¤"
1®oµ"487
:" Á¡·É¤nª¥µ¥¸ÉÁ®¤µ³¤ÄºÉ°Å¢¨r
¦ÈŤnÁ¨n°¥nµ¸Éo°µ¦
:" ¨Îµ´µ¦Á¨n°µ³Ânµ´Á¤ºÉ°ÄoÁ¦ºÉ°Á¨nnµ´
!R()*
aU2N.+1Jb!Ťn®µ¥Åµ®oµ°
:" dÁ¦ºÉ°Â¨³ÁdÄ®¤n°¸¦´Ê
³Á¨n¦È!µ¦´ÊÁ¸¥µ®µ¥
:" Ȱe¦Ȩİ»¦r"X^5"°¥nµÅ¤n¼o°"Ä®oȰe¦ÈÄ®¤n"
¨oª¨°°¸¦´Ê
!R+,-./+,0-12
Ťn¤¸Á¸¥°°¤µµ¨ÎµÃ¡
:" ´µ¦ÁºÉ°¤n°"PQRS)PQ?RGH"¨oªÁºÉ°¤n°Ä®¤n
:" Á¨º°Â®¨n´µ°ºÉ¨oªÁ¨º°"a+,-.b"Ä®¤n
Ád!+,-./+,0-12!ŤnÅo®¦º°Å¤nεµ
:" ¦ª°µ¥ÁºÉ°¤n°Â¨³µ¦ÁºÉ°¤n°°"PQRS
:" °´¡ÁÁª°¦r´Á¢d¦r¤Âª¦r
:" µ¦rÂÁ°¦¸É
:" ¦¸ÁÈ"PQRS)PQ?RGH
Á¸¥·Á¡¸Ê¥
:" dÄoµ°¸ª°Å¨Á°¦rÄÁ¦ºÉ°®¦º°Ä"PQRS)PQ?RGH
¤¸Á¸¥¦ª¤µ
:" d"1¥Á¨·µ¦Á¨º°7"T,RPFHVEHKU"Ä"PQRS)PQ?RGH"宦´¦µ¥¨³Á°¸¥"
漸É">?@@AB))CCC#JAANH#FRmL
Ťnµ¤µ¦Äoµ¢{r´ÄÇ!®µÎµ¨´Á¨n¦ȸɤ¸!3MIe-M[!°¥¼n
:" ³ÄoµÁ¦ºÉ°Åo®¨´µÃ®¨"+K@CRKr"¨oª
Á¸¥Å¤n·Ã¦År´£µ¡
:" Á¨º°"G+,-.H"宦´"E3@!Q1TOIF"1®oµ"0&7
Ťnµ¤µ¦Á¨nª·¸Ã°
:" ÁºÉ°¤n°µ¥ÁÁ·¨¦³Á¸¥Â¨³ª·¸Ã°"X^5"¦»n"i,M"2^-X%("Ťnµ¤µ¦Äo
µ¥ÁÁ·¨°ºÉÅo
:" Á¨º°"G+,-.H"宦´"E3@!Q1TOIF"1®oµ"0&7
ª·¸Ã°Å¤n¤¸Á¸¥
:" ÁºÉ°¤n°µ¥ÁÁ·¨¦³Á¸¥Â¨³ª·¸Ã°"X^5"¦»n"i,M"2^-X%("Ťnµ¤µ¦Äo
µ¥ÁÁ·¨°ºÉÅo
:" Á¨º°"G+,-.H"宦´"E3@!Q1TOIF"1®oµ"0&7
Á°µ¦°oµ°·Á°µ¦°oµ°·
KW-V_Entry_U_TH.indb 51KW-V_Entry_U_TH.indb 51 9/18/2014 10:13:44 AM9/18/2014 10:13:44 AM

%!
!Rª·¥»
µ¦´Ênµ!))W!°´Ã¤´·Å¤nεµ
:" ´¹µ¸oª¥Á°"1®oµ"!97
¤¸Á¸¥Â¦³¢{ª·¥»
:" n°µ¥°µµ«Ä®oÂn
!R3@?QX
Ťn¤¸£µ¡¦µ®oµ°
:" Ád°»¦rª·¸Ã°"®µÅ¤nÅoÁdŪo
:" n°´°»¦rª·¸Ã°Ä®o¼o°
!R*SO2I--I0!<宦´¦»n!=>?@$&*9/=>?@#&*9!Ánµ´ÊA
»£µ¡Á¸¥Ã¦«´¡rŤn¸
:" ¨¦³¥³®nµ¦³®ªnµÁ¦ºÉ°´Ã¦«´¡rÁ¨ºÉ°¸É"5NcH@RR@?
:" Á¨ºÉ°¦Å¥´¦·Áª¸É¦´´µÅo¸¥·É¹Ê
Á¸¥³»®¦º°¼oµ¤Å¦³®ªnµ¸ÉÄoÁ¦ºÉ°Á¨nÁ¡¨!*SO2I--I0
:" ¨¦³¥³®nµ¦³®ªnµÁ¦ºÉ°´Á¦ºÉ°Á¨nÁ¸¥"5NcH@RR@?
:" ´µ¦ÁºÉ°¤n°°»¦rÁºÉ°¤n°Îµ®¦´Ã¦«´¡r¤º°º°¦³¨¼¼
:" dÁ¦ºÉ°Â¨³ÁdÁ¦ºÉ°Ä®¤n
:" 1®µÁ¸¥¥´Å¤n¨´¼n£µ¡·7"Ä®on°Á¦ºÉ°Á¨nÁ¡¨°¸¦´Ê
Ťnµ¤µ¦ª»¤Á¦ºÉ°Á¨nÁ¸¥¸ÉÁºÉ°¤n°
:" ¦ª°ªnµÁ¦ºÉ°Á¨nÁ¸¥¸ÉÁºÉ°¤n°´»"+,;MQ"1+cSPR",PSHR";HmR@H"
MRG@KRN"QKRnPNH7"®¦º°Å¤n
°»¦r!*SO2I--I0!®µÁ¦ºÉ°Å¤n¡
:" o®µµ°»¦r"5NcH@RR@?"°¸¦´Ê
Á¦ºÉ°Å¤n´¼n´°»¦r!*SO2I--I0
:" 宦´°»¦r¸É¦°¦´"5NcH@RR@?"!#0B"¨³Á¸¥°»¦rÃ¥µ¦Äo¦®´"
Q./"1®oµ"!47
:" 宦´°»¦r¸É¦°¦´"5NcH@RR@?"!#9B"j°¦®´"Q./"宦´Á¦ºÉ°Â¨³
°»¦rÁjµ®¤µ¥"®µÅ¤n¤¸¦®´"Q./"¦³»°¥¼nÄε³ε"¨°"T9999U"®¦º°"
T0!$4U
¤¸Á¸¥³o°®¦º°´µ¦ª
:" ¦´ÎµÂ®nŤæâ
:" ¦ª°Ä®oÂnĪnµÅoÁdÄoµ¢{r´É¨Á¸¥¦ª)¥Á¨·Á¸¥o°"
¦´¦³´Á¸¥o°Â¨³µ¦¨´µ¦ª"1®oµ"!&7
Á¦ºÉ°Å¤n°°Á¤ºÉ°»¡¥µ¥µ¤´¨°¤»Ã¦«´¡rŸÉÁ¦ºÉ°
:" ¨°j°o°¤¼¨¦µ¥µ¦Á·¤"1¸É´¹Åªo7"Áoµ´ªÁ¦ºÉ°
Á°µ¦°oµ°·Á°µ¦°oµ°·
KW-V_Entry_U_TH.indb 52KW-V_Entry_U_TH.indb 52 9/18/2014 10:13:44 AM9/18/2014 10:13:44 AM

Å¥ %$
o°¤¼¨ÎµÁ¡µ³
!Rnª°¤°·Á°¦r
µ£µ¡"1ªoµ"l"¼7
23-,4056B" ªoµ"&#(%"·Êª"1ª¥7
" 0%&#&"¤¤#"l"'0#&"¤¤#
23-,!056)23-,00B" ªoµ"&#!"·Êª"1ª¥7
" 0$8#%"¤¤#"l"88#!"¤¤#"
¦³µ¦Â¨"°"WM]"Â"6KJGIAJKHG@"6/
¦³µ¥£µ¡"¦³"6_6"+F@PEH"<J@KPp
·Á¨" 0"0%!"999"1'99\"l"4'9,"l";k57
·Á¨¦·" ((#((u
µ¦´Á¦¸¥¡·Á¨"´Á¦¸¥Â";k5-^@KPAH
®¨´" WY]
!RnªÁ¦ºÉ°Á¨n!K@K
´ªÂ¨"])+" !4"·
´ª°¦®´Á¸¥" WPGHJK"QM<)]RNfg"]PhP@JN)<Q$)3<+)3+,
´ª°¦®´£µ¡" <QYk0)<QYk!)]PEd)iQYk
ªµ¤Â¦¦ªÂ¨³ªµ¤´É³Áº°°Á¸¥"
Îɵªnµ¸Îµ´¸Éª´nµÅo
µ¦°°¨ºÉªµ¤¸É
¢dªr"(&"Á±·¦rr" !9"Á±·¦r"¹"!!"999"Á±·¦r
¢dªr"4'"Á±·¦rr" !9"Á±·¦r"¹"!!"999"Á±·¦r
¢dªr"44#0"Á±·¦rr" !9"Á±·¦r"¹"!9"999"Á±·¦r
nµªµ¤Á¡¸Ê¥Ã¥¦ª¤°´µ
" 9#909u"10"Á±·¦rr7
°´¦µ´µÁ¸¥n°¨ºÉ¦ª
" (("S5"1],]-,PSHR"(&"Á±·¦rr7
¡·´¥µ¦Á¨¸É¥Â¨" (("S5"1],]-,PSHR"(&"Á±·¦rr7
¦¼Â·r" ],]-,PSHR),.]YV-M])M]-]+
ªµ¤¸Éĵ¦n´µ" 44#0"Á±·¦rr)4'"Á±·¦rr)(&"Á±·¦rr
εª°·" 0&)!9)!4"·
!Rnªµ¦ÁºÉ°¤n°!()*
¤µ¦µ"X^5" X^5"!#9"ÁȤªµ¤Á¦Èª
°»¦r¸ÉÄooª¥´Åo"¦³Á£µ¦´ÁÈo°¤¼¨ªµ¤»¼"
1<JII"I@RKJhH"FNJII7
¦³Å¢¨r" _+6"0!)0&)$!
¦³ÂÅ¢¼»°Â®¨nnµ¥Å¢
" ]M"%"," "0"+
´ªÂ¨"])+" !4"·
´ª°¦®´Á¸¥" <Q$)3<+)3+,
´ª°¦®´£µ¡" <QYk0)<QYk!)]PEd)iQYk
!Rnª!*SO2I--I0!<宦´¦»n!=>?@$&*9/=>?@#&*9!Ánµ´ÊA
ÁÃ襸" 5NcH@RR@?"!#0"["Y];
ªµ¤¸É" !#49!"k\s"Z"!#4'9"k\s
ε¨´´" [4"S5m"1<+d7="9"S5m"1+,Y7="QRCHK"MNJII"!
nªµ¦¦´n´µ¼»"¦³¥³¸ÉŤn¤¸·É¸ªµ¦³¤µ"09"Á¤¦
´ªÂ¨´µÁ¸¥" ^5M
o°¤¼¨" \_Q"1æŢ¨r»®¼¢{7"0#%
" ^QQ"1æŢ¨r¡°¦r°»¦¤7"0#0
" ^]Q"1æŢ¨ro®µ¦·µ¦7
" +!]Q"1æŢ¨rµ¦¦³µ¥Á¸¥´Ê¼7"0#!
" +,;MQ"1æŢ¨rµ¦ª»¤Á¸¥)ª·¸Ã°¦³¥³Å¨7"
0#$
" VQQ"1æŢ¨rnª´»7
" Q5+Q"1æŢ¨rµ¦ÁoµÄoµ¤»Ã¦«´¡r7"0#9
" k+Q"1æŢ¨rµ¦Áoµ¹´ÉªÅ7
Á°µ¦°oµ°·Á°µ¦°oµ°·
KW-V_Entry_U_TH.indb 53KW-V_Entry_U_TH.indb 53 9/18/2014 10:13:44 AM9/18/2014 10:13:44 AM

%4
!Rnª´ª¦´¼!\W
nªªµ¤¸É"1%9"Á±·¦rr7" '8#%"<\s"¹"09'#9"<\s
ªµ¤ÅªÄoµ"1^)/B"$9"S5"]HE"!!#%"Á±·¦rr7
" &#!"S5n"19#%&"ô,)8%"Ω7
ªµ¤Åª°´µÎɵ»"1^)/B"4&"S5"]HE"!!#%"Á±·¦rr7
" 0%#!"S5n"10#%'"ô,)8%"Ω7
µ¦°°¨ºÉªµ¤¸É"1v"$#9"S57
" $9"Á±·¦r"Z"0%"Á±·¦rr
°´¦µ´µÁ¸¥n°¨ºÉ¦ª
" &'"S5"1<V/V7
¦³´Á¸¥¨ÎµÃ¡Â¥"1v"499"Á±·¦rr7
"≥ '9"S5
µ¦Â¥Á¸¥Á°¦·Ã°" 49"S5"10"Á±·¦rr7
!Rnª´ª¦´¼!3W
nªªµ¤¸É"1("Á±·¦rr7" %$0"Á±·¦rr"¹"0"&00"Á±·¦rr
ªµ¤¨³Á°¸¥Äµ¦Äoµ" !("S5ô
!Rnªª·¸Ã°
¦³¸°´µ£µ¡Áoµµ£µ¥°
" /6^M)Q+W
¦³´´µ£µ¡Áoµµ£µ¥°"1;M+)¤··Âp7
" 0",A-A)8%"Ω
¦³´´µ£µ¡°°"1Âp";M+7
" 0",A-A)8%"Ω
´µÁoµ";k5"°µ¨È°O"9#8",A-A)8%"Ω
O" 宦´¦»n"23-,4056)23-,!056"Ánµ´Ê
!Rnª´µÁ¸¥
ε¨´¼»"1oµ®oµÂ¨³oµ®¨´7
" %9"3"l"4
ε¨´Ârª·rÂÁȤ"1oµ®oµÂ¨³oµ®¨´7
1¸Éo°¥ªnµ"0u"6\]7" !!"3"l"4
¦³´¡¦¸Á°µr" 4",)09"rΩ
°·¤¡¸Ár¡¦¸Á°µr"≤ &99"Ω
°·¤¡¸Ár°¨ÎµÃ¡" 4"Ω"Z"'"Ω
¡µ¦µÁ¤¦·°¸ª°Å¨Á°¦r"1%"ªµ¤¸É7
Á"B" &$"Á±·¦r="'9"Á±·¦r="099"Á±·¦r="0!%"Á±·¦r="
v09"S5
Á°¨µ"B" !99"Á±·¦r="!%9"Á±·¦r="$0%"Á±·¦r="499"Á±·¦r="
v09"S5
µ¨µB" 9#&$"·Ã¨Á±·¦r="9#'"·Ã¨Á±·¦r="0#9"·Ã¨Á±·¦r="
0#!%"·Ã¨Á±·¦r="v09"S5
¨µ¼B" !#9"·Ã¨Á±·¦r="!#%"·Ã¨Á±·¦r="$#0%"·Ã¨Á±·¦r="
4#9"·Ã¨Á±·¦r="v09"S5
¼B" &#$"·Ã¨Á±·¦r="'#9"·Ã¨Á±·¦r="09#9"·Ã¨Á±·¦r="
0!#%"·Ã¨Á±·¦r="v09"S5
!R´ÉªÅ
¦´Äoµ" 04#4","1"ÄoµÅo´ÊÂn"09#%"Z"0&",7
°´¦µµ¦Äo¦³ÂÅ¢¼»" 09"+
µ¸É·´Ê"1ªoµ"l"¼"l"¨¹7B
" 08'"¤¤#"l"099"¤¤#"l"0&!"¤¤#
nª°»®£¼¤·µ¦Îµµ" Z09oM"Z"[&9oM
Îʵ®´"1´ªÁ¦ºÉ°7
23-,4056B" !#$"#
23-,!056)23-,00B" 0#&"#
¦¼Â¨³o°¤¼¨ÎµÁ¡µ³°µÁ¨¸É¥Â¨"ÅoåŤno°ÂoÄ®o¦µ¨nª®oµ
Á°µ¦°oµ°·Á°µ¦°oµ°·
KW-V_Entry_U_TH.indb 54KW-V_Entry_U_TH.indb 54 9/18/2014 10:13:44 AM9/18/2014 10:13:44 AM

Å¥ %%
!RÁ¦ºÉ°®¤µ¥µ¦oµÂ¨³··Íµ¦Äoµ
:" <JGcnJF@cKHS"cGSHK"NPFHGIH"nKRm"]RNfg"WJfRKJ@RKPHI#"]RNfg"JGS"@?H"SRcfNH-]"
IgmfRN"JKH"@KJSHmJKrI"Rn"]RNfg"WJfRKJ@RKPHI#
:" T],]"WRhRU"PI"J"@KJSHmJKr"Rn"],]"_RKmJ@)WRhR"WPFHGIPGh"MRKARKJ@PRG"
KHhPI@HKHS"PG"@?H"X^="iJAJG"JGS"R@?HK"FRcG@KPHI#
:" "<PFKRIRn@"JGS"3PGSRCI"<HSPJ"JKH"HP@?HK"KHhPI@HKHS"@KJSHmJKrI"RK"@KJSHmJKrI"
Rn"<PFKRIRn@"MRKARKJ@PRG"PG"@?H"XGP@HS"^@J@HI"JGS)RK"R@?HK"FRcG@KPHI#
:" T<JSH"nRK"PQRS=U"JGS"T<JSH"nRK"PQ?RGHU"mHJG"@?J@"JG"HNHF@KRGPF"JFFHIIRKg"?JI"
fHHG"SHIPhGHS"@R"FRGGHF@"IAHFPnPFJNNg"@R"PQRS="RK"PQ?RGH="KHIAHF@PEHNg="JGS"?JI"
fHHG"FHK@PnPHS"fg"@?H"SHEHNRAHK"@R"mHH@"+AANH"AHKnRKmJGFH"I@JGSJKSI#"+AANH"
PI"GR@"KHIARGIPfNH"nRK"@?H"RAHKJ@PRG"Rn"@?PI"SHEPFH"RK"P@I"FRmANPJGFH"CP@?"IJnH@g"
JGS"KHhcNJ@RKg"I@JGSJKSI#"QNHJIH"GR@H"@?J@"@?H"cIH"Rn"@?PI"JFFHIIRKg"CP@?"PQRS="
RK"PQ?RGH"mJg"JnnHF@"CPKHNHII"AHKnRKmJGFH#"PQ?RGH="PQRS="PQRS"FNJIIPF="PQRS"
GJGR="JGS"PQRS"@RcF?"JKH"@KJSHmJKrI"Rn"+AANH".GF#="KHhPI@HKHS"PG"@?H"X#^#"JGS"
R@?HK"FRcG@KPHI#
:" WPh?@GPGh"PI"J"@KJSHmJKr"Rn"+AANH".GF#
:" 6?PI"P@Hm"PGFRKARKJ@HI"FRAg"AKR@HF@PRG"@HF?GRNRhg"@?J@"PI"AKR@HF@HS"fg"X#^#"
AJ@HG@I"JGS"R@?HK"PG@HNNHF@cJN"AKRAHK@g"KPh?@I"Rn";REP"MRKARKJ@PRG#";HEHKIH"
HGhPGHHKPGh"JGS"SPIJIIHmfNg"JKH"AKR?PfP@HS#
:" _RG@"nRK"@?PI"AKRScF@"PI"SHIPhGHS"fg";PFR?#
:" ]PEd"MHK@PnPHSe"Á¡ºÉ°Á¨nª·¸Ã°"]PEde"¦ª¤¹ºÉ°¦³´¡¦¸Á¤¸É¥¤
:" ]PEde="]PEd"MHK@PnPHSe"¨³Ã¨Ão¸ÉÁ¸É¥ªo°Á}Á¦ºÉ°®¤µ¥µ¦oµ°"
;REP"MRKARKJ@PRG"¨³o°ÄoÃ¥Åo¦´°»µ
:" o°¤¼¨Á¸É¥ª´"].,d",.]YVB"]PEde"Á}¦¼Â®¹É°ª·¸Ã°··°¨¸É¦oµ
Ã¥"]PEd="WWM"¹ÉÁ}¦·¬´ÄÁ¦º°°";REP"MRKARKJ@PRG"¸ÉÁ}°»¦r"
]PEd"MHK@PnPHSe"¸ÉÁ}µµ¦¸Énµµ¦°°¥nµÁ¦n¦´Á¡ºÉ°¥º¥´ªnµ
µ¤µ¦Á¨nª·¸Ã°"]PEd"Åo"æÁ¥¸É¥¤¤¸É"SPEp#FRm"宦´o°¤¼¨Á¡·É¤Á·¤Â¨³
Á¦ºÉ°¤º°°¢rª¦rĵ¦Â¨Å¢¨r°nµÁ}"]PEd"EPSHR
:" o°¤¼¨Á¸É¥ª´"].,d",.]YV-V/-]Y<+/]B"°»¦r¸É¤¸µ¦¦´¦°"
]PEd"MHK@PnPHSe"·Ê¸Êo°¨³Á¸¥Á¡ºÉ°Ä®oµ¤µ¦Á¨n£µ¡¥¦r"
]PEd",PSHR-RG-]HmJGS"1,V]7"¸ÉºÊ°¤µ"ĵ¦¦´¦®´µ¦¨³Á¸¥°»"
Ä®o¦³»nª"]PEd",V]"ÄÁ¤¼µ¦´Ênµ°»¦r°»"1®oµ"$(7"ŸÉ"
ERS#SPEp#FRm"宦´o°¤¼¨Á¡·É¤Á·¤Á¸É¥ª´ª·¸¨³Á¸¥
:" 6\.^"Q;V]XM6".^"W.MY/^Y]"X/]Y;"6\Y"<QYk-4",.^X+W"Q+6Y/6"
QV;6_VW.V"W.MY/^Y"_V;"6\Y"QY;^V/+W"+/]"/V/-MV<<Y;M.+W"
X^Y"V_"+"MV/^X<Y;"_V;"1P7"Y/MV]./k",.]YV"./"MV<QW.+/MY"
3.6\"6\Y"<QYk-4",.^X+W"^6+/]+;]"1T<QYk-4",.]YVU7"+/])
V;"1PP7"]YMV]./k"<QYk-4",.]YV"6\+6"3+^"Y/MV]Y]"5t"+"
MV/^X<Y;"Y/k+kY]"./"+"QY;^V/+W"+/]"/V/-MV<<Y;M.+W"
+M6.,.6t"+/])V;"3+^"V56+./Y]"_;V<"+",.]YV"Q;V,.]Y;"
W.MY/^Y]"5t"<QYk"W+"6V"Q;V,.]Y"<QYk-4",.]YV#"/V"
W.MY/^Y".^"k;+/6Y]"V;"^\+WW"5Y".<QW.Y]"_V;"+/t"V6\Y;"
X^Y#"+]].6.V/+W"./_V;<+6.V/"./MWX]./k"6\+6";YW+6./k"
6V"Q;V<V6.V/+W="./6Y;/+W"+/]"MV<<Y;M.+W"X^Y^"+/]"
W.MY/^./k"<+t"5Y"V56+./Y]"_;V<"<QYk"W+="WWM#"^YY"
\66QB))333#<QYkW+#MV<#
:" 6?H"5NcH@RR@?e"CRKS"mJKr"JGS"NRhRI"JKH"KHhPI@HKHS"@KJSHmJKrI"RCGHS"
fg"5NcH@RR@?"^.k=".GF#"JGS"JGg"cIH"Rn"IcF?"mJKrI"fg"i,M"2Y/3VV]"
MRKARKJ@PRG"PI"cGSHK"NPFHGIH#"V@?HK"@KJSHmJKrI"JGS"@KJSH"GJmHI"JKH"@?RIH"Rn"
@?HPK"KHIAHF@PEH"RCGHKI#
Á°µ¦°oµ°·Á°µ¦°oµ°·
KW-V_Entry_U_TH.indb 55KW-V_Entry_U_TH.indb 55 9/18/2014 10:13:44 AM9/18/2014 10:13:44 AM

Instruction Manual MONITOR WITH DVD RECEIVER KW-V41BT/KW-V21BT/KW-V11
Having TROUBLE with operation?
Please reset your unit
Refer to page of How to reset your unit
0914EHHMDWJEIN B5A-0222-00 (U)© 2014 JVC KENWOOD Corporation
MONITOR WITH DVD RECEIVER
INSTRUCTION MANUAL
KW-V41BT/KW-V21BT/KW-V11
ENGLISH