JVC KW V850BT User Manual Quick Start Guide B5K 0607 10
User Manual: JVC KW-V850BT KW-V850BT Quick Start Guide
Open the PDF directly: View PDF
.
Page Count: 88
- About the Quick start guide
- How to read this manual
- Precautions
- Initial Settings
- Adjusting the volume
- Functions of the Buttons on the Front Panel
- Turning on the Unit
- Source control screen descriptions
- Playing a disc (KW-V850BT/ KW-V85BT)
- Connecting a USB device
- Connect iPod/iPhone
- DVD/ VCD Basic Operation (KW-V850BT/ KW-V85BT)
- Tuner Basic Operation
- Music CD/ Disc media/USB Basic Operation
- iPod/iPhone Basic Operation
- Bluetooth Setup
- Using the Hands-Free Unit
- Before Installation
- Installing the unit
- About this Unit
- À propos du guide de démarrage rapide
- Comment lire ce manuel
- Précautions
- Paramètres initiaux
- Réglage du volume
- Fonctions des boutons en façade
- Mise en marche de l'appareil
- Descriptions de l'écran de commande de source
- Lecture d'un disque (KW-V850BT/KW-V85BT)
- Connecter un périphérique USB
- Connectez un iPod/iPhone
- Utilisation de base avec les DVD/VCD (KW-V850BT/KW-V85BT)
- Utilisation de base de la radio
- Fonctionnement de base de CD musical/Disque à contenu multimédia/USB
- Fonctionnement de base de l'iPod/iPhone
- Configuration Bluetooth
- Utilisation du module mains-libres
- Avant l'installation
- Installation de l'appareil
- À propos de cet appareil
- Acerca de la Guía de inicio rápido
- Cómo leer este manual
- Precauciones
- Ajustes iniciales
- Ajuste del volumen
- Funciones de los botones del panel frontal
- Poner en marcha la unidad
- Descripciones de la pantalla de control de fuente
- Reproducción de un disco (KW-V850BT/KW-V85BT)
- Conexión de un dispositivo USB
- Conecte el iPod/iPhone
- Manejo básico de DVD/VCD (KW-V850BT/KW-V85BT)
- Funcionamiento básico del sintonizador
- Funcionamiento básico de CD de música/disco de datos/USB
- Funcionamiento básico de iPod/iPhone
- Configuración de Bluetooth
- Usar la unidad de manos libres
- Antes de la instalación
- Instalación de la unidad
- Acerca de esta unidad

B5K-0607-10 (K)© 2019 JVC KENWOOD Corporation
MONITOR WITH DVD RECEIVER
MONITEUR AVEC RÉCEPTEUR DVD
MONITOR CON RECEPTOR DVD
KW-V850BT
KW-V85BT
MONITOR WITH RECEIVER
MONITEUR AVEC RÉCEPTEUR
MONITOR CON RECEPTOR
KW-M750BT
KW-M75BT
KW-M650BT
Quick Start Guide
Guide de démarrage rapide
Guía de inicio rápido
• Updated information (the latest Instruction Manual, system updates, new functions, etc.) is available from
<http://www.jvc.net/cs/car/>.
• Les informations les plus récentes (dernier mode d'emploi, mises à jour du système, nouvelles fonctions,
etc.) sont disponibles sur <http://www.jvc.net/cs/car/>.
• Encontrará la información actualizada (el Manual de instrucciones más reciente, las actualizaciones del
sistema, las nuevas funciones, etc.) en <http://www.jvc.net/cs/car/>.

2
About the Quick start guide ................................... 2
How to read this manual .........................................2
Precautions ................................................................... 3
Initial Settings .............................................................. 4
Adjusting the volume ............................................... 5
Functions of the Buttons on the Front Panel ... 6
Turning on the Unit ................................................... 7
Source control screen descriptions ..................... 9
Playing a disc .............................................................10
Connecting a USB device ......................................10
Connect iPod/iPhone ..............................................10
DVD/ VCD Basic Operation ....................................11
Tuner Basic Operation ............................................12
Music CD/ Disc media/USB Basic Operation ...13
iPod/iPhone Basic Operation ...............................14
Bluetooth Setup ........................................................ 15
Using the Hands-Free Unit .................................... 16
Before Installation ....................................................18
Installing the unit .....................................................20
About this Unit ..........................................................28
About the Quick start guide
This Quick Start Guide describes basic
functions of this unit.
For functions not described in this Guide, refer
to the Instruction Manual on the following
website:
<http://www.jvc.net/cs/car/>
To refer to Instruction manual, a PC loaded
with Microsoft® Windows 7 sp1/ 8/ 8.1/ 10
or Mac OS X® v10.11/ macOS v10.12/ 10.13/
10.14 or later is required in addition to Adobe®
Acrobat Reader™ DC or Adobe® Acrobat® DC
or later.
The Instruction manual is subject to change
for modification of specifications and so forth.
Be sure to download the latest edition of the
Instruction manual for reference.
How to read this manual
NOTE
• The panels shown in this guide are examples
used to provide clear explanations of the
operations. For this reason, they may be
different from the actual panels.
If above icons are showed, read the article
applicable to the unit you use.
• The screens and panels shown in this
manual are examples used to provide a clear
explanation of operations.
For this reason, they may be different from
the actual screens or panels, or some display
patterns may be different from the actual
ones.
• Display language: English is used for the
purpose of explanation. You can select a
display language from the [SETUP] menu. See
User Interface Setup (P.68) in the Instruction
Manual.
Contents

3English
Precautions
# WARNINGS
Ñ To prevent injury or fire, take
the following precautions:
• To prevent a short circuit, never put or leave
any metallic objects (such as coins or metallic
tools) inside the unit.
• Do not watch or fix your eyes on the unit’s
display when you are driving for any extended
period.
• If you experience problems during installation,
consult your JVC dealer.
Ñ Precautions on using this unit
• When you purchase optional accessories,
check with your JVC dealer to make sure that
they work with your model and in your area.
• You can select a language to display menus,
audio file tags, etc. See User Interface Setup
(P.68) in the Instruction Manual.
• The Radio Data System or Radio Broadcast
Data System feature won’t work in areas
where the service is not supported by any
broadcasting station.
Ñ Protecting the monitor
• To protect the monitor from damage, do not
operate the monitor using a ball point pen or
similar tool with a sharp tip.
Ñ Cleaning the unit
• If the faceplate of this unit is stained, wipe it
with a dry soft cloth such as a silicon cloth.
If the faceplate is stained badly, wipe it with
a cloth moistened with neutral cleaner, then
wipe it again with a clean soft dry cloth.
NOTE
• Applying spray cleaner directly to the unit
may damage its mechanical parts. Wiping the
faceplate with a hard cloth or using a volatile
liquid such as thinner or alcohol may scratch the
surface or erase the screened print.
Ñ Lens fogging
When you turn on the car heater in cold
weather, dew may form on the lens in the
disc player of the unit due to condensation.
This condensation on the lens (also called lens
fogging) may not allow discs to play. In such a
situation, remove the disc and wait for the dew
to evaporate. If the unit still does not operate
normally after a while, consult your JVC dealer.
Ñ Precautions on handling discs
• Do not touch the recording surface of the disc.
• Do not stick tape etc. on the disc, or use a disc
with tape stuck on it.
• Do not use disc type accessories.
• Clean the disc from the center toward the
outside rim.
• When removing a disc from this unit, pull it out
horizontally.
• If the disc center hole or outside rim has burrs,
use the disc only after removing the burrs with
a ballpoint pen etc.
• Discs that are not round cannot be used.
• 8-cm (3 inch) discs cannot be used.
• Discs with coloring on the recording surface or
discs that are dirty cannot be used.
• This unit can only play the following types of
CDs.
• This unit may not correctly play discs which do
not have the mark.
• You cannot play a disc that has not been
finalized. (For the finalization process, see
your writing software and your recorder's
instruction manual.)

4
Initial Settings
Initial setup
Perform this setup when you use this unit first
time.
1
Set each item as follows.
■[Language]
Select the language used for the control
screen and setting items. Default is “American
English(en)”.
1 Touch [Language].
2 Touch [Language Select].
3 Select the desired language.
4 Touch [
].
For details of operation, see User Interface
Setup (P.68) in the Instruction Manual.
■[Clock]
Sets the synchronization of the clock and
adjusts it.
For detailed operation, see Calendar/clock
settings (P.5).
■[Display]
Set the button illumination color.
If it is hard to see the image on the screen
even, adjust the viewing angle.
1 Touch [Display].
2 Touch [Key Color].
3 Select the desired color.
4 Touch [
].
5 Touch [Viewing Angle].
6 Select an angle
7 Touch [
].
For details of, see Display Setup (P.70) in the
Instruction Manual.
■[Camera]
Set the parameters for the camera.
1 Touch [Camera].
2 Set each item and touch [
].
For details of, see Camera Setup (P.53) in
the Instruction Manual.
■[OEM SETUP]
This function requires a commercial adaptor.
Consult your JVC dealer for details.
■[DEMO]
Set the demonstration mode. Default is “ON”.
1 Touch [DEMO] and select ON or OFF.
2
Touch [Finish].
NOTE
• These settings can be made from the SETUP
menu. See Setup (P.67) in the Instruction Manual.

5English
Calendar/clock settings
1
Press the [FNC] button.
Popup menu appears.
2
Touch [ ].
HOME screen appears.
3
Touch [ ].
4
Touch [User Interface].
User Interface screen appears.
5
Touch [Time Zone].
6
Select the time zone.
7
Set each item as follows.
Scroll the page to show hidden items.
■[Time Format]
Select the time display format.
[12-Hour] (Default)/ [24-Hour]
■[Clock]
[[RDS-SYNC] ](Default): Synchronizes the
clock time with the RDS.
[Manual]: Set the clock manually.
■[Time Zone]
Select the time zone.
■[Clock Adjust]
If you select [Manual] for Clock, adjust
the date and time manually (P.69) in the
Instruction Manual.
NOTE
• Please set the date and time. If they are not set,
some functions may not work.
Adjusting the volume
You can adjust the volume (0 to 40).
Press [+] to increase, and press [–] to decrease.
Holding [+] increases the volume continuously
to level 15.
KW-V850BT/ KW-V85BT/
KW-M750BT/ KW-M75BT
KW-M650BT

6
Basic Operations
Functions of the Buttons on the Front Panel
KW-V850BT/ KW-V85BT
1 2 3 4
KW-M750BT/ KW-M75BT
1 3 4
KW-M650BT
1
4
3
5

7English
NOTE
• The panels shown in this guide are examples used to provide a clear explanation of operations. For this reason,
they may be different from the actual panels.
Number Name Motion
1
–, +
(Volume)
• Adjusts the volume.
The volume will go up to 15 when you keep pressing [+].
2
Disc insert
slot
• A slot to insert a disc media.
3
FNC
[ ]
• Displays the popup menu screen.
• Pressing for 1 second displays the Voice Recognition screen (P.63) in the Instruction
Manual.
• When the power is off, turns the power on.
4
Remote
Sensor
• Receives the remote control signal.
5
[ ][ ] • Displays the HOME screen (P.13) in the Instruction Manual.
• Pressing for 1 second turns the power off.
• When the power is off, turns the power on.
Turning on the Unit
The method of turning on is different
depending on the model.
KW-V850BT/ KW-V85BT/
KW-M750BT/ KW-M75BT
1
Press the [FNC] button.
The unit is turned on.
KW-M650BT
1
Press the [ ] button.
The unit is turned on.
NOTE
• If it is your first time to turn the unit on after
installation, it will be necessary to perform Initial
setup (P.4).

8
Select the playback source
1
Press the [FNC] button.
Popup menu appears.
2
Touch [ ].
HOME screen appears.
3
Touch [ ].
From the screen, you can select the
following sources and functions.
• [Apple CarPlay]: Switches to the Apple
CarPlay screen from the connected
iPhone.
• [Android Auto]: Switches to the Android
Auto screen from the connected Android
device.*1
• Displays the Hands Free screen.
When connecting as Apple CarPlay
or Android Auto, it works as a phone
provided in Apple CarPlay or Android
Auto.
• Switches to the Radio broadcast.
• Switches to the SiriusXM® satellite radio
broadcast.
• Plays a Bluetooth audio player.
• Plays a disc. *2
• Plays an iPod/iPhone.
• Plays files on a USB device.
• Switches to Pandora.
• Switches to Spotify.
• Switches to an external component
connected to the AV-IN input terminal.
• Displays the Audio screen.
• Turns off the AV source.
• Turns off the unit. *1
• For sources and information displayed when
an ADS adapter is connected, see OEM
Features Operation (P.55) in the Instruction
Manual.
*1 Except KW-M650BT
*2 KW-V850BT/ KW-V85BT only
To select the playback source on the
HOME screen
The 4 items displayed on the source selection
screen with large icons are shown on the
HOME screen.
You can change the items displayed on this
area by customizing the source selection
screen. (P.9)
To select the playback source on the
source control screen
Display source selection buttons by touching
[ ]/[ ] or flicking left or right on the source
control screen, then select a playback source.
To turn off the AV source
1
Press the [FNC] button.
Popup menu appears.
2
Touch [ ].
HOME screen appears.
3
Touch [ ].
4
Touch [AV Off].

9English
Customize Short-cut buttons on
HOME screen
You can arrange the positions of the source
icons as you like.
1
Press the [FNC] button.
Popup menu appears.
2
Touch [ ].
HOME screen appears.
3
Touch [ ].
4
Touch and hold the icon which you want
to move in the customizing mode.
5
Drag the icon to the desired position.
Changes the page
Source control screen
descriptions
There are some functions which can be
performed from most screens.
Indicators
3
4
125
Short-cut buttons
1
All sources icon
Displays the source selection screen. (P.8)
2
Secondary screen
• [
]/[ ] : The Secondary screen changes to
another one every time you touch it. You can
also change the Secondary screen by flicking
left or right on the screen.
• Indicators: Displays the current source
condition and so on.
– [ATT]: The attenuator is active.
– [DUAL]: The dual zone function is active.
– [LOUD]: The loudness control function is active.
• Short-cut buttons: The source changes to the
one you have set with a short-cut. For the
short-cut setting, refer to Customize Short-
cut buttons on HOME screen (P.9).
3
Content list
Displays the track/file/station/channel list.
4
Connected Bluetooth device information.
5
HOME button
Displays the HOME screen (P.12) in the
Instruction Manual.

10
Playing a disc
(KW-V850BT/ KW-V85BT)
Ñ Insert a disc
1 Insert the disc into the slot.
The unit loads the disc and playback
starts.
Ñ Eject a disc
1 Press the [FNC] button.
Popup menu appears.
2 Touch [G].
When removing a disc, pull it horizontally.
NOTE
• This is not displayed on the popup menu screen
of Apple CarPlay or Android Auto source. Change
Apple CarPlay or Android Auto source to other
one to display the popup menu screen.
Connecting a USB device
1 Connect the USB device with the USB
cable. (P.25)
2 Press the [FNC] button.
Popup menu appears.
3 Touch [ ].
HOME screen appears.
4 Touch [ ].
5 Touch [USB].
Ñ Disconnect the USB device
1 Press the [FNC] button.
Popup menu appears.
2 Touch [ ].
HOME screen appears.
3 Touch a source other than [USB].
4 Detach the USB device.
Connect iPod/iPhone
Wired connection
1 Connect the iPod/iPhone using the KS-
U62. (P.26)
2 Press the [FNC] button.
Popup menu appears.
3 Touch [ ].
HOME screen appears.
4 Touch [ ].
5 Touch [iPod].
●To disconnect the iPod/iPhone connected
with the cable:
1 Detach the iPod/iPhone.
Bluetooth connection
Pair the iPhone through Bluetooth. (P.15)

11English
DVD/ VCD Basic Operation
(KW-V850BT/ KW-V85BT)
NOTE
• The screen shot below is for DVD. It may be
different from the one for VCD.
1 When the operation buttons are not
displayed on the screen, touch
4
area.
Control screen
1
2
DVD VCD
1
Video screen
4
3
5
3
1
Function panel
Touch the left side of the screen to display the
function panel. Touch again to close the panel.
2
Operation keys
• [E] [F] : Searches for the previous/next
content.
Touch and hold to fast-forward or fast-
backward the disc.
• [DH] : Plays or pauses.
• [
] : Touch to attenuate/restore the sound.
3
Searching area
Touch to search for the next/previous content.
4
Key display area
Touch to display the control screen.
5
[MENU CTRL] (DVD only)
Touch to display the DVD-VIDEO disc menu
control screen. See DVD Disc Menu Operation
(P.23) in the Instruction Manual.
NOTE
• The control screen disappears when no operation
is done for 5 seconds.
• If you use a remote control, you can jump directly
to the desired image by entering the chapter
number, scene number, play time, etc. (P.84) in
the Instruction Manual.

12
Tuner Basic Operation
Control screen
5
3
4
2
6
1
Open the drawer
6
3
Close the drawer
6
3
1
Information display
Displays the information on the current station.
2
Seek mode
Touch to switch seek mode in the following
sequence: [AUTO1], [AUTO2], [MANUAL].
• [AUTO1]: Tunes in a station with good
reception automatically.
• [AUTO2]: Tunes in the memorized stations one
after another.
• [MANUAL]: Switches to the next frequency
manually.
3
Function panel
Touch the left side of the screen to display the
function panel. Touch again to close the panel.
4
Band buttons
Switches bands (between FM and AM).
5
Operation keys
• [E] [F] : Tunes in a station. The method of
switching frequencies can be changed (see
2
Seek mode).
• [
] : Touch to attenuate/restore the sound.
6
Preset list
• Touching [ ]/ [ ] allows you to change the
display size.
• Recalls the memorized station.
• When touched for 2 seconds, stores the
currently being received station in the
memory.

13English
Music CD/ Disc media/USB
Basic Operation
NOTE
• In this manual, “Music CD” means a general CD
which includes music tracks.
“Disc media” means a CD/DVD disc which
includes audio or video files.
• The screen shot below is for disc media. It may be
different from the one for CD.
Control screen
5
1
2
3
4
Open the drawer
3
5
Close the drawer
3
5
4
1
Play mode indicator/ Playing time
• D, B, etc.: Current play mode indicator
Meanings of the icons are as follows: D (play),
B (fast forward), A (fast backward),
H (pause).
• For confirmation of current playing position.
You can drag the circle left or right to change
the playing position. (Video file only)
2
Operation keys
• [1] (Disc media only) : Searches files. For
details on search operation, see File search
Operation (P.22) in the Instruction Manual.
• [E] [F] : Searches for the previous/next
content.
Touch and hold to fast-forward or fast-
backward the disc.
• [DH] : Plays or pauses.
• [
] : Touch to attenuate/restore the sound.
3
Content list
• Touch the right side of the screen to display
the Content list. Touch again to close the list.
• Displays the playing list. When you touch a
track/file name on the list, playback will start.
4
Artwork/ VU meter
• Displays/hides artwork area.
• The jacket of the currently playing file is
displayed. (Disc media only)
• When touched, switches the artwork to the
VU meter.
5
Function panel (Disc media only)
Touch the left side of the screen to display the
function panel. Touch again to close the panel.
Video screen
7
66
6
File search area (Video file only)
Touch to search for the next/previous file.
7
Key display area (Video file only)
Touch to display the control screen.

14
iPod/iPhone Basic Operation
Ñ Connectable iPod/iPhone
The following models can be connected to
this unit.
Made for
• iPhone 7 Plus
• iPhone 7
• iPhone SE
• iPhone 6s Plus
• iPhone 6s
• iPhone 6 Plus
• iPhone 6
• iPhone 5s
• iPhone 5c
• iPhone 5
• iPod touch (6th
generation)
Control screen
3
1
2
4
Open the drawer
5
4
2
Close the drawer
4
2
1
Artwork/ VU meter
• Displays/hides artwork area.
• The jacket of the currently being played file is
displayed.
• When touched, switches the artwork to the
VU meter.
2
Play mode indicator/ Playing time
• D, B, etc.: Current play mode indicator
Meanings of individual icons are as follows:
D (play), B (fast forward), A (fast
backward), H (pause).
3
Operation keys
• 1] : Searches for a track/file. For details on
search operation, see File search Operation
(P.37) in the Instruction Manual.
• E] [F] : Searches for the previous/next
track/file.
Touch and hold to fast forward or fast
backward.
• [DH] : Plays or pauses.
• [
] : Touch to attenuate/restore the sound.
4
Content list
• Touch the right side of the screen to display
the Content list. Touch again to close the list.
• Displays the playing list. When you touch a
track/file name on the list, playback will start.
5
[ ] / [ ]
• [
] : Repeats the current track/album. Each
time you touch the key, repeat modes are
switched in the following sequence:
Song repeat ( ), All songs repeat ( ),
Repeat off ( )
• [
] : Randomly plays all tracks in the current
album. Each time you touch the key, random
modes are switched in the following sequence:
Song random ( ), Random off ( )

15English
Bluetooth Setup
1 Press the [FNC] button.
Popup menu appears.
2 Touch [ ].
HOME screen appears.
3 Touch [ ].
SETUP screen appears.
4 Touch [Bluetooth].
Bluetooth Setup screen appears.
See the following section for each
setting.
• Connect the Bluetooth device (P.15)
• Change the device name (P.59) in the
Instruction Manual.
• Change the PIN Code (P.59) in the
Instruction Manual.
Ñ Connect the Bluetooth device
1 Touch [Select Device] on the Bluetooth
Setup screen.
2 Touch the name of the device you want
to connect.
Profile select screen appears.
NOTE
• If the icon is lighted, it means that the unit will
use that device.
3 Set each profile as follows.
■[TEL (HFP) 1], [TEL (HFP) 2]
Select when the device is connected with
the unit as hands-free phone 1 or 2.
■[Audio (A2DP)/App (SPP)]
Select to interwork with an application
installed in a smartphone or to use as an
audio player.
4 Touch [Close].

16
Using the Hands-Free Unit
You can use the telephone function by
connecting the Bluetooth telephone to this
unit.
NOTE
• While Apple CarPlay or Android Auto is
connected, the Bluetooth Hands-Free function
and two Bluetooth devices connections cannot
be used. Only the Apple CarPlay or Android Auto
Hands-Free function can be used.
Ñ Make a call
1 Press the [FNC] button.
Popup menu appears.
2 Touch [Phone].
Hands Free screen appears.
NOTE
• If your cell-phone supports PBAP, you can display
the phone book and call lists onto the touch
panel screen when the cell-phone is connected.
– Phone book: up to 1000 entries
– Up to 50 entries including dialed calls, received
calls, and missed calls
3 Select a dialing method.
• [ ]: Call using call records
• [
]: Call using the phonebook
• [
]: Call using the preset number
• [
]: Call by entering a phone number
●Select the cell-phone to use
When you connect two cell-phones
1) Touch [
] to select the
phone you want to use.
●Bluetooth Setup
1) Touch [
].
Bluetooth Setup screen appears.
●Voice Recognition
1) Touch [
].
NOTE
• Status icons such as battery and antenna icons
may differ from those displayed on the cell-
phone.
• Setting the cell-phone in the private mode can
disable the hands-free function.
Call using call records
1 Touch [ ].
2 Select the phone number from the list.
Call using the preset number
1 Touch [ ].
2 Touch the name or phone number.

17English
Call by entering a phone number
1 Touch [ ].
2 Enter a phone number with number keys.
3 Touch [ ].
Call using the phonebook
1 Touch [ ].
2 Touch [ ].
3 Select the initial.
• Characters with no corresponding name
will not appear.
• A first character with an accent character
such as “ü” can be searched for with a
non-accent character “u” . A character
with an accent character in a sentence
cannot be searched for.
4 Select the person you want to call from
the list.
5 Select the phone number from the list.

18
Connection/Installation
Before Installation
Before installation of this unit, please note the
following precautions.
# WARNINGS
• If you connect the ignition wire (red) and
the battery wire (yellow) to the car chassis
(ground), you may cause a short circuit, that
in turn may start a fire. Always connect those
wires to the power source running through
the fuse box.
• Do not cut out the fuse from the ignition wire
(red) and the battery wire (yellow). The power
supply must be connected to the wires via
the fuse.
# CAUTION
• Install this unit in the console of your vehicle.
Do not touch the metal part of this unit during
and shortly after the use of the unit. Metal part
such as the heat sink and enclosure become
hot.
NOTE
• Mounting and wiring this product requires
skills and experience. For best safety, leave the
mounting and wiring work to professionals.
• Make sure to ground the unit to a negative 12V
DC power supply.
• Do not install the unit in a spot exposed to
direct sunlight or excessive heat or humidity.
Also avoid places with too much dust or the
possibility of water splashing.
• Do not use your own screws. Use only the
screws provided. If you use the wrong screws,
you could damage the unit.
• If the power is not turned ON (“There is an
error in the speaker wiring. Please check the
connections.” is displayed), the speaker wire
may have a short-circuit or touched the chassis
of the vehicle and the protection function may
have been activated. Therefore, the speaker
wire should be checked.
• If your car’s ignition does not have an ACC
position, connect the ignition wires to a power
source that can be turned on and off with the
ignition key. If you connect the ignition wire to
a power source with a constant voltage supply,
such as with battery wires, the battery may be
drained.
• If the console has a lid, make sure to install the
unit so that the front panel will not hit the lid
when closing and opening.
• If the fuse blows, first make sure the wires
aren’t touching to cause a short circuit, then
replace the old fuse with one with the same
rating.
• Insulate unconnected wires with vinyl tape or
other similar material. To prevent a short circuit,
do not remove the caps on the ends of the
unconnected wires or the terminals.
• Connect the speaker wires correctly to the
terminals to which they correspond. The unit
may be damaged or fail to work if you share
the ¤ wires or ground them to any metal part
in the car.
• When only two speakers are being connected
to the system, connect the connectors either
to both the front output terminals or to both
the rear output terminals (do not mix front
and rear). For example, if you connect the ¢
connector of the left speaker to a front output
terminal, do not connect the ¤ connector to
a rear output terminal.
• After the unit is installed, check whether the
brake lamps, blinkers, wipers, etc. on the car
are working properly.
• Mount the unit so that the mounting angle is
30° or less.
• This unit has the cooling fan to decrease the
internal temperature. Do not mount the unit
in a place where the cooling fan of the unit is
blocked. Blocking these openings will inhibit
the cooling of the internal temperature and
result in malfunction.

19English
(KW-V850BT/ KW-V85BT)
Cooling fan
(KW-M750BT/ KW-M75BT/ KW-M650BT)
Cooling fan
• Do not press hard on the panel surface when
installing the unit to the vehicle. Otherwise
scars, damage, or failure may result.
• Reception may drop if there are metal objects
near the Bluetooth antenna.
Bluetooth antenna unit
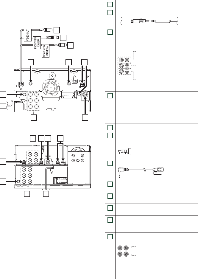
Ñ Supplied accessories for
installation
1
x1
2
(3 m)
x1
3
(M5 x 8 mm)
x6
4
(M5 x 8 mm)
x6
5 [1]
(2 m)
x1
[1] KW-M750BT/ KW-M75BT/ KW-M650BT only
Ñ Installation procedure
1) To prevent a short circuit, remove the key
from the ignition and disconnect the ¤
terminal of the battery.
2) Make the proper input and output wire
connections for each unit.
3) Connect the speaker wires of the wiring
harness.
4) Connect the wiring harness wires in the
following order; ground, battery, ignition.
5) Connect the wiring harness connector to the
unit.
6) Install the unit in your car.
7) Reconnect the ¤ terminal of the battery.
8) Perform the Initial Setup.
See Initial setup (P.4).

20
Installing the unit
3 or 4
3 or 4
Car Bracket
NOTE
• Make sure that the unit is installed securely in
place. If the unit is unstable, it may malfunction
(eg, the sound may skip).
Ñ Microphone unit
1) Check the installation position of the
microphone (accessory 2).
2) Clean the installation surface.
3) Remove the separator of the microphone
(accessory 2), and stick the microphone to
the place shown below.
4) Wire the microphone cable up to the unit
with it secured at several positions using tape
or other desired method.
5) Adjust the direction of the microphone
(accessory 2) to the driver.
2
Fix a cable with a commercial item of tape.

21English
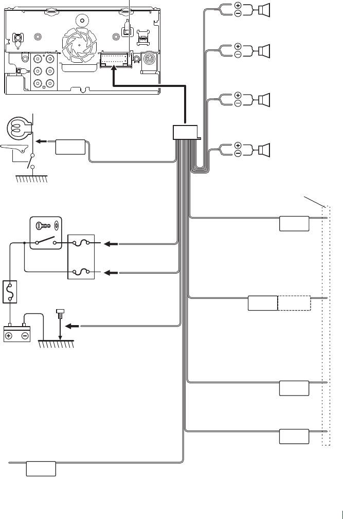
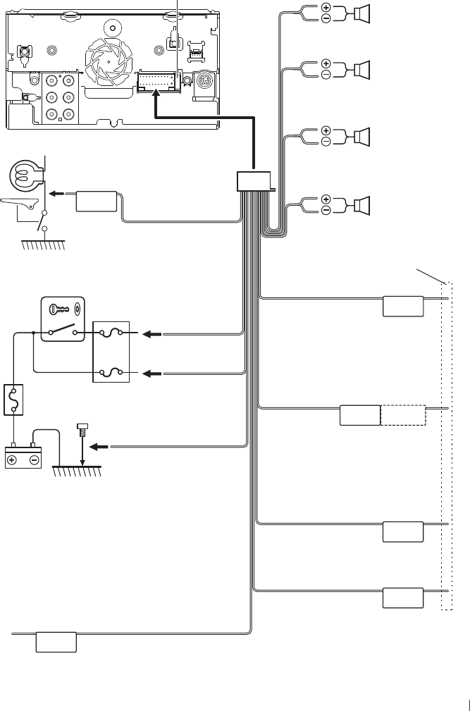
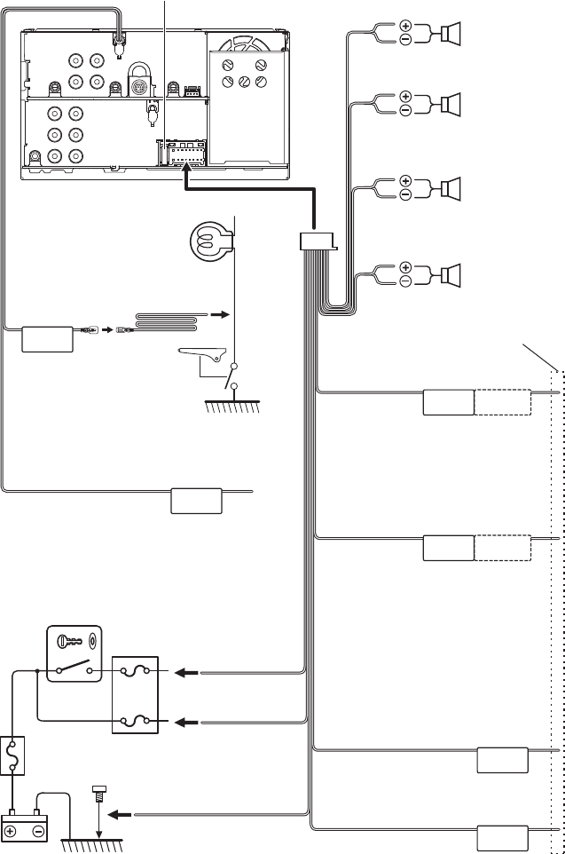
Ñ Connecting wires to terminals
●KW-V850BT/ KW-V85BT
ILLUMI
ANT CONT
STEERING WHEEL
REMOTE INPUT
REMOTE CONT
PRK SW
REVERSE
P. CONT
Fuse (15A)
When using the optional power amplifier,
connect to its power control terminal. (Max.
200mA, 12V)
Depending on what antenna you are using,
connect either to the control terminal of the
motor antenna, or to the power terminal for
the booster amplifier of the film-type antenna.
(Max. 300mA, 12V)
Blue/White
(Power control wire)
Blue
(Antenna control wire)
To car light control switch
Orange/White
(Dimmer control wire)
Purple/White
(Reverse sensor wire) (2 m)
Light Blue/Yellow
(Steering remote control wire)
Connect to vehicle’s reverse lamp harness when
using the optional rear view camera.
To steering remote
To use the steering wheel remote control
feature, you need an exclusive remote
adapter (not supplied) matched to your car.
If no connections are made, do not let
the cable come out from the tab.
Purple/Black
To rear right speaker
To rear left speaker
To front right speaker
To front left speaker
Speaker impedance: 4-8 Ω
Purple
Green/Black
Green
Gray/Black
Gray
White/Black
White
Accessory 1
Connect to the vehicle’s
parking brake detection switch
harness. Light Green
(Parking sensor wire)
(2 m)
For best safety, be sure to
connect the parking sensor.
Ignition key switch
Red
(Ignition wire)
Yellow
(Battery wire)
Car fuse box
Battery
Black
(Ground wire) ¤
(To car chassis)

22
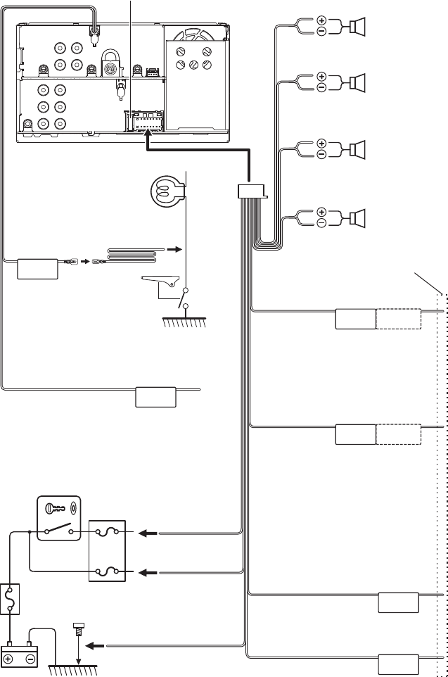
ILLUMI
MUTE
STEERING WHEEL
REMOTE INPUT
REMOTECONT
PRK SW
REVERSE
P. CONT
ANT. CONT
Fuse (10A)
When using the optional power amplifier,
connect to its power control terminal. (Max.
200mA, 12V)
Depending on what antenna you are using,
connect either to the control terminal
of the motor antenna, or to the power
terminal for the booster amplifier of the
film-type antenna. (Max. 300mA, 12V)
Blue/White
(Power/antenna control wire)
Brown
To car light control switch
Not used.
Orange/White
(Dimmer control wire)
Purple/White
(Reverse sensor wire)
Light Blue/Yellow
(Steering remote control wire)
Connect to vehicle’s reverse lamp harness when
using the optional rear view camera.
To steering remote
To use the steering wheel remote control
feature, you need an exclusive remote
adapter (not supplied) matched to your car.
If no connections are made, do not let
the cable come out from the tab.
Purple/Black
To rear right speaker
To rear left speaker
To front right speaker
To front left speaker
Speaker impedance: 4-8 Ω
Purple
Green/Black
Green
Gray/Black
Gray
White/Black
White
Accessory 1
Connect to the vehicle’s
parking brake detection switch
harness.
Light Green
(Parking sensor wire) Accessory 5 (2 m)
For best safety, be sure to
connect the parking sensor.
Ignition key switch
Red
(Ignition wire)
Yellow
(Battery wire)
Car fuse box
Battery
Black
(Ground wire) ¤
(To car chassis)
●KW-M750BT/ KW-M75BT/ KW-M650BT

23English
Ñ 3-way speaker system setup
●KW-V850BT/ KW-V85BT
●KW-M750BT/ KW-M75BT/ KW-M650BT
When connecting to an external amplifier,
connect its ground wire to the car’s chassis to
avoid damaging the unit.
White/Black
Gray/Black
Green/Black
Purple/Black
Speaker impedance: 4-8 Ω
Purple
Green
Gray
White
To mid range left speaker
Subwoofer Preout Subwoofer Preout
To mid range right speaker
Mid Range Preout Mid Range Preout
To tweeter left speaker
Tweeter Preout Tweeter Preout
To tweeter right speaker
Power amplifier
(optional
accessory)
RCA Cable
(Sold separately)
Input
Speaker
Preout
NOTE
• For speaker system setup, see 3-way speaker system setup (P.73) in the Instruction Manual.
• For speaker setup and crossover setup, see Speaker / X’over setup (P.74) in the Instruction Manual.
• For how to connect speaker wires to terminals other than speaker terminals and Preout terminals, see Connecting
the system and external components (P.24) and Connecting wires to terminals (P.21).

24
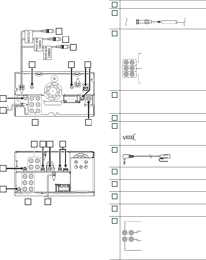
Ñ Connecting the system and
external components
●KW-V850BT/ KW-V85BT
2
1
3 4
56
10
7
8
9
●KW-M750BT/ KW-M75BT/ KW-M650BT
2
1
3
54
7
12 11
1
AV Audio output (ø3.5 mini jack)
2
FM/AM antenna input
3
When connecting to an external amplifier,
connect its ground wire to the car’s chassis to
avoid damaging the unit.
Rear Audio Preout
(Left; White, Right; Red)
Front Audio Preout
(Left; White, Right; Red)
Subwoofer Preout
(Left; White, Right; Red)
4
SiriusXM Connect Vehicle Tuner connector
For more information on how to install the
SiriusXM Connect Vehicle tuner, consult the
installation guide included with the tuner.
5
iDatalink connector
6
AV-IN input (1; Left audio, 2; Right audio, 3;
Ground, 4; Visual) (KW-V850BT/ KW-V85BT only)
1 2 3 4
7
Accessory 2: Bluetooth Microphone
8
Rear view camera input (Yellow)
(KW-V850BT/ KW-V85BT only)
9
Front view camera input (Yellow)
(KW-V850BT/ KW-V85BT only)
10
VIDEO Output (Yellow)
(KW-V850BT/ KW-V85BT only)
11
Audio input
(KW-M750BT/ KW-M75BT/ KW-M650BT only)
12
Front view camera input
VIDEO output
VIDEO input
Rear view camera input
(KW-M750BT/ KW-M75BT/ KW-M650BT only)

25English
Ñ Connecting a USB device
●KW-V850BT/ KW-V85BT
USB terminal[1]
USB cable (1 m)
USB device[2]
USB device[2]
USB extension cable[2]
[1] USB maximum power supply current :
DC 5 V = 1.5 A
[2] Sold separately
●KW-M750BT/ KW-M75BT
●KW-M650BT
USB cable (1 m)

26
Ñ Connecting an iPod/iPhone
●KW-V850BT/ KW-V85BT
USB cable (1 m)
USB terminal[1]
KS-U62 (0.8m)[3]
iPod/iPhone[2]
iPod/iPhone[2]
KS-U62 (0.8m)[3]
●KW-M750BT/ KW-M75BT
●KW-M650BT
[1] USB maximum power supply current :
DC 5 V = 1.5 A
[2] Sold separately
[3] Optional accessory
USB cable (1 m)

27English
Ñ Connecting an Android smartphone
●KW-V850BT/ KW-V85BT
Android smartphone[2]
Android smartphone[2]
Micro USB to USB cable[2]
●KW-M750BT/ KW-M75BT
●KW-M650BT
[1] USB maximum power supply current :
DC 5 V = 1.5 A
[2] Sold separately
USB terminal[1]
Micro USB to USB cable[2]
USB cable (1 m)
USB cable (1 m)

28
About this Unit
■Copyrights
• The Bluetooth® word mark and logos are registered
trademarks owned by the Bluetooth SIG, Inc. and any
use of such marks by JVC KENWOOD Corporation is
under license. Other trademarks and trade names are
those of their respective owners.
• Manufactured under license from Dolby Laboratories.
Dolby, Dolby Audio and the double-D symbol are
trademarks of Dolby Laboratories.
• is a trademark of DVD Format/Logo
Licensing Corporation registered in the U.S., Japan
and other countries.
• This item incorporates copy protection technology
that is protected by U.S. patents and other
intellectual property rights of Rovi Corporation.
Reverse engineering and disassembly are prohibited.
• Microsoft and Windows Media are either registered
trademarks or trademarks of Microsoft Corporation in
the United States and/or other countries.
• This software is based in part on the work of the
independent JPEG Group.
• The “AAC” logo is a trademark of Dolby Laboratories.
• Use of the Made for Apple badge means that an
accessory has been designed to connect specifically
to the Apple product(s) identified in the badge, and
has been certified by the developer to meet Apple
performance standards. Apple is not responsible for
the operation of this device or its compliance with
safety and regulatory standards. Please note that the
use of this accessory with an Apple product may
affect wireless performance.
• Apple, iPhone, iPod, iPod touch, and Lightning are
trademarks of Apple Inc., registered in the U.S. and
other countries.
• Apple, Siri, Apple CarPlay and Apple CarPlay logo are
trademarks of Apple Inc., registered in the U.S. and
other countries.
• Sirius, XM and all related marks and logos are
trademarks of Sirius XM Radio Inc. All rights reserved.
• Pandora, the Pandora logo, and the Pandora trade
dress are trademarks or registered trademarks of
Pandora Media, Inc., used with permission.
• SPOTIFY and the Spotify logo are among the
registered trademarks of Spotify AB.
• Android, Android Auto, Google Play and other marks
are trademarks of Google LLC.
• BlackBerry®, RIM®, Research In Motion® and related
trademarks, names and logos are the property of
Research In Motion Limited and are registered and/
or used in the U.S. and countries around the world.
Used under license from Research In Motion Limited.
• This product includes FontAvenue® fonts licenced
by NEC Corporation.FontAvenue is a registered
trademark of NEC Corporation.
• This product includes "Ubiquitous QuickBoot
TM" technology developed by Ubiquitous Corp.
Ubiquitous QuickBoot TM is a trademark of
Ubiquitous Corp. Copyright© 2017 Ubiquitous Corp.
All rights reserved.
• THIS PRODUCT IS LICENSED UNDER THE AVC
PATENT PORTFOLIO LICENSE FOR THE PERSONAL
USE OF A CONSUMER OR OTHER USES IN WHICH IT
DOES NOT RECEIVE REMUNERATION TO (¡)ENCODE
VIDEO IN COMPLIANCE WITH THE AVC STANDARD
(“AVC VIDEO”) AND/OR (¡¡)DECODE AVC VIDEO
THAT WAS ENCODED BY A CONSUMER ENGAGED
IN A PERSONAL ACTIVITY AND/OR WAS OBTAINED
FROM A VIDEO PROVIDER LICENSED TO PROVIDE
AVC VIDEO. NO LICENSE IS GRANTED OR SHALL
BE IMPLIED FOR ANY OTHER USE. ADDITIONAL
INFORMATION MAY BE OBTAINED FROM MPEG LA,
L.L.C. SEE HTTP://WWW.MPEGLA.COM
• THIS PRODUCT IS LICENSED UNDER THE MPEG-
4 VISUAL PATENT PORTFOLIO LICENSE FOR
THE PERSONAL AND NON-COMMERCIAL USE
OF A CONSUMER FOR (¡) ENCODING VIDEO IN
COMPLIANCE WITH THE MPEG-4 VISUAL STANDARD
(“MPEG-4 VIDEO”) AND/OR (¡¡) DECODING MPEG-
4 VIDEO THAT WAS ENCODED BY A CONSUMER
ENGAGED IN A PERSONAL AND NON-COMMERCIAL
ACTIVITY AND/OR WAS OBTAINED FROM A VIDEO
PROVIDER LICENSED BY MPEG LA TO PROVIDE
MPEG-4 VIDEO. NO LICENSE IS GRANTED OR SHALL
BE IMPLIED FOR ANY OTHER USE. ADDITIONAL
INFORMATION INCLUDING THAT RELATING TO
PROMOTIONAL, INTERNAL AND COMMERCIAL USES
AND LICENSING MAY BE OBTAINED FROM MPEG LA,
LLC. SEE HTTP://WWW.MPEGLA.COM.
• THIS PRODUCT IS LICENSED UNDER THE VC-1 PATENT
PORTFOLIO LICENSE FOR THE PERSONAL AND NON-
COMMERCIAL USE OF A CONSUMER TO ( i ) ENCODE
VIDEO IN COMPLIANCE WITH THE VC-1 STANDARD
(“VC-1 VIDEO”) AND/OR ( ii ) DECODE VC-1 VIDEO
THAT WAS ENCODED BY A CONSUMER ENGAGED
IN A PERSONAL AND NON-COMMERCIAL ACTIVITY
AND/OR WAS OBTAINED FROM A VIDEO PROVIDER
LICENSED TO PROVIDE VC-1 VIDEO. NO LICENSE IS
GRANTED OR SHALL BE IMPLIED FOR ANY OTHER
USE. ADDITIONAL INFORMATION MAY BE OBTAINED
FROM MPEG LA, L.L.C. SEE HTTP://WWW.MPEGLA.
COM
• libFLAC
Copyright (C) 2000-2009 Josh Coalson
Copyright (C) 2011-2013 Xiph.Org Foundation
Redistribution and use in source and binary forms,
with or without modification, are permitted provided
that the following conditions are met:
– Redistributions of source code must retain the
above copyright notice, this list of conditions and

29English
the following disclaimer.
– Redistributions in binary form must reproduce the
above copyright notice, this list of conditions and
the following disclaimer in the documentation
and/or other materials provided with the
distribution.
– Neither the name of the Xiph.org Foundation
nor the names of its contributors may be used to
endorse or promote products derived from this
software without specific prior written permission.
THIS SOFTWARE IS PROVIDED BY THE COPYRIGHT
HOLDERS AND CONTRIBUTORS ``AS IS'' AND ANY
EXPRESS OR IMPLIED WARRANTIES, INCLUDING,
BUT NOT LIMITED TO, THE IMPLIED WARRANTIES OF
MERCHANTABILITY AND FITNESS FOR A PARTICULAR
PURPOSE ARE DISCLAIMED. IN NO EVENT SHALL THE
FOUNDATION OR CONTRIBUTORS BE LIABLE FOR ANY
DIRECT, INDIRECT, INCIDENTAL, SPECIAL, EXEMPLARY,
OR CONSEQUENTIAL DAMAGES (INCLUDING, BUT
NOT LIMITED TO, PROCUREMENT OF SUBSTITUTE
GOODS OR SERVICES; LOSS OF USE, DATA, OR
PROFITS; OR BUSINESS INTERRUPTION) HOWEVER
CAUSED AND ON ANY THEORY OF LIABILITY,
WHETHER IN CONTRACT, STRICT LIABILITY, OR TORT
(INCLUDING NEGLIGENCE OR OTHERWISE) ARISING
IN ANY WAY OUT OF THE USE OF THIS SOFTWARE,
EVEN IF ADVISED OF THE POSSIBILITY OF SUCH
DAMAGE.
• libvorbis
Copyright (c) 2002-2008 Xiph.org Foundation
Redistribution and use in source and binary forms,
with or without modification, are permitted provided
that the following conditions are met:
– Redistributions of source code must retain the
above copyright notice, this list of conditions and
the following disclaimer.
– Redistributions in binary form must reproduce the
above copyright notice, this list of conditions and
the following disclaimer in the documentation
and/or other materials provided with the
distribution.
– Neither the name of the Xiph.org Foundation
nor the names of its contributors may be used to
endorse or promote products derived from this
software without specific prior written permission.
THIS SOFTWARE IS PROVIDED BY THE COPYRIGHT
HOLDERS AND CONTRIBUTORS ``AS IS’’ AND ANY
EXPRESS OR IMPLIED WARRANTIES, INCLUDING,
BUT NOT LIMITED TO, THE IMPLIED WARRANTIES OF
MERCHANTABILITY AND FITNESS FOR A PARTICULAR
PURPOSE ARE DISCLAIMED. IN NO EVENT SHALL THE
FOUNDATION OR CONTRIBUTORS BE LIABLE FOR ANY
DIRECT, INDIRECT, INCIDENTAL, SPECIAL, EXEMPLARY,
OR CONSEQUENTIAL DAMAGES (INCLUDING, BUT
NOT LIMITED TO, PROCUREMENT OF SUBSTITUTE
GOODS OR SERVICES; LOSS OF USE, DATA, OR
PROFITS; OR BUSINESS INTERRUPTION) HOWEVER
CAUSED AND ON ANY THEORY OF LIABILITY,
WHETHER IN CONTRACT, STRICT LIABILITY, OR TORT
(INCLUDING NEGLIGENCE OR OTHERWISE) ARISING
IN ANY WAY OUT OF THE USE OF THIS SOFTWARE,
EVEN IF ADVISED OF THE POSSIBILITY OF SUCH
DAMAGE.
• libogg
Copyright (c) 2002, Xiph.org Foundation
Redistribution and use in source and binary forms,
with or without modification, are permitted provided
that the following conditions are met:
– Redistributions of source code must retain the
above copyright notice, this list of conditions and
the following disclaimer.
– Redistributions in binary form must reproduce the
above copyright notice, this list of conditions and
the following disclaimer in the documentation
and/or other materials provided with the
distribution.
– Neither the name of the Xiph.org Foundation
nor the names of its contributors may be used to
endorse or promote products derived from this
software without specific prior written permission.
THIS SOFTWARE IS PROVIDED BY THE COPYRIGHT
HOLDERS AND CONTRIBUTORS ``AS IS’’ AND ANY
EXPRESS OR IMPLIED WARRANTIES, INCLUDING,
BUT NOT LIMITED TO, THE IMPLIED WARRANTIES OF
MERCHANTABILITY AND FITNESS FOR A PARTICULAR
PURPOSE ARE DISCLAIMED. IN NO EVENT SHALL THE
FOUNDATION OR CONTRIBUTORS BE LIABLE FOR ANY
DIRECT, INDIRECT, INCIDENTAL, SPECIAL, EXEMPLARY,
OR CONSEQUENTIAL DAMAGES (INCLUDING, BUT
NOT LIMITED TO, PROCUREMENT OF SUBSTITUTE
GOODS OR SERVICES; LOSS OF USE, DATA, OR
PROFITS; OR BUSINESS INTERRUPTION) HOWEVER
CAUSED AND ON ANY THEORY OF LIABILITY,
WHETHER IN CONTRACT, STRICT LIABILITY, OR TORT
(INCLUDING NEGLIGENCE OR OTHERWISE) ARISING
IN ANY WAY OUT OF THE USE OF THIS SOFTWARE,
EVEN IF ADVISED OF THE POSSIBILITY OF SUCH
DAMAGE.
■Compatible iPhone devices
You can use CarPlay with the following iPhone
models.
• iPhone 7 Plus
• iPhone 7
• iPhone SE
• iPhone 6s Plus
• iPhone 6s
• iPhone 6 Plus
• iPhone 6
• iPhone 5s
• iPhone 5c
• iPhone 5
■Note for specifications
• Bluetooth section
Frequency
: 2.402 – 2.480 GHz
Output Power
: Power Class2
• General
Speaker Impedance
: 4 – 8 Ω
Operating Voltage
: 12 V DC car battery

30
À propos du guide de démarrage rapide ........30
Comment lire ce manuel .......................................30
Précautions .................................................................31
Paramètres initiaux ..................................................32
Réglage du volume .................................................. 33
Fonctions des boutons en façade ......................34
Mise en marche de l'appareil ...............................35
Descriptions de l'écran
de commande de source .................................37
Lecture d'un disque .................................................38
Connecter un périphérique USB ......................... 38
Connectez un iPod/iPhone ................................... 38
Utilisation de base avec les DVD/VCD ..............39
Utilisation de base de la radio .............................40
Fonctionnement de base de CD musical/
Disque à contenu multimédia/USB ..............41
Fonctionnement de base de l'iPod/iPhone ....42
Configuration Bluetooth ........................................43
Utilisation du module mains-libres ....................44
Avant l'installation ...................................................46
Installation de l'appareil .........................................48
À propos de cet appareil ........................................56
À propos du guide de
démarrage rapide
Ce Guide de démarrage rapide décrit les
fonctions de base de cet appareil.
Pour les fonctions qui ne sont pas décrites
dans ce guide, reportez-vous au mode
d'emploi sur le site Web suivant :
<http://www.jvc.net/cs/car/>
Pour consulter le manuel d'instructions, un
ordinateur équipé de Microsoft® Windows 7
sp1/8/8.1/10 ou Mac OS X® v10.11/ macOS
v10.12/10.13/10.14 ou version ultérieure est
requis en plus d'Adobe® Acrobat Reader™ DC
ou Adobe® Acrobat® DC ou ultérieur.
Le mode d'emploi est susceptible d'être
modifié suite aux changements pouvant être
apportés aux spécifications etc. Téléchargez
impérativement la dernière édition du mode
d'emploi aux fins de référence.
Comment lire ce manuel
REMARQUE
• Les écrans illustrés dans le présent guide
sont des exemples destinés à fournir des
explications plus claires des opérations.
Pour cette raison, il peut arriver qu'ils soient
différents de ceux rencontrés dans la réalité.
Si les icônes ci-dessus s'affichent, lisez l'article
applicable à l'appareil que vous utilisez.
• Les écrans et façades illustrés dans le présent
manuel sont des exemples destinés à fournir
une explication plus claire des opérations.
C'est pourquoi il est possible qu'ils soient
différents des écrans ou de la façade de
l'appareil, ou que certaines séquences
d'affichage soient différentes de celles
utilisées.
• Langue d'affichage : L'anglais est utilisé
dans un but explicatif. Vous pouvez choisir la
langue d'affichage à partir du menu [SETUP].
Voir Configuration de l'interface utilisateur
(P.68) dans le mode d'emploi.
Table des matières

31Français
Précautions
# AVERTISSEMENTS
Ñ Pour éviter toute blessure
ou incendie, prenez les
précautions suivantes :
• Pour éviter un court-circuit, ne mettez ni ne
laissez jamais d'objets métalliques (comme des
pièces de monnaie ou des outils métalliques) à
l'intérieur de l'appareil.
• Ne regardez pas ni ne fixez votre regard
sur l'affichage de l'appareil trop longtemps
pendant la conduite.
• Si vous rencontrez des problèmes pendant
l'installation, consultez votre revendeur JVC.
Ñ Précautions d'utilisation de
l'appareil
• Lorsque vous achetez des accessoires en
option, vérifiez auprès de votre revendeur JVC
qu'ils fonctionneront avec votre modèle et
dans votre région.
• Vous avez le choix de la langue dans laquelle
s'affichent les menus, les balises des fichiers
audio, etc. Voir Configuration de l'interface
utilisateur (P.68) dans le mode d'emploi.
• Les fonctions Radio Data System ou Radio
Broadcast Data System sont inopérantes dans
les zones où le service n'est pris en charge par
aucune station de radiodiffusion.
Ñ Protection du moniteur
• Ne touchez pas le moniteur avec un stylo à
bille ou tout autre outil pointu. Cela pourrait
l'endommager.
Ñ Nettoyage de l'appareil
• Si la façade de l'appareil est tâchée, essuyez-la
avec un chiffon doux et sec comme un chiffon
en silicone. Si la façade est très sale, essuyez-
la avec un chiffon humidifié d'un produit de
nettoyage neutre, puis essuyez-la à nouveau
avec un chiffon doux et sec propre.
REMARQUE
• La pulvérisation directe de produit de nettoyage
sur l'appareil risque d'endommager les pièces
mécaniques. Si vous nettoyez la façade avec un
chiffon trop rugueux ou un liquide volatil, comme
un solvant ou de l'alcool, vous risquez d'en rayer
la surface ou d'effacer les caractères sérigraphiés.
Ñ Condensation sur la lentille
Par temps froid, lorsque vous allumez le
chauffage de la voiture, de la buée peut se
former sur la lentille du lecteur de disque de
l'appareil à cause de la condensation. Cette
condensation présente sur la lentille (également
appelée voile de lentille) peut empêcher la
lecture des disques. Dans ce cas, retirez le disque
et attendez que la buée s'évapore. Si l'appareil
ne fonctionne toujours pas normalement au
bout d'un moment, consultez votre revendeur
JVC.
Ñ Précautions relatives à la
manipulation des disques
• Ne touchez pas la surface d'enregistrement du
disque.
• Ne collez pas de ruban adhésif sur le disque et
n'utilisez pas de disques sur lesquels du ruban
adhésif est collé.
• N'utilisez pas d'accessoires de disque.
• Nettoyez le disque en partant du centre vers le
contour extérieur.
• Lorsque vous retirez un disque de l'appareil,
extrayez-le à l'horizontale.
• Si le trou central ou le bord extérieur du disque
comporte des bavures, éliminez-les avec un
stylo à bille ou un objet similaire avant de
l'utiliser.
• Les disques qui ne sont pas ronds ne peuvent
pas être utilisés.
• Les disques de 8 cm (3 pouces) sont
inutilisables.
• Les disques sales ou comportant des
coloriages sur la surface d'enregistrement ne
peuvent être utilisés.
• Cet appareil ne peut lire que les types de CD
suivants.
• Cet appareil risque de ne pas lire correctement
les disques qui ne portent pas cette marque.
• Vous ne pouvez pas lire un disque qui n'a pas
été finalisé. (Pour la procédure de finalisation,
référez-vous à votre logiciel de gravure et au
mode d'emploi de votre graveur.)

32
Paramètres initiaux
Configuration initiale
Effectuez cette configuration lors de la
première utilisation de cet appareil.
1
Réglez chaque option comme suit.
■[Language]
Sélectionne la langue utilisée sur l'écran
de commande et sur les éléments de
configuration. Le choix par défaut est
“American English (en)”.
1 Touchez [Language].
2 Touchez [Language Select].
3 Sélectionnez la langue désirée.
4 Touchez [
].
Pour obtenir des explications détaillées, voir
Configuration de l'interface utilisateur
(P.68) dans le mode d'emploi.
■[Clock]
Active la synchronisation de l'horloge et
l'ajuste.
Pour les explications détaillées, voir Réglages
du calendrier/horloge (P.33).
■[Display]
Configurez la couleur d'éclairage des
boutons.
S'il est encore difficile de voir l'image à
l'écran, réglez l'angle de vue.
1 Touchez [Display].
2 Touchez [Key Color].
3 Sélectionnez la couleur désirée.
4 Touchez [
].
5 Touchez [Viewing Angle].
6 Sélectionnez un angle
7 Touchez [
].
Pour les explications détaillées, voir
Configuration de l'affichage (P.70) dans le
mode d'emploi.
■[Camera]
Configurez les paramètres de caméra.
1 Touchez [Camera].
2 Réglez chaque option et touchez [
].
Pour les explications détaillées, voir
Configuration des caméras (P.53) dans le
mode d'emploi.
■[OEM SETUP]
Cette fonction requiert un adaptateur
commercial.
Consultez votre revendeur JVC pour plus de
détails.
■[DEMO]
Permet de paramétrer le mode de
démonstration. Le choix par défaut est “ON”.
1 Touchez [DEMO] et sélectionnez
MARCHE ou ARRÊT.
2
Touchez [Finish].
REMARQUE
• Ces réglages sont paramétrables depuis le menu
de configuration. Voir Configuration (P. 67) dans
le mode d'emploi.

33Français
Réglages du calendrier/horloge
1
Appuyez sur le bouton [FNC].
Le menu contextuel s'affiche.
2
Touchez [ ].
L'écran d'ACCUEIL apparaît.
3
Touchez [ ].
4
Touchez [User Interface].
L'écran d'interface utilisateur s'affiche.
5
Touchez [Time Zone].
6
Sélectionnez le fuseau horaire.
7
Réglez chaque option comme suit.
Faites défiler la page pour afficher les
éléments cachés.
■[Time Format]
Sélectionnez le format d'affichage de l'heure.
[12-Hour] (Par défaut)/ [24-Hour]
■[Clock]
[[RDS-SYNC] ](par défaut) : Synchronise
l'heure de l'horloge avec le RDS.
[Manual]: Réglez l'horloge manuellement.
■[Time Zone]
Sélectionnez le fuseau horaire.
■[Clock Adjust]
Si vous sélectionnez [Manual] pour l'horloge,
réglez la date et l'heure manuellement (P.69)
dans le mode d'emploi.
REMARQUE
• Veuillez régler la date et l'heure. Si elles ne sont
pas réglées, certaines fonctions peuvent ne pas
fonctionner.
Réglage du volume
Vous pouvez régler le volume (0 à 40).
Appuyez sur [+] pour augmenter, appuyez sur
[–] pour diminuer.
Maintenez [+] enfoncé pour augmenter le
volume de façon continue jusqu'au niveau 15.
KW-V850BT/ KW-V85BT/
KW-M750BT/ KW-M75BT
KW-M650BT

34
Utilisation de base
Fonctions des boutons en façade
KW-V850BT/ KW-V85BT
1 2 3 4
KW-M750BT/ KW-M75BT
1 3 4
KW-M650BT
1
4
3
5

35Français
REMARQUE
• Les écrans illustrés dans le présent guide sont des exemples destinés à fournir une explication plus claire des
opérations. Pour cette raison, il peut arriver qu'ils soient différents de ceux rencontrés dans la réalité.
Numéro Désignation Mouvement
1
–, +
(Volume)
• Règle le volume.
Le volume augmentera jusqu'à 15 tant que vous maintiendrez [+] enfoncé.
2
Logement
d'insertion des
disques
• Logement où insérer les disques à contenu multimédia.
3
FNC
[ ]
• Affiche l'écran du menu contextuel.
• Appuyez pendant 1 seconde pour afficher l'écran de reconnaissance vocale
(P.63) dans le mode d'emploi.
• Quand l'appareil est éteint, permet de le mettre en marche.
4
Capteur de
télécommande
• Reçoit le signal de la télécommande.
5
[ ][ ] • Affiche l'écran d'accueil (P.13) dans le mode d'emploi.
• Appuyez pendant 1 seconde pour éteindre l'appareil.
• Quand l'appareil est éteint, permet de le mettre en marche.
Mise en marche de l'appareil
La méthode d'allumage est différente selon le
modèle.
KW-V850BT/ KW-V85BT/
KW-M750BT/ KW-M75BT
1
Appuyez sur le bouton [FNC].
L'appareil se met en marche.
KW-M650BT
1
Appuyez sur le bouton [ ].
L'appareil se met en marche.
REMARQUE
• Si c'est la première fois que vous mettez en
marche l'appareil après son installation, il vous
faut procéder à la Configuration initiale (P.32).

36
Sélectionnez la source de lecture
1
Appuyez sur le bouton [FNC].
Le menu contextuel s'affiche.
2
Touchez [ ].
L'écran d'ACCUEIL apparaît.
3
Touchez [ ].
Depuis cet écran, vous pouvez sélectionner
les sources et fonctions suivantes.
• [Apple CarPlay] : Bascule vers l'écran
Apple CarPlay depuis l'iPhone connecté.
• [Android Auto]: Passe à l'écran
Android Auto depuis l'appareil Android
connecté.*1
• Affiche l'écran Mains libres.
Lorsque vous vous connectez avec Apple
CarPlay ou Android Auto, le mode de
fonctionnement est le même que sur un
téléphone fourni dans Apple CarPlay ou
Android Auto.
• Commute sur la réception radio.
• Commute sur la réception radio satellite
SiriusXM®.
• Active un lecteur audio Bluetooth.
• Lit un disque. *2
• Reproduit sur un iPod/iPhone.
• Lit les fichiers sur un périphérique USB.
• Bascule sur Pandora.
• Bascule sur Spotify.
• Commute sur un appareil extérieur
connecté à la borne d'entrée AV-IN.
• Affiche l'écran audio.
• Met hors service la source AV.
• Éteint l'appareil. *1
• Pour les sources et les informations affichées
quand un adaptateur ADS est connecté,
reportez-vous à Fonctionnement des options
OEM (P.55) dans le mode d'emploi.
*1 Sauf KW-M650BT
*2 KW-V850BT/ KW-V85BT uniquement
Pour sélectionner la source de lecture
sur l'écran ACCUEIL
Les 4 éléments affichés sur l'écran de sélection
de source avec les grandes icônes apparaissent
sur l'écran d'ACCUEIL.
Vous pouvez changer les éléments affichés
dans cette zone en personnalisant l'écran de
sélection de source. (P.37)
Pour sélectionner la source de lecture
sur l'écran de commande de la source
Affichez les boutons de sélection de la source
en touchant [ ]/[ ] ou en faisant défiler sur la
gauche ou la droite sur l'écran de commande
de la source, puis sélectionnez la source de
lecture.
Pour éteindre la source AV
1
Appuyez sur le bouton [FNC].
Le menu contextuel s'affiche.
2
Touchez [ ].
L'écran d'ACCUEIL apparaît.
3
Touchez [ ].

37Français
4
Touchez [AV Off].
Personnalisez les boutons de
raccourcis sur l'écran ACCUEIL
Vous pouvez disposer les pictogrammes des
sources comme bon vous semble.
1
Appuyez sur le bouton [FNC].
Le menu contextuel s'affiche.
2
Touchez [ ].
L'écran d'ACCUEIL apparaît.
3
Touchez [ ].
4
Touchez et maintenez le pictogramme
que vous souhaitez déplacer en mode de
personnalisation.
5
Faites glisser le pictogramme vers la
position souhaitée.
Change la page
Descriptions de l'écran de
commande de source
Certaines fonctions peuvent être exécutées
depuis la plupart des écrans.
Indicateurs
3
4
125
Boutons de raccourcis
1
Icône de toutes les sources
Affiche l'écran de sélection de la source.
(P.36)
2
Écran secondaire
• [
]/[ ] : L'écran secondaire passe à un autre
écran chaque fois que vous le touchez. Vous
pouvez aussi changer l'écran secondaire en
faisant défiler vers la gauche ou la droite sur
l'écran.
• Indicateurs : Affiche l'état actuel de la source et
ainsi de suite.
– [ATT]: L'atténuateur est actif.
– [DUAL]: La fonction dual zone est active.
– [LOUD]: La fonction de réglage du volume est active.
• Boutons de raccourcis : La source change pour
celle que vous avez définie avec un raccourci.
Pour le réglage du raccourci, consultez
Personnalisez les boutons de raccourcis sur
l'écran ACCUEIL (P.37).
3
Liste des contenus
Affiche la liste des chansons/fichiers/stations/
canaux.
4
Informations concernant les périphériques
Bluetooth connectés.
5
Bouton ACCUEIL
Affiche l'écran d'accueil (P.13) dans le mode
d'emploi.

38
Lecture d'un disque
(KW-V850BT/KW-V85BT)
Ñ Insérer un disque
1 Insérez le disque dans son logement.
L'appareil charge le disque et la lecture
commence.
Ñ Éjecter un disque
1 Appuyez sur le bouton [FNC].
Le menu contextuel s'affiche.
2 Touchez [G].
Lors de l'extraction d'un disque, extrayez-le
à l'horizontal.
REMARQUE
• Cela ne s'affiche pas sur l'écran du menu
contextuel de Apple CarPlay ou de la source
Android Auto. Changez la source Apple CarPlay
ou Android Auto pour une autre afin d'afficher
l'écran du menu contextuel.
Connecter un périphérique
USB
1 Branchez le périphérique USB avec le
câble USB. (P.53)
2 Appuyez sur le bouton [FNC].
Le menu contextuel s'affiche.
3 Touchez [ ].
L'écran d'ACCUEIL apparaît.
4 Touchez [ ].
5 Touchez [USB].
Ñ Déconnectez le périphérique
USB
1 Appuyez sur le bouton [FNC].
Le menu contextuel s'affiche.
2 Touchez [ ].
L'écran d'ACCUEIL apparaît.
3 Touchez une source autre que [USB].
4 Débranchez le périphérique USB.
Connectez un iPod/iPhone
Connexion par fil
1 Connectez l'iPod/iPhone à l'aide du KS-
U62. (P.54)
2 Appuyez sur le bouton [FNC].
Le menu contextuel s'affiche.
3 Touchez [ ].
L'écran d'ACCUEIL apparaît.
4 Touchez [ ].
5 Appuyez sur [iPod].
●Pour débrancher l’iPod/iPhone connecté
avec le câble :
1 Débranchez l'iPod/l'iPhone.
Connexion Bluetooth
Appariez le périphérique iPhone par
Bluetooth. (P.43)

39Français
Utilisation de base avec les
DVD/VCD
(KW-V850BT/KW-V85BT)
REMARQUE
• La capture d'écran ci-dessous est avec un DVD.
Elle peut être différente avec un VCD.
1 Lorsque les touches de fonctionnement
ne sont pas affichées à l'écran, touchez la
zone
4
.
Écran de contrôle
1
2
DVD VCD
1
Écran vidéo
4
3
5
3
1
Panneau de fonction
Appuyez sur le côté gauche de l'écran pour
afficher le panneau de fonction. Appuyez de
nouveau pour fermer le panneau.
2
Touches de commande
• [E] [F] : Recherche le contenu précédent/
suivant.
Touchez et maintenez enfoncé pour effectuer
une avance rapide ou un retour rapide du
disque.
• [DH] : Lit ou met en pause.
• [
] : Touchez pour atténuer/restaurer le son.
3
Zone de recherche
Touchez pour faire une recherche du contenu
suivant/précédent.
4
Zone d'affichage des touches
Touchez pour afficher l'écran de contrôle.
5
[MENU CTRL] (DVD uniquement)
Touchez pour afficher l'écran de contrôle du
menu du disque DVD-VIDÉO. Voir Utilisation du
menu DVD (P.23) dans le mode d'emploi.
REMARQUE
• L'écran de contrôle disparaît lorsqu'aucune
opération n'est effectuée pendant 5 secondes.
• Si vous utilisez une télécommande, vous pouvez
passer directement sur l'image souhaitée en
entrant le numéro de chapitre, le numéro de
la scène, la durée de lecture, etc (P.84) dans le
mode d'emploi.

40
Utilisation de base de la radio
Écran de contrôle
5
3
4
2
6
1
Ouvrir le tiroir
6
3
Fermer le tiroir
6
3
1
Affichage des informations
Affiche les informations concernant la station
en cours.
2
Mode de recherche
Touchez pour changer de mode de recherche
dans l'ordre suivant : [AUTO1], [AUTO2],
[MANUAL].
• [AUTO1] : Syntonise automatiquement sur une
station offrant une bonne réception.
• [AUTO2] : Syntonise les stations en mémoire
les unes après les autres.
• [MANUAL] : Commute sur la fréquence
suivante manuellement.
3
Panneau de fonction
Appuyez sur le côté gauche de l'écran pour
afficher le panneau de fonction. Appuyez de
nouveau pour fermer le panneau.
4
Touches de bande
Change les bandes (entre FM et AM).
5
Touches de commande
• [E] [F] : Syntoniser sur une station. Il
est possible de changer la méthode de
commutation des fréquences (voir
2
Mode
de recherche).
• [
] : Touchez pour atténuer/restaurer le son.
6
Liste des présélections
• Un simple appui sur [ ]/[ ] vous permet de
changer la taille de l'écran.
• Rappelle la station mémorisée.
• En le touchant pendant 2 secondes, il
mémorise la station en cours de réception.

41Français
Fonctionnement de base de
CD musical/Disque à contenu
multimédia/USB
REMARQUE
• Dans ce manuel, « Music CD » fait référence à un
CD classique sur lequel est gravé des morceaux
de musique.
« Disc media » signifie un disque CD/DVD sur
lequel est gravé des fichiers audio ou vidéo.
• La capture d'écran ci-dessous est celle d'un
disque à contenu multimédia. L'écran pourrait
être différent pour les CD.
Écran de contrôle
5
1
2
3
4
Ouvrir le tiroir
3
5
Fermer le tiroir
3
5
4
1
Indicateur du mode de lecture/du temps
de lecture
• D, B, etc. : Indicateur du mode de lecture
en cours
Les significations des pictogrammes sont les
suivantes : D (lecture), B (avance rapide),
A (retour rapide), H (pause).
• Confirmation de la position de lecture en
cours. Vous pouvez faire glisser le cercle à
gauche ou à droite pour modifier la position
de lecture. (Fichier vidéo uniquement)
2
Touches de commande
• [1] (Disque à contenu multimédia
uniquement) : Recherche les fichiers. Pour plus
de détails sur les recherches, voir Recherche
de fichier (P.22) dans le mode d'emploi.
• [E] [F] : Recherche le contenu précédent/
suivant.
Touchez et maintenez enfoncé pour effectuer
une avance rapide ou un retour rapide du disque.
• [DH] : Lit ou met en pause.
• [
] : Touchez pour atténuer/restaurer le son.
3
Liste des contenus
• Touchez le côté droit de l'écran pour afficher
la Liste de contenu. Touchez de nouveau pour
fermer la liste.
• Affiche la liste de lecture. Lorsque vous
appuyez sur un nom de fichier/piste dans la
liste, la lecture démarre.
4
Illustration/VU-mètre
• Affiche/dissimule la zone d'illustration.
• La pochette du fichier en cours de lecture
s'affiche. (Disque à contenu multimédia
uniquement)
• Lorsque vous la touchez, l'illustration passe au
VU-mètre.
5
Panneau de fonction (Disque à contenu
multimédia uniquement)
Appuyez sur le côté gauche de l'écran pour
afficher le panneau de fonction. Appuyez de
nouveau pour fermer le panneau.
Écran vidéo
7
66
6
Zone de recherche des fichiers (fichier
vidéo uniquement)
Touchez pour faire une recherche du fichier
suivant/précédent.
7
Zone d'affichage des touches
(fichier vidéo uniquement)
Touchez pour afficher l'écran de contrôle.

42
Fonctionnement de base de
l'iPod/iPhone
Ñ iPod/iPhone connectables
Les modèles suivants peuvent être reliés à cet
appareil.
Convient pour
• iPhone 7 Plus
• iPhone 7
• iPhone SE
• iPhone 6s Plus
• iPhone 6s
• iPhone 6 Plus
• iPhone 6
• iPhone 5s
• iPhone 5c
• iPhone 5
• iPod touch (6e
génération)
Écran de contrôle
3
1
2
4
Ouvrir le tiroir
5
4
2
Fermer le tiroir
4
2
1
Illustration/VU-mètre
• Affiche/dissimule la zone d'illustration.
• La pochette du fichier en cours de lecture
s'affiche.
• Lorsque vous la touchez, l'illustration passe au
VU-mètre.
2
Indicateur du mode de lecture/du temps
de lecture
• D, B, etc. : Indicateur du mode de lecture
en cours
Les significations des pictogrammes
individuels sont les suivantes :
D (lecture), B (avance rapide), A (retour
rapide), H (pause).
3
Touches de commande
• 1] : Recherche un morceau/un fichier.
Pour plus de détails sur les recherches, voir
Recherche de fichier (P.37) dans le mode
d'emploi.
• E] [F] : Recherche le morceau/fichier
précédent/suivant.
Touchez et maintenez enfoncé pour effectuer
une avance ou un retour rapide.
• [DH] : Lit ou met en pause.
• [
] : Touchez pour atténuer/restaurer le son.
4
Liste des contenus
• Touchez le côté droit de l'écran pour afficher
la Liste de contenu. Touchez de nouveau pour
fermer la liste.
• Affiche la liste de lecture. Lorsque vous
appuyez sur un nom de fichier/piste dans la
liste, la lecture démarre.
5
[ ] / [ ]
• [
] : Répète la piste/l'album en cours.
Chaque fois que vous touchez la touche, les
modes de répétition changent dans l'ordre
suivant ;
Répétition du morceau ( ), Répétition
de tous les morceaux ( ), Répétition
désactivée ( )
• [
] : Lit aléatoirement toutes les plages de
l'album actuel. Chaque fois que vous touchez
la touche, les modes aléatoires changent dans
l'ordre suivant ;
Chanson au hasard ( ), Fonction sur arrêt
( )

43Français
Configuration Bluetooth
1 Appuyez sur le bouton [FNC].
Le menu contextuel s'affiche.
2 Touchez [ ].
L'écran d'ACCUEIL apparaît.
3 Touchez [ ].
L'écran de CONFIGURATION s'affiche.
4 Touchez [Bluetooth].
L'écran de configuration du Bluetooth
apparaît.
Consultez la section qui suit pour
chaque option.
• Connectez l'appareil Bluetooth (P.43)
• Modifier le nom de l'appareil (P.59) dans
le mode d'emploi.
• Modifier le code PIN (P.59) dans le mode
d'emploi.
Ñ Connectez l'appareil Bluetooth
1 Touchez [Select Device] sur l'écran de
configuration du Bluetooth.
2 Appuyez sur le nom du périphérique que
vous souhaitez connecter.
L'écran de sélection des profils apparaît.
REMARQUE
• Si le pictogramme est en surbrillance, cela
indique que l'appareil correspondant sera utilisé.
3 Définissez chaque profil de la manière
suivante.
■[TEL (HFP) 1], [TEL (HFP) 2]
Sélectionnez quand le périphérique est
connecté avec l'unité comme téléphone
mains libres 1 ou 2.
■[Audio (A2DP)/App (SPP)]
Sélectionnez pour interconnecter avec une
application installée sur un smartphone ou
pour utiliser un lecteur audio.
4 Touchez [Close].

44
Utilisation du module mains-
libres
Vous pouvez utiliser la fonction téléphone en
connectant le téléphone Bluetooth à cet appareil.
REMARQUE
• Lorsque l'application Apple CarPlay ou Android
Auto est connectée, la fonction Bluetooth Mains
libres et les connexions de deux périphériques
Bluetooth ne peuvent pas être utilisées. Seule la
fonction Mains libres Apple CarPlay ou Android
Auto peut être utilisée.
Ñ Effectuez un appel
1 Appuyez sur le bouton [FNC].
Le menu contextuel s'affiche.
2 Appuyez sur [Phone].
L'écran mains-libres s'affiche.
REMARQUE
• Si votre téléphone portable est compatible
avec PBAP, vous pouvez afficher le répertoire
téléphonique et les listes d'appel sur l'écran
tactile lorsque le téléphone cellulaire est
connecté.
– Répertoire téléphonique : jusqu'à 1 000 entrées
– Jusqu'à 50 entrées, y compris appels
composés, appels reçus et appels manqués
3 Sélectionnez une méthode de
numérotation.
• [ ] : Appel depuis l'historique des appels
• [
] : Appel depuis le répertoire
téléphonique
• [
] : Appel depuis un numéro
présélectionné
• [
] : Appel en saisissant un numéro de
téléphone
●Sélectionnez le téléphone mobile à
utiliser
Lorsque vous connectez deux téléphones
portables
1) Appuyez sur [
] pour
sélectionner le téléphone que vous voulez
utiliser.
●Configuration Bluetooth
1) Touchez [
].
L'écran de configuration du Bluetooth
apparaît.
●Reconnaissance vocale
1) Touchez [
].
REMARQUE
• Les pictogrammes d'état, notamment ceux
représentant une batterie et une antenne,
peuvent être différents de ceux affichés sur le
téléphone portable.
• Le fait de configurer le téléphone portable au
mode privé peut désactiver la fonction mains
libres.
Appel depuis l'historique des appels
1 Touchez [ ].
2 Sélectionnez dans la liste le numéro de
téléphone.
Appel depuis un numéro présélectionné
1 Touchez [ ].
2 Touchez le nom ou le numéro de
téléphone.

45Français
Appel par entrée d'un numéro de
téléphone
1 Touchez [ ].
2 Utilisez les touches numériques pour
entrer un numéro de téléphone.
3 Touchez [ ].
Appel depuis le répertoire téléphonique
1 Touchez [ ].
2 Touchez [ ].
3 Sélectionner l'initiale.
• Les caractères n'ayant aucun nom
correspondant ne sont pas affichés.
• Un premier caractère avec un accent tel
que « ü » peut être cherché à l'aide d'un
caractère sans accent « u ». Un caractère
avec un accent dans la phrase ne peut
pas être cherché.
4 Sélectionnez la personne que vous
souhaitez appeler dans la liste.
5 Sélectionnez dans la liste le numéro de
téléphone.

46
Connexion/Installation
Avant l'installation
Avant d'installer cet appareil, veuillez prendre
les mesures de précaution suivantes.
# AVERTISSEMENTS
• Si vous branchez le câble d'allumage (rouge)
et le câble de la batterie (jaune) au châssis
de la voiture (masse), il peut y avoir un court-
circuit entraînant, à son tour, un incendie. Il
faut toujours brancher ces câbles à la source
d'alimentation fonctionnant via le boîtier de
fusibles.
• Ne débranchez pas le fusible du câble
d'allumage (rouge) ni du câble de la batterie
(jaune). L'alimentation électrique doit être
connectée aux câbles via le fusible.
# ATTENTION
• Installez cet appareil dans la console du
véhicule.
Ne touchez pas les éléments métalliques de
cet appareil pendant et juste après l'utilisation
de l'appareil. Les éléments métalliques tels que
le dissipateur thermique et le coffret sont très
chauds.
REMARQUE
• Le montage et le câblage de ce produit
requièrent expérience et savoir-faire. Pour des
questions de sécurité, les travaux de montage
et de câblage doivent être effectués par des
professionnels.
• Veillez à brancher l'appareil à une alimentation
électrique négative de 12 Vcc avec mise à la
terre.
• N'installez pas l'appareil dans un endroit
directement exposé aux rayons du soleil, à
une chaleur excessive ou à l'humidité. Évitez
également les endroits trop poussiéreux ou
susceptibles d'être éclaboussés par de l'eau.
• N'utilisez pas vos propres vis. N'utilisez que les
vis fournies. L'utilisation de vis non appropriées
risque d'endommager l'appareil.
• Si l'appareil n'est pas sous tension (« There is
an error in the speaker wiring. Please check
the connections. » (Il y a un problème avec
le câblage du haut-parleur. Veuillez vérifier
les branchements) s'affiche), le câble du
haut-parleur est peut-être en court-circuit
ou est en contact avec le châssis du véhicule
et la fonction de protection a peut-être été
enclenchée. C'est pourquoi il faut vérifier le
câble de l'enceinte.
• Si l'allumage de votre véhicule ne possède
pas de position ACC, branchez les câbles
d'allumage à une source d'alimentation que
la clé de contact peut allumer ou éteindre.
Si vous branchez le câble d'allumage à une
source d'alimentation à tension constante
comme les câbles de la batterie, il se peut que
la batterie se décharge.
• Si la console est dotée d'un couvercle, veillez
à installer l'appareil de sorte que la façade ne
heurte pas le couvercle quand elle s'ouvre ou
se ferme.
• Si le fusible saute, vérifiez d'abord que les
câbles ne se touchent pas afin d'éviter tout
court-circuit, puis remplacez l'ancien fusible
par un nouveau fusible de même puissance.
• Isolez les câbles non connectés avec un ruban
vinyl, ou tout autre matériau similaire. Pour
éviter tout court-circuit, ne retirez pas les
capuchons placés aux extrémités des câbles
non connectés ou des bornes.
• Branchez correctement les câbles de l'enceinte
aux bornes correspondantes. L’appareil peut
subir des dommages et ne plus fonctionner
si vous partagez les fils ¤ ou les mettez à la
masse avec une partie métallique du véhicule.
• Si seulement deux enceintes sont branchées
au système, branchez les connecteurs soit
aux bornes de sortie avant soit aux bornes de
sortie arrière (ne pas mélanger les bornes de
sortie avant et arrière). Par exemple, si vous
connectez le connecteur ¢ de l'enceinte
gauche à une borne de sortie avant, ne
connectez pas le connecteur ¤ à une borne
de sortie arrière.
• Une fois l'appareil installé, vérifiez que les feux
de freinage, les clignotants et les essuie-glace,
etc. du véhicule fonctionnent correctement.

47Français
• L'angle de montage de l'appareil doit être
inférieur ou égal à 30°.
• Cet appareil est équipé d'un ventilateur destiné
à réduire la température interne. Ne montez
pas l'appareil dans un endroit où les orifices
du ventilateur seraient obstrués. L'obstruction
de ces orifices empêcherait le refroidissement
de la température interne du ventilateur,
provoquant alors un dysfonctionnement.
(KW-V850BT/ KW-V85BT)
Ventilateur
(KW-M750BT/ KW-M75BT/ KW-M650BT)
Ventilateur
• N'exercez pas de pression excessive sur la
surface du panneau lors de l'installation de
l'appareil dans le véhicule. Cela risque de rayer
la surface, de l'endommager ou d'entraîner
une défaillance.
• Il se peut que la réception soit mauvaise si des
objets métalliques se trouvent à proximité de
l’antenne Bluetooth.
Antenne Bluetooth
Ñ Accessoires fournis pour
l'installation
1
x1
2
(3 m)
x1
3
(M5 x 8 mm)
x6
4
(M5 x 8 mm)
x6
5 [1]
(2 m)
x1
[1] KW-M750BT/KW-M75BT/KW-M650BT
uniquement
Ñ Procédure d'installation
1) Pour éviter les courts-circuits, retirez la clé de
contact, puis débranchez la borne ¤ de la
batterie.
2) Veillez à effectuer correctement les
connexions des câbles d'entrée et de sortie
pour chaque appareil.
3) Brancher les fils de haut-parleur du faisceau
de câblage.
4) Brancher les fils du faisceau de câblage dans
l'ordre suivant : masse, batterie, contact.
5) Branchez le connecteur du faisceau de fils sur
l'appareil.
6) Installez l'appareil dans votre véhicule.
7) Reconnectez la borne ¤ de la batterie.
8) Procédez au réglage initial.
Voir Configuration initiale (P.32).

48
Installation de l'appareil
3 ou 4
3 ou 4
Support automobile
REMARQUE
• Vérifiez que l'appareil est correctement en place.
Si l'appareil n'est pas stable, cela peut occasionner
un dysfonctionnement (le son peut par exemple
sauter).
Ñ Microphone
1) Vérifiez la position d'installation du
microphone (accessoire 2).
2) Nettoyez la surface d'installation.
3) Retirez le séparateur du microphone
(accessoire 2) et collez le microphone à
l'emplacement indiqué ci-dessous.
4) Branchez le câble du microphone sur
l'appareil en le fixant à divers endroits à l'aide
de ruban adhésif ou de toute autre méthode
appropriée.
5) Réglez l'orientation du microphone
(accessoire 2) en direction du conducteur.
2
Fixez un câble avec du ruban
spécialement prévu à cet effet.

49Français
Ñ Connexion des câbles sur les contacts électriques
●KW-V850BT/ KW-V85BT
ILLUMI
ANT CONT
STEERING WHEEL
REMOTE INPUT
REMOTE CONT
PRK SW
REVERSE
P. CONT
Fusible (15 A)
Avec l'amplificateur de puissance en
option, relier ce fil à la borne de commande
d'alimentation (Max. 200 mA, 12 V)
Selon 'antenne que vous utilisez, vous devez
effectuer le branchement soit à la borne de
commande de l'antenne du moteur, soit à
la borne d'alimentation de l'amplificateur de
puissance de l'antenne de type film.
(Max. 300 mA, 12 V)
Bleu/blanc
(fil de commande d'alimentation)
Bleu
(Fil de commande d'antenne)
Vers commutateur des feux
de la voiture
Orange/Blanc
(câble de commande du gradateur)
Violet/Blanc
(câble du capteur de marche arrière) (2 m)
Bleu ciel/Jaune
(Câble de la télécommande au volant)
Connexion au faisceau du feu de marche arrière
du véhicule lors de l'utilisation de la vue arrière de
la caméra.
Vers la télécommande au volant
Pour utiliser la fonction de télécommande
au volant, vous avez besoin d'un
adaptateur de télécommande spécial (non
fourni) qui correspond à votre véhicule.
Si aucune connexion n'est faite, ne laissez
pas le câble sortir de la languette.
Violet/Noir
Vers haut-parleur arrière
droit
Vers haut-parleur arrière
gauche
Vers haut-parleur avant
droit
Vers haut-parleur avant
gauche
Impédance de haut-parleur :
4-8 Ω
Violet
Vert/Noir
Vert
Gris/Noir
Gris
Blanc/Noir
Blanc
Accessoire 1
Connexion au commutateur de
détection du frein à main.
Vert clair
(câble du détecteur de
stationnement) (2 m)
Par mesure de sécurité,
connectez le détecteur de
stationnement.
Interrupteur de
commutateur à clef
Rouge
(Câble d'allumage)
Jaune
(Câble de la batterie)
Boîte à fusibles de
la voiture
Batterie
Noir
(fil masse) ¤
(vers châssis de la voiture)

50
ILLUMI
MUTE
STEERING WHEEL
REMOTE INPUT
REMOTECONT
PRK SW
REVERSE
P. CONT
ANT. CONT
Fusible (10 A)
Avec l'amplificateur de puissance en
option, relier ce fil à la borne de commande
d'alimentation (Max. 200 mA, 12 V)
Bleu/blanc
(Fil de commande d'alimentation/antenne)
Marron
Vers commutateur des feux
de la voiture
Non utilisé.
Orange/Blanc
(câble de commande du gradateur)
Violet/Blanc
(câble du capteur de marche arrière)
Bleu ciel/Jaune
(Câble de la télécommande au volant)
Connexion au faisceau du feu de marche arrière
du véhicule lors de l'utilisation de la vue arrière de
la caméra.
Vers la télécommande au volant
Pour utiliser la fonction de télécommande
au volant, vous avez besoin d'un
adaptateur de télécommande spécial (non
fourni) qui correspond à votre véhicule.
Si aucune connexion n'est faite, ne laissez
pas le câble sortir de la languette.
Violet/Noir
Vers haut-parleur arrière
droit
Vers haut-parleur arrière
gauche
Vers haut-parleur avant
droit
Vers haut-parleur avant
gauche
Impédance de haut-parleur :
4-8 Ω
Violet
Vert/Noir
Vert
Gris/Noir
Gris
Blanc/Noir
Blanc
Accessoire 1
Connexion au commutateur de
détection du frein à main.
Vert clair
(câble du détecteur
de stationnement) Accessoire 5 (2 m)
Par mesure de sécurité,
connectez le détecteur de
stationnement.
Interrupteur de
commutateur à clef
Rouge
(Câble d'allumage)
Jaune
(Câble de la batterie)
Boîte à fusibles de
la voiture
Batterie
Noir
(fil masse) ¤
(vers châssis de la voiture)
●KW-M750BT/ KW-M75BT/ KW-M650BT
Selon 'antenne que vous utilisez, vous
devez effectuer le branchement soit à
la borne de commande de l'antenne du
moteur, soit à la borne d'alimentation de
l'amplificateur de puissance de l'antenne
de type film. (Max. 300 mA, 12 V)

51Français
Ñ Configuration du système d'enceinte à 3 voies
●KW-V850BT/ KW-V85BT
●KW-M750BT/ KW-M75BT/ KW-M650BT
Lors de la connexion à un amplificateur externe,
connectez son fil de terre au châssis de la voiture
afin d'éviter d'endommager l'unité.
Blanc/Noir
Gris/Noir
Vert/Noir
Violet/Noir
Impédance de haut-parleur : 4-8 Ω
Violet
Vert
Gris
Blanc Vers l'enceinte gauche des
sons médiums
Préamplification du
caisson de basses Préamplification du
caisson de basses
Vers l'enceinte droite des
sons médiums
Préamplification de
l'enceinte des médiums
Préamplification de l'enceinte
des médiums
Vers l'enceinte gauche
des aigus
Préamplification du
haut-parleur des aigus
Préamplification du haut-
parleur des aigus
Vers l'enceinte droite des
aigus
Amplificateur de
puissance
(accessoire en option)
Câble RCA
(Vendu séparément)
Entrée
Enceinte
Préamplification
REMARQUE
• Pour la configuration du système d'enceintes, voir Configuration du système d'enceintes à 3 voies (P.73) dans
le mode d'emploi.
• Pour la configuration des enceintes et du répartiteur, voir Configuration des enceintes/du répartiteur (P.74)
dans le mode d'emploi.
• Pour connecter les fils des enceintes aux bornes autres que les bornes des enceintes ou les bornes de
préamplification, voir Connexion du système et des composants externes (P.52) et Connexion des câbles
sur les contacts électriques (P.49).

52
Ñ Connexion du système et des
composants externes
●KW-V850BT/ KW-V85BT
2
1
3 4
56
10
7
8
9
●KW-M750BT/ KW-M75BT/ KW-M650BT
2
1
3
54
7
12 11
1
Sortie audio et AV (mini jack ø3,5)
2
Entrée de l'antenne FM/AM
3
Lors de la connexion à un amplificateur externe,
connectez son fil de terre au châssis de la
voiture afin d'éviter d'endommager l'unité.
Préamplification audio arrière
(Gauche : blanc, Droite : rouge)
Préamplification audio avant
(Gauche : blanc, Droite : rouge)
Préamplification du caisson de
basses
(Gauche : blanc, Droite : rouge)
4
Connecteur du syntoniseur de véhicule
SiriusXMTuner
Pour plus d'informations sur la manière
d'installer le tuner pour véhicule SiriusXM,
consultez le Guide d'installation inclus avec
le tuner.
5
Connecteur iDatalink
6
Entrée AV-IN (1; Audio gauche, 2; Audio droite,
3; Terre, 4; Vidéo) (KW-V850BT/ KW-V85BT
uniquement)
1 2 3 4
7
Accessoire 2 : Microphone Bluetooth
8
Entrée de la caméra vue arrière (jaune)
(KW-V850BT/ KW-V85BT uniquement)
9
Entrée de la caméra vue avant (jaune)
(KW-V850BT/ KW-V85BT uniquement)
10
Sortie VIDÉO (jaune)
(KW-V850BT/ KW-V85BT uniquement)
11
Entrée audio
(KW-M750BT/ KW-M75BT/ KW-M650BT
uniquement)
12
Entrée de la caméra vue avant
Sortie VIDÉO
Entrée VIDÉO
Entrée de la caméra vue arrière
(KW-M750BT/ KW-M75BT/ KW-M650BT
uniquement)

53Français
Ñ Connecter un périphérique USB
●KW-V850BT/ KW-V85BT
Borne USB[1]
Câble USB (1 m)
Périphérique USB[2]
Périphérique USB[2]
Câble d'extension USB[2]
[1] Tension d'alimentation maximum pour USB :
DC 5 V = 1,5 A
[2] Vendue séparément
●KW-M750BT/ KW-M75BT
●KW-M650BT
Câble USB (1 m)

54
Ñ Branchement d'un iPod/iPhone
●KW-V850BT/ KW-V85BT
Câble USB (1 m)
Borne USB[1]
KS-U62 (0,8 m)[3]
iPod/iPhone[2]
iPod/iPhone[2]
KS-U62 (0,8 m)[3]
●KW-M750BT/ KW-M75BT
●KW-M650BT
[1] Tension d'alimentation maximum pour USB :
DC 5 V = 1,5 A
[2] Vendu séparément
[3] Accessoire proposé en option
Câble USB (1 m)

55Français
Ñ Connecter un smartphone Android
●KW-V850BT/ KW-V85BT
Smartphone Android[2]
Smartphone Android[2]
Micro USB vers câble USB[2]
●KW-M750BT/ KW-M75BT
●KW-M650BT
[1] Tension d'alimentation maximum pour USB :
DC 5 V = 1,5 A
[2] Vendu séparément
Borne USB[1]
Micro USB vers câble USB[2]
Câble USB (1 m)
Câble USB (1 m)

56
À propos de cet appareil
■Copyrights
• La marque du mot et les logos Bluetooth® sont
des marques déposées de Bluetooth SIG, Inc. et
toute utilisation de ces marques par JVC KENWOOD
Corporation est faite sous licence. Les autres
marques déposées et appellations commerciales
appartiennent à leurs propriétaires respectifs.
• Fabriqué sous licence délivrée par Dolby
Laboratories.
Dolby, Dolby Audio et le symbole double-D sont des
marques déposées de Dolby Laboratories.
• is a trademark of DVD Format/Logo
Licensing Corporation registered in the U.S., Japan
and other countries.
• This item incorporates copy protection technology
that is protected by U.S. patents and other
intellectual property rights of Rovi Corporation.
Reverse engineering and disassembly are prohibited.
• Microsoft and Windows Media are either registered
trademarks or trademarks of Microsoft Corporation in
the United States and/or other countries.
• This software is based in part on the work of the
independent JPEG Group.
• The “AAC” logo is a trademark of Dolby Laboratories.
• Use of the Made for Apple badge means that an
accessory has been designed to connect specifically
to the Apple product(s) identified in the badge, and
has been certified by the developer to meet Apple
performance standards. Apple is not responsible for
the operation of this device or its compliance with
safety and regulatory standards. Please note that the
use of this accessory with an Apple product may
affect wireless performance.
• Apple, iPhone, iPod, iPod touch, and Lightning are
trademarks of Apple Inc., registered in the U.S. and
other countries.
• Apple, Siri, Apple CarPlay and Apple CarPlay logo are
trademarks of Apple Inc., registered in the U.S. and
other countries.
• Sirius, XM and all related marks and logos are
trademarks of Sirius XM Radio Inc. All rights reserved.
• Pandora, the Pandora logo, and the Pandora trade
dress are trademarks or registered trademarks of
Pandora Media, Inc., used with permission.
• SPOTIFY and the Spotify logo are among the
registered trademarks of Spotify AB.
• Android, Android Auto, Google Play and other marks
are trademarks of Google LLC.
• BlackBerry®, RIM®, Research In Motion® and related
trademarks, names and logos are the property of
Research In Motion Limited and are registered and/
or used in the U.S. and countries around the world.
Used under license from Research In Motion Limited.
• This product includes FontAvenue® fonts licenced
by NEC Corporation.FontAvenue is a registered
trademark of NEC Corporation.
• This product includes "Ubiquitous QuickBoot
TM" technology developed by Ubiquitous Corp.
Ubiquitous QuickBoot TM is a trademark of
Ubiquitous Corp. Copyright© 2017 Ubiquitous Corp.
All rights reserved.
• THIS PRODUCT IS LICENSED UNDER THE AVC
PATENT PORTFOLIO LICENSE FOR THE PERSONAL
USE OF A CONSUMER OR OTHER USES IN WHICH IT
DOES NOT RECEIVE REMUNERATION TO (¡)ENCODE
VIDEO IN COMPLIANCE WITH THE AVC STANDARD
(“AVC VIDEO”) AND/OR (¡¡)DECODE AVC VIDEO
THAT WAS ENCODED BY A CONSUMER ENGAGED
IN A PERSONAL ACTIVITY AND/OR WAS OBTAINED
FROM A VIDEO PROVIDER LICENSED TO PROVIDE
AVC VIDEO. NO LICENSE IS GRANTED OR SHALL
BE IMPLIED FOR ANY OTHER USE. ADDITIONAL
INFORMATION MAY BE OBTAINED FROM MPEG LA,
L.L.C. SEE HTTP://WWW.MPEGLA.COM
• THIS PRODUCT IS LICENSED UNDER THE MPEG-
4 VISUAL PATENT PORTFOLIO LICENSE FOR
THE PERSONAL AND NON-COMMERCIAL USE
OF A CONSUMER FOR (¡) ENCODING VIDEO IN
COMPLIANCE WITH THE MPEG-4 VISUAL STANDARD
(“MPEG-4 VIDEO”) AND/OR (¡¡) DECODING MPEG-
4 VIDEO THAT WAS ENCODED BY A CONSUMER
ENGAGED IN A PERSONAL AND NON-COMMERCIAL
ACTIVITY AND/OR WAS OBTAINED FROM A VIDEO
PROVIDER LICENSED BY MPEG LA TO PROVIDE
MPEG-4 VIDEO. NO LICENSE IS GRANTED OR SHALL
BE IMPLIED FOR ANY OTHER USE. ADDITIONAL
INFORMATION INCLUDING THAT RELATING TO
PROMOTIONAL, INTERNAL AND COMMERCIAL USES
AND LICENSING MAY BE OBTAINED FROM MPEG LA,
LLC. SEE HTTP://WWW.MPEGLA.COM.
• THIS PRODUCT IS LICENSED UNDER THE VC-1 PATENT
PORTFOLIO LICENSE FOR THE PERSONAL AND NON-
COMMERCIAL USE OF A CONSUMER TO ( i ) ENCODE
VIDEO IN COMPLIANCE WITH THE VC-1 STANDARD
(“VC-1 VIDEO”) AND/OR ( ii ) DECODE VC-1 VIDEO
THAT WAS ENCODED BY A CONSUMER ENGAGED
IN A PERSONAL AND NON-COMMERCIAL ACTIVITY
AND/OR WAS OBTAINED FROM A VIDEO PROVIDER
LICENSED TO PROVIDE VC-1 VIDEO. NO LICENSE IS
GRANTED OR SHALL BE IMPLIED FOR ANY OTHER
USE. ADDITIONAL INFORMATION MAY BE OBTAINED
FROM MPEG LA, L.L.C. SEE HTTP://WWW.MPEGLA.
COM
• libFLAC
Copyright (C) 2000-2009 Josh Coalson
Copyright (C) 2011-2013 Xiph.Org Foundation
Redistribution and use in source and binary forms,
with or without modification, are permitted provided
that the following conditions are met:
– Redistributions of source code must retain the
above copyright notice, this list of conditions and
the following disclaimer.
– Redistributions in binary form must reproduce the

57Français
above copyright notice, this list of conditions and
the following disclaimer in the documentation
and/or other materials provided with the
distribution.
– Neither the name of the Xiph.org Foundation
nor the names of its contributors may be used to
endorse or promote products derived from this
software without specific prior written permission.
THIS SOFTWARE IS PROVIDED BY THE COPYRIGHT
HOLDERS AND CONTRIBUTORS ``AS IS'' AND ANY
EXPRESS OR IMPLIED WARRANTIES, INCLUDING,
BUT NOT LIMITED TO, THE IMPLIED WARRANTIES OF
MERCHANTABILITY AND FITNESS FOR A PARTICULAR
PURPOSE ARE DISCLAIMED. IN NO EVENT SHALL THE
FOUNDATION OR CONTRIBUTORS BE LIABLE FOR ANY
DIRECT, INDIRECT, INCIDENTAL, SPECIAL, EXEMPLARY,
OR CONSEQUENTIAL DAMAGES (INCLUDING, BUT
NOT LIMITED TO, PROCUREMENT OF SUBSTITUTE
GOODS OR SERVICES; LOSS OF USE, DATA, OR
PROFITS; OR BUSINESS INTERRUPTION) HOWEVER
CAUSED AND ON ANY THEORY OF LIABILITY,
WHETHER IN CONTRACT, STRICT LIABILITY, OR TORT
(INCLUDING NEGLIGENCE OR OTHERWISE) ARISING
IN ANY WAY OUT OF THE USE OF THIS SOFTWARE,
EVEN IF ADVISED OF THE POSSIBILITY OF SUCH
DAMAGE.
• libvorbis
Copyright (c) 2002-2008 Xiph.org Foundation
Redistribution and use in source and binary forms,
with or without modification, are permitted provided
that the following conditions are met:
– Redistributions of source code must retain the
above copyright notice, this list of conditions and
the following disclaimer.
– Redistributions in binary form must reproduce the
above copyright notice, this list of conditions and
the following disclaimer in the documentation
and/or other materials provided with the
distribution.
– Neither the name of the Xiph.org Foundation
nor the names of its contributors may be used to
endorse or promote products derived from this
software without specific prior written permission.
THIS SOFTWARE IS PROVIDED BY THE COPYRIGHT
HOLDERS AND CONTRIBUTORS ``AS IS’’ AND ANY
EXPRESS OR IMPLIED WARRANTIES, INCLUDING,
BUT NOT LIMITED TO, THE IMPLIED WARRANTIES OF
MERCHANTABILITY AND FITNESS FOR A PARTICULAR
PURPOSE ARE DISCLAIMED. IN NO EVENT SHALL THE
FOUNDATION OR CONTRIBUTORS BE LIABLE FOR ANY
DIRECT, INDIRECT, INCIDENTAL, SPECIAL, EXEMPLARY,
OR CONSEQUENTIAL DAMAGES (INCLUDING, BUT
NOT LIMITED TO, PROCUREMENT OF SUBSTITUTE
GOODS OR SERVICES; LOSS OF USE, DATA, OR
PROFITS; OR BUSINESS INTERRUPTION) HOWEVER
CAUSED AND ON ANY THEORY OF LIABILITY,
WHETHER IN CONTRACT, STRICT LIABILITY, OR TORT
(INCLUDING NEGLIGENCE OR OTHERWISE) ARISING
IN ANY WAY OUT OF THE USE OF THIS SOFTWARE,
EVEN IF ADVISED OF THE POSSIBILITY OF SUCH
DAMAGE.
• libogg
Copyright (c) 2002, Xiph.org Foundation
Redistribution and use in source and binary forms,
with or without modification, are permitted provided
that the following conditions are met:
– Redistributions of source code must retain the
above copyright notice, this list of conditions and
the following disclaimer.
– Redistributions in binary form must reproduce the
above copyright notice, this list of conditions and
the following disclaimer in the documentation
and/or other materials provided with the
distribution.
– Neither the name of the Xiph.org Foundation
nor the names of its contributors may be used to
endorse or promote products derived from this
software without specific prior written permission.
THIS SOFTWARE IS PROVIDED BY THE COPYRIGHT
HOLDERS AND CONTRIBUTORS ``AS IS’’ AND ANY
EXPRESS OR IMPLIED WARRANTIES, INCLUDING,
BUT NOT LIMITED TO, THE IMPLIED WARRANTIES OF
MERCHANTABILITY AND FITNESS FOR A PARTICULAR
PURPOSE ARE DISCLAIMED. IN NO EVENT SHALL THE
FOUNDATION OR CONTRIBUTORS BE LIABLE FOR ANY
DIRECT, INDIRECT, INCIDENTAL, SPECIAL, EXEMPLARY,
OR CONSEQUENTIAL DAMAGES (INCLUDING, BUT
NOT LIMITED TO, PROCUREMENT OF SUBSTITUTE
GOODS OR SERVICES; LOSS OF USE, DATA, OR
PROFITS; OR BUSINESS INTERRUPTION) HOWEVER
CAUSED AND ON ANY THEORY OF LIABILITY,
WHETHER IN CONTRACT, STRICT LIABILITY, OR TORT
(INCLUDING NEGLIGENCE OR OTHERWISE) ARISING
IN ANY WAY OUT OF THE USE OF THIS SOFTWARE,
EVEN IF ADVISED OF THE POSSIBILITY OF SUCH
DAMAGE.
■Périphériques compatibles avec
l'iPhone
Vous pouvez utiliser CarPlay avec les modèles
d'iPhone suivants.
• iPhone 7 Plus
• iPhone 7
• iPhone SE
• iPhone 6s Plus
• iPhone 6s
• iPhone 6 Plus
• iPhone 6
• iPhone 5s
• iPhone 5c
• iPhone 5
■Remarque pour les spécifications
• Section Bluetooth
Fréquence
: 2,402 – 2,480 GHz
Puissance de sortie
: Classe de puissance 2
• Général
Impédance de haut-parleur
: 4 – 8 Ω
Tension de fonctionnement
: Batterie de voiture 12 V CC

58
Acerca de la Guía de inicio rápido ...................... 58
Cómo leer este manual ..........................................58
Precauciones ..............................................................59
Ajustes iniciales .........................................................60
Ajuste del volumen ..................................................61
Funciones de los botones del panel frontal....62
Poner en marcha la unidad ................................... 63
Descripciones de la pantalla
de control de fuente..........................................65
Reproducción de un disco ....................................66
Conexión de un dispositivo USB .........................66
Conecte el iPod/iPhone..........................................66
Manejo básico de DVD/VCD ................................. 67
Funcionamiento básico del sintonizador ........68
Funcionamiento básico de CD
de música/disco de datos/USB ......................69
Funcionamiento básico de iPod/iPhone ..........70
Configuración de Bluetooth .................................71
Usar la unidad de manos libres ...........................72
Antes de la instalación ............................................74
Instalación de la unidad ......................................... 76
Acerca de esta unidad ............................................84
Acerca de la Guía de inicio
rápido
Esta Guía de inicio rápido describe las
funciones básicas de esta unidad.
En el caso de funciones no descritas en la
Guía, consulte el Manual de instrucciones en el
siguiente sitio web:
<http://www.jvc.net/cs/car/>
Para consultar el Manual de instrucciones,
se requiere un PC con Microsoft® Windows
7 sp1/8/8.1/10 o Mac OS X® v10.11/macOS
v10.12/10.13/10.14 o posteriores además
de Adobe® Acrobat Reader™ DC o Adobe®
Acrobat® DC o posteriores.
El Manual de instrucciones está sujeto
a cambios por modificaciones de las
especificaciones, etc. Asegúrese de descargar
la última edición del Manual de instrucciones a
título de referencia.
Cómo leer este manual
NOTA
• Los paneles que se incluyen en esta guía
son ejemplos utilizados para ofrecer
explicaciones de las distintas operaciones.
Por esta razón, pueden diferir de los paneles
que se visualizan en realidad.
Si se muestran los iconos de arriba, lea el
artículo aplicable a la unidad que utilice.
• Las pantallas y paneles que se incluyen en
este manual son ejemplos utilizados para
ofrecer explicaciones claras de las distintas
operaciones.
Por este motivo, pueden diferir de las
pantallas o paneles reales, y algunos patrones
de visualización también pueden ser
diferentes de los reales.
• Idioma de la pantalla: En este manual, se
utiliza inglés para las explicaciones. Puede
seleccionar el idioma de la pantalla desde el
menú [SETUP]. Consulte Configuración de la
interfaz del usuario (P.68) en el Manual de
instrucciones.
Contenido

59Español
Precauciones
# ADVERTENCIAS
Ñ Para evitar lesiones o incendios,
tome las precauciones
siguientes:
• Para evitar un cortocircuito, nunca coloque
ni deje objetos metálicos (como monedas o
herramientas metálicas) dentro de la unidad.
• No mire fijamente la pantalla de la unidad
mientras está conduciendo durante un
periodo prolongado de tiempo.
• Si tiene problemas durante la instalación,
consulte con su distribuidor JVC.
Ñ Precauciones para el uso de
esta unidad
• Cuando compre accesorios opcionales,
pregunte a su distribuidor JVC si dichos
accesorios son compatibles con su modelo y
en su región.
• Puede seleccionar el idioma de visualización
de los menús, las etiquetas de archivos de
audio, etc. Consulte Configuración de la
interfaz del usuario (P.68) en el Manual de
instrucciones.
• La función Radio Data System o Radio
Broadcast Data System no funcionará
en lugares donde no existan emisoras
compatibles con este servicio.
Ñ Cómo proteger el monitor
• Para proteger el monitor de posibles daños, no lo
utilice con un bolígrafo con punta de bola ni con
ninguna herramienta similar de punta afilada.
Ñ Limpieza de la unidad
• Si la placa frontal de la unidad está manchada,
límpiela con un paño suave y seco, como un
paño de silicio. Si la placa frontal está muy
manchada, límpiela con un paño humedecido
con detergente neutro y, después, vuelva a
limpiarla con un paño suave y seco.
NOTA
• Si aplica un limpiador en spray directamente
sobre la unidad, podría dañar sus componentes
mecánicos. Si limpia la placa frontal con un paño
áspero o con líquido volátil, como disolvente
o alcohol, puede rayar la superficie o borrar los
caracteres impresos.
Ñ Empañamiento de la lente
Al activar la calefacción del coche cuando
hace frío, puede aparecer vaho en la lente del
reproductor de disco de la unidad a causa
de la condensación. Esta condensación en la
lente (también denominada empañamiento
de la lente) puede hacer que los discos no se
reproduzcan. Si esto ocurre, retire el disco y
espere hasta que se evapore el vaho. Si la unidad
no funciona de forma normal después de un
tiempo, consulte con su distribuidor JVC.
Ñ Precauciones con el manejo de
los discos
• No toque la superficie de grabación del disco.
• No pegue cinta, etc., en el disco, ni utilice
ningún disco con cinta adherida.
• No utilice accesorios de tipo disco.
• Limpie el disco desde el centro hacia el borde
exterior.
• Al extraer un disco de esta unidad, tire de él
horizontalmente.
• Si el orificio central del disco o el borde exterior
tienen rebabas, utilice el disco únicamente
después de haber eliminado dichas rebabas
con un bolígrafo de bola o similar.
• No pueden utilizarse discos que no sean
redondos.
• No pueden utilizarse CDs de 8 cm (3 pulgadas).
• No pueden utilizarse discos con colores en la
superficie de grabación ni discos sucios.
• Esta unidad solo puede reproducir los
siguientes tipos de CD.
• Es posible que esta unidad no reproduzca
correctamente los discos que no tengan la
marca.
• No puede reproducir un disco que no esté
finalizado. (Para el proceso de finalización,
consulte su programa de escritura y el manual
de instrucciones de su grabador).

60
Ajustes iniciales
Configuración inicial
Realice esta configuración si es la primera vez
que utiliza esta unidad.
1
Ajuste cada elemento del modo
siguiente.
■[Language]
Seleccione el idioma utilizado para la pantalla
de control y los elementos de configuración.
La opción predeterminada es “American
English (en)”.
1 Toque [Language].
2 Toque [Language Select].
3 Seleccione el idioma deseado.
4 Toque [
].
Si desea obtener más información sobre
el manejo, consulte Configuración de la
interfaz del usuario (P.68) en el Manual de
instrucciones.
■[Clock]
Configura la sincronización del reloj y lo
ajusta.
Para más información sobre el manejo,
consulte Ajustes del calendario/reloj
(P.61).
■[Display]
Ajuste el color de iluminación del botón.
Si tiene problemas a la hora de visualizar la
imagen uniforme en la pantalla, ajuste el
ángulo de visualización.
1 Toque [Display].
2 Toque [Key Color].
3 Seleccione el color deseado.
4 Toque [
].
5 Toque [Viewing Angle].
6 Seleccione un ángulo
7 Toque [
].
Para obtener más información, consulte
Configuración del visualizador (P.70) en el
Manual de instrucciones.
■[Camera]
Ajusta los parámetros de la cámara.
1 Toque [Camera].
2 Ajuste cada uno de los elementos y
toque [
].
Para obtener más información, consulte
Configuración de cámara (P.53) en el
Manual de instrucciones.
■[OEM SETUP]
Esta función requiere un adaptador que se
encuentre disponible comercialmente.
Consulte a su distribuidor JVC para obtener
más detalles.
■[DEMO]
Configure el modo de demostración. La
opción predeterminada es "ON".
1 Toque [DEMO] y seleccione ACTIVADO o
DESACTIVADO.
2
Toque [Finish].
NOTA
• Estas opciones pueden ajustarse desde el menú
SETUP. Consulte Configuración (P.67) en el
manual de instrucciones.

61Español
Ajustes del calendario/reloj
1
Pulse el botón [FNC].
Aparece el menú emergente.
2
Toque [ ].
Aparece la pantalla INICIO.
3
Toque [ ].
4
Toque [User Interface].
Aparecerá la pantalla User Interface.
5
Toque [Time Zone].
6
Seleccione el huso horario.
7
Ajuste cada elemento del modo
siguiente.
Desplace la página para mostrar los
elementos ocultos.
■[Time Format]
Seleccione el formato de visualización de la
hora.
[12-Hour] (predeterminado)/[24-Hour]
■[Clock]
[[RDS-SYNC] ](predeterminado): Sincroniza la
hora del reloj con el RDS.
[Manual]: Ajuste el reloj manualmente.
■[Time Zone]
Seleccione el huso horario.
■[Clock Adjust]
Si selecciona [Manual] para Reloj, ajuste
manualmente la fecha y la hora (P.69) en el
Manual de instrucciones.
NOTA
• Configure la fecha y la hora. Si no se configuran,
algunas funciones podrían no funcionar.
Ajuste del volumen
Puede ajustar el volumen (0 a 40).
Pulse [+] para aumentar, y pulse [–] para
disminuir.
Si mantiene pulsado [+] el volumen aumenta
de forma continua hasta el nivel 15.
KW-V850BT/ KW-V85BT/
KW-M750BT/ KW-M75BT
KW-M650BT

62
Funciones básicas
Funciones de los botones del panel frontal
KW-V850BT/ KW-V85BT
1 2 3 4
KW-M750BT/ KW-M75BT
1 3 4
KW-M650BT
1
4
3
5

63Español
NOTA
• Los paneles que se incluyen en este manual son ejemplos utilizados para ofrecer explicaciones claras de las
distintas operaciones. Por esta razón, pueden diferir de los paneles que se visualizan en realidad.
Número Nombre Función
1
–, +
(Volumen)
• Ajusta el volumen.
Si continúa presionando [+], el volumen aumentará hasta 15.
2
Ranura para
inserción de
discos
• Ranura que permite insertar discos.
3
FNC
[ ]
• Muestra la pantalla de menú emergente.
• Al pulsar durante 1 segundo, se muestra la pantalla Reconocimiento de voz (P.63) en
el Manual de instrucciones.
• Si la unidad está apagada, la enciende.
4
Sensor
remoto
• Recibe la señal del mando a distancia.
5
[ ][ ] • Muestra la pantalla HOME (P.13) en el Manual de instrucciones.
• Pulsar durante 1 segundo apaga la alimentación.
• Si la unidad está apagada, la enciende.
Poner en marcha la unidad
El método de encendido es diferente
dependiendo del modelo.
KW-V850BT/ KW-V85BT/
KW-M750BT/ KW-M75BT
1
Pulse el botón [FNC].
La unidad se pone en marcha.
KW-M650BT
1
Pulse el botón [ ].
La unidad se pone en marcha.
NOTA
• La primera vez que se activa la unidad después
de la instalación, debe realizarse la configuración
inicial (P.60).

64
Selección de la fuente de
reproducción
1
Pulse el botón [FNC].
Aparece el menú emergente.
2
Toque [ ].
Aparece la pantalla INICIO.
3
Toque [ ].
Desde la pantalla puede seleccionar las
siguientes fuentes y funciones.
• [Apple CarPlay]: Cambia a la pantalla
de Apple CarPlay desde el iPhone
conectado.
• [Android Auto]: Cambia a la pantalla
de Android Auto desde el dispositivo
Android conectado.*1
• Muestra la pantalla Manos libres.
Al conectar como Apple CarPlay o
Android Auto, funciona como un
teléfono proporcionado en Apple CarPlay
o Android Auto.
• Cambia a la emisión de radio.
• Cambia a la transmisión de radio satelital
SiriusXM®.
• Reproduce un reproductor de audio
Bluetooth.
• Reproduce un disco. *2
• Reproduce un iPod/iPhone.
• Reproduce archivos en un dispositivo
USB.
• Cambia a Pandora.
• Cambia a Spotify.
• Cambia a un componente externo
conectado al terminal de entrada AV-IN.
• Muestra la pantalla Audio.
• Desactiva la fuente AV.
• Apaga la unidad. *1
• Para obtener más información sobre las
fuentes y la información que se visualiza al
conectar un adaptador ADS, consulte Uso de
las características OEM (P.55) en el Manual
de instrucciones.
*1 Excepto KW-M650BT
*2 KW-V850BT/ KW-V85BT solamente
Para seleccionar la fuente de
reproducción en la pantalla INICIO
Los 4 elementos que se visualizan en la
pantalla de selección de fuente con iconos
grandes se muestran en la pantalla INICIO.
Puede cambiar los elementos que se visualizan
en esta área personalizando la pantalla de
selección de fuente. (P.65)
Para seleccionar la fuente de
reproducción en la pantalla de control
de fuentes
Visualice los botones de selección de fuente
tocando [
]/[ ] o moviendo el dedo hacia la
izquierda o hacia la derecha en la pantalla
de control de fuentes y, a continuación,
seleccione una fuente de reproducción.
Para desactivar la fuente AV
1
Pulse el botón [FNC].
Aparece el menú emergente.
2
Toque [ ].
Aparece la pantalla INICIO.

65Español
3
Toque [ ].
4
Toque [AV Off].
Personalizar los botones de acceso
directo de la pantalla INICIO
Puede colocar los iconos de las fuentes en las
posiciones que desee.
1
Pulse el botón [FNC].
Aparece el menú emergente.
2
Toque [ ].
Aparece la pantalla INICIO.
3
Toque [ ].
4
Mantenga pulsado el icono que desee
mover en el modo de personalización.
5
Arrastre el icono hasta la posición
deseada.
Cambia la página.
Descripciones de la pantalla de
control de fuente
Existen funciones que pueden ejecutarse
desde la mayoría de las pantallas.
Indicadores
3
4
125
Botones de acceso directo
1
Icono de todas las fuentes
Muestra la pantalla de selección de fuente. (P.64)
2
Pantalla secundaria
• [
]/[ ]: La pantalla secundaria cambia a otra
cada vez que se toca. También puede cambiar
la pantalla secundaria moviendo el dedo hacia
la izquierda o hacia la derecha en la pantalla.
• Indicadores: Muestra el estado de la fuente
actual, etc.
– [ATT]: El atenuador está activo.
– [DUAL]: La función de zona dual está activada.
– [LOUD]: La función de control de volumen está
activada.
• Botones de acceso directo: La fuente cambia a
una de las establecidas con un acceso directo.
Para el establecimiento de los accesos directos,
consulte Personalizar los botones de acceso
directo de la pantalla INICIO (P.65).
3
Lista de contenido
Muestra la lista de pistas/archivos/emisoras/
canales.
4
Información del dispositivo Bluetooth
conectado.
5
Botón INICIO
Muestra la pantalla INICIO (P.12) en el Manual
de instrucciones.

66
Reproducción de un disco
(KW-V850BT/KW-V85BT)
Ñ Introduzca un disco
1 Introduzca el disco en la ranura.
La unidad carga el disco y se inicia la
reproducción.
Ñ Expulse un disco
1 Pulse el botón [FNC].
Aparece el menú emergente.
2 Toque [G].
Al extraer un disco, tire de él
horizontalmente.
NOTA
• Esto no se visualiza en la pantalla del menú
emergente de la fuente Apple CarPlay o Android
Auto. Cambie la fuente Apple CarPlay o Android
Auto a otra para visualizar la pantalla del menú
emergente.
Conexión de un dispositivo
USB
1 Conecte el dispositivo USB con el cable
USB. (P.81)
2 Pulse el botón [FNC].
Aparece el menú emergente.
3 Toque [ ].
Aparece la pantalla INICIO.
4 Toque [ ].
5 Toque [USB].
Ñ Desconecte el dispositivo USB
1 Pulse el botón [FNC].
Aparece el menú emergente.
2 Toque [ ].
Aparece la pantalla INICIO.
3 Toque una fuente distinta a [USB].
4 Desconecte el dispositivo USB.
Conecte el iPod/iPhone
Conexión alámbrica
1 Conecte el iPod/iPhone usando el KS-U62.
(P.82)
2 Pulse el botón [FNC].
Aparece el menú emergente.
3 Toque [ ].
Aparece la pantalla INICIO.
4 Toque [ ].
5 Toque [iPod].
●Para desconectar el iPod/iPhone
conectado con el cable:
1 Desconecte el iPod/iPhone.
Conexión Bluetooth
Empareje el iPhone a través de Bluetooth.
(P.71)

67Español
Manejo básico de DVD/VCD
(KW-V850BT/KW-V85BT)
NOTA
• La captura siguiente corresponde al modo de
DVD. Puede ser distinta de la de un VCD.
1 Si los botones de operación no se
visualizan en la pantalla, toque la zona
4
.
Pantalla de control
1
2
DVD VCD
1
Pantalla de vídeo
4
3
5
3
1
Panel de funciones
Toque el lado izquierdo de la pantalla para
mostrar el panel de funciones. Toque de nuevo
para cerrar el panel.
2
Teclas de operación
• [E] [F] : Busca el contenido anterior/
siguiente.
Toque y mantenga para avanzar o retroceder
rápidamente el disco.
• [DH] : Inicia la reproducción o hace una pausa.
• [
]: Toque para atenuar/restablecer el sonido.
3
Zona de búsqueda
Toque para buscar el contenido siguiente/
anterior.
4
Zona de visualización de teclas
Toque para visualizar la pantalla de control.
5
[MENU CTRL] (DVD solamente)
Toque para visualizar la pantalla de control del
menú del disco DVD-VIDEO. Consulte Manejo
del menú de disco DVD (P.23) en el Manual de
instrucciones.
NOTA
• La pantalla de control desaparece si no realiza
ninguna operación durante 5 segundos.
• Si utiliza un mando a distancia, puede saltar
directamente a la imagen deseada introduciendo
el número de capítulo, el número de escena, el
tiempo de reproducción, etc (P.84) en el Manual
de instrucciones.

68
Funcionamiento básico del
sintonizador
Pantalla de control
5
3
4
2
6
1
Abre el cajón
6
3
Cierre el cajón
6
3
1
Pantalla de información
Muestra información sobre la emisora actual.
2
Modo de búsqueda
Toque para cambiar al modo de búsqueda
en la siguiente secuencia: [AUTO1], [AUTO2],
[MANUAL].
• [AUTO1]: Sintoniza automáticamente una
emisora con buena recepción.
• [AUTO2]: Sintoniza las emisoras memorizadas
una después de la otra.
• [MANUAL]: Cambia a la frecuencia siguiente
manualmente.
3
Panel de funciones
Toque el lado izquierdo de la pantalla para
mostrar el panel de funciones. Toque de nuevo
para cerrar el panel.
4
Botones de banda
Cambia las bandas (entre FM y AM).
5
Teclas de operación
• [E] [F] : Sintoniza una emisora. El método
de cambio de frecuencia puede modificarse
(consulte
2
Modo de búsqueda).
• [
]: Toque para atenuar/restablecer el sonido.
6
Lista de preselección
• Tocar [
]/[ ] le permite cambiar el tamaño de
la pantalla.
• Restaura la emisora memorizada.
• Si se toca durante 2 segundos, almacena
en la memoria la emisora que está siendo
actualmente recibida.

69Español
Funcionamiento básico de CD
de música/disco de datos/USB
NOTA
• En este manual, “Music CD” significa un CD
general que incluye pistas de música.
“Disc media” se refiere a los discos CD/DVD que
incluyen archivos de audio o vídeo.
• La captura siguiente corresponde al disco de
datos. Puede ser distinta de la de un CD.
Pantalla de control
5
1
2
3
4
Abre el cajón
3
5
Cierra el cajón
3
5
4
1
Indicador del modo de reproducción/
Tiempo de reproducción
• D, B, etc.: Indicador del modo de
reproducción actual
El significado de los iconos es el siguiente:
D (reproducción), B (avance rápido), A
(retroceso rápido), H (pausa).
• Para confirmar la posición actual de
reproducción. Puede arrastrar el círculo hacia
la izquierda o hacia la derecha para cambiar la
posición de reproducción. (Solo archivos de
vídeo)
2
Teclas de operación
• [1] (solamente disco de datos) : Busca
archivos. Para obtener más detalles sobre la
función de búsqueda, consulte Operación de
búsqueda de archivo (P.22) en el Manual de
instrucciones.
• [E] [F] : Busca el contenido anterior/siguiente.
Toque y mantenga para avanzar o retroceder
rápidamente el disco.
• [DH] : Inicia la reproducción o hace una pausa.
• [
]: Toque para atenuar/restablecer el sonido.
3
Lista de contenido
• Toque el lado derecho de la pantalla para
visualizar la lista de contenidos. Toque de
nuevo para cerrar la lista.
• Muestra la lista de reproducción. Cuando
toque el nombre de un archivo/pista en la lista,
la reproducción se inicia.
4
Ilustraciones/Medidor VU
• Muestra/oculta la zona de ilustraciones.
• Se muestra la cubierta del archivo que se está
escuchando en ese momento. (Disco de datos
solamente)
• Cuando se toca, cambia las ilustraciones al
Medidor VU.
5
Panel de funciones
(disco de datos solamente)
Toque el lado izquierdo de la pantalla para
mostrar el panel de funciones. Toque de nuevo
para cerrar el panel.
Pantalla de vídeo
7
66
6
Zona de búsqueda de archivos
(solo archivos de vídeo)
Toque para buscar el archivo siguiente/anterior.
7
Zona de visualización de teclas
(solo archivos de vídeo)
Toque para visualizar la pantalla de control.

70
Funcionamiento básico de
iPod/iPhone
Ñ iPod/iPhone que pueden
conectarse
Los siguientes modelos pueden conectarse a
esta unidad.
Fabricados para
• iPhone 7 Plus
• iPhone 7
• iPhone SE
• iPhone 6s Plus
• iPhone 6s
• iPhone 6 Plus
• iPhone 6
• iPhone 5s
• iPhone 5c
• iPhone 5
• iPod touch (6.ª
generación)
Pantalla de control
3
1
2
4
Abre el cajón
5
4
2
Cierra el cajón
4
2
1
Ilustraciones/Medidor VU
• Muestra/oculta la zona de ilustraciones.
• Se muestra la cubierta del archivo que se está
reproduciendo en ese momento.
• Cuando se toca, cambia las ilustraciones al
Medidor VU.
2
Indicador del modo de reproducción/
Tiempo de reproducción
• D, B, etc.: Indicador del modo de
reproducción actual
El significado de los iconos individuales es el
siguiente:
D (reproducción), B (avance rápido), A
(retroceso rápido), H (pausa).
3
Teclas de operación
• 1] : Busca una pista/archivo. Para obtener
más detalles sobre la función de búsqueda,
consulte Operación de búsqueda de archivo
(P.37) en el Manual de instrucciones.
• E] [F] : Busca la pista/archivo anterior/
siguiente.
Mantenga pulsado para avanzar o retroceder
rápidamente.
• [DH] : Inicia la reproducción o hace una pausa.
• [
]: Toque para atenuar/restablecer el sonido.
4
Lista de contenido
• Toque el lado derecho de la pantalla para
visualizar la lista de contenidos. Toque de
nuevo para cerrar la lista.
• Muestra la lista de reproducción. Cuando
toque el nombre de un archivo/pista en la lista,
la reproducción se inicia.
5
[ ] / [ ]
• [
] : Repite la pista/álbum actual. Cada vez
que se toca la tecla, los modos de repetición
cambian en la siguiente secuencia:
Repetición de canción ( ), repetición
de todas las canciones ( ), repetición
desactivada ( )
• [
]: Reproduce aleatoriamente todas las
pistas del álbum actual. Cada vez que se toca
la tecla, los modos aleatorios cambian en la
siguiente secuencia:
Canción aleatoria ( ), aleatorio desactivado
( )

71Español
Configuración de Bluetooth
1 Pulse el botón [FNC].
Aparece el menú emergente.
2 Toque [ ].
Aparece la pantalla INICIO.
3 Toque [ ].
Aparece la pantalla CONFIGURACIÓN.
4 Toque [Bluetooth].
Aparece la pantalla Configuración de
Bluetooth.
Consulte los apartados siguientes para
cada tipo de ajuste.
• Conexión del dispositivo Bluetooth
(P.71).
• Cambie el nombre del dispositivo (P.59)
en el Manual de instrucciones.
• Cambie el código PIN (P.59) en el Manual
de instrucciones.
Ñ Conexión del dispositivo
Bluetooth
1 Toque [Select Device] en la pantalla
Configuración de Bluetooth.
2 Toque el nombre del dispositivo que
desee conectar.
Aparece la pantalla de selección de
perfil.
NOTA
• Si el icono está iluminado, significa que la unidad
utilizará este dispositivo.
3 Ajuste cada perfil del modo siguiente.
■[TEL (HFP) 1], [TEL (HFP) 2]
Seleccione cuándo el dispositivo se conecta
con la unidad como teléfono de manos libres
1 o 2.
■[Audio (A2DP)/App (SPP)]
Seleccione en interfuncionamiento con una
aplicación instalada en un smartphone o use
un reproductor de audio.
4 Toque [Close].

72
Usar la unidad de manos libres
Puede usar la función de teléfono conectando
un teléfono Bluetooth a esta unidad.
NOTA
• Mientras Apple CarPlay o Android Auto están
conectados, no se pueden usar ni la función de
manos libres por Bluetooth ni dos conexiones
de dispositivos Bluetooth. Sólo se puede usar la
función manos libres de Apple CarPlay o Android
Auto.
Ñ Haga una llamada
1 Pulse el botón [FNC].
Aparece el menú emergente.
2 Toque [Phone].
Aparece la pantalla Hands Free.
NOTA
• Si su teléfono móvil es compatible con PBAP,
al conectar el teléfono móvil podrá visualizar la
agenda del teléfono y las listas de llamadas en la
pantalla del panel táctil.
– Agenda del teléfono: hasta 1000 entradas
– Hasta 50 entradas incluyendo llamadas
realizadas, llamadas recibidas y llamadas
perdidas
3 Seleccione un método de marcación.
• [ ]: Llamar usando los registros de
llamada almacenados
• [
]: Llamar usando la agenda telefónica
• [
]: Llamar usando el número
preseleccionado
• [
]: Llamar introduciendo un número
telefónico
●Seleccione el teléfono móvil que desee
utilizar.
Cuando conecte dos teléfonos móviles
1) Toque [
] para
seleccionar el teléfono que desee utilizar.
●Configuración de Bluetooth
1) Toque [
].
Aparece la pantalla Configuración de
Bluetooth.
●Reconocimiento de voz
1) Toque [
].
NOTA
• Los iconos de estado, como por ejemplo los
iconos de la batería y la antena, pueden no
coincidir con los mostrados en el teléfono móvil.
• La configuración del teléfono móvil en modo
privado puede desactivar la función manos libres.
Llamar usando datos de llamada
almacenados
1 Toque [ ].
2 Seleccione el número de teléfono de la
lista.
Llamar usando el número
preseleccionado
1 Toque [ ].
2 Toque el nombre o número de teléfono.

73Español
Llamar introduciendo un número
telefónico
1 Toque [ ].
2 Introduzca un número de teléfono con las
teclas numéricas.
3 Toque [ ].
Llamar usando la agenda telefónica
1 Toque [ ].
2 Toque [ ].
3 Seleccione la inicial.
• Los caracteres que no correspondan a
ningún nombre no aparecen.
• Se puede buscar un primer carácter con
signos diacríticos como, por ejemplo,
“ü” con un carácter sin signos diacríticos
como “u”. No se puede buscar un carácter
con signos diacríticos en una frase.
4 Seleccione en la lista la persona a la que
desea llamar.
5 Seleccione el número de teléfono de la
lista.

74
Conexión/Instalación
Antes de la instalación
Antes de la instalación de esta unidad, tenga
en cuenta las precauciones siguientes.
# ADVERTENCIAS
• Si conecta el cable de encendido (rojo) y
el cable de la batería (amarillo) al chasis
del automóvil (tierra), podría producir un
cortocircuito y esto, a su vez, un incendio.
Conecte siempre esos cables a la fuente de
alimentación que pasa por la caja de fusibles.
• No corte el fusible del cable de ignición (rojo)
y el cable de la batería (amarillo). El suministro
de energía debe conectarse a los cables por
medio del fusible.
# PRECAUCIÓN
• Instale esta unidad en la consola de su
vehículo.
No toque la parte metálica de esta unidad
durante e inmediatamente después del uso
de la unidad. Las partes metálicas, tales como
el disipador de calor o la carcasa, pueden estar
muy calientes.
NOTA
• La instalación y el cableado de este producto
requieren habilidad y experiencia. Para mayor
seguridad, deje el trabajo de montaje y
cableado en manos de profesionales.
• Asegúrese de utilizar para la unidad una fuente
de alimentación de 12 V CC con conexión a
tierra negativa.
• No instale la unidad en un sitio expuesto a la
luz directa del sol, o excesivamente húmedo
o caluroso. Además deberá evitar sitios con
mucho polvo o con posibilidad de salpicaduras
de agua.
• No utilice sus propios tornillos. Utilice solo
los tornillos suministrados. El uso de tornillos
diferentes podría causar daños en la unidad.
• Si la alimentación no se enciende (se visualiza
“There is an error in the speaker wiring. Please
check the connections.” (Hay un error en el
cableado del altavoz. Por favor, compruebe
las conexiones)), puede que el cable del
altavoz haya sufrido un cortocircuito o que
haya tocado el chasis del vehículo y se haya
activado la función de protección. Por lo tanto,
el cable del altavoz debe ser revisado.
• Si el encendido de su automóvil no está
provisto de la posición ACC, conecte los cables
de encendido a una fuente de alimentación
que pueda conectarse y desconectarse con
la llave de encendido. Si conecta el cable de
encendido a una fuente de alimentación con
un suministro de voltaje constante, como
con los cables de la batería, la batería puede
agotarse.
• Si la consola tiene una tapa, asegúrese de
instalar la unidad de forma que el panel frontal
no golpee la tapa al abrirse o cerrarse.
• Si se funden los fusibles, asegúrese primero
de que los cables no están en contacto pues
pueden ocasionar un cortocircuito, luego
reemplace el fusible dañado por uno nuevo
que tenga la misma potencia de servicio.
• Aísle los cables no conectados con una
cinta de vinilo u otro material similar. Para
evitar cortocircuitos, no retire las tapas de
los extremos de los cables o terminales no
conectados.
• Conecte los cables de los altavoces a cada uno
de los terminales correspondientes. La unidad
se puede dañar o no funcionar si comparte
los cables ¤ o los conecta a tierra a cualquier
parte metálica del vehículo.
• Si se han conectado solamente dos altavoces
al sistema, enchufe los conectores a ambos
terminales de salida delanteros o a ambos
terminales de salida traseros (es decir, no
mezcle terminales delanteros y traseros). Por
ejemplo, si conecta el conector ¢ del altavoz
izquierdo a un terminal de salida delantero, no
conecte el conector ¤ a un terminal de salida
trasero.

75Español
• Después de instalar la unidad, compruebe
que las luces de freno, las luces intermitentes,
el limpiaparabrisas, etc., funcionan
satisfactoriamente.
• Instale la unidad en un ángulo de 30˚ o menos.
• Esta unidad cuenta con un ventilador de
refrigeración para reducir la temperatura
interna. No monte la unidad en un lugar en el
que el ventilador de refrigeración de la unidad
pueda quedar obstruido. Si estas aberturas
quedan bloqueadas, la refrigeración no se
producirá, aumentando la temperatura interna
y provocando averías.
(KW-V850BT/ KW-V85BT)
Ventilador de refrigeración
(KW-M750BT/ KW-M75BT/ KW-M650BT)
Ventilador de refrigeración
• No presione con fuerza la superficie del panel
al instalar la unidad en el vehículo. De lo
contrario, pueden producirse marcas, daños
o fallos.
• La recepción podría ser baja si existen objetos
metálicos cerca de la antena Bluetooth.
Unidad de antena Bluetooth
Ñ Accesorios suministrados para
la instalación
1
x1
2
(3 m)
x1
3
(M5 x 8 mm)
x6
4
(M5 x 8 mm)
x6
5 [1]
(2 m)
x1
[1] KW-M750BT/KW-M75BT/KW-M650BT
solamente
Ñ Procedimiento de instalación
1) Para evitar cortocircuitos, retire la llave del
encendido y desconecte el terminal ¤ de la
batería.
2) Realice de forma adecuada las conexiones
de los cables de entrada y salida para cada
unidad.
3) Conecte los cables del mazo de los altavoces.
4) Conecte los cables del mazo en el orden
siguiente: tierra, batería, encendido.
5) Conecte el mazo de cables a la unidad.
6) Instale la unidad en el automóvil.
7) Conecte nuevamente el terminal ¤ de la
batería.
8) Realice la configuración inicial.
Consulte Configuración inicial (P.60).

76
Instalación de la unidad
3 o 4
3 o 4
Soporte del vehículo
NOTA
• Asegúrese de que la unidad esté firmemente
instalada en su lugar. Si la unidad está en una
posición inestable, es posible que no funcione
correctamente (por ejemplo, el sonido puede
interrumpirse).
Ñ Unidad de micrófono
1) Compruebe la posición de instalación del
micrófono (accesorio 2).
2) Limpie la superficie de instalación.
3) Extraiga el separador del micrófono (accesorio
2) y fije el micrófono en la posición indicada
más abajo.
4) Conecte el cable del micrófono a la unidad de
forma segura en varias posiciones mediante
cinta u otro método.
5) Ajuste la dirección del micrófono (accesorio
2) hacia el conductor.
2
Fije un cable con una cinta adhesiva de
uso comercial.

77Español
Ñ Conectar los cables a los terminales
●KW-V850BT/ KW-V85BT
ILLUMI
ANT CONT
STEERING WHEEL
REMOTE INPUT
REMOTE CONT
PRK SW
REVERSE
P. CONT
Fusible (15A)
Si utiliza el amplificador de potencia
opcional, conecte su terminal de control de
potencia. (Máx. 200 mA, 12 V)
Dependiendo de la antena que use, conecte al
terminal de control de la antena del motor o al
terminal de alimentación del amplificador de
refuerzo de la antena tipo pelicular.
(Máx. 300 mA, 12 V)
Azul/Blanco
(cable de control de la alimentación)
Azul
(cable de control de la antena)
Al interruptor de control de
iluminación del automóvil
Naranja/Blanco
(cable de control del atenuador)
Morado/Blanco
(cable del sensor de marcha atrás) (2 m)
Azul claro/Amarillo
(cable del mando a distancia de la dirección)
Conecte el mazo de la luz de marcha atrás del
vehículo cuando utilice una cámara de visión
trasera opcional.
Al mando a distancia de la dirección
Para utilizar la función de mando a
distancia en el volante es necesario
un adaptador remoto exclusivo (no
suministrado) apropiado para su vehículo.
Si no se efectúan las conexiones, no deje
que el cable sobresalga de la lengüeta.
Púrpura/Negro
Al altavoz trasero
derecho
Al altavoz trasero
izquierdo
Al altavoz delantero
derecho
Al altavoz delantero
izquierdo
Impedancia del altavoz:
4-8 Ω
Púrpura
Verde/negro
Verde
Gris/Negro
Gris
Blanco/Negro
Blanco
Accesorio 1
Realice la conexión en el arnés
del interruptor de detección
del freno de estacionamiento
del vehículo. Verde claro
(cable del sensor de
aparcamiento) (2 m)
Para mayor seguridad, asegúrese
de conectar el sensor de
estacionamiento.
Interruptor de llave de
encendido
Rojo
(cable de
encendido)
Amarillo
(cable de la batería)
Caja de fusibles del
automóvil
Batería
Negro
(cable de toma de tierra) ¤
(Al chasis del vehículo)

78
ILLUMI
MUTE
STEERING WHEEL
REMOTE INPUT
REMOTECONT
PRK SW
REVERSE
P. CONT
ANT. CONT
Fusible (10A)
Si utiliza el amplificador de potencia
opcional, conecte su terminal de control de
potencia. (Máx. 200 mA, 12 V)
Dependiendo de la antena que use,
conecte al terminal de control de la antena
del motor o al terminal de alimentación del
amplificador de refuerzo de la antena tipo
pelicular. (Máx. 300 mA, 12 V)
Azul/Blanco
(cable de control de la alimentación/antena)
Marrón
Al interruptor de control de
iluminación del automóvil
Sin usar.
Naranja/Blanco
(cable de control del atenuador)
Morado/Blanco
(cable del sensor de marcha atrás)
Azul claro/Amarillo
(cable del mando a distancia de la dirección)
Conecte el mazo de la luz de marcha atrás del
vehículo cuando utilice una cámara de visión
trasera opcional.
Al mando a distancia de la dirección
Para utilizar la función de mando a
distancia en el volante es necesario
un adaptador remoto exclusivo (no
suministrado) apropiado para su vehículo.
Si no se efectúan las conexiones, no deje
que el cable sobresalga de la lengüeta.
Púrpura/Negro
Al altavoz trasero
derecho
Al altavoz trasero
izquierdo
Al altavoz delantero
derecho
Al altavoz delantero
izquierdo
Impedancia del altavoz:
4-8 Ω
Púrpura
Verde/negro
Verde
Gris/Negro
Gris
Blanco/Negro
Blanco
Accesorio 1
Realice la conexión en el arnés
del interruptor de detección
del freno de estacionamiento
del vehículo.
Verde claro
(cable del sensor de
aparcamiento) Accesorio 5 (2 m)
Para mayor seguridad, asegúrese
de conectar el sensor de
estacionamiento.
Interruptor de llave de
encendido
Rojo
(cable de
encendido)
Amarillo
(cable de la batería)
Caja de fusibles del
automóvil
Batería
Negro
(cable de toma de tierra) ¤
(Al chasis del vehículo)
●KW-M750BT/ KW-M75BT/ KW-M650BT

79Español
Ñ Configuración de sistema de altavoces de 3 vías
●KW-V850BT/ KW-V85BT
●KW-M750BT/ KW-M75BT/ KW-M650BT
Al conectar a un amplificador externo, conecte
su cable de toma a tierra al chasis del coche para
evitar dañar la unidad.
Blanco/Negro
Gris/Negro
Verde/negro
Púrpura/Negro
Impedancia del altavoz: 4-8 Ω
Púrpura
Verde
Gris
Blanco Para el altavoz izquierdo de
gama media
Salida previa del
subwoofer
Salida previa del
subwoofer
Para el altavoz derecho de
gama media
Salida preamplificada
de rango medio
Salida preamplificada
de rango medio
Para el altavoz izquierdo
tweeter
Salida preamplificada
del tweeter
Salida preamplificada
del tweeter
Para el altavoz derecho
tweeter
Amplificador de
potencia
(accesorio opcional)
Cable RCA
(Se vende por separado)
Entrada
Altavoz
Presalida
NOTA
• Para más información sobre la configuración del sistema de altavoces, consulte Configuración del sistema de
altavoces de 3 vías (P.73) en el Manual de instrucciones.
• Para la configuración de los altavoces y la configuración de la transición, consulte Configuración de los
altavoces/transición (P.74) en el Manual de instrucciones.
• Para más información sobre cómo conectar los cables de los altavoces a terminales que no sean los terminales
para altavoz y los terminales de salida previa, consulte Conexión del sistema y de los componentes externos
(P.80) y Conectar los cables a los terminales (P.77).

80
Ñ Conexión del sistema y de los
componentes externos
●KW-V850BT/ KW-V85BT
2
1
3 4
56
10
7
8
9
●KW-M750BT/ KW-M75BT/ KW-M650BT
2
1
3
54
7
12 11
1
Salida del audio AV (ø3,5 mini jack)
2
Entrada de antena FM/AM
3
Al conectar a un amplificador externo, conecte
su cable de toma a tierra al chasis del coche
para evitar dañar la unidad.
Salida previa de audio trasera
(izquierda: blanca, derecha: roja)
Salida previa de audio delantera
(izquierda: blanca, derecha: roja)
Salida previa de subwoofer
(izquierda: blanca, derecha: roja)
4
Conector del sintonizador para vehículos
SiriusXM Connect
Para obtener más información acerca de cómo
instalar el sintonizador SiriusXM Connect
Vehicle, consulte la guía de instalación
suministrada con el sintonizador.
5
Conector iDatalink
6
Entrada AV-IN (1; Audio izquierdo, 2;
Audio derecho, 3; Tierra, 4; Vídeo)
(KW-V850BT/KW-V85BT solamente)
1 2 3 4
7
Accesorio 2: Micrófono Bluetooth
8
Entrada de la cámara de visión trasera (Amarillo)
(KW-V850BT/KW-V85BT solamente)
9
Entrada de la cámara de visión delantera
(amarillo)
(KW-V850BT/KW-V85BT solamente)
10
Salida VIDEO (amarillo)
(KW-V850BT/KW-V85BT solamente)
11
Entrada de audio
(KW-M750BT/KW-M75BT/KW-M650BT solo)
12
Entrada de la cámara de visión
delantera
Salida de VIDEO
Entrada de VIDEO
Entrada de la cámara de visión
trasera
(KW-M750BT/KW-M75BT/KW-M650BT solo)

81Español
Ñ Conexión de un dispositivo USB
●KW-V850BT/ KW-V85BT
Terminal USB[1]
Cable USB (1 m)
Dispositivo USB[2]
Dispositivo USB[2]
Cable de extensión USB[2]
[1] Corriente de alimentación máxima USB :
CC 5 V = 1,5 A
[2] Vendida por separado
●KW-M750BT/ KW-M75BT
●KW-M650BT
Cable USB (1 m)

82
Ñ Conexión de un iPod/iPhone
●KW-V850BT/ KW-V85BT
Cable USB (1 m)
Terminal USB[1]
KS-U62 (0,8 m)[3]
iPod/iPhone[2]
iPod/iPhone[2]
KS-U62 (0,8 m)[3]
●KW-M750BT/ KW-M75BT
●KW-M650BT
[1] Corriente de alimentación máxima USB :
CC 5 V = 1,5 A
[2] Se vende por separado
[3] Accesorio opcional
Cable USB (1 m)

83Español
Ñ Conexión de un teléfono inteligente Android
●KW-V850BT/ KW-V85BT
Smartphone Android[2]
Smartphone Android[2]
Micro USB a cable USB[2]
●KW-M750BT/ KW-M75BT
●KW-M650BT
[1] Corriente de alimentación máxima USB :
CC 5 V = 1,5 A
[2] Se vende por separado
Terminal USB[1]
Micro USB a cable USB[2]
Cable USB (1 m)
Cable USB (1 m)

84
Acerca de esta unidad
■Derechos de autor
• La marca Bluetooth® y sus logotipos son marcas
registradas propiedad de Bluetooth SIG, Inc., y
cualquier uso de los mismos por JVC KENWOOD
Corporation se realiza bajo licencia. El resto de
marcas comerciales y nombres comerciales
corresponden a sus respectivos propietarios.
• Fabricado bajo licencia de Dolby Laboratories.
Dolby, Dolby Audio y el símbolo D doble son marcas
comerciales de Dolby Laboratories.
• is a trademark of DVD Format/Logo
Licensing Corporation registered in the U.S., Japan
and other countries.
• This item incorporates copy protection technology
that is protected by U.S. patents and other
intellectual property rights of Rovi Corporation.
Reverse engineering and disassembly are prohibited.
• Microsoft and Windows Media are either registered
trademarks or trademarks of Microsoft Corporation in
the United States and/or other countries.
• This software is based in part on the work of the
independent JPEG Group.
• The “AAC” logo is a trademark of Dolby Laboratories.
• Use of the Made for Apple badge means that an
accessory has been designed to connect specifically
to the Apple product(s) identified in the badge, and
has been certified by the developer to meet Apple
performance standards. Apple is not responsible for
the operation of this device or its compliance with
safety and regulatory standards. Please note that the
use of this accessory with an Apple product may
affect wireless performance.
• Apple, iPhone, iPod, iPod touch, and Lightning are
trademarks of Apple Inc., registered in the U.S. and
other countries.
• Apple, Siri, Apple CarPlay and Apple CarPlay logo are
trademarks of Apple Inc., registered in the U.S. and
other countries.
• Sirius, XM and all related marks and logos are
trademarks of Sirius XM Radio Inc. All rights reserved.
• Pandora, the Pandora logo, and the Pandora trade
dress are trademarks or registered trademarks of
Pandora Media, Inc., used with permission.
• SPOTIFY and the Spotify logo are among the
registered trademarks of Spotify AB.
• Android, Android Auto, Google Play and other marks
are trademarks of Google LLC.
• BlackBerry®, RIM®, Research In Motion® and related
trademarks, names and logos are the property of
Research In Motion Limited and are registered and/
or used in the U.S. and countries around the world.
Used under license from Research In Motion Limited.
• This product includes FontAvenue® fonts licenced
by NEC Corporation.FontAvenue is a registered
trademark of NEC Corporation.
• This product includes "Ubiquitous QuickBoot
TM" technology developed by Ubiquitous Corp.
Ubiquitous QuickBoot TM is a trademark of
Ubiquitous Corp. Copyright© 2017 Ubiquitous Corp.
All rights reserved.
• THIS PRODUCT IS LICENSED UNDER THE AVC
PATENT PORTFOLIO LICENSE FOR THE PERSONAL
USE OF A CONSUMER OR OTHER USES IN WHICH IT
DOES NOT RECEIVE REMUNERATION TO (¡)ENCODE
VIDEO IN COMPLIANCE WITH THE AVC STANDARD
(“AVC VIDEO”) AND/OR (¡¡)DECODE AVC VIDEO
THAT WAS ENCODED BY A CONSUMER ENGAGED
IN A PERSONAL ACTIVITY AND/OR WAS OBTAINED
FROM A VIDEO PROVIDER LICENSED TO PROVIDE
AVC VIDEO. NO LICENSE IS GRANTED OR SHALL
BE IMPLIED FOR ANY OTHER USE. ADDITIONAL
INFORMATION MAY BE OBTAINED FROM MPEG LA,
L.L.C. SEE HTTP://WWW.MPEGLA.COM
• THIS PRODUCT IS LICENSED UNDER THE MPEG-
4 VISUAL PATENT PORTFOLIO LICENSE FOR
THE PERSONAL AND NON-COMMERCIAL USE
OF A CONSUMER FOR (¡) ENCODING VIDEO IN
COMPLIANCE WITH THE MPEG-4 VISUAL STANDARD
(“MPEG-4 VIDEO”) AND/OR (¡¡) DECODING MPEG-
4 VIDEO THAT WAS ENCODED BY A CONSUMER
ENGAGED IN A PERSONAL AND NON-COMMERCIAL
ACTIVITY AND/OR WAS OBTAINED FROM A VIDEO
PROVIDER LICENSED BY MPEG LA TO PROVIDE
MPEG-4 VIDEO. NO LICENSE IS GRANTED OR SHALL
BE IMPLIED FOR ANY OTHER USE. ADDITIONAL
INFORMATION INCLUDING THAT RELATING TO
PROMOTIONAL, INTERNAL AND COMMERCIAL USES
AND LICENSING MAY BE OBTAINED FROM MPEG LA,
LLC. SEE HTTP://WWW.MPEGLA.COM.
• THIS PRODUCT IS LICENSED UNDER THE VC-1 PATENT
PORTFOLIO LICENSE FOR THE PERSONAL AND NON-
COMMERCIAL USE OF A CONSUMER TO ( i ) ENCODE
VIDEO IN COMPLIANCE WITH THE VC-1 STANDARD
(“VC-1 VIDEO”) AND/OR ( ii ) DECODE VC-1 VIDEO
THAT WAS ENCODED BY A CONSUMER ENGAGED
IN A PERSONAL AND NON-COMMERCIAL ACTIVITY
AND/OR WAS OBTAINED FROM A VIDEO PROVIDER
LICENSED TO PROVIDE VC-1 VIDEO. NO LICENSE IS
GRANTED OR SHALL BE IMPLIED FOR ANY OTHER
USE. ADDITIONAL INFORMATION MAY BE OBTAINED
FROM MPEG LA, L.L.C. SEE HTTP://WWW.MPEGLA.
COM
• libFLAC
Copyright (C) 2000-2009 Josh Coalson
Copyright (C) 2011-2013 Xiph.Org Foundation
Redistribution and use in source and binary forms,
with or without modification, are permitted provided
that the following conditions are met:
– Redistributions of source code must retain the
above copyright notice, this list of conditions and
the following disclaimer.

85Español
– Redistributions in binary form must reproduce the
above copyright notice, this list of conditions and
the following disclaimer in the documentation
and/or other materials provided with the
distribution.
– Neither the name of the Xiph.org Foundation
nor the names of its contributors may be used to
endorse or promote products derived from this
software without specific prior written permission.
THIS SOFTWARE IS PROVIDED BY THE COPYRIGHT
HOLDERS AND CONTRIBUTORS ``AS IS'' AND ANY
EXPRESS OR IMPLIED WARRANTIES, INCLUDING,
BUT NOT LIMITED TO, THE IMPLIED WARRANTIES OF
MERCHANTABILITY AND FITNESS FOR A PARTICULAR
PURPOSE ARE DISCLAIMED. IN NO EVENT SHALL THE
FOUNDATION OR CONTRIBUTORS BE LIABLE FOR ANY
DIRECT, INDIRECT, INCIDENTAL, SPECIAL, EXEMPLARY,
OR CONSEQUENTIAL DAMAGES (INCLUDING, BUT
NOT LIMITED TO, PROCUREMENT OF SUBSTITUTE
GOODS OR SERVICES; LOSS OF USE, DATA, OR
PROFITS; OR BUSINESS INTERRUPTION) HOWEVER
CAUSED AND ON ANY THEORY OF LIABILITY,
WHETHER IN CONTRACT, STRICT LIABILITY, OR TORT
(INCLUDING NEGLIGENCE OR OTHERWISE) ARISING
IN ANY WAY OUT OF THE USE OF THIS SOFTWARE,
EVEN IF ADVISED OF THE POSSIBILITY OF SUCH
DAMAGE.
• libvorbis
Copyright (c) 2002-2008 Xiph.org Foundation
Redistribution and use in source and binary forms,
with or without modification, are permitted provided
that the following conditions are met:
– Redistributions of source code must retain the
above copyright notice, this list of conditions and
the following disclaimer.
– Redistributions in binary form must reproduce the
above copyright notice, this list of conditions and
the following disclaimer in the documentation
and/or other materials provided with the
distribution.
– Neither the name of the Xiph.org Foundation
nor the names of its contributors may be used to
endorse or promote products derived from this
software without specific prior written permission.
THIS SOFTWARE IS PROVIDED BY THE COPYRIGHT
HOLDERS AND CONTRIBUTORS ``AS IS’’ AND ANY
EXPRESS OR IMPLIED WARRANTIES, INCLUDING,
BUT NOT LIMITED TO, THE IMPLIED WARRANTIES OF
MERCHANTABILITY AND FITNESS FOR A PARTICULAR
PURPOSE ARE DISCLAIMED. IN NO EVENT SHALL THE
FOUNDATION OR CONTRIBUTORS BE LIABLE FOR ANY
DIRECT, INDIRECT, INCIDENTAL, SPECIAL, EXEMPLARY,
OR CONSEQUENTIAL DAMAGES (INCLUDING, BUT
NOT LIMITED TO, PROCUREMENT OF SUBSTITUTE
GOODS OR SERVICES; LOSS OF USE, DATA, OR
PROFITS; OR BUSINESS INTERRUPTION) HOWEVER
CAUSED AND ON ANY THEORY OF LIABILITY,
WHETHER IN CONTRACT, STRICT LIABILITY, OR TORT
(INCLUDING NEGLIGENCE OR OTHERWISE) ARISING
IN ANY WAY OUT OF THE USE OF THIS SOFTWARE,
EVEN IF ADVISED OF THE POSSIBILITY OF SUCH
DAMAGE.
• libogg
Copyright (c) 2002, Xiph.org Foundation
Redistribution and use in source and binary forms,
with or without modification, are permitted provided
that the following conditions are met:
– Redistributions of source code must retain the
above copyright notice, this list of conditions and
the following disclaimer.
– Redistributions in binary form must reproduce the
above copyright notice, this list of conditions and
the following disclaimer in the documentation
and/or other materials provided with the
distribution.
– Neither the name of the Xiph.org Foundation
nor the names of its contributors may be used to
endorse or promote products derived from this
software without specific prior written permission.
THIS SOFTWARE IS PROVIDED BY THE COPYRIGHT
HOLDERS AND CONTRIBUTORS ``AS IS’’ AND ANY
EXPRESS OR IMPLIED WARRANTIES, INCLUDING,
BUT NOT LIMITED TO, THE IMPLIED WARRANTIES OF
MERCHANTABILITY AND FITNESS FOR A PARTICULAR
PURPOSE ARE DISCLAIMED. IN NO EVENT SHALL THE
FOUNDATION OR CONTRIBUTORS BE LIABLE FOR ANY
DIRECT, INDIRECT, INCIDENTAL, SPECIAL, EXEMPLARY,
OR CONSEQUENTIAL DAMAGES (INCLUDING, BUT
NOT LIMITED TO, PROCUREMENT OF SUBSTITUTE
GOODS OR SERVICES; LOSS OF USE, DATA, OR
PROFITS; OR BUSINESS INTERRUPTION) HOWEVER
CAUSED AND ON ANY THEORY OF LIABILITY,
WHETHER IN CONTRACT, STRICT LIABILITY, OR TORT
(INCLUDING NEGLIGENCE OR OTHERWISE) ARISING
IN ANY WAY OUT OF THE USE OF THIS SOFTWARE,
EVEN IF ADVISED OF THE POSSIBILITY OF SUCH
DAMAGE.
■Dispositivos iPhone compatibles
Puede usar CarPlay con los siguientes modelos
de iPhone.
• iPhone 7 Plus
• iPhone 7
• iPhone SE
• iPhone 6s Plus
• iPhone 6s
• iPhone 6 Plus
• iPhone 6
• iPhone 5s
• iPhone 5c
• iPhone 5
■Nota sobre las especificaciones
• Sección de Bluetooth
Frecuencia
: 2,402 – 2,480 GHz
Potencia de salida
: Clase de potencia 2
• General
Impedancia del altavoz
: 4 – 8 Ω
Voltaje de funcionamiento
: Batería de 12 V CC para vehículos

86
■FCC WARNING
This equipment may generate or use radio
frequency energy. Changes or modifications to this
equipment may cause harmful interference unless
the modifications are expressly approved in the
instruction manual. The user could lose the authority to
operate this equipment if an unauthorized change or
modification is made.
• This equipment has been tested and found to
comply with the limits for a Class B digital device,
pursuant to Part 15 of the FCC Rules. These limits
are designed to provide reasonable protection
against harmful interference in a residential
installation.
• This equipment generates,used and can radiate
radio frequency energy and, if not installed
and used in accordance with the instructions
may cause harmful interference to radio
communications. However, there is no guarantee
that interference will not occur in a particular
installation. If this equipment does cause harmful
interference to radio or television reception,
which can be determined by turning the
equipment off and on, the user is encouraged to
try to correct the interference by one or more of
the following measures:
– Reorient or relocate the receiving antenna.
– Increase the separation between the
equipment and receiver.
– Connect the equipment into an outlet on a
circuit different from that to which the receiver
is connected.
– Consult the dealer or an experienced radio/TV
technician for help.
# CAUTION
Use of controls or adjustments or performance of
procedures other than those specified herein may result
in hazardous radiation exposure.
In compliance with Federal Regulations, following
are reproductions of labels on, or inside the product
relating to laser product safety.
JVC KENWOOD Corporation
2967-3, ISHIKAWA-MACHI,
HACHIOJI-SHI, TOKYO, JAPAN
THIS PRODUCT COMPLIES WITH DHHS RULES
21 CFR SUBCHAPTER J IN EFFECT AT DATE OF
MANUFACTURE.
Location
KW-V850BT/KW-V85BT: Top plate
KW-M750BT/KW-M75BT/KW-M650BT: Bottom plate
This transmitter must not be co-located or operated in
conjunction with any other antenna or transmitter.
■IC (Industry Canada) Notice
This device complies with Industry Canada's applicable
licence-exempt RSSs.
Operation is subject to the following two conditions:
(1) This device may not cause interference, and
(2) this device must accept any interference, including
interference that may cause undesired operation of
the device.
# CAUTION
This equipment complies with FCC/IC radiation
exposure limits set forth for an uncontrolled
environment and meets the FCC radio frequency
(RF) Exposure Guidelines and RSS-102 of the IC radio
frequency (RF) Exposure rules. This equipment should
be installed and operated keeping the radiator at least
20cm or more away from person’s body.
Contains FCC ID: 2ALS3-3903
Contains IC: 22661-3903
Supplier’s Declaration of Conformity
Trade Name: JVC
Products: MONITOR WITH DVD RECEIVER
Model Name: KW-V850BT/ KW-V85BT
Products: MONITOR WITH RECEIVER
Model Name: KW-M750BT/ KW-M75BT/
KW-M650BT
Responsible Party: JVCKENWOOD USA
CORPORATION
2201 East Dominguez Street,
Long Beach, CA 90810, U.S.A.
PHONE: 310 639-9000
THIS DEVICE COMPLIES WITH PART 15 OF THE FCC
RULES. OPERATION IS SUBJECT TO THE FOLLOWING
TWO CONDITIONS:
(1) THIS DEVICE MAY NOT CAUSE HARMFUL
INTERFERENCE, AND
(2) THIS DEVICE MUST ACCEPT ANY INTERFERENCE
RECEIVED, INCLUDING INTERFERENCE THAT MAY
CAUSE UNDESIRED OPERATION.
■CALIFORNIA, USA
This product contains a CR Coin Cell Lithium Battery
which contains Perchlorate Material – special handling
may apply.
See www.dtsc.ca.gov/hazardouswaste/perchlorate.

87
■Note de ‘IC (Industrie Canada)
Le présent appareil est conforme aux CNR d’Industrie
Canada applicables aux appareils radio exempts de
licence.
L’exploitation est autorisée aux deux conditions
suivantes :
(1) l’appareil ne doit pas produire de brouillage, et
(2) l’utilisateur de l’appareil doit accepter tout brouillage
radioélectrique subi, même si le brouillage est
susceptible d’en compromettre le fonctionnement.
# ATTENTION
Cet équipement est conforme aux limites d’exposition
aux rayonnements énoncées pour un environnement
non contrôlé et respecte les règles les radioélectriques
(RF) de la FCC lignes directrices d’exposition et
d’exposition aux fréquences radioélectriques (RF)
CNR-102 de l’IC. Cet équipement émet une énergie RF
très faible qui est considérée comme conforme sans
évaluation de l’exposition maximale autorisée (MPE).
Cependant, il est souhaitable qu’il devrait être installé et
utilisé en gardant une distance de 20 cm ou plus entre
le radiateur et le corps humain.
• Contient un module émetteur
FCC ID: 2ALS3-3903
• Contient un module émetteur
IC: 22661-3903
■Información acerca de la eliminación
de equipos eléctricos y electrónicos
al final de la vida útil (aplicable a los
países que hayan adoptado sistemas
independientes de recogida de
residuos)
Los productos con el símbolo de un contenedor con
ruedas tachado no podrán ser desechados como
residuos domésticos.
Los equipos eléctricos y electrónicos al final de la vida
útil, deberán ser reciclados en instalaciones que puedan
dar el tratamiento adecuado a estos productos y a sus
subproductos residuales correspondientes. Póngase
en contacto con su administración local para obtener
información sobre el punto de recogida más cercano.
Un tratamiento correcto del reciclaje y la eliminación
de residuos ayuda a conservar los recursos y evita al
mismo tiempo efectos perjudiciales en la salud y el
medio ambiente.
■Informação sobre a eliminação de
pilhas
Este produto não deve ser eliminado como lixo
doméstico geral. Devolva a pilha usada ao revendedor
ou entidade autorizada para que a mesma seja
devolvida ao fabricante ou importador.
A reciclagem e a eliminação de lixo de maneira
apropriada ajudarão a conservar os recursos naturais ao
mesmo tempo que prevenirão os efeitos prejudicais à
nossa saúde e ao meio ambiente.
■Para cumplimiento de la IFT:
“La operación de este equipo esta sujeta a las
siguientes dos condiciones:
(1) es posible que este equipo o dispositivo no
cause interferencia perjudicial y
(2) este equipo o dispositivo debe aceptar
cualquier interferencia,
incluyendo la que pueda causar su operación no
deseada.”
