JVC LT 37DV1BJ 37DV1BJ/LT 42DV1BJ User Manual 37DV1BJ, LCT2525 001A L
User Manual: JVC LT-37DV1BJ LT-37DV1BJ, LT-42DV1BJ English,
Open the PDF directly: View PDF
.
Page Count: 66

LCT2525-001A-L
LT-37DV1BJ
LT-42DV1BJ
INSTRUCTIONS
WIDE LCD PANEL TV

1
Dear Customer,
This apparatus is in conformance with the valid European directives and standards
regarding electromagnetic compatibility and electrical safety.
European representative of Victor Company of Japan, Limited is:
JVC Technical Services Europe GmbH
Postfach 10 05 04
61145 Friedberg
Germany
Information for Users on Disposal of Old
Equipment and Batteries ENGLISH
[European Union]
These symbols indicate that the electrical and electronic equipment
and the battery with this symbol should not be disposed of as
general household waste at its end-of-life. Instead, the products
should be handed over to the applicable collection points for the
recycling of electrical and electronic equipment as well as batteries
for proper treatment, recovery and recycling in accordance with your
national legislation and the Directive 2002/96/EC and 2006/66/EC.
By disposing of these products correctly, you will help to conserve
natural resources and will help to prevent potential negative effects
on the environment and human health which could otherwise be
caused by inappropriate waste handling of these products.
For more information about collection points and recycling of these
products, please contact your local municipal ofce, your household
waste disposal service or the shop where you purchased the product.
Penalties may be applicable for incorrect disposal of this waste, in
accordance with national legislation.
[Business users]
If you wish to dispose of this product, please visit our web page
http://www.jvc.eu/ to obtain information about the take-back of the
product.
[Other Countries outside the European Union]
These symbols are only valid in the European Union.
If you wish to dispose of these items, please do so in accordance
with applicable national legislation or other rules in your country for
the treatment of old electrical and electronic equipment and batteries.
Products
Notice:
The sign Pb
below the
symbol for
batteries
indicates that
this battery
contains lead.
Battery
This TV can receive digital terrestrial broadcasting (DVB-T) in
the following countries. (Supports standard denition MPEG-2
broadcast only) Digital terrestrial broadcasting (DVB-T) reception
in other countries is not guaranteed.
Austria, Denmark, Finland, France, United Kingdom, Germany,
Italy, Netherlands, Spain, Sweden, Switzerland, Czech Republic,
Belgium
Logo & License
HDMI, the HDMI Logo and High-Denition Multimedia Interface are
trademarks or registered trademarks of HDMI Licensing LLC.
DVB is a registered trademark of the DVB Project
Manufactured under license from Dolby Laboratories. “Dolby” and the
double-D symbol are trademarks of Dolby Laboratories.
MaxxAudio is a registered trademark of Waves Audio Ltd. in the USA,
Japan and other countries.
The open source software is embedded in this product.
For more information, please go to:
http://www.jvc-victor.co.jp/english/download/lnx/08_eu_dtv/
Note

2
Read rst
Warning Please follow all the guidelines below
For more details on installation, usage and safety Æ Consult your retailer
Hold the TV so as not to
scratch the screen!
Do not touch the screen when
carrying the TV.
Do not carry the TV
on your own!
In order to prevent
accidents, ensure that
the TV is carried by
two or more people.
-
-
Never listen to headphones at
high volume!
It may damage your hearing.-
Never place anything on the TV!
Placing liquids, naked
ames, cloths, paper,
etc. on the TV may
cause a re.
Never expose to rain or
moisture!
To prevent re or
electric shock, never
allow liquids to enter
the unit.
Never insert objects into the
cabinet openings!
It may cause a fatal
electric shock. Take
care when children
are near.
Never obstruct the ventilation
holes!
It may cause overheating or a re.
-
-
-
-
Unplug the power cord when
going out!
Unplug the power cord
to completely turn off the
TV. (Make appropriate
arrangements for bedridden
people.)
-
On disposal of the TV!
Follow the instruction
in “Information for
Users on Disposal of
Old Equipment and
Batteries” (P. 1).
-
When attaching the TV to the
wall, use the optional JVC
wall mounting unit!
Consult a qualied technician.
See the included manual on
mounting procedures.
JVC assumes no responsibility
for damage due to improper
mounting.
-
-
-
Do not allow the TV to fall!
Do not rest your elbows on, or
allow children to hang from the TV.
There is a risk that the TV will
fall and cause injuries.
-
Handle LCD panel with care!
Use a soft, dry cloth when
cleaning.
Never dismantle the rear
panel!
It may cause an electric shock.
-
-
If the TV is damaged
or behaving strangely,
stop using it at once!
Unplug the power cord
and contact your retailer.
Æ
Never try to
repair the TV yourself!
If the problem cannot be solved
in “Troubleshooting” (P. 42),
unplug the power cord and
contact your retailer.
Æ
Make enough room for inserting
and removing the power plug!
Place the TV as close to the
outlet as possible!
Even if the TV’s power lamp is unlit,
the main power supply is not cut
off unless the power cord is
unplugged. The main power supply
for this TV is controlled by inserting
or removing the power plug.
Never cut or damage the power cord!
If the power plug is not the
right shape, or the power
cord is not long enough,
use an appropriate plug
adapter or extension
cable. (Consult your retailer.)
If you have cut or damaged the
power cord.
“Technical information” (P. 45)
To change the fuse in power plug
“Technical information” (P. 45)
-
-
-
Æ
-
Æ
Follow this manual regarding setup!
Connect only to a 220-240 V,
50 Hz AC outlet.
-

3
English
Deutsch
Step 1: Please select Language 1/3
Français
Italiano
Castellano
Català
Nederlands
Dansk
Svenska
Norsk
Menu Language>
Enjoy rich multi-media with JVC
Quick setup
Connecting external devices and aerial Watch pay-TV digital
channels
Editing / tuning channels
PAGE
07
PAGE
13
Contents
Getting started
Setting up your TV ········· 4-
Basics
Using remote control ··· 15
Operate TV by
clapping your hands ···· 17
Watching TV ················ 19
Using EPG ··················· 24
Viewing teletext
(Analogue channel) ····· 26
Watching videos / DVDs
··· 27
Conguring your
remote control ············· 28
-
-
-
-
-
-
-
Advanced
Using the menu
functions ······················ 30
Viewing / listening
from USB device ········· 40
-
-
Etc.
Troubleshooting··········· 42
Technical information
··· 45
Frequency table ··········· 49
Specications ·············· 52
-
-
-
-
Digital terrestrial broadcasting (DVB-T) Æ Digital channels Analogue terrestrial broadcasting (VHF / UHF) and analogue cable TV Æ Analogue channels
Read rst
Warning ························· 2-
-
PAGE
12
PAGE
08
PAGE
38
Initial
setting Edit PR
Auto Scan /
Manual Scan /
Update Scan
-
PAGE
37
PAGE
36

4
Getting started
I
H
G
F
B
A C D E
F
A
B
G
I
D
C
H
E
Etc.AdvancedBasicsGetting started
Setting up your TV
Accessories
Remote control Power cord
“AAA/R03” Batteries
LCD
(For details on buttons and
functions, see P. 15.)
(For conrming the
TV works)
WARNING:
Batteries shall not be exposed to excessive heat such as direct sunshine,
re or the like.
Attach the stand to the TV
Stand assembly
The stand will be supplied separately.
See the illustration below to attach the stand to the TV.
21
3 4
To prevent scratches on the panel, lay a piece of soft cloth on an even
platform and place the TV onto it.
-
(See P. 7)
(Short) x 4
(Long) x 4
x 1
x 1

5
Setting up your TV
/OK
TV/AV MENU P
/OK
Power lamp
ON: Lit
OFF: Unlit
Remote control sensor
The power lamp will blink for a while when you turn the main power switch
on or insert the plug into an AC outlet. This is not a malfunction.
The power lamp will blink every time the TV receives a signal from the
remote or when a TV picks up a clapping sound.
When you turn on the TV, the Power lamp will blink until you get a picture
on the TV and the Power lamp will stay lit. When the Power lamp is
blinking the TV will not be able to receive any commands.
When “Power Lamp” is set to “Off”, the Power lamp will not light up.
For details, refer to “Power Lamp” (P. 35)
-
-
-
-
Peel off the protection lms pasted on the TV stand after the TV has been
placed properly.
-
Note
Eco sensor (See P. 47)
Microphone (See P. 17)
Touch sensor panel operation
Power On / Off (standby)
Volume
Change channel / page
Display on-screen menu
Switch between TV / AV devices
Touch on the function name to operate the function
You will hear a beep if you have
touched the button correctly.
-

6
Etc.AdvancedBasicsGetting started
Change the direction of TV
Cable clamp
Use to tidy the cables.
Terminal cover
Remove when connecting external devices. (P. 9)
Main power switch
Turning the main power on/off. AC inlet
Connect the power cord.
Connecting the power cord
Using the Main power switch
When you turn off the main power switch, you can reduce the
power consumption to zero. However when the main power
switch is turned off, you cannot turn the TV on. To turn on the
TV, make sure the main power switched on.
For details on connecting terminals, see P. 9.-
Concerning blinking Power lamp and the Beep sound
This TV is equipped with “Operate TV by clapping your hands (Hand Clap
Function)” (P. 17). If you clap your hands facing towards the TV, the TV
will detect a clap sound and the power lamp will blink. If the TV detects a
command by clapping your hand, you will hear a beep sound and the TV
will operate according to that command. If a clap-like sound was accidently
produced, the TV may operate the same way. This is not a malfunction. For
more details. See “Things you should know” (P. 18)
On
Off
WARNING:
To prevent re ,electric shock or any kind of damage to the TV, never
connect a power cord other than supplied.

7
Setting up your TV
Install your TV
Power requirements
Connect the power cord only to a 220 - 240 V, 50 Hz AC outlet.
When attaching the TV to the wall, use the optional JVC wall mounting unit
Consult a qualied technician.
See the included manual on mounting procedures.
JVC assumes no responsibility for damage due to improper mounting.
Mounting holes for wall mounting unit:
M6 x 4, 400 mm x 200 mm
Depth of screw hole is 13 mm from the surface of the TV.
Installation requirements
Place the TV on the at and stable location.
To avoid overheating, ensure the unit has ample room.
-
-
-
-
-
-
-
200 mm
50 mm150 mm 150 mm 50 mm
Insert the batteries
Use two “AAA/R03” dry cell batteries. Insert the batteries from the - end,
making sure the + and - polarities are correct.
Subscribe to a broadcasting company beforehand. A Viewing Card (B)
will be sent by the broadcasting company after subscribing to it. It may be
necessary for you to purchase a CAM (Conditional Access Module) (A) in
addition to the Viewing Card.
Consult your broadcasting company or retailer.
1 Unplug the power cord.
2 Insert “B” into “A”.
3 Insert “A”.
4 Plug the power cord, and turn the power on.
5 Perform necessary settings using “Common Interface”. (P. 35)
Pay-TV analogue channels cannot be watched.-
Watch pay-TV digital channels
A
B
When attaching the TV to the wall
Seal up the 4 holes at the bottom of the
TV using the plates provided. Peel off the
protection lms on the plates. Then peel
the plates from the paper and stick them
on the holes.

8
Etc.AdvancedBasicsGetting started
Connecting the aerial
After all the connections
have been made, insert the
plug into an AC outlet.
-
AERIAL
After all the connections
have been made, insert
the plug into an AC outlet.
-
AERIAL
VCR / DVD recorder
EXT-2
EXT-1
Connect a VCR / DVD recorder
Power supply for the indoor aerial
When using an indoor aerial which requires external power, set “Antenna Power” to “On” in step 7 of “Initial settings” (P. 14).
The TV will supply DC 5 V, 50 mA (max) from the aerial socket through the cable to the aerial.
Supplying power to outdoor and indoor aerials which does not require external power, may cause damage to the aerial.
If you are uncertain whether the aerial needs external power, select “Off”.
Connect the aerial directly to the TV. When a recording device is connected between the aerial and the TV, power cannot be supplied to the aerial.
Power is supplied to the aerial only when the TV is on.
You can change the “Antenna Power” setting later. For details, refer to “Antenna Power” (P. 36).
-
-
-
-

9
Setting up your TV
Make sure all the devices and the TV are turned off.
The names of the devices shown in the following illustration are examples.
Note
When using EXT-3 terminal, you can use the cable clamp to tidy the cables.
Please read the user manuals of each device before setting up.
Connecting cables are not supplied with this TV.
You can tidy the cables using the cable clamp on the back of the stand.
-
-
-
-
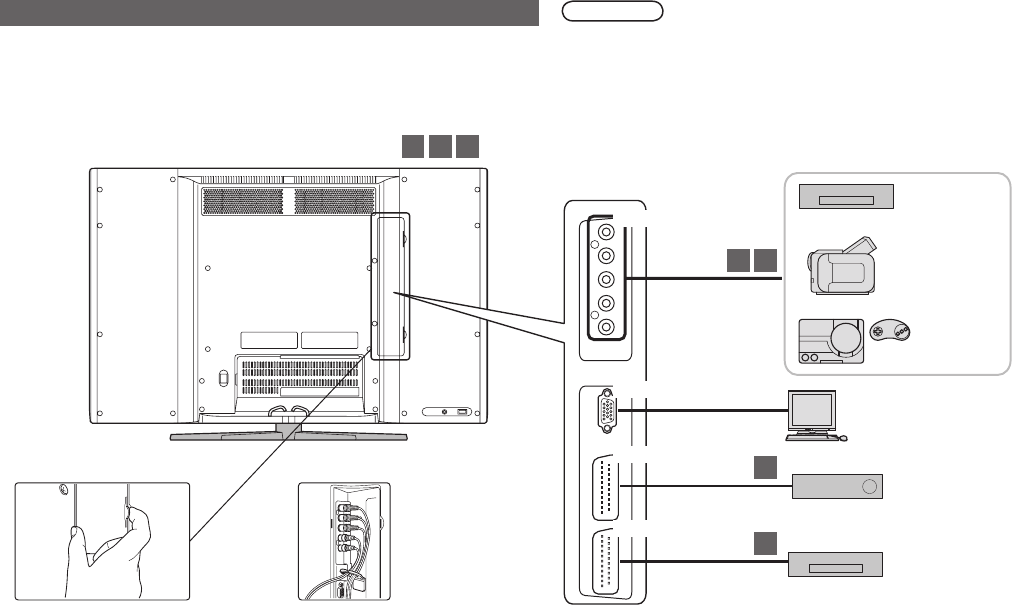
Find the best connections that are possible with your devices. Æ (P. 11)
Connecting external devices
: type of connections
C D E
DVD player
Video camera
Game consoles
C E
D
D
EXT-1
EXT-2
EXT-1 Satellite broadcast tuner
EXT-2 VCR / DVD recorder
PC IN (D-SUB) PC terminal
Refer to P. 48
EXT-3
Removing the terminal coverUsing the cable clamp
To remove the terminal cover, press both tips at same time.
When attaching the TV to the wall, make sure to remove the terminal cover rst.
Make sure to keep the terminal cover incase you need to attach the cover back on.
-
-
-

10
Etc.AdvancedBasicsGetting started
USB terminal
Refer to P. 40.
Headphones
A B
F
A
A
Audio system
Digital Satellite broadcast tuner DVD player
HD Video camera
CI (Common Interface) slot
Refer to P. 7.
DIGITAL
AUDIO
OUT
EXT-4
(HDMI 1)
EXT-5
(HDMI 2)
EXT-6
(HDMI 3)
Not available (for service adjustments)
HDMITM Connector
: type of connections
A B F

11
Setting up your TV
You can connect your TV to other devices in different ways. Check your devices and
choose the best connection. In addition, please read “Notes” before using.
Picture
quality Other devices Connecting cables Connect to your TV Available signals Notes
Best
AHDMI HDMI cable
EXT-4
EXT-5
EXT-6
Input
HDMI (digital)
SD: 576i (625i), 480i (525i)
ED: 576p (625p), 480p (525p)
HD: 1080i (1125i), 1080p (1125p) / 24Hz,
1080p (1125p) / 50Hz,
1080p (1125p) / 60Hz,
720p (750p)
Audio L / R
-
HDMITM (HDMITM CEC
Support)
Please use a High
Speed HDMITM Cable.
High Speed HDMITM
Cable are tested to
carry an HD signal up
to 1080p and higher.
BDVI
Audio DVI-HDMI cable,
Audio cable
EXT-4
EXT-3: L and R jacks
Input
DVI (digital)
SD: 576i (625i), 480i (525i)
ED: 576p (625p), 480p (525p)
HD: 1080i (1125i), 1080p (1125p) / 24Hz,
1080p (1125p) / 50Hz,
1080p (1125p) / 60Hz,
720p (750p)
Audio L / R (analogue)
-
-
Better
C
Component
video and Audio
Component video cable,
Audio cable
EXT-3
Input
Component (analogue)
SD: 576i (625i), 480i (525i)
ED: 576p (625p), 480p (525p)
HD: 1080i (1125i), 720p (750p)
Audio L / R (analogue)
-
-
Change the EXT-3
setting from “Composite”
to “Component”. (P. 27)
Note
Please do not change any of the menu settings before
completing the “Initial settings” (P. 13). Otherwise, the “Initial
settings” will not start automatically.
-
Choose your best connection

12
Etc.AdvancedBasicsGetting started
Good
DSCART
(Euroconnector)
SCART cable
EXT-1
Input
Composite video (analogue)
S-Video (analogue) *NTSC/PAL compatible
RGB input (analogue)
Audio L / R (analogue)
Output
Monitor out (composite video and audio
L/R) (analogue)
-
-
-
-
-
Please refer to the
“Monitor out (EXT-1,
EXT-2)” (P. 45)
When connecting
a decoder that are
not equipped with
a tuner, use EXT-1
terminal.
-
EXT-2
Input
Composite video (analogue)
S-Video (analogue) *NTSC/PAL compatible
Audio L / R (analogue)
-
-
-
Output
Monitor out (composite video and audio
L/R) (analogue)
-
E
Video and audio
Video and audio cable EXT-3: V, L, R jacks
Input
Composite video (analogue)
Audio L / R (analogue)
-
-
Change the EXT-3
setting from “Component”
to “Composite”. (P. 27)
Audio system Connecting cables Connect to your TV Available signals Notes
F
Optical input
Optical audio cable
DIGITAL AUDIO OUT
Output
When watching digital channel
Linear PCM / Dolby Digital / MPEG
(digital)
Other
Linear PCM (digital)
-
-
Please refer to the ““Dolby Digital”
output from the DIGITAL AUDIO OUT
terminal” (P. 46)

13
Setting up your TV
English
Deutsch
Step 1: Please select Language 1/3
Français
Italiano
Castellano
Català
Nederlands
Dansk
Svenska
Norsk
Menu Language>
Austria
Step 2: Please select Country 1/2
Country>>
Switzerland
Czech Republic
Germany
Denmark
Spain
Finland
France
United Kingdom
Belgium
English
Step 3: Please select Language
Gaelic
Welsh
System Language>>>
Home
Step 4: Please select Place of Installation
Place of Installation>>>>
Shop with Auto Demo.
Shop
The initial settings will begin automatically when the TV is turned on for the
very rst time. Follow the on-screen instructions to perform the settings.
2 Turn the TV on
If the remote control doesn’t work, conrm that the mode is set to
“TV”.
-
If the “Menu Language” does not appear, refer to “Factory Setting”
(P. 39) or “Retuning” (P. 39) for channel settings.
-
3 Select a Menu language
Select a language for on-screen displays.
Select the country of installation. Receivable digital channels will differ
depending on the “Country” setting.
2 set
1 select
2 set
1 select
Initial settings
4 Select a country *
5 Select a system language
Select a language for audio, subtitle, and EPG.
The system language will differ depending on selected country.-
2 set
1 select
6 Select place of installation
Select “Home”, for use at home.
2 set
1 select
The power lamp on the TV lights
1 Turn on the main power switch on the rear side of the TV.
(P. 6)
Note
* To select a country that not listed, refer to (P. 1).
On

14
Start
Cancel
Step 6: Auto Scan will start when "Start" is selected
Auto Scan>>>>>>
Digital
13 Services Found
Analogue
51%
1 Services Found
Auto Scan>>>>>>
Digital
Scan Completed
13
Analogue
100%
14
Services Found
Services Found
Auto Scan>>>>>>
On
Off
Step 5: Please select Antenna Power
Antenna Power>>>>>
Etc.AdvancedBasicsGetting started
To the previous screen Æ
If the “Menu Language” does not appear or if you wish to make changes
later, refer to “Factory Setting” (P. 39) or “Retuning” (P. 39) for channel
settings.
9 Finish
When you cannot watch TV channels
1 Check the following points
Is the TV connected correctly to the aerial?
Change the direction of the indoor aerial.
-
-
Note
You can check the broadcast signal level of the channel you
are watching. For details, refer to “Signal Check” (P. 39).
-
2 Set digital channels using “Factory Settings”. For details, refer to
“Factory Settings” (P. 39)
If you still cannot watch digital channels after following the steps
above, there may be a problem with your aerial or its cable. Or, the
signal may be too weak. Æ Consult your retailer
8 Start auto scan
Register channels
If you cannot register channels, refer to “When you cannot watch TV
channels” (P. 14).
You can edit the channels after the initial settings. For details, refer to
“Edit PR” (P. 38). To edit PR Æ
Some digital channels cannot be watched on this TV. For details,
refer to page 45.
-
-
-
7 Set antenna power
Conrm that the aerial power supply is set to “Off”. Select “On” only
when using an aerial which requires external power. (P. 8)
2 set
1 select

15
Basics
The functions of the remote control buttons are explained as follows.
This remote control can be congured to operate up to four different devices simply by changing the remote code.
“Conguring your remote control” (P. 28)
Switch between “TV / STB / BD/DVD /
AUDIO”. (P. 28)
Turn on / off (standby) the TV.
Display favourite list. (P. 19)
Display the Electronic Programme
Guide (P. 24)
Select and conrm settings in menus.
Display on-screen menu. “Using the
menu functions” (P. 30)
To the previous menu.
Exit from Electric Programme Guide
and on-screen menu.
Change the aspect ratio. (P. 22)
Colour buttons:
Select a page when viewing teletext.
Operate functions in menus.
Change channel / page.
Volume control.
The volume settings for headphone and
speaker will be memorised separately.
-
Watch video etc. “Watching videos /
DVDs” (P. 27)
Mute the sound.
Using remote control Buttons and functions

16
Etc.AdvancedBasicsGetting started
Enter channel / page number.
Channel information. “Watching TV”
(P. 20)
To the index page. “Viewing teletext”
(P. 26)
View teletext. “Viewing teletext” (P. 26)
Select digital / analogue / radio
channels.
Change the “MaxxAudio” setting.
(P. 23)
Display hidden information when
viewing teletext. (P. 26)
Change the subtitle language when
viewing digital channels (P. 21)
Change the audio language when
viewing digital channels. (P. 21)
Change the sound mode when viewing
analogue channels. (P. 22)
Set the sleep timer. (P. 23)
Note
For buttons that can be used to operate other devices, refer to “Conguring your remote control” (P. 28).-

17
3 m 3 m
3 m
Operate TV by clapping your hands
This TV is equipped with “Hand Clap Function”, which you can operate the TV by clapping your hands. By clapping your hands number of times within a
set interval, you can turn the TV on/off or mute/unmute. It is useful, for example, when you have to turn off the TV for a short period of time or mute the TV,
when you have to answer a phone.
Before you start
There is a internal microphone on the upper side of the TV. To maintain
the sensitivity, make sure not to cover the TV and keep room (more than
25 cm) on the upper side of the TV. Do not place speakers or any kind of
device that outputs a sound near the microphone.
If the room is in an environment with noise more than 80 dB, nix sign icon
will be displayed and the Hand Clap Function will be unable to work. Keep
the volume level below 24. If the volume level is above 25, nix sign icon
will be displayed and the Hand Clap Function will be unable to work.
Even if the volume level is below 24, if the TV volume is too loud nix sign
icon will be displayed. Programme with a loud TV volume such as music
program nix sign icon will be displayed if the volume is too loud. In that
case lower the volume until the nix sign icon disappears.
You can operate with a hand clap under the range shown below. If you
clap harder, you can operate in a range more than 3 m.
-
-
-
Turn on the main power switch on the rear side of the TV (P. 6). If the
main power switch is turned off, the Hand Clap Function will be unable to
work.
-
How to operate
Clap your hands once facing towards the TV. If the TV detects a clap, the
power lamp will blink once.
If the power lamp does not blink, clap harder or go closer to the TV and clap
again. Once you conrm that the power lamp blinks, now try operating the
TV by clapping your hands. Clap your hands twice or 3 times (depending on
your purposes) with an interval of 0.5 seconds.
To turn the TV on/off (standby), repeatedly clap your hands 3 times.
If the TV properly detects the command, you will hear a beep sound and the
TV turns on/off.
To mute/unmute the TV, repeatedly clap your hands twice times.
If the TV properly detects the command, you will hear a beep sound and the
TV enters mute/unmute.
Depending on the volume or the interval of your clap, the TV may not
detect a command properly and may show no reaction. When you try to
turn on/off the TV, the TV did not detect the third clap and the TV enters
mute/unmute.
Try several times until you master it. Especially when clapping for 3 times,
try to maintain the same interval with the rst and second clap to the
second and the third clap so that the TV can detect the correct command.
-
Hand Clap Function
0.5 seconds

18
Etc.AdvancedBasicsGetting started
Things you should know
You can also operate the TV by using a clap-like sound, such as a nger
snap or a percussion instrument.
It may be fun to try out different kind of sounds.
-
Suddenly the power lamp may blink
This TV monitors all of the sound around the TV and analyses clap sound
based on frequency range, waveform and amplitude. Most of the sound
which is produced in daily life will not be recognised as a clap sound, but
some clap-like sound may be recognised as a clap sound. Therefore, by
the unaware sound the power lamp may blink. This is not a malfunction.
Suddenly you may hear a beep sound, enters mute/unmute, or turn the
TV on/off.
If a clap-like sound was accidently produced with the right number of
times in a right interval as the operation method, the TV will detect as a
command and the TV will respond to that command after a beep sound.
There is really very little chance that this will happen. This is not a
malfunction.
If you do not want the TV to respond to any sound, set the “Hand Clap
Function” to “Off” (P. 35). Even if you set the function to off, the power
lamp may still blink and you may still hear a beep sound when a TV
detects a clap-like sound. However these behaviors will not effect the
conditions of the TV.
The TV may automatically turn off
To prevent the TV running in case the TV accidently detects a clap-like
sound and the TV turns on while you are out, this TV is equipped with
“Auto Shut Off” function. If the TV is turned on by using “Hand Clap
Function” and no operation is made by a remote or a touch censor for 3
hours the TV will automatically turn off.
When the “Auto Shut Off” is working it may seem as though that the TV
just suddenly turned off. This is not a malfunction.
You can temporarily cancel the “Auto Shut Off” by operating the TV with
a remote or with a touch censor within 3 hours. The factory default setting
for “Auto Shut Off” is set to “On”.
If you do not want the TV to automatically shut off when the TV is turned
on by “Hand Clap Function”, set the “Auto Shut Off” to “Off” (P. 35).
In such case, turning off the main power switch (P. 6) is recommended
when going out.
-
-
-
When nix sign icon is displayed, the Hand Clap Function will be unable
to work. If the TV is in a bad condition such as, number clap is more
than 4 times, a continuous noisy environment, or if TV is surrounded by
clap-like sounds, the nix sign icon will be displayed and the Hand Clap
Function will be unable to work. If these conditions are removed, the
nix sign icon will disappear and you will be able to operate once again.
Even if the nix sign icon is displayed, you can operate the TV with a
remote or with a touch sensor panel.
If the nix sign icon does not disappear, set the “Hand Clap Function”
to “Off” by menu (P. 35).
-
-
Nix sign icon
The factory default setting for “Hand Clap Function” is set to “On”. If
the TV operates spontaneously by clap-like sound, set “Hand Clap
Function” to “Off” (P. 35). Even if you set the function to off, the power
lamp may still blink and you may still hear a beep sound when a TV
detects a clap-like sound. However these behaviors will not effect the
conditions of the TV.
Setting the “Hand Clap Function” on/off

19
PR List Favourites 1/2
BBC ONE
BBC TWO
ITV1
Channel 4
five
ITV2
BBC THREE
BBC FOUR
ITV3
SKYE THREE
1
2
3
4
5
6
7
8
9
10
D
D
D
D
D
D
D
D
D
D
2
1
3
4
5
6
7
8
9
0
2. BBC TWO
1. BBC ONE
3. ITV1
4. Channel 4
5. five
6. ITV2
7. BBC THREE
8. BBC FOUR
9. ITV3
Electronic Programme Guide
05/
05
06/
05
07/
05
08/
05
09/
05
10/
05
11/
05
12/
05
14:00 05/05/2008
15:00
17:00
17:15
18:00
18:20
18:50
20:20
20:30
Golf
News
Music
Weather forecast
News
Soccer
News
Weather forecast
BBC ONE
D
14:00 - 15:00 News
14:00 News
Turn on
If the remote control doesn’t
work, conrm that the mode
is set to “TV”.
-
Select a channel
Watching TV
The power lamp on the TV lights
Press again to turn the
screen off and put the TV into standby mode.
To completely turn off the TV, unplug the
power plug.
You cannot turn the TV on when the main
power switch (P. 6) is off.
-
-
-
Enter a channel number
E.g.
1 :
15 :
Move up or down a channel
up
down
Select with PR List
PR List
You can also display “Favourites” by pressing
To edit favourite channels, refer to “Favourite Setting” (P. 37)
-
-
Select with EPG (Electronic Programme Guide) (P. 24)
EPG
2 view
1 select
Display only programmes which match your selected genre
“Genre” (P. 25)
-
Æ
Note
Add a new station. Æ “Update Scan” (P. 37)
Edit the “PR List” according to your liking. Æ “Edit PR” (P. 38)
Some digital channels cannot be watched on this TV. Æ (P. 45)
-
-
-
Select Digital, Analogue or Radio
Digital channels / Analogue channels / Radio
2 view
1 select
Close PR List-
Favourites
Radio
DTV
ATV
1
2
3
Select DTV / ATV / Radio / Favourites-
Mute
Volume

20
News
BBC ONE 7
14:00
D
14:00 - 15:00
5
News
15:00 - 16:00 Golf
Next
Domestic news
World news
Economic information
Sport news flash
CH33
BBC1 1
14:00
A
Etc.AdvancedBasicsGetting started
Display the programme information
Symbols Name of station Symbols Channel
ClockProgramme
Whenever changing the channel, “Programme Information”
is displayed.
-
More information
Symbols description
: Reception level Red Yellow Green
: Poor : Acceptable : Excellent
D
A
: TV programme : Radio programme
: TV programme with teletext information (P. 22)
t·u: t: Audio in another language is not available.
u: Other audio languages are available. (P. 21)
: Pay-TV channel
: Minimum viewing age limit of the programme.
Set viewing age limit. Æ (P. 34)
: Subtitles are available. (P. 21)
: More information about the programme is available. Æ
Dolby Digital : Dolby Digital signal is received. (P. 46)
: Special audio track for the visually impaired. (P. 34)
: Special audio track for the hearing impaired. (P. 34)
Digital channel / radio
Analogue channel
Symbols Channel
ClockSymbols
Name of station
(No indication)
(No indication)
Time is displayed only when teletext broadcasting can be received.-

21
Watching TV
Audio Selection
English
Audio Selection
English
Subtitle Selection English
Subtitle Selection English
OffSubtitle Selection
Subtitle Selection English
View subtitles (Digital channel only) Select audio language (Digital channel only)
By default, the language set in “System Language” (P. 34) is automatically
selected.
When not broadcast in that language, another broadcast language is
automatically selected.
Switch to another language
: Special audio track for the visually impaired
: Special audio track for the hearing impaired
Undened: When the audio’s language cannot be identied
Dolby: Dolby Digital
The language that can be selected depends on the broadcast.
Please read ““Dolby Digital” output from the DIGITAL AUDIO OUT
terminal” (P. 46) before selecting “Dolby”.
-
-
2 set
1 select
By default, the language set in “System Language” (P. 34) is automatically
selected.
When not broadcast in that language, another broadcast language is
automatically selected.
Switch to another language
: Special subtitles for the hearing impaired
Undened : When the subtitle’s language cannot be identied
The language that can be selected depends on the broadcast.
When no subtitles are broadcasted, “No Subtitles” is displayed.
-
-
select

22
Zoom
Full
Full Native
Panoramic Zoom
Slim
16: 9 Zoom
Off
3
0
3
Sound
Stereo
PCM
Off
Low
Balance
Digital Audio Output
MaxxBass
MaxxTreble
MaxxStereo
MaxxVolume
MaxxAudio
Voice Enhancer
0
Zoom
Auto
Regular
Panoramic
14:9 Zoom
16:9 Zoom
16:9 Zoom Subtitle
Full
Etc.AdvancedBasicsGetting started
2 Select the aspect ratio
2 set
1 select
Move the picture with 1 or 4 while this bar is displayed
“Full Native” Æ “What is “Full Native”?” (P. 48)
When “Slim” is selected, a 4:3 image stretched out to 16:9 will revert back
to its original aspect ratio with black bands.
When “Panoramic Zoom” is selected, a 4:3 image with black bands will be
stretched out to 16:9.
Using “Auto” Æ “Auto in “Zoom”” (P. 45)
-
-
-
-
Note
If an image is displayed in an aspect ratio that differs from its original
aspect ratio, the image will be distorted or portions of the image will be cut
off.
When viewing “PC”, only “Full” or “Regular” can be selected.
-
-
Change the aspect ratio
1
3
2 Select the sound mode
Change the sound mode (Analogue channel only)
1
When viewing a bilingual broadcast programme, you can select either
Bilingual I (Sub I) or Bilingual II (Sub II) sound.
If the stereo broadcast reception is poor, you can change to mono sound
for clearer sound.
This button can also be used when watching digital channels. For details,
refer to “Select audio language” (P. 21)
-
-
-
For high denition
signal
When viewing high denition signal, the content of the menu will be
changed.
-
2 set
1 select
View teletext information (Digital channel only)
Enter the
Teletext mode
Operate according to the screen indications.
You can use the buttons shown below.
2 set
1 select

23
Watching TV
50
0 120
Sleep Timer
Low
MaxxAudio
2 Set the time
1
Set a time for the TV to turn off automatically
Cancel Æ Set the time to “0”.
Remaining time Æ Display this menu again.
You can also adjust the “MaxxAudio” settings in the “Sound” menu.
(P. 33)
“MaxxAudio” does not work with headphones.
When the headphone is connected, “MaxxAudio” will not display even if
you press the button.
-
-
-
Change the MaxxAudio setting
Low : Less effective
High : More effective
Each press of will increase the time by 10 minutes.-
MaxxAudio improves sound performance with four sound features
(MaxxBass, MaxxTreble, MaxxStereo and MaxxVolume).
You can select one of the two “MaxxAudio” settings.

24
2. BBC TWO
1. BBC ONE
3. ITV1
4. Channel 4
5. five
6. ITV2
7. BBC THREE
8. BBC FOUR
9. ITV3
Electronic Programme Guide
05/
05
06/
05
07/
05
08/
05
09/
05
10/
05
11/
05
12/
05
14:00 05/05/2008
15:00
17:00
17:15
18:00
18:20
18:50
20:20
20:30
Golf
News
Music
Weather forecast
News
Soccer
News
Weather forecast
BBC ONE
D
14:00 - 15:00 News
14:00 News
Etc.AdvancedBasicsGetting started
You can nd a programme from an eight-day programme guide, check its information, and make a reservation.
Display EPG
Find a programme
Genre
Channel ProgrammeDate
: TV : Radio
Check programme information
Æ
Close EPG
Æ
When the clock is
off Æ “Time Zone”
(P. 34)
Select the default
language for
programme name
and programme
information
Æ “System
Language” (P. 34)
-
-
The genre types that can be selected differ depending on the
country selected in the “Country” (P. 13) setting.
-
Watch / listen to the programme
2 view
1 select
1
2
NextPrevious
Select a Date Select a channel /
a programme
select
Note
The channels and programme names shown
in the illustrations here are examples only.
-
D
A
Using EPG (Electronic Programme Guide)
It may take a while to receive data.-
Genre icon
General
Movie
News
Entertainment
Sports
Children’s
Education
Leisure
Drama

25
Using EPG
All
General
Movie
News
Entertainment
Sports
Children's
Drama
Genre
Leisure
Education
2. BBC TWO
1. BBC ONE
3. ITV1
4. Channel 4
5. five
6. ITV2
7. BBC THREE
8. BBC FOUR
9. ITV3
Electronic Programme Guide
05/
05
06/
05
07/
05
08/
05
09/
05
10/
05
11/
05
12/
05
14:00 05/05/2008
15:00
17:00
17:15
18:00
18:20
18:50
20:20
20:30
Golf
News
Music
Weather forecast
News
Soccer
News
Weather forecast
Genre
BBC ONE
D
14:00 - 15:00 News
14:00 News
Set
PR BBC ONE
D
Start 17:15
End 18:00
Date 05/05/2008
Audio PCM / Analogue
Subtitle Off
Maturity Rating
View Timer Programme
Cancel
4
Genre Timer
1 Display the genre list
2 Select a genre
3 search
More than one genre can be selected.-
2 set /
cancel
3 Find a programme
Your selected genres are
displayed
Only programmes in the selected genre are displayed.-
select
1 Select a programme
2 Set “Timer”
Select a column
(Channel / Programme)
Select a channel / a programme
select
2 set
1 select
Display only programmes which match your selected genre. Reserve a programme to watch. (One programme at a time)
To record a programme, refer to “Monitor out (EXT-1, EXT-2)” (P. 45).
Set : Reserve a channel
Cancel : Return to previous
screen
If there already is a programme reserved, “Over write Timer?” will
display. To cancel and over write the existing reservation, select
“Yes”. When set, the will display.
-
Conrm / Cancel a reservation
To cancel the reserved programme, select “Cancel Timer” then select
“Yes”. To keep the reservation, select “Conrm”.
You can also cancel by changing channels during timer.
Message will display 60 seconds before the timer starts. When the
timer starts during standby, the TV will turn on automatically and will
return to standby when the end time comes.
This function is disabled during when the main power switch is off.
Æ
-
-
-
1 select

26
Etc.AdvancedBasicsGetting started
Viewing teletext (Analogue channel)
This TV can display TV broadcasts and teletext on the same analogue channel in two windows.
Enter a teletext
page
When watching TV
TV TEXT
TEXT
Move up or down a
page
Display hidden information (answers to quizzes, etc.)
Returns to page “100” or a previously designated page
Reveal hidden pages
To the index page
1
2
up
down
View sub-pages
to sub-page
.....
Note
To view teletext information on the digital
channel, refer to page 22.
-

27
Ext Input
EXT-1
EXT-2
EXT-3
HDMI-1
HDMI-2
HDMI-3
DTV
ATV
Radio
PC
2
1
3
4
5
6
7
8
9
0
> Connection Setting
EXT-3 Setting
EXT ID Setting
Component
Control with HDMI On
> Connection Setting
EXT-3 Setting
EXT ID Setting
Component
Control with HDMI On On
Off
Watching videos / DVDs
Select the video source
2 watch
1 select
Operate the connected device and play
a video
Press the “DTV” button or select “DTV” from the “EXT
Input” menu for digital channels.
Press the “ATV” button or select “ATV” from the “EXT
Input” menu for analogue channels.
-
-
To return to TV channels
1
2
Setting external terminals
1 Display the “Connection setting” menu
Display the menu
bar
Select “System Setup” Select “Connection
setting”
2 next
1 select
2 next
1 select
2 Select “EXT-3 Setting”, “EXT ID Setting” or “Control with
HDMI”
2 next
1 select
EXT-3 Setting
2 set
1 select
Select “Component” or “Composite”
Component For component signal
Composite For composite signal
EXT ID Setting
Select a name from
the list
2 set
1 select
Select terminal Show the name list
Control with HDMI
If you use a HDMI CEC compatible device, set this setting to “On”.
For more details Æ ”What is “HDMI CEC”?” (P. 47)-

28
Etc.AdvancedBasicsGetting started
You can congure your TV’s remote control to operate your other devices.
1 Turn on the device manually.
2 Switch the remote control mode to a mode
that matches your device. Refer to the
table on the right to select an appropriate
mode.
The indicator lights for 3 seconds each time the
remote control is operated.
-
3 Find the remote control code for your
device according to its brand from the
“Remote control codes” list. (Refer to
P. I - XII at the back of this manual.)
Conguring your remote control
TV STB
AUDIO BD/DVD
4 Set the remote control code.
Press and hold Enter four digit
number
Release the button
5 Point the remote control at your device, press and
conrm that your device is turned off. If your device does
not respond, try entering another available code.
Note
If your device does not respond, try all the available codes for the device’s
brand.
If none of the code works, or the brand is not listed, refer to “Using the
search code function” (P. 29).
-
-
MODE Applicable devices
TV JVC brand only
STB Cable Set Top Box, Cable/PVR Combination,
Satellite Set Top Box, SAT/PVR Combination
BD/DVD DVD, Blu-Ray DVD, HD DVD, DVD-R, Home
Theater in Box, TV/DVD Combination
AUDIO Amplier, Receiver, Home Theater in Box
Setting your remote
The indicator will unlit for a second after entering the four digit remote
control code number.
-

29
Conguring your remote control
Using the search code function
This function searches through the codes one by one, beginning from
the rst code in the list.
1 Turn on the device manually.
2 Switch the remote control mode to a mode that matches your
device.
Press to select the mode.
3 Activate the search code function.
Hold down (stand-by) and until the mode indicator
blinks.
4 Point the remote control at your device and press the stand-by
button. If there is no response, try the next code by pressing 3
and press the stand-by button again. Repeat the process until
your device turns off.
5 Press to register the code.
The code is now set. Conrm that the mode indicator goes
out.
If your TV’s remote control still does not work even after using the
search code function, use your device’s own remote control. The
TV’s remote control is not guaranteed to work with all models, brands
or operations.
Display on screen Æ Press “ ”
Mute Æ Press “ ”
Volume Æ Press “ ”
Select a surround mode Æ Press “ ”
For STB, it displays Electric Programme Guide.
Depending on your device, some functions may not
be operable with this remote control.
-
Turn on/off the device
Navigate the menus
Display top menu
OK
Select
Display menu Back to previous page
Playback / Record, etc.
Select a chapter
Play
Reverse
Stop
Pause
Record
Change the remote control mode
Button functions
Forward

30
Advanced
Photo Viewer
Colour Temp.
Super DigiPure
Backlight
Contrast
Brightness
Sharpness
Hue
Colour
Normal
Colour Management
15
0
0
0
0
0
Mid
On
Picture 1/2
Picture Mode Standard
This function is locked.
Please enter PIN code.
***
All existing or locked services, Favourite Settings,
and Timer Settings will be deleted!
Continue Cancel
PIN code changed
OK
Etc.AdvancedBasicsGetting started
Using the menu functions
Display the menu bar
Display the desired menu
Change or adjust the setting
To the previous
screen Æ
To Exit Æ
select
select
adjust
To enter an item’s menu
select
To hide or display the bottom area of the menu
Æ
Depending on the situation, some items will be
displayed in gray colour and will not work. You
will not be able to change their setting as well.
-
-
When entering the PIN code
When watching digital channels or changing DTV menu settings, it
may be necessary for you to enter a PIN code.
Once a PIN code has been entered, there is no need to enter it again
until the TV is turned off.
The default PIN code is “0000”.
You can set your own PIN code. Æ “Enter PIN code” (P. 34)
It may be necessary for you to reenter a PIN code, when you reset
“Maturity Rating” or “PR Lock” setting.
-
-
-
When a message with option selections appears
2 set
1 select
When an information message appears
1
2
3
or

31
Using the menu functions
Colour Temp.
Super DigiPure
Backlight
Contrast
Brightness
Sharpness
Hue
Colour
Normal
Colour Management
15
0
0
0
0
0
Mid
On
Picture 1/2
Picture Mode Standard
Smart Picture
Dynamic Backlight
MPEG Noise Reduction
Colour System Auto
On
On
On
On
4:3 Aspect Setting Panoramic
Full Native
Picture 2/2
Picture Management
1080 Auto Setting
Photo viewer menu
You can view picture les and listen to music les that are stored in your
USB device. For details refer to “Viewing / listening from USB devices
(Picture / music)” (P. 40)
Picture menu
Picture Mode Select preset picture setting according to
the brightness of your room.
Bright in a fairly bright room
Soft in a dark room
Game when playing video games
Colour temperature (Warm / Normal / Cool)
Colour Temp.
Colour (Lighter ó Deeper)
Colour
Tint (Reddish ó Greenish) (NTSC only)
Hue
Sharpness (Softer ó Sharper)
Sharpness
Brightness (Darker ó Brighter)
Brightness
Contrast (Lower ó Higher)
Contrast
Backlight brightness (Darker ó Brighter)
Backlight
Super DigiPure For natural-looking outlines
Colour Management For natural looking pictures
Off Function is turned off
Picture Management Fix bright / dark pictures
Min Less effective
Smart Picture Make it easier to view white areas
On Maintain a natural colour balance
On Make it easier to view bright / dark pictures
Off Function is turned off
On Make it easier to view white areas
Off Function is turned off
Standard in a room with standard brightness
User Make adjustments to your liking
Max When noise appears
Mid More effective
Off Function is turned off
Dynamic Backlight Make it easier to view black areas when
the picture is dark
On Make it easier to view black areas
Off Function is turned off
“Colour System” is available only for analogue channels.-
When “User” is selected, you can set the settings listed below.
When “Bright” is set as a “Picture Mode”, this function becomes invalid.-

32
16 : 9
4 : 3
Off
3
0
3
Sound
Stereo
PCM
Off
Low
Balance
Digital Audio Output
MaxxBass
MaxxTreble
MaxxStereo
MaxxVolume
MaxxAudio
Voice Enhancer
0
Bass
Treble
Balance
Digital Audio Output
0
0
0
0
Sound
Stereo
PCM
Etc.AdvancedBasicsGetting started
Colour System When there is no colour (On / Off)
PAL Western Europe
NTSC 3.58 USA 3.58 MHz*
SECAM Eastern Europe / France
NTSC 4.43 USA 4.43 MHz*
AUTO* When watching videos, etc.
Select the colour system
Select in video mode only.*
4:3 Aspect Setting Set a default aspect ratio
(Panoramic / Regular)
Select a default aspect ratio
RegularPanoramic
Sound menu
“Stereo t/u” is available only for analogue channels.
When you connect the headphone, “MaxxAudio” (including the four sound
features) will be replaced with “Bass” and “Treble” setting.
When you connect the headphone, “Voice Enhancer” will not be displayed.
Press the blue button to reset the settings (except for “Stereo t/u” and
“Digital Audio Output” settings)
-
-
-
-
1080 Auto Setting Select a default aspect ratio for Auto in
“Zoom” (P. 45) when 1080i/p (1125i/p)
signal is received
On Reduce MPEG video noise
Off Function is turned off
MPEG Noise Reduction
Reduce MPEG video noise
Full NativeFull
Stereo t/uSelect stereo, monaural or language
vMonaural
tSUB1
sStereo
uSUB2

33
Using the menu functions
Sound menu (continued)
Voice Enhancer Enhances the voice levels to make vocals
or dialogues clearer when the volume is
set to low level (On / Off)
Digital Audio Output Dolby Digital signal or MPEG signal
(When viewing Digital channels)
PCM Linear PCM signal
Dolby Digital Dolby Digital signal or MPEG signal
(When viewing Digital channels)
See “”Dolby Digital” output from the DIGITAL AUDIO OUT terminal”
(P. 46) before setting.
-
Balance Speaker balance
Left ó Right
Bass* Low tones
Weaker ó Stronger
MaxxTreble
Compensates high frequencies to widen the frequency
band. (Weaker ó Stronger)
MaxxStereo Expands the stereo sound naturally.
(Weaker ó Stronger)
MaxxVolume
Maintains a uniform sound volume even if the sound
becomes loud suddenly (during commercial breaks etc.).
(Weaker ó Stronger)
You can make further adjustments to the four sound features of the
selected preset “MaxxAudio” to your liking.
MaxxBass Compensates low frequencies to widen the frequency
band. (Weaker ó Stronger)
Adjustments made to the three sound features (MaxxBass, MaxxTreble
and MaxxStereo) will be stored in the selected “MaxxAudio” setting.
-
Treble* High tones
Weaker ó Stronger
Displays only when the headphone is connected.*
Low Less effective
High More effective
MaxxAudio
MaxxAudio improves sound performance with four sound features
(MaxxBass, MaxxTreble, MaxxStereo and MaxxVolume).
You can select one of the two “MaxxAudio” settings.
Displays only when the headphone is connected.*

34
> Maturity Rating 1/2
Age 4
Age 5
None
Age 6
Age 7
Age 8
Age 9
Age 10
Age 11
Age 12
4
5
6
7
8
9
10
11
12
This function is locked.
Please enter PIN code.
***
Enter new PIN code
Confirmation
PIN code changed
OK
System Setup 1/2
Time Zone
Connection Setting
Common Interface
Blue Back
Power Lamp
System Language
Assistive Services
Enter PIN code
Mix Level
Maturity Rating
No CI Module
On
On
-
German
Auto
0
System Setup 2/2
Radio Mode
Software Upgrade
Eco Mode
Off
Off
Hand Clap Function On
Auto Shut Off On
Etc.AdvancedBasicsGetting started
Maturity Rating Set the viewing age limit
Connection Setting For use with video players and other
devices Æ “Setting external terminals”
(P. 27)
2 set
1 select
Only programmes with
a maturity rating can be
restricted.
To watch the restricted
programme, the PIN code must
be entered.
-
-
Enter PIN Code Change PIN code
1 Input the current code
Default is “0000”.
If you forget the code, input “0081”.
-
-
2 Input a new code twice
The maturity rating may differ depending on the “Country” setting.-
System Setup menu
Time Zone Set the time zone if the clock is off
System Language
Set audio language, subtitle language,
and EPG language. Languages will differ
depending on selected country. (See page 1)
Assistive Services Automatically set hearing impaired or
visually impaired
-Function is turned off
For visually impaired
For hearing impaired
“Time Zone”, “Assistive Services”, “Maturity Rating”, and “Common
Interface” is available only for digital channels.
“Auto Shut Off” can only be active when “Hand Clap Function” is set to “on”.
-
-
Mix Level Adjust the mix level of audio from the
programme and special audio track for the
visually impaired.
To display mix level, select “Special audio track for the visually impaired”
in “Assistive Services”.
-

35
Using the menu functions
52281_0.24.2.0
Yes No
Software Upgrade
Current software version
Please insert USB memory device containing
software update into the USB connector
System Setup menu (continued) Radio Mode Automatically turns off the backlight when
listening to the radio channel.
This function reduces the power
consumption of this TV.
Software Upgrade Software update using the USB terminal
On Function is turned on
Off Function is turned off
When “Power Lamp” is set to “Off”, the power lamp will lit when the
backlight turns off.
-
You can also check your current version.
You can update the software downloaded by Over air download (P. 48)
-
-
When you select “Yes” after connecting
the USB, the TV will enter standby then
turns on again and the “Upgrade menu” is
displayed.
To exit “Upgrade menu”, turn off the TV.-
Eco Mode Automatically adjusts the picture contrast
according to the brightness of your room
(On / Off / Demo)
For more details Æ “What is “Eco Mode”?” (P. 47)-
Common Interface Set CAM (Conditional Access Module)
To watch pay-TV digital channels, use the CAM (Conditional Access Module)
menu. This function can only be used when pay-TV can be received in your
region.
When the CAM (Conditional Access Module) etc. is inserted after
subscribing to the broadcasting company, this function is available.
Press “OK” button to display the CAM (Conditional Access Module) menu
and follow the instructions on the screen.
“Watch pay-TV digital channels” Æ (P. 7)
If the CAM (Conditional Access Module) etc. is not inserted, “No CI
Module” will be displayed and this function cannot be used.
The content of the menu is different depending on the broadcasting
company.
For details, consult your broadcasting company.
The language shown in the menu may differ from the “Language” set for
the TV.
-
-
-
Æ
-
Blue Back Displays a blue screen when the signal is
weak or absent (On / Off )
Power Lamp Power lamp setting
On Function is turned on
Off Function is turned off
On Function is turned on
Off Function is turned off
To activate this function, power cycle the TV.-To operate the TV by clapping your hands,
set “Hand Clap Function” to “On”. “Auto
Shut Off” can only be set only when “Hand
Clap Function” is set to “On”. For details,
see “Operate TV by clapping your hands
(Hand Clap Function)” (P. 17).
On Function is turned on
Off Function is turned off
Hand Clap Function
Auto Shut Off

36
> Manual Scan
Digital
Analogue
>> Digital Manual Scan
21
0%
CHUHF
United Kingdom 21-68:
PR Installation 1/2
Menu Language
Favourite Setting
PR Lock
Edit PR
Signal Check
Antenna Power
Auto Scan
Manual Scan
Update Scan
Off
English
PC Position
PR Installation 2/2
Factory Setting
All existing or locked services, Favourite Settings,
and Timer Settings will be deleted!
Continue Cancel
Digital
0
Analogue
8%
0
Services Found
Services Found
> Auto Scan
100%
> Auto Scan
Digital
Scan Completed
13
Analogue
14
Services Found
Services Found
Etc.AdvancedBasicsGetting started
Manual Scan Manually scan and update a channel
Select “Digital” or “Analogue”
2 set
1 select
Digital
1 Select the CH number
select
2 Start “Manual Scan”
3 Store channel
CH number Æ “Frequency table” Æ (P. 49)-
or
PR Installation menu
Menu Language Select a language for on-screen menus
Antenna Power Power supply for indoor aerial
When using an indoor aerial which requires external power, set “Antenna
Power” to “On”. The TV will supply DC 5 V, 50 mA (max) from the aerial
socket through the cable to the aerial.
“Power supply for the indoor aerial” Æ (P. 8)-
Auto Scan Scans and updates all receivable channels
1 Select “Continue”
2 set
1 select
2 Start “Auto Scan”
“Signal Check” is available only for digital channels.-

37
Using the menu functionsUsing the menu functions
PR Installation menu (continued)
1/3
BBC ONE
BBC TWO
ITV1
Channel 4
five
ITV2
BBC THREE
BBC FOUR
ITV3
SKYE THREE
1
2
NamePR
3
4
5
6
7
8
9
10
D
D
D
D
D
D
D
D
D
D
> Favourite Setting
Digital
0
Analogue
17%
0
Services Found
Services Found
> Update Scan
Digital
Update Scan Completed
0
Analogue
100%
0
Services Found
Services Found
> Update Scan
>> >Analogue Manual Scan Search
1
VHF CH
United Kingdom 1-20, 21-69:
> Analogue Manual Scan
System
Band
Search
Fine Tune
B/G
VHF/UHF
D/K
I
L
B/G
> Analogue Manual Scan
System
Search
Fine Tune
I
VHF/UHF CATV
VHF/UHF
Band
>> >Analogue Manual Scan Fine Tune
43
UHF CH
United Kingdom 1-20, 21-69:
Favourite Setting Register your favourite channel
To move through only your favourite channels.
“Select with PR List” (P. 19)
-
Æ
Register icon Set / Cancel Æ
Update Scan Updates new channels
Start “Update Scan”
All ClearExit
All Check
Analogue
2 Select the CH number
select
3 Start “Manual Scan”
5 Store channel
1 Set the “System” and “Band”
4 Fine tune channel
adjust
CH number Æ “Frequency table” Æ (P. 49)-
or
To directly register selected channel, press “BLUE” button and then
press “YELLOW” button.
-

38
B D
BBC ONE
BBC TWO
ITV1
Channel 4
five
ITV2
BBC THREE
BBC FOUR
ITV3
SKYE THREE
1
2
NamePR
3
4
5
6
7
8
9
10
D
D
D
D
D
D
D
D
D
D
> Edit PR > Edit
Selection of Network DTV
1/3
> Edit PR
1
2
NamePR
3
4
5
6
7
8
9
10
D
D
D
D
D
D
D
D
D
D
Selection of Network
BBC ONE
BBC TWO
ITV1
Channel 4
five
ITV2
BBC THREE
BBC FOUR
ITV3
SKYE THREE
Selection of Network DTV
1
2
NamePR
3
4
5
6
7
8
9
10
D
D
D
D
D
D
D
D
D
D
> PR Lock
BBC ONE
BBC TWO
ITV1
Channel 4
BBC THREE
BBC FOUR
ITV3
SKYE THREE
ITV2
five
BBC ONE
BBC TWO
ITV1
Channel 4
five
ITV2
BBC THREE
BBC FOUR
ITV3
SKYE THREE
1
2
NamePR
3
4
5
6
7
8
9
10
D
D
D
D
D
D
D
D
D
D
> Edit PR
Selection of Network DTV
Etc.AdvancedBasicsGetting started
Register a channel to PR list
Move a channel
DownUp
Edit channel name (Up to 5 characters)
2 move position
1 select character
Register icon Install / Uninstall Æ
Favourite icon (P. 37)
Edit PR Registering channels and moving the
channel or channel name for PR list
PR lock Stops children from watching specic
channels
Lock / Unlock Æ
Lock icon
To enable “Lock” function, turn the TV off and on again.
To watch the locked channels, the PIN code must be entered.
“When entering the PIN code” (P. 30)
Enter PIN code if needed
“When entering the PIN code” (P. 30)
-
-
Æ
-
Æ
2 Select a channel
select
1 Select “Digital”, “Analogue” or “Radio”
DTV
ATV Radio
DTV
ATV Radio

39
Using the menu functions
Are you sure you want to delete the PR list and
reset all settings?
The TV will switch off when reset is completed.
Please switch the TV back on.
Yes No
50Signal Quality
Signal : Acceptable
44Signal Strength
Signal Check
D
Service
1 BBC ONE
D
2 BBC TWO
Channel 69
69
61
32
22
6
PC Position
Reset
PR Installation menu (continued)
Factory Setting Initialise the settings
Select “Yes” in “Factory Setting” (will enter standby), then turn on from
standby and start the “Initial settings” (P. 13).
-
2 start
1 select “Yes”
Initial setting will start again.
“Initial settings” (P. 13)
Retuning menu
You can set the TV to restart the initial setting. For details refer to step 3 in
“Initial setting” (P. 13)
Signal Check Check the broadcast signal
To check another
broadcast channel
The “Channel” is the frequency of the digital broadcasting. It differs from
the channel number displayed on the TV.
-
Signal: Poor < Acceptable < Excellent
2 set
1 select
PC Position Adjust the position of the PC image
adjust Reset

40
Device
Picture
Music
Photo Viewer
Storage Media
Photo Viewer Picture>
Date
Resolution
Title
:
:
:
2008/05/05 18:00
1920*1080
00001
File name
File name
File name
File name
File name
File name
File name
Folder name
Folder name
00001
00002
File name
00006
00003
00004
00005
00007
00008
00002
00001
File Name
Photo Viewer Picture>
Date
Resolution
Title
:
:
:
2008/05/05 18:00
1920*1080
00001
File name
File name
File name
File name
File name
File name
File name
Folder name
Folder name
00001
00002
File name
00006
00003
00004
00005
00007
00008
00002
00001
File Name
Photo Viewer Picture>
Date
Resolution
Title
:
:
:
2008/05/05 18:00
1920*1080
File name
File name
File name
File name
File name
File name
File name
Folder name
Folder name
00001
00002
File name
00006
00003
00004
00005
00007
00008
00002
00001
File Name 00001
Etc.AdvancedBasicsGetting started
Viewing / listening from USB device Picture / Music
You can view photos and play music by connecting usb mass storage class
devices.
Connect USB device
Select “Picture” or “Music”
1
2
If the “Photo Viewer” does not appear, select “Photo Viewer” from
the menu bar.
-
2 set
1 select
Picture
2 view
1 select ZoomRotate
To view as slide show
Play / Pause
Next
“Photo Viewer” is displayed.
To exit Photo Viewer Æ
Make sure to exit “Photo Viewer” before disconnecting the USB device.
-
File / Folder
name
Thumbnail
Information
To view a photo
select
folder
Previous
“Zoom” function is available only when the size of the photo is bigger than
the TV screen size. You can only zoom up to it’s original size.
When using the zoom function you can move the photo side to side and
up and down by using
Depending on the le, the rotate information will be memorised.
-
-
-
The slide show can only be used for picture that are placed inside the folder
-
Repeat
/ Once

41
Viewing / listening from USB device
Artist
Title
Album
:
:
:
BBBBBBBB
AAA
Year
Duration
: 2008
ABCDEF
File name
File name
File name
File name
File name
File name
File name
Folder name
Folder name
00001
00002
File name
00006
00003
00004
00005
00007
00008
00002
00001
Photo Viewer Music>
Photo Viewer Play back>
00 : 03 : 68
Artist
Title
Album
:
:
:
BBBBBBBB
AAA
Year
Duration
: 2008
ABCDEF
Artist
Title
Album
:
:
:
BBBBBBBB
AAA
Year
Duration
: 2008
ABCDEF
File name
File name
File name
File name
File name
File name
File name
Folder name
Folder name
00001
00002
File name
00006
00003
00004
00005
00007
00008
00002
00001
Photo Viewer Music>
Photo Viewer Music>
File name
File name
File name
File name
File name
File name
File name
Folder name
Folder name
00001
00002
File name
00006
00003
00004
00005
00007
00008
00002
00001
Music
2 play
1 select
To continuously play the songs
Play / Pause
NextRepeat
/ Once
File / Folder
name
Information
To play a song
select
folder
Previous
Play / Pause
To continuously play the songs, you must place the songs inside the
folder.
For supported formats, refer to “Supported music formats for Photo Viewer”.
(P. 46)
-
-
Slide show with background music
1 Start the background music
2 Start the slide show
You can view slide show with background music by setting “To
continuously play the songs” (P. 41) and “To view as slide show” (P. 40)
To view slide show with background music, make sure to place the
pictures and music inside the folder.
-
To start the background music, follow the instruction in “To
continuously play the songs” (P. 41).
Press the OK button to exit from the Playback screen.
To start the slide show, follow the instruction in “To view as slide
show” (P. 40).
Photo Viewer cannot be guaranteed to work with all USB Mass Storage
Devices. It may take some time to display or it may not display correctly.
The USB device that needs specic driver software is not supported.
Supported le formats are “.jpg”, “.JPG”, “.mp3”, or “.MP3”.
All your stored data should be backed up rst as a precaution before
connecting to the TV. Any loss or damage of data is not guaranteed.
Depending on your stored le size, it can take extra time to display “Photo
Viewer” page.
When disconnecting the USB device, make sure to pull out gently.
Folders with a “.” in their folder name will not be displayed.
Does not support Progressive JPEG format.
-
-
-
-
-
-
-
-
Note

42
Etc.
Etc.AdvancedBasicsGetting started
Troubleshooting
Analogue channels
Severe noise or snow
Is the TV
connected
correctly to the
aerial?
Change the
direction of the
aerial.
-
-
Is the aerial or its cable damaged?
Consult your retailer
Is the “Antenna Power” set to “On”?
“Antenna Power” (P. 36)
-
Æ
-
Æ
Patterns, stripes or noise
Is the aerial
receiving
interference
from high-
voltage power
lines or wireless
transmitters?
-
Consult your retailer
Are connected devices too close
to the TV?
Place a minimum distance
between the aerial and the
cause of interference until no
interference
Æ
-
Æ
Ghosting
(Doubling of images)
Are you receiving
interference from
signals reected
off mountains or
buildings?
-
Adjust the direction of your
aerial, or change to a good-
quality directional aerial
Æ
The remote
control doesn’t
work!
Are the batteries
at?
Are you more than 7
meters away from the TV?
Is the “MODE (TV, STB, BD/DVD,
AUDIO)” set to “TV”?
When viewing teletext, the TV
menu bar does not appear.
Depending on the stability of the
signal, there may be a time lag
when changing channels.
-
-
-
-
-
I can’t turn it on!
Is the power cord
connected to the AC
outlet correctly?
Is the main power
switch turned on? (P. 6)
-
-
Problem Actions
Basics
Remote control
stops working
Unplug TV, several minutes later plug it in
again.
-
TV screen is frozen
Touch “MENU” (TV) and continuously press,
“ ” ,“ ” (remote) with under 2 seconds
of interval.
Unplug TV, several minutes later plug it in
again.
-
-
Forgot my PIN code!
The default PIN code is “0000”. If you forget
the numbers that you used to change the
default PIN code, rst input “0081” in the
“Enter PIN code” and then register a new
PIN code. (P. 34)
-
Locked channels
can be watched
without inputting PIN
code
Once the PIN code is input, the lock
functions (“Lock” and “Maturity Rating”)
are released. If you want to use the lock
functions again, turn the TV off and then turn
it on again.
-
The TV suddenly
turned off
If the TV is turned on by using “Hand Clap
Function” and no operation is made by a
remote or a touch censor for 3 hours the TV
will automatically turn off (P. 18).
-
Some functions do
not work
It is not a malfunction. Depending on
the situation, some function items will be
displayed in gray colour and will not work.
(P. 30)
-

43
Troubleshooting
Problem Actions
Basics
Suddenly the power
lamp blinks/hear a
beep sound
The TV may have operated by detecting an
ambient sound. For details, see “Things you
should know” (P. 18).
-
Suddenly enters
mute/unmute or
turns on/off
Screen
Aspect ratio changes
unintentionally
Press “ ” to return to your settings. (P. 22)-
Black or white
dots appear on the
screen
LCD panels use ne dots (“pixels”) to display
images.
While more than 99.99% of these pixels
function properly, a very small number of
pixels may not light, or may light all the time.
Please understand that this is not a
malfunction.
-
Picture
Poor picture quality
Change the “Picture Mode” setting. (P. 31)
Unnatural colour >>>
Adjust “Colour” and “Backlight”. (P. 31)
Check your “Colour System”. (P. 32)
Noise >>> Set to the following functions.
Picture Mode: Standard (P. 31)
Super DigiPure: Max (P. 31)
Dull picture >>> Set to the following functions.
Picture Mode: Bright (P. 31)
Super DigiPure: Off (P. 31)
-
-
-
-
Problem Actions
Picture
Strange picture
when using an
external device
If the top of the image is distorted, check the
video signal quality itself.
If movement appears unnatural when
receiving a signal from a DVD player etc.,
with 576p (625p), change the output setting
of the external device to 576i (625i).
-
-
Sound
Poor sound
Reset the “Sound” menu settings. (P. 32)
If receiving a poor signal in “Stereo/ t·u”,
switch to “v” (monaural). (P. 32)
Change the broadcasting system using
“Manual Scan”. (P. 36)
-
-
-
HDMI
Wrong screen size
Read the user manual of the connected
device and perform the following:
Check if the output setting of the device is
correct.
Change the signal format of the device to
other format.
-
Æ
Æ
No picture, no sound Use the cable marked with HDMI logo.
-
No sound Check if the device is compliant with HDMI.-
Green and distorted
screen
Wait a little for the signal to stabilise when
switching the signal format for an HDMI
device.
-

44
Etc.AdvancedBasicsGetting started
Problem Actions
Photo Viewer
Album / Title / Artist
/ Year does not
display or display
correctly (Music)
Make sure to use ID3v1 tag.-
Duration time does
not display or display
correctly (Music)
Duration time cannot be calculated for MP3
that contains the artwork.
The duration time is calculated from the bit
rate and the le size, the time displayed may
differ from the actual playback time. Higher
the compression rate and lower the bit rate
/ sample rate is these error margins will be
greater.
-
-
This is not a malfunction
When the TV is turned on, it will take approx. 18 seconds to properly
produce picture and sound.
When the TV is turned on by turning the main power switch on or by
plugging to the AC outlet, it will take approx. 15 seconds until the TV
is ready to receive any commands.
-
-
Problem Actions
Message
“Missing or weak
signal”
Is the TV connected correctly to the aerial?
Change the direction of the indoor aerial.
Check digital channels signal with “Signal
Check”. (P. 39)
If you still cannot watch the digital channels
after following the steps above, there may
be a problem with your aerial or its cable. Or,
the signal may be too weak.
Consult your retailer.
-
-
-
-
Æ
“The timer will start
soon”
While watching TV, the message appears
when a timer programme is about to start,
indicating that the channel will be switched.
-
“Software Update” You can update the software downloaded by
Over air download (P. 48)
-
DTV
No picture, no sound Some digital channels cannot be watched on
this TV. (P. 45)
-
When the clock is
off time Change the “Time Zone” setting. (P. 34)
-

45
Technical information
Auto in “Zoom”
When “Auto” is selected in Zoom, the aspect ratio will turn to the ratio
obtained from the information the TV received.
The aspect ratio will turn to the ratio obtained from WSS (Wide Screen
Identication Signal), video signal, or control signal of the external
devices. Without receiving the aspect information, it will be the setting in
“4:3 Aspect Setting”. (P. 32)
-
Digital channels that cannot be watched on this TV
If a digital channel service uses new formats (such as DVB-H or MPEG4,
etc.), or MHP, it cannot be watched even though the channel name appears.
If the channel is selected, the picture will not appear and audio cannot be heard.
This TV can receive digital terrestrial broadcasting (DVB-T) in the
following countries. Digital terrestrial broadcasting (DVB-T) reception in
other countries is not guaranteed.
Austria, Denmark, Finland, France, United Kingdom, Germany, Italy,
Netherlands, Spain, Sweden, Switzerland, Czech Republic, Belgium
*
Monitor out (EXT-1, EXT-2)
To record Digital / Analogue channels to external devices
Connect the external device to EXT-1 or EXT-2.
Select a programme you want to record and video / audio will output as
an analogue signal.
Analogue channel video / audio will output from EXT-1 when analogue
channel or EXT-1 is selected.
To record video and audio from another external devices
Connect the external device to EXT-1 or EXT-2.
Select an external device you want to record and video / audio will output
as an analogue signal.
Set the aspect ratio to “Regular” or “Full”. The aspect ratio will not be
displayed correctly during recording or playback.
You cannot output from EXT-1 if you switch to EXT-1 from digital channel.
1080p (1125p) signal is not supported, because they cannot be converted
to composite signal.
-
-
-
Note
If you accidentally cut the power cord
Attach a new plug following the steps below. If in doubt, contact your local
retailer.
Important
Never connect to the larger terminal marked with an “E”, the safety earth
symbol “ ” or coloured green or green-and-yellow.
The wires in the mains lead on this product are coloured with the following code:
• Blue: Neutral wire (connect to the black terminal, or one marked “N”)
• Brown: Live wire (connect to the red terminal, or one marked “L”)
-
-
Change the fuse in the plug
Open the plug as illustrated on the right.
When replacing the fuse, always use a correctly
rated and approved type and re-t the fuse cover
when nished.
If in doubt, contact your local retailer.
-
Fuse

46
Etc.AdvancedBasicsGetting started
Supported music formats for Photo Viewer
Sample rate
32, 44.1, and 48 kHz (MPEG-1 Audio Layer-3)
16, 22.05, and 24 kHz (MPEG-2 Audio Layer-3)
Resolution
16 bit
Channels
monaural, stereo
Bit rate
32, 40, 48, 56, 64, 80, 96, 112, 128, 160, 192, 224, 256, and 320 kbps
Some les may not be able to playback depending on the combination
between the sample rate and the bit rate.
-
-
-
“Dolby Digital” output from the DIGITAL AUDIO OUT terminal
Some digital channels are broadcasted with “Dolby Digital” signals. In these
cases, “Dolby Digital” signals can be output from the DIGITAL AUDIO OUT
terminal.
1. Connect an audio system with a “Dolby Digital” decoder to the DIGITAL
AUDIO OUT terminal.
“Connecting external devices” (P. 10)
2. Change the “Digital Audio Output” setting from “PCM” to “Dolby Digital”.
“Digital Audio Output” (P. 33)
Even if “Dolby Digital” is set, “MPEG” signals will be output by a channel
that is not broadcast with “Dolby Digital” signals.
Even if “Dolby Digital” is set, “Liner PCM” signals will be output from the
sources other than digital channels.
Set the audio system so that it is compatible with “Dolby Digital”,
“MPEG” and “Linear PCM”. (For detail, refer to the audio system
instruction manual.) If the audio system does not have a MPEG
decoder, change the setting to “PCM” when listening the sound of a
channel that is not broadcast with “Dolby Digital” signals.
Do not change the setting to “Dolby Digital” from “PCM” when the audio
system does not have a “Dolby Digital” decoder.
If you have a noise or no sound problem, change the setting to “PCM”
from “Dolby Digital”.
Æ
Æ
-
-
-
-
-

47
Technical information
Eco Mode
Dark Light
What is “HDMI CEC”?
HDMI CEC (Consumer Electronics Control) allows the TV to connect and
control multiple HDMI CEC enabled devices with a single remote. CEC
(Consumer Electronics Control) is an optional protocol used in HDMI.
HDMI CEC on this TV is compliant with “High-Denition Multimedia
Interface Specication”.
The TV does not support HDMI CEC functions that are not listed below.
The TV does not guarantee to support use of all HDMI CEC enabled
devices.
Devices that are not enabled to HDMI CEC cannot be controlled with this
TV.
Control the TV using the HDMI CEC enabled device
Turn the TV on and switch to the video source of the operating device.
Switch to the video source of the operating device.
Control the HDMI CEC enabled device using the TV
Turn off the operating device by turning off the TV.
Some device may not support this function. For more details refer to the
device’s manual.
Send status of the TV to the HDMI CEC enabled device
When switching the TV’s external input or channel.
When switching the TV’s menu language.
Information regarding behaviour of the device when status is received,
refer to the external device’s manual.
Turning On / Off HDMI CEC:
Set HDMI CEC Æ “Control with HDMI” (P. 27)
Factory default setting is “On”.
If “HDMI CEC” does not work correctly:
When HDMI CEC enabled device is connected to EXT-1 or EXT-2 with
SCART cable and EXT-4, EXT-5, EXT-6 with HDMI cable, you may not
be able to control TV’s external input. To solve the problem set “HDMI
CEC” to “Off”.
When displaying the “Photo Viewer”, the connected HDMI CEC enabled
device will not operate correctly.
-
-
-
-
-
-
-
*
-
-
*
-
*
-
-
What is “Eco Mode”?
You can adjust this TV so that the screen automatically adjusts to the
optimum contrast of light and dark according to the brightness of your room.
This function reduces eyestrain and the power consumption of this TV.
Set “Eco Mode” Æ “Eco Mode” (P. 35)
Make sure not to block the Eco Sensor on front of the TV (P. 5)
To fully reduce eyestrain and the power consumption of this TV. Set to
the following functions.
Eco Mode: On or Demo (P. 35)
Smart Picture: On (P. 31)
Using “Demo” in “Eco Mode”, you can display the effect of the “Eco Mode”
on the screen
-
-
-

48
Etc.AdvancedBasicsGetting started
Connect a computer
Resolution 640 x 480
(VGA)
1024 x 768
(XGA)
1360 x 768
(WXGA)
Vertical frequency (Hz) 60.0 60.0 60.0
Full
What is “Full Native”?
With the full HD LCD display and “Full Native”, you can enjoy full native
HD resolution of 1920 x 1080. It exposes aws in the video that were
hidden when viewing on “Full”.
-
Full Native Audio
cable
D-SUB (15 pin) cable
Use cable with ferrite cores and no longer than of 3m to avoid
electromagnetic disturbance.
If the signal doesn’t appear, check that the vertical frequency on the PC is
set to “60Hz”.
Adjust the position of PC image Æ “PC Position” (P. 39)
-
-
-
Note
Computer
EXT-3
PC IN
(D-SUB)
The illustrations are emphasised to make clear differences between “Full”
and “Full Native”.
Dark bar or noise may appear at the edges of the screen when viewing
in “Full Native” for some videos. This is resulted from the signal itself, not
due to TV malfunction.
“Full Native” cannot be selected in 720p signal.
*
-
-
Software downloaded by Over air download
If new software is available, the TV will automatically download the tuner
software. If a conrmation message appears, Follow the on-screen
instructions to perform the settings.
The software download function works only when the TV is off (standby).
This function is disabled during when the main power switch is off.
If you have selected “Later”, you can update the software from “Software
Upgrade” in “System Setup”.
-
-
-

49
Frequency table
To use the “Manual Scan” function (P. 36), nd the “CH” number corresponding to the frequency from this table.
Digital channels
CH Austria
Switzerland
Czech Republic
Germany
Denmark
Netherlands
Sweden
Belgium
Other
Italy Spain
Finland
France United Kingdom
CH Frequency
CH 04 177.5
CH 05 177.5 186 178.75
CH 06 184.5 194.5 186.75
CH 07 191.5 203.5 194.75
CH 08 198.5 212.5 202.75
CH 09 205.5 219.5 210.75
CH 10 212.5 226.5 218.75
CH 11 219.5
CH 12 226.5
CH 21 474 474 474 474 474
CH 22 482 482 482 482 482
CH 23 490 490 490 490 490
CH 24 498 498 498 498 498
CH 25 506 506 506 506 506
CH 26 514 514 514 514 514
CH 27 522 522 522 522 522
CH 28 530 530 530 530 530
CH 29 538 538 538 538 538
CH 30 546 546 546 546 546
CH 31 554 554 554 554 554
CH 32 562 562 562 562 562
CH 33 570 570 570 570 570
CH 34 578 578 578 578 578
CH 35 586 586 586 586 586
CH 36 594 594 594 594 594
CH 37 602 602 602 602 602
CH 38 610 610 610 610 610
CH 39 618 618 618 618 618
CH 40 626 626 626 626 626
CH 41 634 634 634 634 634
CH 42 642 642 642 642 642
CH Austria
Switzerland
Czech Republic
Germany
Denmark
Netherlands
Sweden
Belgium
Other
Italy Spain
Finland
France United Kingdom
CH Frequency
CH 43 650 650 650 650 650
CH 44 658 658 658 658 658
CH 45 666 666 666 666 666
CH 46 674 674 674 674 674
CH 47 682 682 682 682 682
CH 48 690 690 690 690 690
CH 49 698 698 698 698 698
CH 50 706 706 706 706 706
CH 51 714 714 714 714 714
CH 52 722 722 722 722 722
CH 53 730 730 730 730 730
CH 54 738 738 738 738 738
CH 55 746 746 746 746 746
CH 56 754 754 754 754 754
CH 57 762 762 762 762 762
CH 58 770 770 770 770 770
CH 59 778 778 778 778 778
CH 60 786 786 786 786 786
CH 61 794 794 794 794 794
CH 62 802 802 802 802 802
CH 63 810 810 810 810 810
CH 64 818 818 818 818 818
CH 65 826 826 826 826 826
CH 66 834 834 834 834 834
CH 67 842 842 842 842 842
CH 68 850 850 850 850 850
CH 69 858 858 858 858

50
Etc.AdvancedBasicsGetting started
Analogue channels
VHF/UHF
CH Austria
Switzerland
Germany
Denmark
Spain
Finland
Netherlands
Sweden
Belgium
Other
Italy United Kingdom Czech Republic France
CH Frequency
CH 01 45.25 53.75 45.75 49.75
CH 02 48.25 62.25 53.75 59.25 55.75
CH 03 55.25 82.25 61.75 77.25 60.5
CH 04 62.25 175.25 175.25 85.25 63.75
CH 05 175.25 183.25 183.25 93.25 176
CH 06 182.25 192.25 191.25 175.25 184
CH 07 189.25 201.25 199.25 183.25 192
CH 08 196.25 210.25 207.25 191.25 200
CH 09 203.25 217.25 215.25 199.25 208
CH 10 210.25 224.25 223.25 207.25 216
CH 11 217.25 45.25 231.25 215.25
CH 12 224.25 48.25 239.25 223.25
CH 13 55.25 247.75
CH 14 62.25 255.25
CH 15 175.25 263.25
CH 16 182.25 271.25
CH 17 189.25 279.25
CH 18 196.25 287.25 223.25
CH 19 203.25 295.25 231.25
CH 20 210.25 303.25 239.25
CH Austria
Switzerland
Germany
Denmark
Spain
Finland
Netherlands
Sweden
Belgium
Other
Italy
United Kingdom
Czech Republic
France
CH Frequency
CH 21 471.25
CH 22 479.25
CH 23 487.25
CH 24 495.25
CH 25 503.25
CH 26 511.25
CH 27 519.25
CH 28 527.25
CH 29 535.25
CH 30 543.25
CH 31 551.25
CH 32 559.25
CH 33 567.25
CH 34 575.25
CH 35 583.25
CH 36 591.25
CH 37 599.25
CH 38 607.25
CH 39 615.25
CH 40 623.25
CH 41 631.25
CH 42 639.25
CH 43 647.25
CH 44 655.25
CH 45 663.25
CH 46 671.25
CH 47 679.25
CH 48 687.25
CH 49 695.25
CH 50 703.25
CH Austria
Switzerland
Germany
Denmark
Spain
Finland
Netherlands
Sweden
Belgium
Other
Italy
United Kingdom
Czech Republic
France
CH Frequency
CH 51 711.25
CH 52 719.25
CH 53 727.25
CH 54 735.25
CH 55 743.25
CH 56 751.25
CH 57 759.25
CH 58 767.25
CH 59 775.25
CH 60 783.25
CH 61 791.25
CH 62 799.25
CH 63 807.25
CH 64 815.25
CH 65 823.25
CH 66 831.25
CH 67 839.25
CH 68 847.25
CH 69 855.25

51
Frequency table
CATV
CH Austria
Switzerland
Germany
Denmark
Spain
Finland
Netherlands
Sweden
Belgium
Other
Italy
United Kingdom
Czech Republic
France
CH Frequency
CH 01 105.25 92.75
CH 02 112.25 100.75
CH 03 119.25 108.75
CH 04 126.25 116.75
CH 05 133.25 128.75
CH 06 140.25 140.75
CH 07 147.25 152.75
CH 08 154.25 164.75
CH 09 161.25 176.75
CH 10 168.25 188.75
CH 11 231.25 200.75
CH 12 238.25 212.75
CH 13 245.25 224.75
CH 14 252.25 236.75
CH 15 259.25 248.75
CH 16 266.25 260.75
CH 17 273.25 272.75
CH 18 280.25 284.75
CH 19 287.25 296.75
CH 20 294.25
CH 21 303.25 303.25
CH 22 311.25 311.25
CH 23 319.25 319.25
CH 24 327.25 327.25
CH 25 335.25 335.25
CH 26 343.25 343.25
CH 27 351.25 351.25
CH 28 359.25 359.25
CH 29 367.25 367.25
CH 30 375.25 375.25
CH 31 383.25 383.25
CH 32 391.25 391.25
CH Austria
Switzerland
Germany
Denmark
Spain
Finland
Netherlands
Sweden
Belgium
Other
Italy
United Kingdom
Czech Republic
France
CH Frequency
CH 33 399.25 399.25
CH 34 407.25 407.25
CH 35 415.25 415.25
CH 36 423.25 423.25
CH 37 431.25 431.25
CH 38 439.25 439.25
CH 39 447.25 447.25
CH 40 455.25 455.25
CH 41 463.25 463.25
CH 42 69.25 69.25
CH 43 76.25 76.25
CH 44 83.25 83.25
CH 45 90.25 90.25
CH 46 97.25 97.25
CH 47 104.25 104.25

52
Etc.AdvancedBasicsGetting started
Specications
Model LT-37DV1BJ LT-42DV1BJ
Broadcasting systems CCIR I / B / G / D / K / L (See “Technical information”, P. 45) Digital: DVB-T 7 MHz / 8 MHz
Colour systems TV broadcast : PAL, SECAM
External input : PAL, SECAM, NTSC 3.58/4.43 MHz
Channels and frequencies
Digital: Frequency: 174-230 MHz / 470-862 MHz
Analogue: Frequency: 47-470 MHz (VHF) / 470-862 MHz (UHF)
E2-E12 / E21-E69, F2-F10 / F21-F69, IR A-IR J, ITALY A-H / H+1 / H+2, R1-R12 / S1-S41,
X / Y / Z / Z+1 / Z+2, French cable channels
Sound-multiplex systems NICAM (I / B / G / D / K / L), A2 (B / G / D / K)
Teletext systems Digital: MHEG-5 UK Prole
Analogue: FLOF (Fastext), TOP, WST (World Standard System)
Power requirements AC 220 V - 240 V, 50 Hz
Audio output (Rated power output) 10 W + 10 W
Speakers (4.5 cm x 13 cm) x 2
Power consumption
[standby]
177 W
[0.5 W]
225 W
[0.5 W]
Screen size (visible area size
measured diagonally) 94 cm 107 cm
Connectors
HDMI x 3, RCA x 5 (component video or composite video, audio L/R), Euroconnector (SCART) x 2,
Optical connector (digital audio output) x 1, USB x 1, D-SUB (15 pins) x 1
For details Æ (P. 11, 40, 48)
Headphone jack Stereo mini jack (3.5 mm in diameter) x 1
Dimensions (W x H x D: mm)
[without stand]
874.6 x 612.8 x 278.6
[874.6 x 569.6 x 69]
985.2 x 675.2 x 278.6
[985.2 x 632 x 69]
Weights
[without stand]
15.5 kg
[13.9 kg]
18.1 kg
[16.5 kg]
Accessories (See “Accessories”, P. 4)
A CAM (Conditional Access Module) for watching pay-TV digital channels can be installed. (P. 7)
DC power can be supplied to the indoor aerial. (P. 8)
When you turn off the main power switch, you can reduce the power consumption to zero. (P. 6)
We may change the design and specications without notice.
-
-
-
-

I
Cable Set Top Box
ABC 0014
ADB 1230, 1269
Auna 1230
Austar 0276
Bell & Howell 0014
Birmingham Cable
Communications 0276
Cable & Wireless 1068
Fosgate 0276
France Telecom 0817
Freebox 1482, 1976
General Instrument 0014, 0276
Humax 0660, 2142
Jerrold 0014, 0276
LG Alps 0779
Macab 0817
Madritel 1230
Magnavox 0014
Memorex 0000
Motorola 0276
Nokia 1569
Noos 0817
NTL 0276, 1060, 1068
Ono 1068
Samsung 0000, 0702, 0779, 1060,
1410, 1666, 2015
Scientic Atlanta 0477
StarHub 0276
Supercable 0276
Telewest 1068
Toshiba 0000
US Electronics 0276
Virgin Media 1060, 1068
Visiopass 0817
Zenith 0000
Optus 0276
Orange 0817
Pace 1060, 1068, 1577
Pacic 1410
Panasonic 0000
Paragon 0000
Philips 0290, 0817
Pioneer 0023
Pulsar 0000
Runco 0000
Sagem 0817
Salora 0000
Cable/PVR Combination
Freebox 1482, 1976 Humax 2142 Nokia 1569 StarHub 1927
Satellite Set Top Box
@sat 1300
@Sky 1334
ABsat 0713
Acoustic Solutions 1284
ADB 0642, 1367, 1418, 1473,
1491
Akai 0200
Akura 1705
Alba 0455, 0613, 0713, 1284,
1659
Allegro 0635
Allsat 0200
Alltech 0713
Allvision 1232, 1334, 1412
Amitronica 0713
Ampere 0132, 0396
Amstrad
0132, 0396, 0501, 0713,
0847, 0885, 1113, 1175,
1693
Anglo 0713
Ankaro 0713
Anttron 0613
Apollo 0455
Axitronic 1626
B@ytronic 1412
Balmet 1457
Beko 0455
Best Buy 1993
Big Sat 1457
Black Diamond 1284
Blaupunkt 0173
Blue Sky 0713
Boca 0132, 0713, 1232, 1366,
1579
Bodner & Mann 1480
Boston 1251
Brainwave 0658, 1294, 1672
British Sky Broadcasting 0847, 1175, 1662
Broco 0713
BskyB 0847, 1175, 1662
BT 1296
Bubu Sat 0713
Bush 1284, 1291, 1645, 1672,
1743
Cambridge 0501
Canal Digital 0853
Apro 1672
Arcon 1075
Arcus 1143
Armstrong 0200
Arnion 1300
Asat 0200
ASCI 0114, 1334
ASLF 0713
AssCom 0853
Aston 1261
Astra 0607, 0713
Astratec 1743
Astro
0173, 0501, 0607, 0613,
0658, 1099, 1100, 1113,
1273, 1816
Atsat 1300
AtSky 1334
Audioline 1672
Audioton 0613
Austar 0642
Avalon 0396
Axil 1413, 1457, 1659, 1993
Axis 1111
Canal Satellite 0292, 0853, 1339, 1853
Canal+ 0853
CGV 1413, 1567
Cherokee 1480
Chess 0114, 0713, 1334, 1626
Chili 1718
CityCom 0299, 0607, 0658, 0818,
1075, 1176, 1232
Clark 0613
Classic 1672
Clatronic 1413
Clemens Kamphus 0396
Cobra 0396
Colombia 0132
Comag 0132, 1232, 1366, 1412,
1413, 1579
Comsat 1413
Condor 0607
Connexions 0396
Conrad 0132, 0501, 0607
Coship 1457, 1672
Crown 1284
Cryptovision 0455
Remote control codes (P. 28)

II
Cyrus 0200
D-box 0723, 1114, 1127
Daewoo 0713, 1111, 1296, 1743
DAK 1993
Dantax 1626
Deltasat 1075
Digatron 1294
Digenius 0299, 1161
Digiality 0607, 1334
Digifusion 1581, 1645, 1743
Digihome 1284
DigiLogic 1284
DigiQuest 1300, 1457, 1473
DigiSat 1232
Digisky 1457
Digittrade 1659
Dijam 1296
DiPro 1367, 1543
DirecTV 0099
Discovery 1480
Distratel 0885, 1283, 1704, 1705
DMT 1075
DNT 0200, 0396
Dream Multimedia 1237
Durabrand 1284
Echostar
0167, 0396, 0455, 0610,
0713, 0853, 1200, 1323,
1409, 1418, 1473
Einhell 0132, 0501, 0713
Elap 0713, 1413, 1567
Elsat 0713
Elta 0200, 1659
eMTech 1214
Engel 0713, 1251, 1993
EP Sat 0455
Eurieult 0885
Eurocrypt 0455
EuroLine 1251
Europa 0501, 0607
Europhon 0132, 0299, 0607
Eurosky 0114, 0132, 0299, 0501,
0607
Eurostar 0607, 0818
Eutelsat 0713
Exator 0613
Fenner 0713
Ferguson 0455, 1291, 1743
Fidelity 0501
Finlandia 0455
Finlux 0455, 1626
Flair Mate 0713
Fly Com 1457
FMD 0114, 1413, 1457
Free Wave Technology 1743
Freecom 0501
FTEmaximal 0713
Fuba 0173, 0299, 0396, 1161,
1214, 1251
Galaxis 0853, 1111, 1557
Gardiner 0818
Garnet 1075
GbSAT 1214
Gecco 1273, 1412
General Satellite 1176
Globo 1251, 1334, 1412, 1429,
1626
GOD Digital 0200
Gold Box 0292, 0853
Golden Interstar 1283
Goodmans 0455, 1284, 1291, 1591,
1705
Granada 0455
Grandin 1626
Grocos 1457
Grundig 0173, 0847, 0853, 1284,
1291, 1330, 1659, 1672
Haensel & Gretel 0132
Hama 1567
Hanseatic 1099, 1100
Hauppauge 1294, 1672
HB 1214
HDT 1159
Heliocom 0607
Helium 0607
Hirschmann 0173, 0299, 0396, 0501,
0607, 1111, 1232, 1412
Hitachi 0455, 1284
HNE 0132
Hornet 1300
Houston 0396
Humax
1176, 1427, 1675, 1743,
1788, 1808, 1882, 1915,
2144, 2408
Huth 0132, 0607, 1075, 1143
Hyundai 0758, 1075, 1159
i-CAN 1367
ID Digital 1176
ILLUSION sat 1557
Imperial 1195, 1197, 1334, 1429,
1672
Ingelen 0114, 0396
Inno Hit 1626
International 0132
Interstar 1214
Intervision 0607
Inves 1743, 1993
iotronic 1413
ITT Nokia 0455, 0723
Jaeger 1334
K-SAT 0713
Kamm 0713
Kaon 1300
KaTelco 1111
Kathrein
0114, 0173, 0200, 0480,
0504, 0613, 0658, 0713,
0818, 1416, 1561, 1567,
1717
Kenwood 0853
Key West 0132
Kiton 0114
Konig 0607
KR 0613
Kreiling 0114, 0658, 1480, 1626
Kreiselmeyer 0173
Kyostar 0613
L&S Electronic 0132, 1334
Labgear 1296
LaSAT 0132, 0173, 0299, 0607
Legend 1718
Leiko 1626
Lemon 1334
Lenco 0607, 0713
Lenson 0501
LG 1075
Lifesat 0132, 0299, 0713
Listo 1626
Lodos 1284
Logik 1284
Logix 1075
Lorenzen 0132, 0299, 0607, 1161,
1294, 1579
Luxor 0501
M Electronic 0818
M vision 1557
Manata 0132, 0713
Manhattan 0455, 1300
Marantz 0200
Maspro 0173, 0713
Matsui 0173, 1284, 1591, 1626,
1743
Max 0607
Maxim 1705
Maximum 1075, 1334
Mediabox 0292, 0853
Mediacom 1206
MediaSat 0292, 0501, 0853, 1339
Medion 0132, 0299, 0713, 1075,
1232, 1334, 1412, 1626
Medison 0713
Mega 0200
Metronic
0132, 0613, 0713, 0818,
0885, 1283, 1334, 1375,
1413, 1659, 1704, 1705
Metz 0173
MiCO 1993
Micro 0501, 0607, 0613, 0713,
1294
Micro Elektronic 0713
Micro Technology 0713
Micromaxx 0299
Microstar 1075
Microtec 0713
Mitsubishi 0455
Morgan’s 0132, 0200, 0713, 1232,
1412
Motorola 1473
Multibroadcast 0642
Multichoice 0642
Mustek 1659
Mx Onda 1659

III
Myryad 0200
Mysat 0713
MySky 1693, 1848, 1850
Neom 1993
NEOTION 1334
Netgem 1322
Netsat 0099
Neuf TV 1322
Neuhaus 0501, 0607, 0713
Neuling 0132, 1232
Neusat 0713
Neveling 1161
Nevir 1659
Newton 0396
NextWave 1143
Nikko 0200, 0713, 0723
Noda Electronic 0885, 1704, 1705
Nokia
0455, 0723, 0751, 0853,
1023, 1127, 1223, 1310,
1723
Nordmende 0455
Octagon 0613
OctalTV 1294
Oggle 1705
Onn 1284
Opentel 1232, 1412
Optex 0114, 0713, 1283, 1413,
1611, 1626
Orbis 1232, 1334, 1412
Orbitech 0114, 0501, 1099, 1100,
1195, 1197
P/Sat 1232
Pace
0200, 0241, 0329, 0455,
0847, 0853, 1175, 1323,
1423, 1693, 1717, 1848,
1850
Pacic 1284, 1375
Packard Bell 1111
Palcom 0299, 1161, 1409
Palladium 0396, 0501
Palsat 0501
Panasonic 0455, 0847, 1304
Panda 0173, 0455, 0607
Pantech 0747
Pass 1567
Satec 0713
Satelco 1232
Satplus 1100
Schaecke 0613
Schaub Lorenz 1214
Schneider 1206, 1251
Schwaiger
0132, 0504, 0607, 0885,
1075, 1111, 1334, 1412,
1457
Scientic Atlanta 1980
SCS 0299
Sedea Electronique 0132, 1206, 1283, 1626
Seeltech 1993
Seemann 0396
SEG 0114, 1075, 1251, 1626,
1993
Septimo 0885, 1375
Serd 1412
Serino 0610
Servimat 1611
ServiSat 0713, 1251
Siemens 0173, 0396, 1334, 1429
Silva 0299
Skantin 0713
SKR 0713
SKT 0132
SKY 0099, 0847, 0856, 1175,
1662, 1693, 1848, 1850
SKY Italia 0853, 1693, 1848
Sky XL 1251, 1412
Sky+ 1175
Skymaster 0713, 1075, 1200, 1334,
1409, 1545, 1567, 1611
Skymax 0200, 1413
Skyplus 1232, 1334, 1412
SkySat 0114, 0501, 0607, 0713
Skyvision 1334
SL 0132, 0299, 1294, 1672
SM Electronic 0713, 1200, 1409
Smart 0132, 0396, 0713, 1113,
1232, 1273, 1404, 1413
Sony 0282, 0292, 0455, 0847,
0853, 1558
SR 0132
Patriot 0132
peeKTon 1457, 1659, 1993
Philips
0099, 0133, 0173, 0200,
0292, 0455, 0613, 0818,
0853, 1114, 1499, 1543,
1672, 1743
Phonotrend 1200
Pilotime 1339
Pino 1334
Pioneer 0292, 0329, 0853, 1308
Planet 0396
PMB 0713, 1611
Polytron 0396
Portland 1296
Preisner 0132, 0396, 1113, 1366
Premier 0292, 0723, 1429
Primacom 1111
Proline 1284, 1659
Promax 0455
Quelle 0299, 0607
Radiola 0200
Radix 0396, 1113
Rainbow 0613
Rebox 1214
Regal 1251
RFT 0200
Roadstar 0713, 0853
Rollmaster 1413
Rover 0713
Rownsonic 1567
S-ZWO 1207
SAB 1251, 1300
Saba 0607, 0820, 0885
Sabre 0455
Sagem 0820, 1114, 1690
Samsung 0773, 0853, 1206, 1243,
1458, 1570, 1916
Sansui 1545
Sanyo 1626
SAT 0501
Sat Control 1300
Sat Partner 0501, 0613
Sat Team 0713
SAT+ 1409
Satcom 0607
Star Sat 1214
Starland 0713
Starlite 0200
Stream 1848
Stream System 1300
Strong
0132, 0613, 0713, 0820,
0853, 1159, 1284, 1409,
1473, 1626, 1765
Sumin 1412
Sunny 1300
Sunsat 0713
Sunstar 0132, 0642
Sunstech 1993
Supermax 1143
Supratech 1413
Systec 1334
TaeKwang 0733
Tahnon 1704
Tantec 0455
Tatung 0455
TBoston 1251, 1659
Tecatel 1200
Technical 1626
Technika 1705
TechniSat
0114, 0396, 0455, 0501,
1099, 1100, 1195, 1197,
1322
Technomate 1283, 1610
Technosat 1143
Technosonic 1672
Technotrend 1429
Technowelt 0132, 0607
Techwood 0114, 1284, 1626
Telasat 0607
TELE System 0396, 1251, 1409, 1611
Teleciel 0613
TeleClub 1367
Teleka 0396, 0501, 0607, 0613
Telesat 0607
Telestar
0114, 0501, 1099, 1100,
1195, 1197, 1251, 1334,
1610, 1626, 1672
Teletech 0114
Televes 0132, 0455, 0501, 1214,
1300, 1334
Satellite Set Top Box

IV
Telewire 1232
Tempo 1143
Tevion 0713, 1409, 1672, 1705
Thomson
0292, 0455, 0607, 0713,
0820, 0847, 0853, 1046,
1175, 1291, 1534, 1543,
1662
Thorn 0455
Tiny 1672
Tioko 0132
Tividi 1429
Tokai 0200
Tonna 0455, 0501, 0713, 1611
Topeld 1206, 1207, 1208, 1545
Toshiba 0455, 1284
TPS 0820
Trevi 1251
Triasat 0501
Triax
0114, 0132, 0200, 0396,
0501, 0713, 0853, 1113,
1251, 1291, 1296, 1413,
1611, 1626
TT-micro 1429
Turnsat 0713
Twinner 0713, 1611
Unisat 0132, 0200
United 1251
Universum 0114, 0173, 0299, 0607,
1099, 1251
Van Hunen 1161
Vaova 1993
Variosat 0173
Wisi 0132, 0173, 0299, 0396,
0455, 0501, 0607, 1232
Worldsat 0114, 1214, 1251, 1480,
1543
Xsat 0713, 0847, 1214, 1323
Xtreme 1300
Yakumo 1413
Yamada 1718, 1993
Yes 1887
Zehnder
0114, 0504, 0818, 1075,
1232, 1251, 1334, 1412,
1413
Zenith 0856, 0635
Zeta Technology 0200
Zodiac 0396, 0613
Ventana 0200
Vestel 0114, 1251
VH Sat 0299
Viola Digital 1672
Vision 1626
Visionic 1283
VisionNet 1557
Visiosat 0114, 0713, 1413, 1457,
1718
Vitecom 1413
Viva 0856
VTech 0818
Wetekom 0501
Wewa 0455
Wharfedale 1284
SAT/PVR Combination
@sat 1300
Allvision 1412
Amstrad 1175
Atsat 1300
B@ytronic 1412
British Sky Broadcasting 1175
BskyB 1175, 1662
Bush 1645
Canal Satellite 1339
Comag 1412
Digifusion 1645
DigiQuest 1300
DMT 1075
Dream Multimedia 1237
Echostar 0610
eMTech 1214
GbSAT 1214
Nokia 1023, 1310
Opentel 1412
Orbis 1412
Pace 1175, 1423, 1693, 1850
Panasonic 1304
Philips 0099
Pilotime 1339
Rebox 1214
Samsung 1206, 1570
Sansui 1545
Sat Control 1300
Schneider 1206
Schwaiger 1075, 1412
Sedea Electronique 1206
Serd 1412
SKY 1175, 1662, 1693, 1848,
1850
Gecco 1412
Globo 1412
HDT 1159
Hirschmann 1412
Humax 1176, 1427, 1675, 1788,
1808, 2144
Huth 1075
Hyundai 1075, 1159
Kathrein 0658, 1561
LG 1075
Maximum 1334
Mediacom 1206
Medion 1412
Microstar 1075
Morgan’s 1412
MySky 1693, 1848, 1850
NEOTION 1334
SKY Italia 1848
Sky XL 1412
Skymaster 1075, 1545
Skyplus 1334, 1412
Stream System 1300
Sumin 1412
Sunny 1300
TechniSat 1195, 1197
Telestar 1195, 1197
Thomson 1175, 1534, 1662
Topeld 1206, 1545
Xtreme 1300
Yamada 1993
Zehnder 1075, 1412
DVD
3D LAB 0539
4Kus 1158
A-Trend 0714
Acoustic Solutions 0713, 0730, 1316
AEG 0675, 0770, 0788, 0790,
1233, 1434, 1923
AFK 1051, 1152, 1923
Airis 0672, 1005, 1224, 1321
Aiwa 0533
All-Tel 1451
Altacom 1224
Amitech 0770, 0850
Amoi 0852
Amstrad 0713, 0770, 0790, 1151,
1367
AMW 0872
Ansonic 0774, 0831, 1316
Apex Digital 0672, 1004
Akai 0788, 0790, 0898, 1115,
1233, 1557, 1695
AKI 1005
Akura 0898, 1051, 1140, 1233,
1367
Alba
0539, 0672, 0695, 0699,
0713, 0730, 0783, 1140,
1530, 1695, 1994
Alize 1151
Arena 1115
Aria 0893
Arianet 0818, 0893
Aristona 0539, 0646
ASCOMTEC 1923
Asono 1224
Astro 1513
Atacom 1224
Audiola 1660

V
Audiosonic 1923
Audix 0713
Autovox 0713
Auvio 0843
Axion 0730
Basic Line 0713, 1994
Baze 0898
BBK 1224, 1452
Beep 1163
Bellagio 1004
Belson 1923
Berthen 1643
Binatone 1923
Black Diamond 0713
Blu:sens 1233, 1321
Blue Nova International 1321
Blue Sky 0651, 0672, 0695, 0713,
0790, 0843, 1423
Boghe 1004, 1221
Boman 0783, 0898, 1005
Bose 2023
Brainwave 0770, 1115
Brandt 0503, 0551, 0651
Broksonic 0695
Bush
0672, 0699, 0713, 0723,
0730, 0733, 0831, 0879,
1051, 1128, 1140, 1367,
1419, 1436, 1483, 1695,
1832
Cambridge Audio 0751, 1109
Campomatic Digital 1051
Cat 0699, 0786, 0789, 1421,
1923
CCE 0730
cello 1730
Centrum 0675, 0713, 0779, 0789,
1005, 1227, 1923, 1994
CGV 0733, 0751, 1115
Cinea 0841
Cinetec 0713, 0872
cineULTRA 0699
CJ Digital 1643
Classic 0730, 1730
Clatronic 0672, 0675, 0788, 0818,
1233, 1434, 1923
Durabrand 0675, 0713, 0831, 1502
E:max 1233, 1321, 1643
eBench 1152
ECC 0730
Eclipse 0723, 0751
Elfunk 0713, 0850
Elin 0770
Ellion 0850, 1421
Elta 0672, 0770, 0788, 0850,
1051, 1115, 1151, 1233
Eltax 1233, 1321
Emerson 0591
Energy Sistem 1513
Enterprise 0591
EuroLine 0675, 0788, 1115, 1233,
1643
Excello 1513
Fenner 0651
Ferguson 0651, 0695, 0713, 0898,
1695, 1730
Finlux 0591, 0672, 0741, 0751,
0770, 0783
Fintec 1530
Firstline 0713, 0843, 0869, 1530
Fisher 0670
Funai 0675, 0695
Gateway 1158
Germatic 1051
Giec 1221
Global Link 1224
Global Solutions 0768
Global Sphere 1152
Go Video 0783, 0869
Gold 1513
GoldStar 0591, 0741
Goodmans
0651, 0713, 0723, 0730,
0783, 0790, 0879, 1004,
1140, 1152, 1221, 1316,
1423, 1530, 1730, 1923,
2014
GoWell 1643
GPX 0699, 0741
Graetz 0665
Gran Prix 0831, 0898
Grandin 0713, 1233
Clayton 0713
CMX 1643
Coby 0730, 0852
Codex 1233
Commax 1321
Conia 0852
Contel 0788
Continental Edison 0831, 0872
Crown 0713, 0770, 1115
Cybercom 0831
CyberHome 0714, 0816, 1502
Cytron 0651, 0774, 1347, 1423
D-Vision 1115, 1367
Daenyx 0872
Daewoo 0714, 0770, 0870, 0872,
1436, 1483, 2155
Dalton 0786, 1036
Dansai 0770, 0783, 1115, 1695
Dantax 0539, 0713, 0723, 0790
Daytek 0872, 1005
Dayton 0872, 1158
DCE 0831
Decca 0770, 1115
Denon 0490, 0634, 1634, 2258
Denver 0672, 0699, 0788, 0898,
1316, 1321, 1923
Denzel 0665
Desay 0843
Dgtec 0672
Diamond 0651
Digihome 0713
DigiLogic 0713
Digital i 0893
Digitech 1832
DiK 0831
Dinamic 0788
Disney 0831
DK Digital 0831, 1557, 1660
DMTech 0783, 1271
Dragon 0831
DreamX 1151
DSE 1730
Dual
0651, 0665, 0713, 0730,
0779, 0783, 0790, 0831,
1436, 1530
Grundig
0539, 0551, 0651, 0670,
0695, 0713, 0775, 0790,
1004, 1036, 1128, 1436,
1465, 1643, 1695, 1730,
1832
Grunkel 0770, 0790, 0831, 1316
GVG 0770
H & B 0713, 0818, 0841, 0850,
1233, 1421
Hanseatic 0741, 0783, 0790
Harman/Kardon 0702
Haus 0786
HCM 0788
HE 0730, 1163, 1484, 1923
Henss 0713
HiMAX 0843
Hitachi 0573, 0664, 0665, 0713,
1664, 1835, 1994
Hiteker 0672, 1923
Hoeher 0651, 0713, 0831, 1004,
1224, 1530
Home Electronics 0730, 0770
Home Tech Industries 1224, 1643, 1923
HotMedia 1152
Humax 0646
HYD 1233
Hyundai 0850, 1660
IISonic 1508
Im@ge 1513
Ingelen 0788
Inno Hit 0713
Irradio 0869, 1115, 1224, 1233
IRT 0783
ISP 0695
Jamo 1036
Jaton 0665
JDB 0730
JDV 1367
Jeken 0699
JMB 0695
JVC
0503, 0539, 0623, 1164,
1241, 1275, 1550, 1597,
1602, 1701, 1860, 1863,
1940, 2365
jWin 1049, 1051
DVD

VI
Kansas Technologies 1233, 1530
Karcher 0783, 1367
Kendo 0672, 0699, 0713, 0831,
1483
Kennex 0713, 0770, 0898
Kenwood 0490, 0534
KeyPlug 1643
Kiiro 0770
King Vision 1513, 1643
Kingavon 0818
Kiss 0665, 0841, 1523
Konka 0711, 0719, 0720, 0721
Kotron 0879
Kreisen 1421
KXD 1321, 1923
Lawson 0768
Leiker 0872, 1513
Lenco 0651, 0699, 0713, 0770,
0774, 1513
Lenoxx 2014
Lenoxx Sound 2014
Lexia 0699, 0768
LG 0591, 0741, 0790, 0869,
1544, 1906
Lifetec 0651, 0831, 1347
Limit 0768
LiteOn 1158, 1416
LM 1643
Lodos 0713
Loewe 0539, 0741
Logik 0713
Logix 0783
Loomax 1487
Luker 1367
Lumatron 0695, 0713, 0741, 1115,
1321, 1832
Lunatron 0741
Luxman 0573
Luxor 0713, 1004, 1695, 1730
Magnat 1923
Magnavox 0503, 0539, 0646, 0675,
0713, 1140
Magnex 0723
Magnum 1436, 2014
Manhattan 0713
Marantz 0539
Norcent 1923
Nordmende 0774, 0831, 1316
Noriko 0752
Okano 0752
Olidata 0672
Onkyo 0503, 0627, 1769
Oopla 1158
Optim 0843
Optimus 0525
Orava 0818
Orbit 0872, 1643
Orion 0695, 0713, 1128, 1233,
1419, 1434, 1695
Oritron 0651
Ormond 0713
P&B 0818, 1451
Pacic 0713, 0768, 0790, 0831
Packard Bell 0831, 1321, 1648
Palladium 0695, 0713, 0779, 1906
Panasonic
0490, 1010, 1011, 1579,
1641, 1661, 1834, 1905,
1908
Panda 0789
Paramount Pictures 0779
peeKTon 0898, 1224, 1484
Philco 0733
Philips
0503, 0539, 0646, 0675,
1158, 1340, 1354, 1813,
2056, 2084
Phonotrend 0699
Pioneer 0142, 0525, 0571, 0631,
1571, 1965
PJ 1923
Play It 1643
Plu2 0850
Powerpoint 0872, 1005
Prinz 0831
Prism 0831
ProCaster 1004, 1513
Proline 0651, 0672, 0710, 1004,
1316, 1483
Proscan 0522
Proson 0713
Prosonic 0699, 0752
ProVision 0699, 0730, 1163, 1321,
1484, 1923
Mark 0713
Marquant 0770
Mastec 1221, 1434
Matsui 0651, 0672, 0695, 0713,
1004, 1316, 1695, 1730
Maxim 0713, 0872, 1367
MBO 0730, 1730
MDS 0713
Mecotek 0770
Medialine 1271
Mediencom 0751
Medion
0630, 0651, 0741, 0774,
0783, 0831, 0879, 1006,
1347, 1423
MEI 0790
Memorex 0831
Messo 1513
Metz 0525, 0571, 0713, 1994
MiCO 0723, 0751, 1221, 1223
Micromaxx 0695, 1695
Micromedia 0503, 0539
Micromega 0539, 1005
Microsoft 0522, 1708, 2083
Microstar 0831
Minato 0752
Minax 0713
Minoka 0770, 1115
Mirror 0752, 0879
Mitsubishi 0713
Mizuda 0770, 0818, 1451
Monyka 0665
MPX 0843
Mustek 0730, 1730
Muvid 1643
Mx Onda 0651, 0751, 1223
Mystral 0831
NAD 0741
Naiko 0770, 1004, 1367
Narita 1367
Neom 1643
Neovia 1271
Neufunk 0665
Nevir 0672, 0770, 0831, 1484
Nexius 0790
Nikkai 1923
Nintaus 1051
Pye 0539, 0646
QONIX 0790, 1051
Quartek 1648
Radionette 0741, 0869, 1906, 2024
Radiotone 0713
Raite 0665
RCA 0522
REC 0490
Redstar 0763, 0770, 0788, 0898,
1394, 1923
Relisys 1347
Reoc 0752, 0768
Revoy 0699, 0841
Richmond 1233
Roadstar
0672, 0699, 0713, 0730,
0818, 0879, 0898, 1051,
1227, 1434, 1832, 2014
Ronin 0710, 0872
Rotel 0623
Rownsonic 0789
Saba 0551, 0651
Saivod 0831, 1367
Salora 0741
Sampo 1321
Samsung 0199, 0490, 0573, 0744,
1075, 1635, 1932
Sansui 0695, 0751, 1316
Sanyo 0670, 0713
Scan 0850
ScanMagic 0730, 1730
ScanSonic 1695
Schaub Lorenz 0770, 0788, 1115, 1151,
1643
Schneider
0539, 0646, 0651, 0713,
0774, 0779, 0783, 0788,
0790, 0831, 0869, 1227,
1367
Schoentech 0713
Schwaiger 0752
Scientic Labs 0768
Scott
0651, 0672, 1005, 1036,
1233, 1394, 1423, 1484,
1923
Seeltech 1224, 1451, 1513, 1643
SEG 0665, 0713, 0763, 0872,
1483, 1530, 1994

VII
Shanghai 0672
Sharp
0630, 0675, 0713, 0752,
0869, 1419, 2015, 2024,
2250
Sherwood 0741
Siemssen 1382
Sigmatek 1005, 1224
Siltex 1224
Silva 0788, 0898
Silva Schneider 0741, 0831, 0869, 0898,
1367
SilverCrest 0131, 1152
Sinudyne 1221, 1316
Sistemas 0672, 1513
Skantic 0539, 0713
Skymaster 0730, 0768
Skyworth 0898
Sliding 1115
SM Electronic 0730, 0768, 1152
Smart 0713
Sonic Blue 0783
Sony
0533, 0864, 1033, 1070,
1516, 1533, 1536, 1633,
1824, 1934, 1981, 2020,
2043, 2132
Sound Color 1233
Soundmaster 0768
Soundwave 0713, 0783
Standard 0651, 0768, 0788, 0831,
0898
Telefunken 0551
Teletech 0713, 0768
Tensai 0651, 0770
Tesco 1316
Tevion
0651, 0898, 1036, 1227,
1382, 1483, 1660, 1730,
1923, 2014
Theta Digital 0571
Thomson 0522, 0551
Tokai 0665, 0788, 0790, 0898,
1233, 1557
Tom-Tec 0789
Top Suxess 1224
Toshiba 0503, 0695, 1045, 1459,
1510, 1769, 2006
Tosumi 1367
TProgress 0752
TRANS-continents 0831, 0872, 1233, 1321
Tredex 0843
Trevi 0831
TSM 1224
TVE 0713
Umax 1151
United
0675, 0695, 0699, 0713,
0730, 0788, 1115, 1152,
1233, 1367, 1643, 1832
Universum
0591, 0713, 0741, 0779,
0790, 0869, 1227, 1530,
1913
Uptek 0763
Star Clusters 1152, 1227
Starlogic 1005
Starmedia 0818, 1005, 1224
Strato 1152, 1382
Strong 0713
Sunkai 0770, 0850
Sunstech 0831, 1513
Sunwood 0788, 0898
Supervision 0768, 1152
Supratech 0893, 1513
SVA 0672, 0752
Sylvania 0675
Symphonic 0675
Synn 0768
Tamashi 1394
Tandberg 0713, 1695, 1994
Tangent 1321
Targa 1227, 1906
Tatung 0770, 1695
Tchibo 0741
TCM 0741, 0790
Teac 0741, 0768, 1227
Tec 0898
Technica 1367, 1695
Technics 0490, 1905
Technika 0770, 0831, 1115, 1316,
1695
Technisson 1115
Technosonic 1051, 1115, 1367
Techwood 0713, 1530, 1994
Venturer 0790, 1769
Vestel 0713, 1530, 1994
Victor 1241
Vivax 1513
Voxson 0730, 0831
Waitec 0730, 1151, 1224, 1233
Waltham 0713,1530
Welkin 0831
Wellington 0713
Welltech 1221
Weltstar 0713
Wesder 0699
Wharfedale 0713, 0751, 0752, 0790,
1115, 1832, 1835
Wilson 0831, 1233
Windsor 0713
Windy Sam 0573
Woxter 1005, 1151, 1224
X-Waves 1513
Xbox 0522, 1708, 2083
Xenius 0790
Xoro 1183, 1221
Yakumo 1004
Yamada 0872, 1004, 1151, 1158,
1416
Yamaha 0490, 0539, 0646
Yamakawa 0665, 0710, 0872
Yukai 0730, 1730
Zenith 0503, 0591
DVD
Blu-Ray DVD
Denon 2258
JVC 2365
LG 0741
Pioneer 0142
Samsung 0199
Panasonic 1641
Philips 2084
Sharp 2250
Sony 1516
HD DVD
Microsoft 1708, 2083
Onkyo 1769
Integra 1769
LG 0741
RCA 1769
Toshiba 1769
Xbox 1708, 2083

VIII
DVD-R
4Kus 1158
Airis 1321
Alba 1530
Aristona 0646
Boghe 1221
Bush 1436
Cat 1421
cello 1730
Centrum 1227
Classic 1730
Commax 1321
CyberHome 1502
Cytron 1347
Dayton 1158
DSE 1730
Dual 1530
Durabrand 1502
E:max 1321
Ellion 1421
Eltax 1321
Ferguson 1730
Fintec 1530
Firstline 1530
Funai 0675
Gateway 1158
Giec 1221
Goodmans 1221, 1530, 1730
GPX 0741
Grundig 1436, 1730
H & B 1421
Hoeher 1530
Humax 0646
JVC 1164, 1275, 1597
Kansas Technologies 1530
Kreisen 1421
KXD 1321
LG 0741
Lifetec 1347
LiteOn 1158, 1416
Loewe 0741
Lumatron 1321
Luxor 1730
Mastec 1221
Matsui 1730
MBO 1730
Medion 1347
MiCO 0751, 1221
Mustek 1730
Oopla 1158
Packard Bell 1321
Panasonic 0490, 1010, 1011, 1579
Philips 0646, 1158
Pioneer 0631
ProVision 1321
Pye 0646
Quartek 1648
Relisys 1347
Roadstar 1227
Samsung 1635
ScanMagic 1730
Schneider 0646, 1227
SEG 1530
Sharp 1419
Sinudyne 1221
Sony 1033, 1070, 2132
Star Clusters 1227
Sylvania 0675
Tangent 1321
Targa 1227
Teac 1227
Techwood 1530
Tevion 1227, 1730
Thomson 0551
Toshiba 1510
Universum 1227, 1530
Vestel 1530
Waltham 1530
Welltech 1221
Xoro 1221
Yamada 1158, 1416
Yamaha 0646
Yukai 1730
Home Theater in Box
AEG 0790, 1923
AFK 1923
Akai 0790
Amstrad 0790
ASCOMTEC 1923
Audiosonic 1923
Basic Line 1994
Belson 1923
Binatone 1923
Blue Sky 0790
Bose 2023
Bush 1832
Cat 1923
Centrum 1923, 1994
Clatronic 1923
Dantax 0790
Denon 0634, 1634
Denver 1923
Digitech 1832
Dual 0779, 0790
Marquant 0770
MEI 0790
Metz 1994
Nexius 0790
Nikkai 1923
Norcent 1923
Onkyo 0627
Palladium 0779, 1906
Panasonic 1834, 1905, 1908
Paramount Pictures 0779
Philips 1813
Pioneer 1965
PJ 1923
ProVision 1923
QONIX 0790
Radionette 1906, 2024
Redstar 1923
Roadstar 1832, 2014
Samsung 1932
Sanyo 0670
Finlux 0672
Goodmans 0790, 1923, 2014
Grundig 1832
Grunkel 0790
Hanseatic 0790
Harman/Kardon 0702
HE 1923
Hitachi 1835, 1994
Hiteker 1923
Home Tech Industries 1923
Irradio 1233
JVC 0623, 1701, 1860, 1863,
1940
KXD 1923
Lenoxx 2014
Lenoxx Sound 2014
LG 0790, 1906
Lumatron 1832
Magnat 1923
Magnum 2014
Schneider 0779, 0790
Scott 1923
SEG 1994
Sharp 2015, 2024
Sony 1033, 1070, 1824, 1934,
1981, 2020, 2043, 2132
Tandberg 1994
Targa 1906
Technics 1905
Techwood 1994
Tevion 1923, 2014
Thomson 0522
Tokai 0790
Toshiba 2006
United 1832
Universum 0779, 0790, 1913
Venturer 0790
Vestel 1994
Wharfedale 0790, 1832
Xenius 0790

IX
TV/DVD Combination
Akura 1367
Alba 0695
Amstrad 1367
Black Diamond 0713
Blue Sky 0713
Bush 0713, 0879, 1367
Centrum 0713
Crown 0713
D-Vision 1367
Daewoo 0870, 2155
DMTech 1271
Dual 0713
Elfunk 0713
Ferguson 0695, 0713
Goodmans 0713, 0879
Grandin 0713
Grundig 0539, 0695
Hitachi 0713
JDV 1367
Karcher 1367
Konka 0719, 0720
Kotron 0879
Logik 0713
Luker 1367
Luxor 0713
Matsui 0713
Maxim 1367
Medialine 1271
Medion 0879
Mirror 0879
Naiko 1367
Narita 1367
Neovia 1271
Orion 0695
Philips 0539
Roadstar 0879
Saivod 1367
Schneider 1367
SEG 0713
Silva Schneider 1367
Sliding 1115
Technica 1367
Technosonic 1367
Teletech 0713
Thomson 0551
Toshiba 0695
Tosumi 1367
United 0713, 1367
Universum 0713
Wharfedale 1115
Amplier
Acurus 1431
Arcam 0269
Audio Agile 0269
Audiolab 0269
AVI 0269
Ayon 1714
Balanced Audio
Technology 0269
Bonnec 0269
Carver 0269
Copland 0269
Curtis Mathes 0300
Denon 0272
Goldmund 0269
Grundig 0269
Harman/Kardon 0269
Linn 0269
Loewe 0269
Magnavox 0269
Marantz 0269, 0892
Meridian 0269
Micromega 0269
Myryad 0269
Naim 0269
Optimus 0013, 0300
Panasonic 0521
Philips 0269, 0892
Pioneer 0269, 0013, 0300
Quad 0269
Radiola 0269
RCA 0300
Revox 0269
Sony 0689
Technics 0521
Thorens 0269
Universum 0269
Wards 0013
Yamaha 0848
Home Theater in Box
Sony 0689Panasonic 0521 Technics 0521
Receiver
AEG 1389, 1390
AFK 1389
Aiwa 0121, 0189, 1189, 1269,
1405
Akai 0609, 0804, 1390
Alba 1554
All-Tel 1390
Amstrad 0744, 1390
Anam 0112, 0609
Arcam 0189
ASCOMTEC 1389
Audiolab 0189, 1189
Audiosonic 1389
Audiotronic 1189
Bang & Olufsen 0799
Basic Line 1554
Belson 1389
Binatone 1389
Blue Sky 1390
Bose 1229, 1355, 1933
Bush 0797, 1772
Cairn 0189
Cambridge 0189
Cambridge Audio 0189
Carver 0189
Cat 1389
CCE 1352
Centrum 1220, 1389
Clatronic 0797,1389
Cosmotron 0797
Dantax 1390
Denon 0004, 1104, 1360
Denver 1389
Digitech 1772
DiK 0797
DK Digital 1420
Dual 0004, 1220, 1390, 1420
eBench 0744, 0797
Elta 0744, 0797, 1390
Ferguson 1154
Fine Arts 1189
Firstline 0797
Genexxa 0186
Goldmund 0189
GoldStar 0112
Goodmans 0609, 0744, 0797, 1389,
1390, 1420, 1611
Grundig 0189, 0797, 1089, 1189,
1344, 1772
Grunkel 0744, 1390
GTX 0112
Hanseatic 1390
Harman/Kardon 0189, 1189, 1304, 1310
Harwood 0744
HCM 1390
HE 1389

X
Hitachi 1344, 1554, 1801
Hitech 0744
Hiteker 1389
Home Tech Industries 1389
Intersound 0744
JBL 1304
JVC 0074, 1282, 1374, 1643,
1676, 2239, 2336
Kenwood 0186, 1027, 1313
Kioto 0797
Kompernass 0797
KXD 1389
Lenoxx 1611
Lenoxx Sound 1611
LG 1293, 1869
Lifetec 0797
Linn 0189
Loewe 0189
Lumatron 1772
LXI 0744
M Electronic 0112
Magnat 1389
Magnavox 0189, 1089, 1189
Magnum 1611
Marantz 0189, 0891, 1089, 1189,
1269, 1289, 1346, 2114
Matsui 0744, 0797
MBO 1352
Medion 0797, 1420
MEI 1390
QONIX 1390, 1420
Radiola 0189
Radionette 1293, 1634
RCA 1154
Recco 0797
Redstar 1389
Restek 0189
Revox 0186, 0189, 1089
Roadstar 0797, 1611, 1772
Samsung 0112, 0665, 1295
Sansui 0189, 0609, 1089
Sanyo 0744, 1801
Schneider 0744, 1220, 1390
Scott 1389
SEG 1554
Sharp 0186, 0653, 1614, 1634
Sherwood 0653
Siemens 0609
Silva Schneider 0797, 1390
Sony
1058, 1112, 1158, 1258,
1441, 1454, 1658, 1722,
1758, 1759, 1822, 1858,
1882
Soundwave 0609
Stereophonics 1023
Sumida 0744
Sunre 1313
Sunstech 1420
TAG McLaren 1189
Tandberg 1554
Metz 1554
Micromaxx 1420
Micromega 0189, 1189
Microstar 0797
Musicmagic 1089
Mustek 1352
Mx Onda 0744, 0797
Myryad 0189, 1189
NAD 0320, 0609
Nexius 1390
Nikkai 1389
Nikkei 0744
Norcent 1389
NTDE Geniesom 0744
Onkyo 0135, 1320
Optimus 0186, 0744, 1023
Orient Power 0744
Palladium 0797, 1220, 1293, 1344,
1390
Panasonic 1308, 1309, 1316, 1518,
1763, 1765, 1779
Paramount Pictures 1220
Philips 0189, 0891, 1089, 1189,
1269, 1289, 1673
Pioneer 0186, 1023, 1459, 1623
PJ 1389
Polk Audio 1289
Prima Electronic 0797
Proline 0797, 1390
ProVision 1389
Targa 1293
TCM 0797
Teac 0112, 0609
Technics 1308, 1309, 1518, 1763,
1765
Techwood 1554
Tevion 1389, 1611
Thomson 1154, 1354
Thorens 0189, 1189
Thorn 0744
Tokai 1390
Toshiba 1572
United 1390, 1772
Universum 0112, 0189, 0609, 0744,
0797, 1220, 1390, 1609
Venturer 0797, 1390
Vestel 1554
Victor 0074
Waitec 1352
Wards 0189
Watson 0797
Wellfund 0744
Welltech 0797
Wharfedale 1390, 1772
Xenius 1390
Yamaha 0176, 0186, 0712, 1276,
1331, 1376, 1949
Yukai 1352
Zenith 0744
Home Theater in Box
AEG 1389, 1390
AFK 1389
Akai 1390
All-Tel 1390
Amstrad 1390
ASCOMTEC 1389
Audiosonic 1389
Basic Line 1554
Belson 1389
Binatone 1389
Blue Sky 1390
Bose 1229, 1933
Bush 1772
Grunkel 1390
Hanseatic 1390
HCM 1390
HE 1389
Hitachi 1344, 1554, 1801
Hiteker 1389
Home Tech Industries 1389
JVC 0074, 1374, 1643, 1676,
2239, 2336
Kenwood 1313
KXD 1389
Lenoxx 1611
Lenoxx Sound 1611
Cat 1389
CCE 1352
Centrum 1389
Clatronic 1389
Dantax 1390
Denon 0004
Denver 1389
Digitech 1772
DK Digital 1420
Dual 1220, 1390, 1420
Elta 1390
Goodmans 1389, 1390, 1420, 1611
Grundig 1344, 1772
LG 1293, 1869
Lumatron 1772
Magnat 1389
Magnum 1611
MBO 1352
Medion 1420
MEI 1390
Metz 1554
Micromaxx 1420
Mustek 1352
NAD 0609
Nexius 1390
Nikkai 1389

XI
Home Theater in Box
Norcent 1389
Onkyo 0135
Palladium 1220, 1293, 1344, 1390
Panasonic 1316, 1763, 1765, 1779
Paramount Pictures 1220
Philips 1269, 1673
Pioneer 1459
PJ 1389
Proline 1390
ProVision 1389
Silva Schneider 1390
Sony 1454, 1658, 1722, 1758,
1822, 1858, 1882
Sunstech 1420
Tandberg 1554
Targa 1293
Technics 1763, 1765
Techwood 1554
Tevion 1389, 1611
Tokai 1390
QONIX 1390, 1420
Radionette 1293, 1634
Redstar 1389
Roadstar 1611, 1772
Samsung 1295
Sanyo 1801
Schneider 1220, 1390
Scott 1389
SEG 1554
Sharp 1614, 1634
Toshiba 1572
United 1390, 1772
Universum 1220, 1390, 1609
Venturer 1390
Vestel 1554
Waitec 1352
Wharfedale 1390, 1772
Xenius 1390
Yamaha 0712, 1331
Yukai 1352
Amplier
Classic 1595
Denon 0272
Epoch 1431
Marantz 0269, 0892
Panasonic 0521
Philips 0269, 0892
Pioneer 0013, 0300
Sony 0689
TCL 1591
Technics 0521
Weida 1714
Cable Set Top Box
ABC 0014
ADB 1927
Astro 0316
Cable HK 1374
Daeryung 0477
Fosgate 0276
General Instrument 0014
GNI 1466, 1468
Hitachi 0014
Jerrold 0014
Jiuzhou 1445
LG 0779
Pacic 1410
Philips 0290
TopTV 1465
Topway 1991
Toshiba 0000
Trans PX 0276
Visionetics 1374
Zenith 0000
Pioneer 0023
Samsung 0000, 0702
Skyworth 1464
Starcom 0014
StarHub 1927
Taepyung 1410
TCL 1445
Cable/PVR Combination
Astro 0316
Receiver
Aiko 2027
Aiwa 0121, 0189, 1405
Anam 0112, 0609, 0804
Anam National 0112
Bang & Olufsen 0799
Denon 0004, 1360
Fonmix 1360
GoldStar 0112
JVC 0074, 1282, 1643, 2336,
2239
Kenwood 1313, 0186, 0712, 1027
Marantz 0189, 0744, 1189, 1269,
1289, 1346, 2114
Mitsubishi 1393
Onkyo 0135
Panasonic 1308, 1518, 1763
Philips 0189, 0891, 1189, 1269
Pioneer 0289, 1023
Qisheng 1390, 1609
Samsung 0112, 0665
Sansui 0189
Sharp 0186, 1634
Shinco 1390
Silsonic 0176
Sony 1058, 1258, 1349, 1441,
1759, 1822
Stereophonics 1023
Technics 1308, 1518
Victor 0074
Yamaha 0176, 0186, 0712, 1276,
1376
Home Theater in Box
JVC 1643, 2239, 2336Aiko 2027 Sharp 1634 Sony 1822
Satellite Set Top Box
CNS 1367
Dae Young 0735
Astro 1816
BSkyB 0847
Daeryung 0396
Draco 1375
Echostar 0396
Hisense 1535

XII
Satellite Set Top Box
Humax 1406, 1407, 1989
Hwalin 0885
Hyundai 0758, 1416
Indovision 0856, 1887, 1989, 2108
Kuang Yu 0635
Marantz 0200
RCA 2108
Samsung 0773
Scientic Atlanta 1980
SkyLife 0796
SVA 1455
TaeKwang 0733
MDS 1401
Pace 1887
Pantech 0747
Philips 0200, 0292
Proton 1535
QNS 1367, 1402, 1404
TCL 1143
TVB 1989
Zenith 1856, 0635
DVD
Aiko 1728
Akira 1316
Alco 0790
Apex Digital 0672
BBK 1452
Blue Parade 0571
Byd:sign 0872
Changhong 0627, 1061
Denon 0490, 0634, 1634, 2258
Desay 1212
Emerson 0675
Nintaus 1051, 1202
Onkyo 0627, 1769
Panasonic 0490, 1010, 1011, 1641
Panda 1203
Philips 0539, 0646, 1354, 2056,
2084
Pioneer 0571, 0631, 1571
Samsung 0199, 1635
Sansui 1695
Sharp 0630, 0675, 2024, 2250
Skyworth 0898, 1258
Funai 0675
Hitachi 0664, 1664
Hiteker 0672
JVC 0623, 1164, 1241, 1597,
2365
jWin 1049, 1051
Konka 0711, 0719, 0720, 0721
LG 0741, 1544
Malata 2155
Mastar 1217
Microsoft 1708, 2083
Sony 0533, 1033, 1070, 1516,
1633, 1824
Sylvania 0675
TCL 1180, 1182, 1186, 1189,
1225
Toshiba 0503, 1510, 1769
Victor 1241, 1597
Xbox 0522, 1708, 2083
Xoceco 1231
Yamaha 0490
Blu-Ray DVD
Denon 2258
JVC 2365
LG 0741
Pioneer 0142
Samsung 0199
Panasonic 1641
Philips 2084
Sharp 2250
Sony 1516
HD DVD
Microsoft 1708, 2083
Onkyo 1769
Integra 1769
LG 0741
RCA 1769
Toshiba 1769
Xbox 1708, 2083
DVD-R
JVC 1164, 1597
LG 1544
Panasonic 0490
Philips 0646
Denon 0490
Emerson 0675
Funai 0675
Hitachi 1664
Pioneer 0631
Samsung 1635
Sharp 0630, 0675
Sony 1516
Sylvania 0675
Victor 1597
Home Theater in Box
Sharp 2024Aiko 1728 Sony 1824
TV/DVD Combination
Malata 2155Konka 0719, 0720
SAT/PVR Combination
Humax 1407

© 2009 Victor Company of Japan, Limited 0209TKH-CR-BL
If you have any problems setting up your
new TV, please call the
Helpline on 1890-582500.
If you have any problems setting up your
new TV, please call the
Helpline on 0870 330 5000.
For users in the UK :
For users in the Republic of Ireland :