JVC LT 42DS9BU 46S90BU / 46DS9BU 42S90BU User Manual 42DS9BU, 42S90BU, 46DS9BU, LCT2392 003A L EN
LT-42S90BU LT-42S90BU LCT2392-003A-L_EN English,
LT-46DS9BU LT-46DS9BU, LT-46S90BU LCT2392-003A-L_EN English,
LT-46S90BU LT-46S90BU LCT2392-003A-L_EN English,
User Manual: JVC LT-42DS9BU LT-42DS9BU, LT-42S90BU, LT-46DS9BU, LT-46S90BU English,
Open the PDF directly: View PDF
.
Page Count: 52

ENGLISH
DEUTSCH
FRANÇAIS
NEDERLANDS
CASTELLANO
ITALIANO
SUOMI
DANSK
SVENSKA
LT-46S90BU
LT-46DS9BU
LT-42S90BU
LT-42DS9BU
WIDE LCD PANEL TV
16:9 LCD TV
TELEVISEUR A ECRAN LCD PANORAMIQUE
BREEDBEELD LCD TV
TELEVISOR CON PANEL LCD PANORÁMICO
TV LCD WIDESCREEN
NESTEKIDENÄYTÖLLÄ VARUSTETTU LAAJAKUVATELEVISIO
WIDE-SCREEN LCD-TV
BREDBILDS LCD-TV
INSTRUCTIONS
BEDIENUNGSANLEITUNG
MANUEL D’INSTRUCTIONS
GEBRUIKSAANWIJIZING
MANUAL DE INSTRUCCIONES
ISTRUZIONI
KÄYTTÖOHJE
INSTRUKTIONSBOG
BRUKSANVISNING
LCT2392-003A-L
LT-46DS9BU_003A_EN.book Page 0 Friday, July 11, 2008 4:18 PM
LT-46DS9BU_003A_EN.book Page 0 Friday, July 11, 2008 4:18 PM

ENGLISH 1
USE SETTING
TROUBLE?
PREPARE
IMPORTANT
ENGLISH
LT-46S90BU
LT-42S90BU
(S90)
zS90 does not support digital channels
(Digital terrestrial broadcasting (DVB-T)).
To watch digital channels, a Digital
terrestrial broadcasting (DVB-T)
compatible tuner is required.
LT-46DS9BU
LT-42DS9BU
(DS9)
For DS9, a separate manual “WATCHING
DIGITAL CHANNELS” is provided.
Please refer to it when watching digital
channels.
Before reading the separate manual
Read this manual’s “Warning” section
(P. 2), and understand how to use the TV
safely. After that follow the instructions in
the “Getting started” section (P. 8 - 12,
P. 14 - 17) to connect the aerial and other
external devices to the TV, and configure
the settings for the TV.
Trade Mark of the DVB Digital Video Broadcasting
Project (1991 to 1996) Number : 5225, 5226
F
.T/L
TV/RADIO
GUIDE
TV/DTV
TOP MENU
GUIDE
ENGLISH
DEUTSCH
FRANÇAIS
NEDERLANDS
CASTELLANO
SVENSKA
ITALIANO
SUOMI
DANSK
WATCHING DIGITAL CHANNELS
DIGITALE SENDER BETRACHTEN
REGARDER DES CANAUX NUMÉRIQUES
KIJKEN NAAR DIGITALE KANALEN
VISUALIZACIÓN DE CANALES DIGITALES
VISIONE DEI CANALI DIGITALI
DIGITAALISTEN KANAVIEN KATSELU
VISNING AF DIGITALE KANALER
TITTA PÅ DIGITALA KANALER
nf
INSTRUCTIONS
Information for Users on Disposal of Old
Equipment and Batteries
Notice:
Products
Battery
The sign Pb below
the symbol for
batteries indicates
that this battery
contains lead.
[European Union]
These symbols indicate that the electrical and electronic equipment
and the battery with this symbol should not be disposed of as
general household waste at its end-of-life. Instead, the products
should be handed over to the applicable collection points for the
recycling of electrical and electronic equipment as well as batteries
for proper treatment, recovery and recycling in accordance with your
national legislation and the Directive 2002/96/EC and 2006/66/EC.
By disposing of these products correctly, you will help to conserve
natural resources and will help to prevent potential negative effects
on the environment and human health which could otherwise be
caused by inappropriate waste handling of these products.
For more information about collection points and recycling of these
products, please contact your local municipal office, your household
waste disposal service or the shop where you purchased the product.
Penalties may be applicable for incorrect disposal of this waste, in
accordance with national legislation.
[Business users]
If you wish to dispose of this product, please visit our web page
www.jvc-europe.com to obtain information about the take-back of
the product.
[Other Countries outside the European Union]
These symbols are only valid in the European Union.
If you wish to dispose of these items, please do so in accordance
with applicable national legislation or other rules in your country for
the treatment of old electrical and electronic equipment and batteries.
ENGLISH
Dear Customer,
This apparatus is in conformance with the valid European directives and standards
regarding electromagnetic compatibility and electrical safety.
European representative of Victor Company of Japan, Limited is:
JVC Technical Services Europe GmbH
Postfach 10 05 04
61145 Friedberg
Germany
LT-46DS9BU_003A_EN.book Page 1 Friday, July 11, 2008 4:18 PM

2
Warning Please follow all the guidelines below
Follow this manual regarding
setup!
zConnect only to a 220 - 240 V,
50 Hz AC outlet.
Unplug the power cord when
going out!
zThe power buttons
on the remote
control and the TV
unit cannot
completely turn off
the TV. (Make
appropriate arrangements for
bedridden people.)
Make enough room for inserting
and removing the power plug!
Place the TV as close to the
outlet as possible!
zEven if the TV’s power lamp
is unlit, the main power
supply is not cut off
unless the power cord is
unplugged. The main
power supply for this TV is
controlled by inserting or
removing the power plug.
Never cut or damage the
power cord!
zIf the power plug is
not the right shape, or
the power cord is not
long enough, use an
appropriate plug
adapter or extension
cable. (Consult your retailer.)
Never try to repair the TV
yourself!
gIf the problem cannot be
solved in
“Troubleshooting” (P. 32),
unplug the power cord and
contact your retailer.
For more details on installation, usage and safety g Consult your retailer
When attaching the TV to the
wall, use the optional JVC
wall mounting unit!
zConsult a qualified technician.
zSee the included manual on
mounting procedures.
zJVC assumes no responsibility
for damage due to improper
mounting.
Do not allow the TV to fall!
zDo not rest your elbows on, or allow
children to hang from the TV.
There is a risk that the TV will fall
and cause injuries.
zMake use of the hole on the back of
the stand to prevent the TV from
falling easily. (P. 8)
If the TV is damaged or
behaving strangely, stop
using it at once!
gUnplug the power cord
and contact your
retailer.
Take care when handling the
glossy finish!
zFor more details, see P. 7.
Handle LCD panel with care!
zUse a soft, dry cloth when
cleaning.
Never dismantle the rear panel!
zIt may cause an electric shock.
Never place anything on the
TV!
Never expose to rain or
moisture!
Never insert objects into the
cabinet openings!
zIt may cause a fatal
electric shock. Take
care when children
are near.
Never obstruct the ventilation
holes!
zIt may cause overheating or a
fire.
zPlacing liquids,
naked flames,
cloths, paper, etc.
on the TV may
cause a fire.
zTo prevent fire or
electric shock, never
allow liquids to enter
the unit.
Never listen to headphones at
high volume!
zIt may damage your hearing.
Hold the TV so as not to scratch
the screen!
zDo not touch the screen when
carrying the TV.
Do not carry the TV on
your own!
zIn order to prevent
accidents, ensure that
the TV is carried by
two or more people.
On disposal of the TV!
zFollow the
instruction in
“Information for
Users on Disposal
of Old Equipment
and Batteries”
(P. 1).
LT-46DS9BU_003A_EN.book Page 2 Friday, July 11, 2008 4:18 PM

USE SETTING
TROUBLE?
PREPARE
IMPORTANT
3
ENGLISH
ENGLISH
Please read “Getting started” (P. 8 - 17).
The main descriptions are in the following pages. Analogue terrestrial broadcasting (VHF / UHF) and analogue cable TV
g Analogue channels
Digital terrestrial broadcasting (DVB-T) g Digital channels (DS9 only)
Connecting the
external devices
and aerial
Choosing a video
connection
Watch pay-TV
digital channels
(DS9 only)
Initial settings
Editing analogue
channels
zIf you want to edit the digital channels, refer to “Edit PR (Edit PR List)”
(P. 9) on the separate manual “WATCHING DIGITAL CHANNELS”.
(DS9 only)
9
PAGE 12
PAGE
10
PAGE
8
PAGE
Suomi
Română
Türkçe
Language
Svenska
Norsk
Dansk
Nederlands
Castellano
Italiano
Deutsch
Français
English
Català
Português
Magyar
Polski
13
PAGE 14
PAGE
(S90) (DS9)
16
PAGE
First things first! zWarning............................................. 2
Getting started zRemote control.................................. 4
zNames and functions of parts ........... 6
zGetting started .................................. 8
Let’s try it out
Try the advanced features
zEnjoy your new TV!......................... 18
zWatching analogue channels .......... 19
zViewing teletext............................... 20
zWatching videos / DVDs ................. 21
zUseful functions .............................. 22
Just the way you like it zConfiguring your remote control...... 24
zCustomising your TV....................... 26
Picture............................................ 26
Features (sub menu)...................... 27
Sound............................................. 28
Features......................................... 29
Set Up ............................................ 30
When you have trouble zTroubleshooting .............................. 32
zTechnical information ...................... 34
z“CH/CC” list..................................... 35
zSpecifications .................................. 36
DS9 only: WATCHING DIGITAL CHANNELS (Separate manual)
zWatching digital channels ..........2
zUsing EPG .................................6
zCustomising your TV..................8
zTroubleshooting....................... 16
zTechnical Information .............. 17
To set up your TV Contents
LT-46DS9BU_003A_EN.book Page 3 Friday, July 11, 2008 4:18 PM

4
The functions of the remote control buttons are explained as
follows.
This remote control can be configured to operate up to four
different devices simply by changing the remote code.
“Configuring your remote control” (P. 24)
Mute.
Turn on / off (standby) the TV.
Enter channel / page number.
Channel information. “Watching analogue channels”
(P. 19)
Watch video etc. “Watching videos / DVDs” (P. 21)
Colour buttons:
Select a page when viewing teletext.
Operate functions in menus.
Switch between “TV / STB / DVD / AUDIO”.
(P. 24)
STB
AUDIO
Return to TV. (S90 only)
Switch between digital / analogue channels. (DS9 only)
Display on-screen menu. “Customising your TV” (P. 26)
Select and confirm settings in menus.
Change channel / page.
Volume control.
View teletext. “Viewing teletext” (P. 20)
To the previous channel.
Hold the current page when viewing teletext. (P. 21)
Remote control
TV
LCD
STB
AUDIO
F.T/L
TOP MENU
GUIDE
S90
LT-46DS9BU_003A_EN.book Page 4 Friday, July 11, 2008 4:18 PM

ENGLISH 5
USE SETTING
TROUBLE?
PREPARE
IMPORTANT
ENGLISH
zFor buttons that can be used to operate other devices, refer to
“Configuring your remote control” (P. 24).
zFor more details on using the remote control when viewing
digital channels, refer to the separate manual “WATCHING
DIGITAL CHANNELS”. (DS9 only)
Display your favourite list when viewing teletext. (P. 20)
Display hidden information when viewing teletext. (P. 21)
Display hidden information when viewing teletext. (P. 21)
Switch between TV / Radio when watching digital
channels. (DS9 only)
Enlarge the text when viewing teletext. (P. 21)
Enlarge the text when viewing teletext. (P. 21)
Display the Electronic Programme Guide when watching
digital channels. (DS9 only)
Choose a favourite channel when viewing analogue
channels. (P. 19)
Display sub-pages when viewing teletext. (P. 20)
Save your favourite page when viewing teletext. (P. 20)
Switch briefly from teletext to TV when viewing teletext.
(P. 21)
Display the index page when viewing teletext. (P. 21)
Display the index page when viewing teletext. (P. 21)
View subtitles when watching digital channels. (DS9 only)
Change the aspect ratio. (P. 22)
Turn on “3D Cinema Sound”. (P. 22)
Change the sound mode or language. (P. 23)
Change the audio language when viewing digital
channels. (DS9 only)
Set the sleep timer. (P. 23)
Note
LCD
STB
AUD IO
F.T/L
TV/RADIO
GUIDE
TV/DTV
TOP MENU
GUIDE
DS9
LT-46DS9BU_003A_EN.book Page 5 Friday, July 11, 2008 4:18 PM

6
zWhen “Power Lamp” is set to “Off”, the power lamp will not light up.
g“Power Lamp” (P. 29)
zThe power lamp will blink before the “Record” timer starts to function.
When the “Record” timer is in progress, the power lamp lights even though
the TV is off (standby). For details, refer to “Timer” (P. 11) on the separate
manual “WATCHING DIGITAL CHANNELS”. (DS9 only)
zPeel off the protection films pasted on the glossy finish of the TV after the
TV has been placed properly. (P. 7)
Touch sensor panel operation
䡵Touch on the function name to operate the function
䡵Operate the menus
Use as “MENU” button or “OK” button.
Use as “ ” and “ ” buttons.
Use as “ ” and “ ” buttons.
zFor details on menu operations, refer to “Customising your TV”
(P. 26).
䡵If the digital channel screen freezes, touch “TV/AV” and “MENU/OK” on
the TV’s touch sensor panel simultaneously for three or more seconds
to reset. (DS9 only)
Change the direction of TV
Power lamp
ON: Lit
OFF: Unlit
Remote control
sensor
Eco Sensor
g“What is “Eco Sensor”?” (P. 34)
Note
Volume
Switch to an external input. (P. 21)
Switch between digital / analogue channels. (DS9 only) (P. 21)
Change channel.
Menu operation.
Turn on / off (standby) the TV.
zYou will hear a beep if you have touched
the button correctly.
Names and functions of parts
LT-46DS9BU_003A_EN.book Page 6 Friday, July 11, 2008 4:18 PM

ENGLISH 7
USE SETTING
TROUBLE?
PREPARE
IMPORTANT
ENGLISH
To prevent scratches on the panel, lay a piece of soft cloth on an even
platform and place the TV onto it.
Be careful when handling the glossy finish of the TV
The glossy finish of the TV scratches easily.
zProtection films have been pasted onto the glossy finish of the TV to
prevent scratches. Peel off the films after the TV has been placed properly.
zIf the glossy finish gets dirty, clear the dust off the glossy finish first. Then
wipe softly with the cleaning cloth provided. If you do not clear the dust
first, or you wipe the glossy finish too hard, or a cleaning cloth other than
the one provided is used, the glossy finish may be scratched.
Attach the stand to the TV
1
2
When attaching the TV to the wall
Handling the glossy finish of the TV
Seal up the two holes at the
bottom of the TV using the plates
provided. Peel off the protection
films on the plates. Then peel the
plates from the paper and stick
them on the holes.
Glossy finish
LT-46DS9BU_003A_EN.book Page 7 Friday, July 11, 2008 4:18 PM

8
Please read P. 9 - 17 of this manual to set up your TV.
zStand, stand cover, screws and plates are also included. For details, refer
to page 7.
Follow the instructions on page 7 to attach the stand provided to the TV.
zPlace the TV on a flat and stable location.
䡵Power requirements
zConnect the power cord only to a 220 - 240 V, 50 Hz AC outlet.
䡵When attaching the TV to the wall, use the optional JVC wall mounting unit
zConsult a qualified technician.
zSee the included manual on mounting procedures.
zJVC assumes no responsibility for damage due to improper mounting.
zMounting holes for wall mounting unit:
M6 x 4, 400 mm x 200 mm
Depth of screw hole is 10 mm from the surface of the TV.
z
Seal up the two holes at the bottom of the TV with the plates provided. (P. 7)
Use two “AAA/R03” dry cell batteries. Insert the batteries from the - end,
making sure the + and - polarities are correct.
Subscribe to a broadcasting company
beforehand. A Smart Card (B) will be sent by the
broadcasting company after subscribing to it. It
may be necessary for you to purchase a
Conditional Access Module (A) in addition to the
Smart Card.
Consult your broadcasting company or retailer.
AUnplug the power cord
BInsert “B” into “A”.
CInsert “A”.
DPlug the power cord, and turn the power on.
EPerform necessary settings using “Common Interface”.
g
zPay-TV analogue channels cannot be watched.
Check accessories
Install your TV
䡵Installation requirements
zTo avoid overheating, ensure the
unit has ample room.
zTo prevent the TV from falling,
thread the belt through the hole on
the back of the stand and secure it
to the TV rack, etc.
Remote control
S90: RM-C1932
DS9: RM-C1931
“AAA/R03” Batteries
(For confirming the TV
works)
Cleaning cloth
(For details on using the
cleaning cloth, see P. 7.)
WARNING:
Batteries shall not be exposed to
excessive heat such as direct
sunshine, fire or the like.
200 mm
150 mm 50 mm 150 mm 50 mm
Hole
Belt and screw (not provided)
Insert the batteries
Watch pay-TV digital channels (DS9 only)
AB
WATCHING DIGITAL CHANNELS
“Common Interface” (P. 13)
Getting started
LT-46DS9BU_003A_EN.book Page 8 Friday, July 11, 2008 4:18 PM

ENGLISH 9
USE SETTING
TROUBLE?
PREPARE
IMPORTANT
ENGLISH
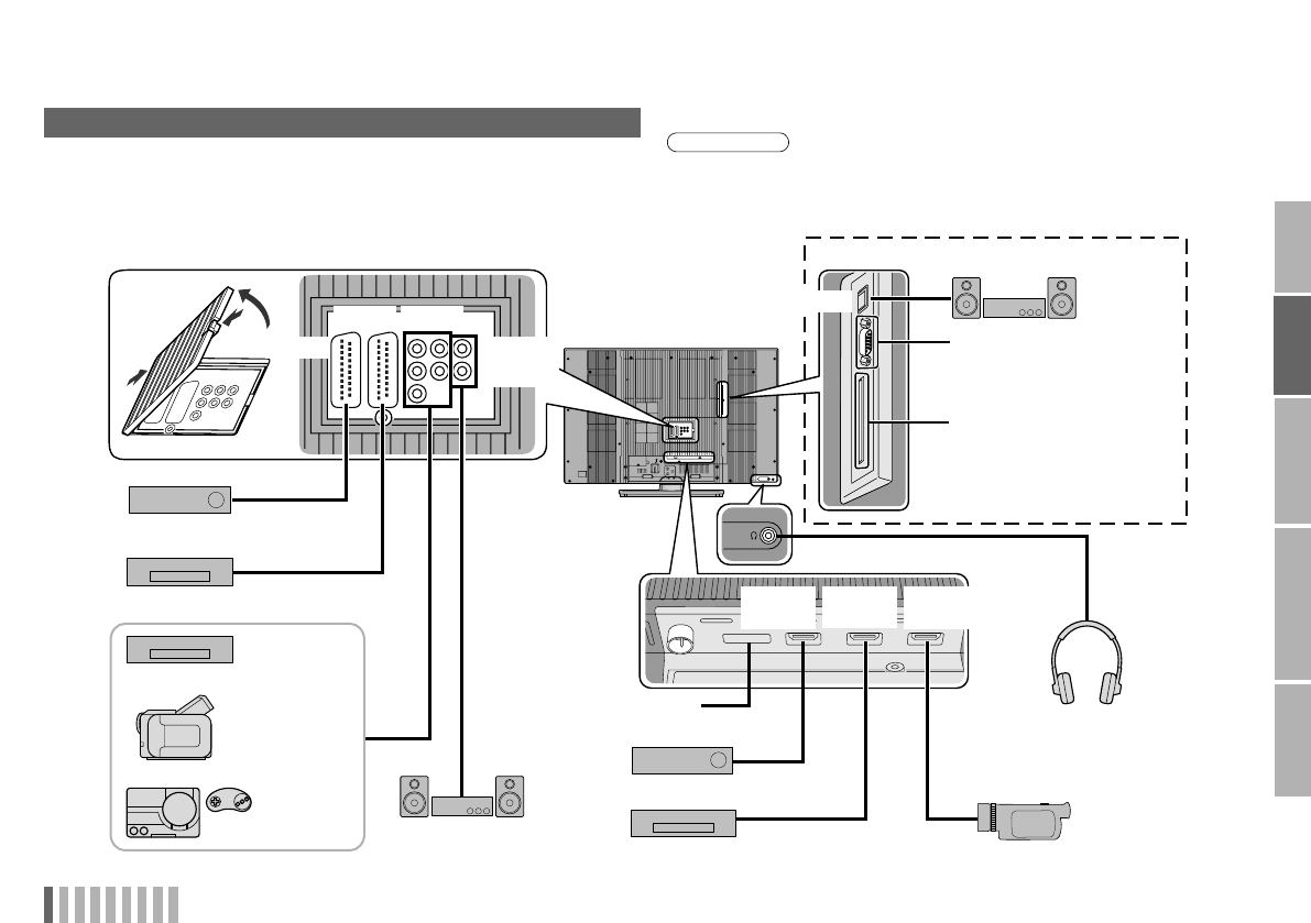
Make sure all the devices and the TV are turned off.
The names of the devices shown in the following illustration are examples.
The alphabets A, B, C, D, E, F and G indicate the type of connections. Refer
to P. 10 - 11 to find the best connections that are possible with your devices.
zPlease read the user manuals of each device before setting up.
zConnecting cables are not supplied with this TV.
zYou can tidy the cables using the cable clamp on the back of the stand.
Connecting your external devices Note
Audio system
Satellite broadcast tuner
VCR / DVD recorder
EXT-1 AUDIO
OUT
EXT-4
(HDMI 1)
EXT-5
(HDMI 2)
EXT-6
(HDMI 3)
Not available.
(For service adjustments)
CI (Common Interface) slot
Refer to “Watch pay-TV
digital channels (DS9 only)”
(P. 8)
HD Video camera
DS9 only
Digital Satellite broadcast tuner
DVD player
Video camera
Game consoles
Not available.
(For service adjustments)
DVD player
D
D
C/E
A/B
AA
G
F
EXT-2 EXT-3
Audio system
DIGITAL AUDIO OUT
Headphones
A
B
C
LT-46DS9BU_003A_EN.book Page 9 Friday, July 11, 2008 4:18 PM

10
Choose your best connection
You can connect your TV to other devices in different ways. Check your
devices and choose the best connection. In addition, please read “Notes”
before using.
Please do not change any of the menu settings before completing the “Initial
settings” (P. 13). Otherwise, the “Initial settings” will not start automatically.
Picture
quality Other devices Connecting cables Connect to your TV Available signals Notes
Best
A
HDMI HDMI cable
EXT-4
EXT-5
EXT-6
Input
zHDMI (digital)
SD: 576i (625i), 480i (525i)
ED: 576p (625p), 480p (525p)
HD: 1080i (1125i),
1080p (1125p) / 24Hz,
1080p (1125p) / 50Hz,
1080p (1125p) / 60Hz, 720p (750p)
Audio L / R
If there is no sound,
change the “HDMI-1
Audio Setting” (P. 30).
BDVI
Audio DVI-HDMI cable,
Audio cable
EXT-4
EXT-3: L and R jacks
Input
zDVI (digital)
ED: 576p (625p), 480p (525p)
HD: 1080i (1125i),
1080p (1125p) / 24Hz,
1080p (1125p) / 50Hz,
1080p (1125p) / 60Hz, 720p (750p)
zAudio L / R (analogue)
If there is no sound,
change the “HDMI-1
Audio Setting” (P. 30).
Better
C
Component
video and Audio
Component video cable,
Audio cable
EXT-3
Input
zComponent (analogue)
SD: 576i (625i), 480i (525i)
ED: 576p (625p), 480p (525p)
HD: 1080i (1125i), 720p (750p)
zAudio L / R (analogue)
Change the EXT-3
setting from “ ”
(composite) to “ ”
(component). (P. 31)
Getting started
LT-46DS9BU_003A_EN.book Page 10 Friday, July 11, 2008 4:18 PM

ENGLISH 11
USE SETTING
TROUBLE?
PREPARE
IMPORTANT
ENGLISH
D
SCART
(Euroconnector)
SCART cable
EXT-1
Input
zComposite video (analogue)
zRGB input (analogue)
zAudio L / R (analogue)
Output
zAnalogue TV out (composite video and
audio L/R) (analogue)
EXT-2
Input
zComposite video (analogue)
zS-Video (analogue)
zAudio L / R (analogue)
If you want to input the
S-Video signal, change
the “Ext Setting”. (P. 31)
Output
zDubbing out (composite video and audio
L/R) (analogue)
Select the dubbing
source in “Ext Setting”.
(P. 31)
Good
E
Video and audio
Video and audio cable EXT-3: V, L, R jacks
Input
zComposite video (analogue)
zAudio L / R (analogue)
Change the EXT-3
setting from “ ”
(component) to “ ”
(composite). (P. 31)
Audio system Connecting cables Connect to your TV Available signals Notes
F
Audio input Audio cable AUDIO OUT
Output
zAudio L / R (analogue)
You cannot listen to the sound from a
device with connection A and B.
G
Optical input Optical audio cable DIGITAL AUDIO OUT
(DS9 only)
Output
zAudio (digital)
(16 bit linear PCM or Dolby Digital)
The sound from the analogue channels
and the external devices cannot be
output.
Please refer to the ““Dolby Digital” output
from the DIGITAL AUDIO OUT terminal”
(P. 18) on the separate manual
“WATCHING DIGITAL CHANNELS”.
“Dolby” and the double-D symbol are
trademarks of Dolby Laboratories.
LT-46DS9BU_003A_EN.book Page 11 Friday, July 11, 2008 4:18 PM

12
Power supply for the indoor aerial (DS9 only)
When using an indoor aerial which requires external power, set “Antenna
Power” to “On” in step 3 of “Initial settings” (P. 14). The TV will supply DC 5V,
50mA (max) from the aerial socket through the cable to the aerial.
zSupplying power to outdoor and indoor aerials which does not require
external power, may cause damage to the aerial. If you are uncertain
whether the aerial needs external power, select “Off”.
zConnect the aerial directly to the TV. When a recording device is
connected between the aerial and the TV, power cannot be supplied to the
aerial.
zPower is supplied to the aerial only when the TV is on.
zYou can change the “Antenna Power” setting later.
For details, refer to “Antenna Power” (P. 13) on the separate manual
“WATCHING DIGITAL CHANNELS”.
Connecting the aerial
AERIAL
zAfter all the connections
have been made, insert the
plug into an AC outlet.
Connect the aerial
AERIAL
Connect a VCR / DVD recorder
zAfter all the
connections have
been made, insert
the plug into an AC
outlet.
VCR / DVD recorder
EXT-2
EXT-1
Getting started
LT-46DS9BU_003A_EN.book Page 12 Friday, July 11, 2008 4:18 PM

ENGLISH 13
USE SETTING
TROUBLE?
PREPARE
IMPORTANT
ENGLISH
I
n
i
The initial settings will begin automatically when the TV is turned
on for the very first time. Follow the on-screen instructions to
perform the settings.
Initial settings (S90)
1Turn on
zIf the remote control doesn’t work,
confirm that the mode is set to “TV”.
2Start initial settings
zIf the JVC logo does not appear, refer to “To perform initial
settings again”.
3Select a language
䡵To the previous screen g
䡵Exit g
䡵To perform initial settings again
Take note that performing initial settings again will cause all
channel related settings to be lost. Press the “MENU” button to
display the menu, then press and hold the number button “1”
for more than 3 seconds to start initial settings.
䡵If you wish to make changes later
g“Language” and “Auto Program” (P. 30)
Suomi
Română
Türkçe
Language
Svenska
Norsk
Dansk
Nederlands
Castellano
Italiano
Deutsch
Français
English
Català
Português
Magyar
Polski
Bset
Aselect
4Select the country of installation
zIf the country you want to select is not available, press the
yellow button to check the next page.
5Automatically register channels
zIf “ACI Start” appears, start ACI. The cable channels will be
registered quickly. For details, refer to “What is “ACI”
(Automatic Channel Installation)?” (P. 34).
6Check what was registered
䡵To edit channels
g“Editing analogue channels” (P. 16)
7Finish
select
Belgium
Nederland
Italia
España
France
Deutschland
United Kingdom
Country
Norge
Suomi
Sverige
Österreich
Danmark
Switzerland
Ireland
Auto Program
(blue)
Auto Program
CH 02
0%
select a channel
ARD
_ _ _ _ _ _
AV
PR ID
Edit
CH/CC
01 CH
02 CH
03 CH
04
05
06
07
CH
CH
CC
CC
02
03
04
05
06
01
02
LCD
LT-46DS9BU_003A_EN.book Page 13 Friday, July 11, 2008 4:18 PM

14
I
n
i
The initial settings will begin automatically when the TV is turned
on for the very first time. Follow the on-screen instructions to
perform the settings.
1Turn on
zIf the remote control doesn’t work,
confirm that the mode is set to “TV”.
2Start initial settings
zIf the JVC logo does not appear, refer to “To perform initial
settings again” (P. 15).
3Set digital channels
1 Select a language for on-screen displays and DTV menus.
2 Select the country of installation. Receivable digital
channels will differ depending on the “Country” setting.
3 Confirm that the aerial power supply is set to “Off”.
Select “On” only when using an aerial which requires
external power. (P. 12)
4 Register digital channels
zIf “No services found” appears, press the “OK” button to
proceed to the next step to complete the other settings.
Then, refer to “No digital channels” (P. 15).
zYou can edit the digital channels after the initial settings.
For details, refer to “Edit PR (Edit PR List)” (P. 9) on the
separate manual “WATCHING DIGITAL CHANNELS”.
zSome digital channels cannot be watched on this TV.
For details, refer to page 17 on the separate manual
“WATCHING DIGITAL CHANNELS”.
zFor information on the country and language selections
available for digital channel settings, refer to page 1 on
the separate manual “WATCHING DIGITAL
CHANNELS”.
Initial settings (DS9)
Castellano
Català
First Time Installation > Language Setting
Step 1: Please choose language
Language
Dansk
Deutsch
Select
OK
Navigate
English
Français
Italiano
Nederlands
Suomi
Svenska
Bset
Aselect
Denmark
First Time Installation > Country Setting
Step 2: Please choose country
Country
Finland
Select
OK
Navigate
Austria
Germany
Italy
France
Spain
Sweden
Switzerland
Netherlands
Aselect
Bset
Mode
Start Scan
On Off
Antenna Power
First Time Installation > Service Scan
Step 3: Please press OK
Select
OK
Navigate
Automatic
Service
Scan
_ _
Start Channel
_ _
Stop Channel
Add
Mode
Start Scan
First Time Installation > Service Scan
Step 3: Please press OK
Select
OK
Navigate
Automatic
Service
Scan
_ _
Start Channel
_ _
Stop Channel
Add
Mode
Start Scan
UHF33 : 3 Services found
Doku/Kika
ZDF
Info/3sat
Scan completed! Store services?
Yes No
Getting started
LCD
LT-46DS9BU_003A_EN.book Page 14 Friday, July 11, 2008 4:18 PM

ENGLISH 15
USE SETTING
TROUBLE?
PREPARE
IMPORTANT
ENGLISH
4Confirm the language for menus (excluding the DTV menus)
zIf you want to change the language, select a language and press the
“OK” button.
5Set analogue channels
1 Register analogue channels
zIf you do not want to register the analogue channels (including cable
TV channels), press the “MENU” button to complete the settings.
zTo change the country setting, select a country and press the blue
button.
zIf “ACI Start” appears, start ACI. The cable channels will be
registered quickly. For details, refer to “What is “ACI” (Automatic
Channel Installation)?” (P. 34).
2 Check what was registered
䡵To edit channels
g“Editing analogue channels” (P. 16)
6Finish
䡵To the previous screen g
䡵Exit g
䡵To perform initial settings again
Take note that performing initial settings again will cause all channel
related settings and DTV menu settings to be lost. Press the “MENU”
button to display the menu, then press and hold the number button “1” for
more than 3 seconds to start initial settings. If initial setting does not start,
switch to the analogue channel and try again.
䡵If you wish to make changes later, refer to “Factory Settings” (P. 15),
“Service Scan” (P. 14) and “Menu Language” (P. 12) on the separate
manual “WATCHING DIGITAL CHANNELS” for digital channel settings, or
“Language” (P. 30) and “Auto Program” (P. 30) on this manual for
analogue channel settings.
䡵No digital channels or “Missing or weak signal” message
appears
Suomi
Română
Türkçe
Language
Svenska
Norsk
Dansk
Nederlands
Castellano
Italiano
Deutsch
Français
English
Català
Português
Magyar
Polski
(blue)
Belgium
Nederland
Italia
España
France
Deutschland
United Kingdom
Country
Norge
Suomi
Sverige
Österreich
Danmark
Switzerland
Ireland
Auto Program
Auto Program
CH 02
0%
select a channel
ARD
_ _ _ _ _ _
AV
PR ID
Edit
CH/CC
01 CH
02 CH
03 CH
04
05
06
07
CH
CH
CC
CC
02
03
04
05
06
01
02
1Check the following points
zIs the TV connected correctly to the aerial?
zChange the direction of the indoor aerial.
zIs there a digital channels transmission tower nearby?
gTurn “Attenuator” to “On” (P. 30), since the radio waves are too
strong.
z“Attenuator” attenuates the radio waves of analogue broadcast as
well as those of digital broadcast. If some noise or snow appears
when watching an analogue channel, please set “Attenuator” to
“Off” temporarily.
zYou can check the broadcast signal level of the channel you are
watching. For details, refer to “Signal Check” (P. 15) on the
separate manual “WATCHING DIGITAL CHANNELS”.
2Set digital channels using “Factory Settings”. For details, refer to
“Factory Settings” (P. 15) on the separate manual “WATCHING
DIGITAL CHANNELS”.
If you still cannot watch digital channels after following the steps above,
there may be a problem with your aerial or its cable. Or, the signal may
be too weak. g Consult your retailer
If
N
Note
LT-46DS9BU_003A_EN.book Page 15 Friday, July 11, 2008 4:18 PM

16
You can edit the analogue channel list.
Editing analogue channels
1Display the “Edit” menu
2Edit channels
䡵To the previous menu
g
䡵Exit
g
3Finish
Aselect
Bnext Bnext
Aselect
Select “Set Up” Select “Edit/Manual”
Display the menu bar
ARD
_ _ _ _ _ _
AV
PR ID
Edit
CH/CC
01 02CH
02 03CH
03 04CH
04
05
06
07
05CH
06CH
01CC
02CC
select a
channel
Select channel Select edit function
ID
Insert Delete
Manual
Move Next
Move Move a channel’s position (PR)
ID Edit a channel name (ID)
Insert Insert a new channel directly by entering the
CH/CC number
Delete Delete a channel
zPressing the button deletes the channel.
set
select
䡵When selecting a preset name from the “ID List”
Bset
Aselect character
Bmove position
Cset
Aselect
enter the first
character (blue)
䡵N
am
i
ng a c
h
anne
l
z“CH/CC” list g(P. 35)
Select a “CH/CC”
zReceives the
broadcast signal.
Enter a number
Getting started
LT-46DS9BU_003A_EN.book Page 16 Friday, July 11, 2008 4:18 PM

ENGLISH 17
USE SETTING
TROUBLE?
PREPARE
IMPORTANT
ENGLISH
DS9 only
zIf you cannot display the “Edit” menu, switch to the
analogue channel.
䡵To edit digital channels
g
䡵To register a digital channel manually
g
TV/DTV
WATCHING DIGITAL CHANNELS
P. 9
WATCHING DIGITAL CHANNELS
“Service Scan” (P. 14)
Manual Register a new channel
zPress the red or green button. Auto-search begins, and the nearest
frequency is imported.
g Repeat the previous steps until the desired channel is displayed.
ASearch a channel Fine tune BSet
Select a system
zIf necessary, press X to
change the broadcasting
system.
g“Receivable broadcast
systems” (P. 34)
AV
PR ID
Manual
CH/CC
01
02 03CH
03 04CH
04
05
06
07
05CH
06CH
01CC
02CC
(B / G)ARD
_ _ _ _ _ _
02CH
LT-46DS9BU_003A_EN.book Page 17 Friday, July 11, 2008 4:18 PM

LCD
18
Enjoy your new TV!
19
PAGE
Watching analogue
channels
20
PAGE
䡵Change the aspect ratio
䡵Change the sound mode or language
䡵3D Cinema Sound
䡵Emphasize the bass sound
䡵Set the sleep timer
22
PAGE
Useful functions
Viewing teletext
䡵Picture settings
(Picture Mode, Features, etc.)
䡵Sound settings
(Stereo/t-u, 3D Cinema Sound,
etc.)
䡵Set Up settings
(Auto Program, Language, etc.)
䡵Features settings
(Sleep Timer / Child Lock, etc.)
Customising your TV
26
PAGE
Watching videos / DVDs
Picture
Watching digital
channels
(DS9 only)
WATCHING DIGITAL CHANNELS
P. 2 - 5
Customising your TV
䡵DTV menu settings
(DS9 only)
WATCHING DIGITAL CHANNELS
P. 8 - 1 5
21
PAGE
PR List
09
08
07
06
05
04
03
02
01 ARD
_ _ _ _ _ _
AV
PR ID
LT-46DS9BU_003A_EN.book Page 18 Friday, July 11, 2008 4:18 PM

ENGLISH 19
USE SETTING
TROUBLE?
PREPARE
IMPORTANT
ENGLISH
zSwitch between mono / stereo / bilingual broadcasting
g“Stereo/t-u” (P. 23)
zUsing the TV buttons
g“Names and functions of parts” (P. 6).
zTo soften the picture for daily use, change the setting in
“Picture Mode” g “Picture Mode” (P. 26)
Channel information and clock
Register a channel to a button (Favourite channel)
1Turn on
zIf the remote control doesn’t work,
confirm that the mode is set to “TV”.
zPress again to turn the screen off and
put the TV into standby mode.
zTo completely turn off the TV, unplug the power plug.
2Select a channel
䡵Using PR list
䡵To the previous channel g
The power lamp on the TV lights.
PR List
09
08
07
06
05
04
03
02
01 ARD
_ _ _ _ _ _
AV
PR ID
PR List
zSelect a page g select
Bview
Aselect
zClose PR List
䡵Press a channel number 䡵Move up or down a channel
E.g.
15 :
1 :
up
down
Note
While the channel is displayed
Press the number to register it on
The following “Picture” and “Sound” menu settings applied to the
channel will be stored in the favourite channel as well.
zPicture Mode / Digital VNR / DigiPure (P. 26 - 27)
zSurround / Bass Boost / MaxxBass (P. 28)
䡵Recall the favourite channel
䡵Check your favourite channels
gPress “ ” and confirm that the channels you have
registered have a beside them.
䡵Delete a favourite channel g “Favourite Setting” (P. 29)
Note
12:00
ARD
1
zPressing the button once displays the “PR List”.
zTime is displayed only when teletext broadcasting can be
received.
(No indication)
Time
Channel information
Set 1-4?
Hold down for 3 seconds
Programmed! Disappears after a
few seconds
Note
Favourite 1-4?
Press the number you registered
Watching analogue channels
䡵Volume
䡵Mute
DS9 only
䡵Switch between
digital / analogue
channels
g
TV/DTV
LT-46DS9BU_003A_EN.book Page 19 Friday, July 11, 2008 4:18 PM

20
This TV can display TV broadcasts and teletext on the same channel in two
windows.
View sub-pages
Display sub-pages
Bookmark your favourite page
F. T / L
(red) (green)
updown
䡵Move up or down a page
䡵Release g Press “ ” again
F.T/L
1Display your favourites list
2 Select a coloured button to save your page to
3Enter the number of the page to save
4Save
䡵Recall your favourite page
1 Display your favourites list
2 Press a coloured button
(red) (green) (yellow) (blue)
䡵Exit g
(red) (green) (yellow) (blue)
Viewing teletext
1
2Enter a teletext page
䡵Move up or down a
page
TEXT
TV TEXT
up
down
When watching TV
LT-46DS9BU_003A_EN.book Page 20 Friday, July 11, 2008 4:18 PM

ENGLISH 21
USE SETTING
TROUBLE?
PREPARE
IMPORTANT
ENGLISH
Hold the current page
Reveal hidden pages
Enlarge the text
Switch briefly from teletext to TV
To the index page
Hold the current page
䡵Release g Press “ ” again
Display hidden information (answers to quizzes, etc.)
Double the size of the displayed text
Leave the current page open, while you switch to watch TV
zUseful when running a page search.
Returns to page “100” or a previously designated page
䡵To return to TV channels
(S90)
zPress the “TV” button or select “ATV” from the “Ext
Mode” menu.
(DS9)
zPress the “TV/DTV” button or select “DTV” from the
“Ext Mode” menu for digital channels.
zSelect “ATV” from the “Ext Mode” menu for
analogue channels.
䡵To operate using the TV’s touch sensor panel
1 Touch
2 Touch and to select
3 Touch
1Select the video source
2Operate the connected device and play a
video
Ext Mode
ATV
EXT-1
EXT-2
EXT-3
HDMI1
HDMI2
HDMI3
0
1
2
3
4
5
6
7 DTV
E.g. For EXT-1
Bwatch
Aselect
Ext Mode
DS9 only
LCDLCD
TV
Watching videos / DVDs
LT-46DS9BU_003A_EN.book Page 21 Friday, July 11, 2008 4:18 PM

22
Zoom
Change the aspect ratio
zDepending on the signal formats, some zoom modes will be
displayed in black and will not be selectable.
zIf an image is displayed in an aspect ratio that differs from its
original aspect ratio, the image will be distorted or portions of
the image will be cut off.
3D Cinema Sound
Enjoy ambient sound
zYou can adjust the “3D Cinema Sound” settings in the “3D
Cinema Sound” menu. (P. 28)
z“3D Cinema Sound” does not work with headphones.
Other sound functions
MaxxBass (P. 28)
Compensates low frequencies to widen the frequency band.
z“MaxxBass” does not work with headphones.
Hyper Sound (P. 28)
Ambient sound.
z“Hyper Sound” and “3D Cinema Sound” cannot be set to “On”
simultaneously.
z“Hyper Sound” does not work with headphones.
1
2Select the aspect ratio
3
zWhen “Slim” is selected, a 4:3 image stretched out to 16:9 will
revert back to its original aspect ratio with black bands.
zWhen “Panoramic Zoom” is selected, a 4:3 image with black
bands will be stretched out to 16:9.
z“Full Native” g “What is “Full Native”?” (P. 34)
zUsing “Auto” g “Auto in “Zoom”” (P. 34)
Zoom
Auto
Regular
Panoramic
14:9 Zoom
16:9 Zoom
16:9 Zoom Subtitle
Full
Full Native
Slim
Panoramic Zoom
Aselect
Bset
16:9 Zoom
Move the picture with S or T while this bar is displayed
Note
On3D Cinema Sound
On
Off
Useful functions
LCD
GUIDEGUIDE
LT-46DS9BU_003A_EN.book Page 22 Friday, July 11, 2008 4:18 PM

ENGLISH 23
USE SETTING
TROUBLE?
PREPARE
IMPORTANT
ENGLISH
Stereo/t-u
Change the sound mode or language (analogue channels)
Sleep Timer
Set a time for the TV to turn off automatically
Other functions
Picture Mode (P. 26)
You can select a preset picture setting according to the brightness of your
room or when playing video games.
Eco Sensor (P. 29)
Automatically adjust the picture contrast according to the brightness of the
room.
zThere are more functions available in the menus, see “Customising your
TV” (P. 26 - 31).
1
2Select the sound mode or language
zWhen viewing a bilingual broadcast programme, you can select either
Bilingual I (Sub I) or Bilingual II (Sub II) sound.
zIf the stereo broadcast reception is poor, you can change to mono sound
for clearer sound.
zThis button can also be used when watching digital channels. For details,
refer to “Select audio language” (P. 5) on the separate manual
“WATCHING DIGITAL CHANNELS”. (DS9 only)
Aselect
Bset
Sound
Off
Off
Bass
Treble
Balance
Hyper Sound
3D Cinema Sound
MaxxBass
1
2Set the time
䡵Cancel g Set the time to “0”.
䡵Remaining time g Display this menu again.
Aselect
Bset
Sleep Timer
0120
Off
LT-46DS9BU_003A_EN.book Page 23 Friday, July 11, 2008 4:18 PM

24
You can configure your TV’s remote control to operate your other
devices.
Configure your remote control.
zIf your device does not respond, try all the available codes for
the device’s brand.
zIf none of the code works, or the brand is not listed, refer to
“Using the search code function” (P. 25).
1Turn on the device manually.
2Switch the remote control mode to a mode that
matches your device. Refer to the table on the
right to select an appropriate mode.
zThe indicator lights for 3 seconds each time the remote
control is operated.
3Find the remote control code for your device
according to its brand from the “Remote control
codes” list. (Refer to P. I - X at the back of this
manual.)
4Set the remote control code.
5Point the remote control at your device, press
and confirm that your device is turned off. If your
device does not respond, try entering another
available code.
TV STB
AUDIO DVD
Press and hold Enter four digit
number
Release the button
MODE Applicable devices
TV This TV only
STB Cable Set Top Box, Cable/PVR Combination,
Satellite Set Top Box, SAT/PVR Combination
DVD DVD, Blu-Ray DVD, HD DVD, DVD-R, Home
Theater in Box, TV/DVD Combination
AUDIO Amplifier, Receiver, Home Theater in Box
Note
Configuring your remote control
LCD
STB
AUD IO
LT-46DS9BU_003A_EN.book Page 24 Friday, July 11, 2008 4:18 PM

ENGLISH 25
USE SETTING
TROUBLE?
PREPARE
IMPORTANT
ENGLISH
䡵Change the remote control mode
䡵Turn on/off the device
䡵Navigate the menus
䡵Playback / Record, etc.
䡵Display the Electronic Programme Guide
g Press “ ”
䡵Display the subtitle g Press “ ”
䡵Mute g Press “ ”
䡵Volume g Press “ ”
䡵Select a surround mode g Press “ ”
zDepending on your device, some functions may not be
operable with this remote control.
Using the search code function
This function searches through the codes one by one, beginning from the
first code in the list.
1Turn on the device manually.
2Switch the remote control mode to a mode that matches
your device.
Press to select the mode.
3Activate the search code function.
Hold down and until the mode indicator blinks.
4Point the remote control at your device and press . If
there is no response, try the next code by pressing and
press again. Repeat the process until your device
turns off.
5Press to register the code.
The code is now set. Confirm that the mode indicator goes
out.
䡵If your TV’s remote control still does not work even after using the
search code function, use your device’s own remote control. The TV’s
remote control is not guaranteed to work with all models, brands or
operations.
Button functions
Display top menu
OK
Select
Display menu
Back to previous menu
Play
Forward
Rewind
Select a
chapter
Stop
Pause
Record
GUIDE
LCD
F.T/LF.T/L
TOP MENU
GUIDE
LT-46DS9BU_003A_EN.book Page 25 Friday, July 11, 2008 4:18 PM

26
Customising your TV
You can select a preset picture setting according to the
brightness of your room or when playing video games.
䡵You can make further adjustments to the selected preset
“Picture Mode” to your liking.
䡵To return to the default adjustments g (blue)
1Display the menu bar
2Display the desired menu
(DTV menu)
(DS9 only)
g
WATCHING DIGITAL CHANNELS
P. 8 - 15
3Change or adjust the setting
zThe menu (excluding
DTV menus)
disappears after one
minute of inactivity.
䡵To the previous
screen
g
4Close the menu
Picture
select
Picture
Picture Mode Standard
Colour Temp. Normal
Features
Backlight
Contrast
Brightness
Sharpness
Hue
Colour
select
䡵To enter an item’s menu
change / adjust
select
(E.g. Features)
Features
Digital VNR
DigiPure
Movie Theatre
Colour Management
Picture Management
Smart Picture
Dynamic Backlight
MPEG Noise Reduction
Colour System
4:3 Auto Aspect
Off
Off
Auto
On
On
On
On
On
Picture Mode
Bright : in a fairly bright room
Soft : in a dark room
Standard : in a room with standard brightness
Game Mode : when playing video games
Backlight Backlight brightness (Darker l Brighter)
Contrast Contrast (Lower l Higher)
Brightness Brightness (Darker l Brighter)
Sharpness Sharpness (Softer l Sharper)
Colour Colour (Lighter l Deeper)
Hue Tint (Reddish l Greenish) (NTSC only)
Colour Temp. Colour temperature (Warm / Normal / Cool)
Features g “Features (sub menu)” (P. 27)
Picture
Picture
Picture Mode Standard
Colour Temp. Normal
Features
Backlight
Contrast
Brightness
Sharpness
Hue
Colour
Press “ ” to hide
the bottom area of the
menu (excluding DTV
menus). Press again
to display it.
zDepending on the
situation (analogue
channels, digital
channels, video
signal formats,
external inputs,
etc.), some items
will be displayed in
black colour and
will not work. You
will not be able to
change their
setting as well.
Note
LT-46DS9BU_003A_EN.book Page 26 Friday, July 11, 2008 4:18 PM

ENGLISH 27
USE SETTING
TROUBLE?
PREPARE
IMPORTANT
ENGLISH
Digital VNR Reduce noise
On : Maintain constant effect
level
Off : Function is turned off
Auto* : Automatically adjusts the effect level
* “Auto” can be selected only when viewing analogue channels.
DigiPure For natural-looking outlines
On : When the picture loses
sharpness
Off : Function is turned off
Movie Theatre For smooth cinema film
On : Function is always on Off : Function is turned off
Auto : Turn on / off the function automatically
Colour
Management
Maintain a natural colour balance (On / Off)
Picture
Management
Make it easier to view bright / dark pictures
(On / Off)
Smart Picture Make it easier to view white areas (On / Off)
Dynamic Backlight Reduce the brightness of the backlight when
the screen is dark (On / Off)
Features (sub menu)
Digital VNR
DigiPure
Movie Theatre
Colour Management
Picture Management
Smart Picture
Dynamic Backlight
MPEG Noise Reduction
Colour System
4:3 Auto Aspect
Off
Off
Auto
On
On
On
On
On
Features
MPEG Noise
Reduction
Reduce MPEG video noise (On / Off)
Colour System When there is no colour, change the colour
system
PAL : Western Europe
SECAM : Eastern Europe / France
NTSC3.58* : USA 3.58 MHz
NTSC4.43* : USA 4.43 MHz
Auto* : When watching videos etc.
* Select in video mode only.
4:3 Auto Aspect Select a default aspect ratio for Auto in
“Zoom” (P. 22)
Panoramic Regular 14:9 Zoom
PAL
Colour System
Panoramic
Regular
14:9 Zoom
4:3 Auto Aspect
16 : 9 4 : 3 14 : 9
z“Smart Picture” is not available when
“Picture Mode” is set to “Bright”
(P. 26).
Note
LT-46DS9BU_003A_EN.book Page 27 Friday, July 11, 2008 4:18 PM

28
Customising your TV
z“Hyper Sound” does not work with headphones.
Stereo/t-uSelect stereo, monaural or language
(analogue channels)
(v: Monaural / s: Stereo / t: SUB1 /
u:SUB2)
Bass Low tones (Weaker l Stronger)
Treble High tones (Weaker l Stronger)
Balance Speaker balance (Left stronger l Right
stronger)
Hyper Sound Ambient sound (On / Off)
Sound
Sound
Off
Off
Bass
Treble
Balance
Hyper Sound
3D Cinema Sound
MaxxBass
3D Cinema Sound Adjust “3D Cinema Sound” setting to your
liking
Surround:
Adjust the surround level (Low / Mid / High)
Bass Boost:
Emphasize the bass sound (Low / Mid / High)
Auto Volume Control:
Maintains a uniform sound volume even if the
sound becomes loud suddenly during
commercial breaks etc. (On / Off)
zTo turn on / off the “3D Cinema Sound”, refer to “3D Cinema Sound”
(P. 22).
z“3D Cinema Sound” does not work with headphones.
MaxxBass Compensates low frequencies to widen the
frequency band (Low / High / Off)
z“MaxxBass” does not work with headphones.
MaxxBass is a registered trademark of Waves Audio Ltd. in the USA,
Japan and other countries.
3D Cinema Sound
Auto Volume Control Off
Bass Boost Mid
Surround Mid
z“Hyper Sound” and “3D Cinema
Sound” cannot be set to “On”
simultaneously.
Note
LT-46DS9BU_003A_EN.book Page 28 Friday, July 11, 2008 4:18 PM

ENGLISH 29
USE SETTING
TROUBLE?
PREPARE
IMPORTANT
ENGLISH
䡵Lock a channel
Sleep Timer Timer for turning off the TV (P. 23)
Child Lock Stop children from watching specific channels
(analogue channels)
1Display the menu
zOK button does not work.
Set an “ID No.”
2Select a channel and lock it. ( : locked)
䡵View a locked channel
Use the number buttons to enter the channel number.
When “ ” appears, press “ ” and enter your “ID No.” with the
number buttons.
zIf you forget your “ID No.”, perform step 1 again.
Features
Features
Sleep Timer
Child Lock
Blue Back
Favourite Setting
Power Lamp
Eco Sensor
On
On
Off
Set ID No.
000
0
Cset
Aselect a number
Bto the next
column
ARD
_ _ _ _ _ _
AV
PR ID CH/CC
01 02CH
02 03CH
03 04CH
04
05
06
07
05CH
06CH
01CC
02CC
Child Lock select
(blue)
Lock / Release
Blue Back Displays a blue screen and mutes the sound
when the signal is weak or absent (On / Off)
(analogue channels)
Favourite Setting Remove a channel from the Favourite
channel list (analogue channels)
䡵For more details
g “Register a channel to a button
(Favourite channel)” (P. 19)
Power Lamp Lights the power lamp (P. 6) while the TV is
on (On / Off)
Eco Sensor Automatically adjusts the picture contrast
according to the brightness of your room
(On / Off / Demo)
䡵For more details
g “What is “Eco Sensor”?” (P. 34)
Favourite Setting
PR 01
1
PR 03
2
PR 05
3
PR 07
4
select
(blue)
Remove
LT-46DS9BU_003A_EN.book Page 29 Friday, July 11, 2008 4:18 PM

30
Customising your TV
䡵To change the country, perform step 1 only.
Auto Program Automatically registers the channels
(analogue channels)
1Select the country of installation
2Start “Auto Program”
zIf “ACI Start” appears, select and
start settings.
(This will set up cable television
channels.)
g“What is “ACI” (Automatic
Channel Installation)?” (P. 34)
䡵Edit channels
g“Editing analogue
channels” (P. 16)
Set Up
Set Up
Auto Program
Edit / Manual
Language
Ext Setting
HDMI-1 Audio Setting
Attenuator
Auto
Off
select
zFor the next page
(yellow)
Belgium
Nederland
Italia
España
France
Deutschland
United Kingdom
Country
Norge
Suomi
Sverige
Österreich
Danmark
Switzerland
Ireland
Auto Program
(blue) Auto Program
CH 02
0%
ARD
_ _ _ _ _ _
AV
PR ID
Edit
CH/CC
01 CH
02 CH
03 CH
04
05
06
07
CH
CH
CC
CC
02
03
04
05
06
01
02
Edit/Manual g “Editing analogue channels” (P. 16)
Language Select a language for the menus (excluding
DTV menus)
Ext Setting g “Setting external terminals” (P. 31)
HDMI-1 Audio
Setting Set to “Digital” or “Auto” for HDMI devices,
or “Analogue” or “Auto” for DVI devices.
(Not available for EXT-5 and EXT-6.)
Attenuator
(DS9 only)
Select “On” when digital channels are not
received because of too strong radio waves
(On / Off)
z“Attenuator” attenuates the radio waves of analogue broadcast as
well as those of digital broadcast. If some noise or snow appears
when watching an analogue channel, please set “Attenuator” to “Off”
temporarily.
Suomi
Română
Türkçe
Language
Svenska
Norsk
Dansk
Nederlands
Castellano
Italiano
Deutsch
Français
English
Català
Português
Magyar
Polski
Note
z“Attenuator” is not available for S90
and will not be displayed in the
“Set Up” menu.
Note
LT-46DS9BU_003A_EN.book Page 30 Friday, July 11, 2008 4:18 PM

ENGLISH 31
USE SETTING
TROUBLE?
PREPARE
IMPORTANT
ENGLISH
Switch between component and composite input
( Pr/Pb/Y, V)
䡵Return to composite input g Press “ ” (yellow) in B again.
1Display the “Ext Setting” menu
2Select an “EXT” or arrow, and then proceed with setting
3Finish
zHDMI terminal setting g “HDMI-1 Audio Setting” (P. 30)
Setting external terminals
Aselect
Bnext
Display the menu
bar Select “Ext Setting”
Select “Set Up”
Aselect
Bnext
DTV
Ext Setting
EXT-1
EXT-2
Dubbing
EXT-3
TV
ID List
S-In
Arrow Select an “EXT”
Select the arrow
select
select
Available for DS9 only
S-In Switch to S-Video input
ID List Edit names of connected devices
Dubbing
Set up dubbing on “EXT-2”
ASelect “EXT-3” BSet to component input
䡵Cancel this mode g Press “ ” (yellow) again
z“ ” mark will appear at the selected
“EXT”.
zThe device selection display will change
from “E2” to “S2”.
(yellow)
AShow the name list BSelect a name from the list
䡵Clear the name g Select the blank space in the list
(blue)
Bset
Aselect
select the dubbing source
DTV
Ext Setting
EXT-1
EXT-2
Dubbing
EXT-3
TV
DTV
Ext Setting
EXT-1
EXT-2
Dubbing
EXT-3
TV
select (yellow)
VPr/Pb/Y
LT-46DS9BU_003A_EN.book Page 31 Friday, July 11, 2008 4:18 PM

32
LCD
Problem Actions
Basics
Remote control stops
working
zUnplug TV, several minutes later plug it in
again.
Screen
Aspect ratio changes
unintentionally zPress “ ” to return to your settings. (P. 22)
Black or white dots
appear on the screen
zLCD panels use fine dots (“pixels”) to display
images.
While more than 99.99% of these pixels
function properly, a very small number of
pixels may not light, or may light all the time.
Please understand that this is not a
malfunction.
Picture
Poor picture quality
zChange the “Picture Mode” setting. (P. 26)
zUnnatural colour >>>
Adjust “Colour” and “Backlight”. (P. 26)
Check your “Colour System”. (P. 27)
zNoise >>> Set to the following functions.
Picture Mode: Standard (P. 26)
Digital VNR: On (P. 27)
DigiPure: Off (P. 27)
zDull picture >>> Set to the following
functions.
Picture Mode: Bright (P. 26)
Digital VNR: Off (P. 27)
DigiPure: On (P. 27)
Strange picture when
using an external
device
zIf you connected S-Video output device,
check the “S-In” setting. (P. 31)
zIf the top of the image is distorted, check the
video signal quality itself.
zIf movement appears unnatural when
receiving a signal from a DVD player etc.,
with 576p (625p), change the output setting
of the external device to 576i (625i).
Troubleshooting
䡵Analogue channels
Severe noise or snow
zIs the TV
connected
correctly to the
aerial?
zChange the
direction of the
aerial.
zIs the aerial or its cable
damaged?
gConsult your retailer
zIs the “Attenuator” set to “On”?
g“Attenuator” (P. 30)
(DS9 only)
Patterns, stripes or noise
zIs the aerial
receiving
interference
from high-
voltage power
lines or wireless
transmitters?
gConsult your retailer
zAre connected devices too close
to the TV?
gPlace a minimum distance
between the aerial and the
cause of interference until no
interference
Ghosting
(Doubling of images)
zAre you
receiving
interference
from signals
reflected off
mountains or
buildings?
gAdjust the direction of your
aerial, or change to a
good-quality directional aerial
For problems
concerning digital
channels (DS9 only)
gWATCHING
DIGITAL
CHANNELS
P. 16 - 17
I can’t turn it on!
zIs the power cord
connected to the AC
outlet correctly?
The remote
control
doesn’t work!
zAre the batteries
flat?
zAre you more than 7
meters away from the
TV?
zIs the “MODE (TV, STB, DVD,
AUDIO)” set to “TV”?
zWhen viewing teletext, the TV
menu bar does not appear.
zDepending on the stability of the
signal, there may be a time lag
when changing channels.
LT-46DS9BU_003A_EN.book Page 32 Friday, July 11, 2008 4:18 PM

ENGLISH 33
USE SETTING
TROUBLE?
PREPARE
IMPORTANT
ENGLISH
Problem Actions
Sound
Poor sound
zAdjust “Bass” and “Treble”. (P. 28)
zIf receiving a poor signal in “Stereo/t-u”,
switch to “v” (monaural). (P. 23)
zChange the broadcasting system using
“Manual”. (P. 17)
No sound from the
audio component
zAudio signals received from EXT-4, EXT-5
and EXT-6 cannot be sent to the
AUDIO OUT terminal.
Left and right sound
coming from one side
of the speaker
zIf you hear both the left and right sound from
one side of the speaker even after adjusting
the speaker balance to one side, set
“Hyper Sound” and “3D Cinema Sound” to
“Off”. (P. 22, 28)
Functions
Some functions do
not work
zIt is not a malfunction. Depending on the
situation, some function items will be
displayed in black colour and will not work.
(P. 26)
Digital channel
screen is frozen (DS9
only)
zTouch “TV/AV” and “MENU/OK” on the TV’s
touch sensor panel simultaneously for three
or more seconds to reset.
HDMI
Wrong screen size
zRead the user manual of the connected
device and perform the following:
gCheck if the output setting of the device is
correct.
gChange the signal format of the device to
other format.
No picture, no sound zUse the cable marked with HDMI logo.
Problem Actions
HDMI
No sound
zCheck if the device is compliant with HDMI.
zSet “HDMI-1 Audio Setting” to “Digital” or
“Auto” for HDMI devices, or “Analogue” or
“Auto” for DVI devices.
(Not available for EXT-5 and EXT-6.) (P. 30)
Green and distorted
screen
zWait a little for the signal to stabilize when
switching the signal format for an HDMI
device.
Error message
“ACI Error” appears
zPress W to start “ACI” again.
If you still receive the “ACI Error” after
numerous tries, press X to cancel “ACI”.
LT-46DS9BU_003A_EN.book Page 33 Friday, July 11, 2008 4:18 PM

34
Some cable companies transmit a signal called “ACI” which contains
information that allows TV channels to be registered automatically on your
TV.
When an ACI signal is received, “ACI Start / ACI Skip” appears in the “Auto
Program” screen.
Depending on the country selected during “Auto Program”, the receivable
broadcast system differs.
zUNITED KINGDOM: Receive only PAL-I.
zFRANCE: Can receive SECAM-L.
To receive SECAM-L in countries other than France:
1) Change the “Country” to “France” in “Auto Program”. (P. 30)
2) Press the “BACK” button to return to the menu and enter the channel
using “Insert” or “Manual”. (P. 16, 17)
When “Auto” is selected in Zoom, the aspect ratio will turn to the ratio
obtained from the information the TV received.
zThe aspect ratio will turn to the ratio obtained from WSS (Wide Screen
Identification Signal), video signal, or control signal of the external devices.
Without receiving the aspect information, it will be the setting in “4:3 Auto
Aspect”. (P. 27)
You can adjust this TV so that the screen automatically adjusts to the
optimum contrast of light and dark according to the brightness of your room.
This function reduces eyestrain and the power consumption of this TV.
zSet “Eco Sensor” g “Eco Sensor” (P. 29)
zMake sure not to block the Eco Sensor on front of the TV (P. 6)
zTo fully reduce eyestrain and the power consumption of this TV. Set to the
following functions.
Eco Sensor: On or Demo (P. 29)
Smart Picture: On (P. 27)
䡵Using “Demo” in “Eco Sensor”, you can display the effect of the “Eco
Sensor” on the screen
zWith the full HD LCD display and “Full Native”, you can enjoy full native HD
resolution of 1920 x 1080. It exposes flaws in the video that were hidden
when viewing on “Full”.
* The illustrations are emphasised to make clear differences between “Full”
and “Full Native”.
zDark bar or noise may appear at the edges of the screen when viewing in
“Full Native” for some videos. This is resulted from the signal itself, not due
to TV malfunction.
What is “ACI” (Automatic Channel Installation)?
Receivable broadcast systems
Auto in “Zoom”
What is “Eco Sensor”?
What is “Full Native”?
DS9 only
For more information, please read the separate manual
(WATCHING DIGITAL CHANNELS).
“Technical Information” (P. 17 - 18)
Eco Sensor
LightDark
Full Full Native
Technical information
LT-46DS9BU_003A_EN.book Page 34 Friday, July 11, 2008 4:18 PM

ENGLISH 35
USE SETTING
TROUBLE?
PREPARE
IMPORTANT
ENGLISH
To use the “Insert” function (P. 16), find the “CH/CC” number corresponding to the TV’s Channel number from this table.
When the Country setting is “France”, select a three-digit CH/CC number.
CH Channel CH Channel CH Channel
CH 02/CH 202 E2, R1, IR A CH 50/CH 250 E50, R50 CH 132 F32
CH 03/CH 203 E3, ITALY A, IR B CH 51/CH 251 E51, R51 CH 133 F33
CH 04/CH 204
E4, ITALY B, R2, IR C
CH 52/CH 252 E52, R52 CH 134 F34
CH 05/CH 205
E5, ITALY D, R6, IR D
CH 53/CH 253 E53, R53 CH 135 F35
CH 06/CH 206
E6, ITALY E, R7, IR E
CH 54/CH 254 E54, R54 CH 136 F36
CH 07/CH 207
E7, ITALY F, R8, IR F
CH 55/CH 255 E55, R55 CH 137 F37
CH 08/CH 208 E8, R9, IR G CH 56/CH 256 E56, R56 CH 138 F38
CH 09/CH 209 E9, ITALY G CH 57/CH 257 E57, R57 CH 139 F39
CH 10/CH 210
E10, ITALY H, R10, IR H
CH 58/CH 258 E58, R58 CH 140 F40
CH 11/CH 211
E11, ITALY H+1, R11, IR J
CH 59/CH 259 E59, R59 CH 141 F41
CH 12/CH 212
E12, ITALY H+2, R12
CH 60/CH 260 E60, R60 CH 142 F42
CH 21/CH 221 E21, R21 CH 61/CH 261 E61, R61 CH 143 F43
CH 22/CH 222 E22, R22 CH 62/CH 262 E62, R62 CH 144 F44
CH 23/CH 223 E23, R23 CH 63/CH 263 E63, R63 CH 145 F45
CH 24/CH 224 E24, R24 CH 64/CH 264 E64, R64 CH 146 F46
CH 25/CH 225 E25, R25 CH 65/CH 265 E65, R65 CH 147 F47
CH 26/CH 226 E26, R26 CH 66/CH 266 E66, R66 CH 148 F48
CH 27/CH 227 E27, R27 CH 67/CH 267 E67, R67 CH 149 F49
CH 28/CH 228 E28, R28 CH 68/CH 268 E68, R68 CH 150 F50
CH 29/CH 229 E29, R29 CH 69/CH 269 E69, R69 CH 151 F51
CH 30/CH 230 E30, R30 CH 102 F2 CH 152 F52
CH 31/CH 231 E31, R31 CH 103 F3 CH 153 F53
CH 32/CH 232 E32, R32 CH 104 F4 CH 154 F54
CH 33/CH 233 E33, R33 CH 105 F5 CH 155 F55
CH 34/CH 234 E34, R34 CH 106 F6 CH 156 F56
CH 35/CH 235 E35, R35 CH 107 F7 CH 157 F57
CH 36/CH 236 E36, R36 CH 108 F8 CH 158 F58
CH 37/CH 237 E37, R37 CH 109 F9 CH 159 F59
CH 38/CH 238 E38, R38 CH 110 F10 CH 160 F60
CH 39/CH 239 E39, R39 CH 121 F21 CH 161 F61
CH 40/CH 240 E40, R40 CH 122 F22 CH 162 F62
CH 41/CH 241 E41, R41 CH 123 F23 CH 163 F63
CH 42/CH 242 E42, R42 CH 124 F24 CH 164 F64
CH 43/CH 243 E43, R43 CH 125 F25 CH 165 F65
CH 44/CH 244 E44, R44 CH 126 F26 CH 166 F66
CH 45/CH 245 E45, R45 CH 127 F27 CH 167 F67
CH 46/CH 246 E46, R46 CH 128 F28 CH 168 F68
CH 47/CH 247 E47, R47 CH 129 F29 CH 169 F69
CH 48/CH 248 E48, R48 CH 130 F30
CH 49/CH 249 E49, R49 CH 131 F31
CC Channel CC Channel CC Frequency (MHz)
CC 01/CC 201 S1 CC 41/CC 241 S41 CC 110 116-124
CC 02/CC 202 S2 CC 75/CC 275 XCC 111 124-132
CC 03/CC 203 S3 CC 76/CC 276 Y, R3 CC 112 132-140
CC 04/CC 204 S4 CC 77/CC 277 Z, ITALY C, R4 CC 113 140-148
CC 05/CC 205 S5 CC 78/CC 278 Z+1, R5 CC 114 148-156
CC 06/CC 206 S6 CC 115 156-164
CC 07/CC 207 S7 CC 116 164-172
CC 08/CC 208 S8 CC 123 220-228
CC 09/CC 209 S9 CC 124 228-236
CC 10/CC 210 S10 CC 125 236-244
CC 11/CC 211 S11 CC 126 244-252
CC 12/CC 212 S12 CC 127 252-260
CC 13/CC 213 S13 CC 128 260-268
CC 14/CC 214 S14 CC 129 268-276
CC 15/CC 215 S15 CC 130 276-284
CC 16/CC 216 S16 CC 131 284-292
CC 17/CC 217 S17 CC 132 292-300
CC 18/CC 218 S18 CC 133 300-306
CC 19/CC 219 S19 CC 141 306-311
CC 20/CC 220 S20 CC 142 311-319
CC 21/CC 221 S21 CC 143 319-327
CC 22/CC 222 S22 CC 144 327-335
CC 23/CC 223 S23 CC 145 335-343
CC 24/CC 224 S24 CC 146 343-351
CC 25/CC 225 S25 CC 147 351-359
CC 26/CC 226 S26 CC 148 359-367
CC 27/CC 227 S27 CC 149 367-375
CC 28/CC 228 S28 CC 150 375-383
CC 29/CC 229 S29 CC 151 383-391
CC 30/CC 230 S30 CC 152 391-399
CC 31/CC 231 S31 CC 153 399-407
CC 32/CC 232 S32 CC 154 407-415
CC 33/CC 233 S33 CC 155 415-423
CC 34/CC 234 S34 CC 156 423-431
CC 35/CC 235 S35 CC 157 431-439
CC 36/CC 236 S36 CC 158 439-447
CC 37/CC 237 S37 CC 159 447-455
CC 38/CC 238 S38 CC 160 455-463
CC 39/CC 239 S39 CC 161 463-469
CC 40/CC 240 S40
“CH/CC” list
LT-46DS9BU_003A_EN.book Page 35 Friday, July 11, 2008 4:18 PM

36
Model LT-46S90BU LT-42S90BU LT-46DS9BU LT-42DS9BU
Broadcasting systems CCIR I / B / G / D / K / L (See “Receivable broadcast systems”, P. 34)
Colour systems TV broadcast: PAL, SECAM
External input: PAL, SECAM, NTSC 3.58/4.43 MHz
Channels and frequencies E2-E12 / E21-E69, F2-F10 / F21-F69, IR A-IR J, ITALY
A-H / H+1 / H+2, R1-R12 / R21-R69, S1-S41, X / Y / Z /
Z+1 / Z+2,
French cable channels
(Frequency: 116-172 MHz / 220-469 MHz)
Digital: Frequency: 174-230 MHz / 470-862 MHz*
Analogue:
E2-E12 / E21-E69, F2-F10 / F21-F69, IR A-IR J, ITALY A-H /
H+1 / H+2, R1-R12 / R21-R69, S1-S41, X / Y / Z / Z+1 / Z+2,
French cable channels
(Frequency: 116-172 MHz / 220-469 MHz)
Sound-multiplex systems NICAM (I / B / G / D / K / L), A2 (B / G / D / K)
Teletext systems FLOF (Fastext), TOP, WST (standard system) Digital: EBU Text
Analogue: FLOF (Fastext), TOP, WST (World Standard System)
Power requirements AC 220 V - 240 V, 50 Hz
Audio output (Rated power output) 10 W + 10 W
Speakers (4.5 cm x 13 cm) x 2
Power consumption
[standby] 213 W
[0.5 W] 183 W
[0.5 W] 218 W
[0.5 W] 188 W
[0.5 W]
Screen size (visible area size
measured diagonally) 116 cm 105 cm 116 cm 105 cm
Connectors HDMI x 3, RCA x 7 (component or composite video,
audio L/R), Euroconnector (SCART) x 2
For details g (P. 10, 11)
HDMI x 3, RCA x 7 (component or composite video, audio L/R),
Euroconnector (SCART) x 2, Optical connector (digital audio
output) x 1
For details g (P. 10, 11)
Headphone jack Stereo mini jack (3.5 mm in diameter) x 1
Dimensions (W x H x D: mm)
[without stand] 1071x 725 x 274.8
[1071 x 680 x 74.5] 981 x 672.5 x 274.8
[981 x 626.9 x 74.5] 1071x 725 x 274.8
[1071 x 680 x 74.5] 981 x 672.5 x 274.8
[981 x 626.9 x 74.5]
Weights
[without stand] 25.6 kg
[21.6 kg] 23.3 kg
[19.3 kg] 25.8 kg
[21.8 kg] 23.5 kg
[19.5 kg]
Accessories (See “Check accessories”, P. 8)
DS9 zA Conditional Access Module for watching pay-TV digital channels can be installed. (P. 8)
zDC power can be supplied to the indoor aerial. g (P. 12)
* This TV can receive digital terrestrial broadcasting (DVB-T) in the following countries. Digital terrestrial broadcasting (DVB-T) reception in other
countries is not guaranteed.
Austria, Denmark, Finland, France, Germany, Italy, Netherlands, Spain, Sweden, Switzerland
zWe may change the design and specifications without notice.
Specifications
LT-46DS9BU_003A_EN.book Page 36 Friday, July 11, 2008 4:18 PM

I
Remote control codes (P. 24) / Fernbedienungscode (S. 24) / Codes de télécommande (P. 24) / Codes afstandsbediening (pag. 24) / Códigos de
mandos a distancia (P. 24) / Codici del telecomando (pag. 24) / Kaukosäätimen koodit (s. 24) / Fjernbetjeningskoder (s. 24) / Fjärrkontrollkoder (s. 24)
Cable Set Top Box / Kabeldigitalempfänger / Détecteur Set câblé / Detectorset met kabel /Descodificadores por cable / Decoder (interattivo) / Kaapeli-set-top box / Kabel Set Top Box / Kabel set-
top-box
ADB 1230, 1269
Auna 1230
Austar 0276
Birmingham Cable
Communications 0276
Cable & Wireless 1068
Fosgate 0276
France Telecom 0817
Freebox 1482, 1976
General Instrument 0276
HyperVision 0619
Jerrold 0276
Macab 0817
Madritel 1230
Motorola 0276
Nokia 1569
Noos 0817
NTL 0276, 1060, 1068
Ono 1068
Optus 0276
Pace 1060, 1068, 1577
Philips 0619, 0817
Sagem 0817
Samsung 1060, 1666
Scientific Atlanta 0477
StarHub 0276
Supercable 0276
Tele Danmark 0619
Telewest 1068
Tudi 0619
US Electronics 0276
Visiopass 0817
Cable/PVR Combination / Kabel/PVR Kompination / Combinaison câble/PVR / Combinatie kabel/PVR / Combinación cable/PVR / Combinazione cavo/PVR / Kaapeli/PVR-yhdistelmä / Kabel/PVR
kombination / Kabel/PVR-kombination
Freebox 1482, 1976 Nokia 1569
Satellite Set Top Box / Satellitdigitalempfänger / Détecteur Set satellite / Detectorset met satelliet / Codificadores por satélite / Decoder satellitare / Satelliitti-set-top box / Satelit Set Top Box /
Satellit set-top-box
@sat 1300
@Sky 1334
ABsat 0713
ADB 0642, 1259, 1367, 1418,
1473, 1491
Akai 0200
Akura 1705
Alba 0455, 0613, 0713, 1284,
1659
Allsat 0200
Alltech 0713
Allvision 1232, 1334, 1412
Amitronica 0713
Ampere 0132, 0396
Amstrad 0132, 0396, 0501, 0713,
0847, 1113, 1175, 1693
Anglo 0713
Ankaro 0713
Anttron 0613
Apollo 0455
Apro 1672
Arcon 1075
Armstrong 0200
Arnion 1300
Asat 0200
ASCI 0114, 1334
ASLF 0713
AssCom 0853
Aston 1261
Astra 0607, 0713
Astratec 1743
Astro 0173, 0501, 0607, 0613,
0658, 1099, 1100, 1113
Atsat 1300
AtSky 1334
Audioline 1672
Audioton 0613
Austar 0642, 1259
Avalon 0396
Axil 1457, 1659
Axis 1111
B@ytronic 1412
Beko 0455
Best Buy 1993
Big Sat 1457
Black Diamond 1284
Blaupunkt 0173
Blue Sky 0713
Boca 0132, 0713, 1232, 1366
Boston 1251
Brainwave 0658, 1294, 1672
British Sky Broadcasting 0847, 1175, 1662
Broco 0713
BskyB 0847, 1175, 1662
BT 1296
Bubu Sat 0713
Bush 1284, 1645, 1672, 1743
Cambridge 0501
Canal Digital 0853
Canal Satellite 0292, 0853, 1339, 1853
Canal+ 0853, 1339
CGV 1413, 1567
Cherokee 1480
Chess 0114, 0713, 1334, 1626
Chili 1718
CityCom 0299, 0607, 0818, 1075,
1176, 1232
Clark 0613
Classic 1672
Clatronic 1413
Clemens Kamphus 0396
Cobra 0396
Colombia 0132
Comag 0132, 1232, 1366, 1412,
1413, 1579
Condor 0607
Connexions 0396
Conrad 0132, 0501, 0607
Coship 1457
Crown 1284
Cryptovision 0455
Cyrus 0200
D-box 0723, 1114, 1127
Daewoo 0713, 1111, 1296, 1743
DAK 1993
Deltasat 1075
Digatron 1294
Digenius 0299, 1161
Digiality 0607
Digifusion 1581, 1645, 1743
Digihome 1284
DigiLogic 1284
DigiQuest 1300, 1457, 1473
DigiSat 1232
Digisky 1457
Dijam 1296
DiPro 1367, 1543
DirecTV 0099
Discovery 1480
Distratel 1283, 1704, 1705
DMT 1075
DNT 0200, 0396
Dream Multimedia 1237
Durabrand 1284
Echostar 0167, 0396, 0455, 0610,
0713, 0853, 1200, 1323,
1409, 1418, 1473
Einhell 0132, 0501, 0713
A5_RemoteControlCodes.fm Page I Friday, July 11, 2008 4:16 PM

II
Satellite Set Top Box / Satellitdigitalempfänger / Détecteur Set satellite / Detectorset met satelliet / Codificadores por satélite / Decoder satellitare / Satelliitti-set-top box / Satelit Set Top Box /
Satellit set-top-box
Elap 0713, 1567
Elsat 0713
Elta 0200, 1659
Engel 0713, 1251
EP Sat 0455
Eurocrypt 0455
EuroLine 1251
Europa 0501, 0607
Europhon 0132, 0299, 0607
Eurosky 0114, 0132, 0299, 0501,
0607
Eurostar 0607, 0818
Eutelsat 0713
Exator 0613
Fenner 0713
Ferguson 0455, 1291, 1743
Fidelity 0501
Finlandia 0455
Finlux 0455
Flair Mate 0713
FMD 0114, 1251, 1413, 1457
Freecom 0501
FTEmaximal 0713
Fuba 0173, 0299, 0396, 1161,
1214, 1251
Galaxis 0853, 1111, 1557
Gardiner 0818
Garnet 1075
GbSAT 1214
Gecco 1273, 1412
General Satellite 1176
Globo 1251, 1334, 1412, 1429,
1626
GOD Digital 0200
Gold Box 0292, 0853
Golden Interstar 1283
Goodmans 0455, 1284, 1291, 1591,
1705
Granada 0455
Grandin 1626
Grundig 0173, 0847, 0853, 1284,
1291, 1330
Haensel & Gretel 0132
Hanseatic 1099, 1100
Hauppauge 1294, 1672
HB 1214
HDT 1159
Heliocom 0607
Helium 0607
Hirschmann 0173, 0299, 0396, 0501,
0607, 1111, 1232, 1412
Hitachi 0455, 1284
HNE 0132
Hornet 1300
Houston 0396
Humax 1176, 1427, 1675, 1743,
1788, 1808, 1915
Huth 0132, 0607, 1075
Hyundai 1075, 1159
iCan 1367
ID Digital 1176
ILLUSION sat 1557
Imperial 1334, 1429, 1672
Ingelen 0114, 0396
International 0132
Interstar 1214
Intervision 0607
ITT Nokia 0455, 0723
Jaeger 1334
K-SAT 0713
Kamm 0713
Kaon 1300
KaTelco 1111
Kathrein
0114, 0173, 0200, 0480,
0504, 0553, 0613, 0658,
0713, 0818, 1416, 1561,
1567
Kenwood 0853
Key West 0132
Kiton 0114
Konig 0607
KR 0613
Kreiling 0114, 0658, 1480
Kreiselmeyer 0173
Kyostar 0613
L&S Electronic 0132, 1334
Labgear 1296
LaSAT 0132, 0173, 0299, 0607
Legend 1718
Lemon 1334
Lenco 0607, 0713
Lenson 0501
LG 1075
Lifesat 0132, 0299, 0713
Listo 1626
Lodos 1284
Logik 1284
Logix 1075
Lorenzen 0132, 0299, 0607, 1161,
1294, 1579
Luxor 0501
M Electronic 0818
M vision 1557
Manata 0132, 0713
Manhattan 0455
Marantz 0200
Maspro 0173, 0713
Matsui 0173, 1284, 1591, 1743
Max 0607
Maxim 1705
Maximum 1075, 1334
Mediabox 0292, 0853
Mediacom 1206
MediaSat 0292, 0501, 0853, 1339
Medion 0132, 0299, 0713, 1075,
1232, 1334, 1412, 1626
Medison 0713
Mega 0200
Metronic 0132, 0613, 0713, 0818,
1283, 1334, 1375, 1704,
1705
Metz 0173
Micro 0501, 0607, 0613, 0713,
1294
Micro Elektronic 0713
Micro Technology 0713
Micromaxx 0299
Microstar 1075
Microtec 0713
Mitsubishi 0455
Morgan's 0132, 0200, 0713, 1232,
1412
Motorola 1473
MTEC 1214
Multibroadcast 0642
Multichoice 0642
Mx Onda 1659
Myryad 0200
Mysat 0713
MySky 1693, 1848, 1850
Neom 1993
NEOTION 1334
Netgem 1322
Netsat 0099
Neuf TV 1322
Neuhaus 0501, 0607, 0713
Neuling 0132, 1232
Neusat 0713
Neveling 1161
Nevir 1659
Newton 0396
Nikko 0200, 0713, 0723
Noda Electronic 1704
Nokia 0455, 0723, 0751, 0853,
1023, 1127, 1223, 1310,
1723
Nordmende 0455
Octagon 0613
OctalTV 1294
Oggle 1705
Opentel 1232, 1412
Optex 0114, 0713, 1283, 1611,
1626
Orbis 1232, 1334, 1412
Orbitech 0114, 0501, 1099, 1100
P/Sat 1232
Pace
0200, 0241, 0329, 0455,
0847, 0853, 1175, 1323,
1423, 1693, 1717, 1848,
1850
Pacific 1284, 1375
Packard Bell 1111
A5_RemoteControlCodes.fm Page II Friday, July 11, 2008 4:16 PM

III
Palcom 0299, 1161, 1409
Palladium 0396, 0501
Palsat 0501
Panasonic 0455, 0847, 1304
Panda 0173, 0455, 0607
Patriot 0132
peeKTon 1457
Philips
0099, 0133, 0173, 0200,
0292, 0455, 0613, 0818,
0853, 1114, 1339, 1499,
1543, 1672
Phonotrend 1200
Pilotime 1339
Pino 1334
Pioneer 0292, 0329, 0853, 1308
Planet 0396
PMB 0713, 1611
Polytron 0396
Portland 1296
Preisner 0132, 0396, 1113, 1366
Premier 0292, 0723, 0853, 1429
Primacom 1111
Proline 1659
Promax 0455
Quelle 0299, 0607
Radiola 0200
Radix 0396, 1113
Rainbow 0613
Rebox 1214
Regal 1251
RFT 0200
Roadstar 0713, 0853
Rollmaster 1413
Rover 0713
Rownsonic 1567
S-ZWO 1207
SAB 1251
Saba 0607, 0820
Sabre 0455
Sagem 0820, 1114, 1339, 1690
Samsung 0853, 1206, 1243, 1458,
1570, 1916
SAT 0501
Sat Control 1300
Sat Partner 0501, 0613
Sat Team 0713
SAT+ 1409
Satcom 0607
Satec 0713
Satelco 1232
Satplus 1100
Schaecke 0613
Schaub Lorenz 1214
Schneider 1206, 1251
Schwaiger 0132, 0504, 0607, 1075,
1111, 1334, 1412, 1457
SCS 0299
Sedea Electronique 0132, 1206, 1283, 1626
Seeltech 1993
Seemann 0396
SEG 0114, 1075, 1251, 1626,
1993
Septimo 1375
Serd 1412
Serino 0610
Servimat 1611
ServiSat 0713, 1251
Siemens 0173, 0396, 1334, 1429
Silva 0299
Skantin 0713
SKR 0713
SKY 0099, 0847, 1175, 1662,
1693, 1848, 1850
SKY Italia 0853, 1693, 1848
Sky XL 1251, 1412
Sky+ 1175
Skymaster 0713, 1075, 1200, 1334,
1409, 1567, 1611
Skymax 0200
Skyplus 1232, 1334, 1412
SkySat 0114, 0501, 0607, 0713
Skyvision 1334
SL 0132, 0299, 1294, 1672
SM Electronic 0713, 1200, 1409
Smart 0132, 0396, 0713, 1113,
1232, 1273, 1404, 1413
Sony 0282, 0292, 0455, 0847,
0853, 1558
SR 0132
Starland 0713
Starlite 0200
Stream 1848
Strong 0132, 0613, 0713, 0820,
0853, 1159, 1284, 1409,
1626, 1765
Sunny 1300
Sunsat 0713
Sunstar 0132, 0642
Supratech 1413
Systec 1334
Tantec 0455
Tatung 0455
Tboston 1659
Tecatel 1200
TechniSat 0114, 0396, 0455, 0501,
1099, 1100, 1195, 1197,
1322
Technomate 1283, 1610
Technosonic 1672
Technotrend 1429
Technowelt 0132, 0607
Techwood 0114, 1284, 1626
Telasat 0607
TELE System 0396, 1251, 1409, 1611
Teleciel 0613
TeleClub 1367
Teleka 0396, 0501, 0607, 0613
Telesat 0607
Telestar 0114, 0501, 1099, 1100,
1251, 1334, 1610, 1626,
1672
Teletech 0114
Televes 0132, 0455, 0501, 1214,
1300, 1334
Telewire 1232
Tevion 0713, 1409, 1672
Thomson
0292, 0455, 0607, 0713,
0820, 0847, 0853, 1046,
1175, 1291, 1339, 1534,
1543, 1662
Thorn 0455
Tiny 1672
Tioko 0132
Tividi 1429
Tokai 0200
Tonna 0455, 0501, 0713, 1611
Topfield 1206, 1207, 1208, 1545
Toshiba 0455, 1284
TPS 0820
Triasat 0501
Triax
0114, 0132, 0200, 0396,
0501, 0713, 0853, 1113,
1251, 1291, 1296, 1611,
1626
TT-micro 1429
Turnsat 0713
Twinner 0713, 1611
Unisat 0132, 0200
United 1251
Universum 0114, 0173, 0299, 0607,
1099, 1251
Van Hunen 1161
Vaova 1993
Variosat 0173
Ventana 0200
Vestel 0114, 1251
VH Sat 0299
Visionic 1283
VisionNet 1557
Visiosat 0114, 0713, 1413, 1457,
1718
VTech 0818
Wetekom 0501
Wewa 0455
Wharfedale 1284
Wisi 0132, 0173, 0299, 0396,
0455, 0501, 0607, 1232
Worldsat 0114, 1214, 1251, 1480,
1543
Xsat 0713, 0847, 1214, 1323
Xtreme 1300
Yakumo 1413
Yamada 1718, 1993
Zehnder 0114, 0504, 0818, 1075,
1232, 1251, 1334, 1412,
1413
Zeta Technology 0200
Zodiac 0396, 0613
A5_RemoteControlCodes.fm Page III Friday, July 11, 2008 4:16 PM

IV
SAT/PVR Combination / SAT/PVR Kombination / Combinaison SAT/PVR / Combinatie SAT/PVR / Combinación SAT/PVR / Combinazione SAT/PVR / SAT/PVR-yhdistelmä / SAT/PVR kombination /
SAT/PVR-kombination
@sat 1300
Allvision 1412
Amstrad 1175
Atsat 1300
B@ytronic 1412
Best Buy 1993
British Sky Broadcasting 1175
BskyB 1175, 1662
Bush 1645
Canal Satellite 1339
Comag 1412
DAK 1993
Digifusion 1645
DigiQuest 1300
DMT 1075
Dream Multimedia 1237
Echostar 0610
GbSAT 1214
Gecco 1412
Globo 1412
HDT 1159
Hirschmann 1412
Humax 1176, 1427, 1675, 1788,
1808
Huth 1075
Hyundai 1075, 1159
Kathrein 0658, 1561
LG 1075
Maximum 1334
Mediacom 1206
Medion 1412
Microstar 1075
Morgan's 1412
MTEC 1214
MySky 1693, 1848, 1850
NEOTION 1334
Nokia 1023, 1310
Opentel 1412
Orbis 1412
Pace 1175, 1423, 1850
Panasonic 1304
Philips 0099
Pilotime 1339
Rebox 1214
Samsung 1206, 1570
Sat Control 1300
Schneider 1206
Schwaiger 1075, 1412
Sedea Electronique 1206
SEG 1993
Serd 1412
SKY 1175, 1693, 1848, 1850
SKY Italia 1848
Sky XL 1412
Skymaster 1075
Skyplus 1334, 1412
Sunny 1300
TechniSat 1195, 1197
Thomson 1175, 1534, 1662
Topfield 1206, 1545
Vaova 1993
Xtreme 1300
Yamada 1993
Zehnder 1075, 1412
DVD
3D LAB 0539
4Kus 1158
A-Trend 0714
Acoustic Solutions 0713, 0730, 1316
AEG 0770, 0788, 0790, 1233,
1434, 1923
AFK 1051, 1152, 1923
Airis 0672, 1005, 1224, 1321
Aiwa 0533
Akai 0788, 0790, 0898, 1115,
1233, 1557, 1695
AKI 1005
Akura 0898, 1051, 1140, 1233,
1367
Alba 0539, 0672, 0695, 0699,
0713, 0730, 0783, 1140,
1530, 1695
Alize 1151
All-Tel 1451
Altacom 1224
Amitech 0770, 0850
Amoi 0852
Amstrad 0713, 0770, 1151, 1367
AMW 0872
Ansonic 0774, 0831, 1316
Apex Digital 0672, 1004
Arena 1115
Aria 0893
Arianet 0818, 0893
Aristona 0539, 0646
ASCOMTEC 1923
Asono 1224
Astro 1513
Atacom 1224
Audiola 1660
Audiosonic 1923
Audix 0713
Autovox 0713
Auvio 0843
Axion 0730
Basic Line 0713, 1994
Baze 0898
BBK 1224
Beep 1163
Bellagio 1004
Belson 1923
Berthen 1643
Binatone 1923
Black Diamond 0713
Blu:sens 1233, 1321
Blue Nova International 1321
Blue Sky 0651, 0672, 0695, 0713,
0790, 0843, 1423
Boghe 1004, 1221
Boman 0783, 0898, 1005
Bose 2023
Brainwave 0770, 1115
Brandt 0503, 0551, 0651
Broksonic 0695
Bush
0672, 0699, 0713, 0723,
0730, 0733, 0831, 0879,
1051, 1128, 1140, 1367,
1419, 1436, 1483, 1695,
1832
Cambridge Audio 0751, 1109
Campomatic Digital 1051
Cat 0699, 0786, 0789, 1421,
1923
CCE 0730
cello 1730
Centrum 0713, 0779, 0789, 1005,
1227, 1923, 1994
CGV 0733, 0751, 1115
Cinea 0841
Cinetec 0713, 0872
cineULTRA 0699
Classic 0730, 1730
Clatronic 0672, 0675, 0788, 0818,
1233, 1434
Clayton 0713
Coby 0730, 0852
Codex 1233
Commax 1321
Conia 0852
Contel 0788
Continental Edison 0831, 0872
Crown 0713, 0770, 1115
Cybercom 0831
CyberHome 0714, 0816, 1502
Cytron 0651, 0774, 1347
D-Vision 1115, 1367
Daenyx 0872
Daewoo 0490, 0714, 0770, 0870,
0872, 1436, 1483
Dalton 0786, 1036
Dansai 0770, 0783, 1115, 1695
Dantax 0539, 0713, 0723, 0790
Daytek 0872, 1005
Dayton 0872
DCE 0831
A5_RemoteControlCodes.fm Page IV Friday, July 11, 2008 4:16 PM

V
Decca 0770, 1115
Denon 0490, 0634, 1634
Denver 0672, 0699, 0788, 0898,
1316, 1321, 1923
Denzel 0665
Desay 0843
Dgtec 0672
Diamond 0651
Digihome 0713
DigiLogic 0713
Digital i 0893
Digitech 1832
DiK 0831
Dinamic 0788
Disney 0831
DK Digital 0831, 1557, 1660
DMTech 0783, 1271
Dragon 0831
DreamX 1151
DSE 1730
Dual 0651, 0665, 0713, 0730,
0779, 0783, 0790, 0831,
1436, 1530
Durabrand 0713, 0831, 1502
E:max 1233, 1321, 1643
eBench 1152
ECC 0730
Eclipse 0723, 0751
Elfunk 0713, 0850
Elin 0770
Ellion 0850, 1421
Elta 0672, 0770, 0788, 0850,
1051, 1115, 1151, 1233
Eltax 1233, 1321
Emerson 0591
Energy Sistem 1513
Enterprise 0591
EuroLine 0675, 0788, 1115, 1233
Excello 1513
Fenner 0651
Ferguson 0651, 0695, 0713, 0898,
1695, 1730
Finlux 0591, 0672, 0741, 0751,
0770, 0783
Fintec 1530
Firstline 0713, 0843, 0869, 1530
Fisher 0670
Funai 0675, 0695
Gateway 1158
Germatic 1051
Giec 1221
Global Link 1224
Global Solutions 0768
Global Sphere 1152
Go Video 0783, 0869
GoldStar 0591, 0741
Goodmans
0651, 0713, 0723, 0730,
0783, 0790, 0879, 1004,
1140, 1221, 1316, 1423,
1530, 1730, 1923, 2014
GoWell 1643
GPX 0699, 0741
Graetz 0665
Gran Prix 0831, 0898
Grandin 0713, 1233
Grundig
0539, 0551, 0651, 0670,
0695, 0713, 0775, 0790,
1004, 1036, 1128, 1436,
1465, 1643, 1695, 1730,
1832
Grunkel 0770, 0790, 0831, 1316
H & B 0713, 0818, 0841, 0850,
1233, 1421
Hanseatic 0741, 0783, 0790
Harman/Kardon 0702
Haus 0786
HCM 0788
HE 0730, 1163, 1923
Henss 0713
HiMAX 0843
Hitachi 0573, 0664, 0665, 0713,
1664, 1835, 1994
Hiteker 0672, 1923
Hoeher 0651, 0713, 0831, 1004,
1224
Home Electronics 0730, 0770
Home Tech Industries 1224
HotMedia 1152
Humax 0646
Hyundai 0850, 1660
IISonic 1508
Ingelen 0788
Inno Hit 0713
Irradio 0869, 1115, 1224, 1233
IRT 0783
ISP 0695
Jamo 1036
Jaton 0665
JDB 0730
JDV 1367
Jeken 0699
JMB 0695
JVC
0503, 0539, 0623, 1164,
1241, 1275, 1550, 1597,
1602, 1701, 1860, 1863,
1940
jWin 1051
Kansas Technologies 1233, 1530
Karcher 0783
Kendo 0672, 0699, 0713, 0831
Kennex 0713, 0770, 0898
Kenwood 0490, 0534
Kiiro 0770
King Vision 1643
Kingavon 0818
Kiss 0665, 0841, 1523
Kotron 0879
Kreisen 1421
KXD 1321, 1923
Lawson 0768
Leiker 0872, 1513
Lenco 0651, 0699, 0713, 0770,
0774, 1513
Lenoxx 2014
Lenoxx Sound 2014
Lexia 0699, 0768
LG 0591, 0741, 0790, 0869,
1906
Lifetec 0651, 0831, 1347
Limit 0768
LiteOn 1158, 1416
LM 1643
Lodos 0713
Loewe 0539, 0741
Logik 0713
Logix 0783
Loomax 1487
Luker 1367
Lumatron 0695, 0713, 0741, 1115,
1321, 1832
Lunatron 0741
Luxman 0573
Luxor 0713, 1004, 1695, 1730
Magnat 1923
Magnavox 0503, 0539, 0646, 0675,
0713, 1140
Magnex 0723
Magnum 1436, 2014
Manhattan 0713
Marantz 0539
Mark 0713
Marquant 0770
Mastec 1221, 1434
Matsui 0651, 0672, 0695, 0713,
1004, 1316, 1695, 1730
Maxim 0713, 0872, 1367
MBO 0730, 1730
MDS 0713
Mecotek 0770
Medion 0630, 0651, 0774, 0783,
0831, 0879, 1006, 1347,
1423
MEI 0790
Memorex 0831
Metz 0525, 0571, 0713, 1994
MiCO 0723, 0751, 1221, 1223
Micromaxx 0695, 1695
Micromedia 0503, 0539
Micromega 0539, 1005
Microsoft 0522, 1708
Microstar 0831
Minato 0752
Minax 0713
Minoka 0770, 1115
Mirror 0752, 0879
Mitsubishi 0713
Mizuda 0770, 0818, 1451
Monyka 0665
MPX 0843
Mustek 0730, 1730
Muvid 1643
Mx Onda 0651, 0751, 1223
Mystral 0831
NAD 0741
Naiko 0770, 1004, 1367
Narita 1367
Neom 1643
Neovia 1271
A5_RemoteControlCodes.fm Page V Friday, July 11, 2008 4:16 PM

VI
DVD
Neufunk 0665
Nevir 0770, 0831, 1484
Nikkai 1923
Nintaus 1051
Norcent 1923
Nordmende 0774, 0831
Noriko 0752
Okano 0752
Olidata 0672
Onkyo 0503, 0627, 1769
Oopla 1158
Optim 0843
Optimus 0525
Orava 0818
Orbit 0872
Orion 0695, 1128, 1233, 1419,
1434, 1695
Oritron 0651
Ormond 0713
P&B 0818, 1451
Pacific 0695, 0713, 0768, 0790,
0831
Packard Bell 0831, 1321, 1648
Palladium 0695, 0713, 0779, 1906
Panasonic 0490, 1010, 1011, 1579,
1641, 1661, 1834, 1905,
1908
Panda 0789
peeKTon 0898, 1224, 1484
Philco 0733
Philips 0503, 0539, 0646, 0675,
1158, 1340, 1354, 1813,
2084
Phonotrend 0699
Pioneer 0142, 0525, 0571, 0631,
1571, 1965
Play It 1643
Plu2 0850
Powerpoint 0872, 1005
Prinz 0831
Prism 0831
ProCaster 1004, 1513
Proline 0651, 0672, 0710, 1004,
1316, 1483
Proscan 0522
Proson 0713
Prosonic 0699, 0752
ProVision 0699, 0730, 1163, 1321,
1484, 1923
Pye 0539, 0646
QONIX 1051
Radionette 0741, 0869, 1906, 2024
Raite 0665
RCA 0522
REC 0490
Redstar 0763, 0770, 0788, 0898,
1394, 1923
Relisys 1347
Reoc 0752, 0768
Revoy 0699, 0841
Richmond 1233
Roadstar 0672, 0699, 0713, 0730,
0818, 0879, 0898, 1051,
1227, 1434, 2014
Ronin 0710, 0872
Rotel 0623
Rownsonic 0789
Saba 0551, 0651
Saivod 0831, 1367
Salora 0741
Sampo 1321
Samsung 0199, 0490, 0573, 0744,
1075, 1635, 1932
Sansui 0695, 0751, 1316
Sanyo 0670, 0713
Scan 0850
ScanMagic 0730, 1730
ScanSonic 1695
Schaub Lorenz 0770, 0788, 1115, 1151
Schneider 0539, 0646, 0651, 0713,
0774, 0779, 0783, 0788,
0790, 0831, 0869, 1367
Schoentech 0713
Schwaiger 0752
Scientific Labs 0768
Scott 0651, 0672, 1005, 1036,
1233, 1394, 1423, 1923
Seeltech 1224, 1451, 1513, 1643
SEG 0665, 0713, 0763, 0872,
1483, 1530, 1994
Shanghai 0672
Sharp 0630, 0675, 0713, 0752,
1419, 2015, 2024
Sherwood 0741
Siemssen 1382
Sigmatek 1005, 1224
Siltex 1224
Silva 0788, 0898
Silva Schneider 0831, 0898
SilverCrest 0131, 1152
Sinudyne 1221, 1316
Sistemas 0672
Skantic 0539, 0713
Skymaster 0730, 0768
Skyworth 0898
Sliding 1115
SM Electronic 0730, 0768, 1152
Smart 0713
Sonic Blue 0783
Sony
0533, 0573, 0864, 1033,
1070, 1433, 1516, 1533,
1536, 1633, 1824, 1934,
1981, 2020, 2043, 2132
Sound Color 1233
Soundmaster 0768
Soundwave 0783
Standard 0651, 0768, 0788, 0831,
0898
Star Clusters 1152, 1227
Starlogic 1005
Starmedia 0818, 1005, 1224
Stevison 1367
Strato 1382
Strong 0713
Sunkai 0770, 0850
Sunstech 0831, 1513
Sunwood 0788, 0898
Supervision 0768, 1152
Supratech 0893, 1513
SVA 0672, 0752
Sylvania 0675
Synn 0768
Tamashi 1394
Tandberg 0713, 1695, 1994
Tangent 1321
Targa 1227, 1906
Tatung 0770, 1695
Tchibo 0741
TCM 0741, 0790
Teac 0741, 0768, 1227
Tec 0898
Technica 1367, 1695
Technics 0490, 1905
Technika 0770, 0831, 1115, 1316,
1695
Technisson 1115
Technosonic 1051, 1115
Techwood 0713, 1530, 1994
Tecnimagen 1233
Teletech 0713, 0768
Tensai 0651, 0770
Tesco 1316
Tevion 0651, 0898, 1036, 1227,
1382, 1483, 1730, 1923,
2014
Theta Digital 0571
Thomson 0522, 0551
Tokai 0665, 0788, 0790, 0898,
1557
Tom-Tec 0789
Top Suxess 1224
Toshiba 0503, 0695, 1045, 1459,
1510, 1769, 2006
TRANS-continents 0831, 0872, 1233, 1321
Tredex 0843
TSM 1224
Umax 1151
United 0675, 0695, 0699, 0713,
0730, 0788, 1115, 1152,
1233, 1367, 1643, 1832
Universum 0591, 0713, 0741, 0779,
0790, 0869, 1227, 1530,
1913
Uptek 0763
Venturer 0790
Vestel 0713, 1530, 1994
A5_RemoteControlCodes.fm Page VI Friday, July 11, 2008 4:16 PM

VII
Victor 1241
Voxson 0730, 0831
Waitec 1151, 1224, 1233
Waltham 1530
Welkin 0831
Wellington 0713
Welltech 1221
Weltstar 0713
Wesder 0699
Wharfedale 0713, 0751, 0752, 0790,
1832, 1835
Wilson 0831, 1233
Windsor 0713
Windy Sam 0573
Woxter 1005, 1151, 1224
X-Waves 1513
Xbox 0522, 1708
Xenius 0790
Xoro 1183, 1221
Yakumo 1004
Yamada 0872, 1004, 1151, 1158,
1416
Yamaha 0490, 0539, 0646
Yamakawa 0665, 0710, 0872
Yukai 0730, 1730
Zenith 0503, 0591
Blu-Ray DVD
LG 0741
Panasonic 1641
Philips 2084
Pioneer 0142
Samsung 0199
Sony 1516
HD DVD
LG 0741 Onkyo 1769 Toshiba 1769
DVD-R
4Kus 1158
Airis 1321
Alba 1530
Aristona 0646
Boghe 1221
Bush 1436
Cat 1421
cello 1730
Centrum 1227
Classic 1730
Commax 1321
CyberHome 1502
Cytron 1347
DSE 1730
Dual 1530
Durabrand 1502
E:max 1321
Ellion 1421
Eltax 1321
Ferguson 1730
Fintec 1530
Firstline 1530
Funai 0675
Gateway 1158
Giec 1221
Goodmans 1221, 1530, 1730
GPX 0741
Grundig 1436, 1730
H & B 1421
Humax 0646
JVC 1164, 1275, 1597
Kansas Technologies 1530
Kreisen 1421
KXD 1321
LG 0741
Lifetec 1347
LiteOn 1158, 1416
Loewe 0741
Lumatron 1321
Luxor 1730
Mastec 1221
Matsui 1730
MBO 1730
Medion 1347
MiCO 0751, 1221
Mustek 1730
Oopla 1158
Packard Bell 1321
Panasonic 0490, 1010, 1011, 1579
Philips 0646, 1158
Pioneer 0631
ProVision 1321
Pye 0646
Relisys 1347
Roadstar 1227
Samsung 1635
ScanMagic 1730
Schneider 0646
SEG 1530
Sharp 1419
Sinudyne 1221
Sony 1033, 1070, 2132
Star Clusters 1227
Sylvania 0675
Tangent 1321
Targa 1227
Teac 1227
Techwood 1530
Tevion 1227, 1730
Thomson 0551
Toshiba 1510
Universum 1227, 1530
Vestel 1530
Waltham 1530
Welltech 1221
Xoro 1221
Yamada 1158, 1416
Yamaha 0646
Yukai 1730
Home Theater in Box / Heimkino Box / Home Theater in Box / Thuistheater in doos / Cine en casa / Sistema Home Theater in Box / Kotiteatteri in box / Hjemmebiograf i Boks / Home Theater in Box
AEG 0790, 1923
AFK 1923
Akai 0790
ASCOMTEC 1923
Audiosonic 1923
Basic Line 1994
Belson 1923
Binatone 1923
Blue Sky 0790
Bose 2023
Bush 1832
Cat 1923
Centrum 1923, 1994
Dantax 0790
Denon 0634, 1634
Denver 1923
Digitech 1832
Dual 0779, 0790
Finlux 0672
Goodmans 0790, 1923, 2014
Grundig 1832
Grunkel 0790
Hanseatic 0790
HE 1923
A5_RemoteControlCodes.fm Page VII Friday, July 11, 2008 4:16 PM

VIII
Home Theater in Box / Heimkino Box / Home Theater in Box / Thuistheater in doos / Cine en casa / Sistema Home Theater in Box / Kotiteatteri in box / Hjemmebiograf i Boks / Home Theater in Box
Hitachi 1835, 1994
Hiteker 1923
Irradio 1233
JVC 0623, 1701, 1860, 1863,
1940
KXD 1923
Lenoxx 2014
Lenoxx Sound 2014
LG 0790, 1906
Lumatron 1832
Magnat 1923
Magnum 2014
Marquant 0770
MEI 0790
Metz 1994
Nikkai 1923
Norcent 1923
Onkyo 0627
Palladium 0779, 1906
Panasonic 1834, 1905, 1908
Philips 1813
Pioneer 1965
ProVision 1923
Radionette 1906, 2024
Redstar 1923
Roadstar 2014
Samsung 1932
Sanyo 0670
Schneider 0779, 0790
Scott 1923
SEG 1994
Sharp 2015, 2024
Sony 1824, 1934, 1981, 2020,
2132
Tandberg 1994
Targa 1906
Technics 1905
Techwood 1994
Tevion 1923, 2014
Thomson 0522
Tokai 0790
Toshiba 2006
United 1832
Universum 0779, 0790, 1913
Venturer 0790
Vestel 1994
Wharfedale 0790, 1832
Xenius 0790
TV/DVD Combination / TV/DVD Kombination / Combinaison TV/DVD / Combinatie TV/DVD / Combinación TV/DVD / Combinazione TV/DVD / TV/DVD-yhdistelmä / TV/DVD kombination / TV/DVD-
kombination
Akura 1367
Alba 0695
Amstrad 1367
Black Diamond 0713
Blue Sky 0713
Bush 0713, 0879, 1367
Centrum 0713
Crown 0713
D-Vision 1367
Daewoo 0870
DMTech 1271
Elfunk 0713
Ferguson 0695, 0713
Goodmans 0713, 0879
Grandin 0713
Grundig 0539, 0695
Hitachi 0713
JDV 1367
Kotron 0879
Logik 0713
Luker 1367
Luxor 0713
Matsui 0713
Maxim 1367
Medion 0879
Mirror 0879
Naiko 1367
Narita 1367
Neovia 1271
Orion 0695
Pacific 0695
Philips 0539
Roadstar 0879
Saivod 1367
Schneider 1367
SEG 0713
Sliding 1115
Stevison 1367
Technica 1367
Thomson 0551
Toshiba 0695
United 0713, 1367
Universum 0713
Amplifier / Verstärker / Amplificateur / Versterker / Amplificador / Amplificatore / Vahvistin / Forstærker / Förstärkare
Curtis Mathes 0300
Denon 0272
Optimus 0300
Pioneer 0300
RCA 0300
Sony 0689
Yamaha 0848
Receiver / Empfänger / Récepteur / Ontvanger / Receptor / Ricevitore / Vastaanotin / Modtager / Mottagare
AEG 1389, 1390
AFK 1389
Aiwa 0121, 1189, 1269, 1405
Akai 0609, 1390
All-Tel 1390
Amstrad 0744
Anam 0609
ASCOMTEC 1389
Audiolab 1189
Audiosonic 1389
Audiotronic 1189
Bang & Olufsen 0799
Basic Line 1554
Belson 1389
Binatone 1389
Blue Sky 1390
Bose 1229, 1355, 1933
Bush 0797, 1772
Cat 1389
CCE 1352
Centrum 1220, 1389
Clatronic 0797
Cosmotron 0797
Dantax 1390
Denon 1104, 1360
Denver 1389
Digitech 1772
DiK 0797
DK Digital 1420
Dual 1220, 1390, 1420
eBench 0744, 0797
Elta 0744, 0797, 1390
Ferguson 1154
Fine Arts 1189
Genexxa 0186
Goodmans 0609, 0744, 0797, 1389,
1390, 1420, 1611
Grundig 0797, 1089, 1189, 1344,
1772
Grunkel 0744, 1390
Hanseatic 1390
Harman/Kardon 1189, 1304, 1310
Harwood 0744
HCM 1390
A5_RemoteControlCodes.fm Page VIII Friday, July 11, 2008 4:16 PM

IX
HE 1389
Hitachi 1344, 1554, 1801
Hitech 0744
Hiteker 1389
Intersound 0744
JVC 0074, 1374, 1676, 2000,
2001
Kenwood 0186, 1027, 1313
Kioto 0797
Kompernass 0797
KXD 1389
Lenoxx 1611
Lenoxx Sound 1611
LG 1293, 1869
Lifetec 0797
Lumatron 1772
LXI 0744
Magnat 1389
Magnavox 1089, 1189
Magnum 1611
Marantz 1089, 1189, 1269, 1289
Matsui 0744, 0797
MBO 1352
Medion 0797, 1420
MEI 1390
Metz 1554
Micromaxx 1420
Micromega 1189
Microstar 0797
Musicmagic 1089
Mustek 1352
Mx Onda 0744, 0797
Myryad 1189
NAD 0320, 0609
Nikkai 1389
Nikkei 0744
Norcent 1389
NTDE Geniesom 0744
Onkyo 0135, 1320
Optimus 0186, 0744, 1023
Orient Power 0744
Palladium 0797, 1220, 1293, 1344,
1390
Panasonic 1308, 1309, 1316, 1518,
1763, 1765, 1779
Philips 1089, 1189, 1269, 1289,
1673
Pioneer 0186, 1023, 1459, 1623
Prima Electronic 0797
Proline 0797, 1390
ProVision 1389
QONIX 1420
Radionette 1293, 1634
RCA 1154
Recco 0797
Redstar 1389
Revox 0186, 1089
Roadstar 0797, 1611
Samsung 1295
Sansui 0609, 1089
Sanyo 0744, 1801
Schneider 0744, 1220, 1390
Scott 1389
SEG 1554
Sharp 0186, 0653, 1614, 1634
Sherwood 0653
Siemens 0609
Silva Schneider 1390
Sony
1058, 1112, 1158, 1258,
1441, 1454, 1658, 1722,
1758, 1759, 1822, 1858,
1882
Soundwave 0609
Stereophonics 1023
Sumida 0744
Sunfire 1313
Sunstech 1420
TAG McLaren 1189
Tandberg 1554
Targa 1293
TCM 0797
Teac 0609
Technics 1308, 1309, 1518, 1763,
1765
Techwood 1554
Tevion 1389, 1611
Thomson 1154, 1354
Thorens 1189
Thorn 0744
Tokai 1390
Toshiba 1572
United 1390, 1772
Universum 0609, 0744, 0797, 1220,
1390, 1609
Venturer 0797, 1390
Vestel 1554
Victor 0074
Waitec 1352
Watson 0797
Welltech 0797
Wharfedale 1390, 1772
Xenius 1390
Yamaha 0176, 0186, 0712, 1276,
1331, 1949
Yukai 1352
Zenith 0744
Home Theater in Box / Heimkino Box / Home Theater in Box / Thuistheater in doos / Cine en casa / Sistema Home Theater in Box / Kotiteatteri in box / Hjemmebiograf i Boks / Home Theater in Box
AEG 1389, 1390
AFK 1389
Akai 1390
All-Tel 1390
ASCOMTEC 1389
Audiosonic 1389
Basic Line 1554
Belson 1389
Binatone 1389
Blue Sky 1390
Bose 1229, 1933
Bush 1772
Cat 1389
CCE 1352
Centrum 1389
Dantax 1390
Denver 1389
Digitech 1772
DK Digital 1420
Dual 1220, 1390, 1420
Elta 1390
Goodmans 1389, 1390, 1420, 1611
Grundig 1344, 1772
Grunkel 1390
Hanseatic 1390
HCM 1390
HE 1389
Hitachi 1344, 1554, 1801
Hiteker 1389
JVC 0074, 1374, 1676, 2000,
2001
Kenwood 1313
KXD 1389
Lenoxx 1611
Lenoxx Sound 1611
LG 1293, 1869
Lumatron 1772
Magnat 1389
Magnum 1611
MBO 1352
Medion 1420
MEI 1390
Metz 1554
Micromaxx 1420
Mustek 1352
NAD 0609
Nikkai 1389
Norcent 1389
Onkyo 0135
Palladium 1220, 1293, 1344, 1390
Panasonic 1316, 1763, 1765, 1779
Philips 1269, 1673
Pioneer 1459
Proline 1390
ProVision 1389
QONIX 1420
Radionette 1293, 1634
Redstar 1389
Roadstar 1611
Samsung 1295
Sanyo 1801
Schneider 1220, 1390
Scott 1389
SEG 1554
Sharp 1614, 1634
Silva Schneider 1390
Sony 1454, 1658, 1758, 1822,
1858, 1882
A5_RemoteControlCodes.fm Page IX Friday, July 11, 2008 4:16 PM

X
Home Theater in Box / Heimkino Box / Home Theater in Box / Thuistheater in doos / Cine en casa / Sistema Home Theater in Box / Kotiteatteri in box / Hjemmebiograf i Boks / Home Theater in Box
Sunstech 1420
Tandberg 1554
Targa 1293
Technics 1763, 1765
Techwood 1554
Tevion 1389, 1611
Tokai 1390
Toshiba 1572
United 1390, 1772
Universum 1220, 1390, 1609
Venturer 1390
Vestel 1554
Waitec 1352
Wharfedale 1390, 1772
Xenius 1390
Yamaha 0712, 1331
Yukai 1352
A5_RemoteControlCodes.fm Page X Friday, July 11, 2008 4:16 PM

A5_07_BLANK_LOGO.fm Page 1 Friday, July 11, 2008 6:38 PM

A5_07_BLANK_LOGO.fm Page 0 Friday, July 11, 2008 6:38 PM
A5_07_BLANK.fm Page 0 Friday, July 11, 2008 6:37 PM

0708TKH-SW-FU© 2008 Victor Company of Japan, Limited
LT-46DS9BU_003A_EN.book Page 37 Friday, July 11, 2008 4:18 PM