JVC QP ES1ALUG RX ES1&XV NK58[UG&UX] User Manual ES1ALUG, ES1ALUX LVT1002 009B
RX-ES1SL RX-ES1SL LVT1002-009B nglish, Arabic,
QP-ES1ALUX QP-ES1ALUX LVT1002-009B nglish, Arabic,
User Manual: JVC QP-ES1ALUG QP-ES1ALUG, QP-ES1ALUX nglish, Arabic,
Open the PDF directly: View PDF
.
Page Count: 154 [warning: Documents this large are best viewed by clicking the View PDF Link!]

LVT1002-009B
[UG, UX]
HOME CINEMA CONTROL CENTER
DVD VIDEO PLAYER
RX-ES1SL
XV-NK58SL
INSTRUCTIONS
For Customer Use:
Enter below the Model No. and Serial No.
which are located either on the rear, bot-
tom or side of the cabinet. Retain this
information for future reference.
Model No.
Serial No.
English
coverRX-ES1&XV-NK58[UG&UX]f 03.8.5, 17:221

G-1
Warnings, Cautions, and Others /
Caution –– STANDBY/ON switch!
Disconnect the mains plug to shut the power off completely. The
STANDBY/ON switch in any position does not disconnect the
mains line. The power can be remote controlled.
CAUTION
To reduce the risk of electrical shocks, fire, etc.:
1. Do not remove screws, covers or cabinet.
2. Do not expose this appliance to rain or moisture.
CAUTION
• Do not block the ventilation openings or holes.
(If the ventilation openings or holes are blocked by a
newspaper or cloth, etc., the heat may not be able to get
out.)
• Do not place any naked flame sources, such as lighted
candles, on the apparatus.
• When discarding batteries, environmental problems must
be considered and local rules or laws governing the
disposal of these batteries must be followed strictly.
• Do not expose this apparatus to rain, moisture, dripping or
splashing and that no objects filled with liquids such as
vases, shall be placed on the apparatus.
STANDBY/ON
STANDBY/ON
Caution
The model number, supply ratings and identifications are
located on the bottom.
safety.RX-ES1&XV-NK58[UGUX]f 03.5.21, 18:471

G-2
IMPORTANT FOR LASER PRODUCTS
1. CLASS 1 LASER PRODUCT
2. CAUTION: Do not open the top cover. There are no user
serviceable parts inside the Unit; leave all servicing to qualified
service personnel.
3. CAUTION: Visible and invisible laser radiation when open and
interlock failed or defeated. Avoid direct exposure to beam.
4. REPRODUCTION OF LABEL: CAUTION LABEL, PLACED
INSIDE THE UNIT.
safety.RX-ES1&XV-NK58[UGUX]f 03.5.21, 18:422

G-3
Caution: Proper Ventilation / XV-NK58SL
To avoid risk of electric shock and fire and to protect from damage.
Locate the apparatus as follows:
Front: No obstructions open spacing.
Sides: No obstructions in 3 cm from the sides.
Top: No obstructions in 5 cm from the top.
Back: No obstructions in 15 cm from the back
Bottom: No obstructions, place on the level surface.
In addition, maintain the best possible air circulation as illustrated.
XV-NK58SL
Caution: Proper Ventilation / RX-ES1SL
To avoid risk of electric shock and fire and to protect from damage.
Locate the apparatus as follows:
Front: No obstructions open spacing.
Sides: No obstructions in 10 cm from the sides.
Top: No obstructions in 10 cm from the top.
Back: No obstructions in 15 cm from the back
Bottom: No obstructions, place on the level surface.
In addition, maintain the best possible air circulation as illustrated.
Spacing 15 cm or more
RX-ES1SL
Wall or
obstructions
Stand height 15 cm or more
Floor
* Do not stack RX-ES1SL and XV-NK58SL.
Spacing 15 cm or more
Wall or
obstructions Stand height 5 cm or more
Floor
safety.RX-ES1&XV-NK58[UGUX]f 03.5.21, 18:423

1
English
Table of Contents
Parts identification ................................................... 2
Getting started ......................................................... 5
Precautions ------------------------------------------------------------------ 5
Checking the supplied accessories ------------------------------------ 5
Putting batteries in the remote control -------------------------------- 5
Setting the voltage selector ---------------------------------------------- 5
Connecting the FM and AM antennas -------------------------------- 6
Connecting the speakers and DVD player --------------------------- 7
Connecting other video components ---------------------------------- 9
Connecting the power cord -------------------------------------------- 12
RX-ES1SL
Basic operations ................................................... 13
1 Turn on the power -------------------------------------------------- 13
2 Select the source to play ------------------------------------------ 13
3 Adjust the volume --------------------------------------------------- 14
Selecting the digital decode mode ----------------------------------- 14
Turning off the sounds temporarily—Muting ---------------------- 15
Turning off the power with the Sleep Timer ------------------------ 15
Changing the display brightness ------------------------------------- 15
Speaker settings ................................................... 16
Setting the speakers information automatically
—Smart Surround Setup ----------------------------------------- 16
Setting the speakers and subwoofer information quickly
—Quick Setup ------------------------------------------------------- 17
Setting the speakers and subwoofer information manually
—Manual Setup ----------------------------------------------------- 18
Basic settings ........................................................ 20
Operating procedure ---------------------------------------------------- 20
Setting the digital input (DIGITAL IN) terminals
—DIGITAL IN -------------------------------------------------------- 20
Setting Auto Surround—AUTO SR ---------------------------------- 21
Setting the video component input mode
—DVD VIDEO/DBS VIDEO -------------------------------------- 21
Sound adjustments ............................................... 22
Operating procedure ---------------------------------------------------- 22
Adjusting the tone—BASS, TREBLE -------------------------------- 22
Adjusting the subwoofer output level—SUBWFR ---------------- 22
Adjusting the front speakers output balance—BAL ------------- 23
Reinforcing the bass—B.BOOST ------------------------------------ 23
Attenuating the input signal—ATT ----------------------------------- 23
Tuner operations ................................................... 24
Setting the AM tuner interval spacing ------------------------------- 24
Tuning in to stations manually ---------------------------------------- 24
Using preset tuning ------------------------------------------------------ 24
Selecting the FM reception mode ------------------------------------ 25
Creating realistic sound fields ............................. 26
Reproducing theater ambience ---------------------------------------- 26
Introducing the Surround/DSP modes ------------------------------- 26
About relations between speaker layout
and Surround/DSP modes ---------------------------------------- 28
Using Surround modes ------------------------------------------------- 28
Using DSP modes ------------------------------------------------------- 30
Using the DVD MULTI playback mode ................. 32
Activating the DVD MULTI playback mode -------------------------- 32
Adjusting the speaker output level ------------------------------------ 32
XV-NK58SL
Before operation ................................................... 33
About this manual -------------------------------------------------------- 33
About discs ---------------------------------------------------------------- 33
Basic operations ................................................... 34
Turning on/off the player ------------------------------------------------ 34
Initial setup ----------------------------------------------------------------- 34
Basic playback ------------------------------------------------------------ 35
Resuming playback ------------------------------------------------------ 36
Various speed playback ------------------------------------------------ 37
Locating the beginning of a scene or song ------------------------ 38
Advanced operations ............................................ 39
Playing from a specific position --------------------------------------- 39
Changing the playback order ------------------------------------------ 40
Repeat playback ---------------------------------------------------------- 42
Changing the language, sound and scene angle ---------------- 43
Special picture/sound effect ------------------------------------------- 44
Menu bar functions ------------------------------------------------------ 45
MP3/WMA disc playback ...................................... 47
Operations ----------------------------------------------------------------- 47
JPEG disc playback .............................................. 49
About JPEG discs -------------------------------------------------------- 49
Basic operations ---------------------------------------------------------- 49
Viewing pictures continuously (slide show mode) --------------- 50
KARAOKE operation ............................................. 52
Preparation ---------------------------------------------------------------- 52
Reserving songs --------------------------------------------------------- 52
Selecting audio ----------------------------------------------------------- 53
Adding an effect to your voice ---------------------------------------- 55
Shifting the musical key ------------------------------------------------ 56
Changing the initial settings ................................ 57
Selecting preferences --------------------------------------------------- 57
Limiting playback by children ------------------------------------------ 60
Additional information .......................................... 62
Appendix A: Country/Area code list for Parental Lock ---------- 62
Appendix B: Table of languages and their abbreviations ------- 63
Appendix C: Digital output signal chart ----------------------------- 63
Appendix D: Glossary --------------------------------------------------- 64
AV COMPLU LINK remote control system ........... 65
Operating other JVC products .............................. 67
Operating other manufacturers’ equipment ..........
68
Troubleshooting ..................................................... 70
Specifications ......................................................... 73
EN01-08RX-ES1&XV-NK58[UGUX]f 03.5.16, 16:151

2
English
Remote control
Parts identification
See pages in parentheses for details.
1Mode selector
AUDIO/TV/VCR/DBS, KARAOKE, DVD
2OPEN/CLOSE button (35)
3Standby/on buttons (13, 67 – 69)
AUDIO, DVD , VCR , DBS , TV
4Source selecting buttons (13)
DVD, VCR, DBS, TV, DVD MULTI, FM/AM
5CHANNEL +/– buttons (67 – 69)
6TV VOL (volume) +/– buttons (67, 69)
7• Operating buttons for video components (67, 69)
4, 3, ¢, 1, 7, 8, ¡
• Operating buttons for tuner (24, 25)
TUNING 9, TUNING (, FM MODE, MEMORY
8Operating buttons for DVD
TOP MENU, MENU, CHOICE, ON SCREEN, ENTER,
3, 2, 5, ∞
9• ECHO button (55)
• SUBTITLE button (43)
pAUDIO button (43, 53)
q• KARAOKE SOUND button (54)
• ZOOM button (44, 50)
w• PROGRESSIVE button (10)
• VFP button (44)
e• KARAOKE button (52)
• button (38)
r• KEY 9 button (56)
• ANGLE button (43)
t• VOCAL button (55)
• 3D button (45)
y• KEY ( button (56)
• REPEAT button (42, 48, 51)
uSLEEP button (15)
iDIMMER button (15, 35)
oBASS BOOST button (23)
;SMART S (surround). SETUP button (16)
aEFFECT button (31)
sTEST button (29 – 31)
dAdjusting buttons for speaker and subwoofer output levels
(22, 29, 31, 32)
SUBWFR (subwoofer) +/–, CENTER +/–, SURR L (Left
surround) +/–, SURR R (right surround) +/–
fTV/VIDEO button (67, 69)
gMUTING button (15)
hVOLUME +/– buttons (14)
j• RESERVE button (52)
• TITLE/GROUP button (39, 48, 50)
kRETURN button (39)
l• Numeric buttons for adjusting tone (22)
BASS 9/(, TREBLE 9/(
• Numeric buttons for selecting preset channels (25)
• Numeric buttons for operating video components
/EFFECT button (55)
zANALOG/DIGITAL INPUT button (13, 14)
xCANCEL button (41, 52)
cTONE button (22)
vA (audio).POSITION button (23)
bDECODE button (14)
nSURROUND button (28, 30, 31)
• When operating this receiver (RX-ES1SL), set the mode
selector (1) to “AUDIO/TV/VCR/DBS.”
• When operating the player (XV-NK58SL), set the mode
selector (1) to “DVD.”
• When using KARAOKE function, set the mode selector
(1) to “KARAOKE.”
t
u
g
w
8
;a
s
h
j
k
l
x
z
d
o
i
y
r
e
q
p
9
7
5
6
3
2
f
v
n
b
c
1
/
4
123
456
789
+10
RM-SQPES1U
REMOTE CONTROL
To open the cover of
the remote control,
push here then slide
downward.
EN01-08RX-ES1&XV-NK58[UGUX]f 03.8.5, 17:232

3
English
Front panel
1STANDBY/ON button and STANDBY lamp (13, 24)
2DIMMER button (15)
3SETTING button (17, 18, 20, 24)
4ADJUST button (22, 24, 29, 31, 32)
5SURROUND button (29, 31)
6Display window (see below)
7Source indicators
DVD MULTI, DVD, DBS, VCR, TV, FM/AM
8• SET button (17, 18, 20, 22, 29 – 32)
• TUNER PRESET button (25)
9Remote sensor (5)
pSOURCE SELECTOR (13)
MULTI JOG (17, 18, 20, 22, 25, 29 – 32)
qMASTER VOLUME control (14)
wPHONES jack (14)
Display window
1Signal format indicators (13, 14)
ANALOG, LPCM (Linear PCM), DOLBY D (Dolby Digital), DTS
2Signal and speaker indicators (15)
3DSP indicator (27, 30, 31)
4 PLII indicator (26)
5HP (headphone) indicator (14)
6SLEEP indicator (15)
7BASS BOOST indicator (23)
8Tuner operation indicators (24)
TUNED, ST (stereo)
9AUTO MUTING indicator (25)
pINPUT ATT (attenuator) indicator (23)
qAUTO SR (surround) indicator (21)
wMain display
eVolume level indicator (13)
rA (audio).POSITION indicator (23)
Rear panel
1VOLTAGE SELECTOR (5)
2ANTENNA terminals (6)
3DVD IN terminals (8, 11)
FRONT, CENTER, SURR (REAR), SUBWOOFER
4COMPONENT VIDEO terminals (8, 9, 11)
DVD IN, DBS IN, MONITOR OUT
5VIDEO terminals (8 – 11)
DVD IN, DBS IN, VCR OUT (REC)/IN (PLAY), MONITOR OUT
6DIGITAL IN terminals (8, 12)
DIGITAL 1 (DVD) , DIGITAL 2 (DBS), DIGITAL 3 (TV)
7Speaker terminals (7)
FRONT SPEAKERS, SURROUND SPEAKERS, CENTER
SPEAKER
8AV COMPULINK-III terminals (65)
9AUDIO terminals (9 – 11)
DBS IN, VCR OUT (REC)/IN (PLAY), TV IN
pSUBWOOFER OUT jack (7)
Parts identification
COAXIAL
AM LOOP
VOLTAGE SELECTOR
ANTENNA
FM 75
AM EXT
VIDEO
AUDIO
COMPONENT VIDEO
SUBWOOFER
OUT
DIGITAL IN
DIGITAL 3
(TV)
DIGITAL 2 (DBS)
DIGITAL 1
(DVD)
DVD
IN
DVD
IN
DVD IN
FRONT
SURR (REAR)
TVVCRDBS
AV
COMULINK-III
ININ
IN
(PLAY)
OUT
(REC)
RIGHT LEFT
SUB-
WOOFER CENTER
RL
L
R
DBS IN MONITOR
OUT
DBS
IN
VCR
MONITOR OUT
VIDEO
OUT
(REC)
IN
(PLAY)
CENTER
SPEAKER
SURROUND
SPEAKERS
RIGHT LEFT RIGHT LEFT
FRONT
SPEAKERS
CAUTION:
SPEAKER
IMPEDANCE
8
~
16
110V
127V
220V
230 -
240V
Y
PB
PR
S-VIDEO
3
24 5 6 7
p9
8
1
STANDBY / ON STANDBY
DIMMER SETTING ADJUST SURROUND
DVD MULTI DVD DBS VCR TV FM / AM
SET / TUNER PRESET
SOURCE SELECTOR MASTER VOLUME
PHONES
/ MULTI JOG
689p
7q
5
4
3
2
1w
ANALOG PLΙΙ
SUBWFR LFE
SLEEP STTUNED
AUTO MUTING
A.POSITION
MH
Z
kH
Z
VOL
AUTO SR
INPUT ATT
DSP
LCR
LS S RS
LPCM
DOLBY D
DTS
BASS BOOST
HP
q
pw e r
9
8
7
6
5
4
3
2
1
RX-ES1SL
See pages in parentheses for details.
EN01-08RX-ES1&XV-NK58[UGUX]f 03.5.16, 16:153

4
English
Parts identification
XV-NK58SL
See pages in parentheses for details.
Front panel
Display window
1 button (34)
2STANDBY/ON indicator (34)
3Display window (see below)
4Remote sensor (5)
5Disc tray (35)
60 button (35)
74 button (37, 39)
8¢ button (37, 39)
97 button (35, 36)
03 button (35, 36)
-8 button (36, 37)
=PROGRESSIVE indicator (10)
~MIC jack (52)
!MIC LEVEL control (52)
1Audio format indicators
2Disc indicator
3Karaoke indicator
4Group/title/track/chapter indicators
5Repeat mode indicator
6Program/random indicators
7Total time/remaining time indicators
83D indicator
93 (play)/8 (pause) indicators
0Resume indicator
-Multi-information window
Rear panel
1AUDIO OUT LEFT/RIGHT jacks
2DIGITAL OUT jacks (8)
COAXIAL, OPTICAL
3VIDEO OUT jacks*
VIDEO, S-VIDEO, COMPONENT
4VIDEO SIGNAL SELECTOR (9)
NTSC, PAL
REMOTE, 525p, 525i
5AV COMPU LINK terminals
NOTE
*When connecting the DVD player (XV-NK58SL) to the receiver
(RX-ES1SL) or TV
Connect only one of the following jacks—the VIDEO (composite),
S-VIDEO, or COMPONENT jacks.
Color and brightness do not display correctly if you connect them
using more than two types of jacks at the same time.
STANDBY / ON
PROGRESSIVE MIC MIC LEVEL
MIN
MAX
135670-8 9
4
2
= ~ !
VIDEO
YP
B
P
R
COMPONENT
LEFT
PCM
/
STREAM
COAXIAL
OPTICAL
RIGHT
S-VIDEO VIDEO OUT
DIGITAL OUTAUDIO OUT
VIDEO SIGNAL
SELECTOR
NTSC REMOTE
PAL 525i
525p
AV COMPU LINK
2
1345
124567
90-
8
3
EN01-08RX-ES1&XV-NK58[UGUX]f 03.8.5, 17:234

5
English
Getting started
Putting batteries in the remote control
Before using the remote control, put two supplied batteries first.
• When using the remote control, aim the remote control directly at
the remote sensor on the front panel.
1
Press and slide the
battery cover on the back
of the remote control.
2
Insert batteries.
Make sure to match the polarity:
(+) to (+) and (–) to (–).
3
Replace the cover.
If the range or effectiveness of the remote control decreases, replace
the batteries. Use two R6P(SUM-3)/AA(15F) type dry-cell batteries.
• Supplied butteries are for initial setup. Replace for continued use.
CAUTION:
Follow these precautions to avoid leaking or cracking cells:
• Place batteries in the remote control so they match the polarity:
(+) to (+) and (–) to (–).
• Use the correct type of batteries. Batteries that look similar may
differ in voltage.
• Always replace both batteries at the same time.
• Do not expose batteries to heat or flame.
Setting the voltage selector
Before connections, always do the following first if necessary.
Select the correct voltage in VOLTAGE SELECTOR on the rear of the
receiver by using a screw driver. Check to be sure if the voltage mark
is set to the voltage for your area where this unit plugs in.
Precautions
General precautions
• DO NOT disassemble the unit or remove screws, covers, or cabinet.
• DO NOT expose the unit to rain or moisture.
• DO NOT expose the unit to direct sunlight or place it near a heating
device.
Locations
• Install the receiver in a location that is level and protected from
moisture and dust.
If water gets inside the unit, turn off the power and remove the plug
from the outlet, then consult your dealer. Using the unit in this state
may cause a fire or electrical shock.
• Select a place which is level, dry and neither too hot nor too cold
between 5˚C and 35˚C
• Make sure there is good ventilation around the receiver. Poor
ventilation could cause overheating and damage the receiver.
• Leave sufficient distance between the unit and the TV.
• Do not install the unit in a place subject to vibrations.
Handling the receiver
• DO NOT touch the power cord with wet hands.
• DO NOT pull on the power cord to unplug the cord. When
unplugging the cord, always grasp the plug so as not to damage the
cord.
• Keep the power cord away from the connecting cords and the
antenna. The power cord may cause noise or screen interference. It
is recommended to use a coaxial cable for antenna connection,
since it is well-shielded against interference.
• When a power failure occurs, or when you unplug the power cord,
the preset settings such as preset FM or AM channels and sound
adjustments may be erased in a few days.
• When you are away on travel or otherwise for an extended period or
time, remove the plug from the wall outlet. A small amount of power
is always consumed while the power cord is connected to the wall
outlet.
To prevent the malfunction
• There are no user-servicable parts inside. If anything goes wrong,
unplug the power cord and consult your dealer.
• Do not insert any metallic objects, such as wires, hairpins, coins,
etc. into the unit.
• Do not block the vents. Blocking the vents may damage the unit.
To clean the cabinet
• Use a soft cloth. Follow the relevant instructions on the use of
chemically-coated cloths.
• Do not use benzene, thinner or other organic solvents and
disinfectants. These may cause deformation or discoloring.
Checking the supplied accessories
Check to be sure you have all of the following supplied accessories.
The number in parentheses indicates the quantity of each piece
supplied.
• Remote control (1)
• Batteries (2)
• AM loop antenna (1)
• FM antenna (1)
• Digital coaxial cord (1)
• AC plug adaptor (1)
• Audio/video cord (1)
If anything is missing, contact your dealer immediately.
VOLTAGE SELECTOR
110V
127V
220V
230 -
240V
Voltage mark
EN01-08RX-ES1&XV-NK58[UGUX]f 03.8.5, 17:235

6
English
NOTES
• If the AM loop antenna wire is covered with vinyl,
remove the vinyl while twisting it as shown on the
right.
• Make sure the antenna conductors do not touch any
other terminals, connecting cords and power cord.
This could cause poor reception.
Snap the tabs on the loop
into the slots of the base to
assemble the AM loop
antenna.
Connecting the FM and AM antennas
AM loop antenna
(supplied)
If AM reception is poor, connect an outdoor single vinyl-
covered wire (not supplied).
AM antenna connection
Connect the AM loop antenna supplied to the AM LOOP terminals.
Connect the white cord to the AM EXT terminal, and the black cord to
H terminal.
Turn the loop until you have the best reception.
• If the reception is poor, connect an outdoor single vinyl-covered
wire (not supplied) to the AM EXT terminal. Keep the AM loop
antenna connected.
FM antenna connection
Connect the FM antenna supplied to the FM 75 Ω COAXIAL terminal
as temporary measure.
Extend the supplied FM antenna horizontally.
• If the reception is poor, connect an outdoor FM antenna (not
supplied). Before attaching a 75 Ω coaxial cable with a connector
(IEC or DIN 45325), disconnect the supplied FM antenna.
If FM reception is poor, connect
outdoor FM antenna (not supplied).
FM antenna (supplied)
Getting started
RX-ES1SL
EN01-08RX-ES1&XV-NK58[UGUX]f 03.5.16, 16:156

7
English
Getting Started
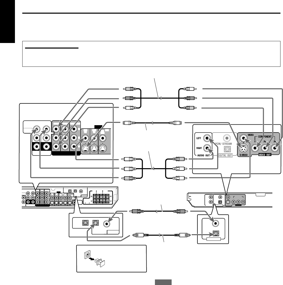
Connecting the speakers and DVD player
Turn off all components before connections.
Speaker Layout Diagram
After connecting the front, center and surround speakers, and/or a subwoofer, set the speaker setting information properly to obtain the best
possible surround effect. For details, see pages 16 to 19.
Connecting the front, center, and surround speakers
For each speaker, connect the (+) and (–) terminals on the rear panel
to the (+) and (–) terminals marked on the speakers respectively.
1
Twist and remove the insulation at the end of each
speaker cord (not supplied).
2
Press and hold the clamp of the speaker terminal (1),
then insert the speaker cord (2).
3
Release the finger from the clamp.
CAUTION:
Use speakers with the SPEAKER IMPEDANCE indicated by the
speaker terminals.
MIN
MAX
Center
speaker
Subwoofer
Left front
speaker
Left surround
speaker
Right front
speaker
Right surround
speaker
RX-ES1SL
XV-NK58SL
Powered subwoofer
COAXIAL
AM LOOP
VOLTAGE SELECTOR
ANTENNA
FM 75
AM EXT
VIDEO
AUDIO
COMPONENT VIDEO
SUBWOOFER
OUT
DIGITAL IN
DIGITAL 3
(TV)
DIGITAL 2 (DBS)
DIGITAL 1
(DVD)
DVD
IN
DVD
IN DVD IN
FRONT
SURR (REAR)
TVVCRDBS
AV
COMULINK-III
ININ
IN
(PLAY)
OUT
(REC)
RIGHT LEFT
SUB-
WOOFER CENTER
RL
L
R
DBS IN MONITOR
OUT
DBS
IN
VCR
MONITOR OUT
VIDEO
OUT
(REC)
IN
(PLAY)
CENTER
SPEAKER
SURROUND
SPEAKERS
RIGHT LEFT RIGHT LEFT
FRONT
SPEAKERS
CAUTION:
SPEAKER
IMPEDANCE
8
~
16
110V
127V
220V
230 -
240V
Y
PB
PR
S-VIDEO
SUBWOOFER
OUT
CENTER
SPEAKER
SURROUND
SPEAKERS
RIGHT LEFT RIGHT LEFT
FRONT
SPEAKERS
CAUTION:
SPEAKER
IMPEDANCE
8
~
16
1
2
123
ABCDE
RX-ES1SL
Connecting the subwoofer
By connecting a subwoofer, you can enhance the bass or reproduce
the original LFE signals recorded in the digital software.
Connect the input jack of a powered subwoofer to the
SUBWOOFER OUT jack on the rear panel, using a cord
with RCA pin plugs (not supplied).
• Refer also to the manual supplied with your subwoofer.
NOTE
You can place a subwoofer wherever you like since bass sound is
non-directional. Normally place it in front of you.
ATo center speaker
BTo right surround speaker
CTo left surround speaker
DTo right front speaker
ETo left front speaker
EN01-08RX-ES1&XV-NK58[UGUX]f 03.5.16, 16:157

8
English
VIDEO
COMPONENT VIDEO
SUBWOOFER
OUT
DIGITAL IN
DIGITAL 3
(TV)
DIGITAL 2 (DBS)
DIGITAL 1
(DVD)
DVD
IN
DVD
IN
DVD IN
FRONT
SURR (REAR)
TV
IN
RIGHT LEFT
SUB-
WOOFER CENTER
RL DBS IN MONITOR
OUT
DBS
IN
VCR
MONITOR OUT
VIDEO
OUT
(REC)
IN
(PLAY)
CENTER
SPEAKER
SURROUND
SPEAKERS
RIGHT LEFT RIGHT LEFT
FRONT
SPEAKERS
CAUTION:
SPEAKER
IMPEDANCE
8
~
16
Y
P
B
P
R
S-VIDEO
P
R
COMPONENT
VIDEO OUT
VIDEO
YP
B
LEFT
PCM
/
STREAM
COAXIAL
OPTICAL
RIGHT
S-VIDEO
DIGITAL OUTAUDIO OUT
XV-NK58SL
DIGITAL IN
DIGITAL 3
(TV)
DIGITAL 2 (DBS)
DIGITAL 1
(DVD)
DIGITAL OUT
PCM
/
STREAM
VIDEO
COMPONENT VIDEO
DVD
IN
DVD IN DBS IN MONITOR OUT
DBS
IN
VCR
OUT
(REC)
Y
P
B
P
R
DVD
IN
FRONT
SURR (REAR)
RIGHT LEFT
SUB-
WOOFER CENTER
RL
RX-ES1SL
Getting started
Connecting the DVD player (XV-NK58SL)
Notes for video connection:
•You can use component video cord in addition to composite video cord and S-video cord.
By using S-video cord or component video cord, you can get a better picture quality—in the order: composite < S-video < component.
•To view the picture from the DVD player, connect your TV to this receiver using the same type of cord.
Component video cord (not supplied)
S-video cord (not supplied)
Digital coaxial cord
(supplied: 1 cable)
Audio/video cord
(supplied: 1 cable)
Digital optical cord
(not supplied)
NOTES
•When shipped from the factory, the DIGITAL IN terminals have
been set for use with the following components:
–DIGITAL 1 (coaxial): For DVD player
–DIGITAL 2 (optical): For DBS tuner
–DIGITAL 3 (optical): For TV tuner
If you connect other components, change the digital input
(DIGITAL IN) terminal setting correctly. See “Setting the digital input
(DIGITAL IN) terminals—DIGITAL IN” on page 20.
•Select the correct digital input mode. See “Selecting the analog or
digital input mode” on page 13.
•To enjoy the digital sound, digital connection is required—Digital
optical connection or Digital coaxial connection.
Before connecting a
digital optical cord,
unplug the
protective plug.
Connect using one of the
video terminals.
Green
Blue
Red
Red
Blue
Green
Yellow
White
Red
Red
White
Yellow
EN01-08RX-ES1&XV-NK58[UGUX]f 03.5.16, 16:158

9
English
COAXIAL
AM LOOP
ANTENNA
FM 75
AM EXT
VIDEO
AUDIO
COMPONENT VIDEO
SUBWOOFER
OUT
DIGITAL IN
DIGITAL 3
(TV)
DIGITAL 2 (DBS)
DIGITAL 1
(DVD)
DVD
IN
DVD
IN
DVD IN
FRONT
SURR (REAR)
TVVCRDBS
AV
COMULINK-III
ININ
IN
(PLAY)
OUT
(REC)
RIGHT LEFT
SUB-
WOOFER CENTER
RL
L
R
DBS IN MONITOR
OUT
DBS
IN
VCR
MONITOR OUT
VIDEO
OUT
(REC)
IN
(PLAY)
CENTER
SPEAKER
SURROUND
SPEAKERS
RIGHT LEFT RIGHT LEFT
FRONT
SPEAKERS
CAUTION:
SPEAKER
IMPEDANCE
8
~
16
Y
P
B
P
R
AUDIO
TVVCRDBS
ININ
IN
(PLAY)
OUT
(REC)
L
R
VIDEO
COMPONENT VIDEO
DVD
IN
DVD IN DBS IN MONITOR OUT
DBS
IN
VCR
MONITOR OUT
VIDEO
OUT
(REC)
IN
(PLAY)
Y
P
B
P
R
LEFT
RIGHT
AUDIO
OUT
TV
S-VIDEO
S-VIDEO
RX-ES1SL
Getting started
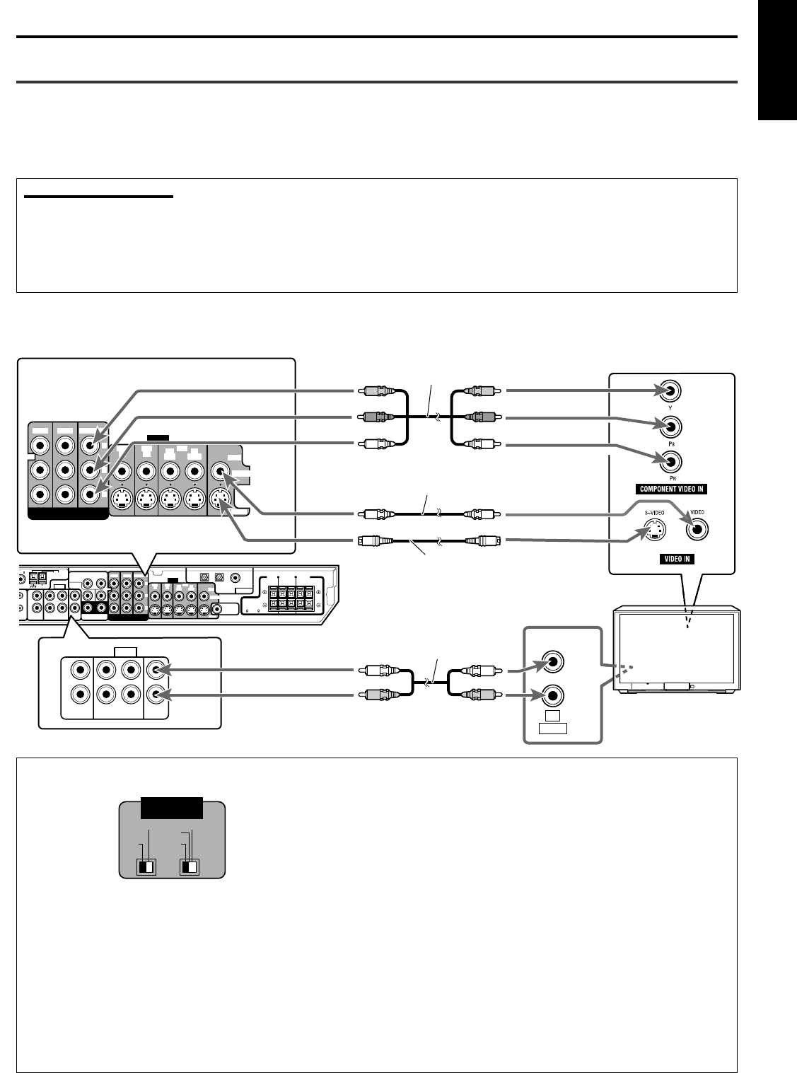
TV connection
DO NOT use a TV through a VCR or a TV with a built-in VCR; Otherwise, the picture may be distorted.
Connect using one of the video terminals.
About VIDEO SIGNAL SELECTOR on XV-NK58SL
Component video cord (not supplied)
Composite video cord (not supplied)
S-video cord (not supplied)
Connecting other video components
Turn off all components before making connections.
• Illustrations of the input/output terminals are typical examples. When you connect other components, refer also to their manuals since the
terminal names actually printed on the rear vary among different components.
Notes for video connection:
• You can use composite video cord or S-video cord for connecting the VCR to this receiver.
• You can use component video cord in addition to composite video cord and S-video cord for connecting your DVD player, TV and DBS tuner
to this receiver.
• By using S-video cord or component video cord, you can get a better picture quality—in the order: composite < S-video < component.
• To view the picture from the DVD player, DBS tuner or VCR on your TV, connect your TV to this receiver using the same type of cord for
connecting the DVD player, DBS tuner or VCR to this receiver.
Selecting the 525i/525p/REMOTE selector position
You must change the 525i/525p/REMOTE selector position while
the player power is off. Otherwise, the changed setting is not
effective.
• If your television equipped with component jacks does not support
the progressive scanning mode, set the selector to “525i.”
• If your television equipped with component jacks supports the
progressive scanning mode, set the selector to “525p.”
• If you want to select the scanning mode between the interlace and
progressive modes (depending on the source condition, or when
connecting more than one television, etc.), set the selector to
“REMOTE.”
Selecting PAL or NTSC
Set the PAL/NTSC selector on the rear panel to “PAL” or “NTSC” to
match the color system of your TV. Make sure that the color system
of a DVD VIDEO/SVCD/video CD disc labeled on the package
matches your TV.
If you use a multi-color system TV, you can play discs recorded on
both PAL and NTSC systems by setting the PAL/NTSC selector
appropriately.
• Change the PAL/NTSC selector position in stop mode or with no
disc inserted. The changed setting is not effective if you change
the selector position in playback mode.
CONTINUED ON THE NEXT PAGE
Stereo audio cord (not supplied)
Red
Blue
Green
Red
Blue
Green
VIDEO SIGNAL
SELECTOR
NTSC REMOTE
PAL 525i
525p
EN09-12RX-ES1&XV-NK58[UGUX]f 03.5.16, 16:159

10
English
Activating the Progressive scanning mode using the remote
control unit
When the player is turned on and the 525i/525p/REMOTE
selector is set to “REMOTE,” press and hold down PROGRESSIVE for
a few seconds.
The scanning mode switches between the Progressive scanning and
Interlaced scanning modes.
When the scanning mode is set to the Progressive mode, the
PROGRESSIVE indicator on the front panel turns on.
Depending on the [PICTURE SOURCE] setting on the
[PICTURE] preference display and whether the current DVD
VIDEO disc is film-source or video-source, the color of the indicator
differs, as shown in the table below.
* While stopped in the Progressive scanning mode, the
PROGRESSIVE indicator is lit in red regardless of the [PICTURE
SOURCE] selection.
Progressive scan video playback available
In the Progressive scanning mode, you can enjoy high quality picture
with less flickers when the COMPONENT VIDEO OUT jacks are
connected to a TV or monitor that supports the progressive video
input.
About the scanning mode
Depending on the material source format, DVD VIDEO discs can be
classified into two types; film source and video source (note that some
DVD VIDEO discs contain both film source and video source). Film
sources are recorded as 24-frame-per-second information, while
(NTSC) video sources are recorded as 30-frame-per-second (60-field-
per-second interlaced) information.
When the player plays back a film source material, uninterlaced
progressive output signals are created using the original information.
When a video source material is played back, the player interleaves
lines between the interlaced lines on each to create the interpolated
picture and outputs as the progressive signal.
COAXIAL
AM LOOP
ANTENNA
FM 75
AM EXT
VIDEO
AUDIO
COMPONENT VIDEO
SUBWOOFER
OUT
DIGITAL IN
DIGITAL 3
(TV)
DIGITAL 2 (DBS)
DIGITAL 1
(DVD)
DVD
IN
DVD
IN
DVD IN
FRONT
SURR (REAR)
TVVCRDBS
AV
COMULINK-III
ININ
IN
(PLAY)
OUT
(REC)
RIGHT LEFT
SUB-
WOOFER CENTER
RL
L
R
DBS IN MONITOR
OUT
DBS
IN
VCR
MONITOR OUT
VIDEO
OUT
(REC)
IN
(PLAY)
CENTER
SPEAKER
SURROUND
SPEAKERS
RIGHT LEFT RIGHT LEFT
FRONT
SPEAKERS
CAUTION:
SPEAKER
IMPEDANCE
8
~
16
Y
P
B
P
R
S-VIDEO
LEFT
RIGHT
AUDIO
OUT IN
AUDIO
TVVCRDBS
ININ
IN
(PLAY)
OUT
(REC)
L
R
VCR
VIDEO
DVD
IN
DBS
IN
VCR
MONITOR OUT
VIDEO
OUT
(REC)
IN
(PLAY)
S-VIDEO
RX-ES1SL
VCR connection
Connect using one of the video
terminals.
Composite video cord (not supplied)
S-video cord (not supplied)
Stereo audio cord (not supplied)
Getting started
AUTO
FILM
VIDEO (NORMAL)/
(ACTIVE)
Source type of DVD VIDEO
Film source Video source
Green
Green
Red
Red
Green
Red
Setting of
[PICTURE SOURCE]
NOTES
•The Progressive scanning mode works only when you connect the
player’s COMPONENT VIDEO OUT jacks to your TV.
•The Progressive scanning mode works only when the signal format
is NTSC.
•There are some progressive TV and High-Definition TV sets that
are not fully compatible with the player, resulting in the unnatural
picture when playing back a DVD VIDEO disc in the Progressive
scanning mode. In such a case, use the Interlaced scanning mode.
To check the compatibility of your TV set, contact your local JVC
customer service center.
•All JVC progressive TV and High-Definition TV sets are fully
compatible with the player (Example: AV-61S902).
•The VIDEO jack, S-VIDEO jack and COMPONENT VIDEO OUT
jacks cannot be used at the same time. Connect cable(s) only to
the jack(s) you want to use.
EN09-12RX-ES1&XV-NK58[UGUX]f 03.5.16, 16:1510

11
English
Getting started
CONTINUED ON THE NEXT PAGE
COAXIAL
AM LOOP
ANTENNA
FM 75
AM EXT
VIDEO
AUDIO
COMPONENT VIDEO
SUBWOOFER
OUT
DIGITAL IN
DIGITAL 3
(TV)
DIGITAL 2 (DBS)
DIGITAL 1
(DVD)
DVD
IN
DVD
IN
DVD IN
FRONT
SURR (REAR)
TVVCRDBS
AV
COMULINK-III
ININ
IN
(PLAY)
OUT
(REC)
RIGHT LEFT
SUB-
WOOFER CENTER
RL
L
R
DBS IN MONITOR
OUT
DBS
IN
VCR
MONITOR OUT
VIDEO
OUT
(REC)
IN
(PLAY)
CENTER
SPEAKER
SURROUND
SPEAKERS
RIGHT LEFT RIGHT LEFT
FRONT
SPEAKERS
CAUTION:
SPEAKER
IMPEDANCE
8
~
16
Y
P
B
P
R
S-VIDEO
AUDIO
TVVCRDBS
ININ
IN
(PLAY)
OUT
(REC)
L
R
VIDEO
COMPONENT VIDEO
DVD
IN
DVD IN DBS IN MONITOR
OUT
DBS
IN
VCR
MONITOR OUT
VIDEO
OUT
(REC)
IN
(PLAY)
Y
P
B
P
R
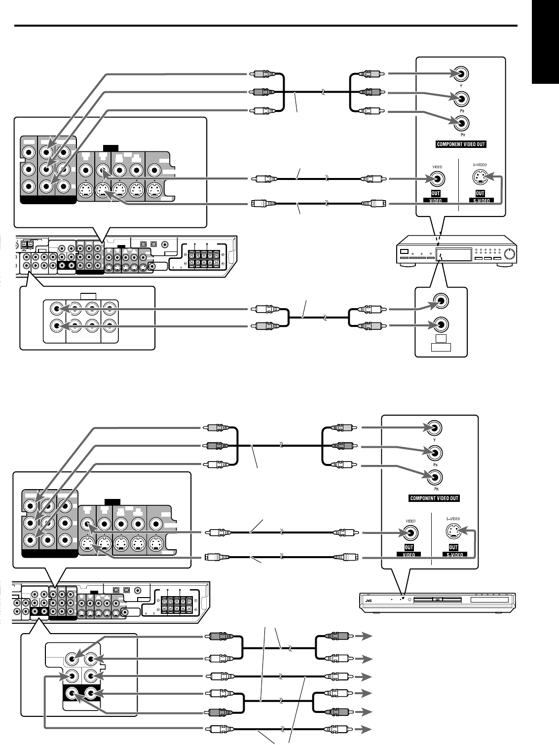
DBS tuner
LEFT
RIGHT
AUDIO
OUT
S-VIDEO
RX-ES1SL
DBS tuner connection
Connect using one of the video terminals.
Component video cord (not supplied)
Composite video cord (not supplied)
S-video cord (not supplied)
Stereo audio cord (not supplied)
Analog connection for DVD MULTI playback (see page 32)
•DVD MULTI playback is not available for XV-NK58SL. See page 8 for how to connect XV-NK58SL.
Component video cord (not supplied)
Composite video cord (not supplied)
S-video cord (not supplied)
Stereo audio cord (not supplied)
Monaural audio cord (not supplied)
To front right channel audio output
To front left channel audio output
To center channel audio output
To surround left channel audio output
To surround right channel audio output
To subwoofer output
Red
Blue
Green
Red
Blue
Green
Red
Blue
Green
Red
Blue
Green
AM LOOP
ANTENNA
AM EXT
VIDEO
AUDIO
COMPONENT VIDEO
SUBWOOFER
OUT
DIGITAL IN
DIGITAL 3
(TV)
DIGITAL 2 (DBS)
DIGITAL 1
(DVD)
DVD
IN
DVD
IN
DVD IN
FRONT
SURR (REAR)
TVVCRS
IN
IN
(PLAY)
OUT
(REC)
RIGHT LEFT
SUB-
WOOFER CENTER
RL DBS IN MONITOR
OUT
DBS
IN
VCR
MONITOR OUT
VIDEO
OUT
(REC)
IN
(PLAY)
CENTER
SPEAKER
SURROUND
SPEAKERS
RIGHT LEFT RIGHT LEFT
FRONT
SPEAKERS
CAUTION:
SPEAKER
IMPEDANCE
8
~
16
Y
P
B
P
R
S-VIDEO
VIDEO
COMPONENT VIDEO
DVD
IN
DVD IN DBS IN MONITOR
OUT
DBS
IN
VCR
MONITOR OUT
VIDEO
OUT
(REC)
IN
(PLAY)
Y
P
B
P
R
DVD
IN
FRONT
SURR (REAR)
RIGHT LEFT
SUB-
WOOFER CENTER
RL
DVD Player with 5.1 channel
analog discrete jacks
S-VIDEO
RX-ES1SL
EN09-12RX-ES1&XV-NK58[UGUX]f 03.5.16, 16:1511

12
English
NOTES
•When shipped from the factory, the DIGITAL IN terminals have
been set for use with the following components:
–DIGITAL 1 (coaxial): For DVD player
–DIGITAL 2 (optical): For DBS tuner
–DIGITAL 3 (optical): For TV tuner
If you connect other components, change the digital input (DIGITAL
IN) terminal setting correctly. See “Setting the digital input (DIGITAL
IN) terminals—DIGITAL IN” on page 20.
•Select the correct digital input mode.
See “Selecting the analog or digital input mode” on page 13.
Digital optical cord (not supplied)
Digital coaxial cord
(supplied: 1 cable)
VIDEO
ONENT VIDEO
SUBWOOFER
OUT
DIGITAL IN
DIGITAL 3
(TV)
DIGITAL 2 (DBS)
DIGITAL 1
(DVD)
DVD
IN
DBS IN MONITOR OUT
DBS
IN
VCR
MONITOR OUT
VIDEO
OUT
(REC)
IN
(PLAY)
CENTER
SPEAKER
SURROUND
SPEAKERS
RIGHT LEFT RIGHT LEFT
FRONT
SPEAKERS
CAUTION:
SPEAKER
IMPEDANCE
8
~
16
Y
PB
PR
S-VIDEO
OPTICAL
DIGITAL OUT
COAXIAL
DIGITAL OUT
DBS tuner
TV
DIGITAL IN
DIGITAL 3
(TV)
DIGITAL 2 (DBS)
DIGITAL 1
(DVD)
RX-ES1SL
Before connecting
a digital optical
cord, unplug the
protective plug.
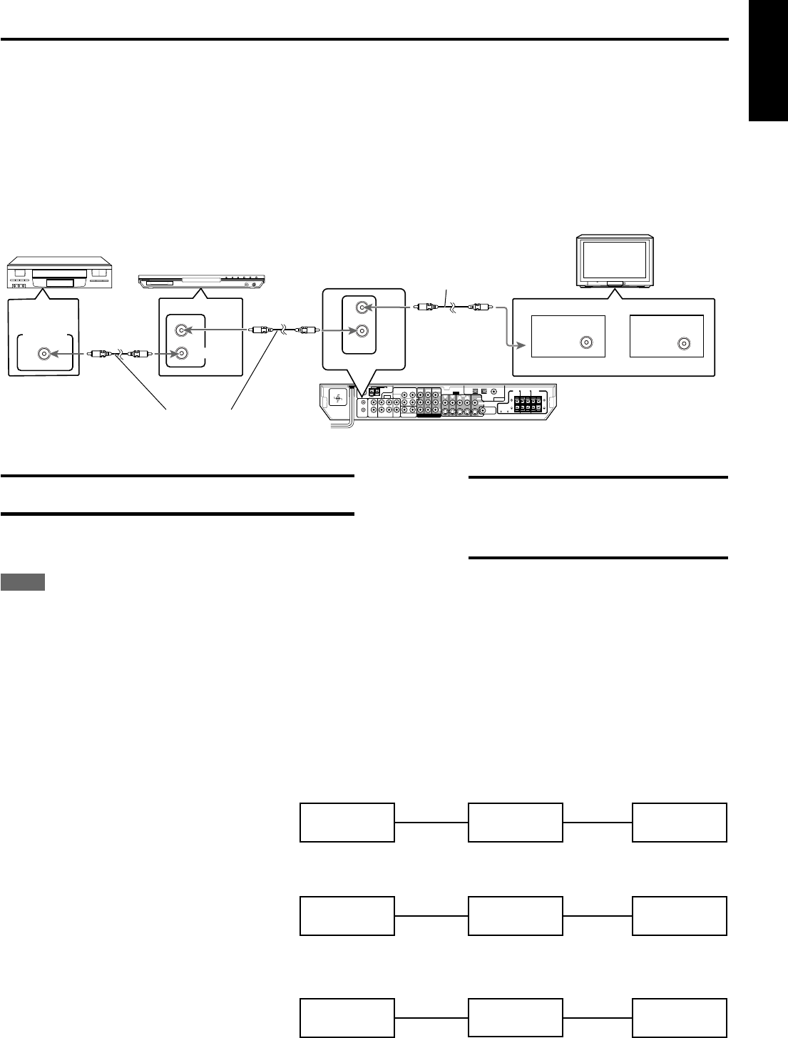
Connecting the power cord
When all the audio/video connections have been made, connect the AC power plug to the wall outlet. Make sure that the plugs are inserted
firmly. The STANDBY lamp on the receiver and indicator on the DVD player light in red.
•Keep the power cord away from the connecting cables and the antenna. The power cord may cause noise or screen interference.
NOTES
•The preset settings such as preset channels and sound adjustment may be erased in a few days in the following cases:
–when you unplug the power cord.
–when a power failure occurs.
•Disconnect the power cord:
–if you are not going to use the player for a long period of time.
–before cleaning the player.
–before moving the player.
CAUTIONS:
•Do not touch the power cord with wet hands.
•Do not alter, twist or pull the power cord, or put anything heavy on it, which may cause fire, electric shock, or other accidents.
•If the cord is damaged, consult a dealer and have the power cord replaced with a new one.
•Do not plug in before setting the voltage selector switch on the rear of the receiver and all connection procedures are completed.
Getting started
Digital connection
EN09-12RX-ES1&XV-NK58[UGUX]f 03.5.16, 16:1512

13
English
When operating the receiver
using the remote control,
always set the mode selector
to AUDIO/TV/VCR/DBS.
RX-ES1SL
Basic operations
ANALOG
SUBWFR
VOL
LR
DVD MULTI DVD (DVD DIGITAL)
DBS (DBS DIGITAL) VCR TV (TV DIGITAL)
FM AM (Back to the beginning)
2
Select the source to play
On the front panel:
Turn SOURCE SELECTOR until the source name
you want appears on the display.
The source indicator corresponding to the selected source lights in
red.
• As you turn SOURCE SELECTOR, the source changes as follows:
From the remote control:
Press one of the source selecting buttons.
• Each time you press FM/AM, FM and AM changes alternately.
DVD MULTI: Select the DVD player using the analog discrete
output mode (5.1 channel reproduction). To enjoy
the DVD MULTI playback, see page 32.
DVD (DIGITAL)*: Select the DVD player.
DBS (DIGITAL)*: Select the DBS tuner.
VCR: Select the VCR.
TV (DIGITAL)*: Select the TV tuner.
FM: Select an FM broadcast.
AM: Select an AM broadcast.
* Selecting the analog or digital input mode
When you have connected the DVD player, DBS tuner, or TV tuner
using both the analog connection and the digital connection methods
(see pages 8 to 12), you need to select the correct input mode.
• You can select the digital input only for sources which you have
selected digital input terminals for. (See “Setting the digital input
(DIGITAL IN) terminals—DIGITAL IN” on page 20.)
From the remote control ONLY:
Press ANALOG/DIGITAL INPUT to select the analog
or digital input mode.
• Each time you press the button, the input mode alternates between
the analog input (“ANALOG”) and the digital input (“DGTL AUTO”).
DGTL AUTO: Select for the digital input mode. The receiver
automatically detects the incoming signal format,
then the digital signal format indicator (DOLBY D,
DTS or LPCM) for the detected signals lights up.
ANALOG*: Select for the analog input mode.
*Initial setting
NOTE
You cannot select the digital input mode when selecting “DVD MULTI”
as the playing source.
ANALOG
SUBWFR
VOL
LR
1
Turn on the power
Press STANDBY/ON (or AUDIO on the remote
control).
The STANDBY lamp goes off. The current source indicator lights in
red. The name of the current source (or station frequency) appears on
the display.
Current volume level is shown here.
Current source name appears.
To turn off the power (into standby)
Press STANDBY/ON again (or AUDIO on the remote control).
The STANDBY lamp lights up.
NOTE
A small amount of power is consumed in standby mode. To turn the
power off completely, unplug the AC power cord.
STANDBY / ON STANDBY
DIMMER SETTING ADJUST SURROUND
DVD MULTI DVD DBS VCR TV FM / AM
SET / TUNER PRESET
SOURCE SELECTOR MASTER VOLUME
PHONES
/ MULTI JOG
OPEN/CLOSE
DVD VCR DBS TV
DVD VCR DBS TV
DVD MULTI
TV VOL CHANNEL
TUNING TUNINGFM MODE
MEMORY
TOP MENU
CHOICE
AUDIO
ZOOM
ANGLE
REPEAT
DIMMER
SUBWFR CENTER L RSURR
BASS BOOST
A.POSITION
SMART S. SETUP
SLEEP CANCEL
SURROUND
ANALOG/DIGITAL
TV RETURN 100+
BASS TREBLE
ECHO
SUBTITLE
RETURN
RESERVE
TITLE/GROUP
ON
SCREEN
MENU
VOLUME
FM/AM TV/VIDEO MUTING
AUDIO
HOME CINEMA CONTROL CENTER
BASS TREBLE
PROGRESSIVE
AUDIO/TV
/VCR/DBS
KARAOKE
DVD
KARAOKE SOUND
KARAOKE
VOCAL EFFECT
KEY
KEY
123
4
VFP
INPUT
TONE
TEST EFFECT
DECODE
56
789
10
3D
0 +10
ENTER
CONTINUED ON THE NEXT PAGE
EN13-15RX-ES1&XV-NK58[UGUX]f 03.5.16, 16:1513

14
English
3
Adjust the volume
To increase the volume, turn MASTER VOLUME control
clockwise (or press VOLUME + on the remote control).
To decrease the volume, turn MASTER VOLUME control
counterclockwise (or press VOLUME – on the remote
control).
CAUTION:
Always set the volume to the minimum before starting any sources.
If the volume is set at its high level, the sudden blast of sound energy
can permanently damage your hearing and/or ruin your speakers.
NOTE
The volume level can be adjusted within the range of “0” (minimum) to
“50” (maximum).
Listening with headphones
Connect a pair of headphones to the PHONES jack on the front
panel
.
This cancels the Surround mode currently selected,
deactivates speakers, and activates the HEADPHONE mode.
The HP (headphone) indicator lights up on the display.
• Disconnecting a pair of headphone from the PHONES jack cancels
the HEADPHONE mode and activates the speakers.
HEADPHONE mode
When using the headphones, the following signal is output
regardless of your speaker setting:
— For 2 channel sources, the front left and right channel signal is
output directly from the left and right headphones.
— For multi-channel sources, the front left and right, center and
surround channel signal is down-mixed and then output from
the headphones without missing bass element.
You can enjoy multi-channel sound source using the
headphones.
SUBWFR LFE
VOL
LCR
LS RS
DOLBY D
DGTL AUTO
DGTL DTS
DGTL D.D.
CAUTION:
Be sure to turn down the volume:
• Before connecting or putting on headphones, as high volume can
damage both the headphones and your hearing.
• Before removing headphones, as high volume may output from the
speakers.
Selecting the digital decode mode
If the following symptoms occur while playing Dolby Digital or DTS
Digital Surround software with “DGTL AUTO” selected (see page 13),
follow the procedure below:
• Sound does not come out at the beginning of playback.
• Noise comes out while searching for or skipping chapters or tracks.
From the remote control ONLY:
1
Press ANALOG/DIGITAL INPUT to select “DGTL
AUTO.”
2
Press DECODE to select “DGTL D.D.” or “DGTL
DTS.”
• Each time you press the button, the digital decode mode
changes as follows:
• To play back software encoded with Dolby Digital, select “DGTL
D.D.”
• To play back software encoded with DTS Digital Surround,
select “DGTL DTS.”
NOTE
When you turn off the power or select another source, “DGTL DTS” or
“DGTL D.D.” is canceled and the digital decode mode is automatically
reset to “DGTL AUTO.”
The following are the analog/digital signal format indicators on the
display to indicate what type of signal comes into the receiver.
ANALOG: Lights when analog input is selected.
LPCM: Lights when Linear PCM signal comes in.
DOLBY D: • Lights when Dolby Digital signal comes in.
• Flashes when “DGTL D.D.” is selected for software
not encoded with Dolby Digital.
DTS: • Lights when DTS signal comes in.
• Flashes when “DGTL DTS” is selected for software
not encoded with DTS.
NOTE
When “DGTL AUTO” cannot recognize the incoming signal, no
digital signal format indicator lights up on the display.
Basic operations
STANDBY / ON STANDBY
DIMMER SETTING ADJUST SURROUND
DVD MULTI DVD DBS VCR TV FM / AM
SET / TUNER PRESET
SOURCE SELECTOR MASTER VOLUME
PHONES
/ MULTI JOG
When operating the
receiver using the remote
control, always set the
mode selector to AUDIO/TV/
VCR/DBS.
OPEN/CLOSE
DVD VCR DBS TV
DVD VCR DBS TV
DVD MULTI
TV VOL CHANNEL
TUNING TUNINGFM MODE
MEMORY
TOP MENU
CHOICE
AUDIO
ZOOM
ANGLE
REPEAT
DIMMER
SUBWFR CENTER L RSURR
BASS BOOST
A.POSITION
SMART S. SETUP
SLEEP CANCEL
SURROUND
ANALOG/DIGITAL
TV RETURN 100+
BASS TREBLE
ECHO
SUBTITLE
RETURN
RESERVE
TITLE/GROUP
ON
SCREEN
MENU
VOLUME
FM/AM TV/VIDEO MUTING
AUDIO
HOME CINEMA CONTROL CENTER
BASS TREBLE
PROGRESSIVE
AUDIO/TV
/VCR/DBS
KARAOKE
DVD
KARAOKE SOUND
KARAOKE
VOCAL EFFECT
KEY
KEY
123
4
VFP
INPUT
TONE
TEST EFFECT
DECODE
56
789
10
3D
0 +10
ENTER
EN13-15RX-ES1&XV-NK58[UGUX]f 03.5.16, 16:1514

15
English
Basic operations
Turning off the sounds temporarily—
Muting
From the remote control ONLY:
Press MUTING to turn off the sound through all
connected speakers.
“MUTING” appears on the display and the volume turns off (the
volume level indicator goes off).
To restore the sound, press MUTING again.
• Pressing VOLUME +/– (or turning MASTER VOLUME control on the
front panel) also restores the sound.
Turning off the power with the Sleep
Timer
You can fall asleep while listening to music—Sleep Timer.
From the remote control ONLY:
Press SLEEP repeatedly.
The SLEEP indicator lights up on the display, and the shut-off time
changes in 10 minutes intervals.
ANALOG
SUBWFR
LR
ANALOG
SUBWFR
SLEEP
VOL
LR
10 20 30 40 50 60
70
90 80
0
(Canceled)
SLEEP indicator
When the shut-off time comes:
The receiver turns off automatically.
To check or change the remaining time until the shut-off time:
Press SLEEP once.
The remaining time (in minutes) until the shut-off time appears.
• To change the shut-off time, press SLEEP repeatedly.
To cancel the Sleep Timer:
Press SLEEP repeatedly until “SLEEP 0” appears on the display. (The
SLEEP indicator goes off.)
• Turning off the power also cancels the Sleep Timer.
Changing the display brightness
You can dim the display.
Press DIMMER repeatedly.
• Each time you press the button, the indication changes as follows:
DIMMER 1: • Dims the display slightly.
• Dims the blue indication lighting source lamps.
DIMMER 2: • Dims the display more than DIMMER 1.
• Dims the blue indication lighting source lamps
(same as DIMMER 1).
DIMMER 3: Turns off the display and the blue indication
lighting source lamps.
DIMMER OFF: Cancels the dim (normal display).
NOTES
• When setting speakers and basic items or adjusting sound, select
“DIMMER OFF” to confirm the setting you make on the display.
• When selecting DVD or DVD MULTI as a source using the remote
control, DIMMER functions for the DVD player. To dim the display
and indication on the receiver, select a source except DVD or DVD
MULTI on the remote control, and then press DIMMER.
Basic adjustment of auto memory
This receiver memorizes sound settings for each source:
• when you turn off the power,
• when you change the source, and
• when you change the analog/digital input mode (see page 13).
When you change the source, the memorized settings for the
newly selected source are automatically recalled.
The following can be stored for each source:
• Analog/digital input mode (see page 13)
• Tone adjustment (see page 22)
• Subwoofer output level (see page 22)
• Bass boost (see page 23)
• Input attenuator mode (see page 23)
• Balance (see page 23)
• Subwoofer audio position (see page 23)
• Surround/DSP mode selection (see pages 26 – 31)
NOTES
• If the source is FM or AM, you can assign a different setting for
each band.
• You cannot assign and store different settings for digital input
mode and analog input mode.
Signal and speaker indicators on the display
The following signal indicators light up —:
L: • When digital input is selected: Lights up when the left
channel signal comes in.
•When analog input is selected: Always lights up.
R: • When digital input is selected: Lights up when the right
channel signal comes in.
•When analog input is selected: Always lights up.
C: Lights up when the center channel signal comes in.
LS: Lights up when the left surround channel signal comes in.
RS: Lights up when the right surround channel signal comes in.
S: Lights up when the monaural surround channel signal
comes in.
LFE: Lights up when the LFE channel signal comes in.
The speaker indicators light up as follows:
• The subwoofer indicator (
SUBWFR
) lights up when “SUBWFR” is
set to “USE” for Quick Setup (see page 17) or to “YES” for
Manual Setup (see page 18).
• The other speaker indicators light up only when the
corresponding speaker is set to “SML” or “LRG,” and also when
required for the current playback.
Signal indicators Speaker indicators
ANALOG PL ΙΙ
SUBWFR LFE
AUTO SR
INPUT ATT
DSP HP
LCR
LS S RS
LPCM
DOLBY D
DTS
SUBWFR
LCR
LS RS
LFE
LCR
LS S RS
EN13-15RX-ES1&XV-NK58[UGUX]f 03.5.16, 16:1515

16
English
RX-ES1SL
Speaker settings
Setting the speakers information
automatically—Smart Surround Setup
The distance from your listening point to the speakers is one of the
important element to obtain the best possible sound effect for the
Surround/DSP modes.
You need to set the delay time of the center and surround speakers
relative to the front speakers so that sounds through all the speakers
can reach you at the same time (see also page 19).
By using Smart Surround Setup, the speaker delay time and output
level are automatically calculated by one simple action—clapping
hands.
• To set the speaker information effectively using Smart Surround
Setup, unplug the power cords of all the components connected to
this receiver such as a TV, DVD player, DBS tuner, and VCR which
may cause noise.
• To use Smart Surround Setup effectively, connect both the center
and surround speakers.
• You can also set the crossover frequency, the low frequency effect
attenuator and the dynamic range compression manually (see page
19).
• When you change your speakers, do the following steps again.
From the remote control ONLY:
To obtain the best possible surround effect from Surround/DSP modes (see pages 26 to 31), you need to set up the speaker and subwoofer
information after all the connections are completed. You can set the speaker information using one of the following three methods.
Smart Surround Setup: Set the speakers information automatically by one simple action—clapping hands. The delay time and output level for
the center and surround speakers are set automatically.
Quick Setup: Set the speakers and subwoofer information quickly by entering the use of the subwoofer, the number of the speakers,
and your room size.
Manual Setup: Set the speakers and subwoofer information manually.
• Before starting the speaker setting, connect and position the speakers and subwoofer (see page 7) and turn on the receiver.
3
Confirm “SETTING UP” stops flashing and clap
your hands over your head once while “SETTING
UP” appears on the display.
The receiver starts detecting the level of the sound coming
through all speakers (except the subwoofer).
After detecting the sound, one of the following indications appears
on the display.
SUCCESSFUL: Sound of your clapping is successfully
detected. The receiver sets the delay time
and the output level of the center and
surround speakers automatically.
SILENT: The receiver cannot detect sound from some
speakers.
SILENT-ALL: The receiver cannot detect any sound from all
speakers.
FAILED: The receiver cannot detect both right and left
channels for the front and/or surround
speakers correctly.
• When the receiver cannot detect the sound correctly (“SILENT,”
“SILENT-ALL” or “FAILED” appears on the display), “SETTING
UP” appears on the display again then repeat step
3
.
• The speaker delay time and output levels are set automatically
when:
—the receiver detects the sound as “SILENT” twice in
succession.
—the receiver detects the sound as “SILENT” at the third time
after detecting “SILENT”, “SILENT-ALL” and/or “FAILED”
twice.
• When the receiver detects the sound as “SILENT-ALL” or
“FAILED” three times, “MANUAL” appears on the display. Set
the speaker and subwoofer information using Quick Setup (see
page 17) or Manual Setup (see page 18), and the speakers’
output levels for the center and surround speakers (see pages
29 to 31).
To cancel Smart Surround Setup, press SMART S. SETUP while
“SETTING UP” flashes on the display.
• Any other operations cannot be done after “SETTING UP” stops
flashing. Complete the Smart Surround Setup.
NOTES
• You need to set the subwoofer information and output level
manually (see pages 18 and 22).
• When you use Smart Surround Setup, the speaker delay time and
output levels you have set before will be ineffective.
• Set the speakers information using Quick Setup (see page 17) or
Manual Setup (see page 18), and the speakers’ output levels for the
center and surround speakers (see pages 29 to 31) when:
—you like to change the speaker setting made by Smart Surround
Setup
—Smart Surround Setup is not done correctly due to some factors
such as the environment, speaker types and clapping strength.
• Smart Surround Setup will not be done correctly if your body or
other object blocks the sound.
• Do not clap your hands hard because it may hurt your hands.
When operating the receiver using
the remote control, always set the
mode selector to AUDIO/TV/VCR/DBS.
Before you start, remember...
There is a time limit in doing the following steps. If the setting is
canceled before you finish, start from step
2
again.
1
Take your position where you listen to the sound.
ANALOG
SUBWFR
LR
VOL
MIN
MAX
2
Press and hold SMART S. SETUP.
“SETTING UP” flashes on the display.
ZOOM
ANGLE
REPEAT
DIMMER
SUBWFR CENTER L RSURR
BASS BOOST
A.POSITION
SMART S. SETUP
SLEEP CANCEL
SURROUND
ANALOG/DIGITAL
TV RETURN 100
+
BASS TREBLE
KARAOKE
KEY
KEY VOCAL EFFECT
123
4
VFP
INPUT
TONE
TEST EFFECT
DECODE
56
789
10
3D
0 +10
EN16-21RX-ES1&XV-NK58[UGUX]f 03.5.16, 16:1416

17
English
Setting the speakers and subwoofer
information quickly—Quick Setup
Entering the use of the subwoofer, the number of the speakers, and
your room size, the center and surround speakers’ delay time is
automatically calculated.
• When you change your speakers, register the information about the
speakers again.
•
You can also set the crossover frequency, the low frequency effect
attenuator and the dynamic range compression manually (see page 19).
On the front panel ONLY:
Before you start, remember...
There is a time limit in doing the following steps. If the setting is
canceled before you finish, start from step
1
again.
1
Press SETTING.
MULTI JOG now works for the setting operation.
2
Turn MULTI JOG until “QUICK SETUP” appears
on the display.
• As you turn MULTI JOG, the indication changes as follows:
3
Press SET.
“ENTER THE NUMBER OF SPEAKERS” scrolls on the display.
• Once you have selected “QUICK SETUP,” previously adjusted
speaker setting is cleared.
4
Turn MULTI JOG to select the number of the
speakers you have connected.
• As you turn MULTI JOG, the indication changes as follows:
5 SPEAKERS*: Select when the front, center and surround
speakers are connected.
4 SPEAKERS: Select when the front and surround speakers
are connected.
3 SPEAKERS: Select when the front and center speakers
are connected.
*Initial setting
Each speaker size is registered appropriately according to the
number of the connected speakers. For details, see the list
“Speaker size according to the number of speakers” on the right.
5
Press SET.
“ENTER USE OF SUBWOOFER” scrolls on the display.
6
Turn MULTI JOG to select whether or not you
have connected a subwoofer.
• As you turn MULTI JOG, the indication changes as follows:
*Initial setting
7
Press SET.
“ENTER ROOM SIZE” scrolls on the display.
8
Turn MULTI JOG to select the room size.
• As you turn MULTI JOG, the indication changes as follows:
*Initial setting
The center and surround speakers’ delay time is registered
appropriately according to the room size. For details, see the list
STANDBY / ON STANDBY
DIMMER SETTING ADJUST SURROUND
DVD MULTI DVD DBS VCR TV FM / AM
SET / TUNER PRESET
SOURCE SELECTOR MASTER VOLUME
PHONES
/ MULTI JOG
ANALOG
SUBWFR
VOL
LR
5 SPEAKERS* 3 SPEAKERS
4 SPEAKERS
ANALOG
SUBWFR
VOL
LR
USE * NO
ANALOG
SUBWFR
VOL
LR
SMALL* MEDIUM
LARGE
ANALOG
SUBWFR
VOL
LR
SUBWFR FRNT SP
LFE
DIGITAL IN AUTO SR DVD VIDEO
QUICK SETUP
(Back to the beginning)
CNTR SP
SURR DL
CROSS
CNTR DL
D.COMP
SURR SP
DBS VIDEO
Speaker settings
“Speaker delay time according to room size” below.
9
Press SET to finish the setting.
“SETUP END” appears for a while, then the indication of the
previously selected source appears on the display.
NOTES
•The setting you have made is not registered until “SETUP END”
appears on the display.
•Performing any operation other than volume and dimmer
adjustment cancels Quick Setup process.
•When you want to change the speaker and subwoofer information
after Quick Setup, use Manual Setup (see page 18).
Speaker size according to the number of speakers
Number of Subwoofer Front Center Surround
speakers
3 NO LRG (large) SML (small) NO
3 USE (YES) SML (small) SML (small) NO
4 NO LRG (large) NO SML (small)
4 USE (YES) SML (small) NO SML (small)
5 NO LRG (large) SML (small) SML (small)
5 USE (YES) SML (small) SML (small) SML (small)
Speaker delay time according to room size
C
1.5 m
L
R
LS
RS
2.4 m
1.8 m
2.1 m
When selecting “SMALL ROOM,”
•Center speaker delay time
is set to 1 msec.
•Surround speakers delay time
is set to 3 msec.
CONTINUED ON THE NEXT PAGE
EN16-21RX-ES1&XV-NK58[UGUX]f 03.5.16, 16:1517

18
English
Speaker settings
When selecting “MEDIUM ROOM,”
•Center speaker delay time
is set to1 msec.
•Surround speakers delay time
is set to 2 msec.
ANALOG
SUBWFR
VOL
LR
SUBWFR FRNT SP
LFE
DIGITAL IN AUTO SR DVD VIDEO
QUICK SETUP
(Back to the beginning)
CNTR SP
SURR DL
CROSS
CNTR DL
D.COMP
SURR SP
DBS VIDEO
3
Turn MULTI JOG to select the appropriate setting
for the item selected in step
2
, then press SET.
Your setting is stored.
EX.: When selecting “NO” for “SUBWFR.”
4
If you would like to set other items, repeat steps
2
and
3
.
Setting the subwoofer information
— SUBWFR (subwoofer)
Register whether you have connected a subwoofer or not.
YES*: Select when you have connected a subwoofer.
The subwoofer speaker indicator (
SUBWFR
) lights up
on the display (see page 15). You can adjust the
subwoofer output level (see page 22).
NO: Select when you have not connected or have
disconnected a subwoofer.
*Initial setting
Setting the speakers size
— FRNT SP (front speakers), CNTR SP (center
speaker), SURR SP (surround speakers)
Register the sizes of all the connected speakers.
LRG (large): Select when the cone speaker size is larger than
12 cm.
SML (small)*: Select when the cone speaker size is smaller than
12 cm.
NO: Select when you have not connected a speaker. (Not
selectable for the front speakers.)
*Initial setting
NOTES
•If you have selected “SML (small)” for the front speaker size, you
cannot select “LRG (large)” for the center and surround speaker
sizes.
•If you have selected “NO” for the subwoofer setting (see above and
page 17), you can only select “LRG (large)” for the front speaker
size.
ANALOG
VOL
LR
2.7 m
C
2.4 m
2.1 m
L
R
LS
RS
When selecting “LARGE ROOM,”
•Center speaker delay time
is set to 0 msec.
•Surround speakers delay time
is set to 0 msec.
C
L
R
LS
RS
3.0 m
Setting the speakers and subwoofer
information manually—Manual Setup
You can set the following speakers and subwoofer information
manually as you prefer. When you change your speakers, register the
information again.
•Subwoofer information—SUBWFR
•Speaker size—FRNT SP, CNTR SP, SURR SP
•Speaker delay time—CNTR DL, SURR DL
•Crossover frequency—CROSS
•Low frequency effect attenuator—LFE
•Dynamic range compression—D.COMP
Operating procedure
On the front panel ONLY:
Before you start, remember...
There is a time limit in doing the following steps. If the setting is
canceled before you finish, start from step
1
again.
1
Press SETTING.
MULTI JOG now works for the setting operation.
2
Turn MULTI JOG until the setting item you want
to set appears on the display, then press SET.
•As you turn MULTI JOG, the indication changes as follows:
STANDBY / ON STANDBY
DIMMER SETTING ADJUST SURROUND
DVD MULTI DVD DBS VCR TV FM / AM
SET / TUNER PRESET
SOURCE SELECTOR MASTER VOLUME
PHONES
/ MULTI JOG
EN16-21RX-ES1&XV-NK58[UGUX]f 03.5.16, 16:1518

19
English
Setting the speaker delay time
— CNTR DL (center speaker delay),
SURR DL (surround speakers delay)
You can set the speaker delay time easily by using Smart Surround
Setup (see page 16) or Quick Setup (see page 17).
The distance from your listening point to the speakers is one of the
important element to obtain the best possible surround sound for the
Surround modes.
You need to set the delay time of the center and surround speakers
relative to the front speakers so that sounds through all the speakers
can reach you at the same time.
•1 msec increase (or decrease) in delay time corresponds to 30 cm
increase (or decrease) in distance.
CNTR DL*: Set the delay time for the center speaker within a
range of 0 msec to 5 msec (in 1 msec intervals).
SURR DL*: Set the delay time for the surround speakers within a
range of 0 msec to 15 msec (in 1 msec intervals).
*“0ms” is the initial setting.
Example: In this case,
set “CNTR DL” to “1ms” and
set “SURR DL” to “2ms.”
NOTE
If the center and/or surround speakers are not connected (see pages
17 and 18), you cannot set the speaker delay time for the center and/
or surround speakers.
Setting the crossover frequency—CROSS
Small speakers cannot reproduce the bass sounds efficiently. If you
use a small speaker in any position, this receiver automatically
reallocates the bass sound elements assigned to the small speaker to
the large speakers.
To use this function properly, set this crossover frequency level
according to the size of the small speaker connected.
•If you have selected “LRG (large)” for all speakers (see page 18),
this function will not take effect.
80HZ: Select when the cone speaker unit built in the
speaker is about 12 cm.
100HZ: Select when the cone speaker unit built in the
speaker is about 10 cm.
120HZ: Select when the cone speaker unit built in the speaker
is about 8 cm.
150HZ*: Select when the cone speaker unit built in the speaker
is about 6 cm.
200HZ: Select when the cone speaker unit built in the
speaker is less than 5 cm.
*Initial setting
NOTE
Crossover frequency is not valid for the HEADPHONE mode.
Setting the low frequency effect attenuator
—LFE
If the bass sound is distorted while playing back software encoded
with Dolby Digital or DTS, set the LFE level to eliminate distortion.
•This function takes effect only when the LFE signals come in.
0dB*: Normally select this.
–10dB: Select when the bass sound is distorted.
*Initial setting
Setting the dynamic range compression
—D.COMP
You can compress the dynamic range (difference between maximum
sound and minimum sound) of the reproduced sound. This is useful
when listening to surround sound at night.
•This function takes effect only when playing back a source encoded
with Dolby Digital.
OFF: Select when you want to enjoy surround with its full
dynamic range. (No effect applied.)
MID*: Select when you want to reduce the dynamic range a
little.
MAX: Select when you want to apply the compression effect
fully. (Useful at night.)
*Initial setting
Speaker settings
3.0 m
Left front
speaker
Right front
speaker
Right surround
speaker
Center speaker
2.7 m
2.4 m
2.1 m
Left surround
speaker
EN16-21RX-ES1&XV-NK58[UGUX]f 03.5.16, 16:1519

20
English
Operating procedure
On the front panel ONLY:
Before you start, remember...
There is a time limit in doing the following steps. If the setting is
canceled before you finish, start from step
1
again.
1
Press SETTING.
MULTI JOG now works for the setting operation.
2
Turn MULTI JOG until the setting item you want
to set appears on the display, then press SET.
•As you turn MULTI JOG, the indication changes as follows:
* Setting item you can select appears on the display after
“DIGITAL IN” appears for a few seconds.
3
Turn MULTI JOG to select the appropriate setting
for the item selected in step
2
, then press SET.
Your setting is stored.
Ex.: When selecting “1DVD2DBS3TV” for “DIGITAL IN”.
RX-ES1SL
Basic settings
SUBWFR FRNT SP
LFE
DIGITAL IN* AUTO SR
QUICK SETUP
CNTR SP
SURR DL
CROSS
CNTR DL
D.COMP
SURR SP
ANALOG
SUBWFR
VOL
LR
(Back to the beginning)
DVD VIDEO
DBS VIDEO
ANALOG
SUBWFR
VOL
LR
Setting the digital input (DIGITAL IN)
terminals—DIGITAL IN
When you use the digital input terminals, register what components
are connected to which terminals—DIGITAL 1/2/3 (see pages 8 and
12) so that the correct source name will appear when you select the
digital source.
1DVD2DBS3TV* : Select when connecting the following
components;
DIGITAL 1:DVD player
DIGITAL 2:DBS tuner
DIGITAL 3:TV tuner
1DVD2TV3DBS : Select when connecting the following
components;
DIGITAL 1:DVD player
DIGITAL 2:TV tuner
DIGITAL 3:DBS tuner
1DBS2DVD3TV : Select when connecting the following
components;
DIGITAL 1:DBS tuner
DIGITAL 2:DVD player
DIGITAL 3:TV tuner
1DBS2TV3DVD : Select when connecting the following
components;
DIGITAL 1:DBS tuner
DIGITAL 2:TV tuner
DIGITAL 3:DVD player
1TV2DVD3DBS : Select when connecting the following
components;
DIGITAL 1:TV tuner
DIGITAL 2:DVD player
DIGITAL 3:DBS tuner
1TV2DBS3DVD : Select when connecting the following
components;
DIGITAL 1:TV tuner
DIGITAL 2:DBS tuner
DIGITAL 3:DVD player
*Initial setting
STANDBY / ON STANDBY
DIMMER SETTING ADJUST SURROUND
DVD MULTI DVD DBS VCR TV FM / AM
SET / TUNER PRESET
SOURCE SELECTOR MASTER VOLUME
PHONES
/ MULTI JOG
EN16-21RX-ES1&XV-NK58[UGUX]f 03.5.16, 16:1520

21
English
Setting Auto Surround—AUTO SR
You can enjoy Surround mode simply by selecting the source (with
digital input selected for that source).
Select “ON” when activating Auto Surround.
ON: •If multi-channel signal comes in, an appropriate
Surround mode will be turned on.
•If Dolby Digital 2 channel or DTS 2 channel signal
including surround signal comes in, “PLII MOVIE” will
be selected.
•If Dolby Digital 2 channel or DTS 2 channel signal not
including surround signal comes in, “STEREO” will be
selected.
•If Linear PCM signal comes in, nothing will change.
The AUTO SR indicator lights up on the display.
OFF*: Select this to deactivate Auto Surround.
*Initial setting
NOTES
•This function does not take effect in the following cases:
–While playing an analog source, and
–While selecting “DGTL D.D.” or “DGTL DTS” as the fixed digital
decode mode (see page 14).
•
If Surround mode is automatically activated by Auto Surround, any
other Surround mode in use will be canceled temporarily. When the
multi-channel digital signal stops coming in, “PLII MOVIE” activates.
•
If you press SURROUND with Auto Surround activated, Auto Surround
will be canceled temporarily for the currently selected source.
Auto Surround setting will be restored in the following cases:
–When you turn the receiver off and on,
–When you change the source,
–When you change the analog/digital input, and
–When you reset “AUTO SR” to “ON” again.
Setting the video component input
mode—DVD VIDEO/DBS VIDEO
When you use the component video inputs for the DVD player and/or
DBS tuner, you have to register the type of input terminals.
Without setting this correctly, you cannot view the correct input on the
TV.
S/C*: Select when connecting the video component to
the composite video or S-video input terminals.
COMP.: Select when connecting the video component to
the component video input terminals.
*Initial setting
Basic settings
EN16-21RX-ES1&XV-NK58[UGUX]f 03.5.16, 16:1521

22
English
RX-ES1SL
Sound adjustments
When operating the receiver using the remote control, always set the mode selector to
AUDIO/TV/VCR/DBS.
ANALOG
SUBWFR
VOL
LR
BASS TREBLE
PANORAMA
B.BOOST ATT (Back to the beginning)
SUBWFR
SURR R
EFFECT
SURR L
BAL
CENTER
ANALOG
SUBWFR
VOL
LR
Operating procedure
On the front panel:
Before you start, remember...
There is a time limit in doing the following steps. If the setting is
canceled before you finish, start from step
1
again.
1
Press ADJUST.
MULTI JOG now works for the sound adjustment.
2
Turn MULTI JOG until the setting item you want
to set appears on the display, then press SET.
• As you turn MULTI JOG, the indication changes as follows:
3
Turn MULTI JOG to adjust the item selected in
step
2
, then press SET.
Your setting is stored.
Ex.: When selecting “+10 (dB)” for “BASS”.
STANDBY / ON STANDBY
DIMMER SETTING ADJUST SURROUND
DVD MULTI DVD DBS VCR TV FM / AM
SET / TUNER PRESET
SOURCE SELECTOR MASTER VOLUME
PHONES
/ MULTI JOG
Adjusting the tone—BASS, TREBLE
You can adjust the bass and treble sounds to your preference.
• You have to make these adjustments for each source.
BASS*: To adjust the bass (from –10 dB to +10 dB).
TREBLE*: To adjust the treble (from –10 dB to +10 dB).
*“0” is the initial setting.
When using the remote control:
1
Press TONE.
2
Press BASS 9/( or
TREBLE 9/( to adjust the
sound level (from –10 dB to
+10 dB).
NOTE
When you use the 10 keys to operate your target source after tone
adjustments, press the corresponding source selecting button first so
that the 10 keys work for your target source.
Adjusting the subwoofer output level
—SUBWFR
You can adjust the subwoofer output level if you have connected a
subwoofer and set the subwoofer information correctly—“USE” for the
Quick Setup or “YES” for the Manual Setup (see pages 17 and 18).
• You have to make this adjustment for each source.
SUBWFR*: To adjust the subwoofer output level (from –10 dB to
+10 dB).
*“0” is the initial setting.
When using the remote control:
Press SUBWFR +/– to adjust the
subwoofer output level
(from –10 dB to +10 dB).
AUDIO
KARAOKE SOUND
ZOOM
ANGLE
REPEAT
DIMMER
SUBWFR CENTER L RSURR
BASS BOOST
A.POSITION
SMART S. SETUP
SLEEP CANCEL
SURROUND
ANALOG/DIGITAL
TV RETURN 100
+
BASS TREBLE
ECHO
SUBTITLE RETURN
RESERVE
TITLE/GROUP
BASS TREBLE
KARAOKE
KEY
KEY VOCAL EFFECT
123
4
VFP
INPUT
TONE
TEST EFFECT
DECODE
56
789
10
3D
0 +10
AUDIO
KARAOKE SOUND
ZOOM
ANGLE
REPEAT
DIMMER
SUBWFR CENTER L RSURR
BASS BOOST
A.POSITION
SMART S. SETUP
SLEEP CANCEL
SURROUND
ANALOG/DIGITAL
TV RETURN 100
+
BASS TREBLE
ECHO
SUBTITLE RETURN
RESERVE
TITLE/GROUP
BASS TREBLE
KARAOKE
KEY
KEY VOCAL EFFECT
123
4
VFP
INPUT
TONE
TEST EFFECT
DECODE
56
789
10
3D
0 +10
EN22-23RX-ES1&XV-NK58[UGUX]f 03.5.16, 16:1422

23
English
Setting the subwoofer audio position
When a stereo source is played back, the subwoofer sound is
reinforced compared to the sound from a multi-channel source.
Once you have set the subwoofer audio position, the subwoofer
output level is decreased by the selected value when a stereo source
is played back. The A (audio).POSITION indicator lights up when this
function is activated.
• You have to make this adjustment for each source.
From the remote control ONLY:
Press A.POSITION repeatedly to
select the subwoofer audio position
level from “–2 (dB),” “–4 (dB),” and
“–6 (dB).”
The smaller the number becomes, the more the
level decreases automatically when listening in
stereo.
• If no adjustment is required, select “OFF”
(initial setting).
NOTES
• The maximum subwoofer output level is –10 dB.
Ex.:
When setting the subwoofer output level to “−8 (dB)” and the
subwoofer audio position to “−4 (dB),” the subwoofer output level
when listening in stereo will be −10 dB.
• This function does not take effect when activating a Surround
mode.
Adjusting the front speakers output
balance—BAL
If the sounds you hear from the front right and left speakers are
unequal, you can adjust the speakers output balance.
• You have to make this adjustment for each source.
• You cannot use the remote control for this setting.
BAL*: To adjust the front speakers balance.
• “CENTER” to “L-21”: Decrease the left channel output.
• “CENTER” to “R-21”: Decrease the right channel
output.
*“CENTER” is the initial setting.
Sound adjustments
AUDIO
KARAOKE SOUND
ZOOM
ANGLE
REPEAT
DIMMER
SUBWFR CENTER L RSURR
BASS BOOST
A.POSITION
SMART S. SETUP
SLEEP CANCEL
SURROUND
ANALOG/DIGITAL
TV RETURN 100+
BASS TREBLE
ECHO
SUBTITLE
RETURN
RESERVE
TITLE/GROUP
BASS TREBLE
KARAOKE
KEY
KEY VOCAL EFFECT
123
4
VFP
INPUT
TONE
TEST EFFECT
DECODE
56
789
10
3D
0 +10
AUDIO
KARAOKE SOUND
ZOOM
ANGLE
REPEAT
DIMMER
SUBWFR CENTER L RSURR
BASS BOOST
A.POSITION
SMART S. SETUP
SLEEP CANCEL
SURROUND
ANALOG/DIGITAL
TV RETURN 100
+
BASS TREBLE
ECHO
SUBTITLE RETURN
RESERVE
TITLE/GROUP
BASS TREBLE
KARAOKE
KEY
KEY VOCAL EFFECT
123
4
VFP
INPUT
TONE
TEST EFFECT
DECODE
56
789
10
3D
0 +10
Reinforcing the bass—B.BOOST
You can boost the bass level—Bass Boost.
• You have to make these adjustments for each source.
ON: Select to boost the bass level (Bass Boost).
The BASS BOOST indicator lights up on the display.
OFF*: Select to deactivate Bass Boost.
*Initial setting
NOTE
This function affects the sound coming out only through the front
speakers.
When using the remote control:
Press BASS BOOST.
• Each time you press the button, Bass Boost
turns on and off alternately.
Attenuating the input signal—ATT
When the input level of analog source is too high, the sound will be
distorted. If this happens, you need to attenuate the input signal level
to prevent the sound distortion.
• You have to make this adjustment for each analog source.
• You cannot use the remote control for this setting.
ON: Select to attenuate the input signal level.
The INPUT ATT indicator lights up on the display.
NORMAL*: Select to deactivate attenuation.
*Initial setting
EN22-23RX-ES1&XV-NK58[UGUX]f 03.5.16, 16:1423

24
English
RX-ES1SL
Tuner operations
The buttons on the remote control are mainly used for tuner
operations. To use buttons on the remote control, press
FM/AM before operation.
When operating this receiver using the remote control,
always set the mode selector to AUDIO/TV/VCR/DBS.
Tuning in to stations manually
From the remote control ONLY:
1
Press FM/AM to select the band.
The last received station of the selected band is tuned in.
• Each time you press the button, the band alternates between
FM and AM.
You can also select “FM” or “AM” by turning SOURCE SELECTOR
on the front panel.
2
Press repeatedly or hold TUNING 9 or
TUNING ( until you find the frequency you
want.
If you select “FM” or “AM” using SOURCE SELECTOR on the
front panel, press FM/AM on the remote control before this
operation.
• Pressing (or holding) TUNING 9 increases the frequency.
• Pressing (or holding) TUNING ( decreases the frequency.
NOTES
• When you hold and release TUNING 9 or TUNING (, the
frequency keeps changing until a station is tuned in.
• When a station of sufficient signal strength is tuned in, the TUNED
indicator lights up on the display.
• When an FM stereo program is received, the ST (Stereo) indicator
also lights up.
Using preset tuning
Once a station is assigned to a channel number, the station can be
quickly tuned. You can preset up to 30 FM and 15 AM stations.
To store the preset stations
Before you start, remember...
There is a time limit in doing the following steps. If the setting is
canceled before you finish, start from step
2
again.
From the remote control ONLY:
1
Tune in to the station you want to preset (see
“Tuning in to stations manually” above).
• If you want to store the FM reception mode for this station,
select the FM reception mode you want. See “Selecting the FM
reception mode” on page 25.
2
Press MEMORY.
The channel number position starts flashing on the display for
about 5 seconds.
ANALOG
SUBWFR
STTUNED AUTO MUTING
MHZ
VOL
LR
ANALOG
SUBWFR
STTUNED AUTO MUTING
MHZ
VOL
LR
ANALOG
SUBWFR
STTUNED AUTO MUTING
MHZ
VOL
LR
OPEN/CLOSE
DVD VCR DBS TV
DVD VCR DBS TV
DVD MULTI
TV VOL CHANNEL
TUNING TUNINGFM MODE
MEMORY
TOP MENU
CHOICE
AUDIO
ZOOM
ANGLE
REPEAT
DIMMER SLEEP CANCEL
ANALOG/DIGITAL
TV RETURN 100
+
BASS TREBLE
ECHO
SUBTITLE
RETURN
RESERVE
TITLE/GROUP
ON
SCREEN
MENU
VOLUME
FM/AM TV/VIDEO MUTING
AUDIO
HOME CINEMA CONTROL CENTER
BASS TREBLE
PROGRESSIVE
AUDIO/TV
/VCR/DBS
KARAOKE
DVD
KARAOKE SOUND
KARAOKE
VOCAL EFFECT
KEY
KEY
123
4
VFP
INPUT
56
789
10
3D
0+10
ENTER
Setting the AM tuner interval spacing
Some countries space AM stations 9 kHz apart, and other countries
use 10 kHz spacing. 9 kHz interval spacing is the initial setting.
• Be sure the receiver is turned off, but is plugged into an AC outlet
when setting the AM tuner interval.
On the front panel ONLY:
To select the 10 kHz interval:
Hold down ADJUST and press STANDBY/ON .
To change back to the 9 kHz interval:
Hold down SETTING and press STANDBY/ON .
STANDBY / ON STANDBY
DIMMER SETTING ADJUST SURROUND
DVD MULTI DVD DBS VCR TV FM / AM
SET / TUNER PRESET
SOURCE SELECTOR MASTER VOLUME
PHONES
/ MULTI JOG
EN24-25RX-ES1&XV-NK58[UGUX]f 03.5.16, 16:1624

25
English
3
Press the numeric buttons (1 – 10, +10) to select
a channel number while the channel number
position is flashing.
• For channel number 5, press 5.
• For channel number 15, press +10, then 5.
• For channel number 30, press +10, +10, then 10.
4
Press MEMORY again while the selected channel
number is flashing on the display.
The station is assigned to the selected channel number.
• The selected channel number stops flashing.
5
Repeat steps
1
to
4
until you store all the
stations you want.
To erase a stored preset station
Storing a new station on a used channel number erases the
previously stored one.
To tune in a preset station
From the remote control:
1
Press FM/AM to select the band.
The last received station of the selected band is tuned in and the
numeric buttons now work for tuner operations.
• Each time you press the button, the band alternates between
FM and AM.
2
Press the numeric buttons (1 – 10, +10) to select
a channel number.
If you select “FM” or “AM” using SOURCE SELECTOR on the
front panel, press FM/AM on the remote control before this
operation.
• For channel number 5, press 5.
• For channel number 15, press +10, then 5.
• For channel number 30, press +10, +10, then 10.
On the front panel:
Before you start, remember...
There is a time limit in doing the following steps. If the setting is
canceled before you finish, start from step
2
again.
1
Turn SOURCE SELECTOR to select “FM” or
“AM.”
The last received station of the selected band is tuned in.
2
Press TUNER PRESET.
“P” appears on the display and MULTI JOG now works for
selecting preset channels.
3
Turn MULTI JOG to select a preset channel
number during “P” appears on the display.
• Turning MULTI JOG clockwise increases the preset channel
numbers.
• Turning MULTI JOG counterclockwise decreases the preset
channel numbers.
Selecting the FM reception mode
When an FM stereo broadcast is hard to receive or noisy, you can
change the FM reception mode while receiving an FM broadcast.
• You can store the FM reception mode for each preset station (see
page 24).
From the remote control ONLY:
While listening to an FM station, press FM MODE.
If you select “FM” using SOURCE SELECTOR on the front panel,
press FM/AM on the remote control before this operation.
• Each time you press the button, the FM reception mode alternates
between “AUTO MUTING” and “MONO.”
AUTO MUTING*: Normally select this.
When a program is broadcast in stereo, you
will hear stereo sound; when in monaural, you
will hear monaural sound. This mode is also
useful to suppress static noise between
stations. The AUTO MUTING indicator lights
up on the display.
MONO: Select this to improve the reception (but
stereo effect will be lost).
In this mode, you will hear noise while tuning
in to the stations. The AUTO MUTING
indicator goes off from the display. (The ST
indicator also goes off.)
*Initial setting
ANALOG
SUBWFR
STTUNED AUTO MUTING
MHZ
VOL
LR
STANDBY / ON STANDBY
DIMMER SETTING ADJUST SURROUND
DVD MULTI DVD DBS VCR TV FM / AM
SET / TUNER PRESET
SOURCE SELECTOR MASTER VOLUME
PHONES
/ MULTI JOG
ANALOG
SUBWFR
STTUNED AUTO MUTING
MH
Z
VOL
LR
Tuner operations
ANALOG
SUBWFR
STTUNED AUTO MUTING
MH
Z
VOL
LR
ANALOG
SUBWFR
STTUNED AUTO MUTING
MHZ
VOL
LR
ANALOG
SUBWFR
STTUNED AUTO MUTING
MHZ
VOL
LR
EN24-25RX-ES1&XV-NK58[UGUX]f 03.5.16, 16:1625

26
English
*Manufactured under license from Dolby Laboratories. “Dolby”, “Pro
Logic”, and the double-D symbol are trademarks of Dolby
Laboratories.
RX-ES1SL
Creating realistic sound fields
Reproducing theater ambience
In a movie theater, many speakers are located on the walls to
reproduce impressive multi-surround sound, reaching you from all
directions.
With these many speakers, sound localization and sound movement
can be expressed.
Surround/DSP modes built in this receiver can create almost the
same surround sound as you can feel in a real movie theater.
Introducing the Surround/DSP modes
You can use the following Surround/DSP modes with this receiver.
■Surround modes
• Dolby Pro Logic II
• Dolby Digital
• DTS
■DSP (Digital Signal Processor) modes
• DAP (Digital Acoustic Processor) modes
• All Channel Stereo
■ Surround modes
Dolby Pro Logic II*
Dolby Pro Logic II has a newly developed multi-channel playback
format to decode all 2 channel sources—stereo source and Dolby
Surround encoded source—into 5.1 channel.
Matrix-based encoding/decoding method for Dolby Pro Logic II makes
no limitation for the cutoff frequency of the surround treble and
enables stereo surround sound compared to conventional Dolby Pro
Logic.
Dolby Pro Logic II enables you to reproduce spacious sound from
original sound without adding any new sounds and tonal colorations.
Dolby Pro Logic II has two modes—Movie mode and Music mode:
Pro Logic II Movie—suitable for reproduction of Dolby Surround
encoded sources bearing the mark
DOLBY SURROUND
. You can enjoy a
sound field very close to the one created with discrete 5.1 channel
sounds.
Pro Logic II Music—suitable for reproduction of any 2-channel stereo
music sources. You can enjoy wide and deep sound by using this
mode. For this mode, Panorama control can be selected, which gives
“wraparound” sound effect with side-wall image.
• When Dolby Pro Logic II is activated, the PLII indicator lights up
on the display.
Dolby Digital*
Dolby Digital is a digital signal compression method, developed by
Dolby Laboratories, and enables multi-channel encoding and
decoding (1 channel up to 5.1 channel).
Dolby Digital 5.1 channel encoding method records and digitally
compresses the left front channel, right front channel, center channel,
left surround channel, right surround channel, and LFE channel
signals (total 6 channels, but the LFE channel is counted as 0.1
channel. Therefore, it is called 5.1 channel).
Dolby Digital enables stereo surround sounds, and sets the cutoff
frequency of the surround treble at 20 kHz, compared to 7 kHz for
Dolby Pro Logic. As such, the sound movement and “being-there”
feeling are enhanced much more than Dolby Pro Logic.
• To enjoy software encoded with Dolby Digital, connect the source
component using the digital terminal on the rear of this receiver.
(See pages 8 and 12.)
NOTE
Dolby Digital software can be roughly grouped into two categories
—multi-channel (up to 5.1 channel) and 2 channel software. To enjoy
surround sound while playing Dolby Digital 2 channel software, you
can use Dolby Pro Logic II.
** “DTS” and “DTS Digital Surround” are registered trademarks of
Digital Theater Systems, Inc.
MIN
MAX
EN26-32RX-ES1&XV-NK58[UGUX]f 03.5.16, 16:1626

27
English
Creating realistic sound fields
DTS**
DTS is another digital signal compression method, developed by
Digital Theater Systems, Inc., and enables multi-channel encoding
and decoding.
DTS Digital Surround is another discrete 5.1 channel digital audio
format available on CD, LD, and DVD software.
Compared to Dolby Digital, the DTS Digital Surround format has a
lower audio compression rate, which enables it to add breadth and
depth to the sounds reproduced. As such, DTS Digital Surround
features natural, solid and clear sound.
• To enjoy the software encoded with DTS Digital Surround, connect
the source component using the digital terminal on the rear of this
receiver. (See pages 8 and 12.)
■ DSP (Digital Signal Processor) modes
DAP (Digital Acoustic Processor) modes
DAP modes have been designed to create important acoustic
surround elements.
The sound heard in a live club, dance club, hall or pavilion consists of
direct sound and indirect sound—early reflections and reflections from
behind. Direct sounds reach the listener directly without any
reflection. On the other hand, indirect sounds are delayed by the
distances of the ceiling and walls (see the diagram below).
These indirect sounds are important elements of the acoustic
surround effects. The DAP mode can create these important
elements, and give you a real “being there” feeling.
Early reflections
Direct sounds
Reflections from behind
Available Surround/DSP modes for each input signal
Mode STEREO DOLBY DTS PRO LOGIC II PRO LOGIC II LIVE DANCE HALL PAVILION ALL CH
Signals DIGITAL SURROUND MOVIE MUSIC CLUB CLUB ST.
Dolby Digital 䡬䡬⳯⳯⳯⳯⳯⳯⳯⳯
(Multi-channel)
Dolby Digital 䡬⳯⳯䡬䡬⳯⳯⳯⳯⳯
(2-channel)
DTS Digital
Surround 䡬⳯䡬⳯⳯⳯⳯⳯⳯⳯
(Multi-channel)
DTS Digital
Surround 䡬⳯⳯䡬䡬⳯⳯⳯⳯⳯
(2-channel)
Linear PCM 䡬⳯⳯䡬䡬䡬䡬䡬䡬䡬
Analog 䡬⳯⳯䡬䡬䡬䡬䡬䡬䡬
DVD MULTI ⳯⳯⳯⳯⳯⳯⳯⳯⳯⳯
䡬: Possible ⳯: Impossible
The following DAP modes are provided with this receiver:
LIVE CLUB: Reproduces the spatial feeling of a live music club
with a low ceiling.
DANCE CLUB: Reproduces the spatial feeling of a rocking dance
club.
HALL: Reproduces the spatial feeling of a hall for
classical recitals.
PAVILION: Reproduces the spatial feeling of an exhibition
hall.
These DAP modes can be used to add acoustic surround effects
while reproducing 2 channel stereo software, either analog or Linear
PCM digital signal, and can give you a real “being there” feeling.
• When one of the DAP modes is selected, the DSP indicator lights
up on the display.
All Channel Stereo
This mode can reproduce a larger stereo sound field using all the
connected (and activated) speakers.
All Channel Stereo can be used when the front and surround
speakers are connected to this receiver without respect to the
center speaker connection.
• If the center speaker is connected and activated, the same phase of
the front left and right signals are mixed and output through the
center speaker.
All Channel Stereo can be used while reproducing 2 channel stereo
software, either analog or Linear PCM digital signal.
• When All Channel Stereo is selected, the DSP indicator lights up on
the display.
DAP modes can be used when the front and surround speakers
are connected to this receiver (without respect to the center
speaker connection: no sound comes out of the center speaker
even if it is connected).
Normal stereo
reproduction
Sound reproduced from All
Channel Stereo
NOTE
MPEG Multichannel signals cannot be reproduced.
EN26-32RX-ES1&XV-NK58[UGUX]f 03.5.16, 16:1627

28
English
About relations between speaker layout
and Surround/DSP modes
Available Surround/DSP modes will vary depending on how many
speakers are used with this receiver.
Make sure that you have set the speakers information correctly
(see pages 16 to 19).
• If only front speakers are connected, you cannot use the Surround
modes.
• If surround speakers are not connected, you cannot use DSP
modes.
When multi-channel digital software such as Dolby Digital or DTS
Digital Surround is played back, the appropriate multichannel
Surround mode is automatically activated (“DOLBY D” or “DTS”) by
pressing SURROUND (with the digital input mode selected).
• For Dolby Digital 2 channel software, you can select “PLII MUSIC”
or ”PLII MOVIE” by pressing SURROUND.
• For more details, see “Available Surround/DSP modes for each
input signal” on page 27.
TV
Front Front
Surround Surround
TV
Center
Front Front
Surround Surround
TV
Center
Front Front
When connecting 5 speakers and 4 speakers
Using Surround modes
Once you have adjusted the Surround modes, the adjustment is
memorized for each source.
• If you set the speaker information using Smart Surround Setup (see
page 16), you do not have to adjust speaker output level.
When operating this receiver using the
remote control, always set the mode
selector to AUDIO/TV/VCR/DBS.
Before you start, remember...
Make sure that you have set the speaker information correctly (see
pages 16 to 19).
From the remote control:
It will be convenient for you to use the
remote control for the sound
adjustments, since you can make
adjustments from your listening point,
and use the test signal.
• For selecting Panorama control for
Pro Logic II Music, use the buttons
on the front panel.
1
Select and play software you like.
If “AUTO SR (Auto Surround)” is set to “ON”
Playing a digital source automatically activates an appropriate
Surround mode. (See page 21.) → Go to step
3
.
2
Press SURROUND to select an appropriate
Surround mode.
• Each time you press the button, the Surround/DSP modes
change as follows:
When playing back multi-channel digital software such as
Dolby Digital or DTS Digital Surround:
When playing back 2 channel digital software such as
Dolby Digital or DTS Digital Surround:
When playing back any software other than above:
Creating realistic sound fields
Available Surround modes:
PLII MOVIE (Pro Logic II MOVIE)
PLII MUSIC (Pro Logic II MUSIC)
Available DSP modes:
LIVE CLUB
DANCE CLUB
HALL
PAVILION
ALL CH ST. (All Channel Stereo)
When connecting 3 speakers
Available Surround modes:
PLII MOVIE (Pro Logic II MOVIE)
PLII MUSIC (Pro Logic II MUSIC)
NOTE
When “AUTO SR (Auto Surround)” is turned “ON” (see page 21),
Surround mode is automatically activated when you select and start
playing back a multi-channel digital source.
STEREO
(Surround/DSP off)
DOLBY D or DTS
SUBWFR LFE
VOL
LCR
LS RS
DOLBY D
PLII MOVIE PLII MUSIC
STEREO (Surround/DSP off)
PLII MOVIE PLII MUSIC
STEREO
(Surround/DSP off)
(Back to the beginning)
LIVE CLUB
PAVILION
HALL
DANCE CLUB
ALL CH ST.
KARAOKE SOUND
ZOOM
ANGLE
REPEAT
DIMMER
SUBWFR CENTER L RSURR
BASS BOOST
A.POSITION
SMART S. SETUP
SLEEP CANCEL
SURROUND
ANALOG/DIGITAL
TV RETURN 100+
BASS TREBLE
BASS TREBLE
KARAOKE
KEY
KEY VOCAL EFFECT
123
4
VFP
INPUT
TONE
TEST EFFECT
DECODE
56
789
10
3D
0 +10
EN26-32RX-ES1&XV-NK58[UGUX]f 03.5.16, 16:1628

29
English
Creating realistic sound fields
3
Press TEST to check the speakers output
balance.
“TEST L” starts flashing on the display, and a test tone comes out
of the speakers as follows:
4
Adjust the following speaker output levels
(from –10 dB to +10 dB).
•Make adjustments so that the sound level of the selected
speaker is set at the same level as that of the front speakers.
To adjust the center speaker level,
press CENTER +/–.
To adjust the left surround speaker level,
press SURR L +/–.
To adjust the right surround speaker level,
press SURR R +/–.
Ex.: When selecting “+8 (dB)” for “CENTER.”
5
Press TEST again to stop the test tone.
The currently selected source name appears on the display.
PL ΙΙ
SUBWFR
VOL
LR
LPCM
TEST L
(Left front speaker) TEST C
(Center speaker) TEST R
(Right front speaker)
TEST LS
(Left surround speaker) TEST RS
(Right surround speaker)
PL ΙΙ
SUBWFR
VOL
LR
LPCM
On the front panel:
•No test tone is available when using the buttons on the front panel.
Before you start, remember...
There is a time limit in doing the following steps. If the setting is
canceled before you finish, start from step
2
again.
1
Select and play software you like.
If “AUTO SR (Auto Surround)” is set to “ON”
Playing a digital source automatically activates an appropriate
Surround mode. (See page 21.) → Go to step
4
.
2
Press SURROUND.
MULTI JOG now works for the Surround/DSP mode selection.
3
Turn MULTI JOG to select an appropriate
Surround mode.
•As you turn MULTI JOG, the indication changes as follows:
When playing back multi-channel digital software such as
Dolby Digital or DTS Digital Surround:
When playing back 2 channel digital software such as
Dolby Digital or DTS Digital Surround:
When playing back any software other than above:
4
Press ADJUST.
MULTI JOG now works for the sound adjustment.
5
Turn MULTI JOG until the setting item you want
to set appears on the display, then press SET.
•As you turn MULTI JOG, the indication changes as follows:
* Available only for “PLII MUSIC.”
STANDBY / ON STANDBY
DIMMER SETTING ADJUST SURROUND
DVD MULTI DVD DBS VCR TV FM / AM
SET / TUNER PRESET
SOURCE SELECTOR MASTER VOLUME
PHONES
/ MULTI JOG
PL ΙΙ
SUBWFR
VOL
LR
LPCM
BASS TREBLE
PANORAMA*
B.BOOST ATT
(Back to the beginning)
SUBWFR
SURR R
EFFECT
SURR L
BAL
CENTER
STEREO
(Surround/DSP off)
DOLBY D or DTS
SUBWFR LFE
VOL
LCR
LS RS
DOLBY D
PLII MOVIE PLII MUSIC
STEREO (Surround/DSP off)
PLII MOVIE PLII MUSIC
STEREO (Surround/DSP off)
(Back to the beginning)
LIVE CLUB
PAVILION
HALL
DANCE CLUB
ALL CH ST.
CONTINUED ON THE NEXT PAGE
EN26-32RX-ES1&XV-NK58[UGUX]f 03.5.16, 16:1629

30
English
Using DSP modes
Once you have adjusted the DSP modes, the adjustment is
memorized for each source.
•You cannot use the DSP modes if no surround speakers are
connected.
•You cannot adjust the effect level for “ALL CH ST.”
When operating this receiver using the
remote control, always set the mode
selector to AUDIO/TV/VCR/DBS.
Before you start, remember...
Make sure that you have set the speaker information correctly (see
pages 16 to 19).
From the remote control:
CENTER*1:To adjust the center speaker output level
(from –10 dB to +10 dB).
SURR L*1:To adjust the left surround speaker output level
(from –10 dB to +10 dB).
SURR R*1:To adjust the right surround speaker output level
(from –10 dB to +10 dB).
PANORAMA control*2:
•
Select “ON” when you would like to enjoy
“wraparound” sound effect with side-wall image.
• Select “OFF” when you would like to hear
originally recorded sound.
*1“0” is the initial setting for each speaker setting.
*2“OFF” is the initial setting.
6
Turn MULTI JOG to adjust the item selected in
step
5
, then press SET.
Your setting is stored.
•When adjusting the speaker output levels, make adjustments so
that the sound level of the selected speaker is set at the same
level as that of the front speakers.
Ex.: When selecting “+8 (dB)” for “CENTER.”
7
Repeat steps
5
and
6
to adjust the other
settings.
To cancel Surround mode
Press SURROUND repeatedly on the remote control or press
SURROUND then turn MULTI JOG on the front panel so that
“STEREO” appears on the display.
•If Surround mode is canceled while playing back multi-channel
digital software, all channel signals are mixed and output through
the front speakers (and subwoofer if you have connected a
subwoofer and set the subwoofer setting correctly—“USE” for Quick
Setup or “YES” for Manual Setup—see pages 17 and 18).
NOTES
•You can adjust the speaker output levels using the remote control
without outputting the test tone.
•You cannot adjust the center speaker output level and no test tone
comes out of the center speaker when “CNTR SP” is set to “NO.”
•You cannot adjust the surround speaker output levels and no test
tone comes out of the surround speakers when “SURR SP” is set
to “NO.”
•Remember not to change the speaker setting while using any
Surround modes; otherwise, the Surround mode may be canceled
when you deactivate the speakers required for it .
•You cannot use any Surround modes when selecting DVD MULTI
as a playback source.
PL ΙΙ
SUBWFR
VOL
LR
LPCM
SUBWFR
VOL
DSP
LR
LPCM
PLII MOVIE PLII MUSIC
STEREO
(Surround/DSP off)
(Back to the beginning)
LIVE CLUB
PAVILION
HALL
DANCE CLUB
ALL CH ST.
It will be convenient for you to use
the remote control for the sound
adjustments, since you can make
adjustments from your listening
point, and use the test signal.
1
Start playing 2 channel software—either Linear
PCM or analog signal—and select the source.
2
Press SURROUND repeatedly until one of the
DSP modes you want to apply appears on the
display.
The DSP indicator lights up on the display.
•Each time you press the button, the DSP modes change as
follows:
3
Press TEST to check the speakers output
balance.
“TEST L” starts flashing on the display, and a test tone comes out
of the speakers as follows:
Creating realistic sound fields
KARAOKE SOUND
ZOOM
ANGLE
REPEAT
DIMMER
SUBWFR CENTER L RSURR
BASS BOOST
A.POSITION
SMART S. SETUP
SLEEP CANCEL
SURROUND
ANALOG/DIGITAL
TV RETURN 100+
BASS TREBLE
BASS TREBLE
KARAOKE
KEY
KEY VOCAL EFFECT
123
4
VFP
INPUT
TONE
TEST EFFECT
DECODE
56
789
10
3D
0 +10
SUBWFR
VOL
DSP
LR
LPCM
TEST L
(Left front speaker)
TEST C
(Center speaker)
TEST R
(Right front speaker)
TEST LS
(Left surround speaker)
TEST RS
(Right surround speaker)
EN26-32RX-ES1&XV-NK58[UGUX]f 03.5.16, 16:1630

31
English
4
Adjust the surround speaker output levels
(from –10 dB to +10 dB).
•Make adjustments so that the sound level of the selected
speaker is set at the same level as that of the front speakers.
To adjust the left surround speaker level,
press SURR L +/–.
To adjust the right surround speaker level,
press SURR R +/–.
Ex.: When selecting “–8 (dB)” for “SURR R.”
5
Press TEST again to stop the test tone.
6
Only for DAP modes:
Press EFFECT to select the DAP effect level (1 to
5) you want.
•As the number increases, the DAP effect becomes stronger
(normally set it to “EFFECT 3”).
On the front panel:
•No test tone is available when using the buttons on the front panel.
Before you start, remember...
There is a time limit in doing the following steps. If the setting is
canceled before you finish, start from step
2
again.
1
Start playing 2 channel software—either Linear
PCM or analog signal—and select the source.
2
Press SURROUND.
MULTI JOG now works for the Surround/DSP mode selection.
3
Turn MULTI JOG until one of the DSP modes you
want to apply appears on the display.
The DSP indicator lights up on the display.
•As you turn MULTI JOG, the indication changes as follows:
4
Press ADJUST.
MULTI JOG now works for the sound adjustment.
STANDBY / ON STANDBY
DIMMER SETTING ADJUST SURROUND
DVD MULTI DVD DBS VCR TV FM / AM
SET / TUNER PRESET
SOURCE SELECTOR MASTER VOLUME
PHONES
/ MULTI JOG
SUBWFR
VOL
DSP
LR
LPCM
BASS TREBLE
PANORAMA
B.BOOST ATT (Back to the beginning)
SUBWFR
SURR R
EFFECT*
SURR L
BAL
CENTER
5
Turn MULTI JOG until the setting item you want
to set appears on the display, then press SET.
•As you turn MULTI JOG, the indication changes as follows:
* Available only for DAP modes.
SURR L*1:To adjust the left surround speaker output level
(from –10 dB to +10 dB).
SURR R*1:To adjust the right surround speaker output level
(from –10 dB to +10 dB).
EFFECT (available only for DAP modes) *2:
To adjust the DAP effect level.
As the number increases, the effect becomes
stronger (normally set it to “EFFECT 3”).
*1“0 (dB)” is the initial setting for each speaker setting.
*2“3” is the initial setting.
6
Turn MULTI JOG to adjust the item selected in
step
5
, then press SET.
Your setting is stored.
•When adjusting the speaker output levels, make adjustments so
that the sound level of the selected speaker is set at the same
level as that of the front speakers.
Ex.: When selecting “–8 (dB)” for “SURR R.”
7
Repeat steps
5
and
6
to adjust the other
settings.
To cancel DSP Modes
Press SURROUND repeatedly on the remote control or press
SURROUND then turn MULTI JOG on the front panel so that
“STEREO” appears on the display. The DSP indicator goes off from
the display.
NOTES
•You can adjust the speaker output levels using the remote control
without outputting the test tone.
•You cannot adjust the center speaker output level and no test tone
comes out of the center speaker when “CNTR SP” is set to “NO.”
•You cannot adjust the surround speaker output levels and no test
tone comes out of the surround speakers when “SURR SP” is set
to “NO.”
SUBWFR
VOL
DSP
LR
LPCM
Creating realistic sound fields
SUBWFR
VOL
DSP
LR
LPCM
EFFECT 3 EFFECT 4 EFFECT 5
EFFECT 1
EFFECT 2
SUBWFR
VOL
DSP
LR
LPCM
SUBWFR
VOL
DSP
LR
LPCM
PLII MOVIE PLII MUSIC
STEREO (Surround/DSP off)
(Back to the beginning)
LIVE CLUB
PAVILION
HALL
DANCE CLUB
ALL CH ST.
EN26-32RX-ES1&XV-NK58[UGUX]f 03.5.16, 16:1631

32
English
RX-ES1SL
Using the DVD MULTI playback mode
This receiver provides the DVD MULTI playback mode for reproducing
the analog discrete output mode (5.1 channel reproduction) of the
DVD player.
In addition, the DVD MULTI playback mode can be used for
reproducing a DVD Audio sound.
Before playing back a DVD, refer also to the manual supplied with the
DVD player.
•When using the DVD MULTI playback mode, connect the DVD
player with its analog discrete output jacks to the DVD IN jacks on
the rear panel (see page 11).
•DVD MULTI playback mode cannot be used for XV-NK58SL.
When operating this receiver using the
remote control, always set the mode selector
to AUDIO/TV/VCR/DBS.
Activating the DVD MULTI playback mode
On the front panel:
1
Turn SOURCE SELECTOR until “DVD MULTI”
appears on the display.
The DVD MULTI indicator lights in red.
2
Select the analog discrete output mode on the
DVD player, and start playing a DVD.
From the remote control:
1
Press DVD MULTI.
The DVD MULTI indicator lights in red.
2
Select the analog discrete output
mode on the DVD player, and start
playing a DVD.
Adjusting the speaker output level
You can adjust the speaker output level while playing a DVD using the
analog discrete output mode on the DVD player.
Once you have adjusted the sound, the adjustment is memorized.
•The test tone does not output through the speakers to adjust the
speakers output levels when selecting DVD MULTI.
From the remote control:
It will be convenient for you to use the remote control for the sound
adjustments, since you can make adjustments from your listening point.
Adjust the following speaker output
levels (from –10 dB to +10 dB).
•Make adjustments so that the sound level of
the selected speaker is set at the same level
as that of the front speakers.
To adjust the center speaker level,
press CENTER +/–.
To adjust the left surround speaker level,
press SURR L +/–.
To adjust the right surround speaker level,
press SURR R +/–.
ANALOG
SUBWFR LFE
VOL
LCR
LS RS
BASS TREBLE
PANORAMA
B.BOOST ATT
(Back to the beginning)
SUBWFR
SURR R
EFFECT
SURR L
BAL
CENTER
On the front panel:
Before you start, remember...
There is a time limit in doing the following steps. If the setting is
canceled before you finish, start from step
1
again.
1
Press ADJUST.
MULTI JOG now works for the sound adjustment.
2
Turn MULTI JOG until the setting item you want
to set appears on the display, then press SET.
•As you turn MULTI JOG, the indication changes as follows:
CENTER*:To adjust the center speaker output level
(from –10 dB to +10 dB).
SURR L*:To adjust the left surround speaker output level
(from –10 dB to +10 dB).
SURR R*:To adjust the right surround speaker output level
(from –10 dB to +10 dB).
*“0 (dB)” is the initial setting.
3
Turn MULTI JOG to adjust the item selected in
step
2
, then press SET.
Your setting is stored.
•Make adjustments so that the sound level of the selected
speaker is set at the same level as that of the front speakers.
Ex.: When selecting “+8 (dB)” for “CENTER.”
4
Repeat steps
2
and
3
to adjust the other
settings.
NOTES
•When you select DVD MULTI as a source to play, the selected
Surround/DSP mode is canceled, and the SURROUND button does
not work.
•When using a pair of headphones, the sounds of front left and right
channels are output from the headphones.
STANDBY / ON STANDBY
DIMMER SETTING ADJUST SURROUND
DVD MULTI DVD DBS VCR TV FM / AM
SET / TUNER PRESET
SOURCE SELECTOR MASTER VOLUME
PHONES
/ MULTI JOG
ANALOG
SUBWFR LFE
VOL
LCR
LS RS
STANDBY / ON STANDBY
DIMMER SETTING ADJUST SURROUND
DVD MULTI DVD DBS VCR TV FM / AM
SET / TUNER PRESET
SOURCE SELECTOR MASTER VOLUME
PHONES
/ MULTI JOG
OPEN/CLOSE
DVD VCR DBS TV
DVD VCR DBS TV
DVD MULTI
TV VOL CHANNEL
TUNING TUNINGFM MODE
VOLUME
FM/AM TV/VIDEO MUTING
AUDIO
AUDIO/TV
/VCR/DBS
KARAOKE
DVD
ZOOM
ANGLE
REPEAT
DIMMER
SUBWFR CENTER L RSURR
BASS BOOST
A.POSITION
SMART S. SETUP
SLEEP CANCEL
SURROUND
ANALOG/DIGITAL
TV RETURN 100+
BASS TREBLE
KARAOKE
KEY
KEY VOCAL EFFECT
123
4
VFP
INPUT
TONE
TEST EFFECT
DECODE
56
789
10
3D
0 +10
EN26-32RX-ES1&XV-NK58[UGUX]f 03.5.16, 16:1632

33
English
Before operation
About this manual
• The display window information and OSD (On Screen Display)
menu items are put in brackets [ ] in the operation procedures.
• Usable disc(s) for each operation/function is (are) referred to by
the icons;
About discs
Playable disc types
Discs with the following marks can be played back on the player.
The DVD Logo is a trademark.
The player can also play back the following discs:
• DVD-R and DVD-RW discs written in the DVD VIDEO format
and finalized
• CD-R and CD-RW discs written in the SVCD, Video CD or
Audio CD format and finalized
• CD-R and CD-RW discs written in MP3 or WMA in accordance
with the “ISO 9660” format (See page 47 for details.)
• CD-R and CD-RW discs written in JPEG in accordance with the
“ISO 9660” format (See page 49 for details.)
NOTE
If a disc gets dirty, scratched or warped, or due to the disc
characteristics or recording conditions, it may take considerable
time for the player to read the content, or the player may not be
able to play back such discs.
The player can play back audio signals recorded in MIX-MODE
CD, CD-G, CD-EXTRA and CD TEXT.
Region code of DVD VIDEO
DVD VIDEO players and DVD VIDEO discs have their own
Region Code numbers. This player can play back DVD VIDEO
discs whose Region Code numbers include the player’s Region
Code, which is indicated on the region code symbol on the rear
panel.
Example of playable DVD discs when the player’s Region Code is
“2”:
Color system format
This player is compatible with the PAL and NTSC systems. You
can select “PAL” or “NTSC” while using the PAL/NTSC selector
on the rear panel (for details, see page 9).
Unplayable discs
The player does not play back discs listed below. If you try to play
back these discs, noise may generate causing damage to
speakers.
• DVD-RW discs written in the VR format
• DVD-ROM, DVD-RAM, DVD AUDIO, CD-ROM, PHOTO CD,
SACD
In addition, the player does not play:
• Unfinalized discs
• Discs of irregular shape or discs with tape, seals or paste on
either the label side or playback side. Playing back these discs
may damage the player.
Digital audio formats
The player supports the following digital audio formats (see page
64 “Appendix D: Glossary” for descriptions of each audio format):
Linear PCM, Dolby Digital, MPEG Multichannel, DTS (Digital
Theater Systems)
NOTE
Depending on the player’s [DIGITAL AUDIO OUTPUT] setting,
digital audio signals may not be output as they are recorded on
the disc. See “DIGITAL AUDIO OUTPUT” on page 59 for details.
Notes on discs
• With some DVD VIDEO discs, the player starts playback
automatically after inserting the disc.
• The image may be sometimes poor or noisy due to defects in
the disc itself.
• With some discs, operations described in this manual may not
be possible.
Care and handling of discs
If a disc gets dirty, dusty, scratched or warped, playback sound
and picture may be deteriorated. Take proper precautions when
handling discs.
Handling
• Do not touch the surface of the disc.
• Do not damage, stick paper to, or use any adhesive on either
the label side or playback side.
Storing discs
• Keep discs in their cases. If discs are piled on top of one
another without their protective cases, they can be damaged.
• Do not put discs in a location where they may be exposed to
direct sunlight, or where the humidity or temperature is high.
Avoid leaving discs in a car!
Cleaning discs
• Wipe with a soft dry cloth, moving from the center outwards. If a
disc is difficult to clean, wipe with a cloth moistened with water.
• Never use record cleaners, petrol, alcohol or any anti-static
agents.
Notes on copyright
Check the copyright laws in your country before recording from
DVD VIDEO, SVCD, Video CD, Audio CD, MP3, WMA and JPEG
discs.
Recording of copyrighted material may infringe copyright laws.
DVD VIDEO SVCD Video CD
Audio CD
VIDEO
ALL 252 4
2
3
13
2
1
6
5
4
This product incorporates copyright protection technology that
is protected by method claims of certain U.S. patents and other
intellectual property rights owned by Macrovision Corporation
and other rights owners. Use of this copyright protection
technology must be authorized by Macrovision Corporation,
and is intended for home and other limited viewing uses only
unless otherwise authorized by Macrovision Corporation.
Reverse engineering or disassembly is prohibited.
XV-NK58SL
01_Before_operation.fm Page 33 Monday, August 18, 2003 4:50 PM

34
English
Basic operations
NOTE
Turning on/off the player
Press DVD on the remote control unit or
press on the front panel.
The STANDBY/ON indicator on the front panel, which lights
in red during standby, lights in green.
The left and right sides of the display window are illuminated.
The opening display appears on the TV screen, and the following
messages may appear at the bottom of the opening display.
• NOW READING (The player is reading the disc information.)
• REGION CODE ERROR! (The region code of the DVD VIDEO
disc does not match the player. The disc cannot be played
back.)
•OPEN
•CLOSE
•NO DISC
NOTE
Even if you turn off the player, the player is not disconnected
from the AC power source as long as it is connected to the wall
outlet. This state is called standby mode. In this state, the player
consumes a very small amount of power.
Initial setup
When you turn on the player for the first time after purchase, the
following message appears on the TV screen.
You can set the display language, TV monitor type and digital
output before using the player, by following the procedure below.
1Press ENTER.
The first page of the DVD PLAYER SET UP display appears.
The pull-down menu of the [ON SCREEN LANGUAGE] is
already open.
2Press 5/∞ to select the desired language.
You can select the on-screen language for the preference
displays, etc. from among ENGLISH, CHINESE and
SPANISH.
3Press ENTER.
The second page is shown, in which the pull-down menu of
the [MONITOR TYPE] is already open.
4Press 5/∞ to select the desired monitor type.
For a normal (conventional) TV, select [4:3 LB] or [4:3 PS].
For a wide-screen TV, select [16:9 NORMAL] or [16:9
AUTO]. (See page 58.)
When operating the player, set the mode
selector to “DVD.”
About invalid operation icon
When you press a button, and if the player does not accept its
operation, appears on your TV screen. Operations are
occasionally unacceptable even if is not displayed.
Note that some operations may not be accepted. For example,
some discs may not allow rapid advance/reverse or slow-
motion playback.
NOW READING
Message area
EXECUTE DVD PLAYER SETUP? - BASIC PICTURE/AUDIO
SETTING
YES - PRESS ENTER NO - CANCEL
SELECT
ENTER
USE 5∞23 TO SELECT, USE ENTER TO CONFIRM
MENU LANGUAGE ENGLISH
AUDIO LANGUAGE ENGLISH
SUBTITLE ENGLISH
ON SCREEN LANGUAGE ENGLISH
DVD PLAYER SET UP
ENGLISH
CHINESE
SPANISH
ON SCREEN LANGUAGE options
SELECT
ENTER
USE 5∞23 TO SELECT, USE ENTER TO CONFIRM
MONITOR TYPE 4:3 L.B.
PICTURE SOURCE AUTO
SCREEN SAVER ON
DVD PLAYER SET UP
MP3&WMA/JPEG MP3
16:9 NORMAL
16:9 AUTO
4:3 LB
4:3 PS
16:9 MULTI NORMAL
16:9 MULTI AUTO
4:3 MULTI LB
4:3 MULTI PS
MONITOR TYPE options
XV-NK58SL
XV-NK58SL[UGUX].book Page 34 Friday, May 16, 2003 5:26 PM

Basic operations
35
English
5Press ENTER.
The third page is shown, in which the pull-down menu of the
[DIGITAL AUDIO OUTPUT] is already open.
6Press 5/∞ to select a desired digital output
signal type.
Set this item correctly when you connect the player to an
external surround decoder or D/A converter. (If you do not
connect the player to such a device, you do not have to set
this item.)
• When connecting to a Dolby Digital decoder, select
[DOLBY DIGITAL/PCM].
• When connecting to a DTS decoder, select [STREAM/
PCM].
• When connecting to other digital device, select [PCM
ONLY].
7Press ENTER.
The TV screen returns to the opening display.
To bring up the DVD PLAYER SET UP display later
Press CHOICE for a few seconds until the DVD PLAYER SET
UP display appears.
Basic playback
1Press 0 (or OPEN/CLOSE on the remote
control unit) to open the disc tray.
2Place a disc in the disc tray.
3Press 3.
The player starts playback from the beginning.
If a menu is shown on the TV screen
When inserting a DVD VIDEO, SVCD or Video CD disc, a menu
may be shown on the TV screen. From the menu, you can select
a desired item to be played back.
For DVD VIDEO
1Press 5/∞/2/3 to select a desired item.
2Press ENTER.
The player starts playback of the selected item.
For SVCD/Video CD
Press the numeric buttons to select a desired item.
The player starts playback of the selected item.
NOTES
• Do not insert an unplayable disc. (See page 33.)
• When inserting a disc on the disc tray, be sure to position the
disc inside the recess. Otherwise, the disc may be damaged
when the disc tray is closed, or you may not be able to remove
the disc from the player.
To change the brightness of the display window
Press DIMMER on the remote control unit.
You can select the display window brightness from three levels,
or off. If the brightness is set to off, nothing will be shown on
the display.
SELECT
ENTER
USE 5∞23 TO SELECT, USE ENTER TO CONFIRM
DIGITAL AUDIO OUTPUT DOLBY DIGITAL/PCM
ANALOG DOWN MIX DOLBY PROLOGIC
D RANGE CONTROL ON
OUTPUT LEVEL
DVD PLAYER SET UP
PCM ONLY
DOLBY DIGITAL/PCM
STREAM/PCM
DIGITAL AUDIO OUTPUT options
About PBC (Playback Control)
Some SVCD/Video CD discs support the PBC function.
The PBC function allows you to enjoy menu-driven operation
and high-resolution still images which have a resolution four
times greater than moving pictures.
• To play a PBC-compatible SVCD/Video CD disc without
activating the PBC function, press the numeric buttons
instead of 3 to start playback.
• To activate the PBC function again,
1) press TOP MENU or MENU,
or
2) press 7 to stop playback, then press 3.
PROGRESSIVE
•To insert an 8-cm disc, place it in the inner recess.
With the label side up
XV-NK58SL[UGUX].book Page 35 Friday, May 16, 2003 5:26 PM

Basic operations
36
English
To check the playback status
You can see the current selection number (the title/chapter
number for DVD VIDEO or track number for SVCD/Video CD/
Audio CD), time information (the track or chapter time while
stopped, or elapsed track or chapter time during playback) and
the transport status (stop, playback, pause, etc.) on the TV
screen.
Press ON SCREEN.
Example: for DVD VIDEO
Note that pressing ON SCREEN again brings up the menu bar
under the status bar, from which you can access various
functions. See page 45 for details about the menu bar.
To turn off the status bar
Press ON SCREEN repeatedly until the status bar goes off.
To stop playback completely
Press 7.
Hint
If you press 0 during playback, the player stops playback and
opens the disc tray.
To stop playback temporarily
Press 8.
To resume playback, press 3. (See the following item.)
NOTE
When playback is stopped temporarily while the KARAOKE
function is turned on, the input signal from the MIC jack is not
output.
Resuming playback
The player can memorize the position on a disc where you
interrupt playback, and resume playback from that position later.
There are three resume modes; ON, OFF and DISC RESUME.
The mode is initially set to ON when you purchased the player.
•You can select the mode using the preference display (see
page 59).
When the resume mode is “ON”
When you press 7, the player stops playback and memorizes the
interrupted position. The TV screen shows [RESUME STOP] and
the [RESUME] indicator lights up in the display window.
The memory of the interrupted position is not cleared if you turn
off the player.
When you turn off the player after setting the resume function,
simply press 3. The player is turned on, and playback starts from
the interrupted position. If you turn on the player by pressing
then press 3, playback starts from the beginning of the disc.
Note that the memory is cleared if you open the disc tray.
When the resume mode is “DISC RESUME”
When you press 7, the player stops playback and memorizes the
interrupted position. The TV screen shows [RESUME STOP] and
the [RESUME] indicator lights up in the display window.
The memory of the interrupted position is not cleared if you open
the disc tray or turn off the player.
Hint
The player memorizes interrupted positions for the last 30 discs
played. Storing a new interrupted position will erase the
interrupted position stored for the first disc.
To clear the memory
Press 7 while the disc is stopped.
8.5Mbps
TITLE 33 TOTAL 1:25:58CHAP 33
Transfer rate
Current chapter
number
Current transport
status
Current title number Current chapter
time
About On-screen guide icons
You may see the following icons displayed over the picture.
They have the following meanings.
: Appears at the beginning of a scene recorded from
multiple angles (see page 43).
: Appears at the beginning of a scene recorded with
multiple audio languages (see page 43).
: Appears at the beginning of a scene recorded with
multiple subtitle languages (see page 43).
XV-NK58SL[UGUX].book Page 36 Friday, May 16, 2003 5:26 PM

Basic operations
37
English
To resume playback
When the resume mode is “ON”
While the disc you interrupted playback is
still on the disc tray, press 3.
The player resumes playback from the position where
playback was interrupted. The TV screen shows [RESUME
PLAY].
To play back from the beginning
Press 7 before pressing 3 to start playback.
When the resume mode is “DISC RESUME”
1Press 0 to insert a disc for which the player
has stored an interrupted position.
The TV screen shows [RESUME STOP].
2Press 3.
The TV screen shows [RESUME PLAY] and the player
resumes playback from the position where playback was
interrupted.
To play back from the beginning
After inserting the disc, press 7 before pressing 3 to start
playback.
NOTES
•If you change the [RESUME] setting from [DISC RESUME] to
[OFF] or [ON], you cannot resume playback of a disc whose
“resuming” position is stored. However, when you again set
[RESUME] to [DISC RESUME], you will then be able to resume
playback of the disc.
•If you interrupt the playback of a disc for which an interrupted
position has already been stored, the memory will be updated
with the new interrupted position.
•For a double-sided DVD VIDEO disc, the player regards each
side as a different disc. Therefore, to resume playback of such
a disc, the disc must be inserted with the same side down.
•When the player memorizes an interrupted point for a disc, it
also memorizes Audio, Subtitle and Angle settings.
•The player may not resume playback exactly from the
interrupted point. In the case of an SVCD/Video CD disc with
PBC function, the player may resume playback from a point
slightly earlier or later than the point where playback was
interrupted.
Various speed playback
To advance or reverse playback rapidly
while monitoring
During playback, press ¡ or 1 on the
remote control unit.
You can select from 1.5 times, 5 times, 20 times and 60
times normal speed. Pressing 3 returns the player to normal
playback.
During playback, hold down ¢ or 4.
Playback is advanced or reversed at 5 times normal speed.
NOTE
During rapid playback, the sound will be muted except when
playing an Audio CD, and when playing a DVD VIDEO or Video
CD at 1.5 times normal speed. For Audio CD discs, the sound will
be heard intermittently.
x1.5 Quick Playback with sound
When you select 1.5 times normal speed playback, the disc is
played back with sound.
•For DVD VIDEO discs, the subtitle does not go off.
•If the sound of a DVD VIDEO disc is recorded in Dolby Digital or
DTS format, stereo linear PCM signals are output. With some
DVD VIDEO discs, the sound quality and volume may alter, or
the sound may be out of tune.
•To switch from rapid reverse playback to x1.5 Quick Playback,
first press 3, then press ¡ once.
•When the KARAOKE function is turned on, no sound will be
heard during x 1.5 Quick Playback. Also, note that you cannot
change the KARAOKE function settings during x 1.5 Quick
Playback, though the input signalfrom the MIC jackis output
from the player.
To advance a still picture frame by frame
While paused, press 8.
Each time you press 8, the still picture advances to the next
frame.
Pressing 3 returns to normal playback.
XV-NK58SL[UGUX].book Page 37 Friday, May 16, 2003 5:26 PM

Basic operations
38
English
To play back in slow motion
You can select from 1/32 times, 1/16 times, 1/4 times and 1/2
times normal speed.
During playback, press 8, then press ¡ (to
play forward slow motion), or 1 (to play
reverse slow motion, for DVD VIDEO disc
only).
Pressing 3 returns to normal playback.
NOTES
•During slow motion playback, the sound will be muted.
•Reverse slow motion playback is not possible for an SVCD and
Video CD.
•When a DVD VIDEO disc is played in reverse slow motion while
the KARAOKE function is turned on, the input signal from the
MIC jack is not output.
To replay the previous scenes (One touch
replay function)
During DVD VIDEO playback, press .
The playback position moves back 10 seconds before the
current position.
NOTES
•This function works only within the same title, though it works
between chapters.
•This function may not work with some DVD VIDEO discs.
•Before using this function while the KARAOKE function is
turned on, be sure to set the mode selector on the remote
control unit to “DVD.”
Locating the beginning of a scene or
song
For DVD VIDEO: During playback, you can skip a chapter or title,
depending on the disc configuration.
For SVCD/Video CD: During playback without PBC function, you
can skip a track.
For Audio CD: During playback or while in stop mode, you can
skip a track.
To skip forward, press ¢.
To skip backward, press 4.
Using the numeric buttons
For DVD VIDEO/Audio CD: During playback or while in stop
mode
For SVCD/Video CD: During playback without PBC function or
while in stop mode
Press the numeric buttons to specify the
number.
To select 5: press 5.
To select 23: press +10, +10, then 3.
To select 40: press +10, +10, +10, then 10.
The player starts playback from the beginning of the
selection.
NOTES
•Depending on the disc type and the player status, what is
specified differs:
•During DVD VIDEO playback, if a menu is shown on the TV
screen, the numeric buttons may be used for selecting an item
in the menu.
Player
status Disc type What is specified
While
stopped
DVD VIDEO title
SVCD/Video CD/Audio CD track
During
playback
DVD VIDEO chapter
SVCD/Video CD/Audio CD track
About screen saver function
A television monitor may have an image burned into it if a static
image is displayed for a long time. To prevent this, the player
automatically activates the screen saver function if a static
picture, such as an on-screen display or menu, is displayed for
over 5 minutes.
When the screen saver function is activated, the TV screen
gets darker.
Pressing any buttons will release the screen saver function.
XV-NK58SL[UGUX].book Page 38 Friday, May 16, 2003 5:26 PM

39
XV-NK58SL/LET0230-017A/English
English
Advanced operations
NOTE
Playing from a specific position
Locating a desired scene from the DVD
menu
DVD VIDEO discs generally have their own menus which show
the disc contents. These menus contain various items such as
titles of movies, names of songs, or artist information, and display
them on the TV screen. You can locate a desired scene using the
DVD menu.
1While a DVD VIDEO disc is inserted, press
TOP MENU or MENU.
The menu appears on the TV screen.
2Press 5/∞/2/3 to select a desired item, then
press ENTER.
The player starts playback of the selected item.
Hints
•Some DVD VIDEO discs may also have a different menu which
appears when MENU is pressed.
•See the instructions of each DVD VIDEO disc for its particular
menu.
•With some discs, you can select items by entering the
corresponding number using the numeric buttons, which may
cause the player to automatically start playback.
NOTE
The MENU button does not work while stopped.
Locating a desired scene from the menu of
a SVCD/Video CD with PBC
Some SVCD/Video CD discs support the PBC function. PBC is
an abbreviation of “Playback Control.” Some SVCD/Video CD
discs recorded with PBC have their own menus, such as a list of
the songs of the disc. You can locate a specific scene by using
the PBC menu.
1In stop mode, press 3 or TOP MENU.
A disc menu appears on the TV screen.
2Press the numeric buttons to select the
desired item.
To select 5: press 5.
To select 23: press +10, +10, then 3.
To select 40: press +10, +10, +10, then 10.
The player starts playback of the selected item.
To return to the menu, press RETURN.
Hint
If something like [NEXT] or [PREVIOUS] appears on the TV
screen, pressing ¢ advances to the next page, and pressing
4 returns to the previous page.
Specifying a desired title
1During playback, press TITLE/GROUP.
[--] is shown in the title display area of the display window.
2Press the numeric buttons to specify a title to
be played.
To select 5: press 5.
To select 23: press +10, +10, then 3.
To select 40: press +10, +10, +10, then 10.
The player starts playback from the specified title.
NOTE
This function may not work with some DVD VIDEO discs.
When operating the player, set the mode
selector to “DVD.”
XV-NK58SL
XV-NK58SL[UGUX].book Page 39 Friday, May 16, 2003 5:26 PM

Advanced operations
40
XV-NK58SL/LET0230-017A/English
English
Locating a desired position in the current
title or track (Time search)
You can play a disc from the desired position by specifying the
time from the beginning of the current title (for DVD VIDEO) or
the disc (for SVCD/Video CD/Audio CD).
For DVD VIDEO/Audio CD: During playback or while in stop
mode
For SVCD/Video CD: In any condition except SVCD/Video CD
playback with PBC
1Press ON SCREEN twice.
The menu bar appears on the TV screen.
2Press 2/3 to move to , then press
ENTER.
The pull-down menu for entering time appears.
Screen example for DVD VIDEO
Screen example for Audio CD
3Press the numeric buttons (0 to 9) to enter
the desired time.
The specified time is displayed in the pull-down menu.
Example (for DVD VIDEO)
To play back from 2(H):34(M):00(S)
Press 2, 3, then 4.
Example (for SVCD/Video CD/Audio CD)
To play back from 23(M):40(S)
Press 2, 3, then 4.
You do not have to press “0” to enter the trailing zeros (for the
last two digits in the example above).
To correct a mistake
Press 2 repeatedly to move back to the digit where you
entered a wrong number, and reenter the correct one.
4Press ENTER.
The player starts playback from the specified time.
To dismiss the menu bar
Press ON SCREEN.
Hint
“10” and “+10” buttons are not used with this function.
NOTES
•Some DVD VIDEO discs do not contain time information, and
the time search function cannot be used.
•The time search function cannot be used during program
playback.
Changing the playback order
To play back in a specific order (Program
play)
By programming tracks, you can play up to 99 tracks in any order.
You may program the same track more than once.
1In stop mode, press ON SCREEN twice.
The menu bar appears on the TV screen.
2Press 2/3 to move to .
Screen example for Audio CD
3Press ENTER.
The program table appears.
The [PRGM] indicator lights up in the display window.
OPEN/CLOSE
DVD VCR DBS TV
DVD VCR DBS TV
DVD MULTI
TV VOL CHANNEL
TUNING TUNINGFM MODE
MEMORY
TOP MENU
CHOICE
AUDIO
ZOOM
ANGLE
REPEAT
DIMMER
SUBWFR CENTER L RSURR
BASS BOOST
A.POSITION
SMART S. SETUP
SLEEP CANCEL
SURROUND
ANALOG/DIGITAL
TV RETURN 100+
BASS TREBLE
ECHO
SUBTITLE RETURN
RESERVE
TITLE/GROUP
ON
SCREEN
MENU
VOLUME
FM/AM TV/VIDEO MUTING
AUDIO
HOME CINEMA CONTROL CENTER
BASS TREBLE
PROGRESSIVE
AUDIO/TV
/VCR/DBS
KARAOKE
DVD
KARAOKE SOUND
KARAOKE
VOCAL EFFECT
KEY
KEY
123
4
VFP
INPUT
TONE
TEST EFFECT
DECODE
56
789
10
3D
0+10
ENTER
1/3 1/3OFF 1/5
8.5Mbps
TITLE 33 TOTAL 1:25:58CHAP 33
CHAP.
TIME _:__:__
OFF PROG. RND.
TIME 25:58TRACK 33
TIME __:__
TIME 2:34 __:
TIME 23 4_:
PROG.
OFF PROG. RND.
TIME 25:58TRACK 33
XV-NK58SL[UGUX].book Page 40 Friday, May 16, 2003 5:26 PM

Advanced operations
41
XV-NK58SL/LET0230-017A/English
English
4Press the numeric buttons to specify tracks
in the desired order.
To select 5: press 5.
To select 23: press +10, +10, then 3.
To select 40: press +10, +10, +10, then 10.
To correct the program
Press 5/∞ to move to the track to be corrected, then
press CANCEL. The track is erased and the subsequent
programmed tracks move up.
Pressing 7 clears all the programmed tracks.
5Press 3 to start program playback.
With an Audio CD disc, the program table remains on the TV
screen during program playback. (Pressing ON SCREEN
brings up the status bar.)
When all of the programmed tracks have finished playback,
the player stops and the program table appears again.
Note that the program remains.
•During program playback, you cannot edit the program
contents.
To check the program contents
During playback, press 7. Playback stops and the program table
is shown.
When the player is playing back an Audio CD and the program
table is not shown, you can bring up the table by carrying out
steps 1 to 3.
During SVCD/Video CD playback, you can check the program
contents via the menu bar.
To stop program playback
Press 7.
To clear the program
While stopped and the program table is shown, press 7.
To exit the program mode
After clearing the program, press ON SCREEN.
NOTE
When the disc tray is opened or the player is turned off, the
program is cleared.
To play back in random order (Random play)
1In stop mode, press ON SCREEN twice.
The menu bar appears on the TV screen.
2Press 2/3 to move to .
Screen example for Audio CD
3Press ENTER.
The player starts random playback.
With an SVCD/Video CD disc, the menu bar is automatically
dismissed.
During random playback, the [RND] indicator lights up in the
display window.
After playing all tracks of the disc, the player stops the disc
and exits the random playback mode.
To stop and quit random playback
Press 7. The player stops playback and exits the random
playback mode.
PROGRAM Total Program Time 00:25:12
No. TrackDisc
1 2 1
2 3 5
3 7 4
4 4 2
5 3 3
6 5 4
7 6 6
8
9
10
USE NUMERIC KEYS TO PROGRAM TRACKS.
CANCEL DELETES THE LAST STEP. 7 DELETES ALL.
The total program time
Selected track number
RND.
OFF PROG. RND.
TIME 25:58TRACK 33
XV-NK58SL[UGUX].book Page 41 Friday, May 16, 2003 5:26 PM

Advanced operations
42
XV-NK58SL/LET0230-017A/English
English
Repeat playback
To repeat the current selection or all tracks
For DVD VIDEO: During playback
For SVCD/Video CD/Audio CD: In any condition except SVCD/
Video CD playback with PBC
Press REPEAT.
If you press REPEAT in stop mode, press 3 to start
playback.
Each time you press REPEAT, the repeat mode cycles
among All repeat, Repeat 1 and off.
The indication on the display window shows the selected
repeat mode.
: Repeats the current title for DVD VIDEO or all tracks
for SVCD/Video CD/Audio CD.
1: Repeats the current chapter for DVD VIDEO or the
current track for SVCD/Video CD/Audio CD.
No indication: The repeat mode is off.
A window which indicates the current repeat mode will be
displayed on the TV screen. The mode indication on the window
is same as the one on the menu bar.
(Repeat mode example on the TV screen)
To stop repeat playback
Press 7.
When a DVD VIDEO disc is set, the player stops playback and
quits the repeat mode.
When an SVCD, Video CD or Audio CD disc is set, the player
stops playback but does not quit the repeat mode.
To quit repeat playback
Press REPEAT until the repeat mode indicator goes off in the
display window.
Hint
When the program playback mode is active with an SVCD, Video
CD or Audio CD, the repeat mode changes in the same manner.
Note, however, that in the “ ” mode the player repeats all the
programmed tracks instead of all tracks on the disc.
NOTE
The repeat playbak may not function with some discs, even if you
select one of the repeat modes.
To repeat a desired part (A-B repeat
playback)
First make sure:
• The player is in playback mode except SVCD/Video CD
playback with PBC.
1Press ON SCREEN twice.
The menu bar appears on the TV screen.
2Press 2/3 to move to , then press
ENTER.
The pull-down menu for repeat mode selection appears.
3Press 5/∞ to select [A-B].
4Press ENTER at the beginning of the part you
want to repeat (point A).
The pull down menu disappears.
The repeat icon shows .
5Press ENTER at the end of the part you want
to repeat (point B).
The repeat icon shows .
The player locates “A” and starts repeat playback between
“A” and “B.”
The [ ] indicator lights in the display window.
To quit A-B repeat playback
Press 2/3 to move to , and press ENTER. The A-B
repeat mode turns off, then normal playback continues.
NOTES
• The A and B points must be set in the same title/track.
• The A-B repeat playback cannot be made when the KARAOKE
function is turned on.
CHAP
A-
A-B
A-B
03_Advanced_operations.fm Page 42 Monday, August 18, 2003 4:52 PM

Advanced operations
43
XV-NK58SL/LET0230-017A/English
English
Changing the language, sound and
scene angle
To select the subtitle language (SUBTITLE)
Some DVD VIDEO and SVCD discs contain more than one
subtitle language. You can choose a desired one from them.
Hint
At the beginning of the part where the subtitles are recorded,
appears on the TV screen (except when the [ON SCREEN
GUIDE] preference is set to [OFF]).
1During playback, press SUBTITLE.
The subtitle selection window appears on the TV screen.
2Press 5/∞ or SUBTITLE to select the subtitle.
Each time you press 5/∞ or SUBTITLE, the subtitle
language changes.
3Press ENTER.
Subtitles are displayed in the selected language.
The subtitle selection window is dismissed.
NOTES
•An SVCD disc can have up to four subtitles. Pressing 5/∞
cycles through those channels regardless of whether the
subtitles are recorded or not.
•The subtitle selection window will automatically disappear if you
do not change the subtitle for several seconds.
•For DVD VIDEO, the selected language may be abbreviated on
the TV screen. See “Appendix B: Table of languages and their
abbreviations” on page 63.
To change the audio language or sound
(AUDIO)
The audio selection setting allows you to change the audio
language of a movie, or to listen to karaoke with or without the
vocal.
Hint
At the beginning of the part where multiple audio tracks are
recorded, appears on the TV screen (except when the [ON
SCREEN GUIDE] preference is set to [OFF]).
1During playback, press AUDIO.
The audio selection window appears on the TV screen.
2Press 5/∞ or AUDIO to select the desired
audio.
Each time you press 5/∞ or AUDIO, the audio changes.
For DVD VIDEO (example)
For SVCD
For Video CD
3Press ENTER.
You can hear the selected audio.
The audio selection window is dismissed.
NOTES
•The audio selection window will automatically disappear if you
do not change the audio for several seconds.
•For DVD VIDEO, the selected language may be abbreviated on
the TV screen. See “Appendix B: Table of languages and their
abbreviations” on page 63.
To select a scene angle of DVD VIDEO
(ANGLE)
You can enjoy a variety of scene angles if the DVD VIDEO disc
contains “multi-angle” parts, where multiple cameras were used
to shoot the same scene from different angles.
Hint
At the beginning of a “multi-angle” part, appears on the TV
screen (except when the [ON SCREEN GUIDE] preference is set
to [OFF]).
1During playback, press ANGLE.
The angle selection window appears on the TV screen.
2Press 5/∞ or ANGLE to select the desired
angle.
Each time you press 5/∞ or ANGLE, the angle changes.
3Press ENTER.
You can see the picture from the selected angle.
The angle selection window is dismissed.
NOTE
The angle selection window will automatically disappear if you do
not change the angle for several seconds.
1/3
ENGLISH
ENGLISH
1/3
1/3 ENGLISH 2/3 FRENCH 3/3 SPANISH
ST1 ST2 L-1 R-1 L-2 R-2
ST (Stereo) L R
1
1/3
XV-NK58SL[UGUX].book Page 43 Friday, May 16, 2003 5:26 PM

Advanced operations
44
XV-NK58SL/LET0230-017A/English
English
Special picture/sound effect
To zoom in pictures
1During playback or while paused, press
ZOOM.
Pressing ZOOM causes the player to zoom in on the image.
At the top left of the screen, the information for the current
magnification appears for about 5 seconds.
Each time you press ZOOM, the magnification is doubled
(1.8, 4, 8, 16, 32 and 64 times).
When a picture of a DVD VIDEO disc is viewed on a normal
TV screen (4:3, Letter Box), black bars may appear at the top
and bottom of the screen. In this case, if you select the
“ZOOM x1.8” mode, the black bars become almost invisible.
When a 1:2.35 or 1:1.85 DVD VIDEO source is played back,
however, the black bars are visible on the screen.
2Press 5/∞/2/3 to move the zoomed position.
To return to the normal playback
Press ENTER.
NOTES
•While zoomed, the picture may look coarse.
•When the KARAOKE function is turned on, you cannot zoom in
pictures even if the mode selector on the remote control unit is
set to “DVD.”
To adjust the picture character (VFP)
The VFP (Video Fine Processor) function allows you to adjust the
picture character according to the type of programming, picture
tone or personal preferences.
1During playback, press VFP.
The VFP mode selection window appears on the TV screen.
2Press 2/3 to select the desired preset.
Each time you press the button, the VFP mode changes as
follows.
Set the video type most suitable to the current program or the
room conditions.
[NORMAL]: for watching TV in a general room.
[CINEMA]: for watching a movie software in a room with
suppressed light.
[USER 1] [USER 2]: you can adjust parameters that affect
the picture character and store the settings as a user
preset. See the next step.
3To define a user setting, press 5/∞ to select
a parameter to be edited from the following.
•GAMMA
Adjust this if the neutral color is bright or dark. The
brightness of dark and bright portion is maintained.
Available range: –4 (darkest) to +4 (brightest).
• BRIGHTNESS
Adjust this if the picture is bright or dark on the whole.
Available range: –16 (darkest) to +16 (brightest).
• CONTRAST
Adjust this if the far and near position is unnatural.
Available range: –16 to +16.
• SATURATION
Adjust this if the picture is whitish or blackish.
Available range: –16 (blackest) to +16 (whitest).
•TINT
Adjust this if the appearance of flesh tone is unnatural.
Available range: –16 to +16.
• SHARPNESS
Adjust this if the picture is indistinct.
Available range: 0 to +3.
•Y DELAY
Adjust this if the picture looks separately/overlapped.
Available range: –2 to +2.
4Press ENTER.
A window for setting parameters appears.
5Press 5/∞ to adjust the level of the
parameter.
The higher value enhances the effect.
6Press ENTER.
Repeat steps 3 to 6 if you want to set other parameters.
ZOOM x 4
NORMAL CINEMA USER 1 USER 2
USER 1
BRIGHTNESS
GAMMA
CONTRAST
SATURATION
TINT
SHARPNESS
Y DELAY
+ 4
+ 4
+13
+13
+13
+ 3
+ 2
Selected preset
Parameter
SATURATION + 4
Selected parameter
XV-NK58SL[UGUX].book Page 44 Friday, May 16, 2003 5:26 PM

Advanced operations
45
XV-NK58SL/LET0230-017A/English
English
To dismiss the VFP mode selection window
Press VFP.
NOTES
•The window for VFP mode selection and parameter setting
disappear if no operation is made for about 10 seconds.
•When the KARAOKE function is turned on, the VFP function
cannot be activated even if the mode selector on the remote
control unit is set to “DVD.”
To simulate surround sound (3D PHONIC)
Using the 3D PHONIC function, you can get a simulated
surround effect from your stereo system.
1During playback, press 3D.
The 3D PHONIC window appears on the TV screen.
2Press 2/3 to select the desired mode.
Each time you press the button, the 3D PHONIC mode
changes as follows:
•ACTION
Suitable for action movies and sports programs in which the
sound source moves.
•DRAMA
Natural and warm sound. You can enjoy movies in a relaxed
mood.
•THEATER
You can enjoy sound effects like in a theater.
3Press 5/∞ to adjust the effect level.
You can set the effect level from [1] to [5].
The higher value enhances the effect.
To dismiss the 3D PHONIC window
Press 3D.
NOTES
•The 3D PHONIC window disappears if no operation is made for
about 10 seconds.
•The 3D PHONIC function works correctly only when playing
back a DVD VIDEO disc recorded with Dolby Digital.
•When playing back a DVD VIDEO disc recorded with Dolby
Digital that does not contain the rear signal, you can change the
3D PHONIC setting, but you will not be able to achieve a correct
3D effect.
•The 3D PHONIC function does not affect the Dolby Digital
bitstream signal from the DIGITAL OUT jack.
•When the 3D PHONIC function is active, the [ANALOG DOWN
MIX] setting in the [AUDIO] setting display is not available.
•When the KARAOKE function is turned on, the 3D PHONIC
function is deactivated.
Menu bar functions
To bring up the menu bar
1When a disc is inserted, press ON SCREEN.
A status bar for the type of disc inserted will appear on the TV
screen.
See page 36 for details about the status bar.
2Press ON SCREEN again.
A menu bar for the type of disc inserted will appear under the
status bar.
(for DVD VIDEO)
(for SVCD)
(for Video CD)
(for Audio CD)
To dismiss the menu bar and status bar
Press ON SCREEN.
Basic operation procedure
1Press 2/3 to select the icon you want to
work with.
The selected icon is pointed by .
2Press ENTER.
With many icons, an appropriate pull-down window appears,
however, there are some exceptions.
NOTES
•A mark or text on the menu icon for the function or mode
currently selected is shown in green.
•Some functions are not available during playback. (You cannot
move to the associated icon when it is not available.)
ACTION DRAMA THEATER NONE
+ 5ACTION 4
Selected effect mode
1/3 1/3OFF 1/5
8.5Mbps
TITLE 33 TOTAL 1:25:58CHAP 33
CHAP.
OFF ST1
PROG. RND.
TIME 25:58TRACK 33
-/4
OFF STPROG. RND.
TIME 25:58TRACK 33
OFF PROG. RND.
TIME 25:58TRACK 33
XV-NK58SL[UGUX].book Page 45 Friday, May 16, 2003 5:26 PM

Advanced operations
46
XV-NK58SL/LET0230-017A/English
English
Menu bar functions for DVD VIDEO
Time mode selection
During playback, selects the time mode shown in the display
window and in the status bar.
Press ENTER to select the time mode from the following.
•TOTAL: Current title elapsed time
•T.REM: Current title remaining time
•TIME: Current chapter elapsed time
•REM: Current chapter remaining time
Repeat mode (See also page 42)
Selects the repeat mode during playback.
1. Open the pull-down window.
2. Press 5/∞ to select the repeat mode from the following.
•CHAPTER: Current chapter repeat
•TITLE: Current title repeat
•A-B: A-B repeat
•OFF: Repeat mode deactivated
3. Press ENTER to make the selected repeat function active.
Time search (See also page 40)
Specifies a time from the beginning of the current title as the
point from which to begin playback.
Chapter search
During playback, specifies a desired chapter to be played back
from.
1. Open the pull-down window.
2. Press numeric buttons (0 to 9) to enter a desired chapter
number. (For example, to specify “10,” press 1, then 0.)
3. Press ENTER to begin playback from the specified chapter.
Audio selection (See also page 43)
During playback, selects the audio language or sound track.
1. Open the pull-down window.
2. Press 5/∞ to select a desired audio language or sound track.
3. Press ENTER to begin playback with the selected audio.
Subtitle selection (See also page 43)
During playback, selects the subtitle language.
1. Open the pull-down window.
2. Press 5/∞ to select a desired subtitle language.
3. Press ENTER to begin playback with the selected subtitle.
Angle selection (See also page 43)
During playback, selects a desired scene angle in a multi-angle
part.
1. Open the pull-down window.
2. Press 5/∞ to select a scene angle.
3. Press ENTER to begin playback with the selected scene angle.
Menu bar functions for SVCD/Video CD/
Audio CD
Time mode selection
Selects the time mode shown in the display window and in the
status bar.
Press ENTER to select the time mode from the following.
•TIME: Current track elapsed time
•REM: Current track remaining time (while in stop mode,
current track total time)
•TOTAL: Disc elapsed time
•T.REM: Disc remaining time (while in stop mode, disc total time)
Repeat mode (See also page 42)
Selects the repeat mode.
1. Open the pull-down window.
2. Press 5/∞ to select the repeat mode from the following.
•TRACK: Current track repeat
•ALL: All track repeat
•A-B: A-B repeat
•OFF: Repeat mode deactivated
3. Press ENTER to make the selected repeat function active.
Time search (See also page 40)
Specifies a time from the beginning of the disc as the point from
which to begin playback.
Program playback (See also pages 40 and 41)
While stopped, specifies the playback order of tracks.
Random playback (See also page 41)
While stopped, activates random playback.
Audio selection (See also page 43)
During SVCD/Video CD playback, selects the audio channel(s).
1. Open the pull-down window.
2. Press 5/∞ to select a desired audio channel(s).
3. Press ENTER to play back with the selected audio channel(s).
Subtitle selection (See also page 43)
During SVCD playback, selects the subtitle.
1. Open the pull-down window.
2. Press 5/∞ to select a desired subtitle.
3. Press ENTER to begin playback with the selected subtitle.
CHAP.
PROG.
RND.
XV-NK58SL[UGUX].book Page 46 Friday, May 16, 2003 5:26 PM

47
English
MP3/WMA disc playback
NOTE
Operations
The player can play back MP3 files and WMA files on a home
recorded CD-R/RW disc or commercially available CD. We refer
to a disc that contains MP3 and/or WMA files as an “MP3/WMA
disc” in this manual.
Note that if a disc contains both of MP3/WMA files and JPEG
files, you can only play back files of the type selected by the
[MP3&WMA/JPEG] setting in the [PICTURE] preference display.
(see page 59).
About MP3/WMA discs
On an MP3/WMA disc, each song is recorded as a file (track).
Files are sometimes grouped into folders by artists, album, etc.
•Each file is regarded as a track.
•A folder which has one or more files is regarded as a group.
•A folder which does not directly contain any tracks is ignored.
•Files which do not belong to any folder are grouped into “group
1.”
•The player recognizes up to 150 tracks per group, and up to 99
groups per disc. If there are files other than MP3/WMA files,
they also count in the 150-file total.
Notes for making your own MP3/WMA disc using a
CD-R/CD-RW disc
•Select “ISO 9660” as the disc format.
•As for MP3 files, we recommend you to record your material at
a 44.1 kHz sampling rate, using the 128 kbps data transfer rate.
•As for WMA files, make sure that the copyright feature is set to
off.
•As for WMA files, we recommend you to record your material at
a bit rate of 64 kbps or higher.
Basic operations
Use the following buttons to control MP3/WMA disc playback.
ENTER: Starts playback while stopped.
3: Starts playback while stopped or paused.
7: Stops playback.
8: Pauses playback.
4/¢: Skips back or forward a track during playback.
Selects the previous or next track while stopped.
If you press 3 during playback, or press 7 to stop playback
followed by 3, the player starts playback from the beginning of
the current track.
NOTES
•The player does not support “packet writing (UDF format)”
discs.
•The player does not support the ID3 tag.
•The player supports discs recorded with multiple sessions.
•Some discs may not play due to disc characteristics or
recording conditions.
•Programmed and random playback functions do not work with
MP3/WMA discs.
•When an MP3/WMA disc is played back, the KARAOKE
function cannot be turned on.
•As for MP3, the player only can play back tracks with the
following file extensions; “.MP3,” “.Mp3,” “.mp3” and “.mP3.”
•As for WMA, the player only can play back tracks with the
following file extensions; “.WMA,” “.wma,” and any other
combination of upper case and lower case letters (such as
“.Wma”).
•Time required for reading the disc contents may vary for
different discs, depending on the numbers of groups (folders)
and tracks (files) recorded, etc.
•You cannot advance or reverse playback by pressing ¡ or
1, or by holding down ¢ or 4 during MP3/WMA disc
playback.
•The player supports WMA files recorded with a bit rate of 48
kbps or higher. The player cannot play back WMA files
recorded with a bit rate under 48 kbps.
Selecting the desired group and track
When inserting an MP3/WMA disc, after the disc contents are
read, the MP3/WMA CONTROL display automatically appears
on the TV screen.
You can specify the desired group/track from the display using
the following procedure.
1Make sure that the black (cursor) bar is in the
left (group) column.
If it is in the right column, press 2 to move it to the left
column.
2Press 5/∞ to move the bar to a desired
group.
On the right column, tracks in the selected group are shown.
3Press 4/¢ to select a desired track, then
press ENTER or 3.
or
Press the numeric buttons to directly specify
a desired track number.
To select 5: press 5.
When operating the player, set the mode
selector to “DVD.”
Max. 99 groups per disc
Track 1.mp3
Track 2.mp3
Track 3.mp3
Group 1
Group 2
Group 4
Group 3
Track 4.mp3
Track 5.mp3
Track 6.mp3
Max.150 tracks
per group
XV-NK58SL
XV-NK58SL[UGUX].book Page 47 Friday, May 16, 2003 5:26 PM

MP3/WMA disc playback
48
English
To select 23: press +10, +10, then 3.
To select 40: press +10, +10, +10, then 10.
The player starts playback from the selected track.
Hint
You can also select a desired track by pressing 3 to move the
black bar to the right (track) column then using 5/∞.
NOTES
•If an MP3/WMA file name includes any 2-byte character, the
player cannot show the file name correctly.
•Only MP3/WMA files are shown on the MP3/WMA CONTROL
display.
•The order of groups/tracks shown in the MP3/WMA CONTROL
display may differ from the order shown on your personal
computer when you set the disc on your computer.
Direct selection
You can select a desired group directly by specifying the group
number.
1During playback or while stopped, press
TITLE/GROUP.
[--] is shown in the group display area of the display window.
2Press the numeric buttons to specify a
desired group number.
To select 5: press 5.
To select 23: press +10, +10, then 3.
To select 40: press +10, +10, +10, then 10.
Specify the group number within several seconds after
pressing TITLE/GROUP (i.e. while the display window shows
[--]).
The player starts playback from track 1 of the selected group.
3Press the numeric buttons to specify a
desired track number.
The player starts playback from the specified track.
You can also use 4/¢ or 5/∞ to specify a track, instead
of the numeric buttons.
Repeat playback
During playback or while stopped, press
REPEAT.
Each time you press REPEAT, the repeat mode changes as
follows.
If you press REPEAT while stopped, you need to press
ENTER or 3 to start repeat playback.
To stop repeat playback
Press 7. Note that the repeat mode remains active.
To quit repeat playback
During playback, press REPEAT until no repeat icon is shown on
the display window.
While stopped, press REPEAT until repeat mode indication on
the MP3/WMA CONTROL display goes off.
MP3/WMA CONTROL
Group : 01 / 10
spring
summer
fall
winter
sea
mountain
camp
picnic
skiing
flower
Time : 00:03:08
Track : 01 / 06 (Total 28)
begonia.mp3
german chamomile.mp3
kiwi fruit.mp3
orchard grass.mp3
petunia.mp3
north pole.mp3
Current track elapsed time
Group column Track column of the
current group
Selected track
MP3/WMA
CONTROL
display
Display
window
Function
REPEAT TRACK 1Repeats the current
track.
REPEAT GROUP Repeats all tracks in
the current group.
REPEAT ALL Repeats all tracks on
the disc.
No indication The repeat mode is off.
MP3/WMA CONTROL REPEAT TRACK
Group : 01 / 10
spring
summer
fall
Track : 01 / 06 (Total 28)
begonia.mp3
german chamomile.mp3
kiwi fruit.m
p
3
(TV screen)
Selected repeat mode
XV-NK58SL[UGUX].book Page 48 Friday, May 16, 2003 5:26 PM

49
English
JPEG disc playback
NOTE
The player can play back JPEG files on a home recorded CD-R/
RW disc. We refer to a disc that contains JPEG files as a “JPEG
disc” in this manual.
Note that if a disc contains both of MP3/WMA files and JPEG
files, you can only play back files of the type selected by the
[MP3&WMA/JPEG] setting in the [PICTURE] preference display.
(see page 59).
About JPEG discs
On a JPEG disc, each picture is recorded as a file. Files are
sometimes grouped into folders by category, etc.
•A folder which has one or more files is regarded as a group.
•A folder which does not directly contain any files is ignored.
•Files which do not belong to any folder are grouped into “group
1.”
•The player recognizes up to 150 files per group, and up to 99
groups per disc. If there are files other than JPEG files, they
also count against the 150-file total.
Notes for making your own JPEG disc using a CD-R/
CD-RW disc
•Select “ISO 9660” as the disc format.
•We recommend you to record your material at a 640 x 480 pixel
resolution.
•This player supports the baseline JPEG format.
Basic operations
To see a desired picture
When inserting a JPEG disc, after the disc contents are read, the
JPEG CONTROL display automatically appears on the TV
screen.
You can select a desired file for playback via this display.
1Make sure that the black (cursor) bar is in the
left (group) column.
If it is in the right column, press 2 to move it to the left
column.
2Press 5/∞ to move the bar to a desired
group.
On the right column, files in the selected group are shown.
3Press 4/¢ to select a desired file, then
press ENTER.
The selected file (still picture) is shown on the TV.
Hint
You can also select a desired file by pressing 3 to move the
black bar to the right (file) column then using 5/∞.
NOTE
If the selected file is unplayable, a black screen appears.
To display another picture
Press 4/¢ or 5/∞ to select the desired picture.
To dismiss the picture
Press 7 or MENU.
The TV screen returns to the JPEG CONTROL display.
When operating the player, set the mode
selector to “DVD.”
Max. 99 groups per disc
File 1.jpg
File 2.jpg
File 3.jpg
Group 1
Group 2
Group 4
Group 3
File 4.jpg
File 5.jpg
File 6.jpg
Max.150 files
per group
JPEG CONTROL
Group : 01 / 10
spring
summer
fall
winter
sea
mountain
camp
picnic
skiing
flower
File : 01 / 06 (Total 28)
begonia.jpg
german chamomile.jpg
kiwi fruit.jpg
orchard grass.jpg
petunia.jpg
north pole.jpg
XV-NK58SL
XV-NK58SL[UGUX].book Page 49 Friday, May 16, 2003 5:26 PM

JPEG disc playback
50
English
NOTES
• The player supports the baseline JPEG format.
• The player does not support “packet writing (UDF format)”
discs.
• The player supports discs recorded with multiple sessions.
• The player may not be able to read some discs, or may take a
long time to display a picture on the disc, due to disc
characteristics, recording conditions, or numbers of groups
(folders), etc.
• Programmed and random playback functions do not work with
JPEG discs.
• When a JPEG disc is played back, the KARAOKE function
cannot be turned on.
• The screen saver function will be activated if the same picture is
displayed for more than 5 minutes except during slide show
playback.
• The player only can play back files with the following file
extensions; “.jpg,” “.jpeg,” “.JPG,” “.JPEG” and any other
combination of upper case and lower case letters (such as
“.Jpg”).
• If a JPEG file name includes any 2-byte character, the player
may not show the file name correctly.
• If a picture has been saved at greater than 640 x 480 pixel
resolution, it may take some time to display the picture.
• The player does not support pictures of more than 2400 pixels
in horizontal resolution. Make sure that the horizontal resolution
of the picture is 2400 pixels or less.
To zoom in the picture
1While in pause mode, press ZOOM.
Pressing ZOOM causes the player to zoom in on the image.
Each time you press ZOOM, the magnification is doubled
(1.8, 4, 8, 16, 32 and 64 times).
2Press 5/∞/2/3 to move the zoomed position.
Viewing pictures continuously (slide
show mode)
You can see files (still pictures) one after another automatically.
To start the slide show
Press 3.
The slide show starts from the beginning of the disc.
Each file (still picture) is displayed for approximately 3
seconds.
To stop slide show playback in the middle
Press 7 or MENU.
The TV screen returns to the JPEG CONTROL display.
Pressing 3 resumes slide show playback from the last picture
displayed.
To keep showing the current picture
Press 8 or ENTER.
Pressing 3 resumes the slide show playback.
To select the start point of the slide show
From the JPEG CONTROL display
1Make sure that the black (cursor) bar is in the
left (group) column.
If it is in the right column, press 2 to move it to the left
column.
2Press 5/∞ to move the bar to a desired
group.
3Press 4/¢ to select a desired file.
4Press 3.
The slide show starts from the specified file.
Direct selection
1During playback or while stopped, press
TITLE/GROUP.
2Press the numeric buttons to specify a
desired group number.
To select 5: press 5.
To select 23: press +10, +10, then 3.
To select 40: press +10, +10, +10, then 10.
3Press the numeric buttons to specify a
desired file number.
The player starts slide show playback from the specified file.
If you do not specify a file, the player starts slide show
playback from the first file in the group.
05_JPEG_disc_playback.fm Page 50 Monday, August 18, 2003 4:48 PM

JPEG disc playback
51
English
Repeat function
In the slide show mode, you can repeat playback of JPEG files in
a group or on the disc.
1While the JPEG CONTROL display is shown,
press REPEAT.
Pressing REPEAT switches the repeat mode.
When the repeat mode is turned on, the [ ] indicator
lights in the display window.
The selected repeat mode is shown on the JPEG CONTROL
display.
REPEAT ALL: All files on the disc are repeated.
REPEAT GROUP:All files in the current group are repeated.
No indication: The repeat mode is off.
2Press 3 to start repeat playback.
To stop repeat playback
Press 7.
The repeat mode remains active.
To quit repeat playback
Press 7 or MENU while the JPEG CONTROL display is shown,
and press REPEAT until the repeat mode indication goes off.
XV-NK58SL[UGUX].book Page 51 Friday, May 16, 2003 5:26 PM

52
English
KARAOKE operation
NOTE
Preparation
Turning on the KARAOKE function
Press KARAOKE.
The KARAOKE function turns on, the [KARAOK] indicator
lights up on on the display window, and the KARAOKE menu
appears on the TV screen.
TV screen
To turn on and off the KARAOKE menu
Press ON SCREEN.
Each time you press ON SCREEN, the KARAOKE menu
appears and disappears, while the KARAOKE function remains
active.
To deactivate the KARAOKE function
Press KARAOKE again.
The KARAOKE function is turned off, and the [KARAOK]
indicator goes off.
NOTES
• During program or random playback, you cannot turn on the
KARAOKE function.
• When an MP3/WMA or JPEG disc is played back, the
KARAOKE function cannot be turned on.
• When the KARAOKE menu is displayed on the TV screen, the
DVD VIDEO disc picture cannot be manipulated with 5/∞/2/3
on the remote control unit.
• The A-B repeat playback cannot be made when the KARAOKE
function is turned on.
Connecting a microphone
Connect a microphone to the MIC jack on the
front panel.
To adjust the microphone volume
Turn MIC LEVEL on the front panel.
Turning it clockwise raises the level, while turning it counter-
clockwise lower the level.
NOTES
• When a DVD VIDEO, SVCD, Video CD or Audio CD disc is
inserted, you can enjoy the input signal from the MIC jack with
the DIGITAL OUT jacks.
• When the KARAOKE mode is turned on, “PCM ONLY” is
forcibly applied to the type of the digital output signal,
regardless of the [DIGITAL AUDIO OUTPUT] setting in the
[AUDIO] preference (see page 59).
• While playback is stopped temporarily or while a DVD VIDEO
disc is played in reverse slow motion, the input signal from the
MIC jack is not output.
Reserving songs
You can reserve up to 12 songs to play in the desired order.
You may reserve the same song more than once.
Playing back songs reserved
Turn on the KARAOKE function, and proceed as follows:
1Press RESERVE.
The reservation table appears on the TV screen, and the
[PRGM] indicator lights up in the display window.
2Press the numeric buttons to specify tracks
in the desired order.
To select 5: press 5.
To select 23: press +10, +10, then 3.
To select 40: press +10, +10, +10, then 10.
To correct the reservation
Press 5/∞ to move to the song to be corrected, then press
CANCEL. The song is erased and the subsequent reserved
songs move up.
Pressing 7 clears all the reserved songs.
3Press 3.
The player starts playback of the first reserved song.
A song which has started playback is deleted from the
reservation table.
After playing back all reserved songs, the player stops.
When using the KARAOKE function, set
the mode selector to “KARAOKE.”
AUDIO KARAOKE VOCAL ECHO EFFECT KEY CONT
1/1 L + R NORMAL 2OFF 0
NO Track
15
24
32
43
56
6
XV-NK58SL
06_Karaoke_operation.fm Page 52 Monday, August 18, 2003 4:53 PM

KARAOKE operation
53
English
To turn off and on the reservation table
Press RESERVE to turn off the reservation table. To turn on the
reservation table, for example in order to check the reservation
contents, press RESERVE again.
To reserve additional songs
Make sure that points the next to the last song in the
reservation table, and press the numeric buttons to select the
song(s) you want to reserve.
To insert a song to be reserved
Press 5/∞ to move to the position where you want to insert a
song, then press the numeric button to select the song you want
to reserve.
NOTE
You cannot reserve songs during SVCD/Video CD playback with
PBC. To reserve songs, press 7 before operating the above.
Selecting audio
Most KARAOKE discs have the capability of adding a “guide
vocal” or “guide melody” to the KARAOKE accompaniment.
Selecting audio track (AUDIO)
With most DVD VIDEO or SVCD KARAOKE discs, you can
choose an audio track that gives an option such as “with guide
vocal,” “with guide melody” and “accompaniment only.”
Using the KARAOKE menu
See page 52 for how to turn on the KARAOKE menu.
1Press 2/3 to move to [AUDIO].
2Press 5/∞ to select the desired audio track to
be played back.
Example for DVD VIDEO
Example for SVCD
Using the AUDIO button
You can select an audio track without activating the KARAOKE
menu.
1Press AUDIO.
The [AUDIO] selection window appears on the TV screen.
2Press 5/∞ to select the desired audio track.
3Press ENTER, or wait until the [AUDIO]
selection window goes off.
1/3
2/3
3/3
Multi audio KARAOKE
With guide vocal
Accompaniment only
1/2
2/2
With guide vocal
Accompaniment only
AUDIO
1/3
XV-NK58SL[UGUX].book Page 53 Friday, May 16, 2003 5:26 PM

KARAOKE operation
54
English
Selecting KARAOKE sound (KARAOKE
SOUND)
Among KARAOKE DVD VIDEO discs, there are “multi-sound
KARAOKE” discs. With such a disc, for example, you can sing
along with the other vocal part recorded on a disc.
Using the KARAOKE menu
See page 52 for how to turn on the KARAOKE menu.
NOTES
•When playing back a “multi-sound KARAOKE” disc, [AUDIO]
should be set to [1] (see page 53).
•With a DVD VIDEO disc which does not contain “multi-sound
KARAOKE,” the KARAOKE SOUND cannot be changed.
1Press 2/3 to move to [KARAOKE].
2Press 5/∞ to select the desired sound to be
played back.
Example for multi-sound KARAOKE DVD VIDEO
Example for SVCD, Video CD or Audio CD with
KARAOKE
Using the KARAOKE SOUND button
You can select sound without activating the KARAOKE menu.
1Press KARAOKE SOUND.
The [KARAOKE] selection window appears on the TV
screen.
2Press 5/∞ to select the desired sound.
3Press ENTER, or wait until the [KARAOKE]
selection window goes off.
Using convenient functions for practicing
KARAOKE (VOCAL)
You can mask a vocal recorded on normal non-KARAOKE discs,
or have the guide vocal replace your voice automatically when
you stop singing.
Using the KARAOKE menu
See page 52 for how to turn on the KARAOKE menu.
1Press 2/3 to move to [VOCAL].
2Press 5/∞ to select the desired function.
[NORMAL]: normal playback.
[MASK]: a vocal recorded on normal non-KARAOKE disc
is masked.
[REPLACE]: the guide vocal automatically replaces your
voice when you stop singing.
1
2
1+2
PRO
OFF
With guide vocal (1)
With guide vocal (2)
With guide vocal (1+2)
Only accompaniment
With guide melody
L+R
L
R
Stereo audio
Left channel only
Right channel only
KARAOKE
L+R
NORMAL MASK REPLACE
XV-NK58SL[UGUX].book Page 54 Friday, May 16, 2003 5:26 PM

KARAOKE operation
55
English
Using the VOCAL button
You can select a desired function without activating the
KARAOKE menu.
1Press VOCAL.
The [VOCAL] selection window appears on the TV screen.
2Press 5/∞ to select the desired function.
3Press ENTER, or wait until the [VOCAL]
selection window goes off.
NOTES
• If [KARAOKE SOUND] is set to [L] or [R], the “MASK” and
“REPLACE” functions do not work correctly.
• With some materials, such as those recorded in monaural and
sung by multiple voices, the voice may not be satisfactorily
masked.
• When playing back a disc with the multiplex audio or with multi-
sound KARAOKE, the guide vocal is not played back at all.
With other discs, the voice may not be satisfactorily masked.
• The “MASK” and “REPLACE” functions may not work with
some SVCD and Video CD discs.
Adding an effect to your voice
You can add various effects to your voice using the echo and
vocal effect functions.
Adding an echo effect (ECHO)
Using the KARAOKE menu
See page 52 for how to turn on the KARAOKE menu.
1Press 2/3 to move to [ECHO].
2Press 5/∞ to adjust the echo level.
The higher the number, the stronger the echo effect.
Using the ECHO button
You can adjust the echo level without activating the KARAOKE
menu.
1Press ECHO.
The [ECHO] selection window appears on the TV screen.
2Press 5/∞ to adjust the echo level.
3Press ENTER, or wait until the [ECHO]
selection window goes off.
NOTE
If you select an effect (VOCAL EFFECT) after adjusting the echo
level, the echo level will be reset to OFF.
Adding various effects to the vocal (VOCAL
EFFECT)
Using the KARAOKE menu
See page 52 for how to turn on the KARAOKE menu.
1Press 2/3 to move to [EFFECT].
2Press 5/∞ to select the desired effect.
[FLANGER]:adds a wet, metallic sweeping sound to your
voice, similar to some electric guiter sounds.
[CHORUS]: produces a doubling effect on your vocal, as if
another person is singing in unison.
Using the EFFECT button
You can select a desired vocal effect without activating the
KARAOKE menu.
1Press EFFECT.
The [EFFECT] selection window appears on the TV screen.
2Press 5/∞ to select the desired effect.
3Press ENTER, or wait until the [EFFECT]
selection window goes off.
NOTE
If you adjust the echo level after selecting an effect, the effect will
be reset to OFF.
VOCAL
NORMAL
OFF 1 2 3
ECHO
OFF
OFF FLANGER CHORUS
EFFECT
OFF
06_Karaoke_operation.fm Page 55 Monday, August 18, 2003 4:54 PM

KARAOKE operation
56
English
Shifting the musical key
You can shift the musical key of a song recorded on a disc to fit to
your voice.
Using the KARAOKE menu
See page 52 for how to turn on the KARAOKE menu.
1Press 2/3 to move to [KEY CONT].
2Press 5 to raise up the key, and ∞ to drop
down the key.
The adjustable range is from –4 to +4.
Using the KEY 9/KEY ( buttons
You can shift the musical key without activating the KARAOKE
menu.
1Press KEY 9 or KEY (.
The [KEY CONT] selection window appears on the TV
screen.
2Press KEY 9/KEY ( to raise up or drop
down the key.
3Press ENTER, or wait until the [KEY CONT]
selection window goes off.
NOTES
•The key returns to the normal key after the current song ends.
•You cannot shift the musical key when playing back a disc
listed below:
- Audio CD with DTS
- DVD with DTS
- DVD with MPEG Multichannel
- DVD with 96 kHz linear PCM
KEY CONT
+1
XV-NK58SL[UGUX].book Page 56 Friday, May 16, 2003 5:26 PM

57
English
Changing the initial settings
NOTES
Selecting preferences
This section refers to the settings which are already made when
you purchase the player. Read this section when you want to
connect this player to a wide-vision TV set, or when you want to
otherwise change the settings according to your preferences and
viewing environment.
About the Preference display
The Preference display consists of the LANGUAGE, PICTURE,
AUDIO and OTHERS setting displays, each having setting items.
LANGUAGE
PICTURE
AUDIO
OTHERS
How to set preferences
1Press CHOICE.
One of the preference on-screen displays appears on the TV
screen.
You can see four icons at the top right of the on-screen
display for the settings.
: LANGUAGE menu
: PICTURE menu
: AUDIO menu
: OTHERS menu
2Press 2/3 to select the appropriate icon.
The appropriate display appears on the TV screen.
3Press 5/∞ to move to select the item you
want to edit.
The color of the selected item changes.
4Press ENTER.
A pull-down menu appears over the selected item.
5Press 5/∞ to select from the options then
press ENTER.
The selected option is set.
•For details about each setting, see the following.
To dismiss a preference display
Press CHOICE.
NOTES
•While an MP3/WMA or JPEG disc is inserted, you cannot bring
up any preference display.
•When a preference display is shown on a wide TV screen, the
upper and lower parts of the preference display sometimes may
be cut off. If this happens, adjust the picture size control of the
TV.
•When operating the player, set the mode
selector to “DVD.”
•If the KARAOKE function is turned on,
you cannot change the initial settings.
Before changing the initial settings, be
sure to turn off the KARAOKE function
and set the mode selector to “DVD.”
SELECT
ENTER
USE 5∞23 TO SELECT, USE ENTER TO CONFIRM
TO EXIT, PRESS CHOICE.
MENU LANGUAGE ENGLISH
AUDIO LANGUAGE ENGLISH
SUBTITLE ENGLISH
ON SCREEN LANGUAGE ENGLISH
LANGUAGE
SELECT
ENTER
USE 5∞23 TO SELECT, USE ENTER TO CONFIRM
TO EXIT, PRESS CHOICE.
MONITOR TYPE 4:3 LB
PICTURE SOURCE AUTO
SCREEN SAVER ON
MP3&WMA/JPEG MP3&WMA
PICTURE
SELECT
ENTER
USE 5∞23 TO SELECT, USE ENTER TO CONFIRM
TO EXIT, PRESS CHOICE.
DIGITAL AUDIO OUTPUT STREAM/PCM
ANALOG DOWN MIX STEREO
D RANGE CONTROL NORMAL
OUTPUT LEVEL STANDARD
AUDIO
SELECT
ENTER
USE 5∞23 TO SELECT, USE ENTER TO CONFIRM
TO EXIT, PRESS CHOICE.
RESUME ON
ON SCREEN GUIDE ON
OTHERS
AUTO STANDBY OFF
AV COMPULINK MODE DVD1
PARENTAL LOCK
SELECT
ENTER
USE 5∞ TO SELECT, USE ENTER TO CONFIRM
TO EXIT, PRESS CHOICE.
MENU LANGUAGE ENGLISH
AUDIO LANGUAGE ENGLISH
SUBTITLE ENGLISH
ON SCREEN LANGUAGE ENGLISH
LANGUAGE
ENGLISH
CHINESE
SPANISH
Selected item
XV-NK58SL
XV-NK58SL[UGUX].book Page 57 Friday, May 16, 2003 5:26 PM

Changing the initial settings
58
English
LANGUAGE menu
MENU LANGUAGE
You can select the default menu language to be displayed if it is
contained on a DVD VIDEO disc.
Setting options
ENGLISH, SPANISH, FRENCH, CHINESE, GERMAN,
ITALIAN, JAPANESE, language code from AA to ZU
•If the disc does not have a menu in the selected language, the
disc’s default language will be used.
•For details about language codes, see “Appendix B: Table of
languages and their abbreviations” on page 63.
•You cannot change the setting during playback.
AUDIO LANGUAGE
You can select the default audio language to be played if it is
contained on a DVD VIDEO disc.
Setting options
ENGLISH, SPANISH, FRENCH, CHINESE, GERMAN,
ITALIAN, JAPANESE, language code from AA to ZU
•If the disc does not have the selected language, the disc’s
default language will be used.
•For details about language codes, see “Appendix B: Table of
languages and their abbreviations” on page 63.
•You cannot change the setting during playback.
SUBTITLE
You can select the default subtitle language to be displayed if it is
contained on a DVD VIDEO disc.
Setting options
OFF, ENGLISH, SPANISH, FRENCH, CHINESE, GERMAN,
ITALIAN, JAPANESE, language code from AA to ZU
•If the disc does not have a subtitle in the selected language, the
disc’s default language will be used.
•For details about language codes, see “Appendix B: Table of
languages and their abbreviations” on page 63.
•You cannot change the setting during playback.
ON SCREEN LANGUAGE
You can select the on-screen display language of the player.
Setting options
ENGLISH, CHINESE, SPANISH
•Some on-screen messages are shown in English regardless of
the setting.
•You cannot change the on-screen language shown on the MP3
display.
PICTURE menu
MONITOR TYPE
You can select the monitor type to match your TV when you play
back DVD VIDEO discs recorded for wide-screen televisions.
Setting options
16:9 NORMAL, 16:9 AUTO, 4:3 LB, 4:3 PS, 16:9 MULTI
NORMAL, 16:9 MULTI AUTO, 4:3 MULTI LB, 4:3 MULTI PS
[16:9 NORMAL] (Wide television screen): select when you
connect the player to a wide-screen (16:9) TV whose aspect
ratio is fixed to 16:9 (the player automatically adjusts the screen
width of the output signal correctly when playing back a 4:3
source).
If you play a 4:3 DVD VIDEO source using the [16:9 NORMAL]
mode, the picture character changes slightly due to the process
for converting the picture width.
[16:9 AUTO] (Wide television screen): select when you
connect the player to a wide-screen (16:9) TV.
[4:3 LB] (Letter Box conversion): select when you connect the
player to a normal (4:3) TV.
When playing back a DVD VIDEO disc recorded in wide picture
format, the picture is shown with black bars at the top and
bottom.
[4:3 PS] (Pan Scan conversion): select when you connect the
player to a normal (4:3) TV.
When playing back a DVD VIDEO disc recorded in wide picture
format, the picture is zoomed to fill the screen vertically, and the
left and right sides of the image are chopped off.
Note, however, that the picture will be shown in the 4:3 LB
mode even if you select the 4:3 PS mode depending on the
disc.
[16:9 MULTI NORMAL] [16:9 MULTI AUTO]
[4:3 MULTI LB] [4:3 MULTI PS]: These “MULTI” options should
be selected when you connect the unit to a TV that supports
both the PAL and NTSC systems. If you select one of these
options, the unit outputs a PAL or NTSC video signal according
to the disc, regardless of the PAL/NTSC selector setting.
PICTURE SOURCE
This mode selects whether the content on the disc is processed
by field (video source) or by frame (film source). You can obtain
optimal picture quality according to the source type to be played
back by selecting an appropriate option. This setting is available
for both the interlaced mode and progressive scanning mode.
Setting options
AUTO, FILM, VIDEO(NORMAL), VIDEO(ACTIVE)
[AUTO]: select when playing back a disc containing both video
and film source materials.
The player recognizes the picture type (film or video source) of
the current disc according to the disc information. Normally,
select this option.
[FILM]: select when playing back a film source disc.
[VIDEO(NORMAL)]: select when playing back a video source
disc with relatively a few movements.
[VIDEO(ACTIVE)]: select when playing back a video source disc
with relatively a lot of movements.
SCREEN SAVER
You can set the screen saver function to ON or OFF. (See page
38.)
Setting options
ON, OFF
XV-NK58SL[UGUX].book Page 58 Friday, May 16, 2003 5:26 PM

Changing the initial settings
59
English
MP3&WMA/JPEG
The player can play MP3/WMA and JPEG files recorded on a
CD-R/CD-RW disc. However, if a disc contains both MP3/WMA
and JPEG files, you can only play files of the type selected in this
menu item.
Setting options
MP3&WMA, JPEG
[MP3&WMA]: when selected, only MP3/WMA files can be
played back.
[JPEG]: when selected, only JPEG files can be played back.
AUDIO menu
DIGITAL AUDIO OUTPUT
To connect the player’s digital output to an external device
equipped with a digital input, this item must be set correctly.
See “Appendix C: Digital output signal chart” on page 63 for
details about the relation between the setting and output signals.
Setting options
PCM ONLY, DOLBY DIGITAL/PCM, STREAM/PCM
[PCM ONLY]: select when you connect the DIGITAL OUT jack of
the player to the linear PCM digital input of other audio
equipment.
[DOLBY DIGITAL/PCM]: select when you connect the digital
input of a Dolby Digital decoder or an amplifier with a built-in
Dolby Digital decoder.
When this option is selected, playing back a disc recorded by
the MPEG Multichannel format outputs a linear PCM digital
signal.
[STREAM/PCM]: select when you connect the digital input of an
amplifier with a built-in DTS, MPEG Multichannel or Dolby
Digital decoder, or the stand-alone unit of such a decoder.
•With some DVD VIDEO discs that are not fully copy-protected,
a 20 or 24 bit digital signal may be output.
•A signal recorded with the 96 kHz or higher sampling frequency
is output from the DIGITAL OUT jack with the 48 kHz sampling
frequency.
•When playing a DVD VIDEO or Audio CD disc with DTS, use a
DTS decoder to get correct signals from your speakers.
ANALOG DOWN MIX
To correctly play the audio on a DVD VIDEO disc recorded with
surround multichannel audio, you must set this item properly
according to your audio system configuration.
(This function does not work when the 3D PHONIC function is
activated.)
Setting options
DOLBY SURROUND, STEREO
[DOLBY SURROUND]: select when listening to multichannel
surround audio with the player’s analog AUDIO OUT terminals
connected to a surround decoder.
[STEREO]: select when listening to conventional two-channel
stereo audio with the player’s AUDIO OUT terminals connected
to a stereo amplifier/receiver or television set, or in case you
want to record the audio from a DVD VIDEO disc to MiniDisc,
cassette, etc.
D. RANGE CONTROL
This setting provides optimal audio quality from the analog
AUDIO OUT terminals for listening to DVD VIDEO discs recorded
in Dolby Digital format, at low or middle volume.
Setting options
WIDE RANGE, NORMAL, TV MODE
[WIDE RANGE]: when selected, audio is played back with the
widest dynamic range so that you can enjoy powerful playback
sound.
[NORMAL]: normally, select this option.
[TV MODE]: select if DVD VIDEO disc sound level is lower than
TV program sound level. Thus you can hear sound at a lower
volume clearly.
OUTPUT LEVEL
This setting allows you to attenuate the level of the signal output
from the player’s analog AUDIO OUT terminals.
Setting options
STANDARD, LOW
•If the sound output from the speaker is distorted, select [LOW].
OTHERS menu
RESUME
You can select the resume playback mode.
See pages 36 and 37 for details about the resume playback
function.
Setting options
ON, OFF, DISC RESUME
[ON]: when selected, the player can resume playback of the disc
from the position where playback was last interrupted, if the
disc is still in the disc tray.
[OFF]: when selected, the resume function is deactivated.
[DISC RESUME]: when selected, the player can resume
playback of the last 30 discs played. The player retains a
memory of the interrupted positions of the last 30 discs played,
even though they have been removed from the disc tray.
ON SCREEN GUIDE
The player can display “on-screen guide” icons or characters on
the picture, which show what is happening to the disc or the
player.
Example of “on-screen guide” icons: , ,
Setting options
ON, OFF
[ON]: when selected, the on-screen guide is activated.
AUTO STANDBY
When the player is stopped for more than 30 minutes or 60
minutes, the player enters standby mode automatically.
Setting options
60, 30, OFF
AV COMPULINK MODE
You must set this item correctly to use the AV COMPU LINK
system.
Setting options
DVD1, DVD2, DVD3
•See page 65 for details about the AV COMPU LINK function.
XV-NK58SL[UGUX].book Page 59 Friday, May 16, 2003 5:26 PM

Changing the initial settings
60
English
PARENTAL LOCK
When this option is selected, pressing ENTER on the remote
control unit brings up the PARENTAL LOCK display shown
below. This allows you to restrict children from playing DVD
VIDEO discs.
•See this page for details about the parental lock setting.
Limiting playback by children
This function restricts playback of DVD VIDEO discs which
contain violent (and other) scenes according to the level set by
the user. For example, if a movie which includes violent scenes
supports the parental lock feature, such scenes which you do not
want to let children view can be cut or replaced with other
scenes.
To set Parental Lock for the first time
1Bring up the OTHERS menu.
2Press 5/∞ to move to select [PARENTAL
LOCK] then press ENTER.
The Parental Lock on-screen display appears on the TV
screen.
3While is pointing to [COUNTRY CODE],
press ENTER to bring up the pull-down
menu.
4Press 5/∞ to select the country code.
Select the code of the country whose standards were used to
rate the DVD VIDEO disc content.
See “Appendix A: Country/Area code list for Parental Lock”
on page 62.
5Press ENTER.
moves to [SET LEVEL].
6Press ENTER to bring up the pull-down
menu.
In the pull-down menu, [NONE] and levels [8] to [1] are
available.
[NONE] does not restrict playback. Level [1] is the strictest
level. Discs rated higher than the selected level are
restricted.
7Press 5/∞ to select a desired parental lock
level, then press ENTER.
moves to [PASSWORD].
8Press the numeric buttons (0 to 9) to enter a
4-digit password.
9Press ENTER.
The parental lock feature is set.
moves to [EXIT]. Pressing ENTER again returns to the
[OTHERS] menu of the preference display.
Hint
If you want to change the password at step 8, do it before
pressing ENTER.
SELECT
ENTER
USE 5∞ TO SELECT, USE ENTER TO CONFIRM
TO EXIT, PRESS CHOICE.
SET LEVEL NONE
PASSWORD _ _ _ _
PARENTAL LOCK
EXIT
COUNTRY CODE MY
SELECT
ENTER
USE 5∞ TO SELECT, USE ENTER TO CONFIRM
TO EXIT, PRESS CHOICE.
SET LEVEL NONE
PASSWORD _ _ _ _
PARENTAL LOCK
EXIT
COUNTRY CODE MY
SELECT
ENTER
USE 5∞ TO SELECT, USE ENTER TO CONFIRM
TO EXIT, PRESS CHOICE.
COUNTRY CODE MY
SET LEVEL NONE
PASSWORD _ _ _ _
PARENTAL LOCK
EXIT
MY
MZ
NA
NC
NE
NF
NG
SELECT
ENTER
USE 5∞ TO SELECT, USE ENTER TO CONFIRM
TO EXIT, PRESS CHOICE.
COUNTRY CODE MY
SET LEVEL NONE
PASSWORD _ _ _ _
PARENTAL LOCK
EXIT
NONE
8
7
6
5
4
3
SELECT
ENTER
NEW PASSWORD? ... PRESS 0 ~ 9 KEY
TO EXIT, PRESS CHOICE.
COUNTRY CODE MY
SET LEVEL NONE
PASSWORD 1234
PARENTAL LOCK
EXIT
XV-NK58SL[UGUX].book Page 60 Friday, May 16, 2003 5:26 PM

Changing the initial settings
61
English
To change the settings
You can change the parental lock settings later.
1Bring up the OTHERS menu.
2Press 5/∞ to move to select [PARENTAL
LOCK] and press ENTER.
The parental lock on-screen display appears on the TV
screen.
3While is pointing to [PASSWORD], press
the numeric buttons to enter your current 4-
digit password then press ENTER.
moves to [COUNTRY CODE] if you enter the correct
password.
If you enter a wrong password, “WRONG! RETRY...”
appears on the TV screen, and you cannot go to the next
step.
If you forget your password, enter “8888.” The current
password is deleted and you can set a new password.
4To change the [COUNTRY CODE] or [SET
LEVEL], press ENTER to bring up the
associated pull-down menu when is
pointing to the desired item.
5Press 5/∞ to select the desired option then
press ENTER.
If you change the country code, you must reselect the
parental lock level.
6While is pointing to [PASSWORD], press
the numeric buttons to enter a 4-digit
password.
The password entered in this step becomes the new
password. If you want to keep the same password as before,
enter the same password.
7Press ENTER.
moves to [EXIT]. Pressing ENTER again returns to the
[OTHERS] menu of the preference display.
NOTE
If you enter the wrong password more than 3 times in step 3
above, moves to [EXIT] automatically and 5/∞ do not work.
To temporarily release the Parental Lock
If the parental level is set to a strict value, some discs may not
play at all.
When you insert such a disc and try to play it, the following
parental lock on-screen display appears on the TV screen,
asking you whether you want the parental lock to be temporarily
released or not.
1Press 5/∞ to move to [TEMPORARY
RELEASE], then press ENTER.
2Press the numeric buttons (0 to 9) to enter
your 4-digit password.
The Parental Lock is released, and the player starts
playback.
If you enter a wrong password, “WRONG! RETRY...”
appears on the TV screen. Enter the correct password.
NOTE
When you enter the wrong password 3 times at step 2 above,
moves to [NOT RELEASE] automatically and 5/∞ do not work.
USE 5∞ TO SELECT, USE ENTER TO CONFIRM
SELECT
ENTER
_ _ _ _
PARENTAL LOCK
TEMPORARY RELEASE
NOT RELEASE
PASSWORD
XV-NK58SL[UGUX].book Page 61 Friday, May 16, 2003 5:26 PM

62
XV-NK58SL/LET0230-017A/English
English
Additional information
Appendix A: Country/Area code list for Parental Lock (for page 60)
AD Andorra
AE United Arab Emirates
AF Afghanistan
AG Antigua and Barbuda
AI Anguilla
AL Albania
AM Armenia
AN Netherlands Antilles
AO Angola
AQ Antarctica
AR Argentina
AS American Samoa
AT Austria
AU Australia
AW Aruba
AZ Azerbaijan
BA Bosnia and Herzegovina
BB Barbados
BD Bangladesh
BE Belgium
BF Burkina Faso
BG Bulgaria
BH Bahrain
BI Burundi
BJ Benin
BM Bermuda
BN Brunei Darussalam
BO Bolivia
BR Brazil
BS Bahamas
BT Bhutan
BV Bouvet Island
BW Botswana
BY Belarus
BZ Belize
CA Canada
CC Cocos (Keeling) Islands
CF Central African Republic
CG Congo
CH Switzerland
CI Côte d’Ivoire
CK Cook Islands
CL Chile
CM Cameroon
CN China
CO Colombia
CR Costa Rica
CU Cuba
CV Cape Verde
CX Christmas Island
CY Cyprus
CZ Czech Republic
DE Germany
DJ Djibouti
DK Denmark
DM Dominica
DO Dominican Republic
DZ Algeria
EC Ecuador
EE Estonia
EG Egypt
EH Western Sahara
ER Eritrea
ES Spain
ET Ethiopia
FI Finland
FJ Fiji
FK Falkland Islands
FM Micronesia (Federated
States of)
FO Faroe Islands
FR France
FX France, Metropolitan
GA Gabon
GB United Kingdom
GD Grenada
GE Georgia
GF French Guiana
GH Ghana
GI Gibraltar
GL Greenland
GM Gambia
GN Guinea
GP Guadeloupe
GQ Equatorial Guinea
GR Greece
GS South Georgia and the
South Sandwich
GT Guatemala
GU Guam
GW Guinea-Bissau
GY Guyana
HK Hong Kong
HM Heard Island and
McDonald Islands
HN Honduras
HR Croatia
HT Haiti
HU Hungary
ID Indonesia
IE Ireland
IL Israel
IN India
IO British Indian Ocean
Ter ri t or y
IQ Iraq
IR Iran (Islamic Republic of)
IS Iceland
IT Italy
JM Jamaica
JO Jordan
JP Japan
KE Kenya
KG Kyrgyzstan
KH Cambodia
KI Kiribati
KM Comoros
KN Saint Kitts and Nevis
KP Korea, Democratic
People's Republic of
KR Korea, Republic of
KW Kuwait
KY Cayman Islands
KZ Kazakhstan
LA Lao People's Democratic
Republic
LB Lebanon
LC Saint Lucia
LI Liechtenstein
LK Sri Lanka
LR Liberia
LS Lesotho
LT Lithuania
LU Luxembourg
LV Latvia
LY Libyan Arab Jamahiriya
MA Morocco
MC Monaco
MD Moldova, Republic of
MG Madagascar
MH Marshall Islands
ML Mali
MM Myanmar
MN Mongolia
MO Macau
MP Northern Mariana Islands
MQ Martinique
MR Mauritania
MS Montserrat
MT Malta
MU Mauritius
MV Maldives
MW Malawi
MX Mexico
MY Malaysia
MZ Mozambique
NA Namibia
NC New Caledonia
NE Niger
NF Norfolk Island
NG Nigeria
NI Nicaragua
NL Netherlands
NO Norway
NP Nepal
NR Nauru
NU Niue
NZ New Zealand
OM Oman
PA Panama
PE Peru
PF French Polynesia
PG Papua New Guinea
PH Philippines
PK Pakistan
PL Poland
PM Saint Pierre and Miquelon
PN Pitcairn
PR Puerto Rico
PT Portugal
PW Palau
PY Paraguay
QA Qatar
RE Réunion
RO Romania
RU Russian Federation
RW Rwanda
SA Saudi Arabia
SB Solomon Islands
SC Seychelles
SD Sudan
SE Sweden
SG Singapore
SH Saint Helena
SI Slovenia
SJ Svalbard and Jan Mayen
SK Slovakia
SL Sierra Leone
SM San Marino
SN Senegal
SO Somalia
SR Suriname
ST Sao Tome and Principe
SV El Salvador
SY Syrian Arab Republic
SZ Swaziland
TC Turks and Caicos Islands
TD Chad
TF French Southern
Territories
TG Togo
TH Thailand
TJ Tajikistan
TK Tokelau
TM Turkmenistan
TN Tunisia
TO Tonga
TP East Timor
TR Turkey
TT Trinidad and Tobago
TV Tuvalu
TW Taiwan
TZ Tanzania, United Republic
of
UA Ukraine
UG Uganda
UM United States Minor
Outlying Islands
US United States
UY Uruguay
UZ Uzbekistan
VA Vatican City State (Holy
See)
VC Saint Vincent and the
Grenadines
VE Venezuela
VG Virgin Islands (British)
VI Virgin Islands (U.S.)
VN Vietnam
VU Vanuatu
WF Wallis and Futuna Islands
WS Samoa
YE Yemen
YT Mayotte
YU Yugoslavia
ZA South Africa
ZM Zambia
ZR Zaire
ZW Zimbabwe
XV-NK58SL
XV-NK58SL[UGUX].book Page 62 Friday, May 16, 2003 5:26 PM

Additional information
63
XV-NK58SL/LET0230-017A/English
English
Appendix B: Table of languages and their abbreviations
Appendix C: Digital output signal chart
AA Afar FA Persian KM Cambodian OM (Afan) Oromo SU Sundanese
AB Abkhazian FI Finnish KN Kannada OR Oriya SV Swedish
AF Afrikaans FJ Fiji KO Korean (KOR) PA Panjabi SW Swahili
AM Ameharic FO Faroese KS Kashmiri PL Polish TA Tamil
AR Arabic FY Frisian KU Kurdish PS Pashto, Pushto TE Telugu
AS Assamese GA Irish KY Kirghiz PT Portuguese TG Tajik
AY Aymara GD Scots Gaelic LA Latin QU Quechua TH Thai
AZ Azerbaijani GL Galician LN Lingala RM Rhaeto-Romance TI Tigrinya
BA Bashkir GN Guarani LO Laothian RN Kirundi TK Turkmen
BE Byelorussian GU Gujarati LT Lithuanian RO Rumanian TL Tagalog
BG Bulgarian HA Hausa LV Latvian, Lettish RU Russian TN Setswana
BH Bihari HI Hindi MG Malagasy RW Kinyarwanda TO Tongan
BI Bislama HR Croatian MI Maori SA Sanskrit TR Turkish
BN Bengali, Bangla HU Hungarian MK Macedonian SD Sindhi TS Tsonga
BO Tibetan HY Armenian ML Malayalam SG Sangho TT Tatar
BR Breton IA Interlingua MN Mongolian SH Serbo-Croatian TW Twi
CA Catalan IE Interlingue MO Moldavian SI Singhalese UK Ukrainian
CO Corsican IK Inupiak MR Marathi SK Slovak UR Urdu
CS Czech IN Indonesian MS Malay (MAY) SL Slovenian UZ Uzbek
CY Welsh IS Icelandic MT Maltese SM Samoan VI Vietnamese
DA Danish IW Hebrew MY Burmese SN Shona VO Volapuk
DZ Bhutani JI Yiddish NA Nauru SO Somali WO Wolof
EL Greek JW Javanese NE Nepali SQ Albanian XH Xhosa
EO Esperanto KA Georgian NL Dutch SR Serbian YO Yoruba
ET Estonian KK Kazakh NO Norwegian SS Siswati ZU Zulu
EU Basque KL Greenlandic OC Occitan ST Sesotho
(for pages 43 and 58 )
(for page 59)
Disc type
Output
PCM ONLY DOLBY DIGITAL/PCM STREAM/PCM
DVD with 48 kHz, 16/20/24 bit
linear PCM 48 kHz, 16 bit, stereo linear PCM
DVD with 96 kHz, 16/22/24 bit
linear PCM 48kHz, 16 bit, stereo linear PCM (Down sampling)
DVD with DTS 48kHz, 16 bit, stereo linear PCM DTS bitstream
DVD with Dolby Digital 48 kHz, 16 bit, stereo linear PCM Dolby Digital bitstream
DVD with MPEG Multichannel 48 kHz, 16 bit, stereo linear PCM MPEG bitstream
SVCD/Video CD/Audio CD 44.1 kHz, 16 bit, stereo linear PCM
Audio CD with DTS 48kHz, 16 bit, stereo linear PCM DTS bitstream
CD-R/RW with MP3/WMA No output
Any disc with KARAOKE mode 48/44.1 kHz, 16 bit, stereo linear PCM
XV-NK58SL[UGUX].book Page 63 Friday, May 16, 2003 5:26 PM

Additional information
64
XV-NK58SL/LET0230-017A/English
English
Appendix D: Glossary
525i/525p
Indicates the number of scanning lines and scanning format of an
image signal. 525i indicates 525 scanning lines with interlace
format, and 525p indicates 525 scanning lines with progressive
format.
Aspect ratio
A ratio which defines the shape of the rectangular picture in a TV.
It is the width of the picture relative to the height. A conventional
TV picture is 4:3 in aspect ratio.
Bitstream
The digital form of multichannel audio data (e.g., 5.1-channel)
before it is decoded into its various channels.
Chapter/title
Chapter is the smallest division and title is the largest division on
DVD VIDEO. A chapter is a division of a title and similar to a track
for Video CD or Audio CD.
Component video
Video signals with three channels of separate information that
makes up the picture. There are some types of component video,
such as R/G/B and Y/CB(PB)/CR(PR).
Composite video
A single video signal commonly used in most consumer video
products that contains all luminance, color, and synchronization
information.
Dolby Digital (AC3)
A six-channel system consisting of left, center, right, left rear,
right rear and LFE (Low-Frequency Effect channel, for use with a
sub-woofer) channels. All processing is done in the digital
domain. Not all Dolby Digital discs contain six (5.1) channels of
information.
Dolby Surround/Dolby Pro Logic
Dolby Surround records four channels of front and rear audio in
two channels in a way that allows a decoder to recover the
original four channels for playback. Because the audio is
recorded in two channels, it can be played back naturally by a
two-channel stereo system.
Dolby Pro Logic introduces directional circuits in decoder-side
processing (increasing the level of specific channels and lowering
the level of silent channels) for greater spatial perspective, and
adds a center speaker used primarily for dialog. The result is
enhanced channel separation.
Down-mix
Internal stereo mix of multichannel surround audio by a DVD
player. The down-mix signals are output from stereo output
connectors.
DTS
A Digital Surround audio encoding format configured with six
(5.1) channels, similar to Dolby Digital. It requires a decoder,
either in the player or in an external receiver. DTS stands for
Digital Theater Systems.
Not all DTS discs contain six (5.1) channels of information.
Dynamic range
The difference between the loudest and softest sounds.
Interlaced scanning
In a conventional video system, a picture is shown on the display
monitor in between lines of two halves. The Interlaced scanning
system places lines of the second half of the picture in-between
lines of the first half of the picture.
JPEG
A popular file format for still image compression and storage.
JPEG stands for Joint Photographic Experts Group.
There are three sub-types of the JPEG format as follows.
•baseline JPEG: used for digital cameras, the web, etc.
•progressive JPEG: used for the web
•lossless JPEG: an old type, rarely used now
Linear PCM audio
PCM stands for “pulse code modulation.” Linear PCM is the usual
method for digitally encoding audio without compression, and is
used for the audio tracks on DVD VIDEO discs, Audio CDs, etc.
MP3
MP3 is an audio data compression format, which stands for
MPEG-1 Audio Layer 3. Using MP3, you can achieve a data
reduction of about 1:10.
MPEG
A family of Standards for compressing audio-visual information.
“MPEG” standards include MPEG-1, MPEG-2 and MPEG-4.
Video CD and MP3 are based on MPEG-1, while DVD is based
on MPEG-2. MPEG stands for Moving Picture coding Experts
Group.
MPEG Multichannel
This feature expands the 5.1 channel audio format recorded on
the disc to a 7.1 channel format. The further expansion of the 5.1
channel audio makes it easy for you to reproduce the movie
theater experience in your own home.
NTSC (National television system committee)
A black and white and color television system format used in the
U.S.A., Canada, Mexico and Japan.
PAL (Phase Alternation by Line)
A color television system format used extensively in Western
Europe.
PBC
PBC stands for “Playback control” and is a method of controlling
disc play for Video CDs (VCD). You are able to interact with the
disc through menus.
Progressive scanning
Progressive scanning displays all the horizontal lines of a picture
at one time, as a single frame. A progressive scanning DVD
player converts the interlaced (525i) video from DVD into
progressive (525p) format for connection to a progressive display.
It dramatically increases the vertical resolution.
S-video
A video signal which improves picture quality over standard
composite connections. Used on Super VHS, DVD, high end TV
monitors, etc.
Track
The smallest division on SVCD, Video CD and Audio CD discs.
WMA
WMA is an abbreviation of “Windows Media Audio,” and is an
audio data compression format developed by Microsoft
Corporation. Sound quality of data compressed using WMA is
the same as that of MP3, though the WMA file size is smaller
than that of MP3.
XV-NK58SL[UGUX].book Page 64 Friday, May 16, 2003 5:26 PM

65
English
AV COMPU LINK remote control system
The AV COMPU LINK remote control system allows you to operate JVC’s video components (TV, DVD player and VCR) through this
receiver.
This receiver is equipped with the AV COMPU LINK-III, which has added a function to operate JVC’s video components through the video
components terminals. To use this remote control system, you need to connect the video components you want to operate, following the
diagrams below and the procedures on page 66.
• Refer also to the manuals supplied with your video components.
CONNECTIONS 1: AV COMPU LINK Connection
CAUTION:
When connecting the TV with the AV COMPU LINK
remote control system, connect the receiver to the
AV COMPU LINK EX or AV COMPU LINK-III
terminal. DO NOT connect the receiver to the AV
COMPU LINK RECEIVER/AMP terminal.
NOTES
• When connecting the receiver and a TV with the AV COMPU LINK EX terminal by using a component video cable, you cannot use Automatic
selection of TV’s input mode (see page 66).
• When connecting the XV-NK58SL or VCR and TV to this receiver, connect it directly to the receiver using cable with monaural mini-plugs.
CONNECTIONS 2: Video Cable Connection
This receiver is equipped with three types of the video terminals—composite video, S-video, and component video, and the signals coming into
this receiver through one type of video terminals can output only through the terminal of the same type. So you need to connect the VCR and TV
to this receiver using one of the following three ways.
• When using the AV COMPULINK remote control system, set the component video input for the DVD player and the DBS tuner correctly (see
“Setting the video component input mode—DVD VIDEO/DBS VIDEO” on page 21); otherwise, the correct input for this receiver will not be
selected on the TV.
CASE 1: When connecting the source equipment
to the receiver through the S-video
terminals, connect this receiver to the
TV’s Video Input 1 terminal using S-video
cords.
To Video Input 1
TV
RX-ES1SL S-video cord
S-video cord
Source
Equipment
CASE 2: When connecting the source equipment
to the receiver through the composite
video terminals, connect this receiver to
the TV’s Video Input 2 terminal (composite
video input) using composite video
cords.
To Video Input 2
(Composite)
TV
RX-ES1SL
Composite
video cord
Source
Equipment Composite
video cord
CASE 3: When connecting the source equipment
to the receiver through the component
video terminals, connect this receiver to
the TV’s Video Input 2 terminals
(component video input) using
component video cords.
To Video Input 2
(Component)
TV
RX-ES1SL
Component
video cord
Source
Equipment Component
video cord
IMPORTANT:
The AV COMPU LINK remote control system cannot control the DBS
tuner connected to the DBS terminals.
Monaural mini-plugs
AV COMPU LINK
AV
COMPU LINK
AV
COMPU LINK EX AV
COMPU LINK-
ΙΙΙ
TV
or
XV-NK58SL
VCR
COAXIAL
AM LOOP
VOLTAGE SELECTOR
ANTENNA
FM 75
AM EXT
VIDEO
AUDIO
COMPONENT VIDEO
SUBWOOFER
OUT
DIGITAL IN
DIGITAL 3
(TV)
DIGITAL 2 (DBS)
DIGITAL 1
(DVD)
DVD
IN
DVD
IN
DVD IN
FRONT
SURR (REAR)
TVVCRDBS
AV
COMULINK-III
ININ
IN
(PLAY)
OUT
(REC)
RIGHT LEFT
SUB-
WOOFER CENTER
RL
L
R
DBS IN MONITOR
OUT
DBS
IN
VCR
MONITOR OUT
VIDEO
OUT
(REC)
IN
(PLAY)
CENTER
SPEAKER
SURROUND
SPEAKERS
RIGHT LEFT RIGHT LEFT
FRONT
SPEAKERS
CAUTION:
SPEAKER
IMPEDANCE
8
~
16
110V
127V
220V
230 -
240V
Y
PB
PR
AV
COMULINK-III
S-VIDEO
RX-ES1SL
CONTINUED ON THE NEXT PAGE
Monaural mini-plugs
EN65-69RX-ES1&XV-NK58[UGUX]f 03.5.16, 16:1665

66
English
1. If you have already plugged your VCR, DVD
player, TV and this receiver into the AC outlets,
unplug their AC power cords first.
2. Connect your VCR, DVD player, TV and this
receiver, using the cords with the monaural mini-
plugs (not supplied).
•See “CONNECTIONS 1” on the previous page.
3. Connect the audio input/output terminals on
VCR, DVD player, TV and this receiver using the
audio cords with RCA pin plugs.
•See pages 8 to 11.
4. Connect the video input/output terminals on
VCR, DVD player, TV and this receiver, using the
cords with RCA pin plugs, S-video plug or
component video plugs.
•See “CONNECTIONS 2” on the previous page.
5. Plug the AC power cords of the components and
the receiver into the AC outlets.
6. When turning on the TV for the first time after the
AV COMPU LINK connection, turn the TV volume
to the minimum using the TV volume control on
the TV.
7. Turn on the connected components first, then
turn on this receiver.
•When turning on the VCR, use the remote control supplied with
this receiver (press VCR).
The AV COMPU LINK remote control system allows you to use the
five basic functions listed below.
Remote control of the TV, DVD player, and VCR using this
remote control
See page 65 for details.
•Aim the remote control directly at the remote sensor on each
target component.
One-touch video play
Simply by inserting a video cassette without its safety tab into the
VCR, you can enjoy the video playback without setting other switches
manually. The receiver automatically turns on and changes the source
to “VCR.”
The TV automatically turns on and changes the input mode to the
appropriate position so that you can view the playback picture.
When you insert a video cassette with its safety tab, press the play
(33
33
3) button on the VCR or on the remote control. So, you can get the
same result.
AV COMPU LINK remote control system
One-touch DVD play
Simply by starting playback on the DVD player, you can enjoy the
DVD playback without setting other switches manually.
•When the DVD player is connected through the analog input jacks
on this receiver (and analog input is selected), the receiver
automatically turns on and changes the source to “DVD” or “DVD
MULTI.”
•When the DVD player is connected through the digital input
terminal on this receiver (and digital input is selected), the receiver
automatically turns on and changes the source to “DVD.”
The TV automatically turns on and changes the input mode to the
appropriate position so that you can view the playback picture.
Automatic selection of TV’s input mode
•When you select “TV” as the source to play on the receiver, the TV
automatically changes the input mode to the TV tuner so that you
can watch TV.
•When you select “DVD,” “DVD MULTI,” “VCR” or “DBS” as the source
to play on the receiver, the TV automatically changes the input
mode to the appropriate position (either Video Input 1 or Video Input
2) so that you can view the playback picture.
NOTE
This function does not work when you connect this receiver and the
TV with the AV COMPU LINK using the TV’s AV COMPU LINK EX
terminal. In this case, reconnect the TV referring to case 1 or case 2
on page 65.
Automatic power On/Off
The TV, VCR, and DVD player turn on and off along with the receiver.
When you turn on the receiver;
•If the previously selected source is “VCR,” the TV and VCR will turn
on automatically.
•If the previously selected source is “DVD” or “DVD MULTI,” the TV
and DVD player will turn on automatically.
•If the previously selected source is “TV” or “DBS,” only the TV will
turn on automatically.
When you turn off the receiver, the TV, VCR and the DVD player will
turn off.
NOTE
If you turn off the receiver while recording on the VCR, the VCR will
not turn off, but continue recording.
EN65-69RX-ES1&XV-NK58[UGUX]f 03.5.16, 16:1666

67
English
Operating other JVC products
You can use the remote control to operate not only this
receiver but also other JVC products.
•Refer also to the manuals supplied for the other products.
–Some JVC VCRs can accept two types of the control
signals—remote codes “A” and “B”. This remote control can
operate a VCR whose remote control code is set to “A.”
•To operate other products, aim the remote control directly at the
remote sensor on the target product.
Set the mode selector to AUDIO/TV/VCR/DBS.
7VCR
You can always perform the following operations:
VCR : Turn on or off the VCR.
After pressing VCR (source selecting button), you can perform the
following operations on the VCR.
CHANNEL +/–: Change the channel numbers on the VCR.
1 – 9, 0: Select the channel numbers on the VCR.
3:Start playback.
7:Stop playback.
8:Pause playback. To release it, press 3.
¡:Fast-wind a tape.
1:Rewind a tape.
7DVD player
You can always perform the following operations:
DVD : Turn on or off the DVD player.
After setting the mode selector to “DVD” then pressing DVD
(source selecting button), you can perform the following operations on
the DVD Player.
3:Start playback.
7:Stop playback.
8:Pause playback. To release it, press 3.
¢:Skip to the beginning of the next chapter.
4:Return to the beginning of the current (or
previous) chapter.
MENU: Display or erase the menu screen.
5/∞/3/2:Select an item on the menu screen.
ENTER: Enter a selected item.
You can also use ¡, 1, OPEN/CLOSE, AUDIO, SUBTITLE,
TITLE/GROUP, RETURN, ZOOM, VFP, , ANGLE, REPEAT,
DIMMER, 3D, PROGRESSIVE, KARAOKE operation buttons and
numeric buttons for operating JVC DVD player.
7TV
You can always perform the following operations:
TV : Turn on or off the TV.
TV VOL +/–: Adjust the volume on the TV.
TV/VIDEO: Change the input mode (Video input and TV
tuner) on the TV.
After pressing TV (source selecting button), you can perform the
following operations on the TV.
CHANNEL +/–: Change the channel numbers.
1 – 9, 0, +10 (100+): Select the channel numbers.
10 (TV RETURN): Function as the TV RETURN button.
OPEN/CLOSE
DVD VCR DBS TV
DVD VCR DBS TV
DVD MULTI
TV VOL CHANNEL
TUNING TUNINGFM MODE
MEMORY
TOP MENU
CHOICE
AUDIO
ZOOM
ANGLE
REPEAT
DIMMER
SUBWFR CENTER L RSURR
BASS BOOST
A.POSITION
SMART S. SETUP
SLEEP CANCEL
SURROUND
ANALOG/DIGITAL
TV RETURN 100+
BASS TREBLE
ECHO
SUBTITLE
RETURN
RESERVE
TITLE/GROUP
ON
SCREEN
MENU
VOLUME
FM/AM TV/VIDEO MUTING
AUDIO
HOME CINEMA CONTROL CENTER
BASS TREBLE
PROGRESSIVE
AUDIO/TV
/VCR/DBS
KARAOKE
DVD
KARAOKE SOUND
KARAOKE
VOCAL EFFECT
KEY
KEY
123
4
VFP
INPUT
TONE
TEST EFFECT
DECODE
56
789
10
3D
0 +10
ENTER
EN65-69RX-ES1&XV-NK58[UGUX]f 03.5.16, 16:1667

68
English
By changing the transmittable signals, you can use the
remote control supplied for this unit to operate other
manufacturers’ equipment.
•Refer also to the manuals supplied with the other products.
•To operate those components with the remote control, first you
need to set the manufacturers’ codes each for the DBS tuner,
VCR, and TV.
•After replacing batteries of the remote control, set the
manufacturers’ codes again.
Set the mode selector to AUDIO/TV/VCR/DBS.
Manufacturers’ codes for DBS tuner
Operating other manufacturers’ equipment
❏Changing the transmittable signals for operating a
DBS tuner
1
Press and hold DBS .
2
Press DBS.
3
Enter the manufacturer’s code using buttons 1 – 9,
and 0.
4
Release DBS .
Now, you can perform the following operations on the DBS
tuner.
DBS : Turn on or off the DBS tuner.
After pressing DBS (source selecting button), you can perform
the following operations on the DBS tuner.
CHANNEL +/–: Change the channel numbers on the
DBS tuner.
1 – 9, 0: Select the channel numbers on the
DBS tuner.
5
Try to operate your DBS tuner by pressing
DBS .
When your DBS tuner turns on or off, you have entered the
correct code.
If more than one codes are listed for your brand of the DBS
tuner, try each one until the correct one is entered.
OPEN/CLOSE
DVD VCR DBS TV
DVD VCR DBS TV
DVD MULTI
TV VOL CHANNEL
TUNING TUNINGFM MODE
MEMORY
TOP MENU
CHOICE
AUDIO
ZOOM
ANGLE
REPEAT
DIMMER
SUBWFR CENTER L RSURR
BASS BOOST
A.POSITION
SMART S. SETUP
SLEEP CANCEL
SURROUND
ANALOG/DIGITAL
TV RETURN 100
+
BASS TREBLE
ECHO
SUBTITLE
RETURN
RESERVE
TITLE/GROUP
ON
SCREEN
MENU
VOLUME
FM/AM TV/VIDEO MUTING
AUDIO
HOME CINEMA CONTROL CENTER
BASS TREBLE
PROGRESSIVE
AUDIO/TV
/VCR/DBS
KARAOKE
DVD
KARAOKE SOUND
KARAOKE
VOCAL EFFECT
KEY
KEY
123
4
VFP
INPUT
TONE
TEST EFFECT
DECODE
56
789
10
3D
0+10
ENTER
* Initial setting
Manufacturer Codes
G.I. 01*
GEMINI 02
HAMLIN 03 – 06
JERROLD 07 – 15
MACOM 16 – 18
MAGNAVOX 19
OAK 20 – 22
PANASONIC 23, 24
PHILIPS 25 – 30
PIONEER 31, 32
S. ATLANTA 33 – 35
SAMSUNG 36
TOCOM 37
ZENITH 38, 39
ECHOSTAR 40
G.I. 41
HITACHI 42
HUGHES 43
PANASONIC 44
PRIMESTAR 45
RCA 46
SONY 47
TOSHIBA 48
EN65-69RX-ES1&XV-NK58[UGUX]f 03.5.16, 16:1668

69
English
Manufacturers’ codes for VCR
❏Changing the transmittable signals for operating a
VCR
1
Press and hold VCR .
2
Press VCR.
3
Enter the manufacturer’s code using buttons 1 – 9,
and 0.
4
Release VCR .
Now, you can perform the following operations on the VCR.
VCR : Turn on or off the VCR.
After pressing VCR (source selecting button), you can perform
the following operations on the VCR.
CHANNEL +/–: Change the channel numbers on the
VCR.
1 – 9, 0: Select the channel numbers on the
VCR.
3:Start playback.
7:Stop playback.
8:Pause playback. To release it, press
3.
¡:Fast-wind a tape.
1:Rewind a tape.
5
Try to operate your VCR by pressing VCR .
When your VCR turns on or off, you have entered the
correct code.
If more than one codes are listed for your brand of VCR, try
each one until the correct one is entered.
Operating other manufacturers’ equipment
❏Changing the transmittable signals for operating a
TV
1
Press and hold TV .
2
Press TV.
3
Enter the manufacturer’s code using buttons 1 – 9,
and 0.
4
Release TV .
Now, you can perform the following operations on the TV.
TV : Turn on or off the TV.
TV VOL +/–: Adjust the volume.
TV/VIDEO: Change the input mode (either TV
or VIDEO).
After pressing TV (source selecting button), you can perform
the following operations on the TV.
CHANNEL +/–: Change the channel numbers.
1 – 9, 0: Select the channel numbers.
5
Try to operate your TV by pressing TV .
When your TV turns on or off, you have entered the correct
code.
If more than one codes are listed for your brand of TV, try
each one until the correct one is entered.
Manufacturers’ codes are subject to change without notice. If they are
changed, this remote control cannot operate the equipment.
Manufacturer Codes
JVC 01*
AKAI 02
BELL+HOWELL 03
CENTURION 04
CORONAD 05
DAEWOO 06 – 08
EMERSON 09 – 13
FISHER 14
GE•PANA 15, 16
GE•RCA 17
GOLD STAR 18, 19
HITACHI 20, 21
KTV 22, 23
MAGNAVOX 24
MARANTZ 25
MITSUBISHI 25
PANASONIC 26, 27
PHILIPS 24
PIONEER 28
PROSCAN 29
QUASAR 30
RADIOSHACK 31
RCA 02, 17, 32 – 35
SAMSUNG 36, 37
SANYO 14
SEARS 38
SHARP 39
SONY 40
SYMPHONIC 41, 42
TOSHIBA 38
ZENITH 43,44
* Initial setting
Manufacturers’ codes for TV
Manufacturer Codes
JVC 01* – 04
AIWA 05
AKAI 06 – 08
BELL+HOWELL 09
DAEWOO 10
EMERSON 11 – 15
FISHER 16 – 19
G.E. 20, 21
GO VIDEO 22
GOLD STAR 23
GO-VIDEO A 24
GO-VIDEO B 25
HITACHI 20, 26
MAGNAVOX 27 – 29
MITSUBISHI 30 – 33
NEC 34, 35
PANASONIC 36, 37
PHILIPS 27
RCA 38
SAMSUNG 39 – 41
SANYO 16 – 19
SCOTT 42
SHARP 43, 44
SHINTOM 45
SONY 46 – 51
SYMPHO 52
TEKNICA 53, 54
TOSHIBA 55
ZENITH 56
* Initial setting
EN65-69RX-ES1&XV-NK58[UGUX]f 03.5.16, 16:1669

70
English
Troubleshooting
Use this chart to help you solve daily operational problems. If there are any problems you cannot solve, contact your JVC’s service center.
RX-ES1SL
POSSIBLE CAUSE
The power cord is not plugged in.
Speaker signal cables are not connected.
An incorrect source is selected.
Muting is activated.
An incorrect input mode (analog or digital)
is selected.
Connections are incorrect.
The balance is set to one extreme.
Speakers are overloaded because of high
volume.
Speakers are overloaded because of a
short circuit at the speaker terminals.
The unit is overloaded because of a high
voltage.
The remote control is not ready for your
intended operation.
There is an obstruction hiding the remote
sensor on the unit.
Batteries are weak.
The mode selector is set to the incorrect
position.
Appropriate bass level is not selected.
PROBLEM
The power does not come on.
No sound from speakers.
Sound from one speaker only.
The unit turns off and becomes standby
mode.
Remote control does not operate as
you intend.
Remote control does not work.
Bass sound is reinforced too much
when listening in stereo.
SOLUTION
Plug the power cord into an AC outlet.
Check speaker wiring and reconnect if necessary.
Select the correct source.
Press MUTING to cancel the mute.
Select the correct input mode (analog or digital).
Check connections.
Adjust the balance properly (see page 23).
1. Stop the playback source.
2. Turn on the unit again, and adjust the volume.
Check the speaker wiring.
If speaker wiring is not short-circuited, contact your
dealer.
Consult your dealer after unplugging the power cord.
Press a source selecting button or TONE first, then
press the buttons you want to use. (See pages 22
and 67 – 69.)
Remove the obstruction.
Replace batteries.
Set the mode selector to the proper position.
Adjust audio position level (see page 23).
General
EN70-74RX-ES1&XV-NK58[UGUX]f 03.5.16, 16:1670

71
English
PROBLEM
Surround mode cannot be selected.
DSP mode cannot be selected.
Continuous hiss or buzzing during FM
reception.
Occasional cracking noise during FM
reception.
SOLUTION
Play not multi-channel software or
check the speaker setting.
Play back Linear PCM or analog software or
check the speaker setting.
Connect an outdoor FM antenna or contact your
dealer.
Select a new station.
Check with your dealer to be sure you have the
correct antenna.
Check connections.
Move the antenna farther from automobile traffic.
NOTE
When you use the digital coaxial connection, the sounds may be intermittently distorted by the outside noise such as a lightning discharge but
they will restore automatically. This is not a malfunction.
POSSIBLE CAUSE
Surround mode is not available on the
software being played back, or only the
front speakers are set for use.
DSP mode is not available on the
software being played back, or only the
front speakers are set for use.
Incoming signal is too weak.
The station is too far away.
An incorrect antenna is used.
Antennas are not connected properly.
Ignition noise from automobiles.
FM/AM Surround/DSP
Troubleshooting
EN70-74RX-ES1&XV-NK58[UGUX]f 03.5.16, 16:1671

72
English
POSSIBLE CAUSE
Power plug is not inserted securely.
Region code of the inserted disc does not
match the player.
Microcomputer malfunction due to
lightning or static electricity.
Moisture condensation caused by a
sudden change of temperature or
humidity.
The disc does not allow the operation, or
an unplayable disc is inserted.
When you press 0 while pressing down 7
on the player in standby mode, the tray
lock function is activated.
The player is connected to a VCR directly
and the copyguard function is activated.
With some discs, the picture may be
blurred when [PICTURE SOURCE] is set
to [FILM] or [AUTO].
Both the component connection and
S-video connection are made.
The player is in the progressive scanning
mode though it is connected to a TV via
the VIDEO or S-VIDEO jack.
[D.RANGE CONTROL] preference is set
to other than [TV MODE].
[OUTPUT LEVEL] preference is set to
[STANDARD]
MP3/WMA disc is recorded with the
“packet writing (UDF format).”
The file is copy protected.
The file is recorded with a bit rate under 48 kbps.
Format of the files is not the baseline
JPEG.
An MP3/WMA disc is played back.
The KARAOKE function is turned on.
PROBLEM
The power does not come on.
“REGION CODE ERROR!” is shown on
the TV screen.
Operation is not possible.
[LOCK] is displayed on the display
window and the disc tray does not
open.
Picture is noisy.
Picture is distorted when using
COMPONENT VIDEO OUT or
S-VIDEO output jack(s).
No picture is displayed on the TV
screen or the screen is blurred or
divided into two parts.
DVD VIDEO disc playback sound level
is lower than TV broadcast sound level.
Analog audio output is distorted.
No sound comes out.
Files (tracks) are not played in the
recorded order.
WMA files cannot be played back.
No picture is played back, or the screen
turns black.
The preference display cannot be
turned on.
The KARAOKE function cannot be
turned on.
The musical key cannot be shifted.
The multichannel playback cannot be made.
SOLUTION
Plug in securely.
Check the region code of the disc printed on the disc
jacket.
Turn off the power and unplug the power cord, then
connect the power cord again.
Turn off the power, then turn it on a few hours later.
Check and replace the disc (see page 33).
The disc tray cannot be opened or closed in this
status. To release this status, press 0 while pressing
down 7 on the player in standby mode.
Connect the player so that the picture signal flows
directly to the TV.
Set [PICTURE SOURCE] to [VIDEO (NORMAL)] or
[VIDEO (ACTIVE)].
Disconnect the unused one.
Set the 525i/525p/REMOTE selector on the rear
panel to “525i,” or set it to “REMOTE” and make the
progressive scanning mode inactive by using the
PROGRESSIVE button (see page 10).
Set the [D.RANGE CONTROL] preference to [TV
MODE] (see page 59).
Set the [OUTPUT LEVEL] preference to [LOW] (see
page 59).
It cannot be played.
This player plays the files in the alphabetic order. So,
the playback order can vary.
The player cannot play copy protected files.
The player does not support such WMA files.
The unit supports only the baseline JPEG format.
You cannot turn on the preference display when a
JPEG disc is inserted.
You cannot turn on the KARAOKE function while
playing back an MP3/WMA disc.
You cannot shift the musical key when playing back
an Audio CD with DTS, or a DVD with DTS, MPEG
Multichannel or 96 kHz linear PCM.
Turn off the KARAOKE function.
XV-NK58SL
Troubleshooting
Power
Operation
Picture
Audio
MP3/WMA
KARAOKE JPEG
EN70-74RX-ES1&XV-NK58[UGUX]f 03.5.16, 16:1672

73
English
Specifications
Designs & specifications are subject to change without notice.
Amplifier
Output Power
At stereo operation:
Front channels: 100 W per channel*, min. RMS, driven into
8 Ω at 1 kHz with no more than 0.8% total
harmonic distortion. (IEC268-3)
At surround operation:
Front channels: 100 W per channel*, min. RMS, driven into
8 Ω at 1 kHz with no more than 0.8% total
harmonic distortion.
Center channel: 100 W*, min. RMS, driven into 8 Ω at 1 kHz,
with no more than 0.8% total harmonic
distortion.
Surround channels: 100 W per channel*, min. RMS, driven into
8 Ω at 1 kHz, with no more than 0.8% total
harmonic distortion.
*Measured on AC 110V, 127 V, 220 V and 240 V.
Audio
Audio Input Sensitivity/Impedance (1 kHz):
DVD, DVD MULTI, DBS, VCR, TV:
260 mV/47 kΩ
Audio Input (DIGITAL IN)* :
Coaxial: DIGITAL 1 (DVD): 0.5 V(p-p)/75 Ω
Optical: DIGITAL 2/3 (DBS/TV):
–21 dBm to –15 dBm
(660 nm ±30 nm)
* Corresponding to Linear PCM, Dolby Digital, and DTS Digital
Surround (with sampling frequency—32 kHz, 44.1 kHz, 48 kHz).
Audio Output Level: VCR: 250 mV
Signal-to-Noise Ratio (’66 IHF/DIN):
DVD MULTI: 87 dB/62 dB
Frequency Response (8 Ω):
DVD, DBS, VCR, TV: 20 Hz to 20 kHz (±1 dB)
Tone Control:
Bass (100 Hz): ±10 dB ±2 dB
Treble (10 kHz): ±10 dB ±2 dB
Bass Boost: +4 dB ± 1 dB at 100 Hz
Video
Video Input Sensitivity/Impedance (1 kHz):
Composite video:DVD, DBS, VCR:
1 V(p-p)/75 Ω
S-Video:DVD, DBS, VCR:
(Y:luminance): 1 V(p-p)/75 Ω
(C:chrominance): 0.286 V(p-p)/75 Ω
Component video:DVD, DBS:
(Y:luminance): 1 V(p-p)/75 Ω
(PB/PR): 0.7 V(p-p)/75 Ω
Video Output Level/Impedance (1 kHz):
Composite video: VCR, MONITOR OUT:
1 V(p-p)/75 Ω
S-Video: VCR, MONITOR OUT:
(Y:luminance): 1 V(p-p)/75 Ω
(C:chrominance): 0.286 V(p-p)/75 Ω
Component video: MONITOR OUT:
(Y:luminance): 1 V(p-p)/75 Ω
(PB/PR): 0.7 V(p-p)/75 Ω
Synchronize: Negative
FM tuner (IHF)
Tuning Range: 87.50 MHz to 108.00 MHz
Usable Sensitivity:
Monaural: 12.8 dBf (1.2 µV/75 Ω)
50 dB Quieting Sensitivity:
Monaural: 16.0 dBf (1.7 µV/75 Ω)
Stereo: 37.5 dBf (20.5 µV/75 Ω)
Stereo Separation at REC OUT: 35 dB at 1 kHz
AM tuner
Tuning Range:
531 kHz to 1 602 kHz (at 9 kHz intervals)
530 kHz to 1 600 kHz (at 10 kHz intervals)
General
Power Requirements: AC 110 V/127 V/220 V/230 V – 240 V,
adjustable with the voltage selector,
50 Hz/60 Hz
Power Consumption: 100 W (at operation)
5 W (in standby mode)
Dimensions (W x H x D): 435 mm x 69.5 mm x 330.5 mm
Mass: 6.5 kg
RX-ES1SL
EN70-74RX-ES1&XV-NK58[UGUX]f 03.5.16, 16:1673

74
English
Specifications
General
Readable discs: DVD VIDEO, DVD-R (Video format), DVD-RW
(Video format), SVCD, Video CD, Audio CD
(CD-DA), MP3/WMA format, JPEG, CD-R/RW
(CD-DA, SVCD, Video CD, MP3/WMA format,
JPEG)
Video format: NTSC 525i (Interlaced scan)/525p
(Progressive scan) selectable
PAL 596i (Interlaced scan)
Other
Power requirements:
AC 110 V – 240 V , 50 Hz/60 Hz
Power consumption:
13 W (POWER ON)
1.1 W (STANDBY mode)
Mass: 2.1 kg
Dimensions (W X H X D) :
435 mm X 45 mm X 270.5 mm
Video outputs
COMPONENT (pin jacks):
Y Output: 1.0 V(p-p)/75 Ω
PB/PR Output: 0.7 V(p-p)/75 Ω
VIDEO OUT (pin jacks):
1.0 V(p-p)/75 Ω
S-VIDEO OUT (S jack):
Y Output: 1.0 V(p-p)/75 Ω
C Output: 286 mV(p-p)/75 Ω
Horizontal resolution:
500 lines or more
Audio input
MIC: 4 mVrms (8.2 kΩ)
Audio outputs
ANALOG OUT (pin jack):
2.0 Vrms (10 kΩ)
DIGITAL OUT (COAXIAL):
0.5 V(p-p) (75 Ω termination)
DIGITAL OUT (OPTICAL):
–21 dBm to –15 dBm (peak)
Audio characteristics
Frequency response
CD (sampling frequency 44.1 kHz): 2 Hz to 20 kHz
DVD (sampling frequency 48 kHz): 2 Hz to 22 kHz
(4 Hz to 20 kHz for DTS and Dolby Digital bitstream signals)
DVD (sampling frequency 96 kHz): 2 Hz to 44 kHz
Dynamic range: 16 bit: More than 98 dB
20/24 bit: More than 100 dB
Wow and flutter: Unmeasurable (less than ±0.002%)
Total harmonic distortion:
less than 0.006%
• Manufactured under license from Dolby Laboratories. “Dolby”
and the double-D symbol are trademarks of Dolby Laboratories.
• “DTS” and “DTS Digital Out” are registered trademarks of Digital
Theater Systems, Inc.
XV-NK58SL
EN70-74RX-ES1&XV-NK58[UGUX]f 03.8.21, 15:2174

±
FMAM
DVD
RX-ES1SL
—
—
—
—
(DIGITAL IN)—DIGITAL IN
—AUTO SR
—
DVD VIDEO/DBS VIDEO
—BASS, TREBLE
—SUBWFR
—BAL
—B.BOOST
—ATT
AM
FM
DSP
DSP
DSP
DVD MULTI
DVD MULTI
XV-NK58SL
MP3/WMA
JPEG
JPEG
KARAOKE
A
B
C
D
AV COMPU LINK
JVC
AR01-08.RX-ES1&XV-NK58(UGUX)3 19/5/03, 1:47 PM1

≤
•(RX-ES1SL)
(11
11
1)“AUDIO/TV/VCR/DBS”
•
(XV-NK58SL)
(11
11
1)“DVD”
•
KARAOKE
(11
11
1)“KARAOKE”
&
)
;
#
8
,-
.
<
=
>
?
\
[
/
+
~
(
%
$
"
!
9
7
5
6
3
2
:
^
{
_
]
1
@
4
123
456
789
+10
+10
RM-SQPES1U
REMOTE CONTROL
1
AUDIO/TV/VCR/DBS, KARAOKE, DVD
2
OPEN/CLOSE
3
, TV , DBS VCR,DVD, AUDIO
4
DVD, VCR, DBS, TV, DVD MULTI, FM/AM
5
CHANNEL +/–
6+/–TV VOL
7•
4, 3, ¢, 1, 7, 8, ¡
•
TUNING 9, TUNING (, FM MODE, MEMORY
8
DVD
TOP MENU, MENU, CHOICE, ON SCREEN, ENTER,
3, 2, 5, ∞
9
•ECHO
•
SUBTITLE
!AUDIO
"•KARAOKE SOUND
•
ZOOM
#•PROGRESSIVE
•
VFP
$•KARAOKE
•
%•KEY 9
•
ANGLE
&•VOCAL
•3D
(•KEY (
•REPEAT
)SLEEP
~DIMMER
+BASS BOOST
,SMART S. SETUP
-EFFECT
.TEST
/
SUBWFR +/–CENTER +/–
SURR L +/–SURR R +/–
:TV/VIDEO
;MUTING
<VOLUME +/–
=•RESERVE
•TITLE/GROUP
>RETURN
?•
,BASS 9/(TREBLE 9/(
•
•
@EFFECT
[ANALOG/DIGITAL INPUT
\CANCEL
]TONE
^A. POSITION
_DECODE
{SURROUND
AR01-08.RX-ES1&XV-NK58(UGUX)3 15/8/03, 3:06 PM2

≥
1STANDBY/ON
STANDBY
2DIMMER
3SETTING
4ADJUST
5SURROUND
6
7
DVD MULTI, DVD, DBS, VCR, TV, FM/AM
8•SET
•TUNER PRESET
9
!SOURCE SELECTOR
MULTI JOG
"MASTER VOLUME
#PHONES
1
ANALOGLPCMPCMDOLBY DDTS
2
3DSP
4 PLII
5HP
6SLEEP
7BASS BOOST
8
TUNEDST
9AUTO MUTING
!INPUT ATT
"AUTO SR
#
$
%A.POSITION
1VOLTAGE SELECTOR
2ANTENNA
3DVD IN
FRONT, CENTER, SURR (REAR), SUBWOOFER
4COMPONENT VIDEO
DVD IN, DBS IN, MONITOR OUT
5VIDEO
DVD IN, DBS IN, VCR OUT (REC)/IN (PLAY), MONITOR OUT
6DIGITAL IN
DIGITAL 1 (DVD) , DIGITAL 2 (DBS), DIGITAL 3 (TV)
7
FRONT SPEAKERS, SURROUND SPEAKERS, CENTER SPEAKER
8AV COMPULINK-III
9AUDIO
DBS IN, VCR OUT (REC)/IN (PLAY), TV IN
!SUBWOOFER OUT
COAXIAL
AM LOOP
VOLTAGE SELECTOR
ANTENNA
FM 75
AM EXT
VIDEO
AUDIO
COMPONENT VIDEO
SUBWOOFER
OUT
DIGITAL IN
DIGITAL 3
(TV)
DIGITAL 2 (DBS)
DIGITAL 1
(DVD)
DVD
IN
DVD
IN
DVD IN
FRONT
SURR (REAR)
TVVCRDBS
AV
COMULINK-III
ININ
IN
(PLAY)
OUT
(REC)
RIGHT LEFT
SUB-
WOOFER CENTER
RL
L
R
DBS IN MONITOR
OUT
DBS
IN
VCR
MONITOR OUT
VIDEO
OUT
(REC)
IN
(PLAY)
CENTER
SPEAKER
SURROUND
SPEAKERS
RIGHT LEFT RIGHT LEFT
FRONT
SPEAKERS
CAUTION:
SPEAKER
IMPEDANCE
8
~
16
110V
127V
220V
230 -
240V
Y
PB
PR
S-VIDEO
3
24 5 6 7
!9
8
1
STANDBY / ON STANDBY
DIMMER SETTING ADJUST SURROUND
DVD MULTI DVD DBS VCR TV FM / AM
SET / TUNER PRESET
SOURCE SELECTOR MASTER VOLUME
PHONES
/ MULTI JOG
689!
7"
5
4
3
2
1#
ANALOG PLΙΙ
SUBWFR LFE
SLEEP STTUNED
AUTO MUTING
A.POSITION
MH
Z
kH
Z
VOL
AUTO SR
INPUT ATT
DSP
LCR
LS S RS
LPCM
DOLBY D
DTS
BASS BOOST
HP
"
!# $ %
9
8
7
6
5
4
3
2
1
RX-ES1SL
AR01-08.RX-ES1&XV-NK58(UGUX)3 19/5/03, 1:47 PM3

¥
XV-NK58SL
1
2
STANDBY/ON
3
4
5
6
0
7
4
8
¢
9
7
A
3
B
8
CPROGRESSIVE
D
MIC
E
MIC LEVEL
1
2
3
4
5
6
7
83D
938
A
B
1AUDIO OUT LEFT/RIGHT
2DIGITAL OUT
COAXIALOPTICAL
3VIDEO OUT*
VIDEO, S-VIDEO, COMPONENT
4VIDEO SIGNAL SELECTOR
NTSC, PAL
REMOTE, 525p, 525i
5AV COMPU LINK
*DVDXV-NK58SL
RX-ES1SL
—VIDEOS.VIDEO
.COMPONENT
STANDBY / ON
PROGRESSIVE MIC MIC LEVEL
MIN
MAX
VIDEO
YP
B
P
R
COMPONENT
LEFT
PCM
/
STREAM
COAXIAL
OPTICAL
RIGHT
S-VIDEO VIDEO OUT
DIGITAL OUTAUDIO OUT
VIDEO SIGNAL
SELECTOR
NTSC REMOTE
PAL 525i
525p
AV COMPU LINK
AR01-08.RX-ES1&XV-NK58(UGUX)3 15/8/03, 3:06 PM4

µ
•
•
•
•
•
•
•
•
•
•
•
•
FMAM
•
•
•
•
•
•
•
•
•AM
•FM
•
•AC
•
•
R6P(SUM-3)/AA(15F)
•
•
•
•
•
VOLTAGE SELECTOR
VOLTAGE SELECTOR
110V
127V
220V
230 -
240V
AR01-08.RX-ES1&XV-NK58(UGUX)3 19/5/03, 1:48 PM5

∂
•AM
•
AM
FMAM
AM
AM
AM
AMAM LOOP
AM EXT H
•
AM EXTAM
FM
FMFM 75 Ω COAXIAL
FM
•FM
IECDIN45325
FM
FM
FM
FM
RX-ES1SL
AR01-08.RX-ES1&XV-NK58(UGUX)3 19/5/03, 1:48 PM6

∑
DVD
(1)
(2)
SPEAKER IMPEDANCE
MIN
MAX
RX-ES1SL
XV-NK58SL
COAXIAL
AM LOOP
VOLTAGE SELECTOR
ANTENNA
FM 75
AM EXT
VIDEO
AUDIO
COMPONENT VIDEO
SUBWOOFER
OUT
DIGITAL IN
DIGITAL 3
(TV)
DIGITAL 2 (DBS)
DIGITAL 1
(DVD)
DVD
IN
DVD
IN DVD IN
FRONT
SURR (REAR)
TVVCRDBS
AV
COMULINK-III
ININ
IN
(PLAY)
OUT
(REC)
RIGHT LEFT
SUB-
WOOFER CENTER
RL
L
R
DBS IN MONITOR
OUT
DBS
IN
VCR
MONITOR OUT
VIDEO
OUT
(REC)
IN
(PLAY)
CENTER
SPEAKER
SURROUND
SPEAKERS
RIGHT LEFT RIGHT LEFT
FRONT
SPEAKERS
CAUTION:
SPEAKER
IMPEDANCE
8
~
16
110V
127V
220V
230 -
240V
Y
PB
PR
S-VIDEO
SUBWOOFER
OUT
CENTER
SPEAKER
SURROUND
SPEAKERS
RIGHT LEFT RIGHT LEFT
FRONT
SPEAKERS
CAUTION:
SPEAKER
IMPEDANCE
8
~
16
RX-ES1SL
ABCDE
LFE
SUBWOOFER OUT
RCA
•
A
B
C
D
E
AR01-08.RX-ES1&XV-NK58(UGUX)3 19/5/03, 1:48 PM7

∏
DVDXV-NK58SL
•S-video
S-video—>S-video>
•DVD
S-video
•DIGITAL IN
–DIGITAL 1DVD
–DIGITAL 2DBS
–DIGITAL 3
(DIGITAL IN)”(DIGITAL IN)
—“DIGITAL IN
•”
“
•—
VIDEO
COMPONENT VIDEO
SUBWOOFER
OUT
DIGITAL IN
DIGITAL 3
(TV)
DIGITAL 2 (DBS)
DIGITAL 1
(DVD)
DVD
IN
DVD
IN
DVD IN
FRONT
SURR (REAR)
TV
IN
RIGHT LEFT
SUB-
WOOFER CENTER
RL DBS IN MONITOR
OUT
DBS
IN
VCR
MONITOR OUT
VIDEO
OUT
(REC)
IN
(PLAY)
CENTER
SPEAKER
SURROUND
SPEAKERS
RIGHT LEFT RIGHT LEFT
FRONT
SPEAKERS
CAUTION:
SPEAKER
IMPEDANCE
8
~
16
Y
P
B
P
R
S-VIDEO
P
R
COMPONENT
VIDEO OUT
VIDEO
YP
B
LEFT
PCM
/
STREAM
COAXIAL
OPTICAL
RIGHT
S-VIDEO
DIGITAL OUTAUDIO OUT
XV-NK58SL
DIGITAL IN
DIGITAL 3
(TV)
DIGITAL 2 (DBS)
DIGITAL 1
(DVD)
DIGITAL OUT
PCM
/
STREAM
VIDEO
COMPONENT VIDEO
DVD
IN
DVD IN DBS IN MONITOR
OUT
DBS
IN
VCR
OUT
(REC)
Y
P
B
P
R
DVD
IN
FRONT
SURR (REAR)
RIGHT LEFT
SUB-
WOOFER CENTER
RL
RX-ES1SL
AR01-08.RX-ES1&XV-NK58(UGUX)3 19/5/03, 1:48 PM8

π
COAXIAL
AM LOOP
ANTENNA
FM 75
AM EXT
VIDEO
AUDIO
COMPONENT VIDEO
SUBWOOFER
OUT
DIGITAL IN
DIGITAL 3
(TV)
DIGITAL 2 (DBS)
DIGITAL 1
(DVD)
DVD
IN
DVD
IN
DVD IN
FRONT
SURR (REAR)
TVVCRDBS
AV
COMULINK-III
ININ
IN
(PLAY)
OUT
(REC)
RIGHT LEFT
SUB-
WOOFER CENTER
RL
L
R
DBS IN MONITOR
OUT
DBS
IN
VCR
MONITOR OUT
VIDEO
OUT
(REC)
IN
(PLAY)
CENTER
SPEAKER
SURROUND
SPEAKERS
RIGHT LEFT RIGHT LEFT
FRONT
SPEAKERS
CAUTION:
SPEAKER
IMPEDANCE
8
~
16
Y
P
B
P
R
AUDIO
TVVCRDBS
ININ
IN
(PLAY)
OUT
(REC)
L
R
VIDEO
COMPONENT VIDEO
DVD
IN
DVD IN DBS IN MONITOR
OUT
DBS
IN
VCR
MONITOR OUT
VIDEO
OUT
(REC)
IN
(PLAY)
Y
P
B
P
R
LEFT
RIGHT
AUDIO
OUT
TV
S-VIDEO
S-VIDEO
RX-ES1SL
VCRVCR
VIDEO SIGNAL
SELECTOR
NTSC REMOTE
PAL 525i
525p
•
•S-videoVCR
•S-videoDVDDBS
•S-video—>S-video>
•DVDDBSVCR
DVDDBSVCR
525i/525p/REMOTE
525i/525p/REMOTE
•
“525i”
•
“525p”
•
“REMOTE”
VIDEO SIGNAL SELECTOR
XV-NK58SL
PALNTSC
PAL/NTSC“PAL”
“NTSC”
DVD VIDEO/SVCD/Video CD
PALNTSC
PAL/NTSC
•PAL/NTSC
S-video
AR09-12RX-ES1&XV-NK58(UGUX)3 19/5/03, 1:49 PM9

±∞
525i/525p/REMOTE
“REMOTE”
PROGRESSIVE
PROGRESSIVE
[PICTURE SOURCE]
[PICTURE]DVD VIDEO
*
PROGRESSIVE
[PICTURE SOURCE]
COAXIAL
AM LOOP
ANTENNA
FM 75
AM EXT
VIDEO
AUDIO
COMPONENT VIDEO
SUBWOOFER
OUT
DIGITAL IN
DIGITAL 3
(TV)
DIGITAL 2 (DBS)
DIGITAL 1
(DVD)
DVD
IN
DVD
IN DVD IN
FRONT
SURR (REAR)
TVVCRDBS
AV
COMULINK-III
ININ
IN
(PLAY)
OUT
(REC)
RIGHT LEFT
SUB-
WOOFER CENTER
RL
L
R
DBS IN MONITOR
OUT
DBS
IN
VCR
MONITOR OUT
VIDEO
OUT
(REC)
IN
(PLAY)
CENTER
SPEAKER
SURROUND
SPEAKERS
RIGHT LEFT RIGHT LEFT
FRONT
SPEAKERS
CAUTION:
SPEAKER
IMPEDANCE
8
~
16
Y
PB
PR
S-VIDEO
LEFT
RIGHT
AUDIO
OUT IN
AUDIO
TVVCRDBS
ININ
IN
(PLAY)
OUT
(REC)
L
R
VCR
VIDEO
DVD
IN
DBS
IN
VCR
MONITOR OUT
VIDEO
OUT
(REC)
IN
(PLAY)
S-VIDEO
RX-ES1SL
VCR
S-video
COMPONENT VIDEO OUT
DVD VIDEO
(NTSC)
•
COMPONENT VIDEO OUT
•NTSC
•
DVD VIDEO
JVC
•JVC
AV-61S902
•VIDEOS-VIDEO
COMPONENT VIDEO OUT
AUTO
FILM
VIDEO (NORMAL)/
(ACTIVE)
DVD VIDEO
[PICTURE SOURCE]
VCR
AR09-12RX-ES1&XV-NK58(UGUX)3 19/5/03, 1:49 PM10

±±
COAXIAL
AM LOOP
ANTENNA
FM 75
AM EXT
VIDEO
AUDIO
COMPONENT VIDEO
SUBWOOFER
OUT
DIGITAL IN
DIGITAL 3
(TV)
DIGITAL 2 (DBS)
DIGITAL 1
(DVD)
DVD
IN
DVD
IN
DVD IN
FRONT
SURR (REAR)
TVVCRDBS
AV
COMULINK-III
ININ
IN
(PLAY)
OUT
(REC)
RIGHT LEFT
SUB-
WOOFER CENTER
RL
L
R
DBS IN MONITOR
OUT
DBS
IN
VCR
MONITOR OUT
VIDEO
OUT
(REC)
IN
(PLAY)
CENTER
SPEAKER
SURROUND
SPEAKERS
RIGHT LEFT RIGHT LEFT
FRONT
SPEAKERS
CAUTION:
SPEAKER
IMPEDANCE
8
~
16
Y
P
B
P
R
S-VIDEO
AUDIO
TVVCRDBS
ININ
IN
(PLAY)
OUT
(REC)
L
R
VIDEO
COMPONENT VIDEO
DVD
IN
DVD IN DBS IN MONITOR
OUT
DBS
IN
VCR
MONITOR OUT
VIDEO
OUT
(REC)
IN
(PLAY)
Y
P
B
P
R
DBS tuner
LEFT
RIGHT
AUDIO
OUT
S-VIDEO
RX-ES1SL
COAXIAL
AM LOOP
ANTENNA
FM 75
AM EXT
VIDEO
AUDIO
COMPONENT VIDEO
SUBWOOFER
OUT
DIGITAL IN
DIGITAL 3
(TV)
DIGITAL 2 (DBS)
DIGITAL 1
(DVD)
DVD
IN
DVD
IN DVD IN
FRONT
SURR (REAR)
TVVCRDBS
AV
O
MULINK-III
ININ
IN
(PLAY)
OUT
(REC)
RIGHT LEFT
SUB-
WOOFER CENTER
RL
L
R
DBS IN MONITOR OUT
DBS
IN
VCR
MONITOR OUT
VIDEO
OUT
(REC)
IN
(PLAY)
CENTER
SPEAKER
SURROUND
SPEAKERS
RIGHT LEFT RIGHT LEFT
FRONT
SPEAKERS
CAUTION:
SPEAKER
IMPEDANCE
8
~
16
Y
PB
PR
S-VIDEO
VIDEO
COMPONENT VIDEO
DVD
IN
DVD IN DBS IN MONITOR OUT
DBS
IN
VCR
MONITOR OUT
VIDEO
OUT
(REC)
IN
(PLAY)
Y
PB
PR
DVD
IN
FRONT
SURR (REAR)
RIGHT LEFT
SUB-
WOOFER CENTER
RL
DVD Player
(ex. XV-NA7SL)
S-VIDEO
RX-ES1SL
DBS
S-video
DVD MULTI
•DVD MULTIXV-NK58SLXV-NK58SL
S-video
DBS
DVD
AR09-12RX-ES1&XV-NK58(UGUX)3 19/5/03, 1:49 PM11

±≤
•DIGITAL IN
–DIGITAL 1DVD
–DIGITAL 2DBS
–DIGITAL 3
(DIGITAL IN)
”(DIGITAL IN)—
“DIGITAL IN
•
”“
VIDEO
COMPONENT VIDEO
SUBWOOFER
OUT
DIGITAL IN
DIGITAL 3
(TV)
DIGITAL 2 (DBS)
DIGITAL 1
(DVD)
DVD
IN
DVD IN
FRONT
SURR (REAR)
RIGHT LEFT
CENTER
RL DBS IN MONITOR
OUT
DBS
IN
VCR
MONITOR OUT
VIDEO
OUT
(REC)
IN
(PLAY)
CENTER
SPEAKER
SURROUND
SPEAKERS
RIGHT LEFT RIGHT LEFT
FRONT
SPEAKERS
CAUTION:
SPEAKER
IMPEDANCE
8
~
16
Y
PB
PR
S-VIDEO
OPTICAL
DIGITAL OUT
COAXIAL
DIGITAL OUT
DBS tuner
TV
DIGITAL IN
DIGITAL 3
(TV)
DIGITAL 2 (STB)
DIGITAL 1
(DVD)
RX-ES1SL
AC
STANDBYDVD
•
•
–
–
•
–
–
–
•
•
•
•
DBS
AR09-12RX-ES1&XV-NK58(UGUX)3 19/5/03, 1:50 PM12

±≥
AUDIO/TV/VCR/DBS
RX-ES1SL
ANALOG
SUBWFR
VOL
LR
STANDBY/ON AUDIO
STANDBY
STANDBY/ON AUDIO
STANDBY
AC
STANDBY / ON STANDBY
DIMMER SETTING ADJUST SURROUND
DVD MULTI DVD DBS VCR TV FM / AM
SET / TUNER PRESET
SOURCE SELECTOR MASTER VOLUME
PHONES
/ MULTI JOG
OPEN/CLOSE
DVD VCR DBS TV
DVD VCR DBS TV
DVD MULTI
TV VOL CHANNEL
TUNING TUNINGFM MODE
MEMORY
TOP MENU
CHOICE
AUDIO
ZOOM
ANGLE
REPEAT
DIMMER
SUBWFR CENTER L RSURR
BASS BOOST
A.POSITION
SMART S. SETUP
SLEEP CANCEL
SURROUND
ANALOG/DIGITAL
TV RETURN 100
+
BASS TREBLE
ECHO
SUBTITLE RETURN
RESERVE
TITLE/GROUP
ON
SCREEN
MENU
VOLUME
FM/AM TV/VIDEO MUTING
AUDIO
HOME CINEMA CONTROL CENTER
BASS TREBLE
PROGRESSIVE
AUDIO/TV
/VCR/DBS
KARAOKE
DVD
KARAOKE SOUND
KARAOKE
VOCAL EFFECT
KEY
KEY
123
4
VFP
INPUT
TONE
TEST EFFECT
DECODE
56
789
10
3D
0 +10
ENTER
ANALOG
SUBWFR
VOL
LR
DVD MULTI DVD (DVD DIGITAL)
DBS (DBS DIGITAL) VCR TV (TV DIGITAL)
FM AM
SOURCE SELECTOR
•SOURCE SELECTOR
•FM/AMFMAM
DVD MULTI:DVD
DVD MULTI
:*DVD (DIGITAL)DVD
:*DBS (DIGITAL)DBS
:VCRVCR
:*TV (DIGITAL)
:FMFM
:AMAM
*
DVDDBS
•
”(DIGITAL IN)—“DIGITAL IN
ANALOG/DIGITAL INPUT
•
“ANALOG”“DGTL AUTO”
:DGTL AUTO
DTS, DOLBY DLPCM
:*ANALOG
*
“DVD MULTI”
AR13-15RX-ES1&XV-NK58(UGUX)3 19/5/03, 1:51 PM13

±¥
MASTER VOLUME
VOLUME +
MASTER VOLUME
VOLUME –
) “0”() “50”(
PHONES
HEADPHONE
HP
•PHONES
HEADPHONE
HEADPHONE
–
–
STANDBY / ON STANDBY
DIMMER SETTING ADJUST SURROUND
DVD MULTI DVD DBS VCR TV FM / AM
SET / TUNER PRESET
SOURCE SELECTOR MASTER VOLUME
PHONES
/ MULTI JOG
.AUDIO/TV/VCR/DBS
OPEN/CLOSE
DVD VCR DBS TV
DVD VCR DBS TV
DVD MULTI
TV VOL CHANNEL
TUNING TUNINGFM MODE
MEMORY
TOP MENU
CHOICE
AUDIO
ZOOM
ANGLE
REPEAT
DIMMER
SUBWFR CENTER L RSURR
BASS BOOST
A.POSITION
SMART S. SETUP
SLEEP CANCEL
SURROUND
ANALOG/DIGITAL
TV RETURN 100
+
BASS TREBLE
ECHO
SUBTITLE RETURN
RESERVE
TITLE/GROUP
ON
SCREEN
MENU
VOLUME
FM/AM TV/VIDEO MUTING
AUDIO
HOME CINEMA CONTROL CENTER
BASS TREBLE
PROGRESSIVE
AUDIO/TV
/VCR/DBS
KARAOKE
DVD
KARAOKE SOUND
KARAOKE
VOCAL EFFECT
KEY
KEY
123
4
VFP
INPUT
TONE
TEST EFFECT
DECODE
56
789
10
3D
0 +10
ENTER
SUBWFR LFE
VOL
LCR
LS RS
DOLBY D
DGTL AUTO
DGTL DTS
DGTL D.D.
•
•
DTS“DGTL AUTO”
•
•
ANALOG/DIGITAL INPUT
“DGTL AUTO”
DECODE “DGTL D.D.”
“DGTL DTS”
•
•.“DGTL D.D.”
•
DTS“DGTL DTS”
“DGTL DTS”
“DGTL D.D.”
“DGTL AUTO”
:ANALOG
:LPCMPCM
:DOLBY D•
•“DGTL D.D.”
:DTS•DTS
•“DGTL DTS”
DTS
“DGTL AUTO”
AR13-15RX-ES1&XV-NK58(UGUX)3 19/5/03, 1:51 PM14

±µ
—
MUTING
“MUTING”
MUTING
•VOLUME +/–MASTER VOLUME
—
SLEEP
SLEEP
SLEEP
ANALOG
SUBWFR
LR
ANALOG
SUBWFR
SLEEP
VOL
LR
10 20 30 40 50 60
70
90 80
0
SLEEP
•SLEEP
SLEEP“SLEEP 0”
SLEEP
•
DIMMER
•
DIMMER 1•
•
DIMMER 2•DIMMER1
•
DIMMER1
DIMMER 3
DIMMER OFF
•
“DIMMER OFF”
•DVDDVD MULTI
DIMMERDVD
DVD
DVD MULTIDIMMER
•
•
•
•
•
•
•
•
•
•
•DSP
•FMAM
•
—
L•
•
R•
•
C
LS
RS
S
LFELFE
•
SUBWFR
“SUBWFR”“USE”
“YES”
•
“SML”“LRG”
ANALOG PL ΙΙ
SUBWFR LFE
AUTO SR
INPUT ATT
DSP HP
LCR
LS S RS
LPCM
DOLBY D
DTS
SUBWFR
LCR
LS RS
LFE
LCR
LS S RS
AR13-15RX-ES1&XV-NK58(UGUX)3 19/5/03, 1:51 PM15

±∂
RX-ES1SL
—
DSP
—
•
DVDDBS
VCR
•
•
•
DSP
—
•
AUDIO/TV/VCR/DBS
ANALOG
SUBWFR
LR
VOL
MIN
MAX
SMART S. SETUP
“SETTING UP”
ANGLE
REPEAT
DIMMER
SUBWFR CENTER L RSURR
BASS BOOST
A.POSITION
SMART S. SETUP
SLEEP CANCEL
SURROUND
ANALOG/DIGITAL
TV RETURN 100
+
KARAOKE
KEY
KEY VOCAL EFFECT
INPUT
TONE
TEST EFFECT
DECODE
56
789
10
3D
0 +10
“SETTING UP”
“SETTING UP”
:SUCCESSFUL
:SILENT
:SILENT-ALL
:FAILED
•
“SILENT”“SILENT-ALL”“FAILED”
“SETTING UP”
•
—“SILENT”
—“SILENT”
“SILENT”“SILENT-ALL”
“FAILED”
•“SILENT-ALL”
“FAILED”“MANUAL”
SMART S. SETUP
“SETTING UP”
•“SETTING UP”
•
•
•
—
—
•
•
AR16-21RX-ES1&XV-NK58(UGUX)3 19/5/03, 1:52 PM16

±∑
—
•
•
SETTING
MULTI JOG
MULTI JOG
“QUICK SETUP”
•MULTI JOG
SET
“ENTER THE NUMBER OF SPEAKERS”
•
“
QUICK SETUP
”
MULTI JOG
•MULTI JOG
:*5 SPEAKERS
:4 SPEAKERS
:3 SPEAKERS
*
”“
STANDBY / ON STANDBY
DIMMER SETTING ADJUST SURROUND
DVD MULTI DVD DBS VCR TV FM / AM
SET / TUNER PRESET
SOURCE SELECTOR MASTER VOLUME
PHONES
/ MULTI JOG
ANALOG
SUBWFR
VOL
LR
5 SPEAKERS* 3 SPEAKERS
4 SPEAKERS
ANALOG
SUBWFR
VOL
LR
SUBWFR FRNT SP
LFE
DIGITAL IN AUTO SR DVD VIDEO
QUICK SETUP
CNTR SP
SURR DL
CROSS
CNTR DL
D.COMP
SURR SP
DBS VIDEO
SET
“ENTER USE OF SUBWOOFER”
MULTI JOG
•MULTI JOG
*
SET
“ENTER ROOM SIZE”
MULTI JOG
•MULTI JOG
ANALOG
SUBWFR
VOL
LR
USE * NO
ANALOG
SUBWFR
VOL
LR
SMALL* MEDIUM
LARGE
*
”
“
SET
“SETUP END”
•“SETUP END”
•
•
NOLRGSMLNO
(YES) USESMLSMLNO
NOLRGNOSML
(YES) USESMLNOSML
NOLRGSMLSML
(YES) USESMLSMLSML
“SMALL ROOM”
•
•
C
L
R
LS
RS
AR16-21RX-ES1&XV-NK58(UGUX)3 19/5/03, 1:52 PM17

±∏
“MEDIUM ROOM”
•
•
ANALOG
SUBWFR
VOL
LR
SUBWFR FRNT SP
LFE
DIGITAL IN AUTO SR DVD VIDEO
QUICK SETUP
CNTR SP
SURR DL
CROSS
CNTR DL
D.COMP
SURR SP
DBS VIDEO
C
L
R
LS
RS
“LARGE ROOM”
•
•
C
L
R
LS
RS
—
•SUBWFR—
•—FRNT SP, CNTR SP, SURR SP
•—CNTR DL, SURR DL
•—CROSS
•—LFE
•—D.COMP
SETTING
MULTI JOG
MULTI JOG
SET
•MULTI JOG
STANDBY / ON STANDBY
DIMMER SETTING ADJUST SURROUND
DVD MULTI DVD DBS VCR TV FM / AM
SET / TUNER PRESET
SOURCE SELECTOR MASTER VOLUME
PHONES
/ MULTI JOG
MULTI JOG
SET
“
NO
”“
SUBWFR
”
—SUBWFR
:*YES
SUBWFR
:NO
*
—FRNT SP
CNTR SPSURR SP
LRG
SML*
:NO
*
•SML
”“
LRG
”“
•
“
NO
”
LRG
”“
ANALOG
VOL
LR
AR16-21RX-ES1&XV-NK58(UGUX)3 19/5/03, 1:52 PM18

±π
—CNTR DL
SURR DL
•
:*CNTR DL
:*SURR DL
*) “0ms”(
“CNTR DL”“1ms”)(
“SURR DL”“2ms” )(
—CROSS
•LRG”“
:80HZ
:100HZ
:120HZ
:*150HZ
:200HZ
*
HEADPHONE
—LFE
DTSLFE
•LFE
:*0dB
:–10dB
*
—D.COMP
•
:OFF
:*MID
:MAX
*
AR16-21RX-ES1&XV-NK58(UGUX)3 19/5/03, 1:52 PM19

≤∞
SETTING
MULTI JOG
MULTI JOG
SET
•MULTI JOG
*
“DIGITAL IN”
MULTI JOG
SET
“1DVD2DBS3TV”“DIGITAL IN”
RX-ES1SL
SUBWFR FRNT SP
LFE
DIGITAL IN* AUTO SR
QUICK SETUP
CNTR SP
SURR DL
CROSS
CNTR DL
D.COMP
SURR SP
ANALOG
SUBWFR
VOL
LR
DVD VIDEO
DBS VIDEO
ANALOG
SUBWFR
VOL
LR
STANDBY / ON STANDBY
DIMMER SETTING ADJUST SURROUND
DVD MULTI DVD DBS VCR TV FM / AM
SET / TUNER PRESET
SOURCE SELECTOR MASTER VOLUME
PHONES
/ MULTI JOG
(DIGITAL IN)—
DIGITAL IN
—DIGITAL 1/2/3
*1DVD2DBS3TV:
DIGITAL 1DVD
DIGITAL 2DBS
DIGITAL 3
1DVD2TV3DBS:
DIGITAL 1DVD
DIGITAL 2
DIGITAL 3DBS
1DBS2DVD3TV:
DIGITAL 1DBS
DIGITAL 2DVD
DIGITAL 3
1DBS2TV3DVD:
DIGITAL 1DBS
DIGITAL 2
DIGITAL 3DVD
1TV2DVD3DBS:
DIGITAL 1
DIGITAL 2DVD
DIGITAL 3DBS
1TV2DBS3DVD:
DIGITAL 1
DIGITAL 2DBS
DIGITAL 3DVD
*
AR16-21RX-ES1&XV-NK58(UGUX)3 19/5/03, 1:53 PM20

≤±
—AUTO SR
“ON”
:ON•
•
DTS
“
PLII MOVIE
”
•DTS
“STEREO”
•PCM
AUTO SR
:*OFF
*
•
“DGTL D.D.”“DGTL DTS”
•
“
PLII MOVIE
”
•SURROUND
“AUTO SR”
“ON”
—
DVD VIDEO/DBS VIDEO
DVD
DBS
:*S/C
S-video
:COMP.
*
AR16-21RX-ES1&XV-NK58(UGUX)3 19/5/03, 1:53 PM21

≤≤
RX-ES1SL
AUDIO/TV/VCR/DBS
ANALOG
SUBWFR
VOL
LR
BASS TREBLE
PANORAMA
B.BOOST ATT
SUBWFR
SURR R
EFFECT
SURR L
BAL
CENTER
ANALOG
SUBWFR
VOL
LR
ADJUST
MULTI JOG
MULTI JOG
SET
•MULTI JOG
MULTI JOG
SET
+10”““BASS”
STANDBY / ON STANDBY
DIMMER SETTING ADJUST SURROUND
DVD MULTI DVD DBS VCR TV FM / AM
SET / TUNER PRESET
SOURCE SELECTOR MASTER VOLUME
PHONES
/ MULTI JOG
—BASS, TREBLE
•
:*BASS
:*TREBLE
*“0”
TONE
BASS 9/(
TREBLE 9/(
—
SUBWFR
—“USE”
“YES”
•
:*SUBWFR
*“0”
SUBWFR+/–
AUDIO
KARAOKE SOUND
ZOOM
ANGLE
REPEAT
DIMMER
SUBWFR CENTER L RSURR
BASS BOOST
A.POSITION
SMART S. SETUP
SLEEP CANCEL
SURROUND
ANALOG/DIGITAL
TV RETURN 100+
BASS TREBLE
ECHO
SUBTITLE
RETURN
RESERVE
TITLE/GROUP
BASS TREBLE
KARAOKE
KEY
KEY VOCAL EFFECT
123
4
VFP
INPUT
TONE
TEST EFFECT
DECODE
56
789
10
3D
0 +10
AUDIO
KARAOKE SOUND
ZOOM
ANGLE
REPEAT
DIMMER
SUBWFR CENTER L RSURR
BASS BOOST
A.POSITION
SMART S. SETUP
SLEEP CANCEL
SURROUND
ANALOG/DIGITAL
TV RETURN 100+
BASS TREBLE
ECHO
SUBTITLE
RETURN
RESERVE
TITLE/GROUP
BASS TREBLE
KARAOKE
KEY
KEY VOCAL EFFECT
123
4
VFP
INPUT
TONE
TEST EFFECT
DECODE
56
789
10
3D
0 +10
AR22-23RX-ES1&XV-NK58(UGUX)3 19/5/03, 11:49 AM22

≤≥
A.POSITION
•
A.POSITION
”“”“
”“
•“OFF”
•
”“
”“
•
—BAL
•
•
:*BAL
•“CENTER”“L-21”
•“CENTER”“R-21”
*“CENTER”
AUDIO
KARAOKE SOUND
ZOOM
ANGLE
REPEAT
DIMMER
SUBWFR CENTER L RSURR
BASS BOOST
A.POSITION
SMART S. SETUP
SLEEP CANCEL
SURROUND
ANALOG/DIGITAL
TV RETURN 100
+
BASS TREBLE
ECHO
SUBTITLE
RETURN
RESERVE
TITLE/GROUP
BASS TREBLE
KARAOKE
KEY
KEY VOCAL EFFECT
123
4
VFP
INPUT
TONE
TEST EFFECT
DECODE
56
789
10
3D
0 +10
AUDIO
KARAOKE SOUND
ZOOM
ANGLE
REPEAT
DIMMER
SUBWFR CENTER L RSURR
BASS BOOST
A.POSITION
SMART S. SETUP
SLEEP CANCEL
SURROUND
ANALOG/DIGITAL
TV RETURN 100+
BASS TREBLE
ECHO
SUBTITLE
RETURN
RESERVE
TITLE/GROUP
BASS TREBLE
KARAOKE
KEY
KEY VOCAL EFFECT
123
4
VFP
INPUT
TONE
TEST EFFECT
DECODE
56
789
10
3D
0 +10
—B.BOOST
—
•
:ON
BASS BOOST
:*OFF
*
BASS BOOST
•
—ATT
•
•
:ON
INPUT ATT
:*NORMAL
*
AR22-23RX-ES1&XV-NK58(UGUX)3 19/5/03, 11:49 AM23

≤¥
RX-ES1SL
FM/AM
AUDIO/TV/VCR/DBS
OPEN/CLOSE
DVD VCR DBS TV
DVD VCR DBS TV
DVD MULTI
TV VOL CHANNEL
TUNING TUNINGFM MODE
MEMORY
TOP MENU
CHOICE
AUDIO
ZOOM
ANGLE
REPEAT
DIMMER SLEEP CANCEL
ANALOG/DIGITAL
TV RETURN 100
+
BASS TREBLE
ECHO
SUBTITLE
RETURN
RESERVE
TITLE/GROUP
ON
SCREEN
MENU
VOLUME
FM/AM TV/VIDEO MUTING
AUDIO
HOME CINEMA CONTROL CENTER
BASS TREBLE
PROGRESSIVE
AUDIO/TV
/VCR/DBS
KARAOKE
DVD
KARAOKE SOUND
KARAOKE
VOCAL EFFECT
KEY
KEY
123
4
VFP
INPUT
56
789
10
3D
0+10
ENTER
AM
AM
•AC
AM
ADJUST
STANDBY/ON
SETTING
STANDBY/ON
STANDBY / ON STANDBY
DIMMER SETTING ADJUST SURROUND
DVD MULTI DVD DBS VCR TV FM / AM
SET / TUNER PRESET
SOURCE SELECTOR MASTER VOLUME
PHONES
/ MULTI JOG
FM/AM
•FMAM
“FM”“AM”
SOURCE SELECTOR
TUNING 9
TUNING (
“FM”“AM”
SOURCE SELECTORFM/AM
•TUNING 9
•TUNING (
•TUNING 9TUNING (
•TUNED
•FMST
FMAM
”“
•FM
FM”“FM
MEMORY
ANALOG
SUBWFR
STTUNED AUTO MUTING
MHZ
VOL
LR
ANALOG
SUBWFR
STTUNED AUTO MUTING
MHZ
VOL
LR
ANALOG
SUBWFR
STTUNED AUTO MUTING
MHZ
VOL
LR
AR24-25RX-ES&XV-NK58(UGUX)3 19/5/03, 11:54 AM24

≤µ
•5
•+105
•+10+1010
MEMORY
•
FM/AM
•FMAM
“FM”“AM”
SOURCE SELECTORFM/AM
•5
•+105
•+10+1010
ANALOG
SUBWFR
STTUNED AUTO MUTING
MHZ
VOL
LR
ANALOG
SUBWFR
STTUNED AUTO MUTING
MH
Z
VOL
LR
ANALOG
SUBWFR
STTUNED AUTO MUTING
MHZ
VOL
LR
ANALOG
SUBWFR
STTUNED AUTO MUTING
MHZ
VOL
LR
SOURCE SELECTOR“FM”
“AM”
TUNER PRESET
“P”MULTI JOG
MULTI JOG
“P”
•MULTI JOG
•MULTI JOG
FM
FM
FMFM
•FM
FMFM MODE
“FM”SOURCE SELECTOR
FM/AM
•FM
“AUTO MUTING”“MONO”
:*AUTO MUTING
AUTO MUTING
:MONO
AUTO MUTING
ST
*
STANDBY / ON STANDBY
DIMMER SETTING ADJUST SURROUND
DVD MULTI DVD DBS VCR TV FM / AM
SET / TUNER PRESET
SOURCE SELECTOR MASTER VOLUME
PHONES
/ MULTI JOG
ANALOG
SUBWFR
STTUNED AUTO MUTING
MHZ
VOL
LR
AR24-25RX-ES&XV-NK58(UGUX)3 19/5/03, 11:54 AM25

≤∂
*.Dolby Laboratories
“Dolby” “Pro Logic” D
.Dolby Laboratories
RX-ES1SL
DSP
DSP
DSP
■
•II
•
•DTS
■DSP
•DAP
•
■
*II
II
—
II
II
II—
II—
DOLBY SURROUND
II—
”“
•IIPLII
*
LFE
LFE
”“
•
—
II
**“DTS””“DTS Digital Surround
MIN
MAX
AR26-32RX-ES&XV-NK58(UGUX)3 19/5/03, 1:54 PM26

≤∑
DTS**
DTS
DTS
CDLDDVD
DTS
DTS
•DTS
■DSP
DAP
DAP
—
DAP”“
DAP
DAP
:LIVE CLUB
:DANCE CLUB
:HALL
:PAVILION
DAP
PCM
”“
•DAPDSP
•
PCM
•DSP
MPEG
DSP
STEREO
DOLBYDTSPRO LOGIC IIPRO LOGIC IILIVEDANCE
HALLPAVILION
ALL CH
DIGITALSURROUNDMOVIEMUSICCLUBCLUBST.
‡‡××××××××
‡×ׇ‡×××××
DTS
‡
×
‡×××××××
DTS
‡
××
‡‡×××××
PCM‡×ׇ‡‡‡‡‡‡
‡×ׇ‡‡‡‡‡‡
DVD MULTI××××××××××
:‡ :×
AR26-32RX-ES&XV-NK58(UGUX)3 19/5/03, 1:54 PM27

≤∏
DSP
DSP
•
•
DSP
DTS
“DOLBY D”“DTS”SURROUND
•“PLII MUSIC”
“PLII MOVIE”SURROUND
•”DSP“
AUTO SR”“
“ON”
←
SURROUND
•DSP
DTS
DTS
PLII MOVIEII
PLII MUSICII
DSP
LIVE CLUB
DANCE CLUB
HALL
PAVILION
ALL CH ST.
PLII MOVIEII
PLII MUSICII
“ON”AUTO SR”“
•
AUDIO/TV/VCR/DBS
•II
SUBWFR LFE
VOL
LCR
LS RS
DOLBY D
PLII MOVIE PLII MUSIC
STEREO
PLII MOVIE PLII MUSIC
STEREO
LIVE CLUB
PAVILION
HALL
DANCE CLUB
ALL CH ST.
KARAOKE SOUND
ZOOM
ANGLE
REPEAT
DIMMER
SUBWFR CENTER L RSURR
BASS BOOST
A.POSITION
SMART S. SETUP
SLEEP CANCEL
SURROUND
ANALOG/DIGITAL
TV RETURN 100
+
BASS TREBLE
BASS TREBLE
KARAOKE
KEY
KEY VOCAL EFFECT
123
4
VFP
INPUT
TONE
TEST EFFECT
DECODE
56
789
10
3D
0 +10
DOLBY DDTS DSPSTEREO
DSP
DSP
AR26-32RX-ES&XV-NK58(UGUX)3 19/5/03, 1:55 PM28

≤π
TEST
“TEST L”
•
CENTER +/–
SURR L +/–
SURR R +/–
+8”““CENTER”
TEST
PL ΙΙ
SUBWFR
VOL
LR
LPCM
TEST L TEST C TEST R
TEST LS TEST RS
PL ΙΙ
SUBWFR
VOL
LR
LPCM
•
AUTO SR”“
“ON”
←
SURROUND
MULTI JOGDSP
MULTI JOG
•MULTI JOG
DTS
DTS
ADJUST
MULTI JOG
MULTI JOG
SET
•MULTI JOG
*“PLII MUSIC”
STANDBY / ON STANDBY
DIMMER SETTING ADJUST SURROUND
DVD MULTI DVD DBS VCR TV FM / AM
SET / TUNER PRESET
SOURCE SELECTOR MASTER VOLUME
PHONES
/ MULTI JOG
PL ΙΙ
SUBWFR
VOL
LR
LPCM
BASS TREBLE
PANORAMA*
B.BOOST ATT
SUBWFR
SURR R
EFFECT
SURR L
BAL
CENTER
SUBWFR LFE
VOL
LCR
LS RS
DOLBY D
PLII MOVIE PLII MUSIC
STEREO
PLII MOVIE PLII MUSIC
STEREO
LIVE CLUB
PAVILION
HALL
DANCE CLUB
ALL CH ST.
DOLBY DDTS DSPSTEREO
DSP
DSP
AR26-32RX-ES&XV-NK58(UGUX)3 19/5/03, 1:55 PM29

≥∞
DSP
DSP
•DSP
•
“
ALL CH ST.
”
AUDIO/TV/VCR/DBS
SUBWFR
VOL
DSP
LR
LPCM
PLII MOVIE PLII MUSIC
STEREO
LIVE CLUB
PAVILION
HALL
DANCE CLUB
ALL CH ST.
—PCM
—
SURROUND
DSP
DSP
•DSP
TEST
“
TEST L
”
KARAOKE SOUND
ZOOM
ANGLE
REPEAT
DIMMER
SUBWFR CENTER L RSURR
BASS BOOST
A.POSITION
SMART S. SETUP
SLEEP CANCEL
SURROUND
ANALOG/DIGITAL
TV RETURN 100+
BASS TREBLE
BASS TREBLE
KARAOKE
KEY
KEY VOCAL EFFECT
123
4
VFP
INPUT
TONE
TEST EFFECT
DECODE
56
789
10
3D
0 +10
SUBWFR
VOL
DSP
LR
LPCM
TEST L TEST C TEST R
TEST LS TEST RS
CENTER:*–
SURR L:*–
SURR R:*–
PANORAMA:*
•
“ON”
”“
•
“OFF”
*
“
0
”
*
“
OFF
”
MULTI JOG
SET
•
+8
”““
CENTER
”
SURROUND
SURROUNDMULTI JOG
“
STEREO
”
•
—
“
USE
”
“
YES
”
—
•
•
“
CNTR SP
”“
ON
”
•
“
SURR SP
”“
ON
”
•
•
DVD MULTI
PL ΙΙ
SUBWFR
VOL
LR
LPCM
DSP
AR26-32RX-ES&XV-NK58(UGUX)3 19/5/03, 1:55 PM30

≥±
•
SURR L +/–
SURR R +/–
–8”““SURR R”
TEST
DAP
EFFECT
DAP
•DAP
“EFFECT 3”
•
—PCM
—
SURROUND
MULTI JOGDSP
MULTI JOG
DSP
DSP
•MULTI JOG
ADJUST
MULTI JOG
STANDBY / ON STANDBY
DIMMER SETTING ADJUST SURROUND
DVD MULTI DVD DBS VCR TV FM / AM
SET / TUNER PRESET
SOURCE SELECTOR MASTER VOLUME
PHONES
/ MULTI JOG
SUBWFR
VOL
DSP
LR
LPCM
EFFECT 3 EFFECT 4 EFFECT 5
EFFECT 1
EFFECT 2
SUBWFR
VOL
DSP
LR
LPCM
SUBWFR
VOL
DSP
LR
LPCM
PLII MOVIE PLII MUSIC
STEREO
LIVE CLUB
PAVILION
HALL
DANCE CLUB
ALL CH ST.
SUBWFR
VOL
DSP
LR
LPCM
BASS TREBLE
PANORAMA
B.BOOST ATT
SUBWFR
SURR R
EFFECT*
SURR L
BAL
CENTER
MULTI JOG
SET
•MULTI JOG
*DAP
SURR L:*
SURR R:*
EFFECTDAP:*
DAP
“EFFECT 3”
*0”“
*“3”
MULTI JOG
SET
•
–8”““SURR R”
DSP
SURROUND
SURROUNDMULTI JOG
“STEREO”DSP
•
•
“CNTR SP”“NO”
•
“SURR SP”
“NO”
SUBWFR
VOL
DSP
LR
LPCM
DSP
AR26-32RX-ES&XV-NK58(UGUX)3 19/5/03, 1:55 PM31

≥≤
RX-ES1SL
DVD MULTI
DVD MULTI
DVD
DVD MULTI
DVD Audio
DVD
DVD
•DVD MULTI
DVDDVD IN
•
DVD MULTIXV-NK58SL
AUDIO/TV/VCR/DBS
DVD MULTI
SOURCE SELECTOR
“DVD MULTI”
DVD MULTI
DVDDVD
DVD MULTI
DVD MULTI
DVD
DVD
DVD
DVD
•
DVD MULTI
•
CENTER +/–
SURR L +/–
SURR R +/–
STANDBY / ON STANDBY
DIMMER SETTING ADJUST SURROUND
DVD MULTI DVD DBS VCR TV FM / AM
SET / TUNER PRESET
SOURCE SELECTOR MASTER VOLUME
PHONES
/ MULTI JOG
OPEN/CLOSE
DVD VCR DBS TV
DVD VCR DBS TV
DVD MULTI
TV VOL CHANNEL
TUNING TUNINGFM MODE
VOLUME
FM/AM TV/VIDEO MUTING
AUDIO
AUDIO/TV
/VCR/DBS
KARAOKE
DVD
ZOOM
ANGLE
REPEAT
DIMMER
SUBWFR CENTER L RSURR
BASS BOOST
A.POSITION
SMART S. SETUP
SLEEP CANCEL
SURROUND
ANALOG/DIGITAL
TV RETURN 100
+
BASS TREBLE
KARAOKE
KEY
KEY VOCAL EFFECT
123
4
VFP
INPUT
TONE
TEST EFFECT
DECODE
56
789
10
3D
0 +10
ANALOG
SUBWFR LFE
VOL
LCR
LS RS
BASS TREBLE
PANORAMA
B.BOOST ATT
SUBWFR
SURR R
EFFECT
SURR L
BAL
CENTER
ADJUST
MULTI JOG
MULTI JOG
SET
•MULTI JOG
:*CENTER
:*SURR L
:*SURR R
*0”“
MULTI JOG
SET
•
+8”““CENTER”
•DVD MULTI
DSPSURROUND
•
ANALOG
SUBWFR LFE
VOL
LCR
LS RS
STANDBY / ON STANDBY
DIMMER SETTING ADJUST SURROUND
DVD MULTI DVD DBS VCR TV FM / AM
SET / TUNER PRESET
SOURCE SELECTOR MASTER VOLUME
PHONES
/ MULTI JOG
AR26-32RX-ES&XV-NK58(UGUX)3 19/5/03, 1:55 PM32

≥≥
XV-NK58SL
•OSD
•
DVD
•DVD-RDVD-RW
DVD VIDEO
•CD-RCD-RW
SVCDVideo CDAudio CD
•CD-RCD-RWMP3WMA
“ISO 9660”
•CD-RCD-RW
JPEG“ISO 9660”
MIX-MODE CD
CD-GCD-EXTRACD TEXT
DVD VIDEO
DVD VIDEODVD VIDEO
DVD VIDEO
DVD“2”
PALNTSC
“PAL”“NTSC”PAL/NTSC
•DVD-RWVR
•
SACDDVD-ROM, DVD-RAM, DVD AUDIO, CD-ROM, PHOTO CD,
VIDEO
Video CD Audio CDDVD VIDEO SVCD
ALL 252
4
2
3
1
3
2
1
6
5
4
•
•
”D
“
Linear PCMDolby Digital
MPEGDTS
DIGITAL AUDIO OUTPUT
“DIGITAL AUDIO OUTPUT”
•DVD VIDEO
•
•
•
•
•
•
•
•
DVD VIDEO
SVCDVideo CDAudio CDMP3WMAJPEG discs
Macrovision
Corporation
Macrovision Corporation
Macrovision Corporation
AR33-51RX-ES1&XV-NK58(UGUX)3 19/8/03, 9:09 AM33

≥¥
XV-NK58SL
“DVD”
DVD
STANDBY/ON
NOW READING
•NOW READING
•REGION CODE ERRORDVD VIDEO
•OPEN
•CLOSE
•NO DISC
EXECUTE DVD PLAYER SETUP? - BASIC PICTURE/AUDIO
SETTING
YES - PRESS ENTER NO - CANCEL
ENTERCANCEL
ENTER
DVD PLAYER SET UP
ON SCREEN LANGUAGE
SELECT
ENTER
USE 5∞23 TO SELECT, USE ENTER TO CONFIRM
MENU LANGUAGE ENGLISH
AUDIO LANGUAGE ENGLISH
SUBTITLE ENGLISH
ON SCREEN LANGUAGE ENGLISH
DVD PLAYER SET UP
ENGLISH
CHINESE
SPANISH
∞5
ENGLISHCHINESESPANISH
ENTER
MONITOR TYPE
SELECT
ENTER
USE 5∞23 TO SELECT, USE ENTER TO CONFIRM
MONITOR TYPE 4:3 L.B.
PICTURE SOURCE AUTO
SCREEN SAVER ON
DVD PLAYER SET UP
MP3&WMA/JPEG MP3
16:9 NORMAL
16:9 AUTO
4:3 LB
4:3 PS
16:9 MULTI NORMAL
16:9 MULTI AUTO
4:3 MULTI LB
4:3 MULTI PS
∞5
4:3 LB4:3 PS
16:9 NORMAL
16:9 AUTO
ON SCREEN LANGUAGE
MONITOR TYPE
AR33-51RX-ES1&XV-NK58(UGUX)3 20/5/03, 4:25 PM34

≥µ
∞5
•Dolby Digital
DOLBY DIGITAL/PCM
•DTSSTREAM/PCM
•PCM ONLY
ENTER
DVD PLAYER
SET UP
CHOICEDVD PLAYER SET UP
DIMMER
ENTER
DIGITAL AUDIO OUTPUT
SELECT
ENTER
USE 5∞23 TO SELECT, USE ENTER TO CONFIRM
DIGITAL AUDIO OUTPUT DOLBY DIGITAL/PCM
ANALOG DOWN MIX DOLBY PROLOGIC
D RANGE CONTROL ON
OUTPUT LEVEL
DVD PLAYER SET UP
PCM ONLY
DOLBY DIGITAL/PCM
STREAM/PCM
DIGITAL AUDIO OUTPUT
0OPEN/CLOSE
•
3
DVD VIDEOSVCDVideo CD
DVD VIDEO
32∞5
ENTER
SVCD/Video CD
•
•
PBC
SVCD/Video CDPBC
PBC
•SVCD/Video CDPBC
PBC3
•PBC
TOP MENUMENU
73
PROGRESSIVE
AR33-51RX-ES1&XV-NK58(UGUX)3 20/5/03, 4:25 PM35

≥∂
DVD VIDEO
SVCD/Video CD/Audio CD
ON SCREEN
DVD VIDEO
8.5Mbps
TITLE 33 TOTAL 1:25:58CHAP 33
ON SCREEN
ON SCREEN
7
0
8
3
MIC
ONOFF
DISC RESUME
ON
•
“ON”
7
RESUME STOP
RESUME
3
3
“DISC RESUME”
7
RESUME STOP
RESUME
7
AR33-51RX-ES1&XV-NK58(UGUX)3 20/5/03, 4:25 PM36

≥∑
“ON”
3
RESUME PLAY
73
“DISC RESUME”
0
RESUME STOP
3
RESUME PLAY
73
•RESUME
DISC RESUMEOFFON
”“
RESUMEDISC RESUME
•
•DVD VIDEO
•
•
SVCD/Video CDPBC
¡1
3
¢4
Audio CD
DVD VIDEOVideo CD
Audio CD
•DVD VIDEO
•DVD VIDEODTS
PCMDVD VIDEO
•
3¡
•
MIC
8
8
3
AR33-51RX-ES1&XV-NK58(UGUX)3 20/5/03, 4:25 PM37

≥∏
DVD VIDEO
SVCD/Video CDPBC
Audio CD
¢
4
DVD VIDEO/Audio CD
SVCD/Video CDPBC
5
+10+103
+10+10+1010
•
DVD VIDEO
SVCD/Video CD/Audio CD
DVD VIDEO
SVCD/Video CD/Audio CD
•DVD VIDEO
8¡
1DVD VIDEO
3
•
•SVCDVideo CD
•DVD VIDEO
MIC
DVD VIDEO
•
•DVD VIDEO
•
“DVD”
AR33-51RX-ES1&XV-NK58(UGUX)3 20/5/03, 4:26 PM38

≥π
DVD
DVD VIDEO
DVD
DVD VIDEO
TOP MENUMENU
32∞5
ENTER
•DVD VIDEO
MENU
•DVD VIDEO
•
MENU
“DVD”
XV-NK58SL
SVCD/Video CDPBC
SVCD/Video CDPBCPBC
“Playback Control”
SVCD/Video CDPBC
PBC
3TOP MENU
5
+10+103
+10+10+1010
RETURN
NEXTPREVIOUS
¢4
TITLE/GROUP
--
5
+10+103
+10+10+1010
DVD VIDEO
AR33-51RX-ES1&XV-NK58(UGUX)3 20/5/03, 4:26 PM39

¥∞
DVD VIDEO
SVCD/Video CD/Audio CD
DVD VIDEO/Audio CD
SVCD/Video CD
SVCD/Video CDPBC
ON SCREEN
32ENTER
1/3 1/3OFF 1/5
8.5Mbps
TITLE 33 TOTAL 1:25:58CHAP 33
CHAP.
TIME _:__:__
OFF PROG. RND.
TIME 25:58TRACK 33
TIME __:__
Audio CD
DVD VIDEO
OPEN/CLOSE
DVD VCR DBS TV
DVD VCR DBS TV
DVD MULTI
TV VOL CHANNEL
TUNING TUNINGFM MODE
MEMORY
TOP MENU
CHOICE
AUDIO
ZOOM
ANGLE
REPEAT
DIMMER
SUBWFR CENTER L RSURR
BASS BOOST
A.POSITION
SMART S. SETUP
SLEEP CANCEL
SURROUND
ANALOG/DIGITAL
TV RETURN 100
+
BASS TREBLE
ECHO
SUBTITLE RETURN
RESERVE
TITLE/GROUP
ON
SCREEN
MENU
VOLUME
FM/AM TV/VIDEO MUTING
AUDIO
HOME CINEMA CONTROL CENTER
BASS TREBLE
PROGRESSIVE
AUDIO/TV
/VCR/DBS
KARAOKE
DVD
KARAOKE SOUND
KARAOKE
VOCAL EFFECT
KEY
KEY
123
4
VFP
INPUT
TONE
TEST EFFECT
DECODE
56
789
10
3D
0+10
ENTER
09
DVD VIDEO
2(H):34(M):00(S)
234
TIME 2:34 __:
SVCD/Video CD/Audio CD
23(M):40(S)
234
TIME 23 4_:
“0”
2
ENTER
ON SCREEN
“10”“+10”
•DVD VIDEO
•
ON SCREEN
32
PROG.
Audio CD
OFF PROG. RND.
TIME 25:58TRACK 33
ENTER
PRGM
AR33-51RX-ES1&XV-NK58(UGUX)3 20/5/03, 4:26 PM40

¥±
5
+10+103
+10+10+1010
PROGRAM Total Program Time 00:25:12
No. TrackDisc
1 2 1
2 3 5
3 7 4
4 4 2
5 3 3
6 5 4
7 6 6
8
9
10
USE NUMERIC KEYS TO PROGRAM TRACKS.
CANCEL DELETES THE LAST STEP. 7 DELETES ALL.
∞5
CANCEL
7
3
Audio CD
ON SCREEN
•
7
Audio CD
SVCD/Video CD
7
7
ON SCREEN
ON SCREEN
32
RND.
Audio CD
OFF PROG. RND.
TIME 25:58TRACK 33
ENTER
SVCD/Video CD
RND
7
AR33-51RX-ES1&XV-NK58(UGUX)3 20/5/03, 4:26 PM41

¥≤
DVD VIDEO
SVCD/Video CD/Audio CD
SVCD/Video CDPBC
REPEAT
REPEAT3
REPEAT
DVD VIDEO
SVCD/Video CD/Audio CD
1DVD VIDEO
SVCD/Video CD/Audio CD
CHAP
7
DVD VIDEO
SVCDVideo CDAudio CD
REPEAT
SVCDVideo CDAudio CD
“ ”
A-B
•SVCD/Video CD
PBC
ON SCREEN
32ENTER
∞5A-B
ENTER
A
A-
ENTER
B
A-B
“A”“A”“B”
A-B
32
A-B
ENTER
A-B
•AB
•B-A
AR33-51RX-ES1&XV-NK58(UGUX)3 15/8/03, 3:11 PM42

¥≥
SUBTITLE
DVD VIDEOSVCD
ON SCREEN GUIDEOFF
SUBTITLE
1/3
ENGLISH
∞5SUBTITLE
∞5SUBTITLE
ENTER
•
SVCD∞5
•
•
DVD VIDEO
”B“
AUDIO
ON SCREEN GUIDE
OFF
AUDIO
ENGLISH
1/3
∞5AUDIO
∞5AUDIO
DVD VIDEO
1/3 ENGLISH 2/3 FRENCH 3/3 SPANISH
SVCD
ST1 ST2 L-1 R-1 L-2 R-2
Video CD
ST ( ) L R
ENTER
•
•
DVD VIDEO
”B“
DVD VIDEO
ANGLE
DVD VIDEO
”“
”“
ON SCREEN GUIDEOFF
ANGLE
1
1/3
∞5ANGLE
∞5ANGLE
ENTER
AR33-51RX-ES1&XV-NK58(UGUX)3 20/5/03, 4:26 PM43

¥¥
ZOOM
ZOOM
ZOOM
ZOOM x 4
DVD VIDEO
4:3Letter Box
1.8”“ZOOM
DVD VIDEO1:2.351:1.85
32∞5
.ENTER
•
•
“DVD”
VFP
VFP
VFP
VFP
32
VFP
NORMAL CINEMA USER 1 USER 2
USER 1
BRIGHTNESS
GAMMA
CONTRAST
SATURATION
TINT
SHARPNESS
Y DELAY
+ 4
+ 4
+13
+13
+13
+ 3
+ 2
NORMAL
CINEMA
USER 1USER 2
∞5
•GAMMA
•BRIGHTNESS
•CONTRAST
•SATURATION
•TINT
•SHARPNESS
•Y DELAY
ENTER
SATURATION + 4
∞5
ENTER
AR33-51RX-ES1&XV-NK58(UGUX)3 20/5/03, 4:26 PM44

¥µ
VFP
VFP
•VFP
•VFP
“DVD”
3D PHONIC
3D PHONIC
3D
3D PHONIC
32
3D PHONIC
ACTION DRAMA THEATER NONE
+ 5ACTION 4
•ACTION
•DRAMA
•THEATER
∞5
15
3D PHONIC
3D
•3D PHONIC
•3D PHONICDVD VIDEO
•DVD VIDEO
3D PHONIC
3D
•3D PHONIC
DIGITAL OUT
•3D PHONICANALOG DOWN MIX
AUDIO
•3D PHONIC
ON SCREEN
ON SCREEN
DVD VIDEO
1/3 1/3OFF 1/5
8.5Mbps
TITLE 33 TOTAL 1:25:58CHAP 33
CHAP.
SVCD
OFF ST1
PROG. RND.
TIME 25:58TRACK 33
-/4
Video CD
OFF STPROG. RND.
TIME 25:58TRACK 33
Audio CD
OFF PROG. RND.
TIME 25:58TRACK 33
ON SCREEN
32
ENTER
•
•
AR33-51RX-ES1&XV-NK58(UGUX)3 20/5/03, 4:26 PM45

¥∂
DVD VIDEO
ENTER
•TOTAL
•T.REM
•TIME
•REM
∞5
•CHAPTER
•TITLE
•A-BB-A
•OFF
ENTER
CHAP.
09
10
ENTER
∞5
ENTER
∞5
ENTER
∞5
ENTER
SVCD/Video CD/Audio CD
ENTER
•TIME
•REM
•TOTAL
•T.REM
∞5
•TRACK
•ALL
•A-BA-B
•OFF
ENTER
PROG.
RND.
SVCD/Video CD
∞5
ENTER
SVCD
∞5
ENTER
AR33-51RX-ES1&XV-NK58(UGUX)3 20/5/03, 4:26 PM46

¥∑
XV-NK58SL
MP3/WMA
MP3WMA
CD-R/RWCD
MP3WMA”“MP3/WMA
MP3/WMAJPEG
MP3&WMA/JPEG
PICTURE
MP3/WMA
MP3/WMA
•
•
•
•
”“
•
MP3/WMA
Track 1.mp3
Track 2.mp3
Track 3.mp3
Track 4.mp3
Track 5.mp3
Track 6.mp3
MP3/WMA
CD-R/CD-RW
•
”“ISO 9660
“DVD”
MP3/WMA
ENTER
3
7
8
¢4
373
•
”UDF“
•
ID3
•
•
•
MP3/WMA
•
MP3/WMAKARAOKE
•
MP3
“.MP3”“.Mp3”“.mp3”“.mP3”
•
WMA
“.WMA”“.wma”
“.Wma”
•
•
¡1
¢4MP3/WMA
•
WMA
WMA
MP3/WMA
MP3/WMA CONTROL
2
∞5
¢4
ENTER3
5
+10+103
+10 +10+1010
•
MP3
•
WMA
•
WMA
AR33-51RX-ES1&XV-NK58(UGUX)3 20/5/03, 4:26 PM47

¥∏
MP3/WMA
MP3/WMA CONTROL REPEAT TRACK
Group : 01 / 10
spring
summer
fall
Track : 01 / 06 (Total 28)
begonia.mp3
german chamomile.mp3
kiwi fruit.m
p
3
MP3/WMA CONTROL
Group : 01 / 10
spring
summer
fall
winter
sea
mountain
camp
picnic
skiing
flower
Time : 00:03:08
Track : 01 / 06 (Total 28)
begonia.mp3
german chamomile.mp3
kiwi fruit.mp3
orchard grass.mp3
petunia.mp3
north pole.mp3
3
∞5
•
MP3/WMA
•
MP3/WMAMP3/WMA CONTROL
•
MP3/WMA CONTROL
TITLE/GROUP
--
5
+10+103
+10+10+1010
TITLE/GROUP
--
¢4∞5
REPEAT
REPEAT
REPEAT
ENTER
3
7
REPEAT
REPEAT
MP3/WMA CONTROL
MP3/WMA CONTROL
REPEAT TRACK
REPEAT GROUP
REPEAT ALL
1
AR33-51RX-ES1&XV-NK58(UGUX)3 20/5/03, 4:26 PM48

¥π
XV-NK58SL
JPEG
“DVD”
JPEGCD-R/RW
JPEG”“JPEG
MP3/WMAJPEG
[MP3&WMA/JPEG][PICTURE]
JPEG
JPEG
•
•
•
”“
•
JPEG
JPEG
CD-R/CD-RW
•
“ISO 9660”
•
•
JPEG
JPEG
JPEG CONTROL
2
∞5
¢4ENTER
3
∞5
¢4∞5
7MENU
JPEG CONTROL
File 1.jpg
File 2.jpg
File 3.jpg
File 4.jpg
File 5.jpg
File 6.jpg
JPEG CONTROL
Group : 01 / 10
spring
summer
fall
winter
sea
mountain
camp
picnic
skiing
flower
File : 01 / 06 (Total 28)
begonia.jpg
german chamomile.jpg
kiwi fruit.jpg
orchard grass.jpg
petunia.jpg
north pole.jpg
AR33-51RX-ES1&XV-NK58(UGUX)3 20/5/03, 4:26 PM49

µ∞
JPEG
•
JPEG
•
“packet writing”UDF
•
•
•
JPEG
•
JPEG
•
•
“.jpg”
“.JPG” “.jpeg”“.JPEG”
“.Jpg”
•
JPEG
•
•
ZOOM
ZOOM
ZOOM
32∞5
3
7MENU
JPEG CONTROL
3
8ENTER
3
JPEG CONTROL
2
∞5
¢4
3
TITLE/GROUP
5
+10+103
+10+10+1010
AR33-51RX-ES1&XV-NK58(UGUX)3 15/8/03, 3:11 PM50

µ±
JPEG
JPEG
JPEG CONTROL
REPEAT
REPEAT
JPEG CONTROL
REPEAT ALL
REPEAT GROUP
3
7
7MENUJPEG CONTROL
REPEAT
AR33-51RX-ES1&XV-NK58(UGUX)3 20/5/03, 4:26 PM51

µ≤
KARAOKE
“KARAOKE”
KARAOKE
[KARAOK]
ON SCREEN
ON SCREEN
KARAOKE
[KARAOK]
•
•
MP3/WMAJPEG
•
DVD VIDEO32∞5
•
A-B
MIC
MIC LEVEL
•DVD VIDEOSVCDVideo CDAudio CD
MICDIGITAL OUT
•“PCM ONLY”
[DIGITAL AUDIO OUTPUT]
[AUDIO]
•DVD VIDEO
MIC
RESERVE
[PRGM]
5
+10+103
+10+10+10+10
∞5 CANCEL
7
3
XV-NK58SL
KARAOKE
AUDIO KARAOKE VOCAL ECHO EFFECT KEY CONT
1/1 L + R NORMAL 2 OFF 0
NO Track
15
24
32
43
56
6
AR52-64RX-ES1&XV-NK58(UGUX)3 15/8/03, 3:12 PM52

µ≥
KARAOKE
“guide vocal”
“guide melody”
AUDIO
DVD VIDEOSVCD KARAOKE
“with guide vocal”
“with guide melody”“accompaniment only”
32[AUDIO]
∞5
DVD VIDEO
SVCD
AUDIO
AUDIO
[AUDIO]
∞5
ENTER
[AUDIO]
RESERVE
RESERVE
∞5
SVCDVideo CD
PBC7
1/3
2/3
3/3
1/2
2/2
AUDIO
1/3
AR52-64RX-ES1&XV-NK58(UGUX)3 19/5/03, 1:57 PM53

µ¥
KARAOKE SOUND
KARAOKE SOUND
[KARAOKE]
∞5
ENTER
[KARAOKE]
VOCAL
32[VOCAL]
∞5
[NORMAL]
[MASK]
[REPLACE]
SVCDVideo CD
Audio CDKARAOKE
KARAOKE SOUND
KARAOKE DVD VIDEO”
“
•
”“[AUDIO]
[1]
•
DVD VIDEO”“
KARAOKE SOUND
32[KARAOKE]
∞5
KARAOKE DVD VIDEO
1
2
1+2
PRO
OFF
NORMALMASKREPLACE
KARAOKE
L+R
L+R
L
R
KARAOKE
AR52-64RX-ES1&XV-NK58(UGUX)3 19/5/03, 1:57 PM54

µµ
VOCAL EFFECT
32[EFFECT]
∞5
[FLANGER]
[CHORUS]
EFFECT
EFFECT
[EFFECT]
∞5
ENTER
[EFFECT]
OFF
VOCAL
VOCAL
[VOCAL]
∞5
ENTER
[VOCAL]
•
[KARAOKE SOUND][L]
[R]“MASK”“REPLACE”
•
•
•
“MASK”“REPLACE”
Video CD.SVCD
ECHO
32[ECHO]
∞5
ECHO
ECHO
[ECHO]
∞5
ENTER
[ECHO]
VOCAL EFFECT
OFF
KARAOKE
VOCAL
NORMAL
OFF 1 2 3
ECHO
OFF
OFFFLANGERCHORUS
EFFECT
OFF
AR52-64RX-ES1&XV-NK58(UGUX)3 20/8/03, 10:27 AM55

µ∂
•
•
–Audio CDDTS
–DVDDTS
–
DVDMPEG
–DVDPCM
32[KEY CONT]
5∞
KEY 9KEY (
KEY 9KEY (
[KEY CONT]
KEY9KEY (
ENTER
[KEY CONT]
KARAOKE
KEY CONT
+1
AR52-64RX-ES1&XV-NK58(UGUX)3 19/5/03, 1:57 PM56

µ∑
LANGUAGEPICTURE
AUDIOOTHERS
LANGUAGE
SELECT
ENTER
USE 5∞23 TO SELECT, USE ENTER TO CONFIRM
TO EXIT, PRESS CHOICE.
MENU LANGUAGE ENGLISH
AUDIO LANGUAGE ENGLISH
SUBTITLE ENGLISH
ON SCREEN LANGUAGE ENGLISH
LANGUAGE
PICTURE
SELECT
ENTER
USE 5∞23 TO SELECT, USE ENTER TO CONFIRM
TO EXIT, PRESS CHOICE.
MONITOR TYPE 4:3 LB
PICTURE SOURCE AUTO
SCREEN SAVER ON
MP3&WMA/JPEG MP3&WMA
PICTURE
CHOICE
LANGUAGE
PICTURE
AUDIO
”“OTHERS
32
∞5
ENTER
SELECT
ENTER
USE 5∞ TO SELECT, USE ENTER TO CONFIRM
TO EXIT, PRESS CHOICE.
MENU LANGUAGE ENGLISH
AUDIO LANGUAGE ENGLISH
SUBTITLE ENGLISH
ON SCREEN LANGUAGE ENGLISH
LANGUAGE
ENGLISH
CHINESE
SPANISH
∞5ENTER
•
CHOICE
•
MP3/WMAJPEG
•
AUDIO
SELECT
ENTER
USE 5∞23 TO SELECT, USE ENTER TO CONFIRM
TO EXIT, PRESS CHOICE.
DIGITAL AUDIO OUTPUT STREAM/PCM
ANALOG DOWN MIX STEREO
D RANGE CONTROL NORMAL
OUTPUT LEVEL STANDARD
AUDIO
OTHERS
SELECT
ENTER
USE 5∞23 TO SELECT, USE ENTER TO CONFIRM
TO EXIT, PRESS CHOICE.
RESUME ON
ON SCREEN GUIDE ON
OTHERS
AUTO STANDBY OFF
AV COMPULINK MODE DVD1
PARENTAL LOCK
•
“DVD”
•
“DVD”
XV-NK58SL
AR52-64RX-ES1&XV-NK58(UGUX)3 19/5/03, 1:57 PM57

µ∏
LANGUAGE
MENU LANGUAGE
DVD VIDEO
ENGLISHSPANISHFRENCH
CHINESEGERMANITALIANJAPANESE
AAZU
•
•
”B
“
•
AUDIO LANGUAGE
DVD VIDEO
ENGLISHSPANISHFRENCHCHINESE
GERMANITALIANJAPANESE
AAZU
•
•
”B
“
•
SUBTITLE
DVD VIDEO
OFFENGLISHSPANISHFRENCH
CHINESEGERMANITALIAN
JAPANESEAAZU
•
•
”B
“
•
ON SCREEN LANGUAGE
ENGLISHCHINESESPANISH
•
•
MP3
PICTURE
MONITOR TYPE
DVD VIDEO
16:9 NORMAL16:9 AUTO 4:3 LB 4:3 PS16:9 MULTI NORMAL
16:9 MULTI AUTO4:3 MULTI LB 4:3 MULTI PS
16:9 NORMAL
16:9
DVD VIDEO
NORMAL16:9
16:9 AUTO
16:9
4:3 LBLetter Box
4:3
DVD VIDEO
4:3 PSPan Scan
4:3
DVD VIDEO
4:3 LB
4:3 PS
16:9 MULTI NORMAL16:9 MULTI AUTO
4:3 MULTI LBMULTI 4:3 PS“MULTI”
PAL
NTSC
PALNTSC
PAL/NTSC
PICTURE SOURCE
AUTOFILMVIDEO (NORMAL) VIDEO (ACTIVE)
AUTO
FILM
VIDEO (NORMAL)
VIDEO (ACTIVE)
SCREEN SAVER
ONOFF
ONOFF
AR52-64RX-ES1&XV-NK58(UGUX)3 19/5/03, 1:57 PM58

µπ
MP3&WMA/JPEG
MP3/WMAJPEG
CD-R/CD-RWMP3/WMA
JPEG
MP3&WMA JPEG
MP3&WMAMP3/WMA
JPEGJPEG
AUDIO
DIGITAL AUDIO OUTPUT
”C“
PCM ONLYDOLBY DIGITAL/PCMSTREAM/PCM
PCM ONLY
DIGITAL OUT PCM
DOLBY DIGITAL/PCM
MPEG
PCM
STREAM/PCM
DTSMPEG
•
DVD VIDEO
•
DIGITAL OUT
•
DVD VIDEOAudio CDDTS
DTS
ANALOG DOWN MIX
DVD VIDEO
3D PHONIC
DOLBY SURROUNDSTEREO
DOLBY SURROUND
AUDIO OUT
STEREO
AUDIO OUT
DVD VIDEO
D.RANGE CONTROL
AUDIO OUT
DVD VIDEO
WIDE RANGENORMALTV MODE
WIDE RANGE
NORMAL
TV MODE
DVD VIDEO
OUTPUT LEVEL
AUDIO OUT
STANDARDLOW
•
[LOW]
OTHERS
RESUME
ONOFF DISC RESUME
ON
OFF
DISC RESUME
ON SCREEN GUIDE
”“
”“
ONOFF
ON
AUTO STANDBY
6030OFF
AV COMPULINK MODE
AV C O M P U L I N K
DVD1DVD2 DVD3
•
AV COMPU LINK
AR52-64RX-ES1&XV-NK58(UGUX)3 19/5/03, 1:57 PM59

∂∞
DVD VIDEO
OTHERS
∞5[PARENTAL LOCK]
ENTER
SELECT
ENTER
USE 5∞ TO SELECT, USE ENTER TO CONFIRM
TO EXIT, PRESS CHOICE.
SET LEVEL NONE
PASSWORD _ _ _ _
PARENTAL LOCK
EXIT
COUNTRY CODE SA
COUNTRY CODE
ENTER
∞5
DVD VIDEO
”A“
SELECT
ENTER
USE 5∞ TO SELECT, USE ENTER TO CONFIRM
TO EXIT, PRESS CHOICE.
COUNTRY CODE SA
SET LEVEL NONE
PASSWORD _ _ _ _
PARENTAL LOCK
EXIT
SA
SB
SC
SD
SE
SG
SH
ENTER
SET LEVEL
ENTER
NONE
81
NONE1
SELECT
ENTER
USE 5∞ TO SELECT, USE ENTER TO CONFIRM
TO EXIT, PRESS CHOICE.
COUNTRY CODE SA
SET LEVEL NONE
PASSWORD _ _ _ _
PARENTAL LOCK
EXIT
NONE
8
7
6
5
4
3
∞5
ENTER
PA S SW OR D
09
SELECT
ENTER
NEW PASSWORD? ... PRESS 0 ~ 9 KEY
TO EXIT, PRESS CHOICE.
COUNTRY CODE SA
SET LEVEL NONE
PASSWORD 1234
PARENTAL LOCK
EXIT
ENTER
EXITENTER
OTHERS
ENTER
PARENTAL LOCK
ENTER
PARENTAL LOCK
DVD VIDEO
SELECT
ENTER
USE 5∞ TO SELECT, USE ENTER TO CONFIRM
TO EXIT, PRESS CHOICE.
SET LEVEL NONE
PASSWORD _ _ _ _
PARENTAL LOCK
EXIT
COUNTRY CODE SA
•
AR52-64RX-ES1&XV-NK58(UGUX)3 19/5/03, 1:57 PM60

∂±
OTHERS
5∞
[PARENTAL LOCK]
ENTER
[PASSWORD]
ENTER
[COUNTRY CODE]
“WRONG! RETRY...”
“8888”
[COUNTRY CODE]
[SET LEVEL]ENTER
5∞ENTER
[PASSWORD]
ENTER
[EXIT]ENTER
[OTHERS]
[EXIT]5∞
5∞[TEMPORARY RELEASE]
ENTER
USE 5∞ TO SELECT, USE ENTER TO CONFIRM
SELECT
ENTER
_ _ _ _
PARENTAL LOCK
TEMPORARY RELEASE
NOT RELEASE
PASSWORD
09
“WRONG! RETRY...”
[NOT RELEASE]5∞
AR52-64RX-ES1&XV-NK58(UGUX)3 19/5/03, 1:58 PM61

∂≤
A
SD
SE
SG
SH
SI
SJ
SK
SL
SM
SN
SO
SR
ST
SV
SY
SZ
TC
TD
TF
TG
TH
TJ
TK
TM
TN
TO
TP
TR
TT
TV
TW
TZ
UA
UG
UM
US
UY
UZ
VA
VC
VE
VG
VI
VN
VU
WF
WS
YE
YT
YU
ZA
ZM
ZR
ZW
AD
AE
AF
AG
AI
AL
AM
AN
AO
AQ
AR
AS
AT
AU
AW
AZ
BA
BB
BD
BE
BF
BG
BH
BI
BJ
BM
BN
BO
BR
BS
BT
BV
BW
BY
BZ
CA
CC
CF
CG
CH
CI
CK
CL
CM
CN
CO
CR
CU
CV
CX
CY
CZ
DE
DJ
DK
DM
DO
DZ
EC
EE
EG
EH
ER
ES
ET
FI
FJ
FK
FM
FO
FR
FX
GA
GB
GD
GE
GF
GH
GI
GL
GM
GN
GP
GQ
GR
GS
GT
GU
GW
GY
HK
HM
HN
HR
HT
HU
ID
IE
IL
IN
IO
IQ
IR
IS
IT
JM
JO
JP
KE
KG
KH
KI
KM
KN
KP
KR
KW
KY
KZ
LA
LB
LC
LI
LK
LR
LS
LT
LU
LV
LY
MA
MC
MD
MG
MH
ML
MM
MN
MO
MP
MQ
MR
MS
MT
MU
MV
MW
MX
MY
MZ
NA
NC
NE
NF
NG
NI
NL
NO
NP
NR
NU
NZ
OM
PA
PE
PF
PG
PH
PK
PL
PM
PN
PR
PT
PW
PY
QA
RE
RO
RU
RW
SA
SB
SC
XV-NK58SL
AR52-64RX-ES1&XV-NK58(UGUX)3 19/5/03, 1:58 PM62

∂≥
AA
AB
AF
AM
AR
AS
AY
AZ
BA
BE
BG
BH
BI
BN
BO
BR
CA
CO
CS
CY
DA
DZ
EL
EO
ET
EU
B
FA
FI
FJ
FO
FY
GA
GD
GL
GN
GU
HA
HI
HR
HU
HY
IA
IE
IK
IN
IS
IW
JI
JW
KA
KK
KL
(KOR)
(MAY)
KM
KN
KO
KS
KU
KY
LA
LN
LO
LT
LV
MG
MI
MK
ML
MN
MO
MR
MS
MT
MY
NA
NE
NL
NO
OC
OM
OR
PA
PL
PS
PT
QU
RM
RN
RO
RU
RW
SA
SD
SG
SH
SI
SK
SL
SM
SN
SO
SQ
SR
SS
ST
SU
SV
SW
TA
TE
TG
TH
TI
TK
TL
TN
TO
TR
TS
TT
TW
UK
UR
UZ
VI
VO
WO
XH
YO
ZU
C
DVD
PCM
DVD
PCM
DVDDTS
DVD
DVDMPEG
SVCDAudio CD/Video CD
Audio CDDTS
CD-R/RW
MP3/WMA
PCM ONLYDOLBY DIGITAL/PCM
PCM
PCM
PCM
DTS
PCM
MPEG
PCMDTS
PCM
PCM
STREAM/PCM
PCM
AR52-64RX-ES1&XV-NK58(UGUX)3 19/5/03, 1:58 PM63

∂¥
D
525i/525p
525i
525p
Aspect ratio
Bitstream
Chapter/title
DVD VIDEO
Video CDAudio CD
Component video
R/G/BCR(PR)Y/CB(PB)
Composite video
Dolby Digital (AC3)
LFE
Dolby SurroundDolby Pro Logic
Down-mix
DVD
DTS
DTSDigital Theater Systems
DTS
(Dynamic range)
JPEG
JPEG
Joint Photographic Experts Group
JPEG
•Baseline JPEGJPEG
•Progressive JPEGJPEG
•
Lossless JPEGJPEG
Linear PCM audio
PCM“pulse code modulation”
PCM
DVD VIDEO
Audio CD
MP3
MP3
MPEG-1 Audio Layer 3MP3
MPEG
“MPEG”MPEG-1MPEG-2MPEG-4
Video CDMP3MPEG-1
DVDMPEG-2MPEG
Moving Picture Coding Experts Group
MPEG MultichannelMPEG
NTSC National television system committee
PALPhase Alternation by Line
PBC
PBC“Playback control”
Video CD (VCD)
DVD
525iDVD525p
S-video
VHSDVD
Track
SVCDVideo CDAudio CD
WMA
WMA“Windows Media Audio”
Microsoft Corporation
WMAMP3
WMAMP3
AR52-64RX-ES1&XV-NK58(UGUX)3 19/5/03, 1:58 PM64

∂µ
AV COMPU LINK
AV COMPU LINKJVCDVD
VCR
AV COMPU LINK-III
•
AV COMPU LINK
AV COMPU LINK
AV COMPU LINK EXAV COMPU LINK-III
AV COMPU LINK RECEIVER/AMP
•AV COMPU LINK EX
•XV-NK58SLVCR
—S-video
VCR
•AV COMPU LINKDVDDBS”
—DVD VIDEO/DBS VIDEO“
S-video
S-video
AV COMPU LINKDBS
DBS
AV COMPU LINK
AV
COMPU LINK
AV
COMPU LINK EX AV
COMPU LINK-
ΙΙΙ
or
XV-NK58SL
COAXIAL
AM LOOP
VOLTAGE SELECTOR
ANTENNA
FM 75
AM EXT
VIDEO
AUDIO
COMPONENT VIDEO
SUBWOOFER
OUT
DIGITAL IN
DIGITAL 3
(TV)
DIGITAL 2 (DBS)
DIGITAL 1
(DVD)
DVD
IN
DVD
IN
DVD IN
FRONT
SURR (REAR)
TVVCRDBS
AV
COMULINK-III
ININ
IN
(PLAY)
OUT
(REC)
RIGHT LEFT
SUB-
WOOFER CENTER
RL
L
R
DBS IN MONITOR
OUT
DBS
IN
VCR
MONITOR OUT
VIDEO
OUT
(REC)
IN
(PLAY)
CENTER
SPEAKER
SURROUND
SPEAKERS
RIGHT LEFT RIGHT LEFT
FRONT
SPEAKERS
CAUTION:
SPEAKER
IMPEDANCE
8
~
16
110V
127V
220V
230 -
240V
Y
PB
PR
AV
COMULINK-III
S-VIDEO
RX-ES1SL
VCR
RX-ES1SL
RX-ES1SL
RX-ES1SL
S-videoS-video
AR65-69RX-ES1&XV-NK58(UGUX)3 19/5/03, 1:18 PM65

∂∂
VCR
DVD
AC
AC
VCR
•”“
VCRDVD
RCA
•
VCRDVD
RCA
S-video
•”“
AC
AC
AV COMPU LINK
•VCR
VCR
AV COMPU LINK
DVD
VCR
•
VCR
“VCR”
33
33
3
VCR
AV COMPU LINK
DVD
DVD
DVD
•DVD
“DVD”“DVD MULTI”
•DVD
“DVD”
•“TV”
•“DVD”“DVD MULTI”
“VCR”“DBS”
AV COMPU LINKAV COMPU LINK EX
TVVCR
DVD
•“VCR”
VCR
•“DVD”
“DVD MULTI”DVD
•“TV”“DBS”
TV
VCRDVD
VCR
VCR
AR65-69RX-ES1&XV-NK58(UGUX)3 19/5/03, 1:18 PM66

∂∑
JVC
JVC
•
–VCRsJVC
—
“A”“B”
VCR“A”
•
AUDIO/TV/VCR/DBS
7TV
:TV
:TV VOL +/–
:TV/VIDEO
TV
:CHANNEL +/–
:1 – 9, 0, +10 (100+)
:10 (TV RETURN)TV RETURN
OPEN/CLOSE
DVD VCR DBS TV
DVD VCR DBS TV
DVD MULTI
TV VOL CHANNEL
TUNING TUNINGFM MODE
MEMORY
TOP MENU
CHOICE
AUDIO
ZOOM
ANGLE
REPEAT
DIMMER
SUBWFR CENTER L RSURR
BASS BOOST
A.POSITION
SMART S. SETUP
SLEEP CANCEL
SURROUND
ANALOG/DIGITAL
TV RETURN 100
+
BASS TREBLE
ECHO
SUBTITLE
RETURN
RESERVE
TITLE/GROUP
ON
SCREEN
MENU
VOLUME
FM/AM TV/VIDEO MUTING
AUDIO
HOME CINEMA CONTROL CENTER
BASS TREBLE
PROGRESSIVE
AUDIO/TV
/VCR/DBS
KARAOKE
DVD
KARAOKE SOUND
KARAOKE
VOCAL EFFECT
KEY
KEY
123
4
VFP
INPUT
TONE
TEST EFFECT
DECODE
56
789
10
3D
0+10
ENTER
7VCR
:VCR VCR
VCR
VCR
:CHANNEL +/–VCR
:1 – 9, 0VCR
:3
:7
:83
:¡
:1
7DVD
:DVD DVD
“DVD”DVD
DVD
:3
:7
:83
:¢
:4
:MENU
:5/∞/3/2
:ENTER
¡, 1, OPEN/CLOSE,
AUDIO, SUBTITLE, TITLE/GROUP, RETURN, ZOOM, VFP,
PUTPUT , ANGLE, REPEAT, DIMMER, 3D, PROGRESSIVE,
KARAOKEDVDJVC
AR65-69RX-ES1&XV-NK58(UGUX)3 19/5/03, 1:19 PM67

∂∏
•
•
DBSVCR
TV
•
AUDIO/TV/VCR/DBS
OPEN/CLOSE
DVD VCR DBS TV
DVD VCR DBS TV
DVD MULTI
TV VOL CHANNEL
TUNING TUNINGFM MODE
MEMORY
TOP MENU
CHOICE
AUDIO
ZOOM
ANGLE
REPEAT
DIMMER
SUBWFR CENTER L RSURR
BASS BOOST
A.POSITION
SMART S. SETUP
SLEEP CANCEL
SURROUND
ANALOG/DIGITAL
TV RETURN 100
+
BASS TREBLE
ECHO
SUBTITLE
RETURN
RESERVE
TITLE/GROUP
ON
SCREEN
MENU
VOLUME
FM/AM TV/VIDEO MUTING
AUDIO
HOME CINEMA CONTROL CENTER
BASS TREBLE
PROGRESSIVE
AUDIO/TV
/VCR/DBS
KARAOKE
DVD
KARAOKE SOUND
KARAOKE
VOCAL EFFECT
KEY
KEY
123
4
VFP
INPUT
TONE
TEST EFFECT
DECODE
56
789
10
3D
0+10
ENTER
DBS
❏DBS
DBS
DBS
DBS
DBS
:DBS DBS
DBS
DBS
:CHANNEL +/–DBS
:1 – 9, 0DBS
DBSDBS
DBS
DBS
*
G.I.01*
GEMINI02
HAMLIN03 – 06
JERROLD07 – 15
MACOM16 – 18
MAGNAVOX19
OAK20 – 22
PANASONIC23, 24
PHILIPS25 – 30
PIONEER31, 32
S. ATLANTA33 – 35
SAMSUNG36
TOCOM37
ZENITH38, 39
ECHOSTAR40
G.I.41
HITACHI42
HUGHES43
PANASONIC44
PRIMESTAR45
RCA46
SONY47
TOSHIBA48
AR65-69RX-ES1&XV-NK58(UGUX)3 20/5/03, 8:59 AM68

∂π
VCR
❏
VCR
VCR
VCR
VCR
VCR
:VCR VCR
VCR
VCR
:CHANNEL +/–VCR
:1 – 9, 0VCR
:3
:7
:83
:¡
:1
VCR VCR
VCR
VCR
JVC01* – 04
AIWA05
AKAI06 – 08
BELL+HOWELL09
DAEWOO10
EMERSON11 – 15
FISHER16 – 19
G.E.20, 21
GO VIDEO22
GOLD STAR23
GO-VIDEO A24
GO-VIDEO B25
HITACHI20, 26
MAGNAVOX27 – 29
MITSUBISHI30 – 33
NEC34, 35
PANASONIC36, 37
PHILIPS27
RCA38
SAMSUNG39 – 41
SANYO16 – 19
SCOTT42
SHARP43, 44
SHINTOM45
SONY46 – 51
SYMPHO52
TEKNICA53, 54
TOSHIBA55
ZENITH56
*
❏TV
TV
TV
TV
:TV
:TV VOL +/–
:TV/VIDEOTV
VIDEO
TV
TV
:CHANNEL +/–
:1 – 9, 0
TV
TV
JVC01*
AKAI02
BELL+HOWELL03
CENTURION04
CORONAD05
DAEWOO06 – 08
EMERSON09 – 13
FISHER14
GE•PANA15, 16
GE•RCA17
GOLD STAR18, 19
HITACHI20, 21
KTV22, 23
MAGNAVOX24
MARANTZ25
MITSUBISHI25
PANASONIC26, 27
PHILIPS24
PIONEER28
PROSCAN29
QUASAR30
RADIOSHACK31
RCA02, 17, 32 – 35
SAMSUNG36, 37
SANYO14
SEARS38
SHARP39
SONY40
SYMPHONIC41, 42
TOSHIBA38
ZENITH43,44
*
AR65-69RX-ES1&XV-NK58(UGUX)3 19/5/03, 1:19 PM69

∑∞
JVC
RX-ES1SL
AC
MUTING
TONE
AR70-74RX-ES1&XV-NK58(UGUX)3 20/5/03, 8:50 AM70

∑±
DSP
FM
FM
PCM
FM
DSP
FM/AM DSP
AR70-74RX-ES1&XV-NK58(UGUX)3 19/5/03, 1:37 PM71

∑≤
0
7
VCR
[PICTURE SOURCE]
[FILM][AUTO]
S-video
VIDEO
S-VIDEO
[D.RANGE CONTROL]
[TV MODE]
[OUTPUT LEVEL]
[STANDARD]
MP3/WMA”UDF
“
JPEG
MP3/WMA
KARAOKE
.
“REGION CODE ERROR!”
[LOCK]
COMPONENT VIDEO OUT
S-VIDEO
DVD VIDEO
WMA
KARAOKE
0
7
[PICTURE SOURCE]
[VIDEO (NORMAL)][VIDEO (ACTIVE)]
525i/525p/REMOTE
“525i”“REMOTE”
PROGRESSIVE
[D.RANGE CONTROL]
[TV MODE]
[OUTPUT LEVEL][LOW]
WMA
JPEG
JPEG
KARAOKE
MP3/WMA
Audio CDDTSDVD
DTSMPEGPCM
KARAOKE
XV-NK58SL
MP3/WMA
KARAOKE JPEG
AR70-74RX-ES1&XV-NK58(UGUX)3 19/5/03, 1:37 PM72

∑≥
*RMS
(IEC268-3)
*RMS
*RMS
*RMS
*AC
DVD, DVD MULTI, DBS, VCR, TV
(DIGITAL IN)*
DIGITAL 1 (DVD)V(p-p)
DIGITAL 2/3 (DBS/TV)
dBmdBm
±
*PCMDTS
—
VCR
IHF/DIN
DVD MULTI
DVD, DBS, VCR, TV
±
±±
±±
±
DVD, DBS, VCR
V(p-p)
S-VideoDVD, DBS, VCR
YV(p-p)
CV(p-p)
DVD, DBS
YV(p-p)
(PB/PR)V(p-p)
VCR, MONITOR OUT
V(p-p)
S-videoVCR, MONITOR OUT
YV(p-p)
CV(p-p)
MONITOR OUT
YV(p-p)
(PB/PR)V(p-p)
RX-ES1SL
FM (IHF)
dBf
dBf
dBf
REC OUT
AM
AC
AR70-74RX-ES1&XV-NK58(UGUX)3 20/5/03, 8:50 AM73

∑¥
DVD VIDEODVD-R
DVD-RWSVCDVideo CD
CD-DAAudio CD
MP3/WMAJPEG
CD-R/RWCD-DASVCDVideo CD
MP3/WMAJPEG
NTSC525i
525p
PAL596i
AC
POWER ON
COMPONENT
YV(p-p)
PB/PRV(p-p)
VIDEO OUT
V(p-p)
S-VIDEOS
YV(p-p)
C
MICrms
ANALOG OUT
rms
DIGITAL OUTCOAXIAL
V(p-p)
DIGITAL OUTOPTICAL
-dBm-dBm
CD
DVD
DTS
DVD
±
•.Dolby Laboratories
“Dolby” D.Dolby Laboratories
•“DTS”“DTS Digital Out”
XV-NK58SL
AR70-74RX-ES1&XV-NK58(UGUX)3 21/8/03, 7:31 PM74

COAXIAL
AM LOOP
VOLTAGE SELECTOR ANTENNA
FM 75
AM EXT
VIDEO
AUDIO
COMPONENT VIDEO
SUBWOOFER
OUT
DIGITAL IN
DIGITAL 3
(TV)
DIGITAL 2 (DBS)
DIGITAL 1
(DVD)
DVD
IN
DVD
IN
DVD IN
FRONT
SURR (REAR)
TVVCRDBS
AV
COMULINK-III
ININ
IN
(PLAY)
OUT
(REC)
RIGHT LEFT
SUB-
WOOFER CENTER
RL
L
R
DBS IN MONITOR
OUT
DBS
IN
VCR
MONITOR OUT
VIDEO
OUT
(REC)
IN
(PLAY)
CENTER
SPEAKER
SURROUND
SPEAKERS
RIGHT LEFT RIGHT LEFT
FRONT
SPEAKERS
CAUTION:
SPEAKER
IMPEDANCE
8
~
16
110V
127V
220V
230 -
240V
Y
P
B
P
R
S-VIDEO
VOLTAGE SELECTOR
110V
127V
220V
230 -
240V
EN, AR
0503NHMMDWJEIN
VICTOR COMPANY OF JAPAN, LIMITED
2003 VICTOR COMPANY OF JAPAN, LIMITED
Mains (AC) Line Instruction (not applicable for Europe, U.S.A., Canada, Australia
and U.K.)
CAUTION for mains (AC) line
BEFORE PLUGGING IN, do check that your mains
(AC) line voltage corresponds with the position of the
voltage selector switch provided on the outside of this
equipment and, if different, reset the voltage selector
switch, to prevent from a damage or risk of fire/
electric shock.
coverRX-ES1&XV-NK58[UG&UX]f 03.5.19, 10:572

Instructions HOME CINEMA CONTROL CENTER RX-ES1SL/XV-NK58SL