JVC UX G28E G28 User Manual LVT1737 002A
User Manual: JVC UX-G28E UX-G28E erman, French, Dutch,
Open the PDF directly: View PDF
.
Page Count: 84
- Deutsch
- Français
- Table des matières
- Introduction
- Pour commencer
- Avant d’utiliser la chaîne
- Opérations quotidiennes-Lecture
- Opérations quotidiennes-Ajustement du son et autres ajustements
- Opérations avancées de la radio
- Opérations avancées - Disque/périphérique USB de stockage de masse
- Utilisation de la minuterie
- Informations additionnelles
- Nederlands

MICRO COMPONENT SYSTEM
MIKRO-KOMPONENTEN-SYSTEM
SYSTEME DE MICROCOMPOSANTS
MICROCOMPONENTENSYSTEEM
UX-G28
—Besteht aus CA-UXG28 und SP-UXG28
—Composée du CA-UXG28 et du SP-UXG28
—Bestaande uit de CA-UXG28 en de SP-UXG28
INSTRUCTIONS
BEDIENUNGSANLEITUNG
MANUEL D’INSTRUCTIONS
GEBRUIKSAANWIJZING
LVT1737-002A
[E]
DeutschNederlands Français
Cover_E_UX-G28.fm Page 1 Monday, June 11, 2007 4:01 PM

G-1
Warnung, Achtung und sonstige Hinweise
Mises en garde, précautions et indications diverses
Waarschuwingen, voorzorgen en andere mededelingen
ACHTUNG
Zur Verhinderung von elektrischen Schlägen, Brandgefahr, usw:
1 Keine Schrauben lösen oder Abdeckungen enlfernen
und nicht das Gehäuse öffnen.
2 Dieses Gerät weder Regen noch Feuchtigkeit aussetzen.
ATTENTION
Afin d’éviter tout risque d’électrocution, d’incendie, etc.:
1 Ne pas enlever les vis ni les panneaux et ne pas ouvrir
le coffret de l’appareil.
2 Ne pas exposer l’appareil à la pluie ni à l’humidité.
VOORZICHTIG
Ter vermindering van gevaar voor brand, elektrische
schokken, enz.:
1 Verwijder geen schroeven, panelen of de behuizing.
2 Stel het toestel niet bloot aan regen of vocht.
ACHTUNG
• Blockieren Sie keine Belüftungsschlitze oder -bohrungen.
(Wenn die Belüftungsöffnungen oder -löcher durch eine
Zeitung oder ein Tuch etc. blockiert werden, kann die
entstehende Hitze nicht abgeführt werden.)
• Stellen Sie keine offenen Flammen, beispielsweise
angezündete Kerzen, auf das Gerät.
• Wenn Sie Batterien entsorgen, denken Sie an den
Umweltschutz.
Batterien müssen entsprechend den geltenden örtlichen
Vorschriften oder Gesetzen entsorgt werden.
• Setzen Sie dieses Gerät auf keinen Fall Regen,
Feuchtigkeit oder Flüssigkeitsspritzern aus. Es dürfen
auch keine mit Flüssigkeit gefüllen Objekte, z. B. Vasen,
auf das Gerät gestellt werden.
ATTENTION
• Ne bloquez pas les orifices ou les trous de ventilation.
(Si les orifices ou les trous de ventilation sont bloqués par
un journal un tissu, etc., la chaleur peut ne pas être
évacuée correctement de l’appareil.)
• Ne placez aucune source de flamme nue, telle qu’une
bougie, sur l’appareil.
• Lors de la mise au rebut des piles, veuillez prendre en
considération les problèmes de l’environnement et suivre
strictement les règles et les lois locales sur la mise au
rebut des piles.
• N’exposez pas cet appareil à la pluie, à l’humidité, à un
égouttement ou à des éclaboussures et ne placez pas des
objets remplis de liquide, tels qu’un vase, sur l’appareil.
VOORZICHTIG
• Zorg dat u de ventilatieopeningen en -gaten niet afsluit.
(Als de ventilatieopeningen en -gaten worden afgesloten
door bijvoorbeeld papier of een doek, kan er hitte in het
apparaat worden opgebouwd.)
• Zet geen bronnen met open vuur, zoals brandende
kaarsen, op het apparaat.
• Wees milieubewust en gooi lege batterijen niet bij het
huishoude-lijk afval. Lege batterijen dient u in te leveren
met het KCA of bij een innamepunt voor batterijen.
• Stel dit apparaat niet bloot aan regen, vocht, drupwater of
spatwater en plaats geen enkel voorwerp waarin zich een
vloeistof bevindt, zoals een vaas, op het apparaat.
ACHTUNG — % Taste!
Ziehen Sie das Netzkabel ab, um die Stromversorgung
vollständig zu unterbrechen (die STANDBY-Anzeige
schaltet ab). Beim Aufstellung des Geräts stellen Sie sicher,
dass der Stecker gut zugänglich ist. Die % Taste schaltet
die Netzstrom nicht ab.
• Wenn das System im Standby-Modus ist, leuchtet die
STANDBY-Anzeige rot auf.
• Wenn das System eingeschaltet ist, schaltet die
STANDBY-Anzeige ab.
Die Stromzufuhr kann mit der Fernbedienung gesteuert
werden.
ATTENTION — Touche % !
Déconnectez la fiche secteur pour mettre l’appareil
complètement hors tension (le témoin STANDBY s’éteint).
Lors de l’installation de l’appareil, assurez-vous que la fiche
soit facilement accessilble. La touche % , dans n’importe
quelle position, ne déconnecte pas le système du secteur.
• Quand le système est en attente, le témoin STANDBY est
allumé en rouge.
• Quand le système est sous tension, le témoin STANDBY
s’éteint.
L’alimentation peut être télécommandée.
VOORZICHTIG — % toets!
Ontkoppel het netsnoer om de stroom geheel uit te
schakalen (het STANDBY-lampje gaat unit). Zorg bij het
installeren van de apparatuur dat de skekkers gemakkelijk
toegankelijk zijn. Met de % toets in welke stand dan ook,
wordt de stroom niet geheel uitgeschakeld.
• Het STANDBY-lampje licht rood op wanneer het systeem
standby is geschakeld.
• Het STANDBY-lampje gaat uit wanneer het systeem wordt
ingeschakeld.
De stroom kan met de afstandsbediening worden
ingeschakeld.
ACHTUNG:
Ein übermäßiger Schallleistungspegel der Kopfhörer kann
zu Gehörschäden führen.
ATTENTION:
Une pression acoustique excessive des écouteurs ou du
casque d’écoute peut entraîner une perte auditive.
VOORZICHTIG:
Overmatige geluidsdruk van oordopjes of hoofdtelefoons
kan gehoorschade veroorzaken.
SAFETY_E_UX-G28.FM Page 1 Wednesday, May 30, 2007 5:25 PM

G-2
WICHTIG FÜR LASER-PRODUKTE / IMPORTANT POUR PRODUITS LASER / BELANGRIJK VOOR
LASERPRODUKTEN
1. LASER-PRODUKT DER KLASSE 1
2. ACHTUNG: Die obere Abdeckung nicht öffnen und nicht das Gehäuse öffnen. Das Gerät enthält keine Teile, die vom
Benutzer gewartet werden können. Wartungen nur von qualifziertem Fachpersonal durchführen lassen.
3. ACHTUNG: Sichtbare und/oder unsichtbare Laserstrahlung der Klasse 1M bei offenen Abdeckungen. Nicht direkt mit
optischen Instrumenten betrachten.
4. ANBRINGEN DES ETIKETTS: WARNHINWEIS-ETIKETT, INNEN AM GERÄT ANGEBRACHT.
1. PRODUIT LASER CLASSE 1
2. ATTENTION: N’ouvrez pas le couvercle supérieur ni le coffret de l’appareil. Il n’y a aucune pièce réparable par l’utilisateur à
l’intérieur de l’appareil; confiez toute réparation à un personnel qualifié.
3. ATTENTION: Rayonnement laser visible et/ou invisible de classe 1M une fois ouvert. Ne pas regarder directement avec des
instruments optiques.
4. REPRODUCTION DE L’ÉTIQUETTE: ÉTIQUETTE DE PRÉCAUTION PLACÉE À L’INTERIEUR DE L’APPAREIL.
1. KLASSE 1 LASERPRODUKT
2. VOORZICHTIG: Open de bovenste afdekking of de behuizing niet. Er zijn geen door de gebruiker te repareren onderdelen
in het toestel; laat onderhoud en reparatie over aan erkend onderhoudspersoneel.
3. VOORZICHTIG: Zichtbare en/of onzichtbare klasse 1M laserstralen indien geopend. Bekijk niet direct met optische
instrumenten.
4. REPRODUCTIE VAN LABEL: WAARSCHUWINGSLABEL IN TOESTEL AANGEBRACHT.
Vorsicht: Ausreichende Belüftung
Zur Vermeidung von elektrischen Schlägen, Feuer und sonstigen Schäden sollte das Gerät unter folgenden Bedingungen
aufgestellt werden:
1. Vorderseite: Hindernisfrei und gut zugänglich.
2. Seiten- und Rückwände: Hindernisfrei in allen gegebenen Abständen (s. Abbildung).
3. Unterseite: Die Stellfläche muß absolut eben sein. Sorgen Sie für ausreichende Luftzufuhr durch Aufstellung auf einem
Stand mit mindestens 10 cm Höhe.
Attention: Aération correcte
Pour prévenir tout risque de décharge électrique ou d’incendie et éviter toute détérioration, installez l’appareil de la manière
suivante:
1. Avant: Bien dégagé de tout objet.
2. Côtés/dessus/dessous: Assurez-vous que rien ne bloque les espaces indiqués sur le schéma ci-dessous.
3. Dessous: Posez l’appareil sur une surface plane et horizontale. Veillez à ce que sa ventilation correcte puisse se faire en
le plaçant sur un support d’au moins dix centimètres de hauteur.
Voorzichtig: Goede ventilatie vereist
Om brand, elektrische schokken en beschadiging te voorkomen, moet u het toestel als volgt opstellen:
1. Voorkant: Geen belemmeringen en voldoende ruimte.
2. Zijkanten/boven-/onderkant: Geen belemmeringen plaatsen in de hieronder aangegeven zones.
3. Onderkant: Op vlakke ondergrond plaatsen. Voldoende ventilatieruimte voorzien door het toestel op een onderstel met een
hoogte van 10 cm of meer te plaatsen.
10 cm
15 cm
1 cm
15 cm
15 cm 1 cm 15 cm
15 cm
Vorderansicht
Vue avant
Vooraanzicht
Seitenansicht
Vue de côté
Zij-aanzicht
SP-UXG28
CA-UXG28
SP-UXG28 CA-UXG28
SAFETY_E_UX-G28.FM Page 2 Wednesday, May 30, 2007 5:25 PM

G-3
Benutzerinformationen zur Entsorgung alter Geräte
Informations relatives à l’élimination des appareils usagés,
à l’intention des utilisateurs
[Europäische Union]
Dieses Symbol zeigt an, dass das elektrische bzw. elektronische Gerät nicht als normaler
Haushaltsabfall entsorgt werden soll. Stattdessen sollte das Produkt zur fachgerechten Entsorgung,
Weiterverwendung und Wiederverwertung in Übereinstimmung mit der Landesgesetzgebung einer
entsprechenden Sammelstelle für das Recycling elektrischer und elektronischer Geräte zugeführt
werden.
Die korrekte Entsorgung dieses Produkts dient dem Umweltschutz und verhindert mögliche Schäden
für die Umwelt und die menschliche Gesundheit, welche durch unsachgemäße Behandlung des
Produkts auftreten können. Weitere Informationen zu Sammelstellen und dem Recycling dieses
Produkts erhalten Sie bei Ihrer Gemeindeverwaltung, Ihrem örtlichen Entsorgungsunternehmen oder in
dem Geschäft, in dem Sie das Produkt gekauft haben.
Für die nicht fachgerechte Entsorgung dieses Abfalls können gemäß der Landesgesetzgebung Strafen
ausgesprochen werden.
(Geschäftskunden)
Wenn Sie dieses Produkt entsorgen möchten, besuchen Sie bitte unsere Webseite www.jvc-
europe.com, um Informationen zur Rücknahme des Produkts zu erhalten.
[Andere Länder außerhalb der Europäischen Union]
Wenn Sie dieses Produkt entsorgen möchten, halten Sie sich dabei bitte an die entsprechenden
Landesgesetze und andere Regelungen in Ihrem Land zur Behandlung elektrischer und elektronischer
Geräte.
Hinweis:
Dieses Symbol ist
nur in der
Europäischen
Union gültig.
[Union européenne]
Lorsque ce symbole figure sur un appareil électrique et électronique, cela signifie qu’il ne doit pas être
éliminé en tant que déchet ménager à la fin de son cycle de vie. Le produit doit être porté au point de
pré-collecte approprié au recyclage des appareils électriques et électroniques pour y subir un
traitement, une récupération et un recyclage, conformément à la législation nationale.
En éliminant correctement ce produit, vous contriburez à la conservation des ressources naturelles et
à la prévention des éventuels effets négatifs sur l’environnement et la santé humaine, pouvant être dus
à la manipulation inappropriée des déchets de ce produit. Pour plus d’informations sur le point de pré-
collecte et le recyclage de ce produit, contactez votre mairie, le service d’évacuation des ordures
ménagères ou le magasin dans lequel vous avez acheté le produit.
Des amendes peuvent être infligées en cas d’élimination incorrecte de ce produit, conformément à la
législation nationale.
(Utilisateurs professionnels)
Si vous souhaitez éliminer ce produit, visitez notre page Web www.jvc-europe.com afin d’obtenir des
informations sur sa récupération.
[Pays ne faisant pas partie de l’Union européenne]
Si vous souhaitez éliminer ce produit, faites-le conformément à la législation nationale ou autres règles
en vigueur dans votre pays pour le traitement des appareils électriques et électroniques usagés.
Attention:
Ce symbole n’est
reconnu que dans
l’Union
européenne.
DEUTSCH
FRANÇAIS
SAFETY_E_UX-G28.FM Page 3 Monday, June 11, 2007 1:53 PM

G-4
Informatie voor gebruikers over het weggooien van oude apparatuur
Sehr geehrter Kunde, sehr geehrte Kundin,
dieses Gerät stimmt mit den gültigen europäischen Richtlinien und Normen bezüglich elektromagnetischer Verträglichkeit und
elektrischer Sicherheit überein.
Die europäische Vertretung für die Victor Company of Japan, Limited ist:
JVC Technology Centre Europe GmbH
Postfach 10 05 52
61145 Friedberg
Deutschland
Cher(e) client(e),
Cet appareil est conforme aux directives et normes européennes en vigueur concernant la compatibilité électromagnétique et
à la sécurité électrique.
Représentant européen de la société Victor Company of Japan, Limited :
JVC Technology Centre Europe GmbH
Postfach 10 05 52
61145 Friedberg
Allemagne
Geachte klant,
Dit apparaat voldoet aan de geldende Europese normen en richtlijnen inzake elektromagnetische compatibiliteit en elektrische
veiligheid.
De Europese vertegenwoordiger van Victor Company of Japan, Limited is:
JVC Technology Centre Europe GmbH
Postfach 10 05 52
61145 Friedberg
Duitsland
[Europese Unie]
Deze markering geeft aan dat de elektrische en elektronische apparatuur bij het einde van de
gebruiksduur niet bij het huishoudelijk afval mag worden gegooid. Het product moet in plaats daarvan
worden ingeleverd bij het relevante inzamelingspunt voor hergebruik van elektrische en elektronische
apparatuur, voor juiste verwerking, terugwinning en hergebruik in overeenstemming met uw nationale
wetgeving.
Door dit product naar het inzamelingspunt te brengen, werkt u mee aan het behoud van natuurlijke
hulpbronnen en met het voorkomen van potentiële negatieve effecten op het milieu en de
volksgezondheid, die anders veroorzaakt zouden kunnen worden door onjuiste afvalverwerking van dit
product. Neem voor meer informatie over inzamelingspunten en hergebruik van dit product contact op
met de gemeente in uw woonplaats, het afvalverwerkingsbedrijf of de winkel waar u het product hebt
aangeschaft.
Er kunnen boetes gelden voor een onjuiste verwijdering van dit afval, in overeenstemming met de
nationale wetgeving.
(Zakelijke gebruikers)
Bezoek als u dit product wilt weggooien onze website www.jvc-europe.com voor informatie over het
terugnemen van het product.
[Landen buiten de Europese Unie]
Wanneer u dit product wilt verwijderen, houdt u dan aan de geldende nationale wetgeving of andere
regels in uw land voor de verwerking van oude elektrische en elektronische apparatuur.
Let op:
Dit symbool is
alleen geldig in de
Europese Unie.
NEDERLANDS
SAFETY_E_UX-G28.FM Page 4 Monday, June 11, 2007 1:53 PM

1
Deutsch
Inhalt
Inhalt ...................................................................1
Einleitung ............................................................2
Vorsichtsmaßregeln ...........................................................2
Wie Sie diese Anleitung lesen ...........................................3
Erste Schritte ......................................................4
Schritt 1: Auspacken ..........................................................4
Schritt 2: Vorbereitung der Fernbedienung .......................4
Schritt 3: Herstellen von Anschlüssen ...............................5
Vor dem Betrieb der Anlage .............................7
Tägliche Bedienung—Wiedergabe ...................8
Rundfunkempfang .............................................................9
Wiedergabe einer Disk ....................................................10
Wiedergabe vom USB-Speichergerät ..............................10
Wiedergabe anderer Signalquellen ..................................11
Tägliche Bedienung—Klang und andere
Einstellungen ....................................................12
Einstellen der Lautstärke .................................................12
Einstellen des Klangs .......................................................12
Einstellung der Uhr ..........................................................13
Automatisches Ausschalten .............................................13
Erweiterte Radiofunktionen ...........................14
Empfang von FM-Sendern mit
Radio Data System .......................................................14
Suche nach Sendungen anhand von
PTY-Codes ...................................................................14
Vorübergehendes, automatisches Umschalten auf eine
Sendung Ihrer Wahl .....................................................15
Spezielle Bedienungsvorgänge für
Disks/USB-Speichergeräte .............................16
Programmieren der Wiedergabereihenfolge—
Program Play ................................................................16
Zufällige Wiedergabe—Zufallswiedergabe .....................18
Wiederholt abspielen— Wiederholwiedergabe ...............18
Timer-Funktionen ............................................19
Einstellung des Timers ....................................................19
Zusätzliche Informationen ..............................21
Weitere Informationen zu diesem System .......................21
Störungssuche ..................................................................22
Wartung ...........................................................................22
Technische Daten .............................................................23
Teile-Index .......................................................................24

2
Deutsch
Einleitung
Wir danken Ihnen für den Kauf eines JVC Produkts.
Bitte lesen Sie die Anleitung vollständig durch, bevor Sie
das Gerät in Betrieb nehmen, um sicherzustellen, daß Sie
alles vollständig verstehen und die bestmögliche Leistung
des Geräts erhalten.
Vorsichtsmaßregeln
Aufstellung
• An einem Ort aufstellen, der eben, trocken und nicht zu
heiß oder zu kalt ist—zwischen 5°C und 35°C.
• Stellen Sie die Anlage an einem Ort mit ausreichender
Lüftung auf, um Hitzestau in der Anlage zu vermeiden.
• Lassen Sie ausreichenden Abstand zwischen der Anlage
und dem Fernsehgerät.
• Halten Sie die Lautsprecher vom Fernsehgerät fern, um
Störungen mit den Fernsehgerät zu vermeiden.
Betriebsstromquellen
• Beim Trennen der Anlage von der Wandsteckdose ziehen
Sie immer am Stecker und nicht Netzkabel.
Feuchtigkeitskondensation
Feuchtigkeitskondensation auf den Linsen in der Anlage
kann sich in den folgenden Fällen bilden:
• Beim starken Aufheizen eines Raums
• In einem feuchten Raum
• Wenn die Anlage direkt von einem kalten an einem
warmen Ort gebracht wird
In diesem Fall kann eine Fehlfunktion in der Anlage
auftreten. In diesem Fall lassen Sie die Anlage einige
Stunden lang stehen, bis die Feuchtigkeit verdampft, ziehen
Sie den Netzstecker ab und stecken Sie ihn erneut ein.
Sonstige
• Falls Metallgegenstände oder Flüssigkeiten in die Anlage
geraten, ziehen Sie den Netzstecker ab und wenden sich an
Ihren Fachhändler, bevor Sie weitere Maßnahmen treffen.
• Wenn Sie diese Anlage über längere Zeit verwenden, ziehen
Sie den Netzstecker von der Steckdose ab.
Fall etwas schief geht, ziehen Sie den Netzstecker ab und
wenden sich an Ihren Fachhändler.
Stellen Sie die Anlage NICHT an einem Ort in
der Nähe von Hitzequellen oder an einem Ort
auf, der direktem Sonnenlicht, starkem Staub
oder Vibration ausgesetzt ist.
Berühren Sie das Netzkabel NICHT mit
nassen Händen.
Zur Sicherheit müssen Sie folgende Punkte
beachten:
• Stellen Sie sicher, dass für gute Lüftung um
das Hauptgerät gesorgt ist. Durch schlechte
Lüftung kann Überhitzung und
Beschädigung des Systems verursacht
werden.
• Blockieren Sie NICHT die
Belüftungsöffnungen des Gerätes. Wenn
diese durch Papier, Stoff usw. verschlossen
werden, kann die im Gerät entstehende
Hitze nicht entweichen.
Zerlegen die Anlage NICHT im Inneren
befinden sich keine vom Anwender zu
wartenden Teile.

3
Deutsch
Wie Sie diese Anleitung lesen
Um diese Anleitung so einfach und leichtverständlich wie
möglich zu halten, haben wir folgendes Format verwendet:
• Tasten und Bedienungsvorgänge werden erklärt, wie in der
Tabelle unten gezeigt. In dieser Anleitung werden in erster
Linie die Bedienungsschritte mit der Fernbedienung
erklärt; Sie können jeweils die Tasten und Regler am
Hauptgerät verwenden, sofern diese die gleichen (oder
ähnliche) Bezeichnungen und Kennzeichnungen tragen.
•
Einige zugehörige Tipps und Hinweise werden später in
den Abschnitten „Weitere Informationen zu diesem
System“ und „Störungssuche“ gegeben, aber nicht in
dem Abschnitt, in dem die Bedienungsschritte erklärt
werden.
Wenn Sie mehr über die Funktionen wissen wollen
oder wenn Zweifel an den Funktionen bestehen, gehen Sie
zu den betreffenden Abschnitten und schlagen dort die
Antworten nach.
Zeigt an, dass Sie die Taste
kurz
drücken.
Zeigt an, dass Sie die Taste
kurz und
wiederholt
drücken, bis die
gewünschte Option gewählt ist.
Zeigt an, dass Sie die Taste kurz
drücken.
Zeigt an, dass Sie die Taste für eine
gegebene Sekundenzahl
gedrückt
halten
.
• Die Zahl im Pfeil zeigt die Länge des
Drückens an (in diesem Beispiel 2
Sekunden).
• Wenn sich keine Zahl im Pfeil
befindet, halten Sie die Taste
gedrückt bis der gesamte Vorgang
beendet ist oder das gewünschte
Ergebnis erhalten wurde.
• Zeigt an, dass Sie den Regler in die
angegebene Richtung(en) drehen
sollten.
2 Sek.
Zeigt an, dass dieser Vorgang nur über die
Fernbedienung möglich ist.
Zeigt an, dass dieser Vorgang nur über die
Tasten und Regler am Hauptgerät möglich
ist.
Remote
ONLY
Main Unit
ONLY

4
Deutsch
Erste Schritte
Schritt 1: Auspacken
Nach dem Auspacken prüfen Sie, ob die folgenden Artikel
vorhanden sind. Die Zahl in Klammern zeigt die Anzahl
jedes mitgelieferten Stücks an.
•FM-Antenne (1)
• AM-Ringantenne (1)
• Fernbedienung (1)
• Batterien (2)
Falls ein Artikel fehlt, wenden Sie sich sofort an Ihren
Fachhändler.
Schritt 2: Vorbereitung der Fernbedienung
Legen Sie Batterien in die Fernbedienung unter Beachtung
der richtigen Polung (+ und –) ein.
• Wenn der Bereich oder die Wirksamkeit der
Fernbedienung abnimmt, ersetzen Sie beide Batterien.
FM
COAXL
75Ω
AM
LOOP
AM EXT
ANTENNA
Schritt 1: Die Packung öffnen und
die Zubehörteile prüfen.
Schritt 2: Die Fernbedienung
vorbereiten.
Schritt 3:
Herstellen der Verbindungen zu
Komponenten wie AM/FM-Antennen,
Lautsprechern usw. (siehe Seiten 5 bis 6).
Schließlich den Netzstecker einstecken.
Jetzt können Sie die Anlage bedienen.
Achtung
Die Batterie sollte keiner übermäßigen Hitze wie
direktem Sonnenlicht, Feuer o. Ä. ausgesetzt werden.
3
2
1
R03(UM-4)/AAA(24F)

5
Deutsch
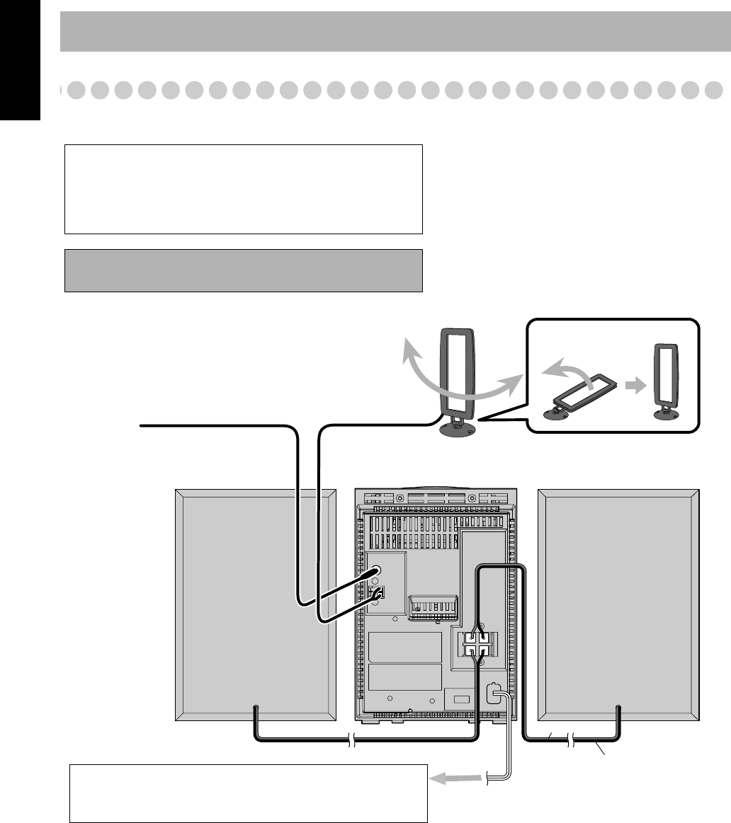
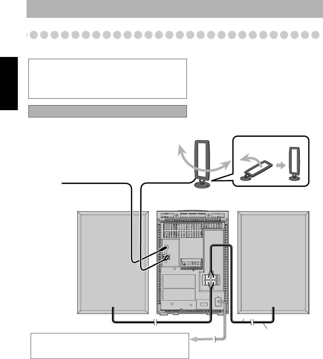
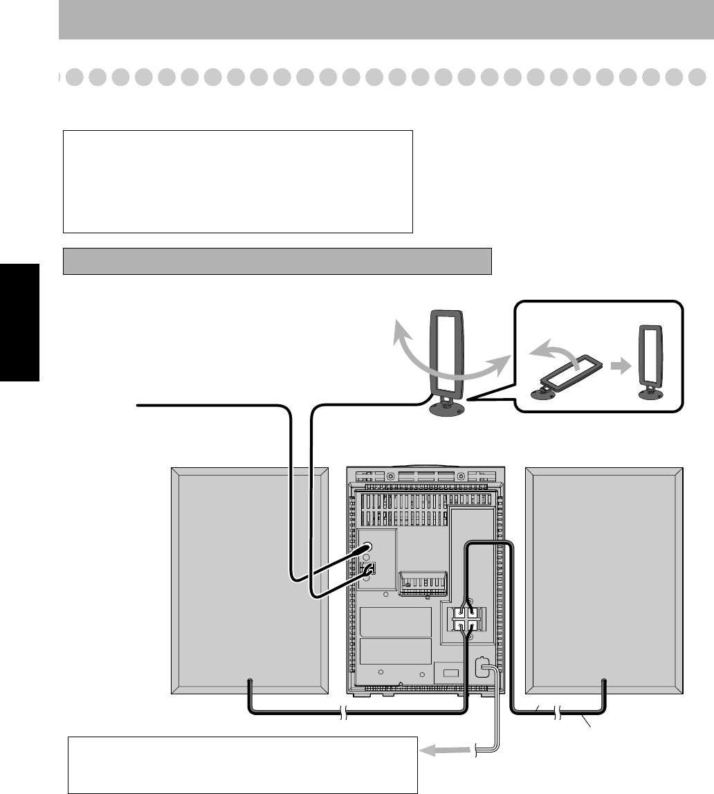
Schritt 3: Herstellen von Anschlüssen
Wenn Sie detailliertere Information benötigen, siehe Seite 6
Die folgenden Abbildungen der Ein-/Ausgangsanschlüsse sind
exemplarisch zu verstehen.
Bei Anschluss eines digitalen Audio-Players usw. lesen Sie auch
in der zugehörigen Anleitung, da die am Gerät aufgedruckten
Anschlussbezeichnungen verschieden sein können.
Schalten Sie alle Komponenten vor dem Herstellen von
Anschlüssen aus.
An eine Wandsteckdose
Stecken Sie den Netzstecker erst ein, nachdem alle
Verbindungen hergestellt sind.
FM Antenne (mitgeliefert)
Ziehen Sie die Antenne
aus für bestmöglichen
Empfang.
Rot
Schwarz
AM-Ringantenne (mitgeliefert)
Drehen Sie sie, bis der beste
Empfang erzielt wird.

6
Deutsch
Zum Anschließen der AM-Ringantenne
Achten Sie darauf, den Draht richtig anzuschließen.
Für besseren FM/AM-Empfang
• Stellen Sie sicher, dass die Antennenleiter nicht andere
Klemmen, Verbindungskabel oder Netzkabel berühren.
Halten Sie außerdem die Antennen von Metallteilen der
Anlage, Verbindungskabeln und dem Netzkabel fern.
Dadurch kann schlechter Empfang verursacht werden.
Zum Anschließen der Lautsprecherkabel
Stellen Sie sicher, dass beide Lautsprecher richtig und fest
angeschlossen sind.
Beim Anschließen der Lautsprecherkabel achten Sie auf
richtige Polung der Lautsprecherklemmen: Das schwarze
Kabel an (–), das rote Kabel an (+).
• Wenn der AM-Ringantennendraht oder die
Lautsprecherkabel mit Vinyl isoliert sind, isolieren Sie die
Spitze des Antennendrahts oder Lautsprecherkabels durch
Drehen des Vinyls ab.
1 Halten
2 Einsetzen 3 Freigeben
FM-
Außenantenne
(nicht
mitgeliefert)
AM
LOOP
AM EXT
ANTENNA
FM
COAXL
75Ω
Ummantelter Draht
(nicht mitgeliefert)
Horizontal ausstrecken.
Trennen Sie die mitgelieferte FM-
Antenne ab, und schließen Sie eine
FM-Außenantenne mit einem 75-Ω-
Draht mit Koaxialstecker (IEC oder
DIN45325) an. • NICHT mehr als einen Lautsprecher an jeder
Klemme anschließen.
• NICHT zulassen, dass der Leiter der
Lautsprecherkabel metallische Teile der
Anlage berührt.
1 Entriegeln
2 Einsetzen
3 Verriegeln
AM-Ringantenne
Angeschlossen lassen.

7
Deutsch
Vor dem Betrieb der Anlage
Die Anzeigen im Display teilen dem Anwender bei der Bedienung nützliche Informationen mit.
Vor dem Betrieb der Anlage machen Sie sich mit der Bedeutung der aufleuchtenden Anzeigen im Display vertraut.
1REPEAT-Modusanzeige
• Leuchtet auf, wenn der Repeat-Play-Modus aktiviert ist.
2 TRACK-Anzeige
• Audio-CD: Leuchtet während der Wiedergabe und im
Stopp.
• MP3/WMA-CD: Leuchtet während der Wiedergabe.
3 GROUP-Anzeige
• MP3/WMA-CD: Leuchtet im Stopp.
4 MP3/WMA-Anzeige
• Leuchtet, wenn eine MP3/WMA-Disk (-Datei) erkannt
wird.
5 RANDOM-Anzeige
• Leuchtet auf, wenn der Random-Play-Modus aktiviert
ist.
6 CD-Anzeige
• Leuchtet, wenn eine Audio-CD erkannt wird.
7 E-Anzeige
•3: Leuchtet auf, wenn eine Disk oder die USB-
Wiedergabe läuft.
•8: Leuchtet auf, wenn die Disk oder die USB-
Wiedergabe auf Pause geschaltet ist.
8 PROG. (Program)-Anzeige
• Leuchtet auf, wenn der Program-Play-Modus aktiviert
ist.
9 USB-Anzeige
• Blinkt, wenn ein USB-Massenspeichergerät aktiviert
wird.
p NEWS/INFO-Anzeige
• NEWS/INFO: Leuchtet, um den momentan
ausgewählten Programmtyp für den PTY-Standby-
Empfang anzuzeigen.
• NEWS/INFO: Blinkt, wenn eine Sendung automatisch
im PTY-Standby-Empfang ausgewählt wurde.
q SLEEP-Anzeige
• Leuchtet auf, wenn der Einschlaf-Timer aktiviert ist.
w HBS-Anzeige
• Leuchtet, wenn der HBS-Modus (Hyper Bass Sound)
aktiviert ist. (siehe Seite 12)
e SOUND MODE-Anzeige
• Der ausgewählte Sound-Modus leuchtet auf. (siehe
Seite 12)
r FM-Empfangsanzeige
• MONO: Leuchtet, wenn der FM-Mono-Modus aktiviert
ist.
• ST: Leuchtet, wenn ein FM-Stereosender mit
ausreichender Signalstärke eingestellt ist.
t Frequenzanzeigen
• Leuchtet, wenn eine Frequenz erkannt wird.
y TIMER-Anzeige
• : Leuchtet, wenn der Täglich-Timer im Standby-
Betrieb ist; blinkt, während er aktiviert ist.
TRACK
CD
TRACK
MP3
MHz
CD
•Während des
Rundfunkempfangs:
Wellenbereich Frequenz
• Während die Disk-Wiedergabe gestoppt ist:
Gesamt-Stückzahl Gesamte Spielzeit
Stücknummer
in der aktuellen
Gruppe
Vergangene
Spielzeit
CD:
• Während der Wiedergabe
einer CD:
Anzeigen im Hauptdisplay
• Während der Wiedergabe
einer MP3:
SLEEP
REPEAT1
TRACK WMA MP3 CD USB
GROUP RANDOM PROG. NEWS INFO
HBS JAZZ POPROCK CLASSIC MONOST MHz
kHz
123456789 10
11 12 13 14 15 16
Stücknummer Vergangene
Spielzeit
TRACK WMA USB
• Bei der Auswahl von USB MEMORY:
• Bei der Auswahl von AUX:
Signalquellenbezeichnung
Aktuelle
Titelnummer
Vergangene
Spielzeit
MP3
GROUP
Gesamt-Gruppenzahl Gesamt-Stückzahl
MP3/WMA:

8
Deutsch
Tägliche Bedienung—Wiedergabe
1Schalten Sie das Gerät ein.
Das Lämpchen STANDBY am Hauptgerät erlischt.
2Wählen Sie die Quelle.
Die Wiedergabe startet automatisch, wenn die
gewählte Quelle startbereit ist.
• Wenn Sie AUX drücken, starten Sie die
Wiedergabe am externen Gerät.
3Stellen Sie die Lautstärke ein.
4Regeln Sie die Ziellautstärke wie
später erklärt.
Zum Ausschalten der Anlage (Standby)
Eingabe von Zahlen
2
1
3
4
VOLUME
2
1
3
TRACK CD
CD USB
MEMORY FM/AM/AUX
Zifferntasten
4/1/
Á/¢
PRESET
TUNING/
GROUP/PTY
DISPLAY/
PROGRAM
STOP 7
Das Lämpchen STANDBY am Hauptgerät
leuchtet auf.
• Eine geringe Menge Strom wird immer
verbraucht, auch im Standby-Betrieb.
Für ungestörtes Hören
Schließen Sie Kopfhörer an der Buchse PHONES am
Hauptgerät an. Jetzt kommt kein Ton mehr von den
Lautsprechern. Stellen Sie die Lautstärke immer niedrig,
bevor Sie Kopfhörer anschließen oder aufsetzen.
• Durch Abtrennen der Kopfhörer werden die Kopfhörer
erneut aktiviert.
Schalten Sie die Anlage NICHT bei sehr hoch
eingestellter Lautstärke aus (auf Standby);
andernfalls kann der plötzlich einsetzende laute
Ton Ihr Gehör, die Lautsprecher und/oder die
Kopfhörer beschädigen, wenn die Anlage ein-
oder auf Wiedergabe geschaltet wird.
Beispiele:
• 99 Titel oder weniger
•15: 10 → 1 → 5
• Mehr als 100 Titel in der
aktuellen Gruppe.
15: 10 → 0 → 1 → 5
150: 10 → 1 → 5 → 0
=
>
=
>
=
>

9
Deutsch
Rundfunkempfang
Wählen des Wellenbereichs (FM oder AM)
Sie können die gleiche Funktion mit FM/AM/AUX an der
Anlage auslösen.
So stellen Sie Sender ein
Während FM oder AM gewählt ist...
Die Frequenz beginnt im Display weiterzuschalten.
Wenn ein Sender (eine Frequenz) mit ausreichender
Signalstärke abgestimmt ist, bleibt der Frequenzlauf stehen.
• Wenn Sie die Taste wiederholt drücken, schaltet die
Frequenz in Einzelschritten um.
Zum Stoppen des manuellen Suchlaufs
drücken Sie eine
der Tasten.
Wenn der empfangene FM-Sender schwer zu hören ist
Wählen Sie „FM MONO“
Sender voreinstellen
Sie können 20 FM- und 10 AM-Festsender eingeben.
1Stimmen Sie einen als Festsender einzugeben
gewünschten Sender ab.
2Aktivieren Sie den Festsendernummer-
Eingabemodus.
• Beenden Sie den folgenden Vorgang, während die
Anzeige im Display blinkt.
3Wählen Sie eine Festsendernummer für den
gespeicherten Sender.
• Eingabe von Zahlen, Seite 8.
• Sie können auch die Tasten 4/¢ verwenden.
4Speichern Sie den Sender.
So stellen Sie einen Festsender ein
1Wählen Sie ein Frequenzband (FM oder AM).
2Wählen Sie eine Nummer für den gespeicherten
Festsender.
Eingabe von Zahlen, Seite 8.
Sie können auch die Tasten 4/¢ verwenden.
Fernbedienung: Hauptgerät:
FM MONO:
Der Empfang wird verbessert, obwohl
der Stereoeffekt verloren geht. Die
Anzeige MONO leuchtet auf.
FM/AM/AUX FM FM MONO
AUX
AM
TUNING/GROUP/PTY
1 Sek. 1 Sek.
FM/AM/AUX FM FM MONO AM
AUX
PROG.
kHz
DISPLAY/
PROGRAM
DISPLAY/
PROGRAM
FM/AM/AUX FM AMFM MONO
AUX

10
Deutsch
Wiedergabe einer Disk
Zum Einsetzen einer Disk
Sie können Disks einsetzen, während eine andere Quelle
wiedergegeben wird.
Wiedergabe vom USB-Speichergerät
Diese Anlage ist mit einer USB MEMORY-Buchse an
der Vorderseite ausgestattet. Sie können ein USB-
Speichergerät wie einen USB-Stick, Digital-Audio-
Player (DAP) an dieser Anlage anschließen. Diese Anlage
kann kein USB-Speichergerät erkennen, das die
Anschlusswerte 5V/500mA überschreitet.
Anschließen des USB-Speichergeräts
Beim Anschließen eines USB-Speichergeräts lesen Sie auch
dessen Anleitung.
• Wenn Sie das USB-Speichergerät abziehen, achten Sie
darauf, dass die Anlage in gestopptem Zustand ist.
Zur Wiedergabe von Titeln auf dem USB-
Speichergerät
• Die Anzeige USB leuchtet im Display, wenn USB
MEMORY ausgewählt ist.
Zum Start: Zum Pausieren: Zum Stoppen:
Zum Freigeben erneut
drücken.
Abspielbare Medien und Dateien
Dieses System kann die folgenden Medien- und Dateitypen
abspielen.
• Dieses System kann einige Dateien evtl. Nicht
abspielen, obwohl deren Format oben aufgeführt ist.
• Achtung bei DualDisc-Wiedergabe
Die Nicht-DVD-Seite einer „DualDisc“ entspricht
nicht dem Standard „Compact Disc Digital Audio“.
Deshalb wird die Verwendung der Nicht-DVD-Seite
einer DualDisc auf diesem Produkt nicht empfohlen.
• Microsoft und Windows Media sind eingetragene
Warenzeichen oder Warenzeichen der Microsoft
Corporation in den USA und/oder anderen Ländern.
Medien Audio CD, CD-R/RW, USB-
Speichergerät
Dateiformat MP3, WMA
Audio CD CD-R CD-RW
Main Unit
ONLY
CD
CD
STOP
WICHTIG
• Sie können keine Daten von dieser Anlage an Ihr USB-
Speichergerät senden.
• Sie können keinen Computer am USB MEMORY-
Anschluss dieser Anlage anschließen.
• Stellen Sie die Lautstärke auf „VOL MIN“, wenn Sie
andere Geräte anschließen oder abziehen.
• Schließen Sie das USB-Speichergerät direkt an der
Anlage an. Die Verwendung eines USB-Hubs kann
Fehlfunktionen zur Folge haben.
• Kodierte oder mit Spezialmethoden verschlüsselte Titel
können auf diesem Gerät nicht abgespielt werden.
• Die Batterie des USB-Speichergeräts wird geladen,
wenn die Anlage eingeschaltet ist.
Zum Starten: Zum
Pausieren:
Zum
Stoppen:
oder
DAP
USB
MEMORY USB
MEMORY
STOP

11
Deutsch
Zum Wählen von Titel/Gruppe
Auswählen eines Titels:
Auswählen einer Gruppe (nur MP3/WMA-Disks und
USB-Geräte):
Zum Aufsuchen eines bestimmten Abschnitts
Während der Wiedergabe einer Disk drücken und halten Sie
diese Taste, bis der gewünschte Abschnitt erreicht ist.
Zum direkten Aufsuchen eines Titels
und Starten der Wiedergabe
Eingabe von Zahlen, Seite 8.
• Bei der Wiedergabe von einer MP3/WMA-Disk oder
einem USB-Speichergerät sind die mit den Zifferntasten
auswählbaren Titelnummern auf die aktuelle Gruppe
beschränkt.
Zur Anzeige des ID3-Tags
Drücken Sie DISPLAY/PROGRAM während der
Wiedergabe einer MP3/WMA-Disk.
Wenn „ID3 ON“ eingestellt ist, wird das ID3-Tag neben der
Quelle angegeben.
Wiedergabe anderer Signalquellen
Anschließen anderer Geräte
Durch Verwendung eines Stereo-Miniklinkenkabels (nicht
mitgeliefert) können Sie Geräte mit analogen Audio-
Ausgangsbuchsen wie z. B. einen Digital Audio Player, ein
TV-Gerät usw. anschließen.
Wenn die Audioausgänge des anderen Gerätes nicht vom
Typ Stereo-Miniklinke sind,
Verwenden Sie einen Steckeradapter von Stereo-Miniklinke
auf den entsprechenden Steckertyp für den Audioausgang.
Lesen Sie auch die Anleitung(en) des anderen Gerätes.
Auswählen von AUX
Verringert die Titelnummer.
Erhöht die Titelnummer.
Verringert die Gruppennummer.
Erhöht die Gruppennummer.
Spult schnell im Titel vor.
Spult schnell im Titel zurück.
Remote
ONLY
DISPLAY/
PROGRAM ID3 ON
ID3 OFF
WICHTIG
• Stellen Sie die Lautstärke immer auf „VOL MIN“,
wenn Sie andere Geräte anschließen oder abziehen.
(Vorderseite)
Stereo-Miniklinkenkabel (nicht mitgeliefert)
Tragbares
Audio-
Gerät,
Spielekon-
sole, usw.
AUX
FM/AM/AUX

12
Deutsch
Tägliche Bedienung—Klang und andere Einstellungen
Einstellen der Lautstärke
Sie können den Lautstärkepegel im Bereich von 0 (VOL
MIN) bis 31 (VOL MAX) einstellen.
Zum kurzzeitigen Senken der Lautstärke
Einstellen des Klangs
Zur Verstärkung der Bässe – HBS
Mit dem Hyper-Bass-Sound können Sie aus dem Gerät
kräftige Bässe hervorholen.
Sound-Modus
Sie können einen von 4 SEA-Modi (Sound Effect Amplifier)
auswählen. Dieser Effekt wirkt sich nur auf die Wiedergabe
aus.
Fernbedienung
CLOCK/
SLEEP
SOUND
MODE
FADE
MUTING
VOLUME
+/–
HBS
Hauptgerät
CLOCK/
SLEEP
VOLUME
+/–
4/¢
4/¢
Fernbedienung: Hauptgerät:
Zum Wiederherstellen der Lautstärke
drücken Sie die Taste erneut, oder stellen
den Lautstärkepegel ein.
JAZZ Betonte niedrigere Frequenzen für
jazzartige Musik.
ROCK Hebt die Bässe und die Höhen an.
POP Gut für Gesang.
CLASSIC Gut für klassische Musik.
Keine
Anzeige
Es wird kein Sound-Effekt angewendet.
Remote
ONLY
FADE
MUTING
Remote
ONLY
HBS
(Keine Anzeige)
HBS
Abgebrochen
SOUND MODE
ROCK
POP
CLASSIC
JAZZ Keine Anzeige
(Kein Sound-Effekt)

13
Deutsch
Einstellung der Uhr
Ohne Einstellung der eingebauten Uhr können Sie nicht den
Täglich-Timer (siehe Seite 19) verwenden.
1Ausschalten (Standby)
2Aktiviert den Uhreinstellung-Modus.
3Stellen Sie die Uhrzeit ein.
4Stellen Sie die Minute ein.
Die integrierte Uhr läuft los.
Prüfen der aktuellen Zeitanzeige bei der Wiedergabe
Anzeige der Uhr für einige Sekunden; zurück zur
Quellenanzeige.
Bei einem Stromausfall
Die Uhrzeiteinstellungen gehen verloren, und die
Uhranzeige blinkt. Sie müssen die Uhr erneut einstellen.
Automatisches Ausschalten
Zum Ausschalten der Anlage nach Ablauf einer
bestimmten Zeit—Einschlaf-Timer
1Aktivieren Sie den Einschlaf-Timer-Modus.
2Geben Sie die Zeit ein (in Minuten).
• Der Sleep-Timer benötigt einige Sekunden für die
Einstellung. Das System schaltet sich automatisch aus,
wenn die ausgewählte Countdown-Zeit erreicht ist.
Zum Prüfen der verbleibenden Zeit bis zum Ausschalten
CLOCK/
SLEEP
5 Sek.
SLEEP
REPEAT1
TRACK WMA
GROUP
HBS JAZZ
CLOCK/
SLEEP
2 Sek.
CLOCK/
SLEEP
(Abgebrochen)
OFF
10 20 30 40 50 60
7080
90
CLOCK/
SLEEP
SLEEP
2 Sek.

14
Deutsch
Erweiterte Radiofunktionen
Empfang von FM-Sendern mit
Radio Data System
Radio Data System erlaubt es FM-Sendern, ein zusätzliches
Signal zusammen mit dem normalen Sendesignal auszustrahlen.
• Bei Einstellung eines FM-Senders, der den Radio Data
System-Dienst anbietet.
Diese Anlage kann die folgenden Radio Data System-
Signaltypen empfangen.
Für Anzeige der Radio Data System-
Informationen
Während des Empfangs eines FM-Senders...
Suche nach Sendungen anhand von
PTY-Codes
Sie können eine bestimmte Sendung der Festsenderkanäle
(siehe Seite 9) durch Angabe der PTY-Codes suchen.
Zum Suchen einer Sendung mit PTY-Codes
1Während des Empfangs eines FM-Senders...
2Wählen Sie einen PTY-Code.
Siehe zusätzliche Informationen über die PTY-Codes
(Siehe Seite 21).
PS
(Programmservice)
Zeigt bekannte Sendernamen
an.
PTY
(Programmtyp)
Zeigt die Art der ausgestrahlten
Programms an.
RT (Radiotext)
Zeigt vom Sender ausgestrahlte
Textmeldungen.
Enhanced Other
Networks
Liefert Informationen über die
Art der Sendungen von Radio
Data System-Sendern der
verschiedenen Radionetzwerke.
Fernbedienung
TUNING/
GROUP/PTY PTY SEARCH
NEWS/INFO
DISPLAY MODE
Remote
ONLY
PS Sendername erscheint. „NO PS“ erscheint,
wenn kein Signal gesendet wird.
PTY Der Sendeprogrammtyp wird angezeigt. „NO
PTY“ erscheint, wenn kein Signal gesendet
wird.
RT Vom Sender ausgestrahlte Textmeldungen
werden angezeigt. „NO RT“ erscheint, wenn
kein Signal gesendet wird.
DISPLAY
MODE
Senderfrequenz
PS PTY RT
Remote
ONLY

15
Deutsch
3Starten Sie den Suchlauf.
Der Receiver sucht 20 FM-Festsender ab, stoppt, wenn
der gewünschte Sender gefunden ist, und stimmt diesen
Sender ab (wählt ihn aus).
• Wenn kein Programm gefunden wurde, erscheint „NO
FOUND“ im Display.
• Der Suchlauf kann jederzeit durch Drücken von PTY
SEARCH abgebrochen werden.
Zum Fortsetzen des Suchlaufs, wenn bei einem
ungewünschten Sender angehalten wurde
Während die Anzeigen im Display blinken, drücken Sie
PTY SEARCH erneut.
Vorübergehendes, automatisches
Umschalten auf eine Sendung Ihrer
Wahl
Mit der Funktion Enhanced Other Networks kann das
System vorübergehend auf einen FM-Festsender mit einer
Sendung Ihrer Wahl umschalten (NEWS oder INFO).
• Diese Funktion arbeitet beim Hören eines FM-Senders, der
die gewünschten Signale ausstrahlt.
Beim Hören eines FM-Senders wählen Sie einen der
folgenden Punkte aus:
NEWS Nachrichten
INFO Programm, das Ratschläge jeder Art
vermittelt
CD
Remote
ONLY
NEWS/INFO
(Abgebrochen)
NEWS INFO
OFF
Wie die Enhanced Other Networks-Funktion arbeitet:
FALL 1
Wenn ein Sender nicht das Programm Ihrer Wahl
ausstrahlt
Die Anlage bleibt weiterhin auf den aktuellen Sender
abgestimmt. Ç
Wenn ein Sender das Programm Ihrer Wahl ausstrahlt,
schaltet die Anlage automatisch auf diesen Sender um.
Die Anzeige NEWS/INFO beginnt zu blinken.
Ç
Wenn das Programm beendet ist, schaltet die Anlage auf
der vorher abgestimmten Sender zurück, aber die Funktion
bleibt weiter aktiv (die Anzeige hört zu blinken auf und
leuchtet ständig).
FALL 2
Wenn der aktuell abgestimmte Sender das Programm
Ihrer Wahl ausstrahlt
Die Anzeige NEWS/INFO beginnt zu blinken.
Ç
Wenn das Programm beendet ist, hört die Anzeige zu
blinken auf (die Funktion bleibt aktiv).

16
Deutsch
Spezielle Bedienungsvorgänge für Disks/USB-Speichergeräte
Programmieren der Wiedergabereihenfolge
–Program Play
Sie können die Wiedergabereihenfolge der Titel (bis zu 32)
vor Beginn der Wiedergabe einstellen.
• Sie können einen programmierten Titel oder alle
programmierten Titel mit REPEAT wiederholen.
1Drücken Sie vor dem Starten der Wiedergabe
DISPLAY/PROGRAM.
2Wählen Sie die Titel für die programmierte
Wiedergabe aus.
Zur Eingabe der Nummern siehe Seite 8.
Sie können auch die Tasten 4/¢ verwenden.
Bei einer CD
Bei einer MP3/WMA-Disk
Drücken Sie TUNING/GROUP/PTY zur Auswahl
einer Gruppe.
Fernbedienung
TUNING/
GROUP/PTY
Haupteinheit
CD 6
Zifferntasten
RANDOM
DISPLAY/
PROGRAM
4
/
¢
STOP 7
REPEAT
USB
MEMORY 6
CD 6
TUNING/
GROUP/
PTY
4
/
¢
DISPLAY/
PROGRAM
STOP 7
USB
MEMORY
6
MP3 CD PROG.
CD PROG.
Bei einer CD
Bei einer MP3/WMA-Disk
CD PROG.
Titelnummer
Programmschritt
MP3 CD PROG.
Programmschritt
Gruppennummer

17
Deutsch
Wählen Sie dann einen Titel aus.
Der nächste Programmschritt wird angezeigt, wenn Sie
Titel programmieren.
Bei einer CD
Bei MP3/WMA-Disks
3Wiederholen Sie die Schritte 2, um weitere Titel zu
programmieren.
4Starten Sie die Wiedergabe.
Die gewählten Titel werden in der programmierten
Reihenfolge abgespielt.
• Titel lassen sich während der Programmwiedergabe nicht
mit den Zifferntasten auswählen.
Zum Prüfen der Programminhalte
Während die PROG.-Anzeige im Display erscheint und vor
der Wiedergabe...
Zum Modifizieren des Programms
Während die PROG.-Anzeige im Display erscheint und vor
der Wiedergabe...
Zum Überspringen
eines Titels:
Zum Pausieren: Zum Stoppen:
Zum Freigeben
erneut drücken.
MP3 CD PROG.
Titelnummer
CD PROG.
MP3 CD PROG.
MP3 CD PROG.
CD
USB
MEMORY
oder
CD
USB
MEMORY
oder STOP
Bearbeiten:
1 Drücken Sie mehrfach DISPLAY/PROGRAM, bis die
programmierte Nummer erscheint, die Sie bearbeiten
möchten.
2 Wiederholen Sie Schritt 2 auf Seite 16.
Zum Hinzufügen von Schritten im Programm:
1 Drücken Sie mehrfach DISPLAY/PROGRAM, bis
„00“ im Display erscheint.
2 Wiederholen Sie Schritt 2 auf Seite 16.
Zum Löschen des gesamten Programms:
Verlassen Sie den Programmmodus zur gleichen Zeit.
Alle Programmschritte werden durch folgende Aktionen
gelöscht:
Öffnen des CD-Fachs, Umschalten der Signalquelle,
Ausschalten des Geräts.
DISPLAY/
PROGRAM
STOP

18
Deutsch
Zufällige Wiedergabe—
Zufallswiedergabe
Sie können alle Titel auf einer Disk oder einem USB-
Speichergerät in zufälliger Reihenfolge abspielen.
1Drücken Sie RANDOM.
2Starten Sie die Wiedergabe.
Die Wiedergabe beginnt in zufälliger Reihenfolge.
Die Zufallswiedergabe endet, wenn alle Titel abgespielt
sind.
• Titel lassen sich während der Zufallswiedergabe nicht mit
den Zifferntasten auswählen.
Zum Verlassen der Zufallswiedergabe
Während die Anzeige RANDOM im Display erscheint...
Wiederholt abspielen—
Wiederholwiedergabe
Sie können die Wiedergabe wiederholen.
Bei einer CD:
Bei MP3/WMA-Disks und USB-Speichergeräten (DAP):
Zum Überspringen
eines Titels:
Zum Pausieren: Zum Stoppen:
Zum Freigeben
erneut drücken.
Remote
ONLY
RANDOM
CD
USB
MEMORY
CD
USB
MEMORY
oder STOP
RANDOM
REPEAT1 Wiederholt das aktuelle Stück.
REPEAT
GROUP
Alle Titel der aktuellen Gruppe werden
wiederholt.
REPEAT Alle Titel werden wiederholt.
Wiederholt das Programm.
Remote
ONLY
REPEAT
Abgebrochen
(Keine Anzeige)
REPEAT1 REPEAT
REPEAT
Abgebrochen
(Keine Anzeige)
REPEAT1 REPEAT
REPEAT GROUP

19
Deutsch
Timer-Funktionen
Einstellung des Timers
Mit dem Timer können Sie zu Musik aufwachen usw.
• Sie können den Timer so einstellen, dass sich die Anlage
einschaltet.
• Um die Timer-Einstellungen zu beenden, drücken Sie zu
beliebiger Zeit 7.
1Aktivieren der TIMER-Einstellung
2Einschaltzeit einstellen
1Stunde einstellen
2Minuten einstellen
Fernbedienung
4/¢
TIMER
Hauptgerät
%
4/¢
STOP 7
TIMER
STOP 7
Wie der Timer praktisch arbeitet
Sobald der Timer eingestellt wurde, leuchtet die Timer-
Anzeige ( ) im Display. Die Lampe TIMER an der
Haupteinheit leuchtet. Der Timer wird täglich zur
gleichen Zeit aktiviert, bis der Timer manuell
abgeschaltet wird.
Wenn die Einschaltzeit erreicht ist
Das System schaltet sich ein, stellt den angegebenen
Sender ein oder beginnt mit der Wiedergabe der
gewählten Signalquelle.
• Die Lautstärke steigt von Null allmählich auf den
Pegel, mit dem Sie zuletzt gehört haben. (Maximale
Lautstärke ist 16)
• Während der Timer läuft, leuchtet die Timer-Anzeige
( ) im Display.
• Die Timereinstellung bleibt gespeichert, bis Sie sie
ändern.
• Nachdem der Timer die Wiedergabe begonnen hat,
können Sie die Signalquelle umschalten oder die
Lautstärke einstellen, ohne den Timer auszuschalten.
TIMER
MHz
TIMER
2 Sek.

20
Deutsch
3Ausschaltzeit einstellen
1Stellen Sie die Ausschaltzeit ein.
2Zeit einstellen.
Siehe Schritt 2 1, 2
Sie können Ein- und Ausschaltzeit nicht auf die gleiche
Zeit einstellen.
4Quelle für die Wiedergabe einstellen.
1Wählen Sie die Signalquelle.
2Wählen Sie die Wiedergabequelle aus; „CD“,
„USB“ oder „TUNER“.
Wenn Sie „TUNER“ auswählen
–1 4/¢ Wählen Sie „AM PRE“ oder „FM PRE“,
und drücken Sie TIMER.
–2 4/¢ Wählen Sie die Preset-Nummer aus, und
drücken Sie TIMER.
5Schalten Sie TIMER aktiv
.
Die Timer-Anzeige im Display und die TIMER-Anzeige
an der Haupteinheit leuchten auf.
6Schalten Sie die Anlage auf STANDBY.
Ausschalten des TIMER.
Wenn sich das System einschaltet.
Die Timer-Anzeige im Display ( ) und die TIMER-
Anzeige an der Haupteinheit erlöschen.
• Wenn Sie sowohl den SLEEP TIMER als auch den DAILY
TIMER einstellen, hat der Timer Vorrang, der das System
früher ausschaltet.
TIMER
TIMER
TIMERCD
USB
MEMORY FM/AM/AUX
TIMER
TIMER

21
Deutsch
Zusätzliche Informationen
Weitere Informationen zu diesem System
Tägliche Bedienung—Wiedergabe (siehe Seiten 8)
Rundfunkempfang:
• Wenn Sie einen neuen Sender unter einer belegten
Festsendernummer speichern, wird der vorher unter dieser
Festsendernummer vorhandene Sender gelöscht.
• Die Festsender bleiben, wenn der Netzstecker aus der
Steckdose gezogen wird oder wenn die Stromversorgung
ausfällt, nur noch einige Tage lang abgespeichert. In diesem
Fall speichern Sie die Sender erneut ab.
Wiedergabe einer Disk:
• Dieses System lässt keine sog. „packet write“ Disks zu.
• Bei MP3/WMA-Wiedergabe...
– MP3/WMA-Disks erfordern eine längere Auslesezeit als
normale CDs. (Das liegt an der Komplexität der Gruppe/
Datei-Konfiguration.)
– Manche MP3-/WMA-Dateien können nicht wiedergegeben
werden und werden übersprungen. Das liegt an den
jeweiligen Aufnahmeverfahren und -bedingungen.
– Bei der Herstellung von MP3/WMA-Disks verwenden Sie
ISO 9660 mit Level 1 oder Level 2 als Disk-Format.
– Das System kann MP3/WMA-Dateien mit der
Dateierweiterung <.mp3/.wma> abspielen (ungeachtet der
Schreibung mit Groß- und Kleinbuchstaben).
– Einige Zeichen oder Symbole erscheinen nicht richtig im
Display.
Die maximale im Display gezeigte Zeichenzahl ist 32 (ohne
Erweiterungscode) für Dateien und 30 für ID3-Marken.
– Wir empfehlen, jede MP3/WMA-Datei mit einer Sampling-
Rate von 44,1 kHz und Bitrate von 128 kbps zu erstellen.
– Dieses System kann insgesamt 999 Titel und 500 Gruppen
auf einer MP3-/WMA-Disk erkennen. Titelbezeichnungen,
die über die maximal erkannten Ordnungszahlen/-namen
hinausgehen, werden nicht erkannt.
– Die Wiedergabereihenfolge von MP3/WMA-Titeln kann
anders sein als bei der Aufnahme beabsichtigt. Wenn ein
Ordner keine MP3/WMA-Titel enthält, werden sie ignoriert.
Tägliche Bedienung—Klang und andere
Einstellungen (siehe Seiten 12 und 13)
Einstellen der Lautstärke:
• Stellen Sie die Lautstärke immer niedrig, bevor Sie Kopfhörer
anschließen oder aufsetzen.
Einstellen des Klangs:
• Diese Funktion beeinflusst auch den Klang über die
Kopfhörer.
Einstellung der Uhr:
• Die Uhr blinkt so lange im Display, bis Sie die Uhrzeit
einstellen.
• Die Uhr kann 1 oder 2 Minuten im Monat vor- oder
nachgehen. In diesem Fall muss die Uhrzeit neu eingestellt
werden.
Erweiterte Radiofunktionen (siehe Seiten 14
und 15)
Beschreibungen der PTY-Codes
NEWS: Nachrichten
AFFAIRS: Erweiterte, regionale Nachrichten oder
Berichte
INFO: Sendungen über medizinische Hilfe,
Wettervorhersagen, etc.
SPORT: Sportereignisse
EDUCATE: Bildungssendungen
DRAMA: Hörspiele
CULTURE: Nationale oder regionale Kultursendungen
SCIENCE: Sendungen über Naturwissenschaften und
Technik
VARIED: Andere Sendungen wie Komödien oder
Karneval
POP M: Popmusik
ROCK M: Rockmusik
EASY M: Middle-of-the-Road (gewöhnlich „Easy
Listening“ genannt)
LIGHT M: Leichte Musik
CLASSICS: Klassik
OTHER M: Sonstige Musik
WEATHER: Wettervorhersage
FINANCE: Berichte aus Handel und Wirtschaft,
Aktienmarkt usw.
CHILDREN: Unterhaltungssendungen für Kinder
SOCIAL: Sendungen über soziale Aktivitäten
RELIGION: Sendungen, die sich im weitesten Sinne mit
Glaubens- und Existenzfragen oder
ethischen Fragen beschäftigen
PHONE IN: Sendungen, in denen Menschen ihre
Ansichten per Telefon oder in anderer Form
öffentlich äußern können
TRAVEL: Sendungen über Reiseziele,
Abenteuerreisen, Reiseideen und
Gelegenheiten
LEISURE: Sendungen über Freizeitaktivitäten wie
Gartenarbeit, Kochen, Angeln usw.
JAZZ: Jazzmusik
COUNTRY: Country-Musik
1
1
2
3
10
11
12
4
5
6
7
8
9
01
01
02
03 04
05
Konfiguration der MP3/WMA-Gruppen/-Titel
Diese Anlage spielt MP3/WMA-Titel wie folgt ab.
Die Wiedergabereihenfolge in der Abbildung gilt für
MP3/WMA-Titel auf der Disk.
MP3/WMA-Titel auf einem USB-Speichergerät können
unterschiedlich abgespielt werden.
Gruppen und deren
Abspielreihenfolge
MP3/WMA-Titel und deren
Abspielreihenfolge
Hierarchie
Ebene 1 Ebene 2 Ebene 3 Ebene 4 Ebene 5
ROOT

22
Deutsch
NATION M: Aktuelle Musik aus Regionen anderer
Länder in deren Landessprache
OLDIES: Pop-Hits aus früherer Zeit
FOLK M: Volksmusik
DOCUMENT
:
Sendungen, die sich in dokumentarischem
Stil mit Tatsachen beschäftigen
TEST: Sendungen zum Testen von
Notsendeanlagen
ALARM: Notstandsmeldung
NONE: Kein Programmtyp, undefinierte Sendung
oder schlecht in die bestehenden Kategorien
einzuordnen
Erweiterte Bedienungsvorgänge für Disk/USB-
Speichergerät (siehe Seiten 16 bis 18)
Programmierung der Wiedergabereihenfolge—
Programmwiedergabe:
• Wenn Sie versuchen, ein 33. Stück zu programmieren,
erscheint „FULL“ im Display.
• Bei der Titelprogrammierung...
Wenn Sie versucht haben, eine Eintragsnummer zu
programmieren, die auf der Disk nicht vorhanden ist (z. B.
Auswahl von Titel 14 auf einer Disk, die nur 12 Titel enthält),
wird Ihr Eintrag ignoriert.
Timer-Funktionen (siehe Seiten 19 und 20)
• Die Timer-Eingaben werden, wenn der Netzstecker aus der
Steckdose gezogen wird oder wenn die Stromversorgung
ausfällt, sofort gelöscht. Sie müssen zuerst die Uhr einstellen,
und danach erneut den Timer.
• Sie können Ein- und Ausschaltzeit nicht auf die gleiche Zeit
einstellen.
Störungssuche
Wenn Sie ein Problem mit Ihrem System haben, gehen Sie
zunächst diese Liste durch, um hier eine mögliche Lösung zu
finden, bevor Sie das Gerät zum Kundendienst einreichen.
Allgemeines:
Einstellungen oder Eingaben werden plötzlich
annulliert, bevor Sie fertig sind.
]Es gibt eine Zeitgrenze. Wiederholen Sie das Verfahren.
Bedienungsvorgänge werden deaktiviert.
]Der eingebaute Mikroprozessor weist eine Fehlfunktion
wegen elektrischer Störungen auf. Ziehen Sie das Netzkabel
heraus und stecken Sie es wieder ein.
Unfähig, das System von der Fernbedienung zu steuern.
]Es befindet sich ein Hindernis zwischen Fernbedienung und
dem Fernbedienungssensor am System.
]Richten Sie den Fernbedienungssensor auf die Frontplatte.
]Signale können den Fernbedienungssensor nicht erreichen.
Gehen Sie näher an die Anlage heran.
]Die Batterien sind erschöpft.
Kein Ton von den Lautsprechern.
]Lautsprecherverbindungen sind falsch oder lose
(siehe Seite 6).
]Es sind Kopfhörer angeschlossen (siehe Seite 8).
Bedienung des Radios:
Schwer hörbare Sendungen wegen Rauschen (siehe
Seiten 4 bis 6).
]Antennenverbindungen sind falsch oder locker.
]Die AM-Rahmenantenne ist zu nahe am System.
]Die FM-Antenne ist nicht richtig ausgestreckt und platziert.
Disk-Vorgänge:
Die Disk wird nicht abgespielt.
]Die Disk ist umgekehrt eingesetzt. Setzen Sie die Disk mit
der Beschriftungsseite nach oben weisend ein.
Der Disk-Klang ist unterbrochen.
]Die Disk ist zerkratzt oder schmutzig.
Timer-Funktionen:
Täglich-Timer arbeiten nicht.
]Die Anlage war bei Erreichen der Einschaltzeit bereits
eingeschaltet. Der Timer arbeitet nur bei ausgeschalteter
Anlage.
]Es könnte einen Stromausfall gegeben haben. Stellen Sie
zuerst die Uhr, danach den Timer neu ein.
„INVALID“ (ungültig) wird im Display angezeigt.
]Stellen Sie zuerst die Ausschaltzeit ein (siehe Seite 20).
Wartung
Um beste Leistung mit der Anlage zu erzielen, halten Sie
Ihre Disks und Mechanismen immer sauber.
Umgang mit Disks
• Beim Entnehmen einer Disk aus ihrer Hülle immer den
Mittenhalter der Hülle leicht eindrücken und die Disk an den
Rändern haltend herausheben.
• Berühren Sie nicht die glänzende Seite der Disk, und biegen
Sie die Disk nicht.
• Setzen Sie die Disk nach der Verwendung in die Hülle zurück,
um Verbiegen zu vermeiden.
• Achten Sie darauf, nicht die Oberfläche der Disk zu
zerkratzen.
• Schützen Sie die Disk vor direktem Sonnenlicht, extremen
Temperaturen und Feuchtigkeit.

23
Deutsch
Zum Reinigen der Disk:
Wischen Sie die Disk mit einem weichen Lappen gerade von der
Mitte nach außen hin ab.
Reinigung der Anlage
• Flecken müssen mit einem weichen Lappen abgewischt
werden. Bei schwerer Verschmutzung der Anlage einen
Lappen mit wässeriger, neutraler Spülmittellösung tränken,
gut auswringen, die Anlage abwischen, und dann mit einem
trockenen Lappen trocken wischen.
• Um Beeinträchtigung der Qualität der Anlage, Beschädigung,
oder Abpellen der Lackierung zu vermeiden, auf folgendes
achten:
– NICHT mit einem harten Tuch abwischen.
– NICHT gewaltsam abwischen.
– NICHT mit Lösungsmitteln wie Terpentin oder Benzol
abwischen.
– NICHT flüchtige Substanzen wie etwa Insektensprays
darauf sprühen.
– NICHT Gummi- oder Plastikteile längere Zeit in Berührung
lassen.
Technische Daten
Verstärkersektion
Ausgangsleistung: 8 W pro Kanal, min. RMS,
betrieben an 4 Ω bei 1 kHz und
weniger als 10% THD (gesamter
harmonischer Verzerrungen).
(IEC268-3)
Lautsprecher/Impedanz: 4 Ω – 8 Ω
Anschlüsse
AUX IN
Eingangsempfindlichkeit/Impedanz (250 mV / 50 kΩ)
USB Ver.2.0 (Full Speed)
Kompatible Geräte: „Mass Storage“-Geräteklasse
(Massenspeicher)
Kompatibles Dateisystem: FAT16, FAT32
Bus-Stromversorgung: Max. 5 V / 500 mA
Tuner-Sektion
UKW-Abstimmbereich: 87,50 MHz – 108,00 MHz
MW-Abstimmbereich: 522 kHz – 1 629 kHz
CD-Player-Sektion
Dynamikumfang: 70 dB
Signal-Rauschabstand: 70 dB
Allgemeines
Betriebsstromanforderungen
: Wechselstrom 230 V , 50 Hz
Leistungsaufnahme: 32 W (im Betrieb)
0,7 W (bei Standby)
Abmessungen (etwa): 144 mm × 212 mm × 254 mm
(B/H/T)
Gewicht (etwa): 2,5 kg
Lautsprecher
Art: 1-Weg-Bassreflex
Chassis: 10 cm-Konus × 1
Impedanz: 4 Ω
Abmessungen (etwa): 136 mm × 212 mm × 178 mm
(B/H/T)
Gewicht (etwa): 1,3 kg/St.
Mitgeliefertes Zubehör
Siehe Seite 4.
Die technischen Daten und das Design können sich ohne
Ankündigung ändern.

24
Deutsch
Teile-Index
Zur Verwendung der Tasten und Regler siehe betreffende
Seiten.
Fernbedienung
CD USB
MEMORY FM/AM/AUX
DISPLAY/
PROGRAM
DISPLAY/
MODE
CLOCK/
SLEEP
TIMER
STOPPRESET
TUNING/GROUP/PTY PTY SEARCH
FADE
MUTINGNEWS/INFO
REPEAT
HBS
RANDOM
SOUND MODE VOLUME
18
12
14
18
9, 11, 14
11, 19
13
19
8
10, 16
15
12
8, 12
9, 16
10, 17
12
8, 13, 20
9
14
10, 16

26
Deutsch
MEMO

1
Francais
Table des matières
Introduction ........................................................2
Précautions .........................................................................2
Comment lire ce manuel ....................................................3
Pour commencer ................................................4
Étape 1: Déballage .............................................................4
Étape 2: Préparation de la télécommande ..........................4
Étape 3: Connexions ..........................................................5
Avant d’utiliser la chaîne ..................................7
Opérations quotidiennes—Lecture ..................8
Écoute de la radio ..............................................................9
Lecture d’un disque .........................................................10
Lecture à partir de l’appareil de stockage de masse
USB ..............................................................................10
Lecture à partir d’un autre appareil .................................11
Opérations quotidiennes—Ajustement
du son et autres ajustements ...........................12
Ajustement du volume .....................................................12
Ajustement du son ...........................................................12
Réglage de l’horloge ........................................................13
Mise hors tension de l’appareil automatiquement ...........13
Opérations avancées de la radio .....................14
Réception de stations FM avec Radio Data System ........14
Recherche d’un programme par codes PTY ...................14
Commutation temporaire sur le programme de
votre choix automatiquement .......................................15
Opérations avancées - Disque/
périphérique USB de stockage de masse .......16
Programmation de l’ordre de lecture—
Lecture programmée ....................................................16
Lecture dans un ordre aléatoire—Lecture aléatoire .........18
Répétition de la lecture—Lecture répétée .......................18
Utilisation de la minuterie ...............................19
Réglage de la minuterie ...................................................19
Informations additionnelles ............................21
Pour en savoir plus sur cette chaîne .................................21
Guide de dépannage .........................................................22
Entretien ...........................................................................22
Spécifications ...................................................................23
Nomenclature ...................................................................24

2
Francais
Introduction
Merci pour avoir acheté un produit JVC. Veuillez lire
attentivement toutes les instructions avant d’utiliser
l’appareil afin de bien comprendre son fonctionnement et
d’obtenir les meilleures performances possibles.
Précautions
Installation
• Installez la chaîne dans un endroit plat, sec, et ni trop
chaud, ni trop froid—entre 5°C et 35°C.
• Installez la chaîne dans un endroit avec une bonne
ventilation pour éviter tout échauffement intérieur de
l’appareil.
• Laissez suffisamment d’espace entre la chaîne et le
téléviseur.
• Éloignez les enceintes du téléviseur pour éviter toute
interférence avec ce dernier.
Sources d’alimentations
• Pour débrancher la chaîne de la prise murale, tirez toujours
sur la fiche et non pas sur le cordon d’alimentation secteur.
Condensation d’humidité
De la condensation peut se produire sur les lentilles à
l’intérieur de la chaîne dans les cas suivants:
• Après le démarrage d’un chauffage dans la pièce
• Dans une pièce humide
• Si la chaîne est amenée directement d’un endroit froid vers
un endroit chaud
Si cela se produit, la chaîne risque de ne pas fonctionner
correctement. Dans ce cas, laissez-la sous tension pendant
quelques heures jusqu’à ce que l’humidité se soit évaporée,
puis débranchez le cordon d’alimentation secteur puis
rebranchez-le.
Autres
• Si un objet métallique ou un liquide tombait à l’intérieur de
la chaîne, débranchez le cordon d’alimentation secteur et
consultez votre revendeur avant d’utiliser l’appareil à
nouveau.
• Si vous n’avez pas l’intention d’utiliser la chaîne pendant
une période prolongée, débranchez le cordon
d’alimentation secteur de la prise murale.
En cas de problème, débranchez le cordon d’alimentation
secteur et consultez votre revendeur.
N’INSTALLEZ PAS la chaîne dans en endroit
proche d’une source de chaleur ou sujet à la
lumière directe du soleil, à une poussière
excessive ou à des vibrations.
NE MANIPULEZ PAS le cordon
d’alimentation secteur avec les mains
mouillées.
Pour votre sécurité, respectez les points
suivants attentivement:
• Assurez-vous qu’il y a une ventilation
suffisante autour de l’appareil principal.
Une mauvaise ventilation peut entraîner un
échauffement et endommager la chaîne.
• NE BLOQUEZ PAS le ventilateur ni les
ouvertures ou orifices prévus pour la
ventilation. S’ils sont bloqués par un
journal, un tissu, etc., la chaleur ne pourra
peut-être pas être évacuée de l’appareil.
NE DÉMONTEZ PAS la chaîne. Il n’y a
aucune pièce réparable par l’utilisateur à
l’intérieur.

3
Francais
Comment lire ce manuel
Pour rendre ce manuel aussi simple et facile à comprendre
que possible, nous avons adopté les méthodes suivantes:
• Les opérations des touches et des commandes sont
expliquées dans le tableau ci-dessous. Dans ce manuel,
nous expliquons principalement les opérations à l’aide de
la télécommande; cependant, vous pouvez utiliser les
touches et les commandes de l’appareil si elles portent le
même nom (ou un nom similaire) et la même marque.
•
Certains conseils et remarques associées sont expliqués
plus tard dans les sections
“Pour en savoir plus sur cette
chaîne”
et
“Guide de dépannage”
, mais pas dans la
section expliquant les opérations.
Si vous souhaitez avoir
plus d’informations à propos des fonctions, ou si vous vous
posez des questions, allez à ces sections et vous trouverez
les réponses.
Indique que vous devez appuyer sur la
touche
brièvement
.
Indique que vous devez appuyer sur la
touche
brièvement et répétitivement
jusqu’à ce que l’option souhaitée soit
choisie.
Indique que vous devez appuyer sur
une des touches.
Indique que vous
maintenez pressée
la touche pendant le nombre de
secondes indiqué.
• Le nombre à l’intérieur de la flèche
indique la période pendant laquelle
vous devez maintenir la touche
pressée (2 secondes, dans cet
exemple).
• Si aucun nombre n’est indiqué dans
la flèche, maintenez la touche
pressée jusqu’à la fin de la procédure
ou jusqu’à ce que vous obteniez le
résultat souhaité.
• Indique que vous devez tourner la
commande dans la ou les directions
spécifiées.
2 sec.
Indique que cette opération est possible
uniquement en utilisant la télécommande.
Indique que cette opération est possible
uniquement en utilisant les touches et les
commandes de l’appareil.
Remote
ONLY
Main Unit
ONLY

4
Francais
Pour commencer
Étape 1: Déballage
Après le déballage, vérifiez que tous les éléments suivants
sont présents. Le nombre entre parenthèse indique la
quantité de chaque pièce fournie.
• Antenne FM (1)
• Antenne cadre AM (1)
• Télécommande (1)
• Piles (2)
Si quelque chose manquait, consultez votre revendeur
immédiatement.
Étape 2: Préparation de la télécommande
Insérez les piles dans la télécommande en respectant les
polarités (+ et –).
• Si la télécommande perd de sa puissance ou de son
efficacité, remplacez les deux piles.
FM
COAXL
75Ω
AM
LOOP
AM EXT
ANTENNA
Étape1: Déballage et vérification des
accessoires.
Étape 2: Préparation de la
télécommande.
Étape 3:
Connexion des composants tels
que les antennes AM/FM, les
enceintes etc. (voir pages 5 à 6).
Finalement, branchez le cordon
d’alimentation.
Maintenant, vous pouvez utiliser la chaîne.
Attention
Les piles ne doivent en aucun cas être exposées à une
chaleur excessive (lumière du soleil, feu, etc.).
3
2
1
R03(UM-4)/AAA(24F)

5
Francais
Étape 3: Connexions
Si vous avez besoin d’informations plus détaillées, voir page 6.
Les illustrations des prises d’entrée/sortie ci-dessous sont des
exemples typiques.
Quand vous connectez un lecteur audio numérique, etc.,
référez-vous aussi à leurs modes d’emploi car le nom des prises
imprimé au dos de l’appareil peut varier.
Mettez tous les appareils hors tension avant les connexions.
À une prise murale
Branchez le cordon d’alimentation secteur uniquement après
que toutes les connexions sont terminées.
Antenne FM (fournie)
Étendez-la de façon
à obtenir la meilleure
réception possible.
Rouge
Noir
Antenne cadre AM (fournie)
Tournez-la jusqu’a que vous obteniez
la meilleure réception possible.

6
Francais
Pour connecter l’antenne cadre AM
Assurez-vous de connecter le fil correctement.
Pour une meilleure réception FM/AM
• Assurez-vous que les conducteurs d’antenne ne touchent
aucunes autres prises, cordons de connexion ou cordon
d’alimentation. De plus, gardez les antennes à l’écart des
parties métalliques de la chaîne, des cordons de connexion
et du cordon d’alimentation secteur. Cela pourrait entraîner
une mauvaise réception.
Pour connecter les cordons d’enceinte
Assurez-vous que les deux enceintes sont connectées
correctement et solidement.
Lors de la connexion des cordons d’enceinte, respectez les
polarités des prises d’enceinte: Le cordon noir à (–), le
cordon rouge à (+).
• Si les fils de l’antenne cadre AM ou des cordons d’enceinte
sont recouverts de vinyle, retirez-le pour mettre à nu l’âme
des fils de l’antenne ou de l’enceinte en torsadant la partie
en vinyle.
1 Maintenez
2 Insérez 3 Relâchez
AM
LOOP
AM EXT
ANTENNA
FM
COAXL
75Ω
Antenne FM
extérieure (non
fournie)
Fil recouvert de vinyle (non fourni)
Étendez-le horizontalement.
Déconnectez l’antenne FM fournie et
connectez l’appareil à une antenne FM
extérieure en utilisant un connecteur
de type coaxial 75 Ω (IEC ou
DIN45325).
Antenne FM
extérieure (non
fournie)
• NE CONNECTEZ PAS plus d’une enceinte
à chaque prise.
• NE LAISSEZ PAS les conducteurs des
cordons d’enceinte toucher les parties
métalliques de la chaîne.
1 Déverrouiller
2 Insérez
3 Verrouiller
Antenne cadre AM
Gardez-la connectée.

7
Francais
Avant d’utiliser la chaîne
Les indications sur l’affichage vous donnent beaucoup d’informations pendant l’utilisation de la chaîne.
Avant d’utiliser la chaîne, familiarisez-vous avec les indicateurs, et en particulier, quand et comment ils s’allument
sur l’affichage.
1Indicateur de mode REPEAT
• S’allume quand le mode de répétition est en service.
2 Indicateur TRACK
• Disque audio: S’allume pendant la lecture et à l’arrêt.
• Disque MP3/WMA: S’allume pendant la lecture.
3 Indicateur GROUP
• Disque MP3/WMA: S’allume pendant l’arrêt.
4 Indicateur MP3/WMA
• S’allume quand un disque MP3/WMA (fichier) est détecté.
5 Indicateur RANDOM
• S’allume quand le mode de lecture aléatoire est en
service.
6 Indicateur CD
• S’allume quand un disque audio est détecté.
7 Indicateur E
•3: S’allume quand un disque ou un appareil USB est en
cours de lecture.
•8: S’allume quand un disque ou un appareil USB est sur
pause.
8 Indicateur PROG. (Programme)
• S’allume quand le mode de lecture de programmation
est en service.
9 Indicateur USB
• Clignote quand un appareil de stockage de masse USB
est en service.
p Indicateur NEWS/INFO
• NEWS/INFO: S’allume pour indiquer le type de
programme actuellement choisi pour l’attente de
réception PTY.
• NEWS/INFO: Clignote quand un programme est accordé
automatiquement avec l’attente de réception PTY.
q Indicateur SLEEP
• S’allume quand la minuterie d’arrêt est en service.
w Indicateur HBS
• S’allume quand le mode HBS (Hyper Bass Sound) est
en service. (voir page 12)
e Indicateur SOUND MODE
• Indique le mode sonore sélectionné. (voir page 12)
r Indicateur de réception FM
• MONO: S’allume quand le mode FM monaural est en
service.
• ST: S’allume quand une station FM stéréo de signal
suffisamment fort est accordée.
t Indicateurs de fréquence
• S’allume quand la fréquence est détectée.
y Indicateur TIMER
• : S’allume quand la minuterie quotidienne est en
attente; clignote pendant son fonctionnement.
TRACK
CD
TRACK
MP3
MHz
CD
• Lors de l’écoute de la radio:
Bande Fréquence
• Quand la lecture du disque est arrêtée:
Nombre total de
plages
Durée de lecture
totale
Numéro de plage
dans le groupe en
cours
Numéro de
plage
CD:
• Lors de la lecture d’un CD:
Indications sur l’affichage principal
• Lors de la lecture d’un MP3:
SLEEP
REPEAT1
TRACK WMA MP3 CD USB
GROUP RANDOM PROG. NEWS INFO
HBS JAZZ POPROCK CLASSIC MONOST MHz
kHz
123456789 10
11 12 13 14 15 16
Numéro de
plage
Durée de
lecture
écoulée
TRACK WMA USB
• Lorsque USB MEMORY est sélectionné:
• Lorsque AUX est
sélectionné:
Nom de la source
Numéro
de
plage en cours
Durée de
lecture
écoulée
MP3
GROUP
Nombre total de
groupes
Nombre total de
plages
MP3/WMA:

8
Francais
Opérations quotidiennes—Lecture
1Mise sous tension de l’appareil.
Le témoin STANDBY s’éteint sur l’appareil.
2Sélection de la source.
La lecture automatique démarre si la source choisie est
prête.
• Si vous appuyez sur AUX, la lecture du composant
externe démarre.
3Ajustez le volume.
4Commandez l’appareil source comme
expliqué ci-après.
Pour éteindre (en mode d’attente) la chaîne
Comment sélectionner des numéros
2
1
3
4
VOLUME
2
1
3
TRACK CD
CD USB
MEMORY FM/AM/AUX
Touches
numériques
TUNING/
GROUP/PTY
DISPLAY/
PROGRAM
4/1/
Á/¢
PRESET
STOP 7
Le témoin STANDBY s’allume sur
l’appareil.
• Une petite quantité d’énergie est toujours
consommée, même en mode d’attente.
Pour une écoute privée
Connectez un casque d’écoute à la prise PHONES sur
l’appareil. Plus aucun son ne sort des enceintes. Assurez-
vous de réduire le volume avant de connecter un casque
ou de vous le mettre sur les oreilles.
• Déconnecter le casque d’écoute met à nouveau en
service les enceintes.
NE METTEZ PAS la chaîne hors tension (en
attente) quand son niveau de volume est réglé
extrêmement haut; sinon la déflagration
soudaine du son pourrait endommager les
enceintes et/ou le casque d’écoute lors de la
mise sous tension de la chaîne ou de la lecture.
Exemples:
• Jusqu’à 99 morceaux de
musique
15: 10 → 1 → 5
• Plus de 100 morceaux de
musique dans le groupe en
cours.
15: 10 → 0 → 1 → 5
150: 10 → 1 → 5 → 0
=
>
=
>
=
>

9
Francais
Écoute de la radio
Pour choisir la bande (FM ou AM)
Vous pouvez aussi effectuer la même opération en utilisant
la touche FM/AM/AUX sur la chaîne.
Pour accorder une station
Quand FM ou AM est choisi...
La fréquence change sur l’affichage.
Quand une station (fréquence) avec un signal suffisamment
fort est accordée, la fréquence s’arrête de changer.
• Si vous appuyez répétitivement sur la touche, la fréquence
change pas à pas.
Pour arrêter la recherche manuelle,
appuyez sur n’importe
quelle touche.
Si la station FM reçue est difficile à écouter
Choisissez “FM MONO”
Pour prérégler les stations
Vous pouvez prérégler 20 stations FM et 10 stations AM.
1Accordez la station que vous souhaitez prérégler.
2Mettez en service le mode d’entrée de numéro de
préréglage.
• Terminez la procédure suivante pendant que
l’indication clignote sur l’affichage.
3Choisissez un numéro de préréglage pour la station à
mémoriser.
• Comment sélectionner des numéros, voir page 8.
• Vous pouvez aussi utiliser les boutons 4/¢.
4Mémorisez la station.
Pour accorder une station préréglée
1Choisissez une bande (FM ou AM).
2Choisissez un numéro de préréglage pour la station
mémorisée.
Comment sélectionner des numéros, voir page 8.
Vous pouvez aussi utiliser le 4/¢ .
Télécommande: Appareil:
FM MONO: La réception sera meilleure, mais vous
n’aurez plus d’effet stéréo. L’indicateur
MONO s’allume.
FM/AM/AUX FM FM MONO
AUX
AM
TUNING/GROUP/PTY
1 sec. 1 sec.
FM/AM/AUX FM FM MONO AM
AUX
PROG.
kHz
DISPLAY/
PROGRAM
DISPLAY/
PROGRAM
FM/AM/AUX FM AMFM MONO
AUX

10
Francais
Lecture d’un disque
Pour insérer un disque
Vous pouvez insérer des disques lors de la lecture d’une
autre source.
Lecture à partir de l’appareil de stockage de
masse USB
Cette chaîne est équipée d’une prise USB MEMORY sur
le panneau avant. Vous pouvez connecter un appareil de
stockage de masse USB tel qu’une unité de mémoire Flash
USB, un lecteur audio numérique (DAP) sur cette chaîne. Ce
système ne peut pas reconnaître un appareil de stockage de
masse USB dont la puissance nominale dépasse les 5V/
500mA.
Pour connecter l’appareil de stockage de masse
USB
Lors de la connexion d’un appareil de stockage de masse
USB, reportez-vous aussi à son manuel.
• Lorsque vous déconnectez l’appareil de stockage de masse
USB, assurez-vous que la chaîne est à l’arrêt.
Pour écouter de la musique sur l’appareil de
stockage de masse USB
• L’indicateur USB s’affiche à l’écran, quand USB
MEMORY est sélectionné.
Pour
démarrer:
Pour faire une pause: Pour arrêter:
Pour reprendre la
lecture, appuyez de
nouveau sur la touche.
Supports et fichiers pouvant être lus
Ce système peut lire les types de supports et de fichiers
suivants.
• Il se peut que ce système ne lise pas certains fichiers,
même si leur format figure ci-dessus.
• Précautions pour la lecture de disques à double face au
format DualDisc
La face non-DVD d’un “DualDisc” n’est pas
compatible avec le format “Compact Disc Digital
Audio”. Par conséquent, la lecture de la face non-DVD
d’un DualDisc n’est pas recommandée sur cet appareil.
• Microsoft et Windows Media sont des marques
déposées ou des marques de Microsoft Corporation
aux États-Unis et/ou dans d’autres pays.
Support CD audio, CD-R/RW, appareil de
stockage de masse USB
Format de
fichier MP3, WMA
CD audio CD-R CD-RW
Main Unit
ONLY
CD
CD
STOP
IMPORTANT
• Vous ne pouvez transférer aucune donnée sur votre
appareil de stockage de masse USB à partir de cette
chaîne.
• Vous ne pouvez pas connecter un ordinateur à la prise
USB MEMORY de la chaîne.
• Réglez toujours le volume sur “VOL MIN” lors de la
connexion ou de la déconnexion de l’autre appareil.
• Connectez l’appareil de stockage de masse USB
directement à la chaîne. L’utilisation d’un hub USB
peut entraîner un dysfonctionnement.
• Les pistes codées ou cryptées à l’aide d’une méthode
spéciale ne peuvent pas être lues sur l’appareil.
• La batterie de l’appareil de stockage de masse USB est
rechargée lorsque l’appareil est en marche.
Pour
démarrer:
Pour faire
une pause:
Pour arrêter:
ou
DAP
USB
MEMORY USB
MEMORY
STOP

11
Francais
Pour choisir une plage/groupe
Pour choisir une plage:
Pour choisir un groupe (uniquement pour les disques
MP3/WMA, appareils USB):
Pour localiser un passage particulier
Lors de la lecture d’un disque, maintenez la touche pressée
jusqu’à ce que la position souhaitée soit atteinte.
Pour localiser une plage directement
et lancer la lecture
Comment sélectionner des numéros, voir page 8.
• Quand vous écoutez un disque MP3/WMA ou un
périphérique USB de stockage de masse, les plages
pouvant être sélectionnées à l’aide des touches numériques
se limitent à un groupe actuel.
Pour afficher la balise ID3
Appuyez sur DISPLAY/PROGRAM pendant la lecture d’un
disque MP3/WMA.
Quand “ID3 ON” est réglé, la balise ID3 s’affiche après
avoir indiqué la source.
Lecture à partir d’un autre appareil
Pour connecter un autre appareil
En utilisant un cordon à mini fiche stéréo (non fourni), vous
pouvez connecter un appareil muni de prises de sortie audio
analogique, tel qu’un Digital Audio Player (DAP), un
téléviseur, etc.
Si la sortie audio de l’autre appareil n’est pas de type
mini-fiche stéréo,
Utilisez un adaptateur de fiche pour convertir la mini-fiche
stéréo au format de la fiche correspondant à la sortie audio.
Référez-vous aux modes d’emploi fourni avec l’autre
appareil.
Pour sélectionner AUX
Diminue le numéro de plage.
Augmente le numéro de plage.
Diminue le numéro de groupe.
Augmente le numéro de groupe.
Avance rapide de la plage.
Retour rapide de la plage.
Remote
ONLY
DISPLAY/
PROGRAM ID3 ON
ID3 OFF
IMPORTANT
• Réglez toujours le volume sur “VOL MIN” lors de la
connexion ou de la déconnexion de l’autre appareil.
(panneau avant)
Cordon à mini fiche stéréo (non fourni)
Appareil
audio
portable,
Console
de jeu,
etc.
AUX
FM/AM/AUX

12
Francais
Opérations quotidiennes
—Ajustement du son et autres ajustements
Ajustement du volume
Vous pouvez ajuster le niveau du volume de 0 (VOL MIN)
à 31 (VOL MAX).
Pour couper le volume momentanément
Ajustement du son
Pour renforcer les graves—HBS
Vous pouvez profiter de sons graves puissants grâce à l’effet
sonore Hyper-Bass.
Mode sonore
Vous pouvez sélectionner l’un des 4 modes SEA (Sound
Effect Amplifier). Vous pouvez utiliser cet effet uniquement
pour la lecture.
Télécommande
CLOCK/
SLEEP
SOUND
MODE
FADE
MUTING
VOLUME
+/–
HBS
Appareil
CLOCK/
SLEEP
VOLUME
+/–
4/¢
4/¢
Télécommande: Appareil:
Pour rétablir le volume,
appuyez de
nouveau sur la touche ou ajuster le niveau
de volume.
JAZZ Accentuation des basses fréquences pour
les musiques telles que le jazz.
ROCK Accentue les basses et les hautes
fréquences.
POP Convient à la musique vocale.
CLASSIC Convient à la musique classique.
Aucun
indication
Aucun effet sonore n’est appliqué.
Remote
ONLY
FADE
MUTING
Remote
ONLY
HBS
(Aucun indication)
HBS
Annulé
SOUND MODE ROCK POP CLASSIC
JAZZ Aucun indication
(Aucun effet sonore)

13
Francais
Réglage de l’horloge
Sans régler l’horloge intégrée, vous ne pouvez pas utiliser la
minuterie quotidienne (voir page 19).
1Éteindre (en mode d’attente)
2Mettez en service le mode de réglage de l’horloge.
3Ajustez les heures.
4Ajustez les minutes.
L’horloge intégrée commence à fonctionner.
Pour vérifier l’heure actuelle pendant la lecture
Affiche l’horloge pendant quelques secondes et repasse à
la source.
Si une coupure de courant se produit
L’horloge perd ses réglages et clignote. Vous devez régler à
nouveau l’horloge.
Mise hors tension de l’appareil
automatiquement
Pour mettre la chaîne hors tension après une
certaine période de temps—Minuterie d’arrêt
1Activer le mode Minuterie d’arrêt.
2Spécifiez la durée (en minutes).
• La minuterie est réglée en quelques secondes. La chaîne
s’éteint automatiquement lorsque le décompte
sélectionné est exécuté.
Pour vérifier la durée restante avant la mise hors tension
CLOCK/
SLEEP
5 sec.
SLEEP
REPEAT1
TRACK WMA
GROUP
HBS JAZZ
CLOCK/
SLEEP
2 sec.
CLOCK/
SLEEP
(Annulé)
OFF
10 20 30 40 50 60
7080
90
CLOCK/
SLEEP
SLEEP
2 sec.

14
Francais
Opérations avancées de la radio
Réception de stations FM avec Radio Data
System
Radio Data System permet aux stations FM d’envoyer un
signal additionnel en même temps que le signal de leur
programme ordinaire.
• Quand la chaîne est accordée sur une station FM qui fournit
le service Radio Data System.
Cette chaîne peut recevoir les types de signaux Radio Data
System suivants.
Pour afficher les informations Radio Data
System
Lors de l’écoute d’une station FM...
Recherche d’un programme par codes
PTY
Vous pouvez localiser un type de programme particulier à
partir des canaux préréglés (voir page 9) en spécifiant les
codes PTY.
Pour recherche un programme en utilisant les codes PTY
1Lors de l’écoute d’une station FM...
2Sélectionnez un code PTY.
Reportez-vous aux informations additionnelles sur les
codes PTY (Voir page 21).
PS
(Program
Service)
Indique le nom commun de la
station.
PTY
(Program
Type)
Indique le type de programme
diffusé.
RT
(Radio Text)
Affiche un message que la
station envoie.
Enhanced Other
Networks
Donne des informations sur les
types de programmes diffusés
par les stations Radio Data
System de différents réseaux.
Télécommande
TUNING/
GROUP/PTY PTY SEARCH
NEWS/INFO
DISPLAY MODE
Remote
ONLY
PS Le nom de la station est affiché. “NO PS”
apparaît si aucun signal n’est envoyé.
PTY Le type de programme diffusé est affiché. “NO
PTY” apparaît si aucun signal n’est envoyé.
RT Le message envoyé par la station est affiché.
“NO RT” apparaît si aucun signal n’est envoyé.
DISPLAY
MODE
Fréquence de
la station
PS PTY RT
Remote
ONLY

15
Francais
3Démarrez la recherche.
La chaîne fait une recherche parmi les 20 stations FM
préréglées et s’arrête quand elle a trouvé une station du
type choisi et accorde cette station.
• Si aucun programme n’est trouvé, “NO FOUND”
apparaît sur l’affichage.
• Pour arrêter la recherche en cours, appuyez sur PTY
SEARCH.
Pour continuer la recherche après un arrêt sur une
station indésirable
Pendant que les indications sur l’affichage clignotent,
appuyez de nouveau sur PTY SEARCH.
Commutation temporaire sur le programme
de votre choix automatiquement
La fonction Enhanced Other Networks permet à la chaîne de
commuter temporairement sur une station FM préréglée
diffusant le programme de votre choix (NEWS ou INFO).
• Cette fonction peut être utilisée pendant l’écoute d’une
station FM émettant les signaux requis.
Lors de l’écoute d’une station FM, choisissez un des
réglages suivants:
NEWS Informations
INFO Programme dont le but est de donné des
conseils dans le sens le plus large possible
CD
Remote
ONLY
NEWS/INFO
(Annulé)
NEWS INFO
OFF
Fonctionnement de la fonction Enhanced Other
Networks:
CAS 1
Si une station ne diffuse pas le programme de votre
choix
La chaîne reste accordée sur la station actuelle.
Ç
Quand une station diffuse le programme de votre choix, la
chaîne commute automatiquement sur cette station.
L’indicateur NEWS/INFO commence à clignoter.
Ç
Quand le programme est terminé, la chaîne retourne sur la
station accordée précédemment, mais la fonction reste en
service (l’indicateur s’arrête de clignoter et reste allumé).
CAS 2
Si la station actuellement accordée diffuse le
programme de votre choix
L’indicateur NEWS/INFO commence à clignoter.
Ç
Quand le programme est terminé, l’indicateur s’arrête de
clignoter (la fonction reste en service).

16
Francais
Opérations avancées - Disque/périphérique USB de stockage de masse
Programmation de l’ordre de lecture—
Lecture programmée
Vous pouvez arranger l’ordre de lecture des plages (32
maximum) avant de démarrer la lecture.
• Vous pouvez répéter une ou toutes les plages programmées
en appuyant sur REPEAT.
1Avant de démarrer la lecture, appuyez sur DISPLAY/
PROGRAM.
2Choisissez les plages que vous souhaitez pour la
lecture programmée.
Comment sélectionner des numéros, voir page 8.
Vous pouvez aussi utiliser le 4/¢ .
Pour un CD
Pour un MP3/WMA
Appuyez sur TUNING/GROUP/PTY pour choisir un
groupe.
Télécommande
TUNING/
GROUP/PTY
Appareil
CD 6
Touches
numériques
RANDOM
DISPLAY/
PROGRAM
4
/
¢
STOP 7
REPEAT
USB
MEMORY 6
CD 6
TUNING/
GROUP/
PTY
4
/
¢
DISPLAY/
PROGRAM
STOP 7
USB
MEMORY
6
MP3 CD PROG.
CD PROG.
Pour un CD
Pour un MP3/WMA
CD PROG.
Numéro de plage
Pas de programme
MP3 CD PROG.
Pas de programme
Numéro du groupe

17
Francais
Puis choisissez une plage.
L’étape de programmation suivante sera indiquée quand
vous programmez des plages.
Pour un CD
Pour un MP3/WMA
3Répétez l’étape 2 pour programmer d’autres plages.
4Démarrez la lecture.
Les plages que vous avez choisies sont reproduites dans
l’ordre que vous avez programmé.
• Les plages ne peuvent pas être sélectionnées avec les
touches numériques pendant la lecture programmée.
Pour vérifier le contenu programmé
Pendant que l’indicateur PROG. apparaît sur l’affichage et
avant la lecture...
Pour modifier le programme
Pendant que l’indicateur PROG. apparaît sur l’affichage et
avant la lecture...
Pour sauter une
plage: Pour faire une
pause: Pour arrêter:
Pour reprendre la
lecture, appuyez
de nouveau sur la
touche.
MP3 CD PROG.
Numéro de plage
CD PROG.
MP3 PROG.
CD
USB
MEMORY
ou
CD
USB
MEMORY
ou STOP
Modifier:
1 Appuyez plusieurs fois sur DISPLAY/PROGRAM
jusqu’à ce que le numéro programmé à modifier s’affiche.
2 Répétez l’étape 2 de la page 16.
Pour ajouter une étape au programme:
1 Appuyez plusieurs fois DISPLAY/PROGRAM jusqu’à
ce que “00” s’affiche à l’écran.
2 Répétez la procédure 2 de la page 16.
Pour effacer tout un programme:
Quittez simultanément le mode de programmation.
Touts les programmes sont également effacés lorsqu’une
des actions suivantes est effectuée:
capot du CD ouvert, autre source sélectionnée, chaîne mise
hors tension.
DISPLAY/
PROGRAM
STOP

18
Francais
Lecture dans un ordre aléatoire—Lecture
aléatoire
Vous pouvez lire toutes les plages du disque, de l’appareil de
stockage de masse USB dans un ordre aléatoire.
1Appuyer sur RANDOM.
2Démarrez la lecture.
La lecture dans un ordre aléatoire démarre.
La lecture aléatoire s’arrête quant toutes les plages ont été
reproduites.
• Les plages ne peuvent pas être sélectionnées avec les
touches numériques pendant la lecture aléatoire.
Pour quitter la lecture aléatoire
Pendant que l’indicateur RANDOM apparaît sur
l’affichage...
Répétition de la lecture—Lecture
répétée
Vous pouvez répéter la lecture.
Pour un CD:
Pour les disques MP3/WMA, les appareils de stockage de
masse USB (DAP)
:
Pour sauter une
plage:
Pour faire une
pause:
Pour arrêter:
Pour reprendre la
lecture, appuyez
de nouveau sur la
touche.
Remote
ONLY
RANDOM
CD
USB
MEMORY
CD
USB
MEMORY
ou STOP
RANDOM
REPEAT1 Répète la plage actuelle.
REPEAT
GROUP
Répète toutes les plages du groupe en
cours.
REPEAT Répète toutes les plages. Répète le
programme.
Remote
ONLY
REPEAT
Annulé
(Aucun indication)
REPEAT1 REPEAT
REPEAT
Annulé
(Aucun indication)
REPEAT1 REPEAT
REPEAT GROUP

19
Francais
Utilisation de la minuterie
Réglage de la minuterie
En utilisant la minuterie, vous pouvez vous réveiller au son
de musique, etc.
• Vous pouvez régler la minuterie lorsque la chaîne se met
sous tension.
• Pour quitter le réglage de la minuterie, appuyez sur 7
autant de fois que nécessaire.
1Pour activer le réglage TIMER
2Heure de mise sous tension
1Réglez les heures
2Réglez les minutes
Télécommande
TIMER
Appareil
%
4/¢
4/¢
STOP 7
TIMER
STOP 7
Fonctionnement de la minuterie
Après avoir réglé la minuterie, l’indicateur de minuterie
( ) s’affiche à l’écran. L’indicateur TIMER s’allume
sur l’appareil. La minuterie est activée à la même heure
chaque jour, jusqu’à ce que la minuterie soit désactivée
manuellement.
Quand l’heure de mise en service arrive
La chaîne se met sous tension, accorde la station
spécifiée ou démarre la source spécifiée.
• Le niveau sonore augmente progressivement jusqu’au
niveau utilisé lors de votre dernière écoute. (Vol.
maximum 16)
• Pendant le fonctionnement de la minuterie, l’indicateur
de minuterie ( ) s’affiche à l’écran.
• Le réglage de la minuterie reste en mémoire tant qu’il
n’est pas changé.
• Sans annuler la minuterie, vous pouvez changer la source
ou ajuster le volume après le démarrage de la minuterie.
TIMER
MHz
TIMER
2 sec.

20
Francais
3Heure de mise hors tension
1Réglage de l’heure de mise hors tension.
2Réglez l’heure.
Reportez-vous à l’étape 2 1, 2
Vous ne pouvez pas utiliser la même heure pour l’heure de
mise sous tension et l’heure de mise hors tension.
4Sélectionnez la source de lecture.
1Sélectionnez la source.
2Sélectionnez la source de lecture; “CD”, “USB” ou
“TUNER”.
Si vous sélectionnez “TUNER”
–1 4/¢ Sélectionnez “AM PRE” ou “FM PRE”,
puis appuyez sur TIMER.
–2 4/¢ Sélectionnez le numéro préréglé, puis
appuyez sur TIMER.
5Appuyez sur TIMER pour l’activer
.
L’indicateur de minuterie s’affiche à l’écran et le témoin
TIMER s’allume sur l’appareil.
6Mettez la chaîne sur STANDBY.
Pour désactiver le TIMER.
À la mise sous tension de la chaîne.
L’indicateur de minuterie ( ) disparaît de l’écran et le
témoin TIMER s’éteint sur l’appareil.
• Lorsque vous réglez SLEEP TIMER et DAILY TIMER, la
minuterie qui éteint l’appareil en premier a la priorité.
TIMER
TIMER
TIMERCD
USB
MEMORY FM/AM/AUX
TIMER
TIMER

21
Francais
Informations additionnelles
Pour en savoir plus sur cette chaîne
Opérations quotidiennes—Lecture (voir pages 8)
Écoute de la radio:
• Si vous mémorisez une nouvelle station sur un numéro de
préréglage déjà utilisé, la station précédemment mémorisée
sur ce numéro est effacée.
• Si vous débranchez le cordon d’alimentation secteur ou si une
coupure de courant se produit, les stations préréglées sont
effacées en quelques jours. Si cela se produit, préréglez de
nouveau les stations.
Lecture d’un disque:
• Cette chaîne ne peut pas reproduire les disques à “écriture par
paquets”.
• Pour la lecture de MP3/WMA...
– Les disques MP3/WMA nécessitent un temps de lecture
initiale plus long que les CD ordinaires. (Cela dépend de la
complexité de la configuration des groupes/fichiers.)
– Certains fichiers MP3/WMA ne peuvent pas être reproduits
et sont sautés. Cela provient des conditions et du processus
d’enregistrement.
– Lors de la création d’un disque MP3/WMA, utilisez le
format de disque ISO 9660 Niveau 1 ou Niveau 2.
– Cette chaîne peut reproduire les fichiers MP3/WMA portant
le code d’extension <.mp3/.wma> (quelle que soit la casse
des lettres).
– Certains caractères ou symboles n’apparaissent pas
correctement sur l’affichage. Le nombre maximum de
caractères apparaissant sur l’affichage est de 32 (sans le code
d’extension) pour les fichiers, et de 30 pour la balise ID3.
– Il est recommandé de créer chaque fichier MP3/WMA avec
un taux d’échantillonnage de 44,1 kHz et un débit binaire de
128 kbps.
– Cette chaîne peut reconnaître un total de 999 plages et 500
groupes sur un disque MP3/WMA. Ceux qui dépassent le
nombre maximal ne peuvent pas être reconnus.
– L’ordre de lecture des plages MP3/WMA peut différer de
celui prévu au moment de l’enregistrement. Si un dossier ne
contient pas de plage MP3/WMA, il est ignoré.
Opérations quotidiennes—Ajustement du son et
autres ajustements (voir pages 12 et 13)
Ajustement du volume:
• Assurez-vous de réduire le volume avant de connecter un
casque ou de vous le mettre sur les oreilles.
Ajustement du son:
• Cette fonction affecte aussi le son du casque d’écoute.
Réglage de l’horloge:
• L’horloge clignote à l’écran jusqu’à ce que vous l’ayez réglée.
• L’horloge peut avancer ou retarder d’une ou deux minutes par
mois. Si cela se produit, réglez de nouveau l’horloge.
Opérations avancées de la radio (voir pages 14
et 15)
Explication des codes PTY
NEWS: Informations
AFFAIRS: Programmes sur l’actualité développant les
nouvelles ou les affaires courantes
INFO: Programmes sur les informations
médicales, la météo, etc.
SPORT: Evénements sportifs
EDUCATE: Programmes éducatifs
DRAMA: Pièces radiophoniques
CULTURE: Programmes sur la culture nationale ou
régionale
SCIENCE: Programmes sur les sciences naturelles et la
technologie
VARIED: Autres programmes tels que des comédies
ou des cérémonies
POP M: Musique pop
ROCK M: Musique rock
EASY M: Musique grand public (généralement
désignée sous le terme “musique légère”)
LIGHT M: Musique légère
CLASSICS: Musique classique
OTHER M: Autre musique
WEATHER: Informations météo
FINANCE: Rapports sur le commerce, les affaires, la
Bourse, etc.
CHILDREN: Programmes de divertissement pour les enfants
SOCIAL: Programmes sur les activités sociales
RELIGION: Programmes traitant des différents aspects
de la croyance ou de la foi, de la nature de
la vie ou de la morale
PHONE IN: Programmes où les gens peuvent exprimer
leurs opinions, par téléphone ou en public
TRAVEL: Programmes sur les destinations de voyage,
les voyages organisés, et les idées et
possibilités de voyage
LEISURE: Programmes sur les activités de loisir telles
que le jardinage, la cuisine, la pêche, etc.
JAZZ: Musique jazz
COUNTRY: Musique country
NATION M: Musique populaire actuelle d’un autre pays,
dans la langue de ce pays
OLDIES: Musique Pop classique
FOLK M: Musique folk
DOCUMENT
:
Programmes traitant de faits divers,
présentés dans un style d’investigation
1
1
2
3
10
11
12
4
5
6
7
8
9
01
01
02
03 04
05
Configuration de groupes/plages MP3/WMA
Cette chaîne reproduit les plages MP3/WMA de la façon
suivante.
L’ordre de lecture qui figure sur l’illustration concerne
les plages MP3/WMA d’un disque.
Les plages MP3/WMA sur un appareil de stockage de
masse USB peuvent être lues différemment.
Groupe avec son ordre de
lecture
Plage MP3/WMA avec son
ordre de lecture
Hiérarchie
Niveau 1 Niveau 2 Niveau 3 Niveau 4 Niveau 5
ROOT

22
Francais
TEST: Diffusions permettant de tester le matériel
ou les appareils de diffusion de messages
d’urgence
ALARM: Annonces d’urgence
NONE: Aucun type de programme, programme non
défini ou difficile à placer dans une catégorie
ou un type particuliers
Opérations avancées de disque/appareil de
stockage de masse USB (voir pages 16 à 18)
Programmation de l’ordre de lecture—Lecture
programmée:
• Si vous essayez de programmer une 33ème plage, “FULL”
apparaît sur l’affichage.
• Pendant la programmation...
Votre entrée est ignorée si vous essayez de programmer un numéro
qui n’existe pas sur le disque (par exemple, la plage 14 sur un
disque avec seulement 12 plages).
Utilisation de la minuterie (voir pages 19 et 20)
• Si vous débranchez le cordon d’alimentation secteur ou qu’une
coupure de courant se produit, la minuterie est annulée. Vous
devez d’abord régler l’horloge, puis à nouveau la minuterie.
• Vous ne pouvez pas utiliser la même heure pour l’heure de
mise sous tension et l’heure de mise hors tension.
Guide de dépannage
Si vous des problèmes avec votre chaîne, cherchez d’abord
une solution dans cette liste avant d’appeler un réparateur.
Général:
Les ajustements ou les réglages sont annulés
soudainement avant la fin.
]Il y a un temps limite. Recommencez la procédure.
L’appareil ne fonctionne pas.
]Le microprocesseur intégré fonctionne mal à cause
d’interférences électriques extérieures. Débranchez le
cordon d’alimentation secteur et rebranchez-le.
La chaîne ne peut pas être commandé avec la télécommande.
]Il y a un obstacle entre la télécommande et le capteur de
télécommande de la chaîne.
]Dirigez-la sur le capteur de télécommande situé sur le
panneau avant.
]Les signaux ne peuvent pas atteindre le capteur de
télécommande. Approchez-vous de la chaîne.
]Les piles sont usées.
Aucun son n’est entendu des enceintes.
]Les connexions des enceintes sont incorrectes ou lâches
(voir page 6).
]Le casque d’écoute est connecté (voir page 8).
Radio:
Trop de bruit pendant les émissions de radio (voir
pages 4 à 6).
]Les connexions des antennes sont incorrectes ou lâches.
]L’antenne cadre AM est trop proche de la chaîne.
]L’antenne FM n’est pas correctement étendue et
positionnée.
Disques:
Le disque n’est pas reproduit.
]Le disque a été placé à l’envers. Placez le disque avec la
partie imprimée dirigée vers le haut.
Le son d’un disque est discontinu.
]Le disque est rayé ou sale.
Minuteries:
La minuterie quotidienne ne fonctionne pas.
]La chaîne était sous tension au moment de la mise en
service de la minuterie. La minuterie fonctionne
uniquement quand la chaîne est hors tension.
]Il y a peut-être eu une coupure de courant. Réglez tout
d’abord l’horloge, puis la minuterie.
“INVALID” s’affiche à l’écran.
]Réglez d’abord l’heure de mise hors tension (voir page 20).
Entretien
Afin d’obtenir les meilleures performances de votre chaîne,
gardez vos disques et le mécanisme propre.
Manipulation des disques
• Pour retirer les disques de leur boîte, tenez-les par les côtés et
en appuyant légèrement sur le trou central.
• Ne touchez pas la surface brillante du disque ni ne le tordez.
• Remettez les disques dans leur boîte après utilisation pour
éviter tout gondolage.
• Faites attention de ne pas rayer la surface du disque.
• Évitez une exposition directe au soleil, à des températures
extrêmes et à l’humidité.
Pour nettoyez les disques:
Essuyez les disques avec un chiffon doux en ligne droite du
centre vers l’extérieur.

23
Francais
Nettoyage de la chaîne
• Les tâches doivent être frottées avec un chiffon doux. Si la
chaîne est très sale, frottez-la avec un chiffon humidifié avec
une solution détergente neutre diluée dans de l’eau, puis
essuyez avec un chiffon sec.
• Faites attention au points suivants, sinon la qualité de la chaîne
pourrait être détériorée, la chaîne pourrait être endommagée
ou sa peinture pourrait peler:
– NE FROTTEZ PAS avec un chiffon dur.
– NE FROTTEZ PAS trop fort.
– NE FROTTEZ PAS avec un diluant ou de la benzine.
– N’APPLIQUEZ PAS une substance volatile telle qu’un
insecticide sur la chaîne.
– NE LAISSEZ PAS un objet en caoutchouc ou en plastique
en contact prolongé avec la chaîne.
Spécifications
Section de l’amplificateur
Puissance de sortie: 8 W par canal, min. RMS, transmis
en 4 Ω à 1 kHz avec une distorsion
harmonique totale ne dépassant
pas les 10%. (IEC268-3)
Enceintes/impédance: 4 Ω – 8 Ω
Prises
AUX IN
Sensibilité/Impédance entrée (250mV/50kΩ)
USB Ver.2.0 (Pleine vitesse)
Appareil compatible: Stockage de masse
Système fichier compatible: FAT16, FAT32
Alimentation bus: Max 5V/500mA
Section du tuner
Plage d’accord FM: 87,50 MHz – 108,00 MHz
Plage d’accord AM (PO): 522 kHz – 1 629 kHz
Section du lecteur CD
Plage dynamique: 70 dB
Rapport signal sur bruit: 70 dB
Général
Alimentation: Secteur 230 V , 50 Hz
Consommation: 32 W (pendant le fonctionnement)
0,7 W (en attente)
Dimensions (approx.): 144 mm × 212 mm × 254 mm
(L/H/P)
Masse (approx.): 2,5 kg
Enceintes
Type: 1 voie, à évent acoustique accordé
Haut-parleurs: cône de 10 cm × 1
Impédance: 4 Ω
Dimensions (approx.): 136 mm × 212 mm × 178 mm
(L/H/P)
Masse (approx.): 1,3 kg chacune
Accessoires fournis
Voir page 4.
La conception, le design et les caractéristiques sont
susceptibles d’être modifiés sans préavis.

24
Francais
Nomenclature
Référez-vous aux pages indiquées pour savoir comment
utiliser les touches et les commandes.
Télécommande
CD USB
MEMORY FM/AM/AUX
DISPLAY/
PROGRAM
DISPLAY/
MODE
CLOCK/
SLEEP
TIMER
STOPPRESET
TUNING/GROUP/PTY PTY SEARCH
FADE
MUTINGNEWS/INFO
REPEAT
HBS
RANDOM
SOUND MODE VOLUME
18
12
14
18
9, 11, 14
11, 19
13
19
8
10, 16
15
12
8, 12
9, 16
10, 17
12
8, 13, 20
9
14
10, 16

26
Francais
MEMO

1
Nederlands
Inhoudsopgave
Introductie ..........................................................2
Voorzorgen ........................................................................2
Meer over deze gebruiksaanwijzing ..................................3
Starten .................................................................4
Stap 1: Uitpakken ..............................................................4
Stap 2: Plaatsen van batterijen in de afstandsbediening ....4
Stap 3: Aansluiten ..............................................................5
Alvorens het systeem te bedienen .....................7
Dagelijkse bediening—Weergave .....................8
Luisteren naar de radio ......................................................9
Afspelen van een disc ......................................................10
Afspelen vanaf een USB-massa-opslagapparaat .............10
Afspelen vanaf andere apparatuur ...................................11
Dagelijkse bediening—Instellen van het
geluid & overige ...............................................12
Instellen van het volume ..................................................12
Instellen van het geluid ....................................................12
Instellen van de klok ........................................................13
Automatisch uitschakelen van de stroom ........................13
Geavanceerde bediening voor de radio ..........14
Ontvangst van FM-zenders met Radio Data System ....... 14
Opzoeken van een programma met PTY-codes ..............14
Tijdelijk automatisch overschakelen naar een
programma van uw keuze ............................................15
Geavanceerde bedieningen voor schijf/USB
USB-apparaat voor massaopslag ....................16
Programmeren van de weergavevolgorde—
Geprogrammeerde weergave .......................................16
Weergave in een willekeurige volgorde—
Willekeurige weergave ................................................18
Herhaald afspelen—Herhaalde weergave ........................18
Gebruik van de timer .......................................19
Instellen van de timer .......................................................19
Extra informatie ...............................................21
Wat meer uitleg over dit systeem ....................................21
Oplossen van problemen ..................................................22
Onderhoud .......................................................................22
Technische gegevens .......................................................23
Toetsen en regelaars ........................................................24

2
Nederlands
Introductie
Hartelijk dank voor de aanschaf van dit JVC-product!
Wij verzoeken u de gebruiksaanwijzing goed door te lezen
voordat u het apparaat gaat gebruiken. Zo krijgt u een
volledig inzicht in de functies van het apparaat en kunt u de
mogelijkheden optimaal benutten.
Voorzorgen
Installeren
• Installeer op een vlakke, droge plaats die niet te warm of te
koud wordt—tussen 5°C en 35°C.
• Installeer het systeem op een plaats die goed kan worden
geventileerd zodat het systeem niet oververhit kan raken.
• Zorg dat er voldoende afstand tussen het systeem en de TV
is.
• Voorkom storing met de TV en houd de luidsprekers
derhalve uit de buurt van de TV.
Stroombron
• Houd altijd de stekker vast en trek niet aan het netsnoer om
het systeem van het stopcontact te ontkoppelen.
Condensvorming
In de volgende gevallen kan er condens op de lenzen in het
systeem worden gevormd:
• Nadat de verwarming in de kamer wordt aangezet
• In een vochtige kamer
• Indien het systeem direct van een koude naar een warme
ruimte wordt verplaatst
Het systeem functioneert dan mogelijk onjuist. Laat het
systeem in dat geval een paar uur ingeschakeld totdat het
vocht is verdampt, trek de stekker uit het stopcontact en
steek vervolgens de stekker weer in het stopcontact.
Overige
• Trek de stekker uit het stopcontact en raadpleeg de plaats
van aankoop alvorens verder gebruik indien er een metalen
voorwerp of vloeistof in het systeem terecht is gekomen.
• Trek de stekker van het netsnoer uit het stopcontact indien
u het systeem voor langere tijd niet gaat gebruiken.
Trek de stekker uit het stopcontact en raadpleeg de plaats
van aankoop indien het systeem verkeerd functioneert.
Installeer het systeem NIET in de buurt van
warmtebronnen of op plaatsen die aan het
directe zonlicht, overmatig stof of trillingen
onderhevig zijn.
Raak het netsnoer NIET met natte handen aan.
Let voor de veiligheid goed op het volgende:
• Zorg dat er een goede ventilatie rond het
hoofdtoestel is. Het systeem kan oververhit
raken en worden beschadigd door een
slechte ventilatie.
• Blokkeer NIET de ventilatieopeningen of
sleuven. Indien door een krant, doek, etc.
geblokkeerd, kan hitte mogelijk niet goed
worden afgevoerd.
Demonteer het systeem NIET. Er zijn geen
door de gebruiker te repareren onderdelen in
het systeem.

3
Nederlands
Meer over deze gebruiksaanwijzing
Om deze gebruiksaanwijzing eenvoudig en gemakkelijk te
begrijpen te houden, hebben wij de volgende methodes
gebruikt:
• Bedieningen met toetsen en regelaars worden als hieronder
getoond uitgelegd. In deze gebruiksaanwijzing worden
voornamelijk bedieningen met de afstandsbediening
beschreven; u kunt echter ook de toetsen en regelaars op
het hoofdtoestel gebruiken indien deze dezelfde (of
gelijkwaardige) namen en markeringen hebben.
•
Bepaalde gerelateerde tips en opmerkingen worden later
in de gedeelten
“Wat meer uitleg over dit systeem”
en
“Oplossen van problemen”
beschreven, en niet in het
gedeelte dat de bediening zelf beschrijft.
Ga naar deze
gedeelten voor antwoorden indien u meer over een bepaalde
functie wilt weten of twijfelt over de werking van een functie.
Toont dat u
kort
op de toets drukt.
Toont dat u
kort en herhaaldelijk
op
de toets drukt totdat de gewenste optie
is gekozen.
Toont dat u op een van de toetsen
drukt.
Toont dat u de toets een aantal
seconden
ingedrukt houdt
.
• Het cijfer in de pijl toont het aantal in
te drukken seconden (in dit
voorbeeld, 2 seconden).
• Indien er geen cijfer in de pijl wordt
getoond, houdt u de toets ingedrukt
totdat de procedure geheel is
uitgevoerd of het gewenste resultaat
is verkregen.
• Toont dat u de regelaar in de
aangegeven richting(en) draait.
2sec.
Toont dat deze bediening uitsluitend met de
afstandsbediening kan worden uitgevoerd.
Toont dat deze bediening uitsluitend met de
toetsen en regelaars op het hoofdtoestel kan
worden uitgevoerd.
Remote
ONLY
Main Unit
ONLY

4
Nederlands
Starten
Stap1: Uitpakken
Controleer na het uitpakken dat u alle volgende onderdelen
heeft. Het tussen haakjes aangegeven cijfer toont het
bijgeleverde aantal van de onderdelen.
• FM-antenne (1)
• AM-ringantenne (1)
• Afstandsbediening (1)
• Batterijen (2)
Raadpleeg direct de plaats van aankoop indien er iets
ontbreekt.
Stap 2: Plaatsen van batterijen in de
afstandsbediening
Plaats de batterijen met de (+ en –) polen in de juiste richting
in de afstandsbediening.
• Wanneer het bereik of de effectiviteit van de
afstandsbediening vermindert, vervangt u beide batterijen.
FM
COAXL
75Ω
AM
LOOP
AM EXT
ANTENNA
Stap 1:Pak het systeem uit en
controleer de accessoires.
Stap 2:Plaats batterijen in de
afstandsbediening.
Stap 3: Verbind de diverse onderdelen,
bijvoorbeeld de AM/FM-
antennes, luidsprekers, enz. (zie
bladzijden 5 t/m 6)
Steek als laatste de stekker in een
stopcontact.
U kunt het systeem nu gebruiken.
Waarschuwing
Batterij mag niet worden blootgesteld aan extreme hitte,
zoals zonnestraling vuur of dergelijke.
3
2
1
R03(UM-4)/AAA(24F)

5
Nederlands
Stap 3: Aansluiten
Indien u gedetailleerde informatie wilt, zie bladzijde 6.
De afbeeldingen van onderstaande ingangs-/
uitgangsaansluitingen tonen kenmerkende voorbeelden.
Raadpleeg wanneer u een digitale audiospeler, enz, aansluit ook
de bij deze apparaten meegeleverde documentatie omdat de op
de achterkant vermelde namen van de aansluitingen kunnen
afwijken.
Schakel de stroom van alle componenten uit alvorens verbindingen te maken.
Naar een stopcontact
Steek de stekker van het netsnoer pas in een stopcontact nadat
alle verbindingen zijn gemaakt.
FM-antenne (bijgeleverd)
Strek uit voor een
optimale ontvangst.
Rood
Zwart
AM-ringantenne (bijgeleverd)
Draai totdat de ontvangst optimaal
is.

6
Nederlands
Aansluiten van de AM-ringantenne
Zorg ervoor dat de draad correct is aangesloten.
Voor een betere FM/AM-ontvangst
• Zorg dat de antennegeleiders geen contact maken met
andere aansluitingen, snoeren en het netsnoer. Houd de
antennes tevens uit de buurt van metalen onderdelen van
het systeem, snoeren en het netsnoer. De ontvangst wordt
anders mogelijk slechter.
Aansluiten van de luidsprekersnoeren
Controleer dat beide luidsprekers juist en stevig zijn
aangesloten.
Verbind de luidsprekersnoeren in overeenstemming met de
polariteit van de luidsprekeraansluitingen: Het zwarte snoer
met (–) en het rode snoer met (+).
• Indien het draad van de AM-ringantenne of
luidsprekersnoeren met vinyl bedekt zijn, moet u het vinyl
verwijderen door het te draaien zodat het uiteinde van de
antennedraad of luidsprekersnoeren blootligt.
1 Houd ingedrukt
2 Steek in 3 Laat los
AM
LOOP
AM EXT
ANTENNA
FM
COAXL
75Ω
FM-
buitenantenne
(niet bijgeleverd)
Vinyl-bedekt draad
(niet bijgeleverd)
Strek in horizontale richting uit.
Ontkoppel de bijgeleverde FM-antenne
en verbind een FM-buitenantenne met
gebruik van een 75 Ω draad met
coaxiale stekker (IEC of DIN45325). • Verbind NIET meer dan één luidspreker met
iedere aansluiting.
• Zorg dat de geleiderdraden van de
luidsprekersnoeren GEEN contact maken
met andere metalen onderdelen van het
systeem.
1 Ontgrendel
2 Steek in
3 Vergrendel
AM-ringantenne
Houd aangesloten.

7
Nederlands
Alvorens het systeem te bedienen
De aanduidingen op het display geven u informatie tijdens bediening van het systeem.
Zorg dat u alvorens het systeem te bedienen weet welke indicator en hoe deze op het display oplicht.
1REPEAT-functie-indicator
• Licht op wanneer de herhaalfunctie is geactiveerd.
2 TRACK-indicator
• Audiodisc: Licht op tijdens weergeven en stoppen.
• MP3/WMA-disc: Licht op tijdens weergave.
3 GROUP-indicator
• MP3/WMA-disc: Licht op tijdens stoppen.
4 MP3/WMA-indicator
• Licht op wanneer een MP3/WMA-disc (bestand) wordt
gedetecteerd.
5 RANDOM-indicator
• Licht op wanneer de willekeurige weergave-functie is
geactiveerd.
6 CD-indicator
• Licht op wanneer een audiodisc wordt gedetecteerd.
7 E-indicator
•3: Licht op wanneer een disc of USB wordt
weergegeven.
•8: Licht op wanneer een disc of USB wordt
onderbroken.
8 PROG.-indicator (Programma)
• Licht op wanneer de programmafunctie is geactiveerd.
9 USB-indicator
• Knippert wanneer USB-apparaat voor massaopslag is
geactiveerd.
p NEWS/INFO-indicator
• NEWS/INFO: Licht op en toont het huidige gekozen
programmatype voor PTY-standbyontvangst.
• NEWS/INFO: Knippert wanneer automatisch met PTY-
standbyontvangst op een programma wordt afgestemd.
q SLEEP-indicator
• Licht op wanneer de inslaaptimer wordt geactiveerd.
w HBS-indicator
• Licht op wanneer de HBS-functie (Hyper Bass Sound)
is geactiveerd. (zie bladzijde 12)
e SOUND MODE-indicator
• Licht op en toont de geselecteerde geluidsfunctie. (zie
bladzijde 12)
r FM-ontvangstindicator
• MONO: Licht op wanneer de FM-monofuncties is
geactiveerd.
• ST: Licht op wanneer er op een FM-stereozender met
voldoende signaalsterkte is afgestemd.
t Frequentie-indicators
• Licht op wanneer een frequentie is gedetecteerd.
y TIMER-indicator
• : Licht op wanneer de dagelijkse timer stand-by
staat; knippert tijdens de werking.
TRACK
CD
TRACK
MP3
MHz
CD
• Tijdens het luisteren
naar de radio:
Golfband Frequentie
• Met de discweergave gestopt:
Totaal aantal fragmenten Totale weergavetijd
Fragmentnummer
in huidige groep
Verstreken
weergavetijd
CD:
• Tijdens weergave van
een CD:
Aanduidingen op het hoofddisplay
• Tijdens weergave van
een MP3:
Fragmentnummer
Verstreken
weergavetijd
TRACK WMA USB
• Tijdens het selecteren van USB MEMORY:
• Tijdens het selecteren
van AUX:
Bronnaam
Huidig
fragmentnumme
r
Verstreken
weergavetijd
MP3
GROUP
Totaal aantal groepen Totaal aantal fragmenten
MP3/WMA:
SLEEP
REPEAT1
TRACK WMA MP3 CD USB
GROUP RANDOM PROG. NEWS INFO
HBS JAZZ POPROCK CLASSIC MONOST MHz
kHz
123456789 10
11 12 13 14 15 16

8
Nederlands
Dagelijkse bediening—Weergave
1Schakel de stroom in.
Het STANDBY-lampje op het hoofdtoestel schakelt
uit.
2Kies de bron.
De weergave start automatisch indien de gekozen bron
gereed staat.
• Wanneer u op AUX drukt, start de weergave van de
bron op de externe component.
3Stel het volume in.
4Bedien de gewenste bron als later
uitgelegd.
Uitschakelen (standby) van het systeem
Voorkeurnummers selecteren
2
1
3
4
VOLUME
2
1
3
TRACK CD
CD USB
MEMORY FM/AM/AUX
Cijfertoetsen
4/1/
Á/¢
PRESET
TUNING/
GROUP/PTY
DISPLAY/
PROGRAM
STOP 7
Het STANDBY-lampje op het
hoofdtoestel licht op.
• Tijdens standby wordt ook nog een kleine
hoeveelheid stroom verbruikt.
Voor privé-luisteren
Verbind een hoofdtelefoon met de PHONES-aansluiting
op het hoofdtoestel. Er wordt nu geen geluid meer via de
luidsprekers weergegeven. Verlaag beslist het volume
alvorens een hoofdtelefoon aan te sluiten of op te zetten.
• Er wordt weer geluid via de luidsprekers weergegeven
zodra u de hoofdtelefoon ontkoppelt.
Schakel het systeem NIET uit (standby) met
het volume nog in een zeer hoge stand gesteld;
Een plotseling hard geluid zou namelijk uw
gehoor, de luidsprekers en/of hoofdtelefoon
kunnen beschadigen wanneer u later het
systeem weer inschakelt of de weergave start.
Voorbeelden:
• Tot 99 nummers
15: 10 →1 →5
• Meer dan 100 nummers in de
huidige groep.
15: 10 →0 →1 →5
150: 10 →1 →5 →0
=
>
=
>
=
>

9
Nederlands
Luisteren naar de radio
Kiezen van een golfband (FM of AM)
U kunt deze handeling ook met FM/AM/AUX op het
systeem uitvoeren.
Afstemmen op een zender
Met FM of AM gekozen...
De frequentie verandert op het display.
De frequentie stopt te veranderen zodra op een zender
(frequentie) met voldoende signaalsterkte is afgestemd.
• De frequentie verandert stap-voor-stap wanneer u
herhaaldelijk op de toets drukt.
Om het zoeken handmatig te stoppen,
drukt u op een van
de toetsen.
Indien de ontvangen FM-zender slecht klinkt
Kies “FM MONO”
Vastleggen van zenders
U kunt 20 FM- en 10 AM-zenders als voorkeurzenders
vastleggen.
1Stem op een vast te leggen zender af.
2Activeer de functie voor voorkeurnummers.
• Voltooi de volgende procedure terwijl de aanduiding op
het display knippert.
3Kies het voorkeurnummer van de vastgelegde zender.
• Voorkeurnummers selecteren, zie bladzijde 8.
• U kunt ook de toetsen 4/¢ gebruiken.
4Leg de zender vast.
Afstemmen op een vastgelegde zender
1Kies een golfband (FM of AM).
2Kies het voorkeurnummer van de vastgelegde zender.
Voorkeurnummers selecteren, zie bladzijde 8.
U kunt ook 4/¢ gebruiken.
Afstandsbediening: Hoofdtoestel:
FM MONO:
De ontvangst wordt verbeterd maar het
stereo-effect gaat verloren. De MONO-
indicator licht op.
FM/AM/AUX FM FM MONO
AUX
AM
TUNING/GROUP/PTY
1 sec. 1 sec.
FM/AM/AUX FM FM MONO AM
AUX
PROG.
kHz
DISPLAY/
PROGRAM
DISPLAY/
PROGRAM
FM/AM/AUX FM AMFM MONO
AUX

10
Nederlands
Afspelen van een disc
Plaatsen van een disc
U kunt van discs plaatsen tijdens weergave van een andere
bron.
Afspelen vanaf een
USB
-massa-opslagapparaat
Dit systeem is uitgerust met een USB MEMORY-
aansluiting op het voorpaneel. U kunt een USB-massa-
opslagapparaat zoals een USB-flashgeheugenapparaat,
digitale audiospeler (DAP) op dit systeem aansluiten. Dit
systeem kan geen USB-massa-opslagapparaat met een
vermogen van meer dan 5 V/500 mA herkennen.
Aansluiten van het USB-massa-opslagapparaat
Wanneer u een USB-massa-opslagapparaat aansluit,
raadpleeg dan ook de bij het apparaat bijgeleverde
handleiding.
• Wanneer u het USB-massa-opslagapparaat loskoppelt,
zorg er dan voor dat het systeem is gestopt.
Weergeven van geluiden op het USB-massa-
opslagapparaat
• De USB-indicator op de display licht op wanneer USB
MEMORY is geselecteerd.
Starten: Pauzeren: Stoppen:
Druk nogmaals om weer
te starten.
Afspeelbare media en bestanden
Dit systeem kan de volgende media- en bestandstypen
weergeven.
• Dit systeem geeft bepaalde bestanden niet weer,
hoewel de indelingen ervan hierboven vermeld staan.
• Let op bij weergave van een DualDisc
De niet-DVD-kant van een “DualDisc” komt niet
overeen met de “Compact Disc Digital Audio”
standaard. Het gebruik van de niet-DVD-kant met dit
toestel wordt derhalve afgeraden.
• Microsoft en Windows Media zijn geregistreerde
handelsmerken of handelsmerken van Microsoft
Corporation in de Verenigde Staten en/of andere landen.
Media Audio-CD, CD-R/RW, USB-massa-
opslagapparaat
Bestandsindeling
MP3, WMA
Audio-CD CD-R CD-RW
Main Unit
ONLY
CD
CD
STOP
BELANGRIJK
• U kunt vanaf dit systeem geen gegevens naar uw USB-
massa-opslagapparaat verzenden.
• U kunt geen computer aansluiten op de USB
MEMORY-aansluiting van het systeem.
• Stel het volume altijd in op “VOL MIN” wanneer u
andere apparaten aansluit of loskoppelt.
• Sluit het USB-massa-opslagapparaat direct op het
systeem aan. Het gebruik van een USB-hub kan ertoe
leiden dat het systeem niet goed functioneert.
• Er kunnen op het apparaat geen op een speciale manier
gecodeerde of versleutelde fragmenten worden
weergegeven.
• De batterij van het USB-massa-opslagapparaat wordt
geladen terwijl het systeem is ingeschakeld.
Starten: Pauzeren: Stoppen:
of
DAP
USB
MEMORY USB
MEMORY
STOP

11
Nederlands
Kiezen van een fragment/groep
Kiezen van een fragment:
Kiezen van een groep (MP3/WMA-disc), alleen USB-
apparaat):
Opzoeken van een bepaald gedeelte
Houd tijdens weergave van een disc ingedrukt totdat het
gewenste gedeelte is bereikt.
Direct opzoeken van een fragment en
weergave starten
Voorkeurnummers selecteren, zie bladzijde 8.
• Wanneer u een MP3/WMA-disc of USB-apparaat voor
massaopslag afspeelt, zijn de fragmenten die u met de
cijfertoetsen kunt kiezen beperkt tot de huidige groep.
Weergeven van ID3-tag
Druk op DISPLAY/PROGRAM tijdens weergave van MP3/
WMA-disc.
Wanneer “ID3 ON” is ingesteld, wordt de ID3-tag
weergegeven nadat de bron is aangegeven.
Afspelen vanaf andere apparatuur
Aansluiten op andere apparatuur
U kunt apparatuur met analoge audio-uitgangsaansluitingen,
bijvoorbeeld een DAP of TV, met gebruik van een stereo-
ministekkersnoer (niet bijgeleverd) verbinden.
Wanneer de audio-uitgang op het andere apparaat niet
van het type stereo-ministekker is,
Gebruik dan een stekkeradapter om de stereo-ministekker te
converteren naar de bijbehorende stekker voor de audio-
uitgang.
Raadpleeg de bij de andere apparatuur bijgeleverde
handleidingen voor meer informatie.
AUX selecteren
Verlagen van fragmentnummers.
Verhogen van fragmentnummers.
Verlagen van groepsnummers.
Verhogen van groepsnummers.
Snel-voorwaarts van fragment.
Snel-achterwaarts van fragment.
Remote
ONLY
DISPLAY/
PROGRAM ID3 ON
ID3 OFF
BELANGRIJK
• Stel het volume altijd in op “VOL MIN” wanneer u
andere apparaten aansluit of loskoppelt.
(voorpaneel)
Stereo-ministekkerkabel (niet bijgeleverd)
Draagbare
audio-
apparatuur,
Spelcompu-
ter, enz.
AUX
FM/AM/AUX

12
Nederlands
Dagelijkse bediening—Instellen van het geluid & overige
Instellen van het volume
U kunt het volume instellen van niveau 0 (VOL MIN) tot
niveau 31 (VOL MAX).
Snel dempen van het geluid
Instellen van het geluid
Versterken van de lage tonen—HBS
Met het Hyper-Bass Sound effect kunt u genieten van extra
krachtige basweergave.
Geluidsfunctie
U kunt een van de 4 SEA-functies (Sound Effect Amplifier)
kiezen. U kunt dit effect alleen voor weergave gebruiken.
Afstandsbediening
CLOCK/
SLEEP
SOUND
MODE
FADE
MUTING
VOLUME
+/–
HBS
Hoofdtoestel
CLOCK/
SLEEP
VOLUME
+/–
4/¢
4/¢
Afstandsbediening: Hoofdtoestel:
Voor het weer herstellen van het geluid,
drukt u nogmaals of stelt u het
volumeniveau in.
JAZZ De lage frequenties worden voor
jazzmuziek versterkt.
ROCK Verhoogt lage en hoge frequenties.
POP Goed voor vocale muziek.
CLASSIC Goed voor klassieke muziek.
Geen
indicatie
Geen geluidseffect van toepassing.
Remote
ONLY
FADE
MUTING
Remote
ONLY
HBS
(Geen indicatie)
HBS
geannuleerd
SOUND MODE ROCK POP CLASSIC
JAZZ Geen indicatie
(Geen geluidseffect)

13
Nederlands
Instellen van de klok
U kunt de dagelijkse timers (zie bladzijde 19) niet gebruiken
indien de ingebouwde klok niet is ingesteld.
1Schakel uit (standby)
2Activeer de functie voor het instellen van de klok.
3Stel het uur in.
4Stel de minuut in.
De ingebouwde klok start.
Controleren van de huidige tijd tijdens weergave
De klok enkele seconden weergeven en naar bron
terugkeren.
Indien er een stroomonderbreking is
De instellingen van de klok gaan verloren en de klok
knippert. U moet de klok opnieuw instellen.
Automatisch uitschakelen van de stroom
Uitschakelen van het systeem na een bepaalde
tijd—Inslaaptimer
1Activeer de inslaaptimerfunctie.
2Voer de tijd in (in minuten).
• Slaaptimer heeft een aantal seconden nodig om in te
stellen. Het systeem wordt automatisch uitgeschakeld
als de geselecteerde afteltijd wordt uitgevoerd.
Controleren van de resterende tijd tot de uitschakeltijd
CLOCK/
SLEEP
5 sec.
SLEEP
REPEAT1
TRACK WMA
GROUP
HBS JAZZ
CLOCK/
SLEEP
2 sec.
CLOCK/
SLEEP
(geannuleerd)
OFF
10 20 30 40 50 60
7080
90
CLOCK/
SLEEP
SLEEP
2 sec.

14
Nederlands
Geavanceerde bediening voor de radio
Ontvangst van FM-zenders met
Radio Data System
Met
Radio Data System
kunnen
FM
-zenders samen met de
normale programmasignalen extra signalen verzenden.
• Wanneer afgestemd op een FM-zender die Radio Data
System levert.
Met dit systeem kunt u de volgende soorten Radio Data
System-signalen ontvangen.
Weergeven van de Radio Data System-
informatie
Tijdens het luisteren naar een FM-zender...
Opzoeken van een programma met
PTY-codes
U kunt een bepaald soort programma van de vastgelegde
zenders (zie bladzijde 9) opzoeken door de PTY-code te
specificeren.
Opzoeken van een programma met gebruik van de
PTY-codes
1Tijdens het luisteren naar een FM-zender...
2Kies een PTY-code.
Zie extra informatie over PTY-codes (Zie bladzijde 21).
PS
(Program
Service)
Toont de algemeen bekende
zendernamen.
PTY
(Program
Type)
Toont het soort programma dat
wordt uitgezonden.
RT
(Radio Text)
Toont tekstmededelingen die
door de zender worden
uitgezonden.
Enhanced Other
Networks
Levert informatie over de
soorten programma’s die door
Radio Data System-zenders van
verschillende netwerken
worden uitgezonden.
Afstandsbediening
TUNING/
GROUP/PTY PTY SEARCH
NEWS/INFO
DISPLAY MODE
Remote
ONLY
PS De zendernamen worden getoond. “NO PS”
verschijnt indien er geen signaal wordt
ontvangen.
PTY Het type van het ontvangen programma wordt
getoond. “NO PTY” verschijnt indien er geen
signaal wordt ontvangen.
RT De door de zender uitgezonden
tekstmededelingen worden getoond. “NO RT”
verschijnt indien er geen signaal wordt
ontvangen.
DISPLAY
MODE
Frequentie station
PS
PTY
RT
Remote
ONLY

15
Nederlands
3Start het zoeken.
De receiver zoekt de 20 vastgelegde FM-zenders af, stopt
wanneer het gekozen programma is gevonden en stemt
op die zender af.
• “NO FOUND” verschijnt afwisselend op de display
indien er geen programma werd gevonden.
• Druk tijdens het zoeken op PTY SEARCH om het
zoeken voortijdig te stoppen.
Verder zoeken nadat is gestopt bij een ongewenste
zender
Druk nogmaals op PTY SEARCH wanneer de aanduidingen
op de display knipperen.
Tijdelijk automatisch overschakelen naar
een programma van uw keuze
Met de Enhanced Other Networks-functie kan het systeem
tijdelijk naar een vastgelegde FM-zender van uw keuze
schakelen (NEWS of INFO).
• Deze functie werkt tijdens het luisteren naar een FM-
zender die de vereiste signalen uitstuurt.
Kies tijdens het luisteren naar een FM-zender een van de
volgende:
NEWS Nieuws
INFO Programma dat advies over diverse
onderwerpen levert
CD
Remote
ONLY
NEWS/INFO
(geannuleerd)
NEWS INFO
OFF
De eigenlijke werking van de Enhanced Other
Networks-functie
GEVAL 1
Indien een zender niet het door u gekozen programma
uitzendt
Het systeem blijft op de huidige zender afgestemd.
Ç
Indien een zender een door u gekozen programma start uit
te zenden, schakelt het systeem automatisch naar die
zender over.
NEWS/INFO-indicator begint te knipperen.
Ç
Na het programma schakelt het systeem terug naar de
zender die hiervoor werd ontvangen, maar de functie blijft
echter geactiveerd (de indicator stopt te knipperen en licht
continu op).
GEVAL 2
Indien de zender waarop is afgestemd het door u
gekozen programma uitzendt
NEWS/INFO-indicator begint te knipperen.
Ç
Na het programma stopt de indicator te knipperen (de
functie blijft geactiveerd).

16
Nederlands
Geavanceerde bedieningen voor schijf/USB USB-apparaat voor massaopslag
Programmeren van de weergavevolgorde—
Geprogrammeerde weergave
U kunt de volgorde bepalen voor het afspelen van
fragmenten (maximaal 32) voordat u de weergave start.
• U kunt een geprogrammeerd fragment of alle
geprogrammeerde fragmenten herhalen door op REPEAT te
drukken.
1Druk op DISPLAY/PROGRAM alvorens de
weergave te starten.
2Kies de gewenste fragmenten voor geprogrammeerde
weergave.
Voorkeurnummers selecteren, zie bladzijde 8.
U kunt ook 4/¢ gebruiken.
Voor CD
Voor MP3/WMA
Druk op TUNING/GROUP/PTY om een groep te
selecteren.
Afstandsbediening
TUNING/
GROUP/PTY
Hoofdtoestel
CD 6
Cijfertoetsen
RANDOM
DISPLAY/
PROGRAM
4
/
¢
STOP 7
REPEAT
USB
MEMORY 6
CD 6
TUNING/
GROUP/
PTY
4
/
¢
DISPLAY/
PROGRAM
STOP 7
USB
MEMORY
6
MP3 CD PROG.
CD PROG.
Voor CD
Voor MP3/WMA
CD PROG.
Fragmentnummer
Programmastap
MP3 CD PROG.
Programmastap
Groepsnummer

17
Nederlands
Selecteer vervolgens een fragment.
De volgende programmastap wordt aangegeven wanneer
u fragmenten programmeert.
Voor CD
Voor MP3/WMA
3Herhaal stap 2 voor het programmeren van de
overige fragmenten.
4Start de weergave.
De door u gekozen fragmenten worden nu in de
geprogrammeerde volgorde afgespeeld.
• Tijdens geprogrammeerde weergave kunt u niet
fragmenten selecteren met de cijfertoetsen.
Controleren van het programma
Terwijl de PROG.-indicator op de display wordt
weergegeven en alvorens weergave...
Veranderen van het programma
Terwijl de PROG.-indicator op de display wordt
weergegeven en alvorens weergave...
Verspringen van
fragment:
Pauzeren: Stoppen:
Druk nogmaals
om weer te starten.
MP3 CD PROG.
Fragmentnummer
CD PROG.
MP3 CD PROG.
CD
USB
MEMORY
of
CD
USB
MEMORY
of STOP
Bewerken:
1 Druk herhaaldelijk op DISPLAY/PROGRAM totdat
het geprogrammeerde nummer dat u wilt bewerken
wordt weergegeven.
2 Herhaal stap 2 op bladzijde 16.
Toevoegen van stappen aan het programma:
1 Druk herhaaldelijk op DISPLAY/PROGRAM totdat
“00” op de display wordt weergegeven.
2 Herhaal stap 2 op bladzijde 16.
Wissen van het hele programma:
Sluit de programmafunctie tegelijkertijd af.
Met de volgende handeling worden ook alle programma’s
gewist:
CD-deur openen, andere bronnen kiezen, het apparaat
uitschakelen.
DISPLAY/
PROGRAM
STOP

18
Nederlands
Weergave in een willekeurige volgorde—
Willekeurige weergave
U kunt alle fragmenten op de disc en het USB-massa-
opslagapparaat in willekeurige volgorde weergeven.
1Druk op RANDOM.
2Start het afspelen.
De weergave start nu in een willekeurige volgorde.
De willekeurige weergave stopt nadat alle fragmenten zijn
afgespeeld.
• Tijdens willekeurige weergave kunt u niet fragmenten
selecteren met de cijfertoetsen.
Uitschakelen van willekeurige weergave
Terwijl de RANDOM-indicator op de display wordt
weergegeven...
Herhaald afspelen—Herhaalde
weergave
U kunt de weergave herhalen.
Voor CD:
Voor MP3/WMA-disc, USB-massa-opslagapparaat (DAP):
Verspringen van
fragment:
Pauzeren: Stoppen:
Druk nogmaals
om weer te starten.
Remote
ONLY
RANDOM
CD
USB
MEMORY
CD
USB
MEMORY
of STOP
RANDOM
REPEAT1 Herhalen van het huidige fragment.
REPEAT
GROUP
Herhalen van alle fragmenten in de
huidige groep.
REPEAT Herhalen van alle fragmenten. Herhalen
van programma.
Remote
ONLY
REPEAT
Geannuleerd
(Geen indicatie)
REPEAT1 REPEAT
REPEAT
Geannuleerd
(Geen indicatie)
REPEAT1 REPEAT
REPEAT GROUP

19
Nederlands
Gebruik van de timer
Instellen van de timer
U kunt de dagelijkse timer bijvoorbeeld als wekker met
muziek gebruiken.
• U kunt de timer instellen wanneer het systeem wordt
ingeschakeld.
• Druk zo vaak als nodig is op 7 om het instellen van de
timer te annuleren.
1Om de TIMER-instelling te activeren
2Schakel de tijdsinstelling in
1Stel het uur in
2Stel de minuten in
Afstandsbediening
4/¢
TIMER
Hoofdtoestel
TIMER
%
4/¢
STOP 7
STOP 7
Werking van de timer
Zodra de timer is ingesteld, gaat de timerindicator ( ) op
de display branden. TIMER-lamp gaat branden op het
hoofdtoestel. De timer wordt elke dag op dezelfde tijd
geactiveerd totdat de timer handmatig wordt uitgeschakeld.
Zodra de starttijd wordt bereikt
Het systeem wordt ingeschakeld en er wordt op de
gespecificeerde zender afgestemd of de weergave van de
gekozen bron start.
• Het geluidsniveau wordt stapsgewijs verhoogt tot het
niveau waarnaar u de laatste keer luisterde. (Maximaal
tot Vol.16)
• Als de timer functioneert, brandt de timer-indicator
( ) op de display.
• De timerinstellingen blijven in het geheugen bewaard
totdat u deze verandert.
• U kunt de bron veranderen of het volume instellen
nadat de weergave door de timer werd gestart zonder de
timer zelf te annuleren.
TIMER
MHz
TIMER
2 sec.

20
Nederlands
3Schakel de tijdsinstelling uit
1Schakel de tijdsinstelling uit.
2Stel de tijd in.
Zie stap 2 1, 2
U kunt de inschakel- en uitschakeltijd niet in hetzelfde
instelmenu instellen.
4Kies de weergavebron.
1Kies de bron.
2Kies de weergavebron; “CD”, “USB” of
“TUNER”.
Als u “TUNER” kiest
–1 4/¢ Kies “AM PRE” of “FM PRE”, en druk
vervolgens op TIMER.
–2 4/¢ Kies een voorkeurnummer, en druk
vervolgens op TIMER.
5Activeer TIMER
.
De timerindicator gaat branden op de display en de
TIMER-lamp op het hoofdtoestel.
6Zet het systeem STANDBY.
Deactiveren van de TIMER.
Wanneer het systeem wordt ingeschakeld.
De timerindicator ( ) op de display en de TIMER-lamp
op het hoofdtoestel gaan uit.
• Wanneer u zowel SLEEP TIMER als DAILY TIMER
instelt, krijgt de timer die het apparaat eerder uitschakelt de
voorkeur.
TIMER
TIMER
TIMERCD
USB
MEMORY FM/AM/AUX
TIMER
TIMER

21
Nederlands
Extra informatie
Wat meer uitleg over dit systeem
Dagelijkse bediening—Weergave (zie bladzijden 8)
Luisteren naar de radio:
• Door een nieuwe zender onder een reeds bezet
voorkeurnummer vast te leggen, wordt de hiervoor onder dat
nummer vastgelegde zender gewist.
• De vastgelegde voorkeurzenders worden na een paar dagen
gewist wanneer u de stekker uit het stopcontact heeft
getrokken of de stroom wordt onderbroken. U moet in dat
geval de zenders opnieuw vastleggen.
Afspelen van een disc:
• U kunt geen “packet write” discs met dit systeem afspelen.
• Voor MP3/WMA-weergave...
– MP3/WMA-discs hebben een langere afleestijd dan gewone
CD’s. (Dit is afhankelijk van de complexiteit van de groeps-
/bestandsconfiguratie.)
– Bepaalde MP3/WMA-bestanden kunnen niet worden
afgespeeld en worden dan overgeslagen. Dit komt door de
opnamemethode en bepaalde voorwaarden.
– Gebruik ISO 9660 Level 1 of Level 2 als discformaat indien
u zelf een MP3/WMA-disc opneemt.
– Dit systeem is geschikt voor weergave van MP3/WMA-
bestanden met de <.mp3/.wma> extensiecode (ongeacht
hoofdletters/kleine letters).
– Bepaalde tekens en symbolen worden niet juist op de
display weergegeven.
Er kunnen maximaal 32 tekens (zonder de extensiecode)
voor bestanden en 30 tekens voor ID3-tags op de display
worden weergegeven.
– Neem ieder MP3/WMA-bestand bij voorkeur met een
bemonsteringswaarde van 44,1 kHz en een bitwaarde van
128 kbps op.
– Dit systeem herkent in totaal 999 fragmenten en 500
groepen op een MP3/WMA-disc. Disc die het maximum
aantal fragmenten of groepen overschrijden worden niet
herkend.
– De weergavevolgorde van MP3/WMA-fragmenten kan
verschillen van de volgorde die u tijdens het opnemen voor
ogen had. Mappen die geen MP3/WMA-fragmenten hebben
worden genegeerd.
Dagelijkse bediening—Instellen van geluid &
overige (zie bladzijden 12 en 13)
Instellen van het volume:
• Verlaag beslist het volume alvorens een hoofdtelefoon aan te
sluiten of op te zetten.
Instellen van het geluid:
• Deze functie heeft tevens effect op het geluid van de
hoofdtelefoon.
Instellen van de klok:
• De klok knippert op de display totdat u de klok hebt ingesteld.
• De klok loopt mogelijk 1 of 2 minuten per maand achter of
voor. U moet in dat geval de klok gelijkzetten.
Geavanceerde bediening voor de radio (zie
bladzijden 14 en 15)
Omschrijving van de PTY-codes
NEWS: Nieuws
AFFAIRS: Actualiteitenrubrieken over het nieuws of
onderwerpen
INFO: Programma’s over medische diensten,
weerberichten enz.
SPORT: Sportevenementen
EDUCATE: Educatieve programma’s
DRAMA: Hoorspelen
CULTURE: Nationale of regionale cultuurprogramma’s
SCIENCE: Programma’s over wetenschap en
technologie
VARIED: Overige programma’s, zoals cabaret en
ceremonies
POP M: Popmuziek
ROCK M: Rockmuziek
EASY M: Algemene muziek, wat doorgaans “easy
listening” wordt genoemd
LIGHT M: Lichte muziek
CLASSICS: Klassieke muziek
OTHER M: Overige muziek
WEATHER: Weerinformatie
FINANCE: Rapportages over commercie, handel,
aandelenmarkten enz.
CHILDREN: Amusement voor kinderen
SOCIAL: Programma’s over sociale activiteiten
RELIGION: Programma’s over alle aspecten van het
geloof of van de aard van het bestaan of ethiek
PHONE IN: Programma’s waarin mensen via de telefoon of
in een publieke vorm hun mening kunnen
geven
TRAVEL: Programma’s over reizen, rondreizen, en
reisideeën en mogelijkheden
LEISURE: Programma’s over vrije-tijdsbesteding,
zoals tuinieren, koken, vissen enz.
JAZZ: Jazzmuziek
COUNTRY: Countrymuziek
NATION M: Hedendaagse populaire muziek uit andere
streken, in de taal van die streek
OLDIES: Klassieke popmuziek
FOLK M: Folkmuziek
DOCUMENT: Programma’s over feiten, die in een
onderzoekende stijl worden gepresenteerd
1
1
2
3
10
11
12
4
5
6
7
8
9
01
01
02
03 04
05
Configureren van MP3/WMA-groepen/fragmenten
Dit systeem geeft MP3/WMA-fragmenten als volgt weer.
De afspeelvolgorde in de afbeelding is voor MP3/
WMA-fragmenten op de disc.
Het is mogelijk dat MP3/WMA-fragmenten op USB-
massa-opslagapparaten op een andere manier worden
weergegeven.
Groep met afspeelvolgorde
MP3/WMA-fragment met
afspeelvolgorde
Hiërarchie
Niveau 1 Niveau 2 Niveau 3 Niveau 4 Niveau 5
ROOT

22
Nederlands
TEST: Voor het testen van noodoproepapparatuur
ALARM: Noodoproepen
NONE: Geen programmatype, ongedefinieerd
programma, of moeilijk in een categorie te
plaatsen
Geavanceerde bediening voor disc/USB-massa-
opslagapparaat (zie bladzijden 16 t/m 18)
Programmeren van de weergavevolgorde—
Geprogrammeerde weergave:
• “FULL” verschijnt op de display indien u probeert het 33ste
fragment te programmeren.
• Wanneer u stappen programmeert...
wordt uw keuze genegeerd indien u probeert een niet op de
disc aanwezig nummer te programmeren (wanneer u
bijvoorbeeld fragment 14 van een disc met slechts 12
fragmenten kiest).
Gebruik van de timer (zie bladzijden 19 en 20)
• De timer wordt geannuleerd wanneer u de stekker uit het
stopcontact trekt of de stroom wordt onderbroken. U moet in
dat geval eerst de klok en dan de timer opnieuw instellen.
• U kunt de inschakel- en uitschakeltijd niet in hetzelfde
instelmenu instellen.
Oplossen van problemen
Controleer de volgende lijst alvorens voor reparatie op te
bellen indien u een probleem met uw systeem heeft.
Algemeen:
Instellingen of keuzes worden plotseling geannuleerd
voordat u klaar bent.
]Er is een tijdslimiet. Herhaal de procedure.
Bedieningen worden genegeerd.
]De ingebouwde microprocessor functioneert mogelijk
onjuist door externe elektrische interferentie. Koppel het
netsnoer los en steek het vervolgens opnieuw in het
stopcontact.
Systeem kan niet met de afstandsbediening worden bediend.
]Er is mogelijk een obstakel tussen de afstandsbediening en
de afstandsbedieningssensor op het systeem.
]Richt naar de afstandsbedieningssensor op het voorpaneel.
]Signalen bereiken de afstandsbedieningsssensor niet.
Houd dichter bij het systeem.
]De batterijen zijn leeg.
Geen geluid van de luidsprekers.
]De luidsprekerverbindingen zijn ontkoppeld of verkeerd
gemaakt (zie bladzijde 6)
]De hoofdtelefoon is aangesloten (zie bladzijde 8)
Bediening voor de radio:
Uitzendingen zijn door ruis slecht te horen (zie
bladzijden 4 t/m 6).
]De antenneverbindingen zijn ontkoppeld of verkeerd
gemaakt.
]De AM-ringantenne is te dicht bij het systeem geplaatst.
]De FM-antenne is niet goed uitgestrekt en geplaatst.
Bediening voor disc:
Disc wordt niet afgespeeld.
]De disc is verkeerd om geplaatst. Plaats de disc met het
label boven.
Geluid van disc wordt onderbroken.
]De disc heeft krassen of is vuil.
Gebruik van de timer:
Dagelijkse timer werkt niet.
]Het systeem was ingeschakeld terwijl de starttijd werd
bereikt. De timer start uitsluitend indien het systeem is
uitgeschakeld.
]Er is misschien een stroomstoring opgetreden. Stel eerst de
klok en vervolgens de timer opnieuw in.
“INVALID” wordt aangegeven op de display.
]Stel eerst de uitschakeltijd in (zie bladzijde 20).
Onderhoud
Voor een optimale werking van het systeem moet u uw discs
en het mechanisme schoon houden.
Omgaan met discs
• Druk licht op de middenspil en houd de disc aan de randen vast
om de disc uit het doosje te halen.
• Raak het spiegelachtige oppervlak van de disc niet aan en buig
een disc niet.
• Voorkom dat een disc kromtrekt en plaats derhalve na gebruik
terug in het doosje.
• Wees voorzichtig zodat er geen krassen op de disc komen.
• Stel discs niet aan het directe zonlicht, extreme temperaturen
en vocht onderhevig.
Reinigen van een disc:
Veeg een disc met een zachte doek, vanaf het midden naar de
rand in een rechte lijn schoon.

23
Nederlands
Reinigen van het systeem
• Verwijder vlekken met een zachte doek. Bevochtig een doekje
met een in water opgelost neutraal schoonmaakmiddel, wring
goed uit en reinig het systeem indien het zeer vuil is.
• Voorkom dat de kwaliteit van het systeem slechter wordt, het
systeem wordt beschadigd of de verf gaat bladderen en let
derhalve op het volgende:
– Veeg NIET met een harde, schurende doek af.
– Veeg NIET te hard.
– Veeg NIET met thinner of benzine schoon.
– Gebruik GEEN vluchtige middelen, bijvoorbeeld
insectenspray, op het systeem.
– Zorg dat rubber of plastic NIET te lang contact met het
systeem maakt.
Technische gegevens
Versterkergedeelte
Uitgangsvermogen: 8 W per kanaal, min. RMS,
omgezet in 4 Ω bij 1 kHz met niet
meer dan 10% totale harmonische
vervorming. (IEC268-3)
Luidsprekers/Impedantie:4 Ω – 8 Ω
Aansluitingen
AUX IN
Invoergevoeligheid/Impedantie (250 mV/50 kΩ)
USB versie 2.0 (max. snelheid)
Compatibel apparaat: Massaopslag
Compatibel
bestandssysteem: FAT16, FAT32
Busvoeding: Max. 5 V/500 mA
Tunergedeelte
FM-afstembereik: 87,50 MHz – 108,00 MHz
AM (MG) afstembereik: 522 kHz – 1 629 kHz
CD-speler
Dynamisch bereik: 70 dB
Signaal-tot-ruis verhouding: 70 dB
Algemeen
Stroomvereisten: 230 V , 50 Hz wisselstroom
Stroomverbruik: 32 W (tijdens gebruik)
0,7 W (tijdens standby)
Afmetingen (bij benadering): 144 mm × 212 mm × 254 mm
(B/H/D)
Gewicht (bij benadering): 2,5 kg
Luidsprekers
Type: 1-weg bass-reflex
Luidsprekersystemen: 10 cm hoornvormig × 1
Impedantie: 4 Ω
Afmetingen (bij benadering): 136 mm × 212 mm ×
178 mm
(B/H/D)
Gewicht (bij benadering): elk 1,3 kg
Bijgeleverde accessoires
Zie bladzijde 4.
Ontwerp en specificaties kunnen zonder voorafgaande
aankondiging worden gewijzigd.

24
Nederlands
Toetsen en regelaars
Zie de aangegeven bladzijden voor het gebruik van de
toetsen en regelaars.
Afstandsbediening
CD USB
MEMORY FM/AM/AUX
DISPLAY/
PROGRAM
DISPLAY/
MODE
CLOCK/
SLEEP
TIMER
STOPPRESET
TUNING/GROUP/PTY PTY SEARCH
FADE
MUTINGNEWS/INFO
REPEAT
HBS
RANDOM
SOUND MODE VOLUME
18
12
14
18
9, 11, 14
11, 19
13
19
8
10, 16
15
12
8, 12
9, 16
10, 17
12
8, 13, 20
9
14
10, 16

26
Nederlands
MEMO

0707KMMCREMTS
GE, FR, NL
© 2007 Victor Company of Japan, Limited
UX-G28 MICRO COMPONENT SYSTEM
Cover_E_UX-G28.fm Page 2 Friday, July 6, 2007 11:20 AM


