JWM Hi tech Development WM-5000GT GUARD TOUR SYSTEM User Manual

JWM Hi-tech Development Co., Ltd GUARD TOUR SYSTEM Users Manual

Users Manual

  WM-5000P5+ (GPS+RFID) Guard Tour System Specification
                                                                               - 2 - Contents 2. Safety Cautions.............................................................. - 5 - 3 Product Overview........................................................... - 6 - 3.1 Packaging ................................................................- 6 - 3.2 Appearance and Structure ..................................- 6 - 3.3 Press Key Instruction ...........................................- 7 - 3.4 Charging...................................................................- 8 - 3.5 SIM card installation..............................................- 9 - 4 Operational Flowchart................................................. - 10 - 5 Basic Function ...............................................................- 11 - 5.1 Product Profile......................................................- 11 - 5.2 Function Instruction............................................- 11 - 6 Basic settings................................................................ - 15 - 7 Site Collection ............................................................... - 17 - 7.1 Site Collection Setup ..........................................- 17 - 7.2 Site collection .......................................................- 17 - 8 Patrol................................................................................ - 19 - 8.1 Patrol setup ...........................................................- 19 - 8.2 Patrol .......................................................................- 19 - 9 Data Sending.................................................................. - 22 - 10 Status Alert................................................................... - 24 - 11. After-sale Services.................................................... - 26 -
                                                                               - 3 - AnnexⅠ    Product and Accessories Introduction . - 28 - 1. Reader .......................................................................- 28 - 2. USB Communication cable .................................- 28 - 3. RFID Tag (sold separately) ..................................- 29 - 4. Charger .....................................................................- 30 - Ø
                                                                               - 4 - 1 Please read before use.                                         Ø  Before using the device, please read all safety cautions and instruction to guarantee your safe correct use of our intelligent guard tour system. Ø  This instruction is made on the basis of our guard tour system’s defaulted setup. Ø  The pictures and screen shots which used in this instruction might a little different from actual product’s appearance. Ø  The content of this instruction might be a little different from actual product, or might be different from the software which service provider actually offer .The content is subject to change without any notice. Please visit www.jwm-rfid.com.cn to get updated version of instruction. Ø  Functions and additional services might be different according to device, software or service provider.   Copy Right © Shenyang JWM Hi-Tech Development Co.,Ltd 2012. All Rights Reserved.  Shenyang JWM High-Tech Development Co., Ltd. written consent, any unit or individual will be allowed to extract and copy part of the contents of this instruction or transmitted in any form. The product described in this instruction may contain Shenyang JWM Hi-Tech Development Co., Ltd and its licensee copyrighted software which may exist. Except with the permission of the rights holders, a person is not allowed to copy, distribute, modify, excerpt, decompile, disassemble, decrypt, reverse engineer, lease, assign, sub-license the aforementioned software in any form and other violations of software copyright acts. But such restrictions unless prohibited by applicable law.
                                                                               - 5 - 2. Safety Cautions                          To protect you and others from harm or to protect your device from damage, please read carefully the information below before use. Ø Do not use a damaged power cord or plug or a loose power outlet. Ø Do not touch the power cord with wet hands, or unplug charger by pulling wire. Ø Avoid charger short circuit. Ø  Do not use the charger which is not approved by the manufacturer to charge device’s battery. Ø  Always operate device in accordance with the regulations, instructions and signs in potentially explosive environment. Ø  Do not use device near flammable materials, chemicals places or explosive region.       Shenyang JWM Hi-Tech Development Co.,Ltd Address:No.22  Shiji  Road,  Hunnan  National  Hi-Tech  Industrial  Zone, Shenyang city, China Tel: 0086 24 31681066/31681067/31681068/31681069      Fax: 0086 24 31681065 Email: jwm@wmkj.com.cn   Website: www.jwm-rfid.com.cn
                                                                               - 6 - 3 Product Overview                                                       3.1 Packaging                                                                                             a standard package should have items as below: Ø  1 piece WM-5000P5+ reader Ø  1 piece of USB communication cable Ø  1 piece of charger Ø  1 piece of hex wrench Ø  1 piece of holster 3.2 Appearance and Structure                                                           1、3G LED (green), GPS&RFID LED(red) 2、power LED(blue) 3、”Send” key (Touch) 4、”SOS” key (Touch) 5、On/Off Key 1 3 2 4 5 6
                                                                               - 7 - 6、Reset Key  7、RFID tag reading area 8、Open and insert SIM card 9、USB port for communication and charging.  3.3 Press Key Instruction                                                 Power on/off key: Ø Power on: Press On/Off key for 1 second, Power light starts flash, after 1 second, device vibrates once(vibrates twice in collection mode),then light goes out. After starting up, power light will flash once/3seconds. Ø Power off: Press On/Off key for 2s, and power light will flash. After 2s, device vibrates once and power light goes out. Reset Manually: You can press Reset key for 1s when device is dead.  7 8 9
                                                                               - 8 -       “Send” Key:    Ø “Send” key: Time interval for touching “Send” key is 1s~9s, and device defaults as 2s. Ø  In  collection  mode,  touch “Send”key for  2  seconds,  device  will  vibrates once and start to collect GPS site. Ø  In patrolling mode,touch “send”key for 2 seconds, device will vibrates once and start to send patrol data. “SOS” key: Ø  Time interval for touching “SOS” key is 1s~9s, and device is defaulted as 4s. Ø  In  patrolling  mode,  touch  “SOS”key  for  4  seconds,  device  will  vibrates once and start to send manual alarm data.  3.4 Charging                                                                                                         In Charging: Power LED flash once per 1 second Charging Completed: Power LED is still on. Notice Ø  Device charging only match with 4.2V charger. Ø  Please charge device at least 3 hours for first charging. Ø  If the device is put away for a long time (over three months) , please put it in a dry, cool place. Ø If the device is not in use for a long time or the battery runs out, you may not  be  able  to  boot  up  normally,  this  is  a  normal  phenomenon,  please charge the battery for some time, and then try again. Ø  Battery’s  charging  time  varies  with  the  temperature  condition  and  the battery usage condition
                                                                               - 9 - 3.5 SIM card installation                                                                                         Step1:  use  hex  wrench  manufacturer  provide  to  open  back  cover  as picture below.            Step2: insert  SIM  card to  slot,put metallic contact  inward  and  chamfer side is at bottom left. It should be as the picture below after installation.  Step3: fasten the SIM card slot, and screw on back cover.
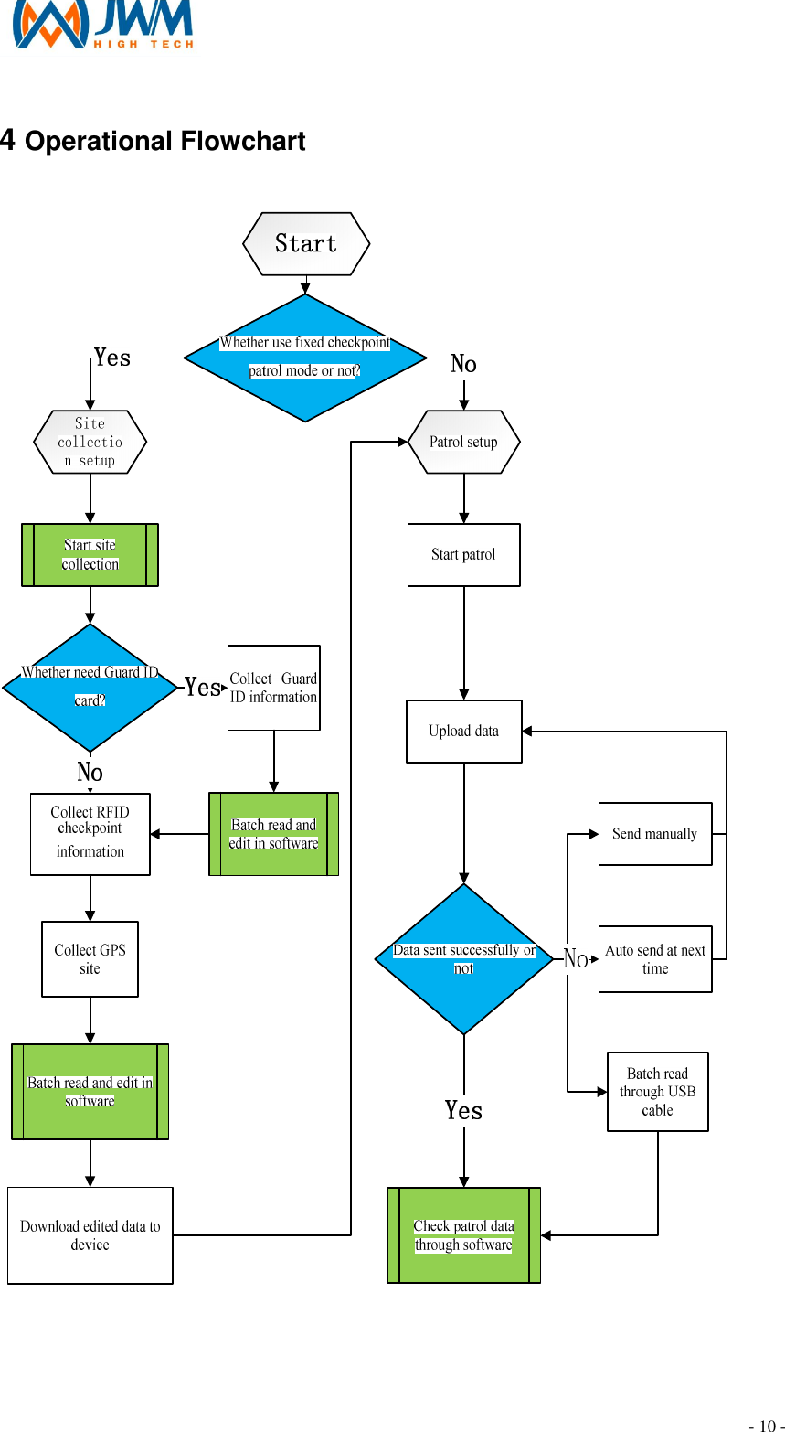
                                                                               - 10 - 4 Operational Flowchart
                                                                               - 11 - 5 Basic Function 5.1 Product Profile                                                                                                         WM-5000P5+  intelligent  guard  tour  system  adopts  world-leading GPS(Global  Positioning  System)  and  RFID  technologies.  Sending  patrol information(guards,  longitude&latitude,  and  RFID  tag’s  site,  event,  time) through 3G network real-time, It  can be used to monitor and  supervise  the guard who need to take long-distance    patrol in many fields. The device will record guard’s patrol route in real-time, and replay in software’s Google map. Thus can realize effective management for guard’s working condition and field work. WM-5000P5+ has two touch keys, one ON/OFF key, and one Reset key. The  device  adopts  ABS  plastic,  which  can  realize  totally  waterproof, shatterproof  and  shockproof.  The  battery  of  device  is  with  large  capacity, which guarantee long working hours. The outstanding feature of WM-5000P5+ guard tour system is that sending patrol message or alarm message in real time.  5.2 Function Instruction                                                                                         1. GPS Positioning GPS(Global  Positioning  System)is  a  space-based  satellite  navigation system  which  is  comprised  of 24  satellites. It  can  provides  highly  accurate location, speed and time of most places on earth(98%). WM-5000P5+ adopts GPS  positioning  technology,  which  is  widely  used  for  large-area  and long-distance patrol, which can realizing global, all-weathered positioning, and GPS positioning accuracy less than 10m.   2. RFID tag reading
                                                                               - 12 - RFID(Radio Frequency Identification)is the use of a wireless non-contact system that uses radio-frequency electromagnetic fields to transfer data from a tag attached to an object, for the purposes of automatic identification and tracking. WM-5000P5+  supports  RFID  tag  reading  function,  the  RFID  tag  we produced is small-sized, damage resistent and waterproof. Each RFID tag has a unique ID number, and it's carrier frequency is 125Khz, tag reading distance is more than 3.5cm. 3. WCDMA wireless transmission WCDMA(Wide band Code Division Multiple Access) is one kind of Third Generation Mobile Communication Technologies (3G), it refers to the cellular mobile  communication  technology  which  support  high-speed  data transmission. WCDMA is a use of code division multiple access (CDMA) reuse method of 3G mobile broadband spread spectrum communication air interface. WM-5000P5+ guard tour system supports 3G wireless transmission, sending guard’s  actual  patrol  condition  to  control  center  in  real  time,  with  the outstanding advantages of low price cost, high-speed transmission and safety data transmission, etc... 4. USB communication WM-5000P5+ supports  USB  communication,  which adopts unique  Pogo Pin  Connector.  USB  communication  can  realize  device  initialization  and records upload. 5. Two working mode Ø Site Collection mode: it is used for collecting RFID tags and GPS sites. Ø Patrolling mode: for details, please find point 6. 6. Three patrolling mode Ø GPS Tracking patrol: If you want to monitor where the guard is right now, you  can  use  this  function.  WM-5000P5+  supports  GPS  tracking  patrol, device will collect GPS positioning data at certain time interval which set in
                                                                               - 13 - advance, control center displays guard's patrol route and guard’s current location etc... in real time. Ø Fixed checkpoint patrol:If the checkpoint is important and need guard to spend  time  to  make  a  detailed  check,  you  can  use  this  function. WM-5000P5+  adopts  GPS+RFID  mixed  patrolling,  you  can  use  GPS function at places where are not very convenient to install RFID tag, and use RFID tag reading function at places where there is no GPS signal(eg. inside the building). Ø Fixed checkpoint patrol + GPS Tracking Patrol:During patrol, guard can use those two patrol modes at same time, it’s according to customer’s actual patrol condition and requirements. 7. Two data sending mode Ø Data  sending  manually:  In  this  mode,  patrol  record  will  be  saved  in device, and you need to press “Send” key to send data to control room.   Ø Data  sending  automatically:  In  this  mode,  device  will  connect  3G network  and  send  patrol  messages  automatically  as  soon  as  collects tracking data or reaches GPS fixed checkpoint or reads a RFID tag.     8. Two degrees low-power alarm WM-5000P5+ supports real-time power capacity alert function. In order to avoid affecting guard’s normal patrol work, device should be charged when it is in 1-degree low-power alarm condition. 9. Guard(optional) If guard need to scan Guard ID tag during patrol, then guard ID tag should be  downloaded  to  device  in  advance.  Before  patrol  started,  guard  need  to scan  his  own  Guard  ID  tag  in  advance.  When  uploading  patrol  records,  it indicates guard's name. 10. Real-time monitoring function Control  center  can  check  guard's  location  and  working  condition  in  real time on software's Google Map.
                                                                               - 14 - 11. Alarm Manually       “SOS” key is specially designed for guard who need to patrol alone or patrol at remote areas. Guard can press “SOS” key to send alarm message to control center for help anytime and anywhere.  12. Records Storage Capacity Ø Patrol records: device can store 60000 records at most. Ø Unknown sites:device can collect 1500 unknown sites at most. Ø RFID Guard ID tag:device can download 3000 guard’s name at most. (optional) Ø RFID checkpoint: device can download 5000 RFID checkpoints at most. Ø GPS site: device can download 500 GPS sites at most.
                                                                               - 15 - 6 Basic settings                                                             Device number  It  consists  of  6  digits,  which  is  used  to  identify  the device.   Device initialization It is used to clear all data in the device, such as guard names,  GPS  locations,  RFID  check  points,  and collection data.   Device  data clearance   It is used to clear up all patrol data (patrol data, alarm data)   Server IP address    setup the server fixed IP address into the device   Domain name, DNS If  there  is  no  fixed  IP  address  in  the  server,  the parameters should be set up; the domain address and DNS should be set up into  the device; the device will send data to the server through the domain address   APN,  user name,   password   APN and identification information, which is confirmed by  the  SIM  card;  the  specific  parameters  can  be  got from SIM supplier.   PIN  User  name  setup  (consists  of  4  digits);  it  is  used  to identify the user name   working mode  Collection mode and patrol mode   patrol mode  Fixed check point mode, track mode, and Fixed check point mode track mode   data sending mode    Auto mode and manual mode   Positioning  time interval Under  the  track  mode,  set  up  the  frequency  to  send GPS data   sending  button setup   Under the collection mode, setup the time for pressing the  button  to  collect  the  check  points  and  send  data
                                                                               - 16 - (under the patrol mode)   Alarm  button settings   Under the patrol mode, setup the time for pressing the button to send alarm data
                                                                               - 17 - 7 Site Collection                                                                       7.1 Site Collection Setup                                                                                            Taking stand-alone version software as example Install  patrol  management  software  on  control  center’s  server  at  first,  for details,  please  take  software  instruction  for  reference.  After  installation, connect device with server by USB cable, and do setups as below: Ø  Device ID number setup: 6 digits at most Ø  Device initialization   Ø  Delete device previous data Ø  Working mode setup: set device to collection mode  7.2 Site collection                                                                                                        Before  site  collection,  please  make  sure  device  has  been  set  to collection  mode.  In  collection  mode,  device  will  vibrates  twice  when turned on. Ø Collect GPS site:Turn on device, after positioning, GPS&RFID LED flash once/1s, press “Send” key for 2s, device start collection with one vibration. After collection, GPS&RFID LED continues flash 5times with 2 vibrations to save collection data. It will need 30 seconds to collect a site; device will vibrates 3 times if collect failed.   Ø Collect RFID tag:Close RFID tag to device’s tag reading area, device will save record by vibrating twice along with GPS LED flash 5 times.   Ø After  collection,  connect  device  with  server  by  USB  cable  again,  batch upload  collect data  to software  and edit  those  data.  For  details,  please
                                                                               - 18 - take software instruction for reference. Ø Device can collect 1500 unknown sites at most(GPS site and RFID checkpoint), when records are full, device will vibrate 3 times when collect new site, and this data will not be saved.
                                                                               - 19 - 8 Patrol                                                                   8.1 Patrol setup                                                                                                 Taking stand-alone version software as example connect device with server by USB cable, and do patrol setups as below: for details, please take software instruction for reference.    Ø  Server’s IP address or domain name, DNS setup. Ø  APN(user’s name, password) Ø  PIN Ø  working mode Ø  patrol mode Ø  data sending mode Ø  time interval for positioning Ø  “Send”key setup Ø  “SOS”key setup Ø  download guard ID tags and sites to device 8.2 Patrol                                                                                                         Please make sure you have already finished the patrol setup. 1. fixed checkpoint patrol mode:   Ø  For device which download guard ID tag , you need to read Guard ID card before patrol. Device vibrates once along with GPS&RFID LED continues light 1second. Ø  During patrol, device will vibrates once along with GPS&RFID LED flash 5 times when guard arrives GPS fixed checkpoint. Ø  During patrol, device will vibrates once along with GPS&RFID LED flash
                                                                               - 20 - twice after reading RFID tag. Sending patrol records manually: In this mode, data will be saved in device, and only be sent when guard press “Send” key to connect with 3G network   Send patrol records automatically. In this mode, after guard arrives GPS fixed checkpoint or read a RFID tag, device will connect with 3G network and send data automatically 2. tracking patrol mode: Ø  For device which download RFID guard ID tag , you need to read Guard ID card before patrol. Device vibrates once along with GPS&RFID LED continues light 1second. Ø  After  positioning,  device  will  collect  and  save  GPS  site  at  setted  time interval Sending patrol records manually: In this mode, data will be saved in device, and only be sent when guard press “Send” key to connect with 3G network   Send patrol records automatically: In this mode, device will connect with 3G network and send data automatically when there is tracking records. 3. Fixed checkpoint patrol +Tracking Patrol: Ø  For device which download RFID guard ID tag , you need to read Guard ID card before patrol. Device vibrates once along with GPS&RFID LED continues light 1second Ø  During patrol, device will vibrates once along with GPS&RFID LED flash 5 times when arriving GPS fixed checkpoint Ø  During patrol, device will vibrates once along with GPS&RFID LED flash 1 second after reading RFID tag. Ø  During patrol, device will collect and save device will collect and save GPS site at setted time interval.
                                                                               - 21 - Sending patrol records manually. In this mode, data will be saved in device, and only be sent when guard press “Send” key to connect with 3G network    Send patrol records automatically. In this mode, device will connect with 3G network and send data automatically when there is tracking records.  4. Alarm Manually: Guard can press “SOS” key anytime to send alarm   message during his patrol. Press “Alarm” key for 4s, device vibrates once and sending alarm message to control room, if failed, it will be saved in device. 5. Power capacity alert: Ø normal power capacity: When battery voltage higher than 3.8V, power LED flash once/3s; Ø 1-degree low-power alarm: When battery voltage lower than 3.8V, power LED    flash  twice/3s,  and  send  low-power  alarm  message  to  control center after first GPS positioning. Ø 2-degree  low-power  alarm:  When  battery  voltage  lower  than  3.6V, device will shut down automatically. 6. Records Storage: Ø Data  storage  is  coming  to  maximum  capacity  :  when  data  reaches 55000pcs, device will vibrates 5 times when save data again. Ø Data storage is full: when data reaches 60000pcs, data will not be saved, and device will vibrates 6 times per 5 seconds.
                                                                               - 22 - 9 Data Sending                                                       1. Send data manually: In manual mode, data will be saved in device, press “Send” key to send data, device vibrates once and 3G LED is still on, start to send data. Ø  Sending data successfully, device vibrates once, 3G LED will be off after it flashes 5 times. Ø  Sending data failed, device vibrates 3 times, 3G LED is off. 2. Sending data automatically: Ø  Sending GPS track data, 3G LED is still on, sending successfully, 3G LED will be off after it flashes 5 times. Sending failed, 3G LED will be off. Ø  Sending fixed checkpoint data, 3G LED is still on, sending successfully, device vibrates once, 3G LED will be off after it flashes 5 times. Sending failed, device vibrates 3 times, 3G LED is off.   3. Sending backup data: Ø  Automatically:  before  device  sends  patrol  data,  device  need  check whether it has backup data, if so, the backup data will be sent according to time order.   Ø Manually: during patrol time, press “sending key”, device will send data. Ø Reading data through USB: reading backup data through USB cable. 4. Sending Panic alarm data: After pressing Panic alarm key, 3G LED is on, start to send panic alarm data. Ø  Sending  successfully,  device  vibrates  once,  3G  LED  will  be  off  after  it flashes 5 times. Ø  Sending failed, device vibrates 3 times, 3G LED is off. 5. Sending low power alarm data: When the device has low power, 3G LED is on, start to send low power
                                                                               - 23 - alarm data. Ø  Sending successfully, device vibrates once, 3G LED is off after it flashes 5 times. Ø  Sending failed, device vibrates 3 times, 3G LED is off. Notice: device is under low power status, device will send low power alarm data when it is turned on.
                                                                               - 24 - 10 Status Alert                                                 Status  Alert power on under collection mode  blue led long light,2 vibrations power  on  under  patrol mode  blue led long light,2 vibrations power off    blue led long light, vibrates every second standby    blue led lights every second low power    blue led flashes twice every 3 seconds charging    blue led lights once every one second pull charge    blue led long light start registration    green led lights once every second registration ok    green led lights out, 1 vibration Registration failed    green led lights out, 3 vibrations Sending data    green led long light Auto sending data ok    green  led flashes  5 times  and  1  vibrations(no vibration under GPS tracking mode) manual data sending ok    green led flashes 5 times and 1 vibration auto data sending failed   green  led  lights  out,3  vibrations(no  vibrations under    GPS tracking mode) manual  data  sending failed    green led lights off and 3 vibrations GPS location    red led flashes once every seconds   data storage wrong    4 vibrations Time clock wrong    3 vibrations GPS collection ok    red led flashes 5 times and 2 vibrations GPS collection failed    3 vibrations RFID collection ok    red led flashes 5 times and 2 vibrations Collection data is full    3 vibrations RFID tag reading      red led light on 1 seconds and 1 vibration read unknown RFID tag   red led light on for 2 seconds and 2 vibrations
                                                                               - 25 - Arrive in GPS location    red led flashes 5 times and 1 vibration Data  storage  is  coming  to maximum capacity        5 vibrations Data storage is full      vibrates 6 times every 5 seconds
                                                                               - 26 - 11. After-sale Services                                                             When we handed this qualified excellent system to you, in fact our service has  just  started.  We  will  provide  you  with  excellent  training  administrator, technical service at any time, in order to make sure you have operated the system  properly.  Even  if  the  world’s  top  products  can’t  guarantee  their products  without  problems  all  the  time,  but  we  could  guarantee  that  the products  you  bought  are  with  real  quality  warranty  and  maintenance,  once there  is  any  problems  occurs,  we  provide  timely  maintenance.  Our  sales people  will  accompany  you  until  the  problems  has  been  solved.  We  setup service  files  for  each  single  customer,  the  design,  installation,  usage,  and maintenance  will  get  the  complete  data  in  order  to  provide  you  accurate, timely and thoughtful after sale services. Service response time≤24 hours We implement the lifelong maintenance to the user, responsible for the free software upgrades and technical consolation, and at the same time puts forward the quality assurance period whether product is caused by human, so long as the  users are put forward to  repair, goods  within  24 hours  of rapid return to ensure the normal use. And then negotiate processing opinion, let the user 100% trust and 100% satisfied.  Guarantee clause ·Any legal buy inside china, problem caused  by quality, will enjoy company service,   ·Any products enjoy one year warranty since the purchase day. ·Any case belongs to below circumstances, will not enjoy free maintenance. Maintenance center will charge.
                                                                               - 27 - Ø  Due to the user or the third part’s negligence, abuse, misuse, malicious damage or damage caused by evil. Ø  User  dismantle  the  device  without  approval  from  JWM(  any  incorrect change that may cause damage) Ø  Connection  to  inappropriate  accessory,  use  without  working  manual, product’s damage caused by transport and other accident.   Ø  Products failure or damage caused by incorrect or inappropriate use. Ø  All labels for products appearance, all parts, consumable parts and nature wear and tear for products appearance caused by long-time use   · Please leave correct name and telephone information, so that maintenance center  could  get  in  touch  with  you  in  time,  if  information  are  not  clear, maintenance center will not process. ·For  all  above,  if  there  are  discrepancies    with  the  national  policy,  please subject to national policy.
                                                                               - 28 - Annex  Ⅰ  Product and Accessories Introduction   1. Reader                                                                                                           GPS Positioning Precision ≤10 meters Cold boot  ≤33s Hot boot  ≤1s Reading range  ≥3.5cm Battery    2000mAh/3.7v polymer lithium battery Working time (for one full charge) 30 hours (sending data every 70S) communication  USB/GSM/3G Working temperature  -40℃~+85℃ Relative humidity 25%~85% Dimensions    102mm*63mm*26mm  Weight    147g  2. USB Communication cable                                                       Structure  special mould structure, made of high phosphorus copper conductor, inner layer has four pcs bare copper wires, outer layer is made of high density polyethylene and colorful coded insulators.
                                                                               - 29 - Standard  YD/T1019 , IEC61156 , ANSI/EIA/TIA-568 three cable standards Features  Low transferring return loss; continuous insulation consistency; anti electromagnetic interference which makes a lower rate of   transferring mistake Delay    5.02 ns/m Impedance 107–11Ohm    Return loss 26.0dB  3. RFID Tag (sold separately)                                                                             Function    Read only Memory    64bit Chip model number  RFID H4001 Working frequency  125kHz Code mode    Manchester encoding Power    None   Reading range  ≥3.5cm Working temperature  -40  ℃~  +85℃ Waterproof or no  yes Electromagnetic compatibility(RFIDC) Immune to electromagnetic interference or X-ray Signal penetration Can through non-metallic materials     Package materials    ABS plastic
                                                                               - 30 - Dimensions   Luminous tag:76mm×56mm round shape tag:Ф30mm×4.5mm nail shape tag:Ф6.5mm×28mm    Weight      About 2g 4. Charger                                                                                                     Input voltage  AC 100V-250V 50-60 Hz Output voltage  DC 4.2V  Output current  1000mA
                                                                               - 31 - FCC RF Exposure Information and Statement The SAR limit of USA (FCC) is 1.6 W/kg averaged over one gram of tissue. Device types A208 (FCC ID: RRB-WM-5000GT) has also been tested against this SAR limit. The highest SAR value reported under this standard during product certification for use is 0.204W/kg. This device was tested for typical body-worn operations with the back of the handset kept 1.0cm from the body. To maintain compliance with FCC RF exposure requirements, use accessories that maintain a 1.0cm separation distance between the user's body and the back of the handset. The use of belt clips, holsters and similar accessories should not contain metallic components in its assembly. The use of accessories that do not satisfy these requirements may not comply with FCC RF exposure requirements, and should be avoided.  FCC WARNING This device complies with Part 15 of the FCC Rules. Operation is subject to the following two conditions: (1) this device may not cause harmful interference, and (2) this device must accept any interference received, including interference that may cause undesired operation. NOTE 1: This equipment has been tested and found to comply with the limits for a Class B digital device, pursuant to part 15 of the FCC Rules. These limits are designed to provide reasonable protection against harmful interference in a residential installation. This equipment generates, uses and can radiate radio frequency energy and, if not installed and used in accordance with the instructions, may cause harmful interference to radio communications. However, there is no guarantee that interference will not occur in a particular installation. If this equipment does cause harmful interference to radio or television reception, which can be determined by turning the equipment off and on, the user is encouraged to try to correct the interference by one or more of the following measures: - Reorient or relocate the receiving antenna. - Increase the separation between the equipment and receiver. -Connect the equipment into an outlet on a circuit different from that to which the receiver is connected. -Consult the dealer or an experienced radio/TV technician for help. NOTE 2: Any changes or modifications to this unit not expressly approved by the party responsible for compliance could void the user's authority to operate the equipment.

Navigation menu