Japan Radio Co NKE2044 MARINE RADAR User Manual 5

Japan Radio Co Ltd. MARINE RADAR 5

User Manual 5

  Chapter 8   DETAIL PERFORMANCE SETTING 138 Chapter 9    MAINTENANCE AND CHECK 9-1 ROUTINE MAINTENANCE  For operating the radar equipment in the good conditions, it is necessary to make the maintenance work as described below. If maintenance is made properly, troubles will reduce. It is recommended to make regular maintenance work. Common points of maintenance for each unit are as follow:  Clean the equipment.  Remove the dust, dirt, and sea water rest on the equipment cabinet with a piece of dry cloth. Especially, clean the air vents with a brush for good ventilation.
  Chapter 9    MAINTENANCE AND CHECK 139 9-2 MAINTENANCE OF EACH UNIT 9-2-1 SCANNER    NKE-1066    When  conducting  maintenance  work  on  the  antenna,  make sure to turn its main power off.  Failure to comply may result in electrocution or injuries.  DANGER
  Chapter 9  MAINTENANCE AND CHECK 140  9-2-2 SCANNER    NKE-2044     When conducting maintenance work on the antenna, make sure to turn its main power off. Failure to comply may result in electrocution or injuries.  DANGER
  Chapter 9    MAINTENANCE AND CHECK 141  9-2-3 DISPLAY NCD-2256          When cleaning the display screen, do not wipe it too strongly with a dry cloth. Also, do not use gasoline or thinner to clean the screen. Failure to comply will result in damage to the screen surface.    Dust accumulated on the screen will reduce clarity and darken the video. For cleaning it, wipe it with a piece of soft cloth (flannel or cotton).   Do not wipe it strongly with a piece of dry cloth nor use gasoline or thinner.      DANGER
  Chapter 9  MAINTENANCE AND CHECK 142  9-3 PERFORMANCE CHECK Make operational check on the radar equipment regularly and if any problem is found, investigate it immediately. Pay special attention to the high voltage sections in checking and take full care that no trouble is caused by any error or carelessness in measurement. Take note of the results of checking, which can be used effectively in the next check work. Operational check shall be made in accordance with Table 4.3-1 Function Check List in the order as specified in it. Table 9-3-1 Performance Check List
  Chapter 9    MAINTENANCE AND CHECK 143  9-3-1 TEST MENU  The performance status of this radar equipment can be checked on the Test Menu.                   9-3-2 SYSTEM INFORMATION  Displays the current system information. (software version information).          9-3-3 SYSTEM TIME    Displays the following system time information. ■ Indicator Running Time ■ Scanner Transmit Time ■ Scanner Motor Time ■ Scanner Running Time
  Chapter 9  MAINTENANCE AND CHECK 144  9-3-4 SCANNER INFORMATION    Displays the following scanner information. ■ Transmitted output power ■ Motor Type ■ Magnetron Current     9-3-5 HARDWARE INFORMATION    Displays the following hardware information. ■ Serial Number ■ MAC Address ■ Temperature    9-3-6 ERROR LOG  The error log displays previously occurred system alarms with the dates and times when they occurred.   9-3-7 LINE MONITOR  Serial communication data can be seen on the built-in Line monitor. Line monitor can be used to make sure that the serial data are received properly
  Chapter 9    MAINTENANCE AND CHECK 145  9-3-8 SELF TEST   The following tests can be performed. ■ Key Test ■ Buzzer Test ■ Key Light Test ■ Monitor Display Test ■ Memory Test ■ Line Test ■ Sensor Test
  Chapter 9  MAINTENANCE AND CHECK 146
  Chapter 9    MAINTENANCE AND CHECK 147 9-4 REPLACEMENT OF MAJOR PARTS
  Chapter 9  MAINTENANCE AND CHECK 148  9-4-1 PARTS REQUIRED FOR PERIODIC REPLACEMENT  Here are parts required for periodic replacement.  PARTS NAME  INTERVAL 1.    MAGNETRON    4,000 HOURS   2.    MOTOR    10,000 HOURS
  Chapter 9    MAINTENANCE AND CHECK 149  9-5 FAULT FINDING 9-5-1 ALARMS AND OTHER DISPLAY LISTS 9-5-2 FUSE  9-6 TROUBLE SHOOTING 9-6-1 INCLUDED ACCESSORIES  9-6-2 SPECIAL PARTS  Location  Parts No.  Name  Type  Code  Manufacture NKE-1066  V101  Magnetron  M1624    New JRC NKE-2044  V101  Magnetron  MSF1421B  5VMAA00092  New JRC NKE-2044  A101  Circulator  FCX68R  5AJIX00027  Orient Microwave NKE-2044  A102  Diode Limiter  NJS6930  5ATBT00006  New JRC
  Chapter 9  MAINTENANCE AND CHECK 150  9-6-3 CIRCUIT BLOCK TO BE REPAIRED  JMA-1032  Location  Circuit Block  Type  Remarks Scanner  Motor unit  H-7BDRD0053   Scanner  Modulation circuit  CME-396  Include IF Amplifier Scanner  Micro wave unit Transmitter/ receiver    CMN-924/NZT-1066  Include Receiver frontend Display Unit  Power Supply circuit  CBD-1928   Display Unit  Process Circuit  CDC-1433   Display Unit  LCD Panel  NZP-2256                           JMA-1034  Location  Circuit Block  Type  Remarks Scanner  Motor unit  H7BDRD0052A   Scanner  Modulation circuit  CME-397    NZT-2044   Scanner  Receiver  NRG-242   Display Unit  Power Supply circuit  CBD-1928   Display Unit  Process Circuit  CDC-1433   Display Unit  LCD Panel  NZP-2256
  Chapter 9    MAINTENANCE AND CHECK 151
  Chapter 10    AFTER-SALE SERVICE 152 Chapter 10    AFTER-SALE SERVICE 10-1 KEEPING PERIOD OF MAINTENANCE PARTS Keeping period of maintenance parts is ten years from the production is discontinued.  10-2 WHEN YOU REQUEST FOR REPAIR  If you suppose the product may be out of order, read the description in "9-2-5 FAULT FINDING" and "9-2-6 TROUBLE SHOOTING", and check the suspected point again. If it is still out of order, you are recommended to stop operation of the equipment and consult with the dealer from whom you purchased the product, or our branch office in your country or district, the sales department in our main office in Tokyo.  ● Repair within the Warranty Period   If any failure occurs in the product during its normal operation in accordance with the instruction manual, the dealer or JRC will repair free of charge. In case that any failure is caused due to misuse, faulty operation, negligence or force major such as natural disaster and fire, the product will be repaired with charges. ● Repair after the Warranty Period. If any defective function of the product is recoverable by repair, the repair of it will be made at your own charge upon your request. ● Necessary Information for Repair  Product name, model, manufacturing date and serial number  Trouble conditions (as detailed as possible. Refer to page "10-4 Radar failure check list".)  Name of company/organization, address and telephone number  10-3 RECOMMENDED MAINTENANCE  The performance of the product may deteriorate due to the secular change of the parts used in it, though such deterioration depends upon the conditions of operation. So checkup and maintenance is recommendable for the product in addition to your daily care. For maintenance, consult with the near-by dealer or our sales department. Such maintenance will be made with charges. For further details of after-sale service, contact the JRC Offices.
  Chapter 10    AFTER-SALE SERVICE 153  10-4 RADAR FAILURE CHECK LIST
  Chapter 11    DISPOSAL 154 Chapter 11    DISPOSAL  11-1 DISPOSAL OF THE UNIT When disposing of this unit, be sure to follow the local laws and regulations for the place of disposal.
  Chapter 11    DISPOSAL 155  11-2 DISPOSAL OF USED MAGNETRON  A magnetron is used for the scanner (NKE-1066) (NKE-2044).  ☆ When the magnetron is replaced with a new one, return the used magnetron to our dealer or business office. For detail, consult with our dealer or business office.   11-3 CHINA ROHS
  Chapter 11    DISPOSAL 156
  Chapter 12    SPECIFICATIONS 158 NCD-2256 display NKE-2044 scanner 2ft Scanner 4kw Radome diameter φ620mm Display 7inches wide LCD NKE-1066 scanner Chapter 12    SPECIFICATIONS                                      1.5ft scanner 4kw Radome diameter φ450mm
  Chapter 12    SPECIFICATIONS 159  12-1 SCANNER DIMENSION 12-1-1   NKE-1066 NKE-1066    1.5ft scanner 4kw radome φ450mm     4-φ40 RUBBER PLATE
  Chapter 12    SPECIFICATIONS 160  12-1-2   NKE-2044
  Chapter 12    SPECIFICATIONS 161  12-2 DISPLAY DIMENSION 12-2-1   NCD-2256
  Chapter 12    SPECIFICATIONS 162
  Chapter 12    SPECIFICATIONS 163 12-3 EQUIPMENT OUTLINE  1)This equipment is a marine radar for vessels and work boats which consists of the display unit including 7 inch wide VGA color LCD Monitor unit, Keyboard unit, Processing unit and consists of the 1.5 ft /2ft radome type scanner unit. The processing unit uses SOC (LUPIM) developed by JRC and the LCD monitor unit uses panel with touch sensor (resistance film type). The operation can be realized intuitive and simple.    12-3-1 CONFIGULATION 1) Display unit NCD-2256 ・  Integrated the 7 inch wide VGA color LCD Monitor unit, Keyboard unit and Processing unit 2) Scanner unit ・  X-band 1.5ft(4kW)    radome type is NKE-1066 ・  X-band 2ft(4kW)    radome type is NKE-2044  12-3-2 FEATURE 1) The screen resolution is 800x480dots (WVGA). The LCD monitor unit with touch sensor (resistance film type). 2) Highly efficient signal processing using the SOC including DSP. 3) TT and AIS function are prepared by SOC using.  12-3-3 RADAR MODEL  JMA-1032    1.5ft Scanner unit JMA-1034      2.ft Scanner unit   12-3-1 CONFIGURATION
  Chapter 12    SPECIFICATIONS 164  12-3-4 SYSTEM DIAGRAM                                         JMA-1030 Series system diagram 1.5feet Scanner Unit (NKE-1066) Radome diameter 450mm 2feet Scanner Unit (NKE-2044) Radome diameter 620mm *STANDARD LENGTH 10m OPTION: (cablelength:5m/15m/20m/30)   JMA-1034 RADAR  JMA-1032 RADAR 7inch WIDE VGA COLOUR LCD DISPLAY (NCD-2256) CFQ9924-5,10,15,20,300 External Navigational Signal input. NMEA 3 input ports (GPS,AIS,DEPTH) CFQ-9900 Ship’s Main Power (cable length 2m) *INCLUDING FUSE IN PLUS LINE FUSE TYPE: 7.5A/58V (10.8-31.2VDC)
  Chapter 12    SPECIFICATIONS 165  12-4 GENERAL SPECIFICATIONS  (1) Class of Emission      P0N (2) Display        Color Raster Scan (3)Display capability      WVGA (800x480dots) Screen   (4) Screen      7-inch Color LCD with touch sensor (resistance film type) (5) Range Scale      0.0625, 0.125, 0.25, 0.5, 0.75, 1.5, 3, 6, 12, 24, 48NM (48 NM: only 2feet type scanner is available) User can add 1, 2, 4, 8, 16, and 32NM (32 NM: only 2feet type scanner is available)   (6) Range Resolution    Less than 30m (7) Minimum Detective Range  Less than 40m (8) Range Accuracy  Less than 1% of the maximum distance of the range scale in use or less than 15m whichever is greater. (9) Bearing Accuracy    Less than ±1° (10) Bearing Indication      RM: Head-up, North-up, Course-up TM: North-up, Course-up (11) Ambient Condition Standards      IEC60945 Ed.4.0 Temperature Scanner     Operation: -25 to +55°C / Storage: -25 to +70°C Other Unit except Scanner Operation: -15 to +55°C / Storage: -15 to +70°C Relative Humidity   +40°C, 93% Vibration     2 to 13.2 Hz, amplitude±1mm       13.2 to 100 Hz 0.7 G Velocity of the wind    100kn Waterproof/dustproof  Scanner   IP26 Display unit  IP55  (12) Power Supply Input    DC 10.8-31.2V (DC12-24V-10%+30%) (13) Power Consumption    Approx. 50W (NKE-1066/NKE-2044). Maximum: 50W (NKE-1066: SP1,    NKE-2044: LP2 transmitting) (14) Pre heat time    Approx. within 1min30sec. (15) Display unit          Refer to Display unit Specifications (16)Inter-unit Cables    Using common scanner connecting cable CFQ-9924-10 Standard Length 10m Maximum cable length 30m
  Chapter 12    SPECIFICATIONS 166  12-5 SCANNER 12-5-1 SCANNER (NKE-1066) SPECIFICATION (1) Dimensions      Height 231mm×Diameter of radome 450mm (2) Mass        Approx.  5.5kg (3) Polarization      Horizontal (antenna length 1.5 feet) (4) Antenna Directivity    Horizontal Beam Width (-3dB)  5.2° Vertical Beam Width (-3dB)  25° Side lobe Level     Less than -21dB (less than ±10° from the main lobe) (5) Rotation        Approx. 27rpm (16/27/36/48rpm are available) (6) Transmitting Frequency  9410±30MHz (7) Peak Power      4 kW (8)Transmitting Tube      Magnetron [M1624] (9) Pulse width/ Repetition Frequency (Bandwidth) SP1: 0.08µs/4000 Hz (Wide 20MHz) SP2: 0.08µs/2250 Hz (Wide 20MHz) SP3: 0.13µs/1700 Hz (Wide 20MHz) MP1: 0.25µs/1700 Hz (Middle 6MHz) MP2: 0.5µs/1200 Hz (Narrow 3MHz) LP1: 0.8µs/750 Hz (Narrow3 MHz) (S: Short pulse, M: Middle pulse, L: Long pulse) (10) Range Information    0.0625NM SP1 0.125NM    SP1 0.25 NM      SP1 0.5 NM        SP1 / MP1 0.75 NM      SP2 / MP1 1.5 NM        SP2 / MP1 / MP2 3 NM            SP3 / MP1 / MP2 6 NM            MP2 / LP1 12 NM          MP2 / LP1 24 NM          LP1 (11) Duplexer        Circulator + Diode Limiter (Diode Limiter is included in the frontend) (12) Front End Module    MIC   (13) IF Frequency      60MHz (14) IF AMP    Log Amplifier (Gain: more than 90dB) (15) Overall Noise Figure    6dB(Average)   (16) Tuning    Manual/Auto
  Chapter 12    SPECIFICATIONS 167  12-5-2 SCANNER (NKE-2044) SPECIFICATION (1) Dimensions      Height 280mm×Diameter of radome 620mm (2) Mass        Approx.  10.5kg (3) Polarization      Horizontal (antenna length 2 feet) (4) Directional Characteristic  Horizontal Beam Width (-3dB)  4° Vertical Beam Width (-3dB)  25° Side lobe Level     -21dB or less (less than ±10° from the main lobe) (5) Rotation        Approx. 27rpm (16/27/36/48rpm are available) (6) Transmitting Frequency  9410±30MHz (7) Peak Power      4 kW (8)Transmitting Tube      Magnetron [MSF1421B] (9) Pulse width/ Repetition Frequency (Bandwidth) SP1: 0.08µs/4000 Hz (Wide 20MHz) SP2: 0.08µs/2250 Hz (Wide 20MHz) SP3: 0.13µs/1700 Hz (Wide 20MHz) MP1: 0.25µs/1700 Hz (Middle 6MHz) MP2: 0.5µs/1200 Hz (Narrow 3MHz) LP1: 0.8µs/750 Hz    (Narrow3 MHz) LP2:1.0us/650Hz      (Narrow:3MHZ) (S: Short pulse, M: Middle pulse, L: Long pulse) (10) Range Information    0.0625NM SP1 0.125NM    SP1 0.25 NM      SP1 0.5 NM        SP1 / MP1 0.75 NM      SP2 / MP1 1.5 NM        SP2 / MP1 / MP2 3 NM            SP3 / MP1 / MP2 6 NM            MP2 / LP1/ LP2 12 NM          MP2 / LP1/ LP2 24 NM          LP2 48 NM           LP2 (11) Duplexer        Circulator + Diode Limiter (12) Front End Module    MIC   (13) IF Frequency      60MHz (14) IF AMP    Log Amplifier (Gain: more than 90dB) (15) Overall Noise Figure    6dB(Average)   (16) Tuning    Manual/Auto
  Chapter 12    SPECIFICATIONS 168  12-6 DISPLAY 12-6-1 INTEGRATED DISPLAY UNIT (NCD-2256) 1) Structure        Desk Top Integrated Type (LCD Monitor Unit/Keyboard Unit/Processor Unit Integrated Structure) Vertical installation only desk top integrated type     Option: Overhead Mounted kit installation 2) Dimensions      Height 235.2mm × Width 162mm × Depth 77.3mm (The U style mount base and the both sides knob bolts are included.) 3) Mass        Approx. 1.8kg 4) Tune Method       Manual / Auto (Bar-graph indication is displayed at the time of adjustment.) 5) STC (SEA)        Manual / Auto 6) FTC (RAIN)        Manual / Auto 7) Radar Interference Rejection  Built-in (The effect can be adjusted by three stages.) 8) Bearing Marker      360° in 5° digit   9) Heading Line       Electronic 10) Off Center      move to the defined coordinates of 4 patterns (4 patterns are back side 64dots,left side 92dots, front side 92dots, right side 92dots from the default center position) Transition of the radar trails is possible during Off Center mode. 11) True Motion Unit      Built-in (Not available at the maximum range) 12) True Motion Reset Position  40% of radius of any range 13) Radar trail indication     True motion mode:  Only true motion trails Relative motion mode:  Only relative motion trails Trail time length:    15 sec to 15 min/Continuous 30 sec to 30 min/Continuous 1 min to 1 hr/Continuous 30 min to 12 hr/Continuous Arbitrary trail time length can be displayed at any time. Possible to display time series trail and continuous trail by color classification.  *  When  switching  to  true/relative  trails,  the  radar  trails are cleared. Transition of the trails is possible during Off Center mode (Relative motion). (Scroll) When the bearing mode is switched (RM (T), TM), the radar trails are taken over at between RM (T) and TM.
  Chapter 12    SPECIFICATIONS 169  14) Variety of Pulse width SP1/ SP2/ SP3/ MP1/ MP2/ LP1/ LP2 (LP2 is JMA-1034 only)  15) Target enhance  3 stages 16) Plotting      3 marks 17) Display color     Radar echo          16 stages, 8 colors (Yellow, Green, Blue, White, Magenta, Gold,   Amber, Color) Radar trails  1 stage,   Time trails: 3 colors (Green, Blue, Cyan) Continuous trails: 3 colors (Green, Blue, Cyan)  Background  PPI: 3 colors (Black, Blue, White) Characters  7 colors (White, Cyan, Green, Black, Red, Gold, Amber) AIS/TT   3 colors (Cyan, Green, White) EBL/VRM  4 colors (Cyan, Black, Magenta, White) Cursor    4 colors (White, Red, Magenta, Yellow) Own Ship's  6 colors (Cyan, Green, Red, White, Gold, Amber) Range Ring  6 colors (Cyan, Green, Red, White, Gold, Amber) Alarm Zone  5 colors (White, Green, Orange, Black, Red) 18) Simulator    Built-in 19) Multiple languages  English, Spanish, Turkish, Indonesian, Thai, Malay, Vietnamese,   Chinese, Russian, Korean, Japanese, Other optional language 20) Range Unit    NM, Km, sm 21) Navigation information during STBY  Built-in 22) AIS information display    (MMSI, ship name) List display, WPT setting, Can display ship name only
  Chapter 12    SPECIFICATIONS 170  12-6-2 OPERATIONAL PANEL 1) Structure        Integrated on the display unit  2) Key PWR/CLR    Short push: Power ON ( at the time of Power OFF)   Long push: Power OFF PWR/CLR    Short push: input cancel, back to a up-layer 3) Knob Controller  PUSH : Menu or Icon selection and execution, control EBL/VRM, number input, Enter, etc. PUSH + rotation: Brilliance control 4) Touch control    Tap: Menu or Icon selection and execution, control, etc. Double tap: Brilliance menu Icon Double tap: EBL/VRM disappear Icon Long tap: Entry of short cut Icon  12-6-3 AIS FUNCTION (STANDARD BUILT IN) 1) Display Number of targets      Up to 50 targets (stores up to 500 ship static data) Target information      Displays MMSI, call sign, ship name, COG, SOG, CPA, TCPA, direction, distance, latitude, longitude, status, etc. Filters      Distance only Active targets    Not available Dangerous ship targets      No CPA/TCPA decision  2) Operation    Built-in   12-6-4 TT FUNCTION (STANDARD BUILT IN)  1) Acquisition    MANUAL/AUTO (by automatic acquisition/activation zone) 2) Tracking      10 targets (Automatic tracking) 3) Display Tracking data  1 ship (AIS or TT) Maximum tracking range  20NM (This varies depending on the range) Target information   Displays items selected from true bearing, distance,   true course, true speed, CPA, TCPA. Display of Vectors  True/Relative 4) Operation      Built-in
  Chapter 12    SPECIFICATIONS 171   12-7 INPUT/ OUTPUT SIGNAL 12-7-1 INPUT ENABLE SIGNAL (Three-port input GPS/HDG/AIS)  (1) Navigation equipment IEC61162-1/2(※1) L/L:    GGA>RMC>RMA>GNS>GLL SOG/COG:  RMC>RMA>VTG Log speed:  VBW>VHW     HEADING:  THS>HDT>HDG>HDM DEPTH:   DPT>DBT WATER TEMP:  MTW ROT:    ROT RUDDER:  RSA AIS:    VDM, VDO, ALR WIND:    MWV>VWT, VWR WAYPOINT:  WPL (2) Bearing signal JRC-NSK format (JLR-10/20/30)(by NMEA3 port) IEC61162-1/2(※1) 4800bps/38400bps: THS>HDT>HDG>HDM (3) Speed signal  IEC61162 4800bps: VBW, VHW    ※1:IEC61162-2 Conformity is unnecessary. (Insulation is unnecessary. Input electrical tests are unnecessary.) Telecommunications standard    NMEA0183 / 61162 -1/2    Communications protocol    4800 bps, start 1bit, data 8bit, stop 1bit,   non parity    Input sentence    NMEA0183:    V1,5: GGA/ GLL/ RMC   V2,0: GGA/G LL/ RMC/ZDA   V2,3 : GGA/GLL/RMC/GNS/ZDA   (Talker=”GP” etc.)  Information classification    position and time    GGA/G NS/G LL/RMC   date               ZDA/RMC  Time                            ZDA/GGA/GNS/GLL/RMC
  Chapter 12    SPECIFICATIONS 172  12-7-2 OUTPUT POSSIBLE SIGNAL (THREE-LINE GPS/HDG/TTM) (1) Navigation equipment   Radar date:  RSD Own ship’s data:  OSD TT data:   TTM, TTL, TTD Latitude/ Longitude data:  GGA, RMC, GNS, GLL, COG/SOG:  VTG (Received GPS data) Bearing signal: THS, HDT (Received GPS Compass data) (2) External Buzzer  Factory presetting: normal open contacts (3) Output RGB signal  To incorporate optional kit (NQA-2447) is necessary ※In this case, waterproofing (IPx5) of rear side of display unit is not guaranteed (4) Slave display    no function (5) LAN      no function  12-7-3 STANDARD CONFIGURATION Scanner:    1unit Display Unit:    1unit Sun cover:    1unit Scanner cable:    1pc.    (10m) Power cable:    1pc.    (2m) Standard included accessories:    1set (2 pieces. fuse) Instruction /Installation/Quick manual:  1 book  12-7-4 OPTION CABLE Scanner cable:  5m, 15m, 20m,30m   NMEA cable (waterproof (IPx5)): 1m
  APPENDIX-1 Chapter 13    APPENDIX Chapter 13    APPENDIX NKE-1066(1.5FT) SCANNER INTRCONNECTION DIAGRAM                                                                                              FIG A1
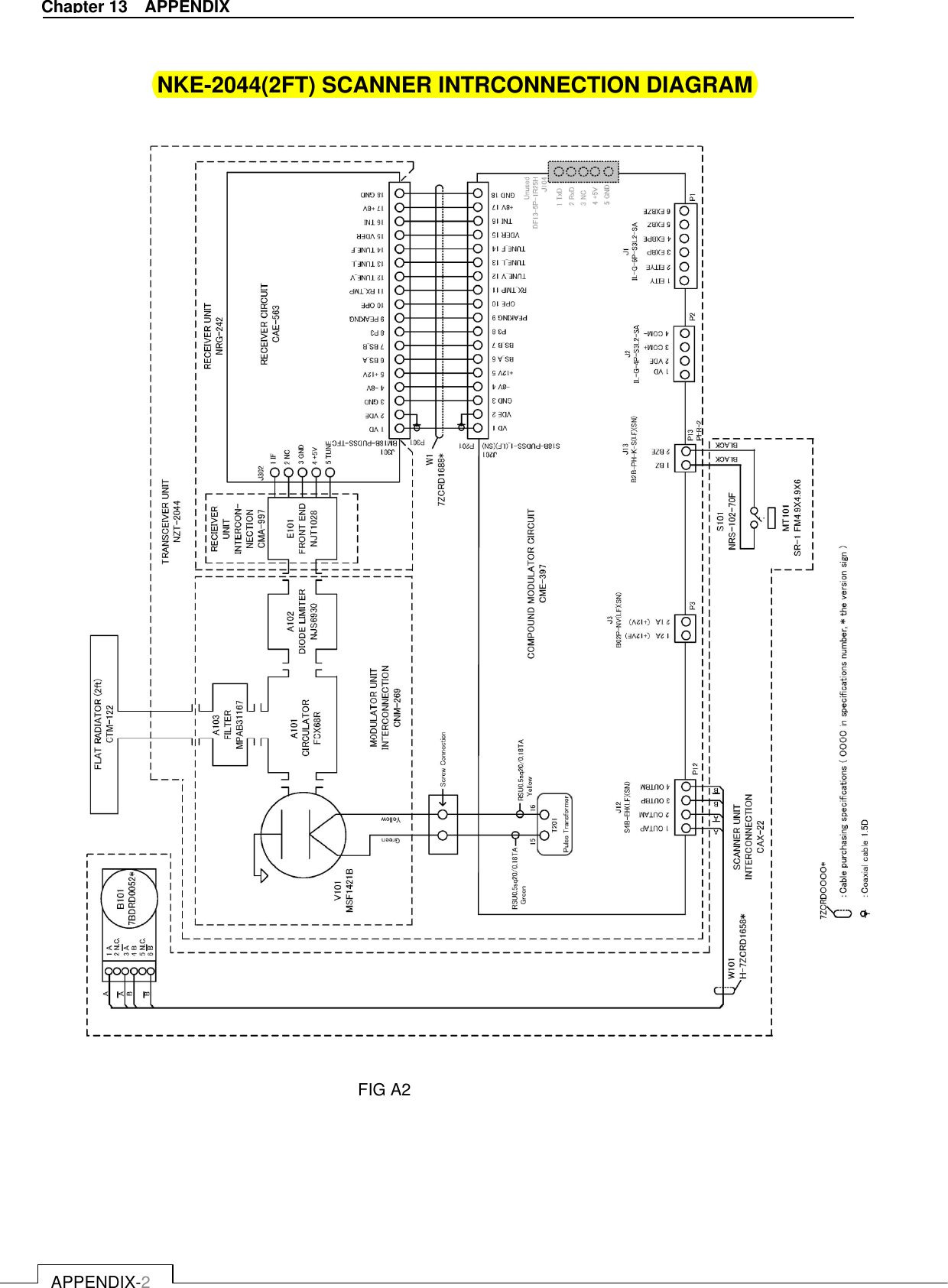
  APPENDIX-2 Chapter 13    APPENDIX  NKE-2044(2FT) SCANNER INTRCONNECTION DIAGRAM                                           FIG A2
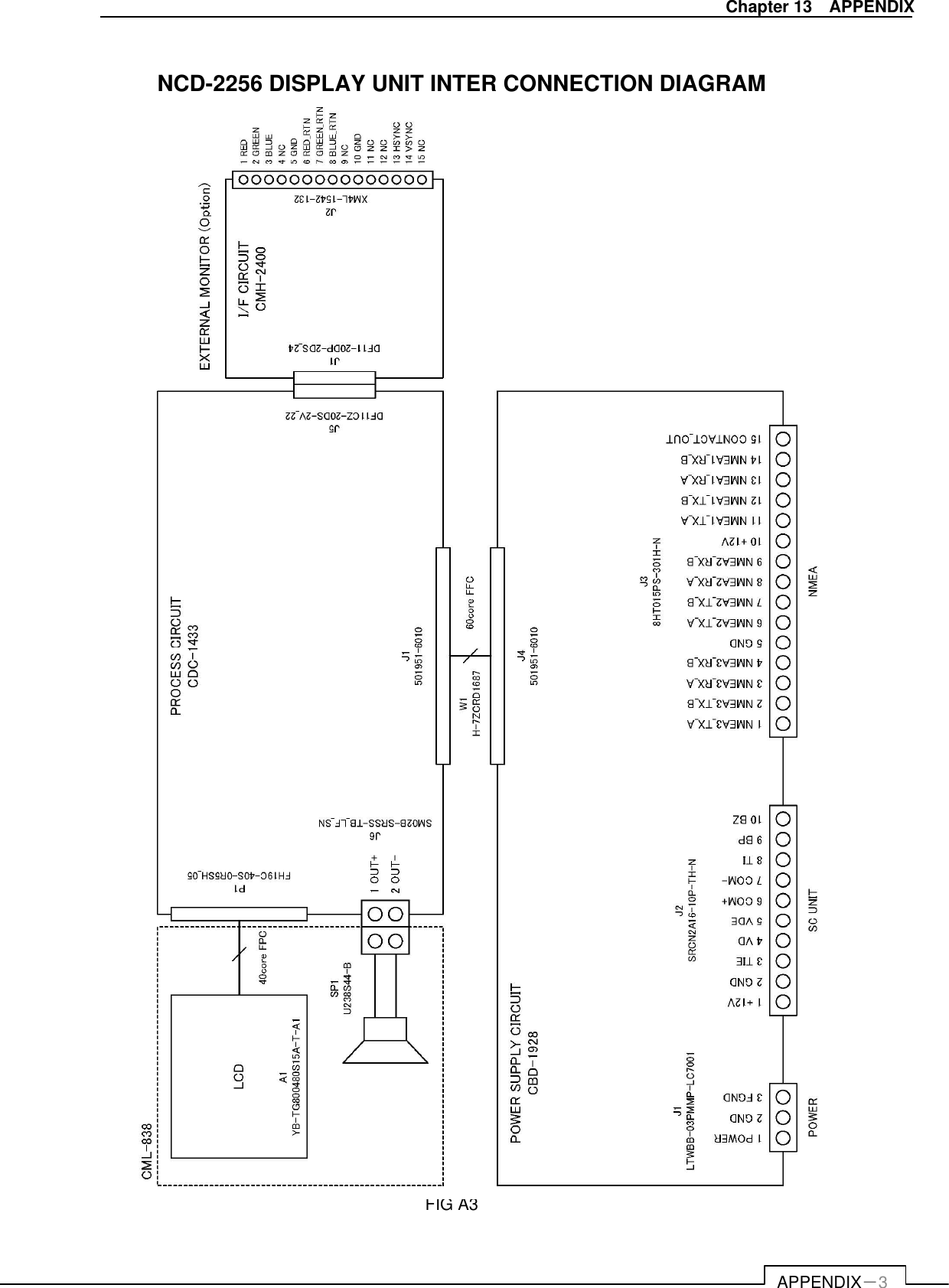
  APPENDIX-3 Chapter 13    APPENDIX  NCD-2256 DISPLAY UNIT INTER CONNECTION DIAGRAM                                                 FIG A3
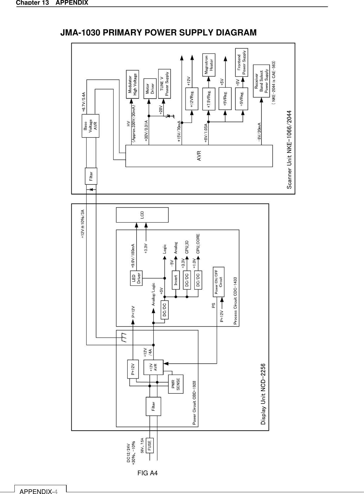
  APPENDIX-4 Chapter 13    APPENDIX  JMA-1030 PRIMARY POWER SUPPLY DIAGRAM                                                FIG A4
  APPENDIX-5 Chapter 13    APPENDIX  JMA-1030 INTER CONNECTION DIAGRAM                                                 FIG A5
  APPENDIX-6 Chapter 13    APPENDIX                                           FIG A6     140mm 90mm
  APPENDIX-7 Chapter 13    APPENDIX OPERATION SHEET                                           FIG A7      140mm 90mm GAIN VRM  CURSOR RAIN GURDZONE SETTING SEA  MARK  MENU BRILLIANCE  AIS ACTIV  USER1 TX-STBY USER2 RANGE  MOB  MODE STANDARD EBL  OFFCENTER MODE COAST  MODE OFF MODE FIOAT TT ST-BY DAY MODE RIVER TT ACTIV AIS SLEEP NIGHT
  APPENDIX-8 MENU FUNCTION LIST MENU FUNCTION LIST  Main Menu  Item  Setting Contents 1. RADAR Echo    1. Pulse Length      SP/MP/LP  2. IR      OFF / Low / Middle / High  3. Target Enhance      OFF / Level1 / Level2 / Level3  4. Process      OFF / 3Scan COREL / 4Scan COREL / 5Scan COREL / Remain / Peak Hold  5. Zoom      OFF / ON  6. Video Latitude      Narrow / Normal / Wide1 / Wide2  7. Video Noise Rejection      OFF / Level1 / Level2 / Level3  8. Timed TX      OFF / ON 2. Tuning   3. Motion Mode    1. Motion      RM, TM  2. Bearing Mode      HUP/NUP/CUP 4. Radar trail    1. Trails REF Level      Level1 / Level2 / Level3 / Level4  2. Time/All Combine      OFF / ON  3. Trails Mode      True/Relative  4. Trails Interval      OFF/15sec/30sec/1min/2min/3min/4min/5min/6min/10min/15min/CONT 5. Vector Length    1. Vector Mode      True/Relative  2. Vector Length      1 - 60min 6. Maker    1. Maker Mode      True/Relative  2. VRM Unit      NM/km/sm  3. EBL Bearing Mode      Heading Fix / Screen Fix  4. Range Rings(RR)      OFF / ON 7. Target    1. Function ON/OFF     1. TT       OFF / ON   2. AIS       OFF / ON  2. CPA Limit      0.1 - 9.9NM  3. TCPA Limit      1 - 99min
  APPENDIX-9 MENU FUNCTION LIST Item  Setting Contents  4. CPA Ring Display      OFF / ON  5. Target Number Display     1. TT       OFF / ON   2. AIS       OFF / ON  6. ALR Alarm From AIS      OFF / ON  7. AIS Display Targets      20 / 30 / 40 / 50  8. AIS List Display      OFF / ON 8. NMEA Info. Set
  APPENDIX-10 MENU FUNCTION LIST Initial setting Menu  Item  Setting Contents 1. Basic Adjustment    1. Bearing Adjustment  0.0 - 359.9  2. Range Adjustment  0 - 999  3. Tune Adjustment  0 - 127  4. Antenna Height  ~5m/5~10m/10~20m/20m~  5. Noise Level  0 - 255  6. Language  English/Spanish/Turkish/Indonesian/Thai/Malay/Vietnamese/ Chinese/Japanese/Korean/Russian 2. RADAR Echo    1. Main Bang Suppression     1. MBS Level  0 - 255   2. MBS Area  0 - 255  2. Target Enhance Level  Level1/Level2/Level3/Level4  3. Gain Preset  0 - 255  4. STC     1. STC Curve Select  Sea/River   2. STC Slope Correction  0.0 - 2.0   3. STC Offset  0 - FF  1. FTC     1. FTC Curve Select  Sea/River   2. FTC Slope Correction  0.0 - 2.0   3. FTC Offset  0 - FF  6. RADAR Alarm     1. RADAR Alarm1 Level  Level1/Level2/Level3/Level4   2. RADAR Alarm2 Level  Level1/Level2/Level3/Level4 3. RADAR Trails    1. MAX Interval  Short/Middle/Long/Super Long  2. Suppression Distance  0 - 1000 4. TT    1. Vector Constant  1 - 8  2. Gate Display  OFF / ON  3. Gate Size  0 - 64 5. Scanner    1. PRF Fine Tuning  0 - 31  2. Stagger Trigger  OFF / ON  3. Antenna Rotation Speed     1. SP1  0 - 7   2. SP2  0 - 7   3. SP3  0 - 7   4. MP1  0 - 7   5. MP2  0 - 7   6. LP1  0 - 7   7. LP2 (*NKE-2044 only)    0 - 7  4. PRF Mode  Normal/Economy/High Power  5. Timed TX     1. TX Time  1 - 99   2. STBY Time  1 - 99   3. Adaptation  ON/OFF  6. Tune Peak Adjustment  0 – 127  7. Tune Indicator Level  0 - 127 6. I/F Device    1. Heading Equipment  AUTO/GYRO/Compass/GPS/Manual  2. Manual Heading  0.0 - 359.9  3. Speed Equipment  GPS/Log/2axis Log/Manual  4. Manual Speed  0.0 - 100.0kn  5. MAG Compass Setting     1. Heading Correction  OFF / ON   2. Correct Value  W9.9 - E9.9°
  APPENDIX-11 MENU FUNCTION LIST Item  Setting Contents 7. COM Port Setting    1. Baud Rate     1. NMEA1  AUTO/4800bps/38400bps   2. NMEA2  AUTO/4800bps/38400bps   3. NMEA3  AUTO/4800bps/38400bps  2. RX Port     1. GPS  AUTO/NMEA1/NMEA2/NMEA3   2. Log  AUTO/NMEA1/NMEA2/NMEA3   3. 2axis Log  AUTO/NMEA1/NMEA2/NMEA3   4. Depth  AUTO/NMEA1/NMEA2/NMEA3   5. Temperature  AUTO/NMEA1/NMEA2/NMEA3   6. Wind  AUTO/NMEA1/NMEA2/NMEA3   7. WPT  AUTO/NMEA1/NMEA2/NMEA3   8.Rate of Turn  AUTO/NMEA1/NMEA2/NMEA3   9. Rudder  AUTO/NMEA1/NMEA2/NMEA3  3. TX Port     1. TTM  OFF/NMEA1/NMEA2/NMEA3   2. TLL  OFF/NMEA1/NMEA2/NMEA3   3. TTD  OFF/NMEA1/NMEA2/NMEA3   4. TLB  OFF/NMEA1/NMEA2/NMEA3   5. GGA  OFF/NMEA1/NMEA2/NMEA3   6. GLL  OFF/NMEA1/NMEA2/NMEA3   7. RMC  OFF/NMEA1/NMEA2/NMEA3   8. GNS  OFF/NMEA1/NMEA2/NMEA3   9. VTG  OFF/NMEA1/NMEA2/NMEA3   10. THS  OFF/NMEA1/NMEA2/NMEA3   11. HDT  OFF/NMEA1/NMEA2/NMEA3   12. OSD  OFF/NMEA1/NMEA2/NMEA3   13. RSD  OFF/NMEA1/NMEA2/NMEA3  4. TX Data Format     1. TX Interval  1 - 9sec   2. NMEA Version  V1.5/V2.0/V2.3   3. NMEA Talker  Normal/GP  5. Target Info. TX     1. TX Target  TT/AIS/TT-AIS   2. TTM Range Accuracy  1/2/3   3. TT Average Mode  OFF / ON   4. TT Average Scan  2 - 10 8. JRC GPS    1. GPS Status      2. GPS Setting     1. NMEA Version  AUTO/V1.5/V2.0/V2.3   2. Correction Method  GPS Single/SBAS/Beacon/AUTO   3. Fix Mode  2D/3D/AUTO   4. Elevate Mask  5 - 89°   5. HDOP  4/10/20   6. Smoothing LL  0 - 99sec   7. Smoothing SOG  0 - 99sec   8. Smoothing COG  0 - 99sec   9. Smoothing  0 - 99sec (R29.04 - R33.99) 1 - 99sec (R26.01 - R29.03)   10. Smoothing  0sec/10sec/40sec   11. RAIM Accuracy Level  OFF/10/30/50/100m   12. Exclusion Satellite       1. Exclusion Satellite1  0 - 32     2. Exclusion Satellite2  0 - 32     3. Exclusion Satellite3  0 - 32     4. Exclusion Satellite4  0 - 32     5. Exclusion Satellite5  0 - 32     6. Exclusion Satellite6  0 - 32
  APPENDIX-12 MENU FUNCTION LIST Item  Setting Contents   13. Send Data     14. GPS Adjust       1. Position       2. Antenna Height  0 - 8191m     3. Time  00:00:00 - 23:59:59     4. Date  2013/1/1/ - 2099/12/31     5. Master Reset       6. Send Data    3. Beacon Setting     1. Station Select  AUTO/Manual   2. Frequency  283.5 - 325.0kHz   3. Baud Rate  50 / 100 / 200bps   4. Send Data    4. SBAS Setting     1. Satellite Search  AUTO/Manual   2. Ranging  OFF / ON   3. SBAS Satellite Number  120 - 138   4. Send Data   9. Control    1. Touch Panel Calibration    2. Bearing Reference (*NKE-2044 only)  True/Relative  3. Buzzer     1. Key ACK  OFF/1 - 5   2. Operation Error  OFF/1 - 5   3. CPA/TCPA  OFF/1 - 5   4. AZ/Alarm Zone  OFF/1 - 5   5. Target Lost  OFF/1 - 5   6. System Alarm  OFF/1 – 5 10. Maintenance    1. Partial Reset     1. All Menu     2. RADAR Echo     3. Function Setting     4. Initial Setting Menu     5. Main Menu     6. Adjust Menu (*NKE-2044 only)     7. System Information 1 (*NKE-2044 only)     8. System Information 2 (*NKE-2044 only)    2. All Reset    3. System Time Clear    4. Scanner Time Clear     1. TX Time Clear     2. Motor Time Clear     3. ANT to DISP Unit     4. DISP to ANT Unit    5. Table Update     1. Initial Value       1. All Menu       2. RADAR Echo       3. Function Setting       4. Initial Setting Menu       5. Main Menu      6. Adjust Menu (*NKE-2044 only)      7. System Information 1     (*NKE-2044 only)        8. System Information 2     (*NKE-2044 only)       2. Insert Language     3. Echo Simulation (*NKE-2044 only)       4. STC Curve     5. Color Pallet (*NKE-2044 only)
  APPENDIX-13 MENU FUNCTION LIST Item  Setting Contents  6. Internal Setting     1. Internal Memory to USB       1. All Menu       2. RADAR Echo       3. Function Setting       4. Initial Setting Menu       5. Main Menu       6. Mark Setting      7. Adjust Menu     (*NKE-2044 only)      8. System Information 1     (*NKE-2044 only)      9. System Information 2     (*NKE-2044 only)     2. USB to Internal Memory       1.All Menu       2. RADAR Echo       3. Function Setting       4. Initial Setting Menu       5. Main Menu       6. Mark Setting      7. Adjust Menu     (*NKE-2044 only)      8. System Information 1     (*NKE-2044 only)      9. System Information 2     (*NKE-2044 only)    7. USB Format   11. System Setting    1. Master/Slave/DEMO  Master/Slave/Demo  2. Own Ship Outline     1. All Length    0.0 - 600.0m   2. All Width    0.0 - 200.0m   3. Scanner (from Bow)    0.0 - 600.0m   4. Scanner (from Cntr.)    -100.0 – 100.0m  3. Unit     1. Range  NM/km/sm   2. Distance  NM/km/sm   3. Speed  kn/ km/h /mph   4. Depth  ft/fm/m/user   5. User Depth  0.1 - 10.0   6. Temperature  °C /°F   7. Wind  m/s / km/h / kn / Bft.  4. Move Own Ship     1. Ship's Move Method  LL / COG/SOG  5. Range     1. NM       1. 0.0625NM  OFF / ON     2. 0.125NM  OFF / ON     3. 0.25NM  OFF / ON     4. 0.5NM (*NKE-2044 only)  OFF / ON     5. 0.75NM (*NKE-2044 only) OFF / ON     4. 1NM  OFF / ON     5. 2NM  OFF / ON     6. 4NM  OFF / ON     7. 8NM  OFF / ON     8. 16NM  OFF / ON     9. 24NM  OFF / ON     10. 32NM  OFF / ON     11. 48NM  OFF / ON
  APPENDIX-14 MENU FUNCTION LIST Item  Setting Contents   2. km       1. 0.15km  OFF / ON     2. 0.3km  OFF / ON     3. 0.5km (*NKE-2044 only)  OFF / ON     4. 1.2km  OFF / ON     5. 2km  OFF / ON     6. 8km  OFF / ON     7. 16km  OFF / ON     8. 32km  OFF / ON   3. sm       1. 0.0625sm  OFF / ON     2. 0.125sm  OFF / ON     3. 0.25sm  OFF / ON     4. 1sm  OFF / ON     5. 2sm  OFF / ON     6. 4sm  OFF / ON     7. 8sm  OFF / ON     8. 16sm  OFF / ON     9. 24sm  OFF / ON     10. 32sm  OFF / ON     11. 48sm  OFF / ON 12. Display Screen    1. Own Vector Display  OFF / ON  2. STBY Disp. Select  Normal / Graphical / Numeric Display  3. Operation Num Disp.  OFF / ON  4. Display Color     1. PPI       1. Color  Black/ Blue/ White     2. Brilliance  Level1/ Level2/ Level3/ Level4   2. Inner PPI (*NKE-2044 only)      1. Color   (*NKE-2044 only)  Black/ Blue/ White    2. Brilliance   (*NKE-2044 only)  Level1/ Level2/ Level3/ Level4   3. Character       1. Color  White/Cyan/Green/Black/Red/Gold/Amber     2. Brilliance  Level1/ Level2/ Level3/ Level4   4. RADAR Echo       1. Color  Yellow/Green/Blue/White/Magenta/Gold/Amber/Color     2. Brilliance  Level1/ Level2/ Level3/ Level4   5. RADAR Trails (Time)       1. Color  Green/Blue/Cyan     2. Brilliance  Level1/ Level2/ Level3/ Level4   6. RADAR Trails (All)       1. Color  Green/Blue/Cyan     2. Brilliance  Level1/ Level2/ Level3/ Level4   7. Own Ship's       1. Color  Cyan/Green/Red/White/Gold/Amber     2. Brilliance  Level1/ Level2/ Level3/ Level4   8. Target (TT/AIS)       1. Color  Cyan/Green/White     2. Brilliance  Level1/ Level2/ Level3/ Level4   9. EBL/VRM       1. Color  Cyan/Black/Magenta/White     2. Brilliance  Level1/ Level2/ Level3/ Level4   10. Range Ring       1. Color  Cyan/Green/Red/White/Gold/Amber     2. Brilliance  Level1/ Level2/ Level3/ Level4   11. Cursor       1. Color  White/Red/Magenta/Yellow     2. Brilliance  Level1/ Level2/ Level3/ Level4
  APPENDIX-15 MENU FUNCTION LIST Item  Setting Contents   12. AZ/Alarm Zone       1. Color  White/Green/Orange/Black/Red     2. Brilliance  Level1/ Level2/ Level3/ Level4  5. Waypoint Display  ON/OFF  6. AIS Filter  0.0 - 48.0 13. Error Alarm Mask    1. Scanner     1. Scanner(Time Out)       1. Alarm Sensitivity  OFF / ON     2. Sensitivity Time  0 - 999sec   2. Scanner(Data)       1. Alarm Sensitivity  OFF / ON     2. Sensitivity Time  0 – 999sec   3. Scanner(Video)       1. Alarm Sensitivity  OFF / ON     2. Sensitivity Time  0 - 999sec   4. Scanner (Trigger)       1. Alarm Sensitivity  OFF / ON     2. Sensitivity Time  0 - 999sec   5. Scanner(AZI)       1. Alarm Sensitivity  OFF / ON     2. Sensitivity Time  0 -999sec   6. Scanner(HL)       1. Alarm Sensitivity  OFF / ON     2. Sensitivity Time  0 -999sec   7. Scanner(MHV)       1. Alarm Sensitivity  OFF / ON     2. Sensitivity Time  0 -999sec   8. Scanner(Heater)       1. Alarm Sensitivity  OFF / ON     2. Sensitivity Time  0 -999sec  2. Display Unit     1. Display Unit(Video)       1. Alarm Sensitivity  OFF / ON     2. Sensitivity Time  0 -999sec   2. Display Unit(Trigger)       1. Alarm Sensitivity  OFF / ON     2. Sensitivity Time  0 -999sec   3. Display Unit(AZI)       1. Alarm Sensitivity  OFF / ON     2. Sensitivity Time  0 -999sec   4. Display Unit(HL)       1. Alarm Sensitivity  OFF / ON     2. Sensitivity Time  0 -999sec   5. Display Unit(DSP)       1. Alarm Sensitivity  OFF / ON     2. Sensitivity Time  0 -999sec   6. COM Port       1. Alarm Sensitivity  OFF / ON  3. Connection Device (*NKE-2044 only)     1. GYRO(Time Out) (*NKE-2044 only)      1. Alarm Sensitivity   (*NKE-2044 only)  OFF / ON    2. Sensitivity Time     (*NKE-2044 only)  0 -999sec   2. Log(Time Out) (*NKE-2044 only)      1. Alarm Sensitivity   (*NKE-2044 only)  OFF / ON    2. Sensitivity Time     (*NKE-2044 only)  0 -999sec   3. GPS(Time Out) (*NKE-2044 only)      1. Alarm Sensitivity   (*NKE-2044 only)  OFF / ON    2. Sensitivity Time     (*NKE-2044 only)  0 -999sec
  APPENDIX-16 MENU FUNCTION LIST Item  Setting Contents  4. RX Data     1. GYRO       1. Alarm Sensitivity  OFF / ON     2. Sensitivity Time  0 -999sec   2. Compass       1. Alarm Sensitivity  OFF / ON     2. Sensitivity Time  0 -999sec   3. Log       1. Alarm Sensitivity  OFF / ON     2. Sensitivity Time  0 -999sec   4. 2Axis Log       1. Alarm Sensitivity  OFF / ON     2. Sensitivity Time  0 -999sec   5. Course/Speed       1. Alarm Sensitivity  OFF / ON     2. Sensitivity Time  0 -999sec   6. Depth       1. Alarm Sensitivity  OFF / ON     2. Sensitivity Time  0 -999sec   7. Temperature       1. Alarm Sensitivity  OFF / ON     2. Sensitivity Time  0 -999sec   8. Wind       1. Alarm Sensitivity  OFF / ON     2. Sensitivity Time  0 -999sec   9. Rate of Turn       1. Alarm Sensitivity  OFF / ON     2. Sensitivity Time  0 -999sec   10. Rudder       1. Alarm Sensitivity  OFF / ON     2. Sensitivity Time  0 -999sec   11. WPT       1. Alarm Sensitivity  OFF / ON     2. Sensitivity Time  0 -999sec   12. LAT/LON       1. Alarm Sensitivity  OFF / ON     2. Sensitivity Time  0 -999sec   13. Datum       1. Alarm Sensitivity  OFF / ON     2. Sensitivity Time  0 -999sec   14. Status       1. Alarm Sensitivity  OFF / ON     2. Sensitivity Time  0 -999sec   15. HDOP       1. Alarm Sensitivity  OFF / ON     2. Sensitivity Time  0 -999sec   16. AIS       1. Alarm Sensitivity  OFF / ON     2. Sensitivity Time  0 -999sec 14. Test    1. System Information       1. Indicator Software  1.0.0     2. Boot  01.06     3. DSP (MC)  01.00.00.00     4. DSP (V)  01.00.00.00     5. Test Bench  01.04     6. Scanner Software  04.02     7. Update  01.06
  APPENDIX-17 MENU FUNCTION LIST Item  Setting Contents  2. System Time       1. Scanner Transmit Time       2. Scanner Motor Time       3. Scanner Running Time       4. Indicator Running Time    3. Scanner Information       1. Scanner Transmit Power       2. Motor Type       3. Magnetron Current    4. Hardware Information       1. Serial Number       2. MAC Address    5. Error Log     1. Display     2. Erase    6. Line Monitor       1. Scanner       2. NMEA1         3. NMEA2       4. NMEA3      7. Self Test     1. Key Test     2. Touch Panel Test     3. Buzzer Test     4. Key Light Test     5. Monitor Display Test       Pattern1       Pattern2       Pattern3       Pattern4       Pattern5       Pattern6       Pattern7       RGB Setting       Red       Green       Blue       Display     6. Memory Test       1. SDRAM       2. Flash ROM       3. USB     7. Line Test       1. Scanner       2. NMEA1 or GPS(JRC)       3. NMEA2       4. NMEA3 or NSK     8. Scanner Test       1. SSW Off       2. BP       3. BZ       4. Mod.HV       5. Trigger       6. Video
  APPENDIX-18 MENU FUNCTION LIST
                             JRC website http://www.jrc.co.jp/ Marine Service Department Telephone: +81-3-3492-1305 Facsimile:    +81-3-3379-1420 e-mail tmsc@.jrc.co.jp Amsterdam branch Telephone: +31-(0)20-658-0750 Facsimile    +31-(0)20-658-0755 e-mail service@jrceurope.com Seattle branch Telephone: +1-(0)206-654-5644 Facsimile:    +1-(0)206-654-7030 e-mail service@jrcamerica.com 01JTM       ISO 9001 and ISO 14001 Certified Code No.7ZPRD0895 Dec, 2013 creation      The 1st edition      JRC Not use the asbestos

Navigation menu