Jiangyin Wonder Electronic WDR001 WMFZ WiFi module User Manual Rev1
Jiangyin Wonder Electronic Co.,Ltd WMFZ WiFi module Rev1
User Manual-Rev1

WMFZ-RGBW/WMFZ-CCT/WMFZ-W User Manual
Order infomation:
type
Name
description
WMFZ-RGBW
Multicolor
4-PWM,RGB+W
WMFZ-CCT
Turnable White
2-PWM,C+W
WMFZ-W
Warm White
1-PWM,W
Application infomation:
Pin
name
WMFZ-RGBW
WMFZ-CCT
WMFZ-W
13
GPIO4
PWMR
-
-
14
GPIO12
PWMG
-
-
15
GPIO14
PWMB
PWMT
-
16
GPIO5
PWMW
PWMW
PWMW

WMFZ-RGBW/WMFZ-CCT/WMFZ-W User Manual
Smart Wi-Fi Module
1. Product Overview
WMFZ is a low power consumption module with built-in Wi-Fi connectivity solution. The
Wi-Fi Module consists of a highly integrated wireless radio chip ESP8266 and some extra
component that has been programed with Wi-Fi network protocol and plenty of software examples.
WMFZ include a 32-bit CPU, 1M byte flash, 50k SRAM and various peripheral resources.
WMFZ is a RTOS platform, embedded with all the Wi-Fi MAC and TCP/IP protocol
function examples, users can customize their Wi-Fi product by using these software examples.
Figure 1 shows the block diagram of the WMFZ.
Figure 1. The block diagram of the WMFZ
1.1 Features
Integrated low power consumption 32-bit CPU, also known as application processor
Basic frequency of the CPU can support both 80MHz and 160MHz
Supply voltage range: 3V to 3.6V
Peripherals: 9 GPIO channels, 1 UART, 1 ADC
Wi-Fi connectivity:
802.11 b/g/n
channel 1 to 11@2.4G for FCC,channel 1 to 13 @2.4G for EU and Japan
Support WPA/WPA2
Support STA/AP/STA+AP operation mode
Support SmartConfig function for both Android and IOS devices
On-board PCB antenna
Operating temperature range: -20℃ to 125℃

WMFZ-RGBW/WMFZ-CCT/WMFZ-W User Manual
1.2 Main Application Fields
Intelligent Building
Intelligent home, Intelligent household applications
Health care
Industrial wireless control
Baby monitor
Webcam
Intelligent bus

WMFZ-RGBW/WMFZ-CCT/WMFZ-W User Manual
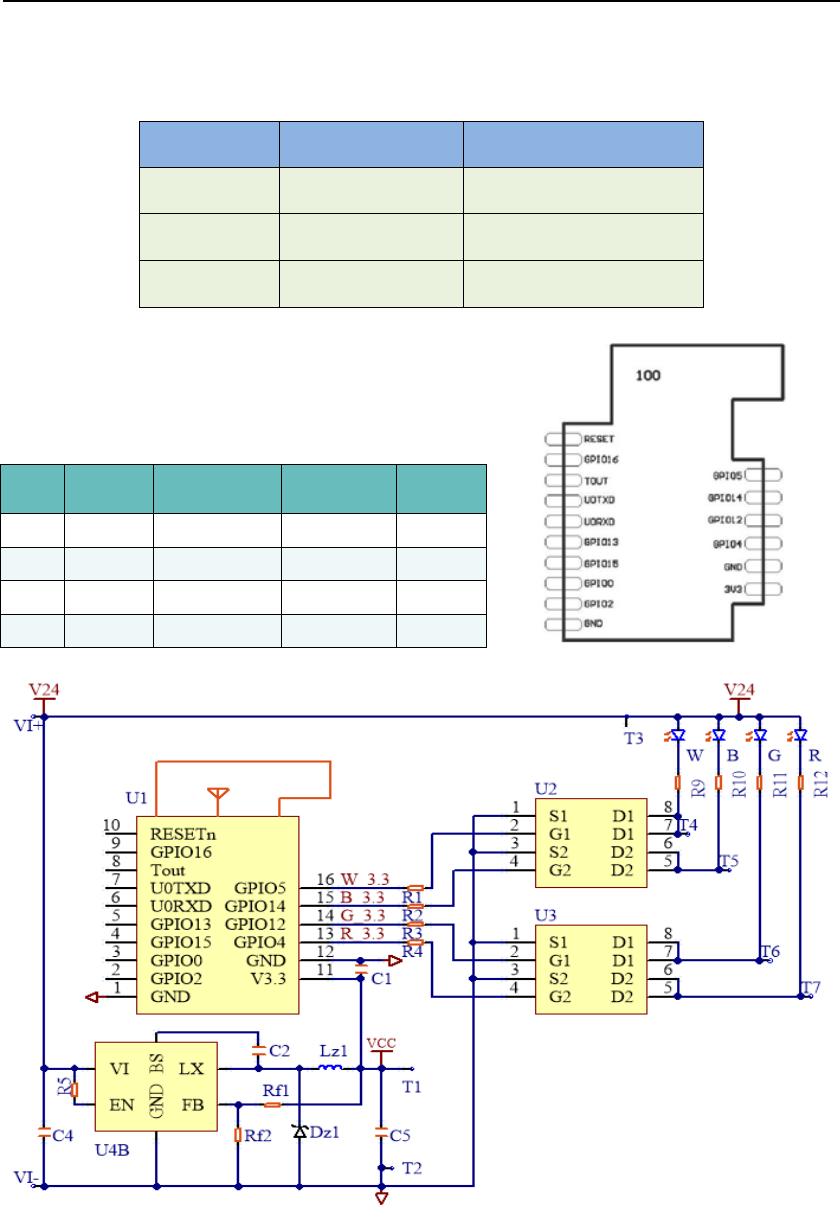
2. Dimensions and Footprint
2.1 Dimensions
TYWE3S has 2 columns of Pins. The distance between each Pin is 2mm.
Size of WMFZ : 18.1mm(W)*24.5mm(L)*2.0mm(H)
Figure 2 shows the dimensions of WMFZ .
Figure 2. The dimensions of WMFZ
2.2 Pin Definition
Table 1 shows the general pin attributes of WMFZ
Table 1. The typical pin definition of WMFZ
PIN
NO.
NAME
TYPE
DISCREPTION
1
GND
I
For module production testing
2
GPIO2
O
UART0_TXD(used to print module's internal information)
3
GPIO0
I/O
GPIO_0(processing during initials, caution when used)
4
GPIO15
O
GPIO_15(processing during initials, caution when used)
5
GPIO13
I/O
GPIO_13
6
U0RXD
I/O
UART0_RXD
)(2
7
U0TXD
O
UART0_TXD
)(2
8
Tout
AI
ADC terminal(10-bits SAR ADC) (1)
9
GPIO16
I/O
GPIO_16(10k pull-up resistor needed)
10
RST
I/O
External reset (low level effects, there's already had pull-up
resistor)

WMFZ-RGBW/WMFZ-CCT/WMFZ-W User Manual
11
3V3
P
Module voltage Pin (3.3V)
12
GND
P
Ground
13
GPIO4
I/O
GPIO_04
14
GPIO12
I/O
GPIO_12
15
GPIO14
I/O
GPIO_14
16
GPIO5
I/O
GPIO_05
Note: S: Power supply pins; I/O: Digital input or output pins; AI: Analog input. RST pin is
the module hardware reset pin; it cannot eliminate module-pairing information.
(*1) This pin can only be used as ADC input, cannot use it as normal I/O. when not using,
just connect nothing. When used as ADC input, the input voltage range is 0~1.0V.
(*2) UART0 is serial port, during power on progress; this serial port will output something,
which can be ignored.

WMFZ-RGBW/WMFZ-CCT/WMFZ-W User Manual
3. Electrical Characteristics
3.1 Absolute Maximum Ratings
Table 3. Absolute Maximum Ratings
PARAMETERS
DESCRIPTION
MIN
MAX
UNIT
Ts
Storage temperature
-20
85
℃
VCC
Supply voltage
-0.3
3.6
V
Static electricity voltage
(human model)
TAMB-25℃
-
2
KV
Static electricity voltage
(machine model)
TAMB-25℃
-
0.5
KV
3.2 Electrical Conditions
Table 4. Electrical Conditions
PARAMETERS
DESCRIPTION
MIN
TYPICAL
MAX
UNIT
Ta
Working temperature
-20
-
85
℃
VCC
Working voltage
3
3.3
3.6
V
VIL
IO low level input
-0.3
-
VCC*0.25
V
VIH
IO high level input
VCC*0.75
-
VCC
V
VOL
IO low level output
-
-
VCC*0.1
V
VoH
IO high level output
VCC*0.8
-
VCC
V
Imax
IO drive current
-
-
12
mA
3.3 Wi-Fi Transmitting Current Consumptions
Table 5. Wi-Fi TX current consumption
PARAMETERS
MODE
RATE
transmitting power
TYPICAL
UNIT
IRF
11b
11Mbps
22±1dBm
220
mA
IRF
11g
54Mbps
22±1dBm
110
mA
IRF
11n
MCS7
22±1dBm
100
mA
3.4 Wi-Fi Receiving Current Consumptions
Table 6. Wi-Fi RX current consumption
PARAMETERS
MODE
RATE
TYPICAL
UNIT
IRF
11b
11Mbps
76
mA
IRF
11g
54Mbps
76
mA
IRF
11n
MCS7
76
mA

WMFZ-RGBW/WMFZ-CCT/WMFZ-W User Manual
3.5 Working Mode Current Consumptions
Table 7. The module working current consumption
WORK MODE
AT TA=25℃
TYPICA
L
MAX
*
UNIT
EZ Mode
WMFZ is under EZ paring mode, Wi-Fi
indicator light flashes quickly
80
151
mA
AP Mode
WMFZ is under AP paring mode, Wi-Fi
indicator light flashes slowly
90
451
mA
Operation
Mode
WMFZ is connected, Wi-Fi indicator light is
on
58.5
411
mA
Disconnection
Mode
WMFZ is disconnected, Wi-Fi indicator light
is off
80
430
mA

WMFZ-RGBW/WMFZ-CCT/WMFZ-W User Manual
4. WLAN Radio Specification
4.1 Basic Radio Frequency Characteristics
Table 8. Basic Radio frequency characteristics
PARAMETERS
DESCRIPTION
Frequency band
2400MHz to 2483.5MHz
Wi-Fi standard
IEEE 802.11n/g/b (Terminal 1-14)
Data transmitting rate
11b:1,2,5.5,11(Mbps)
11g:6,9,12,18,24,36,48,54(Mbps)
11n:HT20, MCS0~7
Antenna type
On-board PCB Antenna
4.2 Wi-Fi Transmitting Power
Table 9. Wi-Fi transmitting power
PARAMETERS
MIN
TYPICA
L
MAX
UNI
T
RF average output power, 802.11b CCK Mode
11M
21.24
-
22.70
dBm
RF average output power, 802.11g OFDM
Mode
54M
22.13
-
22.67
dBm
RF average output power, 802.11n OFDM
Mode
MCS7
21.48
-
22.71
dBm
The Frequency error
-10
-
10
ppm
4.3 Wi-Fi Receiving Sensitivity
Table 9. Wi-Fi Receiving sensitivity
PARAMETERS
MIN
TYPICA
L
MAX
UNI
T
PER<8%, Receiving sensitivity, 802.11b CCK Mode
11M
-
-91
-
dB
m
PER<10%, Receiving sensitivity, 802.11g OFDM
Mode
54M
-
-75
-
dB
m
PER<10%, Receiving sensitivity, 802.11n OFDM
Mode
MCS
7
-
-72
-
dB
m

WMFZ-RGBW/WMFZ-CCT/WMFZ-W User Manual
5. Antenna Information
5.1 Antenna Type
Antenna can be connected only using On-board PCB antenna.
5.2 Reduce Antenna Interference
While using the On-board PCB antenna, in order to have the best Wi-Fi performance, it’s
recommended to keep a minimum 15mm distance between the antenna part and the other metal
pieces.
User’s own PCBA design is recommended NOT to pass any wire, NOT do copper pour under
the region of the module’s antenna, to avoid interferences.

WMFZ-RGBW/WMFZ-CCT/WMFZ-W User Manual
6. FCC Parts
Caution:
This device complies with Part 15 of the FCC Rules. Operation is subject to the following two
conditions: (1) this device may not cause harmful interference, and (2) this device must accept any
interference received, including interference that may cause undesired operation.
Changes or modifications not expressly approved by the party responsible for compliance could
void the user's authority to operate the equipment.
This equipment has been tested and found to comply with the limits for a Class B digital device,
pursuant to part 15 of the FCC Rules. These limits are designed to provide reasonable protection
against harmful interference in a residential installation. This equipment generates uses and can
radiate radio frequency energy and, if not installed and used in accordance with the instructions,
may cause harmful interference to radio communications. However, there is no guarantee that
interference will not occur in a particular installation. If this equipment does cause harmful
interference to radio or television reception, which can be determined by turning the equipment off
and on, the user is encouraged to try to correct the interference by one or more of the following
measures:
—Reorient or relocate the receiving antenna.
—Increase the separation between the equipment and receiver.
—Connect the equipment into an outlet on a circuit different from that to which the receiver is
connected.
—Consult the dealer or an experienced radio/TV technician for help.
MPE Reminding
To satisfy FCC RF exposure requirements, a separation distance of 20 cm or more should be
maintained between the antenna of this device and persons during device operation.
To ensure compliance, operations at closer than this distance is not recommended.
Region Selection
Limited by local law regulations, version for North America does not have region selection option.
Information for the OEM Integrators
This device is intended for OEM integrators only. Please see the full grant of equipment document
for restrictions.
Label Information to the End User by the OEM or Integrators
If the FCC ID of this module is not visible when it is installed inside another device, then the
outside of the device into which the module is installed must be label with
“Contains FCC ID: 2AO8JWDR001”.