Jvc Car Stereo System Kw Avx840 Users Manual AVX848/KW [J/JW]
Jvc-Kw-Avx840-Installation-Manual-773620 jvc-kw-avx840-installation-manual-773620
KW-AVX840J Installation Manual LVT2180-002A
KW-AVX848JW KW-AVX848JW LVT2180-002A English, French, Spanish, INSTALLATION MANUAL
KW-AVX840J KW-AVX840J, KW-AVX848JW LVT2180-002A English, French, Spanish, INSTALLATION MANUAL
KW-AVX848 to the manual 6a6c2332-35ed-4d40-b8d4-afdc6636bd6d
2015-01-26
: Jvc Jvc-Car-Stereo-System-Kw-Avx840-Users-Manual-320416 jvc-car-stereo-system-kw-avx840-users-manual-320416 jvc pdf
Open the PDF directly: View PDF
.
Page Count: 6
- WARNINGS
- Parts list for installation and connection
- INSTALLATION (IN-DASH MOUNTING)
- ELECTRICAL CONNECTIONS
- Connecting the parking brake lead
- Connecting the reverse gear signal lead (for rear view camera)
- Connecting to the steering wheel remote controller
- Connecting the external amplifiers and subwoofer
- Connecting the external components
- Connecting the iPod or the iPhone
- USB devices
- Connecting the microphone
- Connecting an external navigation unit
- Connecting external components (Only for KW-AVX840)
- TROUBLESHOOTING

1
Only for KW-AVX848 /
Sólo para KW-AVX848 /
Uniquement pour le KW-AVX848
KW-AVX848/KW-AVX840
Installation/Connection Manual
Manual de instalación/conexión
Manuel d’installation/raccordement
Parts list for installation and connection
The following parts are provided for this unit.
If anything is missing, contact your dealer immediately.
ENGLISH
This unit is designed to operate on 12 V DC, NEGATIVE ground
electrical systems. If your vehicle does not have this system, a
voltage inverter is required, which can be purchased at JVC car audio
dealers.
WARNINGS
• DO NOT install any unit or wire any cable in a location where;
– it may obstruct the steering wheel and gearshift lever operations,
as this may result in a traffic accident.
– it may obstruct the operation of safety devices such as air bags, as
this may result in a fatal accident.
– it may obstruct visibility.
• DO NOT operate any unit while manipulating the steering wheel, as
this may result in a traffic accident.
• The driver must not watch the monitor while driving. It may lead to
carelessness and cause an accident.
• If you need to operate the unit while driving, be sure to look around
carefully or you may be involved in a traffic accident.
• If the parking brake is not engaged, “Parking Brake” appears on the
monitor, and no playback picture will be shown.
– This warning appears only when the parking brake lead is
connected to the parking brake system built in the car.
To prevent short circuits, we recommend that you disconnect the
battery’s negative terminal and make all electrical connections before
installing the unit.
• Be sure to ground this unit to the car’s chassis again after
installation.
• Be sure any cable is not caught on the car’s chassis or under seats.
Notes on electrical connections:
• Replace the fuse with one of the specified rating. If the fuse blows
frequently, consult your JVC car audio dealer.
• It is recommended to connect speakers with maximum power
of more than 50 W (both at the rear and at the front, with an
impedance of 4 to 8 Ω).
If the maximum power is less than 50 W, change <Amplifier Gain>
setting to prevent the speakers from being damaged (see page 44 of
the INSTRUCTIONS).
• To prevent short circuits, cover the terminals of the UNUSED leads
with insulating tape.
• The heat sink becomes very hot after use. Be careful not to touch it
when removing this unit.
• At the time of installation, be sure to fix all wires (wires both from
this unit and from the car itself) in a way that any wires cannot
come into contact with heat sinks on the rear and side of the unit.
Heat sink
Sumidero térmico
Dissipateur de chaleur
LVT2180-002A
[J/JW]
0111NYMMDWJEIN
EN, SP, FR
© 2011 Victor Company of Japan, Limited
Tornillos de cabeza plana
(M5 x 8 mm/M5 x 3/8 pulgada)
Tornillos de cabeza esférica
(M5 x 8 mm/M5 x 3/8 pulgada)
Flat head screws (M5 x 8 mm/M5 x 3/8”)
Round head screws (M5 x 8 mm/M5 x 3/8”)
Main unit/Sleeve/Trim plate
Unidad principal/Cubierta/Placa de guarnición
Appareil principal/Manchon/Plaque d’assemblage
Power cord
Cordón de alimentación
Cordon d’alimentation
Crimp connector
Conector de sujeción
Raccord à sertir
Use these screws when installing the unit
without the supplied sleeve. (See page 2.)
Utilice estos tornillos cuando instale la unidad
sin la cubierta suministrada. (Consulte la
página 2.)
Utilisez ces vis lors de l’installation de l’appareil
sans le manchon fourni. (Voir page 2.)
Monitor panel and soft case
Panel del monitor y estuche blando
Panneau du moniteur et étui souple
Handles
Manijas
Poignées
Lista de piezas para instalación y conexión
Con esta unidad se suministran las siguientes piezas.
Si hay algún elemento faltante, póngase inmediatamente en
contacto con su concesionario.
ESPAÑOL
Esta unidad está diseñada para funcionar con 12 V de CC, con
sistemas eléctricos de masa NEGATIVA. Si su vehículo no posee
este sistema, será necesario un inversor de tensión, que puede ser
adquirido en los concesionarios de JVC de equipos de audio para
automóviles.
ADVERTENCIAS
• NO instale ningún receptor o tienda ningún cable en una
ubicación donde;
– donde pueda obstruir la maniobra del volante de dirección
y del cambio de engranajes, con el consiguiente riesgo de
accidentes de tráfico.
– donde pueda obstruir el funcionamiento de dispositivos de
seguridad tales como bolsas de aire, pues podría resultar en un
accidente fatal.
– donde pueda obstruir la visibilidad.
• NO OPERE la unidad mientras está maniobrando el volante de
dirección, pues podría producirse un accidente de tráfico.
• El conductor no debe mirar el monitor mientras conduce. Podría
producirse un descuido, y causar un accidente.
• Si necesita operar la unidad mientras conduce, asegúrese de
mirar atentamente a su alrededor pues de lo contrario, se podría
producir un accidente de tráfico.
• Si el freno de mano no está en uso, aparecerá “Parking Brake
(Freno de Mano)” en la pantalla y no se mostrará ninguna
secuencia de imagen.
– Esta advertencia aparece únicamente cuando el cable del freno
de estacionamiento se encuentra conectado al sistema del
freno de estacionamiento incorporado al automóvil.
Para evitar cortocircuitos, recomendamos que desconecte el
terminal negativo de la batería y que efectúe todas las conexiones
eléctricas antes de instalar la unidad.
• Asegúrese de volver a conectar a masa esta unidad al chasis
del automóvil después de la instalación.
• Asegúrese de que ningún cable quede atrapado en el chasis del
automóvil o debajo de los asientos.
Notas sobre las conexiones eléctricas:
• Reemplace el fusible por otro del régimen especificado. Si el
fusible se funde frecuentemente, consulte con su concesionario
de JVC de equipos de audio para automóviles.
• Se recomienda conectar los altavoces con una potencia máxima
de más de 50 W (tanto atrás como adelante, con una impedancia
de 4 a 8 Ω).
Si la potencia máxima es de menos de 50 W, cambie <Amplifier
Gain> para evitar daños en los altavoces (consulte la página 44
del MANUAL DE INSTRUCCIONES).
• Para evitar cortocircuitos, cubra los cables NO UTILIZADOS con
cinta aislante.
• El sumidero térmico estará muy caliente después del uso.
Asegúrese de no tocarlo al desmontar esta unidad.
• Al realizar la instalación, asegúrese de fijar todos los cables (tanto
los que proceden de esta unidad como los del vehículo en sí) de
manera tal que ninguno quede en contacto con los disipadores
térmicos de las partes traseras y laterales de la unidad.
Rubber cushion
Cojín de goma
Amortisseur en caoutchouc
Mounting bolt—M4 x 20 mm/M4 x 13/16”
Perno de montaje—M4 x 20 mm/M4 x 13/16 pulgada
Boulon de montage—M4 x 20 mm/M4 x 13/16 pouces
Lock nut (M5)
Tuerca de seguridad (M5)
Ecrou d’arrêt (M5)
Washer (ø5)
Arandela (ø5)
Rondelle (ø5)
FRANÇAIS
Cet appareil est conçu pour fonctionner sur des sources de courant
continu de 12 V à masse NEGATIVE. Si votre véhicule n’offre pas ce
type d’alimentation, il vous faut un convertisseur de tension, que vous
pouvez acheter chez un revendeur d’autoradios JVC.
AVERTISSEMENTS
• N’INSTALLEZ aucun appareil ni aucun câble dans un endroit où:
– où il peut gêner l’accès au volant ou au levier de vitesse car cela
peut entraîner un accident de la circulation.
– où il peut gêner la manipulation de dispositifs de sécurité tels que
les airbags car cela peut entraîner un accident fatal.
– où il peut gêner la visibilité.
• NE COMMANDEZ PAS l’appareil lors de la manipulation du volant
car cela peut entraîner un accident de la circulation.
• Le conducteur ne doit pas regarder le moniteur lorsqu’il conduit. Cela
peut lui faire perdre sa concentration et causer un accident.
• Si vous souhaitez opérer l’appareil pendant que vous conduisez,
assurez-vous de bien regarder autour de vous afin de ne pas causer un
accident de la circulation.
• Si le frein à main n’est pas engagé, “Parking Brake (Frein à Main)”
s’affiche sur le moniteur et aucune image de lecture n’apparaît.
– Cet avertissement apparaît uniquement quand le fil du frein de
stationnement est connecté au système de frein de stationnement
intégré à la voiture.
Pour éviter tout court-circuit, nous vous recommandons de débrancher
la borne négative de la batterie et d’effectuer tous les raccordements
électriques avant d’installer l’appareil.
• Assurez-vous de raccorder de nouveau la mise à la masse de
cet appareil au châssis de la voiture après l’installation.
• Assurez-vous qu’aucun câble n’est coincé sur châssis de la voiture ou
sous les sièges.
Remarques sur les connexions électriques:
• Remplacer le fusible par un de la valeur précisée. Si le fusible saute
souvent, consulter votre revendeur d’autoradios JVC.
• Il est recommandé de connecter des enceintes avec une puissance de
plus de 50 W (les enceintes arrière et les enceintes avant, avec une
impédance comprise entre 4 Ω et 8 Ω).
Si la puissance maximum est inférieure à 50 W, changez <Amplifier
Gain> pour éviter d’endommager vos enceintes (voir page 44 du
MANUEL D’INSTRUCTIONS).
• Pour éviter les court-circuits, couvrir les bornes des fils qui ne sont
PAS UTILISÉS avec de la bande isolante.
• Le dissipateur de chaleur devient très chaud après usage. Faire
attention de ne pas le toucher en retirant cet appareil.
• Au moment de l’installation, assurez-vous de fixer tous les fils (les fils
de cet appareil et aussi de la voiture elle-même) de façon qu’aucun
fil ne puisse entrer en contact avec les dissipateurs de chaleur situés à
l’arrière et sur le côté de l’appareil.
Liste des pièces pour l’installation et
raccordement
Les pièces suivantes sont fournies avec cet appareil.
Si quelque chose manquait, contactez votre revendeur immédiatement.
Vis à tête plate (M5 x 8 mm/M5 x 3/8 pouces)
Vis à tête ronde (M5 x 8 mm/M5 x 3/8 pouces)
Extension lead
Cable prolongador
Fil prolongateur
Bluetooth adapter (inserted)
Adaptador Bluetooth (insertado)
Adaptateur Bluetooth (inséré)
JVC
KS-UBT1
Microphone
Micrófono
Microphone
Bag for storing the adapter
Funda para guardar el adaptador
Sac pour ranger l’adaptateur
Remote controller
Control remoto
Télécommande
Insta_KWAVX840[JJW]_1.indb 1Insta_KWAVX840[JJW]_1.indb 1 11.1.17 1:12:19 PM11.1.17 1:12:19 PM

6
3
1
5
4
2
Required space for installation and the monitor
panel ejection
Espacio requerido para la instalación y la
expulsión del panel del monitor
Espace nécessaire pour l’installation et
l’éjection du panneau du moniteur Unit: mm
Unidad: mm
Unité: mm
Dashboard
Tablero de
instrumentos
Tableau de bord
20 (13/16)
4 (3/16)
160 (6-5/16) 91.6 (3-5/8)
100 (3-15/16)
2
A
B
C
DE
INSTALLATION
(IN-DASH MOUNTING)
The following illustration shows a typical installation. However, you
should make adjustments corresponding to your specific car. If you
have any questions or require information regarding installation kits,
consult your JVC car audio dealer or a company supplying kits.
• If you are not sure how to install this unit correctly, have it installed
by a qualified technician.
Before installing the unit
• Remove the audio system originally installed in the car, together
with its mounting brackets. Be sure to keep all the screws and parts
removed from your car for future use.
• When mounting the unit, be sure to use the screws provided, as
instructed. If other screws are used, parts could become loose or
damaged.
• When tightening screws or bolts, be careful not to pinch any
connection cord.
• Make sure not to block the fan on the rear to maintain proper
ventilation when installing the unit.
• You cannot install the unit on the car which has any obstacles in the
space shown in “Required space for installation and the monitor
panel ejection” below.
When installing the unit without using the sleeve
• Use flat head screws or round head screws, depending on
installation location. When you use flat head screws to install the
unit, use the screws removed in step 1 below. When you use screws
other than those supplied, use 8 mm (3/8”)-long screws. If longer
screws are used, they could damage the unit.
• Tighten the screws firmly to prevent the unit from falling off.
1 Detach the trim plate and remove the screws.
2 Detach the sleeve using the handles then slide off the sleeve.
3 Install the sleeve in the dashboard of the car.
4 Do the required electrical connections.
• See pages 3 – 6.
5 Attach the trim plate to the main unit, then install the main unit
in to the sleeve.
6 Attach the monitor panel.
Sleeve
Cubierta
Manchon
Trim plate
Placa de guarnición
Plaque d’assemblage
When you stand the unit, be careful
not to damage the fuse on the rear.
Al poner la unidad vertical, tenga
cuidado de no dañar el fusible
provisto en la parte posterior.
Lorsque vous mettez l’appareil à la
verticale, faire attention de ne pas
endommager le fusible situé sur
l’arrière.
Handles
Manijas
Poignées
Sleeve
Cubierta
Manchon
Sleeve
Cubierta
Manchon
Flat head screws (M5 x 8 mm/M5 x 3/8”)
Tornillos de cabeza plana
(M5 x 8 mm/M5 x 3/8 pulgada)
Vis à tête plate (M5 x 8 mm/M5 x 3/8 pouces)
Bend the appropriate tabs to hold the sleeve firmly in place.
Doble las lengüetas apropiadas para retener firmemente la manga en su lugar.
Tordez les languettes appropriées pour maintenir le manchon en place.
Trim plate
Placa de
guarnición
Plaque
d’assemblage
Sleeve
Cubierta
Manchon
Do not block the fan.
No tape las rejillas de ventilación.
Ne bloquez pas le ventilateur.
Slide the unit in until you hear a clicking sound.
Deslice la unidad hasta escuchar un chasquido.
Faites glisser l’appareil jusqu’à ce que vous entendiez un clic.
INSTALACIÓN
(MONTAJE EN EL TABLERO DE INSTRUMENTOS)
La siguiente ilustración muestra una instalación típica. Sin embargo
usted deberá efectuar los ajustes correspondientes a su automóvil.
Si tiene alguna pregunta o necesita información acerca de las
herramientas para instalación, consulte con su concesionario de
JVC de equipos de audio para automóviles o a una compañía que
suministra tales herramientas.
• Si no está seguro de poder instalar la unidad correctamente, déjela
en manos de un técnico cualificado.
Antes de instalar la unidad
• Desmonte el sistema de audio instalado originalmente en el coche,
junto con los ménsulas de montaje. Asegúrese de guardar todos los
tornillos y piezas quitados de su vehículo para poderlos usar en el
futuro.
• Al instalar la unidad, asegúrese de usar los tornillos suministrados,
de acuerdo con las instrucciones. El uso de otros tornillos podrá
provocar flojedad de o daños a las piezas.
• Al apretar los tornillos o los pernos, asegúrese de que ningún
cable de conexión quede pillado.
• Al efectuar la instalación, asegúrese de no bloquear el ventilador
del panel trasero a fin de mantener una ventilación correcta.
• No podrá instalar la unidad en un coche en que haya algún
obstáculo en el espacio indicado en “Espacio requerido para la
instalación y la expulsión del panel del monitor” más abajo.
Instalación de la unidad sin utilizar la cubierta
• Utilice tornillos de cabeza plana o esférica, dependiendo del lugar
de instalación. Si decide utilizar tornillos de cabeza plana para
instalar la unidad, utilice los extraídos en el paso 1, más abajo.
Si decide utilizar tornillos distintos de los suministrados, escoja
tornillos de 8 mm (3/8”) de largo. El uso de tornillos más largos
producir daños a la unidad.
• Apriete los tornillos firmemente para evitar que la unidad se
caiga.
1 Desmonte la placa de guarnición y extraiga los tornillos.
2 Sujetando las asas, desmonte la cubierta deslizándola.
3 Instale la cubierta en el tablero del automóvil.
4 Realice todas las conexiones eléctricas necesarias.
• Consulte las páginas 3 – 6.
5
Fije la placa de guarnición a la unidad principal y, a continuación,
instale ésta en la
cubierta
.
6 Fije el panel del monitor.
For more stable attachment
Para una fijación más estable
Pour que la fixation soit plus stable
A
Stay (option) /
Soporte (opción)
/
Hauban (en option)
B Screw (option) / Tornillo (opción) / Vis (en option)
C Lock nut / Tuerca de seguridad / Ecrou d’arrêt
D Washer / Arandela / Rondelle
E
Mounting bolt / Perno de montaje / Boulon de montage
To the rear panel
Al panel trasero
Sur le panneau arrière
INSTALLATION
(MONTAGE DANS LE TABLEAU DE BORD)
L’illustration suivante est un exemple d’installation typique.
Cependant, vous devez faire les ajustements correspondant à votre
voiture. Si vous avez des questions ou avez besoin d’information sur des
kits d’installation, consulter votre revendeur d’autoradios JVC ou une
compagnie d’approvisionnement.
• Si vous n’êtes pas sûr de pouvoir installer l’appareil correctement,
faite-le installer par un technicien qualifié.
Avant d’installer l’appareil
• Retirez le système audio d’origine installé dans la voiture en même
temps que les supports de montage. Assurez-vous de conserver toutes
les vis et pièces détachées de votre voiture pour une utilisation dans le
future.
• Lors du montage de l’appareil, assurez-vous d’utiliser les vis fournies,
de la façon indiquée. Si vous utilisez d’autres vis, certaines pièces
peuvent être perdues ou endommagées.
• Lorsque vous serrez des vis ou des boulons, faites attention de ne pas
pincer un cordon de connexion.
• Assurez-vous de ne pas bloquer le ventilateur sur le panneau arrière
lors de l’installation afin de permettre une ventilation correcte.
• Vous ne pouvez pas installer l’appareil sur une voiture qui a
certains obstacles dans l’espace montré dans “Espace nécessaire pour
l’installation et l’éjection du panneau du moniteur” ci-dessous.
Lors de l’installation de l’appareil scans utiliser de
manchon
• Utilisez des vis à tête plate ou des vis à tête ronde, en fonction de
l’emplacement de l’installation. Quand vous utilisez des vis à tête
plage pour installer l’appareil, utilisez les vis retirées à l’étape 1 ci-
dessous. Quand vous utilisez d’autres vis que les vis fournies, utilisez
des vis d’une longueur de 8 mm (3/8”). Vous risquez d’endommager
l’appareil si vous utilisez des vis plus longues.
• Serrez les vis solidement pour éviter que l’appareil tombe.
1 Détachez la plaque d’assemblage et retirez les vis.
2 Détachez le manchon en utilisant les poignées puis retirez-le.
3 Installez le manchon dans le tableau de bord de la voiture.
4 Réalisez les connexions électriques.
• Voir pages 3 – 6.
5 Attachez la plaque de garniture sur l’appareil principale, puis
installez l’appareil dans le manchon.
6 Attachez le panneau du moniteur.
DO NOT press the panel (shaded in the illustration).
NO presione el panel (sombreado en la ilustración).
NE POUSSEZ PAS sur le panneau (en gris sur l’illustration). Monitor panel
Panel del monitor
Panneau du moniteur
Install the unit at an angle of less than 30˚.
Instale la unidad a un ángulo de
menos de 30˚.
Installez l’appareil avec un angle de
moins de 30°.
30˚
O
K
Insta_KWAVX840[JJW]_1.indb 2Insta_KWAVX840[JJW]_1.indb 2 11.1.17 1:12:23 PM11.1.17 1:12:23 PM

3
Connecting the parking brake lead / Conexión del cable del freno de estacionamiento / Connexion du fil de frein de stationnement
Parking brake
Freno de estacionamiento
Frein de stationnement
Parking brake switch (inside the car)
Interruptor del freno de estacionamiento (dentro del automóvil)
Commutateur de frein de stationnement (intérieur de la voiture)
Parking brake lead (light green)
Cable del freno de estacionamiento (verde claro)
Fil du frein de stationnement (vert clair)
To metallic body or chassis of the car
A un cuerpo metálico o chasis del automóvil
Vers corps métallique ou châssis de la voiture
Crimp connector
Conector de sujeción
Raccord à sertir
Locate the reverse lamp lead in the trunk.
Extension lead (not supplied for this unit)
Cable prolongador (no suministrado con esta unidad)
Fil prolongateur (non fourni avec cet autoradio)
Purple with white stripe
Púrpura con rayas blancas
Violet avec bande blanche
Reverse lamps
Luz de marcha atrás
Feux de recul
To reverse lamp
A la luz de marcha atrás
Aux feux de recul
Reverse lamp lead
Conductor de la luz de
marcha atrás
Fil des feux de recul
Connecting the reverse gear signal lead (for rear view camera) / Conexión del cable de señal del engranaje de marcha atrás (para cámara de retrovisión)
/ Connexion du fil de signal de marche arrière (pour la caméra de recul)
Crimp connector (not supplied for this unit)
Conector de sujeción (no suministrado con esta unidad)
Raccord à sertir (non fourni avec cet autoradio)
Localice el conductor de la luz de marcha atrás en el
portaequipajes.
ELECTRICAL CONNECTIONS CONEXIONES ELECTRICAS
PRECAUTIONS on power supply and speaker connections:
• DO NOT connect the speaker leads of the power cord to the
car battery; otherwise, the unit will be seriously damaged.
• BEFORE connecting the speaker leads of the power cord to the
speakers, check the speaker wiring in your car.
RACCORDEMENTS ELECTRIQUES
PRECAUCIONES sobre las conexiones de la fuente de
alimentación y de los altavoces:
• NO conecte los conductores de altavoz del cable de
alimentación a la batería de automóvil, pues podrían producirse
graves daños en la unidad.
• ANTES de conectar a los altavoces los conductores de altavoz del
cable de alimentación, verifique el conexionado de altavoz de su
automóvil.
PRECAUTIONS sur l’alimentation et la connexion des
enceintes:
• NE CONNECTEZ PAS les fils d’enceintes du cordon
d’alimentation à la batterie; sinon, l’appareil serait
sérieusement endommagé.
• AVANT de connecter les fils d’enceintes du cordon d’alimentation
aux enceintes, vérifiez le câblage des enceintes de votre voiture.
Localisez le fil des feux de recul dans le coffre.
3
1 2
Removing the unit
Before removing the unit, release the rear section.
Trim plate
Placa de guarnición
Plaque d’assemblage
Detach the monitor panel (see
page 5 of the INSTRUCTIONS).
Desmonte el panel del monitor
(consulte la página 5 del
MANUAL DE INSTRUCCIONES).
Détachez le panneau du moniteur
(voir la page 5 du MANUEL
D’INSTRUCTIONS).
Insert the two handles, then pull them as
illustrated so that the unit can be removed.
Inserte las dos manijas y, a continuación,
jálelas tal como se muestra en la ilustración
para desmontar la unidad.
Insérez les deux poignées, puis tirez de la
façon illustrée de façon à retirer l’appareil.
Detach the trim plate.
Desmonte la placa de guarnición.
Détachez la plaque d’assemblage.
Extracción de la unidad
Antes de extraer la unidad, libere la sección trasera.
Retrait de l’appareil
Avant de retirer l’appareil, libérer la section arrière.
Handles
Manijas
Poignées
Extension lead
Cable prolongador
Fil prolongateur
KW-AVX848
KW-AVX840
KW-AVX848
KW-AVX840
Insta_KWAVX840[JJW]_1.indb 3Insta_KWAVX840[JJW]_1.indb 3 11.1.17 1:12:24 PM11.1.17 1:12:24 PM

(POWER ANTENNA)
(GND)
*2
*2
1
2
3
4
5
9
6
7
3
1
CAMERA IN
SUBWOOFER OUT
PA R K I N G BR A K E
REVERSE
GEAR
SIGNAL
*1
4
Connecting to the steering wheel remote controller / Conexión al control remoto del volante de dirección / Connexion de la télécommande
de volant
If your car is equipped with the steering wheel remote controller, you can operate this unit using the controller. For
connection, an exclusive remote adapter (not supplied) which matches your car is required. For details, consult the
same car audio dealer as where the unit is purchased.
Si su vehículo está equipado con control remoto en el volante de dirección, podrá hacer funcionar este receptor
utilizando dicho control. Para la conexión, se requiere un adaptador remoto exclusivo (no suministrado) que sea
adecuado para su automóvil. Para los detalles, consulte con el concesionario car audio donde compró el receptor.
Si votre voiture est munie d’une télécommande de volant, vous pouvez commander cet autoradio en utilisant la
télécommande. Pour la connexion, un adaptateur de télécommande exclusif (non fourni) correspondant à votre voiture
est requis. Pour en savoir plus, consultez le revendeur autoradio auprès duquel vous avez acheté cet autoradio.
A
OE remote adapter *2 *5
Adaptador remoto OE *2 *5
Adaptateur pour télécommande au volant *2 *5
Steering wheel remote controller (equipped in the car)
Control remoto del volante de dirección (equipado en el
vehículo)
Télécommande de volant (installée dans la voiture)
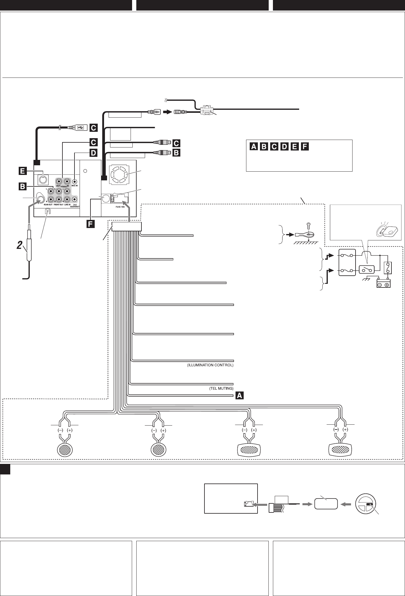
ENGLISH
Before connecting: Check the wiring in the vehicle carefully.
Incorrect connection may cause serious damage to this unit.
The leads of the power cord and those of the connector from the car
body may be different in color.
1 Connect the colored leads of the power cord in the order specified
in the illustration below.
2 Connect the antenna cord.
3 Finally connect the wiring harness to the unit.
• The terminals and cables of all models are shown in the illustration
for the purpose of explanation.
10 A fuse / Fusible de 10 A / Fusible 10 A
Fan
Ventilador
Ventilateur
To parking brake (see page 3)
Al freno de estacionamiento (consulte la página 3)
Au frein de stationnement (voir page 3)
Rear ground terminal
Terminal de tierra posterior
Borne arrière de masse
(see page 3 / consulte la página 3 / voir page 3)
Antenna
terminal
Terminal de
la antena
Borne de
l’antenne
To metallic body or chassis of the car
A un cuerpo metálico o chasis del automóvil
Vers corps métallique ou châssis de la voiture
To a live terminal in the fuse block connecting to the car battery
(bypassing the ignition switch) (constant 12 V)
A un terminal activo del bloque de fusibles conectado a la batería del
automóvil (desviando el interruptor de encendido) (12 V constantes)
A une borne sous tension du porte-fusible connectée à la batterie de la voiture
(en dérivant l’interrupteur d’allumage) (12 V constant)
To an accessory terminal in the fuse block
A un terminal accesorio del bloque de fusibles
Vers borne accessoire du porte-fusible
Black
Negro
Noir
Yellow *3
Amarillo
*3
Jaune *3
Red
Rojo
Rouge
Ignition switch
Interruptor de encendido
Interrupteur d’allumage
Fuse block
Bloque de
fusibles
Porte-fusible
Orange with white stripe
Naranja con rayas blancas
Orange avec bande blanche To car light control switch
Al interruptor de control de las luces del automóvil
À l’interrupteur d’éclairage de la voiture
Brown
Marrón
Marron To mobile phone system
Al sistema de teléfono celular
À un système de téléphone cellulaire
Blue with white stripe
Azul con rayas blancas
Bleu avec bande blanche
Crimp connector / Conector de sujeción /
Raccord à sertir
White with black stripe
Blanco con rayas negras
Blanc avec bande noire
White
Blanco
Blanc
Gray with black stripe
Gris con rayas negras
Gris avec bande noire
Gray
Gris
Gris
Green with black stripe
Verde con rayas negras
Vert avec bande noire
Green
Verde
Vert
Purple with black stripe
Púrpura con rayas negras
Violet avec bande noire
Purple
Púrpura
Violet
Left speaker (front)
Altavoz izquierdo (delantero)
Enceinte gauche (avant)
Right speaker (front)
Altavoz derecho (delantero)
Enceinte droit (avant)
Left speaker (rear)
Altavoz izquierdo (trasero)
Enceinte gauche (arrière)
Right speaker (rear)
Altavoz derecho (trasero)
Enceinte droit (arrière)
See each diagram on pages 4 – 6.
Vea cada uno de los diagramas en las páginas 4 – 6.
Référez-vous à chaque diagramme des pages 4 – 6.
ESPAÑOL
Antes de la conexión: Verifique atentamente el conexionado del
vehículo. Una conexión incorrecta podría producir daños graves en
la unidad.
Los cordones del cable de alimentación y los del conector
procedentes de la carrocería del automóvil podrían ser de
diferentes en color.
1 Conecte los conductores de color del cable de alimentación en el orden
especificado en la ilustración de abajo.
2 Conecte el cable de antena.
3 Por último, conecte el cable de alimentación a la unidad.
• Los terminales y cables de todos los modelos se muestran en la
ilustración con fines explicativos.
To the remote lead of other equipment (200 mA max.)
Al conductor remoto del otro equipo (200 mA máx.)
Au fil de télécommande d’un autre appareil (200 mA max.)
Blue
Azul
Bleu
FRANÇAIS
Avant de commencer la connexion: Vérifiez attentivement le
câblage du véhicule. Une connexion incorrecte peut endommager
sérieusement l’appareil.
Le fil du cordon d’alimentation et ceux des connecteurs du châssis de
la voiture peuvent être différents en couleur.
1 Connectez les fils colorés du cordon d’alimentation dans l’ordre
spécifié sur l’illustration ci-dessous.
2 Connectez le cordon d’antenne.
3 Finalement, connectez le faisceau de fils à l’appareil.
• Les prises et les câbles de tous les modèles sont montrés sur les
illustrations dans un but explicatif.
To automatic antenna if any (250 mA max.)
A la antena automática, si hubiere (250 mA máx.)
À l’antenne automatique s’il y en a une (250 mA max.)
*1 Only for KW-AVX840.
*2 Not supplied for this unit.
*3 Before checking the operation of this unit prior to installation, this lead
must be connected, otherwise power cannot be turned on.
Do not connect the lead directly to the battery.
*4 Do not connect the lead to any device other than the OE remote
adapter. Doing so may cause malfunction.
*5 Alter the wire of the OE remote adapter to connect to the steering wheel
remote lead.
*1 Sólo para KW-AVX840.
*2 No suministrado con esta unidad.
*3
Antes de comprobar el funcionamiento de esta unidad previa a de la
instalación, es necesario conectar este cable, de lo contrario no se podrá
conectar la alimentación. No conecte el conductor directamente a la batería.
*4 No conecte el cable a ningún otro dispositivo que no sea el adaptador
para control remoto OE. De lo contrario podría provocar un mal
funcionamiento.
*5 Altere el cableado del adaptador para control remoto OE para
conectar al conductor remoto del volante de dirección.
*1 Uniquement pour le KW-AVX840.
*2 Non fourni avec cet appareil.
*3 Pour vérifier le fonctionnement de cet appareil avant installation, ce fil
doit être raccordé, sinon l’appareil ne peut pas être mis sous tension.
Ne connectez pas le fil directement à la batterie.
*4 Ne connectez pas ce fil à aucun autre appareil que l’adaptateur
de télécommande au volant. Cela pourrait causer un mauvais
fonctionnement.
*5 Modifiez le fil de l’adaptateur de télécommande au volant pour le
connecté au fil de télécommande de volant.
To the OE remote adapter *4/
Al adaptador para control remoto OE *4/ Au adaptateur pour télécommande au volant *4
Light green
Verde claro
Vert clair
STEERING
WHEEL
REMOTE
KW-AVX848
KW-AVX840
Insta_KWAVX840[JJW]_1.indb 4Insta_KWAVX840[JJW]_1.indb 4 11.1.17 1:12:24 PM11.1.17 1:12:24 PM

CAMERA IN
*7
*9*9
*7
5
Connecting the external components / Conectando los componentes externos / Connexion des appareils extérieurs
External monitor
Monitor externo
Moniteur extérieur
KV-CM10 *6
Rear view camera
Cámara de reprovisión
Caméra de recul
*6 Not supplied for this unit.
*7 Audio cord (not supplied for this unit).
*8 Firmly attach the ground wire to the metallic body or to the chassis of
the car—to the place uncoated with paint (if coated with paint, remove
the paint before attaching the wire). Failure to do so may cause damage
to the unit.
*9 Video cord (not supplied for this unit).
*10 When using the cable, you need to change the setting on the unit (see
page 28 of the INSTRUCTIONS).
USB cable (approx. 1 m / 3.3 feet)
Cable USB (aprox. 1 m / 3,3 pies)
Câble USB (environ 1 m / 3,3 pieds)
USB device
Dispositivo USB
Périphérique USB
Connecting the iPod or the iPhone / Conexión del iPod o iPhone /
Connexion d’un iPod ou d’un iPhone
USB devices / Dispositivos USB / Périphériques USB
KS-U30
(not supplied / no suministrado /
non fourni)
USB 2.0 cable (accessory of the iPod/iPhone) / Cable USB 2.0 (accesorio del iPod/iPhone) /
Câble USB 2.0 (accessoire du iPod/iPhone)
C
– To watch the video: USB Audio and Video cable for iPod/iPhone—KS-U30 (not supplied) *10
– To listen to the music: USB 2.0 cable (accessory of the iPod/iPhone)
– Para ver vídeo: Cable USB audio y video para iPod/iPhone—KS-U30 (no suministrado) *10
– Para escuchar la música: Cable USB 2.0 (accesorio del iPod/iPhone)
–
Pour regarder une séquence vidéo: Câble USB Audio et Vidéo pour iPod/iPhone—KS-U30 (non fourni)
*10
– Pour écouter la musique: Câble USB 2.0 (accessoire du iPod/iPhone)
Camcorder etc.
Videocámara etc.
Caméscope etc.
*6 Non fourni avec cet appareil.
*7 Cordon audio (non fourni avec cet appareil).
*8 Attachez solidement le fil de mise à la masse au châssis métallique de la
voiture—à un endroit qui n’est pas recouvert de peinture (s’il est recouvert
de peinture, enlevez d’abord la peinture avant d’attacher le fil). L’appareil
peut être endommagé si cela n’est pas fait correctement.
*9 Cordon vidéo (non fourni avec cet appareil).
*10 Lors de l’utilisation du câble, vous devez changer le réglage sur l’appareil
(voir page 28 du MANUEL D’INSTRUCTIONS).
Connecting the external amplifiers and subwoofer /
Conexión de los amplificadores y subwoofer /
Connexion d’amplificateurs extérieurs et
d’un caisson de grave
You can connect an amplifier to upgrade your car stereo system.
• Connect the remote lead (blue with white stripe) to the remote
lead of the other equipment so that it can be controlled through
this unit.
• Disconnect the speakers from this unit, and connect
them to the amplifier. Leave the speaker leads of this unit
unused.
• You can switch off the built-in amplifier and send the audio
signals only to the external amplifier(s) to get clear sounds and to
prevent internal heat built-up inside the unit. See page 44 of the
INSTRUCTIONS.
B
Puede conectar amplificadores para mejorar su sistema car estéreo.
• Conecte el conductor remoto (azul con rayas blancas) al
conductor remoto del otro equipo para poderlo controlar a través
de esta unidad.
•
Desconecte los altavoces de esta unidad y conéctelos al
amplificador. Los cables de los altavoces de esta unidad quedan
sin usar.
• Podrá desconectar el amplificador incorporado y enviar las
señales de audio solamente al(los) amplificador(es) externo(s)
para obtener sonidos nítidos y evitar que se caliente el interior de
la unidad. Consulte la página 44 del MANUAL DE INSTRUCCIONES.
• iPod is a trademark of Apple Inc., registered in the U.S. and other countries.
• iPhone is a trademark of Apple Inc.
• iPod es una marca comercial de Apple Inc., registrada en los EE.UU. y otros países.
• iPhone es una marca comercial de Apple Inc.
•
iPod est une marque de commerce d’Apple Inc., enregistrée aux États-Unis et dans les autres pays.
• iPhone est une marque de commerce de Apple Inc.
*6 No suministrado con esta unidad.
*7 Cable de audio (no suministrado con esta unidad).
*8 Fije firmemente el cable de tierra a la carrocería metálica o al chasis—a
un lugar no cubierto con pintura (si está cubierto con pintura, quítela
antes de fijar el cable). De lo contrario, se podrían producir daños en la
unidad.
*9 Cordón de video (no suministrado con esta unidad).
*10 Cuando utilice el cable, deberá cambiar el ajuste en la unidad (consulte la
página 28 del MANUAL DE INSTRUCCIONES).
Vous pouvez connecter un amplificateur pour améliorer votre système
autoradio.
• Connectez le fil de commande à distance (bleu avec bande blanche)
au fil de commande à distance de l’autre appareil de façon qu’il
puisse être commandé via cet appareil.
•
Déconnectez les enceintes de cet appareil et connectez-les à
l’amplificateur. Laissez les fils d’enceintes de cet appareil inutilisés.
•
Vous pouvez mettre hors service l’amplificateur intégré et envoyer les
signaux audio uniquement sur un ou plusieurs amplificateurs extérieurs
afin d’obtenir un son clair et d’éviter tout échauffement interne de
l’autoradio. Voir page 44 du MANUEL D’INSTRUCTIONS.
Connecting the microphone / Conexión de la unidad de micrófono / Connexion du microphone
D
Secure the microphone cord using cord cramps
(not supplied) if necessary.
Si es necesario, asegure el cable del micrófono
por medio de abrazaderas (no suministradas).
Fixez si nécessaire le cordon du microphone en
utilisant des serre-fils (non fournis).
Adhesive tape
Cinta adhesiva
Ruban adhésif
Microphone
Micrófono
Microphone
12
*7
*7
*8
*8
*8
*7
Remote lead *6
Cable remoto *6
Fil d’alimentation à distance *6
JVC Amplifier
Amplificador de JVC
JVC Amplificateur
Subwoofer
Subwoofer
Caisson de grave
Rear speakers
Altavoces traseros
Enceintes arrière
Front speakers
Altavoces
delanteros
Enceintes avant
To the remote lead of other equipment
Al conductor remoto del otro equipo
Au fil de télécommande d’un autre appareil
Remote lead (blue with white stripe)
Cable remoto (azul con rayas blancas)
Fil d’alimentation à distance (bleu avec
bande blanche)
Y-connector *6 / Conector en Y *6 / Connecteur Y *6
JVC Amplifier
Amplificador de JVC
JVC Amplificateur
JVC Amplifier
Amplificador de JVC
JVC Amplificateur
3
KW-AVX848
KW-AVX840
KW-AVX848
KW-AVX840
KW-AVX848
KW-AVX840
KW-AVX848/KW-AVX840
KW-AVX848
KW-AVX840
Insta_KWAVX840[JJW]_1.indb 5Insta_KWAVX840[JJW]_1.indb 5 11.1.17 1:12:25 PM11.1.17 1:12:25 PM

6
Connecting external components (Only for KW-AVX840) / Conexión de los componentes externos (Sólo para KW-AVX840) / Connexion
d’appareils extérieurs (Uniquement pour le KW-AVX840)
When connecting the external components, refer also to the manuals
supplied for the components and adapter.
CAUTION: Before connecting the external components, make sure
that the unit is turned off.
You can connect the following JVC components to the expansion
port.
JVC component Model name
HD RadioTM tuner box KT-HD300
You can connect the following components to the extension port
using the appropriate JVC adapter.
• Connection cords may need to be purchased separately.
Component Adapter Model name
XMDirectTM
Tuner Box
Smart Digital Adapter XMDJVC100
XMDirect2 Tuner
System
XM Satellite Radio
System
CNP2000UCA and
CNPJVC1
SIRIUS Satellite
Radio
SIRIUS Satellite Radio
System
SCC1 and KS-SRA100
D&P, SCVDOC1 and
KS-SRA100
• XM Radio and SIRIUS satellite radio cannot be used together.
To disconnect the connector / Para desconectar el conector / Pour déconnecter le connecteur
*11 Not supplied for this unit.
*12 Power cannot be supplied to the component through the expansion
port. You need to connect the power cord supplied for the component
separately.
*13 This model is a component of SIRIUS Satellite Radio System.
*14 This model is a component of XM Satellite Radio System.
Grip the connector top tightly ( 1 ).
Sostenga el conector con firmeza (
1 ).
Tenez fermement le haut de l’adaptateur (
1 ).
Pull out ( 2 ).
Extráigalo (
2 ).
Tirez (
2 ).
E
F
Cuando conecte componentes externos, consulte, también, los
manuales suministrados con los componentes y el adaptador.
PRECAUCIÓN: Antes de conectar los componentes externos,
asegúrese de que la unidad esté apagada.
Puede conectar los siguientes componentes JVC al puerto de
expansión.
Componente JVC Nombre del modelo
Sintonizador HD RadioTM KT-HD300
Puede conectar los siguientes componentes al puerto de extensión
utilizando el adaptador JVC apropiado.
• Puede ser necesario comprar los cables de conexión por
separado.
Componente Adaptador Nombre del modelo
XMDirectTM Tuner
Box
Adaptador digital
inteligente
XMDJVC100
Sistema de
sintonizador
XMDirect2
Sistema de radio XM
Satellite
CNP2000UCA y
CNPJVC1
Radio por satélite
SIRIUS
Sistema de radio
satelital SIRIUS
SCC1 y KS-SRA100
D&P, SCVDOC1 y KS-
SRA100
• No puede utilizar juntas la radio XM y la radio satelital SIRIUS.
TROUBLESHOOTING
• The fuse blows.
* Are the red and black leads connected correctly?
• Power cannot be turned on.
* Is the yellow lead connected?
• No sound from the speakers.
* Is the speaker output lead short-circuited?
• Sound is distorted.
* Is the speaker output lead grounded?
* Are the “–” terminals of L and R speakers grounded in common?
• Noise interfere with sounds.
* Is the rear ground terminal connected to the car’s chassis using
shorter and thicker cords?
• This unit becomes hot.
* Is the speaker output lead grounded?
* Are the “–” terminals of L and R speakers grounded in common?
• This unit does not work at all.
* Have you reset your unit?
LOCALIZACIÓN DE AVERIAS
• El fusible se quema.
* ¿Están los conductores rojo y negro correctamente conectados?
• No es posible conectar la alimentación.
* ¿Está el cable amarillo conectado?
• No sale sonido de los altavoces.
*
¿Está el cable de salida del altavoz cortocircuitado?
• El sonido presenta distorsión.
* ¿Está el cable de salida del altavoz conectado a masa?
* ¿Están los terminales “–” de los altavoces L y R conectados a una
masa común?
• Perturbación de ruido.
*
¿El terminal de tierra trasero está conectado al chasis del automóvil utilizando los
cordones más corto y más grueso?
• La unidad se calienta.
* ¿Está el cable de salida del altavoz conectado a masa?
* ¿Están los terminales “–” de los altavoces L y R conectados a una
masa común?
• Este receptor no funciona en absoluto.
* ¿Reinicializó el receptor?
Lors de la connexion des appareils extérieurs, référez-vous aussi aux
manuels fournis avec les appareils et les adaptateurs.
PRECAUTION: Avant de connecter les appareils extérieurs,
assurez-vous que l’appareil est hors tension.
Vous pouvez connecter les appareils JVC suivants au port d’extension.
Appareil JVC Nom du modèle
Tuner HD RadioTM KT-HD300
Vous pouvez connecter les appareils suivants au port d’extension en
utilisant l’adaptateur JVC approprié.
• Vous pouvez avoir besoin d’acheter certains cordons de connexion
séparément.
Appareil Adaptateur Nom du modèle
XMDirectTM Tuner
Box
Adaptateur numérique
intelligent
XMDJVC100
XMDirect2 Tuner
System
Système radio satellite
XM
CNP2000UCA et
CNPJVC1
Radio satellite
SIRIUS
Système radio satellite
SIRIUS
SCC1 et KS-SRA100
D&P, SCVDOC1 et
KS-SRA100
• La radio XM et SIRIUS ne peuvent pas être utilisées en même temps.
EN CAS DE DIFFICULTES
• Le fusible saute.
* Les fils rouge et noir sont-ils racordés correctement?
• L’appareil ne peut pas être mise sous tension.
* Le fil jaune est-elle raccordée?
• Pas de son des enceintes.
* Le fil de sortie d’enceinte est-il court-circuité?
• Le son est déformé.
* Le fil de sortie d’enceinte est-il à la masse?
* Les bornes “–” des enceintes gauche et droit sont-elles mises ensemble
à la masse?
• Interférence avec les sons.
* La prise arrière de mise à la terre est-elle connectée au châssis de la
voiture avec un cordon court et épais?
• L’appareil devient chaud.
* Le fil de sortie d’enceinte est-il à la masse?
* Les bornes “–” des enceintes gauche et droit sont-elles mises ensemble
à la masse?
• Cet appareil ne fonctionne pas du tout.
* Avez-vous réinitialisé votre appareil?
External navigation unit *11
Unidad de navegación exterior *11
Unité de navigation extérieure *11
RGB input terminal
Terminal de entrada RGB
Prise d’entrée RVB
Connecting an external navigation unit / Conexión de una unidad de navegación exterior / Connexion d’une unité de navigation extérieure
Connect an external navigation unit to the RGB input terminal.
The positional information detected on the touch panel and
picture signals from the navigation unit are transferred through the
terminal. Refer to the manual of the external navigation unit for
details.
Conecte una unidad de navegación exterior al terminal de entrada
RGB. La información posicional detectada en el panel táctil y
las señales de imagen procedentes de la unidad de navegación
se transfieren a través del terminal. Para obtener más detalles,
consulte el manual de instrucciones de la unidad de navegación
exterior.
Connectez un unité de navigation extérieure à la prise d’entrée RVB.
L’information de position détectée sur le panneau tactile et les signaux
de l’image de l’unité de navigation sont transférés par cette prise.
Référez-vous au mode d’emploi de l’unité de navigation extérieure
pour les détails.
• Please contact your dealer to inquire about compatible navigation
units.
• JVC cannot guarantee proper operation of the external devices
connected to the RGB input terminal.
• Consulte con su distribuidor para obtener información sobre las
unidades de navegación compatibles.
• JVC no puede garantizar la correcta operación de los dispositivos
externos conectados al terminal de entrada RGB.
• Veuillez contacter votre revendeur pour connaître les unités de
navigation compatibles.
• JVC ne peut pas garantir un fonctionnement correct des appareils
extérieures connectés à la prise d’entrée RVB.
*11 No suministrado con esta unidad.
*12 La alimentación no se puede suministrar al componente a través
del puerto de expansión. Es necesario conectar, aparte, el cable de
alimentación suministrado con el componente.
*13 Este modelo es un componente del sistema de radio satelital SIRIUS.
*14 Este modelo es un componente del sistema de radio XM Satellite.
*11 Non fourni avec cet appareil.
*12 L’alimentation ne peut pas être fournie à l’appareil par le port d’extension.
Vous devez connecter séparément le cordon d’alimentation fourni pour
l’appareil.
*13 Ce modèle est un composant du système radio satellite SIRIUS.
*14 Ce modèle est un composant du système radio satellite XM.
KT-HD300 *12 /
KS-SRA100 *12 *13 /
XMDJVC100/
CNP2000UCA *14
Expansion port
Puerto de extensión
Port d’extension
KW-AVX840
KW-AVX848
KW-AVX840
Ready to receive HD Radio broadcasts when connected to the KT-HD300, sold separately
Insta_KWAVX840[JJW]_1.indb 6Insta_KWAVX840[JJW]_1.indb 6 11.1.17 1:12:27 PM11.1.17 1:12:27 PM