Jvc Gr Ax510 Users Manual
GR-AX710 to the manual e1b6e19f-3f59-df84-018a-1bf97e12fafb
2015-01-26
: Jvc Jvc-Gr-Ax510-Users-Manual-319892 jvc-gr-ax510-users-manual-319892 jvc pdf
Open the PDF directly: View PDF
.
Page Count: 52

For Customer Use:
Enter below the Serial Nos. of the
GR-AX710U/GR-AX510U camcorder
and the AA-V11U AC Power Adapter/
Charger.
The serial numbers are located on the
bottom of the GR-AX710U/GR-AX510U,
and the AA-V11U.
Model No. GR-AX710U/GR-AX510U
AA-V11U
Serial No.
GR-AX710
GR-AX510
COMPACT VHS CAMCORDER
INSTRUCTIONS
YU30052-508-1
Compact VHS
(The camcorder illustrations appearing in
these instructions are of the GR-AX710.)

2
WARNING:
TO PREVENT FIRE OR SHOCK
HAZARD, DO NOT EXPOSE
THIS UNIT TO RAIN OR
MOISTURE.
Warning on lithium battery
The battery used in this device may present a fire or
chemical burn hazard if mistreated. Do not recharge,
disassemble, heat above 100°C (212°F) or incinerate.
Replace the battery with Panasonic (Matsushita
Electric), Sanyo or Maxell CR2025; use of another
battery may present a risk of fire or explosion.
nDispose of used battery promptly.
nKeep away from children.
nDo not disassemble and do not dispose of in fire.
NOTES:
●
The rating plate (serial number plate) and safety
caution are on the bottom and/or the back of the
main unit.
●
The rating plate (serial number plate) of the AC
Power Adapter/Charger is on its bottom.
This Class B digital apparatus meets all requirements of
the Canadian Interference – Causing Equipment
Regulations.
“Cet appareil numérique de la classe B respecte toutes
les exigences du Règlement sur le matériel brouilleur
du Canada.“
This camcorder is designed to be used with NTSC-type
color television signals. It cannot be used for playback
with a television of a different standard. However, live
recording and viewfinder playback are possible
anywhere. Use the BN-V11U/V12U/V22U/V25U
battery packs and, to recharge them, the provided
multi-voltage AC Power Adapter/Charger. (An
appropriate conversion adapter may be necessary to
accommodate different designs of AC outlets in
different countries.)
ATTENTION:
The product that you have purchased is powered by a
rechargeable battery. The battery is recyclable. At the
end of its useful life, under various state and local
laws, it may be illegal to dispose of this battery into the
municipal waste stream. Check with your local solid
waste officials for details in your area for recycling
options or proper disposal.
Dear Customer,
Thank you for purchasing the JVC Compact VHS
camcorder. Before use, please read the safety
information and precautions contained in the following
pages to ensure safe use of your new camcorder.
Using This Instruction Manual
• All major sections and subsections are listed in the Table
Of Contents (Z pg. 7).
• Notes appear after most subsections. Be sure to read
these as well.
• Basic and advanced features/operation are separated for
easier reference.
It is recommended that you . . .
..... refer to the Index (Z pgs. 40 – 42) and
familiarize yourself with button locations, etc. before
use.
..... read thoroughly the Safety Precautions and Safety
Instructions that follow. They contain extremely
important information regarding the safe use of your
new camcorder.
You are recommended to carefully read the cautions
on pages 43 and 44 before use.
SAFETY
PRECAUTIONS
The AA-V11U AC Power Adapter/Charger should be
used with:
AC 120 V`, 60 Hz in the USA and Canada,
AC 110 – 240 V`, 50/60 Hz in other countries.
CAUTION (applies to the AA-V11U)
TO PREVENT ELECTRIC SHOCK MATCH WIDE
BLADE OF PLUG TO WIDE SLOT, FULLY INSERT.
ATTENTION (s'applique à l'AA-V11U)
POUR ÉVITER LES CHOCS ÉLECTRIQUES,
INTRODUIRE LA LAME LA PLUS LARGE DE LA FICHE
DANS LA BORNE CORRESPONDANTE DE LA PRISE
ET POUSSER JUSQU'AU FOND.
CAUTION
RISK OF ELECTRIC SHOCK
DO NOT OPEN
CAUTION: TO REDUCE THE RISK OF ELECTRIC SHOCK.
DO NOT REMOVE COVER (OR BACK).
NO USER-SERVICEABLE PARTS INSIDE.
REFER SERVICING TO QUALIFIED SERVICE PERSONNEL.
The lightning flash with arrowhead symbol, within an
equilateral triangle, is intended to alert the user to the
presence of uninsulated "dangerous voltage" within the
product's enclosure that may be of sufficient magnitude
to constitute a risk of electric shock to persons.
The exclamation point within an equilateral triangle is
intended to alert the user to the presence of important
operating and maintenance (servicing) instructions in
the literature accompanying the appliance.

3
5. Ventilation
Slots and openings in the cabinet are provided for
ventilation. To ensure reliable operation of the product and
to protect it from overheating, these openings must not be
blocked or covered.
• Do not block the openings by placing the product on a
bed, sofa, rug or other similar surface.
• Do not place the product in a built-in installation such as
a bookcase or rack unless proper ventilation is provided
or the manufacturer’s instructions have been adhered to.
6. Wall or Ceiling Mounting
The product should be mounted to a wall or ceiling only as
recommended by the manufacturer.
ANTENNA INSTALLATION
INSTRUCTIONS
1. Outdoor Antenna Grounding
If an outside antenna or cable system is connected to the
product, be sure the antenna or cable system is grounded
so as to provide some protection against voltage surges and
built-up static charges. Article 810 of the National Electrical
Code, ANSI/NFPA 70, provides information with regard to
proper grounding of the mast and supporting structure,
grounding of the lead-in wire to an antenna discharge unit,
size of grounding conductors, location of antenna
discharge unit, connection to grounding electrodes, and
requirements for the grounding electrode.
2. Lightning
For added protection for this product during a lightning
storm, or when it is left unattended and unused for long
periods of time, unplug it from the wall outlet and
disconnect the antenna or cable system. This will prevent
damage to the product due to lightning and power-line
surges.
3. Power Lines
An outside antenna system should not be located in the
vicinity of overhead power lines or other electric light or
power circuits, or where it can fall into such power lines or
circuits. When installing an outside antenna system,
extreme care should be taken to keep from touching such
power lines or circuits as contact with them might be fatal.
IMPORTANT PRODUCT
SAFETY INSTRUCTIONS
Electrical energy can perform many useful functions. But
improper use can result in potential electrical shock or fire
hazards. This product has been engineered and
manufactured to assure your personal safety. In order not to
defeat the built-in safeguards, observe the following basic
rules for its installation, use and servicing.
ATTENTION:
Follow and obey all warnings and instructions marked on
your product and its operating instructions. For your safety,
please read all the safety and operating instructions before
you operate this product and keep this manual for future
reference.
INSTALLATION
1. Grounding or Polarization
(A) Your product may be equipped with a polarized
alternating-current line plug (a plug having one blade
wider than the other). This plug will fit into the power
outlet only one way. This is a safety feature.
If you are unable to insert the plug fully into the outlet,
try reversing the plug. If the plug should still fail to fit,
contact your electrician to replace your obsolete
outlet. Do not defeat the safety purpose of the
polarized plug.
(B) Your product may be equipped with a 3-wire
grounding-type plug, a plug having a third (grounding)
pin. This plug will only fit into a grounding-type power
outlet. This is a safety feature.
If you are unable to insert the plug into the outlet,
contact your electrician to replace your obsolete
outlet. Do not defeat the safety purpose of the
grounding-type plug.
2. Power Sources
Operate your product only from the type of power source
indicated on the marking label. If you are not sure of the
type of power supply to your home, consult your product
dealer or local power company. If your product is intended
to operate from battery power, or other sources, refer to the
operating instructions.
3. Overloading
Do not overload wall outlets, extension cords, or integral
convenience receptacles as this can result in a risk of fire or
electric shock.
4. Power Cord Protection
Power supply cords should be routed so that they are not
likely to be walked on or pinched by items placed upon or
against them, paying particular attention to cords at plugs,
convenience receptacles, and the point where they exit
from the product.
ANTENNA
LEAD IN WIRE
ANTENNA
DISCHARGE UNIT
(NEC SECTION
810-20)
GROUNDING
CONDUCTORS
(NEC SECTION 810-21)
GROUND CLAMPS
POWER SERVICE GROUNDING ELECTRODE SYSTEM
(NEC ART 250. PART H)
NEC – NATIONAL ELECTRICAL CODE
ELECTRIC SERVICE
EQUIPMENT
EXAMPLE OF ANTENNA GROUNDING AS PER
NATIONAL ELECTRICAL CODE, ANSI/NFPA 70
GROUND CLAMP

4
USE
1. Accessories
To avoid personal injury:
• Do not place this product on an unstable cart, stand,
tripod, bracket or table. It may fall, causing serious injury
to a child or adult, and serious damage to the product.
• Use only with a cart, stand, tripod, bracket, or table
recommended by the manufacturer or sold with the
product.
• Use a mounting accessory recommended by the
manufacturer and follow the manufacturer’s instructions
for any mounting of the product.
• Do not try to roll a cart with small casters across
thresholds or deep-pile carpets.
2. Product and Cart Combination
A product and cart combination should be moved with
care. Quick stops, excessive force, and uneven surfaces
may cause the product and cart combination to overturn.
3. Water and Moisture
Do not use this product near
water—for example, near a bath
tub, wash bowl, kitchen sink or
laundry tub, in a wet basement, or
near a swimming pool and the
like.
4. Object and Liquid Entry
Never push objects of any kind into this product through
openings as they may touch dangerous voltage points or
short-out parts that could result in a fire or electric shock.
Never spill liquid of any kind on the product.
5. Attachments
Do not use attachments not recommended by the
manufacturer of this product as they may cause hazards.
6. Cleaning
Unplug this product from the wall outlet before cleaning.
Do not use liquid cleaners or aerosol cleaners. Use a damp
cloth for cleaning.
7. Heat
The product should be situated away from heat sources
such as radiators, heat registers, stoves, or other products
(including amplifiers) that produce heat.
SERVICING
1. Servicing
If your product is not operating correctly or exhibits a
marked change in performance and you are unable to
restore normal operation by following the detailed
procedure in its operating instructions, do not attempt to
service it yourself as opening or removing covers may
expose you to dangerous voltage or other hazards. Refer all
servicing to qualified service personnel.
2. Damage Requiring Service
Unplug this product from the wall outlet and refer servicing
to qualified service personnel under the following
conditions:
a. When the power supply cord or plug is damaged.
b. If liquid has been spilled, or objects have fallen into the
product.
c. If the product has been exposed to rain or water.
d. If the product does not operate normally by following
the operating instructions. Adjust only those controls that
are covered by the operating instructions as an improper
adjustment of other controls may result in damage and
will often require extensive work by a qualified
technician to restore the product to its normal operation.
e. If the product has been dropped or damaged in any way.
f. When the product exhibits a distinct change in
performance—this indicates a need for service.
3. Replacement Parts
When replacement parts are required, be sure the service
technician has used replacement parts specified by the
manufacturer or have the same characteristics as the
original part. Unauthorized substitutions may result in fire,
electric shock or other hazards.
4. Safety Check
Upon completion of any service or repairs to this product,
ask the service technician to perform safety checks to
determine that the product is in safe operating condition.
PORTABLE CART WARNING
(Symbol provided by RETAC)

5
QUICK OPERATION GUIDE
SUPPLY POWER
Using the battery pack
1Hook-on the battery pack's top end to the
camcorder. (Charging procedure, Z P. 8)
2Push in the battery pack until it locks into
place.
To remove the battery pack
Slide BATT. RELEASE and pull out the battery
pack.
PLAYBACK
1Set the power switch to “PLAY”.
2Press REW.
— The tape will automatically stop at the
beginning of the tape.
3Press PLAY/PAUSE.
— Playback starts and the playback picture
appears in the viewfinder.
•To stop playback, press STOP.
(For more details, Z P. 30.)
n
Or simply play back the tape on a VHS
VCR using the Cassette Adapter
(VHS Playpak).
Z
P. 28
SHOOTING
1Slide the LENS COVER open/close knob to
open the lens cover.
2Set the power switch to “CAMERA”.
— The power indicator will light and an
image will appear in the viewfinder.
3Press the Recording Start/Stop button.
— Recording starts.
•To stop recording temporarily, momentarily
press the Recording Start/Stop button once
again.
(For more details, Z P. 14)
2 Push in.
1
Hook on.
BATT. RELEASE
3
1
PUSH
Insert.
EJECT
2
2 REW
1
Set to “PLAY”
1
LENS COVER
open/close knob
3 Recording Start/Stop button
2
Set to “CAMERA”
INSERTING A VIDEO
CASSETTE
1Slide EJECT.
2Insert a video cassette.
3Press PUSH.
(For more details, Z P. 11 )
STOP
3
PLAY/PAUSE

6
MAJOR FEATURES
REMEMBER
The Logical Choice
The only compact video
cassettes that can be
used with your VHS VCR*
Program AE with Special
Effects (Z P. 16)
n Auto Mode Lock
n Auto Mode Release
n Electronic Fog Filter
n ND Effect
n Sepia
n Twilight
n Sports
n High Speed (1/2000 sec.) Shutter
n 15 sec. Self Timer
Intelligent Function Control
(Z P. 18 – 25)
SEL
F1
F2
Variable-Speed Hyper Zoom
(Z P. 15)
Random Assemble Editing
(Z P. 32 – 35)
PROVIDED ACCESSORIES
Cassettes marked can be used with this camcorder.
T
W
T
W
T
W
T
W
Zoom-in
Zoom-out
8
8
2
2
5
5
4
4
1
1
6
6
3
3
7
7
Integrated Auto Light
(GR-AX710 only) (Z P. 18)
•Battery Pack
BN-V11U •Cassette Adapter
(VHS PlayPak)
C-P7U
•Remote Control
Unit RM-V705U
(GR-AX710 only)
•AC Power
Adapter/Charger
AA-V11U
•Shoulder Strap
•Lithium Battery
x2 for GR-AX710
(clock operation and
remote control unit)
x1 for GR-AX510
(clock operation)

7
CONTENTS
GETTING STARTED
8
Power..................................................................................... 8
Clock (Lithium) Battery Removal/Insertion........................................ 10
Date/Time Settings ................................................................... 10
Viewfinder Adjustment ............................................................... 11
Tape Length/Recording Mode Setting .............................................. 11
Loading/Unloading A Cassette ...................................................... 11
Grip Adjustment ....................................................................... 12
Shoulder Strap Attachment........................................................... 12
Tripod Mounting ....................................................................... 12
Remote Control Unit .................................................................. 13
RECORDING
14
Basic Recording ........................................................................ 14
Basic Features ......................................................................... 15
Advanced Features .................................................................... 16
PLAYBACK
28
Using The Cassette Adapter.......................................................... 28
Basic Connections...................................................................... 29
Basic Playback ......................................................................... 30
Features ................................................................................ 31
EDITING
32
Tape Dubbing........................................................................... 32
Random Assemble Editing (R.A.Edit)................................................ 32
Insert Editing........................................................................... 36
Audio Dubbing ......................................................................... 37
USER MAINTENANCE
38
TROUBLESHOOTING
39
INDEX
40
Controls................................................................................. 40
Connectors.............................................................................. 40
Indicators ............................................................................... 40
Other Parts............................................................................. 40
Viewfinder ............................................................................. 41
Terms .................................................................................... 42
CAUTIONS
43
SPECIFICATIONS
45
OPTIONAL ACCESSORIES
45
ESPAÑOL
46
FOR SERVICING
48
WARRANTY
49
GETTING STARTED
RECORDING
PLAYBACKEDITING

8
GETTING STARTED
Power
This camcorder’s 3-way power supply system lets you
choose the most appropriate source of power.
NOTES:
●
No function is available without power supply.
●
Use only specified power supply.
●
Do not use provided power supply units with other equipment.
CHARGING THE BATTERY PACK
SUPPLY POWER
1
Connect the charger’s AC power cord to a wall
outlet. The power indicator lights.
ATTACH BATTERY PACK
2
Align the marks and slide the battery pack in the
direction of the arrow until it locks in place.
The CHG. indicator lights.
DETACH BATTERY PACK
3
When charging is completed, the END indicator
lights. Slide the battery pack opposite the direction
of the arrow.
BATT. PACK CHARGE DISCHARGE
BN-V11U approx. 1 hr. 10 min. approx.
3 hrs. 30 min.
BN-V12U approx. 1 hr. 10 min. approx.
3 hrs. 30 min.
BN-V22U approx. 2 hrs. 10 min. approx. 7 hrs.
BN-V25U approx. 2 hrs. 40 min. approx. 10 hrs.
REFRESH indicatorREFRESH switch
CHG. (charge) indicator
To AC outlet
Marks
END
indicator
Hook on.
Push in.
BATT. RELEASE
POWER
indicator
RECORDING TIME
BATT. PACK GR-AX710/AX510
BN-V11U approx. 1 hr. (40 min.)
BN-V12U approx. 1 hr. (40 min.)
BN-V22U approx. 2 hrs. 10 min. (1hr. 20 min.)
BN-V25U approx. 2 hrs. 50 min. (1hr. 50 min.)
USING THE BATTERY PACK
ATTACH BATTERY PACK
1
Hook its top end to the camcorder and push the
battery pack in until it locks in place.
DETACH BATTERY PACK
2
Slide BATT. RELEASE and pull out the battery pack.
( ): when the video light is on (GR-AX710 only).
**REFRESH
The AC power adapter features a REFRESH function that allows
you to fully discharge the battery pack before recharging.
To discharge the battery . . .
..... attach the battery pack to the adapter as shown in the
illustration to the left. Then push REFRESH. The REFRESH
indicator lights when discharging starts, and goes out when
discharging is complete.

9
**CHARGE MARKER
A charge marker is provided on the battery pack to
help you remember whether it has been charged or
not. Two colors are provided (red and black)—you
choose which one means charged and which
means discharged.
NOTES:
●
The recording time per charge is affected by such factors as the time spent in Record/Standby mode and
the frequency of zooming. It is safer to have spare battery packs.
●
Charging times noted on page 8 are for fully discharged battey pack, and discharging times are for fully
charged battery pack.
●
Charging and discharging times vary according to the ambient temperature and the status of the battery
pack.
●
Remember to set the charge marker after charging a battery pack or after detaching a discharged one from
your camcorder.
●
Perform the REFRESH function after no less than 5 chargings.
●
High temperatures can damage the battery pack, so use only where good ventilation is available. Don’t
allow it to discharge in container, such as a bag.
●
If you stop recharging or discharging part way through, make sure to remove the battery pack before
unplugging the adapter’s AC cord.
●
Remove the battery pack from the adapter immediately after discharging.
●
To avoid interference with reception, do not use the AC Power Adapter/Charger near a radio.
●
Make sure you unplug the DC cord before charging or discharging the battery pack.
●
A blinking CHG. indicator means that the battery pack has become hot. Wait until it cools down to
continue.
●
The CHG. indicator may not light properly with a brand new battery pack, or with one that’s been stored
for an extended period. In this case, remove and reattach the battery pack and recharge it. The CHG.
indicator should light during recharging. If not, contact your nearest JVC dealer.
USING A CAR BATTERY
Use the optional Car Battery Cord or Car Battery
Charger/Adapter (connect as shown in the
illustration to the left).
NOTES:
●
When using the car battery, leave the engine
idling.
●
The optional Car Battery Charger (BH-V3U) can
also be used to charge the battery pack.
●
When using the optional Car Battery Charger or
Car Battery Cord (AP-V7U), refer to the respective
instruction booklet.
USING AC POWER
Use the AC Power Adapter (connect as shown in
the illustration to the left).
NOTE:
The supplied AC Power Adapter/Charger features
automatic voltage selection in the AC range from
110 V to 240 V.
Charge marker
DC OUT terminal
To AC outlet
AC Power
Adapter/Charger
AA-V11U
DC cord
Car Battery Cord
AP-V7U (optional)
To car's
cigarette
lighter
socket
Car Battery Charger/Adapter
BH-V3U (optional)

10
DATE JAN 1.00
TIME AM12:00
A
GETTING STARTED (cont.)
Clock (Lithium) Battery Removal/Insertion
This battery is necessary for clock operation and to
perform date/time settings.
SWITCH OFF POWER
1
Switch off the unit’s power and remove the power
supply unit.
OPEN COVER
2
Open the clock battery compartment cover while
pressing the release tab.
REMOVE BATTERY (when replacing)
3
Insert a pointed, non-metallic object between the
battery and the compartment ( A) and pull the
battery out.
INSERT BATTERY
4
Ensuring the plus (+) side is up, insert the supplied
lithium battery and push it in.
CLOSE COVER
5
Close the compartment cover until it clicks in place.
NOTE:
See “SAFETY PRECAUTIONS”(
Z
pg. 2) for information
on safe handling of lithium batteries.
Date/Time Settings
SELECT MODE
1
Set the power switch to CAMERA.
SET DATE/TIME
2
Press SET and the month blinks. Press + or – to set
the month. Repeat to set day, year, hour and minute.
START CLOCK
3
Press SET. The blinking stops. The date and time are
both displayed for confirmation, then the time
display disappears.
NOTE:
The clock does not keep time while the date and time are
blinking.
–/+ SET
POWER
Time
12-hour indication with AM or PM
TIME .... Time setting is performed
Date
Month/Day/Year
DATE ... Date setting is performed

11
T30 SP
T20 SP
T40 EP
T20 EP
T30 SP
T40 SP T30 EP
Viewfinder Adjustment
POSITION VIEWFINDER
1
Adjust the viewfinder manually for best viewability
(see illustration at left).
SELECT MODE
2
Set the power switch to CAMERA.
ADJUST DIOPTER
3
Turn the diopter adjustment control until the
indications in the viewfinder are clearly focused.
Tape Length/Recording Mode Setting
SET TAPE LENGTH
1
Set the tape length button according to the length of
the tape used. T20 = 20 minutes of recording time,
T30 = 30 minutes, and T40 = 40 minutes (in SP).
SET RECORDING MODE
2
Set depending on your preference. “SP” (Standard
Play) provides higher picture and sound quality and
is better for dubbing, while “EP” (Extended Play) is
more economical, recording at 1/3 the speed of SP.
Loading/Unloading A Cassette
OPEN CASSETTE HOLDER
1
Slide EJECT until the holder opens. Do not use force
to open.
INSERT/REMOVE CASSETTE
2
Make sure the label is facing outward.
CLOSE CASSETTE HOLDER
3
Press PUSH and make sure the holder is closed and
locked.
NOTES:
●
A cassette holder can’t be opened unless a power
supply is attached.
●
Make sure that the tape is not slack when loading the
cassette. If there is any slack, turn the gear on the
cassette in the direction of the arrow to take up the
slack.
●
Make sure the Erase Protection tab is present. If not,
cover the hole with adhesive tape. (Some cassettes
have sliding tabs – in this case, check the tab's
position.)
Set POWER to "CAMERA".
SP-EP recording mode and
T20•30•40 tape length select button
GearErase Protection
Turn to take up
slack.
Tape length and recording
mode indicator

12
2
3
1
2
1
GETTING STARTED (cont.)
Grip Adjustment
EXPAND LOOP
1
Separate the Velcro strip.
INSERT HAND
2
Pass your right hand through the loop and grasp the
grip.
ADJUST STRAP LENGTH
3
Adjust so your thumb and fingers can easily operate
the Recording Start/Stop button and Power Zoom
switch. Refasten the Velcro strip.
Shoulder Strap Attachment
ATTACH STRAP
1
Following the illustration at left, thread the strap
through the top of the eyelet (1), then fold it back
and thread it through the keeper (2), and then
through the buckle (3). Repeat the procedure to
attach the other end of the strap to the other eyelet,
making sure the strap isn’t twisted.
ADJUST LENGTH
2
Adjust as shown in the illustration at left (1), then
slide both keepers snug against the eyelets to
prevent slipping (2).
Tripod Mounting
ALIGN AND TIGHTEN
1
Align the screw and camera direction stud on the
tripod with the camera’s mounting socket and stud
hole. Then tighten the screw.
Recording Start/Stop button

13
10°
5m(16.4ft)
10°
30°
30°
2
1
3
4
5
6@
!
0
9
8
7
Buttons Functions
With the camcorder’s power switch With the camcorder’s power switch set
set to “CAMERA”. to “PLAY”.
1Infrared beam Transmits the beam signal.
transmitting window
2ZOOM (T/W) buttons Zoom (invariable speed, Z pg. 15) —
3PLAY button — Playback start (Z pg. 30)
4STOP button — Stop (Z pg. 30)
5REW button Retake (Rewind) (Z pg. 15) Rew/Rew Shuttle Search (Z pg. 30)
6INSERT button — Insert Editing (Z pg. 36)
7START/STOP button Functions same as the Recording Start/Stop button of the camcorder.
8INT. TIME button Self-Timer(Z pg. 26)/Time Lapse (Z pg. 27) —
9REC TIME button Animation/Time lapse (Z pg. 27) —
0PAUSE button — Pause (Z pg. 31)
!FF button Retake (Forward) (Z pg. 15) FF/FF Shuttle Search (Z pg. 30)
@A. DUB button — Audio dubbing (Z pg. 37)
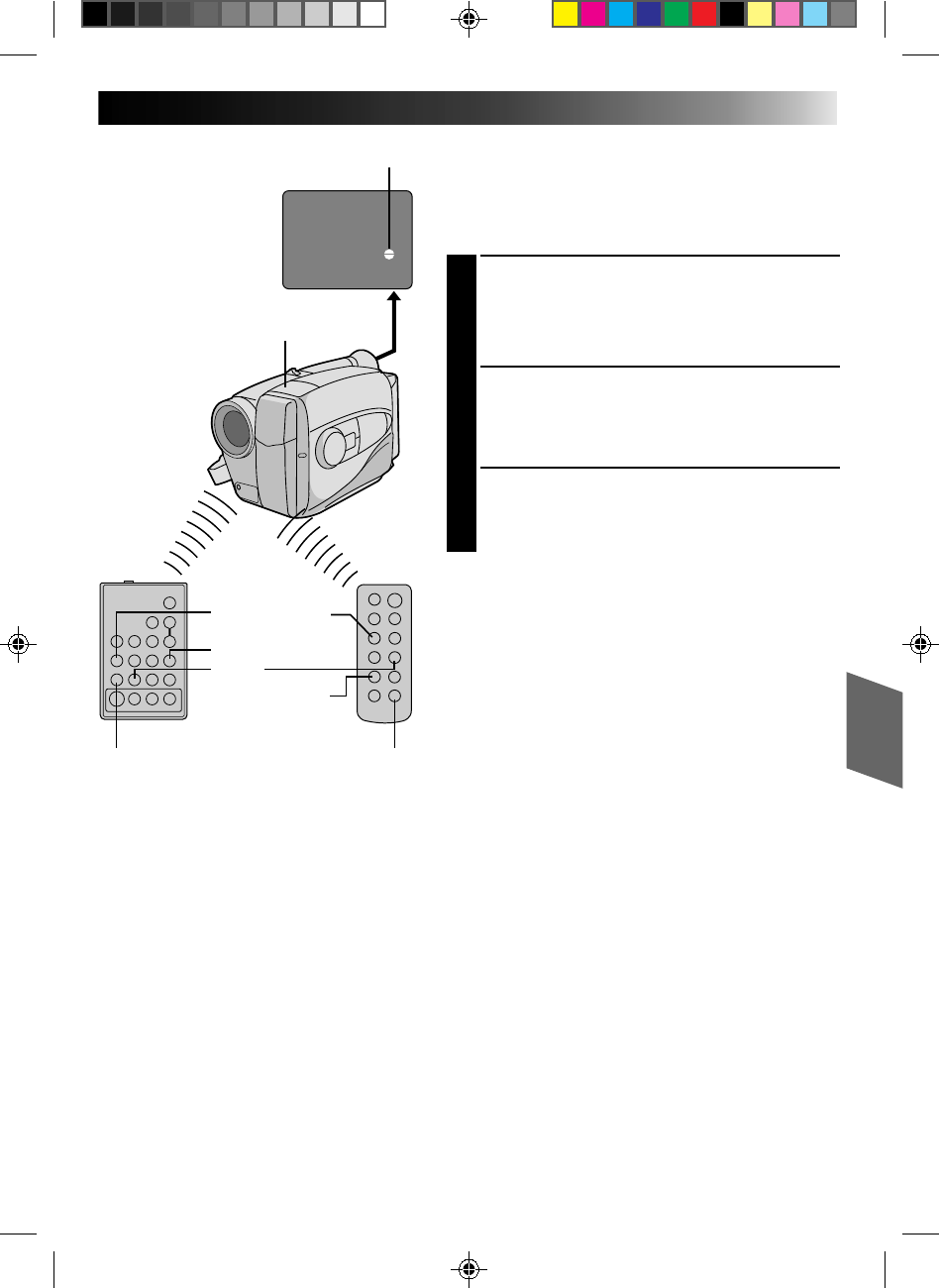
Remote Control Unit
(provided with GR-AX710 only)
The Full-Function Remote Control Unit can operate this
camcorder from a distance as well as the basic
operations (PLAY, STOP, PAUSE, FF, and REW) of your
VCR. This remote control unit makes additional
recording functions possible.
PULL OUT BATTERY HOLDER
1
Pull out the battery holder by inserting a pointed
instrument into slot A.
INSERT BATTERY
2
Insert the lithium battery *(CR2025), with its plus (+)
side up, into the battery holder.
REPLACE BATTERY HOLDER
3
Insert the battery holder into the remote control unit,
and push the holder until it clicks in place.
*Read warning on lithium battery. (Z P. 2)
1
23
A
The transmitted beam may not be effective or
may cause incorrect operation when the
infrared beam sensor window is directly
exposed to sunlight or powerful lighting.
Infrared beam
sensor window
Infrared beam
effective area

14
120MIN 119MIN 3MIN
2MIN (Blinking)
1MIN (Blinking)
0MIN (Blinking)
* MIN.....(Now calculating)
RECORDING
Basic Recording
NOTE:
You should already have performed the procedures listed
below. If not, do so before continuing.
●
Power (
Z
pg. 8)
●
Tape Length/Recording Mode Setting (
Z
pg. 11)
●
Grip Adjustment (
Z
pg. 12)
LOAD A CASSETTE
1
Slide EJECT to open the cassette holder, then insert
the cassette with the label facing out. Press PUSH to
ensure the holder is closed and locked.
ENTER RECORD–STANDBY MODE
2
Slide the LENS COVER open/close switch to open
the lens cover, then set the power switch to
CAMERA.
•The power indicator lights and the camcorder
enters the Record–Standby Mode.
•The scene you’re aimed at appears on the
viewfinder screen, with the word “PAUSE”
superimposed upon it.
START SHOOTING
3
Press the Recording Start/Stop button.
•The tally lamp lights while recording is in progress,
and “REC ” appears in the viewfinder.
STOP RECORDING
4
Press the Recording Start/Stop button again to stop
recording.
•The camcorder re-enters the Record-Standby
mode.
NOTES:
●
A cassette holder can’t be opened unless a power
supply is attached.
●
There may be a delay after you slide EJECT until the
holder opens. Do not use force.
●
The tape’s remaining time is displayed in the
viewfinder as shown.
●
“TAPE END” appears when the tape reaches its end,
and the power goes off automatically if left in this
condition for 5 minutes. “TAPE END” also appears
when a cassette whose tape is already at its end is
loaded.
●
If the Record–Standby mode continues for 5 minutes,
the camcorder’s power shuts off automatically. Set the
power switch to POWER OFF, and then back to
CAMERA to turn the camcorder on again.
●
If you’re recording on a cassette from the middle, use
the RETAKE function (
Z
pg. 15) to find the end of the
last recording so you don’t erase any of it.
●
The LENS COVER warning blinks for about 5 seconds
when the camcorder is turned on, whether the cover is
open or closed.
LENS COVER
SWITCH
POWER
Tally lamp
The power indicator
Start/Stop
Tape remaining time
indicator

15
T
W
T
W
T
W
T
W
FEATURE: Zooming
PURPOSE: Varies the focal length of the lens and
produces the zoom in/out effect.
OPERATION:
Zoom In
1) Pull the power zoom switch down
toward “T”.
Zoom Out
2) Push the switch up toward “W”.
NOTES: ●
The further the power zoom switch is
pushed, the faster the zoom speed
becomes.
●
Focusing may become unstable
during zooming. In this case, set the
zoom while in Record–Standby, set
manual focus or Focus Lock (
Z
pg.
20, 21), then zoom in or out in
Record mode.
FEATURE: Quick Review
PURPOSE: To check the end of the last recording.
OPERATION: 1) Press “ ” for less than 2 seconds
during the Record–Standby mode.
• Tape is rewound for about 2
seconds and played back
automatically, then pauses in
Record–Standby mode for thenext
shot.
NOTE:
Distortion may occur at start of
playback.
This is normal.
FEATURE: Retake
PURPOSE: To re-record certain segments.
OPERATION: 1) Make sure the camcorder is in the
Record–Standby mode.
2) Press either RETAKE button to reach
the start point for new recording.
3) Press Recording Start/Stop to start
recording.
NOTE:
Noise may appear during Retake.
This is normal.
FEATURE: Index Code Marking
PURPOSE: To give you automatic access to any
selected point on a recording. Auto
Marking and Manual Marking are
available.
OPERATION:
Auto Marking
An index code is always marked to start
the first recording on a new date after a
cassette is inserted.
Manual Marking (Using the optional
RM-V700U Remote Control Unit)
1) Press VISS once to place the index
code. INDEX blinks in the viewfinder
during marking.
NOTES: ●
If VISS is pressed during
Record–Standby mode, the mark is
placed where START/STOP is
pressed.
●
If the date changes during a
recording, it becomes the first
recording of the new date and an
index mark is placed at that point.
RETAKE
Power zoom switch
Zoom-in
Zoom indicator
Zoom-out
RECORDING
Basic Features
START/STOP
VISS
RM-V700U (optional)

16
DIAL VIEWFINDER MODE
SYMBOL INDICATION
Sports
High shutter speed clearly captures fast-moving
action.
High-Speed Shutter (1/2000s.)
Captures faster action than Sports mode.
15sec. Self-Timer
Lets you delay recording start after Recording Start/
Stop is pressed. If camcorder is secured, operator
can enter scene before recording starts.
1) Set PROGRAM AE dial to “ ”. “ 15S” appears
in viewfinder.
2) Press Recording Start/Stop.
•Recording starts after 15 seconds.
•Tally lamp begins blinking; blinking speed
increases about 5 seconds before recording starts.
Blinking stops when recording begins but light
stays on.
NOTES:
●
Only one effect can be engaged at a time.
●
When the PROGRAM AE select dial is switched
from one mode to another, the newly selected
mode's name and its indication is displayed in the
viewfinder for approx. 3 seconds. Then the name
disappears, and only the indication remains.
●
The screen becomes slightly reddish when the
fader (
Z
pg. 19) is used in the Sepia mode.
●
The screen becomes slightly dark in the High
Speed Shutter mode. Use in well-lighted
situations.
●
In the High Speed Shutter or Sports modes,
picture color may be adversely affected if subject
is lit by alternating discharge-type light sources
such as flourescent or mercury-vapor lights.
DIAL VIEWFINDER MODE
SYMBOL INDICATION
Auto Mode Lock
Locks the camcorder in Full Auto mode, preventing
incorrect operation due to accidental button
pressing during shooting.
•CINEMA, FADER, FOCUS, EXPOSURE, DISPLAY,
TITLES and MWB (Manual White Balance)
controls are disabled in this mode.
Auto Mode Release
Re-enables the controls that were disabled by Auto
Mode Lock.
Electronic Fog Filter
Makes the picture look misty white, as when an
external fog filter is attached to the lens. Softens the
image and gives it a “fancy“ look.
ND EFFECT
A black mist darkens the picture, as when an ND
filter is used. Helps to counter the effects of glare on
the subject.
Sepia
The scene being shot is recorded in sepia-tinted
(reddish-brown) monochrome, giving the effect of
an older movie. Use together with Cinema
(Z pg. 19) for the authentic look of a classic
Hollywood movie.
Twilight
Disengages the auto gain control and auto focus,
locks focus to infinity and white balance to “ ”
(outdoor) mode. Dusk, twilight scenery, fireworks,
etc., look more natural and dramatic.
RECORDING
Advanced Features
A
Auto Mode Lock
LOCK AUTO LOCK
Auto Mode
Release
RELEASE AUTO RELEASE
M
Electronic Fog Filter
FG:FOGFG
Sports
SPORTS
15 sec. Self-Timer
SELF TIMER
Program AE With Special Effects
All you have to do to access any of the variety of
shooting effects is to turn the PROGRAM AE select
dial until the desired indication appears in the
viewfinder. The mode is activated about 1 second
later. PROGRAM AE
select dial
Tally lamp
ND EffectND:ND EFFECTND
Sepia
SEPIA
Twilight
TWILIGHT
High Speed Shutter
1/2000 S 1/2000

17
No indication
(Auto)
MWB
White balance mode indicator
MWB
White Balance Adjustment
This camcorder’s Automatic Color Temperature system
senses the color temperature of the ambient lighting for
automatic white balance adjustment. However, precise
color adjustment is not possible under the following
conditions:
•When an object is in various shades of the same color.
•When a predominantly red or brown object is being
shot outdoors.
In these cases, use the camcorder’s built-in preset filters
for white balance adjustment.
SELECT MODE
1
Press MWB (Manual White Balance) until the
required indication appears in the viewfinder.
“” .............. Outdoors on cloudy day
“” ............... Outdoors on sunny day
“ ” ................ Light source is halogen or tungsten
...................... lamp
“MWB” .......... With a memorized personal White
...................... Balance setting (see below)
MWB sets the color temperature for the subject’s light
source so you can shoot with natural colors that are
unaffected by surroundings, even when there are
multiple subjects with different color temperatures.
ADJUST FOCUS
1
Point the camcorder at a white, flat object such as a
sheet of white paper, and adjust focus manually
(Z pg. 21).
ADJUST WHITE BALANCE
2
Press MWB until ”MWB“ appears, then press and
hold MWB for more than 3 seconds.
•”MWB” blinks in the viewfinder during
adjustment, then stops blinking but stays lit when
adjustment is complete.
NOTES:
●
To switch to automatic white balance adjustment, press MWB until the indication disappears, or turn the
PROGRAM AE dial to LOCK.
●
Re-adjust the White Balance mode when the lighting has changed, when the camcorder has been turned
on and off again, or when the PROGRAM AE dial’s position has been changed.
●
It is helpful to connect your camcorder to a color monitor when adjusting the white balance
(“BASIC CONNECTIONS”
Z
pg. 29).
●
When adjusted by putting colored paper in front of the subject in step 2 , this unit makes its color
temperature standard for automatic white balance. So you can enjoy shooting with different colors. For
example, when adjusting with red, blue or yellow colors, the image becomes the color which aproximates
to green, orange or purple respectively.

18
RECORDING
Advanced Features
DANGER:
nThe video light becomes extremely hot. Do not
touch it either while in operation or soon after
turning it off, otherwise serious injury may result.
nDo not place the camcorder into the carrying
case immediately after using the video light, since
it remains extremely hot.
nWhen operating, keep a distance of about
30 cm (1 ft.) between the video light and people
or object.
nDo not use near flammable or explosive
materials.
nIt is recommended that you consult your nearest
JVC dealer for replacing the video light.
SEL
F1
F2
FADER CINEMA
FADER CINEMA
FOCUS
EXP.
TITLE
DISP.
Group 1
Group 2
Group 3
SEL.
SEL.
SEL.
F1 F2
F1 F2
F2
F1
F1 F2
LIGHT ON/AUTO/OFF
Viewfinder
F2 button
F1 button
PROGRAM AE select dial
Function SEL. button
Video Light (GR-AX710 only)
When natural lighting is too dim, you can brighten the
scene by using the built-in video light.
SET VIDEO LIGHT
1
Set the LIGHT ON/AUTO/OFF as required.
ON : Always keeps the light on as long as the
camcorder is turned on.
AUTO : Automatically turns on the light when the
camcorder senses insufficient lighting on
the subject.
OFF : Turns off the light.
•The video light can be used with the camcorder's
power on.
•It is recommended to set the white balance to
indoor mode ( ) (Z pg. 17) when you use the
video light.
•When not using the video light, turn it off to save
battery power.
NOTES:
nEven if the battery indicator ( ) does not blink in the
viewfinder, if the battery pack's charge is low, the
camcorder may turn off automatically when you turn
on the video light, or when you start recording with the
video light turned on.
nWhen the LIGHT ON/AUTO/OFF is set to "AUTO":
•Depending on lighting conditions, the video light
may keep turning on and off. In this case, manually
switch the light on or off using the LIGHT ON/
AUTO/OFF switch.
•While the Sports or High-Speed Shutter mode
(Z pg. 16) is engaged, the light is likely to stay on.
•While the Twilight mode (Z pg. 16) is engaged, the
light will not activate.
INTELLIGENT FUNCTION CONTROL
This feature makes it easier for you to make selections
during the following modes: Fader, Cinema, Manual
Focus Adjust, Exposure Control, Display, and Instant
Title.
PREPARATION
1
Set the PROGRAM AE dial to any position except
LOCK.
SELECT MODE
2
Press Function SEL. repeatedly until the required
function’s indication appears in the viewfinder.
ENTER SELECTION
3
Press either F1 or F2 (the one to the immediate left
of the desired function name).
NOTE:
If you set the PROGRAM AE dial to LOCK, F1 and F2
disappear from the viewfinder, indicating that IFC
(Intelligent Function Control) is unavailable.

19
SEL
F1
F2
F2 buttonF1 button
PROGRAM AE select dial
Function SEL. button
FADE OUT
FADE IN
Fader
This feature allows smooth fade-in and fade-out to black
blank screen. Fade-in works at recording start, and
fade-out works at recording end or when you enter
Record–Standby mode.
SELECT MODE
1
Press Function SEL. repeatedly until “FADER”
appears to the right of F1.
ENGAGE FADE–STANDBY MODE
2
Press F1 to engage the Fade–Standby mode.
“FADER”appears in the viewfinder.
START RECORDING
3
Press Recording Start/Stop to start recording and
activate fade-in.
OR . . .
END RECORDING
Press Recording Start/Stop to end recording and
engage fade-out.
NOTES:
●
Pressing and holding the Recording Start/Stop button
allows you to record a black blank screen.
●
The screen becomes slightly reddish when the Fader is
used with Sepia (
Z
pg. 16).
●
With the Electronic fog filter mode (
Z
pg. 16)
engaged, the image fades in/out to a white screen.
Cinema
This feature allows you to record black bars at the top
and bottom of the screen to produce a cinema-like
“wide-screen” effect.
SELECT MODE
1
Press Function SEL. repeatedly until “CINEMA”
appears to the right of F2.
ENGAGE CINEMA MODE
2
Press F2.
RESTORE NORMAL SCREEN
3
Press F2 again while “CINEMA” appears next to F2
in the viewfinder.
Cinema mode

20
RECORDING
Advanced Features
Focus
detection zone
Focusing
Auto Focus
The camcorder’s Full Range AF system offers continuous
shooting ability from close-up to infinity. However,
correct focus may not be obtainable in the situations
listed below (in these cases use manual focusing):
•When two subjects overlap in the same scene.
•When illumination is low.*
•When the subject has no contrast (difference in
brightness and darkness), such as a flat, one-color wall,
or a clear, blue sky.*
•When a dark object is barely visible in the viewfinder.*
•When the scene contains minute patterns or identical
patterns that are regularly repeated.
*The low-contrast warning “ ” appears in the
viewfinder.
Focus Lock
This feature locks the focus in place, which is especially
helpful in the following situations:
•When things pass between your subject and the
camcorder. Engage the focus lock function to lock your
subject in before recording.
•When you want your subject to be focused, and to
appear in a corner of the screen. First, center on the
subject and focus using auto focus mode. Then engage
the focus lock function and move the camcorder until
the subject is where you want it.
SELECT MODE
1
Press Function SEL. repeatedly until “FOCUS”
appears to the right of F1.
LOCK FOCUS
2
Press F1. The focus lock indication “ ” appears
in the viewfinder.
RELEASE FOCUS LOCK
3
Press F1. Focus lock is immediately released. The
focus lock indication disappears.
NOTES:
●
If the lens is smeared or blurred, accurate focusing is
not possible. Keep the lens clean, wiping with a piece
of soft cloth if it gets dirty. When condensation occurs,
wipe with a soft cloth or wait for it to dry naturally.
●
When shooting a subject close to the lens, zoom-out
first (
Z
pg. 15). If zoomed-in in the auto focus mode,
the camcorder could automatically zoom out
depending on the distance between the camcorder and
the subject.
F1 F2
Function SEL.

21
SEL
F1
F2
FOCUS EXP.
F1 F2
F1+F1+
Manual Focus
NOTE:
You should already have made the necessary viewfinder
adjustments (
Z
pg. 11). If you haven’t, do so before
continuing.
SELECT MODE
1
Press Function SEL. repeatedly until “FOCUS”
appears to the right of F1.
ADJUST FOCUS
2
A
TO FARTHER SUBJECT
2
While holding down F1, slide the power zoom
switch to T. The Manual Focus indications “ ”
appear and “ ” blinks.
Go to step 3.
B
TO NEARER SUBJECT
While holding down F1, slide the power zoom
switch to W. The Manual Focus indications
“” appear and “ ” blinks.
Go to step 3.
LOCK FOCUS
3
Release the power zoom switch. The focus
indication is replaced by the focus lock indication
“ ” and the adjusted focus is locked in.
RELEASE MANUAL FOCUS MODE
4
Press F1. The Manual Focus mode is immediately
released and the focus lock indication disappears.
NOTES:
●
Be sure to focus the lens in the maximum telephoto
position when you use the Manual Focus mode. If you
focus in on a certain subject in the wide-angle position,
sharply focused images cannot be obtained when
zoomed up because the depth-of-field is reduced at
longer focal lengths.
●
Two manual focusing speeds are available. For
slow-speed, push the switch slightly and hold that
position. For fast-speed, push the switch fully.
●
When the focus level cannot be adjusted any farther or
closer, “ ” or “ ” will blink.
F1 button F2 button
Function SEL.
button
Power zoom switch
Viewfinder

22
SEL
F1
F2
FOCUS EXP.
F1 F2
+
-
+
-
+
-
+
F2
+
F2
RECORDING
Advanced Features
Exposure Control
This feature automatically adjusts the iris for the best
available picture quality, but you can override and make
the adjustment manually.
SELECT MODE
1
Press Function SEL. repeatedly until “EXP.” appears
to the right of F2.
BRIGHTEN IMAGE
2
While holding down F2, slide the power zoom
switch to T. The Exposure indicator bar appears in
the viewfinder.
OR . . .
DARKEN IMAGE
While holding down F2, slide the power zoom
switch to W. The Exposure indicator bar appears in
the viewfinder.
When you want to return to the factory setting . . .
RESTORE INITIAL SETTING
3
Press F2. The standard setting is immediately
restored and the Exposure indicator bar disappears.
F1 button F2 button
Function SEL.
button
Power zoom switch Viewfinder
Exposure indicator bar
To brighten the image
To darken the image

23
NOTES:
●
In the On-Screen Display mode, the date is
displayed and recorded.
●
The on-screen display is not available during
recording.
Date/Time Character Insert
This feature allows you to display date, time and characters
in your viewfinder and on a connected color monitor,
record them manually or automatically, and even make
your own titles.
NOTE:
You should already have performed the Date/Time Setting
procedure (
Z
pg. 10). If you haven’t, do so before continuing.
DISPLAY
SELECT DISPLAY
1
Press Function SEL. repeatedly until “DISP.” appears
to the right of F2.
CHOOSE DISPLAY MODE
2
Press F2 while in Record–Standby to cycle through
the modes as shown in the illustration at left.
NOTES:
●
The selected display can be recorded.
●
If you don’t want to record the display, select Date-off mode
before shooting.
●
If you want to delete the display during shooting, press F2.
●
If you want to call back a deleted display, engage the Record–
Standby mode and then select the desired display mode using F2.
AUTO DATE RECORD
Your camcorder automatically records the month, day
and year for about 5 seconds after recording is initiated
in the following situations:
•After changing the date.
•After loading a cassette.
•After Auto Date Record mode is selected by pressing
F2. In this mode, the month, day and year are replaced
after 5 seconds with “AUTO DATE”.
NOTES:
●
Setting PROGRAM AE to LOCK always engages this mode, and
disables all other modes.
●
In the Auto Date Record mode, if the date changes while you’re
shooting, the date indication is recorded for about 5 seconds
from that point. It is not recorded during any other recordings
made on that day.
ON-SCREEN DISPLAY
CONNECT CAMCORDER TO
MONITOR
1
Connect the camcorder to a monitor as instructed in
“BASIC CONNECTIONS” (Z pg. 29).
DISPLAY VIEWFINDER
INDICATIONS
2
Press F2 until the indications appear on the
connected monitor.
Date display Auto Date Record mode
Date/Time display
Date-off mode On-screen display
Character Generator
DEC 25.96
DEC 25.96
AUTO DATE
Date display Auto Date Record mode
Date/Time display
Character Generator
Auto date
record mode Auto date
record executed
No Characters
stored
Example of
stored characters
IN PARIS, FRANCE
DEC 25.96 PM 10:50
SET CHAR
TITLE DISP.
F1 F2
SEL
F1
F2
F2 button
Function SEL. button
F1 button

24
SET CHAR
IN PARIS, FRANCE
CHARACTER SET MODE
J K L M N O P Q R S
T U V W X Y Z Ä Ö Ü
À È Ì Ò Ù Ñ Æ Ø Å &
: . , ' - / ! ? ¿ k
0 1 2 3 4 5 6 7 8 9
A B C D E F G H I
CHARACTER SET MODE
J K L M N O P Q R S
T U V W X Y Z Ä Ö Ü
À È Ì Ò Ù Ñ Æ Ø Å &
: . , ' - / ! ? ¿ k
0 1 2 3 4 5 6 7 8 9
A B C D E F G H I
I N PAR I S, FR
RECORDING
Advanced Features
Character Generator
SELECT MODE
1
Press Function SEL. repeatedly until “DISP.” appears
to the right of F2.
SET CHARACTER OR TITLE
2
Press F2 until “SET CHAR” or a previously stored
title appears in the viewfinder.
ACCESS CHARACTER MODE
SCREEN
3
Press SET. A character grid appears in the view
finder.
ENTER DESIRED CHARACTERS
4
Press + or – to move the cursor on the character grid
to the desired character, then press SET to enter. The
selected characters appears at the bottom of the
screen. When you’re done, press SET as many times
as necessary to exit the screen. The title you made
appears at the bottom of the screen.
NOTES:
●
You can store up to 18 characters.
●
You can only make and store one title at a time. To
replace it, repeat the procedure.
●
To create a space between two characters in a title you
make, choose “ ” on the CHARACTER SET MODE
screen.
SET–/+
CHARACTER
SET MODE screen
CHARACTER
SET MODE screen

25
Example of Character Generator & Title
Viewfinder
Character Generator:
IN PARIS, FRANCE Title indication
Title: OUR VACATION
Instant Titles
The camcorder has eight preset titles in memory. You can
superimpose one of them above a previously stored title
as shown in the illustration to the left.
The preset titles appear in this order: HAPPY BIRTHDAY,
OUR VACATION, MERRY CHRISTMAS, A SPECIAL DAY,
HAPPY HOLIDAYS, OUR NEW BABY, WEDDING DAY,
CONGRATULATIONS.
SELECT MODE
1
Press Function SEL. repeatedly until “TITLE” appears
to the right of F1.
SELECT PRESET TITLE
2
Engage the Record–Standby mode, then press F1 to
cycle through the preset titles until the desired title is
displayed.
NOTES:
●
To delete the Instant Title during recording, press F1.
●
To recall a title, engage the Record–Standby mode and
then press F1 to select the desired title.
●
To display a title you made in the position usually
occupied by an Instant Title, cycle through in step 2
above until your title appears
(after “CONGRATULATIONS”). You can superimpose
two personal titles on the scene being shot.
OUR VACATION
IN PARIS, FRANCE

26
RECORDING
Advanced Features
Self-Timer
You can set the delay between pressing Recording Start/
Stop and the actual start of recording. If you secure the
camcorder, you (or whomever is operating the
camcorder) can enter the scene before recording starts.
NOTE:
You need the RM-V705U or RM-V700U remote control
unit to perform this procedure.
ENGAGE RECORD–STANDBY
MODE
1
Make sure the lens cover is open, set the power
switch to CAMERA.
SET TIME DELAY
2
On the remote control, press INT. TIME to set the
delay time. There are four choices, and they appear
in the viewfinder in the following order (each time
INT. TIME is pressed): 15S (15 seconds), 30S
(30 seconds), 1MIN (1 minute) and 5MIN
(5 minutes). Pressing again releases the Self-timer.
START DELAYED RECORDING
3
Press Recording Start/Stop. The tally lamp begins
blinking, and the blinking speed increases about
5 seconds before recording starts. When recording
begins, the lamp stops blinking but stays lit.
RELEASE SELF-TIMER MODE
4
To release when the tally lamp is not blinking, press
INT. TIME continuously until “ ” disappears. To
release when the tally lamp is blinking, press
Recording Start/Stop to stop the blinking, then press
INT. TIME continuously until “ ” disappears.
NOTE:
If the PROGRAM AE dial is set to “ ”, 15S is
automatically selected.
Tally lamp PROGRAM AE
START/STOP
INT. TIME
REC TIME
RM-V700U
(optional) RM-V705U (provided
with GR-AX710 only)
OR

27
Animation
Give stationary scenes or objects an illusion of
movement. This function allows you to shoot a
series of pictures, each slightly different, of the same
object for a brief period of time.
NOTE:
You need the RM-V705U or RM-V700U remote
control unit to perform the following procedure.
ENGAGE RECORD–STANDBY
MODE
1
Make sure the lens cover is open, then set the
power switch to CAMERA.
SET RECORDING SPEED
2
Set SP/EP to SP (Z pg. 11).
SET RECORDING TIME
3
Press REC TIME on the remote control. Three
choices are available, and they appear in the
following order (each time REC TIME is
pressed): 1/4S (one-fourth of a second), 1/2S
(one-half of a second) and 1S (one full second).
Press again to release the animation mode.
START RECORDING
4
Press Recording Start/Stop after focusing on the
subject. The recording stops automatically after
the selected period of time.
ASSEMBLE SERIES OF
PICTURES
5
Repeat steps 3 and 4 for the desired number of
pictures.
CHECK YOUR WORK
6
Play back the series of pictures to see if the
results were satisfactory.
RELEASE ANIMATION MODE
7
Press REC TIME until “ ” disappears from the
viewfinder.
NOTES:
●
For best results, make sure the camcorder is
secured when shooting.
●
If the PROGRAM AE dial is set to Self-Timer
mode, Animation is cancelled and Self-Timer
mode is engaged with 15S selected.
●
Fade-in/out cannot be performed during
Animation shooting.
Time-Lapse
You can record sequentially at preset time spans.
Leaving the camcorder aimed at a specific subject,
you can record subtle changes over an extended
period of time.
NOTE:
You need the RM-V705U or RM-V700U remote
control unit to perform the following procedure.
ENGAGE RECORD–STANDBY
MODE
1
Make sure the lens cover is open, then set the
power switch to CAMERA.
SET RECORDING SPEED
2
Set SP/EP to SP (Z pg. 11).
SET RECORDING TIME
3
Press REC TIME on the remote control. There
are three choices available, and they appear in
the following order (each time REC TIME is
pressed): 1/4S, 1/2S and 1S. Press again to
reset.
SET INTERVAL BETWEEN
RECORDINGS
4
Press INT. TIME on the remote control. There
are four choices available, and they appear in
the following order (each time INT. TIME is
pressed): 15S, 30S, 1MIN, and 5MIN. Press
again to reset.
START TIME-LAPSE
RECORDING
5
Press Recording Start/Stop. Recording and
intervals alternate automatically.
RELEASE TIME-LAPSE MODE
6
To release when the tally lamp is not blinking,
press INT. TIME and REC TIME repeatedly
until “ ” and “ ” disappear. To release
when the tally lamp is blinking, press
Recording Start/Stop to stop the blinking, then
press INT. TIME and REC TIME repeatedly
until “ ” and “ ” disappear.
NOTES:
●
Fade-in/out cannot be performed during
Time-Lapse shooting.
●
For best results, keep the camcorder secured
while shooting.
●
If, during steps 3 and 4, the PROGRAM AE dial is
set to the Self-Timer mode, the Self-Timer mode is
engaged with 15S selected.

28
+
PLAYBACK
Using The Cassette Adapter
Cassette Adapter (VHS PlayPak)
Use this to play back a VHS-C video cassette recorded
with this camcorder. It is fully compatible with any VHS
video cassette recorder. The C-P7U adapter is battery
powered and automatically performs tape loading and
unloading.
INSERT BATTERY
1
Slide the battery cover up to remove it, and install
one “AA(R6)” size battery as shown in the
illustration at left. Then reattach the cover.
INSERT CASSETTE IN ADAPTER
2
Slide the latch to open the adapter compartment
door, then insert the cassette and close the
compartment door.
PLAY BACK ON CONNECTED VCR
3
Load the cassette adapter into the VCR and play the
tape back as you would any other.
REMOVE CASSETTE FROM
ADAPTER
4
Slide the latch and the compartment door opens
automatically. Then insert your finger in the hole on
the underside of the adapter as shown in the
illustration at left, push up and remove the cassette.
NOTES:
●
During tape loading and unloading, do not touch the
reels for safety and tape protection.
●
During special-effect playback (slow motion, still
frame, etc.), the picture may vibrate or noise bars may
appear on the screen.
●
To record on a VCR using a compact cassette and the
adapter, cover the adapter’s recording safety hole with
adhesive tape.
VCR
Compartment door
Sliding latch
Compact video cassette
Recording safety hole
Reels

29
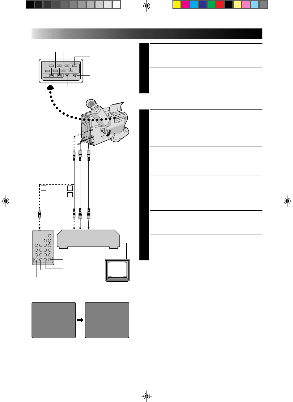
AB
There are three basic types of connections. When making
the connections, refer also to your VCR and TV
instruction manuals.
Connection To A VCR [A]
(Editing, Dubbing and Playback)
NOTE:
Use the optional Audio and Video cables.
CONNECT CAMCORDER TO VCR
1
As shown in the illustration at left, connect the
optional Audio and Video cables between the
AUDIO and VIDEO connectors on the camcorder
and those on the VCR.
SUPPLY POWER
2
Turn on the camcorder, the VCR and the TV.
SELECT MODE
3
Set the VCR to its AUX input mode, and set the TV
to its VIDEO mode or channel 3.
Connection To A TV With A/V Input
Connectors [B] (Playback ONLY)
NOTE:
Use the optional Audio and Video cables.
CONNECT CAMCORDER TO TV
1
As shown in the illustration at left, connect the
optional Audio and Video cables between the
AUDIO and VIDEO connectors on the camcorder
and those on the TV.
SELECT MODE
2
Set the TV to its VIDEO or AV mode (as specified in
its instructions).
Connection To A TV With NO A/V Input
Connectors (Playback ONLY)
NOTE:
Use the optional RF-V5U RF unit.
* Refer to the RF-V5U instruction manual for connection
procedure.
NOTES:
●
It is recommended to use the AC Power
Adapter/Charger as the power supply instead
of the battery pack.
●
To monitor the picture and sound from the
camcorder without inserting a tape, set the
camcorder’s power switch to CAMERA, then
set your TV to the appropriate input mode.
●
If you have a TV or speakers that are not
specially shielded, do not place the speakers
adjacent to the TV as interference will occur
in the camcorder playback picture.
To AUDIO
and VIDEO
connectors Audio and Video
cables (optional)
To AUDIO and
VIDEO IN
connectors
Aerial
RF unit RF-V5U
(optional)
To AUDIO, VIDEO and
DC OUT connectors
VCR
PLAYBACK
Basic Connections

30
M 0:00:00
PLAYBACK
Basic Playback
NOTE:
Make sure you connect your camcorder as directed in
“BASIC CONNECTIONS” (
Z
pg. 29 ).
LOAD A CASSETTE
1
Slide EJECT to open the cassette holder, then insert
the cassette with the label facing out. Press PUSH to
ensure the holder is closed and locked.
SELECT MODE
2
Set the power switch to PLAY. The Power On
indicator lights.
PLAYBACK
3
Press PLAY/PAUSE. The playback picture appears in
the viewfinder and the connected TV.
STOP PLAYBACK
4
Press STOP.
Rewind or Fast-forward the tape
Press REW to rewind, or FF to fast-forward the tape
during Stop mode.
NOTE:
The camcorder shuts off automatically after about 5
minutes in STOP mode. To turn on again, set the power
switch to POWER OFF, then to PLAY.
FF
REW
POWER
PLAY/PAUSE
STOP
Tape counter

31
FEATURE: Manual Tracking
PURPOSE: To eliminate noise bars that appear
on the screen.
OPERATION: 1) Press either TRACKING button as
many times as necessary for best
picture.
NOTES: ●
To reset TRACKING to the original
preset, press both TRACKING
buttons simultaneously.
●
Manual Tracking may not work
with tapes recorded on other VCRs
or camcorders.
FEATURE: Still Playback
PURPOSE: To pause during playback.
OPERATION: 1) Press PLAY/PAUSE during
playback.
2) To resume normal playback, press
PLAY/PAUSE again.
NOTE:
Noise bars appear and pictures may
become monochrome during Still
Playback. This is normal.
FEATURE: Shuttle Search
PURPOSE: To allow high-speed search in either
direction.
OPERATION:
Forward Search
1) Press FF during playback. (Speed is
3 times normal in SP, and 7 times
normal in EP mode.)
Reverse Search
1) Press REW during playback.
(Speed is as noted above.)
NOTE:
Noise bars appear and pictures may
become monochrome in Shuttle
Search. This is normal.
FEATURE: Counter Memory Function
PURPOSE: To make it easier to locate a specific
tape segment.
OPERATION: 1) Press COUNTER R/M and hold for
more than 2 seconds. The counter
resets to “0:00:00”.
2) Press COUNTER R/M. “M”
appears.
3) After recording or playback, press
STOP, then REW. The tape
automatically stops at or close to
0:00:00.
4) Press PLAY/PAUSE to start
playback.
NOTES: ●
The counter memory functions in
the FF and REW modes.
●
To disable Counter Memory
Function, press COUNTER R/M so
the “M” disappears.
FF
COUNTER R/M
PLAY/PAUSETRACKING
STOP
PLAYBACK
Features
REW
PLAY
FF
REW
RM-V700U
(optional) RM-V705U (provided
with GR-AX710 only)
REW
FF
PLAY
PAUSE
OR
PAUSE

32
EDITING
Tape Dubbing
CONNECT EQUIPMENT
1
Following the illustration at left, connect the
camcorder and the VCR. If you have a Remote
PAUSE terminal, use the editing cable to connect it
to the camcorder and the VCR. (See “NOTES” below
for details.)
PREPARE FOR DUBBING
2
Set the camcorder’s power switch to PLAY, turn on
the VCR’s power, and insert the appropriate
cassettes in the camcorder and the VCR.
SELECT VCR MODE
3
Engage the VCR’s AUX and Record-Pause modes.
FIND EDIT-IN POINT
4
Engage the camcorder’s Play mode to find a spot
just before the edit-in point. Once it’s reached, press
PAUSE on the camcorder.
START EDITING
5
Press PLAY on the camcorder and engage the VCR’s
Record mode.
STOP EDITING TEMPORARILY
6
Engage the VCR’s Record-Pause mode and press
PAUSE on the camcorder.
EDIT MORE SEGMENTS
7
Repeat steps 4 through 6 for additional editing, then
stop the VCR and camcorder when finished.
NOTES:
●
When using a Remote PAUSE terminal, pressing EDIT
on the camcorder in step 5 automatically engages the
VCR’s Record mode.
●
When using a Remote PAUSE terminal, you can access
a function called Master Edit Control System. Before
beginning, reset the camcorder’s counter to “0:00:00”
at an edit-out point. When the tape reaches this point
(remember there’s a small margin of error) during
editing, the camcorder and VCR pause automatically.
However, some VCRs are not compatible with the
Master Edit Control System.
Random Assemble Editing [R.A.Edit]
Create edited videos easily using your camcorder as the
source player. You can select up to 8 “cuts” for automatic
editing, in any order you like. R.A.Edit is more easily
performed when the optional RM-V700U MBR
(Multi-Brand Remote) is set to operate with your brand of
VCR (see chart at left), but can also be performed by
operating the VCR manually.
CONTINUED ON NEXT PAGE
Power switch
EDIT
PLAY/PAUSE
To AUDIO out
To VIDEO out
Audio and Video
cable (optional)
VCR (Recording deck)
To EDIT
To AUDIO IN
To VIDEO IN
To Remote
PAUSE
Editing cable
(optional 3.5 ø
mini-plug cable)

33
12 3
45 6
7890
VCR BRAND
NAME BUTTONS
(A) (B)
GE 1 1
9 2
9 `
9 4
MAGNAVOX 9 5
1 1
7 1
7 6
MITSUBISHI 6 7
6 8
NEC 3 7
3 8
PHILIPS 1 9
9 5
1 1
9 4
9 1
9 6
JVC A
B
C
9 1
9 6
9 3
HITACHI 6 6
6 3
VCR BRAND
NAME BUTTONS
(A) (B)
PHILIPS 1 2
3 3
SANYO 3 6
3 5
SHARP 1 5
1 `
SONY 6 5
6 `
3 9
3 1
TOSHIBA 6 9
6 1
ZENITH 1 6
RCA 9 2
9 4
6 6
6 3
9 `
PANASONIC 1 3
1 7
1 1
9 4
1 8
VCR CODE LIST
MBR SET
VCR. CTL.
RM-V700U (optional)
SET REMOTE/VCR CODE
SET REMOTE TO OPERATE VCR
1
Turn off the power to the VCR and point the remote
toward the VCR’s infrared sensor. Then, referring to
the chart at left, press and hold MBR SET, and press
button (A) and then (B).
•The code is automatically set once you release the
MBR SET button, and the VCR’s power comes on.
OPERATE THE VCR
2
Make sure the VCR’s power is on. Then, while
holding VCR CTL, press the button on the remote for
the desired function. The functions the remote can
control are PLAY, STOP, PAUSE, FF, REW and VCR
REC STBY (you don’t need to press VCR CTL for this
one).
You’re now ready to try Random Assemble Editing.
IMPORTANT
Although the MBR is compatible with JVC VCRs and
those of many other makers, it may not work with yours
or may offer limited functions.
NOTES:
●
If the VCR’s power doesn’t come on in step 1, try
another code from the chart.
●
Some brands of VCR don’t come on automatically. In
this case, turn the power on manually and try step 2.
●
If the RM-V700U is not able to control the VCR, use
the controls on the VCR.
MAKE CONNECTIONS
CONNECT TO . . .
1
A
JVC VCR EQUIPPED WITH REMOTE
PAUSE TERMINAL
Connect the editing cable to the Remote PAUSE
terminal.
2
B
JVC VCR NOT EQUIPPED WITH REMOTE
PAUSE TERMINAL
Connect the editing cable to the R.A.EDIT
connector.
2
C
NON-JVC VCR WITH NEITHER
Connect the editing cable to the RM-V700U's
Pause-In jack.
All other connections are as shown in the illustration
on page 34.
CONTINUED ON NEXT PAGE

34
A
B
C
IN OUT
ç© 1 0:00:25
© 2
© 3
© 4
© 5
© 6
© 7
© 8
COUNTER 0:00:25
TOTAL 0:00:00
IN OUT
ç© 1 0:00:25 0:01:05
© 2 0:03:18 0:03:31
© 3 0:02:33 0:02:53
© 4 0:04:11
© 5
© 6
© 7
© 8
COUNTER 0:04:11
TOTAL 0:01:13
EDITING (cont.)
PREPARE CAMCORDER
2
Insert a recorded tape and set the power switch to
PLAY.
PREPARE VCR
3
Turn the power on, insert a recordable tape and
engage the AUX mode (refer to VCR’s instructions).
SELECT SCENES
ACCESS R.A. EDIT COUNTER
DISPLAY
1
Press PLAY/PAUSE, then press R.A. EDIT and the
counter display appears in the viewfinder and the
screen of the connected TV.
REGISTER BEGINNING OF SCENE
2
Press REW or FF to locate the beginning of a scene
you want, then press IN/OUT to register that point.
The data appears under IN on the display.
REGISTER END OF SCENE
3
Press REW or FF to locate the end of the scene and
press IN/OUT to register it. The data appears under
OUT on the display. The total time of the registered
scene(s) is displayed at the bottom of the screen.
REGISTER ADDITIONAL SCENES
4
Repeat steps 2 and 3 for each additional scene
(as many as 8).
MAKE CORRECTIONS
5
Press CANCEL during steps 2 and 3 to erase the
most recently registered point.
NOTES:
●
The RM-V700U can be used to operate other camcorder
functions as well. Point the RM-V700U at the camcorder’s
remote sensor and press any of the following buttons
(function appears in parentheses):
— ON/OFF (camcorder R.A. EDIT)
— IN/OUT (camcorder IN/OUT)
— CANCEL (camcorder CANCEL)
●
There must be at least one second between an in-point and
its corresponding out-point.
●
The camcorder prerolls during R.A. Edit, so there must be at
least 15 seconds of recording material prior to any in-point.
●
Blank portions of tape cannot be registered as in-points or
out-points.
●
If it takes more than 5 minutes to search for an in-point, the
VCR’s Record-Pause mode is cancelled and editing doesn’t
take place.
●
Pressing R.A.EDIT clears all in- and out-points from
memory.
●
Leave a small margin for error around each in-point to
ensure the scene is recorded in its entirety.
IN/OUT
PLAY/PAUSE
STOP
R.A. EDIT
CANCELREW/FF
To AUDIO and
VIDEO out
connector
To EDIT
Audio and Video
cable (optional)
Editing cable
(optional 3.5 ø
mini-plug cable)
VCR (Recording deck)
To Remote
PAUSE To AUDIO and
VIDEO IN
connectors
To Pause-In
RM-V700U (optional)
VCR REC STBY
ON/OFF
CANCEL
IN/OUT

35
1 3 2
IN OUT IN OUT IN OUT
AUTOMATIC EDITING TO VCR
ENGAGE VCR’S RECORD–PAUSE
MODE
1
Point the remote control toward the VCR’s infrared
sensor and press VCR REC STBY, or manually
engage the VCR’s Record-Pause mode.
BEGIN AUTOMATIC EDITING
2
Press EDIT on the camcorder, and the previously
selected scenes are copied to the VCR in the
specified order.
END AUTOMATIC EDITING
3
When all selected scenes have been copied, the
camcorder and VCR enter the still or pause mode.
Press STOP on both units.
NOTES:
●
If you performed step 1C on page 33, keep the remote
control pointed at the VCR during editing.
●
The on-screen display only appears while the
camcorder searches for each scene.
●
To dub a copy of the camcorder’s (source) tape,
perform R.A.EDIT by specifying only one in-point
(and no out-point). The contents of the tape from the
specified in-point to the end of the tape are
automatically copied.
●
There may be noise at in- or out-points on the edited
tape with certain VCRs.
ORIGINAL TAPE (camcorder)
EDITED TAPE (VCR)
EDIT STOP

36
M-0:12:34
COUNTER R/M
POWER
Insert Editing
You can record a new scene into a previously recorded
tape, replacing a section of the original recording with
minimal picture distortion at the in- and out-points. The
original audio remains unchanged.
NOTE:
You need the RM-V705U or RM-V700U remote control
unit to perform this procedure.
SELECT MODE
1
Set the power switch to PLAY.
FIND EDIT-OUT POINT
2
Locate the point and press PAUSE on the camcorder
or the remote control.
RESET COUNTER
3
Press and hold COUNTER R/M for more than 2
seconds to reset the tape counter, then press for less
than 1 second and make sure “M” appears in the
viewfinder.
FIND EDIT-IN POINT
4
Press REW to go a little beyond the beginning of the
scene you want to replace, press PLAY to view the
recorded tape, and press PAUSE at exactly at the
point where the new scene should start.
ENGAGE INSERT EDITING MODE
5
Press and hold INSERT, and press PAUSE. The Insert
mode is engaged, and the scene the camcorder is
aimed at appears on the screen.
BEGIN INSERT EDITING
6
Press Recording Start/Stop. When the counter
reaches “0:00:00”, editing stops automatically and
the camcorder enters the playback mode.
NOTES:
●
Insert Editing may not work correctly if a blank
segment exists in the recorded tape, or if the recording
speed was changed.
●
The tape may stop slightly before or after the
designated end point, and noise bars may appear.
Neither indicates a defect in the unit.
●
To edit onto a tape with the recording safety tab
removed, cover the hole with adhesive tape.
●
Only video signal is recorded in the Insert Editing
mode. When the sound is to be recorded, press
A. DUB and PAUSE simultaneously after Step 5. When
INSERT and PAUSE are pressed simultaneously again,
the unit re-enters the Video-signal-only
Recording mode.
●
If the camcorder’s mike is too close to the TV, or if the
TV’s volume is too high, whistling or howling may
occur.
EDITING (cont.)
Tape Counter
Insert editing
indicator
Viewfinder
PLAY
REW
PAUSE
PLAY
RM-V700U
(optional) RM-V705U (provided
with GR-AX710 only)
A. DUB
A. DUB
INSERT
REW
OR

37
Audio Dubbing
You can record a new soundtrack on a prerecorded tape
(normal audio only).
** Perform steps 1, 2 and 3 of the Insert Editing procedure
(Z pg. 36) before continuing.
FIND EDIT-IN POINT
1
Press REW to go a little beyond the beginning of the
scene onto which you want to dub new audio, press
PLAY to view the recorded tape, then press PAUSE
at exactly the point where dubbing should start.
ENGAGE AUDIO DUB STANDBY
MODE
2
Press and hold A. DUB, and press PAUSE.
BEGIN AUDIO DUBBING
3
Press PLAY. When the counter reaches “0:00:00”,
Audio Dubbing stops automatically and the
camcorder enters the playback mode.
NOTES:
●
Audio Dubbing may not work correctly if the tape
contains blank segments, or if the recording speed was
changed during the original recording.
●
If the camcorder’s mike is too close to the TV, or if the
TV’s volume is too high, whistling or howling may
occur.
Audio dubbing indicator
Viewfinder
Mic
PLAY
REW
PAUSE
A. DUB
PLAY
REW
RM-V700U
(optional) RM-V705U (provided
with GR-AX710 only)
A. DUB
OR

38
USER MAINTENANCE
After Use
1
Set the power switch to POWER OFF to turn off the
camcorder.
2
Slide EJECT to open the cassette holder, then remove
the cassette.
3
Close and lock the cassette holder by pressing
PUSH.
4
Press BATT. RELEASE to remove the battery pack.
5
Slide the LENS COVER open/close switch to close
the lens cover.
Cleaning The Camcorder
CLEAN EXTERIOR
1
Wipe gently with a soft cloth.
CLEAN LENS
2
Blow it with a blower brush, then wipe gently with
lens cleaning paper.
REMOVE EYEPIECE
3
Turn the eyepiece counterclockwise and pull it out.
CLEAN VIEWFINDER
4
Remove dust using a blower brush.
RE-ATTACH EYEPIECE
5
Align the marks, re-attach the eyepiece and turn it
clockwise.
NOTES:
●
Avoid using strong cleaning agents such as benzine or
alcohol.
●
Cleaning should be done only after the battery pack
has been removed or other power units have been
disconnected.
●
Mold may form if the lens is left dirty.
LENS COVER
open/close switch
Set to “POWER OFF”.
BATT. RELEASE
EJECT
PUSH
Marks
Remove.

39
TROUBLESHOOTING
SYMPTOM POSSIBLE CAUSE(S)
POWER
No power is supplied. ●The battery pack has not been attached correctly
(Z pg. 8).
●The battery pack is not charged (Z pg. 8).
●The power supply has not been correctly connected
(Z pg. 9).
RECORDING
Recording cannot be performed.
Recording does not start.
●The recording tape’s Erase Protection tab is missing.
Cover the hole with adhesive tape. (Some tapes have
sliding tabs. In this case, check the position of the tab.)
●The camcorder power switch has not been set to
CAMERA (Z pg. 14).
PLAYBACK
The tape is running, but there’s no
playback picture.
Noise bars appear in the playback
picture.
Playback picture is blurred or
interrupted.
The counter indication is blurred
during Still playback.
●The TV has not been set to its VIDEO mode or channel.
●If A/V connection is used, the TV’s VIDEO/TV switch has
not been set to VIDEO.
●The RF unit has not been set to the correct channel.
●Manual Tracking has not been performed (Z pg. 31).
●The video heads are dirty or worn out. Consult your
nearest JVC dealer for head cleaning or replacement.
●This is normal.
The tape stops during fast-forward or
rewind.
Rewinding or fast-forwarding cannot
be performed.
●The Counter Memory Function has been activated
(Z pg. 31).
●The tape is already fully wound on one reel or the other.
TAPE TRANSPORT
OTHER
The tape won’t eject.
Some functions are not available.
Vertical white lines appear when
shooting a very bright object.
Bright, crystal-shaped spots appear
in the viewfinder.
The picture is blurred in the Quick
Review or Retake mode.
An error number (E01, etc.) appears
in the viewfinder.
●The battery pack is running low.
●The PROGRAM AE dial is set to LOCK (Z pg. 16).
●This sometimes occurs when the contrast between the
background and the object is great. It is not a defect of
the camcorder.
●Sunlight is directly entering the lens.
●This is normal while recording in the EP mode. Some noise
may be present while recording in the SP mode (Z pg. 11).
●Consult your nearest JVC dealer.
The camcorder is a microcomputer-controlled device. External noise and interference (from a TV, a radio, etc.) might
prevent it from functioning properly. In such cases, first disconnect its power supply unit (battery pack, AC Power
Adapter/Battery Charger, etc.) and clock battery; and then re-connect it and proceed as usual from the beginning.

40
INDEX
Controls
Controls
1PROGRAM AE Select Dial .................. Z pg. 16
2F1 [Function 1] Button ........................Z pg. 18
3PUSH Button ....................................... Z pg. 11
4Function SEL. Button ........................... Z pg. 18
5F2 [Function 2] Button ........................Z pg. 18
6EJECT Switch ....................................... Z pg. 11
7 Diopter Adjustment ............................. Z pg. 11
8Power Zoom Switch ............................ Z pg. 15
9BATT. [Battery] RELEASE Switch ............Z pg. 8
0MWB [Manual White Balance]
Button ................................................. Z pg. 17
!Recording Mode [SP/EP] Select
Button ................................................. Z pg. 11
Tape Length [T20•T30•T40]
Select Button ....................................... Z pg. 11
COUNTER R [Reset]/M [Memory]
Button ................................................. Z pg. 31
@EDIT Button ........................................ Z pg. 32
#DATE/TIME +/– Buttons ....................... Z pg. 10
CHAR. [Character] SET +/– Buttons ..... Z pg. 24
TRACKING +/– Buttons ....................... Z pg. 31
$DATE/TIME SET Button ........................ Z pg. 10
CHAR. SET Button............................... Z pg. 24
R.A.EDIT IN/OUT Button .................... Z pg. 34
%R.A.EDIT Button .................................. Z pg. 34
^REW Button ........................................ Z pg. 30
RETAKE R [Quick Review] Button ....... Z pg. 15
&FF Button ............................................Z pg. 30
RETAKE F Button .................................Z pg. 15
*R.A.EDIT CANCEL Button ...................Z pg. 34
(STOP Button ....................................... Z pg. 30
)PLAY/PAUSE Button ............................ Z pg. 30
qPOWER Switch ...................................Z pg. 10
wRecording Start/Stop Button ................ Z pg. 12
eLIGHT ON/AUTO/OFF select switch
(GR-AX710 only) .................................. Z pg. 18
Connectors
rREMOTE Jack (For connection of the RM-V20U
wired remote control unit (optional).)
tShoulder Strap Eyelets .........................Z pg. 12
yEDIT Jack ............................................Z pg. 32
uVIDEO Out Jack .................................. Z pg. 29
iRF DC OUT Jack .................................Z pg. 29
oAUDIO Out Jack .................................Z pg. 29
Indicators
pTally Lamp .......................................... Z pg. 14
QPower On Indicator............................. Z pg. 14
Other Parts
WMicrophone
EInfrared beam sensor window ............. Z pg. 13
(Be careful not to cover this area; built-in here is
the sensor necessary for shooting.)
RClock Battery Compartment ................ Z pg. 10
TBattery Pack Mount ...............................Z pg. 8
YElectronic Viewfinder .......................... Z pg. 11
ULENS COVER Switch ........................... Z pg. 14
IGrip Strap ........................................... Z pg. 12
OTripod Mounting Socket ...................... Z pg. 12
PVideo Light (GR-AX710 only) ................ Z pg. 18
aLCD window (GR-AX710 only)
0!@# $
^&*()
%
qw9
78
yuio
t
O
Q
I
U
RT Y
12
4e5
6
3
r
WP
Eap

41
1, 2 PROGRAM AE Indicator ................ Z pg. 16
Displayed at 2 for approx. 3 seconds when the
PROGRAM AE select dial is switched from one
position to another. Then only the indicator
remains at 1.
3Focus Indicator ...................................Z pg. 20
4White Balance Mode Indicator............ Z pg. 17
5Zoom Level Indicator ..........................Z pg. 15
Exposure Indicator Bar ........................Z pg. 22
6Battery Pack Remaining Power Indicator
Changes as follows according to the battery
pack’s remaining power level:
“”. When the power is
almost gone, the indicator blinks, then the unit
shuts off. Replace the battery pack with a fully
charged one ..........................................Z pg. 8
7Cassette Warning ................................ Z pg. 11
Blinks when no cassette or a cassette with the
Erase Protection tab removed is loaded.
8Intelligent Function Control
Indicator ............................................. Z pg. 18
9Remaining Tape Time .......................... Z pg. 14
0Tape Length Indicator .......................... Z pg. 11
s
!Recording Mode (SP/EP) Indicator ....... Z pg. 11
@Recording Indicator ............................. Z pg. 14
#Record–Standby Indicator ................... Z pg. 14
$Lens Cover Warning ............................ Z pg. 14
%Index Code Marking ............................ Z pg. 15
^Fade–Standby Indicator ....................... Z pg. 19
&Clock Battery Warning
Appears when the clock (lithium) battery is not
in place or exhausted.
For inserting or replacing the
clock battery ....................................... Z pg. 10
*Insert Editing Indicator ........................ Z pg. 36
Audio Dubbing Indicator .................... Z pg. 37
(Condensation Warning
When this indicator appears, all functions are
disabled. Turn the unit off for a few hours, and
when you turn it on again the indicator should
disappear.
)Instant Title ......................................... Z pg. 25
qDate/Time/Character ........................... Z pg. 23
wInterval
Time/Recording Time Indicator ........... Z pg. 26
Viewfinder Indications
5 M I N
T
W
SP
REC
45MIN
PAUSE
AM 10 : 55
DEC 25.96
1 4S
T45
FADER CINEMA
LENS COVER
MERRY CHR ISTMAS
SPORTS
F1F2
MWB INDEX
FADER
1
2
3
5
4
86 7 9 0 !
@
#
$
%
^
&
*
)(wq
INDEX
Viewfinder

42
INDEX
Terms
A
AC Power Adapter .................................. pg. 9
Animation Recording .............................. pg. 27
Audio Dubbing ....................................... pg. 37
Auto Date Record ................................... pg. 23
Auto Focus .............................................. pg. 20
Auto Mode Lock Mode ........................... pg. 16
Auto Mode Release Mode ....................... pg. 16
B
Battery Pack ............................................ pg. 8, 43
Brighten the Image .................................. pg. 22
C
Car Battery .............................................. pg. 9
Cassette Adapter ..................................... pg. 28
Character Generator ............................... pg. 24
Charge Marker ........................................ pg. 9
Charging the Battery Pack ....................... pg. 8
Cinama Mode ......................................... pg. 19
Clock (Lithium) Battery ........................... pg. 10
Connection to a VCR/TV ......................... pg. 29
Contents ................................................. pg. 7
Counter Memory ..................................... pg. 31
D
Darken the Image ................................... pg. 22
Date/Time Insert...................................... pg. 23
Date/Time Setting.................................... pg. 10
Discharge the Battery pack...................... pg. 8
Diopter Adjust......................................... pg. 11
E
Electronic Fog Filter Mode ...................... pg. 16
Erase Protection ...................................... pg. 11
Exposure Control .................................... pg. 22
F
Fade-in/out ............................................. pg. 19
Fast-Forward Tape ................................... pg. 30
Focus Lock .............................................. pg. 20
G
Grip Adjustment...................................... pg. 12
H
High Speed Shutter Mode ....................... pg. 16
I
Index Code Marking ............................... pg. 15
Insert Cassette ......................................... pg. 11
Insert Editing ........................................... pg. 36
Instant Titles ............................................ pg. 25
Intelligent Function Control .................... pg. 18–25
M
Manual Focus ......................................... pg. 21
Master Edit Control ................................. pg. 32
MBR code Setting ................................... pg. 33
N
ND Effect Mode ...................................... pg. 16
O
On-Screen Display.................................. pg. 23
P
Playback ................................................. pg. 30
Program AE with Special Effects .............. pg. 16
Provided Accessories .............................. pg. 6
Q
Quick Review ......................................... pg. 15
R
Random Assemble Editing ....................... pg. 32–35
Recording, Advanced Features ................ pg. 16–27
Recording ............................................... pg. 14
Recording, Start/Stop............................... pg. 14
Recording Mode Setting .......................... pg. 11
Recording-Standby.................................. pg. 14
Remote Control Unit ............................... pg. 13
Remove Cassette ..................................... pg. 11
Retake..................................................... pg. 15
Rewind Tape ........................................... pg. 30
S
Self-Timer ............................................... pg. 16, 26
Sepia Mode............................................. pg. 16
Shoulder Strap Attachment ...................... pg. 12
Shuttle Search ......................................... pg. 31
Specifications.......................................... pg. 45
Sports Mode............................................ pg. 16
Still Playback .......................................... pg. 31
T
Tape Counter .......................................... pg. 30
Tape Dubbing ......................................... pg. 32
Tape Length Setting ................................. pg. 11
Time-Lapse Shooting ............................... pg. 27
Tracking .................................................. pg. 31
Tripod Mounting ..................................... pg. 12
Twilight Mode ......................................... pg. 16
V
Video Light ............................................. pg. 18
Viewfinder Adjustment ............................ pg. 11
Viewfinder, Indications ............................ pg. 41
W
White Balance Adjustment ...................... pg. 17
Z
Zooming ................................................. pg. 15

43
General Battery Precautions
•When the RM-V20U (remote control), C-P6U or
C-P7U (cassette adapter) are not functioning even
when correctly operated, the batteries are
exhausted. Replace them with fresh ones.
•Use only the following batteries:
RM-V20U ................................. AAA (R03) size
C-P6U or C-P7U ....................... AA (R6) size
Please make note of the following rules for battery
use. When misused, batteries can leak or explode.
1. Refer to the RM-V20U and C-P6U/C-P7U
instructions when replacing batteries.
2. Do not use old and new batteries together.
3. Do not use two different kinds of batteries.
Although sizes may be the same, voltages may
differ.
4. Do not expose batteries to excessive heat as they
can leak or explode.
5. Do not dispose of batteries in a fire.
6. Remove batteries from the unit if it is to be stored
for an extended period to avoid battery leakage
which can cause malfunctions.
Battery Packs
The supplied battery pack is a
nickel-cadmium battery. Before
using the supplied battery pack or
an optional battery pack, be sure to
read the following cautions:
1. To avoid hazard . . .
...... do not burn.
...... do not short-circuit the terminals.
...... do not modify or disassemble.
...... use only specified chargers.
2. To prevent damage and prolong service
life . . .
...... do not subject to unnecessary shock.
...... avoid repeated charging without fully discharging.
...... charge in an environment where
temperatures are within the tolerances shown in the
chart below. This is a chemical reaction type
battery—cooler temperatures impede chemical
reaction, while warmer temperatures can prevent
complete charging.
...... store in a cool, dry place. Extended exposure to
high temperatures will increase natural
discharge and shorten service life.
...... avoid prolonged uncharged storage.
...... remove from charger or powered unit when not in
use, as some machines use current even when
switched off.
3. To prevent damage to the camcorder . . .
...... replace the battery pack when it begins to deliver
less recording time per charge.
CAUTIONS
DANGER:
Video Light
• The video light becomes extremely hot. Do not touch it
either while in operation or soon after turning it off,
otherwise serious injury may result.
• Do not place the camcorder into the carrying case
immediately after using the video light, since it remains
extremely hot.
• When operating, keep a distance of about 30 cm
(1 ft.) between the video light and people or object.
• Do not us e near flammable or explosive materials.
Serious malfunctioning
If malfunctioning occurs, stop using the unit
immediately and consult your local JVC dealer.
When using the AC Power Adapter/Charger in
areas other than the USA
nThe provided AC Power Adapter/Charger features
automatic voltage selection in the AC range from 110 V
to 240 V.
USING HOUSEHOLD AC PLUG ADAPTER
In case of connecting the unit's power cord to an AC wall
outlet other than American National Standard C73 series
type use an AC plug adapter, called a "Siemens Plug", as
shown.
For this AC plug adapter, consult your nearest JVC dealer.
Plug adapter
Terminals
INFORMATION
This device complies with Part 15 of FCC Rules. Operation
is subject to the following two conditions:
(1) This device may not cause harmful interference, and (2)
this device must accept any interference received,
including interference that may cause undesired operation.
Change or modifications not approved by the party
responsible for compliance could void the user's authority
to operate the equipment. This equipment has been tested
and found to comply with the limits for a Class B digital
device, pursuant to Part 15 of the FCC Rules. These limits
are designed to provide reasonable protection against
harmful interference in a residential installation. This
equipment generates, uses, and can radiate radio frequency
energy and, if not installed and used in accordance with
the instructions, may cause harmful interference to radio
communications. However, there is no guarantee that
interference will not occur in a particular installation.
If this equipment does cause harmful interference to radio
or television reception, which can be determined by
turning the equipment off and on, the user is encouraged to
try to correct the interference by one or more of the
following measures:
Reorient or relocate the receiving antenna.
Increase the separation between the equipment and
receiver.
Connect the equipment into an outlet on a circuit
different from that to which the receiver is connected.
Consult the dealer or an experienced radio/TV technician
for help.

44
NOTE:
It is normal for the battery pack to be warm after charging,
or after use.
Temperature Range Specifications
Charging .......................................... 10°C to 35°C
Operation ........................................ 0°C to 40°C
Storage ............................................. –10°C to 30°C
NOTES:
●
Recharging time is based on room temperature of 20°C.
●
The lower the temperature, the longer recharging takes.
Cassettes
To properly use and store your cassettes, be sure to
read the following cautions:
1. During use . . .
...... make sure the cassette bears the VHS-C mark.
...... be aware that recording onto prerecorded tapes
automatically erases the previously recorded
video and audio signals.
...... make sure the cassette is positioned properly when
inserting.
...... do not load and unload the cassette
repeatedly without allowing the tape to run at all.
This slackens the tape and can result in damage.
...... do not open the front tape cover. This exposes the
tape to fingerprints and dust.
2. Store cassettes . . .
...... away from heaters or other heat sources.
...... out of direct sunlight.
...... where they won’t be subject to unnecessary shock
or vibration.
...... where they won’t be exposed to strong magnetic
fields (such as those generated by motors,
transformers or magnets).
...... vertically, in their original cases.
Main Unit
1. For safety, DO NOT . . .
...... open the camcorder’s chassis.
...... disassemble or modify the unit.
...... short-circuit the terminals of the battery pack. Keep
it away from metallic objects when not in use.
...... allow inflammables, water or metallic objects to
enter the unit.
...... remove the battery pack or disconnect the power
supply while the power is on.
...... leave the battery pack attached when the
camcorder is not in use.
2. Avoid using the unit . . .
...... in places subject to excessive humidity or dust.
...... in places subject to soot or steam such as near a
cooking stove.
...... in places subject to excessive shock or vibration.
...... near a television set.
...... near appliances generating strong magnetic or
electric fields (speakers, broadcasting antennas,
etc.).
...... in places subject to extremely high (over 40°C or
104°F) or extremely low (under 0°C or 32°F)
temperatures.
CAUTIONS (cont.)
3. DO NOT leave the unit . . .
...... in places of over 50°C (122°F).
...... in places where humidity is extremely low (below
35%) or extremely high (above 80%).
...... in direct sunlight.
...... in a closed car in summer.
...... near a heater.
4. To protect the unit, DO NOT . . .
...... allow it to become wet.
...... drop the unit or strike it against hard objects.
...... subject it to shock or excessive vibration during
transportation.
...... keep the lens directed at extremely bright objects
for long periods.
...... direct the eyepiece of the viewfinder at the sun.
...... carry it by holding the viewfinder.
...... swing it excessively when using the shoulder strap.
5. This camcorder features a built-in head
cleaner which automatically cleans the
heads and head drum when a cassette is
loaded or unloaded. If, however, the heads
become dirty and cause blurriness or
interruption in the playback picture,
consult your nearest JVC dealer.
About moisture condensation . . .
• You have observed that pouring a cold liquid into a glass
will cause drops of water to form on the glass‘ outer
surface. This same phenomenon occurs on the head
drum of a camcorder when it is moved from a cool place
to a warm place, after heating a cold room, under
extremely humid conditions or in a place directly
subjected to the cool air from an air conditioner.
• Moisture on the head drum can cause severe damage to
the video tape, and can lead to internal damage to the
camcorder itself.

45
SPECIFICATIONS
GENERAL
Format : VHS NTSC standard
Power source : DC 6V
Power consumption
GR-AX710 light on : 8.9 W
GR-AX710 light off/
GR-AX510 : 5.9 W
Signal system : NTSC-type
Video recording system
Luminance : FM recording
Color : Converted sub-carrier
direct recording
* Conforms to VHS
standard
Cassette : cassette
Tape speed
SP : 33.35 mm/sec.
(1-5/16 ips)
EP : 11.12 mm/sec. (7/16 ips)
Recording time (max.)
SP : 40 minutes
EP : 120 minutes
(with TC-40 cassette)
Operating temperature : 0°C to +40°C
(32°F to 104°F)
Operating humidity : 35% to 80%
Storage temperature : –20°C to +50°C
(–4°F to 122°F)
Weight
GR-AX710 : Approx. 750 g (1.7 lbs)
GR-AX510 : Approx. 740 g (1.7 lbs)
Dimensions
(Including viewfinder) : 109 (W) x 113 (H) x 206
(D) mm (4-5/16" x 4-1/2"
x 8-1/8")
CAMERA
Pick up : 1/4" format CCD
Lens : F1.2, f = 4.1 to 57.4 mm,
14:1 power zoom lens
with auto iris and macro
control, filter diameter
46 mm
Viewfinder : Electronic viewfinder
with 0.55" color LCD
White balance
adjustment : Auto/Manual adjustment
VIDEO
Output : 1 Vp-p, 75 ohms,
unbalanced (via VIDEO
out connector)
AUDIO
Output : –8 dBs, 1 k-ohm
(via AUDIO out
connector)
AC POWER ADAPTER/BATTERY CHARGER
(AA-V11U)
Power requirement
U.S.A. and Canada : AC 120 V`, 60 HZ
Other countries : AC 110 V to
240 V`, 50/60 Hz
Power consumption : 23 W
Output
Charge : DC 8.5 V , 1.3 A
VTR : DC 6.3 V , 1.8 A
Charging system : Constant current, peak
detection, timer
controlled
Dimensions : 150 (W) x 42 (H) x
68 (D) mm
(5-15/16" x 1-11/16" x
2-11/16")
Weight : Approx. 320 g (0.71 lbs)
CASSETTE ADAPTER (C-P7U)
Dimensions : 188 (W) x 25 (H) x
104 (D) mm
(7-7/16" x 1" x 4-1/8")
Weight : Approx. 240 g (0.53 lbs)
Accessory : “AA (R6)”-size battery x 1
Provided Accessories ...................... Z pg. 6
Optional Accessories
•Battery Packs BN-V12U, BN-V22U, BN-V25U
•Car Battery Charger BH-V3U
•Battery Charger BH-VC10U
•Car Battery Cord AP-V7U
•RF Unit RF-V5U
•Wireless Remote Control Unit RM-V700U
•Wired Remote Control Unit RM-V20U
•Compact VHS-C Cassettes TC-40/30/20
•Active Carrying Bag CB-V7U
* Some acccessories are not available in some
areas. Please consult your nearest JVC dealer for
details on accessories and their availability.
Specifications shown are for SP mode unless
otherwise indicated. E. & O. E. Design and
specifications subject to change without notice.

46
ESPAÑOL
Alimentación
Esta cámara de video posee un sistema de alimentación de 3 vías
que le permite seleccionar la fuente de alimentación más
apropiada.
NOTAS:
●
Sin alimentación no hay ninguna función disponible.
●
Utilice exclusivamente la alimentación indicada.
●
No utilice la unidades de alimentación suministradas con otro
equipo.
CARGA DEL PAQUETE DE PILAS
ALIMENTACION
1
Conecte el cordón de alimentación de CA del
cargador a un tomacorriente. Se encenderá la luz
delindicador de alimentación.
COLOCACION DEL PAQUETE DE
PILAS
2
Alinee las marcas y deslice el paquete de pilas en la
dirección de la flecha hasta que quede bloqueado
en su lugar.
Se enciende la luz indicadora CHG.
EXTRACCION DEL PAQUETE DE
PILAS
3
Cuando la carga está completa, se encenderá el
indicador END. Deslice el paquete de pilas en el
sentido opuesto al de la flecha.
Indicador REFRESHInterruptor REFRESH
Indicador
END
PAQUETE CARGA DESCARGA
DE PILAS
BN-V11U approx. 1 hora 10 min. approx.
3 horas 30 min.
BN-V12U approx. 1 hora 10 min. approx.
3 horas 30 min.
BN-V22U approx. 2 horas 10 min. approx. 7 horas
BN-V25U approx. 2 horas 40 min. approx. 10 horas
Enganche.
Empuje.
BATT. RELEASE
Marcador
de carga
**INDICADOR DE CARGA
Se ha suministrado un indicador de carga
sobre el paquete de pilas para ayudarle a
recordar si ha sido cargado o no. Los dos
colores suministrados (rojo y negro), le
permiten seleccionar la carga y la descarga.
**REFRESCADO
El adaptador de CA se caracteriza por la
función REFRESH que le permite descargar
totalmente el paquete de pilas antes de
recargarlo.
Para descargar las pilas
. . .
..... coloque el paquete de pilas en el adaptador
como se muestra en la ilustración de la
izquierda. Luego presione REFRESH. El
indicador REFRESH se enciende cuando se
inicia la descarga y se apaga cuando la descarga
ha terminado.
Indicador CHG. (carga)
Marcas
Indicador
POWER
Al
tomacorriente
de alterna
USO DEL PAQUETE DE PILAS
COLOCACION DEL PAQUETE DE
PILAS
1
Enganche la parte superior del mismo en la cámara
de video y empuje el paquete de pilas hasta que se
bloquee en su lugar.
EXTRACCION DEL PAQUETE DE PILAS
2
Deslice BATT. RELEASE y extraiga el paquete de
pilas.
PAQUETE DE PILAS GR-AX710/AX510
BN-V11U approx. 1 hora (35min.)
BN-V12U approx. 1 hora (35min.)
BN-V22U approx. 2 horas 10 min. (1 hora 20 min)
BN-V25U approx. 2 horas 50 min. (1 hora 50 min)
TIEMPO DE GRABACION
( ): cuando la luz de video se enciende (GR-AX710 exclusivamente).

47
INSERCION DEL CASSETTE
DE VIDEOEO
1Deslice EJECT.
2Inserte un cassette de video.
3Presione PUSH.
(Por más detalles, Z P. 11.)
GUIA PARA OPERACION RAPIDA
ALIMENTACION
Utilización de la batería
1Enganche el extremo superior de la batería
en la cámara de video. (Procedimiento para
carga: Z P. 8)
2Empuje la batería hacia adentro hasta que
quede bloqueada en su lugar.
Para extraer la batería
Deslice BATT. RELEASE y extraiga la batería.
REPRODUCCION
1Ajuste el interruptor de alimentación en
“PLAY”.
2Presione REW.
— La cinta se detiene automáticamente al
comienzo de la misma.
3Presione PLAY/PAUSE.
— Comienza la reproducción y la imagen
aparece en el visor.
•Presione STOP para detener la grabación.
(Por más detalles, Z P. 30.)
n
O simplemente reproduzca la cinta en un
VCR de VHS utilizando el adaptador de
cassette (VHS Playpak).
Z
P. 28
FILMACION
1Deslice la perilla de abertura/cierre LENS
COVER para abrir la tapa del objetivo.
2Adjuste el interruptor de alimentación en
“CAMERA”.
— El indicador de alimentación se
encenderá y aparecerá una imagen en el
visor.
3Presione el botón inicio/parada de
grabación.
— Comenzará la grabación.
•Para detener temporariamente la grabación,
presione nuevamente el botón de inicio/
parada de grabación.
(Por más detalles, Z P. 14.)
2 Empuje.
1
Enganche.
3
1
Inserte.
EJECT (eyección)
2
2 REW
(rebobinado)
1
Colóquelo en “PLAY”.
1
Perilla de
abertura/cierre
LENS COVER
3
Botón para inicio/parada de
grabación
2
Colóquelo en “CAMERA”.
Si la unidad comienza a funcionar mal, deje de usarla inmediatamente y consulte a su concesionario local de JVC.
BATT. RELEASE (extracción de la batería)
PUSH
(presione)
3 PLAY/PAUSE
(reproducción/pausa)
STOP
(parada)

48
FOR SERVICING
HOW TO LOCATE YOUR JVC SERVICE CENTER
Dear customer:
In order to receive the most satisfaction from your purchase, read the instruction booklet before
operating the unit. In the event that repair is necessary, or for the address nearest your location,
please refer to the factory service center list below or within the Continental United States, call 1-800-
252-5722 for your authorized servicer. Remember to retain your Bill of Sale for Warranty Service.
— JVC
TOLL FREE: 1-800-252-5722
107 Little Falls Road 1500 Lakes Parkway 705 Enterprise Street
Fairfield, NJ 07004-2105 Lawrenceville, GA 30243-5357 Aurora, IL 60504-8149
(201) 808-9279 (770) 339-2522 (708) 851-7855
5665 Corporate Avenue 10700 Hammerly, Suite 110 2969 Mapunapuna Place
Cypress, CA 90630-0024 Houston, TX 77043-2310 Honolulu, HI 96819-2040
(714) 229-8011 (713) 935-9331 (808) 833-5828
230 Eliot Street 14505 Commerce Way 890 Dubuque Avenue
Ashland, MA 01721-2377 Miami Lakes, FL 33016-1512 South San Francisco, CA 94080-1804
(508) 881-5923 (305) 362-6252 (415) 871-2666
Sophisticated electronic products may require occasional service. Just as quality is a keyword in the
engineering and production of the wide array of JVC products, service is the key to maintaining the
high level performance for which JVC is world famous. The JVC service and engineering organization
stands behind our products.
NATIONAL HEADQUARTERS
JVC SERVICE & ENGINEERING COMPANY OF AMERICA
DIVISION OF US JVC CORP.
107 Little Falls Road
Fairfield, NJ 07004-2105
Pack your JVC unit in the original carton or one of equivalent size and strength. Enclose, with the unit,
a letter stating the problem or symptom that exists and also a copy of the receipt or bill of sale you
received when you purchased your JVC unit. Print your home return address on the outside and the
inside of the carton. Send to the appropriate JVC Factory Service Center as listed above.
If you ship the product...
To purchase accessories for your JVC product, you
may contact your local JVC Dealer.
Or from the 48 Continental United States call toll free:
1-800-882-2345.
ACCESSORIES
CAUTION
To prevent electrical shock, do not open the
cabinet. No user serviceable parts inside.
Refer servicing to qualified service personnel.
Don't service it yourself.
JVC SERVICE & ENGINEERING
COMPANY OF AMERICA
DIVISION OF US JVC CORP.
FACTORY SERVICE CENTER LOCATIONS

49
WARRANTY
LIMITED WARRANTY
CONSUMER VIDEO 1-90
JVC COMPANY OF AMERICA warrants this product and all parts thereof, except as set forth below ONLY TO
THE ORIGINAL PURCHASER AT RETAIL to be FREE FROM DEFECTIVE MATERIALS AND WORKMANSHIP
from the date of original retail purchase for the period as shown below. ("The Warranty Period")
THIS LIMITED WARRANTY IS VALID ONLY IN THE FIFTY (50) UNITED STATES, THE DISTRICT OF
COLUMBIA AND IN COMMONWEALTH OF PUERTO RICO.
WHAT WE WILL DO:
If this product is found to be defective, JVC will repair or replace defective parts at no charge to the original owner.
Such repair and replacement services shall be rendered by JVC during normal business hours at JVC authorized
service centers. Parts used for replacement are warranted only for the remainder of the Warranty Period. All
products and parts thereof may be brought to a JVC authorized service center on a carry-in basis except for
Television sets having a screen size 25 inches and above which are covered on an in-home basis.
WHAT YOU MUST DO FOR WARRANTY SERVICE:
Return your product to a JVC authorized service center with a copy of your bill of sale. For your nearest JVC
authorized service center, please call toll free: (800) 252-5722.
If service is not available locally, box the product carefully, preferably in the original carton, and ship, insured, with
a copy of your bill of sale plus a letter of explanation of the problem to the nearest JVC Factory Service Center,
the name and location of which will be given to you by the toll-free number.
If you have any questions concerning your JVC Product, please contact our Customer Relations Department.
WHAT IS NOT COVERED:
This limited warranty provided by JVC does not cover:
1.Products which have been subject to abuse, accident, alteration, modification, tampering, negligence, misuse,
faulty installation, lack of reasonable care, or if repaired or serviced by anyone other than a service facility
authorized by JVC to render such service, or if affixed to any attachment not provided with the products, or if
the model or serial number has been altered, tampered with, defaced or removed;
2.Initial installation and installation and removal for repair;
3.Operational adjustments covered in the Owner's Manual, normal maintenance, video and audio head cleaning;
4.Damage that occurs in shipment, due to act of God, and cosmetic damage;
5.Signal reception problems and failures due to line power surge;
6.Video Pick-up Tubes/CCD Image Sensor, Cartridge, Stylus (Needle) are covered for 90 days from the date of
purchase;
7.Accessories;
8.Batteries (except that Rechargeable Batteries are covered for 90 days from the date of purchase);from the date
of purchase);
There are no other express warranties except as listed above.
THE DURATION OF ANY IMPLIED WARRANTIES INCLUDING THE IMPLIED WARRANTY OF
MERCHANTABILITY, IS LIMITED TO THE DURATION OF THE EXPRESS WARRANTY HEREIN.
JVC SHALL NOT BE LIABLE FOR THE LOSS OF USE OF THE PRODUCT, INCONVENIENCE, LOSS OR ANY
OTHER DAMAGES, WHETHER DIRECT, INCIDENTAL OR CONSEQUENTIAL (INCLUDING, WITHOUT
LIMITATION, DAMAGE TO TAPES, RECORDS OR DISCS) RESULTING FROM THE USE OF THIS PRODUCT,
OR ARISING OUT OF ANY BREACH OF THIS WARRANTY. ALL EXPRESS AND IMPLIED WARRANTIES,
INCLUDING THE WARRANTIES OF MERCHANTABILITY AND FITNESS FOR PARTICULAR PURPOSE, ARE
LIMITED TO THE WARRANTY PERIOD SET FORTH ABOVE.
Some states do not allow the exclusion of incidental or consequential damages or limitations on how long an
implied warranty lasts, so these limitations or exclusions may not apply to you. This warranty gives you specific
legal rights and you may also have other rights which vary from state to state.
JVC COMPANY OF AMERICA 41 Slater Drive
DIVISION OF US JVC CORP. Elmwood Park, New Jersey 07407
REFURBISHED PRODUCTS CARRY A SEPARATE WARRANTY, THIS WARRANTY DOES NOT APPLY. FOR
DETAILS OF REFURBISHED PRODUCT WARRANTY, PLEASE REFER TO THE REFURBISHED PRODUCT
WARRANTY INFORMATION PACKAGED WITH EACH REFURBISHED PRODUCT.
For customer use:
Enter below the Model No. and Serial No. which is located either on the rear, bottom or side of the cabinet. Retain
this information for future reference.
Model No.:Serial No:
Purchase date:Name of dealer:
PARTS1 YRLABOR90 DAYS

MEMO

MEMO

GR-AX710/AX510
COPYRIGHT© 1995 VICTOR COMPANY OF JAPAN, LTD.
JVC COMPANY OF AMERICA
DIVISION OF US JVC CORP.
41 Slater Drive, Elmwood Park, N.J. 07407
UPrinted in Japan
1295TOV*UN*YP