Jvc Gy Hd111 Hd Camera Recorder Users Manual
JVC-GY-HD111E-Video-camera-USER-MANUAL JVC-GY-HD111E-Video-camera-USER-MANUAL
2015-01-26
: Jvc Jvc-Gy-Hd111-Hd-Camera-Recorder-Users-Manual-318948 jvc-gy-hd111-hd-camera-recorder-users-manual-318948 jvc pdf
Open the PDF directly: View PDF
.
Page Count: 91

GY-HD110/GY-HD111
HD CAMERA RECORDER
INTRODUCTION
CONTROLS,
INDICATORS AND
CONNECTORS
PREPARATIONS
PREPARATIONS
FOR OPERATION
SETTING AND
ADJUSTMENTS
BEFORE SHOOTING
SHOOTING
OPERATION
PLAYBACK MODE
USING EXTERNAL
COMPONENTS
MENU SCREENS
FEATURES OF THE
CAMERA SECTION
OTHERS
HD CAMERA RECORDER
INSTRUCTIONS
GY-HD110
GY-HD111
Thank you for purchasing this JVC product. Before operating this
unit, please read the instructions carefully to ensure the best
possible performance.
For Customer Use :
Enter below the Serial No. which is located on the body.
Retain this information for future reference.
Model No.
Serial No.
* The illustration shows the GY-HD110/GY-
HD111 HD CAMERA RECORDER with the pro-
vided lens, viewfinder, microphone and battery
pack attached.
LST0392-001A
LST0392-001A
© 2006 Victor Company of Japan, Limited
E

2
Thank you for purchasing the JVC GY-HD110U/CHU, GY-
HD110E/CHE and GY-HD111E/CHE HD CAMERA
RECORDER.
These instructions are for the GY-HD110U/CHU, GY-
HD110E/CHE and GY-HD111E/CHE. The text mainly deals
with the GY-HD110U/CHU and GY-HD111E/CHE.
Explanations concerning unique GY-HD110U/CHU and GY-
HD111E/CHE functions are set off by the (GY-HD110U/GY-
HD111E only) notice.
Information applicable only to the GY-HD110U/CHU is
marked by “(U model only)”.
Information applicable only to the GY-HD110E/CHE and the
GY-HD111E/CHE is marked by “(E model only)”.
(HDV/DV signal input is possible with the GY-HD110U/GY-
HD111E.)
* All product names in this manual are trademarks or regis-
tered trademarks of their respective companies.
Marks such as ™, ® and © are not used in this manual.
ACCESSORIES
This unit is a HDV/DV video system format camera recorder.
Videocassettes marked with the A symbol can be used.
The following phenomena may occur when tapes recorded
on other units (including another GY-HD110) are recorded
or played back on this camcorder.
• The transient section between scenes recorded on other
units and those recorded on this unit may appear dis-
turbed.
• Digital noise may appear during playback due to tracking
errors.
• This unit records and plays back in the SP mode.
Recording or playback in the LP mode is not possible. (In
DV format)
• Due to manufacturing dispersion of tapes, we recom-
mend not to record pictures within the first 2 to 3 minutes
from the beginning of the tape.
• Before recording important scenes, be sure to perform a
test recording and confirm that both video and audio are
recorded correctly.
• Recorded video and audio contents are for private use.
Other use may infringe on the rights of copyright holders.
• JVC cannot assume liabilities that may derive from the
impossibility of normal recording or playback of video or
audio due to malfunction of the camcorder or the video-
cassette.
/
(Excluding the CHU/CHE
model)
Lens Microphone
Battery pack AC Adapter
DC Cable Power Cord
For GY-HD110U
Power Cord
For GY-HD110E/GY-HD111E
Core Filters
For DC Cable (Gray)/View-
finder Cable (Black)
Clamp Filters
For Audio/IEEE1394 Cable
Audio Cable SD memory card

3
MAIN FEATURES
• This camcorder records in HDV format or DV format.
DV format can record and play back SD (Standard Defini-
tion) video on Mini DV videocassettes.
HDV format can record and play back HD (High Definition)
or SD (Standard Definition) video on Mini DV videocas-
settes.
There are two types of recording formats within HDV for-
mat.
HDV 720p (720 effective scan lines, progressive scan)
HDV 1080i (1080 effective scan lines, interlaced scan)
This camcorder supports HDV 720p format. (HDV 720p,
480p, 576p)
HDV and are trademarks of Sony Corporation
and Victor Company of Japan, Limited.
• 24p mode shooting function
In HDV format, it records in 24p mode.
It uses a 2:3:2:3 pulldown when recording to tape and con-
verts the images to 60 frames. Component output is con-
verted to 60 frames during playback as well.
24p DV format video uses a 2:3:2:3 pulldown (24p Mode).
A 2:3:3:2 pulldown (24p Advanced Mode) is also sup-
ported.
It can shoot with the same number of frames as movie film.
• Tapes recorded in the DVCAM format can only be played
back (simple playback).
Recording in the DVCAM format is not possible.
DVCAM is a registered trademark of Sony Corporation.
• Supports 60 Hz/50 Hz HD or HDTV signals
Supports both 60 Hz/50 Hz HD or HDTV signals.
You can select this in a menu screen.
• Cross-convert video output
During playback, you can output converted video from the
video output connectors. You can select this in a menu
screen.
• Focus assist function
Enables easy and accurate focusing during shooting.
• Motion smoothing function
During progressive shooting (HDV 30p, 25p, 24p), you can
record smoother video than with normal progressive video.
• User buttons added
Enables you to switch camera settings instantly to suit the
shooting conditions.
• Time code reader/generator
The built-in time code reader/generator can be used to
record the time code and user’s bits.
• Built-in large 3.5" color LCD display
In addition to displaying the camera image and the play-
back image, the LCD monitor shows the status screens,
menu screens for settings, and alarm indications.
• Built-in monitor speaker for audio checking
The input audio can be monitored in recording or EE mode.
The playback sound can be monitored in the playback
mode. The speaker also outputs an alarm tone in case an
abnormal condition occurs in the unit.
• Recording check function for convenient recording review
function
• Camera section designed with 3-CCD system for high-
quality picture
1/3" 3-CCD with 1,110,000 effective pixels employed. Digi-
tal signal processing for reproduction of HDV/DV high-
quality picture.
• Multi-Zone Auto Iris Detection Circuit
Multi-zone auto iris detection circuit ensures optimum iris
position even in back light conditions or when a bright sub-
ject moves in a frame.
• Safety Zone indication in viewfinder
• Zebra pattern video level indication in viewfinder
• Full Auto Shooting (FAS) function
Eliminating the need for troublesome switch or filter opera-
tions, the FAS function automatically provides a wide range
of compatibility with shooting conditions which varies as
you move between indoors and outdoors or between bright
and dark locations.
• ND filters for 1/4ND, 1/16ND provided
• IEEE1394 connector
IEEE1394 connector (6-pin) provided. Enables transfer of
digital data to other equipment provided with IEEE1394
connector, such as a non-linear editing system. (Power
cannot be supplied.)
• 1/3" bayonet type lens
• Camera output, VTR playback output (composite/compo-
nent) possible
• Built-in color bars (ARIB (multi-format color bars), SMPTE/
EBU type)
• Shutter speeds and menus can be selected using a dial,
making it very easy to use.
• Variable scan shutter
There is no flicker when shooting computer screens and
other non-NTSC/PAL format screens.
• Slow shutter
Makes it possible to brightly shoot video of dark subjects
with little motion by accumulating the images.
• Backup recording function
Continuous extended recording is possible by connecting
to HDV/DV devices.

4
CONTENTS
ACCESSORIES . . . . . . . . . . . . . . . . . . . . . . . . . . . . . . . . . 2
MAIN FEATURES . . . . . . . . . . . . . . . . . . . . . . . . . . . . . . . . 3
INTRODUCTION
Precautions for Proper Use . . . . . . . . . . . . . . . . . . . . . . . . . 6
Routine and Periodical Maintenance . . . . . . . . . . . . . . . . . . 7
Precautions for Use of Head Cleaning Tape . . . . . . . . . . . . 7
Battery Pack to be Used . . . . . . . . . . . . . . . . . . . . . . . . . . . 8
Videocassette to be Used . . . . . . . . . . . . . . . . . . . . . . . . . . 8
Condensation . . . . . . . . . . . . . . . . . . . . . . . . . . . . . . . . . . . 9
Characteristic CCD Phenomena . . . . . . . . . . . . . . . . . . . . . 9
CONTROLS, INDICATORS AND CONNEC-
TORS
ZOOM Lens . . . . . . . . . . . . . . . . . . . . . . . . . . . . . . . . . . . . 10
Front Section . . . . . . . . . . . . . . . . . . . . . . . . . . . . . . . . . . . 11
Rear Section . . . . . . . . . . . . . . . . . . . . . . . . . . . . . . . . . . . 12
LCD Door . . . . . . . . . . . . . . . . . . . . . . . . . . . . . . . . . . . . . 13
Right Side Section . . . . . . . . . . . . . . . . . . . . . . . . . . . . . . . 14
Left Side Section . . . . . . . . . . . . . . . . . . . . . . . . . . . . . . . . 16
Top Section . . . . . . . . . . . . . . . . . . . . . . . . . . . . . . . . . . . . 17
Indications on the LCD Monitor and in the Viewfinder . . . . 19
PREPARATIONS
Basic System . . . . . . . . . . . . . . . . . . . . . . . . . . . . . . . . . . . 29
Attaching the Zoom Lens . . . . . . . . . . . . . . . . . . . . . . . . . 30
Attaching the Microphone (Provided) . . . . . . . . . . . . . . . . 30
How to Attach the Viewfinder . . . . . . . . . . . . . . . . . . . . . . 30
Inserting an SD Memory Card . . . . . . . . . . . . . . . . . . . . . . 31
• Inserting an SD Memory Card
• Taking out the SD memory card
• About SD Memory Cards
About the Viewfinder Cable . . . . . . . . . . . . . . . . . . . . . . . . 31
AC Operation . . . . . . . . . . . . . . . . . . . . . . . . . . . . . . . . . . . 32
• Charging the Built-in Battery
Battery Operation . . . . . . . . . . . . . . . . . . . . . . . . . . . . . . . 33
• Charging the Battery Pack
• Attaching the Battery Pack on the GY-HD110
• Detaching the Battery Pack from the GY-HD110
• Remaining Battery Power Display
• Battery Recharge Times
• Operating Time with Battery Pack
• Precautions for the Battery Pack
•Recharging
PREPARATIONS FOR OPERATION
Turning the Power ON . . . . . . . . . . . . . . . . . . . . . . . . . . . .35
• Turning the Power ON
• Turning the Power OFF
Loading/Unloading the Cassette . . . . . . . . . . . . . . . . . . . . .36
Setting and Displaying the Date and Time . . . . . . . . . . . . .37
• Setting the Date and Time Style
• Setting the Date and Time
• Displaying the Time and Date on the Screen
Displaying Time Code . . . . . . . . . . . . . . . . . . . . . . . . . . . . .39
Recording Time Codes in Continuation of Time Codes Re-
corded on Tape . . . . . . . . . . . . . . . . . . . . . . . . . . . .40
Presetting and Recording of Time Code . . . . . . . . . . . . . . .40
• Presetting time cord data
• Presetting user’s bit data
Synchronizing with the Time Code of the
IEEE1394 (DV)-Connected Master Unit . . . . . . . . . .42
Screen Adjustment . . . . . . . . . . . . . . . . . . . . . . . . . . . . . . .43
Viewfinder Adjustment . . . . . . . . . . . . . . . . . . . . . . . . . . . .43
Back Focus Adjustment . . . . . . . . . . . . . . . . . . . . . . . . . . .44
White Balance Adjustment . . . . . . . . . . . . . . . . . . . . . . . . .45
• White Balance Adjustment
• Full Auto White Balance (FAW)
SETTING AND ADJUSTMENTS BEFORE
SHOOTING
Setting the Video Format . . . . . . . . . . . . . . . . . . . . . . . . . .46
Camera Settings . . . . . . . . . . . . . . . . . . . . . . . . . . . . . . . . .47
Screen Size (4:3/16:9) Mode Selection . . . . . . . . . . . . . . .47
Audio Input Signal Selection . . . . . . . . . . . . . . . . . . . . . . . .48
• Selecting the CH-2 channel input connector
• Selecting the audio signal input
• Adjusting Audio during Recording
• Monitoring Audio during Recording

5
CONTENTS
SHOOTING OPERATION
Basic Recording Operation . . . . . . . . . . . . . . . . . . . . . . . . 50
• If the Record-Standby Mode Continues
• Checking Recorded Contents in Record-Standby
Mode (Recording Check Function)
HEADER REC Function . . . . . . . . . . . . . . . . . . . . . . . . . . 52
PLAYBACK MODE
Playback Procedure . . . . . . . . . . . . . . . . . . . . . . . . . . . . . 54
Fast-Forward, Rewind . . . . . . . . . . . . . . . . . . . . . . . . . . . . 54
Search . . . . . . . . . . . . . . . . . . . . . . . . . . . . . . . . . . . . . . . . 54
Outputting Audio . . . . . . . . . . . . . . . . . . . . . . . . . . . . . . . . 55
USING EXTERNAL COMPONENTS
Connecting the Video Signal Cables . . . . . . . . . . . . . . . . . 56
• Connecting the IEEE1394 Cable
• Composite and Component Connections
Dubbing with AV Devices . . . . . . . . . . . . . . . . . . . . . . . . . 57
HDV/DV Dubbing . . . . . . . . . . . . . . . . . . . . . . . . . . . . . . . 58
Backup Recording . . . . . . . . . . . . . . . . . . . . . . . . . . . . . . . 60
MENU SCREENS
Menu Screen Configuration . . . . . . . . . . . . . . . . . . . . . . . . 61
Setting Menu Screens . . . . . . . . . . . . . . . . . . . . . . . . . . . . 62
TOP MENU Screen . . . . . . . . . . . . . . . . . . . . . . . . . . . . . . 63
VIDEO FORMAT Menu Screen . . . . . . . . . . . . . . . . . . . . . 64
CAMERA OPERATION Menu Screen . . . . . . . . . . . . . . . . 66
CAMERA PROCESS [1/2] Menu Screen . . . . . . . . . . . . . 67
CAMERA PROCESS [2/2] Menu Screen . . . . . . . . . . . . . 68
ADVANCED PROCESS Menu Screen . . . . . . . . . . . . . . . 69
COLOR MATRIX ADJUST Menu Screen . . . . . . . . . . . . . 70
SKIN COLOR ADJUST Menu Screen . . . . . . . . . . . . . . . . 70
SWITCH MODE Menu Screen . . . . . . . . . . . . . . . . . . . . . 71
AUDIO/MIC [1/2] Menu Screen . . . . . . . . . . . . . . . . . . . . . 72
AUDIO/MIC [2/2] Menu Screen . . . . . . . . . . . . . . . . . . . . . 73
LCD/VF [1/3] Menu Screen . . . . . . . . . . . . . . . . . . . . . . . . 74
LCD/VF [2/3] Menu Screen . . . . . . . . . . . . . . . . . . . . . . . . 75
LCD/VF [3/3] Menu Screen . . . . . . . . . . . . . . . . . . . . . . . . 76
TC/UB/CLOCK Menu Screen . . . . . . . . . . . . . . . . . . . . . . 77
HEADER REC Menu Screen . . . . . . . . . . . . . . . . . . . . . . . 78
TIME/DATE Menu Screen . . . . . . . . . . . . . . . . . . . . . . . . . 79
OTHERS [1/2] Menu Screen . . . . . . . . . . . . . . . . . . . . . . . 80
OTHERS [2/2] Menu Screen . . . . . . . . . . . . . . . . . . . . . . . 81
FILE MANAGE Menu Screen . . . . . . . . . . . . . . . . . . . . . . 83
• Loading a menu settings file
• Saving settings
• Resetting the menu settings to the factory settings
• Initializing (formatting) an SD memory card
FEATURES OF THE CAMERA SECTION
How to Use Skin Detail . . . . . . . . . . . . . . . . . . . . . . . . . . . .86
Outputting color bars . . . . . . . . . . . . . . . . . . . . . . . . . . . . .88
OTHERS
Warnings and Responses . . . . . . . . . . . . . . . . . . . . . . . . . .89
Troubleshooting . . . . . . . . . . . . . . . . . . . . . . . . . . . . . . . . .92
How to Display the Hour Meter . . . . . . . . . . . . . . . . . . . . . .93
Information for Users on Disposal of Old Equipment . . . . .93
Specifications . . . . . . . . . . . . . . . . . . . . . . . . . . . . . . . . . . .94
• EXTERNAL DIMENSIONS

10
CONTROLS, INDICATORS AND CONNECTORS
ZOOM Lens
Th16 x 5.5BRMU
1FOCUS ring
Manual focus ring.
2ZOOM lever/ring
This is the manual zoom ring equipped with a zoom lever.
To adjust the zoom manually, turn the zoom mode knob b
to position “M”.
3IRIS ring
Manual iris ring. To activate the auto iris feature, set the Iris
Mode switch 7 to “A”.
4[VTR] VTR trigger button
To start/stop shooting.
5[RET] Return video button
You can only monitor the return video signal from the VTR
from the viewfinder, LCD monitor and video signal connec-
tor while this button is pressed.
When you set the LENS RET item to “FOCUS ASSIST” in
the SWITCH MODE menu screen, you can use this button
as the FOCUS ASSIST button.
XSee page 71.
6ZOOM servo control lever
To operate the servo zoom feature with this lever, set the
ZOOM knob b to “S”.
• Pressing the “W” section of this lever increases the
angle of the lens for a wider shooting angle.
• Pressing the “T” section of this lever narrows the lens
angle perspective for telephoto shots.
• Pushing harder changes the speed of the zoom.
7IRIS mode switch
8Momentary auto iris button
When the IRIS mode switch 7 is at “M”, pushing this but-
ton activates the Auto Iris Function while it is held down
only.
9[S] IRIS speed adjusting control
For adjusting the iris operation speed.
MEMO
If the speed becomes too fast, hunting may occur. To avoid
the phenomena described above, perform adjustment
again.
0FILTER thread
Protect the lens with a clear filter or UV filter by screwing
the filter onto the thread inside the lens hood from the front.
Other filters can be used for various effects.
aZOOM servo connector
Connect an optional zoom servo unit here.
b[ZOOM] ZOOM mode knob
cBACK FOCUS ring/fixing screw
For back focus adjustment only. Secure with the screw
knob after adjustment. XSee “Back Focus Adjustment”
on page 44.
dMacro focusing ring (for close-up shooting)
By rotating this ring in the direction of the arrow, close-up
shooting of very small objects becomes possible.
Normal focus adjustment and zooming are not available in
the macro mode.
To shoot images in the macro mode, set the focus ring 1
to the infinite position (∞) and the zoom ring 2 to the max-
imum wide-angle position. To adjust the focus of the macro
image, rotate this ring in the direction of the arrow until the
object is focused.
CAUTION
• The back-focus knob is located close to the macro ring,
be careful not to mistake the back-focus knob for the
macro ring.
• After the required operation, be sure to return the macro
focusing ring to the normal position.
XSee “Attaching the Zoom Lens” on page 30.
XSee “Back Focus Adjustment” on page 44.
M
RET
WT A
MACRO
32
456789
1
0
abc
d
A : Activates the auto iris feature.
M : Allows manual iris control.
S : Servo zoom mode. Allows operation by the zoom
servo control lever 6.
M : Manual zoom mode. Allows zoom control by the
zoom lever/ring 2.

11
CONTROLS, INDICATORS AND CONNECTORS
Front Section
1Shoe
Makes it possible to mount separately sold lights and
accessories.
2Knob
This is the mounting knob for the microphone holder 3.
3Microphone holder
Makes it possible to attach the provided microphone or a
separately sold microphone.
XSee “Attaching the Microphone (Provided)” on page 30.
4Front tally lamp
This lamp lights up when the GY-HD110 enters the record
mode. It blinks during the transition to the record mode.
When the tape has run out, or the VTR enters the warning
mode, it blinks quickly.
• Use the FRONT TALLY item on the OTHERS [1/2] menu
screen to select whether or not the lamp should light and
the lighting pattern.
XSee page 80.
5[LENS] Lens control connector
Connect 12-pin lens control cable from lens here.
6[ZEBRA] Zebra switch
When this switch is ON, a zebra pattern is imposed on the
viewfinder or LCD areas having luminance levels in accor-
dance with the menu settings made for the video signal.
This pattern can be used as a reference for manual adjust-
ment of the lens iris. Zebra patterns are also displayed dur-
ing color bar display when this switch is set to ON.
• The default value is 70% - 80%. The luminance level can
be changed with the ZEBRA setting in the LCD/VF [1/3]
menu screen.
XSee page 74.
While this switch is pressed to the SKIN AREA side, the
color tone areas specified with the SKIN COLOR ADJUST
item on the ADVANCED PROCESS menu are indicated in
the viewfinder. The switch returns to the OFF position
when released.
XSee “How to Use Skin Detail” on page 86.
* The Skin Detail color tone areas are not indicated while
the color bar or VTR playback picture is shown in the
viewfinder or on the LCD monitor.
7[AWB] Auto white balance button
When the WHT.BAL switch c on page 15 is set to A or B
and you press this button, the white balance is automati-
cally adjusted.
* It is not activated in preset, full auto shooting, full auto
white balance and color bar modes.
XSee “White Balance Adjustment” on page 45.
8Lens mounting ring/Lens lock lever
Hold the lens and use the lever to turn the ring anticlock-
wise to release lens.
To mount lens make sure the lens guide pin fits well, and
then turn the ring clockwise until firm.
XSee “Attaching the Zoom Lens” on page 30.
Pin
No. Function Pin
No. Function
1 Return switch 7 Iris position
2 VTR trigger 8 IRIS A/R INPUT
3 GND 9 EXTENDER position
4
Lens AUTO/MANU control
10 ZOOM position
5 IRIS control 11 –
6 +12V DC 12 –
32 1
4
5
8
7
6

12
CONTROLS, INDICATORS AND CONNECTORS
Rear Section
1Back tally lamp
This lamp lights up when the GY-HD110 enters the record
mode. It blinks during the transition to the record mode.
When the tape has run out, or the VTR enters the warning
mode, it blinks quickly.
• Use the BACK TALLY item on the OTHERS [1/2] menu
screen to select whether or not the lamp should light and
the lighting pattern.
XSee page 80.
2[PHONES] Earphone jack
This is a stereo mini-jack for connecting an earphone for
audio monitoring. Plug in an earphone or headphone with a
3.5 mm diameter plug. The earphone can also be used to
monitor alarm tones in accordance with the circumstances.
The audio channel to be output is selected with the AUDIO
MONITOR item on the AUDIO/MIC [2/2] menu screen and
MONITOR SELECT switch e on page 18.
The audio output level is adjusted with the Audio monitor
volume control 3 on page 14.
MEMO
• The volume of the alarm sound is set with the ALARM VR
LEVEL item on the OTHERS [1/2] menu screen.
• When using a stereotype jack and stereo sound should
be output, the following setting should be performed.
Set the MONITOR SELECT switch e on page 18 to
BOTH.
Set the AUDIO MONITOR item on the AUDIO/MIC [2/2]
menu screen to STEREO.
3Shoulder belt hooks
Allows you to attach a separately sold shoulder belt.
4LCD monitor
Shows a color camera image or the VTR playback picture.
It is also used for displaying the following:
• Menu Setting screens
• Characters showing the whether the GY-HD110 is set to
shooting mode or VTR playback mode
• Date and time and time code
• Audio level meter
• Warning indications, etc.
XSee page 19.
5Tripod mount
Use this hole when mounting the camera onto a tripod.
(Use a screw shorter than 8 mm.)
Always make sure that the camera is securely mounted.
6Rotation-preventive hole
Use this to prevent the camera from falling off the tripod.
Always make sure that the camera is securely mounted.
1
2
3
4
5
6

13
CONTROLS, INDICATORS AND CONNECTORS
LCD Door
1[LCD BRIGHT +/–] LCD brightness +/– button
This button is for adjusting the brightness of the LCD moni-
tor display.
• Pushing the button in the + direction makes the monitor
brighter.
• Pushing the button in the – direction makes the monitor
darker.
• Pushing the +/– buttons simultaneously returns the set-
ting to the standard setting.
2[CH-1/CH-2 AUDIO SELECT] CH-1/CH-2 audio selector
switch
Selects the method of adjusting the CH-1 and CH-2 audio
channel audio levels.
3[TC DISPLAY] TC/UB display switch
Selects the contents displayed on the TC counter of the
LCD monitor or in the viewfinder. (This switch works when
the TC/UB item on the LCD/VF [2/3] menu screen is set to
ON.)
4[TC GENE.] Time code generator setting switch
Switch for setting the time code generator to preset mode
or regeneration mode. It is also used to select the time
code run mode when the preset mode is selected.
MEMO
Preset of time code and user’s bits is performed on the TC/
UB/CLOCK menu.
XSee page 40.
XSee “TC/UB/CLOCK Menu Screen” on page 77.
5[CAM/VTR] Camera/VTR mode switch button
Each time you press this button, the mode switches
between camera mode and VTR mode.
When you do this, the VTR indicator g on page 18 dis-
plays the following statuses.
While the mode is being switched : Flashing
In VTR mode : Lit
In camera mode : Off
• Select the Camera mode to record the camera image.
• Select the VTR mode to playback VTR or to input the
HDV/DV signal from the IEEE1394 connector 4 on
page 16. (HDV/DV signal input is possible with the GY-
HD110U/GY-HD111E.)
• When the power is turned on, the mode becomes the
Camera mode.
AUTO : The audio level is automatically adjusted
according to the input level. When excessive
audio is input, the limiter works to suppress
the audio level.
The “AUTO” LED in the CH-1/CH-2 AUDIO
LEVEL area g on page 15 lights.
MANUAL : Allows you to adjust the audio levels using the
CH-1/CH-2 AUDIO LEVEL volume controls g
on page 15.
When excessive audio is input, the limiter
works to suppress the audio level.
TC : Set to this position to display time code values.
UB : Set to this position to display the user’s bits values.
5
1
2
34
FREE : The preset mode is selected, and the time
code run mode becomes the FREE run mode.
Set to this position to record with the time
code or user’s bits set anew (preset). In this
setting, the time code always operates in the
run mode.
* If this setting is used when recording
scenes one after another, the time codes
become discontinuous at the transition
points between scenes.
REC : The preset mode is selected, and the time
code run mode becomes the REC run mode.
Set to this position to record with the time
code or user’s bits set anew (preset). The
time code operates in the run mode during
recording only. If this setting is used when
recording scenes one after another, the time
codes are recorded as continuous time codes.
REGEN : Regeneration mode, in which the unit reads
existing time codes on the tape and records
time codes in continuation of the existing
ones. Set to this position when you want to
add additional time codes to time codes
already recorded on the tape.

14
CONTROLS, INDICATORS AND CONNECTORS
Right Side Section
1Monitoring speaker (Cheek pad)
• In the Camera mode, the input sound can be EE moni-
tored.
In the VTR mode, the speaker outputs the VTR playback
sound.
The sound to be output is selected with the MONITOR
SELECT switch e on page 18.
• The sound level is adjusted with the MONITOR sound
level volume 3. This speaker also outputs various
warning sounds superimposed on other sound.
XSee “Alarm Sound” on page 91.
2Cheek pad set screw
Screw for adjusting the height of the cheek pad.
3[MONITOR] Audio monitor volume control
Adjusts the volume of the monitoring loudspeaker and ear-
phone.
4[VF BRIGHT] Viewfinder brightness adjustment
To adjust the brightness of the viewfinder.
XSee page 43.
5[PEAKING] Contour adjustment
To adjust the contours of the LCD monitor and viewfinder
image.
* When the Focus Assist function is running, this control
does not operate.
XSee page 43.
6[FOCUS ASSIST] Focus assist button
When you press this button during shooting, the area of
focus is displayed in blue, red or green, making it easy to
focus accurately.
XSee “LCD/VF [1/3] Menu Screen” on page 74.
7Clamp
Attach the cable from the viewfinder here.
8[USER1/2/3] User buttons
You can assign camera functions to the USER1 - 3 but-
tons.
Use them to switch shooting conditions depending upon
the subject.
Set them using the USER1 - 3 items in the SWITCH MODE
menu screen.
XSee page 71.
MEMO
• The USER buttons work together with the menu settings.
• When a menu screen is being displayed, they also func-
tion as menu operation buttons. XSee “Setting Menu
Screens” on page 62.
9[SHUTTER] Shutter/Menu dial
• Every time this dial is pressed while in the normal screen
mode (when the menu screen is not displayed), the
shutter speed switches between on/off.
• When this dial is turned 1 click up or down in the normal
screen mode, the shutter speed indicator is shown for
about 3 seconds on the LCD monitor or in the viewfinder.
The shutter speed is changed when this dial is turned
while the shutter speed indicator is shown.
XSee page 71.
• When this dial turned upward or downward while the
menu screen is displayed, the cursor (K) also moves
upward or downward to allow selection of items in the
menu. To change the setting value of the item, press this
dial. When the setting value starts blinking, turn this dial
upward or downward to change the setting.
XSee “Setting Menu Screens” on page 62.
0[ND FILTER] ND filter switch
Switches the built-in ND filter.
When you change this switch, the type of the new ND filter
is displayed in the LCD monitor or viewfinder.
CAUTION
If you switch the ND filter while shooting is in progress, the
picture may be disturbed or noise may occur in the audio.
XSee “Camera Settings” on page 47.
a[STATUS] Status/Menu button
• Pressing this button in the normal screen mode (condi-
tion in which the menu screen is not shown) displays a
status screen in the viewfinder or on the LCD monitor.
The displayed status screen changes each time the but-
ton is pressed.
XSee “Status Screens” on page 19.
• Pressing this button for more than 1 second in the nor-
mal screen mode displays the menu screen in the view-
finder or on the LCD monitor. Pressing this button while
the menu screen is displayed in the viewfinder or on the
LCD monitor makes the menu screen disappear.
XSee “Setting Menu Screens” on page 62.
USER 3USER 2USER 1
STATUS
MENU
2
1
ND FILTER
REC
OFF
ON
POWER
VF BRIGHT
WHT.BAL
AUTO AUDIO
LEVEL
AUTO
CH-1 CH-2
1
2
3
45
6
7
8
9
0
a
b
c
defgh
ji
OFF : Turns the filter OFF (FILTER OFF)
1:
Cuts the light intensity to approximately 1/4. (1/4ND)
2:
Cuts the light intensity to approximately 1/16. (1/16ND)

15
CONTROLS, INDICATORS AND CONNECTORS
b[GAIN] Sensitivity selector switch
Electronically boosts the light sensitivity when there is
insufficient illumination on the subject.
The boosting level differs depending on the switch position
as follows:
(Factory presets)
L : 0 dB (no boosting is applied)
M : 9 dB (boosted to approximately 3 times the original)
H : 18 dB (boosted to approximately 8 times the original)
• The boosting level for each switch position can be
changed with the SWITCH MODE menu screen.
XSee page 71.
The more the boosting level is increased, the more the
resulting image will be noisy.
• When the FULL AUTO switch h on page 18 is “ON”,
this is fixed at “ALC”.
c[WHT.BAL] White balance switch
Three white balance modes are selectable with this switch.
FAW (Full Auto White Balance) mode can be set to A, B or
PRESET with the SWITCH MODE menu screen.
XSee page 71.
In the FAW mode, video color temperatures are constantly
sampled for automatic adjustment to a proper white bal-
ance.
• When the FULL AUTO switch h on page 18 is “ON”,
this is fixed at “FAW”.
dStand
When attaching the lens, slide the stand forward.
CAUTION
There is a risk that the camcorder will fall onto the viewfinder
side when the lens is not attached, so leave the lens
attached even if you are not using it.
e[POWER] Power ON/OFF switch
Switch that turns the power ON/OFF.
When the power is OFF, “POFF” is displayed in the LCD
monitor or viewfinder.
* Wait at least 5 seconds if you need to turn the power on
again.
f[REC] REC trigger button (start/stop recording)
Start and stop recording using this button.
(This works together with the REC trigger button on the top
and the lens VTR trigger button.)
When “SPLIT” is set for the 1394 REC TRIGGER item on
the OTHERS [2/2] menu screen, this button becomes the
start/stop recording button for an external device.
XSee page 81.
XSee “Backup Recording” on page 60.
g[CH-1/CH-2 AUDIO LEVEL] CH-1/CH-2 Audio level con-
trols and AUTO LED
Allow you to adjust the audio level for the CH-1 and CH-2
audio channels.
• To use these controls, set the CH-1/CH-2 AUDIO
SELECT switch 2 on page 13 to “MANUAL”.
• When the FULL AUTO switch h on page 18 or the CH-
1/CH-2 AUDIO SELECT switch 2 on page 13 is set to
“AUTO”, “AUTO LED” lights. (The audio level controls do
not work.)
h[HDV/DV LED]
• In camera mode, this lights according to the setting for
the video format being shot.
• In VTR mode, it lights according to the video format
being recorded on tape or the IEEE1394 input video for-
mat.
MEMO
• During a system error, HDV/DV flash alternately.
XSeepage90.
• Select whether or not to have this light in the FORMAT
LED item on the OTHERS [1/2] menu screen.
XSeepage80.
iLCD door lock and release knob
To open the LCD door, move this knob on the direction
toward the rear section.
jLCD door
LCD monitor door.
The LCD monitor is located on the inner side of the door.
The LCD monitor can be viewed when this door is opened.
The door can be turned to change the orientation of the
LCD monitor, and it can be rotated so that it can be accom-
modated in the main body of the camera.
XSee page 43.
B : Switch into white balance mode memorized in
B. If white balance is performed with the
switch in this position, it will be memorized
into B.
A : Switch into white balance mode memorized in
A. If white balance is performed with the
switch in this position, it will be memorized
into A.
PRST
(PRESET)
: Switch into white balance mode (3200K or
5600K) set in PRESET TEMP. item on the
CAMERA OPERATION menu screen.
XSee page 66.
HDV : Lights when the format is HDV.
DV : Lights when the format is DV.

16
CONTROLS, INDICATORS AND CONNECTORS
Left Side Section
1[DC INPUT] DC connector
Power input for 7.2 V DC accepts the supplied AC adapter.
XSee “AC Operation” on page 32.
2[LINE OUTPUT] Line output connector (Φ3.5mm)
Output connector for audio signals.
• Outputs the input audio signal in the Camera mode.
• Outputs the playback audio signal in the VTR mode.
• When a HDV/DV signal (IEEE1394) is input, the EE
sound of the input audio signal is output in the VTR
mode. (GY-HD110U/GY-HD111E only)
MEMO
Alarm sound is not output.
3[IEEE1394] IEEE1394 switch
Input/output signal and playback signal video from the
IEEE1394 connector 4. Set this switch according to the
format.
4[IEEE1394] IEEE1394 connector (6-pin)
Using an IEEE1394 cable (optional), a digital video compo-
nent with IEEE1394 connector can be connected here.
XSee “Connecting the IEEE1394 Cable” on page 56.
XSee “HDV/DV Dubbing” on page 58.
5[VIDEO/Y, PB, PR] Video Signal Output Connectors
(RCA)
These are connectors for component or composite video
signal output.
The signal switches automatically depending upon the
cables connected to these connectors.
• You can select the output signal using the OUTPUT
TERMINAL item on the VIDEO FORMAT menu.
You can also select whether or not to add a setup signal
in the SET UP item. XSee page 65.
• When the OUTPUT CHAR. item on the OTHERS [1/2]
menu screen is ON, the menu setting screen is also dis-
played in the video from the video signal output connec-
tor. XSee page 80.
XSee “Dubbing with AV Devices” on page 57.
MEMO
Put the covers on the connectors when you are not using
them.
6Cassette cover
Sliding the EJECT switch a on page 17 located on the top
section opens this cover to allow insertion or removal of the
videocassette.
CAUTION
To prevent foreign objects from entering the internal parts of
the VTR unit, do not leave the unit with the cover open for
extended periods of time.
7Viewfinder connector (6-pin)
Connect the cable from the viewfinder here.
8[CH-2 INPUT] CH-2 audio input connector selector
switch
Selects the CH-2 audio input connector.
MEMO
The audio from the INPUT1 connector is also input into
CH-1 regardless of the setting.
9[AUDIO INPUT] Audio input signal selector switch
This switch is used to select the input sound signal from
INPUT1 or INPUT2 connector.
CAUTION
When connecting a component that does not require +48 V
power supply, make sure that the switch is not set to
MIC+48V before the component is connected.
MEMO
You can select the normal input level for MIC and MIC+48V
in the INPUT1, 2 MIC REF. item on the AUDIO/MIC menu
screen.
XSee page 72.
0[INPUT1/INPUT2] INPUT1/INPUT2 audio input connec-
tors
These are audio input connectors for connecting to an
external audio device or microphone.
• Set the [AUDIO INPUT] switch 9 according to the
device to be connected.
• Set the CH-2 audio input connector using the [CH-2
INPUT] switch 8.
The CH-2 audio from the set connector is recorded.
aShoulder pad slide button
Button to adjust the position of the shoulder pad.
When you press this button, you can move the position of
the shoulder pad b forward or backward.
bShoulder pad
HDV : For HDV format
DV : DV format
1
2345 6
7
8
9
0ab INPUT1 : Inputs the audio from the INPUT1 connector
0 into CH-2.
INPUT2 : Inputs the audio from the INPUT2 connector
0 into CH-2.
LINE : Set to this position when connected to audio
equipment, etc. The reference input level is
+4 dBs.
MIC : Set to this position when the dynamic micro-
phone is connected.
MIC+48V : Set to this position when a microphone requir-
ing +48 V power supply (phantom micro-
phone, etc.) is connected.

17
CONTROLS, INDICATORS AND CONNECTORS
Top Section
1Viewfinder
Displays the camera image and the playback picture.
2Eyepiece
Ensures that ambient light does not reach the viewfinder
screen or falls into the eye of the cameraman.
3Eyepiece focus ring
You can adjust the focus by turning this ring.
4Eyepiece mounting ring
You can adjust the position of the eyepiece forward or
backward by loosening this ring.
5Slide mounting ring
You can adjust the position of the viewfinder left or right by
loosening this ring.
6Clamp
Attach the microphone cable here.
7[FOCUS ASSIST] Focus assist button
When you press this button during shooting, the area of
focus is displayed in blue, red or green, making it easy to
focus accurately.
XSee “LCD/VF [1/3] Menu Screen” on page 74.
8[REC] REC trigger button (start/stop recording)
Start and stop recording using this button.
(This works together with the REC trigger button on the
right panel and the lens VTR trigger button.)
9[REC LOCK] REC LOCK switch
Slide this switch in the direction of the arrow to lock the
[REC] trigger button 8. Use this to prevent unwanted
recording.
(The REC trigger button on the right panel and the lens
VTR trigger button are not locked.)
0SD memory card cover
When you open this cover, you can insert and remove the
SD memory card.
XSee “Inserting an SD Memory Card” on page 31.
When an SD memory card is loaded
• You can save, call up and reset the menu settings on
this camcorder.
• You can initialize (format) an SD memory card.
XSee “FILE MANAGE Menu Screen” on page 83.
a[EJECT] Eject switch and LED
Slide this switch to the side to insert or eject a videocas-
sette tape.
The LED lights while ejecting is in progress.
MEMO
• It takes a few seconds before the videocassette is
ejected. Do not close the cassette cover during the eject
operation.
• Do not touch the cassette insertion slot or cassette during
the eject operation. This could result in damage.
bOperation cover
Open this cover when operating in the playback mode.
Otherwise, keep this cover closed.
This cover can be opened by sliding it to the side.
MEMO
When the STOP button i is pressed in the Camera mode
to set the VTR operation mode indicator to indicate STOP,
playback operations become possible.
c[BATTERY RELEASE] Battery pack lock release lever
Slide this lever forward to remove the battery pack.
dBattery pack
Attach the provided battery pack (BN-V428).
XSee “Battery Operation” on page 33.
1
2
3
4
56
7
8
9
0
a
b
c
d
e
f
g
h
i
j
k
l

18
CONTROLS, INDICATORS AND CONNECTORS
Top Section (Cont’d)
e[MONITOR SELECT] Audio monitor selector switch
This switch is used to select the monitor sound output and
playback sound output from the monitoring speaker 1 on
page 14 or the PHONES jack 2 on page 12.
XSee “Outputting Audio” on page 55.
XSee “AUDIO/MIC [2/2] Menu Screen” on page 73.
CAUTION
Make sure to move switches all the way. Do not leave a
switch stopped in a midway position. Noise will be gener-
ated and operation irregularities will occur.
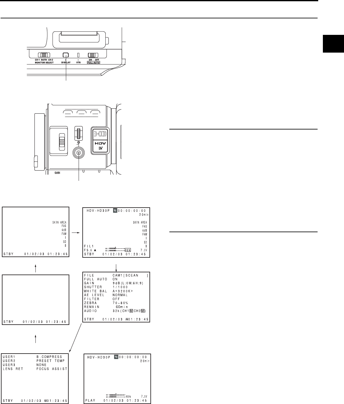
f[DISPLAY] Display button
• Each time you keep pressing the DISPLAY button about
2 seconds, switch LCD monitor display and viewfinder
display.
• When you are using an Anton-Bauer battery or IDX bat-
tery, the LCD monitor and viewfinder display switches
each time the button is pressed.
XSee “Magnified Status Indications on the LCD Moni-
tor” on page 26.
g[VTR] VTR indicator
This indicator lights when the camera is in the VTR mode.
To perform VTR playback or to input the HDV/DV signal
from the IEEE1394 connector 4 on page 16, press the
CAM/VTR button 5 on page13 to turn on this indicator.
It flashes when the mode is being changed.
(HDV/DV signal input is possible with the GY-HD110U, GY-
HD111E.)
h[FULL AUTO] Full auto shooting (FAS) switch
This is the ON/OFF switch for FAS mode.
• During FAS mode, “FAS” is displayed on the LCD moni-
tor or the viewfinder.
• FAS mode works together with the auto iris and auto
level control (ALC) modes and automatically adjusts to
the optimal video signal level and white balance.
• You can select automatic adjustment mode or manual
adjustment mode for audio recording level.
XSee “AUDIO/MIC [2/2] Menu Screen” on page 73.
• Even if there are color bars, this automatically sets to
camera video.
• SMOOTH TRANS mode does not run. XSee page 66.
• Auto iris mode operates even if the lens iris mode switch
is set to the manual position.
• The gain changes continuously until it reaches the maxi-
mum ALC MAX setting, and the shutter speed also
changes continuously.
• When you release FAS mode, all of the settings return to
their previous modes.
CAUTION
When the power is turned on while the camera is in the FAS
mode, it takes about 10 seconds before the automatic
adjustment of FAS is completed.
All of the previous setting contents are recalled when the
FAS mode is cancelled.
i[STOP] Stop button
Press to enter the stop mode.
j[REW] Rewind button
Press this button to rewind the tape.
• Pressing this button in the stop or fast forward mode ini-
tiates the rewind mode. (Only for VTR mode)
• Pressing this button during playback, still picture play-
back or forward search initiates reverse search.
k[PLAY/STILL] Play/still button
Press to start playback. Press to enter the still picture
mode during playback, in the stop mode or in the search
mode.
Depending on the ambient temperature, if still image play-
back mode continues for between 30 seconds and 3 min-
utes, it stops automatically. (Tape protect mode)
During still picture playback and search mode, press this
button to return to the normal playback mode.
* If the auto tracking is active at the moment the play
mode is entered, the playback video will be interfered
with digital noise.
l[FF] Fast forward button
Press this button to fast forward the tape.
• Pressing this button in the stop or rewind mode initiates
the fast forward mode. (Only for VTR mode)
• Pressing this button during playback, still picture play-
back or reverse search initiates forward search.
CH-1 : The CH-1 channel audio is output.
BOTH : CH-1 and CH-2 channel audio are output mixed.
When this setting is selected, the menu screen
can be used to select whether the mixed sound or
stereo sound should be output via the PHONES
jack. (AUDIO MONITOR item on the AUDIO/MIC
[2/2] menu screen)
When AUDIO MONITOR item on the AUDIO/MIC
[2/2] menu screen is set to “STEREO”, only the
audio of CH-1 is output from the monitoring
speaker.
CH-2 : The CH-2 channel audio is output.

19
CONTROLS, INDICATORS AND CONNECTORS
Indications on the LCD Monitor and in the Viewfinder
• CAMERA MODE (display example)
In addition to showing the EE image and the playback picture,
the LCD monitor and viewfinder are also used for the follow-
ing character displays.
To show characters on the LCD monitor, press the DISPLAY
button briefly.
Status screens (screens for checking the current cam-
era settings)
Auto white display (only displayed in the Camera
mode)
Menu setting screens
Alarm message display
Safety zone display (only displayed in the Camera
mode)
MEMO
When the OUTPUT CHAR. item on the OTHERS [1/2] menu
screen is ON, the menu setting screen is also displayed in
the video from the video signal output connector.
Status Screens
Press the STATUS button while normal screen is displayed to
show one of the status screens.
The contents of the status display are divided into those for
the Camera mode and those for the VTR mode.
• Each time the STATUS button is pressed in the Camera
mode, one of 5 status screens is displayed. (STATUS 0, 1,
2, 3, 4)
• One type of screen is displayed in the VTR mode.
MEMO
• When the STATUS button is pressed for 1 second or
longer, the menu setting screen is displayed.
To display the Status screen while the menu setting
screen is displayed, press the STATUS button to return to
the normal screen.
• You can switch between the LCD monitor and the view-
finder by holding down the DISPLAY button for about 2
seconds.
USER 3USER 2USER 1
STATUS
MENU
SHUTTER
2
1
OFF
ND FILTER
WHT.BAL
AUTO AUTO
DISPLAY button
STATUS button
STATUS 1STATUS 0
STATUS 2
STATUS 4
STATUSSTATUS 3
•VTR MODE
(display example)

20
CONTROLS, INDICATORS AND CONNECTORS
Indications on the LCD Monitor and in the Viewfinder (Cont’d)
Status Screens in the Camera Mode
•STATUS 0
1Event Indication
When the Gain or Shutter Speed is changed manually, the setting condition is displayed for about 3 seconds at the time the
change is made.
*1 The range for the shutter speed differs depending on the video format setting. XSee page 71.
*2 Displayed if functions were assigned to the USER1 - 3 buttons. XSeepage71.
*3 Displayed when the [WHT.BAL] white balance selector switch c on page 15 is set to PRST (PRESET).
*4 “ ** ” depends on the video format.
266S
DD
STATUS 0 Screen
1
23
9
8
7
6
5
4
0
Setting Status Contents of Indications
Gain value was changed GAIN 0 dB, 3 dB, 6 dB, 9 dB, 12 dB, 15 dB, 18 dB
Gain value reached the ALC GAIN ALC
FULL AUTO was turned ON/OFF FULL AUTO ON, FULL AUTO OFF
ZEBRA was turned ON/OFF ZEBRA ON, ZEBRA OFF
Shutter speed value was changed *1 SHUTTER 1/6, 1/6.25, 1/7.5, 1/12, 1/12.5, 1/15, 1/24, 1/25, 1/30, 1/48, 1/50, 1/60, 1/100, 1/120,
1/250, 1/500, 1/1000, 1/2000,1/4000, 1/10000
Variable shutter speed value was changed *1 V. SHUTTER 1/24.01 to 1/1998.0
Shutter was turned OFF SHUTTER OFF [1/**] *4
White balance value was changed (Example)
WHITE BAL A <3200K>
Numeric value: Any of 2300, 2500, 2800, 3000, 3200, 3400, 3700, 4300, 5200, 5600, 6500,
8000
FILTER value was changed FILTER OFF, FILTER ND 1 [1/4ND], FILTER ND 2 [1/16ND]
AE LEVEL value was changed *2 AE LEVEL –3, –2, –1, NORMAL, +1, +2, +3
BLACK gain value was changed *2 BLACK NORMAL
BLACK STRETCH 1, 2, 3
BLACK COMPRESS 1, 2, 3
PRESET TEMP. value was changed *2 *3 WHITE BAL PRST <3200K>, WHITE BAL PRST <5600K>
HEADER REC is running HEADER REC
FOCUS ASSIST was turned ON/OFF FOCUS ASSIST ON, FOCUS ASSIST OFF
Timecode was set to zero reset TC ZERO PRESET XSee page 41.
REC LOCK switch was turned ON/OFF REC SWITCH LOCKED, REC SWITCH UNLOCKED XSee page 17, 9 REC LOCK switch.
A REC command was sent from the IEEE1394
connector
TRIGGER TO HDV, TRIGGER TO DV
Other Displays XSee “FILE MANAGE Menu Screen” on page 83-85.
XSee “Warnings and Responses” on page 89.

21
CONTROLS, INDICATORS AND CONNECTORS
No. Item Contents
2VTR mode indication STBY : In record standby mode (record-pause mode)
REC : During recording
PLAY : During playback
FF : During fast forward
REW : During rewind
STL : During still picture playback mode
FWD : During playback in forward direction (FWD1: About ×2 speed, FWD2: About ×5 speed, FWD3:
About ×10 speed)
REV : During playback in reverse direction (REV1: About ×2 speed, REV2: About ×5 speed, REV3:
About ×10 speed)
STOP : Stop mode (Tape protect mode)
EJECT : Cassette being ejected
- - - : No tape loaded
3Indication of date and time Indicates the date and time.
Whether or not the date and time should be displayed as well as the display style are set on the TIME/
DATE menu.
LCD BRIGHT indication When the brightness of the monitor screen is adjusted with the LCD BRIGHT button, the date and time
indications and the VTR mode indication 2 are turned off and the LCD BRIGHT indicator is displayed.
(Example)
BRIGHT +5 •••••+•••••O
Numeric value: Any of –5, –4, –3, –2, –1, 0, +1, +2, +3, +4, +5.
4Indication of Black operation B : Displayed when the black stretch or black compress settings are other than NORMAL.
5Indication of skin tone detail
color operation
SD : Indicated when skin tone detail is ON.
6Indication of Iris level opera-
tion
I : Displayed when the AE LEVEL setting is other than NORMAL
7Indication of FAW operation FAW : Indicated when Full Auto White Balance is ON.
8Gain operation indication * dB : Indicates gain value when gain is other modes than 0 dB and ALC.
9Indication of various function
operations
FOCUS : Displayed when the Focus Assist function is ON.
SKIN AREA : Blinks while the skin detail color area is displayed.
ALC : Displayed when ALC function alone is ON.
FAS : Displayed when the Full Auto Shooting function is ON.
S : Displayed when the SHUTTER function is ON.
0Indication of DR-HD100 Oper-
ation
When a DR-HD100 (HDD unit by FOCUS enhancements) is connected, its operation status is displayed.
(For details, refer to the DR-HD100 INSTRUCTION MANUAL.)

22
CONTROLS, INDICATORS AND CONNECTORS
Indications on the LCD Monitor and in the Viewfinder (Cont’d)
•STATUS 1
In addition to the information on the STATUS 0 screen, this screen displays the following items.
STATUS 1 Screen
12
3
4
568
9
0
7
No. Item Contents
1VIDEO FORMAT display Displays the currently selected video format.
Allows you to select the REC item on the VIDEO FORMAT menu screen. XSee page 64.
You can switch this display ON/OFF using the FORMAT item on the LCD/VF [2/3] menu screen.
XSee page 75.
2Time Code (TC)/User’s Bits
(UB) indication
Indicates the time code (h:m:s:frame) or user’s bits data.
Whether or not to display this item is set with the TC/UB item on the LCD/VF [2/3] menu screen.
XSee page 75.
Whether the time code or user’s bits should be shown is selected with the TC DISPLAY switch inside the
LCD door.
3Remaining tape indication Remaining tape indication (displayed in 1-minute steps)
This indicator blinks when remaining tape time is equivalent to less than 3 minutes.
Whether or not to display this item is set with the TAPE REMAIN item on the LCD/VF [2/3] menu screen.
XSee page 75.
* When inserting a brand-new tape, the remaining tape time is not indicated.
When the tape has been run, the indication will appear.
* The remaining tape indication is to be regarded only as a guide.
* When the unit is used at low temperatures, it may take a while before the indication of the remaining tape
time appears.
4Voltage indication (Example) 7.0V: Indicates remaining battery level in 0.1V steps.
(Example) Time code TC 00 : 00 : 00 : 00
User’s bits UB FF EE DD 20
Colon (:) when non-drop frame mode
Dot (.) when drop frame mode

23
CONTROLS, INDICATORS AND CONNECTORS
5Audio sampling frequency in-
dication
32 K : Indicated when the AUDIO MODE item on the AUDIO/MIC [1/2] menu screen is set to 32 K. (Au-
dio is recorded with 12-bit, 32 kHz sampling.)
48 K : Indicated when the AUDIO MODE item on the AUDIO/MIC [1/2] menu screen is set to 48 K. (Au-
dio is recorded with 16-bit, 48 kHz sampling.)
XSee page 72.
6Audio level meter indication Displays the CH-1, CH-2 audio level meters.
Whether or not to display this item is set with the AUDIO item on the LCD/VF [2/3] menu.
XSee page 75.
7Standard audio level indication The level at which audio is recorded on the tape is indicated by “O”.
–20 dB, –12 dB
XSee “AUDIO REF.LEVEL” on page 72.
8Iris indicator display M: Iris set higher than normal
b: Iris set to normal
N: Iris set lower than normal
9Iris F-value indication Indicates the F-number of the connected lens.
OPEN, F2, F2.8, F4, F5.6, F8, F11, F16, CLOSE
It is not displayed when the lens is removed. For some lenses, no display appears.
The indication can be switched ON/OFF with the F.NO/IRIS IND. item on the LCD/VF [1/3] menu screen.
XSee page 74.
0Filter position indication Indicates the current filter position.
No display: FILTER OFF
ND1: FILTER ND1 (1/4ND)
ND2: FILTER ND2 (1/16ND)
The indication can be switched ON/OFF with the FILTER item on the LCD/VF [1/3] menu screen.
XSee page 74.
No. Item Contents
–20 dB –12 dB
OO
CH-1 OOOOOOOOO\\\]
CH-2 OOOOOOOOO\\\]

24
CONTROLS, INDICATORS AND CONNECTORS
Indications on the LCD Monitor and in the Viewfinder (Cont’d)
•STATUS 2
This screen displays the camera setup statuses.
Event display is not available while this screen is displayed.
•STATUS 3
Displays a list of setting statuses for USER1, 2, and 3 as well as LENS RET item on the SWITCH MODE menu screen.
XSee page 71.
Events are not displayed while these statuses are being displayed.
•STATUS 4
This screen only displays VTR mode indication, date and time, event display and alarm indications.
* Whether or not date and time should be displayed and the display style are set on the TIME/DATE menu screen.
XSee “Displaying the Time and Date on the Screen” on page 38.
STATUS 2 Screen STATUS 3 Screen
Indication Indication Contents
FILE FILE F CAM1 [********], CAM2 [********], and EXT1 - 4 [********] * indicates SUB NAME XSee page 83-85.
A F symbol is displayed when a menu setting read from LOAD FILE was changed.
The display disappears when the setting is saved using STORE FILE.
FULL AUTO ON, OFF
GAIN 0dB, 3dB, 6dB, 9dB, 12dB, 15dB, 18dB, ALC
SHUTTER (When STEP is selected)
OFF, 1/6, 1/6.25, 1/7.5, 1/12, 1/12.5, 1/15, 1/24, 1/25, 1/30, 1/48, 1/50, 1/60, 1/100, 1/120, 1/250, 1/500, 1/1000, 1/2000,
1/4000, 1/10000
(When VARIABLE is selected)
1/24.01 - 1/1998.0
(Displayed when FAS or ALC mode is selected)
EEI
*The range for the shutter speed differs depending on the video format. XSee page 71.
WHITE BAL A<##00K>, B<##00K>, PRESET<##00K>, FAW
For A and B, ## represents 23, 25, 28, 30, 32, 34, 37, 43, 52, 65, or 80. For PRESET, 32 or 56.
AE LEVEL –3, –2, –1, NORMAL, +1, +2, +3
FILTER OFF, ND1 (1/4ND), ND2 (1/16ND)
ZEBRA 60-70%, 70-80%, 85-95%, OVER 95%, OVER 100%
REMAIN Displays the remaining tape (minutes)
AUDIO Displays the audio sampling frequency and the audio level adjustment mode (Ex: 32K (CH1 Z CH2 a) Z (for AUTO
mode) a (for MANUAL mode)
Indication Indication Contents
USER1
USER2
NONE, BARS, PRESET TEMP., B.STRETCH1, B.STRETCH2, B.STRETCH3, B.COMPRESS1, B.COMPRESS2,
B.COMPRESS3, AE LEVEL+, AE LEVEL–, RET
USER3 NONE, BARS, PRESET TEMP., B.STRETCH1, B.STRETCH2, B.STRETCH3, B.COMPRESS1, B.COMPRESS2,
B.COMPRESS3, RET
LENS RET RET, FOCUS ASSIST

25
CONTROLS, INDICATORS AND CONNECTORS
Status Screen in VTR MODE
12
3
9
4
5
6
78
0
No. Item Contents
1VIDEO FORMAT display Displays the video format recorded on the tape when in VTR mode.
You can switch this display ON/OFF using the VIDEO FORMAT item on the LCD/VF [2/3] menu screen.
XSee page 75.
MEMO
This camcorder cannot play back or output tape recorded in HDV 1080i format. “INVALID TAPE!” is dis-
played in the event display area 4.
2Time code (TC) and user’s bits
(UB) display
Displays the time code data being recorded (hour, minute, second, frame) when in VTR mode.
You can switch this display ON/OFF using the TC/UB item on the LCD/VF [2/3] menu screen.
XSee page 75.
You can select to display either the time code or the user’s bits using the TC DISPLAY switch in the LCD
door.
3Remaining tape time Remaining tape indication (displayed in 1-minute steps)
This indicator blinks when remaining tape time is equivalent to less than 3 minutes.
Whether or not to display this item is set with the TAPE REMAIN item on the LCD/VF [1/2] menu screen.
XSee page 75.
* When inserting a brand-new tape, the remaining tape time is not indicated.
When the tape has been run, the indication will appear.
* The remaining tape indication is to be used only as a guide.
* When the unit is used at low temperatures, it may take a while before the indication of the remaining tape
time appears.
4Event display Displays messages related to VTR operations. XSee page 89-90.
5Audio sampling frequency in-
dication
The audio sampling frequency used for the recording is displayed during playback.
(32 K, 48 K, 44.1 K)
6Audio level meter indication Displays the audio level meters during playback.
Whether or not to display this item is set with the AUDIO item on the LCD/VF [2/3] menu screen.
XSee page 75.
7VTR mode indication Indicates the VTR operation status
STBY, STOP, PLAY, REC, FF, REW, FWD, REV, STL, - - - (No tape loaded), SLOW: During variable play-
back in forward direction (Displayed when using non-linear editing software.)
(SLOW+1: About ×0.1 speed, SLOW+2: About ×0.2 speed, SLOW+3: About ×0.5 speed)
During variable playback in reverse direction (Displayed when using non-linear editing software.)
(SLOW–1: About ×–0.1 speed, SLOW–2: About ×–0.2 speed, SLOW–3: About ×–0.5 speed)
8Time/Date indication Recorded data are displayed during playback, fast forward, and rewind.
During recording, the data from the IEEE1394 connector is displayed.
(GY-HD110U/GY-HD111E only)
Whether or not the date and time should be displayed and the display style are set on the TIME/DATE
menu screen. XSee page 79.
When the date and time have not been set, the following indication appears.
- -/- -/- - - -: - -: - -
9Voltage indication (Example) 7.0V : Indicates remaining battery level in 0.1V steps.
0Audio Lock indication Displayed when the audio signal from DV recording or playback is locked to the video signal.

26
CONTROLS, INDICATORS AND CONNECTORS
Indications on the LCD Monitor and in the Viewfinder (Cont’d)
Magnified Status Indications on the LCD Monitor
The characters on the status screens can be showed alone in magnified size on the LCD monitor.
* When this unit is being operated with an Anton Bauer battery or IDX battery, characters are displayed in magnified size.
1. Set the LCD+VF item on the LCD/VF [3/3] menu screen to ON. (XSee page 76.)
2. When the DISPLAY button is pressed for a short time while the LCD monitor is displayed, the displayed contents change
every time the DISPLAY button is pressed. (Only when operating the GY-HD110 with the Anton-Bauer or IDX battery).
MEMO
When characters indicating the status are displayed in magnified size on the LCD monitor, the viewfinder display the image.
No. Item Contents
1Audio Lock Indicator Displayed during recording and playback when the audio signal is locked to the video signal.
2Time Code Generator Setting
Indicator
Indicates the set status of the TC GENE switch on the side section.
FREE : TC GENE switch is set to PRESET-FREE RUN MODE.
RECR : TC GENE switch is set to PRESET-REC RUN MODE.
REGN : TC GENE switch is set to REGEN MODE.
DUPL : There is 1394 input in VTR mode and TC DUPLI. menu is set to ON.
3Drop/Non-drop Indicator Displayed during playback of a tape recorded in drop frame or non-drop frame mode.
DF : During playback of a tape recorded in drop frame mode.
NDF : During playback of a tape recorded in non-drop frame mode.
4Indication of DR-HD100 Oper-
ation
When a DR-HD100 (HDD unit by FOCUS enhancements) is connected, its operation status is displayed.
(For details, refer to the DR-HD100 INSTRUCTION MANUAL.)
AUDIOSELECT
LCD BRIGHTCAM/VTR
AUTO TC
UBREC
FREE
REGEN
MANU
CH-2
CH-1 DISPLAY GENE.
TC
266S
DD
DISPLAY button
1
3
2
4
Characters shown enlarged
Image and characters displayed
Only image displayed

27
CONTROLS, INDICATORS AND CONNECTORS
Auto White Balance Indication (Camera
mode only)
The AUTO WHITE indication and the result of the operation
are displayed during the auto white balance adjustment oper-
ation.
XSee “White Balance Adjustment” on page 45.
Menu Setting Screen
Screen used for making various settings.
The Menu Setting Screen appears when the STATUS button
is pressed for 1 second or more.
XSee “Setting Menu Screens” on page 62.
Alarm Message Display
• The following alarm messages are displayed while the
STATUS (0, 1, 4) screen is shown in the Camera mode, or
a STATUS screen is shown in the VTR mode.
If an alarm is generated while the STATUS 2, 3 screen is
shown, the STATUS 0 screen returns to display the alarm.
XSee page 89.
• When an abnormality occurs in the VTR, a warning mes-
sage with an error code is displayed.
XSee page 89-90.
Safety Zone Indication (Camera mode only)
The indication of the following safety zone and center mark indications can be turned ON/OFF with the SAFETY ZONE item and
CENTER MARK item on the LCD/VF [1/3] menu screen. XSee page 74.
In addition, the safety zone display is on or off depending on the REC item setting and the ASPECT item setting in the VIDEO
FORMAT menu screen, as shown below.
TOP MENU screen (Camera mode)
Alarm display area
SAFETY ZONE OFF 4:3 14:9 16:9 16:9+4:3
CENTER MARK - OFF ON OFF ON OFF ON OFF ON
REC ASPECT
Cannot be selected
DV-60I
DV-24P
DV-24PA
DV-50I
DV-25P
4:3
16:9
HDV-SD60P
HDV-SD50P
HDV-HD30P
HDV-HD25P
HDV-HD24P
[16:9]

28
CONTROLS, INDICATORS AND CONNECTORS
Indications on the LCD Monitor and in the Viewfinder (Cont’d)
When not using an Anton Bauer battery or IDX battery, or
when using these batteries and the LCD+VF item in the LCD/
VF [3/3] menu is set to OFF, the LCD monitor and viewfinder
(VF) displays are as shown below.
When using an Anton Bauer battery or IDX battery and the
LCD+VF item in the LCD/VF [3/3] menu is set to ON, the LCD
monitor and viewfinder (VF) displays are as shown below.
MEMO
• You can switch between the LCD monitor and the view-
finder by holding down the DISPLAY button for about 2
seconds.
• After you set up the function that switches the display
between the LCD monitor and the viewfinder by holding
down the DISPLAY button, the display mode is cancelled
by the LCD monitor open/close and normal/inverted oper-
ations.
• If the LCD monitor is closed inside the camcorder with the
screen in the normal display orientation, holding down the
DISPLAY button does not work.
• You can set the LCD monitor and viewfinder to display
simultaneously by selecting the VF+LCD item in the LCD/
VF [3/3] menu display.
(Only when this unit is being operated with an Anton
Bauer battery or IDX battery)
XSeepage76.
AUDIOSELECT
LCD BRIGHTCAM/VTR
AUTOTC
UBREC
FREE
REGEN
MANU
CH-2
CH-1DISPLAY GENE.
TC
DISPLAY button
Normal LCD
Inverted LCD
LCD open 40° or
more
LCD close less
than 40°
LCD Monitor Status LCD Display VF Display
LCD Closed Normal LCD OFF ON
Inverted LCD ON OFF
LCD Open Normal LCD ON OFF
Inverted LCD ON OFF
LCD Monitor Status LCD Display VF Display
LCD Closed Normal LCD OFF ON
Inverted LCD ON ON
LCD Open Normal LCD ON ON
Inverted LCD ON ON

29
PREPARATIONS
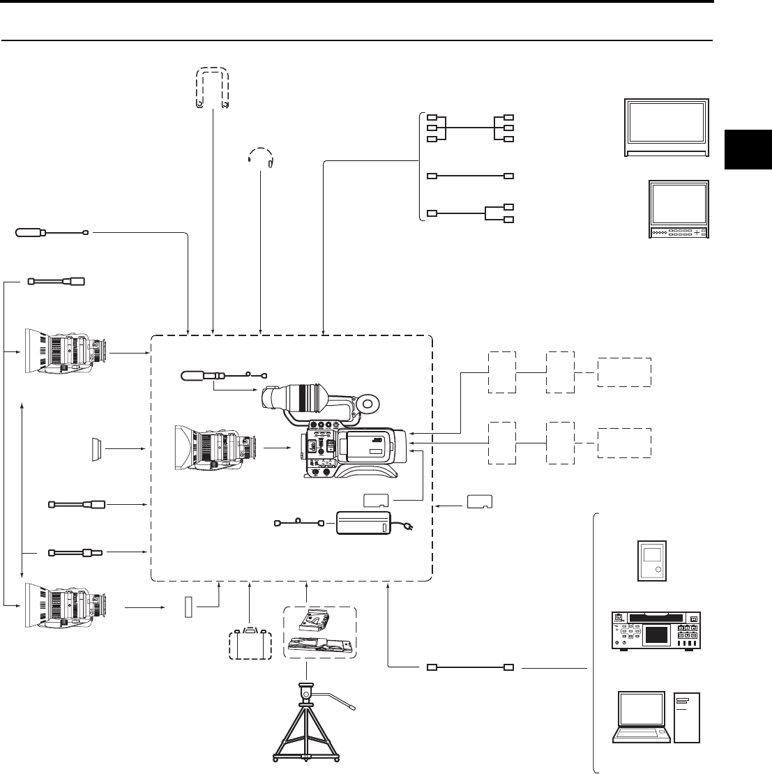
Basic System
*1 An HZ-FM13 cannot be used with a Th16×5.5BRMU or S14×7.3B12/U zoom lens.
Use a FUJINON focus manual unit (FMM-8, CFH-3, CFC-12-990).
For details, please consult your JVC authorized dealer.
MACRO
SHOULDER BELT
EARPHONE
MICROPHONE 3P
FOCUS MANUAL UNIT
*1 HZ-FM13 (FUJINON)
HZ-FM15 (CANON)
1/3 ZOOM LENS
Th13 × 3.5BRMU (FUJINON)
Wide Converter
WCV-82SC
FOCUS MANUAL UNIT
*1
ZOOM SERVO UNIT
HZ-ZS13B
1/2 ZOOM LENS
S14 × 7.3B12U (FUJINON)
S17 × 6.6BRM (FUJINON)
S20 × 6.4B12U (FUJINON)
YH16 × 7K12U (CANON)
YH19 × 6.7K12U (CANON)
MICROPHONE
1/3 ZOOM LENS
Th16 × 5.5BRMU (FUJINON)
(Excluding the CHU/CHE
model)
GY-HD110
STANDARD PACKAGE
Mount Converter
(1/2-1/3)
ACM-12
CARRYING CASE
GY-HD110
BATTERY
BN-V428
DC cable (2m)
AC ADAPTER
AC
TRIPOD
DOLLY
COMPONENT CABLE
RCA pin
COMPOSITE CABLE
RCA pin
AUDIO CABLE
Stereo-mini RCA pin
BATTERY
BN-V438
IEEE1394 CABLE
6P-6P
MONITOR
DV VTR
Non-linear Editing SYSTEM
BR-HD50
TRIPOD BASE
KA-551
Bracket Battery Battery
Charger
IDX
Anton Bauer
HDD UNIT
DR-HD100

30
PREPARATIONS
Attaching the Zoom Lens
1. Loosen the mount ring.
2. Attach the lens with its pin aligned with the hole in the
mount.
3. Tighten the mount ring.
4. Connect the cable connector.
5. Clamp the lens cable.
CAUTION
• Be sure to tighten the mount ring completely. Incomplete
tightening may result in the lens dropping off or disturbed
back focus.
• Set the GY-HD110’s power switch to “OFF” before the
zoom lens is attached or detached.
Attaching the Microphone (Provided)
Connect the provided microphone to the microphone holder.
Provided microphone is a phantom microphone.
1. Turn the knob on the microphone holder anticlockwise to
loosen it and open the microphone holder.
2. Place the microphone in the microphone holder.
Place the microphone toward the front to prevent it from
interfering with the cassette cover.
3. Turn the knob on the microphone holder clockwise to
secure the microphone.
4. Connect the microphone cable to the INPUT1 or INPUT2
input connector on the GY-HD110.
5. Attach the microphone cable to the clamp.
6. Make sure to perform the correct setting for use of a phan-
tom microphone.
XSee page 48.
How to Attach the Viewfinder
To attach the viewfinder, slide it in the direction of the arrow.
To take off the viewfinder, pull the knob in the direction of the
arrow as you slide the viewfinder.
Pin
Hole
Clamp
1. 3. Knob 2. Microphone
Microphone
holder
5. Clamp
4. INPUT1, 2 connector
Knob
Taking off the viewfinder

31
PREPARATIONS
Inserting an SD Memory Card
By using an SD memory card, you can save and call up menu
settings and camera settings for this camcorder.
XSee “FILE MANAGE Menu Screen” on page 83.
Check that the POWER switch is OFF.
Inserting an SD Memory Card
1. Open the SD memory card cover.
2. Face the cutout end of the SD memory card inward and
insert it in the direction of the arrow.
CAUTION
Be sure not to touch the metal connector area of the SD
memory card.
3. Close the SD memory card cover.
Taking out the SD memory card
1. Push the SD memory card in the direction of the arrow.
• The SD memory card comes out slightly.
2. Pull the SD memory card straight out.
About SD Memory Cards
• When you use an SD memory card that was either just pur-
chased or formatted on a device other than this camcorder,
format it on this camcorder.
XSee page 85.
Recommended SD memory cards
Panasonic: 16 MB or more
• You can write-protect the card so that saved files are not
mistakenly erased. Set the switch on the side of the SD
memory card to the “LOCK” position.
About the Viewfinder Cable
To reduce the emission of unwanted radio waves, be sure to
attach the provided core filter as shown in the figure on the
left.
zAttach the core filter (black) as close to the camcorder as
possible, as shown in the figure.
SD memory card cover
Cutout
LOCK switch
Core filter (black)

32
PREPARATIONS
AC Operation
The GY-HD110 is operable with AC power supply or battery
pack.
Use the supplied AC adapter as the AC power supply.
1. After making sure that the power switches of the GY-
HD110 and of the AC adapter are set to OFF, connect the
DC cable from the AC adapter to the DC INPUT connec-
tor of the GY-HD110 as shown in the illustration.
2. Press the POWER switch of the GY-HD110 to ON. Power
is supplied to the VTR section and the camera.
CAUTION
• When using the DC cable make sure to connect the end
of the cable with the ferrite core to the AC adapter.
• Do not remove or connect the DC cable while recording is
being performed.
• Do not use any power source with large fluctuations in the
power source voltage, power sources generating noise,
such as ripples or power sources with lower voltage.
Attach the supplied core filter (gray) as shown in the diagram
on the right to reduce unwanted electromagnetic emission.
zAttach the core filter as shown in the diagram on the left to
this unit as near as possible.
Charging the Built-in Battery
The built-in, rechargeable backup battery retains the date and
time and the time code data.
The built-in battery is constantly being charge whenever the
GY-HD110 is connected to a power supply, but it gradually
discharges while the GY-HD110 is disconnected from a power
supply. The battery will be fully discharged when the GY-
HD110 is not used for about three months, in which case the
set date and time and time code data are reset.
In this case, recharge the built-in battery and then set the
date and time and time code data again.
However, it is possible to use the GY-HD110 even if the built-
in battery is discharged but the date and time and time code
data cannot be recorded.
How to charge
1. Connect the provided AC adapter to the GY-HD110 and
an AC outlet or mount a charged battery on the GY-
HD110.
2. Set the POWER switch on the GY-HD110 to “ON” or
“OFF” (charging takes places with the POWER switch set
to either of the positions.)
3. Leave the equipment in this condition for about 4 hours.
• The built-in battery will remain charged for about 3
months after being charged for about 4 hours.
POWER lamp
DC INPUT
connector
To plug outlet
AC adapter
DC OUT
connector
Ferrite core
DC cable
Core filter (gray)

33
PREPARATIONS
Battery Operation
Charging the Battery Pack
Before use the battery pack should be charged using the pro-
vided AC Adapter.
* Be sure to pull the DC cable out of the AC adapter when
you charge the battery.
1. Plug the AC cable of the AC Adapter into an AC outlet.
The POWER lamp illuminates.
2. While pushing the battery pack down, slide it in the direc-
tion of the arrow to mount it on the AC Adapter. Charging
starts, and the CHARGE lamp blinks green. It changes to
light steadily when charging is completed.
3. When charging is completed, remove the battery pack by
sliding it in the opposite direction of the mounting direc-
tion.
Attaching the Battery Pack on the GY-
HD110
If the DC cable is connected to the GY-HD110, unplug the
cable.
1. Hold the battery pack with the connector side facing the
GY-HD110.
2. While pressing the battery pack against the GY-HD110,
slide it downward to attach it to the GY-HD110.
Detaching the Battery Pack from the GY-
HD110
Ensure that the POWER switch on the GY-HD110 is set to
OFF.
1. While sliding the battery pack lock release lever, slide the
battery pack upward to remove it.
CAUTION
Do not detach the battery pack while recording is taking
place.
MEMO
• Do not connect or disconnect the DC cable while operat-
ing with a battery pack.
The following symptoms may occur if the DC cable is
connected or disconnected while operating with a battery
pack.
• The power is cut off for a moment when the DC cable is
disconnected.
• Noise to the video and audio signals occurs. Audio sig-
nal are muted.
• When operation is continued with DC input after the bat-
tery pack capacity has been used up, set the POWER
switch to OFF after the DC power is applied. Then switch
ON again.
• If the GY-HD110 is left with the battery pack attached, a
small amount of power is consumed even if the POWER
switch on the GY-HD110 is set to OFF.
Remove the battery pack when the GY-HD110 is not
going to be used.
AC cord
AC outlet
Battery pack
AC adapter
CHARGE lamp 1
POWER lamp
CHARGE lamp 2
Battery
pack
Connector
Lock release lever

34
PREPARATIONS
Battery Operation (Cont’d)
Remaining Battery Power Display
When the remaining battery power is nearly exhausted, the
following warnings will be generated.
Viewfinder screen or LCD monitor
When a Status screen is displayed (excluding the STATUS
2, 3 screen in the Camera mode)
• Alarm indication: LOW VOLTAGE displayed.
FRONT and BACK TALLY lamp on camera: Blinks
Monitoring loudspeaker and PHONES jack: Alarm sound
MEMO
After the remaining battery power warnings appear, the GY-
HD110 automatically stops operation if the battery power
operation is continued.
Battery Recharge Times
• When charged at temperatures between 20°C (68°F) and
25°C (77°F).
• When charging battery packs after a long storage period,
charging time will be longer than indicated above.
• When two battery packs are attached, they will be
recharged in the order that they are attached.
Operating Time with Battery Pack
When a fully charged battery pack is attached, the approxi-
mate continuous operating time is as follows
• Battery operating time may differ depending on the age of
the battery pack, charging conditions and the operating
environment, etc. Use the values in the table on the above
for approximate reference times.
• Operating time is reduced in areas with a cold environ-
ment.
• Operating time is reduced when the power zoom lens and
LCD are used frequently.
Precautions for the Battery Pack
• When the battery pack is not in use, it must be stored in a
cool, dry place.
Do not leave the battery pack in a place where it might be
subject to a high temperature (under direct sunlight in a
car, etc.), this could cause leakage of the fluid or shorten
service life.
• When the terminal section of the battery pack gets dirty, the
operating time will be shortened.
• If the operating time becomes greatly reduced even imme-
diately after recharging, the service life of the battery pack
is nearly finished.
Purchase a new battery pack.
Recharging
• Recharge the battery pack after completely discharging it.
Repeated recharging with residual charge remaining could
result in reduced battery capacity.
• If the battery capacity is reduced by repeating incomplete
recharging, or recharging without discharging, once dis-
charge the battery pack completely, then recharge it to
restore the battery capacity.
• If the battery pack is recharged with its internal temperature
raised immediately after use, recharging may not be per-
formed completely.
• Perform charging in an environment where the tempera-
ture is between 10°C (50°F) and 35°C (95°F). 20°C (68°F)
to 25°C (77°F) is the ideal temperature range for charging.
If the environment is too cold, charging may not complete.
Battery pack Recharging time of
a single pack
Successive recharging
time of two packs
BN-V428 Approx. 3 hr. 20 min Approx. 6 hr. 40 min
BN-V438 Approx. 4 hr. 20 min Approx. 8 hr. 40 min
LCD monitor/Viewfinder
Battery Pack Continuous Operating Time (at 25°C (77°F))
BN-V428 Approx. 40 minutes
BN-V438 Approx. 60 minutes

35
PREPARATIONS FOR OPERATION
Turning the Power ON
Turning the Power ON
1. Set the POWER switch to ON.
The unit turns on in Camera mode.
The operation differs according to whether the unit is in the
Camera mode or in the VTR mode.
The mode switches each time you press the CAM/VTR
button.
When the mode is switched, the VTR indicator displays the
following statuses.
Camera mode
The GY-HD110 enters the Camera mode. The camera
image is displayed in the viewfinder or on the LCD monitor.
When a recordable videocassette is loaded, the GY-HD110
enters the record-standby mode automatically. “STBY” is
displayed in the VTR operation mode indication area of the
LCD monitor or in the viewfinder. In this condition, press
the REC/VTR trigger button to start recording.
* Playback is also possible in the Camera mode.
Playback operation becomes possible when the STOP
button is pressed to set the VTR operation mode indica-
tor to indicate “STOP”.
VTR mode
The GY-HD110 enters the VTR mode. The camera image
will not be displayed in the viewfinder or on the LCD moni-
tor. When a videocassette is loaded, the GY-HD110 enters
the stop mode.
“STOP” is displayed in the VTR operation mode indication
area of the LCD monitor or in the viewfinder.
HDV/DV input is possible through the IEEE1394 connector.
(GY-HD110U/GY-HD111E only)
Turning the Power OFF
1. Place the GY-HD110 in the record-standby or STOP
mode.
2. Set the POWER switch to OFF.
3. Remove the battery pack or the power supply to the DC
INPUT connector. (When the camera is not going to be
used for a longer period.)
CAUTION
• Do not set the POWER switch to OFF while recording is
taking place.
Confirm that the “STBY” or “STOP” indication is shown in
the VTR operation mode indication area before the power
is turned off.
Should the POWER switch accidentally be set to OFF
during a recording, wait at least 5 seconds before turning
the power on again.
• Always set the POWER switch to OFF before disconnect-
ing the power supply.
Do not turn the battery pack or AC power supply OFF
while the POWER switch on the camera is still set to ON.
VTR
CH-1 BOTH CH-2
MONITOR SELECT
DISPLAY
ON OFF
FULL AUTO
ProHD
US
ER
3
US
ER
2
US
ER
1
S
TAT
US
MEN
U
S
H
U
TTE
R
2
1
OFF
ND FILTER
REC
OFF
ON
POWER
VF BRIGHT
WHT.BAL
A
U
T
O
A
U
DI
O
LEVEL
A
U
T
O
C
H-
1
C
H-
2
CH-2
CH-1
-+
AUDIO SELECT
MANU
AUTO
TC
LCD BRIGHT
DISPLAY
TC
UB
FREE
REGEN
GENE.
REC
CAM/VTR
VTR indicator
POWER switch
CAM/VTR button
While the mode is being switched : Flashing
In VTR mode : Lit
In Camera mode : Off

36
PREPARATIONS FOR OPERATION
Loading/Unloading the Cassette
Cassette Loading
Use a videocassette tape marked MiniDV.
• To record, slide the switch on the back for use in preventing
accidental erasure to the “REC” side.
• Remove any the tape slack before loading.
1. Turn the POWER switch ON.
2. Slide the EJECT switch on the top panel of the camcorder
to the side.
The videocassette cover opens automatically and a video-
cassette tape can be inserted.
3. Insert a videocassette tape into the videocassette holder.
With the tape window facing out, move the switch on the
back of the videocassette up and firmly push the center
back of the videocassette straight in as far as it will go.
4. Carefully push the center of the videocassette cover in the
direction of the arrow as far as it will go to close it.
• After the cover is closed, it takes about 10 seconds until
recording can begin or the camcorder can enter stop
mode.
If the power is on, the modes are as shown below.
Unloading the Cassette
1. Turn the POWER switch to ON.
2. When the camcorder is in shooting standby mode or stop
mode, slide the EJECT switch to the side and wait until
the videocassette cover opens completely.
• The LED next to the EJECT switch flashes.
A few seconds pass before the videocassette tape is
ejected.
3. The LED turns off and the videocassette cover opens.
• Take out the videocassette tape.
4. Carefully push the center of the videocassette cover in the
direction of the arrow as far as it will go to close it.
CAUTION
• When you close the videocassette cover, push it in firmly
as far as it will go. If the videocassette cover is not closed
properly, it becomes half-locked and the camcorder can-
not function.
If this happens, firmly push the videocassette cover in
again as far as it will go to lock it.
• Do not slide the EJECT switch while recording is in
progress.
If you slide the EJECT switch while recording is in
progress, the tape is ejected.
• Do not leave the videocassette cover open for a long
time.
Dust or dirt may enter the inside and cause damage.
• Do not touch the videocassette cover or interfere with the
eject operation while ejecting is in progress. This will
cause damage.
REC/SAVE
switch Tape window
EJECT switch
Cassette holder
Cassette cover
MODE REC/SAVE switch
REC SAVE
Camera Record-standby mode STOP mode
REC INHIBIT is displayed
on the LCD monitor and in
the viewfinder.
VTR STOP mode

37
PREPARATIONS FOR OPERATION
Setting and Displaying the Date and Time
The date and time of the built-in clock should be set. Powered
by the built-in backup battery the set date and time data con-
tinue to count even when the power is switched off.
• The set date and time data are displayed on the LCD mon-
itor or in the viewfinder and recorded on the tape in accor-
dance with the settings made on the menu screen.
Setting the Date and Time Style
The date and time are set on the menu screen.
When setting while observing on a monitor connected to the
connector, set the OUTPUT CHAR. item on the OTHERS [1/2]
menu screen to ON.
1. Set the POWER switch to ON.
2. Press the STATUS button for 1 second or longer to dis-
play the TOP MENU screen.
3. Rotate the SHUTTER dial to align the cursor (K) with the
TC/UB/CLOCK item, and then press the SHUTTER dial in
the direction of the camera body.
• The TC/UB/CLOCK menu screen appears.
4. Rotate the SHUTTER dial to align the cursor (K) with the
TIME/DATE item, and then press the SHUTTER dial.
• The TIME/DATE menu screen appears.
• Set the DISPLAY item on the TIME/DATE menu screen
to ON.
5. Make settings on the TIME/DATE menu screen. (This
includes display style, etc.)
1Rotate the SHUTTER dial to align the cursor (K) with the
item to be set, and then press the SHUTTER dial.
• The setting area of the selected item starts blinking.
2Rotate the SHUTTER dial to change the setting, and
then press the SHUTTER dial.
• The setting area stops blinking and the setting is
entered.
MEMO
The TIME STYLE, SEC DISPLAY, DATE STYLE and TIME
SHIFT items can also be set and changed after the date and
time have been set.
USER 3USER 2USER 1
STATUS
MENU
SHUTTER
2
1
OFF
ND FILTER
REC
OFF
ON
POWER
WHT.BAL
AUTO
AUDIO
LEVEL
AUTO
CH-1 CH-2
3.
1. POWER switch
4. TC/UB/CLOCK menu screen
5. TIME/DATE menu screen
SHUTTER dial
2.
STATUS button
DATE STYLE : Selects the style for displaying the date.
YY/MM/DD (Year, month, day)
MM/DD/YY (Month, day, year)
DD/MM/YY (Day, month, year)
TIME STYLE : The time can be set to display as a 12-
hour or 24-hour clock system.
SEC DISPLAY : To select whether or not indication of
seconds should be displayed on the
screen.
TIME SHIFT : Adds time to the built-in clock (time
compensation) and displays it. The
adjusted time is also recorded on the
tape.

38
PREPARATIONS FOR OPERATION
Setting and Displaying the Date and Time (Cont’d)
Setting the Date and Time
1. Display the CLOCK ADJUST menu screen.
Select the CLOCK ADJUST item on the TIME/DATE
menu screen.
2. Set the date and time.
The blinking digit is the one to be set.
1When the SHUTTER dial is pressed, the blinking digit
moves to the next digit.
2When the SHUTTER dial is rotated, the value of the
blinking digit changes.
When the SHUTTER dial is rotated upward, the value
becomes higher. When rotated downward, the value
becomes smaller.
3Repeat the procedure described in 1 and 2 above to
set the day, month, year, hours, minutes.
The digits indicating seconds cannot be set.
4Press the SHUTTER dial in sync with a time signal to
enter the date and time precisely.
3. When all the settings are completed, rotate the SHUTTER
dial to align the cursor with the PAGE BACK item, and
then press the SHUTTER dial.
• The TIME/DATE menu screen returns.
4. To return to the normal screen, use either of the following
methods.
Press the STATUS button
or
Return to the TOP MENU screen and then select the
EXIT item on the TOP MENU screen before pressing the
SHUTTER dial.
Displaying the Time and Date on the Screen
Whether or not the time and date should be displayed on the
screen and how to display them are set on the TIME/DATE
menu screen.
1. Display the TIME/DATE menu screen.
1
Select the TC/UB/CLOCK item on the TOP MENU screen.
2Select the TIME/DATE item on the TC/UB/CLOCK
menu screen.
2. Set the TIME/DATE menu screen.
Display of date and time in the various operation modes.
1. TIME/DATE menu screen
2.
Date
Time (Hour:Min)
Date Time
CLOCK ADJUST menu screen
• DISPLAY item : Sets whether or not date and time
should be displayed.
Set to ON to display the indications.
• DISPLAY MODE
item
: Sets the video output mode in which
date and time should be displayed.
BARS : Displayed when outputting the color
bar.
CAM : Displayed when outputting the color
camera image.
BARS+CAM :
Date and time are always displayed.
• DISPLAY
STYLE item
: Sets the style in which the date and
time are displayed.
DATE+TIME : Date and time are displayed.
DATE : Date only is displayed.
TIME : Time only is displayed.
In Camera mode : The date and time of the internal
clock are displayed.
In VTR playback mode : The date and time recorded on the
tape are displayed.
In VTR stop mode : The last read date and time values
are displayed.
When an HDV/DV sig-
nal is input from the
IEEE1394 connector
: Displays the date and time of the
HDV/DV input. (GY-HD110U/GY-
HD111E only)

39
PREPARATIONS FOR OPERATION
Displaying Time Code
The GY-HD110 records SMPTE-standard (NTSC) or EBU-
standard (PAL) time codes and user’s bits. In the play mode
or the record mode, the reproduced time codes or user’s bits
are shown on the LCD monitor or in the viewfinder.
• Time code data cannot be output through the unit’s con-
nectors.
The time codes or user’s bits can be shown on the LCD mon-
itor or in the viewfinder during playback and recording as fol-
lows. (Status screen)
Setting
1. Set the TC/UB item on the LCD/VF [2/3] menu screen to
ON.
• Time codes or user’s bit data are displayed on the STA-
TUS screen.
2. Whether time codes or user’s bit data should be displayed
is selected with the TC DISPLAY switch inside the LCD
door.
Time code input entered the IEEE1394
connector (GY-HD110U/GY-HD111E only)
Pressing the STOP button for 1 second in the EJECT or
stop mode displays the DV input time code data or user’s
bit data from the IEEE1394 connector on the STATUS
screen.
To return to display of the original time code or user’s bit,
press the STOP button. (Display of the normal time code
or user’s bit is also restored by performing VTR opera-
tion.)
MEMO
• To record DV input time cord and user’s bit from the
IEEE1394 connector, set the TC DUPLI. item on the TC/
UB/CLOCK menu screen to ON.
XSeepage77.
• To maintain the continuity of time code data, use with the
TC GENE. switch set to REGEN mode when recording
DV input signal from the IEEE1394 connector.
• There is no timecode display for HDV input.
CAUTION
A time code with a duration of more than 2 hours may not be
displayed correctly by DV components for general con-
sumer use, as some of these lack the capability to display
longer time codes.
1. LCD/VF [2/3] menu screen
2.
TC DISPLAY switch TC GENE. switch
Time code indication
(Example)
Time code indication
00:00:00:00
User’s bits indication
FF EE DD 20
STATUS 1 screen
TC : Time codes are displayed.
UB : User’s bit data is displayed.
DTCG : The time code data from the IEEE1394 connector
DUBG : The user’s bit data from the IEEE1394 connector

40
PREPARATIONS FOR OPERATION
Recording Time Codes in Continuation of Time Codes Recorded on Tape
The GY-HD110 also incorporates a time code reader. There-
fore, when the unit enters record mode from record-standby
mode, it can read the time code data recorded on the tape
and record time codes in continuation of the existing data.
The recorded user’s bit data are identical to the user’s bit data
recorded on tape.
* However, approximately ±1-frame variations may occur in
scene accuracy.
To enable this function, set the time code related switches as
follows before starting recording.
Setting
Set the TC GENE. switch inside the LCD door to REGEN.
MEMO
The time code framing mode automatically becomes the
mode (drop frame or non drop frame) already recorded on
the tape.
Presetting and Recording of Time Code
The time codes from the internal time code generator can be
recorded at the time of recording scenes.
• The TC/UB/CLOCK menu screen differs depending on
whether the FRAME RATE item on the VIDEO FORMAT
menu screen is “60/30” or “50/25”.
To preset the Time Code, make the following settings.
TC GENE. switch
Set to REC or FREE.
TC/UB/CLOCK menu screen (FRAME RATE: 60/30)
Use the DROP/NON DROP item to select the framing
mode for the time code generator.
MEMO
Drop frame/Non-drop frame mode
In the NTSC system, the actual number of frames per 1 sec-
ond is approximately 29.97 frames, but per time code 30
frames are processed. To compensate for this difference,
the mode called “drop mode” drops frame 00 and 01 for
every minute not divisible by 10.
The “non-drop frame mode” is when no frames are dropped
and the actual time shift neglected.
TC/UB/CLOCK menu screen (FRAME RATE: 50/25)
Whether or not user’s bit data should be recorded can be
selected with the UB REC item on the TC/UB/CLOCK
menu screen.
TC/UB/CLOCK menu screen
(FRAME RATE: 60/30)
Framing mode:
Drop frame/
Non-drop setting
TC/UB/CLOCK menu screen
(FRAME RATE: 50/25)
REC : The data preset in the time code generator
runs only during recording.
Use this setting if it is necessary to record
continual time codes across different scenes.
* However, approximately ±1-frame varia-
tions may occur in scene accuracy.
FREE : The time code starts to run from the time it is
preset in the time code generator.
DROP : The time code generator’s running method is
set the drop frame mode.
Use this setting when placing emphasis on
the recording time.
NON
DROP
: The time code generator’s running method is
set to the non drop frame mode.
Use this setting when placing emphasis on
the number of frames.

41
PREPARATIONS FOR OPERATION
Presetting time cord data
The time code and user’s bit data are preset on the TC/UB/
CLOCK menu screen.
1. Display the TC/UB/CLOCK menu screen.
Select the TC/UB/CLOCK item on the TOP MENU screen.
2. Set the time code (hours, minutes, seconds, frames).
1Rotate the SHUTTER dial to align the cursor (K) with TC
PRESET, and then press the SHUTTER dial.
• The first digit of the time code blinks.
The blinking digit is the one to be set.
2When the SHUTTER dial is pressed, the blinking digit
changes.
3When the SHUTTER dial is rotated, the value of the
blinking digit changes.
When the SHUTTER dial is rotated upward, the value
becomes higher. When rotated downward, the value
becomes smaller.
4Repeat the procedure described in 2 and 3 above to
set the desired value for all digits.
5After setting the frame digit, press the SHUTTER dial to
make EXECUTE blink. The setting values are confirmed
when the SHUTTER dial is pressed again.
To cancel the setting, select CANCEL and press the
SHUTTER dial.
3. When all the digits are set
• Press the STATUS button to return to the normal
screen
or
• Rotate the SHUTTER dial to align the cursor (K) with
the PAGE BACK item, and then press the SHUTTER
dial to return to the TOP MENU screen.
Presetting user’s bit data
The user’s bit data are preset with the UB PRESET item on
the TC/UB/CLOCK menu screen.
The method for setting is the same as the method for setting
the time code described above.
• The user’s bit can be specified using numerals or alpha-
betic letters from 0 to F for each digit.
• To record user’s bit data, set the UB REC item to ON.
CAUTION
It is not possible to set all the digits of the user’s bit data to
“F”.
Reading of the data during playback will not be possible for
an all-F setting.
Zero-resetting the Time Code or User’s
Bit Data
This is performed with the TC or UB PRESET item on the TC/
UB/CLOCK menu screen. (Performed separately for the time
code and the user’s bit data.)
1Rotate the SHUTTER dial to align the cursor (K) with the
TC or UB PRESET item, and then press the SHUTTER
dial.
2Rotate the SHUTTER dial to select ZERO PRESET as the
setting value, and then press the SHUTTER dial.
MEMO
When a menu screen is not being displayed, you can zero
reset the time code data by simultaneously holding down
the USER2 button and the STOP button for about 1 second.
Time code (hour, min, sec, frame)

42
PREPARATIONS FOR OPERATION
Synchronizing with the Time Code of the IEEE1394 (DV)-Connected Master Unit
You can synchronize the time code when performing multi-camera recording. The internal time code generator will be synchro-
nized with the timed code in the signal input from the IEEE 1394 terminal. After synchronization (slave lock), the internal time
code generator continues to run even if the IEEE1394 cable is disconnected.
* You can use the GY-HD110U or GY-HD111E as a slave unit. You cannot use the GY-DV110E as a slave unit.
Connections
Connect the master unit and the slave unit with an IEEE1394 cable.
Settings and Operations
• Master unit (GY-HD100U/GY-HD100E/GY-HD101E/GY-HD110U/GY-HD110E/GY-HD111E)
1. Set the IEEE1394 switch on the left side to [DV].
2. Set to Camera mode.
3. Set the recording format to DV-60I or DV50I.
4. Set the TC GENE. switch to [FREE].
• Slave unit (GY-HD110U/GY-HD111E)
1. Set the IEEE1394 switch on the left side to [DV].
2. Set to VTR mode.
3. Check that the camera image from the master unit is input.
4. Set the TC GENE. switch to [FREE] and the TC DISPLAY switch to [TC].
5. Set to STOP mode or EJECT mode.
6. Press the STOP button for 1 second.
• The DV input time code data from the IEEE1394 terminal is displayed in the status
display. (When status is in magnified size, images and characters are displayed.)
7. Press the USER1 button to begin slave lock.
(To skip slave lock, press the USER3 button and clear the status display.)
8. Check that the time code that is synchronized with the master unit is running.
9. Disconnect the IEEE1394 cable.
MEMO
Slave lock cannot be performed in the following instances.
• Slave unit is in CAMERA mode
• Slave unit is in VTR mode and there is no DV signal
• The TC GENE. switch on the slave unit is not set to FREE
• The slave unit is GY-HD110E
• HDV format
If slave lock is performed in DV format and is then switched to HDV format, frame digit may deviate.
If power is turned off, slave lock is disabled. Perform slave lock operation again.
Slave lock cannot be performed for UB (User’s bit).
If the frame rate for the master unit and slave unit is not synchronized, it will not run properly. Synchronize frame rate before
using.
If DROP/NON DROP is not synchronized, it will not run properly. Synchronize DROP/NON DROP before using.
MACRO
MACRO
Master unit Slave unit
IEEE1394 cable
IEEE1394 terminal IEEE1394 terminalSlide the IEEE1394
switch to the [DV] side.
Slide the IEEE1394
switch to the [DV] side.
DTCG
TC SLAVE LOCK ?
EXECUTE USER1
00 : 00 : 00 : 00
CANCEL USER3
St
a
t
us
di
sp
l
ay

43
PREPARATIONS FOR OPERATION
Screen Adjustment
LCD monitor direction, angle, screen brightness, etc. can be
adjusted.
Adjusting the Direction and Angle of the
LCD monitor
• With the LCD door in the open condition, rotate the LCD
door.
• It can be turned 180° in upward direction and 90° in down-
ward direction.
When turned 180° upward direction, the LCD monitor can
be viewed from the lens side (vertically inverted image).
Adjusting the LCD monitor
• PEAKING:
Adjusts the contour of the LCD monitor.
• LCD BRIGHT:
Adjusts the brightness of the LCD monitor.
Adjustments are made on the LCD/VF [1/3] menu screen.
XSeepage74.
• LCD MIRROR MODE:
Sets the LCD monitor to display mirrored images when
shooting facing the subject.
Adjustments are made on the LCD/VF [3/3] menu screen.
XSee page 76.
• LCD CONTRAST:
Adjusts the contrast of the LCD monitor.
• BLACK & WHITE:
Sets the LCD monitor and viewfinder to black and white
display.
Viewfinder Adjustment
Direction of the Viewfinder
Adjust the position and angle of the viewfinder.
Diopter Adjustment
Rotate the eyepiece focusing ring until the viewfinder screen
image is clearly visible.
Adjustment of the Viewfinder Screen
• PEAKING:
Adjusts the contour of the LCD monitor and the viewfinder
screen.
•VF BRIGHT:
Adjusts the brightness of the viewfinder screen.
Adjustments are made on the LCD/VF [3/3] menu screen.
XSee page 76.
• VF CONTRAST:
Adjusts the contrast of the viewfinder screen.
• BLACK & WHITE:
Sets the LCD monitor and viewfinder to black and white
display.
MEMO
The screen size of the viewfinder can be changed by select-
ing the desired size with the ASPECT item on the VIDEO
FORMAT menu screen (4:3 or 16:9).
PEAKING volume
LCD BRIGHT
button
LCD lock release lever
180° up
90° down
Eyepiece focusing ring
VF BRIGHT volume
Eyepiece
PEAKING volume
Sliding securing ring
Viewfinder mount base

44
PREPARATIONS FOR OPERATION
Back Focus Adjustment
It is only necessary to perform this when the lens is attached
for the first time or when focusing is not correct in both the
telephoto and wide-angle positions.
• It is easier to adjust back focus when the subject is more
than 3 meters from the camera.
The optimal subject for this adjustment is a Siemens star
chart.
1. Set the IRIS mode switch to M (Manual).
2. Set the zoom mode to M (Manual).
3. Open the iris by turning the iris ring.
If the illumination is too strong, reduce it or move to a
darker place.
4. Turn the zoom lever until the lens is at the maximum tele-
photo position.
5. Bring the subject into focus.
6. Set the lens to maximum wide-angle.
7. Loosen the back focus ring retaining knob.
8. View the same subject and adjust the back focus ring for
the best possible focus.
9. Repeat steps 4. through 8. about three times for fine
adjustment until the subject remains in focus in both the
telephoto position and the wide-angle position.
10.Tighten the back focus ring retaining knob to secure the
ring.
Siemens star chart

45
PREPARATIONS FOR OPERATION
White Balance Adjustment
CAUTION
• Do not adjust using any highly reflective objects, such as
metal, etc., as this may result in improper white balance
adjustment.
• The FAW (Full Auto White balance) function cannot pro-
vide optimum white balance with a subject outside the
FAW adjustment range, for example when it contains only
a single color or not enough white color.
• The accuracy of the FAW (Full Auto White balance) is
inferior to that of the Auto white balance.
• When the power is turned on with the FAW mode
selected, it takes about 10 seconds for the FAW adjust-
ment to be completed.
Do not shoot within this interval.
Since the color of light (color temperature) varies depending
on the light source, it is necessary to re-adjust the white bal-
ance when the main light source illuminating the subject
changes.
White Balance Adjustment
Two kinds of white balance adjustment results can be stored
in memories AUTO A and AUTO B.
Adjustment procedure
1. Set the following switches.
• Set the POWER switch to ON.
• Set the IRIS mode switch of the lens to A (Auto).
• Set the FULL AUTO switch to OFF.
2. Set the ND filter switch according to the current lighting.
3. Set the WHT.BAL switch to A or B.
4. Place a white object near the center of the screen under
the same lighting conditions as the target subject and
zoom in to fill the screen with white.
5. Press the AWB (Auto White Balance) button.
“AUTO WHITE A, B OPERATION” is displayed in the
viewfinder while the auto white balance adjustment circuit
operates.
When correct white balance is obtained, the approximate
color temperature is displayed together with “AUTO
WHITE A, B OK” for about 5 seconds.
Error messages
If the adjustment ends abnormally, an error message, as
described below, blinks for about 5 seconds.
• NG: OBJECT (Improper object)
Displayed when there is not enough white color on an
object or the color temperature is not suitable.
Replace the color temperature conversion filter or use
another white object and re-adjust the white balance.
• ERROR: LOW LIGHT (Insufficient illumination)
Displayed when the illumination is dim. Increase the illumi-
nation and then re-adjust the white balance.
• ERROR: OVER LIGHT (Excessive illumination)
Displayed when the light is excessively bright. Decrease
the illumination and then re-adjust the white balance.
Full Auto White Balance (FAW)
The FAW function adjusts the white balance value automati-
cally as the lighting condition changes.
This mode is convenient when you have no time to adjust the
white balance or when the camera is moved frequently in and
out of places under different lighting conditions.
Setting procedure
The FAW function can be activated with the FAW item on
the SWITCH MODE menu screen. The FAW function can
be allocated to one of the white balance switching switches
A, B, or PRESET.
XSee page 71.
During operation Result message
Improper object Insufficient illumination
Excessive illumination
Iris mode switch
ND filter
WHT.BAL
switch
POWER switch
AWB button

46
SETTING AND ADJUSTMENTS BEFORE SHOOTING
Setting the Video Format
Set the video format using the FRAME RATE item and the
REC item on the VIDEO FORMAT menu screen.
Setting the FRAME RATE Item
1. Press the STATUS button for at least 1 second.
• The TOP MENU screen is displayed.
2. Turn the SHUTTER dial and bring the cursor (K) to the
VIDEO FORMAT.. item and press the SHUTTER dial.
• The VIDEO FORMAT menu screen is displayed.
3. Turn the SHUTTER dial and bring the cursor (K) to the
FRAME RATE item and press the SHUTTER dial.
• The setting for the selected item flashes and can be
changed.
“CHANGE THE SYSTEM” is displayed on the screen.
4. Turn the SHUTTER dial, change the setting and push the
SHUTTER dial.
• The setting stops flashing and is temporarily set.
• Move the cursor (K) to the EXECUTE item and EXE-
CUTE flashes.
5. Push the SHUTTER dial.
• “REBOOT! SYSTEM CHANGE” is displayed on the
screen and after a few seconds the system is rebooted.
Setting the REC Item
Set the REC item using the same steps as for the FRAME
RATE item.
MEMO
• If you change the FRAME RATE item setting, the system
is rebooted.
• The synchronous video signal is momentarily disturbed
when the REC item setting is switched.
About the Motion Smooth Function
When you set the MOTION SMOOTH item on the CAMERA
PROCESS [2/2] menu screen to ON with the REC item set to
HDV-HD30P, HDV-HD25P or HDV-HD24P, the video can be
played back more smoothly than with normal progressive
video. XSee page 68.
This function is only enabled during playback. It is not avail-
able during live output or shooting.
SHUTTER dial
STATUS button

47
SETTING AND ADJUSTMENTS BEFORE SHOOTING
Camera Settings
1. Set the switch positions.
A. [GAIN] switch: Set to L ( 0 dB).
B. [WHT. BAL] (Auto White Balance) switch: Set to A or B.
2. Set the lens’ iris mode switch to “A” (Auto iris side).
3. Select the ND filter.
4. Set the shutter speed to OFF with the SHUTTER dial.
Screen Size (4:3/16:9) Mode Selection
The screen size of recorded images can be selected with the
ASPECT item on the VIDEO FORMAT menu screen.
XSee page 64.
• To record using the standard screen, set ASPECT to 4:3.
• To record using the 16:9 screen, set ASPECT to 16:9.
MEMO
• When you set the REC item on the VIDEO FORMAT
menu to HDV format, the ASPECT item is fixed at 16:9
and “[16:9]” is displayed.
• If the above applies, you can set to display the image in
the style of 4:3 televisions.
XSee page 64.
• In the SAFETY ZONE item on the LCD/VF [1/3] menu
screen, you can display the safety zone for a standard
screen as well as a 16:9 screen in the viewfinder or LCD
monitor.
XSee page 74.
• When the ASPECT item is set to 4:3, the screen that is
displayed may differ depending on the 16:9 television you
are using.
CAM/VTR button
VTR indicator
4.
3.
1.
A
B
ND FILTER Suitable Location
OFF OFF Indoors, dark outdoors
1 1/4ND Outdoors under clear sky
2 1/16ND Outdoors under extremely clear sky
ASPECT item
4:3 4:3 TV
16:9 TV
4:3 TV16:9
4:3 TV
4:3 TV
[SIDE CUT]
16:9 TV
[LETTER]
[SQUEEZE]

48
SETTING AND ADJUSTMENTS BEFORE SHOOTING
Audio Input Signal Selection
The GY-HD110 is provided with the INPUT1 connector and
the INPUT2 connector for audio input.
Select the audio from the INPUT1 connector or the INPUT2
connector using the CH-2 INPUT switch for the audio to be
recorded in CH-2.
Selecting the CH-2 channel input con-
nector
Select using the CH-2 INPUT switch.
MEMO
The audio from the INPUT1 connector is also input into CH-
1 regardless of the setting.
Selecting the audio signal input
Select the sound to be input to the INPUT1 or INPUT2 con-
nector using the AUDIO INPUT switch.
The setting is made for each of INPUT1 or INPUT2 connec-
tor.
CAUTION
When connecting a component that does not require +48 V
power supply, make sure that the switch is not set to
MIC+48V before the component is connected.
MEMO
You can select the normal input level for MIC and MIC+48V
in the INPUT1, 2 MIC REF. item on the AUDIO/MIC [1/2]
menu screen.
Adjusting Audio during Recording
For each audio channel, use the CH-1/CH-2 AUDIO SELECT
switch to select whether the audio level adjustment should be
set to AUTO mode or MANUAL mode.
Adjusting the audio input level control
The audio input level can be adjusted manually when the GY-
HD110 is in the record, record-standby or stop mode.
1. Set the CH-1/CH-2 AUDIO SELECT switch of the channel
whose audio level that you want to adjust manually to
MANUAL.
2. Rotate the audio input level control corresponding to the
audio input level to be adjusted.
• Adjust so that the peak level does not exceed the –3 dB
point when a loud sound is input.
CH-2 INPUT switch
AUDIO INPUT
switch
MONITOR SELECT
switch
FULL AUTO switch
Monitor
speaker
MONITOR
volume
CH-1 audio input
level volume
CH-2 audio input level
volume
CH-1/CH-2
AUDIO SELECT switch
STATUS 1 screen
Audio level
Indicator level (reference)
INPUT1 : Inputs the audio from the INPUT1 connector
into CH-2.
INPUT2 : Inputs the audio from the INPUT2 connector
into CH-2.
LINE : Set to this position when connected to audio
equipment, etc.
The reference input level is +4 dBs.
MIC : Set to this position when using a dynamic micro-
phone.
MIC+48V : Set to this position when a microphone (phan-
tom microphone) requiring +48 V DC power sup-
ply is connected.

49
SETTING AND ADJUSTMENTS BEFORE SHOOTING
CAUTION
• When the AUDIO INPUT switch is set to MIC, be sure to
check that the microphone is connected to the INPUT1/2
connector. If the microphone is not connected, increasing
the audio level could cause noise from the input connec-
tor to be recorded on the tape. When the microphone is
not connected to the INPUT1/2 connector, set the AUDIO
INPUT switch to “LINE” or turn down the audio level con-
trol.
• In the FULL AUTO mode, the audio level volume cannot
be adjusted with the audio level controls on the CH-1 and
CH-2.
MEMO
The reference level for audio recorded on the tape can be
set with the AUDIO REF. LEVEL item on the AUDIO/MIC
menu screen. (–20 dB or –12 dB) The level will change for
both CH-1 and CH-2.
Monitoring Audio during Recording
The audio input during recording, in record-pause or stop
mode can be monitored through the monitoring speaker or
earphone.
• Select the audio channel to be monitored using the MONI-
TOR SELECT switch.
• The MONITOR volume control adjusts the monitoring vol-
ume.
• The loudspeaker or earphone outputs an alarm tone in the
case of an abnormal condition occurring in the unit.
An alarm tone is also output when the tape end is reached
or when the battery is running down.
* Do not increase the audio monitoring volume exces-
sively; otherwise howling with the camera microphone
may occur.
MEMO
• When connecting a stereotype earphone, make the fol-
lowing settings to output stereo sound.
1Set the MONITOR SELECT switch to BOTH.
2
Set the AUDIO MONITOR item on the AUDIO/MIC [2/2]
menu screen to STEREO.
• When AUDIO MONITOR item on the AUDIO/MIC [2/2]
menu screen is set to “STEREO”, only the audio of CH-1
is output from the monitoring speaker.
• The volume of the alarm tone is set with the ALARM VR
LEVEL item on the OTHERS [1/2] menu screen. (OFF/
LOW/MIDDLE/HIGH)
PHONES jack
CH-1 : The sound input to the CH-1 channel is output.
BOTH : The sound input to the CH-1 and CH-2 channels
is output mixed.
CH-2 : The sound input to the CH-2 channel is output.

50
SHOOTING OPERATION
Basic Recording Operation
1. Set the POWER switch to ON.
• The unit turns on in camera mode.
2. Start recording.
Press the REC/VTR trigger button on the GY-HD110 to
start recording.
Once recording has started, the FRONT TALLY lamp and
BACK TALLY lamp light red.
MEMO
The way the FRONT TALLY and the BACK TALLY lamps
flash differ depending on what you set in the FRONT TALLY
and BACK TALLY items on the OTHERS [1/2] menu screen.
XSee page 80.
CAUTION
• The unit enters the stop mode automatically at TAPE END.
If this mode continues for 3 minutes, the mode switches to
the tape protect mode.
X
See “OTHERS [1/2] Menu Screen” on page 80. (LONG
PAUSE TIME item)
• If the REC/VTR trigger button is pressed very quickly and
repeatedly, or the POWER switch is moved immediately
after the trigger button is pressed, the GY-HD110 may not
enter the record mode.
To remedy this condition set the POWER switch to OFF
and wait for 5 seconds or more before turning the power
on again.
• A neat transition to the next recorded scene cannot be
guaranteed if a recording is ended by turning the POWER
switch or DC power supply OFF, or by removing the bat-
tery pack.
• Trial-shooting is always recommended before recording
important events to confirm the recording is satisfactory.
• The microphone may pick up the sound of the lens’ iris if
the iris is changed abruptly or the iris is manually moved
abruptly during recording.
About the Focus Assist Function
When you press this button during shooting, the area of focus
is displayed in blue, red or green, making it easy to focus
accurately.
XSee “LCD/VF [1/3] Menu Screen” on page 74.
You can also set this function from the RET button.
XSee “SWITCH MODE Menu Screen” on page 71. (LENS
RET item)
About the QUICK REC START Mode
If the REC/VTR trigger button is pressed immediately after
the videocassette is inserted, the mode becomes the
QUICK REC START mode that enables quick start of
recording.
However, when shooting starts in the middle of the tape, a
blank space appears as the new scene will not be linked
smoothly with the previous image.
Also, the time code does not continue. (Some overlap may
also occur.)
FRONT TALLY lamp
POWER switch
FOCUS ASSIST
button
REC trigger button
BACK TALLY lamp
RET
button
VTR trigger button

51
SHOOTING OPERATION
If the Record-Standby Mode Continues
Setting the time before the tape protection mode is engaged
The time before the tape protection mode is engaged from
the record-standby mode can be set to 5 minutes or 3 min-
utes with the LONG PAUSE TIME item on the OTHERS [1/2]
screen menu. XSeepage80.
When the record-standby mode has continued for about 5
minutes or 3 minutes, the GY-HD110 automatically stops
drum rotation in order to protect the tape. (Tape protect mode)
In the tape protect mode, STOP is shown as the VTR mode
indication on the LCD monitor and in the viewfinder screen.
(STATUS 1 screen)
To start recording from the tape protect mode, press the
REC/VTR trigger button.
• The drum starts rotating, and recording starts after about
3 seconds.
To return to the record-standby mode from the tape protect
mode, press the RET button.
CAUTION
This function does not work when using RET button is used
as FOCUS ASSIST button.
Checking Recorded Contents in Record-
Standby Mode (Recording Check Function)
This function is available only when the GY-HD110 is in the
standby mode.
In standby mode, about 5 seconds of the last part of the con-
tent recorded in DV format can be played back, and about 7
seconds when the content was recorded in HDV format can
be played back.
• The recorded contents can be checked on the LCD moni-
tor, in the viewfinder or on a monitor connected to the video
signal output connectors.
• The video image from the VTR section is shown on the
LCD monitor, in the viewfinder or on the monitor connected
to the video signal output connectors.
1. In the record-standby mode, press the RET button on the
camera lens section.
• The tape rewinds and about 6 seconds of the content
recorded in DV format is played back, and about 8 sec-
onds of the content recorded in HDV format is played
back. After playback, the camcorder returns to standby
mode at the position on the tape where the RET button
was pressed.
If you continue to hold down the RET button, up to about
18 seconds of content recorded in DV format and up to
about 20 seconds of content recorded in HDV format can
be rewound and played back.
• Pressing the REC/VTR trigger button during playback
will put the unit in REC standby mode. The camera will
automatically return to recording mode after playback.
CAUTION
• This function does not work when using RET button is
used as FOCUS ASSIST button.
• This function does not work when the GY-HD110 is in the
stop mode.
• During recording check, the following indication will appear
if the error rate increases due to head clogging, etc.
“HEAD CLEANING REQUIRED!” is shown on the LCD
monitor or in the viewfinder. (When the STATUS 0, 1, 4
screen is displayed.)
VTR mode indication
1. RET button

52
SHOOTING OPERATION
HEADER REC Function
When the REC/VTR trigger button is pressed while the STOP button is pressed, this function first records the color bar video and
the test tone (1 kHz sine-wave) of the built-in signal generator at the beginning of the tape. Then it records the black video signal
and the mute audio signal for the duration specified in advance. When the recording is completed, the unit enters the Record-
Standby mode. The time code value at the Record-Standby position becomes the time code specified in advance. (HEADER
REC function)
• Settings related to the HEADER REC function, such as whether the HEADER REC function should be enabled, the HEADER
REC execution duration, and the time code value setting when the HEADER REC recording is completed, etc., are made on
the HEADER REC menu screen.
• The HEADER REC function is executed under the following circumstances:
CAM/VTR button: Set to CAM mode.
In the Record-Standby or Stop mode
HEADER REC menu screen contents
Item Function/Initial Setting
START KEY Sets whether the HEADER REC operation should be executed when the REC/VTR trigger button is pressed while the
STOP button is pressed.
DISABLE : HEADER REC operation is not executed.
STOP+REC : HEADER REC operation is executed.
TC DATA Sets the time code value for the point when the Record-Standby mode is engaged following completion of HEADER
REC.
EXECUTE : Confirms the set time code.
ZERO PRESET: Resets all time codes to zero “0”.
CANCEL : Clears the set time code.
The frame mode is set depending on the setting in the DROP/NON DROP item on the TC/UB/CLOCK menu screen.
* The time code value at the point when the Record-Standby mode is engaged may differ some frames from the value
set for this item.
UB DATA Sets the user’s bits of the HEADER REC section.
EXECUTE : Confirms the set user’s bits.
ZERO PRESET: Resets all user’s bits data to zero “0”.
CANCEL : Clears the set user’s bits.
MEMO
The user’s bits for the normal recording section are set on the TC/UB/CLOCK menu screen.
BARS TIME Sets the duration (seconds) in which the color bar signal and test tone (1 kHz) is recorded during HEADER REC. (1-sec
steps)
[Initial Setting: 0SEC - 30SEC - 99SEC]
BLACK TIME Sets the duration (seconds) in which the black signal is recorded during HEADER REC. (1-sec steps)
[Initial Setting: 0SEC - 30SEC - 99SEC]
PAGE BACK The TC/UB/CLOCK menu screen returns when the SHUTTER dial is pressed.
Tape beginning HEADER REC Record-Standby mode
Normal recording
(Example) 30 sec (Example) 30 sec
Color bar video signal
Test tone (1 kHz)
(Setting range: 0 to 99 sec)
Black video signal
Mute audio (No sound)
(Setting range: 0 to 99 sec)
Time code, user’s bits recording Time code, user’s bits recording
Time code:
The value specified on the HEADER
REC menu screen- HEADER REC time
(Example) 23:59:00:00
Time code:
The value specified on the HEADER
REC menu screen.
(Example) 00:00:00:00
User’s bits:
The value specified for the UB
DATA item on the HEADER REC
menu screen.
User’s bits:
The value specified for the UB
PRESET item on the TC/UB/
CLOCK menu screen.
(only when set to REC RUN or
FREE RUN mode)

53
SHOOTING OPERATION
• The menu screen is not displayed during HEADER REC
recording.
How to set the HEADER REC menu screen
1. Display the HEADER REC menu screen.
1Select the TC/UB/CLOCK.. item on the TOP MENU
screen.
2Select the HEADER REC item on the TC/UB/CLOCK
menu screen.
2. Setting the HEADER REC menu screen.
1Select the menu item.
Rotate the SHUTTER dial to align the cursor (K) with
the item to be set, and then press the SHUTTER dial.
• The setting area of the selected item starts blinking.
2Changing the setting value.
Rotate the SHUTTER dial to change the setting, and
then press the SHUTTER dial.
In the case of the TC DATA item and the UB DATA item,
the blinking digit position moves when the SHUTTER
dial is pressed. When the SHUTTER dial is rotated, the
value of the blinking digit changes. After all the digits
have been set and the SHUTTER dial is pressed, EXE-
CUTE starts blinking. Press the SHUTTER dial once
more to confirm the set value.
3. To terminate the setting, press the STATUS button.
Executing the HEADER REC Function
The START KEY item on the HEADER REC menu screen
should be set to STOP+REC.
1. Load the cassette and engage the Record-Standby mode
or the Stop mode.
2. While pressing the STOP button, press the REC/VTR trig-
ger button.
• The tape automatically rewinds to the beginning, and
HEADER REC operation starts from the beginning of
the tape.
After HEADER REC recording is performed for the
specified duration only, the Record-Standby mode is
engaged automatically.
• During HEADER REC recording, “HEADER REC” is
shown (blinking) on the LCD monitor and in the viewfinder.
3. After HEADER REC recording is completed and the
Record-Standby mode is engaged, normal recording
starts when you press the REC/VTR trigger button.
• When the TC GENE. switch is set to either REC or
REGEN, the time code value at the start of the
HEADER REC menu screen.
MEMO
• To stop during HEADER REC operation, press the REC/
VTR trigger button or the Stop button.
• The HEADER REC menu screen cannot be opened dur-
ing HEADER REC recording.
• HEADER REC operation is accepted even during loading
of the cassette tape.
• The test tone (1 kHz sine-wave) recorded in the color bar
section will be recorded unrelated to the setting for the
TEST TONE item on the AUDIO/MIC [1/2] menu screen.
• The time code preset on the TC/UB/CLOCK menu screen
becomes invalid when HEADER REC recording is per-
formed.
• The user’s bits following completion of HEADER REC
recording will be the user’s bits value set on the TC/UB/
CLOCK menu screen.
• The running of the time code following completion of
HEADER REC recording will be in accordance with the
setting of the TC GENE. switch.
FREE RUN: Continuous running.
REC RUN or REGEN: Runs only during REC.
• Camera images are not output to the LCD monitor, view-
finder or video output during REW mode when the
HEADER REC operation begins.
TC/UB/CLOCK menu screen
HEADER REC menu screen
Cursor Item Set value
During HEADER REC

54
PLAYBACK MODE
Playback Procedure
Recorded pictures can be viewed in the viewfinder, or on the
LCD monitor, or on the monitor connected to the video output
connector.
MEMO
The GY-HD110 can play back the following two types of vid-
eocassettes:
• MiniDV videocassette
• DVCAM videocassette
Tapes recorded in the LP mode cannot be played back.
1. Set the POWER switch to ON.
2. Set the unit to the VTR mode.
Press the CAM/VTR button to turn on the VTR indicator.
* Playback is also possible in the Camera mode.
Playback operation becomes possible when the STOP
button is pressed to set the VTR operation mode indi-
cator to indicate STOP.
3. Load the recorded videocassette correctly.
• When the videocassette is loaded, the unit enters the
Stop mode.
4. Open the operation cover on the upper section of the unit.
Slide the operation cover to the side to open.
5. Press the PLAY/STILL button.
• Playback starts.
6. Press the PLAY/STILL button to stop playback tempo-
rarily.
• The unit enters the still mode.
7. To re-start playback, press the PLAY/STILL button.
8. To stop playback or the still mode, press the STOP button.
MEMO
• In the VTR mode, the camera image is not output on the
LCD monitor, in the viewfinder or through the video output
connector.
• When the still picture mode or stop mode has continued
for a while, the unit automatically switches to the tape pro-
tect mode.
• Noise may appear in the picture in the still mode.
• When the automatic tracking function is activated at the
start of the playback mode, digital noise may appear in
the playback image.
• This unit does not allow manual tracking adjustment.
• When playing back a tape that was recorded on another
unit, digital noise may appear during playback.
• Following loading of the tape, the built-in head cleaner will
emit a sound while operating. This does not indicate a
malfunction.
• The data recorded for the date and time or time code on
the tape can be shown on the screen. To enable or dis-
able the display is selected on the menu screen:
Fast-Forward, Rewind
Press the FF button in the stop mode to fast forward the
tape. Press the REW button in the stop mode to rewind the
tape.
(VTR mode only)
* “SWITCH TO VTR MODE” is displayed and the function
does not work if the “FF” or “REW” buttons are pressed
when Camera mode is in the stop mode.
Press the STOP button to stop fast forwarding or rewind-
ing.
MEMO
• When the tape approaches the end during fast forwarding
or rewinding, the tape speed decelerates to protect the
tape.
• The time required for fast forwarding and rewinding may
become longer when used in a cold environment. This is
not a malfunction.
Search
Press the FF button in the play mode or still mode to
search the tape in the forward direction. Playback takes
place while fast forwarding.
Pressing the REW button executes search of the tape in
the reverse direction. Playback takes place while rewind-
ing.
(Each press on the button switches the speed to ×2, ×5,
and ×10.)
Press the PLAY/STILL button to resume normal playback.
Press the STOP button to stop.
MEMO
• To output sound during the search, set the SEARCH
AUDIO [DV] item on the AUDIO menu screen to ON.
• Block noise may appear in the picture or the image may
freeze during the search.
Tape protect mode : Drum rotation is stopped in order
to protect the tape.
STOP button PLAY/STILL button
REW button FF button
Display of date and time : TIME/DATE menu screen
Display of time code : LCD/VF [2/3] menu screen

55
PLAYBACK MODE
Outputting Audio
Setting
Confirm that the GY-HD110 is in the VTR mode.
(VTR indicator: On)
1. Display the AUDIO menu screen.
Select the AUDIO item on the TOP MENU screen.
2. Set the AUDIO menu screen.
• AUDIO MONITOR Items
• PB AUDIO CH [DV] Items
3. Set the MONITOR SELECT switch.
Refer to Table 1 below to make the setting.
4. Either of the following operations returns you to the nor-
mal screen.
• Press the STATUS button
or
• Return to the TOP MENU screen, select the EXIT item
and press the SHUTTER dial.
MEMO
The DV format is capable of recording up to 4 channels
when the 12-bit, 32 kHz sampling frequency is employed.
The GY-HD110 records audio on the two channels CH-1
and CH-2. (4-channel recording is possible in the case of
DV input. (GY-HD110U/GY-HD111E only))
When the GY-HD110 is used for playback of a tape that was
recorded on another unit with audio recorded on the CH-3
and CH-4 channels, the PB AUDIO CH [DV] item on the
AUDIO menu screen must be set.
After-recording on the CH-3 and CH-4 channels is not possi-
ble.
AUDIO menu screen
MONITOR
SELECT
switch
VTR indicator
SHUTTER
dial
STATUS
button
CAM/VTR button
MIX : Outputs mixed audio
STEREO : Outputs stereo audio
CH1/2 : To reproduce the sound (CH-1, CH-2)
recorded during shooting.
MIX : To reproduce the sound recorded during
shooting (CH-1, CH-2) and the after-
recorded sound (on CH-3 and CH-4)
simultaneously.
CH3/4 : To reproduce the sound after-recorded
on CH-3 and CH-4.
MONITOR
SELECT
PB AUDIO CH [DV]
AUDIO MONITOR
CH1/2 MIX CH3/4
CH-1 - L/R:CH1 L/R:CH1+CH3 L/R:CH3
BOTH MIX
STEREO
L/R:CH1+CH2
L:CH1 R:CH2
L/R:CH1+CH2+CH3+CH4
L:CH1+CH3 R:CH2+CH4
L/R:CH3+CH4
L:CH3 R:CH4
CH-2 - L/R:CH2 L/R:CH2+CH4 L/R:CH4
* In HDV format, you can only select the settings within the bold frame.
Table 1

56
USING EXTERNAL COMPONENTS
Connecting the Video Signal Cables
Connecting the IEEE1394 Cable
To reduce the emission of unwanted radio waves, be sure to
attach the provided clamp filter as shown in the figure on the left.
• Attach the clamp filter as close to the camcorder as possi-
ble, as shown in the figure.
• Set the IEEE1394 switch on the left panel of the cam-
corder.
CAUTION
When connecting the IEEE1394 cable from/to Camcorder,
VCR and other IEEE1394 device, make sure the following
instructions, otherwise the IEEE1394 circuit device may be
destroyed.
• Turn the power of both devices OFF and connect the
IEEE1394 cable.
• Do not insert incorrectly (in reverse) the IEEE1394 cable
end to IEEE1394 port of both devices.
• Do not connect the IEEE1394 cable under the condition
of static electricity.
• Turn the power of both devices OFF when changing the
IEEE1394 switch from/to HDV/DV.
Composite and Component Connections
The video signals output from the video signal output connec-
tors on this camcorder (VIDEO/Y, PB, PR) are as described
below, depending on the settings for the OUTPUT TERMI-
NAL item on the VIDEO FORMAT menu screen.
Output signal when AUTO is set
In addition, you can use the PB TAPE item to set whether to
automatically detect the video format of the playback tape or
only play back a particular format when playing back a tape.
XSee page 65.
CAUTION
• Be careful not to apply excess force to the video signal
output terminal when connecting or disconnecting the
cable. This will cause poor contact or failure.
• To use the automatic signal-switching function while the
RCA-BNC conversion connector is in use, unplug the
entire connector from the video output terminal.
IEEE 1394
HDV
DV
LINE OUTPUT
DC INPUT
VIDEO/Y
IEEE1394
P
B
P
R
IEEE 1394
HDV
DV
LINE OUTPUT
DC INPUT
VIDEO/Y
IEEE1394
P
B
P
R
CHANGE 1394 SWITCH
IEEE1394 switchClamp filter
Wind once
Composite cable
Component cable
Displaying Alarms
• CHANGE 1394 SWITCH
Displayed when the setting for the input/output video format
from the IEEE1394 connector and the setting for the
IEEE1394 switch are different.
Set the IEEE1394 switch so it matches the video format.
DV : DV format
HDV : HDV format
AUTO : Automatically switches to a composite or
component signal, depending on which
cable is connected to the video signal
output terminal and outputs the signal.
COMPOSITE : Outputs a composite signal regardless of
which cable is connected to the video sig-
nal output connector.
COMPONENT : Outputs a component signal regardless
of which cable is connected to the video
signal output connector.
Connector (G:
Unconnected
F:
Connected
)Output
Signal
VIDEO/Y PBPR
FF FCOMPONENT
FG FCOMPOSITE
FF GCOMPONENT
FG GCOMPOSITE
None of the above OFF

57
USING EXTERNAL COMPONENTS
Dubbing with AV Devices
By connecting the video signal output terminal and the LINE
OUTPUT terminal on this camcorder to an AV device, analog
signal dubbing is possible.
1. Connect the cables.
Use the provided cable for the audio cable.
To reduce the emission of unwanted radio waves, be sure
to attach the provided clamp filter as shown in the figure
on the left.
• Attach the clamp filter as close to the camcorder as
possible, as shown in the figure.
2. Turn both devices on.
3. Set the camcorder to VTR mode.
Press the CAM/VTR button. The VTR indicator lights.
4. Set the video output.
Set the VIDEO FORMAT menu screen. XSee page 64.
• HDV PB OUTPUT item:
Set the video format to be output from the video output
terminal during tape playback.
• PB TAPE item:
Select whether to automatically detect the playback tape
video format or play back only a particular format.
Normally, use the “AUTO” setting.
• OUTPUT TERMINAL item:
Set either component or composite output.
Normally, use the “AUTO” setting.
5. Set the audio output. XSee page 55.
Set the AUDIO/MIC menu screen. XSeepage72.
• AUDIO MONITOR item:
Set stereo audio or mixed audio.
• PB AUDIO CH [DV] item:
Set the audio channel to be output.
• Set the MONITOR SELECT switch.
6. Insert the videocassettes.
7. Press the PLAY/STILL button on the GY-HD110 to start
playback.
8. Start recording on the recording unit.
For details, see the instructions to the unit used for
recording.
9. When dubbing is completed.
Stop recording on the recording unit, and then press the
STOP button on the GY-HD110 to stop playback.
IEEE 1394
HDV
DV
LINE OUTPUT
DC INPUT
VIDEO/Y
IEEE1394
P
B
P
R
Signal flow
Recording unit
LINE
OUTPUT
connector
Signal flow
Clamp filter
1.
Audio cable
1.
Composite cable
or
Component cable
VIDEO FORMAT menu screen
AUDIO menu screen
4.
5.
GY-HD110 : Insert the recorded videocassette.
Recording unit : Insert the videocassette to be
dubbed to.

58
USING EXTERNAL COMPONENTS
HDV/DV Dubbing
CAUTION
• Set the IEEE1394 switch on both devices to either HDV
or DV.
• Start recording after making sure that both devices are
properly connected.
Connecting the GY-HD110 to another video component
equipped with HDV/DV connector (IEEE1394 standard) using
a IEEE1394 cable (optional) enables dubbing of digital sig-
nals with high picture quality and high-quality sound.
Using the GY-HD110 as the playback unit
(Dubbing to another video)
1. Set the IEEE1394 switch on the left panel of the cam-
corder.
2. Connect the IEEE1394 cable.
3. Turn both devices on.
4. Set the camcorder to VTR mode.
Press the CAM/VTR button. The VTR indicator lights.
5. Set the PB TAPE item on the VIDEO FORMAT menu
screen.
XSee page 65.
Select whether to automatically detect the playback tape
video format or play back only a particular format.
Normally, use the “AUTO” setting.
6. Insert a videocassette tape.
7. Press the PLAY/STILL button on this camcorder to start
playback.
8. Start recording on the recording device.
See the recording device user manual for more informa-
tion.
9. When dubbing is finished, stop recording on the recording
device, press the STOP button on the camcorder, and
stop the playback.
MEMO
• Switch the IEEE1394 switch when the camcorder is OFF.
• When you dub still images, they are low resolution
images. Noise may also enter the audio.
• Operations may differ depending on the features and
specifications of the connected device, and operations or
data exchange may not be possible even if the devices
are connected.
• If noise appears on the screen or the audio cuts out, re-
connect the IEEE1394 cable or turn the GY-HD110 on
again.
• If you turn the power to the device connected to the
IEEE1394 connector on and off or switch the video input,
noise may occur in the audio. If you perform this type of
operation, set the speaker volume as low as possible on
the audio device connected to the camcorder.
• Recording may not be possible in some cases even if the
recorder is equipped with a IEEE1394 connector.
IEEE 1394
HDV
DV
LINE OUTPUT
DC INPUT
VIDEO/Y
IEEE1394
P
B
P
R
IEEE1394 cable
1.
IEEE1394 switch
Signal flow
2.
Recording unit
VIDEO FORMAT menu screen
5.
DV : When dubbing in DV format
HDV : When dubbing in HDV format
This camcorder : Recorded videocassette tape
Recording unit : Videocassette you want to dub

59
USING EXTERNAL COMPONENTS
CAUTION
• Set the IEEE1394 switch on both devices to either HDV
or DV.
• Start recording after making sure that both devices are
properly connected.
When Using the GY-HD110U/GY-HD111E
as Recording Unit
(Dubbing From Another Videocassette)
1. Set the IEEE1394 switch on left side of the GY-HD110.
2. Connect the units with the IEEE1394 cable.
3. Turn ON both units.
4. Place the GY-HD110 in the VTR MODE.
Press the CAM/VTR button to turn on the VTR indicator.
5. Set the frame rate.
Set the FRAME RATE item (60/30, 50/25, 24) on the
VIDEO FORMAT menu to match the HDV/DV signal
frame rate input from the IEEE1394 connector.
XSee page 64.
6. Set the time code and user bit recording.
Set the TC DUPLI. item on the TC/UB/CLOCK menu
screen. (Only for DV format)
MEMO
In HDV format, the TC/UB set in the camcorder is recorded
regardless of the setting.
7. Insert the videocassettes.
8. Start playback on the playback unit.
For details, see the instructions to the unit used for play-
back.
• The playback picture from the playback unit appears on
the GY-HD110’s LCD monitor and viewfinder screen.
9. Press the REC/VTR trigger button on the GY-HD110 to
start recording.
To temporarily pause the recording, press the REC or
VTR trigger button.
To restart the recording, press the REC or VTR trigger
button again.
10.When dubbing is completed.
Press the REC/VTR trigger button or the STOP button on
the GY-HD110 to stop recording, and then stop playback
on the playback unit.
MEMO
Depending on the player, sound may not be heard momen-
tarily from this unit when switching modes from STILL to
PLAY.
IEEE 1394
HDV
DV
LINE OUTPUT
DC INPUT
VIDEO/Y
IEEE1394
P
R
P
R
IEEE1394 cable
1.
IEEE1394 switch
Signal flow
2.
6.
TC/UB
Date and Time
DV : When dubbing in DV format
HDV : When dubbing in HDV format
OFF : Records the TC/UB set in the
camcorder.
ON : Records the TC/UB for the
IEEE1394 input.
Date and time data : Records the data sent from the
playback device.
GY-HD110 : Insert the videocassette to be
dubbed to.
Playback unit : Insert the recorded videocassette.

60
USING EXTERNAL COMPONENTS
Backup Recording
CAUTION
• Set the IEEE1394 switch on both devices to either HDV
or DV.
• Start recording after making sure that both devices are
properly connected.
• If the RET button is pressed during backup recording,
output from the IEEE1394 terminal is stopped, the image
is switched to the image recorded on this unit, interrupting
the backup recording image.
Backup Recording of the GY-HD110’s
Camera Image and Sound Through the
IEEE1394 Connector
The GY-HD110’s camera image and sound can be recorded
for backup on another component that is equipped with
IEEE1394 connector.
Connections
Use the GY-HD110 as the master unit.
Connect the master unit and the backup unit with a IEEE1394
cable.
Settings
Master unit (GY-HD110)
1. Set the IEEE1394 switch on left side of the GY-HD110.
2. Place in Camera mode.
3. Set the 1394 REC TRIGGER item on the OTHERS [2/2]
menu screen. XSee page 81.
For HDV mode, set the BACK SPACE [HDV] item.
XSee page 81.
Backup unit
• Place in HDV/DV signal input mode.
* Depending on the used component, it may be necessary
to set “REMOTE SELECT”.
• When BR-HD50 is used, set the Backup Recording func-
tion to OFF.
• Insert the tape and set to STOP or REC PAUSE status.
Operation
Start and stop of recording on the backup unit takes place in
accordance with the operation of the REC/VTR trigger button
on the master unit.
(Depending on the GY-HD110 or the backup unit, the image,
audio, and/or time code may deviate from what they should
be at the points where the recording is started or stopped.)
MEMO
• When the backup recording is started, the “TRIGGER TO
DV” or “TRIGGER TO HDV” indication is shown on the
LCD or in the viewfinder for approx. 3 seconds.
• When the Series Recording function of BR-HD50 is used,
the GY-HD110’s 1394 REC TRIGGER item should be set
to OFF.
• If the backup device is equipped with a feature to record
time codes input from the IEEE1394 connector (TC
DUPLICATE feature), time code data the same as on the
master side can be recorded.
• When using BR-HD50 as a backup device and switching
GY-HD110 from the playback mode to the record mode,
noise will be noticed on the monitor output screen of BR-
HD50 (backup will be correctly recorded).
IEEE 1394
HDV
DV
LINE OUTPUT
DC INPUT
VIDEO/Y
IEEE1394
P
B
P
R
IEEE1394 cable
1.
IEEE1394 switch
Signal flow
Master unit
GY-HD110
Backup unit
OTHERS [2/2] menu screen
DV : When backup in DV format
HDV : When backup in HDV format

61
MENU SCREENS
Menu Screen Configuration
The Menu Screen consists of multiple layers of menu screens as shown below. The menu screen to be set is selected from the
TOP MENU in accordance with the function or purpose.
The items on the menu screens differ with the Camera mode and the VTR mode. The contents of set items are stored in the GY-
HD110’s memory and are retained even when the power is turned off.
The FILE MANAGE menu screen can be used to store the menu setting contents on the GY-HD110 or SD memory card.
TOP MENU screen (VTR)
TOP MENU screen (CAM)

62
MENU SCREENS
Setting Menu Screens
Make the settings while observing the LCD monitor or the
viewfinder screen.
If the OUTPUT CHAR. item on the OTHERS [1/2] screen is
set to ON, the menu screen can also be viewed on a monitor
connected to the video signal output connector.
1. Set the POWER switch to ON.
2. Set the mode of the GY-HD110 with the CAM/VTR button.
(Camera mode or VTR mode)
3. Press the STATUS button for 1 second or longer.
• The TOP MENU screen appears.
4. Select the menu screen to be set.
Rotate the SHUTTER dial to align the cursor (K) with the
menu screen to be set, and then press the SHUTTER
dial.
• The selected menu screen appears.
5. Select the menu item on the menu screen.
Rotate the SHUTTER dial to align the cursor (K) with the
item to be set, and then press the SHUTTER dial.
• The setting area of the selected item starts blinking,
and the setting can now be made.
6. Change the setting.
Rotate the SHUTTER dial to change the setting, and then
press the SHUTTER dial.
• The setting area stops blinking and the setting is
entered.
To change multiple items, repeat the procedures in steps
5. and 6. above.
7. Return to the TOP MENU.
Rotate the SHUTTER dial to align the cursor (K) with the
PAGE BACK item, and then press the SHUTTER dial.
To change settings on other menu screens, repeat the pro-
cedures in steps 4. to 7. above.
To save the set contents in FILE, select the FILE MANAGE
menu screen and perform the operations for saving to file.
XSee “FILE MANAGE Menu Screen” on page 83.
8. To return to the normal screen after completing the set-
tings, use either of the following methods.
Press the STATUS button
or
Return to the TOP MENU screen and align the cursor (K)
with the EXIT item, and then press the SHUTTER dial.
MEMO
• While the menu screen is being displayed, the USER1,
USER2 and USER3 buttons can also perform menu oper-
ations.
USER1 button: Raises the cursor (K)/Changes the set-
ting
USER2 button: Lowers the cursor (K)/Changes the set-
ting
USER3 button: Confirms the menu item/Confirms the set-
ting
• The menu screen is not displayed when switching
between Camera and VTR mode (VTR indicator flashes).
USER 3USER 2USER 1
STATUS
MENU
SHUTTER
2
1
OFF
ND FILTER
WHT.BAL
AUTO AUTO
USER1 USER2 USER3 button
STATUS button
SHUTTER
dial
Menu screenCursor
Item
TOP MENU screen
Setting
VIDEO FORMAT menu screen

63
MENU SCREENS
TOP MENU Screen
Different menu screens are displayed depending on whether the GY-HD110 is in the Camera mode or in the VTR mode. In the
VTR mode, the CAMERA OPERATION, CAMERA PROCESS and SWITCH MODE menu screens are not displayed.
Item Function
VIDEO FORMAT.. Displays the menu screen for setting the video format for shooting and playing back video.
• The cursor (K) does not move to this item when the camcorder is recording.
CAMERA OPERATION.. Displays a menu screen for setting the operation mode for camera shooting.
• This item is only displayed in the Camera mode.
CAMERA PROCESS.. Displays a menu screen for adjustments of the picture quality of the camera image.
It consists of two screens.
The ADVANCED PROCESS menu screen and SKIN COLOR ADJUST screen can be displayed through the CAM-
ERA PROCESS menu screen.
• This item is only displayed in the Camera mode.
• The cursor (K) does not move to this item when the camcorder is in VTR mode (PLAY, STL, FWD, REV).
SWITCH MODE.. Displays the menu screens related to the camera switch functions.
• This item is only displayed when in camera mode.
AUDIO/MIC.. Displays a menu screen related to audio.
Camera mode: It consists of two screens.
VTR mode: It consists of one screen.
• In VTR mode, the screen changes to the AUDIO menu screen.
• The cursor (K) does not move to this item when the camcorder is recording.
LCD/VF.. Displays a menu screen for selecting whether to display characters on the LCD monitor or in the viewfinder, and for
adjustments of the picture quality of LCD monitor.
Camera mode: It consists of three screens.
VTR mode : It consists of two screens.
TU/UB/CLOCK.. Displays a menu screen for setting the time code, user’s bit data, date and time.
The ways that the date and time are recorded together with the display style are set here.
The TIME/DATE menu screen and CLOCK ADJUST screen can be displayed through the TC/UB/CLOCK menu
screen.
• The cursor (K) does not move to this item when the camcorder is recording.
OTHERS.. Displays a menu screen for setting other functions and to display the hour meter.
It consists of two screens.
FILE MANAGE.. Displays the FILE MANAGE menu screen.
Saves the menu screen settings as a file on the camcorder or an SD memory card, or reads the menu screen settings
saved in the file. It is also possible to reset the menu settings to default settings or initialize (format) an SD memory
card.
XSee “FILE MANAGE Menu Screen” on page 83.
• The cursor (K) does not move to this item when the camcorder is in VTR mode or is ejecting a tape.
EXIT The normal screen returns when the SHUTTER dial is pressed while the cursor is aligned with this item.

64
MENU SCREENS
VIDEO FORMAT Menu Screen
* This is not displayed in VTR mode.
Item Function/Setting (bold characters indicate initial settings)
FRAME RATE Sets the frame rate for shooting.
U model
60/30 : Shoots at 480/60i, 480/60p, 720/30p.
50/25 : Shoots at 576/50p, 720/25p.
24 : Shoots at 480/24p (2:3:2:3 pulldown), 480/24p advance mode (2:3:3:2 pulldown), 720/24p.
E model
60/30 : Shoots at 480/60p, 720/30p.
50/25 : Shoots at 576/50i, 576/50p, 576/25p, 720/25p.
24 : Shoots at 720/24p.
CANCEL : Cancels the settings.
EXECUTE : Executes the settings.
MEMO
• If you change the FRAME RATE item setting, the system is rebooted. XSee page 46.
• The cursor (K) does not move to this item when the camcorder is in VTR mode or is ejecting a tape.
REC* Sets the video format for shooting. (Can only be displayed and set in camera mode)
You can set the following according to the FRAME RATE.
CANCEL : Cancels the settings.
EXECUTE : Executes the settings.
MEMO
• The synchronous video signal is momentarily disturbed when the REC item setting is switched.
• On the E model, the video format is fixed at HDV-HD24 when the FRAME RATE item is set to “24”. “[HDV-HD24]”
is displayed.
ASPECT* Sets the screen size for the recording video signal. (Can only be displayed and set in camera mode)
4:3 : Outputs the video with an aspect ratio of 4:3.
16:9 : Outputs the video with an aspect ratio of 16:9.
The resolution in the vertical direction drops compared to 4:3 video.
MEMO
• When the format setting is HDV, the REC item is fixed at 16:9. (“[16:9]” is displayed.)
• The synchronous video signal is momentarily disturbed when the ASPECT item setting is switched.
Setting Description FRAME RATE
DV-60I DV format Shoots using a 480/60i signal. (U model Only)
60/30HDV-SD60P HDV format Shoots using a 480/60p signal.
HDV-HD30P HDV format Shoots using a 720/30p signal.
HDV-SD50P HDV format Shoots using a 576/50p signal.
50/25
HDV-HD25P HDV format Shoots using a 720/25p signal.
DV-50I DV format Shoots using a 576/50i signal. (E model Only)
DV-25P DV format Shoots using a 576/25p signal. (E model Only)
DV-24P DV format Shoots at 480/24p (2:3:2:3 pulldown). (U model Only)
24DV-24PA DV format Shoots at 480/24p (2:3:3:2 pulldown). (U model Only)
HDV-HD24P HDV format Shoots using a 720/24p signal.

65
MENU SCREENS
HDV PB OUTPUT Sets the video format to be output from the video output connector during tape playback.
You can set this when the OUTPUT TERMINAL item is to “COMPONENT” or “AUTO” and you have a component
output connection.
You can set the following, depending on the FRAME RATE item.
CAUTION
If you convert video recorded in HDV format to DV format or vice versa and output it, the colors may change.
PB TAPE Selects whether to automatically detect the playback tape video format or play back only a particular format.
Normally, use the “AUTO” setting.
AUTO : During tape playback, the format signal is switched automatically and played back.
DV : During tape playback, only the part of the tape recorded in DV format is played back.
HDV : During tape playback, only the part of the tape recorded in HDV format is played back.
DVCAM : During tape playback, only the part of the tape recorded in DVCAM format is played back.
MEMO
If you play back a tape containing both DV and HDV formats, the video signal is disturbed when the signal is
switched.
OUTPUT TERMINAL Sets the signal to be output from a video signal output connector (VIDEO/Y, PB, PR).
AUTO : Automatically switches to a composite or component signal, depending on the status of the cables
connected to the video signal output connectors, and outputs it.
COMPOSITE : Outputs a composite signal regardless of the status of the cables connected to the video signal
output connectors.
COMPONENT : Outputs a component signal regardless of the status of the cables connected to the video signal
output connectors.
Output signals when AUTO is set
CAUTION
If you output video recorded in HDV format using a composite signal, the colors may change.
DOWN CONV. [HDV] Set the style to display down-converted images in aspect ratio 4:3.
SQUEEZE : Image that is squeezed horizontally is displayed.
LETTER : Wide image with the top and bottom blackened is displayed.
SIDE CUT : Wide image with the sides cut is displayed.
MEMO
When a setting other than HDV format is set for the REC item, the setting is fixed to SQUEEZE. (“[SQUEEZE]” is
displayed.)
SET UP Selects whether to add a setup signal to the video signal output from the video signal output connector.
* You can also select a setup signal for IEEE1394 signal input. (GY-HD110U/GY-HD111E only)
0.0% : No setup signal is added.
7.5% : A setup signal is added.
Initial settings: U model: 7.5% E model: 0.0%
MEMO
When the FRAME RATE item is set to 50/25, this item is not displayed.
The setup signal may be fixed at “0.0%” depending on the menu settings on the camcorder as well as the cables
connected to it. In this case, “[0.0%]” is displayed.
PAGE BACK The TOP MENU returns when the SHUTTER dial is pressed with the cursor at this position.
Item Function/Setting (bold characters indicate initial settings)
Setting Description FRAME RATE
NATIVE Outputs the signal being recorded on the tape. 60/30
720P Converts the signal being recorded on tape to 720p and outputs it. 50/25
1080I Converts the signal being recorded on tape to 1080i and outputs it. 24
480P Converts the signal being recorded on tape to 480p and outputs it. 60/30
NTSC Converts the signal being recorded on tape to 480i and outputs it. 24
576P Converts the signal being recorded on tape to 576p and outputs it. 50/25
PAL Converts the signal being recorded on tape to 576i and outputs it.
Connector (G: Unconnected F: Connected) Output Signal
VIDEO/Y PBPR
FFFCOMPONENT
FGFCOMPOSITE
FFGCOMPONENT
FGGCOMPOSITE
None of the above OFF

66
MENU SCREENS
CAMERA OPERATION Menu Screen
The CAMERA OPERATION menu screen is only displayed in the Camera mode.
Item Function/Setting (bold characters indicate initial settings)
AE LEVEL For adjusting the image level when using auto iris, “ALC” or “EEI”.
Increase value: Increases level.
Decrease value: Decreases level.
[Settings: –3, –2, - NORMAL (0) - 2, 3]
ALC MAX Sets the maximum “ALC” value to automatically change the signal intensity level depending on the brightness.
[Setting: 6 dB, 12 dB, 18 dB]
PRESET TEMP. Sets the basic color temperature when the [WHT.BAL] white balance selector switch c on page 15 is in the PRST
(PRESET) position.
3200K : Sets the basic color temperature to 3200K. (Use for light sources with a low color temperature,
such as halogen lamps.)
5600K : Sets the basic color temperature to 5600K. (Use for light sources with a high color temperature,
such as sunlight.)
MEMO
This item does not function when the FAW item on the SWITCH MODE menu screen is set to “PRESET”.
SMOOTH TRANS Smoothens the transition when the [GAIN] switch b on page 15, or
[WHT.BAL] switch c on page 15 is switched over and achieves gradual change in place of sudden change.
However, the smooth transition function does not function when switching the [GAIN] switch set in ALC, FULL AUTO
ON.
OFF : Deactivates the smooth transition function.
ON : Activates the smooth transition function.
BARS Sets whether or not color bars are output. (This is fixed at “OFF” when in FULL AUTO mode)
OFF : Color bars are not output.
ON : Color bars are output.
PAGE BACK The TOP MENU returns when the SHUTTER dial is pressed with the cursor at this position.

67
MENU SCREENS
CAMERA PROCESS [1/2] Menu Screen
The CAMERA PROCESS menu screen consists of two screens. (1/2 screen, 2/2 screen)
The CAMERA PROCESS menu screen is only displayed in camera mode.
*1 When the REC item on the VIDEO FORMAT menu is set to “DV-60I” or “DV-50I”, “-----” is displayed and this cannot be
selected.
Item Function/Setting (bold characters indicate initial settings)
MASTER BLACK Adjusts the pedestal level (master black) that serves as the reference black.
Increase the number : Raises the pedestal level.
Decrease the number : Lowers the pedestal level.
[Settings: MIN (–10), –9 - NORMAL (0) - 9, MAX (10)]
DETAIL Adjusts the contour (detail) sharpness level.
Increase the number : Sharpens the contour.
Decrease the number : Softens the contour.
OFF : Does not function.
[Settings: OFF, MIN (–10), –9 - NORMAL (0) - 9, MAX (10)]
When this item is set to “OFF”, “-----” is displayed for the following menu items and they cannot be selected.
V/H BALANCE Sets which contours (details) to sharpen, those in the horizontal (H) direction or those in the vertical (V) direction.
Increase the number : Sharpens H direction.
Decrease the number : Sharpens V direction.
[Settings: H-MIN (–5), –4 - NORMAL (0) - 4, H-MAX (5)]
H FREQUENCY Changes the horizontal contour compensation frequency for the contours (details). Set this as appropriate for the
subject.
LOW : Enhances low frequency bands.
Use this when shooting subjects with large patterns.
MIDDLE : Enhances middle frequency bands.
HIGH : Enhances high frequency bands.
Use this when shooting subjects with small patterns.
V FREQUENCY*1 Use this when shooting subjects with finely detailed patterns.
Changes the vertical contour compensation frequency for the contours (details). Compensates for distortion when
outputting progressive video to an interlaced monitor.
HIGH : Enhances high frequency bands.
LOW : Enhances low frequency bands.
SKIN DETECT Sets ON/OFF for the skin detail function.
OFF : Turns off the skin detail function.
ON : Turns on the skin detail function. (Softens detected skin color area details.)
XSee “Using the Skin Detail Function” on page 87.
LEVEL Sets the contour compensation level (amount of softening) for the skin detail function.
This can only be selected when the SKIN DETECT item is set to ON.
–1 : Low contour compensation level (amount of softening)
–2 : Medium contour compensation level (amount of softening)
–3 : High contour compensation level (amount of softening)
BLACK Changes the gain in dark areas. Change this depending on the video signal being shot.
NEXT PAGE To display the CAMERA PROCESS [2/2] menu screen, move the cursor to this position and press the SHUTTER
dial.
PAGE BACK The TOP MENU returns when the SHUTTER dial is pressed while the cursor is at this position.
STRETCH1 : Enhances the dark areas of the video so the contrast between light and dark is more visible by
stretching the signal only in the dark areas.
The amount of stretching increases from STRETCH1→STRETCH2→STRETCH3.
STRETCH2
STRETCH3
NORMAL : Normal status
COMPRESS1 : If the video that was shot is bright overall and lacking in contrast, the gain in the dark areas is com-
pressed, which adds contrast.
The amount of compression increases from COMPRESS1→COMPRESS2→COMPRESS3.
COMPRESS2
COMPRESS3

68
MENU SCREENS
CAMERA PROCESS [2/2] Menu Screen
Item Function/Setting (bold characters indicate initial settings)
WHITE CLIP Sets the white clipping point on input video signals with a high luminance level.
108% : The white clipping point is set at a luminance level of 108%.
100% : The white clipping point is set at a luminance level of 100%. If the screen is too white at
108%, set it to 100%.
KNEE Sets whether to run the “knee” function, which compresses video signals over a certain level to render the tonality
in the highlight areas, automatically or manually. Set “MANUAL” when you want to check the bright areas, and adjust
the knee point manually.
AUTO : Adjusts the knee point automatically, according to the luminance level.
MANUAL : You can change the luminance level in the “LEVEL” item.
LEVEL Sets the start point for knee compression (knee point).
Increase the number : Raises the knee point level.
Decrease the number : Lowers the knee point level.
[Settings: 80%, 85%, 90%, 95%, 100%]
MEMO
When the “KNEE” item is set to “AUTO”, “-----” is displayed and this cannot be selected.
MOTION SMOOTH Makes the video smoother when the tape is played back by adding frames to the signal recorded on the tape during
progressive shooting.
OFF : Does not function.
ON : Functions.
MEMO
This can be set when you select “HDV-HD30p”, “HDV-HD25p”, or “HDV-HD24p” in the “REC” item on the VIDEO
FORMAT menu screen.
When this cannot be set, “-----” is displayed.
DNR Selects whether or not to set the noise reduction.
OFF : Noise reduction is not performed.
ON : Sets noise reduction.
MEMO
When the DNR is set to ON, the camcorder’s S/N ratio becomes better but the “blurring of moving objects” will
increase.
ADVANCED PROCESS.. Calls up the ADVANCED PROCESS menu screen.
XSee “ADVANCED PROCESS Menu Screen” on page 69.
PAGE BACK When the cursor is in this position, press the SHUTTER dial to return to the CAMERA PROCESS [1/2] menu screen.

69
MENU SCREENS
ADVANCED PROCESS Menu Screen
Item Function/Setting (bold characters indicate initial settings)
CINELIKE OFF : Turns the function OFF.
ON : Sets the gamma characteristics and color matrix close to the characteristics of a movie
screen. (The monitor image is movie-quality. This setting is not intended for film output)
MEMO
When this item is set to “ON”, “[CINE]” is displayed for COLOR MATRIX and GAMMA items and cannot be
selected.
COLOR MATRIX Sets the color matrix.
OFF : Turns the function OFF.
STANDARD : Sets a normal color matrix.
CINELIKE : Sets a color matrix close to the characteristics of a movie screen.
ADJUST.. When “STANDARD” or “CINELIKE” is set for the COLOR MATRIX item, a color matrix can be set individually.
Press the SHUTTER dial to call up the COLOR MATRIX ADJUST menu screen.
XSee “COLOR MATRIX ADJUST Menu Screen” on page 70.
GAMMA Adjusts the gamma curve to determine how black is rendered.
FILMOUT : Fixes gamma curve at the ideal level for movie film output.
STANDARD : Sets a normal gamma curve.
CINELIKE : Sets a gamma curve close to the characteristics of a movie screen.
MEMO
When this item is set to “FILMOUT”, “-----” is displayed for the LEVEL item and it cannot be selected.
LEVEL When “STANDARD” or “CINELIKE” is set for the GAMMA item, a gamma curve can be set individually.
Increase the number : Enhances the tonality of the black. However, the tonality in the bright areas deteriorates.
Decrease the number : Enhances the tonality in the bright areas. However, the tonality in the black areas deterio-
rates.
[Settings: MIN (–5), –4 - NORMAL (0) - 4, MAX (5)]
COLOR GAIN Adjusts the video signal color level.
OFF : Sets the video to black and white.
Increase the number : Makes the colors more dense.
Decrease the number : Makes the colors less dense.
[Settings: OFF, MIN (–10), –9 - NORMAL (0) - 9, MAX (10)]
WHITE PAINT<R> Adjusts the R (red) component when in AWB (Auto White Balance) mode.
Increase the number : Strengthens the red.
Decrease the number : Weakens the red.
[Settings: MIN (–32), –31 - NORMAL (0) - 30, MAX (31)]
MEMO
• You can select this when A or B is set for the [WHT.BAL] switch c on the right panel of the camcorder.
XSee page 15.
Settings can be made for A and B individually. (When “PRESET” is set, “-----” is displayed and this cannot be
selected.)
• When you press the AWB (Auto White Balance) button and readjust the white balance, WHITE PAINT R becomes
“NORMAL”.
WHITE PAINT<B> Adjusts the B (blue) component when in AWB (Auto White Balance) mode.
Increase the number : Strengthens the blue.
Decrease the number : Weakens the blue.
[Settings: MIN (–32), –31 - NORMAL (0) - 30, MAX (31)]
MEMO
• You can select this when A or B is set for the [WHT.BAL] switch c on the right panel of the camcorder.
XSee page 15.
Settings can be made for A and B individually. (When “PRESET” is set, “-----” is displayed and this cannot be
selected.)
• When you press the AWB (Auto White Balance) button and readjust the white balance, WHITE PAINT B becomes
“NORMAL”.
SKIN COLOR ADJUST When the cursor is in this position and you press the SHUTTER dial once, the screen switches to the SKIN COLOR
ADJUST screen.
PAGE BACK When the cursor is in this position, press the SHUTTER dial to return to the CAMERA PROCESS [2/2] menu screen.

70
MENU SCREENS
COLOR MATRIX ADJUST Menu Screen
SKIN COLOR ADJUST Menu Screen
When you enter the SKIN COLOR ADJUST screen, the areas where the skin detail function is applied are displayed in color, and
other areas are displayed in black and white.
Item Function/Setting (bold characters indicate initial settings)
R GAIN For manually adjusting the shading of the R axis of the color matrix (red and cyan).
Increase the number : Enhances red and cyan.
Decrease the number : Reduces red and cyan.
[Settings: MIN (–5), –4 - NORMAL (0) - 4, MAX (5)]
R ROTATION For manually adjusting the color phase of the R axis of the color matrix (red and cyan).
Increase the number : Increases yellowishness of red color and bluishness of cyan color.
Decrease the number : Increases bluishness of red color and greenishness of cyan color.
[Settings: MIN (–5), –4 - NORMAL (0) - 4, MAX (5)]
G GAIN For manually adjusting the shading of the G axis of the color matrix (green and magenta).
Increase the number : Enhances green and magenta.
Decrease the number : Reduces green and magenta.
[Settings: MIN (–5), –4 - NORMAL (0) - 4, MAX (5)]
G ROTATION For manually adjusting the color phase of the G axis of the color matrix (green and magenta).
Increase the number : Increases bluishness of green color and reddishness of magenta color.
Decrease the number : Increases yellowishness of green color and bluishness of magenta color.
[Settings: MIN (–5), –4 - NORMAL (0) - 4, MAX (5)]
B GAIN For manually adjusting the shading of the B axis of the color matrix (blue and yellow).
Increase the number : Enhances blue and yellow.
Decrease the number : Reduces blue and yellow.
[Settings: MIN (–5), –4 - NORMAL (0) - 4, MAX (5)]
B ROTATION For manually adjusting the color phase of the B axis of the color matrix (blue and yellow).
Increase the number : Increases reddishness of blue color and greenishness of yellow color.
Decrease the number : Increases greenishness of blue color and reddishness of yellow color.
[Settings: MIN (–5), –4 - NORMAL (0) - 4, MAX (5)]
PAGE BACK Press the SHUTTER dial to return to the ADVANCED PROCESS screen when cursor is at this position.
Item Function/Setting (bold characters indicate initial settings)
SKIN COLOR DET. Sets the color used by the skin detail function.
STOP : Stops loading the color used by the skin detail function.
EXECUTE : Loads the color used by the skin detail function.
XSee “Using the Skin Detail Function” on page 87.
SKIN COLOR RANGE Adjusts the range of skin colors to which the skin detail function is applied.
Adjust as you check the color range.
Increase the number : Widens the range.
Decrease the number : Narrows the range.
[Settings: NARROW (–10), –9 - NORMAL (0) - 9, WIDE (10)]
MEMO
When the COLOR GAIN item is “OFF” on the ADVANCED PROCESS menu screen, only the areas where the skin
detail function is running are displayed using skin colors.
PAGE BACK When the cursor is in this position, press the SHUTTER dial to return to the ADVANCED PROCESS menu screen.

71
MENU SCREENS
SWITCH MODE Menu Screen
The SWITCH MODE menu screen is only displayed in camera mode.
Item Function/Setting (bold characters indicate initial settings)
SHUTTER Sets the fixed value (STEP) for values that can change using the SHUTTER dial on the right panel or the VARIABLE
used when shooting computer monitors.
STEP : Switches the shutter speed using fixed values.
VARIABLE : Set when shooting a computer monitor, etc.
You can set the following using the REC item on the VIDEO FORMAT menu screen. (This is fixed at EEI when in
FULL AUTO mode)
FAW Sets the positions to assign the FAW (Full Auto White Balance) function to the [WHT.BAL] white balance selector
switch c on page 15. (Fixed at FAW when in FULL AUTO mode)
NONE : The FAW function is not assigned.
A : Assigns FAW to the A position.
B : Assigns FAW to the B position.
PRESET : Assigns FAW to the PRESET position.
GAIN L
GAIN M
GAIN H
Sets the gain value for each position on the [GAIN] sensitivity selector switch b on page 15.
[Setting: 0dB, 3dB, 6dB, 9dB, 12dB, 15dB, 18dB, ALC] (Fixed at ALC in FULL AUTO mode)
Initial values: L: 0dB, M: 9dB, H: 18dB
USER1
USER2
USER3
You can assign one of the following menu functions to the [USER1/2/3] USER1/2/3 buttons 8 on page 14 to each
button.
Set according to the shooting conditions.
LENS RET Sets the lens RET button functions. (This does not function if there is not RET button on the lens you are using.)
RET : Functions as a normal RET button.
FOCUS ASSIST : Functions as the FOCUS ASSIST button.
PAGE BACK When the cursor is in this position, press the SHUTTER dial to return to the TOP MENU screen.
REC Item Setting for STEP Setting for VARIABLE
DV-60I
HDV-SD60P
HDV-HD30P
1/7.5, 1/15, 1/30, 1/60, 1/100, 1/250, 1/500, 1/1000, 1/2000, 1/4000,
1/10000
1/60.19 - 1/1998.0
DV-50I
HDV-SD50P
HDV-HD25P
1/6.25, 1/12.5, 1/25, 1/50, 1/120, 1/250, 1/500, 1/1000, 1/2000,
1/4000, 1/10000
1/50.17 - 1/1982.8
DV-25P Initial value: 1/25 1/25.04 - 1/1982.8
DV-24P
DV-24PA
1/6, 1/12, 1/24, 1/48, 1/60, 1/100, 1/250, 1/500, 1/1000, 1/2000,
1/4000, 1/10000
1/24.01 - 1/1998.0
HDV-HD24P Initial value: 1/48 1/48.11 - 1/1998.0
Setting Description
NONE Does not function.
BARS
PRESET TEMP.
Assigns “BARS” item functions in the CAMERA OPERATION menu screen.
Assigns “PRESET TEMP.” item functions in the CAMERA OPERATION menu screen.
XSee “CAMERA OPERATION Menu Screen” on page 66.
B.STRETCH1
B.STRETCH2
B.STRETCH3
B.COMPRESS1
B.COMPRESS2
B.COMPRESS3
Assigns “BLACK” item functions in the CAMERA PROCESS [1/2] menu screen.
XSee “CAMERA PROCESS [1/2] Menu Screen” on page 67.
AE LEVEL+
AE LEVEL–
Assigns “AE LEVEL” item functions in the CAMERA OPERATION menu screen.
MEMO
Cannot assign to the USER3 button. If you assign these menu functions, assign AE
LEVEL+ to the USER1 button, AE LEVEL– to the USER2 button.
RET Assigns the normal RET button function.

72
MENU SCREENS
AUDIO/MIC [1/2] Menu Screen
The AUDIO/MIC menu screen consists of two screens (1/2 screen, 2/2 screen).
In VTR mode, the screen changes to the AUDIO menu screen.
* This is not displayed in VTR mode.
Item Function/Setting (bold characters indicate initial settings)
TEST TONE Sets whether to output a test audio signal (1kHz, –20dBFS or –12dBFS) during color bar output.
OFF : A test audio signal is not output.
ON : A test audio signal is output.
MIC WIND CUT* Selects whether to cut the lows (low frequency bands) from the audio input signal.
Use this when you want to reduce wind sounds from the microphone.
OFF : Low frequencies are not cut.
INPUT1 : Only cuts the low frequencies in the audio from the INPUT1 connector.
INPUT2 : Only cuts the low frequencies in the audio from the INPUT2 connector.
BOTH : Cuts the low frequencies in the audio from both the INPUT1 and INPUT2 terminals.
AUDIO REF.LEVEL Sets the reference audio level on the tape. (Both CH-1 and CH-2)
–20dB : Records with –20 dB as the reference audio level.
–12dB : Records with –12 dB as the reference audio level.
Set this if you are playing back the recorded tape on an ordinary DV device.
* Set this for both playback and recording.
* This is unrelated to the audio level via the IEEE1394 signal.
INPUT1 MIC REF.* Sets the reference audio input level for the INPUT1 connector.
–50dB : Sets the reference audio input level at –50 dB.
–60dB : Sets the reference audio input level at –60 dB.
INPUT2 MIC REF.* Sets the reference audio input level for the INPUT2 connector.
–50dB : Sets the reference audio input level at –50 dB.
–60dB : Sets the reference audio input level at –60 dB.
AUDIO MODE* Selects the audio sampling frequency for recording. (Both CH-1 and CH-2)
(When HDV format is set, this is fixed at 48K and “[48K]” is displayed.)
32K : Digitally records with a 12-bit, 32 kHz sampling frequency.
48K : Digitally records with a 16-bit, 48 kHz sampling frequency.
* If the DV format is 12-bit, 32 kHz, up to 4 recording track channels are available.
Of those, this camcorder records on the CH-1 and CH-2 channels. This camcorder is not capable of dubbing.
NEXT PAGE To display the AUDIO/MIC [2/2] menu screen, move the cursor to this position and press the SHUTTER dial.
PAGE BACK When the cursor is in this position, press the SHUTTER dial to return to the TOP MENU screen.

73
MENU SCREENS
AUDIO/MIC [2/2] Menu Screen
In VTR mode, the screen changes to the AUDIO menu screen.
Item Function/Setting (bold characters indicate initial settings)
AUDIO MONITOR Selects whether stereo or mixed audio is output from the PHONES jack when the MONITOR SELECT switch is set
to BOTH.
STEREO : Stereo audio (CH-1 audio is output to L and CH-2 audio is output to R)
* Outputs only the CH-1 audio from the monitor speaker.
MIX : Mixed audio (CH-1 and CH-2 mixed audio is output to L and R)
FAS AUDIO Selects the recording level adjusting method for FAS (Full Auto Shooting). (CH-1, CH-2)
AUTO :Sets to AUTO.
SW SET : Follows settings for the AUDIO SELECT switch.
XSee “2 [CH-1/CH-2 AUDIO SELECT] switch” on page 13.
XSee “h [FULL AUTO] switch” on page 18.
SEARCH AUDIO [DV] Selects whether to output audio when searching a tape recorded in DV format. (This also includes slow playback.)
ON : Audio is output.
OFF : Audio is not output.
PB AUDIO CH [DV] Selects which channel audio to output when playing back a DV tape with the audio signal recorded in 4 channels.
(Can only be set in VTR mode)
CH1/2 : Outputs the CH-1 and CH-2 channel audio.
This camcorder records the audio in CH-1 and CH-2 while shooting.
MIX : Outputs all 4 channels of audio at the same time.
CH3/4 : Outputs the CH-3 and CH-4 channel audio.
MEMO
This camcorder does not have a function for dubbing to the CH-3 and CH-4 channels.
PAGE BACK When the cursor is in this position, press the SHUTTER dial to the AUDIO/MIC [1/2] menu screen.

74
MENU SCREENS
LCD/VF [1/3] Menu Screen
The LCD/VF menu screen consists of three screens. (1/3 screen, 2/3 screen, 3/3 screen)
The LCD/VF [1/3] menu screen can only be set in camera mode.
In VTR mode, this screen consists of two screens. (1/2 screen, 2/2 screen)
*1 SAFTY ZONE and CENTER MARK will not be displayed when the camcorder is in VTR mode (PLAY, STL, FWD, REV).
Item Function/Setting (bold characters indicate initial settings)
ZEBRA Switches the luminance level of the subject sections where the zebra pattern is displayed.
60-70% : Zebra pattern is displayed in sections with luminance levels between 60% and 70%.
70-80% : Zebra pattern is displayed in sections with luminance levels between 70% and 80%.
85-95% : Zebra pattern is displayed in sections with luminance levels between 85% and 95%.
OVER95% : Zebra pattern is displayed in sections with luminance levels over 95%.
OVER100% : Zebra pattern is displayed in sections with luminance levels over 100%
F. NO/IRIS IND. Selects whether or not the F-number of the lens iris/iris level mark is displayed in the status display on the LCD mon-
itor or in the viewfinder. (STATUS 1 screen)
OFF : F-number and iris level mark is not displayed.
F.NO : F-number is displayed.
F.NO+IND. : F-number and iris level mark is displayed.
FILTER Selects whether or not the FILTER position of the unit is displayed in the status display on the LCD monitor or in the
viewfinder. (STATUS 1 screen)
OFF : FILTER position is not displayed.
ON : FILTER position is displayed.
SAFETY ZONE*1 Selects whether or not the safety zone is shown on the LCD monitor or in the viewfinder together with the form of
the safety zone indication.
OFF : Not displayed
4:3 : 4:3 zone is displayed.
14:9 : 14:9 zone is displayed.
16:9 : 16:9 zone is displayed.
16:9+4:3 : 16:9 zone and 4:3 zone are display mixed. (This cannot be selected when DV format is set.)
CENTER MARK*1 Sets whether or not a center mark is displayed when the safety zone is displayed.
ON : Center mark is displayed.
OFF : Center mark is not displayed.
MEMO
When the SAFETY ZONE item is set to OFF, “- - -” is indicated and this item cannot be selected.
FOCUS ASSIST Sets the display color for focusing when running the FOCUS ASSIST function.
BLUE : Displays the area of focus in blue.
RED : Displays the area of focus in red.
GREEN : Displays the area of focus in green.
LEVEL Sets the display range of the focal area when the FOCUS ASSIST function is in use.
LOW : Displays the focal area narrower than MIDDLE.
MIDDLE : Displays the focal area in normal setting.
HIGH : Displays the focal area wider than MIDDLE.
LCD MIRROR MODE Sets the image display method when the LCD monitor is in counterview position.
NORMAL : Image is displayed without inverting.
MIRROR : Inverted image is displayed.
MEMO
MIRROR setting is disabled when color bar is displayed or status is in magnified size.
XSee “Outputting color bars” on page 88.
XSee “Magnified Status Indications on the LCD Monitor” on page 26.
NEXT PAGE When you display the LCD/VF [2/3] menu screen, move the cursor to this position and press the SHUTTER dial.
PAGE BACK When the cursor is in this position, press the SHUTTER dial to return to the TOP MENU screen.

75
MENU SCREENS
LCD/VF [2/3] Menu Screen
[1/2] screen is displayed in the VTR mode.
Item Function/Setting (bold characters indicate initial settings)
VIDEO FORMAT Selects whether to display the video format in the status display on the LCD monitor or the viewfinder.
(Camera mode: STATUS 1 screen, VTR mode: STATUS screen)
ON : Displays the video format.
OFF : Does not display the video format.
In camera mode : Displays the video format set in the REC item on the VIDEO FORMAT menu screen.
In VTR mode : Displays the video format recorded on the playback tape or the video format input from the
IEEE1394 connector.
TAPE REMAIN Selects whether or not the remaining tape time (minutes) is shown in the status display on the LCD monitor or in the
viewfinder.
(Camera mode: STATUS 1 screen, VTR mode: STATUS screen)
ON : Displayed.
OFF : Not displayed.
TC/UB Selects whether or not the time code or user’s bits data should be shown in the status display on the LCD monitor
or in the viewfinder.
(Camera mode: STATUS 1 screen, VTR mode: STATUS screen)
OFF : Not displayed.
ON : Displayed.
* Whether the time code or user’s bits data is shown is selected with the TC DISPLAY switch.
AUDIO Selects whether the audio level meters should be shown in the status display on the LCD monitor and the viewfinder
screen.
(Camera mode: STATUS 1 screen, VTR mode: STATUS screen)
OFF : Not displayed.
ON : Displayed.
BATTERY INFO For setting the status display method when loading the Anton-Bauer Battery.
The status will be displayed on the LCD screen and the viewfinder screen.
(In camera mode, only displayed when in status 1 screen.)
VOLTAGE : Indicates battery voltage in 0.1 V steps [V]
CAPA% : Remaining battery is shown in percentage [%]
TIME : Remaining battery is shown in minutes [min]
For batteries other than Anton-Bauer type, only VOLTAGE display is available regardless of the selection.
MEMO
• When TIME or CAPA is selected, the battery indicator displayed before the value changes depending on the
remaining battery level.
}: 12 % or less |: 12 % to less than 50 % {: 50 % or more
• When remaining battery level becomes less than 12%, the display changes to “} RES”.
• When CALIBRATION is required from the battery, the display switches between TIME(CAPA%) display (30 sec-
onds) and “} CAL” display (2 seconds) repeatedly.
• For CALIBRATION, refer to the instruction manual of Anton-Bauer Battery.
• Please use the remaining battery level and remaining time as a reference for shooting duration.
NEXT PAGE Camera mode:
To display the LCD/VF [3/3] menu screen, move the cursor to this position and press the SHUTTER dial.
VTR mode:
To display the LCD/VF [2/2] menu screen, move the cursor to this position and press the SHUTTER dial.
PAGE BACK Camera mode:
When the cursor is in this position, press the SHUTTER dial to return to the LCD/VF [1/3] menu screen.
VTR mode:
When the cursor is in this position, press the SHUTTER dial to return to the TOP MENU screen.

76
MENU SCREENS
LCD/VF [3/3] Menu Screen
[2/2] screen is displayed in the VTR mode.
* This is not displayed in VTR mode.
Item Function/Setting (bold characters indicate initial settings)
LCD+VF Selects the LCD monitor and viewfinder display switching method.
OFF : Turns off the viewfinder display when the LCD monitor is opened.
ON : Viewfinder always displayed the image.
MEMO
• This item is only available when using the Anton-Bauer/IDX battery. Stays in OFF mode even if set to ON until the
battery is detected.
• When this item is set to ON, the contents displayed on the LCD monitor can be changed with the DISPLAY button.
(XSee page 26.)
LCD CONTRAST Adjusts the contrast of the LCD.
[Settings: MIN (–5), –4 - NORMAL (0) - 4, MAX (5)]
VF CONTRAST Adjusts the contrast of the viewfinder.
[Settings: MIN (–5), –4 - NORMAL (0) - 4, MAX (5)]
BLACK & WHITE* Selects the LCD monitor and viewfinder display style.
COLOR : Displays the image in color.
B&W : Displays the image in black and white.
MEMO
Characters are always displayed in color.
PAGE BACK Camera mode:
When the cursor is in this position, press the SHUTTER dial to return to the LCD/VF [2/3] menu screen.
VTR mode:
When the cursor is in this position, press the SHUTTER dial to return to the LCD/VF [1/2] menu screen.

77
MENU SCREENS
TC/UB/CLOCK Menu Screen
Time codes (TC) and user’s bits (UB) can be set on this screen. Date and time is set on the TIME/DATE screen that can be
reached from this screen.
*1 This can be displayed and selected when 60/30 is set for the FRAME RATE item on the VIDEO FORMAT menu screen.
(When 24 is set, this is fixed at “NON DROP” and “[NON DROP]” is displayed.)
*2 This can be displayed and selected when 50/25 is set for the FRAME RATE item on the VIDEO FORMAT menu screen.
Item Function/Setting (bold characters indicate initial settings)
TC PRESET To preset the time code, align the cursor with this position and then press the SHUTTER dial.
EXECUTE : The set time code is confirmed.
CANCEL : The set time code is cancelled.
ZERO PRESET : Resets all time codes to “0”.
UB PRESET To preset the user’s bit data, align the cursor with this position and then press the SHUTTER dial.
EXECUTE : The set user’s bit data are confirmed.
CANCEL : The set user’s bit data are cancelled.
ZERO PRESET : Resets all user’s bits data to “0”.
MEMO
When the “UB REC” item is set to “OFF”, “--------” is displayed and this cannot be selected.
DROP/NON DROP *1 Selects whether the timecode generator framing mode is drop-frame or non-drop-frame.
DROP : Internal timecode generator works in drop-frame mode. Set this when the recorded time is im-
portant.
NON DROP : Internal timecode generator works in non-drop-frame mode. Set this when the number of frames
is important.
UB REC *2 To select whether or not user’s bit data should be recorded.
To select whether the user’s bits should be displayed during playback of a tape with recorded user’s bits data.
ON : User’s bits are recorded during recording.
User’s bits are displayed during playback.
OFF : User’s bits are not recorded during recording.
User’s bits are not displayed during playback.
TC DUPLI. Sets how to record the timecode (TC) and user’s bits (UB) during IEEE1394 input of DV format.
OFF : Records the TC/UB set in the camcorder.
ON : Records the TC/UB of the IEEE1394 input.
MEMO
In HDV format, the TC/UB set in the camcorder is recorded regardless of the setting.
HEADER REC To make settings related to the HEADER REC function, align the cursor with this position, and then press the SHUT-
TER dial.
XSee “HEADER REC Menu Screen” on page 78.
TIME/DATE To make settings related to the date and time, align the cursor with this position and then press the SHUTTER dial.
XSee “TIME/DATE Menu Screen” on page 79.
PAGE BACK When the cursor is in this position, press the SHUTTER dial to return to the TOP MENU screen.

78
MENU SCREENS
HEADER REC Menu Screen
The HEADER REC menu screen is used for settings related to the HEADER REC function. (XSee page 52.)
Item Function/Setting (bold characters indicate initial settings)
START KEY Sets whether the HEADER REC operation should be executed when the REC/VTR trigger button is pressed while
the STOP button is pressed.
DISABLE : HEADER REC operation is not executed.
STOP+REC : HEADER REC operation is executed.
TC DATA Sets the time code value for the point when the Record-Standby mode is engaged following completion of HEADER
REC.
EXECUTE : Confirms the set time code.
ZERO PRESET : Resets all time codes to “0”.
CANCEL : Clears the set time code.
The frame mode is set depending on the setting in the DROP/NON DROP item on the TC/UB/CLOCK menu screen.
* The time code value at the point when the Record-Standby mode is engaged may differ some frames from the val-
ue set for this item.
UB DATA Sets the user’s bits of the HEADER REC section.
EXECUTE : Confirms the set user’s bits.
ZERO PRESET : Resets all user’s bits data to “0”.
CANCEL : Clears the set user’s bits.
MEMO
• The user’s bits for the normal recording section are set on the TC/UB/CLOCK menu screen.
• When the “UB REC” item is set to “OFF”, “--------” is displayed and this cannot be selected.
BARS TIME Sets the duration (seconds) in which the color bar signal and test tone (1 kHz) is recorded during HEADER REC. (1-
sec steps)
[Settings: 0SEC - 30SEC - 99SEC]
BLACK TIME Sets the duration (seconds) in which the black signal is recorded during HEADER REC. (1-sec steps)
[Settings: 0SEC - 30SEC - 99SEC]
PAGE BACK The TC/UB/CLOCK menu screen returns when the SHUTTER dial is pressed.

79
MENU SCREENS
TIME/DATE Menu Screen
Item Function/Setting (bold characters indicate initial settings)
DISPLAY Sets whether the date and time are shown in the status display on the LCD monitor or in the viewfinder.
OFF : Not displayed.
ON : Displayed.
When a tape with time and date not recorded is played back, there will be no display of time and date even when
this item is set to ON.
DISPLAY MODE In the Camera mode, the date and time are displayed in accordance with the following settings.
The date and time recorded on a tape are displayed in accordance with the following settings.
BARS+CAM : Date and time are always displayed.
BARS : Date and time are displayed when the color bars are output.
CAM : Date and time are displayed when the camera images are output.
When the DISPLAY item is set to OFF, “- - -” is indicated and this item cannot be selected.
DISPLAY STYLE Selects the style for the date and time display.
DATE+TIME : Date and time are displayed.
DATE : Date only is displayed.
TIME : Time only is displayed.
When the DISPLAY item is set to OFF, “- - -” is indicated and this item cannot be selected.
DATE STYLE Selects the style for the date display.
YY/MM/DD : Displayed in the format of year/month/date.
MM/DD/YY : Displayed in the format of month/date/year.
DD/MM/YY : Displayed in the format of date/month/year.
Variation Range: U model: MM/DD/YY E model: DD/MM/YY
When the DISPLAY item is set to OFF, “- - -” is indicated and this item cannot be selected.
TIME STYLE Selects the style for the time display.
24 HOUR : Displays the time using the 24-hour system.
12 HOUR : Displays the time using the 12-hour system.
When the DISPLAY item is set to OFF, “- - -” is indicated and this item cannot be selected.
SEC DISPLAY Selects whether to display the seconds in the time display.
ON : Seconds are displayed.
OFF : Seconds are not displayed.
When the DISPLAY item is set to OFF, “- - -” is indicated and this item cannot be selected.
TIME SHIFT Sets the clock OFFSET time. (1H steps)
Adds time to the built-in clock (time compensation) and displays it. The adjusted time is also recorded on the tape.
[Settings: –23H - –1H, OFF, +H - +23H]
CLOCK ADJUST To adjust the date and time, align the cursor with this position and then press the SHUTTER dial.
The date and time are set on the CLOCK ADJUST screen.
XSee “Setting the Date and Time” on page 38.
PAGE BACK The TC/UB/CLOCK menu returns when the SHUTTER dial is pressed while the cursor is at this position.

80
MENU SCREENS
OTHERS [1/2] Menu Screen
The OTHERS menu screen consists of two screens (1/2 screen, 2/2 screen)
Item Function/Setting (bold characters indicate initial settings)
OUTPUT CHAR. Selects whether to display the menu screen or the warning display on the monitor connected to the video signal out-
put connector.
ON : On-screen-display
OFF : No on-screen-display
LONG PAUSE TIME Selects the time (minutes) before the tape protect mode (drum head rotation stopped) is engaged when the record-
standby condition continues.
3MIN : 3 minutes
5MIN : 5 minutes
* When used in a cold environment or when the stopped or STILL status continues, the setting will be 3 minutes or
less regardless of the setting on the menu.
* Normally, set “3MIN” and use this to prevent head clogging and tape damage.
ALARM VR LEVEL Selects whether or not alarm sound is emitted and the volume of the alarm sound.
The alarm sound is output through the monitoring loudspeaker and the PHONES jack.
OFF : Sound is not output.
LOW : Alarm sound is soft.
MIDDLE : Alarm sound is normal.
HIGH : Alarm sound is loud.
FRONT TALLY Selects the lighting method of the FRONT TALLY lamp during recording.
BLINK : The lamp blinks from when the REC/VTR trigger is pressed and until recording starts. The lamp lights
steadily during recording.
ON : The lamp lights only during recording.
OFF : The lamp is always off.
BACK TALLY Selects the lighting method of the BACK TALLY lamp during recording.
BLINK : The lamp blinks from when the REC/VTR trigger is pressed and until recording starts. The lamp lights
steadily during recording.
ON : The lamp lights only during recording.
OFF : The lamp is always off.
FORMAT LED Sets whether or not the [HDV/DV LED] h on page 15 lights for HDV format or DV format.
ON : Lights.
OFF : Does not light.
NEXT PAGE To display the OTHERS [2/2] menu screen, move the cursor to this position and press the SHUTTER dial.
PAGE BACK The TOP MENU screen returns when the SHUTTER dial is pressed while the cursor is at this position.

81
MENU SCREENS
OTHERS [2/2] Menu Screen
* This is not displayed in VTR mode.
Item Function/Setting (bold characters indicate initial settings)
1394 REC TRIGGER* Sets how to control the REC trigger command output from the IEEE1394 connector. (Can be displayed and set in
camera mode)
Set this when recording a backup of the DV signal from this camcorder onto another device.
OFF : Does not control the backup device.
SYNCRO : Controls the backup device in conjunction with the recording start/stop mode status on the camcorder,
and if there is no videocassette or if no tape remains for recording, controls the backup device in con-
junction with the REC trigger button and the lens VTR button on the camcorder.
SPLIT : The REC trigger button on the right panel of the camcorder controls the backup device recording start/
stop. Set this when you want to control the timing of the recording on the camcorder and the backup
device separately.
SERIES : Automatically starts recording on a backup device that is on Pause when the tape on the camcorder has
less than 3 minutes remaining during shooting.
MEMO
• If you use the backup recording function on the BR-HD50, set this item to OFF.
• The cursor (K) does not move to this item when the camcorder is recording.
BACK SPACE [HDV]* This function controls the camera tape transport, back space and pre-roll time when the camera is connected to an
external HDD or external back up Recorder via IEEE1394 in HDV mode.
P-1394 : Priority for IEEE1394 recording (Auto setting)
P-TAPE : Priority for camera VCR recording
Note 1:
REC start signal will be sent 3 seconds after pressing REC trigger button.
* Actual recording start time is depending on recorder performance.
Note 2:
REC start signal will be sent just after pressing REC trigger button.
* Actual recording start time is depending on recorder performance.
Note 3:
In this mode, the IEEE1394 stream is discontinuous during internal VCR back space editing (when the REC trigger
is operated). This may result in breaks in the recording on tape on an external recorder. In the case of HDD recording
this may result in the unit staying in REC PAUSE or divided files.
BACK SPACE [HDV] IEEE1394
connection
1394 REC
TRIGGER
(XSee page 81)
Internal
VCR
start delay
External Recorder or HDD
vie IEEE1394 terminal
P-1394
Connected and
Power ON
OFF
approx. 3 seconds
N/A
SYNCRO See Note 1
SPLIT See Note 2
SERIES N/A
No connection or
Power OFF
OFF
approx. 1 second N/A
SYNCRO
SPLIT
SERIES
P-TAPE
Connected and
Power ON
OFF
approx. 1 second See Note 3SYNCRO
SPLIT
SERIES N/A
No connection or
Power OFF
OFF
approx. 1 second N/A
SYNCRO
SPLIT
SERIES

82
MENU SCREENS
OTHERS [2/2] Menu Screen (Cont’d)
* This is not displayed in VTR mode.
Item Function/Setting (bold characters indicate initial settings)
DR-HD100 A.OFF* Selects whether or not to turn OFF the DR-HD100 (HDD unit by FOCUS enhancements) when this unit is turned
OFF.
OFF : Power does not turn OFF.
ON : Power turns OFF with the unit.
MEMO
• The [ mark is displayed at the upper right of the LCD monitor and viewfinder when the DR-HD100 is connected.
If this unit is turned OFF before the mark is displayed, power does not turn OFF even if this setting is ON.
• This setting is canceled and the DR-HD100 does not turn OFF in the following instances.
1394 REC TRIGGER item is set to OFF
VTR mode is set
• When the DR-HD100 power turns off and this unit is turned ON again, after 12 seconds, “DR-HD100 power?”
appears on the LCD monitor for 7 seconds.
MENU ALL RESET Selects whether to reset the menu screen settings to initial settings.
The camera mode and VTR mode menu settings are reset. (The TC PRESET, UB PRESET, and CLOCK ADJUST
settings are not reset.)
CANCEL : The settings are not reset.
EXECUTE : The settings are reset.
MEMO
• The cursor (K) does not move to this item when the camcorder is in VTR mode or is ejecting a tape.
• If the current menu settings and the factory settings have different FRAME RATE settings, “REBOOT!” is dis-
played for 3 seconds, the camcorder automatically turns off and then turns on.
PAGE BACK When the cursor is in this position, press the SHUTTER dial once to return to the OTHERS [1/2] menu screen.
DRUM HOUR Displays the drum usage time.
Use as an estimate for regular maintenance.
The cursor (K) does not move to this item.
FAN HOUR Displays the fan motor usage time.
Use as an estimate for regular maintenance.
The cursor (K) does not move to this item.

83
MENU SCREENS
FILE MANAGE Menu Screen
You can perform the following operations in the FILE MAN-
AGE menu screen.
• Settings corresponding to shooting conditions can be read
immediately with the following read-only files.
LIVE HD30P: Ideal setting for HD30P format
LIVE HD25P: Ideal setting for HD25P format
CINELIKE HD24P: Ideal setting for movie-quality shooting
* The read-only files listed above cannot be saved or reset.
• Save menu settings (Camcorder: CAM1, CAM2; SD mem-
ory card: EXT1, 2, 3, 4) to files.
• Load saved files.
• You can set a SUB NAME for the file to be saved.
• Reset the menu settings to the factory settings.
• Initialize (format) an SD memory card.
• When you set CANCEL for the LOAD, STORE, RESET
and FORMAT SD CARD items, these operations are not
executed.
• A message is displayed in the LCD monitor or the view-
finder.
Execute : Displayed for 3 seconds
Complete : Displayed for 3 seconds
Error : Flashes (Error displays XSee page 84.)
If there is an error:
• Press the STATUS button → Return to the normal
screen.
• Press the SHUTTER dial → Return to the FILE MAN-
AGE menu screen.
• To exit the FILE MANAGE screen:
Move the cursor (K) to PAGE BACK and press the SHUT-
TER dial
or
press the STATUS button.
Displaying the FILE MANAGE menu
screen
Select the FILE MANAGE.. item on the TOP MENU
screen.
Loading a menu settings file
Select the LOAD FILE.. item on the FILE MANAGE menu
screen.
1. Turn the SHUTTER dial, bring the cursor (K) to SELECT
and press the SHUTTER dial.
• The file name setting area flashes.
2. Turn the SHUTTER dial, select the file to load and press
the SHUTTER dial.
3. Turn the SHUTTER dial, bring the cursor (K) to the LOAD
item and press the SHUTTER dial.
• EXECUTE flashes.
4. With EXECUTE selected, press the SHUTTER dial to
read the menu settings in the selected file.
If the current menu settings and the menu settings to be
loaded have different video format settings, “REBOOT!” is
displayed for 3 seconds, the camcorder turns off automat-
ically and then turns on.
FILE MANAGE menu screen
Execute Complete
Error
Reboot display
Flashing
Error display

84
MENU SCREENS
FILE MANAGE Menu Screen (Cont’d)
Saving settings
Select the STORE FILE.. item on the FILE MANAGE menu
screen.
1. Turn the SHUTTER dial, bring the cursor (K) to SELECT
and press the SHUTTER dial.
• The file name setting area flashes.
2. Turn the SHUTTER dial, select the file to save to, and
press the SHUTTER dial.
Setting a SUB NAME
If you do not want to set a SUB NAME, go to Step 5..
3. Turn the SHUTTER dial, bring the cursor (K) to SUB
NAME and press the SHUTTER dial.
• The first character in the file name flashes.
4. Turn the SHUTTER dial, select the character, and press
the SHUTTER dial.
• The second character in the file name flashes.
Repeat Step 4. up through the eighth character.
5. Turn the SHUTTER dial, bring the cursor (K) to the
STORE item and press the SHUTTER dial.
• EXECUTE (if the file already exists, “OVERWRITE”)
flashes.
6. With EXECUTE selected, turn the SHUTTER dial to save
the menu settings to the selected file.
Error displays
• NO CARD:
No SD memory card is inserted.
Insert an SD memory card.
•NO FORMAT:
The SD memory card is not initialized (formatted).
Initialize (format) the SD memory card.
• NO ACCESS:
There is a problem with the SD memory card.
Replace the SD memory card.
• WRITE PROTECT:
The SD memory card may be write-protected.
Check that write-protection is disabled.
• CARD FULL:
The SD memory card does not have enough free space.
Delete unwanted data or initialize (format) the card.
• INVALID VIDEO FORMAT:
A settings file for a video format that is not supported was
called up.
Settings files for video formats that are not supported can-
not be called up.
• READ ONLY FILE:
Indicates a read-only file.
Read-only files cannot be saved.
1. 2.
3.
4.
5. 6.
Settable Characters
Space
Execute Complete
Error
Flashing
Error display

85
MENU SCREENS
Resetting the menu settings to the fac-
tory settings
Select the RESET FILE.. item on the FILE MANAGE menu
screen.
1. Turn the SHUTTER dial, bring the cursor (K) to SELECT
and press the SHUTTER dial.
• The file name setting area for the file to be reset
flashes.
2. Turn the SHUTTER dial, select the name of the file to
reset, and press the SHUTTER dial.
CAM1, CAM2, CURRENT (current settings)
3. Turn the SHUTTER dial, bring the cursor (K) to the
RESET item and press the SHUTTER dial.
• EXECUTE flashes.
4. With EXECUTE selected, turn the SHUTTER dial to reset
the settings.
If the current menu settings and the factory settings have
different video format settings, “REBOOT!” is displayed
for 3 seconds, the camcorder turns off automatically and
then turns on.
When this happens, the SUB NAME initial value,
“[SCENE]” is displayed.
MEMO
Even if CAM1 and CAM2 are reset, the current settings are
not reset.
To reset the currently set values, select “CURRENT”.
Initializing (formatting) an SD memory
card
Before initializing (formatting) a card:
1Insert and remove the SD memory card with the power
to the camcorder OFF.
2Disable write-protection on the SD memory card.
3Check that an SD memory card has been inserted into
the camcorder.
1. Turn the SHUTTER dial, bring the cursor (K) to the FOR-
MAT SD CARD item and press the SHUTTER dial.
• CANCEL flashes.
2. Turn the SHUTTER dial, and when EXECUTE flashes,
press the SHUTTER dial to initialize (format) the card.
If there is an error:
Check items 2 and 3 in “Before initializing (formatting) a
card”.
Execute Complete
Flashing
Error display
Execute Complete
Reboot display
Error

86
FEATURES OF THE CAMERA SECTION
How to Use Skin Detail
This function suppresses edge sharpening in the skin color
areas of the video signal, enabling velvety, smooth skin
tones.
Setting the skin detail function color and
range
1. Display the ADVANCED PROCESS menu screen.
In menu setting procedure
TOP MENU screen → CAMERA PROCESS [1/2] →
CAMERA PROCESS [2/2] → Select ADVANCED PRO-
CESS item.
2. Turn the SHUTTER dial, bring the cursor (K) to the SKIN
COLOR ADJUST item and press the SHUTTER dial.
• The SKIN COLOR ADJUST screen is displayed.
• The entire screen becomes black and white, and only
the areas recognized by the skin detail function are dis-
played in color.
3. Move the cursor (K) to the SKIN COLOR DET. item, press
the SHUTTER dial and select EXECUTE to switch to skin
color detection mode.
4. Shoot so that the color area you want to detect within the
detection area frame is input.
To confirm the detection area, press the SHUTTER dial
and set SKIN COLOR DET. to STOP.
• The frame on the screen is the detection area for the
skin detail function.
• The color within the detection area is recognized as the
color that the skin detail function will use.
• If the color within the detection area is not recognized
as the color that the skin detail function will use,
“ERROR” is displayed on the screen.
5. If you want to change the range of colors recognized with
the skin color detection function, follow the steps below.
1Turn the SHUTTER dial, bring the cursor (K) to the
SKIN COLOR RANGE item and press the SHUTTER
dial.
→ The setting area flashes and can be changed.
2Turn the SHUTTER dial up or down to widen or narrow
the color range.
• Set the range as you check the color display.
3To confirm the color range, press the SHUTTER dial.
• The setting returns to its lit state.
6. To stop the SKIN COLOR ADJUST function, turn the
SHUTTER dial, bring the cursor (K) to the PAGE BACK
item and press the SHUTTER dial.
USER 3USER 2USER 1
STATUS
MENU
SHUTTER
2
1
OFF
ND FILTER
WHT.BAL
AUTO AUTO
SHUTTER dial
STATUS button
Cursor
1.
CAMERA PROCESS [2/2] menu screen
2.
ADVANCED PROCESS menu screen
3. 4.
Detection
area
SKIN COLOR ADJUST menu screen
Black and
white
presenta-
tion
Color
presenta-
tion
SKIN COLOR ADJUST screen

87
FEATURES OF THE CAMERA SECTION
Using the Skin Detail Function
To use the skin detail function set on the SKIN COLOR
ADJUST screen, select “ON” for the SKIN DETECT item on
the CAMERA PROCESS [1/2] menu screen.
In addition, you can use the LEVEL item to set three levels of
suppression of skin color area detail enhancement in the
video signal. XSee page 67.
While the skin detail function operates, the “SD” indicator is
displayed on the STATUS 0 and STATUS 1 screen in the
viewfinder or LCD monitor.
Confirming the color tone area adjusted
with the Skin Detail function
When you push the ZEBRA switch on the front panel to “SKIN
AREA”, the skin detail function turns ON, and the color area
adjusted with the skin detail function is displayed in color in
the LCD monitor or viewfinder.
MEMO
When COLOR GAIN item on the ADVANCED PROCESS
menu screen is set to “OFF”, only the portion the skin detail
function is working is displayed in skin color.
XSee page 69.
STATUS 0
ZEBRA switch
“SD” display

88
FEATURES OF THE CAMERA SECTION
Outputting color bars
This camcorder can output three types of color bars, depend-
ing on the camera settings.
To output color bars, make the following settings.
1. Turn the FULL AUTO switch to “OFF”.
2. Set the BARS item on the CAMERA OPERATION menu
screen to “ON”. XSee page 66.
• Color bars are output.
Outputting color bars using the USER buttons
1. Turn the FULL AUTO switch to “OFF”.
2. Assign “BARS” to one of the USER1, 2 or 3 buttons.
XSee “SWITCH MODE Menu Screen” on page 71.
3. Press the USER button to which “BARS” was assigned.
• Color bars are output.
MEMO
• You can select whether to output an audio test signal dur-
ing color bar output using the TEST TONE item on the
AUDIO/MIC [1/2] menu screen. XSee page 72.
• Color bars are not output when FULL AUTO mode is ON
or in VTR mode.
FULL AUTO
switch
USER button
NTSC standard : Outputs color bars compliant with the
SMPTE standard.
PAL standard : Outputs color bars compliant with the
EBU standard.
16:9 screen : Outputs multi-format color bars.

89
OTHERS
Warnings and Responses
Warnings are displayed on the LCD monitor or the viewfinder if there was a mistaken operation, if the battery or tape is low, or if
there is a problem on the VTR.
In addition, if the tape or battery is low or the VTR has a problem, the tally lamp flashes (or lights) and an alarm is output from the
monitor speaker or PHONES jack.
MEMO
This camcorder uses microcomputers. It may not operate properly if there is external static or interference. If this happens, turn
the power off and then on again.
* When status indications are magnified, warnings are not displayed on the LCD monitor.
XSee “Magnified Status Indications on the LCD Monitor” on page 26.
Display Status Action
60/30 24 INHIBIT
CHANGE FRAME
RATE MENU
The FRAME RATE item is set to 50/25, and a tape record-
ed in 60/30, 24 frame HDV format is played back or it is in-
put into the IEEE1394 port in VTR mode.
Sets the FRAME RATE item on the VIDEO FORMAT menu
screen to match the frames.
XSee page 64.
60/30 INHIBIT
CHANGE FRAME
RATE MENU
The FRAME RATE item is set to 50/25, and a tape record-
ed in 60/30 frame DV format is played back or it is input into
the IEEE1394 port in VTR mode.
50/25 INHIBIT
CHANGE FRAME
RATE MENU
The FRAME RATE item is set to 60/30 or 24, and a tape re-
corded in 50/25 frame HDV/DV format or it is input into the
IEEE1394 port in VTR mode.
24 INHIBIT CHANGE
FRAME RATE MENU
The FRAME RATE item is set to 50/25 and, a tape record-
ed in 24 frame DV format is played back or it is input into
the IEEE1394 port in VTR mode.
DV-60I INVALID!
DV-24P INVALID!
DV-24PA INVALID!
A tape recorded in DV-60I, DV-24P, or DV-24PA format
was played back or input into the IEEE1394 connector in
VTR mode on the E model.
The E model cannot play back tapes recorded in DV-60I,
DV-24P or DV-24PA format or input into the IEEE1394 con-
nector in VTR mode.
DV-50I INVALID!
DV-25P INVALID!
A tape recorded in DV-50I or DV-25P format was played
back or input into the IEEE1394 connector in VTR mode on
the U model.
The U model cannot play back tapes recorded in DV-50I or
DV-25P format or input into the IEEE1394 connector in
VTR mode.
INVALID TAPE! A computer data tape or a DVC PRO cassette was used. Use a MiniDV videocassette.
LP TAPE INVALID!* Tried to play back a tape recorded in LP mode. This camcorder cannot record or play back in LP mode.
NO DV SIGNAL* DV signal was not input. Set the IEEE1394 switch to DV and input a DV signal.
NO HDV SIGNAL* HDV signal was not input. Set the IEEE1394 switch to HDV and input an HDV signal.
COPY INHIBIT* Tried to record a copyguarded signal. Cannot record a copyguarded signal.
REC INHIBIT* A tape that cannot be recorded (back switch is set to SAVE)
was inserted.
Set the switch on the back of the cassette tape to REC.
NO TAPE* No videocassette tape is inserted. Insert a cassette tape.
LOW VOLTAGE* Battery is low. Charge the battery pack or replace it.
TAPE NEAR END* There are less than 3 minutes remaining on the tape (flash-
es only when recording).
To continue shooting, find a new tape or replace the tape.
TAPE END* Displayed when the tape ends. Replace the tape.
CHANGE 1394
SWITCH*
Recording or playback video format and the IEEE1394 set-
ting is different when connected to the IEEE1394 port.
Set the IEEE1394 switch correctly, turn the power off and
then on again.
SWITCH TO VTR
MODE*
Tried to use the FF or REW button in camera mode. Press the CAM/VTR button to set VTR mode.
HEAD CLEANING
REQUIRED
Displayed when the video head is dirty. (Head clogging was
detected during an edit search in shooting mode as well as
during playback and displayed.)
Clean with a special head cleaning tape.
XSee page 7.
CLEANING TAPE! Displayed when a head cleaning tape is inserted. The display disappears when the head cleaning tape is re-
moved.
COPY GUARD!* Tried to play back a copyguarded tape. Cannot play back a copyguarded tape.
FAN MOTOR HOUR Over the prescribed fan motor usage time. Please contact your local dealer or JVC.
PUSH CASSETTE
COVER*
The videocassette cover is not firmly shut. Lightly push the top center of the videocassette cover.

90
OTHERS
Warnings and Responses (Cont’d)
• Warning Indications for VTR Abnormalities
Should malfunctions occur during VTR operation, the unit
self-diagnoses the cause and shows the diagnose together
with an error code on the LCD monitor or in the viewfinder.
Error code
Warning
Error Code Error Details GY-HD110 Operation Remedy
0201
CONDENSATION ON DRUM
Indicates dew formation (condensa-
tion).
Operation stops. All opera-
tions are rejected.
Leave the unit with the power ON, until
the indication disappears.
3200
LOADING FAILURE
Tape cannot be loaded. Switch the power OFF and then switch
it back ON. However, the tape may be
damaged depending on the circum-
stances. Please consult the person in
charge of professional video equip-
ment at your nearest JVC-authorized
service agent.
3300
UNLOADING FAILURE
Tape cannot be unloaded.
4100
CASSETTE EJECT FAILURE
Irregularity with eject operation.
5605 - 5609
DEFECTIVE TAPE
Tape is cut. Operation stops. Press the EJECT button to take out the
cassette.
5702
TAPE END DET. ERROR
Tape end sensor error. Operation stops. All opera-
tions are rejected.
Switch the power OFF and then switch
it back ON. However, the tape may be
damaged depending on the circum-
stances. Please consult the person in
charge of professional video equip-
ment at your nearest JVC-authorized
service agent.
5802
TAPE BEGIN DET. ERROR
Tape beginning sensor error.
7001
DRUM MOTOR FAILURE
Drum rotation error.
7101
CAP MOTOR FAILURE
Capstan rotation error.
7202 - 7203
SUPPLY REEL FAILURE
Supply reel rotation error.
7302 - 7303
TAKE UP REEL FAILURE
Take up reel rotation error.
7305
TAKE UP REEL FAILURE
Take up reel rotation error when un-
loading.
8000
EMERGENCY TAPE!
Tape problem detected.
TURN POWER OFF.
TURN BACK ON LATER.
System error when power is turned on. HDV/DV LED, VTR indicator
and TALLY lamp flash. Only
POWER switch operation is
accepted.
Turn off the power and let the unit sit
for sometime before turning it back on.

91
OTHERS
TALLY lamp
Blinks when remaining battery power or tape is low. (Only
in Camera mode)
Alarm Sound
When remaining battery power becomes low, a warning
sound is output from the monitoring loudspeaker and the
PHONES jack.
(In Camera mode only)
When an irregularity occurs in the VTR, a warning sound is
also output.
Whether or not alarm sound should be output and the vol-
ume level are selected with the ALARM VR LEVEL item on
the OTHERS [1/2] menu screen.
Depending on the alarm conditions, the warning indicators
on the LCD monitor/viewfinder screen, the TALLY lamp,
and alarm sounds appear as shown in the following table.
Blinking Pattern Remaining Battery/Tape
Slow blinking
(once per sec.)
• Remaining battery power is low.
• Remaining tape time is equivalent to less
than 3 minutes.
Fast blinking
(four times per sec.)
• Tape has run out.
• Irregularity has occurred in the VTR.
Alarm Indications on LCD Monitor/
Viewfinder Screen TALLY lamp Alarm Sound Condition
VTR alarm indication
(Example) I
Dew formation (condensation) or error has oc-
curred in the VTR.
JAbout 3 min. before tape end
(displayed during recording).
ITape end
(displayed during recording).
JRemaining battery power is low.
Display symbols J: Blinking once per second. I: Blinking four times per second.
: Sound interrupted once per second. : Continuous sound.

92
OTHERS
Troubleshooting
Symptoms Remedy
Power cannot be switched ON. • Is power supply connected correctly?
• Is battery pack recharged?
• Was the power turned ON immediately after being turned OFF?
Wait at least 5 seconds before turning the power ON again once it has been
turned OFF.
Recording is not possible. • Is the REC LOCK switch on the hundle set to ON?
• Is the switch on cassette set to “REC”? If it is set to “SAVE”, set it to “REC”.
• The Camera mode has not been selected. (The VTR indicator does not light.)
While the VTR indicator lights, press the MODE switch upward to turn on the
CAM indicator.
Camera image does not appear on LCD monitor or in viewfind-
er.
• The Camera mode has not been selected. (The VTR indicator does not light.)
While the VTR indicator lights, camera image will not be output.
Press the CAM/VTR switch upward to turn on the VTR indicator.
Image shown on LCD monitor or in viewfinder is dark or blurred. • Adjust the brightness of the LCD monitor or viewfinder screen.
• Is the ND filter knob set to 2?
• Is the iris closed?
• Is the shutter speed too fast?
• Is the viewfinder cable correctly connected?
Playback does not start when the play button is pressed. • In the Camera mode, is “STOP” indicated as the VTR operation mode indica-
tor?
When “STBY” is indicated, press the STOP button to display “STOP”.
Cannot play back. • Is the PB TAPE item on the VIDEO FORMAT menu screen set to a setting oth-
er than AUTO?
If this menu item and the tape format do not match, the tape cannot be played
back.
Cannot input an HDV/DV signal. • Is the camcorder in VTR mode? (Is the VTR indicator lit?)
• Is the IEEE1394 switch set correctly?
Noise interferes with playback video. • Video head may be clogged with dirt. Clean head with the special head clean-
ing tape. XSee “Precautions for Use of Head Cleaning Tape” on page 7.
Sound is not output during playback. • Is the AUDIO SELECT item on the AUDIO menu screen set to CH3/4?
To output the sound of the recording, set to CH1/2.
Noise appears when playing back a tape recorded on another
unit.
• When a tape recorded on another unit is played back or used for recording,
this phenomenon may occur due to tracking errors.
• Are you trying to play back a tape recorded in HDV 1080i format? This cam-
corder cannot play back or output tape recorded in HDV 1080i format.
The transient section between scenes recorded on other units
and those recorded on the GY-HD110 may appear disturbed.
The front section’s audio level control doesn’t work. • Is the CH-1/CH-2 AUDIO SELECT switch set to “AUTO”?
• Is the FULL AUTO switch set to “ON”?
Cannot initialize (format) the SD memory card. • Is the SD memory card write-protected? XSee page 31.
Battery alarm is displayed even if a fully charged battery pack
is put in.
• Is the battery pack old?
Cassette cannot be ejected after the power is turned ON. • The capacity of the power supply may be insufficient. Check the power volt-
age.
Time code or user’s bits data not displayed. • Is the TC/UB item on the LCD/VF [2/3] menu screen set to OFF?
If so, set to ON.
The date and time are not displayed or recorded. • Is the DISPLAY item on the TIME/DATE menu screen set to OFF?
Set to ON when the data should be displayed and recorded.
• Is the date and time setting made? XSee “Setting and Displaying the Date
and Time” on page 37, 38.

93
OTHERS
How to Display the Hour Meter
The drum and fan motor usage times are displayed in the
DRUM HOUR item and the FAN HOUR items on the OTH-
ERS [2/2] menu screen as the hour meters on this camcorder.
Use as an estimate for regular maintenance. XSee page 7.
1. Turn the POWER switch ON.
2. Press the STATUS button for at least 1 second to display
the TOP MENU screen.
3. Turn the SHUTTER dial, select the OTHERS.. item, and
press the SHUTTER dial.
The OTHERS [1/2] menu screen is displayed.
4. Select the NEXT PAGE item on the OTHERS [1/2] menu
screen and press the SHUTTER dial.
The OTHERS [2/2] menu screen is displayed.
OTHERS [2/2] Menu Screen
5. To return to the normal screen display, do one of the fol-
lowing:
• Press the STATUS button.
or
• Return to the TOP MENU screen, select the EXIT item
on the TOP MENU screen and press the SHUTTER
dial.
Information for Users on Disposal of Old Equipment
[European Union]
This symbol indicates that the electrical and electronic equip-
ment should not be disposed as general household waste at
its end-of-life. Instead, the product should be handed over to
the applicable collection point for the recycling of electrical
and electronic equipment for proper treatment, recovery and
recycling in accordance with your national legislation.
By disposing of this product correctly, you will help to con-
serve natural resources and will help prevent potential nega-
tive effects on the environment and human health which could
otherwise be caused by inappropriate waste handling of this
product. For more information about collection point and recy-
cling of this product, please contact your local municipal
office, your household waste disposal service or the shop
where you purchased the product.
Penalties may be applicable for incorrect disposal of this
waste, in accordance with national legislation.
(Business users)
If you wish to dispose of this product, please visit our web
page www.jvc-europe.com to obtain information about the
take-back of the product.
[Other Countries outside the European Union]
If you wish to dispose of this product, please do so in accor-
dance with applicable national legislation or other rules in
your country for the treatment of old electrical and electronic
equipment.
OTHERS [2/2] menu screen
Drum usage hours (h)
Fan motor usage hours (h)
DRUM HOUR item : Displays the drum usage hours.
FAN HOUR item : Displays the fan motor usage hours.
Attention:
This symbol is only valid in the European
Union.

94
OTHERS
Specifications
[General]
[Camera section]
[VTR section]
[Connectors]
Power requirements : DC 7.2 V, W 2.3 A
Power consumption : Approx. 16.5 W (in the Record mode)
Dimensions : 235 (W) × 232 (H) × 341 (D) mm
Mass : 3.3 d (7.3 lbs.) (including lens
(Th16×5.5BRMU), viewfinder, bat-
tery pack, microphone and tape)
Temperature
Operating : 0°C to 40°C (32°F to 104°F)
Storage : –20°C to 60°C (–4F° to 140°F)
Humidity
Operating : 30% to 80% RH
Storage : 85% RH or less
Image pickup device : 1/3" interline-transfer CCDs
Color separation
optical system
: F1.4, 3-color separation prism
Number of total pixels : Approx. 1,110,000 pixels
Color bars : SMPTE/EBU type Sync system:
Internal sync (built-in SSG)
Lens mount : 1/3" bayonet system
ND filter : 1/4ND, 1/16ND
Gain : 0, 3, 6, 9, 12, 15, 18 dB, ALC
Electronic shutter
Standard value : 59.94 Hz (U model)/50 Hz (E model)
Fixed values : 7.5 - 10,000 Hz, 11 steps (HDV
HD30p/HDV SD60p/DV 60i), 6.25 -
10,000 Hz, 11 steps (HDV HD25p/
HDV SD50p/DV 50i), 6 - 10,000 Hz,
12 steps (HDV HD24p/DV 24p), 6.25
- 10,000 Hz, 11 steps (DV 25p)
Variable scan : 60.19 - 1,998.0 Hz (HDV HD30p/
HDV 60p/DV 60i), 50.17 - 1,982.8 Hz
(HDV HD25p/HDV SD50p/DV 50i),
48.11 - 1,998.0 Hz (HDV 24p), 24.01
- 1,998.0 Hz (DV 24p), 25.04 -
1,982.8 Hz (DV 25p)
Dynamic range : 300% or more
Video
Recording format : 720/24p, 720/25p, 720/30p, 576/50p,
480/60p (U/E model), 480/24p, 480/
60i (U model), 576/25p, 576/50i (E
model)
Video Format:
[HDV]
Video signal record-
ing format
: HDV720p format, 8-bit, 19.7 Mbps
Compression : MPEG-2 video (profile & level:
MP@H-14)
[DV]
Video signal record-
ing format
: DV format, 8-bit, 25 Mbps
Compression : DV compression, 4:1:1 (NTSC)/4:2:0
(PAL)
Audio:
[HDV]
Audio signal record-
ing format
: MPEG1 Audio Layer II
[DV]
Audio signal record-
ing format
: 16-bit (locked audio), 48 kHz PCM
for 2 channels or 12-bit, 32 kHz PCM
for 4 channels
Usable tape : MiniDV tape
Tape speed : 18.8 mm/sec.
Record/play time : 63 minutes (with an M-DV63PROHD
tape)
Analog composite output
: 1.0 V (p-p), 75 Ω, unbalanced (RCA)
Analog component output
Y : 1.0 V (p-p), 75 Ω, unbalanced (RCA)
PB/PR: 0.7 V (p-p), 75 Ω, unbalanced (RCA)
Audio inputs
Mic : –60 dBs, 3 kΩ, balanced (XLR), +48
V output for phantom power supply
Line : +4 dBs, 10 kΩ, balanced (XLR)
Audio outputs : –8 dBs, low impedance, unbalanced
(stereo mini-jack)
Earphone jack : –17 dBs to –60 dBs, 8-Ω impedance
(stereo mini-jack ×2)
IEEE1394 connector : 6-pin

95
OTHERS
[ACCESSORIES]
For details, consult your JVC dealer.
Design and specifications are subject to change without
notice.
[AC ADAPTER SECTION]
EXTERNAL DIMENSIONS
* Design and specifications are subject to change without notice
Lens : 1 (Excluding the CHU/CHE model)
Microphone : 1
AC Adapter : 1
Battery pack : 1
DC cable : 1 Approx. 2 m
Power cord : 1 Approx. 2 m (U model only)
Power cord : 2 Approx. 2 m (E model only)
Core Filter : 2
Clamp Filter : 2
Audio cable : 1
SD memory card : 1
Instruction Manual : 1
Warranty Card : 1
(USA and Canada only)
Power : USA and Canada: AC 120 V, 60 Hz
European countries: AC 220 V to 240
V, 50 Hz/60 Hz
Other countries: AC 110 V to 240 V,
50 Hz/60 Hz
Power consumption : 23 W
Output power : DC 7.2 V, 1.2 A (charge)
DC 7.2 V, 2.3 A (VTR)
Operating tempera-
ture
: 0°C to 40°C (32°F to 104°F)
[when charging, 10°C to 35°C (50°F
to 95°F)]
Dimensions : 122 (W) × 51 (H) × 92 (D) mm
(4-4/5" × 2" × 3-3/5")
Mass : Approx. 280 c (Main body only)
(unit: mm)