Jvc Kd Adv49 Installation Manual ADV49/KD AVX44
2015-07-14
: Jvc Jvc-Kd-Adv49-Installation-Manual-773152 jvc-kd-adv49-installation-manual-773152 jvc pdf
Open the PDF directly: View PDF
.
Page Count: 6

1
KD-ADV49
KD-AVX44
Installation/Connection Manual
Manual de instalación/conexión
Manuel d’installation/raccordement
ENGLISH
This unit is designed to operate on 12 V DC, NEGATIVE ground
electrical systems. If your vehicle does not have this system, a
voltage inverter is required, which can be purchased at JVC car audio
dealers.
WARNINGS
• DO NOT install any unit or wire any cable in a location where;
– it may obstruct the steering wheel and gearshift lever operations,
as this may result in a traffic accident.
– it may obstruct the operation of safety devices such as air bags, as
this may result in a fatal accident.
– it may obstruct visibility.
• DO NOT operate any unit while manipulating the steering wheel, as
this may result in a traffic accident.
• The driver must not watch the monitor while driving. It may lead to
carelessness and cause an accident.
• The driver must not put on the headphones while driving. It is
dangerous to shut off the outside sounds while driving.
• If you need to operate the unit while driving, be sure to look around
carefully.
• If the parking brake is not engaged, “Parking Brake” appears on the
monitor, and no playback picture will be shown.
– This warning appears only when the parking brake lead is
connected to the parking brake system built in the car.
Notes on electrical connections:
• Replace the fuse with one of the specified rating. If the fuse blows
frequently, consult your JVC car audio dealer.
• It is recommended to connect speakers with a maximum power
of more than 50 W (both at the rear and at the front, with an
impedance of 4 to 8 Ω).
If the maximum power is less than 50 W, change “Amplifier Gain”
setting to prevent the speakers from being damaged (see page 58 of
the INSTRUCTIONS).
• To prevent short circuits, cover the terminals of the UNUSED leads
with insulating tape.
• The heat sink becomes very hot after use. Be careful not to touch it
when removing this unit.
L
Rubber cushion
Cojín de goma
Amortisseur en
caoutchouc
F
Crimp connector
Conector de sujeción
Raccord à sertir
I
Washer (ø5)
Arandela (ø5)
Rondelle (ø5)
J
Lock nut (M5)
Tuerca de seguridad (M5)
Ecrou d’arrêt (M5)
M
Mounting bolt—M5 x 20 mm
(M5 x 13/16")
Perno de montaje—M5 x 20 mm
(M5 x 13/16 pulgada)
Boulon de montage—M5 x 20 mm
(M5 x 13/16 pouces)
K
Handles
Manijas
Poignées
H
Batteries
Plias
Piles
FRANÇAIS
Cet appareil est conçu pour fonctionner sur des sources de courant
continu de 12 V à masse NEGATIVE. Si votre véhicule n’offre pas ce
type d’alimentation, il vous faut un convertisseur de tension, que vous
pouvez acheter chez un revendeur d’autoradios JVC.
AVERTISSEMENTS
• N’INSTALLEZ aucun appareil ni aucun câble dans un endroit où:
– où il peut gêner l’accès au volant ou au levier de vitesse car cela
peut entraîner un accident de la circulation.
– où il peut gêner la manipulation de dispositifs de sécurité tels que
les airbags car cela peut entraîner un accident fatal.
– où il peut gêner la visibilité.
• NE COMMANDEZ pas l’appareil lors de la manipulation du volant
car cela peut entraîner un accident de la circulation.
• Le conducteur ne doit pas regarder le moniteur lorsqu’il conduit. Cela
peut lui faire perdre sa concentration et causer un accident.
• Le conducteur ne doit pas utiliser un casque d’écoute quand il est au
volant. Il est en effet dangereux de bloquer les sons de la circulation
routière pendant la conduite d’un véhicule.
• Si vous devez commander l’appareil pendant que vous conduisez,
assurez-vous de bien regarder autour de vous.
• Si le frein à main n’est pas engagé, “Parking Brake (Frein à Main)”
s’affiche sur le moniteur et aucune image de lecture n’apparaît.
– Cet avertissement apparaît uniquement quand le fil du frein de
stationnement est connecté au système de frein de stationnement
intégré à la voiture.
Remarques sur les connexions électriques:
• Remplacer le fusible par un de la valeur précisée. Si le fusible saute
souvent, consulter votre revendeur d’autoradios JVC.
• Il est recommandé de connecter des enceintes avec une puissance de
plus de 50 W (les enceintes arrière et les enceintes avant, avec une
impédance comprise entre 4 Ω et 8 Ω).
Si la puissance maximum est inférieure à 50 W, changez “Amplifier
Gain” pour éviter d’endommager vos enceintes (voir page 58 du
MANUEL D’INSTRUCTIONS).
• Pour éviter les court-circuits, couvrir les bornes des fils qui ne sont
PAS UTILISÉS avec de la bande isolante.
• Le dissipateur de chaleur devient très chaud après usage. Faire
attention de ne pas le toucher en retirant cet appareil.
Heat sink
Sumidero térmico
Dissipateur de chaleur
Required space for installation
Espacio requerido para la instalación
Espace nécessaire pour l’installation
Control panel
Panel de control
Panneau de commande
G
Remote controller
Control remoto
Télécommande
LVT1797-002A
[J/C] 0108MNMMDWJEIN
EN, SP, FR
©2008 Victor Company of Japan, Limited
Parts list for installation and connection
Lista de piezas para instalación y conexión
Liste des pièces pour l’installation et raccordement
The following parts are provided for this unit. After checking them, please set them correctly.
Con esta unidad se suministran las siguientes piezas. Después de inspeccionarlas, colóquelas correctamente.
Les pièces suivantes sont fournies avec cet appareil. Après vérification, veuillez les placer correctement.
Dashboard
Tablero de instrumentos
Tableau de bord
ESPAÑOL
Esta unidad está diseñada para funcionar con 12 V de CC, con
sistemas eléctricos de masa NEGATIVA. Si su vehículo no posee
este sistema, será necesario un inversor de tensión, que puede ser
adquirido en los concesionarios de JVC de equipos de audio para
automóviles.
ADVERTENCIAS
• NO instale ningún receptor o tienda ningún cable en una ubicación
donde;
– Donde pueda obstruir la maniobra del volante de dirección y del
cambio de engranajes, con el consiguiente riesgo de accidentes
de tráfico.
– Donde pueda obstruir el funcionamiento de dispositivos de
seguridad tales como bolsas de aire, pues podría resultar en un
accidente fatal.
– Donde pueda obstruir la visibilidad.
• NO OPERE la unidad mientras está maniobrando el volante de
dirección, pues podría producirse un accidente de tráfico.
• El conductor no debe mirar el monitor mientras conduce. Podría
producirse un descuido, y causar un accidente.
• El conductor no deberá ponerse los auriculares mientras conduce.
Es muy peligroso no escuchar los ruidos exteriores durante la
conducción.
• Si es necesario operar la unidad mientras maneja, asegúrese de
mirar atentamente en todas las direcciones.
• Si el freno de mano no está en uso, aparecerá “Parking Brake (Freno
de Mano)” en la pantalla y no se mostrará ninguna secuencia de
imagen.
– Esta advertencia aparece únicamente cuando el cable del freno de
estacionamiento se encuentra conectado al sistema del freno de
estacionamiento incorporado al automóvil.
Notas sobre las conexiones eléctricas:
• Reemplace el fusible por uno con la corriente especificada. Si el
fusible se quemase frecuentemente consulte con su concesionario
de JVC de equipos de audio para automóviles.
• Se recomienda conectar los altavoces con una potencia máxima de
más de 50 W (tanto atrás como adelante, con una impedancia de
4 Ω a 8 Ω).
Si la potencia máxima es de menos de 50 W, cambie “Amplifier
Gain” para evitar daños en los altavoces (consulte la página 58 del
MANUAL DE INSTRUCCIONES).
• Para evitar cortocircuitos, cubra los cables NO UTILIZADOS con cinta
aislante.
• El sumidero térmico estará muy caliente después del uso. Asegúrese
de no tocarlo al desmontar esta unidad.
C
Sleeve
Cubierta
Manchon
E
Power cord
Cordón de alimentación
Cordon d’alimentation
A / B
Hard case/Control panel
Estuche duro/Panel de control
Etui de transport/Panneau de commande
D
Trim plate
Placa de guarnición
Plaque d’assemblage
3 mm (1/8")
5 mm (1/4")
6 mm (1/4")
Trim plate is detached on this illustration for explanation.
Para fines explicativos, se ha retirado la placa de guarnición en
esta ilustración.
La plaque de garniture est montrée détachée sur cette illustration
pour les besoins de l’explication.
Instal_KDADV49AVX44[JC]f.indb 1Instal_KDADV49AVX44[JC]f.indb 1 08.1.16 8:17:10 PM08.1.16 8:17:10 PM

2
When using the optional stay
Cuando emplea un soporte opcional
Lors de l’utilisation du hauban en option
When installing the unit without using the sleeve
Instalación de la unidad sin utilizar la cubierta
Lors de l’installation de l’appareil scans utiliser de manchon
In a car having the “Required space for installation” (see page 1), first remove the car radio and install the unit in its place.
En un automóvil que disponga del “Espacio requerido para la instalación” (véase la página 1), primero desmonte la autorradio, e
instale el receptor en su lugar.
Dans une voiture avec l’“Espace nécessaire pour l’installation” (voir page 1), retirez d’abord l’ancien autoradio et installez cet
autoradio à sa place.
Screw (option)
Tornillo (opción)
Vis (en option)
Stay (option)
Soporte (opción)
Hauban (en option)
Fire wall
Tabique a prueba de
incendios
Cloison
Dashboard
Tablero de
instrumentos
Tableau de bord
Bracket *2
Ménsula *2
Support *2
*2 Not included for this unit.
*2 No suministrado con esta unidad.
*2 Non fourni avec cet appareil.
Flat type screws—M5 x 8 mm (M5 x 3/8") *2
Tornillos tipo plano—M5 x 8 mm (M5 x 3/8 pulgada) *2
Vis à tête plate—M5 x 8 mm (M5 x 3/8 pouces) *2
Bracket *2
Ménsula *2
Support *2
Install the unit at an angle of less than 30˚.
Instale la unidad a un ángulo de menos de 30˚.
Installez l’appareil avec un angle de moins de 30˚.
Note: When installing the unit on the mounting bracket, make sure to use the 8 mm (3/8") -long screws. If longer
screws are used, they could damage the unit.
Nota: Cuando instala la unidad en la ménsula de montaje, asegúrese de utilizar los tornillos de 8 mm (3/8 pulgada) de
longitud. Si se utilizan tornillos más largos, éstos pueden dañar la unidad.
Remarque: Lors de l’installation de l’appareil sur le support de montage, s’assurer d’utiliser des vis d’une longueur de 8 mm
(3/8 pouces). Si des vis plus longues sont utilisées, elles peuvent endommager l’appareil.
Removing the unit
Before removing the unit, release the rear section.
Extracción de la unidad
Antes de extraer la unidad, libere la sección trasera.
Insert the two handles, then pull them as
illustrated so that the unit can be removed.
Inserte las dos manijas y, a continuación,
extráigalas de la manera indicada en la
ilustración para poder desmontar la unidad.
Insérez les deux poignées, puis tirez de la
façon illustrée de façon à retirer l’appareil.
Retrait de l’appareil
Avant de retirer l’appareil, libérer la section arrière.
INSTALLATION
(IN-DASH MOUNTING)
The following illustration shows a typical installation. If you have any
questions or require information regarding installation kits, consult
your JVC car audio dealer or a company supplying kits.
• If you are not sure how to install this unit correctly, have it installed
by a qualified technician.
• Make sure not to block the fan on the rear to maintain proper
ventilation when installing the unit.
• You cannot install the unit on the car which has any obstacles in the
space shown in “Required space for installation” on page 1.
Caution when installing
Fit the unit into the mounting sleeve by using four corners of the trim
plate.
• DO NOT press the panel (shaded in the
illustration).
INSTALLATION (MONTAGE DANS LE TABLEAU
DE BORD)
L’illustration suivante est un exemple d’installation typique. Si
vous avez des questions ou avez besoin d’information sur des kits
d’installation, consulter votre revendeur d’autoradios JVC ou une
compagnie d’approvisionnement.
• Si l’on n’est pas sûr de pouvoir installer correctement cet appareil, le
faire installer par un technicien qualifié.
• Lors de l’installation assurez-vous de ne pas bloquer le ventilateur à
l’arrière afin de permettre une ventilation correcte.
• Vous ne pouvez pas installer l’appareil sur une voiture qui a
certains obstacles dans l’espace montré dans “Espace nécessaire pour
l’installation” à la page 1.
Précautions lors de l’installation
Fixez l’autoradio sur le manchon de montage en utilisant les quatre
coins de la plaque de garniture.
• NE POUSSEZ PAS sur le panneau (en gris sur l’illustration).
30˚
INSTALACIÓN (MONTAJE EN EL TABLERO DE
INSTRUMENTOS)
La siguiente ilustración muestra una instalación típica. Si tiene alguna
pregunta o necesita información acerca de las herramientas para
instalación, consulte con su concesionario de JVC de equipos de audio
para automóviles o a una compañía que suministra tales herramientas.
• Si usted no está seguro de cómo instalar correctamente la unidad,
hágala instalar por un técnico cualificado.
•
Asegúrese de no bloquear las rendijas de ventilación del panel trasero,
para poder mantener una buena ventilación una vez instalado.
• No podrá instalar la unidad en un coche en que haya algún
obstáculo en el espacio indicado en “Espacio requerido para la
instalación” en la página 1.
Precaución en la instalación
Introduzca el receptor en la manga de montaje utilizando las cuatro
esquinas de la placa decorativa.
• NO presione el panel (sombreado en la ilustración).
Flat type screws—M5 x 8 mm (M5 x 3/8") *2
Tornillos tipo plano—M5 x 8 mm (M5 x 3/8 pulgada) *2
Vis à tête plate—M5 x 8 mm (M5 x 3/8 pouces) *2
*1 When you stand the unit, be careful not to damage the fuse on
the rear.
*1 Al poner la unidad vertical, tenga cuidado de no dañar el
fusible provisto en la parte posterior.
*1 Lorsque vous mettez l’appareil à la verticale, faire attention de
ne pas endommager le fusible situé sur l’arrière.
Do the required electrical connections.
Realice las conexiones eléctricas requeridas.
Réalisez les connexions électriques.
Do not block the fan.
No tape las rendijas de ventilación.
Ne bloquez pas le ventilateur.
Bend the appropriate tabs to hold the sleeve firmly in
place.
Doble las lengüetas apropiadas para retener
firmemente la manga en su lugar.
Tordez les languettes appropriées pour maintenir le
manchon en place.
Fit the protrusions outside the unit.
Ajuste los salientes fuera de la unidad.
Fixez les protubérances à l’extérieur de l’appareil.
Instal_KDADV49AVX44[JC]f.indb 2Instal_KDADV49AVX44[JC]f.indb 2 08.1.16 8:17:36 PM08.1.16 8:17:36 PM

3
PRECAUTIONS on power supply and speaker
connections:
• DO NOT connect the speaker leads of the power cord to the
car battery; otherwise, the unit will be seriously damaged.
• BEFORE connecting the speaker leads of the power cord to the
speakers, check the speaker wiring in your car.
PRÉCAUTIONS sur l’alimentation et la connexion des
enceintes:
• NE CONNECTEZ PAS les fils d’enceintes du cordon
d’alimentation à la batterie; sinon, l’appareil serait
sérieusement endommagé.
• AVANT de connecter les fils d’enceintes du cordon d’alimentation
aux enceintes, vérifiez le câblage des enceintes de votre voiture.
ELECTRICAL CONNECTIONS
To prevent short circuits, we recommend that you disconnect the
battery’s negative terminal and make all electrical connections before
installing the unit.
• Be sure to ground this unit to the car’s chassis again after
installation.
CONEXIONES ELECTRICAS
Para evitar cortocircuitos, recomendamos que desconecte el terminal
negativo de la batería y que efectúe todas las conexiones eléctricas
antes de instalar la unidad.
• Asegúrese de volver a conectar a masa esta unidad al chasis
del automóvil después de la instalación.
RACCORDEMENTS ELECTRIQUES
Pour éviter tout court-circuit, nous vous recommandons de débrancher
la borne négative de la batterie et d’effectuer tous les raccordements
électriques avant d’installer l’appareil.
• Assurez-vous de raccorder de nouveau la mise à la masse de
cet appareil au châssis de la voiture après l’installation.
PRECAUCIONES sobre las conexiones de la fuente de
alimentación y de los altavoces:
• NO conecte los conductores de altavoz del cable de
alimentación a la batería de automóvil, pues podrían
producirse graves daños en la unidad.
• ANTES de conectar a los altavoces los conductores de altavoz del
cable de alimentación, verifique el conexionado de altavoz de su
automóvil.
Typical connections
Before connecting: Check the wiring in the vehicle carefully.
Incorrect connection may cause serious damage to this unit.
The leads of the power cord and those of the connector from the car
body may be different in color.
1 Connect the colored leads of the power cord in the order specified
in the illustration below.
2 Connect the antenna cord.
3 Finally connect the wiring harness to the unit.
Raccordements typiques
Avant de commencer la connexion: Vérifiez attentivement le
câblage du véhicule. Une connexion incorrecte peut endommager
sérieusement l’appareil.
Le fil du cordon d’alimentation et ceux des connecteurs du châssis de la
voiture peuvent être différents en couleur.
1 Connectez les fils colorés du cordon d’alimentation dans l’ordre
spécifié sur l’illustration ci-dessous.
2 Connectez le cordon d’antenne.
3 Finalement, connectez le faisceau de fils à l’appareil.
15 A fuse
Fusible de 15 A
Fusible 15 A
Rear ground terminal
Terminal de tierra posterior
Borne arrière de masse
To an external component
(see diagram )
A un componente externo
(véase diagrama )
Pour connecter un appareil
extérieur (voir le diagramme )
To parking brake (see diagram )
Al freno de estacionamiento (véase diagrama )
Au frein de stationnement (voir le diagramme )
Yellow *4
Amarillo *4
Jaune *4
USB cable (see diagram )
Cable USB (véase diagrama )
Câble USB (voir le diagramme )
Conexiones tipicas
Antes de la conexión: Verifique atentamente el conexionado del
vehículo. Una conexión incorrecta podría producir daños graves en la
unidad.
Los cordones del cable de alimentación y los del conector
procedentes de la carrocería del automóvil podrían ser de diferentes
en color.
1 Conecte los conductores de color del cable de alimentación en el
orden especificado en la ilustración de abajo.
2 Conecte el cable de antena.
3 Por último, conecte el cable de alimentación a la unidad.
To metallic body or chassis of the car
A un cuerpo metálico o chasis del automóvil
Vers corps métallique ou châssis de la voiture
To a live terminal in the fuse block connecting to the car battery
(bypassing the ignition switch) (constant 12 V)
A un terminal activo del bloque de fusibles conectado a la batería del
automóvil (desviando el interruptor de encendido) (12 V constantes)
A une borne sous tension du porte-fusible connectée à la batterie de la
voiture (en dérivant l’interrupteur d’allumage) (12 V constant)
To an accessory terminal in the fuse block
A un terminal accesorio del bloque de fusibles
Vers borne accessoire du porte-fusible
To automatic antenna if any (250 mA max.)
A la antena automática, si hubiere (250 mA máx.)
À l’antenne automatique s’il y en a une (250 mA max.)
Fuse block
Bloque de fusibles
Porte-fusible
Black
Negro
Noir
Red
Rojo
Rouge
Blue
Azul
Bleu
Blue with white stripe
Azul con rayas blancas
Bleu avec bande blanche
Orange with white stripe
Naranja con rayas blancas
Orange avec bande blanche
Brown
Marrón
Marron
Light green
Verde claro
Vert clair
To car light control switch
Al interruptor de control de las luces del automóvil
À l’interrupteur d’éclairage de la voiture
To cellular phone system
Al sistema de teléfono celular
À un système de téléphone cellulaire
To the remote lead of other equipment (200 mA max.)
Al conductor remoto del otro equipo (200 mA máx.)
Au fil de télécommande d’un autre appareil (200 mA max.)
Ignition switch
Interruptor de encendido
Interrupteur d’allumage
White with black stripe
Blanco con rayas negras
Blanc avec bande noire
White
Blanco
Blanc
Gray with black stripe
Gris con rayas negras
Gris avec bande noire
Gray
Gris
Gris
Green with black stripe
Verde con rayas negras
Vert avec bande noire
Green
Verde
Vert
Purple with black stripe
Púrpura con rayas negras
Violet avec bande noire
Purple
Púrpura
Violet
Left speaker (front)
Altavoz izquierdo (frontal)
Enceinte gauche (avant)
Right speaker (front)
Altavoz derecho (frontal)
Enceinte droit (avant)
Left speaker (rear)
Altavoz izquierdo (trasero)
Enceinte gauche (arrière)
Right speaker (rear)
Altavoz derecho (trasero)
Enceinte droit (arrière)
*3 Not included for this unit
*3 No suministrado con esta unidad
*3 Non fourni avec cet appareil
*4 Before checking the operation of this unit prior to
installation, this lead must be connected, otherwise
power cannot be turned on.
*4 Antes de comprobar el funcionamiento de esta
unidad previa a de la instalación, es necesario
conectar este cable, de lo contrario no se podrá
conectar la alimentación.
*4 Pour vérifier le fonctionnement de cet appareil avant
installation, ce fil doit être raccordé, sinon l’appareil ne
peut pas être mis sous tension.
Fan
Ventilador
Ventilateur
Instal_KDADV49AVX44[JC]f.indb 3Instal_KDADV49AVX44[JC]f.indb 3 08.1.16 8:17:43 PM08.1.16 8:17:43 PM

4
Connecting to the steering wheel remote controller / Conexión al control remoto del volante de dirección / Connexion de la télécommande de volant
If your car is equipped with the steering wheel remote controller, you can operate this unit
using the controller. For connection, an exclusive remote adapter (not supplied) which
matches your car is required. For details, consult the same car audio dealer as where the unit
is purchased.
Si su vehículo está equipado con control remoto en el volante de dirección, podrá hacer
funcionar este receptor utilizando dicho control. Para la conexión, se requiere un adaptador
remoto exclusivo (no suministrado) que sea adecuado para su automóvil. Para los detalles,
consulte con el concesionario car audio donde compró el receptor.
Si votre voiture est munie d’une télécommande de volant, vous pouvez commander cet
autoradio en utilisant la télécommande. Pour la connexion, un adaptateur de télécommande
exclusif (non fourni) correspondant à votre voiture est requis. Pour en savoir plus, consultez le
revendeur autoradio auprès duquel vous avez acheté cet autoradio.
OE remote adapter (not supplied)
Adaptador para control remoto OE (no suministrado)
Adaptateur pour télécommande au volant (non fourni)
Steering wheel remote controller (equipped in the car)
Control remoto del volante de dirección (equipado en el vehículo)
Télécommande de volant (installée dans la voiture)
OE REMOTE
Steering wheel remote input
Entrada del control remoto del volante de dirección
Entrée de la télécommande de volant
A
ENGLISH FRANÇAIS ESPAÑOL
Parking brake lead (light green)
Cable del freno de estacionamiento (verde claro)
Fil du frein de stationnement (vert clair)
To metallic body or chassis of the car
A un cuerpo metálico o chasis del automóvil
Vers corps métallique ou châssis de la voiture
Parking brake switch (inside the car)
Interruptor del freno de estacionamiento
(dentro del automóvil)
Commutateur de frein de stationnement
(intérieur de la voiture)
Parking brake
Freno de estacionamiento
Frein de stationnement
Connecting the parking brake lead / Conexión del cable del freno de estacionamiento / Connexion du cordon de frein de stationnement
A
Connecting the reverse gear signal lead (for rear view camera) / Conexión del cable de señal del engranaje de marcha atrás (para la cámara trasera) / Connexion du fil de
signal de marche arrière (pour la caméra du rétroviseur) (REVERSE GEAR SIGNAL)
Locate the reverse lamp lead in the trunk.
Localice el conductor de la luz trasera en el compartimiento de equipajes.
Localisez le fil des feux de recul dans le coffre.
To reverse lamp
A la luz trasera
Aux feux de recul
Reverse lamp lead
Conductor de la luz trasera
Fil des feux de recul
Reverse lamp lead
Conductor de la luz trasera
Fil des feux de recul
To car battery
A la batería del automóvil
À la batterie de la voiture
Purple with white stripe
Púrpura con rayas blancas
Violet avec bande blanche
Reverse lamps
Luces traseras
Feux de recul
B
TROUBLESHOOTING
• The fuse blows.
* Are the red and black leads connected correctly?
• Power cannot be turned on.
* Is the yellow lead connected?
• No sound from the speakers.
* Is the speaker output lead short-circuited?
• Sound is distorted.
* Is the speaker output lead grounded?
* Are the “–” terminals of L and R speakers grounded in common?
• Noise interfere with sounds.
* Is the rear ground terminal connected to the car’s chassis using
shorter and thicker cords?
• Unit becomes hot.
* Is the speaker output lead grounded?
* Are the “–” terminals of L and R speakers grounded in common?
• This unit does not work at all.
* Have you reset your unit?
EN CAS DE DIFFICULTES
• Le fusible saute.
* Les fils rouge et noir sont-ils racordés correctement?
• L’appareil ne peut pas être mise sous tension.
* Le fil jaune est-elle raccordée?
• Pas de son des enceintes.
* Le fil de sortie d’enceinte est-il court-circuité?
• Le son est déformé.
* Le fil de sortie d’enceinte est-il à la masse?
* Les bornes “–” des enceintes gauche et droit sont-elles mises ensemble
à la masse?
• Interférence avec les sons.
* La prise arrière de mise à la terre est-elle connectée au châssis de la
voiture avec un cordon court et épais?
• L’appareil devient chaud.
* Le fil de sortie d’enceinte est-il à la masse?
* Les bornes “–” des enceintes gauche et droit sont-elles mises ensemble
à la masse?
• Cet appareil ne fonctionne pas du tout.
* Avez-vous réinitialisé votre appareil?
LOCALIZACION DE AVERIAS
• El fusible se quema.
* ¿Están los conductores rojo y negro correctamente conectados?
• No es posible conectar la alimentación.
* ¿Está el cable amarillo conectado?
• No sale sonido de los altavoces.
* ¿Está el cable de salida del altavoz cortocircuitado?
• El sonido presenta distorsión.
* ¿Está el cable de salida del altavoz conectado a masa?
* ¿Están los terminales “–” de los altavoces L y R conectados a una
masa común?
• Perturbación de ruido.
* ¿El terminal de tierra trasero está conectado al chasis del automóvil
utilizando los cordones más corto y más grueso?
• La unidad se calienta.
* ¿Está el cable de salida del altavoz conectado a masa?
* ¿Están los terminales “–” de los altavoces L y R conectados a una
masa común?
• Esta unidad no funciona en absoluto.
* ¿Ha reinicializado su unidad?
Extension lead (not supplied)
Cable prolongador (no suministrado)
Cordon prolongateur (non fourni)
Crimp connector (not supplied)
Conector de sujeción (no suministrado)
Raccord à sertir (non fourni)
Connect the parking brake lead to the parking brake system built in the car.
Conecte el cable del freno de estacionamiento al sistema de freno de estacionamiento del automóvil.
Connectez le fil de frein de stationnement au système de frein de stationnement.
Instal_KDADV49AVX44[JC]f.indb 4Instal_KDADV49AVX44[JC]f.indb 4 08.1.16 8:17:53 PM08.1.16 8:17:53 PM

5
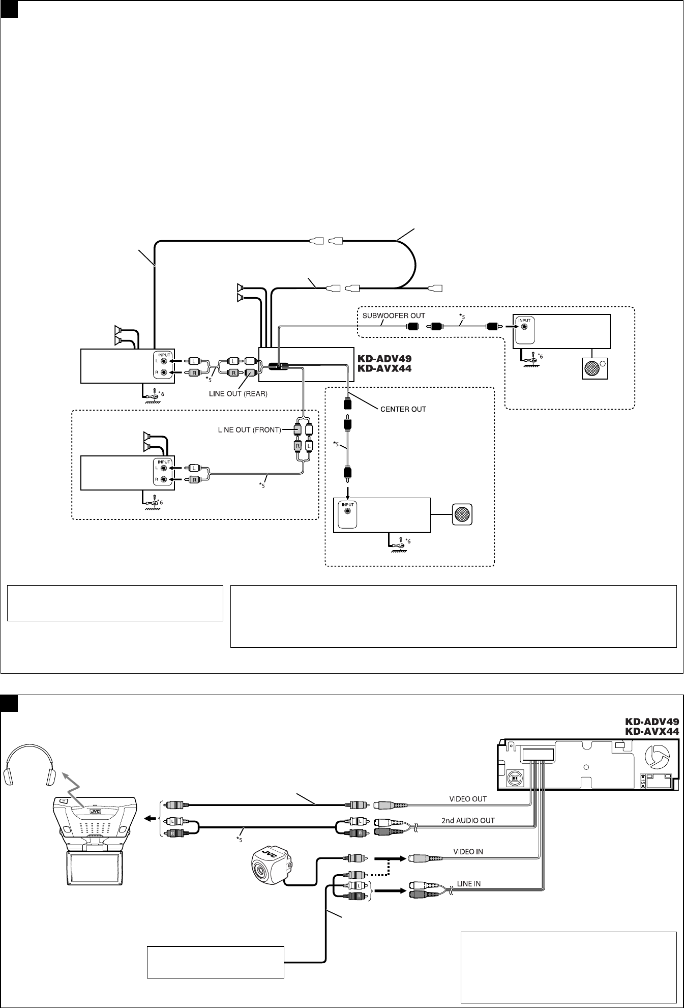
Connecting the external amplifiers / Conexión a los amplificadores externos / Connexion d’amplificateurs extérieurs
You can connect amplifiers to upgrade your car stereo system.
• Connect the remote lead (blue with white stripe) to the remote
lead of the other equipment so that it can be controlled through
this unit.
• For amplifier only:
– After you have connected the center speaker, make sure
to activate the center speaker; otherwise, no sound comes
out of the connected center speaker, see page 55 of the
INSTRUCTIONS.
– Disconnect the speakers from this unit, connect them to the
amplifier. Leave the speaker leads of this unit unused.
– You can switch off the built-in amplifier and send the audio
signals only to the external amplifier(s) to get clear sounds
and to prevent internal heat buildup. See page 58 of the
INSTRUCTIONS.
*6 Firmly attach the ground wire to the metallic body or to the chassis of the car—to the place uncoated with paint (if coated with paint, remove
the paint before attaching the wire). Failure to do so may cause damage to the unit.
*6 Fije firmemente el cable de tierra a la carrocería metálica o al chasis—a un lugar no cubierto con pintura (si está cubierto con pintura,
quítela antes de fijar el cable). De lo contrario, se podrían producir daños en la unidad.
*6 Attachez solidement le fil de mise à la masse au châssis métallique de la voiture—à un endroit qui n’est pas recouvert de peinture (s’il est
recouvert de peinture, enlevez d’abord la peinture avant d’attacher le fil). L’appareil peut être endommagé si cela n’est pas fait correctement.
Vous pouvez connecter des amplificateurs pour améliorer votre
système autoradio.
• Connectez le fil de commande à distance (bleu avec bande blanche)
au fil de commande à distance de l’autre appareil de façon qu’il
puisse être commandé via cet appareil.
• Pour l’amplificateur seulement:
– Après avoir connecté l’enceinte centrale, assurez-vous de
mettre en service l’enceinte centrale; sinon, aucun son ne sort
de l’enceinte centrale connectée, référez-vous à la page 55 du
MANUEL D’INSTRUCTIONS.
– Déconnectez les enceintes de cet appareil et connectez-les à
l’amplificateur. Laissez les fils d’enceintes de cet appareil
inutilisés.
– Vous pouvez désactiver l’amplificateur intégré et envoyer les
signaux audio uniquement à un ou plusieurs amplificateurs
extérieurs afin d’obtenir un son clair et pour éviter un
échauffement interne de l’appareil. Référez-vous à la page 58 du
MANUEL D’INSTRUCTIONS.
C
Center speaker
Altavoz central
Enceinte centrale
Connections for external component playback / Conexiones para la reproducción del componente externo / Connexions pour un appareil de lecture extérieur
KS-HP2
Cordless headphones (not supplied) *7
Auriculares inalámbricos (no suministrado) *7
Casque d’écoute sans fil (non fourni) *7
KV-MR9010
9-INCH WIDESCREEN MONITOR
(not supplied)
MONITOR DE PANTALLA ANCHA DE 9
PULGADAS (no suministrado)
MONITEUR COULEUR À ÉCRAN
LARGE DE 9 POUCES (non fourni)
Video cord (not supplied)
Cordón de video (no suministrado)
Cordon vidéo (non fourni)
*7 To listen to disc playback sound while in Dual Zone operations
(see page 26 of INSTRUCTIONS).
*7 Para escuchar el sonido de reproducción de disco mientras
se está en operaciones Dual Zone (consulte la página 26 del
MANUAL DE INSTRUCCIONES).
*7 Pour écouter le son de lecture des disque lors de l’utilisation du
mode Dual Zone (voir page 26 du MANUEL D’INSTRUCTIONS).
B
*5 Audio cord (not supplied)
*5 Cable de audio (no suministrado)
*5 Cordon audio (non fourni)
Remote lead
Cable remoto
Fil d’alimentation à distance Remote lead (Blue with white stripe)
Cable remoto (Azul con rayas blancas)
Fil d’alimentation à distance (Bleu avec bande blanche) To the remote lead of other equipment
Al conductor remoto de otro equipo
Au fil de télécommande de l’autre appareil
Y-connector (not supplied for this unit)
Conector en Y (no suministrado con esta unidad)
Connecteur Y (non fourni avec cet appareil)
JVC Amplifier
Amplificador de JVC
JVC Amplificateur
JVC Amplifier
Amplificador de JVC
JVC Amplificateur
JVC Amplifier
Amplificador de JVC
JVC Amplificateur
JVC Amplifier
Amplificador de JVC
JVC Amplificateur
Rear speakers
Altavoces posteriores
Enceintes arrière
Front speakers
Altavoces delanteros
Enceintes avant
Subwoofer
Subwoofer
Caisson de grave
Usted podrá conectar amplificadores para mejorar el sistema estéreo
de su automóvil.
• Conecte el conductor remoto (azul con rayas blancas) al conductor
remoto del otro equipo para poderlo controlar a través de esta
unidad.
• Sólo para el amplificador:
– Asegúrese de activar el altavoz central después de
conectarlo; de lo contrario, no saldrá sonido a través del
mismo, consulte la página 55 del MANUAL DE INSTRUCCIONES.
– Desconecte los altavoces de esta unidad y conéctelos al
amplificador. Los cables de los altavoces de esta unidad
quedan sin usar.
– Podrá desconectar el amplificador incorporado y enviar las
señales de audio solamente al(los) amplificador(es) externo(s) para
obtener sonidos nítidos y evitar que se caliente el interior de la
unidad. Véase la página 58 de las MANUAL DE INSTRUCCIONES.
Front speakers
Altavoces delanteros
Enceintes avant
Camcorder, Navigation System, etc.
Videocámara, sistema de navegación, etc.
Caméscope, système de navigation, etc.
Audio/video cords (not supplied)
Cables de audio/vídeo (no suministrados)
Cordon audio/vidéo (non fourni)
KV-CM1
Rear view camera (not supplied)
Cámara de reprovisión (no suministrado)
Caméra de recul (non fournie)
Instal_KDADV49AVX44[JC]f.indb 5Instal_KDADV49AVX44[JC]f.indb 5 08.1.16 8:17:57 PM08.1.16 8:17:57 PM

6
USB cable—approx. 1.2 m (3.9 feet)
Cable USB—aprox. 1,2 m (3,9 pies)
Câble USB—environ 1,2 m (3,9 pieds)
USB device
Dispositivo USB
Périphérique USB
Apple iPod
Apple iPod
iPod Apple
To disconnect the connector / Para desconectar el cable /
Pour déconnecter le connecteur
Hold the connector top tightly (1), then pull it
out (2).
Sujete firmemente la parte superior del conector
(1) y seguidamente, extráigalo (2).
Tenez fermement le connecteur par-dessus (1) et
tirez vers l’extérieur (2).
KS-U20K
USB 2.0 cable
Cable USB 2.0
Câble USB 2.0
Apple iPod
Apple iPod
iPod Apple
Connecting the external components / Conexión de los componentes externos / Connexion des appareils extérieurs
D
When connecting the external components, refer also to the
manuals supplied for the components and adapter.
CAUTION:
Before connecting the external components, make sure that the
unit is turned off.
You can connect the following JVC components to the CD changer
jack.
JVC component Model name
CD changer (CD-CH) CH-X1500, etc.
HD Radio™ tuner box KT-HD300
You can also connect the following components through the
various JVC adapters.
• Connection cords may need to be purchased separately.
Component Adapter Model name
iPod Interface adapter
for iPod
KS-PD100
XMDirect™ Universal Tuner
Box
Smart Digital
Adapter
XMDJVC100
SIRIUS satellite radio SIRIUS satellite
radio interface
KS-SRA100
JVC SIRIUS PnP SIRIUS radio
adapter
KS-U100K
Portable audio player with
line output jacks
Line input adapter KS-U57
Portable audio player with
3.5 mm (3/16") stereo mini
jack
AUX input adapter KS-U58
When connecting more than one component (maximum: three),
it is recommended that you connect the components in series as
explained below.
• XM Radio and SIRIUS satellite radio cannot be used together.
*8 To use these components, set the external input setting correctly (see page 56 of
the INSTRUCTIONS).
*9 Power cannot be supplied to the component through the CD changer jack. You
need to connect the power cord supplied for the component separately.
A KT-HD300*9 / KS-SRA100*9 / XMDJVC100
B
*8 CD-CH / KS-PD100 / KS-U57 / KS-U58 / KS-U100K
• HD Radio™ is a proprietary trademark of iBiquity Digital Corp.
• iPod is a trademark of Apple Inc., registered in the U.S. and other
countries.
• HD Radio™ es una marca comercial de iBiquity Digital Corp.
• iPod es una marca comercial de Apple Inc., registrada en los EE.
UU. y otros países.
• HD Radio™ est une marque de commerce d’iBiquity Digital Corp.
• iPod est une marque de commerce d’Apple Inc., enregistrée aux
États-Unis et dans les autres pays.
USB devices / Dispositivos USB / Périphériques USB
You cannot connect a computer to the USB ( ) terminal of the unit.
No se puede conectar un ordenador al terminal ( ) USB de la unidad.
Vous ne pouvez pas connecter un ordinateur à la prise USB ( ) de l’appareil.
Cuando conecte componentes externos, consulte, también, los
manuales suministrados con los componentes y el adaptador.
PRECAUCION:
Antes de conectar los componentes externos, asegúrese de que la
unidad esté apagada.
Puede conectar los siguientes componentes JVC al jack del cambiador
de CD.
Componente JVC Nombre del modelo
Cambiador de CD (CD-CH) CH-X1500, etc.
Sintonizador HD Radio™ KT-HD300
También puede conectar los siguientes componentes mediante los
diversos adaptadores JVC.
• Puede ser necesario comprar los cables de conexión por separado.
Componente Adaptador Nombre del
modelo
iPod Adaptador de
interfaz para iPod
KS-PD100
Sintonizador universal
XMDirecto™
Adaptador digital
inteligente
XMDJVC100
Radio por satélite SIRIUS Interfaz para radio
por satélite SIRIUS
KS-SRA100
SIRIUS PnP de JVC Adaptador para
radio SIRIUS
KS-U100K
Reproductor de audio portátil
con jacks de salida de línea
Adaptador de
entrada por línea
KS-U57
Reproductor de audio portátil
con jack mini estéreo de
3,5 mm (3/16 pulgada)
Adaptador de
entrada AUX
KS-U58
Cuando conecte más de un componente (máximo: tres), se
recomienda que conecte los componentes en serie, como se explica a
continuación.
• No puede utilizar juntas la radio XM y la radio satelital SIRIUS.
Lors de la connexion des appareils extérieurs, référez-vous aussi aux
manuels fournis avec les appareils et les adaptateurs.
PRECAUTION:
Avant de connecter les appareils extérieurs, assurez-vous que
l’appareil est hors tension.
Vous pouvez connecter les appareils JVC suivants à la prise de
changeur de CD.
Appareil JVC Nom du modèle
Changeur de CD (CD-CH) CH-X1500, etc.
Tuner HD Radio™ KT-HD300
Vous pouvez aussi connecter les appareils suivants en utilisant divers
adaptateurs JVC.
• Vous pouvez avoir besoin d’acheter certains cordons de connexion
séparément.
Appareil Adaptateur Nom du
modèle
iPod Adaptateur
d’interface pour iPod
KS-PD100
Tuner universel XMDirect™ Adaptateur
numérique intelligent
XMDJVC100
Radio satellite SIRIUS Interface pour radio
satellite SIRIUS
KS-SRA100
JVC SIRIUS PnP Adaptateur radio
SIRIUS
KS-U100K
Lecteur audio portable avec
prises de sortie de ligne
Adaptateur d’entrée
de ligne
KS-U57
Lecteur audio portable avec
mini fiche stéréo de 3,5 mm
(3/16 pouces)
Adaptateur d’entrée
auxiliaire
KS-U58
Lors de la connexion de plus d’un appareil (maximum: trois), il est
recommandé que vous connectiez les appareils en série comme nous
l’expliquons ci-dessous.
• La radio XM et SIRIUS ne peuvent pas être utilisées en même
temps.
CD changer jack
Jack para el cambiador de CD
Prise du changeur CD
*8 Para utilizar estos componentes, configure el ajuste de entrada externa
correctamente (consulte la página 56 del MANUAL DE INSTRUCCIONES).
*9 No puede suministrar energía eléctrica al componente a través del jack del
cambiador de CD. Es necesario conectar, aparte, el cable de alimentación
suministrado con el componente.
*8 Pour utiliser ces appareils, réglez l’entrée extérieure correctement (voir page 56 du
MANUEL D’INSTRUCTIONS).
*9 L’alimentation ne peut pas être fournie à l’appareil par la prise de changeur de CD.
Vous devez connecter séparément le cordon d’alimentation fourni pour l’appareil.
Connecting the iPod to the USB terminal / Conectar el iPod al termina USB / Connexion du iPod à la
prise USB
You can connect the iPod to the USB terminal using the following cables:
– To listen to the music: USB 2.0 cable (supplied for the iPod)
– To watch the video: USB Audio and Video cable for iPod—KS-U20K (not supplied)*10
Puede conectar el iPod al terminal USB utilizado los siguientes cables:
– Para escuchar la música: Cable USB 2.0 (suministrado con el iPod)
– Para ver vídeo: Cable USB audio y video para iPod—KS-U20K (no suministrado)*10
Vous pouvez connecter le iPod à la prise USB en utilisant les câbles suivants:
– Pour écouter la musique: Câble USB 2.0 (fourni pour le iPod)
– Pour regarder une séquence vidéo: Câble USB Audio et Vidéo pour iPod—KS-U20K (non fourni)*10
*10 When using the cable, make sure <iPod (Off)> is selected for <AV Input> (see page 56 of the INSTRUCTIONS).
*10 Cuando utilice el cable, asegúrese de haber seleccionado <iPod (Off)> para <AV Input> (consulte la página 56 del
MANUAL DE INSTRUCCIONES).
*10 Lors de l’utilisation de ce câble, assurez-vous que <iPod (Off)> est choisi pour <AV Input> (voir page 56 du MANUEL
D’INSTRUCTIONS).
When connecting three components in series
Cuando conecta tres componentes en serie
Lors de la connexion de trois appareils en série
When connecting two components in series
Cuando conecta dos componentes en serie
Lors de la connexion de deux appareils en série
CD changer jack
Jack para el cambiador de CD
Prise du changeur CD
A KT-HD300*9
B KS-SRA100*9 / XMDJVC100
C
*8 KS-PD100 / KS-U57 / KS-U58 / KS-U100K
Instal_KDADV49AVX44[JC]f.indb 6Instal_KDADV49AVX44[JC]f.indb 6 08.1.16 8:18:02 PM08.1.16 8:18:02 PM