Jvc Kd G320 Installation Manual Instal1 2_KD AR370[J]f
KD-AR370J Installation Manual GET0349-002A
KD-AR370J KD-AR370J GET0349-002A English, French, Spanish, INSTALLATION MANUAL
KD-G320J KD-G320J GET0349-002A English, French, Spanish, INSTALLATION MANUAL
KD-AR370J KD-AR370J INSTALLATION MANUAL GET0349-002A
2015-07-14
: Jvc Jvc-Kd-G320-Installation-Manual-772817 jvc-kd-g320-installation-manual-772817 jvc pdf
Open the PDF directly: View PDF
.
Page Count: 4

KD-AR370/KD-G320
Installation/Connection Manual
Manual de instalación/conexión
Manuel d’installation/raccordement
GET0349-002A
[J]
J
Handles
Manijas
Poignées
F
Washer (ø5)
Arandela (ø5)
Rondelle (ø5)
G
Lock nut (M5)
Tuerca de seguridad (M5)
Ecrou d’arrêt (M5)
H
Mounting bolt—M5 × 20 mm (M5 × 13/16")
Perno de montaje—M5 × 20 mm (M5 × 13/16 pulgada)
Boulon de montage—M5 × 20 mm (M5 × 13/16 pouces)
I
Rubber cushion
Cojín de goma
Amortisseur en
caoutchouc
A / B
Hard case/Control panel
Estuche duro/Panel de control
Etui de transport/Panneau de commande
C
Sleeve
Cubierta
Manchon
D
Trim plate
Placa de guarnición
Plaque d’assemblage
E
Power cord
Cordón de alimentación
Cordon d’alimentation
ENGLISH
This unit is designed to operate on 12 V DC, NEGATIVE ground
electrical systems. If your vehicle does not have this system, a
voltage inverter is required, which can be purchased at JVC car audio
dealers.
Parts list for installation and connection
The following parts are provided for this unit. If any item is missing,
consult your JVC car audio dealer immediately.
ESPAÑOL
Esta unidad está diseñada para funcionar con 12 V de CC, con
sistemas eléctricos de masa NEGATIVA. Si su vehículo no posee
este sistema, será necesario un inversor de tensión, que puede ser
adquirido en los concesionarios de JVC de equipos de audio para
automóviles.
Lista de piezas para instalación y conexión
Con esta unidad se suministran las siguientes piezas. Si hay algún
elemento faltante, consulte inmediatamente con su concesionario de
JVC de equipos de audio para automóviles.
K
Remote controller
Control remoto
Télécommade
L
Battery
Pila
Pile
FRANÇAIS
Cet appareil est conçu pour fonctionner sur des sources de courant
continu de 12 V à masse NEGATIVE. Si votre véhicule n’offre pas ce
type d’alimentation, il vous faut un convertisseur de tension, que vous
pouvez acheter chez un revendeur d’autoradios JVC.
Liste des pièces pour l’installation et
raccordement
Les pièces suivantes sont fournies avec cet appareil. Si quelque chose
manquait, consultez votre revendeur autoradio JVC immédiatement.
1105DTSMDTJEIN
EN, SP,FR
PRECAUTIONS on power supply and speaker
connections:
• DO NOT connect the speaker leads of the power cord to the
car battery; otherwise, the unit will be seriously damaged.
• BEFORE connecting the speaker leads of the power cord to the
speakers, check the speaker wiring in your car.
PRECAUCIONES sobre las conexiones de la
fuente de alimentación y de los altavoces:
• NO conecte los conductores de altavoz del cable de
alimentación a la batería de automóvil, pues podrían
producirse graves daños en la unidad.
• ANTES de conectar a los altavoces los conductores de altavoz del
cable de alimentación, verifique el conexionado de altavoz de su
automóvil.
PRECAUTIONS sur l’alimentation et la
connexion des enceintes:
• NE CONNECTEZ PAS les fils d’enceintes du cordon
d’alimentation à la batterie; sinon, l’appareil serait
sérieusement endommagé.
• AVANT de connecter les fils d’enceintes du cordon d’alimentation
aux enceintes, vérifiez le câblage des enceintes de votre voiture.
© 2005 Victor Company of Japan, Limited
Heat sink
Sumidero térmico
Dissipateur de chaleur
WARNINGS
To prevent short circuits, we recommend that you disconnect the
battery’s negative terminal and make all electrical connections before
installing the unit.
• Be sure to ground this unit to the car’s chassis again after
installation.
Notes:
• Replace the fuse with one of the specified rating. If the fuse blows
frequently, consult your JVC car audio dealer.
• It is recommended to connect to the speakers with maximum
power of more than 50 W (both at the rear and at the front, with an
impedance of 4 Ω to 8 Ω). If the maximum power is less than 50 W,
change “AMP GAIN” setting to prevent the speakers from being
damaged (see page 14 of the INSTRUCTIONS).
• To prevent short-circuit, cover the terminals of the UNUSED leads
with insulating tape.
• The heat sink becomes very hot after use. Be careful not to touch it
when removing this unit.
ADVERTENCIAS
Para evitar cortocircuitos, recomendamos que desconecte el terminal
negativo de la batería y que efectúe todas las conexiones eléctricas
antes de instalar la unidad.
• Asegúrese de volver a conectar a masa esta unidad al chasis
del automóvil después de la instalación.
Notas:
• Reemplace el fusible por uno con la corriente especificada. Si el
fusible se quemase frecuentemente consulte con su concesionario
de JVC de equipos de audio para automóviles.
• Se recomienda conectar los altavoces con una potencia máxima
de más de 50 W (tanto atrás como adelante, con una impedancia
de 4 Ω a 8 Ω). Si la potencia máxima es de menos de 50 W, cambie
“AMP GAIN” para evitar daños en los altavoces (consulte la página 14
del MANUAL DE INSTRUCCIONES).
• Para evitar cortocircuitos, cubra los cables NO UTILIZADOS con cinta
aislante.
• El sumidero térmico estará muy caliente después del uso. Asegúrese
de no tocarlo al desmontar esta unidad.
AVERTISSEMENTS
Pour éviter tout court-circuit, nous vous recommandons de débrancher
la borne négative de la batterie et d’effectuer tous les raccordements
électriques avant d’installer l’appareil.
• Assurez-vous de raccorder de nouveau la mise à la masse de
cet appareil au châssis de la voiture après l’installation.
Remarques:
• Remplacer le fusible par un de la valeur précisée. Si le fusible saute
souvent, consulter votre revendeur d’autoradios JVC.
• Il est recommandé de connecter des enceintes avec une puissance de
plus de 50 W (les enceintes arrière et les enceintes avant, avec une
impédance comprise entre 4 Ω et 8 Ω). Si la puissance maximum est
inférieure à 50 W, changez “AMP GAIN” pour éviter d’endommager
vos enceintes (voir page 14 du MANUAL D’INSTRUCTIONS).
• Pour éviter les court-circuits, couvrir les bornes des fils qui ne sont
PAS UTILISÉS avec de la bande isolante.
• Le dissipateur de chaleur devient très chaud après usage. Faire
attention de ne pas le toucher en retirant cet appareil.
1
Instal1-2_KD-AR370[J]f.indd 1Instal1-2_KD-AR370[J]f.indd 1 11/18/05 11:11:18 AM11/18/05 11:11:18 AM

When using the optional stay / Cuando emplea un
soporte opcional / Lors de l’utilisation du hauban en
option
Note : When installing the unit on the mounting bracket, make sure to use the 8 mm (3/8") -long screws. If longer
screws are used, they could damage the unit.
Nota : Cuando instala la unidad en la ménsula de montaje, asegúrese de utilizar los tornillos de 8 mm (3/8 pulgada) de
longitud. Si se utilizan tornillos más largos, éstos pueden dañar la unidad.
Remarque : Lors de l’installation de l’appareil sur le support de montage, s’assurer d’utiliser des vis d’une longueur de 8 mm
(3/8 pouces). Si des vis plus longues sont utilisées, elles peuvent endommager l’appareil.
Bracket*2
Ménsula*2
Support*2
*2 Not supplied for this unit.
*2 No suministrado con esta unidad.
*2 Non fourni avec cet appareil.
Pocket
Compartimiento
Poche
Flat type screws—M5 × 8 mm
(M5 × 3/8")*2
Tornillos tipo plano—M5 × 8 mm
(M5 × 3/8 pulgada)*2
Vis à tête plate—M5 × 8 mm
(M5 × 3/8 pouces)*2
Screw (option)
Tornillo (opción)
Vis (en option)
Stay (option)
Soporte (opción)
Hauban (en option)
Fire wall
Tabique a prueba de incendios
Cloison
Dashboard
Tablero de
instrumentos
Tableau de bord
Install the unit at an angle of less than 30˚.
Instale la unidad a un ángulo de menos de 30˚.
Installez l’appareil avec un angle de moins de 30˚.
2
TROUBLESHOOTING
• The fuse blows.
* Are the red and black leads connected correctly?
• Power cannot be turned on.
* Is the yellow lead connected?
• No sound from the speakers.
* Is the speaker output lead short-circuited?
• Sound is distorted.
* Is the speaker output lead grounded?
* Are the “–” terminals of L and R speakers grounded in common?
• Noise interfere with sounds.
* Is the rear ground terminal connected to the car’s chassis using
shorter and thicker cords?
• Unit becomes hot.
* Is the speaker output lead grounded?
* Are the “–” terminals of L and R speakers grounded in common?
• This unit does not work at all.
* Have you reset your unit?
LOCALIZACION DE AVERIAS
• El fusible se quema.
* ¿Están los conductores rojo y negro correctamente conectados?
• No es posible conectar la alimentación.
* ¿Está el cable amarillo conectado?
• No sale sonido de los altavoces.
* ¿Está el cable de salida del altavoz cortocircuitado?
• El sonido presenta distorsión.
* ¿Está el cable de salida del altavoz conectado a masa?
* ¿Están los terminales “–” de los altavoces L y R conectados a una
masa común?
• Perturbación de ruido.
* ¿El terminal de tierra trasero está conectado al chasis del automóvil
utilizando los cordones más corto y más grueso?
• La unidad se calienta.
* ¿Está el cable de salida del altavoz conectado a masa?
* ¿Están los terminales “–” de los altavoces L y R conectados a una
masa común?
• Este receptor no funciona en absoluto.
* ¿Reinicializó el receptor?
EN CAS DE DIFFICULTES
• Le fusible saute.
* Les fils rouge et noir sont-ils racordés correctement?
• L’appareil ne peut pas être mise sous tension.
* Le fil jaune est-elle raccordée?
• Pas de son des enceintes.
* Le fil de sortie d’enceinte est-il court-circuité?
• Le son est déformé.
* Le fil de sortie d’enceinte est-il à la masse?
* Les bornes “–” des enceintes gauche et droit sont-elles mises ensemble
à la masse?
• Interférence avec les sons.
* La prise arrière de mise à la terre est-elle connectée au châssis de la
voiture avec un cordon court et épais?
• L’appareil devient chaud.
* Le fil de sortie d’enceinte est-il à la masse?
* Les bornes “–” des enceintes gauche et droit sont-elles mises ensemble
à la masse?
• Cet appareil ne fonctionne pas du tout.
* Avez-vous réinitialisé votre appareil?
Removing the unit
Before removing the unit, release the rear section.
Extracción de la unidad
Antes de extraer la unidad, libere la sección trasera.
Insert the two handles, then pull them as
illustrated so that the unit can be removed.
Inserte las dos manijas y, a continuación,
extráigalas de la manera indicada en la ilustración
para poder desmontar la unidad.
Insérez les deux poignées, puis tirez de la façon
illustrée de façon à retirer l’appareil.
Retrait de l’appareil
Avant de retirer l’appareil, libérer la section arrière.
Do the required electrical connections.
Realice las conexiones eléctricas requeridas.
Réalisez les connexions électriques.
*1 When you stand the unit,
be careful not to damage
the fuse on the rear.
*1 Al poner la unidad vertical,
tenga cuidado de no dañar
el fusible provisto en la
parte posterior.
*1 Lorsque vous mettez
l’appareil à la verticale,
faire attention de ne pas
endommager le fusible situé
sur l’arrière.
Bend the appropriate tabs to hold the
sleeve firmly in place.
Doble las lengüetas apropiadas para
retener firmemente la manga en su lugar.
Tordez les languettes appropriées pour
maintenir le manchon en place.
INSTALLATION
(IN-DASH MOUNTING)
The following illustration shows a typical installation. If you have any
questions or require information regarding installation kits, consult
your JVC car audio dealer or a company supplying kits.
• If you are not sure how to install this unit correctly, have it installed
by a qualified technician.
INSTALACION (MONTAJE EN EL
TABLERO DE INSTRUMENTOS)
La siguiente ilustración muestra una instalación típica. Si tiene alguna
pregunta o necesita información acerca de las herramientas para
instalación, consulte con su concesionario de JVC de equipos de audio
para automóviles o a una compañía que suministra tales herramientas.
• Si usted no está seguro de cómo instalar correctamente la unidad,
hágala instalar por un técnico cualificado.
INSTALLATION (MONTAGE
DANS LE TABLEAU DE BORD)
L’illustration suivante est un exemple d’installation typique. Si
vous avez des questions ou avez besoin d’information sur des kits
d’installation, consulter votre revendeur d’autoradios JVC ou une
compagnie d’approvisionnement.
• Si l’on n’est pas sûr de pouvoir installer correctement cet appareil, le
faire installer par un technicien qualifié.
Flat type screws—M5 × 8 mm
(M5 × 3/8")*2
Tornillos tipo plano—M5 × 8 mm
(M5 × 3/8 pulgada)*2
Vis à tête plate—M5 × 8 mm
(M5 × 3/8 pouces)*2
Bracket*2
Ménsula*2
Support*2
When installing the unit without using the sleeve / Instalación de la unidad sin utilizar
la cubierta / Lors de l’installation de l’appareil scans utiliser de manchon
In a Toyota car for example, first remove the car radio and install the unit in its place.
En un automóvil Toyota, por ejemplo, en primer lugar desmonte el autorradio e instale la unidad en su lugar.
Dans une voiture Toyota, par exemple, retirez d’abord l’autoradio et installez l’appareil à sa place.
Instal1-2_KD-AR370[J]f.indd 2Instal1-2_KD-AR370[J]f.indd 2 11/18/05 11:11:25 AM11/18/05 11:11:25 AM

A
Typical connections / Conexiones tipicas / Raccordements typiques
Before connecting: Check the wiring in the vehicle carefully.
Incorrect connection may cause serious damage to this unit.
The leads of the power cord and those of the connector from the car
body may be different in color.
1 Connect the colored leads of the power cord in the order
specified in the illustration below.
2 Connect the antenna cord.
3 Finally connect the wiring harness to the unit.
Line out (see diagram )
Salida de línea
(véase diagrama )
Sortie de ligne
(voir le diagramme )
Rear ground terminal
Terminal de tierra
posterior
Borne arrière de
masse
To external components (see diagram )
A los componentes externos (véase el diagrama )
Aux appareils extérieurs (voir le diagramme )
15 A fuse
Fusible de 15 A
Fusible 15 A
Antenna terminal
Terminal de la antena
Borne de l’antenne
Black
Negro
Noir
Blue with white stripe
Azul con rayas blancas
Bleu avec bande blanche
Red
Rojo
Rouge
Yellow*2
Amarillo*2
Jaune*2
*1 Not supplied for this unit.
*1 No suministrado con esta unidad.
*1 Non fourni avec cet appareil.
To metallic body or chassis of the car
A un cuerpo metálico o chasis del automóvil
Vers corps métallique ou châssis de la voiture
Ignition switch
Interruptor de encendido
Interrupteur d’allumage
Fuse block
Bloque de fusibles
Porte-fusible
To an accessory terminal in the fuse block
A un terminal accesorio del bloque de fusibles
Vers borne accessoire du porte-fusible
Left speaker (front)
Altavoz izquierdo (frontal)
Enceinte gauche (avant)
Right speaker (front)
Altavoz derecho (frontal)
Enceinte droit (avant)
Left speaker (rear)
Altavoz izquierdo (trasero)
Enceinte gauche (arrière)
Right speaker (rear)
Altavoz derecho (trasero)
Enceinte droit (arrière)
Purple
Púrpura
Violet
Purple with black stripe
Púrpura con rayas negras
Violet avec bande noire
Green
Verde
Vert
Green with black stripe
Verde con rayas negras
Vert avec bande noire
Gray
Gris
Gris
Gray with black stripe
Gris con rayas negras
Gris avec bande noire
White
Blanco
Blanc
White with black stripe
Blanco con rayas negras
Blanc avec bande noire
ENGLISH
Antes de la conexión: Verifique atentamente el conexionado del
vehículo. Una conexión incorrecta podría producir daños graves en la
unidad.
Los cordones del cable de alimentación y los del conector procedentes
de la carrocería del automóvil podrían ser de diferentes en color.
1 Conecte los conductores de color del cable de alimentación en el
orden especificado en la ilustración de abajo.
2 Conecte el cable de antena.
3 Por último, conecte el cable de alimentación a la unidad.
ESPAÑOL FRANÇAIS
Avant de commencer la connexion: Vérifiez attentivement le
câblage du véhicule. Une connexion incorrecte peut endommager
sérieusement l’appareil.
Le fil du cordon d’alimentation et ceux des connecteurs du châssis de
la voiture peuvent être différents en couleur.
1 Connectez les fils colorés du cordon d’alimentation dans l’ordre
spécifié sur l’illustration ci-dessous.
2 Connectez le cordon d’antenne.
3 Finalement, connectez le faisceau de fils à l’appareil.
To a live terminal in the fuse block connecting to the car battery
(bypassing the ignition switch) (constant 12 V)
A un terminal activo del bloque de fusibles conectado a la batería del
automóvil (desviando el interruptor de encendido) (12 V constantes)
A une borne sous tension du porte-fusible connectée à la batterie de la
voiture (en dérivant l’interrupteur d’allumage) (12 V constant)
3
To cellular phone system—only for KD-AR370
Al sistema de teléfono celular—sólo para KD-AR370
Al cellulare—seulement pour le KD-AR370
Brown
Marrón
Marrone
*2
Before checking the operation of this unit prior to installation,
this lead must be connected, otherwise power cannot be
turned on.
*2
Antes de comprobar el funcionamiento de esta unidad previa
a de la instalación, es necesario conectar este cable, de lo
contrario no se podrá conectar la alimentación.
*2 Pour vérifier le fonctionnement de cet appareil avant
installation, ce fil doit être raccordé, sinon l’appareil ne peut
pas être mis sous tension.
B
Connecting the external amplifiers and/or subwoofer / Conexión de los amplificadores y/o subwoofer externos / Connexion
d’amplificateurs extérieurs et/ou d’un caisson de grave
You can connect amplifiers to upgrade your car stereo system.
• Connect the remote lead (blue with white stripe) to the remote
lead of the other equipment so that it can be controlled through
this unit.
• Disconnect the speakers from this unit, connect them to the
amplifier. Leave the speaker leads of this unit unused.
*4 Signal cord (not supplied for this unit)
*4 Cable de señal (no suministrado con esta unidad)
*4 Cordon de signal (non fourni avec cet appareil)
Usted podrá conectar amplificadores para mejorar el sistema estéreo
de su automóvil.
•
Conecte el conductor remoto (azul con rayas blancas) al conductor
remoto del otro equipo para poderlo controlar a través de esta unidad.
• Desconecte los altavoces de esta unidad y conéctelos al
amplificador. Los cables de los altavoces de esta unidad
quedan sin usar.
Vous pouvez connecter des amplificateurs pour améliorer votre
système autoradio.
• Connectez le fil de commande à distance (bleu avec bande blanche)
au fil de commande à distance de l’autre appareil de façon qu’il
puisse être commandé via cet appareil.
• Déconnectez les enceintes de cet appareil et connectez-les
à l’amplificateur. Laissez les fils d’enceintes de cet appareil
inutilisés.
Rear speakers
Altavoces posteriores
Enceintes arrière
Remote lead
Cable remoto
Fil d’alimentation à distance
JVC Amplifier
Amplificador de JVC
JVC Amplificateur
Remote lead (Blue with white stripe)
Cable remoto (Azul con rayas blancas)
Fil d’alimentation à distance (Bleu avec bande blanche)
To the remote lead of other equipment or
automatic antenna if any
Al conductor remoto de otro equipo o de la
antena automática, si hubiere
Au fil de télécommande de l’autre appareil ou à
l’antenne automatique s’il y en a une
Y-connector (not supplied for this unit)
Conector en Y (no suministrado con esta unidad)
Connecteur Y (non fourni avec cet appareil)
Front speakers
Altavoces delanteros
Enceintes avant
*3 Firmly attach the ground wire to the metallic
body or to the chassis of the car—to the place
uncoated with paint (if coated with paint, remove
the paint before attaching the wire). Failure to do
so may cause damage to the unit.
*3 Fije firmemente el cable de tierra a la carrocería
metálica o al chasis—a un lugar no cubierto
con pintura (si está cubierto con pintura, quítela
antes de fijar el cable). De lo contrario, se podrían
producir daños en la unidad.
*3 Attachez solidement le fil de mise à la masse au
châssis métallique de la voiture—à un endroit qui
n’est pas recouvert de peinture (s’il est recouvert
de peinture, enlevez d’abord la peinture avant
d’attacher le fil). L’appareil peut être endommagé
si cela n’est pas fait correctement.
To the remote lead of other equipment or automatic antenna if any (200 mA max.)
Al conductor remoto de otro equipo o de la antena automática, si hubiere (máx. 200 mA)
Au fil de télécommande de l’autre appareil ou à l’antenne automatique s’il y en a une
(200 mA max.)
JVC Amplifier
Amplificador de JVC
JVC Amplificateur
Front speakers
Altavoces delanteros
Enceintes avant
ELECTRICAL CONNECTIONS CONEXIONES ELECTRICAS RACCORDEMENTS ELECTRIQUES
Set “L/O MODE” to “REAR” (See page 14 of the INSTRUCTIONS.)
Ajuste “L/O MODE” a “REAR” (Consulte la página 14 del MANUAL DE
INSTRUCCIONES.)
Réglez “L/O MODE” sur “REAR” (Voir la page 14 du MANUEL D’INSTRUCTIONS.)
Set “L/O MODE” to “WOOFER” (See page 14 of the INSTRUCTIONS.)
Ajuste “L/O MODE” a “WOOFER” (Consulte la página 14 del MANUAL DE INSTRUCCIONES.)
Réglez “L/O MODE” sur “WOOFER” (Voir la page 14 du MANUEL D’INSTRUCTIONS.)
Subwoofer
Subwoofer
Caisson de grave
JVC Amplifier
Amplificador de JVC
JVC Amplificateur
or
o
ou
Instal3-4_KD-AR370[J]f.indd 3Instal3-4_KD-AR370[J]f.indd 3 11/22/05 6:56:11 PM11/22/05 6:56:11 PM

4
C
Other external component / Otro componente externo / Autre appareil extérieur
CD changer jack
Jack para el cambiador de CD
Prise du changeur CD
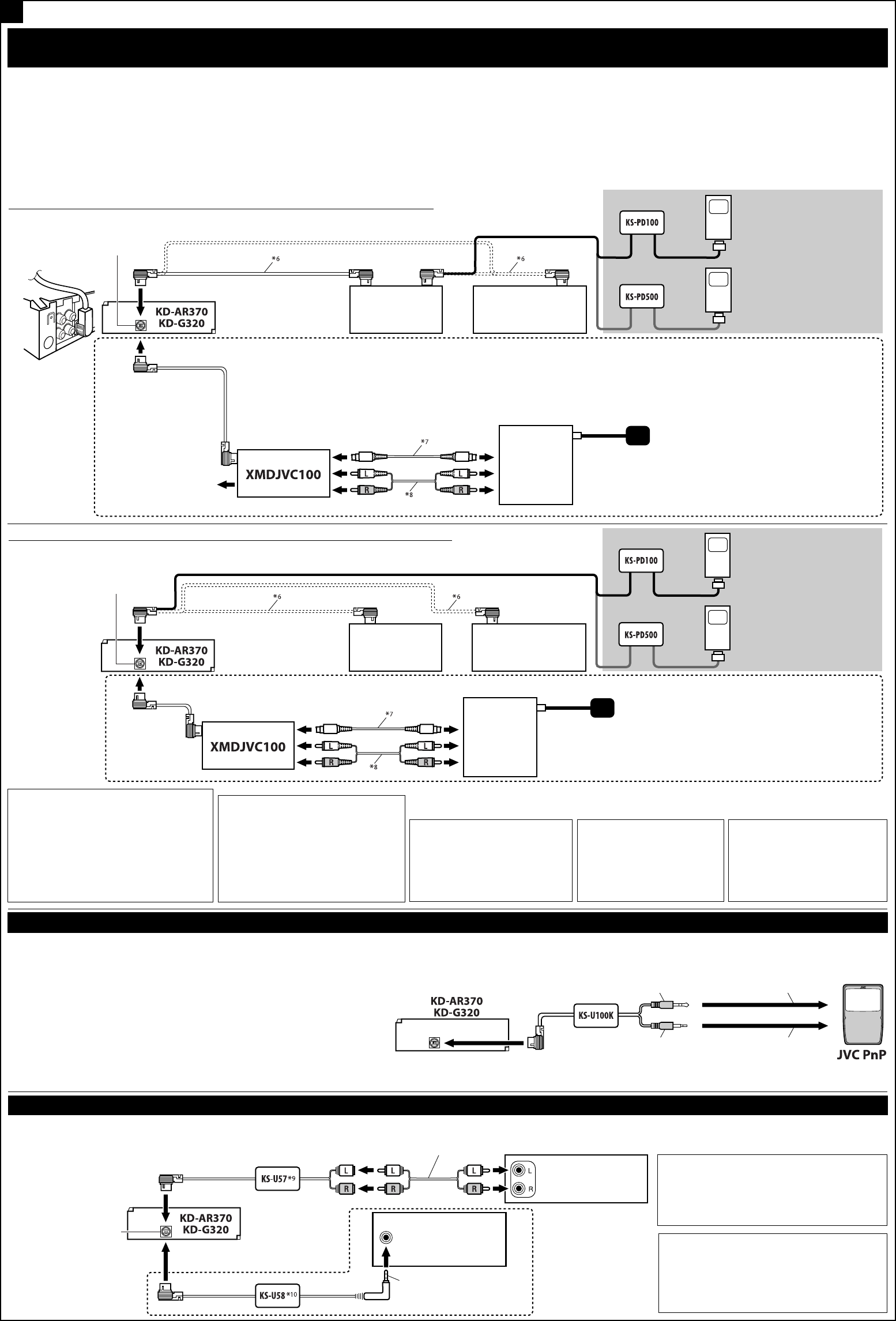
*9 Line Input Adapter KS-U57 (not supplied for this unit)
*9 Adaptador de entrada de línea KS-U57 (no suministrado
con esta unidad)
*9 Adaptateur d’entrée de ligne KS-U57 (non fourni avec
cet appareil)
Connecting the external components / Conexión de los componentes externos / Connexion des appareils extérieurs
CAUTION / PRECAUCION / PRECAUTION:
• Before connecting the external components,
make sure that the unit is turned off.
• Antes de conectar los componentes
externos, asegúrese de que la unidad esté
apagada.
• Avant de connecter les appareils extérieurs,
assurez-vous que l’appareil est hors tension.
JVC PnP (Plug and Play) / PnP (“Plug and Play”) JVC / PnP (“Plug and Play”) JVC
You can also connect JVC PnP through this unit using JVC SIRIUS radio adapter,
KS-U100K (not supplied).
• Turning on/off the unit can also turns on/off the JVC PnP.
También podrá conectar la PnP JVC a través de este receptor utilizando el adaptador
para radio SIRIUS JVC, KS-U100K (no suministrado).
• Al encender/apagar el receptor también se enciende/apaga la PnP JVC.
Vous pouvez aussi connecter le PnP JVC à cet autoradio en utilisant l’adaptateur de
radio SIRIUS JVC KS-U100K (non fourni).
•
Mettre sous/hors tension l’autoradio peut aussi mettre sous/hors tension le PnP JVC.
CD changer jack
Jack para el cambiador de CD
Prise du changeur CD
Stereo mini plug
Miniclavija estéreo
Fiche stéré mini
DC power plug
Clavija de alimentación de CC
Fiche d’alimentation CC
To DC IN jack
Al jack DC IN
À la prise DC IN
To headphones jack
Al jack para auriculares
À la prise du casque d’écoute
• Set “CHANGER” for the external input setting (See page14 of the INSTRUCTIONS.) / Seleccione “CHANGER” para el ajuste de entrada externa (Consulte la página14 del MANUAL DE INSTRUCCIONES.) / Réglez “CHANGER” pour
le réglage de l’entrée extérieures (Voir page14 du MANUEL D’INSTRUCTIONS.)
• Set “EXT IN” for the external input setting (See page 14 of the INSTRUCTIONS.) / Seleccione “EXT IN” para el ajuste de entrada externa (Consulte la página14 del MANUAL DE INSTRUCCIONES.) / Réglez “EXT IN” pour le
réglage de l’entrée extérieure (Voir page 14 du MANUEL D’INSTRUCTIONS.)
*6 Signal cord supplied with your JVC
CD changer or DLP
*6 Cable de señal suministrado con su
cambiador de CD o DLP JVC
*6
Cordon de signal fourni avec votre
changeur de CD ou processeur DLP JVC
*5 iPod is a trademark of Apple Computer, Inc.,
registered in the U.S. and other countries.
*5 iPod es una marca comercial de Apple
Computer, Inc., registrada en los EE.UU. y
otros países.
*5 iPod est une marque de commerce d’Apple
Computer, Inc., enregistrée aux États-Unis et
dans les autres pays.
3.5 mm stereo mini plug
Miniclavija estéreo de 3,5 mm
Mini fiche stéréo de 3,5 mm
External component
Componente exterior
Appareil extérieur
Apple iPod (separately purchased)
Apple iPod (adquirido separadamente)
iPod Apple (vendu séparément)
JVC D. player (separately purchased)
Reproductor D. JVC (adquirido
separadamente)
Lecteur D. JVC (vendu séparément)
JVC DLP
DLP JVC
Processeur DLP JVC
JVC CD changer
Cambiador de CD de JVC
Changeur de CD JVC
JVC DLP
DLP JVC
Processeur DLP JVC
JVC CD changer
Cambiador de CD de JVC
Changeur de CD JVC
or
o
ou
or
o
ou
External component
Componente exterior
Appareil extérieur
*10 AUX Input Adapter KS-U58 (not supplied for this
unit)
*10 Adaptador de entrada AUX KS-U58 (no suministrado
con esta unidad)
*10 Adaptateur d’entrée AUX KS-U58 (non fourni avec cet
autoradio)
• For listening to the XM Satellite radio, you can also connect XMDirectTM Universal Tuner Box (separately purchased) through this unit using JVC
Smart Digital Adapter—XMDJVC100 (not supplied).
• Para escuchar la radio satelital XM, también puede conectar el Sintonizador universal XMDirect™ (adquirido por separado) al receptor mediante un
adaptador Smart Digital XMDJVC100 de JVC (no suministrado).
• Pour écouter la radio satellite XM, vous pouvez aussi connecter le tuner universel XMDirectTM (vendu séparément) à cet appareil en utilisant l’adaptateur
numérique intelligent JVC—XMDJVC100 (non fourni).
Antenna (supplied with XMDirectTM Universal Tuner Box)
Antena (suministrada con el Sintonizador universal XMDirect
™)
Antenne (fournie avec le tuner universel XMDirectTM)
CD changer jack
Jack para el cambiador de CD
Prise du changeur CD
CD changer jack
Jack para el cambiador de CD
Prise du changeur CD
To CD changer, KS-PD100,
or KS-PD500
Al cambiador de CD,
KS-PD100 o KS-PD500
Au changeur de CD,
KS-PD100 ou KS-PD500
Apple iPod (separately purchased)
Apple iPod (adquirido separadamente)
iPod Apple (vendu séparément)
JVC D. player (separately purchased)
Reproductor D. JVC (adquirido
separadamente)
Lecteur D. JVC (vendu séparément)
JVC CD changer, SIRIUS Satellite radio, XM Satellite radio, Apple iPod®, or JVC D. player / Cambiador de CD de JVC, radio satelital SIRIUS, radio satelital XM,
iPod® de Apple o reproductor JVC D. / Changeur de CD JVC, radio satellite SIRIUS, radio satellite XM, iPod® Apple ou lecteur D. JVC
*7 Signal cord supplied with your
Smart Digital Adapter
*7 Cable de señal suministrado con el
adaptador Smart Digital
*7 Cordon de signal fourni avec votre
adaptateur numérique intelligent
*8 Audio signal cord supplied with your
Smart Digital Adapter
*8 Cable de señal de audio suministrado
con el adaptador Smart Digital
*8 Cordon audio fourni avec votre
adaptateur numérique intelligent
or
o
ou
XMDirectTM Universal Tuner Box
Sintonizador universal XMDirect™
Tuner universel XMDirectTM
Vous pouvez connecter ces appareils en série comme montrée sur
l’illustration.
•
Pour écouter la radio satellite SIRIUS, connectez un processeur DLP JVC
—Processeur de signaux satellite-terre (vendu séparément) à cet appareil.
• Le iPod*5 ou le lecteur D. peut être connecté en utilisant un
adaptateur d’interface (non fourni)—KS-PD100 (pour iPod) ou
KS-PD500 (pour le lecteur D.).
You can connect these components in series as illustrated below.
• For listening to the SIRIUS Satellite radio, connect a JVC DLP
—Down Link Processor (separately purchased) to this unit.
• The iPod*5 or D. player can be connected using an interface
adapter (not supplied)—KS-PD100 (for iPod) or KS-PD500 (for
D. player).
Estos componentes se pueden conectar en serie, tal como se muestra
en la ilustración de abajo.
• Para escuchar la radio satelital SIRIUS, conecte un DLP (Down Link
Processor) de JVC (adquirido por separado) al receptor.
• Puede conectar el iPod*5 o el reproductor D. usando un adaptador
de interfaz (no suministrado)—KS-PD100 (para iPod) o KS-PD500
(para el reproductor D.).
Antenna (supplied with XMDirectTM Universal Tuner Box)
Antena (suministrada con el Sintonizador universal XMDirect
™)
Antenne (fournie avec le tuner universel XMDirectTM)
XMDirectTM Universal Tuner Box
Sintonizador universal XMDirect™
Tuner universel XMDirectTM
Connection 1 (integrated connection) / Conexión 1 (conexión integrada) /Connexion 1 (connexion intégrée)
Connection 2 (alternative connection) / Conexión 2 (conexión alternativa) / Connexion 2 (connexion alternative)
Signal cord (not supplied for this unit)
Cable de señal (no suministrado con esta unidad)
Cordon de signal (non fourni avec cet appareil)
Instal3-4_KD-AR370[J]f.indd 4Instal3-4_KD-AR370[J]f.indd 4 11/22/05 6:03:30 PM11/22/05 6:03:30 PM