Jvc Kd G400 Users Manual AR400_G400
KD-G400 to the manual 2252a3ab-7e63-4105-b3dd-d64d4c975e1d
2015-01-26
: Jvc Jvc-Kd-G400-Users-Manual-320259 jvc-kd-g400-users-manual-320259 jvc pdf
Open the PDF directly: View PDF
.
Page Count: 42

GET0189-001A
[J]
INSTRUCTIONS
MANUAL DE INSTRUCCIONES
MANUEL D’INSTRUCTIONS
CD RECEIVER KD-AR400/KD-G400
ENGLISH
ESPAÑOL
FRANÇAIS
For installation and connections, refer to the separate manual.
Para la instalación y las conexiones, refiérase al manual separado.
Pour l’installation et les raccordements, se référer au manuel séparé.
RECEPTEUR CD KD-AR400/KD-G400
RECEPTOR CON CD KD-AR400/KD-G400
For customer Use:
Enter below the Model No. and
Serial No. which are located on
the top or bottom of the
cabinet. Retain this information
for future reference.
Model No.
Serial No.
• This unit is equipped with the display demonstration. To cancel it, see page 8.
• Esta unidad está equipada con demostración en la pantalla. Para cancelarla, consulte la página 8.
• Cet appareil est équipé d’une fonction de démonstration des affichages. Pour l’annuler, référez-
vous à la page 8.
KD-AR400
KD-G400
S
S
KD-AR400
KD-G400
Cover001A_KD-AR400_G400[J]f.p65 9/26/03, 4:19 PM3

2
ENGLISH
How to reset your unit
After detaching the control panel, press the
reset button on the panel holder using a ball-
point pen or a similar tool.
This will reset the built-in microcomputer.
Note:
Your preset adjustments—such as preset channels
or sound adjustments—will also be erased.
INFORMATION (For U.S.A.)
This equipment has been tested and found to comply with the limits for a Class B digital device,
pursuant to Part 15 of the FCC Rules. These limits are designed to provide reasonable protection
against harmful interference in a residential installation. This equipment generates, uses, and can
radiate radio frequency energy and, if not installed and used in accordance with the instructions,
may cause harmful interference to radio communications. However, there is no guarantee that
interference will not occur in a particular installation. If this equipment does cause harmful
interference to radio or television reception, which can be determined by turning the equipment off
and on, the user is encouraged to try to correct the interference by one or more of the following
measures:
– Reorient or relocate the receiving antenna.
– Increase the separation between the equipment and receiver.
– Connect the equipment into an outlet on a circuit different from that to which the receiver is
connected.
– Consult the dealer or an experienced radio/TV technician for help.
*Temperature inside the car....
If you have parked the car for a long time in hot or
cold weather, wait until the temperature in the car
becomes normal before operating the unit.
BEFORE USE
*For safety....
• Do not raise the volume level too much, as this will
block outside sounds, making driving dangerous.
• Stop the car before performing any complicated
operations.
IMPORTANT FOR LASER PRODUCTS
1. CLASS 1 LASER PRODUCT
2. CAUTION: Do not open the top cover. There are no user serviceable parts inside the unit; leave all
servicing to qualified service personnel.
3. CAUTION: Visible and invisible laser radiation when open and interlock failed or defeated. Avoid
direct exposure to beam.
EN02-03_KD-AR400_G400[J]f.p65 9/26/03, 4:19 PM2

3
ENGLISH
Thank you for purchasing a JVC product. Please read all instructions carefully before operation,
to ensure your complete understanding and to obtain the best possible performance from the unit.
MP3 OPERATIONS ......................... 18
Playing an MP3 disc ................................. 18
Locating a file or a particular portion on
an MP3 disc ............................................ 19
Selecting MP3 playback modes ................ 21
SOUND ADJUSTMENTS ................... 22
Selecting preset sound modes
(C-EQ: custom equalizer) ....................... 22
Adjusting the sound .................................. 23
OTHER MAIN FUNCTIONS ................ 24
Changing the general settings (PSM) ....... 24
Detaching the control panel ...................... 27
CD CHANGER OPERATIONS .............. 28
Playing discs ............................................. 28
Selecting the playback modes .................. 31
EXTERNAL COMPONENT OPERATIONS
... 32
Playing an external component ................. 32
TROUBLESHOOTING ...................... 33
MAINTENANCE ............................. 36
Handling discs ........................................... 36
SPECIFICATIONS ........................... 37
How to reset your unit ............................... 2
How to use the MODE button ................... 3
LOCATION OF THE BUTTONS ............ 4
Control panel ............................................. 4
Remote controller ...................................... 5
Preparing the remote controller ................ 6
BASIC OPERATIONS ....................... 7
Turning on the power ................................ 7
Canceling the display demonstration ........ 8
Setting the clock ........................................ 9
RADIO OPERATIONS ...................... 10
Listening to the radio ................................. 10
Storing stations in memory ....................... 11
Tuning in to a preset station ...................... 12
CD OPERATIONS ........................... 13
Playing a CD ............................................. 13
Locating a track or a particular portion
on a CD .................................................. 14
Selecting CD playback modes .................. 15
Playing a CD Text ...................................... 16
Prohibiting disc ejection ............................ 16
MP3 INTRODUCTION ...................... 17
What is MP3? ............................................ 17
How are MP3 files recorded and
played back? .......................................... 17
Time countdown indicator
CONTENTS
How to use the MODE button
If you press MODE, the unit goes into functions mode, then the number buttons and 5/∞ buttons
work as different function buttons.
Ex.: When number button 2 works as MO (monaural) button.
To use these buttons for original functions again after pressing MODE, wait for 5 seconds
without pressing any of these buttons until the functions mode is cleared.
• Pressing MODE again also clears the functions mode.
EN02-03_KD-AR400_G400[J]f.p65 9/26/03, 4:19 PM3

ENGLISH
4
pio;ewr tyuq
987654231
das f
/zlghj x
k
LOCATION OF THE BUTTONS
Display window
aDisc information indicators
TAG (ID3 Tag), (folder), (track/file)
sMain display
dEQ (equalizer) indicator
fSound mode (C-EQ: custom equalizer)
indicators
ROCK, CLASSIC, POPS, HIP HOP, JAZZ, USER
• also works as level meter during play if
the level meter is activated (see page 25).
gTuner reception indicators
ST (stereo), MO (monaural)
hMP3 indicator
jCH (CD changer) indicator
kCD indicator
lLOUD (loudness) indicator
/Playback item/mode indicators
RND (random), (disc), (folder),
RPT (repeat)
zSource display
Volume level indicator
xTr (track) indicator
Control panel
1Control dial
2 (standby/on/attenuator) button
3SEL (select) button
4EQ (equalizer) button
5FM/AM button
6CD CD-CH (CD changer) button
7Display window
80 (eject) button
95 (up) button
+10 button
p (control panel release) button
qNumber buttons
wRemote sensor
eMO (monaural) button
rSSM (Strong-station Sequential Memory) button
tRPT (repeat) button
yRND (random) button
uMODE button
iDISP (display) button
o 4/¢ buttons
;∞ (down) button
–10 button
Display window
EN04-06_KD-AR400_G400[J]f.p65 10/13/03, 4:26 PM4

ENGLISH
5
Remote controller
S
3• Selects the preset stations while listening to
the radio.
Each time you press the button, the preset
station number increases, and the selected
station is tuned in.
• Skips to the first file of the previous folder
while listening to an MP3 disc.
Each time you press the button, you can
move to the previous folder and start playing
the first file.
• While playing an MP3 disc on an MP3-
compatible CD changer;
– Skips to the previous disc if pressed
briefly.
– Skips to the previous folder if pressed and
held.
Note:
While playing a CD on a CD changer, this
always skips to the previous disc.
4Selects the sound mode (C-EQ: custom
equalizer).
Each time you press the button, the sound
mode (C-EQ) changes.
5• Selects the band while listening to the radio.
Each time you press the button, the band
changes.
• Skips to the first file of the next folder while
listening to an MP3 disc.
Each time you press the button, you can
move to the next folder and start playing the
first file.
• While playing an MP3 disc on an MP3-
compatible CD changer;
– Skips to the next disc if pressed briefly.
– Skips to the next folder if pressed and
held.
Note:
While playing a CD on a CD changer, this
always skips to the next disc.
6Selects the source.
Each time you press the button, the source
changes.
7Functions the same as the control dial on the
main unit.
Note:
These buttons do not function for the
preferred setting mode adjustment.
1• Turns on the unit if pressed when the unit is
turned off.
• Turns off the unit if pressed and held until
“SEE YOU” appears on the display.
• Drops the volume level in a moment if
pressed briefly.
Press again to resume the volume.
2• Searches for stations while listening to the
radio.
• Fast-forwards or reverses the track/file if
pressed and held while listening to a disc.
• Skips to the beginning of the next track/file
or goes back to the beginning of the current
(or previous) tracks/files if pressed briefly
while listening to a disc.
EN04-06_KD-AR400_G400[J]f.p65 9/26/03, 4:19 PM5

ENGLISH
6
Preparing the remote controller
Before using the remote controller:
• Aim the remote controller directly at the remote
sensor on the main unit. Make sure there is no
obstacle in between.
• Do not expose the remote sensor to strong
light (direct sunlight or artificial lighting).
Installing the battery
When the controllable range or effectiveness of
the remote controller decreases, replace the
battery.
1. Remove the battery holder.
1) Push out the battery holder in the direction
indicated by the arrow using a ball-point
pen or a similar tool.
2) Remove the battery holder.
2. Place the battery.
Slide the battery into the holder with the +
side facing upwards so that the battery is
fixed in the holder.
3. Return the battery holder.
Insert again the battery holder by pushing it
until you hear a clicking sound.
Lithium coin
battery (product
number: CR2025)
Remote sensor
WARNING:
• Store the battery in a place where children
cannot reach.
If a child accidentally swallows the battery,
consult a doctor immediately.
• Do not recharge, short, disassemble, or heat the
battery or dispose of it in a fire.
Doing any of these things may cause the battery
to give off heat, crack, or start a fire.
• Do not leave the battery with other metallic
materials.
Doing this may cause the battery to give off
heat, crack, or start a fire.
• When throwing away or saving the battery, wrap
it in tape and insulate; otherwise, the battery
may start to give off heat, crack, or start a fire.
• Do not poke the battery with tweezers or similar
tools.
Doing this may cause the battery to give off
heat, crack, or start a fire.
CAUTION:
DO NOT leave the remote controller in a place
(such as dashboards) exposed to direct sunlight for
a long time. Otherwise, it may be damaged.
(back side)
(back side)
EN04-06_KD-AR400_G400[J]f.p65 9/26/03, 4:19 PM6

7
ENGLISH
4
Adjust the sound as you want. (See
pages 22 and 23.)
To drop the volume in a moment
Press briefly while listening to any
source. “ATT” starts flashing on the display, and
the volume level will drop in a moment.
To resume the previous volume level, press the
button briefly again.
• If you turn the control dial, you can also restore
the sound.
To turn off the power
Press and hold for more than one
second.
“SEE YOU” appears, then the unit turns off.
•If you turn off the power while listening to a
disc, disc play will start from where playback
has been stopped previously, next time you
turn on the power.
CAUTION on Volume Setting:
Discs produce very little noise compared with
other sources. If the volume level is adjusted for
the tuner, for example, the speakers may be
damaged by the sudden increase in the output
level. Therefore, lower the volume before playing a
disc and adjust it as required during playback.
Turning on the power
1
Turn on the power.
Note on One-Touch Operation:
When you select a source in step
2
below, the
power automatically comes on. You do not have
to press this button to turn on the power.
2
Select the source.
To operate the tuner (FM or AM),
see pages 10 – 12.
To play a CD,
see pages 13 – 16.
To play an MP3 disc,
see pages 18 – 21.
To operate the CD changer,
see pages 28 – 31.
To operate the external component (LINE IN
or SIRIUS), see page 32.
3
Adjust the volume.
BASIC OPERATIONS
Volume level indicator
Volume level appears.
To increase the volume
To decrease the volume
12
3
EN07-09_KD-AR400_G400[J]f.p65 9/26/03, 4:19 PM7

8
ENGLISH
Canceling the display
demonstration
When shipped from the factory, display
demonstration has been activated, and starts
automatically when no operations are done for
about 20 seconds.
•It is recommended to cancel the display
demonstration before you use the unit for the
first time.
To cancel the display demonstration, follow
the procedure below:
1
Press and hold SEL (select) for more
than 2 seconds so that one of the
PSM items appears on the display.
(PSM: see page 25.)
2
Select “DEMO” if not shown on the
display.
3
Select “DEMO OFF.”
4
Finish the setting.
To activate the display demonstration, repeat
the same procedure and select “DEMO ON” in
step
3
.
DEMO OFF DEMO ON
EN07-09_KD-AR400_G400[J]f.p65 9/26/03, 4:19 PM8

9
ENGLISH
Setting the clock
1
Press and hold SEL (select) for more
than 2 seconds so that one of the
PSM items appears on the display.
(PSM: see page 25.)
2
Set the hour.
1Select “CLOCK H” (hour) if not shown on
the display.
2Adjust the hour.
12
3
Set the minute.
1Select “CLOCK M” (minute).
2Adjust the minute.
12
4
Finish the setting.
To check the current clock time or change the
display mode
Press DISP (display) repeatedly.
Each time you press the button,
the display changes as follows:
•During tuner operation:
•During disc operation:
Notes:
• While playing a conventional CD, “NO NAME”
appears for the disc title/performer and the track
title.
• For indication change while playing a CD Text or
an MP3 disc, see also pages 16 and 19.
•During external component operation:
•During SIRIUS operation:
•During power off:
The power turns on and the clock time is
shown for 5 seconds, then the power turns off.
Frequency Clock
Elapsed
playing time Clock
Disc title /
performer
Track title
LINE IN Clock
SIRIUS Clock
EN07-09_KD-AR400_G400[J]f.p65 9/26/03, 4:19 PM9

10
ENGLISH
RADIO OPERATIONS
Listening to the radio
You can use either automatic searching or manual
searching to tune in to a particular station.
Searching for a station automatically:
Auto search
1
Select the band (FM1 – 3, AM).
Each time you press the
button, the band changes as
follows:
Note:
This receiver has three FM bands (FM1, FM2,
FM3). You can use any one of them to listen to
an FM broadcast.
2
Start searching for a station.
When a station is received, searching stops.
To search stations of
higher frequencies
To search stations of lower frequencies
Selected band appears.
Lights up when receiving an FM stereo
broadcast with sufficient signal strength.
To stop searching before a station is received,
press the same button you have pressed for
searching.
Searching for a station manually:
Manual search
1
Select the band (FM1 – 3, AM).
Each time you press the
button, the band changes as
follows:
Note:
This receiver has three FM bands (FM1, FM2,
FM3). You can use any one of them to listen to an
FM broadcast.
2
Press and hold ¢ or 4
until “M” (manual) starts flashing on
the display.
FM1 FM2 FM3 AM
FM1 FM2 FM3 AM
EN10-12_KD-AR400_G400[J]f.p65 9/26/03, 4:19 PM10

11
ENGLISH
To tune in to stations of
higher frequencies
To tune in to stations of lower frequencies
MO (monaural) indicator
3
Tune in to a station you want while
“M” (manual) is still flashing.
• If you release your finger from the button,
the manual mode will automatically turns
off after 5 seconds.
• If you hold down the button, the frequency
keeps changing (in 200 kHz intervals for
FM and 10 kHz for AM) until you release
the button.
When an FM stereo broadcast is hard to
receive:
1Press MODE to enter the
functions mode while listening
to an FM stereo broadcast.
2Press MO (monaural), while
“MODE” is still flashing on the
display, so that “MONO”
appears on the display.
Each time you press the button,
the monaural mode turns on
and off alternately.
When the MO indicator is lit on the display, the
sound you hear becomes monaural but the
reception will be improved.
Storing stations in memory
You can use one of the following two methods to
store broadcasting stations in memory.
• Automatic preset of FM stations: SSM (Strong-
station Sequential Memory)
• Manual preset of both FM and AM stations
FM station automatic preset: SSM
You can preset 6 local FM stations in each FM
band (FM1, FM2, and FM3).
1
Select the FM band (FM1 – 3) you
want to store FM stations into.
Each time you press the
button, the band changes as
follows:
2
Press MODE to enter the functions
mode.
3
Press and hold SSM for about 2
seconds.
Local FM stations with the strongest signals are
searched and stored automatically in the band
number you have selected (FM1, FM2, or FM3).
These stations are preset in the number buttons
—No.1 (lowest frequency) to No.6 (highest
frequency).
When automatic preset is over, the station stored
in number button 1 will be automatically tuned in.
“SSM” flashes, then disappears when
automatic preset is over.
FM1 FM2 FM3 AM
EN10-12_KD-AR400_G400[J]f.p65 9/26/03, 4:19 PM11

12
ENGLISH
4
Repeat the above procedure to store
other stations into other preset
numbers.
Notes:
• A previously preset station is erased when a new
station is stored in the same preset number.
• Preset stations are erased when the power supply to
the memory circuit is interrupted (for example,
during battery replacement). If this occurs, preset
the stations again.
Tuning in to a preset station
You can easily tune in to a preset station.
Remember that you must store stations first. If
you have not stored them yet, see “Storing
stations in memory” on pages 11 and 12.
1
Select the band (FM1 – 3, AM).
Each time you press the
button, the band changes as
follows:
2
Select the number (1 – 6) for the
preset station you want.
Note:
You can also use the 5 (up) or ∞ (down) button on
the unit to select the next or previous preset stations.
Each time you press the 5 (up) or ∞ (down) button,
the next or previous preset station is tuned in.
Preset number flashes for a while.
Manual preset
You can preset up to 6 stations in each band
(FM1, FM2, FM3, and AM) manually.
Ex.: Storing FM station of 92.5 MHz into the
preset number 1 of the FM1 band.
1
Select the band (FM1 – 3, AM) you
want to store stations into (in this
example, FM1).
Each time you press the
button, the band changes as
follows:
2
Tune in to a station (in this example,
of 92.5 MHz).
3
Press and hold the number button
(in this example, 1) for more than 2
seconds.
To tune in to stations of
higher frequencies
To tune in to stations of lower frequencies
FM1 FM2 FM3 AM
FM1 FM2 FM3 AM
EN10-12_KD-AR400_G400[J]f.p65 9/26/03, 4:19 PM12

13
ENGLISH
CD OPERATIONS
Refer to “MP3 OPERATIONS” on pages 18 to 21
for operating MP3 discs.
Playing a CD
1
Open the control panel.
Note on One-Touch Operation:
When a CD is already in the loading slot, pressing
CD CD-CH turns on the unit and starts playback
automatically.
2
Insert a CD into the loading slot.
The unit turns on, draws
the CD and starts
playback automatically.
3
Close the control panel by hand.
All tracks will be played repeatedly until you
stop playback.
Total playing time
of the inserted disc
Total track number
of the inserted disc
Elapsed playing
time
Current track
number
Notes:
• When a CD is inserted upside down, the CD
automatically ejects (if the control panel is open).
If the control panel is closed, the source changes to
the previously selected source, “PLEASE” and
“EJECT” appear alternately on the display.
• If there is no CD in the loading slot, you cannot
select CD as the source. “NO DISC” appears on
the display.
• If the current disc is a CD Text, disc title/performer
and then track title will automatically appear.
The display changes to show the following:
Current source indication
CD indicator
EN13-16_KD-AR400_G400[J]f.p65 9/26/03, 4:19 PM13

14
ENGLISH
To go to a particular track directly
Press the number button corresponding to the
track number to start its playback.
• To select a track number from 1 – 6:
Press 1 (7) – 6 (12) briefly.
• To select a track number from 7 – 12:
Press and hold 1 (7) – 6 (12) for more than
one second.
To go to a track quickly (+10 and –10 buttons)
1Press MODE to enter the functions mode
while playing a CD.
2Press +10 or –10.
* First time you press +10 or –10 button, the
track skips to the nearest higher or lower
track with a track number of multiple ten (ex.
10th, 20th, 30th).
Then each time you press the button, you can
skip 10 tracks (see “How to use the +10 and
–10 buttons” on page 15).
• After the last track, the first track will be
selected, and vice versa.
Press ¢ briefly, while
playing a CD, to go ahead to
the beginning of the next
track.
Each time you press the
button consecutively, the
beginning of the next tracks is
located and played back.
Press 4 briefly, while playing a CD, to go
back to the beginning of the current track.
Each time you press the button consecutively,
the beginning of the previous tracks is located
and played back.
To skip 10 tracks* forwards to
the last track
To skip 10 tracks* backwards
to the first track
To stop play and eject the CD
Press 0.
CD play stops and the control panel flips down.
The CD automatically ejects from the loading
slot. The source changes to the previously
selected source.
• If you change the source, CD play also stops
(without ejecting the CD).
Next time you select “CD” as the source, CD
play starts from where playback has been
stopped previously.
Notes:
• If the ejected disc is not removed for about 15
seconds, the disc is automatically inserted again
into the loading slot to protect it from dust.
(Disc play will not start this time.)
• You can eject the disc even when the unit is turned
off.
Locating a track or a
particular portion on a CD
To fast-forward or reverse the track
To go to the next or previous tracks
Press and hold ¢ , while
playing a CD, to fast-forward
the track.
Press and hold 4, while playing a CD, to
reverse the track.
EN13-16_KD-AR400_G400[J]f.p65 9/26/03, 4:19 PM14

15
ENGLISH
How to use the +10 and –10 buttons
• Ex. 1: To select track number 32 while
playing track number 6
• Ex. 2: To select track number 8 while playing
track number 36
Selecting CD playback modes
To play back tracks at random
(Disc Random Play)
You can play back all tracks on the CD at random.
1Press MODE to enter the
functions mode while playing a
CD.
2Press RND (random), while
“MODE” is still flashing on the
display, so that “DISC RND”
appears on the display.
Each time you press the button,
disc random play mode turns on
and off alternately.
When disc random play is turned on, the RND
and indicators light up on the display. A track
randomly selected starts playing.
RND and (disc) indicators
RPT indicator
To play back tracks repeatedly
(Track Repeat Play)
You can play back the current track repeatedly.
1Press MODE to enter the
functions mode while playing a
CD.
2Press RPT (repeat), while
“MODE” is still flashing on the
display, so that “TRK RPT”
appears on the display.
Each time you press the button,
track repeat play mode turns on
and off alternately.
When track repeat play is turned on, the RPT
indicator lights up on the display. The current
track starts playing repeatedly.
Track 36 \ 30 \ 20 \ 10 \ 9 \ 8
(Three times) (Twice)
(Three times) (Twice)
Track 6 \ 10 \ 20 \ 30 \ 31 \ 32
EN13-16_KD-AR400_G400[J]f.p65 10/13/03, 4:26 PM15

16
ENGLISH
Prohibiting disc ejection
You can prohibit disc ejection and can lock a disc
in the loading slot.
While pressing CD CD-CH, press and
hold for more than 2 seconds.
“NO EJECT” flashes on the display for about 5
seconds, and the disc is locked and cannot be
ejected.
To cancel the prohibition and unlock the
disc
While pressing CD CD-CH, press and hold
again for more than 2 seconds.
“EJECT OK” flashes on the display for about 5
seconds, and the disc is unlocked.
Playing a CD Text
In a CD Text, some information about the disc (its
disc title, performer, and track title) is recorded.
This CD Text information will be shown
automatically when you play a CD Text.
To change the CD Text information
manually, select text display mode while
playing a CD Text.
Press DISP (display) repeatedly.
Each time you press the button,
the display changes as follows:
Notes:
• The display shows up to 8 characters at one time
and scrolls if there are more than 8 characters.
See also “To select the scroll mode—SCROLL” on
page 26.
Some characters or symbols will not be shown (and
will be blanked) on the display.
(Ex. “ABCå!d#” ]“ABCA D ”)
• When you press DISP (display) while playing a
conventional CD, “NO NAME” appears for the disc
title/performer and the track title.
• When track title is shown, the Tr indicator and
current track number also appear on the right side
of the display.
Disc title / performer
Track title
( lights up on the display)
Elapsed playing time and
Current track number
Clock and
Current track number
EN13-16_KD-AR400_G400[J]f.p65 9/26/03, 4:19 PM16

17
ENGLISH
MP3 INTRODUCTION
What is MP3?
MP3 is an abbreviation of Motion Picture Experts
Group (or MPEG) Audio Layer 3. MP3 is simply a
file format with a data compression ratio of 1:10
(128 Kbps*).
*Bit rate is the average number of bits that one
second of audio data will consume. The unit used is
Kbps. To get a better audio quality, choose a higher
bit rate. The most popular bit rate for encoding is
128 Kbps.
• For details information about the MP3
discs, refer to “A Guide to MP3/WMA”
(separate volume).
Compatible with ID3 Tag
Extra information data such as album title,
performer name, song title, recording year, music
genre and a brief comment can be stored within
an MP3 file.
This unit can show both ID3v1 (Version 1) and
ID3v2 (version 2) tags on the display. (See page
19.)
• Some characters cannot be shown correctly.
• If both ID3v1 and ID3v2 are recorded on a
disc, ID3v2 information will be shown.
How are MP3 files recorded
and played back?
MP3 “files (tracks)” can be recorded in “folders”
—in PC terminology.
During recording, the files and folders can be
arranged in a way similar to arranging files and
folders of computer data.
“Root” is similar to the root of a tree. Every file
and folder can be linked to and be accessed from
the root.
The illustration below shows an example of how
MP3 files are recorded on a CD-R or CD-RW,
how they are played back, and how they are
searched for on this unit.
Notes:
• This unit can read a CD-ROM containing MP3
files. However, if non-MP3 files are recorded
together with MP3 files, this unit will take a longer
time to scan the disc. It may also cause the unit to
malfunction.
• This unit cannot read or play an MP3 file without
the extension code <.mp3>.
• This unit is not compatible with MP3 file encoded
with Layer 1 and Layer 2 formats.
• This unit is not compatible with Playlist**.
**A playlist is a simple text file, used on a PC, which
enables users to make their own playback order
without physically rearranging the files.
: Folder and their playback
order
: MP3 files and their playback
order
1
01
1
2
3
10
11
12
4
5
6
7
8
9
01
05
02 03
04
Hierarchy
ROOT
Level 1 Level 2 Level 3 Level 4 Level 5
EN17-21_KD-AR400_G400[J]f.p65 9/26/03, 4:21 PM17

18
ENGLISH
Refer also to “CD OPERATIONS” on pages 13 to
16.
Playing an MP3 disc
1
Open the control panel.
Note on One-Touch Operation:
When a disc is already in the loading slot,
pressing CD CD-CH turns on the unit and starts
playback automatically.
2
Insert an MP3 disc into the loading
slot.
The unit turns on, draws
the disc and starts
playback automatically.
3
Close the control panel by hand.
All files will be played repeatedly until you
stop playback.
MP3 OPERATIONS
Notes:
• MP3 discs require a longer readout time.
(It differs due to the complexity of the folder/file
configuration.)
• When playback starts, folder and file names (or ID3
tags) will automatically appear. (See also page 19.)
• If you change the source or turn the power off, disc
playback stops (without ejecting the disc).
Next time you select the CD player as the source or
turn the power on, disc play starts from where
playback has been stopped previously.
The display changes to show the following:
Ex.: When the disc contains 19 folders
and 144 MP3 files
Total file
number
Total folder
number
CD indicator
Current source indication
MP3 indicator
EN17-21_KD-AR400_G400[J]f.p65 9/26/03, 4:21 PM18

19
ENGLISH
To stop play and eject the disc
Press 0.
Playback stops and the control panel flips down.
The disc automatically ejects from the loading slot.
To change the display information
While playing back an MP3 file, you can change
the MP3 disc information shown on the display.
Press DISP (display) repeatedly.
Each time you press the button,
the display changes to show the
following:
•When “TAG DISP” is set to “TAG ON”
(initial setting: see page 26)
*If an MP3 file does not have ID3 tags, folder
name and file name appear. In this case, the TAG
indicator will not light up on the display.
•When “TAG DISP” is set to “TAG OFF”
Press ¢ briefly while
playing, to skip ahead to the
beginning of the next file.
Each time you press the
button consecutively, the
beginning of the next files is
located and played back.
Notes:
• The display shows up to 8 characters at a time and
scrolls if there are more than 8 characters.
See also “To select the scroll mode—SCROLL” on
page 26.
• When folder or file name is shown, current folder
number or the Tr indicator and current file number
also appear on the right side of the display.
Locating a file or a particular
portion on an MP3 disc
To fast-forward or reverse the file
Note:
During this operation, you can only hear intermittent
sounds. (The elapsed playing time also changes
intermittently on the display.)
To skip to the next or previous files
Press 4 briefly while playing, to skip back
to the beginning of the current file.
Each time you press the button consecutively,
the beginning of the previous files is located and
played back.
Press and hold 4 while playing an MP3
disc, to reverse the file.
Press and hold ¢
while playing an MP3 disc, to
fast-forward the file.
Album name / performer
(folder name*)
(TAG lights up on the display)
Track title (file name*)
(TAG lights up on the display)
Elapsed playing time and
Current file number
Clock and
Current file number
Elapsed playing time and
Current file number
Folder name
( lights up on the display)
File name
( lights up on the display)
Clock and
Current file number
EN17-21_KD-AR400_G400[J]f.p65 9/26/03, 4:21 PM19

20
ENGLISH
File 36 \ 30 \ 20 \ 10 \ 9 \ 8
(Three times) (Twice)
To go to a particular folder directly
IMPORTANT:
To directly select the folders using the number
button(s), it is required that folders are
assigned 2 digit numbers at the beginning of
their folder names. (This can only be done
during the recording of CD-Rs or CD-RWs.)
Ex.: If folder name is “01 ABC”
=Press 1 to go to Folder 01 ABC.
If folder name is “1 ABC,” pressing 1
does not work.
If folder name is “12 ABC”
=Press and hold 6 (12) to go to Folder
12 ABC.
Press the number button corresponding to the
folder number to start playing the first file in the
selected folder.
•To select a folder number from 01 – 06:
Press 1 (7) – 6 (12) briefly.
•To select a folder number from 07 – 12:
Press and hold 1 (7) – 6 (12) for more than one
second.
Notes:
• If indicator flashes on the display after you have
selected a folder, it means that the folder does not
contain any MP3 files.
• You cannot directly select a folder with a number
greater than 12.
To select a particular file in a folder, press
¢ or 4 after selecting the folder.
To go to a particular file quickly within the
current folder (+10 and –10 buttons)
1Press MODE to enter the functions mode
while playing an MP3 disc.
2Press +10 or –10.
* First time you press +10 or –10 button, the
file skips to the nearest higher or lower file
with a file number of multiple ten (ex. 10th,
20th, 30th).
Then each time you press the button, you can
skip 10 files (see “How to use the +10 and
–10 buttons” below).
•After the last file, the first file will be
selected, and vice versa.
How to use the +10 and –10 buttons
• Ex. 1: To select file number 32 while
playing file number 6
• Ex. 2 : To select file number 8 while playing
file number 36
To skip 10 files* forwards to the
last file
To skip 10 files* backwards to
the first file
(Three times) (Twice)
File 6 \ 10 \ 20 \ 30 \ 31 \ 32
EN17-21_KD-AR400_G400[J]f.p65 9/26/03, 4:21 PM20

21
ENGLISH
RND and (folder) indicators
Ex.: When you select “FLDR RND”
Mode Active Plays at random
indicator
FLDR RND RND and All files of the
indicators current folder, then
light up. files of the next
folder and so on.
DISC RND RND and All files on the disc.
indicators
light up.
To play back files repeatedly
(Track Repeat/Folder Repeat Play)
You can play back the current file or all the files
in the current folder repeatedly.
1Press MODE to enter the
functions mode while playing an
MP3 disc.
2Press RPT (repeat), while
“MODE” is still flashing on the
display, so that “TRK RPT” or
“FLDR RPT” appears on the
display.
Each time you press the button,
the repeat play mode changes
as follows:
Mode Active Plays repeatedly
indicator
TRK RPT RPT indicator The current (or
lights up. specified) file.
FLDR RPT and RPT All files of the
indicators current (or
light up. specified) folder.
To skip to the next or previous folder
Note:
If the folder does not contain any MP3 files, it is
skipped.
Selecting MP3 playback modes
To play back files at random
(Folder Random/Disc Random Play)
You can play back all files of the current folder or
all files on the MP3 disc at random.
1Press MODE to enter the
functions mode while playing an
MP3 disc.
2Press RND (random), while
“MODE” is still flashing on the
display, so that “FLDR RND” or
“DISC RND” appears on the
display.
Each time you press the button,
the random play mode changes
as follows:
Press 5 (up) while playing an MP3
disc to skip to the next folder.
Each time you press the button
consecutively, the next folder is
located (and the first file in the
folder starts playing, if recorded).
Press ∞ (down) while playing an MP3 disc to
skip back to the previous folder.
Each time you press the button consecutively,
the previous folder is located (and the first file in
the folder starts playing, if recorded).
RPT indicator
Ex.: When you select “TRK RPT”
Canceled
DISC RNDFLDR RND
Canceled
TRK RPT FLDR RPT
EN17-21_KD-AR400_G400[J]f.p65 10/13/03, 4:27 PM21

22
ENGLISH
SOUND ADJUSTMENTS
Selecting preset sound modes
(C-EQ: custom equalizer)
You can select a preset sound mode (C-EQ:
custom equalizer) suitable to the music genre.
Select the sound mode you want.
Each time you press the
button, the sound modes
change as follows:
Indication For: Preset values
BAS TRE LOUD
USER (Flat sound) 00 00 OFF
ROCK Rock or +03 +01 ON
disco music
CLASSIC Classical +01 –02 OFF
music
POPS Light music +04 +01 OFF
HIP HOP Funk or rap +02 00 ON
music
JAZZ Jazz music +02 +03 OFF
Note:
You can adjust each sound mode to your preference.
Once you make an adjustment, it is automatically
stored for the currently selected sound mode. See
“Adjusting the sound” on page 23.
Indication pattern changes for each
sound mode except for “USER.”
Ex.: When you select “ROCK”
USER
ROCK
CLASSIC
POPS
HIP HOP
JAZZ
EN22-23_KD-AR400_G400[J]f.p65 9/26/03, 4:21 PM22

23
ENGLISH
2
Adjust the setting.
3
Repeat steps
1
and
2
to adjust the
other items.
To reset each sound mode to the factory
settings, repeat the same procedure and
reassign the preset values listed in the table on
page 22.
To increase the level or
turn on the loudness
To decrease the level or
turn off the loudness
Adjusting the sound
You can adjust the sound characteristics to your
preference.
1
Select the item you want to adjust.
Each time you press the
button, the adjustable
items change as follows:
Indication To do: Range
BAS*1Adjust the bass. –06 (min.)
|
+06 (max.)
TRE*1Adjust the treble. –06 (min.)
|
+06 (max.)
FAD*2Adjust the front R06 (Rear only)
and rear speaker |
balance. F06 (Front only)
BAL Adjust the left L06 (Left only)
and right speaker |
balance. R06 (Right only)
LOUD*1Boost low and high
frequencies to LOUD ON
produce a well- |
balanced sound LOUD OFF
at low volume level.
VOL*3Adjust the volume. 00 (min.)
|
30 or 50 (max.)*4
*1When you adjust the bass, treble, or loudness, the
adjustment you have made is stored for the
currently selected sound mode (C-EQ) including
“USER.”
*2If you are using a two-speaker system, set the fader
level to “00.”
*3Normally the control dial works as the volume
control. So you do not have to select “VOL” to
adjust the volume level.
*4Depending on the amplifier gain control setting.
(See page 26 for details.)
Ex. 1: When you adjust “TRE” (treble)
Ex. 2: When you turn on the loudness
Indication pattern changes as
you adjust the bass or treble.
VOL
(volume)
BAS
(bass)
TRE
(treble)
FAD
(fader)
BAL
(balance)
LOUD
(loudness)
EN22-23_KD-AR400_G400[J]f.p65 9/26/03, 4:21 PM23

24
ENGLISH
OTHER MAIN FUNCTIONS
Changing the general settings
(PSM)
You can change the items listed in the table on
page 25 by using the PSM (Preferred Setting
Mode) control.
Basic Procedure
1
Press and hold SEL (select) for more
than 2 seconds so that one of the
PSM items appears on the display.
(See page 25.)
2
Select the PSM item you want to
adjust.
3
Adjust the PSM item selected.
4
Repeat steps
2
and
3
to adjust the
other PSM items if necessary.
5
Finish the setting.
Ex.: When you select “DIMMER”
EN24-27_KD-AR400_G400[J]f.p65 9/26/03, 4:20 PM24

25
ENGLISH
Preferred Setting Mode (PSM) items
• For detailed operations of each PSM items, refer to the pages listed in the table.
DEMO Display demonstration
CLOCK H Hour adjustment
CLOCK M Minute adjustment
LEVEL Level display
DIMMER Dimmer mode
SCROLL Scroll mode
EXT IN*External component
TAG DISP Tag display
AMP GAIN Amplifier gain control
Indications Selectable values/items Factory-preset See
settings page
DEMO OFF
1 – 12
DEMO ON
00 – 59 00 (1:00)
CHANGER LINE IN CHANGER
TAG OFF TAG ON TAG ON
*Displayed only when one of the following sources is selected—FM, AM, and CD.
ON
AUTO
ONCE
8
9
25
25
26
26
26
DEMO ON
1 (1:00) 9
ONOFF
LOW PWR HIGH PWR HIGH PWR 26
To select the level meter—LEVEL
You can activate or deactivate the level meter
according to your preference.
When shipped from the factory, level meter is
activated.
• ON: Shows the audio level indicator.
• OFF: Cancels the audio level indicator;
sound mode indicator is shown.
To select the dimmer mode—DIMMER
When you turn on the car headlights, the display
automatically dims (Auto Dimmer).
When shipped from the factory, Auto Dimmer
mode is activated.
• AUTO: Activates Auto Dimmer.
• OFF: Cancels Auto Dimmer.
• ON: Always dims the display.
Note:
Auto Dimmer equipped for this unit may not work
correctly on some vehicles, particularly on those
having a control dial for dimming.
In this case, set the dimmer mode to “ON” or “OFF.”
ON
OFF
AUTO
ONCE AUTO
OFF
SIRIUS
EN24-27_KD-AR400_G400[J]f.p65 9/26/03, 4:20 PM25

26
ENGLISH
To select the scroll mode—SCROLL
You can select the scroll mode for the disc
information (when the entire text cannot be
shown at once).
When shipped from the factory, scroll mode is set
to “ONCE.”
• ONCE: Scrolls only once.
• AUTO: Repeats the scroll (5-second
intervals in between).
• OFF: Cancels scroll mode.
Note:
Even if the scroll mode is set to “OFF,” you can scroll
the display by pressing DISP (display) for more than
one second.
To select the external component to use
—EXT IN
You can connect the external component to the
CD changer jack on the rear using an adapter
specially designed for the external component.
To use the external component as the playback
source through this unit, you need to select
which component—CD changer or external
component—to use.
When shipped from the factory, CD changer is
selected as the external component.
• CHANGER: To use the CD changer.
• LINE IN: To use the external component
other than CD changer.
• SIRIUS: To use the JVC SIRIUS Radio.
Notes:
• For connecting the Line Input Adapter KS-U57 and
the external component, refer to the Installation/
Connection Manual (separate volume).
• For connecting the JVC SIRIUS Radio, refer to the
SIRIUS Radio Setup Manual (separate volume).
To turn the tag display on or off—TAG DISP
An MP3 file can contain file information called
“ID3 Tag” where its album name, performer, track
title, etc. are recorded.
There are two versions–ID3v1 (ID3 Tag version
1) and ID3v2 (ID3 Tag version 2). If both ID3v1
and ID3v2 are recorded on a disc, ID3v2
information will be shown.
When shipped from the factory, “TAG ON” is
selected.
• TAG ON: Turns on the ID3 tag display while
playing MP3 files.
• If an MP3 file does not have ID3
tags, folder name and file
name appear.
• TAG OFF: Turns off the ID3 tag display while
playing MP3 files. (Only the folder
name and file name can be
shown.)
To select the amplifier gain control
—AMP GAIN
You can change the maximum volume level of
this unit. When the maximum power of the
speakers is less than 50 W, select “LOW PWR”
to prevent them from being damaged.
When shipped from the factory, “HIGH PWR” is
selected.
• LOW PWR: You can adjust the volume level
from “VOL 00” to “VOL 30.”
Note:
If you change the setting from “HIGH
PWR” to “LOW PWR” while
listening at a volume level more than
30, the unit automatically changes the
volume level to “VOL 30.”
• HIGH PWR:You can adjust the volume level
from “VOL 00” to “VOL 50.”
EN24-27_KD-AR400_G400[J]f.p65 9/26/03, 4:20 PM26

27
ENGLISH
Attaching the control panel
1
Insert the right side of the control
panel into the groove on the panel
holder.
2
Press the left side of the control
panel to fix it to the panel holder.
Note on cleaning the connectors:
If you frequently detach the control panel, the
connectors will deteriorate.
To minimize this possibility, periodically wipe the
connectors with a cotton swab or cloth moistened
with alcohol, being careful not to damage the
connectors.
Detaching the control panel
You can detach the control panel when leaving
the car.
When detaching or attaching the control panel,
be careful not to damage the connectors on the
back of the control panel and on the panel
holder.
Detaching the control panel
Before detaching the control panel, be sure to
turn off the power.
1
Unlock the control panel.
2
Pull the control panel out of the unit.
3
Put the detached control panel into
the provided case.
Connectors
EN24-27_KD-AR400_G400[J]f.p65 9/26/03, 4:20 PM27

28
ENGLISH
CD CHANGER OPERATIONS
Playing discs
Select the CD changer (CD-CH).
*If you have changed “EXT IN” setting to “LINE IN”
or “SIRIUS” (see page 26), you cannot select the CD
changer.
• When the current disc is an MP3 disc:
Playback starts from the first folder of the
current disc once file check is completed.
Note:
Folder name appears on the display instead of
“ROOT,” if an MP3 disc contains a folder.
We recommend that you use the JVC MP3-
compatible CD changer with your unit.
By using this CD changer, you can play back your
original CD-Rs (Recordable) and CD-RWs
(Rewritable) recorded either in audio CD format
or in MP3 format.
• You can also connect other CH-X series CD
changers (except CH-X99 and CH-X100).
However, they are not compatible with MP3
discs, so you cannot play back MP3 discs.
• You cannot use the KD-MK series CD changers
with this unit.
Before operating your CD changer:
• Refer also to the Instructions supplied for
your CD changer.
• If no discs are in the magazine of the CD
changer or the discs are inserted upside
down, “NO DISC” will appear on the display.
If this happens, remove the magazine and
set the discs correctly.
•
If no magazine is loaded in the CD changer, “NO
MAG” appears on the display. If this happens,
insert the magazine in the CD changer.
• If “RESET 1” – “RESET 8” appears on the
display, something is wrong with the
connection between this unit and the CD
changer. If this happens, check the
connection and make sure the cords are
connected firmly. Then, press the reset
button of the CD changer.
MP3 indicator
Selected disc number
(folder) indicator
Selected folder
number
CD CD-CH*
EN28-31_KD-AR400_G400[J]f.p65 9/26/03, 4:20 PM28

29
ENGLISH
To go to a particular disc directly
Press the number button corresponding to the
disc number to start its playback (while the CD
changer is playing).
• To select a disc number from 1 – 6:
Press 1 (7) – 6 (12) briefly.
• To select a disc number from 7 – 12:
Press and hold 1 (7) – 6 (12) for more than
one second.
To fast-forward or reverse the track/file
Note:
During this operation, you can only hear intermittent
sounds. (The elapsed playing time also changes
intermittently on the display.)
To skip to the next or previous tracks/files
Press and hold 4, during play, to reverse
the track/file.
Press ¢ briefly during
play, to skip ahead to the
beginning of the next track/file.
Each time you press the
button consecutively, the
beginning of the next tracks/
files is located and played
back.
Press 4 briefly during play, to skip back to
the beginning of the current track/file.
Each time you press the button consecutively, the
beginning of the previous tracks/files is located
and played back.
Press and hold ¢ ,
during play, to fast-forward the
track/file.
• When the current disc is a CD:
Playback starts from the first track of the
current disc.
Notes:
• When you press CD CD-CH, the power
automatically comes on. You do not have to press
to turn on the power.
• If you change the source, CD changer play also
stops. Next time you select the CD changer as the
source, CD changer play starts from where playback
has been stopped previously.
• When you start playing back a CD Text or MP3
disc, disc information will automatically appear on
the display. (See pages 16 and 19.)
Selected disc number
Elapsed playing
time
Current track
number
EN28-31_KD-AR400_G400[J]f.p65 9/26/03, 4:20 PM29

30
ENGLISH
Press 5 (up) while playing an
MP3 disc, to go to the next folder.
Each time you press the button
consecutively, the next folder is
located, and the first file in the
folder starts playback.
(Three times) (Twice)
(Three times) (Twice)
To skip to the next or previous folder
(only for MP3 discs)
To show the disc information for CD Text
and MP3 discs
This is possible only when connecting a JVC CD
changer equipped with CD Text and/or MP3 disc
information reading capability.
Select text display mode while playing a
CD Text or an MP3 disc.
•For details, see page 16 about CD Text disc
information and page 19 about MP3 disc
information.
This operation is only possible when
using JVC MP3-compatible CD changer
(CH-X1500).
To go to a track/file quickly (+10 and –10
buttons)
1Press MODE to enter the functions mode
while playing a disc.
2Press +10 or –10.
* First time you press +10 or –10 button, the
track/file skips to the nearest higher or lower
track/file with a track/file number of multiple
ten (ex. 10th, 20th, 30th).
Then each time you press the button, you can
skip 10 tracks/files (see “How to use the +10
and –10 buttons” below).
•After the last track/file, the first track/file will
be selected, and vice versa.
Note:
If the current playing disc is an MP3 disc, files are
skipped within the same folder.
How to use the +10 and –10 buttons
• Ex. 1: To select track/file number 32 while
playing track/file number 6
• Ex. 2: To select track/file number 8 while
playing track/file number 36
To skip 10 tracks/files*
forwards to the last track/file
To skip 10 tracks/files*
backwards to the first track/file
Track/file 36 \ 30 \ 20 \ 10 \ 9 \ 8
Track/file 6 \ 10 \ 20 \ 30 \ 31 \ 32
Press ∞ (down) while playing an MP3 disc, to go
to the previous folder.
Each time you press the button consecutively, the
previous folder is located, and the first file in the
folder starts playback.
EN28-31_KD-AR400_G400[J]f.p65 9/26/03, 4:20 PM30

31
ENGLISH
To play back tracks/files repeatedly
(Track Repeat/Folder Repeat/Disc Repeat
Play)
1Press MODE to enter the
functions mode during play.
2Press RPT (repeat), while
“MODE” is still flashing on the
display.
Each time you press the button,
the repeat play mode changes
as follows:
For MP3 discs:
For CDs:
Note:
MP3 indicator also lights up if the current playing
disc is an MP3 disc.
Mode Active Plays repeatedly
indicator
TRK RPT RPT indicator The current (or
lights up. specified) track/
file.
FLDR RPT* and RPT All files of the
indicators current (or
light up. specified) folder
of the current disc.
DISC RPT and RPT All tracks/files of
indicators light the current (or
up. specified) disc.
*“FLDR RPT” is only applicable for MP3 discs.
Ex.: When you select “DISC RPT”
(disc) and RPT indicators
Selecting the playback modes
To play back tracks/files at random
(Folder Random/Disc Random/Magazine
Random Play)
1Press MODE to enter the
functions mode during play.
2Press RND (random), while
“MODE” is still flashing on the
display.
Each time you press the button,
the random play mode changes
as follows:
For MP3 discs:
For CDs:
Note:
MP3 indicator also lights up if the current playing
disc is an MP3 disc.
Mode Active Plays at random
indicator
FLDR RND* RND and All files of the
indicators current folder, then
light up. files of the next
folder and so on.
DISC RND RND and All tracks/files of
indicators the current (or
light up. specified) disc.
MAG RND RND indicator All tracks/files of
lights up. the inserted discs.
*“FLDR RND” is only applicable for MP3 discs.
RND indicator
Ex.: When you select “MAG RND”
MAG RND
DISC RNDFLDR RND
Canceled
Canceled
MAG RNDDISC RND
DISC RPT
TRK RPT FLDR RPT
Canceled
Canceled
TRK RPT DISC RPT
EN28-31_KD-AR400_G400[J]f.p65 10/13/03, 4:31 PM31

32
ENGLISH
EXTERNAL COMPONENT OPERATIONS
Playing an external component
You can connect the external component to the
CD changer jack on the rear using the Line Input
Adapter KS-U57 (not supplied).
Preparations:
• For connecting the Line Input Adapter KS-U57 and
the external component, refer to the Installation/
Connection Manual (separate volume).
• Before operating the external component using the
following procedure, select the external input
correctly. See “To select the external component to
use—EXT IN” on page 26.
1
Select the external component
(LINE IN).
• If “LINE IN”* does not appear on the display, see
page 26 and select the external input (“LINE IN”).
*Displayed only when one of the following sources is
selected—FM, AM, and CD.
Note on One-Touch Operation:
When you press CD CD-CH, the power automatically
comes on. You do not have to press to turn
on the power.
2
Turn on the connected component
and start playing the source.
3
Adjust the volume.
4
Adjust the sound as you want. (See
pages 22 and 23.)
To use the JVC SIRIUS Radio, refer to the
SIRIUS Radio Setup Manual (separate
volume).
CD LINE IN*
EN32-32_KD-AR400_G400[J]f.p65 9/26/03, 4:20 PM32

33
ENGLISH
TROUBLESHOOTING
What appears to be trouble is not always serious. Check the following points before calling a service
center.
Remedies
Adjust it to the optimum level.
Check the cords and
connections.
Press the reset button on the
panel holder after detaching the
control panel. (The clock setting
and preset stations stored in
memory are erased.)
(See page 2.)
Store stations manually.
Connect the antenna firmly.
Insert the disc correctly.
• Insert a finalized CD-R/
CD-RW.
• Finalize the CD-R/CD-RW
with the component which
you used for recording.
Unlock the disc.
(See page 16.)
Stop playback while driving on
rough roads.
Change the disc.
Check the cords and connections.
Insert a disc into the loading
slot.
Insert the disc correctly.
Causes
The volume level is set to the
minimum level.
Connections are incorrect.
The built-in microcomputer may
have functioned incorrectly due
to noise, etc.
Signals are too weak.
The antenna is not connected
firmly.
Disc is inserted upside down.
CD-R/CD-RW is not finalized.
Disc is locked.
You are driving on rough roads.
Disc is scratched.
Connections are incorrect.
No disc in the loading slot.
Disc is inserted incorrectly.
Symptoms
• Sound cannot be heard
from the speakers.
• This unit does not work
at all.
• SSM (Strong-station
Sequential Memory)
automatic preset does
not work.
• Static noise while
listening to the radio.
• Disc cannot be played
back.
• CD-R/CD-RW cannot be
played back.
• Tracks on the CD-R/
CD-RW cannot be
skipped.
• Disc cannot be ejected.
• Disc sound is sometimes
interrupted.
• “NO DISC” appears on
the display.
Disc Playback General
FM/AM
EN33-37_KD-AR400_G400[J]f.p65 9/26/03, 4:20 PM33

34
ENGLISH
Remedies
Change the disc.
Add the extension code
<.mp3> to their file names.
Change the disc.
(Record MP3 files using a
compliant application.)
Skip to another file or change
the disc. (Do not add the
extension code <.mp3> to non-
MP3 files.)
Do not use too many hierarchies
and folders. Also, do not record
any other types of audio tracks
together with MP3 files.
Select another folder.
Insert a disc that contains MP3
files.
Causes
No MP3 files are recorded on
the disc.
MP3 files do not have the
extension code <.mp3> in their
file names.
MP3 files are not recorded in
the format compliant with ISO
9660 Level 1, Level 2, Romeo,
or Joliet.
The file played back is not an
MP3 file (although it has the
extension code <.mp3>).
Readout time varies due to the
complexity of the folder/file
configuration.
Playback order is determined
when the files are recorded.
This sometimes occurs during
play. This is caused by how the
files are recorded on the disc.
The current folder does not
contain any MP3 file.
The current disc does not
contain any MP3 file.
Symptoms
• Disc cannot be played
back.
• Noise is generated.
• A longer readout time is
required (“CHECK”
keeps flashing on the
display).
• Files cannot be played
back as you have
intended them to play.
• Elapsed playing time is
not correct.
• indicator flashes on
the display.
• “NO FILES” appears on
the display.
MP3 Playback
EN33-37_KD-AR400_G400[J]f.p65 9/26/03, 4:20 PM34

35
ENGLISH
Remedies
Insert discs into the magazine.
Insert discs correctly.
Insert the magazine.
Connect this unit and the
CD changer correctly and press
the reset button of the CD
changer.
Press the reset button of the
CD changer.
Press the reset button on the
panel holder after detaching the
control panel. (The clock setting
and preset stations stored in
memory are erased.)
(See page 2.)
Causes
No disc is in the magazine.
Discs are inserted upside down.
No magazine is loaded in the
CD changer.
This unit is not connected to the
CD changer correctly.
The built-in microcomputer may
function incorrectly due to noise,
etc.
Symptoms
• “NO DISC” appears on
the display.
• “NO MAG” appears on
the display.
• “RESET 8” appears on
the display.
• “RESET 1” – “RESET 7”
appears on the display.
• The CD changer does
not work at all.
CD Changer
About mistracking:
Mistracking may result from driving on extremely rough roads. This does not damage the unit and the disc,
but will be annoying.
We recommend that you stop disc play while driving on such rough roads.
EN33-37_KD-AR400_G400[J]f.p65 9/26/03, 4:20 PM35

36
ENGLISH
MAINTENANCE
Center holder
Handling discs
This unit has been designed to reproduce CDs,
CD-Rs (Recordable), CD-RWs (Rewritable), and
CD Texts.
• This unit is also compatible with MP3 discs.
How to handle discs
When removing a disc
from its case, press down
the center holder of the case
and lift the disc out, holding
it by the edges.
• Always hold the disc by the edges. Do not
touch its recording surface.
When storing a disc into its case, gently insert
the disc around the center holder (with the
printed surface facing up).
• Make sure to store discs into the cases after
use.
To keep discs clean
A dirty disc may not be played
correctly. If a disc does become
dirty, wipe it with a soft cloth in a
straight line from center to edge.
To play new discs
New discs may have some rough
spots around the inner and outer
edges. If such a disc is used, this
unit may reject the disc.
To remove these rough spots, rub
the edges with a pencil or ball-point pen, etc.
Moisture condensation
Moisture may condense on the lens inside the
CD player in the following cases:
• After starting the heater in the car.
• If it becomes very humid inside the car.
Should this occur, the CD player may malfunction.
In this case, eject the disc and leave the unit turned
on for a few hours until the moisture evaporates.
When playing a CD-R or CD-RW
Before playing back CD-Rs or CD-RWs, read
their instructions or cautions carefully.
• Use only “finalized” CD-Rs or CD-RWs.
• Some CD-Rs or CD-RWs may not be played
back on this unit because of their disc
characteristics, and for the following reasons:
– Discs are dirty or scratched.
– Moisture condensation on the lens inside the
unit.
– The pickup lens inside the unit is dirty.
• CD-RWs may require a longer readout time
since the reflectance of CD-RWs is lower than
that of regular CDs.
• CD-Rs or CD-RWs are susceptible to high
temperatures or high humidity, so do not leave
them inside your car.
• Do not use following CD-Rs or CD-RWs:
– Discs with stickers, labels, or protective seal
stuck to the surface.
– Discs on which labels can be directly printed
by an ink jet printer.
Using these discs under high temperatures or
high humidity may cause malfunctions or
damage to discs. For example,
– Stickers or labels may shrink and warp a
disc.
– Stickers or labels may be peeled off so discs
cannot be ejected.
– Print on discs may get sticky.
Read instructions or cautions about labels and
printable discs carefully.
CAUTIONS:
• Do not insert 8 cm (3-3/16") discs (single CDs)
into the loading slot. (Such discs cannot be
ejected.)
• Do not insert any disc of unusual shape—like a
heart or flower; otherwise, it will cause a
malfunction.
• Do not expose discs to direct sunlight or any
heat source or place them in a place subject to
high temperature and humidity. Do not leave
them in a car.
• Do not use any solvent (for example,
conventional record cleaner, spray, thinner,
benzine, etc.) to clean discs.
Sticker Sticker
residue Disc Stick-on
label
Warped
disc
EN33-37_KD-AR400_G400[J]f.p65 9/26/03, 4:20 PM36

37
ENGLISH
SPECIFICATIONS
CD PLAYER SECTION
Type: Compact disc player
Signal Detection System: Non-contact optical
pickup (semiconductor laser)
Number of channels: 2 channels (stereo)
Frequency Response: 5 Hz to 20 000 Hz
Dynamic Range: 96 dB
Signal-to-Noise Ratio: 98 dB
Wow and Flutter: Less than measurable limit
MP3 decoding format:
MPEG1/2 Audio Layer 3
Max. Bit Rate: 320 Kbps
GENERAL
Power Requirement
Operating Voltage:
DC 14.4 V (11 V to 16 V allowance)
Grounding System: Negative ground
Allowable Operating Temperature:
0°C to +40°C (32°F to 104°F)
Dimensions (W × H × D):
Installation Size (approx.):
182 mm × 52 mm × 150 mm
(7-3/16" × 2-1/16" × 5-15/16")
Panel Size (approx.):
188 mm × 58 mm × 12 mm
(7-7/16" × 2-5/16" × 1/2")
Mass (approx.):
1.4 kg (3.1 lbs) (excluding accessories)
Design and specifications are subject to change
without notice.
If a kit is necessary for your car, consult your
telephone directory for the nearest car audio
speciality shop.
AUDIO AMPLIFIER SECTION
Maximum Power Output:
Front: 50 W per channel
Rear: 50 W per channel
Continuous Power Output (RMS):
Front: 19 W per channel into 4 Ω, 40 Hz to
20 000 Hz at no more than 0.8%
total harmonic distortion.
Rear: 19 W per channel into 4 Ω, 40 Hz to
20 000 Hz at no more than 0.8%
total harmonic distortion.
Load Impedance: 4 Ω (4 Ω to 8 Ω allowance)
Tone Control Range
Bass: ±10 dB at 100 Hz
Treble: ±10 dB at 10 kHz
Frequency Response: 40 Hz to 20 000 Hz
Signal-to-Noise Ratio: 70 dB
Line-Out Level/Impedance:
2.5 V/20 kΩ load (full scale)
Output Impedance: 1 kΩ
TUNER SECTION
Frequency Range
FM: 87.5 MHz to 107.9 MHz
AM: 530 kHz to 1 710 kHz
[FM Tuner]
Usable Sensitivity: 11.3 dBf (1.0 µV/75 Ω)
50 dB Quieting Sensitivity:
16.3 dBf (1.8 µV/75 Ω)
Alternate Channel Selectivity (400 kHz):
65 dB
Frequency Response: 40 Hz to 15 000 Hz
Stereo Separation: 35 dB
Capture Ratio: 1.5 dB
[AM Tuner]
Sensitivity: 20 µV
Selectivity: 35 dB
EN33-37_KD-AR400_G400[J]f.p65 9/26/03, 4:20 PM37

EN, SP, FR 1003KKSMDTJEIN
© 2003 VICTOR COMPANY OF JAPAN, LIMITED
Having TROUBLE with operation?
Please reset your unit
Refer to page of How to Reset
Still having trouble??
USA ONLY
Call 1-800-252-5722
http://www.jvc.com
We can help you!
http://www
.
j
v
cmobile.c
om
Visit us on-line for
Technical Support & Customer Satisfaction Survey.
US RESIDENTS ONLY
Cover001A_KD-AR400_G400[J]f.p65 9/26/03, 4:19 PM2

31 2
4
3
2
1
2
1
4
3
5
6
53 mm
(2-1/8")
184 mm
(7-1/4")
KD-AR400/KD-G400
Installation/Connection Manual
Manual de instalación/conexión
Manuel d’installation/raccordement 1003KKSMDTJEIN
EN, SP, FR
GET0189-002A
[J]
K
Handles
Manijas
Poignées
G
Washer (ø5)
Arandela (ø5)
Rondelle (ø5)
H
Lock nut (M5)
Tuerca de seguridad (M5)
Ecrou d’arrêt (M5)
I
Mounting bolt—M5 x 20 mm (M5 x 13/16")
Perno de montaje—M5 x 20 mm
(M5 x 13/16 pulgada)
Boulon de montage—M5 x 20 mm
(M5 x 13/16 pouces)
J
Rubber cushion
Cojín de goma
Amortisseur en caoutchouc
Parts list for installation and connection
The following parts are provided with this unit.
After checking them, please set them correctly.
A / B
Hard case/Control panel
Estuche duro/Panel de
control
Etui de transport/Panneau
de commande
C
Sleeve
Cubierta
Manchon
D
Trim plate
Placa de guarnición
Plaque d’assemblage
E
Power cord
Cordón de alimentación
Cordon d’alimentation
L
Battery
Pila
Pile
F
Remote controller
Mando a distancia
Télécommade
INSTALLATION
(IN-DASH MOUNTING)
The following illustration shows a typical installation. If you have
any questions or require information regarding installation kits,
consult your JVC car audio dealer or a company supplying kits.
• If you are not sure how to install this unit correctly, have it
installed by a qualified technician.
*1When you stand the unit, be
careful not to damage the fuse on
the rear.
*1Al poner la unidad vertical, tenga
cuidado de no dañar el fusible
provisto en la parte posterior.
*1
Lorsque vous mettez l’appareil à
la verticale, faire attention de ne
pas endommager le fusible situé
sur l’arrière.
BD
C
K
B
D
C
I
*1
Do the required electrical connections.
Realice las conexiones eléctricas
requeridas.
Réalisez les connexions électriques.
Bend the appropriate tabs to hold the
sleeve firmly in place.
Doble las lengüetas apropiadas para
retener firmemente la manga en su
lugar.
Tordez les languettes appropriées
pour maintenir le manchon en place.
1
ENGLISH
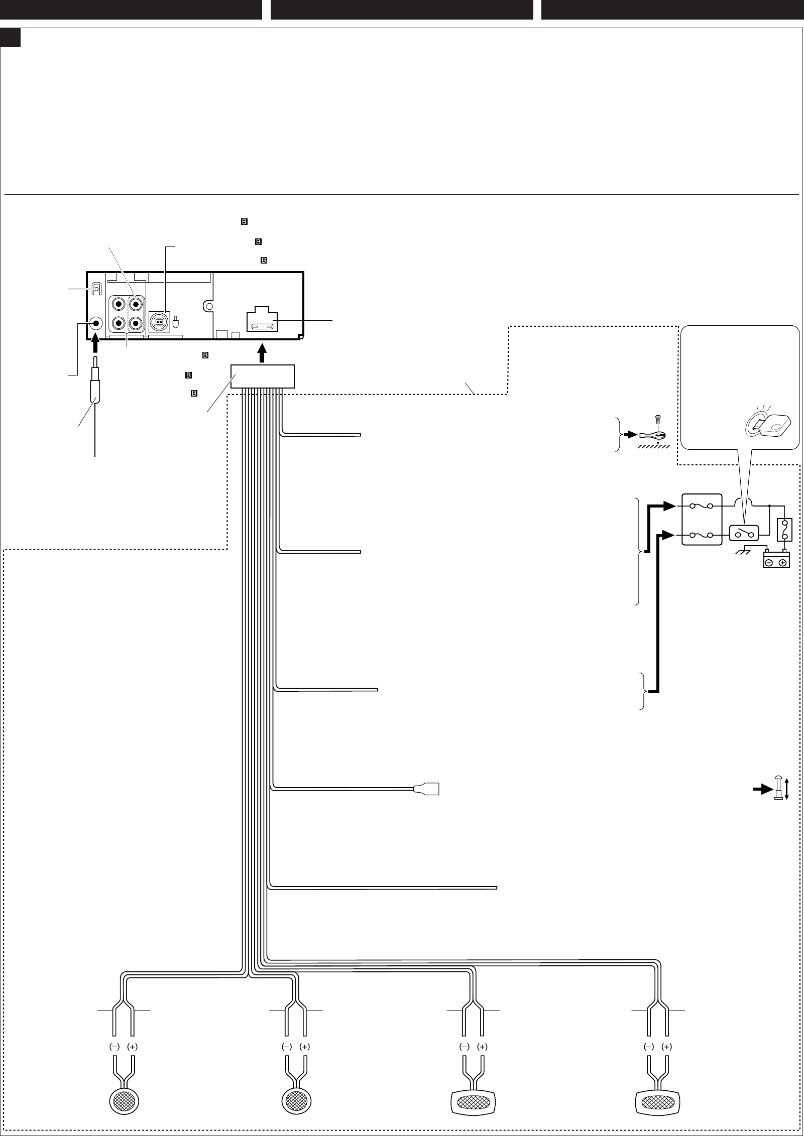
This unit is designed to operate on 12 V DC, NEGATIVE ground
electrical systems. If your vehicle does not have this system, a
voltage inverter is required, which can be purchased at JVC car
audio dealers.
J
CR2025
Removing the unit
Before removing the unit, release the rear section.
Insert the two handles, then pull them as illustrated so that the
unit can be removed.
Inserte las dos manijas y, a continuación, extráigalas de la
manera indicada en la ilustración para poder desmontar la
unidad.
Insérez les deux poignées, puis tirez de la façon illustrée de
façon à retirer l’appareil.
K
ESPAÑOL
Esta unidad está diseñada para funcionar con 12 V de CC, con
sistemas eléctricos de masa NEGATIVA. Si su vehículo no
posee este sistema, será necesario un inversor de tensión, que
puede ser adquirido en los concesionarios de JVC de equipos
de audio para automóviles.
FRANÇAIS
Cet appareil est conçu pour fonctionner sur des sources de
courant continu de
12 V à masse NEGATIVE
. Si votre véhicule
n’offre pas ce type d’alimentation, il vous faut un convertisseur de
tension, que vous pouvez acheter chez un revendeur
d’autoradios JVC.
Lista de piezas para instalación y conexión
Con esta unidad se suministran las siguientes piezas.
Después de inspeccionarlas, colóquelas correctamente.
Liste des pièces pour l’installation et
raccordement
Les pièces suivantes sont fournies avec cet appareil.
Après vérification, veuillez les placer correctement.
INSTALACION (MONTAJE EN EL
TABLERO DE INSTRUMENTOS)
La siguiente ilustración muestra una instalación típica. Si tiene
alguna pregunta o necesita información acerca de las
herramientas para instalación, consulte con su concesionario de
JVC de equipos de audio para automóviles o a una compañía
que suministra tales herramientas.
•Si usted no está seguro de cómo instalar correctamente la
unidad, hágala instalar por un técnico cualificado.
INSTALLATION (MONTAGE DANS LE
TABLEAU DE BORD)
L’illustration suivante est un exemple d’installation typique. Si
vous avez des questions ou avez besoin d’information sur des
kits d’installation, consulter votre revendeur d’autoradios JVC ou
une compagnie d’approvisionnement.
•
Si l’on n’est pas sûr de pouvoir installer correctement cet
appareil, le faire installer par un technicien qualifié.
Extracción de la unidad
Antes de extraer la unidad, libere la sección trasera.
Retrait de l’appareil
Avant de retirer l’appareil, libérer la section arrière.
D
B
Instal1-2_KD-AR400[J]002A_f.p65 10/9/03, 10:13 AM1

When installing the unit without using the sleeve / Instalación de la unidad sin utilizar
la cubierta / Lors de l’installation de l’appareil scans utiliser de manchon
In a Toyota for example, first remove the car radio and install the unit in its place.
En un Toyota por ejemplo, primero retire la radio del automóvil y luego instale la unidad en su lugar.
Par exemple dans une Toyota, retirer d’abord l’autoradio et installer l’appareil à la place.
Note : When installing the unit on the mounting bracket, make sure to use the 8 mm (3/8") -long screws. If
longer screws are used, they could damage the unit.
Nota : Cuando instala la unidad en la ménsula de montaje, asegúrese de utilizar los tornillos de 8 mm
(3/8 pulgada) de longitud. Si se utilizan tornillos más largos, éstos pueden dañar la unidad.
Remarque :
Lors de l’installation de l’appareil sur le support de montage, s’assurer d’utiliser des vis d’une
longueur de 8 mm (3/8 pouces). Si des vis plus longues sont utilisées, elles peuvent endommager
l’appareil.
When using the optional stay / Cuando emplea un soporte
opcional / Lors de l’utilisation du hauban en option
ELECTRICAL CONNECTIONS
To prevent short circuits, we recommend that you disconnect the
battery’s negative terminal and make all electrical connections
before installing the unit.
•Be sure to ground this unit to the car’s chassis again after
installation.
Notes:
• Replace the fuse with one of the specified rating. If the fuse
blows frequently, consult your JVC car audio dealer.
• It is recommended to connect to the speakers with maximum
power of more than 50 W (both at the rear and at the front, with
an impedance of 4 Ω to 8 Ω). If the maximum power is less
than 50 W, change “AMP GAIN” setting to prevent the speakers
from being damaged (see page 26 of the INSTRUCTIONS).
• To prevent short-circuit, cover the terminals of the UNUSED
leads with insulating tape.
• The heat sink becomes very hot after use. Be careful not to
touch it when removing this unit.
Heat sink
Sumidero térmico
Dissipateur de chaleur
Bracket*
Ménsula*
Support
*
Bracket*
Ménsula*
Support
*
* Not included with this unit.
* No suministrado con esta unidad.
*
Non fourni avec cet appareil.
Flat type screws—M5 x 8 mm
(M5 x 3/8")*
Tornillos tipo plano—M5 x 8 mm
(M5 x 3/8 pulgada)*
Vis à tête plate—M5 x 8 mm
(M5 x 3/8 pouces)*
Pocket
Compartimiento
Poche
Flat type screws—M5 x 8 mm (M5 x 3/8")*
Tornillos tipo plano—M5 x 8 mm (M5 x 3/8 pulgada)*
Vis à tête plate—M5 x 8 mm (M5 x 3/8 pouces)
*
Screw (option)
Tornillo (opción)
Vis (en option)
Stay (option)
Soporte (opción)
Hauban (en option)
Fire wall
Tabique a prueba
de incendios
Cloison
Dashboard
Tablero de instrumentos
Tableau de bord
Install the unit at an angle of less than 30˚.
Instale la unidad a un ángulo de menos
de 30˚
Installez l’appareil avec un angle de moins
de 30˚.
C
PRECAUTIONS on power supply and speaker
connections:
•DO NOT connect the speaker leads of the power cord to
the car battery; otherwise, the unit will be seriously
damaged.
• BEFORE connecting the speaker leads of the power cord to
the speakers, check the speaker wiring in your car.
2
L
R+
-
+
-
+
-
+
-
L
R+
-
+
-
+
-
+
-
L
R+
-
+
-
+
-
+
-
TROUBLESHOOTING
•The fuse blows.
* Are the red and black leads connected correctly?
•Power cannot be turned on.
* Is the yellow lead connected?
•No sound from the speakers.
* Is the speaker output lead short-circuited?
•Sound is distorted.
* Is the speaker output lead grounded?
* Are the “–” terminals of L and R speakers grounded in
common?
•Noise interfere with sounds.
* Is the rear ground terminal connected to the car’s chassis using
shorter and thicker cords?
•Unit becomes hot.
* Is the speaker output lead grounded?
* Are the “–” terminals of L and R speakers grounded in
common?
H
G
I
CONEXIONES ELECTRICAS
Para evitar cortocircuitos, recomendamos que desconecte el
terminal negativo de la batería y que efectúe todas las
conexiones eléctricas antes de instalar la unidad.
•Asegúrese de volver a conectar a masa esta unidad al
chasis del automóvil después de la instalación.
Notas:
•Reemplace el fusible por uno con la corriente especificada. Si
el fusible se quemase frecuentemente consulte con su
concesionario de JVC de equipos de audio para automóviles.
•Se recomienda conectar los altavoces con una potencia
máxima de más de 50 W (tanto atrás como adelante, con una
impedancia de 4 Ω a 8 Ω). Si la potencia máxima es de menos
de 50 W, cambie “AMP GAIN” para evitar daños en los
altavoces (consulte la página 26 del MANUAL DE
INSTRUCCIONES).
•Para evitar cortocircuitos, cubra los cables NO UTILIZADOS
con cinta aislante.
•El sumidero térmico estará muy caliente después del uso.
Asegúrese de no tocarlo al desmontar esta unidad.
RACCORDEMENTS ELECTRIQUES
Pour éviter tout court-circuit, nous vous recommandons de
débrancher la borne négative de la batterie et d’effectuer tous les
raccordements électriques avant d’installer l’appareil.
•Assurez-vous de raccorder de nouveau la mise à la masse
de cet appareil au châssis de la voiture après l’installation.
Remarques:
•
Remplacer le fusible par un de la valeur précisée. Si le fusible
saute souvent, consulter votre revendeur d’autoradios JVC.
•
Il est recommandé de connecter des enceintes avec une
puissance de plus de 50 W (les enceintes arrière et les
enceintes avant, avec une impédance comprise entre
4
Ω
et 8
Ω
). Si la puissance maximum est inférieure à 50 W,
changez “AMP GAIN” pour éviter d’endommager vos enceintes
(voir page 26 du MANUEL D’INSTRUCTIONS).
•
Pour éviter les court-circuits, couvrir les bornes des fils qui ne
sont PAS UTILISÉS avec de la bande isolante.
•
Le dissipateur de chaleur devient très chaud après usage. Faire
attention de ne pas le toucher en retirant cet appareil.
PRECAUCIONES sobre las conexiones de la fuente
de alimentación y de los altavoces:
•NO conecte los conductores de altavoz del cable de
alimentación a la batería de automóvil, pues podrían
producirse graves daños en la unidad.
•ANTES de conectar a los altavoces los conductores de altavoz
del cable de alimentación, verifique el conexionado de altavoz
de su automóvil.
PRECAUTIONS sur l’alimentation et la connexion
des enceintes:
•NE CONNECTEZ PAS les fils d’enceintes du cordon
d’alimentation à la batterie; sinon, l’appareil serait
sérieusement endommagé.
•
AVANT de connecter les fils d’enceintes du cordon
d’alimentation aux enceintes, vérifiez le câblage des enceintes
de votre voiture.
EN CAS DE DIFFICULTES
• Le fusible saute.
*
Les fils rouge et noir sont-ils racordés correctement?
• L’appareil ne peut pas être mise sous tension.
*
Le fil jaune est-elle raccordée?
• Pas de son des enceintes.
*
Le fil de sortie d’enceinte est-il court-circuité?
• Le son est déformé.
*
Le fil de sortie d’enceinte est-il à la masse?
*
Les bornes “–” des enceintes gauche et droit sont-elles mises
ensemble à la masse?
• Interférence avec les sons.
*
La prise arrière de mise à la terre est-elle connectée au châssis
de la voiture avec un cordon court et épais?
• L’appareil devient chaud.
*
Le fil de sortie d’enceinte est-il à la masse?
*
Les bornes “–” des enceintes gauche et droit sont-elles mises
ensemble à la masse?
LOCALIZACION DE AVERIAS
• El fusible se quema.
*¿Están los conductores rojo y negro correctamente
conectados?
• No es posible conectar la alimentación.
*¿Está el cable amarillo conectado?
• No sale sonido de los altavoces.
*¿Está el cable de salida del altavoz cortocircuitado?
• El sonido presenta distorsión.
*¿Está el cable de salida del altavoz conectado a masa?
*¿Están los terminales “–” de los altavoces L y R conectados a
una masa común?
• Perturbación de ruido.
*¿El terminal de tierra trasero está conectado al chasis del
automóvil utilizando los cordones más corto y más grueso?
• La unidad se calienta.
*¿Está el cable de salida del altavoz conectado a masa?
*¿Están los terminales “–” de los altavoces L y R conectados a
una masa común?
Instal1-2_KD-AR400[J]002A_f.p65 10/9/03, 10:13 AM2

3
*2
Before checking the operation of this unit prior to
installation, this lead must be connected, otherwise
power cannot be turned on.
*2Antes de comprobar el funcionamiento de esta unidad
previa a de la instalación, es necesario conectar este
cable, de lo contrario no se podrá conectar la
alimentación.
*2
Pour vérifier le fonctionnement de cet appareil avant
installation, ce fil doit être raccordé, sinon l’appareil ne
peut pas être mis sous tension.
15 A fuse
Fusible de 15 A
Fusible 15 A
Yellow*2
Amarillo*2
Jaune
*2
Blue with white stripe
Azul con rayas blancas
Bleu avec bande blanche
Red
Rojo
Rouge
Fuse block
Bloque de fusibles
Porte-fusible
To a live terminal in the fuse block connecting to the car battery
(bypassing the ignition switch) (constant 12 V)
A un terminal activo del bloque de fusibles conectado a la batería del
automóvil (desviando el interruptor de encendido) (12 V constantes)
A une borne sous tension du porte-fusible connectée à la batterie de
la voiture (en dérivant l’interrupteur d’allumage) (12 V constant)
To metallic body or chassis of the car
A un cuerpo metálico o chasis del automóvil
Vers corps métallique ou châssis de la voiture
*1Not included with this unit
*1No suministrado con esta unidad.
*1
Non fourni avec cet appareil.
Black
Negro
Noir
To an accessory terminal in the fuse block
A un terminal accesorio del bloque de fusibles
Vers borne accessoire du porte-fusible
Gray with black stripe
Gris con rayas negras
Gris avec bande noire
White
Blanco
Blanc
White with black stripe
Blanco con rayas
negras
Blanc avec bande noire
Green with black stripe
Verde con rayas negras
Vert avec bande noire
Gray
Gris
Gris
Green
Verde
Vert
Purple with black stripe
Púrpura con rayas negras
Violet avec bande noire
Purple
Púrpura
Violet
Rear ground
terminal
Terminal de tierra
posterior
Borne arrière de
masse
To the remote lead of other equipment or automatic antenna if any (200 mA max.)
Al conductor remoto de otro equipo o de la antena automática, si hubiere
(máx. 200 mA)
Au fil de télécommande de l’autre appareil ou à l’antenne automatique s’il y en a
une (200 mA max.)
Before connecting: Check the wiring in the vehicle carefully.
Incorrect connection may cause serious damage to this unit.
The leads of the power cord and those of the connector from the
car body may be different in color.
1
Connect the colored leads of the power cord in the order
specified in the illustration below.
2
Connect the antenna cord.
3
Finally connect the wiring harness to the unit.
Line out (see diagram )
Salida de línea
(véase diagrama )
Sortie de ligne
(voir le diagramme )
A
Left speaker (rear)
Altavoz izquierdo (trasero)
Enceinte gauche (arrière)
Right speaker (front)
Altavoz derecho (frontal)
Enceinte droit (avant)
Left speaker (front)
Altavoz izquierdo (frontal)
Enceinte gauche (avant)
Right speaker (rear)
Altavoz derecho (trasero)
Enceinte droit (arrière)
Ignition switch
Interruptor de encendido
Interrupteur d’allumage
To CD changer or another external component
(see diagram )
Al cambiador de CD otro componente externo
(véase diagrama )
Au changeur de CD ou à un autre appareil extérieur
(voir le diagramme )
Typical Connections / Conexiones tipicas / Raccordements typiques
Antenna terminal
Terminal de la antena
Borne de l’antenne
1
2*
1
*
1
(ILLUMINATION)
1
2
3
4
5
6
3
15
Antes de la conexión: Verifique atentamente el conexionado
del vehículo. Una conexión incorrecta podría producir daños
graves en la unidad.
Los cordones del cable de alimentación y los del conector
procedentes de la carrocería del automóvil podrían ser de
diferentes en color.
1
Conecte los conductores de color del cable de alimentación
en el orden especificado en la ilustración de abajo.
2
Conecte el cable de antena.
3
Por último, conecte el cable de alimentación a la unidad.
Avant de commencer la connexion:
Vérifiez attentivement le
câblage du véhicule. Une connexion incorrecte peut
endommager sérieusement l’appareil.
Le fil du cordon d’alimentation et ceux des connecteurs du
châssis de la voiture peuvent être différents en couleur.
1Connectez les fils colorés du cordon d’alimentation dans
l’ordre spécifié sur l’illustration ci-dessous.
2Connectez le cordon d’antenne.
3Finalement, connectez le faisceau de fils à l’appareil.
Orange with white stripe
Naranja con rayas blancas
Orange avec bande blanche
To car light control switch
Al interruptor de control de las luces del automóvil
À l’interrupteur d’éclairage de la voiture
Only for KD-AR400
Sólo para KD-AR400
Seluement pour le KD-AR400
ENGLISH ESPAÑOL FRANÇAIS
Instal3-4_KD-AR400[J]002A_f.p65 10/9/03, 7:15 PM3

L
R
L
R
L
R
L
R
L
R
L
R
L
R
*
3
INPUT
R
L
R
L
LINE
REAR FRONT
OUT
R
L
R
L
INPUT
*3
4
You can connect an amplifier and other equipment to upgrade
your car stereo system.
• Connect the remote lead (blue with white stripe) to the remote
lead of the other equipment so that it can be controlled
through this unit.
•For amplifier only:
Disconnect the speakers from this unit, connect them to
the amplifier. Leave the speaker leads of this unit unused.
Connections Adding Other Equipment / Conexiones para añadir otros equipos / Raccordement pour ajouter d’autres appareils
Amplifier / Amplificador / Amplificateur
Rear speakers
Altavoces posteriores
Enceintes arrière
Front speakers
Altavoces delanteros
Enceintes avant
Signal cord (not supplied with this unit)
Cable de señal (no suministrado con esta unidad)
Cordon de signal (non fourni avec cet appareil)
Remote lead
Cable remoto
Fil d’alimentation à distance
*3Firmly attach the ground wire to the metallic
body or to the chassis of the car—to the place
not coated with paint (if coated with paint,
remove the paint before attaching the wire).
Failure to do so may cause damage to the unit.
*3Fije firmemente el cable de tierra a la carrocería
metálica o al chasis—a un lugar no cubierto
con pintura (si está cubierto con pintura, quítela
antes de fijar el cable). De lo contrario, se
podrían producir daños en la unidad.
*3
Attachez solidement le fil de mise à la masse au
châssis métallique de la voiture—à un endroit
qui n’est pas recouvert de peinture (s’il est
recouvert de peinture, enlevez d’abord la
peinture avant d’attacher le fil). L’appareil peut
être endommagé si cela n’est pas fait
correctement.
Y-connector (not supplied with this unit)
Conector en Y (no suministrado con esta unidad)
Connecteur Y (non fourni avec cet appareil)
Remote lead (Blue with white stripe)
Cable remoto (Azul con rayas blancas)
Fil d’alimentation à distance (Bleu avec bande blanche)
KD-AR400
KD-G400
External Component / Componente exterior / Appareil extérieur
Signal cord (not supplied with this unit)
Cable de señal (no suministrado con esta unidad)
Cordon de signal (non fourni avec cet appareil)
KD-AR400
KD-G400
*4Line Input Adapter KS-U57 (not supplied with this
unit)
*4Adaptador de entrada de línea KS-U57 (no
suministrado con esta unidad)
*4
Adaptateur d’entrée de ligne KS-U57 (non fourni
avec cet appareil)
KS-U57 *4
CD changer jack
Jack para el cambiador de CD
Prise du changeur CD
B
JVC Amplifier
Amplificador de JVC
JVC Amplificateur
External component
Componente exterior
Appareil extérieur
Vous pouvez connecter un amplificateur ou autre appareil pour
améliorer votre système autoradio.
•
Connectez le fil de commande à distance (bleu avec bande
blanche) au fil de commande à distance de l’autre appareil de
façon qu’il puisse être commandé via cet appareil.
•
Pour l’amplificateur seulement:
Déconnectez les enceintes de cet appareil et connectez-
les à l’amplificateur. Laissez les fils d’enceintes de cet
appareil inutilisés.
Usted podrá conectar un amplificador y otros equipos para
mejorar el sistema estéreo de su automóvil.
•Conecte el conductor remoto (azul con rayas blancas) al
conductor remoto del otro equipo para poderlo controlar a
través de esta unidad.
•Sólo para el amplificador:
Desconecte los altavoces de esta unidad y conéctelos al
amplificador. Los cables de los altavoces de esta unidad
quedan sin usar.
To the remote lead of other equipment or automatic antenna if any
Al conductor remoto de otro equipo o de la antena automática, si hubiere
Au fil de télécommande de l’autre appareil ou à l’antenne automatique s’il y en a une
JVC Amplifier
Amplificador de JVC
JVC Amplificateur
Front speakers
Altavoces delanteros
Enceintes avant
Only for KD-AR400
Sólo para KD-AR400
Seluement pour le KD-AR400
Only for KD-AR400 / Sólo para KD-AR400 /
Seluement pour le KD-AR400
You can connect another power amplifier for front
speakers.
Podrá conectar otro amplificador de potencia
para los altavoces delanteros.
Vous pouvez connecter un autre amplificateur de
puissance pour les enceintes avant.
CD Changer / Cambiador de CD / Changeur CD
Connecting cord supplied for your CD changer
Cable de conexión suministrado con su cambiador de CD
Cordon de connexion fourni avec votre changeur CD
KD-AR400
KD-G400
CAUTION / PRECAUCION / PRECAUTION
• Before connecting the CD changer, make sure that the unit
is turned off.
•Antes de conectar el cambiador de CD, asegúrese de que
la unidad esté apagada.
•
Avant de connecter le changeur CD, s’assurer que l’unité
est éteinte.
JVC CD changer
Cambiador de CD de JVC
Changeur CD JVC
Only for KD-AR400
Sólo para KD-AR400
Seluement pour le KD-AR400
Refer also to page 28 of the INSTRUCTIONS.
Consulte también la página 28 de las MANUAL
DE INSTRUCCIONES.
Référez-vous aussi à la page 28 du MANUEL
D’INSTRUCTIONS.
For connecting the JVC SIRIUS
Radio, refer to the SIRIUS Radio
Setup Manual (separate
volume).
Para la conexión de la radio
JVC SIRIUS, consulte el Manual
de configuración de la radio
SIRIUS (volumen separado).
Pour brancher la radio JVC
SIRIUS, référez-vous au Manuel
d’installation de la radio SIRIUS
(volume séparé).
Instal3-4_KD-AR400[J]002A_f.p65 10/9/03, 5:26 PM4