Jvc Kv M705 Users Manual LVT1484_002B
KV-M705J KV-M705J, KV-M706J LVT1484-002B English, French, Spanish, INSTALLATION MANUAL
KV-M706J KV-M706J LVT1484-002B English, French, Spanish, INSTALLATION MANUAL
KV-M705 to the manual 35aedf63-5388-4025-b91e-04fc7cd8d1e3
2015-01-23
: Jvc Jvc-Kv-M705-Users-Manual-326535 jvc-kv-m705-users-manual-326535 jvc pdf
Open the PDF directly: View PDF
.
Page Count: 4

– 1 –
KV-M705/KV-M706
Installation/Connection Manual
Manual de instalación/conexión
Manuel d’installation/raccordement
ENGLISH
LVT1484-002B
[J]
0706MNMMDWJEIN
EN, SP, FR
d Power cord
Cable de alimentación
Cordon d’alimentation
g Sleeve-mounting plates
Placas de montaje de la manga
Plaques de montage du manchon
c Tr im plate*
Placa de guarnición*
Plaque d’assemblage*
Parts list for installation and connection
The following parts are provided with this unit.
After checking them, please set them correctly.
Type B*
Tipo B*
Type B*
e Video cord
Cordón de vídeo
Cordon vidéo
f Crimp connectors
Conectores de sujeción
Raccord à sertir
h Fixing screws–
M5 x 6 mm (M5 x 1/4 in.)*
To r nillos de fi jación–
M5 x 6 mm (M5 x 1/4 pulgada)*
Vis de fi xation–
M5 x 6 mm (M5 x 1/4 pouces)*
i Handles
Manga
Poignées
l Washer–ø5
Arandela–ø5
Rondelle–ø5
k Lock nut–M5
Tuerca de
seguridad–M5
Ecrou d’arrêt–M5
m Rubber cushion
Cojín de goma
Amortisseur en
caoutchouc
j Mounting bolt–
M5 x 20 mm
(M5 x 13/16 in.)
Perno de montaje–
M5 x 20 mm
(M5 x 13/16 pulgada)
Boulon de montage–
M5 x 20 mm
(M5 x 13/16 pouces)
WARNING
Installation requires some special knowledge.
Do not install the monitor system yourself. Consult a dealer
having special knowledge of this kind for safe and reliable
installation.
• DO NOT INSTALL THE MONITOR IN A LOCATION WHICH
OBSTRUCTS DRIVING, VISIBILITY OR WHICH IS PROHIBITED BY
APPLICABLE LAWS AND REGULATIONS.
If the monitor is installed in a location which obstructs forward
visibility or operation of the air bag or other safety equipment or which
interferes with operation of the vehicle, it may cause an accident.
• DO NOT OPERATE ANY UNIT WHILE MANIPULATING THE
STEERING WHEEL, AS THIS MAY RESULT IN A TRAFFIC
ACCIDENT.
• THE DRIVER MUST NOT WATCH THE MONITOR WHILE DRIVING.
If the driver watches the monitor while driving, it may lead to
carelessness and cause an accident.
• IF YOU NEED TO OPERATE THE UNIT WHILE DRIVING, BE SURE
TO LOOK AHEAD CAREFULLY OR YOU MAY BE INVOLVED IN A
TRAFFIC ACCIDENT.
• IF THE PARKING BRAKE IS NOT ENGAGED, “DRIVER MUST
NOT WATCH THE MONITOR WHILE DRIVING.” APPEARS ON THE
MONITOR, AND NO PLAYBACK PICTURE WILL BE SHOWN.
This warning appears only when the parking brake wire is connected
to the parking brake system built in the car.
• NEVER USE BOLTS OR NUTS FROM THE VEHICLE’S SAFETY
DEVICES FOR INSTALLATION.
If bolts or nuts from the steering wheel, brakes or other safety devices
are used for installation of the monitor, it may cause an accident.
• ATTACH THE WIRES CORRECTLY.
If the wiring is not correctly performed, it may cause a fire or an
accident. In particular, be sure to run and secure the lead wire so that
it does not get tangled with a screw or the moving portion of a seat rail.
• USE WITH DC 12 V NEGATIVE GROUND VEHICLES.
This monitor system is only for use in a DC 12 V negative ground
vehicle.
It cannot be used in large trucks or diesel vehicles which are DC 24 V
vehicles.
If it is used in the wrong type of vehicle, it may cause a fire or accident.
• To prevent short circuits, we recommend that you disconnect the
battery’s negative terminal and make all electrical connections before
installing the unit. If you are not sure how to install this unit correctly,
have it installed by a qualified technician.
CAUTION
Since there may be legal regulations defining the permissible
installation locations for the color monitor which differ by country or
by state, be sure to install the color monitor in a location complying
with any such laws.
ESPAÑOL FRANÇAIS
Lista de piezas para instalación y conexión
Con esta unidad se suministran las siguientes piezas.
Después de inspeccionarlas, colóquelas correctamente.
Liste des pièces pour l’installation et
raccordement
Les pièces suivantes sont fournies avec cet appareil.
Après vérification, veuillez les placer correctement.
* Assembled when shipped
from the factory.
* Elemento montado
cuando se envía de
fábrica.
* Assemblé en usine.
ADVERTENCIA
La instalación requiere cierto conocimiento especial.
No instale el sistema del monitor por sí mismo. Para una
instalación segura y confiable, consulte con un concesionario
que tenga conocimientos especiales en esta área.
• NO INSTALE EL MONITOR EN UN LUGAR QUE IMPIDA EL
MANEJO O LA VISIBILIDAD, NI DONDE LOS PROHIBAN LAS
LEYES Y REGLAMENTOS APLICABLES.
Si el monitor se instala en un lugar que obstruye la visibilidad hacia
adelante o la operación de una bolsa de aire u otro equipo de
seguridad, o que interfiere con la operación del vehículo, cerca de la
palanca de cambios o pedal del freno por ejemplo, podrá causarse
un accidente.
• NO OPERE LA UNIDAD MIENTRAS ESTÁ MANIOBRANDO EL
VOLANTE DE DIRECCIÓN, PUES PODRÍA PRODUCIRSE UN
ACCIDENTE DE TRÁFICO.
• EL CONDUCTOR NO DEBE MIRAR EL MONITOR MIENTRAS
CONDUCE.
Si el conductor mira el monitor mientras conduce puede descuidarse
y causar un accidente.
• SI NECESITA OPERAR EL RECEPTOR MIENTRAS CONDUCE,
ASEGÚRESE DE MIRAR ATENTAMENTE HACIA ADELANTE
PARA NO PROVOCAR UN ACCIDENTE DE TRÁFICO.
• SI NO ESTÁ APLICADO EL FRENO DE ESTACIONAMIENTO,
APARECERÁ EN EL MONITOR “DRIVER MUST NOT WATCH THE
MONITOR WHILE DRIVING.”, Y NO SE MOSTRARÁ LA IMAGEN
DE REPRODUCCIÓN.
Esta advertencia aparece únicamente cuando el cable del freno de
estacionamiento se encuentra conectado al sistema del freno de
estacionamiento incorporado al automóvil.
• NUNCA UTILICE PERNOS O TUERCAS DE LOS DISPOSITIVOS
DE SEGURIDAD DEL VEHÍCULO PARA HACER LA
INSTALACIÓN.
Si los pernos o tuercas del volante, frenos u otros dispositivos de
seguridad se utilizan para instalar el monitor podrá causarse un
accidente.
• REALICE EL CABLEADO CORRECTAMENTE.
Si no se hace bien el cableado puede producirse un incendio o un
accidente. En particular, asegúrese de instalar el cable conductor
para que éste no quede enredado en un tornillo ni en la parte móvil
del raíl del asiento.
• UTILICE EL MONITOR EN VEHÍCULOS DE 12 V CC CON PUESTA
A TIERRA NEGATIVA.
Este monitor ha sido diseñado para ser utilizado solamente en
vehículos de 12 V CC con puesta a tierra negativa.
No puede utilizarse en camiones grandes ni vehículos diesel de 24 V CC.
Si se utiliza en el tipo equivocado de vehículo sepuede causar un
incendio o accidente.
• Para evitar cortocircuitos, se recomienda desconectar el terminal
negativo de la batería y realizar todas las conexiones eléctricas antes
de instalar la unidad. Si tiene dudas sobre cómo realizar la instalación
correctamente, déjela en manos de un técnico cualificado.
PRECAUCION
Dependiendo de los estados, pueden haber reglamentos locales
que determinan los lugares de instalación permisibles para el
monitor de color; por lo tanto, asegúrese de instalar el monitor en
un sitio que cumpla con tales reglamentos.
AVERTISSEMENT
L’i n s t a l l a tion nécessite certaines connaissances spéciales.
N’installez pas le moniteur vous-même. Consultez un
revendeur possédant les connaissances spéciales
nécessaires pour une installation correcte et sûre.
• N’INSTALLEZ PAS LE MONITEUR DANS UN ENDROIT QUI GÊNE
LA CONDUITE, LA VISIBILITÉ OU QUI EST INTERDIT PAR LE
CODE DE LA ROUTE ET LES RÈGLEMENTS.
Si le moniteur était installé à un emplacement gênant la visibilité
avant, ou le déploiement du sac à air, et autres dispositifs de sécurité,
ou à un emplacement gênant pour la conduite du véhicule, comme
près du levier des vitesses ou de la pédale du frein, cela risquerait de
provoquer des accidents.
•
NE COMMANDEZ PAS L’APPAREIL LORS DE LA MANIPULATION
DU VOLANT CAR CELA PEUT ENTRAÎNER UN ACCIDENT DE LA
CIRCULATION.
• LE CONDUCTEUR NE DOIT PAS REGARDER LE MONITEUR
LORSQU’IL CONDUIT.
Regarder le moniteur lorsqu’on est au volant réduit considérablement
la vigilance du conducteur et multiplie les risques d’accident.
• SI VOUS AVEZ BESOIN DE COMMANDER L’APPAREIL
PRINCIPAL PENDANT QUE VOUS CONDUISEZ, CONTINUEZ
DE REGARDER DROIT DEVANT VOUS OU VOUS RISQUEZ DE
CAUSER UN ACCIDENT DE LA CIRCULATION.
• SI LE FREIN DE STATIONNEMENT N’EST PAS MIS, “DRIVER
MUST NOT WATCH THE MONITOR WHILE DRIVING.” APPARAÎT
SUR LE MONITEUR ET L’IMAGE DE LECTURE N’APPARAÎT PAS.
Cet avertissement apparaît uniquement quand le fil du frein de
stationnement est connecté au système de frein de stationnement
intégré à la voiture.
• NE JAMAIS UTILISER POUR L’INSTALLATION DES BOULONS
OU DES ÉCROUS PROVENANT DES DISPOSITIFS DE SÉCURITÉ
DU VÉHICULE.
Si l’on utilisait pour l’utilisation du moniteur des boulons et des écrous
cannibalisés du volant, des freins ou autres dispositifs de sécurités,
cela risquerait de provoquer des accidents.
• ATTACHER LES CORDONS CORRECTEMENT.
Si le câblage n’est pas exécuté correctement, cela risque de
provoquer un incendie ou autre accident. Veiller, en particulier, à tirer
et attacher les fils en sorte qu’ils me s’accrochent pas à une vis ou ne
se coincent dans les parties mobiles des rails des sièges.
• USAGE SUR LES VÉHICULES DE 12 V CC AVEC NÉGATIF À LA
MASSE.
Ce moniteur ne peut être utilisé que sur les véhicules de 12 V CC avec
négatif à la masse.
Il ne peut pas être utilisé sur les gros camions ou les véhicules diesel
de 24 V CC.
S’il était utilisé sur un type de véhicule inadéquat cela risquerait de
provoquer un incendie ou autres accidents.
• Pour éviter les courts-circuits, nous recommandons que vous
déconnectiez la borne négative de la batterie et réalisiez toutes les
connexions électriques avant d’installer l’appareil. Si vous n’êtes pas
sûr de savoir comment installer cet appareil correctement, faites-le
installer par un technicien qualifié.
ATTENTION
Il peut y avoir des réglementations définissant les emplacements
d’installation autorisés pour un moniteur couleur et celles-ci peuvent
varier d’une région à l’autre. Assurez-vous d’installer le moniteur
dans un endroit conforme à ces lois.
Type A
Tipo A
Type A
b Sleeve*
Cubierta*
Manchon*
a Widescreen monitor*
Monitor de pantalla ancha*
Moniteur écran plat*
LVT1484_002B.indd 1LVT1484_002B.indd 1 07/05/2006 5:06:51 PM07/05/2006 5:06:51 PM

– 2 –
Mounting the color monitor
It is recommended to have the monitor installed by a qualified
technician.
INSTALLATION
• The following illustration shows a typical installation. However, you
should make adjustments corresponding to your specific car. If you
have any questions or require information regarding installation kits,
consult your JVC car audio dealer or a company supplying kits.
4
53 mm
184 mm
(2-1/8")
(7-1/4")
!
Ÿ
~
⁄
@
b
m
j
c
A
g
2
1
i
b
lk
j
Installing the monitor (in-dash mounting)
Replace Type B (assembled) with Type A when
the depth of the mounting area ( : see the next
step) is less than 165 mm (6-1/2 in.).
Sustituya el tipo B (montado) por el tipo A
cuando la profundidad de la zona de montaje
( : véase el siguiente paso) sea inferior a
165 mm (6-1/2 pulgada).
Remplacez le type B (assemble) par le type A
lorsque la profondeur de la surface de montage
(: voir l’étape suivante) est inférieure à 165 mm
(6-1/2 pouces).
Do the required electrical connections.
Realice las conexiones eléctricas
requeridas.
Réalisez les connexions électriques
requises.
Bend the appropriate tabs to hold the sleeve
firmly in place.
Doble las lengüetas apropiadas para
retener fi rmemente la manga en su lugar.
Tordez les languettes appropriées pour fixer
le manchon en place.
Removing the monitor
Before removing the unit, release the rear section.
Insert the two handles, then pull them as illustrated so that the unit can be removed.
Inserte las dos manijas y, a continuación, extráigalas de la manera indicada en la ilustración
para poder desmontar la unidad.
Insérez les deux poignées, puis tirez de la façon illustrée de façon à pouvoir retirer l’appareil.
When installing the unit without using the sleeve / Instalación de la
unidad sin utilizar la manga / Installation de l’appareil sans utiliser de
manchon
In a Toyota for example, first remove the car radio and install the unit in its place.
En un Toyota por ejemplo, primero retire la radio del automóvil y luego instale la unidad en su lugar.
Par exemple dans une voiture Toyota, retirer d’abord l’autoradio et installer l’appareil à sa place.
Note : When installing the unit on the mounting bracket, make sure to use screws of proper length referring
to the table above. If longer screws are used, they could damage the unit.
Nota : Cuando instale la unidad en la ménsula de montaje, asegúrese de utilizar los tornillos del largo
apropiado refi riéndose a la tabla de arriba. Si se utilizan tornillos más largos, éstos podrían dañar la
unidad.
Remarque : Lors de l’utilisation de l’appareil sur le support de montage, assurez-vous d’utiliser des vis
d’une longueur correcte en vous référant au tableau ci-dessus. Si des vis plus longues sont utilisées, elles
peuvent endommager l’appareil.
When using the optional stay / Cuando emplea un soporte opcional /
Utilisation de l’entretoise en option
Flat type screws*
To r nillos tipo plano*
Vis à tête plate*
Pocket
Compartimiento
Poche
Screw*
To r nillo*
Vis*
Stay*
Soporte*
Entretoise*
Fire wall
Tabique a prueba de incendios
Cloison
Dashboard
Tablero de instrumentos
Tableau de bord
Install the unit at an angle of less than 30˚, taking it into account
that the monitor would eject when in use.
Instale la unidad a un ángulo de menos de 30˚, teniendo en
cuenta que el monitor debe extraerse para su uso.
Installez l’appareil avec un angle de moins de 30°, en tenant
compte du fait que le moniteur doit être déployé lors de son
utilisation.
30˚
Bracket*
Ménsula*
Support*
* Not included with this unit.
* No suministrado con esta
unidad.
* Non fourni avec cet appareil.
Type A
Tipo A
Type A
Type B
Tipo B
Type B
Required space for the monitor ejection /
Espacio requerido para la expulsión del
monitor /
Espace requis pour le déploiement du
moniteur
mm (in.) / mm (pulgada) / mm (po.)
105˚
60˚
13 (9/16)
37.9 (1-1/2)
167 (6-5/8)
161.4 (6-3/8)
27.1 (1-1/8)
52.9 (2-1/8)
Use the following screws.
Utilice los siguientes tornillos.
Utilisez les vis suivantes.
For No.1 – 5
For No.6 – 9
M5 x 8 mm (M5 x 3/8 in.)*
M4 x 3 mm (M4 x 1/8 in.)*
Para No.1 – 5
Para No.6 – 9
M5 x 8 mm (M5 x 3/8 pulgada)*
M4 x 3 mm (M4 x 1/8 pulgada)*
Pour No 1 à 5
Pour No 6 à 9 M5 x 8 mm (M5 x 3/8 pouces)*
M4 x 3 mm (M4 x 1/8 pouces)*
123 45
678 9
INSTALACIÓN
• La siguiente ilustración muestra una instalación típica. Sin embargo
usted deberá efectuar los ajustes correspondientes a su automóvil.
Si tiene alguna pregunta o necesita información acerca de las
herramientas para instalación, consulte con su concesionario JVC de
equipos de audio para automóviles.
INSTALLATION
• L’illustration suivante est un exemple d’installation typique. Cependant,
vous devez faire les ajustements correspondant à votre voiture
particulière. Si vous avez des questions ou avez besoin d’information
sur des kits d’installation, consulter votre revendeur d’autoradios JVC
ou une compagnie d’approvisionnement.
Montaje del monitor de color
Se recomienda que la instalación del monitor la realice un técnico
cualifi cado.
Montage du moniteur couleur
Nous vous recommandons de faire appel à un technicien qualifi é
pour l’installation du moniteur.
Instalación del monitor
(Montaje en el tablero de instrumentos) Installation du moniteur (montage encastré)
Retirada del monitor
Antes de extraer la unidad principal, libere la sección trasera.
Retrait du moniteur
Avant de retirer l’appareil principal, libérer la section arrière.
LVT1484_002B.indd 2LVT1484_002B.indd 2 07/05/2006 5:06:55 PM07/05/2006 5:06:55 PM

– 3 –
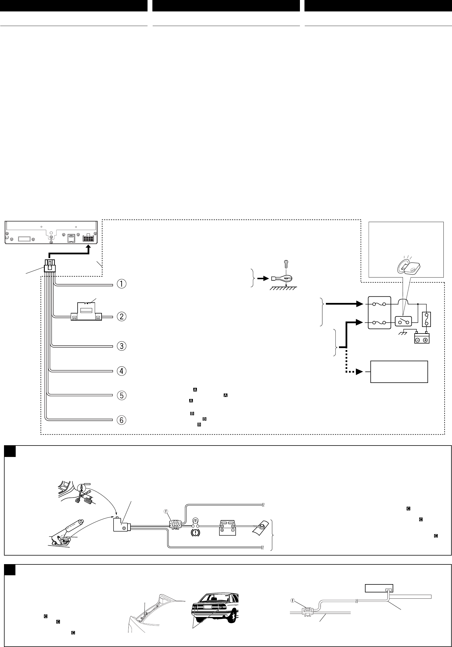
REVERSE GEAR SIGNAL
KV-M705/
KV-M706
*1 Before checking the operation of this unit prior to installation, this lead must be connected, otherwise power cannot be
turned on.
*1 Antes de comprobar el funcionamiento de esta unidad previa a de la instalación, es necesario conectar este cable,
de lo contrario no se podrá conectar la alimentación.
*1 Pour vérifi er le fonctionnement de cet appareil avant installation, ce fi l doit être raccordé, sinon l’appareil ne peut pas
être mis sous tension.
Typical Connections / Conexiones tipicas / Raccordements typiques
Orange with white stripe
Naranja con rayas blancas
Orange avec bande blanche
Red
Rojo
Rouge
Yellow*1
Amarillo*1
Jaune*1
2
1
Fuse block
Bloque de fusibles
Porte-fusible
Ignition switch
Interruptor de encendido
Interrupteur d’allumage
To car light control switch
Al interruptor de control de las luces del automóvil
À l’interrupteur d’éclairage de la voiture
To metallic body or chassis of the car
A un cuerpo metálico o chasis del automóvil
Vers corps métallique ou châssis du véhicule
To a live terminal in the fuse block connecting to the car battery (bypassing the ignition switch)
A un terminal activo del bloque de fusibles conectado a la batería del automóvil (desviando el
interruptor de encendido)
A une borne sous tension du porte-fusible connectée à la batterie de la voiture (en dérivant
l’interrupteur d’allumage)
To an accessory terminal in the fuse block or remote lead*3 (blue with white stripe) on the car receiver
A un terminal accesorio del bloque de fusibles o al conductor remoto*3 (azul con banda blanca)
del receptor de automóvil
Au terminal des accessoires dans le bloc de fusibles ou le fil distant *3 (bleu à rayures blanches) du
récepteur de la voiture
3 A fuse
3 A fusibles
Fusible 3 A
ENGLISH
Before connecting: Check the wiring in the vehicle carefully. Incorrect
connection may cause serious damage to this unit.
The leads of the power cord and those of the connector from the car
body may be different in color.
7 Power supply connection
1 Connect the colored leads of the power cord in the order specifi ed
below.
1 Black: ground
2 Yellow: to car battery (constant 12 V)
3 Red: to an accessory terminal
4 Orange with white stripe: to car light control switch
5 Light green: to parking brake
6 Purple with white stripe: to reverse gear
2 Finally connect the wiring harness to the unit.
Black / Negro / Noir *2
*2
*2 Not included with this unit.
*2 No suministrado con esta unidad.
*2 Non fourni avec cet appareil.
ELECTRICAL CONNECTIONS
To prevent short circuits, we recommend that you disconnect the
battery’s negative terminal and make all electrical connections before
installing the unit. If you are not sure how to install this unit correctly,
have it installed by a qualified technician.
Note:
This unit is designed to operate on 12 V DC, NEGATIVE ground
electrical systems. If your vehicle does not have this system, a voltage
inverter is required, which can be purchased at JVC car audio dealers.
• Replace the fuse with one of the specified ratings. If the fuse blows
frequently, consult your JVC car audio dealer.
To parking brake (See diagram .)
Al freno de estacionamiento (Véase diagrama .)
Au frein à main (Voir schéma .)
Light green
Verde claro
Vert clair
Purple with white stripe
Púrpura con rayas blancas
Violet avec bande blanche To reverse gear (See diagram .)
A la marcha atrás (Véase diagrama .)
A la marche arrière (Voir schéma .)
AConnecting the parking brake wire / Conexión del cable del freno de estacionamiento / Connexion du cordon de frein de stationnement
Connect the parking brake wire to the
parking brake system built in the car.
To metallic body or chassis of the car
A un cuerpo metálico o chasis del automóvil
À un corps métallique ou au châssis de la
voiture
Parking brake
Freno de estacionamiento
Frein de stationnement *4
Connecting the back camera lead / Conexión del conductor de la cámara trasera / Connexion du fi l de la caméra de recul
B
Locate the back lamp lead in the trunk.
Localice el conductor de la luz trasera en el
compartimiento de equipajes.
Localisez le fil des feux de recul dans le coffre.
To back lamp
A la luz trasera
Aux feux de recul
Back lamp lead
Conductor de la luz trasera
Fil des feux de recul
Back lamp lead
Conductor de la luz trasera
Fil des feux de recul
*4
*4 See diagram on the next page
for connection.
*4 Véase el diagrama de la
siguiente página para obtener
información sobre la conexión.
*4 Reportez-vous au schéma de la
page suivante pour la connexion.
*4 See diagram on the next page for connection.
*4 Véase el diagrama de la siguiente página para
obtener información sobre la conexión.
*4 Reportez-vous au schéma de la page suivante
pour la connexion.
ESPAÑOL
CONEXIONES ELECTRICAS
Para evitar cortocircuitos, recomendamos que desconecte el terminal
negativo de la batería y que efectúe todas las conexiones eléctricas
antes de instalar la unidad. Si usted no está seguro de cómo instalar
correctamente la unidad, hágala instalar por un técnico cualificado.
Nota:
Esta unidad está diseñada para funcionar con 12 V de CC, con
sistemas eléctricos de masa NEGATIVA. Si su vehículo no posee
este sistema, será necesario un inversor de tensión, que puede ser
adquirido en los concesionarios de
J
VC de equipos de audio para
automóviles.
• Reemplace el fusible por uno con la corriente especificada. Si el
fusible se quemase frecuentemente, consulte con su concesionario
JVC de equipos de audio para automóviles.
FRANÇAIS
RACCORDEMENTS ELECTRIQUES
Pour éviter tout court-circuit, nous vous recommandons de débrancher
la borne négative de la batterie et d’effectuer tous les raccordements
électriques avant d’installer l’appareil. Si l’on n’est pas sûr de pouvoir
installer correctement cet appareil, le faire installer par un technicien
qualifié.
Remarque:
Cet appareil est conçu pour fonctionner sur des sources de courant
continu de 12 V à masse NEGATIVE. Si votre véhicule n’offre pas ce
type d’alimentation, il vous faut un convertisseur de tension, que vous
pouvez acheter chez un revendeur d’autoradios JVC.
• Remplacer le fusible par un de la valeur précisée. Si le fusible saute
souvent, consulter votre revendeur
d’autoradios JVC
.
*3 Connect to the lead to turn on the unit automatically when turning on the
car receiver.
*3 Conecte el conductor para que la unidad se encienda automáticamente
al encender el receptor de automóvil.
*3 Branchez au fi l afi n de mettre automatiquement l’unité sous tension lors
de la mise sous tension du récepteur.
Car receiver
Receptor de automóvil
Récepteur de la voiture
Antes de la conexión: Verifique atentamente el conexionado del
vehículo. Una conexión incorrecta podría producir daños graves en
la unidad.
Los conductores del cable de alimentación y de los conectores
procedentes de la carrocería del vehículo podrían ser diferentes en
color.
7 Conexión de la fuente de alimentación
1 Conecte los conductores de colores del cable de alimentación en
el orden que se especifi ca a continuación.
1 Negro: a tierra
2 Amarillo: a la batería del automóvil
(12 V constantes)
3 Rojo: a un terminal de accesorio
4 Naranja con rayas blancas: al interruptor de control de las
luces del automóvil
5 Verde claro: al freno de estacionamiento
6 Púrpura con rayas blancas: a la marcha atrás
2 Por último, conecte el cable de alimentación a la unidad.
Avant de commencer la connexion: Vérifiez attentivement le câblage
du véhicule. Une connexion incorrecte peut endommager sérieusement
l’appareil.
Les fils du cordon d’alimentation et ceux du connecteur provenant de la
voiture peuvent être de couleur différente.
7 Connexion de l’alimentation
1 Connectez les fils colorés du cordon d’alimentation dans l’ordre
spécifié ci-dessous.
1 Noir: à la masse
2 Jaune: à la batterie de la voiture (12 V constant)
3 Rouge: à la prise accessoire
4 Orange avec bande blanche: au commutateur d’éclairage de la
voiture
5 Vert clair: au frein à main
6 Violet avec bande blanche: a la marche arrière
2 Finalement, connectez le faisceau de fils à l’appareil.
Conecte el cable del freno de estacionamiento al sistema de
freno de estacionamiento incorporado en el automóvil.
Branchez le câble du frein à main au système de frein à
main intégré de la voiture.
Parking brake switch (inside the car)
Interruptor del freno de estacionamiento (dentro del automóvil)
Commutateur de frein de stationnement (à l’intérieur de la voiture)
Back lamps
Luces traseras
Feux de recul
To car battery
A la batería del
automóvil
À la batterie de
la voiture
Purple with white stripe
Púrpura con rayas blancas
Violet avec bande blanche
Parking brake wire (light green)
Cable del freno de estacionamiento (verde claro)
Fil du frein de stationnement (vert clair)
*3
LVT1484_002B.indd 3LVT1484_002B.indd 3 07/05/2006 5:06:56 PM07/05/2006 5:06:56 PM

– 4 –
Camcorder
Videocámera
Caméscope
VCR (KV-V8 or KZ-V10)
VCR (KV-V8 o KZ-V10)
Magnétoscope (KV-V8 ou KZ-V10)
Playback source / Fuente de reproducción / Source de lecture
2nd monitor
Segundo monitor
2d. moniteur
Car receiver
(ex. JVC KD-DV5100)
Receptor de automóvil
(ej. JVC KD-DV5100)
Récepteur de la voiture
(ex. JVC KD-DV5100)
Antenna elements (supplied with KV-C1000)
Elementos de antena (suministrados con
KV-C1000)
Éléments d’antenne (fournis avec le
KV-C1000)
When using the mobile TV tuner
system KV-C1000
Cuando se utiliza el sistema de
sintonizador de TV móvil
KV-C1000
Lors de l’utilisation du système de
tuner de télévision mobile KV-C1000
KV-C1000
LINE IN
VIDEO OUT
*5
*5 RCA pin plug cord (not supplied)
*5 Cable con clavija monopolar RCA
(no suministrado)
*5 Cordon á fi ches cinch (non fourni)
*6 Video cord (supplied)
*6 Cordón de vídeo (suministrado)
*6 Cordon vidéo (fourni)
Connecting the leads / Conexión de los conductores / Raccordement des fi ls
Solder the core wires to connect them securely.
Suelde los alambres de alma para conectarlos con
firmeza.
Souder les âmes des fils pour les raccorder entre
eux de façon sûre.
Twist the core wires when connecting.
Retuerce los alambres de alma para
conectarlos.
Torsader les âmes des fils en les
raccordant.
Connecting the crimp connector / Conexión del conector de sujeción / Branchement du raccord à sertir
C
TROUBLESHOOTING
• The fuse blows.
* Are the red and black leads connected correctly?
• Power cannot be turned on.
* Is the yellow lead connected?
• Picture does not come on screen.
* Is the correct input selected?
• Picture does not appear clearly.
* Is the color monitor installed at the right angle?
• This unit does not work at all.
* Have you reset your unit?
CONNECTING TO THE RECEIVER AND THE
EXTERNAL COMPONENTS
The unit provides 2 input circuits and 1 output circuit. Connect one or
two playback sources to AV INPUT 1 and/or AV INPUT 2 and connect
reproducing components, such as a car receiver, to AV OUTPUT.
DO NOT connect the AV INPUT 1 and AV INPUT 2 plugs on the unit
to the LINE OUT or SUBWOOFER plugs of the car receiver.
*5
AV bus cable (supplied with
KV-C1000)
Cable AV bus (suministrados
con KV-C1000)
Câble de bus AV (fournis
avec le KV-C1000)
AV BUS
RELEASE
How to detach the AV bus cable
Desconexión del cable AV bus
Détacher le câble de bus AV
While pushing up the release lever, pull off the
cable.
Tire de la pestaña de liberación hacia arriba y, a
continuación, tire del cable.
Tirez le câble tout en poussant le levier de blocage.
KV-M705/
KV-M706
*6
*6
CONEXIÓN AL RECEPTOR Y A LOS
COMPONENTES EXTERNOS
La unidad dispone de 2 circuitos de entrada y 1 circuito de salida.
Conecte uno o dos fuentes de reproducción a AV INPUT 1 y/o AV
INPUT 2 y conecte los componentes de reproducción, como un
receptor de automóvil a AV OUTPUT.
NO conecte las tomas AV INPUT 1 y AV INPUT 2 de la unidad a las
tomas LINE OUT o SUBWOOFER del receptor de automóvil.
CONNEXION DU RÉCEPTEUR ET DES
APPAREILS EXTÉRIEURS
L’unité est dotée de 2 circuits d’entrée et d’1 circuit de sortie. Connectez
une ou deux sources de lecture à la prise AV INPUT 1 et/ou à la prise
AV INPUT 2 et connectez un appareil de traitement du son tel qu’un
récepteur de la voiture à la AV OUTPUT.
NE branchez PAS les prises AV INPUT 1 et AV INPUT 2 de l’unité
aux prises de LINE OUT ou du SUBWOOFER du récepteur de la
voiture.
*7
*7 Do not use the power cord
when using the AV bus cable.
*7 No utilice el cable de
alimentación cuando se use el
cable AV bus.
*7 N’utilisez pas le cordon
d’alimentation avec le câble de
bus AV.
LOCALIZACION DE AVERIAS
• El fusible se quema.
* ¿Están los conductores rojo y negro correctamente conectados?
• No es posible conectar la alimentación.
* ¿Está el cable amarillo conectado?
• La imagen no aparece en la pantalla.
* ¿Se ha seleccionado la entrada correcta?
• La imagen no aparece con claridad.
* ¿Está el monitor de color instalado en un ángulo correcto?
• La unidad no funciona para nada.
* ¿Reinicializó su unidad?
EN CAS DE DIFFICULTÉS
• Le fusible saute.
* Les fils rouge et noir sont-ils raccordés correctement?
• L’appareil ne peut pas être mise sous tension.
* Le fil jaune est-elle raccordée?
• Aucune image n’apparaît sur l’écran.
* L’entrée correcte est-elle choisie?
• L’image n’apparaît pas clairement.
* Le moniteur couleur est-il installé avec un angle correct?
• Cet appareil ne fonctionne pas du tout.
* Avez-vous réinitialisé votre appareil?
Wire connecting the battery and
the parking brake switch.
Cable de conexión entre la
batería y el interruptor del freno
de estacionamiento.
Câble reliant la batterie et
l’interrupteur de frein à main.
Attach the parking brake wire to this point.
Fije el cable del freno de estacionamiento en este punto.
Branchez le câble du frein à main à ce point.
Contact the metallic part of the crimp to the wires inside.
Conecte la parte metálica de la sujeción a los cables de
dentro.
Mettez en contact la partie métallique du raccord à sertir et les
fils intérieurs.
Pinch the crimp firmly.
Apriete el conector con firmeza.
Pincez fermement la sertissure.
CAUTION / PRECAUCION / ATTENTION:
• To prevent short-circuit, cover the terminals of the UNUSED leads with insulating tape.
• Para evitar cortocircuitos, cubra los cables NO UTILIZADOS con cinta aislante.
• Pour éviter les court-circuits, couvrir les bornes des fi ls qui ne sont PAS utilisés avec de la
bande isolante.
Release lever
Pestaña de liberación
Levier de blocage
LVT1484_002B.indd 4LVT1484_002B.indd 4 07/05/2006 5:06:58 PM07/05/2006 5:06:58 PM