Jvc Kv Mr9010 Installation Manual MRD900/KV MR9010[J]
KV-MR9010J Installation Manual LVT1340-002B
KV-MRD900J KV-MRD900J LVT1340-002B English, French, Spanish, INSTALLATION MANUAL
KV-MR9010J KV-MR9010J, KV-MRD900J LVT1340-002B English, French, Spanish, INSTALLATION MANUAL
2015-07-14
: Jvc Jvc-Kv-Mr9010-Installation-Manual-773300 jvc-kv-mr9010-installation-manual-773300 jvc pdf
Open the PDF directly: View PDF
.
Page Count: 6

– 1 –
KV-MRD900/KV-MR9010
Installation/Connection Manual
Manual de instalación/conexión
Manuel d’installation/raccordement
FRANÇAISESPAÑOL
ENGLISH
LVT1340-002B
[J]
WARNING
Installation requires some special knowledge.
Do not install the monitor yourself. Consult a dealer
having special knowledge of this kind for safe and
reliable installation.
• DO NOT INSTALL THE MONITOR IN A LOCATION WHICH
OBSTRUCTS DRIVING, VISIBILITY, SAFETY DEVICE
FUNCTION SUCH AS AIR BAGS OR WHICH IS
PROHIBITED BY APPLICABLE LAWS AND REGULATIONS.
If the monitor is installed in a location which obstructs forward
visibility or operation of the air bag or other safety equipment
or which interferes with operation of the vehicle, it may cause
an accident.
• NEVER USE BOLTS OR NUTS FROM THE VEHICLE’S
SAFETY DEVICES FOR INSTALLATION.
If bolts or nuts from the steering wheel, brakes or other safety
devices are used for installation of the monitor, it may cause
an accident.
• ATTACH THE WIRES CORRECTLY.
If the wiring is not correctly performed, it may cause a fire or
an accident. In particular, be sure to run and secure the lead
wire so that it does not get tangled with a screw or the moving
portion of a seat rail.
• USE WITH DC 12 V NEGATIVE GROUND VEHICLES.
This monitor is only for use in a DC 12 V negative ground
vehicle.
It cannot be used in large trucks or diesel vehicles which are
DC 24 V vehicles.
If it is used in the wrong type of vehicle, it may cause a fire or
accident.
• To prevent short circuits, we recommend that you
disconnect the battery’s negative terminal and make all
electrical connections before installing the unit. If you are not
sure how to install this unit correctly, have it installed by a
qualified technician.
• Avoid installing the monitor in the following places
– Where it would hinder your safe driving.
– Where it would be exposed to direct sunlight or heat directly
from the heater or placed in an extremely hot place.
– Where it would be subject to rain, water splashes or
excessive humidity.
– Where it would be subject to dust.
– Where it would be positioned on an unstable place.
– Where it could damage the car’s fittings.
– Where proper ventilation would not be maintained.
CAUTION
Since there may be legal regulations defining the
permissible installation locations for the monitor which differ
by country or by state, be sure to install the color monitor in
a location complying with any such laws.
Parts list for installation and connection
The following parts are provided with this unit.
After checking them, please set them correctly.
Widescreen monitor
Monitor de pantalla ancha
Moniteur à écran large
Lista de piezas para instalación y conexión
Con esta unidad se suministran las siguientes piezas.
Después de inspeccionarlas, colóquelas correctamente.
Liste des pièces pour l’installation et
raccordement
Les pièces suivantes sont fournies avec cet appareil.
Après vérification, veuillez les placer correctement.
ADVERTENCIA
La instalación requiere cierto conocimiento especial.
No instale el sistema del monitor por sí mismo. Para
una instalación segura y confiable, consulte con un
concesionario que tenga conocimientos especiales en
esta área.
• NO INSTALE EL MONITOR EN UN LUGAR QUE IMPIDA EL
MANEJO, LA VISIBILIDAD, EL FUNCIONAMIENTO DE
DISPOSITIVOS DE SEGURIDAD COMO POR EJEMPLO
BOLSAS DE AIRE, O DONDE LO PROHÍBAN LAS LEYES
O REGLAMENTOS LOCALES.
Si el monitor se instala en un lugar que obstruye la visibilidad
hacia adelante o la operación de una bolsa de aire u otro
equipo de seguridad, o que interfiere con la operación del
vehículo, cerca de la palanca de cambios o pedal del freno
por ejemplo, podrá causarse un accidente.
• NUNCA UTILICE PERNOS O TUERCAS DE LOS
DISPOSITIVOS DE SEGURIDAD DEL VEHÍCULO PARA
HACER LA INSTALACIÓN.
Si los pernos o tuercas del volante, frenos u otros
dispositivos de seguridad se utilizan para instalar el monitor
podrá causarse un accidente.
• REALICE EL CABLEADO CORRECTAMENTE.
Si no se hace bien el cableado puede producirse un
incendio o un accidente. En particular, asegúrese de instalar
el cable conductor para que éste no quede enredado en un
tornillo ni en la parte móvil del raíl del asiento.
• UTILICE EL MONITOR EN VEHÍCULOS DE 12 V CC CON
PUESTA A TIERRA NEGATIVA.
Este monitor ha sido diseñado para ser utilizado solamente
en vehículos de 12 V CC con puesta a tierra negativa.
No puede utilizarse en camiones grandes ni vehículos diesel
de 24 V CC.
Si se utiliza en el tipo equivocado de vehículo se puede
causar un incendio o accidente.
• Para evitar cortocircuitos, se recomienda desconectar el
terminal negativo de la batería y realizar todas las
conexiones eléctricas antes de instalar la unidad. Si tiene
dudas sobre cómo realizar la instalación correctamente,
déjela en manos de un técnico cualificado.
• Evite instalar el monitor en los siguientes lugares
– Donde pueda constituir un obstáculo para la conducción.
– Donde pueda quedar expuesto a la luz solar directa o al
calor directo de un calefactor, o en un lugar muy caliente.
– Donde pueda mojarse debido a la lluvia, etc., o en un lugar
excesivamente húmedo.
– En un lugar polvoriento.
– En un sitio inestable.
– Donde pueda producir daños en los herrajes del automóvil.
– Donde no se pueda mantener una ventilación adecuada.
PRECAUCIÓN
Puesto que pueden haber normas legales que definen los
lugares de instalación permisibles para el monitor, que
difieren según los países o estados, asegúrese de instalar
el monitor color en un sitio que cumpla con los requisitos
establecidos por tales leyes.
AVERTISSEMENT
L’installation nécessite certaines connaissances
spéciales.
N’installez pas le moniteur vous-même. Consultez un
revendeur possédant les connaissances spéciales
nécessaires pour une installation correcte et sûre.
•
N
’
INSTALLEZ PAS LE MONITEUR DANS UN ENDROIT OÙ IL
PEUT GÊNER LA VISIBILITÉ DU CONDUCTEUR OU LE
FONCTIONNEMENT D
’
UN DISPOSITIF DE SÉCURITÉ TEL
QUE LES COUSSINS GONFLABLES, OU DANS UN ENDROIT
INTERDIT PAR LES LOIS ET RÈGLEMENTS EN PLACE.
Si le moniteur était installé à un emplacement gênant la visibilité
avant, ou le déploiement du sac à air, et autres dispositifs de
sécurité, ou à un emplacement gênant pour la conduite du
véhicule, comme près du levier des vitesses ou de la pédale du
frein, cela risquerait de provoquer des accidents.
• NE JAMAIS UTILISER POUR L’INSTALLATION DES
BOULONS OU DES ÉCROUS PROVENANT DES
DISPOSITIFS DE SÉCURITÉ DU VÉHICULE.
Si l’on utilisait pour l’utilisation du moniteur des boulons et des
écrous cannibalisés du volant, des freins ou autres dispositifs
de sécurités, cela risquerait de provoquer des accidents.
• ATTACHER LES CORDONS CORRECTEMENT.
Si le câblage n’est pas exécuté correctement, cela risque de
provoquer un incendie ou autre accident. Veiller, en particulier,
à tirer et attacher les fils en sorte qu’ils me s’accrochent pas à
une vis ou ne se coincent dans les parties mobiles des rails
des sièges.
• USAGE SUR LES VÉHICULES DE 12 V CC AVEC NÉGATIF
À LA MASSE.
Ce moniteur ne peut être utilisé que sur les véhicules de 12 V
CC avec négatif à la masse.
Il ne peut pas être utilisé sur les gros camions ou les
véhicules diesel de 24 V CC.
S’il était utilisé sur un type de véhicule inadéquat cela
risquerait de provoquer un incendie ou autres accidents.
• Pour éviter les courts-circuits,
nous recommandons que vous
déconnectiez la borne négative de la batterie et réalisiez toutes
les connexions électriques avant d’installer l’appareil. Si vous
n’êtes pas sûr de savoir comment installer cet appareil
correctement, faites-le installer par un technicien qualifié.
• Évitez d’installer le moniteur dans les endroits suivants
– Où il peut gêner la conduite de la voiture.
– Où il est exposé à la lumière directe du soleil, à la chaleur
directe du chauffage ou placé dans un endroit très chaud.
– Où il est sujet à la pluie, aux éclaboussures ou à une
humidité excessive.
– Où il est sujet à la poussière.
– Où il est positionné dans un endroit instable.
– Où il peut endommager les accessoires de la voiture.
– Où une ventilation correcte ne peut pas être maintenue.
ATTENTION
Puisqu’il peut y avoir des réglementations définissant les
emplacements d’installation autorisés pour un moniteur et
que celles-ci peuvent varier d’un pays ou d’une région à
l’autre, assurez-vous d’installer le moniteur couleur dans un
endroit conforme à ces lois.
0305MNMMDWJEIN
EN, SP, FR
The illustrations of the widescreen monitor used in this manual
is of KV-MRD900, unless specified otherwise.
A menos que se especifique de otro modo, las ilustraciones
del monitor de pantalla ancha utilizadas en este manual son
del KV-MRD900.
Les illustrations du moniteur à écran large utilisées dans ce
manuel sont du KV-MRD900, sauf spécification contraire.
Flat washer–ø 5 mm (1/4"): x 12
Arandela plana–ø 5 mm (1/4 pulgada): x 12
Rondelle plate–ø 5 mm (1/4 po.): x 12
Base plate
Placa de base
Plaque de base
Slide plates
Placas deslizantes
Plaques latérales
Shroud
Refuerzo
Socle de montage au plafond
Spacers: black–7 mm (5/16"): x 4
Espaciadores: negro–7 mm (5/16 pulgada): x 4
Intercalaire noire–7 mm (5/16 po.): x 4
Nuts (M5): x 12
Tuercas (M5): x 12
Écrous (M5): x 12
Cordless headphones (supplied only with KV-MRD900)
Auriculares inalámbricos (suministrados solamente con KV-MRD900)
Casque d’écoute sans fil (fourni uniquement avec le KV-MRD900)
Spacers: silver–9 mm (3/8"): x 2
Espaciadores: plateado–9 mm (3/8 pulgada): x 2
Intercalaire argent–9 mm (3/8 po.): x 2
Screws–M5 x 14 mm (5/8"): x 6
Tornillos–M5 x 14 mm (5/8 pulgada): x 6
Vis–M5 x 14 mm (5/8 po.): x 6
Screws–M5 x 23 mm (15/16"): x 6
Tornillos–M5 x 23 mm (15/16 pulgada): x 6
Vis–M5 x 23 mm (15/16 po.): x 6
Screws–M5 x 10 mm (7/16"): x 12
Tornillos–M5 x 10 mm (7/16 pulgada): x 12
Vis–M5 x 10 mm (7/16 po.): x 12
Remote controller
Control remote
Télécommande
CR2025RM-RK230
Battery
Pila
Pile
KS-HP2
Joint cord
Cable de empalme
Cordon de raccordement
Batteries
Pilas
Piles
R03/AAA
Paper template
Plantilla de papel
Gabarit en papier
Power cord
Cordón de alimentación
Cordon d’alimentation
Double-sided adhesives
Adhesivos de doble cara
Adhésifs à double-face
Install1_KV-MRD900[J]ff.p65 05.4.20, 11:42 AM1

– 2 –
ÅWhen using the shroud /
Cuando se utiliza el refuerzo /
Quand le socle de montage au plafond est
utilisé
Fix the spacers (a/b) to the shroud.
Fije los espaciadores (a/b) en el refuerzo.
Fixez les intercalaires (
a
/
b
) au socle.
*4Spacers: black–7 mm (5/16"): x 4
Espaciadores: negro–7 mm (5/16 pulgada): x 4
Intercalaire noire–7 mm (5/16 po.): x 4
*5Spacers: silver–9 mm (3/8"): x 2
Espaciadores: plateado–9 mm (3/8 pulgada): x 2
Intercalaire argent–9 mm (3/8 po.): x 2
INSTALACIÓN
•La siguiente ilustración muestra una instalación típica. Sin
embargo usted deberá efectuar los ajustes correspondientes
a su automóvil. Si tiene alguna pregunta o necesita
información acerca de las herramientas para instalación,
consulte con su concesionario de JVC de equipos de audio
para automóviles o a una compañía que suministra tales
herramientas.
INSTALLATION
•
L’illustration suivante est un exemple d’installation typique.
Cependant, vous devez faire les ajustements correspondant à
votre voiture particulière. Si vous avez des questions ou avez
besoin d’information sur des kits d’installation, consulter votre
revendeur d’autoradios JVC ou une compagnie
d’approvisionnement.
Mounting the widescreen monitor
Installation procedure varies among cars. The following is an
example. For detailed procedure, see the right page.
It is recommended to have the monitor system installed by
a qualified technician.
INSTALLATION
•The following illustration shows a typical installation. However,
you should make adjustments corresponding to your specific
car. If you have any questions or require information regarding
installation kits, consult your JVC car audio dealer or a
company supplying kits.
Montage du moniteur à écran large
La procédure d’installation varie d’une voiture à l’autre. La
procédure qui suit est un exemple. Pour en savoir plus, référez-
vous à la page de droite.
Il est recommandé de faire installer le système de moniteur
par un technicien qualifié.
Montaje del monitor de pantalla ancha
El procedimiento de instalación varía según los diferentes
vehículos. Lo siguiente es sólo un ejemplo. Para los detalles
del procedimiento, consulte las páginas correspondientes.
Se recomienda que el sistema de monitor sea instalado
por un técnico cualificado.
Car receiver, etc.
Receptor de automóvil, etc.
Récepteur d’autoradio, etc.
TV tuner, etc.
Sintonizador de TV, etc.
Tuner de télévision, etc.
Widescreen monitor
Monitor de pantalla ancha
Moniteur à écran large
Shroud
Refuerzo
Socle de montage au plafond
*7
Widescreen monitor
Monitor de pantalla ancha
Moniteur à écran large
*6
*1Nuts (M5): x 12
Tuercas (M5): x 12
Écrous (M5): x 12
Ceiling reinforcement crosspieces
Travesaños de refuerzo del techo
Traverses de renforcement du plafond
Slide plates
Placas deslizantes
Plaques latérales
Base plate
Placa de base
Plaque de base
Ceiling panel
Panel del techo
Panneau de plafond
Before mounting the monitor, make sure that the screws do not
reach the ceiling panel.
Antes de instalar el monitor, asegúrese de que los tornillos no
lleguen al panel del techo.
Avant de monter le moniteur, assurez-vous que les vis
n’atteignent pas le panneau du plafond.
*2Screws–M5 x 10 mm (7/16"): x 12
Tornillos–M5 x 10 mm (7/16 pulgada): x 12
Vis–M5 x 10 mm (7/16 po.): x 12
These should not be used if the monitor position after
installed seems so low that it may interfere with visibility
through the rearview mirror.
No se deberán utilizar estos elementos si existe la
posibilidad de que el monitor, una vez instalado, quede en
una posición muy baja y obstaculice la visibilidad a través
del espejo retrovisor.
Cette partie ne doit pas être utilisée si la position du moniteur
après l’installation paraît si basse qu’elle pourrait gêner la
visibilité du conducteur dans le rétroviseur.
*1
*1
*2
*2
*2
*3
*4
*5
Å
ı
ba c
d
ıWhen NOT using the shroud /
Cuando NO se utiliza el refuerzo /
Quand le socle de montage au plafond N’EST
PAS utilisé
Fix the washers (c) to the back of the monitor.
Fije las arandelas (c) en la parte trasera del
monitor.
Fixez les rondelles (
c
) à l’arrière du moniteur.
*3Flat washer–ø 5 mm (1/4"): x 6
Arandela plana–ø 5 mm (1/4 pulgada): x 6
Rondelle plate–ø 5 mm (1/4 po.): x 6
To fix the spacers (b) and washers (c),
use the washer-shaped, double-sided
adhesives (d: supplied).
Para fijar los espaciadores (b) y las
arandelas (c), utilice los adhesivos de
doble cara, en forma de arandela (d:
suministrados).
Pour fixer les intercalaires (b) et les
rondelles (c),
utilisez les adhésifs à double-
face en forme de rondelle (
d
: fournis).
*7Screws–M5 x 14 mm (5/8"): x 6
or M5 x 23 mm (15/16"): x 6–when using the shroud
Tornillos–M5 x 14 mm (5/8 pulgada): x 6
o M5 x 23 mm (15/16 pulgada): x 6–cuando se utiliza el refuerzo
Vis–M5 x 14 mm (5/8 po.): x 6
ou M5 x 23 mm (15/16 po.): x 6–lors de l’utilisation du socle de montage au
plafond
*6Flat washer–ø 5 mm (1/4"): x 6
Arandela plana–ø 5 mm (1/4 pulgada): x 6
Rondelle plate–ø 5 mm (1/4 po.): x 6
Install1_KV-MRD900[J]ff.p65 05.4.20, 2:36 PM2

– 3 –
Before mounting the monitor to the ceiling:
• Perform the required external connections first (see reverse
page).
• Wear goggles or protective eyewear to protect your eyes
especially while drilling the holes.
• Pay attention not to damage the car interior and its fittings and
the ceiling of your car.
1Remove the dome light and interior headliner
from the ceiling.
2Assemble the slide plates and the base plate.
• Determine the monitor installation position and length of
combined slide panels first.
3Attach the assembled plates to the ceiling
reinforcement crosspieces.
• Drill the four holes in the ceiling reinforcement crosspieces
to meet the mounting holes of the assembled plates.
4Finish wiring then attach the interior headliner.
5Cut off the headliner using the supplied paper
template.
6Connect the harness and plugs from the ceiling to
the monitor.
• For wiring and connections, see the reverse side.
7Attach the shroud and the monitor to the base
plate.
• When using the shroud, the supplied spacers should be
inserted to be kept the appropriate distance between the
base plate and the shroud.
If the supplied spacers and screws cannot keep the
appropriate distance between the headliner and the
monitor, modify the spacers and screws (or obtain those of
the appropriate length).
Antes de instalar el monitor en el techo:
•Efectúe primero las conexiones externas requeridas (véase el
reverso).
• Utilice gafas o una máscara de protección para proteger sus
ojos, especialmente mientras taladra los orificios.
• Preste especial atención para no dañar el interior, los herrajes
y el techo de su vehículo.
1Retire del techo, la luz del techo y el revestimiento
interior.
2Arme las placas laterales y la placa de base.
• Determine en primer lugar, la posición de instalación del
monitor y el largo de los paneles laterales combinados.
3Fije las placas armadas a los travesaños de
refuerzo del techo.
• Taladre cuatro orificios en los travesaños de refuerzo del
techo, de manera que coincidan con los orificios de
montaje de las placas armadas.
4Realice el cableado y coloque el revestimiento
interior.
5Corte el revestimiento interior utilizando la
plantilla de papel suministrada.
6Conecte el cableado preformado y las clavijas
entre el techo y el monitor.
• Para los detalles sobre el cableado y las conexiones,
véase al dorso.
7Fije el refuerzo y el monitor a la placa de base.
• Cuando utilice el refuerzo, se deberán insertar los
espaciadores entregados para poder mantener una
distancia apropiada entre la placa de base y el refuerzo.
Si los espaciadores y tornillos suministrados no pueden
mantener la distancia apropiada entre el revestimiento
interior y el monitor, modifique los espaciadores y
tornillos (o consígase otros del largo apropiado).
Avant de fixer le moniteur au plafond:
• Réalisez d’abord les connexions extérieures nécessaires (voir
la page de dos).
• Portez des lunettes étanches ou un article de lunetterie
spécialisé pour protéger vos yeux, et plus spécialement
pendant le perçage des trous.
• Faites attention de ne pas endommager l’intérieur de la
voiture et ses garnitures, ainsi que son plafond.
1Retirez le plafonnier et la garniture intérieure du
plafond.
2Assemblez les plaques latérales avec la plaque de
base.
• Déterminez d’abord la position d’installation du moniteur
et la longueur des panneaux latéraux combinés.
3Attachez les plaques assemblées sur les
traverses de renforcement du plafond.
• Percez quatre trous dans les travers de renforcement du
plafond au niveau des trous de montage des plaques
assemblées.
4Terminez le câblage puis attachez la garniture
intérieure.
5Coupez la garniture en utilisant le gabarit en
papier fourni.
6Connectez le harnais et les fiches du plafond au
moniteur.
• Pour le câblage et les connexions, référez-vous à la page
de dos.
7Attachez le socle de montage au plafond et le
moniteur sur la plaque de base.
• Les intercalaires fournies peuvent être utilisées si une
certaine distance doit être maintenue entre la plaque de
base et le socle de montage au plafond.
Si les intercalaires et les vis fournies ne permettent pas de
maintenir la distance appropriée entre la garniture et le
moniteur, modifiez les intercalaires ou les vis (ou
munissez-vous d’intercalaires et de vis de la longueur
appropriée).
13 42
5
67
Paper template
Plantilla de papel
Gabarit en papier
Install1_KV-MRD900[J]ff.p65 05.4.20, 3:48 PM3

– 4 –
4
1
2
3
5
6
7
2
1
Typical Connections / Conexiones tipicas / Raccordements typiques
ELECTRICAL CONNECTIONS
To prevent short circuits, we recommend that you disconnect the
battery’s negative terminal and make all electrical connections
before installing the unit. If you are not sure how to install this
unit correctly, have it installed by a qualified technician.
Note:
This unit is designed to operate on 12 V DC, NEGATIVE
ground electrical systems. If your vehicle does not have this
system, a voltage inverter is required, which can be purchased
at JVC car audio dealers.
• Replace the fuse with one of the specified ratings. If the fuse
blows frequently, consult your JVC car audio dealer.
CONEXIONES ELECTRICAS
Para evitar cortocircuitos, recomendamos que desconecte el
terminal negativo de la batería y que efectúe todas las
conexiones eléctricas antes de instalar la unidad. Si usted no
está seguro de cómo instalar correctamente la unidad, hágala
instalar por un técnico cualificado.
Nota:
Esta unidad está diseñada para funcionar con 12 V de CC,
con sistemas eléctricos de masa NEGATIVA. Si su vehículo
no posee este sistema, será necesario un inversor de tensión,
que puede ser adquirido en los concesionarios de JVC de
equipos de audio para automóviles.
•Reemplace el fusible por uno con la corriente especificada.
Si el fusible se quemase frecuentemente, consulte con su
concesionario car audio de JVC.
RACCORDEMENTS ELECTRIQUES
Pour éviter tout court-circuit, nous vous recommandons de
débrancher la borne négative de la batterie et d’effectuer tous
les raccordements électriques avant d’installer l’appareil. Si l’on
n’est pas sûr de pouvoir installer correctement cet appareil, le
faire installer par un technicien qualifié.
Remarque:
Cet appareil est conçu pour fonctionner sur des sources de
courant continu de
12 V à masse NEGATIVE
. Si votre véhicule
n’offre pas ce type d’alimentation, il vous faut un convertisseur
de tension, que vous pouvez acheter chez un revendeur
d’autoradios JVC.
•
Remplacer le fusible par un de la valeur précisée. Si le fusible
saute souvent, consulter votre revendeur d’autoradios JVC.
ENGLISH ESPAÑOL FRANÇAIS
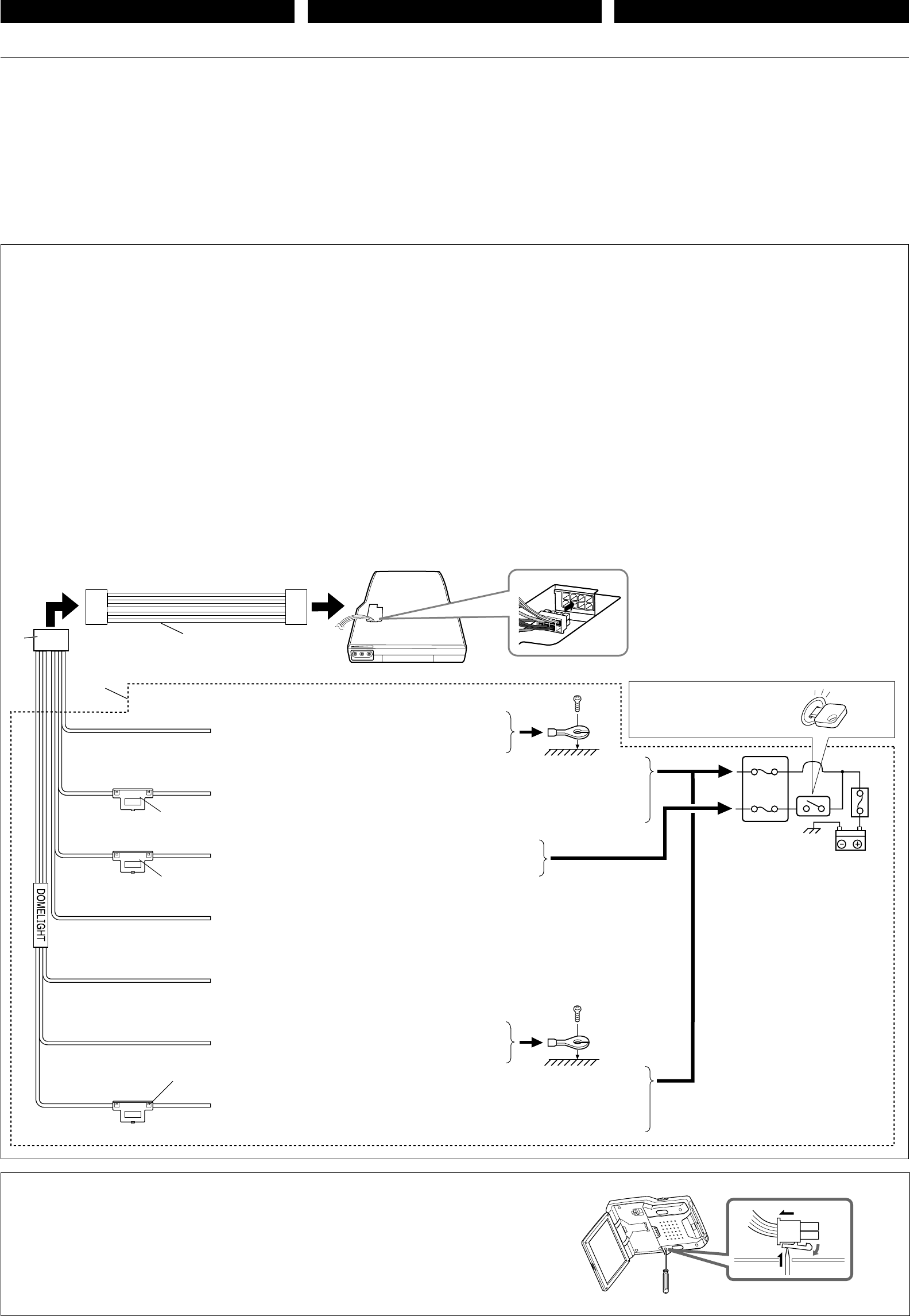
Before connecting: Check the wiring in the vehicle carefully.
Incorrect connection may cause serious damage to this unit.
The leads of the power cord and those of the connector from
the car body may be different in color.
1
Connect the colored leads of the power cord to the car
battery, the car light control switch, and the door sensor in
the following sequence.
1Black: ground
2Yellow: to car battery (constant 12 V)
3Red: to an accessory terminal
4Orange: to car light control switch
DOMELIGHT
5Gray with red stripe: to the door sensor (DOOR SW)
6Black with red stripe: ground (DOMELIGHT)
7Yellow with red stripe: to car battery (constant 12 V)
2
Finally connect the wiring harness to the unit.
• Using the joint cord makes the connection/disconnection
easier.
Antes de la conexión: Verifique atentamente el conexionado
del vehículo. Una conexión incorrecta podría producir daños
graves en la unidad.
Los conductores del cordón de alimentación y el cordón de la
luz del techo y de los conectores procedentes de la
carrocería del vehículo podrían ser diferentes en color.
1
Conecte los conductores de color del cable de
alimentación a la batería del automóvil, al interruptor de
control de las luces del automóvil, y al sensor de la puerta,
en la secuencia siguiente.
1Negro: a tierra
2Amarillo: a la batería del automóvil (12 V constantes)
3Rojo: a un terminal de accesorio
4Naranja: al interruptor de control de las luces del
automóvil
DOMELIGHT
5Gris con rayas rojas: al sensor de la puerta (DOOR SW)
6Negro con rayas rojas: a tierra (DOMELIGHT)
7
Amarillo con rayas rojas: a la batería del automóvil (12 V
constantes)
2
Por último, conecte el cable de alimentación a la unidad.
• El uso del cable prolongador de alimentación facilita la
conexión/desconexión.
Avant de commencer la connexion:
Vérifiez attentivement le
câblage du véhicule. Une connexion incorrecte peut
endommager sérieusement l’appareil.
Les fils du cordon d’alimentation et du cordon du plafonnier et
ceux du connecteur provenant de la voiture peuvent être de
couleur différente.
1
Connectez les fils de couleur du cordon d
’
alimentation à la
batterie de la voiture, au commutateur d
’
éclairage et capteur de
porte, dans l
’
ordre suivant.
1
Noir: à la masse
2
Jaune: à la batterie de la voiture (12 V constant)
3
Rouge: à la prise accessoire
4
Orange: au commutateur d’éclairage de la voiture
DOMELIGHT
5
Gris à bande rouge: au capteur de porte (DOOR SW)
6
Noir à bande rouge: à la masse (DOMELIGHT)
7
Jaune à bande rouge: à la batterie de la voiture (12 V
constant)
2Finalement, connectez le faisceau de fils à l’appareil.
• L’utilisation du cordon prolongateur d’alimentation rend la
connexion/déconnexion plus facile.
Fuse block
Bloque de fusibles
Porte-fusible
*1Before checking the operation of this
unit prior to installation, this lead must
be connected, otherwise power
cannot be turned on.
*1Antes de comprobar el
funcionamiento de esta unidad previa
a de la instalación, es necesario
conectar este cable, de lo contrario
no se podrá conectar la alimentación.
*
1
Pour vérifier le fonctionnement de cet
appareil avant installation, ce fil doit
être raccordé, sinon l’appareil ne peut
pas être mis sous tension.
Orange
Naranja
Orange
Red
Rojo
Rouge
Yellow*1
Amarillo*1
Jaune*
1
Black / Negro /
Noir
Ignition switch
Interruptor de encendido
Interrupteur d’allumage
To metallic body or chassis of the car
A un cuerpo metálico o chasis del automóvil
Vers corps métallique ou châssis du véhicule
To a live terminal in the fuse block connecting to the car battery (bypassing the ignition switch)
A un terminal activo del bloque de fusibles conectado a la batería del automóvil (desviando el
interruptor de encendido)
A une borne sous tension du porte-fusible connectée à la batterie de la voiture (en dérivant
l’interrupteur d’allumage)
To an accessory terminal in the fuse block
A un terminal accesorio del bloque de fusibles
Vers borne accessoire du porte-fusible
5 A fuse
Fusible de 5 A
Fusible 5 A
1 A fuse
Fusible de 1 A
Fusible 1 A
*2Not included with this unit.
*2No suministrado con esta unidad.
*
2
Non fourni avec cet appareil.
*2
*2
To the door sensor
Al sensor de la puerta
Au capteur de porte
To car light control switch
Al interruptor de control de las luces del automóvil
Au commutateur d’éclairage de la voiture
Gray with red stripe
Gris con rayas rojas
Gris à bande rouge
Yellow with red stripe
Amarillo con rayas rojas
Jaune à bande rouge
Black with red stripe
Negro con rayas rojas
Noir à bande rouge
3 A fuse
Fusible de 3 A
Fusible 3 A
To metallic body or chassis of the car
A un cuerpo metálico o chasis del automóvil
Vers corps métallique ou châssis du véhicule
To a live terminal in the fuse block connecting to the car battery (bypassing the ignition switch)
A un terminal activo del bloque de fusibles conectado a la batería del automóvil (desviando el
interruptor de encendido)
A une borne sous tension du porte-fusible connectée à la batterie de la voiture (en dérivant
l’interrupteur d’allumage)
*2
*2
1
2
To disconnect the harness, unlock the harness using the screw driver or a similar tool, then pull out
the harness. (Detach the dome light cover prior to this.)
Para desconectar el mazo de conductores, desbloquéelo con un destornillador o herramienta similar
y seguidamente, extráigalo. (Antes de realizar esto, retire la cubierta de la luz del techo).
Pour déconnecter le harnais,
déverrouillez le harnais en utilisant un tournevis ou un outil similaire,
puis tirez sur le harnais. (Détachez le plafonnier avant de le faire.)
Joint cord
Cable de empalme
Cordon de raccordement
Install2_KV-MRD900[J]ff.p65 05.4.20, 11:43 AM4

– 5 –
LINE IN
CONNECTING TO THE RECEIVER AND
EXTERNAL COMPONENTS
CONNEXION DE L’AUTORADIO ET DES
APPAREILS EXTÉRIEURS
CONEXION AL RECEPTOR Y A LOS
COMPONENTES EXTERNOS
Camcorder
Videocámera
Caméscope
VCR (KV-V8 or KZ-V10)
VCR (KV-V8 o KZ-V10)
Magnétoscope (KV-V8 ou KZ-V10)
Playback source / Fuente de reproducción / Source de lecture
2nd monitor
2do. monitor
2d. moniteur
Car receiver
Receptor para automóvil
Récepteur d’autoradio
Antenna elements (supplied with KV-C1000)
Elementos de antena (suministrados con KV-C1000)
Éléments d’antenne (fournis avec le KV-C1000)
When using the TV tuner system KV-C1000
Cuando se utiliza el sistema de sintonizador de TV KV-C1000
Lors de l’utilisation du tuner de télévision KV-C1000
Audio/video control amplifier or the decoder compatible with the
multichannel digital sources
Amplificador de control de audio/vídeo o el decodificador compatibles
con las fuentes digitales multicanal
Amplificateur de commande audio/vidéo ou décodeur compatible avec les
sources numériques multicanaux
KV-C1000
Digital optical cable (not supplied)
Cable óptico digital (no suministrado)
Câble optique numérique (non fourni)
DIGITAL OUT
AV-OUT
AV1-IN
AV2-INPUT
See also “About sounds reproduced through the terminals” on page 36 of the INSTRUCTIONS.
Consulte también “Acerca de los sonidos reproducidos a través de los terminales traseros” en la página 36 de las
MANUAL DE INSTRUCCIONES.
Référez-vous aussi à “À propos des sons reproduits par les prises” à la page 36 du MANUEL D’INSTRUCTIONS.
KV-MRD900
*4
*3
*4
*3
*3
For KV-MRD900 / Para KV-MRD900 / Pour le KV-MRD900
KS-HP2
Rear panel
Panel trasero
Panneau
arrière
(or equivalent terminal)
(o terminal equivalente)
(ou prise équivalente)
Remote sensor unit
(supplied with KV-C1000)
Unidad de sensor remoto
(suministrada con
KV-C1000)
Capteur de télécommande
(fourni avec le KV-C1000)
Connecting the leads / Conexión de los conductores / Raccordement des fils
Solder the core wires to connect them securely.
Suelde los alambres de alma para conectarlos con
firmeza.
Souder les âmes des fils pour les raccorder entre
eux de façon sûre.
Twist the core wires when connecting.
Retuerce los alambres de alma para
conectarlos.
Torsader les âmes des fils en les
raccordant.
CAUTION / PRECAUCIÓN / ATTENTION:
•To prevent short-circuit, cover the terminals of the UNUSED leads
with insulating tape.
•Para evitar cortocircuitos, cubra los cables NO UTILIZADOS con cinta
aislante.
•Pour éviter les court-circuits, couvrir les bornes des fils qui ne sont
PAS utilisés avec de la bande isolante.
DO NOT connect the AV1-IN and AV2-INPUT plugs on the
monitor to the LINE OUT or SUBWOOFER plugs of the car
receiver.
NO conecte las clavijas AV1-IN y AV2-INPUT del monitor a las
clavijas LINE OUT o SUBWOOFER del receptor para
automóvil.
NE CONNECTEZ PAS les fiches AV1-IN et AV2-INPUT du
moniteur aux fiches LINE OUT ou SUBWOOFER de
l’autoradio.
*3RCA pin plug cord (not supplied)
*4Video cord (not supplied)
*3Cable con clavija monopolar RCA (no suministrado)
*4Cordón de vídeo (no suministrado)
*3
Cordon à fiches cinch (non fourni)
*4
Cordon vidéo (non fourni)
Install2_KV-MRD900[J]ff.p65 05.4.20, 11:43 AM5

– 6 –
2nd AUDIO OUT
VIDEO OUT
LINE IN
2nd AUDIO OUT
KS-HP2
(not supplied)
(no suministrados)
(non fourni)
AV-OUT
AV1-IN
AV2-INPUT
KV-MR9010
For KV-MR9010 / Para KV-MR9010 / Pour le KV-MR9010
• When the receiver is equipped with the 2nd AUDIO OUT plug •Cuando el receptor está equipado con la clavija 2nd AUDIO
OUT
•
Si l’autoradio est muni d’une fiche 2nd AUDIO OUT
When increasing the headphones level, first increase output
level of the 2nd AUDIO OUT on the receiver, then adjust the
headphones level on the headphones.
• Refer also to the INSTRUCTIONS of your car receiver.
*3
*3
*3
*4
*4
Cuando aumente el nivel de los auriculares, primero aumente
el nivel de salida de 2nd AUDIO OUT en el receptor y, a
continuación, ajuste el nivel de auriculares en los auriculares.
•Consulte también las MANUAL DE INSTRUCCIONES de su
receptor para automóvil.
Si vous souhaitez augmenter le niveau du casque d’écoute,
augmentez d’abord le niveau de sortie de la prise 2nd AUDIO
OUT sur l’autoradio, puis ajustez le niveau du casque d’écoute
sur le casque.
• Référez-vous aussi au MANUEL D’INSTRUCTION de votre
autoradio.
TROUBLESHOOTING
•The fuse blows.
* Are the red and black leads connected correctly?
•Power cannot be turned on.
* Is the yellow lead connected?
•Picture does not come on screen.
* Is the correct input selected?
•Dome lights cannot be turned on.
* Is the yellow and red stripe lead connected?
•This unit does not work at all.
* Have you reset your unit?
EN CAS DE DIFFICULTES
•Le fusible saute.
*
Les fils rouge et noir sont-ils racordés correctement?
•L’appareil ne peut pas être mise sous tension.
*
Le fil jaune est-elle raccordée?
•Aucune image n’apparaît sur l’écran.
*
L’entrée correcte est-elle choisie?
•Le plafonnier ne peut pas être allumé.
*
Le fil à bandes jaune et rouge est-il connecté?
•Cet appareil ne fonctionne pas du tout.
*
Avez-vous réinitialisé votre appareil?
LOCALIZACION DE AVERIAS
•El fusible se quema.
* ¿Están los conductores rojo y negro correctamente conectados?
•No es posible conectar la alimentación.
* ¿Está el cable amarillo conectado?
•La imagen no aparece en la pantalla.
* ¿Se ha seleccionado la entrada correcta?
•Las luces del techo no se encienden.
* ¿Está conectado el conductor de rayas rojas y amarillas?
•La unidad no funciona para nada.
* ¿Reinicializó su unidad?
When using the TV tuner system KV-C1000
Cuando se utiliza el sistema de sintonizador de TV KV-C1000
Lors de l’utilisation du tuner de télévision KV-C1000
Camcorder
Videocámera
Caméscope
Playback source / Fuente de reproducción / Source de lecture
KV-C1000
VCR (KV-V8 or KZ-V10)
VCR (KV-V8 o KZ-V10)
Magnétoscope (KV-V8 ou KZ-V10)
• When the receiver is NOT equipped with the 2nd AUDIO OUT
plug
•Cuando el receptor NO está equipado con la clavija 2nd AUDIO
OUT
• Si l’autoradio N’est PAS muni de fiches 2nd AUDIO OUT
*3RCA pin plug cord (not supplied)
*4Video cord (not supplied) *3Cable con clavija monopolar RCA (no suministrado)
*4Cordón de vídeo (no suministrado)
*3
Cordon à fiches cinch (non fourni)
*4
Cordon vidéo (non fourni)
2nd AUDIO OUT
VIDEO OUT
LINE IN
KS-HP2
(not supplied)
(no suministrados)
(non fourni)
2nd monitor
2do. monitor
2d. moniteur
AV-OUT
AV1-IN
AV2-INPUT
KV-MR9010
Car receiver (ex. JVC KD-DV5100)
Receptor para automóvil (ej. JVC KD-DV5100)
Récepteur d’autoradio (ex. JVC KD-DV5100)
*3
*3
*4
*4
When using the TV tuner system KV-C1000
Cuando se utiliza el sistema de sintonizador de TV KV-C1000
Lors de l’utilisation du tuner de télévision KV-C1000
Camcorder
Videocámera
Caméscope
Playback source / Fuente de reproducción / Source de lecture
KV-C1000
VCR (KV-V8 or KZ-V10)
VCR (KV-V8 o KZ-V10)
Magnétoscope (KV-V8 ou KZ-V10)
Car receiver (ex. JVC KD-ADV6160)
Receptor para automóvil (ej. JVC KD-ADV6160)
Récepteur d’autoradio (ex. JVC KD-ADV6160)
Rear panel
Panel trasero
Panneau
arrière
Rear panel
Panel trasero
Panneau
arrière
2nd monitor
2do. monitor
2d. moniteur
Install2_KV-MRD900[J]ff.p65 05.4.20, 11:43 AM6