K Best Technology 5117R E1 Spread Spectrum Radio User Manual Exhibit E User Manual part 1 pd
K-Best Technology Inc. E1 Spread Spectrum Radio Exhibit E User Manual part 1 pd
Contents
- 1. User Manual 1
- 2. User Manual 2
User Manual 1

1
I
Regulatory Noticeϡ ϡ
zTo comply with the relevant FCC regulations, changes or modifications are
not expressly allowed as it will arbitrarily uses or alters the radio frequency
signals in violation, which may void the user’s authority to operate this
equipment.
zLow power radio frequency device must be professionally installed.
zFor safety reasons, the working condition must not alters the RF signal.
When installing this equipment, observe the following precautions to
minimize the danger of personnel injury:
1. Antenna used for this device must be fix-mounted on permanent outdoor
structures to provide 5 meters or more separation from all persons during
device operation to comply with FCC RF exposure requirements.
2. Always disconnect all power connections before installing antenna.

II
Warningϡ ϡ
zIf low power RF devices interference endangers the functioning of a radio
navigation service or of other safety maintenance services or seriously
degrades, obstructs, or repeatedly interrupts a legitimate radio
communication service, it is required to terminate the operation and take
steps to improve so as to eliminate future interference.
zLow power RF devices MUST tolerate all legitimate ISM band
interferences.
zThe above legal telecommunications are based on the
Telecommunications Act of Radio Telecommunication Equipment.
III
Table of Contents
1 Introduction ........................................................................................................................1-1
2 Features.............................................................................................................................2-1
2.1 E1 Spread Spectrum Radios............................................................................................................... 2-1
2.2 Core Technology ................................................................................................................................. 2-1
2.3 Composition and Principle .................................................................................................................. 2-2
2.3.1 System Composition............................................................................................................................................ 2-2
2.3.2 System Principle ................................................................................................................................................. 2-2
3 Technological Characteristics ............................................................................................3-1
4 Product Description............................................................................................................4-1
4.1 Indoor(IDU)/Modem ............................................................................................................................ 4-1
4.1.1 General Description ........................................................................................................................................... 4-2
4.2 Outdoor(ODU)/RF Unit........................................................................................................................ 4-7
4.2.1 General Description ........................................................................................................................................... 4-7
4.3 Date Port Guide .................................................................................................................................. 4-8
5 Interface.............................................................................................................................5-1
5.1 Front Panel.......................................................................................................................................... 5-1
5.1.1 Engineering Order Wire(EOW) .......................................................................................................................... 5-1
5.1.2 LCD Description ................................................................................................................................................ 5-2
5.2 LCD Operation .................................................................................................................................... 5-5
5.2.1 IDU Info ............................................................................................................................................................. 5-5
5.2.2 ODU Info.......................................................................................................................................................... 5-10
5.2.3 Test Item............................................................................................................................................................ 5-12
5.2.4 Remote Info....................................................................................................................................................... 5-20
5.2.5 IP Info............................................................................................................................................................... 5-22
5.2.6 LAN Info ........................................................................................................................................................... 5-25
5.2.7 Self Test Info ..................................................................................................................................................... 5-27
5.2.8 Link Info ........................................................................................................................................................... 5-29
6 Environmental Condition....................................................................................................6-1
6.1 Cable................................................................................................................................................... 6-1
6.2 Operating Temperature Range ........................................................................................................... 6-1
6.3 DC Input Voltage ................................................................................................................................. 6-1
6.4 Power Consumption............................................................................................................................ 6-1
6.5 Humidity .............................................................................................................................................. 6-1
7 Configuration .....................................................................................................................7-1
7.1 Configure via Telnet ............................................................................................................................ 7-1
IV
7.2 Configure via HyperTerminal............................................................................................................... 7-3
8 Textmenu Details ...............................................................................................................8-1
8.1 Network ............................................................................................................................................... 8-1
8.1.1 NMS1 Serial Interface ........................................................................................................................................ 8-2
8.1.2 NMS2 Serial Interface ........................................................................................................................................ 8-3
8.1.3 NMS2 Dial Setting.............................................................................................................................................. 8-4
8.1.4 Link Serial Interface........................................................................................................................................... 8-5
8.1.5 Ethernet IP Address Setting................................................................................................................................ 8-6
8.1.6 Interface Status................................................................................................................................................... 8-6
8.1.7 IP Forwarding .................................................................................................................................................... 8-7
8.1.8 IP Routing........................................................................................................................................................... 8-7
8.1.9 SNMP Setting...................................................................................................................................................... 8-8
8.2 Terminal............................................................................................................................................. 8-10
8.2.1 ODU ................................................................................................................................................................. 8-10
8.2.2 IDU....................................................................................................................................................................8-11
8.2.3 Link................................................................................................................................................................... 8-12
8.2.4 User I/O............................................................................................................................................................ 8-13
8.2.5 Cross Connect .................................................................................................................................................. 8-14
8.2.6 Alarm Mask Setting .......................................................................................................................................... 8-15
8.2.7 LAN................................................................................................................................................................... 8-16
8.2.8 Status ................................................................................................................................................................ 8-17
8.2.9 Alarm Status ..................................................................................................................................................... 8-17
8.2.10 Tributary Input Status .................................................................................................................................. 8-18
8.2.11 User I/O Status............................................................................................................................................. 8-18
8.2.12 Get Event Record ......................................................................................................................................... 8-19
8.2.13 Test............................................................................................................................................................... 8-21
8.2.14 PRBS............................................................................................................................................................ 8-22
8.2.15 Unit Identification........................................................................................................................................ 8-23
8.3 Change Password............................................................................................................................. 8-24
8.4 Set System Date and Time ............................................................................................................... 8-24
8.5 Update Standby Configuration .......................................................................................................... 8-25
8.6 Restart............................................................................................................................................... 8-25
8.7 Load Default Configuration ............................................................................................................... 8-26
8.8 Firmware Download .......................................................................................................................... 8-26
8.9 User Management............................................................................................................................. 8-27
9 Management Application Structure ....................................................................................9-1
9.1 Managment via Local Equipment(Normal) ......................................................................................... 9-1
V
9.2 Managment via Local Equipment(Cascading) .................................................................................... 9-2
9.3 Remote Management via External Modem ........................................................................................ 9-3
10 Appendices ......................................................................................................................10-1
10.1 Specifications .................................................................................................................................... 10-1
10.2 LCD Alarm Items ............................................................................................................................... 10-5
10.3 LCD Function .................................................................................................................................... 10-6
10.4 Spread Spectrum Plan ...................................................................................................................... 10-9
10.5 ODU IF & RF Status........................................................................................................................ 10-10
10.5.1 5.8GHz Status ............................................................................................................................................ 10-10
10.6 The Definition of Pins .......................................................................................................................10-11
10.7 Installation Guide ............................................................................................................................ 10-14
10.7.1 Parts of ODU assembly ............................................................................................................................. 10-14
10.7.2 ODU Installation Diagram........................................................................................................................ 10-15
10.7.3 IDU+ODU Quick Installation ................................................................................................................... 10-16
10.8 RSL and Link Budget ...................................................................................................................... 10-17
10.9 Troubleshooting............................................................................................................................... 10-18
10.9.1 Can Not Establish a Link........................................................................................................................... 10-18
10.9.2 Establish a Link but Poor Performance..................................................................................................... 10-19
10.9.3 Pre-RMA and RMA Procedure Notification............................................................................................... 10-20
VI
Figures
Figure 2-1 E1 IDU Block Diagram ............................................................................................................................ 2-2
Figure 4-1 Front Panel (4E1,BNC) ........................................................................................................................... 4-1
Figure 4-2 Front Panel (4E1,RJ-48) ......................................................................................................................... 4-1
Figure 4-3 Front Panel (16E1+LAN,RJ-48) .............................................................................................................. 4-1
Figure 4-4 LCD Display ............................................................................................................................................ 4-3
Figure 4-5 LCD Function Key ................................................................................................................................... 4-4
Figure 4-6 Type C Relay Output Diagram ................................................................................................................ 4-5
Figure 4-7 User I/O Port DB-26 pin .......................................................................................................................... 4-5
Figure 4-8 ODU Display............................................................................................................................................ 4-7
Figure 4-9 Data Port Settings (1).............................................................................................................................. 4-8
Figure 4-10 Data Port Settings (2)............................................................................................................................ 4-9
Figure 4-11 Data Port Settings (3) ............................................................................................................................ 4-9
Figure 4-12 Data Port Settings (4).......................................................................................................................... 4-10
Figure 5-1 IDU Function Tree ................................................................................................................................... 5-2
Figure 5-2 LCD Function Keys (1) ............................................................................................................................ 5-2
Figure 5-3 LCD Function Keys (2) ............................................................................................................................ 5-3
Figure 5-4 Alarm Status ............................................................................................................................................ 5-4
Figure 5-5 Alarm Function ........................................................................................................................................ 5-4
Figure 5-6 Buzzer OFF ............................................................................................................................................. 5-4
Figure 5-7 IDU Info ................................................................................................................................................... 5-5
Figure 5-8 EOW No:n ............................................................................................................................................... 5-5
Figure 5-9 IDU Type: nXE1....................................................................................................................................... 5-6
Figure 5-10 Code:HDB3/AMI.................................................................................................................................... 5-6
Figure 5-11 Code Switch (1) ..................................................................................................................................... 5-7
Figure 5-12 Code Switch (2)..................................................................................................................................... 5-7
Figure 5-13 Code Switch (3)..................................................................................................................................... 5-7
Figure 5-14 Code Switch (4)..................................................................................................................................... 5-8
Figure 5-15 AUX1:RS232/RS422 ............................................................................................................................. 5-8
Figure 5-16 AUX2:ASY-CH/SYN-CH ........................................................................................................................ 5-8
Figure 5-17 I-Temp:nк............................................................................................................................................. 5-9
Figure 5-18 Buzzer:On/Off........................................................................................................................................ 5-9
Figure 5-19 Restart EMU:Y/N................................................................................................................................. 5-10
Figure 5-20 Power:-36~-72V .................................................................................................................................. 5-10
Figure 5-21 ODU Info ............................................................................................................................................. 5-10
Figure 5-22 RF-CH:n ...............................................................................................................................................5-11
VII
Figure 5-23 TxL-SET:ndBm .....................................................................................................................................5-11
Figure 5-24 SSPA:On/Off.........................................................................................................................................5-11
Figure 5-25 O-Temp:nк......................................................................................................................................... 5-12
Figure 5-26 Test Item.............................................................................................................................................. 5-12
Figure 5-27 Enter Password ................................................................................................................................... 5-13
Figure 5-28 Tn-L-LP:En/Dis (1) .............................................................................................................................. 5-13
Figure 5-29 Tn-L-LP:En/Dis (2) .............................................................................................................................. 5-13
Figure 5-30 Tn-L-LP:En/Dis (3) .............................................................................................................................. 5-14
Figure 5-31 Tn-L-LP:En/Dis (4) .............................................................................................................................. 5-14
Figure 5-32 Tn-R-LP:En/Dis (1).............................................................................................................................. 5-15
Figure 5-33 Tn-R-LP:En/Dis (2).............................................................................................................................. 5-16
Figure 5-34 Tn-PRBS:En/Dis.................................................................................................................................. 5-16
Figure 5-35 Ber-Clear ............................................................................................................................................. 5-17
Figure 5-36 Count-Add:n ........................................................................................................................................ 5-18
Figure 5-37 P-Acc-T:nS .......................................................................................................................................... 5-18
Figure 5-38 IF-Loop:En/Dis (1) ............................................................................................................................... 5-19
Figure 5-39 IF-Loop:En/Dis (2) ............................................................................................................................... 5-19
Figure 5-40 RF-Loop:En/Dis................................................................................................................................... 5-20
Figure 5-41 Close-Test ........................................................................................................................................... 5-20
Figure 5-42 Remote Info......................................................................................................................................... 5-20
Figure 5-43 Link ID:n .............................................................................................................................................. 5-21
Figure 5-44 Far-End:OK/Alarm/Loss/Test .............................................................................................................. 5-21
Figure 5-45 R-AUX1:RS-232/RS-422..................................................................................................................... 5-22
Figure 5-46 R-AUX2:ASY-CH/SYN-CH .................................................................................................................. 5-22
Figure 5-47 ETH IP:................................................................................................................................................ 5-22
Figure 5-48 ETH Mask:........................................................................................................................................... 5-23
Figure 5-49 NMS1 IP: ............................................................................................................................................. 5-23
Figure 5-50 NMS1 Peer IP: .................................................................................................................................... 5-23
Figure 5-51 NMS2 IP: ............................................................................................................................................. 5-24
Figure 5-52 NMS2 Peer IP: .................................................................................................................................... 5-24
Figure 5-53 Link IP: ................................................................................................................................................ 5-24
Figure 5-54 Link Peer IP:........................................................................................................................................ 5-25
Figure 5-55 LAN Info .............................................................................................................................................. 5-25
Figure 5-56 LAN-Port:Dis/1E1/2E1/3E1/4E1.......................................................................................................... 5-25
Figure 5-57 Actual:None/1E1/2E1/3E1/4E1 ........................................................................................................... 5-26
Figure 5-58 Auto-Nego:None/Dis/En ...................................................................................................................... 5-26
Figure 5-59 Duplex:None/Full/Half ......................................................................................................................... 5-26
VIII
Figure 5-60 Speed:None/10M/100M ...................................................................................................................... 5-27
Figure 5-61 Buffer:None/Small/Large..................................................................................................................... 5-27
Figure 5-62 Self Test Info........................................................................................................................................ 5-27
Figure 5-63 S-Test:Start/Testing ............................................................................................................................. 5-28
Figure 5-64 S-Test Result ....................................................................................................................................... 5-28
Figure 5-65 Clost-Test ............................................................................................................................................ 5-29
Figure 5-66 Link Info............................................................................................................................................... 5-29
Figure 5-67 Link ID:n .............................................................................................................................................. 5-29
Figure 5-68 MODEM:ON/OFF ................................................................................................................................ 5-30
Figure 7-1 Configuration Process of telnet (1).......................................................................................................... 7-1
Figure 7-2 Configuration Process of telnet (2).......................................................................................................... 7-2
Figure 7-3 Configuration Process of telnet (3).......................................................................................................... 7-2
Figure 7-4 Enter Username ...................................................................................................................................... 7-2
Figure 7-5 Enter Password ....................................................................................................................................... 7-3
Figure 7-6 Configuration Process of HyperTerminal (1) ........................................................................................... 7-4
Figure 7-7 Configuration Process of HyperTerminal (2) ........................................................................................... 7-4
Figure 7-8 Configuration Process of HyperTerminal (3) ........................................................................................... 7-4
Figure 7-9 Configuration Process of HyperTerminal (4) ........................................................................................... 7-5
Figure 7-10 Configuration Process of HyperTerminal (5) ......................................................................................... 7-5
Figure 8-1 Main Menu of Textmenu .......................................................................................................................... 8-1
Figure 8-2 Network ................................................................................................................................................... 8-2
Figure 8-3 NMS1 Serial Interface ............................................................................................................................. 8-2
Figure 8-4 NMS2 Serial Interface ............................................................................................................................. 8-3
Figure 8-5 NMS2 Dial Setting ................................................................................................................................... 8-4
Figure 8-6 Link Serial Interface................................................................................................................................. 8-5
Figure 8-7 Ethernet IP Address Setting .................................................................................................................... 8-6
Figure 8-8 Interface Status ....................................................................................................................................... 8-6
Figure 8-9 IP Forwarding .......................................................................................................................................... 8-7
Figure 8-10 IP Routing.............................................................................................................................................. 8-7
Figure 8-11 Active IP Routing ................................................................................................................................... 8-8
Figure 8-12 SNMP Setting........................................................................................................................................ 8-8
Figure 8-13 Trap ....................................................................................................................................................... 8-9
Figure 8-14 Terminal............................................................................................................................................... 8-10
Figure 8-15 ODU..................................................................................................................................................... 8-10
Figure 8-16 IDU .......................................................................................................................................................8-11
Figure 8-17 Link ...................................................................................................................................................... 8-12
Figure 8-18 User I/O ............................................................................................................................................... 8-13
IX
Figure 8-19 Cross Connect..................................................................................................................................... 8-14
Figure 8-20 Cross Connection Diagram ................................................................................................................. 8-14
Figure 8-21 Alarm Mask Setting ............................................................................................................................. 8-15
Figure 8-22 LAN...................................................................................................................................................... 8-16
Figure 8-23 Status................................................................................................................................................... 8-17
Figure 8-24 Alarm Status ........................................................................................................................................ 8-17
Figure 8-25 Tributary Input Status .......................................................................................................................... 8-18
Figure 8-26 User I/O Status .................................................................................................................................... 8-18
Figure 8-27 Get Event Record................................................................................................................................ 8-19
Figure 8-28 Get Event Record(1) ........................................................................................................................... 8-20
Figure 8-29 Get Event Record(2) ........................................................................................................................... 8-20
Figure 8-30 Get Event Record(3) ........................................................................................................................... 8-20
Figure 8-31 Get Event Record(4) ........................................................................................................................... 8-21
Figure 8-32 Get Event Record(5) ........................................................................................................................... 8-21
Figure 8-33 Test ...................................................................................................................................................... 8-21
Figure 8-34 PRBS................................................................................................................................................... 8-22
Figure 8-35 Loopback............................................................................................................................................. 8-23
Figure 8-36 Unit Identification................................................................................................................................. 8-23
Figure 8-37 Change Password ............................................................................................................................... 8-24
Figure 8-38 Set System Date and time .................................................................................................................. 8-24
Figure 8-39 Update Standby Configuration ............................................................................................................ 8-25
Figure 8-40 Restart................................................................................................................................................. 8-25
Figure 8-41 Load Default Configuration ................................................................................................................. 8-26
Figure 8-42 Firmware Download ............................................................................................................................ 8-26
Figure 8-43 User Management............................................................................................................................... 8-27
Figure 9-1 Managment via Local Equipment(Normal).............................................................................................. 9-1
Figure 9-2 Managment via Local Equipment(Cascading) ........................................................................................ 9-3
Figure 9-3 Remote Management via External Modem............................................................................................. 9-4
Figure 10-3 Side A IF & RF Status........................................................................................................................ 10-10
Figure 10-4 Side B IF & RF Status ....................................................................................................................... 10-10
Figure 10-5 Part accessories................................................................................................................................ 10-14
Figure 10-6 ODU Installation Diagram.................................................................................................................. 10-15
Figure 10-7 IDU & ODU Connection Diagram...................................................................................................... 10-16
Figure 10-8 RSL and Link Budget ........................................................................................................................ 10-17
X
Tables
Table 4-1 Accessories List ........................................................................................................................................ 4-1
Table 4-2 Definition of LED ....................................................................................................................................... 4-2
Table 4-3 Function Key Modes ................................................................................................................................. 4-4
Table 4-4 The Definition of LED in Ethernet Transmission Port ............................................................................... 4-6
Table 5-1 Loopback Test Lists ................................................................................................................................ 5-14
Table 9-1 Example for managerial application(1) ..................................................................................................... 9-1
Table 9-2 Example for managerial application(2) ..................................................................................................... 9-3
Table 9-3 Example for managerial application(3) ..................................................................................................... 9-4
Table 10-1 Transmitter& Receiver .......................................................................................................................... 10-1
Table 10-2 Digital Line Interface ............................................................................................................................. 10-1
Table 10-3 IDU Structure ........................................................................................................................................ 10-2
Table 10-4 Temperature and Environment ............................................................................................................. 10-2
Table 10-5 Network Management System.............................................................................................................. 10-2
Table 10-6 IF Cable ................................................................................................................................................ 10-2
Table 10-7 Power .................................................................................................................................................... 10-3
Table 10-8 Service Channel.................................................................................................................................... 10-3
Table 10-9 LCD Alarm Items................................................................................................................................... 10-5
Table 10-10 LCD Function ...................................................................................................................................... 10-6
Table 10-23 5.8GHz Spread Spectrum List (16E1, Side A) .................................................................................... 10-9
Table 10-24 5.8GHz Spread Spectrum List (16E1, Side B).................................................................................... 10-9
Table 10-25 DB9 female pins of NMS1 .................................................................................................................10-11
Table 10-26 DB9 male pins of NMS2.....................................................................................................................10-11
Table 10-27 DB9 female pins of AUX1 (V.28)........................................................................................................10-11
Table 10-28 DB9 female pins of AUX1 (V.11) ........................................................................................................10-11
Table 10-29 DB26 pins of USER I/O .................................................................................................................... 10-12
Table 10-30 DB25 pins of AUX2 ........................................................................................................................... 10-12
Table 10-31 Balanced E1 Interface(RJ-48) .......................................................................................................... 10-13

Features
E1 Spread Spectrum Radios
1-1
1 Introduction
E1 Spread Spectrum Radios has been developed in these recent ten years to a high frequency microwave,
digital de/modulation, integrated digital multiplexing, computer control and signal communication technique
wholly into Wireless Digital Telecommunication.
E1 Spread Spectrum Radios has been extensively use in post and telecommunication service, electric power,
military affairs, various specialized network especially in the interconnection between base stations of mobile
communication, large enterprises, schools and universities network connection. It is regarded as one of the
quickest linkage method and has been largely used in incidental and urgent telecommunication needs.

Features
E1 Spread Spectrum Radios
2-1
2 Features
2.1 E1 Spread Spectrum Radios
E1 Spread Spectrum Radios is different from the traditional microwave equipment in smaller size, lighter
weight, easy set up and can be conveniently moved from place to place. The main characteristics lie in its
advantageous use of high frequency band microwave transmission, digital process, concise structure, quick
connection and adapt to complex topographical structure. Extensively use in nested mobile phone base
station’s interconnection and signal transmission, short distance local connection and urgent communication.
Public and specialized network has large application as well. The present wireless low frequency band is
jam-packed and with the demand to build a quicker communication network, the use of high frequency band
E1 Spread Spectrum Radios becomes especially meaningful.
2.2 Core Technology
The technologies incorporated in E1 Spread Spectrum Radios include:
(1) High frequency microwave RF unit and other related RF components design technique (PA, LNA, MIX,
DUX etc.)
(2) High frequency Synthesizer
(3) High amplifier gain control technique
(4) Advanced QPSK de/modulation
(5) Microwave frame multiplexer
(6) Digital equalizer
(7) FEC:Forward Error Correction
(8) Random N*E1 multiplexer, where N=1~16
(9) Digital cross-connection
(10) Computer monitors and relays
(11) Network management
(12) Digital service
(13) Highly efficient and improved overall design
ϡ Audio frequency: Each voice signal is 64kbps. It has 8kHz sample, 8bits-per-sample, A/D and D/A
conversions.
ϡ E1 is European Standard. 1*E1 is 30 voice channels, plus a frame control and a signaling i.e. 32*64kbps =
2.048Mbps

Features
E1 Spread Spectrum Radios
2-2
2.3 Composition and Principle
2.3.1 System Composition
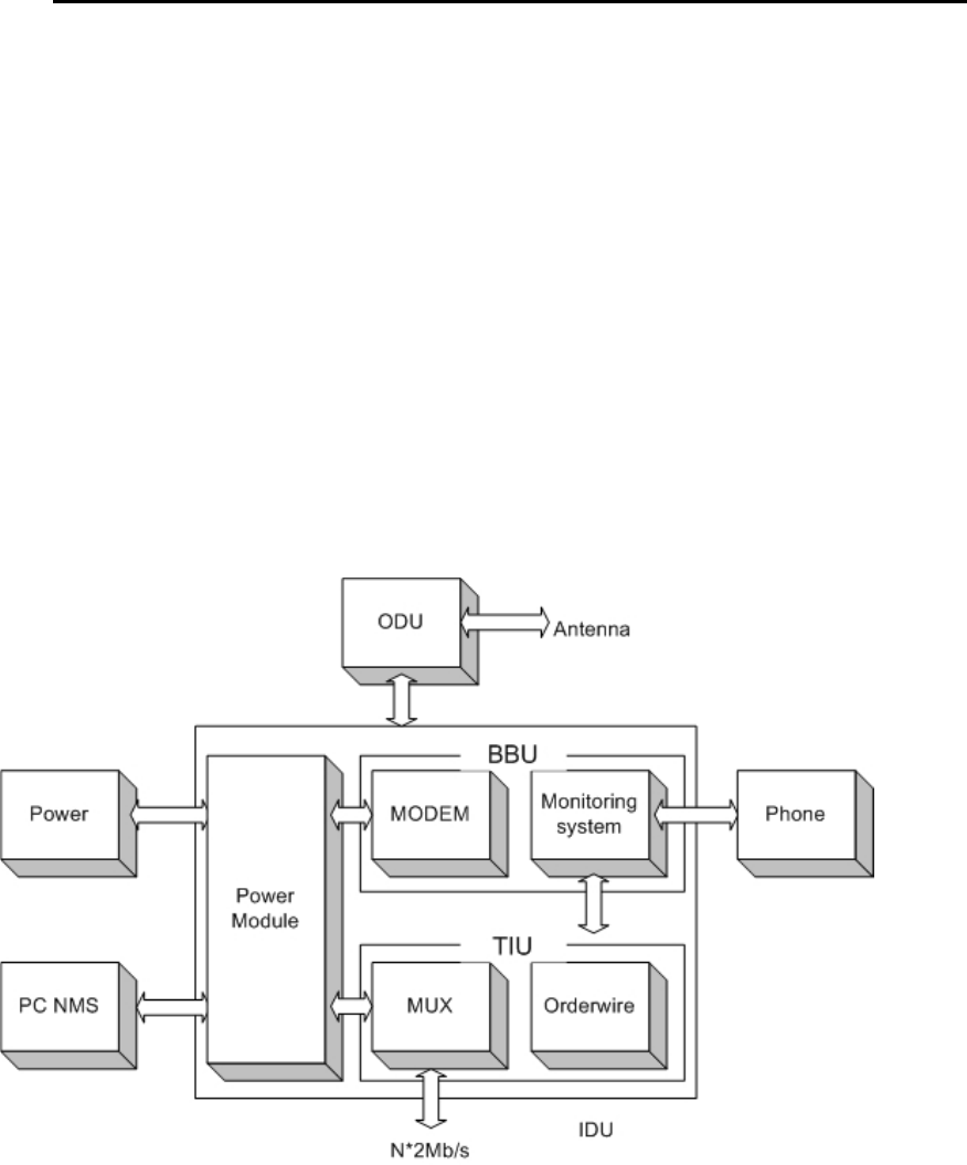
E1 Spread Spectrum Radios is composed of the Outdoor Unit (ODU) and the Indoor Unit (IDU). Other
accessories include the antenna systems and terminals.
ODU is the Rx/Tx unit of microwave signal. It is composed of microwave components (amplifier, LNA,
up/downconverter, frequency synthesizer etc.), duplexer, IF unit (include dual converter, local oscillator, IF
processing segment etc.), monitor unit, remote unit, and power processing board.
IDU mainly comprised of QPSK modulator, multiplexer, monitor unit, NMS, digital service, power system, other
interfaces etc.
Antenna systems include antenna, connectors and other installation accessories for fixing to the pole or stand.
ODU and IDU are connected by an IF cable.
Figure 2-1 E1 IDU Block Diagram
2.3.2 System Principle
N number of E1 signals, digital service, 9600bps system net control and 9600bps data relays multiplexed in a
multiplexer to a specific microwave frame code. After QPSK modulation, the system sends the transmission to
the ODU through an IF cable. It enter the ODU IF upstream balance circuit, upconverter, power amplifier, filter,

Features
E1 Spread Spectrum Radios
2-3
duplexer and are then transmitted out through the antenna system.
The opposite terminal’s antenna system receives the microwave signals and passed on to the multiplexer, LNA,
downconverter, filter, dual conversion and the IDU. In the IDU, it passes through the QPSK demodulator to
recover the microwave frame signal. This frame signal is then processed through demultiplexer to recover the
N number of E1 signal and other service signal.
The monitor unit of the equipment is controlled by the CPU (central processing unit) to function as: monitoring,
controlling, dispatching, alarming, processing and signaling etc. Based on the statistical result of BER test in
the multiplexer, we have 10-3BER, 10-6BER and frame loss signals.
Digital service adopts the Analog rule of 64kbps and PCM (Pulse Code Modulation) for service relay, complete
address selection and full address function. Simulating transfer completes the multiple categorized public
affairs connection. The dialing mode adopts DTMF system.
System network management uses PC machine of Intel Pentium II and above operating system.
Under Microsoft Windows environment’s using Telnet software, it is possible to relay between equipment,
collect all the equipment’s status in the network and select records for printing.

Technological Characteristics
E1 Spread Spectrum Radios
3-1
3 Technological Characteristics
Traditional digital microwave equipment generally transmits E1 signal only, so there is always the need to
apply for frequency channel use because of technological limitations.
In recent years, there is a dramatic change in the structure, composition and application of digital microwave
communicative equipment. The traditional system of transmission has been changed to the integration of
transmitter and receiver as well as from fixed frequency to the possibility of frequency conversion from low to
high frequency band. In view of the high frequency digital microwave communication system’s new changes
and additional newer characteristics, we had already improved the traditional system to a great length
E1 Spread Spectrum Radios has the following technological characteristics:
-- Complete capacity: 2*E1Ε4*E1sΕ8*E1Ε16*E1
-- Simplified set up: The ODU’s Signal Indicator indicates the correct angle adjustment of the antenna
-- Flexible interface: suitable for multiple network and service links
-- IDU and ODU unit connected by a single IF cable up to 200m length, thereby, decreasing the RF
transmission loss and increasing the receiving signal-to-noise ratio (S/N)
-- Channel conversion function reduce the cost of large and flexible network deployment
-- Digitally advanced QPSK de/modulation
-- Powerful monitoring function: simple and easy to operate LCD display. With the overall status display and
loopback test function, users can easily maintain the system without the need of special equipment to
ascertain any malfunction
-- Improved network management system suit a lot of different network topological structure. It can manage up
to 255 station equipments and also extend the monitoring support to other microwave equipments
-- Quick and easy installation

Product Description
E1 Spread Spectrum Radios
4-1
4 Product Description
4.1 Indoor(IDU)/Modem
Figure 4-1 Front Panel (4E1,BNC)
Figure 4-2 Front Panel (4E1,RJ-48)
Figure 4-3 Front Panel (16E1+LAN,RJ-48)
Table 4-1 Accessories List
No. Item Qty
1 RS-232 Cable 1
2 Cross-over Cat.5 Cable 1
3 -48V Power Cord 1
4 Grounding Cable 1
5 Fuse 1
A
B
CE
J
FGH
KLM N O
D
P
Q

Product Description
E1 Spread Spectrum Radios
4-2
4.1.1 General Description
A. Service Phone Interface(EOW): Service phone between the stations. Insert the RJ-11 of any general
phones and dial the IDU EOW number. If there are more than one equipments in the same network, you
may dial “***” for group connection. All the phones in the network will ring.
B. Symmetric E1 connector (RJ-48): 2E1: 2*RJ-48Ε4E1: 4* RJ-48Ε8E1: 8* RJ-48Ε16E1: 16* DB-25
(asymmetric). In this manual, we have taken 4E1 equipment as an example for easy explanation.
C. LED: FINE indicates normal working condition. ALM indicates critical alarming condition. RMT indicates
remote unstable condition. TEST indicates system undergoing loopback test.
Table 4-2 Definition of LED
Item Definition
Flashes @ 4Hz System is initializing
ON System is initializing or system is working well
FINE(green)
OFF Severe alarm happens (which affects normal communication)
Flashes @ 4Hz Minor alarm happens(which doesn’t affect normal
communication)
ON On when alarm happens(which affects normal communication)
ALM(red)
OFF No alarm
TEST(yellow) System is testing itself
Flashes @ 4Hz Can’t connect with remote equipment
ON MUX alarm happens on remote equipment
RMT(brown)
OFF Remote equipment is working well
D. LCD Display: LCD display is a standard LCD panel with 16 characters in a line, 2 lines in the panel.
Display the normal working temperature; transmit/receive power, capacity, frequency, BER and system
time.

Product Description
E1 Spread Spectrum Radios
4-3
Figure 4-4 LCD Display
E. Data Port 2 (AUX2): Synchronous/asynchronous data port. In asynchronous communication, you could
implement asynchronous data transmission which data rate is smaller than or equal to 19.2Kbps via this
port. In synchronous data transmission, this port would be a 64Kbps channel which customer could
implement RS-422 data transmission via this port. This RS-422 is a contradirection channel which
input/output clock both comes from IDU. When local equipment should communicate with remote site
equipment for simple data file transmission or online text communication, this port could be used.
F. String Port (NMS2): This port is for interconnection of NMS1 & NMS2 port between two equipments, or
between computer & NMS2 port. It also could be used as a connection port for modem which allows
customer to implement remote access. When there are more than two sets of equipments in the local
stations, connect the IDU-NMS2 of this equipment to the IDU-NMS1 of the other equipment. When the
NMS2 are connected, only one of the service phones is working.
G. Monitor port (NMS1): This port is for cascading connection between two equipments, or PPP network
connection between computer & NMS1 port. Connect the COM1 or COM2 (RS-232) of the computer to
this port or act as a connection between more stations.
H. IF Port (N-Type 50ȍ): Transmission includes transmitter 310MHz, receiver 70MHz, monitor
11.0592MHz, DC -48V/0.5A. Maximum transmission of 100m possible when using RG-6 cable.
Maximum transmission 200m possible when using RG-8 cable.
I. Grounding
J. LCD Function Keys: Under normal working condition, LCD back light will glows if any button is pressed,
LCD Display refreshes
every 1~2 second

Product Description
E1 Spread Spectrum Radios
4-4
If there is any alarm, the LCD backlight will automatically glows for 2 minutes and display the alarming
status. The buzzer goes off until it is turn off. To shut off the buzzer temporarily, press SEL.
Figure 4-5 LCD Function Key
Table 4-3 Function Key Modes
Item Display Mode Edit Mode
ESC Escape from current screen. Stop edit modem.
SEL
Turn off buzzer on alarm condition. z Switch between Adjust and Position mode.
z Select digit number on Adjust modem. Mainly for enter of
password.
(Right)
Switch to next-level screen . z Move to next position on Position Mode.
z Increase the value of current digit on Adjust Mode.
(Left)
Switch to last-level screen . z Move to last position on Position Mode.
z Decrease the values of current digit on Adjust Mode.
OK
z Choose a sub-function.
z Activate edit mode for a
function .
z Set up or stop edit mode.
z Finishing the enter process of password.
K. User I/O Port: Allows users to fully monitor the central controlling room from the local station. For
example: In the absence of human control in the remote stations, the central controlling server is able to
receive all the data like fire alarms, power supply etc. It can also control the light switches, oil switches
etc. This function totally realizes the possibility of intelligent management. Altogether, there are 8 input
ports and 4 output ports.
User Input Pots: IDU has been equipped with 8 inputs which are used for monitoring the
environment. 4 of them have only 1 input and the rest 4 of them have 2 inputs. User could monitor
conditions such as temperature alarm, invasion alarm, and fire alarm of base station via these ports.
The isolation voltage of Input opticcoupler is 2500Vr.m.s and forward current of input is IF=50Ma
and forward voltage is 1.2-1.4V. As for the input voltage which has 1 input is more than 2.5V, the
level is high. When input voltage is less than 2 V, the level is low. As for the input voltage of A-K

Product Description
E1 Spread Spectrum Radios
4-5
which has 2 inputs is less than 1.2V, the level is high. When voltage is more than 1.5V, the level is
low.
USER Output Ports: IDU has 4 user output ports which is type C relay output. The trigger current of
relays are 1A 30VDC, 0.3A 60VDC, and 0.5A 125VAC.
The type of output ports could be configured via textmenu or SNMP software. It has following 3
types:
(1) Forcible Output: There are three options, Not in use, Always open, and Always close. It is used for
remote access such as remote control over air conditioning of base station. When you choose “Not in
use”, the relay stays in “NC”.
Figure 4-6 Type C Relay Output Diagram
(2) Alarm Relay Output: You could choose following alarm types for output: Tx(when alarm happens
concerning Tx), Rx(when alarm happens concerning Rx), and Tx ֗Rx(when alarm happens
concerning both Tx & Rx). The chosen alarm level is low. These alarms are important alarms and
would influence normal transmission. When alarm happens, the relay stays in “NO”.
(3) User Input – Relay Output: User could choose user input as relay output via textmenu or SNMP
software. It could be used for automatic monitoring of base station. When user input detects voltage
to be low, the relay stays in “NO”. When it detects to be high, the relay stays in “NC”.
Figure 4-7 User I/O Port DB-26 pin
L. Data Port 1 (AUX1): Use the Windows OS’s HyperTerminal function (9.6K). User could implement
1
26
NO Normal open
NC Normal close
CCommon
NO
NC
C
RX alarm = PLL_RX + DEM + MUX
TX alarm=PLL_TX MOD

Product Description
E1 Spread Spectrum Radios
4-6
asynchronous data transmission which the maximum data rate is 9.6Kbps. Connect the COM1 or COM2
(RS-232/DB-9) of two-end computers to this port for simple file and data transmission.
M. Fuse: 250V/2A
N. Power switch
O. Input power port: -48V/1A DC
P. ETH LAN port: This port can be connected to the existing network to manage the system. You should
use a cross-over cable to connect with your computer.
Q. Ethernet Transmission Port: You could implement 10/100BaseT Ethernet transmission via this port.
9 ETH LAN port and Ethernet Transmission port are independent and can’t communicate with each other.
Table 4-4 The Definition of LED in Ethernet Transmission Port
Item Mark Definition
1 COL(Orange) On Collision happens to Ethernet.
On Activate Ethernet port, and connect with proper
equipment.
2 Link(Green)
Flashing Active Ethernet port, but connect improperly.

Product Description
E1 Spread Spectrum Radios
4-7
4.2 Outdoor(ODU)/RF Unit
Figure 4-8 ODU Display
4.2.1 General Description
A. Antenna Alignment Indicator: If there is no electric meter during set up, this indicator helps to define the
antenna alignment. Higher the signal strength indicates better antenna alignment.
E
DC F
B
A

Product Description
E1 Spread Spectrum Radios
4-8
B. ACT Indicator (ACT): This indicator lights up on receiving signal from the opposite device.
C. Power Indicator: ODU’s power indicator light. When all the connecting cables are well connected, switch
ON the IDU’s power. The ODU will provide a power of -48V/0.5A through the IF cable of the IDU.
D. Receive Signal Strength Indicator (RSSI): For better antenna alignment between two terminals at a
longer distance, please rotate and open the BNC 50ȍ. Use an electric meter to measure the RSSI
voltage. Weak voltage indicates weak signal received, strong signal indicates the most accurate angle
position.
E. Antenna Interface (TO ANT): Use N-type coaxial cable to connect to the Antenna.
9 At the ODU’s E and F interface, please entwine waterproof tape at the connection point so as to prevent
rainwater or moisture from the device. Natural damage is not warranted.
F. IF Port (N-Type 50ȍ): Transmission includes transmitter 310MHz, receiver 70MHz, monitor
11.0592MHz, DC -48V/0.5A. Maximum transmission of 100m possible when using RG-6 cable.
Maximum transmission 200m possible when using RG-8 cable.
4.3 Date Port Guide
The given example uses Microsoft Windows XP. For other OS, please assess accordingly.
STEP 1: Click Start ÆPrograms ÆAccessories ÆCommunications ÆHyperTerminal. In the
Connection Description window enter name in the Name: window and click OK to continue.
Figure 4-9 Data Port Settings (1)
STEP 2: In the Connect To window click on the down arrow for the Connect using: drop down menu
selections and select the COM Port where the modem is connected. In this example, the modem is
connected to COM1. The other fields in the window will gray out and the COM1 is now set. Click OK to

Product Description
E1 Spread Spectrum Radios
4-9
continue.
Figure 4-10 Data Port Settings (2)
STEP 3:The COM1 Properties window will appear. Set the Bits per second to 9600; Data Bits to 8;
Parity to None; Stop Bits to 1; Flow Control to None; and click OK to continue.
Figure 4-11 Data Port Settings (3)

Product Description
E1 Spread Spectrum Radios
4-10
Figure 4-12 Data Port Settings (4)

Interface
E1 Spread Spectrum Radios
5-1
5 Interface
5.1 Front Panel
E1 interface can be of unbalanced 75ȍ BNC or balanced 120ȍ RJ-48. User’s can flexibly choose either of
these two interface equipment.
Besides the standard E1 interface, the equipment also provides service, monitor, data, User I/O and control
port. This allows the user to conveniently fully monitor the control room through this equipment. This
equipment has 8 input ports, plus 4 output ports.
5.1.1 Engineering Order Wire(EOW)
Service phone plays a significant role in underdeveloped and mountainous areas. Other than possessing the
function of selective and entire calling, it also has the following most distinguishing features: whole tone service
like dial tone, engage tone, out-of-order tone etc. Users do not feel much difference in using service phone
from general phone service because it is very user-friendly and fits all the demands of users. We can also use
textmenu to set up the service phone numbers.
9 Dial tone: When dialing from the local station, you’ll hear the same dial tone as any general telephones
Engage tone: The repeating ring tone is 2 ± 0.2s ring and 4 ± 0.4s break
Ring tone: Same as the engage tone
Out-of-order tone: When there is an out-of-order service or lost of signal service, it will ring the
out-of-order tone at 500 ± 50ms, 230ms ± 70ms and then break connection
Busy tone: Continue to redial at an exchange of 500ms ± 50ms

Interface
E1 Spread Spectrum Radios
5-2
5.1.2 LCD Description
Figure 5-1 IDU Function Tree
Figure 5-2 LCD Function Keys (1)
For the LCD to fully display the system’s status and perform those simple set up operations, try to make use of
the above-mentioned five function keys to carry out the operations.
Under normal condition, the LCD displays as below:
ESC Exit
SEL Select
Ż Left Arrow
Ź Right Arrow
OK Confirm

Interface
E1 Spread Spectrum Radios
5-3
Figure 5-3 LCD Function Keys (2)
1st line of the LCD display – refreshes every alternate 1~2 seconds.
Left hand side: IDU temperature. O-Temp: xx.xк stands for ODU temperature.
Right hand side: 4XE1 stands for the system capacity. LAN stands for the system support Ethernet
transmission function. 2.4/5.8G stands for the operating frequency.
2nd line of the LCD display – refreshes every alternate 1~2 seconds.
Left hand side: R: xxxdBm stands for the real-time online receiving power. T: xxxdBm stands for the real-time
online transmitting power.
Right hand side: On the right hand side, it displays the bit-error rate (BER).
Note: Bit Error Rate (BER): The conversion formula for accumulated bit errors is:
BER = (n/EN*S).
where, n = number of times of bit error;
EN = rate of the equipment, E1’s rate is 2.048MΙS = running time ( in seconds).
For example:
Present bit error times is 3, running time is 2 minutes and system interface is E1
ʳʳʳ BER = (3 / (2.048 * 106 * 2 * 60)) = 1.2Р2 * 10-8
Present bit error times is 1000000, running time is 4 minutes and system interface is E1
ʳʳʳ BER = (566 / (2.048 * 106 * 4 * 60 * 60)) = 3.39 * 10Р-5
Under alarm condition, the LCD displays as below:

Interface
E1 Spread Spectrum Radios
5-4
Figure 5-4 Alarm Status
Now press the OK button of the panel. It will display the alarm message. Press the Right/Left button of the
panel. The LCD displays the current alarm message. Please refer to section 9.2.For example:
Figure 5-5 Alarm Function
Whenever there is an alarm, the LCD back light will light for 2 minutes and the buzzer sounds goes off. Other
than removing the alarm status or switching off the buzzer status, we can switch off the buzzer by pressing the
SEL button. To switch on the buzzer, please enter the IDU Info/Buzzer: On/Off.
Figure 5-6 Buzzer OFF
1. Message in
the next page
2. Press to read the
next page
3. The first line of the LCD
shows the line shifts
towards the left

Interface
E1 Spread Spectrum Radios
5-5
5.2 LCD Operation
5.2.1 IDU Info
Figure 5-7 IDU Info
A1. EOW No.: n (as in A1 display, press Ź )
Display the local equipment’s service phone number EOW, Engineering Order Wire. In the same link route
system, there can be a maximum series connection of 255 service phone. NMS software is used for the
service phone’s initial set-up.
Figure 5-8 EOW No:n
A2. IDU Type: nXE1 (as in A2 display, press Ź )
Display the number of E1 capacity. If it displays 4XE1, it means that the equipment has four E1 interface. In
this manual, we have taken 4E1 equipment as an example for easy explanation.

Interface
E1 Spread Spectrum Radios
5-6
Figure 5-9 IDU Type: nXE1
A3. Code: AMI/HDB3 (as in A3 display, press Ź )
Display the code used. After pressing the OK button, use the Right/Left button to choose either of the two
codes: AMI or HDB3.
Note: AMI CodeШ
AMI (Alternate Mark Inversion) is a synchronous clock encoding technique which uses bipolar pulses to
represent logical 1 value. A logical 0 is represented by no symbol and a logical 1 by pulses of alternating
polarity.
Example of AMI encoding:
The pattern of bits " 1 0 0 0 0 1 1 0 " encodes to "+ 0 0 0 0 - +
Note: HDB3Ш
HDB3 (High Density Bipolar Order 3 Encoding) is based on Alternate Mark Inversion (AMI), but extends
this by inserting violation codes whenever there is a run of 4 or more 0's. This and similar (more complex)
codes have replaced AMI in modern distribution networks. The purpose of this is to prevent long runs of
0's in the data stream, sometimes called a "run length limited" code. Encode any pattern of more than
four bits as B00V, where B is a balancing pulse. The value of B is assigned as + or - , so as to make
alternate "V"s of opposite polarity. The receiver removes all Violation pulses, but in addition a violation
preceded by two zeros and a pulse is treated as the "BOOV" pattern and both the violation and balancing
pulse are removed from the received bit stream. This restores the original bit stream.
HDB3 is one of CCITT’s recommended uses.
For example: switching E1 transmitted HDB3 code to AMI code
1. Enter IDU Info/Code: sub-menu. Press OK.
Figure 5-10 Code:HDB3/AMI
2. Press the Right/Left button to change HDB3 to AMI. Press OK.

Interface
E1 Spread Spectrum Radios
5-7
Figure 5-11 Code Switch (1)
3. Enter the password verification. Enter the 6-digits system password (preset password is 000000). Use SEL
to change between different functions. Press OK.
9P = Place; A = Adjust
Figure 5-12 Code Switch (2)
Figure 5-13 Code Switch (3)
4. Error Password is displayed on entering the wrong password. It will not save the wrong password. This will
be display for 5~10sec. and then return to the main function display.
This sign allows the
use of Right/Left arrow
to select the functions
P mode: use the
Right/Left button to
A mode (0~9) digits: use
the Right/Left button to
select

Interface
E1 Spread Spectrum Radios
5-8
Figure 5-14 Code Switch (4)
A4. AUX1: RS232/RS422
This protocol is used to transfer simple file and data transmission between local and remote equipment
through RS232 or RS422.
Figure 5-15 AUX1:RS232/RS422
A5. AUX2: ASY-CH/SYN-CH
Select either ASY-CH for asynchronous channel or SYN-CH for synchronous channel.
Figure 5-16 AUX2:ASY-CH/SYN-CH
A6. I-Temp: nк
Display the local ODU’s working temperature.

Interface
E1 Spread Spectrum Radios
5-9
Figure 5-17 I-Temp:nк
A7. Buzzer: On/Off
Display the buzzer On/Off switch.
9 In any other screens, you could press “SEL” to close the buzzer when it beeps.
Ex:
Figure 5-18 Buzzer:On/Off
A8. Restart EMU: Y/N
Restart the E1 Radios system. EMU stands for Embedded Unit.
Press OK to enter
the setup function
This sign shows you
may use the
Right/Left arrow to
select OFF. Press OK.

Interface
E1 Spread Spectrum Radios
5-10
Figure 5-19 Restart EMU:Y/N
A9. Power: -36~-72V
Display the power supply.
Figure 5-20 Power:-36~-72V
5.2.2 ODU Info
Figure 5-21 ODU Info
B1. RF-CH: n
Display the ODU’s current RF channel.

Interface
E1 Spread Spectrum Radios
5-11
Figure 5-22 RF-CH:n
B2. TxL-SET: ndBm
Display the transmitting power level.
Figure 5-23 TxL-SET:ndBm
B3. SSPA: On/Off
To set the PA to On/Off. Press the OK button after selection. Use the Right/Left button to select On/Off, then
press OK.
Figure 5-24 SSPA:On/Off
B4. O-Temp: nк
Display the local ODU’s current working temperature.

Interface
E1 Spread Spectrum Radios
5-12
Figure 5-25 O-Temp:nк!
5.2.3 Test Item
Figure 5-26 Test Item
This item allows you to enter Loopback mode.
9 System allows only one kind of loopback at a time except for PRBS test.
Enter Test Item. Press OK. Enter the password verification. Enter the 6-digits system password. Use SEL to
change between different functions.
9P = Position; A = Adjust; Press OK.

Interface
E1 Spread Spectrum Radios
5-13
Figure 5-27 Enter Password
9 The default password is “000000”.
C1. Tri-Loc-Loop\Tn-L-LP: En/Dis
Local Loopback mainly conduct loopback test for E1interface. It loops input signal of E1 interface out to the
output of the same E1 interface. This function is testing whether external equipment such as DLC is working
well or not. Perform Local Loopback test in the local end for the convenience of testing the equipment’s
stability. Use the Right/Left button to select the T1~Tn tributary of the local E1 interface. Press OK. The
Right/Left button is also used for selecting En/Dis (En=Enable/Dis=Disable). This is used along with E1
transmission tester for E1 interface test.
9 This function can not be used with its own PRBS function for testing.
For example:
1. To set the tributary 1 of E1 to Local Loopback. Enter \TEST Item\ Tri-Loc-Loop \T1-L-LP. Press OK.
Figure 5-28 Tn-L-LP:En/Dis (1)
2. Use the Right/Left button to change Dis (Disable) to En (Enable). Press OK.
Figure 5-29 Tn-L-LP:En/Dis (2)
Local End: Tributary 2 in Local Loopback. appears at the right bottom of the LCD. TEST led gives an orange
L

Interface
E1 Spread Spectrum Radios
5-14
glow.
Figure 5-30 Tn-L-LP:En/Dis (3)
Remote End: appears at the right bottom of the LCD.
Figure 5-31 Tn-L-LP:En/Dis (4)
Table 5-1 Loopback Test Lists
Item Symbol Content
It means under condition of IF loopback. IF loopback could be activated by LCD panel. You
could cancel it in LCD panel, textmenu, and SNMP software.
It means under condition of RF loopback. RF loopback could be activated by LCD panel. You
could cancel it in LCD panel, textmenu, and SNMP software.
It means under condition of local loopback. Local loopback could be activated by LCD panel.
You could cancel it in LCD panel, textmenu, and SNMP software.
It means under condition of remote loopback. Remote loopback could be activated by LCD
panel. You could cancel it in LCD panel, textmenu, and SNMP software.
P It means one of local tributaries is under condition of sending PRBS. It could be activated and
cancelled in LCD panel, textmenu, and SNMP software. In this mean time, the corresponding
tributary of remote station is receiving PRBS. You could read accumulated error numbers in
LCD panel of remote station.
I
H
L
R

Interface
E1 Spread Spectrum Radios
5-15
T It means local equipment is receiving PRBS.
It means one of local tributaries is under condition of sending PRBS and conducting PRBS
test. It could be activated and cancelled in LCD panel, textmenu, and SNMP software. In this
mean time, the corresponding tributary of remote station is receiving PRBS. You could read
accumulated error numbers in LCD panel of remote station.
It means loopback test of remote stations.
It means local equipment is under condition of sending IF and PRBS tests.
It means local equipment is under condition of sending RF and PRBS tests.
C2. Tri-Rem-LP\Tn-R-LP: En/Dis
Remote Loopback test mainly conducts tests for working condition of whole tributary. You could choose
external E1 tester or internal PRBS to verify condition. Perform Remote Loopback in the remote end for the
convenience of testing the link’s stability. Use the Right/Left button to select the T1~Tn tributary of the remote
E1 interface. Press OK. The Right/Left button is also used for selecting En/Dis (En=Enable/Dis=Disable). This
is used along with IDU PRBS (given in C3) for BER test as well as with E1 transmission tester for E1 interface
test.
9 While executing PRBS, the local and remote equipment will display the accumulated bit error.
For example:
Local End: appears at the right bottom of the LCD means in Remote Loopback. TEST led gives an orange
glow.
Figure 5-32 Tn-R-LP:En/Dis (1)
Remote End: appears at the right bottom of the LCD. TEST led gives an orange glow.
R
P
H
IP
P

Interface
E1 Spread Spectrum Radios
5-16
Figure 5-33 Tn-R-LP:En/Dis (2)
C3. Tri-TX-PRBS\Tn-PRBS: En/Dis
Press the Right/Left button to enter PRBS tributary test. Use Pseudo Random Code for E1 signal transmission
test along with the Remote Loopback, normal link equipment and the testing equipments to test the stability.
Press OK. Use the Right/Left button to select Enable/Disable. Press OK. On using this function, the LCD will
display the accumulated BER.
When Tributary 3 is in Remote Loopback (TEST led is orange). Open tributary 3 PRBS test. Now will
appear at the right bottom of the LCD. Remote end’s TEST led will turn orange too with “T” display on the front
panel LCD.
Remote End:
Figure 5-34 Tn-PRBS:En/Dis
Note: Pseudo-Random Bit Sequence (PRBS):
P

Interface
E1 Spread Spectrum Radios
5-17
Random noise was first regarded as an element that damages the quality and quantity of communicative
signals in communication technology. The random noise in signal channels often distorts the simulated
signal produced or bit error to appear upon the demodulation of digital signals. At the same time, it is also
one of the elements that limit the channel capacity. Consequently, human’s early attempt was to remove
or lessen all the pseudo noise in the communication system. Nonetheless, some of them decided to
obtain all these pseudo noise. For example, communicative equipments or systems testing in laboratory
require an addition of certain noise. So it is necessary to produce/obtain noise here.
In the late 1940s, along with the communication theory, Claude Shannon pointed out that under certain
conditions, for the most effective communications, must adopt signals containing the statistical property
of white noise. Besides, in order to achieve communications of high reliability and privacy, we must use
random noise. However, the biggest difficulty faced in using random noise is that it is not easy to
repeatedly produced and processed. Until the 60’s, the pseudo random noise came about and solve all
these problems.
Pseudo random noise poses statistical property similar to random noise. At the same time, it can be
repeatedly produced and processed easily. It has increasingly been extensively use practically because it
poses the advantages of random noise and none of its disadvantages. In today’s world, it has been
extensively used in digital circuit produced periodic series (after filtering). In the future, this shall be called
the periodic series or the random series.
Pseudo random sequences are generated using a binary shift register with taps that are modulo-2 added
together and fed back to the register's input. The name commonly used for this simple circuit is linear
feedback shift register, or LFSR. Another type is known as the Non-Linear Feedback Shift Registers.
Only certain combinations of feedback taps will result in maximal-length sequences, called m-sequences.
These are the longest sequences possible given a specific shift register size, and they have many
desirable properties. If the register size is m stages, the length of the m-sequence will be 2m-1.
Nowadays, the equipments used are mostly PRBS of m-sequence: x15 + x + 1, 100003.
C4. Ber-Clear
Clear all accumulated bit error on starting the BER transmission test. Press the OK button.
Figure 5-35 Ber-Clear

Interface
E1 Spread Spectrum Radios
5-18
C5. Count-Add:
Display all the current accumulated bit error on starting the BER transmission test.
Figure 5-36 Count-Add:n
C6. P-Acc-T: nS
Display all accumulated BER time.
Figure 5-37 P-Acc-T:nS
C7. IF-Loop: En/Dis
IF Loopback test mainly conducts tests for condition of local IDU. When IF loopback test has been performed,
the transmission between stations is interrupted. There are 3 methods to verify the conditions:
(a)To verify thru external E1 tester
(b)To verify thru real-time BER display in LCD panel. When it displays 0.00E-7, the system is working well.
(c)To verify thru internal PRBS function.
Perform IF Loopback at the IF interface for the convenience of testing the IDU’s stability. Press OK. Use the
Right/Left button for selecting either En/Dis (En: Enable/Dis: Disable). Press OK button again to execute the
function. This can be used along with E1 transmission tester.

Interface
E1 Spread Spectrum Radios
5-19
Figure 5-38 IF-Loop:En/Dis (1)
In IF Loopback, appears at the right bottom of the LCD. TEST led gives an orange glow.
Figure 5-39 IF-Loop:En/Dis (2)
C8. RF-Loop: En/Dis
RF Loopback test mainly conducts tests for condition between IDU and ODU. When RF loopback test has
been performed, the transmission between stations is interrupted. There are 3 methods to verify the
conditions:
(a)To verify thru external E1 tester
(b)To verify thru real-time BER display in LCD panel. When it displays 0.00E-7, the system is working well.
(c)To verify thru internal PRBS function.
In RF Loopback, appears at the right bottom of the LCD. The local’s and remote’s TEST led gives an
orange glows.
When the local end is executing RF Loopback, the remote end’s connection will be broken. ALM led gives a
red warning alarm.
I

Interface
E1 Spread Spectrum Radios
5-20
Figure 5-40 RF-Loop:En/Dis
C9. Close-Test
Press “OK” to close all tests.
Figure 5-41 Close-Test
5.2.4 Remote Info
Figure 5-42 Remote Info
D1. Link ID: n
Display the ID of the current remote link, n=1~255.

Interface
E1 Spread Spectrum Radios
5-21
Figure 5-43 Link ID:n
D2. Far-End: OK/Alarm/Loss/Test
Display the link status of the remote end equipments. It is used as a function of signal monitor for the
determination of its source.
OK: active connection
Alarm: remote system alarm occurs
Loss: remote monitor loss
Test: remote system test activated
Figure 5-44 Far-End:OK/Alarm/Loss/Test
D3. R-AUX1: RS-232/RS-422
Display remote AUX1 working status.

Interface
E1 Spread Spectrum Radios
5-22
Figure 5-45 R-AUX1:RS-232/RS-422
D4. R-AUX2: ASY-CH/SYN-CH
Display remote AUX2 working status.
Figure 5-46 R-AUX2:ASY-CH/SYN-CH
5.2.5 IP Info
E1. ETH IP:
Display ETH port IP address.
Figure 5-47 ETH IP:
9 The default IP is 192.168.168.1.
E2. ETH Mask:
Display ETH subnet mask.

Interface
E1 Spread Spectrum Radios
5-23
Figure 5-48 ETH Mask:
E3. NMS1 IP:
Display NMS1 port IP address.
Figure 5-49 NMS1 IP:
E4. NMS1 Peer IP:
Display peer NMS1 port IP address when more than two equipments are connected in the local station.
Figure 5-50 NMS1 Peer IP:
E5. NMS2 IP:
Display NMS2 port IP address.

Interface
E1 Spread Spectrum Radios
5-24
Figure 5-51 NMS2 IP:
E6. NMS2 Peer IP:
Display peer NMS2 port IP address when more than two equipments are connected in the local station.
Figure 5-52 NMS2 Peer IP:
E7. Link IP:
Display Link port IP address. Link means RF connection between two stations.
Figure 5-53 Link IP:
E8. Link Peer IP:
Display peer Link port IP address.

Interface
E1 Spread Spectrum Radios
5-25
Figure 5-54 Link Peer IP:
5.2.6 LAN Info
Figure 5-55 LAN Info
This subpage displays with only E1+LAN product.
F1. LAN-Port: Dis/1E1/2E1/3E1/4E1
Activate E1 interface number which should be used for Ethernet transmission. Take following figure as
example, it setup 4E1 as Ethernet transmission.
Figure 5-56 LAN-Port:Dis/1E1/2E1/3E1/4E1
F2. Actual: None/1E1/2E1/3E1/4E1
Display actual E1 interface number which has been transferred to Ethernet transmission.

Interface
E1 Spread Spectrum Radios
5-26
Figure 5-57 Actual:None/1E1/2E1/3E1/4E1
F3. Auto-Nego: None/Dis/En
Activate/close Ethernet auto-negotiation function.
Figure 5-58 Auto-Nego:None/Dis/En
F4. Duplex: None/Full/Half
The configuration of Ethernet interface duplex.
Figure 5-59 Duplex:None/Full/Half
F5. Speed: None/10M/100M
The configuration of Ethernet interface speed.

Interface
E1 Spread Spectrum Radios
5-27
Figure 5-60 Speed:None/10M/100M
F6. Buffer: None/Small/Large
The configuration of Ethernet interface buffer.
Figure 5-61 Buffer:None/Small/Large
5.2.7 Self Test Info
Figure 5-62 Self Test Info
G1. S-Test: Start/Testing
Activate Self Test function/Self Test status display. After activating this function, system will automatically
perform IF-Loopback, RF-Loopback and RMT-Loopback tests and display test results in “S-Test Result” menu.
9 The test procedure explains as following: the system would perform IF loopback test first and choose the
first tributary to send PRBS. If error number within 30 seconds is 0, then it will display “IF-LP:OK”.

Interface
E1 Spread Spectrum Radios
5-28
Otherwise, It will show “IF-LP: NG”. If system passes the IF loopback test, it will judge the monitor
channel between IDU & ODU is working normal which is the same as whether ODU M/C alarm happens.
If system passes IF loopback test, the system will perform RF and PRBS tests. If error number within 30
seconds is 0, then it will display “RF-LP:OK”. Otherwise, It will show “RF-LP: NG”. If the system passes
RF loopback test, the system continues to perform remote loopback test. Before performing remote
loopback test, system would verify the condition between local and remote is normal. If normal, system
would perform remote loopback & PRBS tests for each tributary in turn. If the error number is 0, then the
tributary is viewed to pass the test. If tributary doesn’t pass the test, it will show “RMT-LP: NG Trib n”
which means tributary n doesn’t pass remote loopback test. Under the process of testing, any one of the
test fails will end the self test procedure.
Figure 5-63 S-Test:Start/Testing
G2. S-Test Result
Self Test result displays.
Figure 5-64 S-Test Result
G3. Close-Test
Close Self Test function.

Interface
E1 Spread Spectrum Radios
5-29
Figure 5-65 Clost-Test
5.2.8 Link Info
Figure 5-66 Link Info
G1. Link ID: n
Display the ID of the Link; n=1~255. Link ID indicates that current receiving signals is coming from correct
remote station. In network, there is possibility to receive same-frequency signal not belonging to the same link.
In this situation, the signal should be viewed as interference. For avoiding the situation, the two stations of the
same link should be set to be the same Link ID. When local equipment receives signals, system would
compare Link ID. If it is identical, it means system is receiving correct signals. If not, it would cause Link ID
alarm and output E1 signals with all “1”.
Figure 5-67 Link ID:n

Interface
E1 Spread Spectrum Radios
5-30
G2. MODEM: ON/OFF
Display the status of external modem at the local end. “ON” implies external modem is connected. “OFF”
implies external modem is not connected.
Figure 5-68 MODEM:ON/OFF

Environmental Condi
tion
E1 Spread Spectrum Radios
6-1
6 Environmental Condition
6.1 Cable
IF Cable: RG-6 100m; RG-8 200m
RF Cable: Insertion Loss 1dB
6.2 Operating Temperature Range
IDU: -5к ~ +55к
ODU: -30к ~ +60к
6.3 DC Input Voltage
DC Input Voltage: -36 ~ -72VDC
6.4 Power Consumption
Power Consumption: <45W
6.5 Humidity
Relative humidity as follows:
IDU: 10иa 95и, non-condensed.
ODU: 0иa 100и
ODU equipment is water-resistant.