KERLINK KLK915IBTS LoRa gateway for IoT chain User Manual
KERLINK SA LoRa gateway for IoT chain Users Manual
KERLINK >
Users Manual

I
NSTALLATION AND
M
AINTENANCE
M
ANUAL
W
IRNET I
BTS
Written by
Approved by
Validated by
Name
MGI
YDE
RDU
Entity
DRD
CTO
DRD
Date
08/30
/2016
08/30/2016
08/30/2016
H
ISTORY
Date
Modification
Author
Version
03/17
/2016
Preliminary version
MGI
0.1
04/06/2016
Removed specification part
MGI
0.2
06/08/2016
Updated accessories
list
MGI
0.3
07/05/2016
Updates for IEC 60950
-
1 compliance
MGI
0.4
07/11/2016
Updates for FCC
and IC certification
MGI
0.5
08/30
/2016
Minor updates after internal review
MGI
0.6

Wirnet iBTS
Document title
: Installation and
Maintenance Manual
Version : 0.6
Author : MGI
Date : 16/08/31
Classification
This document is the strict property of Kerlink and shall not be either copied nor sent without express
written authorization of Kerlink
Internal Use Kerlink m2m technologies reserved rights
Confidential
Kerlink – 1 rue Jacqueline Auriol – 35235 THORIGNÉ-FOUILLARD Page 2 / 167
Strict confidential
I
NDEX
1.
Description of the Wirnet iBTS ............................................................................................ 16
1.1
Modular architecture ................................................................................................... 16
1.2
Mechanical implementation for standard casing ...................................................... 19
1.2.1
Standard casing ........................................................................................................ 19
1.2.2
Stickers ...................................................................................................................... 21
1.3
Mechanical implementation for compact casing ....................................................... 22
1.3.1
Compact casing......................................................................................................... 22
1.3.2
Stickers ...................................................................................................................... 25
1.4
Block Diagram ............................................................................................................... 26
1.4.1
Common functionalities........................................................................................... 26
1.4.2
Standard version of Wirnet iBTS ............................................................................. 28
1.4.3
“Four Lora Modules” version of Wirnet iBTS ......................................................... 29
1.4.4
Compact version of Wirnet iBTS ............................................................................. 30
1.5
Power consumption ..................................................................................................... 31
1.6
Description of the modules ......................................................................................... 32
1.6.1
CPU module .............................................................................................................. 32
1.6.1.1
Mechanical description .................................................................................. 32
1.6.1.2
Connectors and user interfaces ..................................................................... 33
1.6.1.3
CPU module characteristics ........................................................................... 34
1.6.2
WAN module ............................................................................................................ 36
1.6.2.1
Mechanical description .................................................................................. 36
1.6.2.1
Connectors and user interfaces ..................................................................... 37
1.6.2.2
WAN module characteristics ......................................................................... 38
1.6.2.3
Supported bands ............................................................................................ 38
1.6.2.3.1
LTE - Europe and APAC Mini PCI Express card ......................................... 38
1.6.2.3.1
LTE - Americas Mini PCI Express card ....................................................... 39
1.6.3
LoRa module – LoRa LOC ......................................................................................... 40
1.6.3.1
Mechanical description .................................................................................. 40
1.6.3.1.1
Single “LoRa-LOC” module ........................................................................ 40

Wirnet iBTS
Document title
: Installation and
Maintenance Manual
Version : 0.6
Author : MGI
Date : 16/08/31
Classification
This document is the strict property of Kerlink and shall not be either copied nor sent without express
written authorization of Kerlink
Internal Use Kerlink m2m technologies reserved rights
Confidential
Kerlink – 1 rue Jacqueline Auriol – 35235 THORIGNÉ-FOUILLARD Page 3 / 167
Strict confidential
1.6.3.1.2
Four “LoRa-LOC” modules ......................................................................... 41
1.6.3.2
Connectors and user interfaces ..................................................................... 42
1.6.3.2.1
Single LoRa-LOC module ........................................................................... 42
1.6.3.2.2
Four LORA-LOC modules ........................................................................... 44
1.6.3.3
LoRa LOC modem characteristics .................................................................. 45
1.6.3.4
Front-end boards ............................................................................................ 46
1.6.3.4.1
Front-end board - Single module.............................................................. 46
1.6.3.4.2
Front-end board - Four modules .............................................................. 47
1.6.3.5
Modulations and data rates........................................................................... 48
1.6.3.6
Frequency bands and channelization............................................................ 48
1.6.3.7
Output Power ................................................................................................. 50
1.6.3.8
Out of band emissions.................................................................................... 50
1.6.3.9
Sensitivity ........................................................................................................ 50
1.6.3.10
RSSI and SNR ................................................................................................... 51
1.6.3.11
Out of band blockers rejection ...................................................................... 52
1.6.3.11.1
868MHz .................................................................................................... 52
1.6.3.11.2
915MHz .................................................................................................... 53
1.6.3.11.3
923MHz .................................................................................................... 53
1.7
Description of the accessories ..................................................................................... 54
1.7.1
PoE injectors ............................................................................................................. 54
1.7.1.1
Indoor Midspan PoE injector 30W ................................................................ 54
1.7.1.2
Indoor Midspan PoE injector 60W ................................................................ 56
1.7.1.3
Outdoor Midspan PoE injector 30W ............................................................. 57
1.7.1.4
Outdoor Midspan PoE injector 60W ............................................................. 59
1.7.2
LoRa antennas .......................................................................................................... 61
1.7.2.1
Omnidirectional antenna 868MHz 3dBi........................................................ 61
1.7.2.2
Omnidirectional antenna 915MHz 3dBi........................................................ 62
1.7.2.3
Omnidirectional antenna 915MHz 6dBi........................................................ 63
1.7.3
Cavity filters .............................................................................................................. 64
1.7.3.1
862-867MHz cavity filter ................................................................................ 64
1.7.3.2
920-925MHz cavity filter ................................................................................ 65
1.7.4
GNSS and WAN antennas ........................................................................................ 67

Wirnet iBTS
Document title
: Installation and
Maintenance Manual
Version : 0.6
Author : MGI
Date : 16/08/31
Classification
This document is the strict property of Kerlink and shall not be either copied nor sent without express
written authorization of Kerlink
Internal Use Kerlink m2m technologies reserved rights
Confidential
Kerlink – 1 rue Jacqueline Auriol – 35235 THORIGNÉ-FOUILLARD Page 4 / 167
Strict confidential
1.7.4.1
GNSS antenna ................................................................................................. 67
1.7.4.2
LTE antenna..................................................................................................... 67
1.7.4.3
GNSS/LTE magnetic antenna ......................................................................... 68
1.7.5
Cables ........................................................................................................................ 69
1.7.5.1
RJ45 PoE cable ................................................................................................ 69
1.7.5.2
Earthing cables ................................................................................................ 70
1.7.6
Surge protections ..................................................................................................... 71
1.7.6.1
RF coaxial surge protection............................................................................ 71
1.7.6.2
Indoor Ethernet surge protection ................................................................. 71
1.7.6.3
Outdoor Ethernet surge protection .............................................................. 72
1.7.7
Mounting kits............................................................................................................ 74
1.7.7.1
Notched V-shaped pole mounting kit ........................................................... 74
1.7.7.2
Universal antenna bracket ............................................................................. 74
1.7.7.3
Dome antenna bracket................................................................................... 75
1.7.8
Debug tool ................................................................................................................ 77
2.
Regulations ............................................................................................................................ 79
2.1
Wirnet iBTS 868 ............................................................................................................ 79
2.1.1
Europe / CE ............................................................................................................... 79
2.1.2
India ........................................................................................................................... 80
2.1.3
South Africa .............................................................................................................. 81
2.1.4
Saudi Arabia .............................................................................................................. 81
2.1.5
United Arab Emirates ............................................................................................... 81
2.1.6
Russia ........................................................................................................................ 82
2.2
Wirnet iBTS 915 ............................................................................................................ 82
2.2.1
USA / FCC .................................................................................................................. 83
2.2.2
Canada / IC ................................................................................................................ 84
2.3
Wirnet iBTS 923 ............................................................................................................ 85
2.3.1
Australia .................................................................................................................... 86
2.3.2
Hong-Kong ................................................................................................................ 87
2.3.3
Korea (Republic of) ................................................................................................... 88
2.3.4
New-Zealand ............................................................................................................. 89
2.3.5
Singapore .................................................................................................................. 90

Wirnet iBTS
Document title
: Installation and
Maintenance Manual
Version : 0.6
Author : MGI
Date : 16/08/31
Classification
This document is the strict property of Kerlink and shall not be either copied nor sent without express
written authorization of Kerlink
Internal Use Kerlink m2m technologies reserved rights
Confidential
Kerlink – 1 rue Jacqueline Auriol – 35235 THORIGNÉ-FOUILLARD Page 5 / 167
Strict confidential
2.3.6
Japan ......................................................................................................................... 91
3.
Key parameters to optimize the radio performance ......................................................... 93
3.1
Height of the site .......................................................................................................... 93
3.2
Propagation model vs area type ................................................................................. 94
3.3
Fresnel ellipsoid ............................................................................................................ 96
3.4
Co-localization with GSM/UMTS/LTE transmitters .................................................... 98
3.4.1
Wirnet iBTS 868 ...................................................................................................... 100
3.4.2
Wirnet iBTS 915 ...................................................................................................... 101
3.4.3
Wirnet iBTS 923 ...................................................................................................... 101
4.
Installation procedure ........................................................................................................ 102
4.1
How to open the enclosure ....................................................................................... 102
4.1.1
Standard casing version ......................................................................................... 102
4.1.2
Compact casing version ......................................................................................... 103
4.2
Installation topology .................................................................................................. 106
4.2.1
Single Wirnet iBTS gateway installation ............................................................... 106
4.2.2
Multi-Wirnet iBTS installation ............................................................................... 107
4.3
Electric distribution to the Wirnet iBTS .................................................................... 108
4.3.1
Safety....................................................................................................................... 108
4.3.2
Mains supply ........................................................................................................... 109
4.3.3
POE supply .............................................................................................................. 109
4.3.4
Auxiliary power supply........................................................................................... 109
4.4
Inserting an additional module inside the enclosure .............................................. 110
4.5
Mounting of the enclosure ........................................................................................ 111
4.5.1
General considerations .......................................................................................... 111
4.5.2
Antennas mountings kits ....................................................................................... 111
4.5.2.1
GPS, LTE and LoRa antenna considerations ................................................ 111
4.5.2.2
Distance between antennas ........................................................................ 112
4.5.2.2.1
LoRa antenna vs. LTE antennas............................................................... 112
4.5.2.2.2
LoRa space diversity ................................................................................ 113
4.5.2.3
Universal antenna bracket ........................................................................... 114
4.5.2.4
Dome antenna bracket................................................................................. 116
4.5.3
Mounting of the compact enclosure .................................................................... 118

Wirnet iBTS
Document title
: Installation and
Maintenance Manual
Version : 0.6
Author : MGI
Date : 16/08/31
Classification
This document is the strict property of Kerlink and shall not be either copied nor sent without express
written authorization of Kerlink
Internal Use Kerlink m2m technologies reserved rights
Confidential
Kerlink – 1 rue Jacqueline Auriol – 35235 THORIGNÉ-FOUILLARD Page 6 / 167
Strict confidential
4.5.3.1
Compact casing mounting kit ...................................................................... 118
4.5.3.2
Wall mounting .............................................................................................. 118
4.5.3.3
Pole mounting by U-bolt .............................................................................. 119
4.5.3.4
Metallic strapping mounting ....................................................................... 120
4.5.4
Mounting of the standard enclosure .................................................................... 120
4.5.4.1
Standard casing mounting kit ...................................................................... 120
4.5.4.2
Wall mounting .............................................................................................. 122
4.5.4.3
Pole mounting by U-bolt .............................................................................. 122
4.5.4.4
Metallic strapping mounting ....................................................................... 123
4.5.5
Mounting of the accessories ................................................................................. 124
4.5.5.1
Indoor PoE injectors ..................................................................................... 124
4.5.5.2
Outdoor PoE injectors .................................................................................. 124
4.5.5.3
Indoor Ethernet surge protection ............................................................... 125
4.5.5.4
Outdoor Ethernet surge protection ............................................................ 125
4.5.5.5
RF coaxial surge protection.......................................................................... 127
4.5.5.6
Cavity filters .................................................................................................. 127
4.6
Setting connections .................................................................................................... 128
4.6.1
Earthing ................................................................................................................... 128
4.6.1.1
Earthing of the Wirnet iBTS mounting kit ................................................... 129
4.6.1.2
Earthing of the Wirnet iBTS Compact mounting kit ................................... 130
4.6.1.3
Earthing of the RF coaxial surge protection ............................................... 131
4.6.1.4
Earthing of the Ethernet surge protection ................................................. 131
4.6.1.5
Earthing of the outdoor PoE injector .......................................................... 132
4.6.2
RF antennas ............................................................................................................ 133
4.6.2.1
GNSS antenna ............................................................................................... 137
4.6.2.2
LTE antenna................................................................................................... 138
4.6.2.3
GNSS / LTE combo antenna ......................................................................... 139
4.6.2.4
LoRa RF Antenna ........................................................................................... 139
4.6.2.4.1
Common generalities .............................................................................. 139
4.6.2.4.2
Single LoRa module / single omnidirectional antenna.......................... 141
4.6.2.4.3
Single LoRa module / dual omnidirectional antennas / diversity ........ 141
4.6.2.4.4
Single LoRa module / single dual polarization antenna ........................ 142

Wirnet iBTS
Document title
: Installation and
Maintenance Manual
Version : 0.6
Author : MGI
Date : 16/08/31
Classification
This document is the strict property of Kerlink and shall not be either copied nor sent without express
written authorization of Kerlink
Internal Use Kerlink m2m technologies reserved rights
Confidential
Kerlink – 1 rue Jacqueline Auriol – 35235 THORIGNÉ-FOUILLARD Page 7 / 167
Strict confidential
4.6.2.4.5
Two LoRa modules / two omnidirectional antennas / diversity .......... 142
4.6.2.4.6
Two LoRa modules / two dual polarization antennas ........................... 143
4.6.2.4.7
Three LoRa modules / three sectors antennas ...................................... 143
4.6.2.4.8
Three LoRa modules / three sectors antennas / dual polarization ...... 144
4.6.2.4.9
Four LoRa modules / single omnidirectional antenna .......................... 144
4.6.2.4.10
Four LoRa modules / dual omnidirectional antennas / diversity ....... 145
4.6.2.4.11
Four LoRa modules / dual polarization antenna ................................. 145
4.6.3
Ethernet connection .............................................................................................. 146
4.6.4
Mains supply ........................................................................................................... 148
4.6.5
Auxiliary power supply........................................................................................... 148
4.7
Commissioning............................................................................................................ 150
4.7.1
USIM card................................................................................................................ 150
4.7.2
Power ON ................................................................................................................ 151
4.7.3
Functional check ..................................................................................................... 151
4.7.4
Configuration .......................................................................................................... 151
4.8
Lighting protections ................................................................................................... 152
5.
Maintenance of the Wirnet iBTS ....................................................................................... 156
5.1
Simple checks.............................................................................................................. 156
5.1.1
Wirnet iBTS enclosure ............................................................................................ 156
5.1.2
User interface ......................................................................................................... 156
5.1.3
Cables and antennas .............................................................................................. 156
5.1.4
PoE injector ............................................................................................................. 157
5.2
Adding or replacing a module ................................................................................... 157
5.3
Interfaces for debug or maintenance purposes ....................................................... 157
5.3.1
Proprietary debug interface .................................................................................. 157
5.3.2
USB interface .......................................................................................................... 159
5.3.3
ON/OFF button ....................................................................................................... 160
5.3.4
Local WEB maintenance interface ........................................................................ 161
5.3.4.1
Configuring network parameters ................................................................ 162
5.3.4.2
Configure credentials ................................................................................... 162
6.
List of the accessories ......................................................................................................... 163
7.
KERLINK support ................................................................................................................. 166

Wirnet iBTS
Document title
: Installation and
Maintenance Manual
Version : 0.6
Author : MGI
Date : 16/08/31
Classification
This document is the strict property of Kerlink and shall not be either copied nor sent without express
written authorization of Kerlink
Internal Use Kerlink m2m technologies reserved rights
Confidential
Kerlink – 1 rue Jacqueline Auriol – 35235 THORIGNÉ-FOUILLARD Page 8 / 167
Strict confidential
F
IGURES
Figure 1: LoRa Network topology ...................................................................................................... 15
Figure 2: Wirnet iBTS external view................................................................................................... 17
Figure 3: Wirnet iBTS internal view ................................................................................................... 17
Figure 4: Enclosure internal view ...................................................................................................... 20
Figure 5: Insertion of the modules inside the enclosure .................................................................... 21
Figure 6: Wirnet iBTS Compact external view .................................................................................... 22
Figure 7 : Wirnet iBTS Compact internal view .................................................................................... 23
Figure 8: Insertion of the modules inside the cabinet ........................................................................ 24
Figure 9: Common Wirnet iBTS block diagram................................................................................... 26
Figure 10: Standard Wirnet iBTS block diagram ................................................................................. 28
Figure 11: Wirnet iBTS “4 LoRa modules” block diagram ................................................................... 29
Figure 12: Wirnet iBTS Compact block diagram ................................................................................. 30
Figure 13: Mechanical description of the CPU module ...................................................................... 32
Figure 14: Connectors and user interfaces of the CPU module .......................................................... 34
Figure 15: Mechanical description of the WAN module ..................................................................... 36
Figure 16: Connectors and user interfaces of the CPU module .......................................................... 37
Figure 17: Mechanical description of the LoRa – LOC module............................................................ 40
Figure 18: Mechanical description of the four LoRa LOC modules configuration ................................ 41
Figure 19: Connectors and user interfaces of the LoRa LOC module .................................................. 43
Figure 20: RF1 and RF2 connectors of the LoRa LOC module ............................................................. 43
Figure 21: Connectors and user interfaces of the 4 LoRa LOC modules .............................................. 44
Figure 22: Front-end board block diagram ........................................................................................ 46
Figure 23: Front-end 4 modules board block diagram ....................................................................... 47
Figure 24: Example of SNR, RSSI and RSSI+SNR plots at 125KHz BW / SF7 ......................................... 52
Figure 25 : indoor 30W POE injector ................................................................................................. 55
Figure 26 : 60W POE injector ............................................................................................................ 57
Figure 27 : Outdoor 30W POE injector .............................................................................................. 59
Figure 28 : Outdoor 60W POE injector .............................................................................................. 60
Figure 29 : Radiation pattern of omnidirectional 868MHz/3dBi antenna ........................................... 61
Figure 30 : Radiation pattern of omnidirectional 915MHz/3dBi antenna ........................................... 62
Figure 31 : Radiation pattern of omnidirectional 915MHz/6dBi antenna ........................................... 63
Figure 32 : Dimensions of the 862-867MHz cavity filter..................................................................... 64
Figure 33 : Frequency response of the 862-867MHz cavity filter ....................................................... 65
Figure 34 : Dimensions of the 920-925MHz cavity filter..................................................................... 66
Figure 35 : Frequency response of the 920-925MHz cavity filter ....................................................... 66
Figure 36 :RJ45 T-568A plug .............................................................................................................. 70
Figure 37 : P8AX Citel ........................................................................................................................ 71
Figure 38 : MJ8-POE-B Citel ............................................................................................................... 72
Figure 39 : PD-OUT/SP11 Microsemi ................................................................................................. 73
Figure 40 : Dimensions of the notched V shaped plate ...................................................................... 74
Figure 41 : Universal antenna bracket dimensions ............................................................................ 75
Figure 42 : Dome antenna bracket dimensions.................................................................................. 76

Wirnet iBTS
Document title
: Installation and
Maintenance Manual
Version : 0.6
Author : MGI
Date : 16/08/31
Classification
This document is the strict property of Kerlink and shall not be either copied nor sent without express
written authorization of Kerlink
Internal Use Kerlink m2m technologies reserved rights
Confidential
Kerlink – 1 rue Jacqueline Auriol – 35235 THORIGNÉ-FOUILLARD Page 9 / 167
Strict confidential
Figure 43 : Dome antenna bracket with notched V shaped bolt......................................................... 77
Figure 44 : WIRMA2 Debug Tool connected to the CPU module ........................................................ 78
Figure 45 : Channels allocation in Australia ....................................................................................... 86
Figure 46 : Channels allocation proposal in Singapore ....................................................................... 87
Figure 47 : Channels allocation proposal in Korea ............................................................................. 88
Figure 48 : Channels allocation proposal in New-Zealand .................................................................. 90
Figure 49 : Channels allocation proposal in Singapore ....................................................................... 91
Figure 50 : Channels allocation proposal in Japan.............................................................................. 92
Figure 51 : Urban (small city) Hata propagation model – RSSI (dBm) vs distance (meters) vs height of
the antenna ...................................................................................................................................... 93
Figure 52 : Rural countryside Hata propagation model - RSSI (dBm) vs distance (meters) vs height of
the antenna ...................................................................................................................................... 94
Figure 53 : Hata propagation model vs area configuration (Height = 12m) – RSSI (dBm) vs distance (m)
......................................................................................................................................................... 95
Figure 54 : Hata propagation model vs area configuration (Height = 30m) – RSSI (dBm) vs distance (m)
......................................................................................................................................................... 95
Figure 55 : Fading effects due to obstacles ........................................................................................ 96
Figure 56 : Fresnel ellipsoid clearance ............................................................................................... 97
Figure 57 : Fresnel ellipsoid and earth curvature ............................................................................... 97
Figure 58 : Typical antenna gain pattern of a GSM BTS ...................................................................... 99
Figure 59 : Typical gain of 3dBi omnidirectional antenna................................................................... 99
Figure 60 : Typical gain of a sectorial antenna ................................................................................. 100
Figure 61: Wirnet iBTS – plastic clips on the lid ............................................................................... 102
Figure 62: Wirnet iBTS – 4x M5 screws ............................................................................................ 103
Figure 63 : Open points of the compact enclosure .......................................................................... 104
Figure 64 : Opening of the compact enclosure with screwdriver ..................................................... 105
Figure 65 : Single station installation (with USIM) ........................................................................... 106
Figure 66 : Single station installation (No USIM) .............................................................................. 106
Figure 67 : Multi-station installation (No USIM) .............................................................................. 107
Figure 68 : Power distribution in the installation ............................................................................. 108
Figure 69 : Position of the universal antenna support when mounted on the compact enclosure
support ........................................................................................................................................... 113
Figure 70 : Wall mount of the universal antenna bracket ................................................................ 114
Figure 71 : Pole mounting of the universal antenna bracket using strapping ................................... 114
Figure 72 : Universal antenna bracket with compact casing mounting kit ........................................ 115
Figure 73 : LoRa antenna mounted on universal antenna bracket ................................................... 116
Figure 74 : N connector introduced in the hole of the dome antenna bracket ................................. 117
Figure 75 : Antenna installed on the dome antenna bracket ........................................................... 117
Figure 76 : Compact casing mounting kit dimensions ...................................................................... 118
Figure 77 : Compact casing - Wall mount ........................................................................................ 118
Figure 78 : Compact casing - Pole mount using U-bolt ..................................................................... 119
Figure 79 : Compact casing - rear view of the pole mounting using U-bolt (no pole represented) .... 119
Figure 80 : Compact casing - Pole mount using strapping ................................................................ 120
Figure 81 : Standard casing mounting kit dimensions ...................................................................... 121
Figure 82 : Rear view of the standard casing with mounting kit ....................................................... 121
Figure 83 : Compact casing - Wall mount ........................................................................................ 122
Figure 84 : Standard casing - Pole mount using U-bolts ................................................................... 122

Wirnet iBTS
Document title
: Installation and
Maintenance Manual
Version : 0.6
Author : MGI
Date : 16/08/31
Classification
This document is the strict property of Kerlink and shall not be either copied nor sent without express
written authorization of Kerlink
Internal Use Kerlink m2m technologies reserved rights
Confidential
Kerlink – 1 rue Jacqueline Auriol – 35235 THORIGNÉ-FOUILLARD Page 10 / 167
Strict confidential
Figure 85 : Compact casing - rear view of the pole mounting using U-bolt (no pole represented) .... 123
Figure 86 : Standard casing - Pole mount using strapping ................................................................ 123
Figure 87 : Screws for indoor POE injectors mounting ..................................................................... 124
Figure 88 : Screws for outdoor POE injectors mounting................................................................... 124
Figure 89 : Mounting bracket for outdoor POE injectors ................................................................. 125
Figure 90 : Indoor Ethernet surge protection – DIN rail clip ............................................................. 125
Figure 91 : Outdoor Ethernet Surge protection – wall mounting ..................................................... 126
Figure 92 : Outdoor Ethernet Surge protection – pole mounting with strapping .............................. 126
Figure 93 : connection settings of the installation ........................................................................... 128
Figure 94 : Standard casing – earthing with U bolt configuration ..................................................... 129
Figure 95 : Standard casing – earthing without U bolt configuration ............................................... 129
Figure 96 : Compact casing – earthing with U bolt configuration ..................................................... 130
Figure 97 : Compact casing – earthing without U bolt configuration................................................ 130
Figure 98 : Earthing of the RF coaxial surge protection .................................................................... 131
Figure 99 : Earthing of the indoor Ethernet surge protection........................................................... 132
Figure 100 : Earthing of the outdoor Ethernet surge protection ...................................................... 132
Figure 101 : Earthing of the outdoor PoE injector ............................................................................ 133
Figure 102 : nominal configuration of N connectors - standard casing ............................................. 134
Figure 103 : Recommended allocation of the N connectors – Standard casing ................................ 135
Figure 104 : Nominal configuration of N connectors - compact casing ............................................. 136
Figure 105 : GNSS antenna cabling, internal and external................................................................ 137
Figure 106 : LTE antenna cabling, internal and external................................................................... 138
Figure 107 : GPS and LTE cabling within Wirnet iBTS Compact ........................................................ 139
Figure 108 : Connection of the RF coaxial cable............................................................................... 140
Figure 109 : attachment of the RF antenna coaxial cable................................................................. 140
Figure 110 : Single LoRa module / single omnidirectional antenna connections .............................. 141
Figure 111 : Single LoRa module / dual omnidirectional antennas connections ............................... 141
Figure 112 : Single LoRa module / single dual polarization antenna connections ............................. 142
Figure 113 : Two LoRa modules / two omnidirectional antennas / diversity connections................. 142
Figure 114 : Two LoRa modules / two dual polarization antennas connections................................ 143
Figure 115 : Three LoRa modules / three sectors antennas connections .......................................... 143
Figure 116 : Three LoRa modules / three sectors antennas / dual polarization connections ............ 144
Figure 117 : Four LoRa modules / single omnidirectional antenna connections ............................... 144
Figure 118 : Four LoRa modules / dual omnidirectional antennas / diversity connections ............... 145
Figure 119 : Four LoRa modules / dual polarization antenna connections ....................................... 145
Figure 120 : Ethernet connection on Wirnet iBTS side / cable gland ................................................ 146
Figure 121 : Ethernet connection on Wirnet iBTS side ..................................................................... 147
Figure 122 : Ethernet connection on PoE injector side .................................................................... 148
Figure 123 : Auxiliary DC power supply connector ........................................................................... 149
Figure 124 : USIM Card ................................................................................................................... 150
Figure 125 : Installation with recommended lighting protections .................................................... 152
Figure 126 : Installation with recommended lighting protections / Outdoor PoE injector ................ 154
Figure 127 : Wirma2 Debug tool connected to the Wirnet iBTS ....................................................... 158
Figure 128 : Serial port configuration .............................................................................................. 159
Figure 129 : USB connector of the Wirnet iBTS ................................................................................ 159
Figure 130 : ON/OFF button of the Wirnet iBTS............................................................................... 160
Figure 131 : Local Ethernet interface of the Wirnet iBTS ................................................................. 161

Wirnet iBTS
Document title
: Installation and
Maintenance Manual
Version : 0.6
Author : MGI
Date : 16/08/31
Classification
This document is the strict property of Kerlink and shall not be either copied nor sent without express
written authorization of Kerlink
Internal Use Kerlink m2m technologies reserved rights
Confidential
Kerlink – 1 rue Jacqueline Auriol – 35235 THORIGNÉ-FOUILLARD Page 11 / 167
Strict confidential
R
EFERENCES
Reference
Document / link
Description
[1]
https://www.lora
-
alliance.org/For-
Developers/LoRaWANDevelopers
LoRaWAN™ Specification V1.0.1 February
2016
[2]
E
-
CON
-
Product_Description_Wirnet_iBTS-
V1.4.docx
G
LOSSARY
Abbreviation
Description
ADC
Analog to Digital Converter
AES
Advanced Encryption Standard
AGC
Automatic Gain Control
AMR
Automatic Meter Reading
ANATEL
Agência NAcional de TELecomunicações (Brazilian agency of
telecommunications)
AP
Access Point
APAC
Asia PACific
APC
Automated Power Control
API
Application Programming Interface
APN
Access Point Name
ARM
Advanced RISC Machine
BER
Bit error Rate
BLER
Block Error rate
BTS
Base Transceiver Station
BW
Band Width
CAN
Control Area
Network
CDMA
Code Division Multiple Access
CMOS
Complementary Metal Oxide Semiconductor
CPU
Central Processing Unit
DAC
Digital to Analog Converter
DDR
Double Data Rate
DDRAM
Double Data Rate RAM
DHCP
Dynamic Host Configuration Protocol

Wirnet iBTS
Document title
: Installation and
Maintenance Manual
Version : 0.6
Author : MGI
Date : 16/08/31
Classification
This document is the strict property of Kerlink and shall not be either copied nor sent without express
written authorization of Kerlink
Internal Use Kerlink m2m technologies reserved rights
Confidential
Kerlink – 1 rue Jacqueline Auriol – 35235 THORIGNÉ-FOUILLARD Page 12 / 167
Strict confidential
DIN
Deutsches Institut für Normung (German Institute for Standardization)
DOTA
Download Over The Air
DSP
Digital Signal Processor
DVFS
Dynamic Voltage and Frequency Scaling
EDGE
Enhanced Data rates for GSM Evolution
EIRP
Equivalent Isotropically Radiated
Power
EMC
ElectroMagnetic Compatibility
eMMC
Embedded Multi Media Card
FCC
Federal Communications Commission
FER
Frame Error Rate
FPGA
Field Programmable Gate Array
FTP
File Transfer Protocol
GNSS
Global Navigation Satellite System
GMSK
Gaussian
Minimum Shift Keying
GPIO
General Purpose Input Output
GPRS
General Packet Radio Service
GPS
Global Positioning System
GSM
Global System for Mobile communication
HSPA
High Speed Packet Access
HTTP
HyperText Transfer Protocol
IC
Integrated Circuit
or Industry Canada
IK
Mechanical Impact
IO
In / Out
IoT
Internet of Things
IP
Internet Protocol or Ingress Protection
IrDA
Infrared Data Association
ISM
Industrial Scientific and Medical
I2C
Inter Integrated Circuit
I2S
Inter IC Sound
KLK
KERLINK
KNET
KERLINK M2M network
LBT
Listen Before Talk
LDO
Low Drop Out
LED
Light
-
Emitting Diode
LNA
Low Noise Amplifier
LoRa
Long Range
LSZH
Low Smoke Zero Halogen
LTE
Long Term Evolution
LUT
Look Up table

Wirnet iBTS
Document title
: Installation and
Maintenance Manual
Version : 0.6
Author : MGI
Date : 16/08/31
Classification
This document is the strict property of Kerlink and shall not be either copied nor sent without express
written authorization of Kerlink
Internal Use Kerlink m2m technologies reserved rights
Confidential
Kerlink – 1 rue Jacqueline Auriol – 35235 THORIGNÉ-FOUILLARD Page 13 / 167
Strict confidential
LVDS
Low Voltage Differential Signaling
M2M
Machine to Machine
MIPS
Millions of Instructions Per Second
MFLOPS
Million FLoating
-
point Operations Per Second
NFS
Network File System
NMEA
National Marine Electronics Association
PA
Power Amplifier
PC
Personal Computer or Polycarbonate
PCB
Printed
Circuit Board
PCI
Peripheral Component Interconnect
PER
Packet Error Rate
PLL
Phase Locked loop
PoE
Power over Ethernet
PU
Polyurethane
RAM
Random Access Memory
RF
Radio Frequency
RSSI
Received Signal Strength Indicator
RTC
Real Time Clock
RX
Receive
SAW
Surface Acoustic Wave
SDIO
Secure Digital Input Output
SI
Système d’Information
SIM
Subscriber Identity Module
SMA
SubMiniature version A
SMB
SubMiniature version B
SNR
Signal to Noise Ratio
SPDT
Single Pole Double Throw
SPI
Serial
Peripheral Interface bus
SSH
Secure Shell
SSTP
Screened Shielded Twisted Pair
STP
Shielded Twisted Pair
TBD
To Be Defined
TCP
Transmission Control Protocol
TDOA
Time Difference On Arrival
TPE
ThermoPlastic Elastomer
TX
Transmit
UART
Universal
Asynchronous Receiver Transmitter
UFL
Miniature coaxial RF connector manufactured by Hirose Electric Group
UICC
Universal Integrated Circuit Card

Wirnet iBTS
Document title
: Installation and
Maintenance Manual
Version : 0.6
Author : MGI
Date : 16/08/31
Classification
This document is the strict property of Kerlink and shall not be either copied nor sent without express
written authorization of Kerlink
Internal Use Kerlink m2m technologies reserved rights
Confidential
Kerlink – 1 rue Jacqueline Auriol – 35235 THORIGNÉ-FOUILLARD Page 14 / 167
Strict confidential
UMTS
Universal Mobile Telecommunications System
USB
Universal Serial Bus
USIM
Universal Subscriber
Identity Module
UV
UltraViolet
VLIW
Very Long Instruction Word
WAN
Wide Area Network
WLAN
Wireless Local Area Network
VHF
Very High Frequency
3G
Third generation of mobile telecommunications technology
3GPP
3rd Generation Partnership Project
4G
Fourth generation of mobile telecommunications technology
8PSK
Eight Phase shift Keying

Wirnet iBTS
Document title
: Installation and
Maintenance Manual
Version : 0.6
Author : MGI
Date : 16/08/31
Classification
This document is the strict property of Kerlink and shall not be either copied nor sent without express
written authorization of Kerlink
Internal Use Kerlink m2m technologies reserved rights
Confidential
Kerlink – 1 rue Jacqueline Auriol – 35235 THORIGNÉ-FOUILLARD Page 15 / 167
Strict confidential
I
NTRODUCTION
The Wirnet iBTS station is part of the global Long Range Radio fixed network to provide M2M
connectivity link between low power end-point and Internet Access.
The gateway architecture is specifically designed for the needs of public networks operators.
Figure 1: LoRa Network topology
The Wirnet iBTS is based on “Next Generation LoRa” technology provided by Semtech
Company. It is compatible and interoperable with existing LoRa LPWAN and offers GPS-free
geolocalization features.
Wirnet iBTS architecture is completely modular and upgradable to offer multiple
configurations to cover different countries and areas around the world:
Please check the appropriate version for the dedicated country. Contact KERLINK if required.
The present document addresses all the above Wirnet iBTS versions.

Wirnet iBTS
Document title
: Installation and
Maintenance Manual
Version : 0.6
Author : MGI
Date : 16/08/31
Classification
This document is the strict property of Kerlink and shall not be either copied nor sent without express
written authorization of Kerlink
Internal Use Kerlink m2m technologies reserved rights
Confidential
Kerlink – 1 rue Jacqueline Auriol – 35235 THORIGNÉ-FOUILLARD Page 16 / 167
Strict confidential
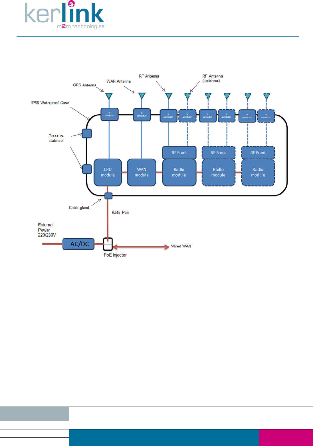
1. Description of the Wirnet iBTS
1.1 Modular architecture
The Wirnet iBTS has a modular architecture allowing the operator to configure and upgrade
the gateway to fulfill its needs.
Thanks to the modularity the operator is able to choose:
- The backhaul network: Ethernet or GPRS/EDGE/HSPA/CDMA/LTE
- The unlicensed band (ISM) where to operate the LoRa LPWAN: 868MHz, 902-928MHz
or 915-928MHz
- The number of channels to operate the LoRa LPWAN: 8 to 64
- The antenna interface: single (omnidirectional), dual (space diversity or dual
polarization) or tri (sectorization)
Four different modules can be integrated in the Wirnet iBTS:
• CPU Module, which includes the main following features:
o Power management of the Wirnet iBTS
o CPU
o Memories
o GNSS receiver (GPS)
• WAN Module, which provides the backhaul functionality:
o Backup battery
o 4G modem declined in 3 versions depending on the geographical area:
Europe
Americas
APAC
• LoRa module – LoRa LOC, which can be also derived in 3 versions :
o 868MHz (863-873MHz)
o 915MHz (902-928MHz)
o 923MHz (915-928MHz)
The Wirnet iBTS can integrate from one to four « LoRa modules ». In this particular “4 LoRa
modules” configuration, a specific “front-end” board and mechanical lid are used to combine
the four “LoRa modules” together (see §1.4.3 for further details).
In its maximum size configuration, the Wirnet iBTS can then integrate six modules: one “CPU
module”, one “WAN module” and four “LoRa modules”.
The Figure 2 below shows an external view of the Wirnet iBTS:

Wirnet iBTS
Document title
: Installation and
Maintenance Manual
Version : 0.6
Author : MGI
Date : 16/08/31
Classification
This document is the strict property of Kerlink and shall not be either copied nor sent without express
written authorization of Kerlink
Internal Use Kerlink m2m technologies reserved rights
Confidential
Kerlink – 1 rue Jacqueline Auriol – 35235 THORIGNÉ-FOUILLARD Page 17 / 167
Strict confidential
Figure 2: Wirnet iBTS external view
The Figure 3 below shows an internal view of the Wirnet iBTS, featuring three “LoRa
modules”, one “CPU module” and one “WAN module”:
Figure 3: Wirnet iBTS internal view
CPU Module
(CPU, power + GPS)
WAN Module (LTE)
LoRa Modules (x3)

Wirnet iBTS
Document title
: Installation and
Maintenance Manual
Version : 0.6
Author : MGI
Date : 16/08/31
Classification
This document is the strict property of Kerlink and shall not be either copied nor sent without express
written authorization of Kerlink
Internal Use Kerlink m2m technologies reserved rights
Confidential
Kerlink – 1 rue Jacqueline Auriol – 35235 THORIGNÉ-FOUILLARD Page 18 / 167
Strict confidential
As part of the Wirnet iBTS modularity, many accessories can be provided for configuration
purpose:
- GNSS antennas
- LTE antennas
- LoRa antennas
- RF cavity filters
- PoE injectors
- Surge protections
The full list of accessories is detailed in §1.7 and §6.

Wirnet iBTS
Document title
: Installation and
Maintenance Manual
Version : 0.6
Author : MGI
Date : 16/08/31
Classification
This document is the strict property of Kerlink and shall not be either copied nor sent without express
written authorization of Kerlink
Internal Use Kerlink m2m technologies reserved rights
Confidential
Kerlink – 1 rue Jacqueline Auriol – 35235 THORIGNÉ-FOUILLARD Page 19 / 167
Strict confidential
1.2 Mechanical implementation for standard casing
1.2.1 Standard casing
The Wirnet iBTS station is built on a robust IP66 aluminum enclosure of 280 x 250 x 120 mm.
It is composed of two separated parts: the frame and a lid. The lid tightens to the frame
trough M5 screws, hidden by two plastic clip-on design covers.
A mounting kit is screwed on the back of the enclosure, allowing several mounting
configurations: wall mount, pole mount and metallic strapping.
The left and right sides of the enclosure integrate two waterproof screw-in vents to equalize
the pressure inside and outside. This reduces condensation by allowing air to flow freely into
and out of the sealed enclosure. At the same time, they provide a durable barrier to protect
the internal modules from contaminants like dust, sand, water, etc … improving reliability,
safety and longer product life.
The bottom side of the enclosure is dedicated for the connectors:
• 1 x M25 cable gland used to introduce the Ethernet cable (PoE) inside the enclosure
• 3 x N-SMB adapters used as RF interfaces for the antennas:
o 1 for GNSS antenna (GPS)
o 1 for WAN antenna (GSM/HSDPA/LTE)
o 1 for LoRa antenna. The number of LoRa antenna interfaces can be extended
to 6.
• 8 x M16 blind stops. They are considered as provisions for N-SMB connectors to be
used for additional antennas (LoRa or WAN) or external power supply cable gland.
Blind threaded standoffs are inserted in the rear side the enclosure. They are used to screw
and maintain the modules inside the enclosure. The modules can be easily inserted and
extracted for maintenance and upgradability purposes.
The Figure 4 below shows the different components inside the enclosure.

Wirnet iBTS
Document title
: Installation and
Maintenance Manual
Version : 0.6
Author : MGI
Date : 16/08/31
Classification
This document is the strict property of Kerlink and shall not be either copied nor sent without express
written authorization of Kerlink
Internal Use Kerlink m2m technologies reserved rights
Confidential
Kerlink – 1 rue Jacqueline Auriol – 35235 THORIGNÉ-FOUILLARD Page 20 / 167
Strict confidential
Figure 4: Enclosure internal view
The main characteristics of the enclosure are detailed hereafter:
Description
Specification
Enclosure material
Aluminum
Gasket material
TPE
Mounting kit material
Stainless steel
Color
RAL 9010
Dimensions with connectors
300 x 280 x 120 mm
Dimensions with connectors + mounting kit
300 x 320 x 125 mm
Weight
–
no modules
5.4 Kg
Weight
–
3 modules configuration
7.2 Kg
Ingress protection
IP66 / EN 60529
Humidity
95% non
-
condensing
Impact resistance
IK08
Flammability
rating
UL94
-
V0
Number of pressure equalizer
2
Enclosure temperature range
-
40°C to +120°C
Wirnet iBTS operating temperature range
-
20°C to +55
°C
Connectors
1 x M25 cable gland (PoE)
3 x N-SMB adapters (extension to 11 max)
8 x M16 blind stops (provisions for N-SMB or
cable gland)
Mounting
kit
M25 cable
gland (PoE)
N
-
SMB
adapters
M16 blind
stops
Sticker
for regulatory
(FCC, IC, ANATEL,
…
)
Screw
-
in
vents
Sticker w/ serial
number, regulatory,
…
Blind
threaded
standoffs

Wirnet iBTS
Document title
: Installation and
Maintenance Manual
Version : 0.6
Author : MGI
Date : 16/08/31
Classification
This document is the strict property of Kerlink and shall not be either copied nor sent without express
written authorization of Kerlink
Internal Use Kerlink m2m technologies reserved rights
Confidential
Kerlink – 1 rue Jacqueline Auriol – 35235 THORIGNÉ-FOUILLARD Page 21 / 167
Strict confidential
The modules are screwed on the blind threaded standoffs to build the Wirnet iBTS according
to customer requirements.
The modules are tightened all together with two mechanisms:
• the back panel board connectors,
• the wing screws assembling the mechanical sides (radiators) of the modules
SMB-SMB cables are provided to interconnect the RF interfaces of the modules to the SMB-
N adapters, on the bottom side of the enclosure.
Figure 5: Insertion of the modules inside the enclosure
1.2.2 Stickers
The Wirnet iBTS has two stickers placed inside and outside the casing:
- A sticker on the rear of the Wirnet iBTS enclosure including serial number, regulatory
markings and electrical information.
- A sticker outside the enclosure including regulatory marking, logo and sentences
depending on the countries (FCC, IC, ANATEL, etc …).
The placement of the stickers is described on Figure 4.
CPU Module
(CPU, power + GPS)
WAN Module
(LTE)
LoRa Module (x1)
Back panel board
connector
Wing screws

Wirnet iBTS
Document title
: Installation and
Maintenance Manual
Version : 0.6
Author : MGI
Date : 16/08/31
Classification
This document is the strict property of Kerlink and shall not be either copied nor sent without express
written authorization of Kerlink
Internal Use Kerlink m2m technologies reserved rights
Confidential
Kerlink – 1 rue Jacqueline Auriol – 35235 THORIGNÉ-FOUILLARD Page 22 / 167
Strict confidential
1.3 Mechanical implementation for compact casing
1.3.1 Compact casing
The Wirnet iBTS Compact station is built on a high impact resistant IP67 polycarbonate wall
mounting cabinet that withstands harsh industrial and outdoor environments.
It offers excellent flammability rating, good UV resistance and also good chemical resistance.
The dimensions of the cabinet are 260 mm x 170 mm x 120 mm.
It is composed of two separated parts: the frame and a lid. The lid tightens to the frame
trough two hinges that can be opened or closed by simple clipping. No screws are required
but only optional.
A mounting kit, with embedded antenna brackets, is screwed on the back of the enclosure,
allowing several mounting configurations: wall mount, pole mount and metallic strapping.
Figure 6: Wirnet iBTS Compact external view
The left and right sides of the enclosure integrate two waterproof screw-in vents to equalize
the pressure inside and outside. This reduces condensation by allowing air to flow freely into
and out of the sealed enclosure. At the same time, they provide a durable barrier to protect
the internal modules from contaminants like dust, sand, water, etc … improving reliability,
safety and longer product life.
The bottom side of the enclosure is dedicated for the connectors:
• 1 x M25 cable gland used to introduce the Ethernet cable (PoE) inside the enclosure
• 1 x N-SMB adapters used as RF interfaces for LoRa antenna. The number of LoRa
antenna interfaces can be extended to two.
LoRa antenna
bracket
Mounting kit
M25 cable
gland (PoE)
N
-
SMB
adapter
M16 blind
stop

Wirnet iBTS
Document title
: Installation and
Maintenance Manual
Version : 0.6
Author : MGI
Date : 16/08/31
Classification
This document is the strict property of Kerlink and shall not be either copied nor sent without express
written authorization of Kerlink
Internal Use Kerlink m2m technologies reserved rights
Confidential
Kerlink – 1 rue Jacqueline Auriol – 35235 THORIGNÉ-FOUILLARD Page 23 / 167
Strict confidential
• 1 x M16 blind stop. It is considered as provision for an N-SMB connector to be used
for additional LoRa antenna or external power supply cable gland.
An internal metal plate features a GNSS/LTE antenna bracket. An internal GNSS/LTE
magnetic mount antenna is placed on this bracket.
Blind threaded standoffs are inserted in the rear side the enclosure. They are used to screw
and maintain the modules inside the enclosure. The modules can be easily inserted and
extracted for maintenance and upgradability purposes.
The Figure 7 below shows the different components inside the enclosure.
Figure 7 : Wirnet iBTS Compact internal view
The main characteristics of the cabinet are detailed hereafter:
Description
Specification
Enclosure material
Polycarbonate (PC)
Gasket material
Polyurethane (PU)
Mounting kit material
Stainless steel
Color
RAL 7035
Dimensions with connectors
280 x 170 x 120 mm
Dimensions with connectors + mounting kit
360 x 190 x 150 mm
LoRa antenna
bracket
Mounting kit
M25 cable
gland (PoE)
N
-
SMB
adapter
M16 blind
stop
Screw
-
in
vents
Sticker w/ serial
number, regulatory, …
Sticker for regulatory
(FCC, IC, ANATEL, …)
GNSS/LTE antenna
bracket
Top hinge
Bottom
hinge

Wirnet iBTS
Document title
: Installation and
Maintenance Manual
Version : 0.6
Author : MGI
Date : 16/08/31
Classification
This document is the strict property of Kerlink and shall not be either copied nor sent without express
written authorization of Kerlink
Internal Use Kerlink m2m technologies reserved rights
Confidential
Kerlink – 1 rue Jacqueline Auriol – 35235 THORIGNÉ-FOUILLARD Page 24 / 167
Strict confidential
Weight
–
3 modules configuration
3 Kg
Ingress protection
IP66 / EN 60529
Humidity
95% non
-
condensing
Impact resistance
IK08
Flammability rating
UL94
-
V0
Number of pressure equalizer
2
Cabinet temperature range
-
40°C to +105°C
Wirnet iBTS operating temperature range
-
20°C to +55
°C
Connectors
1 x M25 cable gland (PoE)
1 x N-SMB adapters (extension to 2 max)
1 x M16 blind stops (provision for N-SMB or
cable gland)
The modules are screwed on the blind threaded standoffs to build the Wirnet iBTS Compact
according to customer requirements.
The Wirnet iBTS Compact can embed up to 3 modules.
The modules are tightened all together with two mechanisms:
• the back panel board connectors,
• the wing screws assembling the mechanical sides (radiators) of the modules
SMB-SMB cables are provided to interconnect the RF interfaces of the modules to the SMB-
N adapters, on the bottom side of the enclosure.
Figure 8: Insertion of the modules inside the cabinet
CPU Module
(CPU, power + GPS)
WAN Module (LTE)
LoRa Module (x1)
GNSS/LTE antenna
bracket
Wing screws

Wirnet iBTS
Document title
: Installation and
Maintenance Manual
Version : 0.6
Author : MGI
Date : 16/08/31
Classification
This document is the strict property of Kerlink and shall not be either copied nor sent without express
written authorization of Kerlink
Internal Use Kerlink m2m technologies reserved rights
Confidential
Kerlink – 1 rue Jacqueline Auriol – 35235 THORIGNÉ-FOUILLARD Page 25 / 167
Strict confidential
1.3.2 Stickers
The Wirnet iBTS Compact has two stickers placed inside and outside the casing:
- A sticker on the bottom of the Wirnet iBTS Compact cabinet including serial number,
regulatory markings and electrical information.
- A sticker outside the cabinet including regulatory marking, logo and sentences
depending on the countries (FCC, IC, ANATEL, etc …).
The placement of the stickers is described on Figure 7.

Wirnet iBTS
Document title
: Installation and
Maintenance Manual
Version : 0.6
Author : MGI
Date : 16/08/31
Classification
This document is the strict property of Kerlink and shall not be either copied nor sent without express
written authorization of Kerlink
Internal Use Kerlink m2m technologies reserved rights
Confidential
Kerlink – 1 rue Jacqueline Auriol – 35235 THORIGNÉ-FOUILLARD Page 26 / 167
Strict confidential
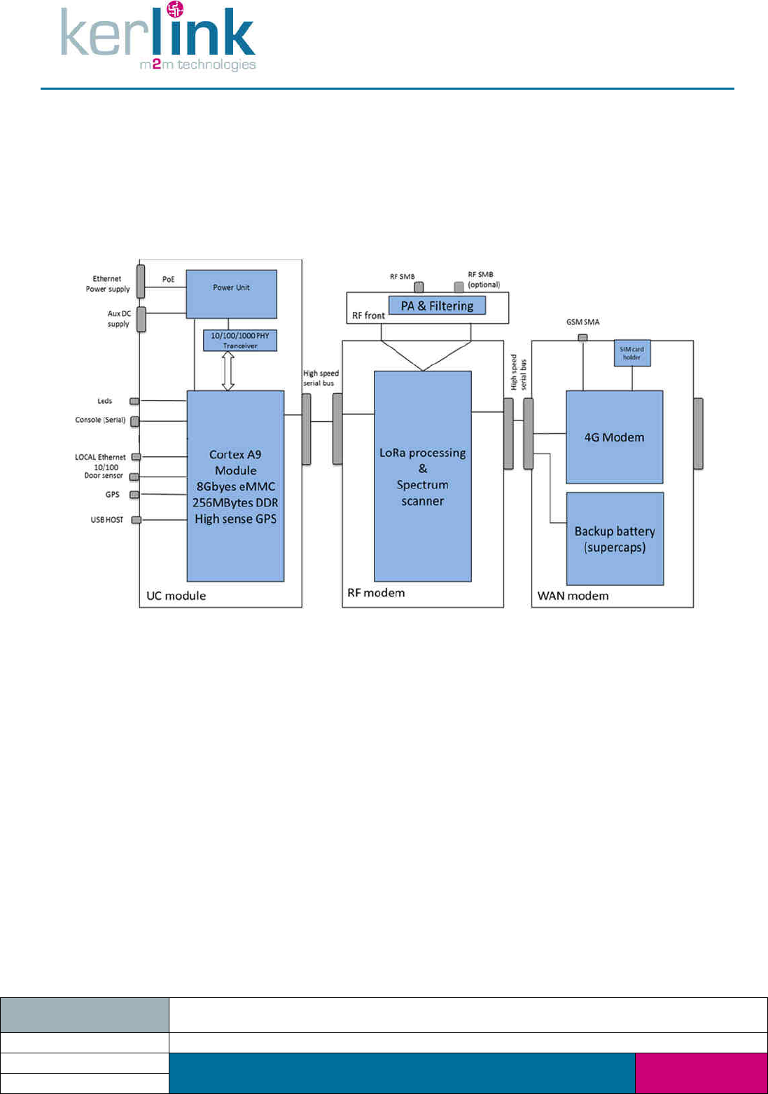
1.4 Block Diagram
1.4.1 Common functionalities
The following figure describes the hardware architecture and basic principles that are
common to the many Wirnet iBTS versions. In this particular case, we consider a
configuration with one “CPU module”, one “WAN module” and one “LoRa Module”.
Figure 9: Common Wirnet iBTS block diagram
The Wirnet iBTS is power supplied by a PoE injector through the RJ45 cable.
The RJ45 cable is introduced into the enclosure through the M25 cable gland and connected
to the RJ45 connector of the CPU module.
An alternate option of power supply consists in using an auxiliary power supply (11V-55V DC)
and connects it to the Euroblock connector of the CPU module.
The CPU Module insures the main followings features:
o Power management unit
o Cortex A9 CPU
o Memories (8GB eMMC and 256Mb DDR)
o GNSS receiver (GPS) with one RF SMA connector to connect the GNSS
antenna
The CPU module is connected to the other modules through a back panel board allowing,
the management of all the modules inside the Wirnet iBTS.

Wirnet iBTS
Document title
: Installation and
Maintenance Manual
Version : 0.6
Author : MGI
Date : 16/08/31
Classification
This document is the strict property of Kerlink and shall not be either copied nor sent without express
written authorization of Kerlink
Internal Use Kerlink m2m technologies reserved rights
Confidential
Kerlink – 1 rue Jacqueline Auriol – 35235 THORIGNÉ-FOUILLARD Page 27 / 167
Strict confidential
The “WAN Module” provides the backhaul functionality. It includes:
o Backup battery
o A 4G Mini PCI Express module that can be declined in 2 versions depending on
the geographical area:
Europe and APAC
Americas
o The USIM card holder
o A RF SMB connector to connect a LTE antenna
o A 868MHz or 915MHz notch filter to avoid desensitization of the LoRa
receivers
The “LoRa modules” can be derived in 3 bands versions to address different countries:
o 868MHz (863-873MHz)
o 915MHz (902-928MHz)
o 923MHz (915-928MHz)
The RF front-end board is configured to support a single antenna (16 channels) or two
antennas (2x8 channels).

Wirnet iBTS
Document title
: Installation and
Maintenance Manual
Version : 0.6
Author : MGI
Date : 16/08/31
Classification
This document is the strict property of Kerlink and shall not be either copied nor sent without express
written authorization of Kerlink
Internal Use Kerlink m2m technologies reserved rights
Confidential
Kerlink – 1 rue Jacqueline Auriol – 35235 THORIGNÉ-FOUILLARD Page 28 / 167
Strict confidential
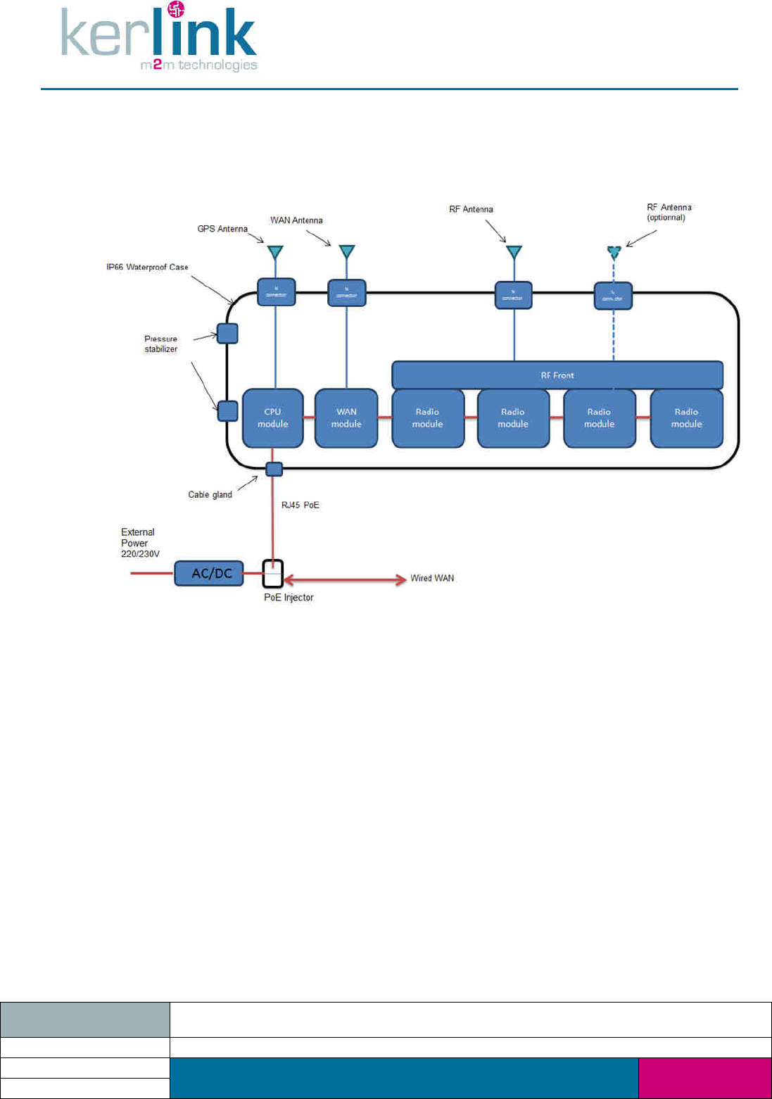
1.4.2 Standard version of Wirnet iBTS
The following figure describes the functional architecture for the standard Wirnet iBTS
version i.e. including from one to three “LoRa Modules”:
Figure 10: Standard Wirnet iBTS block diagram
The RF front-end board of the “Lora modules” can be derived in 3 bands versions to address
different countries:
o 868MHz (863-873MHz)
o 915MHz (902-928MHz)
o 923MHz (915-928MHz)
The RF front-end board is configured to support a single antenna (16 channels) or two
antennas (2x8 channels). This could lead then to a “six LoRa antennas” configurations in the
maximum use case (tri-sectors, dual polarization antenna for instance).
The GPS (GNSS) connector, the WAN (LTE) connector and LoRa connectors are available on
the bottom side of the enclosure. All antennas are external antennas.

Wirnet iBTS
Document title
: Installation and
Maintenance Manual
Version : 0.6
Author : MGI
Date : 16/08/31
Classification
This document is the strict property of Kerlink and shall not be either copied nor sent without express
written authorization of Kerlink
Internal Use Kerlink m2m technologies reserved rights
Confidential
Kerlink – 1 rue Jacqueline Auriol – 35235 THORIGNÉ-FOUILLARD Page 29 / 167
Strict confidential
1.4.3 “Four Lora Modules” version of Wirnet iBTS
The following figure describes the functional architecture for a “4 LoRa modules” version,
featuring a maximum of 64 channels.
Figure 11: Wirnet iBTS “4 LoRa modules” block diagram
In this particular configuration, the mechanical front-end lids and front-end boards of each
individual “LoRa Module” are removed. They are replaced by a bigger RF front end board
and front-end lid that combine the 4 LoRa modules together.
This bigger RF front-end board can be derived in 2 bands versions to address different
countries:
o 915MHz (902-928MHz)
o 923MHz (915-928MHz)
The 868MHz band is not available in this configuration.
The bigger RF front-end board is configured to support a single antenna (64 channels) or two
antennas (2x32 channels).
The GPS (GNSS) connector, the WAN (LTE) connector and LoRa connectors are available on
the bottom side of the enclosure. The antennas are all external antennas.

Wirnet iBTS
Document title
: Installation and
Maintenance Manual
Version : 0.6
Author : MGI
Date : 16/08/31
Classification
This document is the strict property of Kerlink and shall not be either copied nor sent without express
written authorization of Kerlink
Internal Use Kerlink m2m technologies reserved rights
Confidential
Kerlink – 1 rue Jacqueline Auriol – 35235 THORIGNÉ-FOUILLARD Page 30 / 167
Strict confidential
1.4.4 Compact version of Wirnet iBTS
The following figure describes the functional architecture of the Wirnet iBTS Compact:
Figure 12: Wirnet iBTS Compact block diagram
The RF front-end board of the “Lora modules” can be derived in 3 bands versions to address
different countries:
o 868MHz (863-873MHz)
o 915MHz (902-928MHz)
o 923MHz (915-928MHz)
The RF front-end board is configured to support a single antenna (16 channels) or two
antennas (2x8 channels).
The Wirnet iBTS Compact embeds an internal GPS (GNSS) / WAN (LTE) combo antenna
compared to external antenna for standard enclosure.
The LoRa connectors are available on the bottom side of the enclosure. The LoRa antennas
are external antennas.

Wirnet iBTS
Document title
: Installation and
Maintenance Manual
Version : 0.6
Author : MGI
Date : 16/08/31
Classification
This document is the strict property of Kerlink and shall not be either copied nor sent without express
written authorization of Kerlink
Internal Use Kerlink m2m technologies reserved rights
Confidential
Kerlink – 1 rue Jacqueline Auriol – 35235 THORIGNÉ-FOUILLARD Page 31 / 167
Strict confidential
1.5 Power consumption
The maximum power consumption of each individual module is detailed hereafter:
Module
Power consumption
CPU module (20% load)
1.8W
max
WAN module (HSPA, 25% Tx, 75% Rx)
1.7W
max
LoRa LOC module (Rx mode)
6.5W
max
The maximum power consumption per day of the Wirnet iBTS is then the following:
Wirnet iBTS
Power
consumption
Wirnet iBTS Compact (1 LoRa LOC Module)
237Wh
max
Wirnet iBTS with 2 x LoRa LOC Modules
392Wh
max
Wirnet iBTS with 3 x LoRa LOC Modules
547Wh
max
Wirnet iBTS with 4 x LoRa LOC Modules
702Wh
max
Note: the power supply of the Wirnet iBTS must be a limited power source.

Wirnet iBTS
Document title
: Installation and
Maintenance Manual
Version : 0.6
Author : MGI
Date : 16/08/31
Classification
This document is the strict property of Kerlink and shall not be either copied nor sent without express
written authorization of Kerlink
Internal Use Kerlink m2m technologies reserved rights
Confidential
Kerlink – 1 rue Jacqueline Auriol – 35235 THORIGNÉ-FOUILLARD Page 32 / 167
Strict confidential
1.6 Description of the modules
1.6.1 CPU module
1.6.1.1 Mechanical description
The CPU module is composed of four main mechanical parts:
• A “three-sides” flange including:
o the connectors and interfaces placement
o venting of internal boards through many holes
• A rear plate with DIN rail clipping points and spring
• Two radiators used as right and left side flanges
Figure 13: Mechanical description of the CPU module
The main mechanical characteristics of the CPU module are detailed hereafter:
Description
Specification
Radiators material
Aluminum
Other flanges material
Galvanized Steel
Dimensions
156 mm x 88 mm x 38 mm
Weight
500 g
Ingress protection
IP30
Rear plate
Spring
DIN rail
clipping points
Radiators
« 3 sides »
flange
Holes
Back panel
connector

Wirnet iBTS
Document title
: Installation and
Maintenance Manual
Version : 0.6
Author : MGI
Date : 16/08/31
Classification
This document is the strict property of Kerlink and shall not be either copied nor sent without express
written authorization of Kerlink
Internal Use Kerlink m2m technologies reserved rights
Confidential
Kerlink – 1 rue Jacqueline Auriol – 35235 THORIGNÉ-FOUILLARD Page 33 / 167
Strict confidential
1.6.1.2 Connectors and user interfaces
The CPU module includes the following user interfaces and connectors:
Module side
Connector / interface
Description
Front side
Sensor
Light sensor
to detect aperture of the enclosure
Front side
ON/OFF button
Press this button to power ON and power OFF
the CPU module and therefore the Wirnet iBTS
Front side
GPS SMA RF connector
GPS input signal to be connected to the GPS
antenna (internal or external)
Front side
USB type A connector
Used for firmware upgrade with a USB stick
Front side
RJ45 Local connector
Local Ethernet connection
–
interface to
portable PC
Front side
RJ45 Debug connector
Serial debug interface
–
use debug tool
described in §1.7.8
Front side
11
-
56V Euroblock
connector
Auxiliary power supply.
Polarity indicated on the front panel
Right side
Back panel HE10
40 contacts connector
Distributes the power supplies and high speed
serial bus to other modules
Bottom side
RJ45 PoE connector
Ethernet + powers supply coming from PoE
injector and introduced in the enclosure
through the M25 cable gland
The three RJ45 connectors (PoE, LOCAL and debug) integrates 2 LEDs, one green and one
orange. The behavior of the LEDs is detailed hereafter:
Connector
LED
Description
LOCAL
Green
Ethernet data activity
LOCAL
Orange
Ethernet Link
PoE/LAN
Green
Ethernet data activity
PoE/LAN
Orange
Ethernet Link
DEBUG
Green
Power status
DEBUG
Orange
Software status/ activity

Wirnet iBTS
Document title
: Installation and
Maintenance Manual
Version : 0.6
Author : MGI
Date : 16/08/31
Classification
This document is the strict property of Kerlink and shall not be either copied nor sent without express
written authorization of Kerlink
Internal Use Kerlink m2m technologies reserved rights
Confidential
Kerlink – 1 rue Jacqueline Auriol – 35235 THORIGNÉ-FOUILLARD Page 34 / 167
Strict confidential
Figure 14: Connectors and user interfaces of the CPU module
Note: The debug interface is intended to be used by authorized and qualified personnel only.
Only specific equipment developed by KERLINK must be connected to this interface (see
§1.7.8.)
1.6.1.3 CPU module characteristics
The CPU module includes the following features:
Feature
Description
Processor
ARM Cortex A9, 800MHz core
Memories
256MB DDRAM
–
Volatile memory
8GB eMMC
–
Non
-
volatile memory
Watchdog
Hardware type
Security
Secure core
Information encryption
Secure Boot
Secure software download
RTC
RTC clock saved by back
-
up battery
GPS
Integrated high sensitivity GNSS module
GPS L1C/A, GLONASS L1OF, BeiDou B1, QZSS L1C/A, SBAS L1C/A
and Galileo E1B/C ready

Wirnet iBTS
Document title
: Installation and
Maintenance Manual
Version : 0.6
Author : MGI
Date : 16/08/31
Classification
This document is the strict property of Kerlink and shall not be either copied nor sent without express
written authorization of Kerlink
Internal Use Kerlink m2m technologies reserved rights
Confidential
Kerlink – 1 rue Jacqueline Auriol – 35235 THORIGNÉ-FOUILLARD Page 35 / 167
Strict confidential
NMEA
0183, version 4.0
Time pulse (PPS) accuracy < 20ns for LoRa geolocalization
Power
PoE controller 48V IEEE 802.3af/at
LTPoE
Auxiliary 11
-
56 VDC
Backup
-
battery for RTC saving
Integrated power management unit in CPU
Ethernet
10/100/1000 Base
-
T
PoE IEEE802.3af/at and LTPoE++
IEEE1588 version 2 time stamping compatible
Automatic polarity correction
1 x RJ45 WAN/POE
1 x RJ45 LOCAL, interface to Portable PC
PLL
High performance, low jitter PLL
PTP, IEEE1588 capabilities
GPS PPS used as
reference clock
Free
-
run and holdover modes
USB
USB HS type A Slave
DEBUG
UART interface
Debug tool to be used for UART to USB adaptation
Sensors
Light sensor to detect aperture of the enclose
Pressure sensor
Temperature sensor
Auto test
Internal power supplies check
Interfaces and peripherals check
User interface
LED used for diagnostic (see
§
1.6.1.2
)
ON/OFF button
Operating
temperature range
-
20°C to +8
5°C
Current drain @48V
12mA in Power OFF mode (required to maintain PoE supply)
35mA @ 20% load CPU + Ethernet Gbits (PoE)
43mA
@
20% load CPU + Ethernet Gbits (PoE) + Local Ethernet

Wirnet iBTS
Document title
: Installation and
Maintenance Manual
Version : 0.6
Author : MGI
Date : 16/08/31
Classification
This document is the strict property of Kerlink and shall not be either copied nor sent without express
written authorization of Kerlink
Internal Use Kerlink m2m technologies reserved rights
Confidential
Kerlink – 1 rue Jacqueline Auriol – 35235 THORIGNÉ-FOUILLARD Page 36 / 167
Strict confidential
1.6.2 WAN module
1.6.2.1 Mechanical description
The WAN module is composed of four main mechanical parts:
• A “three-sides” flange including:
o the connectors and interfaces placement
o venting of internal boards through many holes
• A rear plate with DIN rail clipping points and spring
• Two radiators used as right and left side flanges
Figure 15: Mechanical description of the WAN module
The main mechanical characteristics of the WAN module are detailed hereafter:
Description
Specification
Radiators material
Aluminum
Other flanges material
Galvanized Steel
Dimensions
156 mm x 88 mm x 38 mm
Weight
500 g
Ingress protection
IP30
Rear plate
Spring
DIN rail
clipping points
Radiators
«
3 sides
»
flange
Holes
Back panel
connector

Wirnet iBTS
Document title
: Installation and
Maintenance Manual
Version : 0.6
Author : MGI
Date : 16/08/31
Classification
This document is the strict property of Kerlink and shall not be either copied nor sent without express
written authorization of Kerlink
Internal Use Kerlink m2m technologies reserved rights
Confidential
Kerlink – 1 rue Jacqueline Auriol – 35235 THORIGNÉ-FOUILLARD Page 37 / 167
Strict confidential
1.6.2.1 Connectors and user interfaces
The WAN module includes the following user interfaces and connectors:
Module side
Connector / interface
Description
Front side
WAN RF connector
WAN
4G RF signal to be connected to the LTE
antenna (internal or external)
Front side
USIM connector
Push
-
push connector
Insert USIM according to the besides picture
Right side
Back panel HE10 male
40 contacts connector
Transmit the power supplies and high
speed
serial bus to the next module
Left side
Back panel HE10 female
40 contacts connector
Receive the power supplies and high speed
serial bus from the previous module
Figure 16: Connectors and user interfaces of the CPU module
Note: UFL to SMA coaxial cables are used to connect the Mini PCI Express card to the
antennas.

Wirnet iBTS
Document title
: Installation and
Maintenance Manual
Version : 0.6
Author : MGI
Date : 16/08/31
Classification
This document is the strict property of Kerlink and shall not be either copied nor sent without express
written authorization of Kerlink
Internal Use Kerlink m2m technologies reserved rights
Confidential
Kerlink – 1 rue Jacqueline Auriol – 35235 THORIGNÉ-FOUILLARD Page 38 / 167
Strict confidential
1.6.2.2 WAN module characteristics
The WAN module supports the following features:
Feature
Description
Mini PCI Express
Interface
USB only (no PCI Express
interface available)
Full Mini Card form factor (F1, F2)
2 versions available (see §
1.6.2.3
)
Backup battery
5 x 25F/2.7V supercapacitors
15 minutes charging time
Up to one minute capacity to ensure safe power down of the Wirnet
iBTS
Operating
temperature range
-
20°C to +85°C
Current drain @48V
21mA HSPA Rx (attached)
72mA HSPA Tx@Pout max
1.6.2.3 Supported bands
The WAN module embeds a Mini PCI express board is a LTE modem that can be provided in
2 versions:
• One for Europe and APAC
• One for Americas
1.6.2.3.1 LTE - Europe and APAC Mini PCI Express card
The first 4G Mini PCI Express card is dedicated to the European and APAC markets.
This module is already GCF approved and meets the Radio Equipment and
Telecommunications Terminal Equipment (R&TTE) Directive of the European Union.
The bands and data rate supported by the module are the following:
Technology
Band
Data rate
LTE
3GPP Release 9
Band 1 (2100MHz)
Band 3 (1800MHz)
Band 7 (2600MHz)
Band 8 (900MHz)
Band 20 (800MHz)
Category 3
• Downlink:
o 100Mbps (20MHz BW)
o 50Mbps (10MHz BW)
• Uplink:
o 50Mbps (20MHz BW)
o 25Mbps (10MHz BW)
UMTS
HSPA
3GPP Release 8
Band 1 (2100MHz)
Band 2 (1900MHz)
Band 5 (850MHz)
Band 8 (900MHz)
HSPA+ rates:
• Downlink: up to 42Mbps (category 24)
• Uplink: up to 5.76Mbps (category 6)

Wirnet iBTS
Document title
: Installation and
Maintenance Manual
Version : 0.6
Author : MGI
Date : 16/08/31
Classification
This document is the strict property of Kerlink and shall not be either copied nor sent without express
written authorization of Kerlink
Internal Use Kerlink m2m technologies reserved rights
Confidential
Kerlink – 1 rue Jacqueline Auriol – 35235 THORIGNÉ-FOUILLARD Page 39 / 167
Strict confidential
GSM
GPRS
EDGE
3GPP Release 99
GSM
850 (850MHz)
EGSM 900 (900MHz)
DCS 1800 (1800MHz)
PCS 1900 (1900MHz)
GPRS Multislot class 10
GPRS Multislot class 12
CS1 to CS4
MCS1 to MCS9
EDGE throughput up to 236kbps
1.6.2.3.1 LTE - Americas Mini PCI Express card
The next 4G Mini PCI Express card is dedicated to the American market.
This module is already PTCRB and CDG2 approved.
It is also FCC and IC certified:
• FCC ID: N7NMC7355
• IC ID: 2417C-MC7355
The bands and data rate supported by the module are the following:
Technology
Band
Data rate
LTE
3GPP Release 9
Band 2 (1900MHz)
Band 4 (1700/2100MHz)
Band 5 (850MHz)
Band 13 (700MHz)
Band 17 (700MHz)
Band 25 (1900MHz)
Category 3
• Downlink:
o 100Mbps (20MHz BW)
o 50Mbps (10MHz BW)
• Uplink:
o 50Mbps (20MHz BW)
o 25Mbps (10MHz BW)
CDMA
EVDO release 0
EVDO release A
BC0 (800MHz)
BC1 (1900MHz)
BC10 (800MHz)
CDMA IS
-
856 (1xEV
-
DO Release A)
• Up to 3.1 Mbps forward channel
• Up to 1.8 Mbps reverse channel
CDMA IS-2000
• Up to 153 kbps, simultaneous forward
and reverse channel
Circuit-switched data bearers up to 14.4 kbps
UMTS
HSPA
3GPP Release 8
Band 1 (2100MHz)
Band 2 (1900MHz)
Band 4 (1700/2100MHz)
Band 5 (850MHz)
Band 8 (900MHz)
HSPA+ rates:
• Downlink: up to 42Mbps (category
24)
• Uplink: up to 5.76Mbps (category 6)
GSM
GPRS
EDGE
3GPP Release 99
GSM 850 (850MHz)
EGSM 900 (900MHz)
DCS 1800 (1800MHz)
PCS 1900 (1900MHz)
GPRS Multislot class 10
GPRS Multislot class 12
CS1 to CS4
MCS1 to MCS9
EDGE throughput up to 236kbps

Wirnet iBTS
Document title
: Installation and
Maintenance Manual
Version : 0.6
Author : MGI
Date : 16/08/31
Classification
This document is the strict property of Kerlink and shall not be either copied nor sent without express
written authorization of Kerlink
Internal Use Kerlink m2m technologies reserved rights
Confidential
Kerlink – 1 rue Jacqueline Auriol – 35235 THORIGNÉ-FOUILLARD Page 40 / 167
Strict confidential
1.6.3 LoRa module – LoRa LOC
1.6.3.1 Mechanical description
1.6.3.1.1 Single “LoRa-LOC” module
The LoRa-LOC module is composed of five main mechanical parts:
• A “three-sides” flange including:
o the connectors and interfaces placement
o venting of internal boards through many holes
• A rear plate with DIN rail clipping points and spring
• Two radiators used as right and left side flanges
• A front-end lid, used as a shield for the front-end board
Figure 17: Mechanical description of the LoRa – LOC module
The rear plate and the two radiators side flanges are the same as the one used for the CPU
module or the WAN module. The “three-sides” flange is different from the one used for the
CPU module or WAN modules due to different interfaces and connectors but dimensions are
the same.
The front-end lid is then a particular mechanical part dedicated only for the LoRa modules.
The front-end lid is tightened to the other mechanical parts through the wing screws on the
front.
Rear plate
Spring
DIN rail
clipping points
Radiators
«
3 sides
»
flange
Front
-
end
lid
Back panel
connectors
Holes
Wing screws

Wirnet iBTS
Document title
: Installation and
Maintenance Manual
Version : 0.6
Author : MGI
Date : 16/08/31
Classification
This document is the strict property of Kerlink and shall not be either copied nor sent without express
written authorization of Kerlink
Internal Use Kerlink m2m technologies reserved rights
Confidential
Kerlink – 1 rue Jacqueline Auriol – 35235 THORIGNÉ-FOUILLARD Page 41 / 167
Strict confidential
The main mechanical characteristics of the Lora module are detailed hereafter:
Description
Specification
Radiators material
Aluminum
Other flanges and lid material
Galvanized Steel
Dimensions
156 mm x 102 mm x 38 mm
Weight
600 g
Ingress protection
IP30
The Lora-LOC board integrates the LoRa-LOC modem based on the AD9361 transceiver
(Analog Devices) and SX1301 (Semtech) + DSP as demodulators.
A front-end board embeds the radio transmitters and receivers. Three versions are derived
to support the different unlicensed bands:
• 868MHz (863-873MHz)
• 915MHz (902-928MHz)
• 923MHz (915-928MHz)
1.6.3.1.2 Four “LoRa-LOC” modules
The four “LoRa-LOC” modules version is composed of 4 single LoRa-LOC RF modules.
The front-end board and the front-end lid of each individual module are removed and
replaced by a single common front-end board and front-end lid, covering and combining the
four modules together.
Figure 18: Mechanical description of the four LoRa LOC modules configuration
Rear plates (x4)
Springs (x4)
DIN rail
clipping points
Radiators
«
3 sides
»
flange
Front
-
end
lid
Back panel
connectors
Holes
Wing
screws

Wirnet iBTS
Document title
: Installation and
Maintenance Manual
Version : 0.6
Author : MGI
Date : 16/08/31
Classification
This document is the strict property of Kerlink and shall not be either copied nor sent without express
written authorization of Kerlink
Internal Use Kerlink m2m technologies reserved rights
Confidential
Kerlink – 1 rue Jacqueline Auriol – 35235 THORIGNÉ-FOUILLARD Page 42 / 167
Strict confidential
The rear plates and the two radiators side flanges are still unchanged.
The front-end lid is tightened to the other mechanical parts through the wing screws on the
front.
The main mechanical characteristics of the Lora module are detailed hereafter:
Description
Specification
Radiators material
Aluminum
Other flanges and lid material
Galvanized Steel
Dimensions
156 mm x 102 mm x 152 mm
Total weight
1700 g
Ingress protection
IP30
Four Lora LOC boards are used. They integrate the AD9361 transceiver and SX1301 + DSP as
demodulators, as described previously.
A front-end board embeds the radio transmitters and receivers. Two versions are declined to
support the different unlicensed bands:
• 915MHz (902-928MHz)
• 923MHz (915-928MHz)
1.6.3.2 Connectors and user interfaces
1.6.3.2.1 Single LoRa-LOC module
The LoRa LOC module includes the following user interfaces and connectors:
Module side
Connector / interface
Description
Front side
LoRa RF SMB connector #
RF1
LoRa RF signal to be co
nnected to the LoRa
antenna # 1
Front side
LoRa RF SMB connector #
RF2
LoRa RF signal to be co
nnected to the LoRa
antenna # 2
Right side
Back panel HE10 male
40 contacts connector
Transmit the power supplies and high speed
serial bus to the next module
Left side
Back panel HE10 female
40 contacts connector
Receive the power supplies and high speed
serial bus from the previous module
The LoRa SMB RF connector’s # RF1 and # RF2 are connected to the SMB/N adapters on the
bottom side of the Wirnet iBTS via SMB coaxial cables.

Wirnet iBTS
Document title
: Installation and
Maintenance Manual
Version : 0.6
Author : MGI
Date : 16/08/31
Classification
This document is the strict property of Kerlink and shall not be either copied nor sent without express
written authorization of Kerlink
Internal Use Kerlink m2m technologies reserved rights
Confidential
Kerlink – 1 rue Jacqueline Auriol – 35235 THORIGNÉ-FOUILLARD Page 43 / 167
Strict confidential
Figure 19: Connectors and user interfaces of the LoRa LOC module
The RF1 connector is on the left side of the front-end lid.
The RF2 connector is on the right side of the front-end lid.
The positions of the RF1 and RF2 connectors are indicated on the sticker on top of the LoRa
LOC module as follows:
Figure 20: RF1 and RF2 connectors of the LoRa LOC module
RF1 connector
RF2 connector

Wirnet iBTS
Document title
: Installation and
Maintenance Manual
Version : 0.6
Author : MGI
Date : 16/08/31
Classification
This document is the strict property of Kerlink and shall not be either copied nor sent without express
written authorization of Kerlink
Internal Use Kerlink m2m technologies reserved rights
Confidential
Kerlink – 1 rue Jacqueline Auriol – 35235 THORIGNÉ-FOUILLARD Page 44 / 167
Strict confidential
Note: RF1 stands for RF path 1, RF2 stands for RF path 2.
1.6.3.2.2 Four LORA-LOC modules
The LoRa LOC “4 modules” configuration includes the following user interfaces and
connectors:
Module side
Connector / interface
Description
Front side
LoRa RF SMB connector #
RF1
LoRa RF signal to be co
nnected to the LoRa
antenna # 1
Front side
LoRa RF SMB connector #
RF2
LoRa RF signal to be connected to
the LoRa
antenna # 2
Right side
Back
panel HE10 male
40 contacts connector
Transmit the power supplies and high speed
serial bus to the next module
Left side
Back panel HE10 female
40 contacts connector
Receive the power supplies and high speed
serial bus from the previous module
The LoRa SMB RF connector’s # RF1 and # RF2 are connected to the SMB/N adapters on the
bottom side of the Wirnet iBTS via SMB coaxial cables.
Figure 21: Connectors and user interfaces of the 4 LoRa LOC modules
The RF1 connector is on the left side of the front-end lid.
The RF2 connector is on the right side of the front-end lid.
The positions of the RF1 and RF2 connectors are indicated on the sticker on top of the LoRa
LOC module (similar to single LoRa LOC module).
Note: RF1 stands for RF path 1, RF2 stands for RF path 2.
RF1
connector
RF2
connector

Wirnet iBTS
Document title
: Installation and
Maintenance Manual
Version : 0.6
Author : MGI
Date : 16/08/31
Classification
This document is the strict property of Kerlink and shall not be either copied nor sent without express
written authorization of Kerlink
Internal Use Kerlink m2m technologies reserved rights
Confidential
Kerlink – 1 rue Jacqueline Auriol – 35235 THORIGNÉ-FOUILLARD Page 45 / 167
Strict confidential
1.6.3.3 LoRa LOC modem characteristics
The mains characteristics of the LoRa-LOC modem are detailed in the following table:
Feature
Description
LoRa demodulator
(x2)
Based on
SX1301 digital signal processing engine from Semtech
True antenna diversity or simultaneous dual
-
band operation
10 programmable parallel receive paths
Emulates 49 x LORA demodulators and 1 x (G)FSK demodulator per
SX1301:
• 8 x LoRa demodulator at dynamic data rate with 125KHz BW
• 1 x LoRa demodulator at fixed data rate
• 1 x (G) FSK demodulator
Dynamic data
-
rate (DDR) adaptation
Detect simultaneously 8 preambles corresponding to all data rates
(Spreading Factor) at LoRa 125KHz BW
2 MHz baseband BW
FSK or LORA modulator
Geolocalization
Outdoor and indoor environments
Synchronization with GPS PPS clock
Combines RSSI and TDOA measurements
Accuracy < 50m (90% confidence, high density coverage)
Transceiver
Based on
Analog Devices AD9361
70MHz to 6000MHz frequency range
200 kHz to 56 MHz channel BW
Integrated fractional
-
N synthesizers
2 × 2 transceiver with integrated 12
-
bit DACs and ADCs
- Dual transmitters: 4 differential outputs
- Dual receivers: 6 differential or 12 single-ended inputs
Highly linear broadband transmitter
+8dBm typ. output power
90dB output power control range
164dBc/Hz Signal to Noise performance at 90MHz offset
Receiver Noise Figure of 2 dB
+40dBm IIP2 at max gain
-
18dBm IIP3 at max gain
Independent automatic gain control
DC offset correction, quadrature correction and digital filtering
Very low LO leakage
Sniffer (x2)
Based on Semtech SX1239
300MHz to 1020MHz frequency range
FSK, GFSK, MSK, GMSK and OOK demodulator

Wirnet iBTS
Document title
: Installation and
Maintenance Manual
Version : 0.6
Author : MGI
Date : 16/08/31
Classification
This document is the strict property of Kerlink and shall not be either copied nor sent without express
written authorization of Kerlink
Internal Use Kerlink m2m technologies reserved rights
Confidential
Kerlink – 1 rue Jacqueline Auriol – 35235 THORIGNÉ-FOUILLARD Page 46 / 167
Strict confidential
FSK Bit
rates up to 300 kb/s
Digital filtering, demodulation, AGC, AFC, synchronization and packet
handling
Accurate RSSI measurements through automatic gain calibration
115dB Dynamic Range RSSI
+35dBm to +75dBm IIP2 depending on AGC configuration
-
18dBm
to +20dBm IIP3 depending on AGC configuration
66 dB typ. CW interferer rejection at 1 MHz offset
79 dB typ. CW interferer rejection at 10 MHz offset
Auto test
Check of the LoRa LOC module power supplies by M3 MCU
Operating
temperature range
-
20°C to
+85°C
Current drain @48V
130mA in Receive Mode (all demodulators activated)
120mA in Transmit mode@27dBm
1.6.3.4 Front-end boards
1.6.3.4.1 Front-end board - Single module
The following block diagram details the architecture of the front-end board, in a single
module configuration:
Figure 22: Front-end board block diagram
RF1 antenna
RF2 antenna
RF1 path
RF2 path

Wirnet iBTS
Document title
: Installation and
Maintenance Manual
Version : 0.6
Author : MGI
Date : 16/08/31
Classification
This document is the strict property of Kerlink and shall not be either copied nor sent without express
written authorization of Kerlink
Internal Use Kerlink m2m technologies reserved rights
Confidential
Kerlink – 1 rue Jacqueline Auriol – 35235 THORIGNÉ-FOUILLARD Page 47 / 167
Strict confidential
The front-end board integrates two duplicated TX and Rx paths (RF1 path and RF2 path).
Each TX/RX path is connected to one SMB antenna port, referenced as RF1 and RF2.
Each path is detailed hereafter:
The front-end board is derived in three different versions to cover the unlicensed bands:
• 868MHz (863-873MHz)
• 915MHz (902-928MHz)
• 923MHz (915-928MHz)
The details of the frequency bands, channelization, out of band rejection are detailed in
§1.6.3.6.
1.6.3.4.2 Front-end board - Four modules
The following block diagram details the architecture of the front-end board, in a four
modules configuration:
Figure 23: Front-end 4 modules board block diagram
The front-end board integrates two TX and two Rx paths (RF1 path and RF2 path). Each
TX/RX path is connected to one SMB antenna port (RF1 and RF2 respectively).
The front-end board is derived in two different versions to cover the unlicensed bands:
• 915MHz (902-928MHz)
• 923MHz (915-928MHz)
RF1 antenna
RF2 antenna
RF1 path
RF2 path

Wirnet iBTS
Document title
: Installation and
Maintenance Manual
Version : 0.6
Author : MGI
Date : 16/08/31
Classification
This document is the strict property of Kerlink and shall not be either copied nor sent without express
written authorization of Kerlink
Internal Use Kerlink m2m technologies reserved rights
Confidential
Kerlink – 1 rue Jacqueline Auriol – 35235 THORIGNÉ-FOUILLARD Page 48 / 167
Strict confidential
The details of the frequency bands, channelization, out of band rejection are detailed in
§1.6.3.6.
1.6.3.5 Modulations and data rates
The LoRa LOC module supports the following modulation schemes:
SF
BW (KHz)
Data rate (kbps)
7
500
21875
8
500
12500
9
500
7031
10
500
3906
11
500
2148
12
500
1172
7
250
10938
8
250
6250
9
250
3516
10
250
1953
11
250
1074
12
250
586
7
125
5469
8
125
3125
9
125
1758
10
125
977
11
125
537
12
125
293
Note : Payload may have to be adjusted to not overrule 400ms frame length, depending on
the local regulations. In this case, SF11/125KHz and SF12/125KHz are not used.
1.6.3.6 Frequency bands and channelization
The frequency bands covered by the Wirnet iBTS depends on the version of the front-end
module used (868, 915 or 923).
The downstream frequencies and upstream frequencies are listed in the following table:
Version
Link
Frequency range start/end
868
Upstream (RX Wirnet iBTS)
863MHz /
873MHz
868
Downstream (TX Wirnet iBTS)
863MHz / 873MHz
915
Upstream (RX Wirnet iBTS)
902MHz / 928MHz
915
Downstream (TX Wirnet iBTS)
902MHz / 928MHz
923
Upstream (RX Wirnet iBTS)
915MHz / 928MHz
923
Downstream (TX Wirnet iBTS)
920MHz / 928MHz

Wirnet iBTS
Document title
: Installation and
Maintenance Manual
Version : 0.6
Author : MGI
Date : 16/08/31
Classification
This document is the strict property of Kerlink and shall not be either copied nor sent without express
written authorization of Kerlink
Internal Use Kerlink m2m technologies reserved rights
Confidential
Kerlink – 1 rue Jacqueline Auriol – 35235 THORIGNÉ-FOUILLARD Page 49 / 167
Strict confidential
LoRaWAN specification defines a more accurate frequency plan and channelization, although
different options could be envisaged.
The channels are summarized in the following table:
Version
Link
Channel frequency
LoRa
BW
(KHz)
Number
of
channels
Channel
BW
(KHz)
915
Upstream
(RX Wirnet iBTS)
902,3+i*0,2MHz (i=0 à 63)
125
64
200
915
Upstream
(RX Wirnet iBTS)
903,0+i*1.6MHz (i=0 à 7)
500
8
600
915
Downstream
(TX Wirnet iBTS)
923,3+i*0.6MHz (i=0 à 7)
500
8
600
923
Upstream
(RX Wirnet iBTS)
915,2+i*0,2MHz (i= 0 à 63)
125
64
200
923
Upstream
(RX Wirnet iBTS)
915,9+i*1.6MHz (i=0 à 7)
500
8
600
923
Downstream
(TX Wirnet iBTS)
919,8+i*0,2MHz (i= 0 à 40)
125
41
200
923
Downstream
(TX Wirnet iBTS)
920,3+i*0.6MHz (i=0 à 12)
500
13
600
868
Upstream
(RX Wirnet iBTS)
863,1+i*0,2MHz (i= 0 à 27)
125
28
200
868
Downstream
(TX Wirnet iBTS)
863,1+i*0,2MHz (i= 0 à 27)
125
28
200
868
Upstream
(RX Wirnet iBTS)
868,9+i*0,2MHz (i= 0 à 1)
125
2
200
868
Downstream
(TX Wirnet iBTS)
868,9+i*0,2MHz (i= 0
à 1)
125
2
200
868
Upstream
(RX Wirnet iBTS)
869,525MHz
125
1
250
868
Downstream
(TX Wirnet iBTS)
869,525MHz
125
1
250
868
Upstream
(RX Wirnet iBTS)
869,850MHz
125
1
300
868
Downstream
(TX Wirnet iBTS)
869,850MHz
125
1
300
868
Upstream
(RX Wirnet iBTS)
870,1+i*0,2MHz (i= 0 à 14)
125
15
200
868
Downstream
(TX Wirnet iBTS)
870,1+i*0,2MHz (i= 0 à 14)
125
15
200

Wirnet iBTS
Document title
: Installation and
Maintenance Manual
Version : 0.6
Author : MGI
Date : 16/08/31
Classification
This document is the strict property of Kerlink and shall not be either copied nor sent without express
written authorization of Kerlink
Internal Use Kerlink m2m technologies reserved rights
Confidential
Kerlink – 1 rue Jacqueline Auriol – 35235 THORIGNÉ-FOUILLARD Page 50 / 167
Strict confidential
Note : in South Korea, the channels defined for the “923” version must be shifted by 100KHz
to meet Korean regulations i.e. 917.1MHz to 923.3MHz with 200KHz steps.
1.6.3.7 Output Power
The conducted output power can be adjusted from 0dBm to +31dBm.
This offers a wide range of adjustment to cover all specific countries EIRP requirements.
Antenna gain has to be considered to adjust the conducted output power to not overrule the
max allowed EIRP.
Description
Specification
Conducted output power range
0dBm to +31dBm
Ripple in the band
+/
-
2dB
Variation over
temperature range (
-
20°C to +55
°C)
+/
-
2dB
1.6.3.8 Out of band emissions
Due to the very low noise transmitter, the LoRa LOC module is able to achieve excellent out
of band emissions levels in the LTE, UMTS and GSM uplink or downlink bands.
The performances are summarized in the following table:
Version LoRa LOC module
LTE, UMTS or GSM band
Out of band emissions
868
E
-
GSM900 UL (880
-
915MHz)
-
85dBm/100KHz
868
R
-
GSM900 UL (876
-
915MHz)
-
75dBm/100KHz
868
LTE800
(832
-
862MHz)
-
80dBm/100KHz
915
GSM850 DL (869
-
894MHz)
-
85dBm/100KHz
923
GSM900 UL(890
-
915MHz)
-
85dBm/100KHz
923
GSM900 DL(935
-
960MHz)
-
85dBm/100KHz
The performances detailed here are worst case i.e. when transmitting at maximum output
power at the edge of the band.
Out of band emissions in other LTE, UMTS or GSM bands are not detailed but are obviously
better.
The LORA-LOC module is therefore ideal in co-localization with BTS.
1.6.3.9 Sensitivity
The sensitivity performance, depending on the version, at 10% PER, 20 bytes payload is the
following:

Wirnet iBTS
Document title
: Installation and
Maintenance Manual
Version : 0.6
Author : MGI
Date : 16/08/31
Classification
This document is the strict property of Kerlink and shall not be either copied nor sent without express
written authorization of Kerlink
Internal Use Kerlink m2m technologies reserved rights
Confidential
Kerlink – 1 rue Jacqueline Auriol – 35235 THORIGNÉ-FOUILLARD Page 51 / 167
Strict confidential
Mode
868MHz
915MHz
923MHz
SF7/125KHz
-
129dBm
-
129dBm
-
128dBm
SF10/125KHz
-
133dBm
-
133dBm
-
132dBm
SF12/125KHz
-
141dBm
-
141dBm
-
140dBm
SF7/250KHz
-
126dBm
-
126dBm
-
125dBm
SF12/250KHz
-
136dBm
-
136dBm
-
135dBm
SF7/500KHz
-
122dBm
-
122dBm
-
122dBm
SF12/500KHz
-
134dBm
-
134dBm
-
133dBm
The sensitivity may vary over the frequency band and over temperature as follows:
Description
Specification
Sensitivity variation over the band
+/
-
1dB
Sensitivity variation over
temperature range (
-
20°C to +60°C)
+/
-
1dB
1.6.3.10 RSSI and SNR
The Wirnet iBTS is able to receive LoRa frames from -20dBm to -141dBm, depending on the
LoRa BW and SF.
The Wirnet iBTS provides for each received frame, the RSSI and the SNR.
The RSSI is the “signal + noise” measurement of the received frame. Due to the wide
spreading modulation, the LoRa receiver is able to demodulate signals below the noise floor
i.e. with negative SNR.
To estimate the signal strength of the received frame, both SNR and RSSI have to be
considered. As a rough estimate:
• If SNR >0, the signal strength = RSSI (dBm)
• If SNR <0, the signal strength = RSSI+SNR (dBm)
RSSI varies from -20dBm to -120dBm. -120dBm is the noise floor measured in a 200KHz BW.
SNR is between 10 to 15dB for strong signals. It is close to 0dB when the signal strength
approaches -120dBm. It can decrease down to -7dB or -20dB depending on the SF:
Spreading Factor
LoRa
demodulator SNR
SF7
-
7.5dB
SF8
-
10dB
SF9
-
12.5dB
SF10
-
15dB
SF11
-
17.5dB
SF12
-
20dB
The following picture is an example of LoRa receiver characterization at SF7 / 125KHz BW. It
describes the SNR, RSSI and RSSI+SNR measured vs. the signal strength:

Wirnet iBTS
Document title
: Installation and
Maintenance Manual
Version : 0.6
Author : MGI
Date : 16/08/31
Classification
This document is the strict property of Kerlink and shall not be either copied nor sent without express
written authorization of Kerlink
Internal Use Kerlink m2m technologies reserved rights
Confidential
Kerlink – 1 rue Jacqueline Auriol – 35235 THORIGNÉ-FOUILLARD Page 52 / 167
Strict confidential
Figure 24: Example of SNR, RSSI and RSSI+SNR plots at 125KHz BW / SF7
1.6.3.11 Out of band blockers rejection
In the following tables, the out of band rejection is measured with a useful signal (LoRa)
adjusted 3dB above the sensitivity. The blocker level (CW) is adjusted to reach 10% PER.
The level of the blockers is noticed in the table and also the difference (in dB) with the useful
LoRa signal.
1.6.3.11.1 868MHz
The useful signal is adjusted at 869.525MHz.
The blockers rejections, at different SF are the following:
Offset
SF7/125KHz
SF10/125KHz
SF12/125KHz
+2MHz
-
47dBm (79dB)
-
-
-
2MHz
-
48dBm (78dB)
-
-
+10MHz
-
15dBm (111dB)
-
-
-
10MHz
-
40dBm (86dB)
-
-
821MHz
-
14dBm (112dB)
-
-
880MHz
-
15dBm (111dB)
-
-
935MHz
-
-
-
960MHz
-
-
-

Wirnet iBTS
Document title
: Installation and
Maintenance Manual
Version : 0.6
Author : MGI
Date : 16/08/31
Classification
This document is the strict property of Kerlink and shall not be either copied nor sent without express
written authorization of Kerlink
Internal Use Kerlink m2m technologies reserved rights
Confidential
Kerlink – 1 rue Jacqueline Auriol – 35235 THORIGNÉ-FOUILLARD Page 53 / 167
Strict confidential
1.6.3.11.2 915MHz
The useful signal is adjusted at 915MHz.
The blockers rejections, at different SF are the following:
Offset
SF7/125KHz
SF10/125KHz
SF12/125KHz
+2MHz
-
49dBm (77dB)
-
44dBm (86dB)
-
46dBm (92dB)
-
2MHz
-
49dBm (77dB)
-
44dBm (86dB)
-
46dBm (92dB)
+10MHz
-
35dBm (91dB)
-
33dBm (97dB)
-
33dBm (105dB)
-
10MHz
-
38dBm (91dB)
-
36dBm (94dB)
-
36dBm
(102dB)
850MHz
-
12dBm (114dB)
-
12dBm (118dB)
-
13dBm (125dB)
894MHz
-
15dBm (111dB)
-
15dBm (115dB)
-
15dBm (123dB)
935MHz
-
15dBm (111dB)
-
15dBm (115dB)
-
15dBm (123dB)
960MHz
-
13dBm (113dB)
-
13dBm (117dB)
-
13dBm (125dB)
1.6.3.11.3 923MHz
The useful signal is adjusted at 923MHz.
The blockers rejections, at different SF are the following:
Offset
SF7/125KHz
SF10/125KHz
SF12/125KHz
+2MHz
-
45dBm (80dB)
-
-
43dBm (94dB)
-
2MHz
-
45dBm (80dB)
-
-
40dBm (97dB)
+10MHz
-
43dBm (82dB)
-
-
40dBm (97dB)
-
10MHz
-
23dBm
(102dB)
-
-
34dBm (103dB)
850MHz
-
-
-
894MHz
-
-
-
910MHz
-
-
-
935MHz
-
-
-
960MHz
-
-
-

Wirnet iBTS
Document title
: Installation and
Maintenance Manual
Version : 0.6
Author : MGI
Date : 16/08/31
Classification
This document is the strict property of Kerlink and shall not be either copied nor sent without express
written authorization of Kerlink
Internal Use Kerlink m2m technologies reserved rights
Confidential
Kerlink – 1 rue Jacqueline Auriol – 35235 THORIGNÉ-FOUILLARD Page 54 / 167
Strict confidential
1.7 Description of the accessories
1.7.1 PoE injectors
Two kinds of Midspan PoE injectors can be provided with the Wirnet iBTS:
• Midspan PoE injector 30W
• Midspan PoE injector 60W
The Midspan PoE injector 30W is dedicated to the Wirnet iBTS Compact.
The Midspan PoE injector 60W is dedicated to the Wirnet iBTS featuring “LoRa-LOC” LoRa
modules.
Both versions can be declined for indoor applications or outdoor applications.
Note 1: beware of the operating ambient temperature of the Midspan PoE injectors. Output
power derating over +40°C has to be carefully considered to insure proper supply of the
Wirnet iBTS. If the ambient temperature range cannot be guaranteed below +40°C, the
Midspan PoE injector may have to be re-dimensioned. A 60W PoE injector could be then
recommended instead of a 30W PoE injector. A 90W PoE injector could be also
recommended instead of a 60W PoE injector.
Note 2: the power supply of the Wirnet iBTS must be a limited power source. All the PoE
injectors listed below must then considered as limited power sources.
1.7.1.1 Indoor Midspan PoE injector 30W
The indoor Midspan PoE injector 30W characteristics are detailed in the following table:
Description
Speci
fication
Ethernet data rates
10/100/1000Base
-
T
Number of ports
1
PoE compliance
IEEE 802.3at
IEEE 802.3af backward compatible
PoE Output Power
30 Watts (Guaranteed)
PoE Output Voltage
55 VDC
PoE Pin Assignment and Polarity
4/5 (+), 7/8 (
–
)
Input
Power Requirements
AC Input Voltage: 100 to 240 VAC
AC Input Current: 0.8A @100-240VAC
AC Frequency: 50 to 60 Hz
Dimensions
53 mm (W) x 32.5 mm (H) x 140 mm (L)
Weight
200g
Connectors
Shielded RJ
-
45, EIA 568A and 568B
Indicator
AC Power (Yellow)
Channel Power (Green)

Wirnet iBTS
Document title
: Installation and
Maintenance Manual
Version : 0.6
Author : MGI
Date : 16/08/31
Classification
This document is the strict property of Kerlink and shall not be either copied nor sent without express
written authorization of Kerlink
Internal Use Kerlink m2m technologies reserved rights
Confidential
Kerlink – 1 rue Jacqueline Auriol – 35235 THORIGNÉ-FOUILLARD Page 55 / 167
Strict confidential
Operating Ambient Temperature
-
20°C to +40°C @ 30W
-20°C to +55°C @ 25W
Operating Humidity
Maximum 90%, Non
-
condensing
Storage Temperature
-
20°C to +70°C
Storage Humidity
Maximum 95%, Non
-
condensing
Regulatory compliance
RoHS
WEEE
CE
Electromagnetic Emission & Immunity
FCC Part 15, Class B
EN 55022 Class B (Emissions)
EN 55024 (Immunity)
VCCI
Safety Approvals
UL/cUL Per IEC 60950
-
1
GS Mark Per IEC 60950-1
Note 1: beware of the operating ambient temperature. Output power derating over +40°C
has to be carefully considered to insure proper supply of the Wirnet iBTS.
The following figure details the indoor Midspan PoE injector 30W:
Figure 25 : indoor 30W POE injector
The indoor Midspan PoE injector 30W can be provided with E/F type cable (Europe) or B
type cable (USA). See §6 to order the required version.
Note 2: this indoor PoE injector must be connected to an industrial electrical installation
including lighting protections. It must include a main board with surge protections type 1
and a secondary board with surge protections type 2.
If the electrical installation does not meet those requirements, use an alternate PoE injector
featuring better surge protection as detailed in §1.7.1.3.

Wirnet iBTS
Document title
: Installation and
Maintenance Manual
Version : 0.6
Author : MGI
Date : 16/08/31
Classification
This document is the strict property of Kerlink and shall not be either copied nor sent without express
written authorization of Kerlink
Internal Use Kerlink m2m technologies reserved rights
Confidential
Kerlink – 1 rue Jacqueline Auriol – 35235 THORIGNÉ-FOUILLARD Page 56 / 167
Strict confidential
Note 3: this PoE injector is intended for indoor applications only.
In case the PoE injector cannot be installed indoor, use an alternate PoE injector dedicated
to outdoor applications as detailed in §1.7.1.3.
1.7.1.2 Indoor Midspan PoE injector 60W
The indoor Midspan PoE injector 60W characteristics are detailed in the following table:
Description
Specification
Ethernet data rates
10/100/1000Base
-
T
Number of ports
1
PoE compliance
IEEE 802.3at
IEEE 802.3af compatible
PoE Output Power
60 Watts over 4 pairs
PoE Output Voltage
55 VDC
PoE Pin Assignment and Polarity
Data Pairs 1/2 (
-
) and 3/6 (+)
Spare Pairs 7/8 (-) and 4/5 (+)
Input Power
Requirements
AC Input Voltage: 100 to 240 VAC
AC Input Current: 1.2A @100-240VAC
AC Frequency: 50 to 60 Hz
Dimensions
62 mm (W) x 38 mm (H) x 151 mm (L)
Weight
320g
Connectors
Shielded RJ
-
45, EIA 568A and 568B
Indicator
AC Power (Yellow)
Channel Power delivered over 4 pairs (Green)
Operating Ambient Temperature
-
10°C to +40°C @ 60W
-10°C to +55°C @ 30W
Operating Humidity
Maximum 90%, Non
-
condensing
Storage Temperature
-
20°C to +70°C
Storage Humidity
Maximum 95%, Non
-
condensing
Regulatory compliance
RoHS
WEEE
CE
Electromagnetic Emission & Immunity
FCC Part 15, Class B
EN 55022 Class B (Emissions)
EN 55024 (Immunity)
VCCI
Safety Approvals
UL/cUL Per IEC 60950
-
1
GS Mark Per IEC 60950-1

Wirnet iBTS
Document title
: Installation and
Maintenance Manual
Version : 0.6
Author : MGI
Date : 16/08/31
Classification
This document is the strict property of Kerlink and shall not be either copied nor sent without express
written authorization of Kerlink
Internal Use Kerlink m2m technologies reserved rights
Confidential
Kerlink – 1 rue Jacqueline Auriol – 35235 THORIGNÉ-FOUILLARD Page 57 / 167
Strict confidential
Note 1: beware of the operating ambient temperature. Output power derating over +40°C is
critical and has to be carefully considered to insure proper supply of the Wirnet iBTS.
The following figure details the indoor Midspan PoE injector 60W:
Figure 26 : 60W POE injector
The indoor Midspan PoE injector 60W can be provided with E/F type cable (Europe) or B
type cable (USA). See §6 to order the required version.
Note 2: this indoor PoE injector must be connected to an industrial electrical installation
including lighting protections. It must include a main board with surge protections type 1
and a secondary board with surge protections type 2.
If the electrical installation does not meet those requirements, use an alternate PoE injector
featuring better surge protection as detailed in §1.7.1.4.
Note 3: this PoE injector is intended for indoor applications only.
In case the PoE injector cannot be installed indoor, use an alternate PoE injector dedicated
to outdoor applications as detailed in §1.7.1.4.
1.7.1.3 Outdoor Midspan PoE injector 30W
The outdoor Midspan PoE injector 30W characteristics are detailed in the following table:
Description
Sp
ecification
Ethernet data rates
10/100/1000Base
-
T
Number of ports
1
PoE compliance
IEEE 802.3at
IEEE 802.3af backward compatible
PoE Output Power
30 Watts (Guaranteed)

Wirnet iBTS
Document title
: Installation and
Maintenance Manual
Version : 0.6
Author : MGI
Date : 16/08/31
Classification
This document is the strict property of Kerlink and shall not be either copied nor sent without express
written authorization of Kerlink
Internal Use Kerlink m2m technologies reserved rights
Confidential
Kerlink – 1 rue Jacqueline Auriol – 35235 THORIGNÉ-FOUILLARD Page 58 / 167
Strict confidential
PoE Output Voltage
55 VDC
PoE Pin Assignment and Polarity
4/5 (+), 7/8 (
–
)
Input
Power Requirements
AC Input Voltage: 100 to 240 VAC
AC Input Current: 1A @100-240VAC
AC Frequency: 50 to 60 Hz
Dimensions
150 mm (W) x 70 mm (H) x 214 mm (L)
Weight
750g
Connectors
Shielded rugged RJ
-
45 with gasket
EIA 568A and 568B
Indicator
None
Operating Ambient Temperature
-
40°C to +55°C @ 30W
-40°C to +65°C @ 15.4W
Operating Humidity
Maximum 95%, Non
-
condensing
Storage Temperature
-
40°C to +85°C
Storage Humidity
Maximum 95%, Non
-
condensing
Ingress protection
IP66, NEMA 4X
Corrosion resista
nce
ASTM B
-
117
Regulatory compliance
RoHS
WEEE
CE
Electromagnetic Emission & Immunity
FCC Part 15, Class B
EN 55022 Class B (Emissions)
EN 55024 (Immunity)
EN 61000-4-5 Class 5 (6kV CM)
VCCI
Surge protection
GR
-
1089
-
CORE Issue 4
ITU-T K.20 6 kV on AC lines
Safety Approvals
UL 60950
-
1, UL 60950
-
22
GS Mark
Note 1: beware of the operating ambient temperature. Output power derating over +55°C
has to be carefully considered to insure proper supply of the Wirnet iBTS.
The following figure details the outdoor Midspan PoE injector 30W:

Wirnet iBTS
Document title
: Installation and
Maintenance Manual
Version : 0.6
Author : MGI
Date : 16/08/31
Classification
This document is the strict property of Kerlink and shall not be either copied nor sent without express
written authorization of Kerlink
Internal Use Kerlink m2m technologies reserved rights
Confidential
Kerlink – 1 rue Jacqueline Auriol – 35235 THORIGNÉ-FOUILLARD Page 59 / 167
Strict confidential
Figure 27 : Outdoor 30W POE injector
Note 2: this PoE injector must be connected to an industrial electrical installation including
at least a main board with surge protections type 1.
1.7.1.4 Outdoor Midspan PoE injector 60W
The outdoor Midspan PoE injector 60W characteristics are detailed in the following table:
Description
Specification
Ethernet data rates
10/100/1000Base
-
T
Number of ports
1
PoE compliance
IEEE 802.3at
IEEE 802.3af compatible
PoE Output Power
60 Watts over 4 pairs
PoE Output Voltage
55 VDC
PoE Pin Assignment and Polarity
Data Pairs 1/2 (
-
) and 3/6 (+)
Spare Pairs 7/8 (-) and 4/5 (+)
Input Power Requirements
AC Input Voltage: 100 to 240 VAC
AC Input Current: 2A @100-240VAC
AC Frequency: 50 to 60 Hz
Dimensions
150 mm (W) x 70 mm (H) x 214 mm (L)
Weight
750g
Connectors
Shielded rugged RJ
-
45 with gasket
EIA 568A and 568B
Indicator
None
Operating Ambient Temperature
-
40°C to +50°C @ 60W
-40°C to +55°C @ 30W
Operating
Humidity
Maximum 95%, Non
-
condensing

Wirnet iBTS
Document title
: Installation and
Maintenance Manual
Version : 0.6
Author : MGI
Date : 16/08/31
Classification
This document is the strict property of Kerlink and shall not be either copied nor sent without express
written authorization of Kerlink
Internal Use Kerlink m2m technologies reserved rights
Confidential
Kerlink – 1 rue Jacqueline Auriol – 35235 THORIGNÉ-FOUILLARD Page 60 / 167
Strict confidential
Storage Temperature
-
40°C to +85°C
Storage Humidity
Maximum 95%, Non
-
condensing
Ingress protection
IP66, NEMA 4X
Corrosion resistance
ASTM B
-
117
Regulatory compliance
RoHS
WEEE
CE
Electromagnetic Emission &
Immunity
FCC Part 15, Class B
EN 55022 Class B (Emissions)
EN 55024 (Immunity)
EN61000-4-5 Class 5 (6kV CM)
VCCI
Surge protection
GR
-
1089
-
CORE Issue 4
ITU-T K.20 6 kV on AC lines
Safety Approvals
UL 60950
-
1, UL 60950
-
22
GS Mark
Note 1: beware of the operating ambient temperature. Output power derating over +50°C is
critical and has to be carefully considered to insure proper supply of the Wirnet iBTS.
The following figure details the outdoor Midspan PoE injector 60W:
Figure 28 : Outdoor 60W POE injector
Note 2: this PoE injector must be connected to an industrial electrical installation including
at least a main board with surge protections type 1.

Wirnet iBTS
Document title
: Installation and
Maintenance Manual
Version : 0.6
Author : MGI
Date : 16/08/31
Classification
This document is the strict property of Kerlink and shall not be either copied nor sent without express
written authorization of Kerlink
Internal Use Kerlink m2m technologies reserved rights
Confidential
Kerlink – 1 rue Jacqueline Auriol – 35235 THORIGNÉ-FOUILLARD Page 61 / 167
Strict confidential
1.7.2 LoRa antennas
1.7.2.1 Omnidirectional antenna 868MHz 3dBi
The specifications of the omnidirectional 868MHz / 3dBi antenna are the following:
Item
Specification
Frequency range
868MHz +/
-
5MHz
Impedance
50 ohms
Technology
Half wave
VSWR
<1.3:1
Max gain
3dBi
Polarization
Vertical
Power handling
50W
DC ground
Yes
Whip material
Fiberglass
Connector
N female
Length
30 cm
Weight
75g
IP rating
IP66K
Shock resistance
IK08
Wind resistance
150MPH
Operating temperature range
-
20°C to +60°C
Salt, fog
EN 60068
-
2
-
52, severity 1
The radiation patterns are presented here after. They are measured at 870MHz (red),
868MHz (green) and 866MHz (blue):
Figure 29 : Radiation pattern of omnidirectional 868MHz/3dBi antenna

Wirnet iBTS
Document title
: Installation and
Maintenance Manual
Version : 0.6
Author : MGI
Date : 16/08/31
Classification
This document is the strict property of Kerlink and shall not be either copied nor sent without express
written authorization of Kerlink
Internal Use Kerlink m2m technologies reserved rights
Confidential
Kerlink – 1 rue Jacqueline Auriol – 35235 THORIGNÉ-FOUILLARD Page 62 / 167
Strict confidential
1.7.2.2 Omnidirectional antenna 915MHz 3dBi
The specifications of the omnidirectional 915MHz / 3dBi antenna are the following:
Item
Specification
Frequency range
915MHz +/
-
15MHz
Impedance
50 ohms
Technology
Half wave
VSWR
<1.3:1
Max gain
3dBi
Polarization
Vertical
Power handling
50W
DC ground
Yes
Whip material
Fiberglass
Connector
N female
Length
30 cm
Weight
75g
IP rating
IP66K
Shock resistance
IK08
Wind resistance
150MPH
Operating temperature range
-
20°C to +60°C
Salt, fog
EN 60068
-
2
-
52, severity 1
The radiation patterns are presented here after. They are measured at 930MHz (red),
915MHz (green) and 900MHz (blue):
Figure 30 : Radiation pattern of omnidirectional 915MHz/3dBi antenna

Wirnet iBTS
Document title
: Installation and
Maintenance Manual
Version : 0.6
Author : MGI
Date : 16/08/31
Classification
This document is the strict property of Kerlink and shall not be either copied nor sent without express
written authorization of Kerlink
Internal Use Kerlink m2m technologies reserved rights
Confidential
Kerlink – 1 rue Jacqueline Auriol – 35235 THORIGNÉ-FOUILLARD Page 63 / 167
Strict confidential
1.7.2.3 Omnidirectional antenna 915MHz 6dBi
The specifications of the omnidirectional 915MHz / 6dBi antenna are the following:
Item
Specification
Frequency range
915MHz +/
-
15MHz
Impedance
50 ohms
Technology
Collinear, dipole array
VSWR
<1.2:1
Max gain
6dBi
Polarization
Vertical
Power handling
50W
DC ground
No
Whip material
Fiberglass
Connector
N female
Length
100 cm
Weight
380g
IP rating
IP66K
Shock resistance
IK08
Operating temperature range
-
20°C to +60°C
Salt, fog
EN 60068
-
2
-
52, severity 1
The radiation patterns are presented here after. They are measured at 900MHz (red),
915MHz (green) and 930MHz (blue):
Figure 31 : Radiation pattern of omnidirectional 915MHz/6dBi antenna
KERLINK can provide two distinct references of 915MHz / 6dBi antennas, from two different
suppliers. The first one must be installed on the universal antenna bracket whereas the
second one has its own mounting kit. The second one cannot be installed on the universal
antenna bracket.

Wirnet iBTS
Document title
: Installation and
Maintenance Manual
Version : 0.6
Author : MGI
Date : 16/08/31
Classification
This document is the strict property of Kerlink and shall not be either copied nor sent without express
written authorization of Kerlink
Internal Use Kerlink m2m technologies reserved rights
Confidential
Kerlink – 1 rue Jacqueline Auriol – 35235 THORIGNÉ-FOUILLARD Page 64 / 167
Strict confidential
1.7.3 Cavity filters
1.7.3.1 862-867MHz cavity filter
The 862-867MHz cavity filter is typically dedicated to the Indian market. The purpose of this
filter is to avoid saturation and desensitization of the LoRa receiver due to co-located LTE850
or CDMA800 base stations.
The 862-867MHz cavity filter characteristics are detailed in the following table:
Characteris
tics
Specification
Center Frequency
864.5 MHz
Pass band
862
-
867MHz
Insertion losses
≤3dB
Ripple
≤1.2dB
Return Loss
≥18db
Rejection
≥60dB @ 857MHz & 872MHz
≥40dB @ 869MHz
Impedance
50 ohms
Power Handling
≤10W
Temperature
-
30°C to+60°C
Connectors
N
-
Female / N
-
Male
Waterproof
IP66
Surface Finish
Black Paint
Dimensions (w/o N connectors)
150 x 80 x 50 mm
The dimensions of the 862-867MHz cavity filter are detailed hereafter:
Figure 32 : Dimensions of the 862-867MHz cavity filter

Wirnet iBTS
Document title
: Installation and
Maintenance Manual
Version : 0.6
Author : MGI
Date : 16/08/31
Classification
This document is the strict property of Kerlink and shall not be either copied nor sent without express
written authorization of Kerlink
Internal Use Kerlink m2m technologies reserved rights
Confidential
Kerlink – 1 rue Jacqueline Auriol – 35235 THORIGNÉ-FOUILLARD Page 65 / 167
Strict confidential
The frequency response of 862-867MHz cavity filter is as follows:
Figure 33 : Frequency response of the 862-867MHz cavity filter
1.7.3.2 920-925MHz cavity filter
The 920-925MHz cavity filter is typically dedicated to the Singapore market. The purpose of
this filter is to avoid saturation and desensitization of the LoRa receiver due to co-located
EGSM900 base stations.
The 920-925MHz cavity filter characteristics are detailed in the following table:
Characteristics
Specification
Center Frequency
922.5 MHz
Pass band
920
-
925MHz
Insertion losses
≤3dB
Ripple
≤1.2dB
VSWR
≤1.3:1
Rejection
≥60dB @ 915MHz
≥60dB @ 930MHz
Impedance
50 ohms
Power Handling
≤10W
Temperature
-
30°C to+60°C
Connectors
N
-
Female / N
-
Male
Waterproof
IP66
Surface Finish
Black Paint
Dimensions (w/o N connectors)
128 x 74 x 48 mm

Wirnet iBTS
Document title
: Installation and
Maintenance Manual
Version : 0.6
Author : MGI
Date : 16/08/31
Classification
This document is the strict property of Kerlink and shall not be either copied nor sent without express
written authorization of Kerlink
Internal Use Kerlink m2m technologies reserved rights
Confidential
Kerlink – 1 rue Jacqueline Auriol – 35235 THORIGNÉ-FOUILLARD Page 66 / 167
Strict confidential
The dimensions of the 920-925MHz cavity filter are detailed hereafter:
Figure 34 : Dimensions of the 920-925MHz cavity filter
The frequency response of 862-867MHz cavity filter is as follows:
Figure 35 : Frequency response of the 920-925MHz cavity filter

Wirnet iBTS
Document title
: Installation and
Maintenance Manual
Version : 0.6
Author : MGI
Date : 16/08/31
Classification
This document is the strict property of Kerlink and shall not be either copied nor sent without express
written authorization of Kerlink
Internal Use Kerlink m2m technologies reserved rights
Confidential
Kerlink – 1 rue Jacqueline Auriol – 35235 THORIGNÉ-FOUILLARD Page 67 / 167
Strict confidential
1.7.4 GNSS and WAN antennas
1.7.4.1 GNSS antenna
The GNSS antenna is required for the Wirnet iBTS standard casing only, when featuring a
“CPU module”.
The Wirnet iBTS Compact embeds a GNSS/LTE internal antenna detailed in §1.7.4.3 and
therefore does not require the GNSS antenna.
The GNSS antenna characteristics are detailed in the following table:
Characteristics
Detail
Specification
Frequency range
1572
-
1606 MHz
Antenna peak gain
3dBic
Typical VSWR
<2.0:1
Impedance
50
ohms
Polarization
RHCP
Noise figure
1.5dB typ
Total gain
27dB typ
Out of band rejection
30dB min at +/
-
100MHz
IIP3
-
10dBm
IP1dB
-
15dBm
Input voltage
3.0V
-
5.5V
Current drain
11mA at 3V
Cable length
5 m
Cable type
RG58
Connector type
N male
Dimensions (DxH)
Diameter and Height
80 mm (D) x 42 mm (H)
Operating temperature
-
40°C to +85°C
Wind resistance
> 200 km/h
IP rating
IP66
Note: a dome antenna bracket is provided with the GNSS antenna, allowing wall mounting,
pole mounting and metallic strapping. Screws, nuts, U-bolt and metallic strapping are not
provided by KERLINK.
1.7.4.2 LTE antenna
The LTE antenna is required for the Wirnet iBTS standard casing only, when featuring a
“WAN module”.
The Wirnet iBTS Compact embeds a GNSS/LTE internal antenna detailed in §1.7.4.3 and
therefore does not require the LTE antenna.

Wirnet iBTS
Document title
: Installation and
Maintenance Manual
Version : 0.6
Author : MGI
Date : 16/08/31
Classification
This document is the strict property of Kerlink and shall not be either copied nor sent without express
written authorization of Kerlink
Internal Use Kerlink m2m technologies reserved rights
Confidential
Kerlink – 1 rue Jacqueline Auriol – 35235 THORIGNÉ-FOUILLARD Page 68 / 167
Strict confidential
The LTE antenna characteristics are detailed in the following table:
Characteristics
Detail
Specification
Frequency range
Band 1
698
-
960 MHz
Band 2
1700
-
2700MHz
Peak gain
Band 1
4dBi
Band 2
2dBi
Typical VSWR
Band 1 & 2
<2.4:1
Impedance
50 ohms
Polarization
Linear, Vertical
Radiation pattern
Omnidirectional
Type
No ground plane required
Power handling
10W min
Cable length
5 m
Cable type
RG58
Connector type
N male
Dimensions (DxH)
Diameter and Height
80 mm (D) x 42 mm (H)
Operating temperature
-
40°C to +85°C
Wind resistance
> 200 km/h
IP rating
IP66
Note: a dome antenna bracket is provided with the LTE antenna, allowing wall mounting,
pole mounting and metallic strapping. Screws, nuts, U-bolt and metallic strapping are not
provided by KERLINK.
1.7.4.3 GNSS/LTE magnetic antenna
The GNSS/LTE magnetic antenna can be used with the Wirnet iBTS Compact casing only.
It is not required for the Wirnet iBTS standard casing.
The GNSS/LTE magnetic antenna characteristics are detailed in the following table:
Characteristics
Description
Detail
Specification
LT
E antenna
Frequency range
Band 1
698
-
960 MHz
Band 2
1700
-
2700MHz
Peak gain
Band 1
1dBi
Band 2
0dBi
Typical VSWR
Band 1 & 2
<2.0:1
Impedance
50 ohms
Polarization
Vertical
Radiation pattern
Omnidirectional
Type
No ground plane required

Wirnet iBTS
Document title
: Installation and
Maintenance Manual
Version : 0.6
Author : MGI
Date : 16/08/31
Classification
This document is the strict property of Kerlink and shall not be either copied nor sent without express
written authorization of Kerlink
Internal Use Kerlink m2m technologies reserved rights
Confidential
Kerlink – 1 rue Jacqueline Auriol – 35235 THORIGNÉ-FOUILLARD Page 69 / 167
Strict confidential
Power handling
10W
GNSS antenna
Frequency range
1574
-
1606 MHz
Peak gain
3dBic
Typical VSWR
<2.0:1
Impedance
50 ohms
Polarization
RHCP
Type
Passive
No ground plane required
DC block
Yes
Mechanical
Mounting type
Magnetic mount
Cable length (x2)*
15 cm
Cable type (x2)
RG174
Connector type (x2)*
SMA male, right angle
Dimensions (DxH)
63 mm (D) x 16 mm (H)
Operating temperature
-
40°C to +85°C
Note: the antenna must be mounted on the internal GNSS/LTE bracket, a mechanical part
provided as standard with the Wirnet iBTS Compact (see §1.3.1 and Figure 8).
1.7.5 Cables
The Wirnet iBTS are delivered with all required cables to start and operate the gateway,
except the power supplies cables:
• RJ45 PoE cable is not provided by KERLINK
• Auxiliary power supply cable is not provided by KERLINK
The LoRa antennas are provided with 1m coaxial cable.
Specific installations may require deporting the LoRa antenna further. Extension coaxial
cables are not provided by KERLINK.
The GNSS and LTE antennas are provided with 5m coaxial cable.
Specific installations may require deporting the GNSS antenna or LTE antenna further.
Deporting the GNSS antenna may be required to have a better sky view to optimize the
reception of the satellites.
Deporting the LTE antenna may be required to optimize the LTE reception or improve
isolation with other radio equipment’s on the site.
Extension coaxial cables are not provided by KERLINK.
1.7.5.1 RJ45 PoE cable
This cable is not provided with the Wirnet iBTS.
It neither can be delivered as an accessory.

Wirnet iBTS
Document title
: Installation and
Maintenance Manual
Version : 0.6
Author : MGI
Date : 16/08/31
Classification
This document is the strict property of Kerlink and shall not be either copied nor sent without express
written authorization of Kerlink
Internal Use Kerlink m2m technologies reserved rights
Confidential
Kerlink – 1 rue Jacqueline Auriol – 35235 THORIGNÉ-FOUILLARD Page 70 / 167
Strict confidential
KERLINK recommends using a PoE cable with the following characteristics:
Characteristics
Specification
Category
6A
Shielding
STP (U/FTP) or SSTP (S/FTP)
Section conductors
AWG26 or bigger
External jacket
LSZH or PUR
Maximum length
100 meters
Operating temperature range
-
20°C to +60°C
KERLINK recommends the following reference:
TELEGARTNER AMJ 500 U/FTP 4x2x0.55 LSZH Cat. 6A IEC 600332-1
The Ethernet cable must be provided with two RJ45 T 568A (or 568B) plugs on each side:
Figure 36 :RJ45 T-568A plug
1.7.5.2 Earthing cables
Several earthing cables, wires or tapes are required to connect the installation and the
materials to earth for lighting immunity and electrical security.
The earthing cables are detailed hereafter with recommended wires and sections:
Cable description
Technical characteristics
Earthing of the Wirnet iBTS mounting kit
25mm
2
, copper
Earthing of the antenna brackets (LoRa antenna,
GNSS antenna, LTE antenna)
25mm
2
, copper

Wirnet iBTS
Document title
: Installation and
Maintenance Manual
Version : 0.6
Author : MGI
Date : 16/08/31
Classification
This document is the strict property of Kerlink and shall not be either copied nor sent without express
written authorization of Kerlink
Internal Use Kerlink m2m technologies reserved rights
Confidential
Kerlink – 1 rue Jacqueline Auriol – 35235 THORIGNÉ-FOUILLARD Page 71 / 167
Strict confidential
Earthing of the RF coaxial surge protection
16mm
2
, copper
Earthing of the Ethernet surge protection
16mm
2
, copper
Earthing of the outdoor PoE injector
16mm
2
, copper
Note: the earthing cables are not provided by KERLINK
1.7.6 Surge protections
In harsh environment, additional protections may be used to improve lightning immunity.
The Wirnet iBTS is not warranted by KERLINK in case of deterioration due to lighting.
KERLINK recommends adding surge protection, especially in high keraunic levels areas.
1.7.6.1 RF coaxial surge protection
For the antenna links (LoRa, GNSS, LTE), KERLINK recommends the P8AX09-6G-N/MF series
from CITEL.
Protections must be installed in accordance to its own specifications.
The following picture describes the RF coaxial surge protection:
Figure 37 : P8AX Citel
Note: the RF coaxial surge protector must be connected to the Lightning Protection System
down conductor, connecting the lighting rod to the earth. No cables are provided by
KERLINK for that purpose.
1.7.6.2 Indoor Ethernet surge protection
For the Ethernet link, KERLINK recommends the MJ8-POE-A reference from CITEL.
This surge protection must be installed indoor, according to its own specifications.
The following picture describes the PoE surge protection:

Wirnet iBTS
Document title
: Installation and
Maintenance Manual
Version : 0.6
Author : MGI
Date : 16/08/31
Classification
This document is the strict property of Kerlink and shall not be either copied nor sent without express
written authorization of Kerlink
Internal Use Kerlink m2m technologies reserved rights
Confidential
Kerlink – 1 rue Jacqueline Auriol – 35235 THORIGNÉ-FOUILLARD Page 72 / 167
Strict confidential
Figure 38 : MJ8-POE-B Citel
Note: the PoE surge protector must be connected to the earth. No cables are provided by
KERLINK for that purpose. See §1.7.5.2 for additional information.
1.7.6.3 Outdoor Ethernet surge protection
In case the Ethernet surge protection cannot be installed indoor, then KERLINK recommends
the PD-OUT/SP11 reference from Microsemi.
This surge protection can be installed indoor, according to its own specifications.
The main characteristics of the PoE surge protection are:
Characteristics
Specification
Network
POE and Gigabit Ethernet, High POE (95W)
Technology
Clamping diode
SPD configuration
4 pairs + shielded
Connection to Network
RJ45 shielded connector female
input/output
Format
Metallic box with connectors input/output
Mounting
Wall or pole mount
Operating temperature
-
40°C to +85°C
Dimensions
30 x 30 x 190 mm
Weight
270g
Protection rating
IP66
Outdoor application
Yes
Failsafe behavior
Short
-
circuit
Disconnection indicator
Transmission interrupt
Remote signaling of disconnection
None
Nominal line voltage (Un)
48 Vdc

Wirnet iBTS
Document title
: Installation and
Maintenance Manual
Version : 0.6
Author : MGI
Date : 16/08/31
Classification
This document is the strict property of Kerlink and shall not be either copied nor sent without express
written authorization of Kerlink
Internal Use Kerlink m2m technologies reserved rights
Confidential
Kerlink – 1 rue Jacqueline Auriol – 35235 THORIGNÉ-FOUILLARD Page 73 / 167
Strict confidential
Max. DC operating voltage (Uc)
60 Vdc
Max. line current (IL)
2A
Protection level (Up)
500V
Nominal discharge voltage 8/20µs
10 kV
Impulse current
2 x 10/350µs Test - D1 Category (Iimp)
100 A
Nominal discharge current
8/20µs Test x 10 - C2 Category (In)
5 kA
Max data rate
1000 Mbps
Certifications
IEC 61643
-
21 / EN
61643
-
21
GR1089
ITU-T K.45
UL497B
IEEE 802-3ab/3at
The following picture describes the PoE surge protection:
Figure 39 : PD-OUT/SP11 Microsemi
Note: the PoE surge protector must be connected to the earth. No cables are provided by
KERLINK for that purpose. See §1.7.5.2 for additional information.

Wirnet iBTS
Document title
: Installation and
Maintenance Manual
Version : 0.6
Author : MGI
Date : 16/08/31
Classification
This document is the strict property of Kerlink and shall not be either copied nor sent without express
written authorization of Kerlink
Internal Use Kerlink m2m technologies reserved rights
Confidential
Kerlink – 1 rue Jacqueline Auriol – 35235 THORIGNÉ-FOUILLARD Page 74 / 167
Strict confidential
1.7.7 Mounting kits
1.7.7.1 Notched V-shaped pole mounting kit
The notched V-shaped pole mounting kit includes a notched V shaped plate and a U bolt
with 2 nuts.
This mounting kit can be used in conjunction with the dome antenna brackets for pole
mounting (see §1.7.7.3). The maximum diameter of the pole is 70mm.
The dimensions of the notched V shaped plate part are detailed hereafter:
Figure 40 : Dimensions of the notched V shaped plate
1.7.7.2 Universal antenna bracket
The universal antenna bracket is used with the following antennas:
- 868MHz, 3dBi omnidirectional (see §1.7.2.1).
- 915MHz, 3dBi omnidirectional (see §1.7.2.2).
- 915MHz, 6dBi omnidirectional, except FT-RF antenna (see §1.7.2.3).
The universal antenna bracket is presented hereafter:

Wirnet iBTS
Document title
: Installation and
Maintenance Manual
Version : 0.6
Author : MGI
Date : 16/08/31
Classification
This document is the strict property of Kerlink and shall not be either copied nor sent without express
written authorization of Kerlink
Internal Use Kerlink m2m technologies reserved rights
Confidential
Kerlink – 1 rue Jacqueline Auriol – 35235 THORIGNÉ-FOUILLARD Page 75 / 167
Strict confidential
Figure 41 : Universal antenna bracket dimensions
The universal antenna bracket has 3 holes dedicated to the LoRa antenna N connector. The
bracket can be then oriented in 3 different positions without compromising the antenna
position.
The universal antenna bracket can be mounted:
- On a wall: use in this case two M4 screws separated by 19mm.
- On a pole: use metallic strapping through the two 5mm x 25mm slots.
- On the compact casing mounting kit, with 2 x M8 bolts and screws.
1.7.7.3 Dome antenna bracket
The dome antenna bracket is used for the following antennas:
- GNSS antenna (see §1.7.4.1)
- LTE antenna (see §1.7.4.2)
- GNSS/LTE combo antenna (see §1.7.4.3)
The dome antenna bracket is presented hereafter:
Slots for metallic
strapping
F
ixing holes
(wall mount)
Holes for antenna

Wirnet iBTS
Document title
: Installation and
Maintenance Manual
Version : 0.6
Author : MGI
Date : 16/08/31
Classification
This document is the strict property of Kerlink and shall not be either copied nor sent without express
written authorization of Kerlink
Internal Use Kerlink m2m technologies reserved rights
Confidential
Kerlink – 1 rue Jacqueline Auriol – 35235 THORIGNÉ-FOUILLARD Page 76 / 167
Strict confidential
Figure 42 : Dome antenna bracket dimensions
The dome antenna bracket has a single hole dedicated to the LTE and / or GPS M22 screw.
The dome antenna bracket can be mounted:
- On a wall: use in this case 2 x M4 screws separated by 76mm (see figure above).
- On a pole: use metallic strapping through the two 4mm x 25mm slots (see figure
above).
- On a pole: alternate option is to use the “notched V shaped plate and a U-bolt” as
detailed in §1.7.7.1. The two parts are presented on the figure below. The maximum
diameter of the pole is 60mm.
Another slot is available. It can be used for cable ties to tighten the RF coaxial cable to the
antenna bracket.
Note 1: the M4 screws, the metallic strapping are not provided by KERLINK.
Note 2: the cables ties are not provided by KERLINK.
Note 3: the notched V shaped plate and a U-bolt can be provided by KERLINK as accessories
(see §1.7.7.1).
F
ixing holes
(wall mount)
Hole for antenna
Slots for metallic
strapping
Slot for cable tie
76 mm

Wirnet iBTS
Document title
: Installation and
Maintenance Manual
Version : 0.6
Author : MGI
Date : 16/08/31
Classification
This document is the strict property of Kerlink and shall not be either copied nor sent without express
written authorization of Kerlink
Internal Use Kerlink m2m technologies reserved rights
Confidential
Kerlink – 1 rue Jacqueline Auriol – 35235 THORIGNÉ-FOUILLARD Page 77 / 167
Strict confidential
Figure 43 : Dome antenna bracket with notched V shaped bolt
1.7.8 Debug tool
The Wirnet iBTS has a proprietary serial debug interface named DEBUG available on the
front panel of the CPU module.
This debug interface is intended to be used by authorized and qualified personnel only.
The WIRMA2 Debug tool is intended to be connected to the debug interface. It is mainly a
simple UART to USB converter.
The main characteristics of the Wirma2 debug tool are:
Characteristics
Specification
UART Interface
RJ45 female
3.3V internal LDO
Up to 1Mb/s
USB2.0 interface
USB 2.0 A type
USB Self Bus Powered at 5V
Full Speed (12Mb/s)
Operating temperature range
0°C
to +60°C
Chipset
FT232BL (FTDI)
The debug tool must be used with an Ethernet cable and a USB2.0 type A to type B male
cable. They can be provided by KERLINK as options as detailed in §6.
The USB cable must be connected to a computer where must be installed HyperTerminal or
Teraterm to visualize the traces.

Wirnet iBTS
Document title
: Installation and
Maintenance Manual
Version : 0.6
Author : MGI
Date : 16/08/31
Classification
This document is the strict property of Kerlink and shall not be either copied nor sent without express
written authorization of Kerlink
Internal Use Kerlink m2m technologies reserved rights
Confidential
Kerlink – 1 rue Jacqueline Auriol – 35235 THORIGNÉ-FOUILLARD Page 78 / 167
Strict confidential
The following picture describes the Wirma2 debug tool connected to the CPU module:
Figure 44 : WIRMA2 Debug Tool connected to the CPU module
Debug connector
Ethernet cable
Wirma2 Debug tool
USB2.0 A B cable

Wirnet iBTS
Document title
: Installation and
Maintenance Manual
Version : 0.6
Author : MGI
Date : 16/08/31
Classification
This document is the strict property of Kerlink and shall not be either copied nor sent without express
written authorization of Kerlink
Internal Use Kerlink m2m technologies reserved rights
Confidential
Kerlink – 1 rue Jacqueline Auriol – 35235 THORIGNÉ-FOUILLARD Page 79 / 167
Strict confidential
2. Regulations
2.1 Wirnet iBTS 868
2.1.1 Europe / CE
Wirnet iBTS 868 complies with requirements listed in the article 3 of the R&TTE 1999/5/EC
Directive until June 15th 2016 and the RED 2014/53/EU directive from June 16th 2016:
1. Electromagnetic compatibility (article 3.1-b of the R&TTE Directive)
Applied standard(s): EN 301 489-1 issue 1.9.2
EN 301 489-3 issue 1.4.1
EN 301 489-7 issue 1.3.1
EN 301 489-19 issue 1.2.1
2. Efficient use of the radio frequency spectrum (article 3.2 of the R&TTE Directive)
Applied standard(s):
EN 301 511 issue 9.0.2
EN 301 908 issue 6.2.1
EN 300 440-1 issue 1.6.1
EN 300 440-2 issue 1.4.1
EN 300 220-1 issue 2.4.1
EN 300 220-2 issue 2.4.1
3. Safety (article 3.1-a of the R&TTE Directive)
Applied standard(s): EN 60 950-1 (Ed. 2006/A11 : 2009/A1 : 2010/A12:2011)
4. Magnetic field exposure
Applied standard(s): EN 50 385 Ed. 2002
EN 62 479 Ed. 2010
The power supply of the Wirnet iBTS 868 must be a limited power source.
The Wirnet iBTS 868 is considered as a category 2 receiver according to the EN 300 220-1.
The Wirnet iBTS 868 has CE marking.
In Europe, the Wirnet iBTS 868 station must comply with the ERC 70-3 requirements
regarding duty cycle and maximum EIRP. They are summarized in the following table:
ERC 70
-
03 Band
Frequency (MHz)
Power
Duty cycle
h1.3
863
-
865
14dBm
ERP
0,1%
h1.3
865
-
868
14dBm
ERP
1%
h1.4
868
-
868,6
14dBm
ERP
1%
h1.5
868,7
-
869,2
14dBm
ERP
0,1%

Wirnet iBTS
Document title
: Installation and
Maintenance Manual
Version : 0.6
Author : MGI
Date : 16/08/31
Classification
This document is the strict property of Kerlink and shall not be either copied nor sent without express
written authorization of Kerlink
Internal Use Kerlink m2m technologies reserved rights
Confidential
Kerlink – 1 rue Jacqueline Auriol – 35235 THORIGNÉ-FOUILLARD Page 80 / 167
Strict confidential
h1.6
869,4
-
869,65
27dBm
ERP
10%
h1.7
869,7
-
870
14dBm
ERP
1%
h2
870
-
873
14dBm
ERP
0,1%
h2.1
870
-
873
14dBm
ERP
1%
Annex2/c
870
-
873
27dBm
ERP
2,5%
If the LoRa antenna is changed, the output power must be adjusted to take into account the
gain of the antenna to not overrule the ERC 70-3 regulation.
Be careful, some countries in Europe may have specific frequency range, EIRP and duty
cycles regulations. Check the local regulations before installing and commissioning the
Wirnet iBTS 868.
For other countries, outside Europe, check the frequency range, the maximum EIRP and duty
cycle allowed.
2.1.2 India
-Type approval and ISI Certification required-
In India, the Wirnet iBTS 868 can be used with the following limitations:
Item
Specification
Frequency range
865
-
867MHz
Max EIRP
4W
Max conducted power with 6dBi antenna
1W
Channelization
200KHz
The LoRaWAN specification defined for Europe (863-870MHz band) can be reused for India,
but with the following limitations
o 125KHz BW only,
o Default channels and JointReq channels (868.1, 868.3 and 868.5MHz) are not
available.
Therefore a new definition of the channels must be operated.
Ten channel are available such as 865.1MHz+n*0.2 (0<=n<=9).
Eight channels among these ten must be selected.
KERLINK recommends removing the first one and the last one in order to improve the band
edge spectrum.
The recommended channels are then: 865.3MHz+n*0.2 (0<=n<=7).
Note: An 862-867MHz cavity filter may be required in India to avoid saturation and
desensitization of the LoRa receiver due to co-located LTE850 or CDMA800 base stations.
This cavity filter is described in §1.7.3.1.

Wirnet iBTS
Document title
: Installation and
Maintenance Manual
Version : 0.6
Author : MGI
Date : 16/08/31
Classification
This document is the strict property of Kerlink and shall not be either copied nor sent without express
written authorization of Kerlink
Internal Use Kerlink m2m technologies reserved rights
Confidential
Kerlink – 1 rue Jacqueline Auriol – 35235 THORIGNÉ-FOUILLARD Page 81 / 167
Strict confidential
2.1.3 South Africa
-ICASA Type approval required-
In South-Africa, the Wirnet iBTS 868 can be used with the following limitations:
Frequency (MHz)
Power
Duty cycle
868
-
868,6
14dBm
ERP
1%
868,7
-
869,2
14dBm
ERP
0,1%
869,4
-
869,65
27dBm
ERP
10%
869,7
-
870
7dBm
ERP
100%
The channel arrangement is the same as in Europe, according to the LoRaWAN specification.
2.1.4 Saudi Arabia
-CITC approval required-
In Saudi-Arabia, the Wirnet iBTS 868 can be used with the following limitations:
Frequency (MHz)
Power
865
-
868
14dBm
ERP
868
-
868,6
14dBm
ERP
868,7
-
869,2
14dBm
ERP
869,4
-
869,65
27dBm
ERP
869,7
-
870
7dBm
ERP
The channel arrangement is the same as in Europe, according to the LoRaWAN specification.
2.1.5 United Arab Emirates
-TRA Type approval required-
In United Arab Emirates, the Wirnet iBTS 868 can be used with the following limitations:
Frequency (MHz)
Power
865
-
870
17dBm EIRP*
870
-
873
10dBm EIRP

Wirnet iBTS
Document title
: Installation and
Maintenance Manual
Version : 0.6
Author : MGI
Date : 16/08/31
Classification
This document is the strict property of Kerlink and shall not be either copied nor sent without express
written authorization of Kerlink
Internal Use Kerlink m2m technologies reserved rights
Confidential
Kerlink – 1 rue Jacqueline Auriol – 35235 THORIGNÉ-FOUILLARD Page 82 / 167
Strict confidential
*: can be increased to 20dBm EIRP with authorization of the TRA.
The channel arrangement is the same as in Europe, according to the LoRaWAN specification.
2.1.6 Russia
-Minsvyaz approval and EAC marking required-
In Russia, the Wirnet iBTS 868 can be used with the following limitations:
Frequency (MHz)
Power
Duty cycle
864
-
865
14dBm ERP
1%
868.7
-
869.2
14dBm ERP
N/A
The channel arrangement is the same as in Europe, according to the LoRaWAN specification,
except default channels and JointReq channels (868.1, 868.3 and 868.5MHz) are not
available.
2.2 Wirnet iBTS 915
The Wirnet iBTS 915 is compliant to:
- IEC 60950 -1
The power supply of the Wirnet iBTS 915 must be a limited power source.
The Wirnet iBTS 915 is also compliant to both FCC and IC regulations.
Applicable documents:
- CFR 47 FCC Part 15
o FCC 47 CFR Part 15 : 2014 - Part 15- Radio frequency devices
o FCC PART 15.247 - Operation within the bands 902–928 MHz, 2400–2483.5
MHz, and 5725–5850 MHz (frequency hopping and digitally modulated)
FCC Part 15.207 conducted emissions on AC mains in the band 150kHz
– 30MHz
FCC Part 15.247 intentional radiated emissions
FCC Part 15.215 Additional provisions to the general radiated
emissions limitations
- RSS 247
o RSS-Gen – Issue 4, November 2014- General requirements and Information
for the Certification of radio Apparatus
o RSS-247 Issue 1, May 2015 - Digital Transmission Systems (DTSS), Frequency
Hopping Systems (FHSS) and License-Exempt Local Area Network (LE-LAN)
Devices

Wirnet iBTS
Document title
: Installation and
Maintenance Manual
Version : 0.6
Author : MGI
Date : 16/08/31
Classification
This document is the strict property of Kerlink and shall not be either copied nor sent without express
written authorization of Kerlink
Internal Use Kerlink m2m technologies reserved rights
Confidential
Kerlink – 1 rue Jacqueline Auriol – 35235 THORIGNÉ-FOUILLARD Page 83 / 167
Strict confidential
The associated FCC and IC identifiers of the Wirnet iBTS 915 are:
FCC ID : 2AFYS-KLK915IBTS
IC : 20637-KLK915IBTS
Model : WIRNET iBTS 915
Contains FCCID : N7NMC7355
Contient IC : 2417C-MC7355
Model : MC7355
The associated FCC and IC identifiers of the Wirnet iBTS Compact 915 are:
FCC ID : 2AFYS-KLK915IBTSC
IC : 20637-KLK915IBTSC
Model : WIRNET iBTS Compact 915
Contains FCCID : N7NMC7355
Contient IC : 2417C-MC7355
Model : MC7355
Some conditions have to be respected to maintain the FCC and IC compliance of the devices
in USA and Canada. They are detailed in the following paragraphs.
For others countries, check the specific regulations regarding maximum EIRP and duty cycle
allowed.
2.2.1 USA / FCC
As stated by the external sticker on the enclosure, “This device complies with Part 15 of the
FCC Rules. Operation is subject to the following two conditions: (1) this device may not cause
harmful interference, and (2) this device must accept any interference received, including
interference that may cause undesired operation.”
Changes or modifications not expressly approved by the party responsible for compliance
could void the user's authority to operate the equipment.
This equipment has been tested and found to comply with the limits for a Class A digital
device, pursuant to part 15 of the FCC Rules. These limits are designed to provide reasonable
protection against harmful interference when the equipment is operated in a commercial
environment. This equipment generates, uses, and can radiate radio frequency energy and,
if not installed and used in accordance with the instruction manual, may cause harmful
interference to radio communications. Operation of this equipment in a residential area is
likely to cause harmful interference in which case the user will be required to correct the
interference at his own expense.
This device must be professionally installed.

Wirnet iBTS
Document title
: Installation and
Maintenance Manual
Version : 0.6
Author : MGI
Date : 16/08/31
Classification
This document is the strict property of Kerlink and shall not be either copied nor sent without express
written authorization of Kerlink
Internal Use Kerlink m2m technologies reserved rights
Confidential
Kerlink – 1 rue Jacqueline Auriol – 35235 THORIGNÉ-FOUILLARD Page 84 / 167
Strict confidential
Also, some specific recommendations for exposure to magnetic fields must be followed:
This equipment complies with FCC’s radiation exposure limits set forth for an uncontrolled
environment under the following conditions:
1. This equipment should be installed and operated such that a minimum
separation distance of 20 cm is maintained between the radiator (antenna)
and user’s/nearby person’s body at all times.
2. This transmitter must not be co-located or operating in conjunction with any
other antenna or transmitter.
2.2.2 Canada / IC
This device complies with Industry Canada’s license-exempt RSSs.
Operation is subject to the following two conditions:
1. This device may not cause harmful interference, and
2. This device must accept any interference received, including interference that may
cause undesired operation of the device.
Le présent appareil est conforme aux CNR d'Industrie Canada applicables aux appareils radio
exempts de licence.
L'exploitation est autorisée aux deux conditions suivantes:
1. L’appareil ne doit pas produire de brouillage;
2. l'utilisateur de l'appareil doit accepter tout brouillage radioélectrique subi, même si
le brouillage est susceptible d'en compromettre le fonctionnement.
Under Industry Canada regulations, this radio transmitter may only operate using an
antenna of a type and maximum (or lesser) gain approved for the transmitter by Industry
Canada. To reduce potential radio interference to other users, that antenna type and its gain
should be so chosen that the equivalent isotropically radiated power (EIRP) is not more than
that necessary for successful communication.
This radio transmitter has been approved by Industry Canada to operate with the antenna
types listed as accessories with the maximum permissible gain and required antenna
impedance for each antenna type indicated. Antenna types not included in this list, having a
gain greater than the maximum gain indicated for that type, are strictly prohibited for use
with the device.
This equipment should be installed and operated such that a minimum separation distance
of 20 cm is maintained between the radiator (antenna) and user’s/nearby person’s body at
all times.
The radio transmitter has been approved by Industry Canada to operate with a maximum
duty cycle of 40% to not overrule the 2.784 W/m2 RF Field Strength Limits for Devices. The
duty cycle, in normal conditions, is far below this limit. Do not operate the Wirnet iBTS 915
out of the 40% duty cycle limit.

Wirnet iBTS
Document title
: Installation and
Maintenance Manual
Version : 0.6
Author : MGI
Date : 16/08/31
Classification
This document is the strict property of Kerlink and shall not be either copied nor sent without express
written authorization of Kerlink
Internal Use Kerlink m2m technologies reserved rights
Confidential
Kerlink – 1 rue Jacqueline Auriol – 35235 THORIGNÉ-FOUILLARD Page 85 / 167
Strict confidential
2.3 Wirnet iBTS 923
The Wirnet iBTS 923 is compliant to:
- IEC 60950-1
- CENELEC EN 60 950-1 (Ed. 2006/A11 : 2009/A1 : 2010/A12:2011)
- AS/NZS 60950.1 : 2003
The Wirnet iBTS 923 is also compliant to both FCC and CE regulations.
Applicable documents:
- CFR 47 FCC Part 15 :
o FCC 47 CFR Part 15 : 2014 - Part 15- Radio frequency devices
o FCC PART 15.247 - Operation within the bands 902–928 MHz, 2400–2483.5
MHz, and 5725–5850 MHz (frequency hopping and digitally modulated)
FCC Part 15.207 conducted emissions on AC mains in the band 150kHz
– 30MHz
FCC Part 15.247 intentional radiated emissions
FCC Part 15.215 Additional provisions to the general radiated
emissions limitations
- Article 3.2 of the R&TTE Directive :
Applied standard(s):
o EN 300 220-1, issue 2.4.1
o EN 300 220-2, issue 2.4.1
The Wirnet iBTS 923 is considered as a category 2 receiver according to the EN
300 220-1.
- AS/NZS 4268 2012 + A1 : 2013 : Radio equipment and systems – Short range devices
– Limits and methods of measurement
- ARIB STD-T108 - 920MHz-Band Telemeter, Telecontrol and Data Transmission Radio
Equipment
- Clause 2, Article 58-2 of Radio Waves Act (Republic of Korea)
- IDA Technical Specifications for Short Range Devices (IDA TS SRD) – Issue 1 Rev 7,
April 2013
Note 2:
The power supply of the Wirnet iBTS 923 must be a limited power source.
Note 2:
Depending on the countries, check the specific regulations applying, especially regarding
frequency range, maximum EIRP, duty cycle allowed, maximum transmit duration, carrier
sense mandatory or not, etc …
Some specific rules are detailed hereafter for specific countries.

Wirnet iBTS
Document title
: Installation and
Maintenance Manual
Version : 0.6
Author : MGI
Date : 16/08/31
Classification
This document is the strict property of Kerlink and shall not be either copied nor sent without express
written authorization of Kerlink
Internal Use Kerlink m2m technologies reserved rights
Confidential
Kerlink – 1 rue Jacqueline Auriol – 35235 THORIGNÉ-FOUILLARD Page 86 / 167
Strict confidential
Note 3:
All proposed channel plans detailed in §2.3 use the FCC LoRaWAN implementation just
changing actual frequencies and number of UL/DL channels.
• Upstream channel plan is fixed
• RX1 downstream channel and Data Rate are function of Upstream channel and Data
Rate
• RX2 downstream channel and Data Rate are fixed but configurable
2.3.1 Australia
-ACMA declaration of conformity and RCM marking required-
In Australia, the Wirnet iBTS 923 can be used with the following limitations:
Item
Specification
Frequency range
915
-
928MHz
Max EIRP
1W (30dBm)
Max conducted power with 6dBi antenna
24dBm
Max conducted power with 3dBi antenna
27dBm
The frequency plan and channel allocation is defined in the very last release of LoRaWAN
specification for Australia.
Its usage summarized hereafter:
Figure 45 : Channels allocation in Australia

Wirnet iBTS
Document title
: Installation and
Maintenance Manual
Version : 0.6
Author : MGI
Date : 16/08/31
Classification
This document is the strict property of Kerlink and shall not be either copied nor sent without express
written authorization of Kerlink
Internal Use Kerlink m2m technologies reserved rights
Confidential
Kerlink – 1 rue Jacqueline Auriol – 35235 THORIGNÉ-FOUILLARD Page 87 / 167
Strict confidential
Note:
In the above figure:
• Upstream channels are in blue (64 channels, 200KHz spacing, 125KHz BW + 8 channels,
1600KHz spacing, 500KHz BW)
• 125KHz upstream channels are limited from SF7 to SF10 to meet 400ms maximum
frame length
• Downstream channels are in green (8 channels, 600 KHz spacing, 500KHz BW)
• Unused channels are in yellow
2.3.2 Hong-Kong
-Voluntary Certification Scheme required to HKTEC-
In Hong-Kong, the Wirnet iBTS 923 can be used with the following limitations:
Item
Specification
Frequency range
920
-
925MHz
Max EIRP
26
dBm
Max conducted power with 6dBi antenna
30
dBm
The frequency plan and channel allocation is not yet defined in the LoRaWAN specification
for Hong-Kong.
KERLINK recommends the following allocation:
Figure 46 : Channels allocation proposal in Singapore
Note 1:
In the above figure:
• Upstream channels are in blue (16 channels, 200KHz spacing, 125KHz BW)

Wirnet iBTS
Document title
: Installation and
Maintenance Manual
Version : 0.6
Author : MGI
Date : 16/08/31
Classification
This document is the strict property of Kerlink and shall not be either copied nor sent without express
written authorization of Kerlink
Internal Use Kerlink m2m technologies reserved rights
Confidential
Kerlink – 1 rue Jacqueline Auriol – 35235 THORIGNÉ-FOUILLARD Page 88 / 167
Strict confidential
• Downstream channels are in green (2 channels, 600 KHz spacing, 500KHz BW)
• Unused channels are in yellow
The channels allocation can be organized differently if needed.
Note 2: A 920-925MHz cavity filter may be required in Hong-Kong to avoid saturation and
desensitization of the LoRa receiver due to co-located EGSM900 base stations. This cavity
filter is described in §1.7.3.2.
2.3.3 Korea (Republic of)
-RRA Certification and KC label required-
The iBTS station 923 is compliant the Clause 2, Article 58-2 of Radio Waves Act.
In Republic of Korea, the Wirnet iBTS 923 can be used with the following limitations:
Item
Specification
Frequency range
917
-
923.5MHz
Max EIRP
10mW (10dBm)
Max conducted power with 6dBi antenna
4dBm
Max conducted power with 3dBi antenna
7dBm
Carrier sense (LBT)
5ms /
-
65dBm
Transmit duration
< 4s
Pause duration
> 50
ms
Duty cycle
<2% in 20 s duration
The frequency plan and channel allocation is not yet defined in the LoRaWAN specification
for Republic of Korea.
KERLINK recommends the following allocation:
Figure 47 : Channels allocation proposal in Korea

Wirnet iBTS
Document title
: Installation and
Maintenance Manual
Version : 0.6
Author : MGI
Date : 16/08/31
Classification
This document is the strict property of Kerlink and shall not be either copied nor sent without express
written authorization of Kerlink
Internal Use Kerlink m2m technologies reserved rights
Confidential
Kerlink – 1 rue Jacqueline Auriol – 35235 THORIGNÉ-FOUILLARD Page 89 / 167
Strict confidential
Note:
In the above figure:
• Upstream channels are in blue and orange (32 channels, 200KHz spacing, 125KHz BW)
• Downstream channels are in orange (4 channels, 200 KHz spacing, 125KHz BW)
• Unused channels are in yellow
• Channels are offset by 100KHz compared to other countries due to Korean regulations
constraints
The channels allocation can be organized differently if needed.
2.3.4 New-Zealand
-Declaration of conformity, R-NZ marking and Telepermit certification required-
In New-Zealand, the Wirnet iBTS 923 can be used with the following limitations:
Item
Specification
Frequency range
921
-
928 MHz all type of SRD
Frequency range
915
-
921 MHz for telemetry only
Max EIRP
1W (30dBm)
Max conducted power with 6dBi antenna
24dBm
Max conducted power
with 3dBi antenna
27dBm
The frequency plan and channel allocation is not yet defined in the LoRaWAN specification
for New-Zealand.
In case of telemetry application, the full 915-928 MHz band can be used. Therefore, a
frequency plan and channel arrangement similar to Australia can be used (see § 2.3.1).
If the application is not dedicated to telemetry, then KERLINK recommends the following
allocation:

Wirnet iBTS
Document title
: Installation and
Maintenance Manual
Version : 0.6
Author : MGI
Date : 16/08/31
Classification
This document is the strict property of Kerlink and shall not be either copied nor sent without express
written authorization of Kerlink
Internal Use Kerlink m2m technologies reserved rights
Confidential
Kerlink – 1 rue Jacqueline Auriol – 35235 THORIGNÉ-FOUILLARD Page 90 / 167
Strict confidential
Figure 48 : Channels allocation proposal in New-Zealand
Note:
In the above figure:
• Upstream channels are in blue (32 channels, 200KHz spacing, 125KHz BW + 4 channels,
1600KHz spacing, 500KHz BW)
• 125KHz upstream channels are limited from SF7 to SF10 to meet 400ms maximum
frame length
• Downstream channels are in green (4 channels, 600 KHz spacing, 500KHz BW)
• Unused channels are in yellow
The channels allocation can be organized differently if needed.
2.3.5 Singapore
-IDA registration required-
In Singapore, the Wirnet iBTS 923 can be used with the following limitations:
Item
Specification
Frequency range
920
-
925MHz
Max ERP
500mW
Max EIRP
29dBm
Max conducted power with 6dBi antenna
23dBm
The frequency plan and channel allocation is not yet defined in the LoRaWAN specification
for Singapore.
KERLINK recommends the following allocation:

Wirnet iBTS
Document title
: Installation and
Maintenance Manual
Version : 0.6
Author : MGI
Date : 16/08/31
Classification
This document is the strict property of Kerlink and shall not be either copied nor sent without express
written authorization of Kerlink
Internal Use Kerlink m2m technologies reserved rights
Confidential
Kerlink – 1 rue Jacqueline Auriol – 35235 THORIGNÉ-FOUILLARD Page 91 / 167
Strict confidential
Figure 49 : Channels allocation proposal in Singapore
Note 1:
In the above figure:
• Upstream channels are in blue (16 channels, 200KHz spacing, 125KHz BW)
• Downstream channels are in green (2 channels, 600 KHz spacing, 500KHz BW)
• Unused channels are in yellow
The channels allocation can be organized differently if needed.
Note 2: A 920-925MHz cavity filter may be required in Singapore to avoid saturation and
desensitization of the LoRa receiver due to co-located EGSM900 base stations. This cavity
filter is described in §1.7.3.2.
2.3.6 Japan
-RCAB certificate and Giteki marking required-
In Japan, the Wirnet iBTS 923 can be used with the following limitations:
Item
Specification
Frequency range 1
920.5
-
928.1MHz
Frequency range 2 (Rx only)
916.0
-
916.8MHz
Channelization
200KHz
Max EIRP (920.4
-
922.2MHz)*
500mW (27dBm)
Max conducted power (920.4
-
922.2MHz)*
250mW (24dBm)
Max EIRP (922.4
-
923.4MHz)*
500mW (27dBm)
Max conducted power (922.4
-
923.4MHz)*
250mW (24dBm)

Wirnet iBTS
Document title
: Installation and
Maintenance Manual
Version : 0.6
Author : MGI
Date : 16/08/31
Classification
This document is the strict property of Kerlink and shall not be either copied nor sent without express
written authorization of Kerlink
Internal Use Kerlink m2m technologies reserved rights
Confidential
Kerlink – 1 rue Jacqueline Auriol – 35235 THORIGNÉ-FOUILLARD Page 92 / 167
Strict confidential
Max EIRP (922.3
-
928.1MHz)**
40mW (16dBm)
Max conducted power (922.4
-
928.0MHz)**
20mW (13dBm)
Carrier sense (LBT)
5ms /
-
80dBm
Transmit duration (920.4
-
922.2MHz)
< 4s
Transmit duration (922.4
-
928.0MHz)
<400ms
Pause duration (920.4
-
922.2MHz)
> 50 ms
Pause duration (922.4
-
928.0MHz)
> 10*Tx duration
*: ARIB STD-T108 Convenience Radio Station
**: ARIB STD-T108 Specified low power radio station
The frequency plan and channel allocation is not yet defined in the LoRaWAN specification
for Japan.
KERLINK recommends the following allocation:
Figure 50 : Channels allocation proposal in Japan
Note:
In the above figure:
• Upstream channels are in blue (30 channels, 200KHz spacing, 125KHz BW)
o First 9 channels, SF7 to SF12, max frame length=4s
o Last 21 channels, SF7 to SF10 (reduced payload), max frame length=400ms
• Downstream channels are in green (6 channels, 200 KHz spacing, 125KHz BW)
o Downstream channel is upstream channel modulo 6 on RX1 and fixed
channel on RX2
o SF7 to SF10 at 500mW EIRP, 400ms frame length
o Carrier sense makes transmission not fully predictable. Network might have
to retry on next slot if carrier is busy
• Unused channels are in yellow
The channels allocation can be organized differently if needed.

Wirnet iBTS
Document title
: Installation and
Maintenance Manual
Version : 0.6
Author : MGI
Date : 16/08/31
Classification
This document is the strict property of Kerlink and shall not be either copied nor sent without express
written authorization of Kerlink
Internal Use Kerlink m2m technologies reserved rights
Confidential
Kerlink – 1 rue Jacqueline Auriol – 35235 THORIGNÉ-FOUILLARD Page 93 / 167
Strict confidential
3. Key parameters to optimize the radio performance
The installation site is very important and can determinate the coverage area of the Wirnet
iBTS. Some keys points are detailed hereafter. They are general rules that must be
considered in every installation.
However, each individual installation is a particular case with specific constraints and
sometimes with unexpected interferers. The proximity of other emitters, bad electrical
installations may cause desensitization of the LoRa receiver.
KERLINK recommends performing spectrum analysis to validate the choice of the installation
site. This analysis can be completed with a portable spectrum analyzer for instance.
The Wirnet iBTS has also the ability to perform spectrum analysis through the Web interface
as detailed in §0. This analysis is however only possible once the installation is completed.
3.1 Height of the site
A key factor to have an optimized Wirnet iBTS reception is the height of installation site and
moreover the height of the LoRa antenna. The Wirnet iBTS gateway must be installed as high
as possible to have the better reception and wider coverage area.
The figure below shows the RSSI of the signal (dBm) vs. the distance to the end point
(meters) vs. the height of the Wirnet iBTS (4m, 8m, 12m and 30m). Two uses cases are
presented: one for a small city configuration (urban area) and one for countryside area.
The propagation model used is based on Hata model.
The frequency is 868MHz in this case but performance and conclusions at 915MHz would be
almost identical. The RSSI is the received signal by the Wirnet iBTS. The end point EIRP is
assumed to be 25mW. The height of the end point is 1m.
Figure 51 : Urban (small city) Hata propagation model – RSSI (dBm) vs distance (meters) vs height of the antenna

Wirnet iBTS
Document title
: Installation and
Maintenance Manual
Version : 0.6
Author : MGI
Date : 16/08/31
Classification
This document is the strict property of Kerlink and shall not be either copied nor sent without express
written authorization of Kerlink
Internal Use Kerlink m2m technologies reserved rights
Confidential
Kerlink – 1 rue Jacqueline Auriol – 35235 THORIGNÉ-FOUILLARD Page 94 / 167
Strict confidential
Figure 52 : Rural countryside Hata propagation model - RSSI (dBm) vs distance (meters) vs height of the antenna
What is noticeable is that the coverage distance at a fixed RSSI is doubled depending on the
height of the antenna.
3.2 Propagation model vs area type
Predicting the RSSI and more generally the coverage of the Wirnet iBTS depends on many
factors. The propagation channel must be well defined and known to have an efficient
prediction.
Radio coverage simulations are recommended before the installation of the Wirnet iBTS to
make sure the gateway would cover the expected area. Contact KERLINK for more
information.
In a first approach, the figures below show the RSSI of the signal (dBm) vs. the distance to
the end point (meters) vs. the type of area (urban, suburban, countryside, desert). The
height of the LoRa antenna is assumed to be 12 meters and 30 meters.
The propagation model used is based on Hata model.
The frequency is 868MHz in this case but performance and conclusions at 915MHz would be
almost identical. The RSSI is the received signal by the Wirnet iBTS. The end point EIRP is
assumed to be 25mW. The height of the end point is 1m.

Wirnet iBTS
Document title
: Installation and
Maintenance Manual
Version : 0.6
Author : MGI
Date : 16/08/31
Classification
This document is the strict property of Kerlink and shall not be either copied nor sent without express
written authorization of Kerlink
Internal Use Kerlink m2m technologies reserved rights
Confidential
Kerlink – 1 rue Jacqueline Auriol – 35235 THORIGNÉ-FOUILLARD Page 95 / 167
Strict confidential
Figure 53 : Hata propagation model vs area configuration (Height = 12m) – RSSI (dBm) vs distance (m)
Figure 54 : Hata propagation model vs area configuration (Height = 30m) – RSSI (dBm) vs distance (m)
The coverage radius of the Wirnet iBTS, depending on the area type can vary from 2 km
(urban areas, low height of the LoRa antenna), up to 40 km (countryside, very high sites).

Wirnet iBTS
Document title
: Installation and
Maintenance Manual
Version : 0.6
Author : MGI
Date : 16/08/31
Classification
This document is the strict property of Kerlink and shall not be either copied nor sent without express
written authorization of Kerlink
Internal Use Kerlink m2m technologies reserved rights
Confidential
Kerlink – 1 rue Jacqueline Auriol – 35235 THORIGNÉ-FOUILLARD Page 96 / 167
Strict confidential
3.3 Fresnel ellipsoid
Radio waves generally travel in a straight line from the emitter to the receiver. This is
obviously true when there are no obstacles between the transmitter and the receiver.
However, there are, most of the time, some obstacles between the transmitter and the
receiver. Then, the radio waves bump into the obstacles and are reflected or diffracted with
dephasing. These diffracted waves when arriving on the receiver can cause phase cancelling
with the straight line signals reducing the received power (fading). The fading effect depends
on the distance between the receiver and the emitter, the nature of the obstacles and the
associated out of phase.
Figure 55 : Fading effects due to obstacles
To minimize the fading effects, obstacles in a “Fresnel ellipsoid” must be avoided.
The Fresnel ellipsoid is a theoretical ellipsoid located between the transmitter and the
receiver.
The radius of the ellipsoid is defined as follows:
11∗2∗
∗12
Where:
• d1 = distance from Tx antenna
• d2 = distance from Rx antenna
• f = frequency
• c = celerity (3E8 m/s)
• r1 = radius at the distance d1
A global rule is that 60% of the Fresnel ellipsoid must be clear of obstacles.
In case of buildings between the end point and the Wirnet iBTS, the antenna height must be
adjusted to make sure the building is not close to 60% of r1.

Wirnet iBTS
Document title
: Installation and
Maintenance Manual
Version : 0.6
Author : MGI
Date : 16/08/31
Classification
This document is the strict property of Kerlink and shall not be either copied nor sent without express
written authorization of Kerlink
Internal Use Kerlink m2m technologies reserved rights
Confidential
Kerlink – 1 rue Jacqueline Auriol – 35235 THORIGNÉ-FOUILLARD Page 97 / 167
Strict confidential
Figure 56 : Fresnel ellipsoid clearance
Be careful, if the antennas heights are not sufficient, then the ground (earth curve) can get
inside the Fresnel ellipsoid and overrule the 60% criteria.
Figure 57 : Fresnel ellipsoid and earth curvature
Example:
An end point is located at 3500m from the Wirnet iBTS.
The Wirnet iBTS is installed on the roof of a building. The building roof is 30 meters long vs
20m large.
What is the required height of the LoRa antenna for have an optimized reception?
Answer:
If we want to receive end points i.e. 360° area coverage, it should be better to have the
antenna located in the mid of the building roof.
The antenna is therefore at 15m from the edge of the roof.

Wirnet iBTS
Document title
: Installation and
Maintenance Manual
Version : 0.6
Author : MGI
Date : 16/08/31
Classification
This document is the strict property of Kerlink and shall not be either copied nor sent without express
written authorization of Kerlink
Internal Use Kerlink m2m technologies reserved rights
Confidential
Kerlink – 1 rue Jacqueline Auriol – 35235 THORIGNÉ-FOUILLARD Page 98 / 167
Strict confidential
Then we have:
• d1 = 15m
• d2 = 3600 -15 = 3585m
• f = 868MHz
• c = 3E8 m/s
So, r1 = 2.3m
The antenna must be installed at a minimum height of 2.3m from the roof top, on a mast for
instance.
3.4 Co-localization with GSM/UMTS/LTE transmitters
The design of the Wirnet iBTS gateway insures good co-localization with other transmitters
on the same site, and especially with BTS, in two ways:
- Limited spurious and noise generated in the BTS receiver bands
- Immunity to BTS transmitter
The Wirnet iBTS is obviously compliant to all EMC emissions and immunity regulations
specific to each country. However, meeting these regulations is not sufficient to insure good
coexistence with BTS when sharing the same site.
This is why KERLINK has reinforced these specifications to allow the coexistence.
KERLINK has designed the transmitter (LoRa-LOC module) to reduce the spurious and the
noise generated in the BTS RX bands below -80dBm in a 100KHz resolution bandwidth. This
is then pretty much in line with BTS specifications to insure co-localization between BTS.
The measurements made on the iBTS station show typical values of -85dBm/100KHz.
The receiver offers also high attenuation outside the receive band.
High attenuation of out of band blockers is obtained:
• >105dB at +/-10MHz
• >150dB in BTS downlink bands
This means that the blockers levels, due to the BTS, could be up to +10dBm causing no
interference with the gateway.
Based on this performance, this means that about 50dB isolation is required between the
Lora antenna of the Wirnet iBTS and the base station antenna to avoid desensitization of the
BTS. Specifying a minimum distance between antennas may not guarantee the 50dB
isolation, unless over specifying the required distance. This is mainly due to the fact that
both LoRa antenna and BTS antennas are directive antennas. This means that the antenna
gain is not omnidirectional in both cases.
BTS antenna have about 10 to 15dB antenna maximum gain but the gain above or below the
antenna is reduced by 20dB to 30dB as described below:

Wirnet iBTS
Document title
: Installation and
Maintenance Manual
Version : 0.6
Author : MGI
Date : 16/08/31
Classification
This document is the strict property of Kerlink and shall not be either copied nor sent without express
written authorization of Kerlink
Internal Use Kerlink m2m technologies reserved rights
Confidential
Kerlink – 1 rue Jacqueline Auriol – 35235 THORIGNÉ-FOUILLARD Page 99 / 167
Strict confidential
Figure 58 : Typical antenna gain pattern of a GSM BTS
Mounting the LoRa antenna just above or below the 4G antenna allows then to get 20 to
30dB isolation among the 50dB required.
The LoRa antenna can be an omnidirectional antenna. The worst case would be a 3dBi
antenna which has the “less directive” antenna pattern. An example is presented below:
Figure 59 : Typical gain of 3dBi omnidirectional antenna
We can see that the gain on the top of the antenna or below the antenna is about -15dBi to -
20dBi.
In case of sectorial antenna, the antenna gain above or below the antenna is also
significantly reduced to -10 to -15dB as shown below:

Wirnet iBTS
Document title
: Installation and
Maintenance Manual
Version : 0.6
Author : MGI
Date : 16/08/31
Classification
This document is the strict property of Kerlink and shall not be either copied nor sent without express
written authorization of Kerlink
Internal Use Kerlink m2m technologies reserved rights
Confidential
Kerlink – 1 rue Jacqueline Auriol – 35235 THORIGNÉ-FOUILLARD Page 100 / 167
Strict confidential
Figure 60 : Typical gain of a sectorial antenna
Then, taking into account the performance of the antenna, we need to get about 10 to 20dB
more isolation to meet the 50dB isolation between antennas.
A gap of 1 meter between antennas would insure 30dB additional attenuation.
Therefore, our recommendation is to have the LoRa antenna just above the BTS antenna
with 1 meter gap min.
Placing the LoRa antenna below the BTS antenna could be also possible. However, this is not
recommended as reception could be impacted by metallic structures in the close area.
3.4.1 Wirnet iBTS 868
Co-localization is possible with the following BTS:
- EGSM900, GSM1800, GSM1900
- UMTS900, UMTS1900, UMTS2100
- LTE800, LTE 900, LTE 1800, LTE 2100, LTE 2300, LTE2600
The most difficult use case is the LTE 800 band that is very close to the 868MHz band.
Actually, the end of the LTE 800 band is 862MHz whereas the beginning of the 868MHz band
is 863MHz. Insuring -80dBm/100KHz at 862MHz while transmitting at 863MHz or even at
868MHz is not achievable with the state of the art of SAW filters. Therefore, the Wirnet iBTS
gateway embeds specific SAW filters allowing the transmitter (LoRa-LOC module) to achieve
the -80dBm/100KHz spurious limit in the LTE 800 band.
Co-localization is not possible with GSM850, UMTS850 and LTE850
Note:
In India, co-localization with CDMA800 / LTE 850 requires usage of a specific cavity filter.
See §1.7.3.1.

Wirnet iBTS
Document title
: Installation and
Maintenance Manual
Version : 0.6
Author : MGI
Date : 16/08/31
Classification
This document is the strict property of Kerlink and shall not be either copied nor sent without express
written authorization of Kerlink
Internal Use Kerlink m2m technologies reserved rights
Confidential
Kerlink – 1 rue Jacqueline Auriol – 35235 THORIGNÉ-FOUILLARD Page 101 / 167
Strict confidential
3.4.2 Wirnet iBTS 915
Co-localization is possible with the following BTS:
- GSM850, GSM1800, GSM1900
- UMTS850, UMTS1900, UMTS1700, UMTS2100
- LTE700, LTE850, LTE1700, LTE 1800, LTE1900, LTE2600
Co-localization is not possible with (E)GSM900, UMTS900 and LTE900.
In case of co-localization with GSM900, UMTS900 or LTE900, then the Wirnet iBTS 923 is a
more suitable gateway. If Wirnet iBTS 915 want to be used when co-localized with GSM900,
UMTS900 or LTE900, then a specific cavity filter is required. Contact KERLINK for more
information.
3.4.3 Wirnet iBTS 923
Co-localization is possible with the following BTS:
- GSM850, GSM900, GSM1800, GSM1900
- UMTS850, UMTS900, UMTS2100
- LTE700, LTE800, LTE850, LTE 900, LTE 1800, LTE 2100, LTE 2300, LTE2500, LTE2600
Co-localization is not possible with EGSM900, only GSM900.
Note:
In Singapore and Hong-Kong, co-localization with EGSM900 requires usage of a specific
cavity filter.
See §1.7.3.2.

Wirnet iBTS
Document title
: Installation and
Maintenance Manual
Version : 0.6
Author : MGI
Date : 16/08/31
Classification
This document is the strict property of Kerlink and shall not be either copied nor sent without express
written authorization of Kerlink
Internal Use Kerlink m2m technologies reserved rights
Confidential
Kerlink – 1 rue Jacqueline Auriol – 35235 THORIGNÉ-FOUILLARD Page 102 / 167
Strict confidential
4. Installation procedure
This device must be professionally installed.
Changes or modifications not expressly approved by the party responsible for compliance
could void the user's authority to operate the equipment.
4.1 How to open the enclosure
Before proceeding to the insertion of the USIM card and the connection of the power
supply, the enclosure has to be opened.
Note: the lid of the enclosure must be kept opened during all the installation allowing
setting and checking all the connections. It must be closed once the installation is
completed.
4.1.1 Standard casing version
The lid tightens to the frame with 4 x M5 screws, hidden by two plastic clip-on design covers.
First, remove the two plastic clips. This can be done manually, without any particular tool:
Figure 61: Wirnet iBTS – plastic clips on the lid
The 4 x M5 screws are now accessible.
Unlock the screw with a big flat-blade screw driver (65-098 5,5x100 Stanley for instance).
Plastic clip
-
on (x2)

Wirnet iBTS
Document title
: Installation and
Maintenance Manual
Version : 0.6
Author : MGI
Date : 16/08/31
Classification
This document is the strict property of Kerlink and shall not be either copied nor sent without express
written authorization of Kerlink
Internal Use Kerlink m2m technologies reserved rights
Confidential
Kerlink – 1 rue Jacqueline Auriol – 35235 THORIGNÉ-FOUILLARD Page 103 / 167
Strict confidential
Figure 62: Wirnet iBTS – 4x M5 screws
Remove the lid.
4.1.2 Compact casing version
Opening of the compact casing is very simple as the cover of the enclosure is just clipped on
the frame.
There are 2 door hinges that lock the cover. You just have to open one to open the cover like
a door. Due to the 2 hinges, there are then two open points that are noted as "A" and “B” on
the picture below:
4x M5 screws

Wirnet iBTS
Document title
: Installation and
Maintenance Manual
Version : 0.6
Author : MGI
Date : 16/08/31
Classification
This document is the strict property of Kerlink and shall not be either copied nor sent without express
written authorization of Kerlink
Internal Use Kerlink m2m technologies reserved rights
Confidential
Kerlink – 1 rue Jacqueline Auriol – 35235 THORIGNÉ-FOUILLARD Page 104 / 167
Strict confidential
Figure 63 : Open points of the compact enclosure
To open the cover, you need to use a screwdriver that must be inserted in the slots A or B.
The screw driver can be a small one or a bigger one.
Small flat-blade screw driver:
Example: 64-978 3x50 Stanley
Push the screw driver into the slot A, and lift up and down, down and up, with progressive
strength and going deeper. It will clip. Don't be afraid to break it, if will be opened before, if
you do it step by step (progressive, to feel the point of opening).
Big flat-blade screw driver:
Example: 65-098 5,5x100 Stanley
Push the screw driver into the slot, (it won't enter completely) and lift up in turning the
screw driver into the slot (like to drive screws into the slot). Here you have to use more
strength because the lever arm is smaller.
A
B

Wirnet iBTS
Document title
: Installation and
Maintenance Manual
Version : 0.6
Author : MGI
Date : 16/08/31
Classification
This document is the strict property of Kerlink and shall not be either copied nor sent without express
written authorization of Kerlink
Internal Use Kerlink m2m technologies reserved rights
Confidential
Kerlink – 1 rue Jacqueline Auriol – 35235 THORIGNÉ-FOUILLARD Page 105 / 167
Strict confidential
Figure 64 : Opening of the compact enclosure with screwdriver

Wirnet iBTS
Document title
: Installation and
Maintenance Manual
Version : 0.6
Author : MGI
Date : 16/08/31
Classification
This document is the strict property of Kerlink and shall not be either copied nor sent without express
written authorization of Kerlink
Internal Use Kerlink m2m technologies reserved rights
Confidential
Kerlink – 1 rue Jacqueline Auriol – 35235 THORIGNÉ-FOUILLARD Page 106 / 167
Strict confidential
4.2 Installation topology
4.2.1 Single Wirnet iBTS gateway installation
If a single gateway is installed on a site, two configurations are possible regarding the WAN
technology used:
- LTE/HSPA/GPRS connection
- Ethernet connection
The LTE /HSPA/GPRS connection requires a USIM subscription.
The Ethernet connection requires an Ethernet access through a dedicated RJ45 cable.
Both configurations are detailed hereafter:
With USIM Subscription:
Without USIM Subscription:
Figure 65 : Single station installation (with USIM)
Figure 66 : Single station installation (No USIM)

Wirnet iBTS
Document title
: Installation and
Maintenance Manual
Version : 0.6
Author : MGI
Date : 16/08/31
Classification
This document is the strict property of Kerlink and shall not be either copied nor sent without express
written authorization of Kerlink
Internal Use Kerlink m2m technologies reserved rights
Confidential
Kerlink – 1 rue Jacqueline Auriol – 35235 THORIGNÉ-FOUILLARD Page 107 / 167
Strict confidential
4.2.2 Multi-Wirnet iBTS installation
In rare use cases, multiple Wirnet iBTS gateways can be installed on one site.
The recommended WAN connection is then Ethernet.
An Ethernet switch is used to interface all the gateways.
Note 1: the Ethernet switch is not provided by KERLINK
The configuration is detailed hereafter:
Figure 67 : Multi-station installation (No USIM)
Note 2: this configuration is no longer detailed in the present document

Wirnet iBTS
Document title
: Installation and
Maintenance Manual
Version : 0.6
Author : MGI
Date : 16/08/31
Classification
This document is the strict property of Kerlink and shall not be either copied nor sent without express
written authorization of Kerlink
Internal Use Kerlink m2m technologies reserved rights
Confidential
Kerlink – 1 rue Jacqueline Auriol – 35235 THORIGNÉ-FOUILLARD Page 108 / 167
Strict confidential
4.3 Electric distribution to the Wirnet iBTS
4.3.1 Safety
The installation must comply with EN 60728-11 (Cabled distribution systems standard -
Security).
Earthing is a key parameter for a secure installation.
Earthing of the installation is mandatory for:
- Indoor installation parts: mains supply, PoE injector
- Outdoor installation parts: tower, pole, Wirnet iBTS mounting kit, antennas.
Note: none of the earthing cables required for the installation are provided by KERLINK.
A second key parameter for a secure installation is the lighting protection.
In its standard configuration, the Wirnet iBTS is provided with minimal internal surge
protections. The Wirnet iBTS gateways are not warranted by KERLINK in case of
deterioration due to lighting. Additional surge protections are recommended in harsh
environments (see §4.8).
A lighting rod with a down conductor to earth is strongly recommended in most of the
applications to avoid direct impacts on the aerials (antennas and Wirnet iBTS).
The following picture describes all the required cables connections required for the
installation, including power supply cables, data cables, RF coaxial cables and earthing
connections.
Figure 68 : Power distribution in the installation

Wirnet iBTS
Document title
: Installation and
Maintenance Manual
Version : 0.6
Author : MGI
Date : 16/08/31
Classification
This document is the strict property of Kerlink and shall not be either copied nor sent without express
written authorization of Kerlink
Internal Use Kerlink m2m technologies reserved rights
Confidential
Kerlink – 1 rue Jacqueline Auriol – 35235 THORIGNÉ-FOUILLARD Page 109 / 167
Strict confidential
4.3.2 Mains supply
The mains supply is not injected directly into the Wirnet iBTS but into the PoE injector.
The mains supply must be an indoor installation composed of:
• A main electrical board including:
o a circuit breaker
o a surge protection type 1
o a connection to “earth”
• A secondary electrical board including:
o a circuit breaker
o a surge protection type 2
o a connection to “earth”
Surge protections type 1 and 2 are required to protect the PoE injector.
Note: in case surge protections type 1 and 2 are not available, specific PoE injectors for
outdoor applications are required (see § 4.3.3).
4.3.3 POE supply
The Wirnet iBTS gateway is supplied by a PoE injector through an Ethernet cable.
The PoE injectors are detailed in §1.7.1.1 and §1.7.1.2.
The recommended Ethernet cable is detailed in §1.7.5.1. It includes two RJ45 T 568A plugs
on each side
Note 1: The Ethernet cable is not provided with the Wirnet iBTS.
Note 2: The maximum Ethernet cable length is 100m.
Note 3: The PoE injectors are considered as limited power sources
The installation of the PoE cable is detailed in §4.6.3.
4.3.4 Auxiliary power supply
The Wirnet iBTS can be also supplied with an auxiliary DC power supply as a solar panel for
instance. The input voltage range is 11 to 56VDC. A 24V DC solar system is then
recommended for optimized performance.
The power supply must be qualified as a limited power source.
The maximum power is 30W.
The nominal current for a 24V power supply is about 1.2A in the following configuration:
• HSPA in a network attached mode
• 4 LoRa LOC modules / all demodulators activated
• 20% CPU load
A two-wires cable is required to interconnect the auxiliary power supply connector.

Wirnet iBTS
Document title
: Installation and
Maintenance Manual
Version : 0.6
Author : MGI
Date : 16/08/31
Classification
This document is the strict property of Kerlink and shall not be either copied nor sent without express
written authorization of Kerlink
Internal Use Kerlink m2m technologies reserved rights
Confidential
Kerlink – 1 rue Jacqueline Auriol – 35235 THORIGNÉ-FOUILLARD Page 110 / 167
Strict confidential
The installation of the cable is detailed in §4.6.5.
4.4 Inserting an additional module inside the enclosure
The Wirnet iBTS is provided with a single LoRa module in its default configuration.
Additional Lora modules can be added to fulfill the needs.
To add a LoRa module in the Wirnet iBTS enclosure, follow the procedure below:
• Insert the LoRa module into the enclosure. Place it close to the available blind
threaded standoffs on the back of the enclosure.
• Slide the new LoRa module on the left, close to the previous installed module:
o Ensure the back panel connector is properly inserted into the previous
module
o Ensure the radiator of the new module get in contact with the radiator of
the previous module
• Screw the module on the blind threaded standoffs with the provided M4 screws
• Screw the wing screws on top and on the bottom of the radiators
Note: to remove a LoRa module, use the same procedure.
Once the module is properly installed, then one or two N-SMB adapters are required for the
antennas connections, depending on the chosen configuration.
To add a N-SMB adapter, follow the procedure below:
- Unscrew the M16 blind stop
- Screw the N-SMB adapter on the bottom side of the enclosure
- Connect the SMB-SMB coaxial cable between the N-SMB adapter and the RF1 (and
RF2) port of the LoRa module

Wirnet iBTS
Document title
: Installation and
Maintenance Manual
Version : 0.6
Author : MGI
Date : 16/08/31
Classification
This document is the strict property of Kerlink and shall not be either copied nor sent without express
written authorization of Kerlink
Internal Use Kerlink m2m technologies reserved rights
Confidential
Kerlink – 1 rue Jacqueline Auriol – 35235 THORIGNÉ-FOUILLARD Page 111 / 167
Strict confidential
4.5 Mounting of the enclosure
4.5.1 General considerations
The Wirnet iBTS enclosure must be mounted on any concrete pedestal, concrete wall or any
non-flammable surface (UL94-V0).
It must not be mounted on a flammable surface.
The mounting kits delivered with the Wirnet iBTS stations allow fixing the product in
different ways:
- Wall mount
- Pole mount by U-bolt
- Pole mount by metallic strapping
Two different mounting kits are available depending on the casing:
- One for the Standard casing
- One for the Compact casing
Universal antenna brackets or specific antenna brackets are provided with the LoRa
antennas. Universal antenna brackets can be directly mounted on the Compact casing
mounting kit.
Dome antenna brackets are provided with the LTE antennas and GNSS antennas.
All these several kits are detailed in the following paragraphs.
4.5.2 Antennas mountings kits
4.5.2.1 GPS, LTE and LoRa antenna considerations
The Wirnet iBTS integrates GPS, LTE and LoRa antennas. GPS and LTE antennas can be
integrated inside the enclosure (compact casing) or are external to the enclosure (standard
casing). The LoRa antennas are always external to the enclosure.
The position of these antennas, in an open environment, is important and could determine
the overall performance of the Wirnet iBTS.
The GPS antenna requires an open sky view to be able to receive a maximum number of
satellites. This determines the PPS clock accuracy and finally the TDOA / geolocalization
accuracy.
The antenna is provided with a 5m coaxial cable. Extension coaxial cables could be used to
reach the optimum sky view but are not provided by KERLINK.
The LTE antenna requires an open environment to optimize the link with the BTS in the area.
The benefits are less multipath fading and better data throughput.

Wirnet iBTS
Document title
: Installation and
Maintenance Manual
Version : 0.6
Author : MGI
Date : 16/08/31
Classification
This document is the strict property of Kerlink and shall not be either copied nor sent without express
written authorization of Kerlink
Internal Use Kerlink m2m technologies reserved rights
Confidential
Kerlink – 1 rue Jacqueline Auriol – 35235 THORIGNÉ-FOUILLARD Page 112 / 167
Strict confidential
The antenna is provided with a 5m coaxial cable. Extension coaxial cables of could be used to
reach a better position but are not provided by KERLINK. However, beware of the insertion
losses!
The LoRa antenna requires an open environment to optimize the link with the end-points.
The benefits are less multipath fading and optimized coverage area.
The antenna is provided with a 1m coaxial cable. Extension coaxial cables of could be used to
reach a better position but are not provided by KERLINK. However, beware of the insertion
losses!
4.5.2.2 Distance between antennas
4.5.2.2.1 LoRa antenna vs. LTE antennas
To avoid or minimize the intermodulation between the LoRa transmitter and the LTE
transmitter, a minimum distance is required between the LoRa antenna and the LTE
antenna. This minimum distance is also recommended to avoid mutual desensitization of the
receivers.
With the Wirnet iBTS standard casing, it is very simple to ensure the required distance
between antennas because they have separated antenna brackets.
With the Wirnet iBTS compact casing, the separation between antennas is more complex as
the LTE antenna is internal (cannot be moved apart) and the LoRa antenna could be
mounted on the universal antenna bracket tightened to the compact casing mounting kit.
To optimize the colocation between the internal LTE antenna and the external LoRa antenna,
a distance of 20 cm is required between both radiated parts.
Therefore, when possible we strongly recommend dissociating the universal antenna bracket
away from the compact enclosure support. This is the best way to guarantee the 20 cm min
distance between LTE antenna and LoRa antenna.
When the dissociation is not possible, the LoRa antenna must be placed on the right side of
the enclosure as described on Figure 69.

Wirnet iBTS
Document title
: Installation and
Maintenance Manual
Version : 0.6
Author : MGI
Date : 16/08/31
Classification
This document is the strict property of Kerlink and shall not be either copied nor sent without express
written authorization of Kerlink
Internal Use Kerlink m2m technologies reserved rights
Confidential
Kerlink – 1 rue Jacqueline Auriol – 35235 THORIGNÉ-FOUILLARD Page 113 / 167
Strict confidential
Figure 69 : Position of the universal antenna support when mounted on the compact enclosure support
4.5.2.2.2 LoRa space diversity
Distance between antennas to optimize the spacing diversity performance is always a
subject of discussion. There are no miracle formulas helping to determine the distance
because each use case is a particular use case.
However, there are some rules to be followed:
• The minimum distance between antenna must be the half wave length i.e.:
o 18 cm at 868MHz
o 17 cm at 915MHz
• To have uncorrelated antennas it is better to have a minimum distance of 13*λ/8
between antennas i.e.:
o 56 cm at 868MHz
o 53 cm at 915MHz
• The distances can be increased to improve the performance, ideally by steps of a
wavelength. The recommended distances are then:
o 868MHz: 56 cm, 91 cm, 125 cm, 160 cm, etc…
o 915MHz: 53 cm, 86 cm, 119 cm, 151 cm, etc…
Note 1: the distance between the two universal antenna brackets installed on the compact
casing mounting kit is 20cm. This meets the 18cm minimum distance for space diversity
although the performance is not optimum.
Note 2: the universal bracket length is about 20cm. In a 120mm pole mount configuration,
the maximum distance between antennas can be the 20+20+12=52cm which is close to the
optimum distance listed above.
LoRa antenna
Universal antenna
bracket on the
right side
20
cm
Internal LTE
antenna area

Wirnet iBTS
Document title
: Installation and
Maintenance Manual
Version : 0.6
Author : MGI
Date : 16/08/31
Classification
This document is the strict property of Kerlink and shall not be either copied nor sent without express
written authorization of Kerlink
Internal Use Kerlink m2m technologies reserved rights
Confidential
Kerlink – 1 rue Jacqueline Auriol – 35235 THORIGNÉ-FOUILLARD Page 114 / 167
Strict confidential
4.5.2.3 Universal antenna bracket
The universal antenna bracket is used with the following antennas:
- 868MHz, 3dBi omnidirectional (see §1.7.2.1).
- 915MHz, 3dBi omnidirectional (see §1.7.2.2).
- 915MHz, 6dBi omnidirectional, except FT-RF antenna (see §1.7.2.3).
The universal antenna bracket is detailed in §1.7.7.2.
The universal antenna bracket has 3 holes dedicated to the LoRa antenna N connector. The
bracket can be then oriented in 3 different positions without compromising the antenna
position.
The universal antenna bracket can be mounted:
- On a wall: use in this case two M4 screws separated by 19mm.
- On a pole: use metallic strapping through the two 5mm x 25mm slots.
- On the compact casing mounting kit, with 2 x M8 bolts and screws as follows.
It is preferred to have the universal antenna bracket installed on the right side of the
compact casing mounting kit (as follow) to have a better isolation between the LoRa
antenna and the GPS/LTE internal antennas.
Figure 70 : Wall mount of the universal antenna bracket
Figure 71 : Pole mounting of the universal antenna bracket using strapping
2 x M4 screws or 2x M8 long screw

Wirnet iBTS
Document title
: Installation and
Maintenance Manual
Version : 0.6
Author : MGI
Date : 16/08/31
Classification
This document is the strict property of Kerlink and shall not be either copied nor sent without express
written authorization of Kerlink
Internal Use Kerlink m2m technologies reserved rights
Confidential
Kerlink – 1 rue Jacqueline Auriol – 35235 THORIGNÉ-FOUILLARD Page 115 / 167
Strict confidential
Figure 72 : Universal antenna bracket with compact casing mounting kit
Note 1: the M4 screws, the metallic strapping are not provided by KERLINK.
Note 2: the M8 bolts and nuts are provided by KERLINK.
Once the universal antenna bracket is installed, then the LoRa antenna can be mounted on
the bracket. The LoRa antenna is provided with a N female connector, a washer and a M19
nut.
Follow the following procedure:
• Unscrew the M19 nut
• Remove the washer
• Introduce the N connector into the hole of the universal antenna bracket
• Place the washer
• Screw the M19 nut
2 x M8 bolts+ nuts

Wirnet iBTS
Document title
: Installation and
Maintenance Manual
Version : 0.6
Author : MGI
Date : 16/08/31
Classification
This document is the strict property of Kerlink and shall not be either copied nor sent without express
written authorization of Kerlink
Internal Use Kerlink m2m technologies reserved rights
Confidential
Kerlink – 1 rue Jacqueline Auriol – 35235 THORIGNÉ-FOUILLARD Page 116 / 167
Strict confidential
Figure 73 : LoRa antenna mounted on universal antenna bracket
Note 3: The LoRa 915MHz/ 6dBi omnidirectional antenna from FT-RF with its own mounting
kit based on two U-bolts for pole mount. The pole must have a maximum diameter of
50mm. This antenna cannot be installed on the universal antenna bracket.
4.5.2.4 Dome antenna bracket
The dome antenna bracket is used for the following antennas:
- GNSS antenna (see §1.7.4.1)
- LTE antenna (see §1.7.4.2)
The dome antenna bracket is detailed in §1.7.7.3.
The dome antenna bracket has a single hole dedicated to the LTE and / or GPS M22 screw.
The dome antenna bracket can be mounted:
- On a wall: use in this case 2 x M4 screws separated by 76mm.
- On a pole: use metallic strapping through the two 4mm x 25mm slots.
- On a pole: alternate option is to use the “notched V shaped plate and a U-bolt” as
detailed in §1.7.7.1. The maximum diameter of the pole is 60mm.
Another slot is available. It can be used for cable ties to tighten the RF coaxial cable to the
antenna bracket.
Note 1: the M4 screws, the metallic strapping are not provided by KERLINK.
Note 2: the cables ties are not provided by KERLINK.
Note 3: the notched V shaped plate and a U-bolt can be provided by KERLINK as accessories
(see §6).
M19 nut
Washer

Wirnet iBTS
Document title
: Installation and
Maintenance Manual
Version : 0.6
Author : MGI
Date : 16/08/31
Classification
This document is the strict property of Kerlink and shall not be either copied nor sent without express
written authorization of Kerlink
Internal Use Kerlink m2m technologies reserved rights
Confidential
Kerlink – 1 rue Jacqueline Auriol – 35235 THORIGNÉ-FOUILLARD Page 117 / 167
Strict confidential
Once the dome antenna bracket is installed, then the GPS antenna, or LTE, or GPS/LTE
combo antenna can be mounted on the bracket. These antennas are provided with N female
connector(s) and a M22 nut.
Follow the following procedure:
• Introduce the N connector(s) into the hole of the bracket
• Pass all the coaxial cable length through the hole until the antenna is in contact with
the bracket
• Unscrew the M22 nut
• Introduce the antenna M22 screw into the hole
• Beware the position of the gasket to insure waterproof installation. There must be no
aperture between the antenna casing and the gasket.
• Screw the M22 nut
Repeat the operation for GPS antenna, LTE antenna (or GPS/LTE combo antenna).
Figure 74 : N connector introduced in the hole of the dome antenna bracket
Figure 75 : Antenna installed on the dome antenna bracket

Wirnet iBTS
Document title
: Installation and
Maintenance Manual
Version : 0.6
Author : MGI
Date : 16/08/31
Classification
This document is the strict property of Kerlink and shall not be either copied nor sent without express
written authorization of Kerlink
Internal Use Kerlink m2m technologies reserved rights
Confidential
Kerlink – 1 rue Jacqueline Auriol – 35235 THORIGNÉ-FOUILLARD Page 118 / 167
Strict confidential
4.5.3 Mounting of the compact enclosure
4.5.3.1 Compact casing mounting kit
The Compact casing mounting kit is composed of a single mechanical part as shown below:
Figure 76 : Compact casing mounting kit dimensions
The Wirnet iBTS Compact is delivered with the compact casing mounting kit already installed
on the back.
4.5.3.2 Wall mounting
The Wirnet iBTS can be also mounted on a wall with 4 x M4 screws.
Figure 77 : Compact casing - Wall mount
2 x M4 screws
2 x M4 screws

Wirnet iBTS
Document title
: Installation and
Maintenance Manual
Version : 0.6
Author : MGI
Date : 16/08/31
Classification
This document is the strict property of Kerlink and shall not be either copied nor sent without express
written authorization of Kerlink
Internal Use Kerlink m2m technologies reserved rights
Confidential
Kerlink – 1 rue Jacqueline Auriol – 35235 THORIGNÉ-FOUILLARD Page 119 / 167
Strict confidential
Note: M4 screws are not delivered with the mounting kit.
For safety reason, the metallic mounting kit must own a good earth connection. This is
ensured by adding an earth connection through the M8 bolt and nut (see §4.6.1.2).
4.5.3.3 Pole mounting by U-bolt
The Wirnet iBTS is delivered with a U-bolt to be mounted on a pole with a maximum
diameter of 60mm.
To screw the U-bolt, it is recommended to use the nuts provided in the mounting kit.
Figure 78 : Compact casing - Pole mount using U-bolt
Figure 79 : Compact casing - rear view of the pole mounting using U-bolt (no pole represented)
U-bolt
1 nut on each side
U-bolt

Wirnet iBTS
Document title
: Installation and
Maintenance Manual
Version : 0.6
Author : MGI
Date : 16/08/31
Classification
This document is the strict property of Kerlink and shall not be either copied nor sent without express
written authorization of Kerlink
Internal Use Kerlink m2m technologies reserved rights
Confidential
Kerlink – 1 rue Jacqueline Auriol – 35235 THORIGNÉ-FOUILLARD Page 120 / 167
Strict confidential
For safety reason, the metallic mounting kit must own a good earth connection. This is
ensured by adding an earth connection on the U bolt nut or the M8 nut (see §4.6.1.2).
4.5.3.4 Metallic strapping mounting
The Wirnet iBTS can be also mounted on a pole by strapping. The maximum acceptable
width of the strapping is 25mm. It is recommended to use 2 metallic strappings as described
on the figure below:
Figure 80 : Compact casing - Pole mount using strapping
For safety reason, the metallic mounting kit must own a good earth connection. This is
ensured by adding an earth connection on the M8 nut (see §4.6.1.2).
4.5.4 Mounting of the standard enclosure
4.5.4.1 Standard casing mounting kit
The standard casing mounting kit is composed of two identical parts as shown below:
Strapping
Alternate
Strapping
positions

Wirnet iBTS
Document title
: Installation and
Maintenance Manual
Version : 0.6
Author : MGI
Date : 16/08/31
Classification
This document is the strict property of Kerlink and shall not be either copied nor sent without express
written authorization of Kerlink
Internal Use Kerlink m2m technologies reserved rights
Confidential
Kerlink – 1 rue Jacqueline Auriol – 35235 THORIGNÉ-FOUILLARD Page 121 / 167
Strict confidential
Figure 81 : Standard casing mounting kit dimensions
One part is mounted on the top of the enclosure and the second one on the bottom of the
enclosure. The parts include several holes and slots dedicated to wall mount screwing and
strapping. The holes are also used for earthing through a M8 bolt and nut (see §4.6.1.1).
The Wirnet iBTS is delivered with the standard casing mounting kit already installed on the
rear side:
Figure 82 : Rear view of the standard casing with mounting kit

Wirnet iBTS
Document title
: Installation and
Maintenance Manual
Version : 0.6
Author : MGI
Date : 16/08/31
Classification
This document is the strict property of Kerlink and shall not be either copied nor sent without express
written authorization of Kerlink
Internal Use Kerlink m2m technologies reserved rights
Confidential
Kerlink – 1 rue Jacqueline Auriol – 35235 THORIGNÉ-FOUILLARD Page 122 / 167
Strict confidential
4.5.4.2 Wall mounting
The Wirnet iBTS can be also mounted on a wall with 4 x M4 screws.
Note: M4 screws are not delivered with the mounting kit.
Figure 83 : Compact casing - Wall mount
For safety reason, the metallic mounting kit must own a good earth connection. This is
ensured by adding an earth connection on the dedicated hole (see §4.6.1.1).
4.5.4.3 Pole mounting by U-bolt
The Wirnet iBTS is delivered with two notched V-shaped plates and two U-bolts to be
mounted on a pole with a maximum diameter of 60mm.
To screw the U-bolts, it is recommended to use the four nuts provided in the mounting kit.
Figure 84 : Standard casing - Pole mount using U-bolts
U
-
bolts
1 nut on each side
2 x M4 screws
2 x M4 screws

Wirnet iBTS
Document title
: Installation and
Maintenance Manual
Version : 0.6
Author : MGI
Date : 16/08/31
Classification
This document is the strict property of Kerlink and shall not be either copied nor sent without express
written authorization of Kerlink
Internal Use Kerlink m2m technologies reserved rights
Confidential
Kerlink – 1 rue Jacqueline Auriol – 35235 THORIGNÉ-FOUILLARD Page 123 / 167
Strict confidential
Figure 85 : Compact casing - rear view of the pole mounting using U-bolt (no pole represented)
For safety reason, the metallic mounting kit must own a good earth connection. This is
ensured by adding an earth connection on the dedicated hole (see §4.6.1.1).
4.5.4.4 Metallic strapping mounting
The Wirnet iBTS can be also mounted on a pole by strapping. The maximum acceptable
width of the strapping is 25mm. Several slots are available allowing adapting different
diameters of poles. It is recommended to use 2 metallic strappings as described on the figure
below:
Figure 86 : Standard casing - Pole mount using strapping
Strapping
Alternate
Strapping
positions
U-bolts Notched V-shapped plates

Wirnet iBTS
Document title
: Installation and
Maintenance Manual
Version : 0.6
Author : MGI
Date : 16/08/31
Classification
This document is the strict property of Kerlink and shall not be either copied nor sent without express
written authorization of Kerlink
Internal Use Kerlink m2m technologies reserved rights
Confidential
Kerlink – 1 rue Jacqueline Auriol – 35235 THORIGNÉ-FOUILLARD Page 124 / 167
Strict confidential
For safety reason, the metallic mounting kit must own a good earth connection. This is
ensured by adding an earth connection on the dedicated hole (see §4.6.1.1).
4.5.5 Mounting of the accessories
4.5.5.1 Indoor PoE injectors
Both indoor PoE injectors described in §1.7.1.1 and §1.7.1.2 can be wall mounted with 2 x
M3 screws.
Figure 87 : Screws for indoor POE injectors mounting
4.5.5.2 Outdoor PoE injectors
Both outdoor PoE injectors described in §1.7.1.3 and §1.7.1.4 can be wall mounted using 3 x
M3 screws (positions 1, 2 and 3 below):
Figure 88 : Screws for outdoor POE injectors mounting
2 x M3 screws
2 x M3 screws
3 x M3 screws

Wirnet iBTS
Document title
: Installation and
Maintenance Manual
Version : 0.6
Author : MGI
Date : 16/08/31
Classification
This document is the strict property of Kerlink and shall not be either copied nor sent without express
written authorization of Kerlink
Internal Use Kerlink m2m technologies reserved rights
Confidential
Kerlink – 1 rue Jacqueline Auriol – 35235 THORIGNÉ-FOUILLARD Page 125 / 167
Strict confidential
A mounting bracket kit is also available:
Figure 89 : Mounting bracket for outdoor POE injectors
4.5.5.3 Indoor Ethernet surge protection
The indoor Ethernet surge protection is provided with a clip dedicated to DIN rail mounting.
The DIN rail clip can be removed by unscrewing the nut:
Figure 90 : Indoor Ethernet surge protection – DIN rail clip
4.5.5.4 Outdoor Ethernet surge protection
The outdoor Ethernet surge protection is provided with an “omega” bracket dedicated to
wall mounting. Use 2 x M4 screws to fix to bracket on the wall:
DIN rail clip
Nut

Wirnet iBTS
Document title
: Installation and
Maintenance Manual
Version : 0.6
Author : MGI
Date : 16/08/31
Classification
This document is the strict property of Kerlink and shall not be either copied nor sent without express
written authorization of Kerlink
Internal Use Kerlink m2m technologies reserved rights
Confidential
Kerlink – 1 rue Jacqueline Auriol – 35235 THORIGNÉ-FOUILLARD Page 126 / 167
Strict confidential
Figure 91 : Outdoor Ethernet Surge protection – wall mounting
The outdoor Ethernet surge protection can be also pole mounted with strapping.
Disassemble the “omega” bracket by unscrewing both of its screws.
Mount the surge protection on the pole and use a metallic strapping or worm gear clam to
fix it:
Figure 92 : Outdoor Ethernet Surge protection – pole mounting with strapping
2 x M3 screws
Omega bracket

Wirnet iBTS
Document title
: Installation and
Maintenance Manual
Version : 0.6
Author : MGI
Date : 16/08/31
Classification
This document is the strict property of Kerlink and shall not be either copied nor sent without express
written authorization of Kerlink
Internal Use Kerlink m2m technologies reserved rights
Confidential
Kerlink – 1 rue Jacqueline Auriol – 35235 THORIGNÉ-FOUILLARD Page 127 / 167
Strict confidential
4.5.5.5 RF coaxial surge protection
The RF coaxial surge protections are directly mounted (screwed) on the N connectors of the
antennas or of the Wirnet iBTS.
4.5.5.6 Cavity filters
The cavity filters are directly mounted (screwed) on the N connectors of the antennas or of
the Wirnet iBTS.
They can also be wall mounted with 4 x M4 x 8 mm screws as detailed in Figure 32 and
Figure 34.

Wirnet iBTS
Document title
: Installation and
Maintenance Manual
Version : 0.6
Author : MGI
Date : 16/08/31
Classification
This document is the strict property of Kerlink and shall not be either copied nor sent without express
written authorization of Kerlink
Internal Use Kerlink m2m technologies reserved rights
Confidential
Kerlink – 1 rue Jacqueline Auriol – 35235 THORIGNÉ-FOUILLARD Page 128 / 167
Strict confidential
4.6 Setting connections
Before setting all connections, ensure that the POE injector is not connected to the mains
supply.
The following pictures details all the Wirnet iBTS required connections, including power
supply cables, data cables, RF coaxial cables and earthing connections:
Figure 93 : connection settings of the installation
4.6.1 Earthing
Several earthing cables, wires, tapes or ring tongue terminals are required to connect the
installation and the materials to earth for lighting immunity and electrical security:
• Earthing of the Wirnet iBTS mounting kit
• Earthing of the RF coaxial surge protection
• Earthing of the Ethernet surge protection
• Earthing of the outdoor PoE injector
A M8 ring tongue terminal is provided for earthing of the Wirnet iBTS mounting kit.
The earthing cables characteristics are detailed in §1.7.5.2.
Note: the earthing cables are not provided by KERLINK.

Wirnet iBTS
Document title
: Installation and
Maintenance Manual
Version : 0.6
Author : MGI
Date : 16/08/31
Classification
This document is the strict property of Kerlink and shall not be either copied nor sent without express
written authorization of Kerlink
Internal Use Kerlink m2m technologies reserved rights
Confidential
Kerlink – 1 rue Jacqueline Auriol – 35235 THORIGNÉ-FOUILLARD Page 129 / 167
Strict confidential
4.6.1.1 Earthing of the Wirnet iBTS mounting kit
Earthing of the standard casing mounting kit is completed through the 2 holes dedicated to
the M8 U Bolt used for pole mount. The earthing symbol is placed close to dedicated
holes. Two different configurations are then possible, depending on the usage of the U bolt:
1. The M8 U bolt is used (pole mount by U-bolt configuration):
The U-bolt and the M8 nut are used to connect the ring tongue terminal
2. The M8 U bolt is not used (wall mount configuration or metallic strapping
configuration):
A M8 bolt and nut is used to connect the ring tongue terminal
The different configurations are presented below:
Figure 94 : Standard casing – earthing with U bolt configuration
Figure 95 : Standard casing – earthing without U bolt configuration
Crimp the ring tongue terminal to earthing cable with the crimping tool
Connect the ring tongue to the mounting kit with M8 bolt and nut.
Connect the other side of the earthing cable to the earthing system or lighting protection
system of the of the pole, mast, … of the installation.
Note 1: the earthing cable is not provided by KERLINK
Note 2: the earthing cable characteristics are detailed in §1.7.5.2.
Note 3: use a crimping tool to crimp the ring tongue terminal with earthing cable.
M8 U Bolt & nuts Earth symbol Ring tongue terminal
Earth symbol
Ring tongue terminal
M8 Bolt & nut

Wirnet iBTS
Document title
: Installation and
Maintenance Manual
Version : 0.6
Author : MGI
Date : 16/08/31
Classification
This document is the strict property of Kerlink and shall not be either copied nor sent without express
written authorization of Kerlink
Internal Use Kerlink m2m technologies reserved rights
Confidential
Kerlink – 1 rue Jacqueline Auriol – 35235 THORIGNÉ-FOUILLARD Page 130 / 167
Strict confidential
4.6.1.2 Earthing of the Wirnet iBTS Compact mounting kit
Earthing of the compact casing mounting kit is completed through the holes dedicated to the
M8 U Bolt used for pole mount or the holes dedicated to the universal antenna bracket. The
earthing symbol is placed close to dedicated holes. Two different configurations are then
possible, depending on the usage of the U bolt:
1. The M8 U bolt is used (pole mount by U-bolt configuration):
The U-bolt and the M8 nut are used to connect the ring tongue terminal
2. The M8 U bolt is not used (wall mount configuration or metallic strapping
configuration):
The M8 bolt and nut dedicated to the universal antenna bracket is used to connect
the ring tongue terminal. It can be used whatever the universal antenna bracket is
installed or not on the mounting kit.
The different configurations are presented below:
Figure 96 : Compact casing – earthing with U bolt configuration
Figure 97 : Compact casing – earthing without U bolt configuration
Crimp the ring tongue terminal to earthing cable with the crimping tool
Connect the ring tongue to the mounting kit with M8 bolt (or U-bolt) and nut.
M8 U Bolt & nuts
Earth symbol
Ring tongue terminal
Earth symbol Ring tongue terminal
M8 Bolt &
nut

Wirnet iBTS
Document title
: Installation and
Maintenance Manual
Version : 0.6
Author : MGI
Date : 16/08/31
Classification
This document is the strict property of Kerlink and shall not be either copied nor sent without express
written authorization of Kerlink
Internal Use Kerlink m2m technologies reserved rights
Confidential
Kerlink – 1 rue Jacqueline Auriol – 35235 THORIGNÉ-FOUILLARD Page 131 / 167
Strict confidential
Connect the other side of the earthing cable to the earthing system or lighting protection
system of the of the pole, mast, … of the installation.
Note: 1 the earthing cable is not provided by KERLINK
Note 2: the earthing cable characteristics are detailed in §1.7.5.2.
Note 3: use a crimping tool to crimp the ring tongue terminal with earthing cable.
4.6.1.3 Earthing of the RF coaxial surge protection
On the RF coaxial surge protection side, the earthing connection is completed through a ring
tongue terminal. The earthing cable must be crimped inside this ring tongue terminal.
A specific crimping tool is required to perform the operation.
Figure 98 : Earthing of the RF coaxial surge protection
Note 1: the earthing cable is not provided by KERLINK
Note 2: the earthing cable characteristics are detailed in §1.7.5.2.
Note 3: use a crimping tool to crimp the ring tongue terminal with earthing cable.
4.6.1.4 Earthing of the Ethernet surge protection
On the indoor Ethernet surge protection side, the earthing connection is completed through
the DIN rail clip. Therefore, the earthing cable can be connected to the DIN rail itself or using
the nut of the DIN rail clip.
Ring terminal

Wirnet iBTS
Document title
: Installation and
Maintenance Manual
Version : 0.6
Author : MGI
Date : 16/08/31
Classification
This document is the strict property of Kerlink and shall not be either copied nor sent without express
written authorization of Kerlink
Internal Use Kerlink m2m technologies reserved rights
Confidential
Kerlink – 1 rue Jacqueline Auriol – 35235 THORIGNÉ-FOUILLARD Page 132 / 167
Strict confidential
Figure 99 : Earthing of the indoor Ethernet surge protection
On the outdoor Ethernet surge protection side, the earthing connection is completed
through a dedicated earthing screw. The earthing connection is completed through a ring
terminal. The earthing cable must be crimped inside this ring terminal.
A specific crimping tool is required to perform the operation.
Figure 100 : Earthing of the outdoor Ethernet surge protection
Note 1: the earthing cables are not provided by KERLINK
Note 2: the earthing cables characteristics are detailed in §1.7.5.2.
4.6.1.5 Earthing of the outdoor PoE injector
On the outdoor PoE injector, the earthing connection is completed through a dedicated
earthing bolt and two nuts.
The earthing connection on the cable is completed through a ring terminal. A specific
crimping tool is required to perform the operation. The earthing cable must be crimped
inside this ring terminal.
The ring terminal is inserted between the two nuts as follows:
DIN rail
Nut
Earthing
screw
Earthing cable

Wirnet iBTS
Document title
: Installation and
Maintenance Manual
Version : 0.6
Author : MGI
Date : 16/08/31
Classification
This document is the strict property of Kerlink and shall not be either copied nor sent without express
written authorization of Kerlink
Internal Use Kerlink m2m technologies reserved rights
Confidential
Kerlink – 1 rue Jacqueline Auriol – 35235 THORIGNÉ-FOUILLARD Page 133 / 167
Strict confidential
Figure 101 : Earthing of the outdoor PoE injector
Note 1: the earthing cables are not provided by KERLINK
Note 2: the earthing cables characteristics are detailed in §1.7.5.2.
4.6.2 RF antennas
RF antennas (GNSS, LTE and LoRa) are connected to the Wirnet iBTS through the N
connectors on the bottom side of the enclosure.
In its default configuration, the standard casing features only 3 N-SMB adapters used as RF
interfaces for the antennas:
• 1 for GNSS antenna (GPS)
• 1 for WAN antenna (GSM/HSDPA/LTE)
• 1 for LoRa antenna.
The N connectors are connected to the modules (CPU, WAN and Lora) through SMB-SMB or
SMB-SMA coaxial cables. The coaxial cables must be carefully checked to make sure the right
RF interface of each module is connected to the right N connector and therefore to the right
antenna.
The N connectors are located as follows:

Wirnet iBTS
Document title
: Installation and
Maintenance Manual
Version : 0.6
Author : MGI
Date : 16/08/31
Classification
This document is the strict property of Kerlink and shall not be either copied nor sent without express
written authorization of Kerlink
Internal Use Kerlink m2m technologies reserved rights
Confidential
Kerlink – 1 rue Jacqueline Auriol – 35235 THORIGNÉ-FOUILLARD Page 134 / 167
Strict confidential
Figure 102 : nominal configuration of N connectors - standard casing
Therefore, in its nominal configuration, only one N connector is available for a single
antenna.
If antenna diversity is required, or additional LoRa modules are required, then the installer
has to add the missing modules inside the enclosure and mount the required N-SMB
adapters on the bottom side of the enclosure. 8 x M16 blind stops are available for that
purpose (see §4.4).
In order, to facilitate the installation, KERLINK recommends the following allocation of the
M16 blind stops for the additional N-SMB connectors:
GPS antenna
LoRa antenna
LTE antenna

Wirnet iBTS
Document title
: Installation and
Maintenance Manual
Version : 0.6
Author : MGI
Date : 16/08/31
Classification
This document is the strict property of Kerlink and shall not be either copied nor sent without express
written authorization of Kerlink
Internal Use Kerlink m2m technologies reserved rights
Confidential
Kerlink – 1 rue Jacqueline Auriol – 35235 THORIGNÉ-FOUILLARD Page 135 / 167
Strict confidential
Figure 103 : Recommended allocation of the N connectors – Standard casing
Note: the bottom side of the enclosure does not include any label or any serigraphy to
differentiate the N connectors. This is because of the full modularity of the Wirnet iBTS. We
strongly recommend to the installer following KERLINK recommendations regarding the
placement of the connectors to facilitate the installation. The installer must ensure that the
right N connector is connected to the right SMB connector of the LoRa module and therefore
to the right antenna!
In its default configuration, the compact casing features only one N-SMB adapters used as RF
interfaces for the LoRa antenna:
GPS antenna
LTE antenna LoRa antenna
WAN
LoRa
Module #1
LoRa
Module #2
LoRa
Module #3
LoRa
Module #4
RF1
connector
RF2
connector
GNSS

Wirnet iBTS
Document title
: Installation and
Maintenance Manual
Version : 0.6
Author : MGI
Date : 16/08/31
Classification
This document is the strict property of Kerlink and shall not be either copied nor sent without express
written authorization of Kerlink
Internal Use Kerlink m2m technologies reserved rights
Confidential
Kerlink – 1 rue Jacqueline Auriol – 35235 THORIGNÉ-FOUILLARD Page 136 / 167
Strict confidential
Figure 104 : Nominal configuration of N connectors - compact casing
If antenna diversity is required then the installer has to mount an additional N-SMB adapter
on the bottom side of the enclosure. The M16 blind stop is available for that purpose.
LoRa antenna
M16 blind stop
(2
nd
Lora antenna)
SMB
-
SMB coaxial
cable

Wirnet iBTS
Document title
: Installation and
Maintenance Manual
Version : 0.6
Author : MGI
Date : 16/08/31
Classification
This document is the strict property of Kerlink and shall not be either copied nor sent without express
written authorization of Kerlink
Internal Use Kerlink m2m technologies reserved rights
Confidential
Kerlink – 1 rue Jacqueline Auriol – 35235 THORIGNÉ-FOUILLARD Page 137 / 167
Strict confidential
4.6.2.1 GNSS antenna
Connect the N male connector of the GNSS antenna onto the dedicated N female connector
as indicated below:
Figure 105 : GNSS antenna cabling, internal and external
Make sure the SMA-SMB cable inside the enclosure is properly connected to the CPU
module.
GNSS antenna
Internal SMA-SMB
coaxial cable
GNSS antenna
External N
coaxial cable

Wirnet iBTS
Document title
: Installation and
Maintenance Manual
Version : 0.6
Author : MGI
Date : 16/08/31
Classification
This document is the strict property of Kerlink and shall not be either copied nor sent without express
written authorization of Kerlink
Internal Use Kerlink m2m technologies reserved rights
Confidential
Kerlink – 1 rue Jacqueline Auriol – 35235 THORIGNÉ-FOUILLARD Page 138 / 167
Strict confidential
4.6.2.2 LTE antenna
Connect the N male connector of the LTE antenna onto the dedicated N female connector as
indicated below:
Figure 106 : LTE antenna cabling, internal and external
Make sure the SMA-SMB cable inside the enclosure is properly connected to the WAN
module.
LTE antenna
Internal SMA-SMB
coaxial cable
LTE antenna
External N
coaxial cable

Wirnet iBTS
Document title
: Installation and
Maintenance Manual
Version : 0.6
Author : MGI
Date : 16/08/31
Classification
This document is the strict property of Kerlink and shall not be either copied nor sent without express
written authorization of Kerlink
Internal Use Kerlink m2m technologies reserved rights
Confidential
Kerlink – 1 rue Jacqueline Auriol – 35235 THORIGNÉ-FOUILLARD Page 139 / 167
Strict confidential
4.6.2.3 GNSS / LTE combo antenna
The Wirnet iBTS Compact is delivered with an internal GNSS/LTE combo antenna mounted
on the internal bracket. Check the antenna is well mounted on the bracket and the SMA
connectors are properly screwed on the modules, as described below:
Figure 107 : GPS and LTE cabling within Wirnet iBTS Compact
The GNSS cable is the blue one, referenced as “GPS”, and connected to the CPU module.
The LTE cable is the white one, referenced as “CELL”, and connected to the WAN module.
4.6.2.4 LoRa RF Antenna
4.6.2.4.1 Common generalities
Several LoRa antennas can be used with the Wirnet iBTS as detailed in §1.7.2.
Once the antennas are mounted (see §4.5.2), a RF coaxial cable must be used to connect the
antenna to the Wirnet iBTS.
The RF coaxial cable delivered by default is only 1m length. This is suitable for many
installation but extension coaxial cables can be used when the distance between the LoRa
antenna and the Wirnet iBTS is greater than 1 meter.
The RF coaxial cables have two N male connectors on each side. One side is screwed on the
antenna N female connector and the other side is screwed on the N female connector on the
bottom side of the Wirnet iBTS as follows:
GNSS/LTE antenna
GNSS cable
LTE cable

Wirnet iBTS
Document title
: Installation and
Maintenance Manual
Version : 0.6
Author : MGI
Date : 16/08/31
Classification
This document is the strict property of Kerlink and shall not be either copied nor sent without express
written authorization of Kerlink
Internal Use Kerlink m2m technologies reserved rights
Confidential
Kerlink – 1 rue Jacqueline Auriol – 35235 THORIGNÉ-FOUILLARD Page 140 / 167
Strict confidential
Figure 108 : Connection of the RF coaxial cable
To improve the durability of the RF connections against environmental aggression (moisture,
pollution …), KERLINK recommends to protect connectors with an insulating tape like the
reference 130C from 3M.
To tighten the coaxial cable of the Wirnet iBTS Compact, the installer can use cable clamps
inserted in the dedicated slots of the mounting kit:
Figure 109 : attachment of the RF antenna coaxial cable
Several configurations of antennas are possible depending on the number of LoRa modules
used. They are listed in the following paragraphs.
Slot
s provided to
attach
the antenna cable
1m coaxial cable
N connector
screwed on antenna
N
connector
screwed on antenna

Wirnet iBTS
Document title
: Installation and
Maintenance Manual
Version : 0.6
Author : MGI
Date : 16/08/31
Classification
This document is the strict property of Kerlink and shall not be either copied nor sent without express
written authorization of Kerlink
Internal Use Kerlink m2m technologies reserved rights
Confidential
Kerlink – 1 rue Jacqueline Auriol – 35235 THORIGNÉ-FOUILLARD Page 141 / 167
Strict confidential
4.6.2.4.2 Single LoRa module / single omnidirectional antenna
In this configuration, the Wirnet iBTS receiver supports 16 channels.
Figure 110 : Single LoRa module / single omnidirectional antenna connections
4.6.2.4.3 Single LoRa module / dual omnidirectional antennas /
diversity
In this configuration, the Wirnet iBTS receiver supports 2 x 8 channels.
The distance between antennas must be optimized to offer the best reception (see
§4.5.2.2.2).
Figure 111 : Single LoRa module / dual omnidirectional antennas connections

Wirnet iBTS
Document title
: Installation and
Maintenance Manual
Version : 0.6
Author : MGI
Date : 16/08/31
Classification
This document is the strict property of Kerlink and shall not be either copied nor sent without express
written authorization of Kerlink
Internal Use Kerlink m2m technologies reserved rights
Confidential
Kerlink – 1 rue Jacqueline Auriol – 35235 THORIGNÉ-FOUILLARD Page 142 / 167
Strict confidential
4.6.2.4.4 Single LoRa module / single dual polarization antenna
In this configuration, the Wirnet iBTS receiver supports 2 x 8 channels.
Figure 112 : Single LoRa module / single dual polarization antenna connections
4.6.2.4.5 Two LoRa modules / two omnidirectional antennas /
diversity
In this configuration, the Wirnet iBTS receiver supports 2 x 16 channels.
The distance between antennas must be optimized to offer the best reception (see
§4.5.2.2.2).
Figure 113 : Two LoRa modules / two omnidirectional antennas / diversity connections

Wirnet iBTS
Document title
: Installation and
Maintenance Manual
Version : 0.6
Author : MGI
Date : 16/08/31
Classification
This document is the strict property of Kerlink and shall not be either copied nor sent without express
written authorization of Kerlink
Internal Use Kerlink m2m technologies reserved rights
Confidential
Kerlink – 1 rue Jacqueline Auriol – 35235 THORIGNÉ-FOUILLARD Page 143 / 167
Strict confidential
4.6.2.4.6 Two LoRa modules / two dual polarization antennas
In this configuration, the Wirnet iBTS receiver supports 2 x 2 x 8 channels.
Figure 114 : Two LoRa modules / two dual polarization antennas connections
4.6.2.4.7 Three LoRa modules / three sectors antennas
In this configuration, the Wirnet iBTS receiver supports 3 x 16 channels.
Figure 115 : Three LoRa modules / three sectors antennas connections

Wirnet iBTS
Document title
: Installation and
Maintenance Manual
Version : 0.6
Author : MGI
Date : 16/08/31
Classification
This document is the strict property of Kerlink and shall not be either copied nor sent without express
written authorization of Kerlink
Internal Use Kerlink m2m technologies reserved rights
Confidential
Kerlink – 1 rue Jacqueline Auriol – 35235 THORIGNÉ-FOUILLARD Page 144 / 167
Strict confidential
4.6.2.4.8 Three LoRa modules / three sectors antennas / dual
polarization
In this configuration, the Wirnet iBTS receiver supports 3 x 2 x 8 channels.
Figure 116 : Three LoRa modules / three sectors antennas / dual polarization connections
4.6.2.4.9 Four LoRa modules / single omnidirectional antenna
In this configuration, the Wirnet iBTS receiver supports 64 channels.
Figure 117 : Four LoRa modules / single omnidirectional antenna connections

Wirnet iBTS
Document title
: Installation and
Maintenance Manual
Version : 0.6
Author : MGI
Date : 16/08/31
Classification
This document is the strict property of Kerlink and shall not be either copied nor sent without express
written authorization of Kerlink
Internal Use Kerlink m2m technologies reserved rights
Confidential
Kerlink – 1 rue Jacqueline Auriol – 35235 THORIGNÉ-FOUILLARD Page 145 / 167
Strict confidential
4.6.2.4.10 Four LoRa modules / dual omnidirectional antennas /
diversity
In this configuration, the Wirnet iBTS receiver supports 2 x 32 channels.
Figure 118 : Four LoRa modules / dual omnidirectional antennas / diversity connections
4.6.2.4.11 Four LoRa modules / dual polarization antenna
In this configuration, the Wirnet iBTS receiver supports 2 x 32 channels.
Figure 119 : Four LoRa modules / dual polarization antenna connections

Wirnet iBTS
Document title
: Installation and
Maintenance Manual
Version : 0.6
Author : MGI
Date : 16/08/31
Classification
This document is the strict property of Kerlink and shall not be either copied nor sent without express
written authorization of Kerlink
Internal Use Kerlink m2m technologies reserved rights
Confidential
Kerlink – 1 rue Jacqueline Auriol – 35235 THORIGNÉ-FOUILLARD Page 146 / 167
Strict confidential
4.6.3 Ethernet connection
The Wirnet iBTS gateway is supplied by a PoE injector through an Ethernet cable.
The PoE injectors are detailed in §1.7.1.1 and §1.7.1.2.
The recommended Ethernet cable is detailed in §1.7.5.1. It includes two RJ45 T 568A plugs
on each side
Note 1: The Ethernet cable is not provided with the Wirnet iBTS.
Note 2: The maximum Ethernet cable length is 100m.
On Wirnet iBTS side, the Ethernet RJ45 connector must be firstly inserted through the M25
cable gland as shown on the Figure 120.
To introduce the RJ45 cable into the cable gland, follow the procedure below:
• Unscrew the external nut
• Remove the seal
• Introduce the RJ45 cable into the external nut
• Place the seal around the RJ45 cable
• Introduce the RJ45 cable into the cable gland body
• Connect the RJ45 connector in to the PoE/LAN port of the CPU module
• Replace the seal in the cable gland body
• Screw the external nut
Figure 120 : Ethernet connection on Wirnet iBTS side / cable gland

Wirnet iBTS
Document title
: Installation and
Maintenance Manual
Version : 0.6
Author : MGI
Date : 16/08/31
Classification
This document is the strict property of Kerlink and shall not be either copied nor sent without express
written authorization of Kerlink
Internal Use Kerlink m2m technologies reserved rights
Confidential
Kerlink – 1 rue Jacqueline Auriol – 35235 THORIGNÉ-FOUILLARD Page 147 / 167
Strict confidential
Note 3: The cable gland allows external cable diameter (cable and RJ45 connector) from
5mm to 8 mm.
An example of RJ45 connector inserted to the PoE/LAN port of the CPU module is shown
below:
Figure 121 : Ethernet connection on Wirnet iBTS side
On the other side of the Ethernet cable, the RJ45 connector must be inserted into the RJ45
“Data + Power” port of the POE injector. This POE injector is connected to 230VAC mains
supply as detailed in §4.3.2.
RJ45 cable
PoE / LAN port of
CPU module
M25 cable gland

Wirnet iBTS
Document title
: Installation and
Maintenance Manual
Version : 0.6
Author : MGI
Date : 16/08/31
Classification
This document is the strict property of Kerlink and shall not be either copied nor sent without express
written authorization of Kerlink
Internal Use Kerlink m2m technologies reserved rights
Confidential
Kerlink – 1 rue Jacqueline Auriol – 35235 THORIGNÉ-FOUILLARD Page 148 / 167
Strict confidential
Figure 122 : Ethernet connection on PoE injector side
Note 4: the PoE injector must be connected to the mains supply through a main electrical
board with surge protections type 1 and a secondary electrical board with surge protections
type 2 as detailed in §4.3.2.
Note 5: the PoE injectors detailed in §1.7.1.1 and §1.7.1.2 are intended for indoor
applications only.
Note 6: If the electrical installation does not include surge protections type 1 and 2, then an
outdoor PoE injector featuring better surge protection is required. These outdoor PoE
injector are detailed in §1.7.1.3 and § 1.7.1.4.
4.6.4 Mains supply
The PoE injectors detailed in §1.7.1.1 and §1.7.1.2, are provided with E/F type cable (Europe)
or B type cable (USA).
Insert the plugs to the mains receptacle of the electrical installation.
Note: the E/F type or B type plugs must be inserted into the mains receptacle only once all
other connections are settled and USIM card inserted (see §4.7).
4.6.5 Auxiliary power supply
The Wirnet iBTS can be also supplied with an auxiliary DC power supply as a solar panel for
instance. The input voltage range is 11 to 56VDC. A 24V DC solar system is then
recommended for optimized performance.
A two-wires cable is required to interconnect the auxiliary power supply connector.
«
Data + Power
»
port
RJ45 cable

Wirnet iBTS
Document title
: Installation and
Maintenance Manual
Version : 0.6
Author : MGI
Date : 16/08/31
Classification
This document is the strict property of Kerlink and shall not be either copied nor sent without express
written authorization of Kerlink
Internal Use Kerlink m2m technologies reserved rights
Confidential
Kerlink – 1 rue Jacqueline Auriol – 35235 THORIGNÉ-FOUILLARD Page 149 / 167
Strict confidential
The auxiliary power supply connector is a Euroblock plug, which is located on the front side
of the CPU module. The polarity of the power signals are indicated besides the connector, as
shown below:
Figure 123 : Auxiliary DC power supply connector
First, the auxiliary power supply cable must be introduced into the enclosure through a cable
gland. The operator needs to determine which cable gland can be used for this operation:
• M25 cable gland can be used for that purpose if the Ethernet cable is no longer
required (LTE backhaul only).
• If the Ethernet cable is required, then a M16 cable gland must be used. One M16
blind stops must be removed and replaced by the M16 cable gland.
Note 1: The M16 cable glands are not provided by KERLINK.
The M25 cable gland allows external cable diameter from 5mm to 8 mm.
The M16 cable glands allows external cable diameter from 4mm to 8 mm.
After insertion through the cable gland, the 2-wire cable can be screwed to the dedicated
Euroblock plug as described on the Figure 123, according to the defined polarity.
Note 2: the Euroblock plug must be inserted into the Euroblock receptacle only once all
other connections are settled and USIM card inserted (see §4.7).
Note 3: the external power supply must be a limited power source.

Wirnet iBTS
Document title
: Installation and
Maintenance Manual
Version : 0.6
Author : MGI
Date : 16/08/31
Classification
This document is the strict property of Kerlink and shall not be either copied nor sent without express
written authorization of Kerlink
Internal Use Kerlink m2m technologies reserved rights
Confidential
Kerlink – 1 rue Jacqueline Auriol – 35235 THORIGNÉ-FOUILLARD Page 150 / 167
Strict confidential
4.7 Commissioning
4.7.1 USIM card
The USIM card is mandatory to establish the LTE/3G/GPRS communications.
The USIM card to be used with the Wirnet iBTS must be a 2FF format.
KERLINK recommends the usage of a M2M UICC compliant with 3GPP TS 102.671. It offers
then a better temperature operating range, improved data retention and increased number
of UPDATE commands.
Before inserting the USIM card, pay attention that the Wirnet iBTS is unpowered by checking
that all LEDs of the CPU module are OFF.
USIM card insertion is based on a push-push mechanism.
Then, to insert a USIM card in the WAN module, follow the procedure:
• Open the enclosure (see §4.1)
• Insert carefully the USIM card in the WAN module respecting the USIM
orientation drawn besides the connector and as shown below
• Push the USIM card and released pressure until a “click” can be heard.
Figure 124 : USIM Card
In case of replacement of the USIM card, the power supply must be firstly switched off by
disconnecting Ethernet wires or disconnecting the POE injector. For few seconds, the Wirnet
iBTS is still powered-on due to the internal backup battery. Wait and check the LEDs are
switched off before extracting the USIM card.
Simply push the USIM card to extract it from the WAN module.
Insert and press
the USIM card
here

Wirnet iBTS
Document title
: Installation and
Maintenance Manual
Version : 0.6
Author : MGI
Date : 16/08/31
Classification
This document is the strict property of Kerlink and shall not be either copied nor sent without express
written authorization of Kerlink
Internal Use Kerlink m2m technologies reserved rights
Confidential
Kerlink – 1 rue Jacqueline Auriol – 35235 THORIGNÉ-FOUILLARD Page 151 / 167
Strict confidential
After inserting the new USIM card as described above, the Wirnet iBTS can be re-powered
on again.
In case of change of mobile operator, APN and login/password must be updated. This can be
done through USB update or through the local maintenance Web interface.
For more details, contact KERLINK.
4.7.2 Power ON
Once the RF antenna(s) and the Ethernet cable are connected and the USIM card is inserted,
the Wirnet iBTS can be powered ON.
To POWER ON the Wirnet iBTS, connect the POE injector onto the 230VAC mains supply.
4.7.3 Functional check
To ensure the Wirnet iBTS is started up, check the behavior of the LED indicators on the CPU
module:
Connector
LED
Description
LOCAL
Green
Ethernet data activity
LOCAL
Orange
Ethernet Link
PoE/LAN
Green
Ethernet data activity
PoE/LAN
Orange
Ethernet Link
DEBUG
Green
Power status
DEBUG
Orange
Software status/ activity
When the Wirnet iBTS is powered ON then, all the LED are switched ON during seven
seconds.
Then the DEBUG green LED must be ON to indicate the power supplies are OK.
The DEBUG orange LED is blinking very fast during two seconds at the end of the boot.
Once the boot is completed and the Wirnet iBTS is in nominal configuration, then the DEBUG
orange LED is blinking every 5 seconds.
Then, to check and analyze the status of the Wirnet iBTS, a standard laptop can be
connected to the LOCAL RJ45 connector of the CPU module or the LOCAL RJ45 connector of
the PoE injector. Once connected, run the maintenance Web interface as explained in
chapter 5.3.4.
4.7.4 Configuration
A local maintenance Web interface is available to perform the specific configuration (IP
address…). The maintenance Web interface is described in chapter 5.3.4.

Wirnet iBTS
Document title
: Installation and
Maintenance Manual
Version : 0.6
Author : MGI
Date : 16/08/31
Classification
This document is the strict property of Kerlink and shall not be either copied nor sent without express
written authorization of Kerlink
Internal Use Kerlink m2m technologies reserved rights
Confidential
Kerlink – 1 rue Jacqueline Auriol – 35235 THORIGNÉ-FOUILLARD Page 152 / 167
Strict confidential
4.8 Lighting protections
In its standard configuration, the Wirnet iBTS is provided with optimal internal surge
protections. In harsh environment, additional protections may be used to improve lightning
immunity. The Wirnet iBTS gateways are not warranted by KERLINK in case of deterioration
due to lighting. KERLINK recommends adding surge protections, especially in high keraunic
levels areas and on high points.
The lighting surge protection must be completed on three interfaces to be efficient:
- Mains supply
- Ethernet (PoE) cable
- RF coaxial cable (antenna interfaces)
Another key parameter for an efficient lighting surge protection is “earthing”. The earthing
connection insures that the lighting surge is driven to the ground properly.
Earthing of the installation is mandatory for:
- indoor installation (mains supply, PoE injector)
- outdoor installation (tower, pole, …)
The following figure describes the lighting protections that are required in a high keraunic
area configuration:
Figure 125 : Installation with recommended lighting protections

Wirnet iBTS
Document title
: Installation and
Maintenance Manual
Version : 0.6
Author : MGI
Date : 16/08/31
Classification
This document is the strict property of Kerlink and shall not be either copied nor sent without express
written authorization of Kerlink
Internal Use Kerlink m2m technologies reserved rights
Confidential
Kerlink – 1 rue Jacqueline Auriol – 35235 THORIGNÉ-FOUILLARD Page 153 / 167
Strict confidential
The installation is composed of two separated areas: indoor installation and outdoor
installation.
The indoor installation is composed of:
• A main electrical board including:
o a circuit breaker
o a surge protection type 1
o a connection to “earth”
• A secondary electrical board including:
o a circuit breaker
o a surge protection type 2
o a connection to “earth”
• The PoE injector (see §1.7.1.1 and §1.7.1.2)
• An Ethernet surge protection, connected to “earth” (see §1.7.6.2)
The outdoor installation is composed of:
• A tower, mast or pole that must be connected to “earth”.
• The Wirnet iBTS and its mounting kit.
The mounting kit must be connected to earth.
• The antennas (LoRa, LTE, GNSS) with their RF coaxial surge protections (see
§1.7.6.1) connected to “earth”.
A lighting rod with a down conductor to earth is strongly recommended for this kind of
applications. The lighting rod avoids direct impacts on the aerials (antennas and Wirnet
iBTS).
Note 1: the PoE injector must be connected to the mains supply through a main electrical
board with surge protections type 1 and a secondary electrical board with surge protections
type 2. If the electrical installation does not meet those requirements, use an alternate PoE
injector featuring better surge protection. Contact KERLINK for more information.
Note 2: the PoE injector is intended for indoor applications only.
Note 3: the Ethernet surge protection is intended for indoor applications only.
In some use cases the electrical installation does not have the required surge protections
type 1 and type 2. Also, the PoE injector and Ethernet surge protection could not be installed
indoor. Therefore, an alternate PoE injector and an Ethernet surge protection dedicated to
outdoor applications are required. These are detailed in §1.7.1.3, § 1.7.1.4 and §1.7.6.3.
In this use case, the installation is still composed of two separated areas: indoor installation
and outdoor installation.

Wirnet iBTS
Document title
: Installation and
Maintenance Manual
Version : 0.6
Author : MGI
Date : 16/08/31
Classification
This document is the strict property of Kerlink and shall not be either copied nor sent without express
written authorization of Kerlink
Internal Use Kerlink m2m technologies reserved rights
Confidential
Kerlink – 1 rue Jacqueline Auriol – 35235 THORIGNÉ-FOUILLARD Page 154 / 167
Strict confidential
The indoor installation is composed of:
• A main electrical board including:
o a circuit breaker
o a surge protection type 1
o a connection to “earth”
The outdoor installation is composed of:
• A tower, mast or pole that must be connected to “earth”.
• The Wirnet iBTS and its mounting kit.
The mounting kit must be connected to earth.
• The antennas (LoRa, LTE, GNSS) with their RF coaxial surge protections (see
§1.7.6.1) connected to “earth”.
• The PoE injector (see §1.7.1.3 and § 1.7.1.4)
• An Ethernet surge protection, connected to “earth” (see §1.7.6.3.)
A lighting rod with a down conductor to earth is still strongly recommended for this kind of
applications to avoid direct impacts on the aerials.
Figure 126 : Installation with recommended lighting protections / Outdoor PoE injector

Wirnet iBTS
Document title
: Installation and
Maintenance Manual
Version : 0.6
Author : MGI
Date : 16/08/31
Classification
This document is the strict property of Kerlink and shall not be either copied nor sent without express
written authorization of Kerlink
Internal Use Kerlink m2m technologies reserved rights
Confidential
Kerlink – 1 rue Jacqueline Auriol – 35235 THORIGNÉ-FOUILLARD Page 155 / 167
Strict confidential
Note 1: the outdoor PoE injector and Ethernet surge protectors have cable glands to insure
the ingress protection. RJ45 connectors must be inserted into the POE injector through the
cable glands.
Note 2: in both use cases, the earthing cables for the PoE injector, Ethernet surge
protection, RF coaxial surge protection and Wirnet iBTS mounting kit are not provided by
KERLINK.

Wirnet iBTS
Document title
: Installation and
Maintenance Manual
Version : 0.6
Author : MGI
Date : 16/08/31
Classification
This document is the strict property of Kerlink and shall not be either copied nor sent without express
written authorization of Kerlink
Internal Use Kerlink m2m technologies reserved rights
Confidential
Kerlink – 1 rue Jacqueline Auriol – 35235 THORIGNÉ-FOUILLARD Page 156 / 167
Strict confidential
5. Maintenance of the Wirnet iBTS
5.1 Simple checks
5.1.1 Wirnet iBTS enclosure
Check the robustness of the installation:
- Screwing of the Wirnet iBTS station on the mounting kit
- Screwing of the mounting kit (depends on the configuration)
Check the Ingress Protection of the enclosure:
- No trace of water inside the enclosure
- Tightening of the cable gland
- Tightening / screwing of the N connectors
- Tightening of the pressure stabilizers
- Tightening / screwing of the blind stops
- Gasket on the door
5.1.2 User interface
Check the USIM is properly inserted in the USIM connector of the WAN module
Check the LED indicators on the CPU module inside the enclosure:
Connector
LED
Description
LOCAL
Green
Ethernet data activity
LOCAL
Orange
Ethernet Link
PoE/LAN
Green
Ethernet data activity
PoE/LAN
Orange
Ethernet Link
DEBUG
Green
Power
status
DEBUG
Orange
Software status/ activity
5.1.3 Cables and antennas
Check tightening and cabling of the antennas:
- The coaxial cables of LoRa, GNSS (GPS) and LTE antennas are well screwed and
tightened on the Wirnet iBTS N connectors.
- The coaxial cables of LoRa, GNSS (GPS) and LTE antennas are not deteriorated.
- The LoRa, GNSS (GPS) and LTE antennas are well screwed and tightened on their
brackets.
- The antenna brackets are well tightened to the wall or pole.
- RJ45/PoE cable is not deteriorated.

Wirnet iBTS
Document title
: Installation and
Maintenance Manual
Version : 0.6
Author : MGI
Date : 16/08/31
Classification
This document is the strict property of Kerlink and shall not be either copied nor sent without express
written authorization of Kerlink
Internal Use Kerlink m2m technologies reserved rights
Confidential
Kerlink – 1 rue Jacqueline Auriol – 35235 THORIGNÉ-FOUILLARD Page 157 / 167
Strict confidential
Check earthing of the installation:
- Antennas + mounting kit earthing cables are connected and not deteriorated.
- Wirnet iBTS + mounting kit earthing cable is connected and not deteriorated.
- Surge protectors earthing cables are connected and not deteriorated.
Check cabling inside the enclosure:
- The SMB and SMA cables are correctly connected to the modules and to the SMB/N
adapters.
- RJ45/PoE connector is properly inserted in the CPU module
- Auxiliary supply wires (optional) are correctly inserted and screwed in the Euroblock
connector of the CPU module
5.1.4 PoE injector
Check the RJ45 connectors of the Ethernet cables are properly inserted into the PoE injector
Check the LED indicator on the indoor 30W PoE injector:
- Yellow: AC Power OK but Channel Power KO -> defect
- Green: AC Power OK and Channel Power OK -> no defect
- None: no AC Power -> defect
Check the LED indicators on the indoor 60W PoE injectors:
- Yellow: AC Power OK but Channel Power KO -> defect
- Green: AC Power OK and Channel Power OK -> no defect
- None: no AC Power -> defect
5.2 Adding or replacing a module
To replace a module or add a module, follow the procedure detailed in §4.4.
5.3 Interfaces for debug or maintenance purposes
5.3.1 Proprietary debug interface
The Wirnet iBTS station has a proprietary serial debug interface named DEBUG located on
the front side of the CPU module.
This debug interface is intended to be used by authorized and qualified personnel only.
Be careful: Only specific equipment developed by KERLINK must be connected to this
interface.

Wirnet iBTS
Document title
: Installation and
Maintenance Manual
Version : 0.6
Author : MGI
Date : 16/08/31
Classification
This document is the strict property of Kerlink and shall not be either copied nor sent without express
written authorization of Kerlink
Internal Use Kerlink m2m technologies reserved rights
Confidential
Kerlink – 1 rue Jacqueline Auriol – 35235 THORIGNÉ-FOUILLARD Page 158 / 167
Strict confidential
The Wirma2 Debug Tool is intended to be connected to the debug interface. This tool is
detailed in §1.7.8. It can be ordered to KERLINK as part of the accessories (see §6).
An Ethernet cable is required to connect the Wirma2 Debug Tool to the RJ45 DEBUG
connector of the CPU module. A USB2.0 type A to type B male cable is also required to
connect the Wirma2 Debug Tool to a computer. Both cables can be provided by KERLINK as
accessories (see §6).
The connections of the Wirma2 Debug Tool to the CPU module and the computer are
detailed on the following picture:
Figure 127 : Wirma2 Debug tool connected to the Wirnet iBTS
Use HyperTerminal or Teraterm on the computer to visualize the traces.
The serial port must be configured as follows:
Debug
connector
Ethernet
cable
Wirma2 Debug tool
USB2.0 A B cable
(to computer)

Wirnet iBTS
Document title
: Installation and
Maintenance Manual
Version : 0.6
Author : MGI
Date : 16/08/31
Classification
This document is the strict property of Kerlink and shall not be either copied nor sent without express
written authorization of Kerlink
Internal Use Kerlink m2m technologies reserved rights
Confidential
Kerlink – 1 rue Jacqueline Auriol – 35235 THORIGNÉ-FOUILLARD Page 159 / 167
Strict confidential
Figure 128 : Serial port configuration
Note 1: COM port number must be adjusted depending on which serial port is used on the
computer.
Note 2: It is also possible to access to the debug interface by Ethernet connection by
connecting directly to the POE injector or the Ethernet switch (depending on the installation
topology).
Note 3: request default login/password to KERLINK.
5.3.2 USB interface
Firmware upgrade can be performed with a USB key via the USB type A connector. The
connector is located on the CPU module as described below:
Figure 129 : USB connector of the Wirnet iBTS
USB type A
connector

Wirnet iBTS
Document title
: Installation and
Maintenance Manual
Version : 0.6
Author : MGI
Date : 16/08/31
Classification
This document is the strict property of Kerlink and shall not be either copied nor sent without express
written authorization of Kerlink
Internal Use Kerlink m2m technologies reserved rights
Confidential
Kerlink – 1 rue Jacqueline Auriol – 35235 THORIGNÉ-FOUILLARD Page 160 / 167
Strict confidential
5.3.3 ON/OFF button
An ON/OFF button is located on the front side of the CPU module:
Figure 130 : ON/OFF button of the Wirnet iBTS
This button is intended to perform a hard reboot, power down and power on of the Wirnet
iBTS:
• Press the button once to complete the hard reboot of the Wirnet iBTS
• Long press the button during 5 seconds min to power down the Wirnet iBTS
Wait the shutdown of the Wirnet iBTS i.e. until the LEDs are switched off. The
shutdown may take up to 30s depending on the current software activity.
• Press the button once again to power on the Wirnet iBTS when powered off.
If the shutdown is not completed properly, or may take longer than expected or if the
Wirnet iBTS is under fault for any expected reason then:
• Long press the button during 5 seconds min to power down the Wirnet iBTS
• Wait the shutdown of the Wirnet iBTS i.e. until the LEDs are switched off.
• Press the button once again to restart the Wirnet iBTS.
ON/OFF
button

Wirnet iBTS
Document title
: Installation and
Maintenance Manual
Version : 0.6
Author : MGI
Date : 16/08/31
Classification
This document is the strict property of Kerlink and shall not be either copied nor sent without express
written authorization of Kerlink
Internal Use Kerlink m2m technologies reserved rights
Confidential
Kerlink – 1 rue Jacqueline Auriol – 35235 THORIGNÉ-FOUILLARD Page 161 / 167
Strict confidential
5.3.4 Local WEB maintenance interface
A LOCAL Ethernet RJ45 connector is located on the front side of the CPU module:
Figure 131 : Local Ethernet interface of the Wirnet iBTS
This RJ45 Ethernet connector is dedicated to the Web maintenance of the Wirnet iBTS.
Local WEB maintenance interface availability depends on the software package.
If the software package embeds this application, the following services are available:
• Board diagnostic (voltage, firmware version, memory and processor usage…)
• Configuration : network, radio, security credentials
• Firmware upgrade
• Linux SSH console session
• Real time radio spectrum scanning
The two main operations to be completed when installing the Wirnet iBTS are:
• configuring the network to access the server
• configuring the security
These operations are described below. Consult the local WEB interface documentation for
other operations.
Local
Ethernet interface

Wirnet iBTS
Document title
: Installation and
Maintenance Manual
Version : 0.6
Author : MGI
Date : 16/08/31
Classification
This document is the strict property of Kerlink and shall not be either copied nor sent without express
written authorization of Kerlink
Internal Use Kerlink m2m technologies reserved rights
Confidential
Kerlink – 1 rue Jacqueline Auriol – 35235 THORIGNÉ-FOUILLARD Page 162 / 167
Strict confidential
5.3.4.1 Configuring network parameters
The network bearer selection can be performed through Ethernet, LTE and WLAN, according
to available WAN modules plugged inside the gateway:
• Ethernet :
o IP mode : DHCP or static
o IP address (if static mode)
o Gateway address & broadcast mask
• GSM / HSPA / LTE:
o USIM pincode
o APN
o Login
o Password
• WLAN :
o Essid
o Password
5.3.4.2 Configure credentials
Several security credentials have to be updated when installing the device. KERLINK
recommends to:
• Change root password
• Change local WEB interface password
• Change local WEB interface certificate
• Change Backhaul interface certificate

Wirnet iBTS
Document title
: Installation and
Maintenance Manual
Version : 0.6
Author : MGI
Date : 16/08/31
Classification
This document is the strict property of Kerlink and shall not be either copied nor sent without express
written authorization of Kerlink
Internal Use Kerlink m2m technologies reserved rights
Confidential
Kerlink – 1 rue Jacqueline Auriol – 35235 THORIGNÉ-FOUILLARD Page 163 / 167
Strict confidential
6. List of the accessories
Basic configuration:
KERLINK Reference
Designation
KLK
-
P0073
Wirnet iBTS enclosure, including:
- 1 X Wall mount kit
- 1 X U bolt mounting kit
- 1 X M25 cable gland
- 2 X N-SMB adapters
- 2 x RF coaxial SMB/SMA cables
- 9 X M16 blind stop
- 1 X CPU Module
KLK
-
P0074
Wirnet iBTS
Compact
enclosure, including:
- 1 X Wall mount kit
- 1 X U bolt mounting kit
- 1 x combo antenna LTE / GNSS
- 1 X M25 cable gland
- 1 X N-SMB adapters
- 1 x RF coaxial SMB/SMA cables
- 1 X M16 blind stop
- 1 X CPU Module
LoRa modules:
KERLINK Reference
Designation
KLK
-
P0078
KLK-I0141
Single LoRa Module 868
–
LoRa LOC, including:
- 2 X N-SMB adapter
- 2 x RF coaxial SMB/SMB cable
KLK
-
I0164
Single LoRa Module 915
–
LoRa LOC, including:
- 2 X N-SMB adapter
- 2 x RF coaxial SMB/SMB cable
KLK
-
P0079
KLK-I0153
Quad
LoRa Modules 915
–
LoRa LOC
–
64 channels, including:
- 2 X N-SMB adapter
- 2 x RF coaxial SMB/SMB cable
KLK
-
I0166
Single LoRa Module 923
–
LoRa LOC, including:
- 2 X N-SMB adapter
- 2 x RF coaxial SMB/SMB cable
KLK
-
I0160
Quad LoRa Modules 923
–
LoRa LOC
–
64
channels, including:
- 2 X N-SMB adapter
- 2 x RF coaxial SMB/SMB cable

Wirnet iBTS
Document title
: Installation and
Maintenance Manual
Version : 0.6
Author : MGI
Date : 16/08/31
Classification
This document is the strict property of Kerlink and shall not be either copied nor sent without express
written authorization of Kerlink
Internal Use Kerlink m2m technologies reserved rights
Confidential
Kerlink – 1 rue Jacqueline Auriol – 35235 THORIGNÉ-FOUILLARD Page 164 / 167
Strict confidential
UC module:
KERLINK Reference
Designation
KLK
-
P0072
KLK-I0147
UC
Module, including:
- 1 X N-SMB adapter
- 1 x RF coaxial SMB/SMA cable
WAN modules:
KERLINK Reference
Designation
KLK
-
P0076
KLK-I0146
WAN Module
–
LT
E Europe
–
with backup battery, including:
- 1 X 868MHz notch filter
- 1 X LTE Europe / APAC Mini PCI Express module
- 1 X N-SMB adapter
- 1 x RF coaxial SMB/SMA cable
- 1 x backup battery
KLK
-
P0077
KLK-I0156
WAN Module
–
LTE
Americas
–
with backup battery, including:
- 1 X 915MHz notch filter
- 1 X LTE Americas Mini PCI Express module
- 1 X N-SMB adapter
- 1 x RF coaxial SMB/SMA cable
- 1 x backup battery
KLK
-
I0162
WAN Module
–
LTE
APAC
–
with backup battery, including:
- 1 X 915MHz notch filter
- 1 X LTE Europe / APAC Mini PCI Express module
- 1 X N-SMB adapter
- 1 x RF coaxial SMB/SMA cable
- 1 x backup battery
LoRa antennas:
KERLINK Reference
Designation
KLK
-
I0145
Omnidirectional antenna 868MHz 3dBi kit, including:
- 1 X Universal antenna bracket
- 1 X 1m coaxial cable
KLK
-
I0167
Omnidirectional antenna 915MHz 3dBi kit, including:
- 1 X Universal antenna bracket
- 1 X 1m coaxial cable
KLK
-
I0158
Omnidirectional antenna 915MHz 6dBi kit, including:
- 1 X Universal antenna bracket
- 1 X 1m coaxial cable
KLK02518
Omnidirectional antenna 915MHz 6dBi
from FT
-
RF with its own
antenna
bracket

Wirnet iBTS
Document title
: Installation and
Maintenance Manual
Version : 0.6
Author : MGI
Date : 16/08/31
Classification
This document is the strict property of Kerlink and shall not be either copied nor sent without express
written authorization of Kerlink
Internal Use Kerlink m2m technologies reserved rights
Confidential
Kerlink – 1 rue Jacqueline Auriol – 35235 THORIGNÉ-FOUILLARD Page 165 / 167
Strict confidential
GNSS and WAN antennas:
KERLINK Reference
Designation
KLK
-
I0149
GNSS antenna kit, including:
- 1 X 5m coaxial cable
- 1 X Dome antenna bracket
KLK
-
I0150
LTE
antenna kit, including:
- 1 X 5m coaxial cable
- 1 X Dome antenna bracket
Cavity filters:
KERLINK Reference
Designation
KLK02522
920
-
925MHz cavity filter, IP66, N connectors
KLK02523
862
-
867MHz cavity filter, IP66, N connectors
Cables:
KERLINK
Reference
Designation
KLK02460
RF coaxial cable N
-
N 1m
PoE injectors:
KERLINK Reference
Designation
KLK02681
Indoor Midspan PoE injector 30W with E/F type cable (Europe)
KLK02765
Indoor Midspan PoE injector 30W with B type cable (USA)
KLK02744
Indoor Midspan PoE injector 60W with E/F type cable (Europe)
KLK02766
Indoor Midspan PoE injector 60W with B type cable (USA)
KLK02815
Outdoor Midspan PoE injector 30W, IP66
KLK02816
Outdoor Midspan PoE injector 60W, IP66
Surge protections:
KERLINK
Reference
Designation
KLK02819
RF coaxial surge protector
KLK02818
PoE surge protector, indoor
KLK02817
PoE surge protector, outdoor

Wirnet iBTS
Document title
: Installation and
Maintenance Manual
Version : 0.6
Author : MGI
Date : 16/08/31
Classification
This document is the strict property of Kerlink and shall not be either copied nor sent without express
written authorization of Kerlink
Internal Use Kerlink m2m technologies reserved rights
Confidential
Kerlink – 1 rue Jacqueline Auriol – 35235 THORIGNÉ-FOUILLARD Page 166 / 167
Strict confidential
Debug tool:
KERLINK Reference
Designation
KLK
-
I0036
Wirma2 debug tool
KLK02314
RJ45 cable, 40cm
KLK02440
USB2.0
A type / B type cable, 2m
Mounting kits:
KERLINK Reference
Designation
KLK
-
I0168
Notched V
-
shaped pole mounting kit, including:
- 1 X notched V shaped plate
- 1 X U bolt
KLK02453
Universal antenna bracket
KLK02692
Dome antenna bracket
7. KERLINK support
The Wirnet iBTS gateway must be installed and maintained by authorized and qualified
personnel only.
In case of defect or breakdown, make sure the above recommendations detailed in this
document are met.
If an issue is not addressed in this document, contact KERLINK at support@kerlink.fr.

Wirnet iBTS
Document title
: Installation and
Maintenance Manual
Version : 0.6
Author : MGI
Date : 16/08/31
Classification
This document is the strict property of Kerlink and shall not be either copied nor sent without express
written authorization of Kerlink
Internal Use Kerlink m2m technologies reserved rights
Confidential
Kerlink – 1 rue Jacqueline Auriol – 35235 THORIGNÉ-FOUILLARD Page 167 / 167
Strict confidential
E
ND OF
D
OCUMENT