KLA RFSC812A Integral Wafer Storage Case for 200 and 300mm Wafers User Manual EtchTemp Wafer Title Page
KLA-Tencor Corporation Integral Wafer Storage Case for 200 and 300mm Wafers EtchTemp Wafer Title Page
KLA >
Contents
- 1. Users manual
- 2. Users Manual 2
Users manual

EtchTemp Wafer™
User Manual
KLA-Tencor SensArray®
5451 Patrick Henry Dr.
Santa Clara, CA 95054
408-986-5600
Fax 408-986-5601
info@sensarray.com
www.sensarray.com
86-3820 Version-1.0 KLA-Tencor Confidential
Copyright © 2009 by KLA-Tencor. All rights reserved worldwide. No parts of this
publication may be reproduced, modified, transmitted, transcribed, stored in
retrieval systems, or translated into any human or computer language, in any
form or by any means, electronic, mechanical, magnetic, chemical, manual, or
otherwise, without the express written permission of KLA-TENCOR, One
Technology Drive, Milpitas, California 95035. KLA-TENCOR may revise this
document at any time without notice.
UM-INT- 2007.04
This manual applies to EtchTemp Wafer
EtchTemp Wafers are trademarks of KLA Tencor SensArray.
KLA-Tencor reserves the right to modify, change, or improve any or
all specifications published in this document without notice.
86-3820 Version-1.0 KLA-Tencor Confidential II

Important Notices
Warranty
EtchTemp Wafer System Hardware
KLA-Tencor warrants that the EtchTemp Wafer Systems (“Products”) sold will be free
from defects in material and workmanship, and perform to KLA-Tencor’s applicable
published specifications for a period of 12 months after shipment for the Docking Station.
The EtchTemp is warranted for a specified number of operating hours. Refer to the
specification provided with your wafer for the exact warranty terms. The Products that
comprise the System shall include the Docking Station. The liability of KLA-Tencor
hereunder shall be limited to replacing or repairing, at its option, any defective Products
that are returned F.O.B. to KLA-Tencor SensArray division plant in Santa Clara, CA. In no
case are Products to be returned without the purchaser first obtaining SensArray’s
permission and Returned Materials Authorization [RMA] number. In no event shall
SensArray be liable for any consequential or incidental damages. Products that have been
subject to abuse, misuse, accident, alteration, neglect, or unauthorized repair or
installation are not covered by this warranty. SensArray will make the final determination
as to the existence and cause of any alleged defect. SensArray is not responsible for
maintaining or supplying any consumable materials used in conjunction with this
hardware. No warranty is made with respect to any customized equipment or Products
supplied with EtchTemp Wafer systems where produced to Purchaser’s specifications
except as specifically stated in writing by SensArray in the contract for such Products. The
purchaser will pay the shipping costs of returned materials to SensArray; SensArray will
pay the cost of shipping repaired/replaced material to Purchaser. This Warranty is the
only warranty made by SensArray with respect to the Product delivered hereunder and
may be modified only by a written instrument that is signed by a duly authorized officer
of SensArray and accepted by Purchaser. Except as provided above, SensArray makes no
warrantees, expressed or implied, including any warranty of merchantability for a
particular purpose.
SensArray Tool Software
KLA-Tencor (SensArray division) warrants that (a) SensArray Tools software (Software)
will perform substantially in accordance with the accompanying written materials for a
period of 12 months after shipment, and (b) the medium on which the Software is
recorded will be free from defects in materials and workmanship under normal use and
service for a period of 12 months after shipment.
Faults caused by unauthorized modification, misuse or abuse of products, or problems
due to software not supplied by SensArray, are not covered by this Warranty. During the
Warranty Period, the purchaser may return failed Software to SensArray for repair or
replacement, at SensArray’s option. SensArray does not warrant that the operation of the
Software shall be uninterrupted or error free. The purchaser will first notify SensArray of
the nature of the problem and obtain a Returned Materials Authorization [RMA] number.
The purchaser will pay the costs of shipping returned Software to SensArray; SensArray
will pay the cost of shipping repaired/replaced Software to the purchaser. No other
warranty is expressed or implied. SensArray specifically disclaims the implied warranty
of merchantability and fitness for a specific application.
The SensArray Tool Software Documentation Materials (“Documentation”) are subject to
revision and change without notice. SensArray agrees to make a best effort attempt to
keep the purchaser advised of changes to the Documentation.
86-3820 Version-1.0 KLA-Tencor Confidential III
Software License Agreement
The Software is owned by KLA-Tencor (SensArray division) and is protected by United
States copyright laws and international treaty provisions. Therefore, you must treat the
Software like any other copyrighted material. Under the Copyright Laws, the Integral
Wafer Software, or accompanying written materials, may not be copied, photo-copied,
reproduced, translated, in whole or in part, without the prior written permission of
SensArray.
You may make one copy of the Software solely for backup or archival purposes.
Third-Party Software
Licenses for any software which was provided but not produced by SensArray are
granted solely and only by the original supplier or manufacturer and solely and only with
the supplier’s limitations and rights. Copying restrictions for such software are governed
solely and only by the original supplier or manufacturer’s license or any other supplier-
approved agreements, as applicable.
Trademarks
EtchTemp wafer, Integral Wafer™, SensArray Tools are trademarks of KLA-Tencor
(SensArray division).
Windows and Excel are trademarks or trade names of Microsoft Corporation.
Any other terms mentioned in this document that are known to be trademarks or service
marks have been appropriately capitalized. Use of a term in this document should not be
regarded as affecting the validity of any trademark or service mark.
Some of the technology used in this product is acquired under license from the
management and operating contractor of the Oak Ridge National Laboratory on behalf of
the U.S. Department of Energy.
86-3820 Version-1.0 KLA-Tencor Confidential IV

86-3820 Version-1.0 KLA-Tencor Confidential V
Radio Frequency Interference Compliance
Applies to the Storage Cases, RF Carrier Station and RF FOUP
NOTE: This equipment has been tested and found to comply with the limits for a Class A
digital device, pursuant to part 15 of the FCC Rules. These limits are designed to provide
reasonable protection against harmful interference when the equipment is operated in a
commercial environment. This equipment generates, uses, and can radiate radio
frequency energy and, if not installed and used in accordance with the instruction manual,
may cause harmful interference to radio communications. Operation of this
equipment in a residential area is likely to cause harmful interference in which case the
user will be required to correct the interference at his own expense.
For the RF Carrier Station and the RF FOUP, only the USB cable supplied with the
equipment is authorized for use with this device; any other cable is not authorized and
may cause undesired interference, etc. Refer to Chapter 3 for product installation.
RF Carrier Station USB Cable RF FOUP USB Cable
Product Modifications
Applies to the Storage Cases and Carrier Station
Changes or modifications to this equipment not expressly approved by KLA-Tencor may
void the user’s authority to operate the equipment.
English
French
This device complies with Industry Canada
licence-exempt RSS standard(s). Operation is
subject to the following two conditions: (1) this
device may not cause interference, and (2) this
device must accept any interference, including
interference that may cause undesired operation of
the device.
Le présent appareil est conforme aux CNR
d'Industrie Canada applicables aux appareils radio
exempts de licence. L'exploitation est autorisée aux
deux conditions suivantes : (1) l'appareil ne doit pas
produire de brouillage, et (2) l'utilisateur de
l'appareil doit accepter tout brouillage
radioélectrique subi, même si le brouillage est
susceptible d'en compromettre le fonctionnement.
Table of Contents i
Using This Manual ...................................................................................................................ii
Overview........................................................................................................................................... ii
What You Need to Know.................................................................................................................. ii
Conventions Used in this Manual.................................................................................................... iii
Chapter 1 Overview ..............................................................................................................1-1
The EtchTemp Wafer System........................................................................................................ 1-1
Acquiring Data............................................................................................................................... 1-1
Analyzing Data .............................................................................................................................. 1-1
Chapter 2 System Setup........................................................................................................2-1
Before You Begin .......................................................................................................................... 2-1
Proper Wafer Handling Procedures........................................................................................... 2-1
Unpacking Your System................................................................................................................ 2-2
Removing the Wafer from the Storage Case............................................................................. 2-2
Charging the Equipment Before Use ........................................................................................ 2-3
Setting Up the Software................................................................................................................. 2-3
Preparing Equipment for the Cleanroom ....................................................................................... 2-4
Cleaning the Equipment............................................................................................................ 2-4
Cleaning the EtchTemp Wafer.................................................................................................. 2-4
Cleaning the Carrier Station...................................................................................................... 2-5
Chapter 3 Using the Charge and Communication Carrier Station .................................3-1
Using the Carrier Station................................................................................................................ 3-1
Removing the Wafer from the Carrier Station............................................................................... 3-7
Using the Wafer with the Carrier Station....................................................................................... 3-9
Chapter 4 Using the SensArray Tool Software with EtchTemp Wafer...........................4-1
Starting the Program ............................................................................................................................
Acquiring data using mission controller..............................................................................................
Download and tag mission Data ..........................................................................................................
Check Tagged Data…………………………………………………………………………………..
View mission Data…………………………………………………………………………………...
Appendix A Reference Information ................................................................................A-1
Sensor Bank Reference ................................................................................................................. A-1
Correlating Sensor Coordinates .................................................................................................... A-3
86-3820 Version-1.0 EtchTemp Wafer User Manual

KLA-Tencor Confidential ii
U
Us
si
in
ng
g
T
Th
hi
is
s
M
Ma
an
nu
ua
al
l
Overview
This manual consists of the following sections.
• Chapter 1, Overview - Discusses features, components, and configurations of the
EtchTemp Wafer System.
• Chapter 2, System Setup - Discusses unpacking the system components,
preparing the equipment for the cleanroom, and connecting the system cables.
• Chapter 3, Using the Charge and Communication Carrier Station - provides an
easy means to prepare the wafer for data acquisition and to perform data
retrieval.
• Chapter 4, Using the SensArray tool Software - Discusses acquisition setup,
acquisition features, and how to retrieve the measurement data using the Carrier
Stations.
• Appendix A, Reference Information - Wafer sensor location information.
What You Need to Know
This user manual assumes that you are familiar with the version of the Windows operating system
installed on your computer and can perform- as a minimum - the following tasks.
• Start (boot) the computer
• Log on to Windows
• Select from menus
• Select and open files
• Use a mouse or pointer, including how to point and click to select objects and
operate controls such as buttons
• Use standard window controls such as scroll bars
86-3820 Version-1.0 EtchTemp Wafer User Manual

iii KLA-Tencor Confidential Using This Manual
Conventions Used in this Manual
Several standard conventions are used in the text of this manual to make the information
presented a little clearer and easier to understand. Every attempt is made to be consistent in the
application of these conventions.
Note: Highlights important information.
Bold Bold text indicates button names, icon names, and menu items.
italic Italic text indicates the section and/or chapter name in a cross-reference. For example:
See the Using the Acquisition Setup Window section of Chapter 3, Acquiring Data, for more
information. Italic text can also be used to emphasize a word or phrase.
Courier
Typeface
Courier typeface indicates file names, directories, and text that you enter. For example:
The file is located in the C:\Sensarray\Configs directory.
<Key> A word offset by angle brackets indicates a key on the computer keyboard. For example:
After you specify the parameters, press the <Enter> key.
Indicates important safety information. The icon is usually associated with a Warning or
Caution in the document describing potential for product damage or personal injury.
Other international standard icons specific to a particular hazard or action may be used
in place of the exclamation mark.
86-3820 Version-1.0 EtchTemp Wafer User Manual

KLA-Tencor Confidential 1-1
C
Ch
ha
ap
pt
te
er
r-
-1
1
O
Ov
ve
er
rv
vi
ie
ew
w
The EtchTemp Wafer User Manual is designed to document the setup and use of the ET
Wafer system in conjunction with the SensArray Tool. This manual is applicable for ET wafer
only. This ET wafer will only work with SensArray Tool (Plasma Suites)
This chapter discusses the features of the EtchTemp Wafer System.
The EtchTemp Wafer System
The ET Wafer has a complete measurement system embedded in the wafer to record
thermal surveys in semiconductor processing equipment without the need for wired
connections. Embedding the components within the wafer allows it to be treated like a
production wafer in most equipment, as long as it is within the operating temperature range
of the wafer.
The ET wafer system consists of an EtchTemp Wafer, a carrier station/FOUP for
communicating with and recharging the wafer, a USB cable, a laptop computer, and a CD
containing the software and drivers needed by the system.
The systems can acquire data from 1 to 64 analog channels, depending on the model. The
analog channels are divided into banks. Each bank is made up of up to 8 wafer sensors.
Measurements taken by the sensors are converted from analog to digital signals within the
onboard electronics.
Acquiring Data
Utilizing the EtchTemp Wafer to acquire temperature data in your equipment is a simple
process. Measurement parameters, such as sensors to be used, scan rate, time delay, etc.,
are set up using the Controller software. The wafer is then transferred to the measurement
chamber from a FOUP or cassette via robotic arms, and the thermal measurement survey
data is acquired. After the survey is complete, the data can be retrieved from the onboard
memory through the RF FOUP or carrier station. The data may then be analyzed using
SensArray Tool (Plasma Suites)
Analyzing Data
The data files acquired by the EtchTemp Wafer may be analyzed using SensArray tool. The
SensArray Tools software enables users to maximize their fab’s wafer yield, by capturing
real-time tool or track conditions, and identifying the performance characteristics of
chambers or plates with the highest yields. Users can then modify other chambers or plates
to match those characteristics, as well as monitor tools or tracks over time, to fine-tune
performance.
For more information on the use of the Analysis portion of the SensArray Tools, please refer
to the SensArray Tools (Plasma Suites) Manual.
86-3820 Version-1.0 EtchTemp Wafer User Manual

1-2 KLA-Tencor Confidential Overview
Figure 1-1 SensArray Tools Main Screen
Figure 1-2 Mission Controller Screen
86-3820 Version-1.0 EtchTemp Wafer User Manual

Overview KLA-Tencor Confidential 1-3
During acquisition, EtchTemp wafer performs computations on acquired data, such as
determining the minimum, maximum, mean, range (max-min), and standard deviation of all
wafer sensor values for the sample, and logs the results in columns. These computed
values are referred to as calculated values.
During acquisition, EtchTemp wafer performs computations on acquired data, such as
determining the minimum, maximum, mean, range (max-min), and standard deviation of all
wafer sensor values for the sample, and logs the results in columns. These computed
values are referred to as calculated values.
After acquiring, linearizing, and storing the sensor data, you can display or print the data as
a line plot graph, as shown in Figure 1-3. In addition, you can display data in a table or as a
wafer map.
After acquiring, linearizing, and storing the sensor data, you can display or print the data as
a line plot graph, as shown in Figure 1-3. In addition, you can display data in a table or as a
wafer map.
Figure 1-3 Displaying Data on a Line Plot Graph
86-3820 Version-1.0 EtchTemp Wafer User Manual Wafer User Manual

KLA-Tencor Confidential 2-1
C
Ch
ha
ap
pt
te
er
r-
-2
2
S
Sy
ys
st
te
em
m
S
Se
et
tu
up
p
Before you can begin working with the EtchTemp Wafer system, you need to unpack the
system components, prepare the equipment for transfer to the Cleanroom, and charge the
wafer batteries.
Before You Begin
Before using the EtchTemp Wafer, there are several safety and handling precautions that
should be noted. Please read the information provided in this manual and become familiar
with the EtchTemp Wafer before attempting your first thermal survey.
• Operation of EtchTemp outside of its specified temperature range could result in
unreliable readings and/or damaged wafers. Please review the recommended
operating range for your particular model of EtchTemp Wafer.
• Rotational speeds up to 5000 rpm have been tested and found to be safe. While it is
possible that even higher rotational speed might be reached without damage to the
wafer or spin plate, SensArray cannot provide any guarantees above 5000 rpm.
Proper Wafer Handling Procedures:
While the EtchTemp Wafer is designed to survive in a semiconductor fabrication
environment, reasonable care must be taken to prevent damage to the components on the
wafer, or breaking the wafer.
• Always wear gloves whenever you handle the wafer.
• Hold the wafer by the edges only or support from the backside of the wafer with your
hand or with a vacuum wand. In some situations, you may have to grasp the edge of
the wafer with your gloved fingers to prevent dropping the wafer, as when you try to
insert the wafer into your equipment or a carrier station.
• Never place the wafer on an uneven surface. A small downward pressure on the
wafer applied at the right point could cause the wafer to break or cause cracks within
the silicon.
Unpacking Your System
Inventory all items and compare to the packing list included with the shipment.
Retain all packaging materials for the system. This is required for the return of the EtchTemp
Wafer for repairs or recalibration.
If any parts are missing or damaged, contact SensArray immediately. Be prepared to
provide a list of the missing and/or damaged components, the Purchase Order Number, and
the SensArray Sales Order Number.
NOTE: Do not return components without contacting SensArray first and obtaining a Return Material
Authorization. When returning components to SensArray, you must repack the equipment in the original
packing material. Failure to properly pack the components may result in additional damage to the equipment.
86-3820 Version-1.0 EtchTemp Wafer User Manual

2-2 KLA-Tencor Confidential System Setup
Removing the Wafer from the Storage Case:
The wafer storage case is designed to keep the EtchTemp Wafer batteries charged to the
optimum level for an extended period of 1 to 2 years. This is done by periodically checking
the status of the batteries and recharging the batteries when their voltage drops below a
threshold.
CAUTION: The storage case is not designed to be used to recharge wafers after acquiring data. The
storage case may not be used as a carrier station. It is used only to store a wafer when the wafer is
not in use.
The wafer will be maintained in the storage case until it is needed. To use the wafer, place
the horizontal wafer Storage case right side up (electronic is at the bottom) on a clean work
surface, as shown in Figure 2-1. To open the lid, place both thumbs on the rings on the lid
as shown, lift both of your pointer fingers and open the lid completely. Locate the Charge
and Communication (C/C) Carrier Station or RF FOUP near the storage case.
Figure 2-1 Opening the Storage Case
Storage case
top side
Snap rings
For checking the wafer health using the storage case, make sure the storage case is
completely closed. Flip the storage with the bottom side facing up as shown below. At the
bottom of the storage case, there is an LCD screen that indicates the wafer serial number
and battery voltage. If the wafer is not viable, the screen will indicate ‘no wafer present’. The
storage case must be reset to force it to search for a wafer by pressing the reset button. The
module will then spend approximately 15 seconds looking for a wafer in its presence. If a
wafer is present and the module is unable to detect the wafer, try to place the wafer in the
carrier station to check the wafer state. If wafer looks healthy in the carrier, the storage case
may be problematic. Contact SensArray technical support for help.
Storage case bottom side
Figure 2-2 Storage case bottom side
86-3820 Version-1.0 EtchTemp Wafer User Manual

System Setup KLA-Tencor Confidential 2-3
Charging the Equipment Before Use:
Place the EtchTemp Wafer into the carrier station shipped with the unit to maintain the
charge on the internal batteries. Please see Using the Charge and Communication
Carrier Station for more information on inserting and removing the wafer to and from the
carrier stations.
Plug the laptop into the AC power supply and fully charge the laptop battery.
Setting up the Software
The EtchTemp Wafer system normally includes a SensArray qualified laptop computer that
has been prepared with all needed software to setup, run, and retrieve data from the
EtchTemp Wafer. Note that, EtchTemp wafer will only work with SensArray Tool 2.1 and
above
Preparing Equipment for the Cleanroom
Cleaning the Equipment:
When installing a computer and an EtchTemp Wafer system in the Cleanroom, follow
industry standards, including wiping down the computer and the exterior of the carrier
station with Cleanroom wipes dampened with de-ionized (DI) water and/or isopropyl alcohol.
Wipe down the EtchTemp Wafer itself.
Cleaning the EtchTemp Wafer:
Significant efforts are made to keep wafers clean during the manufacturing process. Due to
the nature of some processes and demands by customers for cleaner wafers, the EtchTemp
wafer is now offered as a cleaned product. It has gone through a SC1 and SC2 cleaning
process to remove metals and organics. The cleaned wafer is packaged in the clean single
polycarbonate storage case until it can be used.
Despite our best efforts, the EtchTemp Wafer may pick up contaminants from repeated
handling. The ideal method of cleaning surface contaminants from the wafer is to blow a
gentle stream of CDA or inert nitrogen across the surface. However, some forms of surface
contamination cannot be removed this easily.
The wafer can be cleaned with IPA or DI water and a cleanroom cloth. Due to the design
nature of the EtchTemp Wafer, scratches in the coating on the backside of the wafer may
exist. This has not been shown to cause degradation in the performance of the wafer.
A gentle stream of DI water or IPA may be used to loosen surface contamination, and then
use CDA or inert nitrogen to blow the surface dry.
Never place the wafer in an ultrasonic cleaning bath. The vibration set up by the ultrasonics
may damage the electronics inside and render the wafer inoperable.
NOTE: After a period of usage under etch environment, there will be a deposited polymer
ring at the bottom surface of the wafer, this may cause the chucking problem or
temperature range is not in specification. Please refer to application note for the cleaning
details for this polymer ring.
86-3820 Version-1.0 EtchTemp Wafer User Manual

2-4 KLA-Tencor Confidential System Setup
Cleaning the Carrier Station:
The carrier station is easily cleaned by wiping the surfaces with a cleanroom cloth
dampened with IPA. Nothing harsher is needed to remove contamination from the surface.
Be sure to clean the interior of the carrier station. Debris on the surface may cause stress
points on the EtchTemp Wafer when the lid is closed. To avoid damage to the EtchTemp
Wafer, only clean the interior of the carrier when the wafer is not present.
Recharging and Storing EtchTemp Wafer:
The carrier station contains removable, rechargeable lithium-ion batteries. The carrier
station batteries should maintain a charge on the wafer batteries for up to three years. The
carrier station batteries can be charged via USB or with the provided power adapter.
VERY IMPORTANT! Keep the wafer stored in a carrier station when not making thermal surveys.
This will help ensure the maximum lifetime for the onboard wafer batteries.
When storing the wafer in the carrier for extended periods of time, confirm that the LCD
display reads “Wafer Ready”. This indicates that the carrier station has established proper
contact with the wafer and ensures that the wafer battery charge is being maintained.
86-3820 Version-1.0 EtchTemp Wafer User Manual

KLA-Tencor Confidential 3-1
C
Ch
ha
ap
pt
te
er
r-
-3
3
U
Us
si
in
ng
g
t
th
he
e
C
Ch
ha
ar
rg
ge
e
&
&
C
Co
om
mm
mu
un
ni
ic
ca
at
ti
io
on
n
C
Ca
ar
rr
ri
ie
er
r
S
St
ta
at
ti
io
on
n/
/R
RF
F
F
FO
OU
UP
P
The Carrier Station/RF FOUP provides a method of charging and communicating with the
wafer through an RF signal rather than a set of contact pins.
EtchTemp wafer will only work with SensArray Tool 2.1 and above.
Using the Carrier Station
Before using the carrier station with EtchTemp Wafer, make sure the carrier firmware
version is compatible. Carrier firmware version needs to be 2.1.90 or above.
Please refer to the attached firmware upgrade document for further details.
The carrier station protects the Wafer and maintains the battery charge during storage. It
also provides the communication link between the Wafer and the host computer.
The carrier station provides an easy, non-contact means of preparing the wafer for data
acquisition and to perform data retrieval. It is important to follow proper procedures in
removing and inserting the wafer in the carrier station to avoid damaging the wafer.
Cleanable white
polypropylene insert
plate
Wa f e r
positioners
Coil printed circuit board
for RF communication
and charging between
wafer and carrier
LCD Display
SC1/SC2 cleaned
white polypropylene
insert plate
Figure 3-1 C/C Carrier Station Components
Figure 3-2 shows the C/C carrier station with USB port plug in. There are four LEDs on the
left side of the carrier base, as referenced in Table 3-1. The green LED comes on when the
USB cable is connected and there is communication between the host computer and the
carrier station. The yellow LED will flicker when transferring data to and from the wafer. The
red LED is on when the batteries are charging. When the red LED is flashing rapidly and
solid, the unit is actively charging the batteries on the Wafer. It should typically take less
than 10 minutes to fully charge the batteries. If it is flashing slowly, the battery charge is
being maintained. Though the carrier will continue to maintain the batteries on the wafer, the
red LED will flicker every 10 to 20 seconds when the USB cable is not connected to a power
source. The blue LED blinks when a wafer is detected and communicating with the carrier.
86-3820 Version-1.0 EtchTemp Wafer User Manual

3-2 KLA-Tencor Confidential Using the Carrier Station
Table 3-1: LED status indicators
LED color Indicates
Green Successful USB connection to computer
Yellow USB communications activity
Red Wafer Charging
Blue Communication received from wafer
Red/Blue alternating Wafer measurement has been initiated
Ca rrie r reset
switc h
USB p o rt
Blu e LED
Re d LED
Green LED
Yellow LED
Figure 3-2 Connections and LED Indicators
Re m o v a b le
rechargeable
battery
Figure 3-3 Backside of C/C Carrier
86-3820 Version-1.0 EtchTemp Wafer User Manual

Using the Carrier Station KLA-Tencor Confidential 3-3
Figure 3-4 LCD Display
Figure 3-5 C/C Carrier Station Closed
To open the carrier station and gain access to the wafer, push in the white Delrin cover latch
button as shown in Figure 3-6 and lift the handle attached to the lid.
La t c h
Button
Figure 3-6 Unlatching the Carrier Station
86-3820 Version-1.0 EtchTemp Wafer User Manual

3-4 KLA-Tencor Confidential Using the Carrier Station
Once the lid is raised completely, spring tension will keep it open.
Figure 3-7 Carrier Station Open
CAUTION: Only handle the Wafer on the edges with gloves on.
The wafer is locked to the surface of the white plastic insert on the carrier station by a
spring-loaded clamp mounted to the side of the carrier station. To unclamp the wafer, pull
the wafer clamp straight out until it clears the side of the wafer carrier. Then press down until
it aligns with the recess in the side of the carrier station. Allow the clamp to slide forward into
the recess.
Wa f e r C la m p
Figure 3-8 Wafer Clamp
86-3820 Version-1.0 EtchTemp Wafer User Manual

Using the Carrier Station KLA-Tencor Confidential 3-5
Removing the Wafer from the Carrier Station
While the Lid is opened, you can slide the wafer off the carrier plastic insert surface. A
groove is provided on the right-hand side of the carrier station surface to allow you to get
your finger below the side of the wafer as shown in Figure 3-9. Slide the wafer to the left
until there is enough of the wafer free of the carrier plastic insert surface to put your other
hand or a vacuum wand under the wafer. Remove the wafer completely. Do not pull the
wafer too quickly off the plastic insert surface. Static attraction between the bottom of the
wafer and the plastic insert surface may place undue stress on the Wafer and result in
breakage.
Fi n g e r
groove
Vacuum wand
or
finger groove
Re m o v e i n t h i s
direction only
Figure 3-9 Wafer Removal Points
Remove wafer in this direction only
Figure 3-10 Removing the Wafer from the Carrier Station
You can now place the wafer in a wafer cassette or other loading mechanism to perform the
thermal survey.
CAUTION: Only handle the wafer from the bottom or by the edges as much as possible.
Always ensure the backside of wafer is cleaned of any particle or any other materials.
86-3820 Version-1.0 EtchTemp Wafer User Manual

3-6 KLA-Tencor Confidential Using the Carrier Station
Using the Wafer with the Carrier Station
To place the wafer on the carrier station, first open the lid of the carrier station. Slide the
wafer onto the plastic insert surface and slightly push the wafer against the wafer
positioners. Make sure the edge of the wafer slides under the top surface of the positioners.
Once the wafer is positioned correctly, pull the wafer clamp out from the recess, lift it up,
and slowly slide the clamp forward until it presses against the wafer. Release the clamp.
Lower the lid until the latch contacts the locking pin. Press the locking pin in and lower the
lid until the locking pin pops out as shown in Figure 3-11. The lid is now secure.
Unlatched
Latched
Figure 3-11 Lid Locking Pin
The C/C carrier has an LCD on top left corner. When lid is opened, the message System
Idle should be displayed.
LCD Display
White insert
Figure 3-12 Idle Message Displayed
When wafer is present and lid is closed, the LCD will display Loading Wafer. Once the
wafer is detected, the message Wafer Ready will display and the blue LED will blink.
86-3820 Version-1.0 EtchTemp Wafer User Manual

Using the Carrier Station KLA-Tencor Confidential 3-7
Figure 3-13 Wafer Ready Displayed
If you close the LID and no wafer is inside the carrier, you will see the message No Wafer
detected.
There may be a delay between the carrier LCD display messages and the SensArray Tool
mission controller application message on your laptop. Do not use the wafer until you
actually see the message display on the mission controller screen. Also, only perform the
survey when the wafer voltage is >4.10V. This would help to improve the lifetime of the
EtchTemp wafer.
Figure 3-14 Mission Controller Screen (SensArray Tool)
86-3820 Version-1.0 EtchTemp Wafer User Manual

3-8 KLA-Tencor Confidential Using the Carrier Station
Using the RF FOUP
The RF FOUP protects the Wafer and maintains the battery charge during storage. It also
provides the communication link between the Wafer and the host computer through the USB
port.
• When wafer is present, the LCD will display Loading Wafer. Once the wafer is detected,
the message Wafer Ready will display.
• There may be a delay between the RF FOUP LCD display messages and the SensArray
Tool mission controller application message on your laptop. Do not use the wafer until you
actually see the message display on the mission controller screen.
Figure 3-15 Mission Controller Screen (Settings)
• Communicating between RF FOUP and EtchTemp wafer is the same as between Carrier
Station and EtchTemp wafer.
• Start the mission is identical for both RF FOUP and Carrier Station.
86-3820 Version-1.0 EtchTemp Wafer User Manual

Using the Carrier Station KLA-Tencor Confidential 3-9
Figure 3-16 Retrieving the Data
• After the survey, when the wafer going back to the RF FOUP, the data from the wafer will
be stored in the FOUP. Select the latest data file and click OK to retrieve the data file.
Figure 3-17 iWafer System File Transfer
NOTE: The RF can only stored up to 12 data files only.
86-3820 Version-1.0 EtchTemp Wafer User Manual

KLA-Tencor Confidential 4-1
C
Ch
ha
ap
pt
te
er
r-
-4
4
U
Us
si
in
ng
g
t
th
he
e
S
Se
en
ns
sA
Ar
rr
ra
ay
y
T
To
oo
ol
l
S
So
of
ft
tw
wa
ar
re
e
The SensArray Tool is a software program that communicates with the EtchTemp Wafer
through the carrier station or RF FOUP. It monitors the status of the system, retrieves
data from completed thermal surveys, and sets up the parameters for the next set of
surveys.
Before using the SensArray Tool, please read instructions on using the Carrier Station.
See the Using the Carrier Station section of Chapter 3 for more information. For setup
and using SensArray Tool, please see SensArray Tool manual.
Starting the Program
Connect the carrier station to the computer with the USB cable. Start the SensArray Tool
program by double-clicking the desktop icon.
The PlasmaSuite window opens
Figure 4-1 SensArray Tool
86-3820 Version-1.0 EtchTemp Wafer User Manual

Using the SensArray Tools Software KLA-Tencor Confidential 4-2
Product License at Startup
The computer should come with the correct license. However, if an Error dialog box
appears similar to Figure 4-2 or Figure 4-3.
Figure 4-2
Or
Figure 4-3
Or if a license upgrade is needed, click the OK button, then use the License File
Manager to resolve the issue.
To use the License File Manager
1. Select Tools on the PlasmaSuite or LithoSuite window menu bar, then License File
Manager. The License File Manager window opens.
Figure 4-4 License File Manager Window
2. Send the computer’s hardware ID to Support Services at customer.support-
sensarray@kla-tencor.com. They will send an updated license. Download the new
license.
86-3820 Version-1.0 EtchTemp Wafer User Manual

4-3 KLA-Tencor Confidential Using the SensArray Tools
Software
3. To load the new license, return to the License File Manager window, then click the
Change License button. The License Upgrade Wizard – Choose License Manager
Action window opens.
Figure 4-5 Choose License Manager Action Window
4. Select the first option, then click the Next > button. The License Upgrade Wizard –
Add License Form File window opens.
Figure 4-6 License Form File Window
5. Click the Load New File button. The Choose the license to load window opens.
6. Select the new license, then click the Open button -or- double-click the new license.
The license contents are listed in the License Description panel of the License
Upgrade Wizard - Add License From File window.
86-3820 Version-1.0 EtchTemp Wafer User Manual

Using the SensArray Tools Software KLA-Tencor Confidential 4-4
7. Click the Next > button. The License Upgrade Wizard - Confirm License File Change
window opens.
8. Click the Finish button, then close the License File Manager window. The new license
is in effect.
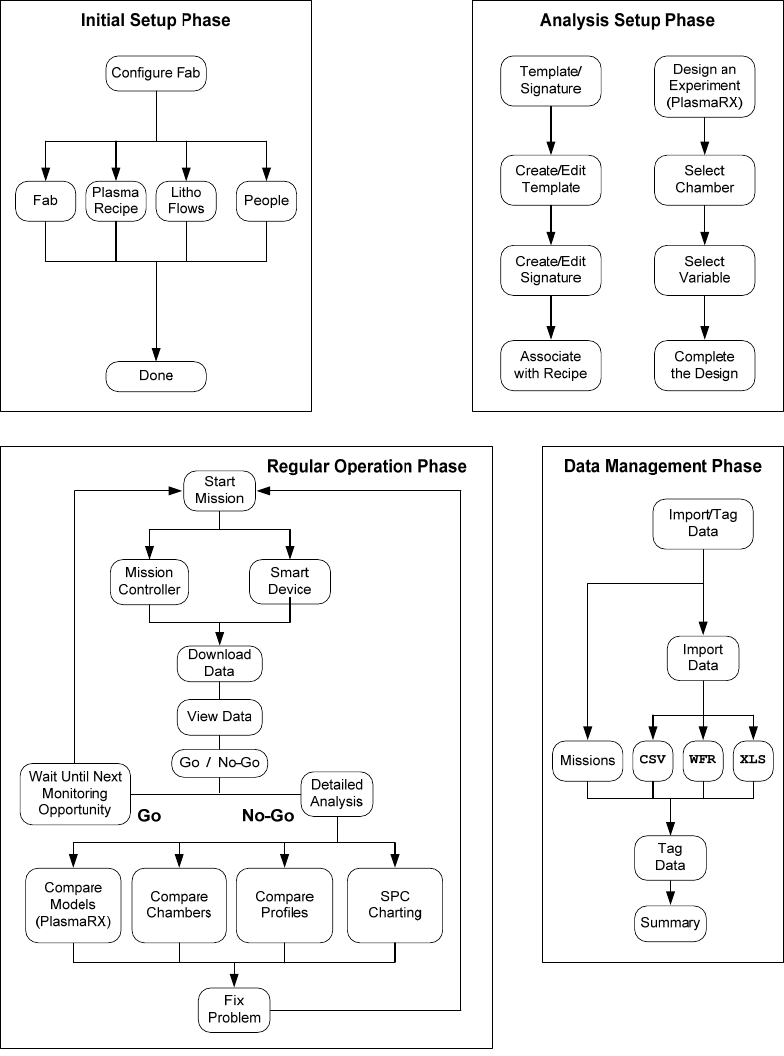
SensArray Tools Process Flow
For the configuration setup, please refer to SensArray Tool user manual.
86-3820 Version-1.0 EtchTemp Wafer User Manual

4-5 KLA-Tencor Confidential Using the SensArray Tools
Software
Acquiring Data Using the Mission Controller
The process of acquiring data, using the Mission Controller to run a mission, is comprised of the
following steps:
Step 1 - Start the Application
Step 2 - Run a Mission
Step 3 - Download and Tag Mission Data
Step 4 - Check Tagged Data
Step 5 - View Mission Data
Step 1 - Start the Application
To start the application:
1. From the PlasmaSuite window, select Mission Controller. The Communication
window opens.
Figure 4-7 Communication Window
Proceed to Step 2 - Run a Mission.
Step 2 - Run a Mission
To run a mission:
1. In the Run Mission panel, enter the Mission Name, Sample Period (sample the entire
wafer every X seconds; one second is the standard); Acquisition Time (total mission
time in seconds; maximum value depends on the particular wafer being used); and
Start Condition.
86-3820 Version-1.0 EtchTemp Wafer User Manual

Using the SensArray Tools Software KLA-Tencor Confidential 4-6
Start Condition options are:
Start Immediately - Mission starts when the wafer is taken from its bay station.
Start After Delay* – Mission starts after the specified time expires.
Start at Temperature
*When a delay is combined with a temperature trigger, the delay will not start
counting down until after the temperature trigger condition is met.
Use a direct connection to the wafer:
2. Connect a cable from the computer USB port to the port on the FOUP or carrier
station. Select the Wafer ID from the drop-down list, and then click the Connect to a
device button in the Toolbox panel. The wafer information is read from the wafer and
added to the Device Information panel.
Figure 4-8
To check the wafer battery:
1. Click the Get Battery Voltage button in the Toolbox panel. If the wafer voltage is
displayed in red, wafer can not be started. If the wafer voltage is displayed in green,
the wafer is ready to run another mission.
2. Place the wafer into the processing equipment, then click the Run Mission button to
run the mission. The Waiting for data… window opens. This window is merely a
rough status indicator for the wafer, and is present for convenience only. It can be
closed at any time without affecting the wafer.
86-3820 Version-1.0 EtchTemp Wafer User Manual

4-7 KLA-Tencor Confidential Using the SensArray Tools
Software
Figure 4-9 Waiting for data Window
To place the wafer into the process chamber, process it, then bring the wafer back
a. If the wafer is in a wafer carrier:
b. Transfer the wafer to a standard FOUP.
c. Place the FOUP onto the equipment’s load port and instruct the equipment to
process the wafer.
d. After the run is complete, instruct the equipment to unload the wafer, back to the
FOUP.
e. Transfer wafer from FOUP to wafer carrier.
3. If the wafer is in a RF FOUP:
a. Place the RF FOUP onto the equipment’s load port;, then instruct the equipment to
process the wafer.
b. After the run, instruct the equipment to unload the wafer back to the FOUP.
Running the mission is now complete.
Proceed to Step 3 - Download and Tag Mission Data, to view the collected data.
86-3820 Version-1.0 EtchTemp Wafer User Manual

Using the SensArray Tools Software KLA-Tencor Confidential 4-8
Step 3 - Download and Tag Mission Data
To download mission data
1. After the mission run is complete, return the wafer to its base station (RF FOUP or
Carrier Station).
Figure 4-10 Slecting the Wafer ID
2. Select the Wafer ID from the drop-down list, and then click the Connect to a device
button in the Toolbox panel. The wafer information is read from the wafer. At bottom
left corner, the message “We are expecting data from this wafer” appears.
3. Click the Download button in the Toolbox panel. The Please provide some
information about this data window opens, to allow tagging information about the
run to be entered.
Figure 4-11
86-3820 Version-1.0 EtchTemp Wafer User Manual

4-9 KLA-Tencor Confidential Using the SensArray Tools
Software
4. Tag each mission by specifying by whom the data was collected, and the chamber
and recipe associated with the mission. All missions must be tagged before
proceeding.
TIP: To tag more than one mission with the same information, select multiple files by pressing
and holding the <CTRL> key while selecting additional missions. If multiple missions are
selected, anything selected on the right is applied to every mission currently selected.
Figure 4-12
To tag selected data (for PlasmaSuite)
1. Select a fully qualified path name from the Incoming Data panel.
2. Select a name from the Data collected by drop-down list to associate with the
selected data.
3. Open the fab to the chamber level in the Select Chamber list, then select the
chamber of interest.
4. Select a recipe from the Select Recipe list to associate with the selected chamber.
5. The selected chamber and recipe are listed in the Currently Selected field. Click
those selections before clicking the Save All button.
Proceed to Step 4 - Check Tagged Data.
Step 4 - Check Tagged Data
The Summary page table lists all data tags that were added or updated.
To check tagged data:
1. If any information is incorrect, click the < Back button and correct it.
2. If the data is correct, click the Finish button. The PlasmaSuite window opens.
NOTE: If there is a problem with the tagged data, a Warning dialog box opens, listing
the problem parameters, and the Launch Go/No-Go window pinpoints the out-of-spec
information. Correct the information before proceeding.
To view the data collected, proceed to Step 5 - View Mission Data.
86-3820 Version-1.0 EtchTemp Wafer User Manual

Using the SensArray Tools Software KLA-Tencor Confidential 4-10
Step 5 - View Mission Data
1. On the PlasmaSuite window, select Data Viewer, then select View Data from the
File menu. The Mission Selection window opens.
2. Select the mission to be viewed, then drag it to the Selected Missions panel. Click
the OK button. The Data Viewer window opens, with this mission displayed. The left
panel plots the sensor data versus time. To display the data at that time point as a 2D
or 3D graph, click the left panel. To display the data as a histogram, click the right
panel.
Figure 4-13 Data Viewer Window
3. Visually assess the resulting graphical comparison of missions. If the graphs look
basically similar, the results are acceptable. If they are significantly dissimilar,
investigate further with the Advanced Analysis tools.
4. Close the Data Viewer window when finished.
The process of collecting data from the mission is now complete.
The Data Viewer enables the following tasks:
Viewing Data from Previous Missions
Viewing Data from File
Identifying Data to Be Analyzed Using a Template
From the PlasmaSuite window, select Data Viewer.
86-3820 Version-1.0 EtchTemp Wafer User Manual

4-11 KLA-Tencor Confidential Using the SensArray Tools
Software
Figure 4-14 Data Viewer Window
Viewing Data from Previous Missions
Select View Data to view data from previously run missions.
To view data:
1. Select View Data in the File options on the Data Viewer menu bar. The Mission
Selection window opens.
2. Apply various filters in the Mission Filters panel, to narrow the search. After a
satisfactory selection of missions is viewed, drag one or more missions into the
Selected Missions panel.
3. Information about the mission(s) is displayed in the Selected Missions panel, and
graphed in the panel below. Click the OK button. A Data Viewer window for each
selected mission opens.
4. The left panel plots the sensor data versus time. To display the data at that time point
as a 2D or 3D graph, click the left panel. To display the data as a histogram, click the
right panel.
NOTE: The menu bar options for the mission-specific Data Viewer are more extensive than
those of the general Data Viewer (before a mission is loaded).
File options include:
View Data - Returns to a Mission Selection window
View Data From File - Opens the Select an ODF to load window (ODF = OnWafer
data file)
Save Data To File - Opens a Save As window
Mission Controller - Opens the Mission Controller window
Export Data To Excel - Opens the Export to Excel window
Export Statistics/Graphs To Excel - Opens the Select Information
to Include window
Export Graph to Image File - Opens the Save graph to file window
86-3820 Version-1.0 EtchTemp Wafer User Manual

Using the SensArray Tools Software KLA-Tencor Confidential 4-12
Close Window
Exit
Edit option allows copying of a selected graph to the Windows Clipboard.
Graph options include:
Synch All Graph Scales To:
Synch All Graph Intervals To:
Line Graph options
Set Scale
Auto Scale
Zoom
Zoom Settings
Set Background Color
View option is Lifetime Information.
Window option allows tiling windows horizontally and vertically, and window cascading.
Help option provides Data Viewer version information.
5. Review data to ensure the results are as expected. If so, close the window.
Viewing Data from File
1. Opens a Select an ODF to load window. (ODF = OnWafer data file.)
Figure 4-15 Select an ODF to load window
86-3820 Version-1.0 EtchTemp Wafer User Manual

4-13 KLA-Tencor Confidential Using the SensArray Tools
Software
Identifying Data to Be Analyzed Using a Template
A template defines the regions of interest within a mission run using a specific recipe. It
also defines the important statistics for each region (such as mean, range, and standard
deviation).Templates are an important part of SensArray Tools analysis modules,
because they are used to extract key information from the raw data. This section is a
guide to the template creation process.
The process of identifying data to be analyzed using a template, is comprised of the
following steps:
Step 1 - Create a Template
Step 2 - Define the Intervals of Interest for this Recipe
Step 3 - Define the Parameters
Step 1 - Create a Template
To create a template
1. Start the Create a Template module from the PlasmaSuite window. The Templates -
Available Templates window opens.
NOTE: If this is the first time the utility is started, the Available Templates list is empty,
and no graph data is displayed.
Figure 4-16 Templates - Available Templates window
2. Click the Add New Template button to start the Template Wizard to create a
template, -or- the Copy Selected Template button to copy an existing template. The
Mission Selection window opens. This allows a choice of reference mission, which
should be a good representative of mission data collected using the recipe of interest.
86-3820 Version-1.0 EtchTemp Wafer User Manual

Using the SensArray Tools Software KLA-Tencor Confidential 4-14
Figure 4-17 Mission Selection Window
3. Filter the missions by Recipe, Fab, DataSet, Wafer ID, Date, Included Missions, Data
Type, Notes, or Diameter, to limit the number of missions from which to select.
NOTE: More than one mission can be selected for this step, to ensure that the program
is able to properly analyze other missions from the same recipe.
4. Drag the selected missions to the Selected Missions list.
TIP: When selecting a single mission using the Mission Selector window, it is not
necessary to drag the mission to the Selected Missions list. Instead, select the
mission to be analyzed, then click the OK button.
5. After all missions are selected, click the Next > button. The Templates – Interval
Definition window opens.
Proceed to Step 2 - Define the Intervals of Interest for this Recipe.
Step 2 - Define the Intervals of Interest for this Recipe
Intervals of interest are periods of time within the data that contain “interesting”
information. Typically, these are the steady state portions of the graph, where the data is
not significantly rising nor falling.
To define recipe template intervals of interest:
1. Select which mission to list as the reference mission in the Selected Missions
box. If there are no missions in the list that represent the needed data, return to Step 1
- Create a Template.
NOTE: When selecting the reference mission, start with a well-functioning chamber or track
that has missions running the same recipe or flow. Identify, as the reference mission,
the template that most or all the selected missions match. To do this, select each
mission, in turn, as the reference mission, then compare the results by clicking the
Preview button.
86-3820 Version-1.0 EtchTemp Wafer User Manual

4-15 KLA-Tencor Confidential Using the SensArray Tools
Software
Figure 4-18 Templates - Interval Definition Window
2. Click the Add button, to add an interval. An interval defines the mission subset to
be analyzed.
TIP: To edit the interval start and end time, change the values in the Intervals table or on
the graph. To change the values on the graph, click an interval (bordered in orange)
to select it. Then press and hold the <CTRL> key while dragging a portion of the
interval. Drag the beginning part of the interval to alter the start time. Drag the end of
an interval to change the end time. To move the entire interval, drag the middle of the
interval.
3. Click the Preview button, to see whether the intervals created are correctly matched
in other missions. The preview graphs in the lower-right sector updates with the
matching intervals.
4. To remove an interval, select the interval to be removed, then click the Remove
Selected button.
5. If the selected intervals are satisfactory, click the Next > button. The Templates -
Parameter Definition window opens.
Proceed to Step 3 - Define the Parameters.
Step 3 - Define the Parameters
The final step in creating a template involves defining the values to be extracted from the
data inside each defined interval. For example, during a plasma etch step, it may be
important to measure the average wafer temperature and cross-wafer range. During this
step, these extracted parameters are specified and the template is named. In addition,
these statistics can be extracted from a subset of the sensors, to extract regional
information. For example, it may be interesting to extract the mean temperature at the
edge of the wafer only, in addition to the entire cross-wafer average.
86-3820 Version-1.0 EtchTemp Wafer User Manual

Using the SensArray Tools Software KLA-Tencor Confidential 4-16
To define template parameters:
1. Click the Add New Parameter button to add a parameter. A new row appears in the
Interval Parameters list, with a drop-down list for Interval, Statistic, and Sensor
Pattern.
Figure 4-19 Templates - Parameter Definition window
2. Select the interval to which the parameter applies.
3. Select the statistic to calculate for that interval. Available options are Mean, 3Sigma,
Max, Min, Range, Median, MaxAverage, and MinAverage.
4. Select the sensor pattern, to select the sensors to use in the calculations. Available
options are All, None, Outer Ring, Inner Disc, Mask Edge, and [new pattern]. By
default, all sensors on the wafer are used.
NOTE: When a sensor pattern is selected, a Sensor Pattern window opens. It is possible
to edit the selected sensor pattern characteristics or load a different pattern to edit.
To create a new pattern, associate a different pattern name with the result. The
button options are Select All, Clear All, Save, Save New, and Cancel.
5. Name the template (on the lower-right of the window).
6. Click the Finish button to save the input. A dialog box opens, to confirm template
creation. Click the Yes button to confirm.
After the template is created, the first Template Wizard window re-opens, where
another template can be added. If this task is complete, close the window and start the
Create a Signature module from the PlasmaSuite window.
86-3820 Version-1.0 EtchTemp Wafer User Manual

4-17 KLA-Tencor Confidential Using the SensArray Tools
Software
Identifying Data to Be Analyzed Using a Signature
A signature allows limits to be associated with a template, to indicate the expected
values for the calculated statistics. For example, if a recipe template calculates the mean
of a steady-state period, the signature for that template would specify the minimum,
maximum, and average values expected for that mean.
The process of identifying data to be analyzed using a signature, is comprised of the
following steps:
Step 1 - Create a Signature
Step 2 - Create a DataSet
Step 3 - Associate the Signature with a Recipe
Step 4 - Verify and Complete the Signature
Step 1 - Create a Signature
To create a signature:
1. Start the Create a Signature module from the PlasmaSuite window. The Signature Creator
Wizard - Create or Edit window opens.
Figure 4-20 Signature Creator Wizard - Create or Edit window
2. Select Create a new Signature or Edit an existing Signature, then click the Next >
button. The Signature Creator Wizard - Select Template window opens.
Figure 4-21 Signature Creator Wizard - Select Template Window
86-3820 Version-1.0 EtchTemp Wafer User Manual

Using the SensArray Tools Software KLA-Tencor Confidential 4-18
3. From the Available Templates list, select the template for which the signature is to be created.
The defined interval parameters for that template are listed to the right. Click the Next > button.
The Signature Creator Wizard - Define Acceptance Limits window opens.
Figure 4-22 Signature Creator Wizard - Define Acceptance Limits window
4. Define a collection of missions for the program to generate a suggested set of limits.
Click the Create New DataSet button. The Create DataSet window opens.
Proceed to Step 2 - Create a DataSet.
Step 2 - Create a DataSet
To create a DataSet:
1. Select a set of missions that reflect standard running conditions for the recipe. Enter a
dataset name, then click the Save button to return to the Signature Creator Wizard –
Define Acceptance Limits window. Select the created dataset from the drop-down list,
to ensure it is selected.
NOTE: Name the new dataset before proceeding.
86-3820 Version-1.0 EtchTemp Wafer User Manual

4-19 KLA-Tencor Confidential Using the SensArray Tools
Software
Figure 4-23
2. Examine each parameter and assign a maximum, nominal, and minimum value, to
define the acceptance limits for this signature. To use the suggested values calculated
from the dataset, click the Use Suggested button. Click the Next > button. The
Signature Creator Wizard - Associate Recipes window opens.
Proceed to Step 3 - Associate the Signature with a Recipe.
Step 3 - Associate the Signature with a Recipe
To associate the signature with a recipe
1. Select Yes, associate this signature with one or more recipes, then click the
Next > button.
Figure 4-24
86-3820 Version-1.0 EtchTemp Wafer User Manual

Using the SensArray Tools Software KLA-Tencor Confidential 4-20
2. A signature can be assigned as the “default” for a given recipe; in that case, it is
automatically loaded by Go/No-Go for missions run using that recipe. To assign a
signature as the default for a recipe, use the Signature Creator Wizard – Assign
Default Recipe window. Select a signature, then click the Next > button. The
Signature Creator Wizard – Summary window opens.
Proceed to Step 4 - Verify and Complete the Signature.
Step 4 - Verify and Complete the Signature
To verify and complete the signature
3. Enter a signature name. A summary of the values and recipes are listed. If everything
is correct, click the Finish button.
Figure 4-25
4. The Save Signature or Save as New Signature window opens. Click Yes to confirm.
The window closes and the PlasmaSuite window opens.
The Signature creation process is complete. Select Go/No-Go from the PlasmaSuite
window, to analyze the mission.
86-3820 Version-1.0 EtchTemp Wafer User Manual

4-21 KLA-Tencor Confidential Using the SensArray Tools
Software
Validating Process Readiness – Go/No-Go
This module allows users to quickly determine whether the process is within spec. To
analyze missions with Go/No-Go, a template and signature must be defined for the
mission to analyze.
To validate mission readiness
1. Select Go/No-Go from the PlasmaSuite window. The Go/No-Go window opens.
Figure 4-26
2. Select Open from the File menu, to select the mission to analyze. The Mission
Selector window opens. Filter the missions by Recipe, Fab, DataSet, Wafer ID, Date,
Included Missions, Data Type, Notes, or Diameter, to limit the number of missions
from which to select.
3. Drag the mission that is to be analyzed, into the Selected Missions list.
TIP: When selecting a single mission using the Mission Selector window, it is unnecessary
to drag the mission to the Selected Missions list. Instead, select the mission to be
analyzed, then click the OK button.
4. Click the OK button. The Go/No-Go window opens, defaulted to the Mission Data
tab. The mission is loaded and the analysis results are presented. If the mission is
within spec, the data and the Go/No-Go Status area are shaded green.
86-3820 Version-1.0 EtchTemp Wafer User Manual

Using the SensArray Tools Software KLA-Tencor Confidential 4-22
Figure 4-27
5. If any parameters are out of spec, the data and/or the Go/No-Go Status area are
shaded red, to alert that the mission did not pass.
NOTES:
The Overlay tab presents a graph of the selected mission mean, compared to the template
mission mean.
The Template tab presents, for reference, the original mission used for the template.
The 2D Comparison tab provides surface plots of the selected and template missions. The
Difference graph presents the differences between the selected mission and template.
6. To select a different interval, click a different row of the data table at the top. Selecting
a different interval updates the 2D surface plots.
7. If the mission is red, further analysis of the process can be performed, using
PlasmaRX. To access the application, click the Start PlasmaRX button (located in the
lower-right area of the window).
PlasmaRX
The PlasmaRx module allows the user to model fab chamber behavior. The generated model
displays the effect that modifying different equipment parameters has on the measured wafer
data. For example, PlasmaRx can be used to show the temperature rise (at all points on the
wafer) of an increase in source power. Models can then be compared (tool-to-tool, or day-to-day)
to determine whether tools are performing optimally, and to help pinpoint problem components.
SPC Charting
The SPC (Statistical Process Control) Charting module allows the user to view SPC charts,
scatter plots, and histograms for multiple missions. This provides the ability for the users to
86-3820 Version-1.0 EtchTemp Wafer User Manual

4-23 KLA-Tencor Confidential Using the SensArray Tools
Software
review trend information for a specific chamber, to ensure the chamber remains within spec
over time. SPC Charting requires a template for the recipe to be analyzed. If an appropriate
template is not available, refer to the Identifying Data to Be Analyzed Using a Template - Step 1
- Create a Template section.
NOTE: If the Warning dialog box, “Some missions could not be matched to template and were
removed from analysis,” opens when running SPC Charting, it means:
The mission does not resemble the reference template. Click the Show Mission
button in the Warning dialog box, to verify that the excluded missions do not match
the template.
Choose a better template as the reference.
Contact KLA Tencor SensArray, if neither of the above actions resolve the problem.
Match Analyzer
The Match Analyzer module allows the user to compare two or more chambers running the
same recipe. The data provided from this module allows the user to easily identify chambers
that have fallen out of spec. Match Analyzer requires a template for the recipe to be analyzed.
If an appropriate template is not available, refer to the Identifying Data to Be Analyzed Using a
Template - Step 1 - Create a Template section.
Profile Comparison
The Profile Comparison module simultaneously displays line graphs and 2-D surface plots
for two or more missions. Profile comparison requires a template for the recipe to be analyzed.
If an appropriate template is not available, refer to the Identifying Data to Be Analyzed Using a
Template - Step 1 - Create a Template section.
AutoCal - Temperature Optimization
The AutoCal module accurately measures, monitors, and calibrates the thermal dose in
the post-exposure bake (PEB) step of the lithography process. Ensuring uniform
temperature control across the wafer results in significant improvement in critical
dimension (CD) uniformity, thereby increasing wafer yield.
AutoCal includes Create Track and Create Litho Flow Wizards, to aid in setting up the
lithography fab.
See OnWafer Technologies, AutoCal 2.0, user documentation for further details.
AutoCD - Critical Dimension Optimization
Critical dimension measures transistor gate sizes on the wafer. The more uniform the
gate size, the higher the total wafer yield. The object is to counteract non-uniformity
resulting from previous production steps. In this case, it may not be a uniform
temperature across the wafer that maximizes the critical dimension, but a different
temperature on different parts of the wafer in subsequent production steps.
AutoCD automatically tunes the post-exposure bakeplate settings, to achieve the
desired critical dimension results on the wafer.
86-3820 Version-1.0 EtchTemp Wafer User Manual

Using the SensArray Tools Software KLA-Tencor Confidential 4-24
AutoCD includes Create Track and Create Litho Flow Wizards, to aid in setting up the
lithography fab.
This section provides instructions for the following data management tasks:
Importing Files and Data
Backing Up and Restoring the SensArray Tools Database
Importing Files and Data
A data tag is a set of metadata for a mission. This metadata includes the name of the person who
collected the data, the chamber and recipe upon which the mission was run, the date the mission
was run, and notes. The information for the metadata tags was input during Fab Configuration.
The Data Importing and Tagging module is used to import legacy data formats, and modify
existing data tags. Legacy data is saved to the SensArray Tools database and a data tag is
created for each file imported.
Legacy formats currently include OnWafer data files (WFR), SensArray Excel files (XLS, TXT),
and AE Pilot wafer data (CSV).
NOTE: Use files with the proper file extension (such as, CSV, TXT, WFR, XLS), in a location
accessible by SensArray Tools.
The process of importing files and data, is comprised of the following steps:
Step 1 - Import Data
Step 2 - Select Data of Interest –or–
Step 2 - Select Missions (to import missions that were previously tagged and saved)
Step 3 - Tag Selected Data
Step 4 - Check the Tagged Data
Step 1 - Import Data
To import data
1. Start the Data Importing and Tagging module from the PlasmaSuite or LithoSuite
window. The Data Import - Select Desired Action window opens.
86-3820 Version-1.0 EtchTemp Wafer User Manual

4-25 KLA-Tencor Confidential Using the SensArray Tools
Software
Figure 4-28
2. Select one of the following options:
Load Data From WFR Files
Modify Existing Tags in the Database
Import Pilot Wafer Data
Import SensArray Data
3. Click the Next > button. The window for the second step in the process opens. If an
option was not selected, a Warning dialog box opens, with a reminder to select one of
the options.
Proceed to Step 2 - Select Data of Interest -or- Step 2 - Select Missions (to import
missions that were previously tagged and saved).
Step 2 - Select Data of Interest
The window for the second step looks basically the same for importing all data file
formats – legacy-format OnWafer data files (WFR), SensArray Excel files (XLS, TXT),
and AE Pilot wafer data (CSV).
NOTE: Use files with the proper file extension (such as, CSV, TXT, WFR, XLS), in a
location accessible by SensArray Tools.
86-3820 Version-1.0 EtchTemp Wafer User Manual

Using the SensArray Tools Software KLA-Tencor Confidential 4-26
Figure 4-29
To select data of interest:
1. Click the Select Files… or Import Another File… button, located under the first
instruction. The Open window lists available files of the selected data type.
2. Select the file of interest, then click the Open button or double-click the file name. The
file appears in the panel below the button.
Repeat sub-steps 1 and 2, until all files of interest are selected.
3. To remove one or more files from the list, select the file to be deleted, then click the
Remove Selected Files button.
NOTES:
If the file is a Pilot Wafer file, select the wafer size that collected the data – 200
mm or 300 mm.
Using the Remove Selected Files button deletes the file from the list only – it
does not delete the file from its original location.
4. After the file(s) are selected, click the Next > button to tag the data.
Proceed to Step 3 - Tag Selected Data.
86-3820 Version-1.0 EtchTemp Wafer User Manual

4-27 KLA-Tencor Confidential Using the SensArray Tools
Software
Step 2 - Select Missions
Use this version of Step 2 to import missions that were previously tagged and saved.
Figure 4-30
To select missions
1. To narrow the number of missions selected, apply filters in the Mission Filters panel.
Missions can be filtered by Recipe, Fab, DataSet, Wafer ID, Date, Included Missions,
Data Type, Notes, and Diameter. The Number of Missions field lists the number of
missions available before filtering, and as each filter is applied.
TIP: To limit processing time, limit the number of missions selected.
2. The filtered missions appear in the right panel. Headings include Date, Tool,
Chamber, Recipe, Wafer ID, Wafer Diameter, and Notes. Drag missions that are to be
re-tagged, to the Selected Missions panel.
When a mission is dragged to this panel, the field at the lower part of the panel fills
with the above information, in report format, and includes Operator and Graph Data
Type (available options are Temperature, Module Temperature, and Supply
Voltage).
3. After all (needed) missions are selected, click the Next > button, to tag the data.
Proceed to Step 3 - Tag Selected Data.
86-3820 Version-1.0 EtchTemp Wafer User Manual

Using the SensArray Tools Software KLA-Tencor Confidential 4-28
Step 3 - Tag Selected Data
Tag each mission by specifying by whom the data was collected, and the chamber and recipe.
ALL missions must be tagged before proceeding.
TIP: To tag more than one mission with the same information, select multiple files by pressing
and holding the <CTRL> key while selecting additional missions. If multiple missions are
selected, anything selected on the right is applied to every mission currently selected.
To tag selected data (for PlasmaSuite)
1. Select a fully qualified path name from the Incoming Data panel.
Figure 4-31
2. Select a name from the Data collected by drop-down list to associate with the
selected data.
3. Open the fab to the chamber level in the Select Chamber list, then select the
chamber of interest.
4. Select a recipe from the Select Recipe list to associate with the selected chamber.
5. The selected chamber and recipe are listed in the Currently Selected field. Click
those selections before clicking the Next > button.
Proceed to Step 4 - Check the Tagged Data.
Step 4 - Check the Tagged Data
The Summary page table lists all data tags that were added or updated.
86-3820 Version-1.0 EtchTemp Wafer User Manual

4-29 KLA-Tencor Confidential Using the SensArray Tools
Software
To check tagged data:
1. If any information is incorrect, click the < Back button and correct it.
2. If the data is correct, click the Finish button. The PlasmaSuite or LithoSuite window
opens.
NOTE: If there is a problem with the tagged data, a Warning dialog box opens, listing
the problem parameters, and the Launch Go/No-Go window pinpoints the out-of-
spec information. Correct the information before proceeding.
Backing Up and Restoring the SensArray Tools Database
On the PlasmaSuite window, click Tools on the menu bar. Select the Database
Manager option.
See release notes for the latest troubleshooting information. Release notes were copied to
C:\Program Files\KLA-Tencor SensArray\SensArray Tools\releasenotes.txt at the time of
software installation.
To report bugs or submit requests for additional functionality, send an email message to
customer.support-sensarray@kla-tencor.com.
Include the following information within the email message:
Description of the problem or request (be specific)
Exact wording of the error message(s) received and process steps that led to the error
If the error dialog box includes a Details button, include a text file of the text that
appears when the Details button is clicked
TIP: Copy the Details text to the Windows Clipboard, then save to a Microsoft Wordpad
file.
Supporting files (for example, screen captures, mission data, and so forth)
TIPS:
Screen Captures. Press <ALT>+<Print Screen> to copy the Error dialog box to the
Windows Clipboard, then paste into Microsoft Paint and save as a GIF or JPG file,
or into the same Microsoft Wordpad file that includes the message details.
Mission Data. To save mission data, use the File
Æ
Save As File… from the
Data Viewer window to export an ODF file.
Your name, company, location, telephone number, and email address
Support staff will respond to the request as soon as possible.
Acquisition Time. Total mission time in seconds; the amount of time it takes a process (plasma recipe or litho flow)
to run.
AutoCal. Proprietary software program that automatically calibrates advanced bake plates.
AutoCD. Proprietary software program that directly optimizes the critical dimension for lithograph and photomask
applications.
Bake Plate. Device upon which the wafer is heated.
Bake process. Overall process of preheating hot plate surfaces to known temperatures, loading the wafer onto each
hot plate for a specific length of time for baking, cooling between each hot plate on a chill plate or chill paddle, and
promptly removing the wafer upon cycle completion.
86-3820 Version-1.0 EtchTemp Wafer User Manual
4-30 KLA-Tencor Confidential
Boxplot. Method for showing different types of data
populations; the spacing between the various parts of
the box help indicate variance, skew, and identify out-
of-specification values.
Critical Dimensions (CDs). Width of a patterned
line or the distance between two lines, monitored to
maintain device performance consistency; also, the
dimension of a specified geometry that must be within
design tolerances.
Data Tag. Set of metadata for a mission, which
includes the name of the person who collected the
data, the chamber and recipe upon which the mission
was run, the date the mission was run, and notes.
Data Viewer. Allows viewing of data from the current
mission run or from previously saved data, and to
start the Mission Controller and SmartDevice Control
Center to run new missions.
Dataset. Collection of missions for the program to
generate a suggested set of limits.
Dongle. Infrared device used to communicate with
a wafer contained in a wafer carrier.
Etch. Process for removing material in a specified
area through a wet or dry chemical reaction or by
physical removal, such as by sputter etch.
Fab Configurator. Part of the SensArray Tools
software that allows the user to represent the fab so
that PlasmaSuite or LithoSuite can monitor the fab.
Fabrication. Integrated circuit manufacturing
processes.
Fabrication Yield. Percent of wafers arriving at wafer
sort compared with the number started into
the process.
Flow. Computer program, rules, specifications,
operations, and procedures, which are
organized in steps and are performed each time to
produce/process a wafer. Used in LithoSuite. Each
plate in the fab must have a flow associated with it.
FOUP. Front-Opening Unified Pod. Docking station
used for storing, protecting, loading, and unloading
wafers, as well as communicating with and recharging
INtegrated Wafers.
Go/No-Go. Determines whether a mission is within
specification.
Histogram. Graphical display of tabulated
frequencies; a graphical version of a table that shows
what proportion of cases fall into each of several or
many specified categories. The histogram differs from
a bar chart in that it is the area of the bar that denotes
the value, not the height.
Import. Process of loading data sets (files) into
the SensArray Tools database. Available by
selecting Data Importing and Tagging from
the Configuration menu on the PlasmaSuite
or LithoSuite window.
Interval. Defines the portion of the recipe or flow
template to be compared and analyzed.
Litho Flows. Processes used to run LithoSuite
sensor wafer products.
Lithography. Process of pattern transfer; when light
is utilized, it is termed photolithography; and when
patterns are small enough to be measured in microns,
it is referred to as microlithography.
Lithography Fab Hierarchical Levels. These consist
of customer, location, fab, bay, track, block, stack,
and plate.
LithoSuite. SensArray Tools software for analyzing
litho fab performance.
Match Analyzer. Compare relevant statistics between
multiple chambers or multiple plates.
Mean Temperature. Arithmetic mean/average
of two or more channels over a specific time slice.
Median Temperature. Middle value of two or more
channels over a specific time slice.
Mission. One set of data collected by a sensor wafer.
The mission specifications are set by using the
Mission Controller or SmartDevice Control Center.
Mission Controller. Software that allows the
user to set up and run missions to gather fab data
for analysis.
Mission Filters. Apply filters to narrow the number
of missions selected for comparison. Missions can
be filtered by Recipe, Fab, DataSet, Wafer ID, Date,
Included Missions, Data Type, Notes, and Diameter.
Parameters. Defines the statistics to be calculated
for the selected template interval, and the pattern
of sensors to use in the calculations.
Plasma. High-energy gas made up of
ionized particles.
Plasma Etch. Dry-etch process using reactive gases
energized by a plasma field.
Plasma Fab Hierarchical Levels. These consist
of customer, location, fab, bay, tool, and chamber.
Plasma Recipes. Processes used to run
PlasmaSuite sensor wafer products.
PlasmaSuite. SensArray Tools software for
analyzing plasma etch fab performance.
86-3820 Version-1.0 EtchTemp Wafer User Manual
4-31 KLA-Tencor Confidential Using the SensArray Tools
Software
Profile Comparison. View 2D profiles of
multiple missions. SPC (Statistical Process Control) Chart. Tool used
to determine whether a manufacturing or business
process is in a state of statistical control or not. If the
chart indicates that the process being monitored is not
in control, the pattern it reveals can help determine
the source of variation to be eliminated to bring the
process back into control. A control chart is a specific
kind of run chart.
Recipe. Computer program, rules, specifications,
operations, and procedures, which are organized
in steps and are performed each time to
produce/process a wafer. Used in PlasmaSuite.
Each chamber in the fab must have a recipe
associated with it. Steady State. Stable condition that does not change
over time, or in which change in one direction is
continually balanced by change in another.
Recipe Step. Single action within a recipe.
Sample Rate. Speed of acquisition during data
collection. For example, a sample rate of 2 means
that data will be collected from all sensors on the
wafer every 2 seconds.
Tag, Tagging. Set of metadata for a mission. This
metadata includes the person who collected the data,
the chamber and recipe (or track and flow) on which
the mission was run, the date the mission was run,
and notes.
Scatter Plot. Chart that uses Cartesian coordinates to
display values for two variables. Data is displayed as
a collection of points, each having one coordinate on
the horizontal axis and one on the vertical axis. Template. Defines the regions of interest within a
mission run using a specific process (recipe or flow). It
also defines the important statistics for each region
(such as mean, range, and standard deviation).
Identifies critical intervals for a production, monitoring,
or diagnostic process (recipe or flow).
Sensor. Device that responds to an environmental
variable (such as temperature).
Sensor Pattern. Select the sensors to be used in
calculating template parameters during a mission run.
Available options are All, None, Outer Ring, Inner
Disc, Mask Edge, and [new pattern]. By default,
all sensors on the wafer are used.
Track. Enclosed system used to heat, process, and
cure semiconductor wafers.
USB (Universal Serial Bus). Replaces various
kinds of serial and parallel port connectors with one
standardized plug and port combination. Connect
USB-compliant devices (for example, the provided
portable computer), by way of a USB cable
connected to the devices’ USB port(s), then
power-on the devices.
Signature. Allows numbers to be associated with
a template, to indicate the expected values for the
calculated statistics. For example, if a template
for a recipe calculated the mean of a steady-state
period, the signature for that template would specify
the minimum and maximum values expected for
that mean. Wafer. Thin round slice of a semiconductor material
from which chips are made.
SmartDevice Control Center. Software that
allows the user to set up and run missions to gather
fab data for analysis. Used with 3rd generation
SmartFOUP360ez and SmartBOXez devices.
Wafer Carrier. Used to protect wafers during the
wafer fabrication.
Wafer Fabrication. Series of manufacturing
operations that places the circuit or device in and
on the wafer.
86-3820 Version-1.0 EtchTemp Wafer User Manual

4-32 Software License Terms
Pre-Installed Software License Terms
Standard (U.S.) Version 2005.1.1
These Pre-installed Software License Terms apply to any quote, order, and order acknowledgment, and any license or delivery of software pre-installed on hardware by
KLA-Tencor Corporation, 160 Rio Robles, San Jose, California 95134 (“K-T”) to any acquirer (“Customer”). K-T does not accept, expressly or impliedly, and K-T
hereby rejects, any additional or different terms or conditions that Customer presents, including, but not limited to, any terms or conditions contained or referenced in
any order, acceptance, acknowledgment, or other document, or established by trade usage or prior course of dealing, unless K-T expressly and unambiguously agrees
to such terms and conditions in a duly signed writing. By ordering, receiving, accepting or using products or otherwise proceeding with any transaction after receipt of
these Pre-installed Software License Terms or after otherwise being notified that such transactions are subject to these Pre-installed Software License Terms,
Customer agrees to these Pre-installed Software License Terms and K-T’s General Terms and Hardware Sales Terms, which are incorporated by reference herein and
are attached hereto, or available at www.kla-tencor.com/terms, upon request in writing addressed to KLA-Tencor Corporation, 160 Rio Robles, San Jose, California
95134, or by calling 408-875-3000.
1. DEFINITIONS AND SCOPE
The definitions in K-T’s General Terms and Hardware Sales Terms apply. These Pre-installed Software License Terms apply to (i) Software pre-installed, or to be
installed, on any K-T Hardware governed by K-T’s Hardware Sales Terms; and (ii) Work Product governed by K-T’s Hardware Sales Terms. Computer programs that
are to be installed on Third Party Products are governed by K-T’s Standalone Software License Terms, which are available at www.kla-tencor.com/terms or on request.
Work Product provided by K-T under separate services arrangement (including, but not limited to, maintenance services, time & materials services, or fixed fee
services) is governed by the applicable K-T services terms.
2. RIGHTS TO SOFTWARE, DOCUMENTATION, AND WORK PRODUCT
2.1 All Rights Reserved. KLA-Tencor Technologies Corporation owns, retains and reserves ownership, title, and all rights and interest, including, but not limited to, all
Proprietary Rights, in and to the Software, Documentation, and Work Product, subject only to the limited rights that K-T expressly grants in Sections 2.2 (Limited
License) and 2.4 (Notices). Without limiting the foregoing, Customer acknowledges that nothing herein shall constitute a sale of any Software, Documentation, or Work
Product (or any Intellectual Property in and to Software, Documentation, Work Product and Hardware) including any copies and portions thereof.
2.2 Limited License. K-T grants Customer a personal, non-sublicensable, non-exclusive, non-transferable, limited license, solely for Customer’s internal activities
related to Customer’s manufacture, inspection, analysis, or testing of semiconductor wafers, to (i) upload and use copies of the Software solely in the working memory
of the Hardware on which K-T has installed the Software and solely in accordance with the applicable Documentation; and (ii) use Documentation and Work Product
solely in connection with Hardware. Customer may create and use a reasonable number of copies of Work Product as necessary for Customer’s internal use of the
Hardware in accordance with this Section 2. Customer may retain for backup and archival purposes any separately delivered (i.e., not pre-installed) copy of Software
and Documentation, and create one additional backup copy of each such copy, on the condition that Customer (a) stores such copies separately from any actively used
computer programs and manuals; (b) keeps records of such backup copies indicating the location of its storage; and (c) provides such records to K-T upon request.
K-T’s license grant is conditioned on Customer’s continuous compliance with all license limitations and restrictions described in these Pre-installed Software License
Terms and if Customer violates any of these limitations or restrictions, the license grant will automatically and immediately expire. Customer acknowledges that this
Section 2.2 defines the scope of rights that K-T grants to Customer and that any usage of the Software, Documentation, and Work Product outside the scope of that
license grant and the scope of any statutory rights constitutes an infringement of K-T’s Proprietary Rights as well as a material breach of these Pre-installed Software
License Terms.
2.3 License Restrictions. To the extent permitted by applicable law, Customer agrees not to (i) create any derivative works based on the Software, Documentation,
or Work Product or modify or alter the Software, Documentation, or Work Product in any manner whatsoever; (ii) sell, sublicense, lease, rent, loan, assign, convey or
otherwise transfer the Software, Documentation, or Work Product to any third parties; (iii) copy or use the Software, Documentation, or Work Product for any purpose or
in any manner not expressly permitted by these Pre-installed Software Terms; (iv) use the Software, Documentation, or Work Product outside the permitted scope of
the license; (v) use the Software, Documentation, or Work Product, in any format, through any timesharing service, service bureau, network or by any other means, for
or in the interest of any third party; or (vi) permit or encourage any third party to do any of the foregoing. Customer shall cooperate with K-T, and shall render all
reasonable assistance requested by K-T, to assist K-T in preventing and identifying any use of, or access to, the Software and Documentation, and Work Product by
anyone in violation of these Pre-installed Software License Terms.
2.4 Notices. Customer shall not remove, alter or obscure any copyright, patent, trademark notice or other legal legend that appears on the Products and shall
completely and accurately reproduce the same on any copies of the Products made hereunder.
2.5 Transfers and other Actions under Mandatory Law. If Customer sells or otherwise transfers to a third party any Hardware or media in which any Software or
Work Product is embedded or otherwise contained, Customer shall remove or delete all such Software and Work Product prior to the transfer, unless K-T confirms in
writing that the transferee has entered into a license agreement with K-T for such Software and Work Product and has paid the applicable license fees. To the extent
that Customer is expressly permitted by applicable mandatory law to transfer the Software or Work Product to a third party, or copy, or use the Software or Work
Product in any manner not expressly authorized under these Pre-installed Software License Terms, Customer agrees to refrain from exercising such rights unless and
until Customer has given K-T three (3) weeks’ prior written notice of Customer’s intent to exercise any such rights and K-T has not offered reasonable alternatives to
Customer’s exercise of the mandatory rights within such three (3) week period.
2.6 Termination for Cause. Without limiting Section 2.2 (Limited License) with respect to the automatic termination of license rights for specific Software,
Documentation, and Work Product, K-T may terminate – at its sole discretion either all or specific – licenses granted hereunder by giving written notice, effective
immediately, if within ten (10) days of Customer’s receipt of a reasonably detailed written request to cure, Customer has not cured all breaches of its payment
obligations, license limitations and restrictions, or any other substantial obligations under these Pre-installed Software License Terms. Upon such termination,
Customer shall immediately pay all outstanding fees, cease use of all Software, related Documentation, and Work Product, return or delete, at K-T’s request and sole
discretion, all copies of the Software, Documentation, and Work Product in Customer’s possession, and certify compliance with all foregoing obligations to K-T in
writing. These termination rights are in addition to any other rights and remedies that K-T may have at law or in equity.
2.7 Survival. K-T’s Hardware Sales Terms, General Terms and these Pre-installed Software License Terms, except Section 2.2 (Limited License), shall survive any
termination of any or all licenses granted hereunder.
86-3820 Version-1.0 EtchTemp Wafer User Manual
Software License Terms 4-33
2.8 Audit. Customer agrees to keep complete, correct and detailed records relating to (i) the reproduction and use of the Software, Documentation, and Work Product,
including, at a minimum, the location of all Software, Documentation, Work Product, and back-up copies of Software and Documentation, and Work Product; and (ii) the
transfer of Hardware or media on which any Software or Work Product is embedded or otherwise contained and Customer’s compliance with its obligations under
Section 2.5 (Transfers and other Actions under Mandatory Law). At K-T’s request and upon ten (10) days’ prior written notice, K-T and/or its authorized representatives
(e.g., an accountant and/or computer expert) – collectively, the “Auditors” – shall have the right to inspect and audit Customer’s compliance with these Pre-installed
Software License Terms at Customer’s facilities and other applicable locations, at any time, during normal business hours, but no more than twice per year. Customer
shall fully cooperate with such audit, and grant all required assistance and access to all records, materials and equipment. If an audit reveals that Customer possesses
or at any time possessed unlicensed copies of the Software, Documentation, or Work Product, or that Customer did not remove or delete all copies of Software and
Work Product that Customer was obligated to remove or delete in accordance with Section 2.5 (Transfers and other Actions under Mandatory Law), Customer shall
immediately pay for such copies the greater of the fees applicable per K-T’ standard rates and prices at the time of (a) the Delivery Date; (b) Customer’s unauthorized
copying; or (c) the completion of the audit. If such fees amount to more than ten percent (10 %) of the amount previously paid or payable to K-T under these Pre-
installed Software License Terms for the audited time period then (y) Customer shall reimburse K-T for all expenses related to the audit; and (z) K-T shall have the right
to immediately terminate – at its sole discretion either all or only the affected – licenses by giving written notice, effective immediately. The Auditors shall not disclose
any of Customer’s information except as related to any non-compliance with these Pre-installed Software License Terms or infringements of K-T’s rights. K-T’s rights
and remedies under this Section 2.8 shall be in addition to and not in lieu of any other rights or remedies that are available to K-T at law or in equity.
86-3820 Version-1.0 EtchTemp Wafer User Manual

4-34 Software License Terms
Standalone Software License Terms
Standard (U.S.) Version 2005.1.1
These Standalone Software License Terms apply to any quote, order, and order acknowledgment, and any license or delivery of standalone software provided by KLA-
Tencor Corporation, 160 Rio Robles, San Jose, California 95134 (“K-T”) to any acquirer (“Customer”). K-T does not accept, expressly or impliedly, and K-T hereby
rejects, any additional or different terms or conditions that Customer presents, including, but not limited to, any terms or conditions contained or referenced in any order,
acceptance, acknowledgment, or other document, or established by trade usage or prior course of dealing, unless K-T expressly and unambiguously agrees to such
terms and conditions in a duly signed writing. By ordering, receiving, accepting, using or installing software or otherwise proceeding with any transaction after receipt of
these Standalone Software License Terms or after otherwise being notified that such transactions are subject to these Standalone Software License Terms, Customer
agrees to these Standalone Software License Terms and K-T’s General Terms, which are incorporated by reference herein and are attached hereto, or available
at www.kla-tencor.com/terms, upon request in writing addressed to KLA-Tencor Corporation, 160 Rio Robles, San Jose, California 95134, or by calling 408-875-3000.
1. SCOPE AND DEFINITIONS
1.1 Scope. These Standalone Software License Terms apply only to Software that is to be installed on Third Party Products. Computer programs that are pre-
installed, or to be installed, on any K-T Hardware are governed by K-T’s Pre-installed Software License Terms, which are available at www.kla-tencor.com/terms or on
request.
1.2 Definitions. The definitions in K-T’s General Terms shall apply in addition to the following definition: the term “Authorized Users” means officers, employees and
independent contractors of Customer, who are bound by enforceable written obligations to (i) treat the Software, Documentation and Confidential Information of K-T as
confidential (as set forth in K-T’s General Terms); and (ii) use such Software, Documentation and Confidential Information only on behalf of Customer and only in
accordance with these Standalone Software License Terms.
2. DELIVERY AND ACCEPTANCE TESTING
2.1 Delivery. K-T will deliver the object code of the Software Ex Works (Incoterms 2000) on K-T’s premises. Customer acknowledges and agrees that K-T does not
transfer title to, or ownership of, any Software, Documentation, or any Intellectual Property and only grants limited, non-exclusive licenses to Software and
Documentation as specified in these Standalone Software License Terms. If K-T agrees to install Software, such services will be provided under a separate services
agreement, or, if none is concluded, subject to K-T’s then-current Time & Materials Services Terms (available on request). Partial and installment shipments are
authorized.
2.2 Acceptance Testing. If K-T expressly agrees to installation and acceptance testing in a duly signed document, Customer shall grant its express acceptance upon
K-T’s demonstration that the installed Software meets the acceptance criteria provided in the Documentation. In the absence of an express acceptance, Customer shall
be deemed to have accepted Software upon the earlier of (i) approval of the Software; (ii) payment, without reservation of any amounts with respect to the Software; (iii)
ten (10) days after Customer’s receipt of K-T’s notice that the installation has been completed, unless K-T receives within such period a written notice from Customer
that describes in reasonable detail a material failure of the installed Software to meet the acceptance criteria specified in the Documentation; or (iv) use of the Software
for any purpose other than testing (whether or not such Software is used in live production and regardless of whether any revenue is generated).
3. LICENSE
3.1 License Grant. K-T grants Customer a personal, non-sublicensable, non-exclusive, non-transferable, limited license to have Authorized Users use copies of the
Software in accordance with the applicable Documentation solely for Customer’s internal activities related to Customer’s manufacture, inspection, analysis or testing of
semiconductor wafers within the scope of the License Parameters. K-T’s license grant is conditioned on Customer’s continuous compliance with all license limitations
and restrictions described in these Standalone Software License Terms and if Customer violates any of these limitations or restrictions, the license grant will
automatically and immediately expire. Customer acknowledges that the license descriptions in this Section 3.1 and in Section 3.2 (License Parameters) define the
scope of rights that K-T grants to Customer and that any usage of the Software outside the scope of that license grant and the scope of any statutory rights constitutes
an infringement of K-T’s Proprietary Rights, as well as a material breach of these Standalone Software License Terms.
3.2 License Parameters. Any license grant under these Standalone Software License Terms is subject to the limitations defined in this Section 3.2. Unless K-T
expressly specifies or agrees otherwise in a duly signed writing, all Software shall be governed by a Basic License (refer to Subsection 3.2.1 – Basic License).
3.2.1 Basic License. Unless K-T expressly specifies in writing additional or different License Parameters per Subsections 3.2.2 (Licensed Computer)
through 3.2.5 (Copies) below, Customer may install and keep one (1) copy of the Software on one (1) stand-alone computer, which may not be connected
to a network in a manner that allows more than one (1) user to upload, review or otherwise create or use a copy of the Software. Customer may not use the
Software other than on one (1) computer.
3.2.2 Licensed Computer. If K-T in writing identifies a certain computer (“Licensed Computer”) on which the Software may be used, then Customer
may install, upload, copy, keep, view, and use the applicable Software only on such Licensed Computer. Customer may migrate the Software to a different
computer or type of computer only if (i) Customer gives thirty (30) days’ prior written notice to K-T; (ii) Customer does not upload or use the Software on the
Licensed Computer after installing it on the destination computer; and (iii) Customer removes all copies from the Licensed Computer within two (2) weeks
after installing it on the destination computer, which will thereafter become the Licensed Computer for purposes of these Standalone Software License
Terms.
86-3820 Version-1.0 EtchTemp Wafer User Manual
Software License Terms 4-35
3.2.3 Server-Client Architecture. If K-T identifies Software in a duly signed writing as a server software product (“Server Software”) then Customer
may install, upload, copy, keep, view, and use one (1) copy of the server portion of such Software on a single server, which may not be relocated from the
premises to which K-T ships the Software, at which K-T installs the Software or which K-T expressly designates in a duly signed writing (“Licensed Site”);
Customer may install and use copies of the client portion of such Software on computers located within a five (5) miles radius of the server (unless K-T
designates the license as a WAN license in a duly signed license, in which case Customer may install and use copies of the client portion of the Software
at any location worldwide) in accordance with one of the following options:
(i) Floating Licenses. If K-T specifically describes a license for Server Software in writing as a “floating license” or “concurrent use license,”
Customer may install, upload, copy, keep, view, and use the client portion of such Software on a reasonable number of individual workstations on the
condition that no more than the maximum number of concurrent Authorized Users specified by K-T may use the client or server portion of the Software at
any one time. If K-T does not specify in writing a different maximum number of Authorized-Users for a floating license, the maximum number of concurrent
Authorized-Users shall be one (1).
(ii) Node-Locked Licenses. Unless K-T specifically describes in writing a license for Server Software as a “floating license” or “concurrent use
license,” Customer may install, upload, copy, keep, view, and use the client portion of such Software only on one (1) workstation per authorized node. All
activities related to the operation of the Software must be performed on the same workstation. The maximum number of authorized nodes shall be one (1),
unless K-T specifies another number in writing.
3.2.4 Time Limit. If K-T specifies that a license is limited in time or duration, such license automatically shall expire on the specified date or if no date is
specified, on the one (1) year anniversary of the applicable Delivery Date.
3.2.5 Copies. Except as expressly specified herein or agreed otherwise in writing, Customer may duplicate each item of Software that K-T delivers only
by (i) permanently installing one (1) copy on a computer (provided that Customer keeps the original copy that K-T delivered only as a back-up copy,
separately from any actively used Software; keeps records of such original copies indicating the location of its storage; and provides such records to K-T
upon request), and (ii) temporarily uploading such copy of the Software into the working memory of the computer on which it has been installed to the
extent necessary for using the Software in accordance with the applicable Documentation and License Parameters. Customer may not create any other
copies of the Software, unless K-T expressly permits additional copies in writing (for example, without limitation, by invoicing Customer for ten (10) Node-
Locked Licenses (refer to Subsection 3.2.3(ii) – Node-Locked Licenses) with respect to an item of Software of which K-T delivers only one (1) copy on a
disk).
3.3 License Key Management. K-T may, at its sole discretion, use or combine license management programs with any Software, which automatically monitor and
enforce license restrictions and limitations, provided that such precautions shall not relieve Customer of its primary responsibility to ensure compliance with these
Standalone Software License Terms. Customer expressly agrees to be fully responsible for compliance by all Authorized Users with these Standalone Software
License Terms, to take all actions reasonably requested by K-T to protect the rights of K-T in the Software and Documentation, and to indemnify and hold K-T harmless
against any loss resulting from a breach of these Standalone Software License Terms by any Authorized User or any individual or entity that Customer caused, enabled
or allowed to use the Software in any manner not authorized under these Standalone Software License Terms.
3.4 Documentation. K-T grants Customer a non-sublicensable, non-exclusive, non-transferable, limited license to use the printed versions of the Documentation that
K-T provides for Customer’s internal business purposes solely in support of Customer’s use of the Software in accordance with these Standalone Software License
Terms.
3.5 Proprietary Notices. Customer shall not remove any product identification, trademark, copyright or other notices from the Software and Documentation and shall
display K-T’s and its licensors’ names and logos as well as the name of the Software on each copy of the Software and Documentation made by Customer.
3.6 License Restrictions. To the extent permitted by applicable law, Customer agrees not to (i) create any derivative works based on the Software or Documentation
or modify or alter the Software or Documentation in any manner whatsoever; (ii) sell, sublicense, lease, rent, loan, assign, convey or otherwise transfer the Software or
Documentation to any third parties; (iii) copy or use the Software or Documentation for any purpose or in any manner not expressly permitted in these Standalone
Software License Terms; (iv) use the Software outside the permitted scope of the License Parameters; (v) use the Software or Documentation, in any format, through
any timesharing service, service bureau, network or by any other means, for or in the interest of any third party other than by Authorized Users; or (vi) permit or
encourage any third party to do any of the foregoing. Customer shall cooperate with K-T, and shall render all reasonable assistance requested by K-T, to assist K-T in
preventing and identifying any use of, or access to, the Software and Documentation, by Authorized Users or otherwise, in violation of these Standalone Software
License Terms.
3.7 Third Party Products. To the extent that Customer acquires from K-T any Third Party Products that are accompanied by end-user license terms and/or other
terms (in shrink-wrap, click-through or other format) (“Third Party Terms”) (i) Customer shall agree to such terms vis-à-vis the licensor specified in the Third Party
Terms; (ii) to the extent such Third Party Terms conflict with Section 3.1 (License Grant) through 3.6 (License Restrictions), the Third Party Terms shall take
precedence with respect to such Third Party Products; and (iii) Customer’s right to use the Third Party Product will be defined and restricted in the accompanying Third
Party Terms.
4. ALL RIGHTS RESERVED. KLA-Tencor Technologies Corporation owns, retains, and reserves ownership, title, and all rights and interest, including, but not limited
to, all Proprietary Rights in and to the Software and Documentation, subject only to the limited rights that K-T expressly grants in these Standalone Software License
Terms. Without limiting the foregoing, Customer acknowledges that nothing herein shall constitute a sale of any Software or Documentation (or any Intellectual Property
in and to Software and Documentation), including any copies and portions thereof.
5. TRANSFERS AND OTHER ACTIONS UNDER MANDATORY LAW. If Customer sells or otherwise transfers to a third party any hardware or media in which any
Software is embedded or otherwise contained, Customer shall remove or delete all such Software prior to the transfer, unless K-T confirms in writing that the transferee
has entered into a license agreement with K-T for such Software and has paid the applicable license fees. To the extent that Customer is expressly permitted by
applicable mandatory law to transfer the Software to a third party, or copy, or use the Software in any manner not expressly authorized under these Standalone
Software License Terms, Customer agrees to refrain from exercising such rights unless and until Customer has given K-T three (3) weeks’ prior written notice of
Customer’s intent to exercise any such rights and K-T has not offered reasonable alternatives to Customer’s exercise of the mandatory rights within such three (3)
week period.
86-3820 Version-1.0 EtchTemp Wafer User Manual
4-36 Software License Terms
6. PAYMENT. Customer shall pay (i) ninety percent (90%) of the license fees thirty (30) days after receipt of K-T’s invoice; and (ii) ten percent (10%) of the license
fees thirty (30) days after express acceptance or deemed acceptance in accordance with Section 2.2 (Acceptance Testing), whichever occurs earlier. Payment shall be
made in accordance with the General Terms.
7. LIMITED WARRANTY AND DISCLAIMERS
7.1 Limited Warranty. K-T warrants that on the Delivery Date, the Software substantially conforms to the specifications in the applicable
Documentation, subject to the limitations and exclusions in Subsections 7.1.1 (Excluded Causes) through 7.1.5 (No Third Party Rights).
7.1.1 Excluded Causes. Customer has no warranty rights with respect to defects or non-conformities caused by (i) use of the Software with hardware
or software that was not expressly specified in writing by K-T as suited for use with the Software; (ii) Customer’s failure to follow K-T’s operating
instructions; (iii) failure to implement all updates, upgrades, and other new releases of Software made available to Customer; (iv) changes to the Customer
environment, in which Software was provided; (v) acts or omissions of persons other than K-T or its authorized representatives; (vi) installation or
maintenance of Software by someone other than K-T or persons certified by K-T; (vii) abuse, use at an unsafe or not suitable site, unusual physical or
electrical stress; (viii) any relocation of Software without, or not in accordance with, a prior written authorization by K-T, or (ix) Force Majeure conditions, as
defined K-T’s General Terms.
7.1.2 Modifications. Customer has no warranty rights with regard to any Software (i) that has been modified by someone other than K-T, unless such
modifications were directed or approved by K-T in writing and made in conformance with all specifications and instructions provided in such writing; or (ii)
that K-T modified in accordance with Customer’s request, specifications, or instructions, unless K-T agrees in a duly signed writing that the modified
Software shall be covered by the limited warranty specified in Section 7.1 (Limited Warranty).
7.1.3 No Warranties for Updates. K-T does not extend any warranties under these Standalone Software License Terms for any updates that K-T may
provide under K-T’s Software Maintenance Terms. Any warranties for any updates are exclusively and finally provided for under K-T’s Software
Maintenance Terms.
7.1.4 No Warranty for Third Party Products. K-T does not extend any warranties and K-T disclaims all responsibilities for Third Party Products. If a
manufacturer or supplier of Third Party Products makes any documentation providing for an end-user warranty available to K-T, then K-T shall forward
such documentation to Customer.
7.1.5 No Third Party Rights. Any warranties extended by K-T (i) are nontransferable and for Customer’s benefit only, and (ii) shall expire effective
immediately if Customer transfers any Software to any third party.
7.2 Exclusive Remedies. If the Software materially fails to conform to the limited warranty set forth in Section 7.1 (Limited Warranty), K-T shall, at its
sole discretion (i) repair or replace the non-conforming Software to remedy the non-conformity identified by Customer in accordance with Section 7.3
(Warranty Period); or (ii) refund to Customer the amounts paid for the Software in exchange for return of the non-conforming Software, in which case all
licenses granted to Customer under these Standalone Software License Terms for such Software shall be automatically revoked. This Software warranty
does not obligate K-T to provide any on-site repair or on-site replacement of Software. At K-T’s discretion, repair of the Software may be made in later
releases of Software and may require the purchase of additional software or hardware at Customer’s expense. THE REMEDIES EXPRESSLY PROVIDED
IN THIS SECTION 7.2 WILL BE CUSTOMER’S SOLE AND EXCLUSIVE REMEDIES AND SHALL BE IN LIEU OF ANY OTHER RIGHTS OR REMEDIES
CUSTOMER MAY HAVE AGAINST K-T WITH RESPECT TO ANY NON-CONFORMANCE OF SOFTWARE.
7.3 Warranty Period. Unless K-T expressly specifies or agrees on a different warranty period in a duly signed writing, the warranty period for Software
shall be ninety (90) days. The warranty period shall begin on the Delivery Date. Customer shall have no warranty claims under Section 7.1 (Limited
Warranty), unless K-T receives from Customer, during the warranty period (i) a written notice describing the warranty breach in reasonable detail
(“Warranty Claim”); and (ii) remote and physical access to the affected Software as well as information in sufficient detail to enable K-T to reproduce and
analyze the failure.
7.4 Costs and Procedure. If K-T receives a Warranty Claim in accordance with Section 7.1 (Limited Warranty), Section 7.3 (Warranty Period), and any procedure
guidelines that K-T may publish or make available to Customer (“Warranty Guidelines”), K-T will not charge for any repair, replacement, error identification, or
correction of the non-conforming Software. If Customer’s Warranty Claim fails to meet any of the requirements of Sections 7.1 (Limited Warranty), Section 7.3
(Warranty Period), or the Warranty Guidelines, K-T’s then-current Time & Materials Services Terms (available on request) shall apply to any error identification or
correction efforts, repair, replacement, and shipment costs by K-T and Customer shall compensate K-T accordingly on a time & materials basis at K-T’s then-current
rates (available on request).
7.5 Disclaimer. EXCEPT AS SPECIFIED IN SECTION 7.1 (LIMITED WARRANTY), K-T MAKES NO EXPRESS REPRESENTATIONS OR
WARRANTIES WITH REGARD TO ANY SOFTWARE. TO THE MAXIMUM EXTENT PERMITTED BY APPLICABLE LAW, K-T DISCLAIMS ALL IMPLIED
WARRANTIES AND REPRESENTATIONS, INCLUDING, BUT NOT LIMITED TO, ANY WARRANTIES OF MERCHANTABILITY, FITNESS FOR A
PARTICULAR PURPOSE, AND NON-INFRINGEMENT AND, WITHOUT LIMITING THE FOREGOING, MAKES NO WARRANTY THAT THE SOFTWARE
WILL BE ERROR-FREE, THAT ITS PERFORMANCE OR OPERATION WILL BE UNINTERRUPTED, OR THAT THE SOFTWARE WILL PERFORM ON
ANY HARDWARE OR WITH ANY SOFTWARE, EXCEPT AS EXPRESSLY CERTIFIED AS INTEROPERABLE BY K-T IN THE APPLICABLE
DOCUMENTATION.
8. TERMINATION
86-3820 Version-1.0 EtchTemp Wafer User Manual
Software License Terms 4-37
8.1 Termination for Cause. Without limiting Section 3.1 (License Grant) with respect to the automatic termination of license rights for specific Software, K-T may
terminate – at K-T’s sole discretion either all or specific – licenses to Software granted hereunder, by giving written notice, effective immediately, if within ten (10) days
of Customer’s receipt of a reasonably detailed written request to cure, Customer has not cured all breaches of payment obligations, license limitations and restrictions,
including, but not limited to, the License Parameters, or any other substantial obligations under these Standalone Software License Terms. Upon such termination,
Customer shall immediately pay all outstanding fees, cease use of all Software and related Documentation, return or delete, at K-T’s request and sole discretion, all
copies of the Software and Documentation in Customer’s possession, and certify compliance with all foregoing obligations to K-T in writing. These termination rights are
in addition to any other rights and remedies that K-T may have at law or in equity.
8.2 Survival. K-T’s General Terms and these Standalone Software License Terms, except Sections 2.1 (Delivery) and 3.1 (License Grant), shall survive termination of
any or all licenses granted hereunder.
9. AUDIT. CUSTOMER AGREES TO KEEP COMPLETE, CORRECT AND DETAILED RECORDS RELATING TO (I) THE REPRODUCTION AND USE OF THE SOFTWARE AND
DOCUMENTATION, INCLUDING, AT A MINIMUM, THE LOCATION OF ALL SOFTWARE, LICENSED COMPUTERS, AND BACK-UP COPIES OF SOFTWARE AND DOCUMENTATION; AND (II) THE
TRANSFER OF HARDWARE OR MEDIA ON WHICH ANY SOFTWARE IS EMBEDDED OR OTHERWISE CONTAINED AND CUSTOMER’S COMPLIANCE WITH ITS OBLIGATIONS UNDER SECTION
5 (TRANSFERS AND OTHER ACTIONS UNDER MANDATORY LAW). AT K-T’S REQUEST AND UPON TEN (10) DAYS PRIOR WRITTEN NOTICE, K-T AND/OR ITS AUTHORIZED
REPRESENTATIVES (E.G., AN ACCOUNTANT AND/OR COMPUTER EXPERT) – COLLECTIVELY, THE “AUDITORS” – SHALL HAVE THE RIGHT TO INSPECT AND AUDIT CUSTOMER’S
COMPLIANCE WITH THESE STANDALONE SOFTWARE LICENSE TERMS AT CUSTOMER’S FACILITIES AND OTHER APPLICABLE LOCATIONS, AT ANY TIME, DURING NORMAL BUSINESS
HOURS, BUT NO MORE THAN TWICE PER YEAR. CUSTOMER SHALL FULLY COOPERATE WITH SUCH AUDIT, AND GRANT ALL REQUIRED ASSISTANCE AND ACCESS TO ALL RECORDS,
MATERIALS AND EQUIPMENT. IF AN AUDIT REVEALS THAT CUSTOMER POSSESSES OR AT ANY TIME POSSESSED UNLICENSED COPIES OF THE SOFTWARE OR DOCUMENTATION, OR
THAT CUSTOMER DID NOT REMOVE OR DELETE ALL COPIES OF SOFTWARE AND DOCUMENTATION THAT CUSTOMER WAS OBLIGATED TO REMOVE OR DELETE IN ACCORDANCE WITH
SECTION 5 (TRANSFERS AND OTHER ACTIONS UNDER MANDATORY LAW), CUSTOMER SHALL IMMEDIATELY PAY FOR SUCH COPIES THE GREATER OF THE FEES APPLICABLE PER
K-T’S STANDARD RATES AND PRICES AT THE TIME OF (A) CONTRACT FORMATION; (B) CUSTOMER’S UNAUTHORIZED COPYING; OR (C) THE COMPLETION OF THE AUDIT. IF SUCH FEES
AMOUNT TO MORE THAN TEN PERCENT (10 %) OF THE AMOUNT PREVIOUSLY PAID OR PAYABLE TO K-T UNDER THESE STANDALONE SOFTWARE LICENSE TERMS FOR THE AUDITED
TIME PERIOD THEN (Y) CUSTOMER SHALL REIMBURSE K-T FOR ALL EXPENSES RELATED TO THE AUDIT; AND (Z) K-T SHALL HAVE THE RIGHT TO IMMEDIATELY TERMINATE – AT ITS
SOLE DISCRETION EITHER ALL OR ONLY THE AFFECTED – LICENSES BY GIVING WRITTEN NOTICE, EFFECTIVE IMMEDIATELY. THE AUDITORS SHALL NOT DISCLOSE ANY OF
CUSTOMER’S INFORMATION EXCEPT AS RELATED TO ANY NON-COMPLIANCE WITH THESE STANDALONE SOFTWARE LICENSE TERMS OR INFRINGEMENTS OF K-T’S RIGHTS. K-T’S
RIGHTS AND REMEDIES UNDER THIS SECTION 9 SHALL BE IN ADDITION TO AND NOT IN LIEU OF ANY OTHER RIGHTS OR REMEDIES THAT ARE AVAILABLE TO K-T AT LAW OR IN EQUITY.
86-3820 Version-1.0 EtchTemp Wafer User Manual

KLA-Tencor Confidential A-1
A
Ap
pp
pe
en
nd
di
ix
x
A
A
R
Re
ef
fe
er
re
en
nc
ce
e
I
In
nf
fo
or
rm
ma
at
ti
io
on
n
Sensor Bank Reference
Sensor Sensor
Name Radius(mm) Angle X(mm) Y(mm)
S0 A01 0 0 0 0
S1 B02 9 352.5 8.9 -1.2
S2 B03 9 82.5 1.2 8.9
S3 B04 9 172.5 -8.9 1.2
S4 B05 9 262.5 -1.2 -8.9
S5 C06 37 307.5 22.5 -29.4
S6 C07 37 37.5 29.4 22.5
S7 C08 37 127.5 -22.5 29.4
S8 C09 37 217.5 -29.4 -22.5
S9 D10 74 307.5 45 -58.7
S10 D11 74 352.5 73.4 -9.7
S11 D12 74 37.5 58.7 45
S12 D13 74 82.5 9.7 73.4
S13 D14 74 127.5 -45 58.7
S14 D15 74 172.5 -73.4 9.7
S15 D16 74 217.5 -58.7 -45
S16 D17 74 262.5 -9.7 -73.4
S17 E18 92.2 330 79.8 -46.1
S18 E19 92.2 15 89.1 23.9
S19 E20 92.2 60 46.1 79.8
S20 E21 92.2 105 -23.9 89.1
S21 E22 92.2 150 -79.8 46.1
S22 E23 92.2 195 -89.1 -23.9
S23 E24 92.2 240 -46.1 -79.8
S24 E25 92.2 285 23.9 -89.1
S25 F26 110 307.5 67 -87.3
S26 F27 110 352.5 109.1 -14.4
S27 F28 110 37.5 87.3 67
S28 F29 110 82.5 14.4 109.1
S29 F30 110 127.5 -67 87.3
S30 F31 110 172.5 -109.1 14.4
S31 F32 110 217.5 -87.3 -67
S32 F33 110 262.5 -14.4 -109.1
S33 G34 140 330 121.2 -70
S34 G35 140 15 135.2 36.2
S35 G36 140 60 70 121.2
S36 G37 140 105 -36.2 135.2
S37 G38 140 150 -121.2 70
S38 G39 140 195 -135.2 -36.2
S39 G40 140 240 -70 -121.2
86-3820 Version-1.0 EtchTemp Wafer User Manual

A-2 KLA-Tencor Confidential Reference Information
S40 G41 140 285 36.2 -135.2
S41 H42 144 330 124.7 -72
S42 H43 144 15 139.1 37.3
S43 H44 144 60 72 124.7
S44 H45 144 105 -37.3 139.1
S45 H46 144 150 -124.7 72
S46 H47 144 195 -139.1 -37.3
S47 H48 144 240 -72 -124.7
S48 H49 144 285 37.3 -139.1
S49 J50 147 307.5 89.5 -116.6
S50 J51 147 330 127.3 -73.5
S51 J52 147 352.5 145.7 -19.2
S52 J53 147 15 142 38
S53 J54 147 37.5 116.6 89.5
S54 J55 147 60 73.5 127.3
S55 J56 147 82.5 19.2 145.7
S56 J57 147 105 -38 142
S57 J58 147 127.5 -89.5 116.6
S58 J59 147 150 -127.3 73.5
S59 J60 147 172.5 -145.7 19.2
S60 J61 147 195 -142 -38
S61 J62 147 217.5 -116.6 -89.5
S62 J63 147 240 -73.5 -127.3
S63 J64 147 262.5 -19.2 -145.7
S64 J65 147 285 38 -142
86-3820 Version-1.0 EtchTemp Wafer User Manual

Reference Information KLA-Tencor Confidential A-3
Correlating Sensor Coordinates
86-3820 Version-1.0 EtchTemp Wafer User Manual

A-4 KLA-Tencor Confidential Reference Information
86-3820 Version-1.0 EtchTemp Wafer User Manual