Keeson Technology CU3582P Control Unit User Manual
Keeson Technology Corporation Limited Control Unit Users Manual
Users Manual

Issue department:Bedding Division
Date:
2016-11-21
Product Function
instruction
Author:
Jarek
No:CU358-2-P
CU358-2-P
Version:
1.0
Page 1 of 5
1
JLDP.15.005.401 Function instruction
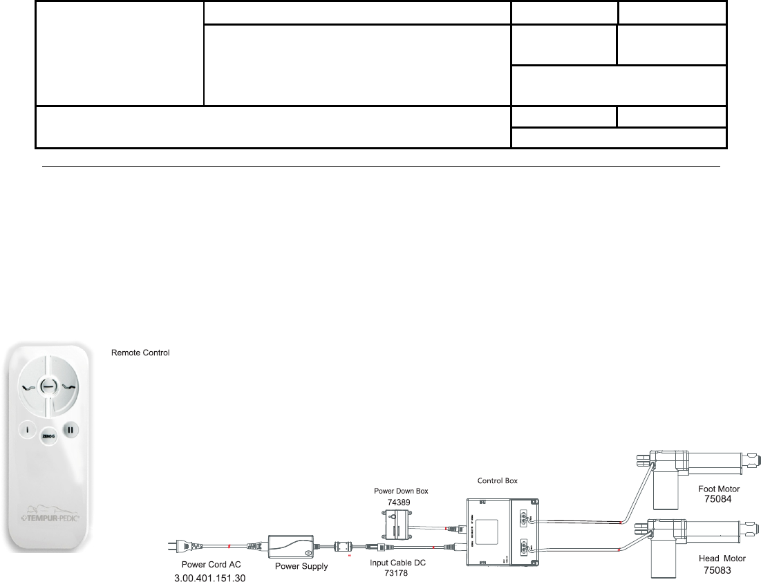
1. Electrical configuration diagram:
JLDP.15.005.401
JLDP.10.013.000-B1
JLDK.30.04.05

Issue department:Bedding Division
Date:
2016-11-21
Product Function
instruction
Author:
Jarek
No:CU358-2-P
CU358-2-P
Version:
1.0
Page 2 of 5
2
2. Function Picture
1. Process of test
1.1. Power
Connect to the 29V DC;
1.2. MULTIFUNCTION port
Connect with the same other Control box or Other accessories;

Issue department:Bedding Division
Date:
2016-11-21
Product Function
instruction
Author:
Jarek
No:CU358-2-P
CU358-2-P
Version:
1.0
Page 3 of 5
3
1.3. Power LED & PAIRING LED
Power supply for control box, PAIRING LED of control box flashes for 4 times,and then turns off, POWER LED turns
on。
1.4. RESET button
Double click RESET button,pairing LED turns on,the control box enters into mode of code paring;
Press and hold the paring LED, the backlight of paring LED flashes, the backlight of remote flashes, the remote
enters into mode of code paring;
The backlight of paring LED of remote stops flashing, and the paring led of control box turns off, it indicates that
the code paring is successful;
Is fails, repeat all the processes above;
1.5. HEAD actuator port
Connect to head actuator,control by remote single:
Click head up button on the remote, head actuator moves out, stop when released;
Click head down button,head actuator moves in, stop when released;
1.6. FOOT actuator port
Connect to foot actuator,control by remote single:
Click foot up button,foot actuator moves out,stop when released;
Click foot down button,foot actuator moves in,stop when released;
1.7. Test for underbed light
Click button of underbed light, turns on( or turns off ) the underbed light, switch the status once when click once;
1.8. FLAT function
Press and release the FLAT button on remote,the head and foot actuators moves to lower position(when the
actuator is free, can turn off the vibration motor and turn off the indicator light when press once ),stop when
press any buton;

Issue department:Bedding Division
Date:
2016-11-21
Product Function
instruction
Author:
Jarek
No:CU358-2-P
CU358-2-P
Version:
1.0
Page 4 of 5
4
1.9. ZERO G position function
Press and release ZERO G button on remote,the head and foot actuator moves to preset memory position,stop
when press any button;
1.10. LOUNGE position function
Press and release LOUNGE on remote,the head and foot actuator moves to preset memory
position, stop when press any button;
1.11. TV position function
Press and release TV on remote,the head and foot actuator moves to preset memory position,
stop when press any button;

Issue department:Bedding Division
Date:
2016-11-21
Product Function
instruction
Author:
Jarek
No:CU358-2-P
CU358-2-P
Version:
1.0
Page 5 of 5
5
Any Changes or modifications not expressly approved by the party responsible for compliance could void the
user’s authority to operate the equipment.
This device complies with part 15 of the FCC Rules. Operation is subject to the following two conditions:
(1)This device may not cause harmful interference, and (2) this device must accept any interference
received, including interference that may cause undesired operation.
FCC Warning :
ISED RSS Warning:
This device complies with Industry Canada licence-exempt RSS standard(s). Operation is
subject to the following two conditions: (1) this device may not cause interference, and (2) this
device must accept any interference, including interference that may cause undesired operation
of the device.
Le présent appareil est conforme aux CNR d'Industrie Canada applicables aux
appareils radio exempts de licence.
L'exploitation est autorisée aux deux conditions suivantes:
(1) l'appareil ne doit pas produire de brouillage, et
(2) l'utilisateur de l'appareil doit accepter tout brouillage radioélectrique subi, même
si le brouillage est susceptible d'en compromettre le fonctionnement.