Kenmore Elite 7 4 Cu Ft Front Load Electric Dryer W Steam Energy Star Owners Manual 796 8158 9158_AP3_27in_D
2015-03-28
: Kenmore Kenmore-Kenmore-Elite-7-4-Cu-Ft-Front-Load-Electric-Dryer-W-Steam-Energy-Star-Owners-Manual-671161 kenmore-kenmore-elite-7-4-cu-ft-front-load-electric-dryer-w-steam-energy-star-owners-manual-671161 kenmore pdf
Open the PDF directly: View PDF
.
Page Count: 35

Model: 796.8158*, 796.9158*
Kenmore®
Steam Dryer
MFL62512876
Sears Brands Management Corporation
Hoff man Estates, IL 60179 U.S.A.
www.kenmore.com
www.sears.com
Use & Care Guide
English
* = color number
®
MFL62512876

2
TABLE OF CONTENTS
PRODUCT RECORD
Master Protection Agreements
Congratulations on making a smart purchase. Your new
Kenmore® product is designed and manufactured for
years of dependable operation. But like all products,
it may require preventive maintenance or repair from
time to time. That’s when having a Master Protection
Agreement can save you money and aggravation.
The Master Protection Agreement also helps extend the
life of your new product. Here’s what the Agreement*
includes:
• Parts and labor needed to help keep products
operating properly under normal use, not just defects.
Our coverage goes well beyond the product warranty.
No deductible, no functional failure excluded from
coverage – real protection.
• Expert service by a force of more than 10,000
authorized Sears service technicians, which means
someone you can trust will be working on your product.
• Unlimited service calls and nationwide service, as often
as you want us, whenever you want us.
• “No-lemon” guarantee – replacement of your
covered product if four or more product failures occur
within 12 months.
• Product replacement if your covered product can not
be fi xed.
• Annual Preventive Maintenance Check at your request
– no extra charge.
• Fast help by phone – we call it Rapid Resolution.
Phone support from a Sears representative on all
products. Think of us as a “talking owner’s manual.”
•
Power surge protection against electrical damage due
to
power fl uctuations.
• $250 food loss protection annually for any food
spoilage that is the result of mechanical failure of any
covered refrigerator or freezer.
• Rental reimbursement if repair of your covered
product takes longer than promised.
• 25% discount off the regular price of any non-covered
repair service and related installed parts.
Once you purchase the Agreement, a simple phone call
is all that it takes for you to schedule service. You can
call at any time day or night or schedule a service
appointment online.
The Master Protection Agreement is a risk-free purchase.
If you cancel for any reason during the product warranty
period, we will provide a full refund, or a prorated refund
anytime after the product warranty period expires.
Purchase your Master Protection Agreement today!
Some limitations and exclusions apply.
For prices and additional information in the U.S.A.
call 1-800-827-6655.
*Coverage in Canada varies on some items.
For full details call Sears Canada at 1-800-361-6665.
Sears Installation Service
For Sears professional installation of home appliances,
garage door openers, water heaters, and other major
home items, in the U.S.A. or Canada call:
1-800-4-MY-HOME®.
In the space below, record the date of purchase, model,
and serial number of your product. You will fi nd the
model and serial number printed on an identifi cation
plate located inside the dryer door. Have these items of
information available whenever you contact Sears
concerning your product.
Model No.
Date of Purchase
Serial No.
Save these instructions and your sales receipt for future
reference.
PROTECTION AGREEMENTS
IMPORTANT SAFETY INSTRUCTIONS ....................3-6
GROUNDING REQUIREMENTS ................................... 4
FEATURES AND BENEFITS
Key Parts and Components ........................................7
INSTALLATION INSTRUCTIONS
Key Dimensions and Specifi cations ..........................8
Location Requirements ................................................8
Choose the Proper Location .......................................8
Clearances ....................................................................8
Installation with Optional Pedestal Base
or Stacking Kit .............................................................9
Optional Accessories ..................................................9
Connecting Gas Dryers ............................................10
Gas Requirements (Gas Models Only) ..............10-11
Electrical Requirements ..................................... 10&12
Connecting Electrical Dryers .............................. 12-13
Venting the Dryer .................................................14-15
Leveling the Dryer ..................................................... 16
Reversing the Door Swing ........................................ 16
Final Installation Check ............................................17
HOW TO USE
Control Panel Features ............................................. 18
Operating the Dryer ................................................. 19
Cycle Guide ......................................................... 20-21
Sorting Loads .............................................................22
Loading the Dryer .....................................................22
Time and Status Display ..........................................23
Cycle Modifi er Buttons ............................................ 24
Cycle Options and Special Features ......................25
Wrinkle Guard ....................................................25
Control Lock ........................................................25
My Cycle ..............................................................25
Damp Dry Signal .................................................25
Installing and Using the Drying Rack ................25
Steam Features ................................................... 26-27
Important Notes About Steam Functions ....... 26
Using the STEAM REFRESH Cycle ................... 26
STATIC SHIELD .................................................... 26
IRON READY ....................................................... 26
Filling the Steam Feeder .................................. 27
Important Notes about Steam Cycles ............ 27
USER MAINTENANCE INSTRUCTIONS
Regular Cleaning ..................................................... 28
Cleaning the Exterior .........................................28
Cleaning the Interior .......................................... 28
Cleaning Around and Under the Dryer ...........28
Cleaning the Lint Filter ...................................... 28
Maintaining the Exhaust System ............................. 29
KENMORE CONNECT SYSTEM ................................. 30
TROUBLESHOOTING GUIDE
Before Calling for Service ................................. 31-33
WARRANTY ...................................................................34
SERVICE ..........................................................Back Cover

3
IMPORTANT SAFETY INSTRUCTIONS
READ ALL INSTRUCTIONS BEFORE USE
WARNING:
DANGER:
WARNING:
For your safety, the information in this manual must be followed to
minimize the risk of fi re or explosion, electric shock, or to prevent property damage, personal injury,
or loss of life.
• Do not install a clothes dryer with fl exible plastic venting materials. If a fl exible metal (foil type) duct is installed,
it must be of a specifi c type identifi ed by the appliance manufacturer as suitable for use with clothes dryers.
Flexible venting materials are known to collapse, be easily crushed, and trap lint. These conditions will obstruct
clothes dryer airfl ow and increase the risk of fi re.
• Do not store or use gasoline or other fl ammable vapors and liquids in the vicinity of this appliance or any
other appliances.
• Installation and service must be performed by a qualifi ed installer, service agency, or the gas supplier.
• Install the clothes dryer according to the manufacturer’s instructions and local codes.
• Save these instructions.
WHAT TO DO IF YOU SMELL GAS:
1. Do not try to light a match or cigarette, or turn on any gas or electrical appliance.
2. Do not touch any electrical switches. Do not use any phones in your building.
3. Clear the room, building, or area of all occupants.
4. Immediately call your gas supplier from a neighbor’s phone. Carefully follow the gas supplier’s instructions.
5. If you cannot reach your gas supplier, call the fi re department.
Your safety and the safety of others is very important.
We have provided many important safety messages in this manual and on your appliance. Always read and
obey all safety messages.
This is the safety alert symbol.
This symbol alerts you to potential hazards that can kill or hurt you and others.
All safety messages will follow the safety alert symbol and either the word DANGER or WARNING.
These words mean:
Indicates a hazardous situation which, if not avoided, could result in death or serious injury.
Indicates a hazardous situation which, if not avoided, will result in death or serious injury.
All safety messages will tell you what the potential hazard is, tell you how to reduce the chance of injury, and
tell you what can happen if the instructions are not followed.
CAUTION: Indicates a hazardous situation which, if not avoided, could result in minor or
moderate injury.
SAVE THESE INSTRUCTIONS

4
IMPORTANT SAFETY INSTRUCTIONS
• Read all instructions before using the dryer.
• Before use, the dryer must be properly installed, as
described in this manual.
• Do not place items exposed to cooking oils in your
dryer. Items contaminated with cooking oils may
contribute to a chemical reaction that could cause a
load to catch fi re.
• Do not dry articles that have been previously cleaned
in, washed in, soaked in, or spotted with gasoline,
dry-cleaning solvents, or other fl ammable or explosive
substances, as they give off vapors that could ignite
or explode.
• Do not reach into the dryer if the drum or any other
part is moving.
• Do not repair or replace any part of the dryer or
attempt any servicing unless specifi cally recommended
in this Use and Care Guide or in published user-repair
instructions that you understand and have the skills to
carry out.
• Do not tamper with controls.
• Before the dryer is removed from service or discarded,
remove the door to the drying compartment.
CALIFORNIA SAFE DRINKING WATER AND
TOXIC ENFORCEMENT ACT
This act requires the Governor of California to publish
a list of substances known to the state to cause cancer,
birth defects, or other reproductive harm and requires
businesses to warn customers of potential exposure
to such substances. Gas appliances can cause minor
exposure to four of these substances, namely benzene,
carbon monoxide, formaldehyde, and soot, caused
primarily by the incomplete combustion of natural gas
or LP fuels.
Properly adjusted dryers will minimize incomplete
combustion. Exposure to these substances can be
minimized further by properly venting the dryer to the
outdoors.
GROUNDING REQUIREMENTS
This appliance must be grounded. In the event of
malfunction or breakdown, grounding will reduce
the risk of electric shock by providing a path of least
resistance for electric current. This appliance must be
equipped with a cord having an equipment-grounding
conductor and a grounding plug. The plug must be
plugged into an appropriate outlet that is properly
installed and grounded in accordance with all local
codes and ordinances.
• Do not allow children to play on or in the dryer. Close
supervision of children is necessary when the dryer is
used near children.
• Do not use fabric softeners or products to eliminate
static unless recommended by the manufacturer of the
fabric softener or product.
• Do not use heat to dry articles containing foam rubber
or similarly textured rubber-like materials.
• Keep area around the exhaust opening and adjacent
surrounding areas free from the accumulation of lint,
dust, and dirt.
• The interior of the dryer and exhaust vent should be
cleaned periodically by qualifi ed service personnel.
• Do not install or store the dryer where it will be
exposed to the weather.
• Always check the inside of the dryer for
foreign objects.
• Clean the lint fi lter before or after each load.
WARNING: This product contains chemicals known
to the State of California to cause cancer and birth
defects or other reproductive harm. Wash hands after
handling.
BASIC SAFETY PRECAUTIONS
WARNING:
WARNING:
To reduce the risk of fi re, electric shock, or injury to persons when using this appliance,
follow basic precautions, including the following:
Improper connection of the
equipment-grounding
conductor can result in a
risk of electric shock. Check with a qualifi ed electrician
or service person if you are in doubt as to whether the
appliance is properly grounded. Do not modify the plug
provided with the appliance. If it will not fi t the outlet,
have a proper outlet installed by a qualifi ed electrician.
This appliance must be connected to a grounded metal,
permanent wiring system or an equipment grounding
conductor must be run with the circuit conductors and
connected to the equipment grounding terminal or lead
on the appliance. Electrical shock can result if the dryer
is not properly grounded.

5
• Properly ground dryer to conform with all governing
codes and ordinances. Follow details in the installation
instructions. Electrical shock can result if the dryer is not
properly grounded.
• Before use, the dryer must be properly installed as
described in this manual. Electrical shock can result if
the dryer is not properly grounded.
• Install and store the dryer where it will not be exposed
to temperatures below freezing or exposed to
the weather.
• All repairs and servicing must be performed by an
authorized service technician unless specifi cally
recommended in this Use & Care Guide. Use only
authorized factory parts. Failure to follow this warning
can cause serious injury, fi re, electrical shock, or death.
• To reduce the risk of electrical shock, do not install the
dryer in humid spaces. Failure to follow this warning
can cause serious injury, fi re, electrical shock, or death.
• Connect to a properly rated, protected, and sized
power circuit to avoid electrical overload. Improper
power circuits can melt, creating risk of electrical shock
and/or fi re hazard.
• Gas dryers MUST be exhausted to the outside. Failure
to follow these instructions can result in fi re or death.
• The dryer exhaust system must be exhausted to the
outside of the dwelling. If the dryer is not exhausted
outdoors, some fi ne lint and large amounts of
moisture will be expelled into the laundry area. An
accumulation of lint in any area of the home can
create a health and fi re hazard.
• Use only rigid metal or fl exible metal 4 inch diameter
duct inside the dryer cabinet or for exhausting to the
outside. Use of plastic or other combustible ductwork
can cause a fi re. Punctured ductwork can cause a fi re
if it collapses or becomes otherwise restricted in use or
during installation.
• Ductwork is not provided with the dryer, and you
should obtain the necessary ductwork locally. The end
cap should have hinged dampers to prevent backdraft
when the dryer is not in use. Failure to follow these
instructions can result in fi re or death.
• Remove all packing items and dispose of all shipping
materials properly. Failure to do so can result in death,
fi re, explosion, burns, or death.
• Place dryer at least 18 inches above the fl oor for a
garage installation. Failure to do so can result in fi re,
explosion, burns, or death.
• Keep all packaging from children. Packaging material
can be dangerous for children. There is a risk of
suff ocation.
• Do not install near items that produce heat or open
fl ame such as stoves or cooking ovens. Failure to follow
this warning can cause product deformation, smoke and
fi re.
• Do not place candles or cigarettes on top of the
product. Failure to follow this warning can cause
product deformation, smoke and fi re.
• Remove all protective vinyl fi lm from the product.
Failure to do so can cause product deformation, smoke
and fi re.
• The exhaust duct must be 4 inches (10.2 cm) in
diameter with no obstructions. The exhaust duct
should be kept as short as possible. Make sure to
clean any old ducts before installing your new dryer.
Failure to follow these instructions can result in fi
re or
death.
• Rigid or semi rigid metal ducting is recommended
for use between the dryer and the wall. In special
installations when it is impossible to make a
connection with the above recommendations, a UL
listed fl exible metal transition duct may be used
between the dryer and wall connection only. The
use of this ducting will aff ect drying time. Failure to
follow these instructions can result in fi re or death.
• DO NOT use sheet metal screws or other fasteners
which extend into the duct that could catch lint and
reduce the effi ciency of the exhaust system. Secure
all joints with duct tape. For complete details, follow
the Installation Instructions. Failure to follow these
instructions can result in fi re or death.
IMPORTANT SAFETY INSTRUCTIONS
SAFETY INSTRUCTIONS FOR INSTALLATION
Exhaust/Ducting:
WARNING:
To reduce the risk of fi re, electric shock, or injury to persons when using this appliance,
follow basic precautions, including the following:

6
SAFETY INSTRUCTIONS FOR STEAM FUNCTIONS
SAFETY INSTRUCTIONS FOR CONNECTING ELECTRICITY
SAVE THESE INSTRUCTIONS
WARNING:
WARNING:
To reduce the risk of fi re, electric shock, or injury to persons when using this appliance,
follow basic precautions, including the following:
To reduce the risk of fi re, electric shock, or injury to persons when using this appliance,
follow basic precautions, including the following:
• Do not open the dryer door during steam cycles.
Failure to follow these instructions can result in a
burn hazard.
• Do not dry articles that have been previously cleaned
in, washed in, soaked in, or spotted with gasoline,
dry-cleaning solvents, or other fl ammable or explosive
substances, as they give off vapors that could ignite or
explode. Failure to follow these instructions can result in
fi re or death.
• Do not, under any circumstances, cut or remove
the ground prong from the power cord. To prevent
personal injury or damage to the dryer, the electrical
power cord must be plugged into a properly
grounded outlet.
• For personal safety, this dryer must be properly
grounded. Failure to do so can result in electrical
shock or injury.
• Refer to the installation instructions in this manual
for specifi c electrical requirements for your model.
Failure to follow these instructions can create an
electrical shock hazard and/or a fi re hazard.
• This dryer must be plugged into a properly grounded
outlet. Electrical shock can result if the dryer is not
properly grounded. Have the wall outlet and circuit
checked by a qualifi ed electrician to make sure the
outlet is properly grounded. Failure to follow these
instructions can create an electrical shock hazard
and/or a fi re hazard.
• The dryer should always be plugged into its own
individual electrical outlet which has a voltage rating
that matches the rating plate. This provides the best
performance and also prevents overloading house
wiring circuits which could cause a fi re hazard from
overheated wires.
• Do not fi ll the steam feeder with gasoline, dry-
cleaning solvents, or other fl ammable or explosive
substances. Failure to follow these instructions can
result in fi re or death.
• Do not touch the steam nozzle in the drum during
or after the steam cycle. Failure to follow these
instructions can result in a burn hazard.
• Do not fi ll the steam feeder with hot water (over
86°F/30°C). Failure to follow these instructions can
result in a burn hazard.
• Never unplug your dryer by pulling on the power
cord. Always grip the plug fi rmly and pull straight
out from the outlet. The power cord can be damaged,
resulting in a risk of fi re and electrical shock.
• Repair or replace immediately all power cords that
have become frayed or otherwise damaged. Do not
use a cord that shows cracks or abrasion damage
along its length or at either end. The power cord can
melt, creating electrical shock and/or fi re hazard.
• When installing or moving the dryer, be careful not
to pinch, crush, or damage the power cord. This will
prevent injury and prevent damage to the dryer from
fi re and electrical shock.
IMPORTANT SAFETY INSTRUCTIONS

7
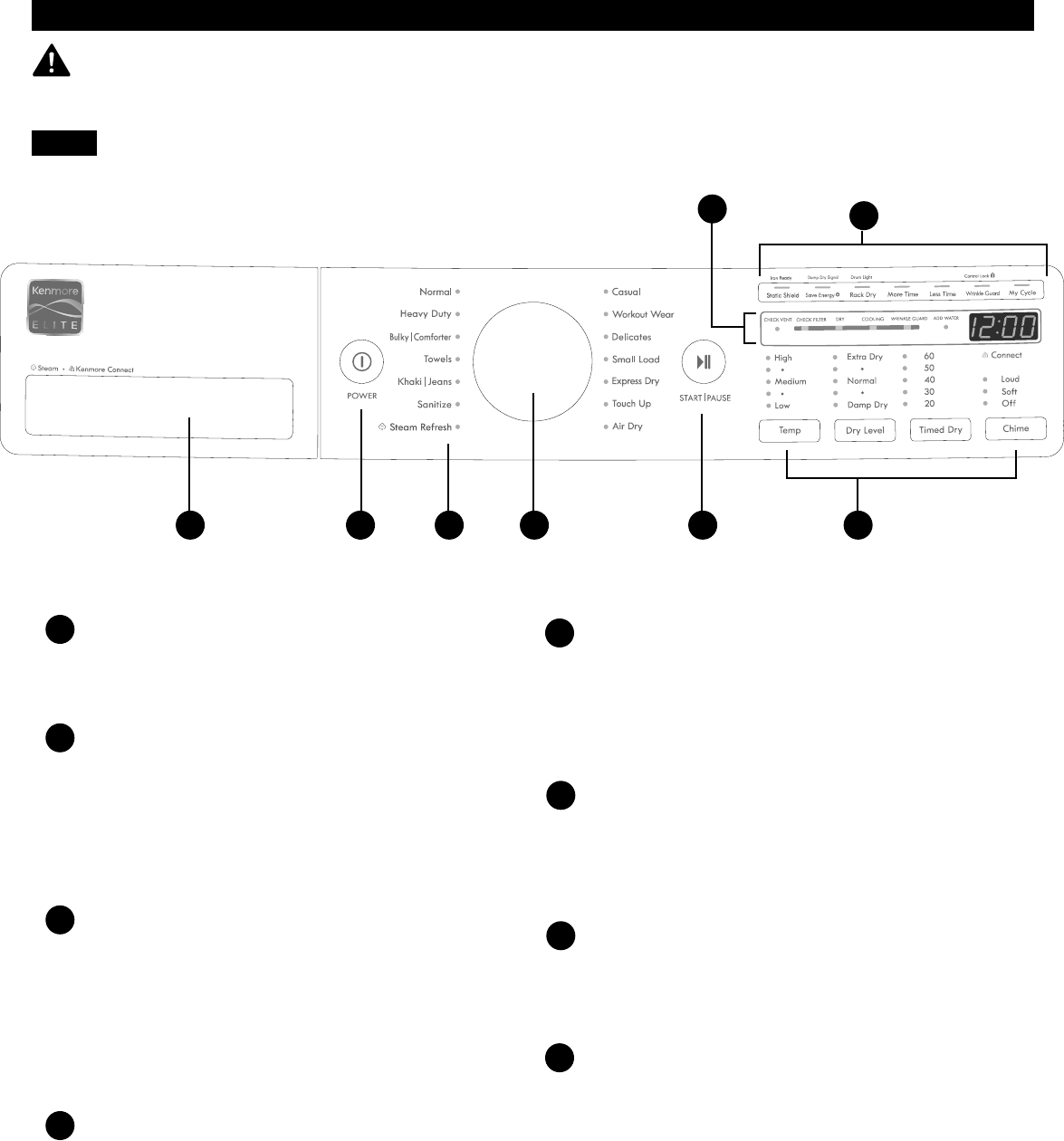
FEATURES AND BENEFITS
KEY PARTS AND COMPONENTS
EASY-TO-USE CONTROL PANEL
Rotate the cycle selector knob to select the desired
dry cycle. Add cycle options or adjust settings with
the touch of a button.
TIME AND STATUS DISPLAY
The easy-to-read LED display shows cycle status
and estimated time remaining.
CYCLE MODIFIERS
Adjust the cycle settings such as temperature and
dry level with the touch of a button.
NOTE: Not all settings are available for all cycles.
STEAM FEEDER
This drawer contains the reservoir for the water
used by the dryer to create steam for the STEAM
REFRESH cycle and other steam features.
CHECK VENT
(Duct Blockage Sensing System)
The Check Vent (Duct blockage sensing system)
detects and alerts you to blockages in the exhaust
system that reduce airfl ow from the dryer.
Maintaining clean exhaust system ducts improves
operating effi ciency and helps minimize service
calls, saving you money.
ULTRA-CAPACITY DRUM
The ultra-large drum off ers superior durability.
EASY-ACCESS REVERSIBLE DOOR
The wide-opening, see-through glass door
provides easy access for loading and unloading.
Door swing can be reversed to adjust for
installation location.
FRONT-MOUNT LINT FILTER
The front-mount lint fi lter allows for easy access
and cleaning between loads.
LEVELING FEET
Four leveling feet (two in front, and two in back)
adjust to improve dryer stability on uneven fl oors.
There are several important components that are
referenced in this manual.
A
B
C
D
E
F
G
H
I
Power Cord
Location
(Gas Models)
Terminal Block
Access Panel
(Electric Models)
Gas Connection
Location
(Gas Models)
Exhaust Duct
Outlet
Rear of Dryer
A
E
BC
D
G
F
I
H

8
INSTALLATION INSTRUCTIONS
KEY DIMENSIONS AND SPECIFICATIONS
LOCATION REQUIREMENTS
IMPORTANT: Read all installation instructions
completely before installing and operating your dryer.
It is important that you review this entire manual before
installing and using your dryer. It contains detailed
instructions concerning electrical connections, gas
connections and exhaust requirements.
CHOOSE THE PROPER LOCATION
• Store and install the dryer where it will not be exposed
to temperatures below freezing or exposed to outdoor
weather conditions.
• Choose a location with a solid, level fl oor.
• If the dryer is being installed in a garage, place the
dryer at least 18 inches (45.7cm) above the fl oor.
• Properly ground the dryer to conform with all
governing codes and ordinances.
• To reduce the risk of electric shock, do not install the
dryer in damp or wet locations.
NOTE: Installing the dryer in a humid space, or
installing or storing the dryer where it will be exposed
to the weather or freezing temperatures, may result in
rust or other damage that is not covered by the product
warranty.
IMPORTANT: If you are installing your dryer in a
manufactured or mobile home, please refer to the
Special Electrical Requirements for Mobile or
Manufactured Homes section.
CLEARANCES
• Most installations require a minimum 4 inch (10 cm)
clearance behind the dryer for the exhaust ducting.
• Allow minimum clearances of at least 1 inch (2.5 cm)
on the sides and back to minimize vibration and noise.
• Allowing additional clearance for installation and
servicing is recommended.
• Be sure to allow for wall, door, or fl oor moldings that
may increase the required clearances.
• Allow at least 22 ½ inches (57.3 cm) in front of the
dryer to open the door.
Additional instructions for closet installations:
The closet door must allow for suffi cient airfl ow. Refer to the
diagram above for minimum vent opening requirements. A
louvered door is also acceptable.
Description Dryer (Gas and Electric)
Electrical Requirements Refer to the rating label
Gas Requirements* NG: 4–10.5 inches WC (Water Column)
Gas Requirements* LP: 8–13 inches WC
Dimensions 27 in. (W) X 30
1/4
in. (D) X 38 11/16 in. (H), 51
3
/
16
in. (D with door open)
68.6 cm (W) X 76.7 cm (D) X 98.3 cm (H), 130 cm (D with door open)
Net Weight Electric : 133.6 lb. (60.6 kg) Gas : 137.6 lb. (62.4 kg)
Drying Capacity IEC 7.4 cu. ft.
*Gas Models Only
22 1/2 in.
(57.3 cm)
30
¼ in.
(76.7 cm)
4 in.
(10 cm)
52 1/4 in.
(132.7 cm)
1 in.
(2.5 cm)
1 in.
(2.5 cm)
27 in.
(68.6cm)
Standard Installation – Side View
Standard Installation – Front View
48 sq. in.
(310 sq. cm.)
24 sq. in.
(155 sq. cm.)
3"
(7.6 cm)
3"
(7.6 cm)
Vent
Vent
in.
in.

9
INSTALLATION INSTRUCTIONS
INSTALLATION WITH OPTIONAL PEDESTAL BASE OR STACKING KIT
OPTIONAL ACCESSORIES
IMPORTANT: If you are installing your dryer using
an optional pedestal base or stacking kit, refer to the
instructions included with the accessory.
Required Dimensions for
Installation with Pedestal
4 in.
(10 cm)
30 1/4 in.
(76.7 cm)
52 ½ in.
(133.4 cm)
Use a pedestal to make
laundry easier to reach.
White = 796.51022
Metallic Silver = 796.51023
Use the stacking kit to
mount the dryer on top of
the washer to save fl oor
space.
Chrome Look = D26 17013
Use the side vent kit
for venting directly to
either side or to the
bottom. Gas dryers
can only vent to
the left.
Kit # D26-49670
Use the LP conversion kit
for changing the dryer gas
connections from natural
gas (NG) to propane gas (LP).
Part No. D26-17025
NOTE: Installation of the
LP conversion kit must be
performed by a qualifi ed
service technician.
Required Dimensions for
Installation with Stacking Kit
6 in.
(15.2 cm)
777/8 in.
(198 cm)
1 in.
(2.5 cm)
27 in.
(68.6cm)
1 in.
(2.5 cm)

10
INSTALLATION INSTRUCTIONS
CONNECTING GAS DRYERS
GAS REQUIREMENTS (GAS MODELS ONLY)
To reduce the risk of fi re,
electric shock, or injury to persons when using this
appliance, follow basic precautions, including
the following:
WARNING:
• Gas supply requirements: As shipped from the
factory, this dryer is confi gured for use with natural
gas (NG). It can be converted for use with propane
(LP) gas. Gas pressure must not exceed 8 inches
water column for (NG), or 13 inches water column for
(LP).
• A qualifi ed service or gas company technician must
connect the dryer to the gas service. Failure to follow
these instructions can result in fi re, explosion, or death.
• Isolate the dryer from the gas supply system by
closing its individual manual shutoff valve during any
pressure testing of the gas supply. Failure to do so can
result in fi re, explosion, or death.
• Supply line requirements: Your laundry room must
have a rigid gas supply line to your dryer. In the
United States, an individual manual shutoff valve
MUST be installed within at least 6 ft. (1.8 m) of the
dryer, in accordance with the National Fuel Gas Code
ANSI Z223.1 or Canadian gas installation code CSA
B149.1. A ⅛ inch NPT pipe plug must be installed.
Failure to do so can result in fi re, explosion, or death.
• If using a rigid pipe, the rigid pipe should be ½ inch
IPS. If acceptable under local codes and ordinances
and when acceptable to your gas supplier, ⅜ inch
approved tubing may be used where lengths are less
than 20 ft. (6.1 m). Larger tubing should be used for
lengths in excess of 20 ft. (6.1 m). Failure to do so can
result in fi re, explosion, or death.
ELECTRICAL REQUIREMENTS FOR
GAS MODELS ONLY
• Do not, under any circumstances, cut or remove the
third (ground) prong from the power cord. Failure
to follow this warning can result in fi re, explosion, or
death.
• For personal safety, this dryer must be properly
grounded. Failure to follow this warning can result in
fi re, explosion, or death.
• The power cord of this dryer is equipped with
a 3-prong (grounding) plug which mates with a
standard 3-prong (grounding) wall outlet to minimize
the possibility of electric shock hazard from this
appliance. Failure to follow this warning can result in
fi re, explosion, or death.
• This dryer must be plugged into a 120-VAC, 60-Hz.
grounded outlet protected by a 15-ampere fuse or
circuit breaker. Failure to follow this warning can result
in fi re, explosion, or death.
• Where a standard 2-prong wall outlet is encountered,
it is your personal responsibility and obligation to
have it replaced with a properly grounded 3-prong
wall outlet. Failure to follow this warning can result in
fi re, explosion, or death.
• Connect the dryer to the type of gas shown on
the nameplate. Failure to do so can result in fi re,
explosion, or death.
• To prevent contamination of the gas valve, purge the
gas supply of air and sediment before connecting
the gas supply to the dryer. Before tightening the
connection between the gas supply and the dryer,
purge remaining air until the odor of gas is detected.
Failure to do so can result in fi re, explosion, or death.
• DO NOT use an open fl ame to inspect for gas leaks.
Use a noncorrosive leak detection fl uid. Failure to do
so can result in fi re, explosion, or death.
• Use only a new AGA- or CSA-certifi ed gas supply
line with fl exible stainless steel connectors. Failure to
do so can result in fi re, explosion, or death.
• Securely tighten all gas connections. Failure to do so
can result in fi re, explosion, or death.
• Use Tefl on tape or a pipe-joint compound that is
insoluble in propane (LP) gas on all pipe threads.
Failure to do so can result in fi re, explosion,
or death.
• DO NOT attempt any disassembly of the dryer;
disassembly requires the attention and tools of
an authorized and qualifi ed service technician or
company. Failure to follow this warning can result in fi re,
explosion, or death.
3-prong
grounding
plug
3-prong
grounding
type wall
receptacle
Ensure proper
ground exists
before use.

11
To reduce the risk of fi re,
electric shock, or injury to persons when using this
appliance, follow basic precautions, including
the following:
• Installation and service must be performed by a
qualifi ed installer, service agency, or the gas supplier.
Failure to do so can result in fi re, explosion, or death.
• Use only a new stainless steel fl exible connector and
a new AGA-certifi ed connector. Failure to do so can
result in fi re, explosion, or death.
• A gas shutoff valve must be installed within 6 ft.
(1.8 m) of the dryer. Failure to do so can result in fi re,
explosion, or death.
• The dryer is confi gured for natural gas when
shipped from the factory. Make sure that the dryer
is equipped with the correct burner nozzle for the
type of gas being used (natural gas or propane gas).
Failure to do so can result in fi re, explosion, or death.
Connecting the Gas Supply
NOTE: This dryer is confi gured from the factory set for
natural gas (NG). If dryer is to be used with propane
(LP) gas, it must be converted by a qualifi ed
service technician.
Make sure that the gas supply to the laundry room is
turned OFF and the dryer is unplugged. Confi rm that
the type of gas available in your laundry room is
appropriate for the dryer.
Remove the shipping cap from the gas fi tting at the
back of the dryer. Be careful not to damage the
threads of the gas connector when removing the
shipping cap.
Connect the dryer to your laundry room’s gas supply
using a new fl exible stainless steel connector with a ⅜
inches NPT fi tting.
NOTE: DO NOT use old connectors.
Securely tighten all connections between the dryer
and your laundry room’s gas supply.
Turn on the gas supply.
Check all pipe connections (both internal and external)
for gas leaks with a noncorrosive leak-detection fl uid.
Proceed to Venting the Dryer.
High-Altitude Installations
The BTU rating of this dryer is AGA-certifi ed for
elevations below 10,000 feet.
If your gas dryer is being installed at an elevation
above 10,000 feet, it must be derated by a qualifi ed
technician or gas supplier.
• If necessary, the correct nozzle (for the LP nozzle kit,
order part number 383EEL3002D) should be installed
by a qualifi ed technician and the change should be
noted on the dryer. Failure to do so can result in fi re,
explosion, or death.
• All connections must be in accordance with local
codes and regulations. Failure to do so can result in
fi re, explosion, or death.
• Gas dryers MUST exhaust to the outdoors. Failure to do
so can result in fi re, explosion, or death.
WARNING:
1
2
3
4
5
6
7
INSTALLATION INSTRUCTIONS
CONNECTING GAS DRYERS (continued)
ëLQ137Gas
CRQQeFWLRQ
êLQ1373LSH3OXJ
AGA/CSA-CHUWLoeG
SWDLQOHVVSteHO)Oe[LEOH
CRQQector
GDV6XSSO\
6KXWRçVDOve

12
CONNECTING ELECTRIC DRYERS
ELECTRICAL REQUIREMENTS
To help prevent fi re,
electrical shock, serious injury, or death, the wiring
and grounding must conform to the latest edition of
the National Electrical Code, ANSI/NFPA 70 and all
applicable local regulations. Please contact a qualifi ed
electrician to check your home’s wiring and fuses to
ensure that your home has adequate electrical power to
operate the dryer.
To reduce the risk of
fi re, electric shock, or injury to persons when using this
appliance, follow basic precautions, including
the following:
• Any installation in a manufactured or mobile
home must comply with the Manufactured Home
Construction and Safety Standards Title 24 CFR, Part
3280 or Standard CAN/CSA Z240 MH and local codes
and ordinances.
• A 4-wire connection is required for all mobile and
manufactured home installations, as well as all new
construction after January 1, 1996. Failure to do so
can result in fi re, explosion, or death.
• This dryer must be connected to a grounded metal,
permanent wiring system, or an equipment grounding
conductor must be run with the circuit conductors and
connected to the equipment grounding terminal or
lead on the dryer. Failure to do so can result in fi re,
explosion, or death.
• The dryer has its own terminal block that must be
connected to a separate 240 VAC, 60-Hertz, single
phase circuit, fused at 30 amperes (the circuit must be
fused on both sides of the line). ELECTRICAL SERVICE
FOR THE DRYER SHOULD BE OF THE MAXIMUM
RATE VOLTAGE LISTED ON THE NAMEPLATE. DO
NOT CONNECT DRYER TO 110-, 115-, OR 120-VOLT
CIRCUIT. Failure to follow these instructions can result
in fi re, explosion, or death.
• If branch circuit to dryer is 15 ft. (4.5 m) or less in
length, use UL (Underwriters Laboratories) listed No.-
10 AWG wire (copper wire only), or as required by
local codes. If over 15 ft. (4.50 m), use UL-listed No.-8
AWG wire (copper wire only), or as required by local
codes. Allow suffi cient slack in wiring so dryer can
be moved from its normal location when necessary.
Failure to do so can result in fi re, explosion, or death.
• The power cord (pigtail) connection between wall
receptacle and dryer terminal block IS NOT supplied
with the dryer. Type of pigtail and gauge of wire
must conform to local codes and with instructions on
the following pages. Failure to follow these instructions
can result in fi re, explosion, or death
• A 4-wire connection is required for all new
construction after January 1, 1996. A 4-wire
connection must be used where local codes do not
permit grounding through the neutral wire. Failure to
do so can result in fi re, explosion, or death.
To reduce the risk of fi re,
electric shock, or injury to persons when using this
appliance, follow basic precautions, including the
following:
WARNING:
WARNING:
WARNING:
Special Electrical Requirements for Mobile
or Manufactured Homes
Electrical Requirements for Electric Models Only
INSTALLATION INSTRUCTIONS

13
CONNECTING ELECTRIC DRYERS (continued)
Connect the power cord to the terminal block. Connect
each power cord wire to the terminal block screw that
has the same colored wire. For example, connect the
black power cord wire to the terminal block screw
with the black wire. Failure to follow these instructions
may result in a short, overload, fi re or death.
Four-Wire Power Cord
• A 4-wire connection is required for all
mobile and manufactured home installations,
as well as all new construction after
January 1, 1996.
• A UL-listed strain relief is required.
• Use a 30-amp, 240-volt, 4-wire, UL-listed power cord
with #10 AWG-minimum copper conductor and closed
loop or forked terminals with upturned ends.
Remove the terminal block access cover on the upper
back of the dryer.
Install a UL-listed strain relief into the power cord
through-hole.
Thread a 30-amp, 240-volt, 4-wire, UL-listed power
cord with #10 AWG-minimum copper conductor
through the strain relief.
Transfer the neutral grounding wire from behind the
green ground screw to the center screw of the terminal
block.
Attach the two hot leads (black and red) of the power
cord to the outer terminal block screws.
Attach the power cord white neutral wire to the cen-
ter screw of the terminal block.
Attach the power cord ground wire to the green
ground screw.
TIGHTEN ALL SCREWS SECURELY.
Reinstall the terminal block access cover.
Attach the two hot leads (black and red) of the
power cord to the outer terminal block screws.
Attach the power cord neutral (white) wire to the center
terminal block screw.
Connect the external ground (if required by local
codes) to the green ground screw.
TIGHTEN ALL SCREWS SECURELY.
Reinstall the terminal block access cover.
Grounding through the neutral wire is prohibited for: (1)
new branch-circuit installations, (2) mobile homes, (3)
recreational vehicles, and (4) areas where local codes
prohibit grounding through the neutral wire.
Three-Wire Power Cord
• A 3-wire connection is NOT permitted on
new construction after January 1, 1996.
• A UL-listed strain relief is required.
• Use a 30-amp, 240-volt, 3-wire, UL-listed power cord
with #10 AWG-minimum copper conductor and closed
loop or forked terminals with upturned ends.
Remove the terminal block access cover on the upper
back of the dryer.
Install a UL-listed strain relief into the power cord
through-hole.
Thread a 30-amp, 240-volt, 3-wire, UL-listed power
cord with #10 AWG-minimum copper conductor
through the strain relief.
WARNING:
1
44
2
5
5
3
6
7
8
9
6
7
8
3
2
1
INSTALLATION INSTRUCTIONS
Terminal
Block
UL-Listed
Strain Relief
UL-Listed
4 Wire
Power
Cord
Terminal
Block
UL-Listed
Strain Relief
UL-Listed
3 Wire
Power
Cord
Green Ground Screw
Hot
(Black)
Neutral
Grounding
Wire
Green Wire of
Power Cord
Neutral
(White)
Hot
(Red)
Green Ground Screw
Hot
(Black)
Neutral
Grounding
Wire Neutral
(White)
Hot
(Red)
Ground WireExternal

14
VENTING THE DRYER
CHECK YOUR EXHAUST SYSTEM FOR PROBLEMS
IMPORTANT!
The most common cause of dryer problems is poor
exhaust venting. Before installing your new dryer,
check the items listed below to make sure you get the
best possible performance. This can save you time and
money by reducing cycle times and increasing energy
effi ciency.
• DIRTY OR DAMAGED EXHAUST DUCTS. Lint builds
up in exhaust ducts over time. This decreases the
airfl ow and makes the dryer work harder. Visually
inspect your ducts from both ends and have them
cleaned if they have not been cleaned recently.
• WRONG VENT MATERIAL. Check your vent to make
sure it is rigid or semi-rigid metal ducting. If your
venting is plastic or fl exible foil, have it replaced
before using the dryer.
NOTE: Deduct 6 ft. (1.8 m) for each additional elbow. Using more than four 90° elbows is not recommended.
1
2
3
INSTALLATION INSTRUCTIONS
• RESTRICTED OR DAMAGED VENT HOOD. Check
your vent hood outside. It must be clean and free of lint
buildup. Check the damper and make sure it opens fully
and easily.
• EXCESSIVELY LONG VENT. Measure the length of your
exhaust system and count the elbows. Use the chart
below to see if your duct is too long. If it is too long,
have the duct routed to another location that is within
the venting guidelines.
• DO NOT USE PLASTIC OR FOIL VENTING. The
transition duct from your dryer to the wall must be rigid
or semi-rigid metal ducting. If your old transition duct is
plastic or foil, REPLACE IT with semi-rigid metal ducting.
Using the DUCT LENGTH CHART (below)
Find your vent hood type in the chart below.
Select the row that matches the number of elbows in your dryer duct run.
Look to the right of the elbow number for the maximum duct length for your installation. Longer duct length will result
in reduced drying performance, longer dry times and increased energy consumption. Extremely long ducts can even
shorten the life of the dryer.
DO NOT exceed the maximum length for the vent hood type and number of elbows used.
Recommended
Only for Short-Run Installations
4"
(10.2 cm )
4"
(10.2 cm )
21/2"
(6.35 cm )
Number of 90°
Elbows
Vent Hood Type
Maximum length of 4" (10.2 cm )
diameter rigid metal duct
65 feet (19.8 m)
55 feet (16.8 m)
47 feet (14.3 m)
36 feet (11.0 m)
28 feet (8.5 m)
55 feet (16.8 m)
47 feet (14.3 m)
41 feet (12.5 m)
30 feet (9.1 m)
22 feet (6.7 m)
0
1
2
3
4
0
1
2
3
4

15
VENTING THE DRYER (continued)
Routing and Connecting Ductwork
Follow the guidelines below to maximize dryer
performance and reduce lint buildup and condensation
in the ductwork.
NOTE: Transition duct (from dryer to wall) and fi ttings
are NOT included and must be purchased separately.
• Use 4 inch (102mm) diameter rigid or semi-rigid
metal duct.
• The exhaust duct run should be as short as possible.
• Use as few elbow joints as possible.
• The male end of each section of exhaust duct must
point away from the dryer. See fi gure on lower right of
page.
• Use duct tape on all joints. Never use screws.
• Insulate ducts that runs through unheated areas in
order to reduce condensation and lint buildup on
duct surfaces.
• The total length of semi-rigid metal transition duct
should not exceed 8 ft. (2.4 m).
IMPORTANT: Failure to exhaust the dryer, per the
guidelines included within these instructions, may
result in unsatisfactory dryer performance. All venting
and ductwork beyond the exterior of the dryer is the
responsibility of the consumer. Product failure, as a
result of improper venting, is not covered by the dryer
warranty.
Connecting the Dryer Vent
Verify all ducts and elbows are clean and free
from any blockages.
Measure duct length. DO NOT exceed the
maximum length listed in the Duct Length Chart.
Connect dryer exhaust to existing duct.
Failure to follow these
guidelines will result in poor performance, product
failure, and/or result in fi re or death.
WARNING:
1
2
3
• Only use duct tape or clamps.
• DO NOT use screws to secure ductwork.
• Use rigid or semi-rigid metal ducts.
• DO NOT use plastic or thin metal foil tubing
for ductwork.
• The male end of each elbow must always point in
the direction of the airfl ow.
INSTALLATION INSTRUCTIONS
Correct Venting
Incorrect Venting
Male
Ends

16
INSTALLATION INSTRUCTIONS
LEVELING THE DRYER REVERSING THE DOOR SWING
• Wear gloves during installation.
• Failure to follow these instructions can result in injury.
To ensure that the dryer provides optimal drying
performance, it must be level. To minimize vibration,
noise, and unwanted movement, the fl oor must be a
level, solid surface.
NOTE: Adjust the leveling feet only as far as necessary
to level the dryer. Extending the leveling feet more than
necessary can cause the dryer to vibrate.
Position the dryer in the fi nal location. Place a level
across the top of the dryer.
All four leveling feet must rest solidly on the fl oor.
Gently push on the top corners of the dryer to make
sure that the dryer does not rock from corner to corner.
Use a wrench to turn the leveling feet. Turn the
leveling foot clockwise to raise the dryer; turn the
foot counterclockwise to lower the dryer. Using a
level, adjust the feet until the dryer is level from side
to side and front to back. Make sure all four feet
are in fi rm contact with the fl oor.
NOTE: If you are installing the dryer on the optional
pedestal, the dryer leveling feet should be fully retracted.
Use the leveling feet on the pedestal to level the dryer.
Open the dryer door.
Using a Phillips screwdriver, remove the two latch
screws and the latch.
Remove the two hole caps, one each above and
below the latch by rotating them slightly clockwise.
While supporting the weight of the door, remove the
four hinge screws.
CAUTION: Be sure to support the weight of the door
before removing the hinge screws.
Carefully turn the door upside down and reinstall it on
the opposite side using the screws removed in step 4.
Install the door latch in the opening on the side from
which the door was removed using the screws from
step 2.
Install the hole caps removed in step 3 in the holes
above and below the latch where the door was
originally mounted.
Test the door for proper operation and make sure it
latches properly.
THE DRYER DOOR IS VERY LARGE AND HEAVY.
Failure to follow the instructions below can result in
damage to the dryer, property damage or personal injury.
• To avoid damage to the dryer or the door, support the
door with a stool or box that fi ts under the door, or
have an assistant support the weight of the door.
• Always reverse the door BEFORE stacking the dryer on
top of the washer
• Avoid dropping the door to avoid damage to the door
or the fl oor.
The swing of the dryer door can be reversed to fi t your
installation location.
WARNING: WARNING:
1
2
1
2
3
4
5
6
7
8
INSTALLATION INSTRUCTIONS
Leveling Feet
Level
Door
Latch
Latch
Screws
Hinge
Screws
Remove
Hole Cap
Hinge Screws
Insert Hole
Cap
Latch Screws

17
INSTALLATION INSTRUCTIONS
FINAL INSTALLATION CHECK
Once you have completed the installation of the dryer
and it is in its fi nal location, confi rm proper operation
with the following steps and tests.
Is gas turned on? (Gas models only)
Is dryer plugged in? Dryer should always be
plugged into the proper outlet.
Gas dryer should use a
120-VAC, 60-Hz. grounded
3-prong outlet.
Electric dryer should use a
4-wire connection which is
required for all mobile
and manufactured home
installations, as well as all new
construction after
January 1, 1996.
-- OR --
A 3-wire connection.
NOTE: A 3-wire connection
is NOT permitted on new
construction after
January 1, 1996.
Is the dryer transition duct from dryer to wall
connected? Make sure the transition duct behind the
dryer is properly connected and is not crushed or
damaged.
Is dryer level? Once the dryer is in its fi nal location,
recheck the dryer to be sure it is level. Make sure it is
level front to back and side to side, and that all four
leveling feet rest fi rmly on the fl oor.
Is the dryer heating normally? Perform the following
dryer heating test.
Testing Dryer Heating
Close the dryer door.
Press the POWER button to turn the dryer on.
Turn the cycle selector knob to Normal drying cycle.
Press the START/PAUSE to start the dryer. After three
minutes, open the dryer door and check that the air
inside is warm.
NOTE: If the air inside the dryer is not warm after
three minutes, there may be air in the gas supply line to
the dryer, and the gas igniter may turn off before the
main burner ignites. When this happens, the igniter will
continue to attempt main burner ignition until all air is
purged from the line. Once ignition occurs, the air inside
the dryer will become warm.
Checking Venting
Vent ductwork should be checked for lint buildup
and cleaned at least once per year. If any noticeable
reduction in drying performance occurs, check duct for
obstructions and blockages.
1
1
2
3
4
2
3
4
5
INSTALLATION INSTRUCTIONS

18
HOW TO USE
CONTROL PANEL FEATURES
POWER (ON/OFF) BUTTON
Press to turn the dryer ON or OFF. Pressing the
POWER button during a cycle will cancel that cycle
and any settings will be lost.
CYCLE SELECTOR KNOB
The cycle selector knob is used to select the desired
dry cycle by rotating the knob in either direction until
the desired cycle LED is illuminated. Once the desired
cycle has been selected, the standard presets for that
cycle will show in the display. These settings can be
adjusted using the cycle modifi er or option buttons
any time before starting the cycle.
START/PAUSE BUTTON
Press this button to start the selected cycle. The
dryer will display the estimated time (AUTO DRY) or
set time (TIMED DRY) remaining and start tumbling.
To pause the cycle at any time, open the dryer door
or press START/PAUSE. To resume the cycle where it
was stopped, press START/PAUSE again.
NOTE: If the dryer has been stopped for more than
four minutes, the dryer will turn off automatically.
OPTION BUTTONS
These buttons allow you to select cycle options.
Some of the option buttons have secondary
functions. The controls can be locked or unlocked by
pressing and holding the WRINKLE GUARD button
for fi ve seconds.
CYCLE MODIFIER BUTTONS
Use these buttons to adjust the settings for the
selected cycle. The settings light up above the
buttons to show the current selection. The default
temperature setting cannot be changed in AUTO
DRY cycles. AUTO DRY cycles are modifi ed using
the DRY LEVEL button.
TIME AND STATUS DISPLAY
The display shows the estimated time remaining for
auto cycles and actual time for timed cycles. The
status of the cycle is also displayed. The CHECK
VENT indicator will illuminate if there is a serious
restriction in the exhaust system.
STEAM FUNCTIONS
The STEAM REFRESH cycle uses a swirling jet of
steam to refresh clothes. The STATIC SHIELD and
IRON READY options are also available for most
cycles.
STEAM FEEDER
This drawer contains the reservoir for the water used
by the dryer to create the steam used for the steam
cycle and options. Fill the steam feeder with tap
water to take advantage of the power of steam for
fresher, static-free fabrics.
AE
F
G
H
B
C
D
WARNING:
To reduce the risk of fi re, electric shock, or injury to persons, read this entire
manual, including the Important Safety Instructions, before operating this dryer.
NOTE: To protect your fabrics, not all settings are allowed in all cycles.
B C
D
GH
A
F
E

19
HOW TO USE
OPERATING THE DRYER
1CLEAN THE LINT FILTER
If the lint fi lter has not already been cleaned, lift out the fi lter and
remove the lint from the last load. This will help ensure the fastest
and most effi cient drying performance.
2LOAD THE DRYER
Load the dryer with the wet laundry from the washer. If the load is
extra large, you may need to divide it into smaller loads for proper
performance and fabric care.
3TURN ON THE DRYER
Press the POWER button to turn ON the dryer. The cycle LEDs will
illuminate and a chime will sound.
4SELECT A CYCLE
Turn the cycle selector knob in either direction until the LED for the
desired cycle is illuminated. The preset temperature, dry level, and
option settings for that cycle will display.
5SELECT CYCLE MODIFIERS
Default settings for the selected cycle can now be changed, if
desired.
NOTE: Not all options or modifi ers are available with all cycles.
Temperature can only be adjusted on Timed Dry cycles; Dry Level is
only available on Auto Dry cycles. A diff erent chime will sound and
the LED will not illuminate if the selection is not allowed.
6SELECT CYCLE OPTIONS
Cycle options can be added using the option buttons.
NOTE: Not all options or modifi ers are available with all cycles.
A diff erent chime will sound and the LED will not come on if the
selection is not allowed.
7BEGIN CYCLE
Press the START/PAUSE button to begin the cycle. The cycle can be
paused at any time by opening the door or by pressing the START/
PAUSE button. If the cycle is not restarted within four minutes of being
paused, the dryer will shut off and the settings will be lost.
8END OF CYCLE
When the cycle is fi nished, a chime will sound. Immediately remove
your clothing from the dryer to reduce wrinkling. If WRINKLE
GUARD is selected, the dryer will tumble briefl y every few minutes
to help prevent wrinkles from setting in the clothes.

20
The cycle guide below shows the available options and recommended fabric types for AUTO DRY cycles.
*NOTE: The default time and actual time will vary depending on the size of the load and moisture content.
NOTE: To protect your garments, not every dry level, or option is available with every cycle. Temperature settings cannot be
changed. A diff erent chime will sound and the LED will not illuminate or the selection will not change if the selection is not allowed.
HOW TO USE
CYCLE GUIDE
Modifi ers Options
Type Cycle Fabric Type Temperature Dry Level *Time in
Min.
More
Time/Less
Time
Wrinkle
Guard
Damp
Dry
Signal
Static
Shield Iron
Ready Save
Energy+
AUTO DRY
Normal Work clothes, etc. Medium Normal Elec: 67
Gas: 76
Adjustable
Heavy Duty Jeans, heavyweight
items
High Normal 54
Adjustable
Towels Demins, towels, heavy
cottons
Mid high Normal 55
Adjustable
Bulky/Comforter Comforter, pillows,
shirts
Medium Normal 85
Adjustable
Khaki/Jeans Jeans, color fading
material
Medium Off 35
Sanitize Comforter, bedding,
children’s clothing, etc.
High Extra dry 70
Steam Refresh Comforter, shirts, trousers
1-5 garments (DO NOT
use for delicate fabrics)
Mid high Off 20 Garment
Count
Adjustable
Casual Permanent press,
synthetic items
Mid low Normal 32
Adjustable
Workout Wear Workout wear Auto Auto 27
Delicates Lingerie, sheets,
blouses
Mid low Normal 28
Adjustable
Small Load Only normal &
cotton/towel fabric
type (Max 3 lb)
High Normal 30
Adjustable
= available option
= default setting
CERTIFIED BY NSF
NSF International (formerly the National Sanitation Foundation), certifi es that the SANITIZE cycle reduces 99.9% of bacteria on
laundry, and none of the bacteria will carry over onto the next laundry load.
• The default settings for the SANITIZE cycle are HIGH temperature and EXTRA DRY. These default settings cannot be changed.
• Do NOT use this cycle with delicate items or fabrics.
• Steam cannot be added to the SANITIZE cycle.
Auto Dry Cycles
Auto Dry cycles utilize a sensor that detects moisture levels in the clothes and adjusts the drying time as needed to ensure superior
results. The dryer automatically sets the dry level and temperature at the recommended setting for each cycle. The estimated time
remaining will be shown in the display.

21
Timed Dry Cycles
Use Timed Dry cycles to select a specifi c amount of drying time and the drying temperature. When a TIMED DRY
cycle is selected, the display shows the actual time remaining in your cycle.
You can change the actual time for the cycle by pressing MORE TIME or LESS TIME. Press and hold the MORE TIME or
LESS TIME buttons to rapidly change the time.
Modifi ers Options
Type Cycle Fabric Type Temperature Dry Level *Time in
Min.
More
Time/Less
Time
Wrinkle
Guard
Damp
Dry
Signal
Static
Shield Iron
Ready Save
Energy+
TIMED DRY
Express Dry For small loads with
short drying times
High Off 25
Adjustable Max. 100
Touch Up For removing light
wrinkles
Mid high Off 20
Adjustable Max. 100
Air Dry
For items that
require heat-free
drying such as
plastics or rubber
Off Off 50
Adjustable Max. 100
Timed Dry*
For general drying.
Time, temperature,
and options can be
set manually
High Off 40
Adjustable Max. 100
The cycle guide below shows the available options and recommended fabric types for TIMED DRY cycles.
CYCLE GUIDE
NOTE: To protect your garments, not every temperature or option is available with every cycle. Temperature settings
cannot be changed. A diff erent chime will sound and the LED will not illuminate if the selection is not allowed.
= available option
= default setting
HOW TO USE
*Timed Dry is accessed by pressing the Timed Dry button in the Cycle Modifi ers fi eld of the of the Control Panel.

22
Fabric Care Labels
Most articles of clothing feature fabric care labels that
include instructions for proper care.
Group Similar Items
For best results, sort clothes into loads that can be dried
with the same drying cycle.
Diff erent fabrics have diff erent care requirements, and
some fabrics will dry more quickly than others. For best
fabric care results, always dry fabrics with similar care
requirements together.
SORTING LOADS LOADING THE DRYER
WARNING:
To reduce the risk of fi re, electric shock, or injury to persons, read this entire manual,
including the Important Safety Instructions, before operating this dryer.
To reduce the risk of
fi re, electric shock, or injury to persons when using
this appliance, follow basic precautions, including the
following:
• Check all pockets to make sure that they are empty.
Items such as clips, pens, coins, and keys can damage
both your dryer and your clothes. Flammable objects
such as lighters or matches could ignite, causing a fi re.
Failure to do so can result in fi re, explosion, or death.
• Never dry clothes that have been exposed to oil,
gasoline, or other fl ammable substances. Washing
clothes will not completely remove oil residues. Failure
to obey this warning can result in fi re, explosion,
or death.
Loading Tips
• Combine large and small items in the same load.
• Damp clothes will expand as they dry. Do not overload
the dryer; clothes require room to tumble and
dry properly.
• Close zippers, hooks, and drawstrings to prevent these
items from snagging or tangling on other clothes.
CHECK THE LINT FILTER BEFORE EVERY LOAD
Every time the dryer is turned on, the CHECK FILTER
light will blink as a reminder to make sure the fi lter is
clean. Always make sure the lint fi lter is clean before
starting a new load; a clogged lint fi lter will increase
drying times. To clean, pull the lint fi lter straight up and
roll any lint off the fi lter with your fi ngers. Do not rinse
or wash the fi lter to remove lint. Push the lint fi lter fi rmly
back into place.
Always ensure the lint fi lter is properly installed before
running the dryer. Running the dryer with a loose or
missing lint fi lter may damage the dryer and articles in
the dryer.
WARNING:
Lint Filter
Tumble
dry
Heat
setting
Dry Normal Permanent Press/
wrinkle resistant
Gentle/
delicate Do not
tumble dry Do not dry
(used with do
not wash)
High Medium Low No heat/air
HOW TO USE

23
TIME AND STATUS DISPLAY
The Time and Status Display shows the cycle time, cycle progress, and vent status. When the dryer is turned on, the
display will illuminate.
TIME DISPLAY
When a cycle is selected, the display will indicate
the default time for that cycle including selected
options or adjustments. In AUTO DRY cycles, the
time remaining will be estimated and may change
during the cycle, depending on the condition of the
load. In TIMED DRY, the time displayed will be the
actual time remaining.
CHECK FILTER LIGHT
The CHECK FILTER light will blink before each load,
as a reminder to check the lint fi lter. Always clean
the lint fi lter before every cycle.
CYCLE STATUS INDICATORS
This portion of the display shows which stage of the
drying cycle is currently under way (DRY, COOLING,
or WRINKLE GUARD).
CHECK VENT INDICATOR
(DUCT BLOCKAGE SENSING SYSTEM)
The CHECK VENT duct blockage sensing system
detects and alerts you to blockages in the ductwork
that reduce exhaust fl ow from the dryer. This light
does not indicate any problems with your dryer. If
this light blinks, it indicates that your home’s exhaust
system has a serious restriction, which is not covered
by your dryer’s warranty. Call 1-800-4-MY-HOME
®
for information regarding duct cleaning services
off ered through Sears.
ADD WATER INDICATOR
If the steam feeder runs low on water, the ADD
WATER light will blink and the cycle will cancel.
Refi ll the steam feeder and then restart the cycle.
AD
B
E
C
HOW TO USE
BC
A
D
E

24
Each cycle has default settings that are selected
automatically. You may also customize these settings
using the cycle modifi er buttons.
AUTO DRY cycles are designed to properly care for
specifi c fabrics and loads. As a result, not all settings are
available for each cycle selection.
TIMED DRY cycles have default settings, but you may
also customize the temperature setting and add options.
Settings are not limited in most timed dry cycles. Use
care when setting options and modifi ers for these cycles
to prevent damage to your clothing.
NOTE: To protect your garments, not every dry level,
temperature, or option is available with every cycle.
CYCLE MODIFIER BUTTONS
TEMP
Adjusts the temperature setting from LOW to
HIGH. This allows precise care of your fabrics and
garments. Press the TEMP button repeatedly to scroll
through available settings. Temperature setting is not
adjustable in AUTO DRY cycles.
DRY LEVEL
Sets the level of dryness for the selected AUTO DRY
cycle. Press the DRY LEVEL button repeatedly to
scroll through available settings. Use this button to
adjust the dryness of the articles in the load to
your preference.
• This option is not available with TIMED DRY cycles.
• The dryer will automatically adjust the cycle time.
Selecting EXTRA DRY will increase the cycle time
and dry level, while DAMP DRY will decrease the
cycle time and dry level.
• Use the DAMP DRY setting for items that you wish
to iron or hang for fi nal drying.
TIMED DRY
Allows you to manually select the drying time in
10-minute increments. Use this cycle for small loads
or to remove wrinkles. Use the MORE TIME/LESS
TIME buttons to increase or decrease the selected
drying time in 1-minute increments. Press and hold
the MORE TIME or LESS TIME buttons to rapidly
change the time.
CHIME
Adjusts the volume of the chime or turns off the
chime. Press the button repeatedly until the desired
volume setting is illuminated.
AC
B
D
HOW TO USE
ABCD

25
CYCLE OPTIONS AND SPECIAL FEATURES
Your dryer features several additional cycle options and special features to meet your individual needs. For all steam
features, see the following pages.
WRINKLE GUARD
Selecting this option will tumble the
clothes after the cycle ends for a few
seconds every few minutes without heat.
This option is active for 150 minutes after the end of
the cycle, or until the door is opened. This helps prevent
wrinkles if the clothes are not removed immediately
after the cycle has fi nished.
CONTROL LOCK
Use this option to disable the controls.
The Control Lock can only be activated
during a cycle. When the controls are
locked “CL” will display alternately
with the estimated time remaining. If
Wrinkle Guard is not activated when the controls are
locked, the LED will blink. Once set, the Control Lock
must be turned off before the controls can be used.
Press and hold the WRINKLE GUARD button for three
seconds to lock or unlock the controls.
MY CYCLE My Cycle allows you to store a customized
dry cycle for future use. It allows you to
save favorite temperature, dry level, and
other options for a cycle, and then recall them at the touch
of a button.
NOTE: Only one My Cycle can be saved at a time. Press
and hold the MY CYCLE button to overwrite any previ-
ously saved cycle.
To save a MY CYCLE:
Press the POWER button to turn on the dryer.
Turn the cycle selector knob to select the desired cycle.
Press the CYCLE MODIFIER button to change the desired setting.
Press the CYCLE OPTION button to add the desired options.
Press and hold the MY CYCLE button.
To recall a MY CYCLE:
Press the POWER button to turn on the dryer.
Press the MY CYCLE button. The stored settings will
be displayed.
Press the START/PAUSE button to start the cycle.
NOTE: My Cycle can be adjusted the same as any
other cycle. However, once any other button is pressed,
the LED will turn off , indicating that the settings are no
longer those of your saved cycle.
With the dryer door open, slide the rack into the
dryer drum.
Make sure the front of the rack is seated properly in
the recess on the lint fi lter housing at the front of the
drum. The two rear legs of the rack should be resting
on the rear wall just above the drum.
Place items to be dried on the rack. Make sure that
no parts of the items hang over the edges of the
rack, as they might be contacted by the rotating
drum, causing noise or damage to the drum
or items.
NOTE: Be sure to remove the drying rack after using
the Rack Dry cycle.
1
2
3
INSTALLING AND USING THE DRYING RACK
1
2
3
4
5
1
2
3
HOW TO USE
DAMP DRY SIGNAL
If you select the Damp Dry Signal option,
the dryer will emit a chime when the clothes
are just short of completely dry, in case
you want to remove them for ironing or
hang drying. To select, press and hold
the SAVE ENERGY+ button for fi ve seconds.
SAVE ENERGY+
This option helps to reduce the energy
consumption of the Normal cycle,
depending on the size of the load. The
drying time will change when Save Energy+ is selected
NOTE: The SAVE ENERGY+ option is turned on by
default on the Normal cycle. If you want a faster drying
time, turn off the SAVE ENERGY+ option on the Normal
cycle.
To use the RACK DRY cycle:
Use Rack Dry with items, such as wool sweaters, silk, and
lingerie, that should dry fl at. Rack Dry can also be used
with items that should not be tumbled dry, such as gym
shoes or stuff ed animals.
Turn the cycle selector knob to select the AIR DRY
cycle.
Press the TEMP button to select from Low or Mid Low
temperature options. If no temperature is selected,
the cycle defaults to no heat.
1
2

26
STATIC SHIELD
This option uses steam late in the drying
cycle to reduce the static electricity
caused by dry fabrics rubbing together.
Change the steam time by pressing the MORE TIME
and LESS TIME buttons to display the approximate
number of articles in the load: 7, 9, 11, 14, 16 or 18.
NOTE: When STATIC SHIELD is added to auto dry
cycles, the Damp Dry level cannot be selected.
IRON READY
The Iron Ready option provides uniform,
properly dampened fabrics for ironing,
which can save time and make ironing
easier. Change the steam time by pressing
the MORE TIME or LESS TIME button,
depending on the number of garments in the load: 1, 2,
3, 4, or 5.
Press and hold the STATIC SHIELD button for three
seconds to access the Iron Ready function.
NOTE: After the STATIC SHIELD or IRON READY op-
tion is selected in timed dry cycles, the MORE TIME and
LESS TIME buttons will change the number of garments,
as described above. After the cycle has started, the
MORE TIME and LESS TIME buttons are disabled.
• Do not open the dryer door during Steam Cycles.
Steam can cause severe burns.
• Do not fi ll the steam feeder with gasoline, dry cleaning
solvents, or other fl ammable or explosive substances.
They give off vapors that could explode.
• Do not drink water from the steam feeder.
• Do not fi ll the steam feeder with hot water (over
86°F/30°C).
• Do not touch the steam nozzle in the drum during or
after the steam cycle.
IMPORTANT NOTES ABOUT STEAM FUNCTIONS:
• Steam may not be clearly visible during the steam
functions. This is normal.
• Do not use Steam Refresh with items such as wool,
wool blankets, leather jackets, silk, wet clothes, lingerie,
foam products, or electric blankets.
• For best results, load articles of similar size and fabric
type. Do not overload.
• If the home’s exhaust system is restricted, the
performance of the steam functions will be reduced.
• During steam operation, the clothes will tumble for
only a few seconds, once a minute.
• The steam feeder must be fi lled with water up to the
MAX line. Otherwise, the ADD WATER light
may illuminate.
Using the STEAM REFRESH cycle
The Steam Refresh cycle uses the power of steam to
quickly reduce wrinkles and odor in fabrics. It brings
new life to wrinkled clothes that have been stored for
an extended period of time, and it can make heavily
wrinkled clothes easier to iron. STEAM REFRESH can
also be used to help reduce odors in clothes, such as
clothes that were worn in a room where people had
been smoking. This cycle can refresh from one to fi ve
garments, or one bulky item such as a comforter. There
are three settings available. Use 3 for one to three
garments and 5 for four or fi ve garments. The
(big) setting should be used for bulky items. Best results
are achieved with 70/30 cotton/polyblend fabrics.
NOTE: The STATIC SHIELD option can be used together
with the STEAM REFRESH cycle to help prevent
static electricity after the cycle.
Turn the dryer ON and select the STEAM REFRESH
cycle.
Select the STATIC SHIELD option, if desired.
The default number of garments is three. Press the
MORE TIME or LESS TIME button to adjust the load
size, as described above.
Press the START/PAUSE button to start the cycle.
STEAM FEATURES
1
2
3
4
WARNING:
HOW TO USE

27
STEAM FEATURES (continued)
Lift out the steam feeder.
Before using a steam cycle, the steam feeder must be fi lled with water up to the MAX line;
make sure that the drawer is completely closed. If the steam feeder runs out of water, the ADD
WATER light will blink. If the light blinks, turn the dryer off , refi ll the feeder, and then restart the
steam cycle.
When steam is used for the fi rst time, it is possible that the steam feeder may not have enough
water and the ADD WATER light will illuminate. Refi ll the feeder and restart the cycle.
• Only use water. Do not fi ll the steam feeder with other liquids, rinse agents, or detergents.
• Before moving the dryer, make sure that the steam feeder is empty.
• Do not use distilled water; the water level sensor in the steam generator will not work.
• Be careful not to spill water when fi lling and replacing the steam feeder.
• Wipe up any spilled water around the steam feeder and drawer before starting the dryer.
• During steam operation, the clothes will tumble for only a few seconds, once a minute.
Fill the steam feeder with ordinary tap water to the
MAX line or until the water touches the fi lter screen.
Place the steam feeder in the drawer; then push in
the drawer until it clicks into place.
• Do not fi ll the steam feeder with liquids such as gasoline, dry-cleaning solvents, or other fl ammable or explosive
substances. They give off vapors that could explode.
• Do not fi ll the steam feeder with hot water (over 86°F/30°C).
• Do not drink water from the steam feeder.
WARNING:
24
MAX
MAX
Steam
Feeder
Tap water
ONLY
13
IMPORTANT NOTES ABOUT STEAM CYCLES
Filling the Steam Feeder:
HOW TO USE
k
Pull out the drawer.
k

28
USER MAINTENANCE INSTRUCTIONS
REGULAR CLEANING
WARNING:
To reduce the risk of fi re, electric shock, or injury to persons, read this entire manual,
including the Important Safety Instructions, before operating this dryer.
• Unplug the dryer or turn the power off before cleaning to avoid the risk of electric shock. Failure to follow this
warning can cause serious injury, fi re, electrical shock, or death.
• Never use harsh chemicals, abrasive cleaners, or solvents to clean the dryer. They will damage the fi nish.
Cleaning the Lint Filter
ALWAYS make sure the lint fi lter is clean before every
cycle. The Check Lint Filter Light on the control panel
will blink before every cycle to remind you.
NOTE: NEVER operate the dryer without the lint fi lter.
To remove lint between cycles:
Open the dryer door.
Pull the lint fi lter straight up.
Roll any lint off the fi lter with your fi ngers.
Insert lint fi lter back into dryer.
Periodic thorough cleaning:
Some fabric softeners can build up on the lint fi lter over
time. This buildup can restrict the airfl ow through the
fi lter reducing dryer effi ciency and lengthening drying
times. After removing lint, if the fi lter looks dark or dirty
when held up to the light, follow these steps to clean:
Use hot soapy water and a stiff brush to clean
the fi lter.
Make sure the fi lter is completely dry before
reinstalling it and using the dryer.
NOTE: NEVER operate the dryer with a wet lint fi lter.
1
2
3
1
2
Cleaning the Exterior
Proper care of your dryer can extend its life. The outside
of the machine can be cleaned with warm water and
a mild, nonabrasive household detergent. Immediately
wipe off any spills with a soft, damp cloth.
IMPORTANT: Do not use cleaning alcohols, solvents, or
similar products.
NEVER use steel wool or abrasive cleansers because
they can damage the surface.
Cleaning the Interior
Wipe around the door opening and seal with a soft,
damp cloth to prevent lint and dust buildup that could
damage the door seal.
Clean the window with a soft cloth dampened with
warm water and a mild, nonabrasive household
detergent, then wipe dry.
NEVER use steel wool or abrasive cleansers; they can
scratch or damage the surface.
Cleaning Around and Under the Dryer
Vacuum lint and dust from around the dryer and
underneath it regularly.
4
Maintaining Ductwork
Vent ductwork should be checked for lint build up once
per month and cleaned at least once per year. If any
noticeable reduction in airfl ow or drying performance
occurs, immediately check the ductwork for obstructions
and blockages. Contact a qualifi ed technician or service
provider.
Lint
Filter

29
USER MAINTENANCE INSTRUCTIONS
• DIRTY OR DAMAGED EXHAUST DUCTS
• WRONG VENT MATERIAL
• RESTRICTED OR DAMAGED VENT HOOD
• EXCESSIVELY LONG VENT
• THE USE OF PLASTIC OR FOIL VENTING
Maintaining the Exhaust System
Vent ducts should be checked for lint buildup and
cleaned at least once per year. If any noticeable
reduction in drying performance occurs, check the ducts
for obstructions and blockages.
If the CHECK VENT indicator illuminates, the exhaust
system should be checked immediately for damage
or obstructions. The CHECK VENT indicator signals a
serious reduction in exhaust airfl ow which will greatly
reduce energy effi ciency and increase drying times.
Damaged or restricted exhaust systems are not covered
by the dryer warranty. Damage to the dryer that is
caused by damaged, restricted, or otherwise inadequate
exhaust systems is not covered by the dryer warranty.
CHECK VENT Indicator
The CHECK VENT warning system is designed to
help you avoid the reduced performance caused by
restrictions in the household exhaust system. The CHECK
VENT indicator illuminates to alert you when problems
in the system occur, so you can have them repaired.
While you should always check and maintain your
exhaust system regularly, the CHECK VENT warning
system will detect and alert you if serious problems
develop in your home’s exhaust system. This includes
exhaust systems that are unsatisfactory for any reason
including a blockage in the venting, crushed/kinked
venting, or venting which exceeds the maximum
recommended length requirement as described in the
installation section.
NOTE: The total length includes the length from the
back of the dryer to the outside vent hood, PLUS a
factor for every 90° elbow in the exhaust system. For
example, if the distance from the back of the dryer to
the vent hood is 30 feet, and there are four elbows in
the system, then it exceeds the 28 foot maximum length
allowed for those conditions as specifi ed in the Duct
Length Chart.
The CHECK VENT indicator on the control panel will
alert you that the exhaust system is not moving enough
air from the dryer to the outside. This lack of airfl ow will
lead to long dry times, poor drying and possibly dryer
failure.
As a reminder, external dryer venting is considered
part of your home and is not covered by the product
warranty or protection agreements. There are services
available for cleaning/maintaining the external venting.
Sears provides this service via Sears Carpet, Upholstery,
and Duct Cleaning. Call 1-800-661-6594 to schedule
duct cleaning service from Sears (if it is available in
your area).
MAINTAINING THE EXHAUST SYSTEM
CHECK VENT Operation
The CHECK VENT system uses components already
in the dryer. By monitoring these components over the
course of several cycles, the control is able to determine
how much restriction there is in the exhaust system. If
it detects a high level of restriction, it will turn on the
CHECK VENT light to alert you to the condition. The
dryer will continue to operate after the light comes
on, but you should have the exhaust system cleaned or
repaired immediately to avoid longer dry times and
higher energy consumption.
IMPORTANT: In order for a dryer to properly and
effi ciently dry your clothes, it is extremely important that
the exhaust system is as short and clean as possible. It
MUST be less than the maximum length specifi cations
as outlined in the installation section. It is also very
important that you make sure that when the dryer is
installed, the exhaust system is clean and clear of any
restrictions and is not kinked or crushed.
Failure to meet these guidelines will result in long dry
times, increased energy consumption and possibly even
clothing damage or dryer failure. When exhaust system
restrictions become extreme, the CHECK VENT light will
blink to alert you to the condition so you can have the
exhaust system cleaned or repaired.
To prevent false alarms and for increased reliability,
the dryer will monitor the exhaust condition for
several loads. If multiple, consecutive cycles exceed
the restriction limits, the control will blink the CHECK
VENT indicator.
A blinking CHECK VENT indicator means the external
venting should be checked for potential restrictions as
soon as possible.
The CHECK VENT indicator will remain active
(blinking) until the restriction is resolved AND the
control has verifi ed the improved airfl ow for
several cycles.
After the exhaust is cleaned or repaired, it will take
several cycles for the CHECK VENT indicator to reset
and turn off the light.
NOTE: The CHECK VENT indicator is designed to
measure performance over several consecutive cycles
before activating or deactivating, to avoid false alarms.
A very large load, such as a large comforter, could
cause the CHECK VENT system to sense that the exhaust
system is restricted, but this would not cause the light to
blink. However, if several large loads were to run back
to back, the CHECK VENT indicator could be activated.
1
2
3
4
The most common cause of dryer problems is poor exhaust venting. Poor exhaust venting may result from the
following conditions:

30
Kenmore Connect™ System
3...
2...
1...
HOLD the mouthpiece of your phone over the POWER button, when instructed to do so by
the call center, no more than one inch from (but not touching) the machine.
NOTE: Do not press any other buttons or turn the cycle selector knob.
PUSH and hold the TEMP button while continuing to hold your phone to the
POWER button.
LISTEN for three beeps. After you hear the three beeps, release the TEMP button. Keep the
phone in place until the tone transmission has fi nished. The display will count down the time.
Once the countdown is over and the tones have stopped, resume your conversation with
the technician, who will then be able to assist you in using the information transmitted for
analysis.
Should you experience any problems with your
dryer, it has the capability of transmitting data via
your telephone to the Kenmore Connect Team. This
gives you the capability of speaking directly to our
specially trained technicians. The technician records
the data transmitted from your machine and uses it
to analyze the issue, providing a fast and eff ective
diagnosis.
If you experience problems with your dryer, call
1-800-4-MY-HOME®. Only use the Kenmore Connect
System feature when instructed to do so by the
Kenmore Connect Team. The transmission sounds that
you will hear are normal and sound similar to a fax
machine.
Kenmore Connect cannot be activated unless your
dryer is turned on by pressing the POWER button. If
your dryer is unable to turn on, then troubleshooting
must be done without using Kenmore Connect.
NOTE:
• For best results, do not move the phone while the tones are being transmitted.
• If the call center agent is not able to get an accurate recording of the data, you may be
asked to try again.
• Pressing the POWER button during the transmission will shut off Kenmore Connect.
Using the Kenmore Connect™ System
First, call 1-800-4-MY-HOME® (1-800-469-4663). If the number of the phone you are using is on fi le and is
associated with your dryer, you will be quickly relayed to a Kenmore Connect team agent. Follow the technician’s
instructions and perform the following steps only when requested to by the Kenmore Connect Team agent.
Appearance may vary by model.

31
BEFORE CALLING FOR SERVICE
TROUBLESHOOTING GUIDE
Problem Possible Cause Solutions
*CHECK VENT is
blinking Exhaust system is too long or has too
many turns/restrictions.
Partial blockage of the ductwork due
to lint buildup or other foreign object.
Install a shorter or straighter duct run. See the
Installation Instructions for details.
Ductwork should be checked/cleaned
immediately. Dryer can be used in this condition,
but drying times will be longer and energy
consumption will increase.
Dryer will not turn on Power cord is not properly plugged in.
House fuse is blown, circuit breaker
has tripped, or power outage has
occurred.
Make sure that the plug is securely plugged into a
grounded outlet matching the dryer’s rating plate.
Reset circuit breaker or replace fuse. Do not
increase fuse capacity. If the problem is a
circuit overload, have it corrected by a qualifi ed
electrician.
Dryer does not heat House fuse is blown, circuit breaker
has tripped, or power outage has
occurred.
Gas supply or service is turned off
(gas models only).
Reset circuit breaker or replace fuse. Do not
increase fuse capacity. If the problem is a
circuit overload, have it corrected by a qualifi ed
electrician.
NOTE: Due to the design of electric dryers, it is
possible for a circuit problem to allow an electric
dryer to run without heat.
Confi rm that the house gas shutoff and the dryer
gas shutoff valves are both fully open. Even if gas
is not supplied to the dryer, it will run and no error
codes will display. Verify that other gas appliances
in the home are working normally.
Greasy or dirty spots on
clothes Clean and dirty clothes are being
dried together.
Clothes were not properly cleaned
or rinsed before being placed in the
dryer.
Only use your dryer to dry clean items. Soil from dirty
clothes can transfer to the clean clothes in the same
or later loads.
Stains on dried clothes could be stains that
weren’t removed during the washing process.
Make sure that clothes are being completely
cleaned or rinsed according to the instructions for
your washer and detergent. Some diffi cult soils
may require pre-treating prior to washing.
Excess static in clothes
after drying Fabric softener is not used or used
incorrectly.
Clothes dried too long (over dried).
Drying synthetics, permanent press, or
synthetic blends.
Use a fabric softener or the STATIC SHIELD
option, if equipped, to reduce static electricity. Be
sure to follow the fabric softener manufacturer’s
instructions.
Overdrying a load of laundry can cause a buildup
of static electricity. Adjust settings and use a
shorter drying time, or use AUTO DRY cycles.
These fabrics are naturally more prone to static
buildup. Try using fabric softener, or use DAMP
DRY and/or shorter TIMED DRY time settings.
Drying time is not
consistent Heat settings, load size, or dampness
of clothing is not consistent. The drying time for a load will vary depending on the type
of heat used (electric, natural gas, or LP gas), the size of the
load, the type of fabrics, the wetness of the clothes, and
the condition of the exhaust duct and lint filter. Even an
unbalanced load in the washer can cause poor spinning,
resulting in wetter clothes which will take longer to dry.
* This warning light does not indicate a dryer failure and is not covered by the dryer
warranty. Contact a duct cleaning service to set up an appointment to have your
exhaust system cleaned and inspected.

32
BEFORE CALLING FOR SERVICE (continued)
Problem Possible Cause Solutions
Clothes take too long to
dry Exhaust ducts are blocked, dirty, or
duct run is too long.
Load is not properly sorted.
Large load of heavy fabrics.
Dryer controls are not set properly.
Lint fi lter needs to be cleaned.
House fuse is blown, circuit breaker has
tripped, or power outage has occurred.
Dryer is overloaded.
Dryer is underloaded.
Confi rm that the exhaust duct is properly
confi gured and free of debris, lint, and
obstructions. Make sure that outside wall
dampers can open properly and are not
blocked, jammed, or damaged.
Separate heavy items from lightweight items.
Larger and heavier items take longer to dry.
Light items in a load with heavy items can fool
the sensor because the light items dry faster.
Heavy fabrics take longer to dry because they
tend to retain more moisture. To help reduce
and maintain more consistent drying times for
large and heavy fabrics, separate these items
into smaller loads of a consistent size.
Use the appropriate control settings for the
type of load you are drying. Some loads
may require an adjustment of the DRY LEVEL
setting for proper drying.
Remove the lint from the fi lter before every
load. With the lint removed, hold the fi lter
up to a light to see if it is dirty or clogged. If
it looks dirty, follow the cleaning instructions
Care and Cleaning section. With some loads
that produce high amounts of lint, such as new
bath towels, it may be necessary to pause the
cycle and clean the fi lter during the cycle.
Reset circuit breaker or replace fuse. Do
not increase fuse capacity. If the problem
is a circuit overload, have it corrected by a
qualifi ed electrician.
NOTE: Due to the design of electric dryers, it
is possible for a circuit problem to allow an
electric dryer to run without heat.
Divide extra large loads into smaller loads for
better drying performance and effi ciency.
If you are drying a very small load, add a
few extra items to ensure proper tumbling
action. If the load is very small and you are
using AUTO DRY cycles, the electronic control
cannot properly sense the dryness of the load
and may shut off too soon. Use TIMED DRY or
add some extra wet clothes to the load.
Clothes are wrinkled Clothes dried too long (overdried).
Clothes left in dryer too long after
cycle ends.
Overdrying a load of laundry can lead to
wrinkled clothes. Try a shorter drying time or
DAMP DRY setting and remove items while
they still retain a slight amount of moisture.
Use the WRINKLE GUARD option. This feature
will tumble the clothes briefl y every few
minutes for up to 150 minutes to help prevent
wrinkling.
Clothes are shrinking Garment care instructions are not being
followed. To avoid shrinking your clothes, always consult
and follow fabric care instructions. Some
fabrics will naturally shrink when washed.
Other fabrics can be washed but will shrink
when dried in a dryer. Use a low or no heat
setting and/or the RACK DRY cycle.
TROUBLESHOOTING GUIDE

33
BEFORE CALLING FOR SERVICE (continued)
TROUBLESHOOTING GUIDE
Problem Possible Cause Solutions
Display shows error
code: tE1 or tE2 Temperature sensor failure. Turn off the dryer and call for service.
Lint on clothes Lint fi lter not cleaned properly.
Laundry not sorted properly.
Excess static in clothes.
Dryer is overloaded.
Tissue, paper, etc., left in pockets.
Remove the lint from the fi lter before every load.
With the lint removed, hold the fi lter up to a light
to see if it is dirty or clogged. If it looks dirty,
follow the cleaning instructions in the Care and
Cleaning Section. With some loads that produce
high amounts of lint, it may be necessary to clean
the fi lter during the cycle.
Some fabrics are lint producers (i.e., a fuzzy white
cotton towel) and should be dried separately from
clothes that are lint trappers (i.e., a pair of black
linen pants).
Use a fabric softener to reduce static electricity.
Be sure to follow the manufacturer’s instructions.
Overdrying a load of laundry can cause a buildup
of static electricity. Adjust settings and use a
shorter drying time, or use AUTO DRY cycles.
Divide extra large loads into smaller loads for drying.
Check pockets thoroughly before washing and
drying clothes.
Steam Features Not
Working Steam is not generated and no error
code is displayed.
Garments are still wrinkled at the end
of the STEAM REFRESH cycle.
Water drips down the door during
steam cycles.
Drum does not turn during steam cycles.
Cannot see steam vapor at the
beginning of the cycle.
Odors are not completely removed at
the end of the STEAM REFRESH cycle.
Check for condensation on the inside of the door
during steam portion of the cycle. Steam is not
directly visible. This is normal.
Check steam feeder drawer:
(1) Make sure steam feeder is fi lled with water to
the MAX line.
(2) Make sure steam feeder is seated properly
and drawer is fully closed.
(3) Turn the dryer off , then turn back on and
restart the steam cycle.
DO NOT USE DISTILLED WATER - The water level
sensors in the steam generator will not work.
Steam feeder pump not working - call for service.
Load only one to fi ve garments (or a single bulky
item). Do not mix fabric types.
STEAM REFRESH is most eff ective on 70/30
cotton/polyblends. Do not use on 100% cotton items.
Steam is invisible. However, under some conditions,
the condensed fog may be seen, or condensation
will form on the inside of the door glass and may
be seen dripping down the glass.
The drum is turned off so that the steam vapor
remains in the drum. The drum will turn for only a few
seconds, once a minute.
Steam is released at diff erent stages of the cycle
for each option. Steam cannot be seen, but
condensation may form on the inside of the door
when steam is being generated.
Some odors are diffi cult to remove. Fabrics containing
certain diffi cult odors or very strong odors may not refresh
well and should be washed or dry cleaned instead.

34
Kenmore Limited Warranty
FOR ONE YEAR from the date of sale this appliance is warranted against defects in material or
workmanship when it is correctly installed, operated and maintained according to all supplied instructions.
WITH PROOF OF SALE, a defective appliance will receive free repair or replacement at option of seller.
To arrange for warranty service, call 1-800-4-MY-HOME® (1-800-469-4663).
This warranty applies for only 90 DAYS from the sale date if this appliance is ever used for other than
private household purposes.
This warranty covers ONLY defects in material and workmanship, and will NOT pay for:
1. Expendable items that can wear out from normal use, including but not limited to fi lters, belts, screw-in
base light bulbs, and bags.
2. A service technician to instruct the user in correct product installation, operation or maintenance.
3. A service technician to clean or maintain this product.
4. Damage to or failure of this product if it is not installed, operated or maintained according to all the
instructions supplied with the product.
5. Damage to or failure of this product resulting from accident, abuse, misuse or use for other than its
intended purpose.
6. Damage to or failure of this product caused by the use of detergents, cleansers, chemicals or utensils
other than those recommended in all instructions supplied with the product.
7. Damage to or failure of parts or systems resulting from unauthorized modifi cations made to this product.
Disclaimer of implied warranties; limitation of remedies
Customer’s sole and exclusive remedy under this limited warranty shall be product repair or replacement
as provided herein. Implied warranties, including warranties of merchantability or fi tness for a particular
purpose, are limited to one year or the shortest period allowed by law. Seller shall not be liable for
incidental or consequential damages. Some states and provinces do not allow the exclusion or limitation of
incidental or consequential damages, or limitation on the duration of implied warranties of merchantability
or fi tness, so these exclusions or limitations may not apply to you.
This warranty applies only while this appliance is used in the United States.
This warranty gives you specifi c legal rights, and you may also have other rights which vary from state to state.
Sears Brands Management Corporation, Hoff man Estates, IL 60179
WARRANTY

® Registered Trademark / TM Trademark of KCD IP, LLC in the United States, or Sears Brands, LLC in other countries
® Marca Registrada / TM Marca de Fábrica de KCD IP, LLC en Estados Unidos, o Sears Brands, LLC in otros países
MC Marque de commerce / MD Marque déposée de Sears Brands, LLC
Get it fixed, at your home or ours!
Your Home
For troubleshooting, product manuals and expert advice:
www.managemylife.com
For repair – in your home – of all major brand appliances,
lawn and garden equipment, or heating and cooling systems,
no matter who made it, no matter who sold it!
For the replacement parts, accessories and
owner’s manuals that you need to do-it-yourself.
For Sears professional installation of home appliances
and items like garage door openers and water heaters.
1-800-4-MY-HOME®(1-800-469-4663)
Call anytime, day or night (U.S.A. and Canada)
www.sears.com www.sears.ca
Our Home
For repair of carry-in items like vacuums, lawn equipment,
and electronics, call anytime for the location of your nearest
Sears Parts & Repair Service Center
1-800-488-1222 (U.S.A.) 1-800-469-4663 (Canada)
www.sears.com www.sears.ca
To purchase a protection agreement on a product serviced by Sears:
1-800-827-6655 (U.S.A.) 1-800-361-6665 (Canada)
Para pedir servicio de reparación
a domicilio, y para ordenar piezas:
1-888-SU-HOGAR®
(1-888-784-6427)
www.sears.com
Au Canada pour service en français:
1-800-LE-FOYERMC
(1-800-533-6937)
www.sears.ca