Kenwood DPX MP5110U B64 3964 00_00_English User Manual To The 331b99d6 9606 4cad A8d4 8c28506af459
User Manual: Kenwood DPX-MP5110U to the manual
Open the PDF directly: View PDF
.
Page Count: 25

DPX-MP5110U
DPX-MP4110
DPX-MP3110
DUAL DIN SIZED CD RECEIVER
INSTRUCTION MANUAL
双 DIN 规格 CD 接收机
使用说明书
© B64-3964-00/00 (MW)
B64-3964-00_00_English.indd 1B64-3964-00_00_English.indd 1 07.11.27 9:55:16 AM07.11.27 9:55:16 AM

2 | DPX-MP5110U/DPX-MP4110/DPX-MP3110
Contents
The “AAC” logo is trademark of Dolby Laboratories.
Playing AAC, MP3, and WMA data
This document refers to AAC, MP3, and WMA data
stored in USB device, and CD-R/RW as “audio files”.
Refer to the section on “Audio Files” to control these
data. See <About Audio file> (page 18) for details.
Before use 3
Basic Operation 4
General functions
Tuner functions
Disc & Audio file play functions
Cassette play functions
General Operation 7
Audio Control
Adjusting the detail of Audio Control
Audio Setup
Speaker Setting
Sound Enhancer Select
Sound Enhancer Control
Spectrum Analyzer Select
Illumination Color Select
User Color Setting
Display Switching
Tuner Operation 11
Auto Memory Entry
Direct Access Tuning
Frequency Step Setting
Music disc/Audio file Operation 12
Play Functions of Disc Changer
Direct Music Search
Direct Disc Search
List Select
Track Select
Cassette Operation 13
DPSS with the Remote control
Menu Operation 14
Menu System
Security Code
Manual Clock Adjustment
Auxiliary Input Display Setting
Demonstration mode Setting
Basic Operations of remote control 16
Appendix 18
Accessories/ Installation Procedure 20
Connecting Wires to Terminals 21
Installation 22
Troubleshooting Guide 23
Specifications 25
B64-3964-00_00_English.indd 2B64-3964-00_00_English.indd 2 07.11.27 9:55:18 AM07.11.27 9:55:18 AM

English | 3
Before use
2WARNING
To prevent injury or fire, take the following
precautions:
• To prevent a short circuit, never put or leave any
metallic objects (such as coins or metal tools) inside
the unit.
Before using this unit for the first time
This unit is initially set on the Demonstration mode.
When using this unit for the first time, cancel the
<Demonstration mode Setting> (page 16).
How to reset your unit
• If this unit or the connected unit (disc auto changer,
etc.) fails to operate properly, press the Reset button.
The unit returns to factory settings when the Reset
button is pressed.
Reset button
Cleaning the Unit
If the faceplate of this unit is stained, wipe it with a
dry soft cloth such as a silicon cloth.
If the faceplate is stained badly, wipe the stain off with
a cloth moistened with neutral cleaner, then wipe it
again with a clean soft dry cloth.
¤
• Applying spray cleaner directly to the unit may affect its
mechanical parts. Wiping the faceplate with a hard cloth or
using a volatile liquid such as thinner or alcohol may scratch
the surface or erases characters.
Lens Fogging
When you turn on the car heater in cold weather,
dew or condensation may form on the lens in the
CD player of the unit. Called lens fogging, this
condensation on the lens may not allow CDs to play.
In such a situation, remove the disc and wait for the
condensation to evaporate. If the unit still does not
operate normally after a while, consult your Kenwood
dealer.
• If you experience problems during installation,
consult your Kenwood dealer.
• When you purchase optional accessories, check with
your Kenwood dealer to make sure that they work
with your model and in your area.
• The characters which can be displayed by this unit
are A-Z 0-9 @ " ‘ ` % & * + – = , . / \ < > [ ] ( ) : ; ^ - { } |
~ .
• The illustrations of the display and the panel
appearing in this manual are examples used to
explain more clearly how the controls are used.
Therefore, what appears on the display in the
illustrations may differ from what appears on the
display on the actual equipment, and some of the
illustrations on the display may be inapplicable.
Handling CDs
• Do not touch the recording surface of the CD.
• Do not stick tape etc. on the CD, or use a CD with
tape stuck on it.
• Do not use disc type accessories.
• Clean from the center of the disc and move
outward.
• When removing CDs from this unit, pull them out
horizontally.
• If the CD center hole or outside rim has burrs,
use the CD only after removing the burrs with a
ballpoint pen etc.
CDs that cannot be used
• CDs that are not round cannot be used.
• CDs with coloring on the recording surface or CDs
that are dirty cannot be used.
• This unit can only play the CDs with .
This unit may not correctly play discs which do not
have the mark.
• You cannot play a CD-R or CD-RW that has not been
finalized. (For the finalization process refer to your
CD-R/CD-RW writing software, and your CD-R/CD-
RW recorder instruction manual.)
B64-3964-00_00_English.indd 3B64-3964-00_00_English.indd 3 07.11.27 9:55:18 AM07.11.27 9:55:18 AM

4 | DPX-MP5110U/DPX-MP4110/DPX-MP3110
General functions
Power/Source Select button [SRC]
Turns on the power.
When the power is on, the source switches between
Tuner (“TUNER”) , Tape** (“TAPE“) , USB* (“USB”),
CD (“CD”) , Auxiliary input (“AUX”), and Standby
(“STANDBY”) each time this button is pressed.
Press at least 1 second to turn o the power.
* Function of DPX-MP5110U.
** Function of DPX-MP4110.
⁄
• When the power is ON, the <Security Code> (page 14) is
displayed as “Code On” or “Code Off”.
• For whether USB devices can be connected, refer to <About
Audio file> (page 18).
• When an optional accessory is connected, the source name
for each device appears.
Volume control Control knob
Turn the knob to adjust the volume.
Attenuator [ATT]
Turning the volume down quickly.
Auxiliary input Auxiliary input
Connect a portable audio device with mini-plug cable
(3.5 ø).
⁄
• Use the mini-plug cable which is stereo type and does not
have any resistance.
Muting volume upon reception of phone call
When there is a call, “CALL” is displayed and the audio
system is paused.
When the call ends, “CALL” disappears and the audio
system comes back on.
The audio system comes back on when [SRC] is
pressed during a call.
Subwoofer output Control knob
Switches between ON (“SW On”) and OFF (“SW
O ”) each time pushing toward down for at least 2
seconds.
Tuner functions
Band select Control knob
Switches between FM1, FM2, and FM3 each time
pushing toward up.
Switches to AM when pushing toward down.
Tuning Control knob
Changes the frequency when pushing toward left or
right.
⁄
• During reception of stereo stations the “ST” indicator is ON.
Preset memory [1] - [6]
Memorize the station selected when pressing for at
least 2 seconds.
Preset tuning [1] - [6]
Recalls the memorized station.
[SRC]
[M.JOG]
[SE]
[1] [2] [3] [4] [5] [6]
[ATT]
[]
[]
[COL]
Basic Operation
DPX-MP5110U
Display
Control knob
USB Terminal
Disc slot
DSI indicator
Auxiliary input
B64-3964-00_00_English.indd 4B64-3964-00_00_English.indd 4 07.11.27 9:55:19 AM07.11.27 9:55:19 AM

English | 5
Disc & Audio file play functions
Disc play Disc slot
Starts playing when a disc is inserted.
When a CD is inserted, the indicator is ON.
⁄
• 3 inch (8 cm) CD cannot be used. Attempt to insert using
an adapter can cause malfunction.
USB device play USB Terminal
Connect the USB device to the USB cable (optional
accessory) which is connected to the USB terminal.
When the USB device is connected, the indicator
is ON.
⁄
• For the playable audio file, media, and devices, refer to
<About Audio file> (page 18).
Pause and play [38]
Switches between pause and play each time this
button is pressed.
Disc ejection [0]
⁄
• You can eject the disc for 10 minutes after switching off the
engine.
USB device removing [0]
Press this button for 2 seconds and longer to select
the remove mode, and the remove the USB device.
During the remove mode, “Remove” is displayed.
Music search Control knob
Changes the music when pushing toward left or right.
Fast reverses or forwards the music while keeping
pushing toward left or right. (No sound is output
while playing audio le.)
Folder search Control knob
Changes the folder containing the audio le when
pushing toward up or down.
Select mode [M.JOG]
After pressing this button, you can quickly search
songs with the control knob. See <List Select> (page
12) for details.
Track/ File/ Folder repeat play [4]
Switches between Track Repeat (“TRAC REP”) and OFF
(“REP O ”) when pressed while playing a CD.
Switches between File Repeat (“File REP”), Folder
Repeat (“FOLD REP”), and OFF (“REP O ”) when
pressed while playing an audio le.
Scan play [2]
Successively plays the intro of the music in the disc or
folder.
When Scan Play is turned on, “TRAC SCN”/ “File SCN” is
displayed.
Random play [3]
Randomly plays the music in the disc or folder.
When Random Play is turned on, “Disc RDM”/ “FOLD
RDM” is displayed.
Text/Title scroll Control knob
Scrolls the CD and audio le text display when
pushing toward up for at least 2 seconds.
: Indicates the button etc. to operate.
Next page 3
B64-3964-00_00_English.indd 5B64-3964-00_00_English.indd 5 07.11.27 9:55:20 AM07.11.27 9:55:20 AM

[SRC]
[M.JOG]
[SE]
[1] [2] [3] [4] [5] [6]
[ATT]
[]
[]
[COL]
[]
Display
Control knob
Disc slotDSI indicator
Auxiliary input
Cassette tape slot
Tape
6 | DPX-MP5110U/DPX-MP4110/DPX-MP3110
: Indicates the button etc. to operate.
Cassette play functions
Cassette play Cassette tape slot
Starts playing when a cassette tape is inserted.
When a Cassette is inserted, the indicator is ON.
Direction [38]
When you want to listen to the reverse side.
Cassette tape ejection Tape[0]
Fast Forwarding and Rewinding Control
knob
Fast Forwarding: Push the Control knob toward up.
Rewinding: Push the Control knob toward down.
DPSS (Direct Program Search System)
Control knob
Indicating the music to skip, and Fast Forwarding or
Rewinding.
Skipping to a later music: Push the Control knob
toward right.
Skipping to a previous music: Push the Control knob
toward left.
⁄
• Space between music and the first 5 seconds of the music
are recognized as the previous music.
• As many as 9 music can be skipped.
DPX-MP4110
Basic Operation
Dolby B NR [1]
When Dolby B NR is ON, “B NR” indicator is ON.
Scan play [2]
Successively plays the intro of the music in the tape.
When Scan Play is turned on, “SCN” indicator is ON.
Blank Skip [3]
Fast forwarding automatically when an unrecorded
portion continues for at least 10 seconds.
When the Blank Skip is turned on, “B.S” indicator is ON.
Music repeat play [4]
When Music repeat play is turned on, “REP” indicator is
ON.
Selecting the Tape type [6]
Tape type Display
CrO (Type II), FeCr (Type III), Metal (Type IV) “MTL On”
Normal (Type I) “MTL Off”
When MTL is turned on, “MTL” indicator is ON.
B64-3964-00_00_English.indd 6B64-3964-00_00_English.indd 6 07.11.27 9:55:21 AM07.11.27 9:55:21 AM

English | 7
General Operation
Audio Control
You can adjust following Audio Control items ;
Adjustment Item Display Range
Rear volume “R-VOL” 0 — 35
Subwoofer level “SW L” –15 — +15
System Q “User”/“Rock”/
“Pops”/“Easy”/
“Top40”/“Jazz”/
“Natural”
User setting/Rock/Pops/Easy/
Top 40/Jazz/Natural
(The indicator turns on
according to the setting.)
Bass level* “BasLV” –8 — +8
Middle level* “MidLV” –8 — +8
Treble level* “TreLV” –8 — +8
Balance “BAL” Left 15 — Right 15
Fader “FAD” Rear 15 — Front 15
Exit Audio Control mode (Volume control mode)
⁄
• “USER”: The customized Bass, Middle, and Treble levels
are effective. This item can be selected at any time.
* You can adjust these items in detail. Refer to <Adjusting
the detail of Audio Control> (Page 7).
* Source tone memory: Puts the set up value in the
memory per source. (Detail Audio item is included)
1 Select the source to adjust
Press the [SRC] button.
2 Enter Audio Control mode
Press the Control knob.
3 Select the Audio item to adjust
Press the Control knob.
4 Adjust the Audio item
Turn the Control knob.
5 Exit Audio Control mode
Press any button.
Press a button other than the Control knob.
Adjusting the detail of Audio Control
Among the Basic Audio items, you can adjust the
Bass level, Middle level, and Treble level in detail.
Bass level
Adjustment Item Display Range
Bass Center Frequency ”BasF” 40/50/60/70/80/100/
120/150 Hz
Bass Q Factor ”BasQ” 1.00/1.25/1.50/2.00
Bass Extend ”B EX” Off/On
Middle level
Adjustment Item Display Range
Middle Center Frequency ”MidF” 0.5/1.0/1.5/2.0 kHz
Middle Q Factor ”MidQ” 1.0/2.0
Treble level
Adjustment Item Display Range
Treble Center Frequency "TreF" 10.0/12.5/15.0/17.5 kHz
⁄
• When you set the Bass Extend to ON, low frequency
response is extended by 20%.
• You can exit the Audio Control mode at anytime by
pressing any button except for Control knob and [ATT]
button.
1 Select the Basic Audio item
Select the desired item to be set in detail from
followings;
• Bass level
• Middle level
• Treble level
For how to select Basic Audio items, see <Audio
Control> (page 7).
2 Enter Detail adjustment mode of Audio
Control
Press the Control knob for at least 1 second.
3 Select the Detail Audio item to adjust
Press the Control knob.
4 Adjust the Detail Audio item
Turn the Control knob.
5 Exit the Detail Audio Control mode
Press the Control knob for at least 1 second.
B64-3964-00_00_English.indd 7B64-3964-00_00_English.indd 7 07.11.27 9:55:21 AM07.11.27 9:55:21 AM

8 | DPX-MP5110U/DPX-MP4110/DPX-MP3110
General Operation
Speaker Setting
Fine-tuning so that the System Q value is optimal
when setting the speaker type as follows;
Speaker type Display
OFF “SP Off”
For 5 & 4 in. speaker “SP 5/4”
For 6 & 6x9 in. speaker “SP 6*9/6”
For the OEM speaker “SP OEM”
1 Enter Standby
Press the [SRC] button.
Select the “STANDBY” display.
2 Enter Speaker Setting mode
Press the Control knob.
“SP SEL” is displayed.
3 Select the Speaker type
Turn the Control knob.
4 Exit Speaker Setting mode
Press the Control knob.
Sound Enhancer Select
You can play back adding gorgeous heavy bass to
the sound.
1 Enter the Sound Effect mode
Press the [SE] button.
"SE SEL" is displayed.
2 Select the Sound effect item
Turn the Control knob.
Sound effect Display
Returns to the normal sound without Sound effect. “SE Off“
Moves the sound image up a notch and adjusts bass.“SE Low”
Moves the sound image up two notches and adjusts
bass.
“SE High“
Changes to the value set in <Sound Enhancer
Control>(page 9).
“SE User“
When the Sound effect is ON, the “SE“ indicator is
ON.
3 Exit the Sound Effect mode
Press the [SE] button.
Audio Setup
You can set Sound system, such as follows;
Adjustment Item Display Range
Front High Pass Filter “HPF” Through/40/60/80/100/120/
150/180/220 Hz
Rear High Pass Filter “HPR” Through/40/60/80/100/120/
150/180/220 Hz
Low Pass Filter “LPF” 50/60/80/100/120/Through Hz
Subwoofer Phase “PHAS” Reverse (180°)/ Normal (0°)
Volume offset “V-Off” –8 — ±0 (AUX: -8— +8)
Loudness “LOUD” Off/On
Dual Zone System “2ZON” Off/On
⁄
• Volume offset: Sets each source’s volume as a difference
from the basic volume.
• Loudness: Compensates for low and high tones during
low volume. (Only the low tone is compensated for
when the tuner is selected as a source.)
• Dual Zone System
Main source and sub source (Auxiliary input) output
Front channel and Rear channel separately.
- Set up the channel of sub source by “Zone2” of <Menu
System> (page 14).
- Select Main source by [SRC] button.
- Adjust the volume of Front channel by Control knob.
- Adjust the volume of Rear channel by <Audio Control>
(page 7).
- The Audio Control has no effect on sub source.
1 Select the source to adjust
Press the [SRC] button.
2 Enter Audio Setup mode
Press the Control knob for at least 1 second.
3 Select the Audio Setup item to adjust
Press the Control knob.
4 Adjust the Audio setup item
Turn the Control knob.
5 Exit Audio Setup mode
Press the Control knob for at least 1 second.
B64-3964-00_00_English.indd 8B64-3964-00_00_English.indd 8 07.11.27 9:55:22 AM07.11.27 9:55:22 AM

English | 9
Sound Enhancer Control
Adjusts each function of Sound effect individually.
1 Enter the Sound Effect Control mode
Press the [SE] button for at least 1 second.
“SE CTRL” is displayed.
2 Select the Sound effect item for adjustment
Push the Control knob towards right or left.
3 Adjust the Sound effect item
Push the Control knob towards up or down.
Adjustment Item Display Range
Bass setting “Bas” Off/Low/High
LV setting “LV” Off/Low/High
4 Exit the Sound Effect Control mode
Press the [SE] button.
⁄
• Bass: Assisting the playback for the super bass sound.
• LV: Adjusts the sound image by changing the vertical
position of the speakers virtually and increases or
decreases the soundscape.
Illumination Color Select
Select the illumination color for display, buttons
and control knob.
1 Enter the Illumination color Select mode
Press the [COL] button.
“Color” is displayed.
2 Select the setting item
Push the Control knob towards right or left.
Display Setting item
“All” Sets the same color for all of items.
“Display” Sets the display color.
“Key” Sets the button color.
“Rotary” Sets the control knob color.
3 Change the color
Turn the Control knob.
Color setting Display
Scan of Color 1-10 ”V.Scan”
Color 1 ”Color 1”
Color 2 ”Color 2”
…
…
Color 10 ”Color 10”
User color ”User”
4 Exit the Illumination color Select mode
Press the [COL] button.
⁄
• You can adjust the illumination color to your taste using
RGB setting. See <User Color Setting> (page10) for detail.
• When illumination effect (I-EFCT) setting (page 14) is “2“,
you can not set color.
• When illumination effect (I-EFCT) setting (page 14) is “3“,
you can select “ALL“ and set “color1” to “10”.
Spectrum Analyzer Select
Selecting the Spectrum Analyzer display.
Spectrum Analyzer Display
Scan of Spectrum Analyzer “S.A Scan“
Peak Hold “PeakHold“
Spectrum Analyzer 1 “Flash“
Spectrum Analyzer 2 “Meter“
Spectrum Analyzer 3 “Gravity“
Spectrum Analyzer 4 “Tension“
Spectrum Analyzer 5 “Hana-Bi“
Spectrum Analyzer 6 “Laser”
Spectrum Analyzer 7 “Dance“
Spectrum Analyzer 8 “Warp“
Spectrum Analyzer 9 “Jump“
Spectrum Analyzer off “S.A Off“
1 Enter the Spectrum Analyzer Select mode
Press the [COL] button for at least 1 second.
“SPEANA” is displayed.
2 Select the Spectrum Analyzer
Turn the Control knob.
3 Exit the Spectrum Analyzer Select mode
Press the [COL] button.
⁄
• Scan of Spectrum Analyzer:
The items from “PeakHold” to “Jump” are displayed in
sequence.
B64-3964-00_00_English.indd 9B64-3964-00_00_English.indd 9 07.11.27 9:55:22 AM07.11.27 9:55:22 AM

10 | DPX-MP5110U/DPX-MP4110/DPX-MP3110
General Operation
Display Switching
Changing displayed information on each source
following;
In Tuner source
Information Display
Frequency “FREQ”
Clock “Clock”
Graphic “Graphic”
In CD & External disc source
Information Display
Disc title “D-Title”
Track title (In External disc source) “T-Title”
Play time & Track number “P-Time”
Clock “Clock”
Graphic “Graphic”
In Audio file source
Information Display
Music title & Artist name “Title”
Album name & Artist name “Album”
Folder name “Folder”
File name “File”
Play time & Music number “P-Time”
Clock “Clock”
Graphic “Graphic”
In Tape source
Information Display
Play time (Tape counter) “Counter”
Clock “Clock”
Graphic “Graphic”
In Standby/ Auxiliary input source
Information Display
Source name “SRC Name”
Clock “Clock”
Graphic “Graphic”
1 Enter Switching Display mode
Press the [38] button for at least 1 second.
“DISP SEL” is displayed.
2 Select the Display item
Push the Control knob towards up or down.
3 Exit Switching Display mode
Press the [38] button.
⁄
• When you select the clock display, the display setting of
each source will be changed to the clock display.
• If the selected display item does not have any
information, alternative information is displayed.
User Color Setting
Adjust the illumination color with R(Red), G(Green),
B(Blue) setting. Adjusted set value is memorized in
the <Illumination color Select> of User setting area.
1 Select the item to adjust and select “USER”
See step1 to step3 of <Illumination Color Select>
(page 9) for detail.
2 Enter the RGB adjusting mode
Press the Control knob for at least 1 second.
3 Select the color to adjust
Push the Control knob towards right or left.
Adjust the blinking color.
4 Adjust the RGB Color
Turn the Control knob.
5 Exit the RGB adjusting mode
Press the Control knob.
B64-3964-00_00_English.indd 10B64-3964-00_00_English.indd 10 07.11.27 9:55:22 AM07.11.27 9:55:22 AM

English | 11
Function of remote control
Direct Access Tuning
Entering the frequency and tuning.
1 Enter Direct Access Tuning mode
Press the [DIRECT] button on the remote
control.
“– – – –” is displayed.
2 Enter the frequency
Press the number buttons on the remote
control.
Example:
Desired frequency Press button
92.1 MHz (FM) [0], [9], [2], [1]
810 kHz (AM) [0], [8], [1], [0]
Cancelling Direct Access Tuning
Press the [DIRECT] button on the remote
control.
⁄
• You can enter the FM band frequency in steps of a
minimum of 0.1 MHz.
• If you make no button operation for 10 seconds, this
function is automatically canceled.
Frequency Step Setting
Changing the tuning frequency step.
The original setting is FM band 50 kHz, and AM
band 9 kHz.
1 Turn the power OFF
Press the [SRC] button for at least 1 second.
2 Switch the frequency step
While pressing the [1] and [5] buttons, press the
[SRC] button.
Release your fingers from the button after the
display appears.
The frequency step changes to FM band 200 kHz,
and AM band 10 kHz.
⁄
• When the same operation is repeated, the frequency
step returns to the original setting.
• When the frequency step is changed, the frequencies in
the memory are deleted.
Tuner Operation
Auto Memory Entry
Putting stations with good reception in the memory
automatically.
1 Select the band for Auto Memory Entry
Push the Control knob towards up or down.
2 Enter Menu mode
Press the [M.JOG] button for at least 1 second.
“Menu” is displayed.
3 Select the Auto Memory Entry mode
Push the Control knob towards up or down.
Select the “A-Memory” display.
4 Open Auto Memory Entry
Press the Control knob for at least 1 second.
When 6 stations that can be received are put in the
memory, Auto Memory Entry closes.
B64-3964-00_00_English.indd 11B64-3964-00_00_English.indd 11 07.11.27 9:55:22 AM07.11.27 9:55:22 AM

12 | DPX-MP5110U/DPX-MP4110/DPX-MP3110
Music disc/Audio fi le Operation
Play Functions of Disc Changer
While a disc in the disc changer is being played, the
following play functions can be used.
Playing the Current Song or Disc Repeatedly.
(Repeat play)
Press the [4] button.
Pressing the button repeatedly selects Track Repeat
play on (“TRAC REP”), Disc Repeat play on (“Disc
REP”), and Repeat play off (“REP Off”) sequentially.
Randomly plays the music in the disc changer.
(Magazine random play)
Press the [6] button.
Pressing the button toggles the setting between
Magazine random play on (“MGZN RDM”) and off
(“RDM Off”).
Function of remote control
Direct Music Search
Doing Music Search by entering the music number.
1 Enter the music number
Press the number buttons on the remote
control.
2 Do music Search
Press the [4] or [¢] button.
Cancelling Direct Music Search
Press the [38] button.
⁄
• Direct Music Search cannot be performed during
Random play or scan play.
• If you make no button operation for 10 seconds, this
function is automatically canceled.
Function of disc changers with remote control
Direct Disc Search
Doing Disc Search by entering the disc number.
1 Enter the disc number
Press the number buttons on the remote
control.
2 Do Disc Search
Press the [FM] or [AM] button.
Cancelling Direct Disc Search
Press the [38] button.
⁄
• Input “0” to select disc 10.
• Direct Disc Search cannot be performed during playing
of Random play or scan play.
Function of USB/CD of Audio file
List Select
Search for the song you want to listen to by tracing
the media file structure.
1 Enter Multi Jog Select mode
Press the [M.JOG] button.
“M. Jog On” is displayed.
Displays the current Audio file name.
2 Searching for and playing a song
Operation type Operation
Movement between
folders/files
Turn the Control knob.
Selection of folder/flie Press the Control knob.
Return to previous folder Push the Control knob towards left.
Return to root folder Push the Control knob towards left for at
least 1 second.
Cancelling the Multi Jog Select mode
Press the [M.JOG] button.
⁄
• List Select cannot be performed during Random play or
scan play.
B64-3964-00_00_English.indd 12B64-3964-00_00_English.indd 12 07.11.27 9:55:22 AM07.11.27 9:55:22 AM

English | 13
Function of Music CD
Track Select
Select the song you want to listen to by turning the
control knob.
1 Enter Multi Jog Select mode
Press the [M.JOG] button.
“M. Jog On” is displayed.
Displays the current music No.
2 Select the music
Turn the Control knob.
3 Play the selected song
Press the Control knob.
The Multi Jog Select mode is canceled and the
selected song is played.
Cancelling the Multi Jog Select mode
Press the [M.JOG] button.
⁄
• Track Select is available only during playing of the built-
in CD player.
• Track Select cannot be performed during Random play
or scan play.
DPSS with the Remote control
Designating the music to be skipped with the
remote control number buttons.
1 Designate the music to skip
Press number buttons on the remote.
2 Skipping to a later music
Press the [¢] button.
Skipping to a previous music
Press the [4] button.
Cancelling DPSS
Press the [38] button.
⁄
• If you make no button operation for 10 seconds, this
function is automatically canceled.
Cassette Operation
B64-3964-00_00_English.indd 13B64-3964-00_00_English.indd 13 07.11.27 9:55:23 AM07.11.27 9:55:23 AM

14 | DPX-MP5110U/DPX-MP4110/DPX-MP3110
Menu Operation
Menu System
Set up the following functions;
Display Setting Setting overview
Source
“Code Set” Refer to
page 14
Sets security code.
“I-EFCT” 0/1*/2/3 Set the illumination color effect.
(page 19)
—
“Beep” On*/Off Setting the operation check
sound (beep sound) ON/OFF.
“CLK ADJ” Refer to
page 15
Sets the clock.
“DSI” On*/Off A red indicator will blink on the
unit after the ACC is set to OFF,
warning potential thieves.
“CONT“ 1— 5*—
11
Adjusting the display contrast.
“SWPRE” R*/SW Sets the preout output.
“Zone2” R*/F Specifies the destination of AUX
input sound when the Dual Zone
function is turned on.
“AMP” On*/Off Turns on/off the built-in
amplifier.
“SPRM” On*/Off Turns ON/OFF the Supreme
function.
“Auto” Auto1*/
Auto2/
Manual
Selects the tuning mode of
the radio.
“A-Memory” Refer to
page 11
Putting stations with good
reception in the memory
automatically.
“CRSC” Off/On* Switches to Monaural to decrease
noise when reception is poor.
“Name Set” Refer to
page 15
Sets the display when switched
to AUX source.
“SCL” Auto*/
MANU
Specifies whether the text is
scrolled automatically.
—
“AUX” Off/On* Sets whether to display AUX
during source selection.
“CD Read” 1*/2 Sets the CD read mode.
“DEMO” Refer to
page 16
Specifies whether to enable
demonstration.
—
*Factory setting
Displayed item is depending on currently selected source.
The mark in Source column shows the source to which the
item is displayed.
: Can be set in other than standby state.
: Can be set in standby state.
: Can be set while Audio file source of CD/USB.
: Can be set during FM reception.
: Can be set during Tuner reception.
: Can be set while accessing AUX source.
— : Can be set during all sources.
1 Enter Menu mode
Press the [M.JOG] button for at least 1 second.
“Menu” is displayed.
2 Select the Menu item
Push the Control knob towards up or down.
3 Set the Menu item
Push the Control knob towards right or left.
4 Exit Menu mode
Press the [M.JOG] button.
⁄
• Refer to the respective page for information on how to
set the items with reference page number.
• ”Zone2” is displayed when ”2ZON” in <Audio Setup>
(page 8) is set to ”ON.
• Refer to the <Appendix> (page 18) for the details of the
menu items.
• Strong electrical fields (such as from power lines) may
cause unstable sound quality when CRSC is turned ON.
In such a situation, turn it OFF.
Security Code
When Security Code is set, possibility of theft
is reduced because input of Security Code is
prompted to turn on the unit once it is turned off.
⁄
• When you activate the Security Code function, it cannot be
released.
Note, your Security Code is the 4 digit number entered in
your “Car Audio Passport” in this package.
1 Select Security Code item during Menu mode
Select the “Code Set” display.
For how to select menu items, refer to <Menu
System>(page 14).
2 Enter Security Code mode
Press the Control knob for at least 1 second.
When “Enter” is displayed, “Code” is also displayed.
3 Select the digits to enter
Push the Control knob towards right or left.
4 Select the Security Code numbers
Push the Control knob towards up or down.
5 Repeat step 3 and 4, and complete the Security
Code.
B64-3964-00_00_English.indd 14B64-3964-00_00_English.indd 14 07.11.27 9:55:23 AM07.11.27 9:55:23 AM

English | 15
6 Confirm the Security Code
Press the Control knob for at least 3 seconds.
When “RE-Enter” is displayed, “Code” is also
displayed.
7 Do the step 3 through 6 step operation, and
reenter the security code.
“Approved” is displayed.
The Security Code function activates.
⁄
• If you enter a Code different from your Security Code,
you have to start over from step 3.
8 Exit Security Code mode
Press the [M.JOG] button.
Entering Security Code
The Security Code is required to use the audio unit
when the unit is first used after removed from the
battery power source or the Reset button is pressed.
1 Turn the power ON.
2 Do the step 3 through 6 step operation, and
reenter the security code.
“Approved” is displayed.
⁄
• If an incorrect code is entered, “Waiting” is displayed, and
the input prohibition periods shown in the table below
is generated.
After the input prohibition time lapses, “Code” is
displayed, and you can reenter the code.
Number of times the
incorrect code was input
Input prohibited time
1—
2 5 minutes
3 1 hour
4 24 hours
Auxiliary Input Display Setting
Selecting the display below when changing to
Auxiliary input source;
• “AUX”
• “DVD”
• “PORTABLE”
• “GAME”
• “VIDEO”
• “TV”
1 Select Auxiliary input display setting item
during Menu mode
Select the “Name Set” display.
For how to select menu items, refer to <Menu
System>(page 14).
2 Enter Auxiliary input display setting mode
Press the Control knob for at least 1 second.
The presently selected Auxiliary input display is
displayed.
3 Select the Auxiliary input display
Push the Control knob towards up or down.
4 Exit Auxiliary input display setting mode
Press the [M.JOG] button.
⁄
• When operation stops for 10 seconds, the name at that
time is registered, and the Auxiliary input display setting
mode closes.
• The Auxiliary input display can be set only when the
built-in auxiliary input or the auxiliary input of optional
KCA-S220A is used. On the KCA-S220A, “AUX EXT” is
displayed by default.
Manual Clock Adjustment
1 Select Clock Adjustment item during Menu
mode
Select the “CLK ADJ” display.
For how to select menu items, refer to <Menu
System>(page 14).
2 Enter Clock Adjust mode
Press the Control knob for at least 1 second.
The clock display blinks.
3 Adjust the time
Push the control knob towards up or down to
adjust the hours and right or left to adjust the
minutes.
4 Exit Clock adjustment mode
Press the [M.JOG] button.
B64-3964-00_00_English.indd 15B64-3964-00_00_English.indd 15 07.11.27 9:55:23 AM07.11.27 9:55:23 AM

16 | DPX-MP5110U/DPX-MP4110/DPX-MP3110
Basic Operations of remote control
SRC
VOL
AT T
AU D
ATT
DIRECT
0 — 9
SRC
VOL
AUD
FM/AM/
+
/–
2-ZONE
Demonstration mode Setting
Turning the demonstration mode ON/OFF.
1 Select Demonstration item during Menu mode
Select the “DEMO” display.
For how to select menu items, refer to <Menu
System>(page 14).
2 Set the Demonstration mode
Press the Control knob for at least 2 second.
Pressing this button for 2 seconds or longer toggles
the setting between ”On” and ”Off”.
3 Exit Demonstration mode
Press the [M.JOG] button.
Menu Operation
General control
Volume control [VOL]
Source select [SRC]
Volume reduce [ATT]
When the button is pressed again, the volume returns
to the previous level. When the volume is reduced,
the "ATT" indicator ashes.
In Audio control
Audio item select [AUD]
Adjusts the Audio item [VOL]
⁄
• Refer to <Audio Control> (page 7) for the operation
method, such as the procedures for Audio control and
others operations.
• The remote control can only select and adjust the Basic
Audio item. Selecting and adjusting of the Detail Audio
item cannot be done.
B64-3964-00_00_English.indd 16B64-3964-00_00_English.indd 16 07.11.27 9:55:23 AM07.11.27 9:55:23 AM

English | 17
⁄
About [ ]
This button is used when Bluetooth HANDS FREE
BOX is connected. For more information, refer to the
instruction manual of Bluetooth HANDS FREE BOX.
¤
• Do not set the remote control in hot places such as
on the dashboard.
Loading and Replacing the battery
Use two “AA”/ “R6”-size batteries.
Slide the cover while pressing downwards to remove
it as illustrated.
Insert the batteries with the + and – poles aligned
properly, following the illustration inside the case.
Dual Zone control
Dual zone system on and o [2-ZONE]
Rear channel volume control [5]/ [∞]
In Tuner source
Band select [FM]/[AM]
Station select [4]/[¢]
Recall preset stations [1] — [6]
In CD/USB source
Music select [4]/[¢]
Folder/Disc select [FM]/[AM]
Pause/Play [38]
In Cassette tape source
DPSS [4]/[¢]
Fast forwards/Rewinds [FM]/[AM]
Direction [38]
DPSS [0] — [9]
⁄
When in <DPSS with the Remote control> (page
13), enter the number of music.
B64-3964-00_00_English.indd 17B64-3964-00_00_English.indd 17 07.11.27 9:55:24 AM07.11.27 9:55:24 AM

18 | DPX-MP5110U/DPX-MP4110/DPX-MP3110
Appendix
About Audio file
• Playable Audio file
AAC-LC (.m4a), MP3 (.mp3), WMA (.wma)
• Playable disc media
CD-R/RW/ROM
• Playable disc file format
ISO 9660 Level 1/2, Joliet, Romeo, Long file name.
• USB device Playable Model
DPX-MP5110U
• Playable USB device
USB mass storage class
• Playable USB device file system
FAT16, FAT32
Although the audio files are complied with the
standards listed above, the play maybe impossible
depending on the types or conditions of media or
device.
• Playing order of the Audio file
In the example of folder/file tree shown below, the
files are played in the order from ① to ⑩.
CD
v
()
<: Folder
v: Audio
v
v
v
v.
v
Folder
Audio file
An online manual about audio files is put on the
site, www.kenwood.com/audiofile/. On this online
manual, detailed information and notes which are not
written in this manual are provided. Make sure to read
through the online manual as well.
⁄
• In this manual, the word "USB device" is used for flash
memories and digital audio players which have USB
terminals.
About USB device
• When the USB device is connected to this unit,
it can be charged up provided that this unit is
powered.
• Install the USB device in the place where it will not
prevent you from driving your vehicle properly.
• You cannot connect a USB device via a USB hub and
Multi Card Reader.
• Take backups of the audio files used with this unit.
The files can be erased depending on the operating
conditions of the USB device.
We shall have no compensation for any damage
arising out of erasure of the stored data.
• No USB device comes with this unit. You need to
purchase a commercially available USB device.
• When connecting the USB device, usage of the CA-
U1EX (option) is recommended.
Normal playback is not guaranteed when a cable
other than the USB compatible cable is used.
Connecting a cable whose total length is longer
than 5 m can result in abnormal playback.
About Cassette tape
Cleaning the tape head
When there’s noise or the sound quality is bad during
tape play the tape head maybe dirty, clean the tape
head.
About Cassette tape
• If the tape is slack tighten it.
• If the cassette tape label is peeling off glue it on
again.
• Don’t use deformed cassette tape.
• Don’t place cassette tape on the dashboard etc.
where the temperature is high.
• Don’t use cassette tape that’s 100 minutes long or
longer.
The marking of products using lasers
(Except for some areas)
CLASS 1
LASER PRODUCT
The label is attached to the chassis/case and says
that the component uses laser beams that have
been classified as Class 1. This means that the unit is
utilizing laser beams that are of a weaker class. There
is no danger of hazardous radiation outside the unit.
B64-3964-00_00_English.indd 18B64-3964-00_00_English.indd 18 07.11.27 9:55:24 AM07.11.27 9:55:24 AM

English | 19
Menu Glossary
• SWPRE (Switching Preout)
Switches the preout between rear output (“R”) and
subwoofer output (“SW”).
• SUPREME
Technology to extrapolate and supplement with
proprietary algorithm, the high-frequency range
that is cut off when encoding at low bit rate (less
than 128Kbps, Sampling frequency is 44.1kHz).
Supplementing is optimized by compression
format (AAC, MP3 or WMA) and processed
according to bit rate.
The effect is negligible with music that is encoded
at high bit rate, variable bit rate or has minimal high
frequency range.
• CD READ
Sets the method for reading CD.
When unable to play special format CD, set this
function to “2” to force playing. Note that some
music CD may be unplayable even when set to “2”.
In addition, audio files cannot be played when set
to “2”. Normally, keep this set to “1”.
1 : Automatically distinguishes between audio file
disc and music CD when playing disc.
2 : Forces playing as music CD.
• ZONE2 (Dual Zone)
Set the destination (front speaker “F” or rear speaker
“R”) of the sub source (AUX IN) when the Dual Zone
function is turned on.
• AMP
Selecting “Off” turns off the built-in amplifier.
Turning off the built-in amplifier improves the
quality of the sound from Preout.
• AUTO (Tuning mode select)
Select a tuning mode of the radio.
Tuning mode Display Operation
Auto seek “Auto1” Automatic search for a station.
Preset station seek “Auto2” Search in order of the stations in the
Preset memory.
Manual “Manual” Normal manual tuning control.
• I-EFCT (Illumination effect)
Set the illumination color effect.
Illumination effect mode Display
Mode off “0”
Illumination color will change to variable, each time this
unit is operated.
“1”
Illumination color will be mono-color and then
illumination color will change variable with the playback
tone of sound.
“2”
Illumination color will be mono-color and then
illumination brightness will change with the playback
tone of sound.
“3”
For operating KCA-BT100
To control KCA-BT100, operate as follows;
To make setting for <Selecting the Dialing Mode>,
select <Menu System> (page 14). Pressing the [ATT]
button at least 1 second after selecting the “DIALING
MODE” item allows you to enter the dialing method
selection mode. To exit from dialing method selection
mode, press [ATT] button at least 1 second.
To make <Disconnecting a Call>, <Clearing the
Disconnection Message>, and <Rejecting an
Incoming call>, press [ATT] button for at least 1
second.
Moreover, some displays are different from the
description of KCA-BT100 Instruction Manual.
Displays of KCA-BT100 Instruction
Manual
Actual displays on this unit
“DISCONCT” “HF D-CON”
“CONNECT” “HF CON”
“PHN-DEL” “DVC-DEL”
“P-STATUS” “D-Status”
“BT-CON Y” “HF-CON Y”
“BT-CON N” “HF-CON N”
: Displays the bluetooth connection status.
This indicator turns on when a cell-phone is
connected to this unit.
: Displays the signal strength of cell-phone.
: Displays the battery level of cell-phone.
B64-3964-00_00_English.indd 19B64-3964-00_00_English.indd 19 07.11.27 9:55:25 AM07.11.27 9:55:25 AM

20 | DPX-MP5110U/DPX-MP4110/DPX-MP3110
Accessories/ Installation Procedure
Accessories
1
..........1
2
..........1
3
..........6
4
..........6
Installation Procedure
1. To prevent a short circuit, remove the key from the
ignition and disconnect the - battery.
2. Make the proper input and output wire
connections for each unit.
3. Connect the speaker wires of the wiring harness.
4. Connect the wiring harness wires in the following
order: ground, battery, ignition.
5. Connect the wiring harness connector to the unit.
6. Install the unit in your car.
7. Reconnect the - battery.
8. Press the reset button.
2WARNING
If you connect the ignition wire (red) and the battery wire
(yellow) to the car chassis (ground), you may cause a short
circuit, that in turn may start a fire. Always connect those
wires to the power source running through the fuse box.
¤
• Mounting and wiring this product requires skills and
experience. For safety’s sake, leave the mounting and wiring
work to professionals.
• Make sure to ground the unit to a negative 12V DC power
supply.
• Do not install the unit in a spot exposed to direct sunlight
or excessive heat or humidity. Also avoid places with too
much dust or the possibility of water splashing.
• Do not use your own screws. Use only the screws provided.
If you use the wrong screws, you could damage the unit.
• If the power is not turned ON (“Protect” is displayed), the
speaker wire may have a short-circuit or touched the
chassis of the vehicle and the protection function may
have been activated. Therefore, the speaker wire should be
checked.
• If your car’s ignition does not have an ACC position, connect
the ignition wires to a power source that can be turned on
and off with the ignition key. If you connect the ignition
wire to a power source with a constant voltage supply, as
with battery wires, the battery may die.
• If the console has a lid, make sure to install the unit so that
the faceplate will not hit the lid when closing and opening.
• If the fuse blows, first make sure the wires aren’t touching
to cause a short circuit, then replace the old fuse with one
with the same rating.
• Insulate unconnected wires with vinyl tape or other similar
material. To prevent a short circuit, do not remove the caps
on the ends of the unconnected wires or the terminals.
• Connect the speaker wires correctly to the terminals to
which they correspond. The unit may be damaged or fail to
work if you share the - wires or ground them to any metal
part in the car.
• When only two speakers are being connected to the
system, connect the connectors either to both the front
output terminals or to both the rear output terminals (do
not mix front and rear). For example, if you connect the +
connector of the left speaker to a front output terminal, do
not connect the - connector to a rear output terminal.
• After the unit is installed, check whether the brake lamps,
blinkers, wipers, etc. on the car are working properly.
• Mount the unit so that the mounting angle is 30° or less.
About CD players/disc changers connected
to this unit
Kenwood disc changers/ CD players released in 1998
or later can be connected to this unit.
Refer to the catalog or consult your Kenwood dealer
for connectable models of disc changers/ CD players.
Note that any Kenwood disc changers/ CD players
released in 1997 or earlier and disc changers made by
other makers cannot be connected to this unit.
Connecting unsupported disc changers/CD players to
this unit may result in damage.
Set the “O-N” Switch to the “N” position for the
applicable Kenwood disc changers/ CD players.
The functions you can use and the information that
can be displayed may differ depending on the models
being connected.
B64-3964-00_00_English.indd 20B64-3964-00_00_English.indd 20 07.11.27 9:55:25 AM07.11.27 9:55:25 AM

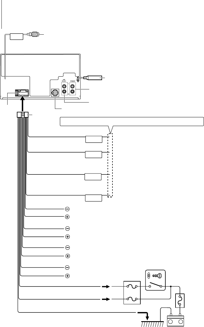
–
+
P.CONT
MUTE
ILLUMI
ANT.
CONT
REMO.CONT
English | 21
Connecting Wires to Terminals
Battery
Ground wire (Black) - (To car chassis)
Fuse (10A)
Wiring harness
(Accessory1)
Ignition wire (Red)
Battery wire (Yellow)
ACC
Car fuse box
If no connections are made, do not let the wire come out from the tab.
To front left speaker
To front right speaker
To rear left speaker
To rear right speaker
White/Black
White
Gray/Black
Gray
Green/Black
Green
Purple/Black
Purple
Ignition key switch
Car fuse box
(Main fuse)
To Kenwood disc changer/
External optional accessory
Motor antenna control wire (Blue)
TEL mute wire (Brown) Connect to the terminal that is grounded when either the
telephone rings or during conversation.
⁄ To connect the Kenwood navigation system, consult
your navigation manual.
Power control/Motor antenna control wire
(Blue/White) Connect either to the power control terminal when using
the optional power amplifier, or to the antenna control
terminal in the vehicle.
FM/AM antenna input
Dimmer control wire (Orange / White) To car light control switch
Depending on what antenna you are using, connect either
to the control terminal of the motor antenna, or to the
power terminal for the booster amplifier of the film-type
antenna.
Front preout
Rear/SubWoofer preout
Steering remote control (Light Blue/Yellow)
To use the steering wheel remote control feature, you need to an exclusive
remote adapter (not supplied) matches your car is required.
When this terminal is not in use, leave its cap on.
B64-3964-00_00_English.indd 21B64-3964-00_00_English.indd 21 07.11.27 9:55:26 AM07.11.27 9:55:26 AM

22 | DPX-MP5110U/DPX-MP4110/DPX-MP3110
Installation
Installation
Install onto the car bracket using the supplied screws
(M5 × 6 mm, M5 × 7 mm). The holes of the car
bracket to use will differ depending on the car model.
Accessory3 (M5 × 7 mm)
or Accessory4(M5 × 6 mm)
Accessory2
(Only for NISSAN car)
Car Bracket
B64-3964-00_00_English.indd 22B64-3964-00_00_English.indd 22 07.11.27 9:55:26 AM07.11.27 9:55:26 AM

English | 23
Troubleshooting Guide
Some functions of this unit may be disabled by
some settings made on this unit.
! • Cannot set up the subwoofer.
• Cannot set up the High Pass Filter.
• Cannot set up the Fader.
• No Audio control effect on AUX.
▲
• Preout is not set to subwoofer. ☞ “SWPRE” of
<Menu System> (page 14)
• “Subwoofer output” of <Baisc Operatiom> (page 4)
is not set to On.
• The Dual zone function is enabled. ☞ <Audio
Setup> (page 8)
! • Cannot set up the subwoofer phase.
▲
The Low Pass Filter is set to Through. ☞ <Audio
Setup> (page 8)
! • Cannot select the output destination of the
subsource in the Dual zone.
• Cannot adjust the volume of the rear speakers.
▲
The Dual zone function is disabled. ☞ <Audio
Setup> (page 8)
What might seem to be a malfunction in your unit
may just be the result of slight misoperation or
miswiring. Before calling service, first check the
following table for possible problems.
Tuner source
? Radio reception is poor.
✔ The car antenna is not extended.
☞ Pull the antenna out all the way.
Disc source
? The specified disc does not play, but another one
plays instead.
✔ The specified CD is quite dirty.
☞ Clean the CD.
✔ The disc is loaded in a different slot from that
specified.
☞ Eject the disc magazine and check the number
for the specified disc.
✔ The disc is severely scratched.
☞ Try another disc instead.
Audio file source
? The sound skips when an Audio file is being
played.
✔ The media is scratched or dirty.
☞ Clean the media, referring to the CD cleaning of
the section on <Handling CDs> (page 3).
✔ The recording condition is bad.
☞ Record the media again or use another media.
Cassette tape source
? The sound quality is poor or distorted.
✔ The tape head is dirty.
☞ Clean the tape head.
? The DPSS, Tape Advance and Music Repeat don’t
operate correctly.
✔ The space between the songs on the tape can’t be
recognized because it’s too short.
☞ Have at least 5 seconds between songs.
✔ The space between songs can’t be recognized
because there’s too much noise between songs.
☞ Reduce the noise between songs.
? The blank skip doesn’t work.
✔ Because noise is too loud, the non-recorded part
can’t be recognized.
☞ Reduce the noise between songs.
? Blank Skip functions at places that are recorded.
✔ Because the recording level is low, it’s recognized as
not recorded.
☞ Turn Blank Skip OFF.
B64-3964-00_00_English.indd 23B64-3964-00_00_English.indd 23 07.11.27 9:55:26 AM07.11.27 9:55:26 AM

24 | DPX-MP5110U/DPX-MP4110/DPX-MP3110
Troubleshooting Guide
The messages shown below display your
systems condition.
Eject: • No disc magazine has been loaded in
the changer. The disc magazine is not
completely loaded.
• No CD in the unit.
No Disc: No disc has been loaded in the disc
magazine.
TOC ERR: • No disc has been loaded in the disc
magazine.
• The CD is quite dirty. The CD is upside-
down. The CD is scratched a lot.
E-05: The disc is unreadable.
E-77: The unit is malfunctioning for some reason.
➪ Press the reset button on the unit. If the “E-
77” code does not disappear, consult your
nearest service center.
E-99: Something is wrong with the disc magazine.
Or the unit is malfunctioning for some reason.
➪ Check the disc magazine. And then press
the reset button on the unit. If the “E-99”
code does not disappear, consult your
nearest service center.
(Blink): The CD player section is not operating
properly.
➪ Reinsert the CD. If the CD cannot be
ejected or the display continues to flash
even when the CD has been properly
reinserted, please switch off the power
and consult your nearest service center.
(Blink): The tape player section is not operating
properly.
➪ Reinsert the Tape. If the tape cannot be
ejected or the display continues to flash
even when the tape has been properly
reinserted, please switch off the power
and consult your nearest service center.
Protect: The speaker wire has a short-circuit or
touches the chassis of the vehicle, and then
the protection function is activated.
➪ Wire or insulate the speaker cable properly
and press the reset button. If the “Protect”
code does not disappear, consult your
nearest service center.
NA File: An Audio file is played with a format that this
unit can’t support.
Copy PRO: A copy-protected file is played.
Reading: The unit is reading the data on the disc.
Hold: The protective circuit in the unit activates
when the temperature inside the automatic
disc changer exceeds 60°C (140°F), stopping
all operation.
➪ Cool down the unit by opening the
windows or turning on the air conditioner.
As the temperature falls below 60°C
(140°F), the disc will start playing again.
READ Error: The file system of the connected USB device
is broken.
➪ Copy the files and folders for the USB
device again. If the error message is still
displayed, initialize the USB device or use
other USB devices.
No Device: The USB device is selected as a source
although no USB device is connected.
➪ Change the source to any source other
than USB. Connect an USB device, and
change the source to USB again.
NA Device: An unsupported USB device is connected.
➪ Remove the USB device without entering
the remove mode.
No Music/E-15: • The connected USB device contains no
playable audio file.
• Media was played that doesn’t have data
recorded that the unit can play.
USB ERR/ (Blink):
Some trouble may have occurred to the
connected USB device.
➪ Remove the USB device, then cycle the
power switch to ON. If the same display is
repeated, use another USB device.
Remove: The Remove mode has been selected for the
USB device. You can remove the USB device
safely.
B64-3964-00_00_English.indd 24B64-3964-00_00_English.indd 24 07.11.27 9:55:27 AM07.11.27 9:55:27 AM

English | 25
Specifi cations
FM tuner section
Frequency range
200 kHz space : 87.9 MHz – 107.9 MHz
50 kHz space : 87.5 MHz – 108.0 MHz
Usable sensitivity (S/N = 30dB)
: 9.3dBf (0.8 V/75 Ω)
Quieting Sensitivity (S/N = 50dB)
: 15.2dBf (1.6 V/75 Ω)
Frequency response (±3 dB)
: 30 Hz – 15 kHz
Signal to Noise ratio (MONO)
: 70 dB
Selectivity (±400 kHz)
: ≥ 80 dB
Stereo separation (1 kHz)
: 40 dB
AM tuner section
Frequency range
10 kHz space : 530 kHz – 1700 kHz
9 kHz space : 531 kHz – 1611 kHz
Usable sensitivity (S/N = 20dB)
: 28 dBµ (25 µV)
CD player section
Laser diode
: GaAlAs
Digital filter (D/A)
: 8 Times Over Sampling
D/A Converter
: 24 Bit
Spindle speed
: 500 – 200 rpm (CLV)
Wow & Flutter
: Below Measurable Limit
Frequency response (±1 dB)
: 10 Hz – 20 kHz
Total harmonic distortion (1 kHz)
: 0.008 %
Signal to Noise ratio (1 kHz)
: 105 dB
Dynamic range
: 93 dB
MP3 decode
: Compliant with MPEG-1/2 Audio Layer-3
WMA decode
: Compliant with Windows Media Audio
AAC decode
: AAC-LC ".m4a" files
USB Interface (DPX-MP5110U)
USB Standard
: USB1.1/ 2.0
Maximum Supply current
: 500 mA
File System
: FAT16/ 32
MP3 decode
: Compliant with MPEG-1/2 Audio Layer-3
WMA decode
: Compliant with Windows Media Audio
AAC decode
: AAC-LC ".m4a" files
Cassette player section (DPX-MP4110)
Tape speed
: 4.76 cm/sec.
Wow & Flutter (WRMS)
: 0.1 %
Frequency response (70 µs)
: 40 Hz – 20 kHz (±3 dB)
Separation (1 kHz)
: 35 dB
Signal to Noise ratio
Dolby NR Off : 50 dB
Dolby B NR On : 60 dB
Audio section
Maximum output power
: 50 W x 4
Full Bandwidth Power (at less than 1% THD)
: 22 W x 4
Speaker Impedance
: 4 – 8 Ω
Tone action
Bass : 100 Hz ±8 dB
Middle : 1 kHz ±8 dB
Treble : 10 kHz ±8 dB
Preout level / Load (CD)
: 2500 mV/10 kΩ
Preout impedance
: ≤ 600 Ω
Auxiliary input
Frequency response (±1 dB)
: 20 Hz – 20 kHz
Input Maximum Voltage
: 1200 mV
Input Impedance
: 10 kΩ
General
Operating voltage (11 – 16V allowable)
: 14.4 V
Current consumption
: 10 A
Installation Size (W x H x D)
: 178 x 100 x 155 mm
Weight
: 1.60 kg (DPX-MP5110U)
: 1.95 kg (DPX-MP4110)
: 1.55 kg (DPX-MP3110)
Specifications subject to change without notice.
B64-3964-00_00_English.indd 25B64-3964-00_00_English.indd 25 07.11.27 9:55:27 AM07.11.27 9:55:27 AM