Kenwood Dnx891Hd Quick Start Manual
DNX691HD to the manual c0090eeb-c6f6-4b84-a3f3-9acfb35b19fd
2015-05-27
: Kenwood Kenwood-Dnx891Hd-Quick-Start-Manual-724432 kenwood-dnx891hd-quick-start-manual-724432 kenwood pdf
Open the PDF directly: View PDF
.
Page Count: 56

LVT2547-001B (KN/K2N/RN)© 2013 JVC KENWOOD Corporation
DNX891HD
DNX7710BT
DNX771HD
DNX691HD
DNX571HD
DNX571EX
DNX5710BT
GPS NAVIGATION SYSTEM
Quick Start Guide
SISTEMA DE NAVEGACIÓN GPS
Guía de inicio rápido
Take the time to read through this instruction manual.
Familiarity with installation and operation procedures will help you obtain the best
performance from your new GPS Navigation System.
For your records
Record the serial number, found on the back of the unit, in the spaces designated on the warranty card,
and in the space provided below. Refer to the model and serial numbers whenever you call upon your
Kenwood dealer for information or service on the product.
Model DNX891HD/ DNX7710BT/ DNX771HD/ DNX691HD/ DNX571HD/ DNX571EX/ DNX5710BT
Serial number
US Residence Only
Register Online
Register your Kenwood product at www.Kenwoodusa.com
• You can update the system by connecting a USB device containing an update le.
For updating the system, visit <http://www2.jvckenwood.com/cs/ce/>.
• Puede actualizar el sistema conectando un dispositivo USB que incluya un archivo de
actualización.
Para actualizar el sistema, visite <http://www2.jvckenwood.com/cs/ce/>.
LVT2547-001C_14DNX_QSG_K_En.indd 1 14/02/04 15:21

2 ñ English
About the Quick start guide ................................. 2
Precautions .................................................................3
Safety Precautions and Important
Information ..............................................................5
First Step .......................................................................6
Functions of the Buttons on the Front Panel . 8
Common Operations ............................................. 10
How to Use the Navigation System .................11
How to Play Music ...................................................13
How to Play Movie/Picture .................................. 14
How to Listen to the Radio/ HD Radio™ Tuner/
SiriusXM® ................................................................15
How to Make a Phone Call ...................................15
Installation .................................................................17
About this Unit .........................................................25
About the Quick start guide
This Quick Start Guide describes basic functions of
this unit.
For functions not described in this Guide, refer to the
Instruction Manual on the following website:
http://manual.kenwood.com/edition/im382/
To refer to Instruction manual, a PC loaded with
Microsoft® Windows XP/Vista/7 or Mac OS X® 10.4 or
later is required in addition to Adobe® Reader™ 7.1 or
Adobe® Acrobat® 7.1 or later.
The Instruction manual is subject to change for
modification of specifications and so forth. Be sure to
download the latest edition of the Instruction manual
for reference.
✎NOTE
• The panels shown in this guide are examples used
to provide clear explanations of the operations. For
this reason, they may be different from the actual
panels.
• In this manual, each model name is abbreviated as
follows.
–DNX891HD: DNX8
–DNX7710BT, DNX771HD: DNX7
–DNX691HD: DNX6
–DNX571HD, DNX5710BT, DNX571EX: DNX5
If above icons are showed, read the article
applicable to the unit you use.
• In operation procedures, bracket shape indicates
the key or button you should control.
< >: indicates the name of panel buttons.
[ ]: indicates the name of touch keys
Contents
LVT2547-001C_14DNX_QSG_K_En.indd 2 14/02/04 15:21

English ñ 3
Precautions
#WARNING
Ñ To prevent injury or re, take the following
precautions:
• To prevent a short circuit, never put or leave any
metallic objects (such as coins or metal tools)
inside the unit.
• Do not watch or fix your eyes on the unit’s
display when you are driving for any extended
period.
• If you experience problems during installation,
consult your Kenwood dealer.
Ñ Precautions on using this unit
• When you purchase optional accessories, check
with your Kenwood dealer to make sure that they
work with your model and in your area.
• You can select language to display menus, audio
file tags, etc. See Language setup (P.95) in
the Instruction Manual.
• The Radio Data System or Radio Broadcast Data
System feature won’t work where the service is
not supported by any broadcasting station.
• The unit may not function properly if the
connectors between the unit and front panel
are dirty. Detach the front panel and clean the
connector with a cotton swab gently, being
careful not to damage the connector.
Ñ Precautions on battery
• Put the remote control in a place where it will
not move during braking or other operations. A
dangerous situation could result, if the remote
control falls down and gets wedged under the
pedals while driving.
• Do not leave the battery near fire or under direct
sunlight. A fire, explosion or excessive heat
generation may result.
• Do not recharge, short, break up or heat the
battery or place it in an open fire. Such actions
may cause the battery to leak fluid. If spilled fluid
comes in contact with your eyes or on clothing,
immediately rinse with water and consult a
physician.
• Place the battery out of reach of children. In the
unlikely event that a child swallows the battery,
immediately consult a physician.
Ñ Protecting the monitor
• Put the remote control in a place where it will
not move during braking or other operations. A
dangerous situation could result, if the remote
control falls down and gets wedged under the
pedals while driving.
Ñ Protecting the monitor
Put the remote control in a place where it will
not move during braking or other operations. A
dangerous situation could result, if the remote
control falls down and gets wedged under the
pedals while driving.
Ñ Lens fogging
When you turn on the car heater in cold weather,
dew or condensation may form on the lens in the
disc player of the unit. Called lens fogging, this
condensation on the lens may not allow discs to
play. In such a situation, remove the disc and wait
for the condensation to evaporate. If the unit still
does not operate normally after a while, consult
your Kenwood dealer.
Ñ Precautions on handling discs
• Do not touch the recording surface of the disc.
• Do not stick tape etc. on the disc, or use a disc
with tape stuck on it.
• Do not use disc type accessories.
• Clean from the center of the disc and move
outward.
• When removing discs from this unit, pull them
out horizontally.
• If the disc center hole or outside rim has burrs,
use the disc only after removing the burrs with a
ballpoint pen etc.
• Discs that are not round cannot be used.
• 8-cm (3 inch) discs cannot be used.
• Discs with coloring on the recording surface or
discs that are dirty cannot be used.
• This unit can only play the CDs with
.
This unit may not correctly play discs which do
not have the mark.
• You cannot play a disc that has not been
finalized. (For the finalization process see your
writing software, and your recorder instruction
manual.)
LVT2547-001C_14DNX_QSG_K_En.indd 3 14/02/04 15:21

4 ñ English
Ñ Acquiring GPS signal
The first time you turn on this unit, you must wait
while the system acquires satellite signals for the
first time. This process could take up to several
minutes. Make sure your vehicle is outdoors in an
open area away from tall buildings and trees for
fastest acquisition.
After the system acquires satellites for the first time,
it will acquire satellites quickly each time thereafter.
Ñ About the front panel DNX8 DNX7
When removing the product from the box or
installing it, the front panel may be positioned
at the angle shown in (Fig. 1). This is due to the
characteristics of mechanism the product is
equipped with.
When the product is first powered on works
properly, the front panel will automatically move
into the position (initial setting angle) shown in
(Fig. 2).
(Fig. 1) (Fig. 2)
Ñ Cleaning the Unit
If the front panel of this unit is stained, wipe it with
a dry soft cloth such as a silicon cloth. If the front
panel is stained badly, wipe the stain off with a
cloth moistened with neutral cleaner, then wipe it
again with a clean soft dry cloth.
! CAUTION
• Applying spray cleaner directly to the unit may
affect its mechanical parts. Wiping the front panel
with a hard cloth or using a volatile liquid such as
thinner or alcohol may scratch the surface or erase
screened print.
Ñ How to reset your unit
If the unit fails to operate properly, press the Reset
button. The unit returns to the factory settings.
DNX8 DNX7
DNX6 DNX5
✎NOTE
• Disconnect the USB device before pressing the
<Reset> button. Pressing the <Reset> button with
the USB device connected can damage the data
stored in the USB device. For how to disconnect the
USB device, see How to Play Music (P.13).
• When the unit is turned on after resetting, the Initial
SETUP screen appears. See First Step (P.6).
LVT2547-001C_14DNX_QSG_K_En.indd 4 14/02/04 15:21

English ñ 5
Safety Precautions and
Important Information
Read this information carefully before starting to
operate the Kenwood Car Navigation System and
follow the instructions in this manual. Neither
Kenwood nor Garmin shall be liable for problems
or accidents resulting from failure to observe the
instructions in this manual.
#WARNING
Failure to avoid the following potentially hazardous
situations could result in an accident or collision
resulting in death or serious injury.
When navigating, carefully compare information
displayed on the navigation system to all available
navigation sources, including information from
street signs, visual sightings, and maps. For safety,
always resolve any discrepancies or questions before
continuing navigation.
Always operate the vehicle in a safe manner.
Do not become distracted by the navigation system
while driving, and always be fully aware of all driving
conditions. Minimize the amount of time spent
viewing the screen of the navigation system while
driving, and use voice prompts when possible.
Do not enter destinations, change settings, or
access any functions requiring prolonged use of the
navigation system controls while driving. Stop your
vehicle in a safe and legal manner before attempting
such operations.
Keep the system volume at a low enough level to be
able to hear outside noises while driving. If you can
no longer hear outside noises, you may be unable
to react adequately to the traffic situation. This may
cause accidents.
The navigation system will not display the correct
current position of the vehicle the first time it is
used after purchase, or if the vehicle battery is
disconnected. GPS satellite signals will soon be
received, however, and the correct position will be
displayed.
Be careful of the ambient temperature. Using the
navigation system at extreme temperatures can lead
to malfunction or damage. Also note that the unit can
be damaged by strong vibration, by metal objects, or
by water getting inside the unit.
#CAUTION
Failure to avoid the following potentially hazardous
situations may result in injury or property damage.
The navigation system is designed to provide you
with route suggestions. It does not reflect road
closures or road conditions, weather conditions, or
other factors that may affect safety or timing while
driving.
Use the navigation system only as a navigational aid.
Do not attempt to use the navigation system for any
purpose requiring precise measurement of direction,
distance, location, or topography.
The Global Positioning System (GPS) is operated
by the United States government, which is solely
responsible for its accuracy and maintenance. The
government system is subject to changes that
could affect the accuracy and performance of all
GPS equipment, including the navigation system.
Although the navigation system is a precision
navigation device, any navigation device can be
misused or misinterpreted and, therefore, become
unsafe.
IMPORTANT INFORMATION
Ñ Vehicle Battery Preservation
This navigation system can be used when the
ignition key is turned to ON or ACC. To preserve
the battery, however, it should be used with the
engine running whenever possible. Using the
navigation system for a long time with the engine
switched off can cause the battery to run down.
Ñ Map Data Information
One of the goals of Garmin is to provide customers
with the most complete and accurate cartography
that is available to us at a reasonable cost. We use
a combination of governmental and private data
sources, which we identify in product literature and
copyright messages displayed to the consumer.
Virtually all data sources contain some inaccurate
or incomplete data. In some countries, complete
and accurate map information is either not
available or is prohibitively expensive.
LVT2547-001C_14DNX_QSG_K_En.indd 5 14/02/04 15:21

6 ñ English
First Step
Various setup screens appear automatically before
using.
Ñ Initial setup
When you rst turn on the unit, the screen of the
conguration setting will appear.
1 Turn the ignition key of your car to ACC.
The unit is turned on.
Initial SETUP screen appears.
2 Touch the corresponding key and set the
value.
Locale
Select the country for the navigation system.
The language, the distance unit, and the gasoline
unit are set.
After setting, touch [Enter].
Language
Select the language used for the control screen
and setting items. Default is “American English (en)”.
(Instruction Manual P.95)
After setting, touch [Enter].
Angle DNX8 DNX7
Adjust the position of the monitor. Default is “0”.
(Instruction Manual P.98)
After setting, touch [6].
Color
Set the screen and button illumination color. You
can select whether to perform color scan and adjust
scanning color. (Instruction Manual P.99)
After setting, touch [6].
EXT SW (DNX891HD, DNX7710BT only)
Control the external devices. (Instruction Manual
P.10 4)
After setting, touch [6].
Camera
Set the parameters for the camera. (Instruction
Manual P.102)
After setting, touch [6].
OEM SETUP (North America Sales area only)
This function requires a commercial adaptor.
Consult your Kenwood dealer for details.
3 Touch [Finish].
✎NOTE
• “Initial setup”also appears when the unit is reset.
LVT2547-001C_14DNX_QSG_K_En.indd 6 14/02/04 15:21

English ñ 7
Ñ iPod/iPhone connection setup
When you rst select iPod as a source, the setting
screen of the iPod/iPhone connection will appear.
1 Touch [Menu] on any screen.
Top Menu screen appears.
2 Touch [iPod] in the Top Menu screen.
iPod connection setup screen appears.
3 Touch [CHANGE].
Select the way of iPod/iPhone connection. For the
details, refer to “iPod/iPhone connection setup”
(P.54) in the Instruction Manual.
✎NOTE
• For the details of the necessary cable and adapter
to connect with iPod/iPhone, refer to “iPod/iPhone
connection” (P.26).
• When you select “HDMI + BT” or “Bluetooth”,
Bluetooth device selection screen will appear. Select
the iPod/iPhone to be connected.
If a connectable Bluetooth device is not displayed,
touch [Search] and do the pairing of the devices.
• “iPod connection setup” also appears when the unit
is reset.
Ñ Application link setup
When you rst select Apps as a source, the setting
screen for the connection with the device installed
the apps will appear.
1 Touch [Menu] on any screen.
Top Menu screen appears.
2 Touch [Apps] in the Top Menu screen.
Application link setup screen appears.
3 Touch [CHANGE].
Select the way to connect with the device installed
the apps. For the details, refer to ”Application link
setup” (P.56) in the Instruction Manual.
✎NOTE
• For the details of the necessary cable and adapter
to connect with iPod/iPhone and Android, refer to
“iPod/iPhone connection” (P.26) and “Android
connection” (P.26).
• When you select “HDMI + BT”, “HDMI/MHL + BT” or
”Bluetooth”, Bluetooth device selection screen will
appear. Select the device to be connected.
If a connectable Bluetooth device is not displayed,
touch [Search] and do the pairing of the devices.
• “Application link setup”also appears when the unit
is reset.
LVT2547-001C_14DNX_QSG_K_En.indd 7 14/02/04 15:21

8 ñ English
Functions of the Buttons on the Front Panel
Ñ DNX891HD/ DNX7710BT/ DNX771HD
9
8
1
2
3
4
5
6
7
No. Name/Motion
1s (Reset)
• If the unit or the connected unit fails to
operate properly, the unit returns to factory
settings when this button is pressed
(Instruction Manual P.125).
• This indicator flashes when the vehicle
ignition is off (Instruction Manual P.96).
2R , S
• Adjusts volume.
3NAV
• Displays the navigation screen.
• Pressing for 1 second switches AV out
sources.
4AUD
• Displays Graphic Equalizer screen
(Instruction Manual P.110).*
• Pressing for 1 second switches camera view
display on/off.
5MENU
• Displays the Top Menu screen (Instruction
Manual P.14).
• Pressing for 1 second turns the power off.
• When the power off, turns the power on.
No. Name/Motion
6TEL
• Displays the Hands Free screen (Instruction
Manual P.85).
• Pressing for 1 second displays the Voice
Recognition screen. (Instruction Manual
P.88)
7G
• Ejects the disc.
• When the panel is opened, pressing closes
the panel and pressing for 1 second ejects
the disc forcibly.
• When the panel is closed, pressing for 1
second fully opens the panel to the location
of the SD card slot.
8Disc insert slot
• A slot to insert a disc media.
9SD card slot
• An SD card slot for upgrading the map.
For how to upgrade the map, refer to
the instruction manual of the navigation
system.
* The display may not switch to the Graphic
Equalizer screen in some conditions.
LVT2547-001C_14DNX_QSG_K_En.indd 8 14/02/04 15:21

English ñ 9
Ñ DNX691HD/ DNX571HD/ DNX571EX/ DNX5710BT
1
3
4
2
5
6
7
8
No. Name/Motion
1Disc insert slot
• A slot to insert a disc media.
2G
• Ejects the disc.
• Pressing for 1 second ejects the disc forcibly.
3s (Reset)
• If the unit or the connected unit fails to
operate properly, the unit returns to factory
settings when this button is pressed
(Instruction Manual P.125).
• This indicator flashes when the vehicle
ignition is off (Instruction Manual P.96).
4MENU
• Displays the Top Menu screen (Instruction
Manual P.14).
• Pressing for 1 second turns the power off.
• When the power off, turns the power on.
5NAV
• Displays the navigation screen.
• Pressing for 1 second switches AV out
sources.
6Volume knob
• Turning adjusts volume up or down.
• Pressing switches attenuation of the volume
on/off.
• Pressing for 1 second displays Graphic
Equalizer screen (Instruction Manual
P.110).*
No. Name/Motion
7TEL
• Displays the Hands Free screen (Instruction
Manual P.85).
• Pressing for 1 second displays the Voice
Recognition screen. (Instruction Manual
P.88)
8microSD card slot
• A microSD card slot for upgrading the
map. For how to upgrade the map, refer to
the instruction manual of the navigation
system.
* The display may not switch to the Graphic
Equalizer screen in some conditions.
LVT2547-001C_14DNX_QSG_K_En.indd 9 14/02/04 15:21

10 ñ English
Common Operations
Ñ General
There are some functions which can be operated
from most screens.
[Menu]
Returns to the Top Menu screen.
Touching for at least 1 second displays the Screen
Control screen. (Even when an image is displayed,
touching for at least 1 second displays the Screen
Control screen.)
[6] (RETURN)
Returns to previous screen.
(common menu key)
Touch to display the common menu. The contents
of the menu are as follows.
: Displays the EXT SW Control screen.
(DNX891HD, DNX7710BT only)
: Displays the SETUP Menu screen.
: Displays the Audio Control Menu screen.
: Displays the control screen of current source.
Icon feature differs depending on the source.
: Closes the menu.
Ñ List screen
There are some common function keys in the list
screens of most sources.
(Scroll)
Scrolls the displayed text.
etc.
Touch keys with various functions are displayed
here.
Displayed keys differ depending on the current
audio source, status, etc.
For examples, see List screen (P.16) in the
Instruction Manual.
Ñ Flick scrolling
You can scroll the list screen by icking the screen
up/down or right/left.
LVT2547-001C_14DNX_QSG_K_En.indd 10 14/02/04 15:21

English ñ 11
How to Use the Navigation
System
1 Press the <NAV> button to display the
navigation screen.
2 Operate the desired function from the
Main Menu screen.
1
2
3
4
5
No. Name/Motion
1GPS satellite strength.
2Finds a destination.
3Views the map.
4Uses the Apps such as ecoRoute and Help.
5Adjusts the settings.
✎NOTE
• You can get additional information about using the
navigation system from Help. To display Help, touch
[Apps] and then touch [Help].
• For more information about your navigation system,
download the latest version of the Owner’s Manual
from http://manual.kenwood.com/edition/im382/.
3 Enter your destination and start the
guidance.
Finding points of interest
1) Touch [Where To?].
2) Select a category and a subcategory.
3) Select a destination.
4) Touch [Go!].
✎NOTE
• To enter letters contained in the name, touch the
Search bar and enter the letters.
4 Follow your route to the destination.
✎NOTICE
• The speed limit icon feature is for information only
and does not replace the driver’s responsibility to
abide by all posted speed limit signs and to use
safe driving judgment at all times. Garmin and
JVC KENWOOD will not be responsible for any traffic
fines or citations that you may receive for failing to
follow all applicable traffic laws and signs.
Your route is marked with a magenta line. As you
travel, your navigation system guides you to your
destination with voice prompts, arrows on the map,
and directions at the top of the map. If you depart
from the original route, your navigation system
recalculates the route.
1
2
3
4
5
6
7
8
9
No. Name/Motion
1Views the Next Turn page or the junction view
page, when available.
2Views the Turn List page.
3Views the Where Am I? page.
4Stops the currents route.
5Displays traffic information on the route.
6Returns to the Main menu.
7Displays a different data field.
8Views the Trip Computer.
9Displays more options.
LVT2547-001C_14DNX_QSG_K_En.indd 11 14/02/04 15:21

12 ñ English
✎NOTE
• Touch and drag the map to view a different area of
the map.
• A speed limit icon could appear as you travel on
major roadways.
Adding a stop
1) While navigating a route, touch [ ] and
then touch [Where To?].
2) Search for the extra stop.
3) Touch [Go!].
4) Touch [Add to Active Route] to add this stop
before your final destination.
Taking a detour
1) While navigating a route, touch [ ].
2) Touch [ ].
Ñ Other Features
Manually avoiding trac on your route
1) From the map, touch the traffic icon.
2) Touch [Traffic On Route].
3) If necessary, touch the arrows to view other
traffic delays on your route.
4) Touch [ ] > [Avoid].
Viewing the trac map
1) The traffic map shows color-coded traffic
flow and delays on nearby.
About trac
✎NOTICE
• Traffic service is not available in some areas or
countries.
• Garmin and JVC KENWOOD are not
responsible for the accuracy or timeliness of
the traffic information.
With an FM traffic receiver, the navigation
system can receive and use traffic information.
When a traffic message is received, you can
see the event on the map and change your
route to avoid the incident. The FM TMC
subscription activates automatically after your
navigation system acquires satellite signals
while receiving traffic signals from the service
provider. Go to www.garmin.com/kenwood
for more information.
Updating the software
To update the navigation system software,
you must have a USB mass storage device and
an internet connection.
1) Go to www.garmin.com/Kenwood.
2) Find your model and select [Software
Updates] > [Download].
3) Read and accept the terms of the Software
License Agreement.
4) Follow the instructions on the Web site to
complete the installation of the software
update.
Updating maps
You can purchase updated map data from
Garmin or ask your Kenwood dealer or
Kenwood service center for details.
1) Go to www.garmin.com/Kenwood.
2) Select [Order Map Updates] for your
Kenwood unit.
3) Follow the Web site instructions to update
your map.
Ñ How to insert an SD Card/ microSD Card
DNX8 DNX7
1) Press <G> button for 1 second.
2) Hold the SD card with the label facing up,
and insert it into the slot until it clicks.
0
Labelled side
DNX6 DNX5
1) Open the card slot cover.
2) Hold the microSD card with the label facing
up, and insert it into the slot until it clicks.
To eject the card
1) Push the card until it clicks and then remove
your finger from the card.
2) The card pops up so that you can pull it out
with your fingers.
LVT2547-001C_14DNX_QSG_K_En.indd 12 14/02/04 15:21

English ñ 13
How to Play Music
You can play audio les from music CD, disc media,
USB storage device and iPod.
✎NOTE
• For details on playable file format, media format,
iPod model, etc., refer to the Instruction Manual.
1 Connect the media you want to play as
shown below.
Disc
DNX8 DNX7
1) Press the <G> button to open the front
panel.
2) Insert the disc into the slot.
The panel closes automatically and playback
starts.
0
To eject the disc:
1) Press the <G> button.
DNX6 DNX5
1) Insert the disc into the slot.
Playback starts.
To eject the disc:
1) Press the <G> button.
iPod/iPhone
1) Connect the iPod/iPhone.
Playback starts.
✎NOTE
• For the details of the necessary cable and
adapter to connect with iPod/iPhone, refer to
“iPod/iPhone connection” (P.26).
To disconnect the iPod/iPhone
connected with the cable:
1) Touch [ ] on the screen and then touch
[ G ].
Disconnect the iPod/ iPhone from the cable.
USB device
1) Connect the USB device with the USB cable.
To disconnect the USB device:
1) Touch [ G ] on the screen and disconnect the
device from the cable.
2 Control the music you are listening to on
the source control screen.
The following symbols indicate the keys on the
screen.
The functions of the keys are the same despite
the dierence of the source you are listening to.
Z Touch [
]
Basic operations from this screen
L
Plays or pauses.
I
Stops playing.
G
Disconnects the device.
LVT2547-001C_14DNX_QSG_K_En.indd 13 14/02/04 15:21

14 ñ English
E F
Searches the previous/next content.
A B or move the cursor in the center
bar
Fast forwards or Fast backwards (Disc media,
CD, USB device only).
/
Repeats current content.
9
Plays all contents in random order.
✎NOTE
• For other operations, refer to the Instruction Manual.
• If desired key is not displayed in the multi-function
bar, touch the [ ] to switch the menu.
3 Search the track/le you want to listen to.
List search
1) Touch center of the screen.
The content list of the media being played
is displayed.
If the information of the current track only
is displayed, touch [ ] to switch the list
display.
Rened search
1) Touch [ ].
2) Touch the desired refinement method.
The list is refined by the item you selected.
3) Touch the desired item.
✎NOTE
• For details on searching operations, refer to Search
Operation (P.39) in the Instruction Manual.
How to Play Movie/Picture
You can play DVD video, Video CD (VCD), movie les
from disc media, iPod and picture les from USB
storage device.
✎NOTE
• For details on playable file format, device format, etc.,
refer to the Instruction Manual.
1 Connect the media you want to play.
For the method of connecting, see How to Play
Music (P.13).
2 Control the movie/picture by touching
the screen.
Each area on the screen has a separate function.
1
2
3
3
No. Name/Motion
1DVD: Displays the DVD menu.*1
VCD: Displays the Zoom Control screen.*2
Disc media: Displays the disc menu.*3
2Displays the Source Control screen.
3• Searches the next/previous content or file.
• Scrolling from center of display to left
or right performs fast backward or fast
forward.
To stop fast backward/forward, touch center
of the display.*4
*1 See DVD Disc Menu Operation (P.25) in the
Instruction Manual.
*2 See Zoom Control For DVD And VCD (P.26) in
the Instruction Manual.
*3 See Movie Control (P.44) in the Instruction
Manual.
*4 For USB, this function may be unavailable
depending on the playing file format.
LVT2547-001C_14DNX_QSG_K_En.indd 14 14/02/04 15:21

English ñ 15
✎NOTE
• For operations on the source control screen, see
How to Play Music (P.13).
However, searching by category/link/album artwork
is not available.
• Touching [ ] (displayed by touching [ ] in
the source control screen) hides all keys.
How to Listen to the Radio/ HD
Radio™ Tuner/ SiriusXM®
1 Touch [Menu] on any screen.
Top Menu screen appears.
2 Touch [TUNER], [HD Radio], or [SiriusXM].
The unit switches to the radio/ HD Radio tuner /
SiriusXM (sold separately) source.
3 Operate on the source control screen.
Station search
1) Touch [ ].
Sub function menu appears.
2) Touch [AM] or [FM] to select the band.
(Radio/ HD Radio tuner only)
3) Radio/ HD Radio tuner:
Touch [E] or [F] to tune in the desired
station.
SiriusXM:
Touch [CHS] or [CHR] to tune in the desired
station.
Auto memory (Radio/ HD Radio tuner
only)
1) Touch [ ].
2) Touch [AM] or [FM] to select the band.
3) Touch [ ].
4) Touch [AME].
5) Touch [E] or [F] in the sub function
menu.
Auto memory starts.
Recalling the preset station
1) Touch [P#].
You can also display the preset list by
touching the frequency display in the center.
✎NOTE
• For other operations, see Radio/HD Radio Tuner
Basic Operation (P.58) and SiriusXM® Basic
Operation (P.68) in the Instruction Manual.
How to Make a Phone Call
You can use your Bluetooth cell-phone when paired
to this unit.
✎NOTE
• You cannot register the Bluetooth unit when you are
using the following sources:
iPod, Bluetooth Audio, APPS, iHeart, Pandora
1 Register your cell-phone to the unit.
Follow as the procedures shown below. For
detailed operation, see Registering the Bluetooth
Unit (P.83) in the Instruction Manual.
1) Touch [Menu] on any screen.
Top Menu screen appears.
2) Touch [SETUP].
SETUP Menu screen appears.
3) Touch [Bluetooth].
Bluetooth SETUP screen appears.
4) Touch [Search].
Searched Device List screen appears.
5) Select your cell-phone from the displayed list
in the Searched Device List screen.
LVT2547-001C_14DNX_QSG_K_En.indd 15 14/02/04 15:21

16 ñ English
6) Enter PIN code form the cell-phone.
Registering is completed.
The PIN code is set to “0000” as default.
2 Connect your cell-phone to the unit.
1) Touch the device name you want to connect
in the Bluetooth SETUP screen.
2) Touch [ON] of [TEL(HFP)] in the BT
Connection Settings screen.
The selected device is connected to the unit.
When registration of your cell-phone is
completed, the phone book of the cell-phone is
automatically downloaded to this unit.
3 Make or receive a phone call.
See the table below for each operation method.
Call by entering a phone number
1) Enter a phone number with number keys.
2) Touch [ ].
Call using call records
1) Touch [ ] (incoming calls), [ ] (missed
calls), or [ ] (outgoing calls).
2) Select the phone number from the list.
3) Touch [ ].
Call using the phonebook
1) Touch [ ].
2) Select the name from the list.
3) Select the number from the list.
4) Touch [ ].
Call using the preset number
1) Touch [Preset #] to start calling the
corresponding phone number.
2) Touch [ ].
Call by voice
You can make a voice call using the voice
recognition function of the cell-phone.
1) Touch [ ].
2) Pronounce the name registered in the cell-
phone.
✎NOTE
• For detailed operation, see Using Hands-Free Unit
(P.85) in the Instruction Manual.
LVT2547-001C_14DNX_QSG_K_En.indd 16 14/02/04 15:21

English ñ 17
Installation
Ñ Before Installation
Before installation of this unit, please note the
following precautions.
#WARNINGS
• If you connect the ignition wire (red) and the
battery wire (yellow) to the car chassis (ground), you
may cause a short circuit, that in turn may start a fire.
Always connect those wires to the power source
running through the fuse box.
• Do not cut out the fuse from the ignition wire (red)
and the battery wire (yellow). The power supply
must be connected to the wires via the fuse.
#CAUTION
• Install this unit in the console of your vehicle.
Do not touch the metal part of this unit during and
shortly after the use of the unit. Metal part such as
the heat sink and enclosure become hot.
✎NOTE
• Mounting and wiring this product requires skills and
experience. For best safety, leave the mounting and
wiring work to professionals.
• Make sure to ground the unit to a negative 12V DC
power supply.
• Do not install the unit in a spot exposed to direct
sunlight or excessive heat or humidity. Also avoid
places with too much dust or the possibility of water
splashing.
• Do not use your own screws. Use only the screws
provided. If you use the wrong screws, you could
damage the unit.
• If the power is not turned ON (“PROTECT” is displayed),
the speaker wire may have a short-circuit or touched
the chassis of the vehicle and the protection function
may have been activated. Therefore, the speaker wire
should be checked.
• If your car’s ignition does not have an ACC position,
connect the ignition wires to a power source that
can be turned on and off with the ignition key. If you
connect the ignition wire to a power source with a
constant voltage supply, such as with battery wires,
the battery may be drained.
• If the console has a lid, make sure to install the unit so
that the front panel will not hit the lid when closing
and opening.
• If the fuse blows, first make sure the wires aren’t
touching to cause a short circuit, then replace the old
fuse with one with the same rating.
• Insulate unconnected wires with vinyl tape or other
similar material. To prevent a short circuit, do not
remove the caps on the ends of the unconnected
wires or the terminals.
• Connect the speaker wires correctly to the terminals to
which they correspond. The unit may be damaged or
fail to work if you share the ¤ wires or ground them to
any metal part in the car.
• When only two speakers are being connected to
the system, connect the connectors either to both
the front output terminals or to both the rear output
terminals (do not mix front and rear). For example,
if you connect the ¢ connector of the left speaker
to a front output terminal, do not connect the ¤
connector to a rear output terminal.
• After the unit is installed, check whether the brake
lamps, blinkers, wipers, etc. on the car are working
properly.
• Mount the unit so that the mounting angle is 30° or
less.
• This unit has the cooling fan to decrease the internal
temperature. Do not mount the unit in a place where
the cooling fan of the unit are blocked. Blocking
these openings will inhibit the cooling of the internal
temperature and result in malfunction.
Cooling fan
• Do not press hard on the panel surface when installing
the unit to the vehicle. Otherwise scars, damage, or
failure may result.
• Reception may drop if there are metal objects near
the Bluetooth antenna.
Bluetooth antenna unit
DNX8
DNX7
DNX6
DNX5
LVT2547-001C_14DNX_QSG_K_En.indd 17 14/02/04 15:21

18 ñ English
Ñ Supplied accessories
First of all, make sure that all accessories are
supplied with the unit.
1
x1
2
x1
3[1]
x1
4
x2
5[2]
x1
6[2]
x1
7
(M5x6mm) x6
8
(M5x7mm) x6
9
x1
0
(3.5 m)
x1
-
x1
=
(3 m)
x1
[1] DNX891HD, DNX7710BT, DNX771HD only
[2] DNX891HD only
Ñ Unit
1) To prevent a short circuit, remove the key from
the ignition and disconnect the ¤ terminal of
the battery.
2) Make the proper input and output wire
connections for each unit.
3) Connect the speaker wires of the wiring harness.
4) Connect the wiring harness wires in the
following order;
ground, battery, ignition.
5) Connect the wiring harness connector to the
unit.
6) Install the unit in your car.
7) Reconnect the ¤ terminal of the battery.
8) Press the <Reset> button. (P.4)
9) Perform the Initial Setup.
See First Step (P.6).
Non-Japanese cars
Bend the tabs of the
mounting sleeve with
a screwdriver or similar
utensil and attach it
in place.
Japanese cars
7 or 8
7 or 8
Car Bracket
✎NOTE
• Make sure that the unit is installed securely in place.
If the unit is unstable, it may malfunction (eg, the
sound may skip).
LVT2547-001C_14DNX_QSG_K_En.indd 18 14/02/04 15:22

English ñ 19
Ñ Trim plate
1) Attach accessory 9 to the unit.
9
General Motors cars (DNX891HD)
1) Cut out accessory 5 to meet the shape of
the opening of the center console.
2) Attach accessory 5 to the unit.
5
Cut out to meet the shape of
the opening in the vehicle.
Toyota/Scion cars (DNX891HD)
1) Cut out accessory 5 as illustrated.
Cutting line
5
2) Fold double-sided adhesive (accessory 6)
along the slit and attach it to accessory 5
cut-out against the center rib as illustrated.
Use 2 pieces of accessory 6 for 1 accessory
5 cut-out.
3) Attach accessory 5 cut-out to the unit.
6
LVT2547-001C_14DNX_QSG_K_En.indd 19 14/02/04 15:22

20 ñ English
Ñ GPS antenna
GPS antenna is installed inside of the car. It should
be installed as horizontally as possible to allow easy
reception of the GPS satellite signals.
To mount the GPS antenna inside your vehicle:
1) Clean your dashboard or other surface.
2) Remove the separator of the metal plate
(accessory -).
3) Press the metal plate (accessory -) down firmly
on your dashboard or other mounting surface.
You can bend the metal plate (accessory -) to
conform to a curved surface, if necessary.
4) Remove the separator of the GPS antenna
(accessory 0), and stick the antenna to the
metal plate (accessory -).
-
0
✎NOTE
• Depending on the type of car, reception of the
GPS satellite signals might not be possible with
an inside installation.
• Please install this GPS antenna in an area away
from any antennas that are used with CB radios
or satellite televisions.
• The GPS antenna should be installed at a position
that is spaced at least 12 inch (30 cm) from
cellular phone or other transmitting antennas.
Signals from the GPS satellite may be interfered
with by these types of communication.
• Painting the GPS antenna with (metallic) paint
may cause a drop in performance.
Ñ Microphone unit
1) Check the installation position of the
microphone (accessory =).
2) Clean the installation surface.
3) Remove the separator of the microphone
(accessory =), and stick the microphone to the
place shown below.
4) Wire the microphone cable up to the unit with it
secured at several positions using tape or other
desired method.
5) Adjust the direction of the microphone
(accessory =) to the driver.
=
Fix a cable with a commercial item of tape.
LVT2547-001C_14DNX_QSG_K_En.indd 20 14/02/04 15:22

English ñ 21
Ñ Removing the trim plate
1) Engage the catch pins on the extraction key
(accessory4) and remove the two locks on the
lower level.
Lower the trim plate (accessory9) and pull it
forward as shown in the figure.
Lock
Catch
4
9
✎NOTE
• The trim plate can be removed from the top side
in the same manner.
2) When the lower level is removed, remove the
upper two locations.
Ñ Removing the unit
1) Remove the trim plate by referring to step 1 in
“Removing the trim plate”.
2) Insert the two extraction key (accessory4)
deeply into the slots on each side, as shown.
4
3) Lower the extraction key toward the bottom,
and pull out the unit halfway while pressing
towards the inside.
✎NOTE
• Be careful to avoid injury from the catch pins on
the extraction key.
4) Pull the unit all the way out with your hands,
being careful not to drop it.
LVT2547-001C_14DNX_QSG_K_En.indd 21 14/02/04 15:22

22 ñ English
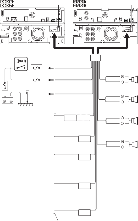
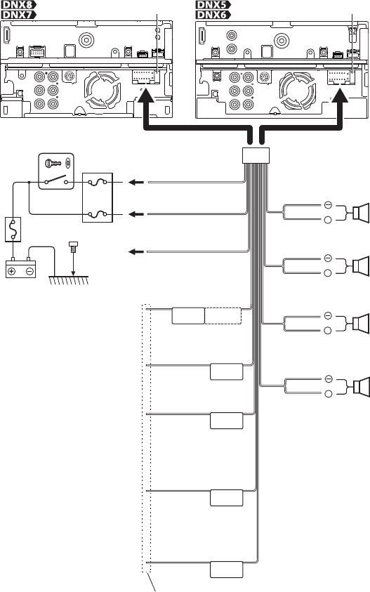
Ñ System connection
PRK SW
REVERSE
RELAY
FRONT VIEW
CAMERA
2
1 1
33
AV Audio output AV Audio output
Rear View Camera Input
AV Video Output
3
Rear Audio Preout
Front Audio Preout
Subwoofer Preout
2
Connect to the vehicle’s
parking brake detection
switch harness.
For best safety, be sure to connect
the parking sensor.
Light Green (Parking sensor wire)
Purple/White (Reverse sensor wire)
Accessory 2
Accessory 3
Accessory =
Accessory 0
Accessory 0
Accessory =
Blue/Red
(DNX891HD, DNX7710BT only)
Green/Red
Green/White
FM/AM antenna input
Accessory =:
Bluetooth Microphone
Accessory 0: GPS Antenna
Visual Output
Rear view
camera input
Front view camera input
(DNX891HD, DNX7710BT
only)
To CMOS-3xx series
(Optional Accessory)
camera control terminal
(DNX891HD, DNX7710BT,
DNX771HD only)
Audio/Visual
Input
1
Connect to vehicle’s reverse
lamp harness when using the
optional rear view camera.
To Relay Box.
If no connections are made,
do not let the cable come out
from the tab.
LVT2547-001C_14DNX_QSG_K_En.indd 22 14/02/04 15:22

English ñ 23
Ñ Connecting wires to terminals
A
A
+
+
+
+
MUTE
ILLUMI
P. CONT
ANT CONT
STEERING WHEEL
REMOTE INPUT
REMOTE CONT
White/Black
Gray/Black
Green/Black
Purple/Black
Speaker impedance: 4-8 Ω
Purple
Green
Gray
White
To front left
speaker
To front right
speaker
To rear left
speaker
To rear right
speaker
Red (Ignition wire)
Black (Ground wire) ¤
(To car chassis)
Yellow (Battery wire)
To use the steering wheel remote
control feature, you need an exclusive
remote adapter (not supplied) matched
to your car.
Light Blue/Yellow
(Steering remote control wire)
Orange/White
(Dimmer control wire)
Brown (Mute control wire)
Blue
(Antenna control wire)
Blue/White
(Power control wire)
Connect to the terminal that is
grounded when either the telephone
rings or during conversation.
To use the Mute feature, you need to
hook up this wire to your telephone
by using a commercial telephone
accessory.
Depending on what antenna you are
using, connect either to the control
terminal of the motor antenna, or to the
power terminal for the booster amplifier
of the film-type antenna.
(Max. 300mA, 12V)
When using the optional power
amplifier, connect to its power control
terminal.
If no connections are made,
do not let the cable come out from the tab.
To steering remote
To car light control switch
Ignition key
switch
Car fuse
box
(Main fuse)
Car fuse
box
ACC
Battery
Accessory 1
Fuse (10A) Fuse (10A)
LVT2547-001C_14DNX_QSG_K_En.indd 23 14/02/04 15:22

24 ñ English
Ñ Optional accessory connection
✎NOTE
• When you connect iPod/iPhone with HDMI cable, the
necessary cable differs depended on the type of the
connecter like Lightning or 30-pin. Refer to “iPod/iPhone
connection” (P.26) for the necessary cable.
• The setting is necessary to meet the connected iPod/
iPhone or Android device.
• It is also possible to connect with iPod/iPhone or Android
device via Bluetooth. Refer to “iPod/iPhone connection”
(P.26) or “Android connection” (P.26).
iPod/ AV-IN2 (CA-C3AV; Optional Accessory)
input
iDatalink connector (DNX891HD/ DNX771HD/
DNX691HD/ DNX571HD/ DNX571EX only)
SiriusXM Connect Vehicle Tuner connector
(DNX891HD/ DNX771HD/ DNX691HD/
DNX571HD/ DNX571EX only)
2
3
4
1
AV-IN (CA-C3AV; Optional Accessory) input
USB
1
223
3
4 4
5 5
KCA-iP202[4] KCA-iP102[4]
KCA-HD100
(1.8 m)[4]
Lightning to USB Cable[3] or KCA-iP102 (0.8m)[4]
Lightning Digital AV
Adapter[3]
or
Apple 30-pin Digital
AV Adapter[3]
iPod/
iPhone[3]
KCA-MH100 (1.8 m)[4]
USB device[3]
USB
terminal
(0.8m)
USB terminal (0.8m)
USB terminal[2] (0.8 m)
(DNX891HD,
DNX7710BT only)
iPod terminal[1]
(0.8 m)
Video Output
(1.8m)
iPod[3]
Android
smartphone[3]
[1] iPod maximum power supply
current : DC 5 V = 1 A
[2] USB maximum power supply
current : DC 5 V = 500 mA
[3]Sold separately
[4]Optional accessory
iPod terminal[1]
(0.8 m)
When you connect the cable
to HDMI/MHL terminal, remove
the fixture. After connecting the
cable, put the fixture again.
HDMI/ MHL connector
Fixture
5
LVT2547-001C_14DNX_QSG_K_En.indd 24 14/02/04 15:22

English ñ 25
About this Unit
Ñ Copyrights
• The Bluetooth word mark and logos are owned by
the Bluetooth SIG, Inc. and any use of such marks by
JVC KENWOOD Corporation is under license. Other
trademarks and trade names are those of their
respective owners.
• The “AAC” logo is a trademark of Dolby Laboratories.
• “Made for iPod” and “Made for iPhone” mean that an
electronic accessory has been designed to connect
specifically to iPod or iPhone, respectively, and has
been certified by the developer to meet Apple
performance standards.
Apple is not responsible for the operation of
this device or its compliance with safety and
regulatory standards. Please note that the use of this
accessory with iPod or iPhone may affect wireless
performance.
• iPhone, iPod, iPod classic, iPod nano, and iPod touch
are trademarks of Apple Inc., registered in the U.S.
and other countries.
Lightning is a trademark of Apple Inc.
• Sirius, XM and all related marks and logos are
trademarks of Sirius XM Radio Inc. All rights
reserved.
• HD Radio Technology manufactured under license
from iBiquity Digital Corporation. U.S. and Foreign
Patents. HD Radio™ and the HD, HD Radio, and “Arc”
logos are proprietary trademarks of iBiquity Digital
Corp.
• is a trademark of DVD Format/Logo
Licensing Corporation registered in the U.S., Japan
and other countries.
• This item incorporates copy protection technology
that is protected by U.S. patents and other
intellectual property rights of Rovi Corporation.
Reverse engineering and disassembly are
prohibited.
• Manufactured under license from Dolby
Laboratories.
Dolby and the double-D symbol are trademarks of
Dolby Laboratories.
• Android is a trademark of Google Inc.
• BlackBerry®, RIM®, Research In Motion® and related
trademarks, names and logos are the property
of Research In Motion Limited and are registered
and/or used in the U.S. and countries around the
world. Used under license from Research In Motion
Limited.
• Adobe, Acrobat and Reader are either registered
trademarks or trademarks of Adobe Systems
Incorporated in the United States and/or other
countries.
• ABOUT DIVX VIDEO: DivX® is a digital video
format created by DivX, LLC, a subsidiary of Rovi
Corporation. This is an official DivX Certified® device
that plays DivX video. Visit divx.com for more
information and software tools to convert your files
into DivX videos.
• ABOUT DIVX VIDEO-ON-DEMAND: This DivX
Certified® device must be registered in order to play
purchased DivX Video-on-Demand (VOD) movies.
To obtain your registration code, locate the DivX
VOD section in your device setup menu. Go to vod.
divx.com for more information on how to complete
your registration.
• DivX®, DivX Certified® and associated logos are
trademarks of Rovi Corporation or its subsidiaries
and are used under license.
• THIS PRODUCT IS LICENSED UNDER THE AVC
PATENT PORTFOLIO LICENSE FOR THE PERSONAL
USE OF A CONSUMER OR OTHER USES IN WHICH IT
DOES NOT RECEIVE REMUNERATION TO (¡)ENCODE
VIDEO IN COMPLIANCE WITH THE AVC STANDARD
(“AVC VIDEO”) AND/OR (¡¡)DECODE AVC VIDEO
THAT WAS ENCODED BY A CONSUMER ENGAGED
IN A PERSONAL ACTIVITY AND/OR WAS OBTAINED
FROM A VIDEO PROVIDER LICENSED TO PROVIDE
AVC VIDEO. NO LICENSE IS GRANTED OR SHALL
BE IMPLIED FOR ANY OTHER USE. ADDITIONAL
INFORMATION MAY BE OBTAINED FROM MPEG LA,
L.L.C. SEE HTTP://WWW.MPEGLA.COM
• THIS PRODUCT IS LICENSED UNDER THE MPEG-
4 VISUAL PATENT PORTFOLIO LICENSE FOR
THE PERSONAL AND NON-COMMERCIAL USE
OF A CONSUMER FOR (¡) ENCODING VIDEO IN
COMPLIANCE WITH THE MPEG-4 VISUAL STANDARD
(“MPEG-4 VIDEO”) AND/OR (¡¡) DECODING MPEG-
4 VIDEO THAT WAS ENCODED BY A CONSUMER
ENGAGED IN A PERSONAL AND NON-COMMERCIAL
ACTIVITY AND/OR WAS OBTAINED FROM A VIDEO
PROVIDER LICENSED BY MPEG LA TO PROVIDE
MPEG-4 VIDEO. NO LICENSE IS GRANTED OR SHALL
BE IMPLIED FOR ANY OTHER USE. ADDITIONAL
INFORMATION INCLUDING THAT RELATING TO
PROMOTIONAL, INTERNAL AND COMMERCIAL USES
AND LICENSING MAY BE OBTAINED FROM MPEG LA,
LLC. SEE HTTP://WWW.MPEGLA.COM.
LVT2547-001C_14DNX_QSG_K_En.indd 25 14/02/04 15:22
26 ñ English
• The terms HDMI and HDMI High-Definition
Multimedia Interface, and the HDMI logo are
trademarks or registed trademarks of HDMI
Licensing LLC in the United States and other
countries.
• MHL and the MHL logo are a trademark or
registered trademark of MHL, LLC.
- Incorporates MHL 2
• libFLAC
Copyright (C) 2000,2001,2002,2003,2004,2005,2006,2
007,2008,2009 Josh Coalson
Redistribution and use in source and binary forms,
with or without modification, are permitted
provided that the following conditions are met:
- Redistributions of source code must retain the
above copyright notice, this list of conditions and
the following disclaimer.
- Redistributions in binary form must reproduce the
above copyright notice, this list of conditions and
the following disclaimer in the documentation and/
or other materials provided with the distribution.
- Neither the name of the Xiph.org Foundation
nor the names of its contributors may be used to
endorse or promote products derived from this
software without specific prior written permission.
THIS SOFTWARE IS PROVIDED BY THE COPYRIGHT
HOLDERS AND ONTRIBUTORS ``AS IS’’ AND ANY
EXPRESS OR IMPLIED WARRANTIES, INCLUDING,
BUT NOT LIMITED TO, THE IMPLIED WARRANTIES OF
MERCHANTABILITY AND FITNESS FOR A PARTICULAR
PURPOSE ARE DISCLAIMED. IN NO EVENT SHALL
THE FOUNDATION OR CONTRIBUTORS BE LIABLE
FOR ANY DIRECT, INDIRECT, INCIDENTAL, SPECIAL,
EXEMPLARY, OR CONSEQUENTIAL DAMAGES
(INCLUDING, BUT NOT LIMITED TO, PROCUREMENT
OF SUBSTITUTE GOODS OR SERVICES; LOSS OF USE,
DATA, OR PROFITS; OR BUSINESS INTERRUPTION)
HOWEVER CAUSED AND ON ANY THEORY OF
LIABILITY, WHETHER IN CONTRACT, STRICT LIABILITY,
OR TORT (INCLUDING NEGLIGENCE OR OTHERWISE)
ARISING IN ANY WAY OUT OF THE USE OF THIS
SOFTWARE, EVEN IF ADVISED OF THE POSSIBILITY OF
SUCH DAMAGE.
Ñ Android connection
To connect the Android device with this unit,
the cable (sold separately) and the prole which
your Android device supports are necessary as
follows:
To listen to music and watch video of APPS
source
–MHL device
–KCA-MH100 (Optional Accessory)
–Bluetooth profile: SPP
To listen to music of APPS source
–Bluetooth profile: A2DP
–Bluetooth profile: SPP
To listen to music of Bluetooth Audio source
–Bluetooth profile: A2DP
–Bluetooth profile: AVRCP
Ñ iPod/iPhone connection
To connect the iPod/iPhone with this unit, the
cable, adapter (both sold separately), and the
prole which your iPod/iPhone supports are
necessary as follows:
To listen music and watch video with
Lightning connector device
–Lightning Digital AV Adapter
–KCA-HD100
–Lightning to USB Cable (accessory of the
iPod/iPhone)
–Bluetooth profile: SPP
To listen music with Lightning connector
device
–Lightning to USB Cable (accessory of the
iPod/iPhone)
To listen music and watch video with 30-pin
connector device (1)
–Apple 30-pin Digital AV Adapter
–KCA-HD100
–KCA-iP102
–Bluetooth profile: SPP
To listen music and watch video with 30-pin
connector device (2)
–KCA-iP202
To listen music with 30-pin connector device
–KCA-iP102
To listen to music via Bluetooth
–Bluetooth profile: A2DP
–Bluetooth profile: SPP
✎NOTE
• When connecting with Lightning Digital AV
Adapter or Apple 30-pin Digital AV Adapter some
LVT2547-001C_14DNX_QSG_K_En.indd 26 14/02/04 15:22
English ñ 27
applications can be controlled from this unit. The
operable functions depend on the application.
Refer to “Apps Operation” (P.51) in the Instruction
Manual.
• Do not leave the cable or the adapter made by
other makers inside the car. It might lead the
malfunction caused by heat.
Ñ Connectable iPod/iPhone
The following models can be connected to this unit.
Made for
• iPhone 5
• iPhone 4S
• iPhone 4
• iPhone 3GS
• iPhone 3G
• iPhone
• iPod touch (5th generation)
• iPod touch (4th generation)
• iPod touch (3rd generation)
• iPod touch (2nd generation)
• iPod touch (1st generation)
• iPod classic
• iPod with video
• iPod nano (7th generation)
• iPod nano (6th generation)
• iPod nano (5th generation)
• iPod nano (4th generation)
• iPod nano (3rd generation)
Ñ Requirements Pandora®:
Requirements for listening to the Pandora® are as
follows:
iPhone or iPod touch
• Use an Apple iPhone or iPod touch running under
iOS3 or later.
• Search for “Pandora” in the Apple iTunes App Store
to find and install the most current version of the
Pandora® application on your device.
Android™
• Visit the Google play and search for Pandora to
install.
BlackBerry®
• Visit www.pandora.com from the built in browser to
download the Pandora application.
• Bluetooth must be built in and the following profiles
must be supported.
- SPP
- A2DP
NOTE
• In the application on your device, log in and create
an account with Pandora.
• (If you are not already a registered user, an account
can also be created at www.pandora.com.)
• Internet connection by LTE, 3G, EDGE, or WiFi.
• Pandora® is only available in the United States,
Australia, and New Zealand.
• Because Pandora® is a third-party service, the
specifications are subject to change without
prior notice. Accordingly, compatibility may be
impaired or some or all of the services may become
unavailable.
• Some functions of Pandora® cannot be operated
from this unit.
• For issues using the application, please contact
Pandora® at pandora-support@pandora.com.
Ñ About iHeartRadio®:
Requirements for using iHeartAuto™ are as follows:
iPhone or iPod touch
• Use an Apple iPhone or iPod touch running iOS5
or later.
• Search for “iHeartAuto” in the Apple App Store
to find and install the most current version of the
iHeartAuto™ application on your device.
Android™
• Use an Android device with firmware 2.2 or later.
• Search for “iHeartAuto” on Google play to find and
install the most current version of the iHeartAuto™
application on your device.
NOTE
• iHeartRadio® is available only in the United States
and U.S. Territories
• For the best application experience, a 3G/4G or Wi-
Fi connection is recommended.
• Because iHeartAuto™ is a third-party service, the
specifications are subject to change without
prior notice. Accordingly, compatibility may be
impaired or some or all of the services may become
unavailable.
• Some functions of iHeartRadio® cannot be operated
from this unit.
• If you experience issues while using the application,
please contact iHeartRadio® Customer Care at
http://help.iheartradio.com.
• iHeartRadio® and iHeartAuto™ are trademarks
owned by Clear Channel Broadcasting, Inc. All uses
are authorized under license.
LVT2547-001C_14DNX_QSG_K_En.indd 27 14/02/04 15:22

28 ñ Español
Acerca de la guía de inicio rápido ....................28
Precauciones ............................................................29
Precauciones de seguridad e información
importante ............................................................. 31
Primer paso ...............................................................32
Funciones de los botones del
panel frontal ..........................................................34
Funciones habituales ............................................36
Cómo usar el sistema de navegación .............. 37
Cómo reproducir música .....................................39
Cómo reproducir películas e imágenes .........40
Cómo escuchar la Radio/ HD Radio™/
SiriusXM® ................................................................41
Cómo llamar por teléfono ...................................41
Instalación .................................................................43
Acerca de esta unidad ...........................................51
Acerca de la guía de inicio
rápido
En esta Guía de inicio rápido se describen las
funciones básicas de esta unidad.
En el caso de funciones no descritas en la guía,
consulte el Manual de instrucciones en el siguiente
sitio web:
http://manual.kenwood.com/edition/im382/
Para consultar el manual de instrucciones, es
necesario disponer de un PC en el que se haya
instalado Microsoft® Windows XP/Vista/7 o Mac OS
X® 10.4 o superior además de Adobe® Reader™ 7.1 o
Adobe® Acrobat® 7.1 o superior.
El manual de instrucciones está sujeto a cambios
por modificaciones de las especificaciones, etc.
Asegúrese de descargar la última versión del manual
de instrucciones como referencia.
✎NOTA
• Los paneles que se incluyen en este manual son
ejemplos utilizados para ofrecer explicaciones de las
distintas operaciones. Por esta razón, pueden diferir
de los paneles que se visualizan en realidad.
• En este manual, los nombres de modelo se abrevian
de la siguiente manera.
–DNX891HD: DNX8
–DNX7710BT, DNX771HD: DNX7
–DNX691HD: DNX6
–DNX571HD, DNX5710BT, DNX571EX: DNX5
Si aparecen los iconos indicados arriba, lea el
artículo correspondiente a la unidad que esté
utilizando.
• En los procedimientos operativos, las llaves indican la
tecla o botón que debe emplear.
< >: Indica el nombre de los botones en el panel.
[ ]: Indica el nombre de las teclas.
Contenido
14DNX_QSG_K_es.indd 28 2014/01/06 16:35

Español ñ 29
Precauciones
#ADVERTENCIA
Ñ Para evitar lesiones o incendios, tome las
precauciones siguientes:
• Para evitar un cortocircuito, nunca coloque ni deje
objetos metálicos (como monedas o herramientas
metálicas) dentro de la unidad.
• No mire fijamente la pantalla de la unidad mientras
está conduciendo durante un periodo prolongado
de tiempo.
• Si tiene problemas durante la instalación, consulte
con su distribuidor Kenwood.
Ñ Precauciones para el uso de esta unidad
• Cuando compre accesorios opcionales, pregunte
a su distribuidor Kenwood si dichos accesorios son
compatibles con su modelo y en su región.
• Puede seleccionar el idioma de los menús, las
etiquetas de archivos de audio, etc. Consulte
Configuración de idioma (P.95) en el manual
de instrucciones.
• La función Radio Data System o Radio Broadcast
Data System no funcionará en lugares donde no
existan emisoras compatibles con este servicio.
• Es posible que la unidad no funcione
correctamente si hay suciedad en los conectores
entre la unidad y el panel frontal. Retire el panel
frontal y limpie el conector utilizando un hisopo
de algodón, teniendo cuidado de no dañarlo.
Ñ Precauciones con la batería
• Coloque el mando a distancia en un lugar en el
que no se pueda mover en caso de frenado u
otras operaciones. Podría producirse una situación
peligrosa si el mando a distancia se cae y queda
atrapado entre los pedales durante la conducción.
• No deje la batería cerca del fuego o expuesta a la
luz solar directa. Puede producirse un incendio,
una explosión o un calor excesivo.
• No recargue, cortocircuite, rompa ni caliente la
pila, ni la arroje al fuego. Estas acciones podrían
provocar la fuga de líquido de la pila. Si el líquido
derramado entra en contacto con los ojos o la
ropa, enjuague inmediatamente con agua y
consulte a un médico.
• Coloque la pila lejos del alcance de los niños. En el
improbable caso de que un niño se trague la pila,
consulte inmediatamente a un médico.
Ñ Cómo proteger el monitor
• Coloque el mando a distancia en un lugar en el
que no se pueda mover en caso de frenado u
otras operaciones. Podría producirse una situación
peligrosa si el mando a distancia se cae y queda
atrapado entre los pedales durante la conducción.
Ñ Cómo proteger el monitor
Coloque el mando a distancia en un lugar en el
que no se pueda mover en caso de frenado u
otras operaciones. Podría producirse una situación
peligrosa si el mando a distancia se cae y queda
atrapado entre los pedales durante la conducción.
Ñ Empañamiento de la lente
Al activar la calefacción del coche cuando hace
frío, puede aparecer vapor o condensación en la
lente del reproductor de disco de la unidad. Esta
condensación en la lente puede hacer que los discos
no se reproduzcan. Si esto ocurre, retire el disco y
espere hasta que se evapore la condensación. Si la
unidad no funciona de forma normal después de un
tiempo, consulte con su distribuidor Kenwood.
Ñ Precauciones con el manejo de los discos
• No toque la superficie de grabación del disco.
• No pegue cinta, etc. en el disco, ni utilice ningún
disco con cinta adherida.
• No utilice accesorios de tipo disco.
• Limpie desde el centro del disco hacia el exterior.
• Al extraer los discos de esta unidad, hágalo
horizontalmente.
• Si el orificio central del disco o el borde exterior
tienen rebabas, utilice el disco únicamente
después de haber eliminado dichas rebabas con
un bolígrafo de bola o similar.
• No pueden utilizarse discos que no sean
redondos.
• No pueden utilizarse CDs de 8 cm (3 pulgadas).
• No pueden utilizarse discos con colores en la
superficie de grabación ni discos sucios.
• Esta unidad únicamente puede reproducir CD con
.
Es posible que esta unidad no reproduzca
correctamente los discos que no tengan la marca.
• No puede reproducir un disco que no esté
finalizado. (Para el proceso de finalización,
consulte su programa de escritura y el manual de
instrucciones de su grabador.)
14DNX_QSG_K_es.indd 29 2014/01/06 16:35

30 ñ Español
Ñ Obtención de la señal GPS
La primera vez que encienda esta unidad, debe
esperar a que el satélite reciba las señales de satélite
por primera vez. Este proceso podría durar varios
minutos. Asegúrese de que su vehículo está en el
exterior en una zona abierta apartado de edificios o
árboles altos para una mejor recepción.
Después de que el sistema reciba las señales de
satélite por primera vez, las sucesivas veces recibirá
las señales más rápidamente.
Ñ Acerca del panel frontal DNX8 DNX7
Cuando extraiga el producto de la caja o lo
instale, el panel frontal puede posicionarse en el
ángulo mostrado en la fig. 1. Esto es debido a las
características del mecanismo con el que está
equipado el producto.
Cuando el producto reciba la alimentación
de corriente la primera vez, el panel frontal se
desplazará automáticamente a su posición (ángulo
de ajuste inicial) mostrada en la fig. 2.
(Fig. 1) (Fig. 2)
Ñ Limpieza de la unidad
Si el panel frontal de esta unidad se mancha,
límpielo con un paño suave y seco como un paño de
silicona. Si el panel frontal está muy sucio, límpielo
con un paño humedecido con un limpiador neutro
y, a continuación, límpielo de nuevo con un paño
suave y seco.
! PRECAUCIÓN
• Si aplica un limpiador en spray directamente sobre la
unidad, puede dañar sus componentes mecánicos.
Si limpia el panel frontal con un paño abrasivo o
con un líquido volátil, como el alcohol o cualquier
otro disolvente, podría rayar la superficie o borrar la
impresión serigrafiada.
Ñ Cómo reiniciar la unidad
Si la unidad no funciona correctamente, pulse el
botón de reinicio. La unidad recupera los ajustes de
fábrica.
DNX8 DNX7
DNX6 DNX5
✎NOTA
• Desconecte el dispositivo USB antes de pulsar
el botón <Reset>. Si pulsa el botón <Reset> con
el dispositivo USB conectado, puede dañar los
datos almacenados en dicho dispositivo. Para más
información sobre la desconexión del dispositivo USB,
véase Cómo reproducir música (P.39).
• Al encender la unidad después de un reinicio aparece
la pantalla con la configuración inicial. Consulte
Primer paso (P.32).
14DNX_QSG_K_es.indd 30 2014/01/06 16:35

Español ñ 31
Precauciones de seguridad e
información importante
Lea esta información cuidadosamente antes de
empezar a manejar el sistema de navegación
Kenwood y siga las instrucciones de este manual. Ni
Kenwood ni Garmin serán responsables de problemas
o accidentes producidos por la inobservancia de las
instrucciones de este manual.
#ADVERTENCIA
Si no evita las situaciones potencialmente peligrosas
siguientes, podría producirse un accidente o
colisión que le ocasione heridas graves o la muerte.
Cuando navegue, compare cuidadosamente la
información mostrada en el sistema con todas las
fuentes de navegación disponibles, incluyendo
información de señales de tráfico, mapas o la
información visual. Por seguridad, resuelva siempre
cualquier pregunta o discrepancia antes de continuar
con la navegación.
Maneje el vehículo siempre de forma segura.
No se distraiga por el sistema de navegación mientras
conduce, y sea en todo momento plenamente
consciente de las condiciones de la marcha. Minimice
el tiempo empleado en mirar la pantalla del sistema
de navegación mientras conduce y utilice los
comandos de voz siempre que sea posible.
Mientras conduce, no introduzca destinos, cambie la
configuración ni acceda a funciones que requieren un
uso prolongado del sistema de navegación. Detenga
su vehículo de forma segura y autorizada antes de
realizar este tipo de operaciones.
Mantenga el volumen del sistema en un nivel
suficientemente bajo como para escuchar los
ruidos del exterior mientras conduce. Si no puede
escuchar el exterior, puede no ser capaz de reaccionar
adecuadamente a las circunstancias del tráfico. Ello
podría causar accidentes.
El sistema de navegación no mostrará la posición
actual correcta del vehículo la primera que lo utilice
después de su adquisición, o si la batería del vehículo
está desconectada. No obstante, las señales de satélite
GPS se recibirán en breve y se mostrará la posición
correcta.
Tenga cuidado con la temperatura ambiente. El uso
del sistema de navegación a temperaturas extremas
podría producir un mal funcionamiento o daños en
el mismo. Tenga también en cuenta que la unidad
puede ser dañada por vibraciones fuertes, objetos de
metal o la penetración de agua en su interior.
#PRECAUCIÓN
Si no evita las situaciones potencialmente peligrosas
pueden producirse daños personales o materiales.
El sistema de navegación está diseñado para ofrecerle
sugerencias de ruta. No refleja cierres de carreteras,
las condiciones de la calzada o las climatológicas, ni
ningún otro factor que pueda afectar a la seguridad o
a la gestión del tiempo durante la conducción.
Utilice el sistema de navegación solo a modo de
ayuda. No intente usar el sistema de navegación
para cualquier propósito que requiera medidas de la
dirección, la distancia, la localización o topográficas.
El sistema GPS (Global Positioning System) lo hace
funcionar el gobierno de los EEUU, que es el único
responsable de su precisión y mantenimiento. Este
sistema gubernamental está sometido a cambios
que podrían afectar la precisión y el rendimiento de
todo el equipamiento GPS, incluyendo el sistema
de navegación. Aunque el sistema de navegación
es un dispositivo preciso de navegación, cualquier
dispositivo de navegación podría ser mal utilizado o
mal interpretado, con lo cual no sería seguro.
INFORMACIÓN IMPORTANTE
Ñ Conservación de la batería del vehículo
Este sistema de navegación puede utilizarse
cuando la llave de encendido está en ON o en
ACC. No obstante, para conservar la batería, debe
utilizarse con el motor en marcha siempre que sea
posible. El uso del sistema de navegación durante
un tiempo prolongado con el motor apagado
puede causar que se desgaste la batería.
Ñ Información de datos de mapas
Uno de los objetivos de Garmin es ofrecer a sus
clientes la cartografía más completa y precisa
de la que disponemos a un coste razonable.
Empleamos una combinación de fuentes de datos
gubernamentales y privadas que identificamos
en la literatura del producto y en los mensajes
de copyright que mostramos al consumidor.
Prácticamente todas las fuentes de datos
contienen algunos datos imprecisos o incompletos.
En algunos países, la información cartográfica
completa y precisa no está disponible o tiene unos
costes prohibitivos.
14DNX_QSG_K_es.indd 31 2014/01/06 16:35

32 ñ Español
Primer paso
Antes de su uso, aparecerán automáticamente
diferentes pantallas de conguración.
Ñ Conguración inicial
Al encender la unidad por primera vez, se mostrará la
pantalla de conguración.
1 Coloque la llave de encendido del coche
en la posición ACC.
La unidad se pone en marcha.
Se muestra la pantalla de configuración (SETUP)
inicial.
2 Toque la tecla correspondiente y
establezca un valor.
Locale
Seleccione el país para el sistema de navegación.
Se configurarán el idioma, la unidad de medida de
distancia y la unidad de medida de carburante.
Después de la configuración, pulse [Enter / Intro].
Language / Idioma
Seleccione el idioma utilizado para la pantalla de
control y los elementos de configuración. La opción
predeterminada es “American English (en)” (Manual
de instrucciones P.95).
Después de la configuración, pulse [Enter / Intro].
Angle / Ángulo DNX8 DNX7
Ajusta la posición del monitor. La opción
predeterminada es “0” (Manual de instrucciones
P.98).
Tras la configuración, pulse [6].
Color
Ajusta el color de iluminación de la pantalla
y del botón. Puede seleccionar entre realizar
una exploración de colores o ajustar el color de
exploración (Manual de instrucciones P.99).
Tras la configuración, pulse [6].
EXT SW (solo para DNX891HD, DNX7710BT)
Controla los dispositivos externos (Manual de
inst ruccion es P.104).
Tras la configuración, pulse [6].
Camera / Cámara
Ajusta los parámetros de la cámara (Manual de
inst ruccion es P.102).
Tras la configuración, pulse [6].
OEM SETUP / CONFIGURACIÓN OEM (solo zona
de ventas de América del Norte)
Esta función requiere un adaptador que se
encuentre disponible comercialmente.
Consulte a su distribuidor Kenwood para obtener
más información.
3 Pulse [Finish / Finalizar].
✎NOTA
• También aparecen las pantallas “Configuración inicial”
tras reiniciar la unidad.
14DNX_QSG_K_es.indd 32 2014/01/06 16:35

Español ñ 33
Ñ Conguración de la conexión de iPod/
iPhone
Al seleccionar iPod como fuente por primera vez,
se mostrará la pantalla de conguración para la
conexión con el iPod/iPhone.
1 Toque [Menu] en cualquier pantalla.
Aparece la pantalla Top Menu.
2 Toque [iPod] en la pantalla Top Menu.
Se muestra la pantalla de configuración de la
conexión del iPod.
3 Toque [CHANGE].
Seleccione el modo de conexión del iPod/
iPhone. Para obtener más información, consulte
“Configuración de la conexión de iPod/iPhone”
(P. 54) en el manual de instrucciones.
✎NOTA
• Para obtener información acerca del cable y
adaptador necesarios para establecer una conexión
con un iPod/iPhone, consulte “Conexión de iPod/
iPh on e” (P. 52).
• Al seleccionar “HDMI + BT” o “Bluetooth”, se abrirá
la pantalla de selección de dispositivos Bluetooth.
Seleccione el iPod/iPhone que desee conectar.
Si no se muestra ningún dispositivo Bluetooth que
pueda conectarse, toque [Search / Buscar] y realice
el emparejamiento de los dispositivos.
• También aparece “Configuración de la conexión con
el iPod” tras reiniciar la unidad.
Ñ Conguración de vínculos con aplicaciones
Al seleccionar Apps como fuente por primera vez,
se mostrará la pantalla de conguración para la
conexión con el dispositivo donde estén instaladas
las aplicaciones.
1 Toque [Menu] en cualquier pantalla.
Aparece la pantalla Top Menu.
2 Toque [Apps] en la pantalla Top Menu.
Aparece la pantalla de configuración de vínculos con
aplicaciones.
3 Toque [CHANGE].
Seleccione el modo de conexión con el dispositivo
donde están instaladas las aplicaciones. Para
obtener más información, consulte “Configuración
de vínculos con aplicaciones” (P.56) en el manual
de instrucciones.
✎NOTA
• Para obtener información acerca del cable y
adaptador necesarios para establecer una conexión
con un “Conexión de iPod/iPhone” (P.52) y
“Conexión Android” (P.52).
• Al seleccionar “HDMI + BT”, “HDMI/MHL + BT” o
“Bluetooth”, se abrirá la pantalla de selección de
dispositivos Bluetooth. Seleccione el dispositivo que
desee conectar.
Si no se muestra ningún dispositivo Bluetooth que
pueda conectarse, toque [Search / Buscar] y realice
el emparejamiento de los dispositivos.
• También aparecerá “Configuración de vínculos con
aplicaciones” tras reiniciar la unidad.
14DNX_QSG_K_es.indd 33 2014/01/06 16:35

34 ñ Español
Funciones de los botones del panel frontal
Ñ DNX891HD/ DNX7710BT/ DNX771HD
9
8
1
2
3
4
5
6
7
No. Nombre/Movimiento
1s (Reset / Restablecer)
• Si la unidad o el equipo conectado no
funcionan correctamente, la unidad
restablece la configuración de fábrica al
pulsar este botón (Manual de instrucciones
P.125).
• Este indicador parpadeará al colocar el
encendido del vehículo en la posición OFF
(Manual de instrucciones P.96).
2R , S
• Ajusta el volumen.
3NAV
• Muestra la pantalla de navegación.
• Si se pulsa durante 1 segundo, se alternan las
fuentes de salida AV.
4AUD
• Muestra la pantalla Graphic Equalizer (Manual
de instrucciones P.110).*
• Al pulsar durante 1 segundo se activa/
desactiva la vista de cámara.
5MENU
• Muestra la pantalla Top Menu (Manual de
inst ru cci on es P.14).
• Si se pulsa durante 1 segundo, se apaga la
unidad.
• Si la unidad está apagada, la enciende.
No. Nombre/Movimiento
6TEL
• Muestra la pantalla Hands Free (Manual de
inst ru cci on es P.85).
• Al pulsar durante 1 segundo, se muestra la
pantalla de reconocimiento de voz (Manual
de instrucciones P.88).
7G
• Expulsa el disco.
• Si se pulsa cuando el panel está abierto,
el panel se cierra y, si se pulsa durante 1
segundo, se fuerza la expulsión del disco.
• Si se pulsa durante 1 segundo cuando el
panel está cerrado, el panel se abre por
completo en la posición de la ranura para
tarjetas SD.
8Ranura para inserción de discos
• Ranura que permite insertar discos.
9Ranura para tarjetas SD
• Una ranura para tarjetas SD para actualizar el
mapa. Para obtener información sobre cómo
actualizar el mapa, consulte el manual de
instrucciones del sistema de navegación.
* Puede que la pantalla no cambie a la pantalla
Graphic Equalizer en algunas condiciones.
14DNX_QSG_K_es.indd 34 2014/01/06 16:35

Español ñ 35
Ñ DNX691HD/ DNX571HD/ DNX571EX/ DNX5710BT
1
3
4
2
5
6
7
8
No. Nombre/Movimiento
1Ranura para inserción de discos
• Ranura que permite insertar discos.
2G
• Expulsa el disco.
• Si se pulsa durante 1 segundo, se fuerza la
expulsión del disco.
3s (Restablecer)
• Si la unidad o el equipo conectado no
funcionan correctamente, la unidad
restablece la configuración de fábrica al
pulsar este botón (Manual de instrucciones
P.125).
• Este indicador parpadeará al colocar el
encendido en la posición OFF (Manual de
inst ru cci on es P.96).
4MENU
• Muestra la pantalla Top Menu (Manual de
inst ru cci on es P.14).
• Si se pulsa durante 1 segundo, se apaga la
unidad.
• Si la unidad está apagada, la enciende.
5NAV
• Muestra la pantalla de navegación.
• Si se pulsa durante 1 segundo, se alternan las
fuentes de salida AV.
No. Nombre/Movimiento
6Rueda de volumen
• Si se gira, se sube o baja el volumen.
• Si se pulsa, se activa/desactiva la atenuación
del volumen.
• Si se pulsa durante 1 segundo, se muestra
la pantalla Graphic Equalizer (Manual de
inst ru cci on es P.110).*
7TEL
• Muestra la pantalla Hands Free (Manual de
inst ru cci on es P.85).
• Al pulsar durante 1 segundo, se muestra la
pantalla de reconocimiento de voz (Manual
de instrucciones P.88).
8Ranura microSD
• Ranura para la tarjeta microSD de
actualización del mapa. Para obtener
información sobre cómo actualizar el mapa,
consulte el manual de instrucciones del
sistema de navegación.
* Puede que la pantalla no cambie a la pantalla
Graphic Equalizer en algunas condiciones.
14DNX_QSG_K_es.indd 35 2014/01/06 16:35

36 ñ Español
Funciones habituales
Ñ General
Existen funciones que pueden ejecutarse desde la
mayoría de las pantallas.
[Menu]
Regresa a la pantalla Top Menu.
Si pulsa durante al menos 1 segundo, se mostrará la
pantalla de control. (Incluso cuando se muestra una
imagen, si pulsa durante al menos 1 segundo, se
mostrará la pantalla de control.)
[6] (RETORNO)
Regresa a la pantalla anterior.
(tecla de menú habitual)
Toque para visualizar el menú general. El contenido
del menú es el siguiente.
: Muestra la pantalla EXT SW Control. (Solo para
DNX891HD, DNX7710BT)
: Muestra la pantalla de menú SETUP.
: Muestra la pantalla de menú Audio Control.
: Muestra la pantalla de control de la fuente
actual. La forma del icono varía en función de
la fuente.
: Cierra el menú.
Ñ Pantalla de lista
Existen teclas de funciones comunes en las pantallas
de listas de la mayoría de las fuentes.
(Barra de desplazamiento)
Desplaza el texto visualizado.
etc.
Aquí se muestran las teclas con varias funciones.
Las teclas mostradas varían en función de la fuente
actual de audio, del estado, etc.
Puede consultar ejemplos en Pantalla de listas
(P.16) en el manual de instrucciones.
Ñ Desplazamiento con la yema del dedo
Puede desplazar la pantalla de lista arriba/abajo o
a derecha/izquierda arrastrándola con la yema del
dedo.
14DNX_QSG_K_es.indd 36 2014/01/06 16:35

Español ñ 37
Cómo usar el sistema de
navegación
1 Pulse el botón <NAV> para mostrar la
pantalla de navegación.
2 Active la función deseada desde la
pantalla Main Menu.
1
2
3
4
5
No. Nombre/Movimiento
1Intensidad de la señal GPS.
2Buscar un destino.
3Ver el mapa.
4Utilizar Apps como ecoRoute y Help (ayuda).
5Ajustar la configuración.
✎NOTA
• Puede obtener información adicional sobre el uso del
sistema de navegación desde la Ayuda. Para mostrar
la ayuda, pulse [Apps] y a continuación [Help].
• Para obtener más información acerca de su sistema
de navegación, descargue la última versión del
manual de instrucciones en http://manual.kenwood.
com/edition/im382/.
3 Introduzca su destino y comience su viaje
guiado.
Para encontrar puntos de interés:
1) Pulse [Where To?].
2) Seleccione una categoría y una subcategoría.
3) Seleccione un destino.
4) Pulse [Go!].
✎NOTA
• Para introducir letras que formen parte del
nombre, toque la barra de búsqueda e introduzca
las letras.
4 Siga la ruta hacia su destino.
✎ATENCIÓN
• La funcionalidad de icono de límite de velocidad
es solo a efectos informativos y no puede sustituir
a la responsabilidad del conductor para cumplir
con las señales de límite de velocidad ni su buen
juicio para mantener una velocidad adecuada en
cada momento. Garmin y JVC KENWOOD no se
responsabilizan de ninguna multa ni denuncia de
tráfico que pueda recibir por no respetar todas las
leyes y señales de tráfico vigentes.
Su ruta se marca con una línea de color magenta.
Según viaja, su sistema de navegación le guiará hacia
su destino con comandos de voz, echas en el mapa
y direcciones en la parte superior del mapa. Si se
aparta de la ruta original, su sistema de navegación
recalculará la ruta.
1
2
3
4
5
6
7
8
9
No. Nombre/Movimiento
1Visualiza la página del siguiente giro o la página
de vista de intersecciones, si la hay.
2Visualiza la página de lista de giros.
3Visualiza la página ¿Dónde estoy? .
4Detiene la ruta actual.
5Muestra la información del tráfico en la ruta.
6Vuelve al menú principal.
7Muestra un campo de datos diferente.
8Visualiza el ordenador de ruta.
9Muestra más opciones.
14DNX_QSG_K_es.indd 37 2014/01/06 16:35

38 ñ Español
✎NOTA
• Toque y arrastre el mapa para ver un área diferente
del mismo.
• Si viaja por carreteras principales es posible que
aparezca un icono señalando el límite de velocidad.
Añadir una parada
1) Mientras navega por una ruta, pulse [ ] y
a continuación [Where To?].
2) Búsqueda de una parada adicional.
3) Pulse [Go!].
4) Pulse [Add to Active Route/ Añadir a ruta
activa] para añadir esta parada antes de
alcanzar el destino final.
Tomar un desvío
1) Mientras navega por una ruta, pulse [ ].
2) Toque [ ].
Ñ Otras funciones
Evitar manualmente el tráfico en la ruta
1) Desde el mapa, pulse el icono de tráfico.
2) Pulse [Traffic On Route].
3) En caso necesario toque las flechas para ver
otros retrasos por el tráfico en su ruta.
4) Toque [ ] > [Avoid/ Evitar].
Ver el mapa de tráfico
1) El mapa muestra el flujo de tráfico con una
codificación en colores y los retrasos en las
inmediaciones.
Sobre el tráfico
✎ATENCIÓN
• El servicio Traffic no está disponible en algunas
áreas o países.
• Garmin y JVC KENWOOD no se responsabilizan
de la exactitud o la temporización de la
información del tráfico.
Con receptor de tráfico de FM, el sistema de
navegación está capacitado para recibir y hacer
uso de información sobre el tráfico. Cuando se
recibe un mensaje de tráfico, puede ver este
evento en el mapa y modificar su ruta para
evitar dicho incidente. La subscripción FM TMC
se activa automáticamente una vez que su
sistema de navegación recibe las señales de
satélite mientras recibe las señales de tráfico
del proveedor de servicios. Visite www.garmin.
com/kenwood para obtener más información.
Actualización del software
Para actualizar el software del sistema de
navegación, debe contar con un dispositivo de
almacenamiento masivo USB y una conexión
a Internet.
1) Vaya a www.garmin.com/Kenwood.
2) Encuentre su modelo y seleccione [Software
Updates] > [Download].
3) Lea y acepte los términos del Acuerdo de
Licencia de Software.
4) Siga las instrucciones en la página Web para
completar la instalación de la actualización
de software.
Actualización de los mapas
Puede adquirir datos actualizados para los
mapas a través de Garmin o bien pedirlos a su
distribuidor Kenwood o consultar al centro de
servicio técnico de Kenwood para más detalles.
1) Vaya a www.garmin.com/Kenwood.
2) Seleccione [Order Map Updates] para su
unidad Kenwood.
3) Siga las instrucciones del sitio Web para
actualizar su mapa.
Ñ Cómo insertar una tarjeta SD/ microSD
DNX8 DNX7
1) Pulse el botón <G> durante 1 segundo.
2) Sujete la tarjeta SD con la etiqueta hacia
arriba e insértela en la ranura hasta que se
oiga un clic.
0
Lado
etiquetado
DNX6 DNX5
1) Abra la tapa de la ranura para la tarjeta.
2) Sujete la tarjeta microSD con la etiqueta
hacia arriba e insértela en la ranura hasta que
se oiga un clic.
14DNX_QSG_K_es.indd 38 2014/01/06 16:35

Español ñ 39
Para expulsar la tarjeta
1) Presione la tarjeta hasta que escuche un clic
y, a continuación, retire su dedo de ésta.
2) La tarjeta saldrá automáticamente para que
pueda extraerla con los dedos.
Cómo reproducir música
Puede reproducir archivos de audio desde CDs
de música, dispositivos de almacenamiento USB y
dispositivos iPod.
✎NOTA
• Para más detalles sobre formatos compatibles,
formatos de medios, modelos de iPod, etc., consulte
el manual de instrucciones.
1 Conecte el medio que desea reproducir tal
como se muestra abajo.
Disco
DNX8 DNX7
1) Pulse el botón <G> para abrir el panel
frontal.
2) Introduzca el disco en la ranura.
El panel se cierra automáticamente y
comienza la reproducción.
0
Para expulsar el disco:
1) Pulse el botón <G>.
DNX6 DNX5
1) Introduzca el disco en la ranura.
La reproducción se inicia.
Para expulsar el disco:
1) Pulse el botón <G>.
iPod/iPhone
1) Conecte el iPod/iPhone.
La reproducción se inicia.
✎NOTA
• Para obtener información acerca del cable
y adaptador necesarios para establecer una
conexión con un iPod/iPhone, consulte “Conexión
de iPod/iPhone” (P.52).
Para desconectar el iPod/iPhone
conectado con el cable:
1) Toque [ ] en la pantalla y, a continuación,
toque [ G ].
Desconecte el iPod/ iPhone del cable.
Dispositivo USB
1) Conecte el dispositivo USB con el cable USB.
Para desconectar el dispositivo USB:
1) Toque [ G ] en la pantalla y desconecte el
dispositivo del cable.
2 Controle la música que está escuchando
en la pantalla de control de fuente.
Los símbolos siguientes indican las teclas en la
pantalla.
Las funciones de las teclas son las mismas a pesar
de las diferentes fuentes que esté escuchando.
Z Toque [
]
14DNX_QSG_K_es.indd 39 2014/01/06 16:35

40 ñ Español
Funciones básicas desde esta pantalla
L
Inicia la reproducción o hace una pausa.
I
Detiene la reproducción.
G
Desconecta el dispositivo.
E F
Busca el contenido anterior/siguiente.
A B o mueva el cursor en la barra
central
Avance o retroceso rápidos (solo para disco de
datos, CD o dispositivo USB).
/
Repite el contenido actual.
9
Reproduce todo el contenido en orden
aleatorio.
✎NOTA
• Para otras funciones, consulte el manual de
instrucciones.
• Si no aparece la tecla deseada en la barra
multifunción, pulse [ ] para cambiar el menú.
3 Búsqueda de la pista o archivo que desea
escuchar.
Búsqueda en la lista
1) Toque el centro de la pantalla.
Se muestra la lista de contenidos del medio
que está siendo reproducido.
Si se visualiza la información de la pista
actual, pulse [ ] para cambiar a la
visualización de lista.
Búsqueda avanzada
1) Toque [ ].
2) Pulse el método de búsqueda avanzada
deseado.
La lista se filtra por el elemento seleccionado.
3) Pulse sobre el elemento deseado.
✎NOTA
• Para obtener más información sobre las funciones de
búsqueda, consulte Función de búsqueda (P.39)
en el manual de instrucciones.
Cómo reproducir películas e
imágenes
Puede reproducir vídeo DVD, vídeo CD (VCD),
archivos de películas de medios de disco, iPod
y archivos de imágenes desde un dispositivo de
almacenamiento USB.
✎NOTA
• Para más detalles sobre formatos compatibles,
formatos de dispositivos, etc., consulte el manual de
instrucciones.
1 Conecte el medio que desea reproducir.
Para más información sobre el método de conexión,
consulte Cómo reproducir música (P.39).
2 Controle la película o imagen tocando la
pantalla.
Cada zona de la pantalla tiene una función diferente.
1
2
3
3
No. Nombre/Movimiento
1DVD: Muestra el menú de DVD.*1
VCD: Muestra la pantalla Zoom Control.*2
Disco de datos: Muestra el menú de disco.*3
2Muestra la pantalla de control de fuente.
14DNX_QSG_K_es.indd 40 2014/01/06 16:35

Español ñ 41
No. Nombre/Movimiento
3• Busca el contenido o archivo siguiente o
anterior.
• Al desplazarse desde el centro de la
visualización hacia la izquierda o la derecha,
se efectúa un retroceso rápido o un avance
rápido.
Para detener el avance o rebobinado rápido,
toque el centro de la pantalla.*4
*1 Consulte Función del menú de discos DVD
(P.)25 en el manual de instrucciones.
*2 Consulte Control de zoom para DVD y VCD
(P.26) en el manual de instrucciones.
*3 Consulte Control de películas (P.44) en el
manual de instrucciones.
*4 Para los dispositivos USB, puede que esta función
no esté disponible en función del formato del
archivo reproducido.
✎NOTA
• Para funciones en la pantalla de control de fuentes,
véase Cómo reproducir música (P.39).
No obstante, la búsqueda por categoría/enlace/
gráficos de álbum no está disponible.
• Si pulsa [ ] (mostrado al pulsar [ ] en la
pantalla de control de fuentes) se ocultan todas las
teclas.
Cómo escuchar la Radio/ HD
Radio™/ SiriusXM®
1 Toque [Menu] en cualquier pantalla.
Aparece la pantalla Top Menu.
2 Toque [TUNER], [HD Radio], o [SiriusXM].
La unidad cambia a la fuente del sintonizador de
radio/ HD Radio/ SiriusXM (se vende por separado).
3 Manejo de la pantalla de control de fuente.
Búsqueda de emisora
1) Toque [ ].
Aparece el menú subfunción.
2) Pulse en [AM] o en [FM] para seleccionar la
frecuencia. (solo sintonizador de Radio/HD
Radio)
3) Sintonizador de Radio/ HD Radio:
Toque [E] o [F] para sintonizar la
emisora deseada.
SiriusXM:
Toque [CHS] o [CHR] para sintonizar la
emisora deseada.
Memoria automática (solo sintonizador
de Radio/HD Radio)
1) Toque [ ].
2) Pulse en [AM] o en [FM] para seleccionar la
frecuencia.
3) Toque [ ].
4) Toque [AME].
5) Toque [E] o [F] en el menú de
funciones auxiliares.
Se inicia la memoria automática.
Volver a una emisora prefijada
1) Pulse [P#].
También puede ver la lista de emisoras
prefijadas tocando la visualización de
frecuencia en el centro.
✎NOTA
• Para el resto de funciones, consulte Función básica
del sintonizador de Radio/HD Radio (P.58) y
Función básica de SiriusXM® (P.68) en el manual
de instrucciones.
Cómo llamar por teléfono
Puede utilizar su teléfono móvil con Bluetooth
cuando esté acoplado con la unidad.
✎NOTA
• No puede registrar la unidad Bluetooth mientras esté
utilizando las siguientes fuentes:
iPod, audio Bluetooth, APPS, iHeart, Pandora
1 Registre su teléfono móvil en la unidad.
Continúe tal como se muestra en los procedimientos
siguientes. Para información más detallada, consulte
Registro de la unidad Bluetooth (P.83) en el
manual de instrucciones.
1) Toque [Menu] en cualquier pantalla.
Aparece la pantalla Top Menu.
2) Toque [SETUP / Conf].
Aparece la pantalla SETUP.
3) Toque [Bluetooth].
Aparece la pantalla Bluetooth SETUP.
14DNX_QSG_K_es.indd 41 2014/01/06 16:35

42 ñ Español
4) Toque [Search / Buscar].
Aparece la pantalla Searched Device List.
5) Seleccione su teléfono móvil en la lista
mostrada en la pantalla Searched Device List.
6) Introduzca el código PIN del teléfono móvil.
El registro se ha completado.
El código PIN está establecido como “0000”
de forma predeterminada.
2 Conecte su teléfono móvil a la unidad.
1) Toque el nombre del dispositivo que desee
conectar en la pantalla Bluetooth SETUP.
2) Toque [ON] en el parámetro [TEL(HFP)] de la
pantalla BT Connection Settings.
El dispositivo seleccionado está conectado
a la unidad.
Cuando haya finalizado el registro de su teléfono
móvil, la agenda telefónica de este se descargará
automáticamente a esta unidad.
3 Haga o reciba una llamada telefónica.
Consulte la tabla de abajo para cada método de
funcionamiento.
Llamar introduciendo un número telefónico
1) Introducir un número de teléfono con las teclas
numéricas.
2) Toque [ ].
Llamar usando datos de llamada almacenados
1) Toque [ ] (llamadas recibidas), [ ]
(llamadas perdidas) o [ ] (llamadas realizadas).
2) Seleccione el número de teléfono de la lista.
3) Toque [ ].
Llamar usando la agenda telefónica
1) Toque [ ].
2) Seleccione el nombre de la lista.
3) Seleccione el número de la lista.
4) Toque [ ].
Llamar usando el número preseleccionado
1) Toque [Preset #] para efectuar una llamada al
número de teléfono correspondiente.
2) Toque [ ].
Call by voice
Puede realizar una llamada de voz utilizando la
función de reconocimiento de voz del teléfono
móvil.
1) Toque [ ].
2) Pronuncie el nombre registrado en el teléfono
móvil.
✎NOTA
• Para obtener información detallada sobre el
funcionamiento, consulte Uso de la unidad de manos
libres (P.85) en el manual de instrucciones.
14DNX_QSG_K_es.indd 42 2014/01/06 16:35

Español ñ 43
Instalación
Ñ Antes de la instalación
Antes de la instalación de esta unidad, tenga en
cuenta las precauciones siguientes.
#ADVERTENCIAS
• Si conecta el cable de encendido (rojo) y el cable de
la batería (amarillo) al chasis del automóvil (tierra),
podría producir un cortocircuito y esto, a su vez, un
incendio. Conecte siempre esos cables a la fuente de
alimentación que pasa por la caja de fusibles.
• No corte el fusible del cable de ignición (rojo) y el
cable de la batería (amarillo). El suministro de energía
debe conectarse a los cables por medio del fusible.
#PRECAUCIÓN
• Instale esta unidad en la consola de su vehículo.
No toque la parte metálica de esta unidad durante e
inmediatamente después del uso de la unidad. Las
partes metálicas, tales como el disipador de calor o la
carcasa, pueden estar muy calientes.
✎NOTA
• La instalación y el cableado de este producto
requieren habilidad y experiencia. Para mayor
seguridad, deje el trabajo de montaje y cableado en
manos de profesionales.
• Asegúrese de utilizar para la unidad una fuente
de alimentación de 12 V CC con conexión a tierra
negativa.
• No instale la unidad en un sitio expuesto a la luz
directa del sol, o excesivamente húmedo o caluroso.
Además deberá evitar sitios con mucho polvo o con
posibilidad de salpicaduras de agua.
• No utilice sus propios tornillos. Utilice solo los tornillos
suministrados. El uso de tornillos diferentes podría
causar daños en la unidad.
• Si no se enciende la alimentación (se muestra
“PROTECT”), puede que el cable del altavoz haya
sufrido un cortocircuito o que haya tocado el
chasis del vehículo y se haya activado la función de
protección. Por lo tanto, el cable del altavoz debe ser
revisado.
• Si el encendido de su automóvil no está provisto de
la posición ACC, conecte los cables de encendido a
una fuente de alimentación que pueda conectarse y
desconectarse con la llave de encendido. Si conecta
el cable de encendido a una fuente de alimentación
con un suministro de voltaje constante, como con los
cables de la batería, la batería puede agotarse.
• Si la consola tiene una tapa, asegúrese de instalar la
unidad de modo que el panel frontal no golpee la
tapa al abrir y cerrar.
• Si se funden los fusibles, asegúrese primero de
que los cables no están en contacto pues pueden
ocasionar un cortocircuito, luego reemplace el fusible
dañado por uno nuevo que tenga la misma potencia
de servicio.
• Aísle los cables no conectados con una cinta de vinilo
u otro material similar. Para evitar cortocircuitos,
no retire las tapas de los extremos de los cables o
terminales no conectados.
• Conecte los cables de los altavoces a cada uno de los
terminales correspondientes. La unidad puede sufrir
daños o dejar de funcionar si comparte los cables
¤ o si la toma de tierra se realiza a cualquier parte
metálica del coche.
• Si se han conectado solamente dos altavoces al
sistema, enchufe los conectores a ambos terminales
de salida delanteros o a ambos terminales de salida
traseros (es decir, no mezcle terminales delanteros y
traseros). Por ejemplo, si conecta el conector ¢ del
altavoz izquierdo a un terminal de salida delantero,
no conecte el conector ¤ a un terminal de salida
trasero.
• Después de instalar la unidad, compruebe que
las luces de freno, las luces intermitentes, el
limpiaparabrisas, etc. funcionan satisfactoriamente.
• Instale la unidad en un ángulo de 30˚ o menos.
• Esta unidad cuenta con un ventilador de refrigeración
para disminuir la temperatura interna. No monte
la unidad en un lugar en el que el ventilador de
refrigeración de la unidad pueda quedar obstruido. Si
estas aberturas quedan bloqueadas, la refrigeración
no se producirá, aumentando la temperatura interna
y provocando averías.
Ventilador de refrigeración
• No presione con fuerza la superficie del panel al instalar
la unidad en el vehículo. De lo contrario, pueden
producirse marcas, daños o fallos.
• La recepción podría ser baja si existen objetos
metálicos cerca de la antena Bluetooth.
Unidad de antena Bluetooth
DNX8
DNX7
DNX6
DNX5
14DNX_QSG_K_es.indd 43 2014/01/06 16:35

44 ñ Español
Ñ Accesorios suministrados
En primer lugar, asegúrese de que todos los
accesorios vienen suministrados con la unidad.
1
x1
2
x1
3[1]
x1
4
x2
5[2]
x1
6[2]
x1
7
(M5x6 mm) x6
8
(M5x7 mm) x6
9
x1
0
(3,5 m)
x1
-
x1
=
(3 m)
x1
[1] Solo DNX891HD, DNX7710BT, DNX771HD
[2] Solo DNX891HD
Ñ Unidad
1) Para evitar un cortocircuito, retire la llave del
contacto y desconecte el ¤ terminal de la
batería.
2) Realice de forma adecuada las conexiones de
cables de entrada y salida para cada unidad.
3) Conecte los cables del altavoz del mazo de
cables.
4) Conecte los cables del mazo en el orden
siguiente: tierra, batería, encendido.
5) Conecte el mazo de cables a la unidad.
6) Instale la unidad en el automóvil.
7) Vuelva a conectar el terminal ¤ de la batería.
8) Pulse el botón <Reset>. (P.30)
9) Realice la configuración inicial.
Consulte Primer paso (P.32).
Automóviles no japoneses
Doble las lengüetas
del manguito de
montaje con un
destornillador o similar
y fíjelo.
Automóviles japoneses
7 o 8
7 o 8
Soporte del vehículo
✎NOTA
• Asegúrese de que la unidad esté firmemente
instalada en su lugar. Si la unidad está en una
posición inestable, es posible que no funcione
correctamente (por ejemplo, el sonido puede
interrumpirse).
14DNX_QSG_K_es.indd 44 2014/01/06 16:35

Español ñ 45
Ñ Marco
1) Conecte el accesorio 9 a la unidad.
9
Automóviles de General Motors
(DNX891HD)
1) Recorte el accesorio 5 para adaptarlo a la
forma de la abertura de la consola central.
2) Conecte el accesorio 5 a la unidad.
5
Recorte para adaptarse
a la forma de la apertura
en el vehículo.
Automóviles de Toyota/Scion
(DNX891HD)
1) Recorte el accesorio 5 tal y como se indica.
Línea de corte
5
2) Pliegue la cinta adhesiva de doble cara
(accesorio 6) a lo largo de la hendidura y
fíjela al accesorio 5 recortado en la zona de
la acanaladura central, tal y como se indica.
Utilice 2 piezas del accesorio 6 para 1
accesorio 5 recortado.
3) Conecte el accesorio 5 recortado a la
unidad.
6
14DNX_QSG_K_es.indd 45 2014/01/06 16:35

46 ñ Español
Ñ antena GPS
La antena GPS está instalada dentro del vehículo.
Debe instalarse lo más horizontalmente posible para
permitir una fácil recepción de las señales de satélite
GPS.
Para montar la antena GPS en el interior del vehículo:
1) Limpie el salpicadero o la superficie en cuestión.
2) Extraiga el separador de la placa metálica
(accesorio -).
3) Presione con fuerza la placa metálica (accesorio
-) sobre el salpicadero o cualquier otra
superficie de montaje. Si fuera necesario, puede
doblar la placa metálica (accesorio -) para
adaptarla a una superficie curva.
4) Extraiga el separador de la antena GPS
(accesorio 0) y fije la antena a la placa metálica
(accesorio-).
-
0
✎NOTA
• Dependiendo del vehículo, la recepción de
la señal GPS podría no ser posible con una
instalación en el interior.
• Instale esta antena GPS en una zona alejada de
cualquier otra antena utilizada para radios CB o
televisiones vía satélite.
• La antena GPS debería instalarse en una posición
separada al menos 12 pulgadas (30 cm) del
teléfono móvil u otras antenas transmisoras. Las
señales del satélite GPS podrían interferir con estos
tipos de comunicación.
• Si se pinta la antena GPS con cualquier pintura
(metálica) podría disminuir su rendimiento.
Ñ Unidad de micrófono
1) Compruebe la posición de instalación del
micrófono (accesorio =).
2) Limpie la superficie de instalación.
3) Extraiga el separador del micrófono (accesorio
=) y fije el micrófono en la posición indicada
más abajo.
4) Conecte el cable del micrófono a la unidad de
forma segura en varias posiciones mediante
cinta u otro método.
5) Ajuste la dirección del micrófono (accesorio =)
hacia el conductor.
=
Fije un cable con una cinta
adhesiva de uso comercial.
14DNX_QSG_K_es.indd 46 2014/01/06 16:35

Español ñ 47
Ñ Retirar el marco
1) Acople las patillas de fijación a la llave de
extracción (accesorio 4) y extraiga los dos
dispositivos de bloqueo del nivel inferior.
Baje la moldura embellecedora (accesorio 9) y
tire de ella hacia delante tal y como se muestra
en la figura.
4
9
Bloqueo
Pasador
✎NOTA
• El marco puede extraerse desde el lado superior
del mismo modo.
2) Después de extraer la parte inferior, libere de la
misma manera los dos lugares del lado superior.
Ñ Desmontaje de la unidad
1) Retire el marco según las indicaciones del paso
1 de “Retirar el marco”.
2) Inserte correctamente las dos llaves de
extracción (accesorio 4) en las ranuras de cada
lado, tal y como se muestra.
4
3) Mueva la llave de extracción hacia abajo y
extraiga la unidad hasta la mitad mientras
presiona hacia dentro.
✎NOTA
• Tenga cuidado de no hacerse daño con los
pasadores de bloqueo de la llave de extracción.
4) Termine de sacar la unidad con las manos,
prestando atención para no dejarla caer.
14DNX_QSG_K_es.indd 47 2014/01/06 16:35

48 ñ Español
Ñ Conexión del sistema
PRK SW
REVERSE
RELAY
FRONT VIEW
CAMERA
2
1 1
33
Salida de audio AV Salida de audio AV
Entrada de la cámara de
visión trasera
Salida de vídeo AV
3
Salida de preamplificador
de audio trasero
Salida de preamplificador
de audio delantero
Salida previa del subwoofer
2
Realice la conexión en el
arnés del interruptor de
detección del freno de
aparcamiento del vehículo.
Para mayor seguridad, asegúrese
de conectar el sensor de
estacionamiento.
Luz verde (cable del sensor de
aparcamiento)
Morado/blanco (cable del sensor
de marcha atrás)
Accesorio 2
Accesorio 3
Accesorio =
Accesorio 0
Accesorio 0
Accesorio =
Azul/rojo
(Solo para DNX891HD, DNX7710BT)
Verde/rojo
Verde/blanco
Entrada de antena FM/AM
Accesorio =:
Micrófono Bluetooth
Accesorio 0: antena GPS
Salida de vídeo
Entrada de la cámara
de visión trasera
Entrada de la cámara de
visión delantera
(Solo para DNX891HD,
DNX7710BT)
Al terminal de control
de la cámara de la serie
CMOS-3xx (accesorio
opcional) (solo DNX891HD,
DNX7710BT, DNX771HD)
Entrada de
audio/vídeo
1
Conecte el mazo de la luz
de marcha atrás del vehículo
cuando utilice una cámara de
visión trasera opcional.
A la caja de relés.
Si no se efectúan las
conexiones, no deje que
el cable sobresalga de la
lengüeta.
14DNX_QSG_K_es.indd 48 2014/01/06 16:35

Español ñ 49
Ñ Conectar los cables a los terminales
A
A
+
+
+
+
MUTE
ILLUMI
P. CONT
ANT CONT
STEERING WHEEL
REMOTE INPUT
REMOTE CONT
Blanco/negro
Gris/negro
Verde/negro
Morado/negro
Impedancia del altavoz: 4-8 Ω
Morado
Verde
Gris
Blanco
Hacia el altavoz
delantero
izquierdo
Hacia el altavoz
delantero
derecho
Hacia el altavoz
trasero izquierdo
Hacia el altavoz
trasero derecho
Rojo (cable de encendido)
Negro (cable de toma de
tierra) ¤ (Al chasis del
vehículo)
Amarillo (cable de
la batería)
Para utilizar la función de mando a
distancia en el volante, es necesario
un adaptador remoto exclusivo (no
suministrado) para su vehículo.
Azul claro/amarillo (cable
del mando a distancia de la
dirección)
Naranja/blanco (cable de
control de la atenuación)
Marrón (cable de control
de silenciamiento)
Azul (cable de control de
la antena)
Azul/blanco (cable de
control de alimentación)
Conéctelo al terminal de tierra
cuando suene el teléfono o durante la
conversación.
Para utilizar la función de
silenciamiento, es necesario conectar el
cable al teléfono mediante el uso de un
accesorio telefónico comercial.
Dependiendo de la antena que use,
conecte al terminal de control de la
antena del motor o al terminal de
alimentación del amplificador de
refuerzo de la antena tipo pelicular.
(Máx. 300 mA, 12 V)
Si utiliza el amplificador de potencia
opcional, conéctelo a su terminal de
control de alimentación.
Si no se efectúan las conexiones, no deje
que el cable sobresalga de la lengüeta.
Para el mando a distancia de la dirección
Al interruptor de control de luces del
vehículo
Interruptor de la
llave de encendido
Caja de fusibles
del vehículo
(Fusible principal)
Caja de
fusibles del
vehículo
ACC
Batería
Accesorio 1
Fusible (10A) Fusible (10A)
14DNX_QSG_K_es.indd 49 2014/01/06 16:35

50 ñ Español
Ñ Conexión de accesorios opcionales
✎NOTA
• Al conectar el iPod/iPhone con un cable HDMI, el cable
necesario dependerá del tipo de conector, que puede ser
Lightning o un conector de 30 patillas. Consulte “Conexión
de iPod/iPhone” (P.52) para ver qué cable se necesita.
• Será necesario realizar algunos ajustes para adaptarse al
iPod/iPhone o dispositivo Android conectado.
• También es posible conectarse con el iPod/iPhone o el
dispositivo Android mediante Bluetooth. Consulte “Conexión
de iPod/iPhone” (P.52) o “Conexión Android” (P.52).
Entrada iPod/ AV-IN2 (CA-C3AV; accesorio
opcional)
Conector iDatalink (solo DNX891HD/ DNX771HD/
DNX691HD/ DNX571HD/ DNX571EX)
Conector para sintonizador SiriusXM Connect
Vehicle (solo DNX891HD/ DNX771HD/ DNX691HD/
DNX571HD/ DNX571EX)
2
3
4
1
AV-IN (CA-C3AV; accesorio opcional)
USB
1
223
3
4 4
5 5
KCA-iP202[4] KCA-iP102[4]
KCA-HD100
(1,8 m)[4] Cable de Lightning a USB[3] o KCA-iP102
(0,8 m)[4]
Adaptador Lightning
Digital AV[3]
o
Adaptador Digital
AV de 30 patillas de
Apple[3]
iPod/
iPhone[3]
KCA-MH100 (1,8 m)[4]
Dispositivo
USB[3]
Terminal
USB (0,8
m)
Terminal USB (0,8 m)
Terminal USB[2] (0,8 m)
(Solo para DNX891HD,
DNX7710BT)
Terminal iPod[1]
(0,8 m)
Salida de vídeo
(1,8 m)
iPod[3]
Smartphone
Android[3]
[1] Corriente de alimentación máxima
de iPod: CC 5 V = 1 A
[2] Corriente de alimentación máxima
de USB: CC 5 V = 500 mA
[3]Se vende por separado
[4]Accesorio opcional
Terminal iPod[1]
(0,8 m)
Al conectar el cable al terminal
HDMI/MHL, retire la fijación. Tras
conectar el cable, vuelva a colocar
la fijación.
Conector HDMI / MHL
Fijación
5
14DNX_QSG_K_es.indd 50 2014/01/06 16:35

Español ñ 51
Acerca de esta unidad
Ñ Derechos de autor
• La marca denominativa y los logos de Bluetooth son
propiedad de Bluetooth SIG, Inc. y cualquier uso de
dichas marcas por JVC KENWOOD Corporation está
sujeto a los términos de licencia. El resto de marcas
comerciales y nombres comerciales corresponden a
sus respectivos propietarios.
• The “AAC” logo is a trademark of Dolby Laboratories.
• “Made for iPod” and “Made for iPhone” mean that an
electronic accessory has been designed to connect
specifically to iPod or iPhone, respectively, and has
been certified by the developer to meet Apple
performance standards.
Apple is not responsible for the operation of this
device or its compliance with safety and regulatory
standards. Please note that the use of this accessory
with iPod or iPhone may affect wireless performance.
• iPhone, iPod, iPod classic, iPod nano, and iPod touch
are trademarks of Apple Inc., registered in the U.S. and
other countries.
Lightning is a trademark of Apple Inc.
• Sirius, XM and all related marks and logos are
trademarks of Sirius XM Radio Inc. All rights reserved.
• HD Radio Technology manufactured under license
from iBiquity Digital Corporation. U.S. and Foreign
Patents. HD Radio™ and the HD, HD Radio, and “Arc”
logos are proprietary trademarks of iBiquity Digital
Corp.
• is a trademark of DVD Format/Logo
Licensing Corporation registered in the U.S., Japan
and other countries.
• This item incorporates copy protection technology
that is protected by U.S. patents and other intellectual
property rights of Rovi Corporation. Reverse
engineering and disassembly are prohibited.
• Fabricado bajo licencia de Dolby Laboratories.
El símbolo Dolby y el símbolo D-doble son marcas
comerciales de Dolby Laboratories.
• Android is a trademark of Google Inc.
• BlackBerry®, RIM®, Research In Motion® and related
trademarks, names and logos are the property of
Research In Motion Limited and are registered and/
or used in the U.S. and countries around the world.
Used under license from Research In Motion Limited.
• Adobe, Acrobat and Reader are either registered
trademarks or trademarks of Adobe Systems
Incorporated in the United States and/or other
countries.
• ACERCA DE VÍDEO DIVX: DivX® es un formato de
vídeo digital creado por DivX, LLC, una filial de Rovi
Corporation. Dispositivo DivX Certified® oficial que
reproduce vídeo DivX. Visite divx.com para obtener
más información y herramientas de software para
convertir sus archivos en vídeos DivX.
• ACERCA DE DIVX VIDEO-ON-DEMAND: Este
dispositivo con certificación DivX Certified® debe
registrarse para poder reproducir películas DivX
Video-on-Demand (VOD) compradas. Para obtener
su código de registro, localice la sección DivX VOD en
el menú de configuración de su dispositivo. Acceda
a vod.divx.com para obtener más información sobre
cómo completar su registro.
• DivX®, DivX Certified® and associated logos are
trademarks of Rovi Corporation or its subsidiaries and
are used under license.
• THIS PRODUCT IS LICENSED UNDER THE AVC PATENT
PORTFOLIO LICENSE FOR THE PERSONAL USE OF
A CONSUMER OR OTHER USES IN WHICH IT DOES
NOT RECEIVE REMUNERATION TO (¡)ENCODE VIDEO
IN COMPLIANCE WITH THE AVC STANDARD (“AVC
VIDEO”) AND/OR (¡¡)DECODE AVC VIDEO THAT WAS
ENCODED BY A CONSUMER ENGAGED IN A PERSONAL
ACTIVITY AND/OR WAS OBTAINED FROM A VIDEO
PROVIDER LICENSED TO PROVIDE AVC VIDEO. NO
LICENSE IS GRANTED OR SHALL BE IMPLIED FOR ANY
OTHER USE. ADDITIONAL INFORMATION MAY BE
OBTAINED FROM MPEG LA, L.L.C. SEE HTTP://WWW.
MPEGLA.COM
• THIS PRODUCT IS LICENSED UNDER THE MPEG-
4 VISUAL PATENT PORTFOLIO LICENSE FOR THE
PERSONAL AND NON-COMMERCIAL USE OF A
CONSUMER FOR (¡) ENCODING VIDEO IN COMPLIANCE
WITH THE MPEG-4 VISUAL STANDARD (“MPEG-4
VIDEO”) AND/OR (¡¡) DECODING MPEG-4 VIDEO
THAT WAS ENCODED BY A CONSUMER ENGAGED
IN A PERSONAL AND NON-COMMERCIAL ACTIVITY
AND/OR WAS OBTAINED FROM A VIDEO PROVIDER
LICENSED BY MPEG LA TO PROVIDE MPEG-4 VIDEO.
NO LICENSE IS GRANTED OR SHALL BE IMPLIED
FOR ANY OTHER USE. ADDITIONAL INFORMATION
INCLUDING THAT RELATING TO PROMOTIONAL,
INTERNAL AND COMMERCIAL USES AND LICENSING
MAY BE OBTAINED FROM MPEG LA, LLC. SEE HTTP://
WWW.MPEGLA.COM.
• Los términos HDMI y HDMI High-Definition
Multimedia Interface, así como el logotipo de HDMI,
son marcas comerciales o marcas comerciales
registradas de HDMI Licensing LLC en los Estados
Unidos y en otros países.
• MHL y el logotipo de MHL son una marca comercial o
una marca comercial registrada de MHL, LLC.
- Incorpora MHL 2
14DNX_QSG_K_es.indd 51 2014/01/06 16:35
52 ñ Español
• libFLAC
Copyright (C) 2000,2001,2002,2003,2004,2005,2006,20
07,2008,2009 Josh Coalson
Redistribution and use in source and binary forms,
with or without modification, are permitted provided
that the following conditions are met:
- Redistributions of source code must retain the
above copyright notice, this list of conditions and the
following disclaimer.
- Redistributions in binary form must reproduce the
above copyright notice, this list of conditions and the
following disclaimer in the documentation and/or
other materials provided with the distribution.
- Neither the name of the Xiph.org Foundation nor
the names of its contributors may be used to endorse
or promote products derived from this software
without specific prior written permission.
THIS SOFTWARE IS PROVIDED BY THE COPYRIGHT
HOLDERS AND ONTRIBUTORS ``AS IS’’ AND ANY
EXPRESS OR IMPLIED WARRANTIES, INCLUDING,
BUT NOT LIMITED TO, THE IMPLIED WARRANTIES OF
MERCHANTABILITY AND FITNESS FOR A PARTICULAR
PURPOSE ARE DISCLAIMED. IN NO EVENT SHALL THE
FOUNDATION OR CONTRIBUTORS BE LIABLE FOR ANY
DIRECT, INDIRECT, INCIDENTAL, SPECIAL, EXEMPLARY,
OR CONSEQUENTIAL DAMAGES (INCLUDING, BUT
NOT LIMITED TO, PROCUREMENT OF SUBSTITUTE
GOODS OR SERVICES; LOSS OF USE, DATA, OR PROFITS;
OR BUSINESS INTERRUPTION) HOWEVER CAUSED
AND ON ANY THEORY OF LIABILITY, WHETHER IN
CONTRACT, STRICT LIABILITY, OR TORT (INCLUDING
NEGLIGENCE OR OTHERWISE) ARISING IN ANY
WAY OUT OF THE USE OF THIS SOFTWARE, EVEN IF
ADVISED OF THE POSSIBILITY OF SUCH DAMAGE.
Ñ Conexión Android
Para conectar el dispositivo Android con esta
unidad, serán necesarios el cable (se vende por
separado) y el perl compatibles con el dispositivo
Android:
Para escuchar música y ver vídeos de una
fuente APPS
–Dispositivo MHL
–KCA-MH100 (accesorio opcional)
–Perfil de Bluetooth: SPP
Para escuchar música de una fuente APPS
–Perfil de Bluetooth: A2DP
–Perfil de Bluetooth: SPP
Para escuchar música de una fuente de audio
Bluetooth
–Perfil de Bluetooth: A2DP
–Perfil de Bluetooth: AVRCP
Ñ Conexión de iPod/iPhone
Para conectar el iPod/iPhone con esta unidad,
serán necesarios el cable, el adaptador (ambos se
venden por separado) y el perl compatibles con
su iPod/iPhone:
Para escuchar música y ver vídeos mediante
un dispositivo con conector Lightning
–Adaptador Lightning Digital AV
–KCA-HD100
–Cable Lightning a USB (accesorio del iPod/
iPhone)
–Perfil de Bluetooth: SPP
Para escuchar música mediante un dispositivo
con conector Lightning
–Cable Lightning a USB (accesorio del iPod/
iPhone)
Para escuchar música y ver vídeos con un
dispositivo con conector de 30 patillas (1)
–Adaptador Digital AV de 30 patillas de Apple
–KCA-HD100
–KCA-iP102
–Perfil de Bluetooth: SPP
Para escuchar música y ver vídeos con un
dispositivo con conector de 30 patillas (2)
–KCA-iP202
Para escuchar música con un dispositivo con
conector de 30 patillas
–KCA-iP102
Para escuchar música a través de Bluetooth
–Perfil de Bluetooth: A2DP
–Perfil de Bluetooth: SPP
✎NOTA
• Al realizar la conexión con el adaptador Lightning
Digital AV o con el adaptador Digital AV de 30 patillas
14DNX_QSG_K_es.indd 52 2014/01/06 16:35
Español ñ 53
de Apple, algunas aplicaciones podrán controlarse
desde este unidad. Las funciones operativas
dependerán de la aplicación. Consulte “Función
Apps” (P.51) en el manual de instrucciones.
• No deje el cable ni el adaptador de otros fabricantes
en el interior del coche. Podría producirse una avería
a causa del calor.
Ñ iPod/iPhone que pueden conectarse
Los siguientes modelos pueden conectarse a esta
unidad.
Made for
• iPhone 5
• iPhone 4S
• iPhone 4
• iPhone 3GS
• iPhone 3G
• iPhone
• iPod touch (5th generation)
• iPod touch (4th generation)
• iPod touch (3rd generation)
• iPod touch (2nd generation)
• iPod touch (1st generation)
• iPod classic
• iPod with video
• iPod nano (7th generation)
• iPod nano (6th generation)
• iPod nano (5th generation)
• iPod nano (4th generation)
• iPod nano (3rd generation)
Ñ Requisitos Pandora®:
Los requisitos para escuchar la fuente Pandora® son
los siguientes:
iPhone o iPod touch
• Utilice un iPhone o iPod touch de Apple que funcione
con el sistema iOS3 o superior.
• Busque “Pandora” en la tienda iTunes App Store de
Apple para obtener e instalar la última versión de la
aplicación Pandora® en su dispositivo.
Android™
• Visite Google play y busque Pandora para llevar a
cabo la instalación.
BlackBerry®
• Visite www.pandora.com en el navegador integrado
para descargar la aplicación de Pandora.
• Debe disponer de Bluetooth integrado y debe ser
compatible con los siguientes perfiles:
- SPP
- A2DP
NOTA
• En la aplicación de su dispositivo, inicie la sesión y
cree una cuenta con Pandora.
• (Si todavía no se ha registrado como usuario, puede
crear su cuenta en www.pandora.com).
• Conexión a Internet mediante LTE, 3G, EDGE o WiFi.
• Pandora® se encuentra disponible únicamente en EE.
UU., Australia y Nueva Zelanda.
• Debido a que Pandora® es el servicio de un tercero,
las especificaciones podrían cambiar sin previo aviso.
Por lo tanto, es posible que se dañe la compatibilidad
o que algunos o todos los servicios no estén
disponibles.
• Algunas funciones de PANDORA® no están
disponibles desde esta unidad.
• Si tiene cualquier problema para utilizar la aplicación,
póngase en contacto con Pandora® en la dirección:
pandora-support@pandora.com.
Ñ Acerca de iHeartRadio®:
Los requisitos para usar iHeartAuto™ son los
siguientes:
iPhone o iPod touch
• Utilice un iPhone o iPod touch de Apple con iOS5 o
posterior.
• Busque “iHeartAuto” en la App Store de Apple e
instale la versión más actualizada de la aplicación
iHeartAuto™ en su dispositivo.
Android™
• Use un dispositivo Android con firmware 2.2 o
posterior.
• Busque “iHeartAuto” en Google Play para instalar la
versión más actualizada de la aplicación iHeartAuto™
en su dispositivo.
NOTA
• iHeartRadio® está disponible solo en los EE. UU. y sus
territorios.
• Para sacar todo el partido a la aplicación, se
recomienda usar una conexión Wi-Fi o 3G/4G.
• Dado que iHeartAuto™ es un servicio de un tercero,
las especificaciones podrían cambiar sin previo aviso.
Por lo tanto, es posible que se dañe la compatibilidad
o que algunos o todos los servicios no estén
disponibles.
• Algunas funciones de iHeartAuto® no están
disponibles desde esta unidad.
• Si experimenta problemas en el uso de esta
aplicación, póngase en contacto con el Servicio de
Atención al Cliente de iHeartRadio® en http://help.
iheartradio.com.
• iHeartRadio® y iHeartAuto™ son marcas comerciales
pertenecientes a Clear Channel Broadcasting, Inc.
Todos los usos se autorizan mediante licencia.
14DNX_QSG_K_es.indd 53 2014/01/06 16:35

DNX891HD/ DNX771HD/ DNX691HD/ DNX571HD/
DNX571EX:
Ñ FCC WARNING
This equipment may generate or use radio
frequency energy. Changes or modifications to this
equipment may cause harmful interference unless
the modifications are expressly approved in the
instruction manual. The user could lose the authority
to operate this equipment if an unauthorized change
or modification is made.
NOTE
This equipment has been tested and found to comply
with the limits for a Class B digital device, pursuant
to Part 15 of the FCC Rules. These limits are designed
to provide reasonable protection against harmful
interference in a residential installation.
This equipment may cause harmful interference to
radio communications, if it is not installed and used
in accordance with the instructions. However, there
is no guarantee that interference will not occur in a
particular installation. If this equipment does cause
harmful interference to radio or television reception,
which can be determined by turning the equipment
off and on, the user is encouraged to try to correct
the interference by one or more of the following
measures:
• Reorient or relocate the receiving antenna.
• Increase the separation between the equipment
and receiver.
• Connect the equipment into an outlet on a
circuit different from that to which the receiver is
connected.
• Consult the dealer or an experienced radio/TV
technician for help.
#CAUTION
Use of controls or adjustments or performance of
procedures other than those specified herein may
result in hazardous radiation exposure.
In compliance with Federal Regulations, following
are reproductions of labels on, or inside the product
relating to laser product safety.
JVC KENWOOD Corporation
2967-3, ISHIKAWA-MACHI,
HACHIOJI-SHI, TOKYO, JAPAN
THIS PRODUCT COMPLIES WITH DHHS
RULES 21 CFR SUBCHAPTER J IN EFFECT AT
DATE OF MANUFACTURE.
Location: Top plate
DNX891HD/ DNX771HD/ DNX691HD/ DNX571HD/
DNX571EX:
Ñ IC (Industry Canada) Notice
This device complies with Industry Canada licence-
exempt RSS standard(s).
Operation is subject to the following two conditions:
(1)This device may not cause interference, and
(2) this device must accept any interference, including
interference that may cause undesired operation of
the device.
The term “IC: ” before the certification/ registration
number only signifies that the Industry Canada
technical specification were met.
#CAUTION
This equipment complies with FCC/IC radiation
exposure limits set forth for an uncontrolled
environment and meets the FCC radio frequency (RF)
Exposure Guidelines in Supplement C to OET65 and
RSS-102 of the IC radio frequency (RF) Exposure rules.
This equipment has very low levels of RF energy that
it deemed to comply without maximum permissive
exposure evaluation (MPE). But it is desirable that it
should be installed and operated keeping the radiator
at least 20cm or more away from person’s body
(excluding extremities: hands, wrists, feet and ankles).
Under Industry Canada regulations, this radio
transmitter may only operate using an antenna of a
type and maximum (or lesser) gain approved for the
transmitter by Industry Canada. To reduce potential
radio interference to other users, the antenna type
and its gain should be so chosen that the equivalent
isotropically radiated power (e.i.r.p.) is not more than
that necessary for successful communication.
DNX891HD/ DNX771HD/ DNX691HD/ DNX571HD/
DNX571EX:
• Contains Transmitter Module
FCC ID : YZP-RBFAC21XX
• Contains Transmitter Module
IC: 7414A-RBFAC21XX
54
LVT2547-001C_14DNX_QSG_K_En.indd 54 14/02/04 15:22

CALIFORNIA, USA
This product contains a CR Coin Cell Lithium Battery
which contains
Perchlorate Material – special handling may apply.
See www.dtsc.ca.gov/hazardouswaste/perchlorate
Información acerca de la eliminación de equipos
eléctricos y electrónicos al nal de la vida útil
(aplicable a los países que hayan adoptado
sistemas independientes de recogida de
residuos)
Los productos con el símbolo de un contenedor con
ruedas tachado no podrán ser desechados como
residuos domésticos.
Los equipos eléctricos y electrónicos al final de la
vida útil, deberán ser reciclados en instalaciones
que puedan dar el tratamiento adecuado a
estos productos y a sus subproductos residuales
correspondientes. Póngase en contacto con su
administración local para obtener información sobre
el punto de recogida más cercano. Un tratamiento
correcto del reciclaje y la eliminación de residuos
ayuda a conservar los recursos y evita al mismo
tiempo efectos perjudiciales en la salud y el medio
ambiente.
Para cumplimiento de la COFETEL:
“La operación de este equipo esta sujeta a las
siguientes dos condiciones:
(1) es posible que este equipo o dispositivo no cause
interferencia perjudicial y
(2) este equipo o dispositivo debe aceptar cualquier
interferencia,
incluyendo la que pueda causar su operación no
deseada.”
Informação sobre a eliminação de pilhas
Este produto não deve ser eliminado como lixo
doméstico geral. Devolva a pilha usada ao revendedor
ou entidade autorizada para que a mesma seja
devolvida ao fabricante ou importador.
A reciclagem e a eliminação de lixo de maneira
apropriada ajudarão a conservar os recursos
naturais ao mesmo tempo que prevenirão os efeitos
prejudicais à nossa saúde e ao meio ambiente.
55
LVT2547-001C_14DNX_QSG_K_En.indd 55 14/02/04 15:22

LVT2547-001C_14DNX_QSG_K_En.indd 56 14/02/04 15:22