Kenwood Dpf 3030 Users Manual (EN) 1
DPF-3030 to the manual 8c050b26-1dca-4e91-9891-d3e203f597b3
2015-01-23
: Kenwood Kenwood-Dpf-3030-Users-Manual-263383 kenwood-dpf-3030-users-manual-263383 kenwood pdf
Open the PDF directly: View PDF
.
Page Count: 24

CD PLAYER
B60-4517-08 (EN)
INSTRUCTION MANUAL
KENWOOD CORPORATION
DPF-3030

2
Before applying power
Caution : Read this section carefully to ensure safe operation.
Units are designed for operation as follows.
Europe and U.K. .....................................................................AC 230 V only
The marking is located on the rear panel and says that the compo-
nent uses laser beams that have been classified as Class 1. It means
that the unit is utilizing laser beams that are of a weaker class. There
is no danger of hazardous radiation outside the unit.
CLASS 1
LASER PRODUCT
The marking of products using lasers
(Except for some areas)
Introduction
WARNING : TO PREVENT FIRE OR ELECTRIC SHOCK, DO NOT EXPOSE THIS
APPLIANCE TO RAIN OR MOISTURE.
Safety precautions
THE LIGHTNING FLASH WITH ARROWHEAD SYMBOL, WITHIN AN EQUILATERAL TRIANGLE, IS INTENDED TO ALERT
THE USER TO THE PRESENCE OF UNINSULATED “DANGEROUS VOLTAGE” WITHIN THE PRODUCT’S ENCLOSURE
THAT MAY BE OF SUFFICIENT MAGNITUDE TO CONSTITUTE A RISK OF ELECTRIC SHOCK TO PERSONS.
Caution : Read this section carefully to ensure safe operation.
THE EXCLAMATION POINT WITHIN AN EQUILATERAL TRIANGLE IS INTENDED TO ALERT THE USER TO THE
PRESENCE OF IMPORTANT OPERATING AND MAINTENANCE (SERVICING) INSTRUCTIONS IN THE LITERATURE
ACCOMPANYING THE APPLIANCE.
CAUTION: TO REDUCE THE RISK OF ELECTRIC SHOCK, DO NOT REMOVE COVER (OR
BACK). NO USER-SERVICEABLE PARTS INSIDE, REFER SERVICING TO QUALIFIED
SERVICE PERSONNEL.
CAUTION
RISK OF ELECTRIC SHOCK
DO NOT OPEN

3
Unpacking
Unpack the unit carefully and make sure that all accessories are put aside so they will not be lost.
Examine the unit for any possibility of shipping damage. If your unit is damaged or fails to operate, notify your dealer immediately. If your unit was shipped to
you directly, notify the shipping company without delay. Only the consignee (the person or company receiving the unit) can file a claim against the carrier for
shipping damage.
We recommend that you retain the original carton and packing materials for use should you transport or ship the unit in the future.
Keep this manual handy for future reference.
Accessories
Audio cord ........................ (1) System control cord ............ (1)
Remote control unit................... (1) Batteries (R6/AA) ............... (2)
¶D.R.I.V.E. (Dynamic Resolution Intensive Vector Enhancement) IC is built in for drastic
reduction of distortion at small signal level.
¶High-performance 1-bit D/A converter achieving a 24-bit resolution.
¶CD peak search for setting the recording level that does not cause distortion. (
¶Edit function for rearranging tracks according to the tape length so that no music is interrupted
in the middle. *
¶Auto space function. %
¶Easy operation functions allow systematic operation with other KENWOOD components
connected through the system control connection. 8
Special features
Advanced technologies incorporated in pursuit of
improved sound quality and stability
Convenient features for dubbing CD onto tape
Easy operation functions
Contents
Programmed play (PGM mode)................................ 14
To check or change the programmed tracks .................. 15
To add a track to the program ......................................... 15
To clear tracks from the program .................................... 15
Repeated playback .................................................... 16
To repeat only the programmed tracks ........................... 16
To repeat the entire disc ................................................... 17
Editing......................................................................... 18
Playing or recording the edited contents ....................... 18
To check the edited contents ........................................... 19
To clear the edited contents ............................................. 19
Peak search ........................................................................ 19
Playback in random order (Random playback) ....... 20
Timer operations........................................................ 21
In case of difficulty..................................................... 22
Specifications ............................................................. 23
Introduction.................................................................. 2
Before applying power ................................................ 2
Safety precautions ....................................................... 2
Special features ................................................................... 3
IMPORTANT SAFEGUARDS ........................................ 4
System connections .................................................... 6
To use the headphone......................................................... 7
Maintenance................................................................. 9
Controls and indicators ............................................. 10
Operation of remote control unit ............................. 11
Normal play (TRACK mode)...................................... 12
Playing tracks in order from track No.1 .......................... 12
Playback from desired track ............................................. 13
Skipping tracks .................................................................. 13
Searching ........................................................................... 13
Time display on CD player (TIME DISPLAY) .................... 13
Caution: Read the pages marked carefully to ensure safe operation.
REMOTE CONTROL UNIT
RC-P0305

4
Caution : Read this page carefully to ensure
safe operation.
IMPORTANT SAFEGUARDS
10.Cleaning – Unplug this appliance from the wall outlet
before cleaning. Do not use volatile solvents such as
alcohol, paint thinner, gasoline, or benzine, etc. to clean
the cabinet. Use a clean dry cloth.
11.Lightning – For added protection for this appliance during a
lightning storm, or when it is left unattended and unused for
long periods of time, unplug it from the wall outlet and
disconnect the antenna or cable system. This will prevent
damage to the appliance due to lightning and power-line
surges.
12.Abnormal smell – If an abnormal smell or smoke is
detected, immediately turn the power OFF and unplug
the appliance from the wall outlet. Contact your dealer or
nearest service center.
13.Damage requiring service – The appliance should be
serviced by qualified service personnel when:
A. The power-supply cord or the plug has been damaged.
B. Objects have fallen, or liquid has been spilled into
the appliance.
C. The appliance has been exposed to rain or water.
D. The appliance does not appear to operate normally
by following the instruction manual. Adjust only those controls
that are covered by the instruction manual as an improper
adjustment of other controls may result in damage and will
often require extensive work by a qualified technician to
restore the appliance to its normal operation.
E. The appliance has been dropped, or the enclosure
damaged.
F. The appliance exhibits a marked change in performance.
14.Servicing – The user should not attempt to service the
appliance beyond that described in the instruction
manual. All other servicing should be referred to qualified
service personnel.
15.Power lines – An outside antenna system should not be
located in the vicinity of overhead power lines or other electric
light or power circuits, or where it can fall into such power lines
or circuits. When installing an outside antenna system, extreme
care should be taken to keep from touching such power lines
or circuits as contact with them might be fatal.
16.AC outlets – Do not connect other audio equipment
with a power consumption larger than that specified to
the AC outlet on the rear panel. Never connect other
electrical appliances, such as an iron or toaster, to it to
prevent fire or electric shock.
17. Overloading – Do not overload wall outlets, extension cords,
or integral convenience receptacles as this can result in a risk
of fire or electric shock.
18. Attachment – Do not use attachments not recommended by
the appliance manufacturer as they may cause hazards.
19. Replacement parts – When replacement parts are required,
be sure the service technician has used replacement parts
specified by the manufacturer or have the same characteristics
as the original parts. Unauthorized substitutions may result in
fire, electric shock, or other hazards.
20. Safety check – Upon completion of any service or repairs to
this appliance, ask the service technician to perform safety
checks to determine that the appliance is in proper operating
condition.
Please read all of the safety and operating instructions before
operating this appliance. Adhere to all warnings on the appliance
and in the instruction manual. Follow all the safety and operating
instructions. These safety and operating instructions should be
retained for future reference.
1. Power sources – The appliance should be connected to a
power supply only of the type described in the instruction
manual or as marked on the appliance. If you are not sure of
the type of power supply to your home, consult your appliance
dealer or local power company. For appliances intended to
operate from battery power, or other sources, refer to the
instruction manual.
2. Power-cord protection – Power-supply cords should
be routed so that they are not likely to be walked on or
pinched by items placed upon or against them, pay
particular attention to cords at plugs, convenience
receptacles, and the point where they exit from the
appliance.
3. CAUTION – Polarization – This appliance may be
equipped with a polarized alternating-current line plug (a plug
having one blade wider than the other). This plug will fit into the
power outlet only one way. This is a safety feature. If you are
unable to insert the plug fully into the outlet, try reversing the
plug. If the plug should still fail to fit, contact your electrician to
replace your obsolete outlet. Do not defeat the safety purpose
of the polarized plug.
4. Ventilation – Slots and openings in the cabinet are provided
for ventilation and to ensure reliable operation of the appliance
and to protect it from overheating, and these openings must
not be blocked or covered. The appliance should be situated so
that its location or position does not interfere with its proper
ventilation.
To maintain good ventilation, do not put records or a table-cloth
on the appliance. Place the appliance at least 10 cm away from
the walls.
Do not use the appliance on a bed, sofa, rug or similar surface
that may block the ventilation openings. This appliance should
not be placed in a built-in installation such as a bookcase or rack
unless proper ventilation is provided or the manufacturer’s
instructions have been adhered to.
5. Water and moisture – The appliance should not be
used near water - for example, near a bathtub, washbowl,
kitchen sink, laundry tub, in a wet basement, or near a
swimming pool, etc.
6. Temperature – The appliance may not function properly
if used at extremely low, or freezing temperatures. The
ideal ambient temperature is above +5°C (41°F).
7. Heat – The appliance should be situated away from heat
sources such as radiators, heat registers, stoves, or
other appliances (including amplifiers) that produce heat.
8. Electric shock – Care should be taken so that objects do
not fall and liquid is not spilled into the enclosure
through openings. If a metal objects, such as a hair pin
or a needle, comes into contact with the inside of this
appliance, a dangerous electric shock may result. For
families with children, never permit children to put
anything, especially metal, inside this appliance.
9. Enclosure removal – Never remove the enclosure. If
the internal parts are touched accidentally, a serious
electric shock might occur.

5

6
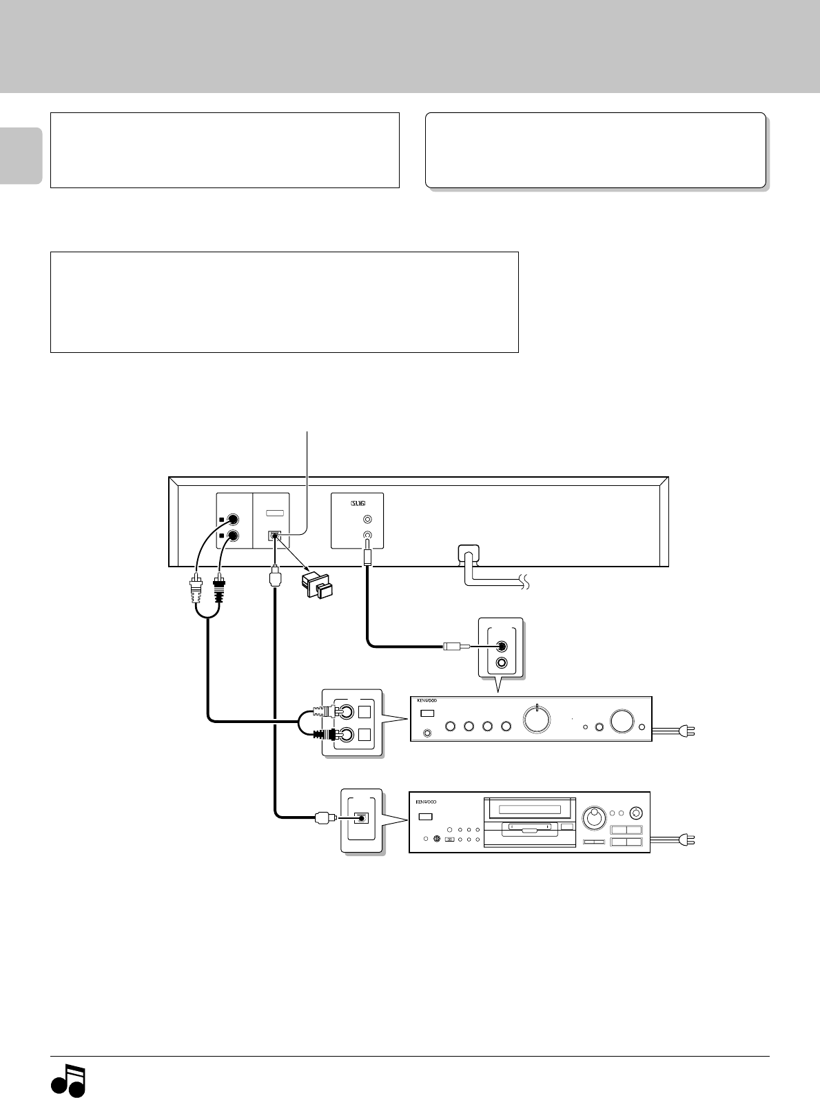
System connections
Caution:
Do not plug in the power lead until all connections are com-
pleted.
Malfunction of microcomputer
If operation is not possible or erroneous display appears even
though all connections have been made properly, reset the
microcomputer referring to “In case of difficulty”. ™
Make connections as shown below.
When connecting the related system components, refer also to the
instruction manuals of the related components.
Caution
Be sure to adhere followings. Or proper ventilation will be blocked causing damage or fire hazard.
÷Do not place any objects impairing heat radiation onto the top of unit.
÷Leave a space around the unit (from the largest outside dimension including projection)
equal or greater than, shown below.
Top panel : 50 cm Side panel : 10 cm Back panel : 10 cm
1. Connect all cords firmly. If connections are loose there could be loss of sound or noise produced.
2. When plugging and unplugging connection cords, be sure to first remove the power cord from the AC outlet. Plugging/unplugging
connection cords without removal of the power cord can cause malfunctions or damage to the unit.
Notes
Notes
Commercially-available
optical fiber cable
System control cord
Audio cord
Amplifier
Remove the
protection cap
when using the
DIGITAL OUTPUT
(OPTICAL) jack.
To wall AC outlet
To AC outlet
To AC outlet
MD recorder / CD-R
DIGITAL OUTPUT jack
OUTPUT
OPTICAL
DIGITAL
OUTPUT SYSTEM CONTROL
L
R
SYSTEM
CONTROL
L
R
CD
DIGITAL
INPUT
OPTICAL
TEXT
Connection to KENWOOD MD recorder (CD TEXT):
The text (track titles) and the music of a CD can be copied to an MD.
For details, refer to the MD instruction manual.

7
Adjusting the output levels of the output jacks
and headphone output
The OUTPUT level (UP/DOWN) keys of the remote control unit can
adjust the output levels from the LINE/OUT jacks and PHONES jack
of the unit.
To use the headphone
Connect a stereo headphone to the PHONES jack of the CD player.
Adjust the sound volume using the remote control unit.
Output level
÷It is not favorable for the sound quality to decrease the output level from
this unit too much. Use these keys for coordination with other line
levels.
÷Adjusting the headphone output level also changes the LINE/OUT
level. Do not adjust the output level from this unit particularly during
recording.
÷Please note that the sound output is at the maximum level when the
power is turned on.
Connection to a general-use amplifier
Use the provided audio cords to connect the OUTPUT jacks of this unit to the CD input jacks (or AUX jacks) of the amplifier.
Connection to digital amplifier, MD or CD-R
Connect the DIGITAL OUTPUT (OPTICAL) jack to the digital input jack
of the amplifier, DAT recorder, MD recorder, etc., using an optical
fiber cable (sold separately) which are commercially available in
audio stores.
÷When using an optical fiber cable to connect this unit to a digital
amplifier, insert the plug straight into the jack until a snap sound is
heard.
÷Be careful not to bend, coil, or bundle the optical fiber cable.
÷Optical fiber cables available on the market may not always be able to
be used with this player. If your cord cannot be used with this unit,
consult the store from which you purchased the cord or your nearest
dealer.
Optical fiber cable
_
12 db
OUTPUT
DOWN UP
REMOTE CONTROL UNIT
RC-P0305

8
SYSTEM CONTROL OPERATIONS
Remote Control
Lets you operate this unit with the system remote control unit supplied with the amplifier or receiver.
Automatic Operation
Automatically switches the input selector on the amplifier or receiver when you start playback from this unit.
Synchronized Recording
Lets you synchronize recording with the start of playback when recording from CD. Also, the simple CCRS operation lets you make great recordings
from CD.
See the operating instructions supplied with your cassette deck and MD recorder for details.
SYSTEM CONTROL CONNECTIONS
Connecting system control cords after connecting a KENWOOD
audio component system lets you take advantage of convenient
system control operations.
This unit is compatible only with the [SL16] mode. The system con-
trol operation is not available if the unit is connected in the [XS-8]
connection mode.
÷Do this operation after completing all connections.
(Ensure that the unit is set to POWER OFF.)
1. If your amplifier or receiver does not have a system control terminal,
do not connect any system control cords to the system control termi-
nals on the other components.
2. Do not connect system control cords to any components other than
those specified by Kenwood. It may cause a malfunction and damage
your equipment.
3. Be sure the system control plugs are inserted all the way in to the
system control terminals.
SYSTEM
CONTROL
SYSTEM
CONTROL
SYSTEM
CONTROL
SYSTEM
CONTROL
SYSTEM
CONTROL
Notes
Notes

9
Maintenance
Be specially cautious against condensation in a following circumstance:
When this unit is carried from a place to another across a large
difference in temperature, when the humidity in the room where this
unit is installed increases, etc.
Caution on condensation
Condensation (of dew) may occur inside the unit when there is a
great difference in temperature between this unit and the outside.
This unit may not function properly if condensation occurs. In this
case, leave the unit for a few hours with the power left ON, and
restart the operation after the condensation has dried up.
Note related to transportation and movement
Before transporting or moving this unit, carry out the following
operations.
1. Turn the power ON but do not load a disc.
2. Verify that the display shown appears.
3. Wait a few seconds and set the unit to STANDBY mode.
Label side
Playing side
Cleaning
If fingerprints or foreign matter become at-
tached to the disc, lightly wipe the disc with
a soft cotton cloth (or similar) from the center
of the disc outwards in a radial manner.
Storage
When a disc is not to be played for a long
period of time, remove it from the player and
store it in its case.
Handling
Hold the discs so that you do not touch the
playing surface.
Discs which can be played with this unit
DVD (12 cm, 8cm), CD (12 cm, 8 cm), VCD, and the audio part of CDV, CD-
G, CD-EG and CD-EXTRA.
Use discs that comply with the IEC standard, for example a disc carrying
the
DIGITAL AUDIODIGITAL AUDIO
COMPACTCOMPACT
marking on the label surface.
Disc handling precautions
Disc accessories
The disc accessories (stabilizer, protection sheet, protection ring, etc.)
which are marketed for improving the sound quality or protecting discs
as well as the disc cleaner should not be used with this system because
they may cause malfunction.
Do not attach paper or tape to either the play-
ing side or the label side of the discs.
Sticker
Sticky paste
Never play a cracked or warped disc
During playback, the disc rotates at high speed in the player.
Therefore, to avoid danger, never use a cracked or deformed disc or a
disc repaired with tape or adhesive agent.
Please do not use discs which are not round because they may cause a
malfunction.
TRACK
6
1
11
16
7
2
12
17
8
3
13
18
9
4
14
19
10
5
15
20
n
o
d1 SC
Cleaning
Do not use volatile solvents such as alcohol, paint thinner, gasoline,
or benzine, etc. to clean the cabinet. Use a clean dry cloth.
Do not use contact cleaners because it could cause a malfunction.
Be specially careful against contact cleaners containing oil, for they
may deform the plastic components.

10
TRACK
EDIT
CCRS
TRACK
NO.
P.C.
TOTAL TIME
SINGLE TIME
6
1
11
16
7
2
12
17
8
3
13
18
9
4
14
19
10
5
15
20
PGM
REPEAT
8
_
:
8
88 88
POWER
- ON – OFF
PHONES
P.MODE
EDIT
CHECK
CLEAR
PEAK SEARCH
TIME DISPLAY
OPEN/CLOSE 123
456
789
0+10
REPEAT
24 bit D.R.I.V.E.II
RANDOM
076
4¢
1¡
1
90!@# $ %^&
*
234 5 6 7 8
Controls and indicators
CCRS indicator
Pause indicator
Play indicator Play track No. in-
dicator
SINGLE TIME indicator
TOTAL TIME indicator
TRACK mode indicator
Program mode indicator
REPEAT indicator
DISPLAY
Program
check indicator
EDIT indicator
Music calender
TIME indicator,
program No.
Output level indicator
1POWER switch @
2P.MODE key $
Press for program playback.
3CHECK key %(
Press to display the programmed contents in order.
4PEAK SEARCH key (
5Open/Close key (0)@
Opens and closes the disc tray.
6STOP key (7)@
7PLAY/PAUSE key (6)@
Each time the key is pressed, playback and pause switch
each other.
8Skip keys (4,¢)#
Press to skip to the beginning of another track.
9PHONES jack 7
Use to connect (optional) headphones.
0EDIT key *
Press to select the edit recording mode.
!CLEAR key %(
Press to clear the contents of a program.
@TIME DISPLAY key #
Press to switch the time display mode.
#Remote control light sensor !
$Disc tray @
Load the disc to be played back.
%Numeric keys #
Use the numeric keys to select the desired track.
^REPEAT key ^
Press to start repeated playback.
&RANDOM key )
Press to start random playback.
*Search keys (1,¡)#
Fast forwards or fast reverses the track.
The keys with the same name as those on the remote control
unit operate the same way as the remote control unit.

11
Operation of remote control unit
1. The supplied batteries are intended for use in operation checks. Therefore, their lives may be shorter than ordinary batteries.
2. When the remote-controllable distance gets shorter than before, replace both batteries with new ones.
3. Malfunction may occur if direct sunlight or the light of a high-frequency lighting fluorescent lamp enters the remote control light sensor.
In such a case, change the system installation position to prevent the malfunction.
Loading batteries
The keys with the same name as those on the main unit operate the same way as the main unit.
The keys marked * are provided only on the remote control unit.
*2OUTPUT (DOWN, UP) key 7
3Numeric keys ( 11
11
1 ~ ))
))
) , 00
00
0 )#
4Basic function keys
Skip keys (4,¢)#
Search keys (1,¡)#
Stop key (7)@
Play/Pause key (6)@
1Program-related and other keys
RANDOM key )
REPEAT key ^
P.MODE key $
TIME DISPLAY key #
EDIT key *
CHECK key %(
CLEAR key %(
Model: RC-P0305
Infrared ray system
÷When pressing more than one remote control key successively,
press the keys securely by leaving an interval of 1 second or more
between keys.
After plugging in the power cord, press the POWER switch
of the main unit to turn the unit ON. When the unit is turned
ON, press the key of the function to be operated.
1 Remove the cover. 2 Insert batteries. 3 Close the cover.
÷Insert two AA-size (R6) batteries as
indicated by the polarity marking.
Operation
Operating range
(Approx.)
Remote control
light sensor
RANDOM
DISC SELECTORDISC SELECTOR
OUTPUT
1 2 3
4
5
REPEAT
DOWN UP
DISC SKIPDISC SKIP
12
P.MODE 3
45
TIME
DISPLAY 6
EDIT 7 8 9
CHECK 0 +10
CLEAR
6
4
7
¡
¢
REMOTE CONTROL UNIT
RC-P0305
1
1
4
3
2
Notes
Notes
1
2
1
2
0
30
6m
30
REMOTE CONTROL UNIT
RC-P0305

12
Normal play (TRACK mode)
2
Load a disc.
3
Start playback.
1Open the tray.
Use the following procedure to play a CD in the original order
of tracks from track No. 1.
: Keys and control used in the operations described on this page.
3Close the tray.
Playing tracks in order from track No. 1
÷Playback starts when a disc has been loaded.
To pause playback
2Place a disc.
Disc tray
Press the POWER switch to ON.
Label side
÷After a few seconds, play starts from the track No. 1.
Elapsed time of track being played
Track NO. being played
1
Lights up.
÷Each press pauses and plays the CD alternately.
To stop playback
÷Do not touch the played side of disc.
÷Loading two discs together will cause malfunctioning.
÷Place the disc properly along the groove on the tray. (If the disc is not
placed horizontally, malfunction will result.)
÷A single CD (8 cm disc) can also be played.
÷Ordinary CD single (8 cm) disc adapters sold in audio stores cannot be
used with this unit.
The track Nos. recorded on the CD are displayed.
TRACK
123
456
789
0+10
076
4¢
1¡
0
0
0
0
0
0
7
6
6
OPEN/CLOSE
0
OPEN/CLOSE
0
POWER
- ON – OFF
123
456
789
0+
10
0
76
4¢
1¡
TRACK TRACK
NO. SINGLE TIME
6
1
7
2
8
3
9
4
10
5
0
:
1
005
TRACK TRACK
NO. SINGLE TIME
6
1
7
2
8
3
9
4
10
5
0
:
1
000

13
Playback from desired track
Press the numeric keys as shown below....
To enter track No. 23 : 003
To enter track No. 40 : 0000)
÷Playback starts from the selected track and continues on the subse-
quent tracks.
Skipping tracks
÷The track in the direction of the pressed key is skipped, and the selected
track will be played from the beginning.
÷When the 4 key is pressed once during playback, the track being
played will be played from the beginning.
To skip
backward To skip
forward
Searching
÷Playback starts from the position where the key is released.
Forward
search
Backward
search
÷Only the display 1 and 2 will be displayed in RANDOM and EDIT
modes.
Time display on CD player (TIME DISPLAY)
Each press of the TIME DISPLAY key changes the displayed contents.
: Elapsed time of track being played (SINGLE TIME
lights up.)
: Remaining time of track being played (SINGLE
TIME lights up.)
: Elapsed time of entire disc (TOTAL TIME lights
up.)
: Remaining time on entire disc (TOTAL TIME lights
up.)
1
2
3
4
0
0
0
0
TIME DISPLAY
1¡
4¢
123
456
789
0 +10
SINGLE TIME
:231
2
TOTAL TIME
:453
SINGLE TIME
:372_
3
TOTAL TIME
:156_

14
Programmed play (PGM mode)
Use the following procedure to program desired tracks in a
desired order. (up to 20 tracks)
÷ Load a disc in the CD player. @
Press so that the “PGM” indicator lights.
Program desired tracks.
1
2
Preparation
: Keys and control used in the operations described on this page.
÷The programmed contents remain in memory.
To stop playback
Start playback.
3
÷When the 4 or ¢ key is pressed during playback, the track will be
skipped in the direction of the pressed button.
÷When the 4 key is pressed once during playback, the play position
returns to the beginning of the current track being played.
Lights up.
Displays the total playing time
of the programmed tracks.
÷Up to 20 tracks can be programmed. When “FULL” is displayed, no
more tracks can be programmed.
÷If you make a mistake, press the CLEAR key and enter the track No.
from the beginning.
÷When the total playing time of the programmed tracks exceeds 100
minutes, the remaining time on the disc will not be displayed any more.
2Set the entry.
1Select the desired track No.
Press the numeric keys as shown below....
To enter track No. 25: 005
Go to step 2 within 5 seconds.
3Repeat steps 1 and 2 above.
Do this operation in the stop mode.
Displays the entered program No.
for a few seconds.
123
456
789
0 +10
076
4¢
1¡
0
0
0
0
0
7
6
P.MODE
123
456
789
0 +10
P.MODE
TRACK
NO.
PGM
01
TRACK
NO.
02
P_ 01
TRACK
NO. TOTAL TIME
0
_
:
2
16 42

15
÷When a track No. is selected, the track will be added to the end of the
existing program.
Press to clear tracks from the end.
To check or change the programmed tracks
To clear tracks from the program
1 Press the CHECK key.
Press until the track No. to
be changed is displayed.
2 Select the new track No.
Auto space function
During programming of tracks, a non-recorded space of a few
seconds will be automatically created between tracks. By recording
tracks with these spaces on tape, the search and repeat play
operations of tape using the DPSS function (which works by
searching the non-recorded spaces) can be performed reliably.
÷Even when the performances of two tracks are continuous (which
occurs with classical or live recording music), the spaces will be
created if they have different track numbers.
÷Each time the key is pressed, the last track in the program is cleared.
÷The tracks which are programmed earlier than the track being played
cannot be cleared.
÷Selected tracks can be also completely cleared just by operating the 0
key.
÷The entire program is cleared.
3 Set the entry.
÷Perform only step 1 to simply check the program.
÷Each time the key is pressed, the program No. (P-No.) and the track No.
on CD are displayed.
÷The previous display resumes in a few seconds.
÷Press it while the “P.C.” indicator is lit.
÷The track being played cannot be changed.
To clear all track.
Lights up.
To add a track to the program
1 Select the desired track No.
2 Press the P.MODE key.
0
0
0
0
0
0
P.MODE
CLEAR
123
456
789
0 +10
P.MODE
123
456
789
0 +10
CHECK
TRACK
NO.
P.C.
6
3
PGM
06
P_ 02

16
Repeated playback
To repeat only the programmed tracks
: Keys and control used in the operations described on this page.
™
Preparation
To cancel repeated playback
Press the REPEAT key again.
Lights up.
1
Press so that the "PGM" indicator lights.
2 Select the desired track No.
Press the numeric keys as shown below...
To enter track No. 25: 005
5 Switch REPEAT ON.
6 Start playback.
4 Repeat steps 2 and 3 above.
Go to step 3 within 5 seconds.
3 Set the entry.
÷All of the programmed tracks will be repeated.
÷In case only one track is programmed, only that track will be repeated.
÷Up to 20 tracks can be programmed. When “FULL” is displayed, no
more tracks can be programmed.
Lights up.
Goes off.
Do this operation in the stop mode.
÷ Load a disc in the CD player. @
123
456
789
0 +10
076
4¢
1¡
0
0
0
0
0
0
REPEAT
6
REPEAT
P.MODE
123
456
789
0 +10
P.MODE
TRACK
NO.
PGM
REPEAT
01
TRACK
NO.
PGM
01
TRACK
NO.
PGM
REPEAT
01

17
To repeat the entire disc
1 Press so that the “TRACK” indicator
lights.
2 Switch REPEAT ON.
3 Start playback.
To cancel repeated playback
Press the REPEAT key again.
: Keys and control used in the operations described on this page.
Goes off.
Lights up.
Lights up.
123
456
789
0+10
076
4¢
1¡
0
0
0
0
REPEAT
6
REPEAT
P.MODE
TRACK TRACK
NO.
01
TRACK
NO.
PGM
REPEAT
01
TRACK
NO.
PGM
REPEAT
01

18
The following procedure allows to record a CD within the
specified tape length so that no music is interrupted in the
middle at the ends of sides A and B.
Editing
Preparation
: Keys and control used in the operations described on this page.
Press the numeric keys as shown below.
30-minute tape : 000)
46-minute tape : 00006
1
Light the “EDIT” indicator.
2
Do this operation in the stop mode.
Go to step 2 within 5 seconds.
If more than 5 seconds have elapsed,
press the key again. Blinks.
÷Recording within 99 minutes can be specified in minutes (2 digits).
÷While you can edit with a different time setting to that of the tape you
are using, part of the tape may be left with nothing recorded on it, or the
last track on side A or side B may be cut short.
Lights up. Lights up.
Enter the recording time of the tape.
The CD contents are edited as follows.
(1) The tape recording time input is divided by two, and tracks that can
be accommodated in file A (which refers to tracks on tape side A) are
selected in order of their track Nos.
(2) In a few seconds, the time left on tape side A is displayed, then file
B (tracks on tape side B) is edited in the same manner.
÷The EDIT function may not operate properly for discs having only one
track or having tracks of long duration such as classical music.
(“no FILE” is displayed.)
Press the 6 key to start playback according to the edited content. The
playback pauses at the beginning of the track edited for tape side B. Press
the 6 key again to continue playback.
When recording the edited content onto a tape, it is recommended to
use the synchro recording or CCRS recording function of KENWOOD
cassette decks.
÷Do not adjust the output level from this unit particularly during record-
ing.
÷For details, see the instruction manual of the cassette deck.
Playing or recording the edited contents
÷ Load a disc in the CD player. @
123
456
789
0+10
076
4¢
1¡
0
0
123
456
789
0 +10
EDIT
EDIT
PGM
C_ __

19
: Keys and control used in the operations described on this page.
Press any one of these keys.
÷The edited data is cleared entirely.
To clear the edited contents
÷When the CHECK key is pressed, track numbers and remaining time
in the file A are displayed first, then those in the file B.
÷The "P.C." indicator goes off in a few seconds.
To check the edited contents
Lights up.
Peak search
This function identifies the highest peak level of the entire recording on a CD before recording the CD on the cassette deck.
With this unit, after the peak level of each track recorded on the CD has been searched, the section of the music containing the highest peak level will be
played repeatedly so that the recording level of the cassette deck or MD (analog recording) can be adjusted easily.
This feature is particularly convenient when using a cassette deck with manual recording level adjustment which does not have the automatic recording
level adjustment function.
(This unit cannot perform peak search recording when used with a cassette deck equipped with the peak search function.)
To cancel Peak search:
Press the 7 key.
÷Press the PEAK SEARCH key.
÷After a high-speed search of all tracks, the searched peak level section
will be repeated at normal speed.
÷The peak level is detected by sampling the section which seems to
contain the maximum level in the disc. However, it may happen that
the transient maximum level is not detected. Therefore, it is
recommended to set the recording level by leaving a certain margin
above the detected peak level.
123
456
789
0+10
076
4¢
1¡
0
0
0
0
7
PEAK SEARCH
OPEN/CLOSE
0
P.MODE
CLEAR
CHECK
EDIT
P.C.
5
A
FI LE

20
Playback in a random order (Random playback)
÷Pressing the 4 key once returns to the beginning of the track being
played. ÷Press the RANDOM key to start normal playback.
™
As tracks are selected at random, you can enjoy listening to
for a long time.
÷Load a disc in the CD player.
@
Preparation
To select another track in the middle of playing one
To cancel random playback
1
Press the P.MODE key so that the "TRACK"
indicator lights.
If the "PGM" indicator is lit, press the
P.MODE key. Lights up.
2
Press the RANDOM key.
In case track No. 5 is selected
: Keys and control used in the operations described on this page.
÷Each time a track ends, another track is selected and played.
÷Random play stops after all of the tracks have been played once.
÷The random playback can also be repeated by pressing the REPEAT
key.
123
456
789
0+10
076
4¢
1¡
0
0
0
0
RANDOM
¢
RANDOM
P.MODE
TRACK TRACK
NO. SINGLE TIME
6
1
7
2
8
3
9
4
10
5
0
:
1
000
TRACK TRACK
NO. SINGLE TIME
0
:
5
012

21
12
F
00
123
456
789
0 +10
076
4¢
1¡
Timer operations
Timer playback of CD can be started at any time using an
audio timer which is available in audio stores.
Preparation
÷Connect the power cords of the associated
components so that their power can be turned
ON through the audio timer.
(Also, be sure to read carefully the instruction
manual of the timer.)
This unit
Audio cordSystem control cord
Amplifier
Audio timer To wall AC outlet
1
Turn the powers of the associated components
ON.
2
Preparation
Load a disc in the CD player. @
Set the amplifier volume.
3
1 Play the disc.
Set the timer ON time.
4
Set the timer so that it supplies
power at the specified time.
Turn OFF the power output from the audio timer.
5
÷With some audio timer models, the power is automatically turned OFF
when the timer ON time is set. With such a model, skip step 5 below.
Label side
2 Adjust the amplifier volume.
(Use the remote control unit of this unit
to adjust the volume to the maximum
level.)
3 Stop the disc.
÷Do not touch the ON/STANDBY or POWER switches of the amplifier
and CD player.
÷When the set time comes, the disc playback starts automatically.
Adjusting the volume:
Set the volume the maximum (0 dB) using the OUTPUT
(UP) key on the remote control unit, and adjust the vol-
ume to the desired level on the amplifier side.
(Since the sound output is at the maximum level when the
power is turned on, lowering the level with the remote control
will change the volume.)
NotesNotes
Notes
1. Some amplifiers cannot be used with a timer. Before using a amplifier, check it.
2. When operating the unit other than CD player using an audio timer, be sure to remove the disc from the CD player.
Note
Note
÷If the amplifier is not connected to the CD player through a system
control cord, select the “CD” input with the input selector.
123
456
789
0+
10
0
76
4¢
1¡
0
0
7
6

22
÷Insert the power plug firmly to the AC outlet.
÷Turn the amplifier’s power ON.
÷Load the disc again with its label side up.
÷Insert the disc properly.
÷
Wipe off the dust on the surface of the disc
referring to “Disc handling precautions”.
9
÷Replace the disc with a new one.
÷Leave the player for about 1 hour so that the
condensation is removed. 9
÷Press the 6 key.
÷Wipe off the dust on the disc surface referring
to “Disc handling precautions”. 9
÷Replace the disc with a new one.
÷Connect all connection cords firmly.
÷Adjust the output level with OUTPUT key on
the remote control unit. 7
÷Wipe off the dust on the disc surface referring
to “Disc handling precautions”. 9
÷Replace the disc with a new one.
÷Try selecting a place where no strong vibra-
tions occur by changing the installation place,
etc.
÷If automatic play is not required, remove the
disc from the player before setting the unit to
POWER OFF.
÷Power plug is loosely connected.
÷With the power plug connected to the switched
AC outlet of an amplifier, the power of the
amplifier is turned off.
÷Disc is loaded upside down.
÷Disc is loose.
÷Disc is dirty.
÷Disc is cracked.
÷Condensation has occurred on the optical lens
unit.
÷Play mode is not entered.
÷Disc is too dirty.
÷Disc is cracked.
÷The connection cords are inserted loosely.
÷Output level is attenuated too low.
÷Disc is too dirty.
÷Disc is cracked.
÷Oscillation is applied to this unit.
÷This unit is designed so that play begins auto-
matically when the unit is turned ON if a disc
is already loaded.
The unit is not turned ON with the
POWER switch ON.
Disc is loaded, player does not play.
No sound.
Music is interrupted. (Sound is skipped.)
Play begins as soon as the unit is turned
ON.
Remote control operation is not possi-
ble.
÷Batteries are exhausted.
÷The remote control unit is too far away from
the main system, controlling angle is too large,
or there is an obstacle in between.
÷Replace with new batteries. !
÷Operate the remote control unit within the
controllable range. !
In case of difficulty
What appears to be a malfunction may not always be serious. If your unit should not perform as expected, consult the
table below to see if the problem can be corrected before seeking help from your dealer or service representative.
Operation to reset
The microcomputer may fall into malfunction (impossibil-
ity to operate, erroneous display, etc.) when the connec-
tion cords are unplugged while unit is ON or due to an
external factor. In this case, execute the following method
to reset the microcomputer and return it to normal condi-
tion.
CD player unit
Remote control unit
÷Please be aware that resetting the CD player will erase all stored
information and return it to the factory settings.
Set the unit to OFF by pressing the POWER switch, and
after a few seconds, turn the unit ON by pressing the
POWER switch again.
Symptom Cause Remedy
Symptom Cause Remedy

23
Specifications
[ Format ]
System ..................................................................................... Compact disc digital audio system
Laser ................................................................................................................ Semiconductor laser
[ D/A Convertors ]
D/A Conversion ............................................... 1-bit D/A converter achieving a 24-bit resolution
Oversampling ........................................................................................................... 8 fs (352.8 kHz)
[ Audio ]
Frequency response ..................................................................................... 4 Hz ~ 20 kHz, ±0.5 dB
Signal to noise ratio............................................................................................ More than 120 dB
Dynamic range ...................................................................................................... More than 98 dB
Total harmonic distortion + noise ..................................................... Less than 0.003% (at 1 kHz)
Channel separation ............................................................................ More than 100 dB (at 1 kHz)
Wow & flutter .................................................................................................. Unmeasurable Limit
Output level/impedance
Variable ....................................................................................................... (Max.) 2.0 V/0.8 kΩ
Digital output
Optical ...................................................................................................... –15 dBm – –21 dBm
(Wave length 660 nm)
Headphone output (Max.) ..........................................................................................20 mW (32 Ω)
[ General ]
Power consumption.................................................................................................................. 12 W
Dimensions ................................................................................................. W : 440 mm (17-5/16")
H : 95 mm (3-3/4")
D : 370 mm (14-9/16")
Weight (Net) ................................................................................................................ 4.3 kg (9.5 lb)
1. KENWOOD follows a policy of continuous advancements in development. For this reason specifications may be changed without notice.
2. The full performance may not be exhibited in an extremely cold location (under a water-freezing temperature).
Notes
Notes

For your records
Record the serial number, found on the back of the unit, in the spaces
designated on the warranty card, and in the space provided below. Refer
to the model and serial numbers whenever you call upon your dealer for
information or service on this product.
Model Serial Number