Kenwood Dpx301 Owner S Manual B64 3285 00_English_r6.Indd
DPX301 B64-3285-00_00_English
2014-07-06
: Kenwood Kenwood-Dpx301-Owner-S-Manual kenwood-dpx301-owner-s-manual kenwood pdf
Open the PDF directly: View PDF
.
Page Count: 36

DUAL DIN SIZED CD RECEIVER
DPX301
INSTRUCTION MANUAL
© B64-3285-00/00 (KW)
Take the time to read through this instruction manual.
Familiarity with installation and operation procedures will help you obtain the best
performance from your new CD-receiver.
For your records
Record the serial number, found on the back of the unit, in the spaces designated on the
warranty card, and in the space provided below. Refer to the model and serial numbers
whenever you call upon your Kenwood dealer for information or service on the product.
Model DPX301 Serial number
US Residence Only
Register Online
Register your Kenwood product at
www.kenwoodusa.com
B64-3285-00_English_r6.Indd 1B64-3285-00_English_r6.Indd 1 05.11.8 9:57:03 AM05.11.8 9:57:03 AM

2 | English
Contents
2Warning 3
Safety precautions 4
Notes 5
About CDs 6
About AAC, MP3 and WMA 7
General features 8
Power
Selecting the Source
Volume
Attenuator
System Q
Audio Control
Audio Setup
Speaker Setting
Switching Display
Subwoofer Output
TEL Mute
Tuner features 13
Tuning
Tuning Mode
Direct Access Tuning
Station Preset Memory
Auto Memory Entry
Preset Tuning
CD/Audio file/External disc control
features 15
Playing CD & Audio file
Playing External Disc
Fast Forwarding and Reversing
Track/File Search
Disc Search/Folder Search
Direct Track/File Search
Direct Disc Search
Track/File/Disc/Folder Repeat
Scan Play
Random Play
Magazine Random Play
Folder Select
Text/Title Scroll
HD Radio control features 19
About HD Radio
Tuning
Menu system 20
Menu System
Activating Security Code
Deactivating Security Code
Touch Sensor Tone
Manual Clock Adjustment
Display Illumination Control
Dimmer
Switching preout
Built-in Amp Setting
Supreme Setting
CRSC (Clean Reception System Circuit)
Receive mode Setting
SIRIUS ID (ESN) display
Auxiliary Input Display Setting
Text Scroll
Built-in Auxiliary input Setting
CD Read Setting
Demonstration mode Setting
Basic Operations of remote control
26
Accessories/ Installation Procedure
28
Connecting Wires to Terminals 29
Installing the Escutcheon 30
Installation 31
Removing the Unit 32
Troubleshooting Guide 33
Specifications 36
B64-3285-00_English_r6.Indd 2B64-3285-00_English_r6.Indd 2 05.11.8 9:57:04 AM05.11.8 9:57:04 AM

English | 3
2Warning
2CAUTION
Use of controls or adjustments or performance of
procedures other than those specified herein may
result in hazardous radiation exposure.
In compliance with Federal Regulations, following
are reproductions of labels on, or inside the product
relating to laser product safety.
Kenwood Corporation
2967-3, ISHIKAWA-MACHI,
HACHIOJI-SHI
TOKYO, JAPAN
KENWOOD CORP. CERTIFIES THIS EQUIPMENT
CONFORMS TO DHHS REGULATIONS N0.21 CFR
1040. 10, CHAPTER 1, SUBCHAPTER J.
Location : Bottom Panel
FCC WARNING
This equipment may generate or use radio
frequency energy. Changes or modifications to
this equipment may cause harmful interference
unless the modifications are expressly approved
in the instruction manual. The user could lose
the authority to operate this equipment if an
unauthorized change or modification is made.
NOTE
This equipment has been tested and found to
comply with the limits for a Class B digital device,
pursuant to Part 15 of the FCC Rules. These limits
are designed to provide reasonable protection
against harmful interference in a residential
installation. This equipment may cause harmful
interference to radio communications, if it is
not installed and used in accordance with the
instructions. However, there is no guarantee
that interference will not occur in a particular
installation. If this equipment does cause harmful
interference to radio or television reception, which
can be determined by turning the equipment off
and on, the user is encouraged to try to correct
the interference by one or more of the following
measures:
• Reorient or relocate the receiving antenna.
• Increase the separation between the equipment
and receiver.
• Connect the equipment into an outlet on a
circuit different from that to which the receiver is
connected.
• Consult the dealer or an experienced radio/TV
technician for help.
B64-3285-00_English_r6.Indd 3B64-3285-00_English_r6.Indd 3 05.11.8 9:57:04 AM05.11.8 9:57:04 AM

4 | English
Safety precautions
About CD players/disc changers
connected to this unit
Kenwood disc changers/ CD players released in
1998 or later can be connected to this unit.
Refer to the catalog or consult your Kenwood
dealer for connectable models of disc changers/
CD players.
Note that any Kenwood disc changers/ CD players
released in 1997 or earlier and disc changers made
by other makers cannot be connected to this unit.
Connecting unsupported disc changers/CD players
to this unit may result in damage.
Set the "O-N" Switch to the "N" position for the
applicable Kenwood disc changers/ CD players.
The functions you can use and the information
that can be displayed may differ depending on the
models being connected.
• You can damage both your unit and the CD changer if
you connect them incorrectly.
Lens Fogging
When you turn on the car heater in cold weather,
dew or condensation may form on the lens in the
CD player of the unit. Called lens fogging, this
condensation on the lens may not allow CDs to
play. In such a situation, remove the disc and wait
for the condensation to evaporate. If the unit still
does not operate normally after a while, consult
your Kenwood dealer.
2WARNING
To prevent injury or fire, take the
following precautions:
• To prevent a short circuit, never put or leave any
metallic objects (such as coins or metal tools)
inside the unit.
• Mounting and wiring this product requires
skills and experience. For safety’s sake, leave the
mounting and wiring work to professionals.
2CAUTION
To prevent damage to the machine, take
the following precautions:
• Make sure to ground the unit to a negative 12V
DC power supply.
• Do not install the unit in a spot exposed to direct
sunlight or excessive heat or humidity. Also avoid
places with too much dust or the possibility of
water splashing.
• When replacing a fuse, only use a new fuse with
the prescribed rating. Using a fuse with the wrong
rating may cause your unit to malfunction.
• Do not use your own screws. Use only the screws
provided. If you use the wrong screws, you could
damage the unit.
Do Not Load 3-in. CDs in the CD slot
If you try to load a 3 in. CD with its adapter into the
unit, the adapter might separate from the CD and
damage the unit.
NOTE
This Class B digital apparatus complies with
Canadian ICES-003.
The "AAC" logo is trademark of Dolby
Laboratories.
B64-3285-00_English_r6.Indd 4B64-3285-00_English_r6.Indd 4 05.11.8 9:57:04 AM05.11.8 9:57:04 AM

English | 5
• If you experience problems during installation,
consult your Kenwood dealer.
• When you purchase optional accessories, check
with your Kenwood dealer to make sure that they
work with your model and in your area.
• If the unit fails to operate properly, press the Reset
button. The unit returns to factory settings when
the Reset button is pressed.
• Press the reset button if the disc auto changer fails
to operate correctly. Normal operation should be
restored.
• We recommend the use of <Activating Security
Code> (page 21) to prevent theft.
• The characters which can be displayed by this
unit are A-Z 0-9 @ " ‘ ` % & * + – = , . / \ < > [ ] ( ) : ;
^ - { } | ~ .
• The illustrations of the display and the panel
appearing in this manual are examples used to
explain more clearly how the controls are used.
Therefore, what appears on the display in the
illustrations may differ from what appears on the
display on the actual equipment, and some of the
illustrations on the display may be inapplicable.
Cleaning the Unit
If the faceplate of this unit is stained, wipe it with a
dry soft cloth such as a silicon cloth.
If the faceplate is stained badly, wipe the stain off
with a cloth moistened with neutral cleaner, then
wipe it again with a clean soft dry cloth.
• Applying spray cleaner directly to the unit may affect its
mechanical parts. Wiping the faceplate with a hard cloth
or using a volatile liquid such as thinner or alcohol may
scratch the surface or erases characters.
Before using this unit for the first time
This unit is initially set on the Demonstration mode.
When using this unit for the first time, cancel the
<Demonstration mode Setting> (page 25).
About SIRIUS Satellite radio tuner
Refer to the instruction manual of SIRIUS Satellite
radio tuner KTC-SR901/SR902/SR903 (optional
accessory), when connected, for the operation
method.
• Refer to the sections of A models for operations.
DISP
AUTO 1-6
4
FM/SCRL
AM
C.S.
¢
SRC
About DAB Tuner control
Refer to A group on the Instruction manual of DAB
Tuner KTC-9090DAB (optional accessory) for the
control method of DAB Tuner function.
However, the following control methods of the
function for this unit may be different from the
Instruction manual; therefore, refer to the following
supplemental instruction.
<Auto Ensemble Memory Entry>
1. Select the preset band for Auto Ensemble
Memory Entry.
2. Press the [AME] button for at least 2 seconds.
Open Auto Ensemble Memory Entry.
After storing in the memory finishes, the
number of the pre-set buttons and the
ensemble label are displayed.
<Searching by programme type and language>
and <Languages to be displayed> in
<Programme Type (PTY) Function>
At the operation to press [DISP] button, use [AUTO]
button instead.
Notes
Reset button
B64-3285-00_English_r6.Indd 5B64-3285-00_English_r6.Indd 5 05.11.8 9:57:05 AM05.11.8 9:57:05 AM

6 | English
Handling CDs
• Do not touch the recording surface of the CD.
• CD-R and CD-RW are easier to damage than a
normal music CD. Use a CD-R or a CD-RW after
reading the caution items on the package etc.
• Do not stick tape etc. on the CD, or use a CD with
tape stuck on it.
When using a new CD
If the CD center hole or outside rim has burrs,
use the CD only after removing the burrs with a
ballpoint pen, etc.
CD accessories
Do not use disc type accessories.
CD cleaning
Clean from the center of the disc and move
outward.
About CDs
Burrs
Burrs
Removing CDs
When removing CDs from this unit pull them out
horizontally.
CDs that cannot be used
• CDs that are not round cannot be used.
• CDs with coloring on the recording surface or CDs
that are dirty cannot be used.
• This unit can only play the CDs with
.
This unit may not correctly play discs which do
not have the mark.
• You cannot play a CD-R or CD-RW that has not
been finalized. (For the finalization process refer to
your CD-R/CD-RW writing software, and your CD-
R/CD-RW recorder instruction manual.)
CD storage
• Do not place CDs in direct sunlight (On the seat
or dashboard etc.) or where the temperature is
high.
• Store CDs in their cases.
B64-3285-00_English_r6.Indd 6B64-3285-00_English_r6.Indd 6 05.11.8 9:57:05 AM05.11.8 9:57:05 AM

English | 7
About AAC, MP3 and WMA
The playable AAC/MP3/WMA file (hereafter called
Audio file) and the media format has the following
limitation. The Audio file, which is not comforming
to the specification, may not play normally, or the
file and folder names may not display correctly.
Playable Audio file
• AAC, MP3, WMA
• Attach the correct extension for the Audio file (AAC:
".M4A", MP3: ".MP3", WMA: ".WMA")
• Do not attach the extensions to files other than the
Audio file. If the extension is attached, the file, which is
not the Audio file, will play and outputs a loud noise,
causing damage to the speaker.
• The files with copy protection cannot be played.
• The settings of your encoding software and the
environment in which it is used may now allow you to
play or view specific audio files.
• The unit may not be compatible with upgrade
of compression format standard and additional
specifications.
Playable AAC file
• ".m4a" file encoded by AAC-LC format.
Refer to
http://www.kenwood.mediamanager.jp
for the details.
Playable MP3 file
• MPEG 1/2 Audio Layer 3 file
• Transfer bit rate: 8-320 kbps
• Sampling frequency
: 8, 11.025, 12, 16, 22.05, 24, 32, 44.1, 48 kHz
Playable WMA file
• The file in accordance with Windows Media Audio
(Except for the file for Windows Media Player 9 or
after which applies the new functions)
• Transfer bit rate: 48-192 kbps
• Sampling frequency: 32, 44.1, 48 kHz
Playable media
• CD-ROM, CD-R, CD-RW
• CD-RW discs which are quick formatted by the writing
software cannot be used.
• When recording to the maximum media capacity at
once, the writing software is set to "Disc at once".
Playable disc format
• ISO 9660 Level 1/2
• Joliet
• Romeo
• Long file name.
The maximum number of characters for
display
File/Folder name: 64 characters
MP3 ID3 Tag/ WMA Contents property/ AAC song
information: 30 characters
• File/Folder name is the number of the characters
including the extensions
• MP3 ID3 Tag can only display the tag of Ver1.0/ 1.1.
• AAC ID3 Tag cannot be displayed.
Limitation of structure for the file and the
folder
• Maximum number of directory levels: 8
• Maximum number of folders: 100
• Maximum number of files per folder: 255
Playing order of the Audio file
The Audio file plays in the order which is written by
writing software. You may be able to set the playing
order by writing the play sequence numbers such
as "01" to "99" at the beginning of the file name.
Example
CD
¡!
¡"
2
(1)
0
: Folder
¡
: Audio file
3
¡%
4
¡#
¡$
• Playing order
Playing order after ¡! play.
➡ ¡", ¡#, ¡$, ¡%...
• File search
Forward file search during ¡# play.
Push the Control knob towards [¢] ➡ ¡$
• Folder search
Forward folder search during ¡" play.
Push the Control knob towards [FM] ➡ 3, 4...
• Folder select
When the selection is set to directory 4, and you
want to skip to the folder 2 at the same level.
Push the Control knob towards [4] ➡ 2
When the selection is set to directory 3, moves
the level up by folder select.
Push the Control knob towards [AM] ➡ 2
B64-3285-00_English_r6.Indd 7B64-3285-00_English_r6.Indd 7 05.11.8 9:57:06 AM05.11.8 9:57:06 AM

8 | English
General features
Power
Turning ON the Power
Press the [SRC] button.
Turning OFF the Power
Press the [SRC] button for at least 1 second.
Selecting the Source
Press the [SRC] button.
Source required Display
SIRIUS tuner (Optional accessory) "SIRIUS"
Tuner or HD Radio (Optional accessory) "TUNER" or "HD RADIO"
CD "CD"
External disc (Optional accessory) "CD CH"
Auxiliary input "AUX"
Auxiliary input (Optional accessory) "AUX EXT"
Standby (Illumination only mode) "STANDBY"
Volume
Increasing Volume
Turn the [VOL] knob clockwise.
Decreasing Volume
Turn the [VOL] knob counterclockwise.
Attenuator
Turning the volume down quickly.
Press the [ATT] button.
Each time you press the button, the Attenuator
turns ON and OFF.
When the Attenuator is ON, the "ATT" indicator
blinks.
Q SRC
DISP
VOL
ATT
Control knob
Clock display
LOUD indicator ATT indicator
B64-3285-00_English_r6.Indd 8B64-3285-00_English_r6.Indd 8 05.11.8 9:57:08 AM05.11.8 9:57:08 AM

English | 9
System Q
Selecting the best sound setting preset for
different types of music.
1 Select the source to set
Press the [SRC] button.
2 Select the Sound type
Press the [Q] button.
When you press the button once, the current
sound setting is displayed.
Each time you press the button, the sound
setting alternates.
Sound setting Display
Natural "NATURAL"
User memory "USER"
Rock "ROCK"
Pops "POPS"
Easy "EASY"
Top 40 "TOP40"
Jazz "JAZZ"
• User memory: The values set on the <Audio Control>
(page 9).
• Change each setting value with the <Speaker
Setting> (page 10).
First, select the speaker type with the Speaker setting.
Audio Control
1 Select the source to adjust
Press the [SRC] button.
2 Enter Audio Control mode
Press the [VOL] knob.
3 Select the Basic Audio item to adjust
Press the [VOL] knob.
Each time you press the knob, the item to be
adjusted alternates between the items shown in
the table below.
4 Adjust the Basic Audio item
Turn the [VOL] knob.
Adjustment Item Display Range
Subwoofer level*1,2 "SW L" –15 — +15
Bass level "BAS L" –8 — +8
Middle level "MID L" –8 — +8
Treble level "TRE L" –8 — +8
Balance "BAL" Left 15 — Right 15
Fader "FAD" Rear 15 — Front 15
Exit Audio Control mode (Volume control mode)
• *1 You can control this item when <Switching preout>
(page 22) is set to "SWPRE SW".
• *2 You can control this item when <Subwoofer
Output> (page 12) is set to "SW ON".
5 Exit Audio Control mode
Press any button.
Press a button other than the [VOL] knob and
the [ATT] button.
B64-3285-00_English_r6.Indd 9B64-3285-00_English_r6.Indd 9 05.11.8 9:57:09 AM05.11.8 9:57:09 AM

10 | English
General features
Audio Setup
Setting the Sound system, such as Cross over
Network.
1 Select the source to adjust
Press the [SRC] button.
2 Enter Audio Setup mode
Press the [VOL] knob for at least 1 second.
3 Select the Audio Setup item to adjust
Press the [VOL] knob.
Each time you press the knob, the item to be
adjusted alternates between the items shown in
the table below.
4 Setup the Audio item
Turn the [VOL] knob.
Adjustment Item Display Range
Front High Pass Filter "HPF" Through/40/60/80/100/120/
150/180/220 Hz
Rear High Pass Filter "HPR" Through/40/60/80/100/120/
150/180/220 Hz
Low Pass Filter*1,2 "LPF" 50/60/80/100/120/
Through Hz
Subwoofer Phase*1,2,3 "PHAS" Reverse (180°)/ Normal (0°)
Volume offset "V-OFF" –8 — ±0
Loudness "LOUD" OFF/ON
• Volume offset: Sets each source’s volume as a
difference from the basic volume.
• Loudness: Compensates for low and high tones
during low volume.
• *1
You can control this item when <Switching preout>
(page 22) is set to "SWPRE SW".
• *2 You can control this item when <Subwoofer
Output> (page 12) is set to "SW ON".
• *3 You can control this item when Low pass filter is not
set to Through.
5 Exit Audio Setup mode
Press the [VOL] knob for at least 1 second.
Speaker Setting
Fine-tuning so that the System Q value is optimal
when setting the speaker type.
1 Enter Standby
Press the [SRC] button.
Select the "STANDBY" display.
2 Enter Speaker Setting mode
Press the [VOL] knob.
3 Select the Speaker type
Turn the [VOL] knob.
Each time you turn the knob, the setting
alternates between the settings shown in the
table below.
Speaker type Display
OFF "SP OFF"
For 5 & 4 in. speaker "SP 5/4"
For 6 & 6x9 in. speaker "SP 6*9/6"
For the OEM speaker "SP OEM"
4 Exit Speaker Setting mode
Press the [VOL] knob.
B64-3285-00_English_r6.Indd 10B64-3285-00_English_r6.Indd 10 05.11.8 9:57:09 AM05.11.8 9:57:09 AM

English | 11
Switching Display
Changing the information displayed.
Press the [DISP] button.
Each time the button is pressed, the display
switches as shown below.
In Tuner source
Information Display
Frequency "FREQ"
Clock "CLOCK"
In CD & External disc source
Information Display
Disc title "D-TITLE"*
Track title "T-TITLE"*
Track number & Play time "P-TIME"
Clock "CLOCK"
In Audio file source
Information Display
Song title & Artist name "TITLE"*
Album name & Artist name "ALBUM"*
Folder name "FOLDER"
File name "FILE"
Track number & Play time "P-TIME"
Clock "CLOCK"
In HD Radio source
Information Display
Station name "ST NAME"*
Song title/ Artist name/
Album name/ Genre
"TITLE"*
Frequency "FREQ"
Clock "CLOCK"
In SIRIUS tuner source
Information Display
Channel name "CH NAME"
Song title "SONG"
Artist name "ARTIST"
Composer name "COMPOSER"
Category name "CATEGORY"
Label name "LABEL"
Comment "COMMENT"
Band & Channel number "CH NUM"
Clock "CLOCK"
In Standby/ Auxiliary input source
Information Display
Source name "SRC NAME"
Clock "CLOCK"
• * If the contents of the information cannot be
displayed, Play time or Frequency is displayed.
• If the contents of the information for the SIRIUS
tuner source cannot be displayed, channel number is
displayed.
• When you select the clock display, the display setting
of each source will be changed to the clock display.
• Album name cannot be displayed in WMA file.
B64-3285-00_English_r6.Indd 11B64-3285-00_English_r6.Indd 11 05.11.8 9:57:10 AM05.11.8 9:57:10 AM

12 | English
General features
TEL Mute
The audio system automatically mutes when a
call comes in.
When a call comes in
"CALL" is displayed.
The audio system pauses.
Listening to the audio during a call
Press the [SRC] button.
The "CALL" display disappears and the audio
system comes back ON.
When the call ends
Hang up the phone.
The "CALL" display disappears and the audio
system comes back ON.
• To use the TEL Mute feature, you need to hook up
the MUTE wire to your telephone using a commercial
telephone accessory. Refer to <Connecting Wires to
Terminals> (page 29).
Subwoofer Output
Turning the Subwoofer output ON or OFF.
Push the Control knob towards [AM] for at
least 2 seconds.
Each time you push the knob, Subwoofer output
switches ON and OFF.
When it is ON, "SW ON" is displayed.
• You can control this function when <Switching
preout> (page 22) is set to "SWPRE SW".
B64-3285-00_English_r6.Indd 12B64-3285-00_English_r6.Indd 12 05.11.8 9:57:10 AM05.11.8 9:57:10 AM

English | 13
Tuner features
Tuning
Selecting the station.
1 Select tuner source
Press the [SRC] button.
Select the "TUNER" display.
2 Select the band
Push the Control knob towards [FM] or [AM].
Each time you push the knob towards [FM], it
switches between the FM1, FM2, and FM3 bands.
3 Tune up or down band
Push the Control knob towards [4] or
[¢].
• During reception of stereo stations the "ST" indicator
is ON.
Tuning Mode
Choose the tuning mode.
Press the [AUTO] button.
Each time you press the button, the Tuning
mode alternates between the modes shown in
the table below.
Tuning mode Display Operation
Auto seek "AUTO 1" Automatic search for a station.
Preset station seek "AUTO 2" Search in order of the stations
in the Preset memory.
Manual "MANUAL" Normal manual tuning control.
SRC
AUTO/AME
1-6
Control knob
Band display Frequency display
ST indicator Preset station number
B64-3285-00_English_r6.Indd 13B64-3285-00_English_r6.Indd 13 05.11.8 9:57:10 AM05.11.8 9:57:10 AM

14 | English
Tuner features
Function of remote control
Direct Access Tuning
Entering the frequency and tuning.
1 Select the band
Press the [FM] or [AM] button.
2 Enter Direct Access Tuning mode
Press the [DIRECT] button on the remote
control.
"– – – –" is displayed.
3 Enter the frequency
Press the number buttons on the remote
control.
Example:
Desired frequency Press button
92.1 MHz (FM) [0], [9], [2], [1]
810 kHz (AM) [0], [8], [1], [0]
Cancelling Direct Access Tuning
Press the [DIRECT] button on the remote
control.
Station Preset Memory
Putting a station in the memory.
1 Select the band
Push the Control knob towards [FM] or [AM].
2 Select the frequency to put in the memory
Push the Control knob towards [4] or
[¢].
3 Put the frequency in the memory
Press the desired [1] — [6] button for at least
2 seconds.
The preset number display blinks 1 time.
On each band, 1 station can be put in the
memory on each [1] — [6] button.
Auto Memory Entry
Putting stations with good reception in the
memory automatically.
1 Select the band for Auto Memory Entry
Push the Control knob towards [FM] or [AM].
2 Open Auto Memory Entry
Press the [AME] button for at least 2 seconds.
"A-MEMORY" is displayed.
When 6 stations that can be received are put in
the memory Auto Memory Entry closes.
Preset Tuning
Recalling the stations in the memory.
1 Select the band
Push the Control knob towards [FM] or [AM].
2 Recall the station
Press the desired [1] — [6] button.
B64-3285-00_English_r6.Indd 14B64-3285-00_English_r6.Indd 14 05.11.8 9:57:11 AM05.11.8 9:57:11 AM

English | 15
CD/Audio file/External disc control features
Playing CD & Audio file
When a disc is inserted
Press the [SRC] button.
Select the "CD" display.
• When a CD is inserted, the "IN" indicator is ON.
Pause and play
Press the Control knob.
Each time you press the knob, the audio pauses
or plays.
Eject the CD
Press the [0] button.
Playing External Disc
Playing discs set in the optional accessory disc
player connected to this unit.
Press the [SRC] button.
Select the display for the disc player you want.
Display examples:
Display Disc player
"CD CH" CD changer
"MD CH" MD changer
Pause and play
Press the Control knob.
Each time you press the knob, the audio pauses
or plays.
• Disc 10 is displayed as "0".
• The functions that can be used and the information
that can be displayed will differ depending on the
external disc players being connected.
SRC
SCAN REP F.SEL M.RDM
RDM/
3
IN indicator
Control knob
Track number Play time
Disc number
B64-3285-00_English_r6.Indd 15B64-3285-00_English_r6.Indd 15 05.11.8 9:57:12 AM05.11.8 9:57:12 AM

16 | English
CD/Audio file/External disc control features
Fast Forwarding and Reversing
Fast Forwarding
Hold down towards [¢] with the Control
knob.
Release your finger to play the disc at that point.
Reversing
Hold down towards [4] with the Control
knob.
Release your finger to play the disc at that point.
• There is no sound while the Audio file is being
searched.
• You cannot fast Forwarding and Reversing while AAC
file is being played.
Track/File Search
Searching for a song on the disc or in the Audio
file folder.
Push the Control knob towards [4] or
[¢].
Function of disc changer/ Audio file
Disc Search/Folder Search
Selecting the disc set in the Disc changer or the
folder recorded on the Audio file media.
Push the Control knob towards [FM] or [AM].
Function of remote control
Direct Track/File Search
Doing Track/File Search by entering the track/file
number.
1 Enter the track/file number
Press the number buttons on the remote
control.
2 Do Track/File Search
Press the [4] or [¢] button.
Cancelling Direct Track/File Search
Press the [38] button.
Function of disc changers with remote control
Direct Disc Search
Doing Disc Search by entering the disc number.
1 Enter the disc number
Press the number buttons on the remote
control.
2 Do Disc Search
Press the [+] or [–] button.
Cancelling Direct Disc Search
Press the [38] button.
• Input "0" to select disc 10.
Track/File/Disc/Folder Repeat
Replaying the song, disc in the Disc changer or
Audio file folder you are listening to.
Press the [REP] button.
Each time you press the button, the Repeat Play
alternates between the modes shown in the
tables below.
In CD & External disc source
Repeat play Display
Track Repeat "TRAC REP"
Disc Repeat (In Disc Changer) "DISC REP"
OFF "REP OFF"
In Audio file source
Repeat play Display
File Repeat "FILE REP"
Folder Repeat "FOLD REP"
OFF "REP OFF"
B64-3285-00_English_r6.Indd 16B64-3285-00_English_r6.Indd 16 05.11.8 9:57:12 AM05.11.8 9:57:12 AM

English | 17
Scan Play
Playing the first part of each song on the disc
or Audio file folder you are listening to and
searching for the song you want to hear.
1 Start Scan Play
Press the [SCAN] button.
"TRAC SCN"/"FILE SCN"/"SCAN ON" is displayed.
2 Release it when the song you want to listen
to is played
Press the [SCAN] button.
Random Play
Play all the songs on the disc or Audio file folder
in random order.
Press the [RDM] button.
Each time you press the button, Random Play
turns ON or OFF.
When the Random mode is ON, "DISC RDM"/
"FOLD RDM"/"RDM ON" is displayed.
• When you push the Control knob towards [¢], the
next random song starts.
Function of disc changer
Magazine Random Play
Play the songs on all the discs in the disc changer
in random order.
Press the [M.RDM] button.
Each time you press the button, the Magazine
Random Play turns ON or OFF.
When the Magazine Random mode is ON,
"MGZN RDM" is displayed.
• When you push the Control knob towards [¢], the
next random song starts.
Function of Audio file
Folder Select
Quickly selecting the folder you want to hear.
1 Enter Folder Select mode
Press the [F.SEL] button.
"FOLD SEL" is displayed.
During Select mode the folder information is
displayed as shown below.
Folder name display
Displays the current folder name.
2 Select the folder level
Push the Control knob towards [FM] or [AM].
With the [FM] of the Control knob, you move
1 level down and with the [AM] of the Control
knob, 1 level up.
Selecting a folder in the same level
Push the Control knob towards [4] or
[¢].
With the [4] of the Control knob, you move
to the previous folder, and with the [¢] of the
Control knob, to the next folder.
Returning to the top level
Press the [3] button.
Scrolling the folder name display
Push the Control knob towards [FM] for at
least 2 seconds.
3 Decide the folder to play
Press the Control knob.
The Folder Select mode releases, and the Audio
file in the folder being displayed plays.
Cancelling the Folder Select mode
Press the [F.SEL] button.
B64-3285-00_English_r6.Indd 17B64-3285-00_English_r6.Indd 17 05.11.8 9:57:13 AM05.11.8 9:57:13 AM

18 | English
CD/Audio file/External disc control features
Text/Title Scroll
Scrolling the displayed CD text, Audio file text, or
MD title.
Push the Control knob towards [FM] for at
least 2 seconds.
• When the <Display Illumination Control> (page 22) is
set to OFF, the display may black out while scrolling.
B64-3285-00_English_r6.Indd 18B64-3285-00_English_r6.Indd 18 05.11.8 9:57:13 AM05.11.8 9:57:13 AM

English | 19
HD Radio control features
About HD Radio
• When you connect an HD Radio, Tuner features
of the unit are disabled and changed to HD
Radio tuner features. A portion of the setting
methods including the Tuning Mode will
change.
• With the HD Radio tuner, you can use the
similar functions to <Station Preset Memory>,
<Auto Memory Entry>, and <Preset Tuning> of
Tuner features. Refer to Tuner features for how
to use the functions.
Tuning
Selecting the station.
1 Select HD Radio source
Press the [SRC] button.
Select the "HD RADIO" display.
2 Select the HD FM band
Push the Control knob towards [FM].
Each time you push the knob to [FM], the band
alternates between the HF1, HF2, and HF3 bands.
Select the HD AM band
Push the Control knob towards [AM].
3 Tune up or down band
Push the Control knob towards [4] or
[¢].
Control knob
SRC
AUTO/AME
1-6
Frequency display
Band display
ST indicator Preset station number
B64-3285-00_English_r6.Indd 19B64-3285-00_English_r6.Indd 19 05.11.8 9:57:13 AM05.11.8 9:57:13 AM

20 | English
Menu system
Menu System
Setting beep sound during operation, etc.
functions.
The Menu system basic operation method is
explained here. The reference for the Menu items
and their setting content is after this operation
explanation.
1 Enter Menu mode
Press the [MENU] button for at least 1 second.
"MENU" is displayed.
2 Select the menu item
Push the Control knob towards [FM] or [AM].
Example: When you want to set the beep sound
select the "BEEP" display.
3 Set the menu item
Push the Control knob towards [4] or
[¢].
Example: When you select "BEEP", each time you
push the knob it alternates between
"BEEP ON" or "BEEP OFF". Select 1 of
them as the setting.
You can continue by returning to step 2 and
setting other items.
4 Exit Menu mode
Press the [MENU] button.
• When other items those applicable to the basic
operation method above are displayed, their setting
content chart is entered. (Normally the setting listed at
the top of the chart is the original setting.)
Also, the explanation for items that are not applicable
(<Manual Clock Adjustment> etc.) are entered step
by step.
MENU SRC
Control knob
Menu display
B64-3285-00_English_r6.Indd 20B64-3285-00_English_r6.Indd 20 05.11.8 9:57:14 AM05.11.8 9:57:14 AM

English | 21
In Standby mode
Activating Security Code
Activating the Security Code disables the usage
of audio unit by someone else. Once the Security
Code is activated, the entry of authorized Security
Code is required to turn on the audio unit when
it is removed from the vehicle. Indication of this
Security Code activation prevents your precious
audio unit from stealing.
• Set the Security Code when the <Demonstration mode
Setting> (page 25) is set to OFF.
• You can set the Security Code with a 4 digit number of
your choice.
• The Security Code cannot be displayed or referenced.
Make a note of the Security Code and treasure it up.
1 Enter Standby
Press the [SRC] button.
Select the "STANDBY" display.
2 Enter Menu mode
Press the [MENU] button for at least 1 second.
When "MENU" is displayed, "CODE SET" is also
displayed.
3 Enter Security Code mode
Press the Control knob for at least 1 second.
When "ENTER" is displayed, "CODE" is also
displayed.
4 Select the digits to enter
Push the Control knob towards [4] or
[¢].
5 Select the Security Code numbers
Push the Control knob towards [FM] or [AM].
6 Repeat steps 4 and 5, and complete the
Security Code.
7 Confirm the Security Code
Press the Control knob for at least 3 seconds.
When "RE-ENTER" is displayed, "CODE" is also
displayed.
8 Do the step 4 through 7 operation, and
reenter the Security Code.
"APPROVED" is displayed.
The Security Code function activates.
• If you enter the wrong code in steps 4 through 6,
repeat from step 4.
Resetting the Security Code function when
the audio unit is first used after removed
from the battery power source or the Reset
button is pressed
1 Turn the power ON.
2 Do the step 4 through 7 operation, and enter
the Security Code.
"APPROVED" is displayed.
Now, you can use the unit.
• When the Security Code function is activated, "CODE
SET" changes to "CODE CLR".
• To deactivate the Security Code function, see the next
section <Deactivating Security Code>.
In Standby mode
Deactivating Security Code
To deactivate the Security Code function.
1 Select Security Code mode
Push the Control knob towards [FM] or [AM].
Select the "CODE CLR" display.
2 Enter Security Code mode
Press the Control knob for at least 1 second.
When "ENTER" is displayed, "CODE" is also
displayed.
3 Select the digits to enter
Push the Control knob towards [4] or
[¢].
4 Select the Seciruty Code numbers
Push the Control knob towards [FM] or [AM].
5 Repeat steps 3 and 4, and complete the
Security Code.
6 Press the Control knob for at least 3 seconds.
"CLEAR" is displayed.
The Security Code function deactivates.
• If a wrong security code is entered, "ERROR" is
displayed. Enter a correct security code.
B64-3285-00_English_r6.Indd 21B64-3285-00_English_r6.Indd 21 05.11.8 9:57:15 AM05.11.8 9:57:15 AM

22 | English
Menu system
In Standby mode
Manual Clock Adjustment
1 Select Clock Adjustment mode
Push the Control knob towards [FM] or [AM].
Select the "CLK ADJ" display.
2 Enter Clock Adjust mode
Press the Control knob for at least 1 second.
The clock display blinks.
3 Adjust the hours
Push the Control knob towards [FM] or [AM].
Adjust the minutes
Push the Control knob towards [4] or
[¢].
4 Exit Clock adjustment mode
Press the [MENU] button.
Display Illumination Control
This function turns off the display when you
perform no operation for 5 seconds. This function
is effective when you are driving at night.
Display Setting
"DISP ON" Keeps the display on.
"DISP OFF" Turns off the display when you perform no
operation for 5 seconds.
• Set the Display Illumination Control when the
<Demonstration mode Setting> (page 25) is set to
OFF.
• When the display is off, pressing any key will turn on
the display.
In Standby mode
Dimmer
Dimming this unit’s display automatically when
the vehicle light switch is turned ON.
Display Setting
"DIM ON" The display dims.
"DIM OFF" The display doesn’t dim.
In Standby mode
Switching preout
Alternating the preout between the rear and
subwoofer. (With the subwoofer the sound
outputs without being effected by fader control.)
Display Setting
"SWPRE R" Rear preout.
"SWPRE SW" Subwoofer preout.
In Standby mode
Built-in Amp Setting
Controlling the built-in amplifier.
Turning OFF this control enhances the preout
quality.
Display Setting
"AMP ON" The built-in amplifier activates.
"AMP OFF" The built-in amplifier deactivates.
In Standby mode
Touch Sensor Tone
Setting the operation check sound (beep sound)
ON/OFF.
Display Setting
"BEEP ON" Beep is heard.
"BEEP OFF" Beep canceled.
• When the display is off, you cannot perform any
operation except for the following:
• Volume
• Attenuator
• Selecting the source
• Ejecting the disc
• Turning off the power
• During function control, such as the Menu System, the
display stays on.
B64-3285-00_English_r6.Indd 22B64-3285-00_English_r6.Indd 22 05.11.8 9:57:15 AM05.11.8 9:57:15 AM

English | 23
In Audio file source
Supreme Setting
When AAC, MP3 or WMA files encoded at a low
bit rate (less than 96kbps (fs=32k, 44.1k, 48kHz))
are played, this function restores their high
frequency region to approach the sound quality
of equivalents of these files encoded at a high bit
rate. Processing is optimized for the compression
format used (AAC, MP3, or WMA), and adjustment
is made for the bit rate used.
Display Setting
"SPRM ON" Plays sound using the Supreme function.
"SPRM OFF" Plays the original sound stored in the audio file.
• The sound effect may be imperceptible depending
on the relationship between the audio file format and
setting.
In FM reception
CRSC (Clean Reception System
Circuit)
Temporarily have reception alternate from
stereo to mono to reduce multi-path noise when
listening to the FM station.
Display Setting
"CRSC ON" The CRSC is ON.
"CRSC OFF" The CRSC is OFF.
• Strong electrical fields (such as from power lines) may
cause unstable sound quality when CRSC is turned
ON. In such a situation, turn it OFF.
In HD Radio mode
Receive mode Setting
Sets the receive mode.
1 Select the Receive mode
Push the Control knob towards [FM] or [AM].
Select the "HDR MODE" display.
2 Enter Receive mode
Press the Control knob for at least 1 second.
3 Set the Receive mode
Push the Control knob towards [FM] or [AM].
Each time you push the knob, the Receive mode
alternates between the modes shown in the
table below.
Receive mode Display Operation
Auto mode "AUTO" Analog broadcasts and digital
broadcasts will be switched
automatically.
When both are being transmitted,
the digital broadcast will have
priority.
Digital "DIGITAL" Digital broadcasts only.
Analog "ANALOG" Analog broadcasts only.
4 Exit Receive mode
Press the [MENU] button.
• Even if the Receive mode is set to "AUTO", when the
Ball game mode program (non-delayed broadcast
program) is received, the Receive mode will
automatically switch to Analog broadcast only.
In SIRIUS tuner source
SIRIUS ID (ESN) display
Displaying the SIRIUS ID (Electronic Serial
Number).
Display
"ESN = ************"
• Serial & SIRIUS ID (ESN)
It is important to retain the unit serial number and
the electronic SIRIUS Identification number for service
activation and potential service changes.
B64-3285-00_English_r6.Indd 23B64-3285-00_English_r6.Indd 23 05.11.8 9:57:16 AM05.11.8 9:57:16 AM

24 | English
Menu system
Auxiliary Input Display Setting
Selecting the display when alternating to
Auxiliary input source.
1 Select Auxiliary input source
Press the [SRC] button.
Select the "AUX"/"AUX EXT" display.
2 Enter Menu mode
Press the [MENU] button for at least 1 second.
"MENU" is displayed.
3 Select Auxiliary input display setting mode
Push the Control knob towards [FM] or [AM].
Select the "NAME SET" display.
4 Enter Auxiliary input display setting mode
Press the Control knob for at least 1 second.
The selected Auxiliary input display is displayed.
5 Select the Auxiliary input display
Push the Control knob towards [4] or
[¢].
Each time you push the knob, the display
alternates as listed below.
• "AUX"/"AUX EXT"
• "DVD"
• "PORTABLE"
• "GAME"
• "VIDEO"
• "TV"
6 Exit Auxiliary input display setting mode
Press the [MENU] button.
• When operation stops for 10 seconds, the name at
that time is registered, and the Auxiliary input display
setting mode closes.
• The Auxiliary Input Display can be set only when the
built-in auxiliary input or the auxiliary input of optional
KCA-S210A is used.
Text Scroll
Setting the displayed text scroll.
Display Setting
"SCL AUTO" Repeats scroll.
"SCL MANU" Scrolls when the display changes.
• The text scrolled is listed below.
- CD text
- Folder name/ File name/ Song title/ Artist name/
Album name
- MD title
- Text for the SIRIUS tuner source, HD Radio source,
including Channel name, etc.
In Standby mode
Built-in Auxiliary input Setting
Set the Built-in Auxiliary Input function.
Display Setting
"AUX OFF" When selecting the source there’s no Auxiliary Input.
"AUX ON" When selecting the source there’s Auxiliary Input.
In Standby mode
CD Read Setting
When there is a problem with playing a CD with
special format, this setting plays the CD by force.
Display Setting
"CD READ1" Play CD and Audio file.
"CD READ2" Play CD by force.
• Setting "CD READ2" cannot play Audio file.
Some music CDs may not play even in the "CD
READ2" mode.
B64-3285-00_English_r6.Indd 24B64-3285-00_English_r6.Indd 24 05.11.8 9:57:16 AM05.11.8 9:57:16 AM

English | 25
In Standby mode
Demonstration mode Setting
Sets the demonstration mode.
1 Select the Demonstration mode
Push the Control knob towards [FM] or [AM].
Select the "DEMO" display.
2 Set the Demonstration mode
Press the Control knob for at least 2 seconds.
Each time you press the knob at least 2 seconds,
the Demonstration mode alternates between the
settings shown in the table below.
Display Setting
"DEMO ON" The Demonstration mode function is ON.
"DEMO OFF" Exit Demonstration mode (Normal mode).
B64-3285-00_English_r6.Indd 25B64-3285-00_English_r6.Indd 25 05.11.8 9:57:17 AM05.11.8 9:57:17 AM

26 | English
Basic Operations of remote control
Loading and Replacing the battery
Use two "AA"/ "R6"-size batteries.
Slide the cover while pressing downwards to
remove it as illustrated.
Insert the batteries with the + and – poles aligned
properly, following the illustration inside the case.
2WARNING
• Store unused batteries out of the reach of children.
Contact a doctor immediately if the battery is
accidentally swallowed.
• Do not set the remote control in hot places such as
above the dashboard.
Basic operations
[VOL] buttons
Adjusts the volume.
[SRC] button
Each time you press the button, the source
alternates.
For the source alternating order refer to
<Selecting the Source> (page 8).
[ATT] button
Turns the volume down quickly.
When the button is pressed again, the volume
returns to the previous level.
ATT
DIRECT
[0] — [9]
SRC
4/¢
38
FM/AM/
+
/–
VOL
AUD
SRC
DIRECT
/OK
ABC DEF
JKLGHI MNO
TUV
QZ
PRS WXY
VOL
AT T
AUD
FM+
AM–
38
¢
4
Not Used
B64-3285-00_English_r6.Indd 26B64-3285-00_English_r6.Indd 26 05.11.8 9:57:17 AM05.11.8 9:57:17 AM

English | 27
Audio Control
[AUD] button
Selects the Audio item to be adjusted.
[VOL] buttons
Adjusts the Audio item.
• Refer to <Audio Control> (page 9) for the operation
method, such as the procedures for Audio control and
others operations.
In Tuner source
[FM]/ [AM] buttons
Selects the band.
Each time you press the [FM] button, the band
alternates between the FM1, FM2, and FM3
bands.
[4]/ [¢] buttons
Tune up or down band.
[0] — [9] buttons
Press buttons [1] — [6] to recall preset stations.
[DIRECT] button
Enters and cancels the <Direct Access Tuning>
(page 14) mode.
In Disc source
[4]/ [¢] buttons
Going forwards and backwards between track/
files.
[+]/ [–] buttons
Going forwards and backwards between disc/
folders.
[38] button
Each time you press the button, the song pauses
or plays.
[0] — [9] buttons
When in <Direct Track/File Search> (page 16) and
<Direct Disc Search> (page 16), enters the track/
file/disc number.
In SIRIUS tuner source
[FM] button
Selects the preset band.
[4]/ [¢] buttons
Searches up or down channels.
[0] — [9] buttons
Press buttons [1] — [6] to recall preset channels.
[DIRECT] button
Enters and cancels the <Direct Access Tuning>
mode.
In HD Radio source
[FM] button
Selects the HD FM band.
Each time you press the [FM] button, the band
alternates between the HF1, HF2, and HF3 bands.
[AM] button
Selects the HD AM band.
[4]/ [¢] buttons
Tunes up or down bands.
[0] — [9] buttons
Press buttons [1] — [6] to recall preset stations.
B64-3285-00_English_r6.Indd 27B64-3285-00_English_r6.Indd 27 05.11.8 9:57:18 AM05.11.8 9:57:18 AM

28 | English
Accessories/ Installation Procedure
Accessories
1
..........1
2
..........1
3
..........1
4
..........6
5
..........6
6
..........1
7
..........2
Installation Procedure
1. To prevent a short circuit, remove the key from
the ignition and disconnect the - battery.
2. Make the proper input and output wire
connections for each unit.
3. Connect the speaker wires of the wiring harness.
4. Connect the wiring harness wires in the
following order: ground, battery, ignition.
5. Connect the wiring harness connector to the
unit.
6. Install the unit in your car.
7. Reconnect the - battery.
8. Press the reset button.
2WARNING
If you connect the ignition wire (red) and the battery wire
(yellow) to the car chassis (ground), you may cause a short
circuit, that in turn may start a fire. Always connect those
wires to the power source running through the fuse box.
• If the power is not turned ON (or it is ON, but will be OFF
immediately), the speaker wire may have a short circuit
or touched the chasis of the vehicle and the protection
function may have been activated. Therefore, the speaker
wire should be checked.
• If your car’s ignition does not have an ACC position,
connect the ignition wires to a power source that can be
turned on and off with the ignition key. If you connect
the ignition wire to a power source with a constant
voltage supply, as with battery wires, the battery may die.
• If the console has a lid, make sure to install the unit so
that the faceplate will not hit the lid when closing and
opening.
• If the fuse blows, first make sure the wires aren’t touching
to cause a short circuit, then replace the old fuse with
one with the same rating.
• Insulate unconnected wires with vinyl tape or other
similar material. To prevent a short circuit, do not remove
the caps on the ends of the unconnected wires or the
terminals.
• Connect the speaker wires correctly to the terminals to
which they correspond. The unit may be damaged or fail
to work if you share the - wires or ground them to any
metal part in the car.
• When only two speakers are being connected to the
system, connect the connectors either to both the front
output terminals or to both the rear output terminals
(do not mix front and rear). For example, if you connect
the + connector of the left speaker to a front output
terminal, do not connect the - connector to a rear
output terminal.
• After the unit is installed, check whether the brake lamps,
blinkers, wipers, etc. on the car are working properly.
• Mount the unit so that the mounting angle is 30° or less.
B64-3285-00_English_r6.Indd 28B64-3285-00_English_r6.Indd 28 05.11.8 9:57:18 AM05.11.8 9:57:18 AM

English | 29
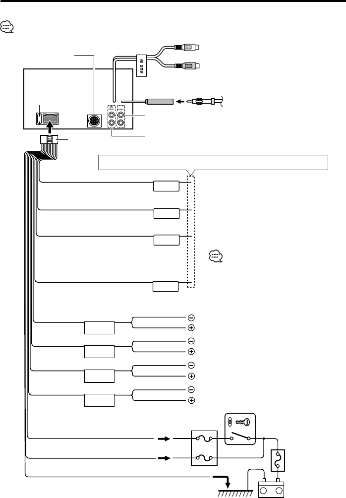
–
+
P.CONT
MUTE
ANT. CONT
ILLUMI
FRONT L
FRONT R
REAR L
REAR R
Connecting Wires to Terminals
FM/AM
antenna input
Front left output (White)
Front right output (Red)
Fuse (10A)
To Kenwood disc
changer/ External
optional accessory
Wiring harness
(Accessory1)
White/Black
Gray/Black
Green/Black
Purple/Black
White
Gray
Green
Purple
To front left
speaker
To front right
speaker
To rear right
speaker
To rear left
speaker
Ignition wire (Red)
Battery wire (Yellow)
Ground wire (Black) - (To car chassis)
Ignition key
switch
Car fuse box
(Main fuse)
ACC
Car fuse box
Battery
If no connections are made, do not let the wire come out from the tab.
Rear left output (White)/ Sub Woofer left output (White)
Rear right output (Red)/ Sub Woofer right output (Red)
To connect the Disc changer, consult your
Disc changer manual.
Power control wire (Blue/White)
Motor antenna control wire (Blue)
Dimmer control wire (Orange / White)
When using the optional power amplifier, connect
to its power control terminal.
To car light control switch
Depending on what antenna you are using, connect
either to the control terminal of the motor antenna, or
to the power terminal for the booster amplifier of the
film-type antenna.
AUX left input (White)
AUX right input (Red)
TEL mute wire (Brown) Connect to the terminal that is grounded when either
the telephone rings or during conversation.
To connect the Kenwood navigation
system, consult your navigation manual.
B64-3285-00_English_r6.Indd 29B64-3285-00_English_r6.Indd 29 05.11.8 9:57:19 AM05.11.8 9:57:19 AM

30 | English
Installing the Escutcheon
For General Motors
1 Refer to the section <Removing the
Hard Rubber Frame> (page 32) and
then remove the hard rubber frame.
2 Cut out accessory 2 to meet the
shape of the opening of the center
console.
3 Attach accessory 2 to the unit.
For TOYOTA/ SCION
1 Refer to the section <Removing
the Hard Rubber Frame> (page 32)
and then remove the hard rubber
frame.
2 Cut out accessory 2 as illustrated.
• When cutting out accessory 2, make
sure it fits the opening of the center
console.
3 Fold double-sided adhesive
(accessory 3) along the slit and
attach it to accessory 2 cut-out
against the center rib as illustrated.
Use 2 pieces of accessory 3 for 1
accessory 2 cut-out.
4 Attach accessory 2 cut-out to the
unit.
Accessory2
Cut out to meet the shape of the
opening in the vehicle.
Cutting line
Accessory2
Accessory3
B64-3285-00_English_r6.Indd 30B64-3285-00_English_r6.Indd 30 05.11.8 9:57:19 AM05.11.8 9:57:19 AM

English | 31
Installing the Unit
Installation
Accessory4 (M5 × 7 mm)
or Accessory5(M5 × 6 mm)
Installing in Japanese-Made Cars
and General Motors Cars
Install onto the car bracket using the supplied
screws (M5 × 6 mm, M5 × 7 mm).
The holes of the car bracket to use will differ
depending on the car model.
Car Bracket
Accessory6
Firewall or metal support
Screw (M4X8)
(commercially available)
Self-tapping screw
(commercially available)
Metal mounting strap
(commercially available)
Bend the tabs of the mounting
sleeve with a screwdriver or similar
utensil and attach it in place.
B64-3285-00_English_r6.Indd 31B64-3285-00_English_r6.Indd 31 05.11.8 9:57:20 AM05.11.8 9:57:20 AM

32 | English
Removing the Hard Rubber Frame
(escutcheon)
1 Engage the catch pins on the removal tool 7
and remove the two locks on the lower level.
Lower the frame and pull it forward as shown in
the figure.
2 When the lower level is removed, remove the
upper two locations.
• The frame can be removed from the top side in the same
manner.
Removing the Unit
1 Refer to the section <Removing the Hard Rubber
Frame> and then remove the hard rubber frame.
2 Remove the Hex-head screw with integral
washer (M4X8) on the back panel.
3 Insert the two removal tools 7 deeply into the
slots on each side, as shown.
4 Lower the removal tool towards the bottom, and
pull out the unit halfway while pressing towards
the inside.
• Be careful to avoid injury from the catch pins on the
removal tool.
5 Pull the unit all the way out with your hands,
carefully not to drop it.
Accessory7
Accessory7
Lock Catch
Removing the Unit
B64-3285-00_English_r6.Indd 32B64-3285-00_English_r6.Indd 32 05.11.8 9:57:20 AM05.11.8 9:57:20 AM

English | 33
Troubleshooting Guide
What might seem to be a malfunction in your unit
may just be the result of slight misoperation or
miswiring. Before calling service, first check the
following table for possible problems.
General
? The power does not turn ON.
✔ The fuse has blown.
☞ After checking for short circuits in the wires,
replace the fuse with one with the same
rating.
? There’s a source you can’t switch.
✔ There’s no media inserted.
☞ Set the media you want to listen to. If there’s
no media in this unit, you can’t switch to each
source.
✔ The Disc changer isn’t connected.
☞ Connect the Disc changer. If the Disc changer
isn’t connected to it’s input terminal, you can’t
switch to an external disc source.
? The memory is erased when the ignition is
turned OFF.
✔ The ignition and battery wire are incorrectly
connected.
☞ Connect the wire correctly, referring to the
section on <Connecting Wires to Terminals>
(page 29).
? The TEL mute function does not work.
✔ The TEL mute wire is not connected properly.
☞ Connect the wire correctly, referring to the
section on <Connecting Wires to Terminals>
(page 29).
? The TEL mute function turns ON even though the
TEL mute wire is not connected.
✔ The TEL mute wire is touching a metal part of the
car.
☞ Pull the TEL mute wire away from the metal
part of the car.
? Even if Loudness is turned ON, high-pitched tone
isn’t compensated for.
✔ Tuner source is selected.
☞ High-pitched tone isn’t compensated for when
in Tuner source.
? No sound can be heard, or the volume is low.
✔ The fader or balance settings are set all the way to
one side.
☞ Center the fader and balance settings.
✔ The input/output wires or wiring harness are
connected incorrectly.
☞ Reconnect the input/output wires or the
wiring harness correctly. See the section on
<Connecting Wires to Terminals> (page 29).
✔ The values of Volume offset are low.
☞ Turn up the Volume offset, referring to the
section on <Audio Setup> (page 10).
✔ The <Built-in Amp Setting> (page 22) is OFF.
☞ Turn it ON.
? The sound quality is poor or distorted.
✔ One of the speaker wires is being pinched by a
screw in the car.
☞ Check the speaker wiring.
✔ The speakers are not wired correctly.
☞ Reconnect the speaker wires so that each
output terminal is connected to a different
speaker.
? The Touch Sensor Tone doesn’t sound.
✔ The preout jack is being used.
☞ The Touch Sensor Tone can’t be output from
the preout jack.
? The Dimmer function doesn’t work.
✔ The Dimmer wire isn’t connected correctly.
☞ Check the Dimmer wire connection.
✔ The <Dimmer> (page 22) is OFF.
☞ Turn it ON.
? The display blacks out while scrolling.
✔ <Display Illumination Control> is set to OFF.
☞ Refer to <Display Illumination Control> (page
22).
Tuner source
? Radio reception is poor.
✔ The car antenna is not extended.
☞ Pull the antenna out all the way.
✔ The antenna control wire is not connected.
☞ Connect the wire correctly, referring to the
section on <Connecting Wires to Terminals>
(page 29).
? The desired frequency can’t be entered with the
Direct Access Tuning.
✔ A station that can’t be received is being entered.
☞ Enter a station that can be received.
✔ You’re trying to enter a frequency with a 0.01 MHz
unit.
☞ What can be designated in the FM band is to
0.1 MHz.
B64-3285-00_English_r6.Indd 33B64-3285-00_English_r6.Indd 33 05.11.8 9:57:21 AM05.11.8 9:57:21 AM

34 | English
Troubleshooting Guide
Disc source
? "AUX EXT" is displayed without achieving
External disc control mode.
✔ Unsupported disc changer is connected.
☞ Use the disc changer mentioned in the
<About CD players/disc changers connected
to this unit> (page 4) of the section on <Safety
precautions>.
? The specified disc does not play, but another one
plays instead.
✔ The specified CD is quite dirty.
☞ Clean the CD.
✔ The disc is loaded in a different slot from that
specified.
☞ Eject the disc magazine and check the
number for the specified disc.
✔ The disc is severely scratched.
☞ Try another disc instead.
? Can’t remove disc.
✔ The cause is that more than 10 minutes has
elapsed since the vehicle ACC switch was turned
OFF.
☞ The disc can only be removed within 10
minutes of the ACC switch being turned OFF.
If more than 10 minutes has elapsed, turn
the ACC switch ON again and press the Eject
button.
? The disc won’t insert.
✔ There’s already another disc inserted.
☞ Press the [0] button and remove the disc.
? Direct Search can’t be done.
✔ Another function is ON.
☞ Turn Random Play or other functions OFF.
? Track Search can’t be done.
✔ For the discs/folders first or last song.
☞ For each disc/folder, Track Search can’t be
done in the backward direction for the first
song or in the forward direction for the last
song.
Audio file source
? Cannot play an Audio file.
✔ The media is scratched or dirty.
☞ Clean the media, referring to the CD cleaning
of the section on <About CDs> (page 6).
? The sound skips when an Audio file is being
played.
✔ The media is scratched or dirty.
☞ Clean the media, referring to the CD cleaning
of the section on <About CDs> (page 6).
✔ The recording condition is bad.
☞ Record the media again or use another media.
? The Audio file track time isn’t displayed correctly.
✔ ---
☞ There are times when it isn’t displayed
correctly according to the Audio file recording
conditions.
? Supreme does not take effect when it is turned
ON.
✔ Little high-frequency component.
☞ Supreme would not take effect with songs
with little high-frequency component.
✔ Songs that have not been encoded at bit rates
at 96 kbps or less (fs = 32k, 44.1 k, 48 kHz) or
those that have been encoded at a variable bit
rate cannot be decoded to reproduce their high-
frequency components.
☞ ---
HD Radio source
? No sound can be heard, or the volume is low.
✔ The preset broadcast station is not transmitting
in the mode that was set with <Receive mode
Setting>.
☞ Please set <Receive mode Setting> (page 23)
to "AUTO".
✔ In digital AM broadcasting, receive mode switches
between stereo and monaural too often.
☞ Receiving condition is bad or unstable.
Stereo is chosen when receiving condition is
good, and it switches to monaural when the
condition becomes bad.
✔ HD Radio tuner is connected to KCA-S210A or
other units.
☞ Connect the HD Radio tuner directly to the
control unit.
B64-3285-00_English_r6.Indd 34B64-3285-00_English_r6.Indd 34 05.11.8 9:57:22 AM05.11.8 9:57:22 AM

English | 35
The messages shown below display your
systems condition.
EJECT: No disc magazine has been loaded in
the changer. The disc magazine is not
completely loaded.
➪ Load the disc magazine properly.
No CD in the unit.
➪ Insert the CD.
NO DISC: No disc has been loaded in the disc
magazine.
➪ Load a disc into the disc magazine.
TOC ERR: No disc has been loaded in the disc
magazine.
➪ Load a disc into the disc magazine.
The CD is quite dirty. The CD is upside-
down. The CD is scratched a lot.
➪ Clean the CD and load it correctly.
E-05: The CD is upside-down.
➪ Load the CD correctly.
BLANK: Nothing has been recorded on the MD.
NO TRACK: No tracks are recorded on the MD,
although it has a title.
E-15: Media was played that doesn’t have data
recorded that the unit can play.
➪ Use media that has data recorded that
the unit can play.
NO PANEL: The faceplate of the slave unit being
connected to this unit has been removed.
➪ Replace it.
E-77: The unit is malfunctioning for some reason.
➪ Press the reset button on the unit. If the
"E-77" code does not disappear, consult
your nearest service center.
E-99: Something is wrong with the disc
magazine. Or the unit is malfunctioning for
some reason.
➪ Check the disc magazine. And then
press the reset button on the unit. If the
"E-99" code does not disappear, consult
your nearest service center.
HOLD: The protective circuit in the unit activates
when the temperature inside the
automatic disc changer exceeds 60°C
(140°F), stopping all operation.
➪ Cool down the unit by opening
the windows or turning on the air
conditioner. As the temperature falls
below 60°C (140°F), the disc will start
playing again.
LOAD: Discs are being exchanged in the Disc
changer.
READING: The unit is reading the data on the disc.
IN (Blink): The CD player section is not operating
properly.
➪ Reinsert the CD. If the CD cannot be
ejected or the display continues to flash
even when the CD has been properly
reinserted, please switch off the power
and consult your nearest service center.
PROTECT: The speaker wire has a short-circuit or
touches the chassis of the vehicle, and
then the protection function is activated.
➪ Wire or insulate the speaker cable
properly and press the reset button.
NA FILE: An Audio file is played with a format that
this unit can’t support.
➪ ----
COPY PRO: A copy-protected file is played.
➪ ----
DEMO MODE: The Demonstration mode has been
selected.
➪ The <Demonstration mode Setting>
(page 25) is ON. Turn it OFF.
B64-3285-00_English_r6.Indd 35B64-3285-00_English_r6.Indd 35 05.11.8 9:57:22 AM05.11.8 9:57:22 AM

36 | English
Audio section
Maximum output power
: 50 W x 4
Full Bandwidth Power (at less than 1% THD)
: 22 W x 4
Speaker impedance
: 4 – 8 Ω
Tone action
Bass : 100 Hz ± 8 dB
Middle : 1 kHz ± 8 dB
Treble : 10 kHz ± 8 dB
Preout level / Load (during disc play)
: 2500 mV/10 kΩ
Preout impedance
: ≤ 600 Ω
Auxiliary input
Frequency response (±1 dB)
: 20 Hz – 20 kHz
Input Maximum Voltage
: 1200 mV
Input Impedance
: 100 kΩ
General
Operating voltage (11 – 16V allowable)
: 14.4 V
Current consumption
: 10 A
Installation Size (W x H x D)
: 182 x 100 x 155 mm
7-3/16 x 3-15/16 x 6-1/8 inch
Weight
: 3.4 lbs (1.55 kg)
FM tuner section
Frequency range (200 kHz space)
: 87.9 MHz – 107.9 MHz
Usable sensitivity (S/N = 30dB)
: 9.3dBf (0.8 V/75 Ω)
Quieting Sensitivity (S/N = 50dB)
: 15.2dBf (1.6 V/75 Ω)
Frequency response (±3.0dB)
: 30 Hz – 15 kHz
Signal to Noise ratio (MONO)
: 70 dB
Selectivity (±400 kHz)
: ≥ 80 dB
Stereo separation (1 kHz)
: 40 dB
AM tuner section
Frequency range (10 kHz space)
: 530 kHz – 1700 kHz
Usable sensitivity (S/N = 20dB)
: 28 dBµ (25 µV)
CD player section
Laser diode
: GaAlAs
Digital filter (D/A)
: 8 Times Over Sampling
D/A Converter
: 1 Bit
Spindle speed
: 1000 – 400 rpm (CLV 2times)
Wow & Flutter
: Below Measurable Limit
Frequency response (±1 dB)
: 10 Hz – 20 kHz
Total harmonic distortion (1 kHz)
: 0.008 %
Signal to Noise ratio (1 kHz)
: 105 dB
Dynamic range
: 93 dB
MP3 decode
: Compliant with MPEG-1/2 Audio Layer-3
WMA decode
: Compliant with Windows Media Audio
AAC decode
: AAC-LC ".m4a" files
Specifications
Specifications subject to change without notice.
B64-3285-00_English_r6.Indd 36B64-3285-00_English_r6.Indd 36 05.11.8 9:57:22 AM05.11.8 9:57:22 AM