Kenwood Excelon Kdc X792 Users Manual B64 4048 00_00.indb
Kenwood-Kdc-Mp638U-Owner-S-Manual kenwood-kdc-mp638u-owner-s-manual
Kenwood-Kdc-Mp738U-Owner-S-Manual kenwood-kdc-mp738u-owner-s-manual
Kenwood-Kdc-X692-Owner-S-Manual kenwood-kdc-x692-owner-s-manual
Kenwood-Kdc-X792-Owner-S-Manual kenwood-kdc-x792-owner-s-manual
KDC-X692 to the manual ab607219-8fff-1594-d920-6fbaf8d0e98a
2015-01-23
: Kenwood Kenwood-Excelon-Kdc-X792-Users-Manual-262943 kenwood-excelon-kdc-x792-users-manual-262943 kenwood pdf
Open the PDF directly: View PDF
.
Page Count: 116 [warning: Documents this large are best viewed by clicking the View PDF Link!]

KDC-X792
KDC-X692
KDC-MP738U
KDC-MP638U
CD-RECEIVER
INSTRUCTION MANUAL
AMPLI-TUNER LECTEUR DE CD
MODE D’EMPLOI
REPRODUCTOR DE DISCOS COMPACTOS RECEPTOR DE FM/AM
MANUAL DE INSTRUCCIONES
© B64-4048-00/00 (KW)
Take the time to read through this instruction manual.
Familiarity with installation and operation procedures will help you obtain the best
performance from your new CD-receiver.
For your records
Record the serial number, found on the back of the unit, in the spaces designated on the
warranty card, and in the space provided below. Refer to the model and serial numbers
whenever you call upon your Kenwood dealer for information or service on the product.
Model KDC-X792/X692/MP738U/MP638U Serial number
US Residence Only
Register Online
Register your Kenwood product at
www.Kenwoodusa.com
B64-4048-00_00.indb 1B64-4048-00_00.indb 1 08.2.5 4:22:36 PM08.2.5 4:22:36 PM

2 | KDC-X792/KDC-X692/KDC-MP738U/KDC-MP638U
Contents
• iPod is a trademark of Apple, Inc., registered in the U.S.
and other countries.
• The “AAC” logo is trademark of Dolby Laboratories.
Before use 3
Basic Operation 4
General functions
Tuner functions
Disc & Audio file play functions
Function Control 6
⁄ • Read through this page first for the setting of each
function.
Display Settings 8
About Display Type
Text Display Selection
Font Color Selection
Station/Disc Naming (SNPS/DNPS)
Auxiliary Input Display Setting
G-Analyzer Operation 12
G-Analyzer Control
G-Analyzer Vehicle Setup
G-Analyzer Calibration Setup
G-Analyzer Stop Watch
G-Analyzer Horsepower Analysis
G-Analyzer Reset
Music disc/Audio file Operation 15
Music Select
Direct Music Search
Direct Disc Search
Basic Operation of Disc Changer (Optional)
Tuner Operation 17
Station Preset Memory
Preset Tuning
Direct Access Tuning
PTY (Program Type)
Program Type preset
Registration of a station as a PTY
Other Functions 19
Activating Security Code
Deactivating Security Code
Manual Clock Adjustment
Date Adjustment
AMP Control
Picture downloading
Demonstration mode setting
Theft Deterrent Faceplate
Audio Adjustments 23
Audio Control
Adjusting the detail of Audio Control
Audio Setup
Speaker Setting
Audio Preset Memory
Audio Preset Recall
Satellite Radio tuner control
(Optional) 26
Basic Operation
Category and Channel Search
Direct Access Tuning
Preset Memory
Preset Tuning
Basic Operations of remote control 28
Appendix 30
Accessories/ Installation Procedure 33
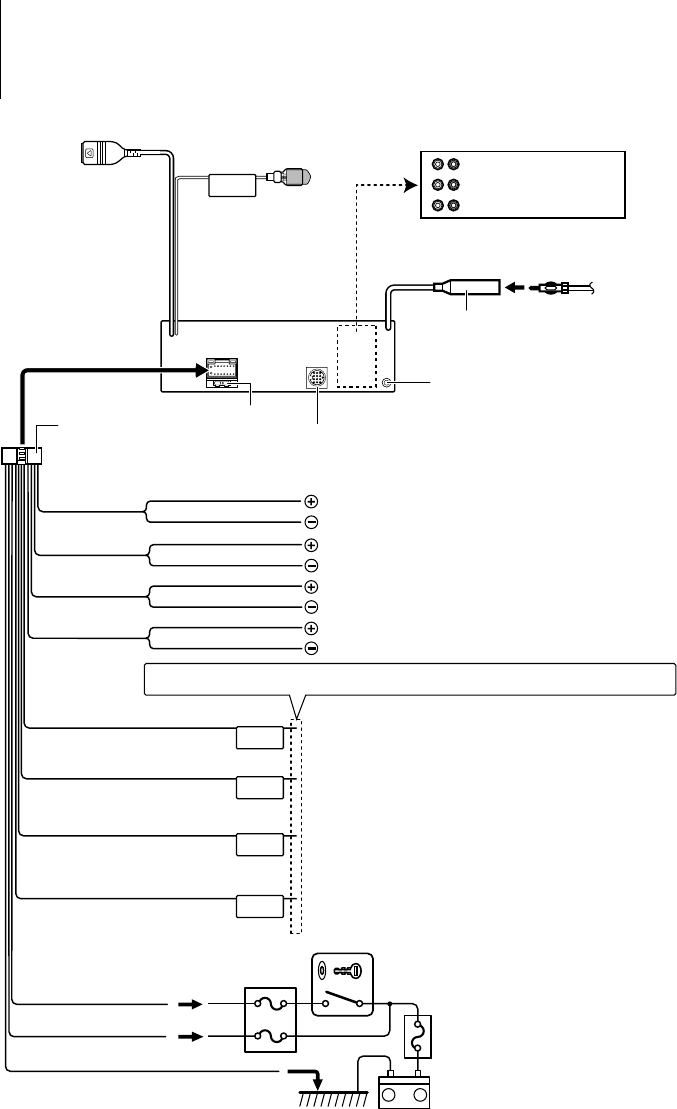
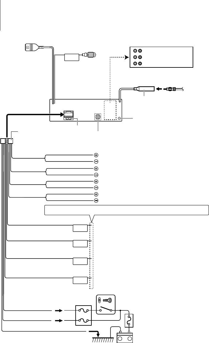
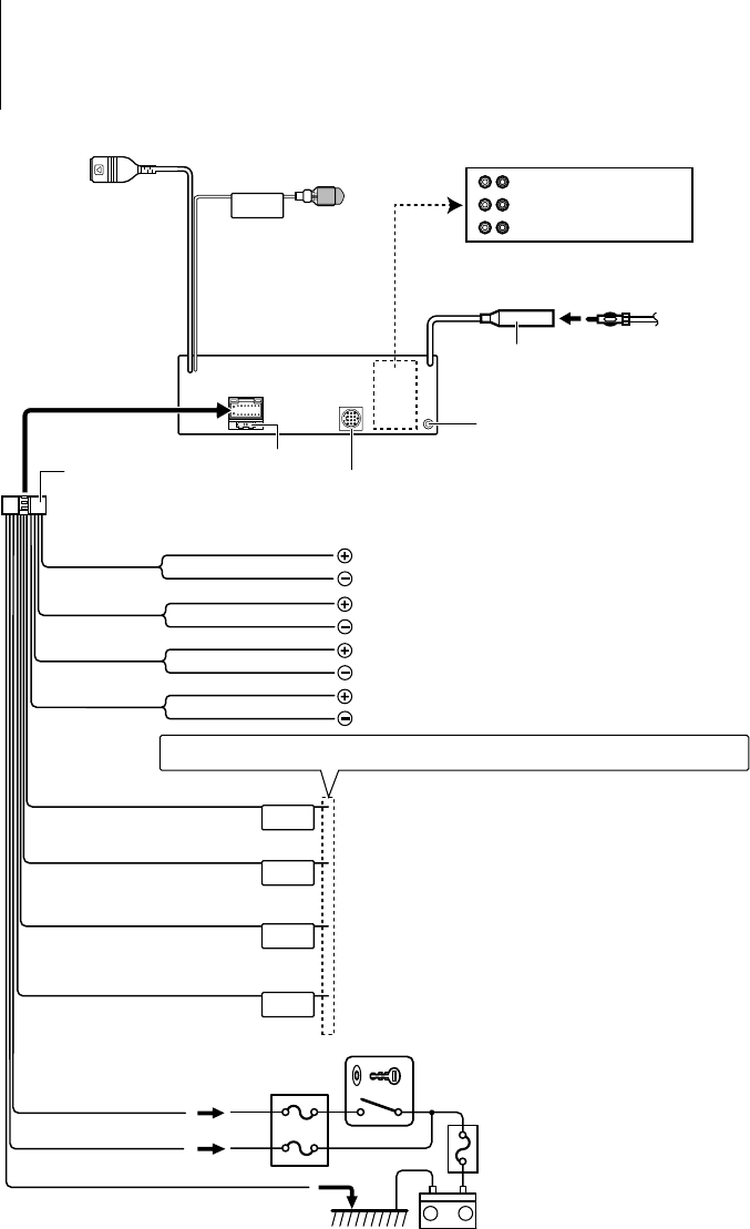
Connecting Wires to Terminals 34
Installation/Removing the Unit 35
Troubleshooting Guide 37
Specifications 39
B64-4048-00_00.indb 2B64-4048-00_00.indb 2 08.2.5 4:22:37 PM08.2.5 4:22:37 PM

English | 3
Before use
2 WARNING
To prevent injury while using this
product, take the following safety
precautions:
• To prevent a short circuit and possible fire, never
put any metallic objects (such as coins or metal
tools) inside the product.
• If you are the driver and your vehicle is moving,
do not watch the product’s display or use its
controls for an extended period.
• Do not use this product in any way that prevents
you from driving safely.
• Follow all driving laws and use common sense
when using this product.
NOTE:
• Like your vehicle’s speedometer, G-Analyzer is
no more than a measuring function. The HP
or G value measured by this unit may not be
completely accurate due to its simplified method of
measurement. The G-Analyzer is only for reference
and should not be used to confirm the horsepower
specifications of your vehicle.
Before using this unit for the first time
This unit is initially set on the Demonstration mode.
When using this unit for the first time, cancel the
<Demonstration mode Setting> (page 21).
How to reset your unit
• If this unit or the connected unit (disc auto changer,
etc.) fails to operate properly, press the Reset button.
The unit returns to factory settings when the Reset
button is pressed.
Reset button
Cleaning the Unit
If the faceplate of this unit is stained, wipe it with a
dry soft cloth such as a silicon cloth.
If the faceplate is stained badly, wipe the stain off with
a cloth moistened with neutral cleaner, then wipe it
again with a clean soft dry cloth.
¤
• Applying spray cleaner directly to the unit may affect its
mechanical parts. Wiping the faceplate with a hard cloth or
using a volatile liquid such as thinner or alcohol may scratch
the surface or erases characters.
Cleaning the Faceplate Terminals
If the terminals on the unit or faceplate get dirty, wipe
them with a clean soft dry cloth.
Lens Fogging
When you turn on the car heater in cold weather,
dew or condensation may form on the lens in the
CD player of the unit. Called lens fogging, this
condensation on the lens may not allow CDs to play.
In such a situation, remove the disc and wait for the
condensation to evaporate. If the unit still does not
operate normally after a while, consult your Kenwood
dealer.
• If you experience problems during installation,
consult your Kenwood dealer.
• When you purchase optional accessories, check with
your Kenwood dealer to make sure that they work
with your model and in your area.
• Characters that conform to ISO 8859-1 can be
displayed.
• The RDS feature won’t work where the service is not
supported by any broadcasting station.
• In this document, the description indicator will light
means a status is displayed. Refer to <About Display
Type> (page 8) for the details of the status display.
• The illustrations of the display, the function icon and
the panel appearing in this manual are examples
used to explain more clearly how the controls are
used. Therefore, what appears on the display in the
illustrations may differ from what appears on the
display on the actual equipment, and some of the
illustrations on the display may be inapplicable.
B64-4048-00_00.indb 3B64-4048-00_00.indb 3 08.2.5 4:22:37 PM08.2.5 4:22:37 PM

4 | KDC-X792/KDC-X692/KDC-MP738U/KDC-MP638U
Basic Operation
AUX
[1] [6][5][4][3][2] [FNC] [AUTO]
[ATT] [SRC]
[AUD]
General functions
Power/Source Select button [SRC]
Turns on the power.
When the power is ON, select a source.
SRC Select mode 1: Press the [SRC] button and then
turn the Control knob or push it toward left or right.
To determine the selected source, press the Control
knob.
SRC Select mode 2: Pressing this button each time
switches between sources.
Tuner (“TUNER”) , USB or iPod (“USB” or “iPod”), CD
(“Compact Disc”) , Auxiliary input (“AUX”), and Standby
(“STANDBY”)
Press at least 1 second to turn off the power.
⁄• The SRC Select mode can be set in “MENU” > “SRC
Select” of <Function Control> (page 6).
• When an optional accessory is connected, the
source name for each device appears.
• When connection of the iPod is recognized, the
source display changes from “USB” to “iPod”.
• USB (iPod) source is recognized as CD source on the
connected unit.
Volume control [AUD]
Turn the knob to adjust the volume.
Attenuator [ATT]
Turning the volume down quickly.
When the volume is reduced, the “ATT” indicator
flashes.
Muting volume upon reception of phone call
When there is a call, “CALL” is displayed and the
audio system is paused. When the call ends, “CALL”
disappears and the audio system comes back on.
The audio system comes back on when [SRC] is
pressed during a call.
ڥ To use the TEL Mute feature, you need to hook
up the MUTE wire to your telephone using
a commercial telephone accessory. Refer to
<Connecting Wires to Terminals> (page 34).
Auxiliary input Auxiliary input
Connect a portable audio device with mini-plug
cable (3.5 ø).
ڥ Use the mini-plug cable which is stereo type and
does not have any resistance.
• The auxiliary input requires the setting made in
“MENU” > “Built in AUX” of <Function Control> (page
6).
Subwoofer output Control knob
Switches between ON (“SUB WOOFER ON”) and OFF
(“SUB WOOFER OFF”) each time pushing toward down
for at least 2 seconds.
Function Control [FNC]
Pressing this button allows you to set various
functions using the Control knob. Refer to <Function
Control> (Page 6).
Category Function of setup item
MENU Allows you to set up the environment.
DISP Allows you to set up the display.
Text/Title scroll Control knob
Scrolls the CD, audio file, and Radio text display when
pushing toward up for at least 2 seconds.
Tuner functions
Band select Control knob
Switches between FM1, FM2, and FM3 each time
pushing toward up.
Switches to AM when pushing toward down.
Auxiliary input
(Rear side)
Control knob
USB Terminal
Release
B64-4048-00_00.indb 4B64-4048-00_00.indb 4 08.2.5 4:22:38 PM08.2.5 4:22:38 PM

English | 5
, : Indicates the button etc. to operate.
Tuning Control knob
Changes the frequency when pushing toward left or
right.
⁄• During reception of stereo stations the “ST” indicator
is ON.
Tuning mode select [AUTO]
Switches as follows each time this button is pressed.
Tuning mode Display Operation
Auto seek “Auto1” Automatic search for a station.
Preset station seek “Auto2” Search in order of the stations in the
Preset memory.
Manual “Manual” Normal manual tuning control.
Auto memory entry [AUTO]
Memorizes six stations with good reception
automatically when pressed for at least 2 seconds.
Preset memory [1] - [6]
Memorize the station selected when pressing for at
least 2 seconds.
Preset tuning [1] - [6]
Recalls the memorized station.
Disc & Audio file play functions
Drop open the faceplate Release
ڥ Push the faceplate on the left side, and return it to its
former position.
Disc play Disc slot
Starts playing when a disc is inserted.
When a CD is inserted, the “IN” indicator is ON.
ڥ 3 inch CD cannot be used. Attempt to insert using
an adapter can cause malfunction.
Disc ejection [0]
ڥ You can eject the disc for 10 minutes after switching
off the engine.
USB device/iPod play USB Terminal
Connecting a USB device starts playback.
ڥ For the playable audio file, media, and devices, refer
to <About Audio file> (page 30).
USB device removing [0]
Press this button for 2 seconds or longer to select the
remove mode, and the remove the USB device.
During the remove mode, The 0 indicator blinks.
Pause and play Control knob
Switches between pause and play each time the
center is pressed.
Music search Control knob
Changes the music when pushing toward left or right.
Fast reverses or forwards the music while keeping
pushing toward left or right. (No sound is output
while playing audio file.)
Folder search Control knob
Changes the folder containing the audio file when
pushing toward up or down.
Track/ File/ Folder repeat play [4]
Switches between Track Repeat (“Repeat ON”) and
OFF when pressed while playing a CD.
Switches between File Repeat (“File Repeat ON”),
Folder Repeat (“Folder Repeat ON”), and OFF when
pressed while playing an audio file.
ڥ The folder repeat operation cannot be performed
while iPod is playing.
Scan play [2]
Successively plays the intro of the music in the disc
or folder.
Switches between ON (“Scan ON”/ “File Scan ON”) and
OFF each time this button is pressed.
ڥ The Scan paly operation cannot be performed while
iPod/ “Media Editer” media is playing.
Random play [3]
Randomly plays the music in the disc or folder.
Switches between ON (“Disc Random ON”/ “Folder
RDM ON”) and OFF each time this button is pressed.
B64-4048-00_00.indb 5B64-4048-00_00.indb 5 08.2.5 4:22:39 PM08.2.5 4:22:39 PM

Category Item Setting Entry Setting overview Condition Page
MENU “Security Set”/
“Security Clear”
1 sec. Sets/Resets security code. 19
“SRC Select” “1”*/ “2” Sets the source selection method. 32
“iPod Mode” “OFF”/ “ON”* When set to “ON”, allows you to select music in the manner
similar to that of the iPod.
15
“Beep” “OFF”/ “ON”* Setting the operation check sound (beep sound) ON/OFF.
“Clock Adjust” 1 sec. Sets the clock. 20
“Date Adjust” 1 sec. Sets the date. 20
“Date Mode” 7 types 1 sec. Sets the date display mode.
“SYNC”*1“OFF”*/ “ON” Synchronizing the RDS station time data and this unit’s clock.
“DSI” “OFF”/ “ON”* Turns on/off the Disabled System indicator.
“Display” “OFF”/ “ON”* Turns off the display when no operation is performed. —32
“Dimmer” “OFF”/ “ON”* Dims the display part in conjunction with the light switch of
the vehicle.
“ILM Dimmer” “OFF”/ “AUTO”* Dims the key Illumination in conjunction with the light
switch of the vehicle.
32
“ILM Effect” “OFF”/ “ON”* Sets whether the key illumination brightness is changed in
conjunction with the key operation.
“AMP” “OFF”/ “ON”* Turns on/off the built-in amplifier. 32
“Zone2” “Rear”*/ “Front” Specifies the destination of AUX input sound when the Dual
Zone function is turned on.
32
“Supreme” “OFF”/ “ON”* Turns ON/OFF the Supreme function. 32
“AMS Control”*1,
2
1 sec. Controls the connected LX amplifier. —20
“TI”*1“OFF”*/ “ON” Switches to the traffic information automatically when the
traffic bulletin starts.
“CRSC” “OFF”/ “ON”* Switches to Monaural to decrease noise when reception is
poor.
“Receive Mode” “Auto”*/ “Digital”/
“Analog”
1 sec. Sets the receive mode of HD Radio. 32
“ESN=” Displays the Electronic Serial Number of satellite radio.
“Name Set” 1 sec. Sets the station name (SNPS)/ disc name (DNPS)/ AUX name. 10,11
“Scroll” “Auto”*/ “Manual” Specifies whether the text is scrolled automatically. —
“Built in AUX” “OFF”*/ “ON” Sets whether to display AUX during source selection.
“CD Read” “1”*/ “2” Sets the CD read mode. 32
“DISP Data DL”*1 1 sec. Downloads the picture data to be shown on the display. 21
“Audio Preset” 1 sec. Presets the setting value of the audio control. The preset
value is retained after resetting.
25
“DEMO Mode” “OFF”/ “ON”* 2 sec. Specifies whether to enable demonstration. —21
DISP > TYPE A/ B/ C/ D/ E/ F*1Sets the display pattern. —8
> MODE 1/ 2 Sets the text display pattern.
ıÇ
> GRAPH
Movie 1 – 2/
Downloaded movie*
1
/
Wallpaper 1 – 6/
Downloaded
Wallpaper*
1
/ Wallpaper
scan
Sets the Type A graphic display.
When Wallpaper scan is selected, displays “SCAN”.
For Download movie and Download Wall Paper, refer to
<Picture downloading> (page 21).
Å
> SIDE Text icon/ Source
icon
Sets the Type C side icon display.
Ç
> TEXT Sets the text display.
ÅıÇÎ
9
> COLOR*1, 3 Sets the text display color.
ÅıÇ
10
6 | KDC-X792/KDC-X692/KDC-MP738U/KDC-MP638U
Function Control
Functions in the table below can be set up by using Function Control.
B64-4048-00_00.indb 6B64-4048-00_00.indb 6 08.2.5 4:22:40 PM08.2.5 4:22:40 PM

English | 7
Next page 3
*Factory setting
* Function of KDC-X792.
* Function of KDC-X692.
* Function of KDC-MP738U.
Displayed item is depending on currently selected
source or mode. The mark in Condition column
shows the condition to which the item is displayed.
: Can be set in other than standby state.
: Can be set in standby state.
: Can be set while Audio file source of CD/USB/iPod.
: Can be set while Audio file source of CD/USB
(excluding iPod).
: Can be set while CD/ Disc changer source.
: Can be set while Disc changer source.
: Can be set during FM reception.
: Can be set while accessing AUX source.
: Can be set while HD Radio source.
: Can be set during Satellite radio source.
: Can be set only during playback of the iPod source.
(USB source used when the iPod is connected)
: Can be set for sources other than the standby
source by setting “2 ZONE” of <Audio Setup> (page
24) to “ON”.
: Refer to the reference page.
Å–Ï : Can be set when the specified type is selected for
Display Type.
— : Can be set during all sources.
⁄
• Refer to the respective page for information on how to
set the items with reference page number.
• Only the items available to the current source are
displayed.
• Strong electrical fields (such as from power lines) may
cause unstable sound quality when CRSC is turned ON.
In such a situation, turn it OFF.
Category Item Setting Entry Setting overview Condition Page
> STATUS “ON”/ “OFF” When set to “ON”, displays the function information for Type
A.
Å
> GMENU*1Sets the G-Analyzer screen.
Ï
12
> GMA*1Uses the G-Analyzer functions.
Ï
12
P.MEM Presets a station. 17, 27
SCAN “ON”/ — When set to “ON”, plays the intro of the music in the folder
successively.
RDM “ON”/ — When set to “ON”, plays the music in the folder randomly.
FiREP “ON”/ — When set to “ON”, plays the music repeatedly.
FoREP “ON”/ — When set to “ON”, plays the music in the folder repeatedly.
SCAN “ON”/ — When set to “ON”, plays the intro of the music on the disc
successively.
RDM “ON”/ — When set to “ON”, plays the music on the disc randomly.
M.RDM “ON”/ — When set to “ON”, plays the music in the disc changer
randomly.
T.REP “ON”/ — When set to “ON”, plays the music repeatedly.
D.REP “ON”/ — When set to “ON”, plays the music on the disc repeatedly.
B64-4048-00_00.indb 7B64-4048-00_00.indb 7 08.2.5 4:22:42 PM08.2.5 4:22:42 PM

8 | KDC-X792/KDC-X692/KDC-MP738U/KDC-MP638U
Display Settings
Function Control
About Display Type
Shown below are examples of display types.
Display Display Type
“TYPE [A]”
4
1
2
“TYPE [B]”
1
1
1
2
“TYPE [C]”
1
1
1
2
3
“TYPE [D]”
6
1
2
“TYPE [E]”
5
“TYPE [F]”
7
⁄
• 1 Text display part
2 Status display
3 Icon display part
4 Graphic display part
5 Clock display
6 Display (varied depending on the source)
7 G-Analyzer display part
1 Enter Function Control mode
Press the [FNC] button.
Function icon is displayed.
2 Select your desired setup item
Operation type Operation
Movement between items Turn the Control knob.
Selection of item Press the Control knob.
Return to previous item Press the [FNC] button or “ ” icon
Repeat selection and determination until your
desired setup item is selected.
Example:
MENU DISP
DISP
MENU
TEXT
TYPE
3 Make a setting
Turn the Control knob to select a setting value,
and then press the Control knob.
Some items require you to keep pressing the
Control knob for 1 or 2 seconds so that you can
make a setting. For these items, the time during
which you need to keep pressing the Control knob
is displayed in the Entry column in seconds. For
the functions accompanied by the description of
the setting procedure and so forth, the reference
page numbers are displayed.
4 Exit Function Control mode
Press the [FNC] button for at least 1 second.
B64-4048-00_00.indb 8B64-4048-00_00.indb 8 08.2.5 4:22:42 PM08.2.5 4:22:42 PM

English | 9
Next page 3
In HD Radio source (Optional)
Information Display
Station name “Station Name”
Title “Title”
Frequency “Frequency”
Clock “Clock”
Date “Date”
Blank “Blank”
In SIRIUS/ SAT source (Optional)
Information Display
Channel Name “Channel Name”
Music Title “Song Title”
Artist Name “Artist Name”
Composer name “Composer Name”
Category Name “Category Name”
Label Name “Label Name”
Comment “Comment”
Band & Channel Number “Channel Number”
Clock “Clock”
Date “Date”
Blank “Blank”
In XM source (Optional)
Information Display
Channel Name “CHANNEL NAME”
Title “TITLE”
Name “NAME”
Category Name “CATEGORY”
Band & Channel Number “CHANNEL NUMBER”
Clock “Clock”
Date “Date”
Blank “Blank”
1 Enter Text Display Selection mode (In Display
Type A/ B/ C/ D)
Select “DISP” > “TEXT”.
For how to select Function Control item, refer to
<Function Control> (page 6).
2 Select the text display part (Display Type B/ C
only)
Push the Control knob towards up or down.
The cursor (‰) moves to the selected text display
part.
3 Select the text
Turn the Control knob or push it towards left
or right.
4 Exit Text Display Selection mode
Press the Control knob.
Text Display Selection
Changing the text display.
In Tuner source
Information Display
Station name “SNPS”
Title & Artist name* (FM) “Title/Artist”
Station name* (FM) “Station Name”
Radio text plus* (FM) “Radio Text Plus”
Radio text (FM)
*
1
“Radio Text”
Frequency “Frequency”
Clock “Clock”
Date “Date”
Blank “Blank”
* Information of Radio text plus is displayed. (KDC-X792
only)/ *
1
KDC-X792 only
In CD & External disc source
Information Display
Disc title “Disc Title”
Track title “Track Title”
Play time & Track number “P-Time”
Disc name “DNPS”
Clock “Clock”
Date “Date”
Blank “Blank”
In Audio file source
Information Display
Music title & Artist name “Title/Artist”
Album name & Artist name “Album/Artist”
Folder name “Folder Name”
File name “File Name”
Play time & Music number “P-Time”
Song time progress bar (iPod) “Time Bar”
Clock “Clock”
Date “Date”
Blank “Blank”
In Standby
Information Display
Standby “Source Name”
Clock “Clock”
Date “Date”
Blank “Blank”
In Auxiliary input source
Information Display
Auxiliary input name “Source Name”
Clock “Clock”
Date “Date”
Blank “Blank”
B64-4048-00_00.indb 9B64-4048-00_00.indb 9 08.2.5 4:22:43 PM08.2.5 4:22:43 PM

10 | KDC-X792/KDC-X692/KDC-MP738U/KDC-MP638U
Display Settings
Function of KDC-X792/MP738U
Font Color Selection
Selecting the display font color.
1 Enter Font Color Selection mode (In Display
Type A/ B/ C)
Select “DISP” > “COLOR”.
For how to select Function Control item, refer to
<Function Control> (page 6).
2 Select the text display part (Display Type B/ C
only)
Push the Control knob towards up or down.
The cursor (‰) moves to the selected text display
part.
3 Select the Font Color
Turn the Control knob or push it towards left
or right.
4 Exit Font Color Selection mode
Press the Control knob.
⁄
• When you selected the Display Type A, select an easy
viewable font color.
Station/Disc Naming (SNPS/DNPS)
Attaching a title to a Station or CD.
1 Receive/play the station/disc you want to
attach a title to
2 Select Name set mode item during Menu
mode
Select the “Name Set” display.
For how to select Function Control items, refer to
<Function Control> (page 6).
3 Enter Name set mode
Press the Control knob for at least 1 second.
4 Enter the name
Operation type Operation
Move the cursor to the enter
character position
Push the Control knob towards right
or left.
Select the character type* Press the Control knob.
Select the characters Turn the Control knob or push it
towards up or down.
* Each time you press the knob, the character type
alternates between the types shown in the table below.
Character type Alphabet upper case
Alphabet lower case
Numbers and symbols
Special characters (Accent characters)
⁄
• Enter characters by using a remote control with numbers
buttons.
Example: If you are entering “DANCE”.
Character “D” “A” “N” “C” “E”
Button [3] [
¢
] [2] [
¢
] [6] [
¢
] [2] [
¢
] [3]
Times pressed 11232
5 Exit Menu mode
Press the [FNC] button.
⁄
• A title cannot be attached to Audio file media.
• When operation stops for 10 seconds the name at that
time is registered, and Name Set mode closes.
• Memory numbers
- FM/AM: 30 stations
- Internal CD player: 10 discs
- External CD changer/ player: Varies according to the
CD changer/ player. Refer to the CD changer/ player
manual.
• Change the title of station/CD by the same operation
used to name it.
⁄
• If the selected display item does not have any
information, alternative information is displayed.
• Some items cannot be selected depending on the
display type and row.
• When LX-AMP is connected, the item setup by the
Display mode of LX-AMP is displayed.
• When selecting “Folder Name” while playing with
iPod, names will be displayed depending on currently
selected browsing items.
B64-4048-00_00.indb 10B64-4048-00_00.indb 10 08.2.5 4:22:44 PM08.2.5 4:22:44 PM

English | 11
Auxiliary Input Display Setting
Selects the display below when changing to
Auxiliary input source.
1 Select Auxiliary input display setting item
during Menu mode (In AUX mode)
Select the “Name Set” display.
For how to select Function Control items, refer to
<Function Control> (page 6).
2 Enter Auxiliary input display setting mode
Press the Control knob for at least 1 second.
The presently selected Auxiliary input display is
displayed.
3 Select the Auxiliary input display
Turn the Control knob or push it towards up or
down.
“AUX”/ “DVD”/ “PORTABLE”/ “GAME”/ “VIDEO”/ “TV”
4 Exit Auxiliary input display setting mode
Press the [FNC] button.
⁄
• When operation stops for 10 seconds, the name at that
time is registered, and the Auxiliary input display setting
mode closes.
• The Auxiliary input display can be set only when the
built-in auxiliary input or the auxiliary input of optional
KCA-S220A is used. On the KCA-S220A, “AUX EXT” is
displayed by default.
B64-4048-00_00.indb 11B64-4048-00_00.indb 11 08.2.5 4:22:44 PM08.2.5 4:22:44 PM

12 | KDC-X792/KDC-X692/KDC-MP738U/KDC-MP638U
G-Analyzer Operation
Function of KDC-X792
G-Analyzer Control
You can adjust following G-Analyzer Control items ;
Item Setting/ Page Setting overview
> “GMENU” G- Graphic/ Downloaded
G-Graphic*1/ G-Meter*2/
G-Counter*2
G-Analyzer display
Selection
> “GMA” > “STOP.
W”
(page 13) G-Analyzer Stop Watch
> “GMA” > “HP” (page 14) G-Analyzer Horsepower
Analysis
> “GMA” > “RESET” (page 14) G-Analyzer Reset
> “GMA” > “LEVEL” Level1 – 3*3G-Counter Level seting
> “GMA” > “CAL”* (page 13) G-Analyzer Calibration
setup
> “GMA” > “HP
SET” *
(page 12) G-Analyzer vehicle setup
* Can be set in standby state.
*1 G-Graphic can be switched to customized pictures. Refer
to <Picture downloading> (page 21).
*2 The value of G-Meter display and G-Counter display can
be reset by <G-Analyzer Reset> (page 14).
*3 Calibrating G-Point. Setting the level according to the
kinds of vehicles. In the case of driving situations calling
for few accelerations, set the G-Point up to “Level1”. In
the case of frequent accelerations, set it up to “Level3”.
1 Enter Display Control mode (In Display Type F)
Select “DISP”.
For how to select Function Control item, refer to
<Function Control> (page 6).
2 Enter G-Analyzer item mode
Turn the Control knob or push it towards left
or right.
Press the Control knob.
3 Select the G-Analyzer item you want to set
Turn the Control knob or push it towards left
or right.
4 Exit G-Analyzer item mode
Press the Control knob.
In Standby mode
G-Analyzer Vehicle Setup
Enter vehicle weight or class to calculate
horsepower.
1 Enter G-Analyzer vehicle weight setup
mode (In Display Type F)
Select “DISP” > “GMA” > “HP SET” > “WEIGHT”.
For how to select Function Control item, refer to
<Function Control> (page 6).
“WEIGHT INPUT” is displayed.
2 Enter weight input
Operation type Operation
Select the weight numbers Turn the Control knob.
Select the digits to enter Push the Control knob towards right
or left.
3 Exit G-Analyzer vehicle wight setup mode
Press the Control knob.
4 Enter G-Analyzer vehicle class setup mode
Select “DISP” > “GMA” > “HP SET” > “CLASS”.
“CLASS SELECT” is displayed.
5 Select vehicle class
Turn the Control knob.
“Mid Size”/ “Full Size”/ “SUV”/ “Van/ Mini-Van”/
“Pickup Truck”/ “Sporty”/ “Compact”
6 Exit G-Analyzer vehicle class setup mode
Press the Control knob.
B64-4048-00_00.indb 12B64-4048-00_00.indb 12 08.2.5 4:22:44 PM08.2.5 4:22:44 PM

English | 13
G-Analyzer Stop Watch
The control of stop watch can be started by G-
Analyzer function.
¤
• Do not use G-Analyzer stop watch on the Public roads.
1 Enter G-Analyzer Stop Watch mode (In Display
Type F)
Select “DISP” > “GMA” > “STOP.W”.
For how to select Function Control item, refer to
<Function Control> (page 6).
“STOP WATCH” is displayed.
2 Make the counter ready
Press the Control knob.
“Ready” is displayed.
3 Start Count
When G in the vertical direction is detected during
the travel, the count automatically starts.
“Running” is displayed.
4 Stop Count
Press the Control knob.
“Stop” is displayed.
When you Reset the Count
(While “Stop” is displayed)
Press the Control knob for at least 1 second.
5 Exit G-Analyzer Stop Watch mode
Press the [FNC] button.
⁄
• Pressing the Control knob in step 3 allows you to start
counting.
• Pressing the Control knob in step 4 allows you to restart
counting.
In Standby mode
G-Analyzer Calibration Setup
G-Analyzer requires calibration for horizontal
acceleration and braking.
⁄
• To ensure accurate calibration, go through the following
steps at a level place where you can move the vehicle
straight ahead.
1 Park the vehicle in a horizontal location
2 Enter G-Analyzer Calibration setup mode (In
Display Type F)
Select “DISP” > “GMA” > “CAL”.
For how to select Function Control item, refer to
<Function Control> (page 6).
“G-CALIBRATION” is displayed.
3 Start Calibration of horizontal direction
Press the Control knob.
Once “Move Forward” appears on the display, the
vehicle must be advanced.
4 Start Calibration of straight direction
Start moving the vehicle ahead.
Calibration of straight direction automatically starts.
When the Calibration is finished, “Calibration OK” is
displayed.
⁄
• If you fail to complete the calibration, “No Calibration” is
displayed. In such a case, repeat steps 1 through 4.
5 Exit G-Analyzer Calibration setup mode
Press the [FNC] button.
B64-4048-00_00.indb 13B64-4048-00_00.indb 13 08.2.5 4:22:44 PM08.2.5 4:22:44 PM

14 | KDC-X792/KDC-X692/KDC-MP738U/KDC-MP638U
G-Analyzer Operation
Function of KDC-X792
G-Analyzer Reset
Resets the value of G-Meter, G-Counter and G-
Analyzer Horsepower Analysis.
1 Enter G-Analyzer Reset mode (In Display Type
F)
Select “DISP” > “GMA” > “RESET”.
For how to select Function Control item, refer to
<Function Control> (page 6).
“G-RESET” is displayed.
2 Select the Reset item
Turn the Control knob.
Display Setting
“Meter Reset” Reset the value of G-Meter.
“Power Reset” Reset the value of G-Analyzer Horsepower
Analysis.
“Counter Reset” Reset the value of G-Counter.
3 Determine the item you want to reset
Press the Control knob.
4 Reset the value
Turn the Control knob to select “YES”, and then
press the Control knob.
“Reset OK” is displayed.
5 Exit G-Analyzer Reset mode
Press the [FNC] button.
G-Analyzer Horsepower Analysis
This measures the horsepower and displays graph
and max power. It automatically saves the highest
record.
¤
• Do not use G-Analyzer Horsepower Analysis on the
Public roads.
• Do not use this product in any way that prevents you
from driving safely.
• Follow all driving laws and use common sense when
using this product.
1 Enter G-Analyzer Horsepower Analysis
mode (In Display Type F)
Select “DISP” > “GMA” > “HP”.
For how to select Function Control item, refer to
<Function Control> (page 6).
“HORSEPOWER” is displayed.
Previous max power and record are displayed.
2 Begin measurement
Press the Control knob.
“Ready” is displayed.
3 Start the car.
“Measure” is displayed.
After 15 seconds of measurement, the result is
displayed.
¤
• Pressing the Control knob also begins the measurement.
To prevent danger, push the control knob before starting
the car.
4 To display the maximum power in the section
Push the Control knob towards right or left.
Each time you push the Control knob, the
maximum power in the section is displayed.
5 Exit G-Analyzer Horsepower Analysis mode
Press the [FNC] button.
⁄
• Like your vehicle’s speedometer, G-Analyzer is no more
than a measuring function. The HP or G value measured
by this unit may not be completely accurate due to its
simplified method of measurement. The G-Analyzer is
only for reference and should not be used to confirm the
horsepower specifications of your vehicle.
• Measuring after starting the car lowers the accuracy.
• The record will not be renewed if the measurement is
discontinued.
B64-4048-00_00.indb 14B64-4048-00_00.indb 14 08.2.5 4:22:45 PM08.2.5 4:22:45 PM

English | 15
Music disc/Audio file Operation
Function of remote control
Direct Music Search
Searchs the music by entering the track number.
1 Enter the music number
Press the number buttons on the remote
control.
2 Search the music
Press the [4] or [¢] button.
Cancelling Direct Music Search
Press the [38] button.
⁄
• Direct Music Search cannot be performed during playing
of iPod, “Music Editor” media, Random play, or scan play.
Function of disc changers with remote control
Direct Disc Search
Searchs the disc by entering the disc number.
1 Enter the disc number
Press the number buttons on the remote
control.
2 Search the disc
Press the [FM] or [AM] button.
Cancelling Direct Disc Search
Press the [38] button.
⁄
• Direct Disc Search cannot be performed during playing
of Random play or scan play.
Function of Audio file/ Internal CD source
Music Select
Selecting the music you want to listen to from the
device or media being played now.
1 Enter Music Select mode
Turn the Control knob.
The music list is displayed.
2 Search for music
Select the category item using the Control
knob.
iPod source (“iPod Mode : ON”)
Operation type Operation
Movement between items Turn the Control knob.
Selection of item Press the Control knob.
Return to previous item Push the Control knob towards up.
Return to first item Push the Control knob towards up for at
least 1 second.
Other source
Audio file
Operation type Operation
Movement between items Turn the Control knob or push it towards
up or down.
Selection of item Push the Control knob towards right.
Return to previous item Push the Control knob towards left.
Return to first item Push the Control knob towards left for at
least 1 second.
Internal CD source
Operation type Operation
Movement between track Turn the Control knob or push it towards
up or down.
Selection of track Press the Control knob.
Return to first track Push the Control knob towards left for at
least 1 second.
The “2” or “3” symbol shown beside the displayed
item indicates that the item is preceded or followed
by another item.
Selecting a music will play it from the beginning.
Cancelling Music Select
Press the [FNC] button.
⁄
• Music Select cannot be performed during Random play.
• Set the iPod mode in “MENU” > “iPod Mode” of <Function
Control> (page 6).
B64-4048-00_00.indb 15B64-4048-00_00.indb 15 08.2.5 4:22:45 PM08.2.5 4:22:45 PM

16 | KDC-X792/KDC-X692/KDC-MP738U/KDC-MP638U
Music disc/Audio file Operation
Basic Operation of Disc Changer
(Optional)
Selecting CD changer source
Press the [SRC] button.
Select the “CD Changer” display.
For how to select source item, refer to <Power/
Source Select button> of <Basic Operation> (page
4).
Music search
Push the Control knob towards right or left.
Disc Search
Push the Control knob towards up or down.
Playing the Current Song or Disc Repeatedly.
(Repeat play)
Press the [4] button.
Pressing the button repeatedly selects Track Repeat
play on (“Track Repeat ON”), Disc Repeat play on
(“Disc Repeat ON”), and Repeat play off (“Repeat
OFF”) sequentially.
Randomly plays the music in the disc changer.
(Magazine random play)
Press the [6] button.
Pressing the button toggles the setting between
Magazine random play on (“Magazine RDM ON”)
and off (“Magazine RDM OFF”).
B64-4048-00_00.indb 16B64-4048-00_00.indb 16 08.2.5 4:22:45 PM08.2.5 4:22:45 PM

English | 17
Tuner Operation
Function of remote control
Direct Access Tuning
Entering the frequency and tuning.
1 Enter Direct Access Tuning mode
Press the [DIRECT] button on the remote
control.
“– – – –” is displayed.
2 Enter the frequency
Press the number buttons on the remote
control.
Example:
Desired frequency Press button
92.1 MHz (FM) [0], [9], [2], [1]
810 kHz (AM) [0], [8], [1], [0]
Cancelling Direct Access Tuning
Press the [DIRECT] button on the remote
control.
⁄
• You can enter the FM band frequency in steps of a
minimum of 0.1 MHz.
Station Preset Memory
Putting a station in the memory.
1 Select the frequency to put in the memory
Push the Control knob towards right or left.
2 Enter Preset Memory mode
Select “P.MEM”.
For how to select Function Control item, refer to
<Function Control> (page 6).
3 Select the number to put in the memory
Turn the Control knob.
4 Determine the number to put in the memory
Press the Control knob.
5 Allow the determined number to take effect
Press the Control knob.
Cancelling the Preset Memory mode
Press the [FNC] button.
⁄
• This function can be operated with [1] — [6] button.
- Press the desired [1] — [6] button for at least 2 seconds.
Preset Tuning
Recalling the stations in the memory.
1 Enter Preset Tuning Select mode
Turn the Control knob.
A station list is displayed.
2 Select a desired station in the memory
Turn the Control knob.
3 Recall the station
Press the Control knob.
Cancelling Preset Tuning
Press the [FNC] button.
⁄
• This function can be operated with [1] — [6] button.
- Press the desired [1] — [6] button.
B64-4048-00_00.indb 17B64-4048-00_00.indb 17 08.2.5 4:22:45 PM08.2.5 4:22:45 PM

18 | KDC-X792/KDC-X692/KDC-MP738U/KDC-MP638U
Tuner Operation
Function of KDC-X792
Program Type preset
Putting the Program Type in the Preset button
memory and quick recall.
Presetting the Program Type
1 Select the Program Type to preset
Refer to <PTY (Program Type)> (page 18).
2 Preset the Program Type
Press the desired [1] — [6] button for at least 2
seconds.
Recalling the preset Program Type
1 Enter PTY mode
Refer to <PTY (Program Type)> (page 18).
2 Recall the Program Type
Press the desired [1] — [6] button.
Function of KDC-X792
Registration of a station as a PTY
Registering a Program Type for stations with no PTY
data.
1 Receive the station you want to register
2 Select the Program Type to register
Refer to <PTY (Program Type)> (page 18).
3 Register the Program Type
Press the [AUTO] button for at least 2 seconds.
Confirming the Program Type
Press the [AUTO] button.
The Program Type is displayed for 5 seconds.
4 Exit PTY mode
Press the Control knob.
Function of KDC-X792
PTY (Program Type)
Selecting the Program Type below and searching
for a station;
Program Type Display
Speech “All Speech”
Music “All Music”
News “News”
Information “Information”
Sports “Sports”
Talk “Talk”
Rock “Rock”
Classic Rock “Classic Rock”
Adult Hits “Adult Hits”
Soft Rock “Soft Rock”
Top 40 “Top 40”
Country “Country”
Oldies “Oldies”
Soft “Soft”
Nostalgia “Nostalgia”
Program Type Display
Jazz “Jazz”
Classical “Classical”
R & B “Rhythm &
Blues”
Soft R & B “Soft R & B”
Language “Foreign
Language”
Religious Music “Religious
Music”
Religious Talk “Religious Talk”
Personality “Personality”
Public “Public”
College “College”
Weather “Weather”
• Speech and Music include the Program type shown
below.
Music: Black character item.
Speech: White character item.
1 Enter PTY mode
Press the Control knob.
“PTY Select” is displayed.
2 Select the Program Type
Turn the Control knob or push it towards up or
down.
3 Search for the selected Program Type station
Push the Control knob towards right or left.
4 Exit PTY mode
Press the Control knob.
⁄
• This function cannot be used during a traffic bulletin or
AM reception.
• When the selected Program Type is not found, “No PTY”
is displayed. Select another Program Type.
B64-4048-00_00.indb 18B64-4048-00_00.indb 18 08.2.5 4:22:46 PM08.2.5 4:22:46 PM

English | 19
Other Functions
Activating Security Code
⁄
• You can set the Security Code with a 4 digit number of your
choice.
• The Security Code cannot be displayed or referenced. Make
a note of the Security Code and treasure it up.
1 Select Security Code item during Menu
mode (In Standby mode)
“Security Set” is displayed.
For how to select Function Control items, refer to
<Function Control> (page 6).
2 Enter Security Code mode
Press the Control knob for at least 1 second.
When “Enter” is displayed, “SECURITY SET” is also
displayed.
3 Enter Security Code
Operation type Operation
Select the digits to enter Push the Control knob towards right
or left.
Select the Security Code
numbers
Turn the Control knob or push it
towards up or down.
4 Confirm the Security Code
Press the Control knob for at least 3 seconds.
When “Re-Enter” is displayed, “SECURITY SET” is also
displayed.
5 Do the step 3 through 4 operation, and reenter
the Security Code.
“Approved” is displayed.
The Security Code function activates.
⁄
• If you enter the wrong Code in steps 3 through 4, repeat
from step 3.
6 Exit Security Code mode
Press the [FNC] button.
Entering Security Code
The Security Code is required to use the audio unit
when the unit is first used after removed from the
battery power source or the Reset button is pressed.
1 Turn the power ON.
2 Do the step 3 through 4 operation, and enter
the Security Code.
“Approved” is displayed.
Now, you can use the unit.
Deactivating Security Code
To deactivate the Security Code function.
1 Select Security Code item during Menu
mode (In Standby mode)
Select the “Security Clear” display.
For how to select Function Control items, refer to
<Function Control> (page 6).
2 Enter Security Code mode
Press the Control knob for at least 1 second.
When “Enter” is displayed, “SECURITY CLEAR” is also
displayed.
3 Enter Security Code
Operation type Operation
Select the digits to enter Push the Control knob towards right
or left.
Select the Security Code
numbers
Turn the Control knob or push it
towards up or down.
4 Press the Control knob for at least 3 seconds.
“Clear” is displayed.
The Security Code function deactivates.
5 Exit Security Code mode
Press the [FNC] button.
⁄
• If a wrong security code is entered, “Error” is displayed.
Enter a correct security code.
B64-4048-00_00.indb 19B64-4048-00_00.indb 19 08.2.5 4:22:46 PM08.2.5 4:22:46 PM

20 | KDC-X792/KDC-X692/KDC-MP738U/KDC-MP638U
Other Functions
Function of KDC-X792/KDC-X692
When LX AMP unit connecting
AMP Control
You can control the LX AMP connected to the unit.
1 Select AMP Control item during Menu mode
Select the “AMS Control” display.
For how to select Function Control items, refer to
<Function Control> (page 6).
2 Enter AMP Control mode
Press the Control knob for at least 1 second.
3 Select the AMP Control item for adjustment
Push the Control knob towards up or down.
⁄
• For the details on the AMP Control item, see the
Instruction manual attached to the LX AMP.
4 Adjust the AMP Control item
Push the Control knob towards right or left.
5 Exit AMP Control mode
Press the [FNC] button.
Manual Clock Adjustment
1 Select Clock Adjustment item during Menu
mode (In Standby mode)
Select the “Clock Adjust” display.
For how to select Function Control items, refer to
<Function Control> (page 6).
2 Enter Clock adjustment mode
Press the Control knob for at least 1 second.
The clock display blinks.
3 Adjusting Clock
Operation type Operation
Selecting the item (hours or
minutes)
Push the Control knob towards right
or left.
Adjust each item Turn the Control knob or push it
towards up or down.
4 Exit Clock adjustment mode
Press the [FNC] button.
⁄
• You can do this adjustment when “MENU” > “SYNC” in
<Function Control> (page 6) is set to “OFF”. (KDC-X792
only)
Date Adjustment
1 Select Date Adjustment item during Menu
mode (In Standby mode)
Select the “Date Adjust” display.
For how to select Function Control items, refer to
<Function Control> (page 6).
2 Enter Date adjustment mode
Press the Control knob for at least 1 second.
The date display blinks.
3 Adjusting Date
Operation type Operation
Selecting the item (month, day,
or year)
Push the Control knob towards right
or left.
Adjust each item Turn the Control knob or push it
towards up or down.
4 Exit Date adjustment mode
Press the [FNC] button.
B64-4048-00_00.indb 20B64-4048-00_00.indb 20 08.2.5 4:22:46 PM08.2.5 4:22:46 PM

English | 21
Function of KDC-X792
Picture downloading
Downloading movies, wallpapers and G-Graphic.
You can use downloaded pictures for the display of
this unit.
1 Connected the USB device
Connect the USB device containing the files to be
downloaded into this unit.
Insert a CD-R/CD-RW
Insert a CD-R/CD-RW containing files to be
downloaded into this unit.
⁄
• Our URL http://www.kenwood.net-disp.com describes
how to make CD-R/CD-RW/USB device.
2 Select the picture downloading item during
Menu mode (In Standby mode)
Select the “DISP Data DL” display.
For how to select Function Control items, refer to
<Function Control> (page 6).
3 Enter downloading mode
Press the Control knob for at least 1 second.
4 Select a media
Push the Control knob towards right or left.
Press the Control knob.
Select a USB device (“USB”) or CD-R/RW (“CD”).
5 Enter the downloading mode
Turn the Control knob to select “YES”, and then
press the Control knob.
“File Check!!” display blinks.
6 Select files to be downloaded
Turn the Control knob or push it towards up or
down.
Press the Control knob.
7 Start downloading
Turn the Control knob to select “YES”, and then
press the Control knob.
When the downloading finishes, “Finished” is
displayed.
⁄
• Picture downloading may take as long as 20 minutes.
Cancelling Downloading
Press the [FNC] button.
8 Exit the downloading mode
Press the [FNC] button.
⁄
• Do not operate this unit while downloading to prevent
data from being damaged.
• The number of files that can be downloaded.
- Downloaded movie: 1 file
- Wallpaper: 1 file
- G-Graphic: 1 file
• When a new wallpaper is downloaded, it is overwritten
to the currently downloaded wallpaper.
There is no way to delete the downloaded pictures.
• The downloaded pictures can be used for display.
“DISP” > “GRAPH” of <Function Control> (page 6)
“DISP” > “GMENU” of <G-Analyzer Control> (page 12)
• When you cannot download the pictures to this unit,
there may be a problem with the CD-R/CD-RW/USB
device write method.
Refer to the URL http://www.kenwood.net-disp.com.
PICTURE ENGINE
Picture Engine is an application software
distributed from Kenwood's official website.
Utilizing this software, you can create an original
still image file. As for the download of application,
please browse “http://www.kenwood.net-disp.
com/” for directions.
Demonstration mode setting
Turning the demonstration mode ON/OFF.
1 Select Demonstration item during Menu mode
Select the “DEMO Mode” display.
For how to select Function Control items, refer to
<Function Control> (page 6).
2 Set the Demonstration mode
Press the Control knob for at least 2 seconds.
Pressing this button for 2 seconds or longer toggles
the setting between “ON” and “OFF”.
3 Exit Demonstration mode
Press the [FNC] button.
B64-4048-00_00.indb 21B64-4048-00_00.indb 21 08.2.5 4:22:47 PM08.2.5 4:22:47 PM

22 | KDC-X792/KDC-X692/KDC-MP738U/KDC-MP638U
Theft Deterrent Faceplate
The faceplate of the unit can be detached and taken
with you, helping to deter theft.
Removing the Faceplate
1 Press the Release button.
Drop open the faceplate.
2 Drawing the faceplate to left side pull it to
forward and remove it.
¤
• The faceplate is a precision piece of equipment and can
be damaged by shocks or jolts.
• Keep the faceplate in its faceplate case while detached.
• Do not expose the faceplate (and the faceplate case) to
direct sunlight or excessive heat or humidity. Also avoid
places with too much dust or the possibility of water
splashing.
Reattaching the Faceplate
1 Align the shaft on the unit with the depression
on the faceplate.
2 Push the faceplate in until it clicks.
The faceplate is locked in place, allowing you to use
the unit.
Other Functions
B64-4048-00_00.indb 22B64-4048-00_00.indb 22 08.2.5 4:22:47 PM08.2.5 4:22:47 PM

English | 23
Audio Adjustments
Audio Control
You can adjust following Audio Control items ;
Adjustment Item Display Range
Rear volume “REAR VOLUME” 0 — 35
Subwoofer level “SUB-W LEVEL” –15 — +15
System Q “NATURAL”/
“USER”/“ROCK”/
“POPS”/“EASY”/
“TOP40”/“JAZZ”/
Natural/User setting/Rock/
Pops/Easy/Top 40/Jazz
(The indicator turns on
according to the setting.)
Bass level* “BASS LEVEL” –8 — +8
Middle level* “MIDDLE LEVEL” –8 — +8
Treble level* “TREBLE LEVEL” –8 — +8
Balance “BALANCE” Left 15 — Right 15
Fader “FADER” Rear 15 — Front 15
Exit Audio Control mode (Volume control mode)
* You can adjust these items in detail. Refer to <Adjusting
the detail of Audio Control> (Page 23). (Function of KDC-
X792/X692)
* Source tone memory: Puts the set up value in the
memory per source. (Detail Audio item is included)
⁄
• “USER”: The ranges selected lastly for Bass level, Middle
level, and Treble level are recalled automatically.
1 Select the source to adjust
For how to select source item, refer to <Power/
Source Select button> of <Basic Operation> (page
4).
2 Enter Audio Control mode
Press the [AUD] knob.
3 Select the Audio item to adjust
Press the [AUD] knob.
4 Adjust the Audio item
Turn the [AUD] knob.
5 Exit Audio Control mode
Press any button.
Press a button other than the [AUD] knob and
[ATT] button.
Function of KDC-X792/X692
Adjusting the detail of Audio Control
Among the Basic Audio items, you can adjust the
Bass level, Middle level, and Treble level in detail.
Bass level
Adjustment Item Display Range
Bass Center Frequency “BASS FRQ” 40/50/60/70/80/100/
120/150 Hz
Bass Q Factor “BASS Q FACTOR” 1.00/1.25/1.50/2.00
Bass Extend “BASS EXT” OFF/ON
Middle level
Adjustment Item Display Range
Middle Center Frequency “MIDDLE FRQ” 0.5/1.0/1.5/2.0 kHz
Middle Q Factor “MIDDLE Q FACTOR” 1.00/2.00
Treble level
Adjustment Item Display Range
Treble Center Frequency “TREBLE FRQ” 10.0/12.5/15.0/17.5 kHz
1 Select the Basic Audio item
Select the desired item to be set in detail from
followings;
• Bass level
• Middle level
• Treble level
For how to select Basic Audio items, see <Audio
Control> (page 23).
2 Enter Detail adjustment mode of Audio
Control
Press the [AUD] knob for at least 1 second.
3 Select the Detail Audio item to adjust
Press the [AUD] knob.
4 Adjust the Detail Audio item
Turn the [AUD] knob.
5 Exit the Detail Audio Control mode
Press the [AUD] knob for at least 1 second.
⁄
• When you set the Bass Extend to ON, low frequency
response is extended by 20%.
• You can exit the Audio Control mode at anytime by
pressing any button except for [AUD] knob and [ATT]
button.
B64-4048-00_00.indb 23B64-4048-00_00.indb 23 08.2.5 4:22:47 PM08.2.5 4:22:47 PM

24 | KDC-X792/KDC-X692/KDC-MP738U/KDC-MP638U
Audio Adjustments
Audio Setup
You can set Sound system , such as follows;
Adjustment Item Display Range
Front High Pass Filter “HPF-F” Through/40*1/ 60*1/80/100/
120/150/180/220*1 Hz
Rear High Pass Filter “HPF-R” Through/40*1/ 60*1/80/100/
120/150/180/220*1 Hz
Low Pass Filter “LPF” 50*1/60/80/100*1/120/
Through Hz
Subwoofer Phase “SW PHASE” Reverse (180°)/ Normal (0°)
Volume offset “VOL-OFFSET” –8 — ±0 (AUX: -8— +8)
Loudness “LOUD” OFF/ON
Dual Zone System “2 ZONE” OFF/ON
*1 KDC-X792/X692 only.
⁄
• Volume offset: Sets each source’s volume as a difference
from the basic volume.
• Loudness: Compensates for low and high tones during
low volume. (Only the low tone is compensated for
when the tuner is selected as a source.)
• Dual Zone System
Main source and sub source (Auxiliary input) output
Front channel and Rear channel separately.
- Set up the channel of sub source by “Zone2” of
<Function Control> (page 6).
- Select Main source by [SRC] button.
- Adjust the volume of Front channel by [AUD] knob.
- Adjust the volume of Rear channel by <Audio Control>
(page 23) or [5]/[∞] button on the remote control
(page 28).
- The Audio Control has no effect on sub source.
1 Select the source to adjust
For how to select source item, refer to <Power/
Source Select button> of <Basic Operation> (page
4).
2 Enter Audio Setup mode
Press the [AUD] knob for at least 1 second.
3 Select the Audio Setup item to adjust
Press the [AUD] knob.
4 Adjust the Audio setup item
Turn the [AUD] knob.
5 Exit Audio Setup mode
Press the [AUD] knob for at least 1 second.
Speaker Setting
Fine-tuning so that the System Q value is optimal
when setting the speaker type as follows;
Speaker type Display
OFF “OFF”
For 5 & 4 in. speaker “5/4inch”
For 6 & 6x9 in. speaker “6x9/6inch”
For the OEM speaker “O.E.M.”
1 Enter Standby
Select the “STANDBY” display.
For how to select source item, refer to <Power/
Source Select button> of <Basic Operation> (page
4).
2 Enter Speaker Setting mode
Press the [AUD] knob.
“SP SEL” is displayed.
3 Select the Speaker type
Turn the [AUD] knob.
4 Exit Speaker Setting mode
Press the [AUD] knob.
B64-4048-00_00.indb 24B64-4048-00_00.indb 24 08.2.5 4:22:48 PM08.2.5 4:22:48 PM

English | 25
Audio Preset Memory
Registering the value setup by Sound Control. The
memory cannot be erased by the Reset button.
1 Setup Sound Control
Refer to the following operations to setup the
Sound Control.
- <Audio Control> (page 23)
- <Audio Setup> (page 24)
2 Select Audio Preset item during Menu
mode (Other than Standby mode)
Select the “Audio Preset” display.
For how to select Function Control items, refer to
<Function Control> (page 6).
3 Enter Audio Preset mode
Press the Control knob for at least 1 second.
4 Select the Audio Preset Memory
Turn the Control knob.
Select the “Memory” display.
5 Determine whether to put the Audio Preset in
the memory
Press the Control knob.
“Memory?” is displayed.
6 Put the Audio Preset in the memory
Turn the Control knob to select “YES”, and then
press the Control knob.
“Memory Completed” is displayed.
7 Exit Audio Preset mode
Press the [FNC] button.
⁄
• Register 1 pair of Audio Preset Memory. You cannot
register by the source.
• When you press the Reset, all the sources will be the
setting value which is registered.
• The following items cannot be registered.
Volume, Balance, Fader, Loudness, Volume offset, Dual
Zone System, Rear Volume
Audio Preset Recall
Recalling the sound setup registered by <Audio
Preset Memory> (page 25).
1 Select the source
For how to select source item, refer to <Power/
Source Select button> of <Basic Operation> (page
4).
2 Select Audio Preset item during Menu
mode (Other than Standby mode)
Select the “Audio Preset” display.
For how to select Function Control items, refer to
<Function Control> (page 6).
3 Enter Audio Preset mode
Press the Control knob for at least 1 second.
4 Select the Audio Preset Recall
Turn the Control knob.
Select the “Recall” display.
5 Determine whether to recall the Audio Preset
Press the Control knob.
“Recall?” is displayed.
6 Recall the Audio Preset
Turn the Control knob to select “YES”, and then
press the Control knob.
“Recall Completed” is displayed.
7 Exit Audio Preset mode
Press the [FNC] button.
⁄
• The User memory of “SYSTEM Q” in <Audio Control>
(page 23) is changed to the value which was recalled.
• The source tone memory item of <Audio Control> (page
23) is changed to the value which was recalled by the
selected source.
B64-4048-00_00.indb 25B64-4048-00_00.indb 25 08.2.5 4:22:48 PM08.2.5 4:22:48 PM

26 | KDC-X792/KDC-X692/KDC-MP738U/KDC-MP638U
Satellite Radio tuner control (Optional)
Basic Operation
Selecting Satellite Radio source
Press the [SRC] button.
Select the “SAT”/ “SIRIUS”/ “XM” display.
For how to select source item, refer to <Power/
Source Select button> of <Basic Operation> (page
4).
⁄
• You need to register to the service provider to receive
the service by Satellite Radio. Consult the service
provider if “CALL … TO SUBSCRIBE” appears.
• The radio may take a little time to start receiving after
you select the Satellite Radio source.
• If the signal reception fails, “Acquiring Signal”/ “No Signal”
appears.
Switching Seek Mode
Press the [AUTO] button.
Display Operation
“Channel” Normal manual seeking control.
“Preset” Search in order of the channels in the Preset memory.
Select the channel
Push the Control knob towards right or left.
Selecting the Preset Band
Push the Control knob toward up.
Each time you push the knob, the preset band
alternates between the SR1, SR2, SR3 and SR4.
Channel Scan
Press the [AUTO] button for at least 2 seconds.
Pressing this button for 2 seconds or longer allows
you to check individual channel for 10 seconds
each. Pressing this button again for 2 seconds or
longer allows you to exit this mode.
Preset Memory
Press the desired [1] — [6] button for at least 2
seconds.
Preset Tuning
Press the desired [1] — [6] button.
Category and Channel Search
Selecting the channel and category you want to
receive.
1 Enter Category and Channel Search mode
Press the Control knob.
2 Select the Category
Push the Control knob towards up or down.
3 Select the Channel
Push the Control knob towards right or left.
Cancelling Category and Channel Search mode
Press the Control knob.
⁄
• You cannot Channel search until the category
information is acquired.
Function of remote control
Direct Access Tuning
Entering the channel and tuning.
1 Enter Direct Access Tuning mode
Press the [DIRECT] button on the remote
control.
2 Enter the channel
Press the number buttons.
3 Do Channel Search
Press the [4] or [¢] button.
Cancelling Direct Access Tuning
Press the [DIRECT] button on the remote
control.
⁄
• If you make no button operation for 10 seconds, the
Direct Access Tuning mode is automatically canceled.
• If you cannot receive any signal in the input Channel due
to bad conditions on radio wave or other such problems,
“Acquiring Signal”/ “No Signal” appears.
B64-4048-00_00.indb 26B64-4048-00_00.indb 26 08.2.5 4:22:48 PM08.2.5 4:22:48 PM

English | 27
Preset Memory
Putting the channel in the memory.
1 Select the channel to put in the memory
Push the Control knob towards right or left.
2 Enter Preset Memory mode
Select “P.MEM”.
For how to select Function Control item, refer to
<Function Control> (page 6).
3 Select the number to put in the memory
Turn the Control knob.
4 Determine the number to put in the memory
Press the Control knob.
5 Allow the determined number to take effect
Press the Control knob.
Cancelling the Preset Memory mode
Press the [FNC] button.
⁄
• Only the channel number is stored. Category information
is not stored.
• This function can be operated with [1] — [6] button.
- Press the desired [1] — [6] button for at least 2 seconds.
Preset Tuning
Recalling the channels in the memory.
1 Enter Preset Tuning Select mode
Turn the Control knob.
A list is displayed.
2 Select a desired station in the memory
Turn the Control knob.
3 Recall the station
Press the Control knob.
Cancelling Preset Tuning
Press the [FNC] button.
⁄
• This function can be operated with [1] — [6] button.
- Press the desired [1] — [6] button.
B64-4048-00_00.indb 27B64-4048-00_00.indb 27 08.2.5 4:22:48 PM08.2.5 4:22:48 PM

28 | KDC-X792/KDC-X692/KDC-MP738U/KDC-MP638U
Basic Operations of remote control
ATT
DIRECT
0 — 9
SRC
VOL
AUD
FM/AM/
+
/–
2-ZONE
General control
Volume control [VOL]
Source select [SRC]
Volume reduce [ATT]
In Audio control
Audio item select [AUD]
Adjusts the Audio item [VOL]
⁄
• Refer to <Audio Control> (page 23) for the operation
method, such as the procedures for Audio control and
others operations.
Dual Zone control
Dual zone system on and off [2-ZONE]
Rear channel volume control [ 5]/ [∞]
In Tuner/HD Radio source
Band select [FM]/[AM]
Station select [4]/[¢]
Recall preset stations [1] — [6]
In CD/USB source
Music select [4]/[¢]
Folder/Disc select [FM]/[AM]
Pause/Play [38]
In Satellite Radio tuner source
Preset band select [FM]
Channel select [4]/[¢]
Recall preset channels [1] — [6]
(page 17, 26)
B64-4048-00_00.indb 28B64-4048-00_00.indb 28 08.2.5 4:22:49 PM08.2.5 4:22:49 PM

English | 29
⁄
About [ ]
This button is used when Bluetooth HANDS FREE
BOX is connected. For more information, refer to the
instruction manual of Bluetooth HANDS FREE BOX.
¤
• Do not set the remote control in hot places such as
on the dashboard.
Loading and Replacing battery
Use two “AA”/ “R6”-size batteries.
Slide the cover while pressing downwards to remove
it as illustrated.
Insert the batteries with the + and – poles aligned
properly, following the illustration inside the case.
B64-4048-00_00.indb 29B64-4048-00_00.indb 29 08.2.5 4:22:49 PM08.2.5 4:22:49 PM

30 | KDC-X792/KDC-X692/KDC-MP738U/KDC-MP638U
Appendix
About Audio file
• Playable Audio file
AAC-LC (.m4a), MP3 (.mp3), WMA (.wma)
• Playable disc media
CD-R/RW/ROM
• Playable disc file format
ISO 9660 Level 1/2, Joliet, Romeo, Long file name.
• Playable USB device
USB mass storage class
• Playable USB device file system
FAT16, FAT32
Although the audio files are complied with the
standards listed above, the play maybe impossible
depending on the types or conditions of media or
device.
• Playing order of the Audio file
In the example of folder/file tree shown below, the
files are played in the order from ① to ⑩.
CD
v
()
<: Folder
v: Audio
v
v
v
v.
v
Folder
Audio file
An online manual about audio files is put on the
site, www.kenwood.com/audiofile/. On this online
manual, detailed information and notes which are not
written in this manual are provided. Make sure to read
through the online manual as well.
⁄
• In this manual, the word “USB device” is used for flash
memories and digital audio players which have USB
terminals.
• The word “iPod” appearing in this manual indicates the
iPod connected with the iPod connection cable (optional
accessory). The iPod connected with the iPod connection
cable can be controlled from this unit. iPods that can be
connected with the iPod connection cable are the iPod
nano, Fifth Generation iPod, iPod classic, and iPod touch.
Other iPods cannot be connected.
About USB device
• If you start playback after connecting the iPod, the
music that has been played by the iPod is played
first.
In this case, “RESUMING” is displayed without
displaying a folder name, etc. Changing the browse
item will display a correct title, etc.
• When the iPod is connected to this unit,
“KENWOOD” or “✓” is displayed on the iPod to
indicate that you cannot operate the iPod.
• When the USB device is connected to this unit,
it can be charged up provided that this unit is
powered.
• Install the USB device in the place where it will not
prevent you from driving your vehicle properly.
• You cannot connect a USB device via a USB hub and
Multi Card Reader.
• Take backups of the audio files used with this unit.
The files can be erased depending on the operating
conditions of the USB device.
We shall have no compensation for any damage
arising out of erasure of the stored data.
• No USB device comes with this unit. You need to
purchase a commercially available USB device.
• When connecting the USB device, usage of the CA-
U1EX (option) is recommended.
Normal playback is not guaranteed when a cable
other than the USB compatible cable is used.
Connecting a cable whose total length is longer
than 5 m can result in abnormal playback.
About KENWOOD “Music Editor” of PC
application
• “Music Editor” is recorded in the CD-ROM attached
to this unit.
• Refer to the user’s manual recorded in the
installation CD-ROM and Help of “Music Editor” for
the operation method of “Music Editor”.
• The unit can play USB device created by “Music
Editor”.
• Information about “Music Editor” upgrade is put on
the site, www.kenwood.com.
B64-4048-00_00.indb 30B64-4048-00_00.indb 30 08.2.5 4:22:50 PM08.2.5 4:22:50 PM

English | 31
About Satellite Radio tuner (Optional)
This unit supports Satellite Radio tuners which are
released by SIRIUS and XM.
Refer to the instruction manual of Satellite radio tuner.
About HD Radio (Optional)
When you connect an HD Radio, Tuner features of
the unit are disabled and changed to HD Radio tuner
features.
With the HD Radio tuner, you can use the similar
functions of Tuner features. Refer to Tuner features for
how to use the functions.
The PTY (Program Type), traffic information, and radio
text functions are not available.
For operating KCA-BT100 (Optional)
However, the following control methods of the
function for this unit may be different from the
Instruction manual; therefore, refer to the following
supplemental instruction.
<Deleting a Registered Cell-Phone>
1–3. Operation is the same. Refer to the instruction
manual of KCA-BT100.
4. Press the Control knob.
5. Select “YES” using the Control knob.
6. Press the Control knob.
7. Press the [FNC] button.
<Menu System>
For how to operate Menu, refer to <Function
Control> in this instruction manual.
About display
Cell-Phone Status is displayed in the status display of
this unit.
Moreover, some displays are different from the
description of KCA-BT100 Instruction Manual.
Displays of KCA-BT100 Instruction
Manual
Actual displays on this unit
“Disconnect” “HF Disconnect”
“Connect” “HF Connect”
“Phone Delete” “Device Delete”
“Phone Status” “BT DVC Status”
BT : Displays the bluetooth connection status.
This indicator turns on when a cell-phone is
connected to this unit.
Handling CDs
• Do not touch the recording surface of the CD.
• Do not stick tape etc. on the CD, or use a CD with
tape stuck on it.
• Do not use disc type accessories.
• Clean from the center of the disc and move
outward.
• When removing CDs from this unit, pull them out
horizontally.
• If the CD center hole or outside rim has burrs,
use the CD only after removing the burrs with a
ballpoint pen etc.
CDs that cannot be used
• CDs that are not round cannot be used.
• CDs with coloring on the recording surface or CDs
that are dirty cannot be used.
• This unit can only play the CDs with .
This unit may not correctly play discs which do not
have the mark.
• You cannot play a CD-R or CD-RW that has not been
finalized. (For the finalization process refer to your
CD-R/CD-RW writing software, and your CD-R/CD-
RW recorder instruction manual.)
B64-4048-00_00.indb 31B64-4048-00_00.indb 31 08.2.5 4:22:50 PM08.2.5 4:22:50 PM

32 | KDC-X792/KDC-X692/KDC-MP738U/KDC-MP638U
2CAUTION
Use of controls or adjustments or performance of
procedures other than those specified herein may
result in hazardous radiation exposure.
In compliance with Federal Regulations, following
are reproductions of labels on, or inside the product
relating to laser product safety.
Kenwood Corporation
2967-3, ISHIKAWA-MACHI,
HACHIOJI-SHI
TOKYO, JAPAN
KENWOOD CORP. CERTIFIES THIS EQUIPMENT
CONFORMS TO DHHS REGULATIONS N0.21 CFR
1040. 10, CHAPTER 1, SUBCHAPTER J.
Location : Bottom Panel
FCC WARNING
This equipment may generate or use radio
frequency energy. Changes or modifications to this
equipment may cause harmful interference unless
the modifications are expressly approved in the
instruction manual. The user could lose the authority
to operate this equipment if an unauthorized change
or modification is made.
FCC NOTE
This equipment has been tested and found to
comply with the limits for a Class B digital device,
pursuant to Part 15 of the FCC Rules. These limits are
designed to provide reasonable protection against
harmful interference in a residential installation. This
equipment may cause harmful interference to radio
communications, if it is not installed and used in
accordance with the instructions. However, there
is no guarantee that interference will not occur in a
particular installation. If this equipment does cause
harmful interference to radio or television reception,
which can be determined by turning the equipment
off and on, the user is encouraged to try to correct
the interference by one or more of the following
measures:
• Reorient or relocate the receiving antenna.
• Increase the separation between the equipment
and receiver.
• Connect the equipment into an outlet on a
circuit different from that to which the receiver is
connected.
• Consult the dealer or an experienced radio/TV
technician for help.
Appendix
Menu Glossary
• SRC Select
Setting up the Source Select mode.
1 : Displays source icons for your choice.
2 : Allows you to select sources one after another.
• Display
If this unit is not operated at least 5 seconds with
“OFF” selected, the display turns off. During a setup
mode, the display will not turn off even if 5 seconds
lapse.
• ILM Dimmer (illumination dimmer)
Reduces the key Illumination brightness.
AUTO: Dims the illumination in conjunction with
the Light switch of the vehicle.
OFF: Does not dim the illumination.
• AMP
Selecting “OFF” turns off the built-in amplifier.
Turning off the built-in amplifier improves the
quality of the sound from Preout.
• Zone2 (Dual Zone)
Set the destination (front speaker “Front” or rear
speaker “Rear”) of the sub source (AUX IN) when the
Dual Zone function is turned on.
• Supreme
Technology to extrapolate and supplement with
proprietary algorithm, the high-frequency range
that is cut off when encoding at low bit rate (less
than 128Kbps, Sampling frequency is 44.1kHz).
Supplementing is optimized by compression
format (AAC, MP3 or WMA) and processed
according to bit rate.
The effect is negligible with music that is encoded
at high bit rate, variable bit rate or has minimal high
frequency range.
• Receive Mode (Receive mode Setting)
Sets the receive mode of the HD Radio.
Auto: Automatically tunes to analog broadcast
when there is no digital broadcast.
Digital: Digital broadcasts only.
Analog: Analog broadcasts only.
• CD Read
Sets the method for reading CD.
When unable to play special format CD, set this
function to “2” to force playing. Note that some
music CD may be unplayable even when set to “2”.
In addition, audio files cannot be played when set
to “2”. Normally, keep this set to “1”.
1 : Automatically distinguishes between audio file
disc and music CD when playing disc.
2 : Forces playing as music CD.
B64-4048-00_00.indb 32B64-4048-00_00.indb 32 08.2.5 4:22:51 PM08.2.5 4:22:51 PM

English | 33
Accessories/ Installation Procedure
Accessories
1
..........1
5*
..........1
2
..........2
6*
..........2
3
..........4
7*
..........2
4
..........4
* KDC- X792/X692 only.
Installation Procedure
1. To prevent a short circuit, remove the key from the
ignition and disconnect the - battery.
2. Make the proper input and output wire
connections for each unit.
3. Connect the speaker wires of the wiring harness.
4. Connect the wiring harness wires in the following
order: ground, battery, ignition.
5. Connect the wiring harness connector to the unit.
6. Install the unit in your car.
7. Reconnect the - battery.
8. Press the reset button.
2WARNING
If you connect the ignition wire (red) and the battery wire
(yellow) to the car chassis (ground), you may cause a short
circuit, that in turn may start a fire. Always connect those
wires to the power source running through the fuse box.
¤
• Mounting and wiring this product requires skills and
experience. For safety’s sake, leave the mounting and wiring
work to professionals.
• Make sure to ground the unit to a negative 12V DC power
supply.
• Do not install the unit in a spot exposed to direct sunlight
or excessive heat or humidity. Also avoid places with too
much dust or the possibility of water splashing.
• Do not use your own screws. Use only the screws provided.
If you use the wrong screws, you could damage the unit.
• If the power is not turned ON (“Protect” is displayed), the
speaker wire may have a short-circuit or touched the
chassis of the vehicle and the protection function may
have been activated. Therefore, the speaker wire should be
checked.
• If your car’s ignition does not have an ACC position, connect
the ignition wires to a power source that can be turned on
and off with the ignition key. If you connect the ignition
wire to a power source with a constant voltage supply, as
with battery wires, the battery may die.
• If the console has a lid, make sure to install the unit so that
the faceplate will not hit the lid when closing and opening.
• If the fuse blows, first make sure the wires aren’t touching
to cause a short circuit, then replace the old fuse with one
with the same rating.
• Insulate unconnected wires with vinyl tape or other similar
material. To prevent a short circuit, do not remove the caps
on the ends of the unconnected wires or the terminals.
• Connect the speaker wires correctly to the terminals to
which they correspond. The unit may be damaged or fail to
work if you share the - wires or ground them to any metal
part in the car.
• When only two speakers are being connected to the
system, connect the connectors either to both the front
output terminals or to both the rear output terminals (do
not mix front and rear). For example, if you connect the +
connector of the left speaker to a front output terminal, do
not connect the - connector to a rear output terminal.
• After the unit is installed, check whether the brake lamps,
blinkers, wipers, etc. on the car are working properly.
• Mount the unit so that the mounting angle is 30° or less.
About CD players/disc changers connected
to this unit
If the CD player/ disc changer has the “O-N” switch, set
it to the “N” position.
The functions you can use and the information that
can be displayed may differ depending on the models
being connected.
B64-4048-00_00.indb 33B64-4048-00_00.indb 33 08.2.5 4:22:51 PM08.2.5 4:22:51 PM

34 | KDC-X792/KDC-X692/KDC-MP738U/KDC-MP638U
P.CONT
ILLUMI
ANT.
CONT
MUTE
–
+
REMO.CONT
LR
FM/AM antenna input
Front output
Fuse (10A)
Wiring harness
(Accessory1)
White/Black
Gray/Black
Green/Black
Purple/Black
White
Gray
Green
Purple
To front left speaker
To front right speaker
To rear right speaker
To rear left speaker
Ignition wire (Red)
Battery wire (Yellow)
Ground wire (Black) · (To car chassis)
Ignition key
switch
Car fuse box
(Main fuse)
ACC
Car fuse
box
Battery
If no connections are made, do not let the wire come out from the tab.
Power control wire (Blue/White)
Motor antenna control wire (Blue)
Dimmer control wire (Orange / White)
When using the optional power amplifier, connect to its power control
terminal.
To car light control switch
Depending on what antenna you are using, connect either to the control
terminal of the motor antenna, or to the power terminal for the booster
amplifier of the film-type antenna.
Sub Woofer output
TEL mute wire (Brown)
Rear output
USB connector (1m)
To USB device
To use the steering
wheel remote control
feature, you need to
an exclusive remote
adapter (not supplied)
matches your car is
required.
Steering remote control
(Light Blue/Yellow)
AUX input (Stereo)
Use the mini-plug which is stereo type and does
not have any resistance.
To Kenwood disc changer/ External optional accessory
⁄ To connect these leads, refer to the relevant
instruction manuals.
Connect to the terminal that is grounded when either the telephone
rings or during conversation.
⁄ To connect the Kenwood navigation system, consult your
navigation manual.
Connecting Wires to Terminals
⁄ Do not remove the
cap when you do not
use the USB cable. The
connector will cause
the unit to malfunction
if it gets in touch with
any metallic part of the
vehicle.
B64-4048-00_00.indb 34B64-4048-00_00.indb 34 08.2.5 4:22:52 PM08.2.5 4:22:52 PM

English | 35
Installation/Removing the Unit
non-Japanese cars
Firewall or metal support
Screw (M4 × 8 mm)
(commercially available)
Self-tapping screw
(commercially available)
Metal mounting strap
(commercially available)
Bend the tabs of the
mounting sleeve with a
screwdriver or similar utensil
and attach it in place.
⁄
• Make sure that the unit is installed securely in place. If the
unit is unstable, it may malfunction (for example, the sound
may skip).
Japanese cars
1 Refer to the section <Removing the hard rubber
frame> and then remove the hard rubber frame.
2 Align the holes in the unit (two locations on each
side) with the vehicle mounting bracket and secure
the unit with the accessory screws.
8 mm
MAX.
ø5mm ø5mm
8mm
MAX.
T
NT
N
T/N
T: Toyota cars
N: Nissan cars
Accessory3...for Nissan car
Accessory4...for Toyota car
34
Removing the hard rubber frame
1 Engage the catch pins on the removal tool and
remove the two locks on the upper level.
Upper the frame and pull it forward as shown in
the figure.
Catch
Lock
Accessory2
Removal tool
2 When the upper level is removed, remove the
lower two locations.
⁄
• The frame can be removed from the bottom side in the
same manner.
Removing the Unit
1 Refer to the section <Removing the hard rubber
frame> and then remove the hard rubber frame.
2 Remove the screw (M4 × 8) on the back panel.
3 Insert the two removal tools deeply into the slots
on each side, as shown.
4 Lower the removal tool toward the bottom, and
pull out the unit halfway while pressing towards
the inside.
Screw (M4 × 8 mm)
(commercially available)
Accessory2
¤
• Be careful to avoid injury from the catch pins on the
removal tool.
5 Pull the unit all the way out with your hands, being
careful not to drop it.
B64-4048-00_00.indb 35B64-4048-00_00.indb 35 08.2.5 4:22:52 PM08.2.5 4:22:52 PM

36 | KDC-X792/KDC-X692/KDC-MP738U/KDC-MP638U
Installation/Removing the Unit
Accessory of KDC-X792/X692
Mounting the USB Bracket
1 Make an opening to mount the bracket.
2 Pass the USB connector through the opening.
3 Fit the USB connector in the bracket, and secure it
with a band.
Accessory5
Accessory6
4 Mount the assembled bracket using screws.
Accessory7
(Ø3 × 12 mm)
¤
• Do not set the unit in hot places such as on the dashboard.
• Do not install near the dashboard, rear tray, or air bag safety
parts.
• Install the unit in the place where it will not prevent you
from driving your vehicle properly.
B64-4048-00_00.indb 36B64-4048-00_00.indb 36 08.2.5 4:22:53 PM08.2.5 4:22:53 PM

English | 37
Troubleshooting Guide
Some functions of this unit may be disabled by
some settings made on this unit.
! • Cannot set up the subwoofer.
• Cannot set up the High Pass Filter.
• Cannot set up the Fader.
• No Audio control effect on AUX.
▲
• <Subwoofer output> of <Basic Operation> (page 4)
is not set to On.
• The Dual zone function is enabled. ☞ <Audio
Setup> (page 24)
! • Cannot set up the subwoofer phase.
▲
The Low Pass Filter is set to Through. ☞ <Audio
Setup> (page 24)
! • Cannot select the output destination of the
subsource in the Dual zone.
• Cannot adjust the volume of the rear speakers.
▲
The Dual zone function is disabled. ☞ <Audio
Setup> (page 24)
! • Cannot register a security code.
• Cannot set up Display Illumination Control.
▲
<Demonstration mode Setting> (page 21) is not
turned off.
What might seem to be a malfunction in your unit
may just be the result of slight misoperation or
miswiring. Before calling service, first check the
following table for possible problems.
General
? The Touch Sensor Tone does not sound.
✔ The preout jack is being used.
☞ The Touch Sensor Tone cannot be output from
the preout jack.
? The illumination flashes when the knob or button
is operated.
✔ This is the key illumination effect.
☞ You set this effect in “MENU” > “ILM Effect” of
<Function Control> (page 6).
Tuner source
? Radio reception is poor.
✔ The car antenna is not extended.
☞ Pull the antenna out all the way.
Disc source
? The specified disc does not play, but another one
plays instead.
✔ The specified CD is quite dirty.
☞ Clean the CD, referring to the CD cleaning of the
section on <Handling CDs> (page 31).
✔ The disc is loaded in a different slot from that
specified.
☞ Eject the disc magazine and check the number
for the specified disc.
✔ The disc is severely scratched.
☞ Try another disc instead.
Audio file source
? The sound skips when an Audio file is being
played.
✔ The media is scratched or dirty.
☞ Clean the media, referring to the CD cleaning of
the section on <Handling CDs> (page 31).
✔ The recording condition is bad.
☞ Record the media again or use another media.
? Noise is heard when carrying out Folder Search.
✔ Noise may be produced if folders without audio files
exist continuously in the playing media.
☞ Do not make folders without audio files.
B64-4048-00_00.indb 37B64-4048-00_00.indb 37 08.2.5 4:22:53 PM08.2.5 4:22:53 PM

38 | KDC-X792/KDC-X692/KDC-MP738U/KDC-MP638U
The messages shown below display your
systems condition.
TOC Error: • No disc has been loaded in the disc
magazine.
• The CD is quite dirty. The CD is upside-
down. The CD is scratched a lot.
Error 05: The disc is unreadable.
Error 77: The unit is malfunctioning for some reason.
➪ Press the reset button on the unit. If the
“Error 77” code does not disappear, consult
your nearest service center.
Mecha Error: Something is wrong with the disc magazine.
Or the unit is malfunctioning for some reason.
➪ Check the disc magazine. And then press
the reset button on the unit. If the “Mecha
Error” code does not disappear, consult
your nearest service center.
IN (Blink): The CD player section is not operating
properly.
➪ Reinsert the CD. If the CD cannot be
ejected or the display continues to flash
even when the CD has been properly
reinserted, please switch off the power
and consult your nearest service center.
Protect: The speaker wire has a short-circuit or
touches the chassis of the vehicle, and then
the protection function is activated.
➪ Wire or insulate the speaker cable properly
and press the reset button. If the “Protect”
code does not disappear, consult your
nearest service center.
Unsupported File:
An Audio file is played with a format that this
unit can’t support.
Copy Protection:
A copy-protected file is played.
Read Error: The file system of the connected USB device
is broken.
➪ Copy the files and folders for the USB
device again. If the error message is still
displayed, initialize the USB device or use
other USB devices.
No Device: The USB device is selected as a source
although no USB device is connected.
➪ Change the source to any source other
than USB. Connect an USB device, and
change the source to USB again.
N/A Device: An unsupported USB device is connected.
No Music Data/ Error 15:
• The connected USB device contains no
playable audio file.
• Media was played that does not have data
recorded that the unit can play.
USB ERROR (Blink):
Some trouble may have occurred to the
connected USB device.
➪ Remove the USB device, then cycle the
power switch to ON. If the same display is
repeated, use another USB device.
iPod Error: Connection to the iPod has failed.
➪ Check that the connected iPod is an iPod
that is supported. See <About Audio file>
(page 30) for information on supported
iPods.
➪ Remove the USB device and then
reconnect it.
➪ Confirm that the software for the iPod is
the latest version.
USB REMOVE: The Remove mode has been selected for the
USB device/iPod. You can remove the USB
device/iPod safely.
Troubleshooting Guide
B64-4048-00_00.indb 38B64-4048-00_00.indb 38 08.2.5 4:22:54 PM08.2.5 4:22:54 PM

English | 39
Specifications
FM tuner section
Frequency range (200 kHz space)
: 87.9 MHz – 107.9 MHz
Usable sensitivity (S/N = 30dB)
: 9.3dBf (0.8 V/75 Ω)
Quieting Sensitivity (S/N = 50dB)
: 15.2dBf (1.6 V/75 Ω)
Frequency response (±3 dB)
: 30 Hz – 15 kHz
Signal to Noise ratio (MONO)
: 70 dB
Selectivity (±400 kHz)
: ≥ 80 dB
Stereo separation (1 kHz)
: 40 dB
AM tuner section
Frequency range (10 kHz space)
: 530 kHz – 1700 kHz
Usable sensitivity (S/N = 20dB)
: 28 dBµ (25 µV)
CD player section
Laser diode
: GaAlAs
Digital filter (D/A)
: 8 Times Over Sampling
D/A Converter
: 24 Bit
Spindle speed
: 500 – 200 rpm (CLV)
Wow & Flutter
: Below Measurable Limit
Frequency response (±1 dB)
: 10 Hz – 20 kHz
Total harmonic distortion (1 kHz)
KDC-X792/X692 : 0.008 %
KDC-MP738U/MP638U : 0.010 %
Signal to Noise ratio (1 kHz)
: 110 dB
Dynamic range
: 93 dB
MP3 decode
: Compliant with MPEG-1/2 Audio Layer-3
WMA decode
: Compliant with Windows Media Audio
AAC decode
: AAC-LC ".m4a" files
USB Interface
USB Standard
: USB1.1/ 2.0
Maximum Supply current
: 500 mA
File System
: FAT16/ 32
MP3 decode
: Compliant with MPEG-1/2 Audio Layer-3
WMA decode
: Compliant with Windows Media Audio
AAC decode
: AAC-LC ".m4a" files
Audio section
Maximum output power
: 50 W x 4
Full Bandwidth Power (at less than 1% THD)
: 22 W x 4
Speaker Impedance
: 4 – 8 Ω
Tone action
Bass : 100 Hz ±8 dB
Middle : 1 kHz ±8 dB
Treble : 10 kHz ±8 dB
Preout level / Load (CD)
KDC-X792/X692 : 4000 mV/10 kΩ
KDC-MP738U/MP638U : 2500 mV/10 kΩ
Preout impedance
: ≤ 600 Ω
Auxiliary input
Frequency response (±1 dB)
: 20 Hz – 20 kHz
Input Maximum Voltage
: 1200 mV
Input Impedance
: 100 kΩ
General
Operating voltage (11 – 16V allowable)
: 14.4 V
Current consumption
: 10 A
Installation Size (W x H x D)
: 182 x 53 x 155 mm
7-3/16 x 2-1/16 x 6-1/8 inch
Weight
: 3.1 lbs (1.40 kg)
Specifications subject to change without notice.
B64-4048-00_00.indb 39B64-4048-00_00.indb 39 08.2.5 4:22:54 PM08.2.5 4:22:54 PM

40 | KDC-X792/KDC-X692/KDC-MP738U/KDC-MP638U
Table des matières
• iPod is a trademark of Apple, Inc., registered in the U.S.
and other countries.
• The “AAC” logo is trademark of Dolby Laboratories.
Avant l’utilisation 41
Fonctionnement basique 42
Fonctions générales
Fonctions du tuner
Fonctions de lecture du disque et des fichiers
audio
Commande de fonction 44
⁄ • Veuillez tout d'abord lire cette page pour obtenir
des informations sur le réglage de chaque fonct
Réglages de l'affichage 46
À propos du type d'affichage
Sélection de texte pour l'affichage
Sélection de la couleur de la police
Nommer une station / un disque (SNPS/DNPS)
Réglage de l’affichage d’entrée auxiliaire
Fonctionnement de l'Analyseur G 50
Commande de l'Analyseur G
Configuration du véhicule de l'analyseur G
Configuration d'étalonnage de l'analyseur G
Chronomètre de l'analyseur G
Analyse de puissance de l'analyseur G
Réinitialisation de l'analyseur G
Fonctionnement des disques audio/
fichiers audio 53
Sélection d'un morceau
Recherche directe d'un morceau
Recherche directe de disque
Fonctionnement de base du changeur de disque
(Optionnel)
Fonctionnement du tuner 55
Mémoire de préréglage des stations
Syntonisation préréglée
Syntonisation à accès direct
PTY (Type de Programme)
Préréglage du type de programme
Enregistrement d’une station comme PTY
Autres fonctions 57
Activation du code de sécurité
Désactivation du code de sécurité
Réglage manuel de l’horloge
Réglage de la date
Commandes AMP
Téléchargement d’image
Réglage du mode de démonstration
Façade détachable antivol
Réglages audio 61
Commande du son
Réglage en détail de la commande audio
Réglage audio
Réglage des enceintes
Mémoire de préréglage audio
Rappel de préréglage audio
Commande du tuner Satellite Radio
(Optionnel) 64
Fonctionnement basique
Recherche de catégorie et de canal
Syntonisation à accès direct
Mémoire préréglée
Syntonisation préréglée
Opérations de base de la
télécommande 66
Appendice 68
Accessoires/ Procédure d’installation
71
Connexion des câbles aux bornes 72
Installation/Retrait de l’appareil 73
Guide de dépannage 75
Caractéristiques techniques 77
B64-4048-00_00.indb 40B64-4048-00_00.indb 40 08.2.5 4:22:54 PM08.2.5 4:22:54 PM

Français | 41
Avant l’utilisation
2 AVERTISSEMENT
Afin d'éviter des blessures pendant
l'utilisation de ce produit, prenez les
précautions de sécurité suivantes :
• Afin d'éviter un court-circuit et un possible
incendie, ne placez jamais d'objet métallique
(tels que des pièces de monnaie ou des outils
métalliques) à l'intérieur du produit.
• Si vous êtes le conducteur et que votre véhicule
est en mouvement, ne regardez pas l'affichage du
produit et n'utilisez pas ses commandes pendant
une période prolongée.
• N'utilisez pas ce produit d'une manière qui vous
empêche de conduire en toute sécurité.
• Respectez le code de la route et faites preuve de
bon sens lorsque vous utilisez ce produit.
REMARQUE:
• Tout comme l'indicateur de vitesse de votre
véhicule, l'analyseur G n'est rien de plus qu'une
fonction de mesure. Il est possible que la valeur
HP ou G mesurée par cette unité ne soit pas tout
à fait exacte en raison de sa méthode de mesure
simplifiée. L'analyseur G ne sert que comme
référence et ne doit pas être utilisé pour confirmer
les caractéristiques de puissance de votre véhicule.
Avant d’utiliser l’appareil pour la première
fois
Cet appareil est réglé au préalable sur le mode de
démonstration.
Lors de la première utilisation de cet appareil, annuler
le <Réglage du mode de démonstration> (page 59).
Comment réinitialiser votre appareil
• Si cet appareil ou l'appareil connecté (échangeur
automatique de disques, etc.) ne fonctionne
pas correctement, appuyer sur la touche de
réinitialisation. L’appareil retourne aux réglages
de l’usine quand la touche de réinitialisation est
enfoncée.
Touche de réinitialisation
Nettoyage de l’appareil
Si le panneau avant de cet appareil est taché, essuyez-
le avec un chiffon sec et doux, par exemple un chiffon
au silicone.
Si le panneau avant est très taché, essuyez-le avec un
chiffon imbibé d’un produit de nettoyage neutre et
essuyez ensuite toute trace de ce produit.
¤
• La pulvérisation directe de produit de nettoyage sur
l’appareil risque d’affecter les pièces mécaniques.
L’utilisation d’un chiffon rugueux ou d’un liquide volatile tel
qu'un solvant ou de l'alcool pour essuyer le panneau avant
peut rayer la surface ou effacer des caractères.
Nettoyage des contacts de la façade
Si les contacts de l’appareil ou de la façade
deviennent sales, essuyez-les avec un chiffon sec et
doux.
Condensation sur la lentille
Juste après avoir mis le chauffage de la voiture par
temps froid, de l’humidité risque de se former sur la
lentille à l’intérieur du lecteur CD. Cette condensation
peut rendre la lecture de CD impossible. Dans ce cas,
retirez le disque et attendez que l’humidité s’évapore.
Si l’appareil ne fonctionne toujours pas normalement
après quelques temps, consultez votre revendeur
Kenwood.
• Si vous rencontrez des problèmes pendant
l’installation, consultez votre revendeur Kenwood.
• Lorsque vous achetez des accessoires en option,
vérifiez auprès de votre revendeur Kenwood que ces
accessoires fonctionnent avec votre modèle dans
votre région.
• Les caractères conformes à la norme ISO 8859-1
peuvent être affichés.
• La fonction RDS ne fonctionnera pas dans les
endroits où le ce service n'est pas supporté par les
stations de radio.
• Dans ce document, l'allumage d'un indicateur
signifie l'affichage d'un statut. Référez-vous au
chapitre <À propos du type d'affichage> (page 46)
pour obtenir des détails sur l'affichage du statut.
• Les illustrations de l’affichage, des icônes de
fonctions et du panneau apparaissant dans ce
manuel sont des exemples utilisés pour expliquer
avec plus de clarté comment les commandes sont
utilisées. Il est donc possible que les illustrations
d’affichage puissent être différentes de ce qui
est réellement affiché sur l’appareil et aussi que
certaines illustrations représentent des choses
impossibles à réaliser en cours de fonctionnement.
B64-4048-00_00.indb 41B64-4048-00_00.indb 41 08.2.5 4:22:54 PM08.2.5 4:22:54 PM

42 | KDC-X792/KDC-X692/KDC-MP738U/KDC-MP638U
Fonctionnement basique
AUX
[1] [6][5][4][3][2] [FNC] [AUTO]
[ATT] [SRC]
[AUD]
Fonctions générales
Touche d'alimentation/Sélection de la source
[SRC]
Mise en marche.
Lorsque l'appareil est sous tension, sélectionnez une
source.
Mode de sélection SRC 1 : Appuyez sur la touche [SRC]
puis tournez la molette de commande ou poussez-la
vers la gauche ou la droite. Pour déterminer la source
sélectionnée, appuyez sur la molette de commande.
Mode de sélection SRC 2 : A chaque fois que vous
appuyez sur cette touche, la source change.
Tuner ("TUNER") , USB ou iPod ("USB" ou "iPod"), CD
("Compact Disc") , Entrée auxiliaire ("AUX"), et Veille
("STANDBY")
Appuyer pendant au moins 1 seconde pour éteindre
l'autoradio.
⁄• Le mode de sélection SRC peut être réglé dans
la rubrique “MENU” > “SRC Select” de la section
<Commande de fonction> (page 44).
• Lorsqu'un accessoire optionnel est connecté, le nom
de la source apparaît pour chaque appareil.
• Une fois la connexion de l'iPod reconnue, l'affichage
de la source passe de “USB” à “iPod”.
• La source USB (iPod) est reconnue comme source
CD sur l'appareil connecté.
Commande du volume [AUD]
Tourner la molette pour régler le volume.
Atténuateur [ATT]
Baisser le volume rapidement.
Une fois le volume réduit, le témoin “ATT” clignote.
Mise en sourdine du volume lors de la réception
d'un appel téléphonique
Lors d'un appel, “CALL” s'affiche et le système audio
est mis en pause. Lorsque l'appel se termine, “CALL”
disparaît et le système audio est réactivé.
Le système audio peut être réactivé pendant un appel
en appuyant sur la touche [SRC].
ڥ Pour utiliser la fonction de sourdine TEL, vous devez
connecter le fil MUTE à votre téléphone à l'aide d'un
accessoire de téléphone commercial. Reportez-vous
à <Connexion des câbles aux bornes> (page 72).
Entrée auxiliaire Entrée auxiliaire
Connectez un appareil audio portatif à l'aide d'un câble
à mini-prise (3.5 ø).
⁄• Utilisez un câble à mini-prise stéréo et sans
résistance.
• L'entrée auxiliaire nécessite le réglage réalisé dans la
rubrique “MENU” > “Built in AUX” de la <Commande
de fonction> (page 44).
Sortie Subwoofer Molette de commande
Permet d'activer (“SUB WOOFER ON”) et de désactiver
(“SUB WOOFER OFF”) à chaque fois que vous poussez
vers le bas pendant au moins 2 secondes.
Commande de fonction [FNC]
Appuyez sur cette touche pour pouvoir paramétrer
divers fonctions à l'aide de la molette de commande.
Reportez-vous à la section <Commande de fonction>
(page 44).
Catégorie Fonction de l'élément de configuration
MENU Permet de configurer l'environnement.
DISP Permet de configurer l'affichage.
Défilement du Texte/Titre Molette de
commande
Permet de faire défiler l'affichage texte des CD, fichiers
audio et radios en appuyant sur la partie supérieure
pendant au moins 2 secondes.
Fonctions du tuner
Sélection de la bande Molette de
commande
Commute entre FM1, FM2, et FM3 à chaque fois que
vous poussez la molette de commande vers le haut.
Passe à AM à chaque fois que vous poussez vers le bas.
Entrée auxiliaire
(Côté arrière)
Molette de commande
Borne USB
Retrait
B64-4048-00_00.indb 42B64-4048-00_00.indb 42 08.2.5 4:22:55 PM08.2.5 4:22:55 PM

Français | 43
, : Indique la touche, etc. à actionner.
Syntonisation Molette de commande
Change la fréquence en poussant vers la gauche ou
vers la droite.
⁄• Pendant la réception de stations stéréo, le témoin
“ST” est allumé.
Sélection du mode de syntonisation
[AUTO]
Alterne comme indiqué ci-dessous à chaque pression
de cette touche.
Mode de
syntonisation
Affichage Opération
Recherche
automatique
“Auto1” Recherche automatique d’une
station.
Recherche de station
préréglée
“Auto2” Recherche dans l’ordre des stations
présentes dans la mémoire de
pré-réglage.
Manuel “Manual” Commande normale manuelle de la
syntonisation.
Entrée de la mémoire préréglée [AUTO]
Permet de mémoriser automatiquement six stations
ayant une réception de bonne qualité en appuyant
pendant au moins 2 secondes.
Mémoire préréglée [1] - [6]
Permet de mémoriser la station sélectionnée en
appuyant pendant au moins 2 secondes.
Syntonisation préréglée [1] - [6]
Rappelle la station mémorisée.
Fonctions de lecture du disque et des
fichiers audio
Ouvrez la façade en la laissant tomber vers le bas.
Retrait
⁄• Appuyez sur le côté gauche de la façade et
retournez-la pour la remettre dans sa position
précédente.
Lecture du disque Fente du disque
Commence la lecture lorsqu'un disque est inséré.
Lorsqu'un CD est inséré, le témoin “IN” s'allume.
⁄• Les CD 3'' ne sont pas supportés. Vous risquez de
provoquer un dysfonctionnement en essayant d'un
insérer un à l'aide d'un adaptateur.
Ejection du disque [0]
⁄• Il est possible d’éjecter le disque 10 minutes après
l’arrêt du moteur.
Lecture depuis un appareil USB ou un iPod
Borne USB
La lecture commence dès la connexion d'un appareil
USB.
⁄• Pour plus de détail sur les fichiers audio, supports, et
périphériques qui peuvent être reproduits, reportez-
vous à <À propos des fichiers audio> (page 68).
Retrait du dispositif USB [0]
Appuyer sur cette touche pendant 2 secondes ou plus
pour sélectionner le mode retrait, et retirer le dispositif
USB.
Pendant le mode retrait, l'indicateur 0 clignote.
Pause et lecture Molette de commande
Alterne entre pause et lecture à chaque pression de la
partie centrale.
Rechercher un morceau Molette de
commande
Change la musique en poussant vers la gauche ou vers
la droite. Retour ou avance rapide de la musique en
poussant et en restant vers la gauche ou vers la droite.
(Aucun son n'est émis pendant la lecture du fichier
audio.)
Recherche de dossier Molette de
commande
Change le dossier contenant le fichier audio en
poussant vers le haut ou vers le bas.
Lecture répétée de piste/ fichier/ dossier
[4]
Commute entre la répétition d'une piste (“Repeat ON”)
et OFF ("Repeat") en appuyant pendant la lecture d'un
CD.
Commute entre la répétition d'un fichier (“File Repeat
ON”), d'un dossier (“Folder Repeat ON”), et OFF
("Repeat") en appuyant pendant la lecture d'un fichier
audio.
⁄• La commande de répétition du dossier ne peut être
exécutée pendant que l'iPod en lecture.
Lecture par balayage [2]
Lit successivement le début des pistes du disque ou
du dossier.
Commute entre ON (“Scan ON”/ “File Scan ON”) et OFF
à chaque fois que vous appuyez sur la touche.
⁄• La fonction Scan Play ne peut être exécutée pendant
que l'iPod ou le support "Media Editer" est en cours
de lecture.
Lecture aléatoire [3]
Lire de façon aléatoire la musique contenue sur le
disque ou dans le dossier. Commute entre ON (“Disc
Random ON”/ “Folder RDM ON”) et OFF à chaque fois
que vous appuyez sur la touche.
B64-4048-00_00.indb 43B64-4048-00_00.indb 43 08.2.5 4:22:56 PM08.2.5 4:22:56 PM

44 | KDC-X792/KDC-X692/KDC-MP738U/KDC-MP638U
Commande de fonction
Les fonctions présentes dans le tableau ci-dessous peuvent être configuré en utilisant la Commande de
fonction.
Catégorie Élément Réglage Entrée Aperçu du réglage Condition Page
MENU “Security Set”/
“Security Clear”
1 s Règle/Réinitialise le code de sécurité. 57
“SRC Select” “1”*/ “2” Défini la méthode de sélection de la source. 70
“iPod Mode” “OFF”/ “ON”* Lorsqu'elle est réglée sur “ON”, cette fonction vous permet de
sélectionner de la musique de manière similaire à un iPod. 53
“Beep” “OFF”/ “ON”* Vous pouvez activer/désactiver le signal sonore de contrôle d’opération (bip).
“Clock Adjust” 1 s Règle l'horloge. 58
“Date Adjust” 1 s Permet de définir la date. 58
“Date Mode” 7 types 1 s Permet de définir le mode d'affichage de la date.
“SYNC”*1“OFF”*/ “ON” Vous pouvez synchroniser les données temps de la station
RDS avec l’horloge de cet appareil.
“DSI” “OFF”/ “ON”* Permet d'activer/désactiver l'indicateur de Système désactivé.
“Display” “OFF”/ “ON”* Permet d'éteindre l'affichage lorsqu'aucune opération n'est
exécutée. —70
“Dimmer” “OFF”/ “ON”* Permet d'atténuer l'éclairage de l'affichage en conjonction
avec l'allumage des phares de votre véhicule.
“ILM Dimmer” “OFF”/ “AUTO”* Permet d'atténuer l'éclairage des touches en conjonction
avec l'allumage des phares de votre véhicule. 70
“ILM Effect” “OFF”/ “ON”*
Permet de définir si la luminosité de l'éclairage des touches
sera modifiée ou non en conjonction avec l'utilisation de la clé.
“AMP” “OFF”/ “ON”* Allume/éteint l'amplificateur intégré. 70
“Zone2” “Rear”*/ “Front” Permet de spécifier la destination du son de l'entrée AUX
lorsque la fonction Double zone est activée. 70
“Supreme” “OFF”/ “ON”* Active et désactive la fonction Supreme. 70
“A M S
Control”*1, 2
1 s Commande l'amplificateur LX connecté. —58
“TI”*1“OFF”*/ “ON” Permet de diffuser les informations routières
automatiquement lorsque le bulletin d'information
commence.
“CRSC” “OFF”/ “ON”* Active le mode mono pour réduire le bruit lorsque le
réception est médiocre.
“Receive Mode” “Auto”*/ “Digital”/
“Analog”
1 s Permet de définir le mode de réception de la radio HD. 70
“ESN=” Affiche le numéro de série électronique de radio satellite.
“Name Set” 1 s Permet de définir le nom de station (SNPS)/ nom de disque
(DNPS)/ nom AUX. 48, 49
“Scroll” “Auto”*/ “Manual” Spécifie si le texte défile automatiquement. —
“Built in AUX” “OFF”*/ “ON” Détermine si AUX doit être affiché pendant la sélection de
la source.
“CD Read” “1”*/ “2” Active le mode de lecture de CD. 70
“DISP Data DL”*1 1 s Permet de télécharger les données d'image destinées à être
affichées sur l'écran. 58
“Audio Preset” 1 s Permet de prérégler la valeur de réglage de la commande
audio. La valeur de préréglage est conservée après la
réinitialisation.
63
“DEMO Mode” “OFF”/ “ON”* 2 s Spécifie si la démonstration doit être activée. —59
DISP > TYPE A/ B/ C/ D/ E/ F*1Permet de définir le motif d'affichage. —46
> MODE 1/ 2 Permet de définir le motif d'affichage du texte.
ıÇ
> GRAPH
Film 1 – 2/ Film
téléchargé*
1
/ Fond d'écran
1 – 6/ Fond d'écran
téléchargé*
1
/ Balayage
fond d'écran
Permet de définir l'affichage graphique de Type A.
Lorsque le balayage du fond d'écran est sélectionné, “SCAN” est affiché.
Pour télécharger un film et télécharger un fond d'écran, reportez-vous à
<Téléchargement d’image> (page 58).
Å
B64-4048-00_00.indb 44B64-4048-00_00.indb 44 08.2.5 4:22:57 PM08.2.5 4:22:57 PM

Français | 45
Page suivante 3
* Réglage d'usine
* Fonction du KDC-X792.
* Fonction du KDC-X692.
* Fonction du KDC-MP738U.
L'élément affiché dépend du mode ou de la source
actuellement sélectionnés. La marque située dans
la colonne Condition indique la condition dans
laquelle l'élément est affiché.
: Peut être réglé dans un état autre que veille.
: Peut être réglé en état de veille.
: Peut être réglé avec une source de fichier audio du
CD/USB/iPod.
: Peut être réglé avec une source de fichier audio du
CD/USB (sauf iPod).
: Peut être réglé avec une source CD/ Changeur de
disque.
: Peut être réglé avec la source Changeur de disque.
: Peut être réglé pendant la réception FM.
: Peut être réglé pendant l'accès à une source AUX.
: Peut être réglé avec une source HD Radio.
: Peut être réglé pendant la source radio satellite
: Peut être réglé uniquement pendant la lecture de
la source iPod. (Source USB utilisée lorsque l'iPod
est connecté)
: Peut être réglé pour les sources autres que la
source veille en réglant “2 ZONE” dans <Réglage
audio> (page 62) sur “ON”.
: Reportez-vous à la page de référence.
Å–Ï : Peut être réglé lorsque le type spécifié est
sélectionné pour le Type d'affichage.
— : Peut être réglé pendant les sources.
⁄
• Reportez-vous à la page respective pour savoir comment
régler les éléments avec le numéro de page de
référence.
• Seuls les éléments disponibles pour la source actuelle
sont affichés.
• Les champs électriques puissants (comme les lignes
électriques) peuvent causer une instabilité de la qualité
sonore lorsque le système CRSC est activé. Dans ce type
de situation, désactivez-le.
Catégorie Élément Réglage Entrée Aperçu du réglage Condition Page
> SIDE Icône texte / Icône
source
Permet de définir l'affichage de l'icône latérale de Type C.
Ç
> TEXT Permet de définir l'affichage du texte.
ÅıÇÎ
47
> COLOR*1, 3 Permet de définir la couleur d'affichage du texte.
ÅıÇ
48
> STATUS “ON”/ “OFF” Lorsqu'elle est réglée sur “ON”, cette fonction affiche des
informations de fonction pour le Type A.
Å
> GMENU*1Permet de définir l'écran de l'Analyseur G.
Ï
50
> GMA*1Permet d'utiliser les fonction de l'Analyseur G.
Ï
50
P. M E M Permet de prérégler une station. 55, 65
SCAN “ON”/ — Lorsqu'elle est réglée sur “ON”, cette fonction permet de lire
successivement le début des pistes du dossier.
RDM “ON”/ — Lorsqu'elle est réglée sur “ON”, cette fonction permet de lire
dans un ordre aléatoire les pistes du dossier.
FiREP “ON”/ — Lorsqu'elle est réglée sur “ON”, cette fonction permet de lire
les pistes de manière répétée.
FoREP “ON”/ — Lorsqu'elle est réglée sur “ON”, cette fonction permet de lire
les pistes du dossier de manière répétée.
SCAN “ON”/ — Lorsqu'elle est réglée sur “ON”, cette fonction permet de lire
successivement le début des pistes du disque.
RDM “ON”/ — Lorsqu'elle est réglée sur “ON”, cette fonction permet de lire
dans un ordre aléatoire les pistes du disque.
M.RDM “ON”/ — Lorsqu'elle est réglée sur “ON”, cette fonction permet de lire
dans un ordre aléatoire les pistes du changeur de disque.
T.REP “ON”/ — Lorsqu'elle est réglée sur “ON”, cette fonction permet de lire
les pistes de manière répétée.
D.REP “ON”/ — Lorsqu'elle est réglée sur “ON”, cette fonction permet de lire
les pistes du disque de manière répétée.
B64-4048-00_00.indb 45B64-4048-00_00.indb 45 08.2.5 4:22:58 PM08.2.5 4:22:58 PM

46 | KDC-X792/KDC-X692/KDC-MP738U/KDC-MP638U
Réglages de l'affichage
Commande de fonction
À propos du type d'affichage
Voici ci-dessous des exemples de types d'affichage.
Affichage Type d'affichage
“TYPE [A]”
4
1
2
“TYPE [B]”
1
1
1
2
“TYPE [C]”
1
1
1
2
3
“TYPE [D]”
6
1
2
“TYPE [E]”
5
“TYPE [F]”
7
⁄
• 1 Section d'affichage de texte
2 Affichage de l'état
3 Section d'affichage d'icône
4 Section d'affichage graphique
5 Affichage de l’horloge
6 Affichage (varie en fonction de la source)
7 Section d'affichage de l'analyseur G
1 Entrer en mode de commande de fonction
Appuyez sur la touche [FNC].
L'icône de fonction est affichée.
2 Sélectionner l'élément à régler
Type d’opération Opération
Mouvement entre les
éléments
Tournez la molette de commande.
Sélection de l'élément Appuyez sur la molette de commande.
Retour à l'élément précédent Appuyez sur la touche [FNC] ou sur
l'icône “ ”
Répétez la sélection et la détermination jusqu'à
ce que l'élément que vous voulez configurer soit
sélectionné.
Exemple :
MENU DISP
DISP
MENU
TEXT
TYPE
3 Faire un réglage
Tournez la molette de commande pour
sélectionner une valeur de réglage puis
appuyez sur la molette de commande.
Certains éléments nécessitent que vous appuyiez
sur la molette de commande pendant 1 ou 2
secondes pour pouvoir réaliser un réglage. Pour
ces éléments, le temps de pression sur la molette
de commande est affiché en secondes dans la
colonne Entrée. Pour les fonctions accompagnées
de la description de la procédure de réglage et
ainsi de suite, les numéros des pages de référence
sont affichées.
4 Quitter le mode de commande de fonction
Appuyez sur la touche [FNC] pendant au moins
1 seconde.
B64-4048-00_00.indb 46B64-4048-00_00.indb 46 08.2.5 4:22:59 PM08.2.5 4:22:59 PM

Français | 47
Page suivante 3
En source radio HD (Optionnel)
Information Affichage
Nom de la station “Station Name”
Titre “Title”
Fréquence “Frequency”
Horloge “Clock”
Date “Date”
Vierge “Blank”
Dans la source SIRIUS/ SAT (Optionnel)
Information Affichage
Nom de canal “Channel Name”
Titre du morceau “Song Title”
Nom de l’artiste “Artist Name”
Nom du compositeur “Composer Name”
Nom de catégorie “Category Name”
Identification d'étiquette “Label Name”
Commentaire “Comment”
Numéro de bande et de canal “Channel Number”
Horloge “Clock”
Date “Date”
Vierge “Blank”
Dans la source XM (Optionnel)
Information Affichage
Nom de canal “CHANNEL NAME”
Titre “TITLE”
Nom “NAME”
Nom de catégorie “CATEGORY”
Numéro de bande et de canal “CHANNEL NUMBER”
Horloge “Clock”
Date “Date”
Vierge “Blank”
1 Entrer en mode de sélection de texte
d'affichage (Dans le Type d'affichage A/ B/ C/
D)
Sélectionnez “DISP” > “TEXT”.
Pour savoir comment sélectionner un élément de
commande de fonction, référez-vous à la section
<Commande de fonction> (page 44).
2 Sélectionner la section d'affichage de
texte (Type d'affichage B/ C uniquement)
Poussez la molette de commande vers le haut
ou vers le bas.
Le curseur (‰) se déplace sur la section d'affichage
de texte sélectionnée.
Sélection de texte pour l'affichage
Vous pouvez changer l’affichage de texte.
En source tuner
Information Affichage
Nom de la station “SNPS”
Titre et nom de l'artiste* (FM) “Title/Artist”
Nom de la station* (FM) “Station Name”
Texte radio plus* (FM) “Radio Text Plus”
Texte radio (FM)
*
1
“Radio Text”
Fréquence “Frequency”
Horloge “Clock”
Date “Date”
Vierge “Blank”
* Les informations relatives au texte radio plus sont
affichées. (KDC-X792 seulement)/ *
1
KDC-X792 seulement
En source CD et disque externe
Information Affichage
Titre du disque “Disc Title”
Titre de la piste “Track Title”
Temps de lecture & Numéro de piste “P-Time”
Nom du disque “DNPS”
Horloge “Clock”
Date “Date”
Vierge “Blank”
En source de fichier audio
Information Affichage
Titre du morceau & Nom d’artiste “Title/Artist”
Nom d’album & Nom d’artiste “Album/Artist”
Nom du dossier “Folder Name”
Nom du fichier “File Name”
Temps de lecture & Numéro du morceau “P-Time”
Barre de temps de progression de la chanson
(iPod)
“Time Bar”
Horloge “Clock”
Date “Date”
Vierge “Blank”
En veille
Information Affichage
Veille “Source Name”
Horloge “Clock”
Date “Date”
Vierge “Blank”
En source d’entrée auxiliaire
Information Affichage
Nom de l’entrée auxiliaire “Source Name”
Horloge “Clock”
Date “Date”
Vierge “Blank”
B64-4048-00_00.indb 47B64-4048-00_00.indb 47 08.2.5 4:23:00 PM08.2.5 4:23:00 PM

48 | KDC-X792/KDC-X692/KDC-MP738U/KDC-MP638U
Réglages de l'affichage
Fonction du KDC-X792/MP738U
Sélection de la couleur de la police
Vous pouvez sélectionner la couleur d’affichage de
la police.
1 Entrer en mode de sélection de couleur de
police (Dans le Type d'affichage A/ B/ C)
Sélectionnez “DISP” > “COLOR”.
Pour savoir comment sélectionner un élément de
commande de fonction, référez-vous à la section
<Commande de fonction> (page 44).
2 Sélectionner la section d'affichage de
texte (Type d'affichage B/ C uniquement)
Poussez la molette de commande vers le haut
ou vers le bas.
Le curseur (‰) se déplace sur la section d'affichage
de texte sélectionnée.
3 Sélectionner la couleur de police
Tournez la molette de commande ou poussez-la
vers la droite ou vers la gauche.
4 Quitter le mode de sélection de la couleur de
police
Appuyez sur la molette de commande.
⁄
• Si vous avez sélectionné le Type d'affichage A,
sélectionnez une couleur de police facilement visible.
Nommer une station / un disque
(SNPS/DNPS)
Vous pouvez attribuer un nom à une station ou à
un CD.
1 Recevoir/lire la station/le disque auquel vous
voulez attribuer un nom
2 Sélectionner l'élément du mode de réglage de
nom dans le menu mode
Sélectionnez l'affichage “Name Set”.
Pour savoir comment sélectionner des éléments de
commande de fonction, référez-vous à la section
<Commande de fonction> (page 44).
3 Entrer en mode de définition du nom
Appuyez sur la molette de commande pendant
au moins 1 seconde.
4 Entrer le nom
Type d’opération Opération
Mettre le curseur en position de
saisie de caractère
Poussez la molette de commande vers
la droite ou vers la gauche.
Sélectionner le type de
caractère*
Appuyez sur la molette de
commande.
Sélectionner les caractères Tournez la molette de commande ou
poussez-la vers le haut ou vers le bas.
* À chaque fois que la molette est enfoncée, le type de
caractère change comme indiqué ci-dessous.
Type de caractère Alphabet haut de casse
Alphabet bas de casse
Chiffres et symboles
Caractères spéciaux (Caractères accentués)
⁄
• Les caractères peuvent être saisis à l’aide d’une
télécommande à touches numérotées.
Exemple : Si l’on saisit “DANCE”.
Caractère “D” “A” “N” “C” “E”
Touche [3] [
¢
] [2] [
¢
] [6] [
¢
] [2] [
¢
] [3]
Nombre de pressions 11232
5 Sortir du mode menu
Appuyez sur la touche [FNC].
⁄
• Il est impossible d'ajouter un titre à un support de fichier
Audio.
• Lorsque l’opération est interrompue pendant 10
secondes, le nom alors présent est enregistré et le mode
de définition de nom est fermé.
• Numéros de mémoire
- FM/AM: 30 stations
- Lecteur CD interne : 10 disques
3 Sélectionner le texte
Tournez la molette de commande ou poussez-la
vers la droite ou vers la gauche.
4 Quitter le mode de sélection de texte
d'affichage
Appuyez sur la molette de commande.
⁄
• Si l'élément affiché sélectionné ne possède aucune
information, une information alternative s'affiche.
• Certains éléments ne peuvent pas être sélectionnés en
fonction du type d'affichage et de la rangée.
• Lorsque LX-AMP est connecté, l'élément configuré par le
mode d'affichage de LX-AMP est affiché.
• Lors de la sélection de “Folder Name” pendant la lecture
sur iPod, les noms s'afficheront en fonction des éléments
à parcourir sélectionnés en cours.
B64-4048-00_00.indb 48B64-4048-00_00.indb 48 08.2.5 4:23:00 PM08.2.5 4:23:00 PM

Français | 49
Réglage de l’affichage d’entrée
auxiliaire
Sélectionner l'affichage ci-dessous lors du
changement de source d'entrée auxilliaire ;
1 Sélectionner l'élément de réglage de
l'écran de l'entrée auxiliaire dans le mode
menu (Dans le mode AUX)
Sélectionnez l'affichage “Name Set”.
Pour savoir comment sélectionner des éléments de
commande de fonction, référez-vous à la section
<Commande de fonction> (page 44).
2 Entrer en mode de réglage de l’affichage
d’entrée auxiliaire
Appuyez sur la molette de commande pendant
au moins 1 seconde.
L’affichage d’entrée auxiliaire actuellement
sélectionné est affiché.
3 Sélectionner la source d’entrée auxiliaire
Tournez la molette de commande ou poussez-la
vers le haut ou vers le bas.
“AUX”/ “DVD”/ “PORTABLE”/ “GAME”/ “VIDEO”/ “TV”
4 Sortir du mode de réglage de l’affichage
d’entrée auxiliaire
Appuyez sur la touche [FNC].
⁄
• Lorsque le fonctionnement s’arrête pendant 10
secondes, le nom en cours est enregistré et le mode de
réglage de l’affichage d’entrée auxiliaire se ferme.
• L'affichage de l'entrée auxiliaire ne peut être activé que
lorsque l'entrée auxiliaire intégrée ou l'entrée auxiliaire
du KCA-S220A optionnel est utilisée. Sur le KCA-S220A
s'affiche “AUX EXT” par défaut.
- Changeur/Lecteur de CD externe : Cela varie en
fonction du changeur/lecteur de CD. Reportez-vous au
manuel du changeur/lecteur de CD.
• Le titre de la station/du CD peut être changé en suivant
la même procédure que pour le nommer.
B64-4048-00_00.indb 49B64-4048-00_00.indb 49 08.2.5 4:23:01 PM08.2.5 4:23:01 PM

50 | KDC-X792/KDC-X692/KDC-MP738U/KDC-MP638U
Fonctionnement de l'Analyseur G
Fonction du KDC-X792
Commande de l'Analyseur G
Vous pouvez régler les éléments de commande
suivants de l'analyseur G ;
Élément Réglage/ Page Aperçu du réglage
> “GMENU” G-Graphic/ G-Graphic
téléchargé *1/
Accéléromètre*2/
Compteur G*2
Sélection de l'affichage
de l'analyseur G
> “GMA” > “STOP.
W”
(page 51) Chronomètre de
l'analyseur G
> “GMA” > “HP” (page 52) Analyse de puissance de
l'analyseur G
> “GMA” > “RESET” (page 52) Réinitialisation de
l'analyseur G
> “GMA” > “LEVEL” Niveau1 – 3*3Configuration du niveau
du compteur G
> “GMA” > “CAL”* (page 51) Configuration
d'étalonnage de
l'analyseur G
> “GMA” > “HP
SET” *
(page 50) Configuration du
véhicule de l'analyseur G
* Peut être réglé en état de veille.
*1 G-Graphic peut être commuté sur les images
personnalisées. Reportez-vous à <Téléchargement
d’image> (page 58).
*2 La valeur de l'affichage de l'accéléromètre et du
compteur G peut être réinitialisée par <Réinitialisation de
l'analyseur G> (page 52).
*3 Point d'étalonnage G. Configuration du niveau en
fonction des types de véhicules. Dans le cas d’une
accélération peu fréquente, régler sur “Level1”. Dans le
cas d’une accélération plus fréquente, régler sur “Level3”.
1 Entrer en mode de commande
d'affichage (Dans le Type d'affichage F)
Sélectionnez “DISP”.
Pour savoir comment sélectionner un élément de
commande de fonction, référez-vous à la section
<Commande de fonction> (page 44).
2 Entrer en mode élément de l'analyseur G
Tournez la molette de commande ou poussez-la
vers la droite ou vers la gauche.
Appuyez sur la molette de commande.
3 Sélectionner l'élément de l'analyseur G que
vous souhaitez régler
Tournez la molette de commande ou poussez-la
vers la droite ou vers la gauche.
4 Quitter le mode élément de l'analyseur G
Appuyez sur la molette de commande.
En mode de veille
Configuration du véhicule de
l'analyseur G
Renseignez le poids ou la classe du véhicule pour
calculer les chevaux vapeur.
1 Entrer en mode de configuration du poids
du véhicule de l'analyseur G (Dans le Type
d'affichage F)
Sélectionnez “DISP” > “GMA” > “HP SET” >
“WEIGHT”.
Pour savoir comment sélectionner un élément de
commande de fonction, référez-vous à la section
<Commande de fonction> (page 44).
“WEIGHT INPUT” est affiché.
2 Saisir l'entrée de poids
Type d’opération Opération
Sélectionner les chiffres de poids Tournez la molette de commande.
Sélectionner les chiffres à saisir Poussez la molette de commande vers
la droite ou vers la gauche.
3 Quitter le mode de configuration du poids du
véhicule de l'analyseur G
Appuyez sur la molette de commande.
4 Entrer en mode de configuration de la classe
du véhicule de l'analyseur G
Sélectionner “DISP” > “GMA” > “HP SET” >
“CLASS”.
“CLASS SELECT” est affiché.
5 Sélectionner la classe du véhicule
Tournez la molette de commande.
“Mid Size”/ “Full Size”/ “SUV”/ “Van/ Mini-Van”/
“Pickup Truck”/ “Sporty”/ “Compact”
6 Quitter le mode de configuration de la classe
du véhicule de l'analyseur G
Appuyez sur la molette de commande.
B64-4048-00_00.indb 50B64-4048-00_00.indb 50 08.2.5 4:23:01 PM08.2.5 4:23:01 PM

Français | 51
Chronomètre de l'analyseur G
La commande du chronomètre peut être démarrée
par la fonction de l'analyseur G.
¤
• Ne pas utiliser le chronomètre d'analyseur G sur des
voies publiques.
1 Entrer en mode chronomètre de l'analyseur
G (Dans le Type d'affichage F)
Sélectionnez “DISP” > “GMA” > “STOP.W”.
Pour savoir comment sélectionner un élément de
commande de fonction, référez-vous à la section
<Commande de fonction> (page 44).
“STOP WATCH” est affiché.
2 Préparer le compteur
Appuyez sur la molette de commande.
“Ready” est affiché.
3 Démarrer le chronométrage
Lorsque G est détecté en direction verticale
pendant le mouvement, le chronométrage
commence automatiquement.
“Running” est affiché.
4 Arrêter le chronométrage
Appuyez sur la molette de commande.
“Stop” est affiché.
Lorsque vous réinitialisez le chronométrage
(Pendant que “Stop” est affiché)
Appuyez sur la molette de commande pendant
au moins 1 seconde.
5 Sortir du mode de chronomètre G
Appuyez sur la touche [FNC].
⁄
• Appuyez sur la molette de commande à l'étape 3 pour
pouvoir commencer le décompte.
• Appuyez sur la molette de commande à l'étape 4 pour
pouvoir recommencer le décompte.
En mode de veille
Configuration d'étalonnage de
l'analyseur G
L'analyseur G nécessite un étalonnage pour
l'accélération horizontale et le freinage.
⁄
• Pour assurer un étalonnage précis, suivez les étapes
suivantes après avoir pris soin de placer le véhicule sur
une surface plane où il peut se déplacer tout droit.
1 Garer le véhicule sur une ligne droite
2 Entrer en mode de configuration d'étalonnage
de l'analyseur G (Dans le Type d'affichage F)
Sélectionnez “DISP” > “GMA” > “CAL”.
Pour savoir comment sélectionner un élément de
commande de fonction, référez-vous à la section
<Commande de fonction> (page 44).
“G-CALIBRATION” est affiché.
3 Commencez l'étalonnage de la direction
horizontale
Appuyez sur la molette de commande.
Lorsque “Move Forward” apparaît à l'affichage, le
véhicule doit être avancé.
4 Commencez l'étalonnage de la direction tout-
droit
Commencez à faire rouler le véhicule.
L'étalonnage de la direction tout-droit commence
automatiquement.
Lorsque l'étalonnage est terminé, “Calibration OK”
s'affiche.
⁄
• Si l'étalonnage échoue, “No Calibration” s'affiche. Dans ce
cas, répétez les étapes 1 à 4.
5 Sortir du mode de configuration d'étalonnage
de l'analyseur G
Appuyez sur la touche [FNC].
B64-4048-00_00.indb 51B64-4048-00_00.indb 51 08.2.5 4:23:01 PM08.2.5 4:23:01 PM

52 | KDC-X792/KDC-X692/KDC-MP738U/KDC-MP638U
Fonctionnement de l'Analyseur G
Fonction du KDC-X792
Réinitialisation de l'analyseur G
Réinitialise la valeur de l'accéléromètre, du
compteur G et de l'analyse de puissance de
l'analyseur G.
1 Entrer en mode de réinitialisation de
l'analyseur G (Dans le Type d'affichage F)
Sélectionnez “DISP” > “GMA” > “RESET”.
Pour savoir comment sélectionner un élément de
commande de fonction, référez-vous à la section
<Commande de fonction> (page 44).
“G-RESET” est affiché.
2 Sélectionner l'élément à réinitialiser
Tournez la molette de commande.
Affichage Réglage
“Meter Reset” Réinitialise la valeur de l'accéléromètre.
“Power Reset” Réinitialise la valeur d'analyse de puissance
de l'analyseur G.
“Counter Reset” Réinitialise la valeur du compteur G.
3 Déterminer l'élément que à réinitialiser
Appuyez sur la molette de commande.
4 Réinitialiser la valeur
Tournez la molette de commande pour
sélectionner “YES” puis appuyez sur la molette
de commande.
“Reset OK” est affiché.
5 Sortir du mode de réinitialisation de
l'analyseur G
Appuyez sur la touche [FNC].
Analyse de puissance de l'analyseur G
Ceci mesure la puissance et affiche un graphique et
la puissance maximale. La plus forte puissance est
enregistrée automatiquement.
¤
• N'utilisez pas l'analyse de puissance de l'analyseur G sur
des voies publiques.
• N'utilisez pas ce produit d'une manière qui vous
empêche de conduire en toute sécurité.
• Respectez le code de la route et faites preuve de bon
sens lorsque vous utilisez ce produit.
1 Entrer en mode d'analyse de puissance de
l'analyseur G (Dans le Type d'affichage F)
Sélectionnez “DISP” > “GMA” > “HP”.
Pour savoir comment sélectionner un élément de
commande de fonction, référez-vous à la section
<Commande de fonction> (page 44).
“HORSEPOWER” est affiché.
La puissance maximale et l'enregistrement
précédents sont affichés.
2 Commencer la mesure
Appuyez sur la molette de commande.
“Ready” est affiché.
3 Démarrez la voiture.
“Measure” est affiché.
Après 15 secondes de mesure, le résultat s'affiche.
¤
• On peut également commencer la mesure en appuyant
sur la molette de contrôle. Afin d'éviter tout danger,
appuyez sur la molette de contrôle avant de démarrer la
voiture.
4 Pour afficher la puissance maximum dans la
section
Poussez la molette de commande vers la droite
ou vers la gauche.
À chaque fois que la molette de commande est
poussée, la puissance maximale dans la section est
affichée.
5 Sortir du mode d'analyse de puissance de
l'analyseur G
Appuyez sur la touche [FNC].
⁄
• Tout comme l'indicateur de vitesse de votre véhicule,
l'analyseur G n'est rien de plus qu'une fonction de
mesure. Il est possible que la valeur HP ou G mesurée
par cette unité ne soit pas tout à fait exacte en raison de
sa méthode de mesure simplifiée. L'analyseur G ne sert
que comme référence et ne doit pas être utilisé pour
confirmer les caractéristiques de puissance de votre
véhicule.
• Le fait de mesurer après avoir démarré la voiture diminue
la précision de la mesure.
• L'enregistrement ne sera pas renouvelé si la mesure est
discontinue.
B64-4048-00_00.indb 52B64-4048-00_00.indb 52 08.2.5 4:23:02 PM08.2.5 4:23:02 PM

Français | 53
Fonctionnement des disques audio/fichiers audio
Fonction de la télécommande
Recherche directe d'un morceau
Recherche la musique en saisissant le numéro de
piste.
1 Entrer le numéro du morceau
Appuyez sur les touches numérotées de la
télécommande.
2 Recherche la musique
Appuyez sur la touche [4] ou [¢].
Annulation de la recherche directe d'un
morceau
Appuyez sur la touche [38].
⁄
• La recherche directe de morceau ne peut pas être
exécutée pendant la lecture d'un iPod, d'un support
“Music Editor”, pendant la lecture aléatoire et pendant la
lecture par balayage.
Fonction de changeurs de disques avec
télécommande
Recherche directe de disque
Recherche le disque en saisissant le numéro du
disque.
1 Entrer le numéro de disque
Appuyez sur les touches numérotées de la
télécommande.
2 Recherche d'un disque
Appuyez sur la touche [FM] ou [AM].
Annulation d’une recherche directe de disque
Appuyez sur la touche [38].
⁄
• La recherche de disque directe ne peut être exécutée
pendant la lecture aléatoire ou la lecture par balayage.
Fonction de source fichier audio/CD interne
Sélection d'un morceau
Pour sélectionner les morceaux que vous souhaitez
écouter et qui se trouvent sur le périphérique ou sur
le support en cours d'utilisation.
1 Entrer en mode de sélection de morceau
Tournez la molette de commande.
La liste de morceaux est affichée.
2 Rechercher un morceau
Sélectionnez un élément de catégorie à l'aide
de la molette de commande.
Source iPod (“iPod Mode : ON”)
Type d’opération Opération
Mouvement entre les
éléments
Tournez la molette de commande.
Sélection de l'élément Appuyez sur la molette de commande.
Retour à l'élément
précédent
Poussez la molette de commande vers
le haut.
Retour au premier élément Appuyez sur la molette de commande vers
le haut pendant au moins 1 seconde.
Autre source
Fichier audio
Type d’opération Opération
Mouvement entre les
éléments
Tournez la molette de commande ou
poussez-la vers le haut ou vers le bas.
Sélection de l'élément Poussez la molette de commande vers
la droite.
Retour à l'élément
précédent
Poussez la molette de commande vers
la gauche.
Retour au premier élément Appuyez sur la molette de commande vers
la gauche pendant au moins 1 seconde.
Source CD interne
Type d’opération Opération
Déplacement entre les
pistes
Tournez la molette de commande ou
poussez-la vers le haut ou vers le bas.
Sélection de piste Appuyez sur la molette de commande.
Retour à la première piste Appuyez sur la molette de commande vers
la gauche pendant au moins 1 seconde.
Le symbole “2” ou “3” qui se trouve à côté de
l'élément affiché indique que cet élément est
précédé ou suivi d'un autre élément.
Si vous sélectionnez un morceau, celui-ci sera
reproduit depuis le début.
Annuler la sélection de morceaux
Appuyez sur la touche [FNC].
⁄
• La sélection de morceaux ne peut pas être exécutée
pendant la lecture aléatoire.
• Réglez le mode iPod dans “MENU” > “iPod Mode” de la
section <Commande de fonction> (page 44).
B64-4048-00_00.indb 53B64-4048-00_00.indb 53 08.2.5 4:23:02 PM08.2.5 4:23:02 PM

54 | KDC-X792/KDC-X692/KDC-MP738U/KDC-MP638U
Fonctionnement des disques audio/fichiers audio
Fonctionnement de base du changeur
de disque (Optionnel)
Sélectionner la source du changeur de CD
Appuyez sur la touche [SRC].
Sélectionnez l’affichage “CD Changer”.
Pour savoir comment sélectionner la
source, reportez-vous à la section <Touche
d'alimentation/Sélection de la source> du Chapitre
<Fonctionnement basique> (page 42).
Rechercher un morceau
Poussez la molette de commande vers la droite
ou vers la gauche.
Recherche de disque
Poussez la molette de commande vers le haut
ou vers le bas.
Lecture répétée de la chanson ou du disque en
cours . (Répéter la lecture)
Appuyez sur la touche [4].
Appuyer sur la touche de manière répétée
sélectionne la lecture répétée d'une piste sur
(“Track Repeat ON”), d'un disque sur (“Disc Repeat
ON”), et désactive la répétition (“Repeat OFF”)
séquentiellement.
Lit de façon aléatoire la musique contenue dans
le changeur de disque. (Lecture aléatoire des
titres en magasin)
Appuyez sur la touche [6].
Appuyer sur la touche bascule le réglage entre
l'activation de la lecture aléatoire du magasin
(“Magazine RDM ON”) et sa désactivation
(“Magazine RDM OFF”).
B64-4048-00_00.indb 54B64-4048-00_00.indb 54 08.2.5 4:23:02 PM08.2.5 4:23:02 PM

Français | 55
Fonctionnement du tuner
Fonction de la télécommande
Syntonisation à accès direct
Vous pouvez entrer la fréquence et syntoniser.
1 Entrer en mode de syntonisation à accès direct
Appuyez sur la touche [DIRECT] de la
télécommande.
“– – – –” est affiché.
2 Saisir la fréquence
Appuyez sur les touches numérotées de la
télécommande.
Exemple :
Fréquence souhaitée Appuyer sur la touche
92,1 MHz (FM) [0], [9], [2], [1]
810 kHz (AM) [0], [8], [1], [0]
Annulation de la syntonisation à accès direct
Appuyez sur la touche [DIRECT] de la
télécommande.
⁄
• L’entrée de fréquences de bande FM se fait par étapes de
0,1 MHz minimum.
Mémoire de préréglage des stations
Vous pouvez mettre une station en mémoire.
1 Sélectionner la fréquence à mettre en
mémoire
Poussez la molette de commande vers la droite
ou vers la gauche.
2 Entrer en mode de préréglage en mémoire
Sélectionnez “P.MEM”.
Pour savoir comment sélectionner un élément de
commande de fonction, référez-vous à la section
<Commande de fonction> (page 44).
3 Sélectionner le numéro à mettre en mémoire
Tournez la molette de commande.
4 Déterminer le numéro à mettre en mémoire
Appuyez sur la molette de commande.
5 Attendre le temps nécessaire pour que le
numéro déterminé prenne effet
Appuyez sur la molette de commande.
Pour annuler le mode de préréglage en
mémoire
Appuyez sur la touche [FNC].
⁄
• Cette fonction peut être utilisée à l'aide des touches [1]
— [6].
- Appuyez sur la touche [1] — [6] de votre choix pendant
au moins 2 secondes.
Syntonisation préréglée
Vous pouvez rappeler les stations mises en
mémoire.
1 Entrer en mode de sélection du préréglage de
syntonisation
Tournez la molette de commande.
Une liste de stations est affichée.
2 Sélectionner une station souhaitée dans la
mémoire
Tournez la molette de commande.
3 Rappeler la station
Appuyez sur la molette de commande.
Annuler la syntonisation préréglée
Appuyez sur la touche [FNC].
⁄
• Cette fonction peut être utilisée à l'aide des touches [1]
— [6].
- Appuyez sur la touche souhaitée [1] — [6].
B64-4048-00_00.indb 55B64-4048-00_00.indb 55 08.2.5 4:23:02 PM08.2.5 4:23:02 PM

56 | KDC-X792/KDC-X692/KDC-MP738U/KDC-MP638U
Fonctionnement du tuner
Fonction du KDC-X792
Préréglage du type de programme
Vous pouvez mettre le type de programme dans
la mémoire des touches préréglées et le rappeler
rapidement.
Préréglage du type de programme
1 Sélectionner le type de programme à
prérégler
Reportez-vous à la section <PTY (Type de
Programme)> (page 56).
2 Préréglage du type de programme
Appuyez sur la touche [1] — [6] de votre choix
pendant au moins 2 secondes.
Rappel du type de programme préréglé
1 Entrer en mode PTY
Reportez-vous à la section <PTY (Type de
Programme)> (page 56).
2 Rappeler le type de programme
Appuyez sur la touche souhaitée [1] — [6].
Fonction du KDC-X792
Enregistrement d’une station comme
PTY
Vous pouvez enregistrer un type de programme
pour des stations n’ayant pas de données PTY.
1 Capter la station que vous désirez enregistrer
2 Sélectionner le type de programme à
enregistrer
Reportez-vous à la section <PTY (Type de
Programme)> (page 56).
3 Enregistrer le type de programme
Appuyez sur la touche [AUTO] pendant au
moins 2 secondes.
Confirmation du type de programme
Appuyez sur la touche [AUTO].
Le type de programme est affiché pendant 5
secondes.
4 Sortir du mode PTY
Appuyez sur la molette de commande.
Fonction du KDC-X792
PTY (Type de Programme)
Sélection du type de programme ci-dessous et
recherche d'une station.
Type de
programme
Affichage
Discours “All Speech”
Musique “All Music”
Informations “News”
Information “Information”
Sport “Sports”
Conversation “Talk”
Rock “Rock”
Rock classique “Classic Rock”
Hits adultes “Adult Hits”
Soft Rock “Soft Rock”
Top 40 “Top 40”
Musique
Country
“Country”
Musique Rétro “Oldies”
Musique douce “Soft”
Musique
nostalgique
“Nostalgia”
Type de
programme
Affichage
Jazz “Jazz”
Musique
classique
“Classical”
R & B “Rhythm &
Blues”
R & B douce “Soft R & B”
Langue “Foreign
Language”
Musique
religieuse
“Religious
Music”
Discours
religieux
“Religious Talk”
Personnalités “Personality”
Public “Public”
Université “College”
Météo “Weather”
• Discours et Musique incluent les types de programmes
ci-dessous.
Musique : Élément en caractères noirs.
Discours: Élément en caractères blancs.
1 Entrer en mode PTY
Appuyez sur la molette de commande.
“PTY Select” est affiché.
2 Sélectionner le type de programme
Tournez la molette de commande ou poussez-la
vers le haut ou vers le bas.
3 Rechercher la station du type de programme
sélectionné
Poussez la molette de commande vers la droite
ou vers la gauche.
4 Sortir du mode PTY
Appuyez sur la molette de commande.
⁄
• Cette fonction ne peut pas être utilisée pendant un
bulletin d’informations routières ou une réception AM.
• Lorsque le type de programme sélectionné n'est pas
trouvé, “No PTY” s'affiche. Sélectionnez un autre type de
programme.
B64-4048-00_00.indb 56B64-4048-00_00.indb 56 08.2.5 4:23:03 PM08.2.5 4:23:03 PM

Français | 57
Autres fonctions
Activation du code de sécurité
⁄
• Vous pouvez définir le code de sécurité avec un numéro à 4
chiffres de votre choix.
• Le code de sécurité ne peut pas être affiché ou indiqué.
Notez le code de sécurité et conservez-le dans un endroit
sûr.
1 Sélectionner l'élément du code de sécurité
pendant le mode menu (En mode de veille)
“Security Set” est affiché.
Pour savoir comment sélectionner des éléments de
commande de fonction, référez-vous à la section
<Commande de fonction> (page 44).
2 Entrer en mode code de sécurité
Appuyez sur la molette de commande pendant
au moins 1 seconde.
Lorsque “Enter” s'affiche, “SECURITY SET” s'affiche
également.
3 Saisir le code de sécurité
Type d’opération Opération
Sélectionner les chiffres à saisir Poussez la molette de commande vers
la droite ou vers la gauche.
Sélectionner les numéros du
code de sécurité
Tournez la molette de commande ou
poussez-la vers le haut ou vers le bas.
4 Confirmer le code de sécurité
Appuyez sur la molette de commande pendant
au moins 3 secondes.
Lorsque “Re-Enter” s'affiche, “SECURITY SET” s'affiche
également.
5 Effectuez les opérations de étapes 3 à 4 et
saisissez à nouveau le code de sécurité.
“Approved” s'affiche.
La fonction code de sécurité est activée.
⁄
• Lorsqu’un code erroné est saisi aux étapes 3 à 4, répétez
la procédure depuis l’étape 3.
6 Sortez du mode de code de sécurité
Appuyez sur la touche [FNC].
Désactivation du code de sécurité
Pour désactiver la fonction de code de sécurité.
1 Sélectionner l'élément du code de sécurité
pendant le mode menu (En mode de veille)
Sélectionnez l'affichage “Security Clear”.
Pour savoir comment sélectionner des éléments de
commande de fonction, référez-vous à la section
<Commande de fonction> (page 44).
2 Entrer en mode code de sécurité
Appuyez sur la molette de commande pendant
au moins 1 seconde.
Lorsque “Enter” s'affiche, “SECURITY CLEAR” s'affiche
également.
3 Saisir le code de sécurité
Type d’opération Opération
Sélectionner les chiffres à saisir Poussez la molette de commande vers
la droite ou vers la gauche.
Sélectionner les numéros du
code de sécurité
Tournez la molette de commande ou
poussez-la vers le haut ou vers le bas.
4 Appuyez sur la molette de commande pendant
au moins 3 secondes.
“Clear” s'affiche.
La fonction code de sécurité est désactivée.
5 Sortez du mode de code de sécurité
Appuyez sur la touche [FNC].
⁄
• Si un code de sécurité incorrect est entré, “Error” s'affiche.
Entrez un code de sécurité correct.
Saisir le code de sécurité
Le code de sécurité est nécessaire lorsque
l'autoradio est utilisé pour la première fois après
avoir été retiré de la source d'alimentation de la
batterie ou lorsque la touche réinitialisation est
enfoncée .
1 Allumez l'appareil.
2 Effectuez les opérations des étapes 3 à 4 et
entrez le code de sécurité.
“Approved” s'affiche.
Vous pouvez à présent utilisez l'appareil.
B64-4048-00_00.indb 57B64-4048-00_00.indb 57 08.2.5 4:23:03 PM08.2.5 4:23:03 PM

58 | KDC-X792/KDC-X692/KDC-MP738U/KDC-MP638U
Autres fonctions
Fonction du KDC-X792/KDC-X692
Avec connexion d’appareil LX AMP
Commandes AMP
Vous pouvez contrôler la LX AMP connectée à
l’appareil.
1 Sélectionner l'élément du code AMP pendant
le mode menu
Sélectionnez l’affichage “AMS Control”.
Pour savoir comment sélectionner des éléments de
commande de fonction, référez-vous à la section
<Commande de fonction> (page 44).
2 Entrer en mode de commande AMP
Appuyez sur la molette de commande pendant
au moins 1 seconde.
3 Sélectionner l’élément de commande AMP
pour le réglage
Poussez la molette de commande vers le haut
ou vers le bas.
⁄
• Pour connaître les détails de l’élément de commande
AMP, consultez le manuel d’utilisation joint à la lampe LX
AMP.
4 Régler l'élément de commande AMP
Poussez la molette de commande vers la droite
ou vers la gauche.
5 Quitter le mode de commande AMP
Appuyez sur la touche [FNC].
Réglage manuel de l’horloge
1 Sélectionner le réglage de l'horloge dans le
mode menu (En mode de veille)
Sélectionnez l'affichage “Clock Adjust”.
Pour savoir comment sélectionner des éléments de
commande de fonction, référez-vous à la section
<Commande de fonction> (page 44).
2 Entrer en mode de réglage de l’horloge
Appuyez sur la molette de commande pendant
au moins 1 seconde.
L’affichage de l’horloge clignote.
3 Réglage de l’horloge
Type d’opération Opération
Sélectionner l'élément (heures
ou minutes)
Poussez la molette de commande vers
la droite ou vers la gauche.
Régler chaque élément Tournez la molette de commande ou
poussez-la vers le haut ou vers le bas.
4 Sortir du mode de réglage de l’horloge
Appuyez sur la touche [FNC].
⁄
• Vous pouvez réaliser ce réglage lorsque le paramètre
“MENU” > “SYNC” de la section <Commande de
fonction> (page 44) est réglé sur “OFF”. (KDC-X792
seulement)
Réglage de la date
1 Sélectionner le réglage de la date dans le
mode menu (En mode de veille)
Sélectionnez l’affichage “Date Adjust”.
Pour savoir comment sélectionner des éléments de
commande de fonction, référez-vous à la section
<Commande de fonction> (page 44).
2 Entrer en mode de réglage de la date
Appuyez sur la molette de commande pendant
au moins 1 seconde.
L’affichage de la date clignote.
3 Régler la date
Type d’opération Opération
Sélectionner l'élément (mois,
jour ou année)
Poussez la molette de commande vers
la droite ou vers la gauche.
Régler chaque élément Tournez la molette de commande ou
poussez-la vers le haut ou vers le bas.
4 Sortir du mode de réglage de la date
Appuyez sur la touche [FNC].
Fonction du KDC-X792
Téléchargement d’image
Téléchargement de films, papiers-peints et G-
Graphic.
Les images téléchargées peuvent être utilisées pour
l’affichage de cet appareil.
1 Connecter le périphérique USB
Connectez le périphérique USB contenant les
fichiers à télécharger sur cet appareil.
Insérer un CD-R/CD-RW
Insérez un CD-R/CD-RW contenant des fichiers à
télécharger dans cet appareil.
⁄
• Notre URL http://www.kenwood.net-disp.com explique
la réalisation de CD-R/ CD-RW/ dispositif USB.
B64-4048-00_00.indb 58B64-4048-00_00.indb 58 08.2.5 4:23:03 PM08.2.5 4:23:03 PM

Français | 59
Réglage du mode de démonstration
Activation/désactivation du mode démonstration.
1 Sélectionner l'élément du mode
démonstration dans le menu mode
Sélectionnez l’affichage “DEMO Mode”.
Pour savoir comment sélectionner des éléments de
commande de fonction, référez-vous à la section
<Commande de fonction> (page 44).
2 Régler le mode de démonstration
Appuyez sur la molette de commande pendant
au moins 2 secondes.
Appuyer sur cette touche pendant 2 secondes ou
plus bascule le réglage entre “ON” et “OFF”.
3 Sortir du mode démonstration
Appuyez sur la touche [FNC].
2 Sélectionnez l'élément de téléchargement
d'image dans le mode menu (En mode de
veille)
Sélectionnez l’affichage “DISP Data DL”.
Pour savoir comment sélectionner des éléments de
commande de fonction, référez-vous à la section
<Commande de fonction> (page 44).
3 Passer en mode de téléchargement
Appuyez sur la molette de commande pendant
au moins 1 seconde.
4 Sélectionnez un numéro préréglé
Poussez la molette de commande vers la droite
ou vers la gauche.
Appuyez sur la molette de commande.
Sélectionnez un appareil USB (“USB”) ou CD-R/RW
(“CD”).
5 Passer en mode de téléchargement
Tournez la molette de commande pour
sélectionner “YES” puis appuyez sur la molette
de commande.
Le message “File Check!!” clignote.
6 Sélectionner les fichiers à télécharger
Tournez la molette de commande ou poussez-la
vers le haut ou vers le bas.
Appuyez sur la molette de commande.
7 Commencer le téléchargement
Tournez la molette de commande pour
sélectionner “YES” puis appuyez sur la molette
de commande.
Lorsque le téléchargement prend fin, l’indication
“Finished” s’affiche.
⁄
• Le téléchargement d’images peut prendre jusqu’à 20
minutes.
Annulation du téléchargement
Appuyez sur la touche [FNC].
8 Quitter le mode de téléchargement
Appuyez sur la touche [FNC].
⁄
• Ne pas utiliser cette unité pendant un téléchargement
pour éviter d'endommager les données.
• Le nombre de fichiers pouvant être téléchargés.
- Film téléchargé : 1 fichier
- Papier-peint : 1 fichier
- G-Graphic : 1 fichier
• Lorsqu’un nouveau fond d'écran est téléchargé, il écrase
le fond d'écran précédemment téléchargé.
Il est impossible de supprimer les images téléchargées.
• Les images téléchargées peuvent être utilisées pour
l’affichage.
“DISP” > “GRAPH” de la section <Commande de
fonction> (page 44)
“DISP” > “GMENU” de la section <Commande de
l'analyseur G> (page 50)
• Il y a peut-être un problème avec la méthode d'écriture
CD-R/ CD-RW/ dispositif USB, si vous ne pouvez pas
télécharger les images sur cet appareil.
Reportez-vous à l'URL http://www.kenwood.net-disp.
com.
PICTURE ENGINE
Picture Engine est un programme d'application
distribué sur le site web officiel de Kenwood.
Il vous permet de créer un fichier image fixe
original. Pour des informations relatives au
téléchargement de l'application, veuillez
consulter le site “http://www.kenwood.net-disp.
com/”.
B64-4048-00_00.indb 59B64-4048-00_00.indb 59 08.2.5 4:23:04 PM08.2.5 4:23:04 PM

60 | KDC-X792/KDC-X692/KDC-MP738U/KDC-MP638U
Façade détachable antivol
Vous pouvez détacher la façade de l’appareil et
l’emmener avec vous, ce qui permet d’éviter les vols.
Retrait de la façade
1 Appuyez sur la touche de détachement.
Ouvrez la façade en la laissant tomber vers le bas.
2 En tirant la façade vers la gauche, tirez-la vers
l’avant et retirez-la.
¤
• La façade est une pièce de précision de l’équipement
et elle peut être endommagée en cas de chocs ou de
secousses.
• Conserver la façade dans son étui lorsqu'elle est
détachée.
• N'exposez pas la façade (et son étui) à la lumière directe
du soleil ou à une chaleur ou une humidité excessive.
Évitez également les endroits trop poussiéreux ou
exposés aux éclaboussures.
Remise en place de la façade
1 Alignez l’axe sur l’appareil avec le creux situé
sur la façade.
2 Appuyez sur la façade jusqu'à entendre un
"clic".
La façade est verrouillée en position et vous pouvez
alors utiliser l’appareil.
Autres fonctions
B64-4048-00_00.indb 60B64-4048-00_00.indb 60 08.2.5 4:23:04 PM08.2.5 4:23:04 PM

Français | 61
Réglages audio
Commande du son
Vous pouvez régler les éléments de commande
audio suivants ;
Élément de
réglage
Affichage Gamme
Volume arrière “REAR VOLUME” 0 — 35
Niveau subwoofer “SUB-W LEVEL” –15 — +15
Système Q “NATURAL”/
“USER”/“ROCK”/
“POPS”/“EASY”/
“TOP40”/“JAZZ”/
Natural/Réglage utilisateur/
Rock/Pops/Easy/Top 40/Jazz
(L'indicateur s'active en
fonction du réglage.)
Niveau des graves* “BASS LEVEL” –8 — +8
Niveau des
fréquences
moyennes*
“MIDDLE LEVEL” –8 — +8
Niveau des aigus* “TREBLE LEVEL” –8 — +8
Balance “BALANCE” Gauche 15 — Droite 15
Balance avant/arrière “FADER” Arrière 15 — Avant 15
Sortez du mode de commande du son (mode de contrôle du volume)
* Vous pouvez régler ces éléments en détail. Reportez-
vous à <Réglage en détail de la commande audio>
(page 61). (Fonction du KDC-X792/X692)
* Mémoire de tonalité source : La valeur configurée est
mise en mémoire par source. (L'élément de réglage fin
du son est inclus)
⁄
• “USER”: les derniers réglages de graves, fréquences
moyennes et aigus sont automatiquement activés.
1 Sélectionner la source à régler
Pour savoir comment sélectionner la
source, reportez-vous à la section <Touche
d'alimentation/Sélection de la source> du Chapitre
<Fonctionnement basique> (page 42).
2 Entrer en mode de commande du son
Appuyez sur la molette [AUD].
3 Sélectionnez l’élément audio à régler
Appuyez sur la molette [AUD].
4 Réglez l’élément audio
Tournez la molette [AUD].
5 Sortez du mode de commande du son
Appuyez sur n’importe quelle touche.
Appuyez sur une autre touche que la molette
[AUD] ou la touche [ATT].
Fonction du KDC-X792/X692
Réglage en détail de la commande
audio
Parmi les éléments de base audio, vous pouvez
régler en détail le niveau des fréquences graves,
moyennes et aiguës.
Niveau des graves
Élément de réglage Affichage Gamme
Fréquences centrales
des graves
“BASS FRQ” 40/50/60/70/80/100/
120/150 Hz
Facteur de qualité Q des
graves
“BASS Q FACTOR” 1,00/1,25/1,50/2,00
Extension des graves “BASS EXT” Désactivé/Activé
Niveau des fréquences moyennes
Élément de réglage Affichage Gamme
Fréquences centrales
moyennes
“MIDDLE FRQ” 0,5/1,0/1,5/2,0 kHz
Facteur de qualité Q des
fréquences moyennes
“MIDDLE Q FACTOR” 1,00/2,00
Niveau des aigus
Élément de réglage Affichage Gamme
Fréquences centrales
aiguës
“TREBLE FRQ” 10,0/12,5/15,0/17,5 kHz
1 Sélectionnez l'élément audio de base
Sélectionnez l'élément à régler en détail parmi les
suivants;
• Niveau des graves
• Niveau des fréquences moyennes
• Niveau des aigus
Pour savoir comment sélectionner les éléments
audio de base <Commande du son> (page 61).
2 Passez au mode de réglage fin de la
commande du son
Appuyez sur la molette [AUD] pendant au
moins 1 seconde.
3 Sélectionnez l’élément de réglage fin du son à
régler
Appuyez sur la molette [AUD].
4 Réglez l’élément de réglage fin du son
Tournez la molette [AUD].
5 Sortez du mode de commande fine du son
Appuyez sur la molette [AUD] pendant au
moins 1 seconde.
Page suivante 3
B64-4048-00_00.indb 61B64-4048-00_00.indb 61 08.2.5 4:23:04 PM08.2.5 4:23:04 PM

62 | KDC-X792/KDC-X692/KDC-MP738U/KDC-MP638U
Réglages audio
Réglage audio
Vous pouvez régler le système audio, comme suit ;
Élément de
réglage
Affichage Gamme
Filtre passe-haut
avant
“HPF-F” Aucun/40*1/ 60*1/80/100/12
0/150/180/220*1 Hz
Filtre passe-haut
arrière
“HPF-R” Aucun/40*1/ 60*1/80/100/12
0/150/180/220*1 Hz
Filtre passe bas “LPF” 50*1/60/80/100*1/120/
Aucun Hz
Phase du subwoofer “SW PHASE” Inverse (180°)/ Normal (0°)
Compensation du
volume
“VOL-OFFSET” –8 — ±0 (AUX : -8 — +8)
Contour “LOUD” Désactivé/Activé
Système double zone “2 ZONE” Désactivé/Activé
*1 KDC-X792/X692 seulement.
⁄
• Compensation du volume : Le volume de chaque source
peut être réglé différemment du volume de base.
• Contour : Compense les graves et les aigus lorsque le
volume est bas. (Seules les graves sont compensées
lorsque le syntoniseur est sélectionné en tant que
source.)
• Système double zone
La source principale et la source secondaire (entrée
auxiliaire) génèrent le canal avant et le canal arrière
séparément.
- Réglez le canal de la source secondaire sur “Zone2”
dans la section <Commande de fonction> (page 44).
- La source principale est sélectionnée par la touche
[SRC].
- Le volume du canal avant est réglé par la molette
[AUD].
- Le volume du canal arrière est réglé par la <Commande
du son> (page 61) ou la touche [5]/[∞] de la
télécommande (page 66).
- La commande audio n'a pas d'effet sur la source
auxiliaire.
1 Sélectionner la source à régler
Pour savoir comment sélectionner la
source, reportez-vous à la section <Touche
d'alimentation/Sélection de la source> du Chapitre
<Fonctionnement basique> (page 42).
Réglage des enceintes
Syntonisation de manière à optimiser la valeur du
Système Q lors du réglage de l'enceinte comme
suit ;
Type d’enceinte Affichage
Désactivée “OFF”
Pour enceinte 5 & 4 pouces “5/4inch”
Pour enceinte 6 & 6x9 pouces “6x9/6inch”
Pour enceinte OEM “O.E.M.”
1 Entrer en Veille
Sélectionnez l'affichage “STANDBY”.
Pour savoir comment sélectionner la
source, reportez-vous à la section <Touche
d'alimentation/Sélection de la source> du Chapitre
<Fonctionnement basique> (page 42).
2 Entrer en mode de réglage des enceintes
Appuyez sur la molette [AUD].
“SP SEL” s'affiche.
3 Sélectionner le type d’enceinte
Tournez la molette [AUD].
4 Sortir du mode de réglage des enceintes
Appuyez sur la molette [AUD].
⁄
• Lorsque l’Extension des graves est activée, la réponse
basse fréquence est étendue de 20%.
• Vous pouvez quitter le mode de commande audio à
n'importe quel moment en appuyant sur n'importe
quelle touche à l'exception de la molette [AUD] et des
touches [ATT].
2 Entrer en mode de configuration du son
Appuyez sur la molette [AUD] pendant au
moins 1 seconde.
3 Sélectionner l’élément de configuration du
son à régler
Appuyez sur la molette [AUD].
4 Régler l’élément de configuration du son
Tournez la molette [AUD].
5 Sortir du mode de configuration du son
Appuyez sur la molette [AUD] pendant au
moins 1 seconde.
B64-4048-00_00.indb 62B64-4048-00_00.indb 62 08.2.5 4:23:05 PM08.2.5 4:23:05 PM

Français | 63
Mémoire de préréglage audio
Enregistrement de la configuration de valeur par la
commande du son. La mémoire ne peut pas être
effacée par la touche de réinitialisation.
1 Configuration de la commande du son
Reportez-vous aux opérations suivantes pour
configurer la commande du son.
- <Commande du son> (page 61)
- <Réglage audio> (page 62)
2 Sélectionner l'élément de préréglage audio
dans le mode menu (Autre mode que Veille)
Sélectionnez l’affichage “Audio Preset”.
Pour savoir comment sélectionner des éléments de
commande de fonction, référez-vous à la section
<Commande de fonction> (page 44).
3 Entrer en mode de préréglage audio
Appuyez sur la molette de commande pendant
au moins 1 seconde.
4 Sélectionner la mémoire de préréglage audio
Tournez la molette de commande.
Sélectionnez l’affichage “Memory”.
5 Déterminer s'il faut mettre le préréglage audio
en mémoire
Appuyez sur la molette de commande.
“Memory?” s'affiche.
6 Enregistrer le préréglage audio dans la
mémoire
Tournez la molette de commande pour
sélectionner “YES” puis appuyez sur la molette
de commande.
“Memory Completed” s'affiche.
7 Sortir du mode de présélection audio
Appuyez sur la touche [FNC].
⁄
• Enregistrez 1 paire de mémoires de préréglage audio.
Vous ne pouvez pas enregistrer par la source.
• Lorsque vous appuyez sur la réinitialisation, toutes les
sources deviennent la valeur qui a été enregistrée.
• Les éléments suivants ne peuvent pas être enregistrés.
Volume, Balance, Balance avant/arrière, Contour,
Compensation du volume, Système Double zone,
Volume arrière
Rappel de préréglage audio
Vous pouvez rappeler le réglage sonore enregistré
par la <Mémoire de préréglage audio> (page 63).
1 Sélectionner la source
Pour savoir comment sélectionner la
source, reportez-vous à la section <Touche
d'alimentation/Sélection de la source> du Chapitre
<Fonctionnement basique> (page 42).
2 Sélectionner l'élément de préréglage audio
dans le mode menu (Autre mode que Veille)
Sélectionnez l’affichage “Audio Preset”.
Pour savoir comment sélectionner des éléments de
commande de fonction, référez-vous à la section
<Commande de fonction> (page 44).
3 Entrer en mode de préréglage audio
Appuyez sur la molette de commande pendant
au moins 1 seconde.
4 Sélectionner le rappel de préréglage audio
Tournez la molette de commande.
Sélectionnez l’affichage “Recall”.
5 Déterminer s'il faut rappeler le préréglage
audio
Appuyez sur la molette de commande.
“Recall?” s'affiche.
6 Rappeler le préréglage audio
Tournez la molette de commande pour
sélectionner “YES” puis appuyez sur la molette
de commande.
“Recall Completed” s'affiche.
7 Sortir du mode de présélection audio
Appuyez sur la touche [FNC].
⁄
• La mémoire utilisateur du “SYSTEM Q” dans <Commande
du son> (page 61) devient la valeur qui a été rappelée.
• L'élément de mémoire de tonalité de source de
<Commande du son> (page 61) devient la valeur qui a
été rappelée par la source sélectionnée.
B64-4048-00_00.indb 63B64-4048-00_00.indb 63 08.2.5 4:23:05 PM08.2.5 4:23:05 PM

64 | KDC-X792/KDC-X692/KDC-MP738U/KDC-MP638U
Commande du tuner Satellite Radio (Optionnel)
Fonctionnement basique
Sélectionner la source Satellite Radio
Appuyez sur la touche [SRC].
Sélectionnez l'affichage “SAT”/ “SIRIUS”/ “XM”.
Pour savoir comment sélectionner la
source, reportez-vous à la section <Touche
d'alimentation/Sélection de la source> du Chapitre
<Fonctionnement basique> (page 42).
⁄
• Il vous faut vous inscrire auprès du fournisseur de service
afin de pouvoir recevoir la radio satellite. Consultez
le fournisseur du service si la mention “CALL … TO
SUBSCRIBE” (Appeler pour souscrire) apparaît.
• Il est possible que la réception soit un peu longue à se
faire après avoir sélectionné la source de radio satellite.
• Si le signal de réception échoue, “Acquiring Signal”/ “No
Signal” apparaît.
Mode de recherche de commutation
Appuyez sur la touche [AUTO].
Affichage Opération
“Channel” Commande de recherche manuelle normale.
“Preset” Recherche dans l’ordre des canaux préréglés en
mémoire.
Sélectionner le canal
Poussez la molette de commande vers la droite
ou vers la gauche.
Sélection de la bande préréglée
Poussez la molette de commande vers le haut.
À chaque fois qu’on appuie sur la molette de
commande, la bande préréglée commute entre
SR1, SR2, SR3 et SR4.
Balayage de station
Appuyez sur la touche [AUTO] pendant au
moins 2 secondes.
Si vous appuyez sur cette touche pendant 2
secondes ou plus, vous pouvez vérifier les différents
canaux pendant 10 secondes chacun. Appuyez de
nouveau sur cette touche pendant 2 secondes ou
plus pour quitter ce mode.
Mémoire préréglée
Appuyez sur la touche [1] — [6] de votre choix
pendant au moins 2 secondes.
Syntonisation préréglée
Appuyez sur la touche souhaitée [1] — [6].
Recherche de catégorie et de canal
Vous pouvez sélectionner le canal et la catégorie
que vous voulez recevoir.
1 Entrer en mode de recherche de catégorie et
de canal
Appuyez sur la molette de commande.
2 Sélectionner la catégorie
Poussez la molette de commande vers le haut
ou vers le bas.
3 Sélectionner le canal
Poussez la molette de commande vers la droite
ou vers la gauche.
Annulation du mode de recherche de catégorie
et de canal
Appuyez sur la molette de commande.
⁄
• Vous ne pouvez pas effectuer une recherche de canal
avant d’avoir désigné une catégorie.
Fonction de la télécommande
Syntonisation à accès direct
Vous pouvez entrer le canal et syntoniser.
1 Entrer en mode de syntonisation à accès direct
Appuyez sur la touche [DIRECT] de la
télécommande.
2 Entrer le canal
Appuyez sur les touches numérotées.
3 Effectuer une recherche de canal
Appuyez sur la touche [4] ou [¢].
Annulation de la syntonisation à accès direct
Appuyez sur la touche [DIRECT] de la
télécommande.
⁄
• Si aucune touche n’est sollicitée pendant 10 secondes,
la Syntonisation à accès direct est automatiquement
annulée.
• S’il est impossible de recevoir un signal dans le canal
d’entrée à cause de mauvaises conditions d’ondes radio
ou d’autres problèmes, le message “Acquiring Signal”/
“No Signal” apparaît.
B64-4048-00_00.indb 64B64-4048-00_00.indb 64 08.2.5 4:23:05 PM08.2.5 4:23:05 PM

Français | 65
Mémoire préréglée
Vous pouvez mettre une station en mémoire.
1 Sélectionner la fréquence à mettre en
mémoire
Poussez la molette de commande vers la droite
ou vers la gauche.
2 Entrer en mode de préréglage en mémoire
Sélectionnez “P.MEM”.
Pour savoir comment sélectionner un élément de
commande de fonction, référez-vous à la section
<Commande de fonction> (page 44).
3 Sélectionner le numéro à mettre en mémoire
Tournez la molette de commande.
4 Déterminer le numéro à mettre en mémoire
Appuyez sur la molette de commande.
5 Attendre le temps nécessaire pour que le
numéro déterminé prenne effet
Appuyez sur la molette de commande.
Pour annuler le mode de préréglage en
mémoire
Appuyez sur la touche [FNC].
⁄
• Seul le numéro de canal est enregistré. Les informations
de catégorie ne sont pas enregistrées.
• Cette fonction peut être utilisée à l'aide des touches [1]
— [6].
- Appuyez sur la touche [1] — [6] de votre choix pendant
au moins 2 secondes.
Syntonisation préréglée
Rappel des stations mémorisées.
1 Entrer en mode de sélection du préréglage de
syntonisation
Tournez la molette de commande.
Une liste est affichée.
2 Sélectionner une station souhaitée dans la
mémoire
Tournez la molette de commande.
3 Rappeler la station
Appuyez sur la molette de commande.
Annuler la syntonisation préréglée
Appuyez sur la touche [FNC].
⁄
• Cette fonction peut être utilisée à l'aide des touches [1]
— [6].
- Appuyez sur la touche souhaitée [1] — [6].
B64-4048-00_00.indb 65B64-4048-00_00.indb 65 08.2.5 4:23:06 PM08.2.5 4:23:06 PM

66 | KDC-X792/KDC-X692/KDC-MP738U/KDC-MP638U
Opérations de base de la télécommande
ATT
DIRECT
0 — 9
SRC
VOL
AUD
FM/AM/
+
/–
2-ZONE
Commande générale
Commande du volume [VOL]
Sélection de la source [SRC]
Réduction du volume [ATT]
En commande audio
Sélection de l'élément audio [AUD]
Réglage de l'élément audio [VOL]
⁄
• Reportez-vous à <Commande du son> (page 61) pour
connaître le mode de fonctionnement, telles que les
procédures de commande audio et autres opérations.
Commande Double Zone
Système Double Zone activé et désactivé
[2-ZONE]
Commande de volume du canal arrière
[ 5]/ [∞]
En source tuner/HD Radio
Sélection de la bande [FM]/[AM]
Sélection d'une station [ 4]/[¢]
Rappel des stations préréglées [1] — [6]
Dans la source CD/USB
Sélection d'un morceau [ 4]/[¢]
Sélection dossier/disque [FM]/[AM]
Pause/Lecture [ 38]
En source tuner Satellite Radio
Sélection de la bande préréglée [FM]
Sélection du canal [ 4]/[¢]
Rappel des canaux préréglés [1] — [6]
(page 55, 64)
B64-4048-00_00.indb 66B64-4048-00_00.indb 66 08.2.5 4:23:06 PM08.2.5 4:23:06 PM

Français | 67
⁄
À propos de [ ]
Cette touche sert lorsque le HANDS FREE BOX
Bluetooth est connecté. Pour plus d'informations,
reportez-vous au mode d'emploi du HANDS FREE BOX
Bluetooth.
¤
• Ne pas placer la télécommande dans des endroits
exposés à la chaleur tel que le tableau de bord.
Mise en place et remplacement des piles
Utiliser deux piles “AA”/ “R6”.
Faire coulisser le couvercle tout en l’appuyant vers le
bas pour l’enlever comme indiqué sur l’illustration.
Introduire les piles en prenant soin de bien aligner les
pôles + et –, en suivant l’illustration située à l’intérieur
du boîtier.
B64-4048-00_00.indb 67B64-4048-00_00.indb 67 08.2.5 4:23:07 PM08.2.5 4:23:07 PM

68 | KDC-X792/KDC-X692/KDC-MP738U/KDC-MP638U
Appendice
À propos des fichiers audio
• Fichier audio reproductible
AAC-LC (.m4a), MP3 (.mp3), WMA (.wma)
• Supports de disque compatibles
CD-R/RW/ROM
• Formats de fichiers de disques compatibles
ISO 9660 Level 1/2, Joliet, Romeo, Nom de fichier
étendu.
• Périphériques USB compatibles
Classe de stockage de masse USB
• Systèmes de fichier de périphérique USB
compatibles
FAT16, FAT32
Bien que les fichiers audio soient conformes aux
normes établies ci-dessus, il est possible que la
reproduction ne soit pas possible suivant le type ou
les conditions du support ou périphérique.
• Ordre de lecture des fichiers audio
Dans l'exemple de l'arborescence de dossiers et de
fichiers ci-dessous, les fichiers sont reproduits dans
l'ordre de ① à ⑩.
CD
v
()
<: Folder
v: Audio
v
v
v
v.
v
Dossier
Fichier audio
Un manuel en ligne concernant les fichiers audio a été
mis sur le site www.kenwood.com/audiofile/. Dans
ce manuel en ligne, vous trouverez des informations
et des remarques détaillées qui ne sont pas fournies
dans le présent manuel. Veiller à consulter aussi le
manuel en ligne.
⁄
• Dans le présent manuel, l'expression "périphérique USB"
s'utilise aussi pour les mémoires flash et les lecteurs audio
numériques avec connecteur USB.
• Le mot “iPod” qui apparaît dans ce manuel indique un
iPod connecté à un câble de connexion iPod (accessoire
optionnel). L'iPod connecté avec un câble de connexion
iPod peut être commandé depuis cet appareil. Les modèles
iPod pouvant être connectés avec des câbles de connexion
iPod sont les iPod nano, iPod de cinquième génération, iPod
classique, et iPod touch. Les autres iPod ne peuvent pas être
connectés.
À propos du périphérique USB
• Si vous démarrez la lecture après avoir connecté
l'iPod, le morceau qui a été reproduit par l'iPod est lu
en premier.
Dans ce cas, “RESUMING” s'affiche sans afficher de
nom de dossier, etc. En changeant l'élément de
recherche, le titre correct etc. s'affichera.
• Quand l'iPod est connecté à cet appareil,
“KENWOOD” ou “✓” s'affiche sur l'iPod pour indiquer
que vous ne pouvez pas utiliser l'iPod.
• Quand le périphérique USB est connecté à cet
appareil, celui-ci peut être rechargé, pourvu que cet
appareil soit mis sous tension.
• Placer le périphérique USB de façon à ce qu'il ne
gêne pas la conduite du véhicule.
• Vous ne pouvez pas connecter un périphérique USB
via un hub USB et un lecteur multicartes.
• Effectuer des sauvegardes des fichiers audio utilisés
avec cet appareil. Les fichiers risquent d'être effacés
selon les conditions de fonctionnement du dispositif
USB.
Aucune compensation ne sera accordée pour
les torts consécutifs à l'effacement de données
enregistrées.
• Aucun périphérique USB n'est fourni avec cet
appareil. Vous devez acheter un périphérique USB
disponible dans le commerce.
• Pour la connexion du périphérique USB, l'utilisation
du CA-U1EX (option) est recommandée.
Le bon fonctionnement de la lecture n'est
pas garanti lorsqu'un autre câble que le câble
compatible USB est utilisé. La connexion d'un câble
dont la longueur totale dépasse 5 m peut avoir pour
conséquence un fonctionnement anormal de la
lecture.
À propos de KENWOOD “Music Editor” de
l'application pour PC
• “Music Editor” est enregistré dans le CD-ROM joint à
cet appareil.
• Veuillez vous reporter au manuel de l'utilisateur
enregistré sur le CD-ROM d'installation et au
programme d'aide de “Music Editor” pour la
procédure d'utilisation de “Music Editor”.
• Cet appareil peut reproduire des périphériques USB
créés par “Music Editor”.
• L'information concernant la mise à niveau de “Music
Editor” se trouve sur le site www.kenwood.com.
B64-4048-00_00.indb 68B64-4048-00_00.indb 68 08.2.5 4:23:07 PM08.2.5 4:23:07 PM

Français | 69
À propos du tuner Satellite Radio
(Optionnel)
Cet appareil est compatible avec les tuners de radio
satellite qui sont produits par SIRIUS et XM.
Veuillez vous reporter au manuel d'instructions du
tuner de radio satellite.
À propos du tuner HD Radio (Optionnel)
Lorsque vous connectez un tuner HD Radio, Les
fonctions de tuner de l'autoradio sont désactivées et
remplacées par les fonction du tuner HD Radio.
Les fonctions du tuner HD Radio sont similaires à
celles du tuner de l'autoradio. Reportez-vous aux
fonctions du tuner pour savoir comment utiliser ces
fonctions.
La fonction PTY (Program Type), les informations
routières et les fonctions de texte radio ne sont pas
disponibles.
Pour utiliser le KCA-BT100 (Optionnel)
Toutefois, les méthodes suivantes de contrôle de
l'appareil peuvent être différentes de celles figurant
dans le mode d'emploi ; par conséquent, reportez-
vous aux instructions supplémentaires suivantes.
<Suppression d'un téléphone portable
enregistré>
1–3. La procédure est la même. Veuillez vous reporter
au manuel d'instructions du KCA-BT100.
4. Appuyez sur la molette de commande.
5. Sélectionnez “YES” avec la molette de commande.
6. Appuyez sur la molette de commande.
7. Appuyez sur la touche [FNC].
<Système de menu>
Pour savoir comment utiliser le Menu, référez-vous à
la section <Commande de fonction> de ce manuel
d'instructions.
À propos de l'affichage
L'état du téléphone portable s'affiche sur l'affichage
d'état de cette unité.
De plus, certains affichages sont différents de la
description du mode d'emploi KCA-BT-100.
Affichages du mode d'emploi
KCA-BT100
Affichage actuel sur cet
appareil
“Disconnect” “HF Disconnect”
“Connect” “HF Connect”
“Phone Delete” “Device Delete”
“Phone Status” “BT DVC Status”
BT : Affiche l'état de la connexion bluetooth. Cet
indicateur s'active lorsqu'un téléphone mobile est
connecté à cet appareil.
Manipulation des CD
• Ne pas toucher la surface d’enregistrement d’un CD.
• Ne pas coller de ruban adhésif, etc. sur les CD et
ne pas utiliser de CD avec du ruban adhésif collé
dessus.
• Ne pas utiliser d'accessoires type disque.
• Nettoyer le disque en partant du centre vers
l'extérieur.
• Pour retirer des CD de cet appareil, les tirer
horizontalement.
• Si le trou central ou la bordure externe du CD
possède des ébarbures, n'utiliser le CD qu'après
avoir enlevé les ébarbures à l'aide d'un stylo à bille
etc.
CD qui ne peuvent être utilisés
• Les CD non circulaires ne peuvent être utilisés.
• Les CD comportant des colorations sur la surface
d’enregistrement ou qui sont sales ne peuvent être
utilisés.
• Cet appareil ne peut lire que les CD comportant
.
Il ne peut jouer les disques qui ne comportent pas
cette marque.
• Un CD-R ou CD-RW qui n’a pas été finalisé ne peut
être lu. (Pour le procédé de finalisation, veuillez
consulter votre programme de gravure de CD-R/CD-
RW et les instructions du manuel d’utilisation de
votre graveur de CD-R/CD-RW).
B64-4048-00_00.indb 69B64-4048-00_00.indb 69 08.2.5 4:23:07 PM08.2.5 4:23:07 PM

70 | KDC-X792/KDC-X692/KDC-MP738U/KDC-MP638U
Appendice
Glossaire du menu
• SRC Select
Pour configurer le mode de sélection de source.
1 : Affiche les icônes des sources parmi lesquelles
choisir.
2 : Vous permet de sélectionner les sources l'une
après l'autre.
• Display
Si l'appareil n'est pas utilisé pendant au moins 5
secondes avec “OFF” sélectionné, l'affichage s'éteint.
En mode configuration, l'affichage ne se désactive
pas avant un laps de temps d'au moins 5 secondes.
• ILM Dimmer (atténuateur d'éclairage)
Permet de réduire la luminosité de l'éclairage des
touches.
AUTO: Permet d'atténuer l'éclairage en conjonction
avec l'allumage des phares de votre véhicule.
OFF: N'atténue pas l'éclairage.
• AMP
Sélectionner “OFF” éteint l'amplificateur intégré.
Eteindre l'amplificateur intégré améliore la qualité
de la sortie préampli.
• Zone2 (Zone double)
Règle la destination (enceinte avant “Front” ou
enceinte arrière “Rear”) de la source auxiliaire (AUX
IN) lorsque le système Double zone est activé.
• Supreme
Technologie d'extrapolation et supplément
avec algorithme propriétaire, la gamme haute-
fréquence qui est coupée lors de l'encodage à
débit binaire faible (moins de 128Kbps, la fréquence
d'échantillonnage est de 44,1kHz).
La compensation est optimisée pour chaque
format de compression (AAC, MP3 ou WMA) et
traité en fonction du débit.
L'effet est négligeable pour la musique codée avec
un taux de transfert élevé ou variable ou dont la
gamme de hautes fréquences est réduite.
• Receive Mode (Réglage du mode de réception)
Permet de définir le mode de réception du système
HD Radio.
Auto: Sélectionne automatiquement l'émission
analogique lorsqu'il n'y a pas d'émission
numérique.
Digital: Émissions numériques uniquement.
Analog: Émissions analogiques uniquement.
• CD Read
Définit le mode de lecture du CD.
Lorsque la lecture d'un CD de format spécial est
impossible, réglez cette fonction sur “2” pour forcer
la lecture. Certains CD audio risquent d'être illisibles,
même réglés sur “2”. En outre, les fichiers audio ne
peuvent pas être lus lorsque la fonction est réglée
sur “2”. Conservez généralement le réglage sur “1”.
1 : Distingue automatiquement les disques de
fichiers audio et les disques audio pendant la
lecture des disques.
2 : Force la lecture sous forme de CD audio.
B64-4048-00_00.indb 70B64-4048-00_00.indb 70 08.2.5 4:23:08 PM08.2.5 4:23:08 PM

Français | 71
Accessoires/ Procédure d’installation
Accessoires
1
..........1
5*
..........1
2
..........2
6*
..........2
3
..........4
7*
..........2
4
..........4
* KDC-X792/X692 seulement.
Procédure d’installation
1. Pour éviter les courts-circuits, retirez la clef de
contact et déconnectez la borne - de la batterie.
2. Effectuez correctement la connexion des câbles de
sortie et d'entrée de chaque appareil.
3. Connectez les câbles de haut-parleur du faisceau
de câbles.
4. Connectez les câbles du faisceau dans l’ordre
suivant: masse, batterie, allumage.
5. Connectez le connecteur du câblage électrique à
l’appareil.
6. Installez l’appareil dans votre voiture.
7. Reconnectez la borne - de la batterie.
8. Appuyez sur la touche de réinitialisation.
2AVERTISSEMENT
Si vous connectez le câble d’allumage (rouge) et le câble de
batterie (jaune) au châssis de la voiture (masse), vous risquez
de causer un court-circuit qui peut provoquer un incendie.
Connectez toujours ces câbles à la source d'alimentation
passant par le boîtier de fusibles.
¤
• Le montage et le câblage de ce produit nécessite des
compétences et de l'expérience. Pour des raisons de
sécurité, laissez un professionnel effectuer le travail de
montage et de câblage.
• Assurez-vous de mettre l’appareil à la masse sur une
alimentation négative de 12V CC.
• N’installez pas l’appareil dans un endroit exposé
directement à la lumière du soleil, à une chaleur excessive
ou à l’humidité. Évitez également les endroits trop
poussiéreux ou exposés aux éclaboussures.
• N'utilisez pas vos propres vis. N'utilisez que les vis fournies.
L’utilisation de vis incorrectes pourrait endommager
l’appareil.
• Si l’appareil ne parvient pas à se mettre sous tension (le
message “Protect” s’affiche), cela est peut être dû à un court-
circuit au niveau du cordon d’enceinte ou à un contact
entre ce dernier et le châssis du véhicule, ce qui a pu activer
la fonction de protection. Le câble des enceintes doit donc
être vérifié.
• Si l’allumage de votre voiture n’a pas de position ACC,
connectez le câble d’allumage à une source d’alimentation
qui peut être mise sous et hors tension avec la clef de
contact. Si vous connectez le câble d’allumage à une source
d’alimentation constante, comme un câble de batterie, la
batterie risque de se décharger.
• Si la console est équipée d’un couvercle, assurez-vous
d’installer l’appareil de façon à ce que la façade ne touche
pas le couvercle lors de la fermeture ou de l’ouverture.
• Si un fusible saute, assurez-vous d’abord que les câbles
n’ont pas causé de court-circuit puis remplacez le vieux
fusible par un nouveau de même valeur.
• Isolez les câbles non-connectés avec un ruban de vinyle ou
d'un autre matériel similaire. Pour éviter les courts-circuits,
ne retirez pas non plus les capuchons à l’extrémité des
câbles non-connectés ou des prises.
• Connectez séparément chaque câble d’enceinte à la borne
correspondante. L’appareil peut être endommagé si le câble
négatif - pour une des enceintes ou le câble de masse
entre en contact avec une partie métallique du véhicule.
• Quand deux haut-parleurs seulement sont connectés au
système, connectez les câbles soit aux prises de sortie
avant, soit aux prises de sortie arrière (c.a.d. ne mélangez
pas l’avant et l’arrière). Par exemple, si vous connectez le
câble + du haut parleur de gauche à une prise de sortie
avant, ne connectez pas le câble - du haut-parleur droit à
la prise de sortie arrière.
• Après avoir installé l’appareil, vérifiez si les lampes de
frein, les indicateurs, les clignotants, etc. de la voiture
fonctionnent correctement.
• Monter l’unité de façon à ce que l’angle de montage soit de
30˚ ou moins.
Au sujet des lecteurs de CD/changeurs de
disque connectés à cet appareil
Si le lecteur de CD /changeur de disque possède le
commutateur “O-N”, mettez-le dans la position “N”.
Les fonctions utilisables et les informations affichables
diffèrent suivant les modèles connectés.
B64-4048-00_00.indb 71B64-4048-00_00.indb 71 08.2.5 4:23:08 PM08.2.5 4:23:08 PM

72 | KDC-X792/KDC-X692/KDC-MP738U/KDC-MP638U
P.CONT
ILLUMI
ANT.
CONT
MUTE
–
+
REMO.CONT
LR
Entrée d'antenne FM/AM
Sortie avant
Fusible (10A)
Câblage électrique
(Accessoire1)
Blanc/Noir
Gris/Noir
Vert/Noir
Violet/Noir
Blanc
Gris
Vert
Violet
Vers l'enceinte avant gauche
Vers l'enceinte avant droite
Vers l'enceinte arrière droite
Vers l'enceinte arrière gauche
Câble d’allumage (Rouge)
Câble de batterie (Jaune)
Fil de terre (Noir) · (Vers le châssis du véhicule)
Commutateur de
clé de contact
Boîte de fusible de la
voiture (Fusible principal)
ACC
Boîte de fusible
de la voiture
Batterie
Si aucune connexion n'est faite, ne laissez pas le câble sortir de la languette.
Câble de commande de l’alimentation (Bleu/
Blanc)
Câble de commande de l’antenne
moteur (Bleu)
Câble de commande du gradateur (Orange/
Blanc)
Lorsque vous utilisez l'amplificateur de puissance en option, connectez à
sa borne de commande d'alimentation.
Vers le commutateur de commande de phares
En fonction de l'antenne que vous utilisez, connectez soit à la borne
de commande de l'antenne moteur, soit à la borne d'alimentation de
l'amplificateur survolteur de l'antenne-film.
Sortie Sub Woofer
Câble de sourdine téléphone (Marron)
Sortie arrière
Connecteur USB (1 m)
Vers le dispositif USB
Pour utiliser la fonction
de télécommande au
volant, vous devez vous
procurer un adaptateur
à distance exclusif (non
fourni) qui correspond à
votre type de véhicule.
Télécommande au volant
(Bleu clair/Jaune)
Entrée AUX (Stéréo)
Utilisez la mini-prise qui est de type stéréo et ne
possède pas de résistance.
Vers changeur de disque Kenwood/ Accessoire externe
en option
⁄ Pour la connexion de ces fils, veuillez consulter les
manuels d’utilisation appropriés.
Connectez à la borne qui est mise à la masse lorsque le téléphone sonne
ou pendant les conversations.
⁄ Pour connecter au système de navigation Kenwood, consultez votre
manuel de navigation.
Connexion des câbles aux bornes
⁄ Ne pas ôter le
capuchon lorsque le
câble USB n'est pas
utilisé. Le connecteur
ne causera aucun dégât
à l'appareil s'il entre en
contact avec une pièce
métallique du véhicule.
B64-4048-00_00.indb 72B64-4048-00_00.indb 72 08.2.5 4:23:09 PM08.2.5 4:23:09 PM

Français | 73
Installation/Retrait de l’appareil
voitures non-japonaise
Tôle pare-feu ou support métallique
Vis (M4 × 8 mm)
(disponible dans le commerce)
Vis autotaraudeuse
(disponible dans le commerce)
Armature de montage métallique
(disponible dans le commerce)
Tordre les pattes du
manchon de montage avec
un tournevis ou un outil
similaire et fixer.
⁄
• Assurez-vous que l’appareil est solidement installé. Si
l’appareil est instable, il risque de mal fonctionner (par ex. le
son risque de sauter).
voitures japonaise
1 Référez vous à la section <Retrait du cadre
en caoutchouc dur> puis retirez le cadre en
caoutchouc dur.
2 Alignez les creux de l’appareil (deux de chaque
côté) avec le support de montage du véhicule et
fixez l’appareil avec les vis accessoires.
8 mm
MAX.
ø5mm ø5mm
8mm
MAX.
T
NT
N
T/N
T: Voitures Toyota
N: Voitures Nissan
Accessoire3...pour les voitures Nissan
Accessoire4...pour les voitures Toyota
34
Retrait du cadre en caoutchouc dur
1 Engagez les broches de saisie sur l’outil de retrait et
retirez les deux verrous du niveau supérieur.
Soulevez le cadre et tirez-le vers l'avant comme
indiqué sur la figure.
loquet
crochet
Accessoire 2
Outil de démontage
2 Lorsque le niveau supérieur est retiré, retirez les
deux emplacements inférieurs.
⁄
• Le châssis peut être également retiré à partir du côté arrière
de la même façon.
Retrait de l’appareil
1 Référez vous à la section <Retrait du cadre
en caoutchouc dur> puis retirez le cadre en
caoutchouc dur.
2 Retirez la vis (M4 × 8 mm) sur le panneau arrière.
3 Insérez les deux outils de retrait profondément
dans les fentes de chaque côté, comme indiqué.
4 Poussez l'outil de retrait vers le bas tout en
appuyant, et retirez à moitié l'appareil.
Vis (M4 × 8 mm)
(disponible dans le commerce)
Accessoire 2
¤
• Faites attention de ne pas vous blesser avec les loquets de
l’outil de démontage.
5 Sortez l’appareil entièrement avec les mains, en
faisant attention de ne pas le faire tomber.
B64-4048-00_00.indb 73B64-4048-00_00.indb 73 08.2.5 4:23:09 PM08.2.5 4:23:09 PM

74 | KDC-X792/KDC-X692/KDC-MP738U/KDC-MP638U
Installation/Retrait de l’appareil
Accessoire du KDC-X792/X692
Montage du support USB
1 Faites une ouverture pour pouvoir y monter le
support.
2 Passez le connecteur USB à travers l'ouverture.
3 Insérrez le connecteur USB dans le support et fixez
le avec une bande.
Accessoire5
Accessoire6
4 Montez le support assemblé à l'aide de vis.
Accessoire7
(Ø3 × 12 mm)
¤
• Ne pas placer l'appareil dans des endroits exposés à la
chaleur tel que le tableau de bord.
• Ne l'installez pas près du tableau de bord, de la plage arrière
ou des zones de sécurité des airbags.
• Placer l'appareil de façon à ce qu'il ne gêne pas la conduite
du véhicule.
B64-4048-00_00.indb 74B64-4048-00_00.indb 74 08.2.5 4:23:10 PM08.2.5 4:23:10 PM

Français | 75
Guide de dépannage
Certaines fonctions de cet appareil peuvent être
désactivées lorsque certains réglages sont effectués
sur l'appareil.
! • Impossible de régler le subwoofer.
• Impossible de configurer le filtre passe-haut.
• Impossible de configurer le Fader.
• Aucun effet de commande audio sur AUX.
▲
• <Sortie Subwoofer> du Chapitre <Fonctionnement
basique> (page 42) n'est pas activée (sur ON).
• La fonction Double zone est activée. ☞ <Réglage
audio> (page 62)
! • Impossible de régler la phase subwoofer.
▲
Le filtre passe-bas est réglé sur Via. ☞ <Réglage
audio> (page 62)
! • Impossible de sélectionner la sortie de la source
secondaire dans la Double Zone.
• Impossible de régler le volume des enceintes
arrière.
▲
La fonction Double Zone est désactivée. ☞ <Réglage
audio> (page 62)
! • Impossible d'enregistrer un code de sécurité.
• Impossible de configurer la commande
d'éclairage de l'affichage.
▲
<Réglage du mode de démonstration> (page 59)
n'est pas désactivée.
Ce qui peut apparaître comme un mauvais
fonctionnement de votre appareil n’est peut être
que le résultat d’une mauvaise opération ou d’une
mauvaise connexion. Avant d’appeler un centre de
service, vérifiez d’abord dans le tableau suivant les
problèmes possibles.
Généralités
? La tonalité de touche ne s’entend pas.
✔ La sortie de préampli est en cours d’utilisation.
☞ La tonalité de touche ne peut être émise par le
jack de préampli.
? L'éclairage clignote lorsque vous actionnez la
molette ou la touche.
✔ C'est l'effet d'éclairage des touches.
☞ Vous pouvez paramétrer cet effet dans “MENU”
> “ILM Effect” dans la section <Commande de
fonction> (page 44).
Source tuner
? La réception radio est mauvaise.
✔ L’antenne de la voiture n’est pas sortie.
☞ Sortez l’antenne complètement.
En source disque
? Le disque spécifié n’est pas reproduit mais un
autre est reproduit à sa place.
✔ Le disque spécifié est très sale.
☞ Nettoyez le CD en vous reportant au paragraphe
relatif au nettoyage des CD de la section
<Manipulation des CD> (page 69).
✔ Le disque a été inséré dans une autre fente que celle
spécifiée.
☞ Ejectez le magasin et vérifiez le numéro du
disque spécifié.
✔ Le disque est très rayé.
☞ Essayez un autre disque.
En source de fichier audio
? Le son saute quand un fichier audio est reproduit.
✔ Le support est égratigné ou sale.
☞ Nettoyez le support en vous reportant au
paragraphe relatif au nettoyage des CD de la
section <Manipulation des CD> (page 69).
✔ Les conditions d'enregistrement sont mauvaises.
☞ Ré-enregistrez le support ou utilisez un autre
support.
? On entend du bruit lors de la recherche dans les
dossiers.
✔ Il est possible que du bruit soit produit s'il y a des
dossiers ne contenant pas de fichiers audio dans le
support de lecture.
☞ Ne créez pas de dossier ne contenant pas de
fichiers audio.
B64-4048-00_00.indb 75B64-4048-00_00.indb 75 08.2.5 4:23:10 PM08.2.5 4:23:10 PM

76 | KDC-X792/KDC-X692/KDC-MP738U/KDC-MP638U
Les messages ci-dessous indiquent l’état
de votre système.
TOC Error: • Aucun disque n’a été inséré dans le magasin
à disques.
• Le CD est très sale. Le CD est à l’envers. Le
CD est très rayé.
Error 05: Le disque est illisible.
Error 77: L’appareil fonctionne mal pour certaines
raisons.
➪ Appuyez sur la touche reset sur l'appareil.
Si le code “Error 77” ne disparaît pas,
consultez la station technique la plus
proche.
Mecha Error: Il y a une anomalie dans le magasin de
disque. Ou l’unité fonctionne mal pour une
raison quelconque.
➪ Vérifiez le magasin à disques. Appuyez
ensuite sur la touche reset de l’unité. Si
le code “Mecha Error” ne disparaît pas,
consultez votre centre de service le plus
proche.
IN (clignote): Le lecteur CD ne marche pas correctement.
➪ Réinsérez le CD. Si le CD ne peut pas être
éjecté ou si l’affichage continue à clignoter
même si le CD a été correctement remis
en place, veuillez couper le courant et
consulter votre centre de service après-
vente le plus proche.
Protect: Le fil d’enceinte a un court-circuit ou touche
le châssis du véhicule, et par conséquent la
fonction de protection est activée.
➪ Disposez ou isolez le câble d’enceinte
correctement et appuyez sur la touche
reset. Si le code “Protect” ne disparaît pas,
consultez la station technique la plus
proche.
Unsupported File:
Le format du fichier audio lu n'est pas
supporté par cette unité.
Copy Protection:
Un fichier interdit de copie a été lu.
Read Error: Le système de fichier du dispositif USB
connecté est cassé.
➪ Copier les fichiers et les dossiers pour
le périphérique USB de nouveau. Si le
message d'erreur est toujours affiché,
initialiser le dispositif USB ou utiliser un
autre dispositif USB.
No Device: Le dispositif USB est sélectionné en tant que
source bien qu'aucun dispositif USB ne soit
connecté.
➪ Changez de source en utilisant n'importe
quelle source autre qu'USB. Connectez un
périphérique USB puis repassez à la source
USB.
N/A Device: Un dispositif USB incompatible est connecté.
No Music Data/ Error 15:
• Le dispositif USB connecté contient des
fichiers audio illisibles.
• Le support utilisé ne dispose pas de
données enregistrées que l’appareil peut lire.
USB ERROR (clignote):
Un problème peut être survenu sur le
périphérique USB connecté.
➪ Retirer le périphérique USB, puis mettre
l’interrupteur d’alimentation sur ON. Si le
même affichage se répète, utiliser un autre
périphérique USB.
iPod Error: La connexion à l'iPod a échoué.
➪ Vérifier que l' iPod connecté est un iPod
supporté. Voir <À propos des fichiers
audio> (page 68) pour obtenir des
informations sur les iPod supportés.
➪ Enlevez le périphérique USB, puis
reconnectez-le.
➪ Vérifiez que le logiciel de l'iPod soit de la
version la plus récente.
USB REMOVE: Le mode Enlever a été sélectionné pour le
périphérique USB/iPod. Vous pouvez enlever
le périphérique USB/iPod en toute sécurité.
Guide de dépannage
B64-4048-00_00.indb 76B64-4048-00_00.indb 76 08.2.5 4:23:11 PM08.2.5 4:23:11 PM

Français | 77
Caractéristiques techniques
Section tuner FM
Bande de fréquences (par pas de 200 kHz)
: 87,9 MHz — 107,9 MHz
Sensibilité utilisable (S/B = 30dB)
: 9,3dBf (0,8 µV/75 Ω)
Sensibilité silencieuse (S/N = 50dB)
: 15,2dBf (1,6 µV/75 Ω)
Réponse en fréquence (±3 dB)
: 30 Hz – 15 kHz
Taux de Signal/Bruit (MONO)
: 70 dB
Sélectivité (±400 kHz)
: ≥ 80 dB
Séparation stéréo (1 kHz)
: 40 dB
Section tuner AM
Bandes de fréquences (par pas de 10 kHz)
: 530 kHz – 1700 kHz
Sensibilité utile (S/B = 20dB)
: 28 dBµ (25 µV)
Section Disque Compact
Diode laser
: GaAlAs
Filtre numérique (D/A)
: 8 fois suréchantillonnage
Convertisseur D/A
: 24 Bit
Vitesse de rotation
: 500 – 200 t/min. (CLV)
Pleurage et scintillement
: Non mesurables
Réponse en fréquence (±1 dB)
: 10 Hz – 20 kHz
Distorsion harmonique totale (1 kHz)
KDC-X792/X692 : 0,008 %
KDC-MP738U/MP638U : 0,010 %
Taux de Signal/Bruit (1 kHz)
: 110 dB
Gamme dynamique
: 93 dB
Décodage MP3
: Compatible avec le format MP3 1/2
Décodeur WMA
: Compatible Windows Media Audio
Décode AAC
: Fichiers AAC-LC “.m4a”
Interface USB
Standard USB
: USB1.1/ 2.0
Courant d’alimentation maximum
: 500 mA
Système de fichiers
: FAT16/ 32
Décodage MP3
: Compatible avec le format MP3 1/2
Décodeur WMA
: Compatible Windows Media Audio
Décode AAC
: Fichiers AAC-LC “.m4a”
Section audio
Puissance de sortie maximum
: 50 W x 4
Pleine Puissance de Largeur de Bande (avec une
DHT inférieure à 1%)
: 22 W x 4
Impédance d’enceinte
: 4 – 8 Ω
Action en tonalité
Graves : 100 Hz ±8 dB
Moyennes : 1 kHz ±8 dB
Aiguës : 10 kHz ±8 dB
Niveau de préamplification/charge (CD)
KDC-X792/X692 : 4000 mV/10 kΩ
KDC-MP738U/MP638U : 2500 mV/10 kΩ
Impédance de pré-sortie
: ≤ 600 Ω
Entrée auxiliaire
Réponse en fréquence (±1 dB)
: 20 Hz – 20 kHz
Tension maximum d'entrée
: 1200 mV
Impédance d’entrée
: 100 kΩ
Généralités
Tension de fonctionnement (entre 11 et 16V)
: 14,4 V
Courant absorbé
: 10 A
Dimensions d'installation (L x H x P)
: 182 x 53 x 155 mm
7-3/16 x 2-1/16 x 6-1/8 pouces
Poids
: 3,1 lbs (1,40 kg)
Les spécifications sont sujettes à changements sans notification.
B64-4048-00_00.indb 77B64-4048-00_00.indb 77 08.2.5 4:23:11 PM08.2.5 4:23:11 PM

78 | KDC-X792/KDC-X692/KDC-MP738U/KDC-MP638U
Índice
• iPod is a trademark of Apple, Inc., registered in the U.S.
and other countries.
• The “AAC” logo is trademark of Dolby Laboratories.
Antes de usar 79
Funcionamiento básico 80
Funciones generales
Funciones del sintonizador
Disco & Funciones de reproducción del archivo
de audio
Control de función 82
⁄ • Lea primero completamente esta página para el
ajuste de cada función.
Ajustes de la visualización 84
Acerca del tipo de visualización
Selección de pantalla de texto
Selección del color de la fuente
Asignación de nombre de la emisora/disco
(SNPS/DNPS)
Ajuste de la pantalla de la entrada auxiliar
Funcionamiento del analizador-G 88
Control del analizador-G
Ajuste del vehículo del analizador-G
Ajuste de la calibración del analizador G
Cronómetro del analizador G
Análisis del caballaje del analizador G
Reposición del analizador G
Funcionamiento de disco de música/
archivo de audio 91
Selección de música
Búsqueda directa de música
Búsqueda directa de disco
Funcionamiento básico del cambiador de disco
(Opcional)
Funcionamiento del sintonizador 93
Memoria de presintonización de emisoras
Sintonización preajustada
Sintonización de acceso directo
PTY (Tipo de programa)
Preajuste del tipo de programa
Registro de una emisora como PTY
Otras funciones 95
Activación del código de seguridad
Desactivación del Código de seguridad
Ajuste manual del reloj
Ajuste de fecha
Control del amplificador
Descarga de imágenes
Ajuste del modo de demostración
Placa frontal antirrobo
Ajustes de audio 99
Control de audio
Ajuste de los detalles del control de audio
Configuración de audio
Ajuste de altavoz
Memoria de preajuste de audio
Recuperación del preajuste de audio
Control del sintonizador de radio
satélite (Opcional) 102
Funcionamiento básico
Búsqueda de categoría y de canal
Sintonización de acceso directo
Memoria de presintonización
Sintonización preajustada
Funciones básicas del mando a
distancia 104
Apéndice 106
Accesorios/ Procedimiento de
instalación 109
Conexión de cables a los terminales
110
Instalación/Desmontaje de la unidad
111
Guia Sobre Localización De Averias 113
Especificaciones 115
B64-4048-00_00.indb 78B64-4048-00_00.indb 78 08.2.5 4:23:11 PM08.2.5 4:23:11 PM

Español | 79
Antes de usar
2 ADVERTENCIA
Para evitar el riesgo de lesiones durante
el uso del producto, tome las siguientes
precauciones de seguridad:
• Para evitar cortocircuitos y posibles incendios,
nunca coloque ningún objeto metálico (por
ejemplo, monedas o herramientas metálicas)
dentro de la unidad.
• Si usted es el conductor, y el vehículo se está
moviendo, no mire la pantalla del producto ni
utilice sus controles durante un largo periodo de
tiempo.
• No utilice este producto de ninguna forma que
evite que conduzca en forma segura.
• Siga todas las normas de transito y use el sentido
común al utilizar este producto.
NOTA:
• Al igual que el velocímetro de su vehículo, el
analizador G constituye tan solo una función de
medición. Es posible que el valor HP o G medido
en esta unidad pueda no ser completamente
exacto debido a su método simplificado de
medición. El analizador G constituye sólo una
referencia y no debe ser utilizado para confirmar las
especificaciones de caballaje de su vehículo.
Antes de utilizar esta unidad por primera
vez
Esta unidad se ajusta inicialmente al modo de
demostración.
Cuando utilice esta unidad por primera vez, cancele el
<Ajuste del modo de demostración> (página 97).
Cómo reposicionar su unidad
• Si esta unidad o la conectada (cambiador
automático de discos, etc.) funciona
incorrectamente, pulse el botón de Restauración. La
unidad se restaura a los ajustes de fábrica al pulsar el
botón de restauración.
Botón de reposición
Limpieza de la unidad
Si la placa frontal de esta unidad está manchada,
límpiela con un paño seco tal como un paño de
silicona.
Si la placa frontal está muy sucia, límpiela con un
paño humedecido en jabón neutro, y luego vuelva a
limpiarla con un trapo suave limpio y seco.
¤
• Si se aplica algún spray para limpiar directamente a la
unidad puede que afecte a sus partes mecánicas. Si se
limpia la placa frontal con un paño duro o utilizando líquido
volátil tal como disolvente o alcohol puede que se raye la
superficie o que se borren algunos caracteres.
Limpieza de los terminales de la placa
frontal
Si se ensucian los terminales de la unidad o de la
placa frontal, límpielos con un paño suave y seco.
Empañamiento de la lente
Inmediatamente después de encender el calefactor
del automóvil en épocas de frío, se podría formar
condensación o vaho sobre la lente del reproductor
de CD. Este empañamiento de la lente podría hacer
imposible la reproducción de CDs. En tal caso, retire el
disco y espere hasta que se evapore la condensación.
Si la unidad no opera de la manera normal después
de un tiempo, consulte con su distribuidor Kenwood.
• Si tiene problemas durante la instalación, consulte
con su distribuidor Kenwood.
• Cuando compre accesorios opcionales, verifique
antes con su distribuidor Kenwood que dichos
accesorios funcionan con su modelo en su área.
• Es posible visualizar los caracteres de acuerdo al
estándar ISO 8859-1.
• La función RDS no funcionará en los lugares donde
no sea suministrado el servicio por ninguna emisora.
• En este documento, si el indicador de descripción
está iluminado significa que se visualiza un estado.
Consulte <Acerca del tipo de visualización> (página
84) para detalles sobre la visualización de estado.
• Las ilustraciones de la pantalla, el icono de función y
el panel que aparecen en este manual son ejemplos
utilizados para explicar con más claridad como
utilizar los controles. Por lo tanto, las ilustraciones
de la pantalla que aparecen pueden ser distintas
a las que aparecen realmente en la pantalla del
equipo, y algunas de las ilustraciones de la pantalla
puede que representen algo imposible durante el
funcionamiento actual.
B64-4048-00_00.indb 79B64-4048-00_00.indb 79 08.2.5 4:23:11 PM08.2.5 4:23:11 PM

80 | KDC-X792/KDC-X692/KDC-MP738U/KDC-MP638U
Funcionamiento básico
AUX
[1] [6][5][4][3][2] [FNC] [AUTO]
[ATT] [SRC]
[AUD]
Funciones generales
Botón de selección Alimentación/Fuente
[SRC]
Activa la alimentación.
Cuando la alimentación se encuentra en ACTIVADO,
seleccione una fuente.
Modo 1 de selección de SRC: Pulse el botón [SRC] y
después gire el mando de control o púlselo hacia la
izquierda o hacia la derecha. Para determinar la fuente
seleccionada, pulse el mando de control.
Modo 2 de selección de SRC: Cada vez que pulse este
botón se cambian las fuentes.
Sintonizador (“TUNER”) , USB o iPod (“USB” o “iPod”), CD
(“Compact Disc”), Entrada auxiliar (“AUX”) y Modo de
espera (“STANDBY”)
Púlselo por al menos 1 segundo para desactivar la
alimentación.
⁄• El modo de selección SRC se puede ajustar en
“MENU” > “SRC Select” de <Control de función>
(página 82).
• Cuando se conecta un accesorio opcional, aparece el
nombre fuente de cada dispositivo.
• Cuando se reconoce la conexión del iPod, la pantalla
de la fuente cambia de "USB" a "iPod".
• La fuente de USB (iPod) se reconoce como una
fuente de CD en la unidad conectada.
Control de volumen [AUD]
Gire el mando para ajustar el volumen.
Atenuador [ATT]
Para bajar el volumen rápidamente.
Al reducir el volumen, el indicador “ATT” parpadea.
Desactivación del volumen al recibir una llamada
telefónica
Cuando hay una llamada, se muestra “CALL” y el
sistema de audio entra en pausa. Cuando la llamada
finaliza, “CALL” desaparece y el sistema de audio vuelve
a activarse.
El sistema de audio vuelve a activarse al pulsar [SRC]
durante una llamada.
⁄• Para utilizar la función de silenciamiento de TEL,
es necesario conectar el cable MUTE al teléfono
mediante el uso de un accesorio telefónico
comercial. Remítase a <Conexión de cables a los
terminales> (página 110).
Entrada auxiliar Entrada auxiliar
Conecte un dispositivo de audio portátil con el cable
de miniconector (3,5 ø).
⁄• Utilice el miniconector que es de tipo estéreo y no
tiene ninguna resistencia.
• La entrada auxiliar requiere del ajuste realizado en
“MENU” > “Built in AUX” de <Control de función>
(página 82).
Salida de Subwoofer Mando de control
Cambia entre ACTIVADO (“SUB WOOFER ON”) y
DESACTIVADO (“SUB WOOFER OFF”) cada vez que
pulsa hacia abajo por al menos 2 segundos.
Control de función [FNC]
Al pulsar este botón le permite ajustar varias funciones
utilizando el mando de control. Consulte <Control de
función> (página 82).
Categoría Función de ítem de configuración
MENU Le permite configurar el entorno.
DISP Le permite configurar la pantalla.
Despliegue de texto/título Mando de
control
Se desplaza por el CD y por la visualización del texto
del archivo de audio al pulsar hacia arriba por al menos
2 segundos.
Funciones del sintonizador
Selección de banda Mando de control
Cambia entre FM1, FM2 y FM3 cada vez que se pulsa
hacia arriba. Cambia a AM al pulsar hacia abajo.
Entrada auxiliar
(Parte trasera)
Mando de control
Terminal USB
Liberación
B64-4048-00_00.indb 80B64-4048-00_00.indb 80 08.2.5 4:23:12 PM08.2.5 4:23:12 PM

Español | 81
, : Indica el botón etc. que se va a operar.
Sintonización Mando de control
Cambia la frecuencia al pulsar hacia la izquierda o hacia
la derecha.
⁄• Durante la recepción de emisoras en estéreo, el
indicador “ST” se activa.
Selección del modo de sintonización
[AUTO]
Cambia del siguiente modo cada vez que se pulsa este
botón.
Modo de
sintonización
Visualización Operación
Búsqueda
automática
“Auto1” Búsqueda automática de una
emisora.
Búsqueda de emisora
presintonizada
“Auto2” Búsqueda de emisoras por orden en
la memoria de presintonización.
Manual “Manual” Control de sintonización manual
normal.
Entrada de memoria automática [AUTO]
Memoriza automáticamente seis emisoras con buena
recepción al pulsar por al menos 2 segundos.
Memoria de presintonización [1] - [6]
Memoriza la emisora seleccionada cuando se pulsa
durante al menos 2 segundos.
Sintonización preseleccionada [1] - [6]
Recupera la emisora memorizada.
Disco & Funciones de reproducción del
archivo de audio
Abra la placa frontal hacia abajo
Liberación
ڥ Presione la placa frontal en el lado izquierdo, y
vuelva a colocarla en su posición anterior.
Reproducción de disco Ranura de disco
Comienza la reproducción al insertar un disco.
Cuando hay un CD insertado, se activa el indicador “IN”.
ڥ No pueden utilizarse CDs de 3 pulgadas. Intentar
insertar uno con un adaptador puede resultar en
una avería.
Expulsión de disco [0]
⁄• Puede expulsar el disco hasta 10 minutos después
de haber apagado el motor.
Dispositivo USB/reproducción de iPod
Terminal USB
Al conectar un dispositivo USB inicia la reproducción.
ڥ Para los archivos de audio reproducibles, medios y
dispositivos, consulte la sección <Acerca del archivo
de audio> (página 106).
Remoción del dispositivo USB [0]
Pulse este botón por 2 segundos o más para
seleccionar el modo de remoción y después quite el
dispositivo USB. Durante el modo de extracción, el
indicador 0 parpadea.
Pausa y reproducción Mando de control
Cambia entre pausa y reproducción cada vez que se
pulsa la parte central.
Búsqueda de música Mando de control
Cambia la música al pulsar hacia la izquierda o hacia la
derecha. Retrocede o avanza rápidamente la música al
mantener pulsado hacia la izquierda o hacia la derecha.
(No se emite ningún sonido mientras se reproduce un
archivo de audio).
Búsqueda de carpeta Mando de control
Cambia la carpeta que contiene el archivo de audio al
pulsar hacia arriba o hacia abajo.
Repetición de reproducción de Pista/Archivo/
Carpeta [4]
Cambia entre Repetición de pista (“Repeat ON”) y OFF
(DESACTIVADO) al pulsarlo mientras se reproduce un
CD. Cambia entre Repetición de archivo (“File Repeat
ON”), Repetición de carpeta (“Folder Repeat ON”) y OFF
(DESACTIVADO) al pulsarlo mientras se reproduce un
archivo de audio.
⁄• No se puede llevar a cabo la operación de repetición
de carpeta mientras se encuentra en reproducción
un iPod.
Reproducción con exploración [2]
Reproduce sucesivamente la introducción de la música
en el disco o carpeta.
Cambia entre ON (ACTIVADO) (“Scan ON”/ “File Scan
ON”) y OFF (DESACTIVADO) cada vez que se pulsa este
botón.
⁄• La función de reproducción con exploración no
puede llevarse a cabo mientras se encuentre
reproduciendo un iPod/ “Media Editer”.
Reproducción aleatoria [3]
Reproduce aleatoriamente la música en el disco o
carpeta.
Cambia entre ON (ACTIVADO) (“Disc Random ON”/
“Folder RDM ON”) y OFF (DESACTIVADO) cada vez que
se pulsa este botón.
B64-4048-00_00.indb 81B64-4048-00_00.indb 81 08.2.5 4:23:13 PM08.2.5 4:23:13 PM

Categoría Elemento Preajuste Entrada Vista general de ajustes Condición Página
MENU “Security Set”/
“Security Clear”
1 sec. Ajusta/Restaura el código de seguridad. 95
“SRC Select” “1”*/ “2” Ajusta el método de selección de fuente. 108
“iPod Mode” “OFF”/ “ON”* Al ajustar en “ON”, le permite seleccionar la música de un
modo similar al hacerlo con el iPod.
91
“Beep” “OFF”/ “ON”* Activación/desactivación del sonido de comprobación de funcionamiento
(sonido bip).
“Clock Adjust” 1 sec. Ajusta el reloj. 96
“Date Adjust” 1 sec. Ajusta la fecha. 96
“Date Mode” 7 tipos 1 sec. Ajusta el modo de visualización de la fecha.
“SYNC”*1“OFF”*/ “ON” Sincronización de los datos horarios de la emisora RDS y el
reloj de esta unidad.
“DSI” “OFF”/ “ON”* Enciende/Apaga el indicador del sistema deshabilitado.
“Display” “OFF”/ “ON”* Desactiva la pantalla cuando no se lleva a cabo ninguna
operación.
— 108
“Dimmer” “OFF”/ “ON”* Atenúa la visualización junto con el interruptor de luz del
vehículo.
“ILM Dimmer” “OFF”/ “AUTO”* Atenúa la iluminación de la tecla junto con el interruptor de
luz del vehículo.
108
“ILM Effect” “OFF”/ “ON”* Ajusta si se cambia el brillo de la iluminación de la tecla
junto con la operación de la tecla.
“AMP” “OFF”/ “ON”* Enciende/apaga el amplificador incorporado. 108
“Zone2” “Rear”*/ “Front” Especifica el destino del sonido de la entrada AUX al activar
la función de zona dual.
108
“Supreme” “OFF”/ “ON”* Activa o desactiva la función Supreme. 108
“AMS
Control”*1, 2
1 sec. Controla el amplificador LX conectado. —96
“TI”*1“OFF”*/ “ON” Cambia automáticamente a la información de tráfico
cuando da inicio el boletín de tráfico.
“CRSC” “OFF”/ “ON”* Cambia a Monaural para reducir el ruido cuando la
recepción es débil.
“Receive
Mode” “Auto”*/ Digital”/
“Analog”
1 sec. Establece el modo de recepción de radio HD. 108
“ESN=” Muestra el número de serie electrónico del radio satélite.
“Name Set” 1 sec. Ajusta el nombre de la estación (SNPS)/ nombre del disco
(DNPS)/ nombre de AUX.
86, 87
“Scroll” “Auto”*/ “Manual” Especifica si el texto se despliega automáticamente. —
“Built in AUX” “OFF”*/ “ON” Establece si mostrar AUX durante la selección de fuente.
“CD Read” “1”*/ “2” Establece el modo de lectura de CD. 108
“DISP Data
DL”*1
1 sec. Descarga los datos de la imagen que se mostrarán en la
pantalla.
96
“Audio Preset” 1 sec. Ajusta previamente el valor del ajuste del control de audio.
El valor preestablecido se retiene después de restaurar.
101
“DEMO Mode” “OFF”/ “ON”* 2 sec. Especifica cuando habilitar la demostración. —97
DISP > TYPE A/ B/ C/ D/ E/ F*1Ajusta el patrón de visualización. —84
> MODE 1/ 2 Ajusta el patrón de visualización del texto.
ıÇ
> GRAPH
Película 1 – 2/ Película
descargada*
1
/ Fondo de
pantalla 1 – 6/
Fondo de pantalla
descargado*
1
/
Exploración de fondo de
pantalla
Ajusta la visualización gráfica tipo A.
Al seleccionar la exploración del fondo de pantalla, se
visualiza “SCAN”.
Para obtener información acerca de la descarga de películas
y papeles tapiz, consulte <Descarga de imágenes> (página
96).
Å
82 | KDC-X792/KDC-X692/KDC-MP738U/KDC-MP638U
Control de función
Las funciones de la tabla de abajo pueden ajustarse utilizando el control de función.
B64-4048-00_00.indb 82B64-4048-00_00.indb 82 08.2.5 4:23:15 PM08.2.5 4:23:15 PM

Español | 83
Página siguiente 3
* Ajuste de fábrica
* Función del modelo KDC-X792.
* Función del modelo KDC-X692.
* Función del modelo KDC-MP738U.
El elemento visualizado depende de la fuente o el
modo seleccionado actualmente. La marca en la
columna de Condición muestra la condición en la
cual se visualiza el elemento.
: Puede ajustarse en otro estado distinto al de en
espera.
: Puede ajustarse en el estado de espera.
: Puede ajustarse mientras se encuentre en la fuente
de archivo de audio de CD/USB/iPod.
: Puede ajustarse mientras sea una fuente de archivo
de audio de CD/USB (excluyendo iPod).
: Puede ajustarse mientras se encuentre en la fuente
del cambiador de CD/ Disc.
: Puede ajustarse mientras se encuentre en la fuente
de cambiador de Disco.
: Puede ajustarse durante la recepción de FM.
: Puede ajustarse durante el acceso a la fuente AUX.
: Puede establecerse estando en la fuente de Radio
HD.
: Puede ajustarse durante la fuente de radio satélite.
: Puede ajustarse solamente durante la reproducción
de la fuente iPod. (Fuente USB utilizada al conectar
el iPod)
: Puede ajustarse para fuentes diferentes a la
fuente del modo de espera ajustando “2 ZONE” de
<Configuración de audio> (página 100) en “ON”.
: Consulte la página de referencia.
Å–Ï : Puede ajustarse al seleccionar el tipo especificado
para el tipo de visualización.
— : Puede ajustarse en todas las fuentes.
⁄
• Consulte la página correspondiente para obtener
información sobre cómo establecer los elementos con
referencia al número de página.
• Solamente se visualizan los elementos disponibles en la
fuente actual.
• Los campos eléctricos fuertes (como las líneas de alta
tensión) pueden producir que la calidad del sonido
sea inestable cuando CRSC está activado. En tal caso,
desactívelo.
Categoría Elemento Preajuste Entrada Vista general de ajustes Condición Página
> SIDE Icono de texto/
Icono de fuente
Ajusta la visualización del icono del lado tipo C.
Ç
> TEXT Ajusta la visualización del texto.
ÅıÇÎ
85
> COLOR*1, 3 Ajusta el color de la visualización del texto.
ÅıÇ
86
> STATUS “ON”/ “OFF” Al establecer en “ON”, se visualiza la información de función
para el tipo A.
Å
> GMENU*1Ajusta la pantalla del analizador G.
Ï
88
> GMA*1Utiliza las funciones del analizador G.
Ï
88
P.MEM Preestablece una estación. 93, 103
SCAN “ON”/ — Al ajustar en “ON”, se reproduce la introducción de la
música en la carpeta sucesivamente.
RDM “ON”/ — Al ajustar en “ON”, se reproduce la música en la carpeta
aleatoriamente.
FiREP “ON”/ — Al ajustar en “ON”, se reproduce la música repetidamente.
FoREP “ON”/ — Al ajustar en “ON”, se reproduce la música en la carpeta
repetidamente.
SCAN “ON”/ — Al ajustar en “ON”, se reproduce la introducción de la
música en el disco sucesivamente.
RDM “ON”/ — Al ajustar en “ON”, se reproduce la música en el disco
aleatoriamente.
M.RDM “ON”/ — Al ajustar en “ON”, se reproduce la música en el cambiador
de discos aleatoriamente.
T.REP “ON”/ — Al ajustar en “ON”, se reproduce la música repetidamente.
D.REP “ON”/ — Al ajustar en “ON”, se reproduce la música en el disco
repetidamente.
B64-4048-00_00.indb 83B64-4048-00_00.indb 83 08.2.5 4:23:16 PM08.2.5 4:23:16 PM

84 | KDC-X792/KDC-X692/KDC-MP738U/KDC-MP638U
Ajustes de la visualización
Control de función
Acerca del tipo de visualización
Abajo se muestran ejemplos de los tipos de
visualización.
Visualización Tipo de visualización
“TYPE [A]”
4
1
2
“TYPE [B]”
1
1
1
2
“TYPE [C]”
1
1
1
2
3
“TYPE [D]”
6
1
2
“TYPE [E]”
5
“TYPE [F]”
7
⁄
• 1 Parte de la visualización del texto
2 Visualización de estado
3 Parte de la visualización del icono
4 Parte de la visualización del gráfico
5 Visualización del reloj
6 Visualización (varía dependiendo de la fuente)
7 Parte de la visualización del analizador G
1 Ingrese al modo de control de función
Pulse el botón [FNC].
Se visualiza el icono de la función.
2 Seleccione el ítem de configuración que desee
Tipo de operación Operación
Desplazamiento entre los
elementos
Gire el mando de control.
Selección del elemento Pulse el mando de control.
Volver al elemento anterior Pulse el botón [FNC] o el icono “ ”
Repita la selección y determinación hasta que
seleccione su elemento de configuración deseado.
Ejemplo:
MENU DISP
DISP
MENU
TEXT
TYPE
3 Realice un ajuste
Gire el mando de control para seleccionar un
valor de ajuste y después pulse el mando de
control.
Algunos elementos requieren que mantenga
pulsado el mando de control por 1 o 2 segundos
para que pueda realizar un ajuste. Para estos
elementos, el tiempo durante el cual necesita
mantener pulsado el mando de control se visualiza
en la columna de Entrada por segundos. Para
las funciones que acompañan la descripción del
procedimiento de ajuste, etc., se visualizan los
números de la página de referencia.
4 Salga del modo de control de función
Pulse el botón [FNC] durante al menos 1
segundo.
B64-4048-00_00.indb 84B64-4048-00_00.indb 84 08.2.5 4:23:16 PM08.2.5 4:23:16 PM

Español | 85
Página siguiente 3
En la fuente de Radio HD (Opcional)
Información Visualización
Nombre de la emisora “Station Name”
Título “Title”
Frecuencia “Frequency”
Reloj “Clock”
Fecha “Date”
En blanco “Blank”
En la fuente SIRIUS/ SAT (Opcional)
Información Visualización
Nombre del canal “Channel Name”
Título de la música “Song Title”
Nombre del artista “Artist Name”
Nombre del compositor “Composer Name”
Nombre de la categoría “Category Name”
Nombre de la etiqueta “Label Name”
Comentario “Comment”
Banda y número de canal “Channel Number”
Reloj “Clock”
Fecha “Date”
En blanco “Blank”
En la fuente XM (Opcional)
Información Visualización
Nombre del canal “CHANNEL NAME”
Título “TITLE”
Nombre “NAME”
Nombre de la categoría “CATEGORY”
Banda y número de canal “CHANNEL NUMBER”
Reloj “Clock”
Fecha “Date”
En blanco “Blank”
1 Ingrese al modo de selección de pantalla de
texto (En la visualización tipo A/ B/ C/ D)
Seleccione “DISP” > “TEXT”.
Para saber como seleccionar un elemento del
Control de función, consulte <Control de función>
(página 82).
2 Seleccione la parte de visualización del
texto (Visualización tipo B/ C solamente)
Pulse el mando de control hacia arriba o hacia
abajo.
El cursor (‰) se mueve a la parte de la pantalla de
texto seleccionada.
3 Seleccione el texto
Gire el mando de control o púlselo hacia la
izquierda o la derecha.
Selección de pantalla de texto
Seleccionar el texto de visualización.
En la fuente de sintonizador
Información Visualización
Nombre de la emisora “SNPS”
Título y nombre del artista* (FM) “Title/Artist”
Nombre de la emisora* (FM) “Station Name”
Texto de radio adicional* (FM) “Radio Text Plus”
Texto de radio (FM)
*
1
“Radio Text”
Frecuencia “Frequency”
Reloj “Clock”
Fecha “Date”
En blanco “Blank”
* Se visualiza información de texto de radio adicional.
(KDC-X792 solamente)/ *
1
KDC-X792 solamente
En la fuente de CD y disco Externo
Información Visualización
Título del disco “Disc Title”
Título de la pista “Track Title”
Tiempo de reproducción y número de la pista “P-Time”
Nombre del disco “DNPS”
Reloj “Clock”
Fecha “Date”
En blanco “Blank”
En la fuente de archivo de audio
Información Visualización
Título de la música y nombre del artista “Title/Artist”
Nombre del álbum y nombre del artista “Album/Artist”
Nombre de la carpeta “Folder Name”
Nombre del archivo “File Name”
Tiempo de reproducción y número de música “P-Time”
Barra de progreso del tiempo de la canción
(iPod)
“Time Bar”
Reloj “Clock”
Fecha “Date”
En blanco “Blank”
En Espera
Información Visualización
Espera “Source Name”
Reloj “Clock”
Fecha “Date”
En blanco “Blank”
En la fuente entrada auxiliar
Información Visualización
Nombre de entrada auxiliar “Source Name”
Reloj “Clock”
Fecha “Date”
En blanco “Blank”
B64-4048-00_00.indb 85B64-4048-00_00.indb 85 08.2.5 4:23:17 PM08.2.5 4:23:17 PM

86 | KDC-X792/KDC-X692/KDC-MP738U/KDC-MP638U
Ajustes de la visualización
Función del modelo KDC-X792/MP738U.
Selección del color de la fuente
Selección del color de la fuente de la pantalla.
1 Ingrese al modo de selección de color de
fuente (En la visualización tipo A/ B/ C)
Seleccione “DISP” > “COLOR”.
Para saber como seleccionar un elemento del
Control de función, consulte <Control de función>
(página 82).
2 Seleccione la parte de visualización del
texto (Visualización tipo B/ C solamente)
Pulse el mando de control hacia arriba o hacia
abajo.
El cursor (‰) se mueve a la parte de la pantalla de
texto seleccionada.
3 Seleccione el color de la fuente
Gire el mando de control o púlselo hacia la
izquierda o la derecha.
4 Salga del modo de selección de color de
fuente
Pulse el mando de control.
⁄
• Cuando seleccione la visualización tipo A, seleccione un
color para el tipo de letra que se pueda ver fácilmente.
Asignación de nombre de la emisora/
disco (SNPS/DNPS)
Asignación de un título a una emisora o CD.
1 Reciba/reproduzca la emisora/disco al que
desee asignar el título
2 Seleccione el elemento del modo de ajuste del
nombre en el modo de Menú
Seleccione “Name Set”.
Para saber como seleccionar elementos del control
de función, consulte <Control de función> (página
82).
3 Ingrese al modo de ajuste de nombre
Pulse el mando de control por al menos 1
segundo.
4 Escriba el nombre
Tipo de operación Operación
Mueva el cursor a la posición de
introducción de carácter
Pulse el mando de control hacia la
derecha o la izquierda.
Seleccione el tipo de carácter* Pulse el mando de control.
Seleccione los caracteres Gire el mando de control o púlselo
hacia arriba o hacia abajo.
* Cada vez que se pulsa el mando, el tipo de carácter
cambiará como se indica en la tabla que sigue a
continuación.
Visualización de tipo
de carácter
Alfabeto en mayúscula
Alfabeto minúscula
Números y símbolos
Caracteres especiales (caracteres de Acento)
⁄
• Los caracteres pueden introducirse con los botones
numéricos del mando a distancia.
Ejemplo: Si se introduce “DANCE”.
Carácter “D” “A” “N” “C” “E”
Botón [3] [
¢
] [2] [
¢
] [6] [
¢
] [2] [
¢
] [3]
Veces que es pulsado 11232
5 Salga del modo de menú
Pulse el botón [FNC].
⁄
• No se puede insertar un título en un medio de archivo
de audio.
• Cuando la operación se detiene durante 10 segundos, se
registra el nombre de ese momento y el modo de ajuste
de nombre se cierra.
• Números de memoria
- FM/AM: 30 emisoras
- Reproductor de CD interno: 10 discos
4 Salga del modo de selección de la
visualización de texto
Pulse el mando de control.
⁄
• Si el ítem de pantalla seleccionado no contiene ninguna
información, se muestra información alternativa.
• Algunos elementos no pueden seleccionarse
dependiendo del tipo de visualización y del renglón.
• Al conectar el LX-AMP, se visualizará la configuración del
elemento en el modo de visualización del LX-AMP.
• Al seleccionar “Folder Name” mientras se reproduce
un iPod, se mostrarán los nombres dependiendo de
los elementos de exploración seleccionados en ese
momento.
B64-4048-00_00.indb 86B64-4048-00_00.indb 86 08.2.5 4:23:18 PM08.2.5 4:23:18 PM

Español | 87
Ajuste de la pantalla de la entrada
auxiliar
Selecciona la pantalla de abajo al cambiar a la
fuente de entrada auxiliar;
1 Seleccione el elemento de ajuste de la
pantalla de entrada auxiliar durante el modo
de Menú (En el modo AUX)
Seleccione “Name Set”.
Para saber como seleccionar elementos del control
de función, consulte <Control de función> (página
82).
2 Ingrese al modo de selección de pantalla de
entrada auxiliar
Pulse el mando de control por al menos 1
segundo.
Se visualizará la pantalla de entrada auxiliar
seleccionada en ese momento.
3 Seleccione la pantalla de entrada auxiliar
Gire el mando de control o púlselo hacia arriba
o hacia abajo.
“AUX”/ “DVD”/ “PORTABLE”/ “GAME”/ “VIDEO”/ “TV”
4 Salga del modo de ajuste de la pantalla de
entrada auxiliar
Pulse el botón [FNC].
⁄
• Cuando se detiene el funcionamiento durante 10
segundos, se registra el nombre en aquel momento y
se cierra el modo de ajuste de la pantalla de entrada
auxiliar.
• La pantalla de entrada auxiliar puede establecerse
sólo cuando se usa la entrada auxiliar incorporada o la
entrada auxiliar del modelo opcional. En el modelo KCA-
S220A, “AUX EXT” aparece de forma predeterminada.
- Cambiador/reproductor de CD externo: Varía de
acuerdo con el cambiador/reproductor de CD.
Remítase al manual del cambiador/reproductor de CD.
• El título de la emisora/CD puede cambiarse mediante
el mismo procedimiento utilizado para la asignación de
nombre.
B64-4048-00_00.indb 87B64-4048-00_00.indb 87 08.2.5 4:23:18 PM08.2.5 4:23:18 PM

88 | KDC-X792/KDC-X692/KDC-MP738U/KDC-MP638U
Funcionamiento del analizador-G
Función del modelo KDC-X792
Control del analizador-G
Puede ajustar los siguientes elementos de control
del analizador-G;
Elemento Ajuste/ Página Vista general de
ajustes
> “GMENU” Gráfico-G/ Gráfico-G
descargado*1/ Medidor-
G*2/ Contador-G*2
Selección de la pantalla
del analizador G
> “GMA” > “STOP.
W”
(página 89) Cronómetro del
analizador G
> “GMA” > “HP” (página 90) Análisis del caballaje del
analizador G
> “GMA” > “RESET” (página 90) Reposición del
analizador G
> “GMA” > “LEVEL” Nivel1 – 3*3Ajuste del nivel del
contador G
> “GMA” > “CAL”* (página 89) Ajuste de la calibración
del analizador G
> “GMA” > “HP
SET” *
(página 88) Ajuste del vehículo del
analizador-G
* Puede ajustarse en el estado de espera.
*1 El gráfico G se puede cambiar a imágenes
personalizadas. Remítase a <Descarga de imágenes>
(página 96).
*2 Es posible reajustar el valor de la pantalla del medidor
de aceleración y de la pantalla del contador G en
<Reposición del analizador G> (página 90).
*3 Calibración del punto G. Ajuste del nivel de acuerdo
a los tipos de vehículos. En caso de situaciones de
conducción que requieran de pocas aceleraciones,
ajuste el punto G a “Level1”. En el caso de aceleraciones
frecuentes, ajústelo a “Level3”.
1 Ingrese al modo de control de
visualización (En la visualización tipo F)
Seleccione “DISP”.
Para saber como seleccionar un elemento del
Control de función, consulte <Control de función>
(página 82).
2 Ingrese en el modo del elemento del
analizador-G
Gire el mando de control o púlselo hacia la
izquierda o la derecha.
Pulse el mando de control.
3 Seleccione el elemento del analizador-G que
desea ajustar
Gire el mando de control o púlselo hacia la
izquierda o la derecha.
4 Salga del modo del elemento del analizador-G
Pulse el mando de control.
En modo de espera
Ajuste del vehículo del analizador-G
Introduzca el peso del vehículo o la clase para
calcular los caballos de fuerza.
1 Ingrese al modo de configuración del peso del
vehículo del analizador G (En la visualización
tipo F)
Seleccione “DISP” > “GMA” > “HP SET” >
“WEIGHT”.
Para saber como seleccionar un elemento del
Control de función, consulte <Control de función>
(página 82).
Se visualiza “WEIGHT INPUT”.
2 Introduzca la entrada de peso
Tipo de operación Operación
Seleccione los números del peso Gire el mando de control.
Seleccione los dígitos para
ingresar
Pulse el mando de control hacia la
derecha o la izquierda.
3 Salga del modo de ajuste del peso del
vehículo del analizador-G
Pulse el mando de control.
4 Ingrese al modo de configuración de clase de
vehículo del analizador G
Seleccione “DISP” > “GMA” > “HP SET” > “CLASS”.
Se visualiza “CLASS SELECT”.
5 Seleccione la clase de vehículo
Gire el mando de control.
“Mid Size”/ “Full Size”/ “SUV”/ “Van/ Mini-Van”/
“Pickup Truck”/ “Sporty”/ “Compact”
6 Salga del modo de configuración de clase de
vehículo del analizador G
Pulse el mando de control.
B64-4048-00_00.indb 88B64-4048-00_00.indb 88 08.2.5 4:23:18 PM08.2.5 4:23:18 PM

Español | 89
Cronómetro del analizador G
El control del cronómetro se puede iniciar en la
función del analizador G.
¤
• No utilice el cronómetro del analizador G en las
carreteras públicas.
1 Ingrese al modo de cronómetro del analizador
G (En la visualización tipo F)
Seleccione “DISP” > “GMA” > “STOP.W”.
Para saber como seleccionar un elemento del
Control de función, consulte <Control de función>
(página 82).
Se visualiza “STOP WATCH”.
2 Prepare el contador
Pulse el mando de control.
Se visualiza “Ready”.
3 Inicie el contador
Cuando se detecta G en la dirección vertical
durante el desplazamiento, el conteo se inicia
automáticamente.
Se visualiza “Running”.
4 Detenga el conteo
Pulse el mando de control.
Se visualiza “Stop”.
Cuando reposicione el conteo
(Mientras se visualiza “Stop”)
Pulse el mando de control por al menos 1
segundo.
5 Salga del modo de cronómetro G
Pulse el botón [FNC].
⁄
• Al pulsar el mando de control en el paso 3 le permite
iniciar el conteo.
• Al pulsar el mando de control en el paso 4 le permite
reiniciar el conteo.
En modo de espera
Ajuste de la calibración del analizador G
El analizador G requiere de calibración para la
aceleración horizontal y para el frenado.
⁄
• Para asegurar una calibración precisa, realice los pasos
que siguen a continuación en un lugar nivelado donde
pueda mover el vehículo hacia delante.
1 Estacione el vehículo en una posición
horizontal
2 Ingrese al modo de ajuste de calibración del
analizador G (En la visualización tipo F)
Seleccione “DISP” > “GMA” > “CAL”.
Para saber como seleccionar un elemento del
Control de función, consulte <Control de función>
(página 82).
Se visualiza “G-CALIBRATION”.
3 Inicie la calibración de la dirección horizontal
Pulse el mando de control.
Una vez que aparezca en la pantalla “Move
Forward”, el vehículo deberá avanzar.
4 Inicie la calibración en línea recta
Comience a mover el vehículo hacia adelante.
La calibración de la dirección en línea recta se inicia
automáticamente.
Cuando termina la calibración, se visualiza
“Calibration OK”.
⁄
• Si ocurre algún error y no completa el procedimiento
de calibración, se visualizará “No Calibration”. En tal caso,
repita los pasos del 1 al 4.
5 Salga del modo de ajuste de calibración del
analizador G
Pulse el botón [FNC].
B64-4048-00_00.indb 89B64-4048-00_00.indb 89 08.2.5 4:23:19 PM08.2.5 4:23:19 PM

90 | KDC-X792/KDC-X692/KDC-MP738U/KDC-MP638U
Funcionamiento del analizador-G
Función del modelo KDC-X792
Reposición del analizador G
Restablece el valor del medidor G, del contador G y
del análisis del caballaje del analizador G.
1 Ingrese al modo de reposición del analizador
G (En la visualización tipo F)
Seleccione “DISP” > “GMA” > “RESET”.
Para saber como seleccionar un elemento del
Control de función, consulte <Control de función>
(página 82).
Se visualiza “G-RESET”.
2 Seleccione el ítem que se va a reiniciar
Gire el mando de control.
Visualización Preajuste
“Meter Reset” Restablece el valor del medidor G.
“Power Reset” Restablece el valor del análisis del caballaje
del analizador G.
“Counter Reset” Restablece el valor del contador G.
3 Especifique el ítem que desee restablecer
Pulse el mando de control.
4 Reposicione el valor
Gire el mando de control para seleccionar “YES”,
y después pulse el mando de control.
Se visualiza “Reset OK”.
5 Salga del modo de reposición del analizador G
Pulse el botón [FNC].
Análisis del caballaje del analizador G
Este mide el caballaje y visualiza el gráfico y la
potencia máxima. Este guarda automáticamente el
registro más alto.
¤
• No utilice el análisis del caballaje del analizador G en las
carreteras públicas.
• No utilice este producto de ninguna forma que evite
que conduzca en forma segura.
• Siga todas las normas de transito y use el sentido común
al utilizar este producto.
1 Ingrese al modo de análisis del caballaje del
analizador G (En la visualización tipo F)
Seleccione “DISP” > “GMA” > “HP”.
Para saber como seleccionar un elemento del
Control de función, consulte <Control de función>
(página 82).
Se visualiza “HORSEPOWER”.
Se visualiza la potencia máxima y el registro
anteriores.
2 Inicie la medición
Pulse el mando de control.
Se visualiza “Ready”.
3 Encienda el vehículo.
Se visualiza “Measure”.
El resultado se visualizará después de transcurridos
15 segundos de medición.
¤
• También es posible iniciar la medición al pulsar el mando
de control. Para prevenir daños, pulse el mando de
control antes de encender el vehículo.
4 Para visualizar la máxima potencia en la
sección
Pulse el mando de control hacia la derecha o la
izquierda.
Cada vez que presione el mando de control, se
visualizará la potencia máxima en la sección.
5 Salga del modo de análisis del caballaje del
analizador G
Pulse el botón [FNC].
⁄
• Al igual que el velocímetro de su vehículo, el analizador
G constituye tan solo una función de medición. Es
posible que el valor HP o G medido en esta unidad
pueda no ser completamente exacto debido a su
método simplificado de medición. El analizador G
constituye sólo una referencia y no debe ser utilizado
para confirmar las especificaciones de caballaje de su
vehículo.
• Al realizar la medición después del encendido del
vehículo, se disminuirá la precisión de dicha medida.
• El registro no se renovará si la medición se interrumpe.
B64-4048-00_00.indb 90B64-4048-00_00.indb 90 08.2.5 4:23:19 PM08.2.5 4:23:19 PM

Español | 91
Funcionamiento de disco de música/archivo de audio
Función del mando a distancia
Búsqueda directa de música
Busca la música introduciendo el número de pista.
1 Introduzca el número de música
Pulse los botones numéricos en el mando a
distancia.
2 Busque la música
Pulse el botón [4] o [¢].
Cancelación de la búsqueda directa de música
Pulse el botón [38].
⁄
• No se puede llevar a cabo la búsqueda de música directa
durante la reproducción de iPod, medio “Music Editor”,
Reproducción aleatoria o reproducción con exploración.
Funcionamiento de los cambiadores de disco con el
mando a distancia
Búsqueda directa de disco
Busca el disco introduciendo el número de disco.
1 Introduzca el número de disco
Pulse los botones numéricos en el mando a
distancia.
2 Busque el disco
Pulse el botón [FM] o [AM].
Cancelación de la búsqueda directa de disco
Pulse el botón [38].
⁄
• No se puede llevar a cabo la búsqueda de disco directa
durante la reproducción aleatoria o reproducción con
exploración.
Función del archivo de audio/ fuente CD interna
Selección de música
Selección de la música que desea escuchar del
dispositivo o medio actualmente en reproducción.
1 Ingrese en el modo de selección de música
Gire el mando de control.
Se visualiza la lista de música.
2 Busque la música
Seleccione el ítem de la categoría mediante el
mando de control.
Fuente iPod (“iPod Mode : ON”)
Tipo de operación Operación
Desplazamiento entre los
elementos
Gire el mando de control.
Selección del elemento Pulse el mando de control.
Volver al elemento anterior Pulse el mando de control hacia arriba.
Vuelta al primer ítem Pulse el mando de control hacia arriba
durante al menos 1 segundo.
Otra fuente
Archivo de audio
Tipo de operación Operación
Desplazamiento entre los
elementos
Gire el mando de control o púlselo hacia
arriba o hacia abajo.
Selección del elemento Pulse el mando de control hacia la derecha.
Volver al elemento anterior Pulse el mando de control hacia la
izquierda.
Vuelta al primer ítem Pulse el mando de control hacia la
izquierda durante al menos 1 segundo.
Fuente CD interna
Tipo de operación Operación
Movimiento entre las pistas Gire el mando de control o púlselo hacia
arriba o hacia abajo.
Selección de una pista Pulse el mando de control.
Regrese a la primera pista Pulse el mando de control hacia la
izquierda durante al menos 1 segundo.
El símbolo “2” or “3” que se muestra al lado del
ítem visualizado indica que el ítem está precedido
o seguido de otro ítem.
Si selecciona una música, ésta se reproduce desde
el principio.
Cancelación de la selección de música
Pulse el botón [FNC].
⁄
• La selección de música no puede llevarse a cabo durante
la reproducción aleatoria.
• Ajuste el modo iPod en “MENU” > “iPod Mode” de
<Control de función> (página 82).
B64-4048-00_00.indb 91B64-4048-00_00.indb 91 08.2.5 4:23:19 PM08.2.5 4:23:19 PM

92 | KDC-X792/KDC-X692/KDC-MP738U/KDC-MP638U
Funcionamiento de disco de música/archivo de audio
Funcionamiento básico del cambiador
de disco (Opcional)
Selección de la fuente cambiador de CD
Pulse el botón [SRC].
Seleccione la visualización “CD Changer”.
Para saber como seleccionar el elemento de
la fuente, consulte <Botón de selección de
Alimentación/Fuente> de <Funcionamiento
básico> (página 80).
Búsqueda de música
Pulse el mando de control hacia la derecha o la
izquierda.
Búsqueda de discos
Pulse el mando de control hacia arriba o hacia
abajo.
Reproducción de la canción actual o del disco
repetidamente. (Sólo en repetición)
Pulse el botón [4].
Al pulsar repetidamente el botón, selecciona la
activación de reproducción con repetición de pista
(“Track Repeat ON”), activación de reproducción
con repetición de disco (“Disc Repeat ON”) y
desactivación de la reproducción con repetición
(“Repeat OFF”) secuencialmente.
Reproduce aleatoriamente la música en el
cambiador de disco. (Reproducción aleatoria de
revista)
Pulse el botón [6].
Al pulsar este botón cambia el ajuste entre
activación de reproducción aleatoria de revista
(“Magazine RDM ON”) y desactivación (“Magazine
RDM OFF”).
B64-4048-00_00.indb 92B64-4048-00_00.indb 92 08.2.5 4:23:19 PM08.2.5 4:23:19 PM

Español | 93
Funcionamiento del sintonizador
Función del mando a distancia
Sintonización de acceso directo
Introducción de la frecuencia y sintonización.
1 Ingrese al modo de sintonización de acceso
directo
Pulse el botón [DIRECT] del mando a distancia.
Se visualiza “– – – –”.
2 Introduzca la frecuencia
Pulse los botones numéricos en el mando a
distancia.
Ejemplo:
Frecuencia deseada Pulse el botón
92,1 MHz (FM) [0], [9], [2], [1]
810 kHz (AM) [0], [8], [1], [0]
Cancelación de la sintonización de acceso
directo
Pulse el botón [DIRECT] del mando a distancia.
⁄
• Puede introducir la frecuencia de banda FM en pasos de
un mínimo de 0,1 MHz.
Memoria de presintonización de
emisoras
Almacenamiento de emisoras en la memoria.
1 Seleccione la frecuencia que va a guardar en la
memoria
Pulse el mando de control hacia la derecha o la
izquierda.
2 Ingrese al modo de memoria de preajuste
Seleccione “P.MEM”.
Para saber como seleccionar un elemento del
Control de función, consulte <Control de función>
(página 82).
3 Seleccione el número que va a guardar en la
memoria
Gire el mando de control.
4 Especifique el número que va a guardar en la
memoria
Pulse el mando de control.
5 Permita que el número especificado se
aplique
Pulse el mando de control.
Cancelación del modo de memoria de preajuste
Pulse el botón [FNC].
⁄
• Esta función se puede utilizar con el botón [1] — [6].
- Pulse el botón [1] — [6] deseado durante al menos 2
segundos.
Sintonización preajustada
Recuperación de las emisoras de la memoria.
1 Ingrese al modo de selección de sintonización
preajustada
Gire el mando de control.
Se visualiza una lista de estaciones.
2 Seleccione la estación que desea de la
memoria
Gire el mando de control.
3 Recupere la emisora
Pulse el mando de control.
Cancelación de la sintonización preajustada
Pulse el botón [FNC].
⁄
• Esta función se puede utilizar con el botón [1] — [6].
- Pulse el botón [1] — [6] deseado.
B64-4048-00_00.indb 93B64-4048-00_00.indb 93 08.2.5 4:23:20 PM08.2.5 4:23:20 PM

94 | KDC-X792/KDC-X692/KDC-MP738U/KDC-MP638U
Funcionamiento del sintonizador
Función del modelo KDC-X792
Preajuste del tipo de programa
Almacenamiento del tipo de programa en la
memoria de botón predefinido y recuperación
rápida del mismo.
Preajuste del tipo de programa
1 Seleccione el tipo de programa que desea
predefinir
Remítase a <PTY (Tipo de programa)> (página 94).
2 Predefina el tipo de programa
Pulse el botón [1] — [6] deseado durante al
menos 2 segundos.
Recuperación del tipo de programa predefinido
1 Ingrese al modo PTY
Remítase a <PTY (Tipo de programa)> (página 94).
2 Recupere el tipo de programa
Pulse el botón [1] — [6] deseado.
Función del modelo KDC-X792
Registro de una emisora como PTY
Registro de un tipo de programa sin datos de PTY.
1 Reciba la estación que desee registrar
2 Seleccione el tipo de programa que va a
registrar
Remítase a <PTY (Tipo de programa)> (página 94).
3 Registre el tipo de programa
Pulse el botón [AUTO] durante al menos 2
segundos.
Confirmación del tipo de programa
Pulse el botón [AUTO].
El tipo de programa se visualizará durante 5
segundos.
4 Salga del modo PTY
Pulse el mando de control.
Función del modelo KDC-X792
PTY (Tipo de programa)
Selección del tipo de programa de abajo y
búsqueda de una emisora;
Tipo de
programa
Visualización
Charlas “All Speech”
Música “All Music”
Noticias “News”
Información “Information”
Deportes “Sports”
Habla “Talk”
Rock “Rock”
Rock clásico “Classic Rock”
Éxitos para
adultos
“Adult Hits”
Rock suave “Soft Rock”
Top 40 “Top 40”
Country “Country”
Éxitos de
siempre
“Oldies”
Suave “Soft”
Nostalgia “Nostalgia”
Tipo de
programa
Visualización
Jazz “Jazz”
Clásica “Classical”
Rhythm & Blues “Rhythm &
Blues”
Rhythm & Blues
suave
“Soft R & B”
Idioma “Foreign
Language”
Música religiosa “Religious
Music”
Habla religiosa “Religious Talk”
Personalidad “Personality”
Público “Public”
Autoaprendizaje “College”
Boletín
metereológico
“Weather”
• Los discursos y la música incluyen los siguientes tipos de
programas.
Música: Elemento del caracter negro.
Charlas: Elemento del caracter blanco.
1 Ingrese al modo PTY
Pulse el mando de control.
Se visualiza “PTY Select”.
2 Seleccione el tipo de programa
Gire el mando de control o púlselo hacia arriba
o hacia abajo.
3 Búsqueda de la emisora del tipo de programa
seleccionado
Pulse el mando de control hacia la derecha o la
izquierda.
4 Salga del modo PTY
Pulse el mando de control.
⁄
• Esta función no puede utilizar durante la recepción de
un boletín de tráfico o de AM.
• Cuando no se encuentre el tipo de programa
seleccionado, se visualizará “No PTY”. Seleccione otro tipo
de programa.
B64-4048-00_00.indb 94B64-4048-00_00.indb 94 08.2.5 4:23:20 PM08.2.5 4:23:20 PM

Español | 95
Otras funciones
Activación del código de seguridad
⁄
• Puede establecer el Código de seguridad mediante un
número de 4 dígitos que elija.
• El Código se seguridad no puede visualizarse. Anote el
código de seguridad y guárdelo en un lugar seguro.
1 Seleccione el elemento del código de
seguridad durante el modo de Menú (En
modo de espera)
Se visualiza “Security Set”.
Para saber como seleccionar elementos del control
de función, consulte <Control de función> (página
82).
2 Ingrese al modo de Código de seguridad
Pulse el mando de control por al menos 1
segundo.
Cuando aparece “Enter”, también aparece
“SECURITY SET”.
3 Ingrese el código de seguridad
Tipo de operación Operación
Seleccione los dígitos para
ingresar
Pulse el mando de control hacia la
derecha o la izquierda.
Seleccione los números del
Código de seguridad
Gire el mando de control o púlselo
hacia arriba o hacia abajo.
4 Confirme el Código de seguridad
Pulse el mando de control durante al menos 3
segundos.
Cuando aparece “Re-Enter”, también aparece
“SECURITY SET”.
5 Realice los pasos del 3 al 4 y vuelva a introducir
el código de seguridad.
Se visualiza “Approved”.
Se activa la función de Código de seguridad.
⁄
• Cuando se ha introducido un código equivocado en los
pasos 3 a 4, repita el procedimiento a partir del paso 3.
6 Salga del modo de Código de seguridad
Pulse el botón [FNC].
Desactivación del Código de
seguridad
Para desactivar la función de Código de seguridad.
1 Seleccione el elemento del código de
seguridad durante el modo de Menú (En
modo de espera)
Seleccione la pantalla “Security Clear”.
Para saber como seleccionar elementos del control
de función, consulte <Control de función> (página
82).
2 Ingrese al modo de Código de seguridad
Pulse el mando de control por al menos 1
segundo.
Cuando aparece “Enter”, también aparece
“SECURITY CLEAR”.
3 Ingrese el código de seguridad
Tipo de operación Operación
Seleccione los dígitos para
ingresar
Pulse el mando de control hacia la
derecha o la izquierda.
Seleccione los números del
Código de seguridad
Gire el mando de control o púlselo
hacia arriba o hacia abajo.
4 Pulse el mando de control durante al menos 3
segundos.
Se visualiza “Clear”.
La función de código de seguridad se desactiva.
5 Salga del modo de Código de seguridad
Pulse el botón [FNC].
⁄
• Si se ingresa un Código de seguridad incorrecto, se
muestra “Error”. Introduzca el código de seguridad
correcto.
Introducción del código de seguridad
El código de seguridad se requiere para utilizar la
unidad de audio cuando la unidad se utiliza por
primera vez después de haber removido la fuente
de energía de la batería o al pulsar el botón de
restauración.
1 Encienda la unidad.
2 Realice los pasos del 3 al 4 e introduzca el
código de seguridad.
Se visualiza “Approved”.
Ahora, puede utilizar la unidad.
B64-4048-00_00.indb 95B64-4048-00_00.indb 95 08.2.5 4:23:20 PM08.2.5 4:23:20 PM

96 | KDC-X792/KDC-X692/KDC-MP738U/KDC-MP638U
Otras funciones
Función del modelo KDC-X792/KDC-X692
Con la conexión del LX-AMP a la unidad
Control del amplificador
Es posible controlar el LX-AMP conectado a la
unidad.
1 Seleccione el elemento de control AMP
durante el modo de Menú
Seleccione la visualización “AMS Control”.
Para saber como seleccionar elementos del control
de función, consulte <Control de función> (página
82).
2 Acceso al modo de control del amplificador
Pulse el mando de control por al menos 1
segundo.
3 Selección del ítem de control del amplificador
para su ajuste
Pulse el mando de control hacia arriba o hacia
abajo.
⁄
• Respecto de los detalles del elemento de control del
amplificador, consulte el manual de instrucciones que
acompaña al LX-AMP.
4 Ajuste del modo de control del amplificador
Pulse el mando de control hacia la derecha o la
izquierda.
5 Salida del modo de control del amplificador
Pulse el botón [FNC].
Ajuste manual del reloj
1
Seleccione el elemento de ajuste de reloj
durante el modo de Menú (En modo de espera)
Seleccione la pantalla “Clock Adjust”.
Para saber como seleccionar elementos del control
de función, consulte <Control de función> (página
82).
2 Ingrese al modo de ajuste del reloj
Pulse el mando de control por al menos 1
segundo.
La indicación horaria parpadea.
3 Ajuste del reloj
Tipo de operación Operación
Selección del elemento (horas
o minutos)
Pulse el mando de control hacia la
derecha o la izquierda.
Ajuste cada elemento Gire el mando de control o púlselo
hacia arriba o hacia abajo.
4 Salga del modo de ajuste del reloj
Pulse el botón [FNC].
⁄
• Puede realizar este ajuste cuando “MENU” > “SYNC” en
<Control de función> (página 82) se encuentre ajustado
en “OFF”. (KDC-X792 solamente)
Ajuste de fecha
1 Seleccione el elemento de ajuste de la fecha
en el modo de Menú (En modo de espera)
Seleccione la visualización “Date Adjust”.
Para saber como seleccionar elementos del control
de función, consulte <Control de función> (página
82).
2 Ingrese en el modo de ajuste de la fecha
Pulse el mando de control por al menos 1
segundo.
La visualización de fecha parpadea.
3 Ajuste la fecha
Tipo de operación Operación
Selección del elemento (mes,
día o año)
Pulse el mando de control hacia la
derecha o la izquierda.
Ajuste cada elemento Gire el mando de control o púlselo
hacia arriba o hacia abajo.
4 Salga del modo de ajuste de fecha
Pulse el botón [FNC].
Función del modelo KDC-X792
Descarga de imágenes
Descarga de películas, fondos de pantalla y gráficos
G.
Las imágenes descargadas pueden utilizarse para la
pantalla de esta unidad.
1 Conecte el dispositivo USB
Conecte el dispositivo USB que contiene los
archivos que desea descargar en esta unidad.
Inserte un CD-R/CD-RW
Inserte un CD-R/CD-RW que contenga los archivos
que va a descargar en esta unidad.
⁄
• Nuestra URL http://www.kenwood.net-disp.com describe
cómo crear un dispositivo CD-R/ CD-RW/ USB.
B64-4048-00_00.indb 96B64-4048-00_00.indb 96 08.2.5 4:23:21 PM08.2.5 4:23:21 PM

Español | 97
Ajuste del modo de demostración
ACTIVACIÓN/DESACTIVACIÓN del modo de
demostración.
1 Seleccione el elemento de demostración
durante el modo de Menú
Seleccione la visualización “DEMO Mode”.
Para saber como seleccionar elementos del control
de función, consulte <Control de función> (página
82).
2 Ajuste el modo de demostración
Pulse el mando de control durante al menos 2
segundos.
Al pulsar este botón por 2 segundos o más el ajuste
cambia entre “ON” y “OFF”.
3 Salga del modo de Demostración
Pulse el botón [FNC].
2 Seleccione el elemento de descarga de la
imagen en el modo de Menú (En modo de
espera)
Seleccione la visualización “DISP Data DL”.
Para saber como seleccionar elementos del control
de función, consulte <Control de función> (página
82).
3 Ingrese al modo de descarga
Pulse el mando de control por al menos 1
segundo.
4 Seleccione un medio
Pulse el mando de control hacia la derecha o la
izquierda.
Pulse el mando de control.
Seleccione un dispositivo USB (“USB”) o CD-R/RW
(“CD”).
5 Ingrese al modo de descarga
Gire el mando de control para seleccionar “YES”,
y después pulse el mando de control.
La visualización “File Check!!” parpadea.
6 Seleccione los archivos que va a descargar
Gire el mando de control o púlselo hacia arriba
o hacia abajo.
Pulse el mando de control.
7 Comience la descarga
Gire el mando de control para seleccionar “YES”,
y después pulse el mando de control.
Cuando termine la descarga se visualizará
“Finished”.
⁄
• La descarga de una imagen puede durar hasta 20
minutos.
Cancelación de descarga
Pulse el botón [FNC].
8 Salga del modo de descarga
Pulse el botón [FNC].
⁄
• No utilice esta unidad mientras descarga para evitar que
se dañen datos.
• Número de archivos que pueden descargarse.
- Película descargada: 1 archivo
- Fondo de pantalla: 1 archivo
- Gráfico G: 1 archivo
• Cuando se descarga un fondo de pantalla nuevo, se
sobrescribe el fondo de pantalla que esté descargado en
ese momento.
No hay modo de borrar las películas descargadas.
• Las imágenes descargadas se pueden utilizar para la
pantalla.
“DISP” > “GRAPH” de <Control de función> (página 82)
“DISP” > “GMENU” de <Control del analizador-G> (página
88)
• Cuando no pueda descargar las imágenes en esta
unidad, tal vez haya algún problema con el método de
escritura del dispositivo CD-R/ CD-RW/ USB.
Consulte la URL http://www.kenwood.net-disp.com.
PICTURE ENGINE
Picture Engine es una aplicación de software
distribuida a través de la página Web oficial de
Kenwood. Mediante el uso de este software,
puede crear un archivo de imágenes todavía
más original. Para descargar la aplicación, visite
“http://www.kenwood.net-disp.com/” para
buscar las direcciones.
B64-4048-00_00.indb 97B64-4048-00_00.indb 97 08.2.5 4:23:21 PM08.2.5 4:23:21 PM

98 | KDC-X792/KDC-X692/KDC-MP738U/KDC-MP638U
Placa frontal antirrobo
Es posible extraer la placa frontal de la unidad y
llevarla consigo para impedir robos.
Extracción de la placa frontal
1 Pulse el botón de liberación.
Abra la placa frontal hacia abajo.
2 Incline la placa frontal a la izquierda y tire hacia
adelante para extraerla.
¤
• La placa frontal es una pieza de precisión y puede
resultar dañada por golpes o sacudidas.
• Guarde la placa frontal en su estuche cuando se
encuentre desconectada.
• No exponga la placa frontal (ni su estuche) a la luz solar
directa ni al calor o humedad excesivos. Además deberá
evitar sitios con mucho polvo o la posibilidad de que se
derrame agua sobre ella.
Colocación de la placa frontal después de
haberla extraído
1 Alinee el eje de la unidad con la depresión de la
placa frontal.
2 Presione la placa frontal hasta que sienta que
hace clic.
La placa frontal queda bloqueada en su sitio,
permitiendo utilizar la unidad.
Otras funciones
B64-4048-00_00.indb 98B64-4048-00_00.indb 98 08.2.5 4:23:21 PM08.2.5 4:23:21 PM

Español | 99
Ajustes de audio
Control de audio
Puede ajustar los siguientes elementos del control
de audio;
Elemento de
ajuste
Visualización Margen
Volumen posterior “REAR VOLUME” 0 — 35
Nivel de subwoofer “SUB-W LEVEL” –15 — +15
System Q “NATURAL”/
“USER”/“ROCK”/
“POPS”/“EASY”/
“TOP40”/“JAZZ”/
Natural/Ajuste del usuario/
Rock/Pops/Easy/Top 40/Jazz
(El indicador se activa de
acuerdo al ajuste).
Nivel de graves* “BASS LEVEL” –8 — +8
Nivel de medios* “MIDDLE LEVEL” –8 — +8
Nivel de agudos* “TREBLE LEVEL” –8 — +8
Balance “BALANCE” Izquierda 15 — Derecha 15
Fader “FADER” Posterior 15 — Frontal 15
Salga del modo de control de audio (modo de control de volumen)
* Estos ítems pueden ajustarse de forma detallada.
Remítase a <Ajuste de los detalles del control de audio>
(página 99). (Función del modelo KDC-X792/X692)
* Memoria del tono de fuente: El valor de configuración
se coloca en la memoria por fuente. (el ítem de audio en
detalle está incluido)
⁄
• “USER”: Los intervalos seleccionados en último lugar para
el nivel de graves, el nivel de medios y el nivel de agudos
se vuelven a llamar automáticamente.
1 Seleccione la fuente para el ajuste
Para saber como seleccionar el elemento de
la fuente, consulte <Botón de selección de
Alimentación/Fuente> de <Funcionamiento
básico> (página 80).
2 Ingrese al modo de control de audio
Pulse el mando [AUD].
3 Seleccione el elemento de audio para el ajuste
Pulse el mando [AUD].
4 Ajuste el elemento de audio
Gire el mando [AUD].
5 Salga del modo de control de audio
Pulse cualquier botón.
Pulse un botón que no sea ni el mando [AUD] ni el
botón [ATT].
Función del modelo KDC-X792/X692
Ajuste de los detalles del control de
audio
Entre los ítems de audio básico, es posible ajustar
el nivel de graves, nivel de medios y el nivel de
agudos en detalle.
Nivel de graves
Elemento de ajuste Visualización Margen
Frecuencia central de
graves
“BASS FRQ” 40/50/60/70/80/100/
120/150 Hz
Factor Q de graves “BASS Q FACTOR” 1.00/1.25/1.50/2.00
Refuerzo de graves “BASS EXT” Desactivado/Activado
Nivel de medios
Elemento de ajuste Visualización Margen
Frecuencia central de
medios
“MIDDLE FRQ” 0,5/1,0/1,5/2,0 kHz
Factor Q de medios “MIDDLE Q FACTOR” 1.00/2.00
Nivel de agudos
Elemento de ajuste Visualización Margen
Frecuencia central de
agudos
“TREBLE FRQ” 10,0/12,5/15,0/17,5 kHz
1 Seleccione el elemento de audio básico
Seleccione el ítem que va a ajustar en detalle de los
siguientes ;
• Nivel de graves
• Nivel de medios
• Nivel de agudos
Para saber como seleccionar los elementos de
audio básicos, consulte <Control de Audio>
(página 99).
2 Ingrese al modo de ajuste en detalle de
control de audio
Pulse el mando [AUD] durante al menos 1
segundo.
3 Seleccione el elemento de audio en detalle
para el ajuste
Pulse el mando [AUD].
4 Ajuste del elemento audio en detalle
Gire el mando [AUD].
5 Salga del modo de control de audio en detalle
Pulse el mando [AUD] durante al menos 1
segundo.
Página siguiente 3
B64-4048-00_00.indb 99B64-4048-00_00.indb 99 08.2.5 4:23:22 PM08.2.5 4:23:22 PM

100 | KDC-X792/KDC-X692/KDC-MP738U/KDC-MP638U
Ajustes de audio
Configuración de audio
Puede ajustar el sistema de sonido, tal como sigue;
Elemento de
ajuste
Visualización Margen
Filtro de paso alto
frontal
“HPF-F” Pasante/40*1/ 60*1/80/100/1
20/150/180/220*1 Hz
Filtro de paso alto
posterior
“HPF-R” Pasante/40*1/ 60*1/80/100/1
20/150/180/220*1 Hz
Filtro de paso bajo “LPF” 50*1/60/80/100*1/120/
Pasante Hz
Fase del subwoofer “SW PHASE” Inversa (180°)/Normal (0°)
Compensación de
volumen
“VOL-OFFSET” –8 — ±0 (AUX: -8 — +8)
Sonoridad “LOUD” Desactivado/Activado
Sistema de zona dual “2 ZONE” Desactivado/Activado
*1 KDC-X792/X692 solamente.
⁄
• Compensación del volumen: El volumen de cada fuente
puede ajustarse de manera diferente del volumen
básico.
• Sonoridad: Compensación de los tonos graves y agudos
a bajo volumen. (Sólo se compensa el tono grave
cuando se selecciona el sintonizador como una fuente.)
• Sistema de zona dual
La fuente principal y la secundaria (entrada auxiliar)
emiten separadamente los canales delantero y trasero.
- Ajuste el canal de la fuente secundaria por medio de
“Zone2” de <Control de función> (página 82).
- Seleccione la fuente principal con el botón [SRC].
- Ajuste el volumen del canal frontal con el botón de
control [AUD].
- Ajuste el volumen del canal trasero por medio de
<Control de Audio> (página 99) o del botón [5]/[∞]
en el mando a distancia (página 104).
- El control de audio no tiene efecto en la fuente
secundaria.
1 Seleccione la fuente para el ajuste
Para saber como seleccionar el elemento de
la fuente, consulte <Botón de selección de
Alimentación/Fuente> de <Funcionamiento
básico> (página 80).
Ajuste de altavoz
Afine de tal manera que el valor del System Q sea el
óptimo al establecer el tipo de altavoz como sigue;
Tipo de altavoz Visualización
Desactivado “OFF”
Para altavoz de 5 y 4 pulgadas “5/4inch”
Para altavoz de 6 y 6x9
pulgadas
“6x9/6inch”
Para altavoz OEM “O.E.M.”
1 Acceso al modo de espera
Seleccione “STANDBY”.
Para saber como seleccionar el elemento de
la fuente, consulte <Botón de selección de
Alimentación/Fuente> de <Funcionamiento
básico> (página 80).
2 Ingrese al modo de ajuste de altavoz
Pulse el mando [AUD].
Se visualiza “SP SEL”.
3 Seleccione el tipo de altavoz
Gire el mando [AUD].
4 Salga del modo de ajuste de altavoz
Pulse el mando [AUD].
⁄
• Cuando se activa el refuerzo de graves, la respuesta de
bajas frecuencias aumenta en un 20%.
• Es posible salir en cualquier momento del modo de
control de audio al pulsar cualquier botón que no sea
[AUD] ni [ATT].
2 Ingrese al modo de configuración de audio
Pulse el mando [AUD] durante al menos 1
segundo.
3 Seleccione el elemento de configuración de
audio que desea ajustar
Pulse el mando [AUD].
4 Ajuste el ítem de configuración de audio
Gire el mando [AUD].
5 Salga el modo de configuración de audio
Pulse el mando [AUD] durante al menos 1
segundo.
B64-4048-00_00.indb 100B64-4048-00_00.indb 100 08.2.5 4:23:22 PM08.2.5 4:23:22 PM

Español | 101
Memoria de preajuste de audio
Registro de la configuración del valor en el control
de sonido. No es posible borrar la memoria
utilizando el botón de reinicio.
1 Configuración del control de sonido
Remítase a las operaciones siguientes para
configurar el control de sonido.
- <Control de audio> (página 99)
- <Configuración de audio> (página 100)
2 Seleccione el elemento de audio
preestablecido en el modo de Menú (Otro
diferente al modo en espera)
Seleccione la visualización “Audio Preset”.
Para saber como seleccionar elementos del control
de función, consulte <Control de función> (página
82).
3 Ingrese al modo de preajuste de audio
Pulse el mando de control por al menos 1
segundo.
4 Selección de la memoria preajustada de audio
Gire el mando de control.
Seleccione la visualización “Memory”.
5 Especifique si desea incluir el preajuste de
audio en memoria
Pulse el mando de control.
Se visualiza “Memory?”.
6 Ubicación del preajuste de audio en la
memoria
Gire el mando de control para seleccionar “YES”,
y después pulse el mando de control.
Se visualiza “Memory Completed”.
7 Salga del modo de preajuste de audio
Pulse el botón [FNC].
⁄
• Registre 1 par de memorias de preajuste de audio. No es
posible registrarlas en la fuente.
• Cuando pulse el botón de reinicio, todas las fuentes
tendrán el valor de ajuste que fue registrado.
• Los ítems siguientes no podrán registrarse.
Volumen, balance, atenuador, sonoridad, compensación
de volumen, sistema de zona dual, volumen trasero
Recuperación del preajuste de audio
Recuperación de la configuración del sonido
registrado en <Memoria de preajuste de audio>
(página 101).
1 Seleccione la fuente
Para saber como seleccionar el elemento de
la fuente, consulte <Botón de selección de
Alimentación/Fuente> de <Funcionamiento
básico> (página 80).
2 Seleccione el elemento de audio
preestablecido en el modo de Menú (Otro
diferente al modo en espera)
Seleccione la visualización “Audio Preset”.
Para saber como seleccionar elementos del control
de función, consulte <Control de función> (página
82).
3 Ingrese al modo de preajuste de audio
Pulse el mando de control por al menos 1
segundo.
4 Seleccione la recuperación del preajuste de
audio
Gire el mando de control.
Seleccione la visualización “Recall”.
5 Especifique si desea recuperar el preajuste de
audio
Pulse el mando de control.
Se visualiza “Recall?”.
6 Recupere el preajuste de audio
Gire el mando de control para seleccionar “YES”,
y después pulse el mando de control.
Se visualiza “Recall Completed”.
7 Salga del modo de preajuste de audio
Pulse el botón [FNC].
⁄
• La Memoria de usuario de “SYSTEM Q” en <Control
de audio> (página 99) se modifica al valor que fue
recuperado.
• El ítem de memoria del tono de la fuente de <Control
de audio> (página 99) se modifica al valor que fue
recuperado en la fuente seleccionada.
B64-4048-00_00.indb 101B64-4048-00_00.indb 101 08.2.5 4:23:22 PM08.2.5 4:23:22 PM

102 | KDC-X792/KDC-X692/KDC-MP738U/KDC-MP638U
Control del sintonizador de radio satélite (Opcional)
Funcionamiento básico
Selección de la fuente de radio satélite
Pulse el botón [SRC].
Seleccione la visualización “SAT”/ “SIRIUS”/ “XM”.
Para saber como seleccionar el elemento de
la fuente, consulte <Botón de selección de
Alimentación/Fuente> de <Funcionamiento
básico> (página 80).
⁄
• Es necesario registrarse en el proveedor de servicio
para recibir el servicio de radio por satélite. Consulte
al proveedor del servicio si aparece “CALL … TO
SUBSCRIBE”.
• La radio puede tardar algo de tiempo en iniciar la
recepción una vez que seleccione la fuente de radio por
satélite.
• Si la recepción de la señal falla, se visualizará “Acquiring
Signal”/ “No Signal”.
Cambio del modo de búsqueda
Pulse el botón [AUTO].
Visualización Operación
“Channel” Control de búsqueda manual normal.
“Preset” Búsqueda por orden de los canales de la memoria
de preajuste.
Seleccionar el canal
Pulse el mando de control hacia la derecha o la
izquierda.
Selección de la banda predefinida
Pulse el mando de control hacia arriba.
Cada vez que presione el mando de control, la
banda de presintonización cambiará entre SR1, SR2,
SR3 y SR4.
Exploración de canales
Pulse el botón [AUTO] durante al menos 2
segundos.
Al pulsar este botón por 2 segundos o más le
permite verificar canales individuales por 10
segundos cada uno. Al pulsar este botón otra vez
por 2 segundos o más le permite salir de este
modo.
Memoria de presintonización
Pulse el botón [1] — [6] deseado durante al
menos 2 segundos.
Sintonización preajustada
Pulse el botón [1] — [6] deseado.
Búsqueda de categoría y de canal
Selección del canal y la categoría que desea recibir.
1 Introduzca el modo de búsqueda de categoría
y de canal
Pulse el mando de control.
2 Seleccione la categoría
Pulse el mando de control hacia arriba o hacia
abajo.
3 Seleccionar el canal
Pulse el mando de control hacia la derecha o la
izquierda.
Cancelación del modo de búsqueda de
categoría y de canal
Pulse el mando de control.
⁄
• No puede buscar el canal hasta que se adquiera la
información de categoría.
Función del mando a distancia
Sintonización de acceso directo
Introducción del canal y sintonización.
1 Ingrese al modo de sintonización de acceso
directo
Pulse el botón [DIRECT] del mando a distancia.
2 Introduzca el canal
Pulse los botones numéricos.
3 Realice la búsqueda de canal
Pulse el botón [4] o [¢].
Cancelación de la sintonización de acceso
directo
Pulse el botón [DIRECT] del mando a distancia.
⁄
• Si no pulsa ningún botón antes de 10 segundos, el
modo de sintonización de acceso directo se cancelará
automáticamente.
• Si no puede recibir ninguna señal en el canal de entrada
debido a malas condiciones en la onda de radio u otros
problemas, aparecerá “Acquiring Signal”/ “No Signal”.
B64-4048-00_00.indb 102B64-4048-00_00.indb 102 08.2.5 4:23:23 PM08.2.5 4:23:23 PM

Español | 103
Memoria de presintonización
Introducción del canal en la memoria.
1 Seleccione el canal que desee introducir en la
memoria
Pulse el mando de control hacia la derecha o la
izquierda.
2 Ingrese al modo de memoria de preajuste
Seleccione “P.MEM”.
Para saber como seleccionar un elemento del
Control de función, consulte <Control de función>
(página 82).
3 Seleccione el número que va a guardar en la
memoria
Gire el mando de control.
4 Especifique el número que va a guardar en la
memoria
Pulse el mando de control.
5 Permita que el número especificado se
aplique
Pulse el mando de control.
Cancelación del modo de memoria de preajuste
Pulse el botón [FNC].
⁄
• Sólo se guarda el número de canal. La información de
categoría no se guarda.
• Esta función se puede utilizar con el botón [1] — [6].
- Pulse el botón [1] — [6] deseado durante al menos 2
segundos.
Sintonización preajustada
Recuperación de los canales de la memoria.
1 Ingrese al modo de selección de sintonización
preajustada
Gire el mando de control.
Se visualiza una lista.
2 Seleccione la estación que desea de la
memoria
Gire el mando de control.
3 Recupere la emisora
Pulse el mando de control.
Cancelación de la sintonización preajustada
Pulse el botón [FNC].
⁄
• Esta función se puede utilizar con el botón [1] — [6].
- Pulse el botón [1] — [6] deseado.
B64-4048-00_00.indb 103B64-4048-00_00.indb 103 08.2.5 4:23:23 PM08.2.5 4:23:23 PM

104 | KDC-X792/KDC-X692/KDC-MP738U/KDC-MP638U
Funciones básicas del mando a distancia
ATT
DIRECT
0 — 9
SRC
VOL
AUD
FM/AM/
+
/–
2-ZONE
Control general
Control de volumen [VOL]
Selección de fuente [SRC]
Reducción de volumen [ATT]
En el control de audio
Selección del elemento de audio [AUD]
Ajusta el elemento de audio [VOL]
⁄
• Consulte <Control de audio> (página 99) para el método
de funcionamiento, como los procedimientos para el
control de audio y otras operaciones.
Control de Zona Dual
Activación y desactivación del sistema de zona
dual [2-ZONE]
Control de volumen del canal trasero
[ 5]/ [∞]
En fuente de Sintonizador/Radio HD
Selección de banda [FM]/[AM]
Selección de emisora [ 4]/[¢]
Recuperación de emisoras presintonizadas
[1] — [6]
En fuente de CD/USB
Selección de música [ 4]/[¢]
Selección de Carpeta/Disco [FM]/[AM]
Pausa/Reproducción [ 38]
En fuente de sintonización de Radio
Satélite
Selección de banda presintonizada [FM]
Selección de canal [ 4]/[¢]
Recuperar canales presintonizados
[1] — [6]
(página 93, 102)
B64-4048-00_00.indb 104B64-4048-00_00.indb 104 08.2.5 4:23:23 PM08.2.5 4:23:23 PM

Español | 105
⁄
Acerca de [ ]
Este botón se utiliza cuando está conectada la CAJA
DE MANOS LIBRES Bluetooth. para obtener más
información, consulte el manual de instrucciones de la
CAJA DE MANOS LIBRES Bluetooth.
¤
• No deje el mando a distancia en superficies
calientes como el salpicadero.
Carga y sustitución de la batería
Utilice dos baterías “AA”/ “R6”.
Deslice la tapa mientras presiona hacia abajo para
quitarla tal y como se muestra.
Inserte las baterías con los polos + y – alineados
correctamente, siguiendo la ilustración dentro de la
caja.
B64-4048-00_00.indb 105B64-4048-00_00.indb 105 08.2.5 4:23:24 PM08.2.5 4:23:24 PM

106 | KDC-X792/KDC-X692/KDC-MP738U/KDC-MP638U
Apéndice
Acerca del archivo de audio
• Archivos de audio que pueden reproducirse
AAC-LC (.m4a), MP3 (.mp3), WMA (.wma)
• Medio de disco reproducible
CD-R/RW/ROM
• Formato de archivo de disco reproducible
ISO 9660 Nivel 1/2, Joliet, Romeo, nombre de
archivo largo.
• Dispositivo USB reproducible
USB del tipo de almacenamiento masivo
• Sistema de archivos del dispositivo USB
reproducible
FAT16, FAT32
Aunque los archivos de audio cumplen los estándares
anteriores, puede que no sea posible la reproducción
según los tipos o condiciones del medio o dispositivo.
• Orden de reproducción del archivo de audio
En el ejemplo del árbol de carpetas/archivos que se
muestra a continuación, los archivos se reproducen
en el orden de ① a ⑩.
CD
v
()
<: Folder
v: Audio
v
v
v
v.
v
Carpeta
Archivo de audio
En el sitio web está disponible un manual en línea
acerca de los archivos de audio, www.kenwood.com/
audiofile/. En este manual en línea, se proporciona
información detallada y notas que no se incluyen en
este manual. Asegúrese de leer también el manual
en línea.
⁄
• En este manual se utiliza el término “dispositivo USB” para
hacer referencia a las memorias flash y los reproductores de
audio digital con terminales USB.
• El término “iPod” que aparece en este manual indica el iPod
conectado con el cable de conexión de iPod (accesorio
opcional). El iPod conectado con el cable de conexión de
iPod puede controlarse desde esta unidad. Los iPods que
no pueden conectarse con el cable de conexión son el iPod
nano, iPod quinta generación, iPod classic y iPod touch. No
se pueden conectar otro tipo de iPods.
Acerca del dispositivo USB
• Si inicia la reproducción después de conectar el
iPod, se reproduce primero la música que se ha
reproducido en el iPod.
En este caso, se muestra “RESUMING” sin que se
muestre un nombre de carpeta, etc. Si se cambia
el elemento de exploración se visualizará un título
correcto, etc.
• Cuando se conecta el iPod a esta unidad, se muestra
“KENWOOD” o “✓” en el iPod para indicar que no
puede poner en funcionamiento el iPod.
• Cuando se conecta el dispositivo USB a esta unidad,
puede cargarse en caso de que la unidad esté
encendida.
• Instale el dispositivo USB en un lugar que no le
impida conducir su vehículo correctamente.
• No puede conectar un dispositivo USB por medio
de un concentrador USB y un Lector multi tarjetas.
• Realice copias de seguridad de los archivos de
audio utilizados con esta unidad. Los archivos de
audio podrían borrarse según las condiciones de
funcionamiento del dispositivo USB.
No nos haremos responsables de ningún daño que
se derive del borrado de los datos almacenados.
• Esta unidad no incluye ningún dispositivo USB.
Es necesario que adquiera un dispositivo USB,
disponible en tiendas.
• Al conectar el dispositivo USB, se recomienda el uso
de CA-U1EX (opción).
No se garantiza una reproducción normal cuando se
utilice un cable que no sea el cable USB compatible.
Conectar un cable cuya longitud total sea superior a
5 m puede provocar una reproducción anormal.
Acerca de KENWOOD “Music Editor” de
aplicación de PC
• “Music Editor” se graba en el CD-ROM adjunto a esta
unidad.
• Remítase al manual del usuario grabado en el CD-
ROM de instalación y a la Ayuda de “Music Editor”
para obtener el método de funcionamiento de
“Music Editor”.
• La unidad puede reproducir dispositivos de USB
creados con “Music Editor”.
• Se muestra información acerca de la actualización
de “Music Editor” en el sitio web, www.kenwood.
com.
B64-4048-00_00.indb 106B64-4048-00_00.indb 106 08.2.5 4:23:24 PM08.2.5 4:23:24 PM

Español | 107
Acerca del sintonizador de radio satélite
(Opcional)
Esta unidad es compatible con los sintonizadores de
Radio satélite emitidos por SIRIUS y XM.
Consulte el manual de instrucciones del sintonizador
de Radio Satélite.
Acerca del radio HD (Opcional)
Cuando conecta una radio HD, las características de
sintonización de la unidad se desactivan y cambian a
las características de sintonización de radio HD.
Con el sintonizador de radio HD, puede usar las
funciones similares del sintonizador. Consulte las
características del sintonizador para saber cómo
utilizar las funciones.
PTY (Tipo de programa), información de tráfico y
las funciones de texto de radio no se encuentran
disponibles.
Para el funcionamiento del KCA-BT100
(Opcional)
Sin embargo, los siguientes métodos de control
de la función para esta unidad pueden diferir de
lo especificado en el manual de instrucciones; por
tal motivo, consulte la instrucción complementaria
siguiente.
<Eliminación de un teléfono móvil registrado>
1–3. El funcionamiento es el mismo. Consulte el
manual de instrucciones de KCA-BT100.
4. Pulse el mando de control.
5. Seleccione “YES” con el mando de control.
6. Pulse el mando de control.
7. Pulse el botón [FNC].
<Sistema del menú>
Para saber como operar el menú, consulte <Control
de función> en este manual de instrucciones.
Acerca de la visualización
El estado del teléfono móvil se muestra en la pantalla
de estado de esta unidad.
Además, algunas pantallas son diferentes de la
descripción dada en el Manual de Instrucciones del
KCA-BT100.
Pantallas del Manual de
Instrucciones del KCA-BT100
Pantallas actuales en esta
unidad
“Disconnect” “HF Disconnect”
“Connect” “HF Connect”
“Phone Delete” “Device Delete”
“Phone Status” “BT DVC Status”
BT : Muestra el estado de conexión de bluetooth. Este
indicador se activa al conectar un teléfono móvil
en esta unidad.
Manipulación de CDs
• No toque la superficie de grabación del CD.
• No pegue cinta etc. sobre el CD. Ni tampoco utilice
un CD con cinta pegada sobre el.
• No utilice accesorios de tipo disco.
• Limpie desde el centro del disco hacia el exterior.
• Cuando extraiga los CD de esta unidad, tire de estos
en sentido horizontal.
• Si el agujero central del CD o el margen exterior
tiene rebaba, utilícelo después de haberla quitado
con un bolígrafo.
CDs que no se pueden utilizar
• No se pueden utilizar CDs que no sean redondos.
• No se pueden utilizar CDs coloreados en la
superficie de grabación o que estén sucios.
• Esta unidad sólo puede reproducir los CD con
.
Puede que no reproduzca correctamente los discos
que no tienen la marca.
• No se puede reproducir un CD-R o CD-RW que no
ha sido finalizado. (Para el proceso de finalización
remítase a su software escrito CD-R/CD-RW, y a su
manual de instrucciones de grabador de CD-R/CD-
RW.
B64-4048-00_00.indb 107B64-4048-00_00.indb 107 08.2.5 4:23:25 PM08.2.5 4:23:25 PM

108 | KDC-X792/KDC-X692/KDC-MP738U/KDC-MP638U
Apéndice
Glosario del menú
• SRC Select
Configuración del modo de selección de fuente.
1 : Muestra los iconos de la fuente para su elección.
2 : Le permite seleccionar fuentes una tras otra.
• Display
Si la unidad no se opera por al menos 5 segundos
con “OFF” seleccionado, la pantalla se apaga.
Durante un modo de configuración, la pantalla se
apagará incluso si han transcurrido 5 segundos.
• ILM Dimmer (atenuador de la iluminación)
Reduce el brillo de la iluminación de la tecla.
AUTO: Atenúa la iluminación junto con el
interruptor de luz del vehículo.
OFF: No atenúa la iluminación.
• AMP
Al seleccionar “OFF” se apaga el amplificador
incorporado. Al apagar el amplificador incorporado
mejora la calidad de sonido de la preamplificación.
• Zone2 (Zona Dual)
Establece el destino (altavoz delantero “Front” o
trasero “Rear”) de la fuente secundaria (AUX IN) al
activar la función de zona dual.
• Supreme
Tecnología para extrapolar y suplementar con
algoritmos patentados, el rango de frecuencia alta
que se corta al encodificar una velocidad de bits
baja (menor a 128 Kbps, frecuencia de muestreo es
44,1 kHz).
La suplementación se optimiza por medio de un
formato de compresión (AAC, MP3 o WMA) y se
procesa de acuerdo a la velocidad de bits.
El efecto es insignificante con música codificada a
una velocidad de transmisión de bits alta, variable o
que tenga un rango de frecuencia alta mínimo.
• Receive Mode (Ajuste del modo de recepción)
Ajusta el modo de recepción del radio HD.
Auto: Sintoniza automáticamente la transmisión
analógica cuando no hay disponible
transmisión digital.
Digital: Sólo emisiones digitales.
Analog: Sólo emisiones analógicas.
• CD Read
Establece el método de lectura de CD.
Cuando no se pueda reproducir un formato
especial de CD, ajuste esta función en “2” para forzar
la reproducción. Tenga en cuenta que algunos CDs
de música puede que no se reproduzcan incluso
ajustando a “2”. Además, los archivos de audio no
podrán reproducirse cuando el ajuste está en “2”.
Normalmente, mantenga este ajuste en “1”.
1 : Distingue automáticamente entre disco de
archivos de audio y CD de música cuando se
reproduce el disco.
2 : Fuerza la reproducción como CD de música.
B64-4048-00_00.indb 108B64-4048-00_00.indb 108 08.2.5 4:23:25 PM08.2.5 4:23:25 PM

Español | 109
Accesorios/ Procedimiento de instalación
Accesorios
1
..........1
5*
..........1
2
..........2
6*
..........2
3
..........4
7*
..........2
4
..........4
* KDC-X792/X692 solamente.
Procedimiento de instalación
1. Para evitar cortocircuitos, retire la llave del
encendido y desconecte el terminal - de la
batería.
2. Realice las conexiones de los cables de entrada y
salida adecuadas para cada unidad.
3. Conecte los cables del altavoz del mazo de
conductores.
4. Conecte los cables del mazo de conductores en el
siguiente orden: tierra, batería, encendido.
5. Conecte el conector del mazo de conductores a la
unidad.
6. Instale la unidad en su automóvil.
7. Vuelva a conectar el terminal - de la batería.
8. Pulse el botón de reposición.
2 ADVERTENCIA
Si conecta el cable de encendido (rojo) y el cable de la batería
(amarillo) al chasis del automóvil (tierra), podría producir un
cortocircuito y esto a su vez, un incendio. Conecte siempre
esos cables a la fuente de alimentación que pasa por la caja
de fusibles.
¤
• La instalación y cableado de este producto requiere de
habilidad y experiencia. Por motivos de seguridad, deja la
labor de instalación y montaje en manos de profesionales.
• Asegúrese de utilizar para la unidad una fuente de
alimentación de 12V CC con conexión a tierra negativa.
• No instale la unidad en un sitio expuesto a la luz directa del
sol, o excesivamente húmedo o caluroso. Además deberá
evitar sitios con mucho polvo o la posibilidad de que se
derrame agua sobre ella.
• No utilice sus propios tornillos. Útilice sólo los tornillos
incluidos. El uso de tornillos diferentes podría causar daños
en la unidad principal.
• Si no se enciende la alimentación (se muestra “Protect”), el
cable de altavoz puede que haya sufrido un cortocircuito o
que haya tocado el chasis del vehículo y se haya activado
la función de protección. Por lo tanto, el cable del altavoz
debe ser revisado.
• Si el encendido de su automóvil no está provisto de
la posición ACC, conecte los cables de encendido a
una fuente de alimentación que pueda conectarse y
desconectarse con la llave de encendido. Si conecta el
cable de encendido a una fuente de alimentación que
recibe un suministro constante de alimentación tales como
los cables de la batería, la batería podría descargarse.
• Si la consola tiene una tapa, asegúrese de instalar la unidad
de modo que la placa frontal no golpee la tapa al abrir y
cerrar.
• Si se funde el fusible, en primer lugar asegúrese de que
los cables no hayan causado un cortocircuito, y luego
reemplace el fusible usado por otro del mismo régimen.
• Enrolle los cables no conectados con una cinta de vinilo u
otro material similar para que queden aislados. Para evitar
cortocircuitos, no retire las tapas de los extremos de los
cables o terminales no conectados.
• Conecte los cables de los altavoces a cada uno de los
terminales correspondientes. La conexión compartida
de los cables - o la conexión a tierra de los mismos a
cualquier parte metálica del automóvil podrá dañar la
unidad o impedir su correcto funcionamiento.
• Cuando se han conectado solamente dos altavoces al
sistema, conecte los conectores ya sea a ambos terminales
de salida delanteros, o a ambos terminales de salida traseros
(o sea, no mezcle terminales delanteros y traseros). Por
ejemplo, si conecta el conector + del altavoz izquierdo a
un terminal de salida delantero, no conecte el conector -
del altavoz derecho a un terminal de salida trasero.
• Después de instalar la unidad, compruebe que las lámparas
de freno, las luces intermitentes, el limpiaparabrisas, etc.
funcionen satisfactoriamente.
• Instale la unidad en un ángulo de 30˚ o menos.
Acerca de los reproductores de CD/
cambiadores de discos conectados a esta
unidad
Si el reproductor de CD/ cambiador de disco tiene el
interruptor “O-N”, ajústelo en la posición “N”.
Las funciones que pueden utilizarse y la información
que puede visualizarse diferirá según sean los
modelos que se conecten.
B64-4048-00_00.indb 109B64-4048-00_00.indb 109 08.2.5 4:23:25 PM08.2.5 4:23:25 PM

110 | KDC-X792/KDC-X692/KDC-MP738U/KDC-MP638U
P.CONT
ILLUMI
ANT.
CONT
MUTE
–
+
REMO.CONT
LR
Entrada de antena FM/AM
Salida delantera
Fusible (10 A)
Mazo de conductores
(Accesorio1)
Blanco/Negro
Gris/negro
Verde/negro
Púrpura/negro
Blanco
Gris
Verde
Púrpura
A altavoz delantero izquierdo
A altavoz delantero derecho
A altavoz trasero derecho
A altavoz trasero izquierdo
Cable de encendido (rojo)
Cable de la batería (amarillo)
Cable a tierra (negro) · (al chasis del vehículo)
Interruptor de la
llave de encendido
Caja de fusibles del vehículo
(fusible principal)
ACC
Caja de fusibles
del vehículo
Batería
Si no se ha realizado ninguna conexión, no deje que el cable sobresalga de la lengüeta.
Cable de control de potencia
(Azul/blanco)
Cable de control de antena motriz (Azul)
Cable de reductor de luz (Naranja/blanco)
Al utilizar el amplificador de potencia opcional, conéctelo a su terminal
de control de potencia.
A interruptor de control de luces del vehículo
Dependiendo de que antena esté utilizando, conéctela ya sea al terminal
de control de la antena motorizada, o al terminal de potencia para el
amplificador de refuerzo de la antena tipo película.
Salida del Sub Woofer
Cable de silenciación TEL (marrón)
Salida trasera
Conector USB (1 m)
Al dispositivo USB
Para utilizar la función
de mando a distancia
en el volante, es
necesario un adaptador
remoto exclusivo (no
suministrado) para su
vehículo.
Mando a distancia de
la dirección (luz azul/
amarilla)
Entrada AUX (estéreo)
Utilice el miniconector de tipo estéreo que no
tenga resistencia.
Al cambiador de discos Kenwood/ Accesorio opcional
externo
⁄ Para conectar estos cables, remítase a los manuales de
instrucciones relacionados.
Conéctelo al terminal de tierra cuando suene el teléfono o durante la
conversación.
⁄ Para conectar el sistema de navegación Kenwood, consulte el
manual del sistema de navegación.
Conexión de cables a los terminales
⁄ No quite la tapa
cuando no utilice el
cable USB. El conector
provocará que la
unidad no funcione
correctamente si
entra en contacto
con cualquier parte
metálica del vehículo.
B64-4048-00_00.indb 110B64-4048-00_00.indb 110 08.2.5 4:23:26 PM08.2.5 4:23:26 PM

Español | 111
Instalación/Desmontaje de la unidad
Automóviles no japoneses
Muro cortafuego o soporte de metal
Tornillo (M4 × 8 mm)
(disponible en el comercio)
Tornillo autorroscante
(disponible en el comercio)
Correa de montaje metálico
(disponible en el comercio)
Doble las lengüetas del
manguito de montaje con un
destornillador o similar y fíjelo.
⁄
• Asegúrese de que la unidad esté firmemente instalada en
su lugar. Si está instalada en forma inestable, podrían ocurrir
fallas de funcionamiento (p.ej., saltos de sonido).
Automóiles japoneses
1 Refiérase a la sección <Extracción del marco de
goma dura> y retire el marco de goma dura.
2 Alinee los orificios de la unidad (dos lugares en
cada lado) con la ménsula de montaje del vehículo
y fije la unidad con los tornillos suministrados.
8 mm
MAX.
ø5mm ø5mm
8mm
MAX.
T
NT
N
T/N
T: Automóviles Toyota
N: Automóviles Nissan
Accesorio3...para automóviles Nissan
Accesorio4...para automóviles Toyota
34
Extracción del marco de goma dura
1 Enganche las uñas de agarre en la herramienta de
extracción y quite los dos enganches en el nivel
superior.
Suba el bastidor y tire de él hacia adelante tal como
se indica en la figura.
Uña
Fijador
Accesorio2
Herramieta de extracción
2 Al quitar el nivel superior, quite las dos posiciones
inferiores.
⁄
• Se puede quitar el marco de la parte de abajo de la misma
forma.
Desmontaje de la unidad
1 Refiérase a la sección <Extracción del marco de
goma dura> y retire el marco de goma dura.
2 Quite el tornillo (M4 x 8) del panel posterior.
3 Inserte profundamente las dos herramientas de
extracción en las ranuras de cada lado, tal como se
muestra en la figura.
4 Empuje la herramienta de extracción hacia abajo,
mientras presiona hacia adentro, y extraiga la
unidad hasta la mitad.
Tornillo (M4 × 8 mm)
(disponible en el comercio)
Accesorio2
¤
• Preste atención para no lastimarse con las uñas de agarre
de la herramienta de extracción.
5 Termine de sacar la unidad con las manos,
prestando atención para no dejarla caer.
B64-4048-00_00.indb 111B64-4048-00_00.indb 111 08.2.5 4:23:26 PM08.2.5 4:23:26 PM

112 | KDC-X792/KDC-X692/KDC-MP738U/KDC-MP638U
Instalación/Desmontaje de la unidad
Accesorio de KDC-X792/X692
Montaje del soporte USB
1 Realice una apertura para montar el soporte.
2 Pase el conector USB a través de la apertura.
3 Coloque el conector USB en el soporte y fíjelo con
una cinta. Accesorio5
Accesorio6
4 Monte el soporte ensamblado utilizando los
tornillos.
Accesorio7
(Ø3 × 12 mm)
¤
• No ajuste la unidad en lugares calientes tales como en el
salpicadero.
• No la instale cerca del salpicadero, en el panel trasero o en
las piezas de seguridad de la bolsa de aire.
• Instale la unidad en un lugar donde no lo distraiga para
conducir correctamente.
B64-4048-00_00.indb 112B64-4048-00_00.indb 112 08.2.5 4:23:27 PM08.2.5 4:23:27 PM

Español | 113
Guia Sobre Localización De Averias
Algunas funciones de esta unidad podrían estar
deshabilitadas debido a algunos ajustes realizados
en la misma.
! • No se puede configurar el subwoofer.
• No se puede configurar el filtro paso alto.
• No se puede configurar Fader.
• No hay ningún efecto de control de audio en
AUX.
▲
• <Salida de Subwoofer> de <Funcionamiento
básico> (página 80) no se encuentra establecido en
Activado.
• La función de zona dual está activada. ☞
<Configuración de audio> (página 100)
! • No se puede configurar la fase del subwoofer.
▲
El filtro paso bajo está establecido en Through. ☞
<Configuración de audio> (página 100)
! • No se puede seleccionar el destino de salida de la
subfuente en la zona dual.
• No se puede ajustar el volumen de los altavoces
traseros.
▲
La función de zona dual está desactivada. ☞
<Configuración de audio> (página 100)
! • No se puede registrar un código de seguridad..
• No se puede configurar el control de iluminación
de la pantalla.
▲
<El <Ajuste del modo de demostración> (página 97)
no está desactivado.
Lo que podría parecer un fallo de funcionamiento
de su unidad podría ser simplemente el resultado
de un pequeño error de operación o de un defecto
de conexión. Antes de acudir al servicio, verifique
primero el siguiente cuadro sobre los problemas
que se podrían presentar.
General
? El tono del sensor de toque no suena.
✔ El terminal de salida de preamplificador está siendo
utilizado.
☞ El tono del sensor de toque no puede ser
emitido desde el terminal de salida de
preamplificador.
? La iluminación parpadea al operar el mando o el
botón.
✔ Este es el efecto de la iluminación de la tecla.
☞ Ajusta este efecto en “MENU” > “ILM Effect” de
<Control de función> (página 82).
Fuente de sintonizador
? Recepción de radio deficiente.
✔ No está extendida la antena del automóvil.
☞ Extraiga completamente la antena.
Fuente de Disco
? No se reproduce el disco especificado, sino otro.
✔ El CD especificado está muy sucio.
☞ Limpie el CD, consultando el método de limpieza
de CD de la sección <Manipulación de CDs>
(página 107).
✔ El disco está cargado en una ranura diferente de la
especificada.
☞ Saque el cartucho de discos y verifique el
número del disco especificado.
✔ El disco está muy rayado.
☞ Pruebe otro disco.
En la fuente de archivo de audio
? El sonido se omite cuando se reproduce un archivo
de audio.
✔ El medio está rayado o sucio.
☞ Limpie el medio, remitiéndose a la limpieza
de CD de la sección <Manipulación de CDs>
(página 107).
✔ La condición de grabación no es buena.
☞ Grabe el medio de nuevo o utilice otro.
? Se escucha ruido al llevar a cabo la búsqueda de
carpeta.
✔ Tal vez se produzca ruido si existen carpetas sin
archivos de audio continuamente en el medio de
reproducción.
☞ Procure no crear carpetas sin archivos de audio.
B64-4048-00_00.indb 113B64-4048-00_00.indb 113 08.2.5 4:23:28 PM08.2.5 4:23:28 PM

114 | KDC-X792/KDC-X692/KDC-MP738U/KDC-MP638U
Los mensajes mostrados a continuación
presentan las condiciones de su sistema.
TOC Error: • No se ha cargado el disco en el cartucho de
discos.
• El CD está muy sucio. El CD está boca abajo.
El CD está muy rayado.
Error 05: El disco no se puede leer.
Error 77: Por algún motivo, la unidad funciona en
forma defectuosa.
➪ Pulse el botón de reinicio en la unidad.
Si el código “Error 77” no desaparece,
consulte con el centro de servicio más
cercano.
Mecha Error: La unidad de discos tiene algún problema. O
la unidad está funcionando incorrectamente
por alguna razón.
➪ Revise el cartucho de discos. Luego, pulse
el botón de reposición de la unidad. Si
el código “Mecha Error” no desaparece,
consulte con el centro de servicio más
cercano.
IN (Parpadeo): La sección del reproductor de CD no está
funcionando apropiadamente.
➪ Reinserte el CD. Si el CD no se puede
expulsar o si la pantalla continua
relampagueando aún cuando el CD ha
sido reinsertado apropiadamente, por
favor desactive la alimentación y consulte
con su centro de servicio más cercano.
Protect: El cable del altavoz tiene un corto circuito o
toca el chasis del vehículo y por lo tanto se
activa la función de protección.
➪ Ate o aísle el cable de altavoz
debidamente y pulse el botón de reajuste.
Si el código “Protect” no desaparece,
consulte con el centro de servicio más
cercano.
Unsupported File:
Se reproduce un archivo de audio con un
formato que no es compatible con esta
unidad.
Copy Protection:
Se reprodujo un archivo con protección
contra copias.
Read Error: El sistema de archivo del dispositivo USB
conectado está roto.
➪ Copie los archivos y carpetas para el
dispositivo USB nuevamente. Si se visualiza
todavía el mensaje de error, inicialice el
dispositivo USB o use otros dispositivos
USB.
No Device: El dispositivo USB está seleccionado como
fuente aunque no hay conectado ningún
dispositivo USB.
➪ Cambie la fuente a cualquier otra distinta
de USB. Conecte un dispositivo USB y
cambie de nuevo a la fuente USB.
N/A Device: Se ha conectado un dispositivo USB no
compatible.
No Music Data/ Error 15:
• El dispositivo USB conectado no contiene
archivos de audio reproducibles.
• Se reproducieron medios que no tenían
datos grabados que la unidad pudiera
reproducir.
USB ERROR (Parpadeo):
Podría haberse producido algún problema en
el dispositivo USB conectado.
➪ Quite el dispositivo USB, después gire
el interruptor de encendido a ON. Si se
repite la misma visualización, utilice otro
dispositivo USB.
iPod Error: Se ha producido un error en la conexión del
iPod.
➪ Compruebe que el iPod conectado sea
un iPod compatible. Consulte <Acerca
del archivo de audio> (página 106) para
información concerniente a los iPods que
son compatibles.
➪ Quite el dispositivo USB y, a continuación,
vuelva a conectarlo.
➪ Confirme que el software del iPod es la
última versión.
USB REMOVE: Se ha seleccionado el modo de extracción
para el dispositivo USB/iPod. Puede extraer el
dispositivo USB/iPod con seguridad.
Guia Sobre Localización De Averias
B64-4048-00_00.indb 114B64-4048-00_00.indb 114 08.2.5 4:23:28 PM08.2.5 4:23:28 PM

Español | 115
Especificaciones
Sección del sintonizador de FM
Gama de frecuencias (intervalo 200 kHz)
: 87,9 MHz — 107,9 MHz
Sensibilidad útil (Relación señal/ruido = 30dB)
: 9,3 dBf (0,8 µV/ 75 )
Sensibilidad de silenciamiento (Relación señal/
ruido = 50dB)
: 15,2dBf (1,6 V/ 75 Ω)
Respuesta de frecuencia (±3 dB)
: 30 Hz – 15 kHz
Relación señal a ruido (MONO)
: 70 dB
Selectividad (±400 kHz)
: ≥ 80 dB
Separación estéreo (1 kHz)
: 40 dB
Sección del sintonizador de AM
Gama de frecuencias (intervalo 10 kHz)
: 530 kHz – 1700 kHz
Sensibilidad útil (Relación señal/ruido = 20dB)
: 28 dBµ (25 µV)
Sección del reproductor de CD
Diodo láser
: GaAlAs
Filtro digital (D/A)
: 8 veces sobremuestreo
Convertidor D/A
: 24 Bit
Velocidad de giro
: 500 – 200 rpm (CLV)
Fluctuación y trémolo
: Por debajo del límite medible
Respuesta de frecuencia (±1 dB)
: 10 Hz – 20 kHz
Distorsión armónica total (1 kHz)
KDC-X792/X692 : 0,008 %
KDC-MP738U/MP638U : 0,010 %
Relación señal a ruido (1 kHz)
: 110 dB
Gama dinámica
: 93 dB
MP3 decodificado
: Compatible con MPEG-1/2 Audio Layer-3
WMA decodificado
: Compatible con Windows Media Audio
Decodificación AAC
: Archivos AAC-LC ".m4a"
Interfaz USB
Estándar USB
: USB1.1/ 2.0
Corriente de alimentación máxima
: 500 mA
Sistema de archivos
: FAT16/ 32
MP3 decodificado
: Compatible con MPEG-1/2 Audio Layer-3
WMA decodificado
: Compatible con Windows Media Audio
Decodificación AAC
: Archivos AAC-LC ".m4a"
Sección de audio
Potencia de salida máxima
: 50 W x 4
Potencia completa de todo el ancho de banda (a
menos del 1% THD)
: 22 W x 4
Impedancia del altavoz
: 4 – 8 Ω
Acción tonal
Graves : 100 Hz ±8 dB
Registro medio : 1 kHz ±8 dB
Agudos : 10 kHz ±8 dB
Nivel de salida de preamplificador/carga (CD)
KDC-X792/X692 : 4000 mV/10 kΩ
KDC-MP738U/MP638U : 2500 mV/10 kΩ
Impedancia de salida de preamplificador
: ≤ 600 Ω
Entrada auxiliar
Respuesta de frecuencia (±1 dB)
: 20 Hz – 20 kHz
Voltaje de entrada máximo
: 1200 mV
Impedancia de entrada
: 100 kΩ
General
Voltaje de funcionamiento (11 – 16 V admisibles)
: 14,4 V
Consumo
: 10 A
Tamaño de instalación (An x Al x F)
: 182 x 53 x 155 mm
7-3/16 x 2-1/16 x 6-1/8 pulgadas
Peso
: 3,1 lbs (1,40 kg)
Las especificaciones se encuentran sujetas a cambios sin previo aviso.
B64-4048-00_00.indb 115B64-4048-00_00.indb 115 08.2.5 4:23:28 PM08.2.5 4:23:28 PM

B64-4048-00_00.indb 116B64-4048-00_00.indb 116 08.2.5 4:23:28 PM08.2.5 4:23:28 PM