Kenwood Kdc Bt8041U Users Manual B64 4160 00_00_E_English
KDC-BT8141U to the manual c508ac42-a8f7-47cb-9380-ac7cec4a7101
2015-01-23
: Kenwood Kenwood-Kdc-Bt8041U-Users-Manual-263452 kenwood-kdc-bt8041u-users-manual-263452 kenwood pdf
Open the PDF directly: View PDF
.
Page Count: 48

CD-RECEIVER
KDC-BT8041U
KDC-BT8141U
INSTRUCTION MANUAL
© B64-4160-00/00 (EW/ E2W)
B64-4160-00_00_E_English.indd 1B64-4160-00_00_E_English.indd 1 08.4.9 1:14:08 PM08.4.9 1:14:08 PM

2 | KDC-BT8041U/ KDC-BT8141U
Contents
Before use 3
Basic Operation 4
General functions
Tuner functions
Disc & Audio file play functions
Function Control 6
⁄ • Read through this page first for the setting of each
function.
Display Settings 9
Disc Naming (DNPS)
Auxiliary Input Display Setting
About Display Type
Text Display Selection
Music disc/Audio file Operation 12
Music Select
Direct Music Search
Tuner Operation 13
Station Preset Memory
Preset Tuning
Direct Access Tuning
PTY (Program Type)
Program Type preset
Changing Language for PTY Function
Operation of hands-free phoning 16
Before Use
Receiving a call
During a call
Call waiting
Other functions
Making a call
Dial a number
Speed dialing (Preset dial)
Calling a number in the Phone Book
Calling a number in the call log
Make a voice dialing call
Registering to the Preset Dial Number List
Display of phone number type (category)
Bluetooth Audio Operation 19
Before Use
Basic Operation
Other Functions 20
Security Code
Manual Clock Adjustment
Date Adjustment
Demonstration mode setting
• iPod is a trademark of Apple, Inc., registered in the U.S.
and other countries.
• The “AAC” logo is trademark of Dolby Laboratories.
• The Bluetooth word mark and logos are owned by
the Bluetooth SIG, Inc. and any use of such marks
by Kenwood Corporation is under license. Other
trademarks and trade names are those of their
respective owners.
Audio Adjustments 22
Audio Control
Adjusting the detail of Audio Control
Audio Setup
Speaker Setting
Audio Preset Memory
Audio Preset Recall
Bluetooth Setup 25
Registering Bluetooth device
Registering Special Bluetooth device
Registering PIN Code
Downloading the Phone Book
Selecting the Bluetooth device You Wish to
Connect
Deleting a Registered Bluetooth device
Displaying the Firmware Version
Adding a voice dialing command
Setting a Voice Command for Category
Downloading the SMS
SMS (Short Message Service)
Basic Operations of remote control 30
Appendix 32
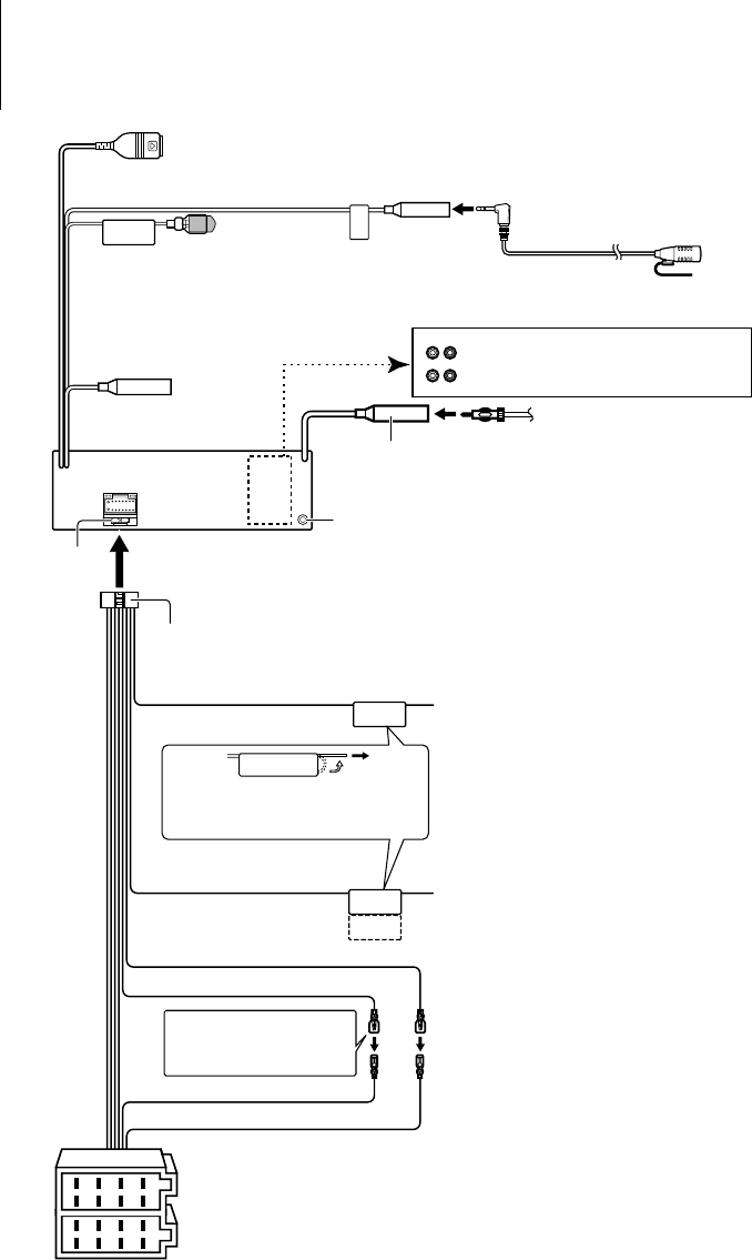
Accessories/ Installation Procedure 36
Connecting Wires to Terminals 37
Installation/Removing the Unit 39
Troubleshooting Guide 41
Specifications 44
B64-4160-00_00_E_English.indd 2B64-4160-00_00_E_English.indd 2 08.4.9 1:14:09 PM08.4.9 1:14:09 PM

English | 3
Before use
2WARNING
To prevent injury or fire, take the following
precautions:
• To prevent a short circuit, never put or leave any
metallic objects (such as coins or metal tools) inside
the unit.
Before using this unit for the first time
This unit is initially set on the Demonstration mode.
When using this unit for the first time, cancel the
<Demonstration mode Setting> (page 21).
How to reset your unit
• If this unit or the connected unit (disc auto changer,
etc.) fails to operate properly, press the Reset button.
The unit returns to factory settings when the Reset
button is pressed.
Reset button
Cleaning the Unit
If the faceplate of this unit is stained, wipe it with a
dry soft cloth such as a silicon cloth.
If the faceplate is stained badly, wipe the stain off with
a cloth moistened with neutral cleaner, then wipe it
again with a clean soft dry cloth.
¤
• Applying spray cleaner directly to the unit may affect its
mechanical parts. Wiping the faceplate with a hard cloth or
using a volatile liquid such as thinner or alcohol may scratch
the surface or erases characters.
Cleaning the Faceplate Terminals
If the terminals on the unit or faceplate get dirty, wipe
them with a clean soft dry cloth.
Lens Fogging
When you turn on the car heater in cold weather,
dew or condensation may form on the lens in the
CD player of the unit. Called lens fogging, this
condensation on the lens may not allow CDs to play.
In such a situation, remove the disc and wait for the
condensation to evaporate. If the unit still does not
operate normally after a while, consult your Kenwood
dealer.
• If you experience problems during installation,
consult your Kenwood dealer.
• When you purchase optional accessories, check with
your Kenwood dealer to make sure that they work
with your model and in your area.
• Characters that conform to ISO 8859-1 can be
displayed.
• Characters that conform to ISO 8859-5 or ISO 8859-
1 can be displayed. Refer to “MENU” > “Russian” of
<Function Control> (page 6).
• The RDS feature won’t work where the service is not
supported by any broadcasting station.
• In this document, the description indicator will light
means a status is displayed. Refer to <About Display
Type> (page 10) for the details of the status display.
• The illustrations of the display, the function icon and
the panel appearing in this manual are examples
used to explain more clearly how the controls are
used. Therefore, what appears on the display in the
illustrations may differ from what appears on the
display on the actual equipment, and some of the
illustrations on the display may be inapplicable.
Handling CDs
• Do not touch the recording surface of the CD.
• Do not stick tape etc. on the CD, or use a CD with
tape stuck on it.
• Do not use disc type accessories.
• Clean from the center of the disc and move
outward.
• When removing CDs from this unit, pull them out
horizontally.
• If the CD center hole or outside rim has burrs,
use the CD only after removing the burrs with a
ballpoint pen etc.
CDs that cannot be used
• CDs that are not round cannot be used.
• CDs with coloring on the recording surface or CDs
that are dirty cannot be used.
• This unit can only play the CDs with .
This unit may not correctly play discs which do not
have the mark.
• You cannot play a CD-R or CD-RW that has not been
finalized. (For the finalization process refer to your
CD-R/CD-RW writing software, and your CD-R/CD-
RW recorder instruction manual.)
B64-4160-00_00_E_English.indd 3B64-4160-00_00_E_English.indd 3 08.4.9 1:14:09 PM08.4.9 1:14:09 PM

4 | KDC-BT8041U/ KDC-BT8141U
General functions
Power/Source Select button [SRC]
Turns on the power.
When the power is ON, select a source.
SRC Select mode 1: Press the [SRC] button and then
turn the Control knob or push it toward left or right.
To determine the selected source, press the Control
knob.
SRC Select mode 2: Pressing this button each time
switches between sources.
Tuner (“TUNER”) , Bluetooth audio (“BT Audio”) , USB or
iPod (“USB” or “iPod”), CD (“Compact Disc”) , Auxiliary
input (“AUX”), and Standby (“STANDBY”)
Press at least 1 second to turn off the power.
⁄
• When the power is ON, the <Security Code> (page 20) is
displayed as “CODE ON” or “CODE OFF”.
• The SRC Select mode can be set in “MENU” > “SRC Select” of
<Function Control> (page 6).
• This unit automatically turns full power OFF after 20
minutes lapses in Standby mode in order to save the
vehicle's battery. The time until full power OFF can be set in
“Power OFF” of <Function Control> (page 6).
• When connection of the iPod is recognized, the source
display changes from “USB” to “iPod”.
Volume control [AUD]
Turn the knob to adjust the volume.
Attenuator [ATT]
Turning the volume down quickly.
When the volume is reduced, the “ATT” indicator
flashes.
Faceplate release Release
Releases the faceplate lock so that it can be removed.
Refer to the following diagram when reattaching the
faceplate.
¤
• The faceplate is a precision piece of equipment and can be
damaged by shocks or jolts.
• Keep the faceplate in its faceplate case while detached.
• Do not place the faceplate (and the faceplate case) in areas
exposed to direct sunlight, excessive heat or humidity. Also
avoid places with too much dust or the possibility of water
splashing.
• To prevent deterioration, do not touch the terminals of the
unit or faceplate with your fingers.
Auxiliary input Auxiliary input
Connect a portable audio device with mini-plug
cable (3.5 ø).
⁄
• Use the mini-plug cable which is stereo type and does not
have any resistance.
• The auxiliary input requires the setting made in “MENU” >
“Built in AUX” of <Function Control> (page 6).
Basic Operation
AUX
[AUD]
[]
[ATT] [FNC][TI][SRC] Release
Auxiliary input
(Rear side) Control knob
USB Terminal
Disc slot
B64-4160-00_00_E_English.indd 4B64-4160-00_00_E_English.indd 4 08.4.9 1:14:10 PM08.4.9 1:14:10 PM

English | 5
Subwoofer output Control knob
Switches between ON (“SUBWOOFER ON”) and OFF
(“SUBWOOFER OFF”) each time pushing toward down
for at least 2 seconds.
⁄
• This function requires the setting made in “MENU” > “SWPRE”
of <Function Control> (page 6).
Function Control [FNC]
Pressing this button allows you to set various
functions using the Control knob. Refer to <Function
Control> (page 6).
Category Function of setup item
MENU Allows you to set up the environment.
DISP Allows you to set up the display.
Text/Title scroll Control knob
Scrolls the CD, audio file, and Radio text display when
pushing toward up for at least 2 seconds.
Tuner functions
Band select Control knob
Switches between FM1, FM2, and FM3 each time
pushing toward up.
Switches to AM when pushing toward down.
Tuning Control knob
Changes the frequency when pushing toward left or
right.
⁄
• During reception of stereo stations the “ST” indicator is ON.
Auto memory entry [TI]
Memorizes six stations with good reception
automatically when pressed for at least 2 seconds.
Traffic Information [TI]
Turns ON or OFF the Traffic Information function. If
traffic bulletin starts when the function is ON, “Traffic
INFO” is displayed and traffic information is received.
⁄
• If the volume is adjusted during reception of traffic
information, the adjusted volume is memorized
automatically. The memorized volume will be applied next
time the Traffic Information function is turned ON.
Disc & Audio file play functions
Disc play Disc slot
Starts playing when a disc is inserted.
When a CD is inserted, the “IN” indicator is ON.
⁄
• 3 inch (8 cm) CD cannot be used. Attempt to insert using
an adapter can cause malfunction.
Disc ejection [0]
⁄
• You can eject the disc for 10 minutes after switching off the
engine.
USB device/iPod play USB Terminal
Connecting a USB device starts playback.
⁄
• For the playable audio file, media, and devices, refer to
<About Audio file> (page 32).
Pause and play Control knob
Switches between pause and play each time the
center is pressed.
USB device removing [0]
Press this button for 2 seconds or longer to select the
remove mode, and the remove the USB device.
During the remove mode, the “USB REMOVE”
indicator is ON.
Music search Control knob
Changes the music when pushing toward left or right.
Fast reverses or forwards the music while keeping
pushing toward left or right. (No sound is output
while playing audio file.)
Folder search Control knob
Changes the folder containing the audio file when
pushing toward up or down.
, : Indicates the button etc. to operate.
B64-4160-00_00_E_English.indd 5B64-4160-00_00_E_English.indd 5 08.4.9 1:14:11 PM08.4.9 1:14:11 PM

6 | KDC-BT8041U/ KDC-BT8141U
Category Item Setting Entry Setting overview Condition Page
MENU “Security Set” 1 sec. Sets security code 20
“SRC Select” “1”*/ “2” Sets the source selection method. 34
“iPod Mode” “OFF”/ “ON”* When set to “ON”, allows you to select music in the manner
similar to that of the iPod.
12
“Device Regist” 1 sec. Register a Bluetooth device (pairing). 25
“SPCL DVC
Select”
1 sec. Allow registration of a special device that cannot be
registered normally.
25
“Phone
Selection”
1 sec. Select a cell-phone subject to hands-free connection. 27
“Audio
Selection”
1 sec. Select the Bluetooth audio player to be connected. —27
“Device Delete” 1 sec. Cancel registration of the Bluetooth device. 27
“BT DVC Status” 1 sec. Display the status of the Bluetooth device. —34
“PIN Code Edit” 1 sec. Specify the PIN code required when registering this unit
using the Bluetooth device.
26
“Auto Answer” ”OFF”/ ”0s” – ”8s”*
– “99s”
Answer a call automatically after lapse of the preset time
interval for automatic answer.
34
“SP Select” ”Front”*/ ”F-R”/
”F-L”
Specify the voice output speaker. 34
“Call Beep” ”ON”*/ ”OFF” Output a beep from the speaker when a call comes in. 34
“BT F/W
Update”
1 sec. Display the firmware version and update the firmware. 27
“Beep” “OFF”/ “ON”* Setting the operation check sound (beep sound) ON/OFF.
“Clock Adjust” 1 sec. Sets the clock. 21
“Date Adjust” 1 sec. Sets the date. 21
“Date Mode” 7 types 1 sec. Sets the date display mode.
“SYNC” “OFF”/ “ON”* Synchronizing the RDS station time data and this unit’s clock.
“Display” “OFF”/ “ON”* Turns off the display when no operation is performed. —34
“Dimmer” “OFF”/ “ON”* Dims the display part in conjunction with the light switch of
the vehicle.
“ILM Dimmer” “AUTO”*/ “MNAL1”/
“MNAL2”/ “OFF”
Sets whether the key illumination is dimmed in conjunction
with the light switch of the vehicle or it is dimmed constantly.
34
“ILM Effect” “OFF”/ “ON”* Sets whether the key illumination brightness is changed in
conjunction with the key operation.
“ILM MSC
SYNC”
“OFF”*/ “ON” Sets whether the key illumination brightness is changed in
conjunction with the sound volume.
—
“SWPRE” “Rear”*/ “Sub-W” Sets the preout output. 34
“AMP” “OFF”/ “ON”* Turns on/off the built-in amplifier. 34
“Zone2” “Rear”*/ “Front” Specifies the destination of AUX input sound when the Dual
Zone function is turned on.
34
“Supreme” “OFF”/ “ON”* Turns ON/OFF the Supreme function. 34
“News” “OFF”*/ “00min”
– “90min”
Turns ON/OFF the News Bulletin Automatic Reception
function and sets the news bulletin interrupt disabled time.
34
“Local Seek” “OFF”*/ “ON” Only stations whose reception is good are searched in auto
seek tuning.
“Seek Mode” “Auto1”*/ “Auto2”/
“Manual”
Selects the tuning mode of the radio. 34
“AF” “OFF”/ “ON”* When station reception is poor, automatically switches to the
station that is broadcasting the same program over the same
RDS network.
35
Function Control
Functions in the table below can be set up by using Function Control.
B64-4160-00_00_E_English.indd 6B64-4160-00_00_E_English.indd 6 08.4.9 1:14:12 PM08.4.9 1:14:12 PM

English | 7
Category Item Setting Entry Setting overview Condition Page
“Regional” “OFF”/ “ON”* Sets whether to switch to the station only in the specific
region using the “AF” control.
“Auto TP Seek” “OFF”/ “ON”* When traffic information station reception is poor,
automatically searches for a station that can be received
better.
“MONO” “OFF”*/ “ON” You can reduce the noise when stereo broadcasts are
received as monaural.
“Name Set” 1 sec. Sets the disc name (DNPS)/ AUX name. 9
“Russian”*1“OFF”/ “ON”* Selects Russian as the display language. 35
“Scroll” “Auto”/ “Manual”* When set to “Auto”, scrolls the screen once with the change of
the displayed text.
—
“Built in AUX” “OFF”*/ “ON” Sets whether to display AUX during source selection.
“Power OFF” “-----”/ “20min”*/
“40min”/ “60min”
Turns off the power when the preset time has lapsed in the
Standby mode.
35
“CD Read” “1”*/ “2” Sets the CD read mode. 35
“Audio Preset” 1 sec. Presets the setting value of the audio control. The preset
value is retained after resetting.
24
“DEMO Mode” “OFF”/ “ON”* 2 sec. Specifies whether to enable demonstration. —21
DISP > TYPE A/ B/ C/ D/ E/ F/ G Sets the display pattern. —10
> GRAPH Spectrum Analyzer
1 – 2
Sets the Type E spectrum analyzer display.
‰
> SIDE Text icon/ Source
icon
Sets the Type A side icon display.
Å
> TEXT Sets the text display.
ÅıÇ
ÎÏ
10
> OUT*2Sets the vehicle-side display. —
BT > V-REC Make a voice dialing call. 18
> VOICE >
NAME
Register a name tag for voice recognition. 28
> VOICE >
TYPE
Register a type (category) voice tag for voice recognition. 28
> SMS >
SMSDL
Download a short message. 29
> SMS >
INBOX
Display the received short message. 29
P.MEM Presets a station. 13
SCAN*3“ON”/ — When set to “ON”, plays the intro of the music in the folder
successively.
RDM “ON”/ — When set to “ON”, plays the music in the folder randomly.
FiREP “ON”/ — When set to “ON”, plays the music repeatedly.
FoREP “ON”/ — When set to “ON”, plays the music in the folder repeatedly.
SCAN “ON”/ — When set to “ON”, plays the intro of the music on the disc
successively.
RDM “ON”/ — When set to “ON”, plays the music on the disc randomly.
T.REP “ON”/ — When set to “ON”, plays the music repeatedly.
Next page 3
B64-4160-00_00_E_English.indd 7B64-4160-00_00_E_English.indd 7 08.4.9 1:14:15 PM08.4.9 1:14:15 PM

8 | KDC-BT8041U/ KDC-BT8141U
Function Control
1 Enter Function Control mode
Press the [FNC] button.
Function icon is displayed.
2 Select your desired setup item
Operation type Operation
Movement between items Turn the Control knob.
Selection of item Press the Control knob.
Return to previous item Press the [FNC] button or “ ” icon.
Repeat selection and determination until your
desired setup item is selected.
Example:
MENU DISP
DISP
MENU
TEXT
TYPE
3 Make a setting
Turn the Control knob to select a setting value,
and then press the Control knob.
• The value of items with mark can be set by
pushing the Control knob towards right or left.
• Some items require you to keep pressing the
Control knob for 1 or 2 seconds so that you can
make a setting. For these items, the time during
which you need to keep pressing the Control
knob is displayed in the Entry column in seconds.
• For the functions accompanied by the
description of the setting procedure and so forth,
the reference page numbers are displayed.
4 Exit Function Control mode
Press the [FNC] button for at least 1 second.
*Factory setting
* Function of KDC-BT8141U.
* Function of KDC-BT8041U.
Displayed item is depending on currently selected
source or mode. The mark in Condition column
shows the condition to which the item is displayed.
: Can be set in other than standby state.
: Can be set in standby state.
: Can be set while Audio file source of CD/USB/iPod.
: Can be set while Audio file source of CD/USB
(excluding iPod).
: Can be set while CD source.
: Can be set during Tuner source.
: Can be set during FM reception.
: Can be set while accessing AUX source.
: Can be set only during playback of the iPod source.
(USB source used when the iPod is connected)
: Can be set for sources other than the standby
source by setting “2 ZONE” of <Audio Setup> (page
23) to “ON”.
: Can be set while a cell-phone is connected.
: Refer to the reference page.
Å–Ï : Can be set when the specified type is selected for
Display Type.
— : Can be set during all sources.
⁄
• Refer to the respective page for information on how to
set the items with reference page number.
• Only the items available to the current source are
displayed.
*3 Location played with “File Scan”
- Audio file: First 10 seconds
- Music Editor media: First 10 seconds or the part picked
by Intro Skip.
During Intro Skip, turn the control knob left or right to
change the song.
The scan method depends on the Music Editor setting.
See the Music Editor help for details.
B64-4160-00_00_E_English.indd 8B64-4160-00_00_E_English.indd 8 08.4.9 1:14:17 PM08.4.9 1:14:17 PM

English | 9
Auxiliary Input Display Setting
Selects the display below when changing to
Auxiliary input source.
1 Select Auxiliary input display setting item
during Menu mode (In AUX mode)
Select the “Name Set” display.
For how to select Function Control items, refer to
<Function Control> (page 6).
2 Enter Auxiliary input display setting mode
Press the Control knob for at least 1 second.
The presently selected Auxiliary input display is
displayed.
3 Select the Auxiliary input display
Turn the Control knob or push it towards up or
down.
“AUX”/ “DVD”/ “PORTABLE”/ “GAME”/ “VIDEO”/ “TV”
4 Exit Auxiliary input display setting mode
Press the [FNC] button.
⁄
• When operation stops for 10 seconds, the name at that
time is registered, and the Auxiliary input display setting
mode closes.
Disc Naming (DNPS)
Attaching a title to a CD.
1 Play the disc you want to attach a name to
2 Select Name set mode item during Menu
mode
Select the “Name Set” display.
For how to select Function Control items, refer to
<Function Control> (page 6).
3 Enter Name set mode
Press the Control knob for at least 1 second.
4 Enter the name
Operation type Operation
Move the cursor to the enter
character position
Push the Control knob towards right
or left.
Select the character type* Press the Control knob.
Select the characters Turn the Control knob or push it
towards up or down.
* Each time you press the knob, the character type
alternates between the types shown in the table below.
Character type Alphabet upper case
Alphabet lower case
Numbers and symbols
Special characters (Accent characters)
⁄
• Enter characters by using a remote control with numbers
buttons.
Example: If you are entering “DANCE”.
Character “D” “A” “N” “C” “E”
Button [3] [
¢
] [2] [
¢
] [6] [
¢
] [2] [
¢
] [3]
Times pressed 11232
5 Exit Menu mode
Press the [FNC] button.
⁄
• A title cannot be attached to Audio file media.
• When operation stops for 10 seconds the name at that
time is registered, and Name Set mode closes.
• Media that you can attach a name to
- Internal CD player: 10 discs
• You can change the name of a CD by the same
operation you used to name it.
Display Settings
B64-4160-00_00_E_English.indd 9B64-4160-00_00_E_English.indd 9 08.4.9 1:14:18 PM08.4.9 1:14:18 PM

10 | KDC-BT8041U/ KDC-BT8141U
Display Settings
About Display Type
Shown below are examples of display types.
Display Display Type
“TYPE [A]”
1
1
1
3
“TYPE [B]”
1
1
1
“TYPE [C]”
1
1
2
3
“TYPE [D]”
1
1
2
“TYPE [E]” 4
“TYPE [F]”
6
1
“TYPE [G]” 5
⁄
• 1 Text display part
2 Status display
3 Icon display part
4 Spectrum Analyzer display
5 Clock display
6 Display (varied depending on the source)
Text Display Selection
Changing the text display.
In Tuner source
Information Display
Program Service name (FM) “Frequency/PS”
Title & Artist name* (FM) “Title/Artist”
Station name* (FM) “Station Name”
Radio text plus* (FM) “Radio Text Plus”
Radio text (FM) “Radio Text”
Frequency (MW, LW) “Frequency”
Spectrum Analyzer & Clock “Speana/Clock”
Clock “Clock”
Date “Date”
Blank “Blank”
* Information of Radio text plus is displayed.
In CD source
Information Display
Disc title “Disc Title”
Track title “Track Title”
Play time & Track number “P-Time”
Disc name “DNPS”
Spectrum Analyzer & Clock “Speana/Clock”
Clock “Clock”
Date “Date”
Blank “Blank”
In Audio file source
Information Display
Music title & Artist name “Title/Artist”
Album name & Artist name “Album/Artist”
Folder name “Folder Name”
File name “File Name”
Play time & Music number “P-Time”
Spectrum Analyzer & Clock “Speana/Clock”
Clock “Clock”
Date “Date”
Blank “Blank”
In Standby
Information Display
Standby “Source Name”
Clock “Clock”
Date “Date”
Blank “Blank”
B64-4160-00_00_E_English.indd 10B64-4160-00_00_E_English.indd 10 08.4.9 1:14:18 PM08.4.9 1:14:18 PM

English | 11
In Auxiliary input source
Information Display
Auxiliary input name “Source Name”
Spectrum Analyzer & Clock “Speana/Clock”
Clock “Clock”
Date “Date”
Blank “Blank”
In Bluetooth audio source
Information Display
Bluetooth audio “Source Name”
Spectrum Analyzer & Clock “Speana/Clock”
Clock “Clock”
Date “Date”
Blank “Blank”
1 Enter Text Display Selection mode (In Display
Type A/ B/ C/ D/ F)
Select “DISP” > “TEXT”.
For how to select Function Control item, refer to
<Function Control> (page 6).
2 Select the text display part (Display Type A/ B/
C/ D only)
Push the Control knob towards up or down.
The selected text display part blinks.
3 Select the text
Turn the Control knob or push it towards left
or right.
4 Exit Text Display Selection mode
Press the Control knob.
⁄
• If the selected display item does not have any
information, alternative information is displayed.
• Some items cannot be selected depending on the
display type and row.
• When selecting “Folder Name” while playing with
iPod, names will be displayed depending on currently
selected browsing items.
B64-4160-00_00_E_English.indd 11B64-4160-00_00_E_English.indd 11 08.4.9 1:14:19 PM08.4.9 1:14:19 PM

12 | KDC-BT8041U/ KDC-BT8141U
Music disc/Audio file Operation
Function of remote control
Direct Music Search
Searchs the music by entering the track number.
1 Enter the music number
Press the number buttons on the remote
control.
2 Search the music
Press the [4] or [¢] button.
Cancelling Direct Music Search
Press the [38] button.
⁄
• Direct Music Search cannot be performed during playing
of iPod, “Music Editor” media, Random play, or scan play.
Function of Audio file/ Internal CD source
Music Select
Selecting the music you want to listen to from the
device or media being played now.
1 Enter Music Select mode
Turn the Control knob.
The music list is displayed.
2 Search for music
Select the category item using the Control
knob.
iPod source (“iPod Mode : ON”)
Operation type Operation
Movement between items Turn the Control knob.
Selection of item Press the Control knob.
Return to previous item Push the Control knob towards up.
Return to first item Push the Control knob towards up for at
least 1 second.
Other source
Audio file
Operation type Operation
Movement between items Turn the Control knob or push it towards
up or down.
Selection of item Push the Control knob towards right.
Return to previous item Push the Control knob towards left.
Return to first item Push the Control knob towards left for at
least 1 second.
Internal CD source
Operation type Operation
Movement between track Turn the Control knob or push it towards
up or down.
Selection of track Press the Control knob.
Return to first track Push the Control knob towards left for at
least 1 second.
The “2” or “3” symbol shown beside the displayed
item indicates that the item is preceded or followed
by another item.
Selecting a music will play it from the beginning.
Cancelling Music Select
Press the [FNC] button.
⁄
• Music Select cannot be performed during Random play.
• Set the iPod mode in “MENU” > “iPod Mode” of <Function
Control> (page 6).
B64-4160-00_00_E_English.indd 12B64-4160-00_00_E_English.indd 12 08.4.9 1:14:19 PM08.4.9 1:14:19 PM

English | 13
Tuner Operation
Function of remote control
Direct Access Tuning
Entering the frequency and tuning.
1 Enter Direct Access Tuning mode
Press the [DIRECT] button on the remote
control.
“– – – –” is displayed.
2 Enter the frequency
Press the number buttons on the remote
control.
Example:
Desired frequency Press button
92.1 MHz (FM) [0], [9], [2], [1]
810 kHz (AM) [0], [8], [1], [0]
Cancelling Direct Access Tuning
Press the [DIRECT] button on the remote
control.
⁄
• You can enter the FM band frequency in steps of a
minimum of 0.1 MHz.
Station Preset Memory
Putting a station in the memory.
1 Select the frequency to put in the memory
Push the Control knob towards right or left.
2 Enter Preset Memory mode
Select “P.MEM”.
For how to select Function Control item, refer to
<Function Control> (page 6).
3 Select the number to put in the memory
Turn the Control knob.
4 Determine the number to put in the memory
Press the Control knob.
5 Allow the determined number to take effect
Press the Control knob.
Cancelling the Preset Memory mode
Press the [FNC] button.
Preset Tuning
Recalling the stations in the memory.
1 Enter Preset Tuning Select mode
Turn the Control knob.
A station list is displayed.
2 Select a desired station in the memory
Turn the Control knob.
3 Recall the station
Press the Control knob.
Cancelling Preset Tuning
Press the [FNC] button.
B64-4160-00_00_E_English.indd 13B64-4160-00_00_E_English.indd 13 08.4.9 1:14:19 PM08.4.9 1:14:19 PM

14 | KDC-BT8041U/ KDC-BT8141U
Program Type preset
Putting the Program Type in the Preset button
memory and quick recall.
Presetting the Program Type
1 Select the Program Type to preset
Refer to <PTY (Program Type)> (page 14).
2 Enter Program Type preset mode
Press the [FNC] button.
3 Select the number you want to put in the
memory
Turn the Control knob or push it towards left
or right.
4 Preset the Program Type
Press the Control knob for at least 1 second.
5 Exit Program Type preset mode
Press the [FNC] button.
Recalling the preset Program Type
1 Enter PTY mode
Refer to <PTY (Program Type)> (page 14).
2 Enter Program Type preset mode
Press the [FNC] button.
3 Select the number you want to recall from the
memory
Turn the Control knob or push it towards left
or right.
4 Recall the Program Type
Press the Control knob.
5 Exit Program Type preset mode
Press the [FNC] button.
PTY (Program Type)
Selecting the Program Type below and searching
for a station;
Program Type Display
Speech “All Speech”
Music “All Music”
News “News”
Current Affairs “Current Affairs”
Information “Information”
Sport “Sport”
Education “Education”
Drama “Drama”
Culture “Cultures”
Science “Science”
Varied “Varied Speech”
Pop Music “Pop Music”
Rock Music “Rock Music”
Easy Listening
Music
“Easy Listening
M”
Light Classical “Light Classic
M”
Serious Classical “Serious
Classics”
Other Music “Other Music”
Program Type Display
Weather “Weather &
Metr”
Finance “Finance”
Children’s
programs
“Children's
Prog”
Social Affairs “Social Affairs”
Religion “Religion”
Phone In “Phone In”
Travel “Travel &
Touring”
Leisure “Leisure &
Hobby”
Jazz Music “Jazz Music”
Country Music “Country Music”
National Music “National
Music”
Oldies Music “Oldies Music”
Folk Music “Folk Music”
Documentary “Documentary”
• Speech and Music include the Program type shown
below.
Music: Black character item.
Speech: White character item.
1 Enter PTY mode
Press the Control knob.
“PTY SELECT” is displayed.
2 Select the Program Type
Turn the Control knob or push it towards up or
down.
3 Search for the selected Program Type station
Push the Control knob towards right or left.
4 Exit PTY mode
Press the Control knob.
⁄
• This function cannot be used during a traffic bulletin or
AM reception.
• When the selected Program Type is not found, “No PTY”
is displayed. Select another Program Type.
Tuner Operation
B64-4160-00_00_E_English.indd 14B64-4160-00_00_E_English.indd 14 08.4.9 1:14:20 PM08.4.9 1:14:20 PM

English | 15
Changing Language for PTY Function
Selecting the Program Type display language as
follows;
Language Display
English “English”
Spanish “Spanish”
French “French”
Dutch “Dutch”
Language Display
Norwegian “Norwegian”
Portuguese “Portuguese”
Swedish “Swedish”
German “German”
1 Enter PTY mode
Refer to <PTY (Program Type)> (page 14).
2 Enter Changing Language mode
Press the [TI] button.
3 Select the language
Turn the Control knob or push it towards up or
down.
4 Exit Changing Language mode
Press the [TI] button.
B64-4160-00_00_E_English.indd 15B64-4160-00_00_E_English.indd 15 08.4.9 1:14:20 PM08.4.9 1:14:20 PM

16 | KDC-BT8041U/ KDC-BT8141U
Operation of hands-free phoning
Before Use
• For details on the Bluetooth cell-phone with the
hands-free function, see <About the Cell-Phone>
(page 33).
• You need to register your cell-phone before using
it with this unit. For more details, see <Registering
Bluetooth device> (page 25).
• If you have registered two or more cell-phones,
you need to select one of them. For more details,
see <Selecting the Bluetooth device You Wish to
Connect> (page 27).
• To use the Phone Book, it must be downloaded to
this unit in advance. For details, see <Downloading
the Phone Book> (page 26).
• “BT” indicator is lit when a cell-phone is connected
to this unit.
Receiving a call
Answering a Phone Call
Press the [AUD] knob.
⁄
• The following operations disconnect the line:
- Insert a CD.
- Connect a USB device.
• The name of the calling party is displayed if it has already
been registered in the Phone Book.
Rejecting an Incoming Call
Press the [ATT] button for at least 1 second.
During a call
Disconnecting a Call
Press the [SRC] button.
Switching to the Private Mode
Press the Control knob.
Switches between Private talk (“PRVT”) and Hands-
free talk each time this knob is pressed.
⁄
• Depending on the type of your cell-phone, switching
to the private talk mode may select the source that was
used before commencing the hands-free connection.
If this happens, the source cannot be switched back to
the hands-free talk mode by operating this unit. Operate
your cell-phone to return to the hands-free talk mode.
Adjusting the Voice Volume during a Call
Turn the [AUD] knob.
Call waiting
Answering Another Incoming Call with the
Current Call Suspended
1 Press the [AUD] knob.
2 Turn the Control knob or push it towards up
or down. Select the “Answer” display.
3 Press the [AUD] knob.
Answering another Incoming Call after
Terminating the Current Call
Press the [SRC] button.
Continuing the Current Call
1 Press the [AUD] knob.
2 Turn the Control knob or push it towards up
or down. Select the “Reject” display.
3 Press the [AUD] knob.
Answering the Waiting Call after Terminating
the Current Call
Press the [ATT] button for at least 1 second.
Switching between the Current Call and Waiting
Call
Press the [AUD] knob.
Each pressing of this knob switches the calling
party.
Other functions
Clearing the Disconnection Message
Press the [ATT] button for at least 1 second.
“HF Disconnect” disappears.
Switching between Display Modes
Press the [TI] button.
The number of items displayed is switched
between 1 or 3 each time this knob is pressed.
B64-4160-00_00_E_English.indd 16B64-4160-00_00_E_English.indd 16 08.4.9 1:14:20 PM08.4.9 1:14:20 PM

English | 17
Dial a number
1 Enter dialing method mode
Press the [ATT] button for at least 1 second.
2 Select the number dial mode
Press the Control knob.
Select the “DIAL” display.
3 Enter a phone number
Press the number ([1] – [0]), #([FM]), *([AM]), or
+([¢]) button on the remote controller.
4 Make a call
Press the [DIRECT] button on the remote
controller.
To erase the entered phone number digit by
digit:
Press the [4] button on the remote controller.
⁄
• You can input max 32 digits.
Speed dialing (Preset dial)
1 Enter dialing method mode
Press the [ATT] button for at least 1 second.
2 Press the Control knob.
Select the "DIAL", "P-BOOK", "OUT-CALL", "IN-CALL", or
"MIS-CALL" display.
3 Enter preset dial mode
Press the [FNC] button.
4 Select the number you want to recall from the
memory
Turn the Control knob or push it towards left
or right.
5 Press the Control knob.
Calling a number in the Phone Book
1 Enter dialing method mode
Press the [ATT] button for at least 1 second.
2 Select the Phone Book mode
Press the Control knob.
Select the "INITIAL" display, proceed to step 3.
Select the "P-BOOK" display, proceed to step 4.
3 Select the initial to be searched for
Operation type Operation
Move to the next character. Push the Control knob towards right
or left.
Move to the next row. Push the Control knob towards up or
down.
Determine the selected initial. Press the Control knob for at least 1
second.
4 Select the name
Operation type Operation
Move to the next phone
number.
Turn the Control knob or push it
towards up or down.
Move to the next name. Push the Control knob towards right
or left.
5 Make a call
Press the Control knob for at least 1 second.
⁄
• During search, a non-accent character such as "u" is
searched for instead of an accent character such as "ü".
The non-alphabetical caracters such as Chinese and
Russian are classified as symbol.
Making a call
1 Enter dialing method mode
Press the [ATT] button for at least 1 second.
2 Select a dialing method
Press the Control knob.
"DIAL" » "INITIAL" » "P-BOOK" » "OUT-CALL" » "IN-
CALL" » "MIS-CALL"
Methods of operations in the above modes are
described below.
3 Exit the dialing method mode
Press the [ATT] button for at least 1 second.
6 Press the [FNC] button.
7 Make a call
Press the Control knob for at least 1 second.
⁄
• You need to register the preset dial number. (page 18)
B64-4160-00_00_E_English.indd 17B64-4160-00_00_E_English.indd 17 08.4.9 1:14:21 PM08.4.9 1:14:21 PM

18 | KDC-BT8041U/ KDC-BT8141U
Calling a number in the call log
1 Enter dialing method mode
Press the [ATT] button for at least 1 second.
2 Select the call log mode
Press the Control knob.
Select the "OUT-CALL" (outgoing call), "IN-CALL"
(incoming call), or "MIS-CALL" (missed call) display.
3 Select a name or phone number
Turn the Control knob or push it towards up or
down.
4 Make a call
Press the Control knob for at least 1 second.
⁄
• The outgoing call list and the incoming call list, and the
missed call list are the lists of calls originated from and
received at this unit. They are not the ones stored in the
cell-phone memory.
Make a voice dialing call
1 Enter voice recognize mode
Select “BT” > “V-REC”.
For how to select Function Control item, refer to
<Function Control> (page 6).
“Ready” is displayed.
2 Press the Control knob.
“PB Name?” is displayed.
When a beep is heard, utter the name within 2
seconds.
3 “PN Type?” is displayed.
When a beep is heard, utter the category within 2
seconds.
4 Make a call
Press the Control knob for at least 1 second.
• This step is the same as step 3 of the procedure in
<Calling a number in the Phone Book> (page 17). You
can make a call or select a category.
⁄
• If your voice cannot be recognized, a message is
displayed. Pressing the Control knob allows you to retry
voice input. (page 42)
• Both the name and category requires registration of a
voice tag. (page 28)
• Audio sound is not output during voice recognize.
Registering to the Preset Dial Number
List
1 Enter the phone number you wish to register
Enter the phone number with reference to the
following:
Dial a number/ Calling a number in the call log/
Calling a number in the Phone Book
2 Enter Preset Memory mode
Press the [FNC] button.
3 Select the number to put in the memory
Turn the Control knob or push it towards left
or right.
4 Determine the number to put in the memory
Press the Control knob for at least 1 second.
Exit the Preset Memory mode
Press the [FNC] button.
Operation of hands-free phoning
Display of phone number type
(category)
The category items in the Phone Book are displayed
as follows:
Display Information
"General"/ General
"Home"/ Home
"Office"/ Office
"Mobile"/ Mobile
"Other"/ Other
B64-4160-00_00_E_English.indd 18B64-4160-00_00_E_English.indd 18 08.4.9 1:14:21 PM08.4.9 1:14:21 PM

English | 19
Bluetooth Audio Operation
Before Use
• For details on the Bluetooth Audio player which
can be connected, see <About the Bluetooth Audio
player> (page 33).
• You need to register your Bluetooth Audio player
before using it with this unit. For more details, see
<Registering Bluetooth device> (page 25).
• You to select the Bluetooth audio player you wish to
connect. Refer to <Selecting the Bluetooth device
You Wish to Connect> (page 27).
Basic Operation
Selecting Bluetooth Audio source
Press the [SRC] button.
Select the “BT Audio” display.
For how to select source item, refer to <Power/
Source Select button> of <Basic Operation> (page
4).
Pause and play
Press the Control knob.
Music Search
Push the Control knob towards right or left.
⁄
• All or some of the operations above cannot be
performed if the Bluetooth audio player is not ready for
remote contol.
• Switching between Bluetooth audio sources does
not start or stop playback automatically. Perform the
operation for starting or stopping playback.
• Some audio players cannot be controlled remotely or
reconnected after Bluetooth disconnection. Operate the
main unit of the audio player to connect Bluetooth.
B64-4160-00_00_E_English.indd 19B64-4160-00_00_E_English.indd 19 08.4.9 1:14:21 PM08.4.9 1:14:21 PM

20 | KDC-BT8041U/ KDC-BT8141U
Entering Security Code
The Security Code is required to use the audio unit
when the unit is first used after removed from the
battery power source or the Reset button is pressed.
1 Turn the power ON.
2 Do the step 3 through 4 operation, and reenter
the security code.
“Approved” is displayed.
Now, you can use the unit.
⁄
• If an incorrect code is entered, “Waiting” is displayed, and
the input prohibition periods shown in the table below
is generated.
After the input prohibition time lapses, “SECURITY” is
displayed, and you can reenter the code.
Number of times the
incorrect code was input
Input prohibited time
1—
2 5 minutes
3 1 hour
4 24 hours
Security Code
When Security Code is set, possibility of theft
is reduced because input of Security Code is
prompted to turn on the unit once it is turned off.
⁄
• When you activate the Security Code function, it cannot be
released.
Note, your Security Code is the 4 digit number entered in
your “Car Audio Passport” in this package.
1 Select Security Code item during Menu
mode (In Standby mode)
“Security Set” is displayed.
For how to select Function Control items, refer to
<Function Control> (page 6).
2 Enter Security Code mode
Press the Control knob for at least 1 second.
When “Enter” is displayed, “SECURITY SET” is also
displayed.
3 Enter Security Code
Operation type Operation
Select the digits to enter Push the Control knob towards right
or left.
Select the Security Code
numbers
Turn the Control knob or push it
towards up or down.
4 Confirm the Security Code
Press the Control knob for at least 3 seconds.
When “Re-Enter” is displayed, “SECURITY SET” is also
displayed.
5 Do the step 3 through 4 operation, and reenter
the Security Code.
“Approved” is displayed.
The Security Code function activates.
⁄
• If you enter a Code different from your Security Code,
you have to start over from step 3.
6 Exit Security Code mode
Press the [FNC] button.
Other Functions
B64-4160-00_00_E_English.indd 20B64-4160-00_00_E_English.indd 20 08.4.9 1:14:21 PM08.4.9 1:14:21 PM

English | 21
Demonstration mode setting
Turning the demonstration mode ON/OFF.
1 Select Demonstration item during Menu mode
Select the “DEMO Mode” display.
For how to select Function Control items, refer to
<Function Control> (page 6).
2 Set the Demonstration mode
Press the Control knob for at least 2 seconds.
Pressing this button for 2 seconds or longer toggles
the setting between “ON” and “OFF”.
3 Exit Demonstration mode
Press the [FNC] button.
Manual Clock Adjustment
1 Select Clock Adjustment item during Menu
mode (In Standby mode)
Select the “Clock Adjust” display.
For how to select Function Control items, refer to
<Function Control> (page 6).
2 Enter Clock adjustment mode
Press the Control knob for at least 1 second.
The clock display blinks.
3 Adjusting Clock
Operation type Operation
Selecting the item (hours or
minutes)
Push the Control knob towards right
or left.
Adjust each item Turn the Control knob or push it
towards up or down.
4 Exit Clock adjustment mode
Press the [FNC] button.
⁄
• You can do this adjustment when “MENU” > “SYNC” in
<Function Control> (page 6) is set to “OFF”.
Date Adjustment
1 Select Date Adjustment item during Menu
mode (In Standby mode)
Select the “Date Adjust” display.
For how to select Function Control items, refer to
<Function Control> (page 6).
2 Enter Date adjustment mode
Press the Control knob for at least 1 second.
The date display blinks.
3 Adjusting Date
Operation type Operation
Selecting the item (month, day,
or year)
Push the Control knob towards right
or left.
Adjust each item Turn the Control knob or push it
towards up or down.
4 Exit Date adjustment mode
Press the [FNC] button.
B64-4160-00_00_E_English.indd 21B64-4160-00_00_E_English.indd 21 08.4.9 1:14:22 PM08.4.9 1:14:22 PM

22 | KDC-BT8041U/ KDC-BT8141U
Audio Control
You can adjust following Audio Control items ;
Adjustment Item Display Range
Rear volume “REAR VOLUME” 0 — 35
Subwoofer level “SUB-W LEVEL” –15 — +15
System Q “USER”/“ROCK”/
“POPS”/“EASY”/
“TOP40”/“JAZZ”/
“NATURAL”
User setting/Rock/Pops/Easy/
Top 40/Jazz/Natural
Bass level* “BASS LEVEL” –8 — +8
Middle level* “MIDDLE LEVEL” –8 — +8
Treble level* “TREBLE LEVEL” –8 — +8
Balance “BALANCE” Left 15 — Right 15
Fader “FADER” Rear 15 — Front 15
Exit Audio Control mode (Volume control mode)
* You can adjust these items in detail. Refer to <Adjusting
the detail of Audio Control> (Page 22).
* Source tone memory: Puts the set up value in the
memory per source. (Detail Audio item is included)
⁄
• “USER”: The ranges selected lastly for Bass level, Middle
level, and Treble level are recalled automatically.
1 Select the source to adjust
For how to select source item, refer to <Power/
Source Select button> of <Basic Operation> (page
4).
2 Enter Audio Control mode
Press the [AUD] knob.
3 Select the Audio item to adjust
Press the [AUD] knob.
4 Adjust the Audio item
Turn the [AUD] knob.
5 Exit Audio Control mode
Press any button.
Press a button other than the [AUD] knob or [0]
and [ATT] button.
Audio Adjustments
Adjusting the detail of Audio Control
Among the Basic Audio items, you can adjust the
Bass level, Middle level, and Treble level in detail.
Bass level
Adjustment Item Display Range
Bass Center Frequency “BASS FRQ” 40/50/60/70/80/100/
120/150 Hz
Bass Q Factor “BASS Q FACTOR” 1.00/1.25/1.50/2.00
Bass Extend “BASS EXT” OFF/ON
Middle level
Adjustment Item Display Range
Middle Center Frequency “MIDDLE FRQ” 0.5/1.0/1.5/2.0 kHz
Middle Q Factor “MIDDLE Q FACTOR” 1.00/2.00
Treble level
Adjustment Item Display Range
Treble Center Frequency “TREBLE FRQ” 10.0/12.5/15.0/17.5 kHz
1 Select the Basic Audio item
Select the desired item to be set in detail from
followings;
• Bass level
• Middle level
• Treble level
For how to select Basic Audio items, see <Audio
Control> (page 22).
2 Enter Detail adjustment mode of Audio
Control
Press the [AUD] knob for at least 1 second.
3 Select the Detail Audio item to adjust
Press the [AUD] knob.
4 Adjust the Detail Audio item
Turn the [AUD] knob.
5 Exit the Detail Audio Control mode
Press the [AUD] knob for at least 1 second.
⁄
• When you set the Bass Extend to ON, low frequency
response is extended by 20%.
• You can exit the Audio Control mode at anytime by
pressing any button except for [AUD] knob, [0] and
[ATT] button.
B64-4160-00_00_E_English.indd 22B64-4160-00_00_E_English.indd 22 08.4.9 1:14:22 PM08.4.9 1:14:22 PM

English | 23
Speaker Setting
Fine-tuning so that the System Q value is optimal
when setting the speaker type as follows;
Speaker type Display
OFF “OFF”
For 5 & 4 in. speaker “5/4inch”
For 6 & 6x9 in. speaker “6x9/6inch”
For the OEM speaker “O.E.M.”
1 Enter Standby
Select the “STANDBY” display.
For how to select source item, refer to <Power/
Source Select button> of <Basic Operation> (page
4).
2 Enter Speaker Setting mode
Press the [AUD] knob.
“SP SEL” is displayed.
3 Select the Speaker type
Turn the [AUD] knob.
4 Exit Speaker Setting mode
Press the [AUD] knob.
Audio Setup
You can set Sound system , such as follows;
Adjustment Item Display Range
Front High Pass Filter “HPF-F” Through/40/ 60/80/100/120
/150/180/220 Hz
Rear High Pass Filter “HPF-R” Through/40/ 60/80/100/120
/150/180/220 Hz
Low Pass Filter “LPF” 50/60/80/100/120/Through
Hz
Subwoofer Phase “SW PHASE” Reverse (180°)/ Normal (0°)
Volume offset “VOL-OFFSET” –8 — ±0 (AUX: -8— +8)
Loudness “LOUD” OFF/ON
Dual Zone System “2 ZONE” OFF/ON
⁄
• Volume offset: Sets each source’s volume as a difference
from the basic volume.
• Loudness: Compensates for low and high tones during
low volume. (Only the low tone is compensated for
when the tuner is selected as a source.)
• Dual Zone System
Main source and sub source (Auxiliary input) output
Front channel and Rear channel separately.
- Set up the channel of sub source by “Zone2” of
<Function Control> (page 6).
- Select Main source by [SRC] button.
- Adjust the volume of Front channel by [AUD] knob.
- Adjust the volume of Rear channel by <Audio Control>
(page 22) or [5]/[∞] button on the remote control
(page 30).
- The Audio Control has no effect on sub source.
1 Select the source to adjust
For how to select source item, refer to <Power/
Source Select button> of <Basic Operation> (page
4).
2 Enter Audio Setup mode
Press the [AUD] knob for at least 1 second.
3 Select the Audio Setup item to adjust
Press the [AUD] knob.
4 Adjust the Audio setup item
Turn the [AUD] knob.
5 Exit Audio Setup mode
Press the [AUD] knob for at least 1 second.
B64-4160-00_00_E_English.indd 23B64-4160-00_00_E_English.indd 23 08.4.9 1:14:22 PM08.4.9 1:14:22 PM

24 | KDC-BT8041U/ KDC-BT8141U
Audio Preset Memory
Registering the value setup by Sound Control. The
memory cannot be erased by the Reset button.
1 Setup Sound Control
Refer to the following operations to setup the
Sound Control.
- <Audio Control> (page 22)
- <Audio Setup> (page 23)
2 Select Audio Preset item during Menu
mode (Other than Standby mode)
Select the “Audio Preset” display.
For how to select Function Control items, refer to
<Function Control> (page 6).
3 Enter Audio Preset mode
Press the Control knob for at least 1 second.
4 Select the Audio Preset Memory
Turn the Control knob.
Select the “Memory” display.
5 Determine whether to put the Audio Preset in
the memory
Press the Control knob.
“Memory?” is displayed.
6 Put the Audio Preset in the memory
Turn the Control knob to select “YES”, and then
press the Control knob.
“Memory Completed” is displayed.
7 Exit Audio Preset mode
Press the [FNC] button.
⁄
• Register 1 pair of Audio Preset Memory. You cannot
register by the source.
• When you press the Reset, all the sources will be the
setting value which is registered.
• The following items cannot be registered.
Volume, Balance, Fader, Loudness, Volume offset, Dual
Zone System, Rear Volume
Audio Preset Recall
Recalling the sound setup registered by <Audio
Preset Memory> (page 24).
1 Select the source
For how to select source item, refer to <Power/
Source Select button> of <Basic Operation> (page
4).
2 Select Audio Preset item during Menu
mode (Other than Standby mode)
Select the “Audio Preset” display.
For how to select Function Control items, refer to
<Function Control> (page 6).
3 Enter Audio Preset mode
Press the Control knob for at least 1 second.
4 Select the Audio Preset Recall
Turn the Control knob.
Select the “Recall” display.
5 Determine whether to recall the Audio Preset
Press the Control knob.
“Recall?” is displayed.
6 Recall the Audio Preset
Turn the Control knob to select “YES”, and then
press the Control knob.
“Recall Completed” is displayed.
7 Exit Audio Preset mode
Press the [FNC] button.
⁄
• The User memory of “SYSTEM Q” in <Audio Control>
(page 22) is changed to the value which was recalled.
• The source tone memory item of <Audio Control> (page
22) is changed to the value which was recalled by the
selected source.
Audio Adjustments
B64-4160-00_00_E_English.indd 24B64-4160-00_00_E_English.indd 24 08.4.9 1:14:23 PM08.4.9 1:14:23 PM

English | 25
Bluetooth Setup
Registering Bluetooth device
To make your Bluetooth device (cell-phone or audio
player) usable with this unit, you need to register
it (pairing). You can register up to five Bluetooth
devices to this unit.
When registering from Bluetooth devices
1 Turn on the control unit.
2 Start registering a unit by operating the
Bluetooth device
By operating the Bluetooth device, register
the hands-free unit or audio player (pairing).
Select “KENWOOD BT CD/R-2P2” from the list of
connected units.
3 Enter a PIN code
Input the PIN code registered as mentioned in
<Registering PIN Code> (page 26).
Check that registration is complete on the
Bluetooth device.
4 By operating the Bluetooth device, start hands-
free or audio connection.
When registering from this unit
1 Select Bluetooth device registration item
during Menu mode (In Standby mode)
“Device Regist” is displayed.
For how to select Function Control items, refer to
<Function Control> (page 6).
2 Enter Bluetooth device registration mode
Press the Control knob for at least 1 second.
Search for the Bluetooth device.
When search is completed, “Finished” is displayed.
3 Select the Bluetooth device
Turn the Control knob or push it towards up or
down to select the Bluetooth device.
Press the Control knob to determine the
selection.
4 Input the PIN code
Operation type Operation
Select the numbers. Turn the Control knob or push it towards
up or down.
Move to the next digit. Push the Control knob towards right.
Delete the last digit. Push the Control knob towards left.
5 Transmit the PIN code
Press the Control knob for at least 1 second.
If “Pairing Success” is displayed, registration is
completed.
6 Return to the device list
Press the Control knob.
7 Exit Bluetooth device registration
Press the [FNC] button.
⁄
• This unit allows up to eight digits to be input for a PIN
code. If a PIN code cannot be input from this unit, it can
be input from the Bluetooth device.
• If there are 5 or more Bluetooth devices registered, you
cannot register a new Bluetooth device.
• If the error message appears even though the PIN code
is correct, try <Registering Special Bluetooth device>
(page 25).
Registering Special Bluetooth device
Allow registration of a special device that cannot be
registered normally (pairing).
1 Select special device registration item during
Menu mode (In Standby mode)
“SPCL DVC Select” is displayed.
For how to select Function Control items, refer to
<Function Control> (page 6).
2 Enter special device registration mode
Press the Control knob for at least 1 second.
A list is displayed.
3 Select a device name
Turn the Control knob or push it towards up or
down to select a device name.
Press the Control knob to determine the
selection.
If “Completed” is displayed, registration is
completed.
4 Go through the procedure of <Registering
Bluetooth device> (page 25) and complete the
registration (pairing).
Cancelling special device registration mode
Press the [FNC] button.
⁄
• If the device name is not in the list, select “Other Phone”.
B64-4160-00_00_E_English.indd 25B64-4160-00_00_E_English.indd 25 08.4.9 1:14:23 PM08.4.9 1:14:23 PM

26 | KDC-BT8041U/ KDC-BT8141U
Registering PIN Code
By operating the Bluetooth device, specify the PIN
code necessary for registering this unit.
1 Select PIN code edit item during Menu
mode (In Standby mode)
“PIN Code Edit” is displayed.
For how to select Function Control items, refer to
<Function Control> (page 6).
2 Enter PIN code edit mode
Press the Control knob for at least 1 second.
The current setting of PIN code is displayed.
3 Input the PIN code
Operation type Operation
Select the numbers. Turn the Control knob or push it towards
up or down.
Move to the next digit. Push the Control knob towards right.
Delete the last digit. Push the Control knob towards left.
4 Register a PIN code
Press the Control knob for at least 1 second.
If “Completed” is displayed, registration is
completed.
5 Exit the PIN code edit mode
Press the [FNC] button.
⁄
• By default, "0000" is specified.
• A PIN code can be specified with up to eight digits.
Downloading the Phone Book
Download the phone book data from the cell-
phone to this unit so that you can use the Phone
Book of this unit.
To download automatically
If the cell-phone supports a phone book
synchronization function, the phone book is
downloaded automatically after Bluetooth
connection.
⁄
• Setting on the cell-phone may be required.
• If no phone book data is found in the unit even after
the compete display, your cell-phone may not support
automatic download of phone book data. In this case, try
downloading manually.
To download from the cell-phone manually
1 By operating the cell-phone, end the hands-free
connection.
2 By operating the cell-phone, send the phone
book data to this unit
By operating the cell-phone, download the phone
book data to this unit.
• During downloading:
“Downloading” is displayed.
• After completion of downloading:
“Completed” is displayed.
3 By operating the cell-phone, start the hands-
free connection.
To clear the downloading completion message
Press any button.
⁄
• Up to 1000 phone numbers can be registered for each
registered cell-phone.
• Up to 32 digits can be registered for each phone number
along with up to 50* characters representing a name.
(* 50: Number of alphabetic alphabetical characters.
Fewer characters can be input depending on the type
of characters.)
• To cancel downloading of the phone book data, operate
the cell-phone.
Bluetooth Setup
B64-4160-00_00_E_English.indd 26B64-4160-00_00_E_English.indd 26 08.4.9 1:14:23 PM08.4.9 1:14:23 PM

English | 27
Selecting the Bluetooth device You
Wish to Connect
When two or more Bluetooth devices have already
been registered, you need to select the Bluetooth
device you wish to use.
1 Select Bluetooth device selection item during
Menu mode
Cell-phone
(In Standby mode)
“Phone Selection” is displayed.
Audio player
“Audio Selection” is displayed.
For how to select Function Control items, refer to
<Function Control> (page 6).
2 Enter Bluetooth device selection mode
Press the Control knob for at least 1 second.
'(name)' is displayed.
3 Select the Bluetooth device
Turn the Control knob or push it towards up or
down.
4 Set up the Bluetooth device
Push the Control knob towards right or left.
'✱(name)' or '-(name)' is displayed.
"✱": The selected Bluetooth device is busy.
"-": The selected Bluetooth device is on standby.
" " (blank): The Bluetooth device is deselected.
5 Exit the Bluetooth device selection mode
Press the [FNC] button.
⁄
• If a cell-phone is already selected, deselect it, and then
select a different one.
• If you cannot select a device using the audio player,
connect the device with the audio player.
Deleting a Registered Bluetooth
device
You can delete a registered Bluetooth device.
1 Select Bluetooth device deletion item during
Menu mode (In Standby mode)
“Device Delete” is displayed.
For how to select Function Control items, refer to
<Function Control> (page 6).
2 Enter Bluetooth device deletion mode
Press the Control knob for at least 1 second.
'(name)' is displayed.
3 Select the Bluetooth device
Turn the Control knob or push it towards up or
down.
4 Delete the selected Bluetooth device
Press the Control knob.
Turn the Control knob to select “YES”, and then
press the Control knob.
5 Exit the Bluetooth device deletion mode
Press the [FNC] button.
⁄
• When a registered cell-phone is deleted, its Phone Book,
log, SMS, and voice tag are also deleted.
Displaying the Firmware Version
Display the version of the firmware of this unit.
1 Select Bluetooth Firmware update item during
Menu mode (In Standby mode)
“BT F/W Update” is displayed.
For how to select Function Control items, refer to
<Function Control> (page 6).
2 Enter Bluetooth Firmware update mode
Press the Control knob for at least 1 second.
The firmware version appears.
3 Exit Bluetooth Firmware update mode
Press the [FNC] button.
⁄
• For how to update the firmware, access our website.
http://www.kenwood.com/bt/information/
B64-4160-00_00_E_English.indd 27B64-4160-00_00_E_English.indd 27 08.4.9 1:14:23 PM08.4.9 1:14:23 PM

28 | KDC-BT8041U/ KDC-BT8141U
Adding a voice dialing command
Add a voice tag to the phonebook for voice dialing.
You can register up to 35 voice tags.
1 Enter voice tag mode
Select “BT” > “VOICE” > “NAME”.
For how to select Function Control item, refer to
<Function Control> (page 6).
2 Search for the name to register
Select the name to register with reference to 4 in
<Calling a number in the PhoneBook> (page 17).
If a voice tag has already been registered for a
name, “*” is displayed before the name.
3 Select a mode
Push the Control knob towards right or left.
Display Operation
“N-REG” Register a voice tag.
“N-CHK”* Play a voice tag.
“N-DEL”* Delete a voice tag.
“” Return to step 2.
* Displayed only when a name for which a voice tag has
been registered is selected.
Select “REG” (Regist)
4 Register a voice tag (first)
Press the Control knob.
“Enter Voice 1” is displayed.
When a beep is heard, utter a voice tag within 2
seconds.
5 Confirm the voice tag (second)
Press the Control knob.
“Enter Voice 2” is displayed.
When a beep is heard, utter the same voice tag as
that you uttered in step 4 within 2 seconds.
“Completed” is displayed.
6 End registration
Press the Control knob.
Return to step 2. You can register another voice tag
continuously.
⁄
• If your voice cannot be recognized, a message is
displayed. Pressing the Control knob allows you to retry
voice input. (page 42)
Select “CHK” (Play)
4 Press the Control knob.
Play the registered voice and return to step 2.
Select “DEL” (Delete)
4 Delete a voice tag
Press the Control knob.
Turn the Control knob to select “YES”, and then
press the Control knob.
Return to step 2.
Exit the voice tag mode
Press the [FNC] button.
⁄
• Audio sound is not output during voice tag registration.
Setting a Voice Command for
Category
Add a voice tag to the phone number category
(type) for voice calling.
1 Enter voice tag mode
Select “BT” > “VOICE” > “TYPE”.
For how to select Function Control item, refer to
<Function Control> (page 6).
2 Select the category (type) you wish to set
Turn the Control knob or push it towards up or
down.
“General”/ “Home”/ “Office”/ “Mobile”/ “Other”
3 Press the Control knob.
4 Select a mode
Push the Control knob towards right or left.
Display Operation
“T-REG” Register a voice tag.
“T-CHK”* Play a voice tag.
“T-DEL”* Delete a voice tag.
“” Return to step 2.
* Displayed only when a category (type) for which a voice
tag has been registered is selected.
5 Register the category (type) by performing
steps 4 to 6 in <Adding a voice dialing
command> (page 28).
Exit the voice tag mode
Press the [FNC] button.
⁄
• Set the voice tag for all the 5 categories. If the voice tag
is not registered for all the categories, the Phonebook
may not be recalled by voice command.
Bluetooth Setup
B64-4160-00_00_E_English.indd 28B64-4160-00_00_E_English.indd 28 08.4.9 1:14:24 PM08.4.9 1:14:24 PM

English | 29
Downloading the SMS
Download the short message (SMS) arrived at the
cell-phone so that it can be read on this unit.
1 Enter SMS download mode
Select “BT” > “SMS” > “SMSDL”.
For how to select Function Control item, refer to
<Function Control> (page 6).
2 Start downloading
Press the Control knob.
“SMS Downloading” is displayed.
When the downloading finishes, “Completed” is
displayed.
3 Exit the SMS download mode
Press the [FNC] button.
⁄
• The cell-phone must be able to transmit the SMS using
Bluetooth. Setting on the cell-phone may be required.
If the cell-phone does not support SMS function, the
SMS download item in Function Control mode is not
displayed.
• When the SMS is downloaded from the cell-phone, the
unopened messages in the cell-phone are opened.
• The already-read and unread short messages can be
respectively downloaded up to 75.
SMS (Short Message Service)
The SMS arrived at the cell-phone is displayed on
the receiver.
A newly arrived message is displayed.
¤
• To prevent car accidents, the driver should not read the
SMS while driving.
When a new message arrives
“SMS Received” is displayed.
The display disappears with any operations.
Displaying the SMS
1 Enter SMS Inbox mode
Select “BT” > “SMS” > “INBOX”.
For how to select Function Control item, refer to
<Function Control> (page 6).
A message list appears.
2 Select a message
Turn the Control knob or push it towards up or
down.
• Each pressing of the [TI] button switches the
number of items displayed between 3 or 1.
3 Display the text
Press the Control knob.
Pressing this button again allows you to select a
message again.
• If you push the Control Knob towards right or
left when the “2” or “3” symbol is displayed, the
following message is displayed.
4 Exit the SMS Inbox mode
Press the [FNC] button.
⁄
• The unopened message is displayed at the beginning
of the list. Other messages are displayed in the order of
reception. (Receipt date display: Year-Month-Day-Hour-
Minute)
• The SMS that has arrived when the cell-phone is not
linked with Bluetooth cannot be displayed. Download
the SMS.
• The short message cannot be displayed during
downloading the SMS.
B64-4160-00_00_E_English.indd 29B64-4160-00_00_E_English.indd 29 08.4.9 1:14:24 PM08.4.9 1:14:24 PM

30 | KDC-BT8041U/ KDC-BT8141U
Basic Operations of remote control
SRC
VOL
AT T
AU D
ATT
DIRECT
0 — 9
SRC
VOL
AUD
2-ZONE
FM/AM
General control
Volume control [VOL]
Source select [SRC]
Volume reduce [ATT]
In Audio control
Audio item select [AUD]
Adjust the Audio item [VOL]
⁄
• Refer to <Audio Control> (page 22) for the operation
method, such as the procedures for Audio control and
others operations.
Dual Zone control
Dual zone system on and off [2-ZONE]
Rear channel volume control [ 5]/ [∞]
In Tuner source
Band select [FM]/[AM]
Station select [4]/[¢]
Recall preset stations [1] — [6]
In CD/USB source
Music select [4]/[¢]
Folder select [FM]/[AM]
Pause/Play [38]
In Bluetooth audio source
Music select [4]/[¢]
Pause/Play [38]
Hands-free phone control
Making a call
Enter the dialing method selection mode
[ ]
Select a dialing method [38]
Number dial input
Operation type Operation
Input a digit. [0] – [9] buttons
Input “+”. [¢] button
Input “#”. [FM] button
Input “*”. [AM] button
Clear the entered phone number. [4] button
Make a call [DIRECT]
(page 13)
B64-4160-00_00_E_English.indd 30B64-4160-00_00_E_English.indd 30 08.4.9 1:14:24 PM08.4.9 1:14:24 PM

English | 31
Receiving a call
Answer the call [ ]
Switch between the private talk mode and the
hands-free talk mode [38]
Call waiting
Answer Another Incoming Call with the Current
Call Suspended [ ]
Answer another Incoming Call after Terminating
the Current Call [SRC]
Continu the Current Call [1]
During a call
End the call [SRC]
Adjust the voice volume [VOL]
¤
• Do not set the remote control in hot places such as
on the dashboard.
Loading and Replacing battery
Use two “AA”/ “R6”-size batteries.
Slide the cover while pressing downwards to remove
it as illustrated.
Insert the batteries with the + and – poles aligned
properly, following the illustration inside the case.
B64-4160-00_00_E_English.indd 31B64-4160-00_00_E_English.indd 31 08.4.9 1:14:26 PM08.4.9 1:14:26 PM

32 | KDC-BT8041U/ KDC-BT8141U
Appendix
About Audio file
• Playable Audio file
AAC-LC (.m4a), MP3 (.mp3), WMA (.wma)
• Playable disc media
CD-R/RW/ROM
• Playable disc file format
ISO 9660 Level 1/2, Joliet, Romeo, Long file name.
• Playable USB device
USB mass storage class
• Playable USB device file system
FAT16, FAT32
Although the audio files are complied with the
standards listed above, the play maybe impossible
depending on the types or conditions of media or
device.
• Playing order of the Audio file
In the example of folder/file tree shown below, the
files are played in the order from ① to ⑩.
CD
v
()
<: Folder
v: Audio
v
v
v
v.
v
Folder
Audio file
An online manual about audio files is put on the
site, www.kenwood.com/audiofile/. On this online
manual, detailed information and notes which are not
written in this manual are provided. Make sure to read
through the online manual as well.
⁄
• In this manual, the word “USB device” is used for flash
memories and digital audio players which have USB
terminals.
• The word “iPod” appearing in this manual indicates the
iPod connected with the iPod connection cable (optional
accessory). The iPod connected with the iPod connection
cable can be controlled from this unit. iPods that can be
connected with the iPod connection cable are the iPod
nano, Fifth Generation iPod, iPod classic, and iPod touch.
Other iPods cannot be connected.
It may be different from the playlist in iPod.
About USB device
• If you start playback after connecting the iPod, the
music that has been played by the iPod is played
first.
In this case, “RESUMING” is displayed without
displaying a folder name, etc. Changing the browse
item will display a correct title, etc.
• When the iPod is connected to this unit,
“KENWOOD” or “✓” is displayed on the iPod to
indicate that you cannot operate the iPod.
• When the USB device is connected to this unit,
it can be charged up provided that this unit is
powered.
• Install the USB device in the place where it will not
prevent you from driving your vehicle properly.
• You cannot connect a USB device via a USB hub and
Multi Card Reader.
• Take backups of the audio files used with this unit.
The files can be erased depending on the operating
conditions of the USB device.
We shall have no compensation for any damage
arising out of erasure of the stored data.
• No USB device comes with this unit. You need to
purchase a commercially available USB device.
• When connecting the USB device, usage of the CA-
U1EX (option) is recommended.
Normal playback is not guaranteed when a cable
other than the USB compatible cable is used.
Connecting a cable whose total length is longer
than 5 m can result in abnormal playback.
About KENWOOD “Music Editor” of PC
application
• “Music Editor” is recorded in the CD-ROM attached
to this unit.
• Refer to the user’s manual recorded in the
installation CD-ROM and Help of “Music Editor” for
the operation method of “Music Editor”.
• The unit can play USB device created by “Music
Editor”.
• Information about “Music Editor” upgrade is put on
the site, www.kenwood.com.
B64-4160-00_00_E_English.indd 32B64-4160-00_00_E_English.indd 32 08.4.9 1:14:26 PM08.4.9 1:14:26 PM

English | 33
About the Cell-Phone
This unit conforms to the following Bluetooth
specifications:
Version Bluetooth Standard Ver. 1.2
Profile HFP (Hands Free Profile)
OPP (Object Push Profile)
PBAP (Phonebook Access Profile)
SYNC (Synchronization Profile)
For the cell-phones verified for compatibility, access
the following URL:
http://www.kenwood.com/bt/information/
⁄
• The units supporting the Bluetooth function have been
certified for conformity with the Bluetooth Standard
following the procedure prescribed by Bluetooth
SIG. However, it may be impossible for such units to
communicate with your cell-phone depending on its type.
• HFP is a profile used to make a hands-free call.
• OPP is a profile used to transfer data such as a phone book
between units.
About the Bluetooth Audio player
This unit conforms to the following Bluetooth
specifications:
Version Bluetooth Standard Ver. 1.2
Profile A2DP (Advanced Audio Distribution Profile)
AVRCP (Audio/Video Remote Control Profile)
⁄
• A2DP is a profile designed to transfer the music from an
audio player.
• AVRCP is a profile designed to control playback and
selection of music by an audio player.
B64-4160-00_00_E_English.indd 33B64-4160-00_00_E_English.indd 33 08.4.9 1:14:26 PM08.4.9 1:14:26 PM

34 | KDC-BT8041U/ KDC-BT8141U
Menu Glossary
• SRC Select
Setting up the Source Select mode.
1 : Displays source icons for your choice.
2 : Allows you to select sources one after another.
• BT DVC Status (Displaying the Bluetooth device
Status)
You can display the connection status, signal
strength, and battery level.
: Bluetooth cell-phone connection status.
: Bluetooth Audio connection status.
: Battery level of cell-phone.
Full Nearly dead
: Signal strength of cell-phone.
Maximum Minimum
⁄
• Icons are not displayed if information cannot be
obtained from the cell-phone.
• Since the number of steps of the control unit is different
from that of the cell-phone, the statuses displayed on
the control unit may discord from those displayed on
the cell-phone.
• Auto Answer (Setting the Time Interval for
Automatic Answer)
This function automatically answers (responds
to) a call after lapse of the preset time interval for
automatic answer.
“OFF” : Does not answer the phone call
automatically.
“0” : Automatically answers the phone call at once.
“1s” – “99s” : Automatically answers the phone call
after lapse of 1 – 99 seconds.
⁄
• If the time set in the cell-phone is shorter than that set in
the unit, the former will be used.
• This function does not work for call waiting.
• SP Select (Setting up the Voice Output
Speakers)
You can specify the voice output speakers.
“Front” : Outputs voice from the front-left and front-
right speakers.
“F-R” : Outputs voice from the front-right speaker.
“F-L” : Outputs voice from the front-left speaker.
⁄
• Select the speaker which is further from the microphone
in order to prevent howling or echoes.
• Call Beep (Setting the Beep of the Incoming
Call)
You can output a beep from the speaker when a
call comes in.
“ON” : Beep is heard.
“OFF” : Beep is canceled.
• Display
If this unit is not operated at least 5 seconds with
“OFF” selected, the display turns off. During a setup
mode, the display will not turn off even if 5 seconds
lapse.
• ILM Dimmer (illumination dimmer)
Reduces the key Illumination brightness.
AUTO: Dims the illumination in conjunction with
the Light switch of the vehicle.
MNAL1: Dims the illumination constantly.
MNAL2: Turns off the upper and lower illuminations,
and dims the left and right illuminations.
OFF: Does not dim the illumination.
• SWPRE (Switching Preout)
Switches the preout between rear output (“Rear”)
and subwoofer output (“Sub-W”).
• AMP
Selecting “OFF” turns off the built-in amplifier.
Turning off the built-in amplifier improves the
quality of the sound from Preout.
• Zone2 (Dual Zone)
Set the destination (front speaker “Front” or rear
speaker “Rear”) of the sub source (AUX IN) when the
Dual Zone function is turned on.
• Supreme
Technology to extrapolate and supplement with
proprietary algorithm, the high-frequency range
that is cut off when encoding at low bit rate (less
than 128Kbps, Sampling frequency is 44.1kHz).
Supplementing is optimized by compression
format (AAC, MP3 or WMA) and processed
according to bit rate.
The effect is negligible with music that is encoded
at high bit rate, variable bit rate or has minimal high
frequency range.
• News (News Bulletin with Timeout Setting)
Automatically receives news bulletin when it
starts. Set the time during which interrupt is to be
disabled after start of another news bulletin.
Changing “News 00min” to “News 90min” turns this
function ON.
If news bulletin starts when this function is ON,
“NEWS” is displayed and news is received. If “20min”
is has been set, reception of another news bulletin
will not start for 20 minutes.
The news bulletin volume is the same level that
was set for Traffic Information.
• Seek Mode (Tuning mode select)
Select a tuning mode of the radio.
Tuning mode Display Operation
Auto seek “Auto1” Automatic search for a station.
Preset station seek “Auto2” Search in order of the stations in the
Preset memory.
Manual “Manual” Normal manual tuning control.
Appendix
B64-4160-00_00_E_English.indd 34B64-4160-00_00_E_English.indd 34 08.4.9 1:14:27 PM08.4.9 1:14:27 PM

English | 35
• AF (Alternative Frequency)
When the reception is poor, automatically alternate
to another frequency broadcasting the same
program in the same RDS network with better
reception.
• Russian (Russian language setting)
When this is set to ON, the following character
strings are displayed in Russian:
Folder name/ File name/ Song title/ Artist name/
Album name/ Phonebook/ Short message
• Power OFF (Power OFF Timer)
Setting the timer to turn this unit’s power OFF
automatically when Standby mode continues.
Using this setting can save the vehicle’s battery
power.
– – –: Power OFF Timer function is OFF.
20min: Turns the power OFF after 20 minutes.
(Factory setting)
40min: Turns the power OFF after 40 minutes.
60min: Turns the power OFF after 60 minutes.
• CD Read
Sets the method for reading CD.
When unable to play special format CD, set this
function to “2” to force playing. Note that some
music CD may be unplayable even when set to “2”.
In addition, audio files cannot be played when set
to “2”. Normally, keep this set to “1”.
1 : Automatically distinguishes between audio file
disc and music CD when playing disc.
2 : Forces playing as music CD.
This Product is not installed by the manufacturer of a
vehicle on the production line, nor by the professional
importer of a vehicle into an EU Member State.
Information on Disposal of Old Electrical
and Electronic Equipment (applicable for
EU countries that have adopted separate
waste collection systems)
Products with the symbol (crossed-out
wheeled bin) cannot be disposed as
household waste.
Old electrical and electronic equipment
should be recycled at a facility capable
of handling these items and their waste
byproducts. Contact your local authority
for details in locating a recycle facility
nearest to you. Proper recycling and waste
disposal will help conserve resources whilst
preventing detrimental effects on our
health and the environment.
The marking of products using lasers
(Except for some areas)
CLASS 1
LASER PRODUCT
The label is attached to the chassis/case and says
that the component uses laser beams that have been
classified as Class 1. It means that the unit is utilizing
laser beams that are of a weaker class. There is no
danger of hazardous radiation outside the unit.
B64-4160-00_00_E_English.indd 35B64-4160-00_00_E_English.indd 35 08.4.9 1:14:27 PM08.4.9 1:14:27 PM

36 | KDC-BT8041U/ KDC-BT8141U
Accessories/ Installation Procedure
Accessories
1
..........1
2
..........2
3
..........1
Installation Procedure
1. To prevent short circuits, remove the key from the
ignition and disconnect the - terminal of the
battery.
2. Make the proper input and output wire
connections for each unit.
3. Connect the wire on the wiring harness.
4. Take Connector B on the wiring harness and
connect it to the speaker connector in your vehicle.
5. Take Connector A on the wiring harness and
connect it to the external power connector on your
vehicle.
6. Connect the wiring harness connector to the unit.
7. Install the unit in your car.
8. Reconnect the - terminal of the battery.
9. Press the reset button.
¤
• Mounting and wiring this product requires skills and
experience. For safety’s sake, leave the mounting and wiring
work to professionals.
• Make sure to ground the unit to a negative 12V DC power
supply.
• Do not install the unit in a spot exposed to direct sunlight
or excessive heat or humidity. Also avoid places with too
much dust or the possibility of water splashing.
• Do not use your own screws. Use only the screws provided.
If you use the wrong screws, you could damage the unit.
• If the power is not turned ON (“Protect” is displayed), the
speaker wire may have a short-circuit or touched the
chassis of the vehicle and the protection function may
have been activated. Therefore, the speaker wire should be
checked.
• Make sure that all wire connections are securely made by
inserting jacks until they lock completely.
• If your vehicle’s ignition does not have an ACC position, or
if the ignition wire is connected to a power source with
constant voltage such as a battery wire, the power will not
be linked with the ignition (i.e., it will not turn on and off
along with the ignition). If you want to link the unit’s power
with the ignition, connect the ignition wire to a power
source that can be turned on and off with the ignition key.
• Use a commercially available conversion connector if the
connector does not fit in the vehicle connector.
• Insulate unconnected wires with vinyl tape or other similar
material. To prevent a short circuit, do not remove the caps
on the ends of the unconnected wires or the terminals.
• If the console has a lid, make sure to install the unit so that
the faceplate will not hit the lid when closing and opening.
• If the fuse blows, first make sure the wires aren’t touching
to cause a short circuit, then replace the old fuse with one
with the same rating.
• Connect the speaker wires correctly to the terminals to
which they correspond. The unit may be damaged or fail to
work if you share the - wires or ground them to any metal
part in the car.
• After the unit is installed, check whether the brake lamps,
blinkers, wipers, etc. on the car are working properly.
• Mount the unit so that the mounting angle is 30° or less.
• Reception may drop if there are metal objects near the
Bluetooth antenna.
Bluetooth antenna unit
For Good Reception
To assure good reception, note the following:
• Communicate with the cell-phone within the line-
of-sight distance of 10 m (30 ft). The communication
range becomes shorter depending on the
surrounding environment. The communication
range also becomes shorter when there is an
obstacle between this unit and the cell-phone. The
above maximum communication range (10 m) is
not always assured.
• A broadcast station or walkie-talkie located nearby
can interfere with communication due to too strong
signal.
B64-4160-00_00_E_English.indd 36B64-4160-00_00_E_English.indd 36 08.4.9 1:14:27 PM08.4.9 1:14:27 PM

English | 37
1
2
3
4
5
6
7
8
1
2
3
4
5
6
7
8
P.CONT
ANT.CONT
MUTE
LR
REMO.CONT
MIC
AUX
Connecting Wires to Terminals
Battery wire (Yellow)
Ignition wire (Red)
Wiring harness
(Accessory1)
If no connections are made, do not
let the wire come out from the tab.
Power control/ Motor antenna
control wire (Blue/White)
Mute wire (Brown)
Connect either to the power control terminal
when using the optional power amplifier, or to the
antenna control terminal in the vehicle.
A–7 Pin (Red)
A–4 Pin (Yellow)
Connector A
Connector B
Fuse (10A)
⁄ See next page.
FM/AM antenna input (JASO)
Steering remote control (Light Blue/Yellow)
KDC-BT8141U only
To use the steering wheel remote control
feature, you need to an exclusive remote
adapter (not supplied) matches your car
is required.
To connect the Kenwood navigation system,
consult your navigation manual.
Front output
Rear output/ Sub Woofer output
USB connector (1m)
To USB device ⁄
Do not remove the cap when you do not use the USB cable. The connector
will cause the unit to malfunction if it gets in touch with any metallic part of
the vehicle.
AUX input (Stereo)
Use the mini-plug which is stereo type and does not have any resistance.
To External Display/ Steering
remote
KDC-BT8041U only
Microphone Unit
(Accessory 3) (3 m)
B64-4160-00_00_E_English.indd 37B64-4160-00_00_E_English.indd 37 08.4.9 1:14:28 PM08.4.9 1:14:28 PM

38 | KDC-BT8041U/ KDC-BT8141U
Connector Function Guide
Pin Numbers for
ISO Connectors
Cable Colour Functions
External Power
Connector
A-4 Yellow Battery
A-5 Blue/White Power Control
A-6 Orange/White Dimmer
A-7 Red Ignition (ACC)
A-8 Black Earth (Ground)
Connection
Speaker
Connector
B-1 Purple Rear Right (+)
B-2 Purple/Black Rear Right (–)
B-3 Gray Front Right (+)
B-4 Gray/Black Front Right (–)
B-5 White Front Left (+)
B-6 White/Black Front Left (–)
B-7 Green Rear Left (+)
B-8 Green/Black Rear Left (–)
2WARNING
Connecting the ISO Connector
The pin arrangement for the ISO connectors depends on
the type of vehicle you drive. Make sure to make the proper
connections to prevent damage to the unit.
The default connection for the wiring harness is described in
1 below. If the ISO connector pins are set as described in 2,
make the connection as illustrated.
Please be sure to reconnect the cable as shown 2 below to
install this unit to the Volkswagen vehicles etc.
1 (Default setting) The A-7 pin (red) of the vehicle’s
ISO connector is linked with the ignition, and the A-
4 pin (yellow) is connected to the constant power
supply.
Unit Vehicle
A-7 Pin (Red)
A-4 Pin (Yellow)
Ignition cable (Red)
Battery cable (Yellow)
2 The A-7 pin (red) of the vehicle’s ISO connector is
connected to the constant power supply, and the
A-4 pin (yellow) is linked to the ignition.
Unit Vehicle
A-7 Pin (Red)
A-4 Pin (Yellow)
Ignition cable
(Red)
Battery cable
(Yellow)
Connecting Wires to Terminals
B64-4160-00_00_E_English.indd 38B64-4160-00_00_E_English.indd 38 08.4.9 1:14:28 PM08.4.9 1:14:28 PM

English | 39
Installation/Removing the Unit
Installation
Firewall or metal support
Screw (M4 × 8 mm)
(commercially available)
Self-tapping screw
(commercially available)
Metal mounting strap
(commercially available)
Bend the tabs of the
mounting sleeve with a
screwdriver or similar utensil
and attach it in place.
⁄
• Make sure that the unit is installed securely in place. If the
unit is unstable, it may malfunction (for example, the sound
may skip).
Removing the hard rubber frame
1 Engage the catch pins on the removal tool and
remove the two locks on the upper level.
Upper the frame and pull it forward as shown in
the figure.
Catch
Lock
Accessory2
Removal tool
2 When the upper level is removed, remove the
lower two locations.
⁄
• The frame can be removed from the bottom side in the
same manner.
Removing the Unit
1 Refer to the section <Removing the hard rubber
frame> and then remove the hard rubber frame.
2 Remove the screw (M4 × 8) on the back panel.
3 Insert the two removal tools deeply into the slots
on each side, as shown.
4 Lower the removal tool toward the bottom, and
pull out the unit halfway while pressing towards
the inside.
Screw (M4 × 8 mm)
(commercially available)
Accessory2
¤
• Be careful to avoid injury from the catch pins on the
removal tool.
5 Pull the unit all the way out with your hands, being
careful not to drop it.
B64-4160-00_00_E_English.indd 39B64-4160-00_00_E_English.indd 39 08.4.9 1:14:28 PM08.4.9 1:14:28 PM

40 | KDC-BT8041U/ KDC-BT8141U
Installation the Microphone Unit
1 Check the installation position of the microphone
(accessory 3).
2 Remove oil and other dirt from the installation
surface.
3 Install the microphone.
4 Wire the microphone cable up to the hands-free
box with it secured at several positions using tape
or the like.
Fix a cable with a commercial
item of tape.
Peel the release coated paper of double-face adhesive tape to
fix on the place shown above.
Adjust the direction of the microphone to the driver.
Accessory3
⁄
• Install the microphone as far as possible from the cell-
phone.
Installation/Removing the Unit
B64-4160-00_00_E_English.indd 40B64-4160-00_00_E_English.indd 40 08.4.9 1:14:29 PM08.4.9 1:14:29 PM

English | 41
Troubleshooting Guide
Some functions of this unit may be disabled by
some settings made on this unit.
! • Cannot set up the subwoofer.
• Cannot set up the High Pass Filter.
• Cannot set up the Fader.
• No Audio control effect on AUX.
▲
• Preout is not set to subwoofer. ☞ “MENU” > “SWPRE”
of <Function Control> (page 6)
• <Subwoofer output> of <Basic Operation> (page 4)
is not set to On.
• The Dual zone function is enabled. ☞ <Audio
Setup> (page 23)
! • Cannot set up the subwoofer phase.
▲
The Low Pass Filter is set to Through. ☞ <Audio
Setup> (page 23)
! • Cannot set up the audio control.
• Cannot set up the audio setup.
▲
You cannot set up during hands-free calling.
! • Cannot select the output destination of the
subsource in the Dual zone.
• Cannot adjust the volume of the rear speakers.
▲
The Dual zone function is disabled. ☞ <Audio
Setup> (page 23)
! • Cannot register a security code.
• Cannot set up Display Illumination Control.
▲
<Demonstration mode Setting> (page 21) is not
turned off.
! • Cannot set up the Power-off timer.
▲
<Security Code> (page 20) is not set.
What might seem to be a malfunction in your unit
may just be the result of slight misoperation or
miswiring. Before calling service, first check the
following table for possible problems.
General
? The Touch Sensor Tone does not sound.
✔ The preout jack is being used.
☞ The Touch Sensor Tone cannot be output from
the preout jack.
? The illumination flashes when the knob or button
is operated.
✔ This is the key illumination effect.
☞ You set this effect in “MENU” > “ILM Effect” of
<Function Control> (page 6).
? The key illumination effect brought about in
conjunction with the sound volume is small.
✔ The key illumination effect may be insufficient
depending on the sound volume and sound quality.
Tuner source
? Radio reception is poor.
✔ The car antenna is not extended.
☞ Pull the antenna out all the way.
Disc source
? The specified disc does not play, but another one
plays instead.
✔ The specified CD is quite dirty.
☞ Clean the CD, referring to the CD cleaning of the
section on <Handling CDs> (page 3).
✔ The disc is loaded in a different slot from that
specified.
☞ Eject the disc magazine and check the number
for the specified disc.
✔ The disc is severely scratched.
☞ Try another disc instead.
Audio file source
? The sound skips when an Audio file is being
played.
✔ The media is scratched or dirty.
☞ Clean the media, referring to the CD cleaning of
the section on <Handling CDs> (page 3).
✔ The recording condition is bad.
☞ Record the media again or use another media.
? Noise is heard when carrying out Folder Search.
✔ Noise may be produced if folders without audio files
exist continuously in the playing media.
☞ Do not make folders without audio files.
Bluetooth audio source
? The Bluetooth audio player cannot be registered
(pairing).
✔ The PIN code is fixed.
☞ When a PIN code is specified in the Instruction
Manual for Bluetooth Audio Player, register it
with reference to <Registering PIN Code> (page
26) to register the Bluetooth audio player. If no
PIN code is specified in the Instruction Manual,
try “0000”.
? The sound from the Bluetooth audio player is
discontinuous.
✔ The distance between this unit and audio player is
too far.
☞ Move the audio player nearer to this unit.
✔ Another Bluetooth device is affecting the Bluetooth
communication.
☞ Turn off another Bluetooth device.
☞ Move another Bluetooth device away from this
unit.
✔ Another Bluetooth device or profile is used for
communication.
☞ The downloading of the Phone book or the SMS
disconnects the sound.
B64-4160-00_00_E_English.indd 41B64-4160-00_00_E_English.indd 41 08.4.9 1:14:29 PM08.4.9 1:14:29 PM

42 | KDC-BT8041U/ KDC-BT8141U
Troubleshooting Guide
Hands-free
? The hands-free talk volume is low.
✔ The hands-free talk volume is set at a low level.
☞ The hands-free talk volume can be adjusted
independently. Adjust it during hands-free talk.
? No sound is heard from the rear speakers.
✔ You are talking in the hand-free talk mode.
☞ No sound is heard from the rear speakers in the
hands-free talk mode.
? No beep is heard at reception of an incoming call.
✔ No beep is heard depending on the type of your
cell-phone.
☞ The “MENU” > “Call Beep” of <Function Control>
(page 6) is set ON.
? Voice is not recognized.
✔ The vehicle window is open.
☞ If the surrounding noise is large, voice cannot be
recognized properly. Close the vehicle windows
to reduce noise.
✔ Small voice.
☞ If voice is too small, it cannot be recognized
properly. Speak into the microphone a little more
loudly and naturally.
✔ The person uttering the voice tag is not the one who
registered the it.
☞ Only the voice of the person who registered the
voice tag can be recognized.
The messages shown below display your
systems condition.
TOC Error: The CD is quite dirty. The CD is upside-down.
The CD is scratched a lot.
Error 05: The disc is unreadable.
Mecha Error: The unit is malfunctioning for some reason.
➪ Then press the reset button on the unit. If
the “Mecha Error” code does not disappear,
consult your nearest service center.
IN (Blink): The CD player section is not operating
properly.
➪ Reinsert the CD. If the CD cannot be
ejected or the display continues to flash
even when the CD has been properly
reinserted, please switch off the power
and consult your nearest service center.
Protect: The speaker wire has a short-circuit or
touches the chassis of the vehicle, and then
the protection function is activated.
➪ Wire or insulate the speaker cable properly
and press the reset button. If the “Protect”
code does not disappear, consult your
nearest service center.
Unsupported File:
An Audio file is played with a format that this
unit can’t support.
Copy Protection:
A copy-protected file is played.
Read Error: The file system of the connected USB device
is broken.
➪ Copy the files and folders for the USB
device again. If the error message is still
displayed, initialize the USB device or use
other USB devices.
No Device: The USB device is selected as a source
although no USB device is connected.
➪ Change the source to any source other
than USB. Connect an USB device, and
change the source to USB again.
N/A Device: An unsupported USB device is connected.
No Music Data/ Error 15:
• The connected USB device contains no
playable audio file.
• Media was played that does not have data
recorded that the unit can play.
B64-4160-00_00_E_English.indd 42B64-4160-00_00_E_English.indd 42 08.4.9 1:14:29 PM08.4.9 1:14:29 PM
English | 43
USB ERROR (Blink):
Some trouble may have occurred to the
connected USB device.
➪ Remove the USB device, then cycle the
power switch to ON. If the same display is
repeated, use another USB device.
iPod Error: Connection to the iPod has failed.
➪ Check that the connected iPod is an iPod
that is supported. See <About Audio file>
(page 32) for information on supported
iPods.
➪ Remove the USB device and then
reconnect it.
➪ Confirm that the software for the iPod is
the latest version.
USB REMOVE: The Remove mode has been selected for the
USB device/iPod. You can remove the USB
device/iPod safely.
No Number: • The calling party does not notify a caller ID.
• There is no phone number data.
No Data: • There is no outgoing call list.
• There is no incoming call list.
• There is no missed call list.
No Entry: The cell-phone has not been registered
(pairing).
HF Disconnect:
The unit cannot communicate with the cell-
phone.
Audio Disconnect:
The unit cannot communicate with the audio
player.
HF Error 07: The memory cannot be accessed.
➪ Turn off the power and on again. If this
message still appears, press the reset
button on the control unit.
HF Error 68: The unit cannot communicate with the cell-
phone.
➪ Turn off the power and on again. If this
message still appears, press the reset
button on the control unit.
Unknown: The Bluetooth device cannot be detected.
Device Full: 5 Bluetooth device have already been
registered. No more Bluetooth device cannot
be registered.
PIN Code NG: The PIN code is wrong.
Connect NG: The unit cannot be connected to the device.
Pairing Failed: Pairing error.
Err No Matching:
The voice tag is wrong. Voice cannot be
recognized because of an unregistered voice
tag, etc.
Too Soft: Voice is too small and cannot be recognized.
Too Loud: Voice is too large to be recognized.
Too Long: The word or utterance is too long to be
recognized.
No Phonebook:
Data is not contained in the phone book.
No Message: No short message in In Box.
No Voice Data: The voice tag is not registered in the
phonebook.
Memory Full: The number of voice tags reaches the
maximum number to be registered in the
phonebook.
B64-4160-00_00_E_English.indd 43B64-4160-00_00_E_English.indd 43 08.4.9 1:14:30 PM08.4.9 1:14:30 PM

44 | KDC-BT8041U/ KDC-BT8141U
Specifications
FM tuner section
Frequency range (50 kHz space)
: 87.5 MHz – 108.0 MHz
Usable sensitivity (S/N = 26dB)
: 0.7 V/75 Ω
Quieting Sensitivity (S/N = 46dB)
: 1.6 V/75 Ω
Frequency response (±3.0 dB)
: 30 Hz – 15 kHz
Signal to Noise ratio (MONO)
: 65 dB
Selectivity (DIN) (±400 kHz)
: ≥ 80 dB
Stereo separation (1 kHz)
: 35 dB
MW tuner section
Frequency range (9 kHz space)
: 531 kHz – 1611 kHz
Usable sensitivity (S/N = 20dB)
: 25 µV
LW tuner section
Frequency range
: 153 kHz – 281 kHz
Usable sensitivity (S/N = 20dB)
: 45 µV
Bluetooth section
Technology
: Bluetooth 1.2 Certified
Frequency
: 2.402 – 2.480 GHz
Output Power
: +4dBm (MAX), 0dBm (AVE) Power Class 2
Maximum Communication range
: Line of sight approx.10m (32.8 ft)
Profiles
: HFP (Hands Free Profile)
: HSP (Headset Profile)
: OPP (Object Push Profile)
: PBAP (Phonebook Access Profile)
: SYNC (Synchronization Profile)
: SPP (Serial Port Profile)
: A2DP (Advanced Audio Distribution Profile)
: AVRCP (Audio/Video Remote Control Profile)
CD player section
Laser diode
: GaAlAs
Digital filter (D/A)
: 8 Times Over Sampling
D/A Converter
: 24 Bit
Spindle speed
: 500 – 200 rpm (CLV)
Wow & Flutter
: Below Measurable Limit
Frequency response (±1 dB)
: 10 Hz – 20 kHz
Total harmonic distortion (1 kHz)
: 0.008 %
Signal to Noise ratio (1 kHz)
: 110 dB
Dynamic range
: 93 dB
MP3 decode
: Compliant with MPEG-1/2 Audio Layer-3
WMA decode
: Compliant with Windows Media Audio
AAC decode
: AAC-LC “.m4a” files
USB Interface
USB Standard
: USB1.1/ 2.0 (Full speed)
Maximum Supply current
: 500 mA
File System
: FAT16/ 32
MP3 decode
: Compliant with MPEG-1/2 Audio Layer-3
WMA decode
: Compliant with Windows Media Audio
AAC decode
: AAC-LC “.m4a” files
B64-4160-00_00_E_English.indd 44B64-4160-00_00_E_English.indd 44 08.4.9 1:14:30 PM08.4.9 1:14:30 PM

English | 45
Specifications subject to change without notice.
Audio section
Maximum output power
: 50 W x 4
Full Bandwidth Power (at less than 1% THD)
: 30 W x 4
Speaker Impedance
: 4 – 8 Ω
Tone action
Bass : 100 Hz ±8 dB
Middle : 1 kHz ±8 dB
Treble : 10 kHz ±8 dB
Preout level / Load (CD)
: 2500 mV/10 kΩ
Preout impedance
: ≤ 600 Ω
Auxiliary input
Frequency response (±1 dB)
: 20 Hz – 20 kHz
Input Maximum Voltage
: 1200 mV
Input Impedance
: 100 kΩ
General
Operating voltage (10.5 – 16V allowable)
: 14.4 V
Maximum Current consumption
: 10 A
Installation Size (W x H x D)
: 182 x 53 x 155 mm
Weight
: 1.40 kg
B64-4160-00_00_E_English.indd 45B64-4160-00_00_E_English.indd 45 08.4.9 1:14:30 PM08.4.9 1:14:30 PM
B64-4160-00_00_E_English.indd 46B64-4160-00_00_E_English.indd 46 08.4.9 1:14:30 PM08.4.9 1:14:30 PM
B64-4160-00_00_E_English.indd 47B64-4160-00_00_E_English.indd 47 08.4.9 1:14:30 PM08.4.9 1:14:30 PM

Český
Kenwood timto prohlasuje, ze KDC-BT8041U/ KDC-BT8141U je ve shode se
zakladnimi pozadavky a s dalsimi prislusnymi ustanoveni Narizeni vlady c.
426/2000 Sb.
Magyar
Alulírott, Kenwood, kijelenti, hogy a jelen KDC-BT8041U/ KDC-BT8141U
megfelel az 1999/5/EC irányelvben meghatározott alapvető követelményeknek
és egyéb vonatkozó előírásoknak.
Svenska
Härmed intygar Kenwood att denna KDC-BT8041U/ KDC-BT8141U stär l
överensstämelse med de väsentliga egenskapskrav och övriga relevanta
bestämmelser som framgår av direktiv 1999/5/EG.
Suomi
Kenwood vakuuttaa täten että KDC-BT8041U/ KDC-BT8141U tyyppinen laite
on direktiivin 1999/5/EY oleellisten vaatimusten ja sitä koskevien direktiivin
muiden ehtojen mukainen.
Slovensko
S tem Kenwood izjavlja, da je ta KDC-BT8041U/ KDC-BT8141U v skladu z
osnovnimi zahtevami in ostalimi ustreznimi predpisi Direktive 1999/5/EC.
Slovensky
Spoločnosť Kenwood týmto vyhlasuje, že KDC-BT8041U/ KDC-BT8141U spĺňa
zákldné požiadavky a ďalšie prislušné ustanovenia Direktĺvy 1999/5/EC.
Dansk
Undertegnede Kenwood erklærer harved, at følgende udstyr KDC-BT8041U/
KDC-BT8141U overholder de væsentlige krav og øvrige relevante krav i direktiv
1999/5/EF.
Ελληνικά
ΜΕ ΤΗΝ ΠΑΡΟΥΣΑ Kenwood ΔΗΛΩΝΕΙ ΟΤΙ KDC-BT8041U/ KDC-BT8141U
ΣΥΜΜΟΡΦΩΝΕΤΑΙ ΠΡΟΣ ΤΙΣ ΟΥΣΙΩΔΕΙΣ ΑΠΑΙΤΗΣΕΙΣ ΚΑΙ ΤΙΣ ΛΟΙΠΕΣ ΣΧΕΤΙΚΕΣ
ΔΙΑΤΑΞΕΙΣ ΤΗΣ ΟΔΗΓΙΑΣ 1999/5/EK.
Eesti
Sellega kinnitab Kenwood, et see KDC-BT8041U/ KDC-BT8141U vastab direktiivi
1999/5/EC põhilistele nõudmistele ja muudele asjakohastele määrustele.
Latviešu
Ar šo, Kenwood, apstiprina, ka KDC-BT8041U/ KDC-BT8141U atbilst Direktīvas
1999/5/EK galvenajām prasībām un citiem tās nosacījumiem.
Lietuviškai
Šiuo, Kenwood, pareiškia, kad šis KDC-BT8041U/ KDC-BT8141U atitinka
pagrindinius Direktyvos 1999/5/EB reikalavimus ir kitas svarbias nuostatas.
Malti
Hawnhekk, Kenwood, jiddikjara li dan KDC-BT8041U/ KDC-BT8141U
jikkonforma mal-ħtiġijiet essenzjali u ma provvedimenti oħrajn relevanti li
hemm fid-Dirrettiva 1999/5/EC.
Українська
Компанія Kenwood заявляє, що цей виріб KDC-BT8041U/ KDC-BT8141U
відповідає ключовим вимогам та іншим пов’язаним положенням
Директиви 1999/5/EC.
Declaration of Conformity with regard to
the R&TTE Directive 1999/5/EC
Manufacturer:
Kenwood Corporation
2967-3 Ishikawa-machi, Hachioji-shi, Tokyo, 192-8525 Japan
EU Representative's:
Kenwood Electronics Europe BV
Amsterdamseweg 37, 1422 AC UITHOORN, The Netherlands
English
Hereby, Kenwood declares that this unit KDC-BT8041U/ KDC-BT8141U is in
compliance with the essential requirements and other relevant provisions of
Directive 1999/5/EC.
Français
Par la présente Kenwood déclare que l’appareil KDC-BT8041U/ KDC-BT8141U
est conforme aux exigences essentielles et aux autres dispositions pertinentes
de la directive 1999/5/CE.
Par la présente, Kenwood déclare que ce KDC-BT8041U/ KDC-BT8141U est
conforme aux exigences essentielles et aux autres dispositions de la directive
1999/5/CE qui lui sont applicables.
Deutsch
Hiermit erklärt Kenwood, dass sich dieser KDC-BT8041U/ KDC-BT8141U in
Übereinstimmung mit den grundlegenden Anforderungen und den anderen
relevanten Vorschriften der Richtlinie 1999/5/EG befindet. (BMWi)
Hiermit erklärt Kenwood die Übereinstimmung des Gerätes KDC-BT8041U/
KDC-BT8141U mit den grundlegenden Anforderungen und den anderen
relevanten Festlegungen der Richitlinie 1999/5/EG. (Wien)
Nederlands
Hierbij verklaart Kenwood dat het toestel KDC-BT8041U/ KDC-BT8141U in
overeenstemming is met de essentiële eisen en de andere relevante bepalingen
van richtlijn 1999/5/EG.
Bij deze verklaat Kenwood dat deze KDC-BT8041U/ KDC-BT8141U voldoet
aan de essentiële eisen en aan de overige relevante bepalingen van Richtlijn
1999/5/EC.
Italiano
Con la presente Kenwood dichiara che questo KDC-BT8041U/ KDC-BT8141U è
conforme ai requisiti essenziali ed alle altre disposizioni pertinenti stabilite dalla
direttiva 1999/5/CE.
Español
Por medio de la presente Kenwood declara que el KDC-BT8041U/ KDC-
BT8141U cumple con los requisitos esenciales y cualesquiera otras disposiciones
aplicables o exigibles de la Directiva 1999/5/CE.
Português
Kenwood declara que este KDC-BT8041U/ KDC-BT8141U está conforme com os
requisitos essenciais e outras disposições da Directiva 1999/5/CE.
Polska
Kenwood niniejszym oświadcza, że KDC-BT8041U/ KDC-BT8141U spełnia
zasadnicze wymogi oraz inne istotne postanowienia dyrektywy 1999/5/EC.
B64-4160-00_00_E_English.indd 48B64-4160-00_00_E_English.indd 48 08.4.9 1:14:30 PM08.4.9 1:14:30 PM