Kenwood Car Stereo System Kdc Dab41U Users Manual B64 4833 00_01_E.indb
2015-01-23
: Kenwood Kenwood-Kenwood-Car-Stereo-System-Kdc-Dab41U-Users-Manual-263161 kenwood-kenwood-car-stereo-system-kdc-dab41u-users-manual-263161 kenwood pdf
Open the PDF directly: View PDF
.
Page Count: 42

KDC-DAB41U
KDC-DAB4551U
CD-RECEIVER
INSTRUCTION MANUAL
AMPLI-TUNER LECTEUR DE CD
B64-4833-00/01 (EW)© 2011 Kenwood Corporation All Rights Reserved.
SI DICHIARA CHE :
I lettori CD con Sintonizzatore AM/FM/DAB per auto Kenwood, modelli
KDC-DAB41U/ KDC-DAB4551U
risponde alle prescrizioni dell’art. 2 comma 1 del D.M. 28 agosto 1995, n. 548.
Fatto ad Uithoorn il 14 febbraio 2011
Kenwood Electronics Europe B.V.
Amsterdamseweg 37
1422 AC Uithoorn
The Netherlands
B64-4833-00_01_E.indb 1B64-4833-00_01_E.indb 1 11/03/07 11:0811/03/07 11:08

2 English
CONTENTS
Safety 3
Maintenance
Preparation 3
How to attach/detach the faceplate
How to reset your unit
Remote controller
Basic Operations 4
Muting upon the reception of a phone call
Getting Started 6
Canceling the display demonstration
Setting the demonstration mode
Adjusting the clock
Initial settings before operations
Listening to the DAB 8
Selecting a service
Alphabet Search for service
Updating Service List information
Display Selection
Adjust [SETTINGS] mode settings
Listening to the Radio 10
Display Selection
Adjust [SETTINGS] mode settings
Listening to a Disc/
USB device/ iPod 12
Start playing a disc
Start playing a USB device or iPod
Removing the USB device or iPod
Start playing the disc changer (optional
accessory)
Selecting Repeat Play
Selecting Random Play
All Random Play
Selecting Magazine Random Play
Selecting Scan Play
Selecting a folder/track/file
Alphabet Search for iPod
My Playlist for iPod
iPod control by Hand mode
Adjust [SETTINGS] mode settings
Operation of Hands-Free Phoning 18
Getting Started
Making a Call
Receiving a Call
During a Call
Call Waiting
Clearing the Disconnection Message
Downloading the Phone Book
Bluetooth Setup 22
Registering Bluetooth Device (Pairing)
Selecting the Bluetooth Device
Setting a Voice Command
Bluetooth Setup
SMS (Short Message Service) 26
Downloading the SMS
Display the SMS
Listening to the other external
components 27
Function settings 28
Installation/connection 30
Troubleshooting 37
Specifications 40
B64-4833-00_01_E.indb 2B64-4833-00_01_E.indb 2 11/03/07 11:0811/03/07 11:08

English 3
WARNING
Stop the car before operating the unit.
Important to know...
■ To prevent a short circuit, never put or leave
any metallic objects (such as coins or metal
tools) inside the unit.
■ Caution: Adjust the volume so that you can
hear sounds outside the car. Driving with
the volume too high may cause an accident.
■ Condensation: When the car is air-
conditioned, moisture may collect on the
laser lens. This may cause disc read errors. In
this case, remove the disc and wait for the
moisture to evaporate.
■ The illustrations in this manual are examples
used to explain more clearly how the
controls are used. Therefore, what appears
on the illustrations may differ from what
appears on the actual equipment.
■ If you experience problems during
installation, consult your Kenwood dealer.
■ When you purchase external components,
check with your Kenwood dealer to make
sure that they work with your model and in
your area.
Maintenance
Cleaning the unit: Wipe off the dirt on the
panel with a dry silicon or soft cloth. Failure
to observe this precaution may result in
damage to the monitor or unit.
Cleaning the connector: Wipe off dirt on
the connector of the unit and faceplate. Use
a cotton swab or cloth.
Safety Preparation
How to attach/detach the faceplate
1
2
1
2
■ Do not expose the faceplate to direct
sunlight, excessive heat, or humidity. Also
avoid places with too much dust or the
possibility of water splashing.
■ Keep the faceplate in its casing while
detached.
■ The faceplate is a precision piece of
equipment and can be damaged by shocks
or jolts.
■ To prevent deterioration, do not touch the
terminals of the unit and faceplate with your
fingers.
How to reset your unit
3
If this unit fails to operate
properly, press the reset
button.
The unit returns to factory
settings when the reset
button is pressed.
Reset button
1
2
Remote controller
KDC-DAB41U/ KDC-DAB4551U can also
be remotely controlled with an optionally
purchased remote controller.
B64-4833-00_01_E.indb 3B64-4833-00_01_E.indb 3 11/03/07 11:0811/03/07 11:08

4 English
Basic Operations
LIST
UPDATE
Loading slot Ejects the disc
Volume knob
Detaches the faceplate Display window
USB terminal
Auxiliary input jack
Slide open the cover
The following indicator lights up when...
ST: A stereo broadcast is received.
D: DAB service is received. Flashes when
changed to Radio Data System service.
MC: Secondary service in DAB is available.
Flashes when secondary service is
selected.
RDS: Radio Data System service is available.
TI: Traffic Information function is turned on.
IN: A disc is in the unit.
ATT: The sound attenuates.
EQ: [SYSTEM Q] is set to an EQ mode other
than [NATURAL]. (page 28)
B.BOOST: [BASS BOOST] is set to [1] or [2].
(page 28)
: Indicates that the Music Search mode is
selected now.
BT: Bluetooth cell-phone connection status.
Muting upon the reception of a
phone call
To use this feature, connect the MUTE lead
to your telephone using a commercial
telephone accessory. (See page 32.)
When a call comes in, “CALL” appears.
■ The audio system pauses.
■ To continue listen to the audio system
during a call, press SRC. “CALL” disappear
and the audio system resumes.
When a call ends, “CALL” disappear.
■ The audio system resumes.
B64-4833-00_01_E.indb 4B64-4833-00_01_E.indb 4 11/03/07 11:0811/03/07 11:08

English 5
When you press or hold the following button(s)...
Main unit General operation
SRC
■ Turns on.
■ Turns off if pressed and held.
Selects the available sources (DAB, TUNER, USB or iPod, CD, AUX, STANDBY), if
the power is turned on.
• If the source is ready, playback also starts. “iPod” and “CD” are selectable only
when an iPod is connected or a disc is loaded.
Volume knob
(turn)
Adjusts the volume level.
Selects items.
Volume knob
(press)
Confirms selection.
Enters [FUNCTION] settings.
BAND
■ Selects the FM bands (FM1/ FM2/ FM3) or MW/ LW.
■ Selects the DAB bands (DB1/ DB2/ DB3).
■ Selects the next folder.
6 (38)Pauses/resumes playback of a disc/ USB device/ iPod.
4 / ¢
■ Searches for radio station.
■ Selects track/file.
■ Fast-forwards/reverses tracks/files if pressed and held.
SCRL DISP
■ Changes the display information.
■ Scrolls the display information if pressed and held.
■ Enters clock adjustment mode directly (page 6) if pressed and held while in
clock display screen.
DAB
■ Changes to DAB source if other than DAB source has been selected.
■ Enters DAB Service Search mode while in DAB source.
■ Updates DAB search list information or stops update if pressed and held.
Returns to the previous item.
Exit from setting mode.
• Press and hold on the main unit will also exit from the setting mode.
■ Updating DAB search list information takes up to 3 minutes. No interruption such as DAB sound and operation or traffic information
is possible while updating.
■ “LIST UPDATE” is displayed and update starts. “UPDATED” is displayed when update completes.
B64-4833-00_01_E.indb 5B64-4833-00_01_E.indb 5 11/03/07 11:0811/03/07 11:08

6 English
Getting Started
Canceling the display
demonstration
The display demonstration is always turned
on unless you cancel it.
When you turn on the power (or after you
reset the unit), the display shows:
[CANCEL DEMO] \ [PRESS] \ [VOLUME
KNOB]
1 Press the volume knob.
[YES] is selected as the initial setup.
2 Press the volume knob again to confirm.
[DEMO OFF] appears.
■ If no operation is done for about 15 seconds
or if you turn the volume knob to select
[NO] in step 2, [DEMO MODE] appears and
the display demonstration starts.
Setting the demonstration mode
1 Press the volume knob to enter
[FUNCTION].
2 Turn the volume knob to select [DEMO
MODE], then press to enter.
3 Turn the volume knob to select [ON] or
[OFF].
If [ON] is selected, display demonstration
starts if no operation is done for about 20
seconds.
4 Hold to finish the procedure.
Adjusting the clock
1 Press the volume knob to enter
[FUNCTION] mode.
2 Turn the volume knob to select
[SETTINGS], then press to enter.
3 Turn the volume knob to select [CLOCK],
then press to enter.
4 Turn the volume knob to select [CLOCK
ADJUST], then press to enter.
Clock hour flashes on the display.
5 Turn the volume knob to adjust the hour,
then press to enter minute adjustment.
Clock minutes flashes on the display.
6 Turn the volume knob to adjust the
minute, then press to confirm.
Press 4 / ¢ to move between the
hour and minute adjustment.
7 Hold to finish the procedure.
Initial settings before operations
1 Press SRC to enter [STANDBY] mode.
2 Press the volume knob to enter
[FUNCTION] mode.
3 Turn the volume knob to select [INITIAL
SET], then press to enter.
4 Turn the volume knob to make a
selection, then press to confirm.
■ See table below for selection.
■ Repeat step 3 until the desired item is
selected/activated.
■ Press to return to the previous item.
5 Hold to finish the procedure.
B64-4833-00_01_E.indb 6B64-4833-00_01_E.indb 6 11/03/07 11:0811/03/07 11:08

English 7
Item Selectable setting (Preset: *)
PRESET TYPE NORMAL *: Memorizes one station or channel for each preset button in each band (FM1/ FM2/ FM3/ MW/ LW/
DB1/ DB2/ DB3). ; MIX: Memorizes one station or channel for each preset button regardless of the selected band
(FM1/ FM2/ FM3/ MW/ LW/ DB1/ DB2/ DB3).
KEY BEEP ON */ OFF: Activates/deactivates the keypress tone.
P-OFF WAIT Sets the duration when the unit will automatically turns off (while in standby mode) to save the battery.
––– : Cancels ; 20M *: 20 minutes ; 40M: 40 minutes ; 60M: 60 minutes
RUSSIAN SET ON: Folder name, file name, song title, artist name, album name are displayed in Russian (if applicable). ;
OFF *: Cancels.
BUILT-IN AUX ON1 *: Outputs sound of the connected external component through the car speakers when “AUX” is selected as
the source. ; ON2: Outputs sound from the connected external component when “AUX” is selected as the source.
When you turn on the power, the sound attenuates (to prevent noise when no external component is connected).
Turn the volume knob clockwise to return to the previous volume level. ; OFF: Disables “AUX” in source selection.
CD READ 1 *: Automatically distinguishes between audio file disc and music CD. ; 2: Forces to play as a music CD. No sound
can be heard if an audio file disc is played.
SWITCH PREOUT REAR */ SUB-W: Selects whether rear speakers or a subwoofer are connected to the line out terminals on the
rear of the unit (through an external amplifier).
SP SELECT OFF */ 5/4/ 6 × 9/6/ OEM: Selects the speaker size for optimum performance.
DAB ANT POWER ON *: Supplies power to the DAB antenna. Set when using the antenna included with KDC-DAB41U. ;
OFF: Does not supply power. Set when using passive antenna without booster.
DAB L-BAND ON: Receives L-BAND ensemble with DAB source. ; OFF *: Set when there is no L-BAND broadcast station.
Ensemble search and service list information update will be faster.
F/W
UPDATE
UPDATE
SYS
The current firmware version is displayed.
Press the volume knob to update DAB or system firmware.
YES: Starts upgrading the firmware. ; NO *: Cancels (upgrading is not activated).
For details on how to update the firmware, see: www.kenwood.com/cs/ce/
UPDATE
DAB
B64-4833-00_01_E.indb 7B64-4833-00_01_E.indb 7 11/03/07 11:0911/03/07 11:09

8 English
Listening to the DAB
1 Press SRC to select “DAB”.
2 Press BAND repeatedly to select a band
(DB1, DB2, DB3).
3 Press and hold 4 / ¢ to search for an
ensemble.
4 Press 4 / ¢ to select an ensemble,
service or component to listen.
■ Press ¢ to receive ensemble, then select
service > component in sequence. When
4 is pressed, primary service is selected
when ensemble changes and primary is
selected when service changes.
EnsembleEnsemble
Service Service
Primary Primary
Secondary Secondary
Service Service
Service Service
: Press
4
.
: Press
¢
.
Selecting a service
• The service list information must be obtained
first.
1 Press DAB to enter Service Search mode.
“SERVICE LIST” appears.
LIST
UPDATE
■ Hold for about 2 seconds to memorize the current
service or the selected Program Type. (Refer to [PTY
SEARCH] on the table below to select the Program
Type.)
■ Press briefly to recall memorized service (or Program
Type after entering the PTY search mode).
■ Changes to DAB source if other than
DAB source has been selected.
■ Press briefly to enter DAB service
search mode
■ Updates DAB search list information
or stops update if pressed and held.
Hold to turn on or off the Traffic Information function.
2 Turn the volume knob to select a service,
then press to confirm.
■ To skips character, press 4/ ¢.
■ To cancel the Service Search mode, press
and hold .
■ “NO LIST” is displayed when no service list
is obtained.
Alphabet Search for service
1 Press DAB to enter Service Search mode.
“SERVICE LIST” appears.
2 Press to enter alphabet search mode.
“< ABCDEFG >” appears.
3 Turn the volume knob to select the
character to be searched for.
■ To move to the next row, press BAND.
■ To skips character, press 4/ ¢.
4 Press the volume knob to start searching.
■ To return to the Service Search mode, press
.
■ To cancel the Service Search mode, press
and hold .
■ To search for a character other than A to Z
and 0 to 9, enter only “ * ”.
Updating Service List information
Press and hold DAB to start Service list
update.
B64-4833-00_01_E.indb 8B64-4833-00_01_E.indb 8 11/03/07 11:0911/03/07 11:09

English 9
Continued to next page
Item Selectable setting (Preset: *)
SEEK MODE Selects the tuning mode for 4 / ¢ buttons.
Press
4
/
¢
.Press and hold
4
/
¢
.
AUTO1 * Select an ensemble, service or component Automatically search for an ensemble.
AUTO2 Search in the order of the services in the preset
memory.
–
MANUAL Select an ensemble, service or component Manually search for an ensemble.
PRIORITY ON *: Switches automatically to FM and enables listening of same program when DAB signal strength becomes
weak. In DAB to FM case, the unit keeps DAB source. And it returns DAB sound when DAB reception becomes good
again. Also, when listening to FM, switches to DAB source if there is same program in DAB. ;
OFF: Cancels (Does not switch automatically).
DRC ON: Adjusts the dynamic range of the sound when the program has Dynamic Range Control (DRC). ;
OFF *: Does not adjust the dynamic range.
ASW SELECT Sets the interrupting announcement (page 10).
Turn the volume knob to select the announcement. Press the volume knob to turn on (“*” appears) or off.
• Exiting the interruption: Switch the setting of the interruption of the item being interrupted from permission to
prohibition.
• Set the displayed language with [LANGUAGE SEL]. (page 10)
DAB LIST UPDT AUTO *: Automatically updates the DAB service list when ACC is turned ON. ;
MANU: Updates the DAB service list when DAB button is pressed.
PTY SEARCH Selects the available Program Type (page 10). Then, press
4
/
¢
to start searching.
• Set the displayed language with [LANGUAGE SEL]. (page 10)
PTY WATCH After registering a desired programme type, when the programme in the registered type starts in the Ensemble
being received, the Service is automatically switched.
PTY WATCH OFF: Cancels (does not change) ; Selects the available Program Type (page 10). (except SPEECH and
MUSIC)
• Set the displayed language with [LANGUAGE SEL]. (page 10)
■ Press and hold DAB to cancel service list
update.
■ There is no DAB sound and no operation
can be performed while service list is
updating. It may take as long as three
minutes.
Display Selection
Press DISP repeatedly to select an
information.
SERVICE LABEL (Service label) ; DYNAMIC
LABEL (Dynamic label ) ; PTY LABEL (PTY
label ) ; ENSEMBLE (Ensemble label) ; DAB
LEVEL (Signal strength ; “LV STRONG”: Good
; “LV WEAK”: Bad ; “NO SIG”: No signal) ; BIT
RATE (Transmission speed of the audio
service) ; FREQUENCY ; CLOCK
Adjust [SETTINGS] mode settings
While listening to the service...
1 Press the volume knob to enter
[FUNCTION] mode.
2 Turn the volume knob to select
[SETTINGS], then press to enter.
3 Turn the volume knob to make a
selection, then press to confirm.
See table below for selection.
4 Hold to finish the procedure.
B64-4833-00_01_E.indb 9B64-4833-00_01_E.indb 9 11/03/07 11:0911/03/07 11:09

10 English
Listening to the Radio
1 Press SRC to select “TUNER”.
2 Press BAND repeatedly to select a band
(FM1, FM2, FM3, MW/LW).
3 Press 4 / ¢ to search for a station.
LIST
UPDATE
■ Hold for about 2 seconds to memorize the current station or the selected Program
Type. (Refer to [PTY SEARCH] on the table below to select the Program Type.)
■ Press briefly to recall memorized station (or Program Type after entering the PTY
search mode).
Hold to turn on or off the Traffic Information function.
Item Selectable setting (Preset: *)
LANGUAGE SEL Sets the language to be used for DAB source [ASW SELECT/ PTY SEARCH/ PTY WATCH], and TUNER source
[PTYSEARCH].
ENGLISH */ FRENCH/ GERMAN
■ [PRIORITY/ ASW SELECT/ DAB LIST UPDT] If other playback source is selected, these settings are selectable under [DAB SET]
item. (page 29)
■ Available Program Type:
SPEECH;
MUSIC
; NEWS; AFFAIRS; INFO; SPORT; EDUCATE; DRAMA; CULTURE; SCIENCE; VARIED;
POP M (music)
;
ROCK M (music)
;
EASY M (music)
;
LIGHT M (music)
;
CLASSICS
;
OTHER M (music)
; WEATHER; FINANCE; CHILDREN; SOCIAL; RELIGION; PHONE IN;
TRAVEL; LEISURE;
JAZZ
;
COUNTRY
;
NATION M (music)
;
OLDIES
;
FOLK M (music)
; DOCUMENT
The unit will search for the Program type categorized under [SPEECH] or [
MUSIC
] if selected.
[SPEECH] : Roman typeface item. ; [
MUSIC
] : Italic typeface item.
■ Available Announcement:
TRAVEL NEWS, WARNING, NEWS, WEATHER, EVENT, SPECIAL, RAD INF (information), SPORTS, FINANCE.
■ If the volume is adjusted during reception of announcement, the adjusted volume is
memorized automatically. It will be applied the next time announcement function is turned
on.
Display Selection
Press DISP repeatedly to select an
information.
FM: FREQUENCY/PS (Frequency or Program
Service name) ; TITLE/ARTIST *1 (Song
title or artist name) ; STATION NAME *1 ;
RADIO TEXT+ *1 ; RADIO TEXT ; CLOCK
AM: FREQUENCY ; CLOCK
• *1 Information of Radio text plus is displayed.
B64-4833-00_01_E.indb 10B64-4833-00_01_E.indb 10 11/03/07 11:0911/03/07 11:09

English 11
Adjust [SETTINGS] mode settings
While listening to the radio...
1 Press the volume knob to enter [FUNCTION] mode.
2 Turn the volume knob to select [SETTINGS], then press to enter.
3 Turn the volume knob to make a selection, then press to confirm.
See table below for selection.
4 Hold to finish the procedure.
Item Selectable setting (Preset: *)
LOCAL SEEK ON: Searches only FM stations with good reception. ; OFF *: Cancels.
SEEK MODE Selects the tuning mode for 4 / ¢ buttons.
AUTO1 *: Automatically search for a station. ; AUTO2: Search in the order of the stations in the preset memory. ;
MANUAL: Manually search for a station.
AUTO MEMORY YES: Automatically starts memorizing 6 stations with good reception. ; NO *: Cancels (automatic memorizing is
not activated). (Selectable only if [NORMAL] is selected for [PRESET TYPE].) (page 7)
MONO SET ON: Improves the FM reception (but the stereo effect may be lost). ; OFF *: Cancels (stereo effect resumes).
PTY SEARCH Selects the available Program Type (page 11). Then, press
4
/
¢
to start searching.
• Set the displayed language with [LANGUAGE SEL].
LANGUAGE SEL Sets the language to be used for DAB source [ASW SELECT/ PTY SEARCH/ PTY WATCH], and TUNER source
[PTYSEARCH].
ENGLISH */ FRENCH/ GERMAN
NEWS SET 00M – 90M: Sets the time for receiving the next news bulletin. ; OFF *: Cancels.
AF SET ON *: Automatically searches for another station broadcasting the same program in the same Radio Data System
network with better reception when the current reception is poor. ; OFF: Cancels.
REGIONAL ON *: Switches to another station only in the specific region using the “AF” control. ; OFF: Cancels.
AUTO TP SEEK ON *: Automatically searches for a station with better reception when the traffic information’s reception is poor.
; OFF: Cancels.
■ [LOCAL SEEK/ MONO SET/ PTY SEARCH/ LANGUAGE SEL] is selectable only when the source is “FM”.
■ [NEWS SET/ AF SET/ REGIONAL/ AUTO TP SEEK] is selectable only when the source is “FM”. If other playback source is selected,
these settings are selectable under [TUNER SET] item. (page 29)
■ Available Program Type:
SPEECH;
MUSIC
; NEWS; AFFAIRS; INFO; SPORT; EDUCATE; DRAMA; CULTURE; SCIENCE; VARIED;
POP M (music)
;
ROCK M (music)
;
EASY M (music)
;
LIGHT M (music)
;
CLASSICS
;
OTHER M (music)
; WEATHER; FINANCE; CHILDREN; SOCIAL; RELIGION; PHONE IN;
TRAVEL; LEISURE;
JAZZ
;
COUNTRY
;
NATION M (music)
;
OLDIES
;
FOLK M (music)
; DOCUMENT
The unit will search for the Program type categorized under [SPEECH] or [
MUSIC
] if selected.
[SPEECH] : Roman typeface item. ; [
MUSIC
] : Italic typeface item.
■ The Radio Data System feature won’t work where the service is not supported by any
broadcasting station.
■ If the volume is adjusted during reception of traffic information, the adjusted volume is
memorized automatically. It will be applied the next time Traffic Information function is
turned on.
B64-4833-00_01_E.indb 11B64-4833-00_01_E.indb 11 11/03/07 11:0911/03/07 11:09

12 English
LIST
UPDATE
Listening to a Disc/ USB device/ iPod
Ejects the disc.
(“NO DISC” appears and “IN” indicator goes off.)Detach the faceplate
■ Press to select track/file.
■ Hold to fast-forwards/reverses.
■ Press to select next folder of Audio
File/iPod.
■ Press to select next disc of CD changer
(optional accessory).
Press to pause. Press again
to resume playback.
USB terminal
KCA-iP102
(optional accessory)
Apple iPod
(commercially available)
Removing the USB device or iPod
1 Press SRC to select a source other than
“USB” or “iPod”.
2 Remove the USB device or iPod.
Start playing the disc changer
(optional accessory)
• Only with the optional accessory CD changer
connected.
1 Press SRC to turn on the power.
2 Press SRC to select “CD CHANGER”.
Start playing a disc
1 Press SRC to turn on the power.
2 Insert a disc into the loading slot.
Playback starts automatically.
Start playing a USB device or iPod
1 Press SRC to turn on the power.
2 Slide the cover to open it.
3 Connect a USB device or iPod to the USB
terminal.
The source automatically switches, and
playback starts.
USB device
(commercially available)
CA-U1EX
(optional accessory)
B64-4833-00_01_E.indb 12B64-4833-00_01_E.indb 12 11/03/07 11:0911/03/07 11:09

English 13
Selecting Repeat Play
Press number button 4 (REP) repeatedly
to make a selection.
Audio CD : TRACK REPEAT, REPEAT OFF
Audio File :
FILE REPEAT, FOLDER REPEAT, REPEAT OFF
iPod :
FILE REPEAT, REPEAT OFF
CD changer : TRACK REPEAT, DISC REPEAT,
REPEAT OFF
Selecting Random Play
Press number button 3 (ALL RDM)
repeatedly to make a selection.
Audio CD : DISC RANDOM, RANDOM OFF
Audio File/ iPod :
FOLDER RANDOM, RANDOM OFF
CD changer : DISC RANDOM, RANDOM OFF
All Random Play
Press and hold number button
3 (ALL RDM).
Pressing this button again plays songs in
the normal mode starting.
Audio File/ iPod :
ALL RANDOM, RANDOM OFF
■ Changes the iPod browsing item to “songs”.
Selecting Magazine Random Play
• Only when the source is CD changer.
Press number button 5 repeatedly to
make a selection.
CD changer : MGZN (magazine) RANDOM,
RANDOM OFF
Selecting Scan Play
Press number button 2 (SCAN)
repeatedly to make a selection.
Audio CD : TRACK SCAN, SCAN OFF
Audio File : FILE SCAN, SCAN OFF
CD changer : TRACK SCAN, SCAN OFF
■ If scan play is selected, the unit starts
playing the first 10-second intro of the
music in the disc/current folder.
If “SCAN OFF” is selected, the unit resumes
normal play of the current song.
Selecting a folder/track/file
• Not available if disc changer playback is
selected.
1 Press to enter Music Search mode.
“SEARCH” appears, then the current file
name appears on the display.
2 Turn the volume knob to select a folder/
track/ file, then press to confirm.
■ To skip songs, press 4/ ¢. Holding
4/ ¢ skips songs at 10% regardless of
the setting made. (page 15)
This operation is effective only for the iPod
or Kenwood Music Editor media.
■ To return to the root folder (audio file), top
menu (iPod) or first track (audio CD), press
BAND.
■ To return to the previous folder, press .
■ To cancel the Music Search mode, press and
hold .
■ < or > on the display indicates that
preceded/next item is available.
B64-4833-00_01_E.indb 13B64-4833-00_01_E.indb 13 11/03/07 11:0911/03/07 11:09

14 English
Playing a song on the playlist
1 Press number button
5 (MEMO MY LIST) to display the playlist.
“MY PLAYLIST” appears.
2 Turn the volume knob to select the song
you want, then press to confirm.
■ Random play cannot be performed during
playback of a song in the playlist.
Deleting a song on the playlist
1 Press number button 5 (MEMO MY LIST)
to display the playlist.
“MY PLAYLIST” appears.
2 Turn the volume knob to select the song
you want to delete, then press and hold
the volume knob.
3 Turn the volume knob to select [DELETE
ONE] or [DELETE ALL], then press to
confirm.
Select “DELETE ALL” to delete all the songs
in the playlist.
4 Turn the volume knob to select [YES],
then press to confirm.
“COMPLETED” appears.
iPod control by Hand mode
Press number button 1 (iPod) repeatedly
to make a selection.
HANDS ON :
Control iPod from the iPod.
■ This mode is not compatible with music
information display. The display will show
“iPod MODE”.
HANDS OFF: Control iPod from the unit.
Alphabet Search for iPod
1 Press to enter Music Search mode.
“SEARCH” appears.
2 Turn the volume knob to select a
category, then press to confirm.
3 Press again to enter alphabet search
mode.
“SEARCH <– – –>” appears.
4 Turn the volume knob to select the
character to be searched for.
5 Press 4 / ¢ to move to the entry
position.
You can enter up to three characters.
6 Press the volume knob to start searching.
After this step, see step 2 of <Selecting a
folder/track/file> (page 13) to select a song.
■ To return to the Music Search mode, press
.
■ To cancel the Music Search mode, press and
hold .
■ A longer searching time is required if there
are many songs or playlists in the iPod.
■ To search for a character other than A to Z
and 0 to 9, enter only “ * ”.
■ The article (a, an, the) of songs name will be
skipped during search.
My Playlist for iPod
Registering songs in the playlist
1 Select and play the song you want to
register. (page 13)
2 Press and hold number button
5 (MEMO MY LIST) to register.
“## STORED” (registration number) appears.
You can register up to 10 songs. “MEMORY
FULL” appears, if you try to register the
eleventh song.
■ If you attempt to register a song from
a different iPod, “NO INFO” followed by
“MPLIST DELETE” appears.
To delete the playlist, turn the volume knob
to select “YES”, then press to confirm.
■ You can also register the song displayed in
the Music Search mode by following the
same procedure.
■ Do not register Podcasts.
B64-4833-00_01_E.indb 14B64-4833-00_01_E.indb 14 11/03/07 11:0911/03/07 11:09

English 15
Adjust [SETTINGS] mode settings
While listening to an iPod or KENWOOD Music
Editor media ...
1 Press the volume knob to enter
[FUNCTION] mode.
2 Turn the volume knob to select
[SETTINGS], then press to enter.
3 Turn the volume knob to make a
selection, then press to confirm.
See the following table for selection.
4 Hold to finish the procedure.
Item Selectable setting (Preset: *)
SKIP SEARCH 0.5% */ 1%/ 5%/ 10%: Sets the ratio of skip
when searching for a song in Music Search
mode.
MPLIST
DELETE
YES: Deletes the saved My Playlist. ;
NO *: Cancels.
■ [MPLIST DELETE] is selectable only when the source is
“iPod”.
B64-4833-00_01_E.indb 15B64-4833-00_01_E.indb 15 11/03/07 11:0911/03/07 11:09

16 English
Handling discs
■ Do not touch the recording surface of
the disc.
■ Do not stick tape etc. on the disc, or use a
disc with tape stuck on it.
■ Do not use any accessories for the disc.
■ Clean from the center of the disc and
move outward.
■ Clean the disc with a dry silicon or soft
cloth. Do not use any solvents.
■ When removing discs from this unit, pull
them out horizontally.
■ Remove the rims from the center hole
and disc edge before inserting a disc.
Discs that cannot be used
■ This unit can only play the CDs with:
■ Discs that are not round.
■ Discs with coloring on the recording
surface or discs that are dirty.
■ You cannot play a Recordable/ReWritable
disc that has not been finalized. (For the
finalization process refer to your disc
writing software, and your disc recorder
instruction manual.)
■ 3-inch CD cannot be used. Attempt
to insert using an adapter can cause
malfunction.
About Audio file
■ Playable Audio file
: AAC-LC (.m4a), MP3 (.mp3), WMA (.wma)
■ Playable disc media: CD-R/RW/ROM
■ Playable disc file format: ISO 9660 Level
1/2, Joliet, Romeo, Long file name.
■ Playable USB device file system: FAT16,
FAT32
Although the audio files are complied with
the standards listed above, the play maybe
impossible depending on the types or
conditions of media or device.
■ Detailed information and notes about the
playable audio files are stated in an online
manual on the following site:
www.kenwood.com/cs/ce/audiofile/
About USB device
■ This unit can play audio files stored on a
USB mass storage class device.
■ Install the USB device in the place where
it will not prevent you from driving your
vehicle properly.
■ You cannot connect a USB device via a
USB hub and Multi Card Reader.
■ Make sure all important data has been
backed up to avoid losing the data.
■ Connecting a cable whose total length
is longer than 5 m can result in abnormal
playback.
■ A USB connection cable, CA-U1EX
(optional accessory) is required for
connecting a USB device.
About compatible iPod/iPhone
Made for
– iPod touch (4th generation)
– iPod touch (3rd generation)
– iPod touch (2nd generation)
– iPod touch (1st generation)
– iPod classic
– iPod with video
– iPod nano (6th generation)
– iPod nano (5th generation)
– iPod nano (4th generation)
– iPod nano (3rd generation)
– iPod nano (2nd generation)
– iPod nano (1st generation)
– iPhone 4
– iPhone 3GS
–iPhone 3G
–iPhone
(As of January 2011)
■ Latest compatible list of iPod/iPhone.
For details, see:
www.kenwood.com/cs/ce/ipod
B64-4833-00_01_E.indb 16B64-4833-00_01_E.indb 16 11/03/07 11:0911/03/07 11:09

English 17
■ Type of control available varies depending
on the type of connected iPod.
For details, see above URL.
■ The word “iPod” appearing in this manual
indicates the iPod or iPhone connected to
this unit with a connection cable, KCA-
iP102 (optional accessory).
■ If you start playback after connecting the
iPod, the music that has been played by
the iPod is played first.
In this case, “RESUMING” is displayed
without displaying a folder name, etc.
Changing the browse item will display a
correct title, etc.
■ You cannot operate iPod if “KENWOOD” or
“✓” displayed on iPod.
About “KENWOOD Music Editor”
■ This unit supports the PC application
“KENWOOD Music Editor Light ver1.1” or
later.
■ When you use the audio file with
database information added by the
“KENWOOD Music Editor Light ver1.1”, you
can search a file by title, album or artist
name using Music Search (page 13).
■ In the Instruction manual, the term “Music
Editor media” is used to mean the device
that contains audio files with database
information added with KENWOOD Music
Editor.
■ “KENWOOD Music Editor Light ver1.1” is
available from the following web site:
www.kenwood.com/cs/ce/
■ For further information on “KENWOOD
Music Editor Light ver1.1”, refer to the site
above or the application help.
B64-4833-00_01_E.indb 17B64-4833-00_01_E.indb 17 11/03/07 11:0911/03/07 11:09

18 English
Operation of Hands-Free Phoning
LIST
UPDATE
■ Press and hold to enter
Bluetooth mode.
■ Press to answer an incoming
call.
■ Press and hold for about 2 seconds to memorize the
current phone number.
■ Press briefly to recall memorized phone number.
Step 2. Connection
If you have registered 2 or more cell-
phones, you need to select one of them.
For more details, see <Selecting the
Bluetooth Device> (page 23).
When a cell-phone is connected, the “BT”
indicator lights up.
Step 3. Hands-free phoning
You can do hand-free phoning when the
connection is made.
■ When registering from this unit. Refer to
<Registering Bluetooth Device (Pairing)>
(page 22).
■ For details on the Bluetooth cell-phone with
the hands-free function, see <About the
Cell-Phone> (page 25).
Getting Started
Before use the Bluetooth device, you need
to connect Bluetooth device to this unit. The
following 3 steps procedure is necessary.
Step 1. Pairing (Registering from Bluetooth
devices)
1 Press SRC to turn on the power.
2 Start registering this unit by operating
the Bluetooth device.
By operating the Bluetooth device, register
the hands-free unit (pairing). Select “KCA-
BT300” or “KCA-BT200” from the list of
connected units.
3 Input the PIN code (“0000”) in the
Bluetooth device.
Check that registration is complete on
the Bluetooth device. PIN code is set to
“0000” as the default. You can change this
code. Refer to [PIN CODE EDIT] under
<Bluetooth Setup> (page 24).
4 By operating the Bluetooth device, start
hands-free connection.
Preparation : Only with the optional accessory KCA-BT300 or KCA-BT200 connected.
B64-4833-00_01_E.indb 18B64-4833-00_01_E.indb 18 11/03/07 11:0911/03/07 11:09

English 19
Continued to next page
Making a Call
1 Press and hold the volume knob to enter
Bluetooth mode.
2 Turn the volume knob to select a dialing
method, then press to enter.
■ Operation method of each mode is
described below.
–“PHONE BOOK”: Calling a Number in the
Phone Book
–“OUTGOING”/ “INCOMING”/ “MISSED
CALLS”: Calling a Number in the Call
Log
–“NUMBER DIAL”: Dial a Number
–“VOICE RECOG”: Make a Voice Dialing
Call
–Speed Dialing (Preset Dial)
■ To switch between name and phone
number, press DISP.
■ To return to the Bluetooth mode, press and
hold .
■ To exit Bluetooth mode, press SRC.
Calling a Number in the Phone Book
2 Turn the volume knob to select “PHONE
BOOK”, then press to enter.
3 Press to enter alphabet search mode.
4 Turn the volume knob to select the
character to be searched for.
■ To move to the next row, press BAND.
■ To return to the Phone Book mode, press
.
5 Press the volume knob to start searching.
6 Turn the volume knob to select a name
and category.
■ To move to the next character, press 4
/ ¢.
7 Press the volume knob to make a call.
■ To use the Phone Book, it must be
downloaded to this unit in advance. Refer to
<Downloading the Phone Book> (page 21).
■ During search, a non-accent character such
as “u” is searched for instead of an accent
character such as “ü”.
■ The category items in the Phone Book are
displayed as follows.
GE: General ; HM: Home ; OF: Office ;
MO: Mobile ; OT: Other
Calling a Number in the Call Log
2 Turn the volume knob to select the
“OUTGOING” (outgoing call), “INCOMING”
(incoming call), or “MISSED CALLS”
(missed call), then press to enter.
3 Turn the volume knob to select a name or
phone number.
4 Press the volume knob to make a call.
■ The outgoing call list and the incoming call
list, and the missed call list are the lists of
calls originated from and received at this
unit. They are not the ones stored in the
cell-phone memory.
Dial a Number
2 Turn the volume knob to select “NUMBER
DIAL”, then press to enter.
3 Turn the volume knob repeatedly
to enter digits of a phone number
sequentially
■ To move to the next digit, press ¢.
■ To delete the last digit, press 4.
■ You can input max 32 digits.
4 Press the volume knob to make a call.
Speed Dialing (Preset Dial)
2 Press number button (1 – 6).
3 Press the volume knob to make a call.
B64-4833-00_01_E.indb 19B64-4833-00_01_E.indb 19 11/03/07 11:0911/03/07 11:09

20 English
Registering to the Preset Dial Number
(Preset Memory)
2 Enter the phone number with reference
to the following:
Dial a number/ Calling a number in the call
log/ Calling a number in the Phone Book
3 Press and hold number button (1 – 6) for
about 2 seconds.
Make a Voice Dialing Call
2 Turn the volume knob to select “VOICE
RECOG”, then press to enter.
“V-RECG READY” is displayed.
3 Press the volume knob to start voice
recognize.
4 “PB NAME” is displayed.
When a beep is heard, say the name within
2 seconds.
5 “PN TYPE” is displayed.
When a beep is heard, say the category
name within 2 seconds.
The recognized phone number (name) is
displayed.
6 Press the volume knob to make a call.
■ This step is the same as step 4 of the
procedure in <Calling a Number in the
Phone Book> (page 19). You can make a
call or select a category.
■ If your voice cannot be recognized, a
message is displayed. Pressing the Volume
knob allows you to retry voice input. Refer
to <Troubleshooting> (page 37).
■ Both the name and category require
registration of a voice tag. Refer to <Setting
a Voice Command> (page 23).
■ Audio sound is not output during voice
recognition.
Receiving a Call
Answering a Phone Call
Press the volume knob.
Rejecting an Incoming Call
Press SRC.
During a Call
Disconnecting a Call
Press SRC.
Switching to the Private Mode
Press number button 6 to switch
between Private talk (“PRIVATE TALK”)
and Hands-free talk (“HANDS FREE”).
Call Waiting
Answering Another Incoming Call with the
Current Call Suspended
Turn the volume knob to select
[ANSWER], then press to enter.
Continuing the Current Call
Turn the volume knob to select [REJECT],
then press to enter.
Switching between the Current Call and
Waiting Call
Press the volume knob to switch the
calling party.
Clearing the Disconnection
Message
Press and hold the volume knob.
“HF DISCONCT” disappears.
B64-4833-00_01_E.indb 20B64-4833-00_01_E.indb 20 11/03/07 11:0911/03/07 11:09
English 21
Downloading the Phone Book
To download automatically
If the cell-phone supports a phone book
synchronization function, the phone
book is downloaded automatically after
Bluetooth connection.
■ Setting on the cell-phone may be required.
■ If no phone book data is found in the unit
even after the completion of downloading,
your cell-phone may not support automatic
download of phone book data. In this case,
try downloading manually.
To download from the cell-phone manually
1 By operating the cell-phone, end the
hands-free connection.
2 By operating the cell-phone, download
the phone book data to this unit
■ During downloading: “DOWNLOADING”
is displayed.
■ After completion of downloading:
“COMPLETE” is displayed.
3 By operating the cell-phone, start the
hands-free connection.
■ To clear the downloading completion
message, press any button.
■ Up to 1000 phone numbers can be
registered for each registered cell-phone.
■ Up to 32 digits can be registered for each
phone number along with up to 50*
characters representing a name.
(* 50: Number of alphabetical characters.
Fewer characters can be input depending
on the type of characters.)
■ To cancel downloading of the phone book
data, operate the cell-phone.
B64-4833-00_01_E.indb 21B64-4833-00_01_E.indb 21 11/03/07 11:0911/03/07 11:09

22 English
Bluetooth Setup
Registering Bluetooth Device
(Pairing)
Registering from Bluetooth devices
1 Press SRC to turn on the power.
2 Start registering this unit by operating
the Bluetooth device.
By operating the Bluetooth device, register
the hands-free unit (pairing). Select “KCA-
BT300” or “KCA-BT200” from the list of
connected units.
3 Input the PIN code (“0000”) in the
Bluetooth device.
Check that registration is complete on
the Bluetooth device. PIN code is set to
“0000” as the default. You can change this
code. Refer to [PIN CODE EDIT] under
<Bluetooth Setup> (page 24).
4 By operating the Bluetooth device, start
hands-free connection.
Registering from this unit
1 Press and hold the volume knob to enter
Bluetooth mode.
2 Turn the volume knob to select
[SETTINGS], then press to enter.
3 Turn the volume knob to select
[PAIRING], then press to enter.
4 Turn the volume knob to select [DEVICE
SEARCH], then press to enter.
5 Press the volume knob to search for the
Bluetooth device.
When search is completed, “FINISHED” is
displayed.
6 Turn the volume knob to select a
Bluetooth device name, press to confirm.
7 “PAIRING” is displayed (KCA-BT300 only)
If “PAIRING OK” is displayed, proceed to
step 10.
If “PIN CODE NG” is displayed, proceed to
steps 8.
8 Input the PIN code
■ Turn the volume knob to select the
number.
■ To move to the next digit, press ¢.
■ To delete the last digit, press 4.
9 Press the volume knob to transmit the
PIN code.
If “PAIRING OK” is displayed, registration is
completed. If the error message appears
even though the PIN code is correct, try
Registering Special Bluetooth device.
When “CONFIRM PHONE” is displayed,
confirm connection with a cell-phone
operation.
10 Hold to finish the procedure.
■ To exit Bluetooth mode, press SRC.
■ If there are 5 or more Bluetooth devices
registered, you cannot register a new
Bluetooth device.
Registering Special Bluetooth device
1 Press and hold the volume knob to enter
Bluetooth mode.
2 Turn the volume knob to select
[SETTINGS], then press to enter.
3 Turn the volume knob to select
[PAIRING], then press to enter.
4 Turn the volume knob to select [S-DVC
SELECT], then press to enter.
5 Turn the volume knob to select a device
name, the press to confirm.
6 Go through the procedure step 4
of <Registering from this unit> and
complete the registration (pairing).
■ If the device name is not in the list, select
“OTHER PHONE”.
Preparation : Only with the optional accessory KCA-BT300 or KCA-BT200 connected.
B64-4833-00_01_E.indb 22B64-4833-00_01_E.indb 22 11/03/07 11:0911/03/07 11:09

English 23
Continued to next page
Selecting the Bluetooth Device
1 Press and hold the volume knob to enter
Bluetooth mode.
2 Turn the volume knob to select
[SETTINGS], then press to enter.
3 Turn the volume knob to select
[PAIRING], then press to enter.
4 Turn the volume knob to select [PHONE
SELECT] or [AUDIO SELECT], then press
to enter.
5 Turn the volume knob to select a
Bluetooth device name.
6 Press the volume knob to set up the
Bluetooth device.
■ “✱(Device name)”: The selected Bluetooth
device is busy.
■ “-(Device name)”: The selected Bluetooth
device is on standby.
■ “ (Device name)“: The Bluetooth device is
deselected.
■ If a cell-phone is already selected,
deselect it, and then select a different
one.
7 Hold to finish the procedure.
■ To exit Bluetooth mode, press SRC.
Setting a Voice Command
Registering Phone Book Name
1 Press and hold the volume knob to enter
Bluetooth mode.
2 Turn the volume knob to select
[SETTINGS], then press to enter.
3 Turn the volume knob to select [VOICE
TAG], then press to enter.
4 Turn the volume knob to select [PB
NAME EDIT], then press to enter.
5 Search for the Phone Book name to
register
Select the name to register with reference
to 5 in <Calling a Number in the Phone
Book> (page 19).
If a voice tag has already been registered
for a name, “*” is displayed before the
name.
6 Turn the volume knob to select [PB
NAME REG], then press to enter.
■ To select “PB NAME CHK”, play the
registered voice.
■ To select “PB NAME DEL”, delete a voice
tag. Turn the volume knob to select “YES”,
then press to confirm.
7 “ENTER 1” is displayed. When a beep is
heard, say a voice tag within 2 seconds.
8 “ENTER 2” is displayed. When a beep is
heard, say the same voice tag as that you
said in step 7 within 2 seconds.
“COMPLETE” is displayed.
9 Press the volume knob to return to step
5.
■ To exit Setting mode, press .
■ To exit Bluetooth mode, press SRC.
■ You can register up to 35 voice tags.
■ Audio sound is not output during voice tag
registration.
Registering Phone Book Name Type
1 Press and hold the volume knob to enter
Bluetooth mode.
2 Turn the volume knob to select
[SETTINGS], then press to enter.
3 Turn the volume knob to select [VOICE
TAG], then press to enter.
4 Turn the volume knob to select [PN TYPE
EDIT], then press to enter.
5 Turn the volume knob to select
[GENERAL], [HOME], [OFFICE], [MOBILE],
or [OTHER], then press to enter.
6 Turn the volume knob to select [PN TYPE
REG], then press to enter.
■ To select “PN TYPE CHK”, play the
registered voice.
■ To select “PN TYPE DEL”, delete a voice
tag. Turn the volume knob to select “YES”,
then press to confirm.
7 “ENTER 1” is displayed. When a beep is
heard, say a voice tag within 2 seconds.
B64-4833-00_01_E.indb 23B64-4833-00_01_E.indb 23 11/03/07 11:0911/03/07 11:09

24 English
8 “ENTER 2” is displayed. When a beep is
heard, say the same voice tag as that you
said in step 7 within 2 seconds.
“COMPLETE” is displayed.
9 Press the volume knob to return to step
5.
■ Set the voice tag for all the 5 categories. If
the voice tag is not registered for all the
categories, the Phone book may not be
recalled by voice command.
Bluetooth Setup
1 Press and hold the volume knob to enter
Bluetooth mode.
2 Turn the volume knob to select
[SETTINGS], then press to enter.
3 Turn the volume knob to make a
selection, then press to confirm.
■ See table below for selection.
■ Repeat step 3 until the desired item is
selected/activated.
■ Press to return to the previous item.
4 Hold to finish the procedure.
■ To exit Bluetooth mode, press SRC.
Item Selectable setting (Preset: *)
PAIRING
DEVICE SEARCH Registers a Bluetooth device (pairing).
(For details, see page 22.)
PHONE SELECT Selects a cell-phone connection.
(For details, see page 23.)
AUDIO SELECT Selects a Bluetooth audio player connection. (For details, see page 23.)
S-DVC SELECT (For details, see page 22.)
DEVICE DELETE Cancel registration of the Bluetooth device.
1. Turn the volume knob to select the Bluetooth device, then press to confirm.
2. Turn the volume knob to select “YES”, then press to confirm.
SMS DOWNLOAD Download a short message. (For details, see page 26.)
VOICE TAG
PB NAME EDIT Registers voice for voice recognition and voice to select the Phone number category in Phone book.
(For details, see page 23.)
PN TYPE EDIT
DETAILED SET
PIN CODE EDIT Specify the PIN code required when registering this unit using the Bluetooth device. By default, “0000” is
specified.
1. Turn the volume knob to select the number.
■ To move to the next digit, press
¢
.
■ To delete the last digit, press
4
.
2. Press the volume knob to register a PIN code
AUTO ANSWER OFF: Does not answer the phone call automatically. ; 0: Automatically answers the phone call at once. ;
1 – 8 * –99: Automatically answers the phone call after lapse of 1 – 99 seconds.
BT HF/AUDIO FRONT *: Outputs audio from the front-left and front-right speakers. ; ALL: Outputs audio from the all
speakers.
CALL BEEP ON *: Outputs a beep from the speaker upon reception of an incoming call. ; OFF: Cancels.
BT F/W UPDATE Display the firmware version and update the firmware.
B64-4833-00_01_E.indb 24B64-4833-00_01_E.indb 24 11/03/07 11:0911/03/07 11:09

English 25
Item Selectable setting (Preset: *)
MIC GAIN –3 — 0 * — +3: Adjust the sensitivity of the built-in microphone for a telephone call. Adjust the voice of
caller. Setting to “+” increases the voice volume.
NR LEVEL –3 — 0 * — +3: Reduce the noises generated by surrounding environment without changing the
built-in microphone volume. Adjust the voice of caller when it is not clear. Setting to “+” increases the noise
reduction.
EC LEVEL –2 — 0 * — +2: Adjust the level of echo cancellation. Setting to “+” increases the echo cancel reduction.
■ [MIC GAIN], [NR LEVEL], [EC LEVEL] is selectable only for KCA-BT300.
About the Cell-Phone
■ Version:
KCA-BT300 : Bluetooth Standard Ver. 2.1
+ EDR
KCA-BT200 : Bluetooth Standard Ver. 1.2
■ Profile:
HFP (Hands Free Profile)
OPP (Object Push Profile)
PBAP (Phone book Access Profile)
SYNC (Synchronization Profile)
For the cell-phones verified for
compatibility, access the following URL:
www.kenwood.com/cs/ce/bt/
■ The units supporting the Bluetooth
function have been certified for
conformity with the Bluetooth Standard
following the procedure prescribed
by Bluetooth SIG. However, it may be
impossible for such units to communicate
with your cell-phone depending on its
type.
B64-4833-00_01_E.indb 25B64-4833-00_01_E.indb 25 11/03/07 11:0911/03/07 11:09

26 English
SMS (Short Message Service)
Downloading the SMS
1 Press and hold the volume knob to enter
Bluetooth mode.
2 Turn the volume knob to select
[SETTINGS], then press to enter.
3 Turn the volume knob to select [SMS
DOWNLOAD], then press to enter.
4 Start downloading
■ During downloading: “DOWNLOADING”
is displayed.
■ After completion of downloading:
“COMPLETE” is displayed.
5 Hold to finish the procedure.
■ To exit Bluetooth mode, press SRC.
■ The cell-phone must be able to transmit the
SMS using Bluetooth. Setting on the cell-
phone may be required. If the cell-phone
does not support SMS function, the SMS
download item in Function Control mode is
not displayed.
■ When the SMS is downloaded from the
cell-phone, the unopened messages in the
cell-phone are opened.
■ The already-read and unread short
messages can be respectively downloaded
up to 75.
Display the SMS
¤
To prevent car accidents, the driver should
not read the SMS while driving.
When a new message arrives
“SMS RECEIVED” is displayed.
Displaying the SMS
1 Press and hold the volume knob to enter
Bluetooth mode.
2 Turn the volume knob to select [SMS
INBOX], then press to enter.
3 Turn the volume knob to select a
message.
■ To switch between name, phone number
and message reception date, press DISP.
4 Press the volume knob to display the
text.
■ To scrolls the message, turn the volume
knob.
■ To return to the message list, press the
volume knob.
5 Hold to finish the procedure.
Preparation : Only with the optional accessory KCA-BT300 or KCA-BT200 connected.
LIST
UPDATE
Press and hold to enter Bluetooth mode.
B64-4833-00_01_E.indb 26B64-4833-00_01_E.indb 26 11/03/07 11:0911/03/07 11:09

English 27
■ To exit Bluetooth mode, press SRC.
■ The unopened message is displayed at the
beginning of the list. Other messages are
displayed in the order of reception.
■ The SMS that has arrived when the cell-
phone is not linked with Bluetooth cannot
be displayed. Download the SMS.
■ The short message cannot be displayed
during downloading the SMS.
■ Unread messages are prefixed with an
asterisk (*).
Listening to the other external
components
LIST
UPDATE
3.5 mm stereo mini plug
(commercially available)
Portable audio device
(commercially available)
Preparation : Make sure [ON1] or [ON2] is selected for [BUILT-IN AUX]. (page 7)
Auxiliary input jack
1 Press SRC to select “AUX”.
2 Turn on the external component and
start playing.
3 Turn the volume knob to adjust the
volume.
B64-4833-00_01_E.indb 27B64-4833-00_01_E.indb 27 11/03/07 11:0911/03/07 11:09

28 English
Function settings
1 Press SRC to select a source other than “STANDBY”.
2 Press the volume knob to enter [FUNCTION] mode.
3 Turn the volume knob to select [AUDIO CONTROL] or [SETTINGS], then press to enter.
4 Turn the volume knob to make a selection, then press to confirm.
■ See table below for selection.
■ Repeat step 3 until the desired item is selected/activated.
■ Press to return to the previous item.
5 Hold to finish the procedure.
[AUDIO CONTROL] : While listening to any source except in STANDBY state or Bluetooth mode.
Item Selectable setting (Preset: *)
SUB-W LEVEL –15 — 0 * — +15: Adjusts the subwoofer output level.
BASS BOOST B.BOOST LV1 */ B.BOOST LV2: Selects your preferred bass boost level. ; OFF: Cancels.
SYSTEM Q NATURAL */ USER/ ROCK/ POPS/ EASY/ TOP40/ JAZZ/ GAME: Selects a preset sound mode suitable to the
music genre. (Selects [USER] to use the customized bass, middle, and treble settings.)
BASS ADJUST
BASS CTR FRQ 60/ 80/ 100 */ 200: Selects the center frequency.
BASS LEVEL –8 — 0 * — +8: Adjusts the level.
BASS Q FACTOR 1.00 */ 1.25/ 1.50/ 2.00: Adjusts the quality factor.
BASS EXTEND ON: Turns on the extended bass. ; OFF *: Cancels.
MID ADJUST
MID CTR FRQ 0.5K/1.0K */ 1.5K/ 2.5K: Selects the center frequency.
MID LEVEL –8 — 0 * — +8: Adjusts the level.
MID Q FACTOR 0.75/ 1.00 */ 1.25: Adjusts the quality factor.
TRE ADJUST
TRE CTR FRQ 10.0K/ 12.5K */ 15.0K/ 17.5K: Selects the center frequency.
TRE LEVEL –8 — 0 * — +8: Adjusts the level.
BALANCE L15 — 0 * — R15: Adjusts the left and right speaker output balance.
FADER R15 — 0 * — F15: Adjusts the rear and front speaker output balance.
SUBWOOFER SET ON *: Turns on the subwoofer output. ; OFF: Cancels.
DETAILED SET
LPF
SUBWOOFER
THROUGH *: All signals are sent to the subwoofer. ; 85/120/160 (HZ): Frequencies higher than the specified
value are cut off.
SUB-W PHASE REVERSE (180°)/ NORMAL (0°) *: Selects the phase angle of the subwoofer output to be in line with the
speaker output for optimum performance. (Selectable only if a setting other than [THROUGH] is selected for
[LPF SUBWOOFER].)
SUPREME SET ON *: Creates realistic sound by interpolating the high-frequency components that are lost in AAC/ MP3/
WMA audio compression. ; OFF: Cancels. (Selectable only when playback an AAC/ MP3/ WMA disc or a USB
device, except iPod.)
B64-4833-00_01_E.indb 28B64-4833-00_01_E.indb 28 11/03/07 11:0911/03/07 11:09

English 29
Item Selectable setting (Preset: *)
VOLUME OFFSET –8 — 0 * — +8 (for AUX) ; –8 — 0 * (for other sources): Presets the volume adjustment level of each
source. The volume level will automatically increase or decrease when you change the source. (Before making
an adjustment, select the source you want to adjust.)
■ [SUB-W LEVEL/ SUBWOOFER SET/ LPF SUBWOOFER/ SUB-W PHASE] is selectable only if [SWITCH PRE] is set to [SUB-W].
(page 7)
■ [SUB-W LEVEL/ LPF SUBWOOFER/ SUB-W PHASE] is selectable only if [SUBWOOFER SET] is set to [ON].
[SETTINGS]
Item Selectable setting (Preset: *)
AUX NAME SET AUX */ DVD/ PORTABLE/ GAME/ VIDEO/ TV: Selects the desired name for the connected component.
(Selectable only if “AUX” is selected as the source.)
CLOCK
CLOCK ADJUST (For details, see page 6.)
TIME SYNC ON *: Synchronizes the DAB station time data and the unit’s clock. ; OFF: Cancels.
DISPLAY
DIMMER SET ON: Dims the display illumination. ; OFF *: Cancels.
TEXT SCROLL AUTO/ ONCE: Selects to scroll the display information automatically, or scroll only once. ; OFF *: Cancels.
BT DVC STATUS You can display the connection status, signal strength, and battery level of cell-phone.
HF-CON: Connection status for cell-phone. ; AD-CON: Connection status for BT Audio. ;
BATT: Battery level of cell-phone. ; SIGNAL: Signal strength of cell-phone.
DAB SET PRIORITY/ ASW SELECT/ DAB LIST UPDT: Selectable only if any source other than DAB source is selected. (For
details, see page 9.)
TUNER SET NEWS SET/ AF SET/ REGIONAL/ AUTO TP SEEK: Selectable only if any source other than tuner source is
selected. (For details, see page 11.)
■ [BT DVC STATUS] is selectable only for KCA-BT300 or KCA-BT200 connected.
■ [PRIORITY] is selectable only when the source is “TUNER”.
B64-4833-00_01_E.indb 29B64-4833-00_01_E.indb 29 11/03/07 11:0911/03/07 11:09

30 English
Installation/connection
Part list:
A Faceplate ...................................................................(×1)
B Escutcheon ..............................................................(×1)
C Mounting sleeve ...................................................(×1)
D Wiring harness .......................................................(×1)
E Removal tool .......................................................... (×2)
F DAB antenna film *1 ............................................(×1)
G DAB antenna amplifier *1 .................................(×1)
H Cord clamper *1 .................................................... (×3)
I Cleaner *1 ................................................................... (×1)
• *1 KDC-DAB41U only
Basic procedure
1 Remove the key from the ignition switch,
then disconnect the · terminal of the
car battery.
2 Install the DAB antenna.
\ <Installation the DAB antenna
(KDC-DAB41U only)> (page 34)
3 Make proper input and output wire
connections.
\ <Wiring connection> (page 32)
4 Install the unit to your car.
\ <Installing the unit> (page 33)
5 Reconnect the · terminal of the car
battery.
6 Reset the unit. (page 3)
Warning
■ The unit can only be installed in a car with a
12 V DC power supply, negative ground.
■ If you connect the ignition wire (red) and
the battery wire (yellow) to the car chassis
(ground), you may cause a short circuit,
that in turn may start a fire. Always connect
those wires to the power source running
through the fuse box.
■ Disconnect the battery’s negative terminal
and make all electrical connections before
installing the unit.
■ Insulate unconnected wires with vinyl tape
or other similar material. To prevent a short
circuit, do not remove the caps on the ends
of the unconnected wires or the terminals.
■ Be sure to ground this unit to the car’s
chassis again after installation.
■ If the power is not turned ON (“PROTECT”
is displayed), the speaker wire may have a
short-circuit or touched the chassis of the
vehicle and the protection function may
have been activated. Therefore, the speaker
wire should be checked.
Caution
■ If your car’s ignition does not have an ACC
position, connect the ignition wires to a
power source that can be turned on and
off with the ignition key. If you connect
the ignition wire to a power source with
a constant voltage supply, as with battery
wires, the battery may die.
■ Install this unit in the console of your
vehicle. Make sure the faceplate will not hit
the lid of the console (if any) when closing
and opening.
■ After the unit is installed, check whether the
brake lamps, blinkers, wipers, etc. on the car
are working properly.
■ Mount the unit so that the mounting angle
is 30° or less.
■ If the fuse blows, first make sure the wires
are not touching to cause a short circuit,
then replace the old fuse with one that has
the same rating.
■ Connect the speaker wires correctly to the
terminals to which they correspond. The
unit may be damaged or fail to work if you
share the · wires or ground them to any
metal part in the car.
B64-4833-00_01_E.indb 30B64-4833-00_01_E.indb 30 11/03/07 11:0911/03/07 11:09

English 31
■ When only two speakers are being
connected to the system, connect the
connectors either to both the front output
terminals or to both the rear output
terminals (do not mix front and rear).
■ Mounting and wiring this product requires
skills and experience. For safety’s sake, leave
this work to professionals.
If you experience problems during
installation, consult your Kenwood dealer.
About Bluetooth unit (Optional)
■ This unit supports KCA-BT300 or KCA-BT200.
■ Plugging a KCA-BT300/ KCA-BT200 into this
unit will enable BT audio.
– Selecting Bluetooth Audio source
Press SRC to select the “BT AUDIO EXT”.
– To pause/resumes playback, press number
button 6 (38).
– To select track, press 4 or ¢.
■ Set the Type Switch on KCA-BT300/ KCA-
BT200 as follows:
1: OFF, 2: OFF, 3: OFF
¤ CAUTION
Install this unit in the console of your
vehicle.
Do not touch the metal part of this unit
during and shortly after the use of the
unit. Metal part such as the heat sink and
enclosure become hot.
B64-4833-00_01_E.indb 31B64-4833-00_01_E.indb 31 11/03/07 11:0911/03/07 11:09

32 English
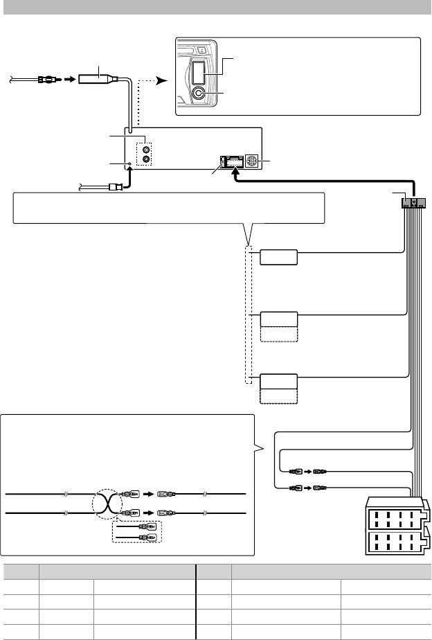
STEERING WHEEL
REMOTE INPUT
MUTE
ANT. CONT
P.CONT
REMOTE CONT
L
R
1
2
3
4
5
6
7
8
1
2
3
4
5
6
7
8
Antenna Cord
FM/AM antenna
input (JASO)
DAB antenna input
(SMB) (“DAB ANT
POWER” page 7)
USB connector
AUX input (Stereo)
Use the mini-plug (3.5 mm ø) cable which
is stereo type and does not have any
resistance.
Pin Color and function Pin Color and function
A4 Yellow Battery B1 / B2 Purple
ª
/ Purple/black
·
Rear speaker (right)
A5 Blue/White Power control B3 / B4 Gray
ª
/ Gray/black
·
Front speaker (right)
A7 Red Ignition (ACC) B5 / B6 White
ª
/ White/black
·
Front speaker (left)
A8 Black Earth (ground) connection B7 / B8 Green
ª
/ Green/black
·
Rear speaker (left)
Rear output/ Sub
Woofer output
switchable (“SWITCH
PREOUT” page 7)
Connector A
Connector B
Vehicle
Unit
Default wiring
To use the steering wheel remote control feature,
you need to an exclusive remote adapter (not
supplied) matches your car is required.
Connect to the terminal that is grounded when
either the telephone rings or during conversation.
To connect the Kenwood navigation system, consult
your navigation manual.
Connect either to the power control terminal when
using the optional power amplifier, or to the antenna
control terminal in the vehicle.
If no connections are made, do not let the wire come out from the
tab.
Wiring
harness D
Fuse (10A)
Connecting the ISO connectors on some VW/Audi
or Opel (Vauxhall) automobiles
You may need to modify the wiring of the supplied
wiring harness as illustrated below.
Light Blue/Yellow
(Steering remote
control wire)
Brown
(Mute control wire)
Blue/White
(Power control/
Antenna control wire)
Red (A–7 Pin)
Yellow (A–4 Pin)
Yellow (Battery wire)
Yellow (Battery wire) Yellow (A–4 Pin)
Red (Ignition wire)
Red (Ignition wire) Red (A–7 Pin)
Wiring connection
To Kenwood disc changer/ External
optional accessory
(To connect these leads, refer to the
relevant instruction manuals.)
B64-4833-00_01_E.indb 32B64-4833-00_01_E.indb 32 11/03/07 11:0911/03/07 11:09

English 33
2
1
1
2
3
4
5
1
2
3
Installing the unit
Removing the unit
1 Detach the faceplate A.
2 Engage the catch pin on the removal
tools E into the holes on both sides of
the escutcheon B, then pull it out.
3 Insert the removal tools E deeply into
the slots on each side, then follow the
arrows instructions as shown on the
right.
12
3
B
A
E
E
C
A
B
C
A
B
C
Dashboard of
your car
D
Before attaching, make
sure the direction of the
escutcheon is correct.
(Wider hooks on the
bottom side.)
Connect the wiring harness to the
unit. Other wiring connection has
been completed earlier. (page 32)
Bend the appropriate tabs
to hold the mounting sleeve
firmly in place.
B64-4833-00_01_E.indb 33B64-4833-00_01_E.indb 33 11/03/07 11:0911/03/07 11:09

34 English
Installation the DAB antenna (KDC-DAB41U only)
CAUTION
■ This film antenna is exclusively for use inside
the vehicle.
■ Do not install at the following locations:
– Where it may block driver’s view
– Where it may obstruct operation of safety
devices such as air bags
– On movable glass surface such as rear
hatch
■ Signal strength will decrease at the
following locations:
– On IR reflecting glass or where covered
with mirror type glass film
– Where it overlaps with genuine radio
antenna (pattern)
– Where it overlaps with window heating
wires
– At side of vehicle (e.g. door, front quarter
window)
– On rear window
– When glass that blocks radio signals (e.g.
IR reflecting glass, thermal insulation glass)
is used
– Reception may decrease due to noise
when windshield wiper, air conditioner, or
motor is turned on.
– Reception may decrease depending on
the direction of the broadcast station with
respect to the vehicle (antenna).
■ Be sure to check the installation location
of film antenna F before installing. Film
antenna cannot be re-pasted.
■ Thoroughly wipe oil and dirt from the
pasting surface with the included cleaner
I.
■ Do not bend or damage the film antenna F.
■ Warm the pasting surface by turning on the
heater for example, before applying.
■ It may not be possible to install on some
type of vehicle.
■ Check the cable routing of the film antenna
F and amplifier G before pasting.
Installation overview
DAB antenna F/ G
Antenna cable
(3.5 m)
■ The antenna should be installed on the
passenger side for safety.
■ Use cord clamper H to secure the antenna
to the pillar at several locations.
■ The direction of the antenna film F
changes depending on whether the film
antenna F is installed on the right side or
left side.
■ Separate the antenna film F from the
ceramic line (black part) at the top of the
front glass by 150 mm.
Also, place it about 70 mm inside the
ceramic line at the side end of the front
glass. (where the earth sheet of the amplifier
can be pasted on the metal part of the front
pillar)
■ Separate from other antennas by at least
100 mm.
■ Do not paste the amplifier G on the
ceramic line (black part) around the
front glass. Because there is not enough
adhesion.
B64-4833-00_01_E.indb 34B64-4833-00_01_E.indb 34 11/03/07 11:0911/03/07 11:09

English 35
Continued to next page
150 mm
70 mm *1
Antenna film F
Earth sheet
Earth sheet
Amplifier G
Amplifier G
Front pillar
When installing the antenna on the left side When installing the antenna on the right
side
Antenna film F
150 mm
70 mm *1
Determining the antenna installation location
Antenna Installation
1 Check the installation location.
2 Wipe the area where antenna film F,
amplifier unit G, and earth sheet are
pasted with the included cleaner I.
The coating on the metal surface need not
be removed.
■ Wait until the glass surface is completely
dry before pasting.
■ If the glass surface is cold, such as during
winter, warm it with defroster or dryer.
3 Remove the separator (tag I) of antenna
film F horizontally and paste the
antenna on the front glass.
■ Remove the separator gently.
■ Do not touch the pasting surface
(adhesive side) of the antenna film F.
4 Remove the separator (tag II) of antenna
film F vertically and paste the antenna
gently while applying pressure.
5 After pasting, rub the element in the
glass surface in the direction of the arrow
shown in the figure to bond it.
6 Remove the application film (tag III).
■ Do not touch the feeder terminal of the
element. Also, do not apply any glass
cleaner.
Feeder terminal
• *1 Where the earth sheet of Amplifier G can be pasted on the metal part of the front pillar.
B64-4833-00_01_E.indb 35B64-4833-00_01_E.indb 35 11/03/07 11:0911/03/07 11:09

36 English
7 Match the protrusion of the amplifier G
with the 5 on the antenna film F and
paste.
■ Do not touch the feeder terminal or the
pasting surface (adhesive side) of the
amplifier.
When installing the antenna on the right
side
Antenna film
F
Earth sheet
Match the protrusion with 5
Amplifier G
When installing the antenna on the left
side
Antenna film F
Match the protrusion with 5
Amplifier G
Earth sheet
8 Remove the film covering the earth sheet
and paste the earth sheet on the metal
part of the vehicle.
Provide sufficient leeway for the earth
sheet so that it does not interfere with the
interior parts (front pillar cover).
Also take care that the interior parts do not
interfere with the amplifier G.
Earth sheet
Interior part
Amplifier GFront pillar
Front glass
9 Wire the antenna cables.
■ Use cord clamper H to secure the
antenna to the pillar at several locations.
Notes
Take the following precautions when
passing the antenna cable inside the front
pillar where the air bag is installed.
–Install the amplifier part of the antenna
cable in front or above the air bag so
that the antenna and the air bag do not
interfere.
Air bag
Amplifier G
Front pillar
–The front pillar cover is secured with
a special clip which may need to be
replaced when the front pillar cover is
removed.
Contact your vehicle dealer for details
on replacing the front pillar cover and
availability of replacement parts.
Clip
Interior part
Select the DAB antenna power
Set ”INITIAL SET” > “DAB ANT POWER” to “ON”
in STANDBY mode. (page 7)
B64-4833-00_01_E.indb 36B64-4833-00_01_E.indb 36 11/03/07 11:0911/03/07 11:09

English 37
Continued to next page
Troubleshooting
Symptom Remedy/Cause
Sound cannot be heard. Adjust the volume to the optimum level. / Check the cords and connections.
“PROTECT” appears and no operations can
be done.
Check to be sure the terminals of the speaker leads are covered with insulating tape
properly, then reset the unit. If “PROTECT” does not disappear, consult your nearest
service center.
The unit does not work at all. Reset the unit.
Radio reception is poor. / Static noise while
listening to the radio.
Connect the antenna firmly. / Pull the antenna out all the way.
“IN” flashes. The CD player is not operating properly. Reinsert the disc properly. If the condition did
not improve, turn off the unit and consult your nearest service center.
CD-R/CD-RW cannot be played back and
tracks cannot be skipped.
Insert a finalized CD-R/CD-RW (finalize with the component which you used for
recording).
Disc sound is sometimes interrupted. Stop playback while driving on rough roads. / Change the disc. / Check the cords and
connections.
“NA FILE” appears. The unit is playing an unsupported audio file.
“NO DISC” appears. Insert a playable disc into the loading slot.
“TOC ERROR” appears. The CD is quite dirty. / The CD is upside-down. / The CD is scratched a lot. Try another
disc instead.
“ERROR 77” or “ERROR 99” appears. The unit is malfunctioning for some reason. Press the reset button on the unit. If the
“ERROR 77”/ “ERROR 99” code does not disappear, consult your nearest service center.
“COPY PRO” appears. A copy-protected file is played.
“READ ERROR” appears. Copy the files and folders for the USB device again. If the error message is still
displayed, initialize the USB device or use other USB devices.
“NO DEVICE” appears. No USB device is connected. Connect a USB device, and change the source to USB
again.
“NO MUSIC” or “ERROR 15” appears. The connected USB device contains no playable audio file. / Media which does not
have data playable with the unit was played.
“NA DEVICE” appears. Connect a supported USB device, and check the connections.
“USB ERROR” appears. Remove the USB device, turn the unit off, then turn it on again. If the unit still showing
the same display, try to connect another USB device.
“iPod ERROR” appears. Reconnect the iPod. / Reset the iPod.
Noise is generated. Skip to another track or change the disc.
Tracks cannot play back as you have intended
them to play.
Playback order is determined when files are recorded.
“READING” keeps flashing. Longer readout time is required. Do not use too many hierarchies and folders.
Elapsed playing time is not correct. This is caused by how the tracks are recorded.
The number of songs contained in “SONGS”
category of this unit is different from that
contained in “SONGS” category of iPod.
Podcast files are not counted in this unit as this unit does not support the playback of
podcast files.
B64-4833-00_01_E.indb 37B64-4833-00_01_E.indb 37 11/03/07 11:0911/03/07 11:09

38 English
Symptom Remedy/Cause
Correct characters are not displayed (e.g.
album name).
This unit can only display letters (upper case), numbers, and a limited number of
symbols.
Bluetooth
Symptom Remedy/Cause
The hands-free talk volume is low. The hands-free talk volume can be adjusted independently. Adjust it during hands-
free talk. [MIC GAIN], [NR LEVEL] and [EC LEVEL] of <Bluetooth Setup> (page 24).
No beep is heard at reception of an incoming
call.
No beep is heard depending on the type of your cell-phone. The [CALL BEEP] of
<Bluetooth Setup> (page 24) is set ON.
Voice is not recognized. ■ The vehicle window is open. If the surrounding noise is large, voice cannot be
recognized properly. Close the vehicle windows to reduce noise.
■ Small voice. If voice is too small, it cannot be recognized properly. Speak into the
microphone a little more loudly and naturally.
■ The person uttering the voice tag is not the one who registered the it. Only the
voice of the person who registered the voice tag can be recognized.
“NO NUMBER” appears. The calling party does not notify a caller ID. / There is no phone number data.
“NO DATA” appears. There is no outgoing call list. / There is no incoming call list. / There is no missed call
list. / There is no phone book list.
“NO ENTRY” appears. The cell-phone has not been registered (pairing).
“HF DISCONCT” appears. The unit cannot communicate with the cell-phone.
“HF ERROR 07” appears. The memory cannot be accessed. Turn off the power and on again. If this message still
appears, press the reset button on the control unit.
“HF ERROR 68” appears. The unit cannot communicate with the cell-phone. Turn off the power and on again. If
this message still appears, press the reset button on the control unit.
“UNKNOWN” appears. The Bluetooth device cannot be detected.
“DEVICE FULL” appears. 5 Bluetooth device have already been registered. No more Bluetooth device cannot
be registered.
“PIN CODE NG” appears. The PIN code is wrong.
“CONNECT NG” appears. The unit cannot be connected to the device.
“PAIRING NG” appears. Pairing error.
“NO MARCHING” appears. The voice tag is wrong. Voice cannot be recognized because of an unregistered voice
tag, etc.
“TOO SOFT” appears. Voice is too small and cannot be recognized.
“TOO LOUD” appears. Voice is too large to be recognized.
“TOO LONG” appears. The word or utterance is too long to be recognized.
“NO PHONEBOOK” appears. Data is not contained in the phone book.
“NO MESSAGE” appears. No short message in In Box.
“NO RECORD” appears. The voice tag is not registered in the phone book.
“MEMORY FULL” appears. The number of voice tags reaches the maximum number to be registered in the phone
book.
“NO VOICE” appears. No call.
B64-4833-00_01_E.indb 38B64-4833-00_01_E.indb 38 11/03/07 11:0911/03/07 11:09

English 39
Symptom Remedy/Cause
The sound from the Bluetooth audio player is
discontinuous.
■ Another Bluetooth device is affecting the Bluetooth communication. Turn off
another Bluetooth device. Move another Bluetooth device away from this unit.
■ Another Bluetooth device or profile is used for communication. The downloading of
the Phone book or the SMS disconnects the sound.
DAB
Symptom Remedy/Cause
“DAB ANT ERROR” appears. The antenna has a short-circuit and the protective circuit has activated. Check the DAB
antenna. If a passive antenna without a booster is used, set DAB ANT POWER "OFF".
(page 7)
DAB reception is poor. If an antenna included with KDC-DAB41U is used, set DAB ANT POWER "ON". (page 7)
B64-4833-00_01_E.indb 39B64-4833-00_01_E.indb 39 11/03/07 11:0911/03/07 11:09

40 English
Specifications
DAB tuner section
Frequency range:
L Band: 1452.960 MHz — 1490.624 MHz
Band III: 174.928 MHz — 239.200 MHz
Sensitivity: -100 dBm
Signal-to-Noise ratio: 80 dB
FM tuner section
Frequency range (50 kHz space):
87.5 MHz — 108.0 MHz
Usable sensitivity (S/N= 26 dB): 1 V/ 75 Ω
Quieting sensitivity (DIN S/N = 46 dB): 2.5 V/75 Ω
Frequency response (±3 dB): 30 Hz — 15 kHz
Signal-to-Noise ratio (MONO): 63 dB
Stereo separation (1 kHz): 40 dB
MW tuner section
Frequency range (9 kHz space): 531 kHz – 1,611 kHz
Usable sensitivity (S/N = 20 dB): 36 µV
LW tuner section
Frequency range: 153 kHz – 279 kHz
Usable sensitivity (S/N = 20 dB): 57 µV
CD player section
Laser diode: GaAIAs
Digital filter (D/A): 8 Times Over Sampling
D/A converter: 24 Bit
Spindle speed: 500 rpm — 200 rpm (CLV)
Wow & Flutter: Below Measurable Limit
Frequency response (±1 dB): 20 Hz — 20 kHz
Total harmonic distortion (1 kHz): 0.01 %
Signal-to-Noise ratio (1 kHz): 105 dB
Dynamic range: 93 dB
AAC decode: AAC-LC “.m4a” files
MP3 decode: Compliant with MPEG-1/2 Audio
Layer-3
WMA decode: Compliant with Windows Media
Audio
USB interface
USB standard: USB1.1/ 2.0 (Full speed)
Maximum supply current: 500 mA
File system: FAT16/ 32
AAC decode: AAC-LC “.m4a” files
MP3 decode: Compliant with MPEG-1/2 Audio
Layer-3
WMA decode: Compliant with Windows Media
Audio
Audio section
Maximum output power: 50 W × 4
Output power (DIN 45324, +B=14.4V): 30 W × 4
Speaker impedance: 4 Ω — 8 Ω
Tone action:
Bass: 100 Hz ±8 dB
Middle: 1 kHz ±8 dB
Treble: 12.5 kHz ±8 dB
Preout level / load (CD): 2,500 mV/ 10 kΩ
Preout impedance: ≤ 600 Ω
Auxiliary input section
Frequency response (±3 dB): 20 Hz — 20 kHz
Input maximum voltage: 1,200 mV
Input impedance: 10 kΩ
DAB Antenna Connector
Connector type: SMB
Output Voltage (11 V — 16 V): 14.4 V
Maximum Current: <100 mA
General
Operating voltage (11 V — 16 V allowable): 14.4 V
Maximum current consumption: 10 A
Installation size (W × H × D):
182 mm × 53 mm × 159 mm
Weight: 1.2 kg
Subject to change without notice.
B64-4833-00_01_E.indb 40B64-4833-00_01_E.indb 40 11/03/07 11:0911/03/07 11:09

English 41
Information on Disposal of Old
Electrical and Electronic Equipment
and Batteries (applicable for
EU countries that have adopted
separate waste collection systems)
Products and batteries with the
symbol (crossed-out wheeled bin)
cannot be disposed as household
waste.
Old electrical and electronic
equipment and batteries should
be recycled at a facility capable
of handling these items and their
waste byproducts.
Contact your local authority for
details in locating a recycle facility
nearest to you.
Proper recycling and waste disposal
will help conserve resources whilst
preventing detrimental effects on
our health and the environment.
Notice: The sign “Pb” below the
symbol for batteries
indicates that this battery
contains lead.
This Product is not installed by the
manufacturer of a vehicle on the production
line, nor by the professional importer of a
vehicle into an EU Member State.
The marking of products using
lasers
CLASS 1
LASER PRODUCT
The label is attached to the chassis/case and
says that the component uses laser beams
that have been classified as Class 1.
It means that the unit is utilizing laser beams
that are of a weaker class. There is no danger
of hazardous radiation outside the unit.
Declaration of Conformity with regard to
the EMC Directive 2004/108/EC
Manufacturer:
Kenwood Corporation
2967-3 Ishikawa-machi, Hachioji-shi, Tokyo,
192-8525 Japan
EU Representative’s:
Kenwood Electronics Europe BV
Amsterdamseweg 37, 1422 AC UITHOORN,
The Netherlands
■ The “AAC” logo is a trademark of Dolby
Laboratories.
■ “Made for iPod” and “Made for iPhone”
mean that an electronic accessory has
been designed to connect specifically
to iPod or iPhone, respectively, and has
been certified by the developer to meet
Apple performance standards. Apple is not
responsible for the operation of this device
or its compliance with safety and regulatory
standards. Please note that the use of this
accessory with iPod or iPhone may affect
wireless performance.
■ iPhone, iPod, iPod classic, iPod nano, and
iPod touch are trademarks of Apple Inc.,
registered in the U.S. and other countries.
This symbol mark indicates
that Kenwood manufactured
this product so as to decrease
harmful influence on the
environment.
B64-4833-00_01_E.indb 41B64-4833-00_01_E.indb 41 11/03/07 11:0911/03/07 11:09

B64-4833-00_01_E.indb 124B64-4833-00_01_E.indb 124 11/03/07 11:0911/03/07 11:09