Kenwood Car Stereo System Kdc U456 Users Manual
Kenwood Car Stereo System KDC-U456 51256b9e71015
2015-01-23
: Kenwood Kenwood-Kenwood-Car-Stereo-System-Kdc-U456-Users-Manual-263177 kenwood-kenwood-car-stereo-system-kdc-u456-users-manual-263177 kenwood pdf
Open the PDF directly: View PDF
.
Page Count: 28

GET0851-001A (MW/M0/M20)© 2012 JVC KENWOOD Corporation
KDC-U456
KDC-U356
KDC-U3056
CD-RECEIVER
INSTRUCTION MANUAL
KDC-3257UGM
KDC-3357URM
KDC-3157UAM
• “Made for iPod,” and “Made for iPhone” mean that an electronic accessory has been designed to connect specifically to iPod, or
iPhone, respectively, and has been certified by the developer to meet Apple performance standards. Apple is not responsible
for the operation of this device or its compliance with safety and regulatory standards. Please note that the use of this
accessory with iPod or iPhone may affect wireless performance.
• iPhone, iPod, iPod classic, iPod nano, and iPod touch are trademarks of Apple Inc., registered in the U.S. and other countries.
• The “AAC” logo is a trademark of Dolby Laboratories.
• Android is trademark of Google Inc.
EN_KDC-U456[MWM0M20]f.indd 1EN_KDC-U456[MWM0M20]f.indd 1 8/29/12 10:57:42 AM8/29/12 10:57:42 AM

2
CONTENTS BEFORE USE
Warning
Do not operate any function that takes your attention away from safe driving.
Caution
Volume setting:
• Adjust the volume so that you can hear sounds outside the car to prevent accident.
• Lower the volume before playing digital sources to avoid damaging the speakers by the sudden increase of the
output level.
General:
• Avoid using the USB device or iPod/iPhone if it might hinder driving safety.
• Make sure all important data has been backed up. We shall bear no responsibility for any loss of recorded data.
• Never put or leave any metallic objects (such as coins or metal tools) inside the unit, to prevent a short circuit.
•
If a disc error occurs due to condensation on the laser lens, eject the disc and wait for the moisture to evaporate.
Remote control (RC-406):
• Do not leave the remote control in hot places such as on the dashboard.
• The Lithium battery is in danger of explosion if replaced incorrectly. Replace it only with the same or equivalent
type.
• The battery pack or batteries shall not be exposed to excessive heat such as sunshine, fire or the like.
• Keep battery out of reach of children and in original package until ready to use. Dispose of used batteries
promptly. If swallowed, contact a physician immediately.
2
BEFORE USE 2
BASICS 3
GETTING STARTED 4
RADIO 5
CD / USB / iPod 6
AUX 8
DISPLAY SETTINGS 8
AUDIO SETTINGS 9
MORE INFORMATION 10
TROUBLESHOOTING 10
SPECIFICATIONS 11
INSTALLATION / CONNECTION 12
How to read this manual
• Operations explained mainly using buttons
on the faceplate.
•
[XX]
indicates the selected items.
•
(
➜
XX)
indicates references are available on
the stated page number.
Maintenance
Cleaning the unit: Wipe off dirt on the faceplate with a dry silicon or soft cloth.
Cleaning the connector: Detach the faceplate and clean the connector with a
cotton swab gently, being careful not to damage the connector.
Handling discs:
• Do not touch the recording surface of the disc.
• Do not stick tape etc. on the disc, or use a disc with tape stuck on it.
• Do not use any accessories for the disc.
• Clean from the center of the disc and move outward.
• Clean the disc with a dry silicon or soft cloth. Do not use any solvents.
• When removing discs from this unit, pull them out horizontally.
• Remove burrs from the center hole and disc edge before inserting a disc.
Connector (on the reverse
side of the faceplate)
EN_KDC-U456[MWM0M20]1.indd 2EN_KDC-U456[MWM0M20]1.indd 2 8/9/12 10:27:54 AM8/9/12 10:27:54 AM

3
KDC-U456
BASICS
To Do this (on the faceplate) Do this (on the remote control)
Turn on the power Press L SRC.
• Press and hold to turn off the power.
Press and hold SRC to turn off the power.
( Pressing SRC does not turn on the power. )
Adjust the volume Turn the volume knob. Press VOL or VOL .
Press ATT during playback to attenuate the sound.
• Press again to cancel.
Select a source Press L SRC repeatedly. Press SRC repeatedly.
Change the display
information
Press SCRL DISP repeatedly.
• Press and hold to scroll the current display information. ( not available )
Faceplate
How to reset
Attach
Detach
Remote control (RC-406)
(supplied for
KDC-U456
/
KDC-U356
/
KDC-U3056
)
KDC-3257UGM
/
KDC-3357URM
/
KDC-3157UAM
can also
be remotely controlled with an optionally purchased
remote control.
Volume knob
(turn/press) Loading slot
Detach button Display window
ENGLISH |
Pull out the
insulation sheet
when using for
the first time.
Your preset adjustments
will also be erased.
How to replace the battery
* Not used.
Remote sensor (Do not expose
to bright sunlight.)
EN_KDC-U456[MWM0M20]3.indd 3EN_KDC-U456[MWM0M20]3.indd 3 8/22/12 2:50:42 PM8/22/12 2:50:42 PM

4
GETTING STARTED
Cancel the demonstration
When you turn on the power (or after you reset the unit), the display
shows: “CANCEL” \ “DEMO” \ “PRESS” \ “VOLUME” \ “KNOB”
1 Press the volume knob.
[<Y>/N]
is selected for the initial setup.
2 Press the volume knob again.
“DEMO OFF” appears.
Set the clock
1 Press the volume knob to enter
[FUNCTION]
.
2 Turn the volume knob to select
[SETTINGS]
, then press the knob.
3 Turn the volume knob to select
[CLOCK]
, then press the knob.
4 Press the volume knob to select
[CLK ADJ]
.
5 Turn the volume knob to adjust the hour, then press the knob.
6 Turn the volume knob to adjust the minute, then press the knob.
Press 4
/
¢ to move between the hour and minute adjustment.
7 Press and hold to exit.
(or)
Press and hold SCRL DISP to enter clock adjustment mode directly
while in clock display screen.
Then, perform steps 5 and 6 above to set the clock.
1
2
Set the initial settings
1 Press SRC to enter
[STANDBY]
.
2 Press the volume knob to enter
[FUNCTION]
.
3 Turn the volume knob to select
[INITIAL]
, then press the knob.
4 Turn the volume knob to make a selection (see the table below), then press
the knob.
5 Press and hold to exit.
• To return to the previous hierarchy, press .
Default:
XX
PRESET
TYPE NML: Memorizes one station for each preset button in each band (FM1/ FM2/ FM3/
MW/ LW/ SW1/ SW2). ; TYPE MIX: Memorizes one station for each preset button regardless
of the selected band.
KEY BEEP
BEEP ON: Activates the keypress tone. ; BEEP OFF: Deactivates.
TDF-ALARM
ALRM ON: Activates the alarm if you forgot to detach the faceplate when ACC is set to OFF. ;
ALRM OFF: Deactivates.
RUSSIAN
RUS ON: Folder name, file name, song title, artist name, album name are displayed in
Russian (if applicable). ; RUS OFF: Cancels.
OFF WAIT
Applicable only when the demonstration mode is turned off.
Sets the duration when the unit will automatically turns off (while in standby mode) to save
the battery.
OFF ––– : Cancels ; OFF 20M: 20 minutes ; OFF 40M: 40 minutes ; OFF 60M: 60 minutes
AUX SET
AUX ON: Enables AUX in source selection. ; AUX OFF: Disables. (➜ 8)
CD READ
CD READ 1: Automatically distinguishes between audio file disc and music CD. ;
CD READ 2: Forces to play as a music CD. No sound can be heard if an audio file disc is played.
SWPRE
(Except for
KDC-U456
)
SWPRE R/ SWPRE SW: Selects whether rear speakers or a subwoofer are connected to the
line out terminals on the rear (through an external amplifier).
SPEAKER
SP OFF/ SP 5/4/ SP 6 × 9/6/ SP OEM: Selects according to the speaker size (5 inches or
4 inches, 6×9 inches or 6 inches) or OEM speakers for optimum performance.
F/W UP
F/W xx.xx
<Y>/N: Starts upgrading the firmware. ; Y/<N>: Cancels (upgrading is not activated).
For details on how to update the firmware, see: www.kenwood.com/cs/ce/
•
[TDF-ALARM]
is selectable only for
KDC-U456
/
KDC-U356
/
KDC-U3056
.
•
[RUSSIAN]
and
[OFF WAIT]
is selectable only for
KDC-3257UGM
/
KDC-3357URM
/
KDC-3157UAM
.
3
EN_KDC-U456[MWM0M20]1.indd 4EN_KDC-U456[MWM0M20]1.indd 4 8/14/12 5:48:45 PM8/14/12 5:48:45 PM

5
ENGLISH |
RADIO
Search for a station
1 Press L SRC to select TUNER.
2 Press repeatedly (or press *AM– / #FM+ on RC-406) to select FM1/
FM2/ FM3/ MW/ LW/ SW1/ SW2.
“F1” / “F2” / “F3” / “MW” / “LW” / “S1” / “S2” appears on the display.
3 Press 4 / ¢ to search for a station.
• To store a station: Press and hold one of the number buttons (1 to 6).
• To select a stored station: Press one of the number buttons (1 to 6)
Change the frequency steps (for
KDC-U456
/
KDC-U356
/
KDC-U3056
)
You can change the frequency step of:
FM: 50 kHz to 200 kHz
MW: 9 kHz to 10 kHz
1 Press and hold L SRC to turn off the power.
2 While pressing number buttons 1 and 5, press L SRC.
Release your fingers from the buttons after the display appears.
• To restore the initial setting, repeat the same procedure.
• When the frequency step is changed, the previously stored stations in the
memory are deleted.
Direct Access Tuning (using RC-406)
1 Press *AM– / #FM+ to select a band.
2 Press DIRECT to enter Direct Access Tuning.
“– – – • –” (for FM), “– – – –” (for MW/ LW/ SW1) or “– – – – –” (for SW2) appears on the
display.
3 Press the number buttons to enter a frequency.
4 Press 4 / ¢ (+) to search for a frequency.
• To cancel, press .
• If no operation is done for 10 seconds after step 3, Direct Access Tuning is
automatically canceled.
Other settings
1 Press the volume knob to enter
[FUNCTION]
.
2 Turn the volume knob to select
[SETTINGS]
, then press the knob.
3 Turn the volume knob to make a selection (see the table below and on page 6),
then press the knob.
4 Press and hold to exit.
Default:
XX
LO.SEEK LO.S ON: Searches only stations with good reception. (For
KDC-U456
/
KDC-U356
/
KDC-U3056
: MW/ SW1/ SW2 stations only ; For
KDC-3257UGM
/
KDC-3357URM
/
KDC-3157UAM
: FM stations only.) ; LO.S OFF: Cancels.
SEEKMODE Selects the tuning method for the
4
/
¢
buttons.
AUTO1: Automatically searches for a station. ; AUTO2: Searches for a preset station. ;
MANUAL: Manually search for a station.
A-MEMORY <Y>/N: Automatically starts memorizing 6 stations with good reception. ;
Y/<N>: Cancels. (Selectable only if [TYPE NML] is selected for [PRESET].) (
➜
4)
MONO SET Selectable only when the source is FM.
MONO ON: Improves the FM reception, but the stereo effect may be lost. ;
MONO OFF: Cancels.
EN_KDC-U456[MWM0M20]1.indd 5EN_KDC-U456[MWM0M20]1.indd 5 8/14/12 5:48:47 PM8/14/12 5:48:47 PM

6
CD / USB / iPod
Start playback
CD
The source changes to CD and playback starts.
USB
The source changes to USB and playback starts.
iPod/iPhone (for
KDC-U456
)
The source changes to iPod and playback starts.
Press 5 iPod to select the control mode while in iPod
source.
MODE ON:
From the iPod*1.
MODE OFF:
From the unit.
*1 You can still control play/pause, file selection,
fast-forward or reverse files from the unit.
Label side
0
: Eject disc
USB input terminal
USB input terminal
CA-U1EX (max.: 500 mA)
(optional accessory)
KCA-iP102 (optional accessory)
Default:
XX
For
KDC-3257UGM
/
KDC-3357URM
/
KDC-3157UAM
: Selectable only when the source is FM.
PTY SRCH Press the volume knob to enter PTY language selection. Turn the volume knob to select the PTY language (ENGLISH/
FRENCH/ GERMAN), then press the knob.
Selects the available Program Type (see below), then, press
4
/
¢
to start.
TI TI ON: Allows the unit to temporarily switch to Traffic Information. ; TI OFF: Cancels.
NEWS SET NEWS 00M – NEWS 90M: Sets the time for receiving the next news bulletin. ; NEWS OFF: Cancels.
AF SET AF ON: Automatically searches for another station broadcasting the same program in the same Radio Data System
network with better reception when the current reception is poor. ; AF OFF: Cancels.
REGIONAL REG ON: Switches to another station only in the specific region using the “AF” control. ; REG OFF: Cancels.
ATP SEEK ATPS ON: Automatically searches for a station with better reception when the traffic information’s reception is poor. ;
ATPS OFF: Cancels.
CLOCK
TIMESYNC SYNC ON: Synchronizes the unit’s time to the Radio Broadcast Data System station time. ; SYNC OFF: Cancels.
TUNERSET: Selectable only when the source is not TUNER.
TI/ NEWS SET/ AF SET/ REGIONAL/ ATP SEEK: (For details, refer to the table above.)
• Available Program Type:
SPEECH
:
NEWS
,
AFFAIRS
,
INFO
(information),
SPORT
,
EDUCATE
,
DRAMA
,
CULTURE
,
SCIENCE
,
VARIED
,
WEATHER
,
FINANCE
,
CHILDREN
,
SOCIAL
,
RELIGION
,
PHONE IN
,
TRAVEL
,
LEISURE
,
DOCUMENT
MUSIC
:
POP M
(music),
ROCK M
(music),
EASY M
(music),
LIGHT M
(music),
CLASSICS
,
OTHER M
(music),
JAZZ
,
COUNTRY
,
NATION M
(music),
OLDIES
,
FOLK M
(music)
The unit will search for the Program Type categorized under
[SPEECH]
or
[MUSIC]
if selected.
• For
KDC-3257UGM
/
KDC-3357URM
/
KDC-3157UAM
: If the volume is adjusted during reception of traffic
information, alarm or news bulletin, the adjusted volume is memorized automatically. It will be applied the next
time traffic information, alarm or news bulletin function is turned on.
RADIO
EN_KDC-U456[MWM0M20]f.indd 6EN_KDC-U456[MWM0M20]f.indd 6 8/23/12 5:18:40 PM8/23/12 5:18:40 PM

7
ENGLISH |
Direct Music Search (using RC-406)
1 Press DIRECT.
2 Press the number buttons to enter a
track/file number.
3 Press 4 / ¢ (+) to search for music.
• To cancel, press .
• Not available if Random Play is selected.
• Not applicable for iPod, KME Light/ KMC
file.
(
➜
10)
Select a song by name (for
KDC-U456
)
While listening to iPod...
1 Press .
2 Turn the volume knob to select a
category, then press the knob.
3 Press again.
4 Turn the volume knob to select the
character to be searched for.
5 Press 4 / ¢ to move to the entry
position.
You can enter up to three characters.
6 Press the volume knob to start
searching.
7 Turn the volume knob to make a
selection, then press the knob.
Repeat step 7 until the desired item is
selected.
• To search for a character other than A to Z
and 0 to 9, enter only “ * ”.
• To return to the previous hierarchy, press
.
• To return to the top menu, press number
button 5 iPod.
• To cancel, press and hold .
: Applicable
— : Not applicable
KDC-U456
To Do this CD USB iPod
Pause or resume
playback
Press 6 38 (or ENT 38 on RC-406).
Select a track/file Press 4 / ¢ (or 4 / ¢ (+) on RC-406).
Select a folder Press 1 – / 2 + (or *AM– / #FM+ on RC-406). *2—
Reverse/Fast-forward Press and hold 4 / ¢ (or 4 / ¢ (+) on RC-406).
Select a track/file
from a list
1 Press .
2 Turn the volume knob to make a selection, then press the knob.
• AAC/MP3/WMA file: Select the desired folder, then a file.
• iPod or KENWOOD Music Editor Light (KME Light)/ KENWOOD Music
Control (KMC) file*4: Select the desired file from the list (PLAYLISTS,
ARTISTS, ALBUMS, SONGS, PODCASTS*5, GENRES, COMPOSERS*5).
• To return to the root folder (or first file), press number button 5.
• To return to the previous hierarchy, press .
• To cancel, press and hold .
*3
• To skip songs at a specific ratio, press 4 / ¢.
(
➜
8)
—*4*3
Repeat play Press 4 repeatedly.
• Audio CD: TRAC REP, REP OFF
• AAC/MP3/WMA file: FILE REP, FOLD REP, REP OFF
• iPod or KME Light/ KMC file: FILE REP, REP OFF
*3
Random play Press 3 repeatedly.
• Audio CD: DISC RDM, RDM OFF
• AAC/MP3/WMA file or iPod or KME Light/ KMC file: FOLD RDM, RDM OFF
*3
Press and hold 3 to select “ALL RDM.” *2*3
*2 Only for AAC/MP3/WMA files.
*3 Applicable only when
[MODE OFF]
is selected.
*4 Only for files registered in the database created with KME Light/
KMC.
(
➜
10)
*5 Only for iPod.
CD / USB / iPod
EN_KDC-U456[MWM0M20]3.indd 7EN_KDC-U456[MWM0M20]3.indd 7 8/22/12 2:51:18 PM8/22/12 2:51:18 PM

8
DISPLAY SETTINGS
1 Press the volume knob to enter
[FUNCTION]
.
2 Turn the volume knob to select
[SETTINGS]
, then
press the knob.
3 Turn the volume knob to make a selection (see
the table below), then press the knob.
Repeat step 3 until the desired item is selected or
activated.
4 Press and hold to exit.
• To return to the previous hierarchy, press .
Default:
XX
DISPLAY
DISP DIM DIM ON: Dims the display illumination. ;
DIM OFF: Cancels.
TEXTSCRL SCL AUTO/ SCL ONCE: Selects whether to
scroll the display information automatically,
or scroll only once. ; SCL OFF: Cancels.
AUX
Preparation:
Select
[AUX ON]
for
[AUX SET]
. (➜
4
)
Start listening
1 Connect a portable audio player (commercially
available).
2 Press SRC to select AUX.
3 Turn on the portable audio player and start
playback.
Set the AUX name
While listening to AUX...
1 Press the volume knob to enter
[FUNCTION]
.
2 Turn the volume knob to select
[SETTINGS]
, then
press the knob.
3 Turn the volume knob to select
[AUX NAME]
, then
press the knob.
4 Turn the volume knob to make a selection, then
press the knob.
AUX
(default)/
DVD
/
PORTABLE
/
GAME
/
VIDEO
/
TV
5 Press and hold to exit.
Auxiliary input jack
Portable audio
player
3.5 mm stereo mini plug with “L” shaped
connector (commercially available)
Set the skip ratio
While listening to iPod (for
KDC-U456
) or KME
Light/ KMC file...
1 Press the volume knob to enter
[FUNCTION]
.
2 Turn the volume knob to select
[SETTINGS]
, then
press the knob.
3 Turn the volume knob to select
[SKIPSRCH]
, then
press the knob.
4 Turn the volume knob to make a selection, then
press the knob.
0.5%
(default)/
1%
/
5%
/
10%
: Sets the skip ratio
when searching for a song.
(Holding 4 / ¢ skips songs at 10% regardless
of the setting made.)
5 Press and hold to exit.
Muting upon the reception of a phone call
Connect the MUTE wire to your telephone using a
commercial telephone accessory.
(
➜
13, 14)
When a call comes in, “CALL” appears.
• The audio system pauses.
• To continue listening to the audio system during a
call, press SRC. “CALL” disappears and the audio
system resumes.
When the call ends, “CALL” disappears.
• The audio system resumes.
CD / USB / iPod
EN_KDC-U456[MWM0M20]1.indd 8EN_KDC-U456[MWM0M20]1.indd 8 8/9/12 10:28:00 AM8/9/12 10:28:00 AM

9
ENGLISH |
AUDIO SETTINGS
While listening to any source...
1 Press AUDIO to select
[AUD CTRL]
.
2 Turn the volume knob to make a selection (see the table below), then press
the knob.
Repeat step 2 until the desired item is selected or activated.
3 Press and hold to exit.
• To return to the previous hierarchy, press .
Default: For
KDC-U456
/
KDC-U356
/
KDC-U3056
/
KDC-3257UGM
/
KDC-3357URM
/
KDC-3157UAM
:
XX
For
KDC-U456
/
KDC-U356
/
KDC-U3056
:
XX
*1
For
KDC-3257UGM
/
KDC-3357URM
/
KDC-3157UAM
:
XX
*2
SW LEVEL –15 to +15 (0): Adjusts the subwoofer output level.
BASS LVL –8 to +8 (+8
*1/
0
*2
): Adjusts the level to memorize for each source.
(Before making an adjustment, select the source you
want to adjust.)
MID LVL –8 to +8 (+2
*1/
0
*2
):
TRE LVL –8 to +8 (+3
*1/
0
*2
):
EQ PRO
BASS ADJ BASS FRQ 60/ 80/ 100/ 200: Selects the center frequency.
BASS LVL –8 to +8
(+8*1/ 0*2)
: Adjusts the level.
BASS Q
1.00/ 1.25/ 1.50/ 2.00: Adjusts the quality factor.
BASS EXT B-EX ON
*1
: Turns on the extended bass. ;
B-EX OFF
*2
: Cancels.
MID ADJ MID FRQ 0.5K/ 1.0K
*2
/ 1.5K/ 2.5K
*1
: Selects the center
frequency.
MID LVL –8 to +8 (+2
*1/
0
*2
): Adjusts the level.
MID Q 0.75/ 1.00/ 1.25: Adjusts the quality factor.
TRE ADJ TRE FRQ 10.0K/ 12.5K/ 15.0K/ 17.5K: Selects the center
frequency.
TRE LVL –8 to +8 (+3
*1/
0
*2
): Adjusts the level.
EQ NATURAL
*2
/ USER/ ROCK/ POPS/ EASY/ TOP40/ JAZZ/ POWERFUL
*1
:
Selects a preset equalizer suitable to the music genre. (Select [USER] to use the
customized bass, middle, and treble settings.)
B. BOOST BB-L LV1
*1
/
BB-L
LV2/
BB-L
LV3: Selects your preferred bass boost
level. ; BB-L OFF
*2
: Cancels.
LOUDNESS LOUD LV1
*2
/ LOUD LV2: Selects your preferred low and high
frequencies boost to produce a well-balanced sound at a low volume
level. ; OFF
*1
: Cancels.
BALANCE L15 to R15 (0): Adjusts the left and right speaker output balance.
FADER R15 to F15 (0): Adjusts the rear and front speaker output balance.
SW SET SW ON: Turns on the subwoofer output. ; SW OFF: Cancels.
DTIL SET
HPF For
KDC-U456
:
HPF THRU
: All signals are sent to the speakers. ; HPF 100HZ/
HPF 120HZ/ HPF 150HZ: Audio signals with frequencies higher than
100 Hz/ 120 Hz/ 150 Hz are sent to the speakers.
LPF SW
LPF THRU
: All signals are sent to the subwoofer. ; LPF 85HZ/
LPF 120HZ/ LPF 160HZ: Audio signals with frequencies lower than 85
Hz/ 120 Hz/ 160 Hz are sent to the subwoofer.
SW PHASE PHAS REV (180°)/ PHAS NML (0°): Selects the phase of the subwoofer
output to be in line with the speaker output for optimum performance.
(Selectable only if a setting other than [LPF THRU] is selected for
[LPF SW].)
SPRM SET SPRM ON: Creates realistic sound by interpolating the high-frequency
components that are lost in AAC/MP3/WMA audio compression. ;
SPRM OFF: Cancels. (Selectable only when playing back an AAC/MP3/
WMA disc or a USB device, except iPhone/iPod.)
V-OFFSET
(Default : 0)
–8 to +8 (for AUX) ; –8 to 0 (for other sources): Presets the volume
adjustment level of each source. (Before adjustment, select the source
you want to adjust.)
Except for
KDC-U456
:
•
[SW LEVEL]
/
[SW SET]
/
[LPF SW]
/
[SW PHASE]
is selectable only if
[SWPRE]
is set to
[SWPRE SW]
. (➜
4
)
•
[SW LEVEL]
/
[LPF SW]
/
[SW PHASE]
is selectable only if
[SW SET]
is set to
[SW ON]
.
EN_KDC-U456[MWM0M20]1.indd 9EN_KDC-U456[MWM0M20]1.indd 9 8/14/12 5:48:59 PM8/14/12 5:48:59 PM

10
TROUBLESHOOTING
Symptom Remedy
Sound cannot be heard.
• Adjust the volume to the optimum level.
• Check the cords and connections.
“PROTECT” appears and no
operations can be done.
Check to be sure the terminals of the speaker wires are insulated properly, then reset
the unit. If this does not solve the problem, consult your nearest service center.
• Sound cannot be heard.
• The unit does not turn on.
• Information shown on the display
is incorrect.
Clean the connectors. (➜ 2)
The unit does not work at all.
Reset the unit. (➜ 3)
• Radio reception is poor.
• Static noise while listening to the radio.
• Connect the antenna firmly.
• Pull the antenna out all the way.
“NA FILE” appears.
Make sure the disc contains supported audio files. (➜ 10)
“NO DISC” appears.
Insert a playable disc into the loading slot.
“TOC ERR” appears.
Make sure the disc is clean and inserted properly.
“PLS EJCT” appears.
Reset the unit. If this does not solve the problem, consult your nearest service center.
Disc cannot be ejected.
Press and hold 0 to forcibly eject the disc. Be careful not to drop the disc
when it is ejected. If this does not solve the problem, reset the unit. (➜ 3)
“READ ERR” appears.
Copy the files and folders onto the USB device again. If this does not solve the
problem, reset the USB device or use another USB device.
“NO DVICE” appears.
Connect a USB device, and change the source to USB again.
“COPY PRO” appears.
A copy-protected file is played.
“NO MUSIC” appears.
Connect a USB device that contains playable audio files.
“NA DVICE” appears.
Connect a supported USB device, and check the connections.
“USB ERR” appears.
• Remove the USB device, turn the unit off, then turn it on again.
• Try to connect another USB device.
“iPod ERR” appears.
• Reconnect the iPod.
• Reset the iPod.
Noise is generated.
Skip to another track or change the disc.
Tracks do not play back as you have
intended them to play.
Playback order is determined when files are recorded.
“READING” keeps flashing.
Do not use too many hierarchical levels or folders.
Elapsed playing time is not correct.
This is caused by how the tracks are recorded.
The number of songs contained in
the “SONGS” category of this unit is
different from the iPod/iPhone.
Podcast files are not counted on this unit as this unit does not support the
playback of podcast files.
Correct characters are not displayed
(e.g. album name).
This unit can only display uppercase letters, numbers, and a limited number
of symbols. For
KDC-3257UGM
/
KDC-3357URM
/
KDC-3157UAM
: Uppercase Cyrillic letters can also be displayed if
[RUSSIAN] is set to [RUS ON]. (➜ 4)
MORE INFORMATION
General
• This unit can only play the following CDs:
• Detailed information and notes about the
playable audio files are stated in an online
manual on the following site:
www.kenwood.com/cs/ce/audiofile/
Playable files
• Playable Audio file:
For
KDC-3257UGM
/
KDC-3357URM
/
KDC-3157UAM
:
AAC-LC. (.m4a), MP3 (.mp3), WMA (.wma)
For
KDC-U456
/
KDC-U356
/
KDC-U3056
:
MP3 (.mp3), WMA (.wma)
• Playable disc media: CD-R/RW/ROM
• Playable disc file formats: ISO 9660 Level 1/2,
Joliet, Romeo, Long file name.
• Playable USB device file system: FAT16, FAT32
Although the audio files are complied with
the standards listed above, playback maybe
impossible depending on the types or conditions
of media or device.
Unplayable discs
• Discs that are not round.
• Discs with coloring on the recording surface or
discs that are dirty.
• Recordable/ReWritable discs that have not
been finalized.
• 8 cm CD. Attempting to insert using an adapter
may cause malfunction.
About USB devices
• This unit can play the following files stored on a
USB mass storage class device:
For
KDC-3257UGM
/
KDC-3357URM
/
KDC-3157UAM
:
AAC-LC. (.m4a), MP3 (.mp3), WMA (.wma)
For
KDC-U456
/
KDC-U356
/
KDC-U3056
:
MP3 (.mp3), WMA (.wma)
• You cannot connect a USB device via a USB hub
and Multi Card Reader.
• Connecting a cable whose total length is longer
than 5 m may result in abnormal playback.
• This unit cannot recognize a USB device whose
rating is other than 5 V and exceeds 1 A.
About iPod/iPhone
Made for
- iPod touch (1st, 2nd, 3rd, and 4th generation)
- iPod classic
- iPod with video
- iPod nano (1st, 2nd, 3rd, 4th, 5th, and 6th
generation)
- iPhone, iPhone 3G, 3GS, 4, 4S
• For the latest compatible list and software
versions of iPhone/iPod, see: www.kenwood.
com/cs/ce/ipod
• If you start playback after connecting the iPod,
the music that has been played by the iPod is
played first.
In this case, “RESUMING” is displayed without
displaying a folder name, etc. Changing the
browse item will display the correct title, etc.
• You cannot operate iPod if “KENWOOD” or
“ ” is displayed on iPod.
About “KENWOOD Music Editor
Light” and “KENWOOD Music
Control”
• This unit supports the PC application
“KENWOOD Music Editor Light” and Android™
application “KENWOOD Music Control.”
• When you use an audio file with database
information added using the “KENWOOD Music
Editor Light” or “KENWOOD Music Control,”
you can search for a file by title, album or artist
name using Music Search.
• “KENWOOD Music Editor Light” and
“KENWOOD Music Control” are available from
the following web site:
www.kenwood.com/cs/ce/
EN_KDC-U456[MWM0M20]1.indd 10EN_KDC-U456[MWM0M20]1.indd 10 8/9/12 10:28:02 AM8/9/12 10:28:02 AM

11
ENGLISH |
SPECIFICATIONS
Tuner
FM Frequency Range For
KDC-U456
/
KDC-U356
/
KDC-U3056
:
87.9 MHz to 107.9 MHz (200 kHz space)
87.5 MHz to 108.0 MHz (50 kHz space)
For
KDC-3257UGM
/
KDC-3357URM
/
KDC-3157UAM
:
87.5 MHz to 108.0 MHz (50 kHz space)
Usable Sensitivity
(S/N = 26 dB)
For
KDC-U456
/
KDC-U356
/
KDC-U3056
:
11.2 dBf (1.0 μV/75 Ω)
For
KDC-3257UGM
/
KDC-3357URM
/
KDC-3157UAM
: 1.0 μV/75 Ω
Quieting Sensitivity
(DIN S/N = 46 dB)
For
KDC-U456
/
KDC-U356
/
KDC-U3056
:
19.2 dBf (2.5 μV/75 Ω)
For
KDC-3257UGM
/
KDC-3357URM
/
KDC-3157UAM
: 2.5 μV/75 Ω
Frequency Response (±3 dB) 30 Hz to 15 kHz
Signal-to-Noise Ratio (MONO) 63 dB
Stereo Separation (1 kHz) 40 dB
For
KDC-U456
/
KDC-U356
/
KDC-U3056
:
AM Frequency Range Band 1 (MW) 530 kHz to 1 700 kHz (10 kHz space)
531 kHz to 1 611 kHz (9 kHz space)
Band 2 (SW1) 2 940 kHz to 7 735 kHz (5 kHz space)
Band 3 (SW2) 9 500 kHz to 10 135 kHz/
11 580 kHz to 18 135 kHz (5 kHz space)
Usable Sensitivity (S/N = 20 dB) MW: 31 dBμ (36 μV)/ SW: 32 dBμ (40 μV)
For
KDC-3257UGM
/
KDC-3357URM
/
KDC-3157UAM
:
MW Frequency Range 531 kHz to 1 611 kHz (9 kHz space)
Usable Sensitivity (S/N = 20 dB) 36 μV
LW Frequency Range 153 kHz to 279 kHz (9 kHz space)
Usable Sensitivity (S/N = 20 dB) 57 μV
CD player
Laser Diode GaAIAs
Digital Filter (D/A) 8 times over sampling
D/A Converter 24 Bit
Spindle Speed 500 rpm to 200 rpm (CLV)
Wow & Flutter Below measurable limit
Frequency Response (±1 dB) 20 Hz to 20 kHz
CD player
Total Harmonic Distortion (1 kHz) 0.01 %
Signal-to-Noise Ratio (1 kHz) 105 dB
Dynamic Range 90 dB
AAC Decode For
KDC-3257UGM
/
KDC-3357URM
/
KDC-3157UAM
: AAC-LC “.m4a” files
MP3 Decode Compliant with MPEG-1/2 Audio Layer-3
WMA Decode Compliant with Windows Media Audio
USB
USB Standard USB 1.1, USB 2.0 (Full speed)
Maximum Supply Current DC 5 V 1 A
File System FAT16/ 32
AAC Decode For
KDC-3257UGM
/
KDC-3357URM
/
KDC-3157UAM
: AAC-LC “.m4a” files
MP3 Decode Compliant with MPEG-1/2 Audio Layer-3
WMA Decode Compliant with Windows Media Audio
Audio
Maximum Output Power 50 W × 4
Full Bandwidth Power For
KDC-U456
/
KDC-U356
/
KDC-U3056
:
22 W × 4 (at less than 1 % THD)
Output Power
(DIN 45324, +B = 14.4 V)
For
KDC-3257UGM
/
KDC-3357URM
/
KDC-3157UAM
: 30 W × 4
Speaker Impedance 4 Ω to 8 Ω
Tone Action Bass 100 Hz ±8 dB
Middle 1 kHz ±8 dB
Treble 12.5 kHz ±8 dB
Preout Level / Load (CD) 2 500 mV/10 kΩ
Preout Impedance ≤ 600 Ω
Auxiliary
Frequency Response (±3 dB) 20 Hz to 20 kHz
Input Maximum Voltage 1 200 mV
Input Impedance 10 kΩ
General
Operating Voltage 14.4 V (11 V to 16 V allowable)
Maximum Current Consumption 10 A
Installation Size (W × H × D) 182 mm × 53 mm × 160 mm
Weight 1.3 kg
Subject to change without notice.
EN_KDC-U456[MWM0M20]1.indd 11EN_KDC-U456[MWM0M20]1.indd 11 8/9/12 10:28:02 AM8/9/12 10:28:02 AM

12
INSTALLATION / CONNECTION
How to remove the unit
1 Detach the faceplate.
2 Fit the catch pin on the extraction
keys into the holes on both sides of
the trim plate, then pull it out.
3 Insert the extraction keys deeply into
the slots on each side, then follow
the arrows as shown on the right.
When installing without the mounting sleeve
(for
KDC-U456
/
KDC-U356
/
KDC-U3056
)
1 Remove the mounting sleeve and trim plate from
the unit.
2 Align the holes in the unit (on both sides) with the
vehicle mounting bracket and secure the unit with
the supplied screws.
Warning
• The unit can only be used with a 12 V DC power supply, negative
ground.
• Disconnect the battery’s negative terminal before wiring and
mounting.
• Do not connect Battery wire (yellow) and Ignition wire (red) to the car
chassis or Ground wire (black) to prevent a short circuit.
• Insulate unconnected wires with vinyl tape to prevent a short circuit.
• Be sure to ground this unit to the car’s chassis again after installation.
Caution
• For safety’s sake, leave wiring and mounting to professionals. Consult
the car audio dealer.
• Install this unit in the console of your vehicle. Do not touch the metal
parts of this unit during and shortly after use of the unit. Metal parts
such as the heat sink and enclosure become hot.
• Do not connect the
·
wires of speaker to the car chassis, Ground wire
(black), or in parallel.
• Mount the unit with the angle of 30º or less.
• If your vehicle wiring harness does not have the ignition terminal,
connect Ignition wire (red) to the terminal on the vehicle’s fuse box
which provides 12 V DC power supply and is turned on and off by the
ignition key.
• After the unit is installed, check whether the brake lamps, blinkers,
wipers, etc. on the car are working properly.
• If the fuse blows, first make sure the wires are not touching car’s
chassis, then replace the old fuse with one that has the same rating.
Basic procedure
1 Remove the key from the ignition switch, then
disconnect the · terminal of the car battery.
2 Connect the wires properly.
See Wiring connection.
(
➜
13, 14)
3 Install the unit to your car.
See Installing the unit (in-dash mounting).
4 Connect the · terminal of the car battery.
5 Reset the unit.
(
➜
3)
Do the required
wiring. (
➜
13, 14)
Dashboard of
your car
Hook on the top side
Bend the appropriate tabs to hold
the mounting sleeve firmly in place.
Installating the unit (in-dash mounting)
Orientate the trim plate as
illustrated before fitting.
EN_KDC-U456[MWM0M20]1.indd 12EN_KDC-U456[MWM0M20]1.indd 12 8/14/12 5:49:04 PM8/14/12 5:49:04 PM

13
ENGLISH |
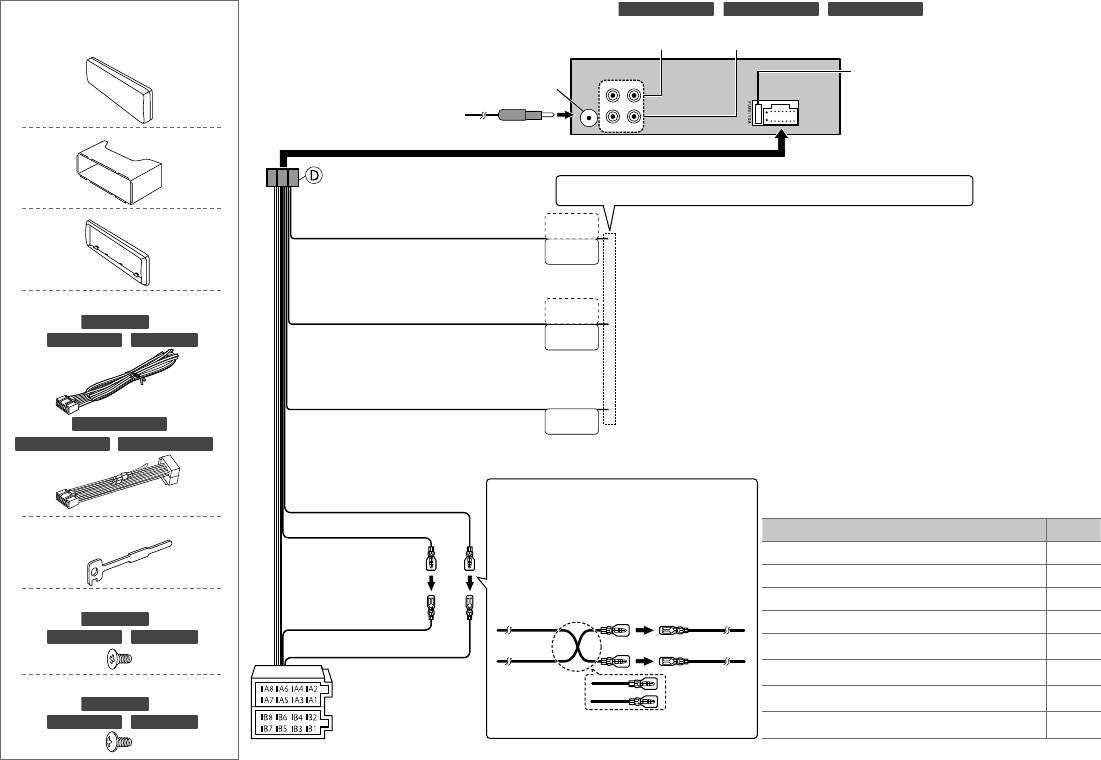
Wiring connection (for
KDC-3257UGM
/
KDC-3357URM
/
KDC-3157UAM
)Part list for installation
( ×4 )
( ×4 )
( ×2 )
( ×1 )
( ×1 )
( ×1 )
( ×1 )
( ×1 )
A
Faceplate
B
Mounting sleeve
C
Trim plate
D
Wiring harness
(for
KDC-U456
/
KDC-U356
/
KDC-U3056
)
E
Extraction key
F
Flat head screw
(for
KDC-U456
/
KDC-U356
/
KDC-U3056
)
G
Round head screw
(for
KDC-U456
/
KDC-U356
/
KDC-U3056
)
(for
KDC-3257UGM
/
KDC-3357URM
/
KDC-3157UAM
)
REMOTE CONT
STEERING WHEEL
REMOTE INPUT
MUTE
P. CONT
ANT CONT
FRONT
RL
REAR/SW
Fuse (10 A)
Antenna terminal (JASO)
Light blue/yellow
(Steering remote control wire) To the steering wheel remote control adapter
Blue/White
(Power control wire/ Antenna control wire)
Brown
(Mute control wire)
To the power control terminal when using the optional power amplifier, or to the antenna
control terminal in the vehicle.
To the terminal that is grounded when either the telephone rings or during conversation.
(To connect the Kenwood navigation system, consult your navigation manual.)
Yellow (A4)
Red (Ignition wire)
Red (A7)
Yellow (Battery wire)
Pin
Color and function
A4 Yellow : Battery
A5 Blue/White : Power control
A7 Red : Ignition (ACC)
A8 Black : Earth (ground) connection
B1 / B2 Purple
ª
/ Purple/black
·
: Rear speaker (right)
B3 / B4 Gray
ª
/ Gray/black
·
: Front speaker (right)
B5 / B6 White
ª
/ White/black
·
: Front speaker (left)
B7 / B8 Green
ª
/ Green/black
·
: Rear speaker (left)
ISO connectors
Connecting the ISO connectors on some VW/
Audi or Opel (Vauxhall) automobiles
You may need to modify the wiring of the
supplied wiring harness as illustrated below.
Unit Vehicle
A7 (Red)
Ignition wire
(Red)
A4 (Yellow)
Default wiring
Battery wire
(Yellow)
If no connections are made, do not let the wire come out from the tab.
Rear/subwoofer outputFront output
EN_KDC-U456[MWM0M20]3.indd 13EN_KDC-U456[MWM0M20]3.indd 13 8/22/12 2:53:09 PM8/22/12 2:53:09 PM

14
For Turkey
Bu ürün 28300 sayılı Resmi Gazete’de yayımlanan Atik Elektrikli
ve Elektronik Eşyalarin Kontrolü Yönetmeliğe uygun olarak
üretilmiştir.
Eski Elektrik ve Elektronik Ekipmanların İmha Edilmesi
Hakkında Bilgi (ayrı atık toplama sistemlerini kullanan
ülkeleri için uygulanabilir)
Sembollü (üzerinde çarpı işareti olan çöp kutusu)
ürünler ev atıkları olarak atılamaz.
Eski elektrik ve elektronik ekipmanlar, bu ürünleri
ve ürün atıklarını geri dönüştürebilecek bir tesiste
değerlendirilmelidir. Yaşadığınız bölgeye en yakın
geri dönüşüm tesisinin yerini öğrenmek için yerel
makamlara müracaat edin. Uygun geri dönüşüm
ve atık imha yöntemi sağlığımız ve çevremiz
üzerindeki zararlı etkileri önlerken kaynakların
korunmasına da yardımcı olacaktır.
Declaration of Conformity with regard to
the EMC Directive 2004/108/EC
Manufacturer:
JVC KENWOOD Corporation
3-12, Moriya-cho, Kanagawa-ku,
Yokohama-shi, Kanagawa, 221-0022, Japan
EU Representative’s:
Kenwood Electronics Europe BV
Amsterdamseweg 37, 1422 AC UITHOORN,
The Netherlands
The marking of products using
lasers
The label is attached to the chassis/
case and says that the component
uses laser beams that have been
classified as Class 1. It means that the
unit is utilizing laser beams that are of
a weaker class. There is no danger of
hazardous radiation outside the unit.
For
KDC-3257UGM
/
KDC-3357URM
/
KDC-3157UAM
:
REMOTE CONT
STEERING WHEEL
REMOTE INPUT
FRONT
RL
REAR/SW
SW FRONT
RL
REAR
KDC-U456KDC-U356
KDC-U3056
MUTE
P. CONT
ANT CONT
Wiring connection (for
KDC-U456
/
KDC-U356
/
KDC-U3056
)
Fuse (10 A)
Antenna terminal
Car fuse box
Car fuse box
Battery
Ignition switch
Blue/White
(Power control wire)
Red (Ignition wire)
Yellow (Battery wire)
Black (Ground wire)
To the metallic body or chassis of the car
To the power control terminal when using the optional power
amplifier, or to the antenna control terminal in the vehicle.
Brown
(Mute control wire)
Blue
(Antenna control wire)
White
Gray
Green
Purple
White/Black
Gray/Black
Green/Black
Purple/Black
To the terminal that is grounded when either the telephone rings or
during conversation. (To connect the Kenwood navigation system, refer
your navigation manual.)
To front speaker (left)
To rear speaker (left)
To front speaker (right)
To rear speaker (right)
Light blue/yellow
(Steering remote control wire) To the steering wheel remote control adapter
To the antenna control terminal in the vehicle
If no connections are made, do not let the wire come out from the tab.
Rear/subwoofer output
Front output
Front output
Subwoofer output
Rear output
EN_KDC-U456[MWM0M20]1.indd 14EN_KDC-U456[MWM0M20]1.indd 14 8/9/12 10:28:04 AM8/9/12 10:28:04 AM

١٤
ﻖﻓﺍﻮﺘﻟﺍ ﻥﻮﻧﺎﻗ ﻊﻣ ﻖﻓﺍﻮﺘﻟﺍ ﻥﻼﻋﺇ
2004/108/EC ﻲﺴﻴﻃﺎﻨﻐﻣﻭﺮﻬﻜﻟﺍ
:ﻊﻴﻨﺼﺘﻟﺍ ﺔﻬﺟ
JVC KENWOOD Corporation
3-12، Moriya-cho، Kanagawa-ku، Yokohama-
shi، Kanagawa، 221-0022، Japan
:ﻲﺑﻭﺭﻭﻷﺍ ﺩﺎﺤﺗﻻﺍ ﻲﻓ ﻞﻴﻛﻮﻟﺍ
Kenwood Electronics Europe BV
Amsterdamseweg 37, 1422 AC UITHOORN,
The Netherlands
ﺕﺎﺠﺘﻨﻤﻟﺍ ﻰﻠﻋ ﺕﺎﻣﻼﻋ ﻊﺿﻭ
ﺭﺰﻴﻠﻟﺍ ﻡﺍﺪﺨﺘﺳﺎﺑ
ﻲﻨﻌﻳﻭ ﻕﻭﺪﻨﺼﻟﺍ / ﻪﻴﺳﺎﺸﻟﺍ ﻰﻠﻋ ﻖﺼﻠﻤﻟﺍ ﺍﺬﻫ
ﻦﻣ ﺔﻔﻨﺼﻣ ﺭﺰﻴﻟ ﺔﻌﺷﺃ ﻡﺪﺨﺘﺴﻳ ﻥﻮﻜﻤﻟﺍ ﻥﺃ
ﻞﻤﻌﺘﺴﺗ ﺓﺪﺣﻮﻟﺍ ﻥﺃ ﻲﻨﻌﻳ ﺎﻤﺑ .ﻰﻟﻭﻷﺍ ﺔﺟﺭﺪﻟﺍ
ﺮﻄﺧ ﺪﺟﻮﻳ ﻻ .ﺔﻔﻴﻌﺿ ﺔﺟﺭﺩ ﻦﻣ ﺭﺰﻴﻟ ﺔﻌﺷﺃ
.ﺓﺪﺣﻮﻟﺍ ﺝﺭﺎﺧ ﺮﻴﻄﺧ ﻉﺎﻌﺷﺇ ﺙﺎﻌﺒﻧﺍ
:
KDC-3157UAM
/
KDC-3357URM
/
KDC-3257UGM
ﻲﻠﻳﺩﻮﻤﻟ
REMOTE CONT
STEERING WHEEL
REMOTE INPUT
FRONT
RL
REAR/SW
SW FRONT
RL
REAR
KDC-U456KDC-U356
KDC-U3056
MUTE
P. CONT
ANT CONT
(
KDC-U3056
/
KDC-U356
/
KDC-U456
ﻞﻳﺩﻮﻤﻠﻟ) ﻙﻼﺳﻷﺍ ﻞﻴﺻﻮﺗ
(ﺮﻴﺒﻣﺃ ١٠) ﺔﻴﺋﺎﺑﺮﻬﻛ ﺔﻣﺎﻤﺻ
ﻲﺋﺍﻮﻬﻟﺍ ﻞﻴﺻﻮﺗ ﻑﺮﻃ
ﺕﺍﺯﻮﻴﻓ ﻕﻭﺪﻨﺻ
ﺓﺭﺎﻴﺴﻟﺍ
ﺓﺭﺎﻴﺴﻟﺍ ﺕﺍﺯﻮﻴﻓ ﻕﻭﺪﻨﺻ
ﺔﻳﺭﺎﻄﺒﻟﺍ
ﻝﺎﻌﺘﺷﻻﺍ ﺡﺎﺘﻔﻣ
ﺾﻴﺑﺃ/ﻕﺭﺯﺃ
(ﺔﻗﺎﻄﻟﺍ ﻲﻓ ﻢﻜﺤﺘﻟﺍ ﻚﻠﺳ)
(ﻝﺎﻌﺷﻹﺍ ﻚﻠﺳ) ﺮﻤﺣﺃ
(ﺔﻳﺭﺎﻄﺒﻟﺍ ﻚﻠﺳ) ﺮﻔﺻﺃ
(ﻲﺿﺭﻷﺍ ﻚﻠﺳ) ﺩﻮﺳﺃ
ﻲﻧﺪﻌﻤﻟﺍ ﺓﺭﺎﻴﺴﻟﺍ ﻞﻜﻴﻫ ﻭﺍ ﻲﻧﺪﻌﻤﻟﺍ ﻢﺴﺠﻟﺍ ﻰﻟﺍ
،ﻱﺭﺎﻴﺘﺧﻻﺍ ﺓﺭﺪﻘﻟﺍ ﻢﺨﻀﻣ ﻡﺍﺪﺨﺘﺳﺍ ﺔﻟﺎﺣ ﻲﻓ ﺔﻗﺎﻄﻟﺍ ﻲﻓ ﻢﻜﺤﺘﻟﺍ ﻑﺮﻃ ﻰﻟﺇ
.ﺓﺭﺎﻴﺴﻟﺎﺑ ﻲﺋﺍﻮﻬﻟﺍ ﻲﻓ ﻢﻜﺤﺘﻟﺍ ﻑﺮﻄﺑ ﻭﺃ
ﻲﻨﺑ
(ﻲﺋﺍﻮﻬﻟﺍ ﻙﺮﺤﻣ ﻲﻓ ﻢﻜﺤﺘﻟﺍ ﻚﻠﺳ)
ﻕﺭﺯﺃ
(ﻲﺋﺍﻮﻬﻟﺍ ﻲﻓ ﻢﻜﺤﺘﻟﺍ ﻚﻠﺳ)
ﺾﻴﺑﺃ
ﻱﺩﺎﻣﺭ
ﺮﻀﺧﺃ
ﻲﺠﺴﻔﻨﺑ
ﺀﺍﺩﻮﺳ/ﺀﺎﻀﻴﺑ
ﺀﺍﺩﻮﺳ/ﺔﻳﺩﺎﻣﺭ
ﺀﺍﺩﻮﺳ/ﺀﺍﺮﻀﺧ
ﺀﺍﺩﻮﺳ/ﺔﻴﻧﺍﻮﺟﺭﺃ
.ﺔﺛﺩﺎﺤﻤﻟﺍ ﺀﺎﻨﺛﺃ ﻭﺃ ﻒﺗﺎﻬﻟﺍ ﻥﺮﻳ ﺎﻣﺪﻨﻋ ﻪﻀﻳﺭﺄﺗ ﻢﺘﻳ ﻱﺬﻟﺍ ﻞﻴﺻﻮﺘﻟﺍ ﻑﺮﻃ ﻰﻟﺇ
(.ﺔﺣﻼﻤﻟﺍ ﻞﻴﻟﺩ ﻰﻟﺇ ﻉﻮﺟﺮﻟﺎﺑ ﻚﻴﻠﻋ ،
Kenwood
ﻦﻣ ﺔﺣﻼﻤﻟﺍ ﻡﺎﻈﻧ ﻞﻴﺻﻮﺘﻟ)
(ﻯﺮﺴﻴﻟﺍ) ﺔﻴﻣﺎﻣﻷﺍ ﺔﻋﺎﻤﺴﻟﺍ ﻰﻟﺇ
(ﻯﺮﺴﻴﻟﺍ) ﺔﻴﻔﻠﺨﻟﺍ ﺔﻋﺎﻤﺴﻟﺍ ﻰﻟﺇ
(ﻰﻨﻤﻴﻟﺍ) ﺔﻴﻣﺎﻣﻷﺍ ﺔﻋﺎﻤﺴﻟﺍ ﻰﻟﺇ
(ﻰﻨﻤﻴﻟﺍ) ﺔﻴﻔﻠﺨﻟﺍ ﺔﻋﺎﻤﺴﻟﺍ ﻰﻟﺇ
ﺮﻔﺻﺃ/ﺢﺗﺎﻓ ﻕﺭﺯﺃ
(ﺓﺩﺎﻴﻘﻟﺍ ﺔﻠﺠﻋ ﻲﻓ ﺪﻌﺑ ﻦﻋ ﻢﻜﺤﺘﻟﺍ ﺯﺎﻬﺟ ﻚﻠﺳ)
ﺓﺩﺎﻴﻘﻟﺍ ﺔﻠﺠﻋ ﻲﻓ ﺪﻌﺑ ﻦﻋ ﻢﻜﺤﺘﻟﺍ ﺯﺎﻬﺟ ﻝﻮﺤﻣ ﻰﻟﺇ
ﺔﺒﻛﺮﻤﻟﺍ ﻲﻓ ﻲﺋﺍﻮﻬﻟﺎﺑ ﻢﻜﺤﺘﻟﺍ ﻑﺮﻃ ﻰﻟﺇ
.ﻂﻳﺮﺸﻟﺍ ﻦﻣ ﺯﺮﺒﻳ ﻚﻠﺴﻟﺍ ﻞﻌﺠﺗ ﻼﻓ ،ﺕﻼﻴﺻﻮﺗ ﺔﻳﺃ ﻞﻤﻋ ﻢﺘﻳ ﻢﻟ ﺍﺫﺇ
ﺮﻓﻭﻮﺒﺼﻟﺍ ﺝﺮﺧ/ﺔﻴﻔﻠﺨﻟﺍ ﻞﻴﺻﻮﺘﻟﺍ ﻑﺍﺮﻃﺃ
ﻲﻣﺎﻣﻷﺍ ﺝﺮﺨﻤﻟﺍ ﻲﻣﺎﻣﻷﺍ ﺝﺮﺨﻤﻟﺍ
ﺮﻓﻭﻭ ﺐﺼﻟﺍ ﺝﺮﺧ
ﻲﻔﻠﺧ ﺝﺮﺧ
• “Made for iPod,” and “Made for iPhone” mean that an electronic
accessory has been designed to connect specifically to iPod, or
iPhone, respectively, and has been certified by the developer
to meet Apple performance standards. Apple is not responsible
for the operation of this device or its compliance with safety
and regulatory standards. Please note that the use of this
accessory with iPod or iPhone may affect wireless performance.
• iPhone, iPod, iPod classic, iPod nano, and iPod touch are
trademarks of Apple Inc., registered in the U.S. and other
countries.
• The “AAC” logo is a trademark of Dolby Laboratories.
• Android is trademark of Google Inc.
AR_KDC-U456[MWM0M20].indd 14AR_KDC-U456[MWM0M20].indd 14 8/27/12 10:13 AM8/27/12 10:13 AM

١٣ | ﻲﺑﺮﻋ
(
KDC-3157UAM
/
KDC-3357URM
/
KDC-3257UGM
ﻞﻳﺩﻮﻤﻠﻟ) ﻙﻼﺳﻷﺍ ﻞﻴﺻﻮﺗ
ﺭﺎﻴﻐﻟﺍ ﻊﻄﻗ ﺔﻤﺋﺎﻗ
ﺐﻴﻛﺮﺘﻟﺍ ﻲﻓ ﺔﻣﺪﺨﺘﺴﻤﻟﺍ
ﺯﺎﻬﺠﻟﺍ ﺔﻬﺟﺍﻭ A
ﺐﻴﻛﺮﺘﻟﺍ ﺭﺎﻃﺇ B
ﺔﻨﻳﺰﻟﺍ ﺔﺣﻭ C
ﻙﻼﺳﻷﺍ ﺓﺮﻴﻔﺿ D
/
KDC-U456
ﻞﻳﺩﻮﻤﻠﻟ)
(
KDC-U3056
/
KDC-U356
ﺝﺍﺮﺨﺘﺳﻻﺍ ﺡﺎﺘﻔﻣ E
ﺔﺤﻄﺴﻣ ﺱﻭﺅﺮﺑ ﻲﻏﺍﺮﺑ F
/
KDC-U456
ﻞﻳﺩﻮﻤﻠﻟ)
(
KDC-U3056
/
KDC-U356
ﺱﺃﺮﻟﺍ ﺓﺮﻳﺪﺘﺴﻣ ﻲﻏﺍﺮﺑ G
/
KDC-U456
ﻞﻳﺩﻮﻤﻠﻟ)
(
KDC-U3056
/
KDC-U356
/
KDC-3257UGM ﻲﻠﻳﺩﻮﻤﻟ)
(KDC-3157UAM
/
KDC-3357URM
REMOTE CONT
STEERING WHEEL
REMOTE INPUT
MUTE
P. CONT
ANT CONT
FRONT
RL
REAR/SW
(ﺮﻴﺒﻣﺃ ١٠) ﺔﻴﺋﺎﺑﺮﻬﻛ ﺔﻣﺎﻤﺻ
(
JASO
) ﻲﺋﺍﻮﻬﻟﺍ ﻞﻴﺻﻮﺗ ﻑﺮﻃ
ﺮﻔﺻﺃ/ﺢﺗﺎﻓ ﻕﺭﺯﺃ
(ﺓﺩﺎﻴﻘﻟﺍ ﺔﻠﺠﻋ ﻲﻓ ﺪﻌﺑ ﻦﻋ ﻢﻜﺤﺘﻟﺍ ﺯﺎﻬﺟ ﻚﻠﺳ) ﺓﺩﺎﻴﻘﻟﺍ ﺔﻠﺠﻋ ﻲﻓ ﺪﻌﺑ ﻦﻋ ﻢﻜﺤﺘﻟﺍ ﺯﺎﻬﺟ ﻝﻮﺤﻣ ﻰﻟﺇ
ﺾﻴﺑﺃ/ﻕﺭﺯﺃ
ﻲﻓ ﻢﻜﺤﺘﻟﺍ ﻚﻠﺳ/ﺀﺎﺑﺮﻬﻜﻟﺍ ﻲﻓ ﻢﻜﺤﺘﻟﺍ ﻚﻠﺳ)
(ﻲﺋﺍﻮﻬﻟﺍ
ﻲﻨﺑ
(ﻲﺋﺍﻮﻬﻟﺍ ﻙﺮﺤﻣ ﻲﻓ ﻢﻜﺤﺘﻟﺍ ﻚﻠﺳ)
،ﻱﺭﺎﻴﺘﺧﻻﺍ ﺓﺭﺪﻘﻟﺍ ﻢﺨﻀﻣ ﻡﺍﺪﺨﺘﺳﺍ ﺔﻟﺎﺣ ﻲﻓ ﺔﻗﺎﻄﻟﺍ ﻲﻓ ﻢﻜﺤﺘﻟﺍ ﻑﺮﻃ ﻰﻟﺇ
.ﺓﺭﺎﻴﺴﻟﺎﺑ ﻲﺋﺍﻮﻬﻟﺍ ﻲﻓ ﻢﻜﺤﺘﻟﺍ ﻑﺮﻄﺑ ﻭﺃ
.ﺔﺛﺩﺎﺤﻤﻟﺍ ﺀﺎﻨﺛﺃ ﻭﺃ ﻒﺗﺎﻬﻟﺍ ﻥﺮﻳ ﺎﻣﺪﻨﻋ ﻪﻀﻳﺭﺄﺗ ﻢﺘﻳ ﻱﺬﻟﺍ ﻞﻴﺻﻮﺘﻟﺍ ﻑﺮﻃ ﻰﻟﺇ
(.ﺔﺣﻼﻤﻟﺍ ﻞﻴﻟﺩ ﻰﻟﺇ ﻉﻮﺟﺮﻟﺎﺑ ﻚﻴﻠﻋ ،
Kenwood
ﻦﻣ ﺔﺣﻼﻤﻟﺍ ﻡﺎﻈﻧ ﻞﻴﺻﻮﺘﻟ)
(
A4
) ﺮﻔﺻﺃ
(ﻝﺎﻌﺷﻹﺍ ﻚﻠﺳ) ﺮﻤﺣﺃ
(
A7
) ﺮﻤﺣﺃ
(ﺔﻳﺭﺎﻄﺒﻟﺍ ﻚﻠﺳ) ﺮﻔﺻﺃ
ﺭﺎﻤﺴﻤﻟﺍ
ﺔﻔﻴﻇﻮﻟﺍﻭ ﻥﻮﻠﻟﺍ
A4
ﺔﻳﺭﺎﻄﺒﻟﺍ : ﺮﻔﺻﺃ
A5
ﺔﻗﺎﻄﻟﺍ ﻲﻓ ﻢﻜﺤﺘﻟﺍ ﻚﻠﺳ : ﺾﻴﺑﺃ/ﻕﺭﺯﺃ
A7
(ACC) ﻝﺎﻌﺷﻹﺍ : ﺮﻤﺣﺃ
A8
ﻲﺿﺭﻷﺍ ﻞﻴﺻﻮﺘﻟﺍ : ﺩﻮﺳﺃ
B2 / B1
(ﻰﻨﻤﻴﻟﺍ) ﺔﻴﻔﻠﺨﻟﺍ ﺔﻋﺎﻤﺴﻟﺍ
:
·
ﺀﺍﺩﻮﺳ/ﺔﻴﻧﺍﻮﺟﺭﺃ /
ª
ﻲﺠﺴﻔﻨﺑ
B4 / B3
(ﻰﻨﻤﻴﻟﺍ) ﺔﻴﻣﺎﻣﻷﺍ ﺔﻋﺎﻤﺴﻟﺍ :
·
ﺀﺍﺩﻮﺳ/ﺔﻳﺩﺎﻣﺭ /
ª
ﻱﺩﺎﻣﺭ
B6 / B5
(ﻯﺮﺴﻴﻟﺍ) ﺔﻴﻣﺎﻣﻷﺍ ﺔﻋﺎﻤﺴﻟﺍ :
·
ﺀﺍﺩﻮﺳ/ﺀﺎﻀﻴﺑ /
ª
ﺾﻴﺑﺃ
B8 / B7
(ﻯﺮﺴﻴﻟﺍ) ﺔﻴﻔﻠﺨﻟﺍ ﺔﻋﺎﻤﺴﻟﺍ :
·
ﺀﺍﺩﻮﺳ/ﺀﺍﺮﻀﺧ /
ª
ﺮﻀﺧﺃ
ISO
ﺕﻼﺻﻮﻣ
ﺕﺍﺭﺎﻴﺳ ﺾﻌﺑ ﻲﻓ
ISO
ﺕﻼﺻﻮﻣ ﻞﻴﺻﻮﺗ
(ﻝﻮﻫ ﺲﻛﻮﻓ) ﻞﺑﻭﺃ ﻭﺃ ﻱﺩﻭﺃ/ﻦﺟﺎﻓ ﺲﻜﻟﻮﻓ
ﻙﻼﺳﻷﺍ ﺓﺮﻴﻔﺿ ﻙﻼﺳﺃ ﻞﻳﺪﻌﺗ ﻰﻟﺇ ﺝﺎﺘﺤﺗ ﺪﻗ
.ﻩﺎﻧﺩﺃ ﺢﺿﻮﻣ ﻮﻫ ﺎﻤﻛ ﺔﺒﺣﺎﺼﻤﻟﺍ
ﺯﺎﻬﺠﻟﺍ ﺓﺭﺎﻴﺴﻟﺍ
(ﺮﻤﺣﺃ)
A7
ﻝﺎﻌﺷﻹﺍ ﻚﻠﺳ
(ﺮﻤﺣﺃ)
(ﺮﻔﺻﺃ)
A4
ﺔﻴﺿﺍﺮﺘﻓﻻﺍ ﻙﻼﺳﻷﺍ
ﺔﻳﺭﺎﻄﺒﻟﺍ ﻚﻠﺳ
(ﺮﻔﺻﺃ)
.ﻂﻳﺮﺸﻟﺍ ﻦﻣ ﺯﺮﺒﻳ ﻚﻠﺴﻟﺍ ﻞﻌﺠﺗ ﻼﻓ ،ﺕﻼﻴﺻﻮﺗ ﺔﻳﺃ ﻞﻤﻋ ﻢﺘﻳ ﻢﻟ ﺍﺫﺇ
ﺮﻓﻭﻮﺒﺼﻟﺍ ﺝﺮﺧ/ﺔﻴﻔﻠﺨﻟﺍ ﻞﻴﺻﻮﺘﻟﺍ ﻑﺍﺮﻃﺃ
ﻲﻣﺎﻣﻷﺍ ﺝﺮﺨﻤﻟﺍ
( ١× )
( ١× )
( ١× )
( ١× )
( ١× )
( ٢× )
( ٤× )
( ٤× )
AR_KDC-U456[MWM0M20].indd 13AR_KDC-U456[MWM0M20].indd 13 8/27/12 10:13 AM8/27/12 10:13 AM

١٢
ﻞﻴﺻﻮﺘﻟﺍ / ﺐﻴﻛﺮﺘﻟﺍ
ﺓﺪﺣﻮﻟﺍ ﺔﻟﺍﺯﺇ ﺔﻴﻔﻴﻛ
.ﺯﺎﻬﺠﻟﺍ ﺔﻬﺟﺍﻭ ﻚﻔﺑ ﻢﻗ ١
ﺢﻴﺗﺎﻔﻣ ﻲﻓ ﻙﺎﺴﻣﻹﺍ ﻦﺳ ﺩﺍﺪﻋﺈﺑ ﻢﻗ ٢
ﻦﻣ ﻞﻛ ﻲﻓ ﺕﺎﺤﺘﻔﻟﺍ ﻲﻓ ﺝﺍﺮﺨﺘﺳﻻﺍ
ﺎﻬﺒﺤﺳﺍ ﻢﺛ ،ﺔﺌﻴﻬﺘﻟﺍ ﺔﺣﻮﻟ ﻲﺒﻧﺎﺟ
.ﺝﺭﺎﺨﻠﻟ
ﻲﻓ ﻖﻤﻌﺑ ﺝﺍﺮﺨﺘﺳﻻﺍ ﺢﻴﺗﺎﻔﻣ ﻞﺧﺩﺃ ٣
ﻢﺛ ،ﺐﻧﺎﺟ ﻞﻛ ﻲﻓ ﺓﺩﻮﺟﻮﻤﻟﺍ ﺕﺎﺤﺘﻔﻟﺍ
ﺢﺿﻮﻣ ﻮﻫ ﺎﻤﻛ ﻢﻬﺳﻷﺍ ﺕﺎﻤﻴﻠﻌﺗ ﻊﺒﺗﺍ
.ﺭﺎﺴﻴﻟﺍ ﻰﻠﻋ
ﺐﻴﻛﺮﺘﻟﺍ ﺭﺎﻃﺇ ﻥﻭﺪﺑ ﺐﻴﻛﺮﺘﻟﺍ ﺪﻨﻋ
(
KDC-U3056
/
KDC-U356
/
KDC-U456
ﻲﻠﻳﺩﻮﻤﻟ)
.ﺓﺪﺣﻮﻟﺍ ﻦﻣ ﺔﺌﻴﻬﺘﻟﺍ ﺔﺣﻮﻟﻭ ﺐﻴﻛﺮﺘﻟﺍ ﺭﺎﻃﺇ ﻉﺰﻧﺍ ١
ﻲﻓ) ﺯﺎﻬﺠﻟﺍ ﻲﻓ ﺓﺩﻮﺟﻮﻤﻟﺍ ﻒﻳﻭﺎﺠﺘﻟﺍ ﺓﺍﺫﺎﺤﻤﺑ ﻢﻗ ٢
ﺖﻴﺒﺜﺘﺑ ﻢﻗﻭ ﺓﺭﺎﻴﺴﻟﺎﺑ ﺐﻴﻛﺮﺘﻟﺍ ﻑﺭ ﻊﻣ (ﻦﻴﺒﻧﺎﺠﻟﺍ ﻼﻛ
.ﺔﺒﺣﺎﺼﻤﻟﺍ ﻲﻏﺍﺮﺒﻟﺍ ﻡﺍﺪﺨﺘﺳﺎﺑ ﺯﺎﻬﺠﻟﺍ
ﺮﻳﺬﺤﺗ
،ﺖﻟﻮﻓ ١٢ ﺮﺷﺎﺒﻣ ﺭﺎﻴﺗ ﺭﺪﺼﻣ ﺎﻬﺑ ﺓﺭﺎﻴﺳ ﻲﻓ ﻂﻘﻓ ﺓﺪﺣﻮﻟﺍ ﻡﺍﺪﺨﺘﺳﺍ ﻦﻜﻤﻳ
•
.ﻲﺒﻠﺳ ﺾﻳﺭﺄﺗﻭ
.ﺐﻴﻛﺮﺘﻟﺍﻭ ﻙﻼﺳﻷﺍ ﻞﻴﺻﻮﺗ ﻞﺒﻗ ﺔﻳﺭﺎﻄﺒﻠﻟ ﻲﺒﻠﺴﻟﺍ ﻑﺮﻄﻟﺍ ﻞﺼﻔﺑ ﻢﻗ
•
ﻪﻴﺳﺎﺸﺑ (ﺮﻤﺣﻷﺍ) ﻝﺎﻌﺷﻹﺍ ﻚﻠﺳﻭ (ﺮﻔﺻﻷﺍ) ﺔﻳﺭﺎﻄﺒﻟﺍ ﻚﻠﺳ ﻞﻴﺻﻮﺘﺑ ﻢﻘﺗ ﻻ
•
.ﻲﺋﺎﺑﺮﻬﻛ ﺱﺎﻣ ﺙﻭﺪﺣ ﻊﻨﻤﻟ (ﺮﻤﺳﻷﺍ) ﻲﺿﺭﻷﺍ ﻚﻠﺴﻟﺍ ﻭﺃ ﺓﺭﺎﻴﺴﻟﺍ
ﺱﺎﻣ ﺙﻭﺪﺣ ﻊﻨﻤﻟ ﻞﻴﻨﻴﻔﻟﺍ ﻦﻣ ﻂﻳﺮﺷ ﺔﻄﺳﺍﻮﺑ ﺔﻠﺻﻮﻤﻟﺍ ﺮﻴﻏ ﻙﻼﺳﻷﺍ ﻝﺰﻌﺑ ﻢﻗ
•
.ﻰﺋﺎﺑﺮﻬﻛ
.ﺐﻴﻛﺮﺘﻟﺍ ﺪﻌﺑ ﺔﻴﻧﺎﺛ ﺓﺮﻣ ﺓﺭﺎﻴﺴﻟﺍ ﻪﻴﺳﺎﺷ ﻊﻣ ﺓﺪﺣﻮﻟﺍ ﺾﻳﺭﺄﺗ ﻦﻣ ﺪﻛﺄﺗ
•
ﺮﻳﺬﺤﺗ
.ﻦﻴﺼﺘﺨﻤﻟﺍ ﻦﻴﻴﻨﻔﻠﻟ ﺐﻴﻛﺮﺘﻟﺍﻭ ﻙﻼﺳﻷﺍ ﻞﻴﺻﻮﺗ ﺔﻤﻬﻣ ﻙﺮﺗﺍ ،ﺔﻣﻼﺴﻟﺍ ﻲﻋﺍﻭﺪﻟ
•
.ﺕﺍﺭﺎﻴﺴﻟﺎﺑ ﺔﺻﺎﺨﻟﺍ ﺕﺎﻴﺗﻮﺼﻟﺍ ﺓﺰﻬﺟﺃ ﻊﺋﺎﺑ ﺮﻴﺸﺘﺳﺍ
ﻦﻣ ﺔﻴﻧﺪﻌﻤﻟﺍ ﺀﺍﺰﺟﻷﺍ ﺲﻤﻠﺗ ﻻﻭ .ﻚﺗﺭﺎﻴﺴﺑ ﺓﺰﻬﺟﻷﺍ ﻞﻣﺎﺣ ﻲﻓ ﺓﺪﺣﻮﻟﺍ ﻩﺬﻫ ﺐﻛﺭ
•
ﻥﻮﻜﺗ ﺚﻴﺣ .ﺓﺮﻴﺼﻗ ﺓﺮﺘﻔﺑ ﺎﻬﻣﺍﺪﺨﺘﺳﺍ ﺪﻌﺑ ﻭﺃ ﺎﻬﻣﺍﺪﺨﺘﺳﺍ ﺀﺎﻨﺛﺃ ﺓﺪﺣﻮﻟﺍ ﻩﺬﻫ
.ﻦﻴﻨﺧﺎﺳ ﺔﻳﻭﺎﺤﻟﺍﻭ ﺓﺭﺍﺮﺤﻟﺍ ﺩﺪﺒﻣ ﻞﺜﻣ ﺓﺪﺣﻮﻠﻟ ﺔﻴﻧﺪﻌﻤﻟﺍ ﺀﺍﺰﺟﻷﺍ
ﺾﻳﺭﺄﺘﻟﺍ ﻚﻠﺳ ﻭﺃ ﺓﺭﺎﻴﺴﻟﺍ ﻪﻴﺳﺎﺸﺑ ﺕﺎﻋﺎﻤﺴﻟﺍ ﻙﻼﺳﺃ
·
ﻞﻴﺻﻮﺘﺑ ﻢﻘﺗ ﻻ
•
.ﺎﻬﻟ ﻱﺯﺍﻮﻤﻟﺍ ﻭﺃ (ﺮﻤﺳﻷﺍ)
.ﻞﻗﺃ ﻭﺃ
º
٣٠ ﺔﻳﻭﺍﺯ ﻊﻣ ﺓﺪﺣﻮﻟﺍ ﺐﻴﻛﺮﺘﺑ ﻢﻗ
•
ﻞﻴﺻﻮﺘﺑ ﻢﻗ ،ﻝﺎﻌﺷﺇ ﻑﺮﻃ ﺓﺭﺎﻴﺴﻟﺎﺑ ﺔﻴﺋﺎﺑﺮﻬﻜﻟﺍ ﻙﻼﺳﻷﺍ ﺔﻜﺒﺷ ﻚﻠﺘﻤﺗ ﻢﻟ ﺍﺫﺇ
•
ﺮﻓﻮﻳ ﻱﺬﻟﺍ ﺓﺭﺎﻴﺴﻟﺍ ﺕﺍﺯﻮﻴﻓ ﻕﻭﺪﻨﺻ ﻲﻓ ﺩﻮﺟﻮﻤﻟﺍ ﻑﺮﻄﻟﺎﺑ (ﺮﻤﺣﻷﺍ) ﻝﺎﻌﺷﻹﺍ ﻚﻠﺳ
.ﻝﺎﻌﺷﻹﺍ ﺡﺎﺘﻔﻣ ﺔﻄﺳﺍﻮﺑ ﻪﻓﺎﻘﻳﺇﻭ ﻪﻠﻴﻐﺸﺗ ﻢﺘﻳﻭ ﺖﻟﻮﻓ ١٢ ﺮﺷﺎﺒﻣ ﺭﺎﻴﺗ ﺭﺪﺼﻣ
ﻩﺎﺠﺗﻻﺍ ﺮﻴﻴﻐﺗ ﺕﺍﺭﺎﺷﺇﻭ ﻞﻣﺍﺮﻔﻟﺍ ﺢﻴﺑﺎﺼﻣ ﻞﻤﻋ ﻦﻣ ﺪﻛﺄﺗ ﺯﺎﻬﺠﻟﺍ ﺐﻴﻛﺮﺗ ﺪﻌﺑ
•
.ﻢﻴﻠﺳ ﻞﻜﺸﺑ ﻪﻓﻼﺧﻭ ﺕﺎﺣﺎﺴﻤﻟﺍﻭ
ﺓﺭﺎﻴﺴﻟﺍ ﻪﻴﺳﺎﺸﻟ ﻙﻼﺳﻷﺍ ﺲﻣﻼﺗ ﻡﺪﻋ ﻦﻣ ﹰﻻﻭﺃ ﺪﻛﺄﺗ ،ﺮﻬﺼﻨﻤﻟﺍ ﻕﺍﺮﺘﺣﺍ ﺔﻟﺎﺣ ﻲﻓ
•
.ﺭﺎﻴﺘﻟﺍ ﺓﺪﺷ ﺲﻔﻨﺑ ﺮﺧﺁ ﺮﻬﺼﻨﻤﺑ ﻢﻳﺪﻘﻟﺍ ﺮﻬﺼﻨﻤﻟﺍ ﻝﺪﺒﺘﺳﺍ ﻢﺛ
ﻲﺳﺎﺳﻷﺍ ﺀﺍﺮﺟﻹﺍ
· ﻑﺮﻄﻟﺍ ﻞﺼﻓﺍ ﻢﺛ ،ﻝﺎﻌﺷﻹﺍ ﺡﺎﺘﻔﻣ ﻦﻣ ﺡﺎﺘﻔﻤﻟﺍ ﻉﺰﻧﺍ ١
.ﺓﺭﺎﻴﺴﻟﺍ ﺔﻳﺭﺎﻄﺑ ﻦﻣ
.ﺢﻴﺤﺻ ﻞﻜﺸﺑ ﻙﻼﺳﻷﺍ ﻞﻴﺻﻮﺗ ٢
(١٤ ،١٣ )
.ﻙﻼﺳﻷﺍ ﻞﻴﺻﻮﺗ ﺮﻈﻧﺍ
.ﻚﺗﺭﺎﻴﺳ ﻲﻓ ﺯﺎﻬﺠﻟﺍ ﺐﻛﺭ ٣
.(ﺓﺭﺎﻴﺴﻟﺍ ﻮﻠﺑﺎﺗ ﻞﺧﺍﺩ) ﺓﺪﺣﻮﻟﺍ ﺐﻴﻛﺮﺗ ﺮﻈﻧﺍ
.ﺓﺭﺎﻴﺴﻟﺍ ﺔﻳﺭﺎﻄﺒﺑ · ﻑﺮﻃ ﻞﻴﺻﻮﺗ ٤
(٣ )
.ﺓﺪﺣﻮﻟﺍ ﻂﺒﺿ ﺪﻋﺃ ٥
ﻙﻼﺳﻷﺍ ﻞﻴﺻﻮﺘﺑ ﻢﻗ
(١٤ ،١٣ ) .ﺔﺑﻮﻠﻄﻤﻟﺍ
ﺓﺭﺎﻴﺴﻟﺍ ﻩﻮﻠﺑﺎﺗ
ﻱﻮﻠﻌﻟﺍ ﺐﻧﺎﺠﻟﺍ ﻲﻓ ﻑﺎﻄﺨﻟﺍ
ﺭﺎﻃﺇ ﺖﻴﺒﺜﺘﻟ ﺔﺒﺳﺎﻨﻤﻟﺍ ﺔﻨﺴﻟﻷﺍ ﻲﻨﺜﺑ ﻢﻗ
.ﻪﻧﺎﻜﻣ ﻲﻓ ﻡﺎﻜﺣﺈﺑ ﺐﻴﻛﺮﺘﻟﺍ
(ﺓﺭﺎﻴﺴﻟﺍ ﻮﻠﺑﺎﺗ ﻞﺧﺍﺩ) ﺓﺪﺣﻮﻟﺍ ﺐﻴﻛﺮﺗ
ﺔﻨﻳﺰﻟﺍ ﺔﺣﻮﻟ ﻪﻴﺟﻮﺗ ﻢﺘﻳ
ﻞﺒﻗ ﺢﺿﻮﻣ ﻮﻫ ﺎﻤﻛ ﺔﻴﻣﺎﻣﻷﺍ
.ﺐﻴﻛﺮﺘﻟﺍ
AR_KDC-U456[MWM0M20].indd 12AR_KDC-U456[MWM0M20].indd 12 8/27/12 10:13 AM8/27/12 10:13 AM

١١ | ﻲﺑﺮﻋ
ﺕﺎﻔﺻﺍﻮﻤﻟﺍ
ﻒﻟﺍﻮﻤﻟﺍ
FM
ﺩﺩﺮﺘﻟﺍ ﻕﺎﻄﻧ
:
KDC-U3056
/
KDC-U356
/
KDC-U456
ﻲﻠﻳﺩﻮﻤﻟ
(ﺰﺗﺮﻫﻮﻠﻴﻛ ٢٠٠ ﺔﻌﺳ) ﺰﺗﺮﻴﻫ ﺎﺠﻴﻣ ١٠٧٫٩ ﻰﻟﺇ ﺰﺗﺮﻴﻫ ﺎﺠﻴﻣ ٨٧٫٩
(ﺰﺗﺮﻫﻮﻠﻴﻛ ٥٠ ﺔﻌﺳ) ﺰﺗﺮﻴﻫ ﺎﺠﻴﻣ ١٠٨٫٠ ﻰﻟﺇ ﺰﺗﺮﻴﻫ ﺎﺠﻴﻣ ٨٧٫٥
/
KDC-3357URM
/
KDC-3257UGM
ﻲﻠﻳﺩﻮﻤﻟ
:
KDC-3157UAM
(ﺰﺗﺮﻴﻫ ﺎﺠﻴﻣ ٥٠ ﺔﻌﺳ) ﺰﺗﺮﻴﻫ ﺎﺠﻴﻣ ١٠٨٫٠ ﻰﻟﺇ ﺰﺗﺮﻴﻫ ﺎﺠﻴﻣ ٨٧٫٥ ﺔﻣﺪﺨﺘﺴﻤﻟﺍ ﺔﻴﺳﺎﺴﺤﻟﺍ ﺔﺟﺭﺩ
(ﻞﺒﻴﺴﻳﺩ ٢٦ = S/N)
:
KDC-U3056
/
KDC-U356
/
KDC-U456
ﻲﻠﻳﺩﻮﻤﻟ
(ﻡﻭﺍ ٧٥ /ﺖﻟﻮﻓ ﻭﺮﻜﻴﻣ ١,٠) ﻞﺒﻴﺴﻳﺩ ١١٫٢
/
KDC-3357URM
/
KDC-3257UGM
ﻲﻠﻳﺩﻮﻤﻟ
ﻡﻭﺍ ٧٥ /ﺖﻟﻮﻓ ﻭﺮﻜﻴﻣ ١,٠ :
KDC-3157UAM
ﺔﻴﺳﺎﺴﺤﻟﺍ ﺔﺋﺪﻬﺗ
(ﻞﺒﻴﺴﻳﺩ ٤٦ = S/N)
:
KDC-U3056
/
KDC-U356
/
KDC-U456
ﻲﻠﻳﺩﻮﻤﻟ
(ﻡﻭﺍ ٧٥ /ﺖﻟﻮﻓ ﻭﺮﻜﻴﻣ ٢,٥) ﻞﺒﻴﺴﻳﺩ ١٩٫٢
/
KDC-3357URM
/
KDC-3257UGM
ﻲﻠﻳﺩﻮﻤﻟ
ﻡﻭﺍ ٧٥ /ﺖﻟﻮﻓ ﻭﺮﻜﻴﻣ ٢,٥
:
KDC-3157UAM
(ﻞﺒﻴﺴﻳﺩ ٣±) ﺩﺩﺮﺘﻟﺍ ﺔﺑﺎﺠﺘﺳﺍﺰﺗﺮﻫﻮﻠﻴﻛ ١٥ ﻰﻟﺇ ﺰﺗﺮﻫ ٣٠
(ﻱﺩﺎﺣﺃ) ﺀﺎﺿﻮﻀﻟﺍ ﻰﻟﺇ ﺓﺭﺎﺷﻹﺍ ﺔﺒﺴﻧ
ﻞﺒﻴﺴﻳﺩ ٦٣ (ﺰﺗﺮﻫﻮﻠﻴﻛ ١) ﻮﻳﺮﺘﺳﻻﺍ ﻞﺼﻓﻞﺒﻴﺴﻳﺩ ٤٠
:
KDC-U3056
/
KDC-U356
/
KDC-U456
ﻲﻠﻳﺩﻮﻤﻟ
AM
ﺩﺩﺮﺘﻟﺍ ﻕﺎﻄﻧ(MW) ١ ﺔﺟﻮﻤﻟﺍ(ﺰﺗﺮﻫﻮﻠﻴﻛ ١٠ ﺔﻓﺎﺴﻤﻟ) ﺰﺗﺮﻫﻮﻠﻴﻛ ١ ٧٠٠ ﻰﻟﺇ ﺰﺗﺮﻫﻮﻠﻴﻛ ٥٣٠
(ﺰﺗﺮﻫﻮﻠﻴﻛ ٩ ﺔﻓﺎﺴﻤﻟ) ﺰﺗﺮﻫﻮﻠﻴﻛ ١ ٦١١ ﻰﻟﺇ ﺰﺗﺮﻫﻮﻠﻴﻛ ٥٣١ (SW1) ٢ ﺔﺟﻮﻤﻟﺍ(ﺰﺗﺮﻫﻮﻠﻴﻛ ٥ ﺔﻓﺎﺴﻤﻟ) ﺰﺗﺮﻫﻮﻠﻴﻛ ٧ ٧٣٥ ﻰﻟﺇ ﺰﺗﺮﻫﻮﻠﻴﻛ ٢ ٩٤٠ (SW2) ٣ ﺔﺟﻮﻤﻟﺍ ﺰﺗﺮﻫ ﻮﻠﻴﻛ ١٠ ١٣٥ ﻰﻟﺍ ﺰﺗﺮﻫ ﻮﻠﻴﻛ ٩ ٥٠٠
(ﺰﺗﺮﻫﻮﻠﻴﻛ ٥ ﺔﻓﺎﺴﻤﻟ) ﺰﺗﺮﻫﻮﻠﻴﻛ ١٨ ١٣٥ ﻰﻟﺇ ﺰﺗﺮﻫﻮﻠﻴﻛ ١١ ٥٨٠ ﺔﻣﺪﺨﺘﺴﻤﻟﺍ ﺔﻴﺳﺎﺴﺤﻟﺍ ﺔﺟﺭﺩ
(ﻞﺒﻴﺴﻳﺩ ٢٠ = S/N)
ﻮﻴﻣ ﻞﺒﻴﺴﻳﺩ ٣٢ :SW / (ﺖﻟﻮﻓ ﻮﻴﻣ ٣٦) ﻮﻴﻣ ﻞﺒﻴﺴﻳﺩ ٣١ :MW
(ﺖﻟﻮﻓ ﻮﻴﻣ ٤٠)
:
KDC-3157UAM
/
KDC-3357URM
/
KDC-3257UGM
ﻲﻠﻳﺩﻮﻤﻟ
MW
ﺩﺩﺮﺘﻟﺍ ﻕﺎﻄﻧ(ﺰﺗﺮﻫﻮﻠﻴﻛ ٩ ﺔﻓﺎﺴﻤﻟ) ﺰﺗﺮﻫﻮﻠﻴﻛ ١ ٦١١ ﻰﻟﺇ ﺰﺗﺮﻫﻮﻠﻴﻛ ٥٣١ ﺔﻣﺪﺨﺘﺴﻤﻟﺍ ﺔﻴﺳﺎﺴﺤﻟﺍ ﺔﺟﺭﺩ
(ﻞﺒﻴﺴﻳﺩ ٢٠ = S/N)
ﺖﻟﻮﻓ ﻮﻴﻣ ٣٦
LW
ﺩﺩﺮﺘﻟﺍ ﻕﺎﻄﻧ(ﺰﺗﺮﻫﻮﻠﻴﻛ ٩ ﺔﻓﺎﺴﻤﻟ) ﺰﺗﺮﻫﻮﻠﻴﻛ ٢٧٩ ﻰﻟﺇ ﺰﺗﺮﻫﻮﻠﻴﻛ ١٥٣ ﺔﻣﺪﺨﺘﺴﻤﻟﺍ ﺔﻴﺳﺎﺴﺤﻟﺍ ﺔﺟﺭﺩ
(ﻞﺒﻴﺴﻳﺩ ٢٠ = S/N)
ﺖﻟﻮﻓ ﻮﻴﻣ ٥٧
CD ﻞﻐﺸﻣ
ﺭﺰﻴﻠﻟﺍ ﺩﻮﻳﺍﺩ
GaAIAs
(D/A) ﻲﻤﻗﺮﻟﺍ ﺮﺘﻠﻔﻟﺍﺔﻨﻴﻌﻟﺍ ﻦﻣ ﻰﻠﻋﺃ ﺕﺍﺮﻣ ٨D/A ﻝﻮﺤﻣﺖﻳﺎﺑ ٢٤ ﻥﺍﺭﻭﺪﻟﺍ ﺔﻋﺮﺳ(CLV) ﺔﻘﻴﻗﺪﻟﺍ ﻲﻓ ﺔﻔﻟ ٢٠٠ ﻰﻟﺇ ﺔﻘﻴﻗﺪﻟﺍ ﻲﻓ ﺔﻔﻟ ٥٠٠ ﺵﺎﻌﺗﺭﻻﺍﻭ ﺯﺍﺰﺘﻫﻻﺍﻪﺳﺎﻴﻗ ﻦﻜﻤﻳ ﻱﺬﻟﺍ ﺪﺤﻟﺍ ﻦﻣ ﻞﻗﺃ (ﻞﺒﻴﺴﻳﺩ ١±) ﺩﺩﺮﺘﻟﺍ ﺔﺑﺎﺠﺘﺳﺍﺰﺗﺮﻫ ﻮﻠﻴﻛ ٢٠ ﻰﻟﺇ ﺰﺗﺮﻫ ٢٠
CD ﻞﻐﺸﻣ
(ﺰﺗﺮﻫﻮﻠﻴﻛ ١) ﻲﻧﻮﻣﺭﺎﻬﻟﺍ
ﻩﻮﺸﺘﻟﺍ ﻲﻟﺎﻤﺟﺇ٪ ٠٫٠١
(ﺰﺗﺮﻫﻮﻠﻴﻛ ١) ﺀﺎﺿﻮﻀﻟﺍ ﻰﻟﺇ ﺓﺭﺎﺷﻹﺍ ﺔﺒﺴﻧ
ﻞﺒﻴﺴﻳﺩ ١٠٥ ﻲﻜﻴﻣﺎﻨﻳﺪﻟﺍ ﻝﺎﺠﻤﻟﺍﻞﺒﻴﺴﻳﺩ ٩٠ AAC ﺓﺮﻔﺷ ﻚﻓ
/
KDC-3357URM
/
KDC-3257UGM
ﻲﻠﻳﺩﻮﻤﻟ
AAC-LC “.m4a” ﺕﺎﻔﻠﻣ :
KDC-3157UAM
MP3 ﺓﺮﻔﺷ ﻚﻓMPEG-1/2 Audio Layer-3 ﻊﻣ ﻖﻓﺍﻮﺘﻣ WMA ﺓﺮﻔﺷ ﻚﻓWindows Media Audio ﺔﻐﻴﺻ ﻊﻣ ﻖﻓﺍﻮﺘﻣ
USB
USB ﺭﺎﻴﻌﻣ(ﻯﻮﺼﻗ ﺔﻋﺮﺳ) USB 2.0 ،USB 1.1 ﺭﺎﻴﺘﻟﺎﺑ ﺩﺍﺪﻣﻺﻟ ﻰﺼﻗﻷﺍ ﺪﺤﻟﺍﺮﻴﺒﻣﺃ ١ ﺖﻟﻮﻓ ٥ ﺮﺷﺎﺒﻣ ﺭﺎﻴﺗ ﺕﺎﻔﻠﻤﻟﺍ ﻡﺎﻈﻧ
32 /16FAT
AAC ﺓﺮﻔﺷ ﻚﻓ
/
KDC-3357URM
/
KDC-3257UGM
ﻲﻠﻳﺩﻮﻤﻟ
AAC-LC “.m4a” ﺕﺎﻔﻠﻣ :
KDC-3157UAM
MP3 ﺓﺮﻔﺷ ﻚﻓMPEG-1/2 Audio Layer-3 ﻊﻣ ﻖﻓﺍﻮﺘﻣ WMA ﺓﺮﻔﺷ ﻚﻓWindows Media Audio ﺔﻐﻴﺻ ﻊﻣ ﻖﻓﺍﻮﺘﻣ
ﺕﻮﺻ
ﻯﻮﺼﻘﻟﺍ ﺝﺮﺨﻟﺍ ﺓﺭﺪﻗ٤
×
ﻁﺍﻭ ٥٠ ﻞﻣﺎﻜﻟﺍ ﺚﺒﻟﺍ ﻕﺎﻄﻧ ﺔﻌﺳ ﺓﺭﺪﻗ
:
KDC-U3056
/
KDC-U356
/
KDC-U456
ﻲﻠﻳﺩﻮﻤﻟ
(ﺕﻮﺼﻟﺍ ﺖﺘﺸﺗ ﻲﻟﺎﻤﺟﺇ ٪ ١ ﻦﻣ ﻞﻗﺃ ﺪﻨﻋ) ٤
×
ﺕﺍﻭ ٢٢ ﺝﺮﺨﻟﺍ ﺓﺭﺪﻗ
(ﺖﻟﻮﻓ ١٤٫٤ = +B ،DIN 45324)
/
KDC-3357URM
/
KDC-3257UGM
ﻲﻠﻳﺩﻮﻤﻟ
٤
×
ﻁﺍﻭ ٣٠ :
KDC-3157UAM
ﺕﺎﻋﺎﻤﺴﻟﺍ ﺔﻗﻭﺎﻌﻣﻡﻭﺃ ٨ ﻰﻟﺇ ﻡﻭﺃ ٤ ﻦﻣ ﺔﻴﺗﻮﺼﻟﺍ ﺕﺍﺮﻴﺛﺎﺘﻟﺍﻖﻤﻌﻟﺍ
ﻞﺒﻴﺴﻳﺩ ٨ ± ﺰﺗﺮﻫ ١٠٠ ﺔﻴﻄﺳﻮﻟﺍ
ﻞﺒﻴﺴﻳﺩ ٨ ± ﺰﺗﺮﻫﻮﻠﻴﻛ ١ ﺓﺪﺤﻟﺍ
ﻞﺒﻴﺴﻳﺩ ٨ ± ﺰﺗﺮﻫﻮﻠﻴﻛ ١٢٫٥ ﻞﻤﺤﻟﺍ / ﻲﺋﺍﺪﺘﺑﻻﺍ ﺝﺮﺨﻟﺍ ﻯﻮﺘﺴﻣ
(CD ﺔﻧﺍﻮﻄﺳﺃ)
ﻡﻭﺃ ﻮﻠﻴﻛ ١٠/ﺖﻟﻮﻓ ﻲﻠﻠﻣ ٢ ٥٠٠
ﻲﺋﺍﺪﺘﺑﻻﺍ ﺕﻮﺼﻟﺍ ﺝﺮﺧ ﺔﻗﻭﺎﻌﻣﻡﻭﺃ ٦٠٠ ≥
ﺔﻴﻓﺎﺿﺇ ﺓﺪﻋﺎﺴﻣ
(ﻞﺒﻴﺴﻳﺩ ٣
±
) ﺩﺩﺮﺘﻟﺍ ﺔﺑﺎﺠﺘﺳﺍ
ﺰﺗﺮﻫﻮﻠﻴﻛ
٢٠ ﻰﻟﺇ ﺰﺗﺮﻫ ٢٠ ﻞﺧﺪﻠﻟ ﻰﺼﻗﻷﺍ ﺪﻬﺠﻟﺍ
mV
١ ٢٠٠ ﻞﺧﺪﻟﺍ ﺔﻗﻭﺎﻌﻣﻡﻭﺃ ﻮﻠﻴﻛ ١٠
ﻡﺎﻋ
ﻞﻴﻐﺸﺘﻟﺍ ﺔﻴﻄﻟﻮﻓ
(ﺖﻟﻮﻓ ١٦ ﻰﻟﺇ ﺖﻟﻮﻓ ١١ ﺡﻮﻤﺴﻣ) ﺖﻟﻮﻓ ١٤٫٤
ﺭﺎﻴﺘﻠﻟ ﻙﻼﻬﺘﺳﺍ ﻰﺼﻗﺃ
ﺮﻴﺒﻣﺃ ١٠
(ﻉﺎﻔﺗﺭﺍ × ﻝﻮﻃ × ﺽﺮﻋ) ﺐﻴﻛﺮﺘﻟﺍ ﻢﺠﺣ
ﻢﻣ ١٦٠
×
ﻢﻣ ٥٣
×
ﻢﻣ ١٨٢
ﻥﺯﻮﻟﺍ
ﻢﺠﻛ ١٫٣
.ﻖﺒﺴﻣ ﺭﺎﻄﺧﺇ ﻥﻭﺩ ﺮﻴﻴﻐﺘﻠﻟ ﻊﻀﺨﻳ
AR_KDC-U456[MWM0M20].indd 11AR_KDC-U456[MWM0M20].indd 11 8/28/12 5:17 PM8/28/12 5:17 PM

١٠
ﺡﻼﺻﻻﺍﻭ ﻝﺎﻄﻋﻻﺍ ﻦﻋ ﺚﺤﺒﻟﺍ
ﺽﺍﺮﻋﻻﺍ ﻝﺎﻄﻋﻷﺍ ﺔﺠﻟﺎﻌﻣ
.ﺕﻮﺼﻟﺍ ﻉﺎﻤﺳ ﻦﻜﻤﻳ ﻻ .ﻦﻜﻤﻣ ﻯﻮﺘﺴﻣ ﻞﻀﻓﺍ ﻰﻠﻋ ﺕﻮﺼﻟﺍ ﺓﻮﻗ ﻯﻮﺘﺴﻣ ﻂﺒﺿﺍ
•
.ﺕﻼﻴﺻﻮﺘﻟﺍﻭ ﻙﻼﺳﻻﺍ ﺺﺤﻓﺍ
•
ﻱﺃ ﺀﺍﺮﺟﺇ ﻦﻜﻤﻳ ﻻﻭ “PROTECT” ﺮﻬﻈﺗ
.ﺔﻴﻠﻤﻋ
ﻢﺛ ،ﺐﺳﺎﻨﻣ ﻞﻜﺸﺑ ﻝﺯﺎﻋ ﻂﻳﺮﺸﺑ ﺓﺎﻄﻐﻣ ﺔﻋﺎﻤﺴﻟﺍ ﻙﻼﺳﺃ ﻑﺍﺮﻃﺃ ﻥﺃ ﻦﻣ ﺪﻛﺄﺗ
.ﻚﻟ ﺔﻣﺪﺧ ﺰﻛﺮﻣ ﺏﺮﻗﺃ ﺮﺸﺘﺳﺎﻓ ،ﺔﻠﻜﺸﻤﻟﺍ ﻞﺣ ﻢﺘﻳ ﻢﻟ ﺍﺫﺇﻭ .ﺓﺪﺣﻮﻟﺍ ﻂﺒﺿ ﺪﻋﺃ
.ﺕﻮﺼﻟﺍ ﻉﺎﻤﺳ ﻦﻜﻤﻳ ﻻ
•
.ﻞﻤﻌﻳ ﻻ ﺯﺎﻬﺠﻟﺍ
•
ﺔﺷﺎﺸﻟﺍ ﻰﻠﻋ ﺔﺿﻭﺮﻌﻤﻟﺍ ﺕﺎﻣﻮﻠﻌﻤﻟﺍ
•
.ﺔﺤﻴﺤﺻ ﺮﻴﻏ
(٢ ) .ﺕﻼﺻﻮﻤﻟﺍ ﻒﻈﻧ
.ﺎﻘﻠﻄﻣ ﻞﺒﻘﺘﺴﻤﻟﺍ ﺍﺬﻫ ﻞﻐﺘﺸﻳ ﻻ (٣ ) .ﺓﺪﺣﻮﻟﺍ ﻂﺒﺿ ﺪﻋﺃ
.ﺀﻱﺩﺭ ﻮﻳﺩﺍﺮﻟﺍ ﻝﺎﺒﻘﺘﺳﺍ
•
ﻉﺎﻤﺘﺳﻻﺍ ﺀﺎﻨﺛﺍ ﻲﻜﻴﺗﺎﺘﺳﺍ ﺞﻴﺠﺿ ﺪﻟﻮﺘﻳ
•
.ﻮﻳﺩﺍﺮﻟﺍ ﻰﻟﺍ
.ﺔﻤﻜﺤﻣ ﺓﺭﻮﺼﺑ ﻲﺋﺍﻮﻬﻟﺍ ﻞﺻﻭﺍ
•
.ﺔﻳﺎﻬﻨﻟﺍ ﻰﺘﺣ ﻲﺋﺍﻮﻬﻟﺍ ﻊﻓﺭﺍ
•
.“NA FILE” ﺮﻬﻈﺗ (١٠ ) .ﺕﻮﺼﻟﺍ ﺕﺎﻔﻠﻣ ﻢﻋﺪﺗ ﺔﻧﺍﻮﻄﺳﻷﺍ ﺕﺎﻳﻮﺘﺤﻣ ﻦﻣ ﺪﻛﺄﺗ
.“NO DISC” ﺮﻬﻈﺗ .ﻞﻴﻤﺤﺘﻟﺍ ﺔﺤﺘﻓ ﻞﺧﺍﺩ ﻞﻴﻐﺸﺘﻠﻟ ﺔﻠﺑﺎﻗ ﺔﻧﺍﻮﻄﺳﺍ ﻞﺧﺩﺍ
.“TOC ERR” ﺮﻬﻈﺗ .ﻢﻴﻠﺳ ﻞﻜﺸﺑ ﺎﻬﻟﺎﺧﺩﺇ ﻢﺗﻭ ﺔﻔﻴﻈﻧ ﺔﻧﺍﻮﻄﺳﻷﺍ ﻦﻣ ﺪﻛﺄﺗ
.“PLS EJCT” ﺮﻬﻈﺗ
.ﻚﻟ ﺔﻣﺪﺧ ﺰﻛﺮﻣ ﺏﺮﻗﺃ ﺮﺸﺘﺳﺎﻓ ،ﺔﻠﻜﺸﻤﻟﺍ ﻞﺣ ﻢﺘﻳ ﻢﻟ ﺍﺫﺇﻭ .ﺓﺪﺣﻮﻟﺍ ﻂﺒﺿ ﺪﻋﺃ
.ﺔﻧﺍﻮﻄﺳﻷﺍ ﺝﺍﺮﺧﺇ ﺭﺬﻌﺗ
ﻰﻠﻋ ﺎﹰ
ﺼﻳﺮﺣ ﻦﻛ .ﺓﻮﻘﻟﺎﺑ ﺔﻧﺍﻮﻄﺳﻷﺍ ﺝﺍﺮﺧﻹ
0
ﻰﻠﻋ ﺭﺍﺮﻤﺘﺳﻻﺍ ﻊﻣ ﻂﻐﺿﺍ
ﻢﻗ ،ﺔﻠﻜﺸﻤﻟﺍ ﺍﺬﻫ ﻞﺤﻳ ﻢﻟ ﺍﺫﺇ .ﺎﻬﺟﺍﺮﺧﺇ ﺪﻨﻋ ﺔﻧﺍﻮﻄﺳﻷﺍ ﻂﻘﺴﺗ ﻻ ﻥﺃ
(٣ ) .ﺓﺪﺣﻮﻟﺍ ﻂﺒﺿ ﺓﺩﺎﻋﺈﺑ .“READ ERR” ﺮﻬﻈﺗ ﺍﺬﻫ ﻞﺤﻳ ﻢﻟ ﺍﺫﺇ .ﻯﺮﺧﺃ ﺓﺮﻣ USB ﺯﺎﻬﺟ ﻰﻠﻋ ﺕﺍﺪﻠﺠﻤﻟﺍﻭ ﺕﺎﻔﻠﻤﻟﺍ ﺦﺴﻧﺍ
.ﺮﺧﺃ USB ﺯﺎﻬﺟ ﻡﺪﺨﺘﺳﺍ ﻭﺃ USB ﺯﺎﻬﺟ ﻂﺒﺿ ﺓﺩﺎﻋﺈﺑ ﻢﻗ ،ﺔﻠﻜﺸﻤﻟﺍ
.“NO DVICE” ﺮﻬﻈﺗ .ﻯﺮﺧﺃ ﺓﺮﻣ USB ﻰﻟﺇ ﻞﻴﻐﺸﺘﻟﺍ ﺭﺪﺼﻣ ﺮﻴﻴﻐﺘﺑ ﻢﻗ ﻢﺛ ،USB ﺯﺎﻬﺟ ﻞﻴﺻﻮﺘﺑ ﻢﻗ
.“COPY PRO” ﺮﻬﻈﺗ .ﺦﺴﻨﻟﺍ ﺪﺿ ﻲﻤﺤﻣ ﻒﻠﻣ ﻞﻴﻐﺸﺗ ﻢﺗ
.“NO MUSIC” ﺮﻬﻈﺗ .ﻞﻴﻐﺸﺘﻠﻟ ﺔﻠﺑﺎﻗ ﺕﻮﺻ ﺕﺎﻔﻠﻣ ﻰﻠﻋ ﻱﻮﺘﺤﺗ ﻲﺘﻟﺍ USB ﺯﺎﻬﺟ ﻞﻴﺻﻮﺘﺑ ﻢﻗ
.“NA DVICE” ﺮﻬﻈﺗ .ﺕﻼﺻﻮﻟﺍ ﺺﺤﻔﺑ ﻢﻗﻭ ،ﻡﻮﻋﺪﻣ USB ﺯﺎﻬﺟ ﻞﺻﻭ
.“USB ERR” ﺮﻬﻈﺗ .ﻯﺮﺧﺃ ﺓﺮﻣ ﺎﻬﻠﻴﻐﺸﺘﺑ ﻢﻗ ﻢﺛ ،ﺓﺪﺣﻮﻟﺍ ﻖﻠﻏﺃﻭ ،USB ـﻟﺍ ﺯﺎﻬﺟ ﺔﻟﺍﺯﺈﺑ ﻢﻗ
•
.ﺮﺧﺃ USB ﺯﺎﻬﺟ ﻞﻴﺻﻮﺗ ﻝﻭﺎﺣ
•
.“iPod ERR” ﺮﻬﻈﺗ .iPod ـﻟﺍ ﺯﺎﻬﺟ ﻞﻴﺻﻮﺗ ﺪﻋﺃ
•
.iPod ﻂﺒﺿ ﺪﻋﺃ
•
.ﺞﻴﺠﺿ ﺪﻴﻟﻮﺗ ﻢﺘﻳ .ﺔﻧﺍﻮﻄﺳﻷﺍ ﺮﻴﻐﺘﺑ ﻢﻗ ﻭﺃ ﺮﺧﺁ ﺭﺎﺴﻣ ﻰﻟﺇ ﻰﻄﺨﺗ
.ﻩﺪﻳﺮﺗ ﻱﺬﻟﺍ ﺐﻴﺗﺮﺘﻟﺎﺑ ﺕﺍﺭﺎﺴﻤﻟﺍ ﻞﻴﻐﺸﺗ ﻦﻜﻤﻳ ﻻ
.ﺕﺎﻔﻠﻤﻟﺍ ﻞﻴﺠﺴﺗ ﻢﺘﻳ ﺎﻣﺪﻨﻋ ﻞﻴﻐﺸﺘﻟﺍ ﺐﻴﺗﺮﺗ ﺮﻳﺮﻘﺗ ﻢﺘﻳ
.ﺾﻴﻣﻮﻟﺍ “READING” ﻞﺻﺍﻮﻳ .ﺍﹰﺪﺟ ﺓﺮﻴﺜﻛ ﻆﻓﺍﻮﺣﻭ ﺔﻴﻣﺮﻫ ﺕﻼﺴﻠﺴﺗ ﻦﻣ ﺕﺎﻳﻮﺘﺴﻣ ﻞﻤﻌﺘﺴﺗ ﻻ
.ﺢﻴﺤﺻ ﺮﻴﻏ ﻲﻀﻘﻨﻤﻟﺍ ﻞﻴﻐﺸﺘﻟﺍ ﺖﻗﻭ .ﺔﻧﺍﻮﻄﺳﻻﺍ ﻰﻠﻋ ﺕﺍﺭﺎﺴﻤﻟﺍ ﻞﻴﺠﺴﺗ ﺔﻴﻔﻴﻛ ﻮﻫ ﻚﻟﺫ ﺐﺒﺳ
ﺔﺌﻓ ﻲﻓ ﺓﺩﺭﺍﻮﻟﺍ ﻲﻧﺎﻏﻷﺍ ﺩﺪﻋ ﻒﻠﺘﺨﻳ
.iPhone/iPod ﻦﻋ ﺓﺪﺣﻮﻟﺍ ﻩﺬﻬﻟ “SONGS”
ﺓﺪﺣﻮﻟﺍ ﻩﺬﻫ ﻥﺇ ﺚﻴﺣ ﺓﺪﺣﻮﻟﺍ ﻩﺬﻫ ﻲﻓ ﻲﺗﻮﺼﻟﺍ ﺚﺒﻟﺍ ﺕﺎﻔﻠﻣ ﺏﺎﺴﺣ ﻢﺘﻳ ﻢﻟ
.ﻲﺗﻮﺼﻟﺍ ﺚﺒﻟﺍ ﺕﺎﻔﻠﻣ ﻞﻴﻐﺸﺗ ﻢﻋﺪﻳ ﻻ
،ﻼﺜﻣ) ﺔﺤﻴﺤﺼﻟﺍ ﻑﻭﺮﺤﻟﺍ ﺽﺮﻋ ﻢﺘﻳ ﻻ
.(ﻡﻮﺒﻟﻻﺍ ﻢﺳﺍ
ﺩﺪﻋﻭ ﻡﺎﻗﺭﻷﺍﻭ (ﺓﺮﻴﺒﻜﻟﺍ) ﺔﻴﺋﺎﺠﻬﻟﺍ ﻑﻭﺮﺤﻟﺍ ﺽﺮﻋ ﻂﻘﻓ ﺓﺪﺣﻮﻟﺍ ﻩﺬﻫ ﻊﻴﻄﺘﺴﺗ
/
KDC-3357URM
/
KDC-3257UGM
ﻲﻠﻳﺩﻮﻤﻟ .ﺯﻮﻣﺮﻟﺍ ﻦﻣ ﺩﻭﺪﺤﻣ
ﻑﻭﺮﺣ) ﺔﻴﻠﻳﺮﻴﺴﻟﺍ ﺔﻳﺪﺠﺑﻷﺍ ﻑﻭﺮﺣ ﺽﺮﻋ ﺎﹰ
ﻀﻳﺃ ﻦﻜﻤﻳ :
KDC-3157UAM
(٤ ) .[RUS ON] ﻰﻠﻋ [RUSSIAN] ﻂﺒﺿ ﺔﻟﺎﺣ ﻲﻓ (ﺓﺮﻴﺒﻛ
ﺕﺎﻣﻮﻠﻌﻤﻟﺍ ﻦﻣ ﺪﻳﺰﻣ
ﻡﺎﻋ
:ﺔﻴﻟﺎﺘﻟﺍ
CD
ﺕﺎﻧﺍﻮﻄﺳﺃ ﻞﻴﻐﺸﺗ ﺓﺪﺣﻮﻟﺍ ﻩﺬﻫ ﻊﻴﻄﺘﺴﺗ
•
ﺕﺎﻔﻠﻤﻟﺍ ﻝﻮﺣ ﺔﻠﺼﻔﻣ ﺕﺎﻈﺣﻼﻣﻭ ﺕﺎﻣﻮﻠﻌﻣ ﻙﺎﻨﻫ
•
ﻰﻠﻋ ﻞﻴﻟﺩ ﻲﻓ ﺓﺭﻮﻛﺬﻣ ﻞﻴﻐﺸﺘﻠﻟ ﺔﻠﺑﺎﻘﻟﺍ ﺔﻴﺗﻮﺼﻟﺍ
:ﻲﻟﺎﺘﻟﺍ ﻊﻗﻮﻤﻟﺍ ﻰﻠﻋ ﺖﻧﺮﺘﻧﻹﺍ
www.kenwood.com/cs/ce/audiofile/
ﻞﻴﻐﺸﺘﻠﻟ ﺔﻠﺑﺎﻗ ﺕﺎﻔﻠﻣ
:ﻞﻴﻐﺸﺘﻠﻟ ﻞﺑﺎﻘﻟﺍ ﻮﻳﺩﻭﺃ ﺕﺎﻴﺗﻮﺼﻟﺍ ﻒﻠﻣ
•
/
KDC-3357URM
/
KDC-3257UGM ﻲﻠﻳﺩﻮﻤﻟ
:KDC-3157UAM
(.wma) WMA
،
(.mp3) MP3
،
(.m4a) AAC-LC.
/
KDC-U356
/
KDC-U456 ﻲﻠﻳﺩﻮﻤﻟ
:KDC-U3056
(.wma) WMA
،
(.mp3) MP3
:ﻞﻴﻐﺸﺘﻠﻟ ﺔﻠﺑﺎﻘﻟﺍ ﺕﺎﻧﺍﻮﻄﺳﻷﺍ ﺎﻳﺪﻴﻣ
•
ROM/RW/CD-R
ISO 9660
:ﻞﻴﻐﺸﺘﻠﻟ ﺔﻠﺑﺎﻘﻟﺍ ﺕﺎﻧﺍﻮﻄﺳﻷﺍ ﺕﺎﻔﻠﻣ ﺔﻐﻴﺻ
•
.ﻞﻳﻮﻃ ﻒﻠﻣ ﻢﺳﺍ ،ﻮﻴﻣﺭ ،ﺖﻴﻟﻮﺟ ،٢/١ ﻯﻮﺘﺴﻣ
،
FAT16
:ﻞﻴﻐﺸﺘﻠﻟ ﻞﺑﺎﻘﻟﺍ
USB
ﺯﺎﻬﺟ ﺕﺎﻔﻠﻣ ﻡﺎﻈﻧ
•
FAT32
ﺮﻴﻳﺎﻌﻤﻟﺎﺑ ﻲﻔﺗ ﺕﺎﻴﺗﻮﺼﻟﺍ ﺕﺎﻔﻠﻣ ﻥﺃ ﻦﻣ ﻢﻏﺮﻟﺎﺑ
ﺐﺴﺣ ﻚﻟﺫﻭ ،ﺭﺬﻌﺘﻳ ﺪﻗ ﻞﻴﻐﺸﺘﻟﺍ ﻥﺃ ﻻﺇ ،ﻩﻼﻋﺃ ﺓﺭﻮﻛﺬﻤﻟﺍ
.ﺯﺎﻬﺠﻟﺍ ﻭﺃ ﺎﻳﺪﻴﻤﻟﺍ ﺔﻟﺎﺣ ﻭﺃ ﻉﻮﻧ
ﻞﻴﻐﺸﺘﻠﻟ ﺔﻠﺑﺎﻗ ﺮﻴﻏ ﺕﺎﻧﺍﻮﻄﺳﺃ
.ﺓﺮﻳﺪﺘﺴﻤﻟﺍ ﺮﻴﻏ ﺕﺎﻧﺍﻮﻄﺳﻷﺍ
•
ﺢﻄﺳ ﻰﻠﻋ ﻥﺍﻮﻟﺃ ﺎﻬﺑ ﺪﺟﻮﻳ ﻲﺘﻟﺍ ﺕﺎﻧﺍﻮﻄﺳﻷﺍ
•
.ﺔﺨﺴﺘﻤﻟﺍ ﺕﺎﻧﺍﻮﻄﺳﻷﺍ ﻭﺃ ﻞﻴﺠﺴﺘﻟﺍ
ﻢﺘﻳ ﻢﻟ ﻲﺘﻟﺍ ﺔﺑﺎﺘﻜﻟﺍ ﺓﺩﺎﻋﺇ/ﻞﻴﺠﺴﺘﻟﺍ ﺕﺎﻧﺍﻮﻄﺳﺃ
•
.ﺓﺮﻴﺧﻷﺍ ﺕﺎﺴﻤﻠﻟﺍ ﻊﺿﻭ
ﺯﺎﻬﺠﻟﺍ ﻲﻓ ﺎﻬﻟﺎﺧﺩﺇ ﺔﻟﻭﺎﺤﻣ ﺪﻨﻋ .ﻢﺳ ٨
CD
•
.ﻞﻠﺧ ﺙﻭﺪﺣ ﻲﻓ ﺐﺒﺴﺘﺗ ﺪﻗ ﺎﻬﻧﺈﻓ ،ﺊﻳﺎﻬﻣ ﻡﺍﺪﺨﺘﺳﺎﺑ
USB ﺓﺰﻬﺟﺃ ﻝﻮﺣ
ﺔﻴﻟﺎﺘﻟﺍ ﺕﺎﻔﻠﻤﻟﺍ ﻞﻴﻐﺸﺗ ﺓﺪﺣﻮﻟﺍ ﻩﺬﻫ ﻊﻴﻄﺘﺴﺗ
•
:
USB
ﺔﺌﻓ ﻦﻣ ﺔﻌﺴﻟﺍ ﻲﻟﺎﻋ ﻦﻳﺰﺨﺗ ﺯﺎﻬﺟ ﻰﻠﻋ ﺔﻧﺰﺨﻤﻟﺍ
/
KDC-3357URM
/
KDC-3257UGM ﻲﻠﻳﺩﻮﻤﻟ
:KDC-3157UAM
(.wma) WMA
،
(.mp3) MP3
،
(.m4a) AAC-LC.
/
KDC-U356
/
KDC-U456 ﻲﻠﻳﺩﻮﻤﻟ
:KDC-U3056
(.wma) WMA
،
(.mp3) MP3
ﻊﻤﺠﻣ ﻖﻳﺮﻃ ﻦﻋ
USB
ﺯﺎﻬﺟ ﻞﻴﺻﻮﺗ ﻚﻨﻜﻤﻳ ﻻ
•
.ﺓﺩﺪﻌﺘﻤﻟﺍ ﺕﺎﻗﺎﻄﺒﻟﺍ ﺉﺭﺎﻗ ﻭﺃ
USB
ﻱﺰﻛﺮﻣ
٥ ﻰﻠﻋ ﻲﻟﺎﻤﺟﻹﺍ ﻪﻟﻮﻃ ﺪﻳﺰﻳ ﻞﺑﺎﻛ ﻞﻴﺻﻮﺗ ﺐﺒﺴﺘﻳ ﺪﻗ
•
.ﻞﻴﻐﺸﺘﻟﺍ ﻲﻓ ﺔﻴﻌﻴﺒﻃ ﺮﻴﻏ ﻞﻛﺎﺸﻣ ﺭﻮﻬﻇ ﻲﻓ ﺮﺘﻣ
ﻥﻮﻜﻳ
USB
ﺯﺎﻬﺟ ﻰﻠﻋ ﻑﺮﻌﺘﻟﺍ ﺓﺪﺣﻮﻠﻟ ﻦﻜﻤﻳ ﻻ
•
.ﺮﻴﺒﻣﺃ ١ ﺯﻭﺎﺠﺘﻳﻭ ﺖﻟﻮﻓ ٥ ﻪﻟﺪﻌﻣ
iPhone/iPod ﺯﺎﻬﺟ ﻝﻮﺣ
Made for
iPod touch (1st, 2nd, 3rd
ﻭ
4th generation) -
iPod classic -
iPod with video -
iPod nano (1st, 2nd, 3rd, 4th, 5th
ﻭ
6th -
generation)
iPhone, iPhone 3G, 3GS, 4, 4S -
ﻰﻟﺇ ﺔﻓﺎﺿﻹﺎﺑ ﺔﻘﻓﺍﻮﺘﻣ ﺔﻤﺋﺎﻗ ﺙﺪﺣﺃ ﻰﻠﻋ ﻝﻮﺼﺤﻠﻟ
•
،
iPod/iPhone
ﺓﺰﻬﺟﺃ ﺞﻣﺍﺮﺑ ﻦﻣ ﺕﺍﺭﺍﺪﺻﻹﺍ ﺙﺪﺣﺃ
www.kenwood.com/cs/ce/ipod
:ﺮﻈﻧﺍ
ﻢﺘﻳ ،
iPod
ﺯﺎﻬﺟ ﻞﻴﺻﻮﺗ ﺪﻌﺑ ﻞﻴﻐﺸﺘﻟﺍ ﺀﺪﺑ ﺔﻟﺎﺣ ﻲﻓ
•
.
iPod
ﺯﺎﻬﺟ ﺔﻴﻨﻏﺃ ﻞﻴﻐﺸﺗ ﹰﻻﻭﺃ
ﻥﻭﺩ
“RESUMING”
ﺽﺮﻋ ﻢﺘﻴﺳ ﺔﻟﺎﺤﻟﺍ ﻩﺬﻫ ﻲﻓﻭ
ﺮﺼﻨﻋ ﺮﻴﻴﻐﺗ ﻱﺩﺆﻳﻭ .ﻪﻓﻼﺧﻭ ﺪﻠﺠﻤﻟﺍ ﻢﺳﺍ ﺭﺎﻬﻇﺇ
.ﻪﻓﻼﺧﻭ ﺢﻴﺤﺼﻟﺍ ﻥﺍﻮﻨﻌﻟﺍ ﺭﺎﻬﻇﺇ ﻰﻟﺇ ﺢﻔﺼﺘﻟﺍ
ﺭﻮﻬﻇ ﺔﻟﺎﺣ ﻲﻓ
iPod
ﺯﺎﻬﺟ ﻞﻴﻐﺸﺗ ﻚﻨﻜﻤﻳ ﻦﻟ
•
.
iPod
ﺯﺎﻬﺟ ﻲﻓ
“ ”
ﻭﺃ
“KENWOOD”
“KENWOOD Music Editor Light” ﻝﻮﺣ
“KENWOOD Music Control”ﻭ
ﺮﺗﻮﻴﺒﻤﻜﻟﺍ ﻖﻴﺒﻄﺗ ﺓﺪﺣﻮﻟﺍ ﻩﺬﻫ ﻢﻋﺪﺗ
•
ﻖﻴﺒﻄﺗﻭ
“KENWOOD Music Editor Light ”
.“KENWOOD Music Control”
Android™
ﺓﺪﻋﺎﻗ ﺕﺎﻣﻮﻠﻌﻣ ﻊﻣ ﺕﻮﺼﻟﺍ ﻒﻠﻤﻟ ﻚﻣﺍﺪﺨﺘﺳﺍ ﺪﻨﻋ
•
“KENWOOD Music
ﺔﻄﺳﺍﻮﺑ ﺔﻓﺎﻀﻤﻟﺍ ﺕﺎﻧﺎﻴﺒﻟﺍ
“KENWOOD Music Control”
ﻭﺃ
Editor Light
ﻡﻮﺒﻟﻷﺍﻭ ﻢﺳﻻﺍ ﺐﺴﺣ ﻒﻠﻣ ﻦﻋ ﺚﺤﺒﻟﺍ ﻚﻨﻜﻤﻳ
.ﻰﻘﻴﺳﻮﻤﻟﺍ ﺚﺤﺑ ﻡﺍﺪﺨﺘﺳﺎﺑ ﻥﺎﻨﻔﻟﺍ ﻢﺳﺍﻭ
“KENWOOD Music Editor Light”
ﻦﻣ ﻞﻛ ﺡﺎﺘﻳ
•
ﺐﻳﻮﻟﺍ ﻊﻗﻮﻣ ﻰﻠﻋ
“KENWOOD Music Control”
ﻭ
www.kenwood.com/cs/ce/
:ﻲﻟﺎﺘﻟﺍ
AR_KDC-U456[MWM0M20].indd 10AR_KDC-U456[MWM0M20].indd 10 8/27/12 10:13 AM8/27/12 10:13 AM

٩| ﻲﺑﺮﻋ
ﺕﻮﺼﻟﺍ ﺕﺍﺩﺍﺪﻋﺇ
...ﺭﺪﺼﻣ ﻱﺃ ﻰﻟﺇ ﻉﺎﻤﺘﺳﻻﺍ ﺀﺎﻨﺛﺃ
.
[AUD CTRL]
ﻰﻟﺍ ﺭﺎﻴﺘﺧﻻ AUDIO ﺭﺰﻟﺍ ﻂﻐﺿﺍ ١
ﻰﻠﻋ ﻂﻐﺿﺍ ﻢﺛ ،(ﻩﺎﻧﺩﺃ ﻝﻭﺪﺠﻟﺍ ﺮﻈﻧﺍ) ﺪﻳﺪﺤﺗ ﺀﺍﺮﺟﻹ ﺕﻮﺼﻟﺍ ﻯﻮﺘﺴﻣ ﺹﺮﻗ ﺭﺩﺃ ٢
.ﺹﺮﻘﻟﺍ
.ﻪﻄﻴﺸﻨﺗ ﻭﺃ ﺏﻮﻠﻄﻤﻟﺍ ﺮﺼﻨﻌﻟﺍ ﺪﻳﺪﺤﺗ ﻢﺘﻳ ﻰﺘﺣ ٢ ﺓﻮﻄﺨﻟﺍ ﺭﺮﻛ
.ﺀﺎﻬﻧﻹﺍ ﻞﺟﺃ ﻦﻣ ﺭﺍﺮﻤﺘﺳﻻﺍ ﻊﻣ ﻂﻐﺿﺍ ٣
. ﻰﻠﻋ ﻂﻐﺿﺍ ،ﻖﺑﺎﺴﻟﺍ ﻲﻣﺮﻬﻟﺍ ﻞﺴﻠﺴﺘﻟﺍ ﻰﻟﺇ ﺓﺩﻮﻌﻠﻟ •
/
KDC-3257UGM
/
KDC-U3056
/
KDC-U356
/
KDC-U456
ﻲﻠﻳﺩﻮﻤﻟ :ﻲﺿﺍﺮﺘﻓﺍ
XX
:
KDC-3157UAM
/
KDC-3357URM
١*
XX
:
KDC-U3056
/
KDC-U356
/
KDC-U456
ﻲﻠﻳﺩﻮﻤﻟ
٢*
XX
:
KDC-3157UAM
/
KDC-3357URM
/
KDC-3257UGM
ﻲﻠﻳﺩﻮﻤﻟ
SW LEVEL
:(
0
)
+15
ﻰﻟﺇ
–15
.ﺕﻮﺼﻟﺍ ﻢﺨﻀﻣ ﺝﺍﺮﺧﺇ ﻯﻮﺘﺴﻣ ﻂﺒﻀﻳ
BASS LVL
:(
٢
* 0/
١
*+8
)
+8
ﻰﻟﺇ
–8
،ﻂﺒﻀﻟﺍ ﻞﻤﻋ ﻞﺒﻗ) .ﺭﺪﺼﻣ ﻞﻛ ﻆﻔﺤﻟ ﻯﻮﺘﺴﻤﻟﺍ ﻂﺒﺿ
(.ﻪﻄﺒﺿ ﺪﻳﺮﺗ ﻱﺬﻟﺍ ﺭﺪﺼﻤﻟﺍ ﺮﺘﺧﺍ
MID LVL
:(
٢
* 0/
١
*+2
)
+8
ﻰﻟﺇ
–8
TRE LVL
:(
٢
* 0/
١
*+3
)
+8
ﻰﻟﺇ
–8
EQ PRO
BASS ADJBASS FRQ
.ﻂﺳﻭﻷﺍ ﺩﺩﺮﺘﻟﺍ ﺩﺪﺤﻳ
:
200 /100 /80 /60
BASS LVL
.ﻯﻮﺘﺴﻤﻟﺍ ﻂﺒﻀﻳ
:
(٢
*
0
/
١
*
+8)
+8
ﻰﻟﺇ
–8
BASS Q
.ﺓﺩﻮﺠﻟﺍ ﻞﻣﺎﻋ ﻂﺒﺿ
:
2.00 /1.50 /1.25 /1.00
BASS EXT
؛
.ﺪﺘﻤﻤﻟﺍ ﺮﻴﻬﺠﻟﺍ ﺕﻮﺼﻟﺍ ﻞﻴﻐﺸﺘﺑ ﻡﻮﻘﻳ
:
١
*B-EX ON
.ﺀﺎﻐﻟﺍ
:
٢
*B-EX OFF
MID ADJ MID FRQ
.ﻂﺳﻭﻷﺍ ﺩﺩﺮﺘﻟﺍ ﺩﺪﺤﻳ
:
١
*2.5K /1.5K /
٢
*1.0K /0.5K
MID LVL
.ﻯﻮﺘﺴﻤﻟﺍ ﻂﺒﻀﻳ
:(
٢
* 0/
١
*+2
)
+8
ﻰﻟﺇ
–8
MID Q
.ﺓﺩﻮﺠﻟﺍ ﻞﻣﺎﻋ ﻂﺒﺿ
:
1.25 /1.00 /0.75
TRE ADJTRE FRQ
.ﻂﺳﻭﻷﺍ ﺩﺩﺮﺘﻟﺍ ﺩﺪﺤﻳ
:
17.5K /15.0K /12.5K /10.0K
TRE LVL
.ﻯﻮﺘﺴﻤﻟﺍ ﻂﺒﻀﻳ
:(
٢
* 0/
١
*+3
)
+8
ﻰﻟﺇ
–8
EQ
:
١
*POWERFUL /JAZZ /TOP40 /EASY /POPS /ROCK /USER /
٢
*NATURAL
ﻡﺍﺪﺨﺘﺳﻻ
[USER]
ﺩﺪﺤﻳ) .ﻰﻘﻴﺳﻮﻤﻟﺍ ﻉﻮﻨﻟ ﺐﺳﺎﻨﻤﻟﺍﻭ ﹰﺎﻘﺒﺴﻣ ﻁﻮﺒﻀﻤﻟﺍ ﻝﹺﺩﺎﻌﹸﻤﻟﺍ ﺩﺪﺤﻳ
(.ﺔﻘﺒﻄﻟﺍ ﻲﻟﺎﻋﻭ ﻂﺳﻮﺘﻤﻟﺍﻭ ﺮﻴﻬﺠﻟﺍ ﺕﻮﺼﻠﻟ ﺔﺼﺼﺨﻤﻟﺍ ﺕﺍﺩﺍﺪﻋﻹﺍ
B. BOOST
؛
.ﺏﻮﻠﻄﻤﻟﺍ ﺮﻴﻬﺠﻟﺍ ﻊﻓﺭ ﻯﻮﺘﺴﻣ ﺩﺪﺤﻳ
:
BB-L
LV3 /
BB-L
LV2 /
١
*BB-L LV1
.ﺀﺎﻐﻟﺍ
:
٢
*BB-L OFF
LOUDNESS
ﺔﻴﻟﺎﻌﻟﺍﻭ ﺔﻀﻔﺨﻨﻤﻟﺍ ﺕﺍﺩﺩﺮﺘﻟﺍ ﺰﻳﺰﻌﺗ ﺪﻳﺪﺤﺗ
:
LOUD LV2
/
٢
*LOUD LV1
؛
.ﺾﻔﺨﻨﻣ ﺕﻮﺻ ﻯﻮﺘﺴﻤﺑ ﺪﻴﺟ ﻞﻜﺸﺑ ﻥﺯﺍﻮﺘﻣ ﺕﻮﺻ ﺝﺎﺘﻧﻹ ﺔﻠﻀﻔﻤﻟﺍ
.ﺀﺎﻐﻟﺍ
:
١
*OFF
BALANCE
.ﻯﺮﺴﻴﻟﺍﻭ ﻰﻨﻤﻴﻟﺍ ﻦﻴﺘﻋﺎﻤﺴﻟﺍ ﺝﺍﺮﺧﺇ ﻥﺯﺍﻮﺗ ﻂﺒﻀﻳ
:(
0
)
R15
ﻰﻟﺇ
L15
FADER
.ﺔﻴﻣﺎﻣﻷﺍﻭ ﺔﻴﻔﻠﺨﻟﺍ ﻦﻴﺘﻋﺎﻤﺴﻟﺍ ﺝﺮﺧ ﻥﺯﺍﻮﺗ ﻂﺒﻀﻳ
:(
0
)
F15
ﻰﻟﺇ
R15
SW SET
.ﺀﺎﻐﻟﺍ
:
SW OFF
؛
.ﺮﻓﻭﻮﺒﺼﻟﺍ ﺝﺮﺧ ﻞﻴﻐﺸﺘﺑ ﻡﻮﻘﻳ
:
SW ON
DTIL SET
HPF
:KDC-U456 ﻲﻠﻳﺩﻮﻤﻟ
/HPF 100HZ
؛
.ﺕﺎﻋﺎﻤﺴﻟﺍ ﻰﻟﺇ ﺕﺍﺭﺎﺷﻹﺍ ﻊﻴﻤﺟ ﻝﺎﺳﺭﺇ ﻢﺘﻳ
:
HPF THRU
ﺩﺩﺮﺗ ﺕﺍﺫ ﺕﺎﻋﺎﻤﺳ ﻰﻟﺇ ﺕﻮﺼﻟﺍ ﺕﺍﺭﺎﺷﺇ ﻝﺎﺳﺭﺇ ﻢﺘﻳ
:
HPF 150HZ /HPF 120HZ
.ﺰﺗﺮﻴﻫ ١٥٠
/
ﺰﺗﺮﻴﻫ ١٢٠
/
ﺰﺗﺮﻴﻫ ١٠٠ ﻦﻣ ﻰﻠﻋﺃ
LPF SW
/LPF 85HZ
؛
.ﺮﻓﻭﻮﺒﺼﻟﺍ ﻰﻟﺇ ﺕﺍﺭﺎﺷﻹﺍ ﻞﻛ ﻝﺎﺳﺭﺇ ﻢﺘﻳ
:
LPF THRU
ﺩﺩﺮﺗ ﺕﺍﺫ ﺮﻓﻭﻮﺒﺻ ﻰﻟﺇ ﺕﻮﺼﻟﺍ ﺕﺍﺭﺎﺷﺇ ﻝﺎﺳﺭﺇ ﻢﺘﻳ
:
LPF 160HZ /LPF 120HZ
.ﺰﺗﺮﻴﻫ ١٦٠
/
ﺰﺗﺮﻴﻫ ١٢٠
/
ﺰﺗﺮﻴﻫ ٨٥ ﻦﻣ ﻞﻗﺃ
SW PHASE
ﺮﻓﻭﻮﺒﺼﻟﺍ ﺝﺮﺨﻟ ﺭﻮﻄﻟﺍ ﺔﻳﻭﺍﺯ ﺩﺪﺤﻳ
:(°٠)
PHAS NML
/
(°١٨٠)
PHAS REV
ﻂﻘﻓ ﻩﺪﻳﺪﺤﺗ ﻦﻜﻤﻳ) .ﺀﺍﺩﺃ ﻞﻀﻓﺃ ﻰﻠﻋ ﻝﻮﺼﺤﻠﻟ ﺔﻋﺎﻤﺴﻟﺍ ﺝﺮﺨﻟ ﺎﹰﻘﺑﺎﻄﻣ ﻥﻮﻜﻴﻟ
(.
[LPF SW]
ﻊﺿﻮﻟ
[LPF THRU]
ﺮﻴﻏ ﺮﺧﺁ ﻂﺒﺿ ﺪﻳﺪﺤﺗ ﺔﻟﺎﺣ ﻲﻓ
SPRM SET
ﻲﺘﻟﺍ ﺩﺩﺮﺘﻟﺍ ﺔﻴﻟﺎﻋ ﺕﺎﻧﻮﻜﻤﻟﺍ ﻝﺎﻤﻜﺘﺳﺍ ﻖﻳﺮﻃ ﻦﻋ ﺎﹰﻴﻌﻗﺍﻭ ﺎﹰﺗﻮﺻ ﺊﺸﻨﻳ
:
SPRM ON
ﻦﻜﻤﻳ) .ﺀﺎﻐﻟﺍ
:
SPRM OFF
؛
.
WMA/MP3/AAC
ﺕﻮﺻ ﻂﻐﺿ ﻲﻓ ﺎﻫﺪﻘﻓ ﻢﺘﻳ
ﺀﺎﻨﺜﺘﺳﺎﺑ ،
USB
ﺯﺎﻬﺟ ﻭﺃ
WMA/MP3/AAC
ﺔﻧﺍﻮﻄﺳﺃ ﻞﻴﻐﺸﺗ ﺪﻨﻋ ﻂﻘﻓ ﻩﺪﻳﺪﺤﺗ
(.
iPod/iPhone
ﺯﺎﻬﺟ
V-OFFSET
(
0
: ﻲﺿﺍﺮﺘﻓﺍ)
ﺭﺩﺎﺼﻤﻠﻟ ﺔﺒﺴﻨﻟﺎﺑ)
0
ﻰﻟﺇ
–8
؛ (
AUX
ـﻟ ﺔﺒﺴﻨﻟﺎﺑ)
+8
ﻰﻟﺇ
–8
ﻞﺒﻗ) .ﺭﺪﺼﻣ ﻞﻜﺑ ﺹﺎﺨﻟﺍ ﺕﻮﺼﻟﺍ ﻢﺠﺣ ﻂﺒﺿ ﻯﻮﺘﺴﻤﻟ ﻖﺒﺴﻤﻟﺍ ﻂﺒﻀﻟﺍ
:(ﻯﺮﺧﻷﺍ
(.ﻪﻄﺒﺿ ﺪﻳﺮﺗ ﻱﺬﻟﺍ ﺭﺪﺼﻤﻟﺍ ﺮﺘﺧﺍ ،ﻂﺒﻀﻟﺍ ﻞﻤﻋ
:
KDC-U456
ﺀﺎﻨﺜﺘﺳﺎﺑ
[SWPRE]
ﻂﺒﺿ ﺔﻟﺎﺣ ﻲﻓ ﻂﻘﻓ
[SW PHASE]
/
[LPF SW]
/
[SW SET]
/
[SW LEVEL]
ﺪﻳﺪﺤﺗ ﻦﻜﻤﻳ •
(٤ )
.
[SWPRE SW]
ﻰﻠﻋ
ﻰﻠﻋ
[SW SET]
ﻂﺒﺿ ﺔﻟﺎﺣ ﻲﻓ ﻂﻘﻓ
[SW PHASE]
/
[LPF SW]
/
[SW LEVEL]
ﺪﻳﺪﺤﺗ ﻦﻜﻤﻳ •
.
[SW ON]
AR_KDC-U456[MWM0M20].indd 9AR_KDC-U456[MWM0M20].indd 9 8/27/12 10:13 AM8/27/12 10:13 AM

٨
ﺔﺷﺎﺸﻟﺍ ﺕﺍﺩﺍﺪﻋﺇ
ﻰﻟﺇ ﻝﻮﺧﺪﻠﻟ ﺕﻮﺼﻟﺍ ﻯﻮﺘﺴﻣ ﺹﺮﻗ ﻰﻠﻋ ﻂﻐﺿﺍ ١
.
[FUNCTION]
ﻢﺛ ،
[SETTINGS]
ﺪﻳﺪﺤﺘﻟ ﺕﻮﺼﻟﺍ ﻯﻮﺘﺴﻣ ﺹﺮﻗ ﺭﺩﺃ ٢
.ﺹﺮﻘﻟﺍ ﻰﻠﻋ ﻂﻐﺿﺍ
ﺮﻈﻧﺍ) ﺪﻳﺪﺤﺗ ﺀﺍﺮﺟﻹ ﺕﻮﺼﻟﺍ ﻯﻮﺘﺴﻣ ﺹﺮﻗ ﺭﺩﺃ ٣
.ﺹﺮﻘﻟﺍ ﻰﻠﻋ ﻂﻐﺿﺍ ﻢﺛ ،(ﻩﺎﻧﺩﺃ ﻝﻭﺪﺠﻟﺍ
.ﻪﻄﻴﺸﻨﺗ ﻭﺃ ﺏﻮﻠﻄﻤﻟﺍ ﺮﺼﻨﻌﻟﺍ ﺪﻳﺪﺤﺗ ﻢﺘﻳ ﻰﺘﺣ ٣ ﺓﻮﻄﺨﻟﺍ ﺭﺮﻛ
.ﺀﺎﻬﻧﻹﺍ ﻞﺟﺃ ﻦﻣ ﺭﺍﺮﻤﺘﺳﻻﺍ ﻊﻣ ﻂﻐﺿﺍ ٤
. ﻰﻠﻋ ﻂﻐﺿﺍ ،ﻖﺑﺎﺴﻟﺍ ﻲﻣﺮﻬﻟﺍ ﻞﺴﻠﺴﺘﻟﺍ ﻰﻟﺇ ﺓﺩﻮﻌﻠﻟ •
X X
:ﻲﺿﺍﺮﺘﻓﺍ
DISPLAY
DISP DIM
؛
.ﺔﺷﺎﺸﻟﺍ ﺓﺀﺎﺿﺇ ﻢﺘﻌﻳ
:
DIM ON
.ﺀﺎﻐﻟﺍ
:
DIM OFF
TEXTSCRL
ﺖﻨﻛ ﺍﺫﺇ ﺎﻣ ﺩﺪﺤﻳ
:
SCL ONCE /SCL AUTO
ﺓﺮﻣ ﺭﺮﻤﺘﺳ ﻭﺃ ،ﺎﹰﻴﺋﺎﻘﻠﺗ ﺔﺷﺎﺸﻟﺍ ﺕﺎﻣﻮﻠﻌﻣ ﺭﺮﻤﺘﺳ
.ﺀﺎﻐﻟﺍ
:
SCL OFF
؛
.ﻂﻘﻓ ﺓﺪﺣﺍﻭ
AUX
:ﺮﻴﻀﺤﺘﻟﺍ
(٤ )
.
[AUX SET]
ﻞﺟﺃ ﻦﻣ
[AUX ON]
ﺩﺪﺣ
ﻉﺎﻤﺘﺳﻻﺍ ﺀﺪﺑ
ﺡﺎﺘﻣ) ﻝﻮﻤﺤﻤﻟﺍ ﺕﻮﺼﻟﺍ ﻞﻐﺸﻣ ﺯﺎﻬﺠﺑ ﻝﺎﺼﺗﻻﺍ ١
.(ﺀﺍﺮﺸﻠﻟ
.AUX ﻰﻟﺍ ﺭﺎﻴﺘﺧﻻ SRC ﺭﺰﻟﺍ ﻂﻐﺿﺍ ٢
ﺀﺪﺑﻭ ﻝﻮﻤﺤﻤﻟﺍ ﺕﻮﺼﻟﺍ ﻞﻐﺸﻣ ﺯﺎﻬﺟ ﻞﻴﻐﺸﺘﺑ ﻢﻗ ٣
.ﻞﻴﻐﺸﺘﻟﺍ
AUX ﻢﺳﺍ ﻂﺒﺿ
...AUX ﺯﺎﻬﺟ ﻰﻟﺇ ﻉﺎﻤﺘﺳﻻﺍ ﺪﻨﻋ
ﻰﻟﺇ ﻝﻮﺧﺪﻠﻟ ﺕﻮﺼﻟﺍ ﻯﻮﺘﺴﻣ ﺹﺮﻗ ﻰﻠﻋ ﻂﻐﺿﺍ ١
.
[FUNCTION]
ﻢﺛ ،
[SETTINGS]
ﺪﻳﺪﺤﺘﻟ ﺕﻮﺼﻟﺍ ﻯﻮﺘﺴﻣ ﺹﺮﻗ ﺭﺩﺃ ٢
.ﺹﺮﻘﻟﺍ ﻰﻠﻋ ﻂﻐﺿﺍ
ﻢﺛ ،
[AUX NAME]
ﺪﻳﺪﺤﺘﻟ ﺕﻮﺼﻟﺍ ﻯﻮﺘﺴﻣ ﺹﺮﻗ ﺭﺩﺃ ٣
.ﺹﺮﻘﻟﺍ ﻰﻠﻋ ﻂﻐﺿﺍ
ﻂﻐﺿﺍ ﻢﺛ ،ﺪﻳﺪﺤﺗ ﺀﺍﺮﺟﻹ ﺕﻮﺼﻟﺍ ﻯﻮﺘﺴﻣ ﺹﺮﻗ ﺭﺩﺃ ٤
.ﺹﺮﻘﻟﺍ ﻰﻠﻋ
TV
/
VIDEO
/
GAME
/
PORTABLE
/
DVD
/(ﻲﺿﺍﺮﺘﻓﺍ)
AUX
.ﺀﺎﻬﻧﻹﺍ ﻞﺟﺃ ﻦﻣ ﺭﺍﺮﻤﺘﺳﻻﺍ ﻊﻣ ﻂﻐﺿﺍ ٥
ﻲﻓﺎﺿﻹﺍ ﺯﺎﻬﺠﻟﺍ ﻞﻴﺻﻮﺗ ﺲﺒﻘﻣ
ﺕﻮﺻ ﻞﻐﺸﻣ
ﻝﻮﻤﺤﻣ
ﻞﺻﻮﻣ ﻊﻣ ﻢﻣ ٣٫٥ ﻢﺴﺠﻤﻟﺍ ﺕﻮﺼﻠﻟ ﺮﻴﻐﺻ ﺲﺑﺎﻗ
(ﺀﺍﺮﺸﻠﻟ ﺡﺎﺘﻣ)
“L”
ﻑﺮﺣ ﻞﻜﺷ ﻰﻠﻋ
ﺕﺎﻓﻭﺬﺤﻤﻟﺍ ﺔﺒﺴﻧ ﻂﺒﺿ
ﻭﺃ (
KDC-U456
ﻞﻳﺩﻮﻤﻠﻟ) iPod ﻰﻟﺇ ﻉﺎﻤﺘﺳﻻﺍ ﺪﻨﻋ
...ﻒﻠﻣ KMC /KME Light
ﻰﻟﺇ ﻝﻮﺧﺪﻠﻟ ﺕﻮﺼﻟﺍ ﻯﻮﺘﺴﻣ ﺹﺮﻗ ﻰﻠﻋ ﻂﻐﺿﺍ ١
.
[FUNCTION]
ﻢﺛ ،
[SETTINGS]
ﺪﻳﺪﺤﺘﻟ ﺕﻮﺼﻟﺍ ﻯﻮﺘﺴﻣ ﺹﺮﻗ ﺭﺩﺃ ٢
.ﺹﺮﻘﻟﺍ ﻰﻠﻋ ﻂﻐﺿﺍ
ﻢﺛ ،
[SKIPSRCH]
ﺪﻳﺪﺤﺘﻟ ﺕﻮﺼﻟﺍ ﻯﻮﺘﺴﻣ ﺹﺮﻗ ﺭﺩﺃ ٣
.ﺹﺮﻘﻟﺍ ﻰﻠﻋ ﻂﻐﺿﺍ
ﻂﻐﺿﺍ ﻢﺛ ،ﺪﻳﺪﺤﺗ ﺀﺍﺮﺟﻹ ﺕﻮﺼﻟﺍ ﻯﻮﺘﺴﻣ ﺹﺮﻗ ﺭﺩﺃ ٤
.ﺹﺮﻘﻟﺍ ﻰﻠﻋ
ﺔﺒﺴﻧ ﻂﺒﺿ ﻢﺘﻳ :
10%
/
5%
/
1%
/(ﻲﺿﺍﺮﺘﻓﺍ)
0.5%
.ﺔﻴﻨﻏﺃ ﻦﻋ ﺚﺤﺑ ﺔﻴﻠﻤﻌﺑ ﻡﺎﻴﻘﻟﺍ ﺪﻨﻋ ﺕﺎﻓﻭﺬﺤﻤﻟﺍ
ﻲﻄﺨﺗ ﻢﺘﻳ ¢ / 4 ﻰﻠﻋ ﺭﺍﺮﻤﺘﺳﻻﺍ ﻊﻣ ﻂﻐﻀﻟﺍ ﺪﻨﻋ)
ﻢﺗ ﻱﺬﻟﺍ ﺩﺍﺪﻋﻹﺍ ﻦﻋ ﺮﻈﻨﻟﺍ ﺾﻐﺑ ٪١٠ ﻎﻠﺒﺗ ﺔﺒﺴﻨﺑ ﻲﻧﺎﻏﻷﺍ
(.ﻩﺀﺍﺮﺟﺇ
.ﺀﺎﻬﻧﻹﺍ ﻞﺟﺃ ﻦﻣ ﺭﺍﺮﻤﺘﺳﻻﺍ ﻊﻣ ﻂﻐﺿﺍ ٥
ﺔﻴﻔﺗﺎﻫ ﺔﻤﻟﺎﻜﻣ ﻝﺎﺒﻘﺘﺳﺍ ﺪﻨﻋ ﺕﻮﺼﻟﺍ ﻢﺘﻛ
ﺕﺎﻘﺤﻠﻣ ﺪﺣﺃ ﺎﹰﻣﺪﺨﺘﺴﻣ ﻒﺗﺎﻬﻟﺎﺑ MUTE ﻚﻠﺳ ﻞﻴﺻﻮﺘﺑ ﻢﻗ
(١٤ ،١٣ )
.ﻕﺍﻮﺳﻷﺍ ﻲﻓ ﺓﺮﻓﻮﺘﻤﻟﺍ ﻒﺗﺎﻬﻟﺍ
.“CALL” ﺮﻬﻈﺗ ،ﺔﻤﻟﺎﻜﻣ ﻝﺎﺒﻘﺘﺳﺍ ﺔﻟﺎﺣ ﻲﻓ
.ﺖﻗﺆﻣ ﻞﻜﺸﺑ ﺕﻮﺼﻟﺍ ﻡﺎﻈﻧ ﻑﺎﻘﻳﺇ ﻢﺘﻳ •
،ﺔﻤﻟﺎﻜﻣ ﺀﺍﺮﺟﺇ ﺀﺎﻨﺛﺃ ﻮﻳﺩﺍﺮﻟﺍ ﻡﺎﻈﻧ ﻰﻟﺇ ﻉﺎﻤﺘﺳﻻﺍ ﺔﻠﺻﺍﻮﻤﻟ •
ﺕﻮﺼﻟﺍ ﻡﺎﻈﻧ ﻒﻧﺄﺘﺴﻳﻭ “CALL” ﻲﻔﺘﺨﺗ . SRC ﻂﻐﺿﺍ
.ﻪﻠﻤﻋ
.“CALL” ﻲﻔﺘﺨﺗ ،ﺔﻤﻟﺎﻜﻣ ﺀﺎﻬﺘﻧﺍ ﺪﻨﻋ
.ﻪﻠﻤﻋ ﺕﻮﺼﻟﺍ ﻡﺎﻈﻧ ﻒﻧﺄﺘﺴﻳ •
iPod / USB / CD
AR_KDC-U456[MWM0M20].indd 8AR_KDC-U456[MWM0M20].indd 8 8/27/12 10:13 AM8/27/12 10:13 AM

٧| ﻲﺑﺮﻋ
ﻡﺍﺪﺨﺘﺳﺎﺑ) ﺮﺷﺎﺒﻤﻟﺍ ﻰﻘﻴﺳﻮﻤﻟﺍ ﺚﺤﺑ
(RC-406
.DIRECT ﻰﻠﻋ ﻂﻐﺿﺍ ١
/ﺭﺎﺴﻤﻟﺍ ﻢﻗﺭ ﻝﺎﺧﺩﻹ ﻡﺎﻗﺭﻷﺍ ﺭﺍﺭﺯﺃ ﻂﻐﺿﺍ ٢
.ﻒﻠﻤﻟﺍ
ﻦﻋ ﺚﺤﺒﻠﻟ ¢ (+) / 4 ﻂﻐﺿﺍ ٣
.ﻰﻘﻴﺳﻮﻤﻟﺍ
. ﻰﻠﻋ ﻂﻐﺿﺍ ،ﺀﺎﻐﻟﻺﻟ •
.ﻲﺋﺍﻮﺸﻌﻟﺍ ﻞﻴﻐﺸﺘﻟﺍ ﺪﻳﺪﺤﺗ ﺔﻟﺎﺣ ﻲﻓ ﺡﺎﺘﻣ ﺮﻴﻏ •
/KME Light ،iPod ﺯﺎﻬﺟ ﻰﻠﻋ ﻪﻘﻴﺒﻄﺗ ﻦﻜﻤﻳ ﻻ •
(١٠ )
.ﻒﻠﻣ KMC
ﻞﻳﺩﻮﻤﻠﻟ) ﻢﺳﻻﺍ ﻖﻳﺮﻃ ﻦﻋ ﺔﻴﻨﻏﻷﺍ ﺪﻳﺪﺤﺗ
(
KDC-U456
...iPod ﺯﺎﻬﺟ ﻰﻟﺇ ﻉﺎﻤﺘﺳﻻﺍ ﺪﻨﻋ
. ﻰﻠﻋ ﻂﻐﺿﺍ ١
،ﺔﺌﻔﻟﺍ ﺪﻳﺪﺤﺘﻟ ﺕﻮﺼﻟﺍ ﻯﻮﺘﺴﻣ ﺹﺮﻗ ﺭﺩﺃ ٢
.ﺹﺮﻘﻟﺍ ﻰﻠﻋ ﻂﻐﺿﺍ ﻢﺛ
.ﻯﺮﺧﺃ ﺓﺮﻣ ﻰﻠﻋ ﻂﻐﺿﺃ ٣
ﻑﺮﺤﻟﺍ ﺪﻳﺪﺤﺘﻟ ﺕﻮﺼﻟﺍ ﺡﺎﺘﻔﻣ ﻝﹼﺪﺑ ٤
.ﻪﻨﻋ ﺚﺤﺒﻟﺍ ﺩﺍﺮﻤﻟﺍ
ﻊﺿﻮﻣ ﻰﻟﺇ ﻝﺎﻘﺘﻧﻼﻟ ¢ / 4 ﻂﻐﺿﺍ ٥
.ﻝﺎﺧﺩﻹﺍ
.ﻑﺮﺣﺃ ﺔﺛﻼﺛ ﻰﺘﺣ ﻝﺎﺧﺩﻹﺍ ﻚﻨﻜﻤﻳ
.ﺚﺤﺒﻟﺍ ﺀﺪﺒﻟ ﺕﻮﺼﻟﺍ ﺡﺎﺘﻔﻣ ﻂﻐﺿﺍ ٦
،ﺪﻳﺪﺤﺗ ﺀﺍﺮﺟﻹ ﺕﻮﺼﻟﺍ ﻯﻮﺘﺴﻣ ﺹﺮﻗ ﺭﺩﺃ ٧
.ﺹﺮﻘﻟﺍ ﻰﻠﻋ ﻂﻐﺿﺍ ﻢﺛ
.ﺏﻮﻠﻄﻤﻟﺍ ﺮﺼﻨﻌﻟﺍ ﺪﻳﺪﺤﺗ ﻢﺘﻳ ﻰﺘﺣ ٧ ﺓﻮﻄﺨﻟﺍ ﺭﺮﻛ
ﻡﺎﻗﺭﻷﺍﻭ ﺔﻳﺪﺠﺑﻷﺍ ﻑﻭﺮﺤﻟﺍ ﻑﻼﺨﺑ ﺰﻣﺭ ﻦﻋ ﺚﺤﺒﻠﻟ •
.“ * ” ﻝﺎﺧﺩﺈﺑ ﻂﻘﻓ ﻢﻗ ،٩ ﻰﺘﺣﻭ ٠ﻦﻣ
ﻰﻠﻋ ﻂﻐﺿﺍ ،ﻖﺑﺎﺴﻟﺍ ﻲﻣﺮﻬﻟﺍ ﻞﺴﻠﺴﺘﻟﺍ ﻰﻟﺇ ﺓﺩﻮﻌﻠﻟ •
.
ﻢﻗﺭ ﺭﺯ ﻰﻠﻋ ﻂﻐﺿﺍ ﺔﻳﻮﻠﻌﻟﺍ ﺔﻤﺋﺎﻘﻟﺍ ﻰﻟﺇ ﺓﺩﻮﻌﻠﻟ •
.5 iPod
. ﻰﻠﻋ ﺭﺍﺮﻤﺘﺳﻻﺍ ﻊﻣ ﻂﻐﺿﺍ ،ﺀﺎﻐﻟﻺﻟ •
ﻪﻘﻴﺒﻄﺗ ﻦﻜﻤﻳ :
ﻖﻴﺒﻄﺘﻠﻟ ﻞﺑﺎﻗ ﺮﻴﻏ : —
KDC-U456
ﻰﻟﺇﻚﻟﺫ ﺀﺍﺮﺟﺈﺑ ﻢﻗ
CDUSBiPod
ﺎﹰﺘﻗﺆﻣ ﻞﻴﻐﺸﺘﻟﺍ ﻑﺎﻘﻳﺇ
ﻪﻓﺎﻨﺌﺘﺳﺍ ﻭﺃ
.(RC-406 ﻲﻓ ENT 38 ﻭﺃ) 6 38 ﻰﻠﻋ ﻂﻐﺿﺃ
.ﻒﻠﻣ/ﺭﺎﺴﻣ ﺪﻳﺪﺤﺗ
.(RC-406 ﻲﻓ ¢ (+) / 4 ﻭﺃ) ¢ / 4 ﻰﻠﻋ ﻂﻐﺿﺃ
ﺪﻠﺠﻣ ﺪﻳﺪﺤﺗ
.(RC-406 ﻲﻓ #FM+ / *AM– ﻭﺃ) 2 + / 1 – ﻰﻠﻋ ﻂﻐﺿﺃ
٢*
—
ﻊﻳﺮﺴﻟﺍ ﻢﻳﺪﻘﺘﻟﺍ/ﻊﻴﺟﺮﺘﻟﺍ
.(RC-406 ﻲﻓ ¢ (+) / 4 ﻭﺃ) ¢ / 4 ﻰﻠﻋ ﺭﺍﺮﻤﺘﺳﻻﺍ ﻊﻣ ﻂﻐﺿﺍ
ﻦﻣ ﺎﹰﻔﻠﻣ/ﺍﹰﺭﺎﺴﻣ ﺩﺪﺣ
ﺔﻤﺋﺎﻘﻟﺍ
. ﻰﻠﻋ ﻂﻐﺿﺍ ١
.ﺹﺮﻘﻟﺍ ﻰﻠﻋ ﻂﻐﺿﺍ ﻢﺛ ،ﺪﻳﺪﺤﺗ ﺀﺍﺮﺟﻹ ﺕﻮﺼﻟﺍ ﻯﻮﺘﺴﻣ ﺹﺮﻗ ﺭﺩﺃ ٢
.ﻒﻠﻤﻟﺍ ﻚﻟﺫ ﺪﻌﺑ ﻢﺛ ،ﺏﻮﻠﻄﻤﻟﺍ ﺪﻠﺠﻤﻟﺍ ﺩﺪﺣ :WMA/MP3/AAC ﻒﻠﻣ •
KENWOOD Music /(KME Light) KENWOOD Music Editor Light ﻭﺃ iPod •
،ARTISTS ،PLAYLISTS) ﺔﻤﺋﺎﻘﻟﺍ ﻦﻣ ﺏﻮﻠﻄﻤﻟﺍ ﻒﻠﻤﻟﺍ ﺩﺪﺣ :٤*ﻒﻠﻣ Control (KMC)
.(٥*COMPOSERS ،GENRES ،٥*PODCASTS ،SONGS ،ALBUMS
.5 ﻢﻗﺭ ﺭﺯ ﻰﻠﻋ ﻂﻐﺿﺍ ،(ﻒﻠﻣ ﻝﻭﺃ ﻭﺃ) ﻲﻠﺻﻷﺍ ﺪﻠﺠﻤﻟﺍ ﻰﻟﺇ ﺓﺩﻮﻌﻠﻟ •
. ﻰﻠﻋ ﻂﻐﺿﺍ ،ﻖﺑﺎﺴﻟﺍ ﻲﻣﺮﻬﻟﺍ ﻞﺴﻠﺴﺘﻟﺍ ﻰﻟﺇ ﺓﺩﻮﻌﻠﻟ •
. ﻰﻠﻋ ﺭﺍﺮﻤﺘﺳﻻﺍ ﻊﻣ ﻂﻐﺿﺍ ،ﺀﺎﻐﻟﻺﻟ •
٣*
(٨ )
.¢ / 4 ﻂﻐﺿﺍ ،ﺓﺩﺪﺤﻣ ﺔﺒﺴﻨﺑ ﻲﻧﺎﻏﻷﺍ ﻲﻄﺨﺘﻟ •
—
٤*
٣*
ﻞﻴﻐﺸﺘﻟﺍ ﺭﺍﺮﻜﺗ.ﺭﺍﺮﻜﺘﺑ 4 ﻂﻐﺿﺍ
REP OFF ،TRAC REP :Audio CD •
REP OFF ،FOLD REP ،FILE REP :WMA/MP3/AAC ﻒﻠﻣ •
REP OFF ،FILE REP :ﻒﻠﻣ KMC /KME Light ﻭﺃ iPod •
٣*
ﺐﻴﺗﺮﺘﺑ ﻞﻴﻐﺸﺘﻟﺍ
ﻲﺋﺍﻮﺸﻋ
.ﺭﺍﺮﻜﺘﺑ 3 ﻂﻐﺿﺍ
RDM OFF ،DISC RDM :Audio CD •
،FOLD RDM :ﻒﻠﻣ KMC /KME Light ﻭﺃ iPod ﻭﺃ WMA/MP3/AAC ﻒﻠﻣ •
RDM OFF
٣*
.“ALL RDM” ﺪﻳﺪﺤﺘﻟ 3 ﻰﻠﻋ ﺭﺍﺮﻤﺘﺳﺎﺑ ﻂﻐﺿﺍ
٢*
٣*
.WMA/MP3/AAC ﺕﺎﻔﻠﻤﻟ ﻂﻘﻓ
٢*
.
[MODE OFF]
ﺪﻳﺪﺤﺗ ﻢﺘﻳ ﺎﻣﺪﻨﻋ ﻂﻘﻓ ﻪﻘﻴﺒﻄﺗ ﻦﻜﻤﻳ
٣*
ﻊﻣ ﺎﻫﺅﺎﺸﻧﺇ ﻢﺗ ﻲﺘﻟﺍ ﺕﺎﻧﺎﻴﺒﻟﺍ ﺓﺪﻋﺎﻗ ﻲﻓ ﺔﻠﺠﺴﻤﻟﺍ ﺕﺎﻔﻠﻤﻠﻟ ﻂﻘﻓ
٤*
(١٠ )
.ﻒﻠﻣ KMC /KME Light
.iPod ﺓﺰﻬﺟﻷ ﻂﻘﻓ
٥*
iPod / USB / CD
AR_KDC-U456[MWM0M20].indd 7AR_KDC-U456[MWM0M20].indd 7 8/28/12 5:17 PM8/28/12 5:17 PM

٦
iPod / USB / CD
ﻞﻴﻐﺸﺘﻟﺍ ﺀﺪﺑ
CD
.ﻞﻴﻐﺸﺘﻟﺍ ﺃﺪﺒﻳﻭ CD ﻰﻟﺇ ﺭﺪﺼﻤﻟﺍ ﺮﻴﻐﺘﻳ
USB
.ﻞﻴﻐﺸﺘﻟﺍ ﺃﺪﺒﻳﻭ USB ﻰﻟﺇ ﺭﺪﺼﻤﻟﺍ ﺮﻴﻐﺘﻳ
(
KDC-U456
ﻞﻳﺩﻮﻤﻠﻟ) iPhone/iPod
.ﻞﻴﻐﺸﺘﻟﺍ ﺃﺪﺒﻳﻭ iPod ﻰﻟﺇ ﺭﺪﺼﻤﻟﺍ ﺮﻴﻐﺘﻳ
ﺀﺎﻨﺛﺃ ﻢﻜﺤﺘﻟﺍ ﻊﺿﻭ ﺪﻳﺪﺤﺘﻟ 5 iPod ﻰﻠﻋ ﻂﻐﺿﺍ
.iPod ﺯﺎﻬﺟ ﻲﻓ ﻩﺩﻮﺟﻭ
.١*iPod ﺯﺎﻬﺟ ﻦﻣ
:MODE ON
.ﺓﺪﺣﻮﻟﺍ ﻦﻣ
:MODE OFF
ﺪﻳﺪﺤﺗﻭ ،ﺖﻗﺆﻣ ﻒﻗﻮﺗ/ﻞﻴﻐﺸﺘﻟﺍ ﻲﻓ ﻢﻜﺤﺘﻟﺍ ﻚﻨﻜﻤﻳ ﻝﺍﺯﺎﻣ
١*
.ﺓﺪﺣﻮﻟﺍ ﻦﻣ ﺕﺎﻔﻠﻤﻟﺍ ﻊﻴﺟﺮﺗ ﻭﺃ ﻊﻳﺮﺴﻟﺍ ﻢﻳﺪﻘﺘﻟﺍﻭ ﻒﻠﻤﻟﺍ
ﻖﺼﻠﻤﻟﺍ ﺐﻧﺎﺟ ﺔﻧﺍﻮﻄﺳﻷﺍ ﺝﺍﺮﺧﺇ :
0
USB
ﻝﺎﺧﺩﺇ ﻞﻴﺻﻮﺗ ﻑﺮﻃ
USB
ﻝﺎﺧﺩﺇ ﻞﻴﺻﻮﺗ ﻑﺮﻃ
(mA ٥٠٠ :ﻰﺼﻗﻷﺍ ﺪﺤﻟﺍ) CA-U1EX
(ﻱﺭﺎﻴﺘﺧﺍ ﺭﺍﻮﺴﺴﻛﺇ)
(ﻱﺭﺎﻴﺘﺧﺍ ﺭﺍﻮﺴﺴﻛﺇ)
KCA-iP102
XX
:ﻲﺿﺍﺮﺘﻓﺍ
.
FM
ﺭﺪﺼﻤﻟﺍ ﻥﻮﻜﻳ ﺎﻣﺪﻨﻋ ﻂﻘﻓ ﻩﺪﻳﺪﺤﺗ ﻦﻜﻤﻳ :
KDC-3157UAM
/
KDC-3357URM
/
KDC-3257UGM
ﻲﻠﻳﺩﻮﻤﻟ
PTY SRCH
PTY
ﺔﻐﻟ ﺪﻳﺪﺤﺘﻟ ﺕﻮﺼﻟﺍ ﻯﻮﺘﺴﻣ ﺹﺮﻗ ﺭﺩﺃ .
PTY
ﺔﻐﻟ ﺭﺎﻴﺘﺧﺍ ﻰﻟﺇ ﻝﻮﺧﺪﻠﻟ ﺕﻮﺼﻟﺍ ﻯﻮﺘﺴﻣ ﺹﺮﻗ ﻰﻠﻋ ﻂﻐﺿﺍ
.ﺹﺮﻘﻟﺍ ﻰﻠﻋ ﻂﻐﺿﺍ ﻢﺛ ،(
GERMAN /FRENCH /ENGLISH
)
.ﻞﻴﻐﺸﺘﻟﺍ ﺀﺪﺒﻟ
¢
/
4
ﻰﻠﻋ ﻂﻐﺿﺍ ﻢﺛ ،(ﻲﻟﺎﺘﻟﺍ ﺮﻈﻧﺍ) ﺔﺣﺎﺘﻤﻟﺍ ﺞﻣﺍﺮﺒﻟﺍ ﻉﻮﻧ ﺩﺪﺤﻳ
TI
.ﺀﺎﻐﻟﺍ :
TI OFF
؛ .ﺭﻭﺮﻤﻟﺍ ﺕﺎﻣﻮﻠﻌﻣ ﻰﻟﺇ ﺖﻗﺆﻤﻟﺍ ﻝﻮﺤﺘﻟﺎﺑ ﺯﺎﻬﺠﻠﻟ ﺡﺎﻤﺴﻟﺍ :
TI ON
NEWS SET
.ﺀﺎﻐﻟﺍ :
NEWS OFF
؛ .ﺔﻴﻟﺎﺘﻟﺍ ﺔﻳﺭﺎﺒﺧﻹﺍ ﺓﺮﺸﻨﻟﺍ ﻝﺎﺒﻘﺘﺳﺍ ﺖﻗﻭ ﻂﺒﻀﻳ :
NEWS 00M – NEWS 90M
AF SET
ﻥﻮﻜﻳ ﺎﻣﺪﻨﻋ ﻞﻀﻓﺃ ﻝﺎﺒﻘﺘﺳﺎﺑ
Radio Data System
ﺔﻜﺒﺷ ﺲﻔﻧ ﻲﻓ ﺞﻣﺎﻧﺮﺒﻟﺍ ﺲﻔﻧ ﺚﺒﺗ ﻯﺮﺧﺃ ﺔﻄﺤﻣ ﻦﻋ ﺎﹰﻴﺋﺎﻘﻠﺗ ﺚﺤﺒﻳ :
AF ON
.ﺀﺎﻐﻟﺍ :
AF OFF
؛ .ﺊﻴﺳ ﻲﻟﺎﺤﻟﺍ ﻝﺎﺒﻘﺘﺳﻻﺍ
REGIONAL
.ﺀﺎﻐﻟﺍ :
REG OFF
؛ .
“
ﺕﻮﺼﻟﺍ ﺩﺩﺮﺗ
”
ﻲﻓ ﻢﻜﺤﺘﻟﺍ ﻡﺍﺪﺨﺘﺳﺎﺑ ﺓﺩﺪﺤﻤﻟﺍ ﺔﻘﻄﻨﻤﻟﺍ ﻲﻓ ﻂﻘﻓ ﻯﺮﺧﺃ ﺔﻄﺤﻣ ﻰﻟﺇ ﻝﻮﺤﺘﻳ :
REG ON
ATP SEEK
.ﺀﺎﻐﻟﺍ :
ATPS OFF
؛ .ﺎﹰﺌﻴﺳ ﺭﻭﺮﻤﻟﺍ ﺕﺎﻣﻮﻠﻌﻣ ﻝﺎﺒﻘﺘﺳﺍ ﻥﻮﻜﻳ ﺎﻣﺪﻨﻋ ﻞﻀﻓﺃ ﻝﺎﺒﻘﺘﺳﺍ ﺕﺍﺫ ﺔﻄﺤﻣ ﻦﻋ ﺎﹰﻴﺋﺎﻘﻠﺗ ﺚﺤﺒﻳ :
ATPS ON
CLOCK
TIMESYNC
.ﺀﺎﻐﻟﺍ :
SYNC OFF
؛ .
Radio Broadcast Data System
ﺔﻄﺤﻣ ﺖﻗﻭ ﻊﻣ ﺓﺪﺣﻮﻟﺍ ﺖﻗﻮﻟ ﺔﻨﻣﺍﺰﻣ ﻞﻤﻋ ﻢﺘﻳ :
SYNC ON
.
TUNER
ﺭﺪﺼﻤﻟﺍ ﻥﻮﻜﻳ ﻻ ﺎﻣﺪﻨﻋ ﻂﻘﻓ ﻩﺪﻳﺪﺤﺗ ﻦﻜﻤﻳ
:TUNERSET
(.ﻝﻭﺪﺠﻟﺍ ﻰﻠﻋﺃ ﻰﻟﺇ ﻉﻮﺟﺮﻟﺍ ﻰﺟﺮﻳ ،ﻞﻴﺻﺎﻔﺗ ﻰﻠﻋ ﻝﻮﺼﺤﻠﻟ) :
ATP SEEK /REGIONAL /AF SET /NEWS SET /TI
:ﺡﺎﺘﻤﻟﺍ ﺞﻣﺎﻧﺮﺒﻟﺍ ﻉﻮﻧ •
،
FINANCE
،
WEATHER
،
VARIED
،
SCIENCE
،
CULTURE
،
DRAMA
،
EDUCATE
،
SPORT
،(ﺕﺎﻣﻮﻠﻌﻣ)
INFO
،
AFFAIRS
،
NEWS
:
SPEECH
DOCUMENT
،
LEISURE
،
TRAVEL
،
PHONE IN
،
RELIGION
،
SOCIAL
،
CHILDREN
،(ﻰﻘﻴﺳﻮﻣ)
OTHER M
،
CLASSICS
،(ﻰﻘﻴﺳﻮﻣ)
LIGHT M
،(ﻰﻘﻴﺳﻮﻣ)
EASY M
،(ﻰﻘﻴﺳﻮﻣ)
ROCK M
،(ﻰﻘﻴﺳﻮﻣ)
POP M
:
MUSIC
(ﻰﻘﻴﺳﻮﻣ)
FOLK M
،
OLDIES
،(ﻰﻘﻴﺳﻮﻣ)
NATION M
،
COUNTRY
،
JAZZ
.ﻩﺪﻳﺪﺤﺗ ﻢﺗ ﺍﺫﺇ
[MUSIC]
ﻭﺃ
[SPEECH]
ﺖﺤﺗ ﻒﻨﺼﻤﻟﺍ ﺞﻣﺎﻧﺮﺒﻟﺍ ﻉﻮﻧ ﻦﻋ ﺓﺪﺣﻮﻟﺍ ﺚﺤﺒﺗ ﻑﻮﺳ
،ﺭﻭﺮﻤﻟﺍ ﺕﺎﻣﻮﻠﻌﻣ ﻝﺎﺒﻘﺘﺳﺍ ﺀﺎﻨﺛﺃ ﺕﻮﺼﻟﺍ ﻯﻮﺘﺴﻣ ﻂﺒﺿ ﺔﻟﺎﺣ ﻲﻓ :
KDC-3157UAM
/
KDC-3357URM
/
KDC-3257UGM
ﻲﻠﻳﺩﻮﻤﻟ •
ﺔﻔﻴﻇﻭ ﻞﻴﻐﺸﺘﻟ ﺔﻴﻟﺎﺘﻟﺍ ﺓﺮﻤﻟﺍ ﻲﻓ ﻪﻘﻴﺒﻄﺗ ﻢﺘﻳ ﻑﻮﺳﻭ .ﺎﹰﻴﺋﺎﻘﻠﺗ ﻝﺪﻌﻤﻟﺍ ﺕﻮﺼﻟﺍ ﻯﻮﺘﺴﻣ ﻆﻔﺣ ﻢﺘﻳ ،ﺓﺪﻳﺪﺠﻟﺍ ﺕﺍﺮﺸﻨﻟﺍ ﻭﺃ ﺕﺎﻬﻴﺒﻨﺘﻟﺍ ﻭﺃ
ﺓﺪﻳﺪﺠﻟﺍ ﺓﺮﺸﻨﻟﺍ ﺔﻔﻴﻇﻭ ﻭﺃ ﺕﺎﻬﻴﺒﻨﺘﻟﺍ ﻭﺃ ،ﺭﻭﺮﻤﻟﺍ ﺕﺎﻣﻮﻠﻌﻣ
ﻮﻳﺩﺍﺭ
AR_KDC-U456[MWM0M20].indd 6AR_KDC-U456[MWM0M20].indd 6 8/28/12 5:20 PM8/28/12 5:20 PM

٥| ﻲﺑﺮﻋ
ﻮﻳﺩﺍﺭ
ﺔﻄﺤﻣ ﻦﻋ ﺚﺤﺒﻟﺍ
.TUNER ﻰﻟﺍ ﺭﺎﻴﺘﺧﻻ L SRC ﺭﺰﻟﺍ ﻂﻐﺿﺍ ١
(RC-406 ﻰﻠﻋ #FM+ / *AM– ﻂﻐﺿﺍ ﻭﺃ) ﺓﺭﺮﻜﺘﻣ ﺔﻘﻳﺮﻄﺑ ﻰﻠﻋ ﻂﻐﺿﺍ ٢
.SW2 /SW1 /LW /MW /FM3 /FM2 /FM1 ﺪﻳﺪﺤﺘﻟ
.ﺔﺷﺎﺸﻟﺍ ﻰﻠﻋ “S2” / “S1” / “LW” / “MW” / “F3” / “F2” / “F1” ﺮﻬﻈﺗ
.ﺔﻄﺤﻣ ﻦﻋ ﺚﺤﺒﻠﻟ ¢ / 4 ﻂﻐﺿﺍ ٣
1 ﻦﻣ) ﺔﻴﻟﺎﺘﻟﺍ ﻡﺎﻗﺭﻷﺍ ﺭﺍﺭﺯﺃ ﻦﻣ ﺪﺣﺍﻭ ﺭﺍﺮﻤﺘﺳﻻﺍ ﻊﻣ ﻂﻐﺿﺍ :ﺔﻄﺤﻤﻟﺍ ﻆﻔﺤﻟ •
.(6 ﻰﻟﺇ
.(6 ﻰﻟﺇ 1 ﻦﻣ) ﺔﻴﻟﺎﺘﻟﺍ ﻡﺎﻗﺭﻷﺍ ﺭﺍﺭﺯﺃ ﻦﻣ ﺪﺣﺍﻭ ﻂﻐﺿﺍ :ﺔﻧﺰﺨﻤﻟﺍ ﺔﻄﺤﻤﻟﺍ ﺪﻳﺪﺤﺘﻟ
•
(
KDC-U3056
/
KDC-U356
/
KDC-U456
ﻞﻳﺩﻮﻤﻠﻟ) ﺩﺩﺮﺘﻟﺍ ﺕﺎﺟﺭﺩ ﺮﻴﻴﻐﺗ
:ﻦﻣ ﺩﺩﺮﺗ ﺔﺟﺭﺩ ﺮﻴﻴﻐﺗ ﻚﻨﻜﻤﻳ
ﺰﺗﺮﻫ ﻮﻠﻴﻛ ٢٠٠ ﻰﻟﺍ ﺰﺗﺮﻫ ﻮﻠﻴﻛ ٥٠ :FM
ﺰﺗﺮﻫ ﻮﻠﻴﻛ ١٠ ﻰﻟﺍ ﺰﺗﺮﻫ ﻮﻠﻴﻛ ٩ :MW
.ﺯﺎﻬﺠﻟﺍ ﻑﺎﻘﻳﻹ L SRC ﻰﻠﻋ ﺭﺍﺮﻤﺘﺳﻻﺍ ﻊﻣ ﻂﻐﺿﺍ ١
.L SRC ﻂﻐﺿﺍ ،5ﻭ 1 ﻡﺎﻗﺭﻷﺍ ﻱﺭﺯ ﻰﻠﻋ ﻂﻐﻀﻟﺍ ﺀﺎﻨﺛﺃ ٢
.ﺽﺮﻌﻟﺍ ﺔﺷﺎﺷ ﺭﻮﻬﻇ ﺪﻌﺑ ﺭﺍﺭﺯﻷﺍ ﻕﻮﻓ ﻦﻣ ﻚﻌﺑﺎﺻﺃ ﻊﻓﺭﺍ
.ﺀﺍﺮﺟﻹﺍ ﺲﻔﻧ ﺭﺮﻛ ،ﻲﻟﻭﻷﺍ ﺩﺍﺪﻋﻹﺍ ﺓﺩﺎﻌﺘﺳﻻ •
.ﺓﺮﻛﺍﺬﻟﺍ ﻲﻓ ﺓﺩﻮﺟﻮﻤﻟﺍ ﺎﹰﻘﺑﺎﺳ ﺔﻧﺰﺨﻤﻟﺍ ﺕﺎﻄﺤﻤﻟﺍ ﻮﺤﻣ ﻢﺘﻳ ،ﺩﺩﺮﺘﻟﺍ ﺔﺟﺭﺩ ﺮﻴﻴﻐﺗ ﺪﻨﻋ •
(RC-406 ﻡﺍﺪﺨﺘﺳﺎﺑ) ﺮﺷﺎﺒﻤﻟﺍ ﻝﻮﺻﻮﻟﺍ ﻒﻴﻟﻮﺗ
.ﺔﺟﻮﻣ ﺪﻳﺪﺤﺘﻟ #FM+ / *AM– ﻂﻐﺿﺍ ١
.ﺮﺷﺎﺒﻤﻟﺍ ﻝﻮﺻﻮﻟﺍ ﻒﻴﻟﻮﺗ ﻰﻟﺇ ﻝﻮﺧﺪﻠﻟ DIRECT ﻂﻐﺿﺍ ٢
“– – – – –” ﻭﺃ (SW1 /LW /MW ﻰﻠﻋ ﻝﻮﺼﺤﻠﻟ) “– – – –” ،(FM ﻰﻠﻋ ﻝﻮﺼﺤﻠﻟ) “– – – • –”
.ﺔﺷﺎﺸﻟﺍ ﻰﻠﻋ ﺮﻬﻈﺗ ﻲﺘﻟﺍ (SW2 ﻰﻠﻋ ﻝﻮﺼﺤﻠﻟ)
.ﺩﺩﺮﺘﻟﺍ ﻝﺎﺧﺩﻹ ﻡﺎﻗﺭﻷﺍ ﺭﺍﺭﺯﺃ ﻂﻐﺿﺍ ٣
.ﺩﺩﺮﺘﻟﺍ ﻦﻋ ﺚﺤﺒﻠﻟ ¢ (+) / 4 ﻂﻐﺿﺍ ٤
. ﻰﻠﻋ ﻂﻐﺿﺍ ،ﺀﺎﻐﻟﻺﻟ •
.ﺎﹰﻴﺋﺎﻘﻠﺗ ﺮﺷﺎﺒﻤﻟﺍ ﻝﻮﺻﻮﻟﺍ ﻒﻴﻟﻮﺗ ﺀﺎﻐﻟﺇ ﻢﺘﻳ ،٣ ﺓﻮﻄﺨﻟﺍ ﺪﻌﺑ ﹴﻥﺍﻮﺛ ١٠ ﺓﺪﻤﻟ ﺔﻴﻠﻤﻋ ﻱﺃ ﺀﺍﺮﺟﺇ ﻡﺪﻋ ﺔﻟﺎﺣ ﻲﻓ •
ﻯﺮﺧﺃ ﺕﺍﺩﺍﺪﻋﺇ
.
[FUNCTION]
ﻰﻟﺇ ﻝﻮﺧﺪﻠﻟ ﺕﻮﺼﻟﺍ ﻯﻮﺘﺴﻣ ﺹﺮﻗ ﻰﻠﻋ ﻂﻐﺿﺍ ١
.ﺹﺮﻘﻟﺍ ﻰﻠﻋ ﻂﻐﺿﺍ ﻢﺛ ،
[SETTINGS]
ﺪﻳﺪﺤﺘﻟ ﺕﻮﺼﻟﺍ ﻯﻮﺘﺴﻣ ﺹﺮﻗ ﺭﺩﺃ ٢
ﻢﺛ ،(٦ ﻢﻗﺭ ﺔﺤﻔﺼﻟﺍﻭ ﻩﺎﻧﺩﺃ ﻝﻭﺪﺠﻟﺍ ﺮﻈﻧﺍ) ﺪﻳﺪﺤﺗ ﺀﺍﺮﺟﻹ ﺕﻮﺼﻟﺍ ﻯﻮﺘﺴﻣ ﺹﺮﻗ ﺭﺩﺃ ٣
.ﺹﺮﻘﻟﺍ ﻰﻠﻋ ﻂﻐﺿﺍ
.ﺀﺎﻬﻧﻹﺍ ﻞﺟﺃ ﻦﻣ ﺭﺍﺮﻤﺘﺳﻻﺍ ﻊﻣ ﻂﻐﺿﺍ ٤
XX
:ﻲﺿﺍﺮﺘﻓﺍ
LO.SEEK
/
KDC-U456 ﻲﻠﻳﺩﻮﻤﻟ) .ﻂﻘﻓ ﺪﻴﺠﻟﺍ ﻝﺎﺒﻘﺘﺳﻻﺍ ﺕﺍﺫ ﺕﺎﻄﺤﻤﻟﺍ ﻦﻋ ﺚﺤﺒﻟﺍ :
LO.S ON
/
KDC-3257UGM ﻲﻠﻳﺩﻮﻤﻟ ؛ ﻂﻘﻓ
SW2 /SW1 /MW
ﺕﺎﻄﺤﻣ :KDC-U3056
/
KDC-U356
.ﺀﺎﻐﻟﺍ :
LO.S OFF
؛ .(ﻂﻘﻓ
FM
ﺕﺎﻄﺤﻣ :KDC-3157UAM
/
KDC-3357URM
SEEKMODE
.
¢
/
4
ﺭﺍﺭﺯﻷ ﺔﻔﻟﺍﻮﻤﻟﺍ ﻊﺿﻭ ﺩﺪﺤﻳ
؛ .ﺎﹰﻘﺒﺴﻣ ﺎﻫﺪﻳﺪﺤﺗ ﻢﺗ ﺔﻄﺤﻣ ﻦﻋ ﺚﺤﺒﻟﺍ :
AUTO2
؛ .ﺔﻄﺤﻣ ﻦﻋ ﹰﺎﻴﺋﺎﻘﻠﺗ ﺚﺤﺒﻳ :
AUTO1
.ﺔﻄﺤﻣ ﻦﻋ ﺎﹰﻳﻭﺪﻳ ﺚﺤﺒﻳ :
MANUAL
A-MEMORY
ﻂﻘﻓ ﺪﻳﺪﺤﺘﻠﻟ ﻞﺑﺎﻗ) .ﺀﺎﻐﻟﺍ :
Y/<N>
؛ .ﺪﻴﺟ ﻝﺎﺒﻘﺘﺳﺍ ﺕﺍﺫ ﺕﺎﻄﺤﻣ ٦ ﻆﻔﺣ ﺎﹰﻴﺋﺎﻘﻠﺗ ﺃﺪﺒﻳ :
<Y>/N
(٤ ) (.
[PRESET]
ﻊﺿﻭ ﻊﻣ
[TYPE NML]
ﺪﻳﺪﺤﺗ ﺔﻟﺎﺣ ﻲﻓ
MONO SET
.
FM
ﺭﺪﺼﻤﻟﺍ ﻥﻮﻜﻳ ﺎﻣﺪﻨﻋ ﻂﻘﻓ ﻩﺪﻳﺪﺤﺗ ﻦﻜﻤﻳ
.ﺀﺎﻐﻟﺍ :
MONO OFF
؛ .ﻩﺪﻘﻓ ﻢﺘﻴﺳ ﻮﻳﺮﺘﺴﻟﺍ ﺕﻮﺼﻟﺍ ﺮﻴﺛﺄﺗ ﻦﻜﻟﻭ
FM
ﻝﺎﺒﻘﺘﺳﺍ ﻦﺴﺤﻳ :
MONO ON
AR_KDC-U456[MWM0M20].indd 5AR_KDC-U456[MWM0M20].indd 5 8/28/12 5:17 PM8/28/12 5:17 PM

٤
ﻞﻤﻌﻟﺍ ﻲﻓ ﻉﻭﺮﺸﻟﺍ
ﺽﺍﺮﻌﺘﺳﻻﺍ ﺔﻴﻠﻤﻋ ﺀﺎﻐﻟﺇ
:ﻲﻠﻳ ﺎﻣ ﺔﺷﺎﺸﻟﺍ ﺽﺮﻌﺘﺳ ،(ﺯﺎﻬﺠﻟﺍ ﻂﺒﺿ ﺓﺩﺎﻋﺇ ﺪﻌﺑ ﻭﺃ) ﺔﻗﺎﻄﻟﺍ ﻞﻴﻐﺸﺗ ﺪﻨﻋ
“KNOB” | “VOLUME” | “PRESS” | “DEMO” | “CANCEL”
.ﺕﻮﺼﻟﺍ ﻯﻮﺘﺴﻣ ﺹﺮﻗ ﻂﻐﺿﺍ ١
.ﻲﺋﺪﺒﻣ ﺩﺍﺪﻋﺈﻛ
[<Y>/N]
ﺪﻳﺪﺤﺗ ﻢﺘﻳ
.ﻯﺮﺧﺃ ﺓﺮﻣ ﺕﻮﺼﻟﺍ ﻯﻮﺘﺴﻣ ﺹﺮﻗ ﻂﻐﺿﺍ ٢
.“DEMO OFF” ﺮﻬﻈﺗ
ﺔﻋﺎﺴﻟﺍ ﻂﺒﺿ
.
[FUNCTION]
ﻰﻟﺇ ﻝﻮﺧﺪﻠﻟ ﺕﻮﺼﻟﺍ ﻯﻮﺘﺴﻣ ﺹﺮﻗ ﻰﻠﻋ ﻂﻐﺿﺍ ١
.ﺹﺮﻘﻟﺍ ﻰﻠﻋ ﻂﻐﺿﺍ ﻢﺛ ،
[SETTINGS]
ﺪﻳﺪﺤﺘﻟ ﺕﻮﺼﻟﺍ ﻯﻮﺘﺴﻣ ﺹﺮﻗ ﺭﺩﺃ ٢
.ﺹﺮﻘﻟﺍ ﻰﻠﻋ ﻂﻐﺿﺍ ﻢﺛ ،
[CLOCK]
ﺪﻳﺪﺤﺘﻟ ﺕﻮﺼﻟﺍ ﻯﻮﺘﺴﻣ ﺹﺮﻗ ﺭﺩﺃ ٣
.
[CLK ADJ]
ﺪﻳﺪﺤﺘﻟ ﺕﻮﺼﻟﺍ ﻯﻮﺘﺴﻣ ﺹﺮﻗ ﻂﻐﺿﺍ ٤
.ﺹﺮﻘﻟﺍ ﻰﻠﻋ ﻂﻐﺿﺍ ﻢﺛ ،ﺔﻋﺎﺴﻟﺍ ﻂﺒﻀﻟ ﺕﻮﺼﻟﺍ ﻯﻮﺘﺴﻣ ﺹﺮﻗ ﺭﺩﺃ ٥
.ﺹﺮﻘﻟﺍ ﻰﻠﻋ ﻂﻐﺿﺍ ﻢﺛ ،ﻖﺋﺎﻗﺪﻟﺍ ﻂﺒﻀﻟ ﺕﻮﺼﻟﺍ ﻯﻮﺘﺴﻣ ﺹﺮﻗ ﺭﺩﺃ ٦
.ﻖﺋﺎﻗﺪﻟﺍ ﻂﺒﺿﻭ ﺕﺎﻋﺎﺴﻟﺍ ﻂﺒﺿ ﻦﻴﺑ ﻝﺎﻘﺘﻧﻼﻟ
¢/4
ﻂﻐﺿﺍ
.ﺀﺎﻬﻧﻹﺍ ﻞﺟﺃ ﻦﻣ ﺭﺍﺮﻤﺘﺳﻻﺍ ﻊﻣ ﻂﻐﺿﺍ ٧
(ﻭﺃ)
ﺔﻋﺎﺴﻟﺍ ﻂﺒﺿ ﻊﺿﻭ ﻰﻟﺇ ﻝﻮﺧﺪﻠﻟ SCRL DISP ﺭﺍﺮﻤﺘﺳﻻﺍ ﻊﻣ ﻂﻐﺿﺍ
.ﺔﻋﺎﺴﻟﺍ ﺽﺮﻋ ﺔﺷﺎﺷ ﺭﻮﻬﻇ ﺀﺎﻨﺛﺃ ﺓﺮﺷﺎﺒﻣ
.ﺔﻋﺎﺴﻟﺍ ﻂﺒﻀﻟ ﻩﻼﻋﺃ ٦ ﻢﻗﺭ ﺓﻮﻄﺨﻟﺍﻭ ٥ ﻢﻗﺭ ﺓﻮﻄﺨﻟﺍ ﺀﺍﺮﺟﺈﺑ ﻢﻗ ﻢﺛ
١
٢
ﺔﻴﺋﺪﺒﻤﻟﺍ ﺕﺍﺩﺍﺪﻋﻹﺍ ﻂﺒﺿ
.
[STANDBY]
ﻊﺿﻭ ﻰﻟﺇ ﻝﻮﺧﺪﻠﻟ SRC ﻂﻐﺿﺍ ١
.
[FUNCTION]
ﻰﻟﺇ ﻝﻮﺧﺪﻠﻟ ﺕﻮﺼﻟﺍ ﻯﻮﺘﺴﻣ ﺹﺮﻗ ﻰﻠﻋ ﻂﻐﺿﺍ ٢
.ﺹﺮﻘﻟﺍ ﻰﻠﻋ ﻂﻐﺿﺍ ﻢﺛ ،
[INITIAL]
ﺪﻳﺪﺤﺘﻟ ﺕﻮﺼﻟﺍ ﻯﻮﺘﺴﻣ ﺹﺮﻗ ﺭﺩﺃ ٣
.ﺹﺮﻘﻟﺍ ﻰﻠﻋ ﻂﻐﺿﺍ ﻢﺛ ،(ﻩﺎﻧﺩﺃ ﻝﻭﺪﺠﻟﺍ ﺮﻈﻧﺍ) ﺪﻳﺪﺤﺗ ﺀﺍﺮﺟﻹ ﺕﻮﺼﻟﺍ ﻯﻮﺘﺴﻣ ﺹﺮﻗ ﺭﺩﺃ
٤
.ﺀﺎﻬﻧﻹﺍ ﻞﺟﺃ ﻦﻣ ﺭﺍﺮﻤﺘﺳﻻﺍ ﻊﻣ ﻂﻐﺿﺍ ٥
. ﻰﻠﻋ ﻂﻐﺿﺍ ،ﻖﺑﺎﺴﻟﺍ ﻲﻣﺮﻬﻟﺍ ﻞﺴﻠﺴﺘﻟﺍ ﻰﻟﺇ ﺓﺩﻮﻌﻠﻟ •
XX
:ﻲﺿﺍﺮﺘﻓﺍ
PRESET
ﻕﺎﻄﻧ ﻞﻛ ﻲﻓ ﻖﺒﺴﻣ ﺩﺍﺪﻋﺇ ﺭﺯ ﻞﻜﻟ ﺓﺪﺣﺍﻭ ﺔﻄﺤﻣ ﺮﻛﺬﺘﻳ :
TYPE NML
ﺩﺍﺪﻋﺇ ﺭﺯ ﻞﻜﻟ ﺓﺪﺣﺍﻭ ﺔﻄﺤﻣ ﺮﻛﺬﺘﻳ :
TYPE MIX
؛ .(
SW2 /SW1 /LW /MW /FM3 /FM2 /FM1
)
.ﺩﺪﺤﻤﻟﺍ ﻕﺎﻄﻨﻟﺍ ﻦﻋ ﺮﻈﻨﻟﺍ ﺾﻐﺑ ﻖﺒﺴﻣ
KEY BEEP
.ﻂﻴﺸﻨﺘﻟﺍ ﺀﺎﻐﻟﺇ :
BEEP OFF
؛ .ﺡﺎﺘﻔﻤﻟﺍ ﻰﻠﻋ ﻂﻐﻀﻟﺍ ﺔﻤﻐﻧ ﻂﻴﺸﻨﺗ :
BEEP ON
TDF-ALARM
؛ .
OFF
ﻰﻠﻋ
ACC
ﻂﺒﺿ ﺪﻨﻋ ﺯﺎﻬﺠﻟﺍ ﺔﻬﺟﺍﻭ ﻞﺼﻓ ﺖﻴﺴﻧ ﺍﺫﺇ ﺮﻳﺬﺤﺘﻟﺍ ﻂﺸﻨﻳ :
ALRM ON
.ﻂﻴﺸﻨﺘﻟﺍ ﺀﺎﻐﻟﺇ :
ALRM OFF
RUSSIAN
ﺔﻐﻠﻟﺎﺑ ﻡﻮﺒﻟﻷﺍ ﻢﺳﺍﻭ ﻥﺎﻨﻔﻟﺍ ﻢﺳﺍﻭ ﺔﻴﻨﻏﻷﺍ ﻥﺍﻮﻨﻋﻭ ﻒﻠﻤﻟﺍ ﻢﺳﺍﻭ ﺪﻠﺠﻤﻟﺍ ﻢﺳﺍ ﺽﺮﻋ ﻢﺘﻳ :
RUS ON
.ﺀﺎﻐﻟﺍ :
RUS OFF
؛ .(ﺔﺣﺎﺘﻣ ﺖﻧﺎﻛ ﺍﺫﺇ) ﺔﻴﺳﻭﺮﻟﺍ
OFF WAIT
.ﺽﺍﺮﻌﺘﺳﻻﺍ ﻊﺿﻭ ﻑﺎﻘﻳﺇ ﺪﻨﻋ ﻂﻘﻓ ﻪﻘﻴﺒﻄﺗ ﻦﻜﻤﻳ
ﻆﻔﺤﻟ (ﺩﺍﺪﻌﺘﺳﻻﺍ ﻊﺿﻭ ﻲﻓ ﻩﺩﻮﺟﻭ ﺀﺎﻨﺛﺃ) ﺎﹰﻴﺋﺎﻘﻠﺗ ﺯﺎﻬﺠﻟﺍ ﻞﻴﻐﺸﺗ ﺎﻫﺪﻌﺑ ﻒﻗﻮﺘﻳ ﻲﺘﻟﺍ ﺓﺮﺘﻔﻟﺍ ﻂﺒﻀﻳ
.ﺔﻳﺭﺎﻄﺒﻟﺍ ﺔﻗﺎﻃ
ﺔﻘﻴﻗﺩ ٦٠ :
OFF 60M
؛ ﺔﻘﻴﻗﺩ ٤٠ :
OFF 40M
؛ ﺔﻘﻴﻗﺩ ٢٠ :
OFF 20M
؛ ﺀﺎﻐﻟﺍ :
OFF –––
AUX SET
(٨ ) .ﻞﻄﻌﻣ :
AUX OFF
؛ .ﺭﺪﺼﻤﻟﺍ ﺪﻳﺪﺤﺗ ﻲﻓ
AUX
ﻦﻴﻜﻤﺗ :
AUX ON
CD READ
ﻞﺠﺴﻤﻟﺍ
CD
ﺕﺎﻧﺍﻮﻄﺳﺃﻭ ﺕﻮﺻ ﺕﺎﻔﻠﻣ ﺎﻬﻴﻠﻋ ﻞﺠﺴﻤﻟﺍ ﺕﺎﻧﺍﻮﻄﺳﻷﺍ ﻦﻴﺑ ﺎﹰﻴﺋﺎﻘﻠﺗ ﺰﻴﻤﻳ :
CD READ 1
ﺎﻬﻴﻠﻋ ﻞﺠﺴﻣ
CD
ﺕﺎﻧﺍﻮﻄﺳﺄﻛ ﻞﻤﻌﻟﺍ ﻰﻠﻋ ﺯﺎﻬﺠﻟﺍ ﺮﺒﺠﻳ :
CD READ 2
؛ .ﻰﻘﻴﺳﻮﻣ ﺎﻬﻴﻠﻋ
.ﺕﻮﺻ ﻒﻠﻤﻟ ﺹﺮﻗ ﻞﻴﻐﺸﺗ ﺪﻨﻋ ﺕﻮﺻ ﻉﺎﻤﺳ ﻦﻜﻤﻳ ﻻ .ﻰﻘﻴﺳﻮﻣ
SWPRE
(KDC-U456 ﺀﺎﻨﺜﺘﺳﺎﺑ)
ﻑﺍﺮﻃﺄﺑ ﻦﻴﻠﺻﻮﻣ ﺮﻓﻭﻮﺒﺻ ﻭﺃ ﺔﻴﻔﻠﺨﻟﺍ ﺕﺎﻋﺎﻤﺴﻟﺍ ﺖﻧﺎﻛ ﺍﺫﺇ ﺎﻣ ﺩﺪﺣ :
SWPRE SW /SWPRE R
.(ﻲﺟﺭﺎﺧ ﺕﻮﺻ ﺮﺒﻜﻣ ﻝﻼﺧ ﻦﻣ) ﺯﺎﻬﺠﻟﺍ ﺓﺮﺧﺆﻣ ﻲﻓ ﻂﺨﻟﺍ ﺝﺮﺨﻣ
SPEAKER
ﻭﺃ ﺔﺻﻮﺑ-٥) ﺕﺎﻋﺎﻤﺴﻟﺍ ﻢﺠﺤﻟ ﺎﹰﻘﻓﻭ ﺪﻳﺪﺤﺘﻟﺍ ﻢﺘﻳ :
SP OEM /SP 6 × 9/6 /SP 5/4 /SP OFF
.ﻞﺜﻣﻷﺍ ﺀﺍﺩﻷﺍ ﻰﻠﻋ ﻝﻮﺼﺤﻠﻟ
OEM
ﺕﺎﻋﺎﻤﺳ ﻭﺃ (ﺔﺻﻮﺑ-٦ ﻭﺃ ﺔﺻﻮﺑ-٩
×
٦ ،ﺔﺻﻮﺑ-٤
F/W UP
F/W xx.xx
.(ﺔﻄﺸﻨﻣ ﺮﻴﻏ ﺔﻴﻗﺮﺘﻟﺍ) ﻲﻐﻠﻳ :
Y/<N>
؛ .ﺖﺑﺎﺜﻟﺍ ﺞﻣﺎﻧﺮﺒﻟﺍ ﺔﻴﻗﺮﺗ ﺃﺪﺒﻳ :
<Y>/N
www.kenwood.com/cs/ce/
:ﺮﻈﻧﺍ ،ﺖﺑﺎﺜﻟﺍ ﺞﻣﺎﻧﺮﺒﻟﺍ ﺚﻳﺪﺤﺗ ﺔﻴﻔﻴﻛ ﻝﻮﺣ ﻞﻴﺻﺎﻔﺗ ﻰﻠﻋ ﻝﻮﺼﺤﻠﻟ
.
KDC-U3056
/
KDC-U356
/
KDC-U456
ﻞﻳﺩﻮﻣ ﻊﻣ ﻂﻘﻓ
[TDF-ALARM]
ﺪﻳﺪﺤﺗ ﻦﻜﻤﻳ •
/
KDC-3357URM
/
KDC-3257UGM
ﻞﻳﺩﻮﻣ ﻊﻣ ﻂﻘﻓ
[OFF WAIT]
ﻭ
[RUSSIAN]
ﺪﻳﺪﺤﺗ ﻦﻜﻤﻳ •
.
KDC-3157UAM
٣
AR_KDC-U456[MWM0M20].indd 4AR_KDC-U456[MWM0M20].indd 4 8/27/12 10:16 AM8/27/12 10:16 AM

٣
KDC-U456
ﺕﺎﹼﻴﹺ
ﺳﺎﺳﹶﺃ
ﻰﻟﺇ(ﺔﺣﻮﻠﻟﺍ ﻝﻼﺧ ﻦﻣ) ﻚﻟﺫ ﺀﺍﺮﺟﺈﺑ ﻢﻗ(ﻢﻜﺤﺘﻟﺍ ﺕﻮﻤﻳﺭ ﻝﻼﺧ ﻦﻣ) ﻚﻟﺫ ﺀﺍﺮﺟﺈﺑ ﻢﻗ ﺔﻴﺋﺎﺑﺮﻬﻜﻟﺍ ﺔﻗﺎﻄﻟﺍ ﻞﺻﻭﺍ
.L SRC ﻰﻠﻋ ﻂﻐﺿﺍ
.ﺯﺎﻬﺠﻟﺍ ﻑﺎﻘﻳﻹ ﺭﺍﺮﻤﺘﺳﻻﺍ ﻊﻣ ﻂﻐﺿﺍ •
.ﺯﺎﻬﺠﻟﺍ ﻑﺎﻘﻳﻹ SRC ﻰﻠﻋ ﺭﺍﺮﻤﺘﺳﻻﺍ ﻊﻣ ﻂﻐﺿﺍ
( .ﺯﺎﻬﺠﻟﺍ ﻞﻴﻐﺸﺗ ﻰﻠﻋ ﻞﻤﻌﻳ ﻻ SRC ﻰﻠﻋ ﻂﻐﻀﻟﺍ )
ﺕﻮﺼﻟﺍ ﻯﻮﺘﺴﻣ ﻂﺒﺿ
.ﺕﻮﺼﻟﺍ ﻯﻮﺘﺴﻣ ﺹﺮﻗ ﺭﺩﺃ. VOL ﻭﺃ VOL ﻂﻐﺿﺍ
.ﺕﻮﺼﻟﺍ ﻯﻮﺘﺴﻣ ﻒﻴﻔﺨﺘﻟ ﻞﻴﻐﺸﺘﻟﺍ ﺀﺎﻨﺛﺃ ATT ﻂﻐﺿﺍ
.ﺯﺎﻬﺠﻟﺍ ﻞﻴﻐﺸﺗ ﻒﻗﻮﻟ ﻯﺮﺧﺃ ﺓﺮﻣ ﻂﻐﺿﺍ •
ﻞﻴﻐﺸﺘﻟﺍ ﺭﺪﺼﻣ ﺪﻳﺪﺤﺗ
.ﺭﺍﺮﻜﺘﺑ L SRC ﻂﻐﺿﺍ
.ﺭﺍﺮﻜﺘﺑ SRC ﻂﻐﺿﺍ
ﺔﺷﺎﺸﻟﺍ ﺕﺎﻣﻮﻠﻌﻣ ﺮﻴﻴﻐﺗ
.ﺭﺍﺮﻜﺘﺑ SCRL DISP ﻂﻐﺿﺍ
.ﺔﻴﻟﺎﺤﻟﺍ ﺔﺷﺎﺸﻟﺍ ﺕﺎﻣﻮﻠﻌﻣ ﺮﻳﺮﻤﺘﻟ ﺭﺍﺮﻤﺘﺳﻻﺍ ﻊﻣ ﻂﻐﺿﺍ •
( ﺡﺎﺘﻣ ﺮﻴﻏ )
ﺯﺎﻬﺠﻟﺍ ﺔﻬﺟﺍﻭ
ﻂﺒﻀﻟﺍ ﺓﺩﺎﻋﺇ ﻦﻜﻤﻳ ﻒﻴﻛ
ﻞﻴﺻﻮﺗ
ﻞﺼﻓ
(RC-406) ﻢﻜﺤﺘﻟﺍ ﺕﻮﻤﻳﺭ
(
KDC-U3056
/
KDC-U356
/
KDC-U456
ﻞﻳﺩﻮﻤﻠﻟ ﺮﻓﻮﺘﻣ)
/
KDC-3257UGM
ـﺑ ﺪﻌﺑ ﻦﻋ ﻢﻜﺤﺘﻟﺍ ﹰﺎﻀﻳﺃ ﻦﻜﻤﻳ ﺎﻤﻛ
ﺪﻌﺑ ﻦﻋ ﻢﻜﺤﺗ ﺯﺎﻬﺟ ﻝﻼﺧ ﻦﻣ
KDC-3157UAM
/
KDC-3357URM
.ﻱﺭﺎﻴﺘﺧﺍ ﻞﻜﺸﺑ ﻪﺋﺍﺮﺷ ﻢﺘﻳ
ﺕﻮﺼﻟﺍ ﻯﻮﺘﺴﻣ ﺹﺮﻗ
(ﻂﻐﻀﻟﺍ/ﻥﺍﺭﻭﺪﻟﺍ)ﻞﻴﻤﺤﺘﻟﺍ ﺔﺤﺘﻓ
ﻞﺼﻔﻟﺍ ﺭﺯ ﺽﺮﻌﻟﺍ ﺓﺬﻓﺎﻧ
| ﻲﺑﺮﻋ
ﺐﺤﺴﺑ ﻢﻗ
ﻝﺯﺎﻋ ﺀﺎﻄﻏ
ﺪﻨﻋ ﺀﺎﺑﺮﻬﻜﻟﺍ
ﻡﺍﺪﺨﺘﺳﻻﺍ
.ﺓﺮﻣ ﻝﻭﻷ
ﻂﺒﻀﻟﺍ ﺕﺎﻴﻠﻤﻋ ﺔﻟﺍﺯﺇ ﻢﺘﻳ ﻑﻮﺳ
.ﹰﺎﻘﺒﺴﻣ ﺎﻬﻄﺒﺿ ﻢﺗ ﻲﺘﻟﺍ
ﺔﻳﺭﺎﻄﺒﻟﺍ ﻝﺍﺪﺒﺘﺳﺍ ﻦﻜﻤﻳ ﻒﻴﻛ
.ﻡﺪﺨﺘﺴﻣ ﺮﻴﻏ *
ﺪﻌﺑ ﻦﻋ ﻢﻜﺤﺘﻟﺍ ﺱﺎﺴﺣ
ﺲﻤﺸﻟﺍ ﺀﻮﻀﻟ ﺾﻳﺮﻌﺘﻟﺍ ﺐﻨﺠﺗ)
(.ﻊﻃﺎﺴﻟﺍ
AR_KDC-U456[MWM0M20].indd 3AR_KDC-U456[MWM0M20].indd 3 8/27/12 10:13 AM8/27/12 10:13 AM

٢
ﺕﺎﻳﻮﺘﺤﻤﻟﺍﻡﺍﺪﺨﺘﺳﻻﺍ ﻞﺒﻗ
ﺮﻳﺬﺤﺗ
.ﺔﻨﻣﻵﺍ ﺓﺩﺎﻴﻘﻟﺍ ﻦﻋ ﹰﺍﺪﻴﻌﺑ ﻚﻫﺎﺒﺘﻧﺍ ﺏﺬﺠﺗ ﺪﻗ ﺔﻔﻴﻇﻭ ﻱﺃ ﺀﺍﺮﺟﺈﺑ ﻢﻘﺗ ﻻ
ﺮﻳﺬﺤﺗ
:ﺕﻮﺼﻟﺍ ﺩﺍﺪﻋﺇ
.ﺙﺩﺍﻮﺤﻟﺍ ﺐﻨﺠﺗ ﻦﻣ ﻦﻜﻤﺘﺗ ﻰﺘﺣ ﺓﺭﺎﻴﺴﻟﺍ ﺝﺭﺎﺧ ﺕﺍﻮﺻﻷﺍ ﻉﺎﻤﺳ ﻚﻟ ﺢﻴﺘﻳ ﺚﻴﺤﺑ ﺕﻮﺼﻟﺍ ﻯﻮﺘﺴﻣ ﻂﺒﺿﺍ •
.ﺝﺮﺨﻟﺍ ﻯﻮﺘﺴﻣ ﻲﻓ ﺔﺌﺟﺎﻔﻤﻟﺍ ﺓﺩﺎﻳﺰﻟﺍ ﻝﻼﺧ ﻦﻣ ﺕﻮﺼﻟﺍ ﺮﺒﻜﻣ ﺭﺮﺿ ﺐﻨﺠﺘﻟ ﺔﻴﻤﻗﺭ ﺭﺩﺎﺼﻣ ﻱﺃ ﻞﻴﻐﺸﺗ ﻞﺒﻗ ﺕﻮﺼﻟﺍ ﻯﻮﺘﺴﻣ ﺾﻴﻔﺨﺗ •
:ﻡﺎﻋ
.ﺓﺩﺎﻴﻘﻟﺍ ﺔﻣﻼﺳ ﺽﺮﺘﻌﻳ ﻥﺃ ﻦﻜﻤﻳ iPhone/iPod ﻭﺃ USB ﺯﺎﻬﺟ ﻡﺍﺪﺨﺘﺳﺍ ﺐﻨﺠﺗ •
ﻢﺗ ﻲﺘﻟﺍ ﺕﺎﻧﺎﻴﺒﻠﻟ ﺓﺭﺎﺴﺧ ﺔﻳﺃ ﻦﻋ ﺔﻴﻟﻭﺆﺴﻣ ﺔﻳﺃ ﻞﻤﺤﺘﻧ ﻻﺃ ﺐﺠﻳ .ﺎﻬﻟ ﻲﻃﺎﻴﺘﺣﺍ ﺦﺴﻧ ﻞﻤﻋ ﻢﺗ ﺪﻗ ﺔﻣﺎﻬﻟﺍ ﺕﺎﻧﺎﻴﺒﻟﺍ ﻊﻴﻤﺟ ﻥﺃ ﻦﻣ ﺪﻛﺄﺗ •
.ﺎﻬﻠﻴﺠﺴﺗ
.ﺭﺎﻴﺘﻟﺍ ﻉﺎﻄﻘﻧﺍ ﺙﻭﺪﺣ ﻊﻨﻤﻟ ﺓﺪﺣﻮﻟﺍ ﻞﺧﺍﺩ (ﺔﻴﻧﺪﻌﻤﻟﺍ ﺕﺍﻭﺩﻷﺍ ﻭﺃ ﺕﻼﻤﻌﻟﺍ ﻞﺜﻣ) ﺔﻴﻧﺪﻌﻣ ﻡﺎﺴﺟﺃ ﻱﺃ ﻙﺮﺘﺗ ﻭﺃ ﻊﻀﺗ ﻻ •
.ﺔﺑﻮﻃﺮﻟﺍ ﺮﺨﺒﺘﺗ ﻰﺘﺣ ﺮﻈﺘﻧﺍﻭ ﺔﻧﺍﻮﻄﺳﻷﺍ ﺝﺍﺮﺧﺈﺑ ﻢﻗ ،ﺭﺰﻴﻠﻟﺍ ﺔﺳﺪﻋ ﻰﻠﻋ ﻒﺛﺎﻜﺘﻟﺍ ﺔﻴﻠﻤﻌﻟ ﺔﺠﻴﺘﻧ ﺔﻧﺍﻮﻄﺳﻷﺎﺑ ﺄﻄﺧ ﺙﻭﺪﺣ ﺔﻟﺎﺣ ﻲﻓ
•
:(RC-406) ﻢﻜﺤﺘﻟﺍ ﺕﻮﻤﻳﺭ
.ﻥﺎﻴﺒﻟﺍﻭ ﺱﺎﻴﻘﻟﺍ ﺓﺰﻬﺟﺃ ﺔﺣﻮﻟ ﻞﺜﻣ ﺔﻨﺧﺎﺳ ﻦﻛﺎﻣﺃ ﻰﻠﻋ ﻢﻜﺤﺘﻟﺍ ﺕﻮﻤﻳﺭ ﻊﻀﺗ ﻻ •
ﻦﻣ ﻭﺃ ﻉﻮﻨﻟﺍ ﺲﻔﻧ ﻦﻣ ﻯﺮﺧﺄﺑ ﺔﻳﺭﺎﻄﺒﻟﺍ ﻝﺪﺒﺘﺳﺍ .ﺢﻴﺤﺻ ﺮﻴﻏ ﻞﻜﺸﺑ ﺎﻬﻟﺍﺪﺒﺘﺳﺍ ﺔﻟﺎﺣ ﻲﻓ ﺭﺎﺠﻔﻧﺍ ﺙﻭﺪﺣ ﻰﻟﺇ ﻡﻮﻴﺜﻴﻟ ﺔﻳﺭﺎﻄﺑ ﻱﺩﺆﺗ ﻥﺃ ﻦﻜﻤﻳ •
.ﺊﻓﺎﻜﻣ ﻉﻮﻧ
.ﻪﺑﺎﺷ ﺎﻣ ﻭﺃ ﺐﻬﻠﻟﺍ ﻭﺃ ﺲﻤﺸﻟﺍ ﺀﻮﺿ ﻞﺜﻣ ﺔﻃﺮﻔﻤﻟﺍ ﺓﺭﺍﺮﺤﻠﻟ ﺕﺎﻳﺭﺎﻄﺒﻟﺍ ﻭﺃ ﺔﻳﺭﺎﻄﺒﻟﺍ ﺓﻮﺒﻋ ﺾﻳﺮﻌﺗ ﻡﺪﻋ ﺐﺠﻳ •
ﻲﻓﻭ .ﺍﹰﺭﻮﻓ ﺔﻣﺪﺨﺘﺴﻤﻟﺍ ﺕﺎﻳﺭﺎﻄﺒﻟﺍ ﻦﻣ ﺺﻠﺨﺗ .ﻡﺍﺪﺨﺘﺳﻼﻟ ﺎﻫﺮﻴﻀﺤﺗ ﻦﻴﺤﻟ ﺔﻴﻠﺻﻷﺍ ﺎﻬﺗﻮﺒﻋ ﻲﻓﻭ ﻝﺎﻔﻃﻷﺍ ﻝﻭﺎﻨﺘﻣ ﻦﻋ ﺍﹰﺪﻴﻌﺑ ﺕﺎﻳﺭﺎﻄﺒﻟﺍ ﻖﺑﺃ •
.ﺭﻮﻔﻟﺍ ﻰﻠﻋ ﺐﻴﺒﻄﺑ ﻝﺎﺼﺗﻻﺎﺑ ﻢﻗ ،ﺎﻬﻋﻼﺘﺑﺍ ﺔﻟﺎﺣ
٢ ﻡﺍﺪﺨﺘﺳﻻﺍ ﻞﺒﻗ
٣ ﺕﺎﹼﻴﹺ
ﺳﺎﺳﹶﺃ
٤ ﻞﻤﻌﻟﺍ ﻲﻓ ﻉﻭﺮﺸﻟﺍ
٥ ﻮﻳﺩﺍﺭ
٦ iPod / USB / CD
٨ AUX
٨ ﺔﺷﺎﺸﻟﺍ ﺕﺍﺩﺍﺪﻋﺇ
٩ ﺕﻮﺼﻟﺍ ﺕﺍﺩﺍﺪﻋﺇ
١٠ ﺕﺎﻣﻮﻠﻌﻤﻟﺍ ﻦﻣ ﺪﻳﺰﻣ
١٠ ﺡﻼﺻﻻﺍﻭ ﻝﺎﻄﻋﻻﺍ ﻦﻋ ﺚﺤﺒﻟﺍ
١١ ﺕﺎﻔﺻﺍﻮﻤﻟﺍ
١٢ ﻞﻴﺻﻮﺘﻟﺍ / ﺐﻴﻛﺮﺘﻟﺍ
ﻞﻴﻟﺪﻟﺍ ﺍﺬﻫ ﺃﺮﻘﺗ ﻒﻴﻛ
ﻥﺃ ﻲﺴﻴﺋﺭ ﻞﻜﺸﺑ ﺯﺎﻬﺠﻟﺍ ﻞﻴﻐﺸﺗ ﺕﺎﻴﻠﻤﻋ ﺖﺤﺿﻭﺃ •
.ﺔﺣﻮﻠﻟﺍ ﻰﻠﻋ ﺪﺟﺍﻮﺘﻣ ﺭﺍﺭﺯﻷﺍ ﻡﺍﺪﺨﺘﺳﺍ
.ﺓﺩﺪﺤﻤﻟﺍ ﺮﺻﺎﻨﻌﻟﺍ ﻰﻟﺇ ﺮﻴﺸﺗ
[XX]
•
ﻢﻗﺭ ﻲﻓ ﺓﺮﻓﻮﺘﻣ ﻊﺟﺍﺮﻤﻟﺍ ﻥﺃ ﻰﻟﺇ ﺮﻴﺸﺗ
(XX )
•
.ﺩﺪﺤﻤﻟﺍ ﺔﺤﻔﺼﻟﺍ
ﺔﻧﺎﻴﺼﻟﺍ
.ﺔﻤﻋﺎﻧ ﺵﺎﻤﻗ ﺔﻌﻄﻗ ﻭﺃ ﻑﺎﺟ ﻥﻮﻜﻴﻠﺳ ﻡﺍﺪﺨﺘﺳﺎﺑ ﺔﺣﻮﻠﻟﺍ ﻦﻣ ﺏﺍﺮﺘﻟﺍ ﺢﺴﻣﺍ :ﺯﺎﻬﺠﻟﺍ ﻒﻴﻈﻨﺗ
ﻡﺪﻋ ﻰﻠﻋ ﺹﺮﺤﻟﺍ ﻊﻣ ،ﻦﻄﻗ ﺔﻌﻄﻘﺑ ﻖﻓﺮﺑ ﻞﺻﻮﻤﻟﺍ ﻒﻈﻧﻭ ﺯﺎﻬﺠﻟﺍ ﺔﻬﺟﺍﻭ ﻚﻓ :ﻞﺻﻮﻤﻟﺍ ﻒﻴﻈﻨﺗ
.ﻞﺻﻮﻤﻟﺍ ﻑﻼﺗﺇ
:ﺕﺎﻧﺍﻮﻄﺳﻷﺍ ﻊﻣ ﻞﻣﺎﻌﺘﻟﺍ
.ﺔﻧﺍﻮﻄﺳﻷﺎﺑ ﺹﺎﺨﻟﺍ ﻞﻴﺠﺴﺘﻟﺍ ﺢﻄﺳ ﺲﻤﻠﺗ ﻻ •
.ﻂﻳﺮﺷ ﺎﻬﻴﻠﻋ ﺎﹰﻗﻮﺼﻠﻣ ﺔﻧﺍﻮﻄﺳﺃ ﻡﺪﺨﺘﺴﺗ ﻻﻭ ﺔﻧﺍﻮﻄﺳﻷﺍ ﻰﻠﻋ ﻪﺑﺎﺷ ﺎﻣ ﻭﺃ ﻂﻳﺮﺷ ﻱﺃ ﻖﺼﻠﺗ ﻻ •
.ﺔﻧﺍﻮﻄﺳﻸﻟ ﺕﺎﻘﺤﻠﻣ ﻱﺃ ﻡﺪﺨﺘﺴﺗ ﻻ •
.ﺝﺭﺎﺨﻠﻟ ﺎﻬﻔﺼﺘﻨﻣ ﻦﻣ ﺔﻧﺍﻮﻄﺳﻷﺍ ﻒﻴﻈﻨﺘﺑ ﻢﻗ •
.ﺕﺎﺒﻳﺬﻣ ﻱﺃ ﻡﺪﺨﺘﺴﺗ ﻻ .ﺔﻤﻋﺎﻧ ﺵﺎﻤﻗ ﺔﻌﻄﻗ ﻭﺃ ﻑﺎﺟ ﻥﻮﻜﻴﻠﻴﺳ ﻡﺍﺪﺨﺘﺳﺎﺑ ﺔﻧﺍﻮﻄﺳﻷﺍ ﻒﻈﻧ •
.ﺎﹰﻴﻘﻓﺃ ﺝﺭﺎﺨﻟﺍ ﻮﺤﻧ ﺎﻬﺒﺤﺳﺍ ،ﺯﺎﻬﺠﻟﺍ ﺍﺬﻫ ﻦﻣ ﺕﺎﻧﺍﻮﻄﺳﻷﺍ ﺔﻟﺍﺯﺇ ﺪﻨﻋ •
.ﺔﻧﺍﻮﻄﺳﺃ ﻊﺿﻭ ﻞﺒﻗ ﺔﻧﺍﻮﻄﺳﻷﺍ ﺔﻓﺎﺣﻭ ﻒﺼﺘﻨﻤﻟﺍ ﺔﺤﺘﻓ ﻦﻣ ﻑﺍﻮﺤﻟﺍ ﻉﺰﻧﺍ •
ﻦﻣ ﻲﻔﻠﺨﻟﺍ ﺐﻧﺎﺠﻟﺍ ﻲﻓ) ﻞﺻﻮﻤﻟﺍ
(ﺯﺎﻬﺠﻟﺍ ﺔﻬﺟﺍﻭ
AR_KDC-U456[MWM0M20].indd 2AR_KDC-U456[MWM0M20].indd 2 8/28/12 5:17 PM8/28/12 5:17 PM

© 2012 JVC KENWOOD Corporation
KDC-U456
KDC-U356
KDC-U3056
DC ﺕﺎﻧﺍﻮﻄﺳﺃ ﻞﻐﺸﻣﻭ ﻮﻳﺩﺍﺭ ﺯﺎﻬﺟ
ﺕﺎﻤﻴﻠﻌﺘﻟﺍ ﻞﻴﻟﺩ
KDC-3257UGM
KDC-3357URM
KDC-3157UAM
REAR COVER_KDC-U456_002A.indd 1REAR COVER_KDC-U456_002A.indd 1 8/29/12 12:41 PM8/29/12 12:41 PM