Kenwood Two Way Radio Tk 3202 Users Manual 3202_cover
TK-3202 to the manual f8eda80a-84f8-4ef4-8dc1-c96ceaab94fa
2015-01-23
: Kenwood Kenwood-Kenwood-Two-Way-Radio-Tk-3202-Users-Manual-264434 kenwood-kenwood-two-way-radio-tk-3202-users-manual-264434 kenwood pdf
Open the PDF directly: View PDF
.
Page Count: 45
- COVER / CONTENTS
- GENERAL
- SYSTEM SET-UP
- REALIGNMENT
- DISASSEMBLY FOR REPAIR
- CIRCUIT DESCRIPTION
- TERMINAL FUNCTION
- SEMICONDUCTOR DATA
- COMPONENTS DESCRIPTION
- PARTS LIST
- EXPLODED VIEW
- PACKING
- ADJUSTMENT
- PC BOARD : TX-RX UNIT (X57-6890-XX)
- SCHEMATIC DIAGRAM : TX-RX UNIT (X57-6890-XX)
- BLOCK DIAGRAM
- LEVEL DIAGRAM
- KSC-31 / KNB-29N / KNB-30A / KBH-10
- SPECIFICATIONS

UHF FM TRANSCEIVER
TK-3202/3206
© 2004-2 PRINTED IN JAPAN
B51-8678-00 (S) 1246
SERVICE MANUAL
GENERAL .............................................................2
SYSTEM SET-UP .................................................2
REALIGNMENT....................................................3
DISASSEMBLY FOR REPAIR ..............................5
CIRCUIT DESCRIPTION .......................................8
TERMINAL FUNCTION......................................12
SEMICONDUCTOR DATA .................................12
COMPONENTS DESCRIPTION .........................13
PARTS LIST........................................................14
EXPLODED VIEW...............................................21
PACKING ............................................................22
ADJUSTMENT ...................................................24
PC BOARD
TX-RX UNIT (X57-6890-XX).........................30
SCHEMATIC DIAGRAM.....................................34
BLOCK DIAGRAM..............................................38
LEVEL DIAGRAM...............................................40
KSC-31 / KNB-29N / KNB-30A / KBH-10 .........41
SPECIFICATIONS............................BACK COVER
CONTENTS
TK-3206 :
Does not come with antenna.
Antenna is available as an option.
Antenna
(T90-1039-05): TK-3202(K,M)
(T90-1040-05): TK-3202(K2,M2)
(KRA-27: Option): TK-3206(M,M3)
Knob (VOLUME)
(K29-9309-03)
Knob (PTT)
(K29-9308-03)
Cabinet assy
(A02-3852-23)(8CH):
TK-3202(K,K2,M,M2)
(A02-3851-23)(16CH):
TK-3206(M,M3)
Knob (CH-SELECTOR)
(K29-9318-03)
Photo is TK-3202.

TK-3202/3206
2
Merchandise received
License and frequency allocated by FCC
Choose the type of transceiver
Transceiver programming A personal computer (IBM PC or compatible), programming
interface (KPG-22), and programming software (KPG-87D)
are required for programming.
(The frequency, TX power HI/LOW, and signalling data are programmed
for the transceiver.)
Delivery
Are you using the speaker microphone? YES
NO
KMC-17 or KMC-21
Speaker microphone
(Option)
Are you using the optional antenna? YES
NO
KRA-23 or KRA-27
Optional antenna
TX/RX 450~490
TX/RX 400~430
TX/RX 470~512
4.0W
4.0W
4.0W
TK-3202 (K,M)
TK-3206 (M)
TK-3206 (M3)
TK-3202 (K2,M2)
Frequency range (MHz) RF power Type
GENERAL / SYSTEM SET-UP
INTRODUCTION
SCOPE OF THIS MANUAL
This manual is intended for use by experienced technicians
familiar with similar types of commercial grade
communications equipment. It contains all required service
information for the equipment and is current as of the
publication date. Changes which may occur after publication
are covered by either Service Bulletins or Manual Revisions.
These are issued as required.
ORDERING REPLACEMENT PARTS
When ordering replacement parts or equipment information,
the full part identification number should be included. This
applies to all parts, components, kits, or chassis. If the part
number is not known, include the chassis or kit number of
which it is a part, and a sufficient description of the required
component for proper identification.
PERSONAL SAFETY
The following precautions are recommended for personal
safety:
●DO NOT transmit until all RF connectors are verified secure
and any open connectors are properly terminated.
●SHUT OFF and DO NOT operate this equipment near
electrical blasting caps or in an explosive atmosphere.
●This equipment should be serviced by a qualified technician only.
SERVICE
This radio is designed for easy servicing. Refer to the
schematic diagrams, printed circuit board views, and alignment
procedures contained within.
SYSTEM SET-UP
Unit
Model
TX-RX Unit Frequency range Remarks
& destination
TK-3202
K,M X57-6890-20 450~490MHz
TK-3206
M
TK-3206
M3 X57-6890-22 400~430MHz IF1 : 38.85MHz
LOC : 38.4MHz
TK-3202
K2, X57-6890-23 470~512MHz
M2

TK-3202/3206
3
REALIGNMENT
1. Modes
Mode Function
User mode For normal use.
PC mode Used for communication between the
radio and PC (IBM compatible).
Data programming Used to read and write frequency data
mode
and other features to and from the radio.
PC test mode Used to check the radio using the PC.
This feature is included in the KPG-
87D.
Clone mode Used to transfer programming data
from one radio to another.
User mode
PC mode
PC test mode
Data programming
mode
PC tuning mode
REALIGNMENT
3.PC Mode
3-1. Preface
The TK-3202/3206 transceivers are programmed using a
personal computer, a programming interface (KPG-22) and
programming software (KPG-87D).
The programming software can be used with an IBM PC
or compatible. Figure 1 shows the setup of an IBM PC for
programming.
3-2. Connection procedure
1. Connect the TK-3202/3206 to the personal computer with
the interface cable.
2. When the POWER is switched on, user mode can be
entered immediately. When the PC sends a command,
the radio enters PC mode.
When data is transmitting from the transceiver, the red
LED lights.
When data is received by the transceiver, the green LED
lights.
Notes:
•The data stored in the personal computer must match the
model type when it is written into the EEPROM.
•Change the TK-3202/3206 to PC mode, then attach the
interface cable.
3-3. KPG-22 description
(PC programming interface cable: Option)
The KPG-22 is required to interface the TK-3202/3206 with
the computer. It has a circuit in its D-subconnector (25-pin)
case that converts the RS-232C logic level to the TTL level.
The KPG-22 connects the SP/MIC connector of the TK-3202/
3206 to the computer’s RS-232C serial port.
3-4. Programming software description
KPG-87D is the programming software for TK-3202/3206
supplied on a CD-ROM. This software runs under Windows
98, ME, Windows 2000 or XP on an IBM-PC or compatible
machine.
The data can be input to or read from TK-3202/3206 and
edited on the screen. The programmed or edited data can be
printed out. It is also possible to tune the transceiver.
Tuni ng cable
(E30-3216-05)
RF Power meter
or SSG
Gray +
Gray/Black –
1.5D-XV Lead wire +
1.5D-XV Shield wire –
}
}
SP
MIC
KPG-22
KPG-87D
IBM-PC
Fig. 1
Clone mode
2. How to Enter Each Mode
Mode Operation
User mode Power ON
PC mode Received commands from PC
Clone mode
[PTT]+[Side2]+Power ON (Two seconds)
4. Clone Mode
4-1. Outline
"Clone Mode" copies the transceiver data to another
transceiver.
The dealer can copy the transceiver data to another
transceiver even without the use of a personal computer.
4-2. Example
The transceiver can copy the programming data to one or
more transceivers via RF communication.
The clone master and clone slave/s must be in Clone mode.
4-3. Operation
1. To switch the clone slave/s to Clone mode, press and hold
the [PTT] and [side2] keys while turning the transceiver
power ON.
2. Wait for 2 seconds. The LED will light orange and the
transceiver will announce "Clone".
3. Select a channel table number using Side1(increment
channel table) and Side2(decrement channnel table) keys.

TK-3202/3206
4
1450.000 472.000 450.000 400.000
2452.000 474.000 452.000 401.000
3454.000 476.000 454.000 402.000
4456.000 478.000 456.000 403.000
5458.000 480.000 458.000 404.000
6460.000 482.000 460.000 405.000
7462.000 484.000 462.000 406.000
8464.000 486.000 464.000 407.000
9466.000 488.000 466.000 408.000
10 468.000 490.000 468.000 409.000
11 470.000 492.000 470.000 410.000
12 472.000 494.000 472.000 411.000
13 474.000 496.000 474.000 412.000
14 476.000 498.000 476.000 413.000
15 478.000 500.000 478.000 414.000
16 480.000 502.000 480.000 415.000
17 482.000 504.000 482.000 416.000
18 484.000 506.000 484.000 417.000
19 486.000 508.000 486.000 418.000
20 488.000 510.000 488.000 419.000
Clone Frequency Table
MODEL TK-3202 TK-3206
Type K,M K2,M2 M M3
Operating
Clone
Frequency
450~490 470~512 450~490 400~430
Frequency (MHz)
Table
REALIGNMENT
4. To switch the clone master to Clone mode, press and hold
the [PTT] and [side2] keys while turning the transceiver
power ON.
5. Wait for 2 seconds. The LED will light orange and the
transceiver will announce "Clone".
6.
Select the same channel table number as the clone slave/s.
7. Press [PTT] on the clone master to begin data transmission.
When the clone slave starts to receive data, the LED will
light green.
When the clone master finishes sending data, a
"confirmation" tone will sound.
If data transmission fails while cloning, an "error" tone will
sound from the Slave unit.
8. If the cloning fails, no data will be available in the Slave unit
when it is returned to User mode.
9. When the cloning is successful, the Slave unit's "Scan" and
"Key lock" functions will return to their default values (Scan
= OFF, Key lock = OFF).
Notes:
•The dealer can clone data to two or more transceivers by
repeating the above procedures.
•If the transceivers Clone Mode is configured as "Disabled",
the transceiver cannot enter Clone mode.
•The table shown below will cover the frequency tables used
for wireless cloning.
•Clone mode cannot be entered in battery low state.
•A unit cannot be a "Master Unit" if it is unprogrammed. If
[PTT] is pressed, an "error" tone will sound.
•The language used in cloning depends on the "Model type"
setting, not the FPU setting. C, C2, C5 and C6 type
TK-3207 transceivers will use Chinese. Other types English.
•Once a unit is set to be the Master, it cannot be a slave
after the data has been transmitted. This protects the data
in the Master unit.
•Electronic interface may cause a failure in data transfer
during Wireless Clone, such as when waveforms or
electromagnetics are being performed at the workbench.
•Clone mode can be used ONLY by the authorized service
personnel.
•The Clone mode setting must be configured as "Disable"
before being delivered to the end-user.
•To clone, replace the antenna from both the master
transceiver and the slave transceiver with a dummy
load.
•The transmit output power is automatically set to Low
in Clone mode.

TK-3202/3206
5
DISASSEMBLY FOR REPAIR
■ Removing the case assembly from the chassis.
1. Remove the volume knob z and channel knob x.
2. Remove the two screws c.
3. Lift and remove the chassis from the case assembly v.
(Use a flat-blade screwdriver to easily lift the chassis.)
■ Removing the TX-RX unit from the chassis.
1. Remove the packing b from the SP / MIC jack of the TX-
RX unit.
2. Remove the eleven screws n fixing the TX-RX unit.
3. Remove the fixing bracket m of the SP / MIC.
4. Remove the solder of the antenna terminal with a soldering
iron ,.
5. Remove the solder of the positive terminal with a soldering
iron ..
Note: You can remove the TX-RX unit from the chassis without
removing the solder at the positive terminal. However,
in this case, you can not attach the packing (G53-1605-
03) that is on the positive terminal to the chassis in
assembling. So, it is advisable to remove the solder on
the positive terminal first.
6. Remove the FPC from the flat cable connector /.
7. Lift and remove the TX-RX unit from the chassis Ω.
1
3
3
4
2
9
666
66
11
5
6
6
6
7
8
10
■ Removing the battery release lever from the case
assembly.
1. Press the upper part of the lever toward the inside of the
case assembly. One side of the shaft will be removed z.
2. Lift and remove the battery release lever from the case
assembly x.
■ Attaching the battery release lever to the case
assembly.
1. Insert one side of the shaft into the hole at the lever fitting
section on the case assembly z.
Caution : The thin spring (G01-4543-04) should be positioned
above the two tabs of the lever.
2. Tilt the battery release lever slightly forward x, so that the
thick spring (G01-4542-04) is positioned below the case
surface.
3. With the thick spring positioned below the case surface,
attach the other side of the shaft to the case assembly by
pressing the battery release lever c until it snaps into place
v.
Caution : Be careful not to tilt the battery release lever too
forward.
If the battery release lever is pushed in this state
where the two tabs come below the case surface,
there is a possibility of damaging the two tabs.
2
1
1
3
2
4
A thin spring
Shaft
Two tabs
A thick spring

TK-3202/3206
6
■ Cautions for assembly
1. Attaching the positive terminal to the chassis.
Always attach the positive terminal to the chassis, using
the following procedures, before mounting the TX-RX unit
onto the chassis.
1. Remove the holder assembly x from the packing z of
the positive terminal.
2. Mount the packing of the positive terminal into the chassis
hole c.
3. Mount the holder assembly into the packing of the positive
terminal v.
DISASSEMBLY FOR REPAIR
■ Assembling the battery release lever
1. Place the lever x onto the stopper z.
2. Place the thick spring c onto the lever.
3. Hook the right and left ends of the thin spring v onto the
tabs of the stopper, then place the thin spring onto the
lever b.
4. Slide the shaft through the hole of the stopper and lever
n.
2
1
3
4
2. Mounting the chassis to the case assembly.
1. Confirm that the waterproof packing attached to the
circumference of the chassis is securely inserted in the
groove of the chassis z.
2. Twist the speaker wires twice, then attach the speaker to
the speaker recess of the case assembly x. Make sure
the speaker is securely inserted.
1
2
4
5
3
1
6
2
3. Insert the upper part of the chassis into the case assembly
c.
Caution: Take care that the speaker lead wire is not caught
by the microphone element.
4. Press the chassis v and the case assembly together to
attach them.
Caution: If the packing of the SP / MIC does not come to the
correct position after attaching the chassis to the
case assembly, reposition the packing with your
fingers.
3
4
4
Confirm that the
waterproof packing is
securely inserted in the
groove of the chassis.

TK-3202/3206
7
3. Attaching the antenna receptacle to the
chassis.
Screw the antenna receptacle to the chassis in the order
shown in the drawing so that the antenna receptacle comes
to the center of the case hole.
4. The nuts of the volume knob and channel
knob
Note that the shapes, colors and heights of nuts of the
volume knob and channel knob are different from one
another. (The nut of volume knob is silver, and the nut of
channel knob is gold)
Use the following jig when removing the nuts of the
volume knob and channel knob.
●Jig (Part No. : W05-1012-00)
Tighten this screw first.
Tighten this screw second.
Volume Knob
(Silver) Channel Knob
(Gold)
DISASSEMBLY FOR REPAIR
5. Screw sequence for mounting the TX-RX unit
to the chassis.
Attach the TX-RX unit to the chassis using the screws in
the order shown in the drawing below.
TX-RX UNIT
Component side view
_
11
_
3
_
4
_
2
_
7
_
8
_
9
_
1
_
6
_
5
_
10

TK-3202/3206
8
Fig. 3 Wide/Narrow switching circuit
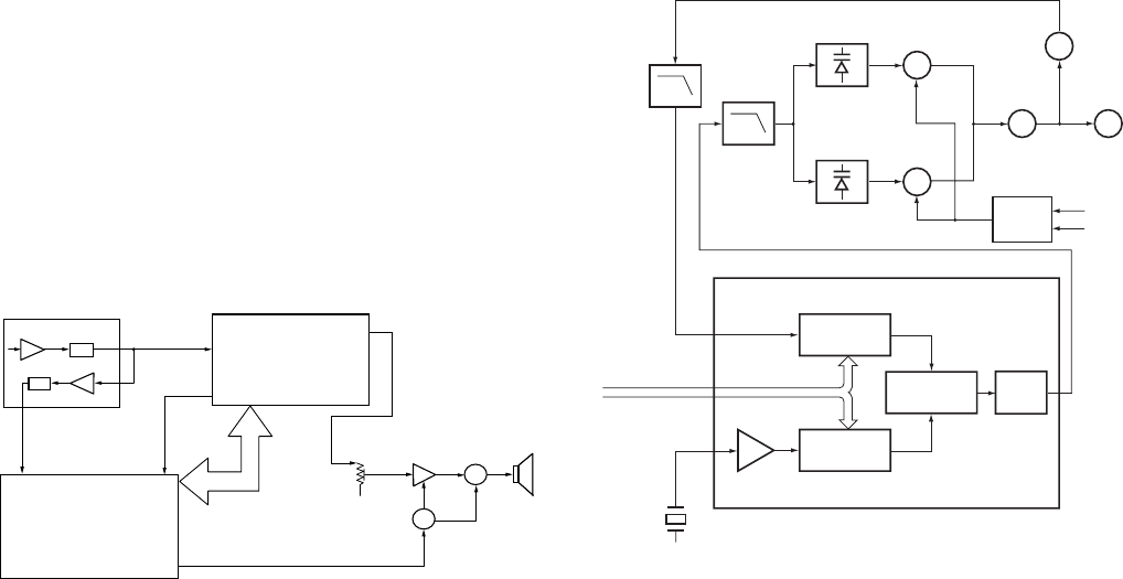
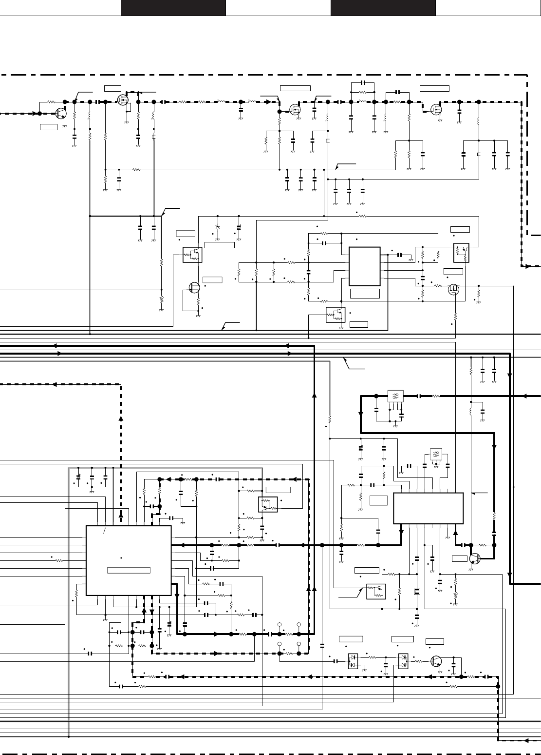
CIRCUIT DESCRIPTION
1. Frequency Configuration
The receiver utilizes double conversion. The first IF is 38.85
MHz and the second IF is 450 kHz. The first local oscillator
signal is supplied from the PLL circuit.
The PLL circuit in the transmitter generates the necessary
frequencies. Fig. 1 shows the frequencies.
1) Front End (RF AMP)
The signal coming from the antenna passes through the
transmit/receive switching diode circuit, (D103,D104,D106
and D122) passes through a BPF (L229 and L228), and is
amplified by the RF amplifier (Q205).
The resulting signal passes through a BPF (L214,L212 and
L211) and goes to the mixer. These BPFs are adjusted by
variable capacitors (D203,D204,D205,D206 and D210). The
input voltage to the variable capacitor is regulated by
voltage output from the microprocessor (IC405).
2) First Mixer
The signal from the front end is mixed with the first local
oscillator signal generated in the PLL circuit by Q1 to
produce a first IF frequency of 38.85 MHz.
The resulting signal passes through the XF201 MCF to cut
the adjacent spurious and provide the opitimun
characteristics, such as adjacent frequency selectivity.
Fig. 2 Receiver section
2. Receiver
The frequency configuration of the receiver is shown in Fig. 2.
3) IF Amplifier Circuit
The first IF signal is passed through a four-pole monolithic
crystal filter (XF201) to remove the adjacent channel signal.
The filtered first IF signal is amplified by the first IF amplifier
(Q203) and then applied to the lF system IC (IC201). The IF
system IC provides a second mixer, second local oscillator,
limiting amplifier, quadrature detector and RSSI (Received
Signal Strength Indicator). The second mixer mixes the first
IF signal with the 38.4MHz of the second local oscillator
output (TCXO X1) and produces the second IF signal of
450kHz.
The second IF signal is passed through the ceramic filter
(CF201) to remove the adjacent channel signal. The filtered
second IF signal is amplified by the limiting amplifier and
demodulated by the quadrature detector with the ceramic
discriminator (CD201). The demodulated signal is routed to
the audio circuit.
4) Wide/Narrow Switching Circuit
Narrow and Wide settings can be made for each channel
by switching the demodulation level.
The WIDE (low level) and NARROW (high level) data is
output from IC405, pin 45.
When a WIDE (low level) data is received, Q202 turn on.
When a NARROW (high level) data is received, Q202 turn
off.
Q202 turns off/on with the Wide/Narrow data and the IC201
detector output level is switched to maintain a constant
output level during wide or narrow signals.
SP
BPF
IC301
ANT
AQUA
CF201
TCXO
TUNE TUNE
ANT SW
BPF
1st Local
MIXER
Q204
RF AMP
Q205 MCF
XF201
IC201
IF,MIX,DET
Q1
X3 multiply
IC302
AF PA
IF AMP
Q203
AF VOL
X1
12.8MHz
2nd Local
Q202
C214
RX_W/N
(IC405)
R211
R213 CD201
IFOUT
QUAD
IC201
FM IF SYSTEM
5R
AFOUT
Q203
L : Wide
H : Narrow
5) Audio Amplifier Circuit
The demodulated signal from IC201 goes to AF amplifier
through IC301.
The signal then goes through an AF volume control, and is
routed to an audio power amplifier (IC302) where it is amplified
and output to the speaker.
Fig. 1 Frequency configuration
SP
TX:450 ~ 490MHz
(TK-3202(K,M), TK-3206(M))
400 ~ 430MHz
(TK-3206(M3))
470 ~ 512MHz
(TK-3202(K2,M2))
PLL
VCO
IF SYSTEM
ANT
TCXO
X3 multiply
38.85MHz
MCF AF
AMP
MIC
MIC
AMP
TX
AMP RF
AMP
38.4MHz
CF
450kHz
RX: 411.15 ~ 451.15MHz
(TK-3202(K,M), TK-3206(M))
361.15 ~ 391.15MHz
(TK-3206(M3))
431.15 ~ 473.15MHz
(TK-3202(K2,M2))
TX/RX:450 ~ 490MHz (TK-3202(K,M), TK-3206(M))
400 ~ 430MHz (TK-3206(M3))
470 ~ 512MHz (TK-3202(K2,M2))
12.8MHz
RF
AMP
ANT SW

TK-3202/3206
9
CIRCUIT DESCRIPTION
6) Squelch
Part of the AF signal from the IC enters the FM IC (IC201)
again, and the noise component is amplified and rectified
by a filter and an amplifier to produce a DC voltage
corresponding to the noise level.
The DC signal from the FM IC goes to the analog port of
the microprocessor (IC405). IC405 determines whether to
output sounds from the speaker by checking whether the
input voltage is higher or lower than the preset value.
To output sounds from the speaker, IC405 sends a high
signal to the SP MUTE line and turns IC302 on through
Q303,Q304,Q305,Q306 and Q316. (See Fig. 4)
7) Receive Signalling
(1) QT/DQT
The output signal from FM IC (IC201) enters the
microprocessor (IC405) through IC301. IC405 determines
whether the QT or DQT matches the preset value, and
controls the SP MUTE and the speaker output sounds
according to the squelch results.
(2) MSK (Fleet Sync)
The MSK input signal from the FM IC goes to pin 31 of IC 301.
The signal is demodulated by MSK demodulator in IC 301.
The demodulated data goes to the CPU for processing.
(3) DTMF
The DTMF input signal from the FM IC (IC201) goes to
IC301, the DTMF decoder. The decoded information is then
processed by the CPU.
3. PLL Frequency Synthesizer
The PLL circuit generates the first local oscillator signal for
reception and the RF signal for transmission.
1) PLL
The frequency step of the PLL circuit is 5 or 6.25kHz.
A 12.8MHz reference an oscillator signal is divided at IC1
by a fixed counter to produce oscillator (VCO) output signal
which is buffer amplified by Q2 then divided in IC1 by a
programmable counter. The divided signal is compared in
phase with the 5 or 6.25kHz reference signal from the phase
comparator in IC1. The output signal from the phase
comparator is filtered through a low-pass filter and passed
to the VCO to control the oscillator frequency.(See Fig. 5)
2) VCO
The operating frequency is generated by Q4 in transmit
mode and Q3 in receive mode. The oscillator frequency is
controlled by applying the VCO control voltage, obtained
from the phase comparator, to the varactor diodes (D4 and
D7 in transmit mode and D5 and D9 in receive mode). The
RX pin is set high in receive mode causing Q5 turn on.
The TX pin is set high in transmit mode. The outputs from
Q3 and Q4 are amplified by Q6 and sent to the RF amplifiers.
Fig. 4 AF amplifier and squelch
RECEIVE SIGNALLING
RECEIVE SIGNALLING
SP
Q306,316
SW
IF Amp
FM IF IC201 IC301
IC302
AF PA
IC405
Q303,304,305
SW
QT/DQT
DTMF
CLK,DATA,
STD,LOADN
SIGNAL
AF CONT
QT/DQT IN
BUSY
CPU
AQUA
3) Unlock Detector
If a pulse signal appears at the LD pin of IC1, an unlock
condition occurs, and the DC voltage obtained from C4,
R5, and D1 causes the voltage applied to the microprocessor
to go low. When the microprocessor detects this condition,
the transmitter is disabled, ignoring the push-to-talk switch
input signal.
Fig. 5 PLL circuit
PLL DATA
X1
12.8MHz
REF OSC
1/M
1/N
PLL IC IC1
PHASE
COMPARATOR CHARGE
PUMP
LPF
5kHz/6.25kHz
D4,7
D5,9
Q4
TX VCO
Q3
RX VCO
Q6
BUFF AMP
Q9
RF AMP
RX
TX
Q2
BUFFER
Q5, 7
T/R SW
5kHz/6.25kHz
LPF

TK-3202/3206
10
CIRCUIT DESCRIPTION
Fig. 6 Microphone amplifier
Fig. 7 Drive and final amplifier and APC circuit
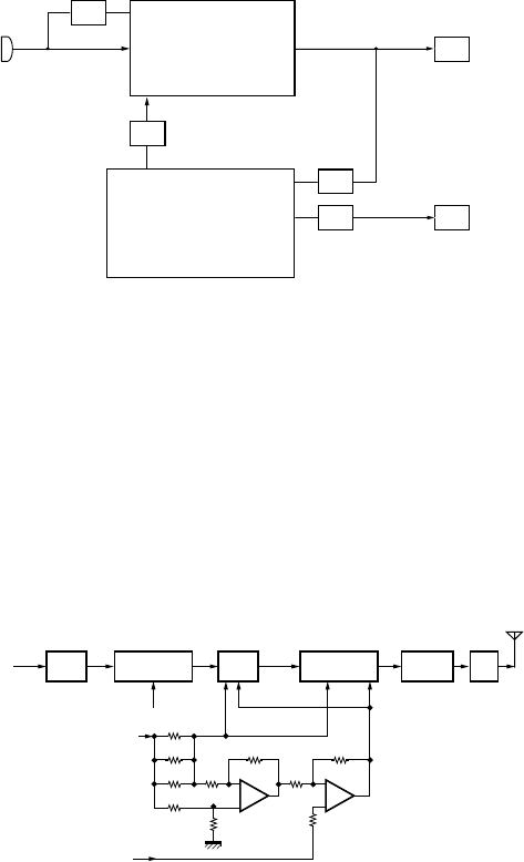
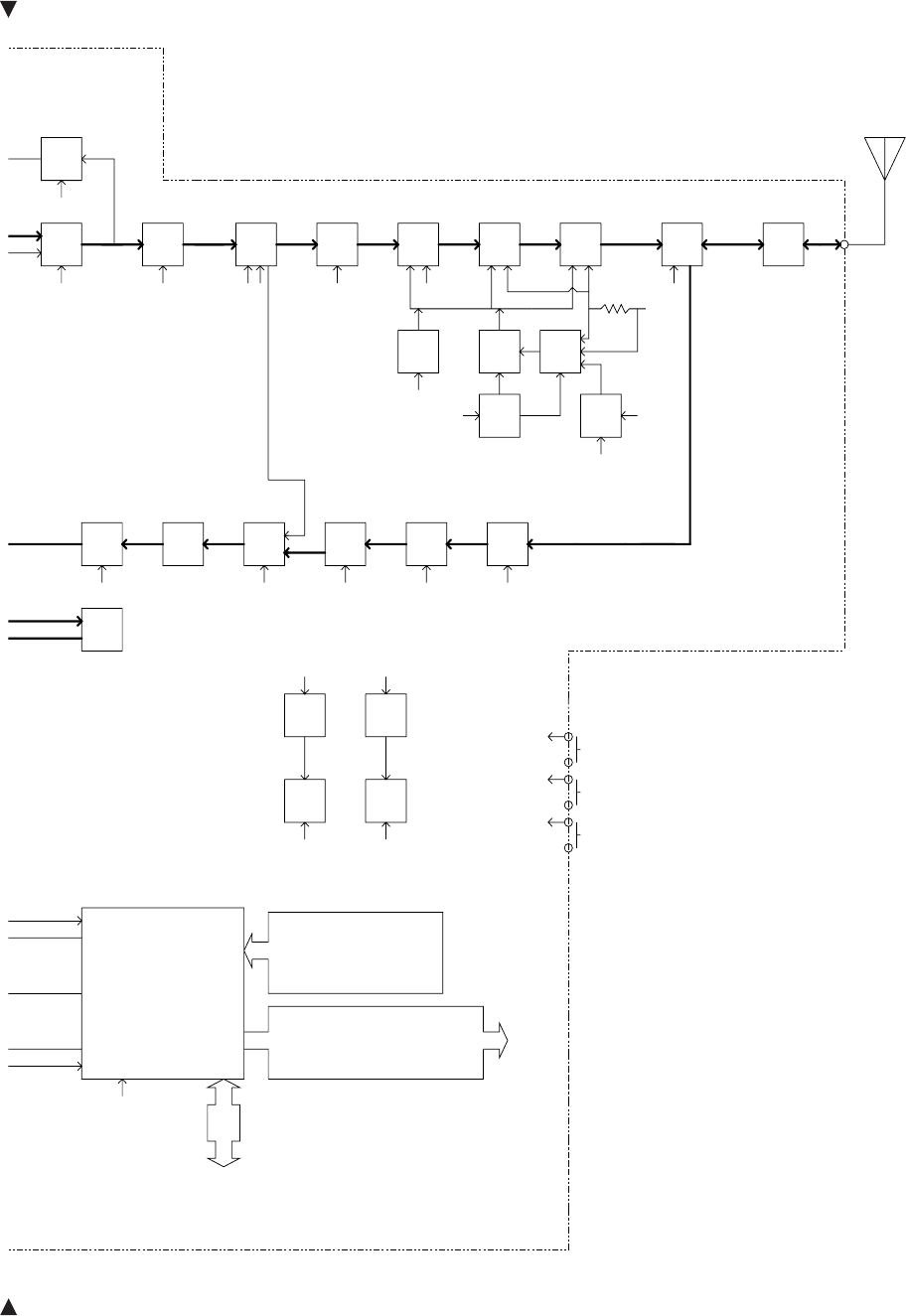
4. Transmitter System
1) Microphone Amplifier
The signal from the microphone passes through IC301.
When encoding DTMF, it is turned OFF for muting the
microphone input signal by IC301.
The signal passes through the Audio processor (IC301) for
the maximum deviation adjustment, and goes to the VCO
modulation input.
2) Drive and Final Amplifier
The signal from the T/R switch (D101 is on) is amplified by
the pre-drive (Q101) and drive amplifier (Q102) to 50mW.
The output of the drive amplifier is amplified by the RF power
amplifier (Q103) to 4.0W (1W when the power is low). The
RF power amplifier consists of two MOS FET stages. The
output of the RF power amplifier is then passed through
the harmonic filter (LPF) and antenna switch (D103 and
D122) and applied to the antenna terminal.
From
T/R SW
(D101) DRIVE
AMP RF
POWER AMP LPF
ANT
SW
D103
D122
AN
T
VGVGVD
Q102 Q103
Pre-DRIVE
AMP
Q101
VDD
RF
AMP
Q100
5T
R127
R128
R129
+B
IC101
(1/2) IC101
(2/2)
PCTV
(IC405)
IC301
IC405
LPF
DTMF
QTTCXO
QTVCO
CPU
AGC
VCO
MIC
X1
TCXO
LPF
LPF
AQUA
3) APC Circuit
The APC circuit always monitors the current flowing through
the RF power amplifier (Q103) and keeps a constant current.
The voltage drop at R127, R128 and R129 is caused by the
current flowing through the RF power amplifier and this
voltage is applied to the differential amplifier IC101(1/2).
IC101(2/2) compares the output voltage of IC101(1/2) with
the reference voltage from IC405. The output of IC101(2/2)
controls the VG of the RF power amplifier, Drive amplifier
and Pre-Drive amplifier to make both voltages the same.
The change of power high/low is carried out by the change
of the reference voltage.
4) Encode Signalling
(1) QT/DQT
QT,DQT data of the QTTCXO Line is output from pin 28 of
the CPU. The signal passes through a low-pass CR filter
and goes to the TCXO(X1).
The QT,DQT data of the QTVCO Line is output from pin 24
of the CPU. The signal passes through a low pass CR filter,
mixes with the audio signal, and goes to the VCO modulation
input. TX deviation is adjusted by the CPU.
(2) DTMF
High-speed data is output from pin 2 of the CPU. The signal
passes through a low-pass CR filter, and provides a TX and
SP out tone, and is then applied to the audio processor
(IC301). The signal is mixed with the audio signal and goes
to the VCO.
TX deviation is adjusted by the CPU.
(3) MSK (Fleet Sync)
Fleet Sync utilizes 1200bps and 2400bps MSK signal is
output from pin 6 of IC301. And is routed to the VCO.
When encoding MSK, the microphone input signal is muted.
5. Power Supply
There are four 5V power supplies for the microprocessor:
5M,5C,5R, and 5T. 5M for microprocessor is always output
while the power is on. 5M is always output, but turns off when
the power is turned off to prevent malfunction of the
microprocessor.
5C is a common 5V and is output when SAVE is not set to
OFF.
5R is 5V for reception and output during reception.
5T is 5V for transmission and output during transmission.
6. Control Circuit
The control circuit consists of a microprocessor (IC405) and
its peripheral circuits. It controls the TX-RX unit. IC405 mainly
performs the following:
(1) Switching between transmission and reception by the
PTT signal input.
(2) Reading system, group, frequency, and program data
from the memory circuit.
(3) Sending frequency program data to the PLL.
(4) Controlling squelch on/off by the DC voltage from the
squelch circuit.
(5) Controlling the audio mute circuit by the decode data
input.
(6) Transmitting tone and encode data.
1) Frequency Shift Circuit
The microprocessor (IC405) operates at a clock of
7.3728MHz. This oscillator has a circuit that shifts the
frequency by BEAT SHIFT SW (Q407, Q408).

TK-3202/3206
11
A beat sound may be able to be evaded from generation if
“Beat Shift” is set to ON when it is generated in the internal
spurious transmission modulated sound of a transceiver.
2) Memory Circuit
Memory circuit consists of the CPU (IC405) and an EEPROM
(IC406). An EEPROM has a capacity of 64k bits that contains
the transceiver control program for the CPU and data such
as transceiver channels and operating features.
CIRCUIT DESCRIPTION
Channel selector
CPU
IC405
SIDE 2
EN4
EN5
EN3
EN2
EN1
47
46
48
49
50
PTT PTT
SW
SIDE 1
27
74
75
SW1
SW2
Fig. 11 Control system
7. Control System
Keys and channel selector circuit.
The signal from keys and channel selector input to
microprocessor directly as shown in fig. 11.
3) Low Battery Warning
The battery voltage is checked using by the microprocessor.
The transceiver generates a warning tone when it falls below
the warning voltage shown in the table.
(1)The red LED blinks when the battery voltage falls below
the voltage (1) shown in the table during transmission.
Note:
The transceiver checks the battery voltage during reception
even when, in the FPU, the Battery Warning status function
is set to “On TX” (default setting).
However, the LED does not blink during reception. During
transmission, the LED blinks to generate the warning tone
of a low battery voltage.
(2)The transceiver immediately stops transmission when
the battery voltage falls below the voltage (2) shown in
the table. A message tone beeps while the PTT switch
is released.
IC405
CPU
IC406
EEPROM
Fig. 9 Memory circuit
X2 XOUT
IC405
Q407,Q408
Hi: OFF
LOW: ON BSHIFT
Fig. 8 Frequency shift circuit
SB R404
R406
88
IC405
CPU
Ni-Cd Battery Ni-MH Battery
(1) 6.2[V] 6.2[V]
(2) 5.9[V] 5.9[V]
Fig. 10 Low battery warning

TK-3202/3206
12
1PCTV O APC/BPF control data output
2DTMF O DTMF/ Beep output
3NC -NC
4EEPDAT I/O EEPROM data input/output
5EEPCLK O EEPROM clock output
6BYTE - GND
7GND - GND
8BSHIFT O Beat shift switch
9NC -NC
10 RESET I CPU reset
11 XOUT O CPU clock (7.3728MHz)
12 VSS - GND
13 XIN I CPU clock (7.3728MHz)
14-15 VCC - +5V
16 INT I Battery voltage monitor input
17 TCLK/DTRDO I Base band IC data input
18 RDF/FD I Base band IC data input
19 SCLK O Base band IC clock output
20 D I/O I/O Base band IC data input / output
21 TDATA/DTRCLK O Base band IC data output
22 DIR O Base band IC data output
23 STD I Base band IC data input
24 QT VCO O QT/DQT output
25 DTRLOADN O Base band IC data output
26 1/2 OSC O 3.6864 MHz (7.3728 MHz/2)
27 PTT I PTT switch input
28 QT TCXO O QT/DQT output
29 TXD O Serial data (FPU/FLASH)
30 RXD I Serial data (FPU/FLASH)
31 GND - GND
32 APCSW O APC switch
33-34 NC - NC
35 DCSW O APC voltage discharge switch
36 TX_W/N O TX Wide/Narrow switch
37 RX_SW O RX VCO switch
38 TX_SW O TX VCO switch
39 GND - GND
40 PLL_UL I PLL unlock detect input
41 PLL_STB O PLL strobe output
42 PLL_DAT O PLL data output
43 PLL_CLK O PLL clock output
44 VCC - +5V
45 RX_W/N O RX Wide/Narrow switch
46 EN5 I Channel selector input
47 EN4 I Channel selector input
48 EN3 I Channel selector input
49 EN2 I Channel selector input
50 EN1 I Channel selector input
51 OPTDET I Headset input detect
52 AF_CONT O Speaker mute
53-59 NC - NC
60 VCC - +5V
61 NC - NC
62 VSS - GND
63-64 GND - GND
65-71 NC - NC
72 LEDTX O Red LED lights control output
73 LEDRX O Green LED lights control output
74 PF1 I SIDE1 key input
75 PF2 I SIDE2 key input
76 SIM1 - GND
77 SIM2 - GND
78-79 NC - NC
80 5T_C O 5T control output
81 5R_C O 5R control output
82 5C_C O 5C control output
83-87 NC - NC
88 BATT I Battery voltage input
89 RSSI I Received Signal Strength
Indicator input
90 BUSY I Busy level input
91 VOX I VOX level input
92 QT/DQT_IN I QT/DQT input
93 TH_DET I Thermistor input
94 AVSS - GND
95 NC - NC
96 VREF - +5V
97 AVCC - +5V
98 NC - NC
99 MIC_MUTE O MIC mute
100 NC - NC
Microprocessor : 30622MAA-B89GP (TX-RX UNIT : IC405)
■ Pin function
Pin Port Name I/O Function
No. Pin Port Name I/O Function
No.
SEMICONDUCTOR DATA
TERMINAL FUNCTION / SEMICONDUCTOR DATA
■ CN401
1B IB (Battery Voltage)
2SBOSwitched B
3SP1 I Audio input
4SP2 O Audio output
5GND - GND
6EN1 I Encoder pulse input
Pin
Name
I/O Function
No. Pin
Name
I/O Function
No.
7EN2 I Encoder pulse input
8GND - GND
9EN3 I Encoder pulse input
10 EN4 I Encoder pulse input
11 EN5 I Encoder pulse input
TERMINAL FUNCTION

TK-3202/3206
13
COMPONENTS DESCRIPTION
IC1 IC PLL system
IC101 IC Comparator (APC)
IC201 IC FM IF system
IC301 IC Audio processor
IC302 IC AF AMP
IC401 IC Voltage regulator/ 5V
IC402 IC Voltage regulator/ 5V
IC403 IC Voltage detector / Reset
IC404 IC Voltage detector / INT
IC405 IC Microprocessor
IC406 IC EEPROM
Q1 Transistor Tripler
Q2 Transistor PLL IC f_in AMP
Q3 FET VCO / RX
Q4 FET VCO / TX
Q5 Transistor DC switch / TX VCO
Q6 FET RF Buffer AMP
Q7 Transistor DC switch / RX VCO
Q8 Transistor Ripple filter
Q9 Transistor RF AMP
Q100 Transistor RF AMP
Q101 FET RF AMP
Q102 FET TX Drive AMP
Q103 FET TX Final AMP
Q104 Transistor APC switch
Q105 FET APC switch
Q107 Transistor APC switch
Q108 FET APC switch
Q109 Transistor APC switch
Q202 Transistor W/N switch / RX
Q203 Transistor IF AMP
Q204 FET Mixer
Q205 FET RF AMP
Q301 Transistor W/N switch / TX
Q302 Transistor MIC AGC
Q303 Transistor DC switch / SP Mute
Q304 Transistor DC switch
Q305 Transistor DC switch / SP Mute
Q306 FET SP Mute switch
Q316 FET SP Mute switch
Q401 Transistor LED switch / Red
Q402 Transistor LED switch / Green
Q403 FET 5T switch
Q404 FET 5R switch
Q405 Transistor 5C switch
Q407 FET Beat Shift switch
Q408 FET Beat Shift switch
D1 Diode Ripple Filter
D2
Variable
Frequency control / TX VCO
capacitance diode
D3
Variable
Frequency control / RX VCO
capacitance diode
D4
Variable
Frequency control / TX VCO
capacitance diode
D5
Variable
Frequency control / RX VCO
capacitance diode
D6
Variable
Frequency control / TX VCO
capacitance diode
D7
Variable
Frequency control / TX VCO
capacitance diode
D8
Variable
Frequency control / RX VCO
capacitance diode
D9
Variable
Frequency control / RX VCO
capacitance diode
D10
Variable
Modulator
capacitance diode
D11 Diode Current steering
D101 Diode TX/RX RF switch
D102 Zener diode APC protect
D103 Diode ANT switch
D104 Diode ANT switch
D106 Diode ANT switch
D122 Diode ANT switch
D202 Diode TX/RX RF switch
D203
Variable
RF BPF tuning
capacitance diode
D204
Variable
RF BPF tuning
capacitance diode
D205
Variable
RF BPF tuning
capacitance diode
D206
Variable
RF BPF tuning
capacitance diode
D210
Variable
RF BPF tuning
capacitance diode
D301 Diode Detector
D302 Diode Detector
D303 Diode Isolation
D401 Diode 5V Protection
D402 Diode Reverse Protection
D403 LED LED/ Red
D404 LED LED/ Green
Ref. No.
Use/Function
Operation/Condition
TX-RX UNIT (X57-6890-XX)
Ref. No.
Use/Function
Operation/Condition
Ref. No.
Use/Function
Operation/Condition
Q901 FET W/N Switch/ TX
ADDITIONAL PCB

TK-3202/3206 PARTS LIST
14
∗ New Parts. indicates safety critical components.
Parts without Parts No. are not supplied.
Les articles non mentionnes dans le Parts No. ne sont pas fournis.
Teile ohne Parts No. werden nicht geliefert.
L:
Scandinavia
K:
USA
P:
Canada
Y:
PX (Far East, Hawaii)
T:
England
E:
Europe
Y:
AAFES (Europe)
X:
Australia
M:
Other Areas
Parts No. Description
Address New
parts
Destination Destination
TK-3202/3206
Ref. No. Parts No. Description
Address New
parts
TK-3202/3206 (Y50-5900-XX)
TX-RX UNIT (X57-6890-XX)
Ref. No.
AK : TK-3202 (K) AK2 : TH-3202 (K2) AM : TK-3202 (M) AM2 : TH-3202 (M2)
BM : TK-3206 (M) BM3 : TH-3206 (M3)
47 3F ∗H52-2057-02 ITEM CARTON CASE BM,BM3
48 2C,2F ∗J19-5472-03 HOLDER(SP/MIC) ACCESSORY
49 2A ∗J19-5473-03 HOLDER ASSY(TERMINAL BATT+)
50 2B ∗J21-8477-04 HARDWARE FIXTURE(VOL/CH)
51 2B ∗J21-8478-04 HARDWARE FIXTURE(SP/MIC)
52 2C,2F ∗J29-0713-05 BELT CLIP ACCESSORY
54 2B ∗J82-0092-05 FPC
56 1A ∗K29-9307-03 BUTTON KNOB(SIDE1/SIDE2)
57 1A ∗K29-9308-03 BUTTON KNOB(PTT)
58 1B ∗K29-9309-03 KNOB(VOL)
59 1B ∗K29-9318-03 KNOB(CH)
A2B∗N14-0808-04 CIRCULAR NUT(CH KNOB)
B2B∗N14-0812-04 CIRCULAR NUT(VOL KNOB)
C2A,2B N30-2604-46 PAN HEAD MACHINE SCREW(SMA)
D3AN30-2606-46 PAN HEAD MACHINE SCREW
(CHASSIS)
E
2A,2B,3B
N83-2005-46 PAN HEAD TAPTITE SCREW(PCB)
60 1C,2F ∗N99-2043-05 SCREW SET ACCESSORY
61 2B ∗R31-0653-05 VARIABLE RESISTOR(POWER SW/VOL)
62 2B ∗S60-0427-05 ROTARY SWITCH(16CH) BM,BM3
62 2B ∗S60-0428-15 ROTARY SWITCH(8CH) AK,AK2
62 2B ∗S60-0428-15 ROTARY SWITCH(8CH) AM,AM2
63 1B T07-0369-05 SPEAKER
64 1C T90-1039-05 WHIP ANTENNA ACCESSORY AK,AM
64 1C T90-1040-05 WHIP ANTENNA ACCESSORY AK2,AM2
65 2D ∗W08-0969-05 CHARGER ACCESSORY AK,AK2
65 2D ∗W08-0969-05 CHARGER ACCESSORY AM,AM2
66 1D ∗W08-0970-05 AC ADAPTER(AC120V) ACCESSORY AK,AK2
66 1D ∗W08-0971-05 AC ADAPTER(AC230V) ACCESSORY AM,AM2
D403 B30-2156-05 LED(RED)
D404 B30-2157-05 LED(YELLOW)
C1 CK73HB1H332K CHIP C 3300PF K
C2 CK73HB1C682K CHIP C 6800PF K
C3 CK73GB1A105K CHIP C 1.0UF K
C4 CK73HB1C103K CHIP C 0.010UF K
C5 CK73HB1H102K CHIP C 1000PF K
C6 CK73HB1A104K CHIP C 0.10UF K
C7 ,8 CC73HCH1H101J CHIP C 100PF J
C9 CC73HCH1H100D CHIP C 10PF D
C10 C92-0713-05 CHIP-TAN 10UF 6.3WV
C11 CC73HCH1H101J CHIP C 100PF J
C12 CK73HB1H102K CHIP C 1000PF K
C13 CK73HB1A104K CHIP C 0.10UF K
C14 CK73HB1C103K CHIP C 0.010UF K
C15 CC73HCH1H100D CHIP C 10PF D
C16 CK73HB1H102K CHIP C 1000PF K
C17 CC73HCH1H470J CHIP C 47PF J
C18 CC73HCH1H180J CHIP C 18PF J
C19 CK73HB1A104K CHIP C 0.10UF K
TX-RX UNIT (X57-6890-XX) -20 :TK-3202 (K,M) TK-3206 (M)
-22 :TK-3206 (M3) -23 :TK-3202 (K2,M2)
11A∗A02-3851-23 CABINET ASSY(16CH) BM,BM3
11A∗A02-3852-23 CABINET ASSY(8CH) AK,AK2
11A∗A02-3852-23 CABINET ASSY(8CH) AM,AM2
21A∗A02-3858-13 CABINET
33A∗A10-4078-01 CHASSIS
41B∗A21-1644-13 DRESSING PANEL(16CH) BM,BM3
41B∗A21-1645-13 DRESSING PANEL(8CH) AK,AK2
41B∗A21-1645-13 DRESSING PANEL(8CH) AM,AM2
62C,2E ∗B09-0680-03 CAP(SP/MIC) ACCESSORY
72B∗B11-1817-04 ILLUMINATION GUIDE
81B∗B43-1156-04 BADGE
91C∗B62-1762-00 INSTRUCTION MANUAL AK,AK2
91C∗B62-1762-00 INSTRUCTION MANUAL AM,AM2
10 1E ∗B62-1763-00 INSTRUCTION MANUAL BM,BM3
11 1A ∗D10-0649-03 LEVER
12 1A ∗D21-0863-04 SHAFT
13 1A ∗D32-0441-03 STOPPER
14 2A ∗E04-0451-05 RF COAXIAL RECEPTACLE(SMA)
15 3B ∗E23-1253-04 TERMINAL(BATT-)
16 2B E37-0794-05 PROCESSED LEAD WIRE(SP+)
17 2B E37-0803-05 PROCESSED LEAD WIRE(SP-)
18 3A ∗F20-3353-14 INSULATING SHEET(CHASSIS BATT+)
19 2A ∗G01-4542-04 COIL SPRING(LEVER)
20 1A ∗G01-4543-04 COIL SPRING(STOPPER)
21 2B ∗G10-1330-04 FIBROUS SHEET(IC302:AUDIO IC)
22 3A G11-2622-04 SHEET
23 3A ∗G11-4283-04 RUBBER SHEET(Q103:FINAL FET)
24 2A ∗G11-4313-04 SHEET(MIC ELEMENT)
25 3B ∗G11-4318-04 SHEET
26 3A ∗G11-4320-14 SHEET
27 2B,3B ∗G11-4322-04 SHEET
28 2A ∗G11-4323-04 SHEET
29 3B ∗G13-2009-04 CUSHION(TERMINAL BATT-)
30 3A ∗G13-2033-04 CUSHION(TERMINAL BATT-)
31 3B ∗G13-2034-14 CUSHION(CHASSIS)
32 2B ∗G13-2037-04 CUSHION(CHASSIS VOL/CH)
33 3A ∗G13-2038-04 CUSHION(CHASSIS-CERAMIC FILTER)
34 2A ∗G13-2039-04 CUSHION(PCB-CERAMIC FILTER)
35 3A ∗G53-1604-03 PACKING(CHASSIS)
36 3A ∗G53-1605-03 PACKING(TERMINAL BATT+)
37 2B ∗G53-1606-03 PACKING(VOL/CH/LED)
38 1B ∗G53-1607-03 PACKING(SP/MIC)
39 2B ∗G53-1608-03 PACKING(SP)
40 2A ∗G53-1609-14 PACKING(MIC ELEMENT)
41 2B ∗G53-1610-04 PACKING(SMA)
43 2C,2F ∗H12-3158-05 PACKING FIXTURE
44 1D ∗H13-2109-03 CARTON BOARD AK,AK2
44 1D ∗H13-2109-03 CARTON BOARD AM,AM2
45 1C,1E H25-0085-04 PROTECTION BAG (100/200/0.07)
46 3D ∗H52-2056-02 ITEM CARTON CASE AK,AK2
46 3D ∗H52-2056-02 ITEM CARTON CASE AM,AM2

TK-3202/3206
PARTS LIST
15
TX-RX UNIT (X57-6890-XX)
Destination
Ref. No. Parts No. Description
Address New
parts Destination
Ref. No. Parts No. Description
Address New
parts
AK : TK-3202 (K) AK2 : TH-3202 (K2) AM : TK-3202 (M) AM2 : TH-3202 (M2)
BM : TK-3206 (M) BM3 : TH-3206 (M3)
C21 C92-0713-05 CHIP-TAN 10UF 6.3WV
C22 C92-0502-05 CHIP-TAN 0.33UF 35WV
C24 CK73HB1H102K CHIP C 1000PF K
C25 CC73HCH1H020B CHIP C 2.0PF B
C26 CC73HCH1H300J CHIP C 30PF J
C27 C92-0697-05 CHIP-TAN 3.3UF 16WV
C29 ,30 CK73HB1H471K CHIP C 470PF K
C32 C92-0001-05 CHIP C 0.1UF 35WV
C33 ,34 CK73HB1H102K CHIP C 1000PF K
C35 CC73HCH1H270J CHIP C 27PF J
C38 CC73HCH1H050B CHIP C 5.0PF B
C39 CK73GB1H332K CHIP C 3300PF K
C40 CC73HCH1H030B CHIP C 3.0PF B
C41 CK73GB1H682K CHIP C 6800PF K
C42 CC73HCH1H050B CHIP C 5.0PF B
C43 CC73HCH1H100C CHIP C 10PF C
C44 CK73HB1H471K CHIP C 470PF K
C45 CK73GB1A105K CHIP C 1.0UF K
C47 CC73HCH1H101J CHIP C 100PF J
C48 CK73HB1H471K CHIP C 470PF K
C49 CC73HCH1H101J CHIP C 100PF J
C50 CC73HCH1H100D CHIP C 10PF D
C52 CC73HCH1H110J CHIP C 11PF J AK,AM
C52 CC73HCH1H110J CHIP C 11PF J BM,BM3
C52 CC73HCH1H120J CHIP C 12PF J AK2,AM2
C53 CC73HCH1H020B CHIP C 2.0PF B AK,AK2
C53 CC73HCH1H020B CHIP C 2.0PF B AM,AM2
C53 CC73HCH1H020B CHIP C 2.0PF B BM
C53 CC73HCH1H040B CHIP C 4.0PF B BM3
C54 CC73HCH1H060B CHIP C 6.0PF B AK,AM,BM
C54 CC73HCH1H070B CHIP C 7.0PF B BM3
C54 CC73HCH1H090B CHIP C 9.0PF B AK2,AM2
C55 CC73HCH1H110J CHIP C 11PF J AK,AM,BM
C55 CC73HCH1H120J CHIP C 12PF J AK2,AM2
C55 CC73HCH1H120J CHIP C 12PF J BM3
C56 CC73HCH1H020B CHIP C 2.0PF B AK,AM,BM
C56 CC73HCH1H050B CHIP C 5.0PF B BM3
C57 CC73HCH1H0R5B CHIP C 0.5PF B BM3
C58 CC73HCH1H060B CHIP C 6.0PF B AK,AM,BM
C58 CC73HCH1H070B CHIP C 7.0PF B BM3
C58 CC73HCH1H090B CHIP C 9.0PF B AK2,AM2
C59 CC73HCH1H010B CHIP C 1.0PF B AK2,AM2
C59 CC73HCH1H1R5B CHIP C 1.5PF B BM3
C59 ,60 CC73HCH1H010B CHIP C 1.0PF B AK,AM,BM
C60 CC73HCH1H010B CHIP C 1.0PF B AK2,AM2
C60 CC73HCH1H010B CHIP C 1.0PF B BM3
C61 CC73HCH1H030B CHIP C 3.0PF B AK,AM,BM
C61 CC73HCH1H040B CHIP C 4.0PF B AK2,AM2
C61 CC73HCH1H040B CHIP C 4.0PF B BM3
C62 CC73HCH1H020B CHIP C 2.0PF B AK,AK2
C62 CC73HCH1H020B CHIP C 2.0PF B AM,AM2
C62 CC73HCH1H020B CHIP C 2.0PF B BM
C62 CC73HCH1H030B CHIP C 3.0PF B BM3
C63 CC73HCH1H101J CHIP C 100PF J
C64 CC73HCH1H040B CHIP C 4.0PF B AK,AM,BM
C64 CC73HCH1H040B CHIP C 4.0PF B BM3
C64 ,65 CC73HCH1H050B CHIP C 5.0PF B AK2,AM2
C65 ,66 CC73HCH1H050B CHIP C 5.0PF B BM3
C65 ,66 CC73HCH1H060B CHIP C 6.0PF B AK,AM,BM
C66 CC73HCH1H060B CHIP C 6.0PF B AK2,AM2
C67 CC73HCH1H040B CHIP C 4.0PF B BM3
C67 CC73HCH1H050B CHIP C 5.0PF B AK,AK2
C67 CC73HCH1H050B CHIP C 5.0PF B AM,AM2
C67 CC73HCH1H050B CHIP C 5.0PF B BM
C68 -70 CK73HB1H471K CHIP C 470PF K
C71 ,72 CK73HB1A104K CHIP C 0.10UF K
C73 ,74 CC73HCH1H0R5B CHIP C 0.5PF B
C75 ,76 CK73HB1H102K CHIP C 1000PF K
C77 CK73HB1H471K CHIP C 470PF K
C78 CC73HCH1H330J CHIP C 33PF J
C79 C92-0713-05 CHIP-TAN 10UF 6.3WV
C80 CK73HB1H471K CHIP C 470PF K
C83 CC73HCH1H150J CHIP C 15PF J
C84 -86 CK73HB1H102K CHIP C 1000PF K
C87 CC73HCH1H100D CHIP C 10PF D
C90 CK73HB1H102K CHIP C 1000PF K
C100 CK73HB1H471K CHIP C 470PF K
C101 CK73GB1H471K CHIP C 470PF K
C102 CC73GCH1H120J CHIP C 12PF J
C106 CK73HB1H471K CHIP C 470PF K
C107 CC73GCH1H060B CHIP C 6.0PF B AK,AK2
C107 CC73GCH1H060B CHIP C 6.0PF B AM,AM2
C107 CC73GCH1H060B CHIP C 6.0PF B BM
C107 CC73GCH1H070D CHIP C 7.0PF D BM3
C108 CK73HB1H471K CHIP C 470PF K
C110,111 CK73GB1H471K CHIP C 470PF K
C112 CC73GCH1H070D CHIP C 7.0PF D
C113 CK73GB1C104K CHIP C 0.10UF K
C116 CC73GCH1H030B CHIP C 3.0PF B BM3
C116 CC73GCH1H110J CHIP C 11PF J AK,AK2
C116 CC73GCH1H110J CHIP C 11PF J AM,AM2
C116 CC73GCH1H110J CHIP C 11PF J BM
C118 CC73GCH1H470J CHIP C 47PF J AK2,AM2
C119 CK73GB1H471K CHIP C 470PF K
C120 CC73GCH1H150G CHIP C 15PF G AK2,AM2
C121 CC73GCH1H060B CHIP C 6.0PF B AK2,AM2
C121 CC73GCH1H120J CHIP C 12PF J BM3
C122 CC73GCH1H330J CHIP C 33PF J
C123 CC73GCH1H330G CHIP C 33PF G
C124 CC73HCH1H100D CHIP C 10PF D
C125 CC73GCH1H060B CHIP C 6.0PF B AK,AM,BM
C125 CC73GCH1H080B CHIP C 8.0PF B BM3
C126 C92-0004-05 CHIP-TAN 1.0UF 16WV
C127 CC73GCH1H200J CHIP C 20PF J AK,AM,BM
C128 CK73HB1H471K CHIP C 470PF K
C129 CK73GB1H471K CHIP C 470PF K
C130 CK73HB1H471K CHIP C 470PF K
C132 CC73GCH1H200J CHIP C 20PF J AK,AM,BM
C132 CC73GCH1H270J CHIP C 27PF J AK2,AM2
C132 CC73GCH1H390J CHIP C 39PF J BM3
C133 CK73GB1H471K CHIP C 470PF K
C134 CK73GB1H103K CHIP C 0.010UF K
C135 CK73GB1C104K CHIP C 0.10UF K
C136 CK73GB1A105K CHIP C 1.0UF K
C138 CK73GB1H102K CHIP C 1000PF K
C140 CC73GCH1H101J CHIP C 100PF J
C145 CC73GCH1H180J CHIP C 18PF J AK,AK2
C145 CC73GCH1H180J CHIP C 18PF J AM,AM2
C145 CC73GCH1H180J CHIP C 18PF J BM
C145 CC73GCH1H300J CHIP C 30PF J BM3

TK-3202/3206 PARTS LIST
16
TX-RX UNIT (X57-6890-XX)
Destination
Ref. No. Parts No. Description
Address New
parts Destination
Ref. No. Parts No. Description
Address New
parts
AK : TK-3202 (K) AK2 : TH-3202 (K2) AM : TK-3202 (M) AM2 : TH-3202 (M2)
BM : TK-3206 (M) BM3 : TH-3206 (M3)
C146 CK73GB1H102K CHIP C 1000PF K
C148 CK73GB1H102K CHIP C 1000PF K
C149 CC73GCH1H070B CHIP C 7.0PF B AK,AM,BM
C149 CC73GCH1H070B CHIP C 7.0PF B BM3
C151 CC73GCH1H070B CHIP C 7.0PF B AK2,AM2
C151 CC73GCH1H070B CHIP C 7.0PF B BM3
C152 CC73GCH1H200J CHIP C 20PF J AK,AK2
C152 CC73GCH1H200J CHIP C 20PF J AM,AM2
C152 CC73GCH1H200J CHIP C 20PF J BM
C152 CC73GCH1H300J CHIP C 30PF J BM3
C154 CK73GB1H471K CHIP C 470PF K
C156 CC73GCH1H030B CHIP C 3.0PF B BM3
C156 CC73GCH1H040B CHIP C 4.0PF B AK,AM,BM
C156 CC73GCH1H3R5B CHIP C 3.5PF B AK2,AM2
C157 CC73GCH1H040B CHIP C 4.0PF B AK2,AM2
C157 CC73GCH1H040B CHIP C 4.0PF B BM3
C157 CC73GCH1H2R5B CHIP C 2.5PF B AK,AM,BM
C158 CC73GCH1H101J CHIP C 100PF J
C159 CC73GCH1H020C CHIP C 2.0PF C AK,AM,BM
C159 CC73GCH1H020C CHIP C 2.0PF C BM3
C159 CC73GCH1H030B CHIP C 3.0PF B AK2,AM2
C160 CC73GCH1H020B CHIP C 2.0PF B AK,AM,BM
C160 CC73GCH1H020B CHIP C 2.0PF B BM3
C160 CC73GCH1H1R5B CHIP C 1.5PF B AK2,AM2
C161 CC73GCH1H050B CHIP C 5.0PF B AK,AM,BM
C161 CC73GCH1H050B CHIP C 5.0PF B BM3
C161 CC73GCH1H060B CHIP C 6.0PF B AK2,AM2
C163 CC73GCH1H030B CHIP C 3.0PF B
C164 CC73GCH1H050B CHIP C 5.0PF B AK,AM,BM
C164 CC73GCH1H050B CHIP C 5.0PF B BM3
C164 CC73GCH1H060B CHIP C 6.0PF B AK2,AM2
C166 CC73GCH1HR75B CHIP C 0.75PF B AK,AM,BM
C166 CC73GCH1HR75B CHIP C 0.75PF B BM3
C166 CC73GCH1H1R5B CHIP C 1.5PF B AK2,AM2
C168 CC73GCH1H0R3B CHIP C 0.3PF B AK2,AM2
C169 CC73GCH1H040B CHIP C 4.0PF B AK,AM,BM
C169 CC73GCH1H030B CHIP C 3.0PF B AK2,AM2
C169 CC73GCH1H100C CHIP C 10PF C BM3
C190 CK73GB1A105K CHIP C 1.0UF K
C191 CK73GB1H103K CHIP C 0.010UF K
C201 CK73GB1A224K CHIP C 0.22UF K
C206 CK73HB1H102K CHIP C 1000PF K
C207 CK73HB1H182K CHIP C 1800PF K
C208 CK73HB1H471K CHIP C 470PF K
C209 C92-0713-05 CHIP-TAN 10UF 6.3WV
C210 CK73HB1H471K CHIP C 470PF K
C211 CK73HB1C103K CHIP C 0.010UF K
C213 CK73HB1A104K CHIP C 0.10UF K
C214 CC73HCH1H680J CHIP C 68PF J
C215 CK73HB1H102K CHIP C 1000PF K
C216 CK73GB1C104K CHIP C 0.10UF K
C217 CK73HB1A104K CHIP C 0.10UF K
C218 CK73GB1C104K CHIP C 0.10UF K
C219 CC73HCH1H330J CHIP C 33PF J
C220 CK73HB1H102K CHIP C 1000PF K
C221 CK73GB1C104K CHIP C 0.10UF K
C222 CK73HB1H102K CHIP C 1000PF K
C224,225 CK73HB1C103K CHIP C 0.010UF K
C228 CC73GCH1H100C CHIP C 10PF C
C230 CK73HB1C103K CHIP C 0.010UF K
C231 CK73GB1H103K CHIP C 0.010UF K
C232 CK73HB1C103K CHIP C 0.010UF K
C233 CC73GCH1H060B CHIP C 6.0PF B
C234 CK73HB1H102K CHIP C 1000PF K
C236 CC73GCH1H180J CHIP C 18PF J
C237 CK73HB1H102K CHIP C 1000PF K
C238 CK73GB1C104K CHIP C 0.10UF K
C239 CK73GB1H102K CHIP C 1000PF K
C240 CC73GCH1H010B CHIP C 1.0PF B BM3
C240 CC73GCH1H3R5B CHIP C 3.5PF B AK,AK2
C240 CC73GCH1H3R5B CHIP C 3.5PF B AM,AM2
C240 CC73GCH1H3R5B CHIP C 3.5PF B BM
C241 CK73GB1H471K CHIP C 470PF K
C244 CC73GCH1H030B CHIP C 3.0PF B AK,AM,BM
C244 CC73GCH1H3R5B CHIP C 3.5PF B AK2,AM2
C245 CC73GCH1H180J CHIP C 18PF J AK2,AM2
C245 CC73GCH1H220J CHIP C 22PF J AK,AM,BM
C246 CC73GCH1HR75B CHIP C 0.75PF B AK2,AM2
C246 CC73GCH1H010B CHIP C 1.0PF B AK,AM,BM
C247 CK73HB1H471K CHIP C 470PF K AK,AK2
C247 CK73HB1H471K CHIP C 470PF K AM,AM2
C247 CK73HB1H471K CHIP C 470PF K BM
C248 CC73GCH1H010B CHIP C 1.0PF B AK2,AM2
C248 CC73GCH1H020B CHIP C 2.0PF B AK,AM,BM
C249 CC73GCH1H050B CHIP C 5.0PF B BM3
C249 CC73GCH1H060B CHIP C 6.0PF B AK,AK2
C249 CC73GCH1H060B CHIP C 6.0PF B AM,AM2
C249 CC73GCH1H060B CHIP C 6.0PF B BM
C250 CC73GCH1H180J CHIP C 18PF J AK2,AM2
C250 CC73GCH1H220J CHIP C 22PF J AK,AM,BM
C250 CC73GCH1H220J CHIP C 22PF J BM3
C251 CK73HB1H471K CHIP C 470PF K
C252 CC73GCH1HR75B CHIP C 0.75PF B AK2,AM2
C252 CC73GCH1H1R5B CHIP C 1.5PF B BM3
C252,253 CC73GCH1H020B CHIP C 2.0PF B AK,AM,BM
C253 CC73GCH1H020B CHIP C 2.0PF B AK2,AM2
C253 CC73GCH1H020B CHIP C 2.0PF B BM3
C254 CK73HB1H471K CHIP C 470PF K
C255 CC73GCH1H180J CHIP C 18PF J AK2,AM2
C255 CC73GCH1H220J CHIP C 22PF J AK,AM,BM
C255 CC73GCH1H220J CHIP C 22PF J BM3
C256 C92-0714-05 CHIP-TAN 4.7UF 6.3WV
C257 CC73GCH1H060B CHIP C 6.0PF B AK2,AM2
C257 CC73GCH1H070B CHIP C 7.0PF B BM3
C257 CC73GCH1H4R5B CHIP C 4.5PF B AK,AM,BM
C258 CK73HB1H471K CHIP C 470PF K
C259 CK73GB1H471K CHIP C 470PF K
C262,263 CK73HB1H471K CHIP C 470PF K
C265 CK73HB1H471K CHIP C 470PF K
C266 CK73GB1H471K CHIP C 470PF K
C267 CC73GCH1H050B CHIP C 5.0PF B AK2,AM2
C267 CC73GCH1H060B CHIP C 6.0PF B BM3
C267 CC73GCH1H3R5B CHIP C 3.5PF B AK,AM,BM
C268 CC73GCH1H180J CHIP C 18PF J AK2,AM2
C268 CC73GCH1H220J CHIP C 22PF J AK,AM,BM
C268 CC73GCH1H220J CHIP C 22PF J BM3
C269 CC73GCH1H020B CHIP C 2.0PF B AK,AM,BM
C269 CC73GCH1H020B CHIP C 2.0PF B BM3
C269 CC73GCH1H2R5B CHIP C 2.5PF B AK2,AM2
C270,271 CK73HB1H471K CHIP C 470PF K

TK-3202/3206
PARTS LIST
17
TX-RX UNIT (X57-6890-XX)
Destination
Ref. No. Parts No. Description
Address New
parts Destination
Ref. No. Parts No. Description
Address New
parts
AK : TK-3202 (K) AK2 : TH-3202 (K2) AM : TK-3202 (M) AM2 : TH-3202 (M2)
BM : TK-3206 (M) BM3 : TH-3206 (M3)
C272 CC73GCH1H020B CHIP C 2.0PF B
C273 CC73GCH1H180J CHIP C 18PF J AK2,AM2
C273 CC73GCH1H220J CHIP C 22PF J AK,AM,BM
C273 CC73GCH1H220J CHIP C 22PF J BM3
C274 CC73GCH1H010B CHIP C 1.0PF B AK,AM,BM
C274 CC73GCH1H020B CHIP C 2.0PF B AK2,AM2
C274 CC73GCH1H040B CHIP C 4.0PF B BM3
C275 CC73GCH1H020B CHIP C 2.0PF B AK,AM,BM
C275 CC73GCH1H020B CHIP C 2.0PF B BM3
C275 CC73GCH1H090B CHIP C 9.0PF B AK2,AM2
C276 CC73GCH1H040B CHIP C 4.0PF B AK2,AM2
C276 CC73GCH1H040B CHIP C 4.0PF B BM3
C276 CC73GCH1H3R5B CHIP C 3.5PF B AK,AM,BM
C290 CC73GCH1H020B CHIP C 2.0PF B
C291 CC73GCH1H060B CHIP C 6.0PF B
C292 CK73HB1H471K CHIP C 470PF K
C301 CK73HB1H392K CHIP C 3900PF K
C302 CK73HB1H271K CHIP C 270PF K
C304 CK73GB1A224K CHIP C 0.22UF K
C306 C92-0714-05 CHIP-TAN 4.7UF 6.3WV
C307,308 CK73HB1A104K CHIP C 0.10UF K
C309 CC73GCH1H820J CHIP C 82PF J
C310 CK73HB1A683K CHIP C 0.068UF K
C311 CK73GB1A105K CHIP C 1.0UF K
C312 CC73GCH1H120J CHIP C 12PF J
C313 CC73GCH1H121J CHIP C 120PF J
C314 CK73HB1A104K CHIP C 0.10UF K
C315 CK73GB1A105K CHIP C 1.0UF K
C316 CK73GB1C104K CHIP C 0.10UF K
C317 CK73HB1A104K CHIP C 0.10UF K
C318 C92-0714-05 CHIP-TAN 4.7UF 6.3WV
C319 CC73GCH1H271J CHIP C 270PF J
C320 CK73HB1C103K CHIP C 0.010UF K
C321 CK73GB1A105K CHIP C 1.0UF K
C322 CK73HB1C153K CHIP C 0.015UF K
C323 CC73GCH1H820J CHIP C 82PF J
C324 CC73HCH1H820J CHIP C 82PF J
C325 CK73HB1A104K CHIP C 0.10UF K
C326 CK73HB1H102K CHIP C 1000PF K
C327 CC73HCH1H101J CHIP C 100PF J
C328 CK73HB1H391K CHIP C 390PF K
C329,330 CK73GB1A105K CHIP C 1.0UF K
C331 CK73HB1A104K CHIP C 0.10UF K
C332 CK73HB1H471K CHIP C 470PF K
C333,334 CK73GB1C104K CHIP C 0.10UF K
C335 CC73GCH1H221J CHIP C 220PF J
C336 CK73FB1C474K CHIP C 0.47UF K
C338 CC73GCH1H101J CHIP C 100PF J
C339 C92-0560-05 CHIP-TAN 10UF 6.3WV
C340 CK73GB1C104K CHIP C 0.10UF K
C341 CK73GB1C473K CHIP C 0.047UF K
C342 C92-0560-05 CHIP-TAN 10UF 6.3WV
C343 CK73GB1C473J CHIP C 0.047UF J
C344 CC73GCH1H221J CHIP C 220PF J
C345 C92-0665-05 TANTAL 100UF 6.3WV
C346 CK73GB1H102K CHIP C 1000PF K
C348 CK73HB1H471K CHIP C 470PF K
C351,352 CK73HB1C103K CHIP C 0.010UF K
C354 CK73HB1A104K CHIP C 0.10UF K
C370 CK73HB1A104K CHIP C 0.10UF K
C401 CC73GCH1H471J CHIP C 470PF J
C402 CK73HB1H102K CHIP C 1000PF K
C403 CK73GB1C104K CHIP C 0.10UF K
C405 CC73GCH1H101J CHIP C 100PF J
C407 CK73HB1H102K CHIP C 1000PF K
C409,410 CK73GB1A105K CHIP C 1.0UF K
C411 CK73HB1H102K CHIP C 1000PF K
C415 CK73HB1H471K CHIP C 470PF K
C417 CK73GB1A105K CHIP C 1.0UF K
C418,419 CK73HB1H102K CHIP C 1000PF K
C421 CK73GB1A105K CHIP C 1.0UF K
C426,427 CK73GB1A105K CHIP C 1.0UF K
C428,429 CK73HB1H102K CHIP C 1000PF K
C430 CK73GB1H103K CHIP C 0.010UF K
C431 CK73HB1C103K CHIP C 0.010UF K
C432 CC73HCH1H050B CHIP C 5.0PF B
C433,434 CC73HCH1H030B CHIP C 3.0PF B
C435 CC73HCH1H050B CHIP C 5.0PF B
C440 CC73GCH1H1R5B CHIP C 1.5PF B
C443 CK73GB1A474K CHIP C 0.47UF K
C444 CC73GCH1H020B CHIP C 2.0PF B BM3
C445 CC73GCH1H180J CHIP C 18PF J AK2,AM2
TC1 ,2 C05-0384-05 CERAMIC TRIMMER CAP(10PF)
CN201 E23-1081-05 TERMINAL
CN401 ∗E40-6362-05 FLAT CABLE CONNECTOR
J301 E11-0457-05 PHONE JACK(2.5/3.5)
F401 F53-0190-05 FUSE(2.5A)
67 2A ∗J30-1282-04 SPACER(MIC ELEMENT)
CD201 L79-1582-05 TUNING COIL
CF201 2A L72-0973-05 CERAMIC FILTER(450KHZ)
L1 L40-4791-37 SMALL FIXED INDUCTOR(4.700UH)
L3 L40-5681-86 SMALL FIXED INDUCTOR(0.56UH)
L5 L40-5681-86 SMALL FIXED INDUCTOR(0.56UH)
L6 ,7 L92-0138-05 FERRITE CHIP
L8 ,9 L40-1875-92 SMALL FIXED INDUCTOR(18NH)
L10 ,11 L40-1085-92 SMALL FIXED INDUCTOR(100NH)
L12 L92-0138-05 FERRITE CHIP
L13 ,14 L40-1085-92 SMALL FIXED INDUCTOR(100NH)
L16 L40-1878-67 SMALL FIXED INDUCTOR(18NH) AK2,AM2
L16 L40-2278-67 SMALL FIXED INDUCTOR(22NH) AK,AM,BM
L16 L40-2778-67 SMALL FIXED INDUCTOR(27NH) BM3
L17 L40-2278-67 SMALL FIXED INDUCTOR(22NH) AK2,AM2
L17 L40-2778-67 SMALL FIXED INDUCTOR(27NH) AK,AM,BM
L17 L40-3378-67 SMALL FIXED INDUCTOR(33NH) BM3
L18 ,19 L41-2285-03 SMALL FIXED INDUCTOR
L20 ,21 L40-3391-86 SMALL FIXED INDUCTOR(3.3UH)
L22 L92-0138-05 FERRITE CHIP
L23 L40-2275-92 SMALL FIXED INDUCTOR(22NH)
L24 L92-0141-05 FERRITE CHIP
L25 L40-2275-92 SMALL FIXED INDUCTOR(22NH)
L100 L40-3375-92 SMALL FIXED INDUCTOR(33NH) BM3
L100,101 L40-1575-92 SMALL FIXED INDUCTOR(15NH) AK,AK2
L100,101 L40-1575-92 SMALL FIXED INDUCTOR(15NH) AM,AM2
L100,101 L40-1575-92 SMALL FIXED INDUCTOR(15NH) BM
L101 L40-2275-92 SMALL FIXED INDUCTOR(22NH) BM3
L102 L92-0138-05 FERRITE CHIP
L103,104 L40-8265-92 SMALL FIXED INDUCTOR(8.2NH)

TK-3202/3206 PARTS LIST
18
TX-RX UNIT (X57-6890-XX)
Destination
Ref. No. Parts No. Description
Address New
parts Destination
Ref. No. Parts No. Description
Address New
parts
AK : TK-3202 (K) AK2 : TH-3202 (K2) AM : TK-3202 (M) AM2 : TH-3202 (M2)
BM : TK-3206 (M) BM3 : TH-3206 (M3)
L105 L40-1575-54 SMALL FIXED INDUCTOR(15NH) AK,AM,BM
L105 L40-1575-54 SMALL FIXED INDUCTOR(15NH) BM3
L105 L40-2275-54 SMALL FIXED INDUCTOR(22NH) AK2,AM2
L106 L92-0149-05 FERRITE CHIP
L107 L40-1263-92 SMALL FIXED INDUCTOR(1.2NH) AK,AM,BM
L109 L92-0149-05 FERRITE CHIP
L110 L40-2285-54 SMALL FIXED INDUCTOR(220NH)
L111 L40-1092-81 SMALL FIXED INDUCTOR
L130 L40-1263-92 SMALL FIXED INDUCTOR(1.2NH) AK2,AM2
L201 L40-1091-37 SMALL FIXED INDUCTOR(1.000UH)
L202 L92-0138-05 FERRITE CHIP
L203 L40-5685-85 SMALL FIXED INDUCTOR(0.56UH)
L204 L40-2785-92 SMALL FIXED INDUCTOR(270NH)
L206 L40-2775-92 SMALL FIXED INDUCTOR(27NH) AK2,AM2
L206 L40-3975-92 SMALL FIXED INDUCTOR(39NH) BM3
L211,212 L41-8268-14 SMALL FIXED INDUCTOR AK,AK2
L211,212 L41-8268-14 SMALL FIXED INDUCTOR AM,AM2
L211,212 L41-8268-14 SMALL FIXED INDUCTOR BM
L212 L41-8268-14 SMALL FIXED INDUCTOR BM3
L214 L41-6868-14 SMALL FIXED INDUCTOR AK2,AM2
L214 L41-8268-14 SMALL FIXED INDUCTOR AK,AM,BM
L214 L41-8268-14 SMALL FIXED INDUCTOR BM3
L215 L41-2285-03 SMALL FIXED INDUCTOR
L220 L34-4602-05 AIR-CORE COIL
L223 L34-4572-05 AIR-CORE COIL AK,AK2
L223 L34-4572-05 AIR-CORE COIL AM,AM2
L223 L34-4572-05 AIR-CORE COIL BM
L224-226 L34-4564-05 AIR-CORE COIL
L228 L41-6868-14 SMALL FIXED INDUCTOR AK2,AM2
L228,229 L41-8268-14 SMALL FIXED INDUCTOR AK,AM,BM
L228,229 L41-8268-14 SMALL FIXED INDUCTOR BM3
L229 L41-8268-14 SMALL FIXED INDUCTOR AK2,AM2
L230 L41-4778-03 SMALL FIXED INDUCTOR AK,AK2
L230 L41-4778-03 SMALL FIXED INDUCTOR AM,AM2
L230 L41-4778-03 SMALL FIXED INDUCTOR BM
L230 L41-5678-03 SMALL FIXED INDUCTOR BM3
L250 L40-1875-92 SMALL FIXED INDUCTOR(18NH)
L290 ∗L41-3078-17 SMALL FIXED INDUCTOR AK,AM,BM
L301 L92-0140-05 FERRITE CHIP
L302 L92-0149-05 FERRITE CHIP
L401 L92-0149-05 FERRITE CHIP
L402-404 L92-0138-05 FERRITE CHIP
L410 L92-0138-05 FERRITE CHIP
L411 L40-1875-92 SMALL FIXED INDUCTOR(18NH)
L412 L34-4564-05 AIR-CORE COIL BM3
X1 L77-1931-05 TCXO(12.8MHZ)
X2 ∗L78-1411-05 RESONATOR(7.37MHZ)
XF201 L71-0619-05 MCF(38.85MHZ)
CP404 RK75HA1J473J CHIP-COM 47K J 1/16W
CP405 RK75HA1J102J CHIP-COM 1.0K J 1/16W
R1 RK73HB1J223J CHIP R 22K J 1/16W
R2 RK73HB1J103J CHIP R 10K J 1/16W
R3 RK73HB1J333J CHIP R 33K J 1/16W
R4 RK73HB1J563J CHIP R 56K J 1/16W
R5 RK73HB1J104J CHIP R 100K J 1/16W
R6 RK73HB1J823J CHIP R 82K J 1/16W
R7 RK73HB1J101J CHIP R 100 J 1/16W
R8 -11 R92-1368-05 CHIP R 0 OHM
R12 RK73HB1J222J CHIP R 2.2K J 1/16W
R13 R92-1252-05 CHIP R 0 OHM J 1/16W
R14 RK73HB1J334J CHIP R 330K J 1/16W
R15 RK73GB1J221J CHIP R 220 J 1/16W
R16 RK73GB1J561J CHIP R 560 J 1/16W
R17 RK73HB1J101J CHIP R 100 J 1/16W
R18 RK73GB1J181J CHIP R 180 J 1/16W
R19 RK73GB1J122J CHIP R 1.2K J 1/16W
R20 RK73HB1J100J CHIP R 10 J 1/16W
R21 RK73GB1J681J CHIP R 680 J 1/16W
R22 R92-1252-05 CHIP R 0 OHM J 1/16W
R23 RK73GB1J103J CHIP R 10K J 1/16W
R25 RK73HB1J223J CHIP R 22K J 1/16W
R26 RK73HB1J103J CHIP R 10K J 1/16W
R27 RK73HB1J220J CHIP R 22 J 1/16W
R30 RK73HB1J333J CHIP R 33K J 1/16W
R31 RK73HB1J474J CHIP R 470K J 1/16W
R32 RK73HB1J102J CHIP R 1.0K J 1/16W
R33 RK73HB1J154J CHIP R 150K J 1/16W
R34 RK73HB1J474J CHIP R 470K J 1/16W
R35 ,36 RK73HB1J274J CHIP R 270K J 1/16W
R37 RK73HB1J101J CHIP R 100 J 1/16W
R38 RK73HB1J181J CHIP R 180 J 1/16W
R39 RK73HB1J151J CHIP R 150 J 1/16W
R40 RK73HB1J101J CHIP R 100 J 1/16W
R41 RK73HB1J154J CHIP R 150K J 1/16W
R42 RK73HB1J472J CHIP R 4.7K J 1/16W
R43 RK73HB1J101J CHIP R 100 J 1/16W
R46 RK73HB1J103J CHIP R 10K J 1/16W
R47 RK73HB1J220J CHIP R 22 J 1/16W
R48 RK73HB1J331J CHIP R 330 J 1/16W
R49 RK73HB1J222J CHIP R 2.2K J 1/16W
R50 RK73HB1J472J CHIP R 4.7K J 1/16W
R100 RK73HB1J472J CHIP R 4.7K J 1/16W
R103 RK73GB1J473J CHIP R 47K J 1/16W
R105 RK73GB1J331J CHIP R 330 J 1/16W
R106 RK73GB1J220J CHIP R 22 J 1/16W
R107 RK73HB1J101J CHIP R 100 J 1/16W
R110 RK73GB1J331J CHIP R 330 J 1/16W
R111,112 R92-1252-05 CHIP R 0 OHM J 1/16W
R114 RK73GB1J473J CHIP R 47K J 1/16W
R115 RK73GB1J103J CHIP R 10K J 1/16W
R116 RK73GB1J220J CHIP R 22 J 1/16W
R120 R92-1252-05 CHIP R 0 OHM J 1/16W BM3
R121 RK73GB1J220J CHIP R 22 J 1/16W
R123 R92-0670-05 CHIP R 0 OHM AK,AM,BM
R123 R92-0670-05 CHIP R 0 OHM BM3
R124 RK73GB1J473J CHIP R 47K J 1/16W
R126 RK73GB1J222J CHIP R 2.2K J 1/16W
R127-129 RK73EB2ER39K CHIP R 0.39 K 1/4W
R130-135 RK73GH1J154D CHIP R 150K D 1/16W
R137 R92-0670-05 CHIP R 0 OHM
R138 RK73GB1J105J CHIP R 1.0M J 1/16W
R139 RK73GB1J473J CHIP R 47K J 1/16W
R140 RK73GB1J563J CHIP R 56K J 1/16W
R141 RK73GB1J104J CHIP R 100K J 1/16W
R142 R92-1252-05 CHIP R 0 OHM J 1/16W
R143 RK73GB1J104J CHIP R 100K J 1/16W
R145 R92-1252-05 CHIP R 0 OHM J 1/16W
R147 R92-1252-05 CHIP R 0 OHM J 1/16W
R190 RK73GB1J101J CHIP R 100 J 1/16W

TK-3202/3206
PARTS LIST
19
TX-RX UNIT (X57-6890-XX)
Destination
Ref. No. Parts No. Description
Address New
parts Destination
Ref. No. Parts No. Description
Address New
parts
AK : TK-3202 (K) AK2 : TH-3202 (K2) AM : TK-3202 (M) AM2 : TH-3202 (M2)
BM : TK-3206 (M) BM3 : TH-3206 (M3)
R191,192 RK73GB1J271J CHIP R 270 J 1/16W
R193 RK73GB1J473J CHIP R 47K J 1/16W BM3
R193,194 RK73GB1J473J CHIP R 47K J 1/16W AK,AK2
R193,194 RK73GB1J473J CHIP R 47K J 1/16W AM,AM2
R193,194 RK73GB1J473J CHIP R 47K J 1/16W BM
R194 RK73GB1J223J CHIP R 22K J 1/16W BM3
R203 RK73HB1J184J CHIP R 180K J 1/16W
R206 RK73GB1J100J CHIP R 10 J 1/16W
R207 RK73HB1J472J CHIP R 4.7K J 1/16W
R208 RK73HB1J823J CHIP R 82K J 1/16W
R209 RK73HB1J272J CHIP R 2.7K J 1/16W
R210,211 RK73HB1J332J CHIP R 3.3K J 1/16W
R212 RK73HB1J823J CHIP R 82K J 1/16W
R213 RK73HB1J392J CHIP R 3.9K J 1/16W
R215 RK73HB1J101J CHIP R 100 J 1/16W
R216 RK73HB1J124J CHIP R 120K J 1/16W
R217 RK73HB1J472J CHIP R 4.7K J 1/16W
R218 RK73HB1J561J CHIP R 560 J 1/16W
R219 RK73GB1J561J CHIP R 560 J 1/16W
R226,227 RK73GB1J102J CHIP R 1.0K J 1/16W
R228 RK73GB1J151J CHIP R 150 J 1/16W
R233 RK73HB1J104J CHIP R 100K J 1/16W
R236 RK73HB1J563J CHIP R 56K J 1/16W
R238 RK73HB1J104J CHIP R 100K J 1/16W
R239 RK73HB1J563J CHIP R 56K J 1/16W
R240 R92-1252-05 CHIP R 0 OHM J 1/16W
R241 RK73HB1J105J CHIP R 1.0M J 1/16W AK,AK2
R241 RK73HB1J105J CHIP R 1.0M J 1/16W AM,AM2
R241 RK73HB1J105J CHIP R 1.0M J 1/16W BM
R243,244 RK73HB1J105J CHIP R 1.0M J 1/16W
R248 RK73GB1J221J CHIP R 220 J 1/16W
R249 RK73GB1J220J CHIP R 22 J 1/16W
R251 RK73HB1J104J CHIP R 100K J 1/16W
R253 RK73HB1J104J CHIP R 100K J 1/16W
R254 RK73HB1J683J CHIP R 68K J 1/16W
R255 R92-1252-05 CHIP R 0 OHM J 1/16W
R256,257 RK73HB1J105J CHIP R 1.0M J 1/16W
R258 R92-0670-05 CHIP R 0 OHM
R301 RK73HB1J103J CHIP R 10K J 1/16W
R304 RK73HB1J273J CHIP R 27K J 1/16W
R305 RK73HB1J104J CHIP R 100K J 1/16W
R306 RK73HB1J102J CHIP R 1.0K J 1/16W
R307,308 R92-1368-05 CHIP R 0 OHM
R310 RK73GB1J394J CHIP R 390K J 1/16W
R311 RK73HB1J123J CHIP R 12K J 1/16W
R312 RK73GB1J334J CHIP R 330K J 1/16W
R313 RK73GB1J104J CHIP R 100K J 1/16W
R314 RK73GB1J103J CHIP R 10K J 1/16W
R315 RK73GB1J334J CHIP R 330K J 1/16W
R316 RK73GB1J124J CHIP R 120K J 1/16W
R317 RK73GB1J474J CHIP R 470K J 1/16W
R318 RK73GB1J122J CHIP R 1.2K J 1/16W
R319 RK73HB1J563J CHIP R 56K J 1/16W
R320 RK73HB1J332J CHIP R 3.3K J 1/16W
R321 RK73HB1J224J CHIP R 220K J 1/16W
R322 RK73HB1J184J CHIP R 180K J 1/16W
R323 RK73HB1J563J CHIP R 56K J 1/16W
R324,325 RK73GB1J104J CHIP R 100K J 1/16W
R326 R92-1252-05 CHIP R 0 OHM J 1/16W
R327 RK73GB1J184J CHIP R 180K J 1/16W
R328 RK73GB1J103J CHIP R 10K J 1/16W
R329 RK73GB1J823J CHIP R 82K J 1/16W
R330 RK73HB1J332J CHIP R 3.3K J 1/16W
R331 RK73GB1J154J CHIP R 150K J 1/16W
R332 RK73GB1J153J CHIP R 15K J 1/16W
R334 RK73GB1J473J CHIP R 47K J 1/16W
R335 RK73GB1J222J CHIP R 2.2K J 1/16W
R336 RK73GB1J102J CHIP R 1.0K J 1/16W
R337 RK73GB1J151J CHIP R 150 J 1/16W
R338 RK73GB1J222J CHIP R 2.2K J 1/16W
R339 RK73GB1J471J CHIP R 470 J 1/16W
R340 RK73GB1J182J CHIP R 1.8K J 1/16W
R341 RK73GB1J103J CHIP R 10K J 1/16W
R342 RK73GB1J101J CHIP R 100 J 1/16W
R343 RK73GB1J474J CHIP R 470K J 1/16W
R344 RK73GB1J102J CHIP R 1.0K J 1/16W
R345,346 RK73GB1J101J CHIP R 100 J 1/16W
R347 RK73GB1J104J CHIP R 100K J 1/16W
R348 RK73GB1J563J CHIP R 56K J 1/16W
R349 RK73GB1J333J CHIP R 33K J 1/16W
R350 R92-1368-05 CHIP R 0 OHM
R354,355 RK73HB1J103J CHIP R 10K J 1/16W
R357 R92-1368-05 CHIP R 0 OHM
R360 R92-1368-05 CHIP R 0 OHM
R403 RK73GB1J101J CHIP R 100 J 1/16W
R404 RK73HH1J474D CHIP R 470K D 1/16W
R405 RK73GB1J334J CHIP R 330K J 1/16W
R406 RK73HH1J474D CHIP R 470K D 1/16W
R407 RK73HB1J334J CHIP R 330K J 1/16W
R408-412 RK73HB1J473J CHIP R 47K J 1/16W
R413,414 RK73GB1J331J CHIP R 330 J 1/16W
R415,416 RK73GB1J473J CHIP R 47K J 1/16W
R417-420 RK73HB1J473J CHIP R 47K J 1/16W
R421,422 RK73HB1J102J CHIP R 1.0K J 1/16W
R423 R92-1368-05 CHIP R 0 OHM
R424,425 RK73HB1J473J CHIP R 47K J 1/16W
R426 R92-1368-05 CHIP R 0 OHM
R435 RK73HB1J473J CHIP R 47K J 1/16W
R436 R92-1252-05 CHIP R 0 OHM J 1/16W
R437,438 RK73HB1J473J CHIP R 47K J 1/16W
R445,446 R92-1252-05 CHIP R 0 OHM J 1/16W
R447 RK73HB1J123J CHIP R 12K J 1/16W
R449,450 R92-1252-05 CHIP R 0 OHM J 1/16W BM3
R452 RK73HB1J103J CHIP R 10K J 1/16W
R453 RK73HB1J223J CHIP R 22K J 1/16W
R454 R92-1252-05 CHIP R 0 OHM J 1/16W AK2,AM2
VR1 R12-7491-05 TRIMMING POT.(68K)
S401-403 S70-0414-05 TACT SWITCH
MIC301 T91-0543-05 MIC ELEMENT
D1 MA2S111 DIODE
D2 -9 HVC376B VARIABLE CAPACITANCE DIODE
D10 1SV278 VARIABLE CAPACITANCE DIODE
D11 MA2S111 DIODE
D101 HSC277 DIODE
D102 HZU5CLL ZENER DIODE
D103,104 HVC131 DIODE
D106 HVC131 DIODE

TK-3202/3206 PARTS LIST
20
TX-RX UNIT (X57-6890-XX)
ADDITIONAL PCB
Destination
Ref. No. Parts No. Description
Address New
parts Destination
Ref. No. Parts No. Description
Address New
parts
AK : TK-3202 (K) AK2 : TH-3202 (K2) AM : TK-3202 (M) AM2 : TH-3202 (M2)
BM : TK-3206 (M) BM3 : TH-3206 (M3)
D122 HVC131 DIODE
D202 HSC277 DIODE
D203-206 HVC355B VARIABLE CAPACITANCE DIODE
D210 HVC355B VARIABLE CAPACITANCE DIODE AK,AK2
D210 HVC355B VARIABLE CAPACITANCE DIODE AM,AM2
D210 HVC355B VARIABLE CAPACITANCE DIODE BM
D301,302 RB706F-40 DIODE
D303 DAN222 DIODE
D401 RB521S-30 DIODE
D402 1SR154-400 DIODE
IC1 MB15A02 MOS IC
IC101 TA75W01FU MOS IC
IC201 TA31136FN MOS IC
IC301 AQUA MOS IC
IC302 TA7368F MOS IC
IC401,402 XC6204B502MR MOS IC
IC403 ∗BD4840FVE MOS IC
IC404 ∗BD4845FVE MOS IC
IC405 ∗30622MAA-B89GP MPU
IC406 ∗BR24L08F-W ROM IC
Q1 KTC4082 TRANSISTOR
Q2 2SC5108(Y) TRANSISTOR
Q3 ,4 2SK508NV(K52) FET
Q5 DTA143TE DIGITAL TRANSISTOR
Q6 2SC5108(Y) TRANSISTOR
Q7 DTA143TE DIGITAL TRANSISTOR
Q8 2SC4617(S) TRANSISTOR
Q9 2SC4619 TRANSISTOR
Q100 2SC4619 TRANSISTOR
Q101 2SK3077 FET
Q102 2SK2596 FET
Q103 2SK3476 FET
Q104 DTC114EE DIGITAL TRANSISTOR
Q105 2SK879(Y) FET
Q107 DTC114EE DIGITAL TRANSISTOR
Q108 2SK1824 FET
Q109 DTA144EE DIGITAL TRANSISTOR
Q202 DTA144EE DIGITAL TRANSISTOR
Q203 2SC4649(N,P) TRANSISTOR
Q204,205 3SK318 FET
Q301 DTA114EE DIGITAL TRANSISTOR
Q302 2SC4919 TRANSISTOR
Q303 DTC144EE DIGITAL TRANSISTOR
Q304 2SA1362(GR) TRANSISTOR
Q305 DTC144EE DIGITAL TRANSISTOR
Q306 CPH3413 FET
Q316 CPH3413 FET
Q401,402 DTC114EE DIGITAL TRANSISTOR
Q403,404 CPH3317 FET
Q405 DTA123JE DIGITAL TRANSISTOR
Q407,408 2SK1830 FET
TH101 157-104-65001 THERMISTOR
TH203 157-104-65001 THERMISTOR
C901,902 CK73GB1A105K CHIP C 1.0UF K
R901,902 RK73GB1J472J CHIP R 4.7K J 1/16W
Q901 2SK1824 FET
ADDITIONAL PCB

TK-3202/3206
21
AB
1
2
3
Parts with the exploded numbers larger than 700 are not supplied.
A :N14-0808-04
B :N14-0812-04
C :N30-2604-46
D :N30-2606-46
E :N83-2005-46
TX-RX Unit
57 2
8
13
11
20
19
12
40
24 E
E
Ex2
Ex2 E
E21
Ex2
49
36
18
3
Dx2
30
15 E
29
35
33
23
14
32
32
61
62
27
C
C
41
54 A7
B
37
39
63
51
38
58
59
4
16
17
34
50
56
1
EXPLODED VIEW
28
67
MIC301
27
CF201
31
25
27 27
26
26
22

TK-3202/3206
22
CD
1
2
3
PACKING (TK-3202)
Parts with the exploded numbers larger than 700 are not supplied.
45.PROTECTION BAG
(H25-0085-04)
702. KNB-29N
(Ni-MH BATTERY PACK)
9 . INSTRUCTION MANUAL
(B62-1762-00)
46.ITEM CARTON CASE
(H52-2056-02)
60.SCREW SET
(N99-2043-05)
64.WHIP ANTENNA
(T90-1039-05):K,M
(T90-1040-05):K2,M2 66.AC ADAPTER
(W08-0970-05):K,K2(AC120V)
(W08-0971-05):M,M2(AC230V)
65.CHARGER
(W08-0969-05)
52.BELT CLIP
(J29-0713-05)
43.PACKING FIXTURE
(H12-3158-05)
44.CARTON BOARD
(H13-2109-03)
6. CAP(SP/MIC)
(B09-0680-03)
48.HOLDER(SP/MIC)
(J19-5472-03)

TK-3202/3206
23
EF
1
2
3
PACKING (TK-3206)
Parts with the exploded numbers larger than 700 are not supplied.
10.INSTRUCTION MANUAL
(B62-1763-00)
47.ITEM CARTON CASE
(H52-2057-02)
48.HOLDER(SP/MIC)
(J19-5472-03)
60.SCREW SET
(N99-2043-05)
6. CAP(SP/MIC)
(B09-0680-03)
52.BELT CLIP
(J29-0713-05)
43.PACKING FIXTURE
(H12-3158-05)
45.PROTECTION BAG
(H25-0085-04)

TK-3202/3206
24
ADJUSTMENT
Test Equipment Required for Alignment
Test Equipment Major Specifications
1. Standard Signal Generator Frequency Range 450 to 490MHz (TK-3202(K, M) TK-3206(M) ) 470 to 512MHz (TK-3202(K2, M2) )
400 to 430MHz (TK-3206(M3) )
(SSG) Modulation Frequency modulation and external modulation.
Output -127dBm/0.1µV to greater than -47dBm/1mV
2. Power Meter Input Impedance 50Ω.
Operation Frequency 450 to 490MHz (TK-3202(K, M) TK-3206(M) ) 470 to 512MHz (TK-3202(K2, M2) )
400 to 430MHz (TK-3206(M3) )
Measurement Range Vicinity of 10W
3. Deviation Meter Frequency Range 450 to 490MHz (TK-3202(K, M) TK-3206(M) ) 470 to 512MHz (TK-3202(K2, M2) )
400 to 430MHz (TK-3206(M3) )
4. Digital Volt Meter Measuring Range 10mV to 10V DC
(DVM) Input Impedance High input impedance for minimum circuit loading.
5. Oscilloscope DC through 30MHz.
6. High Sensitivity Frequency Range 10Hz to 1000MHz.
Frequency Counter Frequency Stability 0.2ppm or less.
7. Ammeter 5A.
8. AF Volt Meter Frequency Range 50Hz to 10kHz.
(AF VTVM) Voltage Range 1mV to 10V.
9. Audio Generator (AG) Frequency Range 50Hz to 5kHz or more.
Output 0 to 1V.
10. Distortion Meter Capability 3% or less at 1kHz.
Input Level 50mV to 10Vrms.
11. Spectrum Analyzer Measuring Range DC to 1GHz or more
12. Tracking Generator Center frequency 50kHz to 600MHz
Output Voltage 100mV or more
13. 8Ω Dummy Load Approx. 8Ω, 3W.
14. Regulated Power Supply 5V to 10V, approx. 3A Useful if ammeter equipped.
■The following parts are required for
adjustment
1. Antenna connector adapter
The antenna connector of this radio uses an SMA terminal.
Use an antenna connector adapter [SMA(f) – BNC(f) or
SMA(f) – N(f)] for adjustment. (The adapter is not provided as
an option, so buy a commercially-available one.)
2. Repair Jig (Chassis)
Use jig (part No.: A10-4086-03) for repairing the TK-3202/
3206. Place the TX-RX unit on the jig and fit it with screws.
The jig facilitates the voltage check and protects the final
amplifier FET when the voltage on the flow side of the TX-RX
unit is checked during repairs.
3. Battery Jig (W05-1011-00)
+ Terminal (Red)
– Terminal (Black)
Connect the power cable properly between the battery jig
installed in the transceiver and the power supply, and be sure
output voltage and the power supply polarity prior to switching
the power supply ON, otherwise over voltage and reverse
connection may damage the transceiver, or the power supply
or both.
Note: When using the battery jig, you must measure the
voltage at the terminals of the battery jig. Otherwise, a slight
voltage drop may occur within the power cable, between the
power supply and the battery jig, especially while the
transceiver transmits.
+ Terminal
(Red) – Terminal
(Black)
C3
100 /25V
C2
470P/25V
C1
100P/25V
R1
1.8M
–
S
+
Power
supply
Power cable
SCHEMATIC DIAGRAM

TK-3202/3206
25
Adjustment Frequency
K, M type (TK-3202) M type (TK-3206)
TEST CH RX Frequency TX Frequency
Center 470.050MHz 470.100MHz
Low 450.050MHz 450.100MHz
High 489.950MHz 489.900MHz
Low’ 460.050MHz 460.100MHz
High’ 480.050MHz 480.100MHz
Signalling
Signalling No. RX TX
1None None
2None 100Hz Square Wave
3QT 67.0Hz QT 67.0Hz
4QT 151.4Hz QT 151.4Hz
5QT 250.3Hz QT 250.3Hz
6DQT D023N DQT D023N
7DQT D754I DQT D754I
8DTMF 159D DTMF 159D
9None DTMF tone 9
•Preparations for tuning the transceiver
Before attempting to tune the transceiver, connect the unit
to a suitable power supply.
Whenever the transmitter is tuned, the unit must be
connected to a suitable dummy load (i.e. power meter).
The speaker output connector must be terminated with a
8Ω dummy load and connected to an AC voltmeter and an
audio distortion meter or a SINAD measurement meter at all
times during tuning.
ADJUSTMENT
Adjustment points TX-RX unit (X57-689)
Component side view
Foil Side View
VR1 : Frequency adjustment
BPF : Band-pass wave form test point
CV : Lock voltage adjustment terminal
TC1 : Transmit lock voltage adjustment
TC2 : Receive lock voltage adjustment
CV : Lock voltage adjustment terminal
Fig. 1 Adjustment points
Frequency (MHz) K2, M2 type (TK-3202)
Channel No. RX Frequency TX Frequency
1491.050 491.100
2470.050 470.100
3511.950 511.900
4491.000 491.000
5491.200 491.200
6491.400 491.400
7~16
■Frequency and signalling
The set has been adjusted for the frequencies shown in
the following table. When required. re-adjust them following
the adjustment procedure to obtain the frequencies you want
in actual operation.
Frequency (MHz) K, M type (TK-3202) M type (TK-3206)
Channel No. RX Frequency TX Frequency
1470.050 470.100
2450.050 450.100
3489.950 489.900
4470.000 470.000
5470.200 470.200
6470.400 470.400
7~16
Frequency (MHz) M3 type (TK-3206)
Channel No. RX Frequency TX Frequency
1415.050 415.100
2400.050 400.100
3429.950 429.900
4415.000 415.000
5415.200 415.200
6415.400 415.400
7~16
K2, M2 type (TK-3202)
TEST CH RX Frequency TX Frequency
Center 491.050MHz 491.100MHz
Low 470.050MHz 470.100MHz
High 511.950MHz 511.900MHz
Low’ 480.550MHz 480.600MHz
High’ 501.550MHz 501.600MHz
M3 type (TK-3206)
TEST CH RX Frequency TX Frequency
Center 415.050MHz 415.100MHz
Low 400.050MHz 400.100MHz
High 429.950MHz 429.900MHz
Low’ 407.550MHz 407.600MHz
High’ 422.550MHz 422.600MHz
VR1
BATT+
5R
5T
5M
5C
PCTV
RSSI
CV
BPF
B
SP– SP+
SB
CN13
ANT
MICI
MICO
TX-RX UNIT
Component side view
S401
PTT S402
SW2
S403
SW1
RXAFIRXAFO
TC1 TC2
MICI
MICO
CV
J301
EXT. SP/EXT. MIC
TX-RX UNIT
Foil side view

TK-3202/3206
26
Common Section
Item Condition Measurement Adjustment
Specifications/
Test equipment
Terminal Parts Method Remark
1.Frequency 1) CH:High Frequency counter ANT VR1
High frequency
Adjust 2) PTT:ON ±50Hz
2.High power TEST CH:Low Power meter
Programming
4.0W ±0.1W
Adjust Low’ Ammeter
Software:KPG-87D
1.9 A or less
Center
High’
High
(5 points)
BATT terminal voltage:7.5V
PTT:ON
3.Low power TEST CH:Low 1.0W ±0.1W
Adjust Low’ 0.9 A or less
Center
High’
High
(5 points)
BATT terminal voltage:7.5V
PTT:ON
4.
Max deviation
TEST CH:Center Power meter ANT 4.2kHz ±50Hz
Adjust
Low Deviation meter SP/MIC connector (According to
[Wide]
High Oscilloscope the lager +,–)
(3 points) AG
AG:1kHz/150mV AF VTVM
Deviation meter filter
LPF:15kHz
HPF:OFF
PTT:ON
[Narrow] TEST CH:Center 2.2kHz ±50Hz
PTT:ON (According to
the lager +,–)
5.VOX 1 TEST CH:Center
Writing AG:1kHz/45mV
Transmitter Section
Item Condition Measurement Adjustment
Specifications/
Test equipment
Terminal Parts Method Remark
ADJUSTMENT
1.Setting 1)
BATT terminal votage:7.5V
2) SSG standard modulation
[Wide] MOD:1kHz,DEV:3kHz
[Narrow] MOD:1kHz,DEV:1.5kHz
2.VCO lock 1) CH:High Power meter ANT TC2
3.4V (TK-3202 (K,M),
±0.1V
voltage DVM CV
TK-3206 (M) )
RX
3.2V (TK-3202 (K2,M2) )
3.0V (TK-3206 (M3) )
2) CH:Low Check 0.6V or more
3.VCO lock 3) CH:High TC1
3.1V (TK-3202 (K,M),
±0.1V
voltage PTT:ON
TK-3206 (M) )
TX
3.2V (TK-3202 (K2,M2) )
3.0V (TK-3206 (M3) )
4) CH:Low Check 0.6V or more
PTT:ON

TK-3202/3206
27
6.VOX 10 TEST CH:Center Power meter ANT
Programming
Writing AG:1kHz/3.0mV Deviation meter SP/MIC connector
Software:KPG-87D
7.
DQT
TEST CH:Center Oscilloscope ANT
Programming
Make the
Balance Adjust
Low AG
Software:KPG-87D
demodulation
[Wide] High AF VTVM wave into
(3 points) square waves
LPF:3kHz
HPF:OFF
PTT:ON
[Narrow] TEST CH:Center
PTT:ON
8.
QT Deviation
TEST CH:Center 0.75kHz ±40Hz
Adjust
Low
[Wide] High
(3 points)
LPF:3kHz
HPF:OFF
PTT:ON
[Narrow] TEST CH:Center 0.35kHz ±40Hz
PTT:ON
9.
DQT Deviation
TEST CH:Center 0.75kHz ±40Hz
Adjust
Low
[Wide] High
(3 points)
LPF:3kHz
HPF:OFF
PTT:ON
[Narrow] TEST CH:Center 0.35kHz ±40Hz
PTT:ON
10.DTMF Deviation
TEST CH:Center 3.0kHz ±100Hz
Adjust
LPF:15kHz
[Wide] HPF:OFF
PTT:ON
[Narrow] TEST CH:Center 1.5kHz ±100Hz
PTT:ON
11.MSK Deviation
TEST CH:Center 3.0kHz ±100Hz
Adjust
Low
[Wide] High
(3 points)
LPF:15kHz
HPF:OFF
PTT:ON
[Narrow] TEST CH:Center 1.5kHz ±100Hz
PTT:ON
ADJUSTMENT
Item Condition Measurement Adjustment
Specifications/
Test equipment
Terminal Parts Method Remark

TK-3202/3206
28
Receiver Section
Item Condition Measurement Adjustment
Specifications/
Test equipment
Terminal Parts Method Remark
ADJUSTMENT
Ref -46 dBm
Center 490MHz
#Res BW 300kHz #VBW 10 kHz #Sweep100ms (401pts)
Span 100MHz
Peak
Log
5
dB/
W1 S2
S3 FC
AA
Atten 5 dB -57.77 dBm
Mkrl 490.0 MHz
1
Ref -46 dBm
Center 450MHz
#Res BW 300kHz #Sweep100 ms (401pts)#VBW 10kHz Span 100MHz
Peak
Log
5
dB/
W1 S2
S3 FC
AA
Atten 5 dB -55.35 dBm
Mkrl 450.0 MHz
1
Ref -46 dBm
Center 470MHz
#Res BW 300kHz #VBW 10 kHz #Sweep100ms (401pts)
Span 100MHz
Peak
Log
5
dB/
W1 S2
S3 FC
AA
Atten 5 dB -54.4 dBm
Mkrl 470.0 MHz
1
Ref -40 dBm
Center 415MHz
#Res BW 300kHz #VBW 10 kHz #Sweep100 ms (401pts)
Span 100MHz
Peak
Log
5
dB/
W1 S2
S3 FC
AA
Atten 5 dB -51.54 dBm
Mkrl 415.0 MHz
1
Ref -40 dBm
Center 430MHz
#Res BW 300kHz #VBW 10 kHz #Sweep100 ms (401pts)
Span 100MHz
Peak
Log
5
dB/
W1 S2
S3 FC
AA
Atten 5 dB -50.63 dBm
Mkrl 430.0 MHz
1
Ref -40 dBm
Center 400MHz
#Res BW 300kHz #VBW 10 kHz #Sweep100ms (401pts)
Span 100MHz
Peak
Log
5
dB/
W1 S2
S3 FC
AA
Atten 5 dB -49.55dBm
Mkrl 400.0 MHz
1
Ref -49 dBm
Center 512MHz
#Res BW 300kHz #VBW 10 kHz #Sweep100ms (401pts)
Span 100MHz
Peak
Log
5
dB/
W1 S2
S3 FC
AA
Atten 5 dB -57.22 dBm
Mkrl 512.0 MHz
1
Ref -49 dBm
Center 470MHz
#Res BW 300kHz #Sweep100 ms (401pts)#VBW 10kHz Span 100MHz
Peak
Log
5
dB/
W1 S2
S3 FC
AA
Atten 5 dB -58.88 dBm
Mkrl 470.0 MHz
1
Ref -40 dBm
Center 491MHz
#Res BW 300kHz #VBW 10 kHz #Sweep100 ms (401pts)
Span 100MHz
Peak
Log
5
dB/
W1 S2
S3 FC
AA
Atten 5 dB -58.36 dBm
Mkrl 491.0 MHz
1
1.BPF Wave (1)Center frequency Spectrum ANT Programming Adjust the
Adjust Spectrum analyzer setting analyzer BPF
Software: waveform as
TK-3202
Center-f
: 470MHz KPG-87D shown to the
(K,M) Span : 100MHz right.
TK-3206 RBW : 300kHz
(M) VBW : 10kHz
ATT : 5dB
(2)High-edge frequency
Spectrum analyzer setting
Center-f
: 490MHz
(3)Low-edge frequency
Spectrum analyzer setting
Center-f
: 450MHz
(1)Center frequency
TK-3202 Spectrum analyzer setting
(K2,M2)
Center-f
: 415MHz
Span : 100MHz
RBW : 300kHz
VBW : 10kHz
ATT : 5dB
(2)High-edge frequency
Spectrum analyzer setting
Center-f
: 430MHz
(3)Low-edge frequency
Spectrum analyzer setting
Center-f
: 400MHz
(1)Center frequency
TK-3206 Spectrum analyzer setting
(M3)
Center-f
: 491MHz
Span : 100MHz
RBW : 300kHz
VBW : 10kHz
ATT : 5dB
(2)High-edge frequency
Spectrum analyzer setting
Center-f
: 512MHz
(3)Low-edge frequency
Spectrum analyzer setting
Center-f
: 470MHz

TK-3202/3206
29
ADJUSTMENT
2.Sensitivity TEST CH:Low SSG ANT Check 12dB SINAD or more
check Center DVM
[Wide] High Oscilloscope
SSG otuput:–117 dBm(0.3µV)
AF VTVM
SSG MOD
:3.0kHz
[Narrow] TEST CH:Center
SSG otuput:–115 dBm(0.4µV)
SSG MOD
:1.5kHz
3.SQL1 TEST CH:Center
Programming
Write Squelch open
(Threshold) Low
Software:
writing High
KPG-87D
[Wide]
SSG
otuput:–123 dBm(0.16µV)
SSG MOD
:3.0kHz
[Narrow] TEST CH:Center
SSG
otuput:–122 dBm(0.18µV)
SSG MOD
:1.5kHz
4.SQL9 TEST CH:Center
(Tight) Low
writing High
[Wide]
SSG otuput:–117 dBm(0.3µV)
SSG MOD
:3.0kHz
[Narrow] TEST CH:Center
SSG
otuput:–116 dBm(0.35µV)
SSG MOD
:1.5kHz
5.BATT BATT terminal voltage:5.9V DVM ANT Write BATT terminal
Detection BATT terminal voltage:5.9V
Writing
Item Condition Measurement Adjustment
Specifications/
Test equipment
Terminal Parts Method Remark

30
JIHGFEDCBA
1
2
3
4
5
6
7
8
9
10
11
12
13
14
Black
Brown
Red
White
ADDITIONAL PCB
Q901
D
G
S
R901
GND MOD IN
MOD OUT
RX-W/N
R902
C901
C902
ADDITIONAL PCB
GND MOD IN
RX-W/N MOD OUT
C21
C22
R404
R211
R405
R406
R213
R407
C27
C32
C33
R415
R416
R419
C39
C41
R422
R423
R424
R425
C45
R426
C201
TH203
C401
C402
C405
C214
R445
C215
R446
C217
C410
C411
C415
C418
C419
C77
C79
C80
C430
C431
C432
C433 C434
C435
C1 C2
C3
C4
C6
C7
C8
D1
Q301
Q302
IC403
IC404
IC405
CP404
CP405
D11
R301 R304
R305
R306
R307
R308
R310
R311
R312
R313
R314
R315
R316
R317
R318
R319
L6
R320
R321
R322
R323
R324
R325
R326
R327
R328
R329
L12
R330
R331
R332
C301
C302
C304
C306
C307
C308
C309
C310
C311
C312
C313
R10
C314
R350
R11
C315
C316
C317
R354
C318
R355
R15
C319
R16
R357
R18
R19
C320
C321
C322
C323
C324
R20
R360
C325
R21
C326
R22
C327
C328
C329
R25R26
F401
Q8
C330
C331
C332
C333
R30
R31
R1 R2
R3
R4
R5
R6
R8
R9
R42
VR1
C351 C352 C354
Q202
D301
D302
D303
Q407
Q408
L401
L402
L403
L404
IC301
X2
C10
C11
C13
R203
C19
R206
BATT+
5R
5T
5M
1
1
3
3
4
4
5
5
75
76
1
100 2526
50
51
++
1
9
1016
17
2526 32
GG
D
D
S
S
RSSI
PCTV
5C
IC406
1
45
8
CV
+
+
+
+
+
BPF
MIC301
+–
+
IC1
1
11
20
10
TK-3202/3206
PC BOARD
TX-RX UNIT (X57-6890-XX) Component side view (J72-0913-09)
-20 : K,M (TK-3202), M (TK-3206) -22 : M3 (TK-3206) -23 : K2,M2 (TK-3202)
Ref. No. Address
IC1 8I
IC101 4M
IC301 9D
IC302 8P
IC403 8B
IC404 7B
IC405 5D
IC406 9F
Q8 8J
Ref. No. Address
Q104 5L
Q105 4K
Q107 4L
Q108 4L
Q109 5L
Q202 4F
Q301 10E
Q302 8B
Q303 7P
Ref. No. Address
Q304 7P
Q305 8O
Q306 9P
Q316 9O
Q401 8R
Q402 8R
Q407 8D
Q408 7D
D1 8H
Ref. No. Address
D11 7J
D102 4M
D301 9B
D302 9B
D303 8A
D403 8R
D404 8R

31
JKLMNOPQRS
1
2
3
4
5
6
7
8
9
10
11
12
13
14
R403
R408
R409
R410
R411
R412
R413
R414
C39
R421
C41
R436
R437
R438
C403
C77
C79
C80
Q104
Q107
Q108
Q109
Q303
Q304
Q305
Q306
D403
D404
L301
Q316
L302
L111
D11
R121 R126
R127
R128
R129
R130
R131
R132
R133
R134
R135
R138
R139
L12
R334
R140
R335
R141
R336
R142
R143
R338
R339 R340
R341
R342
R344
R345
R346
R347
R348
R349
C126
R25R26
C138
Q8
C334
C140
R30
C335
R31
C336
C146
C148
C340
C341
C342
C343
C344
C345
C346
R42
D102
Q401
Q402
IC101
BPF
MIC301
+–
+
D
S
G
Q105
S
GD1
45
8
+
SP–
5MS OPTDET MIC
MICIN
+
PTT/RXD
SP+
+TXD
AE
SPI
SPO
NC
B
1
11
CN401
SB
IC302
1
56
10
DD
G
G
S
S
CN13
ANT
J72-0913-09
PC BOARD
TK-3202/3206
Component side
Foil side
Layer 1
Layer 2
Layer 3
Layer 4
TX-RX UNIT (X57-6890-XX) Component side view (J72-0913-09)
-20 : K,M (TK-3202), M (TK-3206) -22 : M3 (TK-3206) -23 : K2,M2 (TK-3202)

32
JIHGFEDCBA
1
2
3
4
5
6
7
8
9
10
11
12
13
14
PTT/RXD
R228
R
2
R238
C52
C53
C54
R240
R241
R243
C57
R244
C59
R248
R249
C60
C62
C6
4
R251
R253
R254
R255
C69
R449 or
C246
R256
R257
R258
C70
R450 or
C248
C72
R452 R453
R454
C75
C230
C237
C238
C241
C244
C245
C247
C249
TC1
C250
C444
C251
C445
C252C253
C254
C255
C256
C257
C258
Q100
C259
Q101
Q102
Q103
D6
D7
C262
D203
C263
C292
D204
D205
C265
D206
C266
C267
C268
C269
L100
L101
L102
L103
D210
C270
L104
L105
C271
C272
L106
C273
L107
C274
C275
L109
C276
L110
L130 or
C127
R103
R105
R106
R107
D10
R110
R111
R112
R114
R115
R116
R120
R123
R124
R137
L13
L16
TH101
L19
C106
C107
R337
C108
R145
R147
L22
C110
C111
C112
C113
R343
C116
C118
C119
C120
C121
C122
C123
C124
C125
C128
C129
C130
C132
C133
C134
C135
C136
Q4
Q5
R32
C338
R34
C145
C339
R35
R36
C149
R40
C151
C152
R190
C154 C348
R191
R192
C156
R193
C157
R194
C158
C159
C160
C161
C163
D103
C164
D104
C166
D106
C168
C169
Q205
D122
L211
L212
L214
L215
C190
C191
L410
L220
L223 or
L412
L224
L225
L226
L228
L229
L230
L250
J72-0913-09
J301
EXT. SP/EXT. MIC
TXD
AE
SPI
SPO
NC
5MS
OPTDET
MIC MICIN
+
S401
PTT
1
23
4
+
G
D
S
S
G
S
D
DS
G
S
S403
SW1 S402
SW2
G
D
TK-3202/3206
PC BOARD
TX-RX UNIT (X57-6890-XX) Foil side view (J72-0913-09)
-20 : K,M (TK-3202), M (TK-3206) -22 : M3 (TK-3206) -23 : K2,M2 (TK-3202)
Ref. No. Address
IC201 5N
IC401 9R
IC402 8R
Q1 7O
Q2 8L
Q3 9M
Q4 8J
Q5 8I
Ref. No. Address
Q6 8K
Q7 9L
Q9 6L
Q100 6J
Q101 6I
Q102 7G
Q103 7F
Q203 4N
Ref. No. Address
Q204 4K
Q205 4G
Q403 8R
Q404 7R
Q405 9R
D2 9K
D3 10M
D4 9J
Ref. No. Address
D5 10L
D6 9J
D7 9J
D8 10L
D9 10L
D10 8J
D101 6K
D103 4D
Ref. No. Address
D104 3C
D106 4D
D122 4D
D202 6K
D203 4H
D204 4G
D205 3F
D206 4F
Ref. No. Address
D210 4I
D401 7R
D402 4R

33
JKLMNOPQRS
1
2
3
4
5
6
7
8
9
10
11
12
13
14
R210
C24
XF201
C25
R212
C26
R215
C29
R216
R217
R218
R219
C30
CN201
C34
C35
R417
C38
R418
R226
R227
R228
R420
C40
C42
C43
C44
R233
C47
C48
C49
R236
R238
R239
C50
C53
C54
R240
R435
C55
C56
C206
C207
C57
C208
C58
CD201
C209
C59
C210
C60
C211
C61
C62
C407
C213
C63
C64
C409
C65
C216
C66
R447
C67
C218
C68
C219
o
r
C220
C70
C221
C71
C222
C417
C73
C224
C74
C225
C76
C228
CF201
C78
C421
C230
C231
C426
C232
C233
C427
C83
C428
C234
C84
C429
C85
C236
C86
C237
C87
C238
C239 C240
C90
C241
C244
C440
TC1
C5
TC2
C443
C9
Q100
D2
D3
D4
D5
D6
D7
D8
D9
D202
L100
D401
D402
IC401
IC402
C290
C291
R100
R103
R105
0
6
D10
L1
L3
L5
L7
L8
L9
L10 L11
L13
C100
L14
C101
C102
L17
L18
L19
C106
7
L20
L21
L22
L23
L24
C111
L25
C113
R12
R13
R14
R17
R23
Q1
Q2
Q3
R27
Q4
Q6
Q7
Q9
R32
R33
R34
R35
R36
R37
R38
R39
R7
R41
R43
C348
R46
R47
R48
R49
R50
D101
Q203
Q204
Q403
Q404 Q405
L201
L202
L203
L204
C370
L206 or
L290
L411
X1
C12
C14
C15
C16
C17
L250
C18
R207 R208
R209
RXAFIRXAFO
MICI
MICO
CV
S402
SW2
1
23
4S
G
D
S
D
G
IC201
1
89
16
+
D
S
G
1
34
5
1
34
5
D
S
G
TX-RX UNIT (X57-6890-XX) Foil side view (J72-0913-09)
-20 : K,M (TK-3202), M (TK-3206) -22 : M3 (TK-3206) -23 : K2,M2 (TK-3202)
PC BOARD
TK-3202/3206
Component side
Foil side
Layer 1
Layer 2
Layer 3
Layer 4

30 31
JKLMNOPQRSIHGFEDCBA
1
2
3
4
5
6
7
8
9
10
11
12
13
14
1
2
3
4
5
6
7
8
9
10
11
12
13
14
Black
Brown
Red
White
ADDITIONAL PCB
Q901
D
G
S
R901
GND MOD IN
MOD OUT
RX-W/N
R902
C901
C902
ADDITIONAL PCB
GND MOD IN
RX-W/N MOD OUT
C21
C22
R403
R404
R211
R405
R406
R213
R407
C27
R408
R409
R410
R411
R412
C32
R413
C33
R414
R415
R416
R419
C39
R421
C41
R422
R423
R424
R425
C45
R426
C201
R436
R437
TH203 R438
C401
C402 C403
C405
C214
R445
C215
R446
C217
C410
C411
C415
C418
C419
C77
C79
C80
C430
C431
C432
C433 C434
C435
C1 C2
C3
C4
C6
C7
C8
D1
Q104
Q107
Q108
Q109
Q301
Q302
Q303
Q304
Q305
Q306
D403
D404
L301
Q316
L302
L111
IC403
IC404
IC405
CP404
CP405
D11
R301 R304
R305
R306
R307
R308
R310
R311
R312
R313
R314
R315
R121
R316
R317
R318
R319
R126
L6
R127
R128
R129
R320
R321
R322
R323
R324
R130
R325
R131
R326
R132
R327
R133
R328
R134
R329
R135
R138
R139
L12
R330
R331
R332
R334
R140
R335
R141
R336
R142
R143
R338
R339
C301
C302
C304
R340
R341
C306
R342
C307
C308
R344
C309
R345
R346
R347
R348
R349
C310
C311
C312
C313
R10
C314
R350
R11
C315
C316
C317
R354
C318
R355
R15
C319
R16
C126
R357
R18
R19
C320
C321
C322
C323
C324
R20
R360
C325
R21
C326
R22
C327
C328
C329
R25R26
C138
F401
Q8
C330
C331
C332
C333
C334
C140
R30
C335
R31
C336
R1 R2
C146
R3
R4
C148
R5
R6
R8
C340
R9 C341
C342
C343
C344
C345
C346
R42
VR1
C351 C352 C354
D102
Q202
D301
D302
D303
Q401
Q402
Q407
Q408
IC101
L401
L402
L403
L404
IC301
X2
C10
C11
C13
R203
C19
R206
BATT+
5R
5T
5M
1
1
3
3
4
4
5
5
75
76
1
100 2526
50
51
++
1
9
1016
17
2526 32
GG
D
D
S
S
RSSI
PCTV
5C
IC406
1
45
8
CV
+
+
+
+
+
BPF
MIC301
+–
+
IC1
1
11
20
10
D
S
G
Q105
S
GD1
45
8
+
SP–
5MS OPTDET MIC
MICIN
+
PTT/RXD
SP+
+TXD
AE
SPI
SPO
NC
B
1
11
CN401
SB
IC302
1
56
10
DD
G
G
S
S
CN13
ANT
J72-0913-09
TK-3202/3206
PC BOARD PC BOARD
TK-3202/3206
Component side
Foil side
Layer 1
Layer 2
Layer 3
Layer 4
TX-RX UNIT (X57-6890-XX) Component side view (J72-0913-09)
-20 : K,M (TK-3202), M (TK-3206) -22 : M3 (TK-3206) -23 : K2,M2 (TK-3202) TX-RX UNIT (X57-6890-XX) Component side view (J72-0913-09)
-20 : K,M (TK-3202), M (TK-3206) -22 : M3 (TK-3206) -23 : K2,M2 (TK-3202)
Ref. No. Address
IC1 8I
IC101 4M
IC301 9D
IC302 8P
IC403 8B
IC404 7B
IC405 5D
IC406 9F
Q8 8J
Ref. No. Address
Q104 5L
Q105 4K
Q107 4L
Q108 4L
Q109 5L
Q202 4F
Q301 10E
Q302 8B
Q303 7P
Ref. No. Address
Q304 7P
Q305 8O
Q306 9P
Q316 9O
Q401 8R
Q402 8R
Q407 8D
Q408 7D
D1 8H
Ref. No. Address
D11 7J
D102 4M
D301 9B
D302 9B
D303 8A
D403 8R
D404 8R

32 33
JKLMNOPQRSIHGFEDCBA
1
2
3
4
5
6
7
8
9
10
11
12
13
14
1
2
3
4
5
6
7
8
9
10
11
12
13
14
PTT/RXD
R210
C24
XF201
C25
R212
C26
R215
C29
R216
R217
R218
R219
C30
CN201
C34
C35
R417
C38
R418
R226
R227
R228
R420
C40
C42
C43
C44
R233
C47
C48
C49
R236
R238
R239
C50
C52
C53
C54
R240
R435
R241
C55
C56
C206
C207
R243
C57
R244
C208
C58
CD201
C209
C59
R248
R249
C210
C60
C211
C61
C62
C407
C213
C63
C64
R251
C409
C65
C216
C66
R253
R447
C67
R254
C218
C68
R255
C219
C69
R449 or
C246
R256
R257
R258
C220
C70
R450 or
C248
C221
C71
C222
C72
R452
C417
C73
R453
C224
C74
R454
C75
C225
C76
C228
CF201
C78
C421
C230
C231
C426
C232
C233
C427
C83
C428
C234
C84
C429
C85
C236
C86
C237
C87
C238
C239 C240
C90
C241
C244
C245
C247
C249
C440
TC1
C5
TC2
C443
C250
C444
C9
C251
C445
C252C253
C254
C255
C256
C257
C258
Q100
C259
Q101
Q102
D2
D3
Q103
D4
D5
D6
D7
D8
D9
D202
C262
D203
C263
C292
D204
D205
C265
D206
C266
C267
C268
C269
L100
L101
D401
D402
L102
L103
D210
C270
L104
L105
C271
C272
L106
C273
L107
C274
C275
L109
C276
L110
IC401
IC402
C290
C291
L130 or
C127
R100
R103
R105
R106
R107
D10
R110
R111
R112
R114
R115
R116
R120
L1
L3
R123
R124
L5
L7
L8
L9
R137
L10 L11
L13
C100
L14
C101
L16
C102
L17
L18
TH101
L19
C106
C107
R337
C108
R145
R147
L20
L21
L22
L23
C110
L24
C111
L25
C112
C113
R343
C116
C118
C119
C120
C121
C122
R12
R13
C123
R14
C124
C125
R17
C128
C129
C130
C132
C133
R23
C134
C135
Q1
C136
Q2
Q3
R27
Q4
Q5
Q6
Q7
Q9
R32
R33
C338
R34
C145
C339
R35
R36
R37
R38
R39
C149
R7
R40
R41
C151
C152
R43
R190
C154 C348
R191
R192
C156
R46
R193
C157
R47
R194
C158
R48
C159
R49
C160
R50
C161
D101
C163
D103
C164
D104
C166
D106
Q203
Q204
C168
C169
Q205
Q403
Q404 Q405
L201
L202
L203
L204
C370
L206 or
L290
D122
L211
L212
L214
L215
C190
C191
L410
L411
L220
L223 or
L412
L224
L225
L226
L228
L229
X1
L230
C12
C14
C15
C16
C17
L250
C18
R207 R208
R209
J72-0913-09
J301
EXT. SP/EXT. MIC
TXD
AE
SPI
SPO
NC
5MS
OPTDET
MIC MICIN
RXAFIRXAFO
MICI
MICO
CV
+
S401
PTT
1
23
4
+
G
D
S
S
G
S
D
DS
G
S
S403
SW1 S402
SW2
1
23
4S
G
D
S
D
G
IC201
1
89
16
+
D
S
G
1
34
5
1
34
5
D
S
G
TK-3202/3206
PC BOARD
TX-RX UNIT (X57-6890-XX) Foil side view (J72-0913-09)
-20 : K,M (TK-3202), M (TK-3206) -22 : M3 (TK-3206) -23 : K2,M2 (TK-3202) TX-RX UNIT (X57-6890-XX) Foil side view (J72-0913-09)
-20 : K,M (TK-3202), M (TK-3206) -22 : M3 (TK-3206) -23 : K2,M2 (TK-3202)
PC BOARD
TK-3202/3206
Component side
Foil side
Layer 1
Layer 2
Layer 3
Layer 4
Ref. No. Address
IC201 5N
IC401 9R
IC402 8R
Q1 7O
Q2 8L
Q3 9M
Q4 8J
Q5 8I
Ref. No. Address
Q6 8K
Q7 9L
Q9 6L
Q100 6J
Q101 6I
Q102 7G
Q103 7F
Q203 4N
Ref. No. Address
Q204 4K
Q205 4G
Q403 8R
Q404 7R
Q405 9R
D2 9K
D3 10M
D4 9J
Ref. No. Address
D5 10L
D6 9J
D7 9J
D8 10L
D9 10L
D10 8J
D101 6K
D103 4D
Ref. No. Address
D104 3C
D106 4D
D122 4D
D202 6K
D203 4H
D204 4G
D205 3F
D206 4F
Ref. No. Address
D210 4I
D401 7R
D402 4R

34
TK-3202/3206 SCHEMATIC DIAGRAM
ABCDE
1
2
3
4
5
6
7
X57-689 1/4
IC1
MB15A02
1OSCIN
2NC1
3OSCOUT
4VP
5VCC
6DO
7GND
8LD
9NC2
10 FIN 11
12
13
14
15
16
17
18
19
20
C7
100p
C38
5p
C35
27p
CN401
1B
2SB
3SP1
4SP2
5GND
6EN1
7EN2
8GND
9EN3
10 EN4
11 EN5
D403
B30-2156-05
S403 C443
0.47u
R2
10k
R9 0
L6
C9
10p
R403
100
R33
150k
5C
C26
30p
L9
18n
C44
470p
RXAFO
R32
1k
R27
22
R16
560
C34
1000p
C428
1000p
C417
1u
C22
0.33u35
R21
680
L8
18n
C8
100p
R408 47k
C415
470p
C11
100p
R6
82k
2SC5108(Y)
Q2
R1
22k
C401
470p
R17
100
R404
470k
(D)
L7
C15
10p
C421
1u
C429
1000p
C4
0.01u
C50
10p
KTC4082
Q1
R414
330
VR1
R12-7491-05
C13
0.1u
C19
0.1u
C418
1000p
L1
4.7u
R20
10
C6
0.1u
R12
2.2k
Q402
DTC114EE
CPH3317
Q403
C403
0.1u
C33
1000p
C18
18p
C42
5p
IC403 BD4840FVE
1VoUT
2SUB
3NC 4
5
C10
10u6.3
R407
330k
R410 47k
R7
100
R8
0
R438
47k
C405
100p
C29
470p
C43
10p
C410
1u
R11 0
S402
R412 47k
R436
0
F401
L5
560n
CP404
47Kx2
R19
1.2k
C48
470p
R4
56k
R406
470k
(D)
D401
RB521S-30
C24
1000p
C411
1000p
C14
0.01u
C25
2p
R13
0
IC402
XC6204B502MR
1VIN
2VSS
3CE 4
NC
5
VoUT
C3
1u
C430
0.01u
L401
IC401
XC6204B502MR
1VIN
2VSS
3CE 4
5
R411 47k
C427
1u
L3
560n
C16
1000p
S401
CPH3317
Q404
C1
3300p
D1
MA2S111
C409
1u
C2
6800p
C426
1u
R14
330k
Q401
DTC114EE
D404
B30-2157-05
C17
47p
R437
47k
C27
3.3u16
R413
330
R15
220
R3
33k
C402
1000p
L402
R409 47k
C30
470p
R405
330k
C40
3p
X1
12.8MHz
L77-1931-05
1VC
2GND 3
4
R18
180
C5
1000p
D402
1SR154-400
C407
1000p
IC404
BD4845FVE
1VoUT
2SUB
3NC 4
5
Q405
DTA123JE
R5
100k
C419
1000p
C21
10u6.3
R10 0
C12
1000p
SW1
IC401,402
VOLTAGE
REGULATOR/5V 5C SW
LED SW
/RED LED SW
/GREEN
LED/GREEN
BATT
TXCO
REVERSE
PROTECTION
5R SW
5T SW
VOLTAGE
DETECTOR/INT
VOLTAGE DETECTOR/RESET
PLL IC F_IN AMP
RIPPLE
FILTER
PLL SYSTEM
TRIPLER
5V PROTECTION
TX-RX UNIT (X57-6890-XX)
BATT
PTT
LED/RED
SW2
oUTPUT
VCC
CLK
NC3
DATA
LE
FC
NC4
FOUT
P
NC5
R
B
PLL_CLK
EN2
5C
PLL_DAT
EN3
5T
PLL_STB
EN4
SP2
5R
PLL_UL
EN5
EN1
OSCIN
QTTCXO
SP1
VCC
VCC
VSS
SIDE2
BATT
5T_C
5R_C
5C_C
5M
SIDE1
LEDRX
LEDTX
INT
RESET
PTT
SB
VSS
RXAFO
GND
VDD
NC
VoUT
GND
VDD
4.9V
0.71V
R:7.56V
T:7.26V
R:7.28V
T:6.80V
5.00V
4.96V
2.74V
ON:4.92V
OFF:0.01V ON:4.92V
OFF:0.01V
4.95V
4.76V
4.7V
R:4.83V
T:4.99V
R:5.01V
R:3.70V
T:3.57V
4.82V

TK-3202/3206
SCHEMATIC DIAGRAM
C222
1000p
R43
100
C72
0.1u
R357
0
R34
470k
C77
470p
2SC4617(S)
Q8
C45
1u
R416
47k
R23
10k
C70
470p
R418
47k
L22
C354
0.1u
C78
33p
D301
RB706F-40
C431
0.01u
R25
22k
R308
0
C69
470p
R355
10k
C73
0.5p
(B)
2SK1830
Q407
R447
12k
R338
2.2k
D202
HSC277
2SK1830
Q408
R415
47k
R420
47k
R26
10k
R42
4.7k
R305
100k
L19
220n
C41
6800p
R424
47k
C76
1000p
C75
1000p
L11
100n
L24
L21
3.3u
R425
47k
L404
C435
5p
L403
R417
47k
R36
270k
R419
47k
D11
MA2S111
CP405
1Kx2
L12
C47
100p
C39
3300p
C351
0.01u
2SC5108(Y)
Q6
R39
150
R40
100
C433
3p
R423
0
R301
10k
R435
47k
R217
4.7k
Q5
DTA143TE
R41
150k
C432
5p
C32
0.1u35
R304
27k
R354
10k
L13
100n
R35
270k
C302
270p
C79
10u6.3
R421
1k
C352
0.01u
R426
0
R30
33k
L14
100n
C434
3p
R22
0
IC406
BR24L08F-W
1A0
2A1
3A2
4GND 5
6
7
8
L10
100n
C49 100p
L23
22n
C304
0.22u
R31
470k
X2
7.3MHz
L78-1411-05
C90
1000p
R422
1k
Q7
DTA143TE
D101
HSC277
C80
470p
C301
3900p
D5
HVC376B
D3
HVC376B
D8
HVC376B
D9
HVC376B
C74
0.5p
C61
*
L20
3.3u
2SK508NV(K52)
Q3
TC2
10p
C56
*
C68
470p
R37
100
L18
220n
C66
*
C63
100p
C58
*
C71
0.1u
C65
*
L17
*
C55
*
R38
180
D2
HVC376B
D4
HVC376B
D6
HVC376B
D7
HVC376B
D10
1SV278
C59
*
C53
*
C60
1p
L16
*
C54
*
C57
*
TC1
10p
C52
*
C62
*
2SK508NV(K52)
Q4
C64
*
C67
*
2SC4619
Q9
R47
22
C85
1000p
C87
10p
C86
1000p L25
22n
R46
10k
R48
330
R49
2.2k
C83
15p
C84
1000p
R50
4.7k
R100
4.7k
C100
470p L411
18n
C102
12p
C101
470p
C290
2p
(B)
C233
6p
C291
6p
L250
18n
1
2
3
4
5
6
7
8
9
10
11
12
13
14
15
16
17
18
19
20
21
22
23
24
QTVCO
25
DTRLOADN
26
1/2OSC
27
28
29
30
31
32
33
34
35
36
37
38
39
40
41
42
43
44
45
46
47
48
49
50
51
52
53
54
55
56
57
58
59
60
61
62
63
64
65
66
67
68
69
70
71
72
73
74
75
76
77
78
79
80
81
82
83
84
85
86
87
88
89
90
91
92
93
94
95
96
97
98
99
100
R902
4.7k
2SK1824
Q901
R901
4.7k
C901
1u
C902
1u
CV
RIPPLE FILTER
DC SW/RX VCO
QTTCXO
DC SW/TX VCO
PLL_UL
RF BUFFER AMP
PLL_STB
RF AMP
PLL_DAT
PLL_CLK
VCO/RX
D3,5,8,9
5R_C
FREQUENCY
CONTROL
/RX VCO
VCO/TX
5T_C
B
BATT
5R
EEPROM
TX MODULATION
VCC
EN5
VCO OSCILLATION (RX)
EN4
VCO OSCILLATION (TX)
EN3
EN2
3.6864 MHz CLK
EN1
5M
SP2
5T
OSCIN
5C
OPTDET
AF_CONT
TX/RX
RF SW
DETECTOR
CURRENT
STEERING
MODULATOR
D2,4,6,7
FREQUENCY
CONTROL
/TX VCO
BEAT SHIFT SW
BEAT SHIFT SW
5C_C
INT
RESET
SIDE2
LEDRX
LEDTX
SIDE1
TX/RX
RF SW
PTT
SB
SP1
VSS
VSS
VCC
RXAFO
MOD IN
GNDRX_W/N
MOD OUT
ADDITIONAL PCB
PCTV
DTMF
EEPDAT
EEPCLK
BYTE
GND
BSHIFT
RESET
XOUT
VSS
XIN
VCC
VCC
INT
TCLK/DTRDO
RDF/FD
SCLK
DI/O
TDATA/DTRCLK
DIR
STD
PTT
QTTCXO
TXD
RXD
APCSW
DCSW
TX_W/N
RX_SW
TX_SW
PLL_UL
PLL_STB
PLL_DAT
PLL_CLK
VCC
RX_W/N
EN5
EN4
EN3
EN2
EN1
SIM1
SIM2
5T_C
5R_C
5C_C
BATT
RSSI
BUSY
VOX
QT/DQT_IN
TH_DET
AVSS
VREF
AVCC
MIC_MUTE
OPTDET
AF_CONT
VCC
VSS
GND
GND
LEDTX
LEDRX
PF1
PF2
SDA
SCL
WP
VCC
IC405
30622MAA-B89GP
MICROPROCESSOR
MOD
STD
DTRLOADN
RX_W/N
TX_W/N
TDATA/DTRCLK
TCLK/DTRDO
AMP3O
DI/O
SCLK
DIR
XIN
RDF/FD
AF_CONT
EXTLIMIN
SB
PCTV
TXD
5M
MIC_MUTE
QT/DQT_IN
RSSI
OPTDET
PTT
BUSY
RXAFO
5R
SP2
5T
APCSW
OSCIN
B
5C
TH_DET
DCSW
SP1
RX LO1
RXD
GND
GND
R:2.87V
T:0V
R:2.934V
T:3.002V
BSHIFT ON:4.95V
OFF:0V
R:0.59V
T:4.94V
4.0V
R:4.94V
T:0.58V
3.7V
0.72V
T:3.37V
R:3.4V
4.96V
3.86V
4.62V
R:0V
T:2.846V
FGHIJ
TX-RX UNIT (X57-6890-XX)
X57-689 2/4

TK-3202/3206 SCHEMATIC DIAGRAM
KLMNO
X57-689 3/4
TX-RX UNIT (X57-6890-XX)
-t
-t
RXAFI
R211
3.3k
R121
22
IC101
TA75W01FU
1OUT1
2IN1-
3IN1+
4VEE 5
6
7
8
R328
10k
R320
3.3k
D302
RB706F-40
C224
0.01u
C146
1000p
C324
82p
R219
560
R330
3.3k
R324
100k
C306
4.7u6.3
MICI
R131
150k
(D)
R216
120k
C213
0.1u
C314 0.1u
C215
1000p
R326
0
R313
100k
C332
470p
R323
56k
C138
1000p
C321
1u
R360
0
R316
120k
R325
100k
C318
4.7u6.3
C309
82p
C331
0.1u
R321
220k
2SC4919
Q302
C208
470p
R318
1.2k
C312
12p
Q104
DTC114EE
C231
0.01u
C218
0.1u
R311
12k
R322
180k
IC201
TA31136FN
1
2
3
4
5
6
7
8
9AFOUT
10 QUAD
11 IFOUT
12 RSSI
13 N-DET
14 N-REC
15 GND
16 MIXIN
C317
0.1u
C370
0.1u
R127
0.39
R210
3.3k
D303
DAN222
R128
0.39
C225
0.01u
C328
390p
R218
560
C315
1u
R310
390k
1
IN
2
oUT
6
5
4
3
C221
0.1u
R132
150k
(D)
R315
330k
C214
68p
R319
56k
C216
0.1u
R138
1M
C322
0.015u
C330
1u
R126
2.2k
Q301
DTA114EE
R306
1k
C316
0.1u
R213
3.9k
R327
180k
R329
82k
Q107
DTC114EE
R203
180k
C207
1800p
C148
1000p
C210
470p
C313
120p
L201
1u
C327
100p
Q202
DTA144EE
C325
0.1u
C140
100p
CD201
R129
0.39
C209
10u6.3
R307
0
IC301
AQUA
1
2
3
4
5
6
7
8
DTRLOADN
9
10
11
12
13
14
15
16
17
XIN
18
VSS
19
AMP3P
20
AMP3N
21
AMP3O
22
AMP4P
23
AMP4N
24
AMP4O
25
DTRAIN
26
27
28
29
30
31
32
MICO
R445
0
2SK1824
Q108
R140
56k
C323
82p
C308
0.1u
C320
0.01u R208
82k
R143
100k
C201
0.22u
R133
150k
(D)
C311
1u
Q109
DTA144EE
C219
33p
2SK879(Y)
Q105
R212
82k
C211
0.01u
R141
100k
2SC4649(N,P)
Q203
R312
330k
C319
270p
R331
150k
C333
0.1u
R207
4.7k
R130
150k
(D)
TH203
R317
470k
R135
150k (D)
R446
0
C310
0.068u
C440
1.5p
C206
1000p
R134
150k (D)
C217
0.1u
TH101
100k
R139
47k
C220
1000p
C329
1u
R209
2.7k
R206
10
R142
0
D102
HZU5CLL
C228
10p
RXAFO
R215
100
C326
1000p
R332
15k
R314
10k
R115
10k
C307
0.1u
C106
470p
2SC4619
Q100
L100
*
C107
*
R103
47k
R105
330
R106
22
R107
100
L102
2SK3077
Q101
C111
470p
R453
22k
C108
470p
L101
*
C110
470p
C113
0.1u
R110
330
R452
10k
C191
0.01u
L220
2.5n
C123
33p
(G)
C133
470p
C116
*
C124
10p
C118
*
R124
47k
C190
1u
L103
8.2n
C128
470p
L109
C119
470p
R114
47k
C129
470p
C134
0.01u
C130
470p
R111
0
C122
33p
C135
0.1u
2SK2596
Q102
L104
8.2n
C120
*
C132
*
L107
*
C121
*
R193
47k
L105
*
R112
0
R194
*
L130
*
R190
100
C127
*
R116
22
C125
*
L106
R123
*
C136
1u
C112
7p
R120
*
C126
1u16
DI/O
AMP3O
TCLK/DTRDO
QT/DQT_IN
MOD
ISOLATION
DTRLOADN
MIC AGC
STD FM IF
SYSTEM
PTT
APC SW
APC SW
RF AMP
5R
5T
W/N SW/RX
SP2
OSCIN
APCSW
TX DRIVE AMP
38.4 MHz
RSSI
5M
TXD
B
AF_CONT
5C
OPTDET
APC PROTECT
APC SW
APC SW
AUDIO PROCESSOR
DETECTOR
APC SW
COMPARATOR
(APC)
W/N SW/TX
SB
TDATA/DTRCLK
AF_CONT
PCTV
SB
TXD
SP2
5M
OPTDET
5R
PTT
PCTV
EXTLIMIN
5T
BUSY
MIC_MUTE
XIN
DIR
IF AMP
SCLK
RDF/FD
RF AMP
TH_DET
DCSW
SP1
RX_W/N
TX_W/N
PCTV
RXAFO
RX LO1 RX LO1
OSCIN
OSCOUT
MIXOUT
VCC
IFIN
DEC
FILOUT
FILIN
IN2+
IN2-
OUT-B
VCC
RXAF
RXAFIN
EXPOUT
FILTERO
RXINO
RXIN
AGND
AGNDIN
TXIN
TXINO
LIMLV
EXTLIMIN
MOD
VDD
STD
TCLK/DTRDO
TDATA/DTRCLK
DI/O
RDF/FD
SCLK
DIR
XOUT
2SK3476
Q103
TX FINAL AMP
XF201
L71-0619-05
38.85 MHz
MCF
CF201
L72-0973-05
W:0.015V
N:4.94V
T:4.81V T:1.36V
T:4.96V
R:7.61V
T:7.26V
T:2.5V(H)
1.97V(L)
R:7.61V
T:7.39V
R:5.01V
T:0V
T:4.96V
R:4.74V

37
TK-3202/3206
SCHEMATIC DIAGRAM
TSRQP
1
2
3
4
5
6
7
CPH3413
Q306
R339
470
MIC301
R337
150
R335
2.2k
R340
1.8k
C338 100p
R346 100
IC302
TA7368F
11
2VCC
33
4VIN
5RIPPLE 6
7
8
9
10
R350
0
CPH3413
Q316
Q305
DTC144EE
C344
220p
C345
100u6.3
R341 10k
R347
100k
L301
R343
470k
C340
0.1u
C339
10u6.3
Q303
DTC144EE
C341
0.047u
2SA1362(GR)
Q304
C346
1000p
R336
1k
R348
56k
R345
100
C335
220p
L302
C342
10u6.3
C334
0.1u
R344 1k
R334
47k
J301
C336
0.47u
C343
0.047u
R342
100
C348
470p
R349
33k
C168
*
L226
4T
C164
*
C154
470p
R145
0
L110
220n
R147
0
D122
HVC131
L412
*
C160
*C163
3p
L111
1u
D103
HVC131
R191
270
D104
HVC131
R192
270
D106
HVC131
C161
*
C166
*
C156
*(B)
C157
*(B)
L223
*4T
L224
4T
C159
*
C152
*L225
4T
C158
100p
C149
*
R454
*
R137
0
C145
*
C445
*
C151
*
(B)
C444
*
R238
100k
C234
1000p
R449
*
L212
8.2n
C236
18p
3SK318
Q205
R228
150
C266
470p
CN201
R254
68k
C254
470p
D205
HVC355B
C245
*
C262
470p
R244
1.0M
C265
470p
C252
(B)
*
D206
HVC355B
C272
2p
(B)
L228
*
L206
*
C271
470p
C263
470p
R257
1.0M
C255
*
R249
22
C250
*
C273
*
L211
*
C251
470p
C169
*
C230
0.01u
R258
0
C256
4.7u6.3
C259
470p
C247
*
C239
1000p
R236
56k
R450
*
L229
8.2n
C248
*(B)
L215
220n
D203
HVC355B
C244
(B)
*
C246
(B)
*
C276
(B)
*
R233
100k
R256
1.0M
C274
*
L214
*
L230
*
C241
470p
D204
HVC355B
3SK318
Q204
C270
470p
C257
(B)
*
L203
0.56u
R240
0
R227
1k
R226
1k
R243
1.0M
R253
100k
C237
1000p
C275
(B)
*
L290
*
L202
C258
470p
C238
0.1u
C240
*(B)
BPF
L204
270n
R255
0
C232
0.01u
C268
*
R239
56k
R248
220
D210
*
C249
(B)
*
C253
2p
(B)
R241
*
R251
100k
C269
(B)
*
C267 (B)
*
L410
C292
470p
SP MUTE SW
ANT
TXD
SB
OPTDET
AF_CONT
5M
PTT
DC SW/SP MUTE
DC SW
ANT SW
SP2
AF AMP
MIXER
DC SW/SP MUTE
SP MUTE SW
5R
5T
RF BPF TUNING
CN13
D205,206
D203,204,210
RF BPF TUNING
ANT SW
ANT SW ANT SW
TK-3202
-23
-22
X57-6890-XX
HVC355B
TK-3206
TK-3202
-20
HVC355B
D210
TK-3206
NO
15p
NO
C127
NO
20pNO
NO
C120
22p
18p
22p
C268
PCTV
X57-6890-XX
TK-3206
-22
-20 TK-3202
TK-3202-23
TK-3206
TK-3206
-23 TK-3202
TK-3202
-20
-22
TK-3206
X57-6890-XX
RF AMP
2p
2p
4p
C53
RX LO1
STRIP LINE
NF
PHASE
PRE-GND
PW-GND
PoUT
M
K,M
K2,M2
M
M3
M3
K,M
M
K2,M2
K2,M2
K,M
M3
11p
11p
C52
12p
22n
18n
27n
L16
C54
7p
6p
9p
C161
6p
5p
5p
27n
33n
22n
L17
12p
11p
12p
C55
5p
5p
6p
C164 C166
0.75p
1.5p
0.75p
15n
15n
33n
L100
2p
NO
C56
5p
2p
C160
2p
1.5p3p
C159
2p
2p
L101
22n
15n
15n
L105
15n
15n
22n
NO
NO
1.2n
L107
NO
L130
1.2n
NO
L206
39n
27n
NO
L211
8.2n
8.2n
NO
8.2n
8.2n
L214
6.8n
NO
L223
L34-4572-05
L34-4572-05
L228
8.2n
6.8n
8.2n
47n
56n
47n
L230
C57
NO
NO
0.5p
6p
9p
7p
C58
1p
1.5p
1p
C59
4p
4p
C61
3p 2p
C62
3p
2p 5p
4p
C64
4p
6p
5p
5p
C65
5p
6p
C66
6p
5p
5p
C67
4p
C107
6p
6p
7p 3p
11p
C116
11p
NO
47p
C118
NO
C168
NO
0.3p
NO
3p
10p
4p
C169 C240
3.5p
3.5p
1p
3.5p
NO
C244
3p
18p
NO
C245
22p
NO
0.75p
C246
1p
NO
C247
470p
470p 1p
NO
C248
2p
C249
6p
6p
5p
NO
NO
L290
30n
NO
NO
L412
L34-4564-05
6p
NO
12p
C121
4.5p
7p
C257
6p
C125
8p
NO
6p
0
NO
R120
NO
R123
0
NO
0
47k
47k
22k
R194
1.0M
R241
NO
1.0M
0
NO
NO
R449
0
R450
NO
NO 0
NO
NO
R454
27p
C132
20p
39p
C145
18p
18p
30p 7p
7p
NO
C149
7p
NO
C151
7p
20p
20p
C152
30p
C156
3.5p
3p
4p 2.5p
4p
C157
4p
C250
22p
18p
22p 2p
0.75p
C252
1.5p
C255
18p
22p
22p 3.5p
C267
6p
5p
2p
C269
2p
2.5p
22p
C273
22p
18p 2p
4p
C274
1p
4p
3.5p
4p
C276
NO
C444
2p
NO
NO
NO
C445
18p
PTT/RXD
MIC
MICIN
OPTDET
5MS
AE
TXD
NC
SPO
SPI
2p
C275
2p
9p
R:0.3V(MUTE ON)
7.3V(MUTE OFF)
T:0.3V
R:4.9V
7.52V
R:5V
R:7.3V(MUTE ON)
0.3V(MUTE OFF)
T:7.3V
R:1.808V
R:0.47V
R:5V
R:1.795V
R:0.96V
R:4.98V R:2.046V
TX-RX UNIT (X57-6890-XX)
X57-689 4/4
Note :The components marked with a dot (●) are parts of layer1.

TK-3202/3206 SCHEMATIC DIAGRAM
-t
-t
CPH3413
Q306
RXAFI
C222
1000p
IC1
MB15A02
1OSCIN
2NC1
3OSCOUT
4VP
5VCC
6DO
7GND
8LD
9NC2
10 FIN 11
12
13
14
15
16
17
18
19
20
R43
100
R339
470
C72
0.1u
R357
0
R211
3.3k
R121
22
IC101
TA75W01FU
1OUT1
2IN1-
3IN1+
4VEE 5
6
7
8
C7
100p
R34
470k
C77
470p
MIC301
2SC4617(S)
Q8
R337
150
C45
1u
R335
2.2k
R328
10k
R340
1.8k
C38
5p
R416
47k
R320
3.3k
R23
10k
D302
RB706F-40
C224
0.01u
C146
1000p
C338 100p
C324
82p
R219
560
R330
3.3k
C35
27p
R324
100k
C306
4.7u6.3
MICI
CN401
1B
2SB
3SP1
4SP2
5GND
6EN1
7EN2
8GND
9EN3
10 EN4
11 EN5
D403
B30-2156-05
R131
150k
(D)
S403 C443
0.47u
R346 100
R2
10k
C70
470p
R216
120k
R418
47k
C213
0.1u
R9 0
C314 0.1u
IC302
TA7368F
11
2VCC
33
4VIN
5RIPPLE 6
7
8
9
10
C215
1000p
L6
R326
0
R313
100k
C332
470p
R323
56k
C9
10p
R403
100
R33
150k
R350
0
5C
C138
1000p
C321
1u
CPH3413
Q316
C26
30p
L9
18n
L22
C44
470p
C354
0.1u
RXAFO
R32
1k
R360
0
C78
33p
R27
22
R16
560
C34
1000p
R316
120k
D301
RB706F-40
R325
100k
Q305
DTC144EE
C431
0.01u
R25
22k
R308
0
C428
1000p
C318
4.7u6.3
C309
82p
C331
0.1u
R321
220k
2SC4919
Q302
C417
1u
C22
0.33u35
C69
470p
C208
470p
R21
680
L8
18n
R318
1.2k
C8
100p
R408 47k
R355
10k
C415
470p
C11
100p
R6
82k
C312
12p
C73
0.5p
(B)
2SK1830
Q407
Q104
DTC114EE
R447
12k
C231
0.01u
2SC5108(Y)
Q2
C218
0.1u
R1
22k
C401
470p
R17
100
R311
12k
C344
220p
R322
180k
R404
470k
(D)
L7
C15
10p
C345
100u6.3
C421
1u
R338
2.2k
D202
HSC277
IC201
TA31136FN
1
2
3
4
5
6
7
8
9AFOUT
10 QUAD
11 IFOUT
12 RSSI
13 N-DET
14 N-REC
15 GND
16 MIXIN
2SK1830
Q408
C429
1000p
C4
0.01u
R415
47k
R420
47k
R341 10k
C317
0.1u
C50
10p
R26
10k
C370
0.1u
R127
0.39
KTC4082
Q1
R210
3.3k
D303
DAN222
R42
4.7k
R128
0.39
R305
100k
L19
220n
C41
6800p
R414
330
R424
47k
VR1
R12-7491-05
C76
1000p
C225
0.01u
C328
390p
R218
560
C75
1000p
C13
0.1u
C315
1u
R347
100k
L301
R310
390k
C19
0.1u
1
IN
2
oUT
6
5
4
3
C221
0.1u
L11
100n
L24
R132
150k
(D)
R315
330k
C214
68p
R319
56k
R343
470k
C216
0.1u
L21
3.3u
R425
47k
L404
C435
5p
C418
1000p
L1
4.7u
R20
10
R138
1M
C6
0.1u
R12
2.2k
C340
0.1u
Q402
DTC114EE
CPH3317
Q403
C322
0.015u
C330
1u
C403
0.1u
C33
1000p
R126
2.2k
C18
18p
C42
5p
C339
10u6.3
Q301
DTA114EE
Q303
DTC144EE
IC403 BD4840FVE
1VoUT
2SUB
3NC 4
5
L403
R417
47k
C10
10u6.3
R407
330k
R36
270k
R419
47k
R410 47k
R7
100
D11
MA2S111
R8
0
R306
1k
R438
47k
C316
0.1u
R213
3.9k
R327
180k
R329
82k
C405
100p
C341
0.047u
Q107
DTC114EE
CP405
1Kx2
2SA1362(GR)
Q304
C29
470p
R203
180k
C43
10p
C207
1800p
C410
1u
R11 0
C148
1000p
C210
470p
S402
R412 47k
R436
0
L12
C313
120p
C47
100p
L201
1u
C39
3300p
C346
1000p
C351
0.01u
R336
1k
F401
C327
100p
L5
560n
Q202
DTA144EE
2SC5108(Y)
Q6
R348
56k
C325
0.1u
R39
150
R40
100
CP404
47Kx2
R19
1.2k
C48
470p
C140
100p
CD201
R129
0.39
C209
10u6.3
C433
3p
R423
0
R301
10k
R435
47k
R4
56k
R307
0
R406
470k
(D)
D401
RB521S-30
IC301
AQUA
1
2
3
4
5
6
7
8
DTRLOADN
9
10
11
12
13
14
15
16
17
XIN
18
VSS
19
AMP3P
20
AMP3N
21
AMP3O
22
AMP4P
23
AMP4N
24
AMP4O
25
DTRAIN
26
27
28
29
30
31
32
MICO
R217
4.7k
Q5
DTA143TE
R445
0
2SK1824
Q108
C24
1000p
C411
1000p
R41
150k
R140
56k
C323
82p
C308
0.1u
C14
0.01u
C25
2p
C320
0.01u
C432
5p
R208
82k
R13
0
R345
100
R143
100k
C335
220p
C201
0.22u
L302
C342
10u6.3
C32
0.1u35
R133
150k
(D)
IC402
XC6204B502MR
1VIN
2VSS
3CE 4
NC
5
VoUT
R304
27k
R354
10k
L13
100n
C3
1u
R35
270k
C430
0.01u
C311
1u
C334
0.1u
C302
270p
C79
10u6.3
L401
R421
1k
IC401
XC6204B502MR
1VIN
2VSS
3CE 4
5
C352
0.01u
Q109
DTA144EE
C219
33p
2SK879(Y)
Q105
R411 47k
R426
0
R212
82k
R30
33k
C427
1u
L14
100n
L3
560n
C434
3p
C211
0.01u
C16
1000p
S401
R344 1k
R141
100k
CPH3317
Q404
R22
0
C1
3300p
2SC4649(N,P)
Q203
R312
330k
C319
270p
R334
47k
R331
150k
C333
0.1u
D1
MA2S111
C409
1u
R207
4.7k
R130
150k
(D)
C2
6800p
TH203
R317
470k
C426
1u
IC406
BR24L08F-W
1A0
2A1
3A2
4GND 5
6
7
8
R135
150k (D)
L10
100n
R446
0
C49 100p
R14
330k
C310
0.068u
C440
1.5p
Q401
DTC114EE
D404
B30-2157-05
C206
1000p
C17
47p
R134
150k (D)
C217
0.1u
L23
22n
C304
0.22u
R437
47k
C27
3.3u16
R31
470k
TH101
100k
R139
47k
R413
330
R15
220
R3
33k
C402
1000p
C220
1000p
L402
R409 47k
X2
7.3MHz
L78-1411-05
C30
470p
R405
330k
C90
1000p
C329
1u
R209
2.7k
R206
10
C40
3p
X1
12.8MHz
L77-1931-05
1VC
2GND 3
4
J301
R18
180
C5
1000p
R142
0
C336
0.47u
C343
0.047u
R422
1k
D102
HZU5CLL
C228
10p
R342
100
D402
1SR154-400
Q7
DTA143TE
C407
1000p
IC404
BD4845FVE
1VoUT
2SUB
3NC 4
5
C348
470p
Q405
DTA123JE
R5
100k
RXAFO
R215
100
C419
1000p
C326
1000p
R349
33k
D101
HSC277
R332
15k
C21
10u6.3
R314
10k
C80
470p
R10 0
R115
10k
C12
1000p
C307
0.1u
C301
3900p
D5
HVC376B
D3
HVC376B
D8
HVC376B
D9
HVC376B
C74
0.5p
C61
*
L20
3.3u
2SK508NV(K52)
Q3
TC2
10p
C56
*
C68
470p
R37
100
L18
220n
C66
*
C63
100p
C58
*
C71
0.1u
C65
*
L17
*
C55
*
R38
180
D2
HVC376B
D4
HVC376B
D6
HVC376B
D7
HVC376B
D10
1SV278
C59
*
C53
*
C60
1p
L16
*
C54
*
C57
*
TC1
10p
C52
*
C62
*
2SK508NV(K52)
Q4
C64
*
C67
*
2SC4619
Q9
R47
22
C85
1000p
C87
10p
C86
1000p L25
22n
R46
10k
R48
330
R49
2.2k
C83
15p
C84
1000p
R50
4.7k
R100
4.7k
C100
470p L411
18n
C102
12p
C101
470p
C106
470p
2SC4619
Q100
L100
*
C107
*
R103
47k
R105
330
R106
22
R107
100
L102
2SK3077
Q101
C111
470p
R453
22k
C108
470p
L101
*
C110
470p
C113
0.1u
R110
330
R452
10k
C290
2p
(B)
C233
6p
C291
6p
L250
18n
C168
*
L226
4T
C164
*
C154
470p
R145
0
L110
220n
R147
0
D122
HVC131
L412
*
C160
*
C163
3p
L111
1u
D103
HVC131
R191
270
D104
HVC131
R192
270
D106
HVC131
C161
*
C166
*
C156
*
(B)
C157
*
(B)
L223
*
4T
L224
4T
C159
*
C152
*
L225
4T
C158
100p
C191
0.01u
L220
2.5n
C123
33p
(G)
C133
470p
C116
*
C124
10p
C118
*
R124
47k
C190
1u
L103
8.2n
C128
470p
L109
C119
470p
C149
*
R114
47k
C129
470p
R454
*
C134
0.01u
R137
0
C130
470p
R111
0
C122
33p
C135
0.1u
2SK2596
Q102
L104
8.2n
C120
*
C132
*
C145
*
L107
*
C121
*
C445
*
R193
47k
L105
*
R112
0
R194
*
L130
*
R190
100
C127
*
R116
22
C125
*
C151
*
(B)
L106
R123
*
C136
1u
C112
7p
R120
*
C444
*
R238
100k
C234
1000p
R449
*
L212
8.2n
C236
18p
3SK318
Q205
R228
150
C266
470p
CN201
R254
68k
C254
470p
D205
HVC355B
C245
*
C262
470p
R244
1.0M
C265
470p
C252
(B)
*
D206
HVC355B
C272
2p
(B)
L228
*
L206
*
C271
470p
C263
470p
R257
1.0M
C255
*
R249
22
C250
*
C273
*
L211
*
C251
470p
C169
*
C230
0.01u
R258
0
C256
4.7u6.3
C259
470p
C247
*
C239
1000p
R236
56k
R450
*
L229
8.2n
C248
*
(B)
L215
220n
D203
HVC355B
C244
(B)
*
C246
(B)
*
C276
(B)
*
R233
100k
R256
1.0M
C274
*
L214
*
L230
*
C241
470p
D204
HVC355B
3SK318
Q204
C270
470p
C257
(B)
*
L203
0.56u
R240
0
R227
1k
R226
1k
R243
1.0M
R253
100k
C237
1000p
C275
(B)
*
L290
*
L202
C258
470p
C238
0.1u
C240
*
(B)
BPF
L204
270n
R255
0
C232
0.01u
C268
*
R239
56k
R248
220
D210
*
C249
(B)
*
C253
2p
(B)
R241
*
R251
100k
C269
(B)
*
C267 (B)
*
L410
C126
1u16
1
2
3
4
5
6
7
8
9
10
11
12
13
14
15
16
17
18
19
20
21
22
23
24
QTVCO
25
DTRLOADN
26
1/2OSC
27
28
29
30
31
32
33
34
35
36
37
38
39
40
41
42
43
44
45
46
47
48
49
50
51
52
53
54
55
56
57
58
59
60
61
62
63
64
65
66
67
68
69
70
71
72
73
74
75
76
77
78
79
80
81
82
83
84
85
86
87
88
89
90
91
92
93
94
95
96
97
98
99
100
R902
4.7k
2SK1824
Q901
R901
4.7k
C901
1u
C902
1u
C292
470p
DI/O
SP MUTE SW
SW1
CV
AMP3O
TCLK/DTRDO
QT/DQT_IN
ANT
TXD
SB
RIPPLE FILTER
OPTDET
DC SW/RX VCO
AF_CONT
QTTCXO
DC SW/TX VCO
5M
PLL_UL
RF BUFFER AMP
PTT
PLL_STB
RF AMP
PLL_DAT
PLL_CLK
DC SW/SP MUTE
MOD
ISOLATION
DTRLOADN
MIC AGC
VCO/RX
STD
IC401,402
FM IF
SYSTEM
D3,5,8,9
PTT
VOLTAGE
REGULATOR/5V
5R_C
DC SW
FREQUENCY
CONTROL
/RX VCO
APC SW
5C SW
VCO/TX
5T_C
APC SW
B
RF AMP
BATT
LED SW
/RED
5R
LED SW
/GREEN
LED/GREEN
5R
ANT SW
5T
W/N SW/RX
SP2
EEPROM
OSCIN
SP2
APCSW
TX DRIVE AMP
BATT
AF AMP
TX MODULATION
VCC
EN5
VCO OSCILLATION (RX)
EN4
VCO OSCILLATION (TX)
EN3
38.4 MHz
EN2
3.6864 MHz CLK
EN1
5M
TXCO
SP2
5T
OSCIN
5C
RSSI
5M
TXD
B
REVERSE
PROTECTION
AF_CONT
5C
OPTDETOPTDET
APC PROTECT
AF_CONT
APC SW
TX/RX
RF SW
DETECTOR
CURRENT
STEERING
MODULATOR
D2,4,6,7
FREQUENCY
CONTROL
/TX VCO
BEAT SHIFT SW
BEAT SHIFT SW
APC SW
5R SW
MIXER
5T SW
AUDIO PROCESSOR
DETECTOR
APC SW
VOLTAGE
DETECTOR/INT
COMPARATOR
(APC)
VOLTAGE DETECTOR/RESET
W/N SW/TX
SB
DC SW/SP MUTE
5C_C
SP MUTE SW
TDATA/DTRCLK
AF_CONT
PCTV
SB
TXD
SP2
5M
PLL IC F_IN AMP
5R
OPTDET
RIPPLE
FILTER
5R
PTT
PCTV
PLL SYSTEM
EXTLIMIN
TRIPLER
INT
RESET
SIDE2
LEDRX
5T
LEDTX
5T
SIDE1
5V PROTECTION
RF BPF TUNING
CN13
BUSY
D205,206
TX-RX UNIT (X57-6890-XX)
MIC_MUTE
XIN
D203,204,210
BATT
DIR
IF AMP
RF BPF TUNING
PTT
SCLK
LED/RED
RDF/FD
SW2
TX/RX
RF SW
RF AMP
ANT SW
ANT SW ANT SW
TK-3202
-23
-22
X57-6890-XX
HVC355B
TK-3206
TK-3202
-20
HVC355B
D210
TK-3206
NO
15p
NO
C127
NO
20pNO
NO
C120
22p
18p
22p
C268
TH_DET
PCTV
PTT
SB
X57-6890-XX
TK-3206
-22
-20 TK-3202
TK-3202-23
TK-3206
TK-3206
-23 TK-3202
TK-3202
-20
-22
TK-3206
X57-6890-XX
SP1
DCSW
SP1
RX_W/N
TX_W/N
RF AMP
PCTV
2p
2p
4p
C53
VSS
VSS
VCC
RXAFO
MOD IN
GNDRX_W/N
MOD OUT
ADDITIONAL PCB
RXAFO
RX LO1 RX LO1 RX LO1
STRIP LINE
PCTV
DTMF
EEPDAT
EEPCLK
BYTE
GND
BSHIFT
RESET
XOUT
VSS
XIN
VCC
VCC
INT
TCLK/DTRDO
RDF/FD
SCLK
DI/O
TDATA/DTRCLK
DIR
STD
PTT
QTTCXO
TXD
RXD
APCSW
DCSW
TX_W/N
RX_SW
TX_SW
PLL_UL
PLL_STB
PLL_DAT
PLL_CLK
VCC
RX_W/N
EN5
EN4
EN3
EN2
EN1
SIM1
SIM2
5T_C
5R_C
5C_C
BATT
RSSI
BUSY
VOX
QT/DQT_IN
TH_DET
AVSS
VREF
AVCC
MIC_MUTE
OPTDET
AF_CONT
VCC
VSS
GND
GND
LEDTX
LEDRX
PF1
PF2
SDA
SCL
WP
VCC
NF
PHASE
PRE-GND
PW-GND
PoUT
OSCIN
OSCOUT
MIXOUT
VCC
IFIN
DEC
FILOUT
FILIN
IN2+
IN2-
OUT-B
VCC
RXAF
RXAFIN
EXPOUT
FILTERO
RXINO
RXIN
AGND
AGNDIN
TXIN
TXINO
LIMLV
EXTLIMIN
MOD
VDD
STD
TCLK/DTRDO
TDATA/DTRCLK
DI/O
RDF/FD
SCLK
DIR
XOUT
oUTPUT
VCC
CLK
NC3
DATA
LE
FC
NC4
FOUT
P
NC5
R
B
PLL_CLK
EN2
5C
PLL_DAT
EN3
5T
PLL_STB
EN4
SP2
5R
PLL_UL
EN5
EN1
OSCIN
QTTCXO
SP1
VCC
VCC
VSS
SIDE2
BATT
5T_C
5R_C
5C_C
5M
SIDE1
LEDRX
LEDTX
INT
RESET
PTT
SB
VSS
RXAFO
IC405
30622MAA-B89GP
MICROPROCESSOR
MOD
STD
DTRLOADN
RX_W/N
TX_W/N
TDATA/DTRCLK
TCLK/DTRDO
AMP3O
DI/O
SCLK
DIR
XIN
RDF/FD
AF_CONT
EXTLIMIN
SB
PCTV
TXD
5M
MIC_MUTE
QT/DQT_IN
RSSI
OPTDET
PTT
BUSY
RXAFO
5R
SP2
5T
APCSW
OSCIN
B
5C
TH_DET
DCSW
SP1
RX LO1
2SK3476
Q103
TX FINAL AMP
XF201
L71-0619-05
38.85 MHz
MCF
CF201
L72-0973-05
M
K,M
K2,M2
M
M3
M3
K,M
M
K2,M2
K2,M2
K,M
M3
11p
11p
C52
12p
22n
18n
27n
L16
C54
7p
6p
9p
C161
6p
5p
5p
27n
33n
22n
L17
12p
11p
12p
C55
5p
5p
6p
C164 C166
0.75p
1.5p
0.75p
15n
15n
33n
L100
2p
NO
C56
5p
2p
C160
2p
1.5p3p
C159
2p
2p
L101
22n
15n
15n
L105
15n
15n
22n
NO
NO
1.2n
L107
NO
L130
1.2n
NO
L206
39n
27n
NO
L211
8.2n
8.2n
NO
8.2n
8.2n
L214
6.8n
NO
L223
L34-4572-05
L34-4572-05
L228
8.2n
6.8n
8.2n
47n
56n
47n
L230
C57
NO
NO
0.5p
6p
9p
7p
C58
1p
1.5p
1p
C59
4p
4p
C61
3p 2p
C62
3p
2p 5p
4p
C64
4p
6p
5p
5p
C65
5p
6p
C66
6p
5p
5p
C67
4p
C107
6p
6p
7p 3p
11p
C116
11p
NO
47p
C118
NO
C168
NO
0.3p
NO
3p
10p
4p
C169 C240
3.5p
3.5p
1p
3.5p
NO
C244
3p
18p
NO
C245
22p
NO
0.75p
C246
1p
NO
C247
470p
470p 1p
NO
C248
2p
C249
6p
6p
5p
NO
NO
L290
30n
NO
NO
L412
L34-4564-05
6p
NO
12p
C121
4.5p
7p
C257
6p
C125
8p
NO
6p
0
NO
R120
NO
R123
0
NO
0
47k
47k
22k
R194
1.0M
R241
NO
1.0M
0
NO
NO
R449
0
R450
NO
NO 0
NO
NO
R454
27p
C132
20p
39p
C145
18p
18p
30p 7p
7p
NO
C149
7p
NO
C151
7p
20p
20p
C152
30p
C156
3.5p
3p
4p 2.5p
4p
C157
4p
C250
22p
18p
22p 2p
0.75p
C252
1.5p
C255
18p
22p
22p 3.5p
C267
6p
5p
2p
C269
2p
2.5p
22p
C273
22p
18p 2p
4p
C274
1p
4p
3.5p
4p
C276
NO
C444
2p
NO
NO
NO
C445
18p
PTT/RXD
MIC
MICIN
OPTDET
5MS
AE
TXD
NC
SPO
SPI
GND
VDD
NC
VoUT
GND
VDD
2p
C275
2p
9p
RXD
GND
GND
R:2.87V
T:0V
R:2.934V
T:3.002V
R:0.3V(MUTE ON)
7.3V(MUTE OFF)
T:0.3V
R:4.9V
7.52V
R:5V
4.9V
0.71V
BSHIFT ON:4.95V
OFF:0V
W:0.015V
N:4.94V
R:7.56V
T:7.26V
R:0.59V
T:4.94V
R:7.28V
T:6.80V
4.0V
5.00V
R:4.94V
T:0.58V
4.96V
3.7V
0.72V
2.74V
T:3.37V
ON:4.92V
OFF:0.01V ON:4.92V
OFF:0.01V
R:3.4V
R:7.3V(MUTE ON)
0.3V(MUTE OFF)
T:7.3V
4.96V
4.95V
4.76V
4.7V
R:4.83V
T:4.99V
R:5.01V
R:3.70V
T:3.57V
3.86V
4.62V
R:0V
T:2.846V
T:4.81V T:1.36V
T:4.96V
R:7.61V
T:7.26V
T:2.5V(H)
1.97V(L)
R:1.808V
R:0.47V
R:5V
R:1.795V
R:0.96V
R:4.98V R:2.046V
R:7.61V
T:7.39V
R:5.01V
T:0V
T:4.96V
4.82V
R:4.74V

TK-3202/3206
38
BLOCK DIAGRAM
X57-689
+
-
CH SW
PWR SW
/ VOL
BATT
SP
MIC
TX
VCO
RX
VCO
5C
RIPPLE
FILTER
DC
SW
DC
SW
Q4 2SK508NV(K52)
D2,D4,D6,D7 1SV325
D10 1SV278
Q5
DTA143TE
Q7 DTA143TE
Q3 2SK508NV(K52)
D3,D5,D8,D9 1SV325
RX
TX
Q8 2SC4617(S)
Q
PLL
IC1 MB15A02
X1
L77-1931-05
12.8MHz
38.4MHz
Q1 KTC4082
5R
PLL_DAT
PLL_CLK
RX_W/N
5R
FM IF
SYSTEM
CD201
L79-1582-05
450kHz
SW
5R
IC201
TA31136FN
RSSI
BUSY
IC301 AQUA
AUDIO
PROCESSOR
AF
AMP
MUTE
SW
DC
SW DC
SW
DC
SW
SBSB
AFCONT
SB
Q306, Q316 CPH3413
IC302
TA7368F
Q305 DTC144EE Q304 2SA1362(GR)
Q303 DTC144EE
AGC
DET
Q302 2SC4919
D303 DAN222
D302 RB706F-40
D301 RB706F-40
VOX
MOD
DTMF
DTRLOADN
TDATA/DTRCLK
STD
TCLK/DTRDO
DI/O
RDF/FD
SCLK
DIR
5M
EN1
EN2
EN3
EN4
LPF
QTVCO
LPF
QTTCXO
Q202
DTA144EE
5R
INT
IC404 BD4845FVE
INT
PROTECT
D402 1SR154-400
SB
D401 RB521S-30
RESET
RESET
AVR
IC401 XC6204B502MR
5C
DC
SW
Q405 DTA123JE
AVR
DC
5R
SW
5R_C
X2 L78-1411-05
7.3MHz
EEPROM
SW
Q407 2SK1830
IC406 BR24L08F-W
D11 MA2S111
PLL_STB
5C
5C
EN5
IC403 BD4845FVE
5C_C
IC402 XC6204B502MR
Q403 CPH3317
5T
5T_C
DC
SW
Q404 CPH3317
RXAF0
XIN
5M
TRIPLER
Loop
Filter
Batt.
Det.
BATT
PROTECT

TK-3202/3206
39
BLOCK DIAGRAM
TX/RX:470.00~512.00MHz (TK-3202(K2,M2))
TX/RX:400.00~430.00MHz (TK-3206(M3))
TK-3206(M))
TX/RX:450.00~490.00MHz (TK-3202(K,M)
LPF
BPFBPF RF
AMP
1st
MIXER
5RPCTV PCTV5R
MCF
XF201
L71-0619-05
38.85MHz
AMP
IF
5R
D205,D206
1SV305
D203,D204
1SV305
Q204
3SK318
Q203
2SC4649(N,P)
BUFF
AMP
Q6
2SC5108(Y)
C
5C
Q2 2SC5108(Y)
CF
CF201 L72-0973-05
450kHz
PLL_CLK
PLL_DAT
APCSW
DCSW TX_SW
QTTCXO
QTVCO
1/2OSC
5T_C
5C_C
5R_C
EN1
EN4
EN3
EN2
QT/DQT IN
RSSI
VOX
DIR
SCLK
DI/O
TCLK/DTRDO
TDATA/DTRCLK
DTRLOADN
DTMF
TXD
MIC MUTE
AFCONT
INT
RESET
SW1
SW2
EEPDAT
EEPCLK
PF2
PF1
PTT
BSHIFT
LEDTX
LEDRX
BATT
XIN
XOUT
PF2
PF1
PTT
5M
MICROPROCESSOR
IC405 30622MAA-XXXGP
LED
(GREEN)
LED
(RED)
SBSB
SW
DC
SW
DC
D404 B30-2157-05D403 B30-2156-05
Q401 DTC114EE
LEDTX LEDRX
TH_DET
APCSW
Q102
2SK2596
D101,D202
HSC277
SW
SW
Q105
2SK879(Y)
PCTV
AMP AMP
SW
Q108 2SK1824
SW
5C
IC101
TA75W01FU
CURRENT
Q9
2SC4619
D122,D103,D104,D106
HVC131
DC
AMP
Q107 DTC114EE
AMP ANT
5T5T
DCSW
DET
Q109
DTA144EE
RF SW
Q101
2SK3077
SW
Q103
2SK3476
RF
5T
APCSW
Q104
DTC114EE
T/R
DC
B
RF RF
DC DC
5C
Q205
3SK318
5C
Q402 DTC114EE
PCTV
RXD
RX_SW
TX_W/N
PLL_STB
RX_W/N
EN5
RDF/FD
PLL_UL
STD
OPTDET
BUSY
5R
RF
AMP
Q100
2SC4619
RF
AMP
PTT
ANT

TK-3202/3206
40
RX
TX
RF (Center Frequency)
FM IF
SYSTEM AQUA
AQUA
IC302
500mW
C330
IC301
C329
IC201
C219C224
XF201
C241
L211
C266C158
L224 Q205
IC301 C60 VCO
PLL
C82 Q9 C87 D101
RXLO
C107 Q101 C112 Q102 Q103 C158
D202
MIC
SP
-119.5dBm
-119.5dBm -120.0dBm -104.0dBm -110.0dBm
-104.0dBm
290mV 30mV
16mVrms
206mVrms 3.8dBm 15.0dBm 31.5dBm 4.0W
7.3dBm
IF1 (38.85MHz) AF (1kHz)
AF (1kHz) RF (Center Frequency) RF (Center Frequency)
L224
Q203L228
IF2 (450kHz)
LEVEL DIAGRAM
To make measurements in the AF section, connect
the AC level meter. (ANT input: -53dBm, 1kHz FM,
3kHz DEV (WIDE).)
In the RF section,use 1000pF coupling capacitor.
(The display shows the SSG input value required to
obtain 12dB SINAD without Local Level.)
AG is set to the MIC Input becomes 3kHz DEV.at
1kHz MOD.(WIDE)
To make measurements in the AF section, connect
the AC level meter.
In the RF section,use 1000pF coupling capacitor.

TK-3202/3206
41
KSC-31 (RAPID CHARGER)
Charging current................. 850mA ±5%
Charging time..................... KNB-29N : Approx.180 minutes
KNB-30A : Approx.120 minutes
Dimensions
(Charger only)....
86.3W x 46.2H x 100.0D (mm)
3-3/8W x 1-7/8H x 4D (inches)
Weight
(Charger only) ............
Approx.100g / 0.22 lbs
■ Specifications
KNB-29N (Ni-MH BATTERY PACK)
KSC-31 / KNB-29N / KNB-30A / KBH-10
■ External View ■ External View
■ Schematic Diagram
(4N) Breaker
(75ºC)
DISCHARGING TERMINALS
CHARGING TERMINALS
Thermistor
AXIAL LEADED
INDUCTOR
Diode
(2N)
Voltage ................7.2V (1.2V x 6)
Battery capacity...1500mAh
■ Specifications
KNB-30A (Ni-Cd BATTERY PACK)
■ External View
■ Schematic Diagram
(4N) Breaker
(75ºC)
DISCHARGING TERMINALS
CHARGING TERMINALS
Thermistor
AXIAL LEADED
INDUCTOR
Diode
(2N)
Voltage ................7.2V (1.2V x 6)
Battery capacity...1100mAh
■ Specifications
KBH-10 (BELT CLIP)
■ External View

TK-3202/3206
General
Frequency Range .............................................................450~490MHz (TK-3202(K,M) TK-3206(M) )
470~512MHz (TK-3202(K2,M2) )
400~430MHz (TK-3206(M3) )
Number of channels.........................................................Max. 8 (TK-3202) Max. 16 (TK-3206)
Number of groups ............................................................Max. 16
Channel Spacing...............................................................25kHz (Wide) 12.5kHz (Narrow)
PLL Channel Stepping......................................................5kHz, 6.25kHz
Operating Voltage ............................................................7.5 V DC ±20%
Battery Life.......................................................................More than 14 hours at 4 watts (5-5-90 duty cycle with KNB-29N battery)
More than 9 hours at 4 watts (5-5-90 duty cycle with KNB-30A battery)
Operating Temperature range..........................................–30˚C to +60˚C (–22 ˚F to +140 ˚F)
Frequency Stability...........................................................±2.5ppm (–30˚C to +60˚C)
Channel Frequency Spread ..............................................40MHz (TK-3202(K,M) TK-3206(M) )
42MHz (TK-3202(K2,M2) )
30MHz (TK-3206(M3) )
Dimensions and Weight
Radio Only......................................................................54 (2-1/8) W x 122 (4-13/16) H x 21.1 (13/16) D mm (inches)
160g (0.35lbs)
With KNB-29N (1500mAh battery) .................................54 (2-1/8) W x 122 (4-13/16) H x 33 (1-5/16) D mm (inches)
360g (0.79lbs)
With KNB-30A (1100mAh battery) .................................54 (2-1/8) W x 122 (4-13/16) H x 33 (1-5/16) D mm (inches)
(Dimensions not including protrusions) 340g (0.75lbs)
Receiver (Measurements made per TIA/EIA-603)
Sensitivity
EIA 12dB SINAD ...........................................................0.25µV (Wide)/0.28µV (Narrow)
Selectivity.........................................................................70dB (Wide)/60dB (Narrow)
Intermodulation ................................................................65dB (Wide)/60dB (Narrow)
Spurious response ...........................................................60dB
Audio Power Output ........................................................500mW at 8Ω less than 10% distortion
Transmitter (Measurements made per TIA/EIA-603)
RF Power Output .............................................................4W/1W
Spurious and Harmonics ..................................................65dB
Modulation .......................................................................16KφF3E (Wide)/11KφF3E (Narrow)
FM Noise..........................................................................45dB (Wide)/40dB (Narrow)
Audio Distortion ...............................................................Less than 5%
SPECIFICATIONS
KENWOOD CORPORATION
2967-3, Ishikawa-machi, Hachioji-shi, Tokyo 192-8525, Japan
KENWOOD U.S.A. CORPORATION
P.O. BOX 22745, 2201 East Dominguez Street, Long Beach, CA 90801-5745,
U.S.A.
KENWOOD ELECTRONICS CANADA INC.
6070 Kestrel Road, Mississauga, Ontario, Canada L5T 1S8
KENWOOD ELECTRONICS DEUTSCHLAND GMBH
Rembrücker Str. 15, 63150 Heusenstamm, Germany
KENWOOD ELECTRONICS BELGIUM N.V.
Leuvensesteenweg 248 J, 1800 Vilvoorde, Belgium
KENWOOD ELECTRONICS FRANCE S.A.
13, Boulevard Ney, 75018 Paris, France
KENWOOD ELECTRONICS U.K. LIMITED
KENWOOD House, Dwight Road, Watford, Herts., WD18 9EB, United Kingdom
KENWOOD ELECTRONICS EUROPE B.V.
Amsterdamseweg 37, 1422 AC Uithoorn, The Netherlands
KENWOOD ELECTRONICS ITALIA S.p.A.
Via G. Sirtori, 7/9 20129 Milano, Italy
KENWOOD IBERICA S.A.
Bolivia, 239-08020 Barcelona, Spain
KENWOOD ELECTRONICS AUSTRALIA PTY. LTD.
(A.C.N. 001 499 074)
16 Giffnock Avenue, Centrecourt Estate, North Ryde, N.S.W. 2113, Australia
KENWOOD ELECTRONICS (HONG KONG) LTD.
Unit 3712-3724, Level 37, Tower one Metroplaza, 223 Hing Fong Road,
Kwai Fong, N.T., Hong Kong
KENWOOD ELECTRONICS SINGAPORE PTE LTD.
1 Genting Lane
#
07-00 Kenwood Building, Singapore 349544