Kenwood Kts Mp400Mr Owner S Manual B64 3068 20_04_KTS MP400MR.indb
Kenwood-Kts-300Mr-Owner-S-Manual kenwood-kts-300mr-owner-s-manual
KTS-MP400MR Kenwood_KTS300MR_Manual
KTS-MP400MR to the manual e73e93d5-3e7d-7d54-c917-744e2214699b
2014-07-06
: Kenwood Kenwood-Kts-Mp400Mr-Owner-S-Manual kenwood-kts-mp400mr-owner-s-manual kenwood pdf
Open the PDF directly: View PDF
.
Page Count: 104 [warning: Documents this large are best viewed by clicking the View PDF Link!]

KTS-MP400MR
KTS-300MR
CD-RECEIVER
INSTRUCTION MANUAL
AMPLI-TUNER-LECTEUR DE CD
MODE D’EMPLOI
REPRODUCTOR DE DISCOS COMPACTOS RECEPTOR DE FM/AM
MANUAL DE INSTRUCCIONES
© B64-3068-20/04 (KW)
Take the time to read through this instruction manual.
Familiarity with installation and operation procedures will help
you obtain the best performance from your new CD-receiver.
For your records
Record the serial number, found on the back of the unit, in the space
provided below. Refer to the model and serial numbers whenever
you call upon your Kenwood dealer for information or service on the
product.
Model KTS-MP400MR, KTS-300MR
Serial number
B64-3068-20_04_KTS-MP400MR.indb 1B64-3068-20_04_KTS-MP400MR.indb 1 06.5.26 11:33:24 AM06.5.26 11:33:24 AM

2 | English
Contents
Warning 3
Safety precautions 4
Notes 6
About CDs 7
Notes on playing MP3/WMA 8
General features 10
Power
Selecting the Source
Volume
Attenuator
System Q
Audio Control
Switching Display
Station/Disc Naming (SNPS/DNPS)
Auxiliary Input Display Setting
Subwoofer Output
TEL Mute
Tuner features 14
Tuning
Tuning Mode
Station Preset Memory
Auto Memory Entry
Preset Tuning
CD/MP3/WMA/External disc control
features 16
Playing CD & MP3/WMA
Playing External Disc
Fast Forwarding and Reversing
Track/File Search
Disc Search/Folder Search
Track/File/Disc/Folder Repeat
Scan Play
Random Play
Magazine Random Play
Folder Select
Text/Title Scroll
HD Radio control features 20
Tuning
Auto Memory Entry
Menu system 22
Menu System
Touch Sensor Tone
Manual Clock Adjustment
Selectable Illumination
Contrast Adjustment
Dimmer
System Q Setting
Switching preout
Built-in Amp Mute Setting
SIRIUS ID (ESN) display
Dual Zone System
Dual Zone System Setting
B.M.S. (Bass Management System)
B.M.S. Frequency Offset
CRSC (Clean Reception System Circuit)
AMP Control
Receive mode Setting
Tuning Mode
Auto Memory Entry
Basic Operations of Optional
Hardwired Remote 27
Accessories/ Installation Procedure
29
Connecting Wires to Terminals 30
Installation 31
Troubleshooting Guide 32
Specifications 35
B64-3068-20_04_KTS-MP400MR.indb 2B64-3068-20_04_KTS-MP400MR.indb 2 06.5.26 11:33:25 AM06.5.26 11:33:25 AM

English | 3
2
Warning
2CAUTION
Use of controls or adjustments or performance of
procedures other than those specified herein may
result in hazardous radiation exposure.
In compliance with Federal Regulations, following
are reproductions of labels on, or inside the product
relating to laser product safety.
KENWOOD CORPORATION
2967-3, ISHIKAWA-CHO,
HACHIOJI-SHI
TOKYO, JAPAN
KENWOOD CORP. CERTIFIES THIS EQUIPMENT
CONFORMS TO DHHS REGULATIONS N0.21 CFR
1040. 10, CHAPTER 1, SUBCHAPTER J.
Location : Bottom Panel
FCC WARNING
This equipment may generate or use radio
frequency energy. Changes or modifications to
this equipment may cause harmful interference
unless the modifications are expressly approved
in the instruction manual. The user could lose
the authority to operate this equipment if an
unauthorized change or modification is made.
NOTE
This equipment has been tested and found to
comply with the limits for a Class B digital device,
pursuant to Part 15 of the FCC Rules. These limits
are designed to provide reasonable protection
against harmful interference in a residential
installation. This equipment may cause harmful
interference to radio communications, if it is
not installed and used in accordance with the
instructions. However, there is no guarantee
that interference will not occur in a particular
installation. If this equipment does cause harmful
interference to radio or television reception, which
can be determined by turning the equipment off
and on, the user is encouraged to try to correct
the interference by one or more of the following
measures:
• Reorient or relocate the receiving antenna.
• Increase the separation between the equipment
and receiver.
• Connect the equipment into an outlet on a
circuit different from that to which the receiver is
connected.
• Consult the dealer or an experienced radio/TV
technician for help.
B64-3068-20_04_KTS-MP400MR.indb 3B64-3068-20_04_KTS-MP400MR.indb 3 06.5.26 11:33:26 AM06.5.26 11:33:26 AM

4 | English
Safety precautions
2CAUTION
To prevent damage to the machine, take
the following precautions:
• Make sure to ground the unit to a negative 12V
DC power supply.
• Do not open the top or bottom covers of the unit.
• Do not install the unit in a spot exposed to direct
sunlight or excessive heat or humidity.
• When replacing a fuse, only use a new one with
the prescribed rating. Using a fuse with the wrong
rating may cause your unit to malfunction.
• To prevent a short circuit when replacing a fuse,
first disconnect the wiring harness.
• Do not use your own screws. Use only the screws
provided. If you use the wrong screws, you could
damage the unit.
2WARNING
To prevent injury or fire, take the
following precautions:
• Insert the unit all the way in until it is fully locked
in place. Otherwise it may fall out of place when
jolted.
• When extending the ignition, battery, or ground
wires, make sure to use automotive-grade wires
or other wires with a 0.75mm (AWG18) or more
to prevent wire deterioration and damage to the
wire coating.
• To prevent a short circuit, never put or leave any
metallic objects (such as coins or metal tools)
inside the unit.
• If the unit starts to emit smoke or strange smells,
turn off the power immediately and consult your
Kenwood dealer.
B64-3068-20_04_KTS-MP400MR.indb 4B64-3068-20_04_KTS-MP400MR.indb 4 06.5.26 11:33:27 AM06.5.26 11:33:27 AM

English | 5
About CD players/disc changers
connected to this unit
Kenwood disc changers/ CD players released in
1998 or later can be connected to this unit.
Refer to the catalog or consult your Kenwood
dealer for connectable models of disc changers/
CD players.
Note that any Kenwood disc changers/ CD players
released in 1997 or earlier and disc changers made
by other makers cannot be connected to this unit.
Unsupported connection may result in damage.
Setting the "O-N" Switch to the "N" position for the
applicable Kenwood disc changers/ CD players.
The functions that can be used and the information
that can be displayed will differ depending on the
models being connected.
• You can damage both your unit and the CD changer if
you connect them incorrectly.
Do Not Load 3-in. CDs in the CD slot
If you try to load a 3 in. (8cm) CD with its adapter
into the unit, the adapter might separate from the
CD and damage the unit.
NOTE
• If the unit fails to operate properly, press the Reset
button. If the unit still fails to operate properly
after the Reset button has been pressed, contact
your local Kenwood dealer for assistance.
• Press the reset button if the disc auto changer fails
to operate correctly. Normal operation should be
restored.
• Characters in the LCD may become difficult to
read in temperatures below 41 ˚F (5 ˚C).
• The illustrations of the display and the panel
appearing in this manual are examples used to
explain more clearly how the controls are used.
Therefore, what appears on the display in the
illustrations may differ from what appears on
the display on the actual equipment, and some
of the illustrations on the display may represent
something impossible in actual operation.
Lens Fogging
Right after you turn on the heater in cold weather,
dew or condensation may form on the lens in the
CD player of the unit. Called lens fogging, CDs
may be impossible to play. In such a situation,
remove the disc and wait for the condensation to
evaporate. If the unit still does not operate normally
after a while, consult your Kenwood dealer.
Reset button
B64-3068-20_04_KTS-MP400MR.indb 5B64-3068-20_04_KTS-MP400MR.indb 5 06.5.26 11:33:27 AM06.5.26 11:33:27 AM

6 | English
Notes
Cleaning the Unit
If the faceplate of this unit is stained, wipe it with a
dry soft cloth such as a silicon cloth.
If the faceplate is stained badly, wipe the stain off
with a cloth moistened with neutral cleaner, then
wipe neutral detergent off.
• Applying spray cleaner directly to the unit may affect its
mechanical parts. Wiping the faceplate with a hard cloth
or using a volatile liquid such as thinner or alcohol may
scratch the surface or erases characters.
NOTE
This Class B digital apparatus complies with
Canadian ICES-003.
About SIRIUS Satellite radio tuner
Refer to the instruction manual of SIRIUS Satellite
radio tuner KTC-SR901/SR902/SR903 (optional
accessory), when connected, for the operation
method.
• Refer to the sections of A models for operations.
"650". D'. o
.&/6
43$
<SIRIUS ID [ESN] display> and <Select SIRIUS
Satellite Radio Mode>
At the operation to press [SRC] button, press [TU/
SR] button.
B64-3068-20_04_KTS-MP400MR.indb 6B64-3068-20_04_KTS-MP400MR.indb 6 06.5.26 11:33:27 AM06.5.26 11:33:27 AM

English | 7
Handling CDs
• Don’t touch the recording surface of the CD.
• CD-R and CD-RW are easier to damage than a
normal music CD. Use a CD-R or a CD-RW after
reading the caution items on the package etc.
• Don’t stick tape etc. on the CD.
Also, don’t use a CD with tape stuck on it.
When using a new CD
If the CD center hole or outside rim has burrs, use it
after removing them with a ball pen etc.
CD accessories
Don’t use disc type accessories.
CD cleaning
Clean from the center of the disc and move
outward.
About CDs
Burrs
Burrs
Removing CDs
When removing CDs from this unit pull them out
horizontally.
CDs that can’t be used
• CDs that aren’t round can’t be used.
• CDs with coloring on the recording surface or that
are dirty can’t be used.
• This unit can only play the CDs with
.
It may not correctly play discs which do not have
the mark.
• A CD-R or CD-RW that hasn’t been finalized can’t
be played. (For the finalization process refer to
your CD-R/CD-RW writing software, and your CD-
R/CD-RW recorder instruction manual.)
CD storage
• Don’t place them in direct sunlight (On the seat
or dashboard etc.) and where the temperature is
high.
• Store CDs in their cases.
B64-3068-20_04_KTS-MP400MR.indb 7B64-3068-20_04_KTS-MP400MR.indb 7 06.5.26 11:33:28 AM06.5.26 11:33:28 AM

8 | English
Notes on playing MP3/WMA (KTS-MP400MR only)
KTS-MP400MR can play MP3 (MPEG1, 2 Audio
Layer 3)/WMA. Note, however, that the MP3/WMA
recording media and formats acceptable are
limited. When writing MP3/WMA, pay attention to
the following restrictions.
Acceptable media
The MP3/WMA recording media acceptable to this
unit are CD-ROM, CD-R, and CD-RW.
When using CD-RW, do full format not quick format
to prevent malfunction.
Acceptable medium formats
The following formats are available for the media
used in this unit. The maximum number of
characters used for file and folder name including
the delimiter (".") and three-character extension are
indicated in parentheses.
• ISO 9660 Level 1 (12 characters)
• ISO 9660 Level 2 (31 characters)
• Joliet (64 character; Up to 32 characters are
displayed)
• Romeo (128 character; Up to 64 characters are
displayed)
• Long file name (200 characters; Up to 64
characters are displayed)
• Maximum number of characters for folder name:
64 (Joliet; Up to 32 characters are displayed)
For a list of available characters, see the instruction
manual of the writing software and the section
Entering file and folder names below.
The media reproducible on this unit has the
following limitations:
• Maximum number of directory levels: 8
• Maximum number of files per folder: 255
• Maximum number of folders: 50
• Maximum number of files and folders: 512
MP3/WMA written in the formats other than the
above may not be successfully played and their file
names or folder names are not properly displayed.
Settings for your MP3/WMA encoder and
CD writer
Do the following setting when compressing
audio data in MP3/WMA data with the MP3/WMA
encoder.
• Transfer bit rate: MP3: 8 —320 kbps
WMA: 48 —192 kbps
• Sampling frequency
MP3: 8, 11.025, 12, 16, 22.05, 24, 32, 44.1, 48 kHz
WMA: 32, 44.1, 48 kHz
When you use your CD writer to record MP3/WMA
up to the maximum disc capacity, disable additional
writing. For recording on an empty disc up to the
maximum capacity at once, check Disc at Once.
• Play mode may not be possible when portions of the
functions of Windows Media Player 9 or higher are used.
Entering ID3 tag
The Displayable ID3 tag is ID3 version 1.x.
For the character code, refer to the List of Codes.
Entering file and folder names
The code list characters are the only file names and
folder names that can be entered and displayed.
If you use any other character for entry, the file and
folder names are not displayed correctly. They may
neither be displayed correctly depending on the CD
writer used.
The unit recognizes and plays only those MP3/WMA
which have the MP3/WMA extension (.MP3/.WMA).
• A file with a name entered with characters not on the
code list may not play correctly.
Writing files into a medium
When a medium containing MP3/WMA data is
loaded, the unit checks all the data on the medium.
If the medium contains a lot of folders or non-MP3/
WMA files, therefore, it takes a long time until the
unit starts playing MP3/WMA.
In addition, it may take time for the unit to move
to the next MP3/WMA file or a File Search or Folder
Search may not be performed smoothly.
Loading such a medium may produce loud noise to
damage the speakers.
• Do no attempt to play a medium containing a non-MP3/
WMA file with the MP3/WMA extension.
The unit mistakes non-MP3/WMA files for MP3/WMA data
as long as they have the MP3/WMA extension.
• Do not attempt to play a medium containing non MP3/
WMA.
B64-3068-20_04_KTS-MP400MR.indb 8B64-3068-20_04_KTS-MP400MR.indb 8 06.5.26 11:33:29 AM06.5.26 11:33:29 AM

English | 9
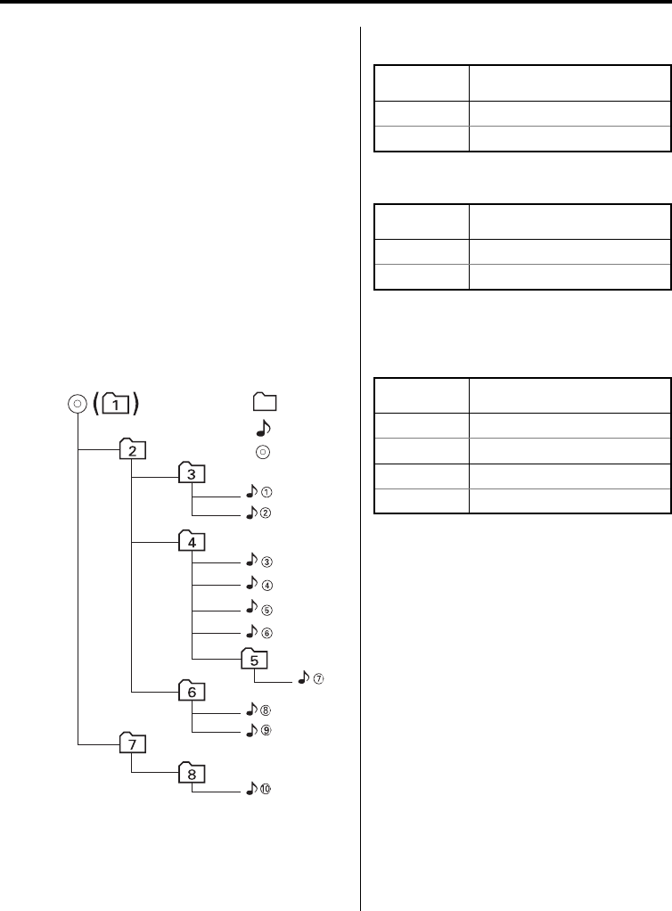
MP3/WMA playing order
When selected for play, Folder Search, File Search,
or for Folder Select, files and folders are accessed
in the order in which they were written by the CD
writer.
Because of this, the order in which they are
expected to be played may not match the order in
which they are actually played. You may be able to
set the order in which MP3/WMA are to be played
by writing them onto a medium such as a CD-R
with their file names beginning with play sequence
numbers such as "01" to "99", depending on your
CD writer.
For example, a medium with the following folder/
file hierarchy is subject to Folder Search, File Search,
or Folder Select as shown below.
Example of a medium’s folder/file hierarchy
Folder
Level 2 Level 4
Level 1 Level 3 Level 5
File
Root
When a File Search is executed with file ¡$
being played ...
Operation of
the button (Current file: ¡$)
4 Button Beginning of file ¡$ ➜ ¡#
¢ Button ¡% ➜ ¡&
When a Folder Search is executed with file ¡$
being played ...
Operation of
the button (Current folder: 4)
AM Button 3 ➜ 2 ➜ 1 ➜ 8 ...
FM Button 5 ➜ 6 ➜ 7 ➜ 8 ➜ 1 ...
When Folder Select is selected with file ¡$
being played to move from folder to folder ...
Operation of
the button (Current folder: 4)
4 Button 3
¢ Button 6
AM Button 2
FM Button 5
B64-3068-20_04_KTS-MP400MR.indb 9B64-3068-20_04_KTS-MP400MR.indb 9 06.5.26 11:33:29 AM06.5.26 11:33:29 AM

10 | English
General features
Power
Turning ON the Power
Press the [POWER] button.
Turning OFF the Power
Press the [POWER] button.
Selecting the Source
Press the [TU/SR] button.
Source required Display
Tuner or HD Radio (Optional accessory) "TUNER" or "HD Radio"
SIRIUS tuner (Optional accessory) "SIRIUS"
Weather Band Tuner (Optional accessory) "Weather Band"
Press the [CD/CH] button.
Source required Display
CD "CD"
External disc (Optional accessory) "CD CH"/"CD2"
Auxiliary input (Optional accessory) "AUX EXT"
Volume
Increasing Volume
Press the [u] button.
Decreasing Volume
Press the [d] button.
108&3
$%$)
2
"6%
%*41
/".&4&5
.65&
".48
'.
D
5643
Attenuator
Turning the volume down quickly.
Press the [MUTE] button.
Each time the button is pressed, the Attenuator
turns ON and OFF.
When it’s ON, "MUTE ON" is displayed.
B64-3068-20_04_KTS-MP400MR.indb 10B64-3068-20_04_KTS-MP400MR.indb 10 06.5.26 11:33:30 AM06.5.26 11:33:30 AM

English | 11
System Q
You can recall the best sound setting preset for
different types of music.
1 Select the source to set
Press the [TU/SR] or [CD/CH] button.
2 Select the Sound type
Press the [Q] button.
Each time the button is pressed the sound
setting switches.
Sound setting Display
Flat "Flat"
User memory "User"
Rock "Rock"
Pops "Pops"
Easy "Easy"
Top 40 "Top40"
Jazz "Jazz"
• User memory: The values set on the <Audio Control>
(page 11).
Audio Control
1 Select the source for adjustment
Press the [TU/SR] or [CD/CH] button.
2 Enter Audio Control mode
Press the [AUD] button for at least 1 second.
3 Select the Audio item for adjustment
Press the [FM] or [AM] button.
Each time the button is pressed the items that
can be adjusted switch as shown below.
4 Adjust the Audio item
Press the [4] or [¢] button.
Adjustment Item Display Range
Bass Center Frequency* "Bass F" 60/70/80/100 or 150 Hz
Bass level "Bass" –8 — +8
Bass Q Factor* "Bass Q" 1.00/1.25/1.50/2.00
Bass Extend* "Bass EXT" ON/OFF
Middle Center Frequency* "MID F" 0.5/1.0/1.5/2.0 kHz
Middle level "Middle" –8 — +8
Middle Q Factor* "Middle Q" 1.0/2.0
Treble Center Frequency* "TRE F" 10.0/12.5/15.0/17.5 kHz
Treble level "Treble" –8 — +8
Balance "Balance" Left 15 — Right 15
Fader "Fader" Rear 15 — Front 15
Sub woofer level* "SW Level" –15 — +15
Front High Pass Filter* "HPF F" Through/100/125/
170 Hz
Rear High Pass Filter* "HPF R" Through/200 Hz
Front/Rear High Pass
Filter*
"HPF" Through/100/125/170
Hz
Sub woofer Low Pass
Filter*
"LPF SW" 50/80/120/THRU Hz
Volume offset "V-Offset" –8 — ±0
Loudness "LOUD" ON/OFF
• According to the Bass Q Factor setting value, the
frequencies that can be set in Bass Center Frequency
change as shown below.
Bass Q Factor Bass Center Frequency
1.00/1.25/1.50 60/70/80/100
2.00 60/70/80/150
• When the Bass Extend is set to ON, low frequency
response is extended by 20%.
• Volume offset: Each source’s volume can be set as a
difference from the basic volume.
• Loudness: Compensating for low and high tones
during low volume.
• * You can control this item when <Switching preout>
(page 23) is set to "SWPRE Sub-W". (KTS-300MR only)
• *2 Function of the KTS-MP400MR
• *3 Function of the KTS-300MR
5 Exit Audio Control mode
Press the [AUD] button.
B64-3068-20_04_KTS-MP400MR.indb 11B64-3068-20_04_KTS-MP400MR.indb 11 06.5.26 11:33:31 AM06.5.26 11:33:31 AM

12 | English
General features
Switching Display
Switching the information displayed.
Press the [DISP] button.
Each time the button is pressed the display
switches as shown below.
In Tuner source
Information Display
Station name or Frequency "SNPS"*
Frequency "BAND+FREQ"
Clock
In CD & External disc source
Information Display
Disc title (In External disc source or
KTS-MP400MR internal CD source)
"D-TITLE"*
Track title (In External disc source or
KTS-MP400MR internal CD source)
"T-TITLE"*
Track number & Play time "P-Time"
Disc name "DNPS"
Clock
In MP3/WMA source (KTS-MP400MR only)
Information Display
Song title & Artist name "TITLE"*
Album name & Artist name "ALBUM"*
Folder name "FOLDER NAME"
File name "FILE NAME"
Track number & Play time "P-Time"
Clock
In HD Radio source
Information Display
Station name "Station Name"*
Song title/ Artist name/
Album name/ Genre
"Title"*
Frequency "Frequency"
Clock
In Weather Band Tuner source
Information
Frequency
Clock
Station/Disc Naming (SNPS/DNPS)
Attaching a title to a Station or CD.
1 Receive/play the station/disc you want to
attach a title to
• Refer to the <Switching Display> (page 12) and select
either "DNPS" or "SNPS". No name can be attached to
the source if "DNPS" or "SNPS" cannot be selected for
it.
2 Enter name set mode
Press the [NAME SET] button for at least 2
seconds.
"NAME SET" is displayed.
3 Move the cursor to the enter character
position
Press the [4] or [¢] button.
4 Select the character type
Press the [3/8] button.
Each time the button is pressed the character
type switches as shown below.
Character type
Alphabet upper case
Alphabet lower case
Numbers and symbols
Special characters (Accent characters)
5 Select the characters
Press the [FM] or [AM] button.
6 Repeat steps 3 through 5 and enter the name.
7 Exit name set mode
Press the [NAME SET] button.
• When operation stops for 10 seconds the name at
that time is registered, and Name Set mode closes.
In Auxiliary input source
Information
Auxiliary input name
Clock
• * If the contents of the information cannot be
displayed, Play time or Frequency is displayed.
• Album name cannot be displayed in WMA file.
B64-3068-20_04_KTS-MP400MR.indb 12B64-3068-20_04_KTS-MP400MR.indb 12 06.5.26 11:33:32 AM06.5.26 11:33:32 AM

English | 13
• Memory numbers
- FM: 32 stations
- AM: 16 stations
- Internal CD player: 30 discs
- External CD changer/ player: Varies according to the
CD changer/ player. Refer to the CD changer/ player
manual.
• The title of station/CD can be changed by the same
operation used to name it.
Auxiliary Input Display Setting
Selecting the display when this device is switched
to Auxiliary input source.
1 Select Auxiliary input source
Press the [CD/CH] button.
Select the "AUX EXT" display.
2 Enter Auxiliary input display setting mode
Press the [NAME SET] button for at least 2
seconds.
The presently selected AUX Name is blinks.
3 Select the Auxiliary input display
Press the [4] or [¢] button.
Each time the button is pressed it switches
through the below displays.
• "AUX EXT"
• "TV"
• "VIDEO"
• "GAME"
• "PORTABLE"
• "DVD"
4 Exit Auxiliary input display setting mode
Press the [NAME SET] button.
• When operation stops for 10 seconds, the name
at that time is selected, and Auxiliary input display
setting mode closes.
• The Auxiliary input display can be set only when the
auxiliary input of optional KCA-S210A is used.
Subwoofer Output
Turning the Subwoofer output ON or OFF.
Press the [SW] button for at least 1 second.
Each time the button is pressed Subwoofer
output switches ON or OFF.
When it’s ON, "Sub-W ON" is displayed.
• You can control this function when <Switching
preout> (page 23) is set to "SWPRE Sub-W". (KTS-
300MR only)
TEL Mute
The audio system automatically mutes when a
call comes in.
When a call comes in
"CALL" is displayed.
The audio system pauses.
Listening to the audio during a call
Press the [TU/SR] or [CD/CH] button.
The "CALL" display disappears and the audio
system comes back ON.
When the call ends
Hang up the phone.
The "CALL" display disappears and the audio
system comes back ON.
B64-3068-20_04_KTS-MP400MR.indb 13B64-3068-20_04_KTS-MP400MR.indb 13 06.5.26 11:33:32 AM06.5.26 11:33:32 AM

14 | English
".
"650
".&
'.
D
5643
o
Tuner features
Tuning Mode
Choose the tuning mode.
Press the [AUTO] button.
Each time the button is pressed the Tuning
mode switches as shown below.
Tuning mode Display Operation
Auto seek "Auto 1" Automatic search for a station.
Preset station seek "Auto 2" Search in order of the stations
in the Preset memory.
Manual "Manual" Normal manual tuning control.
Tuning
Selecting the station.
1 Select tuner source
Press the [TU/SR] button.
Select the "TUNER" display.
2 Select the band
Press the [FM] or [AM] button.
Each time the [FM] button is pressed it switches
between the FM1, FM2, and FM3 bands.
3 Tune up or down band
Press the [4] or [¢] button.
• During reception of stereo stations the "ST" indicator
is ON.
ST indicatorPreset station numberBand display Frequency display
B64-3068-20_04_KTS-MP400MR.indb 14B64-3068-20_04_KTS-MP400MR.indb 14 06.5.26 11:33:33 AM06.5.26 11:33:33 AM

English | 15
Station Preset Memory
Putting the station in the memory.
1 Select the band
Press the [FM] or [AM] button.
2 Select the frequency to put in the memory
Press the [4] or [¢] button.
3 Put the frequency in the memory
Press the desired [1] — [6] button for at least
2 seconds.
The preset number display blinks 1 time.
On each band, 1 station can be put in the
memory on each [1] — [6] button.
Auto Memory Entry
Putting stations with good reception in the
memory automatically.
1 Select the band for Auto Memory Entry
Press the [FM] or [AM] button.
2 Open Auto Memory Entry
Press the [AME] button for at least 2 seconds.
When 6 stations that can be received are put in
the memory Auto Memory Entry closes.
Preset Tuning
Calling up the stations in the memory.
1 Select the band
Press the [FM] or [AM] button.
2 Call up the station
Press the desired [1] — [6] button.
B64-3068-20_04_KTS-MP400MR.indb 15B64-3068-20_04_KTS-MP400MR.indb 15 06.5.26 11:33:34 AM06.5.26 11:33:34 AM

16 | English
CD/MP3/WMA/External disc control features
$%$)
". 4$"/
3%.
3&1
'4&-
.3%.
'.
D
Disc number
Release lever
Playing CD & MP3/WMA
When there is no disc inserted
1 Slide the Release lever.
Pull down the CD door to open it.
2 Insert a disc.
3 Close the CD door
Press the CD door in the center when closing.
• Do not use the unit with the CD door in the open
condition. If it’s used in the open position water can
enter the inside part and cause damage.
• When a disc is inserted, the "0"/ "3"(IN) indicator is
ON.
When a disc is inserted
Press the [CD/CH] button.
Select the "CD" display.
Pause and play
Press the [3/8] button.
Each time the button is pressed it pauses and
plays.
Release lever
CD door
0/3(IN) indicator
B64-3068-20_04_KTS-MP400MR.indb 16B64-3068-20_04_KTS-MP400MR.indb 16 06.5.26 11:33:34 AM06.5.26 11:33:34 AM

English | 17
Playing External Disc
Playing discs set in the optional accessory disc
player connected to this unit.
Press the [CD/CH] button.
Select the display for the disc player you want.
Display examples:
Display Disc player
"CD2" CD player
"CD CH" CD changer
Pause and play
Press the [3/8] button.
Each time the button is pressed it pauses and
plays.
• Disc 10 is displayed as "0".
• The functions that can be used and the information
that can be displayed will differ depending on the
external disc players being connected.
Fast Forwarding and Reversing
Fast Forwarding
Hold down on the [¢] button.
Release your finger to play the disc at that point.
Reversing
Hold down on the [4] button.
Release your finger to play the disc at that point.
Track/File Search
Searching for a song on the disc or in the MP3/
WMA folder.
Press the [4] or [¢] button.
Function of disc changer/ MP3/ WMA
Disc Search/Folder Search
Selecting the disc set in the Disc changer or the
folder recorded on the MP3/WMA media.
Press the [AM] or [FM] button.
Eject the disc
1 Slide the Release lever.
Pull down the CD door to open it.
2 Eject the disc
Press the [0] button.
3 Close the CD door
Press the CD door in the center when closing.
• 3 in. (8cm) disc can’t be played. Using an adapter and
inserting them into this unit can cause damage.
• The MP3/WMA media that this unit can play are CD-
ROM, CD-R, and CD-RW.
The medium formats must be ISO 9660 Level 1, Level
2, Joliet, or Romeo. The methods and precautions to
be followed for writing MP3/WMA data are covered in
<Notes on playing MP3/WMA> (page 8).
Check that section before creating your MP3/WMA
media.
B64-3068-20_04_KTS-MP400MR.indb 17B64-3068-20_04_KTS-MP400MR.indb 17 06.5.26 11:33:35 AM06.5.26 11:33:35 AM

18 | English
CD/MP3/WMA/External disc control features
Track/File/Disc/Folder Repeat
Replaying the song, disc in the Disc changer or
MP3/WMA folder you’re listening to.
Press the [REP] button.
Each time the button is pressed the Repeat Play
switches as shown below.
In CD & External disc source
Repeat play Display
Track Repeat "(T-)Repeat ON"
Disc Repeat (In Disc Changer) "D-Repeat ON"
OFF "Repeat OFF"
In MP3/WMA source
Repeat play Display
File Repeat "File REP ON"
Folder Repeat "FOLD REP ON"
OFF "Repeat OFF"
Scan Play
Playing the first part of each song on the disc
or MP3/WMA folder you are listening to and
searching for the song you want to listen to.
1 Start Scan Play
Press the [SCAN] button.
"Scan ON" is displayed.
2 Release it when the song you want to listen
to is played
Press the [SCAN] button.
Random Play
Play all the songs on the disc or MP3/WMA folder
in random order.
Press the [RDM] button.
Each time the button is pressed Random Play
turns ON or OFF.
When it’s ON, "Random ON" is displayed.
• When the [¢] button is pressed, the next song
select starts.
Function of disc changer
Magazine Random Play
Play the songs on all the discs in the disc changer
in random order.
Press the [M.RDM] button.
Each time the button is pressed the Magazine
Random Play turns ON or OFF.
When it’s ON, "M-Random ON" is displayed.
• When the [¢] button is pressed, the next song
select starts.
B64-3068-20_04_KTS-MP400MR.indb 18B64-3068-20_04_KTS-MP400MR.indb 18 06.5.26 11:33:36 AM06.5.26 11:33:36 AM

English | 19
Function of the KTS-MP400MR
Function of MP3/WMA
Folder Select
Quickly selecting the folder you want to listen to.
1 Enter Folder Select mode
Press the [F.SEL] button.
"Select Mode" is displayed.
During Select mode the folder information is
displayed as shown below.
Folder name display
Displays the current folder name.
2 Select the folder level
Press the [FM] or [AM] button.
With the [FM] button you move 1 level down and
with the [AM] button 1 level up.
Selecting a folder in the same level
Press the [4] or [¢] button.
With the [4] button you move to the previous
folder, and with the [¢] button to the next
folder.
Returning to the top level
Press the [3] button.
3 Decide the folder to play
Press the [3/8] button.
The Folder Select mode releases, and the MP3/
WMA in the folder being displayed is played.
• The methods for moving to other folders in the folder
select mode are different from those in the folder
search mode.
See <Notes on playing MP3/WMA> (page 8) for
details.
Canceling the Folder Select mode
Press the [F.SEL] button.
Text/Title Scroll
Scrolling the displayed CD text, or MP3/WMA text.
Press the [DISP] button for at least 1 second.
B64-3068-20_04_KTS-MP400MR.indb 19B64-3068-20_04_KTS-MP400MR.indb 19 06.5.26 11:33:36 AM06.5.26 11:33:36 AM

20 | English
".
'..&/6
D
5643
HD Radio control features
• When you connect an HD Radio, Tuner features of
the unit are disabled and switched to HD Radio tuner
features. A portion of the setting methods including
the Tuning Mode will change.
• With the HD Radio tuner, you can use the similar
functions to <Station Preset Memory> and <Preset
Tuning> of Tuner features. Refer to Tuner features for
how to use the functions.
• The HD Radio cannot be selected as a dual zone
source.
Tuning
Selecting the station.
1 Select HD Radio source
Press the [TU/SR] button.
Select the "HD Radio" display.
2 Select the HD FM band
Press the [FM] button.
Each time the [FM] button is pressed it switches
between the HF1, HF2, and HF3 bands.
Select the HD AM band
Press the [AM] button.
3 Tune up or down band
Press the [4] or [¢] button.
ST indicatorPreset station numberBand display Frequency display
B64-3068-20_04_KTS-MP400MR.indb 20B64-3068-20_04_KTS-MP400MR.indb 20 06.5.26 11:33:37 AM06.5.26 11:33:37 AM

English | 21
Auto Memory Entry
Putting a station with good reception in the
memory automatically.
1 Select the band for Auto Memory Entry
Press the [FM] or [AM] button.
2 Enter Menu mode
Press the [MENU] button for at least 1 second.
"MENU" is displayed.
3 Select the Auto Memory Entry mode
Press the [FM] or [AM] button.
Select the "Auto-Memory" display.
4 Open Auto Memory Entry
Press the [4] or [¢] button for at least 2
seconds.
When 6 stations that can be received are put in
the memory Auto Memory Entry closes.
5 Exit Menu mode
Press the [MENU] button.
• The receiving method can be switched with the
setting of <Receive mode Setting> (page 26).
B64-3068-20_04_KTS-MP400MR.indb 21B64-3068-20_04_KTS-MP400MR.indb 21 06.5.26 11:33:38 AM06.5.26 11:33:38 AM

22 | English
Menu system
Menu System
Setting during operation beep sound etc.
functions.
The Menu system basic operation method is
explained here. The reference for the Menu items
and their setting content is after this operation
explanation.
1 Enter Menu mode
Press the [MENU] button for at least 1 second.
"MENU" is displayed.
2 Select the menu item
Press the [FM] or [AM] button.
Example: When you want to set the beep sound
select the "Beep" display.
3 Set the menu item
Press the [4] or [¢] button.
Example: When "Beep" is selected, each time the
button is pressed it switches "Beep ON"
or "Beep OFF". Select 1 of them as the
setting.
You can continue by returning to step 2 and
setting other items.
4 Exit Menu mode
Press the [MENU] button.
• When other items that are applicable to the basic
operation method above are displayed afterwards
their setting content chart is entered. (Normally the
uppermost setting in the chart is the original setting.)
Also, the explanation for items that aren’t applicable
(<Manual Clock Adjustment> etc.) are entered step
by step.
".
'..&/6
D
B64-3068-20_04_KTS-MP400MR.indb 22B64-3068-20_04_KTS-MP400MR.indb 22 06.5.26 11:33:38 AM06.5.26 11:33:38 AM

English | 23
Touch Sensor Tone
Setting the operation check sound (beep sound)
ON/OFF.
Display Setting
"Beep ON" Beep is heard.
"Beep OFF" Beep canceled.
Manual Clock Adjustment
1 Select Clock Adjustment mode
Press the [FM] or [AM] button.
Select the "Clock Adjust" display.
2 Enter Clock Adjust mode
Press the [4] or [¢] button for at least 1
second.
The clock display blinks.
3 Adjust the hours
Press the [FM] or [AM] button.
Adjust the minutes
Press the [4] or [¢] button.
4 Exit Clock adjustment mode
Press the [MENU] button.
Selectable Illumination
Selecting the button illumination color as green
or red.
Display Setting
"Button Red" The illumination color is red.
"Button Green" The illumination color is green.
Contrast Adjustment
Adjusting the display contrast.
Display and Setting
"Contrast 0"
…
"Contrast 10"
Dimmer
Dimming this unit’s display automatically when
the light switch is turned ON.
Display Setting
"Dimmer ON" The display dims.
"Dimmer OFF" The display doesn’t dim.
Function of the KTS-MP400MR
System Q Setting
Setting whether the display indicates the System
Q factors (Bass center frequency, Bass Q factor,
Bass extend, Middle center frequency, Middle
Q factor, and Treble center frequency) in Audio
control.
Display Setting
"System Q ON" The System Q factors are displayed.
"System Q OFF" The System Q factors aren’t displayed.
Function of the KTS-300MR
Switching preout
Switching the preout between the rear and
subwoofer. (In subwoofer it outputs without
effect from the fader control.)
Display Setting
"SWPRE Rear" Rear preout.
"SWPRE Sub-W" Subwoofer preout.
B64-3068-20_04_KTS-MP400MR.indb 23B64-3068-20_04_KTS-MP400MR.indb 23 06.5.26 11:33:39 AM06.5.26 11:33:39 AM

24 | English
Menu system
Built-in Amp Mute Setting
Toggles ON or OFF the mute control on the built-
in amplifier.
Turning ON this control enhances the preout
quality.
Display Setting
"AMP Mute OFF" The built-in amplifier activates.
"AMP Mute ON" The built-in amplifier deactivates.
In SIRIUS tuner source
SIRIUS ID (ESN) display
Displaying the SIRIUS ID (Electronic Serial
Number) display.
Display
"ESN = ************"
• Serial & SIRIUS ID (ESN)
It is especially important to retain the unit serial
number and the electronic SIRIUS Identification
number for service activation and potential future
service changes.
In SIRIUS Tuner, External disc, or Auxiliary input
source
Dual Zone System
Makes the sound different for the front channel
and rear channel.
Display Setting
"Zone 2 OFF" The front and rear are the same source sound.
"Zone 2 ON" The front and rear are the different source sound.
• When the Dual Zone System is on, there is only sound
effect including Audio control for internal source.
• When you set the Dual zone system to ON while the
sub woofer preout is switched ON, the sound of the
sub woofer preout isn’t output.
When the Dual Zone System is OFF
Dual Zone System Setting
Setting the Front channel and Rear channel
sound in the Dual Zone System.
Display Setting
"Zone 2 Rear" The front is this unit’s internal source, and the rear
is selected source sound.
"Zone 2 Front" The rear is this unit’s internal source, and the front
is selected source sound.
B64-3068-20_04_KTS-MP400MR.indb 24B64-3068-20_04_KTS-MP400MR.indb 24 06.5.26 11:33:39 AM06.5.26 11:33:39 AM

English | 25
B.M.S. (Bass Management System)
Adjust the bass boost level of the external
amplifier using the main unit.
Display Setting
"AMP Bass FLT" Bass boost level is flat.
"AMP Bass +6" Bass boost level is low (+6dB).
"AMP Bass +12" Bass boost level is mid (+12dB).
"AMP Bass +18" Bass boost level is high (+18dB).
• Refer to the catalog or instruction manual for power
amplifiers that can be controlled from this unit.
• For amplifiers there are the model that can be set
from Flat to +18 dB, and the model that can be set
from Flat to +12 dB.
When an amplifier that can only be set to +12 is
connected to the unit, "AMP Bass +18" won’t work
correctly even if it’s selected.
B.M.S. Frequency Offset
Setting the central frequency boosted by B.M.S.
Display Setting
"AMP Freq NML" Boost with the normal central frequency.
"AMP Freq Low" Drop the normal central frequency 20%.
In FM reception
CRSC (Clean Reception System
Circuit)
Temporarily have reception switched from
stereo to mono to reduce multi-path noise when
listening to the FM station.
Display Setting
"CRSC ON" The CRSC is ON.
"CRSC OFF" The CRSC is OFF.
• Strong electrical fields (such as from power lines) may
cause unstable sound quality when CRSC is turned
ON. In such a situation, turn it OFF.
When LX AMP unit connecting
AMP Control
You can control the LX AMP connected to the
unit.
1 Select AMP Control mode
Press the [FM] or [AM] button.
Select the "AMP Control" display.
2 Enter AMP Control mode
Press the [4] or [¢] button for at least 1
second.
3 Select the AMP Control item for adjustment
Press the [FM] or [AM] button.
• For the details of the AMP Control item, see the
Instruction manual attached to the LX AMP.
4 Adjust the AMP Control item
Press the [4] or [¢] button.
5 Exit AMP Control mode
Press the [MENU] button.
B64-3068-20_04_KTS-MP400MR.indb 25B64-3068-20_04_KTS-MP400MR.indb 25 06.5.26 11:33:40 AM06.5.26 11:33:40 AM

26 | English
Menu system
In HD Radio mode
Receive mode Setting
Sets the receive mode.
1 Select the Receive mode
Press the [FM] or [AM] button.
Select the "Receive Mode" display.
2 Open Receive mode
Press the [4] or [¢] button for at least 1
second.
3 Set the Receive mode
Press the [FM] or [AM] button.
Each time the button is pressed the Receive
mode switches as shown below.
Receive mode Display Operation
Auto mode "Auto" Analog broadcasts and digital
broadcasts will be switched
automatically.
When both are being transmitted,
the digital broadcast will have
priority.
Digital "Digital" Digital broadcasts only.
Analog "Analog" Analog broadcasts only.
4 Exit Receive mode
Press the [MENU] button.
• Even if the "Auto" setting, an analog broadcast will be
received during the reception of a ball game mode
(non-delayed broadcast program).
In HD Radio mode
Tuning Mode
Sets the tuning mode.
Tuning mode Display Operation
Auto seek "Auto 1" Automatic search for a station.
Preset station seek "Auto 2" Search in order of the stations
in the Preset memory.
Manual "Manual" Normal manual tuning control.
In HD Radio mode
Auto Memory Entry
For the operation method refer to <Auto Memory
Entry> (page 21).
B64-3068-20_04_KTS-MP400MR.indb 26B64-3068-20_04_KTS-MP400MR.indb 26 06.5.26 11:33:40 AM06.5.26 11:33:40 AM

English | 27
Basic Operations of Optional Hardwired Remote
• Refer to the instruction manual of Remote controller.
Basic operations
[POWER] button
Turning ON the Power
Press the [POWER] button for at least 1 second.
Turning OFF the Power
Press the [POWER] button.
[VOL] buttons
Adjusting the volume.
[TU/SR] or [CD/CH] button
Each time the button is pressed the source
switches.
For the source switching order refer to <Selecting
the Source> (page 10).
[MUTE] button
Turning the volume down quickly.
When it is pressed again it returns to the previous
level.
108&3
$%$)
.65&
70-
".
'.
D
5643
In Tuner source
[FM]/ [AM] buttons
Select the band.
Each time the [FM] button is pressed it switches
between the FM1, FM2, and FM3 bands.
[4]/ [¢] buttons
Tune up or down band.
In Disc source
[4]/ [¢] buttons
Doing track/file forward and backward.
[FM]/ [AM] buttons
Doing disc/folder forward and backward.
B64-3068-20_04_KTS-MP400MR.indb 27B64-3068-20_04_KTS-MP400MR.indb 27 06.5.26 11:33:40 AM06.5.26 11:33:40 AM

28 | English
Basic Operations of Optional Hardwired Remote
In HD Radio source
[FM] button
Select the HD FM band.
Each time the [FM] button is pressed it switches
between the HF1, HF2, and HF3 bands.
[AM] button
Select the HD AM band.
[4]/ [¢] buttons
Tune up or down band.
In SIRIUS tuner source
[FM] buttons
Select the preset band.
[4]/ [¢] buttons
Search up or down channel.
B64-3068-20_04_KTS-MP400MR.indb 28B64-3068-20_04_KTS-MP400MR.indb 28 06.5.26 11:33:41 AM06.5.26 11:33:41 AM

Accessories/ Installation Procedure
Accessories
➀
..........1
➁
..........1
➂
..........1
➃
..........2
➄
..........4
➅
..........1
➆
..........1
➇
..........1
Installation Procedure
1. To prevent a short circuit, remove the key from
the ignition and disconnect the - battery.
2. Make the proper input and output wire
connections for each unit.
3. Connect the speaker wires of the wiring harness.
4. Connect the wiring harness wires in the
following order: ground, battery, ignition.
5. Connect the wiring harness connector to the
unit.
6. Install the unit in your vessel.
7. Reconnect the - battery.
8. Press the reset button.
2WARNING
If you connect the ignition wire (red) and the battery wire
(yellow) to the negative ground point, you may cause a
short circuit, that in turn may start a fire. Always connect
those wires to the power source running through the fuse
box.
• If your vessel ignition does not have an ACC position,
connect the ignition wire to a power source that can be
turned on and off with the key or other control switch. If
the receiver is left on for an extended period of time the
battery may die.
• If the fuse blows, first make sure the wires aren’t touching
to cause a short circuit, then replace the old fuse with
one with the same rating.
• Insulate unconnected wires with vinyl tape or other
similar material. To prevent a short circuit, do not remove
the caps on the ends of the unconnected wires or the
terminals.
• Connect the speaker wires correctly to the terminals to
which they correspond. The unit may be damaged or fail
to work if you share the - wires or ground them to any
metal part in the vessel.
• When only two speakers are being connected to the
system, connect the connectors either to both the front
output terminals or to both the rear output terminals
(do not mix front and rear). For example, if you connect
the + connector of the left speaker to a front output
terminal, do not connect the - connector to a rear
output terminal.
• After installing the unit, check to make sure that electrical
equipment such as the signal lamps and gauges operate
normally.
• Mount the unit so that the mounting angle is 30° or less.
English | 29
B64-3068-20_04_KTS-MP400MR.indb 29B64-3068-20_04_KTS-MP400MR.indb 29 06.5.26 11:33:42 AM06.5.26 11:33:42 AM

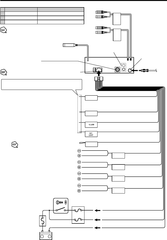
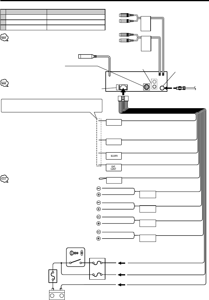
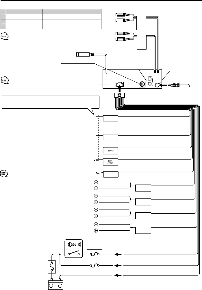
Connecting Wires to Terminals
1/
/°
ÊÊÊ" /
*°" /
," /ÊUÊ
," /ÊUÊ,
,,ÊUÊ
,,ÊUÊ,
q
³
,, ," /
FM/AM antenna input
Fuse (10A)
Wiring harness
(Accessory1)
Ignition wire (Red)
Battery wire (Yellow)
Ground wire (Black) -
(To a negative ground point of the vessel)
Ignition key
switch
Fuse box
(Main fuse)
ACC
Fuse box
Battery
If no connections are made, do not let the wire come out
from the tab.
To front left speaker
To front right speaker
To rear left speaker
To rear right speaker
White/Black
White
Gray/Black
Gray
Green/Black
Green
Purple/Black
Purple
To Kenwood disc changer/
Sirius satellite radio tuner/
External optional accessory
To connect these leads, refer to
the relevant instruction manuals.
TEL mute wire (Brown)
Connect to the terminal that is grounded when either
the telephone rings or during conversation.
KTS-MP400MR KTS-300MR
ARear output –
BFront output Front output
CSubwoofer output Rear output/ Subwoofer output
Left output (White), Right output (Red)
A
B
C
Not Used (Blue)
Do not let the wire come out from the tab.
Power control/Antenna control wire
(Blue/White)
Connect either to the power control terminal when
using the optional power amplifier, or to the antenna
control terminal in the vessel.
To Wired remote controller
Dimmer control wire (Orange / White)
To light control switch
External amplifier control wire
(Pink/Black)
To "EXT.AMP.CONT." terminal of the amplifier having the
external amp control function.
30 | English
B64-3068-20_04_KTS-MP400MR.indb 30B64-3068-20_04_KTS-MP400MR.indb 30 06.5.26 11:33:43 AM06.5.26 11:33:43 AM

INSIDE
INSIDE
Installation
Installation
1 Confirm the mounting position.
2 Place template (accessory 8) on Mounting
Surface. Mark each location to be drilled.
3 Cut the mounting surface.
Remove the template (accessory 8).
Screw (M4 × 50mm)
Washer
(Accessory5)
Mounting
Surface
Accessory4
Accessory3
7 Secure the main body with screws (accessory 5)
and brackets (accessory 4). Orient the brackets
with the "INSIDE" arrows facing inward.
8 The screws (accessory 5) tightening torque is
thing of 0.74 N•m ± 0.24 N•m (7.5 kgf-cm ± 2.5
kgf-cm) or less.
9 Attach the side cover (accessory 3).
• When making a hole in the vessel, check that there is
nothing hazardous on the opposite side such as a pipe ,
or wiring harness, and be careful not to cause scratches
or other damage.
• Machine the surface to specified dimensions. Otherwise,
the unit might not be secured fully, or damage might
result.
5 Attach the Foam Tape (accessory 7).
6 Attach the drip shield (accessory 6).
Remote controller
Refer to the instruction manual of Remote
controller.
Mounting Surface
Template (Accessory8)
4 Attach the packing (accessory 2).
Accessory2
Accessory6
Accessory7
Accessory2
NN
w
NN
w
NN
w NN
w
NN
w
NN
w
NN
w
NN
w
English | 31
B64-3068-20_04_KTS-MP400MR.indb 31B64-3068-20_04_KTS-MP400MR.indb 31 06.5.26 11:33:44 AM06.5.26 11:33:44 AM

Troubleshooting Guide
What might seem to be a malfunction in your unit
may just be the result of slight misoperation or
miswiring. Before calling service, first check the
following table for possible problems.
General
? The power does not turn ON.
✔ The fuse has blown.
☞ After checking for short circuits in the wires,
replace the fuse with one with the same
rating.
? There’s a source you can’t switch.
✔ There’s no media inserted.
☞ Set the media you want to listen to. If there’s
no media in this unit, you can’t switch to each
source.
✔ The Disc changer isn’t connected.
☞ Connect the Disc changer. If the Disc changer
isn’t connected to it’s input terminal, You can’t
switch to an external disc source.
? The memory is erased when the ignition is
turned OFF.
✔ The ignition and battery wire are incorrectly
connected.
☞ Connect the wire correctly, referring to the
section on <Connecting Wires to Terminals>.
? There’s no loudness effect.
✔ You’re using Subwoofer preout.
☞ Loudness has no effect in Subwoofer preout.
? Even if Loudness is turned ON, high-pitched tone
isn’t compensated for.
✔ Tuner source is selected.
☞ High-pitched tone isn’t compensated for when
in Tuner source.
? The TEL mute function does not work.
✔ The TEL mute wire is not connected properly.
☞ Connect the wire correctly, referring to the
section on <Connecting Wires to Terminals>.
? The TEL mute function turns ON even though the
TEL mute wire is not connected.
✔ The TEL mute wire is touching a metal part of the
vessel.
☞ Pull the TEL mute wire away from the metal
part of the vessel.
? No sound can be heard, or the volume is low.
✔ The fader or balance settings are set all the way to
one side.
☞ Center the fader and balance settings.
✔ The input/output wires or wiring harness are
connected incorrectly.
☞ Reconnect the input/output wires or the
wiring harness correctly. See the section on
<Connecting Wires to Terminals>.
✔ The values of Volume offset are low.
☞ Turn up the Volume offset, referring to the
section on <Audio Control> (page 11).
✔ The <Built-in Amp Setting> (page 25) is ON.
☞ Turn it OFF.
? The sound quality is poor or distorted.
✔ One of the speaker wires is being pinched by a
screw in the vessel.
☞ Check the speaker wiring.
✔ The speakers are not wired correctly.
☞ Reconnect the speaker wires so that each
output terminal is connected to a different
speaker.
? The Touch Sensor Tone doesn’t sound.
✔ The preout jack is being used.
☞ The Touch Sensor Tone can’t be output from
the preout jack.
? The Dimmer function doesn’t work.
✔ The Dimmer wire isn’t connected correctly.
☞ Check the Dimmer wire connection.
Tuner source
? Radio reception is poor.
✔ The antenna is not extended.
☞ Pull the antenna out all the way.
✔ The antenna control wire is not connected.
☞ Connect the wire correctly, referring to the
section on <Connecting Wires to Terminals>.
32 | English
B64-3068-20_04_KTS-MP400MR.indb 32B64-3068-20_04_KTS-MP400MR.indb 32 06.5.26 11:33:46 AM06.5.26 11:33:46 AM

Disc source
? "AUX EXT" is displayed without achieving
External disc control mode.
✔ Unsupported disc changer is connected.
☞ Use the disc changer mentioned in the
<About CD players/disc changers connected
to this unit> (page 5) of the section on <Safety
precautions>.
? The specified disc does not play, but another one
plays instead.
✔ The specified CD is quite dirty.
☞ Clean the CD.
✔ The disc is loaded in a different slot from that
specified.
☞ Eject the disc magazine and check the
number for the specified disc.
✔ The disc is severely scratched.
☞ Try another disc instead.
? A CD ejects as soon as it is loaded.
✔ The CD is quite dirty.
☞ Clean the CD, referring to the CD cleaning of
the section on <About CDs> (page 7).
? Can’t remove disc.
✔ The cause is that more than 10 minutes has
elapsed since the ACC switch was turned OFF.
☞ The disc can only be removed within 10
minutes of the ACC switch being turned OFF.
If more than 10 minutes has elapsed, turn
the ACC switch ON again and press the Eject
button.
? The disc won’t insert.
✔ There’s already another disc inserted.
☞ Press the [0] button and remove the disc.
? Track Search can’t be done.
✔ For the discs/folders first or last song.
☞ For each disc/folder, Track Search can’t be
done in the backward direction for the first
song or in the forward direction for the last
song.
MP3/WMA source
? Cannot play an MP3/WMA.
✔ The media is scratched or dirty.
☞ Clean the media, referring to the CD cleaning
of the section on <About CDs> (page 7).
? The sound skips when an MP3/WMA is being
played.
✔ The media is scratched or dirty.
☞ Clean the media, referring to the CD cleaning
of the section on <About CDs> (page 7).
✔ The recording condition is bad.
☞ Record the media again or use another media.
? The MP3/WMA track time isn’t displayed
correctly.
✔ ---
☞ There are times when it isn’t displayed
correctly according to the MP3/WMA
recording conditions.
HD Radio source
? No sound can be heard, or the volume is low.
✔ The preset broadcast station is not transmitting
in the mode that was set with <Receive mode
Setting> (page 26).
☞ Please set <Receive mode Setting> to "Auto".
✔ In digital AM broadcasting, receive mode switches
between stereo and monaural too often.
☞ Receiving condition is bad or unstable.
Stereo is chosen when receiving condition is
good, and it switches to monaural when the
condition becomes bad.
✔ HD Radio tuner is connected to KCA-S210A or
other units.
☞ Connect the HD Radio tuner directly to the
control unit.
English | 33
B64-3068-20_04_KTS-MP400MR.indb 33B64-3068-20_04_KTS-MP400MR.indb 33 06.5.26 11:33:47 AM06.5.26 11:33:47 AM

The messages shown below display your
systems condition.
EJECT: No disc magazine has been loaded in
the changer. The disc magazine is not
completely loaded.
➪ Load the disc magazine properly.
No CD in the unit.
➪ Insert the CD.
No Disc: No disc has been loaded in the disc
magazine.
➪ Load a disc into the disc magazine.
TOC Error: No disc has been loaded in the disc
magazine.
➪ Load a disc into the disc magazine.
The CD is quite dirty. The CD is upside-
down. The CD is scratched a lot.
➪ Clean the CD and load it correctly.
E-05: The CD is upside-down.
➪ Load the CD correctly.
E-15: Media was played that doesn’t have data
recorded that the unit can play.
➪ Use media that has data recorded that
the unit can play.
No Panel: The faceplate of the slave unit being
connected to this unit has been removed.
➪ Replace it.
E-77: The unit is malfunctioning for some reason.
➪ Press the reset button on the unit. If the
“E-77” code does not disappear, consult
your nearest service center.
Mecha Error: Something is wrong with the disc
magazine. Or the unit is malfunctioning for
some reason.
➪ Check the disc magazine. And then
press the reset button on the unit. If the
“Mecha Error” code does not disappear,
consult your nearest service center.
Hold Error: The protective circuit in the unit activates
when the temperature inside the
automatic disc changer exceeds 60°C
(140°F), stopping all operation.
➪ Cool down the unit by opening
the windows or turning on the air
conditioner. As the temperature falls
below 60°C (140°F), the disc will start
playing again.
NO NAME: Attempted to display DNPS during the CD
play having no disc names preset.
Load: Discs are being exchanged in the Disc
changer.
Reading: The unit is reading the data on the disc.
0/3(IN) (Blink): The CD player section is not operating
properly.
➪ Reinsert the CD. If the CD cannot be
ejected or the display continues to flash
even when the CD has been properly
reinserted, please switch off the power
and consult your nearest service center.
Unsupported: A MP3/WMA is played with a format that
this unit can’t support.
➪ ----
Protected: A copy-protected file is played.
➪ ----
Troubleshooting Guide
34 | English
B64-3068-20_04_KTS-MP400MR.indb 34B64-3068-20_04_KTS-MP400MR.indb 34 06.5.26 11:33:47 AM06.5.26 11:33:47 AM

Audio section
Maximum output power
: 50 W x 4
Full Bandwidth Power (at less than 1% THD)
: 22 W x 4
Tone action
Bass : 100 Hz ±10 dB
Middle : 1 kHz ±10 dB
Treble : 10 kHz ±10 dB
Preout level / Load (during disc play)
: 2000 mV/10 k
Preout impedance
: ≤600
General
Operating voltage (11 – 16V allowable)
: 14.4 V
Current consumption
: 10 A
Installation Size (W x H x D)
: 200 x 61 x 155 mm
7-7/8 x 2-3/8 x 6-1/8 inch
Dimensions (W x H x D)
: 230 x 85 x 181 mm
9-1/16 x 3-3/8 x 7-1/8 inch
Weight
: 3.3 lbs (1.5 kg)
FM tuner section
Frequency range (200 kHz space)
: 87.9 MHz – 107.9 MHz
Usable sensitivity (S/N = 30dB)
: 9.3dBf (0.8 µV /75 )
Quieting Sensitivity (S/N = 50dB)
: 15.2dBf (1.6 µV /75 )
Frequency response (±3.0 dB)
: 30 Hz – 15 kHz
Signal to Noise ratio (MONO)
: 70 dB
Selectivity (±400 kHz)
: ≥ 80 dB
Stereo separation (1 kHz)
: 40 dB
AM tuner section
Frequency range (10 kHz space)
: 530 kHz – 1700 kHz
Usable sensitivity (S/N = 20dB)
: 28 dBµ (25 µV)
CD player section
Laser diode
: GaAlAs
Digital filter (D/A)
: 8 Times Over Sampling
D/A Converter
: 1 Bit
Spindle speed
KTS-MP400MR: 1000 – 400 rpm (CLV 2times)
KTS-300MR: 500 – 200 rpm (CLV)
Wow & Flutter
: Below Measurable Limit
Frequency response
: 10 Hz – 20 kHz
Total harmonic distortion (1 kHz)
: 0.01 %
Signal to Noise ratio (1 kHz)
: 105 dB
Dynamic range
: 93 dB
Channel separation
KTS-MP400MR: 96 dB
KTS-300MR: 85 dB
MP3 decode (KTS-MP400MR)
: Compliant with MPEG-1/2 Audio Layer-3
WMA decode (KTS-MP400MR)
: Compliant with Windows Media Audio
Specifications subject to change without notice.
Specifications
English | 35
B64-3068-20_04_KTS-MP400MR.indb 35B64-3068-20_04_KTS-MP400MR.indb 35 06.5.26 11:33:48 AM06.5.26 11:33:48 AM
B64-3068-20_04_KTS-MP400MR.indb 36B64-3068-20_04_KTS-MP400MR.indb 36 06.5.26 11:33:48 AM06.5.26 11:33:48 AM

Français | 37
Table des matiéres
Précautions de sécurité 38
Remarques 40
Au sujet des CD 41
Remarques sur la lecture de MP3/
WMA 42
Caractéristiques générales 44
Alimentation
Sélectionner la source
Volume
Atténuateur
System Q
Commande du son
Mode de commutation de l’affichage
Nomination de Station/Disque (SNPS/DNPS)
Sélection de l’affichage d’entrée auxiliaire
Sortie de subwoofer
Sourdine TEL
Fonctions du tuner 48
Accord
Mode d’accord
Mémoire de station pré-réglée
Entrée en mémoire automatique
Accord pré-réglé
Fonctions de con trôle de CD/MP3/
WMA/disque externe 50
Lire des CD & MP3/WMA
Lire un disque extérieur
Avance rapide et retour
Recherche de plage/fichier
Recherche de disque/dossier
Répétition de Plage/Fichier/Disque/Dossier
Lecture par balayage
Lecture aléatoire
Lecture aléatoire du chargeur
Sélection de dossier
Défilement du Texte/Titre
Fonctions de commande radio HD 54
Accord
Entrée en mémoire automatique
A propos du menu 56
A propos du menu
Tonalité capteur tactile
Ajustement manuel de l’horloge
Eclairage sélectionnable
Réglage du contraste
Variateur d’intensité
Réglage System Q
Commutation de la sortie pré-amplifiée
Réglage de mise en sourdine de l’amplificateur
intégré
Affichage de l’identification SIRIUS (ESN)
Système double zone
Réglage du Système double zone
B.M.S. (Bass Management System)
Compensation de la fréquence par B.M.S.
CRSC (Clean Reception System Circuit - Circuit
de réception nette)
Commandes AMP
Réglage du mode de réception
Mode d’accord
Entrée en mémoire automatique
Fonctionnement de base de la
télécommande câblée en option 61
Accessoires/
Procédure d’installation 63
Connexion des câbles sur les prises
64
Installation 65
Guide de depannage 66
Spécifications 69
B64-3068-20_04_KTS-MP400MR.indb 37B64-3068-20_04_KTS-MP400MR.indb 37 06.5.26 11:33:48 AM06.5.26 11:33:48 AM

38 | Français
Précautions de sécurité
2ATTENTION
Pour éviter tout dommage à l’appareil,
veuillez prendre les précautions
suivantes:
• Assurez-vous de mettre l’appareil à la masse sur
une alimentation négative de 12V CC.
• N’ouvrez pas le couvercle supérieur ou inférieur de
l’appareil.
• N’installez pas l’appareil dans un endroit exposé
directement à la lumière du soleil, à une chaleur
excessive ou à l’humidité.
• Lors du remplacement d’un fusible, utilisez
seulement un fusible neuf avec la valeur indiquée.
L’utilisation d’un fusible d’une valeur différente
peut être la cause d’un mauvais fonctionnement
de votre appareil.
• Pour éviter les courts-circuits lors du
remplacement d’un fusible, déconnectez d’abord
le faisceau de câbles.
• Pendant l’installation, n’utilisez aucunes autres vis
que celles fournies. L’utilisation de vis incorrectes
pourrait endommager l’appareil.
2AVERTISSEMENT
Pour éviter toute blessure et/ou incendie,
veuillez prendre les précautions
suivantes:
• Insérez l’appareil à fond jusqu’à ce qu’il soit
complètement calé. Sinon, il risquerait d’être
projeté en cas de collisions ou de cahots.
• Si vous prolongez un câble d’alimentation, de
batterie ou de masse, assurez vous d’utiliser un
câble pour automobile ou un câble avec une
section de 0,75mm (AWG18) afin d’éviter tous
risques de détérioration ou d’endommagement
du revêtement des câbles.
• Pour éviter les court-circuits, ne jamais mettre ou
laisser d’objets métalliques (comme une pièce
de monnaie ou un outil en métal) à l’intérieur de
l’appareil.
• Si l’appareil commence à émettre de la fumée
ou une odeur bizarre, mettez immédiatement
l’appareil hors tension et consultez un revendeur
Kenwood.
B64-3068-20_04_KTS-MP400MR.indb 38B64-3068-20_04_KTS-MP400MR.indb 38 06.5.26 11:33:48 AM06.5.26 11:33:48 AM

Français | 39
REMARQUE
• Si l’appareil ne fonctionne pas correctement,
appuyez sur la touche de réinitialisation.
Si l’appareil ne fonctionne toujours pas
correctement après avoir appuy sur la touche de
réinitialisation, contactez votre revendeur local
Kenwood pour une assistance.
• Appuyez sur la touche de réinitialisation
si le changeur automatique de disques
fonctionne incorrectement. Les conditions de
fonctionnement originales seront rappelées.
Touche de réinitialisation
• Les caractères de l’affichage LCD peuvent devenir
difficiles à lire quand la température est inférieure
à 5 °C (41 °F).
• Les illustrations de l’affichage et du panneau
apparaissant dans ce manuel sont des exemples
utilisés pour expliquer avec plus de clarté
comment les commandes sont utilisées. Il est
donc possible que les illustrations d’affichage
puissent être différentes de ce qui réellement
affiché sur l’appareil et aussi que certaines
illustrations représentent des choses impossibles à
réaliser en cours de fonctionnement.
Condensation sur la lentille
Juste après que vous avez allumer le chauffage
par temps froid, de la buée ou de la condensation
peut se former sur la lentille du lecteur de CD
de l’appareil. La reproduction de CD peut être
impossible. Dans ce cas, retirez le disque et attendez
que l’humidité s’évapore. Si l’appareil ne fonctionne
toujours pas normalement après quelques temps,
consultez votre revendeur Kenwood.
Au sujet des lecteurs de CD/changeurs de
disque connectée à cet appareil
Les changeurs de disque/lecteurs de CD Kenwood
commercialisés en 1998 ou ultérieurement peuvent
être connectés à cet appareil.
Veuillez-vous référer au catalogue ou consultez
votre revendeur Kenwood pour les modèles de
changeurs de disque/lecteurs de CD pouvant être
connectés.
Veuillez prendre note que tous les changeurs de
disque/lecteurs de CD Kenwood commercialisés en
1997 ou précédemment et les changeurs de disque
d’autres fabricants ne peuvent être connectés à cet
appareil.
Les connections non préconisées peuvent causer
des dommages.
Réglage du commutateur O-N sur la position "N"
pour les chargeurs de disque Kenwood / lecteurs
de CD Kenwood applicables.
Les fonctions utilisables et les informations
affichables diffèrent suivant les modèles connectés.
• Vous pouvez endommager à la fois votre appareil et le
changeur de CD si vous les connectez incorrectement.
Ne chargez pas de CD de 8 cm (3 pouces)
dans la fenêtre à CD
Si vous essayez de charger un CD de 8 cm avec
son adaptateur dans l’appareil, l’adaptateur peut se
séparer du CD et endommager l’appareil.
B64-3068-20_04_KTS-MP400MR.indb 39B64-3068-20_04_KTS-MP400MR.indb 39 06.5.26 11:33:49 AM06.5.26 11:33:49 AM

40 | Français
Remarques
Nettoyage de l’appareil
Si le panneau avant de cet appareil est taché,
essuyez-le avec un chiffon sec et doux comme
ceux au silicone. Si le panneau avant est très taché,
essuyez-le avec un chiffon imbibé d’un produit de
nettoyage neutre et ensuite essuyez toute trace de
ce produit.
• La pulvérisation directe de produit de nettoyage sur
l’appareil risque d’affecter les pièces mécaniques.
L’utilisation d’un chiffon rugueux ou d’un liquide volatile
tel que solvant ou alcool pour essuyer le panneau avant
peut rayer la surface ou effacer des caractères.
REMARQUE
Cet appareil numérique de la classe B est conforme
à la morme NMB-003 du Canada.
Au sujet du tuner radio satellite SIRIUS
Veuillez-vous référer au manuel d’utilisation du
tuner radio satellite SIRIUS KTC-SR901/SR902/SR903
(en option), lorsque celui-ci est connecté, pour le
mode de fonctionnement.
• Veuillez-vous référer aux sections des modèles A
pour les instructions d’utilisation.
"650". D'. o
.&/6
43$
<Affichage de l'identification Sirius [ESN]> et
<Sélectionnez le mode Radio Satellite Sirius>
Après avoir appuyé sur la touche [SRC], appuyez
sur la touche [TU/SR].
B64-3068-20_04_KTS-MP400MR.indb 40B64-3068-20_04_KTS-MP400MR.indb 40 06.5.26 11:33:50 AM06.5.26 11:33:50 AM

Français | 41
Manipulation des CD
• Ne pas toucher la surface d’enregistrement d’un
CD.
• Les CD-R et CD-RW sont plus fragiles que les
CD de musique normaux. Utilisez un CD-R ou
un CD-RW après avoir lu les mises en garde sur
l’emballage, etc.
• Ne pas coller de ruban adhésif et autre sur les CD.
Ne pas non plus utiliser de CD avec du ruban collé
dessus.
Lors de l’utilisation d’un nouveau CD
Si le trou central ou le bord extérieur du CD
comporte des bavures, ne l’utiliser qu’après les avoir
retiré avec un stylo à bille ou autre.
Bavures
Bavures
Accessoires de CD
Ne pas utiliser d’accessoires de type disque CD.
Nettoyage de CD
Nettoyez un CD en partant du centre vers
l’extérieur.
Au sujet des CD
Retrait des CD
Pour retirer les CD de cet appareil, les extraire à
l’horizontale.
CD qui ne peuvent être utilisés
• Les CD non circulaire ne peuvent être utilisés.
• Les CD comportant des colorations sur la surface
d’enregistrement ou sales ne peuvent être utilisés.
• Cet appareil ne peut lire que les CD comportant
.
Il ne peut jouer les disques qui ne comportent pas
la marque.
• Un CD-R ou CD-RW qui n’a pas été finalisé ne
peut être lu. (pour le procédé de finalisation,
veuillez consulter votre programme de gravure
de CD-R/CD-RW et les instructions du manuel
d’utilisation de votre graveur de CD-R/CD-RW).
Rangement des CD
• Ne pas les placer à la lumière solaire directe (sur le
siège ou tableau de bord, etc.) et dans les endroits
où la température est élevée.
• Rangez les CD dans leur boîtier.
B64-3068-20_04_KTS-MP400MR.indb 41B64-3068-20_04_KTS-MP400MR.indb 41 06.5.26 11:33:50 AM06.5.26 11:33:50 AM

42 | Français
Remarques sur la lecture de MP3/WMA (KTS-MP400MR seulement)
Le KTS-MP400MR peut lire les MP3 (MPEG1, 2
Audio Layer 3)/WMA. Notez, cependant, que les
MP3/WMA et les formats acceptables sont limités.
Pour la gravure de MP3/WMA, soyez attentifs aux
restrictions suivantes.
Supports acceptables
Les supports d’enregistrement MP3/WMA
acceptables dans cet appareil sont les CD-ROM, CD-R
et CD-RW. Lorsque vous utilisez le CD réinscriptible
et afin d’éviter tout dysfonctionnement, procéder au
formatage complet et non au seul formatage rapide.
Formats de support acceptables
Les formats de supports suivants peuvent être utilisés
dans cet appareil. Le nombre maximum de caractères
utilisés pour le nom de fichier et de dossier, y compris
le délimiteur (".") et les trois caractères de l'extension,
est indiqué entre parenthèses.
• ISO 9660 Niveau 1 (12 caractères)
• ISO 9660 Niveau 2 (31 caractères)
• Joliet ( 64 caractères ;Jusqu'à 32 caractères sont
affichés)
• Romeo ( 128 caractères ;Jusqu'à 64 caractères
sont affichés)
• Nom de fichier long ( 200 caractères ;Jusqu'à 64
caractères sont affichés)
• Nombre maximum de caractères pour les noms
de dossier: 64 (Joliet ;Jusqu'à 32 caractères sont
affichés)
Une liste des caractères est inclusedans le mode
d’emploi du logiciel d’écriture ainsi que dans la
section Entrée de noms de fichiers et de dossiers
ci-dessous. Les supports utilisables dans cette unité
sont restreints aux limitations suivantes:
• Nombre maximum de niveaux de dossiers: 8
• Nombre maximum de fichiers par dossier: 255
• Nombre maximum de dossiers: 50
• Nombre maximum de fichiers et dossiers : 512
Les MP3/WMA écrits dans d’autres formats que
ceux indiqués ci-dessus risquent de ne pas être
correctement lus et leurs noms de fichiers risquent
de ne pas être correctement affichés.
Réglages de votre décodeur MP3/WMA et
graveur de CD
Effectuer le réglage suivant lors de la compression de
données MP3/WMA à l’aide d’un codeur MP3/WMA.
• Débit de Transfer: MP3: 8 —320 kbps
WMA: 48 —192 kbps
• Fréquence d’échantillonage:
MP3: 8, 11.025, 12, 16, 22.05, 24, 32, 44.1, 48 kHz
WMA: 32, 44.1, 48 kHz
Lorsque vous utilisez votre graveur de CD pour
enregistrer des fichiers MP3/WMA jusqu’au
maximum de la capacité du disque, désactivez
l’écriture supplémentaire. Pour l’enregistrement sur
un disque vierge jusqu’au maximum de la capacité,
vérifiez la fonction "Disc at Once".
• Une lecture correcte peut ne pas être possible lorsqu’une
partie des fonctions de Windows Media Player 9 ou
supérieur est utilisée.
Entrée d’étiquette ID3
La balise ID3 affichable est l’ID3 version 1.x. En ce
qui concerne le code des caractères, se référer à la
liste des codes.
Entrer les noms des fichiers et des dossiers
Les caractères de la liste des codes sont les seuls noms
de fichier et de dossier pouvant être saisis et affichés.
Si vous utilisez d’autres caractères pour ces entrées,
les noms de fichier et de dossier ne s’afficheront
pas correctement. Ils peuvent ne pas être affichés
correctement en fonction du graveur de CD utilisé.
L’appareil reconnaît et lit uniquement les fichiers
MP3/WMA qui ont l’extension de nom de fichier
MP3/WMA (.MP3/.WMA).
• Un fichier portant un nom saisi à l’aide de caractères ne
figurant pas sur la liste des codes peut ne pas être lu
correctement.
Graver des fichiers sur un support
Lorsqu’un support contenant des données MP3/
WMA est chargé, l’appareil vérifie tous les fichiers
sur le support. Si le support contient beaucoup de
dossiers ou de fichiers qui ne sont pas de type MP3/
WMA, l’appareil met beaucoup de temps avant de
commencer la lecture des fichiers MP3/WMA.
De plus, il est possible que le passage au fichier MP3/
WMA suivant prenne du temps ou que la recherche
de fichier ou de dossier ne s’effectue sans heurt.
Le fait de charger un support qui produit du bruit risque
d’endommager les enceintes.
• N’essayez pas de lire un support contenant un fichier qui
n’est pas de type MP3/WMA portant l’extension MP3/
WMA. L’appareil risque de considérer des fichiers qui ne
sont pas de type MP3/WMA comme des fichiers MP3/
WMA si ils ont l’extension MP3.
B64-3068-20_04_KTS-MP400MR.indb 42B64-3068-20_04_KTS-MP400MR.indb 42 06.5.26 11:33:51 AM06.5.26 11:33:51 AM

Français | 43
• N’essayez pas de lire un support contenant des fichiers
qui ne sont pas de type MP3/WMA.
Ordre de lecture d’un fichier MP3/WMA
Lorsqu’ils sont sélectionnés pour la lecture, la
recherche de fichiers ou de dossiers, ces derniers
sont parcourus dans l’ordre d’écriture effectué par le
graveur de CD.
Pour cette raison, l’ordre dans lequel ils devraient
être lus ne correspond pas à l’ordre dans lequel
ils seront effectivement lus. Vous pouvez régler
l’ordre dans lequel les fichiers MP3/WMA doivent
être lus en les gravant sur un support, par exemple
un CD-R avec leurs noms de fichier commençant
par le numéro d’ordre de lecture, ex. "01" à "99", en
fonction de votre graveur de CD.
Par exemple, un support comportant la hiérarchie
de dossiers/fichiers suivante est soumis à la
recherche de dossiers, de fichiers ou de sélection de
dossiers comme indiqué ci-dessous.
Exemple de hiérarchie d’dossiers / Fichiers de
média
Folder
Level 2 Level 4
Level 1 Level 3 Level 5
File
Root
Niveau 1
Niveau 2
Niveau 3Niveau 5
Niveau 4
Dossier
Fichier
Racine
Lorsque la recherche de fichiers est exécutée
avec le fichier ¡$ en cours de lecture...
Opération de la
touche (Fichier en cours: ¡$)
Touche 4Début de la fichier ¡$ ➜ ¡#
Touche ¢¡% ➜ ¡&
Lorsque la recherche de dossiers est exécutée
avec le fichier ¡$ en cours de lecture...
Opération de la
touche (Dossier en cours: 4)
Touche AM 3 ➜ 2 ➜ 1 ➜ 8 ...
Touche FM 5 ➜ 6 ➜ 7 ➜ 8 ➜ 1 ...
Lorsque la sélection de dossiers est
sélectionnée avec le fichier ¡$ en cours
de lecture pour se déplacer de dossier en
dossier...
Opération de la
touche (Dossier en cours: 4)
Touche 43
Touche ¢6
Touche AM 2
Touche FM 5
B64-3068-20_04_KTS-MP400MR.indb 43B64-3068-20_04_KTS-MP400MR.indb 43 06.5.26 11:33:52 AM06.5.26 11:33:52 AM

44 | Français
Volume
Augmenter le volume
Appuyez sur la touche [u].
Baisser le volume
Appuyez sur la touche [d].
Sélectionner la source
Appuyez sur la touche [TU/SR].
Source requise Affichage
Tuner ou Radio HD (Accessoire optionnel) "TUNER" ou "HD Radio"
Tuner SIRIUS (Accessoire optionnel) "SIRIUS"
Tuner programme météorologique
(Accessoire optionnel)
"Weather Band"
Appuyez sur la touche [CD/CH].
Source requise Affichage
CD "CD"
Disque extérieur (Accessoire optionnel) "CD CH"/"CD2"
Entrée auxiliaire (Accessoire optionnel) "AUX EXT"
Alimentation
Allumer l’alimentation
Appuyez sur la touche [POWER].
Eteindre l’alimentation
Appuyez sur la touche [POWER].
Caractéristiques générales
108&3
$%$)
2
"6%
%*41
/".&4&5
.65&
".48
'.
D
5643
Atténuateur
Baisser le volume rapidement.
Appuyez sur la touche [MUTE].
Chaque fois que l’on appuie sur cette touche,
l’Atténuateur est activé ou désactivé.
Lorsqu’elle est activée, "MUTE ON" est affiché.
B64-3068-20_04_KTS-MP400MR.indb 44B64-3068-20_04_KTS-MP400MR.indb 44 06.5.26 11:33:52 AM06.5.26 11:33:52 AM

Français | 45
Fréquences centrales
moyennes*
"MID F" 0,5/1,0/1,5/2,0 kHz
Niveau des fréquences
moyennes
"Middle" –8 — +8
Facteur qualité Q des
fréquences moyennes *
"Middle Q" 1,0/2,0
Fréquences aiguës
centrales*
"TRE F" 10,0/12,5/15,0/17,5
kHz
Niveau des aigus "Treble" –8 — +8
Balance "Balance" Gauche 15 —
Droiteight 15
Balance avant/arrière "Fader" Arrière 15 — Avant 15
Niveau sub woofer* "SW Level" –15 — +15
Filtre passe-haut avant* "HPF F" Aucun/100/125/170 Hz
Filtre passe-haut arrière* "HPF R" Aucun/200 Hz
Filtre passe haut avant/
arrière*
"HPF" Aucun/100/125/170 Hz
Filtre passe-bas du
subwoofer*
"LPF SW" 50/80/120/Aucun Hz
Compensation du volume "V-Offset" –8 — ±0
Bruit "LOUD" Activé/Désactivé
• Q, les fréquences pouvant être configurées dans
Fréquences centrales graves changent de la manière
suivante.
Facteur de qualité Q
des graves
Fréquence centrale des Basses
1,00/1,25/1,50 60/70/80/100
2,00 60/70/80/150
• Lorsque l’Extension des graves est activée, la réponse
basse fréquence est étendue de 20%.
• Compensation du volume:
Le volume de chaque source peut être réglé
différemment du volume de base.
• Bruit: Compenser les graves et les aigus lorsque le
volume est bas.
• * Vous pouvez contrôler cet élément lorsque la
<Commutation de la sortie pré-amplifiée> (page
57) est réglée sur "SWPRE Sub-W". (KTS-300MR
seulement)
• * Fonction du KTS-MP400MR
• * Fonction du KTS-300MR
5 Sortez du mode de commande du son
Appuyez sur la touche [AUD].
Commande du son
1 Sélectionnez la source pour l’ajustement
Appuyez sur la touche [TU/SR] ou [CD/CH].
2 Entrez en mode de commande du son
Appuyez sur la touche [AUD] pendant au
moins 1 seconde.
3 Sélectionnez l’élément audio pour
l’ajustement
Appuyez sur la touche [FM] ou [AM].
Chaque fois que l’on appuie sur la touche, les
éléments qui peuvent être ajustés défilent de la
manière décrite ci-dessous.
4 Ajustez l’élément audio
Appuyez sur la touche [4] ou [¢].
Elément d’ajustement Affichage Gamme
Fréquences centrales
grave*
"Bass F" 60/70/80/100 ou
150 Hz
Niveau des graves "Bass" –8 — +8
Facteur de qualité Q des
graves*
"Bass Q" 1,00/1,25/1,50/2,00
Extension des graves* "Bass EXT" Activé/Désactivé
System Q
Vous pouvez rappeler le meilleur réglage de son
pré-réglé pour différents types de musique.
1 Sélectionnez la source à régler
Appuyez sur la touche [TU/SR] ou [CD/CH].
2 Sélectionnez le type de son
Appuyez sur la touche [Q].
Chaque fois que l’on appuie sur la touche, le
réglage du son change.
Réglage du son Affichage
Flat (Normal) "Flat"
Mémoire utilisateur "User"
Rock "Rock"
Pops (Musique pop) "Pops"
Easy (Ambiance) "Easy"
Top 40 "Top40"
Jazz "Jazz"
• Mémoire utilisateur: Les valeurs réglées sur la
<Commande du son> (page 45).
B64-3068-20_04_KTS-MP400MR.indb 45B64-3068-20_04_KTS-MP400MR.indb 45 06.5.26 11:33:54 AM06.5.26 11:33:54 AM

46 | Français
Nomination de Station/Disque
(SNPS/DNPS)
Attribuer un titre à une Station ou à un CD.
1 Mettez la station/le disque auxquels vous
souhaitez attribuer un nom
• Référez-vous au <Mode de commutation de
l’affichage> (page 46) et sélectionnez l’affichage
"DNPS" ou l’affichage "SNPS". Aucun nom ne peut être
associé à la source si "DNPS" ou "SNPS" ne peuvent
être sélectionnés pour elle.
2 Entrez en mode de définition du nom
Appuyez sur la touche [NAME SET] pendant
au moins 2 secondes.
"NAME SET" est affiché.
3 Mettez le curseur en position de saisie de
caractère
Appuyez sur la touche [4] ou [¢].
4 Sélectionnez le type de caractère
Appuyez sur la touche [3/8].
Chaque fois que l’on appuie sur la touche, le type
de caractère change de la manière suivante.
Type de caractère
Alphabet haut de casse
Alphabet bas de casse
Chiffres et symboles
Caractères spéciaux (Caractères accentués)
5 Sélectionnez les caractères
Appuyez sur la touche [FM] ou [AM].
6 Répétez les étapes 3 à 5 et saisissez le nom.
Avec source d’entrée auxiliaire
Information
Nom de l’entrée auxiliaire
Horloge
• * Si le contenu des informations ne peut pas être
affiché, le temps de lecture ou la fréquence est
affiché.
• Le nom de l'album ne peut pas être affiché en fichier
WMA.
Mode de commutation de l’affichage
Changer les informations affichées.
Appuyez sur la touche [DISP].
Chaque fois que l’on appuie sur la touche,
l’affichage change de la manière suivante.
En source tuner
Information Affichage
Nom de la station ou Fréquence "SNPS"*
Fréquence "BAND+FREQ"
Horloge
En source CD et disque extérieur
Information Affichage
Titre du disque (Dans la source de disque
externe ou dans la source CD KTS-
MP400MR interne)
"D-TITLE"*
Titre de la plage (Dans la source de disque
externe ou dans la source CD KTS-
MP400MR interne)
"T-TITLE"*
Numéro de plage & Temps de lecture "P-Time"
Nom du disque "DNPS"
Horloge
En source MP3/WMA
(KTS-MP400MR seulement)
Information Affichage
Titre de chanson & Nom d’artiste "TITLE"*
Nom d’album & Nom d’artiste "ALBUM"*
Nom du dossier "FOLDER NAME"
Nom du fichier "FILE NAME"
Numéro de plage & Temps de lecture "P-Time"
Horloge
En source radio HD
Information Affichage
Nom de la station "Station Name"*
Titre de chanson/ Nom d’artiste/
Nom d’album/ Jeu
"Title"*
Fréquence "Frequency"
Horloge
Dans source de tuner de programme
météorologique
Information
Fréquence
Horloge
Caractéristiques générales
B64-3068-20_04_KTS-MP400MR.indb 46B64-3068-20_04_KTS-MP400MR.indb 46 06.5.26 11:33:54 AM06.5.26 11:33:54 AM

Français | 47
Sélection de l’affichage d’entrée
auxiliaire
Sélectionner l’affichage lorsque ce périphérique
est commuté sur une source d’entrée interne
auxiliaire.
1 Sélectionnez la source d’entrée auxiliaire
Appuyez sur la touche [CD/CH].
Sélectionnez l’affichage "AUX EXT"
.
2 Entrez en mode de sélection de l’affichage
d’entrée auxiliaire
Appuyez sur la touche [NAME SET] pendant
au moins 2 secondes.
Le nom de l’AUX actuellement sélectionné est
clignotements.
3 Sélectionnez la source d’entrée auxiliaire
Appuyez sur la touche [4] ou [¢].
Chaque fois que l’on appuie sur la touche, on
passe aux affichages ci-dessous.
• "AUX EXT"
• "TV"
• "VIDEO"
• "GAME"
• "PORTABLE"
• "DVD"
4 Sortez du mode de sélection de l’affichage
d’entrée auxiliaire
Appuyez sur la touche [NAME SET].
7 Sortez du mode de définition de nom
Appuyez sur la touche [NAME SET].
• Lorsque l’opération est interrompue pendant 10
secondes, le nom alors présent est enregistré et le
mode de définition de nom est fermé.
• Numéros de mémoire
- FM: 32 stations
- AM: 16 stations
- Lecteur CD interne: 30 disques
- Changeur/lecteur de CD externe : Cela varie en
fonction du changeur/lecteur de CD. Référez-vous
au manuel du changeur/lecteur de CD.
• Le titre de la station/du CD peut être changé en
suivant la même procédure que pour le nommer.
Sourdine TEL
Le son est automatiquement coupé lorsqu’un
appel est reçu.
Lorsqu’un appel est reçu
"CALL" est affiché.
Le système audio se met en pause.
Ecouter l’autoradio pendant un appel
Appuyez sur la touche [TU/SR] ou [CD/CH].
L’affichage "CALL" disparaît et le système audio se
remet en marche.
A la fin de l’appel
Raccrochez le téléphone.
L’affichage "CALL" disparaît et le système audio se
remet en marche.
Sortie de subwoofer
Activer ou désactiver la sortie du subwoofer.
Appuyez sur la touche [SW] pendant au
moins 1 seconde.
Chaque fois que la touche est enfoncée la sortie
du subwoofer est activée ou désactivée.
Lorsqu’elle est activée, "Sub-W ON" est affiché.
• Vous pouvez contrôler cette fonction lorsque la
<Commutation de la sortie pré-amplifiée> (page 57)
est réglée sur "SWPRE Sub-W". (KTS-300MR seulement)
• Lorsque l’opération est interrompue pendant 10
secondes, le nom alors présent est sélectionné et le
mode de sélection d’affichage d’entrée auxiliare est
fermé.
• L'affichage d'entrée auxiliaire ne peut être réglé que
lorsque l'entrée auxiliaire du KCA-S210A en option est
utilisée.
B64-3068-20_04_KTS-MP400MR.indb 47B64-3068-20_04_KTS-MP400MR.indb 47 06.5.26 11:33:55 AM06.5.26 11:33:55 AM

48 | Français
".
"650
".&
'.
D
5643
o
Fonctions du tuner
Mode d’accord
Choisissez le mode d’accord.
Appuyez sur la touche [AUTO].
Chaque fois que l’on appuie sur la touche, le
mode d’accord change de la manière suivante.
Mode d’accord Affichage Opération
Recherche
automatique
"Auto 1" Recherche automatique d’une
station.
Recherche de stati
pré-régléeon
"Auto 2" Recherche dans l’ordre in the
des stations présentes dans la
mémoire de pré-réglage.
Manuel "Manual" Contrôle de l’accord manuel
normal.
Accord
Sélectionner la station.
1 Sélectionnez la source tuner
Appuyez sur la touche [TU/SR].
Sélectionnez l’affichage "TUNER".
2 Sélectionnez la bande
Appuyez sur la touche [FM] ou [AM].
Chaque fois que l’on appuie sur la touche [FM] la
gamme d’onde change parmi FM1, FM2 et FM3.
3 Réglez une bande supérieure ou inférieure
Appuyez sur la touche [4] ou [¢].
• Pendant la réception de stations stéréo, I’indicateur
"ST"est allumé.
Indicateur STNuméro de station prérégléeAffichage de la gamme d’onde Affichage de la fréquence
B64-3068-20_04_KTS-MP400MR.indb 48B64-3068-20_04_KTS-MP400MR.indb 48 06.5.26 11:33:56 AM06.5.26 11:33:56 AM

Français | 49
Mémoire de station pré-réglée
Mettre la station en mémoire.
1 Sélectionnez la bande
Appuyez sur la touche [FM] ou [AM].
2 Sélectionnez la fréquence à mettre en
mémoire
Appuyez sur la touche [4] ou [¢].
3 Mettez en mémoire la fréquence
Appuyez sur la touche souhaitée [1] — [6]
pendant au moins 2 secondes.
Le numéro pré-réglé affiché clignote 1 fois.
Sur chaque bande, 1 station peut être mise en
mémoire sur chaque touche [1] — [6].
Entrée en mémoire automatique
Mettre automatiquement en mémoire les stations
dont la réception est bonne.
1 Sélectionnez la bande pour l’entrée en
mémoire automatique
Appuyez sur la touche [FM] ou [AM].
2 Ouvrez le mode entrée en mémoire
automatique
Appuyez sur la touche [AME] pendant au
moins 2 secondes.
Lorsque 6 stations qui peuvent être captées sont
mises en mémoire, le mode entrée en mémoire
automatique est fermé.
Accord pré-réglé
Rappeler les stations mises en mémoire.
1 Sélectionnez la bande
Appuyez sur la touche [FM] ou [AM].
2 Rappelez la station
Appuyez sur la touche souhaitée [1] — [6].
B64-3068-20_04_KTS-MP400MR.indb 49B64-3068-20_04_KTS-MP400MR.indb 49 06.5.26 11:33:57 AM06.5.26 11:33:57 AM

50 | Français
$%$)
". 4$"/
3%.
3&1
'4&-
.3%.
'.
D
Fonctions de con trôle de CD/MP3/WMA/disque externe
Numéro de disque
• N'utilisez pas l'appareil lorsque la porte de CD est
ouverte. Si l'appareil est utilisé avec la porte en
position ouverte, de l'eau peut entrer dans les pièces
internes et causer des dommages.
• Lorsqu’un disque est présent dans l’appareil,
l’indicateur "0"/ "3" est allumé.
Lorsqu’il y a un disque
Appuyez sur la touche [CD/CH].
Sélectionnez l’affichage "CD".
Lire des CD & MP3/WMA
Lorsqu’il n’y a pas de disque
1 Faites coulisser le levier d'ouverture
Tirez la porte de CD vers le bas pour l'ouvrir.
2 Insérez un disque.
3 Fermez la porte de CD
Appuyez sur le centre de la porte de CD pour
fermer.
Indicateur 0/ 3
Levier de détachement
Levier de détachement
Porte de CD
B64-3068-20_04_KTS-MP400MR.indb 50B64-3068-20_04_KTS-MP400MR.indb 50 06.5.26 11:33:57 AM06.5.26 11:33:57 AM

Français | 51
Lire un disque extérieur
Lire des disques présents dans le lecteur de
disque optionnel connecté à cet appareil.
Appuyez sur la touche [CD/CH].
Sélectionnez l’affichage pour le lecteur de disque
que vous désirez.
Exemples d’affichage:
Affichage Lecteur de disque
"CD2" Lecteur de CD
"CD CH" Changeur de CD
Pause et lecture
Appuyez sur la touche [3/8].
Chaque fois que l’on appuie sur ce bouton, il se
met en pause ou en lecture.
Pause et lecture
Appuyez sur la touche [3/8].
Chaque fois que l’on appuie sur ce bouton, il se
met en pause ou en lecture.
Ejectez le disque
1 Faites coulisser le levier d'ouverture
Tirez la porte de CD vers le bas pour l'ouvrir.
2 Ejectez le disque
Appuyez sur la touche [0].
3 Fermez la porte de CD
Appuyez sur le centre de la porte de CD pour
fermer.
• Les disques de 3 pouces (8cm) ne peuvent pas être
lus. Utiliser un adapteur et les insérer dans cet appareil
pourrait causer des dégâts.
• Les supports MP3/WMA que cet appareil peut lire sont
des CD-ROM, CD-R, et CD-RW.
Les formats des supports doivent être ISO 9660
Niveau 1, Niveau 2, Joliet, ou Romeo. Les méthodes
et précautions à suivre pour écrire des données MP3/
WMA sont abordées à la section <Remarques sur la
lecture de MP3/WMA> (page 42). Vérifiez cette section
avant de créer votre support MP3/WMA.
Fonction du changeur de disques/ MP3/WMA
Recherche de disque/dossier
Sélectionner le disque activé dans le changeur
de disques ou le dossier enregistré sur le support
MP3/WMA.
Appuyez sur la touche [AM] ou [FM].
Recherche de plage/fichier
Recherche de chanson ou de disque dans le
dossier MP3/WMA.
Appuyez sur la touche [4] ou [¢].
Avance rapide et retour
Avance rapide
Maintenez la touche [¢] enfoncée.
Relâchez la touche pour reproduire le disque à
partir de ce point.
Retour
Maintenez la touche [4] enfoncée.
Relâchez la touche pour reproduire le disque à
partir de ce point.
• Le disque 10 est affiché comme "0".
• Les fonctions pouvant être utilisées et les informations
affichées peuvent être différentes suivant les lecteurs
de disques externes connectés.
B64-3068-20_04_KTS-MP400MR.indb 51B64-3068-20_04_KTS-MP400MR.indb 51 06.5.26 11:33:58 AM06.5.26 11:33:58 AM

52 | Français
Lecture aléatoire
Ecoutez toutes les chansons du disque ou du
dossier MP3/WMA dans un ordre aléatoire.
Appuyez sur la touche [RDM].
Chaque fois que l’on appuie sur la touche, la
lecture aléatoire est activée ou désactivée.
Lorsqu’elle est activée, "Random ON" est affiché.
• Lorsque l’on appuie sur la touche [¢], la chanson
suivante sélectionnée commence.
Lecture par balayage
Ecouter le début de chaque chanson du disque
ou le dossier MP3/WMA que vous écoutez
et rechercher la chanson que vous souhaitez
écouter.
1 Lancement de la lecture par balayage
Appuyez sur la touche [SCAN].
"Scan ON" est affiché.
2 Relâchez la touche lorsque vous entendez la
chanson que vous souhaitez écouter
Appuyez sur la touche [SCAN].
Répétition de Plage/Fichier/Disque/
Dossier
Réécouter la chanson, le disque dans le changeur
de disque ou le dossier MP3/WMA que vous êtes
en train d’écouter.
Appuyez sur la touche [REP].
Chaque fois que l’on appuie sur le bouton, la
fonction Répétition de la lecture change de la
manière suivante.
En source CD & disque externe
Répétition de la lecture Affichage
Répétition de plage "(T-)Repeat ON"
Répétition de disque
(Dans le changeur de disque)
"D-Repeat ON"
Désactivé "Repeat OFF"
En source MP3/WMA
Répétition de la lecture Affichage
Répétition de fichier "File REP ON"
Répétition de dossier "FOLD REP ON"
Désactivé "Repeat OFF"
Fonctions de contrôle de CD/MP3/WMA/disque externe
Fonction du changeur de disque
Lecture aléatoire du chargeur
Ecoutez les chansons de tous les disques présents
dans le changeur de disque dans un ordre
aléatoire.
Appuyez sur la touche [M.RDM].
Chaque fois que l’on appuie sur la touche, la
lecture aléatoire du chargeur est activée ou
désactivée.
Lorsqu’elle est activée, "M-Random ON" est
affiché.
• Lorsque l’on appuie sur la touche [¢], la chanson
suivante sélectionnée commence.
B64-3068-20_04_KTS-MP400MR.indb 52B64-3068-20_04_KTS-MP400MR.indb 52 06.5.26 11:33:59 AM06.5.26 11:33:59 AM

Français | 53
Défilement du Texte/Titre
Faire défiler le texte du CD affiché, ou le texte du
MP3/WMA.
Appuyez sur la touche [DISP] pendant au
moins 1 seconde.
Fonction du KTS-MP400MR
Fonction du support MP3/WMA
Sélection de dossier
Sélectionner rapidement le dossier que vous
voulez écouter.
1 Entrer en mode de sélection de dossier
Appuyez sur la touche [F.SEL].
"Select Mode" est affiché.
Pendant le mode de sélection, les informations
concernant le dossier sont affichées comme suit.
Affichage du nom de dossier
Affiche le nom de dossier actuel.
2 Sélectionnez le niveau du dossier
Appuyez sur la touche [FM] ou [AM].
Avec la touche [FM] vous diminuez d’un niveau
et avec la touche [AM] vous augmentez d’un
niveau.
Sélectionner un dossier dans le même
niveau
Appuyez sur la touche [4] ou [¢].
Avec la touche [4] vous passez au dossier
précédent, et avec la touche [¢] vous passez
au dossier suivant.
Retourner au niveau le plus haut
Appuyez sur la touche [3].
3 Décidez quel dossier vous voulez écouter
Appuyez sur la touche [3/8].
Lorsque l’on quitte le mode de sélection de
dossier, le MP3/WMA qui se trouve dans le
dossier affiché est joué.
• Les méthodes de déplacement vers d’autres dossiers
en mode de sélection de dossier sont différentes de
celles en mode de recherche de dossier.
Pour plus de détails, voir la section <Remarques sur la
lecture de MP3/WMA> (page 42).
Annulation du mode de sélection de dossier
Appuyez sur la touche [F.SEL].
B64-3068-20_04_KTS-MP400MR.indb 53B64-3068-20_04_KTS-MP400MR.indb 53 06.5.26 11:34:00 AM06.5.26 11:34:00 AM

54 | Français
".
'..&/6
D
5643
Fonctions de commande radio HD
• Lorsque vous connectez une radio HD, les fonctions
de tuner de l’appareil sont désactivées et commutées
sur les fonctions de tuner de radio HD. Une partie
des méthodes de réglage, y compris le mode de
syntonisation, changera.
• Avec le tuner de radio HD, vous pouvez utiliser les
fonctions similaires pour <Mémoire de station pré-
réglée> et <Accord pré-réglé> des fonctions de
tuner. Référez-vous aux fonctions du tuner pour savoir
comment utiliser ces fonctions.
• La radio HD ne peut être sélectionnée comme source
à double zone.
Accord
Sélectionner la station.
1 Sélectionner une source radio HD
Appuyez sur la touche [TU/SR].
Sélectionnez l’affichage "HD Radio".
2 Sélectionner la bande HD FM
Appuyez sur la touche [FM].
Chaque fois que l’on appuie sur la touche [FM] la
gamme d’onde change parmi HF1, HF2 et HF3.
Sélectionner la bande HD AM
Appuyez sur la touche [AM].
3 Réglez une bande supérieure ou inférieure
Appuyez sur la touche [4] ou [¢].
Indicateur STNuméro de station prérégléeAffichage de la gamme d’onde Affichage de la fréquence
B64-3068-20_04_KTS-MP400MR.indb 54B64-3068-20_04_KTS-MP400MR.indb 54 06.5.26 11:34:00 AM06.5.26 11:34:00 AM

Français | 55
Entrée en mémoire automatique
Mettre automatiquement en mémoire les stations
dont la réception est bonne.
1 Sélectionnez la bande pour l’entrée en
mémoire automatique
Appuyez sur la touche [FM] ou [AM].
2 Entrez en mode menu
Appuyez sur la touche [MENU] pendant au
moins 1 seconde.
"MENU" est affiché.
3 Sélectionnez le mode d’entrée en mémoire
automatique
Appuyez sur la touche [FM] ou [AM].
Sélectionnez l’affichage "Auto-Memory".
4 Ouvrez le mode entrée en mémoire
automatique
Appuyez sur la touche [4] ou [¢]
pendant au moins 2 secondes.
Lorsque 6 stations qui peuvent être captées sont
mises en mémoire, le mode entrée en mémoire
automatique est fermé.
5 Sortez du mode menu
Appuyez sur la touche [MENU].
• La méthode de réception peut être commutée avec
le réglage de <Réglage du mode de réception> (page
60).
B64-3068-20_04_KTS-MP400MR.indb 55B64-3068-20_04_KTS-MP400MR.indb 55 06.5.26 11:34:01 AM06.5.26 11:34:01 AM

56 | Français
A propos du menu
A propos du menu
Activer en cours de fonctionnement des fonctions
de signaux sonores etc.
La méthode de base d’utilisation du système du
menu est expliquée ici. Les références pour les
éléments du menu et leur réglage se trouve après
l’explication de cette opération.
1 Entrez en mode menu
Appuyez sur la touche [MENU] pendant au
moins 1 seconde.
"MENU" est affiché.
2 Sélectionnez l’élément du menu
Appuyez sur la touche [FM] ou [AM].
Exemple: Lorsque vous voulez activer le signal
sonore, sélectionnez l’affichage "Beep"
.
3 Réglez l’élément du menu
Appuyez sur la touche [4] ou [¢].
Exemple: Lorsque "Beep" est sélectionné, chaque
fois que l’on appuie sur la touche, on
commute sur "Beep ON" ou "Beep OFF".
Sélectionnez l’un d’eux comme réglage.
Vous pouvez continuer en retournant à l’étape 2
et en réglant d’autres éléments.
4 Sortez du mode menu
Appuyez sur la touche [MENU].
• Lorsque d’autres éléments pour lesquels la méthode
de fonctionnement normale ci-dessus est applicable
sont affichés, on entre ensuite dans le graphique de
réglage. (Normalement les réglages au sommet du
graphique sont les réglages d’origine.)
De plus, l’explication des éléments pour lesquels la
méthode n’est pas applicable (<Ajustement manuel
de l’horloge> etc.) sont exposés étape par étape.
".
'..&/6
D
B64-3068-20_04_KTS-MP400MR.indb 56B64-3068-20_04_KTS-MP400MR.indb 56 06.5.26 11:34:01 AM06.5.26 11:34:01 AM

Français | 57
Tonalité capteur tactile
Activer/Désactiver le signal sonore de contrôle
d’opération (bip).
Affichage Réglage
"Beep ON" Le bip est entendu.
"Beep OFF" Le bip est annulé.
Ajustement manuel de l’horloge
1 Sélectionnez le mode d’ajustement de
l’horloge
Appuyez sur la touche [FM] ou [AM].
Sélectionnez l’affichage "Clock Adjust".
2 Entrez en mode d’ajustement de l’horloge
Appuyez sur la touche [4] ou [¢]
pendant au moins 1 seconde.
L’affichage de l’horloge clignote.
3 Réglez les heures
Appuyez sur la touche [FM] ou [AM].
Réglez les minutes
Appuyez sur la touche [4] ou [¢].
4 Sortez du mode d’ajustement de l’horloge
Appuyez sur la touche [MENU].
Eclairage sélectionnable
Sélectionner la couleur verte ou rouge pour
l’éclairage de la touche.
Affichage Réglage
"Button Red" La couleur de l’éclairage est rouge.
"Button Green" La couleur de l’éclairage est verte.
Réglage du contraste
Régler le contraste de l’affichage.
Affichage et réglage
"Contrast 0"
…
"Contrast 10"
Variateur d’intensité
Gradation automatique de la lumière de
l’affichage lorsque le commutateur d’éclairage est
activé.
Affichage Réglage
"Dimmer ON" L’intensité de l’affichage diminue.
"Dimmer OFF" L’intensité de l’affichage ne diminue pas.
Fonction du KTS-MP400MR
Réglage System Q
Réglage pour que l’affichage indique ou non
les valeurs du facteur Q (fréquences centrales
graves, facteur de qualité des graves, extension
des graves, fréquences centrales moyennes,
facteur de qualité des fréquences moyennes
et fréquences aiguës centrales) en mode de
commande du son.
Affichage Réglage
"System Q ON" Les valeurs du System Q sont affichées.
"System Q OFF" Les valeurs du System Q ne sont pas affichées.
Fonction du KTS-300MR
Commutation de la sortie pré-
amplifiée
Commutation de la sortie pré-amplifiée entre
l'enceinte arrière et le subwoofer. (En mode
subwoofer il émet sans effet depuis la commande
du fader.)
Affichage Réglage
"SWPRE Rear" Sortie pré-amplifiée arrière.
"SWPRE Sub-W" Sortie pré-amplifiée du subwoofer.
B64-3068-20_04_KTS-MP400MR.indb 57B64-3068-20_04_KTS-MP400MR.indb 57 06.5.26 11:34:02 AM06.5.26 11:34:02 AM

58 | Français
A propos du menu
En source tuner SIRIUS
Affichage de l’identification SIRIUS
(ESN)
Affichage de l’identification SIRIUS (Numéro de
série électronique).
Affichage
"ESN = ************"
• Identification N° de série et SIRIUS (ESN)
Il est important de conserver le numéro de série et
d’identification électronique SIRIUS de l’unité pour
l’activation de service et les modifications de service
futures éventuelles.
Dans le tuner SIRIUS, disque externe, source de
l’entrée auxiliaire
Système double zone
Rend le son différent entre le canal avant et le
canal arrière.
Affichage Réglage
"Zone 2 OFF" Les canaux avant et l’arrière sont le même son
source.
"Zone 2 ON" Les canaux avant et arrière sont le son source
différent.
• Lorsque le système Double zone est activé, il n’y a que
l’effet de son comprenant la commande du son pour
la source interne.
• Lorsque vous activez le système Double zone alors
que la pré-sortie du subwoofer est activée, le son de la
pré-sortie du subwoofer n'est pas reproduit.
Lorsque le Système double zone est désactivé (OFF)
Réglage du Système double zone
Réglage du son des canaux avant et arrière dans
le système Double zone.
Affichage Réglage
"Zone 2 Rear" L’avant est la source interne de cet appareil et
l’arrière est le son de la source sélectionnée.
"Zone 2 Front" L’arrière est la source interne de cet appareil et
l’avant est le son de la source sélectionnée.
Réglage de mise en sourdine de
l’amplificateur intégré
Active ou désactive la commande de mise en
sourdine de l’amplificateur intégré. L’activation de
cette commande accentue la qualité de la sortie
préampli.
Affichage Réglage
"AMP Mute OFF" L’amplificateur intégré est activé.
"AMP Mute ON" L’amplificateur intégré est désactivé.
B64-3068-20_04_KTS-MP400MR.indb 58B64-3068-20_04_KTS-MP400MR.indb 58 06.5.26 11:34:03 AM06.5.26 11:34:03 AM

Français | 59
B.M.S. (Bass Management System)
Réglez le niveau d’accentuation des graves de
l’amplificateur externe en utilisant l’unité principale.
Affichage Réglage
"AMP Bass FLT" Le niveau d’accentuation des graves
est nul.
"AMP Bass +6" Le niveau d’accentuation des graves est
bas (+6dB).
"AMP Bass +12" Le niveau d’accentuation des graves est
moyen (+12dB).
"AMP Bass +18" Le niveau d’accentuation des graves est
élevé (+18dB).
• Référez-vous au catalogue ou au mode d’emploi pour
connaître quels sont les amplificateurs de puissance
qui peuvent être commandés à partir de cet appareil.
• Il existe deux types d’amplificateurs, les premiers
peuvent être réglés de Flat jusqu’à +18 dB, et les autres
modèles peuvent être réglés de Flat jusqu’à +12 dB.
Si l’amplificateur qui est connecté peut uniquement
être réglé sur +12, il ne marchera pas correctement
même si "AMP Bass +18" est sélectionné.
Compensation de la fréquence par
B.M.S.
Régler la fréquence centrale accentuée par le
système B.M.S.
Affichage Réglage
"AMP Freq NML" Accentuer avec la fréquence centrale
normale.
"AMP Freq Low" Diminue la fréquence centrale normale
de 20%.
En réception FM
CRSC (Clean Reception System
Circuit - Circuit de réception nette)
Faites passer temporairement la réception du
mode stéréo au mode mono afin de réduire les
parasites lorsque vous écoutez une station FM.
Affichage Réglage
"CRSC ON" Le système CRSC est activé.
"CRSC OFF" Le système CRSC est désactivé.
• Les champs électriques puissants (comme les lignes
électriques) peuvent causer une instabilité de la
qualité sonore lorsque le système CRSC est activé.
Dans ce type de situation, désactivez-le.
Avec connexion d’appareil LX AMP
Commandes AMP
Vous pouvez contrôler la LX AMP connectée à
l’appareil.
1 Sélectionnez le mode de commande AMP
Appuyez sur la touche [FM] ou [AM].
Sélectionnez l’affichage "AMP Control".
2 Entrez en mode de commande AMP
Appuyez sur la touche [4] ou [¢]
pendant au moins 1 seconde.
3 Sélectionnez l’élément de commande AMP
pour le réglage
Appuyez sur la touche [FM] ou [AM].
• Pour connaître les détail de l’élément de commande
AMP, consultez le manuel d’utilisation joint à la lampe
LX AMP.
4 Réglez le mode de commande AMP
Appuyez sur la touche [4] ou [¢].
5 Quitter le mode de commande AMP
Appuyez sur la touche [MENU].
B64-3068-20_04_KTS-MP400MR.indb 59B64-3068-20_04_KTS-MP400MR.indb 59 06.5.26 11:34:03 AM06.5.26 11:34:03 AM

60 | Français
A propos du menu
En mode Radio HD
Mode d’accord
Définit le mode d’accord.
Mode d’accord Affichage Fonction
Recherche
automatique
"Auto 1" Recherche automatique d’une
station.
Recherche de
stationpré-réglée
"Auto 2" Recherche dans l’ordre in des
stations présentes dans la
mémoire de pré-réglage.
Manuel "Manual" Contrôle de l’accord manuel
normal.
En mode Radio HD
Réglage du mode de réception
Etablit le mode de réception.
1 Sélectionner le mode de réception
Appuyez sur la touche [FM] ou [AM].
Sélectionnez l’affichage "Receive Mode".
2 Ouvrir le mode de réception
Appuyez sur la touche [4] ou [¢]
pendant au moins 1 seconde.
3 Régler le mode de réception
Appuyez sur la touche [FM] ou [AM].
Chaque fois que la touche est enfoncée, le
mode de réception commute comme indiqué
ci-dessous.
Mode d’accord Affichage Fonction
Mode automatique "Auto" Les émissions analogiques et les
émissions numériques seront
commutées automatiquement.
Lorsque les deux sont en cours
de transmission, les émissions
numériques auront la priorité.
Numérique "Digital" Émissions numériques uniquement.
Analogique "Analog" Émissions analogiques uniquement.
4 Quitter le mode de réception
Appuyez sur la touche [MENU].
• Même en réglage "Auto", une émission analogique
sera reçue durant la réception d’un mode jeu de balle
(programme d’émission non différée).
En mode Radio HD
Entrée en mémoire automatique
Pour connaître la méthode de fonctionnement,
référez-vous à la section <Entrée en mémoire
automatique> (page 55).
B64-3068-20_04_KTS-MP400MR.indb 60B64-3068-20_04_KTS-MP400MR.indb 60 06.5.26 11:34:04 AM06.5.26 11:34:04 AM

Français | 61
Fonctionnement de base de la télécommande câblée en option
• Reportez-vous au mode d'emploi de la télécommande.
Opérations de base
Touche [POWER]
Allumer l’alimentation
Appuyez sur la touche [POWER] pendant au
moins 1 seconde.
Eteindre l’alimentation
Appuyez sur la touche [POWER].
Touches [VOL.]
Régler le volume.
Touche [TU/SR] ou [CD/CH]
Chaque fois que l’on appuie sur la touche, la
source change.
Pour connaître l’ordre de changement de la
source, référez-vous à la section <Sélectionner la
source> (page 44).
Touche [MUTE]
Baisser le volume rapidement.
Lorsque l’on appuie de nouveau sur la touche, le
volume revient à son niveau précédent.
En source tuner
Touches [FM]/ [AM]
Sélectionnez la bande.
Chaque fois que l’on appuie sur la touche [FM] la
gamme d’onde change parmi FM1, FM2 et FM3.
Touches [4]/ [¢]
Réglez une bande supérieure ou inférieure.
En source disque
Touches [4]/ [¢]
Déplacement avant/arrière vers Plage/Fichier.
Touches [FM]/ [AM]
Déplacement avant/arrière vers Disque/Dossier.
108&3
$%$)
.65&
70-
".
'.
D
5643
B64-3068-20_04_KTS-MP400MR.indb 61B64-3068-20_04_KTS-MP400MR.indb 61 06.5.26 11:34:05 AM06.5.26 11:34:05 AM

62 | Français
En source radio HD
Touches [FM]
Sélectionner la bande HD FM.
Chaque fois que l’on appuie sur la touche [FM] la
gamme d’onde change parmi HF1, HF2 et HF3.
Touches [AM]
Sélectionner la bande HD AM.
Touches [4]/ [¢]
Réglez une bande supérieure ou inférieure.
Sur la source tuner SIRIUS
Touche [FM]
Sélectionner la bande présélectionnée.
Touches [4]/ [¢]
Rechercher les canaux par le haut ou par le bas.
Fonctionnement de base de la télécommande câblée en option
B64-3068-20_04_KTS-MP400MR.indb 62B64-3068-20_04_KTS-MP400MR.indb 62 06.5.26 11:34:05 AM06.5.26 11:34:05 AM

Français | 63
Accessoires/ Procédure d’installation
Accessoires
➀
..........1
➁
..........1
➂
..........1
➃
..........2
➄
..........4
➅
..........1
➆
..........1
➇
..........1
Procédure d’installation
1. Pour éviter les courts-circuits, retirez la clef
de contact et déconnectez la borne - de la
batterie.
2. Effectuez les connexions d’entrée et sortie
correctement pour chaque appareil.
3. Connectez les câbles de haut-parleur du faisceau
de câbles.
4. Connectez les câbles du faisceau dans l’ordre
suivant: masse, batterie, allumage.
5. Connectez le connecteur du faisceau à l’appareil.
6. Installez l'appareil dans votre bateau.
7. Reconnectez la borne - de la batterie.
8 Appuyez ensuite sur la touche de réinitialisation.
2AVERTISSEMENT
Si vous connectez le fil positif d'alimentation (rouge) et
le fil de batterie (jaune) au point de masse négative, vous
vous risquez de causer un court-circuit qui peut ensuite
déclencher un incendie. Toujours connecter ces fils à la
source d’alimentation en passant par le boîtier de fusibles.
• Si l’allumage de votre véhicule n’a pas de position ACC,
connectez le fil d’allumage à une source de courant
qui peut être allumée et éteinte avec la clé ou un autre
interrupteur de contrôle. Si le récepteur est laissé allumé
pendant une longue période de temps, cela peut vider la
batterie.
• Si un fusible grille, assurez-vous d’abord que les câbles
n’ont pas causé de court-circuit puis remplacez le vieux
fusible par un nouveau de même valeur.
• Isolez les câbles non-connectés avec un ruban vinyle ou
autre matériel similaire. Pour éviter, les courts-circuits,
ne retirez pas non plus les capuchons à l’extrémité des
câbles non-connectés ou des prises.
• Connectez les fils d’enceinte correctement aux bornes
auxquelles ils correspondent. L’appareil peut être
endommagé ou ne plus fonctionner si vous mélangez les
fils - ou les mettez à la terre sur n’importe quelle partie
métallique du bateau.
• Quand deux haut-parleurs seulement sont connectés au
système, connectez les câbles soit aux prises de sortie
avant, soit aux prises de sortie arrière (c.a.d. ne mélangez
pas l’avant et l’arrière). Par exemple, si vous connectez le
câble + du haut parleur de gauche à une prise de sortie
avant, ne connectez pas le câble - du haut-parleur droit
à la prise de sortie arrière.
• Après installation de l’appareil, vérifiez que les
équipements électriques tels que les lampes de
signalement et les jauges fonctionnent normalement.
• Monter l’unité de façon à ce que l’angle de montage soit
de 30˚ ou moins.
B64-3068-20_04_KTS-MP400MR.indb 63B64-3068-20_04_KTS-MP400MR.indb 63 06.5.26 11:34:06 AM06.5.26 11:34:06 AM

64 | Français
1/
/°
ÊÊÊ" /
*°" /
," /ÊUÊ
," /ÊUÊ,
,,ÊUÊ
,,ÊUÊ,
q
³
,, ," /
Entrée de l’antenne
AM/FM
Fusible (10A)
Faisceau de câbles
(Accessoire1)
Câble d’allumage (Rouge)
Câble de batterie (Jaune)
Câble de masse (Noir) -
(Vers un point de masse négative du bateau)
Interrupteur
d’allumage
Boîtier à fusibles
(Fusible principal)
ACC
Boîtier à fusibles
Batterie
Si aucune connexion n’est faite, ne laissez pas le câble
sortir à l’extérieur.
Câble de commande du gradateur
(Orange/Blanc)
Vers commutateur de commande de lumière
Câble de commande de l’amplificateur
externe (rose/noir)
Vers le terminal "EXT.AMP.CONT." de l’amplificateur ayant
la fonction de contrôle de l’amp. extérieure.
A l’haut-parleur avant gauche
A l’haut-parleur avant droite
A l’haut-parleur arrière gauche
A l’haut-parleur arrière droite
Blanc/Noir
Blanc
Gris/Noir
Gris
Vert/Noir
Vert
Violet/Noir
Violet
Vers changeur de disque Kenwood/
Tuner radio satellite Sirius/
Accessoire externe en option
Pour la connexion de ces fils,
veuillez consulter les manuels
d’utilisation appropriés.
Câble de sourdine TEL (Marron)
Connectez à une prise qui est à la masse même quand le
téléphone sonne ou pendant une conversation.
A
B
C
KTS-MP400MR KTS-300MR
ASortie arrière —
BSortie avant Sortie avant
CSortie subwoofer Sortie arrière/ Sortie subwoofer
Sortie gauche (Blanc), Sortie droite (Rouge)
Non utilisé (Bleu)
Câble de commande de l’alimentation/
antenne (bleu/blanc)
Si aucune connexion n’est faite, ne laissez pas le
câble sortir à l’extérieur.
Vers la télécommande câblée
Connectez soit à la borne de commande d’alimentation
lorsque vous utilisez l’amplificateur de puissance
optionnel soit à la borne de commande de l’antenne
dans le bateau.
Connexion des câbles sur les prises
B64-3068-20_04_KTS-MP400MR.indb 64B64-3068-20_04_KTS-MP400MR.indb 64 06.5.26 11:34:07 AM06.5.26 11:34:07 AM

Français | 65
Installation
Installation
1 Confirmez la position de montage.
2 Placez le gabarit (accessoire 8) sur la surface de
montage. Marquez tous les endroits où il faut
percer.
3 Coupez la surface de montage.
Retirez le gabarit (accessoire 8).
Surface de montage
Accessoire3
7 Fixez l'unité principale avec des vis (accessoire
5) et des supports (accessoire 4). Orientez les
supports avec les flèches "INSIDE" tournées vers
l’intérieur.
8 Le couple de serrage des vis (accessoire 5) est
de 0,74 N•m ± 0,24 N•m (7,5 kgf-cm ± 2,5 kgf-cm)
ou moins.
9 Fixez le couvercle latéral (accessoire 3).
• Lorsque vous percez un trou dans le bateau, vérifiez que
rien de dangereux ne se trouve de l’autre côté, comme
un tuyau ou un faisceau de fils, et faites attention à ne
pas causer des égratignures ou d’autres dommages.
• Façonnez la surface selon la dimension indiquée.
Autrement l'unité principale ne serait pas stable ou
provoquerait des dommages.
Télécommande
Reportez-vous au mode d'emploi de la
télécommande.
Gabarit
4 Fixez la garniture (accessoire 2).
Accessoire2
5 Fixez l'isolant adhésif (accessoire 7)
6 Fixez l'écran anti-gouttes (accessoire 6)
Accessoire6
Accessoire7
Accessoire2
INSIDE
INSIDE
Vis (M4 × 50mm)
Rondelle
(Accessoire5)
Surface de
montage
Accessoire4
NN
w
NN
w
NN
w NN
w
NN
w
NN
w
NN
w
NN
w
B64-3068-20_04_KTS-MP400MR.indb 65B64-3068-20_04_KTS-MP400MR.indb 65 06.5.26 11:34:08 AM06.5.26 11:34:08 AM

66 | Français
Guide de depannage
Ce qui peut apparaître comme un mauvais
fonctionnement de votre appareil n’est peut être
que le résultat d’une mauvaise opération ou
d’une mauvaise connexion. Avant d’appeler un
centre de service, vérifiez d’abord dans le tableau
suivant les problèmes possibles.
Général
? L’appareil ne se met pas sous tension.
✔ Le fusible a grillé.
☞ Après avoir vérifiez qu’il n’y a pas de court-
circuits dans les câbles, remplacez le fusible
par un de la même valeur.
? Impossible de commuter sur une source.
✔ Aucun support n’est inséré.
☞ Effectuez les réglage pour le média que vous
souhaitez écouter. S’il n’y a aucun média dans
cet appareil, il est impossible de commuter les
sources.
✔ Le changeur de disque n’est pas connecté.
☞ Connectez le changeur de disque. Si le
changeur de disque n’est pas connecté à sa
borne d’entrée, il est impossible de commuter
l’appareil sur une source de disque externe.
? La mémoire est effacée quand le contact est mis.
✔ Les câble de batterie et d’allumage ne sont pas
connectés correctement.
☞ Connectez le câble correctement en vous
référant à la section <Connexion des câbles
sur les prises>.
? L’effet de loudness ne fonctionne pas.
✔ Vous utilisez une pré-sortie subwoofer.
☞ Le niveau sonore n'a aucun effet sur la pré-
sortie subwoofer.
? Même si la force est activée, les sons de haute
fréquence ne seront pas compensés.
✔ La source de tuner est sélectionnée.
☞ Les sons de haute fréquence ne seront pas
compensés lorsque la source est le tuner.
? La fonction de sourdine TEL ne fonctionne pas.
✔ Le câble de sourdine TEL n’est pas connecté
correctement.
☞ Connectez le câble correctement en vous
référant à la section <Connexion des câbles
sur les prises>.
? La fonction de sourdine TEL se met en service
même si le câble de sourdine TEL n’est pas
connecté.
✔ Le fil de sourdine TEL touche une partie
métallique du bateau.
☞ Tirez le fil de sourdine TEL afin de l'éloigner de
la partie métallique du bateau.
? Aucun son ne peut être entendu, ou le volume
est faible.
✔ Les réglages du fader ou de l’équilibre sont réglés
complètement d’un côté.
☞ Centrer les réglages du fader et de la balance.
✔ Les câbles d’entrée/sortie ou le faisceau de câbles
sont connectés incorrectement.
☞ Reconnectez les câbles d’entrée/sortie et/ou
le faisceau de câbles correctement. Voir la
section sur la <Connexion des câbles sur les
prises>.
✔ Les valeurs de décalage de volume sont faibles.
☞ Augmentez le décalage du volume en vous
référant à la section <Commande du son>
(page 45).
✔ Le <Réglage de mise en sourdine de
l’amplificateur intégré> (page 58) est activée.
☞ Désactivez-le.
? Le son est de mauvaise qualité ou déformé.
✔ L'un des fils d'enceinte est coincé par une vis du
bateau.
☞ Vérifiez la connexion des haut-parleurs.
✔ Les enceintes ne sont pas connectées correctement.
☞ Reconnectez les câbles de haut-parleurs
de manière que chaque prise de sortie soit
connectée à un haut-parleur différent.
? La tonalité de touche ne s’entend pas.
✔ La sortie de préampli sans fading est en cours
d’utilisation.
☞ La tonalité de touche ne peut être émise par
le jack de préampli.
? La fonction d’atténuation ne fonctionne pas.
✔ Le fil d’atténuation n’est pas connecté
correctement.
☞ Vérifiez la connexion du fil d’atténuation.
Source tuner
? La réception radio est mauvaise.
✔ L'antenne n'est pas sortie.
☞ Sortez l’antenne complètement.
✔ Le câble de commande de l’antenne n’est pas
connecté.
☞ Connectez le câble correctement en vous
référant à la section <Connexion des câbles
sur les prises>.
B64-3068-20_04_KTS-MP400MR.indb 66B64-3068-20_04_KTS-MP400MR.indb 66 06.5.26 11:34:09 AM06.5.26 11:34:09 AM

Français | 67
En source disque
? "AUX EXT" s’affiche sans réaliser le mode de
commande de disque extérieur.
✔ Un changeur de disque non reconnu est
connecté.
☞ Utilisez le changeur de disque mentionné
dans la rubrique de <Au sujet des lecteurs
de CD/changeurs de disque connectée à cet
appareil> (page 39) la section <Précautions de
sécurité>.
? Le disque spécifié n’est pas reproduit mais un
autre est reproduit à sa place.
✔ Le disque spécifié est très sale.
☞ Nettoyez le CD.
✔ Le disque a été inséré dans une autre fente que
celle spécifiée.
☞ Ejectez le magasin et vérifiez le numéro du
disque spécifié.
✔ Le disque est très rayé.
☞ Essayez un autre disque.
? Le CD est éjecté aussitôt après être introduit.
✔ Le CD est très sale.
☞ Nettoyez le CD en vous référant à la rubrique
Nettoyage de CD de la section <Au sujet des
CD> (page 41).
? Impossible de retirer le disque.
✔ La cause de ce problème est que plus de
10 minutes se sont écoulées depuis que le
commutateur ACC a été coupé.
☞ Le disque ne peut être retiré que dans les
10 minutes suivant la mise hors tension du
commutateur ACC.
Si plus de 10 minutes se sont écoulées,
remettez le commutateur ACC sous tension et
appuyez sur la touche d’éjection.
? Le disque ne s’insère pas.
✔ Un disque est déjà chargé.
☞ Pressez la touche [0] et retirez le disque.
? La recherche par piste ne peut pas être effectuée.
✔ Pour les premiers disques ou dossiers ou la
dernière chanson.
☞ Pour chaque disque ou dossier, la recherche
de plage ne peut être effectuée en marche
arrière pour la première chanson ou en
marche avant pour la dernière chanson.
En source MP3/WMA
? Impossible de lire un fichier MP3/WMA.
✔ Le support est rayé ou sale.
☞ Nettoyez le support media en vous référant à
la rubrique Nettoyage de CD de la section <Au
sujet des CD> (page 41).
? Le son saute lors de la lecture de pistes MP3/
WMA.
✔ Le support est rayé ou sale.
☞ Nettoyez le support media en vous référant à
la rubrique Nettoyage de CD de la section <Au
sujet des CD> (page 41).
✔ L’enregistrement est de mauvaise qualité.
☞ Enregistrez de nouveau le support ou utilisez
un nouveau support.
? Le temps de piste MP3/WMA n’est pas affiché
correctement.
✔ ---
☞ Il existe certains temps n’étant pas affichés
correctement en accord avec les conditions
d’enregistrement MP3/WMA.
Source HD Radio
? Aucun son ne peut être entendu, ou le volume
est faible.
✔ La station d’émission pré-réglée ne transmet pas
dans le mode sélectionné au moyen du <Réglage
du mode de réception> (page 60).
☞ Régler le <Réglage du mode de réception>
sur "Auto".
✔ En mode d’émission AM numérique, le mode de
réception change trop fréquemment entre stéréo
et monaural.
☞ Les conditions de réception sont mauvaises
ou instables. Le mode stéréo est choisi lorsque
les conditions de réception sont bonnes. Le
mode bascule ensuite sur monaural lorsque
les conditions de réception se dégradent.
✔ Le tuner de radio HD est connecté au KCA-S210A
ou à d’autres appareils.
☞ Connecter le tuner de radio HD directement
sur l’unité de commandes.
B64-3068-20_04_KTS-MP400MR.indb 67B64-3068-20_04_KTS-MP400MR.indb 67 06.5.26 11:34:10 AM06.5.26 11:34:10 AM

68 | Français
Les messages ci-dessous indiquent l’état
de votre système.
EJECT: Aucun magasin à disque n’a été inséré
dans le changeur. Le magasin à disque
n’est pas complètement inséré.
➪ Insérez le magasin à disques
correctement.
Absence de CD dans l’unité.
➪ Insérer le CD.
No Disc: Aucun disque n’a été inséré dans le
magasin à disque.
➪ Insérez un disque dans le magasin à
disques.
TOC Error: Aucun disque n’a été inséré dans le
magasin à disque.
➪ Insérez un disque dans le magasin à
disques.
Le CD est très sale. Le CD est à l’envers. Le
CD est très rayé.
➪ Nettoyez le CD et insérez-le
correctement.
E-05: Le CD est à l’envers.
➪ Chargez le CD correctement.
E-15: Le support utilisé ne dispose pas de
données enregistrées que l’appareil peut
lire.
➪ Utilisez un support comportant des
données enregistrées que l’appareil
peut lire.
No Panel: La façade de l’unité esclave connectée à
cet appareil a été enlevée.
➪ La remplacer.
E-77: L’appareil fonctionne mal pour certaines
raisons.
➪ Appuyez sur la touche de réinitialisation
sur l’appareil. Si le code "E-77" ne
disparaît pas, consultez la station
technique la plus proche.
Mecha Error: Il y a une anomalie dans le magasin de
disque. Ou l’unité fonctionne mal pour une
raison quelconque.
➪ Vérifier le magasin de disque. Et appuyer
ensuite sur la touche de initialisation
de l’unité.Si le code "Mecha Error"
ne disparaît pas, consultez la station
technique la plus proche.
Hold Error: Le circuit de protection de l’appareil se
met en service quand la température
à l’intérieur du changeur de disques
automatique dépasse 60°C (140°F), arrêtant
toutes les opérations.
➪ Refroidir l’appareil en ouvrant les
fenêtres ou en mettant en service l’air
conditionné. Quand la température
descend au dessous de 60°C (140°F), la
lecture du disque reprend de nouveau.
NO NAME: Il y a eu tentative d’afficher DNPS en cours
de lecture de CD, mais il n’y avait pas de
nom de disque préréglé.
Load: Les disques sont été échangés dans le
changeur de disque.
Reading: L’appareil lit les données sur le disque.
0/3 (clignote): Le lecteur CD ne marche pas correctement.
➪ Réinsérez le CD. si le CD ne peut pas
être ejecté ou si l’affichage continue
à clignoter même si le CD a àtà
correctement remis en place, veuillez
couper le courant et consulter votre
centre de service après-vente le plus
proche.
Unsupported: Le format du fichier MP3/WMA qui a été lu
n’est pas accepté par l’appareil.
➪ ----
Protected: Un fichier interdit de copie a été lu.
➪ ----
Guide de depannage
B64-3068-20_04_KTS-MP400MR.indb 68B64-3068-20_04_KTS-MP400MR.indb 68 06.5.26 11:34:11 AM06.5.26 11:34:11 AM

Français | 69
Section audio
Puissance de sortie maximum
: 50 W x 4
Pleine Puissance de Largeur de Bande (avec une
DHT inférieure à 1%)
: 22 W x 4
Action en tonalité
Graves : 100 Hz ±10 dB
Centrale : 1 kHz ±10 dB
Aiguës : 10 kHz ±10 dB
Niveau de préamplification/charge (pendant le
mode CD)
: 2000 mV/10 k
Impédance de sortie préamplificateur
: ≤ 600
Général
Tension de fonctionnement (11 – 16V
admissible)
: 14,4 V
Courant absorbé
: 10 A
Taille d’installation (L x H x P)
: 200 x 61 x 155 mm
7-7/8 x 2-3/8 x 6-1/8 pouce
Dimensions (L × H × P)
: 230 x 85 x 181 mm
9-1/16 x 3-3/8 x 7-1/8 pouce
Masse
: 3,3 lbs (1,5 kg)
Section tuner FM
Plage de fréquence (espacement de 200 kHz)
: 87,9 MHz – 107,9 MHz
Sensibilité utilisable (S/N = 30dB)
: 9,3dBf (0,8 µV/75 )
Sensibilité silencieuse (S/N = 50dB)
: 15,2dBf (1,6 µV/75 )
Réponse en fréquence (±3,0 dB)
: 30 Hz – 15 kHz
Taux de Signal/Bruit (MONO)
: 70 dB
Sélectivité (±400 kHz)
: ≥ 80 dB
Séparation stéréo (1 kHz)
: 40 dB
Section tuner AM
Plage de fréquence (espacement de 10 kHz)
: 530 kHz – 1700 kHz
Sensibilité utilisable (S/N = 20dB)
: 28 dBµ (25 µV)
Section Disque Compact
Diodes laser
: GaAlAs
Filtre numérique (A/N)
: 8 fois suréchantillonnage
Convertisseur A/N
: 1 Bit
Vitesse de l’axe
KTS-MP400MR: 1000 – 400 rpm (CLV 2 fois)
KTS-300MR: 500 – 200 rpm (CLV)
Pleurage et scintillement
: Non mesurables
Réponse en fréquence
: 10 Hz – 20 kHz
Distorsion harmonique totale (1 kHz)
: 0,01 %
Taux de Signal/Bruit (1 kHz)
: 105 dB
Gamme dynamique
: 93 dB
Séparation de canaux
KTS-MP400MR: 96 dB
KTS-300MR: 85 dB
Décodage MP3 (KTS-MP400MR)
: Compatible avec le format MP3 1/2
Décode WMA (KTS-MP400MR)
: Compatible Windows Media Audio
Les spécifications sont sujettes à changements sans notification.
Spécifications
B64-3068-20_04_KTS-MP400MR.indb 69B64-3068-20_04_KTS-MP400MR.indb 69 06.5.26 11:34:11 AM06.5.26 11:34:11 AM
B64-3068-20_04_KTS-MP400MR.indb 70B64-3068-20_04_KTS-MP400MR.indb 70 06.5.26 11:34:12 AM06.5.26 11:34:12 AM

Español | 71
Índice
Precauciones de Seguridad 72
Notas 74
Acerca de los CDs 75
Notas sobre la reproducción de
MP3/WMA 76
Características generales 78
Alimentación
Selección de la fuente
Volumen
Atenuador
System Q
Control de audio
Cambio de Visualización
Asignación de Nombre de Emisora/Disco
(SNPS/DNPS)
Selección de pantalla de entrada auxiliar
Salida del subwoofer
Silenciamiento de TEL
Características del sintonizador 82
Sintonización
Modo de Sintonización
Memoria de presintonización de emisoras
Entrada de Memoria Automática
Sintonización preajustada
Características de CD/MP3/WMA/
control de disco Externo 84
Reproducción de CD y MP3/WMA
Reproducción de un Disco Externo
Avance rápido y rebobinado
Búsqueda de Pista/Archivo
Búsqueda de Disco/Búsqueda de Carpeta
Repetición de Pista/Archivo/Disco/Carpeta
Reproducción con Exploración
Reproducción aleatoria
Reproducción Aleatoria de Magazine
Selección de carpetas
Despliegue de Texto/Título
Funciones de control de radio HD 88
Sintonización
Entrada de Memoria Automática
Acerca del Menú 90
Sistema de Menús
Tono de Sensor de Contacto
Ajuste manual del reloj
Iluminación seleccionable
Ajuste del Contraste
Regulador de luz
Ajuste del System Q
Cambio de la salida de previo
Ajuste de Silenciamiento de Amplificador
Incorporado
Visualización de Identificación (ID) SIRIUS (ESN)
Sistema de Zona Dual
Ajuste del Sistema de Zona Dual
B.M.S. (Bass Management System)
B.M.S. Compensación de frecuencias
CRSC (Clean Reception System Circuit)
Control AMP
Ajuste del modo de recepción
Modo de Sintonización
Entrada de Memoria Automática
Operaciones básicas del mando a
distancia cableado opcional 95
Accesorios/ Procedimiento de
instalación 97
Conexión de cables a los terminals
98
Instalación 99
Guia Sobre Localización De
Averias 100
Especificaciones 103
B64-3068-20_04_KTS-MP400MR.indb 71B64-3068-20_04_KTS-MP400MR.indb 71 06.5.26 11:34:12 AM06.5.26 11:34:12 AM

72 | Español
Precauciones de Seguridad
2PRECAUCIÓN
Para evitar daños en la unidad, tome las
siguientes precauciones:
• Asegúrese de utilizar para la unidad una fuente de
alimentación de 12V CC con masa negativa.
• No abra las cubiertas superior o inferior de la
unidad.
• No instale la unidad en un sitio expuesto a la
luz directa del sol, o excesivamente húmedo o
caluroso.
• Cuando tenga que reemplazar un fusible, utilice
únicamente uno del régimen prescrito. El uso de
un fusible de régimen incorrecto podría ocasionar
un funcionamiento defectuoso de la unidad.
• Para evitar cortocircuitos mientras sustituye el
fusible, desconecte previamente el mazo de
conductores.
• Durante la instalación, no utilice otros tornillos
que no sean los suministrados. El uso de tornillos
diferentes podría causar daños en la unidad
principal.
2ADVERTENCIA
Para evitar el riesgo de lesiones
y/o fuego, observe las siguientes
precauciones:
• Inserte la unidad hasta el fondo, de manera que
quede firmemente bloqueada en su sitio. De
lo contrario, podría salir despedida con fuerza
durante un choque u otras sacudidas.
• Cuando extienda los cables del encendido, de la
batería o de masa, asegúrese de utilizar cables
para automóviles u otros cables que tengan un
área de 0,75mm (AWG18) o más, para evitar el
deterioro del cable y daños en su revestimiento.
• Para evitar cortocircuitos, nunca coloque ni deje
objetos metálicos (por ejemplo, monedas o
herramientas metálicas) dentro de la unidad.
• Si nota que la unidad emite humos u olores
extraños, desconecte inmediatamente la
alimentación y consulte con su distribuidor
Kenwood.
B64-3068-20_04_KTS-MP400MR.indb 72B64-3068-20_04_KTS-MP400MR.indb 72 06.5.26 11:34:12 AM06.5.26 11:34:12 AM

Español | 73
NOTA
• Si la unidad no opera correctamente, pulse
el botón RESET. Si la unidad no funciona
correctamente aun después de haber pulsado el
botón RESET, acuda a su concesionario Kenwood.
• Pulse el botón de reposición cuando el cambiador
automático de CD no funciona correctamente
al accionar sus mandos por primera vez. Se
restablecerán las condiciones de operación
originales.
Botón de reposición
• Los caracteres en la pantalla LCD pueden ser
difíciles de leer en temperaturas inferiores a los 5
°C (41 °F).
• Las ilustraciones de la Pantalla y el panel que
aparecen en este manual son ejemplos utilizados
para explicar mejor cómo se utilizan los mandos.
Por lo tanto, las ilustraciones de la pantalla
que aparecen pueden ser distintas a las que
aparecen realmente en la pantalla del equipo, y
algunas de las ilustraciones de la pantalla puede
que representen algo imposible durante el
funcionamiento actual.
Empañamiento de la lente
En climas fríos, es posible que inmediatamente
después de encender el calentador se forme rocío
o condensación sobre el objetivo del reproductor
de CDs de la unidad. Este empañamiento de la
lente podría hacer imposible la reproducción de
los discos compactos. En tal caso, retire el disco y
espere hasta que se evapore la condensación. Si la
unidad no opera de la manera normal después de
un tiempo, consulte con su distribuidor Kenwood.
Acerca de los reproductores de CD/
cambiadores de discos conectados a esta
unidad
Pueden conectarse a esta unidad los cambiadores
de discos/reproductores de CD Kenwood
comercializados en 1998 o posterior.
Remítase al catálogo o consulte al distribuidor
Kenwood respecto de los modelos de cambiadores
de discos/reproductores de CD que pueden
conectarse.
Observe que cualquier cambiador de discos/
reproductor de CD comercializado en 1997 o
anterior y los cambiadores de discos de otros
fabricantes no pueden conectarse a esta unidad.
Una conexión de productos sin soporte puede
ocasionar daños.
Ajuste del interruptor O-N a la posición "N" para
cambiadores de disco/reproductures de CD
Kenwood que corresponda.
Las funciones que pueden utilizarse y la
información que puede visualizarse diferirá según
sean los modelos que se conecten.
• Una conexión incorrecta podrá producir daños tanto en
la unidad como en el cambiador de CD.
No cargue discos compactos de 8 cm (3
pulg.) en la ranura del CD
Si intenta cargar en la unidad un CD de 8 cm con
su adaptador, éste podría separarse del CD y dañar
la unidad.
B64-3068-20_04_KTS-MP400MR.indb 73B64-3068-20_04_KTS-MP400MR.indb 73 06.5.26 11:34:12 AM06.5.26 11:34:12 AM

74 | Español
Notas
Limpieza de la unidad
Si la placa frontal de esta unidad está manchada,
límpiela con un paño seco tal como un paño de
silicona. Si la placa frontal está muy sucia, límpiela
con un paño humedecido en jabón neutro, y luego
aclárelo.
• Si se aplica algún spray para limpiar directamente a la
unidad puede que afecte a sus partes mecánicas. Si se
limpia la placa frontal con un paño duro o utilizando
líquido volátil tal como disolvente o alcohol puede que
se raye la superficie o que se borren algunos caracteres.
Acerca del sintonizador de radio por
satélite SIRIUS
Remítase al manual de instrucciones del
sintonizador de radio por satélite SIRIUS KTC-
SR901/SR902/SR903 (accesorio opcional)
cuando esté conectado, respecto del método de
funcionamiento
• Remítase a las secciones de los modelos A
respecto del funcionamiento.
"650". D'. o
.&/6
43$
<Pantalla SIRIUS ID [ESN]>y <Selección del
modo de radio satélite SIRIUS>
Durante el funcionamiento pulse el botón [SRC], y
luego el botón [TU/SR].
B64-3068-20_04_KTS-MP400MR.indb 74B64-3068-20_04_KTS-MP400MR.indb 74 06.5.26 11:34:13 AM06.5.26 11:34:13 AM

Español | 75
Manipulación de CDs
• No toque la superficie de grabación del CD.
• CD-R y CD-RW son más fáciles de dañar que un
CD de música normal. Utilice un CD-R o un CD-
RW después de leer los ítems de precaución en el
paquete etc.
• No pegue cinta etc. sobre el CD.
Tampoco, no utilice un CD con cinta pegada
sobre el.
Cuando utilice un CD nuevo
Si el agujero central del CD o el margen exterior
tiene rebaba, utilícelo después de haberla quitado
con un bolígrafo.
Rebaba
Rebaba
Accesorios de CD
No utilice accesorios de tipo disco.
Limpieza de CD
Limpie desde el centro del disco hacia el exterior.
Acerca de los CDs
Extracción de CDs
Al extraer los CDs de esta unidad tire de ellos hacia
afuera en forma horizontal.
CDs que no se pueden utilizar
• No se pueden utilizar CDs que no sean redondos.
• No se pueden utilizar CDs coloreados en la
superficie de grabación o que estén sucios.
• Esta unidad sólo puede reproducir los CD con
.
Puede que no reproduzca correctamente los
discos que no tienen la marca.
• No se puede reproducir un CD-R o CD-RW que no
ha sido finalizado. (Para el proceso de finalización
remítase a su software escrito CD-R/CD-RW, y a
su manual de instrucciones de grabador de CD-
R/CD-RW.
Almacenamiento de CD
• No los coloque expuestos a la luz solar directa
(Sobre el asiento o el tablero de instrumentos etc.)
ni donde la temperatura sea alta.
• Guarde los CDs en sus cajas.
B64-3068-20_04_KTS-MP400MR.indb 75B64-3068-20_04_KTS-MP400MR.indb 75 06.5.26 11:34:14 AM06.5.26 11:34:14 AM

76 | Español
Notas sobre la reproducción de MP3/WMA (KTS-MP400MR solamente)
KTS-MP400MR puede reproducir MP3 (MPEG1, 2
Audio Layer 3)/WMA. Note, sin embargo, que los
medios de grabación MP3/WMA y los formatos
aceptables son limitados. Cuando se graben MP3/
WMA, preste atención a las restricciones siguientes.
Medios aceptables
Los medios de grabación MP3/WMA aceptables
para esta unidad son CD-ROM, CD-R, y CD-RW.
Cuando utilice discos CD-RW, realice un formateo
completo, no formateo rápido para evitar posibles
fallos de funcionamiento.
Formatos de medio aceptables
Los formatos siguientes están disponibles para los
medios utilizados en esta unidad. El número máximo
de caracteres utilizados para nombre de archivo y de
carpeta incluyendo el separador (".") y la extensión
de tres caracteres se muestran entre paréntesis.
• ISO 9660 Nivel 1 (12 caracteres)
• ISO 9660 Nivel 2 (31 caracteres)
• Joliet ( 64 caracteres ;Se visualiza un máximo de
32 caracteres)
• Romeo ( 128 caracteres ;Se visualiza un máximo
de 64 caracteres)
• Nombre de archivo largo
( 200 caracteres ;Se visualiza un máximo de 64
caracteres)
• Cantidad máxima de caracteres por nombre de
carpeta: 64 (Joliet ;Se visualiza un máximo de 32
caracteres)
Para conseguir una lista de los caracteres
disponibles, consulte el manual de instrucciones
del software escrito y la sección Introducción de
nombres de ficheros y de carpetas a continuación.
Los medios reproducibles en esta unidad tienen las
siguientes limitaciones:
• Cantidad máxima de niveles de directorios: 8
• Cantidad máxima de ficheros por carpeta: 255
• Cantidad máxima de carpetas: 50
• Cantidad máxima de ficheros y carpetas: 512
Los MP3/WMA escritos en formatos diferentes a
los mencionados anteriormente pueden no ser
reproducidos en forma correcta y puede que sus
nombres de ficheros o nombres de carpetas no se
visualicen apropiadamente.
Ajustes para su codificador de MP3/WMA
y quemador de CD
Realice el siguiente ajuste al comprimir datos de audio
en datos MP3/WMA con el codificador MP3/WMA.
• Velocidad de bit de transferencia
MP3: 8 —320 kbps
WMA: 48 —192 kbps
• Frecuencia de muestreo
MP3: 8, 11.025, 12, 16, 22.05, 24, 32, 44.1, 48 kHz
WMA: 32, 44.1, 48 kHz
Cuando utilice su quemador de CD para grabar
MP3/WMA hasta la capacidad máxima de disco,
deshabilite la escritura adicional. Para grabar en un
disco vacío hasta la capacidad máxima de una vez,
marque Disco Completo.
• Es posible que la reproducción no sea la adecuada
cuando se esté utilizando una parte de las funciones de
Windows Media Player 9 o superior.
Introducción de etiqueta de
identificación ID3
La etiqueta visible ID3 es ID3 versión 1.x. Para conocer
el código de caracteres, consulte la lista de códigos.
Introducción de nombres de ficheros y
carpetas
Los caracteres de la lista de códigos son los
únicos nombres de archivo y carpeta que pueden
introducirse y visualizarse. Si introduce algún otro
caracter, los nombres de ficheros y carpetas no se
visualizarán correctamente. Puede que tampoco se
visualicen correctamente según sea el quemador
de CD utilizado.
La unidad reconoce y reproduce sólo aquellos
MP3/WMA que tienen la extensión MP3/WMA
(.MP3/.WMA).
• Un archivo cuyo nombre se escriba con caracteres
que no aparezcan en la lista de códigos, podría no
reproducirse correctamente.
Escritura de ficheros dentro de un medio
Cuando se carga un medio que contiene datos
MP3/WMA, la unidad verifica todos los datos en
el medio. Si el medio contiene muchas carpetas o
no contiene ficheros MP3/WMA, por consiguiente,
le tomará a la unidad un largo tiempo antes de
empezar a reproducir MP3/WMA.
Además, puede que transcurra algo de tiempo para
que la unidad se mueva al siguiente archivo MP3/
WMA o puede que no se realice correctamente una
Búsqueda de archivo o una Búsqueda de carpeta.
La carga de tales medios puede ocasionar fuertes ruidos
que dañen los altavoces.
• No intente reproducir un medio que no contenga
ficheros MP3/WMA con la extensión MP3/WMA.
La unidad confunde los ficheros que no sean MP3/WMA
para datos MP3/WMA mientras tengan la extensión
MP3/WMA.
B64-3068-20_04_KTS-MP400MR.indb 76B64-3068-20_04_KTS-MP400MR.indb 76 06.5.26 11:34:14 AM06.5.26 11:34:14 AM

Español | 77
• No intente reproducir un medio que no contenga MP3/
WMA.
Orden de reproducción de MP3/WMA
Cuando se seleccionan para reproducción,
Búsqueda de carpeta, Búsqueda de archivo o
para Selección de carpeta, el acceso a los archivos
y carpetas se realiza en el orden en que fueron
escritos con el programa grabador de CD.
Debido a esto, el orden en el cual se espera
que sean reproducidos puede que no coincida
con el orden en el cual se están reproduciendo
actualmente. Usted puede seleccionar el orden
en el cual los MP3/WMA se van a reproducir
escribiéndolos en un medio tal como CD-R con sus
nombres de fichero comenzando con números de
secuencia de reproducción tales como "01" a "99",
dependiendo de su quemador de CD.
Por ejemplo, un medio con la siguiente jerarquía de
carpeta/archivo está sujeto a Búsqueda de carpeta,
Búsqueda de archivo o Selección de carpeta, tal
como se indica a continuación.
Ejemplo de una jerarquía carpeta/fichero de
medio
Folder
Level 2 Level 4
Level 1 Level 3 Level 5
File
Root
Nivel 1
Nivel 2
Nivel 3Nivel 5
Nivel 4
Carpeta
Fichero
Raíz
Cuando se ejecuta una Búsqueda de archivo
con el archivo ¡$ reproduciéndose...
Funcionamiento
del botón
(Archivo actual: ¡$)
Botón 4Comienzo de la Fichero ¡$ ➜ ¡#
Botón ¢¡% ➜ ¡&
Cuando se ejecuta una Búsqueda de carpeta
con el archivo ¡$ reproduciéndose...
Funcionamiento
del botón
(Carpeta actual: 4)
Botón AM 3 ➜ 2 ➜ 1 ➜ 8 ...
Botón FM 5 ➜ 6 ➜ 7 ➜ 8 ➜ 1 ...
Cuando se realiza una Selección de carpeta
con el archivo ¡$ reproduciéndose para
moverse de carpeta a carpeta...
Funcionamiento
del botón
(Carpeta actual: 4)
Botón 43
Botón ¢6
Botón AM 2
Botón FM 5
B64-3068-20_04_KTS-MP400MR.indb 77B64-3068-20_04_KTS-MP400MR.indb 77 06.5.26 11:34:15 AM06.5.26 11:34:15 AM

78 | Español
Características generales
Alimentación
Encendido de la alimentación
Pulse el botón [POWER].
Apagado de la alimentación
Pulse el botón [POWER].
Selección de la fuente
Pulse el botón [TU/SR].
Fuente requerida Visualización
Sintonizador o HD Radio (accesorio opcional) "TUNER" o "HD Radio"
Sintonizador SIRIUS (accesorio opcional) "SIRIUS"
Sintonizador de boletínes meteorológicos
(accesorio opcional)
"Weather Band"
Pulse el botón [CD/CH].
Fuente requerida Visualización
CD "CD"
Disco externo (accesorio opcional) "CD CH"/"CD2"
Entrada auxiliar (accesorio opcional) "AUX EXT"
Volumen
Para aumentar el nivel del volumen
Pulse el botón [u].
Para disminuir el nivel de volumen
Pulse el botón [d].
108&3
$%$)
2
"6%
%*41
/".&4&5
.65&
".48
'.
D
5643
Atenuador
Para bajar el volumen rápidamente.
Pulse el botón [MUTE].
Cada vez que se pulsa el botón, el Atenuador se
activa o desactiva.
Cuando está activada se visualiza "MUTE ON".
B64-3068-20_04_KTS-MP400MR.indb 78B64-3068-20_04_KTS-MP400MR.indb 78 06.5.26 11:34:15 AM06.5.26 11:34:15 AM

Español | 79
System Q
Es posible recuperar el mejor ajuste de sonido
predefinido para los diferentes tipos de música.
1 Seleccione la fuente que desea ajustar
Pulse el botón [TU/SR] o [CD/CH].
2 Seleccione el tipo de Sonido
Pulse el botón [Q].
Cada vez que pulse el botón, el ajuste del sonido
cambiará.
Ajuste del sonido Visualización
Plano "Flat"
Memoria de usuario "User"
Rock "Rock"
Pops "Pops"
Ligera "Easy"
Top 40 "Top40"
Jazz "Jazz"
• Memoria de usuario: Los valores se ajustan en
<Control de audio> (página 79).
Control de audio
1 Seleccione la fuente para el ajuste
Pulse el botón [TU/SR] o [CD/CH].
2 Acceda al modo de Control de Audio
Pulse el botón [AUD] durante más de 1
segundo.
3 Seleccione el elemento de Audio para el
ajuste
Pulse el botón [FM] o [AM].
Cada vez que se pulse el botón, los elementos
que pueden ajustarse cambian como se indica a
continuación.
4 Ajuste el elemento de Audio
Pulse el botón [4] o [¢].
Ítem de ajuste Visualización Margen
Frecuencia central
de graves*
"Bass F" 60/70/80/100 o 150 Hz
Nivel de graves "Bass" –8 — +8
Factor Q de graves* "Bass Q" 1,00/1,25/1,50/2,00
Refuerzo de graves* "Bass EXT" ACTIVADO/DESACTIVADO
Frecuencia central
de medios*
"MID F" 0,5/1,0/1,5/2,0 kHz
Nivel de medios "Middle" –8 — +8
Factor Q de medios* "Middle Q" 1,0/2,0
Frecuencia central
de agudos*
"TRE F" 10,0/12,5/15,0/17,5 kHz
Nivel de agudos "Treble" –8 — +8
Balance "Balance" Izquierda 15 — Derecha 15
Fader "Fader" Posterior 15 — Frontal 15
Nivel de subwoofer* "SW Level" –15 — +15
Filtro de Paso Alto
Fronta*
"HPF F" Pasante/100/125/170 Hz
Fltro de Paso Alto
Posterior*
"HPF R" Pasante/200 Hz
Filtro de paso alto
frontal/posterior*
"HPF" Pasante/100/125/170 Hz
Filtro de paso bajo
del subwoofer*
"LPF SW" 50/80/120/Pasante Hz
Compensación de
volumen
"V-Offset" –8 — ±0
Sonoridad "LOUD" ACTIVADO/DESACTIVADO
• Según sea el valor de selección del factor Q de
graves, las frecuencias que pueden ajustarse en
frecuencia central de graves cambian como se indica
a continuación.
Factor Q de graves Frecuencia central de graves
1,00/1,25/1,50 60/70/80/100
2,00 60/70/80/150
• Cuando se ACTIVA el Refuerzo de Graves, la respuesta
de los graves aumenta en un 20%.
• Compensación del volumen:
El volumen de cada fuente puede ajustarse
independientemente del volumen básico.
• Sonoridad: Compensación de los registros graves y
agudos a bajo volumen.
• * Es posible controlar este ítem cuando <Cambio
de la salida de previo> (página 91) está ajustado a
"SWPRE Sub-W". (KTS-300MR solamente)
• * Función del KTS-MP400MR
• * Función del KTS-300MR
5 Salga del modo de Control de Audio
Pulse el botón [AUD].
B64-3068-20_04_KTS-MP400MR.indb 79B64-3068-20_04_KTS-MP400MR.indb 79 06.5.26 11:34:17 AM06.5.26 11:34:17 AM

80 | Español
Características generales
Cambio de Visualización
Cambio de la información visualizada.
Pulse el botón [DISP].
Cada vez que se pulse el botón, la visualización
cambiará como se indica a continuación.
En fuente Sintonizador
Información Visualización
Nombre de Emisora o Frecuencia "SNPS"*
Frecuencia "BAND+FREQ"
Reloj
En fuente de CD y disco Externo
Información Visualización
Título del disco (En fuente de disco externa
o fuente de CD interna KTS-MP400MR)
"D-TITLE"*
Título de la pista (En fuente de disco externa
o fuente de CD interna KTS-MP400MR)
"T-TITLE"*
Número de Pista y Tiempo de Reproducción "P-Time"
Nombre del disco "DNPS"
Reloj
En fuente MP3/WMA
(KTS-MP400MR solamente)
Información Visualización
Título de canción y Nombre de artista "TITLE"*
Nombre de álbum y Nombre de artista "ALBUM"*
Nombre de carpeta "FOLDER NAME"
Nombre de archivo "FILE NAME"
Número de Pista y Tiempo de Reproducción "P-Time"
Reloj
En fuente de radio HD
Información Visualización
Nombre de emisora "Station Name"*
Título de canción/ Nombre de artista/
Nombre de álbum/ Juego
"Title"*
Frecuencia "Frequency"
Reloj
Fuente de sintonizador de boletínes
meteorológicos
Información
Frecuencia
Reloj
En fuente de entrada auxiliar
Información
Auxiliary input name
Reloj
• * Si el contenido de la información no se puede
visualizar, se visualizará tiempo de reproducción o
frecuencia.
• El nombre del álbum no se puede visualizar en un
archivo WMA.
Asignación de Nombre de Emisora/
Disco (SNPS/DNPS)
Asignación de un título a una Emisora o CD.
1 Reciba/reproduzca la emisora/disco al que
desee asignar el título
• Remítase a <Cambio de Visualización> (página 80) y
seleccione "DNPS" o "SNPS". No se puede dar ningún
nombre a la fuente si "DNPS" o "SNPS" no se pueden
seleccionar para este.
2 Acceda al modo de Ajuste de nombre
Pulse el botón [NAME SET] durante más de 2
segundos.
Se visualiza "NAME SET".
3 Mueva el cursor a la posición de
introducción de carácter
Pulse el botón [4] o [¢].
4 Seleccione el tipo de carácter
Pulse el botón [3/8].
Cada vez que se pulse el botón, el tipo de
carácter cambiará como se indica a continuación.
Visualización de tipo de carácter
Alfabeto mayúscula
Alfabeto minúscula
Números y símbolos
Caracteres especiales (caracteres de acento)
5 Seleccione los caracteres
Pulse el botón [FM] o [AM].
6 Repita los pasos 3 a 5 e introduzca el nombre.
7 Salga del modo de ajuste de nombre
Pulse el botón [NAME SET].
B64-3068-20_04_KTS-MP400MR.indb 80B64-3068-20_04_KTS-MP400MR.indb 80 06.5.26 11:34:17 AM06.5.26 11:34:17 AM

Español | 81
• Cuando la operación se detiene durante 10 segundos,
se registra el nombre de ese momento y el modo de
Ajuste de Nombre se cierra.
• Números de memoria
- FM: 32 emisoras
- AM: 16 emisoras
- Reproductor de CD interno: 30 discos
- Cambiador/Reproductor de CD externo:Varía
de acuerdo con el cambiador/reproductor de
CD.Remítase al manual del cambiador/reproductor
de CD.
• El título de la emisora/CD puede cambiarse mediante
el mismo procedimiento utilizado para la asignación
de nombre.
Selección de pantalla de entrada
auxiliar
Selección de la visualizacion cuando este
dispositivo se cambia a la fuente de entrada
Auxiliar interna.
1 Seleccione la fuente de entrada Auxiliar
Pulse el botón [CD/CH].
Seleccione la visualización "AUX EXT".
2 Acceda al modo de selección de pantalla de
entrada auxiliar
Pulse el botón [NAME SET] durante más de 2
segundos.
El Nombre AUX seleccionado parpadea.
3 Seleccione la pantalla de entrada auxiliar
Pulse el botón [4] o [¢].
Cada vez que se pulse el botón, cambiará entre
las visualizaciones siguientes.
• "AUX EXT"
• "TV"
• "VIDEO"
• "GAME"
• "PORTABLE"
• "DVD"
4 Salga del modo de selección de pantalla de
entrada auxiliar
Pulse el botón [NAME SET].
• Cuando la operación se detiene durante 10 segundos,
se registra el nombre de ese momento y el modo de
Salida del subwoofer
ACTIVACIÓN o DESACTIVACIÓN de la salida del
subwoofer.
Pulse el botón [SW] durante más de 1
segundo.
Cada vez que se pulsa el botón, se activa o
desactiva la salida del subwoofer.
Cuando está activada se visualiza "Sub-W ON".
• Es posible controlar esta función cuando <Cambio
de la salida de previo> (página 91) está ajustado a
"SWPRE Sub-W". (KTS-300MR solamente)
Silenciamiento de TEL
El sistema de audio se silencia automáticamente
al entrar una llamada telefónica.
Cuando se recibe una llamada
Se visualiza "CALL".
El sistema de audio queda en pausa.
Audición del audio durante una llamada
Pulse el botón [TU/SR] o [CD/CH].
La visualización "CALL" desaparece y el sistema
de audio vuelve a ACTIVARSE.
Cuando termina la llamada
Cuelgue el teléfono.
La visualización "CALL" desaparece y el sistema
de audio vuelve a ACTIVARSE.
selección de pantalla de entrada auxiliar se cierra.
• La pantalla de entrada auxiliar solamente se puede
ajustar cuando se utiliza la entrada auxiliar del KCA-
S210A opcional.
B64-3068-20_04_KTS-MP400MR.indb 81B64-3068-20_04_KTS-MP400MR.indb 81 06.5.26 11:34:18 AM06.5.26 11:34:18 AM

82 | Español
".
"650
".&
'.
D
5643
o
Características del sintonizador
Modo de Sintonización
Elija el modo de sintonización.
Pulse el botón [AUTO].
Cada vez que se pulse el botón, el modo
de Sintonización cambiará como se indica a
continuación.
Modo de Sintonización Visualización Funcionamiento
Búsqueda automática "Auto 1" Búsqueda automática
de una emisora.
Búsqueda de emisora
predefinida
"Auto 2" Búsqueda de emisoras
por orden en la
memoria de preajuste.
Manual "Manual" Control de sintonización
manual normal.
Sintonización
Selección de la emisora.
1 Seleccione la fuente de sintonizador
Pulse el botón [TU/SR].
Seleccione la visualización "TUNER".
2 Seleccione la banda
Pulse el botón [FM] o [AM].
Cada vez que pulse el botón [FM] cambiará entre
las bandas FM1, FM2, y FM3.
3 Sintonice la banda hacia arriba o hacia
abajo
Pulse el botón [4] o [¢].
• Durante la recepción de emisoras en estéreo, el
indicador "ST" se activa.
Indicador STNúmero de la emisora preajustadaVisualización de banda Pantalla de frecuencia
B64-3068-20_04_KTS-MP400MR.indb 82B64-3068-20_04_KTS-MP400MR.indb 82 06.5.26 11:34:19 AM06.5.26 11:34:19 AM

Español | 83
Memoria de presintonización de
emisoras
Almacenamiento de la emisora en la memoria.
1 Seleccione la banda
Pulse el botón [FM] o [AM].
2 Seleccione la frecuencia para guardarla en la
memoria
Pulse el botón [4] or [¢].
3 Guarde la frecuencia en la memoria
Pulse el botón [1] — [6] deseado durante al
menos 2 segundos.
La visualización del número predefinido
parpadea 1 vez.
En cada banda, se puede guardar 1 emisora en la
memoria de cada botón [1] — [6].
Entrada de Memoria Automática
Almacenamiento automático de emisoras con
buena recepción en la memoria.
1 Seleccione la banda de la Entrada de
Memoria Automática
Pulse el botón [FM] o [AM].
2 Abra la Entrada de Memoria Automática
Pulse el botón [AME] durante más de 2
segundos.
Cuando se guardan en memoria 6 emisoras
que pueden recibirse, la Entrada de Memoria
Automática se cierra.
Sintonización preajustada
Recuperación de las emisoras de la memoria
1 Seleccione la banda
Pulse el botón [FM] o [AM].
2 Recupere la emisora
Pulse el botón [1] — [6] deseado.
B64-3068-20_04_KTS-MP400MR.indb 83B64-3068-20_04_KTS-MP400MR.indb 83 06.5.26 11:34:20 AM06.5.26 11:34:20 AM

84 | Español
$%$)
". 4$"/
3%.
3&1
'4&-
.3%.
'.
D
Características de CD/MP3/WMA/control de disco Externo
Número de disco
Reproducción de CD y MP3/WMA
Cuando no hay ningún disco insertado
1 Deslice el botón de liberación
Baje la puerta de CD para abrirla.
2 Inserte un disco.
3 Cierre la puerta de CD
Presione la puerta de CD en el centro al
cerrar.
• No utilice la unidad con la puerta de CD abierta. Si se
utiliza en la posición abierta, puede entrar agua en la
parte interior y ocasionar daños.
• Cuando hay un disco insertado, el indicador "0"/ "3"
se activa.
Cuando hay un disco insertado
Pulse el botón [CD/CH].
Seleccione la visualización "CD".
Pausa y Reproducción
Pulse el botón [3/8].
Cada vez que se pulse el botón, el disco queda
en el estado de pausa o es reproducido.
Indicador 0/3
Botón de liberación
Botón de liberación
Puerta de CD
B64-3068-20_04_KTS-MP400MR.indb 84B64-3068-20_04_KTS-MP400MR.indb 84 06.5.26 11:34:20 AM06.5.26 11:34:20 AM

Español | 85
Reproducción de un Disco Externo
Reproducción de discos colocados en el accesorio
opcional de reproductor de discos conectado a
esta unidad.
Pulse el botón [CD/CH].
Seleccione la visualización del reproductor de
discos deseado.
Ejemplos de visualizaciones:
Visualización Reproductor de Discos
"CD2" Reproductor-CD
"CD CH" Cambiador de CD
Pausa y Reproducción
Pulse el botón [3/8].
Cada vez que se pulse el botón, el disco queda
en el estado de pausa o es reproducido.
• El disco 10 se visualiza como "0".
Expulse el disco
1 Deslice el botón de liberación
Baje la puerta de CD para abrirla.
2 Expulse el disco
Pulse el botón [0].
3 Cierre la puerta de CD
Presione la puerta de CD en el centro al
cerrar.
• Los CD de 3 pulgadas (8cm) no pueden ser
reproducidos. El uso e inserción de un adaptador en
esta unidad puede ocasionar daños.
• Los formatos MP3/WMA que puede reproducir esta
unidad deben estar en soportes CD-ROM, CD-R y CD-
RW.
Los formatos de medios deben ser ISO 9660 Nivel 1,
Nivel 2, Joliet, o Romeo. Los métodos y precauciones
que deben seguirse para escribir datos MP3/WMA
están descritos en <Notas sobre la reproducción de
MP3/WMA> (página 76).
Compruebe dicha sección antes de crear los medios
MP3/WMA.
Avance rápido y rebobinado
Avance rápido
Mantenga pulsado el botón [¢].
Libere el botón en el punto en el que desea
reanudar la reproducción.
Inversión
Mantenga pulsado el botón [4].
Libere el botón en el punto en el que desea
reanudar la reproducción.
Búsqueda de Pista/Archivo
Búsqueda de una canción en el disco o en la
carpeta MP3/WMA.
Pulse el botón [4] o [¢].
Función de cambiador de discos/MP3/WMA
Búsqueda de Disco/Búsqueda de
Carpeta
Selección del ajuste de disco en el cambiador
de disco o la carpeta grabada en el MP3/WMA
media.
Pulse el botón [AM] o el botón [FM].
• Las funciones que pueden utilizarse y la información
que se puede visualizar, pueden ser diferentes
dependiendo del reproductor de discos externo
conectado.
B64-3068-20_04_KTS-MP400MR.indb 85B64-3068-20_04_KTS-MP400MR.indb 85 06.5.26 11:34:22 AM06.5.26 11:34:22 AM

86 | Español
Características de CD/MP3/WMA/control de disco Externo
Repetición de Pista/Archivo/Disco/
Carpeta
Repetición de la canción, disco del cambiador de
discos o carpeta MP3/WMA que esté escuchando.
Pulse el botón [REP].
Cada vez que se pulse el botón, la Repetición
de Reproducción cambiará como se indica a
continuación.
En un CD y fuente de disco Externa
Repetición de reproducción Visualización
Repetición de pista "(T-)Repeat ON"
Repetición de Disco (En cambiador de discos) "D-Repeat ON"
DESACTIVADO "Repeat OFF"
En fuente MP3/WMA
Repetición de reproducción Visualización
Repetición de archivo "File REP ON"
Repetición de carpeta "FOLD REP ON"
DESACTIVADO "Repeat OFF"
Reproducción con Exploración
Reproducción de la primera parte de cada
canción de la carpeta de disco o MP3/WMA que
esté escuchando y búsqueda de la canción que
desee escuchar.
1 Inicie la Reproducción con Exploración
Pulse el botón [SCAN].
Se visualiza "Scan ON".
2 Libere cuando se reproduzca la canción que
desee escuchar
Pulse el botón [SCAN].
Reproducción aleatoria
Reproduzca todas las canciones del disco o
carpeta MP3/WMA en orden aleatorio.
Pulse el botón [RDM].
Cada vez que se pulsa el botón, la Reproducción
Aleatoria se activa o desactiva.
Cuando está activada se visualiza "Random ON".
• Cuando se pulsa el botón [¢], comenzará la
selección de la siguiente canción.
Función de cambiador de discos
Reproducción Aleatoria de
Magazine
Reproduzca las canciones de todos los discos del
cambiador de discos en orden aleatorio.
Pulse el botón [M.RDM].
Cada vez que se pulsa el botón, la Reproducción
Aleatoria Magazine se activa o desactiva.
Cuando está activada se visualiza "M-Random ON".
• Cuando se pulsa el botón [¢], comenzará la
selección de la siguiente canción.
B64-3068-20_04_KTS-MP400MR.indb 86B64-3068-20_04_KTS-MP400MR.indb 86 06.5.26 11:34:22 AM06.5.26 11:34:22 AM

Español | 87
Función del KTS-MP400MR
Función de MP3/WMA
Selección de carpetas
Selección rápida de la carpeta que desee
escuchar.
1 Acceso al modo de selección de carpetas
Pulse el botón [F.SEL].
Se visualiza "Select Mode".
Durante el modo de Selección, se visualizará
la información de carpeta tal como se indica a
continuación.
Visualización del nombre de la carpeta
Muestra el nombre de la carpeta actual.
2 Seleccione el nivel de carpeta
Pulse el botón [FM] o [AM].
Con el botón [FM] se moverá 1 nivel hacia abajo
y con el botón [AM] 1 nivel hacia arriba.
Selección de una carpeta del mismo nivel
Pulse el botón [4] o [¢].
Con el botón [4] se moverá a la carpeta
anterior y con el botón [¢] a la carpeta
siguiente.
Retorno al nivel superior
Pulse el botón [3].
3 Decida la carpeta que desee que se
reproduzca
Pulse el botón [3/8].
El modo de selección de carpeta se libera
y el MP3/WMA de la carpeta visualizada es
reproducido.
• Los métodos para ir a otras carpetas en el modo de
selección de carpetas son diferentes de los del modo
de búsqueda de carpetas.
Véase <Notas sobre la reproducción de MP3/WMA>
(página 76) respecto de los detalles.
Cancelación del modo de selección de carpeta
Pulse el botón [F.SEL].
Despliegue de Texto/Título
Despliegue del texto de CD, o texto de MP3/
WMA.
Pulse el botón [DISP] durante más de 1
segundo.
B64-3068-20_04_KTS-MP400MR.indb 87B64-3068-20_04_KTS-MP400MR.indb 87 06.5.26 11:34:23 AM06.5.26 11:34:23 AM

88 | Español
".
'..&/6
D
5643
Funciones de control de radio HD
• Cuando conecte una radio HD, las funciones de
sintonizador de la unidad se desactivarán y cambiarán
a las funciones de sintonizador de radio HD. Se
modificará una parte de los métodos de ajuste,
incluyendo el modo de sintonización.
• Con el sintonizador de radio HD, puede utilizar las
funciones similares a <Memoria de presintonización
de emisoras> y <Sintonización preajustada> de las
funciones de sintonizador. Rémitase a las funciones de
sintonizador si desea saber cómo utilizar las funciones.
• La radio HD no puede seleccionarse como fuente de
zona dual.
Sintonización
Selección de la emisora.
1 Seleccione la fuente de radio HD
Pulse el botón [TU/SR].
Seleccione la visualización "HD Radio".
2 Seleccione una banda de HF
Pulse el botón [FM].
Cada vez que pulse el botón [FM] cambiará entre
las bandas HF1, HF2, y HF3.
Seleccione una banda de HA
Pulse el botón [AM].
3 Sintonice la banda hacia arriba o hacia
abajo
Pulse el botón [4] o [¢].
Indicador STNúmero de la emisora preajustadaVisualización de banda Pantalla de frecuencia
B64-3068-20_04_KTS-MP400MR.indb 88B64-3068-20_04_KTS-MP400MR.indb 88 06.5.26 11:34:23 AM06.5.26 11:34:23 AM

Español | 89
Entrada de Memoria Automática
Almacenamiento automático de emisoras con
buena recepción en la memoria.
1 Seleccione la banda de la entrada de
memoria automática
Pulse el botón [FM] o [AM].
2 Acceda al modo de menú
Pulse el botón [MENU] durante más de 1
segundo.
Se visualiza "MENU".
3 Seleccione el modo de Entrada de Memoria
Automática
Pulse el botón [FM] o [AM].
Seleccione la visualización "Auto-Memory".
4 Abra la Entrada de Memoria Automática
Pulse el botón [4] o [¢] durante más de
2 segundos.
Cuando se guardan en memoria 6 emisoras
que pueden recibirse, la Entrada de Memoria
Automática se cierra.
5 Salga del modo de Menús
Pulse el botón [MENU].
• El método de recepción se puede conmutar con el
ajuste del <Ajuste del modo de recepción> (página
94).
B64-3068-20_04_KTS-MP400MR.indb 89B64-3068-20_04_KTS-MP400MR.indb 89 06.5.26 11:34:24 AM06.5.26 11:34:24 AM

90 | Español
Acerca del Menú
Sistema de Menús
Ajuste de la función de sonido bip, etc. durante el
funcionamiento.
Aquí se explica el método de funcionamiento
básico del sistema de Menús. La referencia a los
elemento de menús y el contenido de sus ajustes
se encuentra a continuación de esta explicación
de funcionamiento.
1 Acceda al modo de Menús
Pulse el botón [MENU] durante más de 1
segundo.
Se visualiza "MENU".
2 Seleccione el elemento de menú
Pulse el botón [FM] o [AM].
Ejemplo: Cuando desee ajustar el sonido de bip,
seleccione la visualización "Beep".
3 Ajuste el elemento de menús.
Pulse el botón [4] o [¢].
Ejemplo: Cuando se selecciona "Beep", cada vez
que se pulse el botón cambiará a "Beep
ON" o "Beep OFF"
.
Seleccione 1 de ellos
como el ajuste.
Puede continuar volviendo al paso 2 y ajustando
otras opciones.
4 Salga del modo de Menús
Pulse el botón [MENU].
• Cuando se visualizan otras opciones, aplicables al
método de funcionamiento básico mencionado,
se introduce la tabla de contenidos de sus ajustes.
(Normalmente, el ajuste situado en la parte superior
de la tabla es el ajuste original)
Además, la explicación de los elemento que no
son aplicables (<Ajuste manual del reloj> etc.) se
introducen paso a paso.
".
'..&/6
D
B64-3068-20_04_KTS-MP400MR.indb 90B64-3068-20_04_KTS-MP400MR.indb 90 06.5.26 11:34:25 AM06.5.26 11:34:25 AM

Español | 91
Tono de Sensor de Contacto
ACTIVACIÓN/DESACTIVACIÓN del sonido de
comprobación de funcionamiento (sonido bip).
Visualización Preajuste
"Beep ON" Se escucha un beep.
"Beep OFF" Beep cancelado.
Ajuste manual del reloj
1 Seleccione el modo de Ajuste de Reloj
Pulse el botón [FM] o [AM].
Seleccione la visualización "Clock Adjust".
2 Acceda al modo de Ajuste del Reloj
Pulse el botón [4] o [¢] durante más de
1 segundo.
La indicación horaria parpadea.
3 Ajuste las horas
Pulse el botón [FM] o [AM].
Ajuste los minutos
Pulse el botón [4] o [¢].
4 Salga del modo de ajuste del Reloj
Pulse el botón [MENU].
Iluminación seleccionable
Selección del color de iluminación del botón en
verde o rojo.
Visualización Preajuste
"Button Red" El color de iluminación es rojo.
"Button Green" El color de iluminación es verde.
Ajuste del Contraste
Ajuste del contraste de la pantalla de
visualización.
Visualización y Ajuste
"Contrast 0"
…
"Contrast 10"
Regulador de luz
Atenuación de la pantalla de esta unidad
automáticamente cuando el interruptor de la luz
se encuentra activado.
Visualización Preajuste
"Dimmer ON" Se regula la luz de la pantalla.
"Dimmer OFF" No se regula la luz de la pantalla.
Función del KTS-MP400MR
Ajuste del System Q
Ajuste para determinar si la pantalla indicará los
factores de ecualización del sistema (frecuencia
central de graves, factor de ecualización de
graves, ampliación de graves, frecuencia central
de medios, factor de ecualización de medios,
y frecuencia central de agudos) del control de
audio.
Visualización Preajuste
"System Q ON" Los factores de System Q se visualizan.
"System Q OFF" Los factores de System Q no se visualizan.
Función del KTS-300MR
Cambio de la salida de previo
Cambio de la presalida entre el altavoz trasero y
el subwoofer. (En el subwoofer esta se emite sin
efecto del control de desvanecimiento.)
Visualización Preajuste
"SWPRE Rear" Previo posterior.
"SWPRE Sub-W" Presalida del subwoofer.
B64-3068-20_04_KTS-MP400MR.indb 91B64-3068-20_04_KTS-MP400MR.indb 91 06.5.26 11:34:25 AM06.5.26 11:34:25 AM

92 | Español
Acerca del Menú
En la fuente de sintonizador SIRIUS
Visualización de Identificación (ID)
SIRIUS (ESN)
Mostrar la visualización de Identificación (ID)
SIRIUS (Número de Serie Electrónico).
Visualización
"ESN = ************"
• Identificación de Serie y SIRIUS (ESN)
Es particularmente importante retener el número
de serie de la unidad y el número de Identificación
electrónica de SIRIUS para la activación de servicios y
para potenciales cambios de servicios futuros.
En el sintonizador SIRIUS, disco externo, fuente de
entrada auxiliar
Sistema de Zona Dual
Hace que el sonido del canal frontal y del canal
posterior sean diferentes.
Visualización Preajuste
"Zone 2 OFF" Los canales frontal y posterior tienen el mismo
sonido de fuente.
"Zone 2 ON" Los canales frontal y posterior tienen diferente
sonido de fuente.
• Cuando el sistema de zona dual está activado, solo
hay efecto de sonido incluyendo el control de audio
para la fuente interna.
• Cuando active el sistema de zona dual mientras que la
presalida del subwoofer esté activada, el sonido de la
presalida del subwoofer no se emitirá.
Cuando el Sistema de Zona Dual esta
DESACTIVADO
Ajuste del Sistema de Zona Dual
Ajuste del sonido del canal Frontal y del canal
Posterior en el sistema de zona dual.
Visualización Preajuste
"Zone 2 Rear" El canal frontal es la fuente interna de esta
unidad y el posterior es el sonido de la fuente
seleccionada.
"Zone 2 Front" El canal posterior es la fuente interna de esta
unidad y el frontal es el sonido de la fuente
seleccionada.
Ajuste de Silenciamiento de
Amplificador Incorporado
Conmuta el control de silenciamiento del
amplificador incorporado entre activado y
desactivado. AL ACTIVAR el control se potencia la
calidad del previo.
Visualización Preajuste
"AMP Mute OFF" Se activa el amplifiador incorporado.
"AMP Mute ON" El amplificador incorporado se desactiva.
B64-3068-20_04_KTS-MP400MR.indb 92B64-3068-20_04_KTS-MP400MR.indb 92 06.5.26 11:34:26 AM06.5.26 11:34:26 AM

Español | 93
B.M.S. (Bass Management System)
Ajuste el nivel de refuerzo de graves del
amplificador externo con la unidad principal.
Visualización Preajuste
"AMP Bass FLT" El nivel de refuerzo de graves es plano.
"AMP Bass +6" El nivel de refuerzo de graves es bajo (+6dB).
"AMP Bass +12" El nivel de refuerzo de graves es medio (+12dB).
"AMP Bass +18" El nviel de refuerzo de graves es alto (+18dB).
• Remítase al catalogo o al manual de instrucciones
para amplificadores de potencia que pueden ser
controlados desde esta unidad.
• Para amplificadores está el modelo que se puede
ajustar desde lo mínimo hasta +18 dB, y el modelo
que se puede ajustar desde lo mínimo hasta +12 dB.
Cuando un amplificador se conecta de tal forma que
solo se puede ajustar a +12, aún si se selecciona "AMP
Bass +18" este no funcionará correctamente.
B.M.S. Compensación de frecuencias
Ajuste de la frecuencia central reforzada por el
B.M.S.
Visualización Preajuste
"AMP Freq NML" Refuerzo con la frecuencia central normal.
"AMP Freq Low" Disminuya la frecuencia central normal en 20%.
Recepción en FM
CRSC (Clean Reception System
Circuit)
Cambie temporalmente la recepción de estéreo a
mono para reducir el ruido de paso múltiple al oír
la emisora FM.
Visualización Preajuste
"CRSC ON" El CRSC está activado.
"CRSC OFF" El CRSC está desactivado.
• Los campos eléctricos fuertes (como las líneas de alta
tensión) pueden producir que la calidad del sonido
sea inestable cuando CRSC está activado. En tal caso,
desactivelo.
Con la conexión de LX AMP a la unidad
Control AMP
Es posible controlar el amplificador LX AMP
conectado a la unidad.
1 Selección del modo AMP
Pulse el botón [FM] o [AM].
Seleccione la visualización "AMP Control".
2 Acceso al modo de control AMP
Pulse el botón [4] o [¢] durante más de
1 segundo.
3 Selección del ítem de control AMP para su
ajuste
Pulse el botón [FM] o [AM].
• Respecto de los detalles del ítem de control AMP,
consulte el manual de instrucciones que acompaña al
amplificador LX AMP.
4 Ajuste del modo de control AMP
Pulse el botón [4] o [¢].
5 Salida del modo de control AMP
Pulse el botón [MENU].
B64-3068-20_04_KTS-MP400MR.indb 93B64-3068-20_04_KTS-MP400MR.indb 93 06.5.26 11:34:27 AM06.5.26 11:34:27 AM

94 | Español
Acerca del Menú
En el modo de radio HD
Modo de Sintonización
Ajusta el modo de sintonización.
Modo de
Sintonización
Visualización Funcionamiento
Búsqueda
automática
"Auto 1" Búsqueda automática de una
emisora.
Búsqueda de emisora
predefinida
"Auto 2" Search in order of the stations
in the Preset memory.
Manual "Manual" Control de sintonización
manual normal.
En el modo de radio HD
Ajuste del modo de recepción
Ajusta el modo de recepción.
1 Seleccione el modo de recepción
Pulse el botón [FM] o [AM].
Seleccione la visualización "Receive Mode".
2 Abra modo de recepción
Pulse el botón [4] o [¢] durante más de
1 segundo.
3 Ajuste el modo de recepción
Pulse el botón [FM] o [AM].
Cada vez que se pulsa el botón, el modo de
recepción cambia como se indica a continuación.
Modo de recepción Visualización Funcionamiento
Modo automático "Auto" Las emisiones analógicas
y digitales se conmutarán
automáticamente.
Cuando se transmitan las
dos, tendrán prioridad las
emisiones digitales.
Digital "Digital" Solo emisiones digitales.
Analógico "Analog" Solo emisiones analógicas.
4 Salga del modo de recepción
Pulse el botón [MENU].
• Incluso con el ajuste "Auto", se recibirá una emisión
analógica durante la recepción de un modo de
partido de pelota (programa de emisión sin retardo).
En el modo de radio HD
Entrada de Memoria Automática
Respecto del método de funcionamiento consulte
<Entrada de Memoria Automática> (página 89).
B64-3068-20_04_KTS-MP400MR.indb 94B64-3068-20_04_KTS-MP400MR.indb 94 06.5.26 11:34:27 AM06.5.26 11:34:27 AM

Español | 95
Operaciones básicas del mando a distancia cableado opcional
• Consulte el manual de instrucciones del mando a
distancia.
Operaciones básicas
Botones [POWER]
Encendido de la alimentación
Pulse el botón [POWER] durante más de 1
segundo.
Apagado de la alimentación
Pulse el botón [POWER].
Botones [VOL]
Ajuste del volumen.
Botón [TU/SR] o [CD/CH]
Cada vez que se pulse el botón, la fuente
cambiará.
Respecto del orden de cambio de la fuente,
remítase a <Selección de la fuente> (página 78).
Botón [MUTE]
Baja el volumen rápidamente.
Cuando se pulsa de nuevo, vuelve al nivel
anterior.
En fuente Sintonizador
Botones [AM]/ [FM]
Seleccione la banda.
Cada vez que pulse el botón [FM] cambiará entre
las bandas FM1, FM2, y FM3.
Botones [4]/ [¢]
Sintonice la banda hacia arriba o hacia abajo.
En fuente de Disco
Botones [4]/ [¢]
Pista/archivo hacia delante y hacia atrás.
Botones [FM]/ [AM]
Disco/Carpeta hacia delante y hacia atrás.
108&3
$%$)
.65&
70-
".
'.
D
5643
B64-3068-20_04_KTS-MP400MR.indb 95B64-3068-20_04_KTS-MP400MR.indb 95 06.5.26 11:34:28 AM06.5.26 11:34:28 AM

96 | Español
En fuente de radio HD
Botones [FM]
Seleccione una banda de HD FM.
Cada vez que pulse el botón [FM] cambiará entre
las bandas HF1, HF2, y HF3.
Botones [AM]
Seleccione una banda de HD AM.
Botones [4]/ [¢]
Sintonice la banda hacia arriba o hacia abajo.
En la fuente de sintonizador SIRIUS
Botón [FM]
Seleccione la banda predefinida.
Botones [4]/ [¢]
Búsqueda de canales hacia arriba o hacia abajo.
Operaciones básicas del mando a distancia cableado opcional
B64-3068-20_04_KTS-MP400MR.indb 96B64-3068-20_04_KTS-MP400MR.indb 96 06.5.26 11:34:28 AM06.5.26 11:34:28 AM

Español | 97
Accesorios/ Procedimiento de instalación
Accesorios
➀
..........1
➁
..........1
➂
..........1
➃
..........2
➄
..........4
➅
..........1
➆
..........1
➇
..........1
Procedimiento de instalación
1. Para evitar cortocircuitos, retire la llave del
encendido y desconecte el terminal - de la
batería.
2. Conecte correctamente los cables de entrada y
de salida de cada unidad.
3. Conecte los cables del altavoz del mazo de
conductores.
4. Conecte los cables del mazo de conductores en
el siguiente orden: masa, batería, encendido.
5. Conecte el conector del mazo de conductores a
la unidad.
6. Instale la unidad en su embarcación.
7. Vuelva a conectar el terminal - de la batería.
8. Luego pulse el botón de reposición.
2ADVERTENCIA
Si conecta el cable de ignición (rojo) y el cable de la batería
(amarillo) al punto a tierra negativo, puede ocasionar
un cortocircuito, que a su vez podría iniciar un incendio.
Conecte esos cables siempre a la fuente de alimentación
que pasa por la caja de fusibles.
• Si el encendido de su embarcación no posee una
posición ACC, conecte el cable de encendido a una
fuente de alimentación que se pueda encender y apagar
con la llave o con otro interruptor de control. Si el
receptor se deja encendido durante un largo periodo de
tiempo, es posible que la batería se agote.
• Si se funde el fusible, en primer lugar asegúrese de que
los cables no hayan causado un cortocircuito, y luego
reemplace el fusible usado por otro del mismo régimen.
• Enrolle los cables no conectados con una cinta de vinilo
u otro material similar para que queden aislados. Para
evitar cortocircuitos, no retire las tapas de los extremos
de los cables o terminales no conectados.
• Conecte correctamente los cables de altavoz a los
terminales que corresponden. La unidad se puede dañar
o no funcionar si combina los cables - o a tierra con
cualquier parte metálica en la embarcación.
• Cuando se han conectado solamente dos alta voces
al sistema, conecte los conectores ya sea a ambos
terminales de salida delanteros, o a ambos terminales de
salida traseros (o sea, no mezcle terminales delanteros
y traseros). Por ejemplo, si conecta el conector + del
altavoz izquierdo a un terminal de salida delantero, no
conecte el conector - del altavoz derecho a un terminal
de salida trasero.
• Después de instalar la unidad, controlar para asegurar
que el equipo eléctrico tales como las lámparas de
señales e indicadores funcionan normalmente.
• Instale la unidad en un ángulo de 30˚ o menos.
B64-3068-20_04_KTS-MP400MR.indb 97B64-3068-20_04_KTS-MP400MR.indb 97 06.5.26 11:34:29 AM06.5.26 11:34:29 AM

98 | Español
1/
/°
ÊÊÊ" /
*°" /
," /ÊUÊ
," /ÊUÊ,
,,ÊUÊ
,,ÊUÊ,
q
³
,, ," /
Conexión de cables a los terminals
Entrada de antena
de FM/AM
Fusible (10A)
Mazo de conductores
(Accesorio1)
Cable del encendido (Rojo)
Cable de la batería (Amarillo)
Cable de masa (Negro) -
(a un punto a tierra negativo de
la embarcación)
Interruptor
de la llave de
encendido
Caja de fusibles
(fusible principal)
ACC
Caja de fusibles
Batería
Si no se efectúan las conexiones, no deje que el cable
sobresalga de la lengüeta.
Cable de reductor de luz (Naranja/blanco)
Al interruptor de control de luces
Cable de control del amplificador externo
(Rosado/negro)
Al terminal "EXT.AMP.CONT." del amplificador con la
función de control del amplificador externo.
Al altavoz delantero izquierdo
Al altavoz delantero derecho
Al altavoz trasero izquierdo
Al altavoz trasero derecho
Blanco/negro
Blanco
Gris/negro
Gris
Verde/negro
Verde
Púrpura/negro
Púrpura
Al cambiador de discos Kenwood /
Sintonizador de radio satélite Sirius/
Accesorio opcional externo
Para conectar estos cables, remítase
a los manuales de instrucciones
relacionados.
Cable de silenciamiento TEL (Marrón)
Conecte al terminal puesto a masa ya sea al sonar el
teléfono o durante la conversación.
A
B
C
KTS-MP400MR KTS-300MR
ASalida trasera —
BSalida delantera Salida delantera
CSalida del subwoofer Salida trasera/ Salida del subwoofer
Salida izquierda (Blanco), Salida derecha (Rojo)
Sin utilizar (Azul)
Cable de control de potencia/control de
antena (Azul/blanco)
Si no se efectúan las conexiones, no deje que el
cable sobresalga de la lengüeta.
Al controlador remoto alámbrico
Conecte al terminal de control de alimentación cuando
utilice el amplificador de potencia opcional, o al terminal
de control de la antena en la embarcación.
B64-3068-20_04_KTS-MP400MR.indb 98B64-3068-20_04_KTS-MP400MR.indb 98 06.5.26 11:34:30 AM06.5.26 11:34:30 AM

Español | 99
Instalación
Mando a distancia
Consulte el manual de instrucciones del mando a
distancia.
Patrón
Installation
1 Confirme la posición de instalación.
2 Coloque el patrón (accesorio 8) sobre la
superficie de montaje. Marque cada punto a
perforar.
3 Corte la superficie de montaje.
Retire la plantilla (accesorio 8).
Superficie de instalación
Accesorio3
9 Fije la tapa lateral (accesorio 3).
• Cuando realice el agujero en la embarcación, verifique
que no hay nada peligroso del otro lado, como por
ejemplo una tubería o cableado preformado, y tenga
mucho cuidado de no ocasionar rayones u otro tipo de
daños.
• Elabore la superficie según la dimensión indicada. Si no,
la unidad principal no sería estable o provocaría daños.
5 Fije la cinta de espuma (accesorio 7).
6 Fije la protección contra goteo (accesorio 6).
4 Fije la empaquetadura (accesorio 2).
Accesorio2
Accesorio6
Accesorio7
Accesorio2
INSIDE
INSIDE
Tornillo (M4 × 50mm)
Arandela
(Accesorio5)
Superficie de
instalación
Accesorio4
7 Asegure la estructura principal con los tornillos
(accesorio 5) y las ménsulas (accesorio 4).
Oriente las ménsulas de acuerdo a las flechas
"INSIDE" hacia el interior.
8 El par de apriete de los tornillos (accesorio 5) es
de 0,74 N•m ± 0,24 N•m (7,5 kgf-cm ± 2,5 kgf-cm)
o inferior.
NN
w
NN
w
NN
w NN
w
NN
w
NN
w
NN
w
NN
w
B64-3068-20_04_KTS-MP400MR.indb 99B64-3068-20_04_KTS-MP400MR.indb 99 06.5.26 11:34:31 AM06.5.26 11:34:31 AM

100 | Español
Guia Sobre Localización De Averias
Lo que podría parecer un fallo de funcionamiento
de su unidad podría ser simplemente el resultado
de un pequeño error de operación o de un
defecto de conexión. Antes de acudir al servicio,
verifique primero el siguiente cuadro sobre los
problemas que se podrían presentar.
General
? No se puede conectar la alimentación.
✔ El fusible está fundido.
☞ Después de verificar si hay cortocircuitos en
los cables, reemplace el fusible por otro del
mismo valor.
? Hay una fuente que no se puede conmutar.
✔ No hay ningún medio insertado.
☞ Ajuste los medios que desea escuchar. Si
no hay ningún medio en esta unidad, no se
puede conmutar a cada fuente.
✔ El cambiador de discos no está conectado.
☞ Conecte el cambiador de discos. Si el
cambiador de discos no está conectado a su
terminal de entrada, No se puede conmutar a
una fuente de disco externa.
? Se borra la memoria al desconectar el encendido.
✔ El encendido y el cable de la batería están
incorrectamente conectados.
☞ Conecte correctamente el cable, refiriéndose
a la sección <Conexión de cables a los
terminals>.
? No hay efecto de sonoridad.
✔ Está utilizando una presalida de subwoofer.
☞ La sonoridad no tiene efecto en la presalida de
subwoofer.
? Aún si la sonoridad esta activada, el tono agudo
no se compensa.
✔ Se selecciona la fuente de sintonizador.
☞ El tono agudo no se compensa cuando está la
fuente de sintonizador.
? La función del silenciador de TEL no se activa.
✔ El cable del silenciador de TEL no está conectado
correctamente.
☞ Conecte correctamente el cable, refiriéndose
a la sección <Conexión de cables a los
terminals>.
? La función del silenciador de TEL se activa
aunque no está conectado el cable del
silenciador de TEL.
✔ El cable de silenciamiento TEL está tocando una
pieza metálica de la embarcación.
☞ Retire el cable de silenciamiento TEL de la
pieza metálica de la embarcación.
? No se escucha el sonido, o el volumen es bajo.
✔ Las configuraciones de desvanecimiento o
balance se ajustan todas hacia un lado.
☞ Centre los ajustes de desvanecimiento y
balance.
✔ Los cables de entrada/salida o el mazo de
conductores están conectados incorrectamente.
☞ Vuelva a conectar correctamente los cables
de entrada/salida y/o el mazo de conductores.
Consulte la sección de <Conexión de cables a
los terminals>.
✔ Los valores de desviación de volumen son bajos.
☞ Suba la compensación de Volumen,
remitiéndose a la sección <Control de audio>
(página 79).
✔ El <Ajuste de Silenciamiento de Amplificador
Incorporado> (página 92) esta activado.
☞ Desactívelo.
? Calidad del sonido deficiente o distorsionada.
✔ Uno de los cables del altavoz está siendo
aplastado por un tornillo de la embarcación.
☞ Verifique el conexionado del altavoz.
✔ Los altavoces no están conectados correctamente.
☞ Vuelva a conectar los cables del altavoz de
manera que cada terminal de salida quede
conectado a un altavoz diferente.
? El tono del sensor de toque no suena.
✔ El terminal de salida de previo está siendo utilizado.
☞ El tono del sensor de toque no puede ser
emitido desde el terminal de salida de previo.
? La función de intensidad de iluminación no
funciona.
✔ El cable de intensidad de iluminación no está
conectado correctamente.
☞ Verifique la conexión del cable de intensidad
de iluminación.
Fuente de sintonizador
? Recepción de radio deficiente.
✔ La antena no está extendida.
☞ Extraiga completamente la antena.
✔ El cable de control de antena no está conectado.
☞ Conecte correctamente el cable, refiriéndose
a la sección <Conexión de cables a los
terminals>.
B64-3068-20_04_KTS-MP400MR.indb 100B64-3068-20_04_KTS-MP400MR.indb 100 06.5.26 11:34:32 AM06.5.26 11:34:32 AM

Español | 101
Fuente de Disco
? Se visualiza "AUX EXT" sin llevar a cabo el modo
de control de disco externo.
✔ Está conectado un cambiador de discos no
soportado.
☞ Utilice el cambiador de discos mencionado
en <Acerca de los reproductores de
CD/cambiadores de discos conectados a
esta unidad:> (página 73) de la sección
<Precauciones de Seguridad>.
? No se reproduce el disco especificado, sino otro.
✔ El CD especificado está muy sucio.
☞ Limpie el CD, refiriéndose a la sección
<Limpieza de CD>.
✔ El disco está cargado en una ranura diferente de la
especificada.
☞ Saque el cartucho del disco y verifique el
número del disco especificado.
✔ El disco está muy rayado.
☞ Pruebe otro disco.
? El CD es expulsado en cuanto se lo carga.
✔ El CD está muy sucio.
☞ Limpie el CD, remitiéndose a Limpieza de CDs
de la sección <Acerca de los CDs> (página 75).
? No se puede extraer el disco.
✔ Esto se debe a que han transcurrido más de 10
minutos desde que se apagó el interruptor ACC.
☞ El disco solo se puede extraer durante un
termino de 10 minutos después de que se ha
desactivado el interruptor ACC.
Si han transcurrido más de 10 minutos, active
nuevamente el interruptor ACC y pulse el
botón Eject.
? El disco no se insertará.
✔ Existe ya otro disco insertado.
☞ Pulse el botón [0] y extraiga el disco.
? No se puede realizar la búsqueda de pistas.
✔ Para los discos/carpetas primera o última canción.
☞ Para cada disco/carpeta, la Búsqueda de pista
no puede realizarse en dirección de retroceso
para la primera canción o en dirección de
avance para la última canción.
Fuente MP3/WMA
? No se puede reproducir un MP3/WMA.
✔ El medio está rayado o sucio.
☞ Limpie el medio, remitiéndose a Limpieza
de CDs de la sección <Acerca de los CDs>
(página 75).
? El sonido salta cuando un MP3/WMA está siendo
reproducido.
✔ El medio está rayado o sucio.
☞ Limpie el medio, remitiéndose a Limpieza
de CDs de la sección <Acerca de los CDs>
(página 75).
✔ No es buena la condición de grabación.
☞ Grabe los medios nuevamente o utilice otros.
? El tiempo de pista de MP3/WMA no se visualiza
correctamente.
✔ ---
☞ Hay veces en las que no se visualiza
correctamente de acuerdo con las condiciones
de grabación de MP3/WMA.
Fuente de HD Radio
? No se escucha el sonido, o el volumen es bajo.
✔ La emisora preajustada no está realizando la
transmisión en el modo que fue ajustado con
<Ajuste del modo de recepción> (página 94).
☞ Ajuste <Ajuste del modo de recepción> a
"Auto".
✔ Durante una emisión de AM digital, el modo de
recepción cambia entre estéreo y monoauricular
con demasiada frecuencia.
☞ Las condiciones de recepción son malas o
inestables.
Se selecciona estéreo cuando las condiciones
de recepción son buenas, y cambia a
monoauricular cuando las condiciones de
recepción se vuelven malas o inestables.
✔ El sintonizador de radio HD se conecta al KCA-
S210A o a otras unidades.
☞ Conecte el sintonizador de radio HD
directamente a la unidad de control.
B64-3068-20_04_KTS-MP400MR.indb 101B64-3068-20_04_KTS-MP400MR.indb 101 06.5.26 11:34:33 AM06.5.26 11:34:33 AM

102 | Español
Los mensajes mostrados a continuación
presentan las condiciones de su sistema.
EJECT: No se ha cargado el cartucho de discos en
el cambiador. El cartucho de discos no está
completamente cargado.
➪ Cargue correctamente el cartucho de
discos.
No hay ningún CD en la unidad.
➪ Inserte el CD.
No Disc: No se ha cargado el disco en el cartucho
de discos.
➪ Cargue un disco en el cartucho de
discos.
TOC Error: No se ha cargado el disco en el cartucho
de discos.
➪ Cargue un disco en el cartucho de
discos.
El CD está muy sucio. El CD está muy sucio.
Limpie el CD y cárguelo correctamente. El
CD está boca abajo. El CD está muy rayado.
➪ Limpie el CD y cárguelo correctamente.
E-05: El CD está boca abajo.
➪ Cargue el CD correctamente.
E-15: Se reproducieron medios que no tenían
datos grabados que la unidad pudiera
reproducir.
➪ Utilice medios que tengan datos
grabados que la unida pueda
reproducir.
No Panel: La placa frontal de la unidad esclava que se
conecta a esta unidad ha sido extraida.
➪ Vuélvala a colocar.
E-77: Por algún motivo, la unidad funciona en
forma defectuosa.
➪ Pulse el botón de reposición de
la unidad. Si el código "E-77" no
desaparece, consulte con el centro de
servicio más cercano.
Mecha Error: El magazín de disco tiene algún problema.
O la unidad está funcionando
incorrectamente por alguna razón.
➪ Revise el magazín de discos. Luego,
pulse el botón de reposición de la
unidad.
Si el código "Mecha Error" no
desaparece, consulte con el centro de
servicio más cercano.
Hold Error: El circuito de protección de la unidad se
activa cuando la temperatura interior del
cambiador de discos automático excede
de 60˚C (140˚F), interrumpiendo toda
operación.
➪ Enfríe la unidad abriendo las ventanillas
o encendiendo el acondicionador de
aire. Cuando la temperatura disminuya
por debajo de 60˚C (140˚F), se
reanudará la reproducción del disco.
NO NAME: Intento de visualización del DNPS durante
la reproducción de CD sin tener nombres
de disco preajustados.
Load: Los discos se están intercambiando en el
cambiador de discos.
Reading: La unidad está leyendo los datos en el
disco.
0/3 (Parpadeo):
La sección del reproductor de CD no está
funcionando apropiadamente.
➪ Reinserte el CD. Si el CD no se puede
expulsar o si la pantalla continua
relampagueando aún cuando el CD
ha sido reinsertado apropiadamente,
por favor desactive la alimentación y
consulte con su centro de servicios más
cercano.
Unsupported: Se reprodujo un MP3/WMA con un
formato que no soporta esta unidad.
➪ ----
Protected: Se reprodujo un archivo con protección
contra copias.
➪ ----
Guia Sobre Localización De Averias
B64-3068-20_04_KTS-MP400MR.indb 102B64-3068-20_04_KTS-MP400MR.indb 102 06.5.26 11:34:34 AM06.5.26 11:34:34 AM

Español | 103
Sección de audio
Potencia máxima de salida
: 50 W x 4
Potencia completa de todo el ancho de band (a
menos del 1% THD)
: 22 W x 4
Acción tonal
Graves : 100 Hz ±10 dB
Registro medio : 1 kHz ±10 dB
Agudos : 10 kHz ±10 dB
Nivel de salida del preamplificador/carga
(durante la reproducción del disco)
: 2000 mV/10 k
Impedancia de salida de preamplificador
: ≤ 600
General
Tensión de funcionamiento
(11 – 16V admisibles)
: 14,4 V
Consumo
: 10 A
Tamaño de instalación (An x Al x F)
: 200 x 61 x 155 mm
7-7/8 x 2-3/8 x 6-1/8 pulgada
Dimensiones (Anch × Alt × Prof )
: 230 x 85 x 181 mm
9-1/16 x 3-3/8 x 7-1/8 pulgada
Peso
: 2,64 lbs (1,20 kg)
Sección del sintonizador de FM
Gama de frecuencias (intervalo 200 kHz)
: 87,9 MHz – 107,9 MHz
Sensibilidad útil (Relación señal/ruido = 30dB)
: 9,3dBf (0,8 µV/75 )
Sensibilidad de silenciamiento (Relación señal/
ruido = 50dB)
: 15,2dBf (1,6 µV/75 )
Respuesta de frecuencia (±3,0 dB)
: 30 Hz – 15 kHz
Relación señal a ruido (MONO)
: 70 dB
Selectividad (±400 kHz)
: ≥ 80 dB
Separación estéreo (1 kHz)
: 40 dB
Sección del sintonizador de AM
Gama de frecuencias (intervalo 10 kHz)
: 530 kHz – 1700 kHz
Sensibilidad útil (Relación señal/ruido = 20dB)
: 28 dBµ (25 µV)
Sección del disco compacto
Diode láser
: GaAlAs
Filtro digital (D/A)
: 8 veces sobremuestreo
Convertidor D/A
: 1 Bit
Velocidad de giro
KTS-MP400MR: 1000 – 400 rpm (CLV 2 veces)
KTS-300MR: 500 – 200 rpm (CLV)
Fluctuación y trémolo
: Menos del límite medible
Respuesta de frecuencia
: 10 Hz – 20 kHz
Distorsión armónica total (1 kHz)
: 0,01 %
Relación señal a ruido (1 kHz)
: 105 dB
Gama dinámica
: 93 dB
Separación de canales
KTS-MP400MR: 96 dB
KTS-300MR: 85 dB
MP3 decodificado (KTS-MP400MR)
: Compatible con MPEG-1/2 Audio Layer-3
WMA decodificado (KTS-MP400MR)
: Compatible con Windows Media Audio
Las especificaciones se encuentran sujetas a cambios sin previo aviso.
Especificaciones
B64-3068-20_04_KTS-MP400MR.indb 103B64-3068-20_04_KTS-MP400MR.indb 103 06.5.26 11:34:34 AM06.5.26 11:34:34 AM

B64-3068-20_04_KTS-MP400MR.indb 104B64-3068-20_04_KTS-MP400MR.indb 104 06.5.26 11:34:34 AM06.5.26 11:34:34 AM