Keston System 30Kw Installation Manual
Keston system 30 installation instructions Keston system 30 installation instructions
2015-05-15
: Keston Keston-System-30Kw-Installation-Manual-719640 keston-system-30kw-installation-manual-719640 keston pdf
Open the PDF directly: View PDF
.
Page Count: 68

Installation and Servicing Instructions
FAN POWERED HIGH EFFICIENCY
MODULATING DOMESTIC CONDENSING
GAS BOILER
CE/PI No. 86-CL-08
System 30 - GC No. 41-930-39
System 30
These instructions must be left either with the
user or next to the site gas meter.
Keston Heating
PO Box 103, National Avenue, Kingston Upon Hull, HU5 4JN
Tel. +44 (0) 1482 443005 Fax. +44 (0) 1482 467133
email : info@keston.co.uk web : www.keston.co.uk
COMPLIANT WITH BUILDING REGULATION PART L1 & L2
SEDBUK A RATED
2
Keston System - Installation and Servicing

3Keston System - Installation and Servicing
Keston reserve the right to vary specication without notice
Relevant Installation changes implemented in this book from Mod Level ........ A03 (Oct 13) to A04 (Feb 14)
DOCUMENT AMENDMENTS
FOR ANY TECHNICAL QUERIES PLEASE RING THE KESTON
INSTALLER/TECHNICAL HELPLINE : 01482 443005
NOTE. BOILER RESET PROCEDURE -
To reset boiler, turn mode knob to reset position and immediately turn knob back to required setting.
The boiler will repeat the ignition sequence if a heat demand is present.
NOTES FOR THE INSTALLER
Page 10
4.b. - Statement updated
Page 30
Item 3 added to Electrical Installation
Statement added ref to commissioning process of combustion
Page 57
New Page Added - Benchmark Commissiong & Servicing Section
Page 58 & 59
New updated Commissioning Checklist & Service Record Sheets
Page 60 & 61
New pages added, Flowchart for CO Level and Combustion Ratio Check on Commissioning a Condensing Boiler

4
Keston System - Installation and Servicing
general
Keston System 30
Gas supply 2H - G20 - 20mbar
Gas Supply Connection 15mm copper compression
Injector Size (mm) 4.65
Flow Connection Central Heating 22mm copper compression
Return Connection Central Heating 22mm copper compression
Flue Terminal Diameter mm (in) 50 (2)
Average Flue Temp-Mass Flow Rate 69oC - 13g/s
Maximum Working Pressure (Sealed Systems) bar (lb/in2) 2.5 (36.3)
Electrical Supply 230 V ~ 50 Hz.
Power Consumption W 152
Fuse Rating External : 3A Internal : T4H HRC L250 V
Water content litre (gal) 1.2 (0.26)
Packaged Weight kg (lb) 34.5 (76)
Maximum Installation Weight kg (lb) 28 (61.7)
Boiler Casing Size Height mm (in) 700 (27.5)
Width mm (in) 395 (15.5)
Depth mm (in) 278 (11)
Table 1 - General Data
Note. Gas consumption is calculated using a
caloric value of 38.7 MJ/m3 (1038 Btu/ft3) gross
or 34.9 MJ/m3 (935 Btu/ft3) nett
To obtain the gas consumption at a different
caloric value:
a. For l/s - divide the gross heat input
(kW) by the gross C.V. of the gas (MJ/m3)
b. For ft3/h - divide the gross heat input (Btu/h)
by the gross C.V. of the gas (Btu/ft3)
c. For m3/h - multiply l/s by 3.6.
Key to symbols
GB = United Kingdom IE = Ireland (Countries of destination)
PMS = Maximum operating pressure of water
C13 C53 = A room sealed appliance designed for connection via ducts to a horizontal
terminal, which admits fresh air to the burner and discharges the products
of combustion to the outside. The fan is up stream of the combustion
chamber.
I2H = An appliance designed for use on 2nd Family gas, Group H only.
* The value is used in the UK Government’s Standard Assessment Procedure (SAP) for energy rating of dwellings. The test data from
which it has been calculated have been certied by a notied body.
30
MIN MAX
Boiler Input :
Boiler Input ‘Q’ Nett CV kW 6.1 30.4
(Btu/h) (20,700) (103.600)
Gross CV kW 6.7 33.7
(Btu/h) (23,000) (115,000)
Gas Consumption m3/h 0.622 3.135
(ft3/h) (22) (111)
Boiler Output :
Non Condensing kW 6.1 30.3
70oC Mean Water temp. (Btu/h) (20,700) (103,300)
Condensing kW 6.4 31.0
40oC Mean Water temp. (Btu/h) (21,800) (105,800)
Seasonal efciency* SEDBUK 2005 91.1%
Seasonal efciency* SEDBUK 2009 89.6%
NOx Classication CLASS 5
Table 2 - Performance Data - Central Heating

5Keston System - Installation and Servicing
general
Boiler size G.C. Appliance No. PI No.
(Benchmark No.)
30 41-930-39 86 CL 08
CONTENTS
Benchmark Commissioning Checklist ..................... 58
Boiler Clearances ......................................................... 9
Boiler Exploded Diagram ........................................... 12
Condensate Drain .................................................. 21,22
Commissioning & Testing ......................................... 30
Electrical Connections ............................................... 24
Electrical Supply ........................................................... 8
Fault Finding ............................................................... 49
Flue Installation .......................................................... 14
Gas Safety Regulations ............................................... 7
Gas Supply .................................................................... 8
Initial Lighting ............................................................ 31
Installation ............................................................. 14-32
Pump ........................................................................... 46
Safe Handling ................................................................ 6
Servicing ................................................................ 33-48
Short List of Parts ...................................................... 55
Thermostatic Radiator Valves ..................................... 8
Water and Systems ........................................... 8,10-11
Water Connections ..................................................... 23
Water Treatment .........................................................11
Wiring Diagram ........................................................... 29
Natural Gas only
Destination Country: GB, IE
Boiler Page
Make and model ......................................................... 5
Appliance serial no. on data badge .......... Front Cover
SEDBUK No. % .......................................................... 4
Controls
Time and temperature control to heating ................. 28
Time and temperature control to hot water ........... N/A
Heating zone valves ................................................. 28
TRV’s.......................................................................... 8
Auto bypass ............................................................... 8
Boiler interlock ............................................................ 8
For .................................................................... all boilers
Flushing to BS.7593 ................................................. 12
Inhibitor .................................................................... 12
Central heating mode
Heat input ...................................................to be calculated
For assistance see Technical Helpline on the back page
Page
Burner operating pressure ...................................... n/a
Central heating ow temp. ...........measure and record
Central heating return temp. ........measure and record
For combination boilers only
Scale reducer ........................................................... 11
Hot water mode
Heat input ............................................ to be calculated
Max. operating burner pressure .............................. n/a
Max. operating water pressure ........ measure & record
Cold water inlet temp ...................... measure & record
Hot water outlet temp. ..................... measure & record
Water ow rate at max. setting ........ measure & record
For condensing boilers only
Condensate drain ................................................ 21,22
For all boilers: complete, sign & hand over to customer
For GB, to comply with Building Regulations Part L1 (Part 6 in Scotland) the boiler should be tted in accordance with the
manufacturer’s instructions. Self-certication that the boiler has been installed to comply with Building Regulations can be
demonstrated by completing and signing the Benchmark Commissioning Checklist.
Before installing this boiler, read the Code of Practice sheet at the rear of this book.
BENCHMARK COMMISSIONING CHECKLIST DETAILS
NOTE TO THE INSTALLER:
COMPLETE
THE BENCHMARK COMMISSIONING
CHECKLIST AND LEAVE THESE
INSTRUCTIONS WITH APPLIANCE
Keston System

6
Keston System - Installation and Servicing
general
INTRODUCTION
The Keston System boiler is wall mounted, full sequence,
automatic spark ignition, low water content, fanned ue, high
efciency, condensing, system gas boiler.
Note. Due to the high efciency of the boiler a plume of water
vapour will form at the ue terminal during operation.
Central heating (CH) output is fully modulating with a range of:
30 6.1 to 30.3kW (20,700 to 103,300 Btu/h)
The boiler is supplied fully assembled with circulating pump,
pressure gauge, safety valve and CH expansion vessel.
A variable CH temperature control is tted on the user control.
The boiler includes as standard:
- Boiler frost protection
- Daily pump exercise
- Weather compensation
The boiler casing is of white painted mild steel.
The boiler temperature control is visibly located in the control
panel on the front of the boiler.
The heat exchanger is manufactured from cast aluminium.
The boiler is suitable for connection to fully pumped, sealed
heating systems ONLY. Adequate arrangements for completely
draining the system by provision of drain cocks MUST be provided
in the installation pipework.
Pipework from the boiler is routed downwards.
OPERATION
When there is a demand for CH, the heating system is supplied at
the selected temperature of between 30oC and 80oC.
The boiler features a comprehensive diagnostic system which
gives detailed information on the boiler status when operating,
and performance of key components to aid commissioning and
fault nding.
SAFE HANDLING
This boiler may require 2 or more operatives to move it to its
installation site, remove it from its packaging base and during
movement into its installation location. Manoeuvring the boiler
may include the use of a sack truck and involve lifting, pushing
and pulling.
Caution should be exercised during these operations.
Operatives should be knowledgeable in handling techniques when
performing these tasks and the following precautions should be
considered:
• Grip the boiler at the base.
• Be physically capable.
• Use personal protective equipment as appropriate, e.g.
gloves, safety footwear.
During all manoeuvres and handling actions, every attempt should
be made to ensure the following unless unavoidable and/or the
weight is light.
• Keep back straight.
• Avoid twisting at the waist.
• Avoid upper body/top heavy bending.
• Always grip with the palm of the hand.
• Use designated hand holds.
• Keep load as close to the body as possible.
• Always use assistance if required.
OPTIONAL EXTRA KITS
• Air Terminal Finishing Kit
• Chronotherm Room Controller
• Flue Sleeve Kit
• Room Sensor

7Keston System - Installation and Servicing
general
SAFETY
Current Gas Safety (installation and use) regulations or rules
in force:
The appliance is suitable only for installation in GB and IE and
should be installed in accordance with the rules in force.
In GB, the installation must be carried out by a Gas Safe
Registered Engineer. It must be carried out in accordance with
the relevant requirements of the:
• Gas Safety (Installation and Use) Regulations
• The appropriate Building Regulations either The Building
Regulations, The Building Regulations (Scotland), Building
Regulations (Northern Ireland).
• The Water Fittings Regulations or Water byelaws in Scotland.
• The Current I.E.E. Wiring Regulations.
Where no specic instructions are given, reference should be
made to the relevant British Standard Code of Practice.
In IE, the installation must be carried out by a Registered Gas
Installer (RGII) and installed in accordance with the current edition
of I.S.813 “Domestic Gas Installations”, the current Building
Regulations and reference should be made to the current ETCI
rules for electrical installation.
Detailed recommendations are contained in the following British
Standard Codes of Practice:
BS. 5440:1 Flues (for gas appliances of rated input not
exceeding 70 kW).
BS. 5440:2 Ventilation (for gas appliances of rated input not
exceeding 70 kW).
BSEN. 12828:2003 Heating Systems in buildings: Design for
water based heating systems.
BSEN 12831:2003 Heating Systems in buildings: Method for
calculation of the design heat load.
BSEN 14336:2004 Heating Systems in buildings: Installation
and commissioning of water based heating
systems.
BS. 5546 Installation of gas hot water supplies for domestic
purposes (2nd Family Gases)
BS. 6798 Installation of gas red hot water boilers of rated
input not exceeding 70 kW.
BS. 6891 Low pressure installation pipes.
Health & Safety Document No. 635.
The Electricity at Work Regulations, 1989.
The manufacturer’s notes must NOT be taken, in any way, as
overriding statutory obligations.
IMPORTANT. These appliances are CE certicated for safety
and performance. It is, therefore, important that no external
control devices, e.g. ue dampers, economisers etc., are
directly connected to these appliances unless covered by
these Installation and Servicing Instructions or as otherwise
recommended by Keston in writing. If in doubt please enquire.
Any direct connection of a control device not approved by Keston
could invalidate the certication and the normal appliance
warranty. It could also infringe the Gas Safety Regulations and
the above regulations.
SAFE HANDLING OF SUBSTANCES
No asbestos, mercury or CFCs are included in any part of the
boiler or its manufacture.
LOCATION OF BOILER
The boiler must be installed on a at and vertical internal wall,
capable of adequately supporting the weight of the boiler and any
ancillary equipment.
The boiler may be tted on a combustible wall and insulation
between the wall and the boiler is not necessary, unless required
by the local authority.
For electrical safety reasons there must be no access available
from the back of the boiler.
T
Timber Framed Buildings
If the boiler is to be tted in a timber framed building it should be
tted in accordance with the Institute of Gas Engineering document
IGE/UP/7:1998.
Bathroom Installations
This appliance is rated IP20.
The boiler may be installed in any room or internal space, although
particular attention is drawn to the requirements of the current
IEE (BS.7671) Wiring Regulations and the electrical provisions
of the building regulations applicable in Scotland, with respect to
the installation of the boiler in a room or internal space containing
a bath or shower. For IE reference should be made to the current
ETCI rules for electrical installations and I.S. 813:2002.
If the appliance is to be installed in a room containing a bath or
shower then, providing water jets are not going to be used for
cleaning purposes (as in communal baths/showers), the appliance
must be installed beyond Zone 2, as detailed in BS.7671.
Compartment Installations
0.6m
Zone 0
Recessed
window
Zone 2
Ceiling
3G8913a
2.25m
Zone 1
A compartment used to enclose the boiler should be designed and
constructed specially for this purpose.
An existing cupboard or compartment may be used, provided that
it is modied for the purpose.
In both cases, details of essential features of cupboard /
compartment design, including airing cupboard installation, are to
conform to the following:
• BS 6798 (No cupboard ventilation is required - see ‘Air Supply’
for details).
• The position selected for installation MUST allow adequate
space for servicing in front of the boiler.
• For the minimum clearances required for safety and
subsequent service, see the wall mounting template and
Frame 1. In addition, sufcient space may be required to
allow lifting access to the wall mounting plate.

8
Keston System - Installation and Servicing
general
GAS SUPPLY
The local gas supplier should be consulted, at the installation
planning stage, in order to establish the availability of an adequate
supply of gas. An existing service pipe must NOT be used without
prior consultation with the local gas supplier.
The boiler MUST be installed on a gas supply with a governed
meter only.
A gas meter can only be connected by the local gas supplier or
by a Gas Safe Registered Engineer. In IE by a Registered Gas
Installer (RGII).
An existing meter should be checked, preferably by the gas
supplier, to ensure that the meter is adequate to deal with the rate
of gas supply required.
It is the responsibility of the Gas Installer to size the gas
installation pipework in accordance with BS6891:2005. Whilst
the principle of the 1:1 gas valve ensures the Keston range is
able to deliver it’s full output at inlet pressures as low as 14mb,
other gas appliances in the property may not be as tolerant.
When operating pressures are found to be below the minimum
meter outlet of 19mb these should be checked to ensure this is
adequate for correct and safe operation.
Allowing for the acceptable pressure loss of 1mb across the
installation pipework, it can be assumed that a minimum permitted
operating pressure of 18mb will be delivered to the inlet of
the appliance. (Reference BS 6400-1 Clause 6.2 Pressure
Absorption).
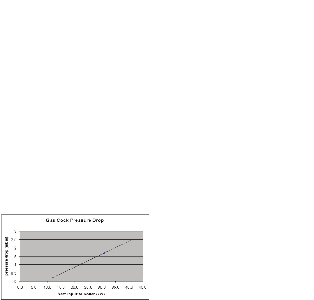
The external gas cock could further reduce the operating pressure
when measured at its test point. The pressure drop is relative to
the heat input to the boiler (kW), refer to graph below.
IMPORTANT.
Installation pipes must be tted in accordance with BS.6891. In IE
refer to IS.813:2002.
The complete installation MUST be tested for gas tightness and
purged as described in the above code.
WATER CIRCULATION SYSTEM
IMPORTANT.
A minimum length of 1 metre of copper pipe MUST be tted
to both ow and return connections from the boiler before
connection to any plastic piping.
The central heating system should be in accordance with BS.6798
and, in addition, for smallbore and microbore systems, BS.5449.
WATER TREATMENT - see Frame 4
BOILER CONTROL INTERLOCKS
Central heating systems controls should be installed to ensure
the boiler is switched off when there is no demand for heating, in
compliance with Building Regulations.
Heating systems utilising full thermostatic radiator valve control
of temperature in individual rooms should also be tted with a
room thermostat controlling the temperature in a space served by
radiators not tted with such a valve.
When thermostatic radiator valves are used, the space heating
temperature control over a living / dining area or hallway having
a heating requirement of at least 10% of the minimum boiler heat
output should be achieved using a room thermostat, whilst other
rooms are individually controlled by thermostatic radiator valves.
However, if the system employs thermostatic radiator valves on all
radiators, or two port valves, then a bypass circuit must be tted
with an automatic bypass valve to ensure a ow of water should
all valves be in the closed position.
ELECTRICAL SUPPLY
WARNING.
This appliance must be earthed.
Wiring external to the appliance MUST be in accordance with
the current I.E.E. (BS.7671) Wiring Regulations and any local
regulations which apply. For IE reference should be made to the
current ETCI rules for electrical installations.
The mains supply to the boiler and system wiring centre shall be
through one common fused double pole isolator. For new heating
systems, and where practicable replacement boiler installations,
the isolator shall be situated adjacent to the appliance.
CONDENSATE DRAIN
Refer to Frames 20, 21 & 41
A condensate drain is provided on the boiler. This drain must be
connected to a drainage point on site. All pipework and ttings in
the condensate drainage system MUST be made of plastic - no
other materials may be used.
IMPORTANT.
Any external runs must be in accordance with BS 6798.
The drain outlet on the boiler is sized for standard 21.5mm (3/4”)
overow pipe. It is a universal tting to allow use of different
brands of pipework.

9Keston System - Installation and Servicing
general
1
BOILER DIMENSIONS, SERVICES & CLEARANCES all dimensions in mm
The boiler connections are made on the boiler connection tails.
Refer to Frame 23.
The following minimum clearances must be maintained for
operation and servicing.
Additional space will be required for installation, depending upon
site conditions.
Side and Rear Flue
a. Provided that the ue hole is cut accurately, e.g. with a core
drill, the ue can be installed from inside the building where
wall thicknesses do not exceed 600mm (24”). Where the
space into which the boiler is going to be installed is less
than the length of ue required the ue must be tted from
the outside.
Installation from inside ONLY
b. If a core boring tool is to be used inside the building the
space in which the boiler is to be installed must be at least
wide enough to accommodate the tool.
395
100395
400
700
FlueAir
2.5
2.5
from case
*
43 122 38
Gas Inlet
104
19862
89
155
30mm
Minimum Top Clearance
Front clearance
The minimum front clearance when built in to a cupboard is 5mm
from the cupboard door but 450mm overall clearance is still
required, with the cupboard door open, to allow for servicing.
* Bottom clearance
Bottom clearance after installation can be reduced to 5mm.
This must be obtained with an easily removable panel, to enable
the consumer to view the system pressure gauge, and to provide
the 100mm clearance required for servicing.

10
Keston System - Installation and Servicing
general
Model 30
Max CH uutput kW 30.3
(Btu/h) (103,300)
Water ow rate l/min 21.5
(gal/min) (4.7)
Temp differential oC 20
(oF) (36)
Head available m.w.g. 1.9
for system (ft.w.g.) (6.2)
General
1. The installation must comply with all relevant national and local
regulations.
2. The installation should be designed to work with flow
temperatures of up to 86 oC.
3. All components of the system must be suitable for a working
pressure of 3 bar and temperature of 110 oC. Extra care should
be taken in making all connections so that the risk of leakage is
minimised.
The following components are incorporated within the appliance:
a. Circulating pump.
b. Safety valve, with a non-adjustable preset lift pressure of 3
bar.
c. Pressure gauge, covering a range of 0 to 4 bar.
d. An 8-litre expansion vessel, with an initial charge pressure
of 0.75 bar.
4. ‘Make-up’ Water. Provision must be made for replacing water
loss from the system, either :
a. From a manually lled ‘make-up’ vessel with a readily visible
water level. The vessel should be mounted at least 150mm
above the highest point of the system and be connected
through a non-return valve to the system, tted at least
150mm below the ‘make-up’ vessel on the return side of
the radiators. or
b. Where access to a ‘make-up’ vessel would be difcult, by
pre-pressurisation of the system.
The maximum cold water capacity of the system should
not exceed 143 litres. This is the maximum system
volume for the boiler expansion vessel. If the capacity of
the vessel is not considered sufcient for this, or for any
other reason, an additional vessel MUST be installed on
the return to the boiler.
Guidance on vessel sizing is given in table opposite.
5. Filling
The system may be lled by the following method:
Through a temporary hose connection from a ‘draw-off’ tap,
supplied from a service pipe under mains pressure. Where the
mains pressure is excessive, a pressure reducing valve must be
used to facilitate lling. When installing the lling device, it must
be connected as below to fully comply with the water regulations.
This may involve the tting of an additional WRAS approved
isolator valve to the mains supply.
i. Thoroughly ush out the whole system with cold water.
ii. Fill and vent the system until the pressure gauge registers 1.5
bar, and examine for leaks.
iii. Check the operation of the safety valve by raising the water
pressure until the valve lifts. This should occur within 0.3 bar
of the preset lift pressure.
iv. Release water from the system until the minimum system
design pressure is reached; 1.0 bar if the system is to be pre-
pressurised.
Notes
a. The method of lling, relling, topping up or ushing sealed primary
hot water circuits from the mains via a temporary hose connection
is only allowed if acceptable to the local water authority.
b. Antifreeze uid, corrosion and scale inhibitor uids suitable for use
with boilers having aluminium heat exchangers may be used in the
central heating system.
2
SYSTEM REQUIREMENTS - Central Heating
Safety valve setting bar 3.0
Vessel charge pressure bar 0.5 to 0.75
System pre-charge pressure bar None 1.0
System volume Expansion vessel
(litres) volume (litres)
25 1.6 1.8
50 3.1 3.7
75 4.7 5.5
100 6.3 7.4
125 7.8 9.2
150 9.4 11.0
175 10.9 12.9
190 11.9 14.0
200 12.5 14.7
250 15.6 18.4
300 18.8 22.1
For other system volumes
multiply by the factor across 0.063 0.074
CH Return
Ecl 6053
Hose unions
Mains
water supply
Temporary hose
(disconnect after filling)
Additional
stop valve
Double check valve
assembly
(
note direction of flow
)

11Keston System - Installation and Servicing
general
The boiler does not normally need a bypass but at least some radiators on the heating circuit, of load of at least 10% of the
minimum boiler output, must be provided with twin lockshield valves so that this minimum heating load is always available. See
note regarding thermostatic radiator valves on page 8.
Note. Systems incorporating zone valves which could completely cut off the ow through the system must also include a bypass.
BALANCING
3
SYSTEM BALANCING
1. Set the programmer to ON.
Close the manual or thermostatic valves on all radiators,
leaving the twin lockshield valves (on the radiators referred
to above) in the OPEN position.
Turn up the room thermostat and adjust the lockshield
valve to give an uninterrupted ow through the radiator.
These valves should now be left as set.
4
WATER TREATMENT
CENTRAL HEATING
The Keston System range of boilers have an ALUMINIUM
alloy heat exchanger.
IMPORTANT.
The application of any other treatment to this product may
render the guarantee of Keston Invalid.
Keston recommend Water Treatment in accordance with the
Benchmark Guidance Notes on Water Treatment in Central
Heating Systems.
If water treatment is used Keston recommend only the use of
SCALEMASTER GOLD 100, FERNOX, MBI, ADEY MC1 or SENTINEL
X100 inhibitors and associated water treatment products, which
must be used in accordance with the manufacturers’ instructions.
Notes.
1. It is most important that the correct concentration of the
water treatment products is maintained in accordance with
the manufacturers’ instructions.
2. If the boiler is installed in an existing system any unsuitable
additives MUST be removed by thorough cleansing. BS
7593:2006 details the steps necessary to clean a domestic
heating system.
3. In hard water areas, treatment to prevent lime scale may be
necessary - however the use of articially softened water is
NOT permitted.
4. Under no circumstances should the boiler be red before the
system has been thoroughly ushed.
For further information contact:
Fernox Cookson Electronics
Forsyth Road
Sheerwater
Woking
Surrey GU21 5RZ
+44 (0) 0870 601 5000
Sentinel Performance Solutions
The Heath Business & Technical Park
Runcorn
Cheshire WA7 4QX
Tel: 0800 389 4670
www.sentinel-solutions.net
Scalemaster Water Treatment Products
Emerald Way
Stone
Staffordshire ST15 0SR
Tel: +44 (0) 1785 811636
Calmag Ltd.
Unit 3-6, Crown Works
Bradford Road
Sandbeds, Keighley
West Yorkshire BD20 5LN
Tel: +44 (0) 1535 210 320
Adey Professional Heating Solutions
Gloucester Road,
Cheltenham GL51 8NR
Tel: +44 (0) 1242 546700
2. Open all manual or thermostatic radiator valves and adjust
the lockshield valves on the remaining radiators, to give
around 20oC temperature drop at each radiator.
3. Adjust the room thermostat and programmer to NORMAL
settings.

12
Keston System - Installation and Servicing
general
Note that item numbers are linked to the spares list
104 CH RETURN VALVE
105 CH FLOW VALVE
108 PUMP HEAD
110 PUMP AUTO AIR VENT
113 PRESSURE RELIEF VALVE
114 PIPE - PRV OUTLET
115 PIPE - FLOW
116 PIPE - RETURN
117 PIPE - EXPANSION VESSEL
118 EXPANSION VESSEL
120 FLOW GROUP MANIFOLD
121 BY-PASS KIT
131 WATER PRESSURE TRANSDUCER
135 PRESSURE GAUGE
136 SAFETY VALVE DRAIN PIPE
203 GAS COCK
204 PIPE - GAS INLET
5
BOILER ASSEMBLY - Exploded View
504 227
224
503
505
313
215
217
309
306
308
211
214
206
205
204
223
325 302
104
BCC
114
117
118
507
203
135
105
231
228
229
303
116
115
219
301
401
218
307
324
314
506
110
113
131
120
108
121
136
332
304
205 GAS VALVE
206 PIPE - GAS INJECTOR
211 INJECTOR ASSEMBLY
214 VENTURI
215 FAN
217 BURNER
218 GASKET - BURNER
219 SUMP CLEAN OUT COVER
223 FLUE MANIFOLD
224 FLUE MANIFOLD TOP
227 CLAMP RETAINING FLUE TURRET
228 HOSE CONDENSATE INTERNAL
229 SIPHON TRAP
231 CONDENSATE OUTLET CONNECTION
301 CONTROLS BOX FIXINGS HINGE & SPRING
302 PRIMARY PCB*
303 CUI BOARD
304 CONTROL THERMISTOR (RETURN)
306 ELECTRODE IGNITION
307 ELECTRODE DETECTION
308 IGNITER UNIT
309 THERMISTOR CONTROL/NO FLOW
313 IGNITION LEAD
314 CONTROL BOX LENS
324 CONTROLS BOX LID
325 CONTROL BOX FRONT
332 FLUE THERMOSTAT
401 HEAT ENGINE
503 WALL MOUNTING BRACKET
504 FRONT PANEL
505
FASCIA
506 BRACKET - GAS VALVE
507 BRACKET - EXPANSION VESSEL
* Note that production boiler PCBs are factory
pre-set to operate for boiler range and output,
but when ordering Primary PCB as a spare, an
additional Boiler Chip Card (BCC) MUST also
be purchased for your specic boiler range and
output.
INSTALLATION

13Keston System - Installation and Servicing
general
6
UNPACKING
Unpack and check the contents.
Pack A Contents
A Boiler
B Hardware Pack Box
C Wall Mounting Plate
D These Installation/Users Instructions
E Wall Mounting Template
(located on internal protective packaging)
F Turret Clamp
G Safety Valve Drain Pipe
H Boiler Guarantee & Registration Pack
C
A
D
F
G
BE
H
Boiler Guarantee
HARDWARE PACK CONTENTS
Gas Valve Pack
1. Pipe - Gas Inlet
2. Washer - Gas (blue)
3. Gas Cock
Return Valve Pack
1. Pipe CH Return
2. Washer CH
3. Valve Return
Accessory Pack
1. Screw (x2)
2. Wallplug (x2)
3. Turret Clamp Screw (X1)
Flow Valve Pack
1. Pipe CH Flow
2. Washer CH
3. Valve Flow (with gauge)
Gas Valve Pack Accessory Pack
Flow Valve Pack
Return Valve Pack
11
1
1
2
33
2
2
2
3
3G9945
3
A Flue Adaptor
B Air Spigot
C Terminals - 2 off
D Flue Sleeve
E Wall Plate
F Wall Seal
G Outside Sensor
H Screws - 4 off
J Wall Plugs - 4 off
B
A
GHJ
F
E
D
C
Flue Pack Contents
7
FRONT PANEL REMOVAL
1. Loosen the 2 screws retaining the front panel.
2. Pull the two spring clips downwards to disengage.
3. Pull the front panel forward and upwards to remove.
1
2
INSTALLATION

14
INSTALLATION
Keston System - Installation and Servicing
FLUE OUTLET
8
FLUE SYSTEM
When installing a replacement boiler a new ue system must
be used. DO NOT re-use the existing boiler ue installation.
DESIGN
Individual air supply and ue outlet pipes are used as standard.
The material used for ue outlet &/or air inlet must be
muPVC (PVC-C) to BS 5255 and/or BSEN 1566-1 and BSEN
1329 of an internal diameter of 51mm. (i.e. nominal 50mm
diameter muPVC solvent weld waste pipe).
Marley muPVC (PVC-C) Solvent Weld Waste System
(50mm) and Polypipe System 2000 muPVC (PVC-C) solvent
weld waste (50mm) are the only systems approved for this
application.
The following pipes and ttings are approved:
Polypipe System 2000 muPVC solvent Weld Waste System
(50mm)
Poly Pipe Code
MU 301 4m length muPVC wastepipe 5/225
MU 313 50mm x 45 deg muPVC obtuse bend
MU 314 50mm x 92.5 deg muPVC swept bend
MU 310 50mm muPVC straigh coupling
MU 316 50mm x 92.5 deg muPVC swept pipe
Marley muPVC solvent Weld Waste System (50mm)
Marley Code
KP 304 50mm x 4m double spigot pipe
KP32 50mm x 45 deg bend
KSC3 50mm straight coupling
KB3 50mm x 88.5 deg bend
KT3 50mm swept tee
continued............

15
INSTALLATION
Keston System - Installation and Servicing
FLUE OUTLET
SLOPE
‘Horizontal’ ue outlet pipework MUST slope at least 1.5 degrees (26mm per metre run) downwards towards the boiler. Pipework
can be vertical. Only swept elbows can be used.
Air inlet pipework can be truly horizontal or vertical, or sloping in a downward direction towards the boiler but in each case rain, etc.,
must be prevented from entering the pipe. There must be no troughs in any of the pipework, whether it be air inlet or ue
outlet.
9
FLUE SYSTEM.... CONT’D
TERMINATION OF THE FLUE AND AIR
The ue and air pipes may terminate independently through any
external walls within the same dwelling except on opposing walls,
within the maximum lengths shown in graph below.
The air pipe must have an elbow and 150mm length of pipe
directed downwards with a termination grill tted.
The air pipe can be situated at the side or beneath the ue pipe to
a minimum dimension of 140mm (see diagram opposite). It must
not be sited above the ue pipe.
The ue and air pipes must extend by at least 40mm from the wall
surface.
Condensing boiler emit a visible plume of water vapour from the
ue terminal, this is normal. It is the responsibility of the installer
to judiciously select a terminal location that does not cause a
nuisance.
If either the ue or air terminal is below a height of 2m from ground
level a terminal guard must be tted.
TERMINAL POSITIONS
Flue
Pipe Elbow
Minimum Separation
140mm
Acceptable
range of air
pipe siting
Terminal
Air Pipe
150mm
MAXIMUM LENGTHS
Due to the resistance presented by extended ue length a slight reduction in maximum boiler output will occur where
combined ue and air lengths in excess of 18.0m (50mm muPVC) are used. In such cases the boiler output will be reduced by
0.6% per additional metre.
The maximum lengths of both air inlet pipe and ue outlet pipe, when no bends are used, are as detailed in graph below.
However, each bend used has an equivalent length that must be deducted from the maximum straight length stated in graph
below. Knuckle bends must not be tted.
A 92.5º swept elbow is equivalent to 1.0m straight length. A 45º bend is equivalent to 0.5m straight length.
It is possible to have variable ue and air lengths as described within the shaded area of graph below.
246810 12 14 16 18 20 22 24 26 28 30
2
6
10
14
18
22
26
30
34
38
Accep table Op erating Area
Keston System 30 - Flue & Air Pipe Length
Flue Pipe Length [m]
Air Pipe Length [m]

16
INSTALLATION
Keston System - Installation and Servicing
FLUE OUTLET
10
FLUE INSTALLATION EXAMPLE KESTON SYSTEM 30
11
FLUE INSTALLATION EXAMPLE KESTON SYSTEM 30
6m
2m
Bracket at
each 1 metre
1m
4m
1.5m
6m
1.5º back
to boiler
1.5º back
to boiler
Air
Elbows 2 x 1m = 2m
Straights 6+2+0.15 = 8.15m
Total = 10.15m
Overall Flue / Air = 25.65m
Flue
Elbows 3 x 1m = 3m
Straights 4+6+1.5+1 = 12.5m
Total = 15.5m
Calculations
0.15m
2m 2.5m
1.5m
2m
4m
4m
3.5m
3.5m
1.5º back
to boiler
Air
Sleeve
1.5º back
to boiler
Bracket every
1 metre
Flue
3 x 90º elbows 3
Straight lengths 2.5
1.5
3.5
4
14.5
Overall Flue / Air = 30.15m
Air
4 x 90º elbows 4
Straight lengths 2
2
3.5
4
0.15
15.65
Calculations
0.15m
246810 12 14 16 18 20 22 24 26 28 30
2
6
10
14
18
22
26
30
34
38
Accep table Op erating Area
Keston System 30 - Flue & Air Pipe Length
Flue Pipe Length [m]
Air Pipe Length [m]
10.15
15.5
246810 12 14 16 18 20 22 24 26 28 30
2
6
10
14
18
22
26
30
34
38
Accep table Op erating Area
Keston System 30 - Flue & Air Pipe Length
Flue Pipe Length [m]
Air Pipe Length [m]
15.65
14.5

17
INSTALLATION
Keston System - Installation and Servicing
FLUE OUTLET
12
FLUE TERMINATION POSITION
Twin Flue Positions
Below an opening (1)
Above an opening (1)
Horizontally to an opening (1)
Below gutters, soil pipes or drain pipes
Below eves
Below balcony or car port roof
From a vertical drain pipe or soil pipe
From an internal or external corner or to a boundary alongside the terminal
Above ground, roof or balcony level
From a surface or a boundary facing the terminal
From a terminal facing the terminal
From an opening in the car port into the building
Vertically from a terminal on the same wall
Horizontally from a terminal on the same wall
300 mm
300 mm
300 mm
75 mm
200 mm
200 mm
150 mm
300 mm
300 mm
600 mm
1200 mm
1200 mm
1500 mm
300 mm
50 mm
50 mm
50 mm
75 mm
50 mm
50 mm
50 mm
50 mm
100 mm
100 mm
1200 mm
100 mm
1500 mm
300 mm
2"
2"
2"
3"
2"
2"
2"
2"
4"
4"
48"
4"
60"
12"
12"
12"
12"
3"
8"
8"
6"
12"
12"
24"
48"
48"
60"
12"
A.
B.
C.
D.
E.
F.
G.
H.
I.
J.
K.
L.
M.
N.
Flue Minimum Spacing Air Minimum Spacing
(1) An opening here means an openable element, such as a openable window, or a fixed opening such as an air vent. However, in addition, the outlet should not
be nearer than 150mm (fanned draught) to an opening into the building fabric formed for the purpose of accommodating
a built in element, such as a window frame.
The dimensions given in the table above may need to be increased to avoid wall staining and nuisance depending on site conditions.
boundary
boundary
JH
L
F
I
G
I
A
B
C
D, E
F
F
K
M
N
GENERAL INSTALLATIONS
All parts of the system must be constructed in accordance with BS 5440 Part 1, except where specically mentioned in these
instructions.
All pipe work must be adequately supported.
All joints other than approved push-on or plastic compression connectors must be made and sealed with solvent cement suitable
for muPVC pipes and conforming to BS 6209: 1982.
Consideration must be given to Corgi/Gas Safe bulletin TB200/TB008 regarding ues in voids.
The boiler casing must always be correctly tted to the boiler when leaving the appliance operational.
External wall faces and any internal faces of cavity walls must be good.
AIR SUPPLY
The Keston Combi is a room-sealed appliance and therefore does not require purpose provided ventilation to the boiler room for
combustion air.
COMPARTMENT INSTALLATION
Due to the low casing temperatures generated by the boiler, no compartment ventilation is required. However, the cupboard or
compartment must not be used for storage.

18
INSTALLATION
Keston System - Installation and Servicing
FLUE OUTLET
The wall mounting template is located on the internal protective
packaging.
Note.
The template shows the positions of the xing holes and the
rear ue hole centre for standard installation. Care MUST be
taken to ensure the correct holes are drilled.
1. Tape template into the selected position. Ensure squareness
by hanging a plumbline as shown.
2. If tting a side ue extend the ue centre line onto the side
wall and measure in 155mm for standard installation.
3. Mark onto the wall the following:
a The wall mounting plate screw positions (choose one from
each group).
b. The position of the ue duct hole (see diagram below).
Note. Mark the centre of the hole as well as the
circumference.
4. Remove the template from the wall.
14
WALL MOUNTING TEMPLATE
15
PREPARING THE WALL
3G10378
13 INSTALLING THE BOILER
Installation of the boiler is straightforward but consideration must be given to access to allow ue and air pipes to be pushed
through walls and ceilings. The order in which the components are installed will depend upon particular site conditions, but in
general it will be easiest and most accurate to install the boiler and then build up the ue outlet and air inlet pipes to the terminal -
this is the sequence described.
IMPORTANT.
Ensure that, during the cutting operation, masonry falling
outside of the building does not cause damage or personal
injury.
1. Cut the ue and air holes (preferably with 60mm core bore
tool) ensuring the holes are square to the wall.
2. Drill 2 holes with a 7.5mm / 8mm masonry drill and insert
the plastic plugs, provided, for the wall mounting plate.
3. Locate 2 No.14 x 50mm screws in the wall mounting plate
(one at each side, in any of the 3 holes provided at each
side) and screw home.
3G10030
X
Section
through wall
Note. Check all of the hole
positions before drilling.
Rear flue only
60mm diameter
holes

19
INSTALLATION
Keston System - Installation and Servicing
FLUE OUTLET
3G9948
Example of fixing
17
MOUNTING THE BOILER
1. Ensure the plastic plug is removed from the CH
connections before mounting the boiler.
2. Lift the boiler onto the wall mounting plate (refer to the
Introduction section for safe handling advice), locating it
over the two tabs.
16
FITTING THE WALL MOUNTING PLATE
Screw the wall mounting plate to the wall using 2 wall plugs
(previously tted) with the 2 screws provided.
Choose one of the 2 sets of slots in left and right bank.
Ensuring that at least one of the screws is tted into a top slot.
18 ASSEMBLY PRACTICE
Remove all plastic debris and burrs when installing air intake piping.
Plastic llings caused by cutting muPVC pipe must not be allowed
to be drawn into the combustion air blower. Prevent dust entering
the air intake when cutting on building sites. Blower failure which is
determined to be caused by plastic lings or other debris will not be
covered by guarantee.
INSTALLING FLUE AND AIR PIPES
Important - When installing the boiler on an existing system a new
ue and air intake system MUST also be installed. You MUST NOT
re-use existing ue or air pipework components.
• Remove the ue adaptor and air spigot from the ue pack
supplied with the boiler.
• Remove boiler front panel - Frame 38.
• Remove air intake blanking plate by unscrewing 4 x M5
screws
and put to one side, leaving sponge gasket in place.
• Fix air spigot to boiler using the 4 M5 screws, see diag.
below.
Ensure sponge gasket is in place and not damaged.
• Insert the ue adaptor into the ue manifold on the top of the
boiler ad secure using the clamp provided in the packaging box,
see diagram below.
• Measure, cut and check the air and ue pipes to pass to the exit
from the wall(s) or ceiling.
• Always thoroughly deburr all pipes and most important, remove
shavings from within the pipe.
• Assemble, using solvent weld cement, the pipework from the
boiler connections to the exit from the rst wall/ceiling, (remount
the boiler if removed). When pushing pipe through walls, ensure
grit and dust is not allowed to enter the pipe.
Ensure pipes are fully engaged into sockets and
solvent welded with no leaks.
• Using the same methods drill any further holes (always covering
existing pipework), cut and assemble the pipework.
• From outside, complete the two terminations - See Frame
9 Flue System and make good all holes. (Wall sealing
collars are available to make good hole areas on the wall
face (part number C.08.0.00.07.0).
• Support any pipes whose route could be displaced
either of its own accord or by accident. Any
horizontal run over 1m or vertical runs of any length
must always be supported. Brackets should be
placed at intervals of approximately 1m. Brackets
should be loose enough on the pipe to allow thermal
expansion and contraction movement.
• Flue pipework through walls MUST be sleeved to
allow thermal expansion and contraction movement.
• Check all connections for security and re-seal any joints
using solvent cement where soundness may be in doubt.
Note. It is equally important to seal the air inlet with solvent
cement as the ue outlet pipe joints.

20
INSTALLATION
Keston System - Installation and Servicing
FLUE OUTLET
19
FITTING THE SLEEVING
Flue Sleeve
Flue Pipe
Flue
Terminal
Flexible
Wall
Seal
Wall
Plate
Flue Sleeve Flange
1. Cut hole in wall.
2. Measure wall Thickness
3. Cut sleeve length to match wall thickness & remove burrs.
4. Grout sleeve into wall with ange on external face.
5. Slide ue pipe into sleeve, checking it is free to slide.
6. Slide Flexible wall seal over ue pipe and push centre ring up to sleeve ange when cold.
7. Locate wall plate over exible wall seal and clamp in place using the raw plug pack.
8. Afx ue terminal
9. During boiler test check that the ue end is free to expand and contract with exible wall seal.

21
INSTALLATION
Keston System - Installation and Servicing
20
CONDENSATE DRAIN
203
47
149
Condensate
Drain
This appliance is tted with a siphonic 75mm condensate trap
system that requires lling before operating the appliance for the
1st time or after maintenance.
All condensate pipework should conform to the following:
a. Where a new or replacement boiler is being installed, access to
an internal ‘gravity discharge’ termination should be one of the
main factors considered in determining boiler location.
b. Plastic with push t or solvent connections.
c. Internal plastic pipe work a minimum of 19mm ID (typically
22mm OD)
d. External plastic pipe must be a minimum of 30mm ID (typically
32 OD) before it passes through the sleeved wall.
e. All horizontal pipe runs, must fall a minimum of 45mm per metre
away from the Boiler.
f. External & unheated pipe work should be kept to a minimum
and insulated with Class “O” waterproof pipe insulation.
g. All installations must be carried out in accordance to the
relevant connection methods as shown in the “Condensate
installation diagrams” & BS6798:2009
h. Pipe work must be installed so that it does not allow spillage
into the dwelling in the event of a blockage (through freezing)
i. All internal burrs should be removed from the pipe work and any
ttings.
In order to minimise the risk of freezing during prolonged very cold
spells, one of the following methods of terminating condensate
drainage pipe should be adopted.
Internal Drain Connections
Wherever possible, the condensate drainage pipe should be routed
to drain by gravity to a suitable internal foul water discharge point
such as an internal soil and vent stack or kitchen or bathroom
waste pipe etc. See Figs 1 and 2.
Condensate Pump
Where gravity discharge to an internal termination is not physically
possible or where very long internal pipe runs would be required
to reach a suitable discharge point, a condensate pump of a
specication recommended by the boiler or pump manufacturer
should be used terminating into a suitable internal foul water
discharge point such as an internal soil and vent stack or internal
kitchen or bathroom waste pipe etc. (g 3).
External Drain Connections
The use of an externally run condensate drainage pipe should
only be considered after exhausting all internal termination options
as described previously. An external system must terminate at a
suitable foul water discharge point or purpose designed soak away.
If an external system is chosen then the following measures must
be adopted:
The external pipe run should be kept to a minimum using the most
direct and “most vertical” route possible to the discharge point, with
no horizontal sections in which condensate might collect.
- For connections to an external soil/vent stack see Fig 4.
Insulation measures as described should be used.
- When a rainwater downpipe is used, an air break must be
installed between the condensate drainage pipe and the
downpipe to avoid reverse ow of rainwater into the boiler
should the downpipe become ooded or frozen, see Fig 5.
- Where the condensate drain pipe terminates over an open
foul drain or gully, the pipe should terminate below the grating
level, but above water level, to minimise “wind chill” at the open
end. The use of a drain cover (as used to prevent blockage by
leaves) may offer further prevention from wind chill. See Fig 6.
- Where the condensate drain pipe terminates in a purpose
designed soak away (see BS 6798) any above ground
condensate drain pipe sections should be run and insulated as
described above. See Fig 7
Unheated Internal Areas
Internal condensate drain pipes run in unheated areas, e.g. lofts
basements and garages, should be treated as external pipe.
Ensure the customer is aware of the effects created by a frozen
condensate and is shown where this information can be found in
the user manual.
Boiler
with 75mm
sealed
condensate
trap Min Ø 19mm
Internal pipe
Minimum
connection
height up to 3
storeys
Soil & vent stack
≥ 450
75
Boilers without 75mm sealed
condensate trap must be fitted with
a 75mm trap and visible air break
Sink/basin/
bath or
shower
Boiler
with 75mm
sealed
condensate
trap
Min Ø 19mm
Internal pipe
Internal soil & vent stack
Boilers without 75mm sealed
condensate trap must be fitted with
a 75mm trap and visible air break
75
≥ 100
≥ 100
Figure 1 - Connection of Condensate Drainage Pipe to
Internal Soil & Vent Stack
Figure 2 - Connection of a Condensate Drainage Pipe
Downstream of a Sink, Basin, Bath or Shower Water Trap to
Internal Soil Vent Stack
continued . . . . .
INSTALLATION

22
INSTALLATION
Keston System - Installation and Servicing
FLUE OUTLET
21
CONDENSATE DRAIN - CONT’D.......
Visible air break
Condensate pump
(Install in accordance with manufacturers instructions)
Min Ø 19mm
Internal pipe
Boiler
with 75mm
sealed
condensate
trap
75
Min Ø 19mm
Internal pipe
Min Ø 30mm
Internal pipe
Air gap
External air
break
combined foul/
rain water drain
Terminated
and cut at 45º
43mm 90º male/
female bend
Water/
weather proof
insulation
68mm Ø PVCU
Strap on fitting
Boiler
with 75mm
sealed
condensate
trap
Boiler
with 75mm
sealed
condensate
trap
Min Ø 19mm
Internal pipe
Min Ø 30mm
Internal pipe Water/Weather
proof insulation
Max 3m external
pipework
Limestone
chippings
≥ 500
≥ 300
≥ 25
75
Boilers without 75mm sealed
condensate trap must be fitted with
a 75mm trap and visible air break
2 rows of three Ø12mm holes
25mm centres, 50mm from
the bottom of the tube, facing
away from the house
Minimum
connection
height up to 3
storeys
Soil & vent stack
≥ 450
Boiler
with 75mm
sealed
condensate
trap
Min Ø 19mm
Internal pipe
Min Ø 30mm
Internal pipe
Water/weather
proof insulation
75
Boilers without 75mm sealed
condensate trap must be fitted with
a 75mm trap and visible air break
Visible air break
at plug hole
Min Ø 19mm
Internal pipe
Sink, basin, bath or
shower with integral
overflow and 75mm trap
Minimum 30mm
internal pipe
Water/
weather proof
insulation
≥ 25 Below grate
45º pipe
termination
Boiler
with 75mm
sealed
condensate
trap
75
≥ 100
Figure 3 - Connection of a Condensate Pump Typical
Method (see manufacturers detailed instructions)
Figure 4 - Connection of condensate Drainage Pipe to
External Soil & Vent Stack
Figure 5 - Connection of a Condensate Drainage Pipe to an
External Rainwater Downpipe (only combined foul/rainwater
drain)
Figure 7 - Connection of a Condensate Drainage Pipe to an
External Purpose Made Soak Away.
Figure 6 - Connection of Condensate Drainage Pipe
Upstream of a Sink, Basin, Bath or Shower Waste Trap to
External Drain, Gulley or Ranwater Hopper
INSTALLATION

23
INSTALLATION
Keston System - Installation and Servicing
FLUE OUTLET
INSTALLATION
22
CONNECTIONS & FILLING
NOTES.
Ensure all boss blanking plugs are removed before connecting hardware. Each valve must be tted to the correct boss as shown
in the picture.
Note that all isolation handles are
shown in the open position.
Black
Handle
Yellow
Handle
Black
Handle
205552-10119
CH Flow
Gas
Supply
CH Return
Safety
Drain
Valve
WATER CONNECTIONS CH
1. Connect the CH ow service valve provided in the hardware
pack to the threaded boss connection provided at the lower
rear of the boiler.
2. Connect the CH return valve.
3. If connecting the boiler to heating loads in excess of
60,000 Btu/h, connecting ow and return heating systems
pipework must be sized in 28mm diameter at the point of
pipe connection to the boiler tails. Use 22mm x 28mm pipe
adaptors as appropriate.
GAS CONNECTION
IMPORTANT. The gas service cock is sealed with a non-metallic
blue bre washer, which must not be overheated when making
capillary connections. Refer to Frame 1 for details of the position of
the gas connection.
For additional gas supply information refer to “Gas Supply” on page 8.
SAFETY VALVE DRAIN
The safety valve connection, located at the bottom right-hand side of the boiler,
comprises a 15mm diameter stub pipe.
The discharge pipe should be positioned so that the discharge of water or steam
cannot create a hazard to the occupants of the premises or damage the electrical
components and wiring.
A purpose made safety valve drain pipe is provided with the boiler to allow safe
discharge through a wall to the outside of the building. This is particularly relevant to
‘high rise’ installations but can be used for all installations.
FILLING
IMPORTANT - when lling:
A. Ensure the dust cap on air vent
located at the rear of the pump
chamber is slightly unscrewed.
B. When lling, there may be a slight
water leak from the air vent therefore
electrical connections should be
protected.
1. Ensure that the CH isolating
handles are open.
2. Fill and vent the system. Refer
to Frame 2 for lling and setting
pressure procedure.
3. Check for water
soundness.
Dust Cap
3G9705
Safety Valve
Drain Connection
15mm elbow
or fittings
(not supplied)
Safety Valve
Drain Pipe

24
INSTALLATION
Keston System - Installation and Servicing
24
INTERNAL WIRING
The Keston System boiler comes pre-tted with 1.8m of mains cable. This must be
connected to a permanent live supply and NOT switched by thermostats/programmers.
For installers wishing to change this cable refer to Frame 26.
Connecting the Switched Live to the Boiler
1. Consult the Y Plan and S Plan diagrams below.
2. Isolate the mains supply to the boiler
3. Remove the front panel. Refer to Frame 7.
4. Swing the control box down into the servicing position.
5. Route incoming cable through a grommet in the bottom panel (note that the
grommets are “blind” and will require puncturing) and secure using the clamp and
screws provided in the hardware pack.
6. Connect the switched live to the terminal block as shown.
23
ELECTRICAL CONNECTIONS
Wiring should be 3 core PVC insulated cable, not less than
0.75mm2 (24 x 0.2mm), and to BS 6500 Table 16. For IE
reference should be made to the current ETCI rules for
electrical installations.
Connection must be made in a way that allows complete
isolation of the electrical supply such as a double pole switch
having a 3mm (1/8”) contact separation in both poles. The
means of isolation must be accessible to the user after
installation.
WARNING. This appliance MUST be earthed.
A mains supply of 230Vac ~ 50 Hz is required.
The fuse rating should be 3A. All external controls and wiring
must be suitable for mains voltage.
Wiring external to the boiler MUST be in accordance with the
current I.E.E. (BS.7671) Wiring Regulations and any local
regulations.
FROST THERMOSTAT - WIRING
If parts of the system are
vulnerable to freezing or the
programmer is likely to be left off
during cold weather, a frost stat
should be tted in conjunction with
a pipe thermostat.
w
g
o
g/y
b
3G10022
BOILER
LNE
LNE
LNE
CH
ON
R/S
ON
R/SC/S
HW
ON
HW
OFF
C/S
ON
sL
FUSED
SPUR
TIMER
CH ONLN
HW ON
HW OFF
Y PLAN
VALVE
KESTON SYSTEM BOILER, Y PLAN SYSTEM WITHOUT WEATHER COMPENSATION
INSTALLATION

25
INSTALLATION
Keston System - Installation and Servicing
26
REPLACING PRE-FITTED MAINS CABLE
If it is necessary to use an alternative mains cable to the one pre-tted
then use the following guide.
Replacement wiring should comply with notes in Frame 23.
1. Isolate the mains supply to the boiler.
2. Remove the front panel. Refer to Frame 7.
3. Swing the control box down into the service position. Refer to frame
46.
4. Remove the live, neutral and earth wires from the terminal block.
5. Loosen the cable clamp and withdraw the mains cable.
6. Route replacement cable back through the cable clamp and grommet
and re-tighten to provide cord anchorage.
7. Connect the live, neutral and earth wires to the terminal strip. When
making the mains electrical connections to the boiler it is important
that the wires are prepared in such a way that the earth conductor
is longer than the current carrying conductors, such that if the cord
anchorage should slip, the current carrying conductors become taut
before the earthing conductor.
8. Swing the control box back up into the operating position and re-t the
front panel ensuring a good seal is made.
5
br br
o
g/y
b
b
3G10023
g/y
g
g
BOILER
LNE
LNE
LNE
CH
ON
R/S
ON
HW
ON
HW
OFF
C/S
ON
sL
FUSED
SPUR
TIMER
CH ONLN
HW ON
HW
S PLAN
VALVE
CH
S PLAN
VALVE
R/SC/S
o
KESTON SYSTEM BOILER, S PLAN SYSTEM WITHOUT WEATHER COMPENSATION
25
INTERNAL WIRING CONT’D.......
INSTALLATION

26
INSTALLATION
Keston System - Installation and Servicing
FITTING THE KIT
Fitting the sensor
The air sensor should be located on an external wall of the building to be heated. Fix the sensor
to a north/north-east facing wall to avoid direct radiation from the sun. The air sensor should be
located to avoid any heating effect from the boiler ue.
To x the air sensor to the wall, unscrew the sensor box plastic cover and screw/plug the sensor body to the wall.
Wire a twin core 0.5mm2 cable from the sensor to the boiler through an RH grommet located on the underside of the boiler. Cable
length between sensor and boiler should be no greater than 20m. Note that this connection is safety extra low voltage. It is not
necessary for the person carrying out the wiring to be approved to Part P of the Building Regulations.
Avoid running this cable alongside mains voltage cables.
27
FITTING THE WEATHER COMPENSATION KIT - SUPPLIED AS STANDARD
This kit provides the facility to apply outside air temperature control to the boiler water
ow temperature which provides energy savings. The outside sensor provided measures
outside air temperature and sends a signal to the boiler, which adjusts the maximum boiler
ow temperature in response. If outside air temperature is greater than the system design
temperature, the boiler ow temperature is reduced providing running cost savings. The boiler
will operate in the condensing mode more frequently increasing savings.
Once the sensor is tted it is automatically detected.
The sensor operation may be congured by adjustment of the boiler operating parameters, if
necessary.
Kit Contents
A. Outside Air Sensor
A
3G10011
Fitting the kit
1. Isolate the electricity supply to the boiler and system
controls.
2. Remove the boiler front panel (refer to boiler installation
instructions).
3. Hinge down the control box and remove the 2 screws
retaining the control box cover, release the 4 retaining clips
(refer to boiler installation instructions).
Wiring the kit
1. Carefully pierce a grommet using a suitably sized
screwdriver.
2. Pass the wire from the outside sensor through this
grommet, strip and prepare the ends for termination.
3. Wire the outside sensor into the 2 LHS terminals of the
terminal block as shown and labelled.
4. Secure the wire with one bar clamp and two screws,
ensure that there is only a small loop between the bar
clamp and the grommet, and that the wire can not be
trapped.
5. Carefully pierce a separate grommet using a suitably sized screwdriver.
6. Pass the 2 core sheathed wire from the wiring centre through this grommet and strip back the outer sheath, strip and prepare the
ends for termination.
7. Wire the switched live signal, DHW OFF, from the wiring centre along with the permanent neutral into the 2 RHS terminals of the
terminal block
8. Secure the wire with the other bar clamp and two screws, ensure that there is only a small loop between the bar clamp and the
grommet, and that the wire can not be trapped.
9. Re-assemble in reverse order.
The signal DHW OFF from the system wiring centre and a common neutral must be wired into the appliance through another
RH grommet located on the underside of the boiler. The wire shall be suitable for mains voltages and be 0.5mm2 twin core with
sheath (Double insulated) construction according to current wiring regulations.
OUTSIDE
SENSOR
WIRING
WIRING
CENTRE
CONNECTIONS
INSTALLATION

27
INSTALLATION
Keston System - Installation and Servicing
28
FITTING THE WEATHER COMPENSATION KIT - SUPPLIED AS STANDARD
w
g
o
g/y
b
BOILER
LNE
sL
OUTSIDE
SENSOR
‘HW OFF’
Wiring
Centre
N
LNE
LNE
CH
ON
R/S
ON
R/S
HW
ON
HW
OFF
C/S
ON
C/S
sL
FUSED
SPUR
TIMER
CH ONLN
HW ON
HW OFF
Y PLAN
VALVE
Keston System Boiler with Y Plan System & Weather Compensation Kit
KEY
b - blue
br - brown
g - green
g/y - green/yellow
o - orange
w - white
br br
o
g/y
b
b
g/y
g
g
sL
OUTSIDE
SENSOR
‘HW OFF’
Wiring
Centre
N
BOILER
LNE
LN
E
LNE
CH
ON
R/S
ON
HW
ON
HW
OFF
C/S
ON
sL
FUSED
SPUR
TIMER
NOTE. Changes to cylinder stat connections and addition of HW OFF from timer.
CH ONLN
HW ON
HW OFF
HW
S PLAN
VALVE
CH
S PLAN
VALVE
R/SC/S
o
Keston System Boiler with S Plan System & Weather Compensation Kit
INSTALLATION

28
INSTALLATION
Keston System - Installation and Servicing
30
EXTERNAL ELECTRICAL CONTROLS
Wiring External to the Boiler
The fuse rating should be 3A.
Wiring external to the boiler MUST be in accordance with the current I.E.E. (BS.7671) Wiring Regulations and any local
regulations.
Frost Protection
If parts of the pipework run outside the house or if the boiler will be left off for more than a day or so then a frost thermostat should
be wired into the system.
The frost thermostat should be sited in a cold place but where it can sense heat from the system.
Note. If the boiler is installed in a garage it may be necessary to t a pipe thermostat, preferably on the return pipework.
CH OPERATION
The On and Off time control of central heating should be controlled
by a separate timer.
During programmed On times the Central Heating Radiator Flow
Temperature is controlled by the boiler relative to the Outside
Temperature as shown in the diagram.
The Room temperature can be adjusted using the Central Heating
Temperature Control Knob on the boiler as follows. Essentially
rotating the knob clockwise increases the room temperature and
rotating the knob anti-clockwise decreases the room temperature.
If the Central Heating Temperature Control Knob is rotated
fully clockwise then for an Outside Temperature of 15°C a Flow
Temperature of 40°C will be provided. For an Outside Temperature
of 0°C a Flow Temperature of 78°C will be provided with the
relationship varying lineally in between these 2 points (line on the graph 2.5)
If the Central Heating Temperature Control Knob is in its mid position then for an Outside Temperature of 15°C a Flow
Temperature of 36°C will be provided. For an Outside Temperature of 0°C a Flow Temperature of 65°C will be provided with the
relationship varying lineally in between these 2 points (line on the graph between 1.6 and 1.8)
If the Central Heating Temperature Control Knob is rotated fully anti-clockwise then for an Outside Temperature of 15°C a Flow
Temperature of 30°C will be provided. For an Outside Temperature of 0°C a Flow Temperature of 44°C will be provided with the
relationship varying lineally in between these 2 points (line on the graph 1.0)
DHW OPERATION
When the system is in a timed on period for DHW and the tank stat is not satised, a call for heat will be generated on the
switched live into the boiler.
At the same time, the HW OFF signal will not be present, this will release the Relay and place a short across the DHW thermistor
input on the Main Control board, this will ensure that Weather Compensation adjustment is ignored at this time. The set point will
be xed at 70 degrees.
The demand is indicated on the display by a ‘C’ and the burner on LED as appropriate.
29
FITTING THE WEATHER COMPENSATION KIT - SUPPLIED AS STANDARD
20 10 0 -10 -20 -30 -40
30
20
40
50
60
70
80
90
100
Weather Compensation Control / Room Setpoint = +20ºC
Outside Temperature [ºC]
CH Temperature Setpoint [C]
Heating slope
2.5 2.2 2.0 1.8 1.6 1.4 1.2 1.0
INSTALLATION

29
INSTALLATION
Keston System - Installation and Servicing
31
WIRING DIAGRAM
sLENL
Water
Pressure
Sensor Fan
Return
Thermistor
Flow
Thermistor
Flame
Sensor
Electrode
Outside
Sensor
HW
off
NsL
Relay
Snubber
Spark
Electrode
Spark
Generator
Gas
Valve
Pump
Chassis
Earth
Service
Connector
Flue
Thermostat
- blue
- black
- brown
- red
- pink
- yellow
- white
- yellow/green
- grey
- orange
- violet
b
bk
br
r
p
y
w
y/g
g
or
v
KEY
1
X1A
X1BX1CX1DX2AX2BX3X7AX7B
X5X6X8
212312312341234123541231212
1234123456123456789
1011
PCB
Fused
at 4AT
bk
or
y
bk
p
p
bk
bk
bk
bk
bk bk
bb
br br
br b y/g bk
b
r
b br
y/g y/g
y/g
y/g
y/g y/g
r
b
b
g
g
bk
br
br
b
bk bk
INSTALLATION

30
INSTALLATION
Keston System - Installation and Servicing
WARNING. Whilst effecting the required gas tightness test and purging air from the gas installation,
open all windows and doors, extinguish naked lights and
A. Electrical Installation
1. Checks to ensure electrical safety should be carried out by a
competent person.
2. ALWAYS carry out the preliminary electrical system checks,
i.e. earth continuity, polarity, resistance to earth and short
circuit, using a suitable test meter.
3. After wiring the boiler, all grommets in the bottom panel
MUST be in place to ensure that the boiler case sealing is
maintained.
B. Gas Installation
1. The whole of the gas installation, including the meter,
should be inspected and tested for tightness and purged in
accordance with the recommendations of BS. 6891.
In IE refer to IS.813:2002.
2. Purge air from the gas installation by the approved methods
only.
32
COMMISSIONING AND TESTING
GENERAL
Please Note: The combustion for this appliance has
been checked, adjusted and preset at the factory for
operation on the gas type dened on the appliance
data plate. No measurement of the combustion is
necessary. DO NOT adjust the air/gas ratio valve.
Having checked:
- That the boiler has been installed in accordance
with these instructions.
- The integrity of the ue system and the ue seals,
as described in the Flue Installation section.
Proceed to put the boiler into operation as follows:
CHECK THE OPERATIONAL (WORKING) GAS
INLET PRESSURE
Set up the boiler to operate at maximum rate.
With the boiler operating in the
maximum rate condition check
that the operational (working)
gas pressure at the inlet gas
pressure test point complies with
the requirements - refer to “Gas
Supply” on page 8.
Ensure that this inlet pressure
can be obtained with all other
gas appliances in the property
working.
205552-10118
Gas
Supply
Gas Pressure
Test Point
ATTENTION !
IT IS A CONDITION OF THE MANUFACTURERS WARRANTY THAT THE
BENCHMARK COMMISSIONING CHECKLIST IS FULLY COMPLETED
AND LEFT WITH THE APPLIANCE
INSTALLATION

31
INSTALLATION
Keston System - Installation and Servicing
33
INITIAL LIGHTING
THE DISPLAY
The user control has one neon and one display to inform
the user about the status. The display will show the status
of the boiler. The neon will show the status of the ame.
If no ame is detected the neon is off. When the ame is
detected the neon will be lit permanently.
Below is a list with display function in normal operation.
Standby, no demand for heat present.
Boiler is active for central heating or hot water.
Boiler is active for boiler frost protection.
Boiler is in lockout for a specic error. Display will be
blinking, alternating with a number or letter to show
which error is detected.
Boiler has a fault for a specic error. Display will be
blinking, alternating with a number or letter to show
which error is detected.
Note: Boiler frost protection - boiler res if temperature is
below 5 degrees C.
Legend
A. CH temperature control
B. Mode Control Knob
C. Boiler Status
D. Burner ‘on’ indicator
E. CH Flow Isolating Valve
F. Pressure Gauge
G. Gas Inlet Pressure Test Point
H. Gas Service Cock
J. CH Return Isolating Valve
K. Drain Valve
1. Check that the system has been lled and that the boiler is not
airlocked. Ensure the automatic air vent cap is open. Refer to
Frame 22.
Note.
It is important the burner is not operated before the system is fully
vented of air. If it is necessary to operate the appliance pump to
assist venting of the air this must be done with the gas service cock
turned off.
2. Ret the boiler front panel. Refer to Frame 38.
3. Check that the drain valve (K) is closed and that the CH isolating
valve (E and J) are OPEN.
4. Check that the electrical supply is OFF.
5. Check that the boiler mode control knob (B) is off.
6. Check that the gas service cock (H) is OPEN.
7. Slacken the screw in the inlet pressure test point (G) and connect
a gas pressure gauge via a exible tube.
8. Switch the electricity supply ON and check all external controls
are calling for heat.
CENTRAL HEATING
9. Set the CH temp control (A) to max and turn the mode control knob
(B) to ON. The boiler control should now go through its ignition
sequence until the burner is established.
10. If the boiler does not light after 5 attempts the boiler will lock out
and display fault code constantly. Reset the boiler (Refer to
Frame 37). The boiler will repeat its ignition sequence. If reset
occurs 5 times within 15 minutes then will be shown. If power
is removed this will be reset.
When the burner is established the BLUE ‘Burner On’ neon (D)
will be illuminated, the LED display (C) will show status .
11. Ensure that with the boiler operating the dynamic gas pressure
is able to obtain maximum output. Refer to Table 2.
IMPORTANT
The gas input to the burner is regulated by the gas
valve according to the air ow produced by the fan.
It is NOT user-adjustable. Any interference to sealed
settings on the gas valve will adversely affect operation
and render our warranty void.
For additional gas supply information refer to “Gas Supply”
on page 8.
Note. The boiler incorporates a fan overrun cycle which
MUST NOT be prematurely interrupted by isolation of the
mains electricity supply.
A BC D
10121
CH Flow
Gas Supply
CH Return
Safety
Drain
Valve
Drain
Valve
F
E
H
K
G
J
Note. Valves shown are in the open position.
INSTALLATION

32
INSTALLATION
Keston System - Installation and Servicing
36
HANDING OVER
8. Loss of system water pressure
Explain that the dial underneath the boiler indicates the central
heating system pressure and that if the normal COLD pressure
of the system is seen to decrease over a period of time then a
water leak is indicated. Explain the re-pressurising procedure
and if unable to re-pressurise or if the pressure continues to drop
a registered local heating installer should be consulted.
9. Explain Boiler reset procedure.
10. After installation and commissioning please complete the
Benchmark Commissioning Checklist before handover to the
customer. For IE, its is necessary to complete a “Declaration of
Conformity” to indicate compliance to I.S. 813:2002.
IMPORTANT
11. A comprehensive service should be carried out ANNUALLY.
Stress the importance of regular servicing by a Gas Safe
Registered Engineer. In IE servicing work must be carried out by
a Registered Gas Installer (RGII).
12. Inform the householder of the guarantee/registration found within
the envelope pack and the requirement to register it to receive
the full benet of the warranty.
1. Hand the User Instructions to the householder and explain his/
her responsibilities under the relevant national regulations.
2. Explain and demonstrate lighting and shut down procedures.
3. The operation of the boiler and the use and adjustment of all
system controls should be fully explained to the householder,
to ensure the greatest possible fuel economy consistent with
the household requirements of both heating and hot water
consumption.
Advise the User of the precautions necessary to prevent damage
to the system and the building, in the event of the system
remaining inoperative during frosty conditions.
4. Explain the function and the use of the boiler heating controls.
5. Explain the function of the boiler fault mode.
Emphasise that if a fault is indicated refer to “Fault Codes” in the
User Guide.
6. Explain and demonstrate the function of time and temperature
controls, radiator valves etc., for economic use of the system.
7. If a timer is tted draw attention to the timer Users Instructions
and hand them to the householder.
After completing installation and commissioning of the system the installer should hand over to the householder by the following actions:
INSTALLATION
WATER TEMPERATURES
Temperatures can be selected using the
CH temperature control (A)
34
GENERAL CHECKS
CENTRAL HEATING (CH) MODE
1. Ensure that the CH external controls are
calling for heat.
The display should read:
2. Check the boiler gas rate when the boiler is
at full output.
Check at the gas meter, with no other
appliance in use. Refer to Table 2 for gas
rate.
3. Set the central heating external controls
to OFF. The burner should go off and the
pump continue to run for 4 minutes
The display should read:
4. Check the correct operation of the timer
and all other system controls. Operate
each control separately and check that the
main burner responds.
Make the following checks for correct operation:
WATER CIRCULATION SYSTEM
1. With the system COLD, check that the initial pressure is correct to the
system design requirements.
For pre-pressurised systems, this should be 1.0 bar.
2.
With the system HOT, examine all water connections for soundness. The system
pressure will increase with temperature rise but should not exceed 2.5 bar.
3. With the system still hot, turn off the gas, water and electricity supplies to the
boiler and drain down to complete the ushing process.
Note: A ushing solution should be used during the ushing procedure.
Flushing solutions: Fernox Superoc, Sentinel X300 (new systems) or
X400 (existing systems). Refer to Frame 4.
4. Rell and vent the system, add inhibitor (see Frame 4), clear all air locks and
again check for water soundness.
5. Reset the system initial pressure to the design requirement.
6. Balance the system. Refer to Frame 3.
7.
Check the condensate drain for leaks and check that it is discharging correctly.
8. Finally, set the controls to the User’s requirements.
Note: The pump will operate briey as a self-check once every 24 hours in the
absence of any system demand.
35
RESET PROCEDURE To reset boiler, turn the mode control knob (B) to reset position and immediately turn
knob back to required setting. The boiler will repeat the ignition sequence.
Legend
A. CH temperature control
B. Mode Control Knob
C. Boiler Status
D. Burner ‘on’ indicator
A BC D
Knob Setting CH Flow Temp ºC (ºF)
Max 80 (176)
Min 30 (86)

33
SERVICING
Keston System - Installation and Servicing
37
SERVICING SCHEDULE
For the very latest copy of literature for specication & maintenance practices, visit our website www.keston.co.uk, where you will
be able to download the relevant information. .
WARNING. Always turn OFF the gas supply at the gas service cock, and switch OFF and disconnect the electricity
supply to the appliance before servicing.
Combustion testing must be carried out by a competent person using a combustion analyser conforming to BS7927.
To ensure the continued safe and efcient operation of the appliance it is recommended that it is checked at regular intervals and
serviced as necessary. The frequency of servicing will depend upon the installation condition and usage but should be carried out
at least annually.
It is the law that any service work must be carried out by a Gas Safe Registered Engineer. In IE service work must be carried out
by a Registered Gas Installer (RGII).
INSPECTION
1. Light the boiler and carry out a pre-service check, noting
any operational faults.
2. Check the ue terminal (and terminal guard if tted) is
undamaged and clear of any obstruction.
3. Check all water and gas joints for signs of leakage.
Remake any suspect joints ensuring a gas tightness
check is carried out if applicable and the water system is
correctly relled, vented and re-pressurised.
CLEANING PROCEDURE
Note. In order to carry out either servicing or replacement of
components the boiler front panel must be removed.
Refer to Frame 38.
1. Clean the main burner. Refer to Frame 40.
2. Clean the heat exchanger & condensate trap/siphon.
Refer to Frames 42 & 41.
3. Check the main injector for blockage or damage. Refer to
Frame 46.
4. Check that the ue terminal is unobstructed and that the
ue system is sealed correctly.
The cleaning procedures are covered more fully in Frames
40-44 and MUST be carried out in sequence.
IMPORTANT.
6. After completing the servicing or exchange of components
always test for gas tightness.
7. When work is complete the front panel MUST be correctly
retted, ensuring that a good seal is made.
NOT OPERATE
8. If, for any reason, the condensate trap/siphon has been
removed ensure the trap is relled with water before
reassembling.
9. Check the gas consumption.
10. Check combustion by connecting the ue gas analayser
to the ue gas sampling point as shown in the diagram
and measure CO & CO2.
If the CO/CO2 ratio is greater than 0.004 AND the integrity
of the complete ue system and combustion circuit seals
have been veried and the inlet gas pressure (and gas
rate) have been veried, then contact Keston.
11. Complete the service section in the Benchmark
Commissioning Checklist.
GENERAL
Please Note: During routine servicing, and after any maintenance
or change of part of the combustion circuit, the following must be
checked:
- The integrity of the ue system and the ue seals,
- The integrity of the boiler combustion circuit and the relevant
seals
- The operational (working) gas inlet pressure at maximum rate.
- The gas rate
- The combustion performance.
COMPETENCE TO CARRY OUT THE CHECK OF
COMBUSTION PERFORMANCE
Please Note: BS 6798:2009 Specication for installation and
maintenance of gas-red boilers of rated input not exceeding
70kW net advises that:
- The person carrying out a combustion measurement should
have been assessed as competent in the use of a ue gas
analyser and the interpretation of the results.
- The ue gas analyser used should be one meeting the
requirements of BS7927 or BS-EN50379-3 and be calibrated
in accordance with the analyser manufacturers requirements,
and
- Competence can be demonstrated by satisfactory completion
of the CPA1 ACS assessment, which covers the use of
electronic portable combustion gas analysers in accordance
with BS7967, Parts 1 to 4.
Flue
sampling
point
SERVICING

34
SERVICING
Keston System - Installation and Servicing
38
BOILER FRONT PANEL REMOVAL / REPLACEMENT
REMOVAL
1. Loosen the two screws retaining the front panel.
2. Pull the two spring clips down to disengage and pull panel
forward and upward and remove.
REPLACEMENT
3. Hook the panel onto the top retaining clips.
4. Push the panel until the 2 bottom spring clips engage
ensuring the 4 control knobs line up with the holes in the
front panel.
5. Re-tighten the two retaining screws.
39
FAN AND VENTURI ASSEMBLY REMOVAL AND CLEANING
1. Disconnect the electrical leads from the fan.
2. Undo the gas pipe union connection to the
injector housing.
3. Remove the extended nut on the fan
mounting bracket.
4. Lift off fan and venturi assembly.
5. Inspect the injector for blockage or damage.
6. Inspect fan outlet sealing gasket and
replace if necessary.
view from top of boiler
view from bottom of boiler
12
3
1
2
3
5
Injector
SERVICING

35
SERVICING
Keston System - Installation and Servicing
40
BURNER REMOVAL AND CLEANING
1. Ensure the sump is fully drained
2. Undo the two screws and remove the sump cover retaining the lower
ue manifold.
3. Lift the manifold to clear the bottom sealing gasket and remove
manifold.
4. Remove the 2 burner front xing screws and loosen the 2 rear
extended nuts by at least ten turns.
5. Lift off the burner from the combustion chamber. To facilitate the
removal angle the burner as shown.
IMPORTANT
The burner head is a ceramic plaque construction. Care must be
taken to ensure that the burner is not placed down upon
its face as this may cause damage to the ceramic.
6. Brush off any deposits that may be on the ceramic with a
SOFT brush.
7. Inspect the sealing gasket around the burner for any
signs of damage. Replace as necessary.
41
CLEANING THE CONDENSATE TRAP/SIPHON
2
3
22
4
4
5
4
1. Pull off the rubber pipe at the sump drain.
2. Disconnect the condensate drain pipe.
3. Turn the siphon clockwise to disengage and lift to
remove.
Note. Keep siphon upright when removing
4. Clean siphon with water.
5. Re-assemble in reverse order.
B When re-assembling ensure the trap is full of water.
SERVICING

36
SERVICING
Keston System - Installation and Servicing
3
42
CLEANING THE HEAT EXCHANGER
Note: Ensure the condensate trap/siphon
is fully drained before cleaning. Refer to
Frame 55.
1. Remove ignition and ame detection
electrodes. Refer to Frames 51 & 52.
2. It is advisable to replace the sump cover
prior to the water ush process.
3. Thoroughly ush the heat exchanger
by pouring water into the top of the
combustion chamber ensuring the full top
area is covered.
4. Remove the sump cover and clean loose
deposits from the sump.
5. Inspect the ignition and detection
electrodes. Ensure that they are clean
and in good condition - replace if
necessary.
6. Re-t the ignition and ame detection
electrodes, ensuring that both earth tabs
are tted to ignition electrode.
7. Check that the ignition and detection gaps
are correct. Refer to Frames 51 & 52.
1
Ignition Electrode Flame Detection
Reassemble the boiler in the following order:
1. Ensure that the condensate trap/siphon is full of water.
2. Ret the burner ensuring the sealing gasket is correctly
positioned and free from damage (tighten the 4 xing screws
in the sequence shown below).
3. Ret the fan / venturi assembly ensuring the retaining tabs
are correctly positioned and the sealing gasket is correctly
positioned and free from damage.
4. Reconnect the fan electrical leads.
5. Remove the sump cover and ret the lower ue manifold as
shown.
6. Ret the sump cover.
43
REASSEMBLY
5
1
7. Ret the boiler front panel.
IMPORTANT. Ensure that the boiler front panel is
correctly tted and that a good seal is made.
8. Swing the control box back into its working position and
secure.
9. Turn on the gas supply at the gas service cock.
10. Reconnect the electrical supply.
11. Check the operation of the boiler. refer to Frame 32-34
3
2
4
.
SERVICING

37
SERVICING
Keston System - Installation and Servicing
44
REPLACEMENT OF COMPONENTS
GENERAL
When replacing ANY component
1. Isolate the electricity supply.
2. Turn off the gas supply.
3. Remove the boiler front panel. Refer to Frame 38.
4. Release the retaining clip and swing the control box down
into its servicing position.
After replacing ANY component check operation of the
boiler, including gas soundness, gas rate and combustion
test.
IMPORTANT.
When work is complete, the front panel must be correctly
retted - ensuring that a good seal is made.
Notes.
1. In order to assist fault nding, the control panel has
an LED diagnostic display. The key to boiler fault
conditions is shown in Frame 67.
2. In order to replace components in Frames 58-64 it is
necessary to drain the boiler. Refer to Frame 57.
THE BOILER MUST NOT BE OPERATED WITHOUT THE FRONT PANEL FITTED
45
FAN REPLACEMENT
1. Refer to Frame 44.
2. Disconnect the electrical leads from the fan.
3. Undo the gas pipe union connection to the
injector housing.
4. Remove the extended nut retaining the fan
mounting bracket.
5. Lift and remove the fan and venturi assembly.
6. Remove the screw and twist venturi anti-
clockwise to remove venturi assembly, noting
the orientation of the venturi in relation to the
fan body.
7. Transfer the venturi assembly to the new fan,
replacing the ‘o’ ring if evidence of damage or
deterioration is visible.
8. Fit the new fan / venturi assembly ensuring the
retaining tabs are correctly positioned and the
fan outlet sealing gasket is correctly positioned
and free from damage. Ret the extended nut.
9. Reassemble the boiler in reverse order, taking
care not to overtighten the screw on the fan
mounting bracket.
10. Check the operation of the boiler. Refer to
Frames 32-34.
2
4
6
3
4
8Retaining Tabs
SERVICING

38
SERVICING
Keston System - Installation and Servicing
4
33
46
BURNER INJECTOR REPLACEMENT
1. Refer to Frame 44.
2. Disconnect the electrical leads from the fan.
3. Undo the gas pipe union connection to the
injector housing.
4. Loosen the screw retaining the fan mounting
bracket.
5. Lift and remove the fan and venturi assembly.
6. Remove the 2 injector housing screws.
7. Withdraw the injector housing.
8. Fit the new injector housing complete with
injector.
9. Reassemble in reverse order, ensuring that the
new gas seal supplied is located correctly in the
injector housing.
10. Check operation of the boiler. Refer to Frames
32-34.
2
4
3
6
47
BURNER REPLACEMENT
5
5
6
1. See Frame 40.
2. Refer to Frame 44.
3. Undo the two screws and remove the sump cover.
4. Lift the manifold to clear the bottom sealing gasket and remove
manifold.
5. Remove the 2 front xing screws and loosen the 2 rear extended
nuts.
6. Lift off the burner from the combustion chamber. To facilitate the
removal angle the burner as shown.
7. Fit the new burner, replacing any damaged or deteriorating sealing
gasket.
8. Reassemble in reverse order. Refer to Frame 43.
9. Check the operation of the boiler. Refer to Frames 32-34.
SERVICING

39
SERVICING
Keston System - Installation and Servicing
48
RETURN THERMISTOR RENEWAL
1. Refer to Frame 44.
2. Unclip the return thermistor from the return pipe and withdraw it from the
boiler.
3. Disconnect the electrical leads from the thermistor.
4. Reconnect the electrical lead to the new thermistor and reassemble in
reverse order, ensuring that the thermistor is securely tted to the pipe on the
thermistor locator tab as shown.
6. Check the operation of the boiler. Refer to Frames 32-34.
2
Thermistor Locator Tab
(with thermistor tted)
4
49
FLUE THERMOSTAT REPLACEMENT
1. Refer to Frame 43.
2. Undo the two screws and remove the
sump cover plate.
3. Disconnect the two ag terminals
from the ue thermostat.
4. Lift the manifold to clear the bottom
sealing gasket and remove manifold.
.
5. Unscrew the two M3.5 screws
that connect the thermostat to the
manifold.
6. Replace thermostat with new part
and then ret the two screws,
remembering to t rubber gasket and
sealing clamp.
Flue Thermostat
SERVICING

40
SERVICING
Keston System - Installation and Servicing
3mm
Straight edge
50
IGNITION ELECTRODE REPLACEMENT
1. Refer to Frame 44.
2. Remove the burner. Refer to Frame 47.
3. Unplug the ignition lead from the electrode.
4. Remove the earth lead from the ignition
electrode.
5. Remove the 2 screws holding the ignition
electrode to the combustion chamber.
6. Remove the electrode.
7. Fit the new ignition electrode, using the
new gasket supplied. Check dimensions as
shown.
8. Reassemble in reverse order.
9. Check the operation of the boiler. Refer to
Frames 32-34.
Ignition Electrode
Spark Gap
3.5mm
51
FLAME DETECTION ELECTRODE REPLACEMENT
Flame Detection Electrode
12.5mm
Straight edge
1. Refer to Frame 44.
2. Remove the burner. Refer to Frame 47.
3. Unplug the ame detection lead from the
electrode.
4. Remove the 2 screws retaining the detection
electrode.
5. Remove the electrode.
6. Fit the new ame detection electrode, using the
new gasket supplied.
7. Reassemble in reverse order.
8. Check the operation of the boiler. Refer to
Frames 32-34.
SERVICING

41
SERVICING
Keston System - Installation and Servicing
52
SPARK GENERATOR REPLACEMENT
1. Refer to Frame 44.
2. Disconnect the leads from the spark
generator.
3. Remove the M5 screws securing the
spark generator to the boiler chassis.
4. Fit the new spark generator and re-
assemble in reverse order ensuring
the two earth leads are correctly
replaced.
5. Check operation of the boiler. Refer
to Frames 32-34.
Spark Generator
3
3
2
2
4
53
GAS CONTROL VALVE REPLACEMENT
1. Refer to Frame 44.
2. Unplug the electrical lead connection from the
gas control valve and disconnect the earth wire.
3. Undo the union nut on the outlet of the gas
control valve.
4. Undo the gas inlet pipe union at the inlet to the
gas control valve.
5. Loosen the back nut retaining the valve to the
bracket and withdraw the valve forwards.
6. Fit the new gas control valve ensuring the two
sealing washers are in place and reconnect gas
and electrical connections.
7. Check operation of the boiler. Refer to Frames
32-34.
2
4
5
3
SERVICING

42
SERVICING
Keston System - Installation and Servicing
1. Refer to Frame 44.
Note: Ensure condensate trap is fully drained before removal.
2. Pull off the rubber pipe at the sump drain.
3. Disconnect the condensate drain pipe.
4. Turn the siphon clockwise to disengage and lift to remove.
5. Reassemble in reverse order.
6. When reassembling ensure the trap is full of water.
7. Check operation of the boiler. Refer to Frames 32-34.
54
CONDENSATE TRAP/SIPHON REPLACEMENT
3
2
Siphon
4
SERVICING

43
SERVICING
Keston System - Installation and Servicing
55
MAIN PCB REPLACEMENT
Note. Fit the earth strap provided with the
PCB to your wrist and secure to a suitable
earth on the boiler chassis.
1. Refer to Frame 44.
2. Note the control knob positions.
3. Remove the 2 screws retaining the control
box cover.
4. Carefully lift the 4 retaining clips and
remove control box cover.
5. Unplug all lead connections to the PCB
including the ribbon cable (to facilitate
ribbon cable removal, ease side clips apart
and pull upwards), also where applicable,
push the small plastic clip with an electrical
screwdriver to facilitate plug removal.
6. Spring out the two side retaining clips and
pull the PCB upwards to clear the 4 corner
retaining posts.
7. Take the new Primary PCB and attach the
appropriate Boiler Chip Card (BCC)
Note. Ensure the correct orientation of
BCC by placing “TOP” side up as shown.
8. Re-connect all plug connections.
9. Reassemble in reverse order.
10. Turn power back on to the boiler, after
a few moments the display will start
alternating between “F” and “0”. Turn the
reset knob fully clockwise and when the
display shows “ - ” turn the knob fully anti-
clockwise IMMEDIATELY.
Finally move the knob into the required
position.
11. Check operation of the boiler. Refer to
Frames 32-34.
34
6
5
Plastic
Clip
5
Ribbon Cable Connection
7
Note that production boiler PCBs are factory pre-set to operate for boiler range and output, but when ordering Primary PCB as
a spare, an additional Boiler Chip Card (BCC) MUST also be purchased for your specic boiler range and output.
SERVICING

44
SERVICING
Keston System - Installation and Servicing
Note. Fit the earth strap provided with the PCB
to your wrist and a suitable earth on the boiler
chassis.
1. Refer to Frame 44.
2. Remove the main PCB, refer to Frame 55.
3. Unclip the PCB and lift to clear the mounting
posts.
4. Fit the new PCB ensuring the 2 potentiometer
spindles line up with the control knobs which
must be in a vertical position.
5. Reassemble in reverse order.
6. Check operation of the boiler. Refer to Frames
32-34.
56
USER CONTROL PCB REPLACEMENT
3
Potentiometer spindle
Control Knobs (to be in vertical position)
PCB
4
3G9954
57
DRAINING THE BOILER
CENTRAL HEATING CIRCUIT
1. Refer to Frame 44.
2. Close all the CH water isolating valves on the
boiler inlet.
3. To drain the primary heat exchanger circuit:
Open the drain valve and attach a length of hose
to the CH drain point.
4. After replacing any component on the boiler,
remove the hose, close the drain valve and
open all system isolating valves (re-pressurise
as appropriate) before proceeding to check
operation of the boiler.
5. Check operation of the boiler. Refer to Frames
32-34.
3G9955
CH
Flow
Gas CH
Retrun
CH
Circuit
Drain
SERVICING

45
SERVICING
Keston System - Installation and Servicing
59
SAFETY RELIEF VALVE RENEWAL
1. Refer to Frame 44.
2. Drain the boiler. Refer to Frame 57.
3. Remove the condensate trap/siphon. Refer to
Frame 54.
4. Remove expansion vessel. Refer to Frame 65.
5. Disconnect the electrical connection from the
return thermistor.
6. Disconnect the 22mm pipe connection at the rear
of the pump outlet.
7. Pull off the clip retaining the pipe to the heat
exchanger swing the pipe to clear the pump and
remove pipe.
8. Undo the safety valve union connection.
9. Withdraw the clip securing the safety valve.
10. Lift safety valve from boiler.
11. Fit the new safety valve and reassemble in
reverse order ensuring the new ‘o’ ring is tted to
the top of the return pipe.
12. Rell boiler. Refer to Frame 22. Check operation
of boiler. Refer to Frames 32-34.
1. Refer to Frame 44.
2. Drain the heating system. Refer to
Frame 57.
3. Unscrew the pressure gauge and
discard.
4. Fit new pressure gauge, using suitable
jointing compound.
5. Rell the boiler. Refer to Frame 22.
6. Check operation of the boiler. Refer to
Frames 32-34.
58
PRESSURE GAUGE RENEWAL
6
7
5
8
9
10
60
PUMP AUTOMATIC AIR VENT REPLACEMENT
1. Refer to Frame 44.
2. Drain the boiler. Refer to Frame 57.
3. Remove the expansion vessel. Refer to Frame 65.
4. Firstly, increase access area by disconnecting the 22mm pipe connection
at top of pump chamber and bottom of heat exchanger and remove pipe
Refer to Frame 59 (no’s 5,6 & 7).
5. The automatic air vent head is retained in the pump body with a bayonet
connection. The air vent head and oat assembly is removed by turning
the head anti-clockwise (viewed from above) and pulling upwards.
6. Reassembly is the reverse of the above. Ensure the air vent head ‘o’ ring
seal is in place when retting and the new ‘o’ ring is tted to the return pipe
top connection.
7. Ensure the air vent cap is loose.
8. Rell the boiler. Refer to Frame 22. Check for leaks around the new air
vent joint.
9. Check the operation of the boiler. Refer to Frames 32-34.
5
Dust Cap
SERVICING

46
SERVICING
Keston System - Installation and Servicing
61
PUMP HEAD REPLACEMENT
1. Refer to Frame 44.
2. Drain the boiler. Refer to Frame 57.
3. Disconnect the electrical lead from the pump.
4. Remove the 4 Allen screws retaining the pump
head.
5. Remove the pump head.
6. Fit the new pump head.
7. Reassemble in reverse order.
8. Rell the boiler. Refer to Frame 22.
9. Check operation of the boiler. Refer to Frames 35,
32-34.
3
4
5
62
CH WATER PRESSURE SENSOR REPLACEMENT
1. Refer to Frame 44.
2. Drain the boiler. Refer to frame 57.
3. Remove condensate trap/siphon. Refer
to Frame 54.
4. Using a suitable tool pull out the
retaining clip.
5. Pull the pressure sensor upwards to
remove.
6. Unplug the electrical connection and
transfer to the new pressure sensor.
7. Push the new pressure sensor onto the
rear pump housing and t retaining clip.
8. Reassemble in reverse order.
9. Rell the boiler. Refer to Frame 22.
10. Check Operation of the boiler. Refer to
Frames 32-34.
6
4
1. Refer to Frame 44.
2. Drain down the boiler. Refer to Frame 57.
3. Unplug the electrical lead.
4. Unscrew the thermistor (to facilitate removal a
13mm socket spanner should be used).
5. Fit the new thermistor using the sealing washer
provided.
6. Reassemble in the reverse order.
7. Rell the boiler. Refer to Frame 22.
8. Check the operation of the boiler. Refer to Frames
32-34.
63
CONTROL / NO FLOW THERMISTOR REPLACEMENT
4
3
SERVICING

47
SERVICING
Keston System - Installation and Servicing
64
HEAT ENGINE RENEWAL
Refer also to Frame 5 - ‘Boiler Exploded View’
IMPORTANT
Before starting the removal procedure, protect the gas and electrical controls with a waterproof sheet or plastic bag.
12. Undo the ow pipe union nut and remove pipe.
13. Remove the condensate rubber pipe. Refer to Frame 54, no.
2.
14. Remove the two heat exchanger xing screws.
15. Remove the Heat exchanger.
16. Reassemble in reverse order, ensuring the heat exchanger
LH retaining bracket is correctly positioned. Replace any
new ‘o’ rings supplied with new heat exchanger and replacing
gaskets or seals if any sign of damage is evident. When
replacing the spring clips located on both the ow and return
pipe connections, ensure clip is oriented to correctly match
connecting pipe diameters.
17. Ensure the trap/siphon is lled with water. Refer to Frame 55.
18. Rell the boiler. Refer to Frame 22.
19. Check operation of the boiler. Refer to Frames 32-34.
1. Refer to Frame 44.
2. Drain the boiler. Refer to Frame 57.
3. Remove the fan / venturi assembly and place on one side.
Refer to Frame 45.
4. Remove the burner and place on one side. Refer to Frame
47.
5. Remove the ignition and detection electrodes. Refer to
Frames 50 & 51.
6. Remove the spark generator. Refer to Frame 52.
7. Remove the gas valve. Refer to Frame 53.
8. Remove the expansion vessel. Refer to Frame 65.
9. Remove the control/no ow thermistor. Refer to Frame 63.
10. Remove the 2 M5 screws retaining the gas valve mounting
bracket and transfer bracket to the new heat exchanger.
11. Undo the inlet pipe union nut and remove the retaining
spring clip and remove pipe.
14
11
12
10
SERVICING

48
SERVICING
Keston System - Installation and Servicing
66
BOILER SEALING PANEL SEAL REPLACEMENT
65
EXPANSION VESSEL RECHARGING & REPLACEMENT
7
1. Refer to Frame 44.
2. Remove the old seal from the casing and
thoroughly clean the casing surfaces.
3. Fit the new seal, ensuring the bottom joint
provides an air tight seal.
5. Reassemble in reverse order.
6. Check operation of the boiler. Refer to
Frames 32-34.
Note. Ensure that the boiler front panel is
correctly sealed, compressing the seal
to make an airtight joint.
RECHARGING
1. Remove the charge point cover.
2. Recharge the tank pressure to 0.75 bar.
3. Re-assemble in reverse order
4. Check operation of the boiler. Refer to
Frames 32-34.
REPLACEMENT
5. Refer to Frame 44.
6. Drain the boiler CH circuit. Refer to Frame 57.
7. Unscrew the union nut on the vessel water
connection pipe.
8. Support the expansion vessel and unscrew
the 2 screws from the securing clamp, located
on the top of the boiler, and remove. (Note the
position of the bracket on the vessel)
9. Remove the expansion vessel.
10. Fit the new expansion vessel.
11. Reassemble in reverse order.
12. Rell the boiler. Refer to Frame 22.
13. Check operation of the boiler. Refer to
Frames 32-34.
Recharge
Point
9
SERVICING

49
Fault Finding
Fault Finding Fault Finding Fault Finding Fault Finding Fault Finding
Keston System - Installation and Servicing
67
FAULT FINDING CHART MAIN MENU
In order to assist fault nding the boiler has a 7 segment display. The key to the display codes is as follows:
**If PCB replaced as a spare ensure that the BCC (boiler chip card - small plastic part) is tted to the PCB otherwise replace PCB.
RESET PROCEDURE - To reset boiler, turn mode knob to reset position and immediately turn knob back to required setting.
Note that production boiler PCBs are factory pre-set to operate for boiler range and output, but when ordering Primary PCB as a
spare, an additional Boiler Chip Card (BCC) MUST also be purchased for your specic boiler range and output.
ALTERNATING ‘L’ and ‘1’ GO TO FRAME 68 -
FLOW TEMPERATURE OVERHEAT LOCKOUT
or NO WATER FLOW LOCKOUT
ALTERNATING ‘L’ and ‘2’
ALTERNATING ‘L’ and ‘6’
ALTERNATING ‘F’ and ‘1’
ALTERNATING ‘F’ and ‘2’
ALTERNATING ‘F’ and ‘3’
ALTERNATING ‘F’ and ‘4’
ALTERNATING ‘F’ and ‘5’
ALTERNATING ‘F’ and ‘6’
ALTERNATING ‘F’ and ‘7’
ALTERNATING ‘F’ and ‘9’
ALTERNATING ‘c’ and ‘0’
GO TO FRAME 69 -
IGNITION LOCKOUT
GO TO FRAME 70 -
FALSE FLAME LOCKOUT
GO TO FRAME 71 -
LOW WATER PRESSURE
GO TO FRAME 72 -
FLAME LOSS
GO TO FRAME 73 -
FAN FAULT
GO TO FRAME 74 -
CONTROL/NO FLOW THERMISTOR FAULT
GO TO FRAME 75 -
RETURN THERMISTOR FAULT
GO TO FRAME 76 -
OUTSIDE SENSOR FAULT
LOW MAINS VOLTAGE -
CONTACT ELECTRICITY PROVIDER
PCB FAULT -
**REPLACE PCB
RESET BOILER
NO CH
NO HW
GO TO FRAME 78
GO TO FRAME 80
ALTERNATING ‘L’ and ‘5’ 5 RESETS WITHIN 15 MINS -
TURN POWER OFF AND ON
ALTERNATING ‘c’ and ‘2’ GO TO FRAME 77 -
BCC FAULT (BOILER CHIP CARD)
ALTERNATING ‘F’ and ‘0’ BCC (BOILER CHIP CARD) NOT FITTED
SEE FRAME 55
CH & HW OPERATION REVERSED
NO DISPLAY
CHECK SYSTEM CONTROLS WIRING TO
BOILER SEE FRAME 28
GO TO FRAME 79

50
Fault Finding
Fault Finding Fault Finding Fault Finding Fault Finding Fault Finding
Keston System - Installation and Servicing
68
ALTERNATING ‘L’ AND ‘1’ - FLOW TEMPERATURE OVERHEAT LOCKOUT OR NO
WATER FLOW LOCKOUT
Is the Boiler and CH System lled with water and all
isolation and radiator valves open?
YES
Fill and vent the system and open all
isolation valves, then reset boiler
Is the Flow/Return Differential across the Boiler in
excess of 30°C?
NO
Check that the Pump is rotating freely. Is
the Differential now below 20°C?
YES
NO
Check the Control/No Water Flow and Return
Thermistors (Refer to Frame 48 & 63)
Replace the Pump,
then reset boiler
NO
OK, now
reset boiler
YES
69
ALTERNATING ‘L’ AND ‘2’ - IGNITION LOCKOUT
RESET PROCEDURE - To reset boiler, turn mode knob to reset position and immediately turn knob back to required setting.
If the PCB has been replaced check a BCC has been
tted then reset the boiler.
If the boiler is reset does the boiler ignite
for a short time and then extinguish?
YES
YES
Is the Gas Pressure available at
the Boiler Inlet (>18 mbar)?
Check the detection electrode and
associated harness for: continuity,
visual condition and position (Refer to
Frame 51). Check if the condensate
pipe is blocked. Replace as necessary
NO Check gas supply and
rectify fault
NO
YES
Is approx 215Vdc supply available
at the Gas Valve? (* See note)
YES
Check spark generator and associated
harness for: continuity and visual
condition. (Refer to Frame 52) Are
these functioning correctly?
Check ignition electrode and associated
harness for: continuity, visual condition
and position. (Refer to Frame 50) Are
these functioning correctly?
Check siphon and condensate drain
pipe work for blockage and rectify if
necessary. Boiler now working OK?
Check wiring connection
from gas valve to PCB for
continuity. If the wiring is
OK then replace the PCB
NO
Replace Spark
Generator and harness
as necessary
NO
Replace Ignition Electrode and
associated harness as necessary
NO
Check if burner is damaged
Unplug gas valve. Is resistance
between outside pins 4KΩ (±2)?
YES
Replace Gas Valve
NO
YES
RESET PROCEDURE - To reset
boiler, turn mode knob to reset
position and immediately turn
knob back to required setting.
NO
Check ue for obstruction
Check wiring to thermostat
Check ue temperature always
remains below 90ºC
YES Clear obstruction
YES Ensure wiring correctly
connected
YES
YES
Replace Thermostat
Replace heat exchanger
* Note: due to the wave form of
the rectied voltage, the reading
will vary depending on the type
of meter used to measure the
value. In general terms a reading
greater than 150V indicates that
the correct voltage is supplied to
the gas valve.
Replace burner
NO
NO
NO
NO

51
Fault Finding
Fault Finding Fault Finding Fault Finding Fault Finding Fault Finding
Keston System - Installation and Servicing
70
ALTERNATING ‘L’ AND ‘6’ - FALSE FLAME LOCKOUT
Reset the boiler, does Boiler Work OK?
NO
Check routing and integrity of internal boiler
wiring is OK. Check condition of Flame Sense
Electrode and replace if deteriorated.
Separate the ame detection electrode in-line
connector. Is there continuity between the terminals
pins connected to the electrode?
YES
Replace Flame Detection Electrode
Check routing and integrity of internal boiler wiring.
YES
NO
71
ALTERNATING ‘F’ AND ‘1’ - LOW WATER PRESSURE
Is the Boiler and CH System lled with water and all
isolation and radiator valves open (check pressure
gauge is between 1 to 1.5 bar)?
NO Fill and vent the system and open all isolation valves
72
ALTERNATING ‘F’ AND ‘2’ - FLAME LOSS
YES
Are connections on water pressure sensor secure?
RESET PROCEDURE - To reset boiler, turn mode knob to reset position and immediately turn knob back to required setting.
NO
YES
Re-t connections
Replace water pressure sensor
Does the boiler ignite for a short
time and then extinguish?
YES
Is the Gas Pressure available at
the Boiler Inlet (18 mbar)?
Check the detection electrode and
associated harness for: continuity, visual
condition and position (Refer to Frame 51).
Check if condensate pipe is blocked. Check
if ue is blocked. Replace as necessary
NO Check gas supply and
rectify fault
NO
YES
Is 215Vdc supply available at the
Gas Valve while the ame is on?
(* See note)
Check spark generator and associated
harness for: continuity and visual
condition. (Refer to Frame 52) Are
these functioning correctly?
Check ignition electrode and associated
harness for: continuity, visual condition
and position. (Refer to Frame 56) Are
these functioning correctly?
Check siphon and condensate drain
pipe work for blockage and rectify if
necessary. Boiler now working OK?
Check wiring from gas
valve to PCB for continuity.
If the wiring is OK then
replace the PCB
NO
Replace Spark Generator
and Harness as necessary.
NO
Replace Ignition
Electrode and
associated harness as
necessary
NO
YES
Replace Gas Valve
Clear obstruction
Ensure wiring correctly connected
Replace Thermostat
Replace Burner
YES
YES
YES
YES
YES
NO
NO
NO
NO
NO
Check ue for obstruction
Check wiring to thermostat
Check if burner is damaged
Check ue temperature always
remains below 90ºC
Replace heat exchanger
YES
YES
* Note: due to the wave form of the rectied voltage, the reading will vary depending on the type of meter used to measure the
value. In general terms a reading greater than 150V indicates that the correct voltage is supplied to the gas valve.

52
Fault Finding
Fault Finding Fault Finding Fault Finding Fault Finding Fault Finding
Keston System - Installation and Servicing
73
ALTERNATING ‘F’ AND ‘3’ - FAN FAULT
Does the wiring from the Fan to the PCB have secure connections at
both ends and has not deteriorated? Does the wiring have continuity?
YES
Rectify Wiring & connections
Is there 230Vac at the Blue and Brown connections
to the 3 way connection on the Fan?
NO
Replace PCB
Replace Fan
NO
YES
74
ALTERNATING ‘F’ AND ‘4’ - CONTROL / NO FLOW THERMISTOR FAULT
75
ALTERNATING ‘F’ AND ‘5’ - RETURN THERMISTOR FAULT
Remove the Control/No Flow Thermistor from the
Heat Exchanger and disconnect the wires.
Check the resistance using a suitable multimeter
connected across the thermistors terminal pins.
At 25 oC expect 9,700 - 10,300 Ohms
At 60 oC expect 2,400 - 2,600 Ohms
At 85 oC expect 1,000 - 1,100 Ohms
Is the Thermistor value correct?
Remove the Return Thermistor from the CH Return
Pipe and disconnect the wires.
Check the resistance using a suitable multimeter
connected across the thermistors terminal pins.
At 25 oC expect 9,700 - 10,300 Ohms
At 60 oC expect 2,400 - 2,600 Ohms
At 85 oC expect 1,000 - 1,100 Ohms
Is the Thermistor value correct?
YES
YES
NO
NO
Replace PCB
Replace PCB
Fit a new Thermistor
Fit a new Thermistor
Is there continuity between the PCB and Thermistor?
Is there continuity between the PCB and Thermistor?
NO
NO
YES
YES
Check and replace wiring as
necessary
Check and replace wiring as
necessary

53
Fault Finding
Fault Finding Fault Finding Fault Finding Fault Finding Fault Finding
Keston System - Installation and Servicing
76
ALTERNATING ‘F’ AND ‘6’ - OUTSIDE SENSOR FAULT
Disconnect the wires to the outside sensor.
Check the resistance using a suitable multimeter
connected across the Outside Sensors terminal pins.
At 0 oC expect 31,000 - 35,000 Ohms
At 15 oC expect 15,000 - 16,500 Ohms
At 30 oC expect 7,700 - 8,500 Ohms
Is the Outside Sensor value correct?
Replace PCB
Fit a new Outside Sensor
Is the wiring securely connected between the
incoming terminal block boiler connection of
the Outside Sensor and the PCB?
NO
YES
Securely connect the wiring at
the Terminal Block and the PCB
Is the wiring securely connected at both the boiler and
Outside Sensor?
YES
YES NO
NO Securely connect the wiring at both the
boiler and Outside Sensor
77
ALTERNATING ‘c’ AND ‘2’ - BCC FAULT (BOILER CHIP CARD)
Is the correct BCC for the boiler securely inserted into the
slot at the front left of the PCB?
(identied by the label on the BCC)
YES
NO Securely insert the correct BCC for the boiler
into the PCB and after switching power on and
‘c0’ being shown, reset boiler.
Note. Ensure the correct orientation of BCC by
placing “TOP” side up.
Replace the BCC with a new BCC (that is correct for the
boiler). After switching power on and ‘c0’ being shown,
press reset. Is ‘c2’ still shown? Replace PCB
YES
RESET PROCEDURE - To reset boiler, turn mode knob to reset position and immediately turn knob back to required setting.
78
NO CH OPERATION
Is the mode knob in the ON position?
YES
YES
YES
YES NO
NO Move the mode knob to the ON position
Are the Timer and the Room Thermostat or cylinder
thermostat switched on?
NO
NO
Switch the Timer, Room Stat and Cylinder Stat On
Are the Radiator Valves Open?
Is there 230Vac at (A)?
Check wiring from
terminal strip to
PCB.
Open the Radiator Valves
There is no Voltage from the
Timer/Room Stat. This is not
boiler fault. Ensure Voltage is
supplied to boiler by rectifying
external wiring.
A
L
N

54
Fault Finding
Fault Finding Fault Finding Fault Finding Fault Finding Fault Finding
Keston System - Installation and Servicing
79
NO DISPLAY
Is there 230Vac to the boiler at L and N (see Frame 78)? NO Supply power to the boiler
Is the wiring from the terminal block to the Main PCB
connected securely?
NO Connect the wiring from the terminal block to the
Main PCB securely.
Is the ribbon cable from the main PCB to the User
Interface PCB connected securely?
NO Connect the ribbon from the main PCB to the User
Interface PCB securely
Replace the
User Interface
PCB
Is ribbon cable damaged?
Replace ribbon cable
NO
YES
YES
YES
YES
80
NO HW
Is the cylinder stat calling for heat?
YES
NO Adjust cylinder stat
Is DHW timer on?
NO Switch timer on
Is boiler mode knob in the ON position?
NO Move the mode knob to the ON position
Is there 230V at (A) Refer to Frame 78?
NO Check system controls and wiring
Check wiring from terminal strip to PCB.
YES
YES
YES
55
Short liSt of partS
Keston System - Installation and Servicing
When replacing any part on this appliance use only spare parts that you can be assured conform to the safety and performance
specication that we require. Do not use reconditioned or copy parts that have not been clearly authorised by Keston. Failure to do so
could affect safety or performance of this appliance.
Our Parts team are also available to help with your Keston Spare Parts enquiries on 01482 498665.
When calling, and to ensure we can provide you with the most accurate parts information, please ensure you have the following to
hand;
- Boiler Model
- Appliance GC Number
- Boiler Serial Number


© Heating and Hotwater Industry Council (HHIC)
www.centralheating.co.uk
Benchmark Commissioning and
Servicing Section
It is a requirement that the boiler is installed and commissioned to the
manufacturers instructions and the data fields on the commissioning checklist
completed in full.
To instigate the boiler guarantee the boiler needs to be registered with the
manufacturer within one month of the installation.
To maintain the boiler guarantee it is essential that the boiler is serviced annually
by a Gas Safe registered engineer who has been trained on the boiler installed.
The service details should be recorded on the Benchmark Service Interval
Record and left with the householder.

* All installations in England and Wales must be to Local Authority Building Control (LABC) either directly or through a
Competent Persons Scheme. A Building Regulations Compliance will then be issued to the customer.
www.centralheating.co.uk
This Commissioning Checklist is to be completed in full by the competent person who commissioned the boiler as a means of demonstrating
compliance with the appropriate Building Regulations and then handed to the customer to keep for future reference.
GAS BOILER SYSTEM COMMISSIONING CHECKLIST
CONTROLS
Programmable room thermostat
Optimum start control
Combination Boiler
Fitted
Fitted
Fitted
Automatic bypass to system Fitted
Boiler interlock
ALL SYSTEMS
Yes
Yes
CENTRAL HEATING MODE
OR
mbar OR mbar
Central heating return temperature
COMBINATION BOILERS ONLY
Yes
Yes
DOMESTIC HOT WATER MODE
OR
mbar OR mbar
Cold water inlet temperature
Yes Temperature
CONDENSING BOILERS ONLY
Yes
ALL INSTALLATIONS
AND² Ratio
AND² Ratio
Yes
Yes
Yes
Yes
www.centralheating.co.uk

* All installations in England and Wales must be to Local Authority Building Control (LABC) either directly or through a
Competent Persons Scheme. A Building Regulations Compliance will then be issued to the customer.
© Heating and Hotwater Industry Council (HHIC) www.centralheating.co.uk
It is recommended that your heating system is serviced regularly and that the appropriate Service Interval Record is completed.
Service Provider
SERVICE RECORD
SERVICE 01
AND ² %
(Where Possible) AND ² %
Signature
SERVICE 02
AND ² %
(Where Possible) AND ² %
Signature
SERVICE 03
AND ² %
(Where Possible) AND ² %
Signature
SERVICE 04
AND ² %
(Where Possible) AND ² %
Signature
SERVICE 05
AND ² %
(Where Possible) AND ² %
Signature
SERVICE 06
AND ² %
(Where Possible) AND ² %
Signature
SERVICE 07
AND ² %
(Where Possible) AND ² %
Signature
SERVICE 08
AND ² %
(Where Possible) AND ² %
Signature
SERVICE 09
AND ² %
(Where Possible) AND ² %
Signature
SERVICE 10
AND ² %
(Where Possible) AND ² %
Signature

60
Keston System - Installation and Servicing
FLOWCHART FOR CO LEVEL AND COMBUSTION RATIO
CHECK ON COMMISSIONING A CONDENSING BOILER
Important Preliminary Information on Checks
The air gas ratio valve is factory-set and must not be adjusted DURING COMMISSIONING.
If the boiler requires conversion to operate with a different gas family (e.g. conversion from natural gas to LPG) sepa-
rate guidance is provided with the conversion kit supplied and this must be followed.
PRIOR TO CO LEVEL AND COMBUSTION RATIO CHECK
The installation instructions must have been followed, gas type verified and gas supply pressure / gas rate checked as
required prior to commissioning.
As part of the installation process, ESPECIALLY WHERE A FLUE HAS BEEN FITTED BY PERSONS OTHER THAN
THE BOILER INSTALLER, visually check the integrity of the whole flue system to confirm that all components are
correctly assembled, fixed and supported. Check that maximum flue lengths have not been exceeded and all guidance
has been followed (e.g. Gas Safe Register Technical Bulletin (TB) 008 where chimney/flues are in voids).
The ECGA should be of the correct type, as specified by BS 7967.
Prior to its use, the ECGA should have been maintained and calibrated as specified by the manufacturer. The installer
must have the relevant competence for use of the analyser.
Check and zero the analyser IN FRESH AIR in accordance with the analyser manufacturer’s instructions.
KEY:
CO = carbon monoxide
CO
2
= carbon dioxide
O2 = oxygen
Combustion Ratio = The CO reading measured in ppm divided by the CO
2
reading first converted to ppm
ppm = parts per million
GS(I&U)R = Gas Safety (Installation and Use) Regulations
*Setting to Minimum Rate:
1. Turn the CH temperature control knob into the 10 O’clock position.
2. Create a heat demand by ensuring that the system controls are requesting heat and the boiler
Mode Knob is in the On Position.
3. Within an overall time of 3 seconds, turn the CH temperature control knob fully clockwise, back to
10 O’clock and then fully clockwise again.
4. “S” will be shown on the display and the boiler output will be reduced to minimum.
5. The boiler will remain at minimum rate for 5 minutes before reverting to normal operation.

61Keston System - Installation and Servicing
No
No
Yes
No
No
Yes
Yes
Yes
Yes
No
Is
CO level less
than 350ppm AND CO/CO2
ratio less than
0.0040?
Turn off Appliance and Call Ideal Technical Helpline
The appliance must not be commissioned until problems
are identified and resolved. If commissioning cannot be
fully completed, the appliance must be disconnected from
the gas supply in accordance with GS(I&U)R. NOTE:
Check and record CO level and combustion ratio at both
maximum AND minimum rate before contacting Ideal.
Is
CO level less
than 350ppm AND CO/CO2
ratio less than
0.0040?
Set Boiler to Maximum Gas Rate
In accordance with boiler instructions,
set boiler to operate at maximum rate
(full load condition). Allow sufficient
time for combustion to stabilise.
Note. Do not insert analyser probe
during this period to avoid possible
flooding of sensor.
Check CO level and Combustion Ratio
at Maximum Gas Rate
With boiler still set at maximum gas rate,
insert analyser probe into flue gas
sampling point. Allow readings to stabilise
before recording.
Set Boiler to Minimum Gas Rate
(*see opposite page)
In accordance with boiler instructions, set boiler to
operate at minimum rate (to minimum load condition).
Allow sufficient time for combustion to stabilise.
Verify Flue Integrity
Analyser readings indicate that combustion products and inlet air
must be mixing. Further investigation of the flue is therefore required.
Check that flue components are assembled, fixed and supported as
per instructions. Check that flue and flue terminal are not obstructed.
Check that no seals, e.g. Those on flue extensions, have
been displaced during installation. Rectify if necessary.
Turn off appliance and call Ideal Technical Helpline for advice
The appliance must not be commissioned until problems are identified
and resolved. If commissioning cannot be fully completed, the appliance
must be disconnected from the gas supply in accordance with GSIUR.
Carry Out Flue Integrity Check Using Analyser
Insert analyser probe into air inlet test point (where available) and allow
readings to stabilise.
Note. Where no air inlet test point is provided then a flue integrity check with
the analyser is not possible. The installer should verify that flue integrity has
been visually checked in accordance with the “Prior to CO level and
combustion ratio check” (see opposite page) before proceeding to the
“check CO level and combustion ratio at maximum rate” stage below.
Is
O2 more than or
equal to 20.6% OR CO2
less than or equal to
0.2%?
Is
CO level less
than 350ppm AND CO/CO2
ratio less than
0.0040?
Is
O2 more than or
equal to 20.6% OR CO2
less than or equal to
0.2%?
Boiler is Operating Satisfactorily
No further actions required.
Ensure test points are capped, boiler case is correctly replaced and all
other commissioning procedures are completed. Complete Benchmark
Checklist, recording CO and combustion ratio readings as required.
Check CO and Combustion Ratio at Minimum Gas Rate
With boiler set at minimum rate, insert analyser probe into flue
gas sampling point. Allow readings to stabilise before recording.
Start

February 2014 UIN 208893 A04
Keston pursues a policy of continuing improvement
in the design and performance of its products.
The right is therefore reserved to vary specication without notice.
Keston Heating, PO Box 103, National Avenue, Kingston Upon Hull, HU5 4JN
Tel. +44 (0) 1482 443005 Fax. +44 (0) 1482 467133. www.keston.co.uk
User Instructions
FAN POWERED HIGH EFFICIENCY
MODULATING DOMESTIC CONDENSING
GAS BOILER
CE/PI No. 86-CL-08
System 30 - GC No. 41-930-39
System 30
These instructions must be left either with the
user or next to the site gas meter.
Keston Heating
PO Box 103, National Avenue, Kingston Upon Hull, HU5 4JN
Tel. +44 (0) 1482 443005 Fax. +44 (0) 1482 467133
email : info@keston.co.uk web : www.keston.co.uk
COMPLIANT WITH BUILDING REGULATION PART L1 & L2
SEDBUK A RATED

User Instructions
FAN POWERED HIGH EFFICIENCY
MODULATING DOMESTIC CONDENSING
GAS BOILER
CE/PI No. 86-CL-08
System 30 - GC No. 41-930-39
System 30
These instructions must be left either with the
user or next to the site gas meter.
Keston Heating
PO Box 103, National Avenue, Kingston Upon Hull, HU5 4JN
Tel. +44 (0) 1482 443005 Fax. +44 (0) 1482 467133
email : info@keston.co.uk web : www.keston.co.uk
COMPLIANT WITH BUILDING REGULATION PART L1 & L2
SEDBUK A RATED

2
Keston System - User’s
Minimum Clearances
Clearances of 165mm (6 1/2”) above, 100mm (4”) below,
2.5mm (1/8”) at the sides and 450mm (17 3/4”) at the front of
the boiler casing must be allowed for servicing.
Bottom clearance
Bottom clearance after installation can be reduced to 5mm.
This must be obtained with an easily removable panel, to
enable the consumer to view the system pressure gauge, and
to provide the 100mm clearance required for servicing.
To light the boiler. Refer to Frame 1
If a programmer is tted refer to separate instructions for the
programmer before continuing.
1. CHECK THAT THE ELECTRICITY SUPPLY TO BOILER IS
OFF.
2. Set the mode control knob (B) to ‘Off’.
3. Set the Central Heating temperature control (A) to ‘max’.
4. Switch ON electricity to the boiler and check that all
external controls, e.g. programmer and room thermostat,
are ON.
5. Set the mode control knob to ON.
The boiler will commence the ignition sequence supplying heat
to the central heating, if required.
Note. In normal operation the boiler status display (C) will
show codes:
Standby - no demand for heat.
Heat being supplied.
Boiler frost protection - boiler will re if temperature is
below 5 degrees C.
During normal operation the burner on indicator (D) will remain
illuminated when the burner is lit.
Note: If the boiler fails to light after ve attempts the fault code
will be displayed.
RESET PROCEDURE
To reset boiler, turn the mode control knob (B) to reset position
and immediately turn knob back to ON. The boiler will repeat
the ignition sequence. If the boiler still fails to light consult
a Gas Safe Registered Engineer or in IE a Registered Gas
Installer (RGII).
The Keston System is a wall mounted, room sealed, condensing
system boiler, featuring full sequence automatic spark ignition and fan
assisted combustion.
Due to the high efciency of the boiler, condensate is produced from
the ue gases and this is drained to a suitable disposal point through
a plastic waste pipe at the base of the boiler. A condensate ‘plume’
will also be visible at the ue terminal.
Regulations or rules in force.
In your own interest, and that of safety, it is the law that this boiler
must be installed by a Gas Safe Registered Engineer, in accordance
with the above regulations.
In IE, the installation must be carried out by a Registered Gas Installer
(RGII) and installed in accordance with the current edition of I.S. 813
“Domestic Gas Installations”, the current Building Regulations and
reference should be made to the current ETCI rules for electrical
installation.
It is essential that the instructions in this booklet are strictly followed,
for safe and economical operation of the boiler.
Supply: 230 V ~ 50 Hz. The fusing should be 3A.
- This appliance must not be operated without the casing correctly
tted and forming an adequate seal.
- If the boiler is installed in a compartment then the compartment
MUST NOT be used for storage purposes.
- If it is known or suspected that a fault exists on the boiler then
it MUST NOT BE USED until the fault has been corrected by a
Gas Safe Registered Engineer or in IE a Registered Gas Installer
(RGII).
- Under NO circumstances should any of the sealed components on
this appliance be used incorrectly or tampered with.
- This appliance is not intended for use by persons (including
children) with reduced physical, sensory or mental capabilities, or
lack of experience and knowledge, unless they have been given
supervision or instructions concerning use of the appliance by a
person responsible for their safety.
- Children should be supervised to ensure that they do not play with
the appliance.
In cases of repeated or continuous shutdown a Gas Safe Registered
Engineer or in IE a Registered Gas Installer (RGII) should be called
to investigate and rectify the condition causing this and carry out an
operational test. Only the manufacturers original parts should be used
for replacement.
THE BENCHMARK SERVICE INTERVAL RECORD MUST BE COMPLETED AFTER EACH SERVICE
Keston is a member of the Benchmark scheme and fully supports the aims of the programme.
Benchmark has been introduced to improve the standards of installation and commissioning of
central heating systems in the UK and to encourage the regular servicing of all central heating
systems to ensure safety and efciency.
All Gas Safe Register installers carry a Gas Safe Register ID card, and have a registration number. Both should be recorded in the
Benchmark Commissioning Checklist. You can check your installer by calling Gas Safe Register direct on 0800 4085500.
FOR ANY QUERIES PLEASE RING THE
KESTON CONSUMER HELPLINE : 01482 443005
NOTE. BOILER RESET PROCEDURE -
To reset boiler, turn mode control knob to reset position and immediately turn knob back to required setting.

3Keston System - User’s
A G BC D
Legend
A. CH Temperature Control
B. Mode Control
C. Boiler Status
1 BOILER CONTROLS
Note. The pump will operate briey as a self-check once every 24
hours, regardless of system demand.
The boiler controls the central heating radiator temperature to
a maximum of 80oC, adjustable via the CH temperature control
(A) or is automatically set by the weather compensation device
provided, the potentiometer adjusts the heating slope.
The Keston System is a high efciency condensing boiler which is
most efcient when operating in condensing mode.
The boiler will operate in this mode if the CH temperature control
(A) is set to the ‘e’ position (economy mode). This control should
be set to maximum for very cold periods
Set the mode control knob to OFF.
To relight the boiler
Repeat the procedure detailed in ‘To light the boiler’.
If no system frost protection is provided and frost is likely during
a short absence from home, leave the heating controls (if tted)
at a reduced temperature setting. For longer periods, the entire
system should be drained.
If the system includes a frost thermostat then, during cold
weather, the boiler should be turned OFF at the time switch (if
tted) ONLY. The mains supply should be left switched ON, with
the boiler thermostat left in the normal running position.
The boiler controls will shut down the boiler in the event of
overheating. Should this occur, a fault code will be displayed.
Refer to fault chart.
Flame Failure
Should this occur a fault code will be displayed. Refer to fault
chart.
The gauge (E) indicates the central heating system pressure. If the
pressure is seen to fall below the original installation pressure of 1-2
bar over a period of time then a water leak may be indicated. In this
event conduct the re-pressurising procedure as follows:
Re-pressurise via the lling loop to 1 bar (if unsure contact your
installer), turn off the tap on the lling loop and turn switch (B) to the
reset position and then back on again to reset the boiler.
If unable to do so or if the pressure continues to drop after lling a
Gas Safe Registered Engineer or in IE a Registered Gas Installer
(RGII) should be consulted.
NOTE. THE BOILER WILL NOT OPERATE IF PRESSURE HAS
The condensate drain (F) must not be modied or blocked.
Blockage of the condensate drain, caused by debris or freezing, can
cause automatic shutdown of the boiler.
If freezing is suspected and the pipe run is accessible an attempt
may be made to free the obstruction by pouring hot water over the
exposed pipe and clearing any blockage from the end of the pipe.
If this fails to remedy the problem the assistance of a Gas Safe
Registered Engineer or in IE a Registered Gas Installer (RGII)
should be sought.
Should a gas leak or fault be suspected contact the National Gas
Emergency Service without delay. Telephone 0800 111 999
Cleaning
For normal cleaning simply dust with a dry cloth.
To remove stubborn marks and stains, wipe with a damp cloth and
nish off with a dry cloth.
Maintenance
The appliance should be serviced at least once a year by a Gas
Safe Registered Engineer or in IE a Registered Gas Installer (RGII).
E
F
D. Burner ‘on’ Indicator
E. Pressure Gauge
F. Condensate Drain
G. Economy Mode

4
Keston System - User’s
DISPLAY CODE ON BOILER DESCRIPTION
The boiler is in standby mode awaiting either a central heating call or hot water demand.
The boiler has a call for central heating / hot water but the appliance has reached the desired
temperature set on the boiler.
The boiler is operating for central heating / hot water.
The boiler is operating in frost mode.
continued . . . . . .
OPERATION MODES
YES
POINTS FOR THE BOILER USER
Note. In line with our current warranty policy we would ask that you check through the following guide to identify any
problems external to the boiler prior to requesting a service engineers visit. Should the problem be found to be other
than with the appliance we reserve the right to levy a charge for the visit, or for any pre-arranged visit where access is
not gained by the engineer.
NO CENTRAL HEATING
Check the mains switch (fused
spur) is turned on and ensure
mode control knob (B) is in the
ON position
Does the boiler operate and
provide central heating?
Check the time settings on the
programmer are as you require
and adjust if necessary
Check the programmer is in
an “ON” position and the room
thermostat is turned up
NO
See boiler “Operation Modes”
and “Fault Codes” section. If “0”
is displayed then contact a Gas
Safe Registered Engineer or in
IE a Registered Gas Installer
(RGII)
YES
NO HOT WATER
Check the mains switch (fused
spur) is turned on and ensure
mode control knob (B) is in the
ON position
Does the boiler operate and
provide hot water?
Check the time settings on the
programmer are as you require
and adjust if necessary
Check the programmer is in an
“ON” position and the cylinder
thermostat is turned up
NO
See boiler “Operation Modes”
and “Fault Codes” section. If “0”
is displayed then contact a Gas
Safe Registered Engineer or in
IE a Registered Gas Installer
(RGII)
TROUBLESHOOTING

5Keston System - User’s
Outside Sensor Failure Reset the appliance - if the boiler fails to operate then please contact
Keston (if under warranty) or alternatively a Gas Safe Registered
Engineer if outside of the warranty period. In IE contact a Registered
Gas Installer (RGII).
Low Mains Voltage Contact a qualied electrician or your electricity provider.
PCB Fault PCB Fault. Please contact Keston (if under warranty) or alternatively a
Gas Safe Registered Engineer if outside of the warranty period. In IE
contact a Registered Gas Installer (RGII).
5 Boiler Resets in 15 minutes 1. Turn power off and on at the fused spur.
2. If the boiler fails to operate please contact Keston (if under warranty)
or alternatively a Gas Safe Registered Engineer if outside of the
warranty period. In IE contact a Registered Gas Installer (RGII).
False Flame Lockout Reset the appliance - if the boiler fails to operate then please contact
Keston (if under warranty) or alternatively a Gas Safe Registered
Engineer if outside of the warranty period. In IE contact a Registered
Gas Installer (RGII).
BCC Activation Fault Reset the appliance - if the boiler fails to operate then please contact
Keston (if under warranty) or alternatively a Gas Safe Registered
Engineer if outside of the warranty period. In IE contact a Registered
Gas Installer (RGII).
DISPLAY CODE ON BOILER DESCRIPTION
Low Water Pressure
ACTION
Check system pressure is between 1 & 1.5bar on the pressure gauge.
If the boiler fails to operate then please contact Keston (if under
warranty) or alternatively a Gas Safe Registered Engineer if outside of
the warranty period. In IE contact a Registered Gas Installer (RGII).
Flame Loss 1. Check other gas appliances in the house are working to conrm a
supply is present in the property.
2. If other appliances do not work or there are no other appliances,
check the gas supply is on at the meter and/or pre payment meter
has credit. If the boiler fails to operate then please contact Keston
(if under warranty) or alternatively a Gas Safe Registered Engineer
if outside of the warranty period. In IE contact a Registered Gas
Installer (RGII).
Fan Fault Reset the appliance - if the boiler fails to operate then please contact
Keston (if under warranty) or alternatively a Gas Safe Registered
Engineer if outside of the warranty period. In IE contact a Registered
Gas Installer (RGII).
Control / No Flow Thermistor Reset the appliance - if the boiler fails to operate then please contact
Keston (if under warranty) or alternatively a Gas Safe Registered
Engineer if outside of the warranty period. In IE contact a Registered
Gas Installer (RGII).
Return Thermistor Reset the appliance - if the boiler fails to operate then please contact
Keston (if under warranty) or alternatively a Gas Safe Registered
Engineer if outside of the warranty period. In IE contact a Registered
Gas Installer (RGII).
FAULT CODES
Flow Temperature Overheat
BCC Fault
Boiler Chip Card (BCC)
Not Fitted
Please contact Keston (if under warranty) or alternatively a Gas Safe
Registered Engineer if outside of the warranty period. In IE contact a
Registered Gas Installer (RGII).

Keston pursues a policy of continuing improvement
in the design and performance of its products.
The right is therefore reserved to vary specication without notice.
Keston Heating, PO Box 103, National Avenue, Kingston Upon Hull, HU5 4JN
Tel. +44 (0) 1482 443005 Fax. +44 (0) 1482 467133. www.keston.co.uk