Kyocera FS 1128MFP 1028MFP/FS User Manual To The A2cb7774 1acb 4915 Af91 68ea0c69a1ad
User Manual: Kyocera FS-1128MFP to the manual
Open the PDF directly: View PDF
.
Page Count: 439 [warning: Documents this large are best viewed by clicking the View PDF Link!]
- Included Guides
- Safety Conventions in This Guide
- Contents
- Caution / Warning Labels
- Installation Precautions
- Precautions for Use
- Laser Safety (Europe)
- Safety Instructions Regarding the Disconnection of Power (Europe)
- SAFETY OF LASER BEAM (USA)
- Safety Instructions Regarding the Disconnection of Power (USA)
- Legal Restriction on Copying/Scanning
- Legal and Safety Information
- 1 Part Names
- 2 Preparation before Use
- 3 Basic Operation
- 4 Copying Functions
- 5 Sending Functions
- 6 Document Box
- 7 Status / Job Cancel
- Checking Job Status
- Available Status Screens
- When complete job name not displayed in detailed information
- When complete job name not displayed in detailed information
- When complete destination name not displayed in detailed information
- When complete job name not displayed in detailed information
- When complete destination information not displayed in detailed information
- Checking Job History
- Available Job History Screens
- Displaying Print Job Log
- When complete job name not displayed in detailed information
- When complete destination information not displayed in detailed information
- Displaying Send Job Log
- When complete job name not displayed in detailed information
- When complete destination name not displayed in detailed information
- Displaying Store Job Log
- When complete job name not displayed in detailed information
- When complete destination information not displayed in detailed information
- Sending the Job Log History
- Pause and Resumption of Jobs
- Canceling of Jobs
- Device/Communication
- Checking Job Status
- 8 Default Setting (System Menu)
- Common Settings
- Copy Settings
- Sending Settings
- Document Box Settings
- Printer Settings
- Printing Reports/Sending Notice
- Adjustment/Maintenance
- Date/Timer
- Editing Destination (Address Book/Adding One-Touch Keys)
- Restarting the System
- Network Setup
- Network Security
- Interface Block Setting
- Security Level (Security Level setting)
- Optional Functions
- 9 Maintenance
- 10 Troubleshooting
- 11 Management
- Appendix
- Index

OPERATION GUIDE
F S -110 0
FS -130 0D
870CKGB20008
*870CKGB20008*
FS-1028MFP/FS-1128MFP
Introduction
Thank you for your purchase of FS-1028MFP/FS-1128MFP.
This Operation Guide is intended to help you operate the machine correctly, perform routine maintenance and
take a simple troubleshooting action as necessary, so that you can always use the machine in good condition.
Please read this Operation Guide before you start using the machine, and keep it close to the machine for easy
reference.
We recommend the use of our own brand supplies. We will not be liable for any damage caused by the use of
third party supplies in this machine.
This Operation Guide also includes instructions on FS-1028MFP/DP.
Included Guides
The following guides are supplied with the machine. Refer to them as necessary.
Operation Guide (This Guide)
Describes how to load paper, basic copy, print and scan operations, and troubleshooting.

OPERATION GUIDE i
Safety Conventions in This Guide
The sections of this guide and parts of the machine marked with symbols are safety warnings meant to protect
the user, other individuals and surrounding objects, and ensure correct and safe usage of the machine. The
symbols and their meanings are indicated below.
Symbols
The U symbol indicates that the related section includes safety warnings. Specific points of attention are
indicated inside the symbol.
The symbol indicates that the related section includes information on prohibited actions. Specifics of the
prohibited action are indicated inside the symbol.
The z symbol indicates that the related section includes information on actions which must be performed.
Specifics of the required action are indicated inside the symbol.
Please contact your service representative to order a replacement if the safety warnings in this Operation Guide
are illegible or if the guide itself is missing (fee required).
NOTE: An original which resembles a bank note closely may not be copied properly in some rare cases
because this machine is equipped with a counterfeiting prevention function.
WARNING: Indicates that serious injury or even death may result
from insufficient attention to or incorrect compliance with the
related points.
CAUTION: Indicates that personal injury or mechanical damage
may result from insufficient attention to or incorrect compliance
with the related points.
.... [General warning]
.... [Warning of danger of electrical shock]
.... [Warning of high temperature]
.... [Warning of prohibited action]
.... [Disassembly prohibited]
.... [Alert of required action]
.... [Remove the power plug from the outlet]
.... [Always connect the machine to an outlet with a ground
connection]

Contents
ii OPERATION GUIDE
Contents
Caution / Warning Labels . . . . . . . . . . . . . . . . . . . . . . . . . . . . . . . . . . . . . . . . . . . . . . . . . . . . . . . .v
Installation Precautions . . . . . . . . . . . . . . . . . . . . . . . . . . . . . . . . . . . . . . . . . . . . . . . . . . . . . . . . . vi
Precautions for Use. . . . . . . . . . . . . . . . . . . . . . . . . . . . . . . . . . . . . . . . . . . . . . . . . . . . . . . . . . . .viii
Laser Safety (Europe) . . . . . . . . . . . . . . . . . . . . . . . . . . . . . . . . . . . . . . . . . . . . . . . . . . . . . . . . . . xii
Safety Instructions Regarding the Disconnection of Power (Europe) . . . . . . . . . . . . . . . . . . . . . .xiii
SAFETY OF LASER BEAM (USA) . . . . . . . . . . . . . . . . . . . . . . . . . . . . . . . . . . . . . . . . . . . . . . xiv
Safety Instructions Regarding the Disconnection of Power (USA) . . . . . . . . . . . . . . . . . . . . . . . xvi
Legal Restriction on Copying/Scanning . . . . . . . . . . . . . . . . . . . . . . . . . . . . . . . . . . . . . . . . . . .xviii
Legal and Safety Information . . . . . . . . . . . . . . . . . . . . . . . . . . . . . . . . . . . . . . . . . . . . . . . . . . . xix
1Part Names
Operation Panel . . . . . . . . . . . . . . . . . . . . . . . . . . . . . . . . . . . . . . . . . . . . . . . . . . . . . . . . . . . . . 1-2
Machine. . . . . . . . . . . . . . . . . . . . . . . . . . . . . . . . . . . . . . . . . . . . . . . . . . . . . . . . . . . . . . . . . . . . 1-4
2 Preparation before Use
Check bundled items. . . . . . . . . . . . . . . . . . . . . . . . . . . . . . . . . . . . . . . . . . . . . . . . . . . . . . . . . . 2-2
Determining the Connection Method and Preparing Cables. . . . . . . . . . . . . . . . . . . . . . . . . . . . 2-3
Connecting Cables . . . . . . . . . . . . . . . . . . . . . . . . . . . . . . . . . . . . . . . . . . . . . . . . . . . . . . . . . . . 2-5
Switching the Language for Display [Language]. . . . . . . . . . . . . . . . . . . . . . . . . . . . . . . . . . . . . 2-7
Setting Date and Time . . . . . . . . . . . . . . . . . . . . . . . . . . . . . . . . . . . . . . . . . . . . . . . . . . . . . . . . 2-9
Network Setup (LAN Cable Connection). . . . . . . . . . . . . . . . . . . . . . . . . . . . . . . . . . . . . . . . . . 2-12
Installing Software. . . . . . . . . . . . . . . . . . . . . . . . . . . . . . . . . . . . . . . . . . . . . . . . . . . . . . . . . . . 2-24
COMMAND CENTER (Settings for E-mail). . . . . . . . . . . . . . . . . . . . . . . . . . . . . . . . . . . . . . . . 2-25
Sending E-mail . . . . . . . . . . . . . . . . . . . . . . . . . . . . . . . . . . . . . . . . . . . . . . . . . . . . . . . . . . . . . 2-26
Loading Paper. . . . . . . . . . . . . . . . . . . . . . . . . . . . . . . . . . . . . . . . . . . . . . . . . . . . . . . . . . . . . . 2-28
Loading Originals . . . . . . . . . . . . . . . . . . . . . . . . . . . . . . . . . . . . . . . . . . . . . . . . . . . . . . . . . . . 2-44
3 Basic Operation
Power On/Off . . . . . . . . . . . . . . . . . . . . . . . . . . . . . . . . . . . . . . . . . . . . . . . . . . . . . . . . . . . . . . . 3-2
Auto Low Power Mode . . . . . . . . . . . . . . . . . . . . . . . . . . . . . . . . . . . . . . . . . . . . . . . . . . . . . . . . 3-4
Sleep and Auto Sleep . . . . . . . . . . . . . . . . . . . . . . . . . . . . . . . . . . . . . . . . . . . . . . . . . . . . . . . . . 3-5
Login/Logout . . . . . . . . . . . . . . . . . . . . . . . . . . . . . . . . . . . . . . . . . . . . . . . . . . . . . . . . . . . . . . . . 3-6
One-Touch Keys and Program Keys. . . . . . . . . . . . . . . . . . . . . . . . . . . . . . . . . . . . . . . . . . . . . . 3-7
Message Display. . . . . . . . . . . . . . . . . . . . . . . . . . . . . . . . . . . . . . . . . . . . . . . . . . . . . . . . . . . . . 3-8
Copying. . . . . . . . . . . . . . . . . . . . . . . . . . . . . . . . . . . . . . . . . . . . . . . . . . . . . . . . . . . . . . . . . . . . 3-9
Printing - Printing from Applications . . . . . . . . . . . . . . . . . . . . . . . . . . . . . . . . . . . . . . . . . . . . . 3-18
Sending. . . . . . . . . . . . . . . . . . . . . . . . . . . . . . . . . . . . . . . . . . . . . . . . . . . . . . . . . . . . . . . . . . . 3-20
Confirm Destination Screen . . . . . . . . . . . . . . . . . . . . . . . . . . . . . . . . . . . . . . . . . . . . . . . . . . . 3-27
Specifying Destination. . . . . . . . . . . . . . . . . . . . . . . . . . . . . . . . . . . . . . . . . . . . . . . . . . . . . . . . 3-28
Canceling Jobs . . . . . . . . . . . . . . . . . . . . . . . . . . . . . . . . . . . . . . . . . . . . . . . . . . . . . . . . . . . . . 3-31
Checking Remaining Toner and Paper . . . . . . . . . . . . . . . . . . . . . . . . . . . . . . . . . . . . . . . . . . . 3-32
Program (Copying and Sending). . . . . . . . . . . . . . . . . . . . . . . . . . . . . . . . . . . . . . . . . . . . . . . . 3-33
4 Copying Functions
Original Size . . . . . . . . . . . . . . . . . . . . . . . . . . . . . . . . . . . . . . . . . . . . . . . . . . . . . . . . . . . . . . . . 4-2
Paper Selection. . . . . . . . . . . . . . . . . . . . . . . . . . . . . . . . . . . . . . . . . . . . . . . . . . . . . . . . . . . . . . 4-4
Original Orientation . . . . . . . . . . . . . . . . . . . . . . . . . . . . . . . . . . . . . . . . . . . . . . . . . . . . . . . . . . . 4-8
EcoPrint. . . . . . . . . . . . . . . . . . . . . . . . . . . . . . . . . . . . . . . . . . . . . . . . . . . . . . . . . . . . . . . . . . . 4-10
Combine Mode . . . . . . . . . . . . . . . . . . . . . . . . . . . . . . . . . . . . . . . . . . . . . . . . . . . . . . . . . . . . . 4-11
Continuous Scan. . . . . . . . . . . . . . . . . . . . . . . . . . . . . . . . . . . . . . . . . . . . . . . . . . . . . . . . . . . . 4-15

Contents
OPERATION GUIDE iii
Job Finish Notice. . . . . . . . . . . . . . . . . . . . . . . . . . . . . . . . . . . . . . . . . . . . . . . . . . . . . . . . . . . . 4-16
File Name Entry . . . . . . . . . . . . . . . . . . . . . . . . . . . . . . . . . . . . . . . . . . . . . . . . . . . . . . . . . . . . 4-18
Print Override . . . . . . . . . . . . . . . . . . . . . . . . . . . . . . . . . . . . . . . . . . . . . . . . . . . . . . . . . . . . . . 4-19
5 Sending Functions
Original Size . . . . . . . . . . . . . . . . . . . . . . . . . . . . . . . . . . . . . . . . . . . . . . . . . . . . . . . . . . . . . . . . 5-2
Sending Size. . . . . . . . . . . . . . . . . . . . . . . . . . . . . . . . . . . . . . . . . . . . . . . . . . . . . . . . . . . . . . . . 5-4
Zoom. . . . . . . . . . . . . . . . . . . . . . . . . . . . . . . . . . . . . . . . . . . . . . . . . . . . . . . . . . . . . . . . . . . . . . 5-6
Duplex Sending. . . . . . . . . . . . . . . . . . . . . . . . . . . . . . . . . . . . . . . . . . . . . . . . . . . . . . . . . . . . . . 5-7
Original Orientation . . . . . . . . . . . . . . . . . . . . . . . . . . . . . . . . . . . . . . . . . . . . . . . . . . . . . . . . . . . 5-8
File Format . . . . . . . . . . . . . . . . . . . . . . . . . . . . . . . . . . . . . . . . . . . . . . . . . . . . . . . . . . . . . . . . 5-10
Original Image. . . . . . . . . . . . . . . . . . . . . . . . . . . . . . . . . . . . . . . . . . . . . . . . . . . . . . . . . . . . . . 5-12
Adjusting Density . . . . . . . . . . . . . . . . . . . . . . . . . . . . . . . . . . . . . . . . . . . . . . . . . . . . . . . . . . . 5-13
Scan Resolution . . . . . . . . . . . . . . . . . . . . . . . . . . . . . . . . . . . . . . . . . . . . . . . . . . . . . . . . . . . . 5-14
Color / Grayscale / Black and White Selection . . . . . . . . . . . . . . . . . . . . . . . . . . . . . . . . . . . . . 5-15
Continuous Scan. . . . . . . . . . . . . . . . . . . . . . . . . . . . . . . . . . . . . . . . . . . . . . . . . . . . . . . . . . . . 5-16
File Name Entry . . . . . . . . . . . . . . . . . . . . . . . . . . . . . . . . . . . . . . . . . . . . . . . . . . . . . . . . . . . . 5-17
Subject and Body Entry. . . . . . . . . . . . . . . . . . . . . . . . . . . . . . . . . . . . . . . . . . . . . . . . . . . . . . . 5-18
WSD Scan. . . . . . . . . . . . . . . . . . . . . . . . . . . . . . . . . . . . . . . . . . . . . . . . . . . . . . . . . . . . . . . . . 5-19
Job Finish Notice. . . . . . . . . . . . . . . . . . . . . . . . . . . . . . . . . . . . . . . . . . . . . . . . . . . . . . . . . . . . 5-21
FTP Encrypted TX. . . . . . . . . . . . . . . . . . . . . . . . . . . . . . . . . . . . . . . . . . . . . . . . . . . . . . . . . . . 5-23
Sanning Image using Application . . . . . . . . . . . . . . . . . . . . . . . . . . . . . . . . . . . . . . . . . . . . . . . 5-24
6 Document Box
Printing Documents Stored in USB Memory . . . . . . . . . . . . . . . . . . . . . . . . . . . . . . . . . . . . . . . . 6-2
Saving Documents to USB Memory (Scan to USB) . . . . . . . . . . . . . . . . . . . . . . . . . . . . . . . . . . 6-4
Removing USB Memory . . . . . . . . . . . . . . . . . . . . . . . . . . . . . . . . . . . . . . . . . . . . . . . . . . . . . . . 6-6
7 Status / Job Cancel
Checking Job Status . . . . . . . . . . . . . . . . . . . . . . . . . . . . . . . . . . . . . . . . . . . . . . . . . . . . . . . . . . 7-2
Checking Job History . . . . . . . . . . . . . . . . . . . . . . . . . . . . . . . . . . . . . . . . . . . . . . . . . . . . . . . . . 7-8
Sending the Job Log History. . . . . . . . . . . . . . . . . . . . . . . . . . . . . . . . . . . . . . . . . . . . . . . . . . . 7-13
Pause and Resumption of Jobs . . . . . . . . . . . . . . . . . . . . . . . . . . . . . . . . . . . . . . . . . . . . . . . . 7-19
Canceling of Jobs . . . . . . . . . . . . . . . . . . . . . . . . . . . . . . . . . . . . . . . . . . . . . . . . . . . . . . . . . . . 7-19
Device/Communication . . . . . . . . . . . . . . . . . . . . . . . . . . . . . . . . . . . . . . . . . . . . . . . . . . . . . . . 7-20
8 Default Setting (System Menu)
Common Settings . . . . . . . . . . . . . . . . . . . . . . . . . . . . . . . . . . . . . . . . . . . . . . . . . . . . . . . . . . . . 8-2
Copy Settings . . . . . . . . . . . . . . . . . . . . . . . . . . . . . . . . . . . . . . . . . . . . . . . . . . . . . . . . . . . . . . 8-56
Sending Settings. . . . . . . . . . . . . . . . . . . . . . . . . . . . . . . . . . . . . . . . . . . . . . . . . . . . . . . . . . . . 8-62
Document Box Settings. . . . . . . . . . . . . . . . . . . . . . . . . . . . . . . . . . . . . . . . . . . . . . . . . . . . . . . 8-66
Printer Settings . . . . . . . . . . . . . . . . . . . . . . . . . . . . . . . . . . . . . . . . . . . . . . . . . . . . . . . . . . . . . 8-69
Printing Reports/Sending Notice . . . . . . . . . . . . . . . . . . . . . . . . . . . . . . . . . . . . . . . . . . . . . . . . 8-81
Adjustment/Maintenance. . . . . . . . . . . . . . . . . . . . . . . . . . . . . . . . . . . . . . . . . . . . . . . . . . . . . . 8-87
Date/Timer . . . . . . . . . . . . . . . . . . . . . . . . . . . . . . . . . . . . . . . . . . . . . . . . . . . . . . . . . . . . . . . . 8-92
Editing Destination (Address Book/Adding One-Touch Keys). . . . . . . . . . . . . . . . . . . . . . . . . 8-112
Restarting the System. . . . . . . . . . . . . . . . . . . . . . . . . . . . . . . . . . . . . . . . . . . . . . . . . . . . . . . 8-127
Network Setup. . . . . . . . . . . . . . . . . . . . . . . . . . . . . . . . . . . . . . . . . . . . . . . . . . . . . . . . . . . . . 8-128
Network Security . . . . . . . . . . . . . . . . . . . . . . . . . . . . . . . . . . . . . . . . . . . . . . . . . . . . . . . . . . . 8-138
Interface Block Setting . . . . . . . . . . . . . . . . . . . . . . . . . . . . . . . . . . . . . . . . . . . . . . . . . . . . . . 8-146
Security Level (Security Level setting) . . . . . . . . . . . . . . . . . . . . . . . . . . . . . . . . . . . . . . . . . . 8-150
Optional Functions . . . . . . . . . . . . . . . . . . . . . . . . . . . . . . . . . . . . . . . . . . . . . . . . . . . . . . . . . 8-151

Contents
iv OPERATION GUIDE
9 Maintenance
Cleaning . . . . . . . . . . . . . . . . . . . . . . . . . . . . . . . . . . . . . . . . . . . . . . . . . . . . . . . . . . . . . . . . . . . 9-2
Toner Container . . . . . . . . . . . . . . . . . . . . . . . . . . . . . . . . . . . . . . . . . . . . . . . . . . . . . . . . . . . . . 9-5
10 Troubleshooting
Solving Malfunctions . . . . . . . . . . . . . . . . . . . . . . . . . . . . . . . . . . . . . . . . . . . . . . . . . . . . . . . . . 10-2
Responding to Error Messages. . . . . . . . . . . . . . . . . . . . . . . . . . . . . . . . . . . . . . . . . . . . . . . . . 10-5
Clearing Paper Jams. . . . . . . . . . . . . . . . . . . . . . . . . . . . . . . . . . . . . . . . . . . . . . . . . . . . . . . . 10-11
11 Management
User Login Administration . . . . . . . . . . . . . . . . . . . . . . . . . . . . . . . . . . . . . . . . . . . . . . . . . . . . . 11-2
Job Accounting . . . . . . . . . . . . . . . . . . . . . . . . . . . . . . . . . . . . . . . . . . . . . . . . . . . . . . . . . . . . 11-13
Checking the Counter . . . . . . . . . . . . . . . . . . . . . . . . . . . . . . . . . . . . . . . . . . . . . . . . . . . . . . . 11-37
Appendix
Optional Equipment. . . . . . . . . . . . . . . . . . . . . . . . . . . . . . . . . . . . . . . . . . . . . . . . . . . . .Appendix-2
Character Entry Method . . . . . . . . . . . . . . . . . . . . . . . . . . . . . . . . . . . . . . . . . . . . . . . . .Appendix-5
Paper. . . . . . . . . . . . . . . . . . . . . . . . . . . . . . . . . . . . . . . . . . . . . . . . . . . . . . . . . . . . . . . .Appendix-9
Specifications . . . . . . . . . . . . . . . . . . . . . . . . . . . . . . . . . . . . . . . . . . . . . . . . . . . . . . . .Appendix-18
Glossary . . . . . . . . . . . . . . . . . . . . . . . . . . . . . . . . . . . . . . . . . . . . . . . . . . . . . . . . . . . .Appendix-23
Index

OPERATION GUIDE v
Caution / Warning Labels
Caution / Warning labels have been attached to the machine at the following locations for safety purposes. Be
sufficiently careful to avoid fire or electric shock when removing a paper jam or when replacing toner.
High temperature inside. Do not
touch parts in this area, because
there is a danger of getting burned.
For Europe, Asia, and
other countries
For U.S.A. and
Canada
Laser inside the machine
(Laser radiation warning)
NOTE: Do not remove these labels.

vi OPERATION GUIDE
Installation Precautions
Environment
CAUTION
Avoid placing the machine on or in locations which are unstable or not level. Such locations may cause
the machine fall down or fall over. This type of situation presents a danger of personal injury or damage
to the machine.
Avoid locations with humidity or dust and dirt. If dust or dirt become attached to the power plug, clean
the plug to avoid the danger of fire or electrical shock.
Avoid locations near radiators, heaters or other heat sources, or locations near flammable items to
avoid the danger of fire.
To keep the machine cool and facilitate changing of parts and maintenance, allow access space as
shown below. Leave adequate space, especially around the rear cover, to allow air to be properly
ventilated out of the machine.
Other precautions
The service environmental conditions are as follows:
• Temperature: 50 to 90.5 °F (10 to 32.5 °C)
• Humidity: 15 to 80 %
However, adverse environmental conditions may affect the image quality. Avoid the following locations when
selecting a site for the machine.
• Avoid locations near a window or with exposure to direct sunlight.
• Avoid locations with vibrations.
• Avoid locations with drastic temperature fluctuations.
300 mm
(11 13/16")
300 mm
(11 13/16")
300 mm
(11 13/16")
1000 mm
(39 3/8")
500 mm
(19 11/16")

OPERATION GUIDE vii
• Avoid locations with direct exposure to hot or cold air.
• Avoid poorly ventilated locations.
If the floor is delicate against casters, when this machine is moved after installation, the floor material may be
damaged.
During copying, some ozone is released, but the amount does not cause any ill effect to one’s health. If,
however, the machine is used over a long period of time in a poorly ventilated room or when making an
extremely large number of copies, the smell may become unpleasant. To maintain the appropriate environment
for copy work, it is suggested that the room be properly ventilated.
Power supply/Grounding the machine
WARNING
Do not use a power supply with a voltage other than that specified. Avoid multiple connections in the
same outlet. These types of situations present a danger of fire or electrical shock.
Plug the power cord securely into the mains power outlet and the power socket on the machine. A
buildup of dust around the prongs on the plug or contact between the prongs and metallic objects may
cause a fire or electric shock. Incomplete electrical contact could cause overheating and ignition.
Always connect the machine to an outlet with a ground connection to avoid the danger of fire or
electrical shock in case of an electric short. If an earth connection is not possible, contact your service
representative.
Other precautions
Connect the power plug to the closest outlet possible to the machine.
Handling of plastic bags
WARNING
Keep the plastic bags that are used with the machine away from children. The plastic may cling to their
nose and mouth causing suffocation.

viii OPERATION GUIDE
Precautions for Use
Cautions when using the machine
WARNING
Do not place metallic objects or containers with water (flower vases, flower pots, cups, etc.) on or near
the machine. This type of situation presents a danger of fire or electrical shock should they fall inside.
Do not remove any of the covers from the machine as there is a danger of electrical shock from high
voltage parts inside the machine.
Do not damage, break or attempt to repair the power cord. Do not place heavy objects on the cord,
pull it unnecessarily or cause any other type of damage. These types of situations present a danger
of fire or electrical shock.
Never attempt to repair or disassemble the machine or its parts as there is a danger of personal injury,
fire, electrical shock or exposure to the laser. If the laser beam escapes, there is a danger of it causing
blindness.
If the machine becomes excessively hot, smoke appears from the machine, there is an odd smell, or
any other abnormal situation occurs, there is a danger of fire or electrical shock. Turn the main power
switch off immediately, be absolutely certain to remove the power plug from the outlet and then contact
your service representative.
If anything harmful (paper clips, water, other fluids, etc.) falls into the machine, turn the main power
switch off immediately. Next, remove the power plug from the outlet to avoid the danger of fire or
electrical shock. Then contact your service representative.
Do not remove or connect the power plug with wet hands, as there is a danger of electrical shock.
Always contact your service representative for maintenance or repair of internal parts.

OPERATION GUIDE ix
CAUTION
Do not pull the power cord when removing it from the outlet. If the power cord is pulled, the wires may
become broken and there is a danger of fire or electrical shock. (Always grasp the power plug when
removing the power cord from the outlet.)
Always remove the power plug from the outlet when moving the machine. If the power cord is
damaged, there is a danger of fire or electrical shock.
Always hold the designated parts only when lifting or moving the machine.
If this machine will be left unused for an extended period (e.g. overnight), turn it off at the main power
switch. If the machine will not be used for an even longer period of time (e.g. vacation), remove the
power plug from the outlet as a safety precaution. If using the FS-1128MFP, note that turning the
machine off at the main power switch disables fax transmission and reception.
For safety purposes, always remove the power plug from the outlet when performing cleaning
operations.
If dust accumulates within the machine, there is a danger of fire or other trouble. It is therefore
recommended that you consult with your service representative in regard to cleaning of internal parts.
This is particularly effective if accomplished prior to seasons of high humidity. Consult with your
service representative in regard to the cost of cleaning the internal parts of the machine.
Other precautions
Do not place heavy objects on the machine or cause other damage to the machine.
Do not open the front cover, turn off the main power switch, or pull out the power plug during copying.
When lifting or moving the machine, contact your service representative.
Do not touch electrical parts, such as connectors or printed circuit boards. They could be damaged by static
electricity.
Do not attempt to perform any operations not explained in this guide.
Caution: Use of controls or adjustments or performance of procedures other than those specified herein may
result in hazardous radiation exposure.
Do not look directly at the light from the scanning lamp as it may cause your eyes to feel tired or painful.

xOPERATION GUIDE
Cautions when handling consumables
CAUTION
Do not attempt to incinerate the toner container or the waste toner box. Dangerous sparks may cause
burns.
Keep the toner container and the waste toner box out of the reach of children.
If toner happens to spill from the toner container or the waste toner box, avoid inhalation and ingestion,
as well as contact with your eyes and skin.
• If you do happen to inhale toner, move to a place with fresh air and gargle thoroughly with a large amount of
water. If coughing develops, contact a physician.
• If you do happen to ingest toner, rinse your mouth with water and drink 1 or 2 cups of water to dilute the
contents of your stomach. If necessary, contact a physician.
• If you do happen to get toner in your eyes, flush them thoroughly with water. If there is any remaining
tenderness, contact a physician.
• If toner does happen to get on your skin, wash with soap and water.
Do not attempt to force open or destroy the toner container or the waste toner box.
If using the FS-1128MFP the main power switch is off, transmitting/receiving Fax is disabled. Do not turn off the
main power switch, but press the Power key on the operation panel to enter Sleep mode.

OPERATION GUIDE xi
Other precautions
Return the exhausted toner container and waste toner box to your dealer or service representative. The
collected toner container and waste toner box will be recycled or disposed in accordance with the relevant
regulations.
Store the machine while avoiding exposure to direct sunlight.
Store the machine in a place where the temperature stays below 40ºC while avoiding sharp changes of
temperature and humidity.
If the machine will not be used for an extended period of time, remove the paper from the cassette and the Multi
Purpose (MP) Tray, return it to its original package and reseal it.

xii OPERATION GUIDE
Laser Safety (Europe)
Laser radiation could be hazardous to the human body. For this reason, laser radiation emitted inside this
machine is hermetically sealed within the protective housing and external cover. In the normal operation of the
product by user, no radiation can leak from the machine.
This machine is classified as Class 1 laser product under IEC 60825.
Caution: Performance of procedures other than those specified in this manual may result in hazardous radiation
exposure.
These labels are attached to the laser scanner unit inside the machine and are not in a user access area.
The label shown below is attached on the rear side of the machine.

OPERATION GUIDE xiii
Safety Instructions Regarding the Disconnection of Power (Europe)
Caution: The power plug is the main isolation device! Other switches on the equipment are only functional
switches and are not suitable for isolating the equipment from the power source.
VORSICHT: Der Netzstecker ist die Hauptisoliervorrichtung! Die anderen Schalter auf dem Gerät sind nur
Funktionsschalter und können nicht verwendet werden, um den Stromfluß im Gerät zu unterbrechen.
DECLARATION OF CONFORMITY
TO
2004/108/EC, 2006/95/EEC, 93/68/EEC and 1999/5/EC
Radio Frequency Transmitter
This machine contains the transmitter module. We, the manufacturer hereby declare that this equipment is in
compliance with the essential requirements and other relevant provisions of Directive 1999/5/EC.
Radio Tag Technology
In some countries the radio tag technology used in this equipment to identify the toner container may be subject
to authorization and the use of this equipment may consequently be restricted.
NOTE: Product marked with the Crossed-out Wheeled Bin Symbol includes the battery that complies with the
European Parliament and Council Directive 2006/66/EC (the "Battery Directive") in European Union.
Do not remove and dispose of the batteries included in this machine.
We declare under our sole responsibility that the product to which this
declaration relates is in conformity with the following specifications.
EN55024
EN55022 Class B
EN61000-3-2
EN61000-3-3
EN60950-1
EN60825-1
EN300 330-1
EN300 330-2
TBR21

xiv OPERATION GUIDE
SAFETY OF LASER BEAM (USA)
1. Safety of laser beam
This machine has been certified by the manufacturer to Class 1 level under the radiation performance
standards established by the U.S.DHHS (Department of Health and Human Services) in 1968. This
indicates that the product is safe to use during normal operation and maintenance. The laser optical
system, enclosed in a protective housing and sealed within the external covers, never permits the laser
beam to escape.
2. The CDRH Act
A laser-product-related act was implemented on Aug. 2, 1976, by the Center for Devices and Radiological
Health (CDRH) of the U.S. Food and Drug Administration (FDA). This act prohibits the sale of laser products in
the U.S. without certification, and applies to laser products manufactured after Aug. 1, 1976. The label shown
below indicates compliance with the CDRH regulations and must be attached to laser products marketed in the
United States. On this machine, the label is on the rear.

OPERATION GUIDE xv
3. Optical unit
When checking the optical unit, avoid direct exposure to the laser beam, which is invisible. Shown at below is
the label located on the cover of the optical unit.
4. Maintenance
For safety of the service personnel, follow the maintenance instructions in the other section of this manual.

xvi OPERATION GUIDE
Safety Instructions Regarding the Disconnection of Power (USA)
Caution: The power plug is the main isolation device! Other switches on the equipment are only functional
switches and are not suitable for isolating the equipment from the power source.
Attention: Le débranchement de la fiche secteur est le seul moyen de mettre l’appareil hors tension. Les
interrupteurs sur l’appareil ne sont que des interrupteurs de fonctionnement: ils ne mettent pas l’appareil hors
tension.
Other precautions (for users in California, the United States)
This product contains a CR Coin Lithium Battery which contains Perchlorate Material - special handling may
apply. See www.dtsc.ca.gov/hazardouswaste/perchlorate.
WARNING
This equipment has been tested and found to comply with the limits for a Class B digital device, pursuant to Part 15 of the
FCC Rules. These limits are designed to provide reasonable protection against harmful interference in a residential
installation. This equipment generates, uses and can radiate radio frequency energy and, if not installed and used in
accordance with the instructions, may cause harmful interference to radio communications. However, there is no
guarantee that interference will not occur in a particular installation. If this equipment does cause harmful interference to
radio or television reception, which can be determined by turning the equipment off and on, the user is encouraged to try
to correct the interference by one or more of the following measures:
• Reorient or relocate the receiving antenna.
• Increase the separation between the equipment and receiver.
• Connect the equipment into an outlet on a circuit different from that to which the receiver is connected.
• Consult the dealer or an experienced radio/TV technician for help.
• The use of a non-shielded interface cable with the referenced device is prohibited.
CAUTION — The changes or modifications not expressly approved by the party responsible for compliance could void the
user’s authority to operate the equipment.
This device complies with Part 15 of FCC Rules and RSS-Gen of IC Rules.
Operation is subject to the following two conditions; (1) this device may not cause interference, and (2) this device must
accept any interference, including interference that may cause undesired operation of the device.
* The above warning is valid only in the United States of America.
Radio Tag Technology
In some countries the radio tag technology used in this equipment to identify the toner container may be subject to
authorization and the use of this equipment may consequently be restricted.
MERCURY WARNING
THE LAMP(S) INSIDE THIS PRODUCT CONTAIN MERCURY AND MUST BE RECYCLED OR DISPOSED OF
ACCORDING TO LOCAL, STATE OR FEDERAL LAWS.

OPERATION GUIDE xvii
Warranty (USA)
FS-1028MFP/FS-1128MFP
MULTIFUNCTIONAL PRODUCT LIMITED WARRANTY
Kyocera Mita America, Inc. and Kyocera Mita Canada, Ltd. (both referred to as “Kyocera”) warrant
the Customer’s new Multifunctional Product (referred to as “MFP”), and the new accessories
installed with the initial installation of the MFP, against any defects in material and workmanship for
a period of one (1) year, or 100,000 copies/prints from date of installation, whichever first occurs. In
the event the MFP or an accessory is found to be defective within the warranty period, Kyocera’s
only obligation and the Customer’s exclusive remedy shall be replacement of any defective parts.
Kyocera shall have no obligation to furnish labor.
This warranty covers Maintenance Kits and the components of Maintenance Kits included with the
original MFP for a period of three years or 100,000 copies/prints, whichever first occurs.
Maintenance Kits consist of the developing unit, the drum unit, the transfer belt, and the fixing unit.
Replacement Maintenance Kits have a 90 day Limited Warranty.
This warranty is valid only for the original retail purchaser (referred to as the “Customer”) of a new
Kyocera MFP in the United States of America or Canada, based upon the country of purchase.
In order to obtain performance of this warranty, the Customer must immediately notify the Authorized
Kyocera Dealer from whom the product was purchased. If the Kyocera Dealer is not able to provide
service, write to Kyocera at the address below for the name and address of the Authorized Kyocera
Dealer in your area, or check Kyocera’s website at www.kyoceramita.com/us.
This warranty does not cover MFPs or accessories which: (a) have become damaged due to
operator negligence, misuse, accidents, improper storage or unusual physical or electrical stress,
(b) have used parts or supplies which are not genuine Kyocera brand parts or supplies, (c) have
been installed or serviced by a technician not employed by Kyocera or an Authorized Kyocera
Dealer, or (d) have had the serial number modified, altered, or removed.
This warranty gives the Customer specific legal rights. The Customer may also have other rights,
which vary from state to state, or province to province. Neither the seller, nor any other person, is
authorized to extend the time period or expand this warranty on behalf of Kyocera.
THIS WARRANTY IS MADE IN LIEU OF ALL OTHER WARRANTIES AND CONDITIONS,
EXPRESS OR IMPLIED, AND KYOCERA SPECIFICALLY DISCLAIMS ANY IMPLIED WARRANTY
OR CONDITION OF MERCHANTABILITY OR FITNESS FOR A PARTICULAR PURPOSE. THIS
WARRANTY SHALL NOT EXTEND TO, AND KYOCERA SHALL NOT BE LIABLE FOR, ANY
INCIDENTAL OR CONSEQUENTIAL DAMAGES WHICH MAY ARISE OUT OF THE USE OF, OR
INABILITY TO USE, THE MFP.

xviii OPERATION GUIDE
Legal Restriction on Copying/Scanning
• It may be prohibited to copy/scan copyrighted material without permission of the copyright owner.
• Copying/Scanning the following items is prohibited and may be penalized by low.
It may not be limited to these items. Do not knowingly copy/scan the items that are not to be copied/
scanned.
Paper money
Bank note
Securities
Stamp
Passport
Certificate
• Local laws and regulations may prohibit or restrict copying/scanning of other items not mentioned above.

OPERATION GUIDE xix
Legal and Safety Information
Please read this information before using your machine. This chapter provides information on
the following topics.
• Legal Information ........................................................... xx
• Regarding Trade Names............................................... xxi
• Energy Saving Control Function .................................. xxv
• Automatic 2-Sided Copy Function ............................... xxv
• Paper Recycling........................................................... xxv
• Energy Star (ENERGY STAR®) Program.................... xxv
• About this Operation Guide..........................................xxvi
• Conventions in This Guide..........................................xxvii

xx OPERATION GUIDE
Legal Information
Copying or other reproduction of all or part of this guide without the prior written consent of Kyocera Mita
Corporation is prohibited.

OPERATION GUIDE xxi
Regarding Trade Names
• PRESCRIBE and ECOSYS are trademarks of Kyocera Corporation.
• KPDL is a trademark of Kyocera Corporation.
• Microsoft, MS-DOS, Windows, Windows NT and Internet Explorer are registered trademarks of Microsoft
Corporation in the U.S.A. and/or other countries.
• Windows Me, Windows XP and Windows Vista are trademarks of Microsoft Corporation.
• PCL is a trademark of Hewlett-Packard Company.
• Adobe Acrobat, Adobe Reader and PostScript are trademarks of Adobe Systems, Incorporated.
• Ethernet is a registered trademark of Xerox Corporation.
• Novell and NetWare are registered trademarks of Novell, Inc.
• IBM and IBM PC/AT are trademarks of International Business Machines Corporation.
• Power PC is a trademark of IBM in the U.S.A. and/or other countries.
• AppleTalk is a registered trademark of Apple Computer, Inc.
• This machine has been developed using embedded real-time operating system Tornado™ by Wind River
Systems, Inc.
• TrueType is a registered trademark of Apple Computer, Inc.
• TypeBankG-B, TypeBankM-M and Typebank-OCR are trademarks of TypeBank®.
• All European language fonts installed in this machine are used under licensing agreement with Monotype
Imaging Inc.
• Helvetica, Palatino and Times are registered trademarks of Linotype-Hell AG.
• ITC Avant Garde Gothic, ITC Bookman, ITC ZapfChancery and ITC ZapfDingbats are registered
trademarks of International Type-face Corporation.
• UFST™ MicroType® fonts by Monotype Imaging Inc. are installed in this machine.
• This machine contains the software having modules developed by Independent JPEG Group.
All other brands and product names are registered trademarks or trademarks of their respective companies. The
designations ™ and ® will not be used in this Operation Guide.

xxii OPERATION GUIDE
GPL
Firmware of this machine is using in part the GPL applied codes (www.fsf.org/copyleft/gpl.html). Please access
“http://www.kyoceramita.com/gpl” for more information on how to make GPL applied codes available.
Open SSLeay License
Copyright (c) 1998-2006 The OpenSSL Project. All rights reserved.
Redistribution and use in source and binary forms, with or without modification, are permitted provided that the
following conditions are met:
1Redistributions of source code must retain the above copyright notice, this list of conditions and the
following disclaimer.
2Redistributions in binary form must reproduce the above copyright notice, this list of conditions and the
following disclaimer in the documentation and/or other materials provided with the distribution.
3All advertising materials mentioning features or use of this software must display the following
acknowledgment:
“This product includes software developed by the OpenSSL Project for use in the OpenSSL Toolkit. (http:/
/www.openssl.org/)”
4The names “OpenSSL Toolkit” and “OpenSSL Project” must not be used to endorse or promote products
derived from this software without prior written permission.
For written permission, please contact openssl-core@openssl.org.
5Products derived from this software may not be called “OpenSSL” nor may “OpenSSL” appear in their
names without prior written permission of the OpenSSL Project.
6Redistributions of any form whatsoever must retain the following acknowledgment: “This product includes
software developed by the OpenSSL Project for use in the OpenSSL Toolkit (http://www.openssl.org/)”
THIS SOFTWARE IS PROVIDED BY THE OpenSSL PROJECT “AS IS” AND ANY EXPRESSED OR IMPLIED
WARRANTIES, INCLUDING, BUT NOT LIMITED TO, THE
IMPLIED WARRANTIES OF MERCHANTABILITY AND FITNESS FOR A PARTICULAR PURPOSE ARE
DISCLAIMED. IN NO EVENT SHALL THE OpenSSL PROJECT OR ITS CONTRIBUTORS BE LIABLE FOR
ANY DIRECT, INDIRECT, INCIDENTAL, SPECIAL, EXEMPLARY, OR CONSEQUENTIAL DAMAGES
(INCLUDING, BUT NOT LIMITED TO, PROCUREMENT OF SUBSTITUTE GOODS OR SERVICES; LOSS OF
USE, DATA, OR PROFITS; OR BUSINESS INTERRUPTION) HOWEVER CAUSED AND ON ANY THEORY
OF LIABILITY, WHETHER IN CONTRACT, STRICT LIABILITY, OR TORT (INCLUDING NEGLIGENCE OR
OTHERWISE) ARISING IN ANY WAY OUT OF THE USE OF THIS SOFTWARE, EVEN IF ADVISED OF THE
POSSIBILITY OF SUCH DAMAGE.

OPERATION GUIDE xxiii
Original SSLeay License
Copyright (C) 1995-1998 Eric Young (eay@cryptsoft.com) All rights reserved.
This package is an SSL implementation written by Eric Young (eay@cryptsoft.com). The implementation was
written so as to conform with Netscapes SSL.
This library is free for commercial and non-commercial use as long as the following conditions are aheared to.
The following conditions apply to all code found in this distribution, be it the RC4, RSA, lhash, DES, etc., code;
not just the SSL code. The SSL documentation included with this distribution is covered by the same copyright
terms except that the holder is Tim Hudson (tjh@cryptsoft.com).
Copyright remains Eric Young’s, and as such any Copyright notices in the code are not to be removed.
If this package is used in a product, Eric Young should be given attribution as the author of the parts of the library
used.
This can be in the form of a textual message at program startup or in documentation (online or textual) provided
with the package.
Redistribution and use in source and binary forms, with or without modification, are permitted provided that the
following conditions are met:
1Redistributions of source code must retain the copyright notice, this list of conditions and the following
disclaimer.
2Redistributions in binary form must reproduce the above copyright notice, this list of conditions and the
following disclaimer in the documentation and/or other materials provided with the distribution.
3All advertising materials mentioning features or use of this software must display the following
acknowledgement:
“This product includes cryptographic software written by Eric Young (eay@cryptsoft.com)”
The word ‘cryptographic’ can be left out if the rouines from the library being used are not cryptographic
related :-).
4If you include any Windows specific code (or a derivative thereof) from the apps directory (application
code) you must include an acknowledgement:
“This product includes software written by Tim Hudson (tjh@cryptsoft.com)”
THIS SOFTWARE IS PROVIDED BY ERIC YOUNG “AS IS” AND ANY EXPRESS OR IMPLIED
WARRANTIES, INCLUDING, BUT NOT LIMITED TO, THE IMPLIED WARRANTIES OF MERCHANTABILITY
AND FITNESS FOR A PARTICULAR PURPOSE ARE DISCLAIMED. IN NO EVENT SHALL THE AUTHOR OR
CONTRIBUTORS BE LIABLE FOR ANY DIRECT, INDIRECT, INCIDENTAL, SPECIAL, EXEMPLARY, OR
CONSEQUENTIAL DAMAGES (INCLUDING, BUT NOT LIMITED TO, PROCUREMENT OF SUBSTITUTE
GOODS OR SERVICES; LOSS OF USE, DATA, OR PROFITS; OR BUSINESS INTERRUPTION) HOWEVER
CAUSED AND ON ANY THEORY OF LIABILITY, WHETHER IN CONTRACT, STRICT LIABILITY, OR TORT
(INCLUDING NEGLIGENCE OR OTHERWISE) ARISING IN ANY WAY OUT OF THE USE OF THIS
SOFTWARE, EVEN IF ADVISED OF THE POSSIBILITY OF SUCH DAMAGE.
The licence and distribution terms for any publically available version or derivative of this code cannot be
changed. i.e. this code cannot simply be copied and put under another distribution licence [including the GNU
Public Licence.]

xxiv OPERATION GUIDE
Monotype Imaging License Agreement
1Software shall mean the digitally encoded, machine readable, scalable outline data as encoded in a
special format as well as the UFST Software.
2You agree to accept a non-exclusive license to use the Software to reproduce and display weights, styles
and versions of letters, numerals, characters and symbols (Typefaces) solely for your own customary
business or personal purposes at the address stated on the registration card you return to Monotype
Imaging. Under the terms of this License Agreement, you have the right to use the Fonts on up to three
printers. If you need to have access to the fonts on more than three printers, you need to acquire a multi-
user license agreement which can be obtained from Monotype Imaging. Monotype Imaging retains all
rights, title and interest to the Software and Typefaces and no rights are granted to you other than a
License to use the Software on the terms expressly set forth in this Agreement.
3To protect proprietary rights of Monotype Imaging, you agree to maintain the Software and other
proprietary information concerning the Typefaces in strict confidence and to establish reasonable
procedures regulating access to and use of the Software and Typefaces.
4You agree not to duplicate or copy the Software or Typefaces, except that you may make one backup
copy. You agree that any such copy shall contain the same proprietary notices as those appearing on the
original.
5This License shall continue until the last use of the Software and Typefaces, unless sooner terminated.
This License may be terminated by Monotype Imaging if you fail to comply with the terms of this License
and such failure is not remedied within thirty (30) days after notice from Monotype Imaging. When this
License expires or is terminated, you shall either return to Monotype Imaging or destroy all copies of the
Software and Typefaces and documentation as requested.
6You agree that you will not modify, alter, disassemble, decrypt, reverse engineer or decompile the
Software.
7Monotype Imaging warrants that for ninety (90) days after delivery, the Software will perform in
accordance with Monotype Imaging-published specifications, and the diskette will be free from defects in
material and workmanship. Monotype Imaging does not warrant that the Software is free from all bugs,
errors and omissions.
The parties agree that all other warranties, expressed or implied, including warranties of fitness for a
particular purpose and merchantability, are excluded.
8Your exclusive remedy and the sole liability of Monotype Imaging in connection with the Software and
Typefaces is repair or replacement of defective parts, upon their return to Monotype Imaging.
In no event will Monotype Imaging be liable for lost profits, lost data, or any other incidental or
consequential damages, or any damages caused by abuse or misapplication of the Software and
Typefaces.
9Massachusetts U.S.A. law governs this Agreement.
10 You shall not sublicense, sell, lease, or otherwise transfer the Software and/or Typefaces without the prior
written consent of Monotype Imaging.
11 Use, duplication or disclosure by the Government is subject to restrictions as set forth in the Rights in
Technical Data and Computer Software clause at FAR 252-227-7013, subdivision (b)(3)(ii) or
subparagraph (c)(1)(ii), as appropriate. Further use, duplication or disclosure is subject to restrictions
applicable to restricted rights software as set forth in FAR 52.227-19 (c)(2).
12 You acknowledge that you have read this Agreement, understand it, and agree to be bound by its terms
and conditions. Neither party shall be bound by any statement or representation not contained in this
Agreement. No change in this Agreement is effective unless written and signed by properly authorized
representatives of each party. By opening this diskette package, you agree to accept the terms and
conditions of this Agreement.

OPERATION GUIDE xxv
Energy Saving Control Function
The device comes equipped with a Low Power Mode where energy consumption is reduced after a certain
amount of time elapses since the device was last used, as well as a Sleep Mode where printer and fax functions
remain in a waiting state but power consumption is still reduced to a minimum when there is no activity with the
device within a set amount of time.
Low Power Mode
The device automatically enters Low Power Mode when 2 minutes have passed since the device was last used.
The amount of time of no activity that must pass before Low Power Mode is activated may be lengthened. For
more information refer to Auto Low Power Mode on page 3-4.
Sleep
The device automatically enters Sleep when 15 minutes have passed since the device was last used. The
amount of time of no activity that must pass before Sleep is activated may be lengthened. For more information
see Sleep and Auto Sleep on page 3-5.
Automatic 2-Sided Copy Function
This device includes 2-sided copying as a standard function. For example, by copying two 1-sided originals onto
a single sheet of paper as a 2-sided copy, it is possible to lower the amount of paper used. For more information
see Duplex Copying on page 3-14.
Paper Recycling
This device supports the recycled paper which reduces the load on the environment. Your sales or service
representative can provide information about recommended paper types.
Energy Star (ENERGY STAR®) Program
We have determined as a participating company in the International Energy Star Program that
this product is compliant with the standards laid out in the International Energy Star Program.

xxvi OPERATION GUIDE
About this Operation Guide
This Operation Guide contains the following chapters.
Chapter 1 - Part Names
Identifies machine parts and operation panel keys.
Chapter 2 - Preparation before Use
Explains adding paper, placing originals, connecting the machine, and necessary configurations before first use.
Chapter 3 - Basic Operation
Describes the procedures for basic copying, printing and scanning.
Chapter 4 - Copying Functions
Describes the functions you can use when copying.
Chapter 5 - Sending Functions
Describes the functions you can use when sending originals.
Chapter 6 - Document Box
Provides a basic guide to using document boxes.
Chapter 7 - Status / Job Cancel
Explains how to check the job status and job history and how to cancel jobs being printed or waiting to print.
Also explains how to check the remaining paper and device status and how to cancel fax transmission
Chapter 8 - Default Setting (System Menu)
Describes the System Menu options for general machine operation.
Chapter 9 - Maintenance
Describes cleaning and toner replacement.
Chapter 10 - Troubleshooting
Explains how to handle error messages, paper jams and other problems.
Chapter 11 - Management
Explains user login administration and job accounting.
Also describes the procedure for Data Security Kit installation.
Appendix
Explains how to enter characters, and lists the machine specifications.
Introduces the convenient optional equipment available for this machine.
Provides information on media types and paper sizes. Also includes a glossary of terms.

OPERATION GUIDE xxvii
Conventions in This Guide
The following conventions are used depending on the nature of the description.
Convention Description Example
Bold Indicates the operation panel
keys or a computer screen.
Press the Start key.
[Regular] Indicates a selection item on the
Message Display.
Select [System].
Italic Indicates a message displayed
on the Message Display.
Ready to copy is displayed.
Used to emphasize a key word,
phrase or references to
additional information.
For more information refer to Sleep and
Auto Sleep on page 3-5.
Note Indicates supplemental
information or operations for
reference.
NOTE:
Important Indicates items that are required
or prohibited so as to avoid
problems.
IMPORTANT:
Caution Indicates what must be
observed to prevent injury or
machine breakdown and how to
deal with it.
CAUTION:

xxviii OPERATION GUIDE

Part Names
1-2 OPERATION GUIDE
Operation Panel
Blinks while data
is transmitted.
Message Display. Check what is
shown here while operating the
machine.
Blinks during printing
operation.
Selects the menu displayed
at the lower left in the
Message Display.
Selects the menu displayed
at the lower right in the
Message Display.
Switches between on-hook and off-hook when
manually sending a FAX.*
Shifts to switch the one-touch key numbers
(1 to 11 and 12 to 22).
Lamp is lit while shifted (12 to 22).
Displays the Add Destination screen, where you can add
destinations.
Displays the Confirm Destination screen, where you can edit and
delete destinations.
Calls the previous destination. Also used to enter a
pause when entering a FAX number.*
Displays the Address Book screen, where you can add, edit and delete destinations.
Used to call destinations registered to
the one-touch key numbers (1 to 22).
Displays the Copy
screen, where you can
make settings required
for copying.
Displays the FAX screen, where
you can send a FAX.*
Displays the Send screen, where you can send an e-mail,
folder (SMB/FTP) or FAX.*
Displays the Document Box screen, where you can
operate the document box and USB memory.
Displays the Status screen, where you
can check the status, print a status
report, and pause or cancel the job in
process.
Displays the System Menu/Counter menu screen,
where you can check the system settings and
counters.
* FAX functions available only in FS-1128MFP.

Part Names
OPERATION GUIDE 1-3
1
Lit when the machine's
main power is on.
Used to register or recall
programs.
Ends operation
(logs out) on the
Administration screen.
Turns the machine on/off. Also used
to put it into or recover it from sleep
mode.
Cancels the printing job in progress.
Resets settings and displays the
basic screen.
Starts copying and scanning operations and processing for
setting operations.
Clears entered numbers and characters.
Numeric keys. Enter
numbers and symbols.
Displays the function menu for copy,
print, transmission and document box.
Used to select a menu item, move the cursor when
entering characters, change a value, etc.
Returns the Message Display to the
previous screen.
Lights or blinks when an error occurs.
Selects the chosen item or finalizes the entered
value.
Blinks while the machine is accessing the memory.

Part Names
1-4 OPERATION GUIDE
Machine
1Original Cover (For FS-1028MFP only)
2Platen
3Original Size Indicator Plate
4Operation Panel
5Top Cover
6Front Cover
7Drum Unit
8Main Charger Cleaner
9Lock Lever
10 Toner Container
7
2
1
3
4
5
6
9
8
10

Part Names
OPERATION GUIDE 1-5
1
11 Top Tray
12 Paper Length Guide
13 Paper Stopper
14 Paper Width Guides
15 Cassette
16 Paper Width Guides (MP Tray)
17 MP (Multi-Purpose) Tray
18 MP Tray Extension
11
12
13
15
14
16
17 18
16

Part Names
1-6 OPERATION GUIDE
19 Anchor Pin
20 USB Interface Connector
21 Network Interface Connector
22 Rear Cover
23 Main Power Switch
24 Power Cord Connector
21
20
19
24
23
22

OPERATION GUIDE 2-1
2 Preparation before Use
This chapter explains the preparations before using this equipment for the first time as well
as the procedures for loading papers and originals.
• Check bundled items
.........................................................2-2
•
Determining the Connection Method and Preparing Cables
.......2-3
• Connecting Cables........................................................2-5
• Switching the Language for Display [Language]...........2-7
• Setting Date and Time ..................................................2-9
• Network Setup (LAN Cable Connection) ....................2-12
• Installing Software.......................................................2-24
• COMMAND CENTER (Settings for E-mail) ................2-25
• Sending E-mail............................................................2-26
• Loading Paper.............................................................2-28
• Loading Originals........................................................2-44

Preparation before Use
2-2 OPERATION GUIDE
Check bundled items
Check that the following items have been bundled.
• Printed material
• CD-ROM(Product Library)
• CD-ROM(TWAIN compatible application)
Documents Contained in the Included CD-ROM
The following documents are contained in the included CD-ROM (Product Library). Refer to them as necessary.
Documents
KYOCERA COMMAND CENTER Operation Guide
Printer Driver User Guide
Network FAX Driver Operation Guide
KM-NET for Direct Printing Operation Guide
PRESCRIBE Commands Technical Reference
PRESCRIBE Commands Command Reference

Preparation before Use
OPERATION GUIDE 2-3
2
Determining the Connection Method and Preparing Cables
Check the method to connect the equipment to a PC or network, and prepare the necessary cables.
Connection Example
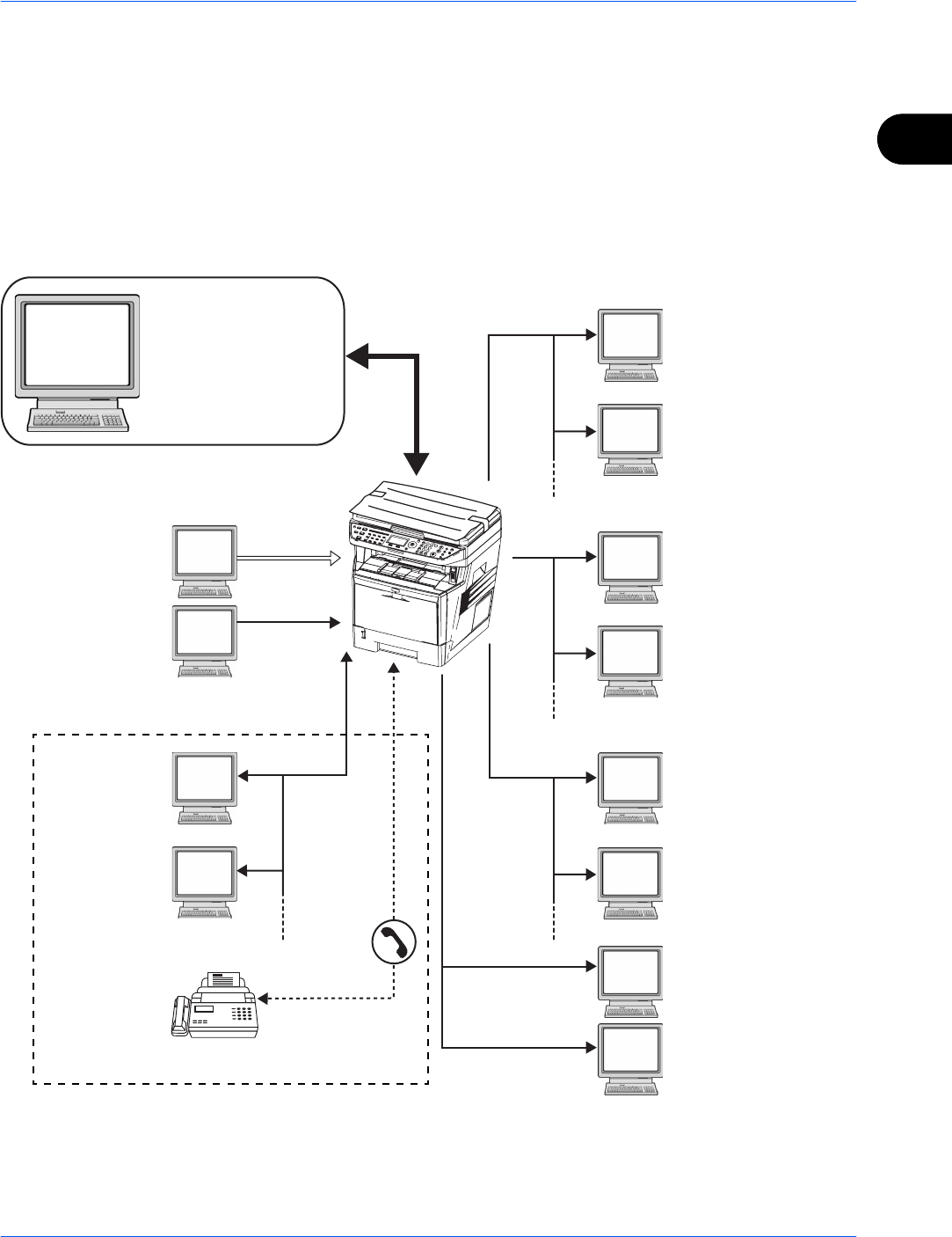
Determine the method to connect the equipment to a PC or network by referring to the illustration below.
Connecting a scanner to your PC network with a network
cable (100BASE-TX or 10BASE-T)
FAX
Send FTP
Sends the scanned
image as a data file on
the FTP.
Send E-mail
Sends the image data
of scanned originals to
the desired recipient
as a file attached to an
E-mail message.
Send SMB
Saves the scanned
image as a data file on
your PC.
MFP
FAX
Administrator’s
PC
COMMAND CENTER
Network settings, Scanner
default settings, User and
destination registration
Network FAX
TWAIN Scanning
WIA Scanning
TWAIN and WIA are
standardized interface
for communication
between software
applications and image
acquisition devices.
USB
USB
Network
Printing
Network
Network
Network
Network
USB
* FAX functions available only in FS-1128MFP.

Preparation before Use
2-4 OPERATION GUIDE
Preparing Necessary Cables
The following interfaces are available to connect the equipment to a PC. Prepare the necessary cables
according to the interface you use.
Available Standard Interfaces
Function Interface Necessary Cable
Printer/Scanner
/Network FAX*
* Network FAX and FAX functions available only in FS-1128MFP. For
details on Network FAX, refer to the FAX Operation Guide.
Network interface LAN (10Base-T or
100Base-TX, Shielded)
Printer/TWAIN
Scanning/WIA
Scanning
USB interface USB2.0 compatible cable
(Hi-Speed USB compliant,
Max. 5.0 m, Shielded)

Preparation before Use
OPERATION GUIDE 2-5
2
Connecting Cables
Follow the steps below to connect cables to the machine.
1Turn the main power switch off (O).
2Connect the machine to the PC or your network
device. When using the network interface, remove
the cap..
3Connect one end of the supplied power cable to the
machine and the other end to a power outlet.
IMPORTANT: Only use the power cable that comes with the machine.

Preparation before Use
OPERATION GUIDE 2-7
2
Switching the Language for Display [Language]
Select the language displayed on the Message Display.
Use the procedure below to select the language.
1Press the System Menu/Counter key on the main
unit operation panel.
When you are performing user management and
have not logged in, a login screen will appear.
Then, enter the user ID and password to log in.
NOTE:
• Refer to Character Entry Method on Appendix-5 for
details on entering characters.
• If [Netwk Authentic.] is selected as the user
authentication method, press [Menu] (the Left
Select key) to select the authentication destination.
2In the Sys. Menu/Count. menu, press the U or V
key to select [Common Settings].
3Press the OK key. The Common Settings menu
appears.
4Press the U or V key to select [Language].
5Press the OK key. Language appears.
6Press the U or V key to select the desired
language and then press the OK key.
Login User Name:
L
b
********************
Login Password:
[ Menu ] [ Login ]
Sys. Menu/Count.:
a
b
5
User Property
*********************
7
Copy
[ Exit ]
6
Common Settings
Common Settings:
a
b
*********************
2
Default Screen
3
Sound
[ Exit ]
1
Language
Language:
a
b
*********************
2
Deutsch
3
Français
1
*English

Preparation before Use
2-8 OPERATION GUIDE
Completed. is displayed and the screen returns to
the Common Settings menu.

Preparation before Use
OPERATION GUIDE 2-9
2
Setting Date and Time
Follow the steps below to set the local date and time at the place of installation.
When you send an E-mail using the transmission function, the date and time as set here will be printed in the
header of the E-mail message. Set the date, time and time difference from GMT of the region where the machine
is used.
NOTE: Be sure to set the time difference before setting the date and time.
1Turn on the main power switch.
2Press the System Menu/Counter key on the main
unit operation panel.
When you are performing user management and
have not logged in, a login screen will appear.
Then, enter the user ID and password to log in.
NOTE: If [Netwk Authentic.] is selected as the user
authentication method, press [Menu] (the Left Select
key) to select the authentication destination.
3In the Sys. Menu/Count. menu, press the U or V
key to select [Common Settings].
4Press the OK key. The Common Settings menu
appears.
Login User Name:
L
b
********************
Login Password:
[ Menu ] [ Login ]
Sys. Menu/Count.:
a
b
5
User Property
*********************
7
Copy
[ Exit ]
6
Common Settings
Common Settings:
a
b
*********************
2
Default Screen
3
Sound
[ Exit ]
1
Language

Preparation before Use
2-10 OPERATION GUIDE
5Press the U or V key to select [Date Setting].
6A login screen will appear. Then, enter the user ID
and password to log in.
7Press the OK key. The Date Setting menu appears.
8Press the U or V key to select [Time Zone].
9Press the OK key. Time Zone appears.
10 Press the U or V key to select your region and
then press the OK key.
Completed. is displayed and the screen returns to
the Date Setting menu.
11
Press the U or V key to select [Summer Time].
12
Press the OK key. Summer Time appears.
13
Press the U or V key to select [On] or [Off] and
then press the OK key.
Login User Name:
L
b
********************
Login Password:
[ Menu ] [ Login ]
Date Setting:
a
b
*********************
2
Date Format
3
Time Zone
[ Exit ]
1
Date/Time
Time Zone
:
a
b
*********************
2
-11:00 Midway
3
-10:00 Hawaii
1
-12:00 Internati
Date Setting:
a
b
2
Date Format
3
Time Zone
*********************
[ Exit ]
4
Summer Time
Summer Time:
a
b
*********************
2
On
1
*Off

Preparation before Use
OPERATION GUIDE 2-11
2
Completed. is displayed and the screen returns to
the Date Setting menu.
14
Press the U or V key to select [Date/Time].
15
Press the OK key. Date/Time appears.
16
Press the Y or Z key to move the cursor position,
press the U or V key to enter year, month and day,
and then press the OK key.
17
Press the Y or Z key to move the cursor position,
press the U or V key to enter hours, minutes and
seconds, and then press the OK key.
Completed. is displayed and the screen returns to
the Date Setting menu.
18
Press the U or V key to select [Date Format].
19
Press the OK key. Date Format appears.
20
Press the U or V key to select the desired display
format and then press the OK key.
Completed. is displayed and the screen returns to
the Date Setting menu.
Date Setting:
a
b
*********************
2
Date Format
3
Time Zone
[ Exit ]
1
Date/Time
Date/Time:
a
b
Year
Month Day
2009
01
01
(Time Zone:Tokyo )
Date/Time:
a
b
Hour
Min. Second
11:
45:
50
(Time Zone:Tokyo )
Date Setting:
a
b
1
Date/Time
*********************
3
Time Zone
[ Exit ]
2
Date Format
Date Format:
a
b
*********************
2
Day/Month/Year
3
Year/Month/Day
1
*Month/Day/Year

Preparation before Use
2-12 OPERATION GUIDE
Network Setup (LAN Cable Connection)
The machine is equipped with network interface, which is compatible with network protocols such as TCP/IP
(IPv4), TCP/IP (IPv6), IPX/SPX, NetBEUI, IPSec, and AppleTalk. It enables network printing on the Windows,
Macintosh, UNIX, NetWare and other platforms.
This section explains the TCP/IP (IPv4) Setup and AppleTalk Setup procedures. For other network settings,
refer to Network Setup on page 8-128.
• TCP/IP (IPv4) Setup ...2-12
• AppleTalk Setup ...2-22
TCP/IP (IPv4) Setup (by Entering IP Addresses)
Set up TCP/IP to connect to the Windows network. Set the IP addresses, subnet masks, and gateway
addresses. The default settings are "TCP/IP Protocol: On, DHCP: On, Bonjour: Off".
NOTE: Prior to the IP address entries, obtain permission from the network administrator.
Use the procedure below to setup the TCP/IP (IPv4) setting.
1Press the System Menu/Counter key on the main
unit operation panel.
When you are performing user management and
have not logged in, a login screen will appear.
Then, enter the user ID and password to log in.
NOTE:
• Refer to Character Entry Method on Appendix-5 for
details on entering characters.
• If [Netwk Authentic.] is selected as the user
authentication method, press [Menu] (the Left
Select key) to select the authentication destination.
2In the Sys. Menu/Count. menu, press the U or V
key to select [System], and then press the OK key.
Login User Name:
L
b
********************
Login Password:
[ Menu ] [ Login ]
Sys. Menu/Count.:
a
b
1
Report
2
Counter
*********************
[ Exit ]
3
System

Preparation before Use
OPERATION GUIDE 2-13
2
IMPORTANT: To make the settings, you must have
logged in using a user ID with administrator privileges.
The default settings of the login user name and login
password are both 2800.
If you have logged in using a user ID without
administrator privileges, the screen will display
Administrator only. and return to the standby screen.
3In the System menu, press the U or V key to select
[Network Setting].
4Press the OK key. The Network Setting menu
appears.
5Press the U or V key to select [TCP/IP Settings].
6Press the OK key. The TCP/IP Settings menu
appears.
7Press the U or V key to select [TCP/IP].
8Press the OK key. TCP/IP appears.
Administrator only.
System:
a
b
*********************
2
I/F Block Set.
3
Security Level
[ Exit ]
1
Network Setting
Network Setting:
a
b
*********************
2
NetWare
3
AppleTalk
[ Exit ]
1
TCP/IP Settings
TCP/IP Settings:
a
b
*********************
2
IPv4 Setting
3
IPv6 Setting
[ Exit ]
1
TCP/IP
TCP/IP:
a
b
1
Off
*********************
2
*On

Preparation before Use
2-14 OPERATION GUIDE
9Press the U or V key to select [On] and then press
the OK key.
Completed. is displayed and the screen returns to
the TCP/IP Settings menu.
10
Press the U or V key to select [IPv4 Setting].
11
Press the OK key. The IPv4 Setting menu appears.
12
Press the U or V key to select [DHCP].
13
Press the OK key. DHCP appears.
14
Press the U or V key to select [Off] and then press
the OK key.
Completed. is displayed and the screen returns to
the IPv4 Setting menu.
15
Press the U or V key to select [Bonjour].
16
Press the OK key. Bonjour appears.
TCP/IP Settings:
a
b
1
TCP/IP
*********************
3
IPv6 Setting
[ Exit ]
2
IPv4 Setting
IPv4 Setting:
a
b
*********************
2
Bonjour
3
IP Address
[ Exit ]
1
DHCP
DHCP:
a
b
1
Off
*********************
2
*On
IPv4 Setting:
a
b
1
DHCP
*********************
3
IP Address
[ Exit ]
2
Bonjour
Bonjour:
a
b
*********************
2
On
1
*Off

Preparation before Use
OPERATION GUIDE 2-15
2
17
Press the U or V key to select [Off] and then press
the OK key.
Completed. is displayed and the screen returns to
the IPv4 Setting menu.
18
Press the U or V key to select [IP Address].
19
Press the OK key. IP Address appears.
20
Use the arrow keys to enter the IP address.
Press the Y or Z key to move the cursor position
horizontally.
Press the U or V key or the numeric keys to enter
the IP Address. Each 3 digits can be set between
000 and 255.
IMPORTANT: When the DHCP Setting (page 2-18) is
[On], the current IP address is displayed and cannot be
changed.
When setting an IP address, set the DHCP Setting
(page 2-18) to Off.
21
Press the OK key. Completed. is displayed and the
screen returns to the IPv4 Setting menu.
22 Press the U or V key to select [Subnet Mask].
IPv4 Setting:
a
b
1
DHCP
2
Bonjour
*********************
[ Exit ]
3
IP Address
IP Address:
a
b
123.145.167.
189
IP Address:
b
123.145.167.189
IPv4 Setting:
a
b
3
IP Address
*********************
5
Default Gateway
[ Exit ]
4
Subnet Mask

Preparation before Use
2-16 OPERATION GUIDE
23 Press the OK key. Subnet Mask appears.
24
Use the arrow keys to enter the Subnet Mask.
Press the Y or Z key to move the cursor position
horizontally.
Press the U or V key or the numeric keys to enter
the Subnet Mask. Each 3 digits can be set between
000 and 255.
IMPORTANT: When the DHCP Setting (page 2-18) is
[On], the current Subnet Mask is displayed and cannot
be changed.
When setting an Subnet Mask, set the DHCP Setting
(page 2-18) to Off.
25
Press the OK key. Completed. is displayed and the
screen returns to the IPv4 Setting menu.
26 Press the U or V key to select [Default Gateway].
27
Press the OK key. Default Gateway appears.
28
Use the arrow keys to enter the Default Gateway.
Press the Y or Z key to move the cursor position
horizontally.
Press the U or V key or the numeric keys to enter
the Default Gateway. Each 3 digits can be set
between 000 and 255.
Subnet Mask:
a
b
123.145.167.
189
IPv4 Setting:
a
b
3
IP Address
4
Subnet Mask
*********************
[ Exit ]
5
Default Gateway
Default Gateway:
a
b
123.145.167.
189

Preparation before Use
OPERATION GUIDE 2-17
2
IMPORTANT: When the DHCP Setting (page 2-18) is
[On], the current Default Gateway is displayed and
cannot be changed.
When setting an Default Gateway, set the DHCP
Setting (page 2-18) to Off.
29
Press the OK key. Completed. is displayed and the
screen returns to the IPv4 Setting menu.

Preparation before Use
2-18 OPERATION GUIDE
DHCP Settings
Select whether or not to use the DHCP server. The default setting is On.
Use the procedure below to specify the DHCP setting.
1Press the System Menu/Counter key on the main
unit operation panel.
When you are performing user management and
have not logged in, a login screen will appear.
Then, enter the user ID and password to log in.
NOTE:
• Refer to Character Entry Method on Appendix-5 for
details on entering characters.
• If [Netwk Authentic.] is selected as the user
authentication method, press [Menu] (the Left
Select key) to select the authentication destination.
2In the Sys. Menu/Count. menu, press the U or V
key to select [System], and then press the OK key.
IMPORTANT: To make the settings, you must have
logged in using a user ID with administrator privileges.
If you have logged in using a user ID without
administrator privileges, the screen will display
Administrator only. and return to the standby screen.
3In the System menu, press the U or V key to select
[Network Setting].
Login User Name:
L
b
********************
Login Password:
[ Menu ] [ Login ]
Sys. Menu/Count.:
a
b
1
Report
2
Counter
*********************
[ Exit ]
3
System
Administrator only.
System:
a
b
*********************
2
I/F Block Set.
3
Security Level
[ Exit ]
1
Network Setting

Preparation before Use
OPERATION GUIDE 2-19
2
4Press the OK key. The Network Setting menu
appears.
5Press the U or V key to select [TCP/IP Settings].
6Press the OK key. The TCP/IP Settings menu
appears.
7Press the U or V key to select [TCP/IP].
8Press the OK key. TCP/IP appears.
9Press the U or V key to select [On] and then press
the OK key.
Completed. is displayed and the screen returns to
the TCP/IP Settings menu.
10
Press the U or V key to select [IPv4 Setting].
11
Press the OK key. The IPv4 Setting menu appears.
12
Press the U or V key to select [DHCP].
Network Setting:
a
b
*********************
2
NetWare
3
AppleTalk
[ Exit ]
1
TCP/IP Settings
TCP/IP Settings:
a
b
*********************
2
IPv4 Setting
3
IPv6 Setting
[ Exit ]
1
TCP/IP
TCP/IP:
a
b
1
Off
*********************
2
*On
TCP/IP Settings:
a
b
1
TCP/IP
*********************
3
IPv6 Setting
[ Exit ]
2
IPv4 Setting
IPv4 Setting:
a
b
*********************
2
Bonjour
3
IP Address
[ Exit ]
1
DHCP

Preparation before Use
2-20 OPERATION GUIDE
13
Press the OK key. DHCP appears.
14
Press the U or V key to select [On] or [Off] and
then press the OK key.
Completed. is displayed and the screen returns to
the IPv4 Setting menu.
Bonjour Settings
Select whether or not to use Bonjour. The default setting is Off.
Use the procedure below to specify the Bonjour setting.
1Press the System Menu/Counter key on the main
unit operation panel.
When you are performing user management and
have not logged in, a login screen will appear.
Then, enter the user ID and password to log in.
NOTE:
• Refer to Character Entry Method on Appendix-5 for
details on entering characters.
• If [Netwk Authentic.] is selected as the user
authentication method, press [Menu] (the Left
Select key) to select the authentication destination.
2In the Sys. Menu/Count. menu, press the U or V
key to select [System], and then press the OK key.
IMPORTANT: To make the settings, you must have
logged in using a user ID with administrator privileges.
If you have logged in using a user ID without
administrator privileges, the screen will display
Administrator only. and return to the standby screen.
DHCP:
a
b
1
Off
*********************
2
*On
Login User Name:
L
b
********************
Login Password:
[ Menu ] [ Login ]
Sys. Menu/Count.:
a
b
1
Report
2
Counter
*********************
[ Exit ]
3
System
Administrator only.

Preparation before Use
OPERATION GUIDE 2-21
2
3In the System menu, press the U or V key to select
[Network Setting].
4Press the OK key. The Network Setting menu
appears.
5Press the U or V key to select [TCP/IP Settings].
6Press the OK key. The TCP/IP Settings menu
appears.
7Press the U or V key to select [TCP/IP].
8Press the OK key. TCP/IP appears.
9Press the U or V key to select [On] and then press
the OK key.
Completed. is displayed and the screen returns to
the TCP/IP Settings menu.
10
Press the U or V key to select [IPv4 Setting].
System:
a
b
*********************
2
I/F Block Set.
3
Security Level
[ Exit ]
1
Network Setting
Network Setting:
a
b
*********************
2
NetWare
3
AppleTalk
[ Exit ]
1
TCP/IP Settings
TCP/IP Settings:
a
b
*********************
2
IPv4 Setting
3
IPv6 Setting
[ Exit ]
1
TCP/IP
TCP/IP:
a
b
*********************
2
*On
1
Off
TCP/IP Settings:
a
b
1
TCP/IP
*********************
3
IPv6 Setting
[ Exit ]
2
IPv4 Setting

Preparation before Use
2-22 OPERATION GUIDE
11
Press the OK key. The IPv4 Setting menu appears.
12
Press the U or V key to select [Bonjour].
13
Press the OK key. Bonjour appears.
14
Press the U or V key to select [On] or [Off] and
then press the OK key.
Completed. is displayed and the screen returns to
the IPv4 Setting menu.
AppleTalk Setup
Select the Apple Talk network connection. The default setting is On.
Use the procedure below to setup the AppleTalk setting.
1Press the System Menu/Counter key on the main
unit operation panel.
When you are performing user management and
have not logged in, a login screen will appear.
Then, enter the user ID and password to log in.
NOTE:
• Refer to Character Entry Method on Appendix-5 for
details on entering characters.
• If [Netwk Authentic.] is selected as the user
authentication method, press [Menu] (the Left
Select key) to select the authentication destination.
IPv4 Setting:
a
b
1
DHCP
*********************
3
IP Address
[ Exit ]
2
Bonjour
Bonjour:
a
b
*********************
2
On
1
*Off
Login User Name:
L
b
********************
Login Password:
[ Menu ] [ Login ]

Preparation before Use
OPERATION GUIDE 2-23
2
2In the Sys. Menu/Count. menu, press the U or V
key to select [System], and then press the OK key.
IMPORTANT: To make the settings, you must have
logged in using a user ID with administrator privileges.
If you have logged in using a user ID without
administrator privileges, the screen will display
Administrator only. and return to the standby screen.
3In the System menu, press the U or V key to select
[Network Setting].
4Press the OK key. The Network Setting menu
appears.
5Press the U or V key to select [AppleTalk].
6Press the OK key. AppleTalk appears.
7Press the U or V key to select [On] or [Off] and
then press the OK key.
Completed. is displayed and the screen returns to
the Network Setting menu.
Sys. Menu/Count.:
a
b
1
Report
2
Counter
*********************
[ Exit ]
3
System
Administrator only.
System:
a
b
*********************
2
I/F Block Set.
3
Security Level
[ Exit ]
1
Network Setting
Network Setting:
a
b
*********************
2
NetWare
3
AppleTalk
[ Exit ]
1
TCP/IP Settings
AppleTalk
a
b
1
Off
*********************
2
*On

Preparation before Use
2-24 OPERATION GUIDE
Installing Software
Install appropriate software on your PC from the included Product Library CD-ROM (Product Library) if you want
to use the printer function of this machine or perform TWAIN / WIA transmission or FAX transmission from your
PC.
NOTE: Installation on Windows XP, Windows 2000, Server 2003 and Windows Vista must be done by a user
logged on with administrator privileges.
Plug and Play is disabled on this device when in Sleep Mode. Wake the device from Low Power Mode or Sleep
Mode before continuing. See Auto Low Power Mode on page 3-4 and Sleep and Auto Sleep on page 3-5.
FAX functions available only in FS-1128MFP.

Preparation before Use
OPERATION GUIDE 2-25
2
COMMAND CENTER (Settings for E-mail)
COMMAND CENTER is a tool used for tasks such as verifying the operating status of the machine and changing
the settings for security, network printing, E-mail transmission and advanced networking.
NOTE: Here, information on the FAX settings has been omitted. For more information on using the FAX, refer
to the Fax Kit Operation Guide.
FAX functions available only in FS-1128MFP.
The procedure for accessing COMMAND CENTER is explained below.
1Launch your Web browser.
2In the Address or Location bar, enter the machine’s IP address.
E.g.) http://192.168.48.21/
The web page displays basic information about the machine and COMMAND CENTER as well as their
current status.
3Select a category from the navigation bar on the left of the screen. The values for each category must be
set separately.
If restrictions have been set for COMMAND CENTER, enter the correct password to access pages other
than the startup page. The default setting is admin00. The password can be changed.
For details, refer to the KYOCERA COMMAND CENTER Operation Guide.

Preparation before Use
2-26 OPERATION GUIDE
Sending E-mail
Specifying the SMTP settings allows you to send images loaded onto this machine as E-mail attachments.
To use this function, this machine must be connected to a mail server using the SMTP protocol.
Before sending images loaded onto this machine as E-mail attachments, check the following:
• The network environment used to connect this machine to the mail server
A full-time connection via a LAN is recommended.
• SMTP Settings
Use COMMAND CENTER to register the IP address or host name of the SMTP server.
• If limits have been set on the size of E-mail messages, it may not be possible to send very large E-mails.
• Sender address
The procedure for specifying the SMTP settings is explained below.
1Click Advanced -> SMTP -> General.

Preparation before Use
OPERATION GUIDE 2-27
2
2Enter the correct settings in each field.
The settings to be specified in the SMTP settings screen are shown below.
3Click Submit.
Item Description
SMTP Protocol Enables or disables SMTP protocol. To use E-mail, this protocol must be
enabled.
SMTP Port Number Set the SMTP Port Number or use the SMTP default port 25.
SMTP Server Name Enter the SMTP server IP address or its name. The maximum length of the
SMTP server name and IP address is 64 characters. If entering the name, a DNS
server address must also be configured. The DNS server address may be
entered on the TCP/IP General tab.
SMTP Server Timeout Enter the default time out for the server in seconds.
Authentication
Protocol
Enables or disables the SMTP authentication protocol or sets POP before SMTP
as the protocol. The SMTP authentication supports Microsoft Exchange 2000.
Authenticate as Authentication can be set from three POP3 accounts or you can choose a
different account.
Login User Name When Other is selected for Authenticate, the login user name set here will be
used for SMTP authentication. The maximum length of the login user name is
64 characters.
Login Password When Other is selected for Authenticate, the password set here will be used for
authentication. The maximum length of the login password is 64 characters.
POP before SMTP
Timeout
Enter the timeout (in seconds) if you chose POP before SMTP as the
Authentication Protocol.
Test This will test if the SMTP connection can be successfully established.
E-mail Size Limit Enter the maximum size of E-mail that can be sent in kilobytes. When the value is
0, the limitation for E-mail size is disabled.
Sender Address Enter the E-mail address of the person responsible for the machine, such as the
machine administrator, so that a reply or non-delivery report will go to a person
rather than to the machine. The sender address must be entered correctly for
SMTP authentication. The maximum length of the sender address is
128 characters.
Signature Enter the signature. The signature is free form text that will appear at the end of
the E-mail body. It is often used for further identification of the machine. The
maximum length of the signature is 512 characters.
Domain Restriction Enter the domain names that can be permitted or rejected. The maximum length
of the domain name is 32 characters. You can also specify E-mail addresses.

Preparation before Use
2-28 OPERATION GUIDE
Loading Paper
Paper can be loaded standardly in the cassette and the multi purpose tray. A paper feeder is also available as
an option (refer to Optional Equipment on Appendix-2).
Before Loading Paper
When you open a new package of paper, fan the sheets
to separate them slightly prior to loading in the following
steps.
1Bend the whole set of sheets to swell them in the
middle.
2Hold the stack at both ends and stretch it while
keeping the entire stack swelled.
3Raise the right and left hands alternately to create
a gap and feed air between the papers.
4Finally, align the papers on a level, flat table.
If the paper is curled or folded, straighten it before
loading. Paper that is curled or folded may cause a
jam.
CAUTION: If you copy onto used paper (paper already
used for copying), do not use paper that is stapled or
clipped together. This may damage the machine or
cause poor image quality.
NOTE: If printouts are curled or not neatly stapled,
turn the stack in the cassette upside down.
Avoid exposing opened paper to high temperatures
and high humidity as dampness can be a cause of
problems. Seal any remaining paper after loading
in the multi purpose tray or cassettes back in the
paper storage bag.
If the machine will not be used for a prolonged
period, protect all paper from humidity by removing
it from the cassettes and sealing it in the paper
storage bag.
NOTE: If you use special paper such as letterhead,
paper with holes or paper with pre-prints like logo or
company name, refer to Paper on Appendix-9.

Preparation before Use
OPERATION GUIDE 2-29
2
Loading Paper in the Cassettes
The standard cassette will each hold plain paper, recycled paper or color paper.
The standard cassette holds up to 250 sheets of A4 or smaller plain paper (80 g/m2).
The following paper sizes are supported: Legal, Oficio II, Letter, Executive, Statement, A4, B5, A5, A6, Folio,
and 16K.
IMPORTANT:
• You should not use inkjet printer paper or any paper with a special surface coating. (Such papers may
cause paper jams or other faults.)
• When using media types other than plain paper (such as recycled or colored paper), always specify the
media type setting. (Refer to Specifying Paper Size and Media Type for the Cassettes on page 2-38)
The cassettes can hold paper with weights up to 120 g/m2.
• Do not load thick paper that is heavier than 120 g/m2 in the cassettes. Use the multi purpose tray for paper
that is heavier than 120 g/m2.
1Pull the cassette completely out of the machine.
IMPORTANT: When pulling the cassette out of the
machine, ensure it is supported and does not fall out.
2Press the bottom plate down until it locks.

Preparation before Use
2-30 OPERATION GUIDE
3Adjust the position of the paper width guides
located on the left and right sides of the cassette.
Press the paper width adjusting tab on the left
guide and slide the guides to the paper size
required.
NOTE: Paper sizes are marked on the cassette.
4Adjust the paper length guide to the paper size
required.
If you are going to use paper that is longer than A4,
pull out the extension paper cassette by pushing
the release lever one by one and adjust it to the
desired paper size.

Preparation before Use
OPERATION GUIDE 2-31
2
5Load the paper in the cassette. Ensure the side to
be printed is facing down and the paper is not
folded, curled, or damaged.
IMPORTANT: Do not load paper above the triangle
mark located on the width guide.
• Before loading the paper, be sure that it is not
curled or folded. Paper that is curled or folded may
cause paper jams.
• Ensure that the loaded paper does not exceed the
level indicator (see illustration below).
• When loading the paper, keep the side that was
closest the package seal facing up.
• The paper length and width guides must be
adjusted to the paper size. Loading the paper
without adjusting these guides may cause skewed
feeding and paper jams.
• Be sure that the paper length and width guides rest
securely against the paper. If there is a gap,
readjust the guides to fit the paper.
6Insert the paper cassette into the slot in the
machine. Push it straight in as far as it will go.

Preparation before Use
2-32 OPERATION GUIDE
There is a paper gauge on the left side of the front
of the paper cassette to indicate the remaining
paper supply. When paper is exhausted, the pointer
will go down to the level of (empty).
NOTE: If the machine will not be used for a prolonged
period, protect all paper from humidity by removing it
from the cassettes and sealing it in the paper storage
bag.
7Select the media type (plain, recycled, etc.) loaded
in the cassette. (Refer to Specifying Paper Size
and Media Type for the Cassettes on page 2-38.)
Loading Paper in the Multi Purpose Tray
The multi purpose tray will hold up to 50 sheets of A4 or smaller plain paper (80 g/m2).
The multi purpose tray accepts paper sizes from A4 to A6 and Hagaki and from Legal to Statement-R, and 16K.
Be sure to use the multi purpose tray when you print on any special paper.
IMPORTANT: When using media types other than plain paper (such as recycled or colored paper), always
specify the media type setting. (Refer to Specifying Paper Size and Media Type for the Multi Purpose Tray on
page 2-41.) If you are using a paper weight of 106 g/m2 or more, set the media type to Thick.
The capacity of the multi purpose tray is as follows.
• A4 or smaller plain paper (80 g/m2), recycled paper or color paper: 50 sheets
• Hagaki: 15 sheets
• OHP film: 1 sheet
• Envelope DL, Envelope C5, Envelope #10 (Commercial #10), Monarch, Youkei 4, Youkei 2: 1 sheet
NOTE: When you load custom size paper, enter the paper size by referring to Specifying Paper Size and
Media Type for the Multi Purpose Tray on page 2-41.
When you use special paper such as transparencies or thick paper, select the media type by referring to
Specifying Paper Size and Media Type for the Multi Purpose Tray on page 2-41.

Preparation before Use
OPERATION GUIDE 2-33
2
1Pull the MP tray towards you until it stops.
2Pull out the subtray.
3Adjust the position of the paper guides on the MP
tray. Standard paper sizes are marked on the MP
tray or Manual Feed tray. For standard paper sizes,
slide the paper guides to the corresponding mark.

Preparation before Use
2-34 OPERATION GUIDE
4Align the paper with the paper guides and insert as
far as it will go.
IMPORTANT: Keep the side that was closest the
package seal facing up.
Curled paper must be uncurled before use.
Straighten the top edge if it is curled.
When loading paper into the multi purpose tray, check
that there is no paper left over in the tray from a previous
job before loading the paper. If there is just a small
amount of paper left over in the multi purpose tray and
you want to add more, first remove the left-over paper
from the tray and include it with the new paper before
loading the paper back into the tray.
Loading Envelopes
1 envelope may be loaded in the multi purpose tray.
Acceptable envelope sizes are as follows.
Acceptable Envelope Size
Hagaki 148×100 (mm)
Oufuku Hagaki 148×200 (mm)
Youkei 2 162×114 (mm)
Youkei 4 235×105 (mm)
Monarch 3 7/8"×7 1/2"
Envelope #10 (Commercial #10) 4 1/8"×9 1/2"
Envelope DL 110×220 (mm)
Envelope C5 162×229 (mm)
Executive 7 1/4"×10 1/2"
Envelope #9 (Commercial #9) 3 7/8"×8 7/8"
Envelope #6 (Commercial #6 3/4) 3 5/8"×6 1/2"
ISO B5 176×250 (mm)

Preparation before Use
OPERATION GUIDE 2-35
2
1Pull the MP tray towards you until it stops.
2Pull out the subtray.
3Adjust the position of the paper guides on the MP
tray. Standard paper sizes are marked on the MP
tray or Manual Feed tray. For standard paper sizes,
slide the paper guides to the corresponding mark.

Preparation before Use
2-36 OPERATION GUIDE
4Align the paper with the paper guides and insert as
far as it will go.
5For landscape form envelopes, close the flap.
Insert the envelope all the way along the width
guides, keeping the printing side face-up and the
edge with the flap facing towards you.
For portrait form envelopes, close the flap. Insert
the envelope all the way along the width guides,
keeping the printing side face-up and the edge with
the flap facing the insertion slot.
When you load envelopes or cardstock in the multi purpose tray
Load envelope with the print side facing up.
Close the flap.
Landscape form envelopes
Portrait form envelopes
Cardstock (Hagaki)
Return postcard (Oufuku Hagaki)
NOTE: Use unfolded return postcard (Oufuku Hagaki).

Preparation before Use
OPERATION GUIDE 2-37
2
IMPORTANT: How to load envelopes (orientation and
facing) will differ depending on the type of envelope. Be
sure to load it in correctly, otherwise printing may be
done in the wrong direction or on the wrong face.
NOTE: When you load envelopes in the multi purpose
tray, select the envelope type by referring to Specifying
Paper Size and Media Type for the Multi Purpose
Tray on page 2-41.

Preparation before Use
2-38 OPERATION GUIDE
Specifying Paper Size and Media
The default paper size setting for cassette, for multi purpose tray and for the optional paper feeder (cassettes 2
and 3) is [Letter], and the default media type setting is [Plain].
To fix the type of paper to be used in cassettes, specify the paper size and media type setting. (Refer to
Specifying Paper Size and Media Type for the Cassettes on page 2-38.)
To fix the type of paper to be used in multi purpose tray, specify the paper size setting. (Refer to Specifying
Paper Size and Media Type for the Multi Purpose Tray on page 2-41.)
Specifying Paper Size and Media Type for the Cassettes
To fix the type of paper to be used in cassette or the optional paper feeder (cassettes 2 and 3), specify the paper
size. Also, you use a media type other than plain paper, specify the media type setting.
NOTE: If using the FS-1128MFP, the available media types for printing received faxes are as shown below.
Plain, Recycled, Bond, Color, High Quality and Rough
1Press the System Menu/Counter key on the main
unit operation panel.
When you are performing user management and
have not logged in, a login screen will appear.
Then, enter the user ID and password to log in.
NOTE:
• Refer to Character Entry Method on Appendix-5 for
details on entering characters.
• If [Netwk Authentic.] is selected as the user
authentication method, press [Menu] (the Left
Select key) to select the authentication destination.
Selection Item Selectable Size/Type
Paper Size Select from the standard sizes. Selectable paper
sizes are as follows.
Inch size: Letter, Legal, Statement and Oficio II
Metric size: A4, A5, A6, B5, Folio, and 16K
Media Type Plain, Rough, Recycled, Preprinted, Bond, Color,
Prepunched, Letterhead, High Quality and
Custom 1~8*
* To change to a media type other than Plain, refer to Paper
Weight on page 8-17.
Login User Name:
L
b
********************
Login Password:
[ Menu ] [ Login ]

Preparation before Use
OPERATION GUIDE 2-39
2
2In the Sys. Menu/Count. menu, press the U or V
key to select [Common Settings].
3Press the OK key. The Common Settings menu
appears.
4Press the U or V key to select [Orig./Paper Set.].
5Press the OK key. The Orig./Paper Set. menu
appears.
6Press the U or V key to select from [Cassette 1
Set.] to [Cassette 3 Set.].
NOTE: [Cassette 2] and [Cassette 3] are shown when
the optional cassettes are installed.
Follow the steps below when you select the main
unit cassette (Cassette 1). Operate in a similar
fashion when you select an optional cassette
(Cassette 2 or 3).
7Press the OK key. The Cassette 1 Set. menu
appears.
8Press the U or V key to select [Cassette 1 Size].
Sys. Menu/Count.:
a
b
5
User Property
*********************
7
Copy
[ Exit ]
6
Common Settings
Common Settings:
a
b
*********************
2
Default Screen
3
Sound
[ Exit ]
1
Language
Orig./Paper Set.:
a
b
*********************
2
Def. Orig. Size
3
Custom PaperSize
[ Exit ]
1
Custom Orig.Size
Cassette 1 Set.
:
a
b
*********************
2
Cassette 1 Type
[ Exit ]
1
Cassette 1 Size

Preparation before Use
2-40 OPERATION GUIDE
9Press the OK key. Cassette 1 Size appears.
10
Press the U or V key to select the desired paper
size and then press the OK key.
Completed. is displayed and the screen returns to
the Cassette 1 Set. menu.
11
Press the U or V key to select [Cassette 1 Type].
12
Press the OK key. Cassette 1 Type appears.
13
Press the U or V key to select the desired paper
type and then press the OK key.
Completed. is displayed and the screen returns to
the Cassette 1 Set. menu.
Cassette 1 Size
:
a
b
*********************
2
Legal
a
3
Statement
a
1
*Letter
a
Cassette 1 Set.
:
a
b
1
Cassette 1 Size
*********************
[ Exit ]
2
Cassette 1 Type
Cassette 1 Type:
a
b
*********************
2
Rough
3
Recycled
1
*Plain

Preparation before Use
OPERATION GUIDE 2-41
2
Specifying Paper Size and Media Type for the Multi Purpose Tray
To fix the type of paper to be used in the multi purpose tray, specify the paper size.When using other than a
plain paper, specify the media type.
NOTE: If using the FS-1128MFP and the multi purpose tray is used to print a received FAX, the available
media types are as shown below.
Plain, Recycled, Bond, Color, High Quality and Rough
1Press the System Menu/Counter key on the main
unit operation panel.
Item Description
Paper
Size
Standard
Sizes
Select from the standard sizes. Selectable paper sizes
are as follows.
Inch size: Letter, Legal, Statement, Executive, and Oficio
II
Metric size: A4, A5, A6, B5, B6, Folio and 16K
Others Select from special standard sizes and custom sizes.
Selectable paper sizes are as follows.
ISO B5, Envelope #10 (Commercial #10), Envelope #9
(Commercial #9), Envelope #6 (Commercial #6 3/4),
Envelope Monarch, Envelope DL, Envelope C5, Hagaki,
Oufuku Hagaki, Youkei 4, Youkei 2
Size
Entry
Enter the size not included in the standard size.
Selectable paper sizes are as follows.
Inch size
X (Horizontal): 5.83~14.02" (in 0.01" increments),
Y (Vertical): 2.75~8.50" (in 0.01" increments)
Metric size
X (Horizontal): 148~356 mm (in 1mm increments),
Y (Vertical): 80~216 mm (in 1mm increments)
Media Type Selectable media types are as follows.
Plain, Transparency, Rough, Vellum, Labels, Recycled,
Preprinted, Bond, Cardstock, Color, Prepunched,
Letterhead, Envelope, Thick, High Quality and Custom
1~8*
* To change to a media type other than Plain, refer to Paper Weight on page
8-17.

Preparation before Use
2-42 OPERATION GUIDE
When you are performing user management and
have not logged in, a login screen will appear.
Then, enter the user ID and password to log in.
NOTE:
• Refer to Character Entry Method on Appendix-5 for
details on entering characters.
• If [Netwk Authentic.] is selected as the user
authentication method, press [Menu] (the Left
Select key) to select the authentication destination.
2In the Sys. Menu/Count. menu, press the U or V
key to select [Common Settings].
3Press the OK key. The Common Settings menu
appears.
4Press the U or V key to select [Orig./Paper Set.].
5Press the OK key. The Orig./Paper Set. menu
appears.
6Press the U or V key to select [MP Tray Set.].
7Press the OK key. The MP Tray Set. menu
appears.
8Press the U or V key to select [MP Tray Size].
Login User Name:
L
b
********************
Login Password:
[ Menu ] [ Login ]
Sys. Menu/Count.:
a
b
5
User Property
*********************
7
Copy
[ Exit ]
6
Common Settings
Common Settings:
a
b
*********************
2
Default Screen
3
Sound
[ Exit ]
1
Language
Orig./Paper Set.:
a
b
*********************
2
Def. Orig. Size
3
Custom PaperSize
[ Exit ]
1
Custom Orig.Size
MP Tray Set.:
a
b
*********************
2
MP Tray Type
[ Exit ]
1
MP Tray Size

Preparation before Use
OPERATION GUIDE 2-43
2
9Press the OK key. MP Tray Size appears.
10
Press the U or V key to select the desired paper
size and then press the OK key.
If you select [Others], select one of the other
options and then press the OK key.
If you select [Size Entry], use the numeric keys to
enter the Y (vertical) size and press the OK key,
and then enter the X (horizontal) size and press the
OK key.
Completed. is displayed and the screen returns to
the MP Tray Set. menu.
11
Press the U or V key to select [MP Tray Type].
12
Press the OK key. MP Tray Type appears.
13
Press the U or V key to select the desired paper
type and then press the OK key.
Completed. is displayed and the screen returns to
the MP Tray Set. menu.
MP Tray Size:
a
b
*********************
2
Legal
a
3
Statement
a
1
*Letter
a
Others:
a
b
*********************
2
Envelope #10
3
Envelope #9
1
*ISO B5
a
Size Entry(Y):
D
b
(5.83 - 14.02)
x
*
*
*11.49*
"
MP Tray Set.:
a
b
1
MP Tray Size
*********************
[ Exit ]
2
MP Tray Type
MP Tray Type:
a
b
*********************
2
Transparency
3
Rough
1
*Plain

Preparation before Use
2-44 OPERATION GUIDE
Loading Originals
Follow the steps below to load originals for copying, sending or storing.
Placing Originals on the Platen
You may place books or magazines on the platen in addition to ordinary sheet originals.
1Open the original cover.
NOTE: If the optional document processor (DP-110) is
installed, open the document processor. Before
opening the document processor, be sure that there
are no originals left on the original table or on the
original eject table. Originals left on the original table or
on the original eject table may fall off when the
document processor is opened.
Keep the document processor open if the original is 30
mm or thicker.
2Place the original. Put the scanning side facedown
and align it flush against the original size indicator
plates with the back left corner as the reference
point.
3Close the original cover.
IMPORTANT: Do not push the original cover forcefully
when you close it. Excessive pressure may crack the
platen glass.
Do not close the document processor when the original
is 30 mm or thicker. The connector of the document
processor will be removed form the machine.
NOTE: Shadows may be produced around the edges
and in the middle of open-faced originals.
CAUTION: Do not leave the document processor open
as there is a danger of personal injury.

Preparation before Use
OPERATION GUIDE 2-45
2
Loading Originals in the Document Processor
The optional document processor automatically scans each sheet of multiple originals. Both sides of two-sided
originals are scanned.
Part Names of the Document Processor
(1) Top cover
(2) Original width guides
(3) Original table
(4) Original eject table
(5) Original stopper
(6) Opening handle
Originals Supported by the Document Processor
The document processor supports the following types of originals.
Originals Not Supported by the Document Processor
Do not use the document processor for the following types of originals.
• Soft originals such as vinyl sheets
• Transparencies such as OHP film
• Carbon paper
• Originals with very slippery surfaces
• Originals with adhesive tape or glue
• Wet originals
• Originals with correction fluid which is not dried
• Irregularly shaped (non-rectangular) originals
• Originals with cut-out sections
• Crumpled paper
• Originals with folds (Straighten the folds before loading. Failure to do so may cause the originals to jam).
• Originals bound with clips or staples (Remove the clips or staples and straighten curls, wrinkles or creases
before loading. Failure to do so may cause the originals to jam).
(1)
(2)
(3)
(6)
(4)
(5)
Weight 50 to 120 g/m2 (duplex: 50 to 110 g/m2)
Size Maximum A4 to Minimum A5
Maximum Legal to Minimum Statement
Capacity Plain paper, Colored paper, Recycled paper,
High quality paper: 50 sheets
Thick paper (110 g/m2): 36 sheets
Thick paper (120 g/m2): 33 sheets
Art paper: 1 sheet

Preparation before Use
2-46 OPERATION GUIDE
How to Load Originals
IMPORTANT: Before loading originals, be sure that there are no originals left on the original eject table.
Originals left on the original eject table may cause the new originals to jam.
1Adjust the original width guides to fit the originals.
2Place the originals. Put the side to be scanned (or
the first side of two-sided originals) face-up. Slide
the leading edge into the document processor as
far as it will go.
IMPORTANT: Confirm that the original width guides
exactly fit the originals. If there is a gap, readjust the
original width guides. The gap may cause the originals
to jam.
Ensure that loaded originals do not exceed the
level indicator. Exceeding the maximum level may
cause the originals to jam (see the figure).
Originals with punched holes or perforated lines
should be placed in such a way that the holes or
perforations will be scanned last (not first).

OPERATION GUIDE 3-1
3 Basic Operation
This chapter explains the following operations.
• Power On/Off ................................................................3-2
• Auto Low Power Mode..................................................3-4
• Sleep and Auto Sleep ...................................................3-5
• Login/Logout .................................................................3-6
• One-Touch Keys and Program Keys.............................3-7
• Message Display...........................................................3-8
• Copying.........................................................................3-9
• Printing - Printing from Applications............................3-18
• Sending.......................................................................3-20
• Confirm Destination Screen .......................................3-27
• Specifying Destination ................................................3-28
• Canceling Jobs ...........................................................3-31
• Checking Remaining Toner and Paper .......................3-32
• Program (Copying and Sending) ................................3-33

Basic Operation
3-2 OPERATION GUIDE
Power On/Off
Power On
When the main power indicator is lit...
Press the Power key.
When the main power indicator is off...
Turn the main
power switch on.
IMPORTANT: When turning off the main power switch, do not turn on the main power switch again immediately.
Wait more than 5 seconds, and then turn on the main power switch.

Basic Operation
OPERATION GUIDE 3-3
3
Power Off
Before turning off the main power switch, press the Power key on the operation panel to off. Make sure that the
Power and the memory indicator are off before turning off the main power switch.
In case of not using the machine for a extended period of time
CAUTION: If this machine will be left unused for an extended period (e.g. overnight), turn it off at the
main power switch. If the machine will not be used for an even longer period of time (e.g. vacation),
remove the power plug from the outlet as a safety precaution. If using the FS-1128MFP, note that turning
the machine off at the main power switch disables fax transmission and reception.
CAUTION: Remove paper from the cassettes and seal it in the paper storage bag to protect it from humidity.
Make sure that
the indicators
are off.
Memory

Basic Operation
3-4 OPERATION GUIDE
Auto Low Power Mode
Auto Low Power Mode automatically switches the machine into Low Power Mode if left idle for 2 minutes.

Basic Operation
OPERATION GUIDE 3-5
3
Sleep and Auto Sleep
Sleep
To enter Sleep, press the Power key. Message Display
and all indicators on the operation panel will go out to
save a maximum amount of power except the Main
Power indicator. This status is referred to as Sleep.
If print data is received during Sleep, the print job is
performed while the Message Display remains unlit.
If you are using the FS-1128MFP, received fax data is printed
out while the operation panel also remains unlit.
To resume, press the Power key. The machine will be
ready to operate in about 15 seconds.
Note that ambient environmental conditions, such as
ventilation, may cause the machine to respond more
slowly.
Auto Sleep
Auto Sleep automatically switches the machine into Sleep Mode if left idle for 15 minutes.

Basic Operation
3-6 OPERATION GUIDE
Login/Logout
If user login administration is enabled, it is necessary to enter the login user name and password to use the
machine.
NOTE: You will be unable to log in if you forget your login user name or login password. In this event, log in
with administrator privileges and change your login user name or login password.
Login
NOTE: Refer to Character Entry Method on Appendix-5 for details on entering characters.
1If the screen shown appears during operations,
enter the login user name.
2Press the V key. The input cursor moves to Login
Password.
3Enter the login password.
Press the U key to move the input cursor to Login
User Name.
4Check the login user name and password are
correct, and press [Login] (the Right Select key).
NOTE: If [Netwk Authentic.] is selected as the user
authentication method, press [Menu] (the Left Select
key) to select the authentication destination.
Logout
To logout from the machine, press the Logout to return
to the login user name/password entry screen.
Login User Name:
L
b
*******************
Login Password:
[ Menu ] [ Login ]

Basic Operation
OPERATION GUIDE 3-7
3
One-Touch Keys and Program Keys
The one-touch keys and program keys on the operation panel are described below.
One-Touch Key
Register destinations to one-touch keys, and you can enter the desired destination by pressing the applicable
one-touch key. For registering a destination to a one-touch key, refer to Adding a Destination on One-touch
Key on page 8-124.
Entering Destination with One-touch Key
1In Address Entry, press the one-touch key where
the desired destination is registered.
Recalling from One-touch Keys 1 to 11
Press the one-touch key where the destination is
registered.
Recalling from One-touch Keys 12 to 22
Press the Shift Lock key to turn on the lamp next
to the keys, and then press the one-touch key
where the destination is registered.
2The destination registered to the one-touch key is
recalled and automatically entered on the screen.
IMPORTANT: Any destination already entered is
overwritten.
Program Keys
Settings of various functions frequently used for copying and sending can be collectively registered as a
program. Then, you can change the current settings of various functions to the registered settings by just
pressing the applicable program key. For registering settings to a program key, refer to Program (Copying and
Sending) on page 3-33.
Address Entry:
B
b
*
ABC
[ Text ]
Address Entry
A
b
5y@kyoceramita.co.jp
*
ABC
[ Text ]

Basic Operation
3-8 OPERATION GUIDE
Message Display
The following examples explain the messages and icons used on the message display.
Reference
number Meaning
1Indicates the current status of the machine. Also displays the title of the current
menu whenever the operation panel is being used.
2Displays an icon that indicates the currently selected source of paper feed. The
meaning of each icon is as indicated below.
AThe standard paper cassette is currently selected. When this icon is
displayed as G , there is no paper is the cassette.
B
C
The paper cassette for the optional paper feeder is currently selected.
When this icon is displayed as H or I , there is no paper is the cassette.
F The MP Tray is currently selected. When this icon is displayed as L, there
is no paper is the MP Tray.
3Displays the size of the original(s).
4Displays the current setting when there is a corresponding menu that can be
selected using the left or right Select keys.
5Displays the title of the corresponding menu that can be selected using the left
or right Select keys.
6Displays the number of copies.
7Displays the paper size to be copied.
8Displays the number of destinations.
9Displays the destination.
Ready to send.
Dest.: 1
p
:sally@kyoceramita
N
1-sided
[ Duplex ] [ ]
Ready to copy.
Copies: 1
A4
q
sA
A4
a
100%
[ Zoom ] [ ]
1
3
4
5
26
7
Copier Screen Send Screen
1
8
9
4
5

Basic Operation
OPERATION GUIDE 3-9
3
Copying
Follow the steps as below for basic copying.
1Press the Copy key when the Copy key/indicator
is off.
NOTE: If the Message Display is turned off, press the
Power key and wait for the machine to warm up.
2Place the originals on the platen or in the optional
document processor.
NOTE: For loading instructions, refer to Loading
Originals on page 2-44.
3The paper source for copying is the location
displayed on the panel.
When you need to change the paper source, use
the Paper Selection menu. If [Auto] is selected, the
most suitable paper source is automatically
selected.
For specifying the paper source, refer to Paper
Selection on page 4-4.
4Use the numeric keys to enter the copy quantity.
Specify the desired number up to 999.
Ready to copy.
Copies: 1
Letter
q
sA
Letter
a
100%
[ Zoom ] [ Paper ]
Paper source
Paper Selection:
a
b
*********************
2
A
A4
a
Plain
3
B
A5
a
Plain
1
* Auto

Basic Operation
3-10 OPERATION GUIDE
5Press the Start key to start copying.
6Remove the finished copies from the top tray.
Adjusting Density
Use this procedure to adjust the density when copying.
NOTE: You may choose Auto mode as the default setting (refer to Density on page 8-37).
The procedure for adjusting the density of copies is explained below.
1Press the Function Menu key. Function Menu
appears.
2Press the U or V key to select [Density].
3Press the OK key. Density appears.
4Press the U or V key to select [Auto] or [Manual].
Density Adjustment Option Description
Manual Adjust density using 7 levels.
Auto Optimum density is selected according
to the density of the original.
Function Menu:
a
b
*********************
2
Collate
T
3
Duplex
T
[ Exit ]
1
Paper Selection
g
Density:
a
b
1
Auto
*********************
2
*Manual

Basic Operation
OPERATION GUIDE 3-11
3
5Press the OK key.
When [Manual] is selected, Manual appears. Press
the U or V key to select your desired density and
then press the OK key.
Completed. is displayed and the screen returns to
the basic screen.
6Press the Start key. Copying begins.
Selecting Image Quality
Select image quality suited to the type of original.
The table below shows the quality options.
The procedure for selecting the quality of copies is explained below.
1Press the Function Menu key. Function Menu
appears.
2Press the U or V key to select [Original Image].
3Press the OK key. Original Image appears.
4Press the U or V key to select the image quality
suited to the type of original.
5Press the OK key. Completed. is displayed and the
screen returns to the basic screen.
6Press the Start key. Copying begins.
Manual:
a
b
*********************
2
v
Lighter -2
3
w
Lighter -1
1
u
Lighter -3
Image Quality Option Description
Text+Photo For originals with both text and
photographs.
Photo For photos taken with a camera.
Text For originals primarily consisting of text.
Function Menu:
a
b
*********************
2
Collate
T
3
Duplex
T
[ Exit ]
1
Paper Selection
g
Original Image:
a
b
*********************
2
Photo
3
Text
1
*Text+Photo

Basic Operation
3-12 OPERATION GUIDE
Zoom Copying
Adjust the magnification to reduce or enlarge the original image. The following zoom options are available.
Auto Zoom
Automatically reduces or enlarges the original image
suitably to the selected paper size.
Zoom Entry
Manually reduces or enlarges the original image in 1%
increments between 25% and 400%.
Standard Zoom
Reduces or enlarges at preset magnifications.
The following magnifications are available.
Letter-R
Ledger: 129 %
Statement-R: 64 %
A3: 141 %
A5: 70 %
A4
25 %
400 %
Model Zoom Level (OriginalCopy)
Inch
Models
Standard 100%, 400% (Max.), 200%, 129% (Statement >> Letter),
78% (Legal >> Letter), 64% (Letter >> Statement), 50%,
25% (Min.)
Other 141% (A5 >> A4), 115% (B5 >> A4), 90% (Folio >> A4),
86% (A4 >> B5), 70% (A4 >> A5)
Metric
Models
Standard 100%, 400% (Max.), 200%, 141% (A5 >> A4),
115% (B5 >> A4), 86% (A4 >> B5), 70% (A4 >> A5),
50%, 25% (Min.)
Other 129% (Statement >> Letter), 90% (Folio >> A4),
78% (Legal >> Letter), 64% (Letter >> Statement)

Basic Operation
OPERATION GUIDE 3-13
3
The procedure for using zoom copying is explained below.
1Press the Function Menu key. Function Menu
appears.
2Press the U or V key to select [Zoom].
3Press the OK key. Zoom appears.
4Press the U or V key to select the desired
magnification.
To copy in the same size as the original, select
[100%].
To select automatic zoom, select [Auto].
To use fixed magnifications, select [Standard
Zoom] and press the OK key. Standard Zoom
appears. Press the U or V key to select the
desired magnification. If you select [Other] and
press the OK key, you can select from additional
magnifications.
To enter a magnification, select [Zoom Entry] and
press the OK key. Zoom Entry appears. Use the
numeric keys to enter the any magnification.
Metric
Models
(Asia
Pacific)
Standard 100%, 400% (Max.), 200%, 141% (A5 >> A4),
115% (B5 >> A4), 90% (Folio >> A4), 86% (A4 >> B5),
70% (A4 >> A5), 50%, 25% (Min.)
Other 129% (Statement >> Letter), 78% (Legal >> Letter),
64% (Letter >> Statement)
Model Zoom Level (OriginalCopy)
Function Menu:
a
b
*********************
2
Collate
T
3
Duplex
T
[ Exit ]
1
Paper Selection
g
Zoom:
a
b
*********************
2
Auto
3
Standard Zoom
1
*100%
Standard Zoom:
a
b
*********************
2
200%
3
141% A5 >> A4
1
400%
Zoom Entry:
D
b
(25 - 400)
*****200
%

Basic Operation
3-14 OPERATION GUIDE
5Press the OK key. Completed. is displayed and the
screen returns to the basic screen.
6Press the Start key. Copying begins.
Duplex Copying
Produce two-sided copies. The following duplex options are available.
You can also create single-sided copies from two-sided originals or originals with facing pages such as books.
The following modes are available.
One-sided to Two-sided
Produces two-sided copies from one-sided originals. In
case of an odd number of originals, the back side of the
last copy will be blank.
The following binding options are available.
A Original Left/Right to Binding Left/Right: Images on
the second sides are not rotated.
B Original Left/Right to Binding Top: Images on the
second sides are rotated 180°. Copies can be bound
on the top edge, facing the same orientation when
turning the pages.
Two-sided to One-sided
Copies each side of a two-sided original onto two
individual sheets. The optional document processor is
required.
The following binding options are available.
•Binding Left/Right: Images on the second sides
are not rotated.
•Binding Top: Images on the second sides are
rotated 180°.
Original Copy
5
4
3
2
1
5
3
4
1
2
ghi
def
abc
ghi
abc
def
ghi
abc
def
Original Copy
AB
2
1
1
2
Original Copy

Basic Operation
OPERATION GUIDE 3-15
3
Two-sided to Two-sided
Produces two-sided copies from two-sided originals.
The optional document processor is required.
NOTE: The paper sizes supported in Two-sided to
Two-sided are Legal, Letter, Oficio II, Executive, A4,
B5, A5 and Folio.
The procedure for using two-sided/duplex copying is explained below.
1Press the Function Menu key. Function Menu
appears.
2Press the U or V key to select [Duplex].
3Press the OK key. Duplex appears.
4Press the U or V key to select the desired duplex
copying mode.
NOTE: [2-sided>>1-sided] and [2-sided>>2-sided] are
shown only when the optional document processor
(DP-110) is installed.
If you select [1-sided>>2-sided], press [Detail] (the
Right Select key) and you can select the binding
edge of the finished copies and the original setting
orientation.
After pressing the OK key, select the binding edge
of the finished copies and the original setting
orientation.
Original Copy
5
3
4
1
2
5
3
4
1
2
Function Menu:
a
b
*********************
2
Collate
T
3
Duplex
T
[ Exit ]
1
Paper Selection
g
Duplex:
a
b
*********************
2
1-sided>>2-sided
3
2-sided>>1-sied
1
*1-sided>>1-sided
Finish. Binding:
a
b
*********************
2
p
Top
1
*
o
Left/Right
Orig.Orientation:
a
b
*********************
2
d
Top Edge left
1
*
c
Top Edge Top

Basic Operation
3-16 OPERATION GUIDE
If you select [2-sided>>1-sided], press [Detail] (the
Right Select key) and you can select the binding
edge of the original and the original setting
orientation.
After pressing the OK key, select the binding edge
of the original and finished copies, and the original
setting orientation.
If you select [2-sided>>2-sided], press [Detail] (the
Right Select key) and you can select the binding
edge of the original and the original setting
orientation.
After pressing the OK key, select the binding edge
of the finished copies and the original setting
orientation.
After pressing the OK key, select the binding edge
of the original and finished copies, and the original
setting orientation.
5Press the OK key. Completed. is displayed and the
screen returns to the basic screen.
6Press the Start key. Copying begins.
If the original is placed on the platen, replace it with
the next one before pressing the Start key.
Orig. Binding:
a
b
*********************
2
p
Top
1
*
o
Left/Right
Orig.Orientation:
a
b
*********************
2
d
Top Edge left
1
*
c
Top Edge Top
Orig. Binding:
a
b
*********************
2
p
Top
1
*
o
Left/Right
Orig.Orientation:
a
b
*********************
2
d
Top Edge left
1
*
c
Top Edge Top
Orig.Orientation:
a
b
*********************
2
d
Top Edge left
1
*
c
Top Edge Top
Scanning...
Job No.: 9999
Page(s):
1
[ Cancel ]

Basic Operation
OPERATION GUIDE 3-17
3
If there is no next original, press [End Scan] (the
Right Select key). Copying begins.
Collate Copying
The machine can collate at the same time as it copies.
You can use the Collate copy function for tasks such as those shown below.
Scan multiple originals and deliver complete sets of
copies as required according to page number.
The procedure for using collate copying is explained
below.
1Press the Function Menu key. Function Menu
appears.
2Press the U or V key to select [Collate].
3Press the OK key. Collate appears.
4Press the U or V key to select [Off] or [On].
5Press the OK key. Completed. is displayed and the
screen returns to the basic screen.
6Press the Start key Copying begins.
Set original
and press Start key.
Job No.: 9999
Page(s):
3
[ Cancel ] [End Scan]
3
2
1
3
2
1
3
2
1
3
2
1
Original Copy
Function Menu:
a
b
*********************
2
Collate
T
3
Duplex
T
[ Exit ]
1
Paper Selection
g
Collate:
a
b
1
Off
*********************
2
*On

Basic Operation
3-18 OPERATION GUIDE
Printing - Printing from Applications
Follow the steps below to print documents from applications.
NOTE: To print the document from applications, install the printer driver on your computer from the supplied
CD-ROM (Product Library).
1Create a document using an application.
2Click File and select Print in the application. The
Print dialog box appears.
3Click the T button next to the Name field and select
this machine from the list.
4Enter the desired print quantity in the Number of
copies box. Enter any number up to 999.
When there is more than one document, select
Collate to print out one by one in the sequence of
the page numbers.
5Click Properties button. The Properties dialog
box appears.

Basic Operation
OPERATION GUIDE 3-19
3
6Select the Basic tab and click Page Size button to
select the paper size.
To print on the special paper such as thick paper or
transparency, click the Media Type menu and
select the media type.
7Click Source and select the paper source.
NOTE: If you choose Auto Select, papers are
supplied automatically from the paper source loaded
with paper of optimum size and type. To print on
special paper such as envelope or thick paper, place it
on the multi purpose tray and select MP Tray.
8Select paper orientation, either Portrait or
Landscape, to match the orientation of the
document.
Selecting Rotate 180° will print the document
rotated 180°.
9Click OK button to return to the Print dialog box.
10
Click OK button to start printing.

Basic Operation
3-20 OPERATION GUIDE
Sending
This machine can send a scanned image as an attachment to an E-mail message or to a PC linked to the
network. In order to do this, it is necessary to register the sender and destination (recipient) address on the
network.
A network environment which enables the machine to connect to a mail server is required. It is recommended
that a Local Area Network (LAN) be used to assist with transmission speed and security issues.
At the same time as you send a scanned image, you can also print the image or send it to the Document Box.
To use the Scanning Function perform the following steps:
• Program the settings, including the E-mail setting on the machine.
• Use COMMAND CENTER (the internal HTML web page) to register the IP address, the host name of the
SMTP server, and the recipient.
• Register the destination in the Address Book or One-touch keys.
• When the PC Folder (SMB/FTP) is selected, it is necessary to share the destination folder. For setting-up
the PC Folder, contact your administrator.
• Detailed transmission settings (to select a Document Box as the destination or to print and send the image
at the same time)
Follow the steps below for basic sending. The following four options are available.
• Send as E-mail: Sends a scanned original image as an E-mail attachment...page 3-21
• Send to Folder (SMB): Stores a scanned original image in a shared folder of any PC...page 3-23
• Send to Folder (FTP): Stores a scanned original image in a folder of an FTP server...page 3-23
• Image Data Scanning with TWAIN / WIA: Loads the document data stored in a Custom Box to a PC...Refer
to the TWAIN/WIA Driver Operation Guide
NOTE: Different sending options can be specified in combination. Refer to Sending to Different Types of
Destinations (Multi Sending) on page 3-30.

Basic Operation
OPERATION GUIDE 3-21
3
Send as E-mail
Sends a scanned original image as an E-mail attachment.
NOTE:
• You must have a network environment in which this machine can connect to a mail server. It is
recommended that the machine be used in an environment in which it can connect to the mail server at any
time over a LAN.
• Access the COMMAND CENTER beforehand and specify the settings required for sending e-mail. For
details, see COMMAND CENTER (Settings for E-mail) on page 2-25.
• Refer to Character Entry Method on Appendix-5 for details on entering characters.
1Press the Send key.
Displays the screen for sending.
2Press the U or V key to select [E-mail].
3Press the OK key. Address Entry appears.
4Enter the destination e-mail address.
NOTE: Destination can be specified using the
Address Book or the One-touch keys. Refer to
Specifying Destination on page 3-28.
5Press the OK key. Completed. is displayed and the
screen returns to the basic screen.
NOTE: If the screen for confirming the entry of a new
destination (page 8-64) is set to [On], a screen to
confirm the entered e-mail address appears. Enter the
same e-mail address again and press the OK key.
Send to:
a
b
*********************
2
G
Folder(SMB)
3
H
Folder(FTP)
1
p
E-mail
Address Entry:
B
b
*
ABC
[ Text ]
Ready to send.
Dest.: 1
p
:sally@kyoceramita
N
1-sided 300x300dpi
[ Duplex ] [ScanRes.]

Basic Operation
3-22 OPERATION GUIDE
6If there are additional destinations, press the Add
Destination key. Repeat steps 2 to 5 to enter
additional destinations. Up to 100 destinations can
be specified.
7Press the Confirm Destination key to confirm the
registered destinations.
Press the U or V key to select a destination and
press the OK key. Then, you can edit or delete the
destination.
Press [Exit] (the Right Select key) to return to the
basic screen.
8Press the Start key. Transmission starts.
NOTE: If the screen for confirming the destination
before transmission (page 8-64) is set to [On], the
Confirm Destination screen appears when the Start
key is pressed. For more information, refer to Confirm
Destination Screen on page 3-27.
Dest. Confirm.:
a
b
*********************
p
aaaaaaaaa@kyoceram
N
p
bbbbbbbbb@kyoceram
N
[ Exit ]
p
Morgan@kyoceramita
N

Basic Operation
OPERATION GUIDE 3-23
3
Send to Folder (SMB)/Send to Folder (FTP)
Stores a scanned original image file in the specified shared folder of any PC.
Stores a scanned original image in a folder of an FTP server.
NOTE:
• Refer to Help of your operating system for details on how to share a folder.
• Be sure that SMB Protocol or FTP in the COMMAND CENTER is On. For details, refer to the KYOCERA
COMMAND CENTER Operation Guide.
• Refer to Character Entry Method on Appendix-5 for details on entering characters.
1Press the Send key.
Displays the screen for sending.
2Press the U or V key to select [Folder(SMB)] or
[Folder(FTP)].
3Press the OK key. Host Name(SMB) or Host
Name(FTP) appears.
4Enter the host name.
NOTE: Destination can be specified using the
Address Book or the One-touch keys. Refer to
Specifying Destination on page 3-28.
5Press the OK key. Path appears.
Send to:
a
b
1
p
E-mail
*********************
3
H
Folder(FTP)
2
G
Folder(SMB)
Host Name(SMB):
A
b
Osaka SD
*
ABC
[ Text ]
Host Name(FTP):
A
b
Osaka SD
*
ABC
[ Text ]
or

Basic Operation
3-24 OPERATION GUIDE
6Enter the path name. Consider, that the share name
7Press the OK key. Login User Name appears.
8Enter the login user name. You have to enter the
9Press the OK key. Login Password appears.
10
Enter the login password (account on the destination pc.)
11
Press the OK key. A confirmation screen appears.
NOTE: If the screen for confirming the entry of a new
destination (page 8-64) is set to [On], screens to
confirm the entered host name and path name appear.
Enter the same host name and path name again and
press the OK key on their respective screens.
Data to be entered are as follows.
NOTE: You will be unable to send the data if you forget your login user name or login password. Contact your
administrator and check your login user name or login password.
Path:
A
b
but not the foldername on the destination pc has
SD3\report
*
to be typed in.
ABC
[ Text ]
Login User Name:
C
b
account name of the destination pc.
Maury
*
S
ABC
[ Text ]
Login Password:
A
b
OOOOOOOOOOO
*
ABC
[ Text ]
Check the connection.
Are you sure?
[ Yes ] [ No ]

Basic Operation
OPERATION GUIDE 3-25
3
For send to folder (SMB)
For send to folder (FTP)
12
Press [Yes] (the Left Select key). This makes a
connection with the entered destination.
Item Data to be entered Max.
characters
Host Name
(SMB)*
Host name or IP address of the PC to
receive the data.
Up to 64
characters
Path Path to the receiving folder such as
follows.
For example, User\Sharename.
Up to 128
characters
Login User
Name
User name to access the PC
For example, abcdnet\james.smith
Up to 64
characters
Login
Password
Password to access the PC Up to 64
characters
* To specify a port number different from the default (139), enter using
the format “host name: port number” (e.g., SMBhostname: 140).
Item Data to be entered Max.
characters
Host Name
(FTP)*
Host name or IP address of FTP server Up to 64
characters
Path Path to the receiving folder.
For example, User\ScanData.
Otherwise the data will be saved in the
home directory.
Up to 128
characters
Login User
Name
FTP server log-in user name Up to 64
characters
Login
Password
FTP server log-in password Up to 64
characters
* To specify a port number different from the default (21), enter using
the format “host name: port number” (e.g., FTPhostname: 140).
Dest. Confirm.:
a
b
p
Morgan@kyoceramita
N
*********************
b
0667741234
[ Exit ]
b
0667640000

Basic Operation
3-26 OPERATION GUIDE
If the connection is successful, Connected. is
displayed on the screen. Press [OK] (the Right
Select key). Completed. is displayed and the
screen returns to the basic screen.
If the connection failed, Cannot connect. is
displayed. Press [OK] (the Right Select key). The
screen shown in step 3 reappears. Check and re-
enter the destination.
13
If there are additional destinations, press the Add
Destination key. Repeat steps 2 to 12 to enter
additional destinations. Up to 100 destinations can
be specified.
14
Press the Confirm Destination key to confirm the
registered destinations.
Press the U or V key to select a destination and
press the OK key. Then, you can edit or delete the
destination.
Press [Exit] (the Right Select key) to return to the
basic screen.
15
Press the Start key. Transmission starts.
NOTE: If the screen for confirming the destination
before transmission (page 8-64) is set to [On], the
Confirm Destination screen appears when the Start
key is pressed. For more information, refer to Confirm
Destination Screen on page 3-27.
Dest. Confirm.:
a
b
*********************
G
EI5
G
PT10
[ Exit ]
H
OSAKA SD

Basic Operation
OPERATION GUIDE 3-27
3
Confirm Destination Screen
If the screen for confirming the destination before transmission (page 8-64) is set to [On], Check through the all
destination and press [Next]. appears when the Start key is pressed.
Use the procedure below to operate the Confirm Destination screen.
1Press the U or V key to check all destinations.
Press the OK key to edit or delete the selected
destination.
To add a destination, press [Cancel] (the Left
Select key) to return to the previous screen.
2After the checking is finished, press [Next] (the
Right Select key). Set original and press Start key.
is displayed on the screen.
If there are destinations that are hidden and not yet
checked, the screen displays Check the destination
list through the end. and returns to the Destination
List screen. Check all destinations.
3Place the original on the platen and press the Start
key. Transmission starts.
Destination List:
a
b
*********************
b
0667640000
b
0667741234
[ Cancel ] [ Next ]
p
Morgan@kyoceramita
N
p
Morgan@kyoceram
Na
b
1
Detail
2
Delete
Set original
and press Start key.
[ Cancel ]
Check the destination
list through the end.

Basic Operation
3-28 OPERATION GUIDE
Specifying Destination
When specifying destination, choose from the Address Book or use the One-touch keys.
Choosing from the Address Book
Select a destination registered in the Address Book.
1In the basic screen for sending, press the Address
Book key. The Select Addr Book menu appears.
2Press the U or V key to select [Address Book] and
then press the OK key. Address Book appears.
To use an address book on the LDAP server, select
[Ext Address Book].
NOTE: If external address book is not registered, [Ext
Address Book] is not displayed.
3Press the U or V key to select the desired user or
group, and then press the OK key.
If you select a user, the list of destinations
registered to the user appears.
If you select a group, proceed to step 5.
4Press the U or V key to select the desired
destination and then press the OK key.
5Completed. is displayed and the screen returns to
the basic screen.
Destination Search
Destinations registered in the Address Book can be searched.
The procedures for using the different search modes are explained below.
Select Addr Book:
a
b
*********************
t
Ext Address Book
[ Exit ]
t
Address Book
Address Book:
a
b
*********************
l
Fiala
l
Maury
[ Menu ]
k
Design
l
Fiala:
a
b
*********************
p
fiala@kyoceramita.
N
H
SMB-PC
[ Menu ]
b
0667643277

Basic Operation
OPERATION GUIDE 3-29
3
Search in Address Book
1In Address Book, press [Menu] (the Right Select
key). Menu appears.
2Press the U or V key to select [Search(Name)]
and then press the OK key. A search screen
appears.
3Enter the characters you want to search.
4Press the OK key. The address book appears with
the user that starts with the entered character string
at the top.
Search in External Address Book
1In Ext Address Book, press [Menu] (the Right
Select key). Menu appears.
2Press the U or V key to select [Search] and then
press the OK key. A search screen appears.
Menu:
a
b
*********************
2
Detail
3
Search(Name)
1
Select
Address Book:
a
b
*********************
l
Fiala
l
Maury
[ Menu ]
k
Design
Search(Name):
A
b
ma
*
S
ABC
[ Text ]
Address Book:
a
b
*********************
l
Morgan
l
Sally
[ Menu ]
l
Maury
Ext Address Book:
a
b
*********************
l
Maury
l
Morgan
[ Menu ]
l
Fiala
Menu:
a
b
1
Select
2
Detail
*********************
3
Search

Basic Operation
3-30 OPERATION GUIDE
3Enter the characters you want to search.
If you press [Menu] (the Right Select key) and then
the OK key, Search by appears where you can
specify the search key and match condition. Select
the desired item for each and then press the OK
key.
4Press the OK key. The address book appears with
the user that starts with the entered character string
at the top.
NOTE:
If you first open the extended address book, the search screen appears first. Then, operate from step 3.
Choosing by One-Touch Key
Select the destination using the One-touch keys.
In the basic screen for sending or the destination entry
screen, press the one-touch key where the destination
is registered.
NOTE: Refer to Adding a Destination on One-touch
Key on page 8-124 for more information on adding
one-touch keys.
Sending to Different Types of Destinations (Multi Sending)
You can specify destinations that combine e-mail addresses, folders (SMB or FTP) and fax numbers.
This is referred to as Multi Sending. This is useful for sending to different types of destination (e-mail addresses,
folders, etc.) in a single operation.
No. of broadcast items E-mail : Up to 100
Folders (SMP, FTP) : Total of 1 SMB and FTP
FAX : Up to 100
Also, depending on the settings, you can send and print at the same time.
Procedures are the same as used in specifying the destinations of respective types. Continue to enter E-mail
address or folder path so that they appear in the destination list. Press the Start key to launch transmission to
all destinations at one time.
Search(Name):
A
b
ma
*
S
ABC
[ Menu ] [ Text ]
Ext Address Book:
a
b
*********************
l
Morgan
l
Sally
[ Menu ]
l
Maury

Basic Operation
OPERATION GUIDE 3-31
3
Canceling Jobs
Follow the steps below to cancel any print or send job being executed.
Canceling Jobs
You can also cancel jobs by pressing the Stop key.
1During a printing or sending job, press the Stop
key. The Job Cancel List menu appears.
NOTE: Pressing the Stop key pauses a printing job
but does not pause a sending job.
2Press the U or V key to select the type of job you
want to stop, and then press the OK key. An output
queue of the selected job type is displayed.
3Press the U or V key to select the job you want to
stop, and then press [Menu] (the Right Select
key). Menu appears.
4Press the U or V key to select [Cancel Job] and
then press the OK key. A confirmation screen
appears.
5Press [Yes] (the Right Select key). The screen
displays Canceling.... and returns to the output
queue of the selected job type after the job is
canceled.
To cancel other jobs, repeat steps 3 to 5.
Job Cancel List:
a
b
*********************
2
Send Job List
3
Store Job List
[ Exit ]
1
Print Job List
Print Job List:
a
b
********************
**
0009
W
maury's data
s
0010
W
Microsoftwor
Ns
[ Resume ] [ Menu ]
0008
r
Copy
s
Menu:
a
b
*********************
2
Cancel Job
1
Detail
Job will be canceled.
Are you sure?
z
0008
r
Copy
[ Yes ] [ No ]

Basic Operation
3-32 OPERATION GUIDE
Checking Remaining Toner and Paper
You can check the remaining amount of toner and that of paper in each feeder cassette.
Checking Remaining Toner
1Press the Status/Job Cancel key. The Status
menu appears.
2Press the U or V key to select [Toner Status].
3Press the OK key. Toner Status appears.
The remaining amount of toner is displayed in one
of 10 levels.
Checking Remaining Paper
1Press the Status/Job Cancel key. The Status
menu appears.
2Press the U or V key to select [Paper Status].
3Press the OK key. Paper Status appears.
Press the Y or Z key to switch the display of
remaining paper amount among the main unit
cassette, optional cassette (if installed) and MP
tray.
Status:
a
b
*********************
2
Send Job Status
3
Store Job Status
[ Pause ]
1
Print Job Status
Toner Status:
b
0%
VVVVEEEEEE
100%
Status:
a
b
*********************
2
Send Job Status
3
Store Job Status
[ Pause ]
1
Print Job Status
Paper Status:
C
b
Cassette 1: 1/ 4
Letter
a
Empty
Plain

Basic Operation
OPERATION GUIDE 3-33
3
Program (Copying and Sending)
Settings of various functions frequently used for copying and sending can be collectively registered as a
program. Then, you can change the current settings of various functions to the registered settings by just
pressing one of the Program 1 to 4 keys.
Registering Settings
After making settings, press and hold the one of the
Program 1 to 4 keys where you want to register the
settings for 3 seconds. The current settings are
registered to the selected program key.
Changing and Deleting Settings
1Press and hold the one of the Program 1 to 4 keys
where the settings you want to change/delete are
registered for 3 seconds. Menu appears.
2To replace the registered settings with the current
settings, press the U or V key to select [Overwrite]
and then press the OK key. A confirmation screen
appears. Press [Yes] (the Left Select key) to
change the settings.
To delete the registered settings, press the U or V
key to select [Delete] and then press the OK key. A
confirmation screen appears. Press [Yes] (the Left
Select key) to delete the registered settings.
Recalling Settings
Press the one of the Program 1 to 4 keys where the settings you want to recall are registered. The current
settings of various functions are replaced with the registered settings.
Registered.
z
Program 1
Menu:
a
b
*********************
2
Delete
1
Overwrite
Overwrite.
Are you sure?
z
Program 1
[ Yes ] [ No ]
Delete.
Are you sure?
z
Program 1
[ Yes ] [ No ]

Basic Operation
3-34 OPERATION GUIDE

OPERATION GUIDE 4-1
4 Copying Functions
This chapter explains the functions available for copying.
• Original Size......................................................................................... 4-2
• Paper Selection.................................................................................... 4-4
• Original Orientation.............................................................................. 4-8
• EcoPrint .............................................................................................4-10
• Combine Mode................................................................................... 4-11
• Continuous Scan................................................................................ 4-15
• Job Finish Notice ...............................................................................4-16
• File Name Entry .................................................................................4-18
• Print Override..................................................................................... 4-19

Copying Functions
4-2 OPERATION GUIDE
Original Size
Specify the size of originals being scanned. Be sure to select the original size before starting the copying
process.
The following options are available.
1Press the Copy key.
2Place the originals on the platen.
3Press the Function Menu key. Function Menu
appears.
4Press the U or V key to select [Original Size].
5Press the OK key. Original Size appears.
6Press the U or V key to select the desired original
size and then press the OK key.
Item How to Select Sizes
Standard
Sizes
Select from
standard sizes.
Letter, Legal, Statement, Executive,
Officio II, A4, A5, A6, B5, B6, Folio,
16K
Others Select from
envelope,
postcard or the
custom sized
originals*.
* For instructions on how to specify the custom original size,
refer to Custom Original Size Setup on page 8-8.
Use the procedure below to select the original size.
ISO B5, Envelope #10, Envelope #9,
Envelope #6, Envelope Monarch,
Envelope DL, Envelope C5, Hagaki,
Oufuku Hagaki, Youkei 4, Youkei 2
and Custom
Function Menu:
a
b
*********************
2
Collate
T
3
Duplex
T
[ Exit ]
1
Paper Selection
g
Original Size:
a
b
*********************
2
Legal
q
3
Statement
q
1
*Letter
q

Copying Functions
OPERATION GUIDE 4-3
4
If you select [Others], select one of the other
options and then press the OK key.
Completed. is displayed and the screen returns to
the basic screen for copying.
7Press the Start key to start copying.
Others:
a
b
*********************
2
Envelope #10
3
Envelope #9
1
*ISO B5
q

Copying Functions
4-4 OPERATION GUIDE
Paper Selection
Select the paper source that contains the required paper size.
NOTE: Specify in advance the size and type of the paper loaded in the cassette (refer to Original/Paper
Settings on page 8-8).
Selecting the Cassette
Use the procedure below to select the paper supply cassette.
1Press the Copy key.
2Place the originals on the platen.
3Press the Function Menu key. Function Menu
appears.
4Press the U or V key to select [Paper Selection].
5Press the OK key. Paper Selection appears.
6Press the U or V key to select the desired paper
size.
If [Auto] is selected, the paper matching the size of
the original is selected automatically.
7Press the OK key.
Completed. is displayed and the screen returns to
the basic screen for copying.
8Press the Start key to start copying.
Function Menu:
a
b
*********************
2
Collate
T
3
Duplex
T
[ Exit ]
1
Paper Selection
g
Paper Selection:
a
b
*********************
2
A
Letter
a
Plain
3
B
Custom
a
Plain
1
* Auto

Copying Functions
OPERATION GUIDE 4-5
4
Selecting the Multi Purpose Tray
Change the paper size and media type.
The available paper sizes and media types are shown in the table below.
NOTE: You can conveniently select in advance the size and type of paper that will be used often and set them
as default (refer to Paper Size and Media Type Setup for Multi Purpose Tray on page 8-15).
Use the procedure below to select the paper size and media type.
1Press the Copy key.
2Place the originals on the platen.
Category Item How to
Select Sizes
Paper
Size
Standard
Sizes
Select from
the standard
size.
Letter, Legal, Statement,
Executive, Oficio II, A4, A5,
A6, B5, B6, Folio and 16K *
* For instructions on how to specify the custom paper size (Custom),
refer to Adding a Custom Size and Media Type for Paper to Print on
page 8-11.
Others Select from
envelope,
postcard or
the custom
sized
originals
ISO B5, Envelope #10,
Envelope #9, Envelope #6,
Envelope Monarch, Envelope
DL, Envelope C5, Hagaki,
Oufuku Hagaki, Youkei 4,
Youkei 2 and Custom
Size
Entry
Enter the
size not
included in
the standard
sizes 1 and
2**.
** The input units can be changed in the System menu.
Refer to Switching Unit of Measurement on page 8-27.
Inch models
Horizontal: 5.83 to 14.02" (in
0.01" increments), Vertical: 2.76
to 8.50" (in 0.01" increments)
Metric models
Vertical: 70 to 216 mm (in 1 mm
increments), Horizontal: 148 to
356 mm (in 1 mm increments)
Media
Type
Plain, Transparency, Rough, Vellum, Labels, Recycled,
Preprinted***, Bond, Cardstock, Color, Prepunched***,
Letterhead***, Envelope, Thick, High Quality, Custom 1 to
8***
*** For instructions on how to specify the custom paper types 1 to 8,
refer to Paper Weight on page 8-17.
To print on preprinted or prepunched paper or on letterhead, refer to
Special Paper Action on page 8-24.

Copying Functions
4-6 OPERATION GUIDE
3Press the Function Menu key. Function Menu
appears.
4Press the U or V key to select [Paper Selection].
5Press the OK key. Paper Selection appears.
6Press the U or V key to select [MP Tray Set.].
7Press the OK key. MP Tray Set. appears.
8Press the U or V key to select [Standard Size],
[Others] or [Size Entry] and press the OK key,
select the desired paper size, and then press the
OK key.
If you select [Size Entry], using the numeric keys to
enter the Y (vertical) size and press the OK key,
and then enter the X (horizontal) size and press the
OK key.
9Press the U or V key to select the desired paper
type and then press the OK key.
Completed. is displayed and the screen returns to
the basic screen for copying.
10
Place paper in the multi purpose tray.
11
Press the Start key to start copying.
Function Menu:
a
b
*********************
2
Collate
T
3
Duplex
T
[ Exit ]
1
Paper Selection
g
Paper Selection:
a
b
*********************
2
A
A4
a
Plain
3
B
A5
a
Plain
1
* Auto
MP Tray Set.:
a
b
*********************
2
Others
3
Size Entry
1
*Standard Size
Size Entry(Y):
D
b
(5.83 - 14.02)
******
x
11.49 "
Media Type:
a
b
*********************
2
Transparency
3
Rough
1
*Plain

Copying Functions
OPERATION GUIDE 4-7
4
If Add paper in MP tray. is displayed during the
copying process, add paper in the multi purpose
tray, and then press the OK key. Copying then
resumes.

Copying Functions
4-8 OPERATION GUIDE
Original Orientation
Select the original orientation to use the following functions.
•Duplex
• Combine mode
When placing originals on the platen
When placing originals on the optional document processor
NOTE: To change the default setting for the original orientation, refer to Orig.Orientation on page 8-30.
[Top Edge Top] [Top Edge Left]
[Top Edge Top] [Top Edge Left]

Copying Functions
OPERATION GUIDE 4-9
4
Use the procedure below to select the orientation when placing the originals on the platen.
1Press the Copy key.
2Place the originals on the platen.
3Press the Function Menu key. Function Menu
appears.
4Press the U or V key to select [Orig.Orientation].
5Press the OK key. Orig.Orientation appears.
6Press the U or V key to select [Top Edge Top] or
[Top Edge Left].
7Press the OK key.
Completed. is displayed and the screen returns to
the basic screen for copying.
8Press the Start key to start copying.
Function Menu:
a
b
*********************
2
Collate
T
3
Duplex
T
[ Exit ]
1
Paper Selection
g
Orig.Orientation:
a
b
1
c
Top Edge Top
*********************
2
*
d
Top Edge Left

Copying Functions
4-10 OPERATION GUIDE
EcoPrint
Use EcoPrint to save toner when printing. Use this function for test copies or any other occasion where high
quality print is unnecessary.
The procedure for making copies using EcoPrint is explained below.
1Press the Copy key.
2Place the originals on the platen.
3Press the Function Menu key. Function Menu
appears.
4Press the U or V key to select [EcoPrint].
5Press the OK key. EcoPrint appears.
6Press the U or V key to select [On] and then press
the OK key.
Completed. is displayed and the screen returns to
the basic screen for copying.
7Press the Start key to start copying.
Function Menu:
a
b
*********************
2
Collate
T
3
Duplex
T
[ Exit ]
1
Paper Selection
g
EcoPrint:
a
b
*********************
2
On
1
*Off

Copying Functions
OPERATION GUIDE 4-11
4
Combine Mode
This mode allows you to copy 2 or 4 originals combined onto a single page. 2-in-1 mode or 4-in-1 mode. The
page boundary of each original can be indicated.
NOTE: Combine mode is available for the copy paper sizes of Folio, A4, B5, Legal, Oficio II, Letter, Statement
and 16K.
2-in-1 Mode
For copying two originals onto a single sheet. This mode can be used with Duplex mode to copy four originals
onto one sheet.
The following 2-in-1 options and output orientations are available.
NOTE: When placing the original on the platen, be sure to copy the originals in page order.
Original
Document processorPlaten
Orientation of OriginalCopy

Copying Functions
4-12 OPERATION GUIDE
4-in-1 Mode
For copying four originals onto a single sheet. This mode can be used with Duplex mode to copy eight originals
onto one sheet.
The following 4-in-1 options and output orientations are available.
NOTE: When placing the original on the platen, be sure to copy the originals in page order.
Original
Document processorPlaten
Orientation of OriginalCopy

Copying Functions
OPERATION GUIDE 4-13
4
Types of Page Boundary Lines
The following types of the boundary lines are available.
The procedure for using Combine mode copying is explained below.
1Press the Copy key.
2Place the originals on the platen.
3Press the Function Menu key. Function Menu
appears.
4Press the U or V key to select [Combine].
5Press the OK key. Combine appears.
6Press the U or V key to select [2 in1] or [4 in 1].
7Press [Detail] (the Right Select key).
8Press the U or V key to select the desired layout
and then press the OK key.
None DottedSolid Positioning
Mark
Function Menu:
a
b
*********************
2
Collate
T
3
Duplex
T
[ Exit ]
1
Paper Selection
g
Combine:
a
b
*********************
2
2 in 1
3
4 in 1
[ Detail ]
1
*Off
2 in 1 Layout:
a
b
*********************
2
e
R to L
1
*
g
L to R
f
T to B

Copying Functions
4-14 OPERATION GUIDE
9Press the U or V key to select the desired border
line type and then press the OK key.
10
Press the U or V key to select the orientation of
the original and then press the OK key.
Completed. is displayed and the screen returns to
the basic screen for copying.
11
Press the Start key. Scanning begins.
If the original is placed on the platen, replace the
original and press the Start key.
After scanning all originals, press [End Scan] (the
Right Select key) to start copying.
Border Line:
a
b
*********************
2
l
Solid Line
3
m
Dotted Line
1
* None
Orig.Orientation:
a
b
1
c
Top Edge Top
*********************
2
*
d
Top Edge Left

Copying Functions
OPERATION GUIDE 4-15
4
Continuous Scan
When a large number of originals cannot be placed in the document processor at one time, the originals can be
scanned in separate batches and then copied as one job. With this function, originals are scanned until you
press [End Scan] (the Right Select key).
The procedure for making copies using Continuous Scan is explained below.
1Press the Copy key.
2Press the Function Menu key. Function Menu
appears.
3Press the U or V key to select [Continuous Scan].
4Press the OK key. Continuous Scan appears.
5Press the U or V key to select [On] and then press
the OK key.
Completed. is displayed and the screen returns to
the basic screen for copying.
6Place the originals in the document processor or on
the platen and press the Start key.
7Place the next original and press the Start key.
Repeat these steps to scan the remaining originals.
After scanning all originals, press [End Scan] (the
Right Select key) to start copying.
Function Menu:
a
b
*********************
2
Collate
T
3
Duplex
T
[ Exit ]
1
Paper Selection
g
Continuous Scan:
a
b
*********************
2
On
1
*Off

Copying Functions
4-16 OPERATION GUIDE
Job Finish Notice
Sends a notice by E-mail when a copy job is complete. User can be notified of the completion of a copy job while
working at a remote desk, saving the time spent waiting beside the machine for copying to finish.
NOTE: PC should be configured in advance so that E-mail can be used.
Example of Job Finish Notice
Use the procedure below to enable job finish notification when making copies.
1Press the Copy key.
2Place the originals on the platen.
3Press the Function Menu key. Function Menu
appears.
4Press the U or V key to select [JobFinish Notice].
To: h_pttr@owl-net.net
Subject: 1234 Job end report mail
Job No.: 000002
Result: OK
End Time: Wed 27 Apr 2005 14:56:08
File Name: doc27042005145608
Job Type: Copy
------------------------------------------------
1234
[00:c0:ee:d0:01:14]
------------------------------------------------
Function Menu:
a
b
*********************
2
Collate
T
3
Duplex
T
[ Exit ]
1
Paper Selection
g

Copying Functions
OPERATION GUIDE 4-17
4
5Press the OK key. JobFinish Notice appears.
6Press the U or V key to select [On] and then press
the OK key.
7Press the U or V key to select [Address Book] or
[Address Entry], and then press the OK key.
8If you select [Address Book], select [Address Book]
on the next screen and press the OK key, and then
select the notice destination.
Press [Menu] (the Right Select key), select [Detail]
on the next screen and press the OK key to view
the details of the selected notice destination.
If you select [Address Entry], enter the address of
the notice destination.
NOTE: Refer to Character Entry Method on Appendix-
5 for details on entering characters.
9Press the OK key.
Completed. is displayed and the screen returns to
the basic screen for copying.
10
Press the Start key to start copying. Upon
completion of the job, an E-mail notice is sent to the
selected destination.
JobFinish Notice:
a
b
*********************
2
On
1
*Off
Destination:
a
b
*********************
2
Address Entry
1
*Address Book
Address Book:
a
b
*********************
p
Maury
p
Morgan
[ Menu ]
p
Fiala
Address Entry:
B
b
******@abcdefg.jp
ABC
[ Text ]

Copying Functions
4-18 OPERATION GUIDE
File Name Entry
Names a copy job. Add other information such as date and time or job number as necessary. You can check a
job history or job status using the job name, date and time, or job number specified here.
Use the procedure below to assign a name to your copy job.
1Press the Copy key.
2Place the originals on the platen.
3Press the Function Menu key. Function Menu
appears.
4Press the U or V key to select [File Name Entry].
5Press the OK key. File Name Entry appears.
6Enter the file name, press the OK key. Additional
Info. appears.
NOTE: Refer to Character Entry Method on Appendix-
5 for details on entering characters.
7Enter the date, job number, etc. on the screen, and
then press the OK key.
NOTE: Refer to Character Entry Method on Appendix-
5 for details on entering characters.
Completed. is displayed and the screen returns to
the basic screen for copying.
8Press the Start key to start copying.
Function Menu:
a
b
*********************
2
Collate
T
3
Duplex
T
[ Exit ]
1
Paper Selection
g
File Name Entry:
A
b
File_2009
*
S
ABC
[ Text ]

Copying Functions
OPERATION GUIDE 4-19
4
Print Override
This function allows you to suspend the current print job when you need to make copies immediately. When the
interrupt copy job is completed, the machine resumes the suspended print job.
NOTE: If the machine is left for 60 seconds in the interruption copy mode, the interrupt copy job is
automatically canceled and the print job resumed.
1Press the Function Menu key. Function Menu
appears.
2Press the U or V key to select [Print Override].
3Press the OK key. Print Override appears.
4Press the U or V key to select [On].
5Press the OK key. Completed. is displayed, the
machine is put into the interruption copy mode, and
the basic screen appears.
6Perform the interrupt copy job in the same fashion
as a normal copy job. When the interrupt copy job
is completed, the machine resumes the suspended
print job.
Function Menu:
a
b
*********************
2
Collate
T
3
Duplex
T
[ Exit ]
1
Paper Selection
g
Print Override:
a
b
*********************
2
On
1
*Off

Copying Functions
4-20 OPERATION GUIDE

OPERATION GUIDE 5-1
5 Sending Functions
This chapter explains the functions available for sending originals.
• Original Size..................................................................5-2
• Sending Size.................................................................5-4
• Zoom.............................................................................5-6
• Duplex Sending.............................................................5-7
• Original Orientation.......................................................5-8
• File Format..................................................................5-10
• Original Image.............................................................5-12
• Adjusting Density ........................................................5-13
• Scan Resolution..........................................................5-14
• Color / Grayscale / Black and White Selection ...........5-15
• Continuous Scan.........................................................5-16
• File Name Entry ..........................................................5-17
• Subject and Body Entry ..............................................5-18
• WSD Scan ..................................................................5-19
• Job Finish Notice ........................................................5-21
• FTP Encrypted TX ......................................................5-23

Sending Functions
5-2 OPERATION GUIDE
Original Size
Select the size of originals that will serve as the basis for scanning. Be sure to select the original size before
starting the sending process.
Choose the original size from the following groups of original size.
Use the procedure below to select the original size when sending scanned images.
1Press the Send key.
2Place the originals on the platen.
3Press the Function Menu key. Function Menu
appears.
4Press the U or V key to select [Original Size].
5Press the OK key. Original Size appears.
6Press the U or V key to select the desired original
size and then press the OK key.
Item Detail Size
Standard
Sizes
Select from
standard sizes.
Letter, Legal, Statement, Executive,
Officio II, A4, A5, A6, B5, B6, Folio,
16K
Others Select from
Hagaki and
Custom Original
Size *.
* Regarding the setting method of Custom Original Size, refer to
Custom Original Size Setup on page 8-8.
ISO B5, Envelope #10, Envelope #9,
Envelope #6, Envelope Monarch,
Envelope DL, Envelope C5, Hagaki,
Oufuku Hagaki, Youkei 4, Youkei 2
and Custom
Function Menu:
a
b
*********************
2
Original Size
T
3
Original Image
T
[ Exit ]
1
Color Selection
g
Original Size:
a
b
*********************
2
Legal
q
3
Statement
q
1
*Letter
q

Sending Functions
OPERATION GUIDE 5-3
5
If you select [Others], select one of the other
options and then press the OK key.
Completed. is displayed and the screen returns to
the basic screen for sending.
7Specify the destination, and press the Start key to
start sending.
Others:
a
b
*********************
2
Envelope #10
3
Envelope #9
1
*ISO B5
q

Sending Functions
5-4 OPERATION GUIDE
Sending Size
Select the sending size (the size of image to be sent).
The table below lists the sizes.
Relationship between Original Size, Sending Size, and Zoom
Original Size (page 5-2), Sending Size, and Zoom (page 5-6) are related to each other. Refer to the following
table.
NOTE: When you select Sending Size that is different from Original Size, and select the Zoom [100%], you
can send the image as the actual size (No Zoom).
Use the procedure below to select the size for transmission when sending scanned images.
1Press the Send key.
2Place the originals on the platen.
3Press the Function Menu key. Function Menu
appears.
Item Detail Size
Standard
Sizes
Select from Same
as Original Size or
Standard Size.
Same as OrigSize, Legal, Letter,
Statement, Executive, Offcio II, A4,
A5, A6, B5, B6, Folio and 16K
Others Select from
envelope, postcard
or the custom sized
originals*.
* For instructions on how to specify the custom original size, refer to
Custom Original Size Setup on page 8-8.
ISO B5, Envelope #10, Envelope #9,
Envelope #6, Envelope Monarch,
Envelope DL, Envelope C5, Hagaki,
Oufuku Hagaki, Youkei 4 and Youkei
2
Original Size and the size you
wish to send as are the same different
Original Size Specify as
necessary
Specify as
necessary
Sending Size Select [Same as
OrigSize]
Select the
required size
Zoom Select [100%]
(or [Auto])
Select [Auto]
Function Menu:
a
b
*********************
2
Original Size
T
3
Original Image
T
[ Exit ]
1
Color Selection
g

Sending Functions
OPERATION GUIDE 5-5
5
4Press the U or V key to select [Sending Size].
5Press the OK key. Sending Size appears.
6Press the U or V key to select the desired sending
size.
If you select [Others], select one of the other
options.
7Press the OK key.
Completed. is displayed and the screen returns to
the basic screen for sending.
8Specify the destination, and press the Start key to
start sending.
Sending Size:
a
b
*********************
2
Letter
3
Legal
1
*Same as OrigSize
Others:
a
b
*********************
2
Envelope #10
3
Envelope #9
1
*ISO B5

Sending Functions
5-6 OPERATION GUIDE
Zoom
Scans the original by automatically zooming it depending on the sending size.
The table below lists the available options.
NOTE: When zooming in or out, see Sending Size on page 5-4 when selecting the sending size.
When Custom Size or Size Entry is selected as the original size, the originals are sent at normal size and
zooming cannot be used.
Depending on the combination of original size and sending size, the image is placed at the edge of the paper.
Use the procedure below to enlarge or reduce the original to match the transmission size.
1Press the Send key.
2
Place the originals on the platen.
3
Select the transmission size.
4
Press the Function Menu key. Function Menu
appears.
5
Press the U or V key to select [Zoom].
6
Press the OK key. Zoom appears.
7
Press the U or V key to select [100%] or [Auto]
and then press the OK key.
Completed. is displayed and the screen returns to
the basic screen for sending.
8
Specify the destination, and press the Start key to
start sending.
Item Detail
100% No Zoom (to be scanned at actual size)
Auto Zoomed automatically according to the specified
sending size.
Function Menu:
a
b
*********************
2
Original Size
T
3
Original Image
T
[ Exit ]
1
Color Selection
g
Zoom:
a
b
*********************
2
Auto
1
*100%

Sending Functions
OPERATION GUIDE 5-7
5
Duplex Sending
Select the type and binding of original depending on the original.
The table below lists the binding directions for each original type.
Use the procedure below to select the original type and binding direction when sending scanned originals.
1Press the Send key.
2Place the originals on the platen.
3Press the Function Menu key. Function Menu
appears.
4Press the U or V key to select [Duplex].
5Press the OK key. Duplex appears.
6Press the U or V key to select [1-sided] or [2-
sided].
If you select [2-sided], press [Detail] (the Right
Select key), select the binding edge and press the
OK key, and then select the original setting
orientation on the next screen.
7Press the OK key.
Completed. is displayed and the screen returns to
the basic screen for sending.
8Specify the destination, and press the Start key to
start sending.
Original Type Binding Binding
1-sided Sheet Original 1-sided — —
2-sided Sheet Original 2-sided*
* Only when the optional document processor is installed for
FS-1028MFP.
Binding Left/Right,
Binding Top
Top Edge Top,
Top Edge Left
Function Menu:
a
b
*********************
2
Original Size
T
3
Original Image
T
[ Exit ]
1
Color Selection
g
Duplex:
a
b
*********************
2
2-sided
[ Detail ]
1
*1-sided

Sending Functions
5-8 OPERATION GUIDE
Original Orientation
To send the document in the orientation that can be read properly, specify the upper orientation of original. To
use the functions below, select the orientation in which the original is set on the platen.
• 1-sided / 2-sided Selection
When placing the original on the platen
When placing the original on the optional document processor
Use the procedure below to select the orientation when placing the originals on the platen for sending.
1Press the Send key.
2Place the originals on the platen.
3Press the Function Menu key. Function Menu
appears.
4Press the U or V key to select [Orig.Orientation].
[Top Edge Top] [Top Edge Left]
[Top Edge Top] [Top Edge Left]
Function Menu:
a
b
*********************
2
Original Size
T
3
Original Image
T
[ Exit ]
1
Color Selection
g

Sending Functions
OPERATION GUIDE 5-9
5
5Press the OK key. Orig.Orientation appears.
6Press the U or V key to select [Top Edge Top] or
[Top Edge Left].
7Press the OK key.
Completed. is displayed and the screen returns to
the basic screen for sending.
8Specify the destination, and press the Start key to
start sending.
Orig.Orientation:
a
b
1
c
Top Edge Top
*********************
2
*
d
Top Edge Left

Sending Functions
5-10 OPERATION GUIDE
File Format
Select the file format of the image to send.
The table below lists the file formats and their details.
NOTE: You cannot select [JPEG] if [Black and White] is selected for the color mode.
Use the procedure below to select the file format for transmission.
1Press the Send key.
2Place the originals on the platen.
3Press the Function Menu key. Function Menu
appears.
4Press the U or V key to select [File Format].
5Press the OK key. File Format appears.
6Press the U or V key to select the file format from
[PDF], [TIFF], [XPS] or [JPEG].
If Full Color or Grayscale has been selected for the
color mode for scanning, press [Detail] (the Right
Select key) and select the image quality.
File Format Adjustable range of image
quality Color mode
PDF 1 Low Quality (High Comp.) to
5 High Quality (Low Comp.)
Full Color, Grayscale, Black
and White
TIFF 1 Low Quality (High Comp.) to
5 High Quality (Low Comp.)
Full Color, Grayscale, Black
and White
XPS 1 Low Quality (High Comp.) to
5 High Quality (Low Comp.)
Full Color, Grayscale
JPEG 1 Low Quality (High Comp.) to
5 High Quality (Low Comp.)
Full Color, Grayscale
Function Menu:
a
b
*********************
2
Original Size
T
3
Original Image
T
[ Exit ]
1
Color Selection
g
File Format:
a
b
*********************
2
TIFF
3
XPS
[ Detail ]
1
*PDF

Sending Functions
OPERATION GUIDE 5-11
5
7Press the OK key.
Completed. is displayed and the screen returns to
the basic screen for sending.
8Specify the destination, and press the Start key to
start sending.

Sending Functions
5-12 OPERATION GUIDE
Original Image
Select image quality suitable to the type of original.
The table below shows the quality options.
Use the procedure below to select the quality when sending scanned originals.
1Press the Send key.
2Place the originals on the platen.
3Press the Function Menu key. Function Menu
appears.
4Press the U or V key to select [Original Image].
5Press the OK key. Original Image appears.
6Press the U or V key to select the desired image
quality.
7Press the OK key.
Completed. is displayed and the screen returns to
the basic screen for sending.
8Specify the destination, and press the Start key to
start sending.
Item Detail
Text+Photo Text and photos together.
Photo For photos taken with a camera.
Text Only text, no photos.
Function Menu:
a
b
*********************
2
Original Size
T
3
Original Image
T
[ Exit ]
1
Color Selection
g
Original Image:
a
b
*********************
2
Photo
3
Text
1
*Text+Photo

Sending Functions
OPERATION GUIDE 5-13
5
Adjusting Density
Use the procedure below to adjust the density when scanning the originals.
The table below shows the available settings.
The procedure for adjusting the density is explained below.
1Press the Send key.
2Place the originals on the platen.
3Press the Function Menu key. Function Menu
appears.
4Press the U or V key to select [Density].
5Press the OK key. Density appears.
6Press the U or V key to select [Auto] or [Manual].
If you select [Manual], press the OK key, and then
select the density on the next screen.
7Press the OK key.
Completed. is displayed and the screen returns to
the basic screen for sending.
8Specify the destination, and press the Start key to
start sending.
Item Detail
Manual Adjust density using 7 levels.
Auto Optimum density is selected according to the
density of the original.
Function Menu:
a
b
*********************
2
Original Size
T
3
Original Image
T
[ Exit ]
1
Color Selection
g
Density:
a
b
*********************
2
Manual
1
*Auto

Sending Functions
5-14 OPERATION GUIDE
Scan Resolution
Select the fineness of scanning resolution. The finer the scanning becomes (the larger the number becomes),
the better the image quality becomes. However, better resolution also results in larger file size (file capacity) and
longer scanning and sending times. The selectable resolution is 200x100dpi Normal, 200x200dpi Fine,
200x400dpi Super Fine, 300x300dpi, 400x400dpi Ultra Fine, or 600x600dpi.
The procedure for adjusting the scanning resolution when sending a scanned image is explained below.
1Press the Send key.
2Place the originals on the platen.
3Press the Function Menu key. Function Menu
appears.
4Press the U or V key to select [Scan Resolution].
5Press the OK key. Scan Resolution appears.
6Press the U or V key to select the desired scan
resolution.
7Press the OK key.
Completed. is displayed and the screen returns to
the basic screen for sending.
8Specify the destination, and press the Start key to
start sending.
Function Menu:
a
b
*********************
2
Original Size
T
3
Original Image
T
[ Exit ]
1
Color Selection
g
Scan Resolution:
a
b
3
200x400dpi S.Fin
*********************
5
400x400dpi U.Fin
4
*300x300dpi

Sending Functions
OPERATION GUIDE 5-15
5
Color / Grayscale / Black and White Selection
This feature allows you to select the select the color mode used for scanning when sending images. You can
select from Full Color, Grayscale or Black & White.
Use the procedure below to select the color mode when sending scanned images.
1Press the Send key.
2Place the originals on the platen.
3Press the Function Menu key. Function Menu
appears.
4Press the U or V key to select [Color Selection].
5Press the OK key. Color Selection appears.
6Press the U or V key to select the desired color
mode.
7Press the OK key.
Completed. is displayed and the screen returns to
the basic screen for sending.
8Specify the destination, and press the Start key to
start sending.
Function Menu:
a
b
*********************
2
Original Size
T
3
Original Image
T
[ Exit ]
1
Color Selection
g
Color Selection:
a
b
*********************
2
Grayscale
3
Black & White
1
*Full Color

Sending Functions
5-16 OPERATION GUIDE
Continuous Scan
When the multi-page originals cannot be placed in the document processor at one time, the originals can be
scanned in separate batches and then sent as one job. With this function, originals can be scanned one after
another until you press [End Scan] (the Right Select key).
The procedure for using continuous scanning when sending scanned images is explained below.
1Press the Send key.
2Press the Function Menu key. Function Menu
appears.
3Press the U or V key to select [Continuous Scan].
4Press the OK key. Continuous Scan appears.
5Press the U or V key to select [On] and then press
the OK key.
Completed. is displayed and the screen returns to
the basic screen for sending.
6Specify the destination.
7Place the original, and press the Start key.
8Place the next original, and press the Start key.
Scan the remaining originals by the same
procedure.
When you have scanned all the originals, press
[End Scan] (the Right Select key) to start sending.
Function Menu:
a
b
*********************
2
Original Size
T
3
Original Image
T
[ Exit ]
1
Color Selection
g
Continuous Scan:
a
b
*********************
2
On
1
*Off

Sending Functions
OPERATION GUIDE 5-17
5
File Name Entry
This setting allows you to assign a document name to scanned images. You can specify a default for the
document name.
Use the procedure below to assign names to scanned documents that you are sending.
1Press the Send key.
2Place the originals on the platen.
3Press the Function Menu key. Function Menu
appears.
4Press the U or V key to select [File Name Entry].
5Press the OK key. File Name Entry appears.
NOTE: Refer to Character Entry Method on Appendix-
5 for details on entering characters.
6Enter the file name, press the OK key. Additional
Info. appears.
NOTE: Refer to Character Entry Method on Appendix-
5 for details on entering characters.
7Enter the date, job number, etc. on the screen, and
then press the OK key.
NOTE: Refer to Character Entry Method on Appendix-
5 for details on entering characters.
Completed. is displayed and the screen returns to
the basic screen for sending.
8Specify the destination, and press the Start key to
start sending.
Function Menu:
a
b
*********************
2
Original Size
T
3
Original Image
T
[ Exit ]
1
Color Selection
g
File Name Entry:
A
b
File_2009
*
S
ABC
[ Text ]

Sending Functions
5-18 OPERATION GUIDE
Subject and Body Entry
When sending E-mail, enter the subject and body of the E-mail.
Use the procedure below to enter the subject and body for an E-mail message and then send the E-mail.
NOTE: Refer to Character Entry Method on Appendix-5 for details on entering characters.
1Press the Send key.
2Press the Function Menu key. Function Menu
appears.
3Press the U or V key to select [Subject/Body].
4Press the OK key. Subject Entry appears.
5Enter the subject and press the OK key.
NOTE: Up to 60 characters can be entered for the
subject.
6Enter the body and press the OK key.
NOTE: Up to 500 characters can be entered for the
body.
Completed. is displayed and the screen returns to
the basic screen for sending.
7Specify the destination, and press the Start key to
start sending.
Function Menu:
a
b
*********************
2
Original Size
T
3
Original Image
T
[ Exit ]
1
Color Selection
g
Subject Entry:
B
b
*
ABC
[ Text ]
Body Entry:
B
b
*
ABC
[ Text ]

Sending Functions
OPERATION GUIDE 5-19
5
WSD Scan
WSD Scan saves images of originals scanned on this machine as files on a WSD-compatible computer.
NOTE: For information on operating the computer, refer to the operating system help for your computer.
To use WSD Scan, WSD Scan Setup (page 8-132) must be set to [On] in the network settings.
Procedure using computer
1Install the WIA driver on your computer in the
custom mode from the supplied CD-ROM (Product
Library).
NOTE: For details of installation for WIA driver, refer to
Setup Guide.
2Select Start button of the Windows display, and
then Network.
3Select the machine displayed Multifunctional
Devices, and then right-click Install.
Installing of the driver starts.
4After installing the driver, click Close.
Procedure using this machine
1Press the Send key.
2Place the originals in the document processor or on
the platen.
Displays the screen for sending.
NOTE: Depending on the settings, the address book
screen may appear. In this event, press [Cancel] to
display the screen for sending.
3Press the U or V key to select [WSD Scan].
Send to:
a
b
2
G
Folder(SMB)
3
H
Folder(FTP)
*********************
4
F
WSD Scan

Sending Functions
5-20 OPERATION GUIDE
4Press the OK key. WSD Scan appears.
5Press the U or V key to select [From Oper. Panel].
6Select the destination computer from the computer
list.
Press [Detail] (the Right Select key) to see the
information of the selected computer.
7Press the OK key to confirm the destination, and
then press the Start key. Transmission starts.
NOTE: To change the destination computer, press the
Back key and then press [Yes] (the Left Select key).
This brings you back to step 6.
NOTE: To use WSD Scan from your computer, press
[From Computer] in step 5 and then scan the original
from the computer.
WSD Scan:
a
b
1
From Computer
*********************
[ Exit ]
2
From Oper. Panel
Select Computer:
a
b
*********************
P
Computer02
P
Computer03
[ Cancel ] [ Detail ]
P
Computer01
Press Start Key.
P
:Computer01

Sending Functions
OPERATION GUIDE 5-21
5
Job Finish Notice
This feature sends an e-mail providing notification that transmission has been completed.
Use the procedure below to specify the Job Finish Notice settings.
1Press the Send key.
2Place the originals on the platen.
3Press the Function Menu key. Function Menu
appears.
4Press the U or V key to select [JobFinish Notice].
5Press the OK key. JobFinish Notice appears.
6Press the U or V key to select [On] and then press
the OK key.
7Press the U or V key to select [Address Book] or
[Address Entry], and then press the OK key.
8If you select [Address Book], select [Address Book]
on the next screen and press the OK key, and then
select the notice destination.
Press [Menu] (the Right Select key), select [Detail]
on the next screen and press the OK key to view
the details of the selected notice destination.
If you select [Address Entry], enter the address of
the notice destination.
NOTE: Refer to Character Entry Method on Appendix-
5 for details on entering characters.
Function Menu:
a
b
*********************
2
Original Size
T
3
Original Image
T
[ Exit ]
1
Color Selection
g
JobFinish Notice:
a
b
*********************
2
On
1
*Off
Destination:
a
b
*********************
2
Address Entry
1
*Address Book
Address Book:
a
b
*********************
p
Maury
p
Morgan
[ Menu ]
p
Fiala
Address Entry:
A
b
******@abcdefg.jp
*
ABC
[ Text ]

Sending Functions
5-22 OPERATION GUIDE
9Press the OK key.
Completed. is displayed and the screen returns to
the basic screen for sending.
10
Specify the destination, and press the Start key to
start sending.
When the sending is completed, the finish notice is
sent to the specified E-mail address.

Sending Functions
OPERATION GUIDE 5-23
5
FTP Encrypted TX
This allows you to encrypt documents when you send them. If you select [On] in this option, you can then select
the encryption method in the basic send screen.
Use the procedure below to scan and send originals as encrypted files.
1Press the Send key.
2Place the originals in the document processor or on
the platen.
3Press the Function Menu key. Function Menu
appears.
4Press the U or V key to select [FTP Encrypted
TX].
5Press the OK key. FTP Encrypted TX appears.
6Press the U or V key to select [On] and then press
the OK key.
Completed. is displayed and the screen returns to
the basic screen for sending.
NOTE: Click Advanced -> Secure Protocols in the
COMMAND CENTER. Be sure that SSL of Secure
Protocol Settings is On and more than two effective
encryptions are selected in Clientside Settings. For
details, refer to the KYOCERA COMMAND CENTER
Operation Guide.
Function Menu:
a
b
*********************
2
Original Size
T
3
Original Image
T
[ Exit ]
1
Color Selection
g
FTP Encrypted TX:
a
b
*********************
2
On
1
*Off

Sending Functions
5-24 OPERATION GUIDE
Sanning Image using Application
Be sure that you connect your PC with the machine using the USB cable and installthe Kyocera TWAIN or WIA
Driver. The scan can be carried out from any TWAIN or WIA compatible application program. For details of
installation for TWAIN or WIA driver, refer to Setup Guide.
The following procedure is an example for scan operation using the TWAIN Driver. Operate the WIA Drivers in
the same manner.
1Connect your computer to the machine using a
USB cable.
2Place the originals in the document processor or on
the platen.
3Use the TWAIN-compatible application to scan
from your computer.
NOTE: When the login user name and password entry
screen appears, enter them and click the OK button.
4Choose the appropriate settings and click Scan.
The scanned data will be sent to your computer.

Document Box
6-2 OPERATION GUIDE
Printing Documents Stored in USB Memory
Plugging USB memory directly into the machine enables you to quickly and easily print the files stored in the
USB memory without having to use a computer.
Limitations
• The following file types can be printed:
• PDF file (Version 1.5)
• TIFF file (TIFF V6/TTN2 format)
• XPS file
• PDF files you wish to print should have an extension (.pdf).
• Files to be printed should be saved no further down than the top 3 folder levels.
• Plug the USB memory directly into the USB memory slot (A1). We do not guarantee that USB memory
printing is error free if a USB hub is used.
Printing
Print documents stored in the removable USB memory.
1Plug the USB memory into the USB memory slot.
2Press the Document Box key. The Document Box
menu appears.
3Press the U or V key to select [USB Memory].
4Press the OK key. USB Memory appears.
5Press the U or V key to select the the file you want
to print.
Document Box:
a
b
*********************
1
USB Memory
USB Memory:
a
b
*********************
i
Folder-1
j
File-1
T
[ Menu ] [ Select ]
N
Store File

Document Box
OPERATION GUIDE 6-3
6
Select a folder and press the OK key to view the
files in the folder. Documents in the top 3 folder
levels including the root directory can be viewed.
6Press [Select] (the Right Select key). The selected
file name is indicated by a checkmark next to it.
When you want to print additional files, repeat
steps 5 to 6 to select them.
7Press the OK key. A menu appears.
8Press the U or V key to select [Print].
9Press the OK key. The basic screen appears.
Change the number of copies, 1-sided/2-sided
printing, etc., as necessary. For changing print
settings, refer to Copying on page 3-9 and
Copying Functions on page 4-1.
10
Press the Start key. Printing of the selected file
begins.
USB Memory:
a
b
N
Store File
i
Folder-1
*********************
[ Menu ] [ Select ]
j
File-1
g
USB Memory:
a
b
*********************
2
Delete
1
Print
Ready to print.
Copies: 1
A4
q
sA
A4
a
[][ ]

Document Box
6-4 OPERATION GUIDE
Saving Documents to USB Memory (Scan to USB)
This function allows you to store scanned image files in USB memory connected to the machine. You can store
files in PDF, TIFF, JPEG or XPS format.
NOTE: The maximum number of the storable files is 100.
Storing Documents
The procedure for storing documents in removable USB memory is explained below.
1Plug the USB memory into the USB memory slot .
2Press the Document Box key. The Document Box
menu appears.
3Press the U or V key to select [USB Memory].
4Press the OK key. USB Memory appears.
5Press the U or V key to select [Store File].
6Press the OK key. The basic screen appears.
Change the original type, file format, etc., as
necessary. For changing scan settings, refer to
Sending Functions on page 5-1.
7Press the Start key. The original is scanned and the
data is stored in the USB memory.
Document Box:
a
b
*********************
1
USB Memory
USB Memory:
a
b
*********************
i
Folder-1
j
File-1
T
[ Menu ] [ Select ]
N
Store File
Ready to scan.
A4
q
[][ ]

Document Box
6-6 OPERATION GUIDE
Removing USB Memory
Remove the USB memory.
IMPORTANT: Be sure to follow the proper procedure to avoid damaging the data or USB memory.
1Press the Document Box key. The Document Box
menu appears.
2Press the U or V key to select [USB Memory].
3Press the OK key. USB Memory appears.
4Press [Menu] (the Left Select key). A menu
appears.
NOTE: This is the image on the screen when a folder
is selected. [Open] is not displayed when a file is
selected.
5Press the U or V key to select [Remove Memory].
6Press the OK key. A confirmation message
appears.
7Press [OK] (the Right Select key) or remove the
USB memory. The screen returns to the Document
Box menu.
Document Box:
a
b
*********************
1
USB Memory
USB Memory:
a
b
*********************
i
Folder-1
j
File-1
T
[ Menu ] [ Select ]
N
Store File
Menu(Folder):
a
b
1
Memory Detail
2
Remove Memory
USB memory can be
safely removed.
[OK ]

OPERATION GUIDE 7-1
7 Status / Job Cancel
This chapter explains how to check the status and history of jobs and cancel the jobs being
processed or waiting to be printed.
This chapter also explains how to check the remaining amount of toner and paper and the
status of devices, and how to cancel the fax communication.
• Checking Job Status .....................................................7-2
• Checking Job History....................................................7-8
• Sending the Job Log History.......................................7-13
• Pause and Resumption of Jobs..................................7-19
• Canceling of Jobs .......................................................7-19
• Device/Communication...............................................7-20

Status / Job Cancel
7-2 OPERATION GUIDE
Checking Job Status
Check the status of jobs being processed or waiting to be printed.
Available Status Screens
The processing and waiting statuses of jobs are displayed as a list on the Message Display in four different
screens - Print Job, Send Job, Store Job and Scheduled Job. The following job statuses are available.
Print Job Status Screen
1Press the Status/Job Cancel key. The Status
menu appears.
2Press the U or V key to select [Print Job Status].
3Press the OK key. Print Job Status appears. Press
the U or V key to check the print queue.
Screen Job statuses to be displayed
Print Job • Copy
• Printer
• FAX reception
• Document Box
• E-mail reception
• Job Report /List
• Printing data from removable memory
Send Job • FAX transmission
• PC (SMB/FTP) transmission
•E-mail
• Application
• Multiple destination
• Sending Job FAX using Delayed
transmission
Store Job • Scan
•FAX
Scheduled Job • FAX
Status:
a
b
*********************
2
Send Job Status
3
Store Job Status
[ Pause ]
1
Print Job Status
Print Job Status:
a
b
0008
r
Copy
r
0009
r
maury’s data
0010
W
aaaa
[ Pause ] [ Menu ]
123 4

Status / Job Cancel
OPERATION GUIDE 7-3
7
Press the OK key to check detailed information of
the selected job.
NOTE: You can also check the job information by
pressing [Menu] (the Right Select key) and selecting
[Detail] in the menu that appears.
Press the Y or Z key to switch the display to other
information items. The items displayed are as
follows:
Status (status of job)
Accepted Time
Job Name
Job Type
User Name
Page and Copy
(number of pages and copies to be printed)
Original Page (number of pages of the original)
When complete job name not displayed in detailed information
When the job name in Job Name is displayed in a short form, press [Detail] (the Right Select key) to see the
complete job name. Press the OK key to return to the original screen.
The table below lists the items displayed in the Printing Jobs Status screen.
0009 Detail:
C
b
Status: 1/8
Processing
No. Item / Key Detail
1 Job No. Acceptance No. of job
2 Type Icons that indicate the job type
Copy job r
Printer job W
FAX reception b
E-mail reception p
Job from Document Box x
Report / List j
Data from Removable Memory Y
3 Job Name Job Name or file name

Status / Job Cancel
7-4 OPERATION GUIDE
Send Job Status screen
1Press the Status/Job Cancel key. The Status
menu appears.
2Press the U or V key to select [Send Job Status].
3Press the OK key. Send Job Status appears. Press
the U or V key to check the send queue.
Press the OK key to check detailed information of
the selected job.
NOTE: You can also check the job information by
pressing [Menu] (the Right Select key) and selecting
[Detail] in the menu that appears.
Press the Y or Z key to switch the display to other
information items. The items displayed are as
follows:
Status (status of job)
Accepted Time
Job Name
Job Type
User Name
Original Pages (number of pages of the original)
Color/B & W (color mode of the original)
Destination
4 Status Status of job
r :Printing
s : Print Waiting
no icon: Pausing print job or error
R : Preferential print job is
running
S : Suspended because
preferential print job is
running
No. Item / Key Detail
Status:
a
b
*********************
2
Send Job Status
3
Store Job Status
[ Pause ]
1
Print Job Status
Send Job Status:
a
b
0010
b
066764333
r
0011
p
Broadcast
N
0017
b
0324256345
N
[ Cancel ] [ Menu ]
123 4
0011 Detail:
C
b
Status: 1/8
Processing

Status / Job Cancel
OPERATION GUIDE 7-5
7
When complete job name not displayed in detailed information
Press [Detail] (the Right Select key) in Job Name to see the complete job name. Press the OK key to return to
the original screen.
When complete destination name not displayed in detailed information
When there is only one destination, press [Detail] (the Right Select key) in Destination to see the complete
destination name. Press the OK key to return to the original screen.
When there are two or more destinations, press [List] (the Right Select key) in Destination to display the
destination list. Press the U or V key to select the desired destination and press the OK key. This displays the
complete name of the destination. Press the OK key to return to the destination list.
Pressing [Exit] (the Right Select key) while the destination list is displayed brings you back to the original
screen.
The table below lists the items displayed in the Sending Jobs Status screen.
No. Item / Key Detail
1 Job No. Acceptance No. of job
2 Type Icons that indicate the job type
Sending Job FAX b
Sending Job PC (SMB) G
Sending Job PC (FTP) H
Sending Job E-mail p
Sending Job TWAIN2 U
Sending Job WSD Scan F
When broadcast sending is done,
Broadcast is diaplayed next to the
icon.
3 Destination Destination (Either destination name,
FAX number, E-mail address, or
server name)
4 Status Status of job
r : Sending
no icon: Sending Waiting
s : Pausing the job
X: Stop sending

Status / Job Cancel
7-6 OPERATION GUIDE
Store Job Status screen
1Press the Status/Job Cancel key. The Status
menu appears.
2Press the U or V key to select [Store Job Status].
3Press the OK key. Store Job Status appears. Press
the U or V key to check the store queue.
Press the OK key to check detailed information of
the selected job.
NOTE: You can also check the job information by
pressing [Menu] (the Right Select key) and selecting
[Detail] in the menu that appears.
Press the Y or Z key to switch the display to other
information items. The items displayed are as
follows:
Status (status of job)
Accepted Time
Job Name
Job Type
User Name
Original Pages (number of pages of the original)
Color/B & W (color mode of the original)
Sender Info. (destination information)
Status:
a
b
*********************
2
Send Job Status
3
Store Job Status
[ Pause ]
1
Print Job Status
Store Job Status:
a
b
0008
N
Scan
r
0009
b
maury’s data
0010
b
aaaa
[ Cancel ] [ Menu ]
123 4
0009 Detail:
C
b
Status: 1/8
Processing

Status / Job Cancel
OPERATION GUIDE 7-7
7
When complete job name not displayed in detailed information
Press [Detail] (the Right Select key) in Job Name to see the complete job name. Press the OK key to return to
the original screen.
When complete destination information not displayed in detailed information
Press [Detail] (the Right Select key) in Sender Info. to see the complete destination information. Press the OK
key to return to the original screen.
The table below lists the items displayed in the Storing Jobs Status screen.
No. Display / Key Details
1 Job No. Acceptance No. of job
2 Type Icons that indicate the job type
Storing Job Scan N
Storing Job FAX b
3 Job Name Job name or file name is displayed.
4 Status Status of job
s : Storing Data
no icon: Storing Waiting

Status / Job Cancel
7-8 OPERATION GUIDE
Checking Job History
Check the history of completed jobs.
NOTE: Job history is also available by COMMAND CENTER or KM-NET VIEWER from the computer.
Available Job History Screens
The job histories are displayed separately in three screens - Print Job, Send Job, Store Job and Scheduled Job.
The following job histories are available.
Displaying Print Job Log
1Press the Status/Job Cancel key. The Status
menu appears.
2Press the U or V key to select [Print Job Log].
3Press the OK key. Print Job Log appears. Press the
U or V key to check the print log.
Screen Job histories to be displayed
Print Job • Copy
• Printer
• FAX reception
• E-mail reception
• Job Report / List
• Printing data from removable
memory
Send Job • FAX
• PC (SMB/FTP)
•E-mail
• Application
• Multiple destination
Store Job • Scan
•FAX
Scheduled Job • FAX
Status:
a
b
*********************
2
Send Job Status
3
Store Job Status
[ Pause ]
1
Print Job Status
Print Job Log:
a
b
0006
r
maury’s da.
v
0007
r
tom’s da.
u
0008
r
susan’s da.
u
[ Detail ]

Status / Job Cancel
OPERATION GUIDE 7-9
7
A job result icon is displayed on the extreme right
of each job.
u : Job completed normally
v : Job error
t : Job aborted
NOTE: For details of other items, refer to Print Job
Status Screen on page 7-2.
Press the OK key or [Detail] (the Right Select key)
to check the detailed information of the selected
print log.
Press the Y or Z key to switch the display to other
information items. The items displayed are as
follows:
Result
Accepted Time
End Time
Job Name
Job Type
User Name
Page and Copy
(number of pages and copies to be printed)
Original Page (number of pages of the original)
Sender Info. (destination information)
When complete job name not displayed in detailed information
When the job name in Job Name is displayed in a short form, press [Detail] (the Right Select key) to see the
complete job name. Press the OK key to return to the original screen.
When complete destination information not displayed in detailed information
Press [Detail] (the Right Select key) in Sender Info. to see the complete destination information. Press the OK
key to return to the original screen.
0006 Detail:
C
b
Result: 1/9
Error
00100

Status / Job Cancel
7-10 OPERATION GUIDE
Displaying Send Job Log
1Press the Status/Job Cancel key. The Status
menu appears.
2Press the U or V key to select [Send Job Log].
3Press the OK key. Send Job Log appears. Press
the U or V key to check the send log.
A job result icon is displayed on the extreme right
of each job.
u : Job completed normally
v : Job error
t : Job aborted
NOTE: For details of other items, refer to Send Job
Status screen on page 7-4.
Press the OK key or [Detail] (the Right Select key)
to check the detailed information of the selected
send log.
Press the Y or Z key to switch the display to other
information items. The items displayed are as
follows:
Result
Accepted Time
End Time
Job Name
Job Type
User Name
Original Pages (number of pages of the original)
Color/B & W (color mode of the original)
Destination
Status:
a
b
*********************
2
Send Job Status
3
Store Job Status
[ Pause ]
1
Print Job Status
Send Job Log:
a
b
0004
p
Broadcast
u
0003
b
0756545865
u
0002
p
Morgan@kyoc
N
v
[ Detail ]
0004 Detail:
C
b
Result: 1/9
OK

Status / Job Cancel
OPERATION GUIDE 7-11
7
When complete job name not displayed in detailed information
Press [Detail] (the Right Select key) in Job Name to see the complete job name. Press the OK key to return to
the original screen.
When complete destination name not displayed in detailed information
When there is only one destination, press [Detail] (the Right Select key) in Destination to see the complete
destination name. Press the OK key to return to the original screen.
When there are two or more destinations, press [List] (the Right Select key) in Destination to display the
destination list. Press the U or V key to select the desired destination and press the OK key. This displays the
complete name of the destination. Press the OK key to return to the destination list.
Pressing [Exit] (the Right Select key) while the destination list is displayed brings you back to the original
screen.
Displaying Store Job Log
1Press the Status/Job Cancel key. The Status
menu appears.
2Press the U or V key to select [Store Job Log].
3Press the OK key. Store Job Log appears. Press
the U or V key to check the store queue.
A job result icon is displayed on the extreme right
of each job.
u : Job completed normally
v : Job error
t : Job aborted
NOTE: For details of other items, refer to Store Job
Status screen on page 7-6.
Status:
a
b
*********************
2
Send Job Status
3
Store Job Status
[ Pause ]
1
Print Job Status
Store Job Log:
a
b
0008
b
Scan
u
0009
b
maury’s data
v
0010
Y
aaaa
v
[ Detail ]

Status / Job Cancel
7-12 OPERATION GUIDE
Press the OK key or [Detail] (the Right Select key)
to check the detailed information of the selected
job.
Press the Y or Z key to switch the display to other
information items. The items displayed are as
follows:
Result
Accepted Time
End Time
Job Name
Job Type
User Name
Original Pages (number of pages of the original)
Color/B & W (color mode of the original)
Sender Info. (destination information)
When complete job name not displayed in detailed information
Press [Detail] (the Right Select key) in Job Name to see the complete job name. Press the OK key to return to
the original screen.
When complete destination information not displayed in detailed information
Press [Detail] (the Right Select key) in Sender Info. to see the complete destination information. Press the OK
key to return to the original screen.
0009 Detail:
C
b
Result: 1/9
Error
10200

Status / Job Cancel
OPERATION GUIDE 7-13
7
Sending the Job Log History
You can send the job log history by e-mail. You can either send it manually as needed or have it sent
automatically whenever a set number of jobs is reached.
Displaying Job Log History Menu
1Press the System Menu/Counter key on the main
unit operation panel. The Sys. Menu/Count. menu
appears.
When you are performing user management and
have not logged in, a login screen will appear.
Then, enter the user ID and password to log in.
NOTE:
• Refer to Character Entry Method on Appendix-5 for
details on entering characters.
• If [Netwk Authentic.] is selected as the user
authentication method, press [Menu] (the Left
Select key) to select the authentication destination.
2In the Sys. Menu/Count. menu, press the U or V
key to select [Report].
3Press the OK key. The Report menu appears.
IMPORTANT: When a time period to prohibit
acceptance of jobs is set in timer settings, the screen
will display Copy, print, send, storing functions are
restricted now. and return to the standby screen.
Sys. Menu/Count.:
a
b
*********************
2
Counter
3
System
[ Exit ]
1
Report
Login User Name:
L
b
********************
Login Password:
[ Menu ] [ Login ]
Sys. Menu/Count.:
a
b
*********************
2
Counter
3
System
[ Exit ]
1
Report
Report:
a
b
*********************
2
Result Rpt Set.
3
Job Log History
[ Exit ]
1
Report Print
Copy, print, send,
storing functions
are restricted now.
23:00 - 08:30

Status / Job Cancel
7-14 OPERATION GUIDE
4Press the U or V key to select [Job Log History].
5Press the OK key. The Job Log History menu
appears.
Setting the destination
Set the destination to which job log histories are sent.
Use the procedure below to set the destination.
1In the Job Log History menu, press the U or V key
to select [Destination].
2Press the OK key. The Destination menu appears.
Confirming Current Destination
1In the Destination menu, press the U or V key to
select [Confirmation].
Report:
a
b
2
Admin Rpt Set.
3
Result Rpt Set.
*********************
[ Exit ]
4
Job Log History
Job Log History:
a
b
*********************
2
Send History
3
Destination
[ Exit ]
1
Auto Sending
Job Log History:
a
b
1
Auto Sending
2
Send History
*********************
[ Exit ]
3
Destination
Destination:
a
b
*********************
2
Register
[ Exit ]
1
Confirmation
Destination:
a
b
*********************
2
Register
[ Exit ]
1
Confirmation

Status / Job Cancel
OPERATION GUIDE 7-15
7
2Press the OK key. Dest. Confirm. appears.
NOTE: Press the OK key to edit/delete the current
destination.Refer to Character Entry Method on
Appendix-5 for details on entering characters.
3Press [Exit] (the Right Select key). The basic
screen reappears.
Registering Destination
1In the Destination menu, press the U or V key to
select [Register].
2Press the OK key. Register appears.
To select a destination from the address book,
press the U or V key to select [Address Book] and
then press the OK key. This displays the address
book. Select your desired destination.
NOTE: For selecting a destination from the address
book, refer to Specifying Destination on page 3-28.
To directly enter a destination, press the U or V
key to select [Address Entry] and then press the
OK key. This displays an entry screen. Enter the
destination address directly.
3Press the OK key. Completed. is displayed and the
screen returns to the Destination menu.
Dest. Confirm.:
a
b
****************
*
****
N
[ Exit ]
p
Morgan@kyoceramita
Destination:
a
b
1
Confirmation
*********************
[ Exit ]
2
Register
Register:
a
b
*********************
2
Address Entry
1
Address Book
Completed.

Status / Job Cancel
7-16 OPERATION GUIDE
NOTE: If the address of the selected destination has
been changed after you selected the destination from
the address book, [*] is displayed before [Address
Entry]. Refer to Confirming Current Destination on
page 7-14 and reconfirm the destination address.
Automatic Job Log History Transmission
This function automatically sends the job log history to the specified destinations whenever a set number of jobs
has been logged.
Use the procedure below to set automatic job log history transmission.
1In the Job Log History menu, press the U or V key
to select [Auto Sending].
2Press the OK key. Auto Sending appears.
Register:
a
b
*********************
2
*Address Entry
1
Address Book
Job Log History:
a
b
*********************
2
Send History
3
Destination
[ Exit ]
1
Auto Sending
Auto Sending:
a
b
*********************
2
On
1
*Off

Status / Job Cancel
OPERATION GUIDE 7-17
7
3Press the U or V key to select [Off] or [On].
If you select [On] and press the OK key, Jobs
appears. Use the numeric keys to enter the number
of jobs to be sent at a time.
4Press the OK key. Completed. is displayed and the
screen returns to the Job Log History menu.
Manual Job Log History Transmission
You can also send the job log history to the specified destinations manually.
Use the procedure below to send the job log history manually.
1In the Job Log History menu, press the U or V key
to select [Send History].
2Press the OK key. A confirmation screen appears.
IMPORTANT: If no destination is registered, Enter
destination is displayed. Refer to Registering
Destination on page 7-15 and register the desired
destination.
3Press [Yes] (the Left Select key). Accepted. is
displayed and the job log is sent to the registered
destination before the screen returns to the Job
Log History menu.
Setting E-mail Subject
Set the subject automatically entered when sending job log histories by e-mail.
Use the procedure below to set the subject.
Jobs:
D
b
(1 - 16)
******16*
jobs
Job Log History:
a
b
1
Auto Sending
*********************
3
Destination
[ Exit ]
2
Send History
Send the job log
history.
Are you sure?
[ Yes ] [ No ]
Enter destination.

Status / Job Cancel
7-18 OPERATION GUIDE
1In the Job Log History menu, press the U or V key
to select [Subject].
2Press the OK key. Subject appears.
NOTE: Refer to Character Entry Method on Appendix-
5 for details on entering characters.
3Enter the destination address.
4Press the OK key. Completed. is displayed and the
screen returns to the Job Log History menu.
Job Log History:
a
b
2
Send History
3
Destination
*********************
[ Exit ]
4
Subject
Subject:
B
b
%printer
*
ABC
[ Text ]

Status / Job Cancel
OPERATION GUIDE 7-19
7
Pause and Resumption of Jobs
Pause /resume all printing jobs in printing/waiting.
The procedure for pausing and resuming jobs is explained below.
1Press the Status/Job Cancel key. The Status
menu appears.
2Press the U or V key to select [Print Job Status].
3Press the OK key. Print Job Status appears.
4Press [Pause] (the Left Select key). Printing is
paused.
When you press [Resume] (the Left Select key) to
resume printing.
NOTE: When you press the Back key, a confirmation
screen appears. Press [Yes] (the Left Select key) to
resume printing.
Canceling of Jobs
For canceling jobs, refer to Canceling Jobs on page 3-31.
Status:
a
b
*********************
2
Send Job Status
3
Store Job Status
[ Pause ]
1
Print Job Status
Print Job Status:
a
b
*********************
0009
r
maury’s data
0010
y
aaaa
[ Pause ] [ Menu ]
0008
r
Copy
r
Pausing:
a
b
*********************
0009
r
maury’s data
s
0010
y
aaaa
s
[ Resume ] [ Menu ]
0008
r
Copy
s
Resume paused jobs.
Are you sure?
[ Yes ] [ No ]

Status / Job Cancel
7-20 OPERATION GUIDE
Device/Communication
Configure the devices/lines installed or connected to this machine or check their status. You can also control
devices depending on their status.
Check of Device Status
1Press the Status/Job Cancel key. The Status
menu appears.
2Press the U or V key to select [Scanner], [Printer]
or [FAX].
3Press the OK key. This displays the status of the
device selected in step 2.
4Press the OK key. The screen returns to the Status
menu.
The items you can check are described below.
Scanner
The information (scanning, pausing, etc.) is displayed.
Printer
Information (waiting, printing, etc.) is displayed.
Status:
a
b
7
Store Job Log
*********************
9
Printer
[ Pause ]
8
Scanner
Scanner:
b
Ready.
Printer:
b
Ready.
FAX:
b
Ready.
[ Log ]

Status / Job Cancel
OPERATION GUIDE 7-21
7
FAX
The information (sending, waiting, etc.) is displayed.
If you press [Log] (the Right Select key), the Log
menu appears. From this screen, you can check or
print the transmission/reception history.
NOTE: If you are using a user management function,
the menu for printing the transmission/reception history
appears only when you have logged in as an
administrator.
Handling the Devices
1Press the Status/Job Cancel key. The Status
menu appears.
2Press the U or V key to select [USB Memory].
3Press the OK key. This displays the status of the
USB memory.
Press the Y or Z key to switch the display to other
information items. The items displayed are as
follows:
Capacity
Used Area
Free Space
When you press [Remove] (the Left Select key), a
confirmation screen appears and you can remove
the USB memory.
4Press the OK key. The screen returns to the Status
menu.
Log:
a
b
*********************
2
Incoming FAX Log
3
Outgoing FAX Rpt
1
Outgoing FAX Log
Status:
a
b
<
Paper Status
=
Memory Card
*********************
[ Pause ]
>
USB Memory
USB Memory:
C
b
Capacity: 1/3
512.0MB
[ Remove ]
USB memory can be
safely removed.
[OK ]

Status / Job Cancel
7-22 OPERATION GUIDE

OPERATION GUIDE 8-1
8 Default Setting (System Menu)
This chapter explains how to configure various settings of the machine using the menus on
the operation panel.
• Common Settings .........................................................8-2
• Copy Settings..............................................................8-56
• Sending Settings.........................................................8-62
• Document Box Settings ..............................................8-66
• Printer Settings ...........................................................8-69
• Printing Reports/Sending Notice.................................8-81
• Adjustment/Maintenance ............................................8-87
• Date/Timer ..................................................................8-92
•
Editing Destination (Address Book/Adding One-Touch Keys)
.8-112
• Restarting the System...............................................8-127
• Network Setup ..........................................................8-128
• Network Security.......................................................8-138
• Interface Block Setting..............................................8-146
• Security Level (Security Level setting)......................8-150
• Optional Functions....................................................8-151

Default Setting (System Menu)
8-2 OPERATION GUIDE
Common Settings
Common settings include;
•How to display the Sys. Menu/Count. menu …8-2
• Switching the Language for Display [Language] …8-2
• Default Screen …8-5
• Sound …8-6
• Display Bright. …8-7
• Original/Paper Settings …8-8
• Switching Unit of Measurement …8-27
• Error Handling …8-28
• Function Defaults …8-30
• Login Operation …8-55
How to display the Sys. Menu/Count. menu
1Press the System Menu/Counter key on the main
unit operation panel.
When you are performing user management and
have not logged in, a login screen will appear.
Then, enter the user ID and password to log in.
NOTE:
• Refer to Character Entry Method on Appendix-5 for
details on entering characters.
• If [Netwk Authentic.] is selected as the user
authentication method, press [Menu] (the Left
Select key) to select the authentication destination.
2The Sys. Menu/Count. menu appears.
Switching the Language for Display [Language]
You can select the language of the message display by following the procedure given below. You can optionally
download messages in other languages. Contact your service technician for information.
Login User Name:
L
b
*******************
Login Password:
[ Menu ] [ Login ]
Sys. Menu/Count.:
a
b
*********************
2
Counter
3
System
[ Exit ]
1
Report

Default Setting (System Menu)
OPERATION GUIDE 8-3
8
1In the Sys. Menu/Count. menu, press the U or V
key to select [Common Settings].
2Press the OK key. The Common Settings menu
appears.
3Press the U or V key to select [Language].
4Press the OK key. The Language menu appears.
The available languages are as follows:
English
Deutsch
Français
Español
Italiano
Nederlands
Português
The optional languages are as follows:
Sys. Menu/Count.:
a
b
4
User/Job Account
5
User Property
*********************
[ Exit ]
6
Common Settings
Common Settings:
a
b
*********************
2
Default Screen
3
Sound
[ Exit ]
1
Language
Language:
a
b
*********************
2
Deutsch
3
Français
1
*English
Optional language Message display
Turkish Türkçe
Greek Ελληνικά
Polish Polski
Czech
Hungarian Magyar
Finnish Suomi
Hebrew
Arabic
Swedish Svensk
Danish Dansk
Norwegian Norsk
Romanian
Русский

Default Setting (System Menu)
8-4 OPERATION GUIDE
If you are using one of the optional languages, it is
displayed in place of Portugues.
5Press the U or V key to select a language.
6Press the OK key. Completed. is displayed and the
screen returns to the Common Settings menu.
Korean
Simplified Chinese
Traditional Chinese
Optional language Message display

Default Setting (System Menu)
OPERATION GUIDE 8-5
8
Default Screen
Select the screen appearing right after start-up (default screen). The options are as follows.
The table below lists the available screens.
Use the procedure below to select the default startup screen.
1In the Sys. Menu/Count. menu, press the U or V
key to select [Common Settings].
2Press the OK key. The Common Settings menu
appears.
3Press the U or V key to select [Default Screen].
4Press the OK key. Default Screen appears.
5Press the U or V key to select the default screen.
6Press the OK key. Completed. is displayed and the
screen returns to the Common Settings menu.
Item Description
Status The Status/Job Cancel screen (the screen shown
when the Status/Job Cancel key is pressed)
appears.
Copy The Copy screen (the screen shown when the
Copy key is pressed) appears.
Send The Send screen (the screen shown when the
Send key is pressed) appears.
FAX The FAX screen (the screen shown when the
FAX key is pressed) appears.
Document Box The Document Box screen (the screen shown
when the Document Box key is pressed)
appears.
Sys. Menu/Count.:
a
b
4
User/Job Account
5
User Property
*********************
[ Exit ]
6
Common Settings
Common Settings:
a
b
1
Language
*********************
3
Sound
[ Exit ]
2
Default Screen
Default Screen:
a
b
1
Status
*********************
3
Send
2
*Copy

Default Setting (System Menu)
8-6 OPERATION GUIDE
Sound
Set options for buzzer sound during the machine operations.
The table below lists the buzzer types and their settings and details. The asterisk in the table is a default setting.
1In the Sys. Menu/Count. menu, press the U or V
key to select [Common Settings].
2Press the OK key. The Common Settings menu
appears.
3Press the U or V key to select [Sound].
4Press the OK key. Sound appears.
5Press the U or V key to select [Buzzer].
6Press the OK key. Buzzer appears.
7Press the U or V key to select [Key Confirmation].
Item Value Description
Key
Confirmation
Off, On * Emit a sound when the
control panel are pressed.
Job Finish Off*, On Emit a sound when a print
job is normally completed.
Ready Off*, On Emit a sound when the
warm-up is completed.
Warning Off, On* Emit a sound when errors
occur.
Sys. Menu/Count.:
a
b
4
User/Job Account
5
User Property
*********************
[ Exit ]
6
Common Settings
Common Settings:
a
b
1
Language
2
Default Screen
*********************
[ Exit ]
3
Sound
Sound:
a
b
*********************
2
FAX Speaker
3
FAX Monitor
[ Exit ]
1
Buzzer
Buzzer:
a
b
*********************
2
Job finish
3
Ready
[ Exit ]
1
Key Confirmation

Default Setting (System Menu)
OPERATION GUIDE 8-7
8
8Press the OK key. Key Confirmation appears.
9Press the U or V key to select [On] or [Off].
10 Press the OK key. Completed. is displayed and the
screen returns to the Buzzer menu.
Display Bright.
Set the brightness of the display.
Use the procedure below to adjust the display brightness.
1In the Sys. Menu/Count. menu, press the U or V
key to select [Common Settings].
2Press the OK key. The Common Settings menu
appears.
3Press the U or V key to select [Display Bright.].
4Press the OK key. Display Bright. appears.
5Press the U or V key to select the display
brightness from [Darker -3] to [Lighter +3].
6Press the OK key. Completed. is displayed and the
screen returns to the Common Settings menu.
Key Confirmation:
a
b
*********************
2
On
1
*Off
Sys. Menu/Count.:
a
b
4
User/Job Account
5
User Property
*********************
[ Exit ]
6
Common Settings
Common Settings:
a
b
*********************
2
Default Screen
3
Sound
[ Exit ]
1
Language
Display Bright.
:
a
b
3
Darker -1
*********************
5
Lighter+1
4
*Normal 0

Default Setting (System Menu)
8-8 OPERATION GUIDE
Original/Paper Settings
Register additional types and sizes of originals and paper.
Custom Original Size Setup
Set up frequently-used custom original size. The dimensions available are as follows.
The table below lists the sizes that can be registered.
Use the procedure below to set a custom original size.
1In the Sys. Menu/Count. menu, press the U or V
key to select [Common Settings].
2Press the OK key. The Common Settings menu
appears.
3Press the U or V key to select [Orig./Paper Set.].
4Press the OK key. The Orig./Paper Set. menu
appears.
5Press the U or V key to select [Custom Orig.Size].
6Press the OK key. Size Entry(Y) appears.
7Use the numeric keys to enter the paper length (Y).
Input units Dimensions
Inch models X: 1.97 to 14.02" (in 0.01" increments)
Y: 1.97 to 8.50" (in 0.01" increments)
Metric models X: 50 to 356 mm (in 1 mm increments)
Y: 50 to 216 mm (in 1 mm increments)
Sys. Menu/Count.:
a
b
4
User/Job Account
5
User Property
*********************
[ Exit ]
6
Common Settings
Common Settings:
a
b
*********************
2
Default Screen
3
Sound
[ Exit ]
1
Language
Orig./Paper Set.:
a
b
*********************
2
Def. Orig. Size
3
Custom PaperSize
[ Exit ]
1
Custom Orig.Size
Size Entry(Y):
D
b
(1.97 - 8.50)
x
***7.00*
"

Default Setting (System Menu)
OPERATION GUIDE 8-9
8
8Press the OK key. Size Entry(X) appears.
9Use the numeric keys to enter the paper width (X).
10
Press the OK key. Completed. is displayed and the
screen returns to the Orig./Paper Set. menu.
Size Entry(X):
D
b
(1.97 - 14.02)
J
**11.23*
"

Default Setting (System Menu)
8-10 OPERATION GUIDE
Default Original Size Setup
In the screen for setting the paper size for the paper feed cassette or multi purpose tray, select the paper size
to be used as the default value.
Use the procedure below to select the paper size to be used as the default value.
1In the Sys. Menu/Count. menu, press the U or V
key to select [Common Settings].
2Press the OK key. The Common Settings menu
appears.
3Press the U or V key to select [Orig./Paper Set.].
4Press the OK key. The Orig./Paper Set. menu
appears.
5Press the U or V key to select [Def. Orig. Size].
6Press the OK key. Def. Orig. Size appears.
7Press the U or V key to select the paper size to be
used as the default value.
8Press the OK key. Completed. is displayed and the
screen returns to the Orig./Paper Set. menu.
Sys. Menu/Count.:
a
b
4
User/Job Account
5
User Property
*********************
[ Exit ]
6
Common Settings
Common Settings:
a
b
*********************
2
Default Screen
3
Sound
[ Exit ]
1
Language
Orig./Paper Set.:
a
b
*********************
2
Def. Orig. Size
3
Custom PaperSize
[ Exit ]
1
Custom Orig.Size
Def. Orig. Size:
a
b
*********************
2
Legal
q
3
Statement
q
1
*Letter
q

Default Setting (System Menu)
OPERATION GUIDE 8-11
8
Adding a Custom Size and Media Type for Paper to Print
Set up a frequently-used custom paper size. The custom size options are displayed on the screen to select
paper.
The table below lists the sizes that can be registered.
Custom paper sizes can be added for each paper source.
Select media type for each paper size.
Media type: Plain, Transparency, Rough, Vellum, Labels, Recycled, Preprinted, Bond, Cardstock,Color,
Prepunched, Letterhead, Thick, Envelope, High Quality, Custom 1-8
NOTE: Refer to Paper Weight on page 8-17 for Custom 1-8 for media type.
Use the procedure below to select a custom paper size and media type.
1In the Sys. Menu/Count. menu, press the U or V
key to select [Common Settings].
2Press the OK key. The Common Settings menu
appears.
Input units Dimensions
Inch models Cassette: X: 4.13 to 8.50" (in 0.01" increments)
Y: 5.83 to 14.02" (in 0.01" increments)
Paper Feeder PF-100: X: 5.83 to 8.50" (in 0.01" increments)
Y: 8.27 to 14.02" (in 0.01" increments)
MP Tray: X: 2.75 to 8.50" (in 0.01" increments)
Y: 5.83 to 14.02" (in 0.01" increments)
Metric models Cassette: X: 105 to 216 (in 1 mm increments)
Y: 148 to 356 (in 1 mm increments)
Paper Feeder PF-100: X: 148 to 216 (in 1 mm increments)
Y: 210 to 356 (in 1 mm increments)
MP Tray: X: 70 to 216 (in 1 mm increments)
Y: 148 to 356 (in 1 mm increments)
Sys. Menu/Count.:
a
b
4
User/Job Account
5
User Property
*********************
[ Exit ]
6
Common Settings
Common Settings:
a
b
*********************
2
Default Screen
3
Sound
[ Exit ]
1
Language

Default Setting (System Menu)
8-12 OPERATION GUIDE
3Press the U or V key to select [Orig./Paper Set.].
4Press the OK key. The Orig./Paper Set. menu
appears.
5Press the U or V key to select [Custom
PaperSize].
6Press the OK key. The Custom PaperSize menu
appears.
7Select the paper source in which you want to set
the custom size and press the OK key. Size
Entry(Y) appears.
8Use the numeric keys to enter the paper length (Y).
9Press the OK key. Size Entry(X) appears.
10
Use the numeric keys to enter the paper width (X).
11
Press the OK key. Mediatype appears.
12
Press the U or V key to select the media type for
which you want to set the custom size.
13
Press the OK key. Completed. is displayed and the
screen returns to the Orig./Paper Set. menu.
Orig./Paper Set.:
a
b
*********************
2
Def. Orig. Size
3
Custom PaperSize
[ Exit ]
1
Custom Orig.Size
Custom PaperSize
a
b
*********************
2
Cassette 2 Size
3
Cassette 3 Size
1
Cassette 1 Size
Size Entry(Y):
D
b
(5.83 - 14.02)
x
***11.49*
"
Size Entry(X):
D
b
(4.13 - 8.50)
J
***6.00*
"
Media Type:
a
b
*********************
2
Transparency
3
Rough
1
*Plain

Default Setting (System Menu)
OPERATION GUIDE 8-13
8
Paper Size and Media Type Setup for Cassettes
Select paper size and media type for Cassette 1 and optional paper feeders (Cassette 2 and 3).
The available paper sizes and media types are shown in the table below.
Use the procedure below to select the paper size and media type for each cassette.
1In the Sys. Menu/Count. menu, press the U or V
key to select [Common Settings].
2Press the OK key. The Common Settings menu
appears.
3Press the U or V key to select [Orig./Paper Set.].
4Press the OK key. The Orig./Paper Set. menu
appears.
5Press the U or V key to select [Cassette 1 Set.],
[Cassette 2 Set.] or [Cassette 3 Set.].
Item Description
Paper Size Letter, Legal, Statement*, Executive, Oficio II,
A4, A5, A6*, B5, Folio, 16K, Custom
* Cassette 1 only
Media Type Plain (105 g/m2 or less), Rough,
Vellum (64 g/m2 or less), Recycled, Preprint***,
Bond**, Color, Prepunched***, Letterhead***,
Thick (106 g/m2 and more)**, High Quality,
Custom 1-8**
** To change to a media type other than Plain, refer to Paper
Weight on page 8-17.
*** To print on preprinted or prepunched paper or on letterhead, refer to
Special Paper Action on page 8-24.
Sys. Menu/Count.:
a
b
4
User/Job Account
5
User Property
*********************
[ Exit ]
6
Common Settings
Common Settings:
a
b
*********************
2
Default Screen
3
Sound
[ Exit ]
1
Language
Orig./Paper Set.:
a
b
*********************
2
Def. Orig. Size
3
Custom PaperSize
[ Exit ]
1
Custom Orig.Size

Default Setting (System Menu)
8-14 OPERATION GUIDE
Follow the steps below when you select the main
unit cassette ([Cassette 1]). Operate in a similar
fashion when you select an optional cassette
([Cassette 2 or 3])
6The Cassette 1 Set. menu appears.
7Press the U or V key to select [Cassette 1 Size].
8Press the OK key. Cassette 1 Size appears.
9Press the U or V key to select the paper size.
10
Press the OK key. The screen returns to the
Cassette 1 Set. menu.
11
Press the U or V key to select [Cassette 1 Type].
12
Press the OK key. Cassette 1 Type appears.
13
Press the U or V key to select the paper type.
14
Press the OK key. Completed. is displayed and the
screen returns to the Cassette 1 Set. menu.
Cassette 1 Set.:
a
b
*********************
2
Cassette 1 Type
[ Exit ]
1
Cassette 1 Size
Cassette 1 Size:
a
b
*********************
2
Legal
a
3
Statement
a
1
*Letter
a
Cassette 1 Set.:
a
b
*********************
2
Cassette 1 Type
[ Exit ]
1
Cassette 1 Size
Cassette 1 Type:
a
b
*********************
2
Rough
3
Recycled
1
*Plain

Default Setting (System Menu)
OPERATION GUIDE 8-15
8
Paper Size and Media Type Setup for Multi Purpose Tray
Select size and media type for multi purpose tray. Set up frequently-used size and media type before use.
The available paper sizes and media types are shown in the table below.
NOTE: To change to a media type other than Plain, refer to Paper Weight on page 8-17
Use the procedure below to select the paper size and media type for manual paper feed.
1In the Sys. Menu/Count. menu, press the U or V
key to select [Common Settings].
Item Description
Paper
Size
Standard
Sizes
Letter, Legal, Statement, Executive, Oficio II,
A4, A5, A6, B5, B6, Folio, 16K
Others Select special standard sizes or custom size*.
ISO B5, Envelope #10, Envelope #9,
Envelope #6, Envelope Monarch, Envelope DL,
Envelope C5, Hagaki, Oufuku Hagaki, Youkei 4,
Youkei 2, Custom
* Refer to Adding a Custom Size and Media Type for Paper to Print on
page 8-11 for selecting Custom Paper Size.
Size
Entry
Enter a size not displayed in the standard sizes.
Inch models:
X: 2.75 to 8.50" (in 0.01" increments)
Y: 5.83 to 14.02" (in 0.01" increments)
Metric models:
X: 70 to 216 (in 1 mm increments)
Y: 148 to 356 (in 1 mm increments)
Media Type Plain (105 g/m2 or less), Transparency, Rough,
Vellum (64 g/m2 or less), Labels, Recycled,
Preprinted**, Bond, Cardstock, Color,
Prepunched**, Letterhead**, Envelope,
Thick (106 g/m2 and more), High Quality,
Custom 1-8**
** Refer to Paper Weight on page 8-17 for selecting Custom 1- 8 from
Media Type.
To print on preprinted or prepunched paper or on letterhead, refer to
Special Paper Action on page 8-24.
Sys. Menu/Count.:
a
b
4
User/Job Account
5
User Property
*********************
[ Exit ]
6
Common Settings

Default Setting (System Menu)
8-16 OPERATION GUIDE
2Press the OK key. The Common Settings menu
appears.
3Press the U or V key to select [Orig./Paper Set.].
4Press the OK key. The Orig./Paper Set. menu
appears.
5Press the U or V key to select [MP Tray Set.].
6Press the OK key. The MP Tray Set. menu
appears.
7Press the U or V key to select [MP Tray Size].
8Press the OK key. MP Tray Size appears.
9Press the U or V key to select the paper size.
If you select [Others], you can select from
additional paper sizes.
Common Settings:
a
b
*********************
2
Default Screen
3
Sound
[ Exit ]
1
Language
Orig./Paper Set.:
a
b
*********************
2
Def. Orig. Size
3
Custom PaperSize
[ Exit ]
1
Custom Orig.Size
MP Tray Set.:
a
b
*********************
2
MP Tray Type
[ Exit ]
1
MP Tray Size
MP Tray Size:
a
b
<
16K
a
=
Others
*********************
>
*Size Entry
Others:
a
b
*********************
2
Envelopr #10
3
Envelope #9
1
*ISO B5
a

Default Setting (System Menu)
OPERATION GUIDE 8-17
8
If you select [Size Entry], you can register a custom
size. In the screen that appears, set the vertical
size (Y) and horizontal size (X) of the paper using
the numeric keys.
10
Press the OK key. The screen returns to the MP
Tray Set. menu.
11
Press the U or V key to select [MP Tray Type].
12
Press the OK key. MP Tray Type appears.
13
Press the U or V key to select the paper type.
14
Press the OK key. Completed. is displayed and the
screen returns to the MP Tray Set. menu.
Paper Weight
Select weight for each media type. The options for media type and weight of paper are as follows.
Paper types and weights
z: Available ×: Not available
Size Entry(Y):
D
b
(5.83 - 14.02)
x
***11.49*
"
MP Tray Set.:
a
b
1
MP Tray Size
*********************
[ Exit ]
2
MP Tray Type
Cassette 1 Type:
a
b
*********************
2
Rough
3
Recycled
1
*Plain
Paper Weight Light Normal 1 Normal 2 Normal 3 Heavy 1 Heavy 2 Heavy 3 Extra
Heavy
Plain zzzz**××××
Transparency××××zzzz
Rough zzzzzzz×
Vellum zzzz××××
Labels zzzzzzzz
Recycled zzzz××××
Preprinted zzzz××××
Bond zzzzzzz×

Default Setting (System Menu)
8-18 OPERATION GUIDE
For Custom 1-8, settings for duplex printing and media type name can be changed.
Use the procedure below to set the paper weight.
1In the Sys. Menu/Count. menu, press the U or V
key to select [Common Settings].
2Press the OK key. The Common Settings menu
appears.
3Press the U or V key to select [Orig./Paper Set.].
Cardstock ××××zzzz
Color zzzz××××
Prepunched zzzz××××
Letterhead zzzz××××
Thick ××××zzzz
Envelope ××××zzzz
High Quality zzzz××××
Custom 1-8 zzzzzzzz
Item Description
Duplex Prohibit Duplex printing not allowed.
Permit Duplex printing allowed.
Name Change names for Custom 1-8. Names
should be not more than 16 characters.
Selecting media type at multi purpose tray,
the name after change will be displayed.
Paper Weight Light Normal 1 Normal 2 Normal 3 Heavy 1 Heavy 2 Heavy 3 Extra
Heavy
Sys. Menu/Count.:
a
b
4
User/Job Account
5
User Property
*********************
[ Exit ]
6
Common Settings
Common Settings:
a
b
*********************
2
Default Screen
3
Sound
[ Exit ]
1
Language

Default Setting (System Menu)
OPERATION GUIDE 8-19
8
4Press the OK key. The Orig./Paper Set. menu
appears.
5Press the U or V key to select [Media Type Set.].
6Press the OK key. Media Type Set. menu appears.
7Press the U or V key to select the paper type for
which you want to make settings.
8Press the OK key. The menu for the selected paper
type appears.
9Press the U or V key to select [Paper Weight].
10
Press the OK key. The Paper Weight menu
appears.
11
Press the U or V key to select the weight of paper.
12
Press the OK key. Completed. is displayed and the
screen returns to the menu for the selected paper
type.
13
Press the U or V key to select [Print Density].
Orig./Paper Set.:
a
b
*********************
2
Def. Orig. Size
3
Custom PaperSize
[ Exit ]
1
Custom Orig.Size
Media type Set.:
K
b
*********************
2
Transparency
3
Rough
[ Exit ]
1
Plain
Plain:
a
b
*********************
2
Print Density
[ Exit ]
1
Paper Weight
Paper Weight:
a
b
*********************
2
*Heavy 3
3
Heavy 2
1
Extra Heavy
Plain:
a
b
1
Paper Weight
*********************
[ Exit ]
2
Print Density

Default Setting (System Menu)
8-20 OPERATION GUIDE
14
Press the OK key. The Print Density menu
appears.
15
Press the U or V key to select the print density.
16
Press the OK key. Completed. is displayed and the
screen returns to the menu for the selected paper
type.
When the selected paper type is [Custom 1 to 8],
you can further set whether to enable or disable
duplex and the name of the custom paper type.
17
Press the U or V key to select [Duplex].
18
Press the OK key. The Duplex menu appears.
19
Press the U or V key to select whether to enable
or disable duplex.
20
Press the OK key. Completed. is displayed and the
screen returns to the menu for the selected custom
paper type.
21
Press the U or V key to select [Name].
Print Density:
a
b
2
Medium Dark
*********************
4
Medium Light
3
*Normal
Plain:
a
b
1
Paper Weight
*********************
[ Exit ]
2
Print Density
Custom X:
a
b
*********************
2
Print Density
3
Duplex
[ Exit ]
1
Paper Weight
Duplex:
a
b
*********************
2
Prohibit
[ Exit ]
1
Permit
Custom X:
a
b
*********************
2
Print Density
3
Duplex
[ Exit ]
1
Paper Weight

Default Setting (System Menu)
OPERATION GUIDE 8-21
8
22
Press the OK key. Name Entry is displayed.
Enter the name of the custom paper type.
NOTE: Refer to Character Entry Method on Appendix-
5 for details on entering characters.
23
Press the OK key. Completed. is displayed and the
screen returns to the menu for the selected custom
paper type.
Name Entry:
C
b
Osaka SD Kyocer
*
S
ABC
[ Text ]
Custom X:
a
b
*********************
2
Print Density
3
Duplex
[ Exit ]
1
Paper Weight

Default Setting (System Menu)
8-22 OPERATION GUIDE
Default Paper Source
Select the default paper source from Cassette 1-3 and Multi Purpose Tray.
NOTE: [Cassette 2] and [Cassette 3] are displayed when the optional side feeder installed.
Use the procedure below to select the default paper source.
1In the Sys. Menu/Count. menu, press the U or V
key to select [Common Settings].
2Press the OK key. The Common Settings menu
appears.
3Press the U or V key to select [Orig./Paper Set.].
4Press the OK key. The Orig./Paper Set. menu
appears.
5Press the U or V key to select [Def. PaperSource].
6Press the OK key. Def. PaperSource appears.
7Press the U or V key to select the paper source to
be used preferentially.
8Press the OK key. Completed. is displayed and the
screen returns to the Common Settings menu.
Sys. Menu/Count.:
a
b
4
User/Job Account
5
User Property
*********************
[ Exit ]
6
Common Settings
Common Settings:
a
b
*********************
2
Default Screen
3
Sound
[ Exit ]
1
Language
Orig./Paper Set.:
a
b
*********************
2
Def. Orig. Size
3
Custom PaperSize
[ Exit ]
1
Custom Orig.Size
Def. PaperSurce:
a
b
*********************
2
Cassette 2
3
Cassette 3
1
*Cassette 1

Default Setting (System Menu)
OPERATION GUIDE 8-23
8
Media for Auto Selection
When [Auto] is selected in Paper Selection, the paper source that is automatically selected can be limited by
media types.If Plain is selected, the paper source with plain paper loaded in the specific size is selected. Select
[All Media Types] for the paper source with any kind of paper loaded in the specific size.
Use the procedure below to select the paper size and media type used by Auto Selection.
1In the Sys. Menu/Count. menu, press the U or V
key to select [Common Settings].
2Press the OK key. The Common Settings menu
appears.
3Press the U or V key to select [Orig./Paper Set.].
4Press the OK key. The Orig./Paper Set. menu
appears.
5Press the U or V key to select [Media for Auto].
6Press the OK key. Media for Auto appears.
7Press the U or V key to select [All Media Type] or
the paper type to be used for paper selection.
8Press the OK key. Completed. is displayed and the
screen returns to the Orig./Paper Set. menu.
Sys. Menu/Count.:
a
b
4
User/Job Account
5
User Property
*********************
[ Exit ]
6
Common Settings
Common Settings:
a
b
*********************
2
Default Screen
3
Sound
[ Exit ]
1
Language
Orig./Paper Set.:
a
b
*********************
2
Def. Orig. Size
3
Custom PaperSize
[ Exit ]
1
Custom Orig.Size
Media for Auto:
a
b
1
All Media Type
*********************
3
Transparency
2
*Plain

Default Setting (System Menu)
8-24 OPERATION GUIDE
Special Paper Action
When printing on Prepunched, Preprint, and Letterhead, punch-holes might not be aligned or the print direction
might be upside-down depending on how originals are set and the combination of copying functions. In such a
case, select [Adj. PrintDirect] to adjust the print direction. When paper orientation is not important, select [Speed
Priority].
The table below lists the available settings and their details.
If you select [Adj. PrintDirect], load paper according to the steps below.
Example: copying on Letterhead
NOTE: When loading cover paper in a cassette or multi purpose tray, load the face, on which printing is
supposed to be done, upward.
Item Description
Adj. PrintDirect Adjust print direction. Print speed is a little
slower. Select this item to print on
Prepunched, Preprint and Letterhead.
Speed Priority Give the job speed top priority and
disregard the paper orientation. Select this
item when paper orientation is not
important.
Original
Original
Finished
Finished
Cassette
Cassette Multi Purpose Tray
Multi Purpose TrayPaper
Paper

Default Setting (System Menu)
OPERATION GUIDE 8-25
8
Use the procedure below to specify the actions performed for special paper types.
1In the Sys. Menu/Count. menu, press the U or V
key to select [Common Settings].
2Press the OK key. The Common Settings menu
appears.
3Press the U or V key to select [Orig./Paper Set.].
4Press the OK key. The Orig./Paper Set. menu
appears.
5Press the U or V key to select [SpcialPaper Act.].
6Press the OK key. SpcialPaper Act. appears.
7Press the U or V key to select [Adj. PrintDirect] or
[Speed Priority].
8Press the OK key. Completed. is displayed and the
screen returns to the Orig./Paper Set. menu.
Sys. Menu/Count.:
a
b
4
User/Job Account
5
User Property
*********************
[ Exit ]
6
Common Settings
Common Settings:
a
b
*********************
2
Default Screen
3
Sound
[ Exit ]
1
Language
Orig./Paper Set.:
a
b
*********************
2
Def. Orig. Size
3
Custom PaperSize
[ Exit ]
1
Custom Orig.Size
SpecialPaper Act.:
a
b
*********************
2
Speed Priority
1
*Adj. PrintDirect
SpecialPaper Act.:
a
b
1
Adj. PrintDirect
*********************
2
*Speed Priority

Default Setting (System Menu)
8-26 OPERATION GUIDE
Preset Limit
Restrict the number of copies that can be made at one time. Options are 1-999 copies.
Use the procedure below to set the limit on the number of copies.
1In the Sys. Menu/Count. menu, press the U or V
key to select [Common Settings].
2Press the OK key. The Common Settings menu
appears.
3Press the U or V key to select [Preset Limit].
4Press the OK key. The Preset Limit menu appears.
5Press the U or V key to enter the number of
copies.
6Press the OK key. Completed. is displayed and the
screen returns to the Common Settings menu.
Sys. Menu/Count.:
a
b
4
User/Job Account
5
User Property
*********************
[ Exit ]
6
Common Settings
Common Settings:
a
b
*********************
2
Default Screen
3
Sound
[ Exit ]
1
Language
Preset Limit:
D
b
(1 - 999)
**999*

Default Setting (System Menu)
OPERATION GUIDE 8-27
8
Switching Unit of Measurement
Select inch or metric for the unit for paper dimensions.
Use the procedure below to change the input units.
1In the Sys. Menu/Count. menu, press the U or V
key to select [Common Settings].
2Press the OK key. The Common Settings menu
appears.
3Press the U or V key to select [Measurement].
4Press the OK key. The Measurement menu
appears.
5Press the U or V key to select [inch] or [mm].
6Press the OK key. Completed. is displayed and the
screen returns to the Common Settings menu.
Sys. Menu/Count.:
a
b
4
User/Job Account
5
User Property
*********************
[ Exit ]
6
Common Settings
Common Settings:
a
b
*********************
2
Default Screen
3
Sound
[ Exit ]
1
Language
Measurement:
a
b
*********************
2
mm
1
*inch

Default Setting (System Menu)
8-28 OPERATION GUIDE
Error Handling
Select whether to cancel or continue the job when error has occurred. The possible errors and what to do for
the errors are as follows.
Duplexing Error
Select what to do when duplex printing is not possible for the selected paper size and media type.
Paper Mismatch Error
Select the method to handle if the selected paper size or paper type does not match the paper size or paper
type set in the paper source when printing from your computer.
Use the procedure below to specify the settings for error handling.
1In the Sys. Menu/Count. menu, press the U or V
key to select [Common Settings].
2Press the OK key. The Common Settings menu
appears.
3Press the U or V key to select [Error Handling].
Item Description
1-sided Printed in 1-sided
Display Error Error message to cancel printing is
displayed.
Item Description
Ignore Printing continues.
Display Error Error message to cancel printing is
displayed.
Sys. Menu/Count.:
a
b
4
User/Job Account
5
User Property
*********************
[ Exit ]
6
Common Settings
Common Settings:
a
b
*********************
2
Default Screen
3
Sound
[ Exit ]
1
Language

Default Setting (System Menu)
OPERATION GUIDE 8-29
8
4Press the OK key. The Error Handling menu
appears.
5Press the U or V key to select [DuplexPagerError].
6Press the OK key. DuplexPaperError appears.
7Press the U or V key to select the method to
handle if duplex is disabled.
8Press the OK key. Completed. is displayed and the
screen returns to the Error Handling menu.
9Press the U or V key to select
[PagerMismatchErr].
10
Press the OK key. PagerMismatchErr appears.
11
Press the U or V key to select the method to
handle paper mismatch.
12
Press the OK key. Completed. is displayed and the
screen returns to the Error Handling menu.
Error Handling:
a
b
*********************
2
PaperMismatchErr
[ Exit ]
1
DuplexPaperError
DuplexPaperError:
a
b
*********************
2
Display Error
1
*1-sided
Error Handling:
a
b
1
DuplexPaperError
*********************
[ Exit ]
2
PaperMismatchErr
PaperMismatchErr:
a
b
*********************
2
Display Error
1
*Ignore

Default Setting (System Menu)
8-30 OPERATION GUIDE
Function Defaults
Defaults are the values automatically set after the warm-up is completed or the Reset key is pressed.
Set the defaults for available settings such as copying and sending. Setting the frequently-used values as
defaults makes subsequent jobs easier.
Orig.Orientation
Set the original orientation defaults. The available default settings are shown below.
Refer to page 4-8 for Original Orientation.
Use the procedure below to select the default orientation when originals are placed on the platen.
1In the Sys. Menu/Count. menu, press the U or V
key to select [Common Settings].
2Press the OK key. The Common Settings menu
appears.
3Press the U or V key to select [Function Default].
4Press the OK key. The Function Default menu
appears.
5Press the U or V key to select [Orig.Orientation].
Item Description
c Top Edge Top Select the original's top edge at the top.
d Top Edge Left Select the original's top edge at the left.
Sys. Menu/Count.:
a
b
4
User/Job Account
5
User Property
*********************
[ Exit ]
6
Common Settings
Common Settings:
a
b
*********************
2
Default Screen
3
Sound
[ Exit ]
1
Language
Function Default:
a
b
*********************
2
Scan Resolution
3
FAX Resolution
[ Exit ]
1
Color Selection

Default Setting (System Menu)
OPERATION GUIDE 8-31
8
6Press the OK key. Orig.Orientation appears.
7Press the U or V key to select [c Top Edge Top]
or [d Top Edge Left] .
8Press the OK key. Completed. is displayed and the
screen returns to the Function Default menu.
Continuous Scan
Set the continuous scan defaults. The available default settings are shown below.
Refer to page 4-8 for Original Orientation.
Use the procedure below to select the default settings for continuous scanning.
1In the Sys. Menu/Count. menu, press the U or V
key to select [Common Settings].
2Press the OK key. The Common Settings menu
appears.
3Press the U or V key to select [Function Default].
4Press the OK key. The Function Default menu
appears.
Orig.Orientation:
a
b
1
c
Top Edge Top
*********************
2
*
d
Top Edge Left
Item Description
Off Continuous scan not performed
On Continuous scan performed
Sys. Menu/Count.:
a
b
4
User/Job Account
5
User Property
*********************
[ Exit ]
6
Common Settings
Common Settings:
a
b
*********************
2
Default Screen
3
Sound
[ Exit ]
1
Language
Function Default:
a
b
*********************
2
Scan Resolution
3
FAX Resolution
[ Exit ]
1
Color Selection

Default Setting (System Menu)
8-32 OPERATION GUIDE
5Press the U or V key to select [Continuous Scan].
6Press the OK key. Continuous Scan appears.
7Press the U or V key to select [Off] or [On].
8Press the OK key. Completed. is displayed and the
screen returns to the Function Default menu.
Original Image
Set the default original document type. The available default settings are shown below.
Use the procedure below to select the default quality setting for originals.
1In the Sys. Menu/Count. menu, press the U or V
key to select [Common Settings].
2Press the OK key. The Common Settings menu
appears.
3Press the U or V key to select [Function Default].
Continuous Scan:
a
b
*********************
2
On
1
*Off
Item Description
Text+Photo Text and photos together.
Photo For photos taken with a camera.
Text Only text, no photos.
for OCR Image quality suitable for OCR software.
Sys. Menu/Count.:
a
b
4
User/Job Account
5
User Property
*********************
[ Exit ]
6
Common Settings
Common Settings:
a
b
*********************
2
Default Screen
3
Sound
[ Exit ]
1
Language

Default Setting (System Menu)
OPERATION GUIDE 8-33
8
4Press the OK key. The Function Default menu
appears.
5Press the U or V key to select [Original Image].
6Press the OK key. Original Image appears.
7Press the U or V key to select [Text+Photo],
[Photo], [Text] or [for OCR].
8Press the OK key. Completed. is displayed and the
screen returns to the Function Default menu.
Scan Resolution
Select the default scanning resolution. The options are 600x600dpi, 400x400dpi U.Fin (Ultra Fine), 300x300dpi,
200x400dpi S.Fin (Super Fine), 200x200dpi Fine, 200x100dpi Norm. (Normal).
Use the procedure below to select the default resolution setting.
1In the Sys. Menu/Count. menu, press the U or V
key to select [Common Settings].
2Press the OK key. The Common Settings menu
appears.
3Press the U or V key to select [Function Default].
Function Default:
a
b
*********************
2
Scan Resolution
3
FAX Resolution
[ Exit ]
1
Color Selection
Original Image:
a
b
*********************
2
Photo
3
Text
1
*Text+Photo
Sys. Menu/Count.:
a
b
4
User/Job Account
5
User Property
*********************
[ Exit ]
6
Common Settings
Common Settings:
a
b
*********************
2
Default Screen
3
Sound
[ Exit ]
1
Language

Default Setting (System Menu)
8-34 OPERATION GUIDE
4Press the OK key. The Function Default menu
appears.
5Press the U or V key to select [Scan Resolution].
6Press the OK key. Scan Resolution appears.
7Press the U or V key to select [200x100dpi
Norm.], [200x200dpi Fine], [200x400dpi S.Fin],
[300x300dpi], [400x400dpi U.Fin] or [600x600dpi].
8Press the OK key. Completed. is displayed and the
screen returns to the Function Default menu.
Color Selection
Select the default color mode setting. The available default settings are shown below.
Use the procedure below to select the default color mode setting.
1In the Sys. Menu/Count. menu, press the U or V
key to select [Common Settings].
Function Default:
a
b
*********************
2
Scan Resolution
3
FAX Resolution
[ Exit ]
1
Color Selection
Scan Resolution:
a
b
*********************
2
200x200dpi Fine
3
200x400dpi S.Fin
1
*200x100dpi Norm.
Color mode Description
Full Color Scan document in full color.
Grayscale Scan document in grayscale for smoother
and finer finish.
Black & White Scan document in black and white.
Sys. Menu/Count.:
a
b
4
User/Job Account
5
User Property
*********************
[ Exit ]
6
Common Settings

Default Setting (System Menu)
OPERATION GUIDE 8-35
8
2Press the OK key. The Common Settings menu
appears.
3Press the U or V key to select [Function Default].
4Press the OK key. The Function Default menu
appears.
5Press the U or V key to select [Color Selection].
6Press the OK key. Color Selection appears.
7Press the U or V key to select [Full Color],
[Grayscale] or [Black & White].
8Press the OK key. Completed. is displayed and the
screen returns to the Function Default menu.
Common Settings:
a
b
*********************
2
Default Screen
3
Sound
[ Exit ]
1
Language
Function Default:
a
b
*********************
2
Scan Resolution
3
FAX Resolution
[ Exit ]
1
Color Selection
Color Selection:
a
b
*********************
2
Grayscale
3
Black & White
1
*Full Color

Default Setting (System Menu)
8-36 OPERATION GUIDE
File Format
Select the default file type to send the scanned originals. The available default settings are shown below.
NOTE: Refer to page 5-10 for file formats.
Use the procedure below to select the default file format.
1In the Sys. Menu/Count. menu, press the U or V
key to select [Common Settings].
2Press the OK key. The Common Settings menu
appears.
3Press the U or V key to select [Function Default].
4Press the OK key. The Function Default menu
appears.
5Press the U or V key to select [File Format].
File Format Description
PDF Send files in PDF format.
TIFF Send files in TIFF format.
XPS Send files in XPS format.
JPEG Send files in JPEG format.
Sys. Menu/Count.:
a
b
4
User/Job Account
5
User Property
*********************
[ Exit ]
6
Common Settings
Common Settings:
a
b
*********************
2
Default Screen
3
Sound
[ Exit ]
1
Language
Function Default:
a
b
*********************
2
Scan Resolution
3
FAX Resolution
[ Exit ]
1
Color Selection

Default Setting (System Menu)
OPERATION GUIDE 8-37
8
6Press the OK key. File Format appears.
7Press the U or V key to select [PDF], [TIFF], [XPS]
or [JPEG].
8Press the OK key. Completed. is displayed and the
screen returns to the Function Default menu.
Density
Set the default density. The available default settings are shown below.
Use the procedure below to select the default zoom setting.
1In the Sys. Menu/Count. menu, press the U or V
key to select [Common Settings].
2Press the OK key. The Common Settings menu
appears.
3Press the U or V key to select [Function Default].
4Press the OK key. The Function Default menu
appears.
5Press the U or V key to select [Density].
File Format:
a
b
*********************
2
TIFF
3
XPS
1
*PDF
Item Description
Manual (Normal 0) Set to (Normal 0) in the Manual density.
Auto Set to Auto density.
Sys. Menu/Count.:
a
b
4
User/Job Account
5
User Property
*********************
[ Exit ]
6
Common Settings
Common Settings:
a
b
*********************
2
Default Screen
3
Sound
[ Exit ]
1
Language
Function Default:
a
b
*********************
2
Scan Resolution
3
FAX Resolution
[ Exit ]
1
Color Selection

Default Setting (System Menu)
8-38 OPERATION GUIDE
6Press the OK key. Density appears.
7Press the U or V key to select [Auto] or [Manual].
8Press the OK key. Completed. is displayed and the
screen returns to the Function Default menu.
Zoom
Select the enlarged/reduced default when paper size/sending size changed after the originals set. The available
default settings are shown below.
Use the procedure below to select the default zoom setting.
1In the Sys. Menu/Count. menu, press the U or V
key to select [Common Settings].
2Press the OK key. The Common Settings menu
appears.
3Press the U or V key to select [Function Default].
4Press the OK key. The Function Default menu
appears.
5Press the U or V key to select [Zoom].
Density:
a
b
1
Auto
*********************
2
*Manual
Item Description
100% Copy (send/save) at actual size (100%).
Auto Automatically reduce or enlarge the
originals to match paper size/ sending size.
Sys. Menu/Count.:
a
b
4
User/Job Account
5
User Property
*********************
[ Exit ]
6
Common Settings
Common Settings:
a
b
*********************
2
Default Screen
3
Sound
[ Exit ]
1
Language
Function Default:
a
b
*********************
2
Scan Resolution
3
FAX Resolution
[ Exit ]
1
Color Selection

Default Setting (System Menu)
OPERATION GUIDE 8-39
8
6Press the OK key. Zoom appears.
7Press the U or V key to select [100%] or [Auto].
8Press the OK key. Completed. is displayed and the
screen returns to the Function Default menu.
File Name Entry
Set an automatically entered name (default) for jobs. Additional information such as Date and Time and Job No.
can also be set.
The table below lists the additional information available.
NOTE:
• Refer to page 4-18 and page 5-17 for name entry.
• Refer to Character Entry Method on Appendix-5 for details on entering characters.
Use the procedure below to set the default file name.
1In the Sys. Menu/Count. menu, press the U or V
key to select [Common Settings].
2Press the OK key. The Common Settings menu
appears.
Zoom:
a
b
*********************
2
Auto
1
*100%
Item Description
None No additional information available.
Date Adds date and time.
Job No. Adds the job number.
Job No. + Date Adds the job number plus date and time.
Date + Job No. Adds date and time plus the job number.
Sys. Menu/Count.:
a
b
4
User/Job Account
5
User Property
*********************
[ Exit ]
6
Common Settings
Common Settings:
a
b
*********************
2
Default Screen
3
Sound
[ Exit ]
1
Language

Default Setting (System Menu)
8-40 OPERATION GUIDE
3Press the U or V key to select [Function Default].
4Press the OK key. The Function Default menu
appears.
5Press the U or V key to select [File Name Entry].
6Press the OK key. File Name Entry appears. Enter
the document name (up to 32 characters).
7Press the OK key. Additional Info appears.
8Press the U or V key to select [None], [Date],
[JobNo.], [JobNo. + Date] or [Date + JobNo.].
9Press the OK key. Completed. is displayed and the
screen returns to the Function Default menu.
Subject/Body
Set the subject and body automatically entered (default subject and body) when sending the scanned originals
by E-mail.
NOTE:
• Refer to Send as E-mail on page 3-21.
• Refer to Character Entry Method on Appendix-5 for details on entering characters.
Use the procedure below to set the default e-mail subject and message body.
1In the Sys. Menu/Count. menu, press the U or V
key to select [Common Settings].
Function Default:
a
b
*********************
2
Scan Resolution
3
FAX Resolution
[ Exit ]
1
Color Selection
File name Entry:
A
b
doc 1
*
S
ABC
[ Text ]
Additional Info.:
a
b
*********************
2
Date
3
Job No.
1
*None
Sys. Menu/Count.:
a
b
4
User/Job Account
5
User Property
*********************
[ Exit ]
6
Common Settings

Default Setting (System Menu)
OPERATION GUIDE 8-41
8
2Press the OK key. The Common Settings menu
appears.
3Press the U or V key to select [Function Default].
4Press the OK key. The Function Default menu
appears.
5Press the U or V key to select [Subject/Body].
6Press the OK key. Subject Entry appears. Enter the
e-mail subject (up to 60 characters).
If you press the Back key, you can return to the
Function Default menu.
7Press the OK key. Body Entry appears. Enter e-
mail body text (up to 500 characters).
If you press the Back key, you can return to Subject
Entry.
8Press the OK key. Completed. is displayed and the
screen returns to the Function Default menu.
Common Settings:
a
b
*********************
2
Default Screen
3
Sound
[ Exit ]
1
Language
Function Default:
a
b
*********************
2
Scan Resolution
3
FAX Resolution
[ Exit ]
1
Color Selection
Subject Entry:
K
b
abcdefghijklmnopqrstu
vwxyzABCDEFGHIJKLMNOP
QRSTUVWXYZ
*
S
ABC
[ Text ]
Body Entry:
a
b
abcdefghijklmnopqrstu
vwxyzABCDEFGHIJKLMNOP
QRSTUVWXYZ
*
ABC
[ Text ]

Default Setting (System Menu)
8-42 OPERATION GUIDE
Collate
Set the defaults for Collate. The table below shows the available settings.
NOTE: Refer to page 3-17 for Collate/Offset.
Use the procedure below to set the default Collate/Offset settings.
1In the Sys. Menu/Count. menu, press the U or V
key to select [Common Settings].
2Press the OK key. The Common Settings menu
appears.
3Press the U or V key to select [Function Default].
4Press the OK key. The Function Default menu
appears.
5Press the U or V key to select [Collate].
6Press the OK key. Collate appears.
7Press the U or V key to select [Off] or [On].
Item Description
Collate Off Collate not performed.
On Collate performed.
Sys. Menu/Count.:
a
b
4
User/Job Account
5
User Property
*********************
[ Exit ]
6
Common Settings
Common Settings:
a
b
*********************
2
Default Screen
3
Sound
[ Exit ]
1
Language
Function Default:
a
b
*********************
2
Scan Resolution
3
FAX Resolution
[ Exit ]
1
Color Selection
Collate:
a
b
1
Off
*********************
2
*On

Default Setting (System Menu)
OPERATION GUIDE 8-43
8
8Press the OK key. Completed. is displayed and the
screen returns to the Function Default menu.
EcoPrint
Select the EcoPrint default. The table below shows the available settings.
NOTE: Refer to page 4-10 for EcoPrint.
Use the procedure below to set the default EcoPrint setting.
1In the Sys. Menu/Count. menu, press the U or V
key to select [Common Settings].
2Press the OK key. The Common Settings menu
appears.
3Press the U or V key to select [Function Default].
4Press the OK key. The Function Default menu
appears.
5Press the U or V key to select [EcoPrint].
Item Description
Off No EcoPrint performed.
On EcoPrint performed.
Sys. Menu/Count.:
a
b
4
User/Job Account
5
User Property
*********************
[ Exit ]
6
Common Settings
Common Settings:
a
b
*********************
2
Default Screen
3
Sound
[ Exit ]
1
Language
Function Default:
a
b
*********************
2
Scan Resolution
3
FAX Resolution
[ Exit ]
1
Color Selection

Default Setting (System Menu)
8-44 OPERATION GUIDE
6Press the OK key. EcoPrint appears.
7Press the U or V key to select [Off] or [On].
8Press the OK key. Completed. is displayed and the
screen returns to the Function Default menu.
2 in 1 Layout
Select the default value for layout when [2 in 1] is selected for Combine. Items available for the default value are
as follows:
Use the procedure below to select the default value for layout.
1In the Sys. Menu/Count. menu, press the U or V
key to select [Common Settings].
2Press the OK key. The Common Settings menu
appears.
3Press the U or V key to select [Function Default].
4Press the OK key. The Function Default menu
appears.
5Press the U or V key to select [Detail Setting].
EcoPrint:
a
b
*********************
2
On
1
*Off
Item Description
g L to R f T to B Arranges from left to right or top to bottom.
e R to L Arranges from right to left.
Sys. Menu/Count.:
a
b
4
User/Job Account
5
User Property
*********************
[ Exit ]
6
Common Settings
Common Settings:
a
b
*********************
2
Default Screen
3
Sound
[ Exit ]
1
Language
Function Default:
a
b
*********************
2
Scan Resolution
3
FAX Resolution
[ Exit ]
1
Color Selection

Default Setting (System Menu)
OPERATION GUIDE 8-45
8
6Press the OK key. The Detail Setting menu
appears.
7Press the U or V key to select [2 in 1 Layout].
8Press the OK key. 2 in 1 Layout appears.
9Press the U or V key to select [g L to R f T to
B] or [e R to L].
10 Press the OK key. Completed. is displayed and the
screen returns to the Detail Setting menu.
4 in 1 Layout
Select the default value for layout when [4 in 1] is selected for Combine. Items available for the default value are
as follows:
Use the procedure below to select the default value for layout.
1In the Sys. Menu/Count. menu, press the U or V
key to select [Common Settings].
Detail Setting:
a
b
*********************
2
4 in 1 Layout
3
Border Line
[ Exit ]
1
2 in 1 layout
2 in 1 Layout
a
b
*********************
2
e
R to L
1
*
g
L to R
f
T to B
Item Description
h Right then Down Arranges from upper left to right.
i Down then Right Arranges from upper left to bottom.
j Left then Down Arranges from upper right to left.
k Down then Left Arranges from upper right to bottom.
Sys. Menu/Count.:
a
b
4
User/Job Account
5
User Property
*********************
[ Exit ]
6
Common Settings

Default Setting (System Menu)
8-46 OPERATION GUIDE
2Press the OK key. The Common Settings menu
appears.
3Press the U or V key to select [Function Default].
4Press the OK key. The Function Default menu
appears.
5Press the U or V key to select [Detail Setting].
6Press the OK key. The Detail Setting menu
appears.
7Press the U or V key to select [4 in 1 Layout].
8Press the OK key. 4 in 1 Layout appears.
9Press the U or V key to select [h Right then
Down], [i Down then Right], [j Left then Down]
or [k Down then Left].
10
Press the OK key. Completed. is displayed and the
screen returns to the Detail Setting menu.
Common Settings:
a
b
*********************
2
Default Screen
3
Sound
[ Exit ]
1
Language
Function Default:
a
b
*********************
2
Scan Resolution
3
FAX Resolution
[ Exit ]
1
Color Selection
Detail Setting:
a
b
*********************
2
4 in 1 Layout
3
Border Line
[ Exit ]
1
2 in 1 layout
4 in 1 Layout:
a
b
*********************
2
i
Down then Right
3
j
Left then Down
1
*
h
Right then Down

Default Setting (System Menu)
OPERATION GUIDE 8-47
8
Border Line
Select the default value for border line when [2 in 1] is selected for Combine. Items available for the default value
are as follows:
Use the procedure below to select the default value for border line.
1In the Sys. Menu/Count. menu, press the U or V
key to select [Common Settings].
2Press the OK key. The Common Settings menu
appears.
3Press the U or V key to select [Function Default].
4Press the OK key. The Function Default menu
appears.
5Press the U or V key to select [Detail Setting].
6Press the OK key. The Detail Setting menu
appears.
7Press the U or V key to select [Border Line].
Item Description
None No border line.
l Solid Line Draws solid border lines.
m Dotted Line Draws dotted border lines.
n Positioning Mark Puts a mark on the border line position.
Sys. Menu/Count.:
a
b
4
User/Job Account
5
User Property
*********************
[ Exit ]
6
Common Settings
Common Settings:
a
b
*********************
2
Default Screen
3
Sound
[ Exit ]
1
Language
Function Default:
a
b
*********************
2
Scan Resolution
3
FAX Resolution
[ Exit ]
1
Color Selection
Detail Setting:
a
b
*********************
2
4 in 1 Layout
3
Border Line
[ Exit ]
1
2 in 1 layout

Default Setting (System Menu)
8-48 OPERATION GUIDE
8Press the OK key. Border Line appears.
9Press the U or V key to select [ None], [l Solid
Line], [m Dotted Line] or [n Positioning Mark].
10
Press the OK key. Completed. is displayed and the
screen returns to the Detail Setting menu.
Orig. Binding
Select the default value for the binding edge of the original when [2-sided>>1-sided] or [2-sided>>2-sided] is
selected for Duplex. Items available for the default value are as follows:
NOTE: This setting is shown only when the optional document processor (DP-110) is installed.
Use the procedure below to select the default value for the binding edge of the original.
1In the Sys. Menu/Count. menu, press the U or V
key to select [Common Settings].
2Press the OK key. The Common Settings menu
appears.
3Press the U or V key to select [Function Default].
Border Line:
a
b
*********************
2
l
Solid Line
3
m
Dotted Line
1
* None
Item Description
o Left/Right Left/right binding
p Top Top binding
Sys. Menu/Count.:
a
b
4
User/Job Account
5
User Property
*********************
[ Exit ]
6
Common Settings
Common Settings:
a
b
*********************
2
Default Screen
3
Sound
[ Exit ]
1
Language

Default Setting (System Menu)
OPERATION GUIDE 8-49
8
4Press the OK key. The Function Default menu
appears.
5Press the U or V key to select [Detail Setting].
6Press the OK key. The Detail Setting menu
appears.
7Press the U or V key to select [Orig. Binding].
8Press the OK key. Orig. Binding appears.
9Press the U or V key to select [o Left/Right] or
[ p Top].
10 Press the OK key. Completed. is displayed and the
screen returns to the Detail Setting menu.
Function Default:
a
b
*********************
2
Scan Resolution
3
FAX Resolution
[ Exit ]
1
Color Selection
Detail Setting:
a
b
*********************
2
4 in 1 Layout
3
Border Line
[ Exit ]
1
2 in 1 layout
Orig. Binding:
a
b
*********************
2
p
Top
1
*
o
Left/Right

Default Setting (System Menu)
8-50 OPERATION GUIDE
Finish Binding
Select the default value for the binding edge of the finished copies when [1-sided>>2-sided] or [2-sided>>2-
sided] is selected for Duplex. Items available for the default value are as follows:
Use the procedure below to select the default value for the binding edge of the finished copies.
1In the Sys. Menu/Count. menu, press the U or V
key to select [Common Settings].
2Press the OK key. The Common Settings menu
appears.
3Press the U or V key to select [Function Default].
4Press the OK key. The Function Default menu
appears.
5Press the U or V key to select [Detail Setting].
6Press the OK key. The Detail Setting menu
appears.
7Press the U or V key to select [Finish Binding].
Item Description
o Left/Right Left/right binding
p Top Top binding
Sys. Menu/Count.:
a
b
4
User/Job Account
5
User Property
*********************
[ Exit ]
6
Common Settings
Common Settings:
a
b
*********************
2
Default Screen
3
Sound
[ Exit ]
1
Language
Function Default:
a
b
*********************
2
Scan Resolution
3
FAX Resolution
[ Exit ]
1
Color Selection
Detail Setting:
a
b
*********************
2
4 in 1 Layout
3
Border Line
[ Exit ]
1
2 in 1 layout

Default Setting (System Menu)
OPERATION GUIDE 8-51
8
8Press the OK key. Finish Binding appears.
9Press the U or V key to select [ o Left/Right] or [p
Top] .
10
Press the OK key. Completed. is displayed and the
screen returns to the Detail Setting menu.
Image Quality
Select the default value for image quality when File Format is selected. Select the default value in the range from
[1 Low(High Comp)] (high compression) to [5 High(Low Comp)] (low compression).
Use the procedure below to select the default value for image quality.
1In the Sys. Menu/Count. menu, press the U or V
key to select [Common Settings].
2Press the OK key. The Common Settings menu
appears.
3Press the U or V key to select [Function Default].
4Press the OK key. The Function Default menu
appears.
5Press the U or V key to select [Detail Setting].
Finish.. Binding:
a
b
*********************
2
p
Top
1
*
o
Left/Right
Sys. Menu/Count.:
a
b
4
User/Job Account
5
User Property
*********************
[ Exit ]
6
Common Settings
Common Settings:
a
b
*********************
2
Default Screen
3
Sound
[ Exit ]
1
Language
Function Default:
a
b
*********************
2
Scan Resolution
3
FAX Resolution
[ Exit ]
1
Color Selection

Default Setting (System Menu)
8-52 OPERATION GUIDE
6Press the OK key. The Detail Setting menu
appears.
7Press the U or V key to select [Image Quality].
8Press the OK key. Image Quality appears.
9Press the U or V key to select from [1 Low(High
Comp)] to [5 High(Low Comp)].
10
Press the OK key. Completed. is displayed and the
screen returns to the Detail Setting menu.
Color TIFF Comp.
Set the default value for compression method for TIFF images handled by this machine.
Use the procedure below to set the default value for color TIFF compression method.
1In the Sys. Menu/Count. menu, press the U or V
key to select [Common Settings].
2Press the OK key. The Common Settings menu
appears.
3Press the U or V key to select [Function Default].
Detail Setting:
a
b
*********************
2
4 in 1 Layout
3
Border Line
[ Exit ]
1
2 in 1 layout
Image Quality:
a
b
*********************
2
2
3
3
1
*1 Low(High Comp)
Sys. Menu/Count.:
a
b
4
User/Job Account
5
User Property
*********************
[ Exit ]
6
Common Settings
Common Settings:
a
b
*********************
2
Default Screen
3
Sound
[ Exit ]
1
Language

Default Setting (System Menu)
OPERATION GUIDE 8-53
8
4Press the OK key. The Function Default menu
appears.
5Press the U or V key to select [Detail Setting].
6Press the OK key. The Detail Setting menu
appears.
7Press the U or V key to select [Color TIFF Comp.].
8Press the OK key. Color TIFF Comp. appears.
9Press the U or V key to select [TIFF V6] or [TTN2].
10
Press the OK key. Completed. is displayed and the
screen returns to the Detail Setting menu.
XPS FitTo Page
Set the default value for XPS print range setting for printing an XPS document after enlarging or reducing it to
the size that fits in the print area.
Use the procedure below to set the default value for XPS print range setting.
1In the Sys. Menu/Count. menu, press the U or V
key to select [Common Settings].
Function Default:
a
b
*********************
2
Scan Resolution
3
FAX Resolution
[ Exit ]
1
Color Selection
Detail Setting:
a
b
*********************
2
4 in 1 Layout
3
Border Line
[ Exit ]
1
2 in 1 layout
Color TIFF Comp.:
a
b
*********************
2
TTN2
1
*TIFF V6
Sys. Menu/Count.:
a
b
4
User/Job Account
5
User Property
*********************
[ Exit ]
6
Common Settings

Default Setting (System Menu)
8-54 OPERATION GUIDE
2Press the OK key. The Common Settings menu
appears.
3Press the U or V key to select [Function Default].
4Press the OK key. The Function Default menu
appears.
5Press the U or V key to select [Detail Setting].
6Press the OK key. The Detail Setting menu
appears.
7Press the U or V key to select [XPS FitTo Page].
8Press the OK key. XPS FitTo Page appears.
9Press the U or V key to select [On] or [Off].
10
Press the OK key. Completed. is displayed and the
screen returns to the Detail Setting menu.
Common Settings:
a
b
*********************
2
Default Screen
3
Sound
[ Exit ]
1
Language
Function Default:
a
b
*********************
2
Scan Resolution
3
FAX Resolution
[ Exit ]
1
Color Selection
Detail Setting:
a
b
*********************
2
4 in 1 Layout
3
Border Line
[ Exit ]
1
2 in 1 layout
XPS FitTo Page:
a
b
*********************
2
On
1
*Off

Default Setting (System Menu)
OPERATION GUIDE 8-55
8
Login Operation
Specify the character entry method in the login screen that appears when user management is enabled.
Use the procedure below to adjust the Login Operation.
1In the Sys. Menu/Count. menu, press the U or V
key to select [Common Settings].
2Press the OK key. The Common Settings menu
appears.
3Press the U or V key to select [Login Operation].
4Press the OK key. Login Operation appears.
5Press the U or V key to select [Use Numeric Key]
or [Select Character].
6Press the OK key. Completed. is displayed and the
screen returns to the Common Settings menu.
Item Description
Use Numeric Key Use the numeric keys to select and enter
characters.
Select Character Enter characters by selecting them from
the character palette that appears.
Sys. Menu/Count.:
a
b
4
User/Job Account
5
User Property
*********************
[ Exit ]
6
Common Settings
Common Settings:
a
b
*********************
2
Default Screen
3
Sound
[ Exit ]
1
Language
Login Operation
:
a
b
*********************
2
Select Character
1
*Use Numeric Key

Default Setting (System Menu)
8-56 OPERATION GUIDE
Copy Settings
The following settings are available for copying functions.
• Photo Processing …8-56
• Paper Selection …8-57
• Auto Paper Selection …8-58
• Auto % Priority …8-58
• Select Key Set …8-60
NOTE: If user login administration is enabled, you can only change the settings by logging in with
administrator privileges.
Photo Processing
Set the resolution for copying a photo.
Use the procedure below to set Photo Processing.
1In the Sys. Menu/Count. menu, press the U or V
key to select [Copy].
2Press the OK key. The Copy menu appears.
3Press the U or V key to select [Photo Processing].
4Press the OK key. Photo Processing appears.
Item Description
Dithering(Normal) Sets the resolution to standard.
Dithering(Rough) Sets the resolution to low.
Sys. Menu/Count.:
a
b
*********************
8
Printer
9
Send
[ Exit ]
7
Copy
Copy:
a
b
*********************
2
Paper Selection
3
AutoPaperSelect.
[ Exit ]
1
Photo Processing
Photo Processing:
a
b
*********************
2
Dithering(Rough)
1
*Dithering(Normal)

Default Setting (System Menu)
OPERATION GUIDE 8-57
8
5Press the U or V key to select [Dithering(Normal)]
or [Dithering(Rough)].
6Press the OK key. Completed. is displayed and the
screen returns to the Copy menu.
Paper Selection
Set the default paper selection. The table below shows the available settings.
Use the procedure below to set the default paper selection.
1In the Sys. Menu/Count. menu, press the U or V
key to select [Copy].
2Press the OK key. The Copy menu appears.
3Press the U or V key to select [Paper Selection].
4Press the OK key. Paper Selection appears.
5Press the U or V key to select [Auto] or [Def.
Paper Source].
6Press the OK key. Completed. is displayed and the
screen returns to the Copy menu.
Item Description
Auto Automatically select the cassette
containing paper in the same size as
originals.
Def. PaperSource Select paper source set by Default Paper
Source (refer to page 8-22).
Sys. Menu/Count.:
a
b
*********************
8
Printer
9
Send
[ Exit ]
7
Copy
Copy:
a
b
*********************
2
Paper Selection
3
AutoPaperSelect.
[ Exit ]
1
Photo Processing
Paper Selection:
a
b
*********************
2
Def. PaperSource
1
*Auto

Default Setting (System Menu)
8-58 OPERATION GUIDE
Auto Paper Selection
If [Auto] is selected for Paper Selection, set the paper size selection method when the zoom changes. The table
below shows the available settings.
Use the procedure below to specify the action performed for Auto Paper Selection.
1In the Sys. Menu/Count. menu, press the U or V
key to select [Copy].
2Press the OK key. The Copy menu appears.
3Press the U or V key to select [AutoPaperSelect.].
4Press the OK key. AutoPaperSelect. appears.
5Press the U or V key to select [MostSuitableSize]
or [Same as OrigSize].
6Press the OK key. Completed. is displayed and the
screen returns to the Copy menu.
Auto % Priority
When a paper source of different size from the original is selected, select whether automatic zoom (reduce/
zoom) is performed.
Item Description
MostSuitableSize Select paper based on the current zoom
and the size of the original.
Same as OrigSize Select paper that matches the size of the
original, regardless the zoom.
Sys. Menu/Count.:
a
b
*********************
8
Printer
9
Send
[ Exit ]
7
Copy
Copy:
a
b
*********************
2
Paper Selection
3
AutoPaperSelect.
[ Exit ]
1
Photo Processing
AutoPaperSelect.:
a
b
*********************
2
Same as OrigSize
1
*MostSuitableSize

Default Setting (System Menu)
OPERATION GUIDE 8-59
8
The table below shows the available settings. The default setting is Off.
Use the procedure below to specify the automatic zoom priority.
1In the Sys. Menu/Count. menu, press the U or V
key to select [Copy].
2Press the OK key. The Copy menu appears.
3Press the U or V key to select [Auto % Priority.].
4Press the OK key. AutoPaperSelect. appears.
5Press the U or V key to select [Off] or [On].
6Press the OK key. Completed. is displayed and the
screen returns to the Copy menu.
Item Detail
Off No zoom performed (copied in original size).
On Automatic zoom performed as appropriate.
Sys. Menu/Count.:
a
b
*********************
8
Printer
9
Send
[ Exit ]
7
Copy
Copy:
a
b
*********************
2
Paper Selection
3
AutoPaperSelect.
[ Exit ]
1
Photo Processing
Auto % Priority:
a
b
*********************
2
On
1
*Off

Default Setting (System Menu)
8-60 OPERATION GUIDE
Select Key Set
If you register a function to the Left Select key or Right Select key, you can quickly set the function when using
copy functions.
You can register one of the following functions to each key.
•None
• Paper Selection
• Collate
•Duplex
•Zoom
• Combine
• Original Size
• Orig.Orientation
• Original Image
•Density
• EcoPrint
• Continuous Scan
• File Name Entry
• JobFinish Notice
• Print Override
Use the procedure below to set Select Key Set.
1In the Sys. Menu/Count. menu, press the U or V
key to select [Copy].
2Press the OK key. The Copy menu appears.
3Press the U or V key to select [Select Key Set.].
Sys. Menu/Count.:
a
b
*********************
8
Printer
9
Send
[ Exit ]
7
Copy
Copy:
a
b
*********************
2
Paper Selection
3
AutoPaperSelect.
[ Exit ]
1
Photo Processing

Default Setting (System Menu)
OPERATION GUIDE 8-61
8
4Press the OK key. Select Key Set. appears.
5Press the U or V key to select [Left] or [Right].
6Press the OK key. This displays the function
selection screen for the flexible key selected in step
5. The screen shown is the one when [Left] is
selected.
7Press the U or V key to select the function you
want to register to the flexible key.
8Press the OK key. Completed. is displayed and the
screen returns to the Copy menu.
IMPORTANT: If you try to set the function that is
registered to the other flexible key, you cannot set it and
This function is already registered. is displayed.
Select Key Set.:
a
b
*********************
2
Right
[ Exit ]
1
Left
Left:
a
b
4
Duplex
*********************
6
Combine
5
*Zoom
This function is
already registered.

Default Setting (System Menu)
8-62 OPERATION GUIDE
Sending Settings
The sending settings allow you to specify the following sending function options.
• Select Key Set …8-62
• DestinationCheck …8-64
NOTE: If user login administration is enabled, you can only change the settings by logging in with
administrator privileges.
Select Key Set
If you register a function to the Left Select key or Right Select key, you can quickly set the function when using
sending functions.
You can register one of the following functions to each key.
•None
• Color Selection
• Original Size
• Original Image
• Scan Resolution
• Sending Size
•Zoom
• Orig.Orientation
• Continuous Scan
• File Format
• File Name Entry
• Subject/Body
• JobFinish Notice
• FAX Resolution
• FAX Direct TX
• FAX Delayed TX
• FAX RX Polling
•Density
•Duplex
• FTP Encrypted TX

Default Setting (System Menu)
OPERATION GUIDE 8-63
8
Use the procedure below to set Select Key Set.
1In the Sys. Menu/Count. menu, press the U or V
key to select [Send].
2Press the OK key. The Send menu appears.
3Press the U or V key to select [Select Key Set.].
4Press the OK key. Select Key Set. appears.
5Press the U or V key to select [Left] or [Right].
6Press the OK key. This displays the function
selection screen for the flexible key selected in step
5. The screen shown is the one when [Left] is
selected.
7Press the U or V key to select the function you
want to register to the flexible key.
8Press the OK key. Completed. is displayed and the
screen returns to the Send menu.
IMPORTANT: If you try to set the function that is
registered to the other flexible key, you cannot set it and
This function is already registered. is displayed.
Sys. Menu/Count.:
a
b
7
Copy
8
Printer
*********************
[ Exit ]
9
Send
Send:
a
b
*********************
2
DestinationCheck
[ Exit ]
1
Select Key Set.
Select Key Set.:
a
b
*********************
2
Right
[ Exit ]
1
Left
Left:
a
b
2
Color Selection
*********************
4
Original Image
3
Original Size
This function is
already registered.

Default Setting (System Menu)
8-64 OPERATION GUIDE
DestinationCheck
Set whether or not to display the destination confirmation screen before transmission. The setting items are as
follows:
1In the Sys. Menu/Count. menu, press the U or V
key to select [Send].
2Press the OK key. The Send menu appears.
3Press the U or V key to select [DestinationCheck].
4Press the OK key. The DestinationCheck menu
appears.
5Press the U or V key to select [Dest. Confirm] or
[Check New Dest.].
6Press the OK key. This displays the setting screen
for the selected function.
The screen shown is the one when Dest. Confirm
is selected.
Item Description
Dest. Confirm. Sets whether or not to display the
destination confirmation screen before
transmission.
Check New Dest. Sets whether or not to display the
destination confirmation screen for a new
destination.
Sys. Menu/Count.:
a
b
7
Copy
8
Printer
*********************
[ Exit ]
9
Send
Send:
a
b
*********************
2
DestinationCheck
[ Exit ]
1
Select Key Set.
DestinationCheck:
a
b
*********************
2
Check New Dest.
[ Exit ]
1
Dest. Confirm.
Dest. Confirm.:
a
b
*********************
2
On
1
*Off

Default Setting (System Menu)
OPERATION GUIDE 8-65
8
7Press the U or V key to select [Off] or [On].
8Press the OK key. Completed. is displayed and the
screen returns to the Send menu.

Default Setting (System Menu)
8-66 OPERATION GUIDE
Document Box Settings
The following settings are available for Document Box.
• Select Key Set …8-66
Select Key Set
If you register a function to the Left Select key or Right Select key, you can quickly set the function when
printing from or saving to a document box.
You can register one of the following functions to each key for either of printing from and saving to a document
box.
Print
•None
• Collate
• Paper Selection
•Duplex
• File Name Entry
• JobFinish Notice
• Print Override
• Encrypted PDF
Store
•None
• Color Selection
• Original Size
• Original Image
• Scan Resolution
• Storing Size
•Zoom
• Orig.Orientation
• Continuous Scan
• File Format
• File Name Entry
• JobFinish Notice
•Density
•Duplex

Default Setting (System Menu)
OPERATION GUIDE 8-67
8
Use the procedure below to set Select Key Set.
1In the Sys. Menu/Count. menu, press the U or V
key to select [Document Box].
2Press the OK key. The Document Box menu
appears.
3Press the U or V key to select [Select Key Set.].
4Press the OK key. Select Key Set. appears.
5Press the U or V key to select [Print] or [Store].
6Press the OK key. This displays the flexible key
selection screen for the function selected in step 5.
The screen shown is the one when [Print] is
selected.
7Press the U or V key to select [Left] or [Right].
8Press the OK key. This displays the function
selection screen for the flexible key selected in step
7. The screen shown is the one when [Left] is
selected.
9Press the U or V key to select the function you
want to register to the flexible key.
10 Press the OK key. Completed. is displayed and the
screen returns to the Document Box menu.
Sys. Menu/Count.:
a
b
*********************
<
Edit Destination
=
Adjust/Maint.
[ Exit ]
;
Document Box
Document Box:
a
b
*********************
2
Select Key Set.
3
Polling Box
[ Exit ]
1
Sub Address Box
Select Key Set.:
a
b
*********************
2
Store
[ Exit ]
1
Print
Print:
a
b
*********************
2
Right
[ Exit ]
1
Left
Left:
a
b
*********************
2
Collate
3
Paper Selection
1
None

Default Setting (System Menu)
8-68 OPERATION GUIDE
IMPORTANT: If you try to set the function that is
registered to the other flexible key, you cannot set it and
This function is already registered. is displayed.
This function is
already registered.

Default Setting (System Menu)
OPERATION GUIDE 8-69
8
Printer Settings
Printing from computers, settings are generally made on the application software screen. However, the following
settings are available for configuring the defaults to customize the machine.
• Emulation Set …8-69
• EcoPrint …8-72
• Override A4/LTR …8-73
• Duplex …8-74
• Copies …8-75
• Orientation …8-76
• FormFeed Timeout …8-77
• LF Action …8-77
• CR Action …8-78
• Paper Feed Mode…8-79
NOTE: If user login administration is enabled, you can only change the settings by logging in with
administrator privileges.
Emulation Set
Select the emulation for operating this machine by commands oriented to other types of printers.
Selection of emulation
This machine can emulate the following printers:
• Line Printer
• IBM Proprinter
•DIABLO 630
• EPSON LQ-850
•PCL6
• KPDL
• KPDL(Auto)

Default Setting (System Menu)
8-70 OPERATION GUIDE
Use the procedure below to select the emulation.
1In the Sys. Menu/Count. menu, press the U or V
key to select [Printer].
2Press the OK key. The Printer menu appears.
3Press the U or V key to select [Emuration Set.].
4Press the OK key. Emuration Set. appears.
5Press the U or V key to select the printer you want
to emulate.
6Press the OK key. Completed. is displayed and the
screen returns to the Printer menu.
NOTE: If you select [KPDL] or [KPDL(Auto)], the
operation after selecting the emulation is different from
others.
If you select [KPDL], refer to page 8-71.
If you select [KPDL(Auto)], refer to page 8-71.
Sys. Menu/Count.:
a
b
7
Copy
*********************
9
Send
[ Exit ]
8
Printer
Printer:
a
b
*********************
2
EcoPrint
3
Override A4/LTR
[ Exit ]
1
Emulation Set.
Emulation Set.:
a
b
5
PCL6
6
KPDL
*********************
7
*KPDL(Auto)

Default Setting (System Menu)
OPERATION GUIDE 8-71
8
When KPDL Is Selected for Emulation
When you use the KPDL emulation mode, set whether or not to output KPDL error reports. The default setting
is Off.
Use the procedure below to make the setting.
1In Emulation Set, press the U or V key to select
[KPDL].
2Press the OK key. KPDL Error Rpt appears.
3Press the U or V key to select [Off] or [On].
4Press the OK key. Completed. is displayed and the
screen returns to the Printer menu.
When KPDL(Auto) Is Selected for Emulation
If you use the KPDL(Auto) emulation mode, KPDL and another emulation mode can be automatically switched
according to the data (alternative emulation).
For alternative emulation, you can select one of the following printers. The default setting is PCL6.
• Line Printer
• IBM Proprinter
•DIABLO 630
• EPSON LQ-850
•PCL6
Also, as when you select [KPDL], set whether or not to output KPDL error reports. The default setting is Off.
Use the procedure below to make the setting.
1In Emulation Set, press the U or V key to select
[KPDL(Auto)].
Emulation Set.:
a
b
5
PCL6
*********************
7
KPDL(Auto)
6
KPDL
KPDL Error Rpt:
a
b
*********************
2
On
1
*Off
Emulation Set.:
a
b
5
PCL6
6
KPDL
*********************
7
KPDL(Auto)

Default Setting (System Menu)
8-72 OPERATION GUIDE
2Press the OK key. Alt. Emulation appears.
3Press the U or V key to select the printer for
alternative emulation.
4Press the OK key. KPDL Error Rpt appears.
5Press the U or V key to select [Off] or [On].
6Press the OK key. Completed. is displayed and the
screen returns to the Printer menu.
EcoPrint
EcoPrint conserves toner when printing. This is recommended for test copies where faded printing is not a
problem.
Use the procedure below to specify the EcoPrint setting.
1In the Sys. Menu/Count. menu, press the U or V
key to select [Printer].
2Press the OK key. The Printer menu appears.
3Press the U or V key to select [EcoPrint].
Alt. Emulation:
a
b
3
DIABLO 630
4
EPSON LQ-850
*********************
5
*PCL6
KPDL Error Rpt:
a
b
*********************
2
On
1
*Off
Sys. Menu/Count.:
a
b
7
Copy
*********************
9
Send
[ Exit ]
8
Printer
Printer:
a
b
*********************
2
EcoPrint
3
Override A4/LTR
[ Exit ]
1
Emulation Set.

Default Setting (System Menu)
OPERATION GUIDE 8-73
8
4Press the OK key. EcoPrint appears.
5Press the U or V key to select [Off] or [On].
6Press the OK key. Completed. is displayed and the
screen returns to the Printer menu.
Override A4/LTR
Select whether to treat A4 size and Letter, which are similar in size, as the same size when printing. The table
below shows the available settings.
Use the procedure below to specify the override A4/Letter setting. The default setting is On.
1In the Sys. Menu/Count. menu, press the U or V
key to select [Printer].
2Press the OK key. The Printer menu appears.
3Press the U or V key to select [Override A4/LTR].
EcoPrint:
a
b
*********************
2
On
1
*Off
Item Description
On A4 and Letter are regarded as the same in
size. The machine will use whichever size
is in the paper source.
Off A4 and Letter are not regarded as the
same in size.
Sys. Menu/Count.:
a
b
7
Copy
*********************
9
Send
[ Exit ]
8
Printer
Printer:
a
b
*********************
2
EcoPrint
3
Override A4/LTR
[ Exit ]
1
Emulation Set.

Default Setting (System Menu)
8-74 OPERATION GUIDE
4Press the OK key. Override A4/LTR appears.
5Press the U or V key to select [Off] or [On].
6Press the OK key. Completed. is displayed and the
screen returns to the Printer menu.
Duplex
Select binding orientation for duplex mode. The table below shows the available settings.
Use the procedure below to select a duplex setting.
1In the Sys. Menu/Count. menu, press the U or V
key to select [Printer].
2Press the OK key. The Printer menu appears.
3Press the U or V key to select [Duplex].
Override A4/LTR:
a
b
1
Off
*********************
2
*On
Item Description Finish
Off No duplex mode
Bind Long
Edge
Longer edge
bound
Bind Short
Edge
Shorter edge
bound
Sys. Menu/Count.:
a
b
7
Copy
*********************
9
Send
[ Exit ]
8
Printer
Printer:
a
b
*********************
2
EcoPrint
3
Override A4/LTR
[ Exit ]
1
Emulation Set.

Default Setting (System Menu)
OPERATION GUIDE 8-75
8
4Press the OK key. Duplex appears.
5Press the U or V key to select [Off], [Bind Long
Edge] or [Bind Short Edge].
6Press the OK key. Completed. is displayed and the
screen returns to the Printer menu.
Copies
Set the default number of copies, from 1 to 999.
Use the procedure below to specify the default number of copies.
1In the Sys. Menu/Count. menu, press the U or V
key to select [Printer].
2Press the OK key. The Printer menu appears.
3Press the U or V key to select [Copies].
4Press the OK key. Copies appears.
5Press the U or V key or the numeric keys to set the
default number of copies.
6Press the OK key. Completed. is displayed and the
screen returns to the Printer menu.
Duplex:
a
b
*********************
2
Bind Long Edge
3
Bind Short Edge
1
*Off
Sys. Menu/Count.:
a
b
7
Copy
*********************
9
Send
[ Exit ]
8
Printer
Printer:
a
b
*********************
2
EcoPrint
3
Override A4/LTR
[ Exit ]
1
Emulation Set.
Copies:
D
b
(1 - 999)
*****999*
copies

Default Setting (System Menu)
8-76 OPERATION GUIDE
Orientation
Set the default orientation, Portrait or Landscape.
Use the procedure below to set the default orientation for printing.
1In the Sys. Menu/Count. menu, press the U or V
key to select [Printer].
2Press the OK key. The Printer menu appears.
3Press the U or V key to select [Orientation].
4Press the OK key. Orientation appears.
5Press the U or V key to select [Portrait] or
[Landscape].
6Press the OK key. Completed. is displayed and the
screen returns to the Printer menu.
Printer Printer
Portrait Landscape
Sys. Menu/Count.:
a
b
7
Copy
*********************
9
Send
[ Exit ]
8
Printer
Printer:
a
b
*********************
2
EcoPrint
3
Override A4/LTR
[ Exit ]
1
Emulation Set.
Orientation:
a
b
*********************
2
Landscape
1
*Portrait

Default Setting (System Menu)
OPERATION GUIDE 8-77
8
FormFeed Timeout
Receiving print data from the computer, the machine may sometimes wait if there is no information signalling
that the last page does not have any more data to be printed. When the preset timeout passes, the machine
automatically prints paper. The options are between 5 and 495 seconds.
Use the procedure below to set the form feed timeout.
1In the Sys. Menu/Count. menu, press the U or V
key to select [Printer].
2Press the OK key. The Printer menu appears.
3Press the U or V key to select [FormFeed
Timeout].
4Press the OK key. FormFeed Timeout appears.
5Press the U or V key to set the Form Feed
Timeout. You can set the timeout delay in seconds.
You cannot use the numeric keys to enter this
value.
6Press the OK key. Completed. is displayed and the
screen returns to the Printer menu.
LF Action
Set the line feed action when the machine receives the line feed code (character code 0AH). The table below
shows the available settings. The default setting is LF Only.
Sys. Menu/Count.:
a
b
7
Copy
*********************
9
Send
[ Exit ]
8
Printer
Printer:
a
b
*********************
2
EcoPrint
3
Override A4/LTR
[ Exit ]
1
Emulation Set.
FormFeed TimeOut:*
b
(5 - 495)
******30*
Sec.
Item Description
LF Only Only line feed performed.
LF and CR Line feed and character return performed.

Default Setting (System Menu)
8-78 OPERATION GUIDE
Use the procedure below to specify a LF action.
1In the Sys. Menu/Count. menu, press the U or V
key to select [Printer].
2Press the OK key. The Printer menu appears.
3Press the U or V key to select [LF Action].
4Press the OK key. LF Action appears.
5Press the U or V key to select [LF Only], [LF and
CR] or [Ignore LF].
6Press the OK key. Completed. is displayed and the
screen returns to the Printer menu.
CR Action
Set the character return action when the machine receives the character return code (character code 0DH). The
table below shows the available settings. The default setting is CR Only.
Ignore LF No line feed performed.
Item Description
Sys. Menu/Count.:
a
b
7
Copy
*********************
9
Send
[ Exit ]
8
Printer
Printer:
a
b
*********************
2
EcoPrint
3
Override A4/LTR
[ Exit ]
1
Emulation Set.
LF Action:
M
b
*********************
2
LF and CR
3
Ignore LF
1
*LF Only
Item Description
CR Only Only character return performed.
LF and CR Character return and line feed performed.
Ignore CR No character return performed.

Default Setting (System Menu)
OPERATION GUIDE 8-79
8
Use the procedure below to specify a CR action.
1In the Sys. Menu/Count. menu, press the U or V
key to select [Printer].
2Press the OK key. The Printer menu appears.
3Press the U or V key to select [CR Action].
4Press the OK key.
5Press the U or V key to select [CR Only], [LF and
CR] or [Ignore CR].
6Press the OK key. Completed. is displayed and the
screen returns to the Printer menu.
Paper Feed Mode
Set the default value of the paper feed direction used for the printer functions. The default setting is Auto.
Sys. Menu/Count.:
a
b
7
Copy
*********************
9
Send
[ Exit ]
8
Printer
Printer:
a
b
*********************
2
EcoPrint
3
Override A4/LTR
[ Exit ]
1
Emulation Set.
CR Action:
a
b
*********************
2
LF and CR
3
Ignore CR
1
*CR Only
Item Description
Auto Sets the paper feed direction automatically.
Fixed Sets the paper feed direction the same as
in the previous printing operation.

Default Setting (System Menu)
8-80 OPERATION GUIDE
Use the procedure below to set Paper Feed Mode.
1In the Sys. Menu/Count. menu, press the U or V
key to select [Printer].
2Press the OK key. The Printer menu appears.
3Press the U or V key to select [Paper Feed Mode].
4Press the OK key. Paper Feed Mode appears.
5Press the U or V key to select [Auto] or [Fixed].
6Press the OK key. Completed. is displayed and the
screen returns to the Printer menu.
Sys. Menu/Count.:
a
b
7
Copy
*********************
9
Send
[ Exit ]
8
Printer
Printer:
a
b
*********************
2
EcoPrint
3
Override A4/LTR
[ Exit ]
1
Emulation Set.
Paper Feed Mode:
a
b
*********************
2
Fixed
1
*Auto

Default Setting (System Menu)
OPERATION GUIDE 8-81
8
Printing Reports/Sending Notice
Print reports to check the machine settings and status. Default settings for printing the result reports can also
be configured.
NOTE: If user login administration is enabled, you can only print by logging in with administrator privileges.
Printing Reports
Printable reports are as follows.
Menu map
Outputs a menu map of this machine.
Status Page
Check the information including current settings, available memory space, and optional equipment installed.
Status Page
Firmware Version
Menu Map
Status Page
Firmware Version

Default Setting (System Menu)
8-82 OPERATION GUIDE
Font List
Check the font samples installed in the machine.
Use the procedure below to print a Menu Map / Status Page / Font List.
1In the Sys. Menu/Count. menu, press the U or V
key to select [Report].
2Press the OK key. The Report menu appears.
3Press the U or V key to select [Report Print].
4Press the OK key. The Report Print menu appears.
5Press the U or V key to select [Menu Map], [Status
Page] or [Font List].
Sys. Menu/Count.:
a
b
*********************
2
Counter
3
System
[ Exit ]
1
Report
Report:
a
b
*********************
2
Admin Rpt Set.
3
Result Rpt Set.
[ Exit ]
1
Report Print
Report Print:
a
b
*********************
2
Status Page
3
Font List
[ Exit ]
1
Menu Map

Default Setting (System Menu)
OPERATION GUIDE 8-83
8
6Press the OK key. A confirmation screen appears.
The screen shown is the one when Status Page is
selected.
7Press [Yes] (the Left Select key). The selected
report is output. Accepted. is displayed and the
screen returns to the Report Print menu.
NOTE: When acceptance of jobs is prohibited, Print, storing functions are restricted now. is displayed and the
output is canceled.
Service Status Page
More detailed information is available than on the Status Page. Service personnel usually print the service status
pages for maintenance purpose.
Network Status Page
Check the information including network interface firmware version, network address and protocol.
Use the procedure below to print a Service Status / Network Status.
1In the Sys. Menu/Count. menu, press the U or V
key to select [Adjust/Maint.].
Print.
Are you sure?
z
Status Page
[ Yes ] [ No ]
Sys. Menu/Count.:
a
b
;
Document Box
<
Edit Destination
*********************
[ Exit ]
=
Adjust/Maint.

Default Setting (System Menu)
8-84 OPERATION GUIDE
2Press the OK key. The Adjust/Maint. menu
appears.
3Press the U or V key to select [Service Setting].
4Press the OK key. Service Setting appears.
5Press the U or V key to select [Service Status] or
[Network Status].
6Press the OK key. A confirmation screen appears.
The screen shown is the one when Network Status
is selected.
7Press [Yes] (the Left Select key). The selected
report is output. Accepted. is displayed and the
screen returns to the Adjust/Maint. menu.
NOTE: When acceptance of jobs is prohibited, Print, storing functions are restricted now. is displayed and the
output is canceled.
Adjust/Maint.:
a
b
*********************
2
Send/Box Density
3
Correct. Bk Line
[ Exit ]
1
Copy Denst. Adj.
Service Setting:
a
b
*********************
2
Network Status
3
New Developer
[ Exit ]
1
Service Status
Print.
Are you sure?
z
Network Status
[ Yes ] [ No ]

Default Setting (System Menu)
OPERATION GUIDE 8-85
8
Send Result Report
Automatically print a report of transmission result when a transmission is complete. The table below shows the
available settings. The default setting is Error Only.
Use the procedure below to send a Result Report.
1In the Sys. Menu/Count. menu, press the U or V
key to select [Report].
2Press the OK key. The Report menu appears.
3Press the U or V key to select [Result Rpt Set.].
4Press the OK key. The Result Rpt Set. menu
appears.
Item Description
Off No result report printed.
On Result report automatically printed.
Transmitted images can also be attached.
Error Only Result report printed only when a
transmission ends in an error. If two or
more destinations are registered, the
reports are printed only for the destinations
with the errors. Transmitted images can
also be attached.
Sys. Menu/Count.:
a
b
*********************
2
Counter
3
System
[ Exit ]
1
Report
Report:
a
b
*********************
2
Admin Rpt Set.
3
Result Rpt Set.
[ Exit ]
1
Report Print
Result Rpt Set.:
a
b
*********************
2
FAX RX Result
3
JobFinish Notice
[ Exit ]
1
Send Result

Default Setting (System Menu)
8-86 OPERATION GUIDE
5Press the U or V key to select [Send Result]. The
Send Result menu appears.
6Press the U or V key to select [E-mail/Folder]. E-
mail/Folder appears.
7Press the U or V key to select [Off], [On] or [Error
Only].
8Press the OK key. A Result Report is sent.
Completed. is displayed and the screen returns to
the Send Result menu.
Send Result:
a
b
*********************
2
FAX
[ Exit ]
1
E-mail/Folder
E-mail/Folder:
a
b
1
Off
2
On
*********************
3
*Error Only

Default Setting (System Menu)
OPERATION GUIDE 8-87
8
Adjustment/Maintenance
Adjust printing quality and conduct machine maintenance.
• Copy Denst. Adj. …8-87
• Send/Box Density …8-88
• Correct. Bk Line …8-89
• New Developer...8-90
NOTE: If user login administration is enabled, you can only change the settings by logging in with
administrator privileges.
Copy Denst. Adj.
Adjust copy density. Adjustment can be made in 7 levels both in auto and manual density modes.
Use the procedure below to adjust the copy density.
1In the Sys. Menu/Count. menu, press the U or V
key to select [Adjust/Maint.].
2Press the OK key. The Adjust/Maint. menu
appears.
3Press the U or V key to select [Copy Denst. Adj.].
4Press the OK key. Copy Denst. Adj. appears.
5Press the U or V key to select [Auto] or [Manual].
Sys. Menu/Count.:
a
b
;
Document Box
<
Edit Destination
*********************
[ Exit ]
=
Adjust/Maint.
Adjust/Maint.:
a
b
*********************
2
Send/Box Density
3
Correct. Bk Line
[ Exit ]
1
Copy Denst. Adj.
Copy Denst. Adj.:
a
b
*********************
2
Manual
[ Exit ]
1
Auto

Default Setting (System Menu)
8-88 OPERATION GUIDE
6Press the OK key. This displays the density
selection screen for the mode selected in step 5.
The screen shown is the one when [Manual] is
selected.
7Press the U or V key to select the density from [-3
Lighter] to [+3 Darker].
8Press the OK key. Completed. is displayed and the
screen returns to the Adjust/Maint. menu.
Send/Box Density
Adjust scan density when sending or storing the data in Document Box. Adjustment can be made in 7 levels
both in auto and manual density modes.
1In the Sys. Menu/Count. menu, press the U or V
key to select [Adjust/Maint.].
2Press the OK key. The Adjust/Maint. menu
appears.
3Press the U or V key to select [Send/Box Density].
4Press the OK key. Send/Box Density appears.
5Press the U or V key to select [Auto] or [Manual].
6Press the OK key. This displays the density
selection screen for the mode selected in step 5.
The screen shown is the one when [Manual] is
selected.
Manual:
a
b
3
-1
*********************
5
+1
4
* 0 Normal
Sys. Menu/Count.:
a
b
;
Document Box
<
Edit Destination
*********************
[ Exit ]
=
Adjust/Maint.
Adjust/Maint.:
a
b
*********************
2
Send/Box Density
3
Correct. Bk Line
[ Exit ]
1
Copy Denst. Adj.
Send/Box Density:
a
b
*********************
2
Manual
[ Exit ]
1
Auto
Manual:
a
b
3
-1
*********************
5
+1
4
* 0 Normal

Default Setting (System Menu)
OPERATION GUIDE 8-89
8
7Press the U or V key to select the density from [-3
Lighter] to [+3 Darker].
8Press the OK key. Completed. is displayed and the
screen returns to the Adjust/Maint. menu.
Correct. Bk Line
Correct fine black lines (black streaks caused by contamination), which may appear on the copies, when the
optional document processor used.
The table below shows the available settings.
NOTE: Using Correcting Fine Black Line can impair reproduction of fine characters. It is recommended to
keep the default ([Off]).
Use the procedure below to specify the setting for correcting fine black lines.
1In the Sys. Menu/Count. menu, press the U or V
key to select [Adjust/Maint.].
Paper feed
direction
Item Description
Off No correction performed.
On(Low) Correction performed. The reproduction of
the image becomes lower when using Off.
On(High) Correction performed. Select this item if
black streak remains after using On (Low).
The reproduction of the image becomes
lower when using On (Low).
Sys. Menu/Count.:
a
b
;
Document Box
<
Edit Destination
*********************
[ Exit ]
=
Adjust/Maint.

Default Setting (System Menu)
8-90 OPERATION GUIDE
2Press the OK key. The Adjust/Maint. menu
appears.
3Press the U or V key to select [Correct. Bk Line].
4Press the OK key. Correct. Bk Line appears.
5Press the U or V key to select [Off], [On(Low)] or
[On(High)].
6Press the OK key. Completed. is displayed and the
screen returns to the Adjust/Maint. menu.
New Developer
When the printing is too light or incomplete, even though there is enough toner, refresh the developer.
1In the Sys. Menu/Count. menu, press the U or V
key to select [Adjust/Maint.].
2Press the OK key. The Adjust/Maint. menu
appears.
3Press the U or V key to select [Service Setting].
4Press the OK key. The Service Setting menu
appears.
Adjust/Maint.:
a
b
*********************
2
Send/Box Density
3
Correct. Bk Line
[ Exit ]
1
Copy Denst. Adj.
Correct. Bk Line:
a
b
*********************
2
On(Low)
3
On(High)
1
*Off
Sys. Menu/Count.:
a
b
;
Document Box
<
Edit Destination
*********************
[ Exit ]
=
Adjust/Maint.
Adjust/Maint.:
a
b
*********************
2
Send/Box Density
3
Correct. Bk Line
[ Exit ]
1
Copy Denst. Adj.
Service Setting:
a
b
*********************
2
Network Status
3
New Developer
[ Exit ]
1
Service Status

Default Setting (System Menu)
OPERATION GUIDE 8-91
8
5Press the U or V key to select [New Developer].
6Press the OK key. A confirmation screen appears.
7Press [Yes] (the Left Select key). Completed. is
displayed and the screen returns to the Adjust/
Maint. menu.
New Developer.
Are you sure?
[ Yes ] [ No ]

Default Setting (System Menu)
8-92 OPERATION GUIDE
Date/Timer
Date/Timer settings include:
• Date/Time …8-92
• Date Format …8-95
• Time Zone …8-97
• Summer Time …8-99
• Auto Error Clear …8-101
• Auto Sleep …8-103
• Auto Panel Reset …8-106
• Low Power Timer …8-108
• Unusable Time …8-109
NOTE: If user login administration is enabled, you can only change the settings by logging in with
administrator privileges.
Date/Time
Set the date and time for the location where you use the machine. If you perform Send as E-mail, the date and
time set here will be displayed on the header.
CAUTION: Be sure to set Time Zone before the Date/Time setup.
Use the procedure below to set the date and time.
1In the Sys. Menu/Count. menu, press the U or V
key to select [Common Settings].
2Press the OK key. The Common Settings menu
appears.
3Press the U or V key to select [Date Setting], and
press the OK key.
Sys. Menu/Count.:
a
b
4
User/Job Account
5
User Property
*********************
[ Exit ]
6
Common Settings
Common Settings:
a
b
*********************
2
Default Screen
3
Sound
[ Exit ]
1
Language

Default Setting (System Menu)
OPERATION GUIDE 8-93
8
When you are performing user management and
have not logged in, a login screen will appear.
Then, enter the user ID and password to log in.
4The Date Settings menu appears.
5Press the U or V key to select [Date/Time].
6Press the OK key. The screen to enter the date of
Date/Time appears.
7Set the date.
Press the Y or Z key to move to the item (Year /
Month / Day) you want to enter.
Press the U or V key to set each item.
8Press the OK key. The screen to enter the time of
Date/Time appears.
9Set the time.
Press the Y or Z key to move to the item (Hour /
Min. / Second) you want to enter.
Press the U or V key to set each item.
10 Press the OK key. Completed. is displayed and the
screen returns to the Date Settings menu.
Login User Name:
L
b
*******************
Login Password:
[ Menu ] [ Login ]
Date Setting:
a
b
*********************
2
Date Format
3
Time Zone
[ Exit ]
1
Date/Time
Date/Time:
a
b
Year Month Day
*2009*
01 01
(Time Zone:Tokyo )
Date/Time:
a
b
Hour Min. Second
****11
: 45: 50
(Time Zone:Tokyo )

Default Setting (System Menu)
8-94 OPERATION GUIDE
NOTE: If you try to change the date/time when a trial
application (page 8-151) is running, the If you change
Date/Time setting, trial functions will be unavailable.
Are you sure? message is displayed. To change the
date/time, press [Yes](the Left Select key).

Default Setting (System Menu)
OPERATION GUIDE 8-95
8
Date Format
Select the display format of year, month, and date. The year is displayed in Western notation.
Use the procedure below to select the date format.
1In the Sys. Menu/Count. menu, press the U or V
key to select [Common Settings].
2Press the OK key. The Common Settings menu
appears.
3Press the U or V key to select [Date Setting], and
press the OK key.
When you are performing user management and
have not logged in, a login screen will appear.
Then, enter the user ID and password to log in, and
press [Login] (the Right Select key).
4The Date Settings menu appears.
5Press the U or V key to select [Date Format]
.6Press the OK key. Date Format appears.
7Press the U or V key to select [Month/Day/Year],
[Day/Month/Year] or [Year/Month/Day].
Sys. Menu/Count.:
a
b
4
User/Job Account
5
User Property
*********************
[ Exit ]
6
Common Settings
Common Settings:
a
b
*********************
2
Default Screen
3
Sound
[ Exit ]
1
Language
Login User Name:
L
b
*******************
Login Password:
[ Menu ] [ Login ]
Date Setting:
a
b
*********************
2
Date Format
3
Time Zone
[ Exit ]
1
Date/Time
Date Format:
a
b
*********************
2
Day/Month/Year
3
Year/Month/Day
1
*Month/Day/Year

Default Setting (System Menu)
8-96 OPERATION GUIDE
8Press the OK key. Completed. is displayed and the
screen returns to the Date Settings menu.

Default Setting (System Menu)
OPERATION GUIDE 8-97
8
Time Zone
Set the time difference in the location you are from GMT.
Use the procedure below to set the time difference.
1In the Sys. Menu/Count. menu, press the U or V
key to select [Common Settings].
2Press the OK key. The Common Settings menu
appears.
3Press the U or V key to select [Date Setting], and
press the OK key.
When you are performing user management and
have not logged in, a login screen will appear.
Then, enter the user ID and password to log in, and
press [Login] (the Right Select key).
4 The Date Settings menu appears.
5Press the U or V key to select [Time Zone].
6Press the OK key. Time Zone appears.
7Press the U or V key to select your location.
Sys. Menu/Count.:
a
b
4
User/Job Account
5
User Property
*********************
[ Exit ]
6
Common Settings
Common Settings:
a
b
*********************
2
Default Screen
3
Sound
[ Exit ]
1
Language
Login User Name:
L
b
*******************
Login Password:
[ Menu ] [ Login ]
Date Setting:
a
b
*********************
2
Date Format
3
Time Zone
[ Exit ]
1
Date/Time
Time Zone:
a
b
*********************
2
-11:00 Midway
3
-10:00 Hawaii
1
-12:00 Internati

Default Setting (System Menu)
8-98 OPERATION GUIDE
8Press the OK key. Completed. is displayed and the
screen returns to the Date Settings menu.
NOTE: If you select a region that does not utilize
summer time, the summer time setting screen will not
appear.

Default Setting (System Menu)
OPERATION GUIDE 8-99
8
Summer Time
Set whether or not to apply summer time to the display of the date.
Use the procedure below to set Summer Time.
1In the Sys. Menu/Count. menu, press the U or V
key to select [Common Settings].
2Press the OK key. The Common Settings menu
appears.
3Press the U or V key to select [Date Setting], and
press the OK key.
When you are performing user management and
have not logged in, a login screen will appear.
Then, enter the user ID and password to log in, and
press [Login] (the Right Select key).
4The Date Settings menu appears.
5Press the U or V key to select [Summer Time].
6Press the OK key. Summer Time appears.
7Press the U or V key to select [Off] or [On].
Sys. Menu/Count.:
a
b
4
User/Job Account
5
User Property
*********************
[ Exit ]
6
Common Settings
Common Settings:
a
b
*********************
2
Default Screen
3
Sound
[ Exit ]
1
Language
Login User Name:
L
b
*******************
Login Password:
[ Menu ] [ Login ]
Date Setting:
a
b
*********************
3
Time Zone
4
Summer Time
[ Exit ]
2
Date Format
Summer Time:
a
b
*********************
2
On
1
*Off

Default Setting (System Menu)
8-100 OPERATION GUIDE
8Press the OK key. Completed. is displayed and the
screen returns to the Date Settings menu.

Default Setting (System Menu)
OPERATION GUIDE 8-101
8
Auto Error Clear
If an error occurs during printing, the print job stops to wait for the next step to be taken by the user. In the Auto
Error Clear mode, automatically clear the error after a set amount of time elapses.
The following errors are automatically cleared.
Cannot duplex print on this paper.
Send error.
Cannot connect to Authentication Server.
Incorrect account ID. Job is canceled.
Job Accounting restriction exceeded. Cannot print.
Job Accounting restriction exceeded. Cannot scan.
Job not stored. Press [OK].
Job Accounting restriction exceeded. Job is canceled.
Sub address/Polling box limit exceeded. Job is canceled.
Memory is full. Print job cannot be processed completely.
Scanner memory is full. Job is canceled.
Print overrun.
KPDL error.
USB memory error. Job is canceled.
No multi copies. Press [OK].
Auto Error Clear ON/OFF
Select whether to use Auto Error Clear or not.
Use the procedure below to specify the auto error clear setting.
1In the Sys. Menu/Count. menu, press the U or V
key to select [Common Settings].
2Press the OK key. The Common Settings menu
appears.
3Press the U or V key to select [Timer Setting], and
press the OK key.
Sys. Menu/Count.:
a
b
4
User/Job Account
5
User Property
*********************
[ Exit ]
6
Common Settings
Common Settings:
a
b
*********************
2
Default Screen
3
Sound
[ Exit ]
1
Language

Default Setting (System Menu)
8-102 OPERATION GUIDE
When you are performing user management and
have not logged in, a login screen will appear.
Then, enter the user ID and password to log in, and
press [Login] (the Right Select key).
4The Timer Settings menu appears.
5Press the U or V key to select [Auto Err. Clear].
6Press the OK key. Auto Err. Clear appears.
7Press the U or V key to select [Off] or [On].
8Press the OK key. Completed. is displayed and the
screen returns to the Timer Settings menu.
Error Clear Timer
If you select [On] for Auto Error Clear, set the amount of time to wait before automatically clearing errors. Options
are between 5 and 495 seconds (every five seconds). The default setting is 30 seconds.
If you set 0 as the time, errors are not displayed.
NOTE: If you select [Off] for Auto Error Clear, the time display does not appear.
Use the procedure below to set the automatic error clear delay.
1In the Sys. Menu/Count. menu, press the U or V
key to select [Common Settings].
Login User Name:
L
b
*******************
Login Password:
[ Menu ] [ Login ]
Timer Setting:
a
b
*********************
2
Sleep Timer
3
PanelReset Timer
[ Exit ]
1
Err. Clear Timer
Auto Err. Clear:
a
b
*********************
2
On
1
*Off
Sys. Menu/Count.:
a
b
4
User/Job Account
5
User Property
*********************
[ Exit ]
6
Common Settings

Default Setting (System Menu)
OPERATION GUIDE 8-103
8
2Press the OK key. The Common Settings menu
appears.
3Press the U or V key to select [Timer Setting], and
press the OK key.
When you are performing user management and
have not logged in, a login screen will appear.
Then, enter the user ID and password to log in, and
press [Login] (the Right Select key).
4The Timer Settings menu appears.
5Press the U or V key to select [Err. Clear Timer].
6Press the OK key. Err. Clear Timer appears.
7Press the U or V key to set the Error Clear Timer.
Set the amount of time before clearing errors in
seconds. You cannot use the numeric keys to enter
this value.
8Press the OK key. Completed. is displayed and the
screen returns to the Timer Settings menu.
Auto Sleep
If no job runs for a certain period of time, automatically enter Sleep Mode. Refer to Sleep and Auto Sleep on
page 3-5 for Sleep Mode.
Auto Sleep ON/OFF
Select whether to use Auto Sleep or not. The default setting is Off.
Common Settings:
a
b
*********************
2
Default Screen
3
Sound
[ Exit ]
1
Language
Login User Name:
L
b
*******************
Login Password:
[ Menu ] [ Login ]
Timer Setting:
a
b
*********************
2
Sleep Timer
3
PanelReset Timer
[ Exit ]
1
Err. Clear Timer
Err. Clear Timer: D
b
(5 - 495)
******30*
sec.

Default Setting (System Menu)
8-104 OPERATION GUIDE
NOTE: Time remaining before Auto Sleep can be modified as necessary.
Use the procedure below to specify the auto sleep setting.
1In the Sys. Menu/Count. menu, press the U or V
key to select [Common Settings].
2Press the OK key. The Common Settings menu
appears.
3Press the U or V key to select [Timer Setting], and
press the OK key.
When you are performing user management and
have not logged in, a login screen will appear.
Then, enter the user ID and password to log in, and
press [Login] (the Right Select key).
4The Timer Settings menu appears.
5Press the U or V key to select [Auto Sleep].
6Press the OK key. Auto Sleep appears.
7Press the U or V key to select [Off] or [On].
8Press the OK key. Completed. is displayed and the
screen returns to the Timer Settings menu.
Sys. Menu/Count.:
a
b
4
User/Job Account
5
User Property
*********************
[ Exit ]
6
Common Settings
Common Settings:
a
b
*********************
2
Default Screen
3
Sound
[ Exit ]
1
Language
Login User Name:
L
b
*******************
Login Password:
[ Menu ] [ Login ]
Timer Setting:
a
b
*********************
2
Sleep Timer
3
PanelReset Timer
[ Exit ]
1
Err. Clear Timer
Auto Sleep:
a
b
*********************
2
On
1
*Off

Default Setting (System Menu)
OPERATION GUIDE 8-105
8
Sleep Timer
If you select [On] for Auto Sleep, set the amount of time to wait before Auto Sleep. Options are between 1 and
240 minutes (every one minute)
Use the procedure below to set the Auto Sleep time. The default setting is 15 minutes.
1In the Sys. Menu/Count. menu, press the U or V
key to select [Common Settings].
2Press the OK key. The Common Settings menu
appears.
3Press the U or V key to select [Timer Setting], and
press the OK key.
When you are performing user management and
have not logged in, a login screen will appear.
Then, enter the user ID and password to log in, and
press [Login] (the Right Select key).
4The Timer Settings menu appears.
5Press the U or V key to select [Sleep Timer].
6Press the OK key. Sleep Timer appears.
7Press the U or V key to set the Sleep Timer. Set
the amount of time before entering the sleep state
Sys. Menu/Count.:
a
b
4
User/Job Account
5
User Property
*********************
[ Exit ]
6
Common Settings
Common Settings:
a
b
*********************
2
Default Screen
3
Sound
[ Exit ]
1
Language
Login User Name:
L
b
*******************
Login Password:
[ Menu ] [ Login ]
Timer Setting:
a
b
*********************
2
Sleep Timer
3
PanelReset Timer
[ Exit ]
1
Err. Clear Timer
Sleep Timer:
D
b
(1 - 240)
******15*
min.

Default Setting (System Menu)
8-106 OPERATION GUIDE
in minutes. You cannot use the numeric keys to
enter this value.
8Press the OK key. Completed. is displayed and the
screen returns to the Timer Settings menu.
Auto Panel Reset
If no jobs are run for a certain period of time, automatically reset settings and return to the default setting.
NOTE: Refer to page 8-30 for the default settings.
Auto Panel Reset ON/OFF
Select to use Auto Panel Reset or not.
Use the procedure below to specify the auto panel reset setting. The default setting is On.
1In the Sys. Menu/Count. menu, press the U or V
key to select [Common Settings].
2Press the OK key. The Common Settings menu
appears.
3Press the U or V key to select [Timer Setting], and
press the OK key.
When you are performing user management and
have not logged in, a login screen will appear.
Then, enter the user ID and password to log in, and
press [Login] (the Right Select key).
4The Timer Settings menu appears.
Sys. Menu/Count.:
a
b
4
User/Job Account
5
User Property
*********************
[ Exit ]
6
Common Settings
Common Settings:
a
b
*********************
2
Default Screen
3
Sound
[ Exit ]
1
Language
Login User Name:
L
b
*******************
Login Password:
[ Menu ] [ Login ]
Timer Setting:
a
b
*********************
2
Sleep Timer
3
PanelReset Timer
[ Exit ]
1
Err. Clear Timer

Default Setting (System Menu)
OPERATION GUIDE 8-107
8
5Press the U or V key to select [Auto Panel Reset].
6Press the OK key. Auto Panel Reset appears.
7Press the U or V key to select [Off] or [On].
8Press the OK key. Completed. is displayed and the
screen returns to the Timer Settings menu.
Panel Reset Timer
If you select [On] for Auto Panel Reset, set the amount of time to wait before Auto Panel Reset. Options are
between 5 and 495 seconds (every five seconds). The default setting is 90 seconds.
NOTE: If you select [Off] for Auto Panel Reset, the time display does not appear.
Use the procedure below to set the reset time.
1In the Sys. Menu/Count. menu, press the U or V
key to select [Common Settings].
2Press the OK key. The Common Settings menu
appears.
3Press the U or V key to select [Timer Setting], and
press the OK key.
When you are performing user management and
have not logged in, a login screen will appear.
Then, enter the user ID and password to log in, and
press [Login] (the Right Select key).
Auto Panel Reset:
a
b
1
Off
*********************
2
*On
Sys. Menu/Count.:
a
b
4
User/Job Account
5
User Property
*********************
[ Exit ]
6
Common Settings
Common Settings:
a
b
*********************
2
Default Screen
3
Sound
[ Exit ]
1
Language
Login User Name:
L
b
*******************
Login Password:
[ Menu ] [ Login ]

Default Setting (System Menu)
8-108 OPERATION GUIDE
4The Timer Settings menu appears.
5Press the U or V key to select [Panel Reset
Timer].
6Press the OK key. Panel Reset Timer appears.
7Press the U or V key to set the Panel Reset Timer.
Set the amount of time before resetting the
message display on the panel in seconds. You
cannot use the numeric keys to enter this value.
8Press the OK key. Completed. is displayed and the
screen returns to the Timer Settings menu.
Low Power Timer
You can specify the amount of time to wait before Low Power Mode.
Specify a value from 1 - 240 minutes (1 minute increments). The default setting is 2 minutes.
For more information on Low Power Mode, refer to Auto Low Power Mode on page 3-4.
Use the procedure below to set the Low Power Mode.
1In the Sys. Menu/Count. menu, press the U or V
key to select [Common Settings].
2Press the OK key. The Common Settings menu
appears.
3Press the U or V key to select [Timer Setting], and
press the OK key.
Timer Setting:
a
b
*********************
2
Sleep Timer
3
PanelReset Timer
[ Exit ]
1
Err. Clear Timer
PanelReset Timer:
D
b
(5 - 495)
******90*
sec.
Sys. Menu/Count.:
a
b
4
User/Job Account
5
User Property
*********************
[ Exit ]
6
Common Settings
Common Settings:
a
b
*********************
2
Default Screen
3
Sound
[ Exit ]
1
Language

Default Setting (System Menu)
OPERATION GUIDE 8-109
8
When you are performing user management and
have not logged in, a login screen will appear.
Then, enter the user ID and password to log in, and
press [Login] (the Right Select key).
4The Timer Settings menu appears.
5Press the U or V key to select [Low Power Timer].
6Press the OK key. Low Power Timer appears.
7Press the U or V key or numeric keys to set the
Low Power Timer. Set the amount of time before
entering the low power state in minutes.
8Press the OK key. Completed. is displayed and the
screen returns to the Timer Settings menu.
Unusable Time
You can specify the prohibition period to use.
Use the procedure below to set the unusable time.
1In the Sys. Menu/Count. menu, press the U or V
key to select [Common Settings].
Login User Name:
L
b
*******************
Login Password:
[ Menu ] [ Login ]
Timer Setting:
a
b
*********************
2
Sleep Timer
3
PanelReset Timer
[ Exit ]
1
Err. Clear Timer
Low Power Timer:
D
b
(1 - 240)
*******2*
min.
Sys. Menu/Count.:
a
b
4
User/Job Account
5
User Property
*********************
[ Exit ]
6
Common Settings

Default Setting (System Menu)
8-110 OPERATION GUIDE
2Press the OK key. The Common Settings menu
appears.
3Press the U or V key to select [Timer Setting], and
press the OK key.
When you are performing user management and
have not logged in, a login screen will appear.
Then, enter the user ID and password to log in, and
press [Login] (the Right Select key).
4The Timer Settings menu appears.
5Press the U or V key to select [Unusable Time].
6Press the OK key. Unusable Time appears.
7Press the U or V key to select [On].
8Press the OK key. Start Time appears.
9Press the U or V key or numeric keys to set the
Start Time.
Common Settings:
a
b
*********************
2
Default Screen
3
Sound
[ Exit ]
1
Language
Login User Name:
L
b
*******************
Login Password:
[ Menu ] [ Login ]
Timer Setting:
a
b
*********************
2
Sleep Timer
3
PanelReset Timer
[ Exit ]
1
Err. Clear Timer
Unusable Time:
a
b
7
Off
*********************
[ Exit ]
8
On
Start Time:
a
b
Hour Min.
***11*
:
45
(Current Time 11:45)

Default Setting (System Menu)
OPERATION GUIDE 8-111
8
10 Press the OK key. End Time appears.
11 Press the U or V key or numeric keys to set the
End Time.
12 Press the OK key. Unlock Code appears.
13 Press the U or V key or numeric keys to set the
unlock code.
14 Press the OK key. Completed. is displayed and the
screen returns to the Timer Settings menu.
End Time:
a
b
Hour Min.
***07*
:
00
(Current Time 11:45)
Unlock Code:
a
b
(0000 - 0000)
********99***

Default Setting (System Menu)
8-112 OPERATION GUIDE
Editing Destination (Address Book/Adding One-Touch Keys)
Save frequently used destinations to Address Book or One-touch keys. The saved destinations can be changed.
The destinations are available for Send as E-mail, Send to Folder, and Fax Transmission (optional).
Adding an Individual Destination
A maximum of 2,000 individual addresses can be registered. Each address can include the information such as
destination name, E-mail address, FTP server folder path, computer folder path, and FAX No. (optional).
NOTE:
• If user login administration is enabled, you can only edit destinations in the Address Book by logging in with
administrator privileges.
• Refer to Character Entry Method on Appendix-5 for details on entering characters.
Use the procedure below to register a new individual contact.
1In the Sys. Menu/Count. menu, press the U or V
key to select [Edit Destination].
2Press the OK key. The Edit Destination menu
appears.
3Press the U or V key to select [Address Book].
4Press the OK key. The Address Book list screen
appears.
5Press [Menu] (the Right Select key). Menu
appears.
Sys. Menu/Count.:
a
b
;
Document Box
*********************
=
Adjust/Maint.
[ Exit ]
<
Edit Destination
Edit Destination:
a
b
*********************
2
Print List
[ Exit ]
1
Addressbook
Addressbook:
a
b
*********************
l
Fiala
l
Maury
[ Menu ]
k
Design
Menu:
a
b
*********************
2
Delete
3
Add Address
4
Search(Name)
1
Detail Rdit

Default Setting (System Menu)
OPERATION GUIDE 8-113
8
6Press the U or V key to select [Add Address].
7Press the OK key. Add Address appears.
8Press the U or V key to select [Contact].
9Press the OK key. This displays the screen for
editing destinations.
NOTE: If the maximum number of destinations has
already been registered, the screen will display
Registered numbers exceeded. and return to the
Address Book.
10 Enter each item and then press the OK key.
Registered. is displayed and the screen returns to
the Address Book list screen.
Refer to the descriptions below for how to enter
each item.
Entering Contact Name
1Press the Y or Z key to select [Contact Name].
2Press [Edit] (the Right Select key). An entry
screen appears.
3Enter the contact name.
If creating a new contact name, the address
number allocated to the destination is already
entered.
4Press the OK key. The contact name is registered.
Add Address:
a
b
*********************
2
Group
1
Contact
Detail:
C
b
Contact Name 1/7
Sally
[ Edit ]
Detail:
C
b
Contact Name 1/7
Sally
[ Edit ]
Contact Name:
A
b
Sally
*
S
ABC
[ Text ]

Default Setting (System Menu)
8-114 OPERATION GUIDE
Entering E-mail Address
1Press the Y or Z key to display E-mail Address.
2Press [Edit] (the Right Select key). An entry
screen appears.
3Enter the e-mail address.
NOTE: Destination can be specified using the
Address Book or the One-touch keys. Refer to
Specifying Destination on page 3-28.
4Press the OK key. The e-mail address is registered.
Entering Folder (SMB/FTP) Address
Folder (SMB) Address
The table below explains the items to be entered.
Detail:
C
b
p
E-mail Address: 4/7
t_maury@kyoceramita.
N
[ Edit ]
Address Entry:
B
b
*
ABC
[ Text ]
Item Description Max. No. of Characters
Host Name*
* If you specify a port number other than the default (139), use the "Host name:
port number" format. (E.g. SMBhostname: 140)
Host name or IP address of the
sending computer
64 chars
Path Path to the folder used to save
files
E.g. "\User\ScanData"
128 chars
Login User Name User name for folder access
For example,
abcdnet\james.smith
64 chars
Login Password Password for folder access 64 chars

Default Setting (System Menu)
OPERATION GUIDE 8-115
8
Folder (FTP) Address
The table below explains the items to be entered.
1Press the Y or Z key to display Folder(SMB) or
Folder(FTP).
2Press [Edit] (the Right Select key). An entry
screen appears.
3Enter the host name.
NOTE: Destination can be specified using the
Address Book or the One-touch keys. Refer to
Specifying Destination on page 3-28.
Item Description Max. No. of Characters
Host Name*
* If you specify a port number other than the default (21), use the "Hostname: port
number" format. (E.g. FTPhostname: 140)
Host name or IP address of the
sending computer
64 chars
Path Path to the folder used to save
files
E.g. "\User\ScanData"
128 chars
Login User Name User name for folder access
For example,
abcdnet\james.smith
64 chars
Login Password Password for folder access 64 chars
Encryption If secure communication is On,
encryption method can be
selected from Auto, DES, 3DES
and AES.
-
Detail:
C
b
G
Folder(SMB): 4/6
Ntid7004
[ Edit ]
Host Name(SMB):
A
b
Osaka SD
*
ABC
[ Text ]
Host Name(FTP):
A
b
Osaka SD
*
ABC
[ Text ]
or

Default Setting (System Menu)
8-116 OPERATION GUIDE
4Press the OK key. Path appears.
5Enter the path name.
6Press the OK key. Login User Name appears.
7Enter the login user name.
8Press the OK key. Login Password appears.
9Enter the login password.
10
Press the OK key. A confirmation screen appears.
NOTE: If the screen for confirming the entry of a new
destination (page 8-64) is set to [On], screens to
confirm the entered host name and path name appear.
Enter the same host name and path name again and
press the OK key on their respective screens.
Path:
A
b
SD3\report
*
ABC
[ Text ]
Login User Name:
A
b
Maury
*
S
ABC
[ Text ]
Login Password:
A
b
OOOOOOOOOOO
*
ABC
[ Text ]
Check the connection.
Are you sure?
[ Yes ] [ No ]

Default Setting (System Menu)
OPERATION GUIDE 8-117
8
11
Press [Yes] (the Left Select key). This makes a
connection with the entered destination.
If the connection is successful, Connected. is
displayed on the screen. Press [OK] (the Right
Select key). Completed. is displayed and the folder
(SMB/FTP) address is registered.
If the connection failed, Cannot connect. is
displayed. Press [OK] (the Right Select key). The
screen shown in step 2 reappears. Check and re-
enter the destination.
Address Number
Address Number is an ID for a destination. When creating a new destination, the smallest unused address
number is automatically allocated. You can select any available number out of 100 numbers for individuals and
20 numbers for groups.
1Press the Y or Z key to display Address Number.
2Press [Edit] (the Right Select key). An entry
screen appears.
3Press the U or V key or the numeric keys to enter
the address number.
4Press the OK key. The address number is
registered.
NOTE: If you enter an address number that is already
registered, the screen will display This address number
is already registered. and return to the screen of step 2.
Dest. Confirm.:
a
b
p
Morgan@kyoceramita
N
b
0667640000*********
b
0667741234
[ Exit ]
Detail:
C
b
Address Number: 6/6
053
[ Edit ]
Address Number:
D
b
(001 - 120)
*****053*

Default Setting (System Menu)
8-118 OPERATION GUIDE
Adding a Group
Compile two or more individuals into a group. Designations in the group can be added at the same time. When
adding a group, a maximum of 500 groups can be added in the Address Book.
NOTE: If user login administration is enabled, you can only edit destinations in the Address Book by logging in
with administrator privileges.
Before adding a group in the Address Book, the individuals to be included in the group must be added first. Up
to 100 destinations for the e-mail, 500 destinations for the FAX, and the total of 10 destinations for the FTP and
SMB can be registered per a group.
Use the procedure below to register a group.
1In the Sys. Menu/Count. menu, press the U or V
key to select [Edit Destination].
2Press the OK key. The Edit Destination menu
appears.
3Press the U or V key to select [Address Book].
4Press the OK key. The Address Book list screen
appears.
5Press [Menu] (the Right Select key). Menu
appears.
6Press the U or V key to select [Add Address].
Sys. Menu/Count.:
a
b
;
Document Box
*********************
=
Adjust/Maint.
[ Exit ]
<
Edit Destination
Edit Destination:
a
b
*********************
2
Print List
[ Exit ]
1
Addressbook
Addressbook:
a
b
*********************
l
Fiala
l
Maury
[ Menu ]
k
Design
Menu:
a
b
1
Detail/Edit
2
Delete
*********************
3
Add Address

Default Setting (System Menu)
OPERATION GUIDE 8-119
8
7Press the OK key. Add Address appears.
8Press the U or V key to select [Group].
9Press the OK key. This displays the screen for
editing groups.
NOTE: If the maximum number of groups has already
been registered, the screen will display Registered
numbers exceeded. and return to the Address Book.
10
Enter each item and then press the OK key.
Registered. is displayed and the screen returns to
the Address Book list screen.
Refer to the descriptions below for how to enter
each item.
Entering Group Name
1Press the Y or Z key to display Group Name.
2Press [Edit] (the Right Select key). An entry
screen appears.
3Enter the group name.
If creating a new group name, the address number
allocated to the destination is already entered.
4 Press the OK key. The group name is registered.
Add Address:
a
b
1
Contact
*********************
2
*Group
Detail:
C
b
Group Name: 1/4
GUI Section
[ Edit ]
Detail:
C
b
Group Name: 1/4
GUI Section
[ Edit ]
Group Name:
A
b
GUI
*
S
ABC
[ Text ]

Default Setting (System Menu)
8-120 OPERATION GUIDE
Entering Group Member
1Press the Y or Z key to display Group Member.
2Press [Edit] (the Right Select key). This displays
the list of destinations registered to the group.
3Press [Menu] (the Right Select key). The group
editing menu appears.
4Press the U or V key to select [Add Member].
5Press the OK key. This displays the list of
destinations registered in the Address Book.
NOTE: If 100 members have already been registered
in the group, the screen will display Registered
numbers exceeded. and return to the Group Member.
6Press the U or V key to select the destination you
want to add to the group.
7Press the OK key. This displays the sending
address registered to the selected destination.
8Press the U or V key to select the sending
address.
9Press the OK key. The selected destination is
added to the group and the screen returns to Group
Member.
Detail:
C
b
Group Member: 2/3
30
[ Edit ]
Group Member:
a
b
*********************
b
Morgan
G
Morgan
[ Menu ]
p
Sally
Menu:
a
b
1
Detail
2
Delete
*********************
3
Add Member
Contacts:
a
b
*********************
l
Maury
l
Morgan
[ Menu ]
l
Fiala
l
Sally:
a
b
b
0667643277
p
sally@kyoceramita.
N
G
Ntid7004
[ Menu ]

Default Setting (System Menu)
OPERATION GUIDE 8-121
8
NOTE: If you select an individual destination that has
already been registered to the group, the screen will
display This address is already registered. and return
to the screen of step 7.
Deleting member from group
To delete a member registered to the group, follow the procedure below.
1While Group Member is displayed, press [Edit] (the
Right Select key). This displays the list of
destinations registered to the group.
2Press the U or V key to select the destination you
want to delete.
3Press [Menu] (the Right Select key). The group
editing menu appears.
4Press the U or V key to select [Delete].
5Press the OK key. A confirmation message
appears.
6Press [Yes] (the Left Select key). Completed. is
displayed and the screen returns to Group
Member.
Entering Address Number
Address Number is an ID for a destination. When creating a new destination, the smallest unused address
number is automatically allocated. You can select any available number out of 2,500 numbers for individuals
and 500 numbers for groups.
Group Member:
a
b
*********************
b
Morgan
G
Morgan
[ Menu ]
p
Sally
Menu:
a
b
1
Detail
*********************
3
Add Member
2
Delete
Delete.
Are you sure?
z
p
Sally
[ Yes ] [ No ]

Default Setting (System Menu)
8-122 OPERATION GUIDE
1Press the Y or Z key to display Address Number.
2Press [Edit] (the Right Select key). An entry
screen appears.
3Press the U or V key or the numeric keys to enter
the address number.
4Press the OK key. The address number is
registered.
NOTE: If you enter an address number that is already
registered, the screen will display This address number
is already registered. and return to the screen of step 2.
Editing a Destination
Edit/delete the destinations (individuals) you added to the Address Book.
Use the procedure below to edit a destination.
1In the Sys. Menu/Count. menu, press the U or V
key to select [Edit Destination].
2Press the OK key. The Edit Destination menu
appears.
3Press the U or V key to select [Address Book].
Detail:
C
b
Address Number: 4/4
019
[ Edit ]
Address Number:
D
b
(001 - 120)
*****053*
Sys. Menu/Count.:
a
b
;
Document Box
*********************
=
Adjust/Maint.
[ Exit ]
<
Edit Destination
Edit Destination:
a
b
*********************
2
Print List
[ Exit ]
1
Addressbook

Default Setting (System Menu)
OPERATION GUIDE 8-123
8
4Press the OK key. The Address Book list screen
appears.
5Press the U or V key to select the destination you
want to edit.
6Press [Menu] (the Right Select key). Menu
appears.
7Press the U or V key to select [Detail/Edit].
8Press the OK key. This displays the screen for
editing the selected destination.
The screen shown is the one when an individual's
destination is selected.
9Edit items as necessary.
For how to edit each item, refer to Adding an
Individual Destination on page 8-112 and Adding a
Group on page 8-118.
10 After completing editing, press the OK key. A
confirmation screen appears.
11 Press [Yes] (the Left Select key). Registered. is
displayed and the screen returns to the Address
Book list screen.
Addressbook:
a
b
*********************
l
Fiala
l
Maury
[ Menu ]
k
Design
Menu:
a
b
*********************
2
Delete
3
Add Address
4
Search(Name)
1
Detail Rdit
Detail:
A
b
Contact name 1/7
Sally
[ Edit ]
Overwrite.
Are you sure?
z
p
Sally
[ Yes ] [ No ]

Default Setting (System Menu)
8-124 OPERATION GUIDE
Adding a Destination on One-touch Key
This machine has 11 one-touch keys and you can register 2 destinations to each of them.
The one-touch keys are arranged as shown below:
NOTE: Refer to One-Touch Key on page 3-7 for how to use them.
Registering new destination
Use the procedure below to register a new destination under a One-touch key.
1In the basic screen, press the one-touch key to
which you want to register the destination and hold
it (2 seconds or longer). Select Key Set. appears.
The screen shown is the one when No.1/No.12 is
pressed and held.
2Press the U or V key to select the key number to
which you want to register the destination.
3Press the OK key. The Address Book list screen
appears.
4Press the U or V key to select the destination you
want to register.
NOTE: If you want to search from the Address Book,
refer to Search in Address Book on page 3-29.
5Press the OK key. The selected destination is
registered to the one-touch key. Registered. is
displayed and the screen returns to the basic
screen.
No.1 No.2 No.3 No.4
No.12 No.13 No.14 No.15
No.5 No6 No.7 No.8
No.16 No.17 No.18 No.19
No.9 No.10 No.11 SHIFT
No.20 No.21 No.22
Select Key No.:
a
b
*********************
2
No. 12
[ Exit ]
1
No. 1
Addressbook:
a
b
*********************
l
Fiala
l
Maury
[ Menu ]
k
Design

Default Setting (System Menu)
OPERATION GUIDE 8-125
8
Editing One-touch Key
Edit/delete the destinations you added to One-touch Key.
Use the procedure below to edit the one-touch key.
1In the basic screen, press the one-touch key where
you want to edit the destination and hold it (2
seconds or longer). Select Key Set. appears.
The screen shown is the one when No.1/No.12 is
pressed and held.
2Press the U or V key to select the key number
where you want to edit the destination.
3Press the OK key. The Key Edit appears.
4Press the U or V key to select [Edit].
NOTE: If you select [Delete] here and press the OK
key, you can delete the registration of the destination. If
you press [Yes] (the Left Select key) in the screen that
appears, Completed. is displayed and the registration
of the destination is deleted.
5Press the OK key. The Address Book list screen
appears.
6Press the U or V key to select the destination you
want to newly register.
NOTE: If you want to search from the Address Book,
refer to Search in Address Book on page 3-29.
Select Key No.:
a
b
*********************
2
No. 12
[ Exit ]
1
No. 1
Key Edit:
a
b
1
Edit
2
Detail
3
Delete
[ Exit ]
Addressbook:
a
b
*********************
l
Fiala
l
Maury
[ Menu ]
k
Design

Default Setting (System Menu)
8-126 OPERATION GUIDE
7Press the OK key. A confirmation screen appears.
8Press [Yes] (the Left Select key). The selected
destination is registered to the one-touch key,
overwriting the previous one. Registered. is
displayed and the screen returns to the basic
screen.
Overwrite.
Are you sure?
z
No. 1
[ Yes ] [ No ]

Default Setting (System Menu)
OPERATION GUIDE 8-127
8
Restarting the System
Restart the printer without turning the main power
switch off. Use this to deal with any unstable operation
by the machine. (Same as the computer restart.)
Use the procedure below to restart the system.
1In the Sys. Menu/Count. menu, press the U or V
key to select [System], and press the OK key.
When you are performing user management and
have not logged in, a login screen will appear.
Then, enter the user ID and password to log in, and
press [Login] (the Right Select key).
2The System menu appears.
3Press the U or V key to select [Restart].
4Press the OK key. A confirmation screen appears.
5Press [Yes] (the Left Select key). The printer is
restarted.
If you press [No] (the Right Select key), the printer
does not restart and the screen returns to the
System menu.
Sys. Menu/Count.:
a
b
1
Report
2
Counter
*********************
[ Exit ]
3
System
Login User Name:
L
b
*******************
Login Password:
[ Menu ] [ Login ]
System:
a
b
3
Security Level
*********************
5
Op Functions
[ Exit ]
4
Restart
Restart.
Are you sure?
[ Yes ] [ No ]

Default Setting (System Menu)
8-128 OPERATION GUIDE
Network Setup
The following network settings are available.
• LAN Interface Setup …8-128
• TCP/IP (IPv4) Setup …8-129
• TCP/IP (IPv6) Setup …8-129
• NetWare Setup …8-130
• AppleTalk Setup …8-132
• Protocol Detail …8-135
LAN Interface Setup
Specify the settings for the LAN interface to be used. The default setting is Auto.
Use the procedure below to select the interface.
1In the Sys. Menu/Count. menu, press the U or V
key to select [System], and press the OK key.
When you are performing user management and
have not logged in, a login screen will appear.
Then, enter the user ID and password to log in, and
press [Login] (the Right Select key).
2The System menu appears.
3Press the U or V key to select [Network Setting].
4Press the OK key. The Network Setting menu
appears.
5Press the U or V key to select [LAN Interface].
Sys. Menu/Count.:
a
b
1
Report
2
Counter
*********************
[ Exit ]
3
System
Login User Name:
L
b
*******************
Login Password:
[ Menu ] [ Login ]
System:
a
b
*********************
2
I/F Block Set.
3
Security Level
[ Exit ]
1
Network Setting
Network Setting:
a
b
*********************
2
NetWare
3
AppleTalk
1
*TCP/IP Setting

Default Setting (System Menu)
OPERATION GUIDE 8-129
8
6Press the OK key. LAN Interface appears.
7Press the U or V key to select the desired LAN
interface.
The available LAN interfaces are as follows:
Auto
10Base-Half
10Base-Full
100Base-Half
100Base-Full
8Press the OK key. Completed. is displayed and the
screen returns to the Network Setting menu.
TCP/IP (IPv4) Setup
Set up TCP/IP to connect to the Windows network.
Refer to TCP/IP (IPv4) Setup (by Entering IP Addresses) on page 2-12 about the procedures.
TCP/IP (IPv6) Setup
Set up TCP/IP (IPv6) to connect to the network. The default setting is Off.
Use the procedure below to setup the TCP/IP (IPv6) setting.
1In the Sys. Menu/Count. menu, press the U or V
key to select [System], and press the OK key.
When you are performing user management and
have not logged in, a login screen will appear.
Then, enter the user ID and password to log in, and
press [Login] (the Right Select key).
LAN Interface:
a
b
*********************
2
10Base-Half
3
10Base-Full
1
*Auto
Sys. Menu/Count.:
a
b
1
Report
2
Counter
*********************
[ Exit ]
3
System
Login User Name:
L
b
*******************
Login Password:
[ Menu ] [ Login ]

Default Setting (System Menu)
8-130 OPERATION GUIDE
2The System menu appears.
3Press the U or V key to select [Network Setting].
4Press the OK key. The Network Setting menu
appears.
5Press the U or V key to select [TCP/IP Settings].
6Press the OK key. The TCP/IP Settings menu
appears.
7Press the U or V key to select [IPv6 Setting].
8Press the OK key. IPv6 Setting appears.
9Press the U or V key to select [On] or [Off].
10 Press the OK key. Completed. is displayed and the
screen returns to the TCP/IP Settings menu.
NetWare Setup
Select the NetWare network connection. After that, select frame types for NetWare network from Auto,
Ethernet-II, 802.3, 802.2, or SNAP. The default settings is "Off".
Use the procedure below to setup the NetWare setting.
System:
a
b
*********************
2
I/F Block Set.
3
Security Level
[ Exit ]
1
Network Setting
Network Setting:
a
b
*********************
2
NetWare
3
AppleTalk
[ Exit ]
1
TCP/IP Settings
TCP/IP Settings:
a
b
*********************
2
IPv4 Setting
3
IPv6 Setting
[ Exit ]
1
TCP/IP
IPv6 Setting:
a
b
*********************
2
On
[ Exit ]
1
*Off

Default Setting (System Menu)
OPERATION GUIDE 8-131
8
1In the Sys. Menu/Count. menu, press the U or V
key to select [System], and press the OK key.
When you are performing user management and
have not logged in, a login screen will appear.
Then, enter the user ID and password to log in, and
press [Login] (the Right Select key).
2The System menu appears.
3Press the U or V key to select [Network Setting].
4Press the OK key. The Network Setting menu
appears.
5Press the U or V key to select [NetWare].
6Press the OK key. NetWare appears.
7Press the U or V key to select [On] or [Off].
If you select [On] and press the OK key, Frame
Type appears. Press the U or V key to select the
desired frame type.
The available frame types are as follows:
Auto
802.3
Sys. Menu/Count.:
a
b
1
Report
2
Counter
*********************
[ Exit ]
3
System
Login User Name:
L
b
*******************
Login Password:
[ Menu ] [ Login ]
System:
a
b
*********************
2
I/F Block Set.
3
Security Level
[ Exit ]
1
Network Setting
Network Setting:
a
b
*********************
2
NetWare
3
AppleTalk
[ Exit ]
1
TCP/IP Settings
NetWare:
a
b
*********************
2
On
1
*Off
Frame Type:
a
b
*********************
2
802.3
3
Ether-II
1
*Auto

Default Setting (System Menu)
8-132 OPERATION GUIDE
Ether-II
802.2
SNAP
8Press the OK key. Completed. is displayed and the
screen returns to the Network Setting menu.
For detailed information on restarting the system,
refer to Restarting the System on page 8-127.
AppleTalk Setup
Select the Apple Talk network connection.
Refer to AppleTalk Setup on page 2-22 about the procedures.
WSD Scan Setup
Select whether or not to use WSD Scan. The default setting is On.
Use the procedure below to setup the WSD-SCAN setting. The machine must be restarted after the setting is
changed.
1In the Sys. Menu/Count. menu, press the U or V
key to select [System], and press the OK key.
When you are performing user management and
have not logged in, a login screen will appear.
Then, enter the user ID and password to log in, and
press [Login] (the Right Select key).
2The System menu appears.
3Press the U or V key to select [Network Setting].
Sys. Menu/Count.:
a
b
1
Report
2
Counter
*********************
[ Exit ]
3
System
Login User Name:
L
b
*******************
Login Password:
[ Menu ] [ Login ]
System:
a
b
*********************
2
I/F Block Set.
3
Security Level
[ Exit ]
1
Network Setting

Default Setting (System Menu)
OPERATION GUIDE 8-133
8
4Press the OK key. The Network Setting menu
appears.
5Press the U or V key to select [WSD-SCAN].
6Press the OK key. The WSD-SCAN menu appears.
7Press the U or V key to select [On] or [Off].
8Press the OK key. Completed. is displayed and the
screen returns to the Network Settings menu.
WSD Print Setup
Select whether or not to use WSD Print. The default setting is On.
Use the procedure below to setup the WSD-PRINT setting. The machine must be restarted after the setting is
changed.
1In the Sys. Menu/Count. menu, press the U or V
key to select [System], and press the OK key.
When you are performing user management and
have not logged in, a login screen will appear.
Then, enter the user ID and password to log in, and
press [Login] (the Right Select key).
2The System menu appears.
Network Setting:
a
b
*********************
2
NetWare
3
AppleTalk
[ Exit ]
1
TCP/IP Settings
WSD-SCAN:
a
b
*********************
2
On
1
*Off
Sys. Menu/Count.:
a
b
1
Report
2
Counter
*********************
[ Exit ]
3
System
Login User Name:
L
b
*******************
Login Password:
[ Menu ] [ Login ]
System:
a
b
*********************
2
I/F Block Set.
3
Security Level
[ Exit ]
1
Network Setting

Default Setting (System Menu)
8-134 OPERATION GUIDE
3Press the U or V key to select [Network Setting].
4Press the OK key. The Network Setting menu
appears.
5Press the U or V key to select [WSD-PRINT].
6Press the OK key. The WSD-PRINT menu
appears.
7Press the U or V key to select [On] or [Off].
8Press the OK key. Completed. is displayed and the
screen returns to the Network Settings menu.
Network Setting:
a
b
*********************
2
NetWare
3
AppleTalk
[ Exit ]
1
TCP/IP Settings
WSD-PRINT:
a
b
*********************
2
On
1
*Off

Default Setting (System Menu)
OPERATION GUIDE 8-135
8
Protocol Detail
Make other network related settings.
Item Description Default Setting Restarting the
System*
NetBEUI Selects whether or not to
receive documents using
NetBEUI.
On ×
LPD Select whether or not to
receive documents using
LPD as the network
protocol.
On z
FTP (Server) Select whether or not to
receive documents using
FTP.
On z
FTP (Client) Select whether or not to
send documents using FTP,
and the number of the port
to be used.
On
Port number: 21
×
Raw Port Select whether or not to
receive documents using
Raw Port.
On z
LDAP Select whether or not to use
LDAP.
Off ×
SNMP Select whether or not to
communicate using SNMP.
On z
SNMPv3 Set SNMPv3. Off z
SMB Select whether or not to
send documents using
SMB, and the number of the
port to be used.
On
Port number:
139
×
SMTP
(E-mail TX)
Select whether or not to
send e-mail using SMTP.
Off ×
POP3
(E-mail RX)
Select whether or not to
receive e-mail using POP3.
Off ×
HTTP Select whether or not to
communicate using HTTP.
On z
HTTPS Select whether or not to
communicate using HTTPS.
SSL must be set to [On] in
SSL Setting on page 8-138.
On z

Default Setting (System Menu)
8-136 OPERATION GUIDE
Use the procedure below.
1In the Sys. Menu/Count. menu, press the U or V
key to select [System], and press the OK key.
When you are performing user management and
have not logged in, a login screen will appear.
Then, enter the user ID and password to log in, and
press [Login] (the Right Select key).
2The System menu appears.
3Press the U or V key to select [Network Setting].
4Press the OK key. The Network Setting menu
appears.
5Press the U or V key to select [TCP/IP Settings].
IPP Select whether or not to use
IPP, and the number of the
port to be used.
Off
Port number:
631
z
IPP over SSL Select whether or not to use
IPP over SSL.
SSL must be set to [On] in
SSL Setting on page 8-138.
On z
*z: The machine must be restarted after the setting is changed.
×: The machine does not need to be restarted after the setting is changed.
Item Description Default Setting Restarting the
System*
Sys. Menu/Count.:
a
b
1
Report
2
Counter
*********************
[ Exit ]
3
System
Login User Name:
L
b
*******************
Login Password:
[ Menu ] [ Login ]
System:
a
b
*********************
2
I/F Block Set.
3
Security Level
[ Exit ]
1
Network Setting
Network Setting:
a
b
*********************
2
NetWare
3
AppleTalk
[ Exit ]
1
TCP/IP Settings

Default Setting (System Menu)
OPERATION GUIDE 8-137
8
6Press the OK key. The TCP/IP Settings menu
appears.
7Press the U or V key to select [Protocol Detail].
8Press the OK key. The Protocol Detail menu
appears.
9Press the U or V key to select the item for which
you want to make settings.
10 Press the OK key. This displays the setting screen
for the item selected in step 9.
The screen shown is the one when [FTP(Client)] is
selected.
11 Press the U or V key to select [On] or [Off].
If you select [On] for each of [FTP(Client)] and [IPP]
and press the OK key, a port number entry screen
appears.
Press the U or V key or the numeric keys to set the
port number.
12 Press the OK key. Completed. is displayed and the
screen returns to the Protocol Detail menu.
TCP/IP Settings:
a
b
2
IPv4 Setting
3
IPv6 Setting
*********************
[ Exit ]
4
Protocol Detail
Protocol Detail:
a
b
*********************
2
SNMPv3
3
FTP(Server)
[ Exit ]
1
NetBEUI
FTP(Client)
:
a
b
*********************
2
On
1
*Off
Port Number
:
D
b
(1 - 65535)
*******21*

Default Setting (System Menu)
8-138 OPERATION GUIDE
Network Security
The network security functions can be set up to protect printer operation and the print data.
The following network security settings are available.
• SSL Setting …8-138
• SNMPv3 Setting …8-143
• IPSec Setting …8-144
SSL Setting
This allows you to use SSL network security for communication. You can use SSL Setup to select whether or
not SSL is used and to specify the IPP port and HTTP port security settings.
SSL
Make this setting Make this setting when you use SSL. The default setting is Off.
Use the procedure below to make the setting.
1In the Sys. Menu/Count. menu, press the U or V
key to select [System], and press the OK key.
When you are performing user management and
have not logged in, a login screen will appear.
Then, enter the user ID and password to log in, and
press [Login] (the Right Select key).
2The System menu appears.
3Press the U or V key to select [Network Setting].
Sys. Menu/Count.:
a
b
1
Report
2
Counter
*********************
[ Exit ]
3
System
Login User Name:
L
b
*******************
Login Password:
[ Menu ] [ Login ]
System:
a
b
*********************
2
I/F Block Set.
3
Security Level
[ Exit ]
1
Network Setting

Default Setting (System Menu)
OPERATION GUIDE 8-139
8
4Press the OK key. The Network Setting menu
appears.
5Press the U or V key to select [Secure Protocol].
6Press the OK key. Secure Protocol appears.
7Press the U or V key to select [SSL].
8Press the OK key. SSL appears.
9Press the U or V key to select [On] or [Off].
10 Press the OK key. Completed. is displayed and the
screen returns to the Secure Protocol menu.
IPP Security
Specify the protocol to be used for IPP. The default setting is IPP/IPP over SSL.
Use the procedure below to make the setting.
1In the Sys. Menu/Count. menu, press the U or V
key to select [System], and press the OK key.
When you are performing user management and
have not logged in, a login screen will appear.
Then, enter the user ID and password to log in, and
press [Login] (the Right Select key).
Network Setting:
a
b
*********************
8
Host Name
9
LAN Interface
[ Exit ]
7
Secure Protocol
Secure Protocol:
a
b
*********************
2
IPP Security
3
HTTP Security
[ Exit ]
1
SSL
SSL:
a
b
*********************
2
On
[ Exit ]
1
*Off
Sys. Menu/Count.:
a
b
1
Report
2
Counter
*********************
[ Exit ]
3
System
Login User Name:
L
b
*******************
Login Password:
[ Menu ] [ Login ]

Default Setting (System Menu)
8-140 OPERATION GUIDE
2The System menu appears.
3Press the U or V key to select [Network Setting].
4Press the OK key. The Network Setting menu
appears.
5Press the U or V key to select [Secure Protocol].
6Press the OK key. Secure Protocol appears.
7Press the U or V key to select [IPP Security].
8Press the OK key. IPP Security appears.
9Press the U or V key to select [IPP/IPP over SSL]
or [IPPoverSSL only].
10 Press the OK key. Completed. is displayed and the
screen returns to the Secure Protocol menu.
HTTP Security
Specify the protocol to be used for HTTP. The default setting is HTTPS only.
Use the procedure below to make the setting.
System:
a
b
*********************
2
I/F Block Set.
3
Security Level
[ Exit ]
1
Network Setting
Network Setting:
a
b
*********************
8
Host Name
9
LAN Interface
[ Exit ]
7
Secure Protocol
Secure Protocol:
a
b
1
SSL
*********************
3
HTTP Security
[ Exit ]
2
IPP Security
IPP Security:
a
b
1
IPP/IPP over SSL
*********************
2
*IPPoverSSL only

Default Setting (System Menu)
OPERATION GUIDE 8-141
8
1In the Sys. Menu/Count. menu, press the U or V
key to select [System], and press the OK key.
When you are performing user management and
have not logged in, a login screen will appear.
Then, enter the user ID and password to log in, and
press [Login] (the Right Select key).
2The System menu appears.
3Press the U or V key to select [Network Setting].
4Press the OK key. The Network Setting menu
appears.
5Press the U or V key to select [Secure Protocol].
6Press the OK key. Secure Protocol appears.
7Press the U or V key to select [HTTP Security].
8Press the OK key. HTTP Security appears.
Sys. Menu/Count.:
a
b
1
Report
2
Counter
*********************
[ Exit ]
3
System
Login User Name:
L
b
*******************
Login Password:
[ Menu ] [ Login ]
System:
a
b
*********************
2
I/F Block Set.
3
Security Level
[ Exit ]
1
Network Setting
Network Setting:
a
b
*********************
8
Host Name
9
LAN Interface
[ Exit ]
7
Secure Protocol
Secure Protocol:
a
b
1
SSL
2
IPP Security
*********************
[ Exit ]
3
HTTP Security
HTTP Security:
a
b
1
HTTP/HTTPS
*********************
2
*HTTPS only

Default Setting (System Menu)
8-142 OPERATION GUIDE
9Press the U or V key to select [HTTP/HTTPS] or
[HTTPS only].
10 Press the OK key. Completed. is displayed and the
screen returns to the Secure Protocol menu.
LDAP Security
Specify the protocol to be used for LDAP. The default setting is Off.
Use the procedure below to make the setting.
1In the Sys. Menu/Count. menu, press the U or V
key to select [System], and press the OK key.
When you are performing user management and
have not logged in, a login screen will appear.
Then, enter the user ID and password to log in, and
press [Login] (the Right Select key).
2The System menu appears.
3Press the U or V key to select [Network Setting].
4Press the OK key. The Network Setting menu
appears.
5Press the U or V key to select [Secure Protocol].
Sys. Menu/Count.:
a
b
1
Report
2
Counter
*********************
[ Exit ]
3
System
Login User Name:
L
b
*******************
Login Password:
[ Menu ] [ Login ]
System:
a
b
*********************
2
I/F Block Set.
3
Security Level
[ Exit ]
1
Network Setting
Network Setting:
a
b
*********************
8
Host Name
9
LAN Interface
[ Exit ]
7
Secure Protocol

Default Setting (System Menu)
OPERATION GUIDE 8-143
8
6Press the OK key. Secure Protocol appears.
7Press the U or V key to select [LDAP Security].
8Press the OK key. LDAP Security appears.
9Press the U or V key to select [Off], [LDAPv3/TLS]
or [LDAP over SSL].
10 Press the OK key. Completed. is displayed and the
screen returns to the Secure Protocol menu.
SNMPv3 Setting
Sets up SNMPv3. The default setting is Off. Use the procedure below.
Refer to Protocol Detail on page 8-135 about the procedures.
Secure Protocol:
a
b
2
IPP Security
3
HTTP Security
*********************
[ Exit ]
4
LDAP Security
LDAP Security:
a
b
*********************
2
LDAPv3/TLS
3
LDAP over SSL
1
*Off

Default Setting (System Menu)
8-144 OPERATION GUIDE
IPSec Setting
Make this setting when you use IPSec. The default setting is On and that of Rule Setting is also Off.
Use the procedure below to make the setting.
1In the Sys. Menu/Count. menu, press the U or V
key to select [System], and press the OK key.
When you are performing user management and
have not logged in, a login screen will appear.
Then, enter the user ID and password to log in, and
press [Login] (the Right Select key).
2The System menu appears.
3Press the U or V key to select [Network Setting].
4Press the OK key. The Network Setting menu
appears.
5Press the U or V key to select [IPSec].
6Press the OK key. IPSec appears.
7Press the U or V key to select [On] or [Off].
Sys. Menu/Count.:
a
b
1
Report
2
Counter
*********************
[ Exit ]
3
System
Login User Name:
L
b
*******************
Login Password:
[ Menu ] [ Login ]
System:
a
b
*********************
2
I/F Block Set.
3
Security Level
[ Exit ]
1
Network Setting
Network Setting:
a
b
4
WSD-SCAN
5
WSD-PRINT
*********************
[ Exit ]
6
IPSec
IPSec:
a
b
*********************
2
On
1
*Off

Default Setting (System Menu)
OPERATION GUIDE 8-145
8
If you select [On] and press the OK key, Rule
Setting appears. Press the U or V key to select
[On] or [Off].
8Press the OK key. Completed. is displayed and the
screen returns to the Network Setting menu.
Rule Setting:
a
b
*********************
2
On
1
*Off

Default Setting (System Menu)
8-146 OPERATION GUIDE
Interface Block Setting
This allows you to protect this machine by blocking the interface with external devices such as USB hosts or
optional interfaces.
The following interface block settings are available:
• USB Host (USB memory slot setting)
• USB Device (USB interface setting)
• Optional interface (Optional interface card setting)
USB Host (USB memory slot setting)
This locks and protects the USB memory slot (A1) or USB port (A2) (USB host). The default setting is Unblock.
Use the procedure below to specify the USB Host setting.
1In the Sys. Menu/Count. menu, press the U or V
key to select [System], and press the OK key.
When you are performing user management and
have not logged in, a login screen will appear.
Then, enter the user ID and password to log in, and
press [Login] (the Right Select key).
2The System menu appears.
3Press the U or V key to select [I/F Block Set.].
4Press the OK key. The I/F Block Set. menu
appears.
5Press the U or V key to select [USB Host].
Sys. Menu/Count.:
a
b
1
Report
2
Counter
*********************
[ Exit ]
3
System
Login User Name:
L
b
*******************
Login Password:
[ Menu ] [ Login ]
System:
a
b
1
Network Setting
*********************
3
Security Level
[ Exit ]
2
I/F Block Set.
I/F Block Set.:
a
b
*********************
2
USB Device
3
Option I/F
[ Exit ]
1
USB Host

Default Setting (System Menu)
OPERATION GUIDE 8-147
8
6Press the OK key. USB Host appears.
7Press the U or V key to select [Unblock] or [Block].
8Press the OK key. Completed. is displayed and the
screen returns to the I/F Block Set. menu.
USB Device (USB interface setting)
This locks and protects the USB interface connector (B1) (USB Device). The default setting is Unblock.
Use the procedure below to specify the USB Device setting.
1In the Sys. Menu/Count. menu, press the U or V
key to select [System], and press the OK key.
When you are performing user management and
have not logged in, a login screen will appear.
Then, enter the user ID and password to log in, and
press [Login] (the Right Select key).
2The System menu appears.
3Press the U or V key to select [I/F Block Set.].
4Press the OK key. The I/F Block Set. menu
appears.
5Press the U or V key to select [USB Device].
USB Host:
a
b
*********************
2
Block
1
*Unblock
Sys. Menu/Count.:
a
b
1
Report
2
Counter
*********************
[ Exit ]
3
System
Login User Name:
L
b
*******************
Login Password:
[ Menu ] [ Login ]
System:
a
b
1
Network Setting
*********************
3
Security Level
[ Exit ]
2
I/F Block Set.
I/F Block Set.:
a
b
1
USB Host
*********************
3
Option I/F
[ Exit ]
2
USB Device

Default Setting (System Menu)
8-148 OPERATION GUIDE
6Press the OK key. USB Device appears.
7Press the U or V key to select [Unblock] or [Block].
8Press the OK key. Completed. is displayed and the
screen returns to the System menu.
USB Device:
a
b
*********************
2
Block
1
*Unblock

Default Setting (System Menu)
OPERATION GUIDE 8-149
8
Optional interface (Optional interface card setting)
This locks and protects the optional interface slots (OPT1). The default setting is Unblock.
Use the procedure below to specify the optional interface setting.
1In the Sys. Menu/Count. menu, press the U or V
key to select [System].
2Press the OK key. The System menu appears.
3Press the U or V key to select [I/F Block Set.].
4Press the OK key. The I/F Block Set. menu
appears.
5Press the U or V key to select [Option I/F].
6Press the OK key. Option I/F appears.
7Press the U or V key to select [Unblock] or [Block].
8Press the OK key. Completed. is displayed and the
screen returns to the System menu.
Sys. Menu/Count.:
a
b
1
Report
2
Counter
*********************
[ Exit ]
3
System
System:
a
b
1
Network Setting
*********************
3
Security Level
[ Exit ]
2
I/F Block Set.
I/F Block Set.:
a
b
1
USB Host
2
USB Device
*********************
[ Exit ]
3
Option I/F
Option I/F:
a
b
*********************
2
Block
1
*Unblock

Default Setting (System Menu)
8-150 OPERATION GUIDE
Security Level (Security Level setting)
The Security Level setting is primarily a menu option used by service personnel for maintenance work. There is
no need for customers to use this menu.

Default Setting (System Menu)
OPERATION GUIDE 8-151
8
Optional Functions
You can use the optional applications installed on this machine.
Op Functions
Although nothing is currently displayed, when the optional functions that will be released in the future is installed,
the licenses can be set using this menu.

Default Setting (System Menu)
8-152 OPERATION GUIDE

Maintenance
9-2 OPERATION GUIDE
Cleaning
Clean the machine regularly to ensure optimum output quality.
CAUTION: For safety, always unplug the power cord before cleaning the machine.
Glass Platen
Wipe the inside of the document processor and the glass platen with a soft cloth dampened with alcohol or mild
detergent.
IMPORTANT: Do not use thinner or other organic solvents.
Cleaning the Machine
To avoid print quality problems, the interior of the machine must be cleaned with every toner container
replacement.
1Open the front cover.

Maintenance
OPERATION GUIDE 9-3
9
2Lift the developer unit together with the toner
container out of the machine.
3Remove the drum unit from the machine by holding
the green levers with both hands.
NOTE: The drum unit is sensitive to light. Never
expose the drum unit to light for more than five
minutes.
4Place the drum unit flat on a clean, level surface.
IMPORTANT: Do not place the drum unit on end.
5Use a clean, lint free cloth to clean dust and dirt
away from the metal registration roller.
IMPORTANT: Take care not to touch the transfer roller
(black) during cleaning.

Maintenance
9-4 OPERATION GUIDE
6On the drum unit, slide the main charger cleaner
(green) back and forth 2 or 3 times to clean the
charger wire, then return it to its original position
(CLEANER HOME POSITION ).
IMPORTANT: Remove the fixing tape on the main
charger cleaner before cleaning for the first time.
After cleaning, make sure you restore the main charger
cleaner to its home position.
7When cleaning is complete, return the drum unit to
the original position.
8Return the developer unit to its position, aligning
the guides at both ends with the slots in the
machine. Then, close the front cover.

Maintenance
OPERATION GUIDE 9-5
9
Toner Container
When the message display displays Add toner, replace the toner.
Every time you replace the toner container, be sure to clean the parts as instructed below. Dirty parts may
deteriorate output quality.
CAUTION: Do not attempt to incinerate the toner container or the waste toner box. Dangerous sparks may
cause burns.
Toner Container Replacement
1Open the front cover.
2Turn the lock lever to the unlock position. Push the
lock lever to the position marked by the arrow and
pull out the toner container.
NOTE: Put the old toner container in the plastic bag
(supplied with the new toner kit) and discard it later
according to the local code or regulations for waste
disposal.
3Take the new toner container out of the toner kit.
Shake the new toner container at least 5 times as
shown in the figure in order to distribute the toner
evenly inside the container.

Maintenance
9-6 OPERATION GUIDE
4Remove the label from the toner container.
5Install the new toner container in the machine.
Push firmly on the top of the container at the
positions marked PUSH, until you hear a click.
6Turn the lock lever to the lock position.
7Close the front cover.

Maintenance
OPERATION GUIDE 9-7
9
Prolonged Non-Use and Moving of the Machine
Prolonged Non-use
If you ever leave the machine unused for a long period of time, remove the power cord from the wall outlet.
We recommend you consult with your dealer about the additional actions you should take to avoid possible
damage that may occur when the machine is used next time.
Moving the Machine
When you move the machine:
• Move it gently.
• Keep it as level as possible to avoid spilling toner inside the machine.
• Be sure to consult a service technician before attempting long distance transportation of the machine.
WARNING: If you ship the machine, remove and pack the developer unit and drum unit in a plastic bag and
ship them separately from the machine.

Maintenance
9-8 OPERATION GUIDE

OPERATION GUIDE 10-1
10 Troubleshooting
This chapter explains how to solve problems with the machine.
• Solving Malfunctions...................................................10-2
• Responding to Error Messages ..................................10-5
• Clearing Paper Jams ................................................10-11

Troubleshooting
10-2 OPERATION GUIDE
Solving Malfunctions
The table below provides general guidelines for problem solving.
If a problem occurs with your machine, look into the checkpoints and perform procedures indicated on the
following pages. If the problem persists, contact your Service Representative.
Symptom Checkpoints Corrective Actions Reference
Page
The operation panel
does not respond
when the main power
switch is turned on.
Is the machine plugged in? Plug the power cord into an AC
outlet.
—
Pressing the Start key
does not produce
copies.
Is there a message on the
Message Display?
Determine appropriate response to
the message and respond
accordingly.
—
Is the machine in Sleep
mode?
Press the Power key to recover
the machine from Sleep mode. The
machine will be ready to copy
within 45 seconds.
3-5
Blank sheets are
ejected.
Are the originals loaded
correctly?
When placing originals on the
platen, place them face-down and
align them with the original size
indicator plates.
2-44
When placing originals in the
optional document processor,
place them face-up.
2-46
Printouts are too light. Is the machine in Auto
Density mode?
Set the correct density level for
auto density.
—
Is the machine in Manual
Density mode?
Select the correct density level. 5-13
When changing the default density
level, adjust the density manually
and choose the desired level.
—
Is the toner distributed evenly
within the toner container?
Shake the toner container from
side to side about several times.
9-5
Is there a message indicating
the addition of toner?
Replace the toner container. 9-5
Is the paper damp? Replace the paper with new paper. 2-28
Is EcoPrint mode enabled? Disable EcoPrint mode. 4-10
Printouts are too dark. Is the machine in Auto
Density mode?
Set the correct density level for
auto density.
—
Is the machine in Manual
Density mode?
Select the correct density level. 5-13
When changing the default density
level, adjust the density manually
and choose the desired level.
—

Troubleshooting
OPERATION GUIDE 10-3
10
Copies have a moire
pattern (dots grouped
together in patterns
and not aligned
uniformly).
Is the original a printed
photograph?
Set the image quality to [Photo]. 5-12
Printouts are not
clear.
Did you choose appropriate
image quality for the original?
Select appropriate image quality. 5-12
Printouts are dirty. Is the platen or the document
processor dirty?
Clean the platen or the document
processor.
—
Is the charger wire dirty? Clean the charger wire. —
Printouts are fuzzy. Is the machine being used in
very humid conditions?
Clean the charger wire. —
Images are skewed. Are the originals placed
correctly?
When placing originals on the
platen, align them with the original
size indicator plates.
2-44
When placing originals in the
optional document processor, align
the original width guides securely
before placing the originals.
2-45
Is the paper loaded
correctly?
Check the position of the paper
width guides.
2-45
Paper often jams. Is the paper loaded
correctly?
Load the paper correctly. 2-28
Is the paper of the supported
type? Is it in good condition?
Remove the paper, turn it over, and
reload it.
2-28
Is the paper curled, folded or
wrinkled?
Replace the paper with new paper. 2-28
Are there any loose scraps or
jammed paper in the
machine?
Remove any jammed paper. 10-11
Printouts are
wrinkled.
Is the paper damp? Replace the paper with new paper. 2-28
Is the paper set in a proper
orientation?
Change the orientation in which the
paper is positioned.
—
Symptom Checkpoints Corrective Actions Reference
Page

Troubleshooting
10-4 OPERATION GUIDE
Cannot print. Is the machine plugged in? Plug the power cord into an AC
outlet.
—
Is the machine powered on? Turn on the main power switch. 3-2
Is the printer cable
connected?
Connect the correct printer cable
securely.
2-5
Was the machine powered
on before the printer cable
was connected?
Power on the machine after
connecting the printer cable.
2-5
3-2
Is the print job paused? Press [Resume] to resume
printing.
7-19
Documents are
printed improperly.
Are the application software
settings at the PC set
properly?
Check that the printer driver and
application software settings are
set properly.
—
While the operation
panel was being used,
the keys locked up
and do not respond
when pressed.
Is the operation panel
locked?
Check the panel lock setting in
COMMAND CENTER and change
the setting if necessary.
KYOCERA
COMMAND
CENTER
Operation
Guide
Cannot print with USB
memory.
Was the USB memory
formatted with a machine
other than this machine?
Format the USB memory with this
machine.
Is the USB host blocked? Select Unblock in the USB host
settings.
8-146
Check that the USB memory
is securely plugged into the
machine.
——
When displaying an
image sent from the
machine on the PC, an
image size is shrunk
vertically or
horizontally.
Have you selected
200×100dpi Normal or
200×400dpi Super Fine for
the scan resolution?
Select a scan resolution other than
200×100dpi Normal or 200×400dpi
Super Fine when sending an
image.
5-14
USB memory not
recognized.
Check that the USB memory
is securely plugged into the
machine.
——
Is the USB host blocked? Select Unblock in the USB host
settings.
8-146
Vertical streaks
appear on prints.
The inside of the machine
may be dirty.
Check the toner container and if
necessary replace.
9-5
Clean the charger wire. —
Check the main charger cleaner of
the drum unit is in its original
position.
—
Symptom Checkpoints Corrective Actions Reference
Page

Troubleshooting
OPERATION GUIDE 10-5
10
Responding to Error Messages
If the control panel displays any of these messages, follow the corresponding procedure.
Alphanumeric
Error Message Checkpoints Corrective Actions Reference
Page
Load paper in cassette
1.
Is the indicated cassette out
of paper?
Load paper. 2-29
Load paper in MP
Tray.
Is the paper of the selected
size loaded in the multi
purpose tray?
Load the paper in the multi purpose
tray which is of the size and type
indicated on the Message Display.
2-32
Add toner. – Replace the toner container. 9-5
Cannot connect to
Authentication Server.
–Press the OK key and check the
following items:
• Registration to Authentication
Serve
• Password and computer address
for Authentication Server
• Connection of Network
—
Cannot duplex print
on this paper.
Did you select a paper size/
media type that cannot be
duplex printed?
Select the available paper type.
Press the OK key to print without
using Duplex.
3-14
Incorrect account ID.
Job is canceled.
– This job is canceled because it is
restricted by Job Accounting. Press
the OK key.
—
Close front cover. Is there any cover which is
open?
Close the cover indicated on the
control panel.
—
Close Document
Processor.
Is the document processor
open?
Close the document processor. —
Is the top cover of the
document processor open?
Close the top cover of the document
processor.
2-45
Job Accounting
restriction exceeded.
Cannot print.
– The job is canceled. Press the OK
key.
—
Job Accounting
restriction exceeded.
Cannot scan.
– The job is canceled. Press the OK
key.
—
Sub address/Polling
box limit exceeded.
Job is canceled.
– FAX box is full, and no further storage
is available. The job is canceled.
Press the OK key.
—

Troubleshooting
10-6 OPERATION GUIDE
Incorrect Login User
Name or Password.
Job Is canceled.
– Enter correct login user name or
password.
—
Job Accounting
restriction exceeded.
Job is canceled.
Is the acceptable printing
count restricted by Job
Accounting exceeded?
The printing count exceeded the
acceptable count restricted by Job
Accounting. Cannot print any more.
This job is canceled. Press the OK
key.
—
Machine failure.
Call service.
– Internal error has occurred. Make a
note of the error code displayed on
the Message Display. Turn off the
machine, unplug the power cord, and
contact your Service Representative.
—
Is Error code "C4200"
displayed?
Internal condensation has occurred
as a result of a sudden change in
temperature. Turn off the machine
and let stand for 30 to 90 minutes,
and then back on again. If this
message still remains, turn off the
machine, unplug the power cord, and
contact your Service Representative.
—
Memory is full.
Print job cannot be
processed
completely.
– Unable to continue the job as the
memory is used up.
Press the OK key to print the
scanned pages. The print job cannot
be processed completely.
Press the STOP key to cancel the
job.
—
Paper jammed. – If a paper jam occurs, the machine
will stop and the location of the jam
will be indicated on the Message
Display. Leave the machine on and
follow the instruction to remove the
jammed paper.
10-11
USB memory error.
Job is canceled.
– This job is canceled. Press the OK
key.
—
Place original
and press Start key.
– Remove originals from the document
processor, put them back in their
original order, and place them again.
Press the Start key to resume
printing.
Press the STOP key to cancel the
job.
2-46
Remove original from
document processor.
Are there any originals left in
the document processor?
Remove originals from the document
processor.
—
Error Message Checkpoints Corrective Actions Reference
Page

Troubleshooting
OPERATION GUIDE 10-7
10
Scanner memory
is full.
Job is canceled.
– Scanning cannot be performed due
to insufficient memory of scanner.
The job is canceled. Press the OK
key.
—
Is the acceptable scanning
count exceeded?
Press the OK key to print, send or
store the scanned pages. Press the
STOP key to cancel printing,
sending or storing.
—
Send error.
####
– An error has occurred during
transmission. The possible error
codes and their descriptions are as
follows.
1101: The server name of the SMTP
server is not set correctly or the host
name is incorrect when sending scan
data to an FTP server. Use
COMMAND CENTER and register
the SMTP server name and the host
name correctly.
1102: The login user name is
incorrect or the domain name has not
been entered. Enter login user name,
domain name and password
correctly.
1103: The network path name is
incorrect or you do not have access
to the folder specified. Use
COMMAND CENTER and register
the path name correctly.
1104: No recipient address. Enter E-
mail address correctly.
—
Error Message Checkpoints Corrective Actions Reference
Page

Troubleshooting
10-8 OPERATION GUIDE
Send error.
####
– 1105: E-mail - The SMTP protocol
setting is turned off. Use COMMAND
CENTER and turn on the SMTP
protocol setting.
Scan to PC (SMB) - SMB setting is
turned off. Use COMMAND CENTER
and turn on the SMB setting.
Scan to PC (FTP) - FTP setting is
turned off. Use COMMAND CENTER
and turn on the FTP setting.
1106: The sender address setting
under E-mail: SMTP is not registered.
Use COMMAND CENTER and
register the sender address.
2101, 2102, 2103, 2201, 2202, 2203,
3101: The network cable is
disconnected or the hub that it is
connected to is not operating
properly. Check the cable and the
hub. Otherwise, the server name or
the host name of the SMTP server is
not set correctly. Use COMMAND
CENTER and register the SMTP
server name and the host name
correctly.
2204: The E-mail size exceeds the
acceptable send data capacity.
Decrease the size or resolution of the
scanned data to be transmitted and
resend the E-mail.
5101, 5102, 5103, 5104, 7102, 720f:
Turn the main power switch off and
back on. If this error occurs several
times, make a note of the displayed
error code and contact your service
representative.(Refer to the
corrective action for the error
message “ An error has occurred.”)
9181: The scanned original exceeds
the acceptable number of pages of
999. Send the excess pages
separately.
—
—
—
Error occurred.
Turn the main power
switch off and on.
– System error has occurred. Turn the
main power switch off and on.
—
Incorrect account ID. – The Account ID does not match.
Check the registered Account ID.
—
Error Message Checkpoints Corrective Actions Reference
Page

Troubleshooting
OPERATION GUIDE 10-9
10
The phone receiver is
off the hook.
Hang Up.
– Put down the receiver. —
File is not found.
Job is canceled.
– The specified file is not found. The
job is canceled. Press the OK key.
—
Top tray is full of
Paper.
Remove the paper.
– Remove paper from the top tray, and
press the OK key to resume the job.
—
Unknown toner
Installed.
– If the toner container was taken from
a different machine of the same
model while it was displaying the Add
toner. message, ignore the message
and use the toner.
—
Unknown toner
Installed. PC
– This message is displayed if the
installed toner container's regional
specification does not match the
machine's.
Insufficient memory.
Cannot start the job
– Further scanning cannot be
performed due to insufficient memory.
Press the OK key to print the
scanned pages. Press the Cancel
key to cancel the printing job.
—
Error Message Checkpoints Corrective Actions Reference
Page

Troubleshooting
10-10 OPERATION GUIDE
Responding to an Error Lamp Flashes
If an error lamp flashes, press [Status/Job Cancel] to check an error message. If the message is not indicated
on the Message Display when [Status/Job Cancel] is pressed or the error lamp flashes for 1.5 seconds, check
the following.
Symptom Checkpoints Corrective Actions Reference Page
Cannot send fax. Is the modular cord
connected correctly?
Connect the modular
cord correctly.
—
Is Permitted FAX No. or
Permitted ID No.
registered correctly?
Check Permitted FAX
No. and Permitted ID
No..
FAX Operation Guide
Chapter 6 "Registering
Permit FAX No." and
"Registering Permit ID
No."
Has a communication
error occurred?
Check error codes in the
TX/RX Result Report
and Activity Report. If
the error code starts with
"U" or "E", perform the
corresponding
procedure.
FAX Operation Guide
Appendix
"Error Code List"
Is the destination FAX
line busy?
Send again. —
Does the destination
FAX machine respond?
Send again. —
Is there an error other
than above?
Contact your Service
Representative.
—

Troubleshooting
OPERATION GUIDE 10-11
10
Clearing Paper Jams
If a paper jam occurs, a message will be displayed about the jam and copying or printing will stop.
Leave the main power switch on and to remove the jammed paper refer to the following information below.
Jam Location Indicators
If a paper jam occurs, the error message displays the location of the jam.
Precautions with Paper Jams
If a paper jam occurs, a message will be displayed about the jam and copying or printing will stop.
• Do not reuse jammed papers.
• If the paper tears during removal, be sure to remove any loose scraps of paper from inside the machine.
Scraps of paper left in the machine could cause subsequent jamming.
• Discard paper that has jammed in the optional document finisher. A page affected by a paper jam will be
printed again.
CAUTION: The fixing unit is extremely hot. Take sufficient care when working in this area, as there is a danger
of getting burned.
Online Help Messages
When Paper Jam is displayed, press [Help](the Left Select key) to display the procedure to clear the jam.
Press to display the next step or press to display the previous step.
Press the OK key to exit the online help message display.
Multi Purpose Tray
Follow the steps below to clear paper jams in the MP tray.
Paper Jam Location Indicator Paper Jam Location Reference Page
Document processor (Option) 10-16
Inside the machine 10-14
MP Tray 10-11
Cassettes 10-12
Duplexer 10-12
Rear cover 10-15

Troubleshooting
10-12 OPERATION GUIDE
1Remove the paper jammed at the MP tray.
2Reload the MP tray. Open and close the top cover
to clear the error and the machine warms up and
resumes printing.
Paper Cassette/Paper Feeder
Follow the steps below to clear paper jams in paper cassette or paper feeder.
1Pull out the cassette or optional paper feeder.
2Remove any partially fed paper.
IMPORTANT: Do not try to remove paper that has
already been partially fed. Proceed to Inside the
Machine on page 10-14.
NOTE: Check to see if paper is loaded correctly. If not,
reload the paper.
3Push the cassette back in securely. The machine
warms up and resumes printing.
Duplexer
Paper is jammed in the duplexer. Remove the jammed paper using the procedure given below.
1Pull the paper cassette all the way out of the
machine.

Troubleshooting
OPERATION GUIDE 10-13
10
2Open the duplexer’s cover in front of the machine
and remove any jammed paper.
Open the duplexer’s cover at the rear of the
machine and remove any jammed paper.
3Push the cassette back in securely, and open and
close the top cover to clear the error. The machine
warms up and resumes printing.

Troubleshooting
10-14 OPERATION GUIDE
Inside the Machine
1Pull the paper cassette all the way out of the
machine. Remove any partially fed paper.
2Open the front cover, and lift the developer unit
together with the toner container out of the
machine.
3Remove the drum unit from the machine by holding
the green levers with both hands.
CAUTION: The fuser unit inside the machine is hot. Do
not touch it, as it may result in burn injury.
NOTE: The drum is sensitive to light. Never expose
the drum unit to light for more than five minutes.

Troubleshooting
OPERATION GUIDE 10-15
10
4If the jammed paper appears to be pinched by
rollers, pull it along the normal running direction of
the paper.
5Return the drum unit to its position, aligning the
guides at both ends with the slots in the machine.
6Insert the developer unit together with the toner
container, back into the machine. Close the front
cover. The machine warms up and resumes
printing.
Rear Cover
Follow the steps below to clear paper jams of the rear cover.
1Open the rear cover and remove the jammed paper
by pulling it out.
CAUTION: The fuser unit inside the machine is hot. Do
not touch it, as it may result in burn injury.

Troubleshooting
10-16 OPERATION GUIDE
If the paper is jammed inside the fuser unit, open
the fuser cover and remove the paper by pulling it
out.
2Close the rear cover, and open and close the top
cover to clear the error. The machine warms up and
resumes printing.
Optional Document Processor
Follow the steps below to clear paper jams in the optional document processor.
1Remove all of the originals from the document feed
tray.
2Open the left cover of the document processor.
3Remove the jammed original.
If the original is caught in the rollers or difficult to
remove, proceed to the next step.

Troubleshooting
OPERATION GUIDE 10-17
10
4Open the document processor.
5Remove the jammed original.
If the original tears, remove every loose scrap from
inside the machine.
6Close the document processor.
7Place the originals.

Troubleshooting
10-18 OPERATION GUIDE

OPERATION GUIDE 11-1
11 Management
This chapter explains the following operations.
• User Login Administration...........................................11-2
• Job Accounting .........................................................11-13
• Checking the Counter ...............................................11-37

Management
11-2 OPERATION GUIDE
User Login Administration
User login administration specifies how the user access is administered on this machine. Enter correct login user
name and password for user authentication to log in.
Access are in three levels - User, Administrator, and Machine Administrator. The security levels can be modified
only by the machine administrator.
First User Login Administration
Follow these steps for the first user login administration.
Enable user login administration. (page 11-2)
T
Add a user.(page 11-6)
T
Log out.(page 11-5)
T
The registered user logs in for operations.(page 11-5)
Enabling/Disabling User Login Administration
This enables user login administration. Select one of the following authentication methods:
Item Description
Local
Authentication
User authentication based on user properties on
the local user list stored in the machine.
Network
Authentication
User authentication based on Authentication
Server. Use a user property stored in
Authentication Server to access the network
authentication login page.

Management
OPERATION GUIDE 11-3
11
Use the procedure below to enable user login administration.
NOTE: Refer to Character Entry Method on Appendix-5 for details on entering characters.
1Press the System Menu/Counter key on the main
unit operation panel.
If user login administration is disabled, the user
authentication screen appears. Enter your login
user name and password and then press [Login].
For this, you need to log in with administrator
privileges. Refer to Adding a User on page 11-6 for
the default login user name and password.
NOTE: If [Netwk Authentic.] is selected as the user
authentication method, press [Menu] (the Left Select
key) to select the authentication destination.
2In the Sys. Menu/Count. menu, press the U or V
key to select [User/Job Account].
3Press the OK key. The User/Job Account menu
appears.
4Press the U or V key to select [User Login Set.].
5Press the OK key. The User Login Set. menu
appears.
6Press the U or V key to select [User Login].
Login User Name
L
b
*******************
Login Password:
[ Menu ] [ Login ]
Sys. Menu/Count.:
a
b
*********************
5
User Property
6
Common Settings
[ Exit ]
4
User/Job Account
User/Job Account:
a
b
*********************
2
Job Account. Set.
3
Unknown ID Job
[ Exit ]
1
User Login Set.
User Login Set.:
a
b
*********************
2
Local User List
[ Exit ]
1
User Login

Management
11-4 OPERATION GUIDE
7Press the OK key. User Login appears.
8Press the U or V key to select [Local Authentic.]
or [Netwk Authentic.], and then press the OK key.
Select [Off] to disable user login administration.
If you select [Netwk Authentic.], enter the host
name and domain name of the authentication
server (up to 64 and 256 characters, respectively),
and then press the OK key. Then, select the server
type from [NTLM] or [Kerberos] and then press the
OK key.
NOTE: If the login user name and password are
rejected, check the following settings.
• Network Authentication setting of the machine
• User property of the Authentication Server
• Date and time setting of the machine and the
Authentication Server
If you cannot login because of the setting of the
machine, login with any administrator registered in the
local user list and correct the settings. If the server type
is [Kerberos], only domain names entered in uppercase
will be recognized.
Completed. is displayed and the screen returns to
the User Login Set. menu.
User Login:
a
b
1
*Off
*********************
3
Netwk Authentic.
2
Local Authentic.
Host Name:
A
b
GUI
*
ABC
[ Text ]

Management
OPERATION GUIDE 11-5
11
Login/Logout
Once you enable user login administration, a login user name and password entry screen appears each time
you use this machine.
Login
Log in using the procedure below.
NOTE: Refer to Character Entry Method on Appendix-5 for details on entering characters.
1If the screen below appears during the operations,
perform the following login operations.
2Press the OK key, enter the login user name, and
then press the OK key.
3Press the V key to select [Login Password], press
the OK key, enter the login password, and then
press the OK key.
4Check the login user name and password are
correct, and press [Login] (the Right Select key).
NOTE: If [Netwk Authentic.] is selected as the user
authentication method, press [Menu] (the Left Select
key) to select the authentication destination.
Logout
To log out the machine, press the Logout key to return
to the login user name/login password entry screen.
Auto Logout
Logout is automatically executed in the following cases:
• When the Power key is pressed to enter the sleep
mode
• When auto sleep is activated
• When auto panel reset is activated
• When auto low power mode is activated
Login User Name
L
b
*******************
Login Password:
[ Menu ] [ Login ]

Management
11-6 OPERATION GUIDE
Adding a User
This adds a new user. You can add Up to 21 users (including the default login user name). The table below
explains the user information to be registered.
NOTE: By default, one of each default user with machine administrator rights and administrator privileges is
already stored. The following are the default user's properties.
User Name: DeviceAdmin
Login User Name: 2800
Login Password: 2800
Access Level: Administrator
It is recommended to periodically change the user name, login user name and login password regularly for your
security.
Use the procedure below to register a new user.
NOTE: Refer to Character Entry Method on Appendix-5 for details on entering characters.
1Log in as a user with administrator rights.
2Press the System Menu/Counter key on the main
unit operation panel.
Item Description
User Name*
* Mandatory at user registration.
Enter the name displayed on the user list (up to 32
characters).
Login User
Name*
Enter the login user name to log in (up to 32
characters). The same login user name cannot be
registered.
Login
Password*
Enter the password to log in (up to 64 characters).
Access Level* Select Administrator or User for user access
privileges.
Account Name Add an account where the user belongs. The user,
who registered his/her account name, can log in
without entering the account ID. Refer to Job
Accounting on page 11-13.
E-mail Address The user can register his/her E-mail address. The
registered address will be automatically selected
for subsequent operations that need any E-mail
function.

Management
OPERATION GUIDE 11-7
11
3In the Sys. Menu/Count. menu, press the U or V
key to select [User/Job Account], and then press
the OK key.
4If user login administration is disabled, the user
authentication screen appears. Enter your login
user name and password and then press [Login].
For this, you need to log in with administrator
privileges. Refer to Adding a User on page 11-6 for
the default login user name and password.
NOTE: If [Netwk Authentic.] is selected as the user
authentication method, press [Menu] (the Left Select
key) to select the authentication destination.
5In the User/Job Account menu, press the U or V
key to select [User Login Set.].
6Press the OK key. The User Login Set. menu
appears.
7Press the U or V key to select [Local User List].
8Press the OK key. Local User List appears.
9Press [Menu] (the Right Select key), press the U
or V key to select [Add User], and then press the
OK key.
Sys. Menu/Count.:
a
b
*********************
5
User Property
6
Common Settings
[ Exit ]
4
User/Job Account
Login User Name
L
b
*******************
Login Password:
[ Menu ] [ Login ]
User/Job Account:
a
b
*********************
2
Job Account. Set.
3
Unknown ID Job
[ Exit ]
1
User Login Set.
User Login Set.:
a
b
1
User Login
*********************
3
IC Card Setting
[ Exit ]
2
Local User List
Local User List:
a
b
*********************
[ Menu ]
l
DeviceAdmin
Menu:
a
b
1
Detail/Edit
2
Delete
*********************
3
Add User

Management
11-8 OPERATION GUIDE
10
Enter the user name and press the OK key, enter
the login user name in the next screen, and then
press the OK key.
11
Press the U or V key to select [Exit] and then
press the OK key.
Select [Detail] and press the OK key to see
information of the registered users.
12
In Local User List, press the U or V key to select
the added user and then press the OK key.
13
Press the Y or Z key to select [Login Password:],
press [Edit] (the Right Select key), enter the login
password, and then press the OK key.
14
Enter the same login password to confirm and
press the OK key.
15
Press the Z key to select [E-mailAddress:], press
[Edit] (the Right Select key), enter the e-mail
address, and then press the OK key.
16
Press the Z key to select [Access Level:], press
[Change] (the Right Select key), select the user
access privilege, and then press the OK key.
NOTE: If the user list is for device administrator,
[Change] is not displayed.
User Name:
T
b
*
S
ABC
[ Text ]
l
User01:
a
b
*********************
2
Detail
1
Exit
Local User List:
a
b
l
DeviceAdmin
l
Admin
*********************
[ Menu ]
l
User 1
Detail:
C
b
Login Password: 3/6
OOOOOOOOOOO
[ Edit ]
Detail:
C
b
p
E-mailAddress: 4/6
******@abcdef.jp
[ Edit ]
Detail:
C
b
Access Level: 5/6
Administrator
[ Change ]

Management
OPERATION GUIDE 11-9
11
17
Press the Z key to select [Account Name:], press
[Change] (the Right Select key), select the
account, and then press the OK key.
NOTE: If the user list is for device administrator and
the device administrator does not log in, [Change] is
not displayed.
18
After entering the user information, press the OK
key again.
Registered. is displayed and the screen returns to
Local User List.
Changing User Properties
User information can be changed. It can be changed only by a user with administrator privileges.
Use the procedure below to change the user properties.
NOTE: Refer to Character Entry Method on Appendix-5 for details on entering characters.
1Press the System Menu/Counter key on the main
unit operation panel.
2In the Sys. Menu/Count. menu, press the U or V
key to select [User/Job Account], and then press
the OK key.
3If user login administration is disabled, the user
authentication screen appears. Enter your login
user name and password and then press [Login].
For this, you need to log in with administrator
privileges. Refer to Adding a User on page 11-6 for
the default login user name and password.
NOTE: If [Netwk Authentic.] is selected as the user
authentication method, press [Menu] (the Left Select
key) to select the authentication destination.
Detail:
C
b
Account Name: 6/6
k
KyoceramitaOsaka
[ Change ]
Sys. Menu/Count.:
a
b
*********************
5
User Property
6
Common Settings
[ Exit ]
4
User/Job Account
Login User Name
L
b
*******************
Login Password:
[ Menu ] [ Login ]

Management
11-10 OPERATION GUIDE
4In the User/Job Account menu, press the U or V
key to select [User Login Set.].
5Press the OK key. The User Login Set. menu
appears.
6Press the U or V key to select [Local User List].
7Press the OK key. Local User List appears.
The procedure differs depending on the details to
be edited.
Changing user information
1Press the U or V key to select the user whose
information you want to change, and then press the
OK key.
2In the same fashion as registering a new user,
press the Y or Z key to select the desired item,
press [Edit] (the Right Select key), change
information, and then press the OK key.
3Repeat step 2 to change items as necessary.
4After completing changing the user information,
press the OK key again.
User/Job Account:
a
b
*********************
2
Job Account. Set.
3
Unknown ID Job
[ Exit ]
1
User Login Set.
User Login Set.:
a
b
1
User Login
*********************
[ Exit ]
2
Local User List
Local User List:
a
b
*********************
l
User1
l
User2
[ Menu ]
l
DeviceAdmin
Local User List:
a
b
l
DeviceAdmin
*********************
l
User1
[ Menu ]
l
Admin
Detail:
C
b
User Name: 1/6
User1
[ Edit ]

Management
OPERATION GUIDE 11-11
11
5The overwrite confirmation screen appears.
Press [Yes] (the Left Select key). The user
information is changed and the screen returns to
Local User List.
Deleting a user
1Press the U or V key to select the user you want
to delete, and then press [Menu] (the Right Select
key).
2Press the U or V key to select [Delete] and then
press the OK key.
3In the delete confirmation screen, press [Yes] (the
Left Select key). The user is deleted and the
screen returns to Local User List.
Unknown login user name Job
This specifies the behavior for handling the jobs sent with unknown login user names or User ID (i.e. unsent
IDs). If the User Login is set to invalid and Job Accounting is set to valid, follow the procedure when the Account
ID is unknown.
The table below shows the available settings.
Local User List:
a
b
l
DeviceAdmin
*********************
l
User1
[ Menu ]
l
Admin
Menu:
a
b
1
Detail/Edit
*********************
3
Add User
2
Delete
Item Description
Reject The job is rejected (not printed).
Permit The job is permitted to be printed.

Management
11-12 OPERATION GUIDE
Use the procedure below to process jobs sent from unknown users.
NOTE: Refer to Character Entry Method on Appendix-5 for details on entering characters.
1Press the System Menu/Counter key on the main
unit operation panel.
2In the Sys. Menu/Count. menu, press the U or V
key to select [User/Job Account], and then press
the OK key.
3If user login administration is disabled, the user
authentication screen appears. Enter your login
user name and password and then press [Login].
For this, you need to log in with administrator
privileges. Refer to Adding a User on page 11-6 for
the default login user name and password.
NOTE: If [Netwk Authentic.] is selected as the user
authentication method, press [Menu] (the Left Select
key) to select the authentication destination.
4In the User/Job Account menu, press the U or V
key to select [Unknown ID Job].
5Press the OK key. Unknown ID Job appears.
6Press the U or V key to select [Reject] or [Permit].
7Press the OK key.
Completed. is displayed and the screen returns to
the User/Job Account menu.
Sys. Menu/Count.:
a
b
*********************
5
User Property
6
Common Settings
[ Exit ]
4
User/Job Account
Login User Name
L
b
*******************
Login Password:
[ Menu ] [ Login ]
User/Job Account:
a
b
1
User Login Set.
2
Job Account. Set.
*********************
[ Exit ]
3
Unknown ID Job
Unknown ID Job:
a
b
*********************
2
Permit
1
*Reject

Management
OPERATION GUIDE 11-13
11
Job Accounting
Job accounting Manages the copy/print count accumulated by individual accounts by assigning an ID to each
account.
Job accounting helps the following activities in business organizations.
• Manageability of up to 20 individual accounts.
• Availability for account IDs with as many as eight digits (between 0 and 99999999) for security.
• Integrated management of printing and scanning statistics through the use of an identical account ID.
• Tracking the print volume for each account and for all accounts combined.
• Restricting the print counter in one-page increments up to 9,999,999 copies.
• Resetting the print counter for each account or for all accounts combined.
First Job Accounting Setup
Follow these steps for the first job accounting setup.
Enable job accounting. (page 11-13)
T
Add an account. (page 11-16)
T
Log out. (page 11-15)
T
Other users log in for operations. (page 11-15)
Enabling/Disabling Job Accounting
Enable job accounting. Use the procedure below to specify the job accounting setting.
1Press the System Menu/Counter key on the main
unit operation panel.
2In the Sys. Menu/Count. menu, press the U or V
key to select [User/Job Account], and then press
the OK key.
Sys. Menu/Count.:
a
b
*********************
5
User Property
6
Common Settings
[ Exit ]
4
User/Job Account

Management
11-14 OPERATION GUIDE
3If user login administration is disabled, the user
authentication screen appears. Enter your login
user name and password and then press [Login].
For this, you need to log in with administrator
privileges. Refer to Adding a User on page 11-6 for
the default login user name and password.
NOTE:
• Refer to Character Entry Method on Appendix-5 for
details on entering characters.
• If [Netwk Authentic.] is selected as the user
authentication method, press [Menu] (the Left
Select key) to select the authentication destination.
4In the User/Job Account menu, press the U or V
key to select [Job Account. Set.].
5Press the OK key. The Job Account. Set. menu
appears.
6Press the U or V key to select [Job Accounting].
7Press the OK key. Job Accounting appears.
8Press the U or V key to select [On]. To disable job
accounting, select [Off].
9Press the OK key.
Completed. is displayed and the screen returns to
the Job Account. Set. menu.
NOTE: When the display returns to the System Menu
default screen, logout is automatically executed and
the screen to enter the Account ID appears. To
continue the operation, enter the Account ID.
Login User Name
L
b
*******************
Login Password:
[ Menu ] [ Login ]
User/Job Account:
a
b
1
User Login Set.
*********************
3
Unknown ID Job
[ Exit ]
2
Job Account.Set.
Job Account.Set.:
a
b
*********************
2
Account. Report
3
Total Accounting
[ Exit ]
1
Job Accounting
Job Accounting:
a
b
*********************
2
On
1
*Off

Management
OPERATION GUIDE 11-15
11
Login/Logout
If job accounting is enabled, an account ID entry screen appears each time you use this machine.
Use the procedure below to login and logout.
Login
NOTE: Refer to Character Entry Method on Appendix-5 for details on entering characters.
1In the screen below, enter the account ID using the
numeric keys and press the OK key.
NOTE: If you entered a wrong character, press the
Clear key and enter the account ID again.
If the entered account ID does not match the registered
ID, a warning beep will sound and login will fail. Enter
the correct account ID.
By pressing [Counter] (the Left Select key), you can
refer to the number of pages printed and the number of
pages scanned.
When the screen to enter the login user name and
password appears
If user login administration is enabled, the screen to
enter the login user name and password appears. Enter
a login user name and password to log in. (Refer to
Login/Logout on page 11-5.) If the user has already
registered the account information, the account ID entry
would be skipped. (Refer to Adding a User on page 11-
6.)
2Proceed to complete the rest of the steps.
Logout
When the operations are complete, press the Logout
key to return to the account ID entry screen.
Account ID:
b
*******************
[Counter ]

Management
11-16 OPERATION GUIDE
Managing Accounts
This section explains how to add a new account. The following entries are required.
Use the procedure below to register a new account.
NOTE: Refer to Character Entry Method on Appendix-5 for details on entering characters.
1Press the System Menu/Counter key on the main
unit operation panel.
2In the Sys. Menu/Count. menu, press the U or V
key to select [User/Job Account], and then press
the OK key.
3If user login administration is disabled, the user
authentication screen appears. Enter your login
user name and password and then press [Login].
For this, you need to log in with administrator
privileges. Refer to Adding a User on page 11-6 for
the default login user name and password.
NOTE: If [Netwk Authentic.] is selected as the user
authentication method, press [Menu] (the Left Select
key) to select the authentication destination.
4In the User/Job Account menu, press the U or V
key to select [Job Account. Set.].
Item Description
Account Name Enter the account name (up to 32 characters).
Account ID Enter the account ID as many as eight digits
(between 0 and 99999999).
Restriction This Prohibits printing/scanning or restricts the
number of sheets to load. Refer to Restricting the
Use of the Machine on page 11-22.
Sys. Menu/Count.:
a
b
*********************
5
User Property
6
Common Settings
[ Exit ]
4
User/Job Account
Login User Name
L
b
*******************
Login Password:
[ Menu ] [ Login ]
User/Job Account:
a
b
1
User Login Set.
*********************
3
Unknown ID Job
[ Exit ]
2
Job Account.Set.

Management
OPERATION GUIDE 11-17
11
5Press the OK key. The Job Account. Set. menu
appears.
6Press the U or V key to select [Account. List].
7Press the OK key. Account. List appears.
8Press [Menu] (the Right Select key), press the U
or V key to select [Add Account], and then press
the OK key.
9Enter the account name and press the OK key.
10
Enter the account code and press the OK key.
NOTE: Any account ID that has already registered
cannot be used. Enter any other account ID.
11
Press the U or V key to select [Exit] and then
press the OK key.
Select [Detail] and press the OK key to see
information of the registered accounts.
12
Account. List is displayed and the new account is
added to the account list.
Job Account.Set.:
a
b
4
Each Job Account
*********************
6
Default Setting
[ Exit ]
5
Account. List
Account. List:
a
b
*********************
k
Osaka GUI Design
k
Kyoceramita
[ Menu ]
k
UI R&D DEP.
Menu:
a
b
1
Detail/Edit
2
Delete
*********************
3
Add Account
Account Name:
T
b
*
S
ABC
[ Text ]
Account ID:
b
*******************
S
k
Dep.01:
a
b
*********************
2
Detail
1
Exit

Management
11-18 OPERATION GUIDE
Managing Accounts
This changes the registered account information or deletes the account.
Use the procedure below to manage accounts.
NOTE: Refer to Character Entry Method on Appendix-5 for details on entering characters.
1Press the System Menu/Counter key on the main
unit operation panel.
2In the Sys. Menu/Count. menu, press the U or V
key to select [User/Job Account], and then press
the OK key.
3If user login administration is disabled, the user
authentication screen appears. Enter your login
user name and password and then press [Login].
For this, you need to log in with administrator
privileges. Refer to Adding a User on page 11-6 for
the default login user name and password.
NOTE: If [Netwk Authentic.] is selected as the user
authentication method, press [Menu] (the Left Select
key) to select the authentication destination.
4In the User/Job Account menu, press the U or V
key to select [Job Account. Set.].
5Press the OK key. The Job Account. Set. menu
appears.
6Press the U or V key to select [Account. List].
Sys. Menu/Count.:
a
b
*********************
5
User Property
6
Common Settings
[ Exit ]
4
User/Job Account
Login User Name
L
b
*******************
Login Password:
[ Menu ] [ Login ]
User/Job Account:
a
b
1
User Login Set.
*********************
3
Unknown ID Job
[ Exit ]
2
Job Account.Set.
Job Account.Set.:
a
b
4
Each Job Account
*********************
6
Default Setting
[ Exit ]
5
Account. List

Management
OPERATION GUIDE 11-19
11
7Press the OK key. Account. List appears.
The procedure differs depending on the details to be
edited.
Changing account information
1Press the U or V key to select the account whose
information you want to change, and then press the
OK key.
2Press the Y or Z key to select the item you want to
change, press [Edit] (the Right Select key),
change account information and restriction of use,
and then press the OK key.
NOTE: Activate or deactivate restriction. Refer to
Restricting the Use of the Machine on page 11-22.
3Repeat step 2 to change items as necessary.
4After completing changing the account information,
press the OK key again. A confirmation screen
appears.
5Press [Yes] (the Left Select key). The account
information is changed. Registered. is displayed
and the screen returns to Account. List.
Account. List:
a
b
*********************
k
Osaka GUI Design
k
Kyoceramita
[ Menu ]
k
UI R&D DEP.
Account. List:
a
b
k
UI R&D DEP.
*********************
k
Kyoceramita
[ Menu ]
k
Osaka GUI Design
Detail:
C
b
Account Name: 1/7
Osaka GUI Design
[ Edit ]
Overwrite.
Are you sure?
z
k
Osaka GUI DESIGN
[ Yes ] [ No ]

Management
11-20 OPERATION GUIDE
Deleting an account
1Press the U or V key to select the account you
want to delete, and then press [Menu] (the Right
Select key).
2Press the U or V key to select [Delete].
3Press the OK key. A confirmation screen appears.
4Press [Yes] (the Left Select key). The account is
deleted.Completed. is displayed and the screen
returns to Account. List.
Managing the Copier/Printer Counts
You can select how the copying and printing page counts are shown - either the total of both or each of copying
and printing individually. The selection may influence restriction on the count and count method. Refer to
Restricting the Use of the Machine on page 11-22, Counting the Number of Pages Printed on page 11-30 and
Printing an Accounting Report on page 11-35 for details.
Use the procedure below to set the counting methods.
1Press the System Menu/Counter key on the main
unit operation panel.
2In the Sys. Menu/Count. menu, press the U or V
key to select [User/Job Account], and then press
the OK key.
Account. List:
a
b
k
UI R&D DEP.
*********************
k
Kyoceramita
[ Menu ]
k
Osaka GUI Design
Menu:
a
b
1
Detail/Edit
*********************
3
Add Account
2
Delete
Delete.
Are you sure?
z
k
UI R&D DEPT.
[ Yes ] [ No ]
Sys. Menu/Count.:
a
b
*********************
5
User Property
6
Common Settings
[ Exit ]
4
User/Job Account

Management
OPERATION GUIDE 11-21
11
3If user login administration is disabled, the user
authentication screen appears. Enter your login
user name and password and then press [Login].
For this, you need to log in with administrator
privileges. Refer to Adding a User on page 11-6 for
the default login user name and password.
NOTE:
• Refer to Character Entry Method on Appendix-5 for
details on entering characters.
• If [Netwk Authentic.] is selected as the user
authentication method, press [Menu] (the Left
Select key) to select the authentication destination.
4In the User/Job Account menu, press the U or V
key to select [Job Account. Set.].
5Press the OK key. The Job Account. Set. menu
appears.
6Press the U or V key to select [Default Setting].
7Press the OK key. The Default Setting menu
appears.
8Press the U or V key to select [Copy/Print Count].
9Press the OK key. Copy/Print Count appears.
10
Press the U or V key to select [Total] or [Split].
Login User Name
L
b
*******************
Login Password:
[ Menu ] [ Login ]
User/Job Account:
a
b
1
User Login Set.
*********************
3
Unknown ID Job
[ Exit ]
2
Job Account.Set.
Job Account.Set:
a
b
*********************
2
Account Report
3
Total Accounting
[ Exit ]
1
Job Accounting
Default Setting:
a
b
1
Apply Limit
*********************
3
Counter Limit
[ Exit ]
2
Copy/Print Count
Copy/Print Count:
a
b
1
Total
*********************
2
*Split

Management
11-22 OPERATION GUIDE
11
Press the OK key.
Completed. is displayed and the screen returns to
the Default Setting menu.
Restricting the Use of the Machine
This section explains how to restrict the use of the machine by account or the number of sheets available.
The items that can be restricted differ depending on whether [Split] or [Total] is selected for Managing the
Copier/Printer Counts on page 11-20.
Restriction Items
[Split] selected for Copier/Printer Count
[Total] selected for Copier/Printer Count
Item Detail
Print Restriction
(Copier)
Limits the number of sheets used for copying.
Print Restriction
(Printer)
Limits the number of sheets used for printing.
Scan Restriction
(Others)
Limits the number of sheets scanned (excludes
copying).
Fax TX
Restriction
Limits the number of sheets sent by fax. (For FS-
1128MFP only)
Item Detail
Print Restriction Limits the total number of sheets used for copying
and printing.
Scan Restriction
(Others)
Limits the number of sheets scanned (excludes
copying).
Fax TX
Restriction
Limits the number of sheets sent by fax. (For FS-
1128MFP only)

Management
OPERATION GUIDE 11-23
11
Applying Restriction
Restriction can be applied in two modes as follows:
Use the procedure below to select a restriction method.
1Follow steps 1 to 7 of Managing Accounts on page
11-16.
2In Account. List, press the U or V key to select the
account to which you want to set restriction of use,
and then press the OK key.
3Press the Y or Z key to select the item to be
restricted and then press [Edit] (the Right Select
key).
When selecting [Split] in Copy/Print Count, screen
changes as shown in the left.
4Press the U or V key to select the desired
restriction method and then press the OK key.
Item Description
Off No restriction given
Counter Limit Restricts the print counter in one-page increments
up to 9,999,999 copies.
Reject Usage Restriction is applied.
Account. List:
a
b
k
UI R&D DEP.
*********************
k
Kyoceramita
[ Menu ]
k
Osaka GUI Design
Detail:
C
b
Print Restrict.: 4/6
Off
[ Edit ]
Detail:
C
b
Print Restrict.: 4/7
Copier
Off
[ Edit ]
Print Restrict.:
a
b
*********************
2
Counter Limit
3
Reject Usage
[ Exit ]
1
*Off

Management
11-24 OPERATION GUIDE
If you select [Counter Limit], enter the upper limit
number of pages in the next screen, and then press
the OK key.
5Repeat step 3 to 4 to set items as necessary.
6Press the OK key again. A confirmation screen
appears.
7Press [Yes] (the Left Select key). The restriction of
use is changed. Registered. is displayed and the
screen returns to Account. List.
Applying Limit of Restriction
This specifies how the machine behaves when the counter has reached the limit of restriction. The table below
describes the action taken.
Use the procedure below to apply the restriction limit.
1Press the System Menu/Counter key on the main
unit operation panel.
2In the Sys. Menu/Count. menu, press the U or V
key to select [User/Job Account], and then press
the OK key.
Limit Pages:
D
b
(1 - 9999999)
**123456*
pages
Overwrite.
Are you sure?
z
k
Osaka GUI DESIGN
[ Yes ] [ No ]
Item Description
Immediately *
* The next job will be prohibited in sending or in storing in the box.
Job stops when the counter reaches its limit.
Subsequently Printing/scanning of the job continues but the
subsequent job will be rejected.
Alert Only Job continues while displaying an alert message.
Sys. Menu/Count.:
a
b
*********************
2
User Property
3
Common Settings
[ Exit ]
1
User/Job Account

Management
OPERATION GUIDE 11-25
11
3If user login administration is disabled, the user
authentication screen appears. Enter your login
user name and password and then press [Login].
For this, you need to log in with administrator
privileges. Refer to Adding a User on page 11-6 for
the default login user name and password.
NOTE:
• Refer to Character Entry Method on Appendix-5 for
details on entering characters.
• If [Netwk Authentic.] is selected as the user
authentication method, press [Menu] (the Left
Select key) to select the authentication destination.
4In the User/Job Account menu, press the U or V
key to select [Job Account. Set.].
5Press the OK key. The Job Account. Set. menu
appears.
6Press the U or V key to select [Default Setting].
7Press the OK key. The Default Setting menu
appears.
8Press the U or V key to select [Apply Limit].
9Press the OK key. Apply Limit appears.
10
Press the U or V key to select [Immediately],
[Subsequently] or [Alert Only].
Login User Name
L
b
*******************
Login Password:
[ Menu ] [ Login ]
User/Job Account:
a
b
1
User Login Set.
*********************
3
Unknown ID Job
[ Exit ]
2
Job Account.Set.
Job Account.Set.:
a
b
4
Each Job Account
5
Account. List
*********************
[ Exit ]
6
Default Setting
Default Setting:
a
b
*********************
2
Copy/Print Count
3
Counter Limit
[ Exit ]
1
Apply Limit
Apply Limit:
a
b
1
Immediately
*********************
3
Alert Only
[ Exit ]
2
*Subsequently

Management
11-26 OPERATION GUIDE
11
Press the OK key.
Completed. is displayed and the screen returns to
the Default Setting menu.

Management
OPERATION GUIDE 11-27
11
Default Counter Limit
When you add a new account, you can change the default restrictions on the number of sheets used.
You can set any number from 1 to 9,999,999 in 1-sheet increments.
The items that can be set differ depending on whether [Split] or [Total] is selected for Managing the Copier/
Printer Counts on page 11-20.
Available Settings
[Split] selected for Copier/Printer Count
[Total] selected for Copier/Printer Count
Item Detail
Copy Restriction Sets the default restriction on the number of sheets
used for copying.
Print Restriction Sets the default restriction on the number of sheets
used for printing.
Scan Restriction
(Other)
Sets the default restriction on the number of sheets
used for scanning (excludes copying).
FAX TX
Restriction
Sets the default restriction on the number of sheets
used for sending faxes. (For FS-1128MFP only)
Item Detail
Print Restriction Sets the default restriction on the total number of
sheets used for copying and printing.
Scan Restriction
(Other)
Sets the default restriction on the number of sheets
used for scanning (excludes copying).
FAX TX
Restriction
Sets the default restriction on the number of sheets
used for sending faxes. (For FS-1128MFP only)

Management
11-28 OPERATION GUIDE
Use the procedure below to specify the counter limits.
1Press the System Menu/Counter key on the main
unit operation panel.
2In the Sys. Menu/Count. menu, press the U or V
key to select [User/Job Account], and then press
the OK key.
3If user login administration is disabled, the user
authentication screen appears. Enter your login
user name and password and then press [Login].
For this, you need to log in with administrator
privileges. Refer to Adding a User on page 11-6 for
the default login user name and password.
NOTE:
• Refer to Character Entry Method on Appendix-5 for
details on entering characters.
• If [Netwk Authentic.] is selected as the user
authentication method, press [Menu] (the Left
Select key) to select the authentication destination.
4In the User/Job Account menu, press the U or V
key to select [Job Account. Set.].
5Press the OK key. The Job Account. Set. menu
appears.
6Press the U or V key to select [Default Setting].
Sys. Menu/Count.:
a
b
*********************
2
User Property
3
Common Settings
[ Exit ]
1
User/Job Account
Login User Name
L
b
*******************
Login Password:
[ Menu ] [ Login ]
User/Job Account:
a
b
1
User Login Set.
*********************
3
Unknown ID Job
[ Exit ]
2
Job Account.Set.
Job Account.Set.:
a
b
1
Each Job Account
2
Account. List
*********************
[ Exit ]
3
Default Setting

Management
OPERATION GUIDE 11-29
11
7Press the OK key. The Default Setting menu
appears.
8Press the U or V key to select [Counter Limit].
9Press the OK key. Counter Limit appears.
10 Press the U or V key to select the item for which
you want to set the default restriction on the
number of sheets, and then press the OK key.
11 Use the numeric keys to enter the default restriction
on the number of sheets, and then press the OK
key.
Completed. is displayed and the screen returns to
Counter Limit.
12 Repeat steps 10 to 11 set other default restrictions
on the number of sheets.
Default Setting:
a
b
*********************
2
Copy/Print Count
3
Counter Limit
[ Exit ]
1
Apply Limit
Counter Limit:
a
b
*********************
2
Print Restrict.
3
ScanRest.(Other)
1
Copy Restriction
Copy Restriction:
D
b
(1 - 9999999)
**123456*

Management
11-30 OPERATION GUIDE
Counting the Number of Pages Printed
This counts the number of pages printed. Counts are classified into Total Job Accounting and Each Job
Accounting. A new count can also be started after resetting the count data which was stored for a certain period
of time.
Types of the counts are as follows.
Total Job Accounting/Resetting the Counter
This counts the number of pages for all accounts and resets the counts for those accounts together at the same
time.
Use the procedure below to check and reset the counter.
1Press the System Menu/Counter key on the main
unit operation panel.
2In the Sys. Menu/Count. menu, press the U or V
key to select [User/Job Account], and then press
the OK key.
3If user login administration is disabled, the user
authentication screen appears. Enter your login
user name and password and then press [Login].
For this, you need to log in with administrator
privileges. Refer to Adding a User on page 11-6 for
the default login user name and password.
Item Detail
Printed Pages Displays the number of pages copied and printed,
and the total number of pages used. You can also
use [Duplex Pages] and [Combine Pages] to check
the number of pages used.
Scanned Pages Displays the number of pages scanned for copying,
faxing* and other functions, as well as the total
number of pages scanned.
FAX TX Pages* Displays the number of pages faxed.
FAX TX Time*
* FAX functions available only in FS-1128MFP.
Displays the total duration of fax transmissions.
Sys. Menu/Count.:
a
b
*********************
5
User Property
6
Common Settings
[ Exit ]
4
User/Job Account
Login User Name
L
b
*******************
Login Password:
[ Menu ] [ Login ]

Management
OPERATION GUIDE 11-31
11
NOTE:
• Refer to Character Entry Method on Appendix-5 for
details on entering characters.
• If [Netwk Authentic.] is selected as the user
authentication method, press [Menu] (the Left
Select key) to select the authentication destination.
4In the User/Job Account menu, press the U or V
key to select [Job Account. Set.].
5Press the OK key. The Job Account. Set. menu
appears.
6Press the U or V key to select [Total Accounting].
7Press the OK key. The Total Accounting menu
appears.
8Press the U or V key to select the function of
which you want to check counts, and then press the
OK key.
If you select [Printed Pages] or [Scanned Pages],
press the Y or Z key to switch the counted items.
9After confirming the content, press the OK key. The
screen returns to the Total Accounting menu.
User/Job Account:
a
b
1
User Login Set.
*********************
3
Unknown ID Job
[ Exit ]
2
Job Account.Set.
Job Account.Set:
a
b
*********************
2
Account. Report
3
Total Accounting
[ Exit ]
1
Job Accounting
Total Accounting:
a
b
*********************
2
Scanned Pages
3
FAX TX Pages
[ Exit ]
1
Printed Pages
Copy/Print Pages:
C
b
Copy: 1/3
1234567

Management
11-32 OPERATION GUIDE
10 To reset the counter, press the U or V key to select
[Counter Reset].
11 Press the OK key. A confirmation screen appears.
12 Press [Yes] (the Left Select key). The counter is
reset. Completed. is displayed and the screen
returns to the Total Accounting menu.
Each Job Accounting/Resetting the Counter
This counts the number of pages for each account and resets the counts by account.
Use the procedure below to display and reset the counter.
1Press the System Menu/Counter key on the main
unit operation panel.
2In the Sys. Menu/Count. menu, press the U or V
key to select [User/Job Account], and then press
the OK key.
3If user login administration is disabled, the user
authentication screen appears. Enter your login
user name and password and then press [Login].
For this, you need to log in with administrator
privileges. Refer to Adding a User on page 11-6 for
the default login user name and password.
Total Accounting:
a
b
1
Printed Pages
2
Scanned Pages
*********************
[ Exit ]
3
Counter Reset
Reset counter.
Are you sure?
z
Total JobAccounting
[ Yes ] [ No ]
Sys. Menu/Count.:
a
b
*********************
5
User Property
6
Common Settings
[ Exit ]
4
User/Job Account
Login User Name
L
b
*******************
Login Password:
[ Menu ] [ Login ]

Management
OPERATION GUIDE 11-33
11
NOTE:
• Refer to Character Entry Method on Appendix-5 for
details on entering characters.
• If [Netwk Authentic.] is selected as the user
authentication method, press [Menu] (the Left
Select key) to select the authentication destination.
4In the User/Job Account menu, press the U or V
key to select [Job Account. Set.].
5Press the OK key. The Job Account. Set. menu
appears.
6Press the U or V key to select [Each Job Account].
7Press the OK key. The Each Job Accounting menu
appears.
8Press the U or V key to select the account of
which you want to check counts.
9Press the OK key. A menu for the account appears.
10 Press the U or V key to select the function of
which you want to check counts, and then press the
OK key.
If you select [Printed Pages], select the item for
which you want to check printed page counts, and
then press the OK key. Press the Y or Z key to
switch the counted items.
User/Job Account:
a
b
1
User Login Set.
*********************
3
Unknown ID Job
[ Exit ]
2
Job Account.Set.
Job Account.Set.:
a
b
*********************
5
Account List
6
Default Setting
[ Exit ]
4
Each Job Account
Each Job Account:
a
b
*********************
k
Kyoceramita
k
UI R&D DEPT.
k
Osaka GUI DESIGN
Osaka GUI DESIGN:
a
b
*********************
2
Scanned Pages
3
Counter Reset
[ Exit ]
1
Printed Pages

Management
11-34 OPERATION GUIDE
If you select [Scanned Pages], press the Y or Z
key to switch the counted items.
If the number of output sheets is restricted by an
account management function, the upper limit on
the number of output sheets is also displayed.
11 After confirming the content, press the OK key. The
screen returns to the menu for the account.
12 To reset the counter, press the U or V key to select
[Counter Reset].
13 Press the OK key. A confirmation screen appears.
14 Press [Yes] (the Left Select key). The counter is
reset. Completed. is displayed and the screen
returns to the menu for the account.
Copy/Print Pages:
C
b
Copy: 1/3
1234567
Limit:1234567
Osaka GUI DESIGN:
a
b
1
Printed Pages
2
Scanned Pages
*********************
[ Exit ]
3
Counter Reset
Reset counter.
Are you sure?
z
k
Osaka GUI DESIGN
[ Yes ] [ No ]

Management
OPERATION GUIDE 11-35
11
Printing an Accounting Report
Total pages counted at all relevant accounts can be printed as an accounting report.
Reports have different formats depending on how the count of copiers and printers is administered.
When Split is selected for Managing the Copier/Printer Count
For the count by paper size, the report will be printed by size.
Use the procedure below to print a job accounting report.
1Press the System Menu/Counter key on the main
unit operation panel.
2In the Sys. Menu/Count. menu, press the U or V
key to select [User/Job Account], and then press
the OK key.
3If user login administration is disabled, the user
authentication screen appears. Enter your login
user name and password and then press [Login].
For this, you need to log in with administrator
privileges. Refer to Adding a User on page 11-6 for
the default login user name and password.
Sys. Menu/Count.:
a
b
*********************
5
User Property
6
Common Settings
[ Exit ]
4
User/Job Account
Login User Name
L
b
*******************
Login Password:
[ Menu ] [ Login ]

Management
11-36 OPERATION GUIDE
NOTE:
• Refer to Character Entry Method on Appendix-5 for
details on entering characters.
• If [Netwk Authentic.] is selected as the user
authentication method, press [Menu] (the Left
Select key) to select the authentication destination.
4In the User/Job Account menu, press the U or V
key to select [Job Account. Set.].
5Press the OK key. The Job Account. Set. menu
appears.
6Press the U or V key to select [Account. Report]
and then press the OK key.
7In the confirmation screen, press [Yes] (the Left
Select key). A job accounting report is printed.
User/Job Account:
a
b
1
User Login Set.
*********************
3
Unknown ID Job
[ Exit ]
2
Job Account.Set.
Job Account.Set:
a
b
*********************
2
Account. Report
3
Total Accounting
[ Exit ]
1
Job Accounting
Print.
Are you sure?
z
Total JobAccounting
[ Yes ] [ No ]

Management
OPERATION GUIDE 11-37
11
Checking the Counter
You can check the number of pages printed and scanned.
The number is counted by the following items:
1Press the System Menu/Counter key on the main
unit operation panel.
2In the Sys. Menu/Count. menu, press the U or V
key to select [Counter], and then press the OK key.
3Press the U or V key to select [Printed Pages] or
[Scanned Pages], and then press the OK key.
If you select [Printed Pages], select [by Function] or
[by Paper Size] in the next screen, and then press
the OK key.
Item Description
Printed
Pages
By Function You can check the number of pages copied,
faxed*, and printed, and the total number of
pages used.
* FAX functions available only in FS-1128MFP.
By Paper
Size
You can check the number of pages printed
for each paper size.
Scanned Pages You can check the number of pages copied,
faxed*, and otherwise scanned, and the
total number of pages used.
Sys. Menu/Count.:
a
b
1
Report
*********************
3
System
[ Exit ]
2
Counter
Counter:
a
b
*********************
2
Scanned Pages
[ Exit ]
1
Printed Pages
Printed Pages:
a
b
*********************
2
by Paper Size
[ Exit ]
1
by Function

Management
11-38 OPERATION GUIDE
4Press the Y or Z key to check the count.
5After completing checking the count, press the OK
key. The screen returns to the menu for the
account.
Printed Pages:
C
b
Copy: 1/4
1234567

OPERATION GUIDE Appendix-1
Appendix
• Optional Equipment .........................................Appendix-2
• Character Entry Method...................................Appendix-5
• Paper ...............................................................Appendix-9
• Specifications.................................................Appendix-18
• Glossary.........................................................Appendix-23

Appendix-2 OPERATION GUIDE
Optional Equipment
Overview of Optional Equipment
The following optional equipment is available for the machine.
Document Processor (DP-110)
Automatically scans originals. Also you can perform
duplex copying and split copying.
For document processor operation, refer to Loading
Originals in the Document Processor on page 2-45.
Paper Feeder (PF-100)
Two additional cassettes identical to the machine’s
double cassettes can be installed in the machine. Paper
capacity and loading method are the same as
Cassettes 1.
Expansion Memory
To expand the printer memory for more complex print jobs
and faster print speed, you can plug in optional memory
module (dual in line memory module) in the memory slot
provided on the main controller board. You can select
additional memory module from 128, 256, 512, or 1024
MB. The maximum memory size is 768 MB.
Paper Feeder
Expansion Memory
Document Processor

OPERATION GUIDE Appendix-3
NOTE: The expansion memory should only be installed
by your service technician. We shall not be liable for any
damages caused by improper installation of expansion
memory.
Precautions for Handling the Memory Module
To protect electronic parts, discharge static
electricity from your body by touching a water pipe
(faucet) or other large metal object before handling
the memory module. Or, wear an antistatic wrist
strap, if possible, when you install the memory
module.
Installing the Memory Module
1Turn off the machine and disconnect the power
cord and interface cable.
2Remove the right cover with a piece of metal similar
to coin.
3Remove the screws and the memory slot cover as
shown in the figure.
Correct Incorrect

Appendix-4 OPERATION GUIDE
4Remove the memory module from its package.
5Aligning the cutouts of the memory module with the
matching keys of the socket, carefully plug the
memory module into the memory socket until it
clicks in place. Then, push down the memory
module to secure.
CAUTION: Before inserting a memory module in the
machine, make sure that the machine is switched off.
6Push down the memory module to secure.
7Reinstall the right cover.
Removing the Memory Module
To remove a memory module, remove the right cover
and the memory slot cover from the machine. Then,
carefully push out the two socket clamps. Ease the
memory module out of the socket to remove.
Verifying the expanded memory
To verify that the memory module is working properly,
test it by printing a status page.

OPERATION GUIDE Appendix-5
Character Entry Method
In character entry screens, use the procedure below to enter characters.
Keys Used
Use the following keys to enter characters.
1. OK Key Press this key to finalize the entered character(s).
2. Clear Key Press this key to delete the character at the cursor position. If the cursor is at the end of
the line, the character to the left of it is deleted.
3. Back Key Press this key to return to the screen from which you invoked the character entry screen.
4. Cursor Keys Use these to select the entry position, or select a character from the character list.
5. Numeric Keys Use these keys to select the character you want to enter.
6. Reset Key Press this key to cancel the character entry procedure and return to the standby screen.
7. Right Select Key Press this key to select the type of characters you want to enter. (When [Text] is
displayed)
12
347
6
5

Appendix-6 OPERATION GUIDE
Selecting Type of Characters
To enter characters, the following three types are available:
ABC To enter alphabets.
123 To enter numerals.
Symbols To enter symbols.
In a character entry screen, press [Text] (the Right
Select key) to select the type of characters you
want to enter.
Each time you press [Text] (the Right Select key),
the character type switches as follows: ABC, 123,
Symbol, ABC ...
NOTE: By pressing on the numeric keys while
entering characters, you can directly display the
Symbols screen.
File name input:
OsakaSD3
*
123
[ Text ]
Current character type
ABC
[ Text ]
123
[ Text ]
Symbols:
a
b
[ Text ]

OPERATION GUIDE Appendix-7
Entering Characters
After selecting a character type, use the procedure below to enter characters.
Entering Alphabets and Numerals
Referring to the table below, press the key corresponding to the character you want to enter until it is displayed.
Key Entry mode Available characters
Alphabetic/Symbol . @ - _ / : ¯ 1
Numeric 1
Alphabetic/Symbol a b c A B C 2
Numeric 2
Alphabetic/Symbol d e f D E F 3
Numeric 3
Alphabetic/Symbol g h i G H I 4
Numeric 4
Alphabetic/Symbol j k l J K L 5
Numeric 5
Alphabetic/Symbol m n o M N O 6
Numeric 6
Alphabetic/Symbol p q r s P Q R S 7
Numeric 7
Alphabetic/Symbol t u v T U V 8
Numeric 8
Alphabetic/Symbol w x y z W X Y Z 9
Numeric 9
Alphabetic/Symbol . , - _ ’ ! ? (space) 0
Numeric 0
Alphabetic/Symbol Switch between upper-/lowercase
Numeric * or . (decimal point)*
* '*' is entered when [123] is selected in the character type selection,
or '.' is entered when only numerals are entered and no character
type is selected.
Alphabetic/Symbol
Numeric
#

Appendix-8 OPERATION GUIDE
Characters associated with different keys can be entered consecutively. To enter a character associated with
the same key after another, use cursor keys to move the cursor to the next entry position before entering it.
If you use cursor keys to move the cursor to an entry position apart from the end of the line and enter a character
there, spaces are automatically entered in between.
Entering Symbols
Press [Text] (the Right Select key) or # on the
numeric keys to display the Symbols screen. Use
cursor keys to select the symbol you want to enter
and then press the OK key.
Entry When [Select Character] Is Selected in Login Operation Settings
In the login screen that appears when user management is enabled, the character entry method may vary
depending on the settings. (Refer to Login Operation on page 8-55.)
If a character palette appears on the screen, use
cursor keys to select the desired character from the
displayed characters, and then press the OK key to
enter it.
NOTE: Numerals can be entered directly by pressing
numeric keys.
Symbols:
a
b
[ Text ]
Login User Name:
a
b
Kyocer
*
*
abcdefghijklmnopqrst
uvwxyzABCDEFGHIJKLMNO
[ Next ]

OPERATION GUIDE Appendix-9
Paper
This section explains the paper sizes and types that can be used in the paper source.
Cassette
Optional paper feeder
Multi Purpose tray (MP tray)
Supported types Supported paper sizes No. of sheets
Plain, Preprinted, Bond, Recycled,
Rough, Letterhead, Color (Colour),
Prepunched, High Quality, Custom 1
to 8
A4, JIS B5, A5, Folio, Legal, Letter,
Oficio II, Statement, Executive, A6,
B6, ISO B5, Envelope C5, 16K,
Custom (105 x 148 to 216 x 356mm
(4-1/8 x 5-13/16 to 8-1/2 x 14 inches)
250 (80g/m2)
Supported types Supported paper sizes No. of sheets
Plain, Preprinted, Bond, Recycled,
Rough, Letterhead, Color (Colour),
Prepunched, High Quality, Custom 1
to 8
A4, JIS B5, A5, Folio, Legal, Letter,
Oficio II, Executive, B6, ISO B5,
Envelope C5, 16K, Custom (148 x 210
to 216 x 356mm (5-13/16 x 8-5/16 to
8-1/2 x 14 inches)
250 (80g/m2)
Supported types Supported paper sizes No. of sheets
Plain, , Preprinted, Labels, Bond,
Recycled, Rough, Vellum,
Letterhead, Color (Colour), High
Quality, Custom 1 to 8
Letter, Legal, Statement, Executive,
Oficio II, A4, A5, A6, B5, B6, Folio,
16k
Other sizes:
Portrait-2.76 to 8.50" or 70 to 216 mm
Landscape-5.83 to 14.02" or 148 to
356 mm
50 (80g/m2)
Thick paper A4, JIS B5, A5, Folio, Legal, Letter,
Oficio II, Statement, Executive, A6,
B6, ISO B5, 16K
Other sizes:
Portrait-2.76 to 8.50" or 70 to 216 mm
Landscape-5.83 to 14.02" or 148 to
356 mm
1
Postcards
Oufuku Hagaki (return postcard)
Postcards (100 × 148 mm)
Return postcard (148 × 200 mm)
15

Appendix-10 OPERATION GUIDE
Envelopes ISO B5, Envelope #10, Envelope #9,
Envelope #6, Envelope Monarch,
Envelope DL, Envelope C5, Hagaki,
Oufuku Hagaki, Youkei 4, Youkei 2
Other sizes:
Portrait-2.76 to 8.50" or 70 to 216 mm
Landscape-5.83 to 14.02" or 148 to
356 mm
1
Transparency (OHP film) Letter, A4 1
Supported types Supported paper sizes No. of sheets

OPERATION GUIDE Appendix-11
Basic Paper Specifications
This machine is designed to print on standard copy paper as used in regular ('dry') copiers and page printers
such as laser printers. It also supports a variety of other types of paper that conform to the specifications given
in this appendix.
Be careful when choosing paper. Paper unsuitable for the machine may cause jams or may be wrinkled.
Supported Paper
Use standard copy paper for regular copiers or laser printers. The printing quality will be affected by the quality
of paper. Poor quality paper may result in unsatisfactory output.
Basic Paper Specifications
The following table lists the specifications of paper that is supported with this machine. Refer to the subsequent
sections for further details.
NOTE: Some recycled paper does not meet requirements for use with this machine as listed in the Basic
Paper Specifications shown below, such as moisture or pulp content. For this reason, we recommend
purchasing a small amount of recycled paper as a sample for testing prior to use. Choose recycled paper that
gives the best printing results and contains low levels of paper dust.
We are not responsible for the problems occurred from the use of paper that does not conform to our
specifications.
Criteria Specifications
Weight Cassettes: 60 to 120 g/m2
Multi purpose tray: 60 to 220 g/m2
Thickness 0.086 to 0.110 mm
Dimensional accuracy ±0.7 mm
Squareness of corners 90° ±0.2°
Moisture content 9%
Grain direction Long grain (paper supply direction)
Pulp content 80% or more

Appendix-12 OPERATION GUIDE
Choosing the Appropriate Paper
This section describes guidelines for choosing paper.
Condition
Avoid using paper with bent corners or that is curled, dirty, or torn. Do not use paper that has a rough surface
or paper fiber lint, or that is especially delicate. Use of paper in any of these conditions will not only deliver poor
copies but may also cause jams and shorten the useful life of the machine. Choose paper with a smooth and
even surface; however, avoid coated paper or paper with a treated surface as it may damage the drum or fusing
unit.
Ingredient
Do not use paper such as paper that has been coated or surface-treated or paper that contains plastic or carbon.
These paper may produce harmful fumes from the heat of printing and may damage the drum.
Be sure to use the standard paper that contains at least 80% pulp, i.e., not more than 20% of the total paper
content consists of cotton or other fibers.
Supported Paper Sizes
Paper of the following sizes is supported by the machine.
Measurements in the table take into account a ±0.7 mm dimensional accuracy for length and width. Corner
angles must be 90° ± 0.2°.
Multi Purpose Tray Cassette or Multi
Purpose Tray
B6 (128 × 182 mm) Letter
ISO B5 (176 × 250 mm) Legal
Envelope #10 (Commercial #10) (4 1/8 × 9 1/2") Statement *
* Except for the optional cassettes.
Envelope #9 (Commercial #9) (3 7/8 × 8 7/8") Executive
Envelope #6 (Commercial #6 3/4) (3 5/8 × 6 1/2") Oficio II
Envelope Monarch (3 7/8 × 7 1/2") A4 (297 × 210 mm)
Envelope DL (110 × 220 mm) A5 (210 × 148 mm)
Envelope C5 (162 × 229mm) A6 (105 × 148 mm) *
Hagaki (100 × 148mm) B5 (257 × 182 mm)
Oufuku Hagaki (148 × 200 mm) Folio (210 × 330 mm)
Youkei 4 (105 × 235 mm) 16K (273 × 197 mm)
Youkei 2 (114 × 162 mm)
Size Entry (70 × 148 to 216 × 356 mm)

OPERATION GUIDE Appendix-13
Smoothness
The paper surface should be smooth, but it must be uncoated. With paper that is too smooth and slippery,
several sheets may accidentally be supplied at once, causing jams.
Basis Weight
In countries that use the metric system, basis weight is the weight in grams of one sheet of paper one square
meter in area. In the United States, basis weight is the weight in pounds of one ream (500 sheets) of paper cut
to the standard size (or trade size) for a specific grade of paper. Paper that is too heavy or too light may be
supplied incorrectly or cause paper jams, which may cause excessive wear of the machine. Mixed paper weight
(i.e., thickness) may cause several sheets to be supplied at once accidentally and may also cause blurring or
other printing problems if the toner fails to adhere correctly.
The recommended basis weight is between 60 and 120 g/m2 for the cassettes and between 60 and 220 g/m2
for the multi purpose tray.
Thickness
Avoid using paper that is too thick or thin. Signs that paper may be thin include frequent problems with paper
jams or with several sheets being supplied at once. Paper jams may also indicate that the paper is too thick. The
proper thickness is between 0.086 and 0.110 mm.
Moisture Content
Paper moisture content is the ratio of moisture to dryness expressed as a percentage. Moisture affects how the
paper is supplied, the electrostatic changeability of the paper, and how the toner adheres.
Paper moisture content varies depending on the relative humidity in the room. High relative humidity causes
paper to become damp, making the edges expand so it appears wavy. Low relative humidity causes paper to
lose moisture, making the edges tighten and weakening print contrast.
Wavy or tight edges may cause the paper to slip when it is supplied. Try to keep the moisture content between
4 to 6%.
To maintain the right level of moisture content, bear in mind the following considerations.
• Store paper in a cool, well-ventilated place.
• Store paper flat and unopened in the package. Once the package is opened, reseal it if the paper is not to
be used for a while.
• Store paper sealed in the original package and box. Put a pallet under the carton to keep it raised above the
floor. Especially during rainy seasons keep the paper a sufficient distance away from wooden or concrete
floors.
• Before using paper that has been stored, keep it at the proper moisture level for at least 48 hours.
• Do not store paper where it is exposed to heat, sunlight, or dampness.
Other Paper Specifications
Porosity: The density of the paper fibers
Stiffness: Paper must be stiff enough or it may buckle in the machine, causing jams.

Appendix-14 OPERATION GUIDE
Curl: Most paper naturally tends to curl after the package is opened. When paper passes through the fixing unit,
it curls upward slightly. To deliver flat printouts, load the paper so that the curl faces towards the bottom of the
paper tray.
Static electricity: During printing, paper is electrostatically charged so that the toner adheres. Choose paper
that can be discharged quickly so that copies do not cling together.
Whiteness: Paper whiteness affects print contrast. Use whiter paper for sharper, brighter copies.
Quality: Machine problems may occur if sheet sizes are not uniform or if corners are not square, edges are
rough, sheets are uncut, or edges or corners are crushed. In order to prevent these problems, be especially
careful when you cut the paper yourself.
Packaging: Choose paper that is properly packaged and stacked in boxes. Ideally, the packaging itself should
have been treated with a coating to inhibit moisture.
Specially treated paper: We do not recommend printing onto the following types of paper, even if it conforms
to the basic specifications. When you use these kinds of paper, purchase a small amount first as a sample to
test.
• Glossy paper
• Watermarked paper
• Paper with an uneven surface
• Perforated paper
Special Paper
This section describes printing onto special paper and print media.
The following paper and media can be used.
• Transparency (OHP film)
• Rough
• Vellum
• Labels
• Recycled
• Preprinted
•Bond
• Cardstock
• Color (Colour)
• Prepunched
• Letterhead
• Envelope
•Thick
• High Quality
• Custom 1 to 8

OPERATION GUIDE Appendix-15
When using these paper and media, choose that are designed specifically for copiers or page printers (such as
laser printers). Use the multi purpose tray for transparencies, thick paper, envelopes, cardstocks, and label
paper.
Choosing Special Paper
Although special paper that meets the following requirements can be used with the machine, print quality will
vary considerably due to differences in the construction and quality of special paper. Thus, special paper is more
likely than regular paper to cause printing problems. Before purchasing special paper in volume, try testing a
sample to ensure the print quality is satisfactory. General precautions when printing onto special paper are given
below. Note that we are not responsible for any harm to the user or damage to the machine caused by moisture
or specifications of special paper.
Select a cassette or multi purpose tray for special paper.
Transparency (OHP film)
Transparencies must be able to withstand the heat of printing. Transparencies must meet the following
conditions.
To avoid problems, use the multi purpose tray for transparencies and load transparencies with the long side
facing the machine.
If transparencies jam frequently at output, try pulling the leading edge of sheets gently as they are ejected.
Cardstock
Before loading Hagaki into the multi purpose tray, fan
them and align the edges. If the Hagaki paper is curled,
straighten it before loading. Printing onto curled Hagaki
may cause jams.
Use unfolded Oufuku Hagaki (available at post offices).
Some Hagaki may still have rough edges developed by
a paper cutter on the back side. Remove any such
rough edges by placing the Hagaki on a flat surface and
rubbing the edges gently a few times with a ruler.
Criteria Specifications
Heat resistance Must withstand at least 190°C
Thickness 0.100 to 0.110 mm
Material Polyester
Dimensional accuracy ±0.7 mm
Squareness of corners 90° ±0.2°
Burrs
Burrs

Appendix-16 OPERATION GUIDE
Envelopes
Use the multi purpose tray for envelopes.
Due to the structure of envelopes, printing evenly over the entire surface may not be possible in some cases.
Thin envelopes in particular may be wrinkled by the machine in some cases as they pass through. Before
purchasing envelopes in volume, try testing a sample to ensure the print quality.
Storing envelopes for a long period may cause them to become wrinkled. Thus, keep the package sealed until
you are ready to use them.
Keep the following points in mind.
Do not use envelopes with exposed adhesive. In addition, do not use the type of envelope in which the adhesive
is exposed after the top layer is peeled off. Serious damage may be caused if the paper covering the adhesive
comes off in the machine.
Do not use envelopes with certain special features. For example, do not use envelopes with a grommet for
winding a string to close the flap or envelopes with an open or film-covered window.
If paper jams occur, load fewer envelopes at once.
To prevent paper jams when printing onto multiple envelopes, do not allow more than ten envelopes remain in
the top tray at once.
Thick Paper
Before loading thick paper in the multi purpose tray, fan it and align the edges. Some thick paper may still have
rough edges developed by a paper cutter on the back side. Remove any such rough edges just as with Hagaki
by placing the paper on a flat surface and rubbing the edges gently a few times with a ruler. Printing onto paper
with rough edges may cause jams.
NOTE: If the paper is not supplied correctly even after it is smoothed, load the paper in the multi purpose tray
with the leading edge raised a few millimeters.
Label
Be sure to feed labels from the multi purpose tray.
For selecting labels, use extreme care so that the adhesive may not come in direct contact with any part of the
machine and that the labels are not easily peeled from the carrier sheet. Adhesives that stick to the drum or
rollers and peeled labels remaining in the machine may cause a failure.
When printing onto labels, you must be liable for the print quality and possible trouble.
Labels consist of three layers as shown in the
illustration. The adhesive layer contains materials that
are easily affected by the force applied in the machine.
The carrier sheet bears the top sheet until the label is
used. This composition of labels may cause more
problems.
The label surface must be covered completely with the
top sheet. Gaps between labels may cause peeling of
labels, resulting in a serious failure.
Top sheet
Adhesive layer
Carrier sheet

OPERATION GUIDE Appendix-17
Some label paper has large margins on the top sheet. When using such paper, do not peel these margins from
the carrier sheet before completing output.
Use label paper that conforms to the following specifications.
Colored Paper
Colored paper must conform to the specifications listed on the page 11 of the Appendix. In addition, the
pigments in the paper must be able to withstand the heat of printing (up to 200°C or 392°F).
Preprinted Paper
Preprinted paper must conform to the specifications listed on the page 9 of the Appendix. The colored ink must
be able to withstand the heat of printing. It must be resistant to silicone oil as well. Do not use paper with a
treated surface such as glossy paper used for calendars.
Recycled Paper
Recycled paper must conform to the specifications listed on the page 11 of the Appendix; however, its whiteness
may be considered separately.
NOTE: Before purchasing recycled paper in volume, try testing a sample to ensure that the print quality.
Item Specifications
Top sheet weight 44 to 74 g/m²
Basis weight
(overall paper weight)
104 to 151 g/m²
Top sheet thickness 0.086 to 0.107 mm
Overall paper thickness 0.115 to 0.145 mm
Moisture content 4 to 6 % (composite)
Top sheet
Not allowedAllowed
Carrier sheet

Appendix-18 OPERATION GUIDE
Specifications
NOTE: Specifications are subject to change without notice.
Machine
Item
Description
FS-1028MFP FS-1128MFP
Type Desktop
Printing Method Electrophotography by semiconductor laser, single drum system
Supported Original Types Sheet, Book, 3-dimensional objects (maximum original size: Folio/Legal)
Original Feed System Fixed
Paper
Weight
Front
Cassette
60 to 120 g/m2 (Duplex: 60 to 120 g/m2)
Multi Purpose
Tray
60 to 220 g/m2, 230 µm (Cardstock)
Paper Type Front
Cassette
Plain, Rough, Recycled, Preprinted, Bond, Color (Colour), Prepunched,
Letterhead, High Quality, Custom 1 to 8 (Duplex: Same as Simplex)
Multi Purpose
Tray
Plain, Transparency (OHP film), Rough, Vellum, Labels, Recycled,
Preprinted, Bond, Cardstock, Color (Colour), Prepunched, Letterhead,
Thick, Envelope, High Quality, Custom 1 to 8
Paper Size Front
Cassette
Maximum: 8 1/2 × 14"/A4 (Duplex: 8 1/2 × 14"/A4)
Minimum: 5 1/2 × 8 1/2"/A6 (Duplex: 7 1/4 × 10 1/2"/A5)
Multi Purpose
Tray
Maximum: 8 1/2 × 14"/A4
Minimum: 3 5/8 × 6 1/2"/C5
Zoom Level Manual mode: 25 to 400%, 1% increments
Fixed magnifications:
400%, 200%, 141%, 129%, 115%, 90%, 86%, 78%, 70%, 64%, 50%, 25%
Printing
Speed
Simplex A4R/LetterR: 28/30 sheets/min Legal: 24 sheets/min
B5R: 22 sheets/min A5R/A6R: 17 sheets/min
Duplex A4R/LetterR: 14/15 sheets/min Legal: 12 sheets/min
First Print Time
(A4, feed from Cassette)
When using the document processor: 8.7 ± 0.5 seconds
When the document processor is not used: 6.9 ± 0.5 seconds
Warm-up
Time
(22°C/
71.6°F,60%)
Power on 20 seconds
Low Power 15 seconds
Sleep 15 seconds

OPERATION GUIDE Appendix-19
Paper
Capacity
Front
Cassette
250 sheets (80 g/m2)
Multi Purpose
Tray
50 sheets (80 g/m2, plain paper, A4/Letter or less)
Output Tray Capacity 150 sheets (80 g/m2)
Continuous Copying 1 to 999 sheets (can be set in one sheet increments)
Image Write System Semiconductor laser (1 beam)
Main Memory Standard: 256MB Maximum: 768MB
Interface Standard USB Interface Connector: 1 (USB Hi-Speed)
USB Host: 1
Network interface: 1 (10 BASE-T/100 BASE-TX)
Option KUIO/W slot: 1
Resolution 600 × 600 dpi
Monthly Duty Average: 1500pages Maximum: 20000pages
Operating
Environment
Temperature 10 to 32.5°C/50 to 90.5°F
Humidity 15 to 80 %
Altitude 8,200 feet/2,500 m or less
Brightness 1,500 lux or less
Dimension (W × D × H) 19.4 × 16.1 × 14.4"
494 × 410 × 366 mm
19.4 × 16.9 × 17.6"
494 × 430 × 448 mm
Weight (without toner
container)
33 lb/15 kg 40 lb/18 kg
Space Required (W × D) 25 3/16 × 25 7/16"
640 × 646 mm
Power Requirement 120 V (60 Hz, more than 7.8 A)
220 to 240V (50/60 Hz, more than 4.0 A)
Item
Description
FS-1028MFP FS-1128MFP

Appendix-20 OPERATION GUIDE
Printer
Power
Consump-
tion
During printing 479.9 W (U.S.A./Canada), 470 W
(European countries)
498 W (U.S.A./Canada), 484 W
(European countries)
During standby 83.8 W (U.S.A./Canada), 83.4 W
(European countries)
91.8 W (U.S.A./Canada), 90 W
(European countries)
Low power
mode
82.6 W (U.S.A./Canada), 82.3 W
(European countries)
91.2 W (U.S.A./Canada), 90 W
(European countries)
Sleep mode 8.0 W (U.S.A./Canada), 8.8 W
(European countries)
10.5 W (U.S.A./Canada), 11.1 W
(European countries)
Power off 0 W
Options Document processor, Paper feeder (up to 2 units)
Item Description
Printing Speed Same as Copying Speed.
First Print Time
(A4, feed from Cassette)
6.0 seconds or less
Resolution Fine 1200, Fast 1200, 600 dpi, 300 dpi
Operating System Windows 2000, Windows XP, Windows XP Professional, Windows Server
2003, Windows Server 2003 x64 Edition, Windows Vista x86 Edition,
Windows Vista x64 Edition, Windows 2008 Server, Windows Server 2008
x64 Edition, Apple Macintosh OS 10.x
Interface Standard USB Interface Connector: 1 (USB Hi-Speed)
USB Host: 1
Network interface: 1 (10 BASE-T/100 BASE-TX)
Page Description Language PRESCRIBE
Item
Description
FS-1028MFP FS-1128MFP

OPERATION GUIDE Appendix-21
Scanner
*1 Available Operating System : Windows 2000 (Service Pack 4), Windows XP, Windows Vista
*2 Available Operating System : Windows Vista
Item Description
Operating System Windows 2000 (Service Pack 4), Windows XP, Windows Vista, Windows
Server 2003, Windows Server 2008
System requirements IBM PC/AT compatible
CPU: Celeron 600Mhz or higher
RAM: 128MB or more
HDD free space: 20MB or more
Interface: Ethernet
Resolution 600 dpi, 400 dpi, 300 dpi, 200 dpi
File Format JPEG,TIFF,PDF, XPS
Scanning Speed 1-sided: B/W 20 Images/min
Color 7 Images/min
2-sided: B/W 11 Images/min
Color 4 Images/min
(A4 landscape, 600 dpi, Image quality: Text/Photo original)
Interface Ethernet (10 BASE-T/100 BASE-TX)
USB2.0 (Hi-Speed USB)
Network Protocol TCP/IP
Transmission
System
PC transmission SMB Scan to SMB
FTP Scan to FTP, FTP over SSL
E-mail transmission SNMP Scan to E-mail
TWAIN scan*1
WIA scan*2

Appendix-22 OPERATION GUIDE
Document Processor (option)
Environmental Specifications
NOTE: Consult your dealer or service representative for recommended paper types.
Item Description
Original Feed
Method
Automatic feed
Supported
Original Types
Sheet originals
Paper Size Maximum: Legal/A4
Minimum: Statement/A5
Paper Weight 50 to 120 g/m2
Loading Capacity 50 sheets (50 to 80 g/m2) maximum
Dimensions
(W) × (D) × (H)
22 3/4 × 21 × 7 1/8"
455 × 338 × 93 mm
Weight 3 kg or less
Item
Description
FS-1028MFP FS-1128MFP
Time to Low Power mode (default
setting)
2 minutes
Time to Sleep mode (default setting) 15 minutes
Recovery time from Low Power mode 10 seconds or less
Recovery time from Sleep mode 15 seconds or less
Duplexing Standard
Paper supply capability 100% recycled paper may be used.

OPERATION GUIDE Appendix-23
Glossary
AppleTalk
AppleTalk, which comes with Apple Computer's Mac OS, is a network protocol. AppleTalk enables file/printer
sharing and also enables you to utilize application software that is on another computer on the same AppleTalk
network.
Auto Form Feed Timeout
During data transmission, the machine may sometimes have to wait until receiving the next data. This is the auto
form feed timeout. When the preset timeout passes, the machine automatically put paper out. However, no
output is performed if the last page has no data to be printed.
Auto Paper Selection
A function to automatically select paper in the same size as original at printing
Auto Sleep Mode
A mode designed for electrical power saving, activated when the machine is left unused or data transfer for a
specific period. In Sleep mode, power consumption is kept to a minimum.
Bonjour
Bonjour, also known as zero-configuration networking, is a service that automatically detects computers,
devices and services on an IP network. Bonjour, because an industry-standard IP protocol is used, allows
devices to automatically recognize each other without an IP address being specified or DNS server being set.
Bonjour also sends and receives network packets by UDP port 5353. If a firewall is enabled, the user must check
that UDP port 5353 is left open so that Bonjour will run correctly. Some firewalls are set up so as to reject only
certain Bonjour packets. If Bonjour does not run stably, check the firewall settings and ensure that Bonjour is
registered on the exceptions list and that Bonjour packets are accepted. If you install Bonjour on Windows XP
Service Pack 2 or later, the Windows firewall will be set up correctly for Bonjour.
Default Gateway
This indicates the device, such as a computer or router, that serves as the entrance/exit (gateway) for accessing
computers outside the network that you are on, When no specific gateway is designated for a destination IP
address, data is sent to the host designated as the Default Gateway.
DHCP (Dynamic Host Configuration Protocol)
Dynamic Host Configuration Protocol (DHCP) that automatically resolves IP addresses, subnet masks, and
gateway addresses on a TCP/IP network. DHCP minimizes the load of network management employing a large
number of client computers because it relieves individual clients including printers from the IP address being
assigned.
dpi(dots per inch)
A unit for resolution, representing the number of dots printed per inch (25.4 mm).

Appendix-24 OPERATION GUIDE
EcoPrint Mode
A printing mode that helps save toner. Copies made in this mode are thus lighter than normal.
Emulation
The function to interpret and execute other printers' page description languages. The machine emulates
operation of PCL6, KPDL, and KPDL (automatic).
FTP(File Transfer Protocol)
A protocol to transfer files on the TCP/IP network, whether the Internet or an intranet. Along with HTTP and
SMTP/POP, FTP is now frequently used on the Internet.
Grayscale
A computer color expression. Displayed images of this sort are typically composed of shades of gray, varying
from black at the weakest intensity to white at the strongest, without any other colors. Gray levels are displayed
in numerical levels: that is, white and black only for 1 bit; 256 gray levels (including white and black) for 8 bits;
and 65,536 gray levels for 16 bits.
IP Address
An Internet protocol address is a unique number that represents a specific computer or related device on the
network. The format of an IP address is four sets of numbers separated by dots, e.g. 192.168.110.171. Each
number should be between 0 and 255.
IPP
IPP (Internet Printing Protocol) is a standard that uses TCP/IP networks such as the Internet to enable print jobs
to be sent between remote computers and printers.IPP is an extension of the HTTP protocol used to view
websites and enables printing to be carried out via routers on printers in remote locations. It also supports the
HTTP authentication mechanisms along with SSL server and client authentication as well as encryption.
KPDL (Kyocera Page Description Language)
Kyocera's PostScript page description language compatible with Adobe PostScript Level 3.
Multi Purpose (MP) Tray
The paper supply tray on the right side of the machine. Use this tray instead of the cassettes when printing onto
envelopes, Hagaki, transparencies, or labels.
NetBEUI (NetBIOS Extended User Interface)
An interface, developed by IBM in 1985, as an update from NetBIOS. It enables more advanced functions on
smaller networks than other protocols such as TCP/IP, etc. It is not suitable for larger networks due to lack of
routing capabilities to choose the most appropriate routes. NetBEUI has been adopted by IBM for its OS/2 and
Microsoft for its Windows as a standard protocol for file sharing and printing services.
NetWare
Novell's network management software that is able to run on a variety of operating systems.

OPERATION GUIDE Appendix-25
POP3 (Post Office Protocol 3)
A standard protocol to receive E-mail from the server in which the mail is stored on the Internet or an intranet.
PostScript
A page description language developed by Adobe Systems. It enables flexible font functions and highly-
functional graphics, allowing higher quality printing. The first version called Level 1 was launched in 1985,
followed by Level 2 that enabled color printing and two-byte languages (e.g. Japanese) in 1990. In 1996, Level
3 was released as an update for the Internet access and PDF format as well as gradual improvements in
implementation technologies.
PPM (prints per minute)
This indicates the number of A4 size printouts made in one minute.
Printer Driver
The software to enable you to print data created on any application software. The printer driver for the machine
is contained in the CD-ROM enclosed in the package. Install the printer driver on the computer connected to the
machine.
Send as E-mail
A function to send the image data stored in the machine as an E-mail attachment. E-mail addresses can be
selected from the list or entered at each time.
SMTP (Simple Mail Transfer Protocol)
A protocol for E-mail transmission over the Internet or an intranet. It is used for transferring mail between mail
servers as well as for sending mail from clients to their servers.
Status Page
The page lists machine conditions, such as the memory capacity, total number of prints and scans, and paper
source settings.
Subnet Mask
The subnet mask is a way of augmenting the network address section of an IP address. A subnet mask
represents all network address sections as 1 and all host address sections as 0. The number of bits in the prefix
indicates the length of the network address. The term "prefix" refers to something added to the beginning and,
in this context, indicates the first section of the IP address. When an IP address is written, the length of the
network address can indicated by the prefix length after a forward slash (/). For example, "24" in the address
"133.210.2.0/24". In this way, "133.210.2.0/24" denotes the IP address "133.210.2.0" with a 24-bit prefix
(network section). This new network address section (originally part of the host address) made possible by the
subnet mask is referred to as the subnet address.When you enter the subnet mask, be sure to set the DHCP
setting to Off.
TCP/IP (Transmission Control Protocol/Internet Protocol)
TCP/IP is a suite of protocols designed to define the way computers and other devices communicate with each
other over a network.

Appendix-26 OPERATION GUIDE
TCP/IP (IPv6)
TCP/IP (IPv6) is based on the current Internet protocol, TCP/IP (IPv4). IPv6 is the next-generation Internet
protocol and expands the available address space, which resolves the problem of the lack of addresses under
IPv4, while also introducing other improvements such as additional security functionality and the capacity to
prioritize data transmission.
TWAIN (Technology Without Any Interested Name)
A technical specification for connecting scanners, digital cameras, and other image equipment to the computers.
The TWAIN compatible devices enable to process image data on any relevant application software. TWAIN is
adopted on a large number of graphic software (e.g. Adobe Photoshop) and OCR software.
USB (Universal Serial Bus)2.0
A USB interface standard for Hi-Speed USB 2.0. The maximum transfer rate is 480 Mbps. This machine is
equipped with USB 2.0 for high-speed data transfer.
WIA (Windows Imaging Acquisition)
A function to import images supported after Windows Me/XP from digital cameras and other peripheral
devices.This function replaces what TWAIN used to do; the feature is provided as a part of Windows functions
and improves ease of operation, so that you import images directly to My Computer without using any
application.

OPERATION GUIDE Index-1
Index
Numerics
1-sided/2-sided Selection 5-7
A
Accessibility Appendix-23
Adjusting Density 5-13
Auto 3-10
Manual 3-10
Adjustment/Maintenance 8-87
Copy Density Adjustment 8-87
Correcting Fine Black Lines 8-89
Developer Refresh 8-90
Send/Box Density 8-88
AppleTalk Appendix-23
Setup 2-22
Auto Low Power Mode 3-4
Auto Paper Selection Appendix-23
Auto Sleep 3-5, Appendix-23
B
Bonjour Appendix-23
Bundled Items 2-2
Buzzer 8-6
C
Cassette
Loading Paper 2-29
Paper Size and Media Type 8-13
CD-ROM 2-2
Changing Language 2-7, 8-2
Cleaning
Separator 9-5
Slit Glass 9-2
Color
Color / Grayscale / Black and White Sel-
ection 5-15
Color mode
Color Selection (Copy) 8-34
Combine Mode
2-in-1 Mode 4-11
4-in-1 Mode 4-12
Page Boundary Lines 4-13
COMMAND CENTER 2-25
Connecting
LAN Cable 2-5
Power Cable 2-7
USB Cable 2-7
Connection Method 2-3
Continuous Scan
Copy 4-15
Send 5-16
Copy
Adjusting Density 3-10
Collate Copying 3-17
Duplex Copying 3-14
Offset Copying 3-17
Originals 4-2
Selecting Image Quality 3-11
Setup 8-56
Zoom Copying 3-12
Copy Settings 8-56
Auto Paper Selection 8-58
Paper Selection 8-57
Quick Setup Registration 8-60
Copying Functions 4-1
Counting the Number of Pages Printed
Each Job 11-32
Printing a Report 11-35
Total Job 11-30
Counting the Number of Pages
Printed 11-30
D
Date/Timer 8-92
Auto Panel Reset 8-106
Date Format 8-95
Date/Time 8-92
Low Power Timer 8-108
Time Zone 8-97
Default 8-30
Collate/Offset 8-42
Color Selection (Copy) 8-34
Continuous Scan 8-31
Density 8-37
EcoPrint 8-43
E-mail Subject/Body 8-40

Index-2 OPERATION GUIDE
File Format 8-36
File Name 8-39
Original Image 8-32
Original Orientation 8-30
Scan Resolution 8-33
Zoom 8-38
Default Gateway Appendix-23
Default Screen 8-5
Density Adjustment
Copy 3-10
Send 5-13
Destination 8-112
Adding 8-112
Adding a Group 8-118
Choosing by One-Touch Key 3-30
Choosing from the Address Book 3-28
Editing 8-122
One-touch Key 8-124
Search 3-28
Sending to Different Types of Destinati-
ons (Multi Sending) 3-30
Device 7-20
Checking Status 7-20
Configuring 7-21
DHCP Appendix-23
Document Box 6-1
Quick Setup Registration 8-66
Document Processor Appendix-2, Appen-
dix-22
How to Load Originals 2-46
Loading Originals 2-45
Not Supported Originals 2-45
Part Names 2-45
Supported Originals 2-45
dpi Appendix-23
Duplex 3-14, 8-74
E
EcoPrint Mode Appendix-24
Copy 4-10
Print 8-72
E-mail
Send as E-mail 3-21
Emulation Appendix-24
Selection 8-69
Enter E-mail Subject and Body 5-18
Entry
Body 5-18
File Name 4-18, 5-17
Subject 5-18
Error Handling 8-28
Error Messages 10-5
Expansion Memory Appendix-2
F
File
Format 5-10
File Name 4-18
FTP Appendix-24
FTP Encrypted TX 5-23, 5-24
G
Grayscale 5-15, Appendix-24
I
Image Quality
Copy 3-9
Send 5-12
Interface Block 8-146
IP Address Appendix-24
IPP Appendix-24
J
Job
Available Status 7-2
Canceling 3-31, 7-19
Checking History 7-8
Checking Status 7-2
Pause and Resumption 7-19
Sending the Job Log History 7-13
Job Accounting 11-13
Managing the Copier/Printer Counts 11-
20
Restricting the Use of the Machine 11-
22
Job Finish Notice 5-21
Copy 4-16
Send 5-21

OPERATION GUIDE Index-3
K
KPDL Appendix-24
L
Label Appendix-16
LAN Cable
Connecting 2-5
Login 3-6, 11-5
Logout 3-6, 11-5
Low Power Mode 3-5
Low Power Timer 8-108
M
Management 11-1
Job Accounting 11-13
User Login Administration 11-2
Multi Purpose (MP) Tray Appendix-24
Paper Size and Media 2-41, 8-15
Multi Sending (Sending to Different Types
of Destinations ) 3-30
N
NetBEUI Appendix-24
NetWare 8-130, Appendix-24
Setup 8-130
Network
Setup 2-12
Network Cable 2-4
Connecting 2-5
Network Interface 2-4
Network Security 8-138
Network Setup
AppleTalk 2-22
FTP (Reception) 8-135
HTTP 8-135
HTTPS 8-135
IPP over SSL 8-136
LAN Interface 8-128
LDAP 8-135
LPD 8-135
NetBEUI 8-135
NetWare 8-130
POP3 (E-mail RX) 8-135
Raw Port 8-135
SMTP (E-mail TX) 8-135
SNMP 8-135
TCP/IP (IPv4) 8-129
TCP/IP (IPv6) 8-129, 8-132, 8-133
O
Operation Panel 1-2
Option
Document Processor Appendix-2
Expansion Memory Appendix-2
Overview Appendix-2
Paper Feeder Appendix-2
Optional Functions 8-151
Original
Loading in the Document
Processor 2-45
Placing on the Platen 2-44
Original Orientation
Copy 4-8
Document Processor 4-8
Send 5-8
Original Size Indicator Plates 2-44
Original Size Selection
Send 5-2
Originals
Copy 4-2
Custom 8-8
Setup 8-8
Size Selection 4-2, 5-2
P
Paper
Appropriate Paper Appendix-12
Auto Selection 8-23
Before Loading 2-28
Cassette 8-13
Custom 8-11
Default Paper Source 8-22
Loading Envelopes 2-34
Loading in the Cassettes 2-29
Loading in the Multi Purpose Tray 2-32
Multi Purpose Tray 8-15
Setup 8-8
Size and Media 2-38, Appendix-9

Index-4 OPERATION GUIDE
Special Paper 8-24, Appendix-14
Specifications Appendix-11
Weight 8-17
Paper Feeder Appendix-2
Paper Jam 10-11
Cassette 1 10-12
Cassette 2 10-12
Document Processor 10-16
Inside the Left Covers 1, 2 and 3 10-15
Jam Location Indicators 10-11
Multi Purpose Tray 10-15
Precaution 10-11
Paper Selection 4-4
Cassette 4-4
Multi Purpose Tray 4-5
Part Names 1-1
Platen
Placing Originals 2-44
POP3 Appendix-25
PostScript Appendix-25
Power Cable
Connecting 2-7
Power Off 3-3
Power On 3-2
PPM Appendix-25
Preparation 2-1
Preparing Cables 2-4
Printer
Setup 8-69
Printer Driver Appendix-25
Printer Settings 8-69
Copies 8-75
CR Action 8-78
Duplex 8-74
EcoPrint 8-72
Emulation 8-69
Form Feed Timeout 8-77
LF Action 8-77
Orientation 8-76
Override A4/Letter 8-73
Printing 3-18
Printing from Applications 3-18
Printing Reports/Sending Notice 8-81
Font List 8-82
Network Status Page 8-83
Service Status Page 8-83
Status Page 8-81
Transmission Result Reports 8-85
Product Library 2-2
Q
Quick Setup Screen
Changing Registration 8-60, 8-62, 8-66
R
Replacement
Toner Container 9-5
Waste Toner Box 9-5
Resolution Appendix-19, Appendix-20
Restarting the System 8-127
S
Scan Resolution 5-14
Default settings 8-33
Send
File Format 5-10
Image Quality 5-12
Original Size Selection 5-2
Sending Size Selection 5-4
Setup 8-62
Sending
Send as E-mail 3-21
Send to Folder (FTP) 3-25
Send to Folder (SMB) 3-25
Sending E-mail 2-26
Sending Functions 5-1
Sending Settings 8-62
Quick Setup Registration 8-62
Sending Size Selection 5-4
Sending to Different Types of Destinations
(Multi Sending) 3-30
Separator
Cleaning 9-5
Setting Date and Time 2-9
Setup
AppleTalk 2-22
Copy 8-56
Date/Timer 8-92
NetWare 8-130
Network 8-128

OPERATION GUIDE Index-5
Printer 8-69
Send 8-62
Sleep 3-5
Slit Glass
Cleaning 9-2
SMTP Appendix-25
Solving Malfunctions 10-2
Specifications
Document Processor Appendix-22
Environmental Specifications Appen-
dix-22
Machine Appendix-18
Printer Appendix-20
Scanner Appendix-21
Specifying Destination 3-28
Status / Job Cancel 7-1
Status Page 8-81, Appendix-25
Subnet Mask Appendix-25
Switching the Language 2-7, 8-2
Switching Unit of Measurement 8-27
System Menu 8-1
T
TCP/IP Appendix-25
Toner Container
Replacement 9-5
TWAIN Appendix-26
U
Unusable Time 8-109
USB Appendix-26
USB Cable
Connecting 2-7
USB Interface 2-4
USB Memory
Printing Documents 6-2
Removing 6-6
Saving Documents 6-4
User Login Administration 11-2
Adding 11-6
Changing Properties 11-9
Enabling/Disabling 11-2
Login 11-5
Logout 11-5
Unknown login user name Job 11-11
W
Waste Toner Box
Replacement 9-5
WIA Appendix-26
WSD Scan 5-19
X
XPS
File formats 5-10, 8-36
Printing documents stored in Remova-
ble USB Memory 6-2
Saving documents to Removable USB
Memory 6-4
Z
Zoom Copying
Auto Zoom 3-12
Manual Zoom 3-12
Preset Zoom 3-12
Zoom Mode
Copy 3-12, 5-6
Send 5-6

Index-6 OPERATION GUIDE

A1


First Edition 2009.7




