LANYA ELECTRONIC USB06H Bluetooth USB Dongle User Manual
LANYA ELECTRONIC CO., Ltd. Bluetooth USB Dongle
user manual

The User Spec of OPTIMA 2 BT
Dongle

Revision History
Rev. Date Author Reason for Changes
0.1 2009/4/16 Andy Lu Initial draft
0.2 2009/4/23 Andy Lu Add “page device time out” to the flowchart
Modify “pairing” to “paging device list”
0.3 2009/4/27 Andy Lu 1. Change in button function “After press 7s or more, dongle will
clear the device list. The dongle will enter into pairing mode
automatically.”
2. Refer to "Page device" in the flow chart, please add "N<=
5min" beside "Fail".
3. add “clean disconnect” explanation on “Q & A”
0.4 2009/4/27 Andy Lu 1. modify the function 4.9 to dongle will go to pairing device
automatically after cleaning device list
2. Add “Dongle doesn't try to re-connect to speaker, if it is a clean
disconnect.” to appendix #3
0.4 2009/8/4 Frank Feng 1. Change LED blinking pattern to make the distinction of
different states more obvious

1. Product Introduction
OPTIMA 2 BT Dongle is a Plug and Play device for Windows 2000/XP/Vista and Mac OS. It is
easy to install and use. OPTIMA 2 BT Dongle supports bluetooth profiles such asHFP, A2DP
and AVRCP.
2. Product Exterior
3. Introduction to LED Signals & button function
3.1 The LED light indicates different states with different blinking patterns. The blinking patterns
and their corresponding states are illustrated in the following charts and table.
On
REPEAT ON UNTIL STATE CHANGE
idle (not
connected),
Disconnected Off 500ms 500ms 200ms 500ms 500ms 200ms
On
REPEAT ON UNTIL STATE CHANGE
Connected,
playing Off 200ms 500ms 500ms 500ms 500ms 200ms 500ms
On
REPEAT 8 Times
Paging Device list Off 500ms 500ms 500ms 500ms 500ms 500ms 500ms 500ms
On
REPEAT ON UNTIL STATE CHANGE
Pairing Off 200ms 200ms 200ms 200ms 200ms 200ms
1. LED Indicator (blue light)
2. Pairing Button
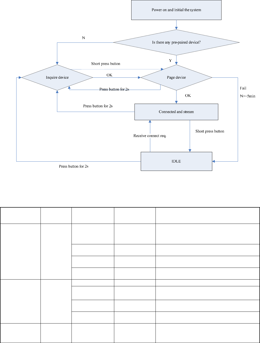
4. How to Use
4.1 Start the computer;
4.2 Put the Bluetooth headset (HS) into the pairing mode
4.3 Plug in the OPTIMA 2 BT dongle to the USB port of the computer
• Windows: Wait for Window to automatically install the driver of OPTIMA 2 BT Dongle. A note will
pop up from the taskbar indicating that the installation has been successful finished.
• MAC OS: You may get a prompt saying “keyboard identifying process”. Close the dialogue and
proceed to the next step.
4.4 If you are using Mac OS, open System Performances and double click the sound icon.
Select Output and switch to Creative Audio Adaptor. This step is not necessary for
Windows.
4.5 Press the pairing button for 2 seconds, the Dongle will consequently enter the pairing mode
with the LED blinking quickly to search and connect to HS devices nearby.
4.6 When LED’s light starts blinking slowly, it indicates that the connection is established.
4.7 OPTIMA 2 BT Dongle will enter stand by/playing state after pairing is completed, you can
use the HS device for music listening or VoIP. Slow blinking of LED light indicates that
the Bluetooth data is being transferred.
4.8 For a new connection to another HS device, power off all existing HS devices and
proceed to the following.
• For the HS device which was paired with the dongle before (must be the latest paired device),
just turn on the HS to be paired and wait for about 3~4 seconds, connection will automatically be
established. If it is the 2nd latest paired device, the connection will be established 30sec later.
• For a new HS device, turn on the device and repeat steps starting 4.5.
4.9 OPTIMA 2 BT Dongle can remember up to 2 HS devices. To delete the existing pairing
record, press the button for at least 7 seconds and wait for 4 seconds, the dongle will enter
pairing mode automatically. The deletion is completed when the LED light starts blinking
quickly.
5. Flowchart

6. Button function
Duration of pressing the pairing button can have different function as shows in the
chart below:
Press Duration State Functions Operation
idle paging device
list
none
Connected,
playing disconnect Dongle disconnect the headset
paging Device
list none
none
Short press 0.5 - 2 sec pairing paging device
list stop pairing and enter paging device list
idle pairing
force dongle into pairing mode
Connected,
playing pairing
force dongle into pairing mode
paging device
list pairing
force dongle into pairing mode
Long press 2-4 sec pairing paging device
list stop pairing and enter paging device list
Very long press 7+ sec in any state clear device list
After press 7s or more, dongle will clear the
device list. The dongle will enter into pairing
mode automatically.
Appendix
Q & A
1. What's the power on (when just plug in USB port) status? Is it idle?
What does dongle do in idle mode?
=> If the dongle remembered prepaired device, it will try to connect the prepaired device once power on.
When in idle mode, the dongle will be connectable. It means if prepaired device is trying to connet the dongle
at this time; the dongle is available for connecting.
2. What's the timeout of pairing?
=> The dongle is trying to pair any device which is in pairing mode. The pairing time is set to 1min.
3. When BT link's accidentally broken, i.e. out of range or strong interference. How does dongle re-act? If it tries
to re-connect, then how long will it try to re-connect before give up and switch to idle mode?
=> Dongle will try to re-connect the device. We can set the re-connect time, now it is set to 10min. Dongle doesn't
try to re-connect to speaker, if it is a clean disconnect.
4. How many paired devices can dongle remember?
=> Dongle could remember many devices (we have verified remembering 8 devices OK). It could set as
requirement. Now it sets to remember 2 devices.
5. How is the paging device list process implemented?
=> If dongle has paired with a device, it will remember the device's bd_addr and password and authorization
information and store this infomation in pskey. The dongle will remember the latest device and move the other
device remembered back.
6. What's the definition of "Connection Lost: Clean Disconnect" and “Connection Lost: Dirty Disconnect"?
=> "Connection Lost: Clean Disconnect" means dongle know why the connection is lost.
"Connection Lost: Dirty Disconnect” means dongle don't know why the connection is lost.
FCC ID: ZG8USB06H
IMPORTANT REGULATORY INFORMATION
This device complies with Part 15 of the FCC Rules: Operation is subject to the
following two conditions:
1. This device may not cause harmful interference and
2. This device must accept any interference that is received, including any
interference that may cause undesired operation.
WARNING:
Changes or modifications to this unit not expressly approved by the party
responsible for compliance could void the user’s authority to operate the
equipment.
NOTE: This equipment has been tested and found to
comply with the limits for a Class B digital device, pursuant
to Part 15 of the FCC Rules. These limits are designed to
provide reasonable protection against harmful interference
in a residential installation. This equipment generates, uses
and can radiate radio frequency energy and, if not installed
and used in accordance with the instructions, may cause
harmful interference to radio communications. However,
there is no guarantee that interference will not occur in a
particular installation. If this equipment does cause harmful
interference to radio or television reception, which can be
determined by turning the equipment off and on, the user is
encouraged to try to correct the interference by one or
more of the following measures:
-- Reorient or relocate the receiving antenna.
-- Increase the separation between the equipment and
receiver.
-- Connect the equipment into an outlet on a circuit
different from that to which the receiver is connected.
-- Consult the dealer or an experienced radio/TV technician
for help.