LG 32LH250H 1009857L User Manual LCD TV Manuals And Guides
User Manual: LG 32LH250H 32LH250H LG LCD TV - Manuals and Guides View the owners manual for your LG LCD TV #32LH250H. Home:Electronics Parts:LG Parts:LG LCD TV Manual
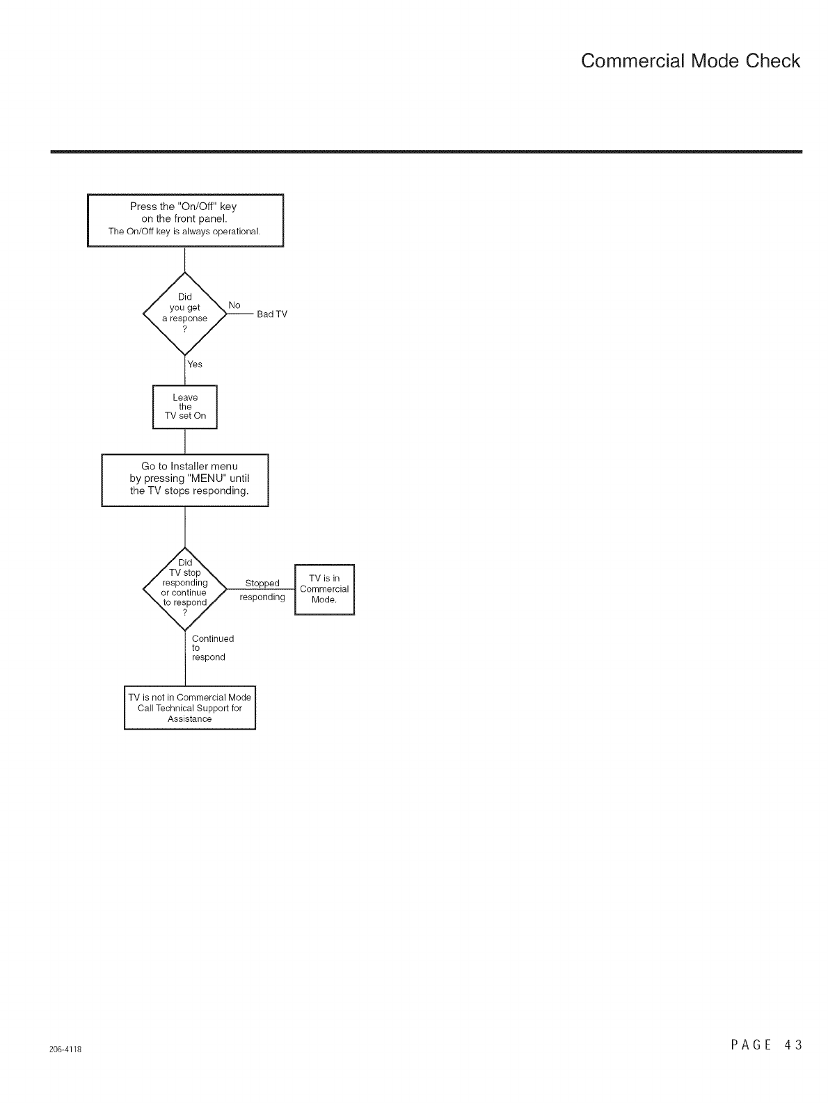
Open the PDF directly: View PDF
.
Page Count: 155 [warning: Documents this large are best viewed by clicking the View PDF Link!]


























































































































































