USERS MANUAL

YMF724 - PCI SOUND CARD
Configuration and Hardware
USER MANUAL
March 1999

YMF724 PCI Sound Card Configuration/Hardware
Page - 1
TABLE OF CONTENTS
1. DESCRIPTION.............................................................................2
1.1. FEATURES ..................................................................................................2
1.2. CARD FIGURE FOR “YMF724 D10” ..............................................................3
1.3. CARD FIGURE FOR “YMF724 G50” ..............................................................3
1.3.1. SPDIF Cable for D10/G50.........................................................................................................4
1.4. CARD FIGURE FOR “YMF724 J80A”.............................................................4
1.5. CARD FIGURE FOR “YMF724 J80B”.............................................................5
1.6. CONNECTORS FOR “YMF724 D10” ..............................................................6
1.6.1. External Connectors:..................................................................................................................6
1.6.2. Internal Connectors: ..................................................................................................................6
1.6.3. Audio Connectors:......................................................................................................................7
1.7. CONNECTORS FOR “YMF724 G50”..............................................................8
1.7.1. External Connectors:..................................................................................................................8
1.7.2. Internal Connectors: ..................................................................................................................8
1.7.3. Audio Connectors:......................................................................................................................9
1.7.4. Audio Output Jumper Settings JP1: .........................................................................................10
1.8. CONNECTORS FOR “YMF724 J80A” AND “YMF724 J80B”..........................10
1.8.1. External Connectors For “YMF724 J80A”: ............................................................................10
1.8.2. External Connectors For “YMF724 J80B”: ............................................................................10
1.8.3. Internal Connectors For “YMF724 J80A”:.............................................................................10
1.8.4. Internal Connectors For “YMF724 J80B”:.............................................................................11
1.8.5. Audio Connectors:....................................................................................................................12
1.8.6. Audio Output Jumper Settings for “YMF724 J80B”:...............................................................13
2. HARDWARE INSTALLATION...................................................13
2.1. HANDLING THE PCI SOUND CARD ..............................................................13
2.2. INSTALLING THE PCI SOUND CARD.............................................................13

YMF724 PCI Sound Card Configuration/Hardware
Page - 2
1. DESCRIPTION
“YMF724 D10”, “YMF724 G50”, and “YMF724 J8x” are new audio adapters that provide the
next generation of PCI audio performance to the PC market. The adapters not only meet the
new demands of advanced PC audio applications but also enable the integration of a
complete multimedia subsystem on a single adapter. The adapter functionality and interfaces
are compliant with all major industry standards, including the SoundBlaster Compatible,
PC’97, Windows 95 Direct Sound, Windows Sound System and PCI 2.1 bus
specification.
1.1. Features
• PCI 2.1 compliant
• PCI Bus Power Management rev. 1.0 compliant
• PCI Bus master for PCI Audio
⇒ True Full Duplex Playback and Capture with different Sampling Rate
⇒ Maximum 64-voice XG capital Wavetable Synthesizer including
⇒ GM compatibility
⇒ Direct Sound Hardware Acceleration
⇒ Direct Music Hardware Acceleration
⇒ Downloadable Sound (DLS) level-1
• Legacy Audio compatibility
⇒ Genuine OPL3
⇒ Hardware SoundBlaster Pro compatibility
⇒ MPU-401 UART mode MIDI interface
⇒ Joystick
• Supports PC/PCI and distributed DMA for Legacy DMAC (8237) emulation
• Supports AC-1 interface (AC-Link)
• Single Crystal operation (24.576 MHz)
• 5V Power supply for I/O. 3.3V Power supply for internal core logic
• Compliant with AC’97 Requirements
⇒ 4 Stereo Inputs: LINE, CD, VIDEO, AUX
⇒ TAD connector for mono In and Output for modem Audio
⇒ 1 MIC Input
⇒ Stereo LINE Output/ Speaker Output
• 20 dB MIC Amplifier
• Analog Characteristics
⇒ A/D S/N: 85 dB
⇒ D/A S/N: 90 dB
• Low Power Consumption
• Built-in 2-Channel Power Amplifier

YMF724 PCI Sound Card Configuration/Hardware
Page - 3
1.2. Card Figure for “YMF724 D10”
J1
llllllllllllllllllllllllllllllllll
lllllll
SPEAKER OUT
LINE OUT
LINE IN
MIDI/
JOYSTICK
MIC IN
CD-ROM Audio
J10 ATAPI
YMF724V
AC
‘97
PC/PCI Legacy Audio
Sideband Signal
AUX In
CD-ROM Audio
J11 JST
VIDEO
TAD
Power Amplifier
TEA 2025
SPDIF
OPTION
J2
J3
J4
J6
J7
J8
J9
J5
J16J15
J11
J10
J12
J14
J13
AMP
1.3. Card Figure for “YMF724 G50”
llllllllllllllllllllllllllllllllll
lllllll
AUDIO OUT
MIC IN
MIDI/
JOYSTICK
J1
LINE IN
YMF724V
AC
‘97
PC/PCI Legacy Audio
Sideband Signal
SPDIF Option
VIDEO INTAD
Power Amplifier
TEA 2025
AUX INCD-INCD-IN
Jumper PC SPEAKER (Option)
J2
J4
J5
J6
J7
J9 JP1
J13 J10 J11 J14 J12 J20
J19
J16
AMP

YMF724 PCI Sound Card Configuration/Hardware
Page - 4
1.3.1. SPDIF Cable for D10/G50
If your package contains a SPDIF cable and you want to use digital Output (SPDIF
connector), please insert the SPDIF cable into the bracket slot of your PCI sound card, as
displayed in the following figure.
1.4. Card Figure for “YMF724 J80”
J1
llllllllllllllllllllllllllllllllll
lllllll
SPEAKER
OUT
LINE IN
MIDI/
JOYSTICK
YMF724V
AC
‘97
PC/PCI
SPDIF
Option
CD-ROM Audio
J11 JST
VIDEO
TAD
Power Amplifier
TEA 2025
MIC IN J2
LINE OUT J3
J4
J5
J6
J7
J8
J9
J16
J13
J10
J11 J14
J20
J12
AUX In
CN3
AUDIO
Extension
J19
PC-BEEP
(Option)
CD-IN ATAPI
AMP
“YMF724 J80”

YMF724 PCI Sound Card Configuration/Hardware
Page - 5
1.5. Card Figure for “YMF724 J81”
J1
llllllllllllllllllllllllllllllllll
lllllll
SPDIF
OUT
LINE IN
MIDI/
JOYSTICK
YMF724V
AC
‘97
PC/PCI
CD-ROM Audio
J11 JST
VIDEO
TAD
Power Amplifier
TEA 2025
MIC IN J2
AUDIO OUT J3
J4
J5
J6
J7
J8
Jumper
JP1
J16
J13
CD-IN ATAPI
J10
J11J14 J12
AUX In
CN3
AUDIO
Extension
J19
PC-BEEP
(Option)
AMP
“YMF724 J81”

YMF724 PCI Sound Card Configuration/Hardware
Page - 6
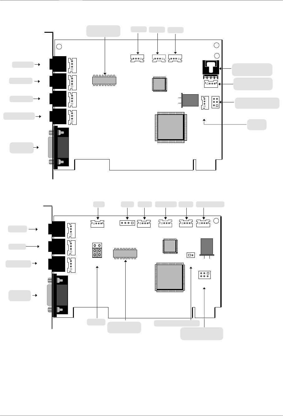
1.6. Connectors for “YMF724 D10”
“YMF724 D10” includes up to seven internal connectors, four external Jack Ports, one
external MIDI/ Joystick connector, one VIDEO connector, one TAD/VOICE Modem connector,
one SPDIF, and one PC/PCI Legacy AUDIO SIDEBAND SIGNAL connector.
1.6.1. External Connectors:
J1:.......................... ∅ 3.5mm Phone Jack for LINE IN
J2:.......................... ∅ 3.5mm Phone Jack for MIC IN
J3:.......................... ∅ 3.5mm Phone Jack for LINE OUT
J4:.......................... ∅ 3.5mm Phone Jack for SPEAKER OUT
J5:.......................... Connector for MIDI/JOYSTICK
1.6.2. Internal Connectors:
J6:.......................... Internal connector for LINE IN (optional)
J7:.......................... Internal connector for MIC IN (optional)
J8:.......................... Internal connector for LINE OUT (optional)
J9:.......................... Internal connector for SPEAKER OUT (optional)
J10:........................ Connector for CD AUDIO IN (ATAPI)
J11:........................ Connector for CD AUDIO IN (JST)
J12:........................ Connector for AUX IN
J13:........................ Connector for TAD/VOICE MODEM
J14:........................ Connector for VIDEO IN
J15:........................ Connector for SPDIF (optional)
J16:........................ Connector for PC/PCI Legacy Audio SIDEBAND SIGNAL

YMF724 PCI Sound Card Configuration/Hardware
Page - 7
1.6.3. Audio Connectors:
L: LEFT CHANNEL SIGNAL
J6/J7/J8/J9: G: GROUND
R: RIGHT CHANNEL SIGNAL
J10: ATAPI L: LEFT CHANNEL SIGNAL
CD-Audio G: GROUND
R: RIGHT CHANNEL SIGNAL
J11: CD-Audio L: LEFT CHANNEL SIGNAL
G: GROUND
R: RIGHT CHANNEL SIGNAL
J12: AUX In L: LEFT CHANNEL SIGNAL
G: GROUND
R: RIGHT CHANNEL SIGNAL
J13: TAD/Voice Modem 1 PHONE IN
2 GROUND
3 GROUND
4 MONO OUT
J14: VIDEO IN L: LEFT CHANNEL SIGNAL
G: GROUND
R: RIGHT CHANNEL SIGNAL
J15: SPDIF 1 SPDIF OUTPUT
2 GROUND
3 GROUND
4 SPDIF OUTPUT
J16: PC/PCI 1 PCGNT #
2 GROUND
3 N.C.
4 PCREQ #
5 GROUND
6 SERIRQ #
GLGR
LGGR
RGGL
4321
RGGL
4
3
2
1
1
3
56
4
2
R
G
G
L

YMF724 PCI Sound Card Configuration/Hardware
Page - 8
1.7. Connectors for “YMF724 G50”
“YMF724 G50” includes up to eight internal connectors, three external Jack Ports, one
external MIDI/ Joystick connector, one VIDEO connector, one TAD/VOICE Modem
connector, and one PC/PCI Legacy AUDIO SIDEBAND SIGNAL connector.
1.7.1. External Connectors:
J1:.......................... ∅ 3.5mm Phone Jack for LINE IN
J2:.......................... ∅ 3.5mm Phone Jack for MIC IN
J4:.......................... ∅ 3.5mm Phone Jack for AUDIO OUT
J5:.......................... Connector for MIDI/JOYSTICK
1.7.2. Internal Connectors:
J6:.......................... Internal connector for LINE IN (optional)
J7:.......................... Internal connector for MIC IN (optional)
J9:.......................... Internal connector for AUDIO OUT (optional)
J10:........................ Connector for CD-AUDIO IN
J11:........................ Connector for CD-AUDIO IN
J12:........................ Connector for AUX IN
J13:........................ Connector for TAD/VOICE MODEM
J14:........................ Connector for VIDEO IN
J16:........................ Connector for PC/PCI Legacy Audio SIDEBAND SIGNAL
J19:........................ Connector for PC SPEAKER (optional)
J20:........................ Connector for SPDIF (optional)
JP1:........................ Jumper for switching between LINE OUT/SPEAKER OUT

YMF724 PCI Sound Card Configuration/Hardware
Page - 9
1.7.3. Audio Connectors:
J6/J7/J9: L: LEFT CHANNEL SIGNAL
G: GROUND
R: RIGHT CHANNEL SIGNAL
J10: CD-Audio L: LEFT CHANNEL SIGNAL
G: GROUND
R: RIGHT CHANNEL SIGNAL
J11: CD-Audio L: LEFT CHANNEL SIGNAL
G: GROUND
R: RIGHT CHANNEL SIGNAL
J12: AUX In L: LEFT CHANNEL SIGNAL
G: GROUND
R: RIGHT CHANNEL SIGNAL
J13: TAD/Voice Modem 1 PHONE IN
2 GROUND
3 GROUND
4 MONO OUT
J14: VIDEO IN L: LEFT CHANNEL SIGNAL
G: GROUND
R: RIGHT CHANNEL SIGNAL
J16: PC/PCI 1 PCGNT #
2 GROUND
3 N.C.
4 PCREQ #
5 GROUND
6 SERIRQ #
J19: PC BEEP 1 PC SPEAKER OUT
2 + 5V
J20: SPDIF 1 SPDIF OUTPUT
2 GROUND
3 GROUND
4 SPDIF OUTPUT
GLGR
LGGR
1234
LGGR
1234
135
64 2
RGGL
12
R
G
G
L

YMF724 PCI Sound Card Configuration/Hardware
Page - 10
1.7.4. Audio Output Jumper Settings JP1:
Audio Setting
SPEAKER OUT with
Power Amplifier (Default)
1
3
4
6
LINE OUT without
Power Amplifier
1
3
4
6
1.8. Connectors for “YMF724 J80” and “YMF724 J81”
“YMF724 J80” includes up to thirteen internal connectors, and five external Jack Ports.
“YMF724 J81” includes up to twelve internal connectors, four external Jack Ports
and one RCA Jack.
1.8.1. External Connectors For “YMF724 J80”:
J1:......................∅ 3.5mm Phone Jack for LINE IN
J2:......................∅ 3.5mm Phone Jack for MIC IN
J3:......................∅ 3.5mm Phone Jack for LINE OUT
J4:......................∅ 3.5mm Phone Jack for SPEAKER OUT
J5:......................Connector for MIDI/JOYSTICK
1.8.2. External Connectors For “YMF724 J81”:
J1:......................∅ 3.5mm Phone Jack for LINE IN
J2:......................∅ 3.5mm Phone Jack for MIC IN
J3:......................∅ 3.5mm Phone Jack for AUDIO OUT
J4:......................RCA Jack for SPDIF OUT
J5:......................Connector for MIDI/JOYSTICK
1.8.3. Internal Connectors For “YMF724 J80”:
J6:......................Internal connector for LINE IN (optional)
J7:......................Internal connector for MIC IN (optional)
J8:......................Internal connector for LINE OUT (optional)
J9:......................Internal connector for SPEAKER OUT (optional)
J10:....................Connector for CD AUDIO IN (ATAPI)
J11:....................Connector for CD AUDIO IN (JST)
J12:....................Connector for AUX IN
J13:....................Connector for TAD/VOICE MODEM
J14:....................Connector for VIDEO IN
J16:....................Connector for PC/PCI Legacy Audio SIDEBAND SIGNAL
J19:....................Connector for PC-BEEP (optional)
J20:....................Connector for SPDIF (optional)
CN3:...................Extension connector for 6-Channel AUDIO (optional)

YMF724 PCI Sound Card Configuration/Hardware
Page - 11
1.8.4. Internal Connectors For “YMF724 J81”:
J6:......................Internal connector for LINE IN (optional)
J7:......................Internal connector for MIC IN (optional)
J8:......................Internal connector for AUDIO OUT (optional)
J10:....................Connector for CD AUDIO IN (ATAPI)
J11:....................Connector for CD AUDIO IN (JST)
J12:....................Connector for AUX IN
J13:....................Connector for TAD/VOICE MODEM
J14:....................Connector for VIDEO IN
J16:....................Connector for PC/PCI Legacy Audio SIDEBAND SIGNAL
J19:....................Connector for PC-BEEP (optional)
CN3:...................Extension connector for 6-Channel AUDIO (optional)
JP1:....................Jumper for switching between LINE OUT/SPEAKER OUT

YMF724 PCI Sound Card Configuration/Hardware
Page - 12
1.8.5. Audio Connectors:
J6/J7/J8/(J9): L: LEFT CHANNEL SIGNAL
(Option) G: GROUND
R: RIGHT CHANNEL SIGNAL
J10: ATAPI L: LEFT CHANNEL SIGNAL
CD-Audio G: GROUND
R: RIGHT CHANNEL SIGNAL
J11: J12: J14:
CD-Audio In AUX In VIDEO In
L: LEFT CHANNEL SIGNAL
G: GROUND
R: RIGHT CHANNEL SIGNAL
J13: TAD/Voice Modem 1 PHONE IN
2 GROUND
3 GROUND
4 MONO OUT
1 PCGNT #
J16: PC/PCI 2 GROUND
3 N.C .
4 PCREQ #
5 GROUND
6 SERIRQ #
J19: PC-BEEP 1 PC SPEAKER OUT
(Option) 2 + 5V
J20: SPDIF 1 SPDIF OUTPUT
2 GROUND
3 GROUND
4 SPDIF OUTPUT
R
G
L
G
RGGL
R
G
G
L
4
3
2
1
R
G
G
L
1
35
64 2
R
G
G
L
4
3
2
1
1
2

YMF724 PCI Sound Card Configuration/Hardware
Page - 13
1.8.6. Audio Output Jumper Settings for “YMF724 J81”:
Audio Setting
SPEAKER OUT with
Power Amplifier (Default)
3
1
6
4
LINE OUT without
Power Amplifier
3
1
6
4
2. HARDWARE INSTALLATION
2.1. Handling the PCI Sound Card
WARNING: Static electricity can damage your equipment. Do not take the card out of its
static protective bag until you are ready to work with it.
Follow these precautions when handling the card:
• Before you open the static protective bag, touch it to a metal expansion slot cover on the
back of your computer. This drains static electricity from the package and from your body.
• Do not touch any exposed printed circuitry after opening the package.
• Keep other people from touching the card. They might have a static-electricity build-up.
• Limit your movement. Movement causes a build-up of static electricity.
2.2. Installing the PCI Sound Card
Step 1. Turn off the system and all peripheral devices.
Step 2. Disconnect the power cord and all peripheral devices from the system.
Step 3. Remove the system cover and identify an unused PCI slot.
Step 4. Unscrew the slot cover plate, plug in the PCI Sound Card, and tighten it with the
screw.
Step 5. If you have speakers or amplifiers, plug the cable into the J3 or J4 Jack on the
back of the Sound Card.
Step 6. Depending on what type of CD Audio cable you have connect J10 or J11 on the
Sound Card and the Audio output at the back of the CD-ROM drive. Make sure
pin 1 of J10 or J11 is connected to the leftmost pin of the CD-ROM Audio
output.
Step 7. Put back the system cover, reconnect the system power cord and all peripheral
devices. Check and make sure all connections are correct before you turn on
the system.
NOTE: If your mother board supports PC/PCI Legacy Audio Sideband
Signal, please connect the cable of the PC/PCI Legacy Audio
Sideband Signal to J16 on the PCI Sound Card in order to perform
best compatibility of legacy DOS.
A-120-0009
Version 2.4