Lectrosonics LMAL WIRELESS MICROPHONE TRANSMITTER User Manual USERS MANUAL
Lectrosonics Inc WIRELESS MICROPHONE TRANSMITTER USERS MANUAL
USERS MANUAL

LMa
Frequency-Agile UHF Belt-Pack Transmitter
Featuring
Digital Hybrid Wireless™ Technology
(US Patent Pending)
INSTRUCTION MANUAL
Rio Rancho, NM, USA
www.lectrosonics.com
Fill in for your records:
Serial Number:
Purchase Date:

LM/IM
LECTROSONICS, INC.
2
Table of Contents
Introduction .............................................................................................................................................................................................4
Digital Hybrid Technology .................................................................................................................................................................4
Frequency Agility ...............................................................................................................................................................................4
Wide-Band Deviation .........................................................................................................................................................................4
Long Battery Life ...............................................................................................................................................................................4
Servo Input ........................................................................................................................................................................................5
Input Limiter .......................................................................................................................................................................................5
No Pre-Emphasis/De-Emphasis ........................................................................................................................................................5
Pilot Tone Squelch .............................................................................................................................................................................5
Antenna .............................................................................................................................................................................................5
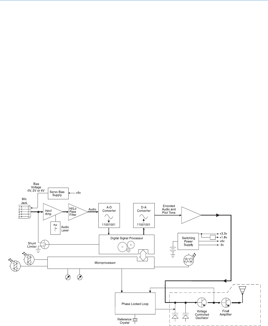
LMa Block Diagram ...........................................................................................................................................................................5
Controls and Functions .........................................................................................................................................................................6
Input Jack ..........................................................................................................................................................................................6
Power ON/OFF Switch ......................................................................................................................................................................6
Power LED ........................................................................................................................................................................................6
Frequency Select Switches ...............................................................................................................................................................6
Modulation LEDs ...............................................................................................................................................................................6
Audio Level ........................................................................................................................................................................................6
Antenna .............................................................................................................................................................................................6
Belt Clip .............................................................................................................................................................................................6
Battery Installation .............................................................................................................................................................................7
Operating Instructions ...........................................................................................................................................................................8
Selecting the Compatibility Mode ......................................................................................................................................................8
Attaching a Microphone or Musical Instrument and Adjusting Audio Levels .....................................................................................8
Adjusting the Transmitter Frequency .................................................................................................................................................9
5-Pin Input Jack Wiring ........................................................................................................................................................................10
Microphone RF Bypassing ..............................................................................................................................................................10
Line Level Signals ...........................................................................................................................................................................10
Wiring Hookups for Different Sources ...............................................................................................................................................11
Works with Servo Input Only: ..........................................................................................................................................................11
Compatible with SM Series and other Lectrosonics Transmitters: ...................................................................................................11
Wiring Diagram for MI33A Instrument Cable ...................................................................................................................................12
Troubleshooting ....................................................................................................................................................................................13
Specifications and Features ................................................................................................................................................................14
Service and Repair ...............................................................................................................................................................................15
Returning Units for Repair ...............................................................................................................................................................15

Frequency-Agile UHF Belt-Pack Transmitter
Rio Rancho, NM 3
Introduction
Thank you for selecting the Lectrosonics LM or IM
frequency agile, belt-pack transmitter.
The design of these transmitters introduces at a mod-
erate cost the advanced technology and features of a
Lectrosonics belt-pack transmitter. The design is based
on the Digital Hybrid Wireless™ system (US Patent
Pending) which combines a digital audio chain with an
analog FM radio link. This digital process eliminates the
compandor and its problems, yet preserves the extend-
ed operating range of the finest analog wireless sys-
tems. The IM is offered as part of the IS400 package
and differs slightly from the LM in that its low-frequency
response has been extended for use with musical
instruments.
Both transmitters also preserve your investment. They
can emulate the compandor found in Lectrosonics 100
Series, 200 Series and IFB transmitters, and certain
transmitters from other manufacturers. (Call Lectroson-
ics for more details.) Changing the compatibility mode
is accomplished with a simple procedure that does not
require opening the unit.
Mechanically, the assemblies are rugged, machined
aluminum packages with removable, stainless steel wire
belt clips. Their input jack is a standard Lectrosonics
5-pin type for use with electret lavaliere mics, dynamic
mics and line level signals. LEDs are provided on the
front panel to make quick and accurate level settings
without having to view the receiver. The battery com-
partment accepts any 9 volt battery (alkaline or lithium
recommended) and makes a positive connection via
self-adjusting contacts. The antenna is a super-rugged,
permanently attached 1/4 wavelength design made of
flexible galvanized steel cable.
Only the LM and IM transmitters are covered in this
manual. Companion receivers are covered in separate
manuals.
The Digital Hybrid Wireless™ system uses 75 kHz wide
deviation for an extremely high signal to noise ratio. The
switching power supplies provide constant voltages to
the transmitter circuits from the beginning (9.3 VDC)
to the end (5.5 VDC) of battery life. The input ampli-
fier uses an ultra low noise operational amplifier (op
amp) for quiet operation. It is gain controlled with a wide
range dual envelope input limiter that tames input signal
peaks over 30 dB above full modulation.
Digital Hybrid Technology
All wireless links suffer from channel noise to some
degree, and all wireless microphone systems seek to
minimize the impact of that noise on the desired signal.
Conventional analog systems use compandors for
enhanced dynamic range, at the cost of subtle artifacts
(known as “pumping” and “breathing”). Wholly digital
systems defeat the noise by sending the audio informa-
tion in digital form, at the cost of some combination of
power, bandwidth, operating range and resistance to
interference.
The Lectrosonics Digital Hybrid Wireless™ system
overcomes channel noise in a dramatically new way,
digitally encoding the audio in the transmitter and
decoding it in the receiver, yet still sending the en-
coded information via an analog FM wireless link. This
proprietary algorithm is not a digital implementation of
an analog compandor but a technique which can be
accomplished only in the digital domain. (The patent is
still pending, so we cannot publish detailed information.)
Channel noise still has an impact on received signal
quality and will eventually overwhelm the receiver. The
Digital Hybrid Wireless™ system simply encodes the
signal to use a noisy channel as efficiently and robustly
as possible, yielding audio performance that rivals
that of wholly digital systems, without the power, noise
and bandwidth problems inherent in digital transmis-
sion. Because it uses an analog FM link, Digital Hybrid
Wireless™ enjoys all the benefits of conventional FM
wireless systems, such as excellent range, efficient use
of RF spectrum, and long battery life. However, unlike
conventional FM systems, Digital Hybrid Wireless™ has
done away with the analog compandor and its artifacts.
Frequency Agility
The transmitter section uses a synthesized, frequency
selectable main oscillator. The frequency is extremely
stable over a wide temperature range and over time.
Two rotary switches, located on the side panel of the
unit, provide 256 frequencies in 100 kHz steps over a
25.5 MHz range. This alleviates carrier interference
problems in mobile or traveling applications.
Wide-Band Deviation
By employing ±75 kHz diviation, Lectrosonics dramati-
cally improves the capture ratio, signal to noise ratio
and AM rejection of our wireless system.
Long Battery Life
The use of switching power supplies throughout the
design allows over 6 hours of operation using a single 9
volt alkaline battery and over 13 hours of operation with
a 9 volt lithium battery. The battery contacts are spring
loaded to prevent “rattle” as the unit is handled.

LM/IM
LECTROSONICS, INC.
4
Servo Input
The LMA input is a radically different input system com-
pared to previous Lectrosonics transmitter microphone
inputs. It is so superior that this input system will eventu-
ally be utilized by all Lectrosonics UHF transmitters. The
improvements are audible and make the transmitters
easier to use and much harder to overload. It is no
longer necessary on some mics to introduce pads to
prevent overload of the input stage, divide the bias
voltage down for some low voltage mics, or reduce the
limiter range at minimum gain settings.
Input Limiter
The transmitter employs a digitally-controlled analog
audio limiter prior to the analog-to-digital converter.
The limiter has a range greater than 30 dB for excellent
overload protection. A dual release envelope makes
the limiter acoustically transparent while maintaining
low distortion. It can be thought of as two limiters in
series, connected as a fast attack and release limiter
followed by a slow attack and release limiter. The limiter
recovers quickly from brief transients, so that its action
is hidden from the listener, but recovers slowly from
sustained high levels, to both keep audio distortion low
and preserve short term dynamic changes.
No Pre-Emphasis/De-Emphasis
Because the signal to noise ratio of the hybrid system is
so high, there is no need for conventional pre-emphasis
(HF boost) in the transmitter and de-emphasis (HF roll
off) in the receiver. Thus, the possible distortion prob-
lems associated with pre-emphasis and de-emphasis
are eliminated.
Pilot Tone Squelch
The hybrid system uses one of 256 different ultrasonic
tones between 25 and 32 kHz, that modulate the carrier
to operate the receiver squelch. The pilot tone frequen-
cy is chosen according to which of the 256 channels
has been selected by the frequency switch setting. The
benefit of a pilot tone squelch system is that the receiv-
er will remain muted until it receives the pilot tone from
the matching transmitter, even if a strong RF signal is
present on the carrier frequency of the system.
The 400 Series extends this concept even further by
insuring that all transmitters in a system have different
pilot tone frequencies so that even spurious RF from
the wrong transmitters can’t open the receiver squelch.
Antenna
The antenna consists of a permanently attached flex-
ible, unbreakable 1/4 wavelength galvanized steel cable.
Freq
Switches
Bicolor
Modulation
LEDs
9V
Battery
Bicolor
Power
LED
LMa Block Diagram

Frequency-Agile UHF Belt-Pack Transmitter
Rio Rancho, NM 5
AUDIO LEVEL
control
Power LED
Antenna
Input Jack
Modulation
LEDs
Power
ON/OFF
Controls and Functions
Input Jack
The 5-pin (Switchcraft TA5F compatible) input accom-
modates virtually every lavaliere, hand-held or shotgun
microphone available, and most musical instrument
signals. Line level signals can also be accommodated.
(See 5-Pin Input Jack Wiring.)
Power ON/OFF Switch
The Power ON/OFF switch turns the transmitter on
and off. A pilot tone muting system prevents “thumps”
or transients from occurring at the reciever even if the
transmitter is abruptly switched on or off.
Power LED
The Power LED glows green when the transmitter is
operating and the battery is good. It turns red when
the battery voltage drops to 6.1 VDC and starts blinking
red when the voltage drops to 5.6 VDC. When using a
recommended lithium or alkaline battery, there will be
about 30 minutes of operating time remaining when the
Power LED first begins blinking red.
Note: A weak battery will sometimes cause the
Power LED glow green, but it will soon discharge
to the point where the Power LED will glow red or
go out completely. If in doubt, replace the battery
with a known new battery. If the Power LED fails
to glow when the transmitter is turned on, replace
the battery.
NiMH batteries give little or no warning when they are
depleted. If you wish to use NiMH batteries in the
transmitter, you will need to manually keep track of the
operating time. Start with a fully charged battery, then
measure the time it takes for the Power LED to go out
completely. A number of Lectrosonics receivers incor-
porate a Battery Timer function which tracks the amount
of time the transmitter signal is detected (See your re-
ceiver manual to determine if this function is available.)
By using the receiver’s battery timer and replacing the
transmitter battery before the premeasured time is up,
users can minimize potential loss of audio when NiMH
batteries are used.
Frequency Select Switches
Two 16-position rotary Frequency Select Switches, ac-
cessed through the left side panel, are used to adjust
the transmitter’s operating frequency. These switches
are labeled 1.6M and 100K. The 1.6M switch is used
for coarse frequency adjustments and the 100K is used
for fine frequency adjustment.
Modulation LEDs
The Modulation LEDs provide a visual indication of the
input audio signal level from the microphone or musical
isntrument. These two bicolor LEDs can glow either red
or green to indicate modulation levels.
The Modulation LEDs are also used to indicate the
Compatibility Mode when the transmitter is initially
turned on. The Modulation LEDs will blink simultane-
ously:
• Once for 100 Series mode
• Two times for 200 Series mode
• Three times for mode 3
• Four times for Digital Hybrid Wireless™
or 400 Series mode
• Five times for IFB mode
Audio Level
The AUDIO LEVEL control is used to set the level of the
transmitter’s input for the proper modulation.
Antenna
The flexible, insulated galvanized steel cable antenna
supplied with the transmitter is cut to 1/4 wavelength of
the center of the frequency block (the frequency range)
of the transmitter.
Belt Clip
The belt clip may be removed for special applications
by pulling the ends out of the holes in the sides of the
case. An optional hinged belt clip (P/N BCHINGED) is
also available. Contact a Lectrosonics sales represen-
tative, or visit our web site (www.lectrosonics.com) for
more details.
Belt Cip
Attachment
Frequency Select
Switches
Battery Compartment Door
(LM Shown for illustrative purposes)

LM/IM
LECTROSONICS, INC.
6
Battery Installation
The transmitter is powered by a standard 9 volt bat-
tery. We recommend using alkaline or lithium batteries
for longest life. Standard zinc-carbon batteries marked
“heavy-duty” or “long-lasting” are not adequate.
Alkaline batteries provide over six hours of operation at
room temperature. Lithium batteries can provide up to
13 hours and will work at lower temperatures. The bat-
tery status circuitry is designed for the voltage drop over
the life of alkaline batteries. NiMH rechargeable batter-
ies will also work; although they provide fewer hours of
operation and will run down quite abruptly. Because
of this, using the Power LED to verify battery status is
not reliable with NiMH batteries; although, it may be
possible to track battery status using the Battery Timer
function available in a number of Lectrosonics receivers.
(Refer to the associated receiver manual to determine if
this function is available in your situation.)
Warning: Care should be taken not to
leave a fully discharged lithium battery in
the transmitter, as swelling of the battery
can make it difficult to remove from the
compartment.
To replace the battery, push up on the Battery Com-
partment Door and rotate it clockwise. (See illustra-
tion.) Remove the old battery and take note of the po-
larity marked inside showing the location of the positive
(+) and negative (-) terminals. (You can see the large
and small contact holes inside the battery compartment
with the door open.)
Insert the new battery correctly and close the Battery
Compartment Door by reversing the opening proce-
dure. If the battery is inserted incorrectly, the door will
not fully close. Do not force the door closed.
1
2

Frequency-Agile UHF Belt-Pack Transmitter
Rio Rancho, NM 7
012
3
4
5
6
7
8
9
A
B
C
D
EF012
3
4
5
6
7
8
9
A
B
C
D
EF
Attaching a Microphone or Musical
Instrument and Adjusting Audio Levels
The front panel Modulation LEDs indicate input level
and limiter activity. (See Modulation LED Signal Level
Chart.) Since the distortion introduced by the limiter
is minimal and full modulation is assured, occassional
brief forays into the red by the -20 LED is ideal.
Different voices or instruments will usually require dif-
ferent settings of the AUDIO LEVEL control, so check
this adjustment as each new person uses the system.
If several different people will be using the transmitter
and there is not time to make the adjustment for each
individual, adjust it for the loudest voice.
Musicians also vary their volume depending on the na-
ture of the music. It is suggested that the transmitter be
adjusted for the passage with the loudest volume.
1) If necessary, install a fresh battery.
2) Insert the 5-pin into the input jack. Ensure the pins
are aligned and the connector locks in (it will click).
For those using a musical instrument, insert the 1/4
inch plug on the other end of the MI33A Instrument
Cable into the appropriate jack on your your musi-
cal instrument.
3) Mute the main sound system and rotate the AUDIO
LEVEL control on the transmitter to maximum coun-
terclockwise (Off).
Selecting the Compatibility Mode
All units with serial number 601 (101 for IM) and up are
capable of working with Lectrosonics 400 Series Digital
Hybrid Wireless™, 200 Series analog, 100 Sseries
analog and some non-Lectrosonics analog wireless
receivers (contact the factory for details). The transmit-
ter must be set to the operating mode of the matching
receiver, which is easily done using only the supplied
screwdriver and a battery.
NOTE: The unit is supplied from the factory as a
400 series transmitter.
1) Ensure the battery is good.
2) Turn OFF the transmitter.
3) With a small screwdriver (one is included with your
unit), set the Frequency Select Switches to CC. (for
Change, Change).
4) Toggle the power switch ON briefly – just long
enough for the LED’s to light up and then turn it
OFF.
5) Change the Frequency Select Switches to one of
the following settings:
• 100 Series mode: 1,1
• 200 Series mode: 2,2
• Mode 3: 3,3
• 400 Series mode: 4,4
• IFB Series mode: 5,5
• Mode 6: 6,6
6) Toggle the power switch ON, then OFF again.
7) Change the Frequency Select Switches to 0,0.
8) Turn the transmitter ON to complete the operation.
The LEDS will blink to indicate the selected com-
patibility mode. Immediately after power up, all
LEDS will blink together red, then green, followed
by the audio level LEDs (-20 and -10) blinking to
indicate the mode.
The LEDs will blink:
• Once for 100 Series mode
• Two times for 200 Series mode
• Three times for some other receivers
• Four times for 400 Series mode
• Five times for IFB mode*
• Six times for Mode 6
Note: Each time the transmitter is turned on, the
Power LED will confirm the current operating mode
with the number of blinks listed in Step 2. The
mode setting will not change until it is reset with
the procedure listed above.
Attention: During the procedure to set the
compatibility mode, each step between toggles
of the power switch must be performed within
ten seconds, or the procedure must be started
from the beginning.
Operating Instructions
Frequency Select Switch Settings (C,C)
1.6M 100K
Modulation LED Signal Level Chart
Signal Level -10 LED -20 LED
Less than -20 dB Off Off
-20 dB to -10 dB Green Off
-10 dB to +0 dB Green Green
+0 dB to +10 dB Red Green
Greater than +10 dB Red Red

LM/IM
LECTROSONICS, INC.
8
Adjusting the Transmitter Frequency
If you are experiencing interference from another signal
on your operating frequency, you may need to change
the operating frequency of your system. This is done
through two Frequency Select Switches located on the
left side of the transmitter case. (See Frequency Select
Switch Locations.)
The left switch adjusts the operating frequency of the
transmitter up or down in 1.6 MHz steps. The right
switch adjusts the operating frequency of the transmit-
ter up or down in 100 kHz steps. It is suggested to use
the metering on the associated receiver to find a clear
channel. Turn the transmitter off and leave the receiver
turned on.
All 400 Series (and a number of earlier receivers) offer
front panel LCDs that indicate the correct transmitter
switch settings, and built in scanning functions to help
locate clear channels. Use the scanning functions on
these receivers to find a clear channel, then switch both
the receiver and transmitter to the Frequency Select
Switch settings indicated in the receiver’s display.
The R400 Series receivers have an autotune function
(SmartTune) that automatically locates clear operating
channels.
If your receiver does not have an autotune or built in
scanning function, manually tune the receiver across its
band and find a frequency where little or no RF activity
is displayed.
After finding a clear channel, set the transmitter to this
new frequency, then turn it on and make sure the RF
signal is strongly indicated at the receiver. Be sure the
switch settings between the receiver and transmitter are
set exactly the same. If, for example, the 100K switch
is one click above or below the desired frequency, the
receiver will indicate RF, but no audio (or severely dis-
torted audio) will be produced.
Frequency Select Switches
Input Jack
AUDIO LEVEL
Control
-20 LED
-10 LED
4) Set the transmitter Power switch to ON.
5) For microphone users, position the microphone in
the location where it will be used in actual opera-
tion.
For musicians, adjust the instrument volume con-
trols to the highest levels that would be used during
a performance.
6) For microphone users, observe the Modulation
LEDs while speaking or singing at the same voice
level that will be used during the program. Gradu-
ally rotate the AUDIO LEVEL control clockwise until
the -10 LED glows green and the -20 dB glows
green with occasional red flickers. This indicates
full modulation and is the optimum setting for the
transmitter’s gain.
For musicians, gradually rotate the AUDIO LEVEL
control clockwise while playing the loudest notes
that will be played during the performance. Al-
though the optimum setting is for both Modulation
LEDs to glow green, it is ideal for the -20 LED to
briefly flicker red during the loudest passages.
7) Once the transmitter’s audio gain has been set, the
remaining components of the audio system can be
energized and adjusted.
Warning: DO NOT use the audio level
control for controlling the volume of your
sound system or recorder levels. This gain
adjustment matches the transmitter gain
with the user’s voice level and microphone
positioning, or instrument output.
012
3
4
5
6
7
8
9
A
B
C
D
EF012
3
4
5
6
7
8
9
A
B
C
D
EF
1.6M 100K

Frequency-Agile UHF Belt-Pack Transmitter
Rio Rancho, NM 9
The wiring diagrams included in this section represent
the basic wiring necessary for the most common types
of microphones and other audio inputs. Some micro-
phones may require extra jumpers or a slight variation
on the diagrams shown.
It is virtually impossible to keep completely up to date
on changes that other manufacturers make to their
products, thus you may encounter a microphone that
differs from these instructions. If this occurs please call
our toll-free number listed under Service and Repair in
this manual or visit our web site at:
http://www.lectrosonics.com
The Audio Input Jack is wired as shown below:
PIN 1 Shield (ground) for positive biased electret lava-
liere microphones. Shield
(ground) for dynamic micro-
phones and line level inputs.
PIN 2 Bias voltage source for posi-
tive biased electret lavaliere
microphones.
PIN 3 Low impedance microphone
level input for dynamic
microphones. Also accepts
hand-held electret micro-
phones provided the micro-
phone has its own built-in
battery.
PIN 4 Bias voltage selector for Pin 3. Pin 3 voltage (0, 2
or 4 volts) depends on Pin 4 connection.
Pin 4 tied to Pin 1: 0 V
Pin 4 Open: 2 V
Pin 4 to Pin 2: 4 V
PIN 5 High impedance, line level input for tape decks,
mixer outputs, musical instruments, etc.
Microphone RF Bypassing
When used on a wireless transmitter, the microphone
element is in the proximity of the RF coming from the
transmitter. The nature of electret microphones makes
them sensitive to RF, which can cause problems with
the microphone/transmitter compatibility. If the electret
microphone is not designed properly for use with wire-
less transmitters, it may be necessary to install a chip
capacitor in the mic capsule or connector to block the
RF from entering the electret capsule.
Some mics require RF protection to keep the radio
signal from affecting the capsule, even though the
transmitter input circuitry is already RF bypassed (see
schematic diagram).
If the mic is wired as directed, and you are having dif-
ficulty with squealing, high noise, or poor frequency
response, RF is likely to be the cause.
The best RF protection is accomplished by installing
bypass capacitors at the mic capsule. If this is not pos-
sible, or if you are still having problems, capacitors can
be installed on the mic pins inside the TA5F connector
housing.
Install the capacitors as follows: Use 330 pF capacitors.
Capacitors are available from Lectrosonics. Please
specify the part number for the desired lead style.
Leaded capacitors: P/N 15117
Leadless capacitors: P/N SCC330P
All Lectrosonics lavaliere mics are already bypassed
and do not need any additional capacitors installed for
proper operation.
Line Level Signals
The normal hookup for
line level signals is:
• Signal Hot to pin 5
• Signal Gnd to pin 1
• pin 4 jumped to pin 1
This allows signal levels
up to 3V RMS to be ap-
plied without limiting.
If more headroom is
needed, insert a 20 k
resistor in series with pin 5. Put this resistor inside the
TA5F connector to minimize noise pickup.
5-Pin Input Jack Wiring
43
2
1
5
LECTROSONICS
TRANSMITTER
INPUT JACK
3 WIRE MIC2 WIRE MIC
CAPSULE CAPSULE
SHIELD
AUDIO
SHIELD
AUDIO
BIAS
Alternate locations for bypass capacitors
TA5F
CONNECTOR
TA5F
CONNECTOR
Preferred locations for bypass capacitors

LM/IM
LECTROSONICS, INC.
10
Sanken Cos-11 microphones, the Lectrosonics M150
and other three wire microphones to be used with the
SM will require new wiring. If the wiring is not changed,
they will have much higher output than usual and extra
distortion at high levels. The reason is that the source
follower wiring used with the UM200 and UM400 series
is not compatible with the SM virtual ground input. In
the “Compatible with SM Series and other Lectroson-
ics Transmitters” section shows a compatible wiring
that will work with all 5-Pin Lectrosonics transmitters.
This wiring converts the three wire microphone to a two
wire system without changing the audio quality. (The
microphone polarity will be reversed so you may want to
enable the phase switch on the Lectrosonics receiver.)
This wiring is electrically equivalent to the easy wiring in
the “Works with SM only” section.
All two wire mics (except the Countryman B6 and E6)
such as the MKE-2 and the Lectro M152 will work with
the SM with no changes. The two wire setup is shown
in the third diagram in the “Compatible with SM Series
and other Lectrosonics Transmitters” section.
Wiring Hookups for Different Sources
In addition to the wiring hookups illustrated below, Lec-
trosonics makes a number of cables and adapters for
other situations such as connecting musical instruments
(guitars, bass guitars, etc.) to the transmitter. These
cables can be found in our UHF or Accessories cata-
logs. Visit www.lectrosonics.com, or contact the factory
for more information.
In the LMA Series, there is a new input circuit where pin
4 is now a voltage selector pin. The diagrams in the sec-
tion labeled “Works with SM only” are specific to the SM
transmitter and make wiring a Countryman B6 or E6 or
a three wire microphone such as a COS-11 very quick
and easy. However, these wirings won’t work with older
Lectrosonics transmitters such as the UM400, UM200,
etc. If you need the two wire Countryman B6 or any three
wire mic to work with both older transmitters as well as
with the SM go to the section below, labeled, “Compat-
ible with SM and other Lectrosonics Transmitters.”
Works with Servo Input Only:
Compatible with SM Series and other Lectrosonics Transmitters:
SHIELD
TIP
PIN
5
4
3
2
1
SLEEVE
LINE LEVEL
RCA or 1/4” PLUG
A UDI O 1
2
3
4 5
T A5 F
PLUG
(This configuration handles input signal levels up to 3 V or
12 dBu before limiting and is fully compatible with other Lectrosonics
transmitters such as the LM or UM series. A 20 k resistor can be inserted
in series with pin 5 for additional 20 dB attenuation (30 V or +32 dBu).)
Compatible Standard Unbalanced Line Level Wiring

Frequency-Agile UHF Belt-Pack Transmitter
Rio Rancho, NM 11
Wiring Diagram for MI33A Instrument Cable
The MI33ARA and MI33AST instrument cable assem-
blies allow an optimum match between musical instru-
ment pickups and Lectrosonics transmitters with 5-pin
input connectors.
The active preamp and low noise wire cable provide a
“same as wire” experience in a wireless environment.
The 30 inch long cable offers enough cable to com-
fortably link the instrument to the wireless transmitter
without being excessive.
SHIELD
TIP
PIN
5
4
3
2
1
SLEEVE
1/4 " PLUG
1
2
3
45
Preamp
AUDIO
TA5F
PLUG
SHIELD
AUDIO
PWR
3 k
Note: This cable is prewired and cannot be
field modified. The cable is available in two
configurations, MI33ARA (right angle) and
MI33AST (straight).

LM/IM
LECTROSONICS, INC.
12
Troubleshooting
It is important that you follow these steps in the sequence listed.
Symptom: Possible Cause:
Transmitter Battery LED off 1. Battery is inserted backwards.
when Power Switch “ON” 2. Battery is dead.
No Transmitter Modulation LEDs 1. Gain control turned all the way down.
when Signal Should be Present 2. Battery is in backwards. Check power LED.
3. Mic capsule is damaged or malfunctioning.
4. Mic cable damaged or miswired.
5. Instrument Cable damaged or not plugged in.
6. Musical instrument volume control set too low.
Receiver Indicates RF But No Audio 1. Ensure that the transmitter and receiver Frequency Select
Switches are set to the same frequency.
2. Make sure the compatibility mode is the same on transmitter
and receiver.
3. Ensure musical instrument volume control is not set to minimum.
Receiver RF Indicator Off 1. Transmitter not turned on, or battery is dead.
2. Receiver antenna missing or improperly positioned.
3. Transmitter and receiver not on same frequency.
Check switches/display on transmitter and receiver.
4. Operating distance is too great.
No Sound (Or Low Sound Level), Receiver 1. Receiver output level set too low.
Indicates Proper Audio Modulation 2. Receiver output is disconnected; cable is defective or miswired.
3. Sound system or recorder input is turned down.
Distorted Sound 1. Transmitter gain (audio level) is too high. Check Modulation
LEDs on transmitter and receiver as transmitter is being used.
(Refer to ATTACHING A MICROPHONE OR MUSICAL
INSTRUMENT AND ADJUSTING AUDIO LEVELS.)
2. Receiver output may be mismatched with the sound
system or recorder input. Adjust output level on receiver to the
correct level for the recorder, mixer or sound system.
3. Transmitter is not set to same frequency as receiver. Check that
frequency select switches on receiver and transmitter match.
4. RF interference. Reset both transmitter and receiver to a clear
channel.
Wind Noise or Breath “Pops’” 1. Reposition microphone, or use a larger windscreen, or both.
Hiss and Noise -- Audible Dropouts 1. Transmitter gain (audio level) far too low.
2. Receiver antenna missing or obstructed.
3. Operating distance too great.
4. RF interference. Reset both transmitter and receiver to a
clear channel.
5. Musical instrument volume set too low.
Excessive Feedback (With Mic) 1. Transmitter gain (audio level) too high. Check gain adjustment
and/or reduce receiver output level.
2. Transmitter too close to speaker system.
3. Mic is too far from user’s mouth.

Frequency-Agile UHF Belt-Pack Transmitter
Rio Rancho, NM 13
The FCC requires that the following statement be included in this manual:
This device complies with FCC radiation exposure limits as set forth for an uncontrolled environment. This device
should be installed and operated so that its antenna(s) are not co-located or operating in conjunction with any
other antenna or transmitter.
Operating frequencies: Block 21 537.600 - 563.100
Block 22 563.200 - 588.700
Block 23 588.800 - 607.900 and
614.100 - 614.300
Block 24 614.400 - 639.900
Block 25 640.000 - 665.500
Block 26 665.600 - 691.100
Block 27 691.200 - 716.700
Block 28 716.800 - 742.300
Block 29 742.400 - 767.900
Frequency Selection: 256 frequencies in 100 kHz steps
Channel Separation: 100 kHz
Compatibility Modes: Lectrosonics 400 Series (Digital Hybrid), 200 Series, 100 Series, and IFB.
Mode 3, Mode 6 (Other brands).
RF Power output: Greater than 50 mW
Pilot tone: 25 to 32 kHz frequency; 5 kHz deviation (400 Series only)
Frequency stability: ± 0.002%
Deviation: ± 75 kHz max. (200 & 400 Series Modes)
Spurious radiation: 60 dB below carrier
Equivalent input noise: –120 dBV, A-weighted
Input level:
If set for dynamic mic: 0.5 mV to 50 mV before limiting.
Greater than 1 V with limiting.
If set for electret lavaliere mic: 1.7 uA to 170 uA before limiting.
Greater than 5000 uA (5 mA) with limiting.
Line level input: 5.0 mV to 6 V before limiting.
Greater than 15 V with limiting.
Input impedance:
Dynamic mic: 300 Ohms
Electret lavaliere: Input is virtual ground with servo adjusted
constant current bias
Line level: 2.7 k Ohms
Input limiter: Dual envelope, >30 dB range
(Note: The dual envelope “soft” limiter provides exceptionally good handling of transients using variable attack and release time constraints.)
Gain control range: 43 dB; semi-log rotary control
Modulation indicators: Dual bicolor LEDs indicate modulation of -20, -10, 0, +10 dB referenced to full modulation.
Low frequency roll-off: LM: –12 dB/octave; -3 dB @ 70 Hz
IM: –12 dB/octave; -3 dB @ 35 Hz
Audio frequency response
(overall system): LM: 90 Hz to 20 kHz (+/- 1 dB) with the 70Hz low frequency roll-off filter.
IM: 40 Hz to 20 kHz (+/- 1 dB)
(Note: The transmitter is deliberately rolled off at 70Hz in the LM tramsmitter to reduce transmission of the lower frequency noise when used with a microphone.)
Controls: 2 position “OFF-ON” slide switch for noiseless turn on/turn off operation.
Front panel audio gain control.
Rotary switches on side panel adjust transmitter frequency.
Audio Input Jack: Switchcraft 5 pin locking (TA5F)
Antenna: Galvanized steel, flexible wire.
Battery: Precision compartment auto-adjusts to accept any known alkaline 9 volt battery.
Battery Life: 6 hours (alkaline); 13 hours continuous (lithium)
Weight: 6.3 ozs. including battery
Dimensions: 3.1 x 2.4 x .75 inches
Emission Designator: 180KF3E
Specifications subject to change without notice.
Specifications and Features

LM/IM
LECTROSONICS, INC.
14
Service and Repair
If your system malfunctions, you should attempt to correct or isolate the trouble before concluding that the equipment
needs repair. Make sure you have followed the setup procedure and operating instructions. Check the interconnect-
ing cables and then go through the Troubleshooting section in this manual.
We strongly recommend that you do not try to repair the equipment yourself and do not have the local repair shop
attempt anything other than the simplest repair. If the repair is more complicated than a broken wire or loose connec-
tion, send the unit to the factory for repair and service. Don’t attempt to adjust any controls inside the units. Once
set at the factory, the various controls and trimmers do not drift with age or vibration and never require readjustment.
There are no adjustments inside that will make a malfunctioning unit start working.
LECTROSONICS’ Service Department is equipped and staffed to quickly repair your equipment. In warranty repairs
are made at no charge in accordance with the terms of the warranty. Out-of-warranty repairs are charged at a modest
flat rate plus parts and shipping. Since it takes almost as much time and effort to determine what is wrong as it does
to make the repair, there is a charge for an exact quotation. We will be happy to quote approximate charges by phone
for out-of-warranty repairs.
Returning Units for Repair
For timely service, please follow the steps below:
A. DO NOT return equipment to the factory for repair without first contacting us by email or by phone. We need
to know the nature of the problem, the model number and the serial number of the equipment. We also need a
phone number where you can be reached 8 A.M. to 4 P.M. (U.S. Mountain Standard Time).
B. After receiving your request, we will issue you a return authorization number (R.A.). This number will help speed
your repair through our receiving and repair departments. The return authorization number must be clearly shown
on the outside of the shipping container.
C. Pack the equipment carefully and ship to us, shipping costs prepaid. If necessary, we can provide you with the
proper packing materials. UPS is usually the best way to ship the units. Heavy units should be “double-boxed” for
safe transport.
D. We also strongly recommend that you insure the equipment, since we cannot be responsible for loss of or dam-
age to equipment that you ship. Of course, we insure the equipment when we ship it back to you.
Lectrosonics USA:
Mailing address: Shipping address: Telephone:
Lectrosonics, Inc. Lectrosonics, Inc. (505) 892-4501
PO Box 15900 581 Laser Rd. (800) 821-1121 Toll-free
Rio Rancho, NM 87174 Rio Rancho, NM 87124 (505) 892-6243 Fax
USA USA
Web: E-mail:
www.lectrosonics.com sales@lectrosonics.com
Lectrosonics Canada:
Mailing Address: Telephone: E-mail:
49 Spadina Avenue, (416) 596-2202 Sales: colinb@lectrosonics.com
Suite 303A (877) 753-2876 Toll-free Service: joeb@lectrosonics.com
Toronto, Ontario M5V 2J1 (877-7LECTRO)
(416) 596-6648 Fax

Frequency-Agile UHF Belt-Pack Transmitter
Rio Rancho, NM 15

LM/IM
LECTROSONICS, INC.
16
January 29, 2007
581 Laser Road NE • Rio Rancho, NM 87124 USA • www.lectrosonics.com
(505) 892-4501 • (800) 821-1121 • fax (505) 892-6243 • sales@lectrosonics.com
LIMITED ONE YEAR WARRANTY
The equipment is warranted for one year from date of purchase against defects in
materials or workmanship provided it was purchased from an authorized dealer. This
warranty does not cover equipment which has been abused or damaged by careless
handling or shipping. This warranty does not apply to used or demonstrator equipment.
Should any defect develop, Lectrosonics, Inc. will, at our option, repair or replace any
defective parts without charge for either parts or labor. If Lectrosonics, Inc. cannot
correct the defect in your equipment, it will be replaced at no charge with a similar new
item. Lectrosonics, Inc. will pay for the cost of returning your equipment to you.
This warranty applies only to items returned to Lectrosonics, Inc. or an authorized
dealer, shipping costs prepaid, within one year from the date of purchase.
This Limited Warranty is governed by the laws of the State of New Mexico. It states the
entire liablility of Lectrosonics Inc. and the entire remedy of the purchaser for any
breach of warranty as outlined above. NEITHER LECTROSONICS, INC. NOR
ANYONE INVOLVED IN THE PRODUCTION OR DELIVERY OF THE EQUIPMENT
SHALL BE LIABLE FOR ANY INDIRECT, SPECIAL, PUNITIVE, CONSEQUENTIAL,
OR INCIDENTAL DAMAGES ARISING OUT OF THE USE OR INABILITY TO USE
THIS EQUIPMENT EVEN IF LECTROSONICS, INC. HAS BEEN ADVISED OF THE
POSSIBILITY OF SUCH DAMAGES. IN NO EVENT SHALL THE LIABILITY OF
LECTROSONICS, INC. EXCEED THE PURCHASE PRICE OF ANY DEFECTIVE
EQUIPMENT.
This warranty gives you specific legal rights. You may have additional legal rights which
vary from state to state.