Lectrosonics UT400E WIRELESS MICROPHONE TRANSMITTER User Manual
Lectrosonics Inc WIRELESS MICROPHONE TRANSMITTER
USER MANUAL

UT
Synthesized UHF Hand-Held Transmitter
Featuring Digital Hybrid Wireless™ Technology
INSTRUCTION MANUAL
Rio Rancho, NM, USA
www.lectrosonics.com
Fill in for your records:
Serial Number:
Purchase Date:

UT
LECTROSONICS, INC.
2

Synthesized UHF Hand-Held Transmitter
Rio Rancho, NM 3
Table of Contents
General Technical Description ..............................................................................................................................................................4
Introduction ...........................................................................................................................................................................................4
Digital Hybrid Technology .....................................................................................................................................................................4
Digital Signal Processor ........................................................................................................................................................................4
Microprocessor, PLL and VCO Circuits.................................................................................................................................................4
Compatibility Modes ..............................................................................................................................................................................5
Pilot Tone Squelch ................................................................................................................................................................................5
Wide-Band Deviation ............................................................................................................................................................................5
Input Limiter ..........................................................................................................................................................................................5
Long Battery Life ...................................................................................................................................................................................5
Frequency Selection .............................................................................................................................................................................5
Circulator/Isolator ..................................................................................................................................................................................5
Antenna .................................................................................................................................................................................................5
Microphone Element .............................................................................................................................................................................5
Controls and Functions .........................................................................................................................................................................6
Power On/Off Switch .............................................................................................................................................................................6
Power LED ............................................................................................................................................................................................6
Compatibility Modes ..............................................................................................................................................................................6
Frequency Switches ..............................................................................................................................................................................6
Opening the Battery Compartment .......................................................................................................................................................7
Modulation (audio level) LEDs ..............................................................................................................................................................7
Audio Level Control ...............................................................................................................................................................................7
Locked Mode ........................................................................................................................................................................................7
VariMic™ Controls ..................................................................................................................................................................................8
Tone Control Adjustments .....................................................................................................................................................................8
Attenuator Control .................................................................................................................................................................................8
Subsonic Noise Filter ............................................................................................................................................................................9
Interchangeable Capsules ....................................................................................................................................................................9
Changing Capsules ..............................................................................................................................................................................10
Operating Instructions .........................................................................................................................................................................12
Selecting Compatibility Mode ..............................................................................................................................................................12
Adjusting the Audio Gain ....................................................................................................................................................................12
On/Off Switch Function Selection .......................................................................................................................................................13
Battery Installation ...............................................................................................................................................................................14
Operating Notes ....................................................................................................................................................................................15
Adjusting the Transmitter Frequency ...................................................................................................................................................15
Troubleshooting ....................................................................................................................................................................................16
Specifications .......................................................................................................................................................................................17
Service and Repair ...............................................................................................................................................................................18
Returning Units for Repair ..................................................................................................................................................................18

UT
LECTROSONICS, INC.
4
General Technical Description
Introduction
The UT Digital Hybrid Wireless™ handheld transmitter
uses state-of-the-art wireless technology with a high-
powered 100mW RF output and a unique microphone
capsule arrangement. The VariMic™ preamp allows the
user to custom-tailor the microphone’s response to suit
the application.
Three capsules are available for this transmitter: a cardi-
oid condenser, an omni condenser and a super-cardioid
condenser. Each capsule assembly comes complete
with the VariMic™ preamp.
In addition to providing peerless audio quality in native
400 Series mode, the Digital Hybrid Wireless™ tech-
nology in the UT transmitter allows compatibility with a
wide range of receiver types, including Lectrosonics 100
and 200 series and IFB. The UT is also compatible with
receivers from other manufacturers. Contact Lectroson-
ics for details.
Digital Hybrid Technology
All wireless links suffer from channel noise to some
degree and all wireless microphone systems seek to
minimize the impact of that noise on the desired sig-
nal. Conventional analog systems use compandors for
enhanced dynamic range, at the cost of subtle artifacts
(known as “pumping” and “breathing”). Wholly digital
systems defeat the noise by sending the audio informa-
tion in digital form, at the cost of some combination of
power, bandwidth and resistance to interference.
The Lectrosonics Digital Hybrid Wireless™ system
(hereafter called Digital Hybrid) overcomes channel
noise in a dramatically new way, digitally encoding the
audio in the transmitter and decoding it in the receiver,
yet still sending the encoded information via an analog
FM wireless link. This proprietary algorithm is not a
digital implementation of an analog compandor but a
technique which can be accomplished only in the digital
domain, even though the inputs and outputs are analog
signals.
Because it uses an analog FM link, the Digital Hybrid
enjoys all the benefits of conventional FM wireless
systems, such as excellent range, efficient use of RF
spectrum, and long battery life. However, unlike con-
ventional FM systems, the Digital Hybrid has done away
with the analog compandor and its artifacts.
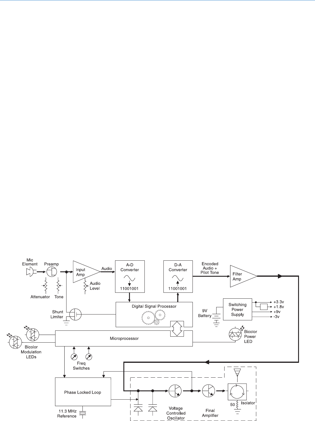
Digital Signal Processor
The DSP encodes the digitized audio from the A-D
converter and adds an ultrasonic pilot tone to control
the receiver’s squelch (only in 400 Series, 200 Series
and IFB compatibility modes with the pilot tone enabled
– see Pilot Tone Squelch). It also controls the input
limiter and audio metering.
Microprocessor, PLL and VCO Circuits
An 8-bit microprocessor monitors numerous internal
signals. It also drives the Modulation LEDs, controls the
pilot tone and operates the PLL/VCO circuits.
UT Block Diagram

Synthesized UHF Hand-Held Transmitter
Rio Rancho, NM 5
Compatibility Modes
The transmitter was designed to operate with Lectro-
sonics Digital Hybrid Wireless™ receivers and will yield
the best performance when doing so. However, due to
the flexibility of digital signal processing, it is also able
to operate with Lectrosonics 200 Series, Lectrosonics
100 Series, IFB and certain non-Lectrosonics analog
receivers in special compatibility modes. (Contact the
Lectrosonics Sales Department for a complete list of
compatible receivers.)
Pilot Tone Squelch
The benefit of the pilot tone squelch system is that the
associated receiver will remain muted until it receives
the pilot tone from the matching transmitter, even if a
strong RF signal is present on the carrier frequency of
the system. All Digital Hybrid transmitters use one of
256 different ultrasonic tones between 25 and 32 kHz
to modulate the carrier to operate the receiver squelch.
The pilot tone frequency is chosen according to the fre-
quency switch setting. This ensures that all transmitters
in a system have different pilot tone frequencies so that
even spurious RF from unintended transmitters can’t
open the receiver squelch.
Wide-Band Deviation
In the Digital Hybrid and 200 Series modes, ±75 kHz
deviation dramatically improves the capture ratio, signal
to noise ratio and dynamic range of a wireless system.
Input Limiter
A digitally-controlled limiter and a precise, 16-position
attenuation control allow a very wide range of gain set-
tings based on the source volume, thus optimizing the
signal-to-noise performance in any situation. The result
is the widest dynamic range of any wireless condenser
microphone today.
Long Battery Life
Switching power supplies throughout the design allow
over 3.5 hours of operation using a single 9 VDC alka-
line battery. (A 9 volt LiPolymer rechargeable battery
will provide about 4 hours of operation.) The battery
contacts are spring loaded to prevent “rattle” as the unit
is handled.
Frequency Selection
The transmitter section uses a synthesized, frequency
selectable main oscillator. The frequency is extremely
stable over a wide temperature range and over time.
Two 16-position rotary switches, located under the
battery door, provide 256 frequencies in 100 kHz steps
over a 26.5 MHz range. This alleviates most carrier in-
terference problems in mobile or traveling applications.
Circulator/Isolator
The RF output circuit includes a one way circulator/
isolator using magnetically polarized ferrite. This device
greatly reduces RF intermodulation produced when
multiple transmitters are used at separations of less
than five feet. Circulator/isolators also provide addi-
tional RF protection for the output stage, but they are
rarely used in wireless microphone transmitters due to
the considerable expense.
Antenna
The highly efficient antenna uses the lower half of the
printed circuit boards as one radiating element, with the
upper half of the PC boards and the mic capsule as the
other half of the dipole configuration. This allows the mic
to be held in any position, since the user’s hands have
little or no effect on the radiated power.
Microphone Element
The UT handheld transmitter is available with any of
three capsule types: the VMC cardioid condenser, the
VMO omni condenser and the VMS super-cardioid
condenser. All three are mounted with tuned suspen-
sions in order to eliminate handling noise. Each capsule
is also mated with the unique VariMic™ preamp ar-
rangement allowing for custom-tailoring the frequency
response based on application.

UT
LECTROSONICS, INC.
6
Power On/Off Switch
A Power On/Off switch located on the outside bottom
of the unit turns the unit on and off. The function of the
Power On/Off Switch can also be changed so it also
operates as an audio mute switch. In this configuration,
the Power LED doubles as a battery status indicator (in
the unmute or On position) and an audio mute/unmute
indicator (in the muted or Off position). (See Operating
Instructions, Power Switch Function Selection.) These
functions are illustrated in the chart below:
The user-selected configuration of the On/Off switch is
stored in the unit’s memory and persists until reconfig-
ured by the user.
The switch can be configured for Normal (power) On/
Off mode or for Audio Mute mode. If the UT Power On/
Off Switch has been configured for Audio Mute Mode, it
is still possible to turn off the transmitter without remov-
ing the battery. This is done by placing the switch in the
On position, then toggling the switch three times in less
than five seconds, ending in the Off position.
Power LED
Whether in normal, mute or locked mode, the Power
LED will indicate the battery level when the unit is pow-
ered up.
The Power LED indicates the battery status when the
unit is powered up with the Power On/Off switch config-
ured for normal operation. The Power LED glows green
when the battery is good. The color changes to red
when there is about 30 minutes of operation left with a
lithium battery. (An alkaline battery will have about 20
minutes of life left.)
In the Normal Mode, the LED blinks red briefly when
the switch is turned off, then the LED goes out as the
power is turned off.
NOTE: A LiPolymer rechargeable battery gives
little or no warning when
it is depleted. If you use
LiPolymer batteries in
the UT, we recommend
trying fully charged
batteries first, noting the
length of time that the
batteries will run the unit
and in the future use
somewhat less than that
time to determine when
the battery needs to be
replaced.
Power LED
Power On/Off
Switch
Power LED
On/Off Switch
Frequency
Switches
Audio Level Control
Modulation
Level LEDs
Battery
Compartment
Locking ring
(Open Position)
Battery
Compartment
Cover
Windscreen
Controls and Functions
When first installed, a weak battery will sometimes
cause the Power LED to glow green, but will soon dis-
charge to the point where the LED will blink red or shut
off completely.
When Power On/Off switch is configured for Audio Mute
Mode, the Power LED indicates battery status when the
switch is set to On. However, when the Power On/Off
swtich is configured for Audio Mute Mode and set to Off,
the Power LED will slowly double blink green to indicate
that the unit’s audio is muted. (See Operating Instruc-
tions, Power Switch Function Selection.)
Compatibility Modes
The Power LED is used to indicate Compatibility Mode.
To identify the current Compatibility Mode, as part of the
powerup sequence, the Power LED will blink:
•Oncefor100Seriesmode
•Twotimesfor200Seriesmode
•ThreetimesforMode3*
•Fourtimesfor400Seriesmode
•FivetimesforIFBSeriesmode
*Thismodeworkswithanalogreceiversfromother
manufacturers. Contact Lectrosonics for a complete list
of non-Lectrosonics compatible receivers.
Frequency Switches
Two 16-position rotary switches (located under the bat-
tery door) adjust the operating frequency of the trans-
mitter. The Coarse switch adjusts the frequency in 1.6
MHz steps and the Fine switch adjusts the frequency in
100 kHz steps.

Synthesized UHF Hand-Held Transmitter
Rio Rancho, NM 7
Opening the Battery Compartment
Modulation LEDs
-20 -10 Audio Level
Coarse Fine
Frequency Switches
Modulation (audio level) LEDs
The two bicolor Modulation LEDs (located under the
Battery Compartment Cover) provide a visual indica-
tion of the audio signal level to the microphone. These
LEDs can glow either red or green to indicate modula-
tion levels as shown in the following chart.
Signal Level -20 LED -10 LED
Less than -20 dB Off Off
-20 dB to -10 dB Green Off
-10 dB to +0 dB Green Green
+0 dB to +10 dB Red Green
Greater than +10 db Red Red
Audio Level Control
The Audio Level control (under the Battery Compart-
ment Cover) is a thumbwheel used to adjust the audio
input gain for proper modulation.
Locked Mode
The UT can be placed in a locked mode where the
Power switch and the Frequency Switches are disabled.
This protects the unit from accidental power-off or mis-
adjustment after it has been prepared for use.
To enter locked mode, toggle the Power switch Off then
On again rapidly three times. The sequence must start
with the Power Switch in the On position. Set the Power
Switch to On, then initiate the Locked Mode sequence,
i.e., Off-On-Off-On-Off-On). Each toggle must take no
longer than two seconds and there cannot be more
than ten seconds between toggles.
During the first two toggles, the Power LED will behave
normally, blinking slowly red while the switch is in the off
position to warn that the power will go off, then return-
ing to normal battery status indication when the switch
is set to On again. After the third toggle, the Power LED
will go out briefly, then blink the code that indicates the
current Compatibility Mode, just as it does when the
unit is first powered on. The Power LED going out briefly
followed by this blinking code serves as a confirmation
that the switches are now locked.
NOTE: The Locked Mode can only be cleared
by removing the battery. Removing the battery
bypasses the normal power-off delay circuit, so it
may cause loud noise at the receiver output.

UT
LECTROSONICS, INC.
8
VariMic™ Controls
Caution: Due to the high RF levels surrounding
the transmitter, the sound of the VariMicTM
capsule may be temporarily affected if the metal
windscreen is not in place. Always make the final
decision about sound balance and quality with the
windscreen in place.
The VariMicTM head includes adjustments for Bass (LO),
Midrange (MID) and Treble (HI) response. There is also
an attenuation adjustment to provide up to 15 dB of ad-
ditional headroom if needed.
Tone Control Adjustments
The bass and treble controls will boost/cut by up to
8 dB while the Mid control will boost/cut up to 6 dB.
These controls operate as standard tone controls: A
counterclockwise adjustment cuts the response in that
band and a clockwise adjustment boosts the response.
These controls can be accessed by removing the wind-
screen. To remove the windscreen, grasp the body of
the transmitter in one hand and the windscreen in the
other hand. Carefully unscrew the windscreen counter-
clockwise, then carefully slide it up past the microphone
capsule and suspension.
Bass/Mid/Treble (LO/MID/HI)
• Setat,theresponsecomesdirectlyfromthecap-
sule, without alteration.
• Basscutgivesadrybuthighlyintelligiblesound.
Crisp.
• Bassboost“fattens”thesoundbutisverylistenable.
Does not get midbass boomy.
• Midrangecutsoundsverysmooth.Almosta“croon-
er” quality. A sweet sound.
• Midrangeboostislikelytobeusefulinasystemthat
is midrange shy.
• Treblecuthasa“mellow”sound.Thesecapsules
have a solid high end so a little cut does not ruin the
response.
• Trebleboostmightbeneonsomesoundsys-
tems. The sound doesn’t get harsh (showing that the
response was smooth) but sibilants may be excessive.
Should be used in moderation.
D"
(Z (Z +(Z +(Z
6ARI-IC4ONE#ONTROL2ANGE
4REBLE
"ASS -IDRANGE
"OOST
#UT 4REBLE
-IDRANGE
"ASS
Bass (LO) Mid (MID) Treble (HI)
Attenuator Control
The VariMicTM head includes an attenuator to provide
an additional 15 dB of headroom in 1 dB steps when
needed. The attenuator should only be used when the
normal Audio Level control is already turned all the way
down and the signal level is still peaking strongly past
full modulation (both modulation LEDs blink red often).
The attenuator control is a 16-position switch marked
“0” through “F,” with minimum attenuation in the “F” set-
ting and maximum attenuation in the “0” setting.
Note: The attenuator should not be used as a
level control. The Audio Level control inside the
battery compartment is the main level control.
Adjust the Attenuator Control only when the Audio
Level control is turned completely down and more
headroom is still needed. Be sure to set the
Preamp Level Control back to its original setting
for normal operation.
Attenuator Control
(Shown set to “F” for no attenuation)

Synthesized UHF Hand-Held Transmitter
Rio Rancho, NM 9
Subsonic Noise Filter
In addition to the tone controls, the UT also has a built-
in subsonic noise (or high pass) filter. This filter is fixed
and cannot be adjusted or defeated. Low frequency
noise is much more of a problem with wireless micro-
phones than with conventional microphones. With a
conventional mic, low frequency wind noise, breath
thumps or handling rumble can be filtered out at the
control board before the noise causes problems with
the following electronics or speaker systems. However,
with a wireless microphone, the electronics that will be
overdriven are in the microphone itself. Filtering at the
control board is too late.
To solve this problem, the VariMicTM has a subsonic
noise filter that is so sharp that it can remove low
frequency noise without affecting any wanted vocals. It
consists of a 36 dB per octave filter circuit to sharply re-
move low frequency noise below 75 Hz without affecting
vocal fundamentals. (For reference, the lowest operatic
bass voice fundamental is 82 Hz.)
Interchangeable Capsules
Any of these capsules may be included with the UT as
a standard option, or they can be ordered separately:
VMO omnidirectional condenser
The omni capsule is perfect when the talent may need
to be off-axis, such as in an interview situation. Also,
omni capsules by nature are much more immune to
handling, popping and wind noise than directional mi-
crophones. In addition, this capsule has slightly higher
sensitivity than the VMC cardioid capsule.
VMC cardioid condenser
This element has excellent frequency and transient re-
sponse rivaling the top condenser performance micro-
phones on the market. The pickup pattern is a standard
cardioid with exemplary off-axis response, allowing the
talent to move around the microphone without a change
in tone. The extended high-frequency response produc-
es an open, clean sound with excellent intelligibility.
VMS super-cardioid condenser
In applications where maximum gain before feedback
is required, the VMS capsule is the right choice. With its
nearly perfect super-cardioid pattern, the AKG C5900
capsule rejects sounds from the direct rear and rear
sides, while providing a generous frontal “live” area. The
VMS is slightly lower in sensitivity when compared to
the VMC.
D"
(Z (Z +(Z +(Z
6ARI-IC,OW&REQUENCY2OLLOFF&ILTER
D" (Z
D" (Z

UT
LECTROSONICS, INC.
10
Changing Capsules
1) Remove windscreen 2) Loosen and remove the
two socket head bolts
that attach the capsule
to the microphone body
3) Lift capsule assembly 4) Disconnect 3-pin con-
nector
5) Connect new capsule 6) Set new capsule assembly
to align the holes for the
socket head bolts
Caution: Avoid damaging
the coiled wire under the
capsule.

Synthesized UHF Hand-Held Transmitter
Rio Rancho, NM 11
7) Insert and tighten both
socket head bolts
8) Replace windscreen
Note: Older units may have
phillips head bolts. Please use
the supplied socket head bolts to
install the new capsule.

UT
LECTROSONICS, INC.
12
Selecting Compatibility Mode
This transmitter is capable of working with Lectrosonics
400 Series Digital Hybrid Wireless™, 200 Series, 100
Series, and some analog wireless receivers from other
manufacturers. (Contact Lectrosonics for details.) The
transmitter must be set for compatibility with the match-
ing receiver, which is easily done using the supplied
screwdriver and a battery.
Note: The unit is supplied from the factory
configured as a 400 Series transmitter.
1) Set the audio output controls for the corresponding
receiver to minimum.
2) Install a good bat-
tery in the trans-
mitter. Turn on the
transmitter and
observe the Power
LED to determine
the current Com-
patibility Mode.
The Power LED will
blink:
•Oncefor100Seriesmode
•Twotimesfor200Seriesmode
•Threetimesformode3
•Fourtimesfor400Seriesmode
•FivetimesforIFBSeriesmode
3) With a small screwdriver (included with your unit),
set the Frequency Switches to “CC” (for Change,
Change).
IMPORTANT: When performing the following
steps, The transmitter allows ten seconds to
set the frequency switches before the next
toggle of the power switch. When toggling the
power switch, it is not neccesary to allow the
transmitter to turn off completely. If more than
ten seconds elapse between toggles, the mode
change will not take effect and you must begin
again from step 3.
Operating Instructions
4) Rapidly toggle the Power Switch Off and On.
Change the Frequency Switches to one of the fol-
lowing settings:.
•100Seriesmode: 1,1
•200Seriesmode: 2,2
•Mode3: 3,3
•400Seriesmode: 4,4
•IFBSeriesmode: 5,5
5) Rapidly toggle the Power Switch Off and On.
Set the Frequency Switches to 0,0.
6) Rapidly toggle the Power Switch Off and On.
Observe the Power LED on the bottom panel to ver-
ify the compatibility mode for the unit has changed.
The Power LED will blink the new
compatibility mode. (See Step 2.)
Note: Each time the transmitter is turned on, the
Power LED will confirm the current operating mode
with the number of blinks listed in Step 2. The
mode setting will not change until it is reset with
the procedure listed above.
Adjusting the Audio Gain
1) Install a good battery in the transmitter. Move the
Power Switch to On and observe the Power LED. It
should blink the compatibility mode, then glow green.
2) Set the Attenuator control to “F” before adjusting the
input gain.
3) Hold the microphone the way it will be used in ac-
tual operation.
4) While speaking or singing at the same voice level
that will actually be used during the program. Adjust
the Audio Level control while observing the Modula-
tion LEDs until the –20 dB LED occasionally flickers
red and the -10 dB glows green.
Signal Level -20 LED -10 LED
Less than -20 dB Off Off
-20 dB to -10 dB Green Off
-10 dB to +0 dB Green Green
+0 dB to +10 dB Red Green
Greater than +10 dB Red Red
Note: If the Audio Level control is at minimum
and both Modulation LEDs still blink red
frequently, then additional attenuation is needed.
Unscrew the windscreen and carefully lift it off
the top of the unit. Rotate the Attenuator control
counterclockwise from “F” one step at a time until
the Modulation LEDs indicate at the desired level.
5) Once the audio gain has been set, the signal
can be sent through the sound system for
overall level adjustments, monitor settings, etc.
Power LED
Power Switch
0 1 2
3
4
5
6
7
8
9
A
B
C
D
E F 0 1 2
3
4
5
6
7
8
9
A
B
C
D
E F
Modulation LEDs
-20 -10
Audio Level
Control
Frequency Switches
Coarse Fine

Synthesized UHF Hand-Held Transmitter
Rio Rancho, NM 13
On/Off Switch Function Selection
The On/Off switch can be configured to control power or
to function as an audio mute switch. When it is con-
figured as an audio mute, the transmitter power can
still be turned off by starting with the switch in the On
position, then toggling it three times within five seconds
(ending in the Off position).
The Audio Mute mode will persist between power
cycles until it is changed with the following procedure.
The Power LED slowly double blinks green to indicate
that the transmitter is in Audio Mute Mode.
Changing Power Switch Function
1) Remove the battery cover and install a battery.
Leave the battery cover off the unit for access to the
internal switches, and close the ring so the battery
will make contact.
2) Turn the switch on and verify the battery is good.
The LED should glow green continuously.
3) Use the small screwdriver to set the Frequency
Switches to F,F (Function, Function).
0 1 2
3
4
5
6
7
8
9
A
B
C
D
E F 0 1 2
3
4
5
6
7
8
9
A
B
C
D
E F
Step 3: Set Frerquency switches to positions F,F
4) Toggle the Power switch off, then on again, within
about a second.
5) Set the Switches for the desired configuration from
the choices below:
Normal Mode: 1,1
Audio Mute Mode: 2,2
6) Toggle the Power switch off, then on again.
7) Set the Switches to 0,0.
8) Toggle the Power switch off, then on again.
Note: The power LED will blink the code for the
selected compatibility mode.
9) To confirm the power switch mode, observe the
behavior of the LED while turning off the transmitter.
Refer to Step 3 in the previous section (Determine
Power Switch Function).
Determining Power Switch Function
Use the following procedure to determine the currently
selected function for the Power On/Off Switch.
1) If the transmitter is turned off, set the Power Switch
On and observe the Power LED to confirm that a
good battery is installed.
2) After the power up sequence completes, place
the POWER On/Off switch in the Off position and
observe the Power LED.
3) If the Power LED slowly double blinks green, the
the Switch is in Audio Mute Mode and the power
is still turned on. If the LED blinks red briefly, then
goes out, the switch is in Normal mode (turns the
power on and off).

UT
LECTROSONICS, INC.
14
The transmitter is powered by a standard alkaline,
lithium or LiPolymer rechargeable 9 Volt battery. Alka-
line batteries will provide about 3.5 hours of operation,
a lithium battery about 6.5 hours, and a LiPolymer bat-
tery about 4 hours per charge.
Note: The battery status lamp will function
normally only with alkaline or lithium batteries.
Standard zinc-carbon batteries marked “heavy
duty” or “long-lasting” are not adequate, since they
will only provide about 30 minutes of operation.
LiPolymer rechargeable batteries work fine, but they run
down quite abruptly, so the LED on the transmitter will
not give you adequate warning before the battery stops
working. There are, however, a number of Lectroson-
ics receivers that incorporate a Battery Timer function
which tracks the amount of time the transmitter signal is
detected. Refer to your receiver manual to determine if
this function is available, and for instructions on mea-
suring the battery life and using the timer. After measur-
ing the battery life in advance, the timer will display the
operating time and give you plenty of warning.
The battery compartment is located in the lower sec-
tion of the transmitter, between the two printed circuit
boards. Follow the steps illustrated to install a fresh
battery.
Battery Installation
Note the two differently sized holes in the battery
contact pad inside the Battery Compartment. Insert
the battery so that the large hole in the battery contact
pad will line up with the large contact on the battery. A
spring-loaded plunger in the bottom of the compartment
(opposite the contact pad) secures the battery in place.
The battery status is indicated by the Power LED on the
bottom panel. The Power LED glows green when a new
battery is installed, then changes to red as battery con-
dition deteriorates. It begins blinking red as the battery
nears depletion. Battery status is also displayed on the
front panel LCD of some Lectrosonics receivers. See
the associated receiver manual for further details.
If the power switch has been configured to function as
an audio mute switch, the LED will double blink green
slowly when the switch is turned off, and the power will
remain turned on.
Note: It is possible to insert the battery backwards
and still be able to close the battery door. No
damage will occur but the transmitter will not
operate in this condition.

Synthesized UHF Hand-Held Transmitter
Rio Rancho, NM 15
Operating Notes
The Audio Level control should not be used to control
the volume of the overall sound system or recorder
levels. This gain adjustment is used to match the trans-
mitter gain with the user’s voice level and microphone
position.
If the audio level is too high — both Modulation
LEDs glow red frequently. This condition will reduce
the dynamic range of the audio signal.
If the audio level is too low — neither Modulation
LED will glow, or only the -20 LED will glow green.
This condition may cause hiss and noise in the
audio.
Different voices will usually require different settings
of the Audio Level control, so check the Audio Level
settings as each new person uses the UT. If several dif-
ferent people will be using the same UT and there is not
time to make the adjustment for each individual, adjust
it for the loudest voice.
Adjusting the Transmitter Frequency
If you are experiencing interference from another signal
on your operating frequency, you may need to change
the operating frequency of your system. This is done
through two Frequency Switches located under the Bat-
tery Compartment Cover.
The left switch is for coarse frequency adjustment, and
it increments the operating frequency in 1.6 MHz steps.
The right switch is for fine frequency adjustment and it
increments the operating frequency in 100 kHz steps.
All Lectrosonics Digital Hybrid receivers (and a number
of earlier receivers) offer front panel LCDs that indicate
the correct transmitter switch settings, and provide
built-in scanning functions to help locate clear channels.
Use the scanning functions on these receivers to find a
clear channel, then switch both the receiver and trans-
mitter to the newly found frequency.
The R400A and Venue Series receivers feature a
convenient SmartTune™ function that automatically
scans to locate a clear operating channel and sets the
receiver to that frequency.
If your receiver does not have an automatic tuning or
built in scanning function, leave the transmitter turned
off and manually tune the receiver across its band to a
frequency where little or no RF activity is displayed.
After finding a clear channel, set the transmitter to the
new frequency, turn it on and make sure the RF signal
is strongly indicated at the receiver. Be sure the switch
settings on the receiver and transmitter are set exactly
the same. If, for example, the 100K switch is one click
above or below the desired frequency, the receiver will
indicate RF, but no audio (or severely distorted audio)
will be produced.
Frequency Switches
Coarse Fine

UT
LECTROSONICS, INC.
16
SYMPTOM POSSIBLE CAUSE
UT POWER LED OFF 1) Battery is inserted backwards.
2) Battery is dead, or too low to be used.
UT MODULATION LEDs OFF 1) Audio Level control turned all the way down.
2) Battery is in backwards. Check Power LED.
3) Mic capsule is damaged or malfunctioning.
Contact the factory for repair.
4) Attenuator on VariMic™ preamp board is set for
too much attenuation.
RECEIVER RF INDICATOR OFF 1) UT not turned on.
2) Battery is dead or installed backwards
3) Receiver antenna missing or improperly positioned.
4) UT and receiver not on same frequency. Check labels on UT and
receiver to be sure they are operating on the same frequency block.
5) Operating range is too great.
NO SOUND BUT RECEIVER AUDIO LEVEL METER INDICATES SOUND
1) Receiver audio is muted.
2) Receiver audio output levels set to low.
3) Receiver audio output is disconnected or cable defective
or miswired.
4) Sound system or recorder input is turned down.
DISTORTED SOUND 1) UT Audio Level control set too high. Speak or sing into the UT and
check the UT Audio Level LEDs and corresponding indicators on
the receiver.
2) Receiver output level may be too high for the sound system or
recorder input.
3) If the input gain (audio level control) is all the way down and
signal peaks are still too high (both mod level LEDs red), increase
attenuation in the capsule with the Attenuator control.
3) Excessive wind noise or breath “pops.” Microphone may require
an additional wind screen.
4) RF feedback getting into VariMicTM mic capsule. Ensure that the
windscreen is present and screwed down snugly.
5) Compatibility Mode mismatch between transmitter and receiver.
HISS AND NOISE -- AUDIBLE DROPOUTS 1) UT Audio Level control set too low.
2) Receiver antenna missing or obstructed.
3) Operating range too great.
4) UT Frequency Switches set incorrectly.
EXCESSIVE FEEDBACK 1) UT Audio Level control set too high. Check level adjustment,
reduce receiver output level, or both.
2) Microphone too close to speaker system.
3) Move microphone closer to the user’s mouth and lower the
sound system volume.
Troubleshooting

Synthesized UHF Hand-Held Transmitter
Rio Rancho, NM 17
Operating Frequencies:
Block 470 470.100 - 495.600
Block 19 486.400 - 511.900
Block 20 512.000 - 537.500
Block 21 537.600 - 563.100
Block 22 563.200 - 588.700
Block 23 588.800 - 607.900 and 614.100 - 614.300
Block 24 614.400 - 639.900
Block 25 640.000 - 665.500
Block 26 665.600 - 691.100
Block 27 691.200 - 716.700
Block 28 716.800 - 742.300
Block 29 742.400 - 767.900
Block 944 944.100 - 951.900
(Frequency usage varies by country)
Frequency selection: 256 frequencies in 100 kHz steps
(Block 944 provides 79 frequencies
in 100kHz steps)
Channel Separation: 100 kHz
RF Power output: 100 mW (nominal)
Pilot tone: 25 to 32 kHz frequency
(400 Series Compatibility Mode only);
5 kHz deviation
Frequency stability: ± 0.002%
Deviation: ± 75 kHz (max)
Spurious radiation: 90 dB below carrier
Input limiter: Dual envelope limiter, >30 dB range
Gain control range: 43 dB; semilog rotary control
Modulation indicators: Dual bicolor LEDs indicate modulation
of -20, -10, 0 and +10 dB
referenced to full modulation.
Low frequency roll-off: -3 dB @ 70 Hz, 36 dB/octave
Audio frequency response
(overall system): 80 Hz to 20 kHz (+/- 1 dB)
Controls: • 2position“OFF-ON”slidePowerswitchfor
noiseless turn on/off operation.
• AudioLevelControlinBatteryCompartment
adjustsaudiogain.Tworotaryswitchesin
• BatteryCompartmentadjusttransmitter
operating frequency.
Battery: Precisioncompartmentauto-adjuststo
accept any known alkaline 9 Volt battery.
Battery Life: 3.5hours(alkaline);6.5hours(lithium);
4hours(LiPolymerrechargeable)
Weight: 12.4oz..withVariMic™capsuleand
lithiumbattery
Dimensions: 9”longx2.05”diameteratlargestpoint
Emission Designator: 180KF3E
Specifications subject to change without notice.
Specifications
The FCC requires that the following statement be included in this manual:
This device complies with FCC radiation exposure limits as set forth for an uncontrolled
environment. This device should be installed and operated so that its antenna(s) are not
co-located or operating in conjunction with any other antenna or transmitter.

UT
LECTROSONICS, INC.
18
Service and Repair
If your system malfunctions, you should attempt to correct or isolate the trouble before concluding that the equipment
needs repair. Make sure you have followed the setup procedure and operating instructions. Check the interconnect-
ing cables and then go through the Troubleshooting section in this manual.
We strongly recommend that you do not try to repair the equipment yourself and do not have the local repair shop
attempt anything other than the simplest repair. If the repair is more complicated than a broken wire or loose connec-
tion, send the unit to the factory for repair and service. Don’t attempt to adjust any controls inside the units. Once
set at the factory, the various controls and trimmers do not drift with age or vibration and never require readjustment.
There are no adjustments inside that will make a malfunctioning unit start working.
LECTROSONICS’ Service Department is equipped and staffed to quickly repair your equipment. In-warranty repairs
are made at no charge in accordance with the terms of the warranty. Out-of-warranty repairs are charged at a modest
flat rate plus parts and shipping. Since it takes almost as much time and effort to determine what is wrong as it does
to make the repair, there is a charge for an exact quotation. We will be happy to quote approximate charges by phone
for out-of-warranty repairs.
Returning Units for Repair
For timely service, please follow the steps below:
A. DO NOT return equipment to the factory for repair without first contacting us by letter or by phone. We need to
know the nature of the problem, the model number and the serial number of the equipment. We also need a
phone number where you can be reached 8 A.M. to 4 P.M. (U.S. Mountain Standard Time).
B. After receiving your request, we will issue you a return authorization number (R.A.). This number will help speed
your repair through our receiving and repair departments. The return authorization number must be clearly shown
on the outside of the shipping container.
C. Pack the equipment carefully and ship to us, shipping costs prepaid. If necessary, we can provide you with the
proper packing materials. UPS is usually the best way to ship the units. Heavy units should be “double-boxed” for
safe transport.
D. We also strongly recommend that you insure the equipment, since we cannot be responsible for loss of or dam-
age to equipment that you ship. Of course, we insure the equipment when we ship it back to you.
Mailing address: Shipping address: Telephone:
Lectrosonics, Inc. Lectrosonics, Inc. (505) 892-4501
PO Box 15900 581 Laser Rd. (800) 821-1121 Toll-free
Rio Rancho, NM 87174 Rio Rancho, NM 87124 (505) 892-6243 Fax
USA USA
Web: E-mail:
www.lectrosonics.com sales@lectrosonics.com

Synthesized UHF Hand-Held Transmitter
Rio Rancho, NM 19

7 Mar 2008
581 Laser Road NE • Rio Rancho, NM 87124 USA • www.lectrosonics.com
(505) 892-4501 • (800) 821-1121 • fax (505) 892-6243 • sales@lectrosonics.com
LIMITED ONE YEAR WARRANTY
The equipment is warranted for one year from date of purchase against defects in
materials or workmanship provided it was purchased from an authorized dealer. This
warranty does not cover equipment which has been abused or damaged by careless
handling or shipping. This warranty does not apply to used or demonstrator equipment.
Should any defect develop, Lectrosonics, Inc. will, at our option, repair or replace any
defective parts without charge for either parts or labor. If Lectrosonics, Inc. cannot
correct the defect in your equipment, it will be replaced at no charge with a similar new
item. Lectrosonics, Inc. will pay for the cost of returning your equipment to you.
This warranty applies only to items returned to Lectrosonics, Inc. or an authorized
dealer, shipping costs prepaid, within one year from the date of purchase.
This Limited Warranty is governed by the laws of the State of New Mexico. It states the
entire liablility of Lectrosonics Inc. and the entire remedy of the purchaser for any
breach of warranty as outlined above. NEITHER LECTROSONICS, INC. NOR
ANYONE INVOLVED IN THE PRODUCTION OR DELIVERY OF THE EQUIPMENT
SHALL BE LIABLE FOR ANY INDIRECT, SPECIAL, PUNITIVE, CONSEQUENTIAL,
OR INCIDENTAL DAMAGES ARISING OUT OF THE USE OR INABILITY TO USE
THIS EQUIPMENT EVEN IF LECTROSONICS, INC. HAS BEEN ADVISED OF THE
POSSIBILITY OF SUCH DAMAGES. IN NO EVENT SHALL THE LIABILITY OF
LECTROSONICS, INC. EXCEED THE PURCHASE PRICE OF ANY DEFECTIVE
EQUIPMENT.
This warranty gives you specific legal rights. You may have additional legal rights which
vary from state to state.