Lennox Hearth 875027M Users Manual
875027M Montebello_Care_Operation
875027M to the manual 0dbf3c72-7399-423f-9448-4681df96ad80
2015-02-04
: Lennox-Hearth Lennox-Hearth-875027M-Users-Manual-371131 lennox-hearth-875027m-users-manual-371131 lennox-hearth pdf
Open the PDF directly: View PDF
.
Page Count: 28

OTL Report No. 116-F-22-5
US
Portland
Montebello®
Direct Vent Gas Fireplaces
CARE AND OPERATION INSTRUCTIONS
P/N 875027M Rev. H 06/2011
This manual is part of a set of two supporting this product.
Refer to P/N 850026M for Installation Instructions.
Ce manuel est disponible en francais, simplement
en faire la demande. Numéro de la pièce 875027CF.
INSTALLER: Leave this manual with the appliance.
CONSUMER: Retain this manual for future reference.
INSTALLATEUR : Laissez cette notice avec l'appareil.
CONSOMMATEUR : Conservez cette notice pour consultation ultérieure.
DON’T
THROW
IT AWAY!
This manual contains
important operating
and safety
information.
Wait...
▪
F
▪
R
▪
E
▪
E
▪
▪
See Page 2 For Details
▪
SAFETY
GUARD
PROTECTS AGAINST BURNS
Table of Contents ........................................... 2
Safety and Your Fireplace .................................... 2
FREE Safety Guard Offer (Protects Against Burns) . . . . . . . . . . . . . . . . . 2
Important Safety Information ................................. 4
Attaching the Safety-in-Operation Warnings ..................... 5
[EN FRANÇAIS] L’information de sûreté importante ............... 3–4
Apposition des mises en garde relatives à la sécurité d’utilisation . . . . 5
[EN ESPAÑOL] Información importante de seguridad . . . . . . . . . . . . . . 3–4
Colocación de advertencias de seguridad en operación ............ 5
WHAT'S INSIDE
AVERTISSEMENT : Assurez-vous de bien suivre les
instructions données dans cette notice pour réduire au
minimum le risque d’incindie ou d’explosion ou pour
éviter tout dommage matériel, toute blessure ou la mort.
WARNING: If the information in these instructions
is not followed exactly, a fire or explosion may
result, causing property damage, personal injury,
or death.
WARNING /AVERTISSEMENT/AVISO
• HOT GLASS WILL CAUSE
BURNS.
• DO NOT TOUCH GLASS
UNTIL COOLED.
• NEVER ALLOW CHILDREN
TO TOUCH GLASS.
• UNE SURFACE VITRÉE CHAUDE
PEUT CAUSER DES BRÛLURES.
• LAISSER REFROIDIR LA SURFACE
VITRÉE AVANT D'Y TOUCHER.
• NE PERMETTEZ JAMAIS À UN ENFANT
DE TOUCHER LA SURFACE VITRÉE.
• EL VIDRIO CALIENTE
CAUSARÁ QUEMADURAS.
• USTED DEBE NUNCA
TOCAR EL VIDRIO CALIENTE.
• LOS NIÑOS DEBEN NUNCA
TOCAR EL VIDRIO.
- Do not store or use gasoline or other flammable
vapors and liquids in the vicinity of this or any other
appliance.
- WHAT TO DO IF YOU SMELL GAS:
• Do not try to light any appliance.
• Do not touch any electrical switch; do not use any
phone in your building.
• Immediately call your gas supplier from a
neighbor’s phone. Follow the gas supplier’s
instructions.
• If you cannot reach your gas supplier, call the fire
department.
- Installation and service must be performed by a
qualified installer, service agency or the gas supplier.
- Ne pas entreposer ni utilizer d’essence ni d’autres vapeurs
ou liquides inflammables dans le voisinage de cet appareil
ou de tout autre appareil.
- QUE FAIRE SI VOUS SENTEZ UNE ODEUR DE GAZ :
• Ne pas tenter d’allumer d’appareil.
• Ne touchez à aucan interrupteur. Ne pas vous servir des
téléphones se trouvant dans le bâtiment où vous trouvez.
• Appelez immédiatement votre fournisseur de gaz depuis
un voisin. Suivez les instructions du fournisseur.
• Si vous ne pouvez rejoindre le fournisseur de gaz,
appelez le service des incindies.
- L’installation et l’entretien doivent être assurés par un
installateur ou un service d’entretien qualifié ou par le
fournisseur de gaz.
MODELS
LSM40MN-2
LSM40MP-2
LSM45MN-2
LSM45MP-2
MILLIVOLT:
LSM40EN-2
LSM45EN-2
ELECTRONIC:

2
LENNOX HEARTH PRODUCTS • MONTEBELLO® DV GAS FIREPLACES (LSM40/45MN-2, LSM40/45MP-2, LSM40/45EN-2) • CARE AND OPERATION INSTRUCTIONS
Safety and
Your Fireplace
To prevent severe burns and injuries, install
a screen or physical barrier to prevent direct
contact with the glass.
To order a FREE Lennox
®
SAFETY GUARD
for your fireplace, see details at left.
Follow the safety instructions below
and be sure everyone in your household
understands this burn hazard:
•The surfaces on your fireplace get
EXTREMELY HOT!
•The glass on the front
of the fireplace reaches
EXTREMELY HIGH
temperatures and can
cause severe burns if touched.
•Keep children away from an operating
fireplace. Closely supervise children in
any room where a fireplace is operating
to prevent contact with glass.
•Keep clothing, furniture,
gasoline, and other
flammable liquids away
from the fireplace.
•Even after the gas is turned off, fireplace
surfaces remain extremely hot.
Be sure to attach the enclosed Safety-in-
Operation Warnings where you turn on your
fireplace, to help remind everyone of the
dangers associated with high temperatures
(see page 5).
Read Important Safety Information on
page 4.
All parts of your Lennox
Hearth Products fireplace
get EXTREMELY HOT!
Table of Contents
Safety and Your Fireplace ................................. 2
Important Safety Information .............................. 4
Attaching the Safety-in-Operation Warnings .................. 5
General Information ...................................... 6
Maintenance .............................................9
Front Glass Enclosure Panel, Removal and Installation . . . . . . . . . . . 10
Log, Vermiculite, Volcanic Stone and Glowing Ember Placement . . . 11
Burner Adjustments ......................................13
Flame Appearance and Sooting . . . . . . . . . . . . . . . . . . . . . . . . . . . . . 13
Burner Air Shutter Adjustment . . . . . . . . . . . . . . . . . . . . . . . . . . . . . . 14
Millivolt Appliance Checkout . . . . . . . . . . . . . . . . . . . . . . . . . . . . . . . 14
Electronic Appliance Checkout . . . . . . . . . . . . . . . . . . . . . . . . . . . . . . 14
Warranty ..............................................15
Product Reference Information . . . . . . . . . . . . . . . . . . . . . . . . . . . . . 15
Ordering Replacement Parts ...............................15
Wiring Diagrams ........................................15
Accessory Components ...................................16
Lighting Instructions – Millivolt . . . . . . . . . . . . . . . . . . . . . . . . . . . . . 18
Lighting Instructions – Electronic . . . . . . . . . . . . . . . . . . . . . . . . . . . 20
Maintenance Schedule ....................................22
Troubleshooting Guide – Millivolt. . . . . . . . . . . . . . . . . . . . . . . . . . . . 23
Troubleshooting Guide – Electronic . . . . . . . . . . . . . . . . . . . . . . . . . . 24
Replacement Parts List ...................................25
• FREE
SAFETY GUARD
OFFER •
The Lennox® SAFETY GUARD protects against
severe burns and injuries by preventing direct contact
with the front glass surface of your fireplace.
To receive your FREE SAFETY GUARD, call 1-800-786-7976
or visit www.lennox.com (Lennox Hearth Products / Owner Resources)
Thank you for your purchase. We appreciate your business!
Please carefully read and follow all instructions in this manual.
Pay special attention to all warnings and safety information.
Following these safety, care, and operation instructions will help
ensure many years of dependable and enjoyable service from
your fireplace.

3
LENNOX HEARTH PRODUCTS • MONTEBELLO® DV GAS FIREPLACES (LSM40/45MN-2, LSM40/45MP-2, LSM40/45EN-2) • CARE AND OPERATION INSTRUCTIONS
Afin d'éviter de vous brûler gravement ou de
vous blesser, installez une grille ou une barrière
physique pour empêcher tout contact direct
avec la vitre.
Pour commander un PANNEAU DE PROTECTION
Lennox® GRATUIT pour votre foyer, consultez
les détails dans la partie gauche.
Suivez les instructions de sécurité ci-dessous
et veillez à ce que tous les membres de votre
famille soient conscients du danger de brûlure
encouru :
•Les surfaces de votre foyer deviennent
EXTRÊMEMENT CHAUDES !
•La vitre située à l'avant du foyer
atteint des températures
EXTRÊMEMENT ÉLEVÉES et peut causer
de graves blessures en cas de contact.
•Tenez les enfants à l'écart du foyer lorsqu'il
fonctionne. Surveillez attentivement
les enfants dans les pièces où un foyer
est utilisé afin d'éviter qu'ils ne soient
en contact avec la vitre.
•Tenez tous les vêtements, les
meubles, l'essence et tout autre
liquide inflammable à l'écart du foyer.
•Même après fermeture du gaz, les surfaces
du foyer restent extrêmement chaudes.
Veillez à coller les Étiquettes de mise en garde
relatives à la sécurité d'utilisation à l'endroit
où vous utilisez le foyer, pour rappeler à tous les
utilisateurs les dangers liés aux températures
élevées (voir page 5).
Lisez la section Informations importantes
relatives à la sécurité, page 4.
Toutes les parties de votre foyer
Lennox Hearth Products deviennent
EXTRÊMEMENT CHAUDES !
Instale una malla o barrera física para evitar
el contacto directo con el vidrio y prevenir
las quemaduras y lesiones graves.
Ver los detalles a la izquierda para ordenar
un Lennox® SAFETY GUARD GRATIS
para su chimenea.
Siga las instrucciones de seguridad a
continuación y asegúrese de que todos
en su hogar sepan acerca de este peligro
de quemadura:
•¡Las superficies de la chimenea se ponen
MUY CALIENTES!
•El vidrio delante de la chimenea alcanza
temperaturas EXTREMADAMENTE ALTAS y
puede causar quemaduras graves si se toca.
•Mantenga a los niños alejados de la
chimenea en funcionamiento. Supervise
en forma cercana a los niños en cualquier
cuarto donde haya una chimenea
funcionando para impedir el contacto
con el vidrio.
•Mantenga la ropa, mobiliario, gasolina
y otros líquidos inflamables alejados
de la chimenea.
•Aún después de haber apagado el gas,
las superficies de la chimenea permanecen
extremadamente calientes.
Asegúrese de colocar las Etiquetas de
advertencia de seguridad de operación en
el lugar donde enciende la chimenea, para
que todos recuerden los peligros asociados
con las altas temperaturas (ver la página 5).
Lea la Información importante de seguridad
en la página 4.
¡Todas las partes de la chimenea
Lennox Hearth Products se ponen
MUY CALIENTES!
Seguridad y
su chimenea
La sécurité et
votre foyer
[FRENCH] [SPANISH]

4
LENNOX HEARTH PRODUCTS • MONTEBELLO® DV GAS FIREPLACES (LSM40/45MN-2, LSM40/45MP-2, LSM40/45EN-2) • CARE AND OPERATION INSTRUCTIONS
Important Safety Information
1. WARNING: Do not operate appliance with the glass front
removed, cracked or broken. Replacement of the glass
should be done by a licensed or qualified service person .
2. Do not use this appliance if any part has been under water.
Immediately call a qualified service technician to inspect
the appliance and to replace any part of the control system
and any gas control which has been under water.
3. Due to high temperatures, the appliance should be located
out of traffic and away from furniture and draperies.
4. Children and adults should be alerted to the hazards of
high surface temperature and should stay away to avoid
burns or clothing ignition.
5. Clothing or other flammable material should not be placed
on or near the appliance.
6. Young children should be carefully supervised when they
are in the same room as the appliance. Toddlers, young
children, and others may be susceptible to accidental
contact burns. A physical barrier is recommended if there
are at-risk individuals in the house. To restrict access to a
fireplace or stove, install an adjustable safety gate to keep
toddlers, young children, and other at-risk individuals out
of the room and away from hot surfaces.
7. Any safety screen or guard removed for servicing an
appliance must be replaced prior to operating the
appliance.
8. Installation and repair should be done by a qualified
service person. The appliance should be inspected
before use and at least annually by a professional service
person. More frequent cleaning may be required due to
excessive lint from carpeting, bedding material, et cetera.
It is imperative that control compartments, burners, and
circulating air passageways of the appliance be kept
clean. See maintenance instructions on page 9.
L'information de sûreté importante
1. AVERTISSEMENT. Ne pas utiliser l’appareil si le panneau frontal
en verre n’est pas en place, est craqué ou brisé. Confiez le
remplacement du panneau à un technicien agréé
2. Ne pas utiliser cet appareil s’il a été plongé, même partiellement,
dans l’eau. Appeler un technicien qualifié pour inspecter
l’appareil et remplacer toute partie du système de commande
et toute commande qui a été plongée dans l’eau.
3. En raison des températures élevées, l’appareil devrait être
installé dans un endroit où il y a peu de circulation et loin du
mobilier et des tentures.
4. Les enfants et les adultes devraient être informés des dangers
que posent les températures de surface élevées et se tenir à
distance afin d’éviter des brûlures ou que leurs vêtements ne
s’enflamment.
5. On ne devrait pas placer de vêtements ni d’autres matières
inflammables sur l’appareil ni à proximité.
6. Les jeunes enfants devraient être surveillés étroitement lorsqu’ils
se trouvent dans la même pièce que l’appareil. Les tout petits,
les jeunes enfants ou les adultes peuvent subir des brûlures s’ils
viennent en contact avec la surface chaude. Il est recommandé
d’installer une barrière physique si des personnes à risques
habitent la maison. Pour empêcher l’accès à un foyer ou à un
poêle, installez une barrière de sécurité ; cette mesure empêchera
les tout petits, les jeunes enfants et toute autre personne à risque
d’avoir accès à la pièce et aux surfaces chaudes.
7. Tout écran ou protecteur retiré pour permettre l’entretien de
l’appareil doit être remis en place avant de mettre l’appareil en
marche.
8. L’installation et la réparation devrait être confiées à un technicien
qualifié. L’appareil devrait faire l’objet d’une inspection par un
technicien professionnel avant d’être utilisé et au moins une
fois l’an par la suite. Des nettoyages plus fréquents peuvent
être nécessaires si les tapis, la literie, et cetera produisent
une quantité importante de poussière. Il est essentiel que les
compartiments abritant les commandes, les brûleurs et les
conduits de circulation d’air de l’appareil soient tenus propres.
Voyez les instructions d’entretien à la page 9.
[SPANISH]
Información importante de seguridad
1. ADVERTENCIA: No opere el artefacto con el frente de vidrio quitado,
agrietado o roto. Un técnico de servicio licenciado o capacitado
debe reemplazar el vidrio.
2. No use este artefacto si alguna de sus partes ha estado bajo agua.
Llame de inmediato a un técnico de servicio calificado para que
inspeccione el artefacto y reemplace cualquier parte del sistema
de control y cualquier control de gas que haya estado bajo agua.
3. Debido a las altas temperaturas, el artefacto debe situarse fuera
de las áreas de tráfico y lejos del mobiliario y cortinas.
4. Se debe alertar a los niños y adultos sobre los peligros de
las altas temperaturas en la superficie y que se mantengan
alejados para evitar quemaduras o ignición de la ropa.
5. No debe colocarse ropa u otros materiales inflamables
sobre y cerca del artefacto.
6. Se debe supervisar de cerca a los niños cuando estén en el mismo
cuarto que el artefacto. Los niños pequeños, los jóvenes y otras
personas pueden ser susceptibles a quemaduras por contacto
accidental. Se recomienda instalar una barrera física si hay
personas en riesgo en la casa. Para restringir el acceso a una
chimenea o estufa, instale una puerta de seguridad ajustable
para mantener a los niños pequeños, jóvenes y otras personas
en riesgo fuera del cuarto y lejos de las superficies calientes.
7. Cualquier malla o resguardo de seguridad quitado para dar servicio
a un artefacto, debe reinstalarse antes de operar el artefacto.
8. Una persona de servicio competente debe realizar la instalación y
reparación. Una persona de servicio profesional debe inspeccionar
el artefacto antes de usar al menos una vez por año. Se puede
requerir limpieza más frecuente debido a la pelusa excesiva
del alfombrado, del material de cobijas, etc. Es imprescindible
mantener limpios los compartimientos de control, los quemadores
y los pasajes de circulación del aire del artefacto. Ver las
instrucciones de mantenimiento en la página 9.

5
APPOSITION DES MISES EN GARDE RELATIVES
À LA SÉCURITÉ D’UTILISATION
Votre foyer a été livré avec des étiquettes de sécurité qui
doivent être collées à côté des dispositifs de contrôle
du foyer. Une étiquette de sécurité doit être collée sur
la plaque de l’interrupteur contrôlant l’allumage du
foyer (voir Figure A) ou sur le thermostat mural (voir
Figure B) et, le cas échéant, sur le boîtier de la télé-
commande (Figure C). Les mises en garde auraient dû
être collées au moment de l’installation initiale du foyer.
Si ce n’est pas le cas, prenez les étiquettes adhésives
multilingues fournies avec ces instructions et procédez
comme suit:
1. Repérez l’interrupteur ou le thermostat mural
qui contrôle le foyer (vérifiez que l’interrupteur
contrôle le fonctionnement du foyer en le faisant
basculer de Marche à Arrêt, et vice-versa). Nettoyez
soigneusement la plaque murale de l’interrupteur
ou le thermostat mural pour éliminer la poussière
et les traces de graisse ou d’huile. Collez l’étiquette
sur la surface de la plaque de l’interrupteur mural
qui contrôle le foyer (Figure A) ou du thermostat
mural (Figure B). Choisissez la langue qui est
principalement parlée dans la résidence du
propriétaire.
2. Si une télécommande est utilisée pour contrôler
le foyer, nettoyez la soigneusement pour éliminer
la poussière et les traces de graisse ou d’huile.
Collez l’étiquette sur le boîtier de la télécommande
(Figure C). Choisissez la langue qui est principale-
ment parlée dans la résidence du propriétaire.
3. Si vous ne trouvez pas les étiquettes, veuillez
appeler Lennox Hearth Products ou votre distribu-
teur Lennox Hearth Products local pour recevoir
gratuitement des étiquettes supplémentaires.
Étiquettes de remplacement, n° cat. H8024
LENNOX HEARTH PRODUCTS
1-800-9-LENNOX
Remarque : Le texte anglais est rouge sur un support
transparent. Le texte français et espagnol est blanc
sur un support noir.
COLOCACIÓN DE ADVERTENCIAS DE
SEGURIDAD EN OPERACIÓN
Su chimenea incluye etiquetas de instrucciones de
seguridad que deben colocarse en el punto de operación
y control de la chimenea. Se debe colocar una etiqueta de
instrucciones de seguridad en la placa del interruptor de
pared desde el cual se enciende y se apaga la chimenea
(ver la Figura A) o en el termostato de pared (ver la Figura
B) y en el transmisor de control remoto (Figura C) si
se usa. Las advertencias ya deben haberse colocado
cuando se completó la instalación inicial de la chimenea.
Si no están colocadas en estos lugares, encuentre las
etiquetas adhesivas multilingües proporcionadas con
estas instrucciones y prosiga de la siguiente manera:
1. Identifique el interruptor o el termostato de pared
que controla la chimenea (verifique que el interruptor
opera la chimenea encendiéndola y apagándola).
Limpie bien la placa del interruptor o el termostato de
pared para quitar el polvo y aceite. Pegue la etiqueta
en la superficie de la placa del interruptor que controla
la chimenea (Figura A) o en el termostato de pared
(Figura B). Seleccione el idioma que más se habla
en la casa.
2. Si se usa un control remoto para controlar la
chimenea, encuentre el transmisor y límpielo bien
para quitar el polvo y aceite. Pegue la etiqueta en la
superficie del transmisor (Figura C). Seleccione el
idioma que más se habla en la casa.
3. Si no puede encontrar las etiquetas, sírvase llamar a
Lennox Hearth Products o al distribuidor de Lennox
Hearth Products más cercano para recibir etiquetas
de instrucciones de seguridad adicionales gratuitas.
Juego de etiquetas de repuesto - Nº de cat. H8024
LENNOX HEARTH PRODUCTS
1-800-9-LENNOX
Nota: La etiqueta en inglés es transparente con texto
rojo. Las etiquetas en francés y español son negras
con texto blanco.
ATTACHING SAFETY-IN-OPERATION
WARNINGS
Your fireplace has been furnished with safety instruc-
tion labels that are to be affixed to the operation and
control point of the fireplace. A safety instruction
label should be affixed to the wall switch plate where
the fireplace is turned on and off (See Figure A) or
wall thermostat (See Figure B) and if used on the
remote control handheld transmitter (Figure C).
The warnings should already have been put in place
when the fireplace initial set-up was completed.
If they are not affixed at these spots, locate the
multi-lingual adhesive labels provided with these
instructions and proceed as follows:
1. Locate the wall switch or wall thermostat that
controls the fireplace (verify the switch operates
the fireplace by turning it on and off). Clean the
wall switch plate or wall thermostat thoroughly
to remove any dust and oils. Affix the label to
the surface of the plate of the wall switch that
controls the fireplace (Figure A) or the wall
thermostat (Figure B). Choose the language
primarily spoken in the home.
2. If a remote control is used to control the fireplace,
locate the transmitter and clean it thoroughly
to remove any dust and oils. Affix the label to
the surface of handheld transmitter (Figure C).
Choose the language primarily spoken in the
home.
3. If you are unable to locate the labels, please call
Lennox Hearth Products or your nearest Lennox
Hearth Products dealer to receive additional
safety instruction labels free of charge.
Cat. No. H8024 Replacement Label Kit
LENNOX HEARTH PRODUCTS
1-800-9-LENNOX
Note: English is red text on clear label. French and
Spanish are white text on black label.
HOMEOWNER’S INSTRUCTIONS - ATTACHING SAFETY-IN-OPERATION WARNINGS
Figure A Figure B Figure C
SAFETY LABEL
DIAGRAMS
DIAGRAMAS DE ETIQUETAS
DE SEGURIDAD
DIAGRAMMES DES ÉTIQUETTES
DE SÉCURITÉ
LENNOX HEARTH PRODUCTS • MONTEBELLO® DV GAS FIREPLACES (LSM40/45MN-2, LSM40/45MP-2, LSM40/45EN-2) • CARE AND OPERATION INSTRUCTIONS

6
NOTE: DIAGRAMS & ILLUSTRATIONS ARE NOT TO SCALE.
WARRANTY INFORMATION
Your gas appliance is covered by a limited
twenty-year warranty. You will find a copy of
the warranty accompanying this manual. Please
read the warranty to be familiar with its coverage.
Retain this manual. File it with your other docu-
ments for future reference.
Failure to comply with the installation
and operating instructions provided
will result in an improperly installed
and operating appliance, voiding its
warranty.
Do not attempt to alter or modify
the construction of the appliance or
its components. Any modification
or alteration may void the warranty,
certification, and listings of this unit.
APPLIANCE OPERATION NOTICES
Do not operate appliance with the glass
front removed, cracked, or broken.
These fireplaces are vented gas appli-
ances. Do not burn wood or other
material in these appliances.
This appliance is only for use with the
type of gas indicated on rating plate. This
appliance is not convertible for use with
other gases, unless a certified kit is used.
These appliances are designed to operate
on natural gas or propane gas only. The
use of other fuels or combinations of
fuels will degrade the performance of this
system and may be dangerous.
Provide adequate clearances around
air openings and adequate accessibility
clearance for service and proper opera-
tion. Never obstruct the front openings
of the appliance.
Do not use this appliance if any part has
been under water. Immediately call a
qualified service technician to inspect
the appliance and to replace any part of
the control system and any gas control
that has been under water.
These fireplaces are designed as supple-
mental heaters. Therefore, it is advisable
to have an alternate primary heat source
when installed in a dwelling.
APPLIANCE INSTALLATION, SERVICE,
AND MAINTENANCE NOTICES
IMPORTANT: Improper installation,
adjustment, alteration, service, or
maintenance can cause injury or property
damage. Refer to this manual. For
assistance or additional information,
consult a qualified installer, service
agency or the gas supplier.
Only trim kit(s) supplied by the manufac-
turer shall be used in the installation of
this appliance.
Draft relief openings must not be covered
or blocked.
These appliances must not be connected
to a chimney or flue serving a separate
solid fuel burning appliance.
Any change to this appliance and/or
its operating controls is dangerous.
Improper installation or use of this
appliance can cause serious injury or
death from fire, burns, explosion or
carbon monoxide poisoning.
CARBON MONOXIDE POISONING: Early
signs of carbon monoxide poisoning are
similar to the flu with headaches, dizzi-
ness and/or nausea. If you have these
signs, obtain fresh air immediately.
Turn off the gas supply to the appliance
and have it serviced by a qualified
professional, as it may not be operating
correctly. Some people are more
affected by carbon monoxide than others,
including pregnant women, people with
heart or lung disease or anemia, those
under the influence of alcohol, and those
at high altitudes.
Turn off gas and electrical power to the
fireplace and allow it to cool before
cleaning or servicing the appliance.
The vent termination is hot while in
operation and for a period of time fol-
lowing the use of the fireplace. Young
children should be carefully supervised
when they are in the same area as a hot
termination
LENNOX HEARTH PRODUCTS • MONTEBELLO® DV GAS FIREPLACES (LSM40/45MN-2, LSM40/45MP-2, LSM40/45EN-2) • CARE AND OPERATION INSTRUCTIONS

7
NOTE: DIAGRAMS & ILLUSTRATIONS ARE NOT TO SCALE.
Orifice Sizes - Sea Level to High Altitude
(All Models): These appliances are tested and
approved for installations at elevations of 0-4500
feet (0-1372 meters) above sea level using the
standard burner orifice sizes (marked with an
"*" in Table 4).
For higher elevations, contact your gas supplier
or qualified service technician.
Install the appliance according to the regulations
of the local authorities having jurisdiction and,
in the USA, the National Fuel Gas Code NFPA
54 / ANSI Z223.1 - latest edition or, in Canada,
the CAN/CSA-B149.1- latest edition.
Burner Orifice Sizes
Elevation 0-4500 feet ( 0-1372 meters)
Model Nat.Gas
drill size (inches) Propane
drill size (inches)
LSM40-2 0.1405" (#28)*
•H2286 0.086" (#44)*
•H2287
LSM45-2 0.161" (#20)*
•H2288 0.093" (#42)*
•H4816
Table 4 * Standard size installed at factory
•Part/Cat.Number
Deration
At higher elevations, the amount of BTU fuel
value delivered must be reduced by either using
gas that has been derated by the gas company
or by changing the burner orifice to a smaller
size as regulated by the local authorities having
jurisdiction and by the (USA) National Fuel Gas
Code NFPA 54/ANSI Z223.1 - latest edition or,
in Canada, the CAN/CSA-B149.1 codes - latest
edition.
Burn-in Period
During the first few fires of this appliance there
will be some odor due to the curing of the
paint and burning off of lubricants used in the
manufacturing process. Depending on your
use, the burn-in period may take a few hours
or a few days.
KEEP YOUR HOUSE WELL VENTILATED
DURING THE CURING PROCESS. THE ODOR
AND HAZE EMITTED DURING THE CURING
PROCESS CAN BE QUITE NOTICEABLE AND
MAY SET OFF A SMOKE DETECTOR.
Input (BTU/HR) - All Models
Natural Gas Propane Gas
Model
No.
Input
(BTU/Hr)
Model
No.
Input
(BTU/Hr)
LSM40-2 40,000 to
50,000 LSM40-2 40,000 to
50,000
LSM45-2 47,000 to
60,000 LSM45-2 48,000 to
60,000
Table 1
Test gauge connections are provided on the
front of the millivolt and electronic gas control
valve, identified IN for the inlet and OUT for the
manifold side (see Figures 2 and 3 on Page 8).
The control valves have a 3/8" (10 mm) NPT
thread inlet and outlet side of the valve.
GENERAL INFORMATION
The fireplace models covered in this manual are
direct-vent, sealed combustion gas fireplaces
designed for residential application. Direct-
vent appliances operate with the combustion
chamber completely isolated from the indoor
environment.
All air for combustion is brought in from the
outside and exhaust gases are vented through
the same direct-vent, co-axial (intake/exhaust)
vent system.
The Millivolt appliances are designed to oper-
ate on either natural or propane gas and have
a millivolt gas control valve with piezo ignition
system.
The Electronic appliances are designed to oper-
ate on natural gas only and contain an electronic
intermittent pilot system. External electrical
power is required to operate these units.
These appliances comply with National Safety
Standards and are tested and listed by OMNI-
Test Laboratories, Inc. (Report No. 116-F-22-5)
to ANSI Z21.50 (in Canada, CSA-2.22), and CAN/
CGA-2.17-M91 in both the USA and Canada as
vented gas fireplaces.
The Installation must conform to local codes or,
in the absence of local codes, with the National
Fuel Gas Code, ANSI Z223.1/NFPA 54 - latest
edition, or the Natural Gas and Propane Instal-
lation Code, CSA B149.1 - latest edition. The
appliance, when installed, must be electrically
grounded in accordance with local codes or, in
the absence of local codes, with the National
Electrical Code, ANSI/NFPA 70 - latest edition,
or the Canadian Electrical Code, CSA C22.1 -
latest edition.
NOTICE: A white film may develop
on the glass enclosure panel during
the first few fires as part of the burn-in
process.
The first few times you use the
fireplace, clean the glass after each use
(AFTER THE GLASS HAS COMPLETELY
COOLED); otherwise, the white film
will bake onto the glass and become
difficult to remove.
See glass cleaning instructions on
Page 9.
LENNOX HEARTH PRODUCTS • MONTEBELLO® DV GAS FIREPLACES (LSM40/45MN-2, LSM40/45MP-2, LSM40/45EN-2) • CARE AND OPERATION INSTRUCTIONS
BTU Input
Millivolt and electronic models come standard
with a manually-modulated gas valve; flame
appearance and heat output can be controlled
at the gas valve. The BTU Input for these ap-
pliances are shown in Table 1.
Gas Pressure
Tables 2 and 3 show the appliances' gas pres-
sure requirements.
Inlet Gas Supply Pressure
(all models)
Fuel # Minimum Maximum
Natural Gas 5.5" WC
(1.37 kPa)
10.5" WC
(2.61 kPa)
Propane 11.0" WC
(2.74 kPa)
13.0" WC
(3.23 kPa)
Table 2
Manifold Gas Supply Pressure
(all models)
Fuel # Low High
Natural
Gas
(Lo) 2.2" WC
(0.55 kPa)
(Hi) 3.5" WC
(0.87 kPa)
Propane (Lo) 6.3" WC
(1.57 kPa)
(Hi) 10.0" WC
(2.49 kPa)
Table 3
These appliances must be isolated from
the gas supply piping system (by closing
their individual manual shut-off valve)
during any pressure testing of the gas
supply piping system at test pressures
equal to or less than 1/2 psig (3.5 kPa).
These appliances and their individual
shut-off valves must be disconnected
from the gas supply piping system dur-
ing any pressure testing of that system
at pressures greater than 1/2 psig (3.5
kPa).

8
NOTE: DIAGRAMS & ILLUSTRATIONS ARE NOT TO SCALE.
Operation And Care Of Your Appliance
Operation of millivolt and electronic gas con-
trol systems are different. Before lighting and
operating your appliance determine if you have
a millivolt or electronic appliance. Familiarize
yourself with the gas control valve that your
appliance uses. Refer to Figure 1 for access
to the gas control valve.
Millivolt Appliances - Appliances with
Millivolt systems will be fitted with the gas
control valve shown in Figure 2.
Electronic Appliances - Appliances with
electronic systems will be fitted with the
electronic valve shown in Figure 3.
To light the appliance refer to the detailed
lighting instructions (see Pages 18 and 19
for millivolt models and Pages 20 and 21 for
electronic models). The appliance lighting
instructions may also be found on the pull out
lighting instruction labels attached to the gas
control valve.
These appliance are fitted with an ON/OFF rocker
switch for appliance ON/OFF control. See Figure
1 for its location. Once the pilot is lit, the ON/
OFF rocker switch will control the appliance ON/
OFF operation. To operate: Toggle the switch
between its ON and OFF positions.
If your appliance is equipped with an optional
remote switch kit, wall switch, remote control
or wall thermostat, (millivolt models pilot must
be lit), the appliance main burner may be turned
on and off using the optional switch.
Gas Controls / Control Compartment
Access
The gas controls can be found on the right hand
side of the appliance as shown in Figure 1.
The standard controls for appliance operation
are located behind the panel on the right side as
shown in Figure 1. Optional control switches
are also available (see Page 16 - remote wall
switch, remote control or wall thermostat).
LENNOX HEARTH PRODUCTS • MONTEBELLO® DV GAS FIREPLACES (LSM40/45MN-2, LSM40/45MP-2, LSM40/45EN-2) • CARE AND OPERATION INSTRUCTIONS
Piezo
Igniter
Right Side
Modesty Panel
Access Plate
Hi-Lo
Extension Knob
ON/OFF Switch
Gas Valve
Figure 1
Control
Compartment
Access
Note: To prevent excessive resistance in burner
circuit (which can cause burner operation prob-
lems), only one burner control switch should
be wired to valve.
Variable Flame Height Adjustment
(Millivolt And Electronic Appliances)
All millivolt and electronic appliances are
equipped with a variable gas control valve. Flame
height for these models may be adjusted through
a range between fixed low and high settings,
alternately, while the appliance is in operation.
Use the extension knob (refer to Figure 1), to
adjust the flame height as desired by sliding
the knob over the variable flame adjustment
knob located on the front of the valve (refer
to Figures 1, 2 and 3). Replace the extension
knob back to the hanger after the adjustment.
Hi / Lo
Variable Flame
Height
Adjustment
Gas Supply Inlet
Manifold
Pressure
Gauge Port
Inlet Pressure
Gauge Port
Pilot
Adjustment
Screw
Gas Outlet to Burner
Figure 3 - SIT Electronic Gas Valve
HI
LO
Figure 2 - SIT Millivolt Gas Valve
H
I
LO
W
TPTH TP TH
P
I
L
O
T
P
I
L
O
T
O
N
it
O
F
F
Variable Flame
Height Adjustment
Manifold
Pressure Port
Inlet Pressure
Port
Main Gas
Control Knob
Pilot Adjustment
Screw
IN OUT
WARNING
Young children should be carefully supervised when they are in the
same room as the appliance. Toddlers, young children and others
may be susceptible to accidental contact burns. A physical barrier is
recommended if there are at risk individuals in the house. To restrict
access to a fireplace or stove, install an adjustable safety gate to keep
toddlers, young children and other at risk individuals out of the room
and away from hot surfaces.
OPERATION AND CARE OF YOUR APPLIANCE
AVERTISSEMENT
Les jeunes enfants devraient être surveillés étroitement lorsqu’ils se trou-
vent dans la même pièce que l’appareil. Les tout petits, les jeunes enfants
ou les adultes peuvent subir des brûlures s’ils viennent en contact avec
la surface chaude. Il est recommandé d’installer une barrière physique
si des personnes à risques habitent la maison. Pour empêcher l’accès
à un foyer ou à un poêle, installez une barrière de sécurité; cette mesure
empêchera les tout petits, les jeunes enfants et toute autre personne à
risque d’avoir accès à la pièce et aux surfaces chaudes.

9
NOTE: DIAGRAMS & ILLUSTRATIONS ARE NOT TO SCALE.
LENNOX HEARTH PRODUCTS • MONTEBELLO® DV GAS FIREPLACES (LSM40/45MN-2, LSM40/45MP-2, LSM40/45EN-2) • CARE AND OPERATION INSTRUCTIONS
Note: Clean glass after first two weeks of opera-
tion (after Burn-In period is over) and then only
when necessary and when the fireplace is cool.
Wipe surface with clean, dampened, soft cloth.
Follow with a dry, soft towel as desired. Take
care not to scratch the glass surface.
IMPORTANT: Do not use abrasive clean-
ers on glass. Never clean the glass when
it is hot.
The viewing glass should be cleaned periodi-
cally to remove any build-up caused from the
following:
• During start-up, it is normal for condensa-
tion to form on the inside of the glass (this
condensation and fog will usually disappear
in a few minutes). The moisture can cause
lint, dust and other airborne particles to cling
to the glass surface.
• Initial curing of the high temperature paint
and burning off of lubricants used in the
manufacturing process may result in a film
on the glass.
• A white coating may form on the glass as a
result of impurities and minerals in the fuel.
It is recommended that the glass be cleaned
two or three times during each heating season,
depending on the circumstances present. The
following cleaning solutions are approved for use
to clean glass:
• Non-ammonia based household cleaner
• 50%-50% mix of white vinegar & water
• Gas replace/stove glass cleaner
Inspect Glass Gasket - Visually inspect the
gasket on the backside of the glass enclosure
panels. The gasket surface must be clean, free
of irregularities and seated firmly.
Clean Control Compartment
Keep control compartment clean by vacuuming
or brushing at least twice a year. More frequent
cleaning may be required due to excessive lint
from carpeting, bedding materials, etc. It is
important that control compartments, burners
and circulating air passageways of the appliance
be kept clean.
Clean Logs and Burner
Carefully remove the logs (use care when han-
dling the fiber logs, as they become quite fragile
after curing). Vacuum out any foreign matter
(lint, carbon, etc.) on the burner. Ensure the
burner ports are “open.” Remove any carbon
deposits from the under side of the logs using
a vacuum cleaner, or a soft bristled brush (i.e.
paint brush).
Note: Improper positioning of logs can create
carbon build-up and will alter the performance
of the appliance.
Replacing Logs
If the logs become damaged by accident or
improper handling and need replacement, use
only the proper replacement logs from manu-
facturer (see Pages 25 and 26 for ordering
information).
Re-install Embers, Vermiculite, Volcanic
stone and Logs
Carefully follow placement instructions on
Pages 11 and 12). All logs should fit onto
corresponding pins and/or log stoppers. This
will ensure a proper flame and safe combustion.
Inspect Wiring
Refer to wiring diagrams on Page 15.
CAUTION: Label all wires prior to discon-
nection when servicing controls. Wiring
errors can cause improper and dangerous
operation. Verify proper operation after
servicing.
ATTENTION: Au moment de l'entretien des
commandes, étiquetez tous les fils avant
de les débrancher. des erreurs de cáblage
peuvent entraîner un fonctionnement
inadéquat et dangereux.
Inspect and clean all wire connections. Ensure
that there is no melting or damage. Inspection
should include:
• Terminals at the Valve
• OFF/ON Switch
• (Optional Control Switch) Wall Thermostat,
Remote Control or Remote Wall Switch
Inspect Burner Flame Appearance
Ensure that the burner flame appearance
resembles the flame shown in Figures 13 and
14 and as described in Flame Appearance and
Sooting on Page 13. The Homeowner must
contact a qualified service technician at once
if any abnormal condition is observed.
Small Area Paint Touch-up
Only use a factory supplied paint kit for touch-
ups. Paint is available at your local authorized
Lennox Hearth Products dealer. Never attempt
to paint a hot fireplace.
If the surface later becomes stained or marred,
it may be lightly sanded and touched up with
spray paint.
CAUTION: Wear gloves and safety glasses
for protection while doing required
maintenance.
Verify proper operation after servicing.
S'assurer que l'appareil fonctionne adé-
quatement une fois l'entretien terminé.
Always turn off gas to the pilot (millivolt
appliances) before cleaning. Before re-
lighting, refer to the lighting instructions
in this manual. Instructions are also found
on a pull-out panel located in the control
compartment.
Before re-lighting the fireplace, refer
to the lighting instructions in this
manual. Instructions are also found on
pull-out panels located in the control
compartment.
Inspect Venting System
The appliance and venting system should be
thoroughly inspected before initial use and
at least annually by a qualified service techni-
cian (inspection should include ensuring that
exhaust or intake passages are unobstructed
and vent components are properly assembled
and not damaged). Homeowner must contact
a qualified service technician at once if any
abnormal condition is observed.
If the venting system is disassembled for any
reason, a qualified service technician should
follow vent installation instructions for proper
reassembly and proper sealing of the venting
system components. However, more frequent
periodic inspections and cleanings should be
performed by the homeowner.
Glass Cleaning
(See Front Glass Enclosure Panel, Removal and
Installation on Page 10).
WARNING
Turn off gas and electrical power
to the fireplace and allow it to
cool before cleaning or servicing
the appliance.
MAINTENANCE
(See Maintenance Schedule, Page 22)
Refer to the maintenance schedule for
maintenance tasks, procedures, frequency and
by whom they should be performed. Always
verify proper operation of the appliance after
servicing.

10
NOTE: DIAGRAMS & ILLUSTRATIONS ARE NOT TO SCALE.
LENNOX HEARTH PRODUCTS • MONTEBELLO® DV GAS FIREPLACES (LSM40/45MN-2, LSM40/45MP-2, LSM40/45EN-2) • CARE AND OPERATION INSTRUCTIONS
Only doors certified with the appliance
shall be used.
Seules des portes certifiées pour cet
appareil doivent être utilisées.
CAUTION: DO NOT abuse glass door by
striking or slamming shut.
These are direct-vent appliances. They are
designed to operate only when the front glass
enclosure panel is installed. Generally the front
glass enclosure panel should not be removed
except to gain access to the components within
the firebox.
Removing Glass Enclosure Panel
(see Figure 4)
To remove the firescreens, lift up the center of
the rod to disengage it from the center bracket,
bend down at center, hold left side with hand
until it disengages from left side, being careful
not to scratch paint. Slowly remove the rod
from the right side.
Remove the door modesty shield from the top
flange glass door by pulling it up firmly with both
hands until it is disengaged. Using a phillips
screwdriver, unfasten two (2) screws located
at the top of the glass frame.
Tilt the glass frame at the top away from the
unit. Lift it carefully off the bottom door track
and set the door aside, protecting it from
inadvertent damage.
Front Glass Enclosure Panel, Removal
and Installation
To install the front glass door assembly,
proceed as follows:
1. Retrieve the glass door assembly. Visually
inspect the gasket on the backside of the
panel. The gasket surface must be clean,
free of irregularities and seated firmly.
2. Position the door frame in front of the firebox
opening and engage the bottom flange over
the rail at the bottom of the firebox opening.
3. Swing the door up and back. Ensure the
gasket seats evenly as the door draws shut.
Engage the nut insert and fasten with two
screws to secure the door.
4. Install the door modesty shield on top flange
glass door as follows: grab the door modesty
shield with both hands, with the open hem
going down and engage it with the upper lip
of the glass door frame by pushing it all the
way down. Make sure the installed shield is
firmly in place.
5. With the firescreen hanging on the screen
rod, drop in the right side of the rod to the
right modesty panel. Then drop in the left
side of the rod through the slot of the left
modesty panel. Make sure that the rod is
supported by the bracket in the center of the
fireplace.
Figure 4
Top Flange Glass Door
Frame Assembly Glass Door Latch (2)
Screws
Firebox Floor
Glass Door Assembly
WARNING
Do not operate appliance with
the glass front removed, cracked
or broken.
AVERTISSEMENT
Ne pas utiliser l'appareil si le
panneau frontal en verre n'est
pas en place, est craqué ou
brisé.
WARNING
• When reinstalling the glass
door, the door latch screws
must be securely tightened
to prevent the glass door
from falling out, which could
potentially cause damage and
possible injury.
• Do not attempt to substitute the
materials used on this door,
or replace cracked or broken
glass.
• Handle this glass with extreme
care! Glass is susceptible to
damage – Do not scratch or
handle roughly while reinstall-
ing the glass door frame.
• The glass door of this appli-
ance must only be replaced
as a complete unit as provided
by the manufacturer. Do not
attempt to replace broken,
cracked or chipped glass sepa-
rately.
• Do not attempt to touch the
front enclosure glass with your
hands while the fireplace is in
use.
WARNING
Any safety screen or guard
removed for servicing the appli-
ance must be replaced prior to
operating the appliance.
AVERTISSEMENT
Tout écran ou protecteur retiré
pour permettre l’entretien de
l’appareil doit être remis en
place avant de mettre l’appareil
en marche.

11
NOTE: DIAGRAMS & ILLUSTRATIONS ARE NOT TO SCALE.
Step 1. Install the ceramic panels, if necessary, per the instructions
provided in kit (reference form #750182M).
Step 2. Place a mixture of volcanic stone and vermiculite around the
burner as shown in Figure 7.
Step 3. Separate the glowing embers (rockwool) into pieces about the size
of a quarter (see Figure 5). Keep the pieces fluffed, not matted.
Distribute these pieces over the burner as shown in Figure 6.
Do not use more than necessary. When properly positioned,
the Glowing Embers will cover approximately 75% of the burner
on natural gas. For propane gas, do not place embers on main
ports.
Note: Excessive use of embers may result in sooting or poor flame.
This appliance is provided with enough Glowing Embers for several
applications, do not feel compelled to use all that is in a new bag. For
best glowing effect, replace the ember material annually. Replacement
Glowing Embers are available (Catalog Number 88L53).
Step 4. Position the individual logs as shown in Figures 8 through 12.
Logs should be placed in the order shown. Place logs 2 and 3
against the pins on the grate, NOT over them.
Proper log and twig placement is critical to encourage outstand-
ing flame appearance and prevent sooting. When positioned
properly as shown, twigs will be positioned between flame
peaks and will not impinge any flames. Positioning is the same
for all colors of log sets.
Figure 5
Figure 6
Glowing Embers (Rockwool)
For Propane Gas Only, Do Not Place Embers On Main Ports
Figure 7 - (LSM45-2 Shown)
Mixture Of Volcanic Stone And Vermiculite
WARNING
•
DO NOT attempt to install the logs until the
appliance installation has been completed, the
gas line connected and tested for leaks and the
initial burner operation has been checked out.
•
The size and position of the log set was engi-
neered to give the appliance a safe, reliable
and attractive flame pattern. Any attempt to use
a different log set in the fireplace will void the
warranty and will result in incomplete combus-
tion, sooting, and poor flame quality.
•
Logs get very hot and will remain hot up to one
hour after gas supply is turned off. Handle only
when logs are cool. Turn off all electricity to
the appliance before you install grate, volcanic
stone, vermiculite, embers and logs.
•
This appliance is not designed to burn wood.
Any attempt to do so could cause irreparable
damage to the appliance and prove hazardous
to your safety.
•
If logs are not installed according to the log
installation instructions, flame impingement and
improper combustion could occur and result in soot
and/or excessive production of carbon monoxide
(CO), a colorless, odorless, toxic gas.
LOG, VERMICULITE, VOLCANIC STONE AND GLOWING EMBER
PLACEMENT REFERENCE - Firebox Accessories / Parts
Cat. No. Model Description
88L53 FGE Bag of Glowing Embers
80L42 FDVS Bag of Volcanic Stone
H3696 Bag of Vermiculite
LENNOX HEARTH PRODUCTS • MONTEBELLO® DV GAS FIREPLACES (LSM40/45MN-2, LSM40/45MP-2, LSM40/45EN-2) • CARE AND OPERATION INSTRUCTIONS

12
NOTE: DIAGRAMS & ILLUSTRATIONS ARE NOT TO SCALE.
Figure 8
Align Groove At The Bottom Of Log (2) Over
The Grate And Push It Towards The Rear.
2
Align Two Holes At Bottom Of Log (1)
Over The Pins On The Gas Burner.
Engage Logs (3 & 4) With The Grate Pins And Align Groves At
The Bottom Of The Logs Over The Grate.
4
3
Engage Log (6) With The Grate Pin
And Align Groove At The Bottom Of
The Log Over The Grate.
Align Hole At Bottom Of Log (5)
Over The Pin On Log (2).
Engage Log (7) With
The Pin On Log (4).
6 5 7
1
2
4
LSM40-2 & LSM45-2 Log Placement
32
4
1
6
5
7
Log Number Description
1 Log, Center
2 Log, Rear
3 Log, Center/Left
4 Log, Center/Right
5 Log, Rear/Top
6 Log, Front/Left
7 Log, Front/Center
Figure 9
Figure 10
Figure 11
Figure 12
LENNOX HEARTH PRODUCTS • MONTEBELLO® DV GAS FIREPLACES (LSM40/45MN-2, LSM40/45MP-2, LSM40/45EN-2) • CARE AND OPERATION INSTRUCTIONS

13
NOTE: DIAGRAMS & ILLUSTRATIONS ARE NOT TO SCALE.
Figure 14 - Burner Flame Appearance
(Rustic Oak Logs Shown) LSM45-2
Figure 13 - Burner Flame Appearance
(Birch Logs Shown) LSM40-2
LENNOX HEARTH PRODUCTS • MONTEBELLO® DV GAS FIREPLACES (LSM40/45MN-2, LSM40/45MP-2, LSM40/45EN-2) • CARE AND OPERATION INSTRUCTIONS
BURNER ADJUSTMENTS
(QUALIFIED TECHNICIANS ONLY)
Flame Appearance and Sooting
Proper flame appearance is a flame which is
blue at the base and becomes yellowish-orange
in the body of the flame. When the appliance
is first lit, the entire flame may be blue and will
gradually turn yellowish-orange during the first
15 minutes of operation. After 15 minutes of
operation, if the flame is blue, or if the flame is
orange with evidence of sooting (black tip), the
air shutter opening may need to be adjusted.
If the air shutter opening is closed too far,
sooting may develop. Sooting is indicated
by black puffs developing at the tips of very
long orange flames. Sooting results in black
deposits forming on the logs, appliance inside
surfaces and on exterior surfaces adjacent to
the vent termination.
Sooting is caused by incomplete combus-
tion in the flames and lack of combustion air
entering the air shutter opening. To achieve a
warm yellowish-orange flame with an orange
body that does not soot, the shutter opening
must be adjusted between these two extremes.
Air Shutter Adjustment Guidelines
• If there is smoke or soot present, rst check
the log set positioning to ensure that the
flames are not impinging on any of the logs.
If the log set is properly positioned and a
sooting condition still exists, then the air
shutter opening should be increased.
• The more offsets in the vent system, the larger
the air shutter opening will need to be.
• An appliance operated with the air shutter
opened too far, may have flames that appear
blue and transparent. These weak, blue and
transparent flames are termed anemic.
• Propane models may exhibit ames which
candle or appear stringy. If this is present
and persists, adjust the air shutter to a more
closed position, then operate the appliance
for a few more minutes to ensure that the
flame normalizes and the flames do not
appear sooty.
The following chart is provided to aid you in
achieving the correct air shutter adjustment for
your installation.
Air Shutter Adjustment Guidelines:
Amount of
Primary Air
Flame
Color
Air Shutter
Adjustment
If air shutter is
closed too far Flame will
be orange Air shutter
gap should be
increased
If air shutter is
open too far Flame will
be blue Air shutter
gap should be
decreased

14
NOTE: DIAGRAMS & ILLUSTRATIONS ARE NOT TO SCALE.
LENNOX HEARTH PRODUCTS • MONTEBELLO® DV GAS FIREPLACES (LSM40/45MN-2, LSM40/45MP-2, LSM40/45EN-2) • CARE AND OPERATION INSTRUCTIONS
The following paragraphs address burner
adjustment concerns and procedures.
When lit for the first time, this appliance will emit
a slight odor for an hour or two. This is due to
the “burn-in” of internal paints and lubricants
used in the manufacturing process.
Adjustment
To adjust the flame, move the adjustment air
shutter (located on the lower venturi) back or
forward to increase or reduce the air shutter
opening, respectively. Position the air shut-
ter to the factory setting as shown in Figure
15. Allow the burner to operate for at least 15
minutes. Observe the flame continuously. If it
appears weak or sooty as previously described,
adjust the air shutter until the flame appearance
is as desired.
Propane models may exhibit a flame pattern
that may candle or appear stringy. If this is
problematic or persists as the appliance is
continually operated, adjust the air shutter
open as described in the previous paragraphs.
Operate the appliance for a period of time as the
effect diminishes, ensuring that the appliance
does not develop sooty flames.
When satisfied that the appliance operates
properly, proceed to finish the installation. Leave
the control knob in “ON” position and turn the
remote switch “OFF.”
WARNING
• Air shutter adjustment should
only be performed by a quali-
fied professional service
technician.
• Ensure that the front glass
door assembly is in place and
sealed After adjustment.
Figure 15
Main Burner Factory Air Shutter
Opening Setting - Inches (millimeter)
Model Nat.Gas Propane Gas
LSM40-2
1/16 (1.59) 9/32 (7.14)
LSM45-2
1/16 (1.59) 9/32 (7.14)
CAUTION
Soot will be produced if the air
shutter is closed too much. Any
damage due to carboning result-
ing from improperly setting the
air shutter is not covered under
the warranty.
Electronic Appliance Checkout
To light the burner, refer to the lighting instruc-
tions on Page 20. Ensure the igniter lights the
pilot. The pilot flame should engulf the flame
sensor as shown in Figure 17.
Millivolt Appliance Checkout
The pilot flame should be steady, not lifting
or floating. Flame should be blue in color with
traces of orange at the outer edge.
The top 3/8" (10 mm) at the pilot generator
(thermopile) and the top 1/8" minimum (tip)
of the quick drop out thermocouple should be
engulfed in the pilot flame. The flame should
project 1" (25 mm) beyond the hood at all three
ports (see Figure 16).
To light the burner, refer to the lighting instruc-
tions on Page 18.
Figure 17
Pilot
Nozzels
ELECTRONIC PILOT ASSEMBLY
Proper Pilot Flame Appearance
Flame
Sensor
Pilot Hood Igniter
Rod
Figure 16
Thermocouple
Thermopile
Pilot
Nozzels
SIT MILLIVOLT PILOT ASSEMBLY
Igniter Rod
Pilot Hood
Proper Pilot Flame Appearance
3/8" Min.
(9 mm)
Air Shutter
Opening
Venturi Orifice
Gas Valve
Burner
Venturi
Burner Air Shutter Adjustment Procedure

15
Thermopile
TH
TP TH
TP
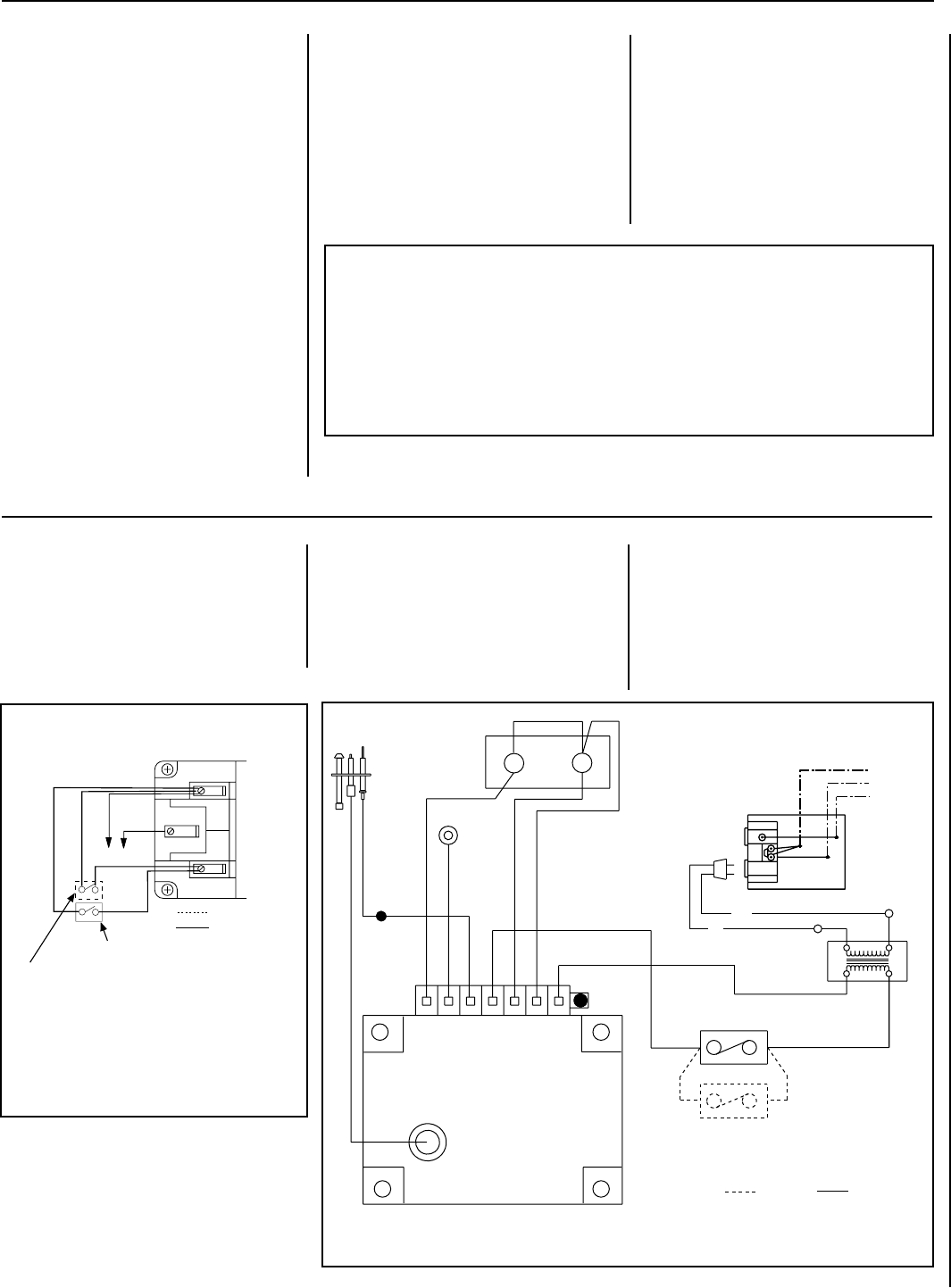
Millivolt Wiring Diagram
If any of the original wire as supplied must be replaced,
it must be replaced with Type AWM 105 C – 18 GA. wire.
*OR OPTIONAL WALL-MOUNTED ON/OFF SWITCH OR
OPTIONAL REMOTE CONTROL RECEIVER
*Turn the appliance-mounted ON/OFF burner control switch
to the OFF position if an optional
control switch is installed.
Factory Wired
Field Wired
Schematic Representation Only
APPLIANCE-MOUNTED ON/OFF SWITCH
ELECTRONIC
WIRING DIAGRAM
BLK
W120 V.
24 V.
TRANSF
ELECTRONIC IGNITION
CONTROL BOARD
*WALL MOUNTED ON/OFF SWITCH (OPTIONAL)
OR REMOTE CONTROL RECEIVER
APPLIANCE MOUNTED
ON/OFF SWITCH
PILOT BURNER
IGNITER-SENSOR
ASSEMBLY GAS VALVE
EV2 EV1
GROUND
CONNECTOR
GREEN LED
WHITE (6)
WHITE (20)
ORANGE (20)
BLACK (20)
PURPLE (9)
GREEN (12)
BLUE (20)
BLACK (16)
WHITE
FIELD WIRED FACTORY WIRED
*Turn The Appliance-Mounted ON/OFF Burner Control Switch
To The OFF Position If An Optional Control Switch Is Installed
Black
White
Ground
Junction Box
120 VAC
Figure 18 - Millivolt Wiring Diagram
Figure 19 - Electronic Wiring Diagram
NOTE: DIAGRAMS & ILLUSTRATIONS ARE NOT TO SCALE.
WIRING DIAGRAMS
Wiring diagrams are provided here for reference
purposes only. This information is also provided
on schematics attached directly to the appliance
on a pullout panel located within the control
compartment.
CAUTION: LABEL ALL WIRES PRIOR TO
DISCONNECTION WHEN SERVICING
CONTROLS. WIRING ERRORS CAN
CAUSE IMPROPER AND DANGEROUS
APPLIANCE OPERATION.
ATTENTION: AU MOMENT DE
L'ENTRETIEN DES COMMANDES,
ÉTIQUETEZ TOUS LES FILS AVANT DE
LES DÉBRANCHER. DES ERREURS
DE CÁBLAGE PEU-VENT ENTRAÎNER
UN FONCTIONNEMENT INADÉQUAT
ET DANGEREUX.
ORDERING REPLACEMENT PARTS
A complete parts list is found at the end of
this manual. Use only parts supplied from the
manufacturer.
With proper care and maintenance, your appli-
ance will provide many years of enjoyment. If
you should experience any problem, first refer
to the troubleshooting guide in this manual. If
problem persists, contact your Lennox Hearth
Products dealer or distributor.
Normally, all parts should be ordered through
your Lennox Hearth Products distributor or
dealer. Parts will be shipped at prevailing prices
at time of order.
When ordering repair parts, always give the
following information:
1. The model number of the appliance.
2. The serial number of the appliance.
3. The part number.
4. The description of the part.
5. The quantity required.
6. The installation date of the appliance.
Fireplace Model Number ________________________________________________
Fireplace Serial Number _________________________________________________
Date Installed _________________________________________________________
Type of Gas Used in Fireplace ____________________________________________
Dealer Name _________________________________________________________
If you encounter any problems or have any
questions concerning the installation or ap-
plication of this system, please contact your
dealer or distributor.
LENNOX HEARTH PRODUCTS
1508 Elm Hill Pike, Suite 108
Nashville, TN 37210
visit us at www.Lennox.com
1-800-9-LENNOX
PRODUCT REFERENCE INFORMATION
We recommend that you record the important
reference information about your fireplace in
the space provided below.
Please call Lennox Hearth Products for the
phone number of your nearest Lennox Hearth
Products dealer who will answer your questions
or address your concerns.
LENNOX HEARTH PRODUCTS • MONTEBELLO® DV GAS FIREPLACES (LSM40/45MN-2, LSM40/45MP-2, LSM40/45EN-2) • CARE AND OPERATION INSTRUCTIONS

16
NOTE: DIAGRAMS & ILLUSTRATIONS ARE NOT TO SCALE.
LENNOX HEARTH PRODUCTS • MONTEBELLO® DV GAS FIREPLACES (LSM40/45MN-2, LSM40/45MP-2, LSM40/45EN-2) • CARE AND OPERATION INSTRUCTIONS
Product Reference Information
Cat.
No.
Fireplace
Model
Ship.
Wt.
Ship.
Volume
H4793 LSM40MN-2 261 lb. 45.8 cu. ft.
H4794 LSM40MP-2 268 lb. 45.8 cu. ft.
H4797 LSM40EN-2 307 lb. 57.1 cu. ft.
H4795 LSM45MN-2 307 lb. 57.1 cu. ft.
H4796 LSM45MP-2 307 lb. 57.1 cu. ft.
H4798 LSM45EN-2 307 lb. 57.1 cu. ft.
Digital Wall Thermostat
The wall thermostat kit provides temperature control
for optimum comfort.
Wall Thermostat, Millivolt
Cat. No. Model No. Description
H4635 DWTK Wall Thermostat Kit,
White
ACCESSORY COMPONENTS
ON/OFF Wall Switch Kit
The ON/OFF wall switch kit may be used to control the
operation of the fireplace burner as an alternative to
the unit mounted ON/OFF switch. Install the ON/OFF
wall switch in a convenient location near the fireplace.
ON/OFF Wall Switch Kit
Cat. No. Model Description
85L87 FWSK Wall Switch
Standard Remote Control System
The Model RCL (Standard) Remote Control System,
features a simplistic OFF/ON control function for the
fireplace. This model includes a hand-held transmitter,
a remote receiver with wall-mount cover plate and
all hardware required to install the unit. The remote
receiver can be wall or hearth mounted.
The transmitter has ON and OFF functions that are
activated by pressing either button on the face of
the transmitter. When a button on the transmitter
is pressed, a signal light illuminates briefly to verify
that a signal has been sent.
The Model RCL is designed to operate with all mil-
livolt ignition systems, as well as electronic ignition
systems. It may be installed with use for either
natural gas or propane gas appliances. The RCL
offers ease of installation and allows you to execute
on-off commands to the fireplace effortlessly with
one simple motion.
The Model RCL comes complete with detailed operat-
ing instructions.
Flame Modulating Remote Control
Flame Modulating Remote Controls were developed
to provide a safe, reliable and user-friendly remote
control system for appliances equipped with a Millivolt
Gas Valve. A detailed set of instructions are included
with each remote.
(ref. Instruction P/N 750130M)
Bag of Glowing Embers
Bag of Volcanic Stone
Bag of Vermiculite
Replacement ember material, volcanic stone and
vermiculite are available for use with these appliances.
Order them to replace materials as part of the periodic
maintenance of the appliance.
Firebox Accessories
Cat. No. Model Description
88L53 FGE Bag of Glowing Embers
80L42 FDVS Bag of Volcanic Stone
H6319 -- Bag of Vermiculite
(FDVS Instruction P/N 750010M)
Remote Control Kit, Standard
Cat. No. Model No. Description
H0249 RCL Remote Control System
(Standard)
(ref. Instruction P/N 750127M)
Flame Modulating Remote Control Kits
Cat. No. Model No. Description
H0301 RCL-MN Natural Gas
H0302 RCL-ML Propane Gas
Touch-Up Paint Kit
Repair of minor scratches and
discoloration of the appliances
black painted surfaces may be
accomplished with the touch-up
paint kit.
Touch-Up Paint (Black) Kit
Cat. No. Model Description
90L73 FTPK-B Black Paint Kit
P
A
I
N
T
(ref. Instruction P/N 750050M)

17
NOTE: DIAGRAMS & ILLUSTRATIONS ARE NOT TO SCALE.
LENNOX HEARTH PRODUCTS • MONTEBELLO® DV GAS FIREPLACES (LSM40/45MN-2, LSM40/45MP-2, LSM40/45EN-2) • CARE AND OPERATION INSTRUCTIONS
ACCESSORY COMPONENTS
(continued)
Brick Liner Kits
The brick panel liner kits include ceramic panels
of the side and rear walls. The panels have
brick-like features in relief.
Brick Liner Kits
LSM40-2
H2219 BLKR-LSM40 Buff Rustic
H4801 BLK-REDR-LSM40 Red Rustic
H2220 BLKH-LSM40 Buff Herringbone
H4803 BLK-REDH-LSM40 Red Herringbone
H2221 BLKC-LSM40 Red Old Cottage
H2222 BLKB-LSM40 Black
LSM45-2
H2223 BLKR-LSM45 Buff Rustic
H2224 BLKH-LSM45 Buff Herringbone
H2225 BLKC-LSM45 Red Old Cottage
H2226 BLKB-LSM45 Black
H4802 BLK-REDR-LSM45 Red Rustic
H4804 BLK-REDH-LSM45 Red Herringbone
Birch Logs
Rustic Oak
Log Sets
Choose from two finely crafted log sets with
detailing that replicates the natural look of
real wood.
Log Sets
Cat. No. Model Description
LSM40-2 and LSM45-2
H4799 LOG-OAK-LSM-2 Oak Log Set
H4800 LOG-BIR-LSM-2 Birch Log Set
(ref. Instruction P/N 750182M)
Andiron Door Kits
The andiron kits attach to the grate assembly
without the use of hardware.
CLASSIC
MISSION
Andiron Door Kits
Fits
Fireplace
Models
Catalog No. (Model)
Mission Classic
LSM40-2 &
LSM45-2 H2227
(AKM-LSM) H2228
(AKC-LSM)
(ref. Instruction P/N 750183M)
Barrier Screen Kits
These Barrier Screen Panel kits can be installed
on the glass enclosure panel to help prevent
direct human contact with the hot glass surface.
Barrier Screen Kits
Cat. No. Model Description
LSM40-2
H4805 BSK40 Barrier Screen
LSM45-2
H4806 BSK45 Barrier Screen
(ref. Instruction P/N 750184M)
Classic Screen Kits
These Screen kits can be installed on the glass
enclosure panel to help prevent direct human
contact with the hot glass surface.
Arch Screen Kits
These Arch Screen kits can be installed on the
glass enclosure panel to help prevent direct
human contact with the hot glass surface.
Dual Arch Screen Kits
These Dual Arch screen kits can be installed
on the glass enclosure panel to help prevent
direct human contact with the hot glass surface.
Dual Arch Screen Kits
Cat. # Model Description
H5051 DASK-LSM40-2 Dual Arch Screen
H5054 DASK-LSM45-2 Dual Arch Screen
Classic Screen Kits
Cat. No. Model Description
H5052 SK-LSM40-2 Classic Screen Kit
H5055 SK-LSM45-2 Classic Screen Kit
Arch Screen Kits
Cat. No. Model Description
H5053 ASK-LSM40-2 Arch Screen Kit
H5056 ASK-LSM45-2 Arch Screen Kit
(ref. Instruction P/N 750184M)
(ref. Instruction P/N 750184M)
(ref. Instruction P/N 750184M)

18
NOTE: DIAGRAMS & ILLUSTRATIONS ARE NOT TO SCALE.
LENNOX HEARTH PRODUCTS • MONTEBELLO® DV GAS FIREPLACES (LSM40/45MN-2, LSM40/45MP-2, LSM40/45EN-2) • CARE AND OPERATION INSTRUCTIONS
LIGHTING INSTRUCTIONS – MILLIVOLT GAS VALVE
FOR YOUR SAFETY READ BEFORE LIGHTING
A. This appliance has a pilot which must be lighted with a piezo
igniter. When lighting the pilot, follow these instructions
exactly.
B. BEFORE LIGHTING smell all around the appliance area for gas.
Be sure to smell next to the floor because some gas is heavier
than air and will settle on the floor.
WHAT TO DO IF YOU SMELL GAS
• Do not try to light any appliance.
• Do not touch any electric switch; do not use any phone in your
building.
TO TURN OFF GAS TO APPLIANCE
1. Set the thermostat to the lowest setting.
2. Turn off all electric power to the appliance, if service is
to be performed
3. Remove control access panel.
4. Depress gas control knob slightly and turn clockwise
to “OFF.” Do not force.
5. Close control access panel.
LIGHTING INSTRUCTIONS
1. STOP! Read the safety information above on this Page.
2. Set the thermostat to the lowest setting, if applicable.
3. Turn off all electric power to the appliance, if applicable.
4. Remove the control access panel.
5. Push in gas control knob slightly and turn clockwise
to “OFF.”
7. Push in gas control knob slightly and turn counterclockwise
to “PILOT.”
8. Push in control knob all the way and hold in. Immediately light the
pilot by triggering the spark igniter (pushing the button) until pilot
lights. Continue to hold the control knob in for about 1-1/2 minutes
after the pilot is lit. Release knob and it will pop back up. Pilot should
remain lit. If it goes out, repeat steps 5 through 8.
• If knob does not pop up when released, stop
and immediately call your service technician
or gas supplier.
• If pilot will not stay lit after several
tries, turn the control knob to “OFF”
and call your service technician or
gas supplier.
9. Turn gas control knob counterclockwise
to “ON.”
10. Close control access panel.
11. If the appliance will not operate, follow the instructions "To Turn Off
Gas To Appliance" and call your service technician or gas supplier.
• Immediately call your gas supplier from a neighbor’s phone.
Follow the gas supplier’s instructions.
• If you cannot reach your gas supplier, call the fire department.
C. Use only your hand to push in or turn the gas control knob.
Never use tools. If the knob will not push in or turn by hand,
do not try to repair it, call a qualified service technician. Force
or attempted repair may result in a fire or an explosion.
D. Do not use this appliance if any part has been under water.
Immediately call a qualified service technician to inspect the
appliance and to replace any part of the control system and
any gas control which has been under water.
Note: Knob cannot be turned from “PILOT” to “OFF”
unless the knob is pushed in slightly. Do not force.
6. Wait five (5) minutes to clear out any gas. Then smell
for gas, including near the floor. If you smell gas, STOP!
Follow “B” in the safety information above (to the left) on
this label. If you don’t smell gas, go to the next step.
H
I
L
O
W
TPTH TP TH
P
I
L
O
T
P
I
L
O
T
O
N
it
O
F
F
OUT
IN
WARNING: IF YOU DO NOT FOLLOW THESE INSTRUCTIONS EXACTLY, A FIRE OR EXPLOSION
MAY RESULT CAUSING PROPERTY DAMAGE, PERSONAL INJURY OR LOSS OF LIFE.

19
REMARQUE : LES SCHÉMAS ET LES ILLUSTRATIONS NE SONT PAS À L’ÉCHELLE
LENNOX HEARTH PRODUCTS • MONTEBELLO® DV GAS FIREPLACES (LSM40/45MN-2, LSM40/45MP-2, LSM40/45EN-2) • CARE AND OPERATION INSTRUCTIONS
INSTRUCTIONS D’ALLUMAGE – VANNE GAZ MILLIVOLT
INSTRUCTIONS D'ALLUMAGE
POUR PLUS DE SÉCURITÉ, LIRE AVANT D’ALLUMER
A. Cet appareil est muni d’une veilleuse qui doit être allumée avec un
allumeur piézo-électrique. Lorsque vous allumez la veilleuse, suivre
exactement ces instructions.
B. AVANT L’ALLUMAGE: Avant d’allumer la veilleuse, reniflez tout autour
de l’appareil pour déceler une odeur de gaz. Reniflez près du plancher,
car certains gaz sont plus lourds que l’air et peuvent s’accumuler au
niveau du sol.
QUE FAIRE SI VOUS SENTEZ UNE ODEUR DE GAZ :
• Ne pas tenter d’allumer d’appareil.
• Ne touchez à aucun interrupteur ; ne pas vous servir des télépho-
nes se trouvant dans le bâtiment.
• Appelez immédiatement votre fournisseur de gaz depuis un voisin.
Suivez les instructions du fournisseur.
• Si vous ne pouvez rejoindre le fournisseur, appelez le service des
incendies.
C. Ne pousser ou tourner la manette d’admission du gaz qu’à la main. Ne
jamais employer d’outil à cette fin. Si la manette reste coincée, ne ten-
tez pas de la réparer; appelez un technicien qualifié. Quiconque tente
de forcer la manette ou de la réparer peut provoquer une explosion ou
un incendie.
D. N’utilisez pas cet appareil s’il a été plongé dans l’eau, même partielle-
ment. Faites inspecter l’appareil par un technicien qualifié et remplacez
toute partie du système de contrôle et toute commande qui ont été
plongés dans l’eau.
1. Tournez l’interrupteur mural à la position d’arrêt “OFF”. La veilleuse
restera allumée jusqu’au retour du service normal.
2. Pour une fermeture complète, tournez l’interrupteur mural à la posi-
tion d’arrêt “OFF”.
3. Ouvrez le compartiment de contrôle du bas.
POUR FERMER LE GAZ QUI ALIMENTE L’APPAREIL
4. Enfoncez légèrement le bouton de réglage du gaz et tournez-le dans
le sens des aiguilles d’une montre jusqu’à la position
d’arrêt “OFF”. Ne forcez pas le bouton.
5. Fermez le compartiment de contrôle du bas.
8. Enfoncez le bouton de réglage jusqu’au fond et gardez-le enfoncé.
Allumez immédiatement la veilleuse en déclenchant l’allume-gaz
à étincelle (en poussant le bouton) jusqu’à ce que la veilleuse
s’enflamme. Continuez de tenir le bouton de réglage enfoncé pen-
dant environ 90 secondes après l’allumage de la veilleuse. Relâ-
chez le bouton et il sortira subitement. La veilleuse devrait rester
allumée. Si elle s’éteint, répétez les étapes 5 à 8 inclusivement.
• Si le bouton ne sort pas automatiquement après avoir été relâché,
arrêtez immédiatement et téléphonez à votre technicien de service
ou à votre fournisseur de gaz.
• Si la veilleuse refuse de rester al-
lumée après plusieurs tentatives,
tournez le bouton de réglage jusqu’à
sa position d’arrêt “OFF” et télé-
phonez à votre technicien de service
ou à votre fournisseur de gaz.
9. Tournez le bouton de réglage du gaz
en sens inverse des aiguilles d’une
montre jusqu’à sa position de marche “ON”.
10. Fermez le compartiment de contrôle du bas.
11. Si l’appareil ne fonctionne pas, suivre les instructions intitulées
“Pour fermer le gaz qui alimente l’appareil” et appeler un tech-
nicien ou le fournisseur de gaz.
Remarque: Il est impossible de tourner le bouton de “PILOT” à “OFF” à
moins qu’il ne soit légèrement enfoncé. Ne le forcez pas.
6. Attendre cinq (5) minutes pour laisser échapper tout le gaz. Reniflez
tout autour de l’appareil, y compris près du plancher, pour déceler
une odeur de gaz. Si vous sentez une odeur de gaz, ARRÊTEZ ! Pas-
sez à l’étape B des instructions de sécurité sur la portion supérieure
(à gauche) de cette étiquette. S’il n’y a pas d’odeur de gaz, passez à
l’étape suivante.
7. Enfoncez légèrement le bouton de réglage du gaz et tournez-le en
sens inverse des aiguilles d’une montre jusqu’à la position de veil-
leuse “PILOT”.
H
I
L
O
W
TPTH TP TH
P
I
L
O
T
P
I
L
O
T
O
N
it
O
F
F
OUT
IN
1. ARRÊTEZ ! Lisez les instructions de sécurité sur la portion supéri-
eure de cette étiquette.
2. Ouvrez le compartiment de contrôle du bas.
3. Tournez l’interrupteur mural à la position d’arrêt “OFF”.
4. Assurez-vous que la soupape d’arrêt de la canalisation principale est
ouverte.
5. Enfoncez légèrement le bouton de réglage du gaz et tournez-le dans
le sens des aiguilles d’une montre jusqu’à la position
d’arrêt “OFF”.
AVERTISSEMENT. QUICONQUE NE RESPECTE PAS À LA LETTRE LES INSTRUCTIONS DANS LA PRÉSENTE NOTICE RISQUE
DE DÉCLENCHER UN INCENDIE OU UNE EXPLOSION ENTRAÎNANT DES DOMMAGES, DES BLESSURES OU LA MORT.

20 NOTE: DIAGRAMS & ILLUSTRATIONS ARE NOT TO SCALE.
LENNOX HEARTH PRODUCTS • MONTEBELLO® DV GAS FIREPLACES (LSM40/45MN-2, LSM40/45MP-2, LSM40/45EN-2) • CARE AND OPERATION INSTRUCTIONS
A. This appliance is equipped with an ignition device which
automatically lights the pilot. Do not try to light the pilot
by hand.
B. BEFORE OPERATING smell all around the appliance area
for gas. Be sure to smell next to the floor because some
gas is heavier than air and will settle on the floor.
WHAT TO DO IF YOU SMELL GAS
• Do not try to light any appliance.
• Do not touch any electric switch; do not use any phone
in your building.
FOR YOUR SAFETY READ BEFORE OPERATING
• Immediately call your gas supplier from a neighbor’s
phone. Follow the gas supplier’s instructions.
• If you cannot reach your gas supplier, call the fire depart-
ment.
C. If any portion of this appliance does not operate as the
instructions indicate, do not try to repair it, call a qualified
service technician. Do not use tools. Force or attempted
repair may result in a fire or explosion.
D. Do not use this appliance if any part has been under
water. Immediately call a qualified service technician
to inspect the appliance and to replace any part of the
control system and any gas control which has been under
water.
OPERATING INSTRUCTIONS — ELECTRONIC
1. For complete shut-down, turn remote wall switch to "OFF" or
set the thermostat to the lowest setting, if applicable.
2. Turn the ON/OFF switch to “OFF”, if Step 1 is not applicable.
3. Close the main line shut-off valve.
TO TURN OFF GAS TO APPLIANCE
OPERATING INSTRUCTIONS
1. STOP! Read the safety information above on this Page.
2. Turn remote wall switch to "OFF" or set the thermostat to
lowest setting, if applicable.
3. Turn the ON/OFF switch to "OFF" if Step 2 is applicable,
this ON/OFF switch should always be in the "OFF" posi-
tion.
4. Verify main line shut-off valve is open.
5. This appliance is equipped with an ignition device which au-
tomatically lights the burner. Do Not try to light the burner
by hand.
6. Wait five (5) minutes to clear out any gas. Then smell
for gas, including near the floor. If you smell gas, STOP!
Follow “B” in the safety information above (to the left) on
this label. If you don’t smell gas, go to the next step.
7. Turn "ON" all electrical power to appliance (remote wall
switch), or set the thermostat to the desired setting, if ap-
plicable.
8. Turn the ON/OFF switch on the appliance to "ON", if
Step 7 is not applicable.
9. If the appliance will not operate, follow the instructions
"To Turn Off Gas To Appliance" and call your service tech-
nician or gas supplier.
TO SHUT OFF
1. Turn off all electrical power to the appliance (remote wall
switch) or set the thermostat to the lowest setting, if ap-
plicable.
HI
LO
Gas Valve
WARNING: IF YOU DO NOT FOLLOW THESE INSTRUCTIONS EXACTLY, A FIRE OR EXPLOSION
MAY RESULT CAUSING PROPERTY DAMAGE, PERSONAL INJURY OR LOSS OF LIFE.

21
REMARQUE : LES SCHÉMAS ET LES ILLUSTRATIONS NE SONT PAS À L’ÉCHELLE
LENNOX HEARTH PRODUCTS • MONTEBELLO® DV GAS FIREPLACES (LSM40/45MN-2, LSM40/45MP-2, LSM40/45EN-2) • CARE AND OPERATION INSTRUCTIONS
INSTRUCTIONS D’ALLUMAGE — ELECTRONIC
INSTRUCTIONS DE MISE EN MARCHE
POUR PLUS DE SÉCURITÉ LIRE AVANT DE METTRE EN MARCHE
A. Cet appareil est muni d’un dispositif d’allumage qui allume
automatiquement la veilleuse. Ne tentez pas d’allumer la veil-
leuse manuellement.
B. AVANT DE FAIRE FONCTIONNER: reniflez tout autour de
l’appareil pour déceler une odeur de gaz. Reniflez près du
plancher, car certains gaz sont plus lourds que l’air et peuvent
s’accumuler au niveau du sol.
QUE FAIRE SI VOUS SENTEZ UNE ODEUR DE GAZ :
• Ne pas tenter d’allumer d’appareil.
• Ne touchez à aucun interrupteur; ne pas vous servir des
téléphones se trouvant dans le bâtiment.
• Appelez immédiatement votre fournisseur de gaz depuis un
voisin. Suivez les instructions du fournisseur.
• Si vous ne pouvez rejoindre le fournisseur, appelez le service
des incendies.
C. Si un élément de cette unité ne fonctionne pas tel que
décrit dans les instructions, n’essayez pas de le réparer,
appelez un technicien qualifié. N’utilisez-pas d’outils. Le
fait de forcer la manette ou de la réparer peut déclencher
une explosion ou un incendie.
D. N’utilisez pas cet appareil s’il a été plongé dans l’eau,
même partiellement. Faites inspecter l’appareil par un
technicien qualifié et remplacez toute partie du système
de contrôle et toute commande qui ont été plongés dans
l’eau.
1. ARRÊTEZ ! Lisez les instructions de sécurité sur la portion
supérieure (à gauche) de cette étiquette.
2. Tournez l’interrupteur mural à la position d’arrêt “OFF” ou plaez
le thermostat à plssible, si requis.
3. Tournez l’interrupteur "marche/arrêt" à la position "arrêt" (Off) si
l'etape 2 est appropriee. Cet interrupteur "marche/arrêt" devrait
toujours être en position "arrêt" (Off).
4. Assurez-vous que la soupape d "arrêt" de la canalisation prin-
cipale est ouverte.
5. Cet appareil est êquipê d'un dispositif d'allumage qui allume
automatiquement le bruleur. N'essayez pas d'allumer le bruleur
à la main.
6. Attendre cinq (5) minutes pour laisser échapper tout le gaz.
Reniflez tout autour de l’appareil, y compris près du plancher,
pour déceler une odeur de gaz. Si vous sentez une odeur de
gaz, ARRÊTEZ ! Passez à l’étape B des instructions de sécurité
sur la portion supérieure (à gauche) de cette étiquette. S’il n’y
a pas d’odeur de gaz, passez à l’étape suivante.
7. Tournez l'interrupteur mural à distance à la position "marche"
(On) ou placez le thermostat à la temperature désarée, si
requis.
8. Tournez l'interupteur "marche/arrét" de l'appareil à la
position "marche" (On), si aucune odeur de gaz n a été
détectée à l'étape 6.
9. Si l’appareil ne se met pas en marche, suivre les in-
structions intitulées “Pour fermer le gaz qui alimente
l’appareil” et appeler un technicien ou le fournisseur de
gaz.
POUR ÉTEINDRE L’APPAREIL
1. Coupez tout le courant électrique qui alimente l’appareil
(interrupteur mural) ou placez le thermostat à la plus basse
température, si requis.
COMMENT COUPER L’ADMISSION DE GAZ DE L’APPAREIL
3. Fermez la soupape d’arrêt de la canalisation principale.
1. Pour une fermeture complète, tournez l’interrupteur mural à la
position d’arrêt “OFF”.
2. Tournez la manette de réglage du gaz à la position d’arrêt “OFF”.
Ne la forcez pas.
HI
LO
Vue De Face
AVERTISSEMENT: SI VOUS NE SUIVEZ PAS CES INSTRUCTIONS À LA LETTRE, IL POURRAIT S’EN SUIVRE UN INCENDIE OU
UNE EXPLOSION CAUSANT DES DOMMAGES MATÉRIELS, DES BLESSURES CORPORELLES OU MÊME DES PERTES DE VIE.

22
LENNOX HEARTH PRODUCTS • MONTEBELLO® DV GAS FIREPLACES (LSM40/45MN-2, LSM40/45MP-2, LSM40/45EN-2) • CARE AND OPERATION INSTRUCTIONS
Annually (Before the onset of the Burning Season)
MAINTENANCE TASK ACCOMPLISHING PERSON PROCEDURE
Inspect/Clean Burner, Logs
and Controls
Qualified Service Technician Inspect valve and ensure it is properly operating. Check piping for
leaks. Vacuum the control compartment, fireplace logs and burner area.
Check Flame Patterns and Flame Height Qualified Service Technician Refer to Figure 13 (LSM40-2) or Figure 14 (LSM45-2) on Page 13 and
verify the flame pattern and height displayed by the appliance conforms
to the picture. Flames must not impinge on the logs. Ensure flames
are steady (not lifting or floating).
Inspect/Clean Pilot and Burner Qualified Service Technician Refer to Figure 16 (Millivolt) or Figure 17 (Electronic) on Page 14.
Remove any surface build-up on pilot and burner assembly. Wipe the
pilot nozzles, igniter/flame rod and hood. Ensure the pilot flame engulfs
the flame sensor as shown.
Check Vent System Qualified Service Technician Inspect the vent system at the top and at the base (within the firebox)
for signs of blockage or obstruction. Look for any signs of dislocation
or deterioration of the vent components. Note: Excessive condensation
can cause corrosion of caps, pipe & fittings (excessive condensation can
be caused by long lateral runs, too many elbows and/or exterior portions
of the system being exposed to cold weather). Also inspect wall straps
or plumbers's tape to ensure it is secure and in place.
Appliance Checkout Qualified Service Technician Perform the appropriate appliance checkout procedure detailed in this
manual.
Replace Glowing Embers Homeowner/Qualified Service
Technician
Remove old ember materials (rockwool) and vacuum the ember place-
ment area. Place new embers per instructions on Page 11.
Periodically (After the Burning Season)
MAINTENANCE TASK ACCOMPLISHING PERSON PROCEDURE
Clean Firebox Interior Homeowner Carefully remove logs, rockwool, volcanic stone and vermiculite. Vacuum
out interior of the firebox. Clean firebox walls and log grate. Replace
logs, rockwool, vermiculite and volcanic stone as detailed in this manual.
Check Flame Patterns and Flame Height Homeowner Refer to Figures 13 and 14 on Page 13 and verify the flame pattern and
height displayed by the appliance conforms to the picture. Flames must
not impinge on the logs.
Check Vent System Homeowner Inspect the vent system at the top and at the base (within the firebox)
for signs of blockage or obstruction. Look for any signs of dislocation
of the vent components.
Clean Front Glass Enclosure Panel Homeowner Clean as necessary following the directions provided in this manual. DO
NOT TOUCH OR ATTEMPT TO CLEAN GLASS WHILE HOT.
MAINTENANCE SCHEDULE
Turn off gas and electrical power to the fireplace and allow it to cool before cleaning or servicing the appliance.

23
LENNOX HEARTH PRODUCTS • MONTEBELLO® DV GAS FIREPLACES (LSM40/45MN-2, LSM40/45MP-2, LSM40/45EN-2) • CARE AND OPERATION INSTRUCTIONS
SYMPTOM POSSIBLE CAUSES CORRECTIVE ACTION
1. Spark igniter will not light pilot after
repeated triggering of igniter button.
WARNING: if the pilot will not light
after 1 minute of attempting, wait
for at least 5 minutes for gas to
clear before attempting again.
A. Defective igniter
(no spark at electrode).
Check for spark at electrode and pilot; if no spark and
electrode wire is properly connected, replace igniter.
B. Defective or misaligned electrode at pilot
(spark at electrode).
Using a match, light pilot. If pilot lights, turn off pilot
and trigger the igniter button again. If pilot lights, an
improper gas mixture caused the bad lighting and a
longer purge period is recommended. If pilot will not
light – check gap at electrode and pilot – should be 1/8"
to have a strong spark. If gap measures 1/8", replace
pilot (see Figures 16 or 17 on Page 14).
C. Gas supply pressure errant. Check inlet gas pressure. It should be within the limits
as marked on the rating plate.
D. Pilot orifice plugged. Clean or replace pilot orifice.
2. Pilot will not stay lit after
carefully following the lighting
instructions.
A. Defective pilot generator
(thermocouple)
Check pilot flame, it must impinge on thermocouple
(see Figures 16 or 17 on Page 14). Clean and/or
adjust pilot for maximum flame impingement on
thermocouple. Ensure that the connection between
the valve and thermocouple are tight and secure.
3. Pilot burning, no gas to burner, Valve
knob “ON,” and the (standard) burner
OFF/ON switch is “ON." Read impor-
tant note below.
IMPORTANT NOTE: If an optional
*remote switch is used for burner
operation, if the standard burner
OFF/ON switch is still installed on
appliance it must be in the "OFF"
position.
*Optional remote switch kits - wall
switch, wall thermostat or remote
control.
A. Wall switch or wires defective. Check wall switch and wires for proper connections.
Jumper wire across terminals at wall switch, if burner
comes on, replace defective wall switch. If okay, jumper
wires across wall switch wires at valve, if burner comes
on, wires are faulty or connections are bad.
B. Thermopile may not be generating suf-
ficient millivolts.
Check thermopile with millivolt meter. Take reading
at thermopile terminals of gas valve. Should read
325 millivolts minimum with optional wall switch
“OFF.” Replace faulty thermopile if reading is below
specified minimum.
C. Plugged burner orifice. Check burner orifice for blockage and remove.
D. OFF/ON Switch & *Remote Switch are in
the "ON" position resulting in excessive
resistance.
When turning on the burner using a *remote switch,
ensure that the standard OFF/ON switch is in the "OFF"
position. If both switches are in the ON position, it
may result in excessive resistance (& millivolt drain-
age) and the burner may not come on.
4. Frequent pilot/burner outage prob-
lem.
A. Pilot flame may be too low or blowing
(high) causing the pilot/valve safety to drop
out.
Clean and/or adjust pilot flame for maximum flame
impingement on thermocouple (see Figures 16 or
17 on Page 14).
TROUBLESHOOTING GUIDE - MILLIVOLT GAS CONTROL SYSTEM
Note: Before troubleshooting the gas control system, make sure the external gas shut off valve, located at gas supply inlet, (and wall switch, if
applicable), is in the “ON” position.
Important: Valve system troubleshooting should only be accomplished by a qualified service technician.

24
LENNOX HEARTH PRODUCTS • MONTEBELLO® DV GAS FIREPLACES (LSM40/45MN-2, LSM40/45MP-2, LSM40/45EN-2) • CARE AND OPERATION INSTRUCTIONS
SYMPTOM POSSIBLE CAUSES CORRECTIVE ACTION
1. Nothing happens when ON/OFF switch is
turned on (pilot does not spark).
A. Low voltage/or bad lead wires. Check voltage on AC terminals of module. The value
should be around 24 VAC. Confirm that wire con-
nections are secure.
B. Damaged igniter wire. Check for visible cracked casing, cuts, etc.
C. Damaged pilot assembly. Check pilot assembly for visibly broken spark elec-
trode, etc.
D. Batteries Low Check voltage on D.C. terminal of batteries in remote
control. The value should be around 3.0V
2. The main burner does not light and the
igniter is sparking.
A. No fuel supply. Ensure that the gas supply is turned on.
B. Loose sensor wire. Ensure sensor wire connection is secure to purple
wire of ignition control.
C. Loose wires to valve. Ensure blue and white (2) wires connection is secure
to valve.
D. Air in the gas line. Purge gas line of air.
E. Low voltage. Test voltage at AC terminals of module for 24 VAC.
If no voltage, replace module.
Check electrical connections between module and gas
control. If okay, replace gas control (valve).
3. The main burner come "ON" but then go
"OFF".
A. Gas supply is turned "OFF". Turned gas supply to "ON".
B. Loose wire connection on valve or
ignition module.
Check wire connection.
C. Flame does not engulf flame sensor. Check location of sensor.
D. Obstructed vent system. Check vent system for obstructions.
4. The log and glass soot. A. Flame impingement on the log. Check for proper log placement.
B. Improper air shutter opening. Check for proper air shutter openings.
TROUBLESHOOTING GUIDE - ELECTRONIC GAS CONTROL SYSTEM
Note: Before troubleshooting the gas control system, make sure the external gas shut off valve, located at gas supply inlet, (and wall switch, if
applicable), is in the “ON” position.
Important: Valve system troubleshooting should only be accomplished by a qualified service technician.

25
LENNOX HEARTH PRODUCTS • MONTEBELLO® DV GAS FIREPLACES (LSM40/45MN-2, LSM40/45MP-2, LSM40/45EN-2) • CARE AND OPERATION INSTRUCTIONS
REPLACEMENT PARTS LIST
Gas Controls - SIT Millivolt
Item
No.
Description Natural Propane
Cat. No. Qty. Cat. No. Qty.
30 Gas Valve, SIT, Millivolt 43K07 1 88J53 1
31 Piezo Igniter 10K86 1 10K86 1
32 Pilot Assembly H2291 1 H2292 1
33 Pilot Generator H2294 1 H2294 1
34 Thermocouple H2295 1 H2295 1
35 Pilot Tube H2296 1 H2296 1
36 Electrode and Cable H2297 1 H2297 1
Gas Controls - SIT Electronic
Item
No.
Description Natural Gas Propane Gas
Part
No.
Qty. Part No. Qty.
** Gas Train Assembly Electronic
LSM40EN
H4190 1 See Note
u
1
** Gas Train Assembly Electronic
LSM45EN
H4193 1 See Note
u
1
40 Gas Valve, SIT 99K88 1 99K89 1
41 Pilot Assembly H2298 1 See Note
v
1
42 Transformer 42J32 1 42J32 1
43 Ignition Module (with wire
harness) H1167 1 H1167 1
uIf a propane gas train assembly is needed, order catalog number H4190 (for
model LSM40-2) or H4193 (for model LSM45-2), NG gas train assembly as
well as conversion kit, cat. no. H3238 (for model LSM40-2) or H4813 (for
model LSM45-2)
vIf a propane gas pilot assembly is needed, order H2298 (NG pilot assembly)
as well as conversion kit, cat. no. H3238 (for model LSM40-2) or H4813 (for
model LSM45-2)
Item
No.
Description LSM40-2 LSM45-2
Cat.
No.
Qty. Cat. No. Qty.
1 Brick Liner Kit (a) - Buff Rustic
Brick Liner Kit (b) - Red Rustic
Brick Liner Kit (c) - Buff Herringbone
Brick Liner Kit (d) - Red Herringbone
Brick Liner Kit (e) - Red Old Cottage
Brick Liner Kit (f) - Black
H2219
H4801
H2220
H4803
H2221
H2222
1
1
1
1
1
1
H2223
H4802
H2224
H4804
H2225
H2226
1
1
1
1
1
1
2 Door Modesty Shield H4808 1 H4809 1
3 Log Set (Oak) H4799 1 H4799 1
3 Log Set (Birch) H4800 1 H4800 1
4 Enclosure, Glass Door H2281 1 H2282 1
5 Spring Latch Assembly H2274 2 H2274 2
6 Burner Assembly H4817 1 H4817 1
7 Venturi H1428 1 H1428 1
8 Gasket - Venturi 43K85 1 43K85 1
9 Access Plate H2277 1 H2277 1
10 Screen Rod H2278 1 H2279 1
11 Screen H1427 2 H1169 2
12 Gasket, Access Plate H1452 1 H1452 1
13 Gas Line Tubing H2283 1 H2284 1
14 Connector, Male H2285 1 H2285 1
15 Orifice, Natural Gas H2286 1 H2288 1
15 Orifice, Propane Gas H2287 1 H4816 1
16 Bag of Rockwool 88L53 1 88L53 1
17 Grate Assembly H4907 1 H4907 1
18 On/Off Control Switch 80L41 1 80L41 1
19 Gas Line, Flexible Connection 93L32 1 93L32 1
20 Modesty Panel, Right Side H3371 1 H3372 1
21 Modesty Panel, Left Side H3373 1 H3374 1
22 Floor Panel H3369 1 H3370 1
23 Bag of Volcanic Stone (lava rock) 80L42 1 80L42 2
24 Bag of Vermiculite H3696 1 H3696 1
25 Barrier Screen Panel H4805 1 H4806 1
Contact an Authorized Lennox Hearth Products dealer to obtain any of
these parts. Never use substitute materials. Use of non-approved parts
can result in poor performance and safety hazards.
WARNING
Failure to position the parts in accordance with these
diagrams or failure to use only parts specifically
approved with this appliance may result in property
damage or personal injury.
AVERTISSEMENT
Risque de dommages ou de blessures si les pièces
ne sont pas installées conformément à ces schémas
et ou si des pièces autres que celles spécifiquement
approuvées avec cet appareil sont utilisées.

26
REPLACEMENT PARTS
41
40 31
30
43
33
32
34
42
36
35
16
7
18
8
6
5
9
17
12
4
14
13
HI
LO
11
10
22
21
20
15 23
24
25
19
1
1
3
2
1
1
(Rustic Pattern Shown)
NOTE: DIAGRAMS & ILLUSTRATIONS ARE NOT TO SCALE.
LENNOX HEARTH PRODUCTS • MONTEBELLO® DV GAS FIREPLACES (LSM40/45MN-2, LSM40/45MP-2, LSM40/45EN-2) • CARE AND OPERATION INSTRUCTIONS

27
NOTE: DIAGRAMS & ILLUSTRATIONS ARE NOT TO SCALE.
LENNOX HEARTH PRODUCTS • MONTEBELLO® DV GAS FIREPLACES (LSM40/45MN-2, LSM40/45MP-2, LSM40/45EN-2) • CARE AND OPERATION INSTRUCTIONS
NOTES

28
NOTE: DIAGRAMS & ILLUSTRATIONS ARE NOT TO SCALE.
(NJC)
LENNOX HEARTH PRODUCTS • MONTEBELLO® DV GAS FIREPLACES (LSM40/45MN-2, LSM40/45MP-2, LSM40/45EN-2) • CARE AND OPERATION INSTRUCTIONS
Printed in U.S.A. © 2005/2011 Lennox Hearth Products
P/N 875027M Rev. H 06/2011
Lennox Hearth Products reserves the right to make changes at any time, without notice, in design,
materials, specifications, prices and also to discontinue colors, styles and products.
Consult your local distributor for fireplace code information.
1508ElmHillPike,Suite108•Nashville,TN37210