Lenovo K4 Ug V1.0 Sl R Online User Manual Idea Centre Series Guide (SL) K410 Desktop (ideacentre)
2012-05-07
User Manual: Lenovo Lenovo K4 Ug V1.0 Sl R Online Lenovo IdeaCentre K4 Series User Guide V1.0 (SL) K410 Desktop (ideacentre) K410 Desktop (ideacentre)
Open the PDF directly: View PDF
.
Page Count: 57
- Pomembne varnostne informacije
- Uporaba strojne opreme računalnika
- 1.1 Pogled sprednje strani ohišja
- 1.2 Pogled zadnje strani ohišja
- 1.3 Priključitev računalnika
- 1.4 7.1 Navodila za konfiguracijo zvoka
- 1.5 5.1 Navodila za konfiguracijo zvoka
- 1.6 Električne kable pravilno priključite v ozemljitvene električne vtičnice.
- 1.7 Predvajanje diskov Blu-ray (samo izbrani modeli)
- 1.8 Ožičena tipkovnica (samo izbrani modeli)
- 1.9 Trdi disk, ki podpira vroči preklop (samo izbrani modeli)
- 1.10 Stikalo za preklop med načini delovanja (samo nekateri modeli)
- Uporaba sistema za reševanje Rescue System
- Odpravljanje težav in potrditev nastavitev
- Priročnik za zamenjavo strojne opreme

Version 1.0 2012.02
Uporabniški priročnik
IdeaCentre K4 Series
Machine type: 10086/3109/4743 K430
10089/1168/4744 K410
10090/2556/4748 K415
31501122

Pomembne varnostne informacije
Pred uporabo tega priročnika je pomembno, da preberete in razumete vse
varnostne informacije, povezane s tem izdelkom. Glejte Priročnik z varnostnimi
in garancijskimi informacijami, ki ste ga prejeli z izdelkom in ki vsebuje najnovejše
varnostne informacije. Če preberete in razumete te varnostne informacije, boste
zmanjšali tveganje telesnih poškodb ali škode na izdelku.
Nevarnost: Bodite pozorni na izredno nevarne ali smrtne situacije.
Pozor: Bodite pozorni na morebitno škodo, ki lahko nastane na programih,
napravah ali podatkih.
Opomba: Bodite pozorni na te pomembne informacije.
© Copyright Lenovo 2012. Vse pravice pridržane.
OBVESTILO O OMEJENIH PRAVICAH: V primeru dobave podatkov ali računalniške
programske opreme v skladu s pogodbo Uprave za splošne zadeve GSA pri
uporabi, razmnoževanju in razkrivanju izdelkov veljajo omejitve iz Pogodbe
št. GS-35F-05925.
© 2012. Lenovo
1
Vsebina
Vsebina
Pomembne varnostne informacije
1. poglavje Uporaba strojne opreme računalnika ................... 1
1.1 Pogled sprednje strani ohišja .................................................2
1.2 Pogled zadnje strani ohišja .....................................................3
1.3 Priključitev računalnika ...........................................................6
1.4 7.1 Navodila za konguracijo zvoka........................................8
1.5 5.1 Navodila za konguracijo zvoka........................................9
1.6 Električne kable pravilno priključite
v ozemljitvene električne vtičnice. .........................................10
1.7 Predvajanje diskov Blu-ray (samo izbrani modeli)..................10
1.8 Ožičena tipkovnica (samo izbrani modeli) .............................11
1.9 Trdi disk, ki podpira vroči preklop (samo izbrani modeli) .......11
1.10 Stikalo za preklop med načini delovanja
(samo nekateri modeli) .........................................................14
2. poglavje Uporaba sistema za reševanje Rescue System ..... 19
2.1 OneKey Recovery ................................................................20
2.2 Namestitev gonilnikov in aplikacij .........................................20
2.3 Namestitev sistema ..............................................................21
2.4 Varnostno kopiranje sistema ................................................22
2.5 Obnovitev sistema ...............................................................22
2.6 Ustvarjanje obnovitvenega diska ..........................................22
3. poglavje Odpravljanje težav in potrditev nastavitev ......... 23
3.1 Odpravljanje težav z zaslonom .............................................24
3.2 Odpravljanje težav z zvokom ................................................25
3.3 Odpravljanje težav s programsko opremo ............................25
3.4 Odpravljanje težav z optičnimi pogoni in trdimi diski .............26
2Vsebina
3.5 Posebni pomisleki pri odpravljanju težav
v programu Windows ...........................................................27
3.6 Izvajanje dnevnih vzdrževalnih opravil ...................................28
4. poglavje Priročnik za zamenjavo strojne opreme ............. 29
4.1 Položaji ................................................................................33
4.2 Zamenjava strojne opreme ...................................................37
Dodatek. ......................................................................................49
Izjava o skladnosti s programom Energy Star ...............................50

Poglavje
V tem poglavju so opisane te
teme:
Predstavitev strojne opreme računalnika
Informacije o računalniških priključkih
Opomba: Opisivtempoglavjuselahko
razlikujejoodvašegaračunalnika,odvisno
odmodelainkonguracijračunalnika.
Uporabniški priročnik 1
Uporaba strojne opreme
računalnika

2Uporabniški priročnik
1.1 Pogled sprednje strani ohišja
Pozor: Pazite,daneblokirateprezračevalnihodprtinnaračunalniku.
Česoprezračevalneodprtineblokirane,seračunalniklahkopregreje.
Tipka za vklop/izklop
Indikator stikala za preklop med načini delovanja – VKLOP/IZKLOP
(samo nekateri modeli)
Indikator stanja trdega diska
Stikalo za preklop med načini delovanja (samo nekateri modeli)
Bralniki pomnilniških kartic (le pri nekaterih modelih)
Priključek USB
Priključek za mikrofon
Priključek za slušalke
Optični pogon (nekateri modeli so opremljeni le z enim optičnim pogonom)
Vrata za vroči priklop HDD (samo izbrani modeli)
Pozor: Voptičnipogonnevstavljajte3-palčnihdiskov.

3
Uporabniški priročnik
1.2 Pogled zadnje strani ohišja
IdeaCentre K430
Stikalo za izbiro napetosti (le nekateri modeli)
Napajalni priključek
HDMI priključek (samo nekateri modeli)
Priključki USB
Priključek DisplayPort (samo nekateri modeli)
Priključek VGA
Ethernetni priključek
Priključki za zvok
Priključek gračnega adapterja PCI Express X 16 (nekateri modeli so
opremljeni z gračno kartico)
Priključek adapterja PCI Express X 1 (nekateri modeli so opremljeni z WIFI-
kartico ali kartico za TV-sprejemnik)

4Uporabniški priročnik
IdeaCentre K410
Stikalo za izbiro napetosti (le nekateri modeli)
Napajalni priključek
Priključki USB
HDMI priključek (samo nekateri modeli)
Priključek VGA
Ethernetni priključek
Priključki za zvok
Priključek gračnega adapterja PCI Express X 16 (nekateri modeli so
opremljeni z gračno kartico)
Priključek adapterja PCI Express X 1 (nekateri modeli so opremljeni z WIFI-
kartico ali kartico za TV-sprejemnik)

5
Uporabniški priročnik
IdeaCentre K415
Stikalo za izbiro napetosti (le nekateri modeli)
Napajalni priključek
Priključki USB (vrata USB 4 do 6)
HDMI priključek (samo nekateri modeli)
Priključek VGA
Ethernetni priključek
Priključki za zvok
Priključek gračnega adapterja PCI Express X 16 (nekateri modeli so
opremljeni z gračno kartico)
Priključek adapterja PCI Express X 1 (nekateri modeli so opremljeni z WIFI-
kartico ali kartico za TV-sprejemnik)

6Uporabniški priročnik
1.3 Priključitev računalnika
Opomba: Navašemračunalnikumordanivsehpriključkov,opisanihvtem
poglavju.
1.3.1 Preverite položaj stikala za izbor napetosti na zadnji
strani računalnika. S kemičnim svinčnikom po potrebi
prestavite stikalo.
Opomba: Nanekaterihračunalnikihnistikalazaizbironapetosti.Taki
računalnikisamodejnonadzirajonapetost.
• Če je obseg napajalne napetosti od 100 do 127 V izmeničnega toka, nastavite
stikalo na 115 V.
• Če je obseg napajalne napetosti od 200 do 240 V izmeničnega toka, nastavite
stikalo na 230 V.
115
230
1.3.2 Osnovna navodila za priključke
Priključek Opis
Mikrofon Na ta priključek lahko priklopite na računalnik
mikrofon, kadar želite posneti zvok ali če
uporabljate programsko opremo, ki prepoznava
govor.
Slušalke Na ta priključek lahko priklopite na računalnik
slušalke, če želite poslušati glasbo ali druge zvoke,
ne da bi motili ljudi v bližini.
Vhodni avdio priključek Uporablja se za sprejem avdio signalov od
zunanje avdio naprave, kot je stereo sistem. Kadar
priključujete zunanjo avdio napravo, se kabel
priključi v izhodni avdio priključek naprave in v
vhodni avdio priključek računalnika.

7
Uporabniški priročnik
Izhodni avdio priključek Uporablja se za pošiljanje avdio signala iz
računalnika na zunanje naprave, kot so stereo
zvočniki (zvočniki z vgrajenimi ojačevalci), slušalke,
multimedijske tipkovnice ali na vhodni avdio
priključek na stereo sistemu ali drugi zunanji
snemalni napravi.
Priključek USB S tem priključkom povežite naprave, ki zahtevajo
USB-povezavo.
Ethernetni priključek S tem priključkom povežite računalnik na krajevno
omrežje tipa ethernet.
Priključek VGA Uporablja se za priključevanje monitorja VGA ali
drugih naprav, ki za monitor uporabljajo priključek
VGA.
Priključek DVI Uporablja se za priključevanje monitorja DVI ali
drugih naprav, ki za monitor uporabljajo priključek
DVI.
Priključek HDMI (dodatna
možnost)
Priključi se na priključek HDMI na zaslonu ali
televizorju.
Priključek DisplayPort (dodatna
možnost)
Uporablja se za priključitev visoko učinkovitega
monitorja, monitorja »Direct Drive« ali drugih
naprav, ki uporabljajo priključek DisplayPort.
Priključek za TV-sprejemnik
(dodatna možnost)
Ta možnost je podprta samo na sistemih z
dodatno kartico za TV-sprejemnik.
Opomba: Čejebilaračunalnikupriloženabrezžičnatipkovnicaalimiška,
sleditenavodilomzanamestitevtehnaprav.

8Uporabniški priročnik
1.4 7.1 Navodila za konguracijo zvoka
Pri priključitvi zvočnega sistema za prostorski zvok 7.1 uporabite spodnjo sliko:
Izhodni priključek S/PDIF Vhodni priključek za mikrofon
Priključek za izhod srednje/nizke
frekvence
Izhodni avdio priključek
Izhodni priključek prostorskega zvoka Vhodni avdio priključek
Opomba: Čeželitepodrobnejšenastavitve,klikniteStart → Nadzorna
plošča → Strojna oprema in zvok → Lenovo HD Audio Manager.Sledite
navodilomzakonguracijododatnihnastavitev.
Zvok kongurirate tako:
1. Z desno tipko miške kliknite ikono zvoka v vrstici z lastnostmi sistema in izberite
možnost zvokov, da nastavite zvoke v pojavnem pogovornem oknu.
2. V pogovornem oknu Predvajanje izberite napravo za predvajanje in kliknite
gumb Konguracija, da jo kongurirate.
3. V pojavnem pogovornem oknu Nastavitev zvočnikov v razdelku Zvočni kanali
izberite Prostorski zvok 7.1 in nato sledite navodilom za nastavitev zvočnikov.

9
Uporabniški priročnik
4. Po dokončani konguraciji lahko začnete uporabljati prostorski zvok 7.1.
Opomba: Česezgornjivmesnikizakonguracijozvokarazlikujejo
odvmesnikovvvašemračunalniku,uporabitezgornjanavodilalekot
referencozakonguracijozvočnenaprave,kipodpiraprostorskizvok7.1,
vsvojemdejanskemvmesnikuzakonguracijozvokainpreberitepomoč
zanadaljnjopomoč.
1.5 5.1 Navodila za konguracijo zvoka
(Ta navodila veljajo samo za modele osebnih
računalnikov, katerih matična plošča podpira pretvorbo
zvoka iz 2.0 stereo zvoka v 5.1-prostorski zvok.)
Ta model računalnika podpira pretvorbo stereo zvoka v 5.1-prostorski zvok.
Pri priklopu na 5.1-prostorsko avdio napravo upoštevajte naslednje smernice:
Sprednjikanalskizvok
Prostorskizvok
SredinskizvočnikLEF
Modervhodnipriključek
Zelenizhodnipriključek
Rozavhodnipriključekzamikrofon
Konguracije so sledeče:
1. Z desno tipko miške kliknite na ikono za zvok v sistemski vrstici in v pojavnem
pogovornem okencu izberite možnost zvoka za nastavitev zvoka.
2. Iz pogovornega okenca za predvajanje izberite predvajalno napravo in nato
kliknite na gumb za konguracijo, da jo kongurirate.
3. Iz pojavnega pogovornega okenca za nastavitev zvočnikov med avdio kanali
izberite 5.1-prostorski zvok, da nadaljujete z nastavitvijo zvočnikov, upoštevajoč
navodila na zaslonu.
4. Po konguraciji lahko uporabljate 5.1-prostorski zvok.

10 Uporabniški priročnik
Opomba: Česezgornjikonguracijskivmesnikizazvokrazlikujejood
vašegadejanskegaračunalnika,lahkozgornjekorakeuporabitekotsklicza
konguriranjeavdionapraves5.1-prostorskimzvokomvvašemdejanskem
konguracijskemvmesnikuzazvokinsizanadaljnjopomočpreberete
elektronskeinformacijezapomoč.
1.6 Električne kable pravilno priključite v ozemljitvene
električne vtičnice.
1.7 Predvajanje diskov Blu-ray (samoizbranimodeli)
Preverite priključke na svojem računalniku in zaslonu ter glede na to preglednico
izberite ustrezen kabel. Ker druge vrste kablov ne izpolnjujejo zahtev standarda
Blu-ray.
Če vaš računalnik nima ustreznega kabla, morate tega kupiti ločeno.
Ta tabela vam bo pomagala prepoznati priključke na računalniku in zaslonu.
Vrsta povezave Računalnik Kabel Ločljivost
DVI v DVI
(kabel DVI)
DVI do HDMI
(kabel DVI-
HDMI)
HDMI do HDMI
(kabel HDMI)
HDMI do DVI
(kabel HDMI-
DVI)

11
Uporabniški priročnik
1.8 Ožičena tipkovnica (samoizbranimodeli)
LVT —— Ko vstopite v program Windows, pritisnite ta gumb, da zaženete
program LVT (Lenovo Vantage Technology), vnaprej naloženo
programsko opremo Lenovo za domači računalnik. Poleg lastnih funkcij
vam program LVT omogoča tudi zagon druge programske opreme,
združljive z operacijskim sistemom Windows in posebej kongurirane za
delovanje na tem modelu računalnika.
F2 —— Vaš računalnik ima nameščen sistem za reševanje Lenovo Rescue
System. Če želite izvedeti več o tem programu, zaporedoma pritiskajte
gumb F2, da računalnik vklopite, dokler se ne odpre program Lenovo
Rescue System.
1.9 Trdi disk, ki podpira vroči preklop(samoizbrani
modeli)
• Deli
Trdi disk, ki podpira vroči preklop Adapter USB Kabel USB
Trdi disk, ki podpira vroči preklop, lahko priključite, medtem ko računalniški sistem
deluje, kar pa ne bo pokvarilo podatkov na disku. Podatke na tem trdem disku
lahko varnostno kopirate kadar koli in tako vzdržujete podatke ali jih prenašate.

12 Uporabniški priročnik
• Delovanje trdega diska, ki podpira vroči preklop
S sprednje strani ga potisnite v ležišče, tako da se zaskoči.
Trdi disk, ki podpira vroči preklop, izvlecite iz ležišča.

13
Uporabniški priročnik
• Priključite trdi disk, ki podpira vroči preklop, v drug računalnik
Opombe:
• Trdegadiskaneodklopite,medtemkokopirapodatke,dabiseizognili
izgubipodatkov.
• Kotrdidiskvstaviteinpriključitevsekable,počakajtetrenutek,da
sistemtrdidiskprepozna.
• Natrdidisk,kipodpiravročipreklop,nenameščajteoperacijskega
sistema.
• Trdegadiskaneodklopite,medtemkouporabljaprogramskoopremo,
daseizognetezrušenjusistema.
• Potemkotrdidiskizvlečete,neudarjajteponjeminpazite,danepade,
daseneokvari.
• VsistemuzareševanjeRescueSystemvsinačinidelovanjanemorejo
prepoznatitrdegadiska,kipodpiravročipreklop.

14 Uporabniški priročnik
1.10 Stikalo za preklop med načini delovanja(samo
nekaterimodeli)
Funkcija stikala za preklop med načini delovanja omogoča računalniku, da
preklaplja med različnimi načini, kar vam med izvajanjem opravil zagotavlja
prilagojeno izkušnjo uporabe.
Delovanje stikala za preklop med načini delovanja
Funkcija za preklop med načini delovanja podpira tri načine delovanja: Auto, Turbo
in Cool. Sistemska sredstva so optimizirana tako, da preklapljajo med temi tremi
različnimi načini. Različni programi uporabljajo različne načine.
V načinu Auto in Cool se računalnik zažene pri »hitri« hitrosti; v načinu Turbo pa
pri »ultra« hitrosti.
• Med različnimi načini preklapljate tako, da prestavite stikalo za preklop med
načini.

15
Uporabniški priročnik
V razdelku »Preklop med
načini« si oglejte stanje
delovanja posamezne
komponente:
CPE — Prikazuje odstotek
trenutne frekvence
ure CPE v primerjavi
z nazivno največjo
frekvenco ure CPE.
Zagon — Stanje hitrosti
zagona računalnika.
• Pritisnite indikator stikala za preklop med načini delovanja – VKLOP/IZKLOP, da
se vključi luč, ki z različnimi osvetlitvami označuje različne načine delovanja.
• Prikaz glavnega zaslona programske opreme
V vrstici za hitri zagon dvokliknite ikono stikala funkcije za preklop med načini
delovanja.

16 Uporabniški priročnik
AUTO
Samodejno prilagodi
frekvenco ure CPE sistema
in hitrost delovanja. Ta način
omogočite tako, da stikalo za
preklop med načini delovanja
premaknete na položaj Auto.
Opomba:
Številske vrednosti se lahko
razlikujejo, ker je vsak model
drugače konguriran.
COOL
CPE deluje pri nizki frekvenci.
Računalnik uporablja
najmanjšo mogočo količino
energije. Ta način omogočite
tako, da stikalo za preklop
med načini delovanja
premaknete na položaj Cool.

17
Uporabniški priročnik
Opomba:
Številske vrednosti se lahko
razlikujejo, ker je vsak model
drugače konguriran.
TURBO
CPE deluje pri polni hitrosti.
Računalnik doseže svojo
optimalno učinkovitost
delovanja. Ta način
omogočite tako, da stikalo za
preklop med načini delovanja
premaknete na položaj Turbo.
Opomba:
Številske vrednosti se lahko
razlikujejo, ker je vsak model
drugače konguriran.

18 Uporabniški priročnik
Opombe:
• Kadarigrateigreoziromauporabljatedrugeprograme,kiporabijoveliko
sistemskihsredstev,izberitenačinTurbo.Stemdosežetenajboljšo
mogočoučinkovitostdelovanja.
• Koodklopiteinponovnopriključitenapajalnikabelvomrežnovtičnico,
seračunalniknemorezagnatipri»ultra«hitrostivnačinuTurbo.Dabise
računalnikvednozaganjalpri»ultra«hitrosti,morabitiračunalnikvedno
priključenvstenskovtičnico.
• StikalozapreklopmednačinidelovanjaobrnitenapoložajAutoali
Boot,kadaruporabljateprogramOneKeyRecovery.

Poglavje
Uporaba sistema za reševanje
Rescue System
V tem poglavju so opisane te
teme:
Program OneKey Recovery
Namestitev gonilnikov in aplikacij
Namestitev sistema
Varnostno kopiranje sistema
Obnovitev sistema
Ustvarjanje obnovitvenega diska
Pozor: Uporaba tega programa vodi do
izgube podatkov.
• PogonC:lahkoobnovitenatovarniško
privzetenastavitvealinazadnjestanje
varnostnekopijesistemaspomočjoprograma
OneKey Recovery.Četonaredite,sebodo
vsiobstoječipodatkinapogonuC:izgubili,
vsebinainformatdrugihparticijtrdegadiska
paostanetanespremenjena.
• Čeželitenamestitioperacijskisistemin
nareditivarnostnokopijosprogramom
OneKey Recovery,morateformatiratiparticijo
C:vformatuNTFSinnamestitioperacijski
sistemnaparticijoC:.SicerprogramaOneKey
Recoverynemoreteuporabljati.
Uporabniški priročnik 19

20 Uporabniški priročnik
Opomba o servisni particiji:
Datoteke in ustrezni podatki, ki jih uporablja sistem za reševanje podatkov,
so shranjeni na servisni particiji. Če izbrišete to particijo, sistema za reševanje
podatkov ne boste mogli uporabljati. Za podrobnejše informacije glejte ta navodila:
Če izberete Nadzorna plošča → Skrbniška orodja → Upravljanje računalnika →
Upravljanje diska, prikažete servisno particijo, ki je ne smete izbrisati.
Opomba: Obnovitvenedatotekeinustreznipodatki,kijihuporablja
sistemzareševanjepodatkov,soshranjeninaservisniparticiji.Če
servisnoparticijoizbrišetealijokdo,kinipooblaščenserviserzaLenovo,
poškoduje,Lenovoneprevzemaodgovornostizaizgube,nastalezaradi
tega.
2.1 OneKey Recovery
OneKey Recovery je aplikacija, preprosta za uporabo. Z njo lahko obnovite vaš
računalnik na sistemske privzete nastavitve ali na stanje predhodne varnostne
kopije.
Podroben postopek delovanja
1. Večkrat pritisnite in izpustite tipko F2, da vključite računalnik, dokler ne odprete
programa Lenovo Rescue System, in nato izberite OneKey Recovery.
Opomba: PriobnovitvisistemaSystemRecoverysebodoprepisalivsi
podatkinapogonuC:.Čeželitepreprečitiizgubopodatkov,nepozabite
nareditivarnostnekopijepodatkov,predenobnovitesistem.
2. Sledite navodilom na zaslonu, da izberete varnostno kopijo, ki jo želite obnoviti,
in disk, na katerega želite namestiti operacijski sistem, nato pa pritisnite Naprej,
da začnete z obnovo.
3. Počakajte, da se obnovitev sistema dokonča. Ne prekinite postopka obnovitve.
4. Ko se sistem uspešno obnovi, vas bo programska oprema pozvala, da ponovno
zaženete računalnik. Ponovno zaženite računalnik in vstopite v operacijski
sistem.
2.2 Namestitev gonilnikov in aplikacij
Funkcija Namestitev gonilnikov in aplikacij v sistemu za reševanje omogoča
način za uporabnika, da lahko udobno ponovno namesti vse aplikacije in gonilnike
Lenovo, ki so bile dobavljene z vašo strojno opremo Lenovo.

21
Uporabniški priročnik
1. način: Samodejna namestitev
Pri vklopu računalnika večkrat pritisnite in izpustite tipko F2, dokler ne odprete
programa Lenovo Rescue System, in nato izberite Namestitev gonilnikov in
aplikacij.
Sledite pozivom na zaslonu, da namestite gonilnike in aplikacije Lenovo. Kliknite
Namesti, da zaženete programsko opremo za namestitev gonilnikov in aplikacij
Lenovo Drivers and Application Installation.
Računalnik se znova zažene. Ko se sistem znova zažene, se bo namestitveni
postopek nadaljeval, dokler se ne bo zaključil.
2. način: Ročna namestitev
V sistemu Windows kliknite Start → Vsi programi → Lenovo → Namestitev
gonilnikov in aplikacij Lenovo.
Ko zaženete postopek, ročno namestite vse gonilnike in programsko opremo
skladno z navodili.
Opombe:
1. Nenamestiteprogramskeopreme,kiježevračunalniku.
2. Predzagonomoperacijskegasistemaseprepričajte,dasejeprogram
zanamestitevgonilnikovinaplikacijnamestilsamodejno.Funkcijoročne
namestitvelahkouporabitešeleponamestitviprogramskeopreme.
2.3 Namestitev sistema
System Setup kongurira omrežno konguracijo za program Lenovo Rescue
Sistem, ki zagotavlja, da se lahko Rescue System poveže z internetom. Poleg tega
program »Namestitev sistema« nastavi in upravlja vsa gesla za sistem za reševanje
Lenovo Rescue System.
2.3.1 Zagon
Pri vklopu računalnika večkrat pritisnite in izpustite tipko F2, dokler ne odprete
programa Lenovo Rescue System, in nato izberite Namestitev sistema.
2.3.2 Omrežne nastavitve
Odvisno od tega, kateri način dostopa do omrežja je nastavljen v računalniku,
izberite povezava »ADSL« ali »LAN« v načinih omrežnih povezav.
22 Uporabniški priročnik
1. Če izberete »ADSL«, vnesite svoje uporabniško ime in geslo za povezavo ADSL.
2. Če izberete »Povezava LAN«, kongurirajte naslov IP in strežnik proxy za LAN.
2.3.3 Upravljanje gesel
Upravljanje gesla vam omogoča nastaviti in upravljati geslo za sistem za reševanje
podatkov Lenovo Rescue System.
Privzeto geslo je prazno.
Geslo nastavite, ko prvič vstopite v Upravljanje gesla. Če ne želite uporabljati
gesla, dostopajte neposredno do sistema in ga ustrezno upravljajte.
2.4 Varnostno kopiranje sistema
S tem naredite varnostno kopijo particije sistema v slikovno datoteko. Če se
računalnik poškoduje, ga lahko obnovite iz te slikovne datoteke.
V sistemu Windows kliknite Start → Vsi programi → Lenovo → Lenovo Rescue
System.
Ko zaženete sistem za reševanje Rescue System, kliknite na varnostno kopiranje
sistema, da izdelate varnostno kopijo particije sistema skladno z navodili.
2.5 Obnovitev sistema
Znova zaženite računalnik v okolju za obnovitev sistema. Izberete lahko in obnovite
sistem na točko varnostne kopije ali prvotno stanje (privzete tovarniške nastavitve).
2.6 Ustvarjanje obnovitvenega diska
Ustvarite obnovitveni disk iz trenutnega sistema. Ti obnovitveni diski se uporabljajo
za zagon sistema in vas bodo vodili skozi celoten postopek obnovitve.
V sistemu Windows kliknite Start → Vsi programi → Lenovo → Lenovo Rescue
System.
Ko zaženete program za reševanje sistema Rescue System, kliknite na Create
Recovery Disc, da ustvarite zagonski obnovitveni disk iz trenutnega sistema.
Sledite navodilom na zaslonu, da ustvarite obnovitveni disk.

V tem poglavju so opisane te
teme:
Odpravljanje težav in reševanje težav
Opomba: OpisTV-karticevtempriročniku
jenamenjenleuporabnikomračunalnikov,
vkaterihjenameščenaTV-kartica.Čev
vašemračunalnikuTV-karticaninameščena,
prezriteopis.
Uporabniški priročnik 23
Poglavje
Odpravljanje težav in potrditev
nastavitev

24 Uporabniški priročnik
Reševanje težav
Pri odpravljanju težav z računalnikom upoštevajte te namige:
• Če ste dodali ali odstranili del, preden je prišlo do težave, si oglejte navodila za
namestitev in preverite, ali ste del pravilno namestili.
• Če katera zunanja naprava ne deluje, preverite, ali je pravilno priključena.
• Če se na zaslonu prikaže sporočilo o napaki, ga natančno zabeležite.
Na podlagi tega sporočila bo osebje za tehnično podporo lahko diagnosticiralo
in odpravilo težave.
• Če se v programu prikaže sporočilo o napaki, si oglejte dokumentacijo
programa.
Opomba: Postopkivtemdokumentusobilizapisanizaprivzetipogled
sistemaWindows,zatomordanebodouporabni,česteračunalnik
Lenovo®nastavilinaklasičnipogledsistemaWindows.
3.1 Odpravljanje težav z zaslonom
Težava: Prazen zaslon oziroma ni slike na monitorju.
Odpravljanje težav in reševanje težav:
1. Preverite, ali je monitor vključen. Če ni, pritisnite tipko za vklop/izklop.
2. Preverite, ali je napajalni kabel monitorja ustrezno priključen. Če ni, ga pravilno
priključite na monitor.
3. Preverite, ali je signalni kabel monitorja čvrsto priključen na priključek na gračni
kartici računalnika. Če ni, zaustavite računalnik in čvrsto priključite signalni kabel
na priključek na gračni kartici računalnika.
Težava: Spremeniti morate nastavitve zaslona.
Ozadje zaslona in lastnosti ikon nastavite tako:
1. Z desno tipko miške kliknite kjer koli na namizju, razen ikone, in v pojavnem
meniju izberite »Prilagodi«.
2. V pojavnem meniju izberite ustrezne možnosti, da:
• spremenite ozadje namizja,
• izberete ohranjevalnik zaslona,
• izberete barve in možnosti videza za ikone ter besedilo in,
• nastavite ločljivost in barve z možnostmi za nastavitev zaslona.
25
Uporabniški priročnik
Težava: Valovanje na zaslonu.
Odpravljanje težav in reševanje težav:
1. Preverite, ali je katera od spodnjih naprav oddaljena od računalnika manj
kot meter: hladilniki, električni ventilatorji, električni sušilniki, naprave za
brezprekinitveno napajanje, regulatorji, uorescentne svetilke ali drugi računalniki,
ki lahko ustvarjajo magnetne motnje.
2. Umaknite vse naprave, ki povzročajo motnje, od računalnika.
3. Če težave ne morete odpraviti, se obrnite na servis Lenovo.
3.2 Odpravljanje težav z zvokom
Težava: Iz vgrajenih zvočnikov ni zvoka.
Odpravljanje težav in reševanje težav:
• Prilagodite raven glasnosti v sistemu Windows — v spodnjem desnem kotu
zaslona dvokliknite ikono zvočnika. Prepričajte se, da je glasnost vključena in da
zvok ni izklopljen. Prilagodite glasnost, nizke tone ali visoke tone, da odpravite
motnje.
• Znova namestite gonilnik za zvok.
• Iz priključka za slušalke izključite vse slušalke — zvok iz zvočnikov je samodejno
onemogočen, če so slušalke priključene na priključek za slušalke na stranski
plošči računalnika.
Težava: Iz slušalk ni zvoka.
Odpravljanje težav in reševanje težav:
• Preverite, ali je kabel za slušalke pravilno priključen — preverite, ali je kabel za
slušalke čvrsto priključen na priključek za slušalke.
• Prilagodite raven glasnosti v sistemu Windows — v spodnjem desnem kotu
zaslona kliknite ali dvokliknite ikono zvočnika. Prepričajte se, da je glasnost
vključena in da zvok ni izklopljen.
3.3 Odpravljanje težav s programsko opremo
Težava: Ne morete normalno zapustiti zagnanega programa.
Odpravljanje težav in reševanje težav:
1. Odprite okno Upravitelj opravil, tako da hkrati pritisnite tipke Ctrl, Alt in
Delete.
2. Izberite zavihek Programi, izberite program, v katerem prihaja do težav, in
kliknite gumb Končaj opravilo.
26 Uporabniški priročnik
Težava: Namestiti ali odstraniti morate program.
Rešitev za težavo:
Med namestitvijo nikoli ne prekinite namestitvenega postopka tako, da izklopite
sistem ali s kakšnimi drugačnimi drastičnimi načini. To lahko povzroči napako na
programu sistema ali celo izpad med inicializacijo sistema.
Med postopkom odstranjevanja nikoli neposredno ne izbrišite datotek ali map.
To škodi sistemu in lahko povzroči okvaro celotnega sistema.
Če želite pravilno odstraniti programe, sledite spodnjim navodilom:
1. Preden odstranite program, varnostno kopirajte vse dokumente in sistemske
nastavitve, povezane s programom.
2. Če ima program lasten program za odstranjevanje, ga zaženite neposredno, da
ga odstranite.
3. Če program nima lastnega programa za odstranjevanje, v meniju »Start« izberite
»Nadzorna plošča«.
4. Na nadzorni plošči izberite »Programi in funkcije«.
5. V pogovornem oknu »Programi in funkcije« izberite ustrezni program in nato
»Odstrani/spremeni«.
6. Sledite prikazanim navodilom za odstranitev programske opreme.
3.4 Odpravljanje težav z optičnimi pogoni in trdimi
diski
Težava: Optični pogon ne more brati CD/DVD diska.
Odpravljanje težav in reševanje težav:
1. Preverite, da ugotovite, ali je v upravitelju virov operacijskega sistema prikazana
ikona optičnega pogona. Če ni, znova zaženite računalnik. Če ikone še vedno
ni, se obrnite na servis Lenovo. Drugače nadaljujte z naslednjim korakom tega
postopka.
2. Preverite, ali je CD/DVD disk pravilno vstavljen v pogon. Če ni, ponovno vstavite
CD ali DVD. Drugače nadaljujte z naslednjim korakom tega postopka.
3. Oglejte si specikacije, priložene računalniku, in preverite, ali je optični pogon
primeren za branje te vrste CD-ja ali DVD-ja.
4. Če diska CD/DVD ni mogoče brati, jo zamenjajte s ploščo, ki je bila dostavljena
z računalnikom.
5. Če brezhibnega CD-ja še vedno ni mogoče brati, vizualno preglejte delovno
stran plošče CD/DVD, če je poškodovana.
27
Uporabniški priročnik
Težava: Zmogljivost trdega diska, označena na sistemu, je manjša od nazivne
zmogljivosti.
Odpravljanje težav in reševanje težav: Pri računalnikih, opremljenih s funkcijo
OneKey Recovery, mora funkcija za obnovitev sistema zasedati nekaj prostora na
trdem disku. Zaradi tega bo morda videti, da primanjkuje zmogljivosti na trdem
disku.
Nadaljnja tehnična razlaga: Nazivna zmogljivost trdega diska je izražena z
decimalnim sistemom, 1000 bajtov. Dejanska kapaciteta trdega diska pa je
izražena v binarnem sistemu kot 1024 bajtov (na primer, nazivna kapaciteta 1 G je
1000 M, dejanska kapaciteta 1 G pa je 1024 M).
Kapaciteto trdega diska, prikazana v programu Windows, lahko izračunate skladno
z računom v naslednjem primeru:
Nazivna kapaciteta trdega diska je 40 G, dejanska pa bi morala biti:
40 x 1000 x 1000 x 1000/(1024 x 1024 x 1024) = 37 G.
Če odštejete servisno particijo, veliko 3 G - 3 x 1000 x 1000 x 1000/(1024 x
1024 x 1024) = 2,79 G, lahko dobite kapaciteto trdega diska, prikazano v
sistemu.
Zmogljivost trdega diska, izračunana s tem načinom, se lahko zaradi zaokrožanja
rezultata malce razlikuje od dejanske zmogljivosti.
3.5 Posebni pomisleki pri odpravljanju težav v
programu Windows
Zabeležite spodnje informacije, ki bodo pozneje morda uporabne pri odpravljanju
težav s sistemom:
1. Serijsko številko programske opreme. Serijsko številko je proizvajalec priložil
posebej poleg računalnika. Središče za pomoč ne more pridobiti te številke.
2. Gonilniki za ta model računalnika podpirajo samo sistem Windows 7.
3. Če uporabljate Windows Media Center za gledanje TV-ja, bodite še posebej
pozorni na naslednje:
• V naslednjih dveh primerih morate znova shraniti seznam programov:
a. Ko spremenite TV-signal iz digitalnega v analognega, izbrišete shranjeni
seznam programov za digitalno televizijo. Če želite znova gledati digitalno
televizijo, morate ustvariti in shraniti nov seznam programov.

28 Uporabniški priročnik
b. Ko spremenite TV-signal iz analognega v digitalnega, izbrišete shranjeni
seznam programov za analogno televizijo. Če želite znova gledati
analogno televizijo, morate ustvariti in shraniti nov seznam programov.
• Če želite omogočiti teletekst, morate nastaviti vhodni signal za TV-kartico na
analogni signal.
3.6 Izvajanje dnevnih vzdrževalnih opravil
Čiščenje računalniških komponent
Večina računalniških komponent je sestavljena iz visokotehnoloških integriranih
tiskanih vezij, je zelo pomembno, da redno čistite računalnik, da preprečite
kopičenje prahu. Za čiščenje komponent potrebujete te pripomočke za čiščenje:
sesalnik, mehko bombažno krpo, čisto vodo (priporočamo vam prečiščeno ali
destilirano vodo) in vatirane palčke.
Pozor: Predčiščenjemračunalnika,le-tegaizklopiteizelektričnevtičnice.
Računalnikčistitezmehkokrpo,navlaženozvodo.Neuporabljajte
tekočinalipršil,kivsebujejovnetljivesnovi.
Opomba:Dapreprečitepoškodbenaračunalnikualizaslonu,čistilane
pršiteneposrednonazaslon.Uporabljajteleizdelke,izdelaneposebejza
čiščenjezaslonov,insleditenavodilom,priloženimizdelku.
V nadaljevanju so splošni načini za čiščenje komponent:
• Z mehko krpo obrišite prah s površine računalnika, zaslona, tiskalnika, zvočnikov
in miške.
• S sesalnikom očistite drugače nedostopne kote.
• Za temeljito čiščenje tipkovnice zaustavite računalnik in jo temeljito obrišite z
mokro krpo. Tipkovnice ne uporabljajte, dokler ni suha.
Ne počnite nič od naslednjega:
• Ne dovolite, da pride voda v računalnik.
• Ne uporabljajte močno vlažne krpe.
• Ne pršite vode neposredno na površino zaslona ali v računalnik.
Monitorje LCD čistite vsak dan. S suho krpo vsak dan obrišite prah z zaslona in
tipkovnice. Ohranjajte vse površine čiste in brez mastnih madežev.

V tem poglavju so opisane te
teme:
Prepoznavanje notranjih komponent
Prepoznavanje delov na matični plošči
Odstranitev pokrova računalnika
Odstranitev sprednje okrasne plošče ohišja
Zamenjava pomnilniškega modula
Zamenjava trdega diska
Zamenjava optičnega pogona
Zamenjava gračne kartice
Zamenjava TV-kartice
Zamenjava tipkovnice in miške
Uporabniški priročnik 29
Poglavje
Priročnik za zamenjavo
strojne opreme

30 Uporabniški priročnik
Pregled
Ta priročnik je namenjen uporabnikom, ki želijo zamenjati enote, ki jih lahko stranke
nadomestijo same (CRU-ji), kot tudi usposobljenemu servisnemu osebju, ki
menjava enote, ki se lahko nadomestijo na terenu (FRU-ji). V tem priročniku bodo
CRU-ji in FRU-ji pogosto omenjeni kot deli.
Opomba: Usposobljenoservisnoosebjesimorazainformacijeonaročanju
delovprebratiPriročnik za vzdrževanje strojne opreme(HMM).
V tem priročniku niso opisani postopki zamenjave za vse dele. Usposobljeno
servisno osebje bi moralo znati zamenjati kable, stikala in določene mehanske dele
brez podrobnih navodil.
Opomba:UporabljajteledeleLenovo®.
Opis TV-kartice v tem priročniku je namenjen le uporabnikom računalnikov
s TV-kartico. Če v vašem računalniku TV-kartica ni nameščena, prezrite opis.
V tem priročniku so navodila za zamenjavo teh delov:
• pomnilniških modulov,
• trdega diska,
• optičnega pogona,
• gračne kartice,
• TV-kartice.
Varnostne informacije za zamenjavo CRU-jev
Ne odpirajte računalnika ali ga poskušajte popravljati, dokler ne preberete poglavja
»Pomembne varnostne informacije« v Priročniku z varnostnimi in garancijskimi
informacijami, ki je priložen računalniku. Elektronsko kopijo Priročnika z varnostnimi
in garancijskimi informacijami lahko prenesete s spletnega mesta s podporo družbe
Lenovo® na naslovu: http://consumersupport.lenovo.com.

31
Uporabniški priročnik
Viri dodatnih informacij
Najnovejše informacije za računalnik so na voljo v spletu na naslovu:
http://consumersupport.lenovo.com.
Najdete lahko te informacije:
• informacije o zamenjavi, odstranitvi enote in namestitvi za potrošnika,
• publikacije,
• informacije o odpravljanju težav,
• informacije o delih,
• povezave do drugih uporabnih virov informacij.
Orodja, ki jih potrebujete
Za razstavljanje računalnika potrebujete ta orodja:
• zapestne ozemljitvene trakove in prevodno blazino za preprečitev
elektrostatičnega naboja,
• ploski izvijač,
• izvijač Phillips,
• šestrobi izvijač,
• plastični ploski izvijač in,
• plastične škarje.
Opomba:Vijakizarazličnekomponentedelesorazličnihvelikosti.Med
razstavljanjemzdružitevijakezustreznimikomponentami,dajihne
pomešate,kobostenameščalikomponente.
32 Uporabniški priročnik
Ravnanje z napravami, občutljivimi na statiko
Čeprav statična naelektritev za vas ni škodljiva, lahko povzroči resne okvare na
komponentah računalnika.
Pri zamenjavi dela ne odpirajte protistatične zaščitne embalaže, dokler
poškodovanega dela ne odstranite iz računalnika in ste pripravljeni na namestitev
novega.
Pri ravnanju z deli in drugimi računalniškimi komponentami upoštevajte te
previdnostne ukrepe, da preprečite poškodbe zaradi statične naelektritve:
• Omejite gibanje, saj se med gibanjem okoli vas lahko nabere statična elektrika.
• Vedno previdno ravnajte z deli in drugimi računalniškimi komponentami.
Adapterje, pomnilniške module, matične plošče in mikroprocesorje vedno
prijemajte za robove. Nikoli se ne dotikajte izpostavljenega vezja.
• Preprečite drugim, da bi se dotikali delov in drugih sestavnih delov računalnika.
• Preden vstavite novi del, se najprej s protistatično zaščitno embalažo, v kateri
je del, za vsaj dve sekundi dotaknite pokrova kovinske razširitvene reže ali
druge nepobarvane kovinske površine na računalniku. Tako zmanjšate statično
naelektritev v embalaži in svojem telesu.
• Kadar je mogoče, odstranite nov del iz protistatične ovojnine in ga namestite
neposredno v računalnik, ne da bi ga odložili. Če to ni mogoče, pred
namestitvijo odložite protistatično zaščitno embalažo na gladko in ravno
površino ter nanjo odložite del.
• Delov ne odlagajte na pokrov računalnika ali drugo kovinsko površino.

33
Uporabniški priročnik
4.1 Položaji
4.1.1 Prepoznavanje notranjih komponent
Na spodnji sliki so prikazane komponente v računalniku.
1 2
3
5
4
6
Optični pogon Trdi disk
Gračna kartica Matična plošča
Ventilator sistema Napajanje

34 Uporabniški priročnik
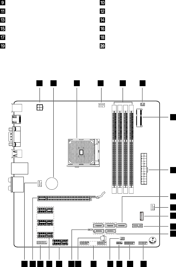
4.1.2 Prepoznavanje delov na matični plošči
Matična plošča (imenovana tudi osnovna plošča) je glavno tiskano vezje
v računalniku. Omogoča osnovne računalniške funkcije in podpira številne naprave,
ki so tovarniško nameščene ali jih lahko namestite pozneje.
Na spodnji sliki so prikazani različni deli na matični plošči.
Lenovo K430
1 2 3 4
5
89
6
7
101113 1214151617
12 V napajalni priključek Mikroprocesor in hladilnik
Glava ventilatorja mikroprocesorja Pomnilniške reže (4)
Napajalni priključek Sprednja glava USB
Reži adapterja PCI Express X 16 (2) Glava ventilatorja napajanja
Priključek sprednje plošče Sprednji priključek USB

35
Uporabniški priročnik
Sprednji priključek USB Priključek preklopa med načini
Serijski priključek (COM2) Baterija
Sprednji priključki za zvok Reži adapterja PCI Express X 1
(2)
Glava ventilatorja sistema
Lenovo K410
1 2 3 4 5
6
7
8
9
10
11
1214 131617 151819
20
12 V napajalni priključek Mikroprocesor in hladilnik
Glava ventilatorja mikroprocesorja Pomnilniški reži (2)
Glava termalnega senzorja Napajalni priključek
Baterija Priključki SATA (3)

36 Uporabniški priročnik
Priključek eSATA Glava ventilatorja napajanja
Priključek sprednje plošče Počisti mostič CMOS
Sprednja priključka USB (2) Reža Mini PCI-E
Priključek preklopa med načini Serijski priključek (COM2)
Reže adapterja PCI Express X 1 (3) Sprednji priključki za zvok
Reža gračnega adapterja PCI
Express X 16
Glava ventilatorja sistema
Lenovo K415
1 2 3 4 5 6
7
8
9
10
11
12
14
13
1516171819202122232425

37
Uporabniški priročnik
12 V napajalni priključek Baterija
Mikroprocesor in hladilnik Glava ventilatorja
mikroprocesorja
Pomnilniške reže (4) Glava termalnega senzorja
Reža Mini PCI-E Napajalni priključek
Priključek eSATA Glava ventilatorja napajanja
Napajalni priključek SSD (dodatna
možnost)
Priključek LPC za iskanje napak
Priključki SATA (4) Serijski priključek (COM2)
Priključek sprednje plošče Priključek SPI za iskanje napak
Priključek preklopa med načini Sprednja priključka USB (2)
Vtičnica ROM Počisti mostič CMOS
Sprednja glava USB Reže adapterja PCI Express X 1
(3)
Sprednji priključki za zvok Reža gračnega adapterja PCI
Express X 16
Glava ventilatorja sistema
4.2 Zamenjava strojne opreme
Pozor: Neodstranitepokrovaračunalnikaoziromaneposkušajtekar
kolipopravljati,doklernepreberetepoglavja»Pomembnevarnostne
informacije«vPriročniku z varnostnimi in garancijskimi informacijami,
kijepriloženračunalniku,alivPriročniku za vzdrževanje strojne opreme.
KopijePriročnika z varnostnimi in garancijskimi informacijamialiPriročnika
za vzdrževanje strojne opremelahkoprenesetesspletnegamesta
spodporonanaslovuhttp://consumersupport.lenovo.com.
4.2.1 Splošne informacije
Navodila za pripravo na razstavljanje
Preden začnete razstavljati računalnik, ne pozabite:
1. Izklopiti napajanja računalnika in vseh zunanjih naprav.
2. Izključiti vseh napajalnih in signalnih kablov iz računalnika.
3. Položiti računalnika na plosko in stabilno površino.

38 Uporabniški priročnik
4.2.2 Odstranitev pokrova računalnika
Pozor:
• Izklopiteračunalnikinpočakajte3do5minut,daseohladi,preden
odstranitepokrov.
• Tonareditetako,daračunalnikpoložitenaploskoinstabilnopovršino.
Pokrov računalnika odstranite tako:
1. Iz pogonov odstranite vse nosilce podatkov (diske, CD-je ali pomnilniške
kartice), zaustavite računalnik in izklopite vse priključene naprave.
2. Izključite vse napajalne kable iz električnih vtičnic.
3. Izključite vse kable, priključene na računalnik. Mednje spadajo napajalni kabli,
vhodni/izhodni (V/I) kabli in vsi drugi kabli, ki so priključeni na računalnik. Oglejte
si poglavje »Priključki na zadnji strani računalnika«.
4. Odstranite vijaka, s katerima je pokrov računalnika pritrjen na zadnjo stran
ohišja.
5. Pokrov računalnika potisnite ven, da ga odstranite.

39
Uporabniški priročnik
4.2.3 Odstranitev sprednje okrasne plošče ohišja
Opomba:Tonareditetako,daračunalnikpoložitenaploskoinstabilno
površino.
Sprednjo okrasno ploščo ohišja odstranite tako:
1. Odstranite pokrov računalnika. Glejte poglavje »Odstranitev pokrova
računalnika«.
2. Sprednjo okrasno ploščo ohišja odstranite tako, da sprostite tri plastične jezičke
v ohišju in okrasno ploščo ohišja potisnete navzven, kot je prikazano na sliki.
3. Za ponovno pritrditev okrasne plošče ohišja poravnajte plastične jezičke na dnu
okrasne plošče ohišja z ustreznimi luknjicami v ohišju, nato pa jih pritrdite tako,
da se zaskočijo.

40 Uporabniški priročnik
4.2.4 Zamenjava pomnilniškega modula
Opomba:Tonareditetako,daračunalnikpoložitenaploskoinstabilno
površino.
Pomnilniški modul zamenjate tako:
1. Odstranite pokrov računalnika. Glejte poglavje »Odstranitev pokrova
računalnika«.
2. Poiščite priključke pomnilniškega modula. Glejte poglavje »Položaj komponent«.
3. Odstranite pomnilniški modul in ga zamenjajte, tako da odprete pritrditvene
sponke, kot je prikazano.
4. Novi pomnilniški modul namestite na priključek pomnilnika. Zareza na
pomnilniškem modulu naj bo pravilno poravnana s ključem priključka na
matični plošči. Pomnilniški modul potisnite naravnost navzdol v priključek, da se
pritrditvene sponke zaprejo.
5. Ponovno pritrdite pokrov računalnika.

41
Uporabniški priročnik
4.2.5 Zamenjava trdega diska
Opomba:Tonareditetako,daračunalnikpoložitenaploskoinstabilno
površino.
Trdi disk zamenjate tako:
1. Odstranite pokrov računalnika. Glejte poglavje »Odstranitev pokrova
računalnika«.
2. S trdega diska odklopite podatkovni in napajalni kabel.
3. Dvignite plastično ročico da, trdi disk potisnete iz ležišča.
1
2
4. Trdi disk odstranite iz plastičnega nosilca, kot je prikazano.

42 Uporabniški priročnik
5. Novi trdi disk poravnajte s plastičnim nosilcem in ga pritrdite tako, da se zaskoči.
6. Novi trdi disk potisnite v ležišče in ležišče potisnite v položaj zanj.
7. Na novi trdi disk priključite podatkovni in napajalni kabel.
8. Ponovno pritrdite pokrov računalnika.
4.2.6 Zamenjava optičnega pogona
Opomba:Tonareditetako,daračunalnikpoložitenaploskoinstabilno
površino.
Zamenjava optičnega pogona:
1. Odstranite pokrov računalnika. Glejte poglavje »Odstranitev pokrova
računalnika«.
2. Odstranite sprednjo okrasno ploščo ohišja. Glejte poglavje »Odstranitev
sprednje okrasne plošče ohišja«.
3. Z zadnje strani optičnega pogona odklopite podatkovni in napajalni kabel.
4. Pritisnite tipko za sprostitev in potisnite optični pogon naravnost iz sprednjega
dela ohišja.
1
2
3
5. Novi optični pogon s sprednje strani potisnite v ležišče, dokler se zaskoči na
mestu.
6. Na novi trdi disk priključite podatkovni in napajalni kabel.
7. Ponovno pritrdite sprednjo ploščo in pokrov računalnika.

43
Uporabniški priročnik
4.2.7 Zamenjava gračne kartice
Opomba:Tonareditetako,daračunalnikpoložitenaploskoinstabilno
površino.
Zamenjava gračne kartice:
1. Odstranite pokrov računalnika. Glejte poglavje »Odstranitev pokrova
računalnika«.
2. Za odstranitev gračne kartice sledite spodnjim korakom:
Če je v računalniku nameščena gračna kartica Duo, jo zamenjajte po teh
korakih:
a. Odstranite vijak, s katerim je pritrjen pritrdilni nosilec gračne kartice Duo, in
nosilec dvignite.

44 Uporabniški priročnik
b. Odstranite vijak, s katerim je zapah gračne kartice pritrjen na ohišje, ga
odprite in odstranite priključek gračne kartice Duo.
c. Odstranite vijak, s katerim je gračna kartica pritrjena na ohišje.
3
1
2
4
d. Odstranite gračno kartico, tako da jo povlečete naravnost ven iz priključka.

45
Uporabniški priročnik
Če je v računalniku nameščena ena sama gračna kartica, jo zamenjajte
po teh korakih:
a. Odstranite vijak, s katerim je zapah gračne kartice pritrjen na ohišje, in ga
odprite.
b. Odstranite vijak, s katerim je gračna kartica pritrjena na ohišje.
1
2
3
c. Odstranite gračno kartico, tako da jo povlečete naravnost ven iz priključka.

46 Uporabniški priročnik
3. Novi adapter namestite v isti priključek adapterja in ga z vijakom pritrdite na
ohišje.
4. Zaprite zapah gračne kartice in ga pritrdite z vijakom.
5. Gračni kartici povežite s priključkom gračne kartice Duo in pritrdilni nosilec
gračne kartice Duo ponovno pritrdite na ohišje. (Samo za modele z gračnimi
karticami Duo)
6. Ponovno pritrdite pokrov računalnika.
4.2.8 Zamenjava TV-kartice
Opomba:Tonareditetako,daračunalnikpoložitenaploskoinstabilno
površino.
Zamenjava TV-kartice:
1. Odstranite pokrov računalnika. Glejte poglavje »Odstranitev pokrova
računalnika«.
2. Odstranite vijak, s katerim je zapah gračne kartice pritrjen na ohišje, in ga
odprite.
3. Odstranite vijak, s katerim je TV-kartica pritrjena na ohišje.
1
2
3

47
Uporabniški priročnik
4. Odstranite TV-kartico, tako da jo povlečete naravnost ven iz priključka.
5. Novo TV-kartico namestite v isti priključek in jo z vijakom pritrdite na ohišje.
6. Zaprite zapah gračne kartice in ga pritrdite z vijakom.
7. Ponovno pritrdite pokrov računalnika.

48 Uporabniški priročnik
4.2.9 Zamenjava tipkovnice in miške
Opomba:VašotipkovnicopriključitenaUSB-priključeknasprednjiali
zadnjistraniračunalnika.
Tipkovnico zamenjate tako:
1. Iz pogonov odstranite vse nosilce podatkov (diske, CD-je ali pomnilniške
kartice), zaustavite računalnik in izklopite vse priključene naprave.
2. Izključite vse napajalne kable iz električnih vtičnic.
3. Poiščite priključek za tipkovnico. Glejte »Pogled sprednje strani ohišja« in
»Pogled zadnje strani ohišja«.
4. Odklopite poškodovani kabel tipkovnice z računalnika in priključite novega v isti
priključek.
5. Miško lahko zamenjate na enak način.

49
Uporabniški priročnik
Dodatek.
Izjava
Zahvaljujemo se vam za uporabo izdelkov Lenovo.
Pred prvo namestitvijo in uporabo izdelka skrbno preberite vse dokumente,
priložene računalniku. Lenovo ni odgovoren za nobene izgube, razen tistih, ki jih
med namestitvijo in posegi povzroči osebje strokovne službe Lenovo. Sami ste
odgovorni, če izdelka ne uporabljate v skladu z navodili in zahtevami v priloženih
priročnikih, oziroma če ga uporabljate na neustrezen način.
Ta priročnik lahko vsebuje nenatančne tehnične podatke ali tiskovne napake.
Informacije v tem priročniku se lahko občasno spremenijo; spremembe bodo
vključene v nove izdaje dokumenta. Lenovo si z namenom izboljševanja
svojih storitev pridržuje pravico do izboljševanja in/ali spreminjanja izdelkov ter
programske opreme, opisane v priročnikih, ki so bili priloženi vašemu računalniku,
in vsebine tega priročnika kadar koli in brez predhodnega obvestila.
Priročniki, priloženi računalniku, vam bodo pomagali pri ustrezni uporabi vaših
izdelkov Lenovo. Za konguracijo izdelka glejte ustrezno pogodbo (če je ta na voljo)
ali dobavnico izdelka ali pa se posvetujte s prodajnim distributerjem izdelkov.
Vsebina priročnikov, priloženih vašemu računalniku, je zaščitena z zakoni in pravili
o avtorskih pravicah. Nobenega od priročnikov, priloženih vašemu računalniku, ni
dovoljeno razmnoževati, na kakršen koli način prepisovati ali prevajati v kateri koli
jezik brez predhodnega pisnega dovoljenja podjetja Lenovo.
Vmesnik programske opreme, funkcije in konguracija strojne opreme, opisani
v priročnikih, priloženih vašemu računalniku, se morda ne ujemajo natančno z
dejansko konguracijo kupljenega računalnika. Z morebitnimi vprašanji o priloženih
priročnikih se lahko kadar koli obrnete na nas. Za najnovejše informacije, vprašanja
ali pripombe stopite v stik s podjetjem Lenovo ali obiščite spletno stran Lenovo:
Servisna spletna stran: http://consumersupport.lenovo.com

50 Uporabniški priročnik
Blagovne znamke
Lenovo in logotip Lenovo, IdeaCentre in logotip IdeaCentre so blagovne znamke
podjetja Lenovo v Združenih državah in/ali drugih državah.
Microsoft, Windows in Windows Vista so blagovne znamke skupine podjetij
Microsoft.
Intel Inside je blagovna znamka podjetja Intel Corporation v ZDA in/ali drugih državah.
AMD, logotip AMD Arrow, ATI, AMD Athlon, AMD LIVE!, AMD Opteron, AMD
Phenom, AMD Sempron, Catalyst, Cool 'n' Quiet, CrossFire, PowerPlay, Radeon
in The Ultimate Visual Experience so blagovne znamke podjetja Advanced Micro
Devices Inc.
Tudi druga imena podjetij, izdelkov ali storitev, omenjena v tem priročniku ali
v drugih publikacijah Lenovo, so lahko blagovne znamke ali storitvene znamke
drugih podjetij.
Vse pravice pridržane.
Imena in znamke določenih podjetij, omenjeni v priročnikih, ki so bili priloženi
vašemu računalniku, ali v tem dokumentu, ne pomenijo nujno, da je zadevna
programska ali strojna oprema dejansko vključena v paket kupljenega izdelka.
Dejanska konguracija izdelka je opisana na njegovi dobavnici.
Izjava o skladnosti s programom Energy Star
ENERGY STAR® je skupen program Agencije za varstvo okolja in Oddelka za
energijo ZDA, namenjen varčevanju denarja in varovanju okolja z energetsko
učinkovitimi izdelki in praksami.
Lenovo svojim strankam s ponosom ponuja izdelke z oznako programa ENERGY
STAR. Naslednje vrste naprav so bile narejene in testirane v skladu z zahtevami
programa ENERGY STAR za računalnike, ki so bile v veljavi v času njihove izdelave.
Za več informacij o ocenah z zvezdicami ENERGY STAR za računalnike Lenovo
obiščite http://www.lenovo.com.
• 4744
• 4748
• 4743

51
Uporabniški priročnik
S tem ko uporabljate izdelke, skladne s programom ENERGY STAR, in funkcije
upravljanja z energijo, ki jih nudi vaš računalnik, zmanjšate porabo elektrike.
Zmanjšana poraba elektrike pa lahko prispeva k zmanjšanju stroškov, bolj čistemu
okolju in zmanjšanju emisij toplogrednih plinov.
Za več informacij o programu ENERGY STAR obiščite: http://www.energystar.gov.
Lenovo priporoča, da učinkovito porabo energije vključite v del vsakdanjika.
S tem namenom je Lenovo prednastavil naslednje funkcije upravljanja energije,
ki se vklopijo, če računalnik dalj časa ni aktiven:
Funkcije upravljanja z energijo ENERGY STAR glede na operacijski sistem.
Microsoft Windows XP Microsoft Windows Vista in
Windows 7
• Izklop monitorja: Po 15 minutah
• Izklop trdih diskov: Nikoli
• Stanje pripravljenosti: Po 20 minutah
• Stanje mirovanja: Nikoli
Načrt porabe: Uravnotežen
• Izklop monitorja: Po 10 minutah
• Preklop v stanje spanja: Po
25 minutah
• Napredne nastavitve napajanja:
– Izklop trdih diskov: Po 20 minutah
– Stanje mirovanja: Nikoli
Za obuditev računalnika iz stanja spanja ali pripravljenosti pritisnite katero koli tipko
na tipkovnici. Za več informacij o teh nastavitvah glejte informacijski sistem Pomoč
in podpora sistema Windows.
52 Uporabniški priročnik